10-Q 1 bgcp-10q_20180930.htm 10-Q bgcp-10q_20180930.htm

 

 

UNITED STATES

SECURITIES AND EXCHANGE COMMISSION

Washington, D.C. 20549

 

FORM 10-Q

 

QUARTERLY REPORT PURSUANT TO SECTION 13 OR 15(d) OF THE SECURITIES EXCHANGE ACT OF 1934

For the Quarterly Period Ended September 30, 2018

OR

TRANSITION REPORT PURSUANT TO SECTION 13 OR 15(d) OF THE SECURITIES EXCHANGE ACT OF 1934

Commission File Numbers: 0-28191

 

BGC Partners, Inc.

(Exact name of registrant as specified in its charter)

 

 

Delaware

13-4063515

(State or other jurisdiction of

incorporation or organization)

(I.R.S. Employer

Identification No.)

 

 

499 Park Avenue, New York, NY

10022

(Address of principal executive offices)

(Zip Code)

(212) 610-2200

(Registrant’s telephone number, including area code)

 

Indicate by check mark whether the registrant (1) has filed all reports required to be filed by Section 13 or 15(d) of the Securities Exchange Act of 1934 during the preceding 12 months (or for such shorter period that the registrant was required to file such reports) and (2) has been subject to such filing requirements for the past 90 days.      Yes       No

Indicate by check mark whether the registrant has submitted electronically every Interactive Data File required to be submitted pursuant to Rule 405 of Regulation S-T (§232.405 of this chapter) during the preceding 12 months (or for such shorter period that the registrant was required to submit such files).      Yes      No

Indicate by check mark whether the registrant is a large accelerated filer, an accelerated filer, a non-accelerated filer, a smaller reporting company or an “emerging growth company”. See the definitions of “large accelerated filer,” “accelerated filer,” “smaller reporting company” and “emerging growth company” in Rule 12b-2 of the Exchange Act.

 

Large accelerated filer

 

Accelerated filer

Non-accelerated filer

 

Smaller reporting company

Emerging growth company

 

 

 

If an emerging growth company, indicate by check mark if the registrant has elected not to use the extended transition period for complying with any new or revised financial accounting standards provided pursuant to Section 13(a) of the Exchange Act.    

Indicate by check mark whether the registrant is a shell company (as defined in Rule 12b-2 of the Exchange Act).      Yes      No

On November 6, 2018, the registrant had 295,198,541 shares of Class A common stock, $0.01 par value, and 34,848,107 shares of Class B common stock, $0.01 par value, outstanding.

 

 

 


BGC PARTNERS, INC.

TABLE OF CONTENTS

 

 

 

Page

PART I—FINANCIAL INFORMATION

 

 

 

 

ITEM 1

Financial Statements (unaudited)

6

 

 

 

 

Condensed Consolidated Statements of Financial Condition—At September 30, 2018 and December 31, 2017

6

 

 

 

 

Condensed Consolidated Statements of Operations—For the Three and Nine Months Ended September 30, 2018 and September 30, 2017

7

 

 

 

 

Condensed Consolidated Statements of Comprehensive Income (Loss)—For the Three and Nine Months Ended September 30, 2018 and September 30, 2017

8

 

 

 

 

Condensed Consolidated Statements of Cash Flows—For the Nine Months Ended September 30, 2018 and September 30, 2017

9

 

 

 

 

Condensed Consolidated Statements of Changes in Equity—For the Year Ended December 31, 2017

11

 

 

 

 

Condensed Consolidated Statements of Changes in Equity—For the Nine Months Ended September 30, 2018

12

 

 

 

 

Notes to Condensed Consolidated Financial Statements

13

 

 

 

ITEM 2

Management’s Discussion and Analysis of Financial Condition and Results of Operations

72

 

 

 

ITEM 3

Quantitative and Qualitative Disclosures About Market Risk

138

 

 

 

ITEM 4

Controls and Procedures

141

 

 

 

PART II—OTHER INFORMATION

 

 

 

 

ITEM 1

Legal Proceedings

142

 

 

 

ITEM 1A

Risk Factors

142

 

 

 

ITEM 2

Unregistered Sales of Equity Securities and Use of Proceeds

143

 

 

 

ITEM 3

Defaults Upon Senior Securities

143

 

 

 

ITEM 4

Mine Safety Disclosures

143

 

 

 

ITEM 5

Other Information

143

 

 

 

ITEM 6

Exhibits

144

 

 

 

SIGNATURES

145

 

 

 


SPECIAL NOTE ON FORWARD-LOOKING INFORMATION

This Quarterly Report on Form 10-Q (“Form 10-Q”) contains forward-looking statements within the meaning of Section 27A of the Securities Act of 1933, as amended, which we refer to as the “Securities Act,” and Section 21E of the Securities Exchange Act of 1934, as amended, which we refer to as the “Exchange Act.” Such statements are based upon current expectations that involve risks and uncertainties. Any statements contained herein that are not statements of historical fact may be deemed to be forward-looking statements. For example, words such as “may,” “will,” “should,” “estimates,” “predicts,” “possible,” “potential,” “continue,” “strategy,” “believes,” “anticipates,” “plans,” “expects,” “intends,” and similar expressions are intended to identify forward-looking statements.

Our actual results and the outcome and timing of certain events may differ significantly from the expectations discussed in the forward-looking statements. Factors that might cause or contribute to such a discrepancy include, but are not limited to, the factors set forth below and may impact either or both of our operating segments:

 

market conditions, including trading volume and volatility, potential deterioration of equity and debt capital markets and markets for commercial real estate and related services, and our ability to access the capital markets;

 

pricing, commissions and fees, and market position with respect to any of our products and services and those of our competitors;

 

the effect of industry concentration and reorganization, reduction of customers, and consolidation;

 

liquidity, regulatory, and clearing capital requirements and the impact of credit market events;

 

our relationships and transactions with Cantor Fitzgerald, L.P. and its affiliates, which we refer to as “Cantor,” including Cantor Fitzgerald & Co., which we refer to as “CF&Co,” and Cantor Commercial Real Estate Company, L.P., which we refer to as “CCRE,” as well as those with our publicly traded subsidiary, Newmark Group, Inc., which owns our Real Estate Services business and which we refer to as “Newmark,” any related conflicts of interest or litigation, any impact of Cantor’s results on our credit ratings and associated outlooks, any loans to or from us, Newmark or Cantor, the Berkeley Point Acquisition (defined below) from and our investment in Real Estate LP (defined below) with CCRE, CF&Co’s acting as our sales agent or underwriter under our controlled equity or other offerings, Cantor’s holdings of our debt securities, CF&Co’s acting as a market maker in our debt securities, CF&Co’s acting as our financial advisor in connection with potential business combinations, dispositions, or other transactions, our participation in various investments, stock loans or cash management vehicles placed by or recommended by CF&Co, and any services provided by or to or other arrangements with CCRE;

 

risks associated with the integration of acquired businesses with our other businesses;

 

economic or geopolitical conditions or uncertainties, the actions of governments or central banks, including uncertainty regarding the nature, timing and consequences of the U.K. exit from the European Union following the referendum and related rulings, including potential reduction in investment in the U.K., and the pursuit of trade or other related policies by the U.S. and/or other countries, and the impact of terrorist acts, acts of war or other violence or political unrest, as well as natural disasters or weather-related or similar events, including recent hurricanes as well as power failures, communication and transportation disruptions, and other interruptions of utilities or other essential services

 

the effect on our businesses, our clients, the markets in which we operate, and the economy in general of recent changes in the U.S. and foreign tax and other laws, potential policy and regulatory changes from the new government in Mexico, possible shutdowns of the U.S. government, sequestrations, uncertainties regarding the debt ceiling and the federal budget, and other potential political policies and impasses;

 

the effect on our businesses of worldwide governmental debt issuances, austerity programs, increases or decreases in deficits, and other changes to monetary policy, and potential political impasses or regulatory requirements, including increased capital requirements for banks and other institutions or changes in legislation, regulations and priorities;

 

extensive regulation of our businesses and customers, changes in regulations relating to financial services companies, commercial real estate and other industries, and risks relating to compliance matters, including regulatory examinations, inspections, investigations and enforcement actions, and any resulting costs, increased financial and capital requirements, enhanced oversight, fines, penalties, sanctions, and changes to or restrictions or limitations on specific activities, operations, compensatory arrangements, and growth opportunities, including acquisitions, hiring, and new businesses, products, or services;

 

factors related to specific transactions or series of transactions, including credit, performance, and principal risk, trade failures, counterparty failures, and the impact of fraud and unauthorized trading;

2


 

risks related to changes in our relationships with the Government Sponsored Enterprises (“GSEs”) and Housing and Urban Development (“HUD”), changes in prevailing interest rates and the risk of loss in connection with loan defaults;

 

risks related to changes in the future of the GSEs, including changes in the terms of applicable conservatorships and changes in their origination capacities;

 

costs and expenses of developing, maintaining, and protecting our intellectual property, as well as employment and other litigation and their related costs, including judgments or settlements paid or received and the impact thereof on our financial results and cash flows in any given period;

 

certain financial risks, including the possibility of future losses, reduced cash flows from operations, increased leverage and the need for short- or long-term borrowings, including from Cantor, the ability of us or Newmark to refinance our respective indebtedness, or other sources of cash relating to acquisitions, dispositions, or other matters, potential liquidity and other risks relating to our ability to obtain additional financing or refinancing of existing debt on terms acceptable to us, if at all, and risks of the resulting leverage, including potentially causing a reduction in our credit ratings and the associated outlooks and increased borrowing costs, including as a result of the Berkeley Point Acquisition (defined below), as well as interest rate and foreign currency exchange rate fluctuations;

 

risks associated with the temporary or longer-term investment of our available cash, including defaults or impairments on our investments, stock loans or cash management vehicles and collectability of loan balances owed to us by partners, employees, or others;

 

our ability to enter new markets or develop new products, trading desks, marketplaces, or services for existing or new customers and to induce such customers to use these products, trading desks, marketplaces, or services and to secure and maintain market share;

 

our ability to enter into marketing and strategic alliances and business combinations or other transactions in the financial services, real estate, and other industries, including acquisitions, tender offers, dispositions, reorganizations, partnering opportunities and joint ventures, and our ability to maintain or develop relationships with independently owned offices in our Real Estate Services business and our ability to grow in other geographic regions, including the Berkeley Point Acquisition and the Separation (defined below), the Newmark IPO (defined below) and our proposed spin-off of shares of Newmark owned by us, the anticipated benefits of any such transactions, relationships or growth and the future impact of any such transactions, relationships or growth on our other businesses and our financial results for current or future periods, the integration of any completed acquisitions and the use of proceeds of any completed dispositions, and the value of and any hedging entered into in connection with consideration received or to be received in connection with such dispositions and any transfers thereof;

 

the timing of the spin-off of the shares we own in Newmark to our stockholders and whether the distribution will occur at all;

 

limitations on Newmark’s ability to enter into certain transactions in order to preserve the tax-free treatment of the spin-off;

 

our estimates or determinations of potential value with respect to various assets or portions of our businesses, including with respect to the accuracy of the assumptions or the valuation models or multiples used;

 

our ability to hire and retain personnel, including brokers, salespeople, managers, and other professionals;

 

our ability to expand the use of technology for hybrid and fully electronic trading in our product and service offerings;

 

our ability to effectively manage any growth that may be achieved, while ensuring compliance with all applicable financial reporting, internal control, legal compliance, and regulatory requirements;

 

our ability to identify and remediate any material weaknesses in our internal controls that could affect our ability to prepare financial statements and reports in a timely manner, control our policies, practices and procedures, operations and assets, assess and manage our operational, regulatory and financial risks, and integrate our acquired businesses and brokers, salespeople, managers and other professionals;

 

the effectiveness of our risk management policies and procedures, and the impact of unexpected market moves and similar events;

 

information technology risks, including capacity constraints, failures, or disruptions in our systems or those of the clients, counterparties, exchanges, clearing facilities, or other parties with which we interact, including cybersecurity risks and incidents, compliance with regulations requiring data minimization and protection and preservation of records of access and transfers of data, privacy risk and exposure to potential liability and regulatory focus;

3


 

the fact that the prices at which shares of our Class A common stock are sold in one or more of our controlled equity offerings or in other offerings or other transactions or the price of shares in Newmark that we own may vary significantly, and purchasers of shares in such offerings or other transactions, as well as existing stockholders, may suffer significant dilution if the price they paid for their shares is higher than the price paid by other purchasers in such offerings or transactions;

 

our ability to meet expectations with respect to payments of dividends and distributions and repurchases of shares of our Class A common stock and purchases or redemptions of limited partnership interests of BGC Holdings, L.P., which we refer to as “BGC Holdings,” or other equity interests in us or any of our other subsidiaries, including Newmark and its subsidiaries, including from Cantor, our executive officers, other employees, partners, and others, and the net proceeds to be realized by us from offerings of our shares of Class A common stock; and

 

the effect on the market for and trading price of our Class A common stock and Newmark’s Class A common stock and of various offerings and other transactions, including our controlled equity and other offerings of our Class A common stock and convertible or exchangeable securities, the Separation, the Newmark IPO and the proposed spin-off of shares of Newmark owned by us, our repurchases of shares of our Class A common stock and purchases of BGC Holdings limited partnership interests or other equity interests in us or in our subsidiaries, including Newmark and its subsidiaries, any exchanges by Cantor of shares of our Class A common stock for shares of our Class B common stock, any exchanges or redemptions of limited partnership units and issuances of shares of Class A common stock in connection therewith, including in partnership restructurings, our payment of dividends on our Class A common stock and distributions on BGC Holdings limited partnership interests, convertible arbitrage, hedging, and other transactions engaged in by holders of our outstanding debt or other securities, share sales and stock pledge, stock loan, and other financing transactions by holders of our shares (including by Cantor or others), including of shares acquired pursuant to our employee benefit plans, unit exchanges and redemptions, partnership restructurings, acquisitions, conversions of our Class B common stock and our other convertible securities, stock pledge, stock loan, or other financing transactions, and distributions from Cantor pursuant to Cantor’s distribution rights obligations and other distributions to Cantor partners, including deferred distribution rights shares.

The foregoing risks and uncertainties, as well as those risks and uncertainties set forth in this Quarterly Report on Form 10-Q, may cause actual results and events to differ materially from the forward-looking statements. The information included herein is given as of the filing date of this Form 10-Q with the Securities and Exchange Commission (the “SEC”), and future results or events could differ significantly from these forward-looking statements. The Company does not undertake to publicly update or revise any forward-looking statements, whether as a result of new information, future events, or otherwise.

4


WHERE YOU CAN FIND MORE INFORMATION

We file annual, quarterly and current reports, proxy statements and other information with the SEC. These filings are available to the public from the SEC’s website at www.sec.gov.

Our website address is www.bgcpartners.com. Through our website, we make available, free of charge, the following documents as soon as reasonably practicable after they are electronically filed with, or furnished to, the SEC: our Annual Reports on Form 10-K; our proxy statements for our annual and special stockholder meetings; our Quarterly Reports on Form 10-Q; our Current Reports on Form 8-K; Forms 3, 4 and 5 and Schedules 13D with respect to our securities filed on behalf of Cantor, CF Group Management, Inc. (“CFGM”), our directors and our executive officers; and amendments to those documents. Our website also contains additional information with respect to our industry and businesses. The information contained on, or that may be accessed through, our website is not part of, and is not incorporated into, this Quarterly Report on Form 10-Q.

 

5


PART I—FINANCIAL INFORMATION

ITEM 1. FINANCIAL STATEMENTS

BGC PARTNERS, INC.

CONDENSED CONSOLIDATED STATEMENTS OF FINANCIAL CONDITION

(in thousands, except per share data)

(unaudited)

 

 

 

September 30, 2018

 

 

December 31, 2017

 

Assets

 

 

 

 

 

 

 

 

Cash and cash equivalents

 

$

364,399

 

 

$

634,333

 

Restricted cash

 

 

260,592

 

 

 

 

Cash segregated under regulatory requirements

 

 

150,427

 

 

 

162,457

 

Securities owned

 

 

75,911

 

 

 

33,007

 

Marketable securities

 

 

152,485

 

 

 

208,176

 

Loans held for sale, at fair value

 

 

1,132,665

 

 

 

362,635

 

Receivables from broker-dealers, clearing organizations, customers and related broker-dealers

 

 

2,770,378

 

 

 

745,402

 

Mortgage servicing rights, net

 

 

405,241

 

 

 

392,626

 

Accrued commissions and other receivables, net

 

 

885,597

 

 

 

620,039

 

Loans, forgivable loans and other receivables from employees and partners, net

 

 

466,919

 

 

 

335,734

 

Fixed assets, net

 

 

216,131

 

 

 

189,347

 

Investments

 

 

164,892

 

 

 

141,788

 

Goodwill

 

 

979,627

 

 

 

945,582

 

Other intangible assets, net

 

 

293,980

 

 

 

311,021

 

Receivables from related parties

 

 

6,864

 

 

 

3,739

 

Other assets

 

 

406,188

 

 

 

343,826

 

Total assets

 

$

8,732,296

 

 

$

5,429,712

 

Liabilities, Redeemable Partnership Interest, and Equity

 

 

 

 

 

 

 

 

Short-term borrowings

 

$

4,995

 

 

$

6,046

 

Short-term borrowings from related parties

 

 

80,000

 

 

 

 

Repurchase agreements

 

 

198

 

 

 

 

Securities loaned

 

 

66,318

 

 

 

202,343

 

Warehouse notes payable

 

 

1,131,792

 

 

 

360,440

 

Accrued compensation

 

 

545,004

 

 

 

432,733

 

Payables to broker-dealers, clearing organizations, customers and related broker-dealers

 

 

2,505,198

 

 

 

607,580

 

Payables to related parties

 

 

67,816

 

 

 

40,988

 

Accounts payable, accrued and other liabilities

 

 

1,067,516

 

 

 

942,917

 

Notes payable and other borrowings

 

 

1,323,030

 

 

 

1,650,509

 

Total liabilities

 

 

6,791,867

 

 

 

4,243,556

 

Commitments, contingencies and guarantees (Note 23)

 

 

 

 

 

 

 

 

Redeemable partnership interest

 

 

50,270

 

 

 

46,415

 

Equity

 

 

 

 

 

 

 

 

Stockholders’ equity:

 

 

 

 

 

 

 

 

Class A common stock, par value $0.01 per share; 750,000 shares authorized;

   343,690 and 306,218 shares issued at September 30, 2018 and December 31,2017,

   respectively; and 293,512 and 256,968 shares outstanding at September 30, 2018 and

   December 31, 2017, respectively

 

 

3,438

 

 

 

3,063

 

Class B common stock, par value $0.01 per share; 150,000 shares authorized;

   34,848 shares issued and outstanding at September 30, 2018 and December 31, 2017,

   convertible into Class A common stock

 

 

348

 

 

 

348

 

Additional paid-in capital

 

 

2,116,514

 

 

 

1,763,371

 

Contingent Class A common stock

 

 

35,734

 

 

 

40,472

 

Treasury stock, at cost: 50,178 and 49,250 shares of Class A common stock at September 30, 2018

   and December 31, 2017, respectively

 

 

(313,427

)

 

 

(303,873

)

Retained deficit

 

 

(798,717

)

 

 

(859,009

)

Accumulated other comprehensive income (loss)

 

 

(21,553

)

 

 

(10,486

)

Total stockholders’ equity

 

 

1,022,337

 

 

 

633,886

 

Noncontrolling interest in subsidiaries

 

 

867,822

 

 

 

505,855

 

Total equity

 

 

1,890,159

 

 

 

1,139,741

 

Total liabilities, redeemable partnership interest, and equity

 

$

8,732,296

 

 

$

5,429,712

 

 

The accompanying Notes to the unaudited Condensed Consolidated Financial Statements

are an integral part of these financial statements.

6


BGC PARTNERS, INC.

CONDENSED CONSOLIDATED STATEMENTS OF OPERATIONS

(in thousands, except per share data)

(unaudited)

 

 

 

Three Months Ended September 30,

 

 

Nine Months Ended September 30,

 

 

 

2018

 

 

2017

 

 

2018

 

 

2017

 

Revenues:

 

 

 

 

 

 

 

 

 

 

 

 

 

 

 

 

Commissions

 

$

671,318

 

 

$

582,106

 

 

$

1,998,237

 

 

$

1,704,998

 

Principal transactions

 

 

73,360

 

 

 

75,766

 

 

 

250,266

 

 

 

241,869

 

Gains from mortgage banking activities/originations, net

 

 

51,972

 

 

 

45,455

 

 

 

132,764

 

 

 

164,263

 

Real estate management and other services

 

 

101,881

 

 

 

60,798

 

 

 

305,880

 

 

 

163,017

 

Servicing fees

 

 

34,948

 

 

 

29,057

 

 

 

96,207

 

 

 

80,729

 

Fees from related parties

 

 

7,128

 

 

 

7,173

 

 

 

19,989

 

 

 

20,129

 

Data, software and post-trade

 

 

16,547

 

 

 

13,776

 

 

 

47,016

 

 

 

40,185

 

Interest income

 

 

15,946

 

 

 

11,726

 

 

 

37,060

 

 

 

40,909

 

Other revenues

 

 

4,154

 

 

 

1,171

 

 

 

6,557

 

 

 

3,023

 

Total revenues

 

 

977,254

 

 

 

827,028

 

 

 

2,893,976

 

 

 

2,459,122

 

Expenses:

 

 

 

 

 

 

 

 

 

 

 

 

 

 

 

 

Compensation and employee benefits

 

 

517,865

 

 

 

495,145

 

 

 

1,576,706

 

 

 

1,438,129

 

Allocations of net income and grant of exchangeability to

   limited partnership units and FPUs

 

 

67,919

 

 

 

48,446

 

 

 

239,696

 

 

 

161,876

 

Total compensation and employee benefits

 

 

585,784

 

 

 

543,591

 

 

 

1,816,402

 

 

 

1,600,005

 

Occupancy and equipment

 

 

58,193

 

 

 

51,962

 

 

 

165,405

 

 

 

153,102

 

Fees to related parties

 

 

9,743

 

 

 

4,380

 

 

 

27,394

 

 

 

16,389

 

Professional and consulting fees

 

 

33,491

 

 

 

24,486

 

 

 

86,490

 

 

 

69,047

 

Communications

 

 

31,693

 

 

 

33,290

 

 

 

100,686

 

 

 

97,816

 

Selling and promotion

 

 

30,850

 

 

 

26,828

 

 

 

93,599

 

 

 

81,503

 

Commissions and floor brokerage

 

 

15,382

 

 

 

10,410

 

 

 

45,100

 

 

 

31,316

 

Interest expense

 

 

33,472

 

 

 

24,425

 

 

 

88,051

 

 

 

69,678

 

Other expenses

 

 

69,706

 

 

 

55,600

 

 

 

204,604

 

 

 

148,262

 

Total expenses

 

 

868,314

 

 

 

774,972

 

 

 

2,627,731

 

 

 

2,267,118

 

Other income (losses) , net:

 

 

 

 

 

 

 

 

 

 

 

 

 

 

 

 

Gain (loss) on divestiture and sale of investments

 

 

 

 

 

4

 

 

 

 

 

 

561

 

Gains (losses) on equity method investments

 

 

1,344

 

 

 

2,147

 

 

 

9,999

 

 

 

3,986

 

Other income (loss)

 

 

108,776

 

 

 

88,195

 

 

 

141,908

 

 

 

97,928

 

Total other income (losses), net

 

 

110,120

 

 

 

90,346

 

 

 

151,907

 

 

 

102,475

 

Income (loss) from operations before income taxes

 

 

219,060

 

 

 

142,402

 

 

 

418,152

 

 

 

294,479

 

Provision (benefit) for income taxes

 

 

56,756

 

 

 

31,854

 

 

 

108,427

 

 

 

55,084

 

Consolidated net income (loss)

 

$

162,304

 

 

$

110,548

 

 

$

309,725

 

 

$

239,395

 

Less: Net income (loss) attributable to noncontrolling

   interest in subsidiaries

 

 

42,018

 

 

 

29,019

 

 

 

95,462

 

 

 

68,121

 

Net income (loss) available to common stockholders

 

$

120,286

 

 

$

81,529

 

 

$

214,263

 

 

$

171,274

 

Per share data:

 

 

 

 

 

 

 

 

 

 

 

 

 

 

 

 

Basic earnings (loss) per share

 

 

 

 

 

 

 

 

 

 

 

 

 

 

 

 

Net income (loss) available to common stockholders (1)

 

$

118,864

 

 

$

81,529

 

 

$

212,677

 

 

$

171,274

 

Basic earnings (loss) per share

 

$

0.36

 

 

$

0.28

 

 

$

0.67

 

 

$

0.60

 

Basic weighted-average shares of common

   stock outstanding

 

 

327,932

 

 

 

288,308

 

 

 

319,027

 

 

 

286,200

 

Fully diluted earnings (loss) per share

 

 

 

 

 

 

 

 

 

 

 

 

 

 

 

 

Net income (loss) for fully diluted shares

 

$

171,720

 

 

$

127,495

 

 

$

310,922

 

 

$

266,001

 

Fully diluted earnings (loss) per share

 

$

0.35

 

 

$

0.28

 

 

$

0.64

 

 

$

0.59

 

Fully diluted weighted-average shares of common stock

   outstanding

 

 

487,636

 

 

 

457,341

 

 

 

482,711

 

 

 

451,348

 

 

(1)

In accordance with ASC 260, includes a reduction for dividends on preferred stock or units.

 

The accompanying Notes to the unaudited Condensed Consolidated Financial Statements

are an integral part of these financial statements.

 

7


BGC PARTNERS, INC.

CONDENSED CONSOLIDATED STATEMENTS OF COMPREHENSIVE INCOME (LOSS)

(in thousands)

(unaudited)

 

 

 

Three Months Ended September 30,

 

 

Nine Months Ended September 30,

 

 

 

2018

 

 

2017

 

 

2018

 

 

2017

 

Consolidated net income (loss)

 

$

162,304

 

 

$

110,548

 

 

$

309,725

 

 

$

239,395

 

Other comprehensive income (loss), net of tax:

 

 

 

 

 

 

 

 

 

 

 

 

 

 

 

 

Foreign currency translation adjustments

 

 

(1,809

)

 

 

5,134

 

 

 

(10,186

)

 

 

16,186

 

Available for sale securities

 

 

 

 

 

457

 

 

 

 

 

 

1,148

 

Total other comprehensive income (loss), net of tax

 

 

(1,809

)

 

 

5,591

 

 

 

(10,186

)

 

 

17,334

 

Comprehensive income (loss)

 

 

160,495

 

 

 

116,139

 

 

 

299,539

 

 

 

256,729

 

Less: Comprehensive income (loss) attributable to noncontrolling interest in

   subsidiaries, net of tax

 

 

42,389

 

 

 

29,845

 

 

 

94,051

 

 

 

70,492

 

Comprehensive income (loss) attributable to common stockholders

 

$

118,106

 

 

$

86,294

 

 

$

205,488

 

 

$

186,237

 

 

The accompanying Notes to the unaudited Condensed Consolidated Financial Statements

are an integral part of these financial statements.

 

 

8


BGC PARTNERS, INC.

CONDENSED CONSOLIDATED STATEMENTS OF CASH FLOWS

(in thousands)

(unaudited)

 

 

 

Nine Months Ended September 30,

 

 

 

2018

 

 

2017

 

CASH FLOWS FROM OPERATING ACTIVITIES:

 

 

 

 

 

 

 

 

Consolidated net income (loss)

 

$

309,725

 

 

$

239,395

 

Adjustments to reconcile consolidated net income (loss) to net cash provided by

   (used in) operating activities:

 

 

 

 

 

 

 

 

Fixed asset depreciation and intangible asset amortization

 

 

65,683

 

 

 

61,201

 

Amortization of mortgage servicing rights, net

 

 

55,141

 

 

 

53,001

 

Employee loan amortization and reserves on employee loans

 

 

23,714

 

 

 

43,227

 

Equity-based compensation and allocations of net income to limited partnership

   units and FPUs

 

 

238,409

 

 

 

185,135

 

Deferred compensation expense

 

 

5,553

 

 

 

7,265

 

Gain on originated mortgage servicing rights

 

 

(65,632

)

 

 

(98,814

)

Unrealized losses (gains) on loans held for sale

 

 

(461

)

 

 

(507

)

Loan originations - loans held for sale

 

 

(5,937,964

)

 

 

(7,314,794

)

Loan sales - loans held for sale

 

 

5,168,395

 

 

 

7,726,805

 

Losses (gains) on equity method investments

 

 

(9,999

)

 

 

(3,986

)

Amortization of discount (premium) on notes payable

 

 

3,437

 

 

 

(1,912

)

Unrealized loss (gain) on marketable securities

 

 

35

 

 

 

(23,038

)

Unrealized loss (gain) on derivative asset

 

 

(6,327

)

 

 

 

Impairment of fixed assets, intangible assets and investments

 

 

2,568

 

 

 

8,499

 

Deferred tax provision (benefit)

 

 

9,748

 

 

 

2,263

 

Recognition of earn-out

 

 

(85,135

)

 

 

(76,969

)

Realized losses (gains) on marketable securities

 

 

(12,448

)

 

 

(1,222

)

Change in estimated acquisition earn-out payables

 

 

(2,009

)

 

 

5,946

 

Forfeitures of Class A common stock

 

 

(1,219

)

 

 

(672

)

Loss (gain) on other investments

 

 

(38,972

)

 

 

 

Other

 

 

 

 

 

(556

)

Consolidated net income (loss), adjusted for non-cash and non-operating items

 

 

(277,758

)

 

 

810,267

 

Decrease (increase) in operating assets:

 

 

 

 

 

 

 

 

Reverse repurchase agreements

 

 

 

 

 

54,659

 

Securities owned

 

 

(42,904

)

 

 

3,236

 

Receivables from broker-dealers, clearing organizations, customers and related

   broker-dealers

 

 

(1,962,994

)

 

 

(1,789,576

)

Mortgage servicing rights, net

 

 

 

 

 

(506

)

Accrued commissions and other receivables, net

 

 

(154,269

)

 

 

(99,138

)

Loans, forgivable loans and other receivables from employees and partners, net

 

 

(156,185

)

 

 

(82,549

)

Receivables from related parties

 

 

(2,636

)

 

 

(3,566

)

Other assets

 

 

(37,676

)

 

 

(17,586

)

Increase (decrease) in operating liabilities:

 

 

 

 

 

 

 

 

Repurchase agreements

 

 

198

 

 

 

1,803

 

Securities loaned

 

 

(136,025

)

 

 

135,070

 

Accrued compensation

 

 

26,262

 

 

 

(37,275

)

Payables to broker-dealers, clearing organizations, customers and related

   broker-dealers

 

 

1,897,839

 

 

 

1,731,395

 

Payables to related parties

 

 

26,828

 

 

 

(6,493

)

Accounts payable, accrued and other liabilities

 

 

61,266

 

 

 

89,176

 

Net cash provided by (used in) operating activities

 

$

(758,054

)

 

$

788,917

 

 

The accompanying Notes to the unaudited Condensed Consolidated Financial Statements

are an integral part of these financial statements.

 

9


BGC PARTNERS, INC.

CONDENSED CONSOLIDATED STATEMENTS OF CASH FLOWS—(Continued)

(in thousands)

(unaudited)

 

 

 

 

Nine Months Ended September 30,

 

 

 

2018

 

 

2017

 

CASH FLOWS FROM INVESTING ACTIVITIES:

 

 

 

 

 

 

 

 

Purchases of fixed assets

 

$

(25,656

)

 

$

(28,998

)

Capitalization of software development costs

 

 

(38,487

)

 

 

(27,841

)

Purchase of equity and cost method investments

 

 

(23,099

)

 

 

(101,623

)

Proceeds from equity method investments

 

 

10,064

 

 

 

243

 

Payments for acquisitions, net of cash and restricted cash acquired

 

 

(33,573

)

 

 

(22,270

)

Advances to related parties

 

 

 

 

 

(375,000

)

Repayments from related parties

 

 

 

 

 

375,000

 

Purchase of mortgage servicing rights

 

 

(2,124

)

 

 

 

Proceeds from sale of marketable securities

 

 

153,251

 

 

 

7,849

 

Capitalization of trademarks, patent defense and registration costs

 

 

 

 

 

(295

)

Net cash (used in) provided by investing activities

 

$

40,376

 

 

$

(172,935

)

 

 

 

 

 

 

 

 

 

CASH FLOWS FROM FINANCING ACTIVITIES:

 

 

 

 

 

 

 

 

Repayments of notes payable and other borrowings

 

$

(970,160

)

 

$

(7,060

)

Issuance of long-term debt and collateralized borrowings, net of deferred issuance costs

 

 

639,241

 

 

 

998,817

 

Proceeds from warehouse notes payable

 

 

5,937,964

 

 

 

7,314,793

 

Repayments on warehouse notes payable

 

 

(5,166,612

)

 

 

(6,913,030

)

Proceeds from issuance of exchangeable preferred partnership units in

   Newmark Partners, L.P.

 

 

266,093

 

 

 

 

Advances from related parties

 

 

 

 

 

291,000

 

Repayments to related parties

 

 

 

 

 

(981,000

)

Earnings distributions

 

 

(182,731

)

 

 

(89,537

)

Redemption and repurchase of limited partnership interests

 

 

(29,421

)

 

 

(34,113

)

Dividends to stockholders

 

 

(176,228

)

 

 

(148,094

)

Repurchase of Class A common stock

 

 

(9,806

)

 

 

(14,557

)

Cancellation of restricted stock units in satisfaction of withholding tax requirements

 

 

(647

)

 

 

(52

)

Proceeds from issuance of Class A common stock, net of costs

 

 

327,624

 

 

 

 

Loan from related parties

 

 

80,000

 

 

 

 

Acquisition of Berkeley Point

 

 

 

 

 

(871,814

)

Pre-acquisition distribution from Berkeley Point to CCRE

 

 

 

 

 

(66,782

)

Proceeds from short-term borrowings

 

 

 

 

 

6,313

 

Payments on acquisitions earn-outs

 

 

(11,180

)

 

 

(12,211

)

Net cash (used in) provided by financing activities

 

 

704,137

 

 

 

(527,327

)

Effect of exchange rate changes on cash and cash equivalents, Restricted cash and Cash

   segregated under regulatory requirements

 

 

(7,831

)

 

 

3,853

 

Net (decrease) increase in cash and cash equivalents, Restricted cash and Cash segregated

   under regulatory requirements

 

 

(21,372

)

 

 

92,508

 

Cash and cash equivalents, Restricted cash and Cash segregated under regulatory

   requirements at beginning of period

 

 

796,790

 

 

 

593,435

 

Cash and cash equivalents, Restricted cash and Cash segregated under regulatory

   requirements at end of period

 

$

775,418

 

 

$

685,943

 

Supplemental cash information:

 

 

 

 

 

 

 

 

Cash paid during the period for taxes

 

$

38,438

 

 

$

32,136

 

Cash paid during the period for interest

 

 

71,413

 

 

 

68,331

 

Supplemental non-cash information:

 

 

 

 

 

 

 

 

Issuance of Class A common stock upon exchange of limited partnership interests

 

 

127,322

 

 

 

74,013

 

Issuance of Class A and contingent Class A common stock and limited partnership

   interests for acquisitions

 

 

19,732

 

 

 

14,232

 

Distribution from Berkeley Point to CCRE

 

 

 

 

 

2,993

 

Shares received for Nasdaq earn-out

 

 

85,135

 

 

 

76,969

 

 

The accompanying Notes to the unaudited Condensed Consolidated Financial Statements

are an integral part of these financial statements.

 

 

10


BGC PARTNERS, INC.

CONDENSED CONSOLIDATED STATEMENTS OF CHANGES IN EQUITY

For the Year Ended December 31, 2017

(in thousands, except share amounts)

 

 

 

BGC Partners, Inc. Stockholders

 

 

 

 

 

 

 

 

 

 

 

Class A

Common

Stock

 

 

Class B

Common

Stock

 

 

Additional

Paid-in

Capital

 

 

Contingent

Class A

Common

Stock

 

 

Treasury

Stock

 

 

Retained

Deficit

 

 

Accumulated

Other

Comprehensive

Income (Loss)

 

 

Noncontrolling

Interest in

Subsidiaries

 

 

Total

 

Balance, January 1, 2017

 

$

2,925

 

 

$

348

 

 

$

1,662,615

 

 

$

42,472

 

 

$

(288,743

)

 

$

(212,858

)

 

$

(23,199

)

 

$

449,980

 

 

$

1,633,540

 

Consolidated net income (loss)

 

 

 

 

 

 

 

 

 

 

 

 

 

 

 

 

 

51,475

 

 

 

 

 

 

30,254

 

 

 

81,729

 

Other comprehensive gain, net of tax

 

 

 

 

 

 

 

 

 

 

 

 

 

 

 

 

 

 

 

 

12,713

 

 

 

2,139

 

 

 

14,852

 

Equity-based compensation, 570,944 shares

 

 

6

 

 

 

 

 

 

1,370

 

 

 

 

 

 

 

 

 

 

 

 

 

 

 

761

 

 

 

2,137

 

Dividends to common stockholders

 

 

 

 

 

 

 

 

 

 

 

 

 

 

 

 

 

(200,116

)

 

 

 

 

 

 

 

 

(200,116

)

Earnings distributions to limited partnership interests and

   other noncontrolling interests

 

 

 

 

 

 

 

 

 

 

 

 

 

 

 

 

 

 

 

 

 

 

 

(118,795

)

 

 

(118,795

)

Grant of exchangeability and redemption of limited

   partnership interests, issuance of 9,179,295 shares

 

 

92

 

 

 

 

 

 

125,502

 

 

 

 

 

 

 

 

 

 

 

 

 

 

 

77,605

 

 

 

203,199

 

Issuance of Class A common stock (net of costs),

   1,994,670 shares

 

 

20

 

 

 

 

 

 

45,101

 

 

 

 

 

 

 

 

 

 

 

 

 

 

 

12,600

 

 

 

57,721

 

Redemption of FPUs, 729,802 units

 

 

 

 

 

 

 

 

 

 

 

 

 

 

 

 

 

 

 

 

 

 

 

(6,665

)

 

 

(6,665

)

Repurchase of Class A common stock, 1,386,769 shares

 

 

 

 

 

 

 

 

 

 

 

 

 

 

(13,164

)

 

 

 

 

 

 

 

 

(3,609

)

 

 

(16,773

)

Forfeitures of restricted Class A common stock,

   183,246 shares

 

 

 

 

 

 

 

 

1,063

 

 

 

 

 

 

(1,966

)

 

 

 

 

 

 

 

 

(250

)

 

 

(1,153

)

Cantor purchase of Cantor units from BGC Holdings

   upon redemption of founding/working partners units,

   1,179,788 units

 

 

 

 

 

 

 

 

 

 

 

 

 

 

 

 

 

 

 

 

 

 

 

3,920

 

 

 

3,920

 

Issuance of Class A common stock for acquisitions,

   1,923,854 shares

 

 

20

 

 

 

 

 

 

8,037

 

 

 

(5,961

)

 

 

 

 

 

 

 

 

 

 

 

566

 

 

 

2,662

 

Issuance of contingent shares and limited partnership

   interests in connection with acquisitions

 

 

 

 

 

 

 

 

5,121

 

 

 

3,961

 

 

 

 

 

 

 

 

 

 

 

 

2,488

 

 

 

11,570

 

Acquisition related distribution from Berkeley Point

   to CCRE

 

 

 

 

 

 

 

 

 

 

 

 

 

 

 

 

 

(56,483

)

 

 

 

 

 

(32,666

)

 

 

(89,149

)

Acquisition of Berkeley Point

 

 

 

 

 

 

 

 

(87,434

)

 

 

 

 

 

 

 

 

(441,386

)

 

 

 

 

 

(237,586

)

 

 

(766,406

)

Newmark Group, Inc. noncontrolling interest

 

 

 

 

 

 

 

 

 

 

 

 

 

 

 

 

 

 

 

 

 

 

 

305,420

 

 

 

305,420

 

Purchase of Newmark noncontrolling interest

 

 

 

 

 

 

 

 

(175

)

 

 

 

 

 

 

 

 

 

 

 

 

 

 

(140

)

 

 

(315

)

Noncontrolling interest in Commercial Real Estate

   Consulting Firm

 

 

 

 

 

 

 

 

 

 

 

 

 

 

 

 

 

 

 

 

 

 

 

18,056

 

 

 

18,056

 

Other

 

 

 

 

 

 

 

 

2,171

 

 

 

 

 

 

 

 

 

359

 

 

 

 

 

 

1,777

 

 

 

4,307

 

Balance, December 31, 2017

 

$

3,063

 

 

$

348

 

 

$

1,763,371

 

 

$

40,472

 

 

$

(303,873

)

 

$

(859,009

)

 

$

(10,486

)

 

$

505,855

 

 

$

1,139,741

 

 

The accompanying Notes to the unaudited Condensed Consolidated Financial Statements

are an integral part of these financial statements.

 

11


BGC PARTNERS, INC.

CONDENSED CONSOLIDATED STATEMENTS OF CHANGES IN EQUITY

For the Nine Months Ended September 30, 2018

(in thousands, except share amounts)

(unaudited)

 

 

 

BGC Partners, Inc. Stockholders

 

 

 

 

 

 

 

 

 

 

 

Class A

Common

Stock

 

 

Class B

Common

Stock

 

 

Additional

Paid-in

Capital

 

 

Contingent

Class A

Common

Stock

 

 

Treasury

Stock

 

 

Retained

Deficit

 

 

Accumulated

Other

Comprehensive

Income (Loss)

 

 

Noncontrolling

Interest in

Subsidiaries

 

 

Total

 

Balance, January 1, 2018

 

$

3,063

 

 

$

348

 

 

$

1,763,371

 

 

$

40,472

 

 

$

(303,873

)

 

$

(859,009

)

 

$

(10,486

)

 

$

505,855

 

 

$

1,139,741

 

Consolidated net income (loss)

 

 

 

 

 

 

 

 

 

 

 

 

 

 

 

 

 

214,263

 

 

 

 

 

 

95,462

 

 

 

309,725

 

Other comprehensive gain, net of tax

 

 

 

 

 

 

 

 

 

 

 

 

 

 

 

 

 

 

 

 

(8,775

)

 

 

(1,411

)

 

 

(10,186

)

Equity-based compensation, 464,019 shares

 

 

5

 

 

 

 

 

 

2,407

 

 

 

 

 

 

 

 

 

 

 

 

 

 

 

2,084

 

 

 

4,496

 

Dividends to common stockholders

 

 

 

 

 

 

 

 

 

 

 

 

 

 

 

 

 

(172,029

)

 

 

 

 

 

(4,199

)

 

 

(176,228

)

Earnings distributions to limited partnership interests and

   other noncontrolling interests

 

 

 

 

 

 

 

 

 

 

 

 

 

 

 

 

 

 

 

 

 

 

 

(180,351

)

 

 

(180,351

)

Grant of exchangeability and redemption of limited

   partnership interests, issuance of 9,949,679 shares

 

 

99

 

 

 

 

 

 

95,695

 

 

 

 

 

 

 

 

 

 

 

 

 

 

 

52,178

 

 

 

147,972

 

Issuance of Class A common stock (net of costs),

   25,975,240 shares

 

 

260

 

 

 

 

 

 

245,111

 

 

 

 

 

 

 

 

 

 

 

 

 

 

 

67,181

 

 

 

312,552

 

Redemption of FPUs, 98,991 units

 

 

 

 

 

 

 

 

 

 

 

 

 

 

 

 

 

 

 

 

 

 

 

(796

)

 

 

(796

)

Repurchase of Class A common stock, 734,802 shares

 

 

 

 

 

 

 

 

 

 

 

 

 

 

(7,689

)

 

 

 

 

 

 

 

 

(2,117

)

 

 

(9,806

)

Forfeitures of restricted Class A common stock,

   193,819 shares

 

 

 

 

 

 

 

 

900

 

 

 

 

 

 

(1,865

)

 

 

 

 

 

 

 

 

(254

)

 

 

(1,219

)

Issuance of Class A common stock for acquisitions,

   1,083,150 shares

 

 

11

 

 

 

 

 

 

9,030

 

 

 

(4,738

)

 

 

 

 

 

 

 

 

 

 

 

1,178

 

 

 

5,481

 

Issuance of contingent shares and limited partnership

   interests in connection with acquisitions

 

 

 

 

 

 

 

 

 

 

 

 

 

 

 

 

 

 

 

 

 

 

 

14,251

 

 

 

14,251

 

Purchase of Newmark noncontrolling interest

 

 

 

 

 

 

 

 

 

 

 

 

 

 

 

 

 

 

 

 

 

 

 

(54

)

 

 

(54

)

Newmark Group, Inc. noncontrolling interest

 

 

 

 

 

 

 

 

 

 

 

 

 

 

 

 

 

 

 

 

 

 

 

(4,897

)

 

 

(4,897

)

Cumulative effect of revenue standard adoption

 

 

 

 

 

 

 

 

 

 

 

 

 

 

 

 

 

16,387

 

 

 

 

 

 

2,303

 

 

 

18,690

 

Cumulative effect of adoption of standard on equity

   investments

 

 

 

 

 

 

 

 

 

 

 

 

 

 

 

 

 

1,671

 

 

 

(2,293

)

 

 

622

 

 

 

 

Issuance of exchangeable preferred partnership units in

   Newmark Partners, L.P.

 

 

 

 

 

 

 

 

 

 

 

 

 

 

 

 

 

 

 

 

 

 

 

320,786

 

 

 

320,786

 

Other

 

 

 

 

 

 

 

 

 

 

 

 

 

 

 

 

 

 

 

 

1

 

 

 

1

 

 

 

2

 

Balance, September 30, 2018

 

$

3,438

 

 

$

348

 

 

$

2,116,514

 

 

$

35,734

 

 

$

(313,427

)

 

$

(798,717

)

 

$

(21,553

)

 

$

867,822

 

 

$

1,890,159

 

 

 

 

 

 

 

 

 

 

 

 

 

 

 

 

 

 

 

 

 

 

 

 

 

 

 

 

 

 

 

 

 

 

 

 

 

 

 

For the three months ended September 30,

 

 

 

 

 

 

 

For the nine months ended September 30,

 

 

 

 

 

 

 

 

 

 

 

 

 

 

2018

 

 

 

2017

 

 

 

 

 

 

 

 

 

 

 

2018

 

 

 

2017

 

 

 

 

 

 

 

 

 

 

 

 

 

Dividends declared per share of common stock

 

$

0.18

 

 

$

0.18

 

 

 

 

 

 

 

 

 

 

$

0.54

 

 

$

0.52

 

 

 

 

 

 

 

 

 

 

 

 

 

Dividends declared and paid per share of common stock

 

$

0.18

 

 

$

0.18

 

 

 

 

 

 

 

 

 

 

$

0.54

 

 

$

0.52

 

 

 

 

 

 

 

 

 

 

 

 

 

 

The accompanying Notes to the unaudited Condensed Consolidated Financial Statements

are an integral part of these financial statements.

 

12


BGC PARTNERS, INC.

NOTES TO CONDENSED CONSOLIDATED FINANCIAL STATEMENTS

(unaudited)

1.

Organization and Basis of Presentation

Business Overview

BGC Partners, Inc. (together with its subsidiaries, “BGC Partners,” “BGC” or the “Company”) is a leading global brokerage and financial technology company servicing the financial and real estate markets through its two segments, Financial Services and Real Estate Services. Through the Company’s financial service brands, including BGC, GFI, Sunrise, Besso and R.P. Martin among others, the Company’s Financial Services segment specializes in the brokerage of a broad range of products, including fixed income (rates and credit), foreign exchange, equities, energy and commodities, insurance, and futures. It also provides a wide range of services, including trade execution, broker-dealer services, clearing, trade compression, post trade, information, and other back-office services to a broad range of financial and non-financial institutions. BGC Partners’ integrated platform is designed to provide flexibility to customers with regard to price discovery, execution and processing of transactions, and enables them to use voice, hybrid, or in many markets, fully electronic brokerage services in connection with transactions executed either over-the-counter (“OTC”) or through an exchange. Through the Company’s electronic brands including Fenics, BGC Trader, BGC Market Data, Capitalab and Lucera, BGC Partners offers fully electronic brokerage, financial technology solutions, market data, post-trade services and analytics related to financial instruments and markets.

Newmark Group, Inc. (which may be referred to as “Newmark” or “NKF”), the Company’s Real Estate Services segment, is a leading commercial real estate services firm. Newmark offers a full suite of services and products for both owners and occupiers across the entire commercial real estate industry. Our investor/owner services and products include capital markets, which consists of investment sales, debt and structured finance and loan sales, agency leasing, property management, valuation and advisory, diligence and underwriting and government sponsored entity (“GSE”) lending and loan servicing. Newmark’s occupier services and products include tenant representation, real estate management technology systems, workplace and occupancy strategy, global corporate consulting, project management, lease administration and facilities management. Newmark enhances these services and products through innovative real estate technology solutions and data analytics that enable our clients to increase their efficiency and profits. Newmark has relationships with many of the world’s largest commercial property owners, real estate developers and investors, as well as Fortune 500 and Forbes Global 2000 companies.

The Company’s customers include many of the world’s largest banks, broker-dealers, investment banks, trading firms, hedge funds, governments, corporations, property owners, real estate developers and investment firms. BGC Partners has more than 100 offices globally in major markets including New York and London, as well as in Atlanta, Beijing, Bogotá, Boston, Buenos Aires, Charlotte, Chicago, Copenhagen, Dallas, Denver, Dubai, Dublin, Geneva, Hong Kong, Houston, Istanbul, Johannesburg, Los Angeles, Madrid, Mexico City, Miami, Moscow, Nyon, Paris, Philadelphia, Rio de Janeiro, San Francisco, Santa Clara, Santiago, São Paulo, Seoul, Shanghai, Singapore, Sydney, Tel Aviv, Tokyo, Toronto, and Washington, D.C.

On September 8, 2017, the Company and one of its operating partnerships, BGC Partners, L.P., closed (the “Closing”) on the acquisition of Berkeley Point Financial LLC (“Berkeley Point”) pursuant to a Transaction Agreement, dated as of July 17, 2017, with Cantor Fitzgerald, L.P. (“Cantor”) and certain of Cantor’s affiliates, including Cantor Commercial Real Estate Company, L.P. (“CCRE”) and Cantor Commercial Real Estate Sponsor, L.P., the general partner of CCRE. Berkeley Point is a leading commercial real estate finance company focused on the origination and sale of multifamily and other commercial real estate loans through government-sponsored and government-funded loan programs, as well as the servicing of commercial real estate loans. At the Closing, the Company purchased and acquired from CCRE all of the outstanding membership interests of Berkeley Point, a wholly owned subsidiary of CCRE, for an acquisition price of $875.0 million, subject to a post-closing upward or downward adjustment to the extent that the net assets, inclusive of certain fair value adjustments, of Berkeley Point as of the Closing were greater than or less than $508.6 million, (the “Berkeley Point Acquisition”). BGC paid $3.2 million of the $875.0 million acquisition price with 247,099 limited partnership units of BGC Holdings, L.P. (“BGC Holdings”), which may be exchanged over time for shares of Class A common stock of the Company, with each BGC Holdings unit valued for these purposes at the volume weighted-average price of a share of Class A common stock for the three trading days prior to the Closing. The Berkeley Point Acquisition did not include the Special Asset Servicing Group of Berkeley Point; however, Berkeley Point will continue to hold the Special Asset Servicing Group’s assets until the servicing group is transferred to CCRE at a later date in a separate transaction. Accordingly, CCRE will continue to bear the benefits and burdens of the Special Asset Servicing Group from and after the Closing (the “Special Asset Servicing Arrangement”).

Concurrently with the Berkeley Point Acquisition, on September 8, 2017, the Company invested $100.0 million in a newly formed commercial real estate-related financial and investment business, CF Real Estate Finance Holdings, L.P. (“Real Estate LP”), which is controlled and managed by Cantor. Real Estate LP may conduct activities in any real estate related business or asset backed

13


securities-related business or any extensions thereof and ancillary activities thereto. In addition, Real Estate LP may provide short-term loans to related parties from time to time when funds in excess of amounts needed for investment are available. As of September 30, 2018, the Company’s investment in the Real Estate LP is accounted for under the equity method.

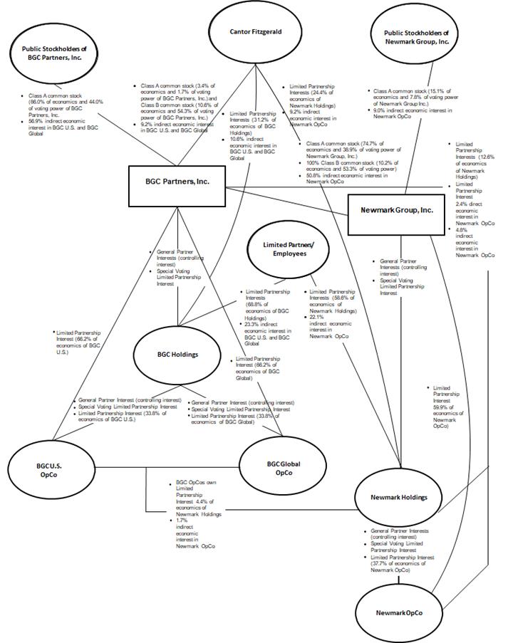
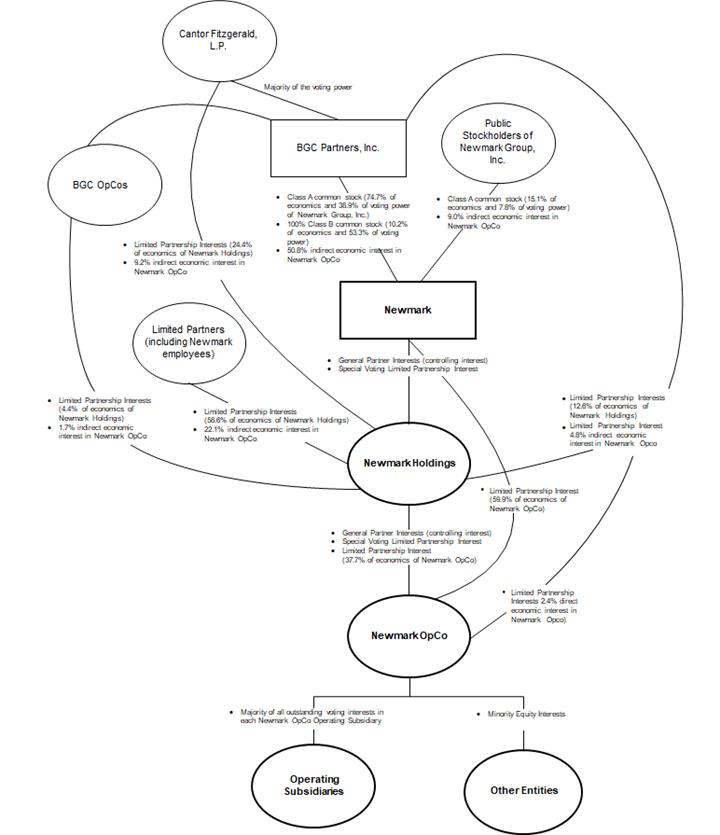
On December 13, 2017, prior to the closing of the Newmark initial public offering (“IPO”), BGC, BGC Holdings, L.P. (“BGC Holdings”), BGC Partners, L.P. (“BGC U.S. OpCo”), Newmark, Newmark Holdings, L.P. (“Newmark Holdings”), Newmark Partners, L.P. (“Newmark OpCo”) and, solely for the provisions listed therein, Cantor and BGC Global Holdings, L.P. (“BGC Global OpCo”) entered into a Separation and Distribution Agreement (the “Separation and Distribution Agreement”). The Separation and Distribution Agreement sets forth the agreements among BGC, Cantor, Newmark and their respective subsidiaries regarding, among other things:

 

the principal corporate transactions pursuant to which BGC, BGC Holdings and BGC U.S. OpCo and their respective subsidiaries (other than the Newmark Group (defined below), the “BGC Group”) transferred to Newmark, Newmark Holdings and Newmark OpCo and their respective subsidiaries (the “Newmark Group”) the assets and liabilities of the BGC Group relating to BGC’s Real Estate Services business (the “Separation”);

 

the proportional distribution of interests in Newmark Holdings to holders of interests in BGC Holdings;

 

the Newmark IPO;

 

the assumption and repayment of indebtedness by the BGC Group and the Newmark Group, as further described below; and

 

the pro rata distribution of the shares of Newmark Class A common stock and the shares of Newmark Class B common stock held by BGC, pursuant to which shares of Newmark Class A common stock held by BGC would be distributed to the holders of shares of Class A common stock of BGC and shares of Newmark Class B common stock held by BGC would be distributed to the holders of shares of Class B common stock of BGC (which are currently Cantor and another entity controlled by Howard W. Lutnick), which distribution is intended to qualify as generally tax-free for U.S. federal income tax purposes; provided that the determination of whether, when and how to proceed with the distribution shall be entirely within the discretion of BGC (the “Newmark Distribution” or “spin-off”).

On December 15, 2017, Newmark announced the pricing of Newmark’s IPO of 20 million shares of Newmark’s Class A common stock at a price to the public of $14.00 per share, which was completed on December 19, 2017. Newmark’s Class A shares began trading on December 15, 2017 on the NASDAQ Global Select Market under the symbol “NMRK”. In addition, Newmark granted the underwriters a 30-day option to purchase up to an additional 3 million shares of Newmark’s Class A common stock at the IPO price, less underwriting discounts and commissions. On December 26, 2017 the underwriters of Newmark’s initial public offering exercised in full their overallotment option to purchase an additional 3 million shares of Newmark’s Class A common stock from Newmark at the initial public offering price, less underwriting discounts and commission (“the option”). As a result, Newmark received aggregate net proceeds of approximately $295.4 million from the initial public offering, after deducting underwriting discounts and commissions and estimated offering expenses. Upon the closing of the option, Newmark’s public stockholders owned approximately 16.6% of the shares of Newmark’s Class A common stock. This is based on 138.6 million shares of Newmark’s Class A common stock outstanding following the closing of the option. Also upon the closing of the option, Newmark’s public stockholders owned approximately 9.8% of Newmark’s 234.2 million fully diluted shares outstanding. The amount owned by the Newmark public shareholders represents a noncontrolling interest and is recorded in “Noncontrolling interest in subsidiaries” on the Company’s unaudited condensed consolidated statements of financial condition. In addition, the Newmark public shareholders receive allocations of net income (loss) in relation to their ownership in Newmark, which are reflected as a component of “Net income (loss) attributable to noncontrolling interest in subsidiaries” in the Company’s consolidated statements of operations.

As part of the Separation described above, BGC contributed its interests in both Berkeley Point and Real Estate LP to Newmark.

On March 7, 2018, BGC Partners and its operating subsidiaries purchased 16.6 million newly issued exchangeable limited partnership units (the “Newmark Units”) of Newmark Holdings L.P. for approximately $242.0 million (the “Investment in Newmark”). These newly-issued Newmark Units are exchangeable, at BGC’s discretion, into either shares of Class A common stock or shares of Class B common stock of Newmark. The Company and its subsidiaries funded the Investment in Newmark using proceeds of the Company’s Controlled Equity Offering sales program. See Note 17—“Related Party Transactions” for additional information.

On June 26, 2012, BGC issued an aggregate of $112.5 million principal amount of its 8.125% Senior Notes due 2042 (the “8.125% BGC Senior Notes”). In connection with the issuance of the 8.125% BGC Senior Notes, BGC lent the proceeds of the 8.125% BGC Senior Notes to BGC U.S. OpCo, and BGC U.S. OpCo issued an amended and restated promissory note, effective as of June 26, 2012, with an aggregate principal amount of $112.5 million payable to BGC (the “2042 Promissory Note”). In connection with the Separation, on December 13, 2017, Newmark OpCo assumed all of BGC U.S. OpCo’s rights and obligations under the 2042 Promissory Note. The 2042 Promissory Note assumed by Newmark Opco payable to BGC represented an intercompany transaction,

14


and is eliminated in the Company’s unaudited condensed consolidated financial statements. On September 4, 2018, BGC U.S. OpCo loaned $112.5 million to Newmark OpCo pursuant to the Intercompany Credit Agreement (defined below), which bears an annual interest rate of 6.5%.  Newmark OpCo used the proceeds to repay the 2042 Promissory Note assumed by it in connection with the Separation. In addition, on September 5, 2018, BGC redeemed the outstanding $112.5 million aggregate principal amount of the 8.125% BGC Senior Notes. On November 6, 2018, Newmark repaid the $112.5 million promissory note under the Intercompany Credit Agreement using proceeds from the sale of its 6.125% Senior Notes. See Note 31—“Subsequent Events” for additional information.

On December 9, 2014, BGC issued an aggregate of $300.0 million principal amount of its 5.375% Senior Notes due 2019 (the “5.375% BGC Senior Notes”). In connection with the issuance of the 5.375% BGC Senior Notes, BGC lent the proceeds of the 5.375% BGC Senior Notes to BGC U.S. OpCo, and BGC U.S. OpCo issued an amended and restated promissory note, effective as of December 9, 2014, with an aggregate principal amount of $300.0 million payable to BGC (the “2019 Promissory Note”). In connection with the Separation, on December 13, 2017, Newmark OpCo assumed all of BGC U.S. OpCo’s rights and obligations under the 2019 Promissory Note. The 2019 Promissory Note assumed by Newmark Opco payable to BGC represents an intercompany transaction, and is eliminated in the Company’s unaudited condensed consolidated financial statements. Newmark will repay the $300.0 million outstanding principal amount under the 2019 Promissory Note on the earlier of the spin-off date or December 5, 2018, using primarily proceeds from the sale of its 6.125% Senior Notes. See Note 31—“Subsequent Events” for additional information.

On November 22, 2017, BGC and Newmark entered into an amendment (the “Term Loan Amendment”) to the unsecured senior term loan credit agreement (the “Term Loan Credit Agreement”), dated as of September 8, 2017, with Bank of America, N.A., as administrative agent (the “Administrative Agent”), and a syndicate of lenders. The Term Loan Credit Agreement provides for a term loan of up to $575.0 million (the “Term Loan”), and as of the Separation this entire amount remained outstanding under the Term Loan Credit Agreement. Pursuant to the Term Loan Amendment and effective as of the Separation, Newmark assumed the obligations of BGC as borrower under the Term Loan. The net proceeds from the IPO have been used to partially repay $304.3 million of the Term Loan, which had an outstanding balance of $270.7 million as of December 31, 2017. During the three months ended March 31, 2018, Newmark repaid the outstanding balance of the Term Loan in full with the proceeds received from the Company’s Investment in Newmark.

On November 22, 2017, BGC and Newmark entered into an amendment (the “Revolver Amendment”) to the unsecured senior revolving credit agreement (the “Revolving Credit Agreement”), dated as of September 8, 2017, with the Administrative Agent and a syndicate of lenders. The Revolving Credit Agreement provides for revolving loans of up to $400.0 million (the “Revolving Credit Facility”). As of the date of the Revolver Amendment and as of the Separation, $400.0 million of borrowings were outstanding under the Revolving Credit Facility. Pursuant to the Revolver Amendment, the then-outstanding borrowings of BGC under the Revolving Credit Facility were converted into a term loan (the “Converted Term Loan”) and, effective upon the Separation, Newmark assumed the obligations of BGC as borrower under the Converted Term Loan. BGC remains a borrower under, and retains access to, the Revolving Credit Facility for any future draws, subject to availability which increases as Newmark repays the Converted Term Loan.

On March 19, 2018, the Company entered into an unsecured senior credit agreement (the “BGC Credit Agreement”) with Cantor. The BGC Credit Agreement provides for each party and certain of its subsidiaries to issue loans to the other party or any of its subsidiaries in the lender’s discretion in an aggregate principal amount up to $250.0 million outstanding at any time. The BGC Credit Agreement replaced a previously existing BGC credit agreement of $150.0 million between the parties and was approved by the Audit Committee of BGC (see Note 17—“Related Party Transactions”). The BGC Credit Agreement will mature on the earlier to occur of (a) March 19, 2019, after which the maturity date of the BGC Credit Agreement will continue to be extended for successive one-year periods unless prior written notice of non-extension is given by a lending party to a borrowing party at least six months in advance of such renewal date and (b) the termination of the BGC Credit Agreement by either party pursuant to its terms. The outstanding amounts under the BGC Credit Agreement will bear interest for any rate period at a per annum rate equal to the higher of BGC’s or Cantor’s short-term borrowing rate in effect at such time plus 1.00%. As of September 30, 2018, there was $80.0 million of borrowings outstanding under this agreement. As of September 30, 2018, the interest rate on this facility was 5.51%.

Also, on March 19, 2018, the Company entered into an amended and restated credit agreement (the “Intercompany Credit Agreement”) with Newmark, which amended and restated the original intercompany credit agreement between the parties in relation to the Separation, dated as of December 13, 2017. The Intercompany Credit Agreement provides for each party to issue revolving loans to the other party in the lender’s discretion. Any loans issued under this Intercompany Revolving Credit Agreement would represent intercompany transactions and would be eliminated in the Company’s unaudited condensed consolidated financial statements. The interest rate on the Intercompany Credit Agreement can be the higher of BGC’s or Newmark’s short-term borrowing rate in effect at such time plus 100 basis points, or such other interest rate as may be mutually agreed between BGC and Newmark. On the same date, Newmark borrowed $150.0 million from BGC, which was funded through the BGC Credit Agreement, on the same terms as the funds that were borrowed by BGC from Cantor under the BGC Credit Agreement. As of September 30, 2018, Newmark’s borrowings under the Intercompany Credit Agreement included $270.0 million which bore an interest rate of 5.41% and $112.5

15


million which bore an interest rate of 6.5%. As of November 7, 2018, all borrowings outstanding under the Intercompany Credit Agreement had been repaid. See Note 31—“Subsequent Events” for additional information.

BGC intends to pursue a distribution, or spin-off, to its common stockholders of all the Class A shares and Class B shares of Newmark common stock that it then owns in a manner intended to qualify as generally tax-free for U.S. federal income tax purposes. The Company expects to complete the necessary steps to achieve the spin-off by the end of 2018, and as part of these steps, Newmark has obtained its own credit rating. In addition, in order for the spin-off to be tax-free, Newmark must repay or refinance any debt owed to or guaranteed by BGC. As of September 30, 2018, Newmark had $434.0 million of debt owed to or guaranteed by BGC and $382.5 million of borrowings outstanding under the Intercompany Credit Agreement. As of September 30, 2018, Newmark had $260.6 million pledged for the benefit of Fannie Mae in excess of the minimum required balance. On October 4, 2018, Newmark withdrew $252.0 million of the cash pledged for the benefit of Fannie Mae, and repaid BGC $252.0 million of the outstanding borrowings under the Intercompany Credit Agreement. On November 6, 2018, Newmark repaid the remaining $134.0 million outstanding principal amount of the Converted Term Loan and the $112.5 million promissory note under the Intercompany Credit Agreement using proceeds from the sale of its 6.125% Senior Notes. On November 7, 2018, Newmark repaid the then remaining outstanding balance under the Intercompany Credit Agreement. Newmark will repay the $300.0 million outstanding principal amount under the 2019 Promissory Note on the earlier of the spin-off date or December 5, 2018, using primarily proceeds from the sale of its 6.125% Senior Notes. Upon repayment of the 2019 Promissory Note, Newmark will have no further debt obligations owed to BGC. See Note 31—“Subsequent Events” for additional information.

Exchangeable Preferred Partnership Units and Forward Contracts

On June 18, 2018 and September 25, 2018, Newmark’s principal operating subsidiary, Newmark Partners, L.P. (“Newmark OpCo”), issued approximately $175 million and $150 million of exchangeable preferred limited partnership units (“EPUs”), respectively, in private transactions to The Royal Bank of Canada (“RBC”) (the “Newmark OpCo Preferred Investment”). Newmark received $152.9 million and $113.2 million of cash in the second and third quarter of 2018, respectively, with respect to these transactions. The EPUs were issued in four tranches and are separately convertible by either RBC or the Company into a fixed number of Newmark’s Class A common stock, subject to a revenue hurdle for Newmark in each of the fourth quarters of 2019 through 2022 for each of the respective four tranches. As the EPUs represent equity ownership of a consolidated subsidiary of the Company they have been included in Noncontrolling interest in subsidiaries on the unaudited condensed consolidated statement of changes in equity. The EPUs are entitled to a preferred payable-in-kind dividend, which is recorded as accretion to the carrying amount of the EPUs through Retained Earnings on the unaudited condensed consolidated statement of changes in equity and are reduction to Net income (loss) available to common stockholders for the purpose of calculating earnings per share.

Contemporaneously with the issuance of the EPUs, a newly formed special purpose entity that is a consolidated subsidiary of the Company, entered into four variable postpaid forward contracts (together, the "Forwards") with RBC. The Forwards provide the option to both the Company and RBC for RBC to receive up to 992,247 shares of Nasdaq common stock, received by the Company pursuant to the Nasdaq earn-out, in each of the fourth quarters of 2019 through 2022 in exchange for either cash or redemption of the EPUs, solely at the Company’s option. The Nasdaq earn-out is related to the Company’s sale of its eSpeed business to Nasdaq on June 28, 2013. The purchase consideration consisted of $750 million in cash paid upon closing, plus an expected payment of up to 14.9 million shares of Nasdaq common stock to be paid ratably over 15 years beginning in 2013, assuming that Nasdaq, as a whole, generates at least $25 million in gross revenues each of these years. In connection with the separation of Newmark from BGC, during the third quarter of 2017 BGC transferred to Newmark the right to receive the remainder of the Nasdaq earn-out payments.

As the Forwards provide the Company with the ability to redeem the EPUs for Nasdaq stock, and these instruments are not legally detachable, they represent single financial instruments. The financial instruments’ EPU redemption feature for Nasdaq common stock is not clearly and closely related to the economic characteristics and risks of the Company’s EPU equity host instruments, and therefore, it represents an embedded derivative that is required to be bifurcated and recorded at fair value on the Company’s unaudited condensed consolidated statement of financial condition, with the changes in fair value recognized as a component of Other income (loss) on the Company’s unaudited condensed consolidated statements of operations. See Note 12—“Derivatives” for additional information.

Basis of Presentation

The Company’s unaudited condensed consolidated financial statements have been prepared pursuant to the rules and regulations of the U.S. Securities and Exchange Commission (the “SEC”) and in conformity with accounting principles generally accepted in the U.S. (“U.S. GAAP”). The Company’s unaudited condensed consolidated financial statements include the Company’s accounts and all subsidiaries in which the Company has a controlling interest. Intercompany balances and transactions have been eliminated in consolidation. Certain reclassifications have been made to previously reported amounts to conform to the current presentation.

16


As of March 31, 2018, the Company changed the line item formerly known as “Long-term debt and collateralized borrowings” to “Notes payable and other borrowings” in the Company’s unaudited condensed consolidated statements of financial condition.

The unaudited condensed consolidated financial statements contain all normal and recurring adjustments that, in the opinion of management, are necessary for a fair presentation of the unaudited condensed consolidated statements of financial condition, the unaudited condensed consolidated statements of operations, the unaudited condensed consolidated statements of comprehensive income (loss), the unaudited condensed consolidated statements of cash flows and the unaudited condensed consolidated statements of changes in equity of the Company for the periods presented.

Recently Adopted Accounting Pronouncements

In March 2016, the FASB issued ASU No. 2016-09, Compensation—Stock Compensation (Topic 718): Improvements to Employee Share-Based Payment Accounting, which simplifies several aspects of the accounting for employee share-based payment transactions, including the accounting for income taxes, forfeitures, and statutory tax withholding requirements, as well as classification of related amounts within the statement of cash flows. The new standard was effective for the Company beginning January 1, 2017, and early adoption was permitted. Under the guidance, previously unrecognized excess tax benefits should be recognized on a modified retrospective basis. As a result, the Company recorded a deferred tax asset for previously unrecognized tax benefits outstanding as of the beginning of the annual period of adoption, with an offsetting adjustment to retained deficit as of January 1, 2017. The adoption of this standard did not have a material impact on the Company’s unaudited condensed consolidated financial statements.

In May 2014, the FASB issued ASU No. 2014-09, Revenue from Contracts with Customers, which relates to how an entity recognizes the revenue it expects to be entitled to for the transfer of promised goods and services to customers. The ASU replaced certain previously existing revenue recognition guidance. The FASB has subsequently issued several additional amendments to the standard, including ASU No. 2016-08, Revenue from Contracts with Customers (Topic 606): Principal versus Agent Considerations (Reporting Revenue Gross versus Net), which clarifies the guidance on principal versus agent analysis based on the notion of control and affects recognition of revenue on a gross or net basis. The Company adopted the new revenue recognition guidance on its required effective date of January 1, 2018 using the modified retrospective transition approach applied to contracts that were not completed as of the adoption date. Accordingly, the new revenue standard is applied prospectively in the Company’s financial statements from January 1, 2018 onward and reported financial information for historical comparable periods is not revised and continues to be reported under the accounting standards in effect during those historical periods. The new revenue recognition guidance does not apply to revenues associated with financial instruments, including loans and securities that are accounted for under other U.S. GAAP, and as a result, it did not have an impact on the elements of the Company’s unaudited condensed consolidated statements of operations most closely associated with financial instruments, including revenues from Principal transactions, Gains from mortgage banking activities/originations, net, Servicing fees, and Interest income. The most significant impact of the standard for the Company was on its Real Estate Services segment. Under the legacy revenue recognition guidance, a portion of certain brokerage revenues from leasing commissions was deferred until a future contingency had been resolved (e.g., tenant move-in or payment of first month’s rent). Under the new revenue recognition model, the Company’s performance obligation is typically satisfied at lease signing and, therefore, the portion of the commission that is contingent on a future event is likely to be recognized earlier, if deemed not subject to significant reversal. As a result, on a pre-tax basis, the Company recognized an increase in assets, liabilities, and noncontrolling interest in subsidiaries, and a reduction in retained deficit of approximately $64.4 million, $41.9 million, $2.3 million, and $20.2 million, respectively, as of January 1, 2018. These amounts are presented net of costs associated with obtaining and fulfilling contracts with customers. The tax effect of the impact of the adoption was an increase to both retained deficit and deferred tax liability of approximately $3.9 million. Further, the adoption of the new guidance on principal versus agent considerations impacted the Company’s presentation of revenues versus expenses incurred on behalf of customers for certain management services within its Real Estate segment. The Company concluded that it controls the services provided by a third party on behalf of the customers and, therefore, acts as a principal under those contracts. Accordingly, upon adoption on January 1, 2018 and going forward, for these service contracts the Company began to present expenses incurred on behalf of its customers along with a corresponding reimbursement revenue on a gross basis in its unaudited condensed consolidated statements of operations, with no impact to net income (loss) available to common stockholders.

 

In January 2016, the FASB issued ASU No. 2016-01, Financial Instruments—Overall (Subtopic 825-10): Recognition and Measurement of Financial Assets and Financial Liabilities. This ASU requires entities to measure equity investments that do not result in consolidation and are not accounted for under the equity method at fair value and recognize any changes in fair value in net income (loss) unless the investments qualify for the new measurement alternative. The guidance also requires entities to record changes in instrument-specific credit risk for financial liabilities measured under the fair value option in other comprehensive income (loss). In February 2018, the FASB issued ASU No. 2018-03, Technical Corrections and Improvements to Financial Instruments—Overall (Subtopic 825-10): Recognition and Measurement of Financial Assets and Financial Liabilities, to clarify transition and subsequent accounting for equity investments without a readily determinable fair value, among other aspects of the guidance issued in ASU 2016-01. The amendments in ASU 2018-03 are effective for fiscal years beginning January 1, 2018 and interim periods

17


beginning July 1, 2018. The amendments and technical corrections provided in ASU 2018-03 can be adopted concurrently with ASU 2016-01, which was effective for the Company on January 1, 2018. The Company adopted both ASUs on January 1, 2018 using the modified retrospective approach for equity securities with a readily determinable fair value and the prospective method for equity investments without a readily determinable fair value. As a result, upon transition the Company recognized a cumulative-effect adjustment as a decrease to both retained deficit and accumulated other comprehensive income (loss) and an increase in noncontrolling interest in subsidiaries of approximately $2.1 million, $2.9 million, and $0.8 million, respectively, on a pre-tax basis. The tax effect of the impact of the adoption was an increase to both retained deficit and accumulated other comprehensive income (loss) and a decrease in noncontrolling interest in subsidiaries of approximately $0.4 million, $0.6 million, and $0.2 million, respectively.

In August 2016, the FASB issued ASU No. 2016-15, Statement of Cash Flows (Topic 230)—Classification of Certain Cash Receipts and Cash Payments, which makes changes to how cash receipts and cash payments are presented and classified in the statement of cash flows. The new standard became effective for the Company beginning January 1, 2018 and required adoption on a retrospective basis. The adoption of this guidance did not have a material impact on the Company’s unaudited condensed consolidated statements of cash flows.

In November 2016, the FASB issued ASU No. 2016-18, Statement of Cash Flows (Topic 230)—Restricted Cash, which requires that the statement of cash flows present the change during the period in the total of cash, cash equivalents and amounts generally described as restricted cash or restricted cash equivalents. The new standard became effective for the Company beginning January 1, 2018 and required adoption on a retrospective basis. The adoption of this guidance did not have a material impact on the Company’s unaudited condensed consolidated statements of cash flows.

In January 2017, the FASB issued ASU No. 2017-01, Business Combinations (Topic 805): Clarifying the Definition of a Business, which clarifies the definition of a business with the objective of providing additional guidance to assist entities with evaluating whether transactions should be accounted for as acquisitions (or disposals) of assets or businesses. The standard became effective for the Company beginning January 1, 2018 and is applied on a prospective basis. The adoption of this guidance did not have a material impact on the Company’s unaudited condensed consolidated financial statements.

In February 2017, the FASB issued ASU No. 2017-05, Other Income—Gains and Losses from the Derecognition of Nonfinancial Assets (Subtopic 610-20): Clarifying the Scope of Asset Derecognition Guidance and Accounting for Partial Sales of Nonfinancial Assets, which clarifies the scope and application of Accounting Standards Codification 610-20, Other Income—Gains and Losses from Derecognition of Nonfinancial Assets, and defines in substance nonfinancial assets. The ASU also impacts the accounting for partial sales of nonfinancial assets (including in substance real estate). Under this guidance, when an entity transfers its controlling interest in a nonfinancial asset but retains a noncontrolling ownership interest, the entity is required to measure the retained interest at fair value, which results in a full gain or loss recognition upon the sale of a controlling interest in a nonfinancial asset. The Company adopted the standard on its required effective date of January 1, 2018. The adoption of this guidance did not have a material impact on the Company’s unaudited condensed consolidated financial statements.

In May 2017, the FASB issued ASU No. 2017-09, Compensation—Stock Compensation (Topic 718): Scope of Modification Accounting, which amends the scope of modification accounting for share-based payment arrangements and provides guidance on the types of changes to the terms or conditions of share-based payment awards to which an entity would be required to apply modification accounting. Under this guidance, an entity would not apply modification accounting if the fair value, the vesting conditions, and the classification of the awards (as equity or liability) are the same immediately before and after the modification. The new standard was effective for the Company beginning January 1, 2018 on a prospective basis for awards modified on or after the adoption date. The adoption of this guidance did not have a material impact on the Company’s unaudited condensed consolidated financial statements.

New Accounting Pronouncements

In February 2016, the FASB issued ASU No. 2016-02, Leases (Topic 842). This standard requires lessees to recognize a right-of-use (“ROU”) asset and lease liability for all leases with terms of more than 12 months. Recognition, measurement and presentation of expenses will depend on classification as a finance or operating lease. The amendments also require certain quantitative and qualitative disclosures. Accounting guidance for lessors is mostly unchanged. In July 2018, the FASB issued ASU 2018-10, Codification Improvements to Topic 842, Leases, to clarify how to apply certain aspects of the new leases standard. The amendments address the rate implicit in the lease, impairment of the net investment in the lease, lessee reassessment of lease classification, lessor reassessment of lease term and purchase options, variable payments that depend on an index or rate and certain transition adjustments, among other issues. In addition, in July 2018, the FASB issued ASU 2018-11, Leases (Topic 842), Targeted Improvements, which provides an additional (and optional) transition method to adopt the new leases standard. Under the new transition method, a reporting entity would initially apply the new lease requirements at the effective date and recognize a cumulative-effect adjustment to the opening balance of retained earnings in the period of adoption; continue to report comparative periods presented in the financial statements in the period of adoption in accordance with current U.S. GAAP (i.e., ASC 840, Leases); and provide the required

18


disclosures under ASC 840 for all periods presented under current U.S. GAAP. Further ASU 2018-11 contains a new practical expedient that allows lessors to avoid separating lease and associated non-lease components within a contract if certain criteria are met. The guidance in ASUs 2016-02, 2018-10 and 2018-11 is effective beginning January 1, 2019, with early adoption permitted. The Company plans to adopt the standards on their required effective date and use the effective date as the date of initial application.  As a result, pursuant to this transition method financial information will not be updated and the disclosures required under the new leases standards will not be provided for dates and periods before January 1, 2019. While management is continuing its implementation effort of the new guidance, by assessing all of the effects of adoption, the Company, acting primarily as a lessee, currently believes the most significant effects will relate to the recognition of new ROU assets and lease liabilities for its real estate and equipment operating leases.

In June 2016, the FASB issued ASU No. 2016-13, Financial Instruments—Credit Losses (Topic 326)—Measurement of Credit Losses on Financial Instruments, which requires financial assets that are measured at amortized cost to be presented, net of an allowance for credit losses, at the amount expected to be collected over their estimated life. Expected credit losses for newly recognized financial assets, as well as changes to credit losses during the period, are recognized in earnings. For certain purchased financial assets with deterioration in credit quality since origination, the initial allowance for expected credit losses will be recorded as an increase to the purchase price. Expected credit losses, including losses on off-balance-sheet exposures such as lending commitments, will be measured based on historical experience, current conditions and reasonable and supportable forecasts that affect the collectability of the reported amount. The new standard will become effective for the Company beginning January 1, 2020, under a modified retrospective approach, and early adoption is permitted. Management is currently evaluating the impact of the new guidance on the Company’s unaudited condensed consolidated financial statements.

In January 2017, the FASB issued ASU No. 2017-04, Intangibles—Goodwill and Other (Topic 350): Simplifying the Test for Goodwill Impairment, which eliminates the requirement to determine the fair value of individual assets and liabilities of a reporting unit to measure goodwill impairment. Under the amendments in the new ASU, goodwill impairment testing will be performed by comparing the fair value of the reporting unit with its carrying amount and recognizing an impairment charge for the amount by which the carrying amount exceeds the reporting unit’s fair value. The new standard will become effective for the Company beginning January 1, 2020 and will be applied on a prospective basis, and early adoption is permitted. The adoption of this guidance is not expected to have a material impact on the Company’s unaudited condensed consolidated financial statements.

In August 2017, the FASB issued ASU No. 2017-12, Derivatives and Hedging (Topic 815): Targeted Improvements to Accounting for Hedging Activities. The guidance intends to better align an entity’s risk management activities and financial reporting for hedging relationships through changes to both the designation and measurement guidance for qualifying hedging relationships and the presentation of hedge results. To meet that objective, the amendments expand and refine hedge accounting for both nonfinancial and financial risk components and align the recognition and presentation of the effects of the hedging instrument and the hedged item in the financial statements. The new standard will become effective for the Company beginning January 1, 2019, with early adoption permitted, and will be applied on a prospective basis and modified retrospective basis. In October 2018, the FASB issued ASU No. 2018-16, Derivatives and Hedging (Topic 815): Inclusion of the Secured Overnight Financing Rate (SOFR) Overnight Index Swap (OIS) Rate as a Benchmark Interest Rate for Hedge Accounting Purposes. Based on concerns about the sustainability of LIBOR, in 2017, a committee convened by the Federal Reserve Board and the Federal Reserve Bank of New York identified a broad Treasury repurchase agreement (repo) financing rate referred to as the SOFR as its preferred alternative reference rate. The guidance in ASU No. 2018-16 adds the OIS rate based on SOFR as a U.S. benchmark interest rate to facilitate the LIBOR to SOFR transition and provide sufficient lead time for entities to prepare for changes to interest rate risk hedging strategies for both risk management and hedge accounting purposes. The amendments in this ASU are required to be adopted concurrently with the guidance in ASU No. 2017-12. Management is currently evaluating the impact of the new guidance on the Company’s unaudited condensed consolidated financial statements.

In February 2018, the FASB issued ASU No. 2018-02, Income Statement—Reporting Comprehensive Income (Topic 220): Reclassification of Certain Tax Effects from Accumulated Other Comprehensive Income. The guidance helps organizations address certain stranded income tax effects in accumulated other comprehensive income resulting from the Tax Cuts and Jobs Act by providing an option to reclassify these stranded tax effects to retained earnings in each period in which the effect of the change in the U.S. federal corporate income tax rate in the Tax Cuts and Jobs Act (or portion thereof) is recorded. The new standard will become effective for the Company beginning January 1, 2019, with early adoption permitted. The guidance should be applied either in the period of adoption or retrospectively to each period (or periods) in which the effect of the change in the U.S. federal corporate income tax rate in the Tax Cuts and Jobs Act is recognized. The Company plans to adopt the new standard on its required effective date. Management is continuing to evaluate the transition method; however, the adoption of the new guidance is not expected to have a material effect on the Company’s unaudited condensed consolidated financial statements.

In June 2018, the FASB issued ASU 2018-07, Compensation—Stock Compensation (Topic 718): Improvements to Nonemployee Share-Based Payment Accounting. The guidance largely aligns the accounting for share-based payment awards issued to employees and nonemployees, whereby the existing employee guidance will apply to nonemployee share-based transactions (as long as the

19


transaction is not effectively a form of financing), with the exception of specific guidance related to the attribution of compensation cost. The cost of nonemployee awards will continue to be recorded as if the grantor had paid cash for the goods or services. In addition, the contractual term will be able to be used in lieu of an expected term in the option-pricing model for nonemployee awards. The new standard will become effective for the Company beginning January 1, 2019 and early adoption is permitted. The ASU is required to be applied on a prospective basis to all new awards granted after the date of adoption. In addition, any liability-classified awards that have not been settled and equity-classified awards for which a measurement date has not been established by the adoption date should be remeasured at fair value as of the adoption date with a cumulative effect adjustment to opening retained earnings in the year of adoption. Management expects to adopt this standard on its effective date. The adoption of this guidance is not expected to have a material impact on the Company’s unaudited condensed consolidated financial statements.

In August 2018, the FASB issued ASU 2018-13, Fair Value Measurement (Topic 820): Disclosure Framework—Changes to the Disclosure Requirements for Fair Value Measurement. The guidance is part of the FASB’s disclosure framework project, whose objective and primary focus are to improve the effectiveness of disclosures in the notes to financial statements. The ASU eliminates, amends and adds certain disclosure requirements for fair value measurements. The FASB concluded that these changes improve the overall usefulness of the footnote disclosures for financial statement users and reduce costs for preparers. The new standard will become effective for the Company beginning January 1, 2020 and early adoption is permitted for eliminated and modified fair value measurement disclosures. Certain disclosures are required to be applied prospectively and other disclosures need to be adopted retrospectively in the period of adoption. As permitted by the transition guidance in the ASU, the Company early adopted, eliminated and modified disclosure requirements as of September 30, 2018 and plans to adopt the remaining disclosure requirements effective January 1, 2020. The adoption of this standard did not impact the Company’s unaudited condensed consolidated financial statements. See Note 13“Fair Value of Financial Assets and Liabilities” for additional information.

In August 2018, the FASB issued ASU 2018-15, Intangibles—Goodwill and Other—Internal-Use Software (Subtopic 350-40): Customer’s Accounting for Implementation Costs Incurred in a Cloud Computing Arrangement That Is a Service Contract (a consensus of the FASB Emerging Issues Task Force). The guidance on the accounting for implementation, setup, and other upfront costs (collectively referred to as implementation costs) applies to entities that are a customer in a hosting arrangement that is a service contract. The amendments align the requirements for capitalizing implementation costs incurred in a hosting arrangement that is a service contract with the requirements for capitalizing implementation costs incurred to develop or obtain internal-use software (and hosting arrangements that include an internal-use software license). The accounting for the service element of a hosting arrangement that is a service contract is not affected by the guidance in this ASU. The new standard will become effective for the Company beginning January 1, 2020, should be applied either retrospectively or prospectively to all implementation costs incurred after the date of adoption, and early adoption is permitted. Management is currently evaluating the impact of the new guidance on the Company’s unaudited condensed consolidated financial statements.

 

2.

Limited Partnership Interests

The Company and Newmark are holding companies with no direct operations and conduct substantially all of their operations through their operating subsidiaries. Virtually all of the Company’s and Newmark’s consolidated net assets and net income are those of consolidated variable interest entities. BGC Holdings is a consolidated subsidiary of the Company for which the Company is the general partner. The Company and BGC Holdings jointly own BGC Partners, L.P. (“BGC U.S. OpCo”) and BGC Global Holdings L.P. (“BGC Global OpCo”), the two operating partnerships. Newmark Holdings, L.P. (“Newmark Holdings”) is a consolidated subsidiary of Newmark for which Newmark is the general partner. Newmark, Newmark Holdings and BGC jointly own Newmark OpCo, the operating partnership. In addition, Newmark OpCo issued approximately $325 million of exchangeable preferred limited partnership units in private transactions to RBC (see Note 1—“Organization and Basis of Presentation”). Listed below are the limited partnership interests in BGC Holdings, Newmark Holdings and Newmark OpCo. The founding/working partner units, limited partnership units and limited partnership interests held by Cantor (“Cantor units”), each as described below. In addition, BGC Partners and its operating subsidiaries hold limited partnership interests in Newmark Holdings due to the Investment in Newmark (see Note 17—“Related Party Transactions”). These collectively represent all of the “limited partnership interests” in BGC Holdings, Newmark Holdings and Newmark OpCo.

20


Immediately prior to the completion of the Newmark IPO, the Company entered into the Separation and Distribution Agreement with Cantor, Newmark, Newmark Holdings, Newmark OpCo, BGC Holdings, BGC U.S. OpCo, and BGC Global OpCo. As a result of the Separation and Distribution Agreement, the limited partnership interests in Newmark Holdings were distributed to the holders of limited partnership interests in BGC Holdings, whereby each holder of BGC Holdings limited partnership interests at that time holds a BGC Holdings limited partnership interest and a corresponding Newmark Holdings limited partnership interest, which is equal to a BGC Holdings limited partnership interest multiplied by one divided by 2.2 (the “contribution ratio”), divided by the exchange ratio (which is the ratio by which a Newmark Holdings limited partnership interest can be exchanged for a number of shares of Newmark Class A common stock (the “exchange ratio”). Initially, the exchange ratio equaled one, so that each Newmark Holdings limited partnership interest was exchangeable for one Newmark Class A common stock. For reinvestment, acquisition or other purposes, Newmark may determine on a quarterly basis to distribute to its stockholders a smaller percentage than Newmark Holdings distributes to its equity holders (excluding tax distributions from Newmark Holdings) of cash that it received from Newmark OpCo. In such circumstances, the Separation and Distribution Agreement provides that the exchange ratio will be reduced to reflect the amount of additional cash retained by Newmark as a result of the distribution of such smaller percentage, after the payment of taxes. The exchange ratio as of September 30, 2018 equaled 0.9811.

Founding/Working Partner Units

Founding/working partners have a limited partnership interest in BGC Holdings and Newmark Holdings. The Company accounts for founding/working partner units (“FPUs”) outside of permanent capital, as “Redeemable partnership interest,” in the Company’s unaudited condensed consolidated statements of financial condition. This classification is applicable to founding/working partner units because these units are redeemable upon termination of a partner, including a termination of employment, which can be at the option of the partner and not within the control of the issuer.

Founding/working partner units are held by limited partners who are employees and generally receive quarterly allocations of net income. Upon termination of employment or otherwise ceasing to provide substantive services, the founding/working partner units are generally redeemed, and the unit holders are no longer entitled to participate in the quarterly allocations of net income. Since these allocations of net income are cash distributed on a quarterly basis and are contingent upon services being provided by the unit holder, they are reflected as a component of compensation expense under “Allocations of net income and grant of exchangeability to limited partnership units and FPUs” in the Company’s unaudited condensed consolidated statements of operations.

Limited Partnership Units

Certain employees hold limited partnership interests in BGC Holdings and Newmark Holdings (e.g., REUs, RPUs, PSUs, PSIs and LPUs, collectively the “limited partnership units”). Generally, such units receive quarterly allocations of net income, which are cash distributed and generally are contingent upon services being provided by the unit holders. As prescribed in U.S. GAAP guidance, the quarterly allocations of net income on such limited partnership units are reflected as a component of compensation expense under “Allocations of net income and grant of exchangeability to limited partnership units and FPUs” in the Company’s unaudited condensed consolidated statements of operations. From time to time, the Company issues limited partnership units as part of the consideration for acquisitions.

Certain of these limited partnership units entitle the holders to receive post-termination payments equal to the notional amount of the units in four equal yearly installments after the holder’s termination. These limited partnership units are accounted for as post-termination liability awards, and in accordance with U.S. GAAP guidance, the Company records compensation expense for the awards based on the change in value at each reporting date in the Company’s unaudited condensed consolidated statements of operations as part of “Compensation and employee benefits.”

The Company has also awarded certain preferred partnership units (“Preferred Units”). Each quarter, the net profits of BGC Holdings and Newmark Holdings are allocated to such units at a rate of either 0.6875% (which is 2.75% per calendar year) or such other amount as set forth in the award documentation (the “Preferred Distribution”). These allocations are deducted before the calculation and distribution of the quarterly partnership distribution for the remaining partnership units and are generally contingent upon services being provided by the unit holder. The Preferred Units are not entitled to participate in partnership distributions other than with respect to the Preferred Distribution. Preferred Units may not be made exchangeable into the Company’s Class A common stock and are only entitled to the Preferred Distribution, and accordingly they are not included in the Company’s fully diluted share count. The quarterly allocations of net income on Preferred Units are reflected in compensation expense under “Allocations of net income and grant of exchangeability to limited partnership units and FPUs” in the Company’s unaudited condensed consolidated statements of operations. After deduction of the Preferred Distribution, the remaining partnership units generally receive quarterly allocations of net income based on their weighted-average pro rata share of economic ownership of the operating subsidiaries.

21


Cantor Units

Cantor holds limited partnership interests in BGC Holdings and Newmark Holdings. Cantor units are reflected as a component of “Noncontrolling interest in subsidiaries” in the Company’s unaudited condensed consolidated statements of financial condition. Cantor receives allocations of net income (loss), which are cash distributed on a quarterly basis and are reflected as a component of “Net income (loss) attributable to noncontrolling interest in subsidiaries” in the Company’s unaudited condensed consolidated statements of operations.

Exchangeable Preferred Limited Partnership Units

RBC holds approximately $325 million of EPUs in Newmark OpCo, as a result of the Newmark OpCo Preferred Investment.  The EPUs were issued in four tranches and are separately convertible by either RBC or the Company into a fixed number of Newmark’s Class A common stock, subject to a revenue hurdle for Newmark in each of the fourth quarters of 2019 through 2022 for each of the respective four tranches. As the EPUs represent equity ownership of a consolidated subsidiary of the Company, they have been included in Non-controlling interest in subsidiaries on the unaudited condensed consolidated statement of changes in equity. The EPUs are entitled to a preferred payable-in-kind dividend, which is recorded as accretion to the carrying amount of the EPUs through Retained earnings on the unaudited condensed consolidated statement of changes in equity and are included in Net income (loss) available to common stockholders for the purpose of calculating earnings per share.

General

Certain of the limited partnership interests, described above, have been granted exchangeability into BGC Class A common stock, and additional limited partnership interests may become exchangeable for BGC and/or Newmark Class A common stock. In addition, limited partnership interests held by Cantor in BGC Holdings and Newmark Holdings are generally exchangeable for up to 34.6 million shares of BGC Class B common stock and/or up to the authorized amount of Newmark Class B common stock. In order for a partner or Cantor to exchange a limited partnership interest in BGC Holdings or Newmark Holdings into a Class A or Class B common stock of BGC, such partner or Cantor must exchange both one BGC Holdings limited partnership interest and a number of Newmark Holdings limited partnership interest equal to a BGC Holdings limited partnership interest multiplied by the quotient obtained by dividing Newmark Class A and Class B common stock, Newmark OpCo interests, and Newmark Holdings limited partnership interests held by BGC as of such time by the number of BGC Class A and Class B common stock outstanding as of such time (the “distribution ratio”), divided by the exchange ratio. Because they are included in the Company’s fully diluted share count, if dilutive, any exchange of limited partnership interests into Class A or Class B common shares would not impact the fully diluted number of shares and units outstanding. Because these limited partnership interests generally receive quarterly allocations of net income, such exchange would have no significant impact on the cash flows or equity of the Company. Initially the distribution ratio was equivalent to the contribution ratio (one divided by 2.2 or 0.4545), and for the third quarter of 2018 the distribution ratio equaled 0.4647. As of immediately following the close of the third quarter of 2018, the distribution ratio is equal to 0.4640. As a result of the change in the distribution ratio, certain BGC Holdings limited partnership interests no longer have a corresponding Newmark Holdings limited partnership interest.  The exchangeability of these BGC Holdings limited partnership interests along with any new BGC Holdings limited partnership interests issued after the Separation and Distribution Agreement (together referred to as “standalone”) into BGC Class A or Class B common stock is contingent upon the Newmark spin-off. After the spin-off, these standalone BGC limited partnership interests can then become exchangeable into BGC Class A or Class B common stock. Therefore, these standalone BGC limited partnership interests are currently excluded from the Company’s fully diluted number of shares and units outstanding.

Each quarter, net income (loss) is allocated between the limited partnership interests and the common stockholders. In quarterly periods in which the Company has a net loss, the loss allocation for FPUs, limited partnership units and Cantor units is allocated to Cantor and reflected as a component of “Net income (loss) attributable to noncontrolling interest in subsidiaries” in the Company’s consolidated statements of operations. In subsequent quarters in which the Company has net income, the initial allocation of income to the limited partnership interests is to “Net income (loss) attributable to noncontrolling interests in subsidiaries,” to recover any losses taken in earlier quarters, with the remaining income allocated to the limited partnership interests. This income (loss) allocation process has no impact on the net income (loss) allocated to common stockholders.

22


3.

Summary of Significant Accounting Policies

For a detailed discussion about the Company’s significant accounting policies, see Note 3, Summary of Significant Accounting Policies, in our consolidated financial statements included in Part II, Item 8 of our Annual Report on Form 10-K for the year ended December 31, 2017. Other than the following, during the nine months ended September 30, 2018, there were no significant changes made to the Company’s significant accounting policies.

 

Equity Investments:

Effective January 1, 2018, in accordance with the new guidance on recognition and measurement of equity investments, the Company carries its marketable equity securities at fair value and recognizes any changes in fair value in “Other income (loss)” in the Company’s unaudited condensed consolidated statements of operations. Further, the Company has elected to use a measurement alternative for its equity investments without a readily determinable fair value, pursuant to which these investments are initially recognized at cost and remeasured through earnings when there is an observable transaction involving the same or similar investment of the same issuer, or due to an impairment. See Note 9—“Marketable Securities” and Note 18—“Investments” for additional information. Unrealized gains (losses) related to marketable securities and investments carried under the measurement alternative was $18.2 million and $38.7 million for the three and nine months ended September 30, 2018, which was included as part of “Other income (loss)” in the Company’s unaudited condensed consolidated statements of operations.

 

Revenue Recognition:

The accounting policy changes are attributable to the adoption of ASU No. 2014-09, Revenue from Contracts with Customers, and related amendments on January 1, 2018. These revenue recognition policy updates are applied prospectively in the Company’s unaudited condensed consolidated financial statements from January 1, 2018 onward. Financial information for the historical comparable periods was not revised and continues to be reported under the accounting standards in effect during those historical periods.

Real Estate Management and Other Services:

For certain revenues based, in part, on future contingent events (e.g., tenant move-in or payment of first month’s rent), the Company’s performance obligation is typically satisfied at lease signing and, therefore, the portion of the commission that is contingent on a future event is recognized as revenue, if deemed not subject to significant reversal.

Further, the Company incurs expenses on behalf of customers for certain management services subject to reimbursement. The Company concluded that it controls the services provided by a third party on behalf of customers and, therefore, acts as a principal under those contracts. As a result, for these service contracts the Company presents expenses incurred on behalf of customers along with corresponding reimbursement revenue on a gross basis in the Company’s unaudited consolidated condensed statements of operations.

Refer to Note 30—“Revenue from Contracts with Customers” for additional information.

Restricted Cash:

Restricted cash represents cash set aside for amounts pledged for the benefit of Fannie Mae in excess of the required cash to secure the Company’s financial guarantee liability.

4.

Acquisitions

Berkeley Point

On September 8, 2017, the Company completed the Berkeley Point Acquisition for an acquisition price of $875.0 million, with $3.2 million of the acquisition price paid in units of BGC Holdings. As the Company purchased and acquired Berkeley Point from CCRE, an affiliate of Cantor, this transaction has been determined to be a combination of entities under common control that resulted in a change in the reporting entity. Accordingly, the financial results of the Company have been recast to include the financial results of Berkeley Point in the current and prior periods presented.

The assets and liabilities of Berkeley Point have been recorded in the Company’s unaudited condensed consolidated statements of financial condition at the seller’s historical carrying value. The excess of the purchase price over Berkeley Point’s net assets was accounted for as an equity transaction for the year ended December 31, 2017 (the period in which the transaction occurred). For additional information, see Note 1—“Organization and Basis of Presentation.”

23


Deferred tax assets and liabilities are recognized for the future tax consequences attributable to basis differences between the carrying amounts of existing assets and liabilities and their respective tax basis. Accordingly, a deferred tax asset of $108.6 million was recorded against equity for the year ended December 31, 2017, for the basis difference between Berkeley Point’s net assets and its tax basis.

 

Besso

On February 28, 2017, the Company announced that it had completed the acquisition of Besso Insurance Group Limited (“Besso”). Besso, based in London is an independent insurance broker with a number of divisions including Property, Casualty, Marine, Aviation, Professional and Financial Risks and Reinsurance.

Integra Realty Resources

On September 7, 2017, the Company announced that it had completed the acquisition of six Integra Realty Resources (“IRR”) offices (Washington D.C., Baltimore, Wilmington DE, New York/New Jersey, Philadelphia and Atlanta). In April 2018, the Company completed the acquisition of two additional IRR offices (Boston and Pittsburgh). In July 2018, the Company completed the acquisition of two additional IRR offices (Denver and Los Angeles). IRR provides commercial real estate valuation and advisory services.

Commercial Real Estate Consulting Firm

On July 26, 2017, the Company acquired a 50.0% controlling interest, and Cantor owns a 25% noncontrolling interest, in a commercial real estate consulting and advisory services firm which services a variety of commercial real estate clients, including lenders, investment banks, and investors and is headquarters in New York, NY. Their core competencies include underwriting, modeling, structuring, due diligence and asset management.

Jackson & Cooksey

On July 20, 2018, the Company completed the acquisition of Jackson & Cooksey, Inc (“Jackson Cooksey”). Jackson Cooksey is a corporate tenant representation real estate agency based in Dallas, Texas.

RKF Retail Holdings

 

On September 4, 2018, the Company completed the acquisition of RKF Retail Holdings, LLC (“RKF”) and its subsidiaries. RKF is an independent real estate firm specializing in retail leasing, investment sales and consulting services.

Total Consideration

The total consideration for acquisitions during the nine months ended September 30, 2018 was approximately $61.2 million in total fair value, comprised of cash, shares of the Company’s Class A common stock and BGC Holdings and Newmark Holdings limited partnership units, of which $17.0 million may be issued contingent on certain targets being met through 2021. The excess of the consideration over the fair value of the net assets acquired has been recorded as goodwill of approximately $38.4 million.

The total consideration for acquisitions during the year ended December 31, 2017 was approximately $1.0 billion in total fair value, comprised of cash, shares of the Company’s Class A common stock and BGC Holdings and Newmark Holdings limited partnership units, of which $14.7 million may be issued contingent on certain targets being met through 2021. Excluding the acquisition of Berkeley Point Acquisition, the excess of the consideration over the fair value of the net assets acquired has been recorded as goodwill of approximately $91.3 million. The goodwill figure includes measurement period adjustments of approximately $2.5 million recorded during the nine months ended September 30, 2018.

Except for Berkeley Point, the results of operations of the Company’s acquisitions have been included in the Company’s unaudited condensed consolidated financial statements subsequent to their respective dates of acquisition. The Company has made preliminary allocations of the consideration to the assets acquired and liabilities assumed as of the acquisition dates, and expects to finalize its analysis with respect to acquisitions within the first year after the completion of the respective transactions. Therefore, adjustments to preliminary allocations may occur.

24


5.

Earnings Per Share

U.S. GAAP guidance on Earnings Per Share (“EPS”) establishes standards for computing and presenting EPS. Basic EPS excludes dilution and is computed by dividing net income (loss) available to common stockholders by the weighted-average number of shares of common stock outstanding and contingent shares for which all necessary conditions have been satisfied except for the passage of time. Net income (loss) is allocated to the Company’s outstanding common stock, FPUs, limited partnership units and Cantor units (see Note 2—“Limited Partnership Interests”). In addition, in relation to the Newmark OpCo Preferred Investment, the EPUs issued by Newmark OpCo in June 2018 and September 2018 are entitled to a preferred payable-in-kind dividend which is recorded as accretion to the carrying amount of the EPUs and is a reduction to Net income (loss) available to common stockholders for the calculation of the Company’s Basic earnings (loss) per share and Fully diluted earnings (loss) per share.

The following is the calculation of the Company’s basic EPS (in thousands, except per share data):

 

 

Three Months Ended September 30,

 

 

Nine Months Ended September 30,

 

 

2018

 

 

2017

 

 

2018

 

 

2017

 

Basic earnings (loss) per share:

 

 

 

 

 

 

 

 

 

 

 

 

 

 

 

Net income (loss) available to common stockholders

$

118,864

 

 

$

81,529

 

 

$

212,677

 

 

$

171,274

 

Basic weighted-average shares of common stock

   outstanding

 

327,932

 

 

 

288,308

 

 

 

319,027

 

 

 

286,200

 

Basic earnings (loss) per share

$

0.36

 

 

$

0.28

 

 

$

0.67

 

 

$

0.60

 

 

Fully diluted EPS is calculated utilizing net income (loss) available to common stockholders plus net income allocations to the limited partnership interests in BGC Holdings and Newmark Holdings, as the numerator. The denominator is comprised of the Company’s weighted-average number of outstanding BGC shares of common stock and, if dilutive, the weighted-average number of limited partnership interests and other contracts to issue shares of BGC common stock, including stock options and RSUs. The limited partnership interests generally are potentially exchangeable into shares of BGC Class A common stock (see Note 2—“Limited Partnership Interests”) and are entitled to remaining earnings after the deduction for the Preferred Distribution; as a result, they are included in the fully diluted EPS computation to the extent that the effect would be dilutive.

The following is the calculation of the Company’s fully diluted EPS (in thousands, except per share data):

 

 

Three Months Ended September 30,

 

 

Nine Months Ended September 30,

 

 

2018

 

 

2017

 

 

2018

 

 

2017

 

Fully diluted (loss) earnings per share

 

 

 

 

 

 

 

 

 

 

 

 

 

 

 

Net income (loss) available to common

   stockholders

$

118,864

 

 

$

81,529

 

 

$

212,677

 

 

$

171,274

 

Allocations of net income (loss) to limited

   partnership interests, net of tax

 

52,856

 

 

 

45,966

 

 

 

98,245

 

 

 

94,727

 

Net income (loss) for fully diluted shares

$

171,720

 

 

$

127,495

 

 

$

310,922

 

 

$

266,001

 

Weighted-average shares:

 

 

 

 

 

 

 

 

 

 

 

 

 

 

 

Common stock outstanding

 

327,932

 

 

 

288,308

 

 

 

319,027

 

 

 

286,200

 

Partnership units1

 

158,104

 

 

 

167,287

 

 

 

161,974

 

 

 

163,325

 

RSUs (Treasury stock method)

 

300

 

 

 

539

 

 

 

412

 

 

 

505

 

Other

 

1,300

 

 

 

1,207

 

 

 

1,298

 

 

 

1,318

 

Fully diluted weighted-average shares of

   common stock outstanding

 

487,636

 

 

 

457,341

 

 

 

482,711

 

 

 

451,348

 

Fully diluted earnings (loss) per share

$

0.35

 

 

$

0.28

 

 

$

0.64

 

 

$

0.59

 

 

1

Partnership units collectively include founding/working partner units, limited partnership units, and Cantor units (see Note 2—“Limited Partnership Interests” for more information).

For the three months ended September 30, 2018, approximately 2.3 thousand potentially dilutive securities were excluded from the computation of fully diluted EPS, for being anti-dilutive. For the three months ended September 30, 2017, there were no potentially dilutive securities excluded from the computation of fully diluted EPS, for being anti-dilutive. For the nine months ended September 30, 2018 and 2017, respectively, approximately 0.1 million and 0.2 million potentially dilutive securities were excluded from the computation of fully diluted EPS, for being anti-dilutive.

25


For the three and nine months ended September 30, 2018, respectively, there were approximately 20.1 million and 14.3 million of standalone BGC Holdings partnership units excluded from the fully diluted EPS computation because the conversion into Class A common stock is contingent on the Newmark spin-off (see Note 2—“Limited Partnership Interests” for further information on standalone BGC Holdings partnership units). Additionally, as of September 30, 2018 and 2017, respectively, approximately 2.1 million and 3.1 million shares of contingent Class A common stock and limited partnership units were excluded from the fully diluted EPS computations because the conditions for issuance had not been met by the end of the respective periods.

6.

Stock Transactions and Unit Redemptions

Class A Common Stock

Changes in shares of the Company’s Class A common stock outstanding for the three and nine months ended September 30, 2018 and 2017 were as follows:

 

 

Three Months Ended September 30,

 

 

Nine Months Ended September 30,

 

 

2018

 

 

2017

 

 

2018

 

 

2017

 

Shares outstanding at beginning of period

 

290,909,843

 

 

 

251,057,086

 

 

 

256,968,372

 

 

 

244,869,624

 

Share issuances:

 

 

 

 

 

 

 

 

 

 

 

 

 

 

 

Issuance of Class A common stock for general corporate

   purposes

 

 

 

 

 

 

 

24,923,714

 

 

 

 

Exchanges of limited partnership interests1

 

2,474,658

 

 

 

1,434,050

 

 

 

9,949,679

 

 

 

6,795,187

 

Compensation awards

 

 

 

 

 

 

 

979,344

 

 

 

 

Acquisition related issuances

 

78,678

 

 

 

82,907

 

 

 

1,083,150

 

 

 

1,424,690

 

Vesting of restricted stock units (RSUs)

 

82,345

 

 

 

42,295

 

 

 

464,019

 

 

 

479,313

 

Other issuances of Class A common stock

 

23,767

 

 

 

11,874

 

 

 

72,182

 

 

 

45,490

 

Treasury stock repurchases

 

(8,263

)

 

 

(295,871

)

 

 

(734,802

)

 

 

(1,246,365

)

Forfeitures of restricted Class A common stock

 

(49,189

)

 

 

(71,251

)

 

 

(193,819

)

 

 

(106,849

)

Shares outstanding at end of period

 

293,511,839

 

 

 

252,261,090

 

 

 

293,511,839

 

 

 

252,261,090

 

 

1

Because they are included in the Company’s fully diluted share count, if dilutive, any exchange of limited partnership interests into Class A common shares would not impact the fully diluted number of shares and units outstanding.

Class B Common Stock

The Company did not issue any shares of Class B common stock during the three and nine months ended September 30, 2018 and 2017. As of September 30, 2018 and 2017, there were 34,848,107 shares of the Company’s Class B common stock outstanding.

Controlled Equity Offering

On April 12, 2017, the Company entered into a controlled equity offering (“CEO”) sales agreement with CF&Co (“April 2017 Sales Agreement”), pursuant to which the Company may offer and sell up to an aggregate of 20 million shares of Class A common stock. Shares of the Company’s Class A common stock sold under this CEO sales agreement were used for redemptions of limited partnership interests in BGC Holdings and Newmark Holdings, as well as for general corporate purposes. CF&Co is a wholly owned subsidiary of Cantor and an affiliate of the Company. Under this agreement, the Company has agreed to pay CF&Co 2% of the gross proceeds from the sale of shares. As of September 30, 2018, the Company has sold all 20,000,000 shares of Class A common stock under the April 2017 Sales Agreement.

On March 9, 2018, the Company entered into a new CEO sales agreement with CF&Co (“March 2018 Sales Agreement”), pursuant to which the Company may offer and sell up to an aggregate of $300.0 million of shares of Class A common stock. Proceeds from shares of the Company’s Class A common stock sold under this CEO sales agreement may be used for redemptions of limited partnership interests in BGC Holdings and Newmark Holdings, as well as for general corporate purposes, including acquisitions and the repayment of debt. Under this agreement, the Company has agreed to pay CF&Co 2% of the gross proceeds from the sale of shares. As of September 30, 2018, the Company has sold 15,364,556 shares of Class A common stock (or $191.6 million) under the March 2018 Sales Agreement. For additional information, see Note 17—“Related Party Transactions.”

26


Unit Redemptions and Share Repurchase Program

The Company’s Board of Directors and Audit Committee have authorized repurchases of the Company’s Class A common stock and redemptions of limited partnership interests or other equity interests in the Company’s subsidiaries. On February 7, 2017, and again on August 1, 2018, the Company’s Board of Directors and Audit Committee increased the BGC Partners share repurchase and unit redemption authorization to $300.0 million, which may include purchases from Cantor, its partners or employees or other affiliated persons or entities. As of September 30, 2018, the Company had approximately $280.0 million remaining from its share repurchase and unit redemption authorization. From time to time, the Company may actively continue to repurchase shares and/or redeem units. The table below represents unit redemption and share repurchase activity for the three and nine months ended September 30, 2018:

 

Period

 

Total Number

of Units

Redeemed

or Shares

Repurchased

 

 

Average Price

Paid per Unit

or Share

 

 

Approximate

Dollar Value

of Units and

Shares That May

Yet Be Redeemed/

Purchased

Under the Plan

 

Redemptions1,2

 

 

 

 

 

 

 

 

 

 

 

 

January 1, 2018—March 31, 2018

 

 

1,723,654

 

 

$

14.34

 

 

 

 

 

April 1, 2018—June 30, 2018

 

 

4,299,936

 

 

 

13.10

 

 

 

 

 

July 1, 2018—September 30, 2018

 

 

2,105,457

 

 

 

11.27

 

 

 

 

 

Total Redemptions

 

 

8,129,047

 

 

$

12.89

 

 

 

 

 

Repurchases3,4

 

 

 

 

 

 

 

 

 

 

 

 

January 1, 2018—March 31, 2018

 

 

 

 

$

 

 

 

 

 

April 1, 2018—June 30, 2018

 

 

726,539

 

 

 

13.37

 

 

 

 

 

July 1, 2018—July 31, 2018

 

 

1,993

 

 

 

10.58

 

 

 

 

 

August 1, 2018—August 31, 2018

 

 

696

 

 

 

11.85

 

 

 

 

 

September 1, 2018—September 30, 2018

 

 

5,574

 

 

 

11.76

 

 

 

 

 

Total Repurchases

 

 

734,802

 

 

$

13.35

 

 

 

 

 

Total Redemptions and Repurchases

 

 

8,863,849

 

 

$

12.92

 

 

$

280,011,172

 

 

1

During the three months ended September 30, 2018, the Company redeemed approximately 2.1 million limited partnership units at an aggregate redemption price of approximately $23.5 million for an average price of $11.26 per unit and approximately 17.8 thousand FPUs at an aggregate redemption price of approximately $0.2 million for an average price of $12.33 per unit. During the three months ended September 30, 2017, the Company redeemed approximately 1.2 million limited partnership units at an aggregate redemption price of approximately $16.0 million for an average price of $12.97 per unit and approximately 0.4 million FPUs at an aggregate redemption price of approximately $5.0 million for an average price of $11.48 per unit.

2

During the nine months ended September 30, 2018, the Company redeemed approximately 8.0 million limited partnership units at an aggregate redemption price of approximately $103.5 million for an average price of $12.89 per unit and approximately 0.1 million FPUs at an aggregate redemption price of approximately $1.3 million for an average price of $12.98 per unit. During the nine months ended September 30, 2017, the Company redeemed approximately 5.8 million limited partnership units at an aggregate redemption price of approximately $66.1 million for an average price of $11.40 per unit and approximately 0.7 million FPUs at an aggregate redemption price of approximately $8.0 million for an average price of $11.19 per unit.

3

During the three months ended September 30, 2018, the Company repurchased approximately 8.3 thousand shares of its Class A common stock at an aggregate purchase price of approximately $0.1 million for an average price of $11.48 per share. During the three months ended September 30, 2017, the Company repurchased approximately 0.3 million shares of its Class A common stock at an aggregate purchase price of approximately $4.0 million for an average price of $13.41 per share.

4

During the nine months ended September 30, 2018, the Company repurchased approximately 0.7 million shares of its Class A common stock at an aggregate purchase price of approximately $9.8 million for an average price of $13.35 per share. During the nine months ended September 30, 2017, the Company repurchased approximately 1.2 million shares of its Class A common stock at an aggregate purchase price of approximately $14.6 million for an average price of $11.68 per share.

The table above represents the gross unit redemptions during the nine months ended September 30, 2018. Substantially all of the 8.1 million units above were redeemed using cash from the Company’s CEO program, and therefore did not impact the fully diluted number of shares and units outstanding.

27


Redeemable Partnership Interest

The changes in the carrying amount of redeemable partnership interest for the nine months ended September 30, 2018 and 2017 were as follows (in thousands):

 

 

 

Nine Months Ended September 30,

 

 

 

2018

 

 

2017

 

Balance at beginning of period

 

$

46,415

 

 

$

52,577

 

Consolidated net income allocated to FPUs

 

 

7,224

 

 

 

6,014

 

Earnings distributions

 

 

(2,380

)

 

 

(3,740

)

FPUs exchanged

 

 

(767

)

 

 

(985

)

FPUs redeemed

 

 

(224

)

 

 

(2,270

)

Other

 

 

2

 

 

 

412

 

Balance at end of period

 

$

50,270

 

 

$

52,008

 

 

7.

Securities Owned

Securities owned primarily consist of unencumbered U.S. Treasury bills held for liquidity purposes. Total Securities owned were $75.9 million as of September 30, 2018 and $33.0 million as of December 31, 2017. For additional information, see Note 13—“Fair Value of Financial Assets and Liabilities.”

8.

Collateralized Transactions

Repurchase Agreements

Securities sold under agreements to repurchase (“Repurchase Agreements”) are accounted for as collateralized financing transactions and are recorded at the contractual amount for which the securities will be repurchased or resold, including accrued interest. As of September 30, 2018, Cantor facilitated Repurchase Agreements between the Company and Cantor in the amount of $0.2 million for the purpose of financing fails. U.S. Treasury or other fixed income securities were provided to Cantor as collateral for the fair value of the Repurchase Agreement. These Repurchase Agreements had a maturity date of August 31, 2023. As of December 31, 2017, the Company had no Repurchase Agreements.

 

Warehouse Notes Payable

 

The Company uses its warehouse lines and a repurchase agreement to fund mortgage loans originated under its various lending programs. Outstanding borrowings against these lines are collateralized by an assignment of the underlying mortgages and third party purchase commitments. As of September 30, 2018, the Company had the following lines available and borrowings outstanding (in thousands):

 

 

 

 

 

 

 

September 30, 2018

 

 

 

 

Committed

Lines

 

 

Uncommitted

Lines

 

 

Total

Outstanding

 

 

Stated Spread to

One Month LIBOR

 

Rate Type

Warehouse line due June 19, 2019

 

$

450,000

 

 

$

 

 

$

255,419

 

 

130 bps

 

Variable

Warehouse line due September 25, 2019

 

 

200,000

 

 

 

 

 

 

107,986

 

 

120 bps

 

Variable

Warehouse line due October 10, 2019 1

 

 

1,000,000

 

 

 

 

 

 

724,801

 

 

120 bps

 

Variable

Fannie Mae repurchase agreement, open maturity

 

 

 

 

325,000

 

 

 

43,586

 

 

120 bps

 

Variable

 

 

$

1,650,000

 

 

$

325,000

 

 

$

1,131,792

 

 

 

 

 

1

The warehouse line was temporarily increased by $700.0 million to $1.0 billion for the period of August 16, 2018 to September 30, 2018. On October 1, 2018, this temporary increase was reduced by $200.0 million resulting in a line of $800.0 million for the period October 1, 2018 to November 30, 2018.

28


As of December 31, 2017, the Company had the following lines available and borrowings outstanding (in thousands):

 

 

 

 

 

 

 

December 31, 2017

 

 

 

 

Committed

Lines

 

 

Uncommitted

Lines

 

 

Total

Outstanding

 

 

Stated Spread to

One Month LIBOR

 

Rate Type

Warehouse line due June 20, 2018

 

$

450,000

 

 

$

 

 

$

60,715

 

 

130 bps

 

Variable

Warehouse line due September 25, 2018

 

 

200,000

 

 

 

 

 

 

107,383

 

 

130 bps

 

Variable

Warehouse line due October 11, 2018

 

 

300,000

 

 

 

 

 

 

174,102

 

 

130 bps

 

Variable

Fannie Mae repurchase agreement, open maturity

 

 

 

 

 

325,000

 

 

 

18,240

 

 

120 bps

 

Variable

 

 

$

950,000

 

 

$

325,000

 

 

$

360,440

 

 

 

 

 

 

In connection with these warehouse notes payable, the Company is required to meet a number of financial covenants, including maintaining a minimum of $15.0 million of cash and cash equivalents. The Company was in compliance with all covenants as of September 30, 2018 and December 31, 2017.

Securities Loaned

As of September 30, 2018, the Company had Securities loaned transactions of $66.3 million with Cantor. The fair value of the securities loaned was $66.3 million. As of September 30, 2018, the cash collateral received from Cantor bore interest rates ranging from 2.7% to 3.0%. As of December 31, 2017, the Company had Securities loaned transactions of $202.3 million with Cantor. The fair value of the securities loaned was $204.1 million. As of December 31, 2017, the cash collateral received from Cantor bore interest rates ranging from 1.9% to 4.3%. These transactions have no stated maturity date.

9.

Marketable Securities

Marketable securities consist of the Company’s ownership of equity securities carried at fair value. The investments had a fair value of $152.5 million and $208.2 million as of September 30, 2018 and December 31, 2017, respectively.

Effective January 1, 2018, all marketable securities are accounted for at fair value in accordance with ASU 2016-01. As of September 30, 2018, the Company held marketable securities with a readily determinable fair value of $152.5 million. These equity securities are measured at fair value, with any changes in fair value recognized in earnings and included in “Other income (loss)” in the Company’s unaudited condensed consolidated statements of operations. During the three months ended September 30, 2018, the Company recognized realized and unrealized net losses of $4.1 million, related to the mark-to-market on these shares and any related hedging transactions, when applicable. During the nine months ended September 30, 2018, the Company recognized realized and unrealized net gains of $12.4 million and, related to the mark-to-market on these shares and any related hedging transactions, when applicable.

During the three months ended September 30, 2018 and 2017, in connection with the Nasdaq earn-out, the Company recognized a Nasdaq earn-out share payment of $85.1 million and $77.0 million, respectively, in “Other income (loss)” in the Company’s unaudited condensed consolidated statements of operations.

 

As of December 31, 2017, the Company held marketable securities classified as trading securities with a fair value of $198.3 million. Trading securities were measured at fair value, with any changes in fair value recognized in earnings and included in “Other income (loss)” in the Company’s unaudited condensed consolidated statements of operations. During the three months ended September 30, 2017, the Company recognized realized and unrealized net gains of $12.8 million, related to the mark-to-market on marketable securities classified as trading securities and any related hedging transactions when applicable. During the nine months ended September 30, 2017, the Company recognized realized and unrealized net gains of $24.3 million, related to the mark-to-market on marketable securities classified as trading securities and any related hedging transactions when applicable.

As of December 31, 2017, the Company held marketable securities classified as available-for-sale with a fair value of $9.9 million. Available-for-sale securities are measured at fair value, with unrealized gains or losses included as part of “Other comprehensive income (loss)” in the Company’s unaudited condensed consolidated statements of comprehensive income (loss). During the three months ended September 30, 2017, the Company recognized a gain of $0.5 million related to marketable securities classified as available-for-sale. During the nine months ended September 30, 2017, the Company recognized a gain of $1.2 million related to marketable securities classified as available-for-sale.

During the nine months ended September 30, 2018, the Company sold marketable securities with a fair value of $153.3 million at the time of sale. During the nine months ended September 30, 2017, the Company sold marketable securities with a fair value of

29


$7.8 million at the time of sale. The Company did not purchase any marketable securities during the nine months ended September 30, 2018 and 2017, respectively.

10.

Loans Held for Sale, at Fair Value

Loans held for sale represent originated loans that are typically sold within 45 days from the date that the mortgage loan is funded. The Company initially and subsequently measures all loans held for sale at fair value on the accompanying unaudited condensed consolidated statement of financial condition. This fair value measurement falls within the definition of a Level 2 measurement (significant other observable inputs) within the fair value hierarchy. For additional information, see Note 13 – “Fair Value of Financial Assets and Liabilities.” Electing to use fair value provides a better offset of the change in fair value of the loan and the change in fair value of the derivative instruments used as economic hedges. Loans held for sale had a cost basis and fair value as follows (in thousands):

 

 

 

September 30, 2018

 

 

December 31, 2017

 

Cost basis

 

$

1,132,205

 

 

$

360,440

 

Fair Value

 

 

1,132,665

 

 

 

362,635

 

 

As of September 30, 2018 and December 31, 2017, respectively, there were no loans held for sale that were 90 days or more past due or in nonaccrual status.

During the period prior to its sale, interest income on a loan held for sale is calculated in accordance with the terms of the individual loan. Interest income on Loans held for sale was $10.3 million and $5.7 million for the three months ended September 30, 2018 and 2017, respectively and $19.9 million and $24.9 million for the nine months ended September 30, 2018 and 2017, respectively. Interest income on Loans held for sale is included as part of “Interest income” in the Company’s unaudited condensed consolidated statements of operations. During the three months ended September 30, 2018 and 2017, the Company recognized a loss of $6.8 million and a gain of $0.6 million, respectively, for the change in fair value on loans held for sale. For both the nine months ended September 30, 2018 and 2017, the Company recognized gains of $0.5 million, for the change in fair value on loans held for sale.

11.

Receivables from and Payables to Broker-Dealers, Clearing Organizations, Customers and Related Broker-Dealers

Receivables from and payables to broker-dealers, clearing organizations, customers and related broker-dealers primarily represent amounts due for undelivered securities, cash held at clearing organizations and exchanges to facilitate settlement and clearance of matched principal transactions, spreads on matched principal transactions that have not yet been remitted from/to clearing organizations and exchanges and amounts related to open derivative contracts, including derivative contracts into which the Company may enter to minimize the effect of price changes of the Company’s marketable securities (see Note 12—“Derivatives”). As of September 30, 2018 and December 31, 2017, Receivables from and payables to broker-dealers, clearing organizations, customers and related broker-dealers consisted of the following (in thousands):

 

 

 

September 30, 2018

 

 

December 31, 2017

 

Receivables from broker-dealers, clearing organizations,

   customers and related broker-dealers:

 

 

 

 

 

 

 

 

Contract values of fails to deliver

 

$

2,422,519

 

 

$

586,486

 

Receivables from clearing organizations

 

 

240,573

 

 

 

133,682

 

Other receivables from broker-dealers and customers

 

 

9,243

 

 

 

10,968

 

Net pending trades

 

 

3,299

 

 

 

1,597

 

Open derivative contracts

 

 

94,744

 

 

 

12,669

 

Total

 

$

2,770,378

 

 

$

745,402

 

Payables to broker-dealers, clearing organizations, customers

   and related broker-dealers:

 

 

 

 

 

 

 

 

Contract values of fails to receive

 

$

2,278,786

 

 

$

567,460

 

Payables to clearing organizations

 

 

149,444

 

 

 

14,023

 

Other payables to broker-dealers and customers

 

 

13,172

 

 

 

18,164

 

Open derivative contracts

 

 

63,796

 

 

 

7,933

 

Total

 

$

2,505,198

 

 

$

607,580

 

 

A portion of these receivables and payables are with Cantor. See Note 17—“Related Party Transactions,” for additional information related to these receivables and payables.

30


Substantially all open fails to deliver, open fails to receive and pending trade transactions as of September 30, 2018 have subsequently settled at the contracted amounts.

12.

Derivatives

The Company enters into commitments to extend credit for mortgage loans at a specific rate (“Rate lock commitments”) and commitments to deliver these loans to third party investors at a fixed price (which are included in forwards in the below disclosure). In the normal course of operations, the Company also enters into other derivative contracts. These derivative contracts primarily consist of foreign exchange swaps, foreign exchange/commodities options, and interest rate swaps. The Company enters into derivative contracts to facilitate client transactions, hedge principal positions and facilitate hedging activities of affiliated companies.

Derivative contracts can be exchange-traded or OTC. Exchange-traded derivatives typically fall within Level 1 or Level 2 of the fair value hierarchy depending on whether they are deemed to be actively traded or not. The Company generally values exchange-traded derivatives using their closing prices. OTC derivatives are valued using market transactions and other market evidence whenever possible, including market-based inputs to models, broker or dealer quotations or alternative pricing sources with reasonable levels of price transparency. For OTC derivatives that trade in liquid markets, such as generic forwards, swaps and options, model inputs can generally be verified and model selection does not involve significant management judgment. Such instruments are typically classified within Level 2 of the fair value hierarchy. However, some derivative contracts held by the Company, such as rate lock commitments and forwards related to mortgage loans, are valued by the Company using pricing models that entail unobservable inputs, which are significant to the fair value measurement of the derivative contracts. Accordingly, such derivative contracts are generally classified within Level 3 of the fair value hierarchy.

The Company does not designate any derivative contracts as hedges for accounting purposes. U.S GAAP guidance requires that an entity recognize all derivative contracts as either assets or liabilities in the unaudited condensed consolidated statements of financial condition and measure those instruments at fair value. The fair value of all derivative contracts is recorded on a net-by-counterparty basis where a legal right to offset exists under an enforceable netting agreement. Derivative contracts are recorded as part of “Receivables from broker-dealers, clearing organizations, customers and related broker-dealers” and “Payables to broker-dealers, clearing organizations, customers and related broker-dealers” in the Company’s unaudited condensed consolidated statements of financial condition.

The fair value of derivative contracts, computed in accordance with the Company’s netting policy, is set forth below (in thousands):

 

 

 

September 30, 2018

 

 

December 31, 2017

 

Derivative contract

 

Assets

 

 

Liabilities

 

 

Notional

Amounts1

 

 

Assets

 

 

Liabilities

 

 

Notional

Amounts1

 

Forwards2

 

$

85,464

 

 

$

574

 

 

$

1,899,666

 

 

$

4,262

 

 

$

1,483

 

 

$

642,802

 

Rate lock commitments

 

 

6,219

 

 

 

12,089

 

 

 

391,293

 

 

 

2,923

 

 

 

2,390

 

 

 

180,918

 

Foreign exchange swaps

 

 

2,956

 

 

 

2,300

 

 

 

499,536

 

 

 

801

 

 

 

2,846

 

 

 

407,600

 

Futures

 

 

104

 

 

 

 

 

 

10,838,152

 

 

 

25

 

 

 

1,066

 

 

 

13,023,030

 

Foreign exchange/commodities options

 

 

1

 

 

 

48,833

 

 

 

3,694,701

 

 

 

4,416

 

 

 

130

 

 

 

2,442,200

 

Interest rate swaps

 

 

 

 

 

 

 

 

 

 

 

242

 

 

 

 

 

 

12,092

 

Equity options

 

 

 

 

 

 

 

 

 

 

 

 

 

 

18

 

 

 

961,000

 

Total

 

$

94,744

 

 

$

63,796

 

 

$

17,323,348

 

 

$

12,669

 

 

$

7,933

 

 

$

17,669,642

 

 

1

Notional amounts represent the sum of gross long and short derivative contracts, an indication of the volume of the Company’s derivative activity and does not represent anticipated losses.

2

On June 28, 2018 and September 26, 2018 the Company entered into separate postpaid forward transactions with RBC related to the monetization of the Nasdaq shares the Company expects to receive as part of Company’s sale of its eSpeed business to Nasdaq. See Note 1—“Organization and Basis of Presentation” for additional information.

The interest rate swaps represent matched customer transactions settled through and guaranteed by a central clearing organization. Certain of the Company’s foreign exchange swaps are with Cantor. See Note 17—“Related Party Transactions,” for additional information related to these transactions.

The replacement cost of contracts in a gain position were $94.7 million and $12.7 million, as of September 30, 2018, and December 31, 2017, respectively.

31


The following tables present information about the offsetting of derivative instruments as of September 30, 2018 and December 31, 2017 (in thousands):

 

 

 

September 30, 2018

 

 

 

 

 

 

 

 

 

 

 

Net Amounts

Presented

in the

 

 

Gross Amounts Not Offset

 

 

 

 

 

 

 

Gross

Amounts

 

 

Gross

Amounts

Offset

 

 

Statements

of Financial

Condition

 

 

Financial

Instruments

 

 

Cash

Collateral

Received

 

 

Net Amounts

 

Assets

 

 

 

 

 

 

 

 

 

 

 

 

 

 

 

 

 

 

 

 

 

 

 

 

Forwards

 

$

85,464

 

 

$

 

 

$

85,464

 

 

$

 

 

$

 

 

$

85,464

 

Rate lock commitments

 

 

6,219

 

 

 

 

 

 

6,219

 

 

 

 

 

 

 

 

 

6,219

 

Foreign exchange swaps

 

 

3,586

 

 

 

(630

)

 

 

2,956

 

 

 

 

 

 

 

 

 

2,956

 

Futures

 

 

34,405

 

 

 

(34,301

)

 

 

104

 

 

 

 

 

 

 

 

 

104

 

Foreign exchange/commodities options

 

 

210,086

 

 

 

(210,085

)

 

 

1

 

 

 

 

 

 

 

 

 

1

 

Total

 

$

339,760

 

 

$

(245,016

)

 

$

94,744

 

 

$

 

 

$

 

 

$

94,744

 

Liabilities

 

 

 

 

 

 

 

 

 

 

 

 

 

 

 

 

 

 

 

 

 

 

 

 

Foreign exchange/commodities options

 

$

258,918

 

 

$

(210,085

)

 

$

48,833

 

 

$

 

 

$

 

 

$

48,833

 

Rate lock commitments

 

 

12,089

 

 

 

 

 

 

12,089

 

 

 

 

 

 

 

 

 

12,089

 

Foreign exchange swaps

 

 

2,930

 

 

 

(630

)

 

 

2,300

 

 

 

 

 

 

 

 

 

2,300

 

Forwards

 

 

574

 

 

 

 

 

 

574

 

 

 

 

 

 

 

 

 

574

 

Futures

 

 

34,301

 

 

 

(34,301

)

 

 

 

 

 

 

 

 

 

 

 

 

Total

 

$

308,812

 

 

$

(245,016

)

 

$

63,796

 

 

$

 

 

$

 

 

$

63,796

 

 

 

 

 

December 31, 2017

 

 

 

 

 

 

 

 

 

 

 

Net Amounts

Presented

in the

 

 

Gross Amounts Not Offset

 

 

 

 

 

 

 

Gross

Amounts

 

 

Gross

Amounts

Offset

 

 

Statements

of Financial

Condition

 

 

Financial

Instruments

 

 

Cash

Collateral

Received

 

 

Net Amounts

 

Assets

 

 

 

 

 

 

 

 

 

 

 

 

 

 

 

 

 

 

 

 

 

 

 

 

Foreign exchange/commodities options

 

$

31,834

 

 

$

(27,418

)

 

$

4,416

 

 

$

 

 

$

 

 

$

4,416

 

Forwards

 

 

4,363

 

 

 

(101

)

 

 

4,262

 

 

 

 

 

 

 

 

 

4,262

 

Rate lock commitments

 

 

2,923

 

 

 

 

 

 

2,923

 

 

 

 

 

 

 

 

 

2,923

 

Foreign exchange swaps

 

 

1,135

 

 

 

(334

)

 

 

801

 

 

 

 

 

 

 

 

 

801

 

Interest rate swaps

 

 

242

 

 

 

 

 

 

242

 

 

 

 

 

 

 

 

 

242

 

Futures

 

 

78,969

 

 

 

(78,944

)

 

 

25

 

 

 

 

 

 

 

 

 

25

 

Total

 

$

119,466

 

 

$

(106,797

)

 

$

12,669

 

 

$

 

 

$

 

 

$

12,669

 

Liabilities

 

 

 

 

 

 

 

 

 

 

 

 

 

 

 

 

 

 

 

 

 

 

 

 

Foreign exchange swaps

 

$

3,180

 

 

$

(334

)

 

$

2,846

 

 

$

 

 

$

 

 

$

2,846

 

Rate lock commitments

 

 

2,390

 

 

 

 

 

 

2,390

 

 

 

 

 

 

 

 

 

2,390

 

Forwards

 

 

1,584

 

 

 

(101

)

 

 

1,483

 

 

 

 

 

 

 

 

 

1,483

 

Futures

 

 

80,010

 

 

 

(78,944

)

 

 

1,066

 

 

 

 

 

 

 

 

 

1,066

 

Foreign exchange/commodities options

 

 

27,548

 

 

 

(27,418

)

 

 

130

 

 

 

 

 

 

 

 

 

130

 

Equity options

 

 

18

 

 

 

 

 

 

18

 

 

 

 

 

 

 

 

 

18

 

Total

 

$

114,730

 

 

$

(106,797

)

 

$

7,933

 

 

$

 

 

$

 

 

$

7,933

 

 

32


The change in fair value of interest rate swaps, futures, foreign exchange/commodities options, foreign exchange swaps, and generic forwards is reported as part of “Principal transactions” in the Company’s unaudited condensed consolidated statements of operations. The change in fair value of equity options related to marketable securities is included as part of “Other income (loss)” in the Company’s unaudited condensed consolidated statements of operations. The change in fair value of rate lock commitments and forwards related to mortgage loans are reported as part of “Gains from mortgage banking activities/originations, net” in the Company’s consolidated statements of operations. The change in fair value of rate lock commitments are disclosed net of a $1.3 million reduction of expenses and $0.1 million of expenses for the three months ended September 30, 2018 and 2017, respectively. For nine months ended September 30, 2018 and 2017 the change in fair value of rate lock commitments are disclosed net of $2.0 million and $1.8 million of expenses, respectively, which are reported as part of “Compensation and employee benefits” in the Company’s unaudited condensed consolidated statements of operations.  The table below summarizes gains and losses on derivative contracts for the three and nine months ended September 30, 2018 and 2017 (in thousands):

 

 

 

Three Months Ended September 30,

 

 

Nine Months Ended September 30,

 

Derivative contract

 

2018

 

 

2017

 

 

2018

 

 

2017

 

Foreign exchange/commodities options

 

$

8,491

 

 

$

3,004

 

 

$

19,152

 

 

$

9,632

 

Rate lock commitments and forwards

 

 

7,257

 

 

 

10,236

 

 

 

20,885

 

 

 

10,236

 

Futures

 

 

3,230

 

 

 

2,091

 

 

 

14,878

 

 

 

5,790

 

Foreign exchange swaps

 

 

283

 

 

 

142

 

 

 

873

 

 

 

1,111

 

Equity options

 

 

 

 

 

 

 

 

102

 

 

 

 

Interest rate swaps

 

 

 

 

 

8

 

 

 

(5

)

 

 

39

 

Gain

 

$

19,261

 

 

$

15,481

 

 

$

55,885

 

 

$

26,808

 

 

 

13.

Fair Value of Financial Assets and Liabilities

Fair Value Measurements on a Recurring Basis

U.S. GAAP guidance establishes a fair value hierarchy that prioritizes the inputs to valuation techniques used to measure fair value. The hierarchy gives the highest priority to unadjusted quoted prices in active markets for identical assets or liabilities (Level 1 measurements) and the lowest priority to unobservable inputs (Level 3 measurements). The three levels of the fair value hierarchy are as follows:

Level 1 measurements—Unadjusted quoted prices in active markets that are accessible at the measurement date for identical, unrestricted assets or liabilities.

Level 2 measurements—Quoted prices in markets that are not active or financial instruments for which all significant inputs are observable, either directly or indirectly.

Level 3 measurements—Prices or valuations that require inputs that are both significant to the fair value measurement and unobservable.

As required by U.S. GAAP guidance, financial assets and liabilities are classified in their entirety based on the lowest level of input that is significant to the fair value measurement.

The following tables set forth by level within the fair value hierarchy financial assets and liabilities carried at fair value at September 30, 2018 and December 31, 2017 (in thousands):

 

 

 

Assets at Fair Value at September 30, 2018

 

 

 

Level 1

 

 

Level 2 1

 

 

Level 3

 

 

Netting and

Collateral

 

 

Total

 

Loans held for sale, at fair value

 

$

 

 

$

1,132,665

 

 

$

 

 

$

 

 

$

1,132,665

 

Marketable securities

 

 

152,485

 

 

 

 

 

 

 

 

 

 

 

 

152,485

 

Government debt

 

 

75,346

 

 

 

 

 

 

 

 

 

 

 

 

75,346

 

Securities owned—Equities

 

 

565

 

 

 

 

 

 

 

 

 

 

 

 

565

 

Forwards

 

 

 

 

 

64,949

 

 

 

20,515

 

 

 

 

 

 

85,464

 

Rate lock commitments

 

 

 

 

 

 

 

 

6,219

 

 

 

 

 

 

6,219

 

Foreign exchange swaps

 

 

 

 

 

3,586

 

 

 

 

 

 

(630

)

 

 

2,956

 

Futures

 

 

 

 

 

34,405

 

 

 

 

 

 

(34,301

)

 

 

104

 

Foreign exchange/commodities options

 

 

210,086

 

 

 

 

 

 

 

 

 

(210,085

)

 

 

1

 

Total

 

$

438,482

 

 

$

1,235,605

 

 

$

26,734

 

 

$

(245,016

)

 

$

1,455,805

 

33


 

1

In addition, the Company has equity securities with a fair value of approximately $49.1 million, which are presented in “Other Assets” in the Company’s unaudited condensed consolidated statements of financial condition as of September 30, 2018. These investments are remeasured to fair value on a non-recurring basis and are classified within Level 2 in the fair value hierarchy.

 

 

 

Liabilities at Fair Value at September 30, 2018

 

 

 

Level 1

 

 

Level 2

 

 

Level 3

 

 

Netting and

Collateral

 

 

Total

 

Foreign exchange/commodities options

 

$

258,918

 

 

$

 

 

$

 

 

$

(210,085

)

 

$

48,833

 

Rate lock commitments

 

 

 

 

 

 

 

 

12,089

 

 

 

 

 

 

12,089

 

Foreign exchange swaps

 

 

 

 

 

2,930

 

 

 

 

 

 

(630

)

 

 

2,300

 

Forwards

 

 

 

 

 

537

 

 

 

37

 

 

 

 

 

 

574

 

Futures

 

 

 

 

 

34,301

 

 

 

 

 

 

(34,301

)

 

 

 

Contingent consideration

 

 

 

 

 

 

 

 

61,076

 

 

 

 

 

 

61,076

 

Total

 

$

258,918

 

 

$

37,768

 

 

$

73,202

 

 

$

(245,016

)

 

$

124,872

 

 

 

 

Assets at Fair Value at December 31, 2017

 

 

 

Level 1

 

 

Level 2

 

 

Level 3

 

 

Netting and

Collateral

 

 

Total

 

Loans held for sale, at fair value

 

$

 

 

$

362,635

 

 

$

 

 

$

 

 

$

362,635

 

Marketable securities

 

 

208,176

 

 

 

 

 

 

 

 

 

208,176

 

Government debt

 

 

32,744

 

 

 

 

 

 

 

 

 

 

 

 

32,744

 

Securities owned—Equities

 

 

263

 

 

 

 

 

 

 

 

 

 

 

 

263

 

Foreign exchange/commodities options

 

 

31,834

 

 

 

 

 

 

 

(27,418

)

 

 

4,416

 

Forwards

 

 

 

 

 

610

 

 

 

3,753

 

 

 

(101

)

 

 

4,262

 

Rate lock commitments

 

 

 

 

 

 

 

2,923

 

 

 

 

 

 

2,923

 

Foreign exchange swaps

 

 

 

 

 

1,135

 

 

 

 

 

 

(334

)

 

 

801

 

Interest rate swaps

 

 

 

 

 

242

 

 

 

 

 

 

 

242

 

Futures

 

 

 

 

 

78,969

 

 

 

 

 

 

(78,944

)

 

 

25

 

Total

 

$

273,017

 

 

$

443,591

 

 

$

6,676

 

 

$

(106,797

)

 

$

616,487

 

 

 

 

Liabilities at Fair Value at December 31, 2017

 

 

 

Level 1

 

 

Level 2

 

 

Level 3

 

 

Netting and

Collateral

 

 

Total

 

Foreign exchange swaps

 

$

 

 

$

3,180

 

 

$

 

 

$

(334

)

 

$

2,846

 

Rate lock commitments

 

 

 

 

 

 

 

 

2,390

 

 

 

 

 

 

2,390

 

Forwards

 

 

 

 

 

927

 

 

 

657

 

 

 

(101

)

 

 

1,483

 

Futures

 

 

 

 

 

80,010

 

 

 

 

 

 

(78,944

)

 

 

1,066

 

Foreign exchange/commodities options

 

 

27,548

 

 

 

 

 

 

 

 

 

(27,418

)

 

 

130

 

Equity options

 

 

18

 

 

 

 

 

 

 

 

 

 

 

 

18

 

Contingent consideration

 

 

 

 

 

 

 

 

67,172

 

 

 

 

 

 

67,172

 

Total

 

$

27,566

 

 

$

84,117

 

 

$

70,219

 

 

$

(106,797

)

 

$

75,105

 

 

34


Level 3 Financial Assets and Liabilities

 

Changes in Level 3 assets and liabilities measured at fair value on a recurring basis for the three months ended September 30, 2018 were as follows (in thousands):

 

 

 

Opening

Balance

as of

July 1,

2018

 

 

Total

realized and

unrealized

gains (losses)

included in

Net income

(loss)

 

 

Unrealized

gains (losses)

included in

Other

comprehensive

income (loss)

 

 

Purchases/Issuances

 

 

Sales/Settlements

 

 

Closing

Balance at

September 30,

2018

 

 

Unrealized

gains (losses)

for Level 3

Assets /

Liabilities

Outstanding

at September 30,

2018

 

Assets

 

 

 

 

 

 

 

 

 

 

 

 

 

 

 

 

 

 

 

 

 

 

 

 

 

 

 

 

Rate lock commitments and

   forwards, net

 

$

16,304

 

 

$

14,608

 

 

$

 

 

$

 

 

$

(16,304

)

 

$

14,608

 

 

$

14,608

 

Liabilities

 

 

 

 

 

 

 

 

 

 

 

 

 

 

 

 

 

 

 

 

 

 

 

 

 

 

 

 

Accounts payable, accrued and

   other liabilities:

 

 

 

 

 

 

 

 

 

 

 

 

 

 

 

 

 

 

 

 

 

 

 

 

 

 

 

 

Contingent consideration1

 

$

53,164

 

 

$

(966

)

 

$

291

 

 

$

7,482

 

 

$

(245

)

 

$

61,076

 

 

$

(675

)

 

1

Realized and unrealized gains (losses) are reported in “Other expenses” and “Other income (loss),” as applicable, in the Company’s unaudited condensed consolidated statements of operations.

 

Changes in Level 3 assets and liabilities measured at fair value on a recurring basis for the three months ended September 30, 2017 were as follows (in thousands):

 

 

 

Opening

Balance

as of

July 1,

2017

 

 

Total

realized and

unrealized

gains (losses)

included in

Net income

(loss)

 

 

Unrealized

gains (losses)

included in

Other

comprehensive

income (loss)

 

 

Purchases/Issuances

 

 

Sales/Settlements

 

 

Closing

Balance at

September 30,

2017

 

 

Unrealized

gains (losses)

for Level 3

Assets /

Liabilities

Outstanding

at September 30,

2017

 

Assets

 

 

 

 

 

 

 

 

 

 

 

 

 

 

 

 

 

 

 

 

 

 

 

 

 

 

 

 

Rate lock commitments and

   forwards, net

 

$

10,566

 

 

$

10,070

 

 

$

 

 

$

 

 

$

(10,566

)

 

$

10,070

 

 

$

10,070

 

Liabilities

 

 

 

 

 

 

 

 

 

 

 

 

 

 

 

 

 

 

 

 

 

 

 

 

 

 

 

 

Accounts payable, accrued and

   other liabilities:

 

 

 

 

 

 

 

 

 

 

 

 

 

 

 

 

 

 

 

 

 

 

 

 

 

 

 

 

Contingent consideration1

 

$

68,838

 

 

$

(1,965

)

 

$

(881

)

 

$

1,262

 

 

$

(1,702

)

 

$

71,244

 

 

$

(2,846

)

 

1

Realized and unrealized gains (losses) are reported in “Other expenses” and “Other income (loss),” as applicable, in the Company’s unaudited condensed consolidated statements of operations.

 

35


Changes in Level 3 assets and liabilities measured at fair value on a recurring basis for the nine months ended September 30, 2018 were as follows (in thousands):

 

 

 

Opening

Balance

as of

January

1, 2018

 

 

Total

realized and

unrealized

gains (losses)

included in

Net income

(loss)

 

 

Unrealized

gains (losses)

included in

Other

comprehensive

income (loss)

 

 

Issuances

 

 

Settlements

 

 

Closing

Balance at

September 30,

2018

 

 

Unrealized

gains (losses)

for Level 3

Assets /

Liabilities

Outstanding

at September 30,

2018

 

Assets

 

 

 

 

 

 

 

 

 

 

 

 

 

 

 

 

 

 

 

 

 

 

 

 

 

 

 

 

Rate lock commitments and

   forwards, net

 

$

3,629

 

 

$

14,608

 

 

$

 

 

$

 

 

$

(3,629

)

 

$

14,608

 

 

$

14,608

 

Liabilities

 

 

 

 

 

 

 

 

 

 

 

 

 

 

 

 

 

 

 

 

 

 

 

 

 

 

 

 

Accounts payable, accrued and other

   liabilities:

 

 

 

 

 

 

 

 

 

 

 

 

 

 

 

 

 

 

 

 

 

 

 

 

 

 

 

 

Contingent consideration1

 

$

67,172

 

 

$

(2,009

)

 

$

845

 

 

$

8,191

 

 

$

(15,451

)

 

$

61,076

 

 

$

(1,164

)

 

1

Realized and unrealized gains (losses) are reported in “Other expenses” and “Other income (loss),” as applicable, in the Company’s unaudited condensed consolidated statements of operations.

 

Changes in Level 3 assets and liabilities measured at fair value on a recurring basis for the nine months ended September 30, 2017 were as follows (in thousands):

 

 

 

Opening

Balance

as of

January

1, 2017

 

 

Total

realized and

unrealized

gains (losses)

included in

Net income

(loss)

 

 

Unrealized

gains (losses)

included in

Other

comprehensive

income (loss)

 

 

Issuances

 

 

Settlements

 

 

Closing

Balance at

September 30,

2017

 

 

Unrealized

gains (losses)

for Level 3

Assets /

Liabilities

Outstanding

at September 30,

2017

 

Assets

 

 

 

 

 

 

 

 

 

 

 

 

 

 

 

 

 

 

 

 

 

 

 

 

 

 

 

 

Rate lock commitments and

   forwards, net

 

$

10,254

 

 

$

10,070

 

 

$

 

 

$

 

 

$

(10,254

)

 

$

10,070

 

 

$

10,070

 

Liabilities

 

 

 

 

 

 

 

 

 

 

 

 

 

 

 

 

 

 

 

 

 

 

 

 

 

 

 

 

Accounts payable, accrued and other

   liabilities:

 

 

 

 

 

 

 

 

 

 

 

 

 

 

 

 

 

 

 

 

 

 

 

 

 

 

 

 

Contingent consideration1

 

$

65,838

 

 

$

(5,952

)

 

$

(2,040

)

 

$

9,624

 

 

$

(12,210

)

 

$

71,244

 

 

$

(7,992

)

 

 

1

Realized and unrealized gains (losses) are reported in “Other expenses” and “Other income (loss),” as applicable, in the Company’s unaudited condensed consolidated statements of operations.

 

36


Quantitative Information About Level 3 Fair Value Measurements on a Recurring Basis

The following tables present quantitative information about the significant unobservable inputs utilized by the Company in the fair value measurement of Level 3 assets and liabilities measured at fair value on a recurring basis (in thousands):

 

 

 

Fair Value

as of

September 30,

2018

 

 

 

 

 

 

 

 

 

 

 

Assets

 

 

Liabilities

 

 

Valuation Technique

 

Unobservable Inputs

 

Range

 

Weighted

Average

Rate lock commitments

 

$

6,219

 

 

$

12,089

 

 

Discounted cash flow model and other observable market data

 

Counterparty credit risk

 

N/A

 

N/A

Forwards

 

$

20,515

 

 

$

37

 

 

Discounted cash flow model and other observable market data

 

Counterparty credit risk

 

N/A

 

N/A

Contingent consideration

 

$

 

 

$

61,076

 

 

Present value of

expected payments

 

Discount rate

Probability of meeting earnout and contingencies

 

3.3%-10.4%

75%-100%

 

8.4%

97%1

 

1

The probability of meeting the earnout targets as of September 30, 2018 was based on the acquired businesses’ projected future financial performance, including revenues.

 

 

 

Fair Value

as of

December 31,

2017

 

 

 

 

 

 

 

 

 

 

 

Assets

 

 

Liabilities

 

 

Valuation Technique

 

Unobservable Inputs

 

Range

 

Weighted

Average

Rate lock commitments

 

$

2,923

 

 

$

2,390

 

 

Discounted cash flow model and other observable market data

 

Counterparty credit risk

 

N/A

 

N/A

Forwards

 

$

3,753

 

 

$

657

 

 

Discounted cash flow model and other observable market data

 

Counterparty credit risk

 

N/A

 

N/A

Contingent consideration

 

$

 

 

$

67,172

 

 

Present value of

expected payments

 

Discount rate

Probability of meeting earnout and contingencies

 

3.3%-10.4%

75%-100%

 

8.2%

97%1

 

1

The probability of meeting the earnout targets as of December 31, 2017 was based on the acquired businesses’ projected future financial performance, including revenues.

Information About Uncertainty of Level 3 Fair Value Measurements

The significant unobservable input used in the fair value of the Company’s rate lock commitments and forwards is the counterparty credit risk. The significant unobservable inputs used in the fair value of the Company’s contingent consideration are the discount rate and forecasted financial information. Significant increases (decreases) in the discount rate would have resulted in a significantly lower (higher) fair value measurement. Significant increases (decreases) in the forecasted financial information would have resulted in a significantly higher (lower) fair value measurement. As of September 30, 2018 and December 31, 2017, the present value of expected payments related to the Company’s contingent consideration was $61.1 million and $67.2 million, respectively. The undiscounted value of the payments, assuming that all contingencies are met, would be $84.7 million and $85.2 million, as of September 30, 2018 and December 31, 2017, respectively.

37


Fair Value Measurements on a Non-Recurring Basis

Pursuant to the new recognition and measurement guidance for equity investments, effective January 1, 2018, equity investments carried under the measurement alternative are remeasured at fair value on a non-recurring basis to reflect observable transactions which occurred during the period. The Company applied the measurement alternative to equity securities with the fair value of approximately $49.1 million, which were included in “Other Assets” in the Company’s unaudited condensed consolidated statements of financial condition as of September 30, 2018. These investments are classified within Level 2 in the fair value hierarchy, because their estimated fair value is based on valuation methods using the observable transaction price at the transaction date.

 

14.

Credit Enhancement Receivable, Credit Enhancement Deposit and Contingent Liability

 

The Company is a party to a Credit Enhancement Agreement (“CEA”) dated March 9, 2012, with German American Capital Corporation and Deutsche Bank Americas Holding Corporation (together, “DB Entities”). On October 20, 2016, the DB Entities assigned the CEA to Deutsche Bank AG Cayman Island Branch, a Cayman Island Branch of Deutsche Bank AG (“DB Cayman”).  Under the terms of these agreements, DB Cayman provides the Company with varying levels of ongoing credit protection, subject to certain limits, for Fannie Mae and Freddie Mac loans subject to loss sharing (see Note 25—“Financial Guarantee Liability”) in the Company’s servicing portfolio as of March 9, 2012. DB Cayman will also reimburse the Company for any losses incurred due to violation of underwriting and serving agreements that occurred prior to March 9, 2012. For the three months ended September 30, 2018 and 2017, respectively, there were no reimbursements under this agreement.

Credit enhancement receivable

As of September 30, 2018, the Company had $19.9 billion of credit risk loans in its servicing portfolio with a maximum pre-credit enhancement loss exposure of $5.6 billion. The Company had a form of credit protection from DB Cayman on $249.4 million of credit risk loans with a maximum loss exposure coverage of $82.3 million. The amount of the maximum loss exposure without any form of credit protection from DB Cayman is $5.5 billion.

As of December 31, 2017, the Company had $18.8 billion of credit risk loans in its servicing portfolio with a maximum pre-credit enhancement loss exposure of $5.3 billion. The Company had a form of credit protection from DB Cayman on $4.2 billion of credit risk loans with a maximum loss exposure coverage of $1.2 billion. The amount of the maximum loss exposure without any form of credit protection from DB Cayman is $4.1 billion.

As of September 30, 2018, there was no credit enhancement receivable. As of December 31, 2017, the credit enhancement receivable was $10 thousand, and is included as part of “Other assets” in the Company’s unaudited condensed consolidated statements of financial condition.

Credit enhancement deposit

The CEA required the DB Entities to deposit $25 million into the Company’s Fannie Mae restricted liquidity account (see Note 28—“Regulatory Requirements”), which the Company is required to return to DB Cayman, less any outstanding claims, on March 9, 2021. The $25 million deposit is included in “Cash segregated under regulatory requirements” and the offsetting liability is included in “Accounts payable, accrued and other liabilities” in the accompanying unaudited condensed consolidated statements of financial condition.

Contingent liability

Under the CEA, the Company is required to pay DB Cayman on March 9, 2021, an amount equal to 50% of the positive difference, if any, between (a) $25 million, and (b) the Company’s unreimbursed loss sharing payments from March 9, 2012 through March 9, 2021 on the Company’s servicing portfolio as of March 9, 2012.

As of September 30, 2018 and December 31, 2017, the contingent liability was $10.9 million and $10.7 million, respectively, and is included as part of “Accounts payable, accrued and other liabilities” in the Company’s unaudited condensed consolidated statements of financial condition.

38


15.

Gains from Mortgage Banking Activities/Originations, Net

Gains from mortgage banking activities/originations, net consist of the following activity (in thousands):

 

 

 

Three Months Ended September 30,

 

 

Nine Months Ended September 30,

 

 

 

2018

 

 

2017

 

 

2018

 

 

2017

 

Loan origination related fees and sales premiums, net

 

$

23,288

 

 

$

19,772

 

 

$

58,287

 

 

$

66,673

 

Fair value of expected net future cash flows from servicing recognized

   at commitment, net

 

 

28,684

 

 

 

25,683

 

 

 

74,477

 

 

 

97,590

 

Gains from mortgage banking activities/originations, net

 

$

51,972

 

 

$

45,455

 

 

$

132,764

 

 

$

164,263

 

 

16.

Mortgage Servicing Rights, Net

 

The changes in the carrying amount of mortgage servicing rights for the three and nine months ended September 30, 2018 and 2017 were as follows (in thousands):

 

 

 

Three Months Ended September 30,

 

 

Nine Months Ended September 30,

 

 

 

2018

 

 

2017

 

 

2018

 

 

2017

 

Mortgage Servicing Rights

 

 

 

 

 

 

 

 

 

 

 

 

 

 

 

 

Beginning balance

 

$

393,383

 

 

$

381,908

 

 

$

399,349

 

 

$

347,558

 

Additions

 

 

33,901

 

 

 

29,549

 

 

 

65,632

 

 

 

98,814

 

Purchases

 

 

516

 

 

 

 

 

 

2,124

 

 

 

577

 

Amortization

 

 

(20,850

)

 

 

(19,183

)

 

 

(60,155

)

 

 

(54,675

)

Ending balance

 

$

406,950

 

 

$

392,274

 

 

$

406,950

 

 

$

392,274

 

Valuation Allowance

 

 

 

 

 

 

 

 

 

 

 

 

 

 

 

 

Beginning balance

 

$

(1,343

)

 

$

(5,481

)

 

$

(6,723

)

 

$

(7,742

)

Decrease (increase)

 

 

(366

)

 

 

(658

)

 

 

5,014

 

 

 

1,603

 

Ending balance

 

 

(1,709

)

 

 

(6,139

)

 

 

(1,709

)

 

 

(6,139

)

Net balance

 

$

405,241

 

 

$

386,135

 

 

$

405,241

 

 

$

386,135

 

 

The amount of contractually specified servicing fees (including primary and special servicing fees) and ancillary fees (including yield maintenance fees) earned by the Company were as follows:

 

 

 

Three Months Ended September 30,

 

 

Nine Months Ended September 30,

 

 

 

2018

 

 

2017

 

 

2018

 

 

2017

 

Servicing fees

 

$

26,143

 

 

$

24,721

 

 

$

77,367

 

 

$

70,505

 

Escrow interest and placement fees

 

 

5,395

 

 

 

2,835

 

 

 

12,229

 

 

 

6,315

 

Ancillary fees

 

 

3,410

 

 

 

1,501

 

 

 

6,611

 

 

 

3,909

 

Total Servicing fees

 

$

34,948

 

 

$

29,057

 

 

$

96,207

 

 

$

80,729

 

 

The Company’s primary servicing portfolio as of September 30, 2018 and December 31, 2017 was approximately $56.1 billion and $54.2 billion, respectively. Also, the Company is named special servicer for a number of commercial mortgage-backed securitizations. Upon certain specified events (such as, but not limited to, loan defaults and loan assumptions), the administration of the loan is transferred to the Company. The Company’s special servicing portfolio at September 30, 2018 and December 31, 2017 was $3.2 billion and $3.8 billion, respectively.

The estimated fair value of Mortgage servicing rights, net as of September 30, 2018 and December 31, 2017 were $444.9 million and $418.1 million, respectively.  

Fair values are estimated using a valuation model that calculates the present value of the future net servicing cash flows. The cash flow assumptions used are based on assumptions the Company believes market participants would use to value the portfolio. Significant assumptions include estimates of the cost of servicing per loan, discount rate, earnings rate on escrow deposits and prepayment speeds. The discount rates used in measuring fair value for the nine months ended September 30, 2018 and for the year ended December 31, 2017 was between 3.0% and 13.5% and varied based on investor type. An increase in discount rate of 100 bps or 200 bps would result in a decrease in fair value by $13.5 million and $25.5 million, respectively, as of September 30, 2018 and by $11.8 million and $23.0 million, respectively, at December 31, 2017.

39


17.

Related Party Transactions

Service Agreements

Throughout Europe and Asia, the Company provides Cantor with administrative services, technology services and other support for which it charges Cantor based on the cost of providing such services plus a mark-up, generally 7.5%. In the U.K., the Company provides these services to Cantor through Tower Bridge International Services LP (“Tower Bridge”). The Company owns 52% of Tower Bridge and consolidates it, and Cantor owns 48%. Cantor’s interest in Tower Bridge is reflected as a component of “Noncontrolling interest in subsidiaries” in the Company’s unaudited condensed consolidated statements of financial condition, and the portion of Tower Bridge’s income attributable to Cantor is included as part of “Net income (loss) attributable to noncontrolling interest in subsidiaries” in the Company’s unaudited condensed consolidated statements of operations. In the U.S., the Company provides Cantor with technology services for which it charges Cantor based on the cost of providing such services.

For the three months ended September 30, 2018, Cantor’s share of the net income in Tower Bridge was $1.4 million and for the three months ended September 30, 2017, Cantor’s share of the net income in Tower Bridge was $0.9 million. For the nine months ended September 30, 2018, Cantor’s share of the net income in Tower Bridge was $0.4 million and for the nine months ended September 30, 2017, Cantor’s share of the net income in Tower Bridge was $1.0 million. Cantor’s noncontrolling interest is included as part of “Noncontrolling interest in subsidiaries” in the Company’s unaudited condensed consolidated statements of financial condition.

On September 21, 2018, the Company entered into agreements to provide a guarantee and related obligation to Tower Bridge in connection with an office lease for the Company’s headquarters in London. The Company is obligated to guarantee the obligations to Tower Bridge in the event of certain defaults under the applicable lease and ancillary arrangements. In July 2018, the Audit Committee also authorized management of the Company to enter into similar guarantees or provide other forms of credit support to Tower Bridge or other affiliates  of the Company from time to time in the future in similar circumstances and on similar terms and conditions.

The administrative services agreement provides that direct costs incurred are charged back to the service recipient. Additionally, the service recipient generally indemnifies the service provider for liabilities that it incurs arising from the provision of services other than liabilities arising from fraud or willful misconduct of the service provider. In accordance with the administrative service agreement, the Company has not recognized any liabilities related to services provided to affiliates.

For the three months ended September 30, 2018 and 2017, the Company recognized related party revenues of $7.1 million and $7.2 million, respectively, for the services provided to Cantor, including fees related to the Special Asset Servicing Arrangement between Berkeley Point and CCRE. For the nine months ended September 30, 2018 and 2017, the Company recognized related party revenues of $20.0 million and $20.1 million, respectively, for the services provided to Cantor, including fees related to the Special Asset Servicing Arrangement between Berkeley Point and CCRE. These revenues are included as part of “Fees from related parties” in the Company’s unaudited condensed consolidated statements of operations.

In the U.S., Cantor and its affiliates provide the Company, including Newmark, with administrative services and other support for which Cantor charges the Company based on the cost of providing such services. In connection with the services Cantor provides, the Company and Cantor entered into an employee lease agreement whereby certain employees of Cantor are deemed leased employees of the Company. For the three months ended September 30, 2018 and 2017, the Company was charged $20.1 million and $13.9 million, respectively, for the services provided by Cantor and its affiliates, of which $10.3 million and $9.5 million, respectively, were to cover compensation to leased employees for the three months ended September 30, 2018 and 2017. For the nine months ended September 30, 2018 and 2017, the Company was charged $59.0 million and $42.8 million, respectively, for the services provided by Cantor and its affiliates, of which $31.6 million and $26.4 million, respectively, were to cover compensation to leased employees for the nine months ended September 30, 2018 and 2017. The fees paid to Cantor for administrative and support services, other than those to cover the compensation costs of leased employees, are included as part of “Fees to related parties” in the Company’s unaudited condensed consolidated statements of operations. The fees paid to Cantor to cover the compensation costs of leased employees are included as part of “Compensation and employee benefits” in the Company’s unaudited condensed consolidated statements of operations.

Newmark IPO

On December 13, 2017, prior to the closing of the Newmark IPO, BGC, BGC Holdings, BGC U.S. OpCo, Newmark, Newmark Holdings, Newmark OpCo, Cantor, and BGC Global OpCo entered into the Separation and Distribution Agreement. The Separation and Distribution Agreement sets forth the agreements among BGC, Cantor, Newmark and their respective subsidiaries. For additional information, see Note 1— “Organization and Basis of Presentation.” In addition, in connection with the Separation and Newmark IPO, on December 13, 2017 a Registration Rights Agreement by and among Cantor, BGC and Newmark, an Amended and Restated Tax Receivable Agreement by and between Cantor and BGC, an Exchange Agreement by and among Cantor, BGC and Newmark (see

40


“Other Agreements with Cantor” below), an Administrative Services Agreement by and between Cantor and Newmark (see “Service Agreements” above), and a Tax Receivable Agreement by and between Cantor and Newmark were entered into.

 

As a result of the Separation and Distribution Agreement, the limited partnership interests in Newmark Holdings were distributed to the holders of limited partnership interests in BGC Holdings, including Cantor, whereby each holder of BGC Holdings limited partnership interests at that time will hold a BGC Holdings limited partnership interest and a corresponding Newmark Holdings limited partnership interest, which is equal to a BGC Holdings limited partnership interest multiplied by the contribution ratio, divided by the exchange ratio. For additional information, see Note 2— “Limited Partnership Interests.”

In addition, CF&Co, a wholly owned subsidiary of Cantor, was an underwriter of the Newmark IPO. Pursuant to the underwriting agreement, Newmark paid CF&Co 5.5% of the gross proceeds from the sale of shares of Newmark Class A common stock sold by Cantor in connection with the Newmark IPO.

Investment in Newmark

On March 7, 2018, BGC Partners and its operating subsidiaries purchased 16.6 million newly issued exchangeable limited partnership units (the “Newmark Units”) of Newmark Holdings for approximately $242.0 million (the “Investment in Newmark”). The price per Newmark Unit was based on the $14.57 closing price of Newmark’s Class A common stock on March 6, 2018 as reported on the NASDAQ Global Select Market. These newly-issued Newmark Units are exchangeable, at BGC’s discretion, into either shares of Class A common stock or shares of Class B common stock of Newmark. BGC made the Investment in Newmark pursuant to an Investment Agreement dated as of March 6, 2018 by and among BGC, BGC Holdings, BGC Partners, L.P., BGC Global Holdings, L.P., Newmark, Newmark Holdings and Newmark Partners, L.P. The Investment in Newmark and related transactions were approved by the Audit Committees and Boards of Directors of BGC and Newmark. BGC and its subsidiaries funded the Investment in Newmark using the proceeds of its CEO sales program. Newmark used the proceeds to repay the balance of the outstanding principal amount under its unsecured senior term loan credit agreement with Bank of America, N.A., as administrative agent, and a syndicate of lenders. In addition, in accordance with the Separation and Distribution Agreement, BGC owns 6.2 million limited partnership interests in the Newmark OpCo as of September 30, 2018, as a result of other issuances of BGC Class A common stock primarily related to the redemption of limited partnership interests in BGC Holdings and Newmark Holdings. Prior to the Newmark spin-off, Newmark Units and limited partnership interests in the Newmark OpCo then held by BGC Partners will be exchanged into Newmark Class A or Class B common stock, and will be included as part of the Newmark Distribution to holders of shares of Class A or Class B common stock of the Company.

CF Real Estate Finance Holdings, L.P.

Contemporaneously with the Berkeley Point Acquisition, on September 8, 2017, the Company invested $100.0 million in a newly formed commercial real estate-related financial and investment business, Real Estate LP, which is controlled and managed by Cantor. Real Estate LP may conduct activities in any real estate related business or asset backed securities-related business or any extensions thereof and ancillary activities thereto. In addition, Real Estate LP may provide short-term loans to related parties from time to time when funds in excess of amounts needed for investment opportunities are available. As of September 30, 2018, $195.0 million had been loaned to related parties. As of December 31, 2017, no loans had been made to related parties. The Company’s investment is accounted for under the equity method as of September 30, 2018 and December 31, 2017.

Lucera

On October 25, 2016, the Company’s Board of Directors and Audit Committee authorized the purchase of 9,000 Class B Units of Lucera, representing all of the issued and outstanding Class B Units of Lucera not already owned by the Company. On November 4, 2016, the Company completed this transaction. As a result of this transaction, the Company owns 100% of the ownership interests in Lucera. The Company previously had a 20% ownership interest in Lucera and accounted for its investment using the equity method.

In the purchase agreement, Cantor agreed, subject to certain exceptions, not to solicit certain senior executives of Lucera’s business and was granted the right to be a customer of Lucera’s businesses on the best terms made available to any other customer. The aggregate purchase price paid by the Company to Cantor consisted of approximately $24.2 million in cash plus a $4.8 million post-closing adjustment determined after closing based on netting Lucera’s expenses paid by Cantor after May 1, 2016 against accounts receivable owed to Lucera by Cantor for access to Lucera’s business from May 1, 2016 through the closing date. The purchase has been accounted for as a transaction between entities under common control.

During the three months ended September 30, 2018 and 2017, respectively, Lucera had $0.2 million and $0.3 million in related party revenues from Cantor. During the nine months ended September 30, 2018 and 2017, respectively, Lucera had $0.6 million and

41


$1.0 million in related party revenues from Cantor. These revenues are included in “Data, software and post-trade” in the Company’s unaudited condensed consolidated statements of operations. 

Clearing Agreement with Cantor

The Company receives certain clearing services from Cantor pursuant to its clearing agreement. These clearing services are provided in exchange for payment by the Company of third-party clearing costs and allocated costs. The costs associated with these payments are included as part of “Fees to related parties” in the Company’s unaudited condensed consolidated statements of operations. The costs for these services for the three and nine months ended September 30, 2018 are included as part of the charges to BGC for services provided by Cantor and its affiliates as discussed in “Services Agreements” above.

Other Agreements with Cantor

The Company is authorized to enter into short-term arrangements with Cantor to cover any failed U.S. Treasury securities transactions and to share equally in any net income resulting from such transactions, as well as any similar clearing and settlement issues. As of September 30, 2018, Cantor facilitated Repurchase Agreements between the Company and Cantor in the amount of $0.2 million for the purpose of financing fails. As of December 31, 2017, the Company had no Repurchase Agreements.

To more effectively manage the Company’s exposure to changes in foreign exchange rates, the Company and Cantor have agreed to jointly manage the exposure. As a result, the Company is authorized to divide the quarterly allocation of any profit or loss relating to foreign exchange currency hedging between Cantor and the Company. The amount allocated to each party is based on the total net exposure for the Company and Cantor. The ratio of gross exposures of Cantor and the Company is utilized to determine the shares of profit or loss allocated to each for the period. During the three months ended September 30, 2018 and 2017, the Company recognized its share of foreign exchange losses of $1.5 million and foreign exchange gains of $46 thousand, respectively. During the nine months ended September 30, 2018 and 2017, the Company recognized its share of foreign exchange losses of $3.1 million and $2.8 million, respectively. These losses are included as part of “Other expenses” in the Company’s unaudited condensed consolidated statements of operations.

Pursuant to the separation agreement relating to the Company’s acquisition of certain BGC businesses from Cantor in 2008, Cantor has a right, subject to certain conditions, to be the Company’s customer and to pay the lowest commissions paid by any other customer, whether by volume, dollar or other applicable measure. In addition, Cantor has an unlimited right to internally use market data from the Company without any cost. Any future related-party transactions or arrangements between the Company and Cantor are subject to the prior approval by the Company’s Audit Committee. During the three months ended September 30, 2018 and 2017, the Company recorded revenues from Cantor entities of $59 thousand and $82 thousand, respectively, related to commissions paid to the Company by Cantor. During the nine months ended September 30, 2018 and 2017, the Company recorded revenues from Cantor entities of $194 thousand and $224 thousand, respectively, related to commissions paid to the Company by Cantor. These revenues are included as part of “Commissions” in the Company’s unaudited condensed consolidated statements of operations.

In March 2009, the Company and Cantor were authorized to utilize each other’s brokers to provide brokerage services for securities not brokered by such entity, so long as, unless otherwise agreed, such brokerage services were provided in the ordinary course and on terms no less favorable to the receiving party than such services are provided to typical third-party customers.

In August 2013, the Audit Committee authorized the Company to invest up to $350.0 million in an asset-backed commercial paper program for which certain Cantor entities serve as placement agent and referral agent. The program issues short-term notes to money market investors and is expected to be used by the Company from time to time as a liquidity management vehicle. The notes are backed by assets of highly rated banks. The Company is entitled to invest in the program so long as the program meets investment policy guidelines, including policies related to ratings. Cantor will earn a spread between the rate it receives from the short-term note issuer and the rate it pays to the Company on any investments in this program. This spread will be no greater than the spread earned by Cantor for placement of any other commercial paper note in the program. As of September 30, 2018 and December 31, 2017, the Company did not have any investments in the program.

On June 5, 2015, the Company entered into an agreement with Cantor providing Cantor, CF Group Management, Inc. (“CFGM”) and other Cantor affiliates entitled to hold BGC Class B common stock the right to exchange from time to time, on a one-to-one basis, subject to adjustment, up to an aggregate of 34,649,693 shares of BGC Class A common stock now owned or subsequently acquired by such Cantor entities for up to an aggregate of 34,649,693 shares of BGC Class B common stock. Such shares of BGC Class B common stock, which currently can be acquired upon the exchange of exchangeable limited partnership units owned in BGC Holdings and Newmark Holdings (as a result of the Newmark IPO and the Separation and Distribution Agreement), are already included in the Company’s fully diluted share count and will not increase Cantor’s current maximum potential voting power in the common equity. The exchange agreement will enable the Cantor entities to acquire the same number of shares of BGC Class B common stock that they are already entitled to acquire without having to exchange its exchangeable limited partnership units in BGC Holdings and Newmark Holdings. The Company’s Audit Committee and full Board of Directors determined that it was in the best interests of the Company and its stockholders to approve the exchange agreement because it will help ensure that Cantor retains

42


its exchangeable limited partnership units in BGC Holdings and Newmark Holdings, which is the same partnership in which the Company’s partner employees participate, thus continuing to align the interests of Cantor with those of the partner employees.

Under the exchange agreement, Cantor and CFGM have the right to exchange 11,039,011 shares of BGC Class A common stock owned by them as of September 30, 2018 for the same number of shares of BGC Class B common stock. Cantor would also have the right to exchange any shares of BGC Class A common stock subsequently acquired by it for shares of BGC Class B common stock, up to 34,649,693 shares of BGC Class B common stock.

The Company and Cantor have agreed that any shares of BGC Class B common stock issued in connection with the exchange agreement would be deducted from the aggregate number of shares of BGC Class B common stock that may be issued to the Cantor entities upon exchange of exchangeable limited partnership units in BGC Holdings and Newmark Holdings. Accordingly, the Cantor entities will not be entitled to receive any more shares of BGC Class B common stock under this agreement than they were previously eligible to receive upon exchange of exchangeable limited partnership units.

In relation to the Newmark IPO, on December 13, 2017, Newmark entered into a similar exchange agreement with Cantor, CFGM, BGC and other Cantor affiliates entitled to hold Newmark Class B common stock, providing the right to exchange from time to time shares of Class A common stock of Newmark now owned or hereafter acquired, as applicable, on a one-for-one basis for shares of Newmark Class B common stock, up to the number of shares of Newmark Class B common stock that are authorized but unissued under Newmark’s certificate of incorporation. The Newmark Audit Committee and Board of Directors have determined that the exchange agreement is in the best interests of Newmark and its stockholders because, among other things, it will help ensure that Cantor retains its exchangeable limited partnership units in Newmark Holdings, which is the same partnership in which Newmark’s partner employees participate, thus continuing to align the interests of Cantor with those of the partner employees.

On April 21, 2017, the Company entered into a $150.0 million revolving credit facility (the “Credit Facility”) with an affiliate of Cantor. BGC agreed to lend $150.0 million under the Credit Facility to such affiliate (the “Loan”). On September 8, 2017, the outstanding balance of $150.0 million was repaid in its entirety. The Credit Facility was terminated as of March 19, 2018, therefore there were no borrowings outstanding as of September 30, 2018. The Company did not record any interest income related to the Loan for the three and nine months ended September 30, 2018. The Company recorded interest income related to the loan of $1.3 million for the three and nine months ended September 30, 2017.

On March 19, 2018, the Company entered into the BGC Credit Agreement with Cantor (“BGC Credit Agreement”). The BGC Credit Agreement provides for each party and certain of its subsidiaries to issue loans to the other party or any of its subsidiaries in the lender’s discretion in an aggregate principal amount up to $250.0 million outstanding at any time. The BGC Credit Agreement replaced the Credit Facility described above and was approved by the Audit Committee of BGC. On August 6, 2018, the Company entered into an amendment to the BGC Credit Agreement, which increased the aggregate principal amount that can be loaned to the other party or any of its subsidiaries from $250.0 million to $400.0 million that can be outstanding at any time. The BGC Credit Agreement will mature on the earlier to occur of (a) March 19, 2019, after which the maturity date of the BGC Credit Agreement will continue to be extended for successive one-year periods unless prior written notice of non-extension is given by a lending party to a borrowing party at least six months in advance of such renewal date and (b) the termination of the BGC Credit Agreement by either party pursuant to its terms. The outstanding amounts under the BGC Credit Agreement will bear interest for any rate period at a per annum rate equal to the higher of BGC’s or Cantor’s short-term borrowing rate in effect at such time plus 1.00%. As of September 30, 2018, there was $80.0 million of borrowings by BGC outstanding under this agreement. The interest on this agreement as of September 30, 2018 was LIBOR plus 3.25%, which may be adjusted based on the higher of the Company’s or Cantor’s short-term borrowing rate then in effect. As of September 30, 2018, the interest rate on this facility was 5.51%. For the three and nine months ended September 30, 2018, the Company recorded interest expense of $1.4 million and $3.9 million, respectively, related to this agreement.    

As part of the Company’s cash management process, the Company may enter into tri-party reverse repurchase agreements and other short-term investments, some of which may be with Cantor. As of September 30, 2018 and December 31, 2017, the Company had no reverse repurchase agreements.  

On February 9, 2016, the Audit Committee of the Board of Directors authorized the Company to enter into an arrangement with Cantor in which the Company would provide dedicated development services to Cantor at a cost to the Company not to exceed $1.4 million per year for the purpose of Cantor developing the capacity to provide quotations in certain securities from time to time. The services are terminable by either party at any time and will be provided on the terms and conditions set forth in the existing Administrative Services Agreement. The Company did not provide development services to Cantor in the nine months ended September 30, 2018 and twelve months ended December 31, 2017 under this arrangement.

In July 2016, the Audit Committee of the Company authorized the Company to provide real estate and related services, including real estate advice, brokerage, property or facilities management, appraisals and valuations and other services, to Cantor on

43


rates and terms no less favorable to the Company than those charged to third-party customers. The Company and Cantor expect to enter into these arrangements from time to time. The Company did not provide any such real estate and related services in the nine months ended September 30, 2018 and 2017.

In June 2018, the Audit Committee authorized management to enter into certain data sharing arrangements with its affiliates, including Cantor, provided such arrangements are subject to all applicable privacy and other rules and regulations, contractual restrictions and other applicable law and agreements.

Receivables from and Payables to Related Broker-Dealers

Amounts due to or from Cantor and Freedom International Brokerage, one of the Company’s equity method investments, are for transactional revenues under a technology and services agreement with Freedom International Brokerage as well as for open derivative contracts. These are included as part of “Receivables from broker-dealers, clearing organizations, customers and related broker-dealers” or “Payables to broker-dealers, clearing organizations, customers and related broker-dealers” in the Company’s unaudited condensed consolidated statements of financial condition. As of September 30, 2018 and December 31, 2017, the Company had receivables from Freedom International Brokerage of $1.4 million and $1.3 million, respectively. As of September 30, 2018 and December 31, 2017, the Company had $3.0 million and $0.8 million, respectively, in receivables from Cantor related to open derivative contracts. As of September 30, 2018 and December 31, 2017, the Company had $2.4 million and $2.8 million, respectively, in payables to Cantor related to open derivative contracts. As of September 30, 2018 and December 31, 2017, the Company had $15.0 million in payables to and $0.5 million in receivables from, respectively, Cantor related to fails and equity trades pending settlement.

Loans, Forgivable Loans and Other Receivables from Employees and Partners, Net

The Company has entered into various agreements with certain employees and partners whereby these individuals receive loans which may be either wholly or in part repaid from the distribution earnings that the individuals receive on some or all of their limited partnership interests or may be forgiven over a period of time. The forgivable portion of these loans is recognized as compensation expense over the life of the loan. From time to time, the Company may also enter into agreements with employees and partners to grant bonus and salary advances or other types of loans. These advances and loans are repayable in the timeframes outlined in the underlying agreements.

As of September 30, 2018 and December 31, 2017, the aggregate balance of employee loans, net, was $466.9 million and $335.7 million, respectively, and is included as “Loans, forgivable loans and other receivables from employees and partners, net” in the Company’s unaudited condensed consolidated statements of financial condition. Compensation expense for the above-mentioned employee loans for the three months ended September 30, 2018 and 2017 was $6.9 million and $26.0 million, respectively. Compensation expense for the above-mentioned employee loans for the nine months ended September 30, 2018 and 2017 was $23.7 million and $43.2 million, respectively. The compensation expense related to these employee loans is included as part of “Compensation and employee benefits” in the Company’s unaudited condensed consolidated statements of operations.

Interest income on the above-mentioned employee loans for the three months ended September 30, 2018 and 2017 was $2.2 million and $1.7 million, respectively. Interest income on the above-mentioned employee loans for the nine months ended September 30, 2018 and 2017 was $5.8 million and $4.8 million, respectively. The interest income related to these employee loans is included as part of “Interest income” in the Company’s unaudited condensed consolidated statements of operations.

Controlled Equity Offerings and Other Transactions with CF&Co

As discussed in Note 6—“Stock Transactions and Unit Redemptions,” the Company has entered into the April 2017 Sales Agreement and the March 2018 Sales Agreement with CF&Co, as the Company’s sales agent. During the three months ended September 30, 2018, the Company sold 2.0 million shares under its sales agreements for aggregate proceeds of $23.1 million, at a weighted-average price of $11.48 per share. During the three months ended September 30, 2017, the Company sold 1.1 million shares under the April 2017 Sales Agreement for aggregate proceeds of $15.1 million, at a weighted-average price of $13.24 per share. For the three months ended September 30, 2018 and 2017, the Company was charged approximately $0.5 million and $0.3 million, respectively, for services provided by CF&Co related to the Company’s sales agreement. During the nine months ended September 30, 2018, the Company sold 32.6 million shares under its sales agreements for aggregate proceeds of $434.9 million, at a weighted-average price of $13.34 per share. During the nine months ended September 30, 2017, the Company sold 5.4 million shares under the April 2017 Sales Agreement for aggregate proceeds of $62.9 million, at a weighted-average price of $11.62 per share. For the nine months ended September 30, 2018 and 2017, the Company was charged approximately $8.7 million and $1.3 million, respectively, for services provided by CF&Co related to the Company’s sales agreement. The net proceeds of the shares sold are included as part of “Additional paid-in capital” in the Company’s unaudited condensed consolidated statements of financial condition.

44


The Company has engaged CF&Co and its affiliates to act as financial advisor in connection with one or more third-party business combination transactions as requested by the Company on behalf of its affiliates from time to time on specified terms, conditions and fees. The Company may pay finders’, investment banking or financial advisory fees to broker-dealers, including, but not limited to, CF&Co and its affiliates, from time to time in connection with certain business combination transactions, and, in some cases, the Company may issue shares of the Company’s Class A common stock in full or partial payment of such fees.

On October 3, 2014, management was granted approval by the Company’s Board of Directors and Audit Committee to enter into stock loan transactions with CF&Co utilizing shares of Nasdaq stock or other equities. Such stock loan transactions will bear market terms and rates. As of September 30, 2018, the Company had Securities loaned transactions of $66.3 million with CF&Co. The fair value of the securities lent was $66.3 million (see Note 8—“Collateralized Transactions”). As of September 30, 2018, the cash collateral received from CF&Co bore interest rates ranging from 2.7% to 3.0%. As of December 31, 2017, the Company had Securities loaned transactions of $202.3 million with Cantor. The market value of the securities lent was $204.1 million (see Note 8—“Collateralized Transactions”). As of December 31, 2017, the cash collateral received from CF&Co bore interest rates ranging from 1.9% to 4.3%. Securities loaned transactions are included in “Securities loaned” in the Company’s unaudited condensed consolidated statements of financial condition.

On May 27, 2016, the Company issued an aggregate of $300.0 million principal amount of 5.125% Senior Notes due 2021 (the “5.125% Senior Notes”). In connection with this issuance of 5.125% Senior Notes, the Company recorded approximately $0.5 million in underwriting fees payable to CF&Co and $18 thousand to CastleOak Securities, L.P. These fees were recorded as a deduction from the carrying amount of the debt liability, which is amortized as interest expense over the term of the notes. Cantor purchased $14.9 million of such senior notes and still holds such notes as of September 30, 2018.

On July 24, 2018, the Company issued an aggregate of $450.0 million principal amount of 5.375% Senior Notes due 2023 (the “5.375% Senior Notes due 2023”). The 5.375% Senior Notes due 2023 are general senior unsecured obligations of the Company. In connection with this issuance of 5.375% Senior Notes due 2023, the Company recorded approximately $0.2 million in underwriting fees payable to CF&Co. These fees were recorded as a deduction from the carrying amount of the debt liability, which is amortized as interest expense over the term of the notes.

Under rules adopted by the Commodity Futures Trading Commission (the “CFTC”), all foreign introducing brokers engaging in transactions with U.S. persons are required to register with the National Futures Association and either meet financial reporting and net capital requirements on an individual basis or obtain a guarantee agreement from a registered Futures Commission Merchant. From time to time, the Company’s foreign-based brokers engage in interest rate swap transactions with U.S.-based counterparties, and therefore the Company is subject to the CFTC requirements. CF&Co has entered into guarantees on behalf of the Company, and the Company is required to indemnify CF&Co for the amounts, if any, paid by CF&Co on behalf of the Company pursuant to this arrangement. During the three months ended September 30, 2018 and 2017, the Company recorded fees of $31.3 thousand, with respect to these guarantees. During the nine months ended September 30, 2018 and 2017, the Company recorded fees of $93.8 thousand, with respect to these guarantees. These fees were included in “Fees to related parties” in the Company’s unaudited condensed consolidated statements of operations.

On June 18, 2018 and September 26, 2018, the Company entered into transactions related to the monetization of the shares of Nasdaq that we expect to receive in 2019 through 2022 as part of the Company’s sale of its eSpeed business to Nasdaq (see “Liquidity and Capital Resources” in the Management’s Discussion and Analysis included in Part I, Item 2 of this Quarterly Report on Form 10-Q for more information). The Company recorded approximately $4.0 million in fees for services provided by CF&Co related to these monetization transactions. These fees were recorded as a deduction from the carrying amount of the EPUs.

Transactions with Cantor Commercial Real Estate Company, L.P.

On October 29, 2013, the Audit Committee of the Board of Directors authorized the Company to enter into agreements from time to time with Cantor and/or its affiliates, including Cantor Commercial Real Estate Company, L.P. (“CCRE”), to provide services, including finding and reviewing suitable acquisition or partner candidates, structuring transactions, negotiating and due diligence services, in connection with the Company’s acquisition and other business strategies in commercial real estate and other businesses. Such services are provided at fees not to exceed the fully-allocated cost of such services, plus 10%. In connection with this agreement, the Company did not recognize any expense for the three and nine months ended September 30, 2018 and 2017.

The Company also has a referral agreement in place with CCRE, in which the Company’s brokers are incentivized to refer business to CCRE through a revenue-share agreement. In connection with this revenue-share agreement, the Company recognized revenues of $0.3 million and $14 thousand for the three months ended September 30, 2018 and 2017, respectively. The Company recognized revenues of $0.3 million and $0.1 million for the nine months ended September 30, 2018 and 2017, respectively. This revenue was recorded as part of “Commissions” in the Company’s unaudited condensed consolidated statements of operations.

45


The Company also has a revenue-share agreement with CCRE, in which the Company pays CCRE for referrals for leasing or other services. The Company did not make any payments under this agreement to CCRE for the three and nine months ended September 30, 2018 and 2017, respectively. 

In addition, the Company has a loan referral agreement in place with CCRE, in which either party can refer a loan to the other. There was no revenue recognized from these referrals for the three months ended September 30, 2018 and $1.5 million for the three months ended September 30, 2017. The Company recognized $2.2 million and $2.2 million for the nine months ended September 30, 2018 and 2017, respectively. These revenue from referrals are recognized in Gains from mortgage banking activities/originations, net in our consolidated condensed consolidated statements of operations. These referrals fees are net of the broker fees and commissions to CCRE of $33 thousand and $0.3 million for the three months ended September 30, 2018 and 2017, respectively, and $0.8 million and $0.7 million for the nine months ended September 30, 2018 and 2017, respectively.

On September 8, 2017, the Company completed the Berkeley Point Acquisition, for an acquisition price of $875.0 million, with $3.2 million of the acquisition price paid in units of BGC Holdings, pursuant to a Transaction Agreement, dated as of July 17, 2017, with Cantor and certain of Cantor’s affiliates, including CCRE and Cantor Commercial Real Estate Sponsor, L.P., the general partner of CCRE. In accordance with this Transaction Agreement, Berkeley Point made a distribution of $89.1 million to CCRE related to the Berkeley Point Acquisition, for the amount that Berkeley Point’s net assets, inclusive of certain fair value adjustments, exceeded $508.6 million.

On March 11, 2015, the Company and CCRE entered into a note receivable/payable that allows for advances to or from CCRE at an interest rate of 1 month LIBOR plus 1.0%. On September 8, 2017, the note receivable/payable was terminated and all outstanding advances due were paid off. The Company recognized interest income of $0.2 million for the three and nine months ended September 30, 2017. The Company recognized interest expense of $0.3 million for the three months ended September 30, 2017, and $2.4 million for the nine months ended September 30, 2017.

For the nine months ended September 30, 2018, the Company purchased the primary servicing rights for $0.9 billion of loans originated by CCRE for $1.5 million. For the nine months ended September 30, 2017, the Company purchased the primary servicing rights for $0.3 billion of loans originated by CCRE for $0.6 million. The Company also services loans for CCRE on a “fee for service” basis, generally prior to a loan’s sale or securitization, and for which no mortgage servicing right is recognized. The Company recognized $0.9 million for the three months ended September 30, 2018 and $0.9 million for the three months ended September 30, 2017, and $2.8 million and $2.7 million for the nine months ended September 30, 2018 and 2017, respectively, of servicing revenue from (excludes interest and placement fees) loans purchased from CCRE on a “fee for service” basis, which was included as part of “Servicing fees” in our consolidated condensed consolidated statements of operations.

For information with respect to the Company’s $100 million investment in a newly formed joint venture with Cantor, see “CF Real Estate Finance Holdings, L.P.” above.

Cantor Rights to Purchase Limited Partnership Interests from BGC Holdings and Newmark Holdings

Cantor has the right to purchase limited partnership interests (Cantor units) from BGC Holdings and Newmark Holdings upon redemption of non-exchangeable FPUs redeemed by BGC Holdings and Newmark Holdings upon termination or bankruptcy of the founding/working partner. In addition, pursuant to Article Eight, Section 8.08, of the Second Amended and Restated BGC Holdings Limited Partnership Agreement (previously the “Sixth Amendment”) and Article Eight, Section 8.08, of the Amended and Restated Newmark Holdings Limited Partnership Agreement, where either current, terminating, or terminated partners are permitted by the Company to exchange any portion of their FPUs and Cantor consents to such exchangeability, the Company shall offer to Cantor the opportunity for Cantor to purchase the same number of new exchangeable limited partnership interests (Cantor units) in BGC Holdings and Newmark Holdings at the price that Cantor would have paid for the FPUs had the Company redeemed them. Any such Cantor units purchased by Cantor are currently exchangeable for up to 34,649,693 shares of BGC Class B common stock or, at Cantor’s election or if there are no such additional shares of BGC Class B common stock, shares of BGC Class A common stock, in each case on a one-for-one basis (subject to customary anti-dilution adjustments).

On November 7, 2017, the Company issued exchange rights with respect to, and Cantor purchased, in transactions exempt from registration pursuant to Section 4(a)(2) of the Securities Act, an aggregate of 1,179,788 exchangeable limited partnership units in BGC Holdings, as follows: In connection with the redemption by BGC Holdings of an aggregate of 823,178 non-exchangeable founding partner units from founding partners of BGC Holdings for an aggregate consideration of $2.8 million, Cantor purchased 823,178 exchangeable limited partnership units from BGC Holdings for an aggregate of $2.8 million. In addition, pursuant to the Sixth Amendment, on November 7, 2017, Cantor purchased 356,610 exchangeable limited partnership units from BGC Holdings for an aggregate consideration of $1.1 million in connection with the grant of exchangeability and exchange for 356,610 founding partner units. As a result of the Newmark IPO and the related Separation and Distribution Agreement, the aggregate exchangeable limited

46


partnership units represent 1,179,788 and 536,267 exchangeable limited partnership units in BGC Holdings and Newmark Holdings, respectively.

As of September 30, 2018, there were 1,178,869 FPUs in BGC Holdings and 535,849 FPUs in Newmark Holdings remaining, which the partnerships had the right to redeem or exchange and with respect to which Cantor had the right to purchase an equivalent number of Cantor units.

Transactions with Executive Officers and Directors

On March 11, 2018, as part of 2017 year-end compensation, the BGC Compensation Committee authorized the Company to issue Mr. Lutnick $30.0 million of our Class A common stock, less applicable taxes and withholdings, based on a price of $14.33 per share, which was the closing price of our Class A common stock on the trading day prior to the date of issuance, which resulted in the net issuance of 979,344 shares of our Class A common stock. In exchange, the following equivalent units were redeemed and cancelled: an aggregate of 2,348,479 non-exchangeable limited partnership units of BGC Holdings consisting of 1,637,215 non-exchangeable BGC Holdings PSUs and 711,264 BGC Holdings PPSUs, having various determination prices per unit based on the date of the grant, and associated non-exchangeable limited partnership units of Newmark Holdings consisting of 774,566 of non-exchangeable Newmark Holdings PSUs and 336,499 of non-exchangeable Newmark Holdings PPSUs.

On November 29, 2017, Mr. Lutnick exercised an employee stock option with respect to 1,000,000 shares of Class A common stock at an exercise price of $16.24 per share. The net exercise of the option resulted in 147,448 shares of the Company’s Class A common stock being issued to Mr. Lutnick.

On October 4, 2017, Mr. Dalton exercised a stock option with respect to 7,085 shares of Class A common stock at an exercise price of $15.30 per share.

On January 31, 2017, the BGC Compensation Committee approved the acceleration of the lapse of restrictions on transferability with respect to 167,654 shares of restricted stock held by Mr. Lynn. On the same date, the Company repurchased the shares from Mr. Lynn at $11.07 per share, the closing price of our Class A common stock on such date.

Transactions with Relief Fund

During the year ended December 31, 2015, the Company committed to make charitable contributions to the Cantor Fitzgerald Relief Fund in the amount of $40.0 million, which the Company recorded in “Other expenses” in the Company’s unaudited condensed consolidated statements of operations for the year ended December 31, 2015. As of September 30, 2018 and December 31, 2017, the remaining liability associated with this commitment was $30.7 million, which is included in “Accounts payable, accrued and other liabilities” in the Company’s unaudited condensed consolidated statements of financial condition.

Other Transactions

The Company is authorized to enter into loans, investments or other credit support arrangements for Aqua Securities L.P. (“Aqua”), an alternative electronic trading platform that offers new pools of block liquidity to the global equities markets; such arrangements are proportionally and on the same terms as similar arrangements between Aqua and Cantor. On October 27, 2015, the Company’s Board of Directors and Audit Committee increased the authorized amount by an additional $4.0 million, to $16.2 million. The Company has been further authorized to provide counterparty or similar guarantees on behalf of Aqua from time to time, provided that liability for any such guarantees, as well as similar guarantees provided by Cantor, would be shared proportionally with Cantor. Aqua is 51% owned by Cantor and 49% owned by the Company. Aqua is accounted for under the equity method of accounting. During the three months ended September 30, 2018 and 2017, the Company made $0.2 million and $0.7 million, respectively, in cash contributions to Aqua. During the nine months ended September 30, 2018 and 2017, the Company made $0.6 million and $1.3 million, respectively, in cash contributions to Aqua. These contributions are recorded as part of “Investments” in the Company’s unaudited condensed consolidated statements of financial condition.

The Company has also entered into a Subordinated Loan Agreement with Aqua, whereby the Company loaned Aqua the principal sum of $980 thousand. The scheduled maturity date on the subordinated loan is September 1, 2020, and the current rate of interest on the loan is three month LIBOR plus 600 basis points. The loan to Aqua is recorded as part of “Receivables from related parties” in the Company’s unaudited condensed consolidated statements of financial condition.

47


18.

Investments

Equity Method Investments

 

The carrying value of the Company’s equity method investments was $136.1 million as of September 30, 2018 and $135.6 million as of December 31, 2017, and is included in “Investments” in the Company’s unaudited condensed consolidated statements of financial condition.

 

The Company recognized gains of $1.4 million and $2.1 million related to its equity method investments for the three months ended September 30, 2018 and 2017, respectively. The Company recognized gains of $10.0 million and $4.0 million related to its equity method investments for the nine months ended September 30, 2018 and 2017, respectively. The Company’s share of the gains or losses is reflected in “Gains (losses) on equity method investments” in the Company’s unaudited condensed consolidated statements of operations.

 

On September 8, 2017, the Company invested $100.0 million in Real Estate LP, which is controlled and managed by Cantor. As of September 30, 2018, the Company’s investment is accounted for under the equity method. There were no gains recognized for the three months ended September 30, 2018 and a $5.0 million gain recognized for the nine months ended September 30, 2018.

See Note 17—“Related Party Transactions,” for information regarding related party transactions with unconsolidated entities included in the Company’s unaudited condensed consolidated financial statements.

Investments Carried Under Measurements Alternative

The Company had previously acquired investments for which it did not have the ability to exert significant influence over operating and financial policies of the investees. Prior to January 1, 2018, these investments were accounted for using the cost method in accordance with U.S. GAAP guidance, Investments—Other. The carrying value of the cost method investments was $6.2 million and is included in “Investments” in the Company’s unaudited condensed consolidated statements of financial condition as of December 31, 2017. The Company did not recognize any gain or loss relating to cost method investments for the three and nine months ended September 30, 2017.

Effective January 1, 2018, these investments are accounted for using the measurement alternative in accordance with the new guidance on recognition and measurement. The carrying value of these investments was $28.8 million and is included in “Investments” in the Company’s unaudited condensed statements of financial condition as of September 30, 2018. The Company did not recognize any gains, losses, or impairments relating to investments carried under the measurement alternative for the three and nine months ended September 30, 2018.

In addition, the Company owns membership shares, which are included in “Other Assets” in the Company’s unaudited condensed consolidated statements of financial condition as of September 30, 2018 and December 31, 2017. Prior to January 1, 2018, these shares were accounted for using the cost method in accordance with U.S. GAAP guidance, Investments—Other. Effective January 1, 2018, these shares are accounted for using the measurement alternative in accordance with the new guidance on recognition and measurement. The Company recognized $18.2 million and $38.7 million unrealized gains (upward adjustment) to reflect observable transactions for these shares during the three and nine months ended September 30, 2018, respectfully. The unrealized gains are reflected in “Other Income” in the Company’s unaudited condensed consolidated statements of operations.

 

Investments in Variable Interest Entities

Certain of the Company’s equity method investments are considered Variable Interest Entities (“VIEs”), as defined under the accounting guidance for consolidation. The Company is not considered the primary beneficiary of and therefore does not consolidate these VIEs. The Company’s involvement with such entities is in the form of direct equity interests and related agreements. The Company’s maximum exposure to loss with respect to the VIEs is its investment in such entities as well as a credit facility and a subordinated loan.

48


The following table sets forth the Company’s investment in its unconsolidated VIEs and the maximum exposure to loss with respect to such entities as of September 30, 2018 and December 31, 2017 (in thousands).

 

 

 

September 30, 2018

 

 

December 31, 2017

 

 

 

 

 

 

 

Maximum

 

 

 

 

 

 

Maximum

 

 

 

 

 

 

 

Exposure to

 

 

 

 

 

 

Exposure to

 

 

 

Investment

 

 

Loss

 

 

Investment

 

 

Loss

 

Variable interest entities1

 

$

106,642

 

 

$

107,622

 

 

$

103,892

 

 

$

104,872

 

 

1

The Company has entered into a subordinated loan agreement with Aqua, whereby the Company agreed to lend the principal sum of $980.0 thousand. As of September 30, 2018 and December 31, 2017, the Company’s maximum exposure to loss with respect to its unconsolidated VIEs includes the sum of its equity investments in its unconsolidated VIEs and the $980.0 thousand subordinated loan to Aqua.

Consolidated VIE

The Company is invested in a limited liability company that is focused on developing a proprietary trading technology. The limited liability company is a VIE and the Company determined that it is the primary beneficiary of this VIE because the Company, through GFI, was the provider of the majority of this VIE’s start-up capital and has the power to direct the activities of this VIE that most significantly impact its economic performance, primarily through its voting percentage and consent rights on the activities that would most significantly influence the entity. The consolidated VIE had total assets of $7.3 million and $5.9 million as of September 30, 2018 and December 31, 2017, respectively, which primarily consisted of clearing margin. There were no material restrictions on the consolidated VIE’s assets. The consolidated VIE had total liabilities of $0.9 million and $1.6 million as of September 30, 2018 and December 31, 2017, respectively. The Company’s exposure to economic loss on this VIE was approximately $3.5 million and $2.4 million as of September 30, 2018 and December 31, 2017, respectively.

19.

Fixed Assets, Net

Fixed assets, net consisted of the following (in thousands):

 

 

 

September 30, 2018

 

 

December 31, 2017

 

Computer and communications equipment

 

$

155,946

 

 

$

151,499

 

Software, including software development costs

 

 

201,119

 

 

 

164,011

 

Leasehold improvements and other fixed assets

 

 

200,485

 

 

 

179,178

 

 

 

 

557,550

 

 

 

494,688

 

Less: accumulated depreciation and amortization

 

 

(341,419

)

 

 

(305,341

)

Fixed assets, net

 

$

216,131

 

 

$

189,347

 

 

Depreciation expense was $7.8 million and $7.5 million for the three months ended September 30, 2018 and 2017, respectively. Depreciation expense was $23.0 million and $22.9 million for the nine months ended September 30, 2018 and 2017, respectively. Depreciation is included as part of “Occupancy and equipment” in the Company’s unaudited condensed consolidated statements of operations.

The Company has approximately $7.5 million of asset retirement obligations related to certain of its leasehold improvements. The associated asset retirement cost is capitalized as part of the carrying amount of the long-lived asset. The liability is discounted and accretion expense is recognized using the credit adjusted risk-free interest rate in effect when the liability was initially recognized.

For the three months ended September 30, 2018 and 2017, software development costs totaling $14.4 million and $13.5 million, respectively, were capitalized. Amortization of software development costs totaled $7.5 million and $4.7 million for the three months ended September 30, 2018 and 2017. For the nine months ended September 30, 2018 and 2017, software development costs totaling $38.5 million and $27.8 million, respectively, were capitalized. Amortization of software development costs totaled $19.0 million and $15.3 million for the nine months ended September 30, 2018 and 2017, respectively. Amortization of software development costs is included as part of “Occupancy and equipment” in the Company’s unaudited condensed consolidated statements of operations.

Impairment charges of $0.7 million and $0.5 million were recorded for the three months ended September 30, 2018 and 2017, respectively, related to the evaluation of capitalized software projects for future benefit and for fixed assets no longer in service. Impairment charges of $0.7 million and $1.2 million were recorded for the nine months ended September 30, 2018 and 2017, respectively, related to the evaluation of capitalized software projects for future benefit and for fixed assets no longer in service. The impairment charges for the nine months ended September 30, 2018 and 2017 were related to the Financial Services segment.

49


Impairment charges related to capitalized software and fixed assets are reflected in “Occupancy and equipment” in the Company’s unaudited condensed consolidated statements of operations.

20.

Goodwill and Other Intangible Assets, Net

The changes in the carrying amount of goodwill by reportable segment for the nine months ended September 30, 2018 were as follows (in thousands):

 

 

 

Financial

Services

 

 

Real Estate

Services

 

 

Total

 

Balance at December 31, 2017

 

$

468,050

 

 

$

477,532

 

 

$

945,582

 

Acquisitions

 

 

 

 

 

38,439

 

 

 

38,439

 

Measurement period adjustments

 

 

12

 

 

 

(2,444

)

 

 

(2,432

)

Cumulative translation adjustment

 

 

(1,962

)

 

 

 

 

 

(1,962

)

Balance at September 30, 2018

 

$

466,100

 

 

$

513,527

 

 

$

979,627

 

 

During the nine months ended September 30, 2018, the Company recognized goodwill of approximately $38.4 million which was allocated to the Company’s Real Estate Services Segment. See Note 4—“Acquisitions” for more information. Goodwill is not amortized and is reviewed annually for impairment or more frequently if impairment indicators arise, in accordance with U.S. GAAP guidance on Goodwill and Other Intangible Assets.

Other intangible assets consisted of the following (in thousands, except weighted-average remaining life):

 

 

 

September 30, 2018

 

 

 

Gross

Amount

 

 

Accumulated

Amortization

 

 

Net Carrying

Amount

 

 

Weighted-

Average

Remaining Life

(Years)

 

Definite life intangible assets:

 

 

 

 

 

 

 

 

 

 

 

 

 

 

 

 

Customer-related

 

$

204,735

 

 

$

39,047

 

 

$

165,688

 

 

 

12.9

 

Technology

 

 

24,024

 

 

 

12,326

 

 

 

11,698

 

 

 

3.4

 

Noncompete agreements

 

 

36,535

 

 

 

20,886

 

 

 

15,649

 

 

 

2.4

 

Patents

 

 

10,412

 

 

 

10,272

 

 

 

140

 

 

 

7.9

 

All other

 

 

22,466

 

 

 

13,502

 

 

 

8,964

 

 

 

7.8

 

Total definite life intangible assets

 

 

298,172

 

 

 

96,033

 

 

 

202,139

 

 

 

11.3

 

Indefinite life intangible assets:

 

 

 

 

 

 

 

 

 

 

 

 

 

 

 

 

Trade names

 

 

83,912

 

 

 

 

 

 

83,912

 

 

N/A

 

Licenses

 

 

7,929

 

 

 

 

 

 

7,929

 

 

N/A

 

Total indefinite life intangible assets

 

 

91,841

 

 

 

 

 

 

91,841

 

 

N/A

 

Total

 

$

390,013

 

 

$

96,033

 

 

$

293,980

 

 

 

11.3

 

 

 

 

December 31, 2017

 

 

 

Gross

Amount

 

 

Accumulated

Amortization

 

 

Net Carrying

Amount

 

 

Weighted-

Average

Remaining Life

(Years)

 

Definite life intangible assets:

 

 

 

 

 

 

 

 

 

 

 

 

 

 

 

 

Customer-related

 

$

203,743

 

 

$

27,820

 

 

$

175,923

 

 

 

13.7

 

Technology

 

 

24,025

 

 

 

9,741

 

 

 

14,284

 

 

 

4.2

 

Noncompete agreements

 

 

34,333

 

 

 

16,180

 

 

 

18,153

 

 

 

2.7

 

Patents

 

 

10,629

 

 

 

10,049

 

 

 

580

 

 

 

3.6

 

All other

 

 

19,795

 

 

 

9,691

 

 

 

10,104

 

 

 

9.2

 

Total definite life intangible assets

 

 

292,525

 

 

 

73,481

 

 

 

219,044

 

 

 

11.9

 

Indefinite life intangible assets:

 

 

 

 

 

 

 

 

 

 

 

 

 

 

 

 

Trade names

 

 

84,048

 

 

 

 

 

 

84,048

 

 

N/A

 

Licenses

 

 

7,929

 

 

 

 

 

 

7,929

 

 

N/A

 

Total indefinite life intangible assets

 

 

91,977

 

 

 

 

 

 

91,977

 

 

N/A

 

Total

 

$

384,502

 

 

$

73,481

 

 

$

311,021

 

 

 

11.9

 

 

50


Intangible amortization expense was $7.3 million and $8.0 million for the three months ended September 30, 2018 and 2017, respectively. Intangible amortization expense was $23.6 million and $23.0 million for the nine months ended September 30, 2018 and 2017, respectively. Intangible amortization is included as part of “Other expenses” in the Company’s unaudited condensed consolidated statements of operations.

 

There was no impairment charge for the Company’s indefinite life intangibles for the three and nine months ended September 30, 2018. There was a $6.3 million impairment charge for the Company’s indefinite life intangibles for the three and nine months ended September 30, 2017.

The estimated future amortization expense of definite life intangible assets as of September 30, 2018 is as follows (in millions):

 

2018

 

$

7.1

 

2019

 

 

28.4

 

2020

 

 

23.7

 

2021

 

 

19.5

 

2022

 

 

14.7

 

2023 and thereafter

 

 

108.7

 

Total

 

$

202.1

 

 

21.

Notes Payable, Other and Short-term Borrowings

Notes payable, other and short-term borrowings consisted of the following (in thousands):

 

 

 

September 30, 2018

 

 

December 31, 2017

 

Unsecured senior revolving credit agreement

 

$

125,000

 

 

$

 

Unsecured converted Term Loan

 

 

132,456

 

 

 

397,310

 

Unsecured senior term loan credit agreement

 

 

 

 

 

270,710

 

8.125% Senior Notes

 

 

 

 

 

109,396

 

5.375% Senior Notes

 

 

298,801

 

 

 

298,064

 

8.375% Senior Notes

 

 

 

 

 

242,474

 

5.125% Senior Notes

 

 

297,611

 

 

 

296,996

 

5.375% Senior Notes due 2023

 

 

444,450

 

 

 

 

Collateralized borrowings

 

 

24,712

 

 

 

35,559

 

Total Notes payable and other borrowings

 

 

1,323,030

 

 

 

1,650,509

 

Short-term borrowings

 

 

4,995

 

 

 

6,046

 

Total Notes payable, other and short-term borrowings

 

$

1,328,025

 

 

$

1,656,555

 

 

Unsecured Senior Revolving Credit and Converted Term Loan Agreement

On September 8, 2017, the Company entered into a committed unsecured senior revolving credit agreement with Bank of America, N.A., as administrative agent, and a syndicate of lenders. The revolving credit agreement provides for revolving loans of up to $400.0 million. The maturity date of the facility is September 8, 2019. On November 22, 2017, the Company and Newmark entered into an amendment to the unsecured senior revolving credit agreement. Pursuant to the amendment, the then-outstanding borrowings of the Company under the revolving credit facility were converted into a term loan. There was no change in the maturity date or interest rate. Effective December 13, 2017, Newmark assumed the obligations of the Company as borrower under the Converted Term Loan. The Converted Term Loan is guaranteed by the Company. The Company remains a borrower under, and retains access to, the revolving credit facility for any future draws, subject to availability which increases as Newmark repays the Converted Term Loan. Borrowings under the Converted Term Loan bear interest at either LIBOR or a defined base rate plus an additional margin which ranges from 50 basis points to 325 basis points depending on the Company’s debt rating as determined by S&P and Fitch and whether such loan is a LIBOR loan or a base rate loan. As there were amounts outstanding under the senior term loan as of December 31, 2017, the pricing increased by 50 basis points. Also, since there were amounts outstanding under the senior term loan as of June 30, 2018, the pricing increased by an additional 75 basis points (125 basis points in the aggregate) until the senior term loan is paid in full. From and after the repayment in full of the senior term loan, the pricing shall return to the levels previously described.

During the nine months ended September 30, 2018, the Company repaid $266.1 million of the Converted Term Loan. Subsequent to the repayment, the Company borrowed an additional $125.0 million from the committed unsecured senior revolving credit agreement. As of September 30, 2018, there were $125.0 million of borrowings outstanding under the unsecured senior revolving credit agreement. The approximated fair value of the unsecured senior revolving credit agreement was $125.0 million as of

51


September 30, 2018. As of September 30, 2018, there were $134.0 million of borrowings outstanding under the Converted Term Loan. The carrying value of the Converted Term Loan as of September 30, 2018 was $132.5 million, net of deferred financing costs of $1.5 million. The approximated fair value of the Converted Term Loan as of September 30, 2018 and December 31, 2017 was $132.5 million and $397.3 million, respectively. As of September 30, 2018, the interest rate on the revolving credit agreement was 4.35% and the interest rate on the Converted Term Loan was 4.41%. The Company recorded interest expense related to the Converted Term Loan of $3.1 million and $12.1 million for the three and nine months ended September 30, 2018, respectively. The Company recorded interest expense related to the unsecured senior revolving credit agreement of $0.8 million for both the three and nine months ended September 30, 2018. As of October 15, 2018, BGC repaid the $125.0 million of borrowings outstanding under the unsecured senior revolving credit agreement. In addition, on November 6, 2018, Newmark repaid the remaining $134.0 million outstanding principal amount of the Converted Term Loan using proceeds from the sale of its 6.125% Senior Notes. See Note 31—“Subsequent Events” for additional information.

Unsecured Senior Term Loan Credit Agreement

On September 8, 2017, the Company entered into a committed unsecured senior term loan credit agreement with Bank of America, N.A., as administrative agent, and a syndicate of lenders. The term loan credit agreement provides for loans of up to $575.0 million. The maturity date of the agreement is September 8, 2019. On November 22, 2017, the Company and Newmark entered into an amendment to the unsecured senior term loan credit agreement. Pursuant to the term loan amendment and effective as of December 13, 2017, Newmark assumed the obligations of the Company as borrower under the senior term loan. The senior term loan is guaranteed by the Company. There was no change in the maturity date or interest rate. Borrowings under the senior term loan bear interest at either LIBOR or a defined base rate plus an additional margin which ranges from 50 basis points to 325 basis points depending on the Company’s debt rating as determined by S&P and Fitch and whether such loan is a LIBOR loan or a base rate loan. As there were amounts outstanding under the senior term loan as of December 31, 2017, the pricing increased by 50 basis points. From and after the repayment in full of the senior term loan, the pricing shall return to the levels previously described. The senior term loan is also subject to mandatory prepayment from 100% of net cash proceeds of all material asset sales and debt and equity issuances by Newmark and its subsidiaries (subject to certain customary exceptions, including sales under the Company’s CEO sales program). The net proceeds from the Newmark initial public offering were used to partially repay $304.3 million of the senior term loan. During the nine months ended September 30, 2018, the Company repaid the outstanding balance of $270.7 million on the senior term loan, at which point the facility was terminated. Therefore, there were no borrowings outstanding as of September 30, 2018. The approximated fair value of the senior term loan as of December 31, 2017 was $270.7 million. The Company recorded interest expense related to the senior term loan of $2.6 million for the nine months ended September 30, 2018. The Company recorded interest expense related to the senior term loan of $1.5 million for both the three and nine months ended September 30, 2017.

Senior Notes

 

The Company’s Senior Notes are recorded at amortized cost. As of September 30, 2018 and December 31, 2017, the carrying amounts and estimated fair values of the Company’s Senior Notes were as follows (in thousands):

 

 

 

September 30, 2018

 

 

December 31, 2017

 

 

 

Carrying

Amount

 

 

Fair

Value

 

 

Carrying

Amount

 

 

Fair

Value

 

8.125% Senior Notes

 

$

 

 

$

 

 

$

109,396

 

 

$

116,550

 

5.375% Senior Notes

 

 

298,801

 

 

 

305,040

 

 

 

298,064

 

 

 

313,125

 

8.375% Senior Notes

 

 

 

 

 

 

 

 

242,474

 

 

 

247,200

 

5.125% Senior Notes

 

 

297,611

 

 

 

305,895

 

 

 

296,996

 

 

 

315,375

 

5.375% Senior Notes due 2023

 

 

444,450

 

 

 

449,096

 

 

 

 

 

 

 

Total

 

$

1,040,862

 

 

$

1,060,031

 

 

$

946,930

 

 

$

992,250

 

 

The fair values of the Senior Notes were determined using observable market prices as these securities are traded and based on whether they are deemed to be actively traded, the 8.125% Senior Notes are considered Level 1 and the 5.375% Senior Notes, 8.375% Senior Notes, and 5.125% Senior Notes are considered Level 2 within the fair value hierarchy.

8.125% Senior Notes

On June 26, 2012, the Company issued an aggregate of $112.5 million principal amount of 8.125% Senior Notes due 2042 (the “8.125% Senior Notes”). The 8.125% Senior Notes are senior unsecured obligations of the Company. The 8.125% Senior Notes may be redeemed for cash, in whole or in part, on or after June 26, 2017, at the Company’s option, at any time and from time to time, until maturity at a redemption price equal to 100% of the principal amount to be redeemed, plus accrued but unpaid interest on the principal amount being redeemed to, but not including, the redemption date. The 8.125% Senior Notes are listed on the New York Stock

52


Exchange under the symbol “BGCA.” The Company used the proceeds to repay short-term borrowings under its unsecured revolving credit facility and for general corporate purposes, including acquisitions.

The initial carrying value of the 8.125% Senior Notes was $108.7 million, net of debt issuance costs of $3.8 million. The issuance costs are amortized as interest cost, and the carrying value of the 8.125% Senior Notes will accrete up to the face amount over the term of the 8.125% Senior Notes. On August 1, 2018, the Company’s Board of Directors approved the redemption of the outstanding $112.5 million principal amount of its 8.125% Senior Notes, and on August 3, 2018, the Company delivered a notice of redemption to the holders of the outstanding $112.5 million aggregate principal amount of the 8.125% Senior Notes, which were redeemed on September 5, 2018.  The Company recorded interest expense related to the 8.125% Senior Notes of $4.7 million and $2.3 million for the three months ended September 30, 2018 and 2017, respectively.  The Company recorded interest expense related to the 8.125% Senior Notes of $9.3 million and 6.9 million for the three and nine months ended September 30, 2018 and 2017, respectively.

5.375% Senior Notes

On December 9, 2014, the Company issued an aggregate of $300.0 million principal amount of 5.375% Senior Notes due 2019 (the “5.375% Senior Notes”). The 5.375% Senior Notes are general senior unsecured obligations of the Company. These Senior Notes bear interest at a rate of 5.375% per year, payable in cash on June 9 and December 9 of each year, commencing June 9, 2015. The interest rate payable on the notes will be subject to adjustments from time to time based on the debt rating assigned by specified rating agencies to the notes, as set forth in the Indenture. The 5.375% Senior Notes will mature on December 9, 2019. The Company may redeem some or all of the notes at any time or from time to time for cash at certain “make-whole” redemption prices (as set forth in the Indenture). If a “Change of Control Triggering Event” (as defined in the Indenture) occurs, holders may require the Company to purchase all or a portion of their notes for cash at a price equal to 101% of the principal amount of the notes to be purchased plus any accrued and unpaid interest to, but excluding, the purchase date.

The initial carrying value of the 5.375% Senior Notes was $295.1 million, net of the discount and debt issuance costs of $4.9 million. The issuance costs are amortized as interest cost, and the carrying value of the 5.375% Senior Notes will accrete up to the face amount over the term of the notes. The Company recorded interest expense related to the 5.375% Senior Notes of $4.3 million for both the three months ended September 30, 2018 and 2017. The Company recorded interest expense related to the 5.375% Senior Notes of $12.8 million for both the nine months ended September 30, 2018 and 2017.

8.375% Senior Notes

As part of the GFI acquisition, the Company assumed $240.0 million in aggregate principal amount of 8.375% Senior Notes due July 2018 (the “8.375% Senior Notes”). Interest on these notes is payable, semi-annually in arrears on the 19th of January and July. Due to the cumulative effect of downgrades to the credit rating of GFI’s 8.375% Senior Notes, the 8.375% Senior Notes were subjected to 200 basis points penalty interest. On April 28, 2015, a subsidiary of the Company purchased from GFI approximately 43.0 million new shares of GFI common stock. This increased BGC’s ownership to approximately 67% of GFI’s outstanding common stock and gave the Company the ability to control the timing and process with respect to a full merger which was completed on January 12, 2016. Also on July 10, 2015, the Company guaranteed the obligations of GFI under the 8.375% Senior Notes. These actions resulted in upgrades of the credit ratings of GFI’s 8.375% Senior Notes by Moody’s Investors Service, Fitch Ratings Inc. and Standard & Poor’s, which reduced the penalty interest to 25 basis points effective July 19, 2015. On November 4, 2015, GFI, BGC and the Trustee entered into the First Supplemental Indenture supplementing the Indenture and incorporating BGC’s guarantee of the Notes (the “First Supplemental Indenture”). In addition, on January 13, 2016, Moody’s further upgraded the credit rating on GFI’s 8.375% Senior Notes, eliminating the penalty interest. On July 19, 2018, the Company repaid the $240.0 million principal anount of its 8.375% Senior Notes upon their maturity. The Company recorded interest expense related to the 8.375% Senior Notes of $1.0 million and $5.0 million for the three months ended September 30, 2018 and 2017, respectively. The Company recorded interest expense related to the 8.375% Senior Notes of $11.1 million and $15.1 million for the nine months ended September 30, 2018 and 2017, respectively.

5.125% Senior Notes

On May 27, 2016, the Company issued an aggregate of $300.0 million principal amount of 5.125% Senior Notes due 2021 (the “5.125% Senior Notes”). The 5.125% Senior Notes are general senior unsecured obligations of the Company. These Senior Notes bear interest at a rate of 5.125% per year, payable in cash on May 27 and November 27 of each year, commencing November 27, 2016. The 5.125% Senior Notes will mature on May 27, 2021. The Company may redeem some or all of the notes at any time or from time to time for cash at certain “make-whole” redemption prices (as set forth in the Indenture). If a “Change of Control Triggering Event” (as defined in the Indenture) occurs, holders may require the Company to purchase all or a portion of their notes for cash at a price equal to 101% of the principal amount of the notes to be purchased plus any accrued and unpaid interest to, but excluding, the purchase date.

53


The initial carrying value of the 5.125% Senior Notes was $295.8 million, net of the discount and debt issuance costs of $4.2 million. The issuance costs are amortized as interest expense and the carrying value of the 5.125% Senior Notes will accrete up to the face amount over the term of the notes. The Company recorded interest expense related to the 5.125% Senior Notes of $4.1 million and $4.0 million for the three months ended September 30, 2018 and 2017, respectively. The Company recorded interest expense related to the 5.125% Senior Notes of $12.1 million for both the nine months ended September 30, 2018 and 2017.

5.375% Senior Notes due 2023

 

On July 24, 2018, the Company issued an aggregate of $450.0 million principal amount of 5.375% Senior Notes due 2023 (the “5.375% Senior Notes due 2023”). The 5.375% Senior Notes due 2023 are general senior unsecured obligations of the Company. These 5.375% Senior Notes due 2023 bear interest at a rate of 5.375% per year, payable in cash on January 24 and July 24 of each year, commencing January 24, 2019. The 5.375% Senior Notes due 2023 will mature on July 24, 2023. The Company may redeem some or all of the 5.375% Senior Notes due 2023 at any time or from time to time for cash at certain “make-whole” redemption prices (as set forth in the indenture related to the 5.375% Senior Notes due 2023). If a “Change of Control Triggering Event” (as defined in the indenture related to the 5.375% Senior Notes due 2023) occurs, holders may require the Company to purchase all or a portion of their notes for cash at a price equal to 101% of the principal amount of the notes to be purchased plus any accrued and unpaid interest to, but excluding, the purchase date. The initial carrying value of the 5.375% Senior Notes due 2023 was $444.2 million, net of the discount and debt issuance costs of $5.8 million. The issuance costs are amortized as interest expense and the carrying value of the 5.375% Senior Notes due 2023 will accrete up to the face amount over the term of the notes. The Company recorded interest expense related to the 5.375% Senior Notes due 2023 of $4.6 million for both the three and nine months ended September 30, 2018. The Company did not record any interest expense related to the 5.375% Senior Notes due 2023 for the three and nine months ended September 30, 2017.

Collateralized Borrowings

On March 13, 2015, the Company entered into a secured loan arrangement of $28.2 million under which it pledged certain fixed assets as security for a loan. This arrangement incurs interest at a fixed rate of 3.70% and matures on March 13, 2019. As of September 30, 2018, the Company had $3.7 million outstanding related to this secured loan arrangement, which includes $25.0 thousand of deferred financing costs. As of September 30, 2018 and December 31, 2017, the carrying value of the secured loan arrangement approximated the fair value. The value of the fixed assets pledged as of September 30, 2018 was $0.1 million. The Company recorded interest expense related to this secured loan arrangement of $0.1 million for both the three months ended September 30, 2018 and 2017. The Company recorded interest expense related to this secured loan arrangement of $0.2 million and $0.4 million for the nine months ended September 30, 2018 and 2017, respectively.

On May 31, 2017, the Company entered into a secured loan arrangement of $29.9 million under which it pledged certain fixed assets as security for a loan. This arrangement incurs interest at a fixed rate of 3.44% and matures on May 31, 2021. As of September 30, 2018, the Company had $21.0 million outstanding related to this secured loan arrangement. As of September 30, 2018 and December 31, 2017, the carrying value of the secured loan arrangement approximated the fair value. The value of the fixed assets pledged as of September 30, 2018 was $8.9 million. The Company recorded interest expense related to this secured loan arrangement of $0.2 million and $0.3 million for the three months ended September 30, 2018 and 2017 respectively. The Company recorded interest expense of $0.6 million and $0.3 million for the nine months ended September 30, 2018 and 2017, respectively.  

Short-term Borrowings

 

On February 25, 2016, the Company entered into a committed unsecured credit agreement with Bank of America, N.A., as administrative agent, and a syndicate of lenders. Several of the Company’s domestic non-regulated subsidiaries are parties to the credit agreement as guarantors. The credit agreement provides for revolving loans of $150.0 million, with the option to increase the aggregate loans to $200.0 million. Borrowings under this facility bear interest at either LIBOR or a defined base rate plus an additional margin which ranges from 50 basis points to 250 basis points depending on the Company’s debt rating as determined by S&P and Fitch and whether such loan is a LIBOR loan or a base rate loan. This facility was terminated on September 8, 2017, at which point the outstanding balance of $150.0 million was repaid. There were no borrowings outstanding under the facility as of September 30, 2018 and as of December 31, 2017. The Company did not record interest expense related to the credit facility for the three or nine months ended September 30, 2018. The Company recorded interest expense related to the credit facility of $1.2 million and $2.4 million for the three and nine months ended September 30, 2017.

On August 22, 2017, the Company entered into a committed unsecured loan agreement with Itau Unibanco S.A. The credit agreement provides for short term loans of up to $5.0 million (BRL 20.0 million). The maturity date of the agreement is November 20, 2018. Borrowings under this facility bear interest at the Brazilian Interbank offering rate plus 3.30%. As of September 30, 2018, there were $5.0 million (BRL 20.0 million) of borrowings outstanding under the facility. As of September 30, 2018 and December 31, 2017, the carrying value of the loan agreement approximated the fair value. As of September 30, 2018, the interest rate was 9.8%. The

54


Company recorded interest expense related to the loan of $0.1 million and $0.4 million for the three and nine months ended September 30, 2018, respectively. The Company recorded interest expense related to the loan of $0.1 million for both the three and nine months ended September 30, 2017.

On August 23, 2017, the Company entered into a committed unsecured credit agreement with Itau Unibanco S.A. The credit agreement provides for an intra-day overdraft credit line up to $12.4 million (BRL 50.0 million). The maturity date of the agreement is December 14, 2018. This facility bears a fee of 1.00% per year. As of September 30, 2018, there were no borrowings outstanding under this facility. The Company recorded bank fees related to the agreement of $32 thousand and $0.1 million for the three and nine months ended September 30, 2018, respectively. The Company recorded bank fees related to the agreement of $0.1 million for both the three and  nine months ended September 30, 2017, respectively.

22.

Compensation

The Company’s Compensation Committee may grant various equity-based and partnership awards, including restricted stock units, restricted stock, stock options, limited partnership units and exchange rights for shares of the Company’s Class A common stock upon exchange of limited partnership units. Upon vesting of RSUs, issuance of restricted stock, exercise of employee stock options and exchange of limited partnership units, the Company generally issues new shares of the Company’s Class A common stock.

On June 22, 2016, at the Annual Meeting of Stockholders of the Company, the stockholders approved the Seventh Amended and Restated Long Term Incentive Plan (the “Equity Plan”) to increase from 350 million to 400 million the aggregate number of shares of Class A common stock of the Company that may be delivered or cash-settled pursuant to awards granted during the life of the Equity Plan. As of September 30, 2018, remaining capacity under the Equity Plan was 173.1 million BGC shares. On June 6, 2017, at the Annual Meeting of Stockholders of the Company, the Company’s stockholders approved the Company’s Second Amended and Restated Incentive Bonus Compensation Plan (the “Incentive Plan”) to approve the material terms of the performance goals under the Incentive Plan for compliance with Section 162(m) of the Internal Revenue Code of 1986, as amended, including an amendment to those performance goals in order to broaden the stock price performance goal to include dividends and/or total stockholder return. On December 13, 2017, immediately prior to the IPO, BGC as Newmark’s then sole stockholder approved the Newmark Group, Inc. Long Term Incentive Plan (the “Newmark Equity Plan”). Under the Newmark Equity Plan, Newmark may issue up to 400.0 million aggregate shares of its Class A common stock, of which 50.0 million is registered, that may be delivered or cash-settled pursuant to awards granted during the life of the Newmark Equity Plan. As of September 30, 2018, the remaining capacity under the Newmark Equity Plan was 399.6 million Newmark shares. In addition, as of September 30, 2018, there are 11.2 million exchangeable Newmark units that, contingent upon the spin-off of Newmark, will be able to be exchanged for shares of Newmark Class A common stock.

 

Limited Partnership Units

A summary of the activity associated with BGC Holdings limited partnership units is as follows:

 

 

 

Number of

Units

 

Balance at December 31, 2017

 

 

123,631,195

 

Granted

 

 

28,836,257

 

Redeemed/exchanged units

 

 

(13,897,224

)

Forfeited units

 

 

(38,689

)

Balance at September 30, 2018

 

 

138,531,539

 

 

As of September 30, 2018 and December 31, 2017, the Company had 138.5 million and 123.6 million BGC Holdings limited partnership units outstanding, respectively. In addition, there were 64.5 million and 56.2 million limited partnership units in Newmark Holdings outstanding as of September 30, 2018 and December 31, 2017, respectively. The 8.3 million increase in Newmark Holdings limited partnership units for the nine months ended September 30, 2018, is the result of 15.5 million limited partnership units in Newmark Holdings granted, (7.2 million) limited partnership units in Newmark Holdings redeemed/exchanged, and (17.6 thousand) limited partnership units in Newmark Holdings forfeited.

 

As a result of the Newmark IPO and the related Separation and Distribution Agreement, in order for a partner to exchange a BGC Holdings limited partnership unit into BGC Class A common stock, such partner must exchange both a BGC Holdings limited partnership unit and a number of Newmark Holdings limited partnership units equal to a BGC Holdings limited partnership unit multiplied by the distribution ratio and divided by the exchange ratio. Certain standalone BGC Holdings limited partnership units that do not have corresponding Newmark Holdings limited partnership units, may only become exchangeable into BGC Class A common stock once the Newmark spin-off has occurred (see Note 2—“Limited Partnership Interests” for further details on the Separation and Distribution Agreement).

55


 

During the three months ended September 30, 2018, the Company granted exchangeability on 1.9 million and 1.0 million limited partnership units in BGC Holdings and Newmark Holdings, respectively, and during the three months ended September 30, 2017, the Company granted exchangeability on 1.8 million limited partnership units in BGC Holdings. During the nine months ended September 30, 2018, the Company granted exchangeability on 14.7 million and 6.1 million limited partnership units in BGC Holdings and Newmark Holdings, respectively, and during the nine months ended September 30, 2017, the Company granted exchangeability on 10.7 million limited partnership units in BGC Holdings. The Company incurred non-cash compensation expense related to the grant of  exchangeability of $23.5 million and $19.8 million for the three months ended September 30, 2018 and 2017, respectively, and $176.6 million and $111.9 million for the nine months ended September 30, 2018 and 2017, respectively. This expense is included within “Allocations of net income and grant of exchangeability to limited partnership units and FPUs” in the Company’s unaudited condensed consolidated statements of operations.

 

As of September 30, 2018 and December 31, 2017, the number of share-equivalent limited partnership units exchangeable into shares of BGC Class A common stock at the discretion of the unit holder was 24.0 million and 20.0 million, respectively. The number of share-equivalent limited partnership units exchangeable into shares of BGC Class A common stock as of September 30, 2018 comprises 24.0 million and 11.4 million limited partnership units in BGC Holdings and Newmark Holdings, respectively, exchangeable together into 24.0 million shares of BGC Class A common stock as described above. Due to the change in the distribution ratio during 2018 there are also 1.0 million standalone BGC Holdings exchangeable limited partnership units as of September 30, 2018. The number of share-equivalent limited partnership units exchangeable into shares of BGC Class A common stock as of December 31, 2017 comprises 20.0 million and 9.1 million of limited partnership units in BGC Holdings and Newmark Holdings, respectively, exchangeable together into 20.0 million shares of BGC Class A common stock.

As of September 30, 2018, the notional value of the BGC limited partnership units with a post-termination pay-out amount held by executives and non-executive employees, awarded in lieu of cash compensation for salaries, commissions and/or discretionary or guaranteed bonuses, was approximately $118.0 million. The number of outstanding limited partnership units with a post-termination pay-out represent 11.1 million limited partnership units in BGC Holdings and 5.2 million limited partnership units in Newmark Holdings, of which approximately 4.3 million units in BGC Holdings and 2.0 million units in Newmark Holdings were unvested. As of September 30, 2018, the aggregate estimated fair value of these limited partnership units was approximately $32.6 million. In addition, beginning January 1, 2018, the Company began granting standalone limited partnership units in Newmark Holdings to Newmark employees. As of September 30, 2018, the notional value of the Newmark limited partnership units with a post-termination pay-out amount held by executives and non-executive employees, awarded in lieu of cash compensation for salaries, commissions and/or discretionary or guaranteed bonuses, was approximately $62.3 million. The number of outstanding limited partnership units with a post-termination pay-out represent 4.2 million limited partnership units in Newmark Holdings, of which approximately 2.7 million units in Newmark Holdings were unvested. As of September 30, 2018, the aggregate estimated fair value of these limited partnership units was approximately $6.0 million.

As of December 31, 2017, the notional value of the BGC limited partnership units with a post-termination pay-out amount held by executives and non-executive employees, awarded in lieu of cash compensation for salaries, commissions and/or discretionary or guaranteed bonuses, was approximately $242.1 million. The number of outstanding limited partnership units with a post-termination pay-out as of December 31, 2017 was approximately 24.1 million, of which approximately 13.3 million were unvested. As of December 31, 2017, the number of outstanding limited partnership units with a post-termination pay-out represent 24.1 million and 11.0 million of limited partnership units in BGC Holdings and Newmark Holdings, respectively, of which approximately 13.3 million and 6.0 million units in BGC Holdings and Newmark Holdings, respectively, were unvested. As of December 31, 2017, the aggregate estimated fair value of these limited partnership units was approximately $45.7 million.

The liability for limited partnership units with a post-termination payout held by executives and non-executive employees is included in “Accrued compensation” on the Company’s unaudited condensed consolidated statements of financial condition.

Certain of the limited partnership units with a post-termination pay-out have been granted in connection with the Company’s acquisitions. As of September 30, 2018 and December 31, 2017, the aggregate estimated fair value of these acquisition-related limited partnership units was $16.1 million and $20.6 million, respectively. The liability for such acquisition-related limited partnership units is included in “Accounts payable, accrued and other liabilities” on the Company’s unaudited condensed consolidated statements of financial condition.

Compensation expense related to limited partnership units with a post-termination pay-out amount or a stated vesting schedule is recognized over the stated service period. These units generally vest between three and five years from the date of grant. The Company recognized compensation expense (benefit) related to these limited partnership units of $1.1 million and $6.6 million for the three months ended September 30, 2018 and 2017, respectively. The Company recognized compensation expense (benefit) related to these limited partnership units of $(6.2) million and $19.0 million for the nine months ended September 30, 2018 and 2017, respectively. This expense is included in “Compensation and employee benefits” in the Company’s unaudited condensed consolidated statements of operations.

56


Certain limited partnership units generally receive quarterly allocations of net income, which are cash distributed on a quarterly basis and generally contingent upon services being provided by the unit holders. The allocation of income to limited partnership units and FPUs was $44.4 million and $28.6 million for the three months ended September 30, 2018 and 2017, respectively. The allocation of income to limited partnership units and FPUs was $63.1 million and $50.0 million for the nine months ended September 30, 2018 and 2017, respectively. This expense is included within “Allocations of net income and grant of exchangeability to limited partnership units and FPUs” in the Company’s unaudited condensed consolidated statements of operations.

Restricted Stock Units

A summary of the activity associated with BGC RSUs is as follows:

 

 

 

Restricted

Stock Units

 

 

Weighted-

Average

Grant

Date Fair

Value

 

 

Weighted-

Average

Remaining

Contractual

Term (Years)

 

Balance at December 31, 2017

 

 

1,409,747

 

 

$

8.76

 

 

 

1.68

 

Granted

 

 

460,402

 

 

 

12.37

 

 

 

 

 

Delivered units

 

 

(626,576

)

 

 

8.59

 

 

 

 

 

Forfeited units

 

 

(120,110

)

 

 

10.38

 

 

 

 

 

Balance at September 30, 2018

 

 

1,123,463

 

 

$

10.16

 

 

 

1.71

 

 

The fair value of BGC RSUs awarded to employees and directors is determined on the date of grant based on the market value of BGC Class A common stock (adjusted if appropriate based upon the award’s eligibility to receive dividends), and is recognized, net of the effect of estimated forfeitures, ratably over the vesting period. The Company uses historical data, including historical forfeitures and turnover rates, to estimate expected forfeiture rates for both employee and director BGC RSUs. Each BGC RSU is settled in one share of BGC Class A common stock upon completion of the vesting period.

During the nine months ended September 30, 2018 and 2017, the Company granted 0.5 million and 0.8 million, respectively, of BGC RSUs with aggregate estimated grant date fair values of approximately $5.7 million and $7.8 million, respectively, to employees and directors. These BGC RSUs were awarded in lieu of cash compensation for salaries, commissions, fees, and/or discretionary or guaranteed bonuses. BGC RSUs granted to these individuals generally vest over a two- to four-year period.

For BGC RSUs that vested during the nine months ended September 30, 2018 and 2017, the Company withheld shares valued at $2.2 million and $2.3 million, respectively, to pay taxes due at the time of vesting.

As of September 30, 2018 and December 31, 2017, the aggregate estimated grant date fair value of outstanding BGC RSUs was approximately $11.4 million and $12.3 million, respectively.

Compensation expense related to BGC RSUs was approximately $1.2 million and $1.6 million, respectively, for the three months ended September 30, 2018 and 2017. Compensation expense related to BGC RSUs was approximately $4.9 million and $4.3 million, respectively, for the nine months ended September 30, 2018 and 2017. As of September 30, 2018, there was approximately $12.6 million of total unrecognized compensation expense related to unvested BGC RSUs.

Beginning January 1, 2018, the Company began granting Newmark RSUs to Newmark employees. The fair value is determined on the date of grant based on the market value of Newmark Class A common stock in the same fashion as described above, and the awards vest ratably over a 2to3 year vesting period into shares of Newmark Class A common stock. During the three months ended September 30, 2018, the Company granted approximately 53 thousand Newmark RSUs with aggregate estimated grant date fair values of approximately $0.6 million. During the nine months ended September 30, 2018, the Company granted approximately 265 thousand of Newmark RSUs with aggregate estimated grant date fair values of approximately $3.8 million. As of September 30, 2018, the aggregate estimated grant date fair value of outstanding Newmark RSUs was approximately $3.7 million with a weighted-average grant date fair value per share of $14.19 and a weighted-average remaining contractual term of 2.46 years.

Restricted Stock

The Company has granted restricted shares under its Equity Plan. Such restricted shares are generally saleable by partners in five to ten years. Partners who agree to extend the length of their employment agreements and/or other contractual modifications sought by the Company are expected to be able to sell their restricted shares over a shorter time period. Transferability of the shares of restricted stock is not subject to continued employment or service with the Company or any affiliate or subsidiary of the Company; however, transferability is subject to compliance with BGC Partners’ and its affiliates’ customary noncompete obligations. During the

57


nine months ended September 30, 2018 and 2017, 194 thousand BGC shares and 107 thousand BGC shares, respectively, were forfeited in connection with this clause. During the nine months ended September 30, 2018 and 2017, the Company released the restrictions with respect to approximately 1.2 million and 2.1 million of such BGC shares, respectively. As of September 30, 2018, there were 7.7 million of such restricted BGC shares outstanding.

Deferred Compensation

The Company maintains a Deferred Cash Award Program for GFI, which provides for the grant of deferred cash incentive compensation to eligible employees. The Company may pay certain bonuses in the form of deferred cash compensation awards, which generally vest over a future service period. In addition, prior to the completion of the tender offer, GFI’s outstanding RSUs were converted into the right to receive an amount in cash equal to $6.10 per unit, with such cash payable on and subject to the terms and conditions of the original vesting schedule of each RSU. The total compensation expense, net of forfeitures, recognized in relation to the deferred cash compensation awards was $1.3 million and $1.0 million for the three months ended September 30, 2018 and 2017, respectively. The total compensation expense, net of forfeitures, recognized in relation to the deferred cash compensation awards was $3.8 million and $7.2 million for the nine months ended September 30, 2018 and 2017, respectively. As of September 30, 2018, the total liability for the deferred cash compensation awards was $4.4 million, which is included in “Accrued compensation” on the Company’s unaudited condensed consolidated statements of financial condition. Total unrecognized compensation cost related to deferred cash compensation, prior to the consideration of forfeitures, was approximately $3.1 million and is expected to be recognized over a weighted-average period of 1.52 years. The Company also maintains a similar deferred cash award program for Berkeley Point, in which it pays certain bonuses in the form of deferred cash compensation awards, which also generally vest over a future service period. The total compensation expense recognized in relation to Berkeley Point’s deferred cash compensation awards was $0.4 million and $(0.3) million for the three months ended September 30, 2018 and 2017, respectively. The total compensation expense recognized in relation to Berkeley Point’s deferred cash compensation awards was $1.7 million and $0.1 million for the nine months ended September 30, 2018 and 2017, respectively. As of September 30, 2018 and December 31, 2017, the total liability for the deferred cash compensation awards was $1.2 million and $0.4 million, respectively, which is included in “Accrued compensation” on the Company’s consolidated statements of financial condition. 

 

In December 2017, the Company recognized compensation expense of $40.3 million in relation to the grant of deferred BGC and Newmark Class A common stock, which was approved by the Board of Directors. During the nine months ended September 30, 2018, the Company issued 1.0 million BGC Class A common stock and 0.3 million Newmark Class A common stock pursuant to these awards.

 

23.

Commitments, Contingencies and Guarantees

Contingencies

In the ordinary course of business, various legal actions are brought and are pending against the Company and its subsidiaries in the U.S. and internationally. In some of these actions, substantial amounts are claimed. The Company is also involved, from time to time, in reviews, examinations, investigations and proceedings by governmental and self-regulatory agencies (both formal and informal) regarding the Company’s businesses, which may result in regulatory, civil and criminal judgments, settlements, fines, penalties, injunctions or other relief. The following generally does not include matters that the Company has pending against other parties which, if successful, would result in awards in favor of the Company or its subsidiaries.

Employment, Competitor-Related and Other Litigation

From time to time, the Company and its subsidiaries are involved in litigation, claims and arbitrations in the U.S. and internationally, relating to, inter alia, various employment matters, including with respect to termination of employment, hiring of employees currently or previously employed by competitors, terms and conditions of employment and other matters. In light of the competitive nature of the brokerage industry, litigation, claims and arbitration between competitors regarding employee hiring are not uncommon. The Company is also involved, from time to time, in other reviews, investigations and proceedings by governmental and self-regulatory agencies (both formal and informal) regarding the Company’s business. Any such actions may result in judgments, settlements, fines, penalties, injunctions or other relief.

Legal reserves are established in accordance with U.S. GAAP guidance on Accounting for Contingencies, when a material legal liability is both probable and reasonably estimable. Once established, reserves are adjusted when there is more information available or when an event occurs requiring a change. The outcome of such items cannot be determined with certainty. The Company is unable to estimate a possible loss or range of loss in connection with specific matters beyond its current accrual and any other amounts disclosed. Management believes that, based on currently available information, the final outcome of these current pending matters will not have a material adverse effect on the Company’s unaudited condensed consolidated financial statements and disclosures taken as a whole.

58


Letter of Credit Agreements

The Company has irrevocable uncollateralized letters of credit with various banks, where the beneficiaries are clearing organizations through which it transacted, that are used in lieu of margin and deposits with those clearing organizations. For both September 30, 2018 and December 31, 2017, the Company was contingently liable for $1.0 million under these letters of credit.

Risk and Uncertainties

The Company generates revenues by providing financial intermediary, securities trading and brokerage activities, and commercial real estate services to institutional customers and by executing and, in some cases, clearing transactions for institutional counterparties. Revenues for these services are transaction-based. As a result, revenues could vary based on the transaction volume of global financial and real estate markets. Additionally, financing is sensitive to interest rate fluctuations, which could have an impact on the Company’s overall profitability.

Insurance

The Company is self-insured for health care claims, up to a stop-loss amount for eligible participating employees and qualified dependents in the United States, subject to deductibles and limitations. The Company’s liability for claims incurred but not reported is determined based on an estimate of the ultimate aggregate liability for claims incurred. The estimate is calculated from actual claim rates and adjusted periodically as necessary. The Company has accrued $5.9 million in health care claims as of September 30, 2018. The Company does not expect the impact of the health care claims to have a material impact on its financial condition, results of operations or cash flows.

Guarantees

The Company provides guarantees to securities clearinghouses and exchanges which meet the definition of a guarantee under FASB interpretations. Under these standard securities clearinghouse and exchange membership agreements, members are required to guarantee, collectively, the performance of other members and, accordingly, if another member becomes unable to satisfy its obligations to the clearinghouse or exchange, all other members would be required to meet the shortfall. In the opinion of management, the Company’s liability under these agreements is not quantifiable and could exceed the cash and securities it has posted as collateral. However, the potential of being required to make payments under these arrangements is remote. Accordingly, no contingent liability has been recorded in the Company’s unaudited condensed consolidated statements of financial condition for these agreements.

Indemnifications

In connection with the sale of eSpeed, the Company has indemnified Nasdaq for amounts over a defined threshold against damages arising from breaches of representations, warranties and covenants. In addition, in connection with the acquisition of GFI, the Company has indemnified the directors and officers of GFI. As of September 30, 2018, no contingent liability has been recorded in the Company’s unaudited condensed consolidated statements of financial condition for these indemnifications, as the potential for being required to make payments under these indemnifications is remote.

Contractual Obligations

As of September 30, 2018 and December 31, 2017, the Company was committed to fund approximately $444.0 million and $243.8 million, respectively, which is the total remaining draws on construction loans originated by the Company under the HUD 221(d)4, 220 and 232 programs, rate locked loans that have not been funded, forward commitments, as well as the funding for credit facilities. In addition, the Company has corresponding commitments to sell these loans to various investors as they are funded.

24.

Income Taxes

The Company’s unaudited condensed consolidated financial statements include U.S. federal, state and local income taxes on the Company’s allocable share of the U.S. results of operations, as well as taxes payable to jurisdictions outside the U.S. In addition, certain of the Company’s entities are taxed as U.S. partnerships and are subject to the Unincorporated Business Tax (“UBT”) in New York City. Therefore, the tax liability or benefit related to the partnership income or loss, except for UBT, rests with the partners (see Note 2—“Limited Partnership Interests” for discussion of partnership interests), rather than the partnership entity. Income taxes are accounted for using the asset and liability method, as prescribed in U.S. GAAP guidance on Accounting for Income Taxes. Deferred tax assets and liabilities are recognized for the future tax consequences attributable to differences between the unaudited condensed consolidated financial statement carrying amounts of existing assets and liabilities and their respective tax bases. Deferred tax assets and liabilities are measured using enacted tax rates expected to apply to taxable income in the years in which those temporary

59


differences are expected to be recovered or settled. The effect on deferred tax assets and liabilities of a change in tax rates is recognized in income in the period that includes the enactment date. A valuation allowance is recorded against deferred tax assets if it is deemed more likely than not that those assets will not be realized.

Provisional amounts in effective rate

On December 22, 2017, “H.R.1”, formally known as the “Tax Cuts and Jobs Act” (the “Tax Act”) was signed into law in the U.S. The Tax Act is expected to have a favorable impact on the Company’s effective tax rate and net income as reported under generally accepted accounting principles both in the first fiscal quarter of 2018 and subsequent reporting periods to which the Tax Act is effective. The Company is applying the guidance in SAB118 when accounting for the enactment-date effects of the Tax Act. As of September 30, 2018, the Company has not completed its accounting for all of the tax effects of the Tax Act. The Company will continue to make and refine its calculations as additional analysis is completed. The final impact of the Tax Act may differ from the Company’s estimate for the provision for income taxes, possibly materially, due to, among other factors, changes in interpretations, additional guidance that may be issued, unexpected negative changes in business and market conditions that could reduce certain tax benefits, and actions taken by the Company as a result of the Tax Act.

The Company remeasured certain deferred tax assets and liabilities based on the rates at which they are expected to reverse in the future, which is generally 21%. The Company recorded a provisional amount of $84.3 million as of December 31, 2017. As of September 30, 2018, the Company is still analyzing certain aspects of the Tax Act and refining its calculations, which could potentially affect the measurement of these balances or give rise to new deferred tax amounts.  

The one-time transition tax is based on the Company’s total post-1986 earnings and profits (E&P). The Company has recorded a provisional amount for the one-time transition tax liability net of foreign tax credits of $36.6 million as of December 31, 2017. As the Company continues to refine its E&P analysis as well as finalize the amounts held in cash or other specified assets, it will refine its calculations of the one-time transition tax, which could affect the measurement of this liability. As of September 30, 2018, except for the cash proceeds from the sale of Trayport, the Company’s intention to permanently reinvest these undistributed pre-tax foreign earnings in the Company’s foreign operations remains unchanged. However, this policy will be further re-evaluated and assessed based on the Company’s overall business needs and requirements.

Because of the complexity of the new Global Intangible Low-Taxed Income (“GILTI”) tax rules, the Company continues to evaluate this provision of the Tax Act. Under U.S. GAAP, the Company can elect an accounting policy choice to either (a) treat future taxes related to GILTI as a current period expense when incurred (“period cost method”) or (b) factor amounts related to GILTI into the Company’s measurement of its deferred taxes (“deferred method”). The Company’s accounting for the effects of the GILTI tax law provisions is incomplete at this time, and, therefore, the Company is not yet able to reasonably estimate the effect of this provision of the Tax Act nor has an accounting policy decision been made with respect to GILTI. As of September 30, 2018, because the Company is still evaluating the GILTI provisions as well as future taxable income that may be subject to GILTI, the Company shall include GILTI related to current-year operations, if any, only in the Estimated Annualized Effective Tax Rate and have not provided additional GILTI on deferred items.

Pursuant to U.S. GAAP guidance, Accounting for Uncertainty in Income Taxes, the Company provides for uncertain tax positions based upon management’s assessment of whether a tax benefit is more likely than not to be sustained upon examination by tax authorities. As of September 30, 2018, the Company had $5.5 million of unrecognized tax benefits, all of which would affect the Company’s effective tax rate if recognized. As of December 31, 2017, the Company’s unrecognized tax benefits, excluding related interest and penalties, were $7.1 million, all of which, if recognized, would affect the effective tax rate. The Company recognizes interest and penalties related to unrecognized tax benefits in “Provision for income taxes” in the Company’s consolidated statements of operations. As of September 30, 2018, the Company had approximately $1.7 million of accrued interest and penalties related to uncertain tax positions. As of December 31, 2017, the Company had $2.7 million of accrued interest and penalties related to uncertain tax positions.  

 

25.

Financial Guarantee Liability

 

The Company shares risk of loss for loans originated under the Fannie Mae DUS and Freddie Mac TAH programs and could incur losses in the event of defaults under or foreclosure of these loans. Under the guarantee, the Company’s maximum contingent liability to the extent of actual losses incurred is approximately 33% of the outstanding principal balance on Fannie Mae DUS or Freddie TAH loans. Risk sharing percentages are established on a loan by loan basis when originated with most loans at 33% and “modified” loans at lower percentages. Under certain circumstances, risk sharing percentages can be revised subsequent to origination or the Company could be required to repurchase the loan. In the event of a loss resulting from a catastrophic event that is not required to be covered by borrowers’ insurance policies, the Company can recover the loss under its mortgage impairment insurance policy. Any potential recovery is subject to the policy’s deductibles and limits.

60


As of September 30, 2018, the credit risk loans being serviced by the Company on behalf of Fannie Mae and Freddie Mac had outstanding principal balances of approximately $19.9 billion with a maximum potential loss of approximately $5.6 billion, of which $82.3 million is covered by the Credit Enhancement Agreement (see Note 14—“Credit Enhancement Receivable, Credit Enhancement Deposit and Contingent Liability”).  

As of December 31, 2017, the credit risk loans being serviced by the Company on behalf of Fannie Mae and Freddie Mac had outstanding principal balances of approximately $18.8 billion with a maximum potential loss of approximately $5.3 billion, of which $1.2 billion is covered by the Credit Enhancement Agreement (see Note 14—“Credit Enhancement Receivable, Credit Enhancement Deposit and Contingent Liability”).  

As of September 30, 2018 and December 31, 2017, the estimated liability under the guarantee liability, included as part of “Accounts payable, accrued and other liabilities” in the unaudited condensed consolidated statements of financial condition, was as follows (in thousands):

 

Balance at December 31, 2016

 

$

(413

)

Reversal of provision

 

 

359

 

Balance at December 31, 2017

 

$

(54

)

Reversal of provision

 

 

3

 

Balance at September 30, 2018

 

$

(51

)

 

In order to monitor and mitigate potential losses, the Company uses an internally developed loan rating scorecard for determining which loans meet the Company’s criteria to be placed on a watch list. The Company also calculates default probabilities based on internal ratings and expected losses on a loan by loan basis. This methodology uses a number of factors including, but not limited to, debt service coverage ratios, collateral valuation, the condition of the underlying assets, borrower strength and market conditions.

See Note 14—“Credit Enhancement Receivable, Credit Enhancement Deposit and Contingent Liability” for further explanation of credit protection provided by DB Cayman. The provisions for risk sharing, included in “Other expenses” in the accompanying unaudited condensed consolidated statements of operations, was as follows (in thousands):

 

 

 

Three Months Ended September 30,

 

 

Nine Months Ended September 30,

 

 

 

2018

 

 

2017

 

 

2018

 

 

2017

 

Increase (decrease) to financial guarantee liability

 

$

4

 

 

$

(134

)

 

$

(3

)

 

$

(347

)

Decrease (increase) to credit enhancement asset

 

 

 

 

 

1

 

 

 

10

 

 

 

145

 

Increase (decrease) to contingent liability

 

 

(1

)

 

 

 

 

 

 

 

 

6

 

Total provision for risk-sharing obligations

 

$

3

 

 

$

(133

)

 

$

7

 

 

$

(196

)

 

26.

Concentrations of Credit Risk

The lending activities of the Company create credit risk in the event that counterparties do not fulfill their contractual payment obligations. In particular, the Company is exposed to credit risk related to the Fannie Mae DUS and Freddie Mac TAH loans. As of September 30, 2018, 26% and 16% of the $5.6 billion maximum loss was for properties located in California and Texas, respectively. As of December 31, 2017, 26% and 15% of the $5.3 billion maximum loss was for properties located in California and Texas, respectively. See Note 25—“Financial Guarantee Liability” for additional information.

27.

Escrow and Custodial Funds

In conjunction with the servicing of multi-family and commercial loans, the Company holds escrow and other custodial funds. Escrow funds are held at unaffiliated financial institutions generally in the form of cash and cash equivalents. These funds amounted to approximately $1.2 billion, as of September 30, 2018 and $0.8 billion as of December 31, 2017. These funds are held for the benefit of the Company’s borrowers and are segregated in custodial bank accounts. These amounts are excluded from the assets and liabilities of the Company.

61


28.

Regulatory Requirements

 

Financial Services

Many of the Company’s businesses are subject to regulatory restrictions and minimum capital requirements. These regulatory restrictions and capital requirements may restrict the Company’s ability to withdraw capital from its subsidiaries.

Certain U.S. subsidiaries of the Company are registered as U.S. broker-dealers or Futures Commissions Merchants subject to Rule 15c3-1 of the SEC and Rule 1.17 of the Commodity Futures Trading Commission, which specify uniform minimum net capital requirements, as defined, for their registrants, and also require a significant part of the registrants’ assets be kept in relatively liquid form. As of September 30, 2018, the Company’s U.S. subsidiaries had net capital in excess of their minimum capital requirements.

Certain European subsidiaries of the Company are regulated by the Financial Conduct Authority (the “FCA”) and must maintain financial resources (as defined by the FCA) in excess of the total financial resources requirement of the FCA. As of September 30, 2018, the European subsidiaries had financial resources in excess of their requirements.

Certain other subsidiaries of the Company are subject to regulatory and other requirements of the jurisdictions in which they operate.

In addition, the Company’s Swap Execution Facilities (“SEFs”), BGC Derivative Markets and GFI Swaps Exchange, are required to maintain financial resources to cover operating costs for at least one year, keeping at least enough cash or highly liquid securities to cover six months’ operating costs.

The regulatory requirements described above may restrict the Company’s ability to withdraw capital from its regulated subsidiaries. As of September 30, 2018, our regulated subsidiaries held $535.3 million of net assets. These subsidiaries had aggregate regulatory net capital, as defined, in excess of the aggregate regulatory requirements, as defined, of $308.2 million.

 

Real Estate Services

As a result of the Berkeley Point Acquisition, the Company is now subject to various capital requirements in connection with seller/servicer agreements that the Company has entered into with the various GSEs. Failure to maintain minimum capital requirements could result in the Company’s inability to originate and service loans for the respective GSEs and could have a direct material adverse effect on the Company’s consolidated financial statements. Management believes that the Company met all capital requirements as of September 30, 2018. As of September 30, 2018, the most restrictive capital requirement was Fannie Mae’s net worth requirement. The Company exceeded the minimum requirement by $475.1 million.

Certain of the Company’s agreements with Fannie Mae allow the Company to originate and service loans under Fannie Mae’s DUS Program. These agreements require the Company to maintain sufficient collateral to meet Fannie Mae’s restricted and operational liquidity requirements based on a pre-established formula. Certain of the Company’s agreements with Freddie Mac allow the Company to service loans under Freddie Mac’s TAH Program. These agreements require the Company to pledge sufficient collateral to meet Freddie Mac’s liquidity requirement of 8% of the outstanding principal of TAH loans serviced by the Company. Management believes that as of September 30, 2018 that the Company met all liquidity requirements.

In addition, as a servicer for Fannie Mae, GNMA and FHA, the Company is required to advance to investors any uncollected principal and interest due from borrowers. As of September 30, 2018 and December 31, 2017, outstanding borrower advances were approximately $440.0 thousand and $120.4 thousand, respectively, and are included in “Other assets” in the accompanying consolidated statements of financial condition.

29.Segment and Geographic Information

Segment Information

The Company determines its business segments based on the products and services provided and reflect the manner in which financial information is evaluated by management. The Company’s operations consist of two reportable segments, Financial Services and Real Estate Services.

The Company’s Financial Services segment specializes in the brokerage of a broad range of products, including fixed income (rates and credit), foreign exchange, equities, insurance, energy and commodities, and futures. It also provides a wide range of services, including trade execution, broker-dealer services, clearing, trade compression, post trade, information, and other back-office services to a broad range of financial and non-financial institutions. The Company’s Real Estate Services segment offers commercial real estate tenants, owners, investors and developers a wide range of services, including leasing and corporate advisory, investment

62


sales and real estate finance, consulting, project and development management, property and facilities management, and multifamily lending through government-sponsored and government-funded loan programs, as well as the servicing of the loans that it originates and other commercial real estate loans.

The Company evaluates the performance and reviews the results of its segments based on each segment’s “Income (loss) from operations before income taxes.”

The amounts shown below for the Financial Services and Real Estate Services segments reflect the amounts that are used by management to allocate resources and assess performance, which is based on each segment’s “Income (loss) from operations before income taxes.” In addition to the two business segments, the tables below include a “Corporate Items” category. Corporate revenues include fees from related parties and interest income. Corporate expenses include non-cash compensation expenses (such as the grant of exchangeability to limited partnership units, and allocations of net income to limited partnership units and FPUs), as well as unallocated expenses, such as certain professional and consulting fees, executive compensation and interest expense, which are managed separately at the corporate level. Corporate other income (losses), net includes gains or losses that are not considered part of the Company’s ordinary, ongoing business, and the fair value adjustment of future earn-out payments.

During the third quarter of 2017, the Company transferred the right to receive the Nasdaq earn-out payments from the Financial Services segment to the Real Estate Services segment. As a result, effective from the third quarter of 2017, the Nasdaq payment is recorded as “Other income (loss)” in the Real Estate Services segment.

Certain financial information for the Company’s segments is presented below. Certain reclassifications have been made to previously reported amounts to conform to the current presentation (see Note 1—“Organization and Basis of Presentation”). See Note 20—“Goodwill and Other Intangible Assets, Net,” for goodwill by reportable segment.

Three months ended September 30, 2018 (in thousands):

 

 

 

Financial

Services

 

 

Real

Estate

Services

 

 

Corporate

Items

 

 

Total

 

Brokerage revenues:

 

 

 

 

 

 

 

 

 

 

 

 

 

 

 

 

Rates

 

$

128,289

 

 

$

 

 

$

 

 

$

128,289

 

Foreign exchange

 

 

90,683

 

 

 

 

 

 

 

 

 

90,683

 

Credit

 

 

67,111

 

 

 

 

 

 

 

 

 

67,111

 

Energy and commodities

 

 

57,974

 

 

 

 

 

 

 

 

 

57,974

 

Equities, insurance, and other asset classes

 

 

81,272

 

 

 

 

 

 

 

 

 

81,272

 

Leasing and other services

 

 

 

 

 

203,913

 

 

 

 

 

 

203,913

 

Real estate capital markets

 

 

 

 

 

115,436

 

 

 

 

 

 

115,436

 

Gains from mortgage banking activities/originations, net

 

 

 

 

 

51,972

 

 

 

 

 

 

51,972

 

Real estate management and other services

 

 

 

 

 

101,881

 

 

 

 

 

 

101,881

 

Servicing fees

 

 

 

 

 

34,948

 

 

 

 

 

 

34,948

 

Fees from related parties

 

 

 

 

 

307

 

 

 

6,821

 

 

 

7,128

 

Data, software and post-trade

 

 

16,547

 

 

 

 

 

 

 

 

 

16,547

 

Other revenues

 

 

3,876

 

 

 

79

 

 

 

199

 

 

 

4,154

 

Total non-interest revenues

 

 

445,752

 

 

 

508,536

 

 

 

7,020

 

 

 

961,308

 

Interest income

 

 

934

 

 

 

13,076

 

 

 

1,936

 

 

 

15,946

 

Total revenues

 

 

446,686

 

 

 

521,612

 

 

 

8,956

 

 

 

977,254

 

Interest expense

 

 

 

 

 

9,237

 

 

 

24,235

 

 

 

33,472

 

Non-interest expenses

 

 

345,889

 

 

 

396,897

 

 

 

92,056

 

 

 

834,842

 

Total expenses

 

 

345,889

 

 

 

406,134

 

 

 

116,291

 

 

 

868,314

 

Other income (losses), net:

 

 

 

 

 

 

 

 

 

 

 

 

 

 

 

 

Gains (losses) on equity investments

 

 

 

 

 

 

 

 

1,344

 

 

 

1,344

 

Other income (losses)

 

 

(3,731

)

 

 

93,995

 

 

 

18,512

 

 

 

108,776

 

Total other income (losses), net

 

 

(3,731

)

 

 

93,995

 

 

 

19,856

 

 

 

110,120

 

Income (loss) from operations before income taxes

 

$

97,066

 

 

$

209,473

 

 

$

(87,479

)

 

$

219,060

 

 

63


Three months ended September 30, 2017 (in thousands):

 

 

 

Financial

Services

 

 

Real

Estate

Services

 

 

Corporate

Items

 

 

Total

 

Brokerage revenues:

 

 

 

 

 

 

 

 

 

 

 

 

 

 

 

 

Rates

 

$

123,041

 

 

$

 

 

$

 

 

$

123,041

 

Foreign exchange

 

 

83,899

 

 

 

 

 

 

 

 

 

83,899

 

Credit

 

 

66,133

 

 

 

 

 

 

 

 

 

66,133

 

Energy and commodities

 

 

48,231

 

 

 

 

 

 

 

 

 

48,231

 

Equities, insurance, and other asset classes

 

 

79,657

 

 

 

 

 

 

 

 

 

79,657

 

Leasing and other services

 

 

 

 

 

158,604

 

 

 

 

 

 

158,604

 

Real estate capital markets

 

 

 

 

 

98,307

 

 

 

 

 

 

98,307

 

Gains from mortgage banking activities/originations, net

 

 

 

 

 

45,455

 

 

 

 

 

 

45,455

 

Real estate management and other services

 

 

 

 

 

60,798

 

 

 

 

 

 

60,798

 

Servicing fees

 

 

 

 

 

29,057

 

 

 

 

 

 

29,057

 

Fees from related parties

 

 

 

 

 

240

 

 

 

6,933

 

 

 

7,173

 

Data, software and post-trade

 

 

13,776

 

 

 

 

 

 

 

 

 

13,776

 

Other revenues

 

 

1,096

 

 

 

40

 

 

 

35

 

 

 

1,171

 

Total non-interest revenues

 

 

415,833

 

 

 

392,501

 

 

 

6,968

 

 

 

815,302

 

Interest income

 

 

824

 

 

 

6,915

 

 

 

3,987

 

 

 

11,726

 

Total revenues

 

 

416,657

 

 

 

399,416

 

 

 

10,955

 

 

 

827,028

 

Interest expense

 

 

 

 

 

4,437

 

 

 

19,988

 

 

 

24,425

 

Non-interest expenses

 

 

338,440

 

 

 

322,929

 

 

 

89,178

 

 

 

750,547

 

Total expenses

 

 

338,440

 

 

 

327,366

 

 

 

109,166

 

 

 

774,972

 

Other income (losses), net:

 

 

 

 

 

 

 

 

 

 

 

 

 

 

 

 

Gain (loss) on divestiture and sale of investments

 

 

 

 

 

 

 

 

4

 

 

 

4

 

Gains (losses) on equity investments

 

 

 

 

 

 

 

 

2,147

 

 

 

2,147

 

Other income (losses)

 

 

12,128

 

 

 

76,968

 

 

 

(901

)

 

 

88,195

 

Total other income (losses), net

 

 

12,128

 

 

 

76,968

 

 

 

1,250

 

 

 

90,346

 

Income (loss) from operations before income taxes

 

$

90,345

 

 

$

149,018

 

 

$

(96,961

)

 

$

142,402

 

 

64


Nine months ended September 30, 2018 (in thousands)

 

 

 

Financial

Services

 

 

Real

Estate

Services

 

 

Corporate

Items

 

 

Total

 

Brokerage revenues:

 

 

 

 

 

 

 

 

 

 

 

 

 

 

 

 

Rates

 

$

434,209

 

 

$

 

 

$

 

 

$

434,209

 

Foreign exchange

 

 

288,292

 

 

 

 

 

 

 

 

 

288,292

 

Credit

 

 

224,687

 

 

 

 

 

 

 

 

 

224,687

 

Energy and commodities

 

 

174,400

 

 

 

 

 

 

 

 

 

174,400

 

Equities, insurance, and other asset classes

 

 

266,991

 

 

 

 

 

 

 

 

 

266,991

 

Leasing and other services

 

 

 

 

 

541,433

 

 

 

 

 

 

541,433

 

Real estate capital markets

 

 

 

 

 

318,491

 

 

 

 

 

 

318,491

 

Gains from mortgage banking activities/originations, net

 

 

 

 

 

132,764

 

 

 

 

 

 

132,764

 

Real estate management and other services

 

 

 

 

 

305,880

 

 

 

 

 

 

305,880

 

Servicing fees

 

 

 

 

 

96,207

 

 

 

 

 

 

96,207

 

Fees from related parties

 

 

 

 

 

935

 

 

 

19,054

 

 

 

19,989

 

Data, software and post-trade

 

 

47,016

 

 

 

 

 

 

 

 

 

47,016

 

Other revenues

 

 

5,272

 

 

 

233

 

 

 

1,052

 

 

 

6,557

 

Total non-interest revenues

 

 

1,440,867

 

 

 

1,395,943

 

 

 

20,106

 

 

 

2,856,916

 

Interest income

 

 

2,689

 

 

 

26,574

 

 

 

7,797

 

 

 

37,060

 

Total revenues

 

 

1,443,556

 

 

 

1,422,517

 

 

 

27,903

 

 

 

2,893,976

 

Interest expense

 

 

 

 

 

17,364

 

 

 

70,687

 

 

 

88,051

 

Non-interest expenses

 

 

1,125,170

 

 

 

1,116,038

 

 

 

298,472

 

 

 

2,539,680

 

Total expenses

 

 

1,125,170

 

 

 

1,133,402

 

 

 

369,159

 

 

 

2,627,731

 

Other income (losses), net:

 

 

 

 

 

 

 

 

 

 

 

 

 

 

 

 

Gains (losses) on equity investments

 

 

 

 

 

4,950

 

 

 

5,049

 

 

 

9,999

 

Other income (losses)

 

 

10,648

 

 

 

94,125

 

 

 

37,135

 

 

 

141,908

 

Total other income (losses), net

 

 

10,648

 

 

 

99,075

 

 

 

42,184

 

 

 

151,907

 

Income (loss) from operations before income taxes

 

$

329,034

 

 

$

388,190

 

 

$

(299,072

)

 

$

418,152

 

 

65


Nine months ended September 30, 2017 (in thousands)

 

 

 

Financial

Services

 

 

Real

Estate

Services

 

 

Corporate

Items

 

 

Total

 

Brokerage revenues:

 

 

 

 

 

 

 

 

 

 

 

 

 

 

 

 

Rates

 

$

392,262

 

 

$

 

 

$

 

 

$

392,262

 

Foreign exchange

 

 

243,606

 

 

 

 

 

 

 

 

 

243,606

 

Credit

 

 

218,733

 

 

 

 

 

 

 

 

 

218,733

 

Energy and commodities

 

 

149,855

 

 

 

 

 

 

 

 

 

149,855

 

Equities, insurance, and other asset classes

 

 

240,687

 

 

 

 

 

 

 

 

 

240,687

 

Leasing and other services

 

 

 

 

430,859

 

 

 

 

 

 

430,859

 

Real estate capital markets

 

 

 

 

270,865

 

 

 

 

 

 

270,865

 

Gains from mortgage banking activities/originations, net

 

 

 

 

 

164,263

 

 

 

 

 

 

164,263

 

Real estate management and other services

 

 

 

 

163,017

 

 

 

 

 

 

163,017

 

Servicing fees

 

 

 

 

 

80,729

 

 

 

 

 

 

80,729

 

Fees from related parties

 

 

 

 

1,055

 

 

 

19,074

 

 

 

20,129

 

Data, software and post-trade

 

 

40,185

 

 

 

 

 

 

 

 

 

40,185

 

Other revenues

 

 

2,693

 

 

 

172

 

 

 

158

 

 

 

3,023

 

Total non-interest revenues

 

 

1,288,021

 

 

 

1,110,960

 

 

 

19,232

 

 

 

2,418,213

 

Interest income

 

 

2,131

 

 

 

28,419

 

 

 

10,359

 

 

 

40,909

 

Total revenues

 

 

1,290,152

 

 

 

1,139,379

 

 

 

29,591

 

 

 

2,459,122

 

Interest expense

 

 

 

 

 

15,765

 

 

 

53,913

 

 

 

69,678

 

Non-interest expenses

 

 

1,043,925

 

 

 

915,983

 

 

 

237,532

 

 

 

2,197,440

 

Total expenses

 

 

1,043,925

 

 

 

931,748

 

 

 

291,445

 

 

 

2,267,118

 

Other income (losses), net:

 

 

 

 

 

 

 

 

 

 

 

 

 

 

 

 

Gain (loss) on divestiture and sale of investments

 

 

 

 

 

 

 

 

561

 

 

 

561

 

Gains (losses) on equity investments

 

 

 

 

 

 

 

 

3,986

 

 

 

3,986

 

Other income (losses)

 

 

20,845

 

 

 

76,968

 

 

 

115

 

 

 

97,928

 

Total other income (losses), net

 

 

20,845

 

 

 

76,968

 

 

 

4,662

 

 

 

102,475

 

Income (loss) from operations before income taxes

 

$

267,072

 

 

$

284,599

 

 

$

(257,192

)

 

$

294,479

 

 

Total assets by reportable segment (in thousands):

 

Total Assets1

 

Financial

Services

 

 

Real Estate

Services

 

 

Total

 

At September 30, 2018

 

$

5,011,202

 

 

$

3,721,094

 

 

$

8,732,296

 

At December 31, 2017

 

$

3,146,023

 

 

$

2,283,689

 

 

$

5,429,712

 

 

1

Corporate assets have been fully allocated to the Company’s business segments.

Geographic Information

The Company offers products and services in the U.S., U.K., Asia (including Australia), Other Europe, the Middle East and Africa region (defined as the “MEA” region), France, and Other Americas. Information regarding revenues for the three and nine months ended September 30, 2018 and 2017, respectively, is as follows (in thousands):

 

 

 

Three Months Ended September 30,

 

 

Nine Months Ended September 30,

 

 

 

2018

 

 

2017

 

 

2018

 

 

2017

 

Revenues:

 

 

 

 

 

 

 

 

 

 

 

 

 

 

 

 

United States

 

$

637,939

 

 

$

518,100

 

 

$

1,806,179

 

 

$

1,515,384

 

United Kingdom

 

 

191,683

 

 

 

182,813

 

 

 

621,043

 

 

 

547,419

 

Asia

 

 

71,077

 

 

 

63,208

 

 

 

210,235

 

 

 

182,965

 

Other Europe/MEA

 

 

43,655

 

 

 

29,478

 

 

 

146,992

 

 

 

101,217

 

France

 

 

17,140

 

 

 

18,041

 

 

 

62,870

 

 

 

66,960

 

Other Americas

 

 

15,760

 

 

 

15,388

 

 

 

46,657

 

 

 

45,177

 

Total revenues

 

$

977,254

 

 

$

827,028

 

 

$

2,893,976

 

 

$

2,459,122

 

66


 

Information regarding long-lived assets (defined as loans, forgivable loans and other receivables from employees and partners, net; fixed assets, net; certain other investments; goodwill; other intangible assets, net of accumulated amortization; and rent and other deposits) in the geographic areas as of September 30, 2018 and December 31, 2017, respectively, is as follows (in thousands):

 

 

 

September 30,

 

 

December 31,

 

 

 

2018

 

 

2017

 

Long-lived assets:

 

 

 

 

 

 

 

 

United States

 

$

1,540,190

 

 

$

1,373,118

 

United Kingdom

 

 

347,752

 

 

 

352,232

 

Asia

 

 

46,291

 

 

 

32,603

 

Other Europe/MEA

 

 

19,905

 

 

 

10,477

 

France

 

 

10,757

 

 

 

7,373

 

Other Americas

 

 

28,526

 

 

 

27,050

 

Total long-lived assets

 

$

1,993,421

 

 

$

1,802,853

 

 

 

30. Revenue from Contracts with Customers

 

The following table presents the Company’s total revenues separated between revenues from contracts with customers and other sources of revenues (in thousands):

 

 

 

Three Months Ended September 30, 2018

 

 

Nine Months Ended September 30, 2018

 

Revenue from contracts with customers:

 

 

 

 

 

 

 

 

Commissions

 

$

671,318

 

 

$

1,998,237

 

Real estate management services

 

 

101,881

 

 

 

305,880

 

Data, software, and post-trade

 

 

16,547

 

 

 

47,016

 

Fees from related parties

 

 

7,128

 

 

 

19,989

 

Total revenue from contracts with customers

 

 

796,874

 

 

 

2,371,122

 

Other sources of revenue:

 

 

 

 

 

 

 

 

Principal transactions

 

 

73,360

 

 

 

250,266

 

Gains from mortgage banking activities/originations, net

 

 

51,972

 

 

 

132,764

 

Servicing fees

 

 

34,948

 

 

 

96,207

 

Interest income

 

 

15,946

 

 

 

37,060

 

Other revenues

 

 

4,154

 

 

 

6,557

 

Total revenues

 

$

977,254

 

 

$

2,893,976

 

 

67


As discussed in Note 1 – “Organization and Basis of Presentation”, the Company adopted the new revenue recognition standard, as codified within ASC Topic 606, as of January 1, 2018. There was no significant impact to the Company’s unaudited condensed consolidated financial statements for the three and nine months ended September 30, 2018 as a result of applying the new revenue recognition standard, except as it relates to the revenue recognition of certain Real Estate segment revenues that were based, in part, on future contingent events and to the presentation of expenses incurred on behalf of customers for certain management services subject to reimbursement. The table below presents the impact to the Company’s unaudited condensed consolidated statements of financial condition and unaudited condensed consolidated statement of operations as a result of these changes (in thousands):

 

 

 

Three Months Ended September 30, 2018

 

 

Nine Months Ended September 30, 2018

 

ASC Topic 606 Impact:

 

 

 

 

 

 

 

 

Revenues:

 

 

 

 

 

 

 

 

Commissions

 

$

11,446

 

 

$

32,826

 

Real estate management and other services

 

 

21,072

 

 

 

63,937

 

Total revenues

 

$

32,518

 

 

$

96,763

 

 

 

 

 

 

 

 

 

 

Expenses:

 

 

 

 

 

 

 

 

Total Compensation and employee benefits

 

$

5,824

 

 

$

16,304

 

Other expenses

 

 

21,072

 

 

 

63,937

 

Total expenses

 

$

26,896

 

 

$

80,241

 

 

 

 

As of September 30, 2018

 

ASC Topic 606 Impact:

 

 

 

 

Assets

 

 

 

 

Accrued commissions and other receivables, net

 

$

108,666

 

Total assets

 

$

108,666

 

 

 

 

 

 

Liabilities and equity

 

 

 

 

Accrued compensation

 

$

48,057

 

Accounts payable, accrued and other liabilities

 

 

25,399

 

 

 

 

 

 

Retained earnings

 

 

35,210

 

Total liabilities and equity

 

$

108,666

 

 

The following provides detailed information on the recognition of the Company’s revenues from contracts with customers in accordance with ASU 2014-09 and related amendments:

 

Commissions:

 

The Company derives its commission revenues from securities, commodities and real estate brokerage transactions, whereby the Company connects buyers and sellers in the OTC and exchange markets and assists in the negotiation of the price and other material terms. These transactions result from the provision of service related to executing, settling and clearing transactions for clients. Trade execution and clearing services, when provided together, represent a single performance obligation as the services are not separately identifiable in the context of the contract. Commission revenues are recognized at a point in time on the trade-date, when the customer obtains control of the service and can direct the use of, and obtain substantially all of the remaining benefits from the asset. The Company records a receivable between the trade-date and settlement date, when payment is received.

 

Commissions from real estate brokerage transactions are typically recognized at a point in time on the date the lease is signed or the closing of the sale of property. The date the lease is signed or the sale closes represents the transfer of control and satisfaction of the performance obligation as the tenant has been secured or the purchaser identified. In some cases, the payment of the commission is based on certain contingencies being met and may be paid in installments over time. In those cases, the Company does not provide any further services after the first contingency has been met. Therefore, the performance obligation of securing a tenant or obtaining a qualified purchaser or lender has been fulfilled upon reaching the first contingency.

 

68


Real estate management and other services:

 

The Company provides property and facilities management services along with project management and other consulting services (collectively, “management services”) to customers who may also utilize the Company’s commercial real estate brokerage services.

 

Each type of management service (property, facility and project) generally represents a single performance obligation composed of a series of distinct services that are substantially the same and have the same pattern of transfer. To meet the same pattern of transfer criterion, the Company determined each distinct day of service represents a performance obligation that would be satisfied over time and has the same measure of progress. The customer simultaneously receives and consumes the benefits provided by the Company’s performance as the Company performs. Therefore, revenue is recognized over time using a time-elapsed method to measure progress.

 

Consideration received may be fixed or variable. Fixed consideration is included in the transaction price whereas variable consideration is subject to the revenue constraint and included in the transaction price only to the extent it is probable a significant reversal in the amount of cumulative revenue recognized will not occur. For example, management fees subject to key performance indicators for an annual period are considered variable consideration due to the future contingency that performance indicators would not be met and the Company would be required to return a portion of management fees already received. Accordingly, the entire transaction price, including the element of variable consideration adjusted for any constraints, is recognized over the term of the contracts. In some cases, the Company has determined that it has a right to consideration from a customer in an amount that corresponds directly with the value to the customer of the Company’s performance completed to date (for example, a service contract in which the Company bills a fixed amount for each hour of service provided). The Company has elected to use the practical expedient whereby an entity may recognize revenue in the amount to which the entity has a right to invoice.

 

In some instances, because project management services can cover many different types of projects and even include phases for a single project that vary in the services delivered, the performance obligation is the completion of a deliverable. In those instances, the satisfaction of the performance obligation occurs at a point in time; upon completion of the deliverable when the customer obtains control). Generally, the fee is due upon delivery and, accordingly, is recognized at that time.

 

The Company incurs expenses on behalf of customers for certain management services subject to reimbursement. The Company concluded that it controls the services provided by a third party on behalf of customers and, therefore, acts as a principal under those contracts. As a result, for these service contracts the Company presents expenses incurred on behalf of customers along with corresponding reimbursement revenue on a gross basis in the Company’s consolidated statement of operations.

 

Data, software and post-trade:

 

Data revenues primarily consist of subscription fees and fees from customized one-time sales provided to customers either directly or through third party vendors. Regarding this revenue stream, the Company determined that software implementation, license usage, and related support services represent a single performance obligation because the combination of these deliverables is necessary for the customer to derive benefit from the data. As such, once implementation is complete, monthly subscription fees are billed in advance and recognized on a straight-line basis over the life of the license period.

 

The Company also provides software customization services contracted through work orders that each represent a separate performance obligation. Revenue is recognized over-time using an output method as a measure of progress. As circumstances change over time, the Company updates its measure of progress to reflect any changes in the outcome of the performance obligation. Such updates are accounted for as a change in accounting estimate. As a practical expedient, when the work-order period is less than 12 months, the Company will recognize revenue upon acceptance from the customer after work is completed. The contract price is fixed and billed to the customer as combination of an upfront fee, progress fees, and a post-delivery fee.

 

Fees from related parties:

 

Fees from related parties consist of charges for back-office services provided to Cantor and its affiliates, including occupancy of office space, utilization of fixed assets, accounting, operations, human resources and legal services and information technology.

 

69


The services are satisfied over time and are measured using a time-elapsed measure of progress as the customer receives the benefits of the services evenly throughout the term of the contract. The transaction price is considered variable consideration as the level and type of services fluctuate from period to period and are recognized only to the extent it is probable that a significant reversal in the amount of cumulative revenue recognized will not occur when the uncertainty is resolved. Fees from related parties are determined based on the cost incurred by the Company to perform or provide the service as evidenced by an allocation of employee expenses or a third-party invoice. Net cash settlements between affiliates are generally performed on a monthly basis.

 

Disaggregation of Revenue

 

Refer to Note 29– “Segment and Geographic Information,” for a further discussion on the allocation of revenues to geographic regions.

 

Contract Balances

 

The timing of our revenue recognition may differ from the timing of payment by our customers. The Company records a receivable when revenue is recognized prior to payment and the Company has an unconditional right to payment. Alternatively, when payment precedes the provision of the related services, the Company records deferred revenue until the performance obligations are satisfied.

 

The Company had receivables related to revenues from contracts with customers of $885.6 million and $684.4 million at September 30, 2018 and January 1, 2018, respectively. The Company had no significant impairments related to these receivables during the three and nine months ended September 30, 2018.

 

The Company’s deferred revenue primarily relates to customers paying advance or billed in advance where the performance obligation has not yet been satisfied. Deferred revenue at September 30, 2018 and January 1, 2018 was $15.0 million and $11.7 million, respectively. During the three and nine months ended September 30, 2018, the Company recognized revenue of $6.2 million and $8.5 million, respectively, that was recorded as deferred revenue at the beginning of the period.

 

Contract Costs

 

The Company capitalizes costs to fulfill contracts associated with different lines of its business where the revenue is recognized at a point in time and the costs are determined to be recoverable. Capitalized cost to fulfill a contract are recognized at the point in time that the related revenue is recognized.

 

At September 30, 2018, there were no capitalized costs recorded to fulfill a contract.

 

 

31.

Subsequent Events

Third Quarter 2018 Dividend

 

On October 24, 2018, the Company’s Board of Directors declared a quarterly cash dividend of $0.18 per share for the third quarter of 2018, payable on November 28, 2018 to BGC Class A and Class B common stockholders of record as of November 7, 2018.

On October 24, 2018, Newmark’s Board of Directors declared a quarterly cash dividend of $0.09 per share for the third quarter of 2018, payable on November 28, 2018 to Newmark Class A and Class B common stockholders of record as of November 7, 2018.

Controlled Equity Offering

Since September 30, 2018, the Company has sold, pursuant to the March 2018 Sales Agreement, 1.2 million shares of BGC Class A common stock for redemptions and exchanges of limited partnership interests in BGC Holdings and Newmark Holdings.

Acquisitions

On October 29, 2018 the Company announced that it has entered into an agreement to acquire Ed Broking Group Limited ("Ed"), an independent Lloyd's of London insurance broker with a strong reputation in insurance products including Accident and Health, Aerospace, Cargo, Energy, Financial and Political Risks, Marine, Professional and Executive Risk, Property and Casualty,

70


Specialty and Reinsurance. The completion of the transaction is subject to legal and regulatory approvals and certain closing conditions.

Newmark Repays Amounts Under the Intercompany Credit Agreement and BGC Repayment of Debt

On October 4, 2018, Newmark withdrew $252.0 million of the cash pledged for the benefit of Fannie Mae, and repaid BGC $252.0 million of the outstanding borrowings under the Intercompany Credit Agreement. BGC used the proceeds to repay the $80.0 million of short-term borrowings owed to Cantor on October 4, 2018. In addition, as of October 15, 2018, BGC repaid the $125.0 million borrowings outstanding under the unsecured senior revolving credit agreement using these proceeds.

Notice of Redemption of the 5.375% Senior Notes

On November 5, 2018, BGC sent a notice of early redemption of the 5.375% Senior Notes due 2019 to bondholders which was conditional upon the closing of the Newmark 6.125% Senior Notes due 2023. The Newmark 6.125% Senior Notes closed as scheduled on November 6, 2018. The redemption of the 5.375% Senior Notes will occur on December 5, 2018 (the “Redemption Date”). The redemption price will be equal to the sum of the remaining scheduled payments of principal and interest as of the Redemption Date, discounted to the Redemption Date on a semi-annual basis (assuming a 360-day year consisting of twelve 30-day months) using a discount rate equal to the Treasury Rate (as defined in the indenture governing the 5.375% Senior Notes) plus 50 basis points. The redemption price will be calculated on the third business day prior to the Redemption Date. Newmark will repay the $300.0 million outstanding principal amount under the 2019 Promissory Note on the earlier of the spin-off date or December 5, 2018, using primarily proceeds from the sale of its 6.125% Senior Notes.

Newmark Group, Inc. Closing of Issuance of Senior Notes

On November 6, 2018, Newmark closed its offering of $550.0 million aggregate principal amount of 6.125% Senior Notes due 2023 (the “6.125% Senior Notes”). The 6.125% Senior Notes were priced at 98.937% to yield 6.375%. The 6.125% Senior Notes, which were priced on November 1, 2018, were offered and sold by Newmark in a private offering exempt from the registration requirements under the Securities Act of 1933, as amended. The 6.125% Senior Notes bear an interest rate of 6.125% per annum, payable on each May 15 and November 15, beginning on May 15, 2019, and will mature on November 15, 2023. On November 6, 2018, Newmark repaid the remaining $134.0 million outstanding principal amount of the Converted Term Loan and the $112.5 million promissory note under the Intercompany Credit Agreement using proceeds from the sale of its 6.125% Senior Notes. On November 7, 2018, Newmark repaid the then remaining outstanding balance under the Intercompany Credit Agreement. Newmark will repay the $300.0 million outstanding principal amount under the 2019 Promissory Note on the earlier of the spin-off date or December 5, 2018, using primarily proceeds from the sale of its 6.125% Senior Notes. Upon repayment of the 2019 Promissory Note, Newmark will have no further debt obligations owed to BGC.

 

71


ITEM 2.

MANAGEMENT’S DISCUSSION AND ANALYSIS OF FINANCIAL CONDITION AND RESULTS OF OPERATIONS

The following discussion of BGC Partners, Inc.’s financial condition and results of operations should be read together with BGC Partners, Inc.’s unaudited condensed consolidated financial statements and notes to those statements, as well as the cautionary statements relating to forward-looking statements within the meaning of Section 27A of the Securities Act of 1933, as amended (the “Securities Act”), and Section 21E of the Securities Exchange Act of 1934, as amended (the “Exchange Act”), included in this report. When used herein, the terms “BGC Partners,” “BGC,” the “Company,” “we,” “us” and “our” refer to BGC Partners, Inc., including consolidated subsidiaries.

This discussion summarizes the significant factors affecting our results of operations and financial condition during the three and nine months ended September 30, 2018 and 2017. This discussion is provided to increase the understanding of, and should be read in conjunction with, our unaudited condensed consolidated financial statements and the notes thereto included elsewhere in this report.

OVERVIEW AND BUSINESS ENVIRONMENT

We are a leading global brokerage and financial technology company servicing the financial and real estate markets through our Financial Services and Real Estate Services businesses. Through brands including BGC®, GFI®, Sunrise™, Besso™, and R.P. Martin™, among others, our Financial Services business specializes in the brokerage of a broad range of products, including fixed income (rates and credit), foreign exchange, equities, energy and commodities, insurance, and futures. Our Financial Services business also provides a wide range of services, including trade execution, broker-dealer services, clearing, trade compression, post trade, information, and other back-office services to a broad range of financial and non-financial institutions. Our integrated platform is designed to provide flexibility to customers with regard to price discovery, execution and processing of transactions, and enables them to use voice, hybrid, or in many markets, fully electronic brokerage services in connection with transactions executed either over-the-counter (“OTC”) or through an exchange. Through our electronic brands including Fenics®, BGC Trader™, Fenics Market Data™, BGC Market Data™, Capitalab® and Lucera®, we offer fully electronic brokerage, financial technology solutions, market data, post-trade services and analytics related to financial instruments and markets.

We offer Real Estate Services through our publicly traded subsidiary, Newmark Group, Inc. (“Newmark”). Newmark completed its initial public offering (which we refer to as the “Newmark IPO”) on December 19, 2017, and its Class A common stock trades on the NASDAQ Global Select Market under the ticker symbol “NMRK.” Newmark, through subsidiaries, operates as a full-service commercial real estate services business that offers a diverse array of integrated services and products designed to meet the full needs of both real estate investors/owners and occupiers. Under the Newmark Knight Frank (“NKF”) name, Newmark’s investor/owner services and products include capital markets (including investment sales), agency leasing, property management, valuation and advisory, commercial real estate due diligence consulting and underwriting. Newmark Group’s subsidiaries also offer government sponsored enterprise (“GSE”) lending, loan servicing, mortgage broking, and equity-raising. Newmark’s occupier services and products include tenant representation leasing, Global Corporate Services and consulting (“GCS”), real estate management technology systems, workplace and occupancy strategy, project management, lease administration and facilities management. Newmark enhances these services and products through innovative real estate technology solutions and data analytics designed to enable its clients to increase their efficiency and profits by optimizing their real estate portfolio. As of October 15, 2018, ARA, Berkeley Point, NKF Capital Markets, and Newmark Cornish & Carey all operate under the name “Newmark Knight Frank” or “NKF”. Newmark has relationships with many of the world’s largest commercial property owners, real estate developers and investors, as well as Fortune 500 and Forbes Global 2000 companies.

BGC, BGC Trader, GFI, Fenics, Fenics.COM, Capitalab, Swaptioniser, ColleX, Newmark, Grubb & Ellis, Computerized Facility Integration, Lucera, Excess Space, Excess Space Retail Services, Inc., and Grubb are trademarks/service marks, and/or registered trademarks/service marks of BGC Partners, Inc. and/or its affiliates. Knight Frank is a service mark of Knight Frank (Nominees) Limited.

Our customers include many of the world’s largest banks, broker-dealers, investment banks, trading firms, hedge funds, governments, corporations, property owners, real estate developers, and investment firms. BGC Partners has more than 100 offices globally in major markets including New York and London, as well as in Atlanta, Beijing, Bogotá, Boston, Buenos Aires, Charlotte, Chicago, Copenhagen, Dallas, Denver, Dubai, Dublin, Geneva, Hong Kong, Houston, Istanbul, Johannesburg, Los Angeles, Madrid, Mexico City, Miami, Moscow, Nyon, Paris, Philadelphia, Rio de Janeiro, San Francisco, Santa Clara, Santiago, São Paulo, Seoul, Shanghai, Singapore, Sydney, Tel Aviv, Tokyo, Toronto, and Washington, D.C.

As of September 30, 2018, we had over 4,000 brokers, salespeople, managers and other front-office personnel across all of our businesses.

72


Berkeley Point Acquisition and Related Transactions

On July 18, 2017, we announced that the Company had agreed to acquire Berkeley Point Financial LLC and its subsidiary (together referred to as “Berkeley Point” or “BPF”) from an affiliate of Cantor Fitzgerald, L.P. (“Cantor”). This affiliate of Cantor had acquired Berkeley Point on April 10, 2014. Berkeley Point is a leading commercial real estate finance company focused on the origination and sale of multifamily and other commercial real estate loans through government-sponsored and government-funded loan programs, as well as the servicing of commercial real estate loans, including those it originates. The Company’s Board of Directors, upon the unanimous recommendation of a Special Committee consisting of all four independent directors, assisted by independent advisors, unanimously approved the acquisition of Berkeley Point and the related transactions. The acquisition of Berkeley Point was completed on September 8, 2017. The total consideration for the acquisition of Berkeley Point was $875 million, subject to certain adjustments at closing. We believe that the addition of Berkeley Point will significantly increase the scale and scope of our Real Estate Services business and generate substantial revenue synergies.

This transaction has been determined to be a combination of entities under common control that resulted in a change in the reporting entity. Accordingly, our financial results have been recast to include the financial results of Berkeley Point from Cantor’s acquisition of it on April 10, 2014, as if it had always been consolidated. As of October 15, 2018, ARA, Berkeley Point, NKF Capital Markets, and Newmark Cornish & Carey all operate under the name “Newmark Knight Frank” or “NKF”.

Contemporaneously with the Berkeley Point Acquisition, on September 8, 2017, we invested $100 million in a newly formed commercial real estate-related financial and investment business, CF Real Estate Finance Holdings, L.P. (“Real Estate LP”), which is controlled and managed by Cantor. Real Estate LP may conduct activities in any real estate related business or asset backed securities-related business or any extensions thereof and ancillary activities thereto. In addition, Real Estate LP may provide short-term loans to related parties from time to time when funds in excess of amounts needed for investment opportunities are available. As of September 30, 2018, $195.0 million had been loaned to related parties. We account for our investment under the equity method as of September 30, 2018. An affiliate of Cantor will continue to bear the benefits and burdens of the special asset servicing portfolio of NKF’s GSE origination business; however, Newmark Knight Frank will continue to hold the special servicing assets on its balance sheet until these assets are transferred to the Cantor affiliate at a later date in a future expected transaction. As of September 30, 2018, NKF’s special asset servicing business represented approximately 5% of the notional value of Newmark Knight Frank’s overall $59.3 billion servicing portfolio and an immaterial amount of NKF’s servicing fees.   

Newmark Separation, Initial Public Offering, and Proposed Spin-off

On December 13, 2017, prior to the closing of the Newmark IPO, BGC, BGC Holdings, L.P. (“BGC Holdings”), BGC Partners, L.P. (“BGC U.S. OpCo”), Newmark, Newmark Holdings, L.P. (“Newmark Holdings”), Newmark Partners, L.P. (“Newmark OpCo”) and, solely for the provisions listed therein, Cantor and BGC Global Holdings, L.P. (“BGC Global OpCo”) entered into a Separation and Distribution Agreement (the “Separation and Distribution Agreement”). The Separation and Distribution Agreement sets forth the agreements among BGC, Cantor, Newmark and their respective subsidiaries regarding, among other things:

 

 

the principal corporate transactions pursuant to which BGC, BGC Holdings and BGC U.S. OpCo and their respective subsidiaries (other than the Newmark Group (defined below), the “BGC Group”) transferred to Newmark, Newmark Holdings and Newmark OpCo and their respective subsidiaries (the “Newmark Group”) the assets and liabilities of the BGC Group relating to BGC’s Real Estate Services business (the “Separation”);

 

the proportional distribution of interests in Newmark Holdings to holders of interests in BGC Holdings;

 

the Newmark IPO;

 

the assumption and repayment of indebtedness by the BGC Group and the Newmark Group, as further described below;

 

the pro rata distribution of the shares of Newmark Class A common stock and the shares of Newmark Class B common stock held by BGC, pursuant to which shares of Newmark Class A common stock held by BGC would be distributed to the holders of shares of Class A common stock of BGC and shares of Newmark Class B Common Stock held by BGC would be distributed to the holders of shares of Class B common stock of BGC (which are currently Cantor and another entity controlled by Howard W. Lutnick), which distribution is intended to qualify as generally tax-free for U.S. federal income tax purposes; provided that the determination of whether, when and how to proceed with the Distribution shall be entirely within the discretion of BGC (the “Newmark Distribution” or “spin-off”); and

 

other agreements governing the relationship between BGC, Newmark and Cantor.

In connection with the Separation and the Newmark IPO, on December 13, 2017, the applicable parties entered into the following additional agreements:

 

an Amended and Restated Agreement of Limited Partnership of Newmark Holdings, dated as of December 13, 2017;

 

an Amended and Restated Agreement of Limited Partnership of Newmark OpCo, dated as of December 13, 2017;

73


 

a Second Amended and Restated Agreement of Limited Partnership of BGC U.S. OpCo, dated as of December 13, 2017;

 

a Second Amended and Restated Agreement of Limited Partnership of BGC Global OpCo, dated as of December 13, 2017;

 

a Registration Rights Agreement, dated as of December 13, 2017, by and among Cantor, BGC and Newmark;

 

a Transition Services Agreement, dated as of December 13, 2017, by and between BGC and Newmark;

 

a Tax Matters Agreement, dated as of December 13, 2017, by and among BGC, BGC Holdings, BGC U.S. OpCo, Newmark, Newmark Holdings and Newmark OpCo;

 

an Amended and Restated Tax Receivable Agreement, dated as of December 13, 2017, by and between Cantor and BGC;

 

an Exchange Agreement, dated as of December 13, 2017, by and among Cantor, BGC and Newmark;

 

an Administrative Services Agreement, dated as of December 13, 2017, by and between Cantor and Newmark; and

 

a Tax Receivable Agreement, dated as of December 13, 2017, by and between Cantor and Newmark.

On November 8, 2018, BGC, BGC Holdings, BGC U.S. OpCo, Newmark, Newmark Holdings, Newmark OpCo, Cantor and BGC Global OpCo entered into an Amendment No. 1 to the Separation and Distribution Agreement to clarify the original intent of the parties, including with respect to the calculation of the Distribution Ratio (as defined in the Separation and Distribution Agreement), certain issuances of BGC common stock and Newmark common stock, and certain adjustments to the Exchange Ratio (as defined in the Separation and Distribution Agreement). In addition, on November 8, 2018, BGC GP, LLC and Cantor entered into an Amendment No. 1 to the Second Amended and Restated Agreement of Limited Partnership of BGC Holdings, L.P. to make certain technical clarifications.

Newmark is a holding company with no direct operations and conducts substantially all of its operations through its operating subsidiaries. Virtually all of Newmark’s consolidated net assets and net income are those of consolidated variable interest entities. Newmark Holdings, L.P. (“Newmark Holdings”) is a consolidated subsidiary of Newmark for which Newmark is the general partner. Newmark and Newmark Holdings jointly own Newmark Partners, L.P. (“Newmark OpCo), the operating partnership.

Immediately prior to the completion of the Newmark IPO, the Company entered into a separation and distribution agreement with Cantor, Newmark, Newmark Holdings, Newmark OpCo, BGC Holdings, BGC U.S. OpCo, and BGC Global OpCo. As a result of the separation and distribution agreement, the limited partnership interests in Newmark Holdings were distributed to the holders of limited partnership interests in BGC Holdings, whereby each holder of BGC Holdings limited partnership interests at that time will hold a BGC Holdings limited partnership interest and a corresponding Newmark Holdings limited partnership interest, which is equal to a BGC Holdings limited partnership interest multiplied by one divided by 2.2 (the “contribution ratio”), divided by the exchange ratio (which is the ratio by which a Newmark Holdings limited partnership interest can be exchanged for a number of Newmark Class A common stock). Initially, the exchange ratio equaled one, so that each Newmark Holdings limited partnership interest is exchangeable for one Newmark Class A common stock. For reinvestment, acquisition or other purposes, Newmark may determine on a quarterly basis to distribute to its stockholders a smaller percentage than Newmark Holdings distributes to its equity holders (excluding tax distributions from Newmark Holdings) of cash that it received from Newmark OpCo. In such circumstances, the Separation and Distribution Agreement provides that the exchange ratio will be reduced to reflect the amount of additional cash retained by Newmark as a result of the distribution of such smaller percentage, after the payment of taxes. As of September 30, 2018 the exchange ratio equaled 0.9811.

On December 19, 2017, Newmark closed its initial public offering (“IPO”) of 20 million shares of its Class A common stock at a price to the public of $14.00 per share. A registration statement relating to these securities was filed with, and declared effective by, the U.S. Securities and Exchange Commission (the “SEC”). In addition, Newmark granted the underwriters a 30-day option to purchase up to an additional 3 million shares of Newmark's Class A common stock at the IPO price, less underwriting discounts and commissions (“the overallotment option”). Subsequent to the IPO, the underwriters exercised this option in full. Upon the closing of the overallotment option, which occurred on December 26, 2017, Newmark’s public stockholders owned approximately 9.8% of what was then Newmark’s 234.2 million fully diluted shares outstanding. Newmark received aggregate net proceeds of $295.4 million from the IPO, after deducting underwriting discounts and commissions and estimated offering expenses.

Accordingly, our financial results reflect the agreements discussed above related to the Newmark IPO.

On March 7, 2018, BGC Partners and its operating subsidiaries purchased 16.6 million newly issued exchangeable limited partnership units (the “Newmark Units”) of Newmark Holdings for approximately $242.0 million (the “Investment in Newmark”). The price per Newmark Unit was based on the $14.57 closing price of Newmark’s Class A common stock on March 6, 2018 as reported on the NASDAQ Global Select Market. These newly-issued Newmark Units are exchangeable, at BGC’s discretion, into either shares of Class A common stock or shares of Class B common stock of Newmark. BGC made the Investment in Newmark pursuant to an Investment Agreement dated as of March 6, 2018 by and among BGC, BGC Holdings, BGC Partners, L.P., BGC

74


Global Holdings, L.P., Newmark, Newmark Holdings and Newmark Partners, L.P. The Investment in Newmark and related transactions were approved by the Audit Committees and Boards of Directors of BGC and Newmark. BGC and its subsidiaries funded the Investment in Newmark using the proceeds of its CEO sales program. Newmark used the proceeds to repay the balance of the outstanding principal amount under its unsecured senior term loan credit agreement with Bank of America, N.A., as administrative agent, and a syndicate of lenders.  In addition, prior to the Newmark spin-off, the Newmark Units held at that time by BGC Partners will be exchanged into Newmark Class A or Class B common stock, and will be included as part of the Newmark Distribution to holders of shares of Class A or Class B common stock of the Company.

We intend to pursue a distribution, or spin-off, to its stockholders of all of the Class A common shares and Class B common shares of Newmark (collectively, the “Newmark common shares”) that BGC then owns in a manner that is intended to qualify as generally tax-free for U.S. federal income tax purposes. As currently contemplated, shares of Class A common stock of Newmark held by BGC would be distributed to the holders of shares of Class A common stock of BGC, and shares of Class B common stock of Newmark held by BGC would be distributed to the holders of shares of Class B common stock of BGC. We expect to complete the necessary steps to achieve the spin-off by the end of 2018, and as part of these steps, Newmark has obtained its own credit rating. In addition, in order for the spin-off to be tax-free, Newmark must repay or refinance any debt owed to or guaranteed by BGC. As of September 30, 2018, Newmark had $434.0 million of debt owed to or guaranteed by BGC and $382.5 million of borrowings outstanding under the Intercompany Credit Agreement, of which $260.6 million was pledged for the benefit of Fannie Mae in excess of the minimum required balance. On October 4, 2018, Newmark withdrew $252.0 million of the cash pledged for the benefit of Fannie Mae, and repaid BGC $252.0 million of the outstanding borrowings under the Intercompany Credit Agreement. In addition, on November 6, 2018, Newmark closed its offering of $550.0 million aggregate principal amount of 6.125% Senior Notes due 2023. On November 6, 2018, Newmark repaid the remaining $134.0 million outstanding principal amount of the Converted Term Loan and the $112.5 million promissory note under the Intercompany Credit Agreement using proceeds from the sale of its 6.125% Senior Notes. On November 7, 2018, Newmark repaid the then remaining outstanding balance under the Intercompany Credit Agreement. Newmark will repay the $300.0 million outstanding principal amount under the 2019 Promissory Note on the earlier of the spin-off date or December 5, 2018, using primarily proceeds from the sale of its 6.125% Senior Notes. Upon repayment of the 2019 Promissory Note, Newmark will have no further debt obligations owed to BGC.

Had the spin-off occurred immediately following close of the third quarter of 2018, the ratio of Newmark common shares to be distributed in respect of each BGC common share would have been approximately 0.4640. However, the exact ratio of Newmark common shares to be distributed in respect of each BGC common share in the spin-off will depend on, among other things, the number of BGC common shares outstanding and the number of Newmark common shares (including Newmark common shares underlying units of Newmark Partners, L.P.) owned by BGC as of the record date of the spin-off.

Although the spin-off is subject to certain conditions, BGC Partners has advised that it expects to announce the record date for the distribution shortly after the completion of Newmark’s refinancing of debt owed to BGC Partners, which was successfully completed on September 6, 2018. BGC Partners expects to complete the spin-off in a reasonable time thereafter, but no later than the end of 2018. Once the spin-off is completed, BGC will account for the financial results of Newmark as discontinued operations for that respective period and all prior periods presented. Below is an analysis of what we refer to as the financial results of “post-spin BGC.” The “post-spin BGC” represents the anticipated results of the Company excluding the results of Newmark Group and the Nasdaq earn-out, or what we expect BGC would look like had the spin-off of Newmark already occurred, as follows:

 

Post-spin BGC would have increased its revenues by 12.7% in 2017.

 

We expect post-spin BGC revenues to increase by between 9.5% to 11.5% year-on-year in 2018.

 

If the spin-off had occurred immediately after the end of the third quarter of 2018, each BGC common shareholder would have received 0.4640 Newmark shares for each share of BGC. Based on Newmark’s share price of $9.89 as of the close on October 24, 2018 and the 0.4640 distribution ratio, each common share of BGC would be expected to receive $4.59 worth of Newmark common stock. This means that the implied market value of post-spin BGC was $5.65 as of the October 24, 2018 close.

 

Given BGC’s longstanding dividend policy of paying out at least 75 percent of post-tax Adjusted Earnings per share, post-spin BGC would have paid a quarterly dividend of 14 cents per share in 2018. Consolidated BGC would have paid a quarterly dividend of at least 18 cents per share in 2018 and an annual dividend of at least 72 cents per share in 2018.

Below are additional tables with reconciliations of the BGC Partners Inc. Consolidated results to the anticipated results of Post-Spin BGC for both GAAP Revenues and GAAP Income (loss) from operations before income taxes.

75


RECONCILIATION OF BGC PARTNERS, INC. CONSOLIDATED TO POST-SPIN BGC PARTNERS, INC. FOR

GAAP REVENUES

(in thousands)

(unaudited)

 

 

 

Three Months Ended September 30,

 

 

 

2018

 

 

2017

 

BGC Partners, Inc. consolidated revenues

 

$

977,254

 

 

$

827,028

 

Less:

 

 

 

 

 

 

 

 

BGC Real Estate Services segment revenues

 

 

(521,612

)

 

 

(399,416

)

BGC Corporate category items relating to Real Estate Services segment

 

 

 

 

 

(540

)

Post-spin BGC Partners, Inc. revenues

 

$

455,642

 

 

$

427,072

 

 

RECONCILIATION OF BGC PARTNERS, INC. CONSOLIDATED TO POST-SPIN BGC PARTNERS, INC. FOR GAAP INCOME (LOSS) FROM OPERATIONS BEFORE INCOME TAXES

(in thousands)

(unaudited)

 

 

 

Three Months Ended September 30,

 

 

 

2018

 

 

2017

 

BGC Partners, Inc. consolidated income (loss) from operations before income taxes

 

$

219,060

 

 

$

142,402

 

Less the BGC Real Estate Services segment income (loss) from operations before

   income taxes

 

 

(209,473

)

 

 

(149,018

)

Add back the BGC Corporate category items relating to the Real Estate Services segment:

 

 

 

 

 

 

 

 

Interest income

 

 

 

 

 

(540

)

Compensation and employee benefits

 

 

1,272

 

 

 

23,277

 

Allocations of net income and grant of exchangeability to limited partnership units

   and FPUs

 

 

41,062

 

 

 

18,217

 

Fees to related parties

 

 

1,536

 

 

 

977

 

Professional and consulting fees

 

 

314

 

 

 

531

 

Interest expense

 

 

13,454

 

 

 

55

 

Other expenses

 

 

82

 

 

 

6,338

 

Gains (losses) on equity method investments

 

 

(17

)

 

 

(945

)

Other income (loss)

 

 

342

 

 

 

649

 

Total BGC Corporate category items

 

$

58,045

 

 

$

48,559

 

Other consolidation adjustments

 

 

(2,207

)

 

 

 

Post-spin BGC Partners, Inc. income (loss) from operations before income taxes

 

$

65,425

 

 

$

41,943

 

 

For additional information regarding the proposed spin-off, please see the sections titled “Item 1—Business—Structure of Newmark—Structure of Newmark Following the Separation and Newmark IPO” in BGC’s Annual Report on Form 10-K as well as the sections titled "Item 13—Certain Relationships and Related Transactions, and Director Independence—Separation and Distribution Agreement—The Distribution” and “Item 13—Certain Relationships and Related Transactions, and Director Independence—Separation and Distribution Agreement—BGC Partners Contribution of Newmark OpCo Units Prior to the Distribution” in Newmark’s amended 2017 Annual Report on Form 10-K/A.

Acquisition of GFI Group, Inc.

On January 12, 2016, we completed our acquisition (the “JPI Merger”) of Jersey Partners, Inc. (“JPI”). The JPI Merger occurred pursuant to a merger agreement, dated as of December 22, 2015. Shortly following the completion of the JPI Merger, a subsidiary of BGC merged with and into GFI pursuant to a short-form merger under Delaware law, with GFI continuing as the surviving entity. The Back-End Mergers, (the “Back-End Mergers”) pursuant to the tender offer agreement allowed BGC to acquire the remaining approximately 33% of the outstanding shares of GFI common stock that BGC did not already own. Following the closing of the Back-End Mergers, BGC and its affiliates now own 100% of the outstanding shares of GFI’s common stock. In total, approximately 23.5 million shares of BGC Class A common stock were issued and $111.2 million in cash will be paid with respect to the closing of the Back-End Mergers, inclusive of adjustments ($ 89.9 million has been paid as of September 30, 2018). 

We believe the combination of BGC and GFI creates a strong and diversified Financial Services business, well-positioned to capture future growth opportunities. Through this combination, we expect to deliver substantial benefits to customers of the combined company, and we expect to become the largest and most profitable wholesale financial brokerage company. We also believe this is a

76


highly complementary combination, which has resulted, and will continue to result, in meaningful economies of scale. While the front-office operations will remain separately branded divisions, the back office, technology, and infrastructure of these two companies have been integrated in a smart and deliberate way.

Fenics

For the purposes of this document and subsequent SEC filings, all of our fully electronic businesses are referred to as “Fenics.” These offerings include Financial Services segment fully electronic brokerage products, as well as offerings in market data, software solutions, and post-trade services across both BGC and GFI. Fenics historical revenues do not include the revenues of eSpeed or those of Trayport, either before or after the completed sale of Trayport to Intercontinental Exchange (“ICE”).

As we continue to focus our efforts on converting voice and hybrid desks to electronic execution, net revenues in our higher margin fully electronic businesses increased 12.2% year-on-year to $59.9 million for the three months ended September 30, 2018. During the most recent trailing twelve-month period ended September 30, 2018, Fenics generated $249.2 million of net revenues, an increase of 14.1% from a year earlier. These fully electronic revenues are more than double the annualized revenues of eSpeed, which generated $48.6 million in revenues for the six months ended June 30, 2013 and was sold in the second quarter of 2013 for $1.2 billion (based on the value of Nasdaq stock at the time the deal was announced). In addition, as part of the sale of eSpeed to Nasdaq, we expect to receive an earn out of up to 14,883,705 shares of Nasdaq common stock to be paid ratably in each of the fifteen years following the closing in which the consolidated gross revenue of Nasdaq is equal to or greater than $25 million. Including the 2018 Nasdaq earn-out share payment which we recognized in the third quarter of 2018, we have received 5,953,482 shares of Nasdaq common stock in accordance with the agreement. The contingent future issuances of Nasdaq common stock are also subject to acceleration upon the occurrence of certain events. Going forward, we expect Fenics to become an even more valuable part of BGC as they continue to grow. The Company is analyzing how to optimally configure its voice/hybrid and fully electronic businesses.

 

Impact of ASC 606 on Results

From 2014 through 2016, the Financial Accounting Standards Board (“FASB”) issued several accounting standard updates, which together comprise Accounting Standards Codification Topic 606, Revenue from Contracts with Customers (“ASC 606”). Beginning in the first quarter of 2018, the Company began recording its financial results to conform to ASC 606. ASC 606 does not currently materially impact the results of BGC’s Financial Services segment, but does impact the results of Newmark. The consolidated Company has elected to adopt the guidance using the modified retrospective approach to ASC 606, under which the consolidated Company applied the new standard only to new contracts initiated on or after January 1, 2018 and recorded the transition adjustments as part of “Total equity”. See “Real Estate Services Results” below for additional information.

 

Financial Services:

The financial intermediary sector has been a competitive area that grew over the period between 1998 and 2007 due to several factors. One factor was the increasing use of derivatives to manage risk or to take advantage of the anticipated direction of a market by allowing users to protect gains and/or guard against losses in the price of underlying assets without having to buy or sell the underlying assets. Derivatives are often used to mitigate the risks associated with interest rates, equity ownership, changes in the value of foreign currency, credit defaults by corporate and sovereign debtors and changes in the prices of commodity products. Over this same timeframe, demand from financial institutions, financial services intermediaries and large corporations had increased volumes in the wholesale derivatives market, thereby increasing the business opportunity for financial intermediaries.

Another key factor in the growth of the financial intermediary sector between 1998 and 2007 was the increase in the number of new financial products. As market participants and their customers sought additional ways to mitigate risk, new types of equity and fixed income securities, futures, options and other financial instruments were developed. Most of these new securities and derivatives were not immediately ready for more liquid and standardized electronic markets, and generally increased the need for trading and required broker-assisted execution.

Due largely to the impacts of the global financial crises of 2008-2009, our Financial Services businesses had faced more challenging market conditions from 2009 until the second half of 2016, Accommodative monetary policies were enacted by several major central banks including the Federal Reserve, Bank of England, Bank of Japan and the European Central Bank (the “ECB”) in response to the global financial crises. These policies have resulted in historically low levels of volatility and interest rates across many of the financial markets in which we operate. The global credit markets also faced structural issues such as increased bank capital requirements under Basel III. Consequently, these factors contributed to lower trading volumes in our rates and credit asset classes across most geographies in which we operated. Beginning in the second half of 2016, volumes began to grow again in many of the asset classes we broker due in part to certain events as described below.

77


On June 23, 2016, the U.K. held a referendum regarding continued membership in the European Union (the “EU”). The exit from the EU is commonly referred to as “Brexit.” The Brexit vote passed by 51.9% to 48.1%. The referendum was non-binding. However, on March 29, 2017, the Prime Minister gave the European Council of the EU formal written notification of the U.K.’s intention to leave the EU, triggering the withdrawal process under Article 50 of the Lisbon Treaty. The effects of Brexit will depend on any agreements the U.K. makes to retain access to EU markets – either during a transitional period or more permanently. Negotiations between the U.K. and EU started in earnest following the U.K. Parliamentary elections held on June 8, 2017. These negotiations under Article 50 are to determine the future terms of the U.K.’s relationship with the EU, including the terms of access to EU financial markets. The U.K. and the EU reached an agreement in March of 2018 regarding the transition period between March 29, 2019 and December 31, 2020. During this transition period, U.K. will remain subject to EU law with some exceptions limiting the U.K.’s participation in EU governance. Negotiations for an agreement with the EU following the U.K’s exit could take longer and the EU could agree to a longer transition period. Any agreement would have to be ratified by the U.K. and European parliaments before the scheduled exit on March 29, 2019 and the transition period can take place only if an agreements is reached. We therefore anticipate higher than average global financial market volatility to occur periodically for the foreseeable future, all else equal. Historically, elevated volatility has often led to increased volumes in the Financial Services markets in which we broker, which could be beneficial for our business. However, the outcome of any negotiations between the U.K. and the EU could also prove to be disruptive for our Financial Services business and/or its customers for a period of time.

The results of the Brexit referendum contributed to short-term volatility in most of the global financial markets in which we broker, and also led to currency exchange rate fluctuations that resulted in significant weakening of the British pound against most other major currencies. Although we generate a significant amount of revenue in the U.K., most of it is denominated in other currencies. However, a majority of our U.K. expenses are denominated in pounds. As a result, we expect a decrease in the value of the pound to have a minimal effect on our consolidated earnings.

Regulators in the U.S. have finalized most of the new rules across a range of financial marketplaces, including OTC derivatives, as mandated by the Dodd-Frank Wall Street Reform and Consumer Protection Act (“Dodd-Frank Act”). Many of these rules became effective in prior years, while ongoing phase-ins are anticipated over coming years. We believe that the November 2016 election results in the U.S. made it possible for some of the Dodd-Frank rules to be modified or repealed, which could be a net positive for our Financial Services business and its largest customers. However, there can be no assurance that these rules will be amended, and we continue to expect the industry to be more heavily regulated than it was prior to the financial crisis of 2008/2009, and we are prepared to operate under a variety of regulatory regimes.

In addition to regulations in the U.S., legislators and regulators in Europe and the Asia-Pacific region have crafted similar rules, some of which have already been implemented. For example, on September 29, 2017, the European Securities and Markets Authority (ESMA) issued its final draft Regulatory Technical Standard (RTS) implementing the trading obligation for derivatives under the Markets in Financial Instruments Regulation (MiFIR). ESMA’s draft RTS provides the implementing details for on-venue trading of interest rate swaps and credit default swaps. This RTS is part of a larger set of more sweeping market regulatory reforms in the E.U. known as MiFID II (Markets in Financial Instruments Directive), which went live at the beginning of 2018.

These OTC-related regulations and proposed rules call for, among other actions, additional pre- and post-trade market transparency, heightened collateral and capital standards, the transacting of certain derivatives using authorized venues, central clearing of most standardized derivatives, specific business conduct standards and the delivery of transaction data to newly designated trade repositories for public dissemination. The various markets in which we operate have at times been, and in the future may temporarily be disrupted as these rules are implemented.

BGC Derivative Markets and GFI Swaps Exchange, our subsidiaries, began operating as Swap Execution Facilities (“SEFs”) on October 2, 2013. Both BGC Derivative Markets and GFI Swaps Exchange received permanent registration approval from the Commodity Future Trading Commission (the “CFTC”) as SEFs on January 22, 2016. Mandatory Dodd-Frank Act compliant execution on SEFs by eligible U.S. persons commenced in February 2014 for “made available to trade” products, and a wide range of other rules relating to the execution and clearing of derivative products were finalized with implementation periods in 2016 and beyond. As these rules require authorized execution facilities to maintain robust front-end and back-office IT capabilities and to make large and ongoing technology investments, and because these execution facilities may be supported by a variety of voice and auction-based execution methodologies, we expect our hybrid and fully electronic trading capability to perform strongly in such an environment.

In recent years, there has been significant consolidation among the interdealer-brokers and wholesale brokers with which we compete. In addition to our 2015 acquisition of GFI, Tullett Prebon plc (“Tullett”) and ICAP plc (“ICAP”) announced in November 2015 an agreement whereby Tullett would purchase the vast majority of ICAP’s global hybrid/voice broking, as well as portions of its information businesses. Following the completion of this deal in December of 2016, ICAP changed its corporate name to “NEX Group plc” (“NEX”), and Tullett changed its name to “TP ICAP plc.” CME Group Inc. announced in March of 2018 that it had agreed to acquire NEX. We expect to continue to compete with the remaining electronic markets, post-trade and information businesses of

78


NEX through the various offerings on our Fenics platform. We will also continue to compete with TP ICAP across various voice/hybrid brokerage marketplaces. There has also been significant consolidation among smaller non-public wholesale brokers, including our acquisitions of R.P. Martin, Heat Energy Group, Remate Lince and Sunrise Brokers Group. We view the recent consolidation in the industry favorably, as we expect it to provide additional operating leverage to our Financial Services businesses in the future.

Growth Drivers

As a wholesale intermediary, our business is driven primarily by overall industry volumes in the markets in which we broker, the size and productivity of our front-office headcount (including brokers, salespeople, managers and other front-office personnel), regulatory issues, and the percentage of our revenues we are able to generate by fully electronic means.

Below is a brief analysis of the market and industry volumes for some of our financial services products including our overall hybrid and fully electronic trading activities.

Overall Market Volumes and Volatility

Volume is driven by a number of items, including the level of issuance for financial instruments, the price volatility of financial instruments, macro-economic conditions, the creation and adoption of new products, the regulatory environment, and the introduction and adoption of new trading technologies. Historically, increased price volatility has typically increased the demand for hedging instruments, including many of the cash and derivative products that we broker.

Rates volumes in particular are influenced by market volumes and volatility. Historically low and negative interest rates across the globe have significantly reduced the overall trading appetite for rates products. The ECB and Bank of Japan are among a number of central banks that have, in recent periods, set key interest rates to near or below zero. The ECB has not changed its previously disclosed plans to keep its deposit rate at a negative yield of (0.40)% through summer 2019. As a result, many sovereign bonds continue to trade at or close to negative yields, especially when adjusted for inflation. Rates volumes were tempered for the full year 2016 and 2017 industry-wide in many major economies by this continuing period of exceptionally low interest rates. These historically low yields drove many traditional investor classes to other investible asset classes in search of higher yields.

Also weighing on yields and rates volumes are global central bank quantitative easing programs. The programs depress rates volumes because they entail the central banks buying government securities or other securities in the open market — particularly longer-dated instruments — in an effort to promote increased lending and liquidity and bring down long-term interest rates. When central banks hold these instruments, they tend not to trade or hedge, thus lowering rates volumes across cash and derivatives markets industry-wide. Despite the conclusion of its quantitative easing program in the fourth quarter of 2014, the U.S. Federal Reserve still had approximately $3.2 trillion worth of long-dated U.S. Treasury and Federal Agency securities as of September 26, 2018, compared with $1.7 trillion at the beginning of 2011 and zero prior to September 2008. According to the Federal Open Market Committee statement dated September 20, 2017, the Federal Reserve will reduce the size of its balance sheet over time. As part of this plan, the Federal Reserve has not been investing some of the proceeds from securities as they mature. The Fed has also increased short-term interest rates thrice this year and is expected by many analysts and economists to raise interest rates one more time before the end of 2018 and three times in 2019. Other major central banks have also greatly increased the amount of longer-dated debt on their balance sheets over the past few years and some have indicated that they may continue to do so until economic conditions allow for a tapering or an unwinding of their quantitative easing programs. As part of the gradual scaling back of its quantitative easing program announced in October of 2017, the ECB has reduced its bond-buying program from €60 billion to €30 billion a month from January of 2018 through September and then reduce the purchases to €15 billion per month until the end of the year. The ECB expects to halt new bond purchases in December. Other major central banks such as the Bank of Japan or Swiss National Bank have not publicly disclosed plans to taper or unwind their programs. Even with the Fed unwind, the overall dollar value of balance sheets of the G-4 (the U.S., Eurozone, Japan, and U.K.) is expected to remain high as a percentage of G-4 GDP over the near term. According to Bloomberg, from December 31, 2006 through September 30, 2018, this amount has increased from 10.3% of G-4 GDP to 36.6%, below its all-time high of 37.3% in February of this year. September’s figure also represented an decline of approximately 30 basis points year-on-year and quarter-on-quarter. Largely as a result of quantitative easing and expectations of continued low inflation, the yield on Germany's 10-year bond was only 0.5% and the yield on Japan's 10-year bond is 0.1% as of the end of the third quarter of 2018.

Additional factors have weighed down market volumes in the products we broker. For example, the G-20 central banks have agreed to implement the Basel III accord. Basel III was drafted with the intention of making banks more stable in the wake of the financial crisis. The accord, which will continue to be phased in over the coming years, will force most large banks in G-20 nations to hold approximately three times as much Tier 1 capital as is required under the previous set of rules. These capital rules make it more expensive for banks to hold non-sovereign debt assets on their balance sheets, and as a result, analysts say that banks have reduced or will reduce their trading activity in corporate and asset-backed fixed income securities as well as in various other OTC cash and derivative instruments. We believe that this has further reduced overall industry volumes in many of the products we broker, particularly in credit.

79


On September 1, 2016, the U.S. and Japan implemented “Phase I” of the Basel Committee’s edict for initial margin and variation margins to be exchanged bilaterally between participants transacting in non-centrally cleared derivatives. “Phase I” adversely impacted trading activity at our large sell-side institutional clients during the third quarter of 2016 as they worked through arranging documentation to support the exchange of margins with each other. Some clients remain unable to deal with major counterparties. In addition, uncertainty around compliance globally has affected derivatives pricing. Although regulators in Europe, Hong Kong, Singapore and Australia previously announced delays to the “Phase I” implementation date, most uncleared bilateral rates, FX and credit derivatives trading with U.S. counterparties has necessarily included initial margin, resulting in a general widening of bid-offer spreads with subsequent reduced turnover. While there has been some substitution with trades in nearly similar products being submitted for central clearing so as to be out of scope for the new rule, these transactions did not replace the withdrawn volumes. The first tranche of this rule application in the EU occurred in the middle of the first quarter of 2017, and similar disruption may occur when similar rules are effective in the EU and in other jurisdictions as the aftermath may be spread across a wider set of participants. “Phases II and III,” which cover midsize and smaller institutions, are expected to be implemented over the next few years.

During the three months ended September 30, 2018, industry volumes were generally mixed to lower year-over-year across equities, fixed income, currencies, and commodities (“FICC”). Below is an expanded discussion of the volume and growth drivers of our various financial services brokerage product categories.

Rates Volumes and Volatility

Our rates business is influenced by a number of factors, including global sovereign issuances, secondary trading and the hedging of these sovereign debt instruments. The amount of global sovereign debt outstanding remains high by historical standards, and the level of secondary trading and related hedging activity remained somewhat mixed during the third quarter of 2018. In addition, according to Bloomberg and the Federal Reserve Bank of New York, the average daily volume of various U.S. Treasuries, excluding Treasury bills, among primary dealers was 1% lower in the quarter compared with a year earlier. Additionally, interest rate derivative volumes were up 5% at Eurex, and up 4% and 5% for ICE and the CME, respectively, all according to company press releases. In comparison, our revenue for the quarter from FENICS fully electronic rates increased 9.6%, while our overall rates revenues for the quarter were up by 4.3% to $128.3 million, as compared to the year earlier.

Our rates revenues, like the revenues for most of our Financial Services products, are not totally dependent on market volumes and therefore do not always fluctuate consistently with industry metrics. This is largely because our voice, hybrid, and fully electronic desks in rates often have volume discounts built into their price structure, which results in our rates revenues being less volatile than the overall industry volumes.

Overall, analysts and economists expect the absolute level of sovereign debt outstanding to remain at elevated levels for the foreseeable future as governments finance their future deficits and roll over their sizable existing debt. For example, the Organization for Economic Cooperation and Development (the “OECD”), which includes almost all of the advanced and developed economies of the world, reported that general government debt (defined as general government net financial liabilities) as a percentage of nominal GDP is estimated to be 67% for the entire OECD in 2019. This would represent a slight decrease from 69% in 2016, but up considerably from the 38% figure in 2007. Meanwhile, economists expect that the effects of various forms of quantitative easing undertaken by the various major central banks will continue to negatively impact financial markets volumes. As a result, we expect long-term tailwinds in our rates business from continuing high levels of government debt, but continued near-term headwinds due to the continuing low interest rate environment and continued accommodative monetary policies globally.

Foreign Exchange Volumes and Volatility

Global FX volumes were generally higher during the third quarter of 2018. Spot FX volumes at Refinitiv (as the former Financial & Risk business of Thomson Reuters is now called) were up 5% during the quarter, overall FX volumes were 3% lower for EBS, while FX futures at CME were down 3%. In comparison, our overall FX revenues increased by 8.1% to $90.7 million.

Equities, Insurance, and Other Asset Classes

Global equity volumes were generally mixed during the third quarter of 2018. Research from BofA Merrill Lynch indicated that the average daily volumes of U.S. cash equities were 5% higher year-on-year, while average daily volume of U.S. equity-related options were approximately 15% higher. Meanwhile, the average daily volume of European cash equities shares were flat (in notional value). Over the same timeframe, Eurex average daily volumes of equity derivatives were up 46%. Our overall revenues from equities, insurance, and other asset classes increased by 2.0% to $81.3 million.

80


Credit Volumes

The cash portion of our credit business is impacted by the level of global corporate bond issuance, while both the cash and credit derivatives sides of this business are impacted by sovereign and corporate issuance. The global credit derivative market turnover has declined over the last few years due to the introduction of rules and regulations around the clearing of credit derivatives in the U.S. and elsewhere, along with non-uniform regulation across different geographies. In addition, many of our large bank customers continue to reduce their inventory of bonds and other credit products in order to comply with Basel III and other international financial regulations. During the quarter, primary dealer average daily volume for corporate bonds (excluding commercial paper) was down by 18% according to Bloomberg and the Federal Reserve Bank of New York, while dealer inventory of all corporate bonds was 2% higher. According to the most recent data available, as of September 21, 2018, total gross and net notional credit derivatives outstanding as reported by the International Swaps and Derivatives Association — a reflection of the OTC derivatives market — were down by 8% and 5%, respectively, from a year earlier. In comparison, our fully electronic credit revenues increased by 12.0%, while our overall credit revenues were up by 1.5% to $67.1 million.

Energy and Commodities

Energy and commodities volumes were generally mixed to higher during the third quarter of 2018 compared with the year earlier. For example, according to the Futures Industry Association, the number of global futures contracts in agriculture, energy, non-precious metals, and precious metals were up 11%, and down 14%, 25% and 13%, respectively, in the third quarter of 2018 compared to the previous year. For the same timeframe, global listed options contracts in agriculture, energy, non-precious metals, and precious metals were up 13%, down 7%, down 20%, and up 8%, respectively. In comparison, BGC’s energy and commodities revenues increased by 20.2% to $58.0 million.

Summary of Financial Services Segment Results

Our Financial Services segment continued to show solid growth and generated 45.7% of our consolidated revenues for the three months ended September 30, 2018. During the same time period, overall Financial Services revenues increased 7.2% year-on-year to $446.7 million. This growth in Financial Services revenues was largely due to an increase in brokerage revenues, which were up by 6.1% to $425.3 million. In addition, our data, software, and post-trade revenues increased by 20.1% from a year ago to $16.5 million. The segment’s income from operations before income taxes increased by 7.4% to $97.1 million for the three months ended September 30, 2018.

Real Estate Services:

 

Products and Services

Newmark offers a diverse array of integrated services and products designed to meet the full needs of both real estate investors/owners and occupiers. Our technology advantages, industry-leading talent, deep and diverse client relationships and suite of complementary services and products allow us to actively cross-sell our services and drive industry-leading margins.

Real Estate Investor/Owner Services and Products

Capital Markets

We offer a broad range of real estate capital markets services, primarily to owners and occupiers of real estate. These services include asset sales, sale-leasebacks, mortgage and entity-level financing, equity-raising, underwriting and due diligence. The transactions we broker involve vacant land, new real estate developments and existing buildings. We specialize in arranging financing for most types of value-added commercial real estate, including land, condominium conversions, subdivisions, office, retail, industrial, multifamily, student housing, hotels, data center, healthcare, self-storage and special use. Through both our investment sales brokers and our mortgage brokers, we are able to offer multiple debt and equity alternatives to fund capital markets transactions through third-party banks, insurance companies and other capital providers. Preliminary Real Estate Capital Analytics (“RCA”) figures suggest U.S. commercial real estate sales volumes across the industry increased by 17% year-over-year in the third quarter of 2018, while commercial mortgage origination volumes are expected to decline 2% during the full year 2018, according to a May 2018 Mortgage Bankers Association (“MBA”) forecast. We believe that we gained market share during the quarter, as reflected by Newmark’s volumes in investment sales, mortgage brokerage, and multifamily agency originations increasing year-on-year by 20%, 39%, and 87% during the quarter, respectively.

81


Agency Leasing

We execute marketing and leasing programs on behalf of investors, developers, governments, property companies and other owners of real estate to secure tenants and negotiate leases. We understand the value of a creditworthy tenant to landlords and work to maximize the financing value of any leasing opportunity. Revenue is typically recognized when a lease is signed and/or a tenant occupies the space and is calculated as a percentage of the total revenue that the landlord is expected to derive from the lease over its term. In certain markets revenue is determined on a per square foot basis.

Valuation and Advisory

We operate a national valuation and advisory business. Our appraisal team executes projects of nearly every size and type, from single properties to large portfolios, existing and proposed facilities and mixed-use developments across the spectrum of asset values. Clients include banks, pension funds, insurance companies, developers, corporations, equity funds, REITs and institutional capital sources. These institutions utilize the advisory services we provide in their loan underwriting, construction financing, portfolio analytics, feasibility determination, acquisition structures, litigation support and financial reporting.

Property Management

We provide property management services on a contractual basis to owners and investors in office, industrial and retail properties. Property management services include building operations and maintenance, vendor and contract negotiation, project oversight and value engineering, labor relations, property inspection/quality control, property accounting and financial reporting, cash flow analysis, financial modeling, lease administration, due diligence and exit strategies. We may provide services through our own employees or through contracts with third-party providers. We focus on maintaining high levels of occupancy and tenant satisfaction while lowering property operating costs using advanced work order management systems and sustainable practices. We typically receive monthly management fees based upon a percentage of monthly rental income generated from the property under management, or in some cases, the greater of such percentage or a minimum agreed upon fee. We are often reimbursed for our administrative and payroll costs, as well as certain out-of-pocket expenses, directly attributable to properties under management. Our property management agreements may be terminated by either party with notice generally ranging between 30 to 90 days; however, we have developed long-term relationships with many of these clients and our typical contract has continued for many years. These businesses also give us better insight into our clients’ overall real estate needs.

Government Sponsored Enterprise Lending and Loan Servicing

As a low-risk intermediary, Newmark Knight Frank originates loans guaranteed by U.S. government agencies or enterprises and pre-sells such loans prior to transaction closing. We are approved to participate in loan origination, sales and servicing programs operated by the GSEs, Fannie Mae and Freddie Mac. NKF also originates, sells and services loans under programs administered by the Department of Housing and Urban Development (“HUD”) and the Federal Housing Administration (“FHA”). We are an approved HUD MAP and HUD LEAN lender, as well as an approved Ginnie Mae issuer. In 2017, Newmark Knight Frank was a top-five Fannie Mae and Freddie Mac lender according to the GSEs.

Total industry Fannie Mae and Freddie Mac multifamily new business notional volumes were up by approximately 3% for the three months ended September 30, 2018.

Our GSE and FHA multifamily loan originations increased by 87% in notional terms year-on-year during the quarter. Revenues related to loan originations are reflected in “gains from mortgage banking activities/originations, net.” As with other multifamily lenders, the Company’s mix of originations and therefore revenues can vary depending on the size of loans, as well by the categories of loans with respect to the FHA, Freddie Mac, and different Fannie Mae structures.

We do not originate loans to be held for investment on our balance sheet. Substantially all of our originations are for GSE and HUD/FHA lending programs in which the loan is pre-sold via these programs to investors prior to the closing of the loan with the borrower, significantly reducing the distribution risk. Newmark Knight Frank has established a strong credit culture over decades of originating loans and remains committed to disciplined risk management from the initial underwriting stage through loan payoff.

We finance loan originations through collateralized financing agreements in the form of warehouse loan agreements (“WHAs”), with three lenders and an aggregate commitment as of September 30, 2018 of approximately $1,650 million and an uncommitted $325 million Fannie Mae loan repurchase facility. As of September 30, 2018, NKF had collateralized financing outstanding of approximately $1,132 million. Collateral includes the underlying originated loans and related collateral, the commitment to purchase the loans as well as credit enhancements from the applicable GSE or HUD. We typically complete the distribution of the loans we originate within 30 to 60 days of closing. Proceeds from the distribution are applied to reduce borrowings under the WHAs, thus restoring borrowing capacity for further loan originations.

82


In conjunction with our origination services, we sell the loans that we originate under GSE programs and retain the servicing of those loans. The servicing portfolio provides a stable, predictable recurring stream of revenue to us over the life of each loan. As of September 30, 2018, Newmark Knight Frank’s total servicing portfolio was $59.3 billion and average remaining servicing term per loan was approximately eight years for its primary servicing portfolio.

The terms of our arrangements under the GSE and HUD programs enable us to service nearly all of the loans we originate under those programs, and thus we receive recurring servicing revenue for the duration of those loans. The typical multifamily loan that we originate and service under these programs is fixed rate, and includes significant prepayment penalties. These structural features generally offer prepayment protection and provide more stable, recurring fee income. We also service commercial real estate loans that we do not originate. Servicing includes primary servicing activity and also some special servicing in the case of certain externally originated loans that are in default.

NKF is a Fitch and S&P rated commercial loan primary and special servicer, as well as a Kroll rated commercial loan primary and GSE special servicer.  It has a team of over 70 professionals throughout various locations in the United States dedicated to primary and special servicing and asset management. These professionals focus on financial performance and risk management to anticipate potential property, borrower or market issues. Portfolio management conducted by these professionals is not only a risk management tool, but also leads to deeper relationships with borrowers, resulting in continued interaction with borrowers over the term of the loan, and potential additional financing opportunities. 

Intercompany Referrals

CCRE (a subsidiary of Cantor) and BGC Partners, including our subsidiaries, have entered into arrangements in respect of intercompany referrals. Pursuant to these arrangements, the respective parties refer, for customary fees, opportunities for commercial real estate loans to CCRE, opportunities for real estate investment, broker or leasing services to our Newmark business, and opportunities for government-sponsored loan originations to NKF’s GSE origination business.

Due Diligence and Underwriting

We provide commercial real estate due diligence consulting and advisory services to a variety of clients, including lenders, investment banks and investors. Our core competencies include underwriting, modeling, structuring, due diligence and asset management. We also offer clients cost-effective and flexible staffing solutions through both on-site and off-site teams. We believe that this business line gives us another way to cross-sell services to our clients.

Real Estate Occupier Services and Products

Tenant Representation Leasing

We represent commercial tenants in all aspects of the leasing process, including space acquisition and disposition, strategic planning, site selection, financial and market analysis, economic incentives analysis, lease negotiations, lease auditing and project management. Fees are generally earned when a lease is signed and/or the tenant takes occupancy of the space. In many cases, landlords are responsible for paying the fees. We use innovative technology and data to provide tenants with an advantage in negotiating leases, which has contributed to our market share gains.

Workplace and Occupancy Strategy

We provide services to help organizations understand their current workplace standards and develop plans and policies to optimize their real estate footprint. We offer a multifaceted consulting service underpinned by robust data and technology.

83


Global Corporate Services (“GCS”) and Consulting

GCS is our consulting and services business that focuses on reducing occupancy expense and improving efficiency for corporate real estate occupiers, with large, often multi-national presence. We provide beginning-to-end corporate real estate solutions for clients. GCS seeks to make its clients more profitable by optimizing real estate usage, reducing overall corporate footprint, and improving work flow and human capital efficiency through large scale data analysis and our industry-leading technology. We offer global enterprise optimization, asset strategy, transaction services, information management, an operational technology product and transactional and operational consulting. Our consultants provide expertise in financial integration, portfolio strategy, location strategy and optimization, workplace strategies, workflow and business process improvement, merger and acquisition integration, and industrial consulting. We utilize a variety of advanced technology tools to facilitate the provision of transaction and management services to our clients. For example, our innovative VISION tool provides data integration, analysis and reporting, as well as the capability to analyze potential “what if” scenarios to support client decision making. VISION is a scalable and modular enterprise solution that serves as an integrated database and process flow tool supporting the commercial real estate cycle. Our VISION tool combines the best analytical tools available and allows the client to realize a highly accelerated implementation timeline at a reduced cost.

We provide real estate strategic consulting and systems integration services to our global clients including many Fortune 500 and Forbes Global 2000 companies, owner-occupiers, government agencies, healthcare and higher education clients. We also provide enterprise asset management information consulting and technology solutions which can yield hundreds of millions of dollars in cost-savings for its client base on an annual basis. The relationships developed through the software implementation at corporate clients lead to many opportunities for us to deliver additional services. We also provide consulting services through our GCS business. These services include operations consulting related to financial integration, portfolio strategy, location strategy and optimization, workplace strategies, workflow and business process improvement, merger and acquisition integration and industrial consulting. Fees for these services are on a negotiated basis and are often part of a multi-year services agreement. Fees may be contingent on meeting certain financial or savings objectives with incentives for exceeding agreed upon targets. GCS often provides us with a recurring revenue stream via entering into multi-year contracts that provide repeatable transaction work, as opposed to one-off engagements in specific markets and other recurring fees for ongoing services, such as facilities management and lease administration, over the course of the contract.

Project Management

We provide a variety of services to tenants and owners of self-occupied spaces. These include conversion management, move management, construction management and strategic occupancy planning services. These services may be provided in connection with a discrete tenant representation lease or on a contractual basis across a corporate client’s portfolio. Fees are generally determined on a negotiated basis and earned when the project is complete.

Real Estate and Lease Administration

We manage leases for our clients for a fee, which is generally on a per lease basis. We also perform lease audits and certain accounting functions related to the leases. Our lease administration services include critical date management, rent processing and rent payments. These services provide additional insight into a client’s real estate portfolio, which allows us to deliver significant value back to the client through provision of additional services, such as tenant representation, project management and consulting assignments, to minimize leasing and occupancy costs. For large occupier clients, our real estate technology enables them to access and manage their complete portfolio of real estate assets. We offer clients a fully integrated user-focused technology product designed to help them efficiently manage their real estate costs and assets.

Facilities Management

We manage a broad range of properties on behalf of users of commercial real estate, including headquarters, facilities and office space, for a broad cross section of companies, including Fortune 500 and Forbes Global 2000 companies. We manage the day-to-day operations and maintenance for urban and suburban commercial properties of most types, including office, industrial, data centers, healthcare, retail, call centers, urban towers, suburban campuses, and landmark buildings. Facilities management services may also include facility audits and reviews, energy management services, janitorial services, mechanical services, bill payment, maintenance, project management, and moving management. While facility management contracts are typically three to five years in duration, they may be terminated on relatively short notice periods. We believe that we have an opportunity to grow our property and facilities management contracts in connection with other high margin leasing or other contracts.

84


Summary of Real Estate Services Segment Results

Our Real Estate Services segment continued to show solid growth and generated 53.4% of our consolidated revenues for the three months ended September 30, 2018. Over 90% of Newmark’s year-on-year growth was organic.

Our leasing revenues, which include tenant representation leasing and agency leasing, increased by 28.6% year-over-year in 2018 to $203.9 million. Our capital markets revenues, which are more heavily weighted towards investment sales than commercial mortgage brokerage, increased by 17.4% year-over-year in 2018 to $115.4 million. Overall segment brokerage revenues across both leasing and capital markets were $319.3 million, up 24.3% year-over-year.

Our real estate management and other services revenues, which include revenues from facilities management, property management, GCS, valuation and advisory, and our other non-brokerage and non-lending operating businesses, increased by 67.6% year-over-year in the quarter to $101.9 million. The year-on-year increase in revenues from management and other services was primarily a result of organic growth as well as a $21.1 million increase in pass-through revenues with respect to the implementation of ASC 606 (as discussed below).

Due to the adoption of ASC 606, for all periods from the first quarter of 2018 onward, Newmark did not and will not record revenues or earnings related to “Leasing and other commissions” with respect to contingent revenue expected to be received in future periods as of December 31, 2017, in relation to contracts signed prior to January 1, 2018, for which services have already been completed. Instead, the Company recorded this contingent revenue and related commission payments on the balance sheet on January 1, 2018, with a corresponding pre-tax improvement of approximately $23 million to “Total equity”. Over time, the Company expects to receive $23 million of cash related to these “Leasing and other commissions” receivables, primarily over the course of 2018 and 2019. This cash, however, will not be recorded as GAAP net income, Adjusted Earnings, or Adjusted EBITDA.

The adoption of ASC 606 also impacted the consolidated Company’s recognition of revenue from its outsourcing businesses, which are recorded as part of “Real estate management and other services.” Implementation of the updated principal versus agent considerations under ASC 606 increased the proportion of reimbursable non-compensation expenses related to the Company’s outsourcing business accounted for as revenue on a gross basis. This resulted in an increase in revenue and a corresponding increase in cost of revenue, with no impact on earnings for periods from January 1, 2018 onward. For the third quarter of 2018, this increased Newmark’s management services revenues by approximately $21.1 million, with a corresponding increase in non-compensation costs attributable to these revenues. Because BGC’s financial results consolidate those of Newmark, the consolidated Company’s quarterly revenues and expenses increased by the same amount.

 

For additional information regarding the adoption of ASC 606, please see the section titled “Recently Adopted Accounting Pronouncements” in Note 1—“Organization and Basis of Presentation” and Note 30—“Revenue from Contracts with Customers” in our unaudited condensed consolidated financial statements in Part I, Item 1 of this Quarterly Report on Form 10-Q.

Our revenues from gains from mortgage banking activities/originations, net, which are related to GSE lending, increased by 14.3% year-over-year in the third quarter of 2018 to $52.0 million, primarily because Newmark Knight Frank completed a very large transaction in the second quarter of 2017. Our servicing fees revenue increased 20.3% year-over year in 2018 to $34.9 million.

In relation to NKF, our pre-tax income includes the net impact of non-cash GAAP gains attributable to originated mortgage servicing rights (“OMSRs”) and non-cash GAAP amortization of mortgage servicing rights (“MSRs”). We recognize OMSR gains equal to the fair value of servicing rights retained on mortgage loans originated and sold. MSRs are amortized in proportion to the net servicing revenue expected to be earned. Subsequent to the initial recording, MSRs are amortized and carried at the lower of amortized cost or fair value. For the third quarters of 2018 and 2017, Newmark’s GAAP pre-tax earnings therefore included approximately $7.7 million and $6.1 million, respectively, of non-cash GAAP gains attributable to OMSRs net of amortization of MSRs.

During the three months ended September 30, 2018, income from operations before income taxes for our Real Estate Services segment increased by 40.6%. Over time, we expect the overall profits of our Real Estate Services business to increase as we invest in growing our businesses. However, the pre-tax margins in the segment are also impacted by the mix of revenues generated by Newmark. For example, gains from mortgage banking activities/originations, net, which includes revenues related to commercial mortgage origination, as well as servicing, tend to have higher GAAP pre-tax margins than Newmark as a whole. In addition, real estate capital markets, which includes sales, commercial mortgage broking, and other real estate-related financial services, generally has larger transactions that occur with less frequency and more seasonality when compared with leasing advisory. Real estate capital markets transactions tend to have higher pre-tax margins than leasing advisory transactions, while leasing advisory revenues are generally more predictable than revenues from real estate capital markets. Property and facilities management, which are included in “real estate management and other services,” generally have revenues that are more predictable and steady than leasing advisory, but with pre-tax earnings margins below those for Newmark as a whole. When property and facilities management clients agree to give us exclusive rights to provide real estate services for their facilities or properties, it is for an extended period of time, which provides us with stable and foreseeable sources of revenues.

85


Growth Drivers

The key drivers of revenue growth for U.S. commercial real estate services companies include the overall health of the U.S. economy, the institutional ownership of commercial real estate as an investible asset class and the ability to attract and retain talent. In addition, in our capital markets business growth is driven by the availability of credit to purchasers of and investors in commercial real estate. In our multifamily business, delayed marriages, an aging population and immigration to the U.S. are increasing a pressing need for new apartments, with an estimated 4.6 million needed by 2030, according to a recent study commissioned by the National Multifamily Housing Council and the National Apartment Association. This should continue to drive investment sales, GSE multifamily lending and other mortgage brokerage and growth in our servicing portfolio for the foreseeable future. Our origination business is impacted by the lending caps imposed by the Federal Housing Finance Agency. As of September 30, 2018, the industry-wide caps are set at $70 billion, excluding loans exempt from the caps, such as loans in the affordable and underserved market segments, or that finance water and energy efficiency improvements. These excluded categories can make up a significant portion of the overall market. For example, in 2017, more than half of the loan production reported by Fannie Mae and Freddie Mac was excluded from the FHFA lending caps.

Economic Growth in the U.S.

The U.S. economy expanded at an annualized rate of 3.5% during the third quarter of 2018, according to a preliminary estimate from the U.S. Department of Commerce. This growth compares with an increase of 3.0% during the third quarter of 2017. The consensus is for U.S. gross domestic product to expand by 2.5% and 1.9% in 2019 and 2020, respectively, according to a recent Bloomberg survey of economists. This moderate pace of growth should help keep interest rates and inflation low by historical standards.

The Bureau of Labor Statistics reported that employers added a monthly average of 190 thousand net new payroll jobs during the third quarter of 2018, which was above the prior year period’s 142 thousand and the seasonally adjusted average of 182 thousand per month in 2017. Despite the return to pre-recession unemployment rates (3.7% as of September), the number of long-term unemployed and the labor force participation rate (the latter of which is near a 30-year low) remained disappointing for many economists, but these indicators are less important to commercial real estate than job creation.

The 10-year Treasury yield ended the third quarter of 2018 at 3.1%, up 73 basis points from the year-earlier date. However, 10-year Treasury yields have remained well below their 50-year average of approximately 6.4%, in large part due to market expectations that the Federal Open Market Committee will only moderately raise the federal funds rate over the next few years, as well as due to muted long-term inflation expectations. Interest rates are also relatively low due to even lower or negative benchmark government interest rates in much of the rest of the developed world, which makes U.S. government bonds relatively more attractive.

Steady economic growth and historically low interest rates have helped push vacancy rates down for the office, apartment, retail and industrial markets over the current economic expansion, now in its tenth year. Construction activity, while increasing, remains low compared with prior expansion cycles and low relative to demand and absorption, which means that property leasing markets continue to tighten. Overall, demand for commercial real estate remains strong. While the vast majority of new supply is going to just the top 10 to 15 markets, there is healthy demand among investors for well positioned suburban value add assets in secondary and tertiary markets, according to NKF Research. Asking rental rates posted moderate gains across all property types during 2018.

The following key trends drove the commercial real estate market during the third quarter of 2018:

 

Sustained U.S. employment growth and rising home values have fueled the economy and generated demand for commercial real estate space across all major sectors;

 

Technology, professional and business services, coworking/flex and healthcare continued to power demand for office space;

 

E-commerce and supply-chain optimization has pushed industrial absorption to 33 consecutive quarters of positive net absorption, creating tenant and owner-user demand for warehouses and distribution centers;

 

Apartment rents benefited from sustained job growth, and underlying demographic trends towards apartment living among two key age groups: millennials and baby boomers; and

 

Continued corporate employment growth, combined with increased leisure travel, generated demand for hotel room-nights.

86


The recently enacted U.S. tax cuts could lift growth, along with leasing activity. Rising inflation and interest rates, byproducts of faster economic growth, could deliver a mixed outcome: rising interest rates can put upward pressure on cap rates, but stronger rent growth and sustained investor demand could support higher property values and income growth.

Market Statistics

Although overall industry metrics are not necessarily correlated to our revenues, they do provide some indication of the general direction of the business. U.S. commercial real estate sales volumes, for all property types, surged by 17.4% in the third quarter of 2018, compared with the third quarter of 2017, as demand for institutional quality product remains strong. Volume benefited from a sizable increase in nationwide entity-level deal activity, and a near record level of multifamily investment. Commercial property prices rose in secondary markets, as investors have sought out yield beyond coastal gateway markets. Institutional-grade U.S. commercial real estate capitalization rates remained flat, despite the Fed’s commitment to raising rates. On average, capitalization rates offered a 257 basis point premium over the 10-year Treasury yield in the third quarter, well above the pre-recession low of 165 basis points. Demand for commercial real estate, particularly among industrial and multifamily property types, is positive as the macroeconomy continues to expand and the lending environment remains robust. International groups continue to have ample investment opportunities in the US real estate market. We believe that limited available product domestically, coupled with a favorable cap rate spread between local benchmark government bond yields and US cap rates, will drive future international investment.

According to RCA, prices for commercial real estate were up by 7.2% year-over-year for the quarter ended September 30, 2018. During the quarter, U.S. commercial real estate sales volumes totaled approximately $152.7 billion in the U.S. According to a May 2018 MBA forecast, originations of commercial/multifamily loans of all types are projected to be down 2% in terms of dollar volume for the year ended December 31, 2018. In comparison, our real estate capital markets businesses, which includes investment sales and commercial mortgage brokerage, increased its revenues by 17% year-over-year, primarily due to organic growth. Our loan origination volumes are driven more by the GSE multifamily financing volumes than the activity level of the overall commercial mortgage market. During the three months ended September 30, 2018, GSE multifamily volumes increased 3% year-over-year. In comparison, our GSE and FHA multifamily loan origination volume increased by 87% and our revenues from mortgage banking activities/originations increased by 14%. As with other multifamily lenders, NKF’s mix of originations, and therefore revenues, can vary depending on the size of loans, as well by the categories of loans with respect to the FHA, Freddie Mac, and different Fannie Mae structures.

According to NKF Research, the combined average vacancy rate for office, industrial, and retail properties ended the third quarter at 7.2% down from 8.3% a year earlier, and a 110 basis point improvement over the past 12 months. Rents for all property types in the U.S. continued to increase across all 3 sectors. NKF Research estimates that overall U.S. leasing activity in quarter slowed down from a year ago, as the expansion has decelerated in recent quarters following consistent growth since the start of the current cycle. In comparison, revenues from our leasing and other commissions business increased by 29%.

REGULATORY ENVIRONMENT

See “Regulation” in Part I, Item 1 of our Annual Report on Form 10-K for information related to our regulatory environment.

LIQUIDITY

See “Liquidity and Capital Resources” herein for information related to our liquidity and capital resources.

HIRING AND ACQUISITIONS

Key drivers of our revenue are front-office producer headcount and average revenue per producer. We believe that our strong technology platform and unique partnership structure have enabled us to use both acquisitions and recruiting to profitably increase our front-office staff at a faster rate than our largest competitors since BGC’s formation in 2004.

We have invested significantly to capitalize on the current business environment through acquisitions, technology spending and the hiring of new brokers, salespeople, managers and other front-office personnel. The business climate for these acquisitions has been competitive, and it is expected that these conditions will persist for the foreseeable future. We have been able to attract businesses and brokers, salespeople, managers and other front-office personnel to our platform as we believe they recognize that we have the scale, technology, experience and expertise to succeed in the current business environment.

87


As of September 30, 2018, our front-office headcount was 4% higher year-over-year at 4,213 brokers, salespeople, managers and other front-office personnel. For the quarter ended September 30, 2018, average revenue generated per front-office employee increased by 11% from a year ago to approximately $198 thousand. Within the Financial Services segment, front office headcount was 2,486 brokers, salespeople, managers, and other front-office personnel at the end of the quarter, while average revenue generated per front office employee increased 8% to $179 thousand. In Real Estate Services, front office employee headcount increased to 1,727, while average revenue generated per front office employee increased 14% to $226 thousand.

The Real Estate Services productivity figures are based on segment revenues from leasing and capital markets brokers and originators in NKF’s lending business, and exclude appraisers and both revenues and staff in management services and “other.” The Financial Services calculations include segment revenues from brokerage, data, software and post-trade.  The average revenues for all producers are approximate and based on the total revenues divided by the weighted-average number of salespeople and brokers for the period.  

Since early 2017, our Financial Services acquisitions included Micromega Securities and Besso.

On January 31, 2017, we completed the acquisition of Micromega Securities, which operates in the South African fixed income, rates and foreign exchange markets.

On February 28, 2017, we completed the acquisition of Besso, an independent Lloyd’s of London insurance broker with a strong reputation across Property, Casualty, Marine, Aviation, Professional and Financial Risks and Reinsurance.

Since early 2017, our Real Estate Services acquisitions included Berkeley Point, Regency Capital Partners, Commercial Real Estate Consulting Firm, certain offices of Integra Realty Resources, Jackson Cooksey and RKF Retail Holdings, LLC (“RKF”).

Berkeley Point was acquired by a controlled affiliate of Cantor on April 10, 2014 and was sold by this affiliate to BGC on September 8, 2017. This transaction has been determined to be a combination of entities under common control that resulted in a change in the reporting entity. Accordingly, our financial results have been retrospectively adjusted to include the financial results of Berkley Point in the current and prior periods as if Berkley Point had always been consolidated.

On February 8, 2017, we announced that we have completed the acquisition of the assets of Regency Capital Partners, a real estate capital advisory firm regarded for its specialized financing expertise, headquartered in San Francisco.

On July 26, 2017, the Company acquired an approximately 50% controlling interest, and Cantor owns a 25% noncontrolling interest, in a commercial real estate consulting and advisory services firm which services a variety of commercial real estate clients, including lenders, investment banks, and investors and is headquarters in New York, NY. Their core competencies include underwriting, modeling, structuring, due diligence and asset management.

During September 2017, Newmark completed the acquisition of the assets of six Integra Realty Resources offices (“IRR”). The addition of these Integra offices bolstered Newmark’s Valuation & Advisory practice throughout the northeastern U.S and Atlanta. In April 2018, Newmark acquired the assets of two additional IRR offices (Boston and Pittsburgh). In July 2018, Newmark acquired the assets of two additional IRR offices (Denver and Los Angeles).

On July 20, 2018, Newmark completed the acquisition of the Dallas-based corporate tenant representation real estate agency Jackson Cooksey.

On September 4, 2018, Newmark completed the acquisition of RKF.  RKF specializes in retail leasing, investment sales and consulting services.

On October 29, 2018, the Company announced that it has entered into an agreement to acquire Ed Broking Group Limited ("Ed"), an independent Lloyd's of London insurance broker with a strong reputation in insurance products including Accident and Health, Aerospace, Cargo, Energy, Financial and Political Risks, Marine, Professional and Executive Risk, Property and Casualty, Specialty and Reinsurance. The completion of the transaction is subject to legal and regulatory approvals and certain closing conditions.

88


FINANCIAL HIGHLIGHTS

For the three months ended September 30, 2018, we had income from operations before income taxes of $219.1 million compared to $142.4 million in the year earlier period. Total revenues for the three months ended September 30, 2018 increased approximately $150.2 million to $977.3 million primarily led by Real Estate Services and our Rates, Foreign Exchange, Energy and Commodities businesses within Financial Services.

 

Our Real Estate Services business’ overall revenues for the quarter were up 30.6% to $521.6 million, when compared with the year-earlier period. Revenues from real estate management and other services increased $41.1 million to $101.9 million and leasing and other services increased $45.3 million to $203.9 million, which was mainly driven by organic growth as well as previously disclosed acquisitions. Additionally, the adoption of ASC 606 impacted Real Estate Services’ recognition of revenue from its outsourcing businesses. For the third quarter of 2018, the implementation of ASC 606 increased management services revenues by approximately $21.1 million, with a corresponding increase in non-compensation costs. As we continue to invest in our business, we expect our Real Estate Services growth to outpace the industry over time.

 

Revenues from our Rates business increased by 4.3% in 2018, led by 9.6% growth from Fenics. Our Foreign Exchange revenues increased by 8.1% in 2018, which was primarily driven by improved global volumes. Revenues from Energy and Commodities increased $9.7 million to $58.0 million, which was mainly driven by organic growth. As we continue to invest in our Financial Services business, we expect our revenues and earnings to outperform those of our competitors.

 

Total expenses increased approximately $93.3 million to $868.3 million, due to a $22.7 million increase in compensation expenses, a $51.1 million increase in non-compensation expenses, and a $19.5 million increase in allocations of net income and grant of exchangeability to limited partnership units and founding/working partner units (“FPUs”). Compensation expenses reflect the impact of higher revenues on variable compensation, recent acquisitions, and new hires. Non-compensation expenses reflect costs and interest charges related to the acquisition of Berkeley Point and the implementation of the updated principal versus agent considerations under ASC 606, which increased the proportion of reimbursable non-compensation expenses related to the Company’s outsourcing business accounted for as revenue on a gross basis as discussed above.

In addition to the monetized Nasdaq shares (see the section titled “Liquidity and Capital Resources—Funding” for further details), we anticipate receiving over time, $431.6 million of additional Nasdaq shares (based on the November 1, 2018 closing price) to be received in the remaining five Nasdaq earn-outs from 2023 through 2027, which are not reflected on our balance sheet. We also expect our earnings to continue to grow as we continue to add revenues from our highly profitable fully electronic products, and benefit from the strength of our Real Estate Services business. On October 24, 2018 our Board declared an 18 cent dividend for the third quarter, which is consistent year-on-year. We anticipate having substantial resources with which to pay dividends, repurchase shares and/or units, profitably hire, and make accretive acquisitions, all while maintaining or improving our investment grade rating.

89


RESULTS OF OPERATIONS

The following table sets forth our consolidated statements of operations data, which has been recast to include the financial results of Berkeley Point, expressed as a percentage of total revenues for the periods indicated (in thousands):

 

 

 

Three Months Ended September 30,

 

 

Nine Months Ended September 30,

 

 

 

2018

 

 

2017

 

 

2018

 

 

2017

 

 

 

Actual

Results

 

 

Percentage

of Total

Revenues

 

 

Actual

Results

 

 

Percentage

of Total

Revenues

 

 

Actual

Results

 

 

Percentage

of Total

Revenues

 

 

Actual

Results

 

 

Percentage

of Total

Revenues

 

Revenues:

 

 

 

 

 

 

 

 

 

 

 

 

 

 

 

 

 

 

 

 

 

 

 

 

 

 

 

 

 

 

 

 

Commissions

 

$

671,318

 

 

 

68.7

%

 

$

582,106

 

 

 

70.4

%

 

$

1,998,237

 

 

 

69.0

%

 

$

1,704,998

 

 

 

69.3

%

Principal transactions

 

 

73,360

 

 

 

7.5

 

 

 

75,766

 

 

 

9.1

 

 

 

250,266

 

 

 

8.7

 

 

 

241,869

 

 

 

9.9

 

Total brokerage revenues

 

 

744,678

 

 

 

76.2

 

 

 

657,872

 

 

 

79.5

 

 

 

2,248,503

 

 

 

77.7

 

 

 

1,946,867

 

 

 

79.2

 

Gains from mortgage banking

   activities/originations, net

 

 

51,972

 

 

 

5.3

 

 

 

45,455

 

 

 

5.5

 

 

 

132,764

 

 

 

4.6

 

 

 

164,263

 

 

 

6.7

 

Real estate management and

   other services

 

 

101,881

 

 

 

10.5

 

 

 

60,798

 

 

 

7.4

 

 

 

305,880

 

 

 

10.6

 

 

 

163,017

 

 

 

6.6

 

Servicing fees

 

 

34,948

 

 

 

3.6

 

 

 

29,057

 

 

 

3.5

 

 

 

96,207

 

 

 

3.3

 

 

 

80,729

 

 

 

3.3

 

Fees from related parties

 

 

7,128

 

 

 

0.7

 

 

 

7,173

 

 

 

0.9

 

 

 

19,989

 

 

 

0.7

 

 

 

20,129

 

 

 

0.8

 

Data, software and post-trade

 

 

16,547

 

 

 

1.7

 

 

 

13,776

 

 

 

1.7

 

 

 

47,016

 

 

 

1.6

 

 

 

40,185

 

 

 

1.6

 

Interest income

 

 

15,946

 

 

 

1.6

 

 

 

11,726

 

 

 

1.4

 

 

 

37,060

 

 

 

1.3

 

 

 

40,909

 

 

 

1.7

 

Other revenues

 

 

4,154

 

 

 

0.4

 

 

 

1,171

 

 

 

0.1

 

 

 

6,557

 

 

 

0.2

 

 

 

3,023

 

 

 

0.1

 

Total revenues

 

 

977,254

 

 

 

100.0

 

 

 

827,028

 

 

 

100.0

 

 

 

2,893,976

 

 

 

100.0

 

 

 

2,459,122

 

 

 

100.0

 

Expenses:

 

 

 

 

 

 

 

 

 

 

 

 

 

 

 

 

 

 

 

 

 

 

 

 

 

 

 

 

 

 

 

 

Compensation and employee

   benefits

 

 

517,865

 

 

 

53.0

 

 

 

495,145

 

 

 

59.9

 

 

 

1,576,706

 

 

 

54.5

 

 

 

1,438,129

 

 

 

58.5

 

Allocations of net income

   and grant of exchangeability

   to limited partnership units

   and FPUs

 

 

67,919

 

 

 

6.9

 

 

 

48,446

 

 

 

5.8

 

 

 

239,696

 

 

 

8.3

 

 

 

161,876

 

 

 

6.6

 

Total compensation and

    employee benefits

 

 

585,784

 

 

 

59.9

 

 

 

543,591

 

 

 

65.7

 

 

 

1,816,402

 

 

 

62.8

 

 

 

1,600,005

 

 

 

65.1

 

Occupancy and equipment

 

 

58,193

 

 

 

6.0

 

 

 

51,962

 

 

 

6.3

 

 

 

165,405

 

 

 

5.7

 

 

 

153,102

 

 

 

6.2

 

Fees to related parties

 

 

9,743

 

 

 

1.0

 

 

 

4,380

 

 

 

0.5

 

 

 

27,394

 

 

 

0.9

 

 

 

16,389

 

 

 

0.7

 

Professional and consulting fees

 

 

33,491

 

 

 

3.4

 

 

 

24,486

 

 

 

3.0

 

 

 

86,490

 

 

 

3.0

 

 

 

69,047

 

 

 

2.8

 

Communications

 

 

31,693

 

 

 

3.2

 

 

 

33,290

 

 

 

4.0

 

 

 

100,686

 

 

 

3.5

 

 

 

97,816

 

 

 

4.0

 

Selling and promotion

 

 

30,850

 

 

 

3.2

 

 

 

26,828

 

 

 

3.2

 

 

 

93,599

 

 

 

3.2

 

 

 

81,503

 

 

 

3.3

 

Commissions and floor

    brokerage

 

 

15,382

 

 

 

1.6

 

 

 

10,410

 

 

 

1.3

 

 

 

45,100

 

 

 

1.6

 

 

 

31,316

 

 

 

1.3

 

Interest expense

 

 

33,472

 

 

 

3.4

 

 

 

24,425

 

 

 

3.0

 

 

 

88,051

 

 

 

3.0

 

 

 

69,678

 

 

 

2.8

 

Other expenses

 

 

69,706

 

 

 

7.2

 

 

 

55,600

 

 

 

6.7

 

 

 

204,604

 

 

 

7.1

 

 

 

148,262

 

 

 

6.0

 

Total expenses

 

 

868,314

 

 

 

88.9

 

 

 

774,972

 

 

 

93.7

 

 

 

2,627,731

 

 

 

90.8

 

 

 

2,267,118

 

 

 

92.2

 

Other income (losses), net:

 

 

 

 

 

 

 

 

 

 

 

 

 

 

 

 

 

 

 

 

 

 

 

 

 

 

 

 

 

 

 

 

Gain (loss) on divestiture

    and sale of investments

 

 

 

 

 

 

 

4

 

 

 

 

 

 

 

 

 

 

561

 

 

 

Gains (losses) on equity

    method investments

 

 

1,344

 

 

 

0.1

 

 

 

2,147

 

 

 

0.2

 

 

 

9,999

 

 

 

0.3

 

 

 

3,986

 

 

 

0.2

 

Other income (loss)

 

 

108,776

 

 

 

11.2

 

 

 

88,195

 

 

 

10.7

 

 

 

141,908

 

 

 

4.9

 

 

 

97,928

 

 

 

4.0

 

Total other income (losses),

    net

 

 

110,120

 

 

 

11.3

 

 

 

90,346

 

 

 

10.9

 

 

 

151,907

 

 

 

5.2

 

 

 

102,475

 

 

 

4.2

 

Income (loss) from

    operations before income taxes

 

 

219,060

 

 

 

22.4

 

 

 

142,402

 

 

 

17.2

 

 

 

418,152

 

 

 

14.4

 

 

 

294,479

 

 

 

12.0

 

Provision (benefit) for income taxes

 

 

56,756

 

 

 

5.8

 

 

 

31,854

 

 

 

3.8

 

 

 

108,427

 

 

 

3.7

 

 

 

55,084

 

 

 

2.3

 

Consolidated net income (loss)

 

 

162,304

 

 

 

16.6

 

 

 

110,548

 

 

 

13.4

 

 

 

309,725

 

 

 

10.7

 

 

 

239,395

 

 

 

9.7

 

Less: Net income (loss) attributable to

   noncontrolling interest

   in subsidiaries

 

 

42,018

 

 

 

4.3

 

 

 

29,019

 

 

 

3.5

 

 

 

95,462

 

 

 

3.3

 

 

 

68,121

 

 

 

2.7

 

Net income (loss) available to

   common stockholders

 

$

120,286

 

 

 

12.3

%

 

$

81,529

 

 

 

9.9

%

 

$

214,263

 

 

 

7.4

%

 

$

171,274

 

 

 

7.0

%

 

90


Three Months Ended September 30, 2018 Compared to Three Months Ended September 30, 2017

Revenues

Brokerage Revenues

Total brokerage revenues increased by $86.8 million, or 13.2%, to $744.7 million for the three months ended September 30, 2018 as compared to the three months ended September 30, 2017. Commission revenues increased by $89.2 million, or 15.3%, to $671.3 million for the three months ended September 30, 2018 as compared to the three months ended September 30, 2017. Principal transactions revenues decreased by $2.4 million, or 3.2%, to $73.4 million for the three months ended September 30, 2018 as compared to the three months ended September 30, 2017.

The increase in brokerage revenues was primarily driven by increases in revenues from Rates, Foreign exchange, Energy and Commodities, Leasing and other services and Real estate capital markets.

Our rates revenues increased by $5.2 million, or 4.3%, to $128.3 million for the three months ended September 30, 2018. The increase in rates revenues was primarily driven by improved global volumes and an increase in fully electronic rates brokerage.

Our credit revenues increased marginally by $1.0 million, or 1.5%, to $67.1 million for the three months ended September 30, 2018.

Our FX revenues increased by $6.8 million, or 8.1%, to $90.7 million for the three months ended September 30, 2018. This increase was primarily driven by improved global volumes.

Our brokerage revenues from energy and commodities increased by $9.7 million, or 20.2%, to $58.0 million for the three months ended September 30, 2018. This increase was primarily driven by improved global volumes.

Our brokerage revenues from equities, insurance, and other asset classes increased by $1.6 million, or 2.0%, to $81.3 million for the three months ended September 30, 2018.

Leasing and other services revenues increased by $45.3 million, or 28.6%, to $203.9 million for the three months ended September 30, 2018 as compared to the prior year period, primarily due to organic growth.

Real estate capital markets revenues increased by $17.1 million, or 17.4%, to $115.4 million for the three months ended September 30, 2018 as compared to the prior year period. Growth across leasing and real estate capital markets was primarily due to organic growth.

Gains from Mortgage Banking Activities/Originations, net

Gains from mortgage banking activities/originations, net, revenue increased by $6.5 million, or 14.3%, to $52.0 million for the three months ended September 30, 2018. This increase was primarily due to stronger production in Berkeley Point’s multifamily agency loan originations business.

Real Estate Management and Other Services

Real estate management and other services revenue increased by $41.1 million, or 67.6%, to $101.9 million for the three months ended September 30, 2018. The increase reflects $21.1 million from the ASC 606 revenue recognition implementation, acquisitions, and organic growth.

Servicing Fees

Servicing fees increased by $5.9 million, or 20.3%, to $34.9 million for the three months ended September 30, 2018 primarily due to growth in Berkeley Point’s primary servicing portfolio.

Fees from Related Parties

Fees from related parties were stable at $7.1 million for the three months ended September 30, 2018 as compared to $7.2 million for the three months ended September 30, 2017.

91


Data, Software and Post-Trade

Data, software and post-trade revenues increased by $2.8 million, or 20.1%, to $16.5 million for the three months ended September 30, 2018 as compared to the three months ended September 30, 2017. This increase was primarily driven by new business contracts in 2018.

Interest Income

Interest income increased by $4.2 million, or 36.0%, to $15.9 million for the three months ended September 30, 2018 as compared to the three months ended September 30, 2017. This increase was primarily due to an increase in interest income from Loans held for sale on Berkeley Point. This was partially offset by a decrease in interest income on the $150.0 million Credit Facility loan with an affiliate of Cantor, as the loan was fully repaid in September 2017.

Other Revenues

Other revenues increased by $3.0 million, to $4.2 million for the three months ended September 30, 2018 as compared to the three months ended September 30, 2017. The increase was primarily driven by increases in miscellaneous recoveries recognized in the three months ended September 30, 2018.

Expenses

Compensation and Employee Benefits

Compensation and employee benefits expense increased by $22.7 million, or 4.6%, to $517.9 million for the three months ended September 30, 2018 as compared to the three months ended September 30, 2017. The main drivers of this increase were the impact of higher brokerage revenues on variable compensation and growth in both the Financial Services and Real Estate Services businesses.

Allocations of Net Income and Grant of Exchangeability to Limited Partnership Units and FPUs

Allocations of net income and grant of exchangeability to limited partnership units and FPUs increased by $19.5 million, or 40.2%, to $67.9 million for the three months ended September 30, 2018 as compared to the three months ended September 30, 2017. This was primarily driven by an increase in allocations of net income to limited partnership units and FPUs due to higher overall earnings, and an increase in charges related to grants of exchangeability during the three months ended September 30, 2018.

Occupancy and Equipment

Occupancy and equipment expense increased by $6.2 million, or 12.0%, to $58.2 million for the three months ended September 30, 2018 as compared to the three months ended September 30, 2017. This increase was primarily driven by increases in software, occupancy, and maintenance contracts.

Fees to Related Parties

Fees to related parties increased by $5.4 million, or 122.4%, to $9.7 million for the three months ended September 30, 2018 as compared to the three months ended September 30, 2017. Fees to related parties are allocations paid to Cantor for administrative and support services.

Professional and Consulting Fees

Professional and consulting fees increased by $9.0 million, or 36.8%, to $33.5 million for the three months ended September 30, 2018 as compared to the three months ended September 30, 2017. This increase was primarily driven by increased consulting fees.

Communications

Communications expense decreased by $1.6 million, or 4.8%, to $31.7 million for the three months ended September 30, 2018 as compared to the three months ended September 30, 2017. As a percentage of total revenues, communications slightly decreased from the prior year period.

92


Selling and Promotion

Selling and promotion expense increased by $4.0 million, or 15.0%, to $30.9 million for the three months ended September 30, 2018 as compared to the three months ended September 30, 2017. The increase was primarily due to increased advertising, marketing, and other related expenses in both our Financial Services and Real Estate Services segments. As a percentage of total revenues, selling and promotion remained relatively unchanged across the two periods.

Commissions and Floor Brokerage

Commissions and floor brokerage expense increased by $5.0 million to $15.4 million for the three months ended September 30, 2018 as compared to the three months ended September 30, 2017. Commissions and floor brokerage moves in line with Financial Services brokerage revenues (excluding Insurance related revenue).

Interest Expense

Interest expense increased by $9.0 million, or 37.0%, to $33.5 million for the three months ended September 30, 2018 as compared to the three months ended September 30, 2017. The increase was primarily driven by: interest expense on the $450.0 million 5.375% Senior Notes due 2023 issued in July 2018, an increase in interest expense on the $400.0 million senior revolving credit facility entered into in September 2017, and the acceleration of deferred financing costs due to the repayment of the $112.5 million 8.125% Senior Notes in September 2018, partially offset by a decrease in interest expense on the $240.0 million 8.375% Senior Notes repaid in July 2018. In addition, there was an increase in interest expense on warehouse notes payable.

Other Expenses

Other expenses increased by $14.1 million, or 25.4%, to $69.7 million for the three months ended September 30, 2018 as compared to the three months ended September 30, 2017, which was primarily driven by expenses related to Newmark’s outsourcing business revenue accounted for on a gross basis due to the implementation of ASC 606. This was partially offset by a decrease in impairment charges.

Other Income (Losses), net

Gain (Loss) on Divestiture and Sale of Investments

We had no gains or losses from divestitures or sale of investments in the three months ended September 30, 2018. We had a gain on divestiture of $4.0 thousand related to the sale of certain marketable securities in the three months ended September 30, 2017.

Gains (Losses) on Equity Method Investments

Gains (losses) on equity method investments decreased by $0.8 million, to a gain of $1.3 million, for the three months ended September 30, 2018 as compared to a gain of $2.1 million for the three months ended September 30, 2017. Gains (losses) on equity method investments represent our pro rata share of the net gains or losses on investments over which we have significant influence but which we do not control.

Other Income (Loss)

Other income (loss) increased by $20.6 million, to a gain of $108.8 million for the three months ended September 30, 2018 as compared to the three months ended September 30, 2017. The $20.6 million increase was primarily driven by a gain of $17.8 million related to a fair value adjustment on an investment held, and a non-cash gain of $9.1 million related to the variable share forward agreement with respect to Newmark’s expected receipt of the Nasdaq payments for 2019 through 2022. This was partially offset by a decrease related to the mark-to-market and/or hedging on the Nasdaq shares.

Provision (Benefit) for Income Taxes

Provision (benefit) for income taxes increased by $24.9 million, or 78.2%, to $56.8 million for the three months ended September 30, 2018 as compared to the three months ended September 30, 2017. This increase was primarily driven by an increase in pretax earnings partially offset by a decrease in the U.S. Federal statutory tax rate as a result of “H.R.1”, formally known as the “Tax Cuts and Jobs Act” (the “Tax Act”). In general, our consolidated effective tax rate can vary from period to period depending on, among other factors, the geographic and business mix of our earnings. The Tax Act is expected to have a favorable impact on the Company’s effective tax rate and net income as reported under generally accepted accounting principles in the reporting periods to which the Tax Act is effective.

93


Net Income (Loss) Attributable to Noncontrolling Interest in Subsidiaries

Net income (loss) attributable to noncontrolling interest in subsidiaries increased by $13.0 million, or 44.8%, to $42.0 million for the three months ended September 30, 2018 as compared to the three months ended September 30, 2017. This was primarily driven by an increase in earnings.

 

Nine Months Ended September 30, 2018 Compared to Nine Months Ended September 30, 2017

Revenues

Brokerage Revenues

Total brokerage revenues increased by $301.6 million, or 15.5%, to $2,248.5 million for the nine months ended September 30, 2018 as compared to the nine months ended September 30, 2017. Commission revenues increased by $293.2 million, or 17.2%, to $1,998.2 million for the nine months ended September 30, 2018 as compared to the nine months ended September 30, 2017. Principal transactions revenues increased by $8.4 million, or 3.5%, to $250.3 million for the nine months ended September 30, 2018 as compared to the nine months ended September 30, 2017.

The increase in brokerage revenues was primarily driven by increases in revenues from Rates, Foreign exchange, Energy and Commodities, Equities, insurance, and other asset classes (following the acquisition of Besso), Leasing and other services and Real estate capital markets.

Our rates revenues increased by $41.9 million, or 10.7%, to $434.2 million for the nine months ended September 30, 2018. The increase in rates revenues was primarily driven by improved global volumes and an increase in fully electronic rates brokerage.

Our credit revenues increased by $6.0 million, or 2.7%, to $224.7 million for the nine months ended September 30, 2018. This increase was primarily driven by higher volumes and an increase in fully electronic credit brokerage.

Our FX revenues increased by $44.7 million, or 18.3%, to $288.3 million for the nine months ended September 30, 2018. This increase was primarily driven by improved global volumes.

Our brokerage revenues from energy and commodities increased by $24.5 million, or 16.4%, to $174.4 million for the nine months ended September 30, 2018. This increase was primarily driven by improved global volumes.

Our brokerage revenues from equities, insurance, and other asset classes increased by $26.3 million, or 10.9%, to $267.0 million for the nine months ended September 30, 2018. This increase was primarily driven by improved global volumes and our acquisition of Besso in February 2017.

Leasing and other services revenues increased by $110.6 million, or 25.7%, to $541.4 million for the nine months ended September 30, 2018 as compared to the prior year period, primarily due to organic growth.

Real estate capital markets revenues increased by $47.6 million, or 17.6%, to $318.5 million for the nine months ended September 30, 2018 as compared to the prior year period. The growth in real estate capital markets was primarily due to organic growth as recent investments began to pay off.

Gains from Mortgage Banking Activities/Originations, net

Gains from mortgage banking activities/originations, net, revenue decreased by $31.5 million, or 19.2%, to $ 132.8 million for the nine months ended September 30, 2018. This decrease was primarily due to lower production in Berkeley Point’s multifamily agency loan originations business.

Real Estate Management and Other Services

Real estate management and other services revenue increased by $142.9 million, or 87.6%, to $305.9 million for the nine months ended September 30, 2018. The increase primarily reflects organic growth and acquisitions. The implementation of the ASC 606 revenue recognition standard also contributed to this increase.

Servicing Fees

Servicing fees increased by $15.5 million, or 19.2%, to $96.2 million for the nine months ended September 30, 2018 primarily due to growth in Berkeley Point’s primary servicing portfolio.

94


Fees from Related Parties

Fees from related parties were stable at $20.0 million for the nine months ended September 30, 2018 as compared to $20.1 million for the nine months ended September 30, 2017.

Data, Software and Post-Trade

Data, software and post-trade revenues increased by $6.8 million, or 17.0%, to $47.0 million for the nine months ended September 30, 2018 as compared to the nine months ended September 30, 2017. This increase was primarily driven by new business contracts in 2018.

Interest Income

Interest income decreased by $3.8 million, or 9.4%, to $37.1 million for the nine months ended September 30, 2018 as compared to the nine months ended September 30, 2017. This decrease was primarily due to lower interest income from reduced Loans held for sale on Berkeley Point and a decrease in interest income on the $150.0 million Credit Facility loan with an affiliate of Cantor, as the loan was fully repaid in September 2017.

Other Revenues

Other revenues increased by $3.5 million, to $6.6 million for the nine months ended September 30, 2018 as compared to the nine months ended September 30, 2017. A settlement of $2.5 million was received and recognized during the nine months ended September 30, 2018.

Expenses

Compensation and Employee Benefits

Compensation and employee benefits expense increased by $138.6 million, or 9.6%, to $1,576.7 million for the nine months ended September 30, 2018 as compared to the nine months ended September 30, 2017. The main drivers of this increase were the impact of higher brokerage revenues on variable compensation, growth in both the Financial Services and Real Estate Services businesses, and the acquisition of Besso Insurance Group Limited.

Allocations of Net Income and Grant of Exchangeability to Limited Partnership Units and FPUs

Allocations of net income and grant of exchangeability to limited partnership units and FPUs increased by $77.8 million, or 48.1%, to $239.7 million for the nine months ended September 30, 2018 as compared to the nine months ended September 30, 2017. This was primarily driven by an increase in charges related to grants of exchangeability, and an increase in allocations of net income to limited partnership units and FPUs due to higher overall earnings during the nine months ended September 30, 2018.

Occupancy and Equipment

Occupancy and equipment expense increased by $12.3 million, or 8.0%, to $165.4 million for the nine months ended September 30, 2018 as compared to the nine months ended September 30, 2017. This increase was primarily driven by increases in software, rent, occupancy, and maintenance contracts.

Fees to Related Parties

Fees to related parties increased by $11.0 million, or 67.1%, to $27.4 million for the nine months ended September 30, 2018 as compared to the nine months ended September 30, 2017. Fees to related parties are allocations paid to Cantor for administrative and support services.

Professional and Consulting Fees

Professional and consulting fees increased by $17.4 million, or 25.3%, to $86.5 million for the nine months ended September 30, 2018 as compared to the nine months ended September 30, 2017. This increase was primarily driven by increased consulting fees.

95


Communications

Communications expense increased by $2.9 million, or 2.9%, to $100.7 million for the nine months ended September 30, 2018 as compared to the nine months ended September 30, 2017. As a percentage of total revenues, communications slightly decreased from the prior year period.

Selling and Promotion

Selling and promotion expense increased by $12.1 million, or 14.8%, to $93.6 million for the nine months ended September 30, 2018 as compared to the nine months ended September 30, 2017. The increase was primarily due to increased advertising, marketing, and other related expenses in both our Real Estate Services and Financial Services businesses. As a percentage of total revenues, selling and promotion remained relatively unchanged across the two periods.

Commissions and Floor Brokerage

Commissions and floor brokerage expense increased by $13.8 million to $45.1 million for the nine months ended September 30, 2018 as compared to the nine months ended September 30, 2017. Commissions and floor brokerage moves in line with Financial Services brokerage revenues (excluding Insurance related revenue).

Interest Expense

Interest expense increased by $18.4 million, or 26.4%, to $88.1 million for the nine months ended September 30, 2018 as compared to the nine months ended September 30, 2017. The increase was primarily driven by: an increase in interest expense on the $400.0 million senior revolving credit facility entered into in September 2017, interest expense on the $450.0 million 5.375% Senior Notes issues in July 2018, and the write-off of deferred financing costs due to the repayment of the $112.5 million 8.125% Senior Notes in September 2018, partially offset by a decrease in interest expense on the $240.0 million 8.375% Senior Notes repaid in July 2018.

Other Expenses

Other expenses increased by $56.3 million, or 38.0%, to $204.6 million for the nine months ended September 30, 2018 as compared to the nine months ended September 30, 2017, which was primarily driven by expenses related to Newmark’s outsourcing business revenue accounted for on a gross basis due to the implementation of ASC 606, as well as increases in amortization expense on acquired intangibles and amortization expense related to mortgage servicing rights. This was partially offset by a decrease in impairment charges.

Other Income (Losses), net

Gain (Loss) on Divestiture and Sale of Investments

We had no gains or losses from divestitures or sale of investments in the nine months ended September 30, 2018. For the nine months ended September 30, 2017, there was a gain of $0.6 million related to the sale of investments.

Gains (Losses) on Equity Method Investments

Gains (losses) on equity method investments increased by $6.0 million, to $10.0 million, for the nine months ended September 30, 2018 as compared to $4.0 million for the nine months ended September 30, 2017. Gains (losses) on equity method investments represent our pro rata share of the net gains or losses on investments over which we have significant influence but which we do not control. This increase was primarily related to the $5.0 million gain on the CF Real Estate investment in the nine months ended September 30, 2018.

Other Income (Loss)

Other income (loss) increased by $44.0 million, or 44.9%, to $141.9 million for the nine months ended September 30, 2018 as compared to the nine months ended September 30, 2017. The $44.0 million increase was primarily due to a gain of $38.4 million related to a fair value adjustment on an investment held, and a non-cash gain of $6.3 million related to the variable share forward agreement with respect to Newmark’s expected receipt of the Nasdaq payments in 2019 through 2022.

96


Provision (Benefit) for Income Taxes

Provision (benefit) for income taxes increased by $53.3 million, or 96.8%, to $108.4 million for the nine months ended September 30, 2018 as compared to the nine months ended September 30, 2017. This increase was primarily driven by an increase in pre-tax earnings partially offset by a decrease in the U.S. Federal statutory tax rate as a result of The Tax Act. In general, our consolidated effective tax rate can vary from period to period depending on, among other factors, the geographic and business mix of our earnings. The Tax Act is expected to have a favorable impact on the Company’s effective tax rate and net income as reported under generally accepted accounting principles in the reporting periods to which the Tax Act is effective.

Net Income (Loss) Attributable to Noncontrolling Interest in Subsidiaries

Net income (loss) attributable to noncontrolling interest in subsidiaries increased by $27.3 million, or 40.1%, to $95.5 million for the nine months ended September 30, 2018 as compared to the nine months ended September 30, 2017. This was primarily driven by an increase in earnings and the allocation of income to Newmark’s public shareholders.

Business Segment Financial Results

The business segments are determined based on the products and services provided and reflect the manner in which financial information is evaluated by management. We evaluate the performance and review the results of the segments based on each segment’s “Income (loss) from operations before income taxes.”

Certain financial information for our segments is presented below. The amounts shown below for the Financial Services and Real Estate Services segments reflect the amounts that are used by management to allocate resources and assess performance, which is based on each segment’s “Income (loss) from operations before income taxes.” In addition to the two business segments, the tables below include a “Corporate Items” category. Corporate revenues include fees from related parties and interest income. Corporate expenses include non-cash compensation expenses (such as the grant of exchangeability to limited partnership units; and allocations of net income to limited partnership units and FPUs), as well as unallocated expenses, such as certain professional and consulting fees, executive compensation and interest expense, which are managed separately at the corporate level. Corporate other income (losses), net includes gains that are not considered part of the Company’s ordinary, ongoing business, such as the adjustment of future earn-out payments.

During the third quarter of 2017, the Company transferred the right to receive the Nasdaq earn-out payments from the Financial Services segment to the Real Estate Services segment. As a result, effective from the third quarter of 2017, the Nasdaq payment is recorded as “Other income (loss)” in the Real Estate Services segment.

Three months ended September 30, 2018 (in thousands):

 

 

 

Financial

Services

 

 

Real Estate

Services

 

 

Corporate

Items

 

 

Total

 

Total revenues

 

$

446,686

 

 

$

521,612

 

 

$

8,956

 

 

$

977,254

 

Total expenses

 

 

345,889

 

 

 

406,134

 

 

 

116,291

 

 

 

868,314

 

Total other income (losses), net

 

 

(3,731

)

 

 

93,995

 

 

 

19,856

 

 

 

110,120

 

Income (loss) from operations before income taxes

 

$

97,066

 

 

$

209,473

 

 

$

(87,479

)

 

$

219,060

 

 

Three months ended September 30, 2017 (in thousands):

 

 

 

Financial

Services

 

 

Real Estate

Services

 

 

Corporate

Items

 

 

Total

 

Total revenues

 

$

416,657

 

 

$

399,416

 

 

$

10,955

 

 

$

827,028

 

Total expenses

 

 

338,440

 

 

 

327,366

 

 

 

109,166

 

 

 

774,972

 

Total other income (losses), net

 

 

12,128

 

 

 

76,968

 

 

 

1,250

 

 

 

90,346

 

Income (loss) from operations before income taxes

 

$

90,345

 

 

$

149,018

 

 

$

(96,961

)

 

$

142,402

 

 

97


Segment Results for the Three Months Ended September 30, 2018 Compared to Three Months Ended September 30, 2017

Revenues

 

Revenues for Financial Services increased approximately $30.0 million, or 7.2%, to $446.7 million for the three months ended September 30, 2018 from $416.7 million for the three months ended September 30, 2017. BGC’s Financial Services revenues improved across all asset classes, primarily led by a 20.2% growth in the Company’s energy and commodities business, an 8.1% improvement from the Company’s foreign exchange brokerage, and a 4.3% improvement from rates, compared to the prior year period. In addition, the segment’s revenues improved year-over-year due to strong quarterly revenue growth from its fully electronic Fenics business. Revenues from data, software, and post-trade business increased 20.1% compared to the prior year period.

 

Revenues for Real Estate Services increased approximately $122.2 million, or 30.6%, to $521.6 million for the three months ended September 30, 2018 from $399.4 million for the three months ended September 30, 2017. Real Estate Services’ generated strong year-on-year growth with a 67.6% increase in real estate management and other services, a 28.6% increase in leasing and other services, and a 17.4% increase in capital markets. Over 90% of Real Estate Services’ revenue growth for the quarter was organic. Real Estate Services’ market share gains in the three months ended September 30, 2018 were driven by improvements in revenue per producer and increases in the number of front office employees, compared to the prior year period.

Expenses

 

Total expenses for Financial Services increased approximately $7.4 million, or 2.2%, to $345.9 million for the three months ended September 30, 2018 from $338.4 million for the three months ended September 30, 2017. The increase in expenses for our Financial Services segment was primarily due to the impact of higher revenues on variable compensation and recent acquisitions, partially offset by continued merger-related cost savings.

 

Total expenses for Real Estate Services increased approximately $78.8 million, or 24.1%, to $406.1 million for the three months ended September 30, 2018 from $327.4 million for the three months ended September 30, 2017. The increase in expenses for our Real Estate Services segment was primarily due to increased compensation associated with higher brokerage revenues as well as expenses related to new hires.

 

Total expenses for the Corporate Items category increased approximately $7.1 million, or 6.5%, to $116.3 million for the three months ended September 30, 2018 from $109.2 million for the three months ended September 30, 2017. This decrease was primarily due to compensation expense related to exchangeability granted to limited partnership interests during the period.

Other income (losses), net

 

Other income (losses), net, for Financial Services decreased approximately $15.9 million, or 130.8%, to a loss of $3.7 million for the three months ended September 30, 2018 from a gain of $12.1 million for the three months ended September 30, 2017. The decrease in other income (losses), net, in our Financial Services segment was primarily due to the mark-to-market movements and/or hedging on the Marketable securities.  

 

Other income (losses), net, for Real Estate Services was a gain of $94.0 million for the three months ended September 30, 2018. The gain is primarily due to the recognition of the earn-out on the Nasdaq transaction and an increase in the mark-to-mark movements on the Nasdaq shares, and a non-cash gain of $9.1 million related to the variable share forward agreement with respect to Newmark’s expected receipt of the Nasdaq payments for 2019 through 2022. Beginning with the third quarter of 2017, the Company recorded the receipt of Nasdaq payment as part of other income in Real Estate services. Nasdaq payments and the impact of related mark-to-market movements and/or hedging are still recorded within our Financial Services segment for all periods prior to the third quarter of 2017.

 

Other income (losses), net, for the Corporate Items category increased approximately $18.6 million, to a gain of $19.9 million for the three months ended September 30, 2018, from a gain of $1.3 million for the three months ended September 30, 2017. The increase in other income (losses), net for the Corporate Items category was primarily driven by a gain of $17.8 million related to a fair value adjustment on an investment held during the three months ended September 30, 2018, and an increase in unrealized gains related to marketable securities during the three months ended September 30, 2018.

Income (loss) from operations before income taxes

 

Income (loss) from operations before income taxes for Financial Services increased approximately $6.7 million, or 7.4%, to $97.1 million for the three months ended September 30, 2018 from $90.3 million for the three months ended

98


 

September 30, 2017. The increase in income (loss) from operations before income taxes is primarily due to the higher revenues across all asset classes, and improved productivity.

 

Income (loss) from operations before income taxes for Real Estate Services increased $60.5 million, or 40.6%, to $209.5 million for the three months ended September 30, 2018 from $149.0 million for the three months ended September 30, 2017, primarily due to higher revenues, recognition of the earn-out on the Nasdaq transaction, and improvement in broker productivity.

Nine months ended September 30, 2018 (in thousands):

 

 

 

Financial

Services

 

 

Real Estate

Services

 

 

Corporate

Items

 

 

Total

 

Total revenues

 

$

1,443,556

 

 

$

1,422,517

 

 

$

27,903

 

 

$

2,893,976

 

Total expenses

 

 

1,125,170

 

 

 

1,133,402

 

 

 

369,159

 

 

 

2,627,731

 

Total other income (losses), net

 

 

10,648

 

 

 

99,075

 

 

 

42,184

 

 

 

151,907

 

Income (loss) from operations before income taxes

 

$

329,034

 

 

$

388,190

 

 

$

(299,072

)

 

$

418,152

 

 

Nine months ended September 30, 2017 (in thousands):

 

 

 

Financial

Services

 

 

Real Estate

Services

 

 

Corporate

Items

 

 

Total

 

Total revenues

 

$

1,290,152

 

 

$

1,139,379

 

 

$

29,591

 

 

$

2,459,122

 

Total expenses

 

 

1,043,925

 

 

 

931,748

 

 

 

291,445

 

 

 

2,267,118

 

Total other income (losses), net

 

 

20,845

 

 

 

76,968

 

 

 

4,662

 

 

 

102,475

 

Income (loss) from operations before income taxes

 

$

267,072

 

 

$

284,599

 

 

$

(257,192

)

 

$

294,479

 

 

Segment Results for the Nine Months Ended September 30, 2018 Compared to Nine Months Ended September 30, 2017

Revenues

 

Revenues for Financial Services increased approximately $153.4 million, or 11.9%, to $1,443.6 million for the nine months ended September 30, 2018 from $1,290.2 million for the nine months ended September 30, 2017. BGC’s Financial Services revenues improved across all asset classes, primarily led by an 18.3% improvement from the Company’s foreign exchange brokerage, a 10.9% increase generated by equities, insurance, and other asset classes, a 16.4% growth in the Company’s energy and commodities business, and a 10.7% improvement from rates compared to the prior year period. In addition, the segment’s revenues improved year-over-year due to strong quarterly revenue growth from its fully electronic Fenics business.

 

Revenues for Real Estate Services increased approximately $283.1 million, or 24.9%, to $1,422.5 million for the nine months ended September 30, 2018 from $1,139.4 million for the nine months ended September 30, 2017. Real Estate Services’ generated strong year-on-year growth in real estate management and other services, leasing, and capital markets. This increase was primarily related to organic growth and the ASC 606 revenue recognition implementation.

Expenses

 

Total expenses for Financial Services increased approximately $81.2 million, or 7.8%, to $1,125.2 million for the nine months ended September 30, 2018 from $1,043.9 million for the nine months ended September 30, 2017. The increase in expenses for our Financial Services segment was primarily due to the impact of higher revenues on variable compensation and recent acquisitions, partially offset by continued merger-related cost savings.

 

Total expenses for Real Estate Services increased approximately $201.7 million, or 21.6%, to $1,133.4 million for the nine months ended September 30, 2018 from $ 931.7 million for the nine months ended September 30, 2017. The increase in expenses for our Real Estate Services segment was primarily due to increased compensation associated with higher brokerage revenues as well as expenses related to new hires.

 

Total expenses for the Corporate Items category increased approximately $77.7 million, or 26.7%, to $369.2 million for the nine months ended September 30, 2018 from $291.4 million for the nine months ended September 30, 2017. This increase was primarily due to compensation expense related to exchangeability granted to limited partnership interests during the period, as well as interest expense related to our borrowings.

99


Other income (losses), net

 

Other income (losses), net, for Financial Services decreased approximately $10.2 million, or 48.9%, to a gain of $10.6 million for the nine months ended September 30, 2018 from a gain of $20.8 million for the nine months ended September 30, 2017. The decrease in other income (losses), net, in our Financial Services segment was primarily due to the mark-to-market movements and/or hedging on the Marketable securities.  

 

Other income (losses), net, for Real Estate Services recognized a gain of $99.1 million for the nine months ended September 30, 2018. The gain is primarily due to the recognition of the earn-out on the Nasdaq transaction, a non-cash gain of $6.3 million related to the variable share forward agreement with respect to Newmark’s expected receipt of the Nasdaq payments for 2019 through 2022, and the mark-to-market movements and/or hedging on the Nasdaq shares. Beginning with the third quarter of 2017, the Company recorded the receipt of Nasdaq payment as part of other income in Real Estate services. Nasdaq payments and the impact of related mark-to-market movements and/or hedging are still recorded within our Financial Services segment for all periods prior to the third quarter of 2017.

 

Other income (losses), net, for the Corporate Items category increased approximately $37.5 million, a gain of $42.2 million for the nine months ended September 30, 2018 from a gain of $4.7 million for the nine months ended September 30, 2017. The increase in other income (losses), net for the Corporate Items category was primarily due to a gain of $38.4 million related to a fair value adjustment on an investment held during the nine months ended September 30, 2018, partially offset by mark-to-market movements on certain Marketable securities.

Income (loss) from operations before income taxes

 

Income (loss) from operations before income taxes for Financial Services increased approximately $62.0 million, or 23.2%, to $329.0 million for the nine months ended September 30, 2018 from $267.1 million for the nine months ended September 30, 2017. The increase in income (loss) from operations before income taxes is primarily due to the higher revenues across all asset classes, improved productivity, as well as mark-to-market movements and/or hedging on the Marketable securities.

 

Income (loss) from operations before income taxes for Real Estate Services increased $103.6 million, or 36.4%, to $388.2 million for the nine months ended September 30, 2018 from $284.6 million for the nine months ended September 30, 2017, primarily due to higher revenues, improvement in broker productivity, the recognition of the earn-out on the Nasdaq transaction, as well as mark-to-market movements and/or hedging on the Marketable securities.

100


QUARTERLY RESULTS OF OPERATIONS

The following table sets forth our unaudited quarterly results of operations for the indicated periods (in thousands). Results of any period are not necessarily indicative of results for a full year and may, in certain periods, be affected by seasonal fluctuations in our business. Certain reclassifications have been made to prior period amounts to conform to the current period’s presentation.

 

 

September 30,

2018

 

 

June 30,

2018

 

 

March 31,

2018

 

 

December 31,

2017

 

 

September 30,

20171

 

 

June 30,

20171

 

 

March 31,

20171

 

 

December 31,

20161

 

Revenues:

 

 

 

 

 

 

 

 

 

 

 

 

 

 

 

 

 

 

 

 

 

 

 

 

 

 

 

 

 

 

 

Commissions

$

671,318

 

 

$

658,320

 

 

$

668,599

 

 

$

643,110

 

 

$

582,106

 

 

$

577,172

 

 

$

545,720

 

 

$

520,374

 

Principal transactions

 

73,360

 

 

 

84,988

 

 

 

91,918

 

 

 

75,987

 

 

 

75,766

 

 

 

80,360

 

 

 

85,743

 

 

 

70,262

 

Gains from mortgage banking

   activities/originations, net

 

51,972

 

 

 

41,878

 

 

 

38,914

 

 

 

41,736

 

 

 

45,455

 

 

 

73,547

 

 

 

45,261

 

 

 

54,378

 

Real estate management and

   other services

 

101,881

 

 

 

107,121

 

 

 

96,878

 

 

 

70,046

 

 

 

60,798

 

 

 

51,589

 

 

 

50,630

 

 

 

55,841

 

Servicing fees

 

34,948

 

 

 

32,333

 

 

 

28,926

 

 

 

29,712

 

 

 

29,057

 

 

 

26,840

 

 

 

24,832

 

 

 

25,472

 

Fees from related parties

 

7,128

 

 

 

6,271

 

 

 

6,590

 

 

 

8,338

 

 

 

7,173

 

 

 

6,018

 

 

 

6,938

 

 

 

6,484

 

Data, software and post-trade

 

16,547

 

 

 

15,370

 

 

 

15,099

 

 

 

14,372

 

 

 

13,776

 

 

 

13,322

 

 

 

13,087

 

 

 

12,949

 

Interest income

 

15,946

 

 

 

12,366

 

 

 

8,748

 

 

 

10,194

 

 

 

11,726

 

 

 

19,177

 

 

 

10,006

 

 

 

9,544

 

Other revenues

 

4,154

 

 

 

1,429

 

 

 

974

 

 

 

739

 

 

 

1,171

 

 

 

876

 

 

 

976

 

 

 

454

 

Total revenues

 

977,254

 

 

 

960,076

 

 

 

956,646

 

 

 

894,234

 

 

 

827,028

 

 

 

848,901

 

 

 

783,193

 

 

 

755,758

 

Expenses:

 

 

 

 

 

 

 

 

 

 

 

 

 

 

 

 

 

 

 

 

 

 

 

 

 

 

 

 

 

 

 

Compensation and employee

   benefits

 

517,865

 

 

 

524,030

 

 

 

534,811

 

 

 

578,051

 

 

 

495,145

 

 

 

482,353

 

 

 

460,631

 

 

 

426,458

 

Allocations of net income and

   grants of exchangeability to

   limited partnership units

   and FPUs

 

67,919

 

 

 

106,545

 

 

 

65,232

 

 

 

124,752

 

 

 

48,446

 

 

 

50,237

 

 

 

63,193

 

 

 

60,264

 

Total compensation and

   employee benefits

 

585,784

 

 

 

630,575

 

 

 

600,043

 

 

 

702,803

 

 

 

543,591

 

 

 

532,590

 

 

 

523,824

 

 

 

486,722

 

Occupancy and equipment

 

58,193

 

 

 

52,428

 

 

 

54,784

 

 

 

52,230

 

 

 

51,962

 

 

 

50,311

 

 

 

50,829

 

 

 

50,255

 

Fees to related parties

 

9,743

 

 

 

9,887

 

 

 

7,764

 

 

 

12,639

 

 

 

4,380

 

 

 

5,519

 

 

 

6,490

 

 

 

8,683

 

Professional and consulting fees

 

33,491

 

 

 

26,918

 

 

 

26,081

 

 

 

28,592

 

 

 

24,486

 

 

 

22,891

 

 

 

21,670

 

 

 

17,176

 

Communications

 

31,693

 

 

 

34,143

 

 

 

34,850

 

 

 

33,372

 

 

 

33,290

 

 

 

32,353

 

 

 

32,173

 

 

 

30,735

 

Selling and promotion

 

30,850

 

 

 

32,900

 

 

 

29,849

 

 

 

33,403

 

 

 

26,828

 

 

 

30,034

 

 

 

24,641

 

 

 

24,989

 

Commissions and floor

   brokerage

 

15,382

 

 

 

15,623

 

 

 

14,095

 

 

 

12,770

 

 

 

10,410

 

 

 

10,476

 

 

 

10,430

 

 

 

10,505

 

Interest expense

 

33,472

 

 

 

27,441

 

 

 

27,138

 

 

 

32,826

 

 

 

24,425

 

 

 

26,490

 

 

 

18,763

 

 

 

17,595

 

Other expenses

 

69,706

 

 

 

66,307

 

 

 

68,591

 

 

 

50,300

 

 

 

55,600

 

 

 

50,269

 

 

 

42,393

 

 

 

28,138

 

Total expenses

 

868,314

 

 

 

896,222

 

 

 

863,195

 

 

 

958,935

 

 

 

774,972

 

 

 

760,933

 

 

 

731,213

 

 

 

674,798

 

Other income (losses), net:

 

 

 

 

 

 

 

 

 

 

 

 

 

 

 

 

 

 

 

 

 

 

 

 

 

 

 

 

 

 

 

Gain (loss) on divestiture and

   sale of investments

 

 

 

 

 

 

 

 

 

 

 

 

4

 

 

 

 

 

557

 

 

 

Gains (losses) on equity method

   investments

 

1,344

 

 

 

2,854

 

 

 

5,801

 

 

 

2,203

 

 

 

2,147

 

 

 

1,602

 

 

 

237

 

 

 

996

 

Other income (loss)

 

108,776

 

 

 

(810

)

 

 

33,942

 

 

 

16

 

 

 

88,195

 

 

 

4,713

 

 

 

5,020

 

 

 

(979

)

Total other income (losses), net

 

110,120

 

 

 

2,044

 

 

 

39,743

 

 

 

2,219

 

 

 

90,346

 

 

 

6,315

 

 

 

5,814

 

 

 

17

 

Income (loss) from operations

   before income taxes

 

219,060

 

 

 

65,898

 

 

 

133,194

 

 

 

(62,482

)

 

 

142,402

 

 

 

94,283

 

 

 

57,794

 

 

 

80,977

 

Provision (benefit) for income

   taxes

 

56,756

 

 

 

15,908

 

 

 

35,763

 

 

 

95,184

 

 

 

31,854

 

 

 

16,552

 

 

 

6,678

 

 

 

14,614

 

Consolidated net income (loss)

 

162,304

 

 

 

49,990

 

 

 

97,431

 

 

 

(157,666

)

 

 

110,548

 

 

 

77,731

 

 

 

51,116

 

 

 

66,363

 

Less: Net income (loss)

   attributable to noncontrolling

   interest in subsidiaries

 

42,018

 

 

 

14,787

 

 

 

38,657

 

 

 

(37,867

)

 

 

29,019

 

 

 

24,811

 

 

 

14,291

 

 

 

21,924

 

Net income (loss) available to

   common stockholders

$

120,286

 

 

$

35,203

 

 

$

58,774

 

 

$

(119,799

)

 

$

81,529

 

 

$

52,920

 

 

$

36,825

 

 

$

44,439

 

 

1

Financial results have been retrospectively adjusted to include the financial results of Berkeley Point. See “Berkeley Point Acquisition and Related Transactions” herein for a summary of the impact on the Company’s quarterly and annual results of operations.

101


The table below details our brokerage revenues by product category for the indicated periods (in thousands):

 

 

September 30,

2018

 

 

June 30,

2018

 

 

March 31,

2018

 

 

December 31,

2017

 

 

September 30,

2017

 

 

June 30,

2017

 

 

March 31,

2017

 

 

December 31,

2016

 

 

Brokerage revenue by product:

 

 

 

 

 

 

 

 

 

 

 

 

 

 

 

 

 

 

 

 

 

 

 

 

 

 

 

 

 

 

 

 

Rates

$

128,289

 

 

$

145,148

 

 

$

160,772

 

 

$

118,618

 

 

$

123,041

 

 

$

133,469

 

 

$

135,752

 

 

$

116,117

 

 

Foreign exchange

 

90,683

 

 

 

98,559

 

 

 

99,050

 

 

 

80,780

 

 

 

83,899

 

 

 

79,681

 

 

 

80,026

 

 

 

70,816

 

 

Credit

 

67,111

 

 

 

75,526

 

 

 

82,050

 

 

 

65,818

 

 

 

66,133

 

 

 

70,730

 

 

 

81,870

 

 

 

62,294

 

 

Energy and commodities

 

57,974

 

 

 

56,277

 

 

 

60,149

 

 

 

54,161

 

 

 

48,231

 

 

 

48,479

 

 

 

53,145

 

 

 

54,111

 

 

Equities, insurance, and other

   asset classes

 

81,272

 

 

 

87,965

 

 

 

97,754

 

 

 

86,703

 

 

 

79,657

 

 

 

85,324

 

 

 

75,706

 

 

 

41,950

 

 

Leasing and other services

 

203,913

 

 

 

178,142

 

 

 

159,378

 

 

 

186,146

 

 

 

158,604

 

 

 

144,681

 

 

 

127,574

 

 

 

144,521

 

 

Real estate capital markets

 

115,436

 

 

 

101,691

 

 

 

101,364

 

 

 

126,871

 

 

 

98,307

 

 

 

95,168

 

 

 

77,390

 

 

 

100,827

 

 

Total brokerage revenues

$

744,678

 

 

$

743,308

 

 

$

760,517

 

 

$

719,097

 

 

$

657,872

 

 

$

657,532

 

 

$

631,463

 

 

$

590,636

 

 

Brokerage revenue by

   product (percentage):

 

 

 

 

 

 

 

 

 

 

 

 

 

 

 

 

 

 

 

 

 

 

 

 

 

 

 

 

 

 

 

 

Rates

 

17.2

%

 

 

19.5

%

 

 

21.1

%

 

 

16.5

%

 

 

18.7

%

 

 

20.3

%

 

 

21.5

%

 

 

19.7

%

 

Foreign exchange

 

12.2

 

 

 

13.3

 

 

 

13.0

 

 

 

11.2

 

 

 

12.8

 

 

 

12.1

 

 

 

12.7

 

 

 

12.0

 

 

Credit

 

9.0

 

 

 

10.2

 

 

 

10.8

 

 

 

9.2

 

 

 

10.1

 

 

 

10.8

 

 

 

13.0

 

 

 

10.5

 

 

Energy and commodities

 

7.8

 

 

 

7.6

 

 

 

7.9

 

 

 

7.5

 

 

 

7.3

 

 

 

7.4

 

 

 

8.4

 

 

 

9.1

 

 

Equities, insurance, and other

   asset classes

 

10.9

 

 

 

11.8

 

 

 

12.9

 

 

 

12.1

 

 

 

12.1

 

 

 

13.0

 

 

 

12.0

 

 

 

7.1

 

 

Leasing and other services

 

27.4

 

 

 

23.9

 

 

 

21.0

 

 

 

25.9

 

 

 

24.1

 

 

 

22.0

 

 

 

20.2

 

 

 

24.5

 

 

Real estate capital markets

 

15.5

 

 

 

13.7

 

 

 

13.3

 

 

 

17.6

 

 

 

14.9

 

 

 

14.4

 

 

 

12.2

 

 

 

17.1

 

 

Total brokerage revenues

 

100.0

%

 

 

100.0

%

 

 

100.0

%

 

 

100.0

%

 

 

100.0

%

 

 

100.0

%

 

 

100.0

%

 

 

100.0

%

 

Brokerage revenue by type:

 

 

 

 

 

 

 

 

 

 

 

 

 

 

 

 

 

 

 

 

 

 

 

 

 

 

 

 

 

 

 

 

Real Estate

$

319,349

 

 

$

279,833

 

 

$

260,742

 

 

$

313,017

 

 

$

256,911

 

 

$

239,849

 

 

$

204,964

 

 

$

245,348

 

 

Financial Services voice/hybrid

 

381,949

 

 

 

410,154

 

 

 

446,508

 

 

 

368,196

 

 

 

361,312

 

 

 

373,161

 

 

 

380,260

 

 

 

310,313

 

 

Financial Services

   fully electronic

 

43,380

 

 

 

53,321

 

 

 

53,267

 

 

 

37,884

 

 

 

39,649

 

 

 

44,522

 

 

 

46,239

 

 

 

34,975

 

 

Total brokerage revenues

$

744,678

 

 

$

743,308

 

 

$

760,517

 

 

$

719,097

 

 

$

657,872

 

 

$

657,532

 

 

$

631,463

 

 

$

590,636

 

 

Brokerage revenue by type

   (percentage):

 

 

 

 

 

 

 

 

 

 

 

 

 

 

 

 

 

 

 

 

 

 

 

 

 

 

 

 

 

 

 

 

Real Estate

 

42.9

%

 

 

37.6

%

 

 

34.3

%

 

 

43.5

%

 

 

39.1

%

 

 

36.5

%

 

 

32.5

%

 

 

41.5

%

 

Financial Services voice/hybrid

 

51.3

 

 

 

55.2

 

 

 

58.7

 

 

 

51.2

 

 

 

54.9

 

 

 

56.7

 

 

 

60.2

 

 

 

52.5

 

 

Financial Services

   fully electronic

 

5.8

 

 

 

7.2

 

 

 

7.0

 

 

 

5.3

 

 

 

6.0

 

 

 

6.8

 

 

 

7.3

 

 

 

6.0

 

 

Total brokerage revenues

 

100.0

%

 

 

100.0

%

 

 

100.0

%

 

 

100.0

%

 

 

100.0

%

 

 

100.0

%

 

 

100.0

%

 

 

100.0

%

 

 

LIQUIDITY AND CAPITAL RESOURCES

Balance Sheet

Our balance sheet and business model are not capital intensive. Our assets consist largely of cash, restricted cash, marketable securities, mortgage servicing rights, collateralized multifamily and commercial mortgage loans to be included in future sales, which are included in loans held for sale, collateralized and uncollateralized short-dated receivables and less liquid assets needed to support our business. Longer-term capital (equity and notes payable) is held to support the less liquid assets and growth opportunities. Total assets at September 30, 2018 were $8.7 billion, an increase of 60.8% as compared to December 31, 2017. The increase in total assets was driven primarily by increases in Receivables from broker-dealers, clearing organizations, customers and related broker-dealers, Loans held for sale, Restricted cash, and Accrued commissions and other receivables, net. We maintain a portion of our assets in cash and marketable securities, with our liquidity (which we define as Cash and cash equivalents, Reverse repurchase agreements, Marketable securities and Securities owned, less Securities loaned and Repurchase agreements) at September 30, 2018 of $526.3 million. See “Liquidity Analysis” below for a further discussion of our liquidity. Our Securities owned increased to $75.9 million at September 30, 2018, compared to $33.0 million at December 31, 2017. Our Marketable securities decreased to $152.5 million at September 30, 2018, compared to $208.2 million at December 31, 2017. The decrease in marketable securities in the nine months ending September 30, 2018, was primarily due to the sale of Nasdaq shares and other marketable securities in the amount of $153.2 million, partially offset by the recognition of $85.1 million for the 2018 Nasdaq earnout payment (as discussed in Note 9—“Marketable Securities”). We did not have any Reverse repurchase agreements as of September 30, 2018 or December 31, 2017. We had Securities loaned of $66.3 million and Repurchase agreements of $0.2 million at September 30, 2018. As of December 31, 2017 we had Securities loaned of $202.3 million and no Repurchase agreements.

102


On June 23, 2015, the Audit Committee of the Company authorized management to enter into a revolving credit facility with Cantor of up to $150.0 million in aggregate principal amount pursuant to which Cantor or BGC would be entitled to borrow funds from each other from time to time. The outstanding balances would bear interest at the higher of the borrower’s or the lender’s short-term borrowing rate then in effect, plus 1.00%. On April 21, 2017, pursuant to this authorization by the Audit Committee of our Board of Directors, we entered into a $150.0 million revolving credit facility (the “Credit Facility”) with an affiliate of Cantor. We agreed to lend $150.0 million under the Credit Facility to such affiliate. On September 8, 2017, the outstanding balance of $150 million was repaid in its entirety. The Credit Facility was terminated on March 19, 2018.

On March 19, 2018, we entered into an unsecured senior credit agreement (the “BGC Credit Agreement”) with Cantor. The BGC Credit Agreement provides for each party and certain of its subsidiaries to issue loans to the other party or any of its subsidiaries in the lender’s discretion in an aggregate principal amount up to $250.0 million outstanding at any time. The BGC Credit Agreement replaced the Credit Facility described above and was approved by the Audit Committee of BGC. The BGC Credit Agreement will mature on the earlier to occur of (a) March 19, 2019, after which the maturity date of the BGC Credit Agreement will continue to be extended for successive one-year periods unless prior written notice of non-extension is given by a lending party to a borrowing party at least six months in advance of such renewal date and (b) the termination of the BGC Credit Agreement by either party pursuant to its terms. The outstanding amounts under the BGC Credit Agreement will bear interest for any rate period at a per annum rate equal to the higher of BGC’s or Cantor’s short-term borrowing rate in effect at such time plus 1.00%. On August 6, 2018, the Company entered into an amendment to the BGC Credit Agreement, which increased the aggregate principal amount that can be loaned to the other party or any of its subsidiaries from $250 million to $400 million that can be outstanding at any time. As of September 30, 2018, there was $80.0 million of borrowings by BGC outstanding under this agreement. As of September 30, 2018, the interest rate on this facility was 5.51%.

As part of our cash management process, we may enter into tri-party reverse repurchase agreements and other short-term investments, some of which may be with Cantor. As of September 30, 2018 and December 31, 2017, there were no reverse repurchase agreements outstanding.

Additionally, in August 2013, the Audit Committee authorized us to invest up to $350 million in an asset-backed commercial paper program for which certain Cantor entities serve as placement agent and referral agent. The program issues short-term notes to money market investors and is expected to be used from time to time as a liquidity management vehicle. The notes are backed by assets of highly rated banks. We are entitled to invest in the program so long as the program meets investment policy guidelines, including policies relating to ratings. Cantor will earn a spread between the rate it receives from the short-term note issuer and the rate it pays to us on any investments in this program. This spread will be no greater than the spread earned by Cantor for placement of any other commercial paper note in the program. As of September 30, 2018, we had no investments in the program.

Funding

Our funding base consists of longer-term capital (equity and notes payable), collateralized financings, shorter-term liabilities and accruals that are a natural outgrowth of specific assets and/or our business model, such as matched fails and accrued compensation. We have limited need for short-term unsecured funding in our regulated entities for their brokerage business. Our Real Estate Services business has the following ongoing cash needs: (i) ongoing short-term collateralized financing needs to fund loans held for sale; (ii) working capital to support daily operations, including servicing advances consisting of principal and interest advances for Fannie Mae loans that become delinquent, and advances on insurance and tax payments if escrow funds are insufficient; and (iii) working capital to satisfy collateral requirements for our Fannie Mae DUS risk-sharing obligations and to meet the operational liquidity requirements of Fannie Mae, Freddie Mac, HUD, Ginnie Mae, and our warehouse facility lenders. Contingent liquidity needs are largely limited to potential cash collateral that may be needed to meet clearing bank, clearinghouse, and exchange margins and/or to fund fails. Capital expenditures tend to be cash neutral and approximately in line with depreciation. Current cash balances significantly exceed our potential normal course contingent liquidity needs. We believe that cash in and available to our largest regulated entities, inclusive of financing provided by clearing banks and cash segregated under regulatory requirements, is adequate for potential cash demands of normal operations, such as margin or fail financing. We expect our operating activities going forward to generate adequate cash flows to fund normal operations, including any dividends paid pursuant to our dividend policy. However, we continually evaluate opportunities for us to maximize our growth and further enhance our strategic position, including, among other things, acquisitions, strategic alliances and joint ventures potentially involving all types and combinations of equity, debt and acquisition alternatives. As a result, we may need to raise additional funds to:

 

increase the regulatory net capital necessary to support operations;

 

support continued growth in our businesses;

 

effect acquisitions, strategic alliances, joint ventures and other transactions;

103


 

develop new or enhanced products, services and markets; and

 

respond to competitive pressures.

Acquisitions and financial reporting obligations related thereto may impact our ability to access longer term capital markets funding on a timely basis and may necessitate greater short-term borrowings in the interim. This may impact our credit rating or the interest rates on our debt. We may need to access short-term capital sources to meet business needs from time to time, including, but not limited to, conducting operations; hiring or retaining brokers, salespeople, managers and other front-office personnel; financing acquisitions; and providing liquidity, including in situations where we may not be able to access the capital markets in a timely manner when desired by us. Accordingly, we cannot guarantee that we will be able to obtain additional financing when needed on terms that are acceptable to us, if at all.

On September 8, 2017, BGC completed the acquisition of Berkeley Point (the “Berkeley Point Acquisition”), a leading commercial real estate finance company focused on the origination and sale of multifamily and other commercial real estate loans through government-sponsored and government-funded loan programs, as well as the servicing of commercial real estate loans, including those it originates. We acquired all of the outstanding membership interests of Berkeley Point Financial LLC for an acquisition price of $875 million, with $3.2 million of the acquisition price paid with 247,099 partnership units in BGC Holdings, L.P., pursuant to a Transaction Agreement, dated as of July 17, 2017, with Cantor and certain Cantor’s affiliates, including CCRE and Cantor Commercial Real Estate Sponsor, L.P., the general partner of CCRE. In accordance with this Transaction Agreement, Berkeley Point made a distribution of $89.1 million to CCRE related to the Berkeley Point Acquisition, for the amount that Berkeley Point’s net assets, inclusive of certain fair value adjustments, exceeded $508.6 million. Contemporaneously with the Berkeley Point Acquisition, on September 8, 2017, the Company invested $100 million in a newly formed commercial real estate-related financial and investment business, Real Estate LP, which is controlled and managed by Cantor. Real Estate LP may conduct activities in any real estate related business or asset backed securities-related business or any extensions thereof and ancillary activities thereto. In addition, Real Estate LP may provide short-term loans to related parties from time to time when funds in excess of amounts needed for investment opportunities are available. The Company’s investment in Real Estate LP is accounted for under the equity method. Berkeley Point and Real Estate LP are part of Newmark Knight Frank, the Company’s Real Estate Services segment. In connection with these aforementioned transactions, BGC entered into a $400 million two-year unsecured senior revolving credit facility and a $575 million unsecured senior term loan maturing on the second anniversary of the BPF acquisition closing date.

On December 19, 2017, BGC Partners, Inc. and Newmark Group, Inc. announced the closing of the initial public offering of 20 million shares of Newmark’s Class A common stock at a price to the public of $14.00 per share less underwriting discounts and commissions. On December 26, 2017, BGC Partners, Inc. and Newmark Group, Inc. announced that the underwriters of Newmark’s initial public offering exercised in full their overallotment option to purchase an additional 3 million shares of Newmark’s Class A common stock at the initial public offering price of $14.00 per share less underwriting discounts and commissions. As a result, Newmark has received aggregate net proceeds of $295.4 million from the initial public offering after deducting underwriting discounts and commissions and estimated offering expenses. The proceeds of the Newmark initial public offering were used to repay $304.3 million of the term loan. The initial public offering is part of the Company’s plan to separate its Real Estate Services business into a separate public company. Following some period after the expected offering, the Company may, subject to market and other conditions, distribute the shares that the Company will hold of the newly formed subsidiary pro rata to the Company’s stockholders in a manner intended to qualify as tax-free for U.S. federal income tax purposes.

On January 12, 2016, we completed our acquisition (the “JPI Merger”) of Jersey Partners, Inc. (“JPI”). The JPI Merger occurred pursuant to a merger agreement (the “Merger Agreement”), dated as of December 22, 2015. Shortly following the completion of the JPI Merger, a subsidiary of BGC merged with and into GFI pursuant to a short-form merger under Delaware law, with GFI continuing as the surviving entity. The Back-End Mergers allowed BGC to acquire the remaining approximately 33% of the outstanding shares of GFI common stock that BGC did not already own. Following the closing of the Back-End Mergers, BGC and its affiliates now own 100% of the outstanding shares of GFI’s common stock. In total, approximately 23.5 million shares of our Class A common stock and $89.9 million in cash were issued or paid with respect to the closing of the Back-End Mergers, inclusive of adjustments we still expect to pay a total of $111.2 million in connection to the Back-End Mergers, of which $21.3 million remains to be paid.

On June 28, 2013, upon completion of the Nasdaq transaction, we received cash consideration of $750 million paid at closing, plus an earn-out of up to 14,883,705 shares of Nasdaq common stock to be paid ratably in each of the fifteen years following the closing. On June 18, 2018 we entered into transactions related to the monetization of the shares of Nasdaq that we expect to receive in 2019 and 2020 (“the monetization”). The principal operating subsidiary of Newmark Group Inc. issued approximately $175 million of exchangeable preferred limited partnership units (“EPUs”) in a private transaction to The Royal Bank of Canada (“RBC”) (the “Newmark OpCo Preferred Investment”). Contemporaneously with the issuance of these EPUs, a newly formed special purpose vehicle, (the “SPV”) entered into two variable postpaid forward transactions (together, the “Forward”) with RBC. The SPV is an indirect subsidiary of Newmark whose sole asset is the Nasdaq share earn-outs for 2019 and 2020. RBC has rights to receive up to 992,247 shares of Nasdaq common stock in each of the fourth quarters of 2019 and 2020. The Forward is economically similar to at-the-money put options struck at Nasdaq’s June 18, 2018 closing price of $94.21, and provides Newmark with downside protection on the shares while allowing Newmark to retain all appreciation related to the 2019 and 2020 Nasdaq share earn-outs.

104


Newmark received approximately $153.0 million of net proceeds and non-dilutive equity on its balance sheet from the monetization in the second quarter of 2018. Newmark used the net proceeds from the monetization to repay a portion of the $400.0 million Converted Term Loan which is due to mature on September 8, 2019. After this repayment, approximately $247.0 million of the Converted Term Loan remained outstanding. Approximately $153.0 million also became available to be drawn upon under BGC’s revolving credit facility. The monetization transaction had no impact on the Nasdaq payment recognized by Newmark in the third quarter of 2018.

On September 26, 2018 we entered into transactions related to the monetization of the shares of Nasdaq that we expect to receive in 2021 and 2022 (“the second monetization”). The principal operating subsidiary of Newmark Group Inc. issued approximately $150 million of exchangeable preferred limited partnership units (“EPUs”) in a private transaction to RBC (the “Newmark OpCo Preferred Investment II”). Contemporaneously with the issuance of these EPUs, a newly formed special purpose vehicle, (the “SPV II”) entered into two variable postpaid forward transactions (together, the “Forward II”) with RBC. The SPV II is an indirect subsidiary of Newmark whose sole asset is the Nasdaq share earn-outs for 2021 and 2022. RBC has rights to receive up to 992,247 shares of Nasdaq common stock in each of the fourth quarters of 2021 and 2022. The Forward II is economically similar to at-the-money put options struck at Nasdaq’s September 25, 2018 closing price of $87.68, and provides Newmark with downside protection on the shares while allowing Newmark to retain all appreciation related to the 2021 and 2022 Nasdaq share earn-outs.

Newmark received approximately $113.2 million of net proceeds and non-dilutive equity on its balance sheet from the monetization in the third quarter of 2018. Newmark used the net proceeds from the monetization to repay a portion of the $400.0 million Converted Term Loan which is due to mature on September 8, 2019. After this repayment, approximately $134.0 million of the Converted Term Loan remains outstanding. Approximately $113.2 million also became available to be drawn upon under BGC’s revolving credit facility. The monetization transaction had no impact on the approximately $85.1 million Nasdaq payment recognized by Newmark in the third quarter of 2018. Newmark retains the flexibility to monetize some or all of the anticipated Nasdaq payments from 2023 through 2027, which are not reflected on our balance sheet. On November 6, 2018, Newmark repaid the remaining $134.0 million outstanding principal amount of the Converted Term Loan using proceeds from the sale of its 6.125% Senior Notes.

By monetizing these expected Nasdaq payments, Newmark and BGC have strengthened their balance sheets, improved their financial flexibility and improved their credit metrics. Newmark now expects to be in an even stronger position with respect to obtaining an investment grade rating, and repaying and/or refinancing Newmark’s debt owed to or guaranteed by BGC. We therefore believe that the monetization transactions move us closer to completing the planned spin-off of Newmark. We intend to complete the necessary steps to achieve the spin-off by the end of 2018. Newmark recently obtained its own credit ratings from Fitch and S&P on October 25, 2018 and Kroll on October 29, 2018. In order for the spin-off to be tax-free, Newmark will repay or refinance its debt owed to or guaranteed by BGC, which was $434.0 million as of September 30, 2018, and to repay or refinance the $382.5 million of borrowings outstanding under the Intercompany Credit Agreement. As of September 30, 2018, approximately $260.6 million of these borrowings were pledged for the benefit of Fannie Mae in excess of the minimum required balance. These repayments are necessary for the spin off to be tax free. Refer to the Liquidity Analysis Discussion in this section of the nine months ended September 30, 2018 for discussion of key steps taken. Over time, we expect our stronger balance sheets to enhance our ability to invest and grow our businesses.

As a result of the earn-out, not including the Nasdaq share payment realized in the third quarter of 2018, we expect to receive approximately $431.6 million in additional Nasdaq stock over time (stock value based on the November 1, 2018 closing price), which is not reflected on our balance sheet.

As of September 30, 2018, our liquidity, which we define as cash and cash equivalents, reverse repurchase agreements, marketable securities and securities owned, less securities loaned and repurchase agreements, was approximately $526.3 million. This does not include the approximately $431.6 million in additional Nasdaq stock (as described above) that we expect to receive over time. We expect to use our considerable financial resources to repay debt, profitably hire, make accretive acquisitions, pay dividends, and/or repurchase shares and units of BGC, all while maintaining or improving our investment grade rating.

Notes Payable, Other and Short-term Borrowings

Unsecured Senior Revolving Credit and Converted Term Loan Agreement

On September 8, 2017, the Company entered into a committed unsecured senior revolving credit agreement with Bank of America, N.A., as administrative agent, and a syndicate of lenders. The revolving credit agreement provides for revolving loans of up to $400.0 million. The maturity date of the facility is September 8, 2019. On November 22, 2017, the Company and Newmark entered into an amendment to the unsecured senior revolving credit agreement. Pursuant to the amendment, the then-outstanding borrowings of the Company under the revolving credit facility were converted into a term loan. There was no change in the maturity date or interest rate. Effective December 13, 2017, Newmark assumed the obligations of the Company as borrower under the Converted Term

105


Loan. The Converted Term Loan is guaranteed by the Company. The Company remains a borrower under, and retains access to, the revolving credit facility for any future draws, subject to availability which increases as Newmark repays the Converted Term Loan. Borrowings under the Converted Term Loan bear interest at either LIBOR or a defined base rate plus an additional margin which ranges from 50 basis points to 325 basis points depending on the Company’s debt rating as determined by S&P and Fitch and whether such loan is a LIBOR loan or a base rate loan. As there were amounts outstanding under the senior term loan as of December 31, 2017, the pricing increased by 50 basis points, and as there were amounts outstanding under the senior term loan as of June 30, 2018, the pricing increased by an additional 75 basis points (125 basis points in the aggregate) until the senior term loan is paid in full. From and after the repayment in full of the senior term loan, the pricing shall return to the levels previously described. During the nine months ended September 30, 2018, the Company repaid $266.1 million of the Converted Term Loan. Subsequent to the repayment, the Company borrowed an additional $125.0 million from the committed unsecured senior revolving credit agreement. As of September 30, 2018, there were $125.0 million of borrowings outstanding under the unsecured senior revolving credit agreement.  The approximated fair value of the unsecured senior revolving credit agreement was $125.0 million as of September 30, 2018.  As of September 30, 2018, there were $134.0 million of borrowings outstanding under the Converted Term Loan. The carrying value of the Converted Term Loan as of September 30, 2018 was $132.5 million, net of deferred financing costs of $1.5 million. As of September 30, 2018, the interest rate on the revolving credit agreement LIBOR loan was 4.35% and the interest rate on the Converted Term Loan LIBOR loan was 4.41%. As of October 15, 2018, BGC repaid the remaining $125.0 million of borrowings outstanding under the unsecured senior revolving credit agreement. On November 6, 2018, Newmark repaid the remaining $134.0 million outstanding principal amount of the Converted Term Loan using proceeds from the sale of its 6.125% Senior Notes.

Unsecured Senior Term Loan Credit Agreement

On September 8, 2017, the Company entered into a committed unsecured senior term loan credit agreement with Bank of America, N.A., as administrative agent, and a syndicate of lenders. The term loan credit agreement provides for loans of up to $575.0 million. The maturity date of the agreement is September 8, 2019. On November 22, 2017, the Company and Newmark entered into an amendment to the unsecured senior term loan credit agreement. Pursuant to the term loan amendment and effective as of December 13, 2017, Newmark assumed the obligations of the Company as borrower under the senior term loan. The senior term loan is guaranteed by the Company. There was no change in the maturity date or interest rate. Borrowings under the senior term loan bear interest at either LIBOR or a defined base rate plus an additional margin which ranges from 50 basis points to 325 basis points depending on the Company’s debt rating as determined by S&P and Fitch and whether such loan is a LIBOR loan or a base rate loan. As there were amounts outstanding under the senior term loan as of December 31, 2017, the pricing increased by 50 basis points. From and after the repayment in full of the senior term loan, the pricing shall return to the levels previously described. The senior term loan is also subject to mandatory prepayment from 100% of net cash proceeds of all material asset sales and debt and equity issuances by Newmark and its subsidiaries (subject to certain customary exceptions, including sales under the Company’s CEO sales program). The net proceeds from the Newmark initial public offering were used to partially repay $304.3 million of the senior term loan. During the nine months ended September 30, 2018, the Company repaid the outstanding balance of $270.7 million on the senior term loan, at which point the facility was terminated. Therefore, there were no borrowings outstanding as of September 30, 2018.

8.125% Senior Notes

On June 26, 2012, we issued an aggregate of $112.5 million principal amount of 8.125% Senior Notes due 2042 (the “8.125% Senior Notes”). The 8.125% Senior Notes are senior unsecured obligations. The 8.125% Senior Notes may be redeemed for cash, in whole or in part, on or after June 26, 2017, at our option, at any time and from time to time, until maturity at a redemption price equal to 100% of the principal amount to be redeemed, plus accrued but unpaid interest on the principal amount being redeemed to, but not including, the redemption date. The 8.125% Senior Notes are listed on the New York Stock Exchange under the symbol “BGCA.” We used the proceeds to repay short-term borrowings under our unsecured revolving credit facility and for general corporate purposes, including acquisitions. In connection with the issuance of the 8.125% Senior Notes, the Company lent the proceeds of the 8.125% Senior Notes to BGC U.S. OpCo, and BGC U.S. OpCo issued an amended and restated promissory note, effective as of June 26, 2012, with an aggregate principal amount of $112.5 million payable to the Company (the “2042 Promissory Note”). On December 13, 2017, Newmark OpCo assumed all of the BGC U.S. OpCo’s rights and obligations under the promissory note. The initial carrying value of the 8.125% Senior Notes was $108.7 million, net of debt issuance costs of $3.8 million. On August 1, 2018, the Company’s Board of Directors approved the redemption of the outstanding $112.5 million principal amount of its 8.125% Senior Notes. On August 3, 2018, the Company delivered a notice of redemption to the holders of the outstanding $112.5 million aggregate principal amount of the 8.125% Senior Notes, and on September 5, 2018 the notes were redeemed. On September 4, 2018, BGC U.S. OpCo loaned $112.5 million to Newmark OpCo pursuant to the Intercompany Credit Agreement, which bears an annual interest rate of 6.5%. Newmark OpCo used the proceeds to repay the 2042 Promissory Note assumed by it in connection with the Separation. On November 6, 2018, Newmark repaid the $112.5 million promissory note under the Intercompany Credit Agreement using proceeds from the sale of its 6.125% Senior Notes.

106


5.375% Senior Notes

On December 9, 2014, the Company issued an aggregate of $300.0 million principal amount of 5.375% Senior Notes due 2019 (the “5.375% Senior Notes”). The 5.375% Senior Notes are general senior unsecured obligations of the Company. These 5.375% Senior Notes bear interest at a rate of 5.375% per year, payable in cash on June 9 and December 9 of each year, commencing June 9, 2015. The interest rate payable on the notes will be subject to adjustments from time to time based on the debt rating assigned by specified rating agencies to the notes, as set forth in the indenture. The 5.375% Senior Notes will mature on December 9, 2019. The Company may redeem some or all of the notes at any time or from time to time for cash at certain “make-whole” redemption prices (as set forth in the Indenture). If a “Change of Control Triggering Event” (as defined in the Indenture) occurs, holders may require the Company to purchase all or a portion of their notes for cash at a price equal to 101% of the principal amount of the notes to be purchased plus any accrued and unpaid interest to, but excluding, the purchase date. In connection with the issuance of the 5.375% Senior Notes, the Company lent the proceeds of the 5.375% Senior Notes to BGC U.S. OpCo, and BGC U.S. OpCo issued an amended and restated promissory note, effective as of December 9, 2014, with an aggregate principal amount of $300 million to the Company (the “2019 Promissory Note”). On December 13, 2017, Newmark OpCo assumed all of BGC U.S. OpCo’s rights and obligations under the 2019 Promissory Note. The initial carrying value of the 5.375% Senior Notes was $295.1 million, net of the discount and debt issuance costs of $4.9 million. The carrying value of the 5.375% Senior Notes as of September 30, 2018 was $298.8 million. Newmark will repay the $300.0 million outstanding principal amount under the 2019 Promissory Note on the earlier of the spin-off date or December 5, 2018, using primarily proceeds from the sale of its 6.125% Senior Notes.

8.375% Senior Notes

As part of the GFI acquisition, the Company assumed $240.0 million in aggregate principal amount of 8.375% Senior Notes due July 2018 (the “8.375% Senior Notes”). Interest on these notes is payable, semi-annually in arrears on the 19th of January and July. Due to the cumulative effect of downgrades to the credit rating of GFI’s 8.375% Senior Notes, the 8.375% Senior Notes were previously subjected to 200 basis points penalty interest. On April 28, 2015, a subsidiary of the Company purchased from GFI approximately 43.0 million newly issued shares of GFI’s common stock. This increased BGC’s ownership to approximately 67% of GFI’s outstanding common stock and gave us the ability to control the timing and process with respect to a full merger, was completed on January 12, 2016. Also on July 10, 2015, we guaranteed the obligations of GFI under these 8.375% Senior Notes. These actions resulted in upgrades of the credit ratings of the 8.375% Senior Notes by Moody’s Investors Service, Fitch Ratings Inc. and Standard & Poor’s, which reduced the penalty interest to 25 basis points effective July 19, 2015. On November 4, 2015, GFI, BGC and the Trustee entered into the First Supplemental Indenture supplementing the Indenture and incorporating BGC’s guarantee of the Notes (the “First Supplemental Indenture”). On January 13, 2016, Moody’s Investors Service further upgraded the credit rating on the 8.375% Senior Notes, eliminating the penalty interest. On July 19, 2018, the Company repaid the $240.0 million principal amount of its 8.375% Senior Notes upon their maturity.

5.125% Senior Notes

On May 27, 2016, the Company issued an aggregate of $300.0 million principal amount of 5.125% Senior Notes due 2021 (the “5.125% Senior Notes”). The 5.125% Senior Notes are general senior unsecured obligations of the Company. These 5.125% Senior Notes bear interest at a rate of 5.125% per year, payable in cash on May 27 and November 27 of each year, commencing November 27, 2016. The 5.125% Senior Notes will mature on May 27, 2021. The Company may redeem some or all of the notes at any time or from time to time for cash at certain “make-whole” redemption prices (as set forth in the Indenture). If a “Change of Control Triggering Event” (as defined in the Indenture) occurs, holders may require the Company to purchase all or a portion of its notes for cash at a price equal to 101% of the principal amount of the notes to be purchased plus any accrued and unpaid interest to, but excluding, the purchase date. Cantor purchased $15.0 million of such senior notes and still holds such notes as of September 30, 2018. The initial carrying value of the 5.125% Senior Notes was $295.8 million, net of the discount and debt issuance costs of $4.2 million. The carrying value of the 5.125% Senior Notes as of September 30, 2018 was $297.6 million.

5.375% Senior Notes due 2023

On July 24, 2018, the Company issued an aggregate of $450.0 million principal amount of 5.375% Senior Notes due 2023 (the “5.375% Senior Notes due 2023”). The 5.375% Senior Notes due 2023 are general senior unsecured obligations of the Company. These 5.375% Senior Notes due 2023 bear interest at a rate of 5.375% per year, payable in cash on January 24 and July 24 of each year, commencing January 24, 2019. The 5.375% Senior Notes due 2023 will mature on July 24, 2023. The Company may redeem some or all of the 5.375% Senior Notes due 2023 at any time or from time to time for cash at certain “make-whole” redemption prices (as set forth in the indenture related to the 5.375% Senior Notes due 2023). If a “Change of Control Triggering Event” (as defined in the indenture related to the 5.375% Senior Notes due 2023) occurs, holders may require the Company to purchase all or a portion of their notes for cash at a price equal to 101% of the principal amount of the notes to be purchased plus any accrued and unpaid interest to, but excluding, the purchase date. The initial carrying value of the 5.375% Senior Notes due 2023 was $444.2 million, net of the discount and debt issuance costs of $5.8 million. On July 18, 2018, the Company drew down approximately $203.0 million in short-term borrowings and used these funds along with cash on hand to repay the $240.0 million of the 8.375% Senior Notes on July 19, 2018. The Company then used the net proceeds from the 5.375% Senior Notes due 2023 to repay short-term borrowings in full. Additional net proceeds were used for the authorized redemption of the $112.5 million aggregate principal amount of the 8.125%

107


Senior Notes due 2042 and for general corporate purposes. In connection with the Separation, Newmark OpCo assumed the rights and obligations under the 2042 Promissory Note from BGC U.S. OpCo. On August 3, 2018, the Company delivered a notice of redemption to the holders of the outstanding $112.5 million aggregate principal amount of the 8.125% Senior Notes, and redeemed the notes on September 5, 2018. On September 4, 2018, BGC U.S. OpCo loaned $112.5 million to Newmark OpCo pursuant to the existing Amended and Restated Credit Agreement (“Intercompany Credit Agreement”), dated as of March 19, 2018, between BGC and Newmark, which loan will bear interest at an annual rate equal to 6.5% (such loan, the “Intercompany Loan”). Newmark OpCo used the proceeds of the Intercompany Loan to repay the BGC Note immediately prior to the redemption date. The Intercompany Loan has been approved by the Boards of Director and Audit Committee of each of BGC and Newmark. On November 6, 2018, Newmark repaid the $112.5 million promissory note under the Intercompany Credit Agreement using proceeds from the sale of its 6.125% Senior Notes.

In addition, in connection with the issuance of the 5.375% BGC Senior Notes due 2023, BGC lent the proceeds of the issuance to BGC U.S. OpCo, and BGC U.S. OpCo issued a promissory note, effective as of July 24, 2018, with an aggregate principal amount of $450.0 million payable to BGC.

In connection with the issuance of 5.375% Senior Notes due 2023, the Company recorded approximately $0.3 million in underwriting fees payable to CF&Co and $40.5 thousand to CastleOak Securities, L.P. These fees were recorded as a deduction from the carrying amount of the debt liability, which is amortized as interest expense over the term of the notes. The Company also paid CF&Co an advisory fee of $0.2 million in connection with the issuance.

On July 31, 2018, the Company filed a Registration Statement on Form S-4 pursuant to which, upon being declared effective by the SEC, the holders of the 5.375% Senior Notes due 2023, issued in a private placement on July 24, 2018, may exchange such notes for new registered notes with substantially identical terms.

Collateralized Borrowings

On March 13, 2015, the Company entered into a secured loan arrangement of $28.2 million under which it pledged certain fixed assets as security for a loan. This arrangement incurs interest at a fixed rate of 3.70% and matures on March 13, 2019. As of September 30, 2018, the Company had $3.7 million outstanding related to this secured loan arrangement, which includes $25.0 thousand of deferred financing costs. The value of the fixed assets pledged as of September 30, 2018 was $0.1 million.

On May 31, 2017, the Company entered into a secured loan arrangement of $29.9 million under which it pledged certain fixed assets as security for a loan. This arrangement incurs interest at a fixed rate of 3.44% and matures on May 31, 2021. As of September 30, 2018, the Company had $21.0 million outstanding related to this secured loan arrangement. The value of the fixed assets pledged as of September 30, 2018 was $8.9 million.  

Warehouse Notes Payable

The Company uses its warehouse lines and a repurchase agreement to fund mortgage loans originated under its various lending programs. Outstanding borrowings against these lines are collateralized by an assignment of the underlying mortgages and third party purchase commitments. As of September 30, 2018, the Company had $1,650.0 million of warehouse lines and $325.0 million of uncommitted repurchase agreements (collectively, the “Agency Warehouse Facilities”). As of September 30, 2018, $1,131.8 million of the Agency Warehouse Facilities was drawn down.

Notes Payable to Related Party

On March 11, 2015, the Company and CCRE entered into a note receivable/payable that allows for advances to or from CCRE at an interest rate of 1 month LIBOR plus 1.0%. On September 8, 2017, the note receivable/payable was terminated and all outstanding advances due were paid off.

Short-term Borrowings

On August 22, 2017, the Company entered into a committed unsecured loan agreement with Itau Unibanco S.A. The credit agreement provides for short term loans of up to $5.0 million (BRL 20.0 million). The maturity date of the agreement is November 20, 2018. Borrowings under this facility bear interest at the Brazilian Interbank offering rate plus 3.30%. As of September 30, 2018, there were $5.0 million (BRL 20.0 million) of borrowings outstanding under the facility. As of September 30, 2018, the interest rate was 9.8%.  

On August 23, 2017, the Company entered into a committed unsecured credit agreement with Itau Unibanco S.A. The credit agreement provides for an intra-day overdraft credit line of up to $12.4 million (BRL 50.0 million). The maturity date of the

108


agreement is December 14, 2018. This facility bears a fee of 1.00% per year. As of September 30, 2018, there were no borrowings outstanding under this facility.

CREDIT RATINGS

As of September 30, 2018, BGC Partner’s public long-term credit ratings and associated outlooks were as follows:

 

 

 

Rating

 

Outlook

Fitch Ratings Inc.

 

BBB-

 

Stable

Standard & Poor’s

 

BBB-

 

Stable

 

Newmark received its initial long-term credit ratings and associated outlooks in October, 2018 as follows:

 

 

 

Rating

 

Outlook

Fitch Ratings Inc.

 

BBB-

 

Stable

Standard & Poor’s

 

BB+

 

Stable

Kroll

 

BBB-

 

Stable

 

Credit ratings and associated outlooks are influenced by a number of factors, including but not limited to: operating environment, earnings and profitability trends, the prudence of funding and liquidity management practices, balance sheet size/composition and resulting leverage, cash flow coverage of interest, composition and size of the capital base, available liquidity, outstanding borrowing levels and the firm’s competitive position in the industry. A credit rating and/or the associated outlook can be revised upward or downward at any time by a rating agency if such rating agency decides that circumstances warrant such a change. Any reduction in our credit ratings and/or the associated outlook could adversely affect the availability of debt financing on terms acceptable to us, as well as the cost and other terms upon which we are able to obtain any such financing. In addition, credit ratings and associated outlooks may be important to customers or counterparties when we compete in certain markets and when we seek to engage in certain transactions. In connection with certain agreements, we may be required to provide additional collateral in the event of a credit ratings downgrade.

LIQUIDITY ANALYSIS

We consider our liquidity to comprise the sum of Cash and cash equivalents, Reverse repurchase agreements, Marketable securities, and Securities owned, less Securities loaned and Repurchase agreements. The discussion below describes the key components of our liquidity analysis, including earnings, dividends and distributions, net investing and funding activities, including repurchases and redemptions of Class A common stock and partnership units, security settlements, changes in securities held and marketable securities, and changes in our working capital.

We consider the following in analyzing changes in our liquidity:

Our liquidity analysis includes a comparison of our Consolidated net income (loss) adjusted for certain non-cash items (e.g., grants of exchangeability) as presented on the cash flow statement. Dividends and distributions are payments made to our holders of common shares and limited partnership interests and are related to earnings from prior periods. These timing differences will impact our cash flows in a given period.

Our investing and funding activities represent a combination of our capital raising activities, including long-term and short-term borrowings and repayments, warehouse notes payable borrowings and repayments, issuances of shares under our controlled equity offerings (net), Class A common stock repurchases and partnership unit redemptions, purchases and sales of securities, dispositions, and other investments (e.g. acquisitions, forgivable loans to new brokers and capital expenditures—all net of depreciation and amortization).

Our securities settlement activities primarily represent deposits with clearing organizations. In addition, when advantageous, we may elect to facilitate the settlement of matched principal transactions by funding failed trades, which results in a temporary secured use of cash and is economically beneficial to us.

Other changes in working capital represent changes primarily in loans held for sale, receivables and payables and accrued liabilities that impact our liquidity.

Changes in Reverse repurchase agreements, Securities owned and Marketable securities may result from additional cash investments or sales, which will be offset by a corresponding change in Cash and cash equivalents and accordingly will not result in a change in our liquidity. Conversely, changes in the market value of such securities and the receipt of the Nasdaq earn-out in the form

109


of additional Nasdaq shares are reflected in our earnings or other comprehensive income (loss) and will result in changes in our liquidity.

As a result of the Tax Act, the Company recorded a provisional amount for the one-time transition tax on deemed repatriated earnings of foreign subsidiaries net of foreign tax credits of $36.6 million for the year ended December 31, 2017. An installment election can be made to pay the taxes over eight years with 40% paid in equal installments over the first five years and the remaining to be paid in installments of 15%, 20% and 25% in years six, seven and eight, respectively.

As of September 30, 2018, the Company had $364.4 million of Cash and cash equivalents, and included in this amount was $193.0 million of Cash and cash equivalents held by foreign subsidiaries.

Discussion of the nine months ended September 30, 2018

The table below presents our liquidity analysis as of September 30, 2018 and December 31, 2017:

 

 

 

September 30, 2018

 

 

December 31, 2017

 

(in millions)

 

 

 

 

 

 

 

 

Cash and cash equivalents

 

$

364.4

 

 

$

634.3

 

Repurchase agreements

 

 

(0.2

)

 

 

 

Securities owned

 

 

75.9

 

 

 

33.0

 

Marketable securities 1

 

 

86.2

 

 

 

5.9

 

Total

 

$

526.3

 

 

$

673.2

 

 

1

As of September 30, 2018  and December 31, 2017, $66.3 million and $202.3 million, respectively, of Marketable securities on our balance sheet were lent in Securities loaned transactions and therefore are not included in this Liquidity Analysis.

    

The $146.9 million decrease in our liquidity position from $673.2 million as of December 31, 2017 to $526.3 million as of September 30, 2018 was primarily related to acquisitions, continued investment in new revenue-generating hires, and cash paid with respect to ordinary movements in working capital. These investments were partially offset by net earnings and a net benefit of financing activities during the period. During the nine months ended September 30, 2018 the Company issued $450 million of senior unsecured notes (5.375% due July 2023), sold 24.9 million newly issued shares for net proceeds of $327.6 million, monetized Newmark’s Nasdaq earnout share payments for 2019 through 2022 for $266.1 million, and borrowed $80.0 million from Cantor under the BGC Credit Agreement and $125.0 million under the unsecured senior revolving credit agreement. These financing transactions were used in the repayment of approximately $890 million of long term debt including $240.0 million of our 8.375% notes that matured in July 2018, the redemption of $112.5 million of our 8.125% senior notes that were due in 2042, the repayment of the remaining $270.7 million outstanding balance of the $575 million unsecured term loan and a repayment of $266.1 million of the unsecured term loan. In addition, as of September 30, 2018 an amount of $314.4 million was pledged for the benefit of Fannie Mae, which included an elective excess of approximately $260.6 million above the required balance.

Total equity increased and long-term debt decreased primarily due to the net impact of the above-mentioned share issuances and the subsequent use of funds by Newmark to repay the remaining balance of the unsecured senior term loan in full. We believe that the combination of lower long-term debt, increased total equity, and improving Adjusted EBITDA have strengthened the consolidated Company’s balance sheet and improved BGC’s credit ratios, including debt-to-equity, interest coverage, and debt to Adjusted EBITDA.

Below are the key steps that we are taking toward our tax-free spin-off of Newmark:

 

Newmark received its own credit ratings from Fitch and S&P on October 25, 2018 and Kroll on October 29, 2018.

 

On October 4, 2018, Newmark withdrew $252.0 million of the cash pledged for the benefit of Fannie Mae, and repaid BGC $252.0 million of the outstanding borrowings under the Intercompany Credit Agreement. On November 6, 2018, Newmark repaid the remaining $134.0 million outstanding principal amount of the Converted Term Loan and the $112.5 million promissory note under the Intercompany Credit Agreement using proceeds from the sale of its 6.125% Senior Notes. On November 7, 2018, Newmark repaid the then remaining outstanding balance under the Intercompany Credit Agreement. Newmark will repay the $300.0 million outstanding principal amount under the 2019 Promissory Note on the earlier of the spin-off date of December 5, 2018, using primarily proceeds from the sale of its 6.125% Senior Notes. Upon repayment of the 2019 Promissory Note, Newmark will have no further debt obligations to BGC. These repayments are necessary for the spin-off to be tax-free.

 

110


As of September 30, 2018, Newmark had $260.6 million pledged for the benefit of Fannie Mae in excess of the minimum required balance. On October 4, 2018, Newmark reduced its restricted cash held at Fannie Mae by $252.0 million and paid BGC $252.0 million of the outstanding balance under the Intercompany Credit Agreement.  BGC used the proceeds to repay the outstanding balance on its unsecured senior revolving credit agreement in the amount of $125 million and the balance in short-term borrowings from Cantor in the amount of $80 million.

Notice of Redemption of the 5.375% Senior Notes

On November 5, 2018 BGC sent a notice of early redemption of the 5.375% Senior Notes due 2019 to bondholders which was conditional upon the closing of the Newmark 6.125% Senior Notes due 2023. The Newmark 6.125% Senior Notes closed as scheduled on November 6, 2018. The redemption of the 5.375% Senior Notes will occur on December 5, 2018 (the “Redemption Date”).The redemption price will be equal to the sum of the remaining scheduled payments of principal and interest as of the Redemption Date, discounted to the Redemption Date on a semi-annual basis (assuming a 360-day year consisting of twelve 30-day months) using a discount rate equal to the Treasury Rate (as defined in the indenture governing the notes) plus 50 basis points. The redemption price will be calculated on the third business day prior to the Redemption Date. Newmark will repay the $300.0 million outstanding principal amount under the 2019 Promissory Note on the earlier of the spin-off date or December 5, 2018, using primarily proceeds from the sale of its 6.125% Senior Notes.

Newmark Group, Inc. Closing of Issuance of Senior Notes

On November 6, 2018, Newmark closed its offering of $550 million aggregate principal amount of 6.125% Senior Notes due 2023 (the “6.125% Senior Notes”). The 6.125% Senior Notes were priced at 98.937% to yield 6.375%. The 6.125% Senior Notes, which were priced on November 1, 2018, were offered and sold by Newmark in a private offering exempt from the registration requirements under the Securities Act of 1933, as amended. The 6.125% Senior Notes bear an interest rate of 6.125% per annum, payable on each May 15 and November 15, beginning on May 15, 2019, and will mature on November 15, 2023. On November 6, 2018, Newmark repaid the remaining $134.0 million outstanding principal amount of the Converted Term Loan and the $112.5 million promissory note under the Intercompany Credit Agreement using proceeds from the sale of its 6.125% Senior Notes. On November 7, 2018, Newmark repaid the then remaining outstanding balance under the Intercompany Credit Agreement. Newmark will repay the $300.0 million outstanding principal amount under the 2019 Promissory Note on the earlier of the spin-off date or December 5, 2018, using primarily proceeds from the sale of its 6.125% Senior Notes. Upon repayment of the 2019 Promissory Note, Newmark will have no further debt obligations owed to BGC.

Discussion of the nine months ended September 30, 2017

The table below presents our liquidity analysis as of September 30, 2017 and December 31, 2016:

 

 

 

September 30,

2017

 

 

December 31,

2016

 

(in millions)

 

 

 

 

 

 

 

 

Cash and cash equivalents

 

$

546.0

 

 

$

535.6

 

Reverse repurchase agreements

 

 

 

 

 

54.7

 

Repurchase agreements

 

 

(1.8

)

 

 

 

Securities owned

 

 

32.1

 

 

 

35.3

 

Marketable securities 1

 

 

124.4

 

 

 

164.8

 

Total

 

$

700.7

 

 

$

790.4

 

 

As of September 30, 2017, $135.1 million of Marketable securities on our balance sheet had been lent in a Securities loaned transaction and therefore are not included in this Liquidity Analysis.

The $89.7 million decrease in our liquidity position from $790.4 million as of December 31, 2016 to $700.7 million as of September 30, 2017 was primarily related to the acquisition of Berkeley Point for $875 million and the investment of $100 million in Real Estate LP, which was offset by the proceeds from the $400 million unsecured senior revolving credit facility and the $575 million unsecured senior term loan; cash paid with respect to various acquisitions; the previously described redemption and/or repurchase of shares and/or units; and ordinary movements in working capital. The Company also continued to invest in new revenue-generating hires.

CLEARING CAPITAL

111


In November 2008, we entered into a clearing capital agreement with Cantor to clear U.S. Treasury and U.S. government agency securities transactions on our behalf. Pursuant to the terms of this agreement, so long as Cantor is providing clearing services to us, Cantor shall be entitled to request from us, and we shall post as soon as practicable, cash or other property acceptable to Cantor in the amount reasonably requested by Cantor under the clearing capital agreement. Cantor had not requested any cash or other property from us as collateral as of September 30, 2018.

REGULATORY REQUIREMENTS

Our liquidity and available cash resources are restricted by regulatory requirements of our Financial Services operating subsidiaries. Many of these regulators, including U.S. and non-U.S. government agencies and self-regulatory organizations, as well as state securities commissions in the U.S., are empowered to conduct administrative proceedings that can result in censure, fine, the issuance of cease-and-desist orders or the suspension or expulsion of a broker-dealer. In addition, self-regulatory organizations, such as the Financial Industry Regulatory Authority (“FINRA”) and the National Futures Association (“NFA”), along with statutory bodies such as the Financial Conduct Authority (“FCA”), the SEC, and the CFTC require strict compliance with their rules and regulations. The requirements imposed by regulators are designed to ensure the integrity of the financial markets and to protect customers and other third parties who deal with broker-dealers and are not designed to specifically protect stockholders. These regulations often serve to limit our activities, including through net capital, customer protection and market conduct requirements.

Basel III (or the Third Basel Accord) is a global regulatory standard on bank capital adequacy, stress testing and market liquidity risk scheduled to be introduced by bank regulators in most, if not all, of the world’s major economies by 2019. Basel III is designed to strengthen bank capital requirements and introduces new regulatory requirements on bank liquidity and bank leverage. The adoption of these proposed rules could restrict the ability of our large bank and broker-dealer customers to operate proprietary trading businesses and to maintain current capital market exposures under the present structure of their balance sheets, and will cause these entities to need to raise additional capital in order to stay active in our marketplaces.

The FCA is the relevant statutory regulator in the United Kingdom. The FCA’s objectives are to protect customers, maintain the stability of the financial services industry and promote competition between financial services providers. It has broad rule-making, investigative and enforcement powers derived from the Financial Services and Markets Act 2000 and subsequent and derivative legislation and regulations.

In addition, the majority of our other foreign subsidiaries are subject to similar regulation by the relevant authorities in the countries in which they do business. Additionally, certain other of our foreign subsidiaries are required to maintain non-U.S. net capital requirements. For example, in Hong Kong, BGC Securities (Hong Kong), LLC and GFI (HK) Securities LLC are regulated by the Securities and Futures Commission. BGC Capital Markets (Hong Kong), Limited and GFI (HK) Brokers Ltd are regulated by The Hong Kong Monetary Authority. All are subject to Hong Kong net capital requirements. In France, Aurel BGC and BGC France Holdings; in Australia, BGC Partners (Australia) Pty Limited, BGC (Securities) Pty Limited and GFI Australia Pty Ltd.; in Japan, BGC Shoken Kaisha Limited’s Japanese branch; in Singapore, BGC Partners (Singapore) Limited, and GFI Group PTE Ltd; in Korea, BGC Capital Markets & Foreign Exchange Broker (Korea) Limited and GFI Korea Money Brokerage Limited; and in Turkey, BGC Partners Menkul Degerler AS, all have net capital requirements imposed upon them by local regulators. In addition, the LCH (LIFFE/LME) clearing organization, of which BGC Brokers L.P. is a member, also imposes minimum capital requirements. In Latin America, BGC Liquidez Distribuidora De Titulos E Valores Mobiliarios Ltda. (Brazil) has net capital requirements imposed upon it by local regulators.

In addition, these subsidiaries may be prohibited from repaying the borrowings of their parents or affiliates, paying cash dividends, making loans to their parent or affiliates or otherwise entering into transactions, in each case, that result in a significant reduction in their regulatory capital position without prior notification or approval from their principal regulator. See Note 28—“Regulatory Requirements,” to our unaudited condensed consolidated financial statements for further details on our regulatory requirements.

The regulatory requirements described above may restrict the Company’s ability to withdraw capital from its regulated subsidiaries. As of September 30, 2018, our regulated subsidiaries held $535.3 million of net assets. These subsidiaries had aggregate regulatory net capital, as defined, in excess of the aggregate regulatory requirements, as defined, of $308.2 million.

As a result of the Berkeley Point Acquisition, the Company is now subject to various capital requirements in connection with seller/servicer agreements that the Company has entered into with the various GSEs. Failure to maintain minimum capital requirements could result in the Company’s inability to originate and service loans for the respective GSEs and could have a direct material adverse effect on the Company’s consolidated financial statements. As of September 30, 2018, the Company has met all capital requirements. As of September 30, 2018, the most restrictive capital requirement was Fannie Mae’s net worth requirement. The Company exceeded the minimum requirement by $475.1 million.

112


Certain of the Company’s agreements with Fannie Mae allow the Company to originate and service loans under Fannie Mae’s DUS Program. These agreements require the Company to maintain sufficient collateral to meet Fannie Mae’s restricted and operational liquidity requirements based on a pre-established formula. Certain of the Company’s agreements with Freddie Mac allow the Company to service loans under Freddie Mac’s Targeted Affordable Housing Program (TAH). These agreements require the Company to pledge sufficient collateral to meet Freddie Mac’s liquidity requirement of 8% of the outstanding principal of TAH loans serviced by the Company. As of September 30, 2018, the Company has met all liquidity requirements.

In addition, as a servicer for Fannie Mae, GNMA and FHA, the Company is required to advance to investors any uncollected principal and interest due from borrowers. As of September 30, 2018 and December 31, 2017, outstanding borrower advances were approximately $440.0 thousand and $120.4 thousand, respectively, and are included in “Other assets” in the accompanying consolidated statements of financial condition.

In April 2013, our Board of Directors and Audit Committee authorized management to enter into indemnification agreements with Cantor and its affiliates with respect to the provision of any guarantees provided by Cantor and its affiliates from time to time as required by regulators. These services may be provided from time to time at a reasonable and customary fee.

BGC Derivative Markets and GFI Swaps Exchange, our subsidiaries, began operating as SEFs on October 2, 2013. Both BGC Derivative Markets and GFI Swaps Exchange received permanent registration approval from the CFTC as SEFs on January 22, 2016. Mandatory Dodd-Frank Act compliant execution on SEFs by eligible U.S. persons commenced in February 2014 for “made available to trade” products, and a wide range of other rules relating to the execution and clearing of derivative products have been finalized with implementation periods in 2016 and beyond. We also own ELX, which became a dormant contract market on July 1, 2017.

Much of our global derivatives volumes continue to be executed by non-U.S. based clients outside the U.S. and subject to local prudential regulations. As such, we will continue to operate a number of EU regulated venues in accordance with EU directives and licensed by the FCA and other EU based national Competent Authorities. The second Markets in Financial Instruments Directive II (“MiFID II”) was published by the European Securities and Markets Authority (“ESMA”) in September 2015, and implementation commenced in January 2018.

MiFID II requires a significant part of the market in these instruments to be executed on trading venues subject pre- and post-trade to transparency regimes, and non-discriminatory fee structures and access. In addition, it will have a particularly significant impact in a number of key areas, including corporate governance, transaction reporting, technology synchronization, best execution and investor protection. As was the case with the introduction of Dodd-Frank Act, including the ramification of Title VII across the financial markets, it is expected there will be a lengthy time period before all of the Regulatory Technical Standards are completely operative.

MiFID II is intended to help improve the functioning of the EU single market by achieving a greater consistency of regulatory standards. By design, therefore, it is intended that Member States should have very similar regulatory regimes related to the matters addressed by MiFID. MiFID II will also introduce a new regulated execution venue category known as the Organized Trading Facility (“OTF”) that will capture much of the voice and hybrid oriented trading in EU. Much of our existing EU derivatives and fixed income execution business will in the future take place on OTFs. Rules on public and non-discriminatory pricing structures of venues, and the related uncertainty of retaining traditional forms of revenue under the new regime, are expected to be a focus of our U.K. regulated entities. We currently anticipate operating one OTF for each such U.K. regulated entity. In addition, the June 23, 2016 U.K. referendum vote to leave the EU and the U.K. Government triggering Article 50 of the Lisbon Treaty (thereby setting in motion the timetable for the U.K. to leave the EU) may impact future market structure and MiFID II rulemaking and implementation due to potential changes in mutual passporting between the U.K. and EU Member States.

In addition, the General Data Protection Regulation (“GDPR”), came into effect in the EU on May 25, 2018 and creates new compliance obligations in relation to personal data. The GDPR may affect our practices, and will increase financial penalties for noncompliance significantly.

See “Regulation” in Part I, Item 1 of our Annual Report on Form 10-K for additional information related to our regulatory environment.

113


EQUITY

Class A Common Stock

Changes in shares of the Company’s Class A common stock outstanding for the three months ended September 30, 2018 and 2017 were as follows:

 

 

 

Three Months Ended September 30,

 

 

Nine Months Ended September 30,

 

 

 

2018

 

 

2017

 

 

2018

 

 

2017

 

Shares outstanding at beginning of

   period

 

 

290,909,843

 

 

 

251,057,086

 

 

 

256,968,372

 

 

 

244,869,624

 

Share issuances:

 

 

 

 

 

 

 

 

 

 

 

 

 

 

 

 

Issuance of Class A common stock for general

   corporate purposes

 

 

 

 

 

 

 

 

24,923,714

 

 

 

 

Exchanges of limited partnership

   interests1

 

 

2,474,658

 

 

 

1,434,050

 

 

 

9,949,679

 

 

 

6,795,187

 

Compensation Awards

 

 

 

 

 

 

 

 

979,344

 

 

 

 

Acquisitions

 

 

78,678

 

 

 

82,907

 

 

 

1,083,150

 

 

 

1,424,690

 

Vesting of restricted stock units

   (RSUs)

 

 

82,345

 

 

 

42,295

 

 

 

464,019

 

 

 

479,313

 

Other issuances of Class A

   common stock

 

 

23,767

 

 

 

11,874

 

 

 

72,182

 

 

 

45,490

 

Treasury stock repurchases

 

 

(8,263

)

 

 

(295,871

)

 

 

(734,802

)

 

 

(1,246,365

)

Forfeitures of restricted Class A common stock

 

 

(49,189

)

 

 

(71,251

)

 

 

(193,819

)

 

 

(106,849

)

Shares outstanding at end of period

 

 

293,511,839

 

 

 

252,261,090

 

 

 

293,511,839

 

 

 

252,261,090

 

 

1

Because they are included in the Company’s fully diluted share count, if dilutive, any exchange of limited partnership interests into Class A common shares would not impact the fully diluted number of shares and units outstanding.

114


Class B Common Stock

The Company did not issue any shares of Class B common stock during the three months ended September 30, 2018 and 2017. As of September 30, 2018 and 2017, there were 34,848,107 shares of the Company’s Class B common stock outstanding.

Unit Redemptions and Share Repurchase Program

Our Board of Directors and Audit Committee have authorized repurchases of our Class A common stock and redemptions of BGC Holdings limited partnership interests or other equity interests in our subsidiaries. On February 7, 2017, the Company’s Board of Directors and Audit Committee increased the Company’s share repurchase and unit redemption authorization to $300 million. From time to time, we may actively continue to repurchase shares or redeem units.

The table below represents unit redemption and share repurchase activity for the three and nine months ended September 30, 2018.

 

Period

 

Total Number of

Units Redeemed or

Shares Repurchased

 

 

Average

Price Paid

per Unit

or Share

 

 

Approximate Dollar

Value of Units

and Shares That

May Yet Be

Redeemed/Purchased

Under the Plan

 

Redemptions1,2

 

 

 

 

 

 

 

 

 

 

 

 

January 1, 2018—March 31, 2018

 

 

1,723,654

 

 

$

14.34

 

 

 

 

 

April 1, 2018—June 30, 2018

 

 

4,299,936

 

 

 

13.10

 

 

 

 

 

July 1, 2018—September 30, 2018

 

 

2,105,457

 

 

 

11.27

 

 

 

 

 

Total Redemptions

 

 

8,129,047

 

 

$

12.89

 

 

 

 

 

Repurchases3,4

 

 

 

 

 

 

 

 

 

 

 

 

January 1, 2018—March 31, 2018

 

 

 

 

$

 

 

 

 

 

April 1, 2018—June 30, 2018

 

 

726,539

 

 

 

13.37

 

 

 

 

 

July 1, 2018—July 31, 2018

 

 

1,993

 

 

 

10.58

 

 

 

 

 

August 1, 2018—August 31, 2018

 

 

696

 

 

 

11.85

 

 

 

 

 

September 1, 2018—September 30, 2018

 

 

5,574

 

 

 

11.76

 

 

 

 

 

Total Repurchases

 

 

734,802

 

 

$

13.35

 

 

 

 

 

Total Redemptions and Repurchases

 

 

8,863,849

 

 

$

12.92

 

 

$

280,011,172

 

 

1

During the three months ended September 30, 2018, the Company redeemed approximately 2.1 million limited partnership units at an aggregate redemption price of approximately $23.5 million for an average price of $11.26 per unit and approximately 17.8 million FPUs at an aggregate redemption price of approximately $0.2 million for an average price of $12.33 per unit. During the three months ended September 30, 2017, the Company redeemed approximately 1.2 million limited partnership units at an aggregate redemption price of approximately $16.0 million for an average price of $12.97 per unit and approximately 0.4 million FPUs at an aggregate redemption price of approximately $5.0 million for an average price of $11.48 per unit.

2

During the nine months ended September 30, 2018, the Company redeemed approximately 8.0 million limited partnership units at an aggregate redemption price of approximately $103.5 million for an average price of $12.89 per unit and approximately 0.1 million FPUs at an aggregate redemption price of approximately $1.3 million for an average price of $12.98 per unit. During the nine months ended September 30, 2017, the Company redeemed approximately 5.8 million limited partnership units at an aggregate redemption price of approximately $66.1 million for an average price of $11.40 per unit and approximately 0.7 million FPUs at an aggregate redemption price of approximately $8.0 million for an average price of $11.19 per unit.

3

During the three months ended September 30, 2018, the Company repurchased approximately 8.3 million shares of its Class A common stock at an aggregate purchase price of approximately $0.1 million for an average price of $11.48 per share. During the three months ended September 30, 2017, the Company repurchased approximately 0.3 million shares of its Class A common stock at an aggregate purchase price of approximately $4.0 million for an average price of $13.41 per share.

4

During the nine months ended September 30, 2018, the Company repurchased approximately 0.7 million shares of its Class A common stock at an aggregate purchase price of approximately $9.8 million for an average price of $13.35 per share. During the nine months ended September 30, 2017, the Company repurchased approximately 1.2 million shares of its Class A common stock at an aggregate purchase price of approximately $14.6 million for an average price of $11.68 per share.

The table above represents the gross unit redemptions during the nine months ended September 30, 2018. Substantially all of the 8.1 million units above were redeemed using cash from our CEO program, and therefore did not impact the fully diluted number of shares and units outstanding.

115


The fully diluted weighted-average share count for the three months ended September 30, 2018 was as follows (in thousands):

 

 

 

Three Months Ended

September 30, 2018

 

Common stock outstanding1

 

 

327,932

 

Partnership units2

 

 

158,104

 

RSUs (Treasury stock method)

 

 

300

 

Other

 

 

1,300

 

Total3

 

 

487,636

 

 

1

Common stock consisted of Class A shares, Class B shares and contingent shares for which all necessary conditions have been satisfied except for the passage of time. For the quarter ended September 30, 2018, the weighted-average number of Class A shares was 292.2 million shares, Class B shares was 34.8 million shares, and contingent shares was 0.9 million shares.

2

Partnership units collectively include founding/working partner units, limited partnership units, and Cantor units (see Note 2—“Limited Partnership Interests” to our unaudited condensed consolidated financial statements in Part I, Item 1 of this Quarterly Report on Form 10-Q for more information). In general, these partnership units are potentially exchangeable into shares of BGC Class A common stock. In addition, partnership units held by Cantor are generally exchangeable into shares of BGC Class A common stock and/or for up to 34.6 million shares of BGC Class B common stock. These partnership units also generally receive quarterly allocations of net income, after deducting for the Preferred Distribution, based on their weighted-average pro rata share of economic ownership of the operating subsidiaries. As a result, these partnership units are included in the fully diluted share count calculation shown above.

3

For the quarter ended September 30, 2018, 2 thousand potentially dilutive securities were excluded from the computation of fully diluted earnings per share, for being anti-dilutive. Also as of September 30, 2018, approximately 2.1 million shares of contingent Class A common stock and limited partnership units were excluded from fully diluted EPS computations because the conditions for issuance had not been met by the end of the period.

On June 5, 2015, we entered into an agreement with Cantor providing Cantor, CF Group Management, Inc. (“CFGM”) and other Cantor affiliates entitled to hold BGC Class B common stock the right to exchange from time to time, on a one-to-one basis, subject to adjustment, up to an aggregate of 34,649,693 shares of BGC Class A common stock now owned or subsequently acquired by such Cantor entities for up to an aggregate of 34,649,693 shares of BGC Class B common stock. Such shares of BGC Class B common stock, which currently can be acquired upon the exchange of exchangeable limited partnership units owned in BGC Holdings and Newmark Holdings (as a result of the Newmark IPO and the Separation and Distribution Agreement), are already included in our fully diluted share count and will not increase Cantor’s current maximum potential voting power in the common equity. The exchange agreement will enable the Cantor entities to acquire the same number of shares of Class B common stock that they are already entitled to acquire without having to exchange its exchangeable limited partnership units in BGC Holdings and Newmark Holdings. Our Audit Committee and full Board of Directors determined that it was in the best interests of us and our stockholders to approve the exchange agreement because it will help ensure that Cantor retains its exchangeable limited partnership units in BGC Holdings and Newmark Holdings, which is the same partnership in which our partner employees participate, thus continuing to align the interests of Cantor with those of the partner employees.

Under the exchange agreement, Cantor and CFGM have the right to exchange the 11,039,011 shares of BGC Class A common stock owned by them as of September 30, 2018 for the same number of shares of BGC Class B common stock. Cantor would also have the right to exchange any shares of Class A common stock subsequently acquired by it for shares of BGC Class B common stock, up to  34,649,693 shares of BGC Class B common stock.

We and Cantor have agreed that any shares of BGC Class B common stock issued in connection with the exchange agreement would be deducted from the aggregate number of shares of BGC Class B common stock that may be issued to the Cantor entities upon exchange of exchangeable limited partnership units in BGC Holdings and Newmark Holdings. Accordingly, the Cantor entities will not be entitled to receive any more shares of BGC Class B Stock under this agreement than they were previously eligible to receive upon exchange of exchangeable limited partnership units.

In relation to the Newmark IPO, on December 13, 2017, Newmark entered into a similar exchange agreement with Cantor, CFGM, BGC and other Cantor affiliates entitled to hold Newmark Class B common stock, providing the right to exchange from time to time shares of Class A common stock of Newmark now owned or hereafter acquired, as applicable, on a one-for-one basis for shares of Newmark Class B common stock, up to the number of shares of Newmark Class B common stock that are authorized but unissued under Newmark’s certificate of incorporation. The Newmark Audit Committee and Board of Directors have determined that the exchange agreement is in the best interests of Newmark and its stockholder because, among other things, it will help ensure that Cantor retains its exchangeable limited partnership units in Newmark Holdings, which is the same partnership in which Newmark’s partner employees participate, thus continuing to align the interests of Cantor with those of the partner employees.

116


Stock Option Exercises

No shares of our Class A common stock related to the exercise of stock options were issued during the nine months ended September 30, 2018 and 2017.

Registration Statements

On April 12, 2017, we entered into a controlled equity offering sales agreement with CF&Co (the “April 2017 Sales Agreement), pursuant to which we may offer and sell up to an aggregate of 20 million shares of our Class A common stock. Shares of our Class A common stock sold under this controlled equity offering sales agreement were used primarily for redemptions of limited partnership interests in BGC Holdings. CF&Co is a wholly-owned subsidiary of Cantor and an affiliate of us. Under the April 2017 Sales Agreement, we have agreed to pay CF&Co 2% of the gross proceeds from the sale of shares.

On March 9, 2018, we entered into a controlled equity offering sales agreement with CF&Co (the “March 2018 Sales Agreement”), pursuant to which we may offer and sell up to an aggregate of $300.0 million of shares of Class A common stock. Shares of our Class A common stock sold under this controlled equity offering sales agreement are used primarily for general corporate purposes, including, but not limited to, hiring, acquisitions, repaying outstanding debt, financing our existing business and operations, and repurchasing shares of our Class A common stock from partners, executive officers and other employees of ours, and redemptions of limited partnership interests in BGC Holdings or other equity interests in us and in our subsidiaries. Certain of such partners will be expected to use the proceeds from such sales to repay outstanding loans issued by, or credit enhanced by, Cantor or BGC Holdings. In addition to general corporate purposes, these sales along with our share buy-back authorization are designed as a planning device in order to facilitate the redemption process. Going forward, we may redeem units and reduce our fully diluted share count under our repurchase authorization or later sell Class A shares under this agreement.

As of September 30, 2018, we have issued and sold all 20,000,000 shares of Class A common stock under the Form S-3 Registration Statement with respect to the April 2017 Sales Agreement. As of September 30, 2018, we have sold 15,364,556 shares of our Class A common stock, (or $191.6 million), under the Form S-3 Registration Statement with respect to the March 2018 Sales Agreement.

Further, we have an effective registration statement on Form S-4 (the “Form S-4 Registration Statement”), with respect to the offer and sale of up to 20 million shares of Class A common stock from time to time in connection with business combination transactions, including acquisitions of other businesses, assets, properties or securities. As of September 30, 2018, we have issued an aggregate of 12.1 million shares of Class A common stock under the Form S-4 Registration Statement, all in connection with acquisitions in the real estate brokerage industry. We also have an effective shelf Registration Statement on Form S-3 pursuant to which we can offer and sell up to 10 million shares of our Class A common stock under the BGC Partners, Inc. Dividend Reinvestment and Stock Purchase Plan. As of September 30, 2018, we have issued approximately 405.9 thousand shares of our Class A common stock under the Dividend Reinvestment and Stock Purchase Plan.

On June 15, 2015, we filed a resale registration statement on Form S-3 with respect to 24,042,599 shares of our Class A common stock that Cantor received on April 13, 2015 in the conversion of the 8.75% Convertible Notes. These shares may be sold from time to time by Cantor or by certain of its pledgees, donees, distributees, counterparties, transferees or other successors in interest of the shares, including banks or other financial institutions which may enter into stock pledge, stock loan or other financing transactions with Cantor or its affiliates, as well as by their respective pledgees, donees, distributees, counterparties, transferees or other successors in interest.

Our Compensation Committee may grant stock options, stock appreciation rights, deferred stock such as RSUs, bonus stock, performance awards, dividend equivalents and other equity-based awards, including to provide exchange rights for shares of our Class A common stock upon exchange of limited partnership units and founding/working partner units. On June 22, 2016, at our Annual Meeting of Stockholders, our stockholders approved our Seventh Amended and Restated Long Term Incentive Plan (the “Equity Plan”) to increase from 350 million to 400 million the aggregate number of shares of our Class A common stock that may be delivered or cash-settled pursuant to awards granted during the life of the Equity Plan. As of September 30, 2018, the limit on the aggregate number of shares authorized to be delivered allowed for the grant of future awards relating to 173.1 million shares.

On October 9, 2015, we filed a registration statement on Form S-3 pursuant to which CF&Co may make offers and sales of our 8.125% Senior Notes and 5.375% Senior Notes in connection with ongoing market-making transactions which may occur from time to time. Such market-making transactions in these securities may occur in the open market or may be privately negotiated at prevailing market prices at a time of resale or at related or negotiated prices. Neither CF&Co, nor any other of our affiliates, has any obligation to make a market in our securities, and CF&Co or any such other affiliate may discontinue market-making activities at any time without notice.

117


On January 12, 2016, we filed a registration statement on Form S-3 with respect to the 23,481,192 shares of our Class A common stock that we issued to the stockholders of JPI in the Back-End Mergers on January 12, 2016. These shares may be offered and sold from time to time by the JPI stockholders for their own account or by certain pledgees, donees, transferees, or other successors in interest of the shares, including banks or other financial institutions which may enter into stock pledge or other financing transactions with the JPI stockholders.

On August 17, 2017, we filed a registration statement on Form S-3 pursuant to which CF&Co may make offers and sales of our 5.125% Senior Notes in connection with ongoing market-making transactions which may occur from time to time. Such market-making transactions in these securities may occur in the open market or may be privately negotiated at prevailing market prices at a time of resale or at related or negotiated prices. Neither CF&Co, nor any other of our affiliates, has any obligation to make a market in our securities, and CF&Co or any such other affiliate may discontinue market-making activities at any time without notice.

On July 31, 2018, the Company filed a Registration Statement on Form S-4 pursuant to which the holders of the 5.375% Senior Notes due 2023 which were issued in a private placement, exchanged such notes for new registered notes with substantially identical terms.

CONTINGENT PAYMENTS RELATED TO ACQUISITIONS

Since 2012, the Company has completed acquisitions whose purchase price included an aggregate of approximately 10.9 million shares of the Company’s Class A common stock (with an acquisition date fair value of approximately $64.1 million), 10.7 million limited partnership units (with an acquisition date fair value of approximately $70.7 million) and $84.5 million in cash that may be issued contingent on certain targets being met through 2021.

As of September 30, 2018, the Company has issued 9.2 million shares of its Class A common stock, 8.8 million limited partnership units and $47.1 million in cash related to such contingent payments.

As of September 30, 2018, 1.5 million shares of the Company’s Class A common stock, 1.2 million limited partnership units and $19.1 million in cash remain to be issued if the targets are met.

DERIVATIVE SUIT

On October 5, 2018, Roofers Local 149 Pension Fund filed a putative derivative complaint in the Delaware Chancery Court captioned Roofers Local 149 Pension Fund vs. Howard Lutnick, et al. (Case No. 2018-0722) on behalf of BGC Partners, Inc. (“BGC”) alleging breaches of fiduciary duty against (i) the members of the Board of Directors of BGC, (ii) Howard Lutnick, CF Group Management, Inc., and Cantor Fitzgerald, L.P. as controlling stockholders of BGC, and (iii) Howard Lutnick as an officer of BGC. The complaint challenges the transactions by which BGC (i) purchased Berkeley Point Financial LLC from Cantor Commercial Real Estate Company, L.P. (“CCRE”) for $875 million and (ii) committed to invest $100 million for a 27% interest in CCRE’s remaining commercial mortgage-back security business (collectively, the “Transaction”). Among other things, the complaint alleges that (i) the price BGC paid in connection with the Transaction was unfair, (ii) the process leading up to the Transaction was unfair, and (iii) the members of the special committee of the Board of Directors of the Company were not independent. It seeks to recover for the Company unquantified damages, disgorgement of any payments received by defendants, and attorneys' fees.

A month later, on November 5, 2018, the same plaintiffs’ firm filed an identical putative derivative complaint against the same defendants seeking the same relief on behalf of a second client, Northern California Pipe Trades Trust Funds. The cases are pending before the same court, and will ultimately be consolidated.

The Company strongly believes that the allegations pled against the defendants which comprise the lawsuits are without merit and intends to defend against them vigorously. However, as in any litigated matter, the outcome cannot be determined with certainty.

PURCHASE OF LIMITED PARTNERSHIP INTERESTS

Cantor has the right to purchase limited partnership interests (Cantor units) from BGC Holdings and Newmark Holdings upon redemption of non-exchangeable founding/working partner units redeemed by BGC Holdings and Newmark Holdings upon termination or bankruptcy of the founding/working partner. In addition, pursuant to Article Eight, Section 8.08, of the Second Amended and Restated BGC Holdings Limited Partnership Agreement (previously the “Sixth Amendment”) and Article Eight, Section 8.08, of the Amended and Restated Newmark Holdings Limited Partnership Agreement, where either current, terminating, or terminated partners are permitted by the Company to exchange any portion of their FPUs and Cantor consents to such exchangeability, the Company shall offer to Cantor the opportunity for Cantor to purchase the same number of new exchangeable limited partnership interests (Cantor units) in BGC Holdings and Newmark Holdings at the price that Cantor would have paid for the FPUs had the

118


Company redeemed them. Any such Cantor units purchased by Cantor are currently exchangeable for up to  34,649,693 shares of BGC Class B common stock or, at Cantor’s election or if there are no such additional shares of BGC Class B common stock, shares of BGC Class A common stock, in each case on a one-for-one basis (subject to customary anti-dilution adjustments).

On November 7, 2017, the Company issued exchange rights with respect to, and Cantor purchased, in transactions exempt from registration pursuant to Section 4(a)(2) of the Securities Act, an aggregate of 1,179,788 exchangeable limited partnership units in BGC Holdings, as follows: In connection with the redemption by BGC Holdings of an aggregate of 823,178 non-exchangeable founding partner units from founding partners of BGC Holdings for an aggregate consideration of $2,828,629, Cantor purchased 823,178 exchangeable limited partnership units from BGC Holdings for an aggregate of $2,828,629. In addition, pursuant to the Sixth Amendment, on November 7, 2017, Cantor purchased 356,610 exchangeable limited partnership units from BGC Holdings for an aggregate consideration of $1,091,175 in connection with the grant of exchangeability and exchange for 356,610 founding partner units. As a result of the Newmark IPO and the related Separation and Distribution Agreement, the aggregate exchangeable limited partnership units represent 1,179,788 and 536,267 exchangeable limited partnership units in BGC Holdings and Newmark Holdings, respectively.

As of September 30, 2018, there were 1,178,869 FPUs in BGC Holdings and 535,849 FPUs in Newmark Holdings remaining which the partnerships had the right to redeem or exchange and with respect to which Cantor had the right to purchase an equivalent number of Cantor units.

GUARANTEE AGREEMENT FROM CF&CO

Under rules adopted by the CFTC, all foreign introducing brokers engaging in transactions with U.S. persons are required to register with the NFA and either meet financial reporting and net capital requirements on an individual basis or obtain a guarantee agreement from a registered Futures Commission Merchant. Our European-based brokers engage from time to time in interest rate swap transactions with U.S.-based counterparties, and therefore we are subject to the CFTC requirements. CF&Co has entered into guarantees on our behalf (and on behalf of GFI), and we are required to indemnify CF&Co for the amounts, if any, paid by CF&Co on our behalf pursuant to this arrangement. During the three and nine months ended September 30, 2018 and 2017, the Company recorded fees of $31.3 thousand and $93.8 thousand with respect to these guarantees.

DATA SHARING AGREEMENT

In June 2018, the Audit Committee authorized management to enter into certain data sharing arrangements with its affiliates, including Cantor.

EQUITY METHOD INVESTMENTS

On October 25, 2016, the Company’s Board of Directors and Audit Committee authorized the purchase of 9,000 Class B Units of Lucera, representing all of the issued and outstanding Class B Units of Lucera not already owned by the Company. On November 4, 2016, the Company completed this transaction. As a result of this transaction, the Company owns 100% of the ownership interests in Lucera. The Company previously had a 20% ownership interest in Lucera and accounted for its investment using the equity method.

In the purchase agreement, Cantor agreed, subject to certain exceptions, not to solicit certain senior executives of Lucera’s business and was granted the right to be a customer of Lucera’s businesses on the best terms made available to any other customer. The aggregate purchase price paid by the Company to Cantor consisted of approximately $24.2 million in cash plus a $4.8 million post-closing adjustment determined after closing based on netting Lucera’s expenses paid by Cantor after May 1, 2016 against accounts receivable owed to Lucera by Cantor for access to Lucera’s business from May 1, 2016 through the closing date. The purchase has been accounted for as a transaction between entities under common control.

During the three months ended September 30, 2018 and 2017, respectively, Lucera had $0.2 million and $0.3 million in related party revenues from Cantor. During the nine months ended September 30, 2018 and 2017, respectively, Lucera had $0.6 million and $1.0 million in related party revenues from Cantor. These revenues are included in “Data, software and post-trade” in the Company’s unaudited condensed consolidated statements of operations.

The Company was authorized to enter into loans, investments or other credit support arrangements for Aqua (see Note 17— “Related Party Transactions,” to our unaudited condensed consolidated financial statements in Part I, Item 1 of this Quarterly Report on Form 10-Q); such arrangements are proportionally and on the same terms as similar arrangements between Aqua and Cantor. On October 27, 2015, the Company’s Board of Directors and Audit Committee increased the authorized amount by an additional $4.0 million. The Company has been further authorized to provide counterparty or similar guarantees on behalf of Aqua from time to

119


time, provided that liability for any such guarantees, as well as similar guarantees provided by Cantor, would be shared proportionally with Cantor.

EXECUTIVE COMPENSATION AND SHARE REPURCHASES FROM EXECUTIVE OFFICERS

On January 31, 2017, the BGC Compensation Committee approved the acceleration of the lapse of restrictions on transferability with respect to 167,654 shares of restricted stock held by Mr. Lynn. On the same date, the Company repurchased the shares from Mr. Lynn at $11.07 per share, the closing price of our Class A common stock on such date.

On October 4, 2017, Mr. Dalton exercised a stock option with respect to 7,085 shares of Class A common stock at an exercise price of $15.30 per share.

On November 29, 2017, Mr. Lutnick exercised an employee stock option with respect to 1,000,000 shares of Class A common stock at an exercise price of $16.24 per share. The net exercise of the option resulted in 147,448 shares of the Company’s Class A common stock being issued to Mr. Lutnick.

On March 11, 2018, as part of 2017 year-end compensation, the BGC Compensation Committee authorized the Company to issue Mr. Lutnick $30.0 million of our Class A common stock, less applicable taxes and withholdings, based on a price of $14.33 per share, which was the closing price of our Class A common stock on the trading day prior to the date of issuance, which resulted in the net issuance of 979,344 shares of our Class A common stock. In exchange, the following equivalent units were redeemed and cancelled: an aggregate of 2,348,479 non-exchangeable limited partnership units of BGC Holdings consisting of 1,637,215 non-exchangeable BGC Holdings PSUs and 711,264 BGC Holdings PPSUs, having various determination prices per unit based on the date of the grant, and associated non-exchangeable limited partnership units of Newmark Holdings consisting of 774,566 of non-exchangeable Newmark Holdings PSUs and 336,499 of non-exchangeable Newmark Holdings PPSUs.

On October 3, 2018, Mr. Lutnick donated an aggregate of 53,368 shares of the Company’s Class A common stock from his personal asset trust to a charitable foundation for which his spouse serves as a director. The Company repurchased the 53,368 shares from the charitable foundation at a price of $11.73 per share, which was the closing price of the Company’s Class A common stock on that date. The transaction was approved by the Audit Committee.

Changes and Additions to Finance Team

On October 25, 2018, the Company announced that its Chief Financial Officer (“CFO”), Steven R. McMurray, has informed the Board of Directors of his intention to resign effective as of December 15, 2018.  Mr. McMurray will remain in his current role until that date in order to help with the planned spin-off of Newmark from BGC in addition to his ordinary duties.

On October 25, 2018, BGC’s Board of Directors appointed Sean A. Windeatt, who is currently BGC’s Chief Operating Officer and Executive Vice President, as Interim CFO, effective December 16, 2018.  Mr. Windeatt will serve as Interim CFO in addition to his current duties until a permanent CFO is named. On the same date, BGC’s Board of Directors also appointed Mr. Sean P. Galvin, as its Chief Accounting Officer. Mr. Windeatt will be the Principal Financial Officer of the Company, and Mr. Galvin will be the Principal Accounting Officer of the Company.

MARKET SUMMARY

The following table provides certain volume and transaction count information for the quarterly periods indicated:

 

 

September 30,

2018

 

 

June 30,

2018

 

 

March 31,

2018

 

 

December 31,

2017

 

 

September 30,

2017

 

Notional Volume (in billions)

 

 

 

 

 

 

 

 

 

 

 

 

 

 

 

 

 

 

 

Total fully electronic volume

$

4,764

 

 

$

5,246

 

 

$

5,340

 

 

$

4,503

 

 

$

4,609

 

Total hybrid volume1

 

73,215

 

 

 

68,388

 

 

 

64,967

 

 

 

63,727

 

 

 

61,866

 

Total fully electronic and hybrid volume

$

77,979

 

 

$

73,634

 

 

$

70,307

 

 

$

68,230

 

 

$

66,475

 

Transaction Count (in thousands, except for days)

 

 

 

 

 

 

 

 

 

 

 

 

 

 

 

 

 

 

 

Total fully electronic transactions

 

2,566

 

 

 

2,705

 

 

 

2,739

 

 

 

2,227

 

 

 

2,231

 

Total hybrid transactions

 

1,382

 

 

 

1,400

 

 

 

1,443

 

 

 

1,289

 

 

 

1,313

 

Total transactions

 

3,948

 

 

 

4,105

 

 

 

4,182

 

 

 

3,516

 

 

 

3,544

 

Trading days

 

63

 

 

 

62

 

 

 

62

 

 

 

63

 

 

 

63

 

120


 

1

Hybrid is defined as transactions involving some element of electronic trading but executed by BGC’s brokers, exclusive of voice-only transactions.

Fully electronic volume, including new products, was $4.8 trillion for the three months ended September 30, 2018, compared to $4.6 trillion for the three months ended September 30, 2017. Our hybrid volume for the three months ended September 30, 2018 was $73.2 trillion, compared to $61.9 trillion for the three months ended September 30, 2017.

CONTRACTUAL OBLIGATIONS AND COMMITMENTS

The following table summarizes certain of our contractual obligations at September 30, 2018 (in thousands):

 

 

 

Total

 

 

Less Than

1 Year

 

 

1-3 Years

 

 

3-5 Years

 

 

More Than

5 Years

 

Notes payable and other borrowings1

 

$

1,333,699

 

 

$

270,110

 

 

$

613,589

 

 

$

450,000

 

 

$

 

Warehouse notes payable

 

 

1,131,792

 

 

 

1,131,792

 

 

 

 

 

 

 

 

 

 

Operating leases2

 

 

677,044

 

 

 

90,142

 

 

 

130,886

 

 

 

121,897

 

 

 

334,119

 

Interest on notes payable and other borrowings3

 

 

184,955

 

 

 

63,619

 

 

 

77,395

 

 

 

43,941

 

 

 

 

Short-term borrowings4

 

 

4,995

 

 

 

4,995

 

 

 

 

 

 

 

 

 

 

Interest on Short-term borrowings

 

 

107

 

 

 

107

 

 

 

 

 

 

 

 

 

 

One-time transition tax 5

 

 

36,566

 

 

 

2,194

 

 

 

5,851

 

 

 

5,851

 

 

 

22,670

 

Other 6

 

 

30,639

 

 

 

8,000

 

 

 

16,000

 

 

 

6,639

 

 

 

 

Total contractual obligations

 

$

3,399,797

 

 

$

1,570,959

 

 

$

843,721

 

 

$

628,328

 

 

$

356,789

 

 

1

Notes payable and other borrowings reflects long-term borrowings of $125.0 million under the Company’s committed unsecured senior revolving credit agreement (the $125.0 million represents the principal amount of the loan; the carrying value of the loan as of September 30, 2018 was approximately $125.0 million), $134.0 million of borrowings under the Company’s unsecured converted Term Loan (the $134.0 million represents the principal amount of the loan; the carrying value as of September 30, 2018 was approximately $132.5 million), $300.0 million of the 5.375% Senior Notes due December 9, 2019 (the $300.0 million represents the principal amount of the debt; the carrying value of the 5.375% Senior Notes as of September 30, 2018 was approximately $298.8 million), $300.0 million of the 5.125% Senior Notes due on May 27, 2021 (the $300.0 million represents the principal amount of the debt; the carrying value of the 5.125% Senior Notes as of September 30, 2018 was approximately $297.6 million), $450.0 million of the 5.375% Senior Notes due July 24, 2023 (the $450.0 million represents the principal amount of the debt; the carrying value of the 5.375% Senior Notes as of September 30, 2018 was approximately $444.5 million), $3.7 million of collateralized borrowings due March 13, 2019, and an additional $21.0 million of collateralized borrowings due May 31, 2021. See Note 21— “Notes Payable, Other and Short-term Borrowings,” for more information regarding these obligations, including timing of payments and compliance with debt covenants.

2

Operating leases are related to rental payments under various non-cancelable leases, principally for office space, net of sublease payments to be received. The total amount of sublease payments to be received is approximately $2.7 million over the life of the agreement.

3

Interest on the $125.0 million of borrowings and the $134.0 million of borrowings was projected by using the 1 month libor rate plus 225 bps as of September 30, 2018 through the loans maturity date on September 8, 2019.

4

Short-term borrowings reflects approximately $5.0 million (BRL 20.0 million) of borrowings under the Company’s committed unsecured loan agreement. See Note 21— “Notes Payable, Other and Short-term Borrowings,” for more information regarding this obligation.

5

The Company recorded a provisional amount for the one-time transition tax on deemed repatriated earnings of foreign subsidiaries net of foreign tax credits of $36.6 million with an election to pay the taxes over eight years, with 40% to be paid in equal installments over the first five years and the remaining 60% to be paid in installments of 15%, 20% and 25% in years six, seven and eight, respectively. The provisional amount is a reasonable estimate which may be revised as additional guidance is released and further information becomes available.

6

Other contractual obligations reflect commitments to make charitable contributions, which are recorded as part of “Accounts payable, accrued and other liabilities” in the Company’s unaudited condensed consolidated statements of financial condition. The amount payable each year reflects an estimate of future Charity Day obligations.

OFF-BALANCE SHEET ARRANGEMENTS

In the ordinary course of business, we enter into arrangements with unconsolidated entities, including variable interest entities. See Note 18—“Investments” to our unaudited condensed consolidated financial statements for additional information related to our investments in unconsolidated entities.

121


CRITICAL ACCOUNTING POLICIES And Estimates

The preparation of our unaudited condensed consolidated financial statements in conformity with U.S. GAAP requires management to make estimates and assumptions that affect the reported amounts of the assets and liabilities, revenues and expenses, and the disclosure of contingent assets and liabilities in our unaudited condensed consolidated financial statements. These accounting estimates require the use of assumptions about matters, some of which are highly uncertain at the time of estimation. To the extent actual experience differs from the assumptions used, our consolidated statements of financial condition, consolidated statements of operations and consolidated statements of cash flows could be materially affected. We believe that the following accounting policies involve a higher degree of judgment and complexity.

Revenue Recognition

We derive our revenues primarily through commissions from brokerage services; the spread between the buy and sell prices on matched principal transactions; gains from mortgage banking activities/originations; revenues from real estate management and other services; servicing fees; fees from related parties; fees for the provision of certain data, software and post-trade services; interest income; and other revenues. Revenue from contracts with customers is recognized when, or as, the Company satisfies its performance obligations by transferring the promised goods or services to the customers as determined by when, or as, the customer obtains control of that good or service. A performance obligation may be satisfied over time or at a point in time. Revenue from a performance obligation satisfied over time is recognized by measuring the Company’s progress in satisfying the performance obligation as evidenced by the transfer of the goods or services to the customer. Revenue from a performance obligation satisfied at a point in time is recognized at the point in time when the customer obtains control over the promised good or service. The amount of revenue recognized reflects the consideration we expect to be entitled to in exchange for those promised goods or services (i.e., the “transaction price”). In determining the transaction price, we consider consideration promised in a contract that includes a variable amount, referred to as variable consideration, and estimate the amount of consideration due the Company. Additionally, variable consideration is included in the transaction price only to the extent that it is probable that a significant reversal in the amount of cumulative revenue recognized will not occur. In determining when to include variable consideration in the transaction price, the Company considers all information (historical, current and forecast) that is available including the range of possible outcomes, the predictive value of past experiences, the time period of when uncertainties expect to be resolved and the amount of consideration that is susceptible to factors outside of the Company’s influence, such as market volatility or the judgment and actions of third parties.

We also use third-party service providers in the provision of its services to customers. In instances where a third- party service provider is used, the Company performs an analysis to determine whether the Company is acting as a principal or an agent with respect to the services provided. To the extent that the Company determines that it is acting as a principal, the revenue and the expenses incurred are recorded on a gross basis. In instances where the Company has determined that it is acting as an agent, the revenue and expenses are presented on a net basis within the revenue line item.

In some instances, the Company performs services for customers and incurs out-of-pocket expenses as part of delivering those services. The Company’s customers agree to reimburse the Company for those expenses and those reimbursements are part of the contract’s transaction price. Consequently, these expenses and the reimbursements of such expenses from the customer are presented on a gross basis because the services giving rise to the out-of-pocket expenses do not transfer a good or service. The reimbursements are included in the transaction price when the costs are incurred and the reimbursements are due from the customer.

Equity-Based and Other Compensation

Discretionary Bonus: A portion of our compensation and employee benefits expense is comprised of discretionary bonuses, which may be paid in cash, equity, partnership awards or a combination thereof. We accrue expense in a period based on revenues in that period and on the expected combination of cash, equity and partnership units. Given the assumptions used in estimating discretionary bonuses, actual results may differ.

Restricted Stock Units: We account for equity-based compensation under the fair value recognition provisions of the U.S GAAP guidance. Restricted stock units (“RSUs”) provided to certain employees are accounted for as equity awards, and in accordance with the U.S. GAAP, we are required to record an expense for the portion of the RSUs that is ultimately expected to vest. Further, forfeitures are estimated at the time of grant and revised, if necessary, in subsequent periods if actual forfeitures differ from those estimates. Because significant assumptions are used in estimating employee turnover and associated forfeiture rates, actual results may differ from our estimates under different assumptions or conditions.

The fair value of RSU awards to employees is determined on the date of grant, based on the fair value of our Class A common stock. Generally, RSUs granted by us as employee compensation do not receive dividend equivalents; as such, we adjust the fair value of the RSUs for the present value of expected forgone dividends, which requires us to include an estimate of expected dividends as a valuation input. This grant-date fair value is amortized to expense ratably over the awards’ vesting periods. For RSUs with graded

122


vesting features, we have made an accounting policy election to recognize compensation cost on a straight-line basis. The amortization is reflected as non-cash equity-based compensation expense in our unaudited condensed consolidated statements of operations.

Restricted Stock: Restricted stock provided to certain employees is accounted for as an equity award, and as per the U.S. GAAP guidance, we are required to record an expense for the portion of the restricted stock that is ultimately expected to vest. We have granted restricted stock that is not subject to continued employment or service; however, transferability is subject to compliance with our and our affiliates’ customary noncompete obligations. Such shares of restricted stock are generally saleable by partners in five to ten years. Because the restricted stock is not subject to continued employment or service, the grant-date fair value of the restricted stock is expensed on the date of grant. The expense is reflected as non-cash equity-based compensation expense in our unaudited condensed consolidated statements of operations.

Limited Partnership Units: Limited partnership units in BGC Holdings and Newmark Holdings are generally held by employees. Generally, such units receive quarterly allocations of net income, which are cash distributed on a quarterly basis and generally contingent upon services being provided by the unit holders. Our Preferred Units are not entitled to participate in partnership distributions other than with respect to a distribution at a rate of either 0.6875% (which is 2.75% per calendar year) or such other amount as set forth in the award documentation. The quarterly allocations of net income to such limited partnership units are reflected as a component of compensation expense under “Allocations of net income and grants of exchangeability to limited partnership units and FPUs” in our unaudited condensed consolidated statements of operations.

Certain of these limited partnership units entitle the holders to receive post-termination payments equal to the notional amount in four equal yearly installments after the holder’s termination. These limited partnership units are accounted for as post-termination liability awards under the U.S. GAAP. Accordingly, we recognize a liability for these units on our unaudited condensed consolidated statements of financial condition as part of “Accrued compensation” for the amortized portion of the post-termination payment amount, based on the current fair value of the expected future cash payout. We amortize the post-termination payment amount, less an expected forfeiture rate, over the vesting period, and record an expense for such awards based on the change in value at each reporting period in our unaudited condensed consolidated statements of operations as part of “Compensation and employee benefits.”

Certain limited partnership units are granted exchangeability into Class A common stock on a one-for-one basis (subject to adjustment). At the time exchangeability is granted, we recognize an expense based on the fair value of the award on that date, which is included in “Allocations of net income and grants of exchangeability to limited partnership units and FPUs” in our unaudited condensed consolidated statements of operations. During the three months ended September 30, 2018 and 2017, we incurred compensation expense of $23.5 million and $19.8 million, respectively, related to the grant of exchangeability on partnership units. During the nine months ended September 30, 2018 and 2017, we incurred compensation expense of $176.6 million and $111.9 million, respectively, related to the grant of exchangeability on partnership units.

Employee Loans: We have entered into various agreements with certain employees and partners whereby these individuals receive loans that may be either wholly or in part repaid from distributions that the individuals receive on some or all of their limited partnership interests or may be forgiven over a period of time. Cash advance distribution loans are documented in formal agreements and are repayable in timeframes outlined in the underlying agreements. We intend for these advances to be repaid in full from the future distributions on existing and future awards granted. The distributions are treated as compensation expense when made and the proceeds are used to repay the loan. The forgivable portion of any loans is recognized as compensation expense in our unaudited condensed consolidated statements of operations over the life of the loan. We review the loan balances each reporting period for collectability. If we determine that the collectability of a portion of the loan balances is not expected, we recognize a reserve against the loan balances. Actual collectability of loan balances may differ from our estimates.

As of September 30, 2018 and December 31, 2017, the aggregate balance of employee loans, net, was $466.9 million and $335.7 million, respectively, and is included as “Loans, forgivable loans and other receivables from employees and partners, net” in our unaudited condensed consolidated statements of financial condition. Compensation expense for the above-mentioned employee loans for the three months ended September 30, 2018 and 2017 was $6.9 million and $26.0 million, respectively. Compensation expense for the above-mentioned employee loans for the nine months ended September 30, 2018 and 2017 was $23.7 million and $43.2 million, respectively. The compensation expense related to these loans was included as part of “Compensation and employee benefits” in our unaudited condensed consolidated statements of operations.

Goodwill

Goodwill is the excess of the purchase price over the fair value of identifiable net assets acquired in a business combination. As prescribed in the U.S. GAAP guidance, Intangibles – Goodwill and Other, goodwill is not amortized, but instead is periodically tested for impairment. We review goodwill for impairment on an annual basis during the fourth quarter of each fiscal year or whenever an event occurs or circumstances change that could reduce the fair value of a reporting unit below its carrying amount.

123


When reviewing goodwill for impairment, we first assess qualitative factors to determine whether it is more likely than not that the fair value of a reporting unit is less than its carrying amount, including goodwill. If the results of the qualitative assessment are not conclusive, or if we choose to bypass the qualitative assessment, we perform a goodwill impairment analysis using a two-step process as follows.

The first step involves comparing each reporting unit’s estimated fair value to its carrying value, including goodwill. To estimate the fair value of the reporting units, we use a discounted cash flow model and data regarding market comparables. The valuation process requires significant judgment and involves the use of significant estimates and assumptions. These assumptions include cash flow projections, estimated cost of capital and the selection of peer companies and relevant multiples. Because significant assumptions and estimates are used in projecting future cash flows, choosing peer companies and selecting relevant multiples, actual results may differ from our estimates under different assumptions or conditions. If the estimated fair value of a reporting unit exceeds its carrying value, goodwill is deemed not to be impaired. If the carrying value exceeds estimated fair value, there is an indication of potential impairment and the second step is performed to measure the amount of potential impairment.

The second step of the process involves the calculation of an implied fair value of goodwill for each reporting unit for which step one indicated a potential impairment may exist. The implied fair value of goodwill is determined by measuring the excess of the estimated fair value of the reporting unit as calculated in step one, over the estimated fair values of the individual assets, liabilities and identified intangibles. Events such as economic weakness, significant declines in operating results of reporting units, or significant changes to critical inputs of the goodwill impairment test (e.g., estimates of cash flows or cost of capital) could cause the estimated fair value of our reporting units to decline, which could result in an impairment of goodwill in the future.

Income Taxes

We account for income taxes using the asset and liability method as prescribed in the U.S. GAAP guidance, Income Taxes. Deferred tax assets and liabilities are recognized for the future tax consequences attributable to basis differences between the consolidated financial statement carrying amounts of existing assets and liabilities and their respective tax basis. Certain of our entities are taxed as U.S. partnerships and are subject to the Unincorporated Business Tax (“UBT”) in the City of New York. Therefore, the tax liability or benefit related to the partnership income or loss except for UBT rests with the partners (see Note 2—“Limited Partnership Interests” for a discussion of partnership interests), rather than the partnership entity. As such, the partners’ tax liability or benefit is not reflected in our consolidated financial statements. The tax-related assets, liabilities, provisions or benefits included in our consolidated financial statements also reflect the results of the entities that are taxed as corporations, either in the U.S. or in foreign jurisdictions. We provide for uncertain tax positions based upon management’s assessment of whether a tax benefit is more likely than not to be sustained upon examination by tax authorities. Management is required to determine whether a tax position is more likely than not to be sustained upon examination by tax authorities, including resolution of any related appeals or litigation processes, based on the technical merits of the position. Because significant assumptions are used in determining whether a tax benefit is more likely than not to be sustained upon examination by tax authorities, actual results may differ from our estimates under different assumptions or conditions. We recognize interest and penalties related to income tax matters in “Provision for income taxes” in our consolidated statements of operations.

A valuation allowance is recorded against deferred tax assets if it is deemed more likely than not that those assets will not be realized. In assessing the need for a valuation allowance, we consider all available evidence, including past operating results, the existence of cumulative losses in the most recent fiscal years, estimates of future taxable income and the feasibility of tax planning strategies.

The measurement of current and deferred income tax assets and liabilities is based on provisions of enacted tax laws and involves uncertainties in the application of tax regulations in the U.S. and other tax jurisdictions. Because our interpretation of complex tax law may impact the measurement of current and deferred income taxes, actual results may differ from these estimates under different assumptions regarding the application of tax law.

On December 22, 2017, the SEC issued Staff Accounting Bulletin (“SAB 118”), which provides guidance on accounting for tax effects of the Tax Act. SAB 118 provides a measurement period that should not extend beyond one year from the Tax Act enactment date for companies to complete the accounting under ASC 740. In accordance with SAB 118, a company must reflect the income tax effects of those aspects of the Tax Act for which the accounting under ASC 740 is complete. To the extent that a company’s accounting for certain income tax effects of the Tax Act is incomplete but it is able to determine a reasonable estimate, it must record a provisional estimate to be included in the financial statements. If a company cannot determine a provisional estimate to be included in the financial statements, it should continue to apply ASC 740 on the basis of the provision of the tax laws that were in effect immediately before the enactment of the Tax Act. While the Company is able to make reasonable estimates of the impact of the reduction in corporate rate and the deemed repatriation transition tax, the final impact of the Tax Act may differ from these estimates, due to, among other things, changes in interpretations, additional guidance that may be issued, unexpected negative changes in business and market conditions that could reduce certain tax benefits, and actions taken by the Company as a result of the Tax Act.

124


See Note 3—“Summary of Significant Accounting Policies” to our consolidated financial statements in Part II, Item 8 of our Annual Report on Form 10-K and Note 3“Summary of Significant Accounting Policies” to our unaudited condensed consolidated financial statements for additional information regarding these critical accounting policies and other significant accounting policies.

RECENT ACCOUNTING PRONOUNCEMENTS

See Note 1—“Organization and Basis of Presentation,” to our unaudited condensed consolidated financial statements in Part I, Item 1 of this Quarterly Report on Form 10-Q for information regarding recent accounting pronouncements.

DIVIDEND POLICY

BGC Partners Dividend Policy

Our Board of Directors has authorized a dividend policy which provides that we expect to pay a quarterly cash dividend to our common stockholders based on our “post-tax adjusted earnings per fully diluted share.” Our Board of Directors declared a dividend of 18 cents per share for the first quarter of 2018 and has indicated that it expects to maintain such 18 cent quarterly dividend until the completion of the proposed distribution. The balance of any remaining adjusted earnings will be available to repurchase shares of our Class A common stock or redeem or purchase BGC Holdings limited partnership interests or other equity interests in our subsidiaries, including from Cantor, our executive officers, other employees, partners and others. Please see below for a detailed definition of “post-tax adjusted earnings per fully diluted share.”

Our Board of Directors and our Audit Committee have authorized repurchases of shares of our Class A common stock and redemptions or purchase of BGC Holdings limited partnership interests or other equity interests in us or in subsidiaries, including Newmark and its subsidiaries, from Cantor, our executive officers, other employees, partners and others. On August 1, 2018, our Board of Directors renewed and increased the authorization to $300 million. As of September 30, 2018, we had approximately $276.2 million remaining under this authorization and may continue to actively make repurchases or purchases, or cease to make such repurchases or purchases, from time to time.

We expect to pay such dividends, if and when declared by our Board of Directors, on a quarterly basis. The dividend to our common stockholders is expected to be calculated based on post-tax adjusted earnings allocated to us and generated over the fiscal quarter ending prior to the record date for the dividend. No assurance can be made, however, that a dividend will be paid each quarter.

The declaration, payment, timing and amount of any future dividends payable by us will be at the sole discretion of our Board of Directors. We are a holding company, with no direct operations, and therefore we are able to pay dividends only from our available cash on hand and funds received from distributions from BGC U.S. OpCo and BGC Global OpCo and dividends from Newmark and distributions from Newmark Holdings and Newmark OpCo. Please see below “Newmark Dividend Policy.” Our ability to pay dividends may also be limited by regulatory considerations as well as by covenants contained in financing or other agreements. In addition, under Delaware law, dividends may be payable only out of surplus, which is our net assets minus our capital (as defined under Delaware law), or, if we have no surplus, out of our net profits for the fiscal year in which the dividend is declared and/or the preceding fiscal year. Accordingly, any unanticipated accounting, tax, regulatory or other charges against net income may adversely affect our ability to declare and pay dividends. While we intend to declare and pay dividends quarterly, there can be no assurance that our Board of Directors will declare dividends at all or on a regular basis or that the amount of our dividends will not change.

In addition, after the spin-off, BGC expects that its dividend policy will be to pay out at least 75% of Adjusted Earnings per share. Taking into account Newmark’s dividend policy of paying up to 25% of Adjusted Earnings per share, we expect the combined dividends of BGC and Newmark after the spin-off to be at least equivalent to the $0.18 per quarter currently paid by BGC. We expect these dividends to increase as the companies grow.

Upon the announcement of the record date related to the spin off, a stockholder will need to be a stockholder of record as of the record date to receive Newmark shares in the spinoff and continue to receive dividends attributable to the Newmark business.

 

Newmark Dividend Policy

 

Newmark’s Board of Directors has authorized a dividend policy that reflects its intention to pay a quarterly dividend. Any dividends to Newmark’s common stockholders will be calculated based on its expected post-tax Adjusted Earnings per fully diluted share, as a measure of net income for the year. See Newmark’s 10-Q for a definition of “post-tax Adjusted Earnings” per fully diluted share.

Newmark currently expects that, in any year, its aggregate quarterly dividends will be equal to or less than its estimate at the end of the first quarter of such year of 25% of its post-tax Adjusted Earnings per fully diluted share to its common stockholders for such year. The declaration, payment, timing and amount of any future dividends payable by Newmark will be at the discretion of its Board of Directors; provided that any dividend to its common stockholders that would result in the dividends for a year exceeding 25% of

125


its post-tax Adjusted Earnings per fully diluted share for such year shall require the consent of the holder of a majority of the Newmark Holdings exchangeable limited partnership interests, which is currently Cantor.

 

For the third quarter of 2018, Newmark’s Board of Directors declared a dividend of 9 cents per share based on management’s current expectation of its post-tax Adjusted Earning per fully diluted share for the year, and has indicated that it expects such dividend to remain consistent for the full year. To the extent that 25% of Newmark’s post-tax Adjusted Earnings per fully diluted share for the year exceeds this dividend on an annualized basis (i.e. an expected aggregate of $0.36 for four quarters), Newmark does not expect that its Board of Directors will increase the amount of the quarterly dividend payment during the year, or make downward adjustments in the event of a shortfall, although no assurance can be given that adjustments will not be made during the year. Newmark has indicated that it expects to announce the annual expected dividend rate in the first quarter of each year. Newmark’s Board of Directors and its Audit Committee have authorized repurchases of shares of its Class A common stock and redemptions or repurchases of Newmark Holdings limited partnership interests or other equity interests in Newmark or its subsidiaries, from us, Cantor, its executive officers, other employees, partners and others. On August 1, 2018, Newmark’s Board of Directors increased Newmark’s repurchase authorization by $100 million to $200 million. As of September 30, 2018, Newmark had approximately $200.0 million remaining under this authorization and may continue to actively make repurchases or purchases, or cease to make such repurchases or purchases, from time to time.

OUR ORGANIZATIONAL STRUCTURE

Stock Ownership

As of September 30, 2018, there were 293,511,839 shares of our Class A common stock outstanding, of which 11,039,011 shares were held by Cantor and CFGM, Cantor’s managing general partner. On June 21, 2017, Cantor pledged 10,000,000 shares of our Class A common stock in connection with a partner loan program. Each share of Class A common stock is entitled to one vote on matters submitted to a vote of our stockholders.

In addition, as of September 30, 2018, Cantor and CFGM held 34,848,107 shares of our Class B common stock (which represents all of the outstanding shares of our Class B common stock), representing, together with our Class A common stock held by Cantor and CFGM, approximately 56.0% of our voting power on such date. Each share of Class B common stock is generally entitled to the same rights as a share of Class A common stock, except that, on matters submitted to a vote of our stockholders, each share of Class B common stock is entitled to ten votes. The Class B common stock generally votes together with the Class A common stock on all matters submitted to a vote of our stockholders.

Through September 30, 2018, Cantor has distributed to its current and former partners an aggregate of 20,836,626 shares of BGC Class A common stock, consisting of (i) 19,372,634 shares to satisfy certain of Cantor’s deferred stock distribution obligations provided to such partners on April 1, 2008 (the “April 2008 distribution rights shares”), and (ii) 1,463,992 shares to satisfy certain of Cantor’s deferred stock distribution obligations provided to such partners on February 14, 2012 in connection with Cantor’s payment of previous quarterly partnership distributions (the “February 2012 distribution rights shares”). As of September 30, 2018, Cantor is still obligated to distribute to its current and former partners an aggregate of 15,770,345 shares of BGC Class A common stock, consisting of 13,999,110 April 2008 distribution rights shares and 1,771,235 February 2012 distribution rights shares.

We received shares of Newmark in connection with the Separation, and Newmark completed the Newmark IPO on December 19, 2017. As of September 30, 2018, we held 115,593,786 shares of Newmark’s Class A common stock, representing approximately 83.2% of Newmark’s outstanding Class A common stock. In addition, as of September 30, 2018, we held 15,840,049 shares of Newmark’s Class B common stock, representing all of the outstanding shares of Newmark’s Class B common stock. The remaining shares of Newmark’s Class A common stock are held by the public.

From time to time, we may actively continue to repurchase shares of BGC Class A common stock, or repurchase shares of Newmark’s Class A common stock, including from Cantor, Newmark, our executive officers, other employees, partners and others.

 

BGC Partners, Inc. Partnership Structure  

We are a holding company with no direct operations, and we conduct substantially all of our operations through our operating subsidiaries. Our Financial Services business is operated through two operating partnerships, BGC U.S. OpCo, which holds our U.S. businesses, and BGC Global OpCo, which holds our non-U.S. businesses. Our Real Estate Services business is held through our Class A and Class B share ownership in Newmark which is a publicly traded subsidiary, and our limited partnership interests in Newmark Holdings and Newmark OpCo.

 

Newmark is also a holding company with no direct operations and conducts substantially all of its operations through its operating subsidiary Newmark OpCo. For more details about Newmark’s structure, see “Structure of Newmark” below.

126


For our Financial Services business, the limited partnership interests of the two operating partnerships are held by us and BGC Holdings, and the limited partnership interests of BGC Holdings are currently held by limited partnership unit holders, founding partners, and Cantor. We hold the BGC Holdings general partnership interest and the BGC Holdings special voting limited partnership interest, which entitle us to remove and appoint the general partner of BGC Holdings, and serve as the general partner of BGC Holdings, which entitles us to control BGC Holdings. BGC Holdings, in turn, holds the BGC U.S. OpCo general partnership interest and the BGC U.S. OpCo special voting limited partnership interest, which entitle the holder thereof to remove and appoint the general partner of BGC U.S. OpCo, and the BGC Global OpCo general partnership interest and the BGC Global OpCo special voting limited partnership interest, which entitle the holder thereof to remove and appoint the general partner of BGC Global OpCo, and serves as the general partner of BGC U.S. OpCo and BGC Global OpCo, all of which entitle BGC Holdings (and thereby us) to control each of BGC U.S. OpCo and BGC Global OpCo. BGC Holdings holds its BGC Global OpCo general partnership interest through a company incorporated in the Cayman Islands, BGC Global Holdings GP Limited.

As of September 30, 2018, we held directly and indirectly, through wholly owned subsidiaries, BGC U.S. OpCo limited partnership interests and BGC Global OpCo limited partnership interests consisting of 328,359,946 units and 328,359,946 units, representing approximately 66.2% and 66.2% of the outstanding BGC U.S. OpCo limited partnership interests and BGC Global OpCo limited partnership interests, respectively. As of that date, BGC Holdings held BGC U.S. OpCo limited partnership interests and BGC Global OpCo limited partnership interests consisting of 167,728,914 units and 167,728,914 units, representing approximately 33.8% and 33.8% of the outstanding BGC U.S. OpCo limited partnership interests and BGC Global OpCo limited partnership interests, respectively.

Limited partnership unit holders, founding partners, and Cantor directly hold BGC Holdings limited partnership interests. Since BGC Holdings in turn holds BGC U.S. OpCo limited partnership interests and BGC Global OpCo limited partnership interests, limited partnership unit holders, founding partners, and Cantor indirectly have interests in BGC U.S. OpCo limited partnership interests and BGC Global OpCo limited partnership interests. Further, in connection with the Separation and Distribution Agreement, limited partnership interests in Newmark Holdings were distributed to the holders of limited partnership interests in BGC Holdings, whereby each holder of BGC Holdings limited partnership interests who at that time held a BGC Holdings limited partnership interest received a corresponding Newmark Holdings limited partnership interest, equal in number to a BGC Holdings limited partnership interest divided by 2.2 (i.e., 0.454545 of a unit in Newmark Holdings). Accordingly, existing partners at the time of the Separation in BGC Holdings are also partners in Newmark Holdings and hold corresponding units issued at the applicable ratio. Thus, such partners now also have an indirect interest in Newmark OpCo. Substantially all of the existing types of BGC Holdings partnership units have been replicated at Newmark Holdings. See “Structure of Newmark” below for detailed information about the Newmark Holdings partnership interests.

As of September 30, 2018, excluding Preferred Units and NPSUs described below, outstanding BGC Holdings partnership interests included 103,643,250 limited partnership units, 11,722,700 founding partner units and 52,362,964 Cantor units.

We may in the future effect additional redemptions of BGC Holdings limited partnership units and founding partner units, with corresponding Newmark Holdings limited partnership units or founding partner units, for shares of our Class A common stock. We may also continue our earlier partnership restructuring programs, whereby we redeemed or repurchased certain limited partnership units and founding partner units in exchange for new units, grants of exchangeability for BGC Class A common stock or cash and, in many cases, obtained modifications or extensions of partners’ employment arrangements. We also generally expect to continue to grant exchange rights with respect to outstanding non-exchangeable limited partnership units and founding partner units, and to repurchase BGC Holdings and Newmark Holdings partnership interests from time to time, including from Cantor, our executive officers, and other employees and partners, unrelated to our partnership restructuring programs.

Cantor units in BGC Holdings are generally exchangeable, when paired with 0.4640 (immediately following the close of the third quarter of 2018) of a Newmark Holdings Cantor unit, for up to  34,649,693 shares of our Class B common stock (or, at Cantor’s option or if there are no such additional authorized but unissued shares of our Class B common stock, our Class A common stock) subject to adjustments. Upon certain circumstances, Cantor may have the right to acquire additional Cantor units in connection with the redemption of or grant of exchangeability to certain non-exchangeable BGC Holdings founding partner units owned by persons who were previously Cantor partners prior to our 2008 acquisition of the BGC business from Cantor. Cantor has exercised this right from time to time.

As of September 30, 2018, there were 1,178,869 FPUs and 535,849 FPUs remaining which BGC Holdings and Newmark Holdings, respectively, had the right to redeem or exchange and with respect to which Cantor had the right to purchase an equivalent number of Cantor units.

In order to facilitate partner compensation and for other corporate purposes, the BGC Holdings and Newmark Holdings limited partnership agreements provide for preferred partnership units (“Preferred Units”), which are working partner units that may be awarded to holders of, or contemporaneous with the grant of, PSUs, PSIs, PSEs, LPUs, APSUs, APSIs, APSEs, REUs, RPUs,

127


AREUs, and ARPUs. These Preferred Units carry the same name as the underlying unit, with the insertion of an additional “P” to designate them as Preferred Units.

Such Preferred Units may not be made exchangeable into our Class A common stock and accordingly will not be included in the fully diluted share count. Each quarter, the net profits of BGC Holdings and Newmark Holdings are allocated to such Units at a rate of either 0.6875% (which is 2.75% per calendar year) of the allocation amount assigned to them based on their award price, or such other amount as set forth in the award documentation (the “Preferred Distribution”), before calculation and distribution of the quarterly Partnership distribution for the remaining Partnership units. The Preferred Units will not be entitled to participate in Partnership distributions other than with respect to the Preferred Distribution. As of September 30, 2018, there were 22,634,496 such units granted and outstanding in BGC Holdings.

On June 5, 2015, we entered into an agreement with Cantor providing Cantor, CFGM and other Cantor affiliates entitled to hold BGC Class B common stock the right to exchange from time to time, on a one-to-one basis, subject to adjustment, up to an aggregate of  34,649,693 shares of BGC Class A common stock now owned or subsequently acquired by such Cantor entities for up to an aggregate of  34,649,693 shares of BGC Class B common stock. Such shares of BGC Class B common stock, which currently can be acquired upon the exchange of exchangeable limited partnership units owned in BGC Holdings and Newmark Holdings, are already included in the Company’s fully diluted share count and will not increase Cantor’s current maximum potential voting power in the common equity. The exchange agreement will enable the Cantor entities to acquire the same number of shares of BGC Class B common stock that they are already entitled to acquire without having to exchange their exchangeable limited partnership units in BGC Holdings and Newmark Holdings. A similar exchange agreement has been entered into at Newmark with respect to Newmark Class B common stock. See “Structure of Newmark.”

Under the exchange agreement, Cantor and CFGM have the right to exchange 11,039,011 shares of BGC Class A common stock owned by them as of September 30, 2018 for the same number of shares of BGC Class B common stock. Cantor would also have the right to exchange any shares of BGC Class A common stock subsequently acquired by it for shares of BGC Class B common stock, up to  34,649,693 shares of BGC Class B common stock.

We and Cantor have agreed that any shares of BGC Class B common stock issued in connection with the exchange agreement would be deducted from the aggregate number of shares of BGC Class B common stock that may be issued to the Cantor entities upon exchange of exchangeable limited partnership units in BGC Holdings and Newmark Holdings. Accordingly, the Cantor entities will not be entitled to receive any more shares of BGC Class B common stock under this agreement than they were previously eligible to receive upon exchange of exchangeable limited partnership units.

Non-distributing partnership units, or N Units, carry the same name as the underlying unit with the insertion of an additional “N” to designate them as the N Unit type and are designated as NREUs, NPREUs, NLPUs, NPLPUs and NPPSUs. The N Units are not entitled to participate in Partnership distributions, will not be allocated any items of profit or loss and may not be made exchangeable into shares of the Company’s Class A common stock. Subject to the approval of the Compensation Committee or its designee, certain N Units may be converted into the underlying unit type (i.e. an NREU will be converted into an REU) and will then participate in Partnership distributions, subject to terms and conditions determined by the general partner of BGC Holdings or Newmark Holdings, as the case may be, in its sole discretion, including that the recipient continue to provide substantial services to the Company and comply with his or her partnership obligations.

On December 13, 2017, the Amended and Restated BGC Holdings Partnership Agreement was amended and restated (the “Second Amended and Restated BGC Holdings Partnership Agreement”) to include prior standalone amendments and to make certain other changes related to the Separation. The Second Amended and Restated BGC Holdings Partnership Agreement, among other things, reflects changes resulting from the division in the Separation of BGC Holdings into BGC Holdings and Newmark Holdings, including:

an apportionment of the existing economic attributes (including, among others, capital accounts and post-termination payments) of each BGC Holdings limited partnership unit outstanding immediately prior to the Separation (a “Legacy BGC Holdings Unit”) between such Legacy BGC Holdings Unit and the 0.454545 of a Newmark Holdings limited partnership unit issued in the Separation in respect of each such Legacy BGC Holdings Unit (a “Legacy Newmark Holdings Unit”), based on the relative value of BGC and Newmark as of after the Newmark IPO;

an adjustment of the exchange mechanism between the Newmark IPO and the Distribution so that one exchangeable BGC Holdings unit, together with a number of exchangeable Newmark Holdings units equal to the distribution ratio divided by the Newmark Holdings exchange ratio as of such time, must be exchanged in order to receive one share of BGC Class A common stock; and

128


a right of the employer of a partner (whether it be Newmark or BGC) to determine whether to grant exchangeability with respect to Legacy BGC Holdings Units or Legacy Newmark Holdings Units held by such partner.

The Second Amended and Restated BGC Holdings Partnership Agreement also removes certain classes of BGC Holdings units that are no longer outstanding, and permits the general partner of BGC Holdings to determine the total number of authorized BGC Holdings units.  The Second Amended and Restated BGC Holdings Limited Partnership Agreement was approved by the Audit Committee of the Board of Directors of the Company.

On March 7, 2018, BGC Partners and its operating subsidiaries purchased 16,606,726 newly issued exchangeable limited partnership units (the “Units”) of Newmark Holdings for approximately $242.0 million (the “Investment in Newmark”). The price per Unit was based on the $14.57 closing price of Newmark’s Class A common stock, par value $0.01 per share (the “Class A common stock”), on March 6, 2018 as reported on the NASDAQ Global Select Market. These newly-issued Units are exchangeable, at BGC’s discretion, into either shares of Class A common stock or shares of Class B common stock, par value $0.01 per share, of Newmark (the “Newmark Class B common stock”).

BGC made the Investment in Newmark pursuant to an Investment Agreement dated as of March 6, 2018 by and among BGC, BGC Holdings, BGC Partners, L.P., BGC Global Holdings, L.P., Newmark, Newmark Holdings and Newmark Partners, L.P. The Investment in Newmark and related transactions were approved by the Audit Committees (the “Audit Committees”) of the Boards of Directors of BGC and Newmark (the “Boards”) and by the full Boards upon the recommendation of the Audit Committees.

BGC and its operating subsidiaries funded the Investment in Newmark using the proceeds of its Controlled Equity Offering Class A common stock sales program pursuant to the April 2017 Sales Agreement with respect to 20,000,000 shares of Class A common stock. Since January 1, 2018, BGC has sold an aggregate of 17,224,515 newly-issued Class A common shares under the April 2017 Sales Agreement for net proceeds of $238.5 million. Approximately $242.0 million of gross proceeds were used to make the Investment in Newmark. The remaining funds were used to repurchase shares of BGC’s Class A common stock and to purchase or redeem limited partnership interests of BGC Holdings, L.P. (“BGC Holdings”) and exchangeable limited partnership interests of Newmark Holdings. All of the shares under the April 2017 Sales Agreement have been sold as of the date hereof.

Since January 1, 2018, BGC has sold an aggregate of 15,364,556 newly-issued Class A common shares under the March 2018 Sales Agreement for net proceeds of $187.7 million.

As of September 30, 2018, BGC Partners and its operating subsidiaries owned 16.6 million limited partnership units in Newmark Holdings, primarily as a result of the Investment in Newmark, and 6.2 million limited partnership interests in Newmark OpCo.

 

The Distribution (Spin-off)

 

We have indicated that we intend to complete the necessary steps to achieve the spin-off by the end of 2018. Newmark recently obtained its own credit ratings from Fitch, S&P and Kroll. In addition, on October 4, 2018, Newmark withdrew $252.0 million of the cash pledged for the benefit of Fannie Mae, and repaid BGC $252.0 million of the outstanding borrowings under the Intercompany Credit Agreement. On November 6, 2018, Newmark closed its offering of $550.0 million aggregate principal amount of 6.125% Senior Notes due 2023, and used the proceeds to repay the remaining $134.0 million outstanding principal amount of the Converted Term Loan and the $112.5 million promissory note under the Intercompany Credit Agreement. On November 7, 2018, Newmark repaid the then remaining outstanding balance under the Intercompany Credit Agreement. Newmark will repay the $300.0 million outstanding principal amount under the 2019 Promissory Note on the earlier of the spin-off date or December 5, 2018, using primarily proceeds from the sale of its 6.125% Senior Notes.  Upon repayment of the 2019 Promissory Note, Newmark will have no further debt obligations owed to BGC.

 

The following diagram illustrates our organizational structure as of September 30, 2018, following the Separation and the Newmark IPO. The diagram does not reflect the various subsidiaries of BGC, BGC U.S. OpCo, BGC Global OpCo, Newmark, Newmark OpCo or Cantor, or the noncontrolling interests in our consolidated subsidiaries other than Cantor’s units in BGC Holdings and Newmark Holdings and the public’s interest in Newmark.* In addition, the diagram does not reflect the exchangeable preferred limited partnership units in Newmark OpCo held by The Royal Bank of Canada. Holders of the EPUs are not allocated any gains or losses for tax purposes and are not entitled to regular distributions. For additional information regarding the EPUs, please see the section titled “Exchangeable Preferred Partnership Units and Forward Contract” in Note 1—“Organization and Basis of Presentation” and the section titled “Exchangeable preferred Limited Partnership Units” in Note 2—“Limited Partnership Interests” in our unaudited condensed consolidated financial statements in Part I, Item 1 of this Quarterly Report on Form 10-Q.

 

 

129


STRUCTURE OF BGC PARTNERS, INC. FOLLOWING NEWMARK IPO

130


*Shares of BGC Class B common stock are convertible into shares of BGC Class A common stock at any time in the discretion of the holder on a one-for-one basis. Accordingly, if Cantor converted all of its BGC Class B common stock into Class A common stock, Cantor would hold 14.0% of the voting power, and the public stockholders would hold 86.0% of the voting power (and Cantor’s indirect economic interests in BGC U.S. OpCo and BGC Global OpCo would remain unchanged). Similarly, shares of Newmark Class B common stock are convertible into shares of Newmark Class A common stock at any time in the discretion of the holder on a one-for-one basis. Accordingly, if BGC converted all of its Newmark Class B common stock into Class A common stock, BGC would hold 84.9% of the voting power of Newmark, and the public stockholders would hold 15.1% of the voting power (and BGC’s indirect economic interests in Newmark OpCo would remain unchanged). For purposes of the diagram, Cantor’s percentage ownership also includes CFGM’s percentage ownership. The diagram does not reflect certain BGC Class A common stock and BGC Holdings partnership units as follows: (a) any shares of BGC Class A common stock that may become issuable upon the conversion or exchange of any convertible or exchangeable debt securities that may in the future be sold under our shelf Registration Statement on Form S-3 (Registration No. 333-180331); (b) 22,634,496 BGC Holdings Preferred Units and 7,633,558 Newmark Holdings Preferred Units granted and outstanding (see “Partnership Structure” herein); (c) 8,991,950 forfeited BGC Holdings limited partnership interests; (d) 4,156,742 forfeited Newmark Holdings limited partnership interests; and (e) 7,077,459 N Units in BGC Holdings and 2,677,514 N Units in Newmark Holdings outstanding. In addition, the diagram does not reflect the exchangeable preferred limited partnership units in Newmark OpCo (“EPUs”) held by RBC. Holders of the EPUs are not allocated any gains or losses for tax purposes and are not entitled to regular distributions.  See Note 1—“Organization and Basis of Presentation,” to our unaudited condensed consolidated financial statements for further details on our regulatory requirements.

The diagram reflects Class A common stock and BGC Holdings partnership unit activity from January 1, 2018 through September 30, 2018 as follows: (a) an aggregate of 20,538,197 limited partnership units granted by BGC Holdings; (b) 17,224,515 shares of Class A common stock sold by us under the April 2017 Sales Agreement pursuant to our Registration Statement on Form S-3 (Registration No. 333-214772); (c) 15,364,556 shares of Class A common stock sold by us under the March 2018 Sales Agreement pursuant to our Registration Statement on Form S-3 (Registration No. 333-223550), but not the remaining $108.4 million of stock remaining for sale by us under such sales agreement; (d) 464,019 shares of Class A common stock issued for vested restricted stock units; (e) 1,083,150 shares issued by us under our acquisition shelf Registration Statement on Form S-4 (Registration No. 333-169232), but not the 7,869,140 shares remaining available for issuance by us under such Registration Statement; (f) 64,299 shares issued by us under our Dividend Reinvestment and Stock Purchase Plan shelf Registration Statement on Form S-3 (Registration No. 333-173109), but not the 9,594,075 shares remaining available for issuance by us under shelf Registration Statement on Form S-3 (Registration No. 333-196999); and (g) 11,942 shares sold by selling stockholders under our resale shelf Registration Statement on Form S-3 (Registration No. 333-175034), but not the 971,318 shares remaining available for sale by selling stockholders under such Registration Statement.

The diagram reflects Newmark Class A common stock and Newmark Holdings partnership unit activity from January 1, 2018 through September 30, 2018 as follows: (a) BGC Partners and its operating subsidiaries’ purchase of 16,606,726 limited partnership units in Newmark Holdings (through the Investment in Newmark); (b) an aggregate of 14,970,716 limited partnership units granted by Newmark Holdings; and (c) 327,746 shares of Class A common stock issued for deferred compensation.

 

Structure of BGC Following the Distribution (Spin-off)

 

We have advised Newmark that we currently expect to pursue a distribution, or spin-off, to our stockholders of all of the Class A and Class B shares of Newmark common stock that we then own in a manner that is intended to qualify as generally tax-free for U.S. federal income tax purposes. As currently contemplated, shares of Newmark Class A common stock held by us would be distributed to the holders of shares of our Class A common stock, and shares of Newmark Class B common stock held by us would be distributed to the holders of shares of our Class B common stock. Although the spin-off is subject to certain conditions, BGC Partners has advised that it expects to announce the record date for the distribution shortly after the completion of Newmark’s refinancing of debt owed to BGC Partners, which was successfully completed on November 6, 2018. BGC Partners expects to complete the spin-off in a reasonable time thereafter, but no later than the end of 2018. The determination of whether, when and how to proceed with any such distribution is entirely within the discretion of BGC.

Following the distribution, BGC Partners, Inc. and its subsidiaries are expected not to have any ownership interest in Newmark Group, Inc. or its subsidiaries.

 

 

 

131


STRUCTURE OF NEWMARK

Our Restructuring

Our subsidiary, Newmark Group, Inc., is a Delaware corporation. It was formed as NRE Delaware, Inc. on November 18, 2016 and changed its name to Newmark Group, Inc. on October 18, 2017. Newmark Group, Inc. was formed for the purpose of becoming a public company conducting the operations of our Real Estate Services segment, including Newmark and Berkeley Point.

Through the following series of transactions prior to and following the completion of the Newmark Separation and the Newmark IPO, Newmark became a separate publicly traded company:

 

Prior to the completion of the Newmark IPO, the Separation pursuant to which members of the BGC group transferred to Newmark substantially all of the assets and liabilities of the our Real Estate Services segment, including Newmark, Berkeley Point and the right to receive the remainder of the Nasdaq payment, and various types of interests of Newmark Holdings were issued to holders of interests of BGC Holdings in proportion to such interests of BGC Holdings held by such holders immediately prior thereto.

 

Concurrently with the separation and contribution, Newmark entered into the transactions described under “—Assumption and Repayment of Indebtedness” below.

 

In March 2018, we made an additional investment in Newmark as described under “BGC Partners March 2018 Investment” below.

 

Following the completion of the Newmark IPO, we may distribute the shares of Newmark’s common stock held by us to our stockholders as described under “—The Distribution” below.

A majority of Newmark’s issued and outstanding shares of common stock are held by us. If we complete the Distribution, a majority of Newmark’s issued and outstanding shares of common stock will be held by our stockholders as of the date of the Distribution.

The types of interests in Newmark, Newmark Holdings and Newmark OpCo outstanding following the completion of the Separation are described under “—Structure of Newmark Following the Separation and Newmark IPO” below.

The Separation and Contribution

Prior to the completion of the Newmark IPO, pursuant to the Separation and Distribution Agreement, members of the BGC group transferred to Newmark substantially all of the assets and liabilities of the BGC group relating to BGC’s Real Estate Services segment, including Newmark, Berkeley Point and the right to receive the remainder of the Nasdaq payment. For a description of the Nasdaq payment, see “—Nasdaq Transaction.” Prior to the Separation, the BGC group held all of the historical assets and liabilities related to the Real Estate services business.

In connection with the Separation, Newmark Holdings limited partnership interests, Newmark Holdings founding partner interests, Newmark Holdings working partner interests and Newmark Holdings limited partnership units were distributed to holders of BGC Holdings limited partnership interests, BGC Holdings founding partner interests, BGC Holdings working partner interests and BGC Holdings limited partnership units in proportion to such interests of BGC Holdings held by such holders immediately prior to the Separation.

We also entered into a tax matters agreement with Newmark that governs the parties’ respective rights, responsibilities and obligations after the Separation with respect to taxes, tax attributes, the preparation and filing of tax returns, the control of audits and other tax proceedings, tax elections, assistance and cooperation in respect of tax matters, procedures and restrictions relating to the distribution, if any, and certain other tax matters. Newmark also entered into an administrative services agreement with Cantor, which governs the provision by Cantor of various administrative services to us, including Newmark, and our provision of various administrative services to Cantor, at a cost equal to (1) the direct cost that the providing party incurs in performing those services, including third-party charges incurred in providing services, plus (2) a reasonable allocation of other costs determined in a consistent and fair manner so as to cover the providing party’s appropriate costs or in such other manner as the parties agree. Newmark also entered into a transition services agreement with us, which governs the provision by us of various administrative services to Newmark, and Newmark’s provision of various administrative services to us, on a transitional basis (with a term of up to two years following the Distribution) and at a cost equal to (1) the direct cost that the providing party incurs in performing those services, including third-party charges incurred in providing services, plus (2) a reasonable allocation of other costs determined in a consistent and fair manner so as to cover the providing party’s appropriate costs or in such other manner as the parties agree.

 

132


Assumption and Repayment of Indebtedness

In connection with the Separation and prior to the closing of the Newmark IPO, Newmark assumed from us the Term Loan and the Converted Term Loan. Newmark OpCo also assumed from BGC U.S. OpCo the BGC Notes. Newmark contributed all of the net proceeds of Newmark IPO to Newmark OpCo in exchange for a number of units representing Newmark OpCo limited partnership interests equal to the number of shares issued by Newmark in the Newmark IPO. Newmark OpCo used all of such net proceeds to partially repay intercompany indebtedness owed by Newmark OpCo to Newmark in respect of the Term Loan (which intercompany indebtedness was originally issued by BGC U.S. OpCo and was assumed by Newmark OpCo in connection with the Separation). Newmark used all of such repayment from Newmark OpCo to partially repay the Term Loan. The Term Loan had a maturity date of September 8, 2019, and was repaid in full on March 9, 2018. Pursuant to the Term Loan, in the event that any member of the Newmark group received net proceeds from the incurrence of indebtedness for borrowed money or an equity issuance (in each case subject to certain exceptions), Newmark OpCo was obligated to use such net proceeds to repay the remaining intercompany indebtedness owed by Newmark OpCo to Newmark in respect of the Term Loan (which in turn Newmark were obligated to the remaining amount outstanding on the Term Loan), and thereafter, to repay the remaining intercompany indebtedness owed by Newmark OpCo to Newmark in respect of the Converted Term Loan (which in turn Newmark will use to repay the remaining amount outstanding on the Converted Term Loan). On June 19, 2018, Newmark OpCo repaid approximately $153 million of the outstanding principal amount under the Converted Term Loan, which amount then became available for BGC Partners to draw upon under its Revolving Credit Facility. As of September 30, 2018, there were $125.0 million of borrowings outstanding under the Revolving Credit Facility. As of September 30, 2018, there were $134.0 million of borrowings outstanding under the Converted Term Loan. Following the repayment of the Term Loan and the Converted Term Loan, in the event that any member of the Newmark group receives net proceeds from the incurrence of indebtedness for borrowed money (subject to certain exceptions), Newmark OpCo will be obligated to use such net proceeds to repay the BGC Notes. In addition, Newmark will be obligated to repay any remaining amounts under the BGC Notes prior to the spin-off.

On March 19, 2018, Newmark and BGC Partners entered into an Intercompany Credit Agreement and on the same date, Newmark borrowed $150.0 million from BGC Partners pursuant to the facilities under the Intercompany Credit Agreement at a rate of LIBOR plus 3.25%, which may be adjusted based on the higher of BGC’s or Newmark’s short-term borrowing rate then in effect. As of September 30, 2018, Newmark’s borrowings under the Intercompany Credit Agreement included $270.0 million which bore an interest rate of 5.41% and $112.5 million which bore an interest rate of 6.5%. On October 4, 2018, Newmark withdrew $252.0 million of the cash pledged for the benefit of Fannie Mae, and repaid BGC $252.0 million of the outstanding borrowings under the Intercompany Credit Agreement. In addition, on November 6, 2018, Newmark closed its offering of $550.0 million aggregate principal amount of 6.125% Senior Notes due 2023. On November 6, 2018, Newmark repaid the remaining $134.0 million outstanding principal amount of the Converted Term Loan and the $112.5 million promissory note under the Intercompany Credit Agreement using proceeds from the sale of its 6.125% Senior Notes. On November 7, 2018, Newmark repaid the then remaining outstanding balance under the Intercompany Credit Agreement. Newmark will repay the $300.0 million outstanding principal amount under the 2019 Promissory Note on the earlier of the spin-off date or December 5, 2018, using primarily proceeds from the sale of its 6.125% Senior Notes. Upon repayment of the 2019 Promissory Note, Newmark will have no further debt obligations owed to BGC.

BGC March 2018 Investment in Newmark

 

On March 7, 2018, BGC Partners and its operating subsidiaries purchased 16,606,726 newly issued exchangeable limited partnership units of Newmark Holdings for an aggregate investment of approximately $242.0 million. The price per unit was based on the $14.57 closing price of our Class A common stock on March 6, 2018 as reported on the NASDAQ Global Select Market. These units are exchangeable, at BGC Partners’ discretion, into either shares of our Class A common stock or our Class B common stock. Following such issuance, BGC Partners owned 83.4% of our 138.6 million shares of Class A common stock issued and outstanding on March 7, 2018 and 100% of our 15.8 million issued and outstanding shares of Class B common stock. Including the newly issued exchangeable limited partnership units of Newmark Holdings, BGC group owned 59.2% of the 253.0 million fully diluted shares of Newmark outstanding on March 7, 2018. The balance of our fully diluted share count was owned by the public, Cantor, partners of Newmark Holdings, and employees. Because Newmark limited partnership units are not entitled to a vote until they are exchanged for Newmark common stock, BGC group’s voting power with respect to Newmark did not change as a result of the March 7, 2018 investment. If BGC group were to exchange such units into shares of our Class B common stock, BGC group would have 95.0% of our total voting power as of September 30, 2018 (or 92.7% if BGC group were to exchange such units into shares of our Class A common stock).

The Newmark Distribution (Spin-off)

We have advised Newmark that we currently expect to pursue a distribution, or spin-off, to our stockholders of all of the shares of Newmark’s common stock that we then own in a manner that is intended to qualify as generally tax-free for U.S. federal income tax purposes. As currently contemplated, shares of Newmark’s Class A common stock held by us would be distributed to the holders of shares of our Class A common stock and shares of Newmark’s Class B common stock held by us would be distributed to the holders of shares of our Class B common stock (which are currently Cantor and another entity controlled by Mr. Lutnick). Although the spin-

133


off is subject to certain conditions, BGC Partners has advised that it expects to announce the record date for the distribution shortly after the completion of Newmark’s refinancing of debt owed to BGC Partners, which was successfully completed on November 6, 2018. BGC Partners expects to complete the spin-off in a reasonable time thereafter, but no later than the end of 2018. The determination of whether, when and how to proceed with the spin-off is entirely within our discretion.

 

Structure of Newmark Following the Separation and Newmark IPO  

As of September 30, 2018, there were 138,938,972 shares of Newmark’s Class A common stock issued and outstanding. BGC Partners held 115,593,786 shares of Newmark’s Class A common stock, representing approximately 83.2% of Newmark’s outstanding Class A common stock. Each share of Newmark Class A common stock is generally entitled to one vote on matters submitted to a vote of Newmark stockholders. In addition, BGC Partners held 15,840,049 shares of Newmark’s Class B common stock, representing all of the outstanding shares of Newmark’s Class B common stock. Together, the shares of Class A common stock and Class B common stock held by BGC Partners represented approximately 92.1% of Newmark’s total voting power. Each share of Class B common stock is generally entitled to the same rights as a share of Class A common stock, except that, on matters submitted to a vote of Newmark stockholders, each share of Class B common stock is entitled to 10 votes. The Class B common stock generally votes together with the Class A common stock on all matters submitted to a vote of Newmark stockholders. We expect Newmark to retain its dual class structure, and there are no circumstances under which the holders of Class B common stock would be required to convert their shares of such Class B common stock into shares of Class A common stock. Newmark’s certificate of incorporation does not provide for automatic conversion of shares of Class B common stock into shares of Class A common stock upon the occurrence of any event.

Newmark holds the Newmark Holdings general partnership interest and the Newmark Holdings special voting limited partnership interest, which entitle Newmark to remove and appoint the general partner of Newmark Holdings, and serve as the general partner of Newmark Holdings, which entitles Newmark to control Newmark Holdings. Newmark Holdings, in turn, holds the Newmark OpCo general partnership interest and the Newmark OpCo special voting limited partnership interest, which entitle Newmark Holdings to remove and appoint the general partner of Newmark OpCo, and serve as the general partner of Newmark OpCo, which entitles Newmark Holdings (and thereby Newmark) to control Newmark OpCo. In addition, as of September 30, 2018, Newmark directly held Newmark OpCo limited partnership interests consisting of approximately 154,779,022 units representing approximately 59.9% of the outstanding Newmark OpCo limited partnership interests (not including EPUs). Newmark is a holding company that will hold these interests, serve as the general partner of Newmark Holdings and, through Newmark Holdings, act as the general partner of Newmark OpCo. As a result of Newmark’s ownership of the general partnership interest in Newmark Holdings and Newmark Holdings’ general partnership interest in Newmark OpCo, Newmark will consolidate Newmark OpCo’s results, and we will consolidate Newmark’s results, for financial reporting purposes.

Cantor, BGC Partners (including through its operating subsidiaries), founding partners, working partners and limited partnership unit holders directly hold Newmark Holdings limited partnership interests. Newmark Holdings, in turn, holds Newmark OpCo limited partnership interests, and, as a result, Cantor, BGC Partners (including through its operating subsidiaries), founding partners, working partners and limited partnership unit holders in Newmark Holdings indirectly have interests in Newmark OpCo limited partnership interests. In accordance with the Separation and Distribution Agreement, BGC owns limited partnership interests in Newmark OpCo as a result of issuances of BGC Class A common stock, primarily related to the redemption of limited partnership interests in BGC Holdings and Newmark Holdings. Prior to the Newmark spin-off, these limited partnership interests held by BGC in the Newmark OpCo will be exchanged into Newmark Class A or Class B common stock, and will be included as part of the Newmark Distribution to BGC shareholders. In addition, RBC holds approximately $175 million of EPUs issued by Newmark OpCo in connection with the Newmark OpCo Preferred Investment.

As a result of the distribution of limited partnership interests of Newmark Holdings to partners of BGC Holdings in connection with the Separation, each holder of BGC Holdings limited partnership interests holds a BGC Holdings limited partnership interest and a corresponding 0.454545 of a Newmark Holdings limited partnership interest for each BGC Holdings limited partnership interest held thereby immediately prior to the separation. The BGC Holdings limited partnership interests and Newmark Holdings limited partnership interests are each entitled to receive cash distributions from BGC Holdings and Newmark Holdings, respectively, in accordance with the terms of such partnership’s respective limited partnership agreement. We currently expect that the combined cash distributions to a holder of one BGC Holdings unit and a number of Newmark Holdings units equal to the contribution ratio (which is one divided by 2.2) following the Separation will equal the cash distribution payable to a holder of one BGC Holdings unit immediately prior to the Separation, before giving effect to the dilutive impact of the shares of Newmark’s common stock issued in the Newmark IPO.

The Newmark Holdings limited partnership interests held by Cantor are designated as Newmark Holdings exchangeable limited partnership interests. The Newmark Holdings limited partnership interests held by the founding partners are designated as Newmark Holdings founding partner interests. The Newmark Holdings limited partnership interests held by the working partners are designated

134


as Newmark Holdings working partner interests. The Newmark Holdings limited partnership interests held by the limited partnership unit holders are designated as limited partnership units.

Each unit of Newmark Holdings limited partnership interests held by Cantor is exchangeable with Newmark for a number of shares of Class B common stock (or, at Cantor’s option or if there are no additional authorized but unissued shares of Class B common stock, a number of shares of Class A common stock) equal to the exchange ratio (which was initially one, but is subject to adjustments as set forth in the Separation and Distribution Agreement). Prior to the Distribution, however, such exchanges are subject to the limitation as described below.

As of September 30, 2018, 5,322,331 Newmark founding partner interests were outstanding. These founding partner interests were issued in the Separation to holders of BGC Holdings founding partner interests, who received such founding partner interests in connection with our acquisition of the BGC business from Cantor in 2008. The Newmark Holdings limited partnership interests held by founding partners are not exchangeable with Newmark unless (1) Cantor acquires such interests from Newmark Holdings upon termination or bankruptcy of the founding partners or redemption of their units by Newmark Holdings (which it has the right to do under certain circumstances), in which case such interests will be exchangeable with Newmark for Newmark’s Class A common stock or Class B common stock as described above, or (2) Cantor determines that such interests can be exchanged by such founding partners with Newmark for Newmark’s Class A common stock, with each Newmark Holdings unit exchangeable for a number of shares of Newmark’s Class A common stock equal to the exchange ratio (which was initially one, but is subject to adjustments as set forth in the Separation and Distribution Agreement), on terms and conditions to be determined by Cantor (which exchange of certain interests Cantor expects to permit from time to time). Cantor has provided that certain founding partner interests are exchangeable with Newmark for Class A common stock, with each Newmark Holdings unit exchangeable for a number of shares of Newmark’s Class A common stock equal to the exchange ratio (which was initially one, but is subject to adjustments as set forth in the Separation and Distribution Agreement). Once a Newmark Holdings founding partner interest becomes exchangeable, such founding partner interest is automatically exchanged upon a termination or bankruptcy (x) with BGC Partners for Class A common stock of BGC Partners (after also providing the requisite portion of BGC Holdings founding partner interests) if the termination or bankruptcy occurs prior to the Distribution and (y) in all other cases, with us for Newmark’s Class A common stock.

Further, Newmark provides exchangeability for partnership units under other circumstances in connection with (1) our partnership redemption, compensation and restructuring programs, (2) other incentive compensation arrangements and (3) business combination transactions.

As of September 30, 2018, 97,613,590 Newmark Holdings limited partnership units were outstanding (including founding partner interests and working partner interests, and units held by Cantor and BGC partners (including through its operating subsidiaries)). Limited partnership units will be only exchangeable with Newmark in accordance with the terms and conditions of the grant of such units, which terms and conditions are determined in its sole discretion, as the Newmark Holdings general partner, with the consent of the Newmark Holdings exchangeable limited partnership interest majority in interest, in accordance with the terms of the Newmark Holdings limited partnership agreement.

Notwithstanding the foregoing, prior to the Newmark Distribution (or spin-off), without our prior consent, no Newmark Holdings limited partnership interests shall be exchangeable into shares of Newmark Class A common stock or Class B common stock. Prior to the spin-off, unless otherwise agreed by us, in order for a partner to exchange an exchangeable limited partnership interest in BGC Holdings or Newmark Holdings into a share of BGC common stock, such partner must exchange both one BGC Holdings exchangeable unit and a number of a Newmark Holdings exchangeable unit equal to the distribution ratio (which is 0.4640 immediately following the close of the third quarter 2018), divided by the exchange ratio, in order to receive one share of BGC Partners common stock. Prior to the spin-off, to the extent that BGC receives any Newmark OpCo units as a result of any exchange of Newmark Holdings exchangeable unit as described in the immediately preceding sentence or as a result of any contribution by BGC to Newmark OpCo or purchase by BGC of Newmark OpCo units, then, in each case, BGC will contribute such Newmark OpCo units to Newmark in exchange for a number of shares of Newmark common stock equal to the number of such Newmark OpCo units multiplied by the exchange ratio (with the class of shares of our common stock corresponding to the class of shares of common stock that BGC issued upon such exchange). As of September 30, 2018, BGC owned 6,176,014 Newmark OpCo units.

The exchange ratio between Newmark Holdings limited partnership interests and Newmark’s common stock was initially one. However, this exchange ratio will be adjusted as Newmark’s dividend policy and the distribution policy of Newmark Holdings are different. See “Dividend Policy” above for further details. With each exchange, Newmark’s direct and indirect (and, prior to the spin-off and as described above, BGC’s indirect) interest in Newmark OpCo will proportionately increase because, immediately following an exchange, Newmark Holdings will redeem the Newmark Holdings unit so acquired for the Newmark OpCo limited partnership interest underlying such Newmark Holdings unit.

The profit and loss of Newmark OpCo and Newmark Holdings, as the case may be, are allocated based on the total number of Newmark OpCo units (not including EPUs) and Newmark Holdings units, as the case may be, outstanding.

135


The following diagram illustrates the ownership structure of Newmark as of September 30, 2018. The diagram does not reflect the various subsidiaries of Newmark, Newmark OpCo, BGC, BGC OpCos or Cantor: the results of any exchange of Newmark Holdings exchangeable limited partnership interests or, to the extent applicable, Newmark Holdings founding partner interests, Newmark Holdings working partner interests or Newmark Holdings limited partnership units. In addition, the diagram does not reflect the exchangeable preferred limited partnership units in Newmark OpCo held by The Royal Bank of Canada. Holders of the EPUs are not allocated any gains or losses for tax purposes and are not entitled to regular distributions. For additional information regarding the EPUs, please see the section titled “Exchangeable Preferred Partnership Units and Forward Contract” in Note 1—“Organization and Basis of Presentation” and the section titled “Exchangeable preferred Limited Partnership Units” in Note 2—“Limited Partnership Interests” in our unaudited condensed consolidated financial statements in Part I, Item 1 of this Quarterly Report on Form 10-Q.

 

136


STRUCTURE OF NEWMARK FOLLOWING THE NEWMARK IPO

 

 

137


  

Shares of Newmark Class B common stock are convertible into shares of Newmark Class A common stock at any time in the discretion of the holder on a one-for-one basis. Accordingly, if BGC converted all of its Newmark Class B common stock into Newmark Class A common stock, BGC would hold approximately 84.9% of the voting power and the public stockholders would hold approximately 15.1% of the voting power (and the indirect economic interests in Newmark

OpCo would remain unchanged).

 

 

The diagram above does not show certain (a) operating subsidiaries that are organized as corporations whose equity are either wholly owned by Newmark or whose equity are majority-owned by Newmark with the remainder owned by Newmark OpCo or (b) EPUs issued by Newmark OpCo held by RBC.

Structure of Newmark Following the Distribution (Spin-off)

We have advised Newmark that we currently expect to pursue a distribution, or spin-off, to our stockholders of all of the Class A and Class B shares of Newmark common stock that we then own in a manner that is intended to qualify as generally tax-free for U.S. federal income tax purposes. As currently contemplated, shares of Newmark Class A common stock held by us would be distributed to the holders of shares of our Class A common stock, and shares of Newmark Class B common stock held by us would be distributed to the holders of shares of our Class B common stock (which are currently Cantor and another entity controlled by Mr. Lutnick). Although the spin-off is subject to certain conditions, BGC Partners has advised that it expects to announce the record date for the distribution shortly after the completion of Newmark’s refinancing of debt owed to BGC Partners, which was successfully completed on November 6, 2018. BGC Partners expects to complete the spin-off in a reasonable time thereafter, but no later than the end of 2018. The determination of whether, when and how to proceed with any such distribution is entirely within the discretion of BGC.

To account for potential changes in the number of shares of Class A common stock and Class B common stock of BGC and Newmark between the Newmark IPO and the spin-off, and to ensure that the spin-off (if it occurs) is pro rata to the stockholders of BGC, immediately prior to the spin-off, BGC will convert any shares of Class B common stock beneficially owned by BGC into shares of Newmark Class A common stock, or exchange any shares of Newmark Class A common stock beneficially owned by BGC Partners for shares of Newmark Class B common stock, so that the ratio of shares of Newmark Class B common stock held by BGC to the shares of Newmark Class A common stock held by BGC, in each case as of immediately prior to the spin-off, equals the ratio of shares of outstanding BGC Class B common stock to the shares of outstanding BGC Class A common stock, in each case as of the record date of the spin-off.

ITEM 3.

QUANTITATIVE AND QUALITATIVE DISCLOSURES ABOUT MARKET RISK

Credit Risk

Credit risk arises from potential non-performance by counterparties and customers. BGC Partners has established policies and procedures to manage its exposure to credit risk. BGC Partners maintains a thorough credit approval process to limit exposure to counterparty risk and employs stringent monitoring to control the counterparty risk from its matched principal and agency businesses. BGC Partners’ account opening and counterparty approval process includes verification of key customer identification, anti-money laundering verification checks and a credit review of financial and operating data. The credit review process includes establishing an internal credit rating and any other information deemed necessary to make an informed credit decision, which may include correspondence, due diligence calls and a visit to the entity’s premises, as necessary.

Credit approval is granted subject to certain trading limits and may be subject to additional conditions, such as the receipt of collateral or other credit support. Ongoing credit monitoring procedures include reviewing periodic financial statements and publicly available information on the client and collecting data from credit rating agencies, where available, to assess the ongoing financial condition of the client.

Through its subsidiaries, BGC Partners executes matched principal transactions in which it acts as a “middleman” by serving as counterparty to both a buyer and a seller in matching back-to-back trades. These transactions are then settled through a recognized settlement system or third-party clearing organization. Settlement typically occurs within one to three business days after the trade date. Cash settlement of the transaction occurs upon receipt or delivery of the underlying instrument that was traded. BGC Partners generally avoids settlement of principal transactions on a free-of-payment basis or by physical delivery of the underlying instrument. However, free-of-payment transactions may occur on a very limited basis.

The number of matched principal trades BGC Partners executes has continued to grow as compared to prior years. Receivables from broker-dealers, clearing organizations, customers and related broker-dealers and Payables to broker-dealers, clearing organizations, customers and related broker-dealers on the Company’s unaudited condensed consolidated statements of financial condition primarily represent the simultaneous purchase and sale of the securities associated with those matched principal transactions that have not settled as of their stated settlement dates. BGC Partners’ experience has been that substantially all of these transactions ultimately settle at the contracted amounts.

In addition, BGC Partners incurs limited credit risk related to certain brokerage activities. The counterparty risk relates to the collectability of the outstanding brokerage fee receivables. The review process includes monitoring both the clients and the related

138


brokerage receivables. The review includes an evaluation of the ongoing collection process and an aging analysis of the brokerage receivables.

Berkeley Point, under the Fannie Mae DUS program, originates and services multifamily loans for Fannie Mae without having to obtain Fannie Mae’s prior approval for certain loans, as long as the loans meet the underwriting guidelines set forth by Fannie Mae. In return for the delegated authority to make loans and the commitment to purchase loans by Fannie Mae, we must maintain minimum collateral and generally are required to share risk of loss on loans sold through Fannie Mae. With respect to most loans, we are generally required to absorb approximately one-third of any losses on the unpaid principal balance of a loan at the time of loss settlement. Some of the loans that we originate under the Fannie Mae DUS program are subject to reduced levels or no risk-sharing. However, we generally receive lower servicing fees with respect to such loans. Although our Berkeley Point business’s average annual losses from such risk-sharing programs have been a minimal percentage of the aggregate principal amount of such loans, if loan defaults increase, actual risk-sharing obligation payments under the Fannie Mae DUS program could increase, and such defaults could have a material adverse effect on our business, financial condition, results of operations and prospects. In addition, a material failure to pay its share of losses under the Fannie Mae DUS program could result in the revocation of Berkeley Point’s license from Fannie Mae and the exercise of various remedies available to Fannie Mae under the Fannie Mae DUS program.

Effective July 17, 2017, BGC entered into a joint venture with Cantor Commercial Real Estate Investor, L.P., an affiliate of Cantor Fitzgerald. Investments under this agreement will be real estate related, including investments in debt and equity securities as well as financing of loans for related parties. These activities may expose the firm to credit risk.

Market Risk

Market risk refers to the risk that a change in the level of one or more market prices, rates, indices or other factors will result in losses for a specified position. BGC Partners may allow certain of its desks to enter into unmatched principal transactions in the ordinary course of business and hold long and short inventory positions. These transactions are primarily for the purpose of facilitating clients’ execution needs, adding liquidity to a market or attracting additional order flow. As a result, BGC Partners may have market risk exposure on these transactions. BGC Partners’ exposure varies based on the size of its overall positions, the risk characteristics of the instruments held and the amount of time the positions are held before they are disposed of. BGC Partners has limited ability to track its exposure to market risk and unmatched positions on an intra-day basis; however, it attempts to mitigate its market risk on these positions by strict risk limits, extremely limited holding periods and hedging its exposure. These positions are intended to be held short term to facilitate customer transactions. However, due to a number of factors, including the nature of the position and access to the market on which it trades, BGC Partners may not be able to unwind the position and it may be forced to hold the position for a longer period than anticipated. All positions held longer than intra-day are marked to market.

We also have investments in marketable equity securities, which are publicly-traded, and which had a fair value of $152.5 million as of September 30, 2018. Investments in marketable securities carry a degree of risk, as there can be no assurance that the marketable securities will not lose value and, in general, securities markets can be volatile and unpredictable. As a result of these different market risks, our holdings of marketable securities could be materially and adversely affected. We may seek to minimize the effect of price changes on a portion of our investments in marketable securities through the use of derivative contracts. However, there can be no assurance that our hedging activities will be adequate to protect us against price risks associated with our investments in marketable securities. See Note 9—“Marketable Securities” and Note 12—“Derivatives” to our unaudited condensed consolidated financial statements in Part I, Item 1 of this Quarterly Report on Form 10-Q for further information regarding these investments and related hedging activities.

Our risk management procedures and strict limits are designed to monitor and limit the risk of unintended loss and have been effective in the past. However, there is no assurance that these procedures and limits will be effective at limiting unanticipated losses in the future. Adverse movements in the securities positions or a downturn or disruption in the markets for these positions could result in a substantial loss. In addition, principal gains and losses resulting from these positions could on occasion have a disproportionate effect, positive or negative, on BGC Partners’ consolidated financial condition and results of operations for any particular reporting period.

Operational Risk

Our businesses are highly dependent on our ability to process a large number of transactions across numerous and diverse markets in many currencies on a daily basis. If any of our data processing systems do not operate properly or are disabled or if there are other shortcomings or failures in our internal processes, people or systems, we could suffer impairment to our liquidity, financial loss, a disruption of our businesses, liability to clients, regulatory intervention or reputational damage. These systems may fail to operate properly or become disabled as a result of events that are wholly or partially beyond our control, including cybersecurity incidents, a disruption of electrical or communications services or our inability to occupy one or more of our buildings. The inability of our systems to accommodate an increasing volume of transactions could also constrain our ability to expand our businesses.

139


In addition, despite our contingency plans, our ability to conduct business may be adversely impacted by a disruption in the infrastructure that supports our businesses and the communities in which they are located. This may include a disruption involving electrical, communications, transportation or other services used by us or third parties with whom we conduct business.

Further, our operations rely on the secure processing, storage and transmission of confidential and other information on our computer systems and networks. Although we take protective measures such as software programs, firewalls and similar technology to maintain the confidentiality, integrity and availability of our and our clients’ information, the nature of the threats continue to evolve. As a result, our computer systems, software and networks may be vulnerable to unauthorized access, loss or destruction of data (including confidential client information), account takeovers, unavailability or disruption of service, computer viruses, acts of vandalism, or other malicious code, cyber-attacks and other events that could have an adverse security impact. There have also been an increasing number of malicious cyber incidents in recent years in various industries, including ours. Any such cyber incidents involving our computer systems and networks, or those of third parties important to our businesses, could present risks to our operations.

Foreign Currency Risk

BGC Partners is exposed to risks associated with changes in foreign exchange rates. Changes in foreign exchange rates create volatility in the U.S. Dollar equivalent of the Company’s revenues and expenses. In addition, changes in the remeasurement of BGC Partners’ foreign currency denominated financial assets and liabilities are recorded as part of its results of operations and fluctuate with changes in foreign currency rates. BGC monitors the net exposure in foreign currencies on a daily basis and hedges its exposure as deemed appropriate with highly rated major financial institutions.

The majority of the Company’s foreign currency exposure is related to the U.S. Dollar versus the British Pound and the Euro. While our international results of operations, as measured in U.S. Dollars, are subject to foreign exchange fluctuations, we do not consider the related risk to be material to our results of operations. For the financial assets and liabilities denominated in the British Pound and Euro, including foreign currency hedge positions related to these currencies, we evaluated the effects of a 10% shift in exchange rates between those currencies and the U.S. Dollar, holding all other assumptions constant. The analysis identified the worst case scenario as the U.S. Dollar weakening against both the British Pound and the Euro. If as of September 30, 2018, the U.S. Dollar had weakened against both the British Pound and the Euro by 10%, the currency movements would have had an aggregate negative impact on our net income of approximately $1.0 million.

Interest Rate Risk

BGC Partners had $1,065.6 million in fixed-rate debt outstanding as of September 30, 2018. These debt obligations are not currently subject to fluctuations in interest rates, although in the event of refinancing or issuance of new debt, such debt could be subject to changes in interest rates.

In our Real Estate Services business, Newmark assumed from us the Term Loan and Converted Term Loan. Newmark OpCo also assumed from BGC U.S. OpCo certain note obligations owed to BGC Partners that have an outstanding principal amount of $412.5 million, plus accrued and unpaid interest thereon (which we refer to as the “BGC Notes”. See “Newmark IPO and Separation Transactions” contained in Part I, Item 1—“Business” of our Annual Report on Form 10-K. Following the Newmark IPO and the repayment of the Term Loan and the Converted Term Loan, in the event that any member of the Newmark group receives net proceeds from the incurrence of indebtedness for borrowed money (subject to certain exceptions), Newmark OpCo will be obligated to use such net proceeds to repay the BGC Notes. In addition, Newmark will be obligated to repay any remaining amounts under the Term Loan, Converted Term Loan, and BGC Notes prior to the Distribution. Subsequent to the Newmark IPO, Newmark intends to replace the financing provided by the BGC Notes that remain outstanding with new senior term loans (which may be secured or unsecured), new senior unsecured notes, other long- or short-term financing or a combination thereof in an aggregate principal amount of approximately $412.5 million. While the terms of these borrowings, including the interest rates, have not yet been determined, our interest expense could be exposed to changes in interest rates. In that event, Newmark may enter into interest rate swap agreements to attempt to hedge the variability of future interest payments due to changes in interest rates.

Berkeley Point is an intermediary that originates loans which are generally pre-sold prior to loan closing. Therefore, for loans held for sale to the GSEs and HUD, we are not currently exposed to unhedged interest rate risk. Prior to closing on loans with borrowers, we enter into agreements to sell the loans to investors, and originated loans are typically sold within 45 days of funding. The coupon rate for each loan is set concurrently with the establishment of the interest rate with the investor.

140


Some of our assets and liabilities are subject to changes in interest rates. Earnings from escrows are generally based on LIBOR. 30-day LIBOR as of September 30, 2018 and 2017 was 226 basis points and 124 basis points, respectively. A 100-basis point increase in the 30-day LIBOR would increase our annual earnings by approximately $11.7 million based on our escrow balance as of September 30, 2018 compared to $10.8 million based on our escrow balance as of September 30, 2017. A decrease in 30-day LIBOR to zero would decrease our annual earnings by approximately $11.7 million based on the escrow balance as of September 30, 2018 compared to $10.8 million based on our escrow balance as of September 30, 2017.

We use warehouse facilities, borrowings from related parties, and a repurchase agreement to fund loans we originate under our various lending programs. The borrowing costs of our warehouse facilities and the repurchase agreement is based on LIBOR. A 100-basis point increase in 30-day LIBOR would decrease our annual net interest income by approximately $11.3 million based on our outstanding balances as of September 30, 2018 compared to $6.6 million based on our outstanding balances as of September 30, 2017. A 100-basis point decrease in 30-day LIBOR would increase our annual earnings by approximately $11.3 million based on our outstanding warehouse balance as of September 30, 2018 compared to $6.6 million as of September 30, 2017.

Disaster Recovery

Our processes address disaster recovery concerns. We operate most of our technology from dual-primary data centers at our two different London locations. Either site alone is capable of running all of our essential systems. In addition, we maintain technology operations from data centers in New Jersey and Connecticut. Replicated instances of this technology are maintained in our London data centers. All data centers are built and equipped to best-practice standards of physical security with appropriate environmental monitoring and safeguards. Failover for the majority of our systems is automated.

 

ITEM 4.

CONTROLS AND PROCEDURES

Evaluation of Disclosure Controls and Procedures

BGC Partners maintains disclosure controls and procedures that are designed to ensure that information required to be disclosed by BGC Partners is recorded, processed, accumulated, summarized and communicated to its management, including its Chairman of the Board and Chief Executive Officer and its Chief Financial Officer, to allow timely decisions regarding required disclosures, and reported within the time periods specified in the SEC’s rules and forms. The Chairman of the Board and Chief Executive Officer and the Chief Financial Officer have performed an evaluation of the effectiveness of the design and operation of BGC Partners disclosure controls and procedures as of September 30, 2018. Based on that evaluation, the Chairman of the Board and Chief Executive Officer and the Chief Financial Officer concluded that BGC Partners’ disclosure controls and procedures were effective as of September 30, 2018.

Changes in Internal Control over Financial Reporting

During the three months ending September 30, 2018, there were no changes in our internal control over financial reporting that materially affect, or are reasonably likely to materially affect, our internal control over financial reporting.

141


PART II—OTHER INFORMATION

ITEM 1.

LEGAL PROCEEDINGS

See Note 23—“Commitments, Contingencies and Guarantees” to the Company’s unaudited condensed consolidated financial statements included in Part I, Item 1 of this Quarterly Report on Form 10-Q, and the paragraph entitled “Derivative Suit” included in Part I Item 2 of this Quarterly Report on Form 10-Q, Management’s  Discussion and Analysis of Financial Condition and Results of Operations, which is incorporated by reference herein.

ITEM 1A.

RISK FACTORS

We have debt, which could adversely affect our ability to raise additional capital to fund our operations and activities, limit our ability to react to changes in the economy or our industries, expose us to interest rate risk, impact our ability to obtain favorable credit ratings, affect the timing of the completion of the proposed spin-off of Newmark and prevent us from meeting or refinancing our obligations under our indebtedness.

Our indebtedness, which at September 30, 2018 was $1,408.0 million, may have important, adverse consequences to us and our investors, including:  

 

it may limit our ability to borrow money, dispose of assets or sell equity to fund our working capital, capital expenditures, dividend payments, debt service, strategic initiatives or other obligations or purposes;

 

it may limit our flexibility in planning for, or reacting to, changes in the economy, the markets, regulatory requirements, our operations or businesses;

 

it may impart our ability to obtain favorable credit ratings, including a potential credit rating for Newmark;

 

it may impact the timeframe for the completion of the proposed spin-off of Newmark;

 

we may be more highly leveraged than some of our competitors, which may place us at a competitive disadvantage;

 

it may make us more vulnerable to downturns in the economy or our businesses;

 

it may require a substantial portion of our cash flow from operations to make interest payments;

 

it may make it more difficult for us to satisfy other obligations;

 

it may increase the risk of a future credit ratings downgrade of us, which could increase future debt costs and limit the future availability of debt financing;

 

we may not be able to borrow additional funds or refinance existing debt as needed or take advantage of business opportunities as they arise, pay cash dividends or repurchase common stock; and

 

there would be a material adverse effect on our businesses, financial condition, results of operations and prospects if we were unable to service our indebtedness or obtain additional financing or refinance our existing debt on terms acceptable to us.  

To the extent that we incur additional indebtedness or seek to refinance our existing debt the risks described above could increase. In addition, our actual cash requirements in the future may be greater than expected. Our cash flow from operations may not be sufficient to service our outstanding debt or to repay the outstanding debt as it becomes due, and we may not be able to borrow money, sell assets or otherwise raise funds on acceptable terms, or at all, to service or refinance our debt.

In our Financial Services business, we are dependent upon the availability of adequate funding and sufficient regulatory capital and clearing margin. Clearing margin is the amount of cash, guarantees or similar collateral that we must provide or deposit with our third-party clearing organizations in support of our obligations under contractual clearing arrangements with these organizations. Historically, these needs have been satisfied from internally generated funds and proceeds from debt and equity financings. We have also relied on Cantor’s support to clear our transactions in U.S. Treasury and U.S. government agency products under the clearing agreement we entered into with Cantor in November 2008. Although we have historically been able to raise debt on acceptable terms, if for any reason we need to raise additional funds, including in order to meet regulatory capital requirements and/or clearing margin requirements arising from growth in our brokerage businesses, to complete acquisitions or otherwise, we may not be able to obtain additional financing when needed. If we cannot raise additional funds on acceptable terms, we may not be able to develop or enhance our businesses, take advantage of future growth opportunities or respond to competitive pressure or unanticipated requirements.

142


In our Real Estate Services business, we require a significant amount of short-term funding capacity for loans we originate through Berkeley Point. As of September 30, 2018, Berkeley Point had $1,650.0 million of committed loan funding available through three commercial banks and an uncommitted $325.0 million Fannie Mae loan repurchase facility. Consistent with industry practice, Berkeley Point’s existing warehouse facilities are short-term, requiring annual renewal. If any of the committed facilities are terminated or are not renewed or the uncommitted facility is not honored, we would be required to obtain replacement financing, which we may be unable to find on favorable terms, or at all, and, in such event, we might not be able to originate loans, which could have a material adverse effect on our businesses, financial condition, results of operations and prospects.

As of September 30, 2018, BGC Partner’s public long-term credit ratings were BBB- and the associated outlooks were stable from both Fitch Ratings Inc. and Standard & Poor’s. Newmark received its initial long-term credit ratings and associated outlooks in October 2018. Newmark’s long-term credit ratings from both Fitch Ratings Inc. and Kroll Bond Rating Agency are BBB- and the associated outlooks are stable. Newmark’s long-term credit rating from Standard & Poor’s is BB+ with an associated outlook of stable. Although we have taken steps in recent months to strengthen our balance sheet and improve our credit ratios, no assurance can be given that the credit ratings will remain stable. Although the spin-off is subject to certain conditions, BGC Partners has advised that it expects to complete the spin-off in a reasonable time following the refinancing of debt owed to BGC Partners, but no later than the end of 2018. On November 6, 2018, Newmark closed its offering of $550 million aggregate principal amount of its 6.125% Senior Notes due 2023 (the “6.125% Senior Notes”). The 6.125% Senior Notes were priced at 98.937% to yield 6.375%. The 6.125% Senior Notes, which were priced on November 1, 2018, were offered and sold by Newmark in a private offering exempt from the registration requirements under the Securities Act of 1933, as amended. On November 6, 2018, Newmark repaid the remaining $134.0 million outstanding principal amount of the Converted Term Loan and the $112.5 million promissory note under the Intercompany Credit Agreement using proceeds from the sale of its 6.125% Senior Notes. On November 7, 2018, Newmark repaid the then remaining outstanding balance under the Intercompany Credit Agreement. Newmark will repay the $300.0 million outstanding principal amount under the 2019 Promissory Note on the earlier of the spin-off date or December 5, 2018, using primarily proceeds from the sale of its 6.125% Senior Notes.  Upon repayment of the 2019 Promissory Note, Newmark will have no further debt obligations owed to BGC. See Note 31—“Subsequent Events” in our unaudited condensed consolidated financial statements in Part 1, Item 1 of this Quarterly Report on Form 10-Q for additional information. These repayments are necessary for the spin-off to be tax-free.

Any additional indebtedness that we incur, as well as any impact on our credit ratings and associated outlooks, may restrict our ability to raise additional capital or refinance debt on favorable terms, and such leverage, and any resulting liquidity or credit issues, could have a material adverse effect on our businesses, financial condition, results of operation and prospects.

ITEM 2.

UNREGISTERED SALES OF EQUITY SECURITIES AND USE OF PROCEEDS

The information required by this Item is set forth in Note 6— “Stock Transactions and Unit Redemptions” to the unaudited condensed consolidated financial statements included in Item 1 of Part I of this Quarterly Report on Form 10-Q and in Management’s Discussion and Analysis of Financial Condition and Results of Operations (Item 2 of Part I) and is incorporated by reference herein.

ITEM 3.

DEFAULTS UPON SENIOR SECURITIES

None.

ITEM 4.

MINE SAFETY DISCLOSURES

None.

ITEM 5.

OTHER INFORMATION

The information required by this item is set forth under the heading “Newmark Separation, Initial Public Offering, and Proposed Spin-Off” included in Part I Item 2 of this Quarterly Report on Form 10-Q Management’s Discussion and Analysis of Financial Condition and Results of Operations, which is incorporated by reference herein.

 

143


ITEM 6.EXHIBITS

 

The exhibit index set forth below is incorporated by reference in response to this ITEM 6.

 

Exhibit
Number

 

Exhibit Title

 

 

 

4.1

 

Indenture, dated as of November 6, 2018, between Newmark Group, Inc. and Regions Bank, as trustee (incorporated by reference to Exhibit 4.1 to the Current Report on Form 8-K filed by Newmark Group, Inc. with the SEC on November 8, 2018)

 

 

 

4.2

 

First Supplemental Indenture, dated as of November 6, 2018, between Newmark Group, Inc. and Regions Bank, as trustee (incorporated by reference to Exhibit 4.2 to the Current Report on Form 8-K filed by Newmark Group, Inc. with the SEC on November 8, 2018)

 

 

 

4.3

 

Form of Newmark Group, Inc. 6.125% Senior Notes due 2023 (included in Exhibit 4.2)

 

 

 

10.1

 

Variable Postpaid Forward Transaction Supplemental Confirmation Agreement by and between Newmark SPV I, LLC and Royal Bank of Canada, dated as of September 25, 2018 (incorporated by reference to Exhibit 10.2 to the Registrant’s Current Report on Form 8-K filed with the SEC on September 28, 2018)

 

 

 

10.2

 

Third Amended and Restated Agreement of Limited Partnership of Newmark Partners, L.P., dated as of September 26, 2018 (incorporated by reference to Exhibit 10.3 to the Registrant’s Current Report on Form 8-K filed with the SEC on September 28, 2018)

 

 

 

10.3

 

2018-2 Parent Agreement by and among Newmark Partners, L.P., Newmark Group, Inc. and Royal Bank of Canada, dated as of September 25, 2018 (incorporated by reference to Exhibit 10.4 to the Registrant’s Current Report on Form 8-K filed with the SEC on September 28, 2018)

10.4

 

Registration Rights Agreement, dated November 6, 2018, between Newmark Group, Inc. and the parties named therein (incorporated by reference to Exhibit 10.1 to the Current Report on Form 8-K filed by Newmark Group, Inc. with the SEC on November 8, 2018)

 

 

 

10.5

 

Amendment No. 1, dated November 8, 2018, to the Separation and Distribution Agreement, dated as of December 13, 2017, by and among BGC Partners, Inc., BGC Holdings, L.P., BGC Partners, L.P., Newmark Group, Inc., Newmark Holdings, L.P., Newmark Partners, L.P., Cantor Fitzgerald, L.P., and BGC Global Holdings, L.P.

 

 

 

10.6

 

Amendment No. 1, dated November 8, 2018, to the Second Amended and Restated Agreement of Limited Partnership of BGC Holdings, L.P.

 

 

 

31.1

 

Certification of the Chief Executive Officer Pursuant to Section 302 of the Sarbanes-Oxley Act of 2002

 

 

 

31.2

 

Certification of the Chief Financial Officer Pursuant to Section 302 of the Sarbanes-Oxley Act of 2002

 

 

 

32

 

Certification of the Chief Executive Officer and Chief Financial Officer Pursuant to Section 906 of the Sarbanes-Oxley Act of 2002

 

 

 

101

 

The following materials from BGC Partners’ Quarterly Report on Form 10-Q for the period ended September 30, 2018 are formatted in eXtensible Business Reporting Language (XBRL): (i) the Unaudited Condensed Consolidated Statements of Financial Condition, (ii) the Unaudited Condensed Consolidated Statements of Operations, (iii) the Unaudited Condensed Consolidated Statements of Comprehensive Income (Loss), (iv) the Unaudited Condensed Consolidated Statements of Cash Flows, (v) the Unaudited Condensed Consolidated Statements of Changes in Equity, and (vi) Notes to the Unaudited Condensed Consolidated Financial Statements.

 

144


SIGNATURES

Pursuant to the requirements of the Securities Exchange Act of 1934, the registrant has duly caused this Report on Form 10-Q for the quarter ended September 30, 2018 to be signed on its behalf by the undersigned thereunto duly authorized.

 

BGC Partners, Inc.

 

 

 

 

 

/ S / HOWARD W. LUTNICK

Name:

 

Howard W. Lutnick

Title:

 

Chairman of the Board and

Chief Executive Officer

 

 

 

 

 

/ S / Steven R. McMurray

Name:

 

Steven R. McMurray

Title:

 

Chief Financial Officer

 

Date: November 8, 2018

[Signature page to the Quarterly Report on Form 10-Q for the period ended September 30, 2018 dated November 8, 2018.]

145