10-Q 1 bgcp-10q_20170331.htm 10-Q bgcp-10q_20170331.htm

 

UNITED STATES

SECURITIES AND EXCHANGE COMMISSION

Washington, D.C. 20549

 

FORM 10-Q

 

QUARTERLY REPORT PURSUANT TO SECTION 13 OR 15(d) OF THE SECURITIES EXCHANGE ACT OF 1934

For the Quarterly Period Ended March 31, 2017

OR

TRANSITION REPORT PURSUANT TO SECTION 13 OR 15(d) OF THE SECURITIES EXCHANGE ACT OF 1934

Commission File Numbers: 0-28191, 1-35591

 

BGC Partners, Inc.

(Exact name of registrant as specified in its charter)

 

 

Delaware

13-4063515

(State or other jurisdiction of

incorporation or organization)

(I.R.S. Employer

Identification No.)

 

 

499 Park Avenue, New York, NY

10022

(Address of principal executive offices)

(Zip Code)

(212) 610-2200

(Registrant’s telephone number, including area code)

 

Indicate by check mark whether the registrant (1) has filed all reports required to be filed by Section 13 or 15(d) of the Securities Exchange Act of 1934 during the preceding 12 months (or for such shorter period that the registrant was required to file such reports) and (2) has been subject to such filing requirements for the past 90 days.      Yes       No

Indicate by check mark whether the registrant has submitted electronically and posted on its corporate Web site, if any, every Interactive Data File required to be submitted and posted pursuant to Rule 405 of Regulation S-T (§232.405 of this chapter) during the preceding 12 months (or for such shorter period that the registrant was required to submit and post such files).      Yes      No

Indicate by check mark whether the registrant is a large accelerated filer, an accelerated filer, a non-accelerated filer, a smaller reporting company or an “emerging growth company”. See the definitions of “large accelerated filer,” “accelerated filer,” “smaller reporting company” and “emerging growth company” in Rule 12b-2 of the Exchange Act. (Check one):

 

Large accelerated filer

 

Accelerated filer

Non-accelerated filer

(Do not check if a smaller reporting company)

Smaller reporting company

Emerging growth company

 

 

 

If an emerging growth company, indicate by check mark if the registrant has elected not to use the extended transition period for complying with any new or revised financial accounting standards provided pursuant to Section 13(a) of the Exchange Act.    

Indicate by check mark whether the registrant is a shell company (as defined in Rule 12b-2 of the Exchange Act).      Yes      No

On May 4, 2017, the registrant had 250,079,018 shares of Class A common stock, $0.01 par value, and 34,848,107 shares of Class B common stock, $0.01 par value, outstanding.

 

 

 


BGC PARTNERS, INC.

TABLE OF CONTENTS

 

 

 

Page

PART I—FINANCIAL INFORMATION

 

 

 

 

ITEM 1

Financial Statements (unaudited)

6

 

 

 

 

Condensed Consolidated Statements of Financial Condition—At March 31, 2017 and December 31, 2016

6

 

 

 

 

Condensed Consolidated Statements of Operations—For the Three Months Ended March 31, 2017 and
March 31, 2016

7

 

 

 

 

Condensed Consolidated Statements of Comprehensive Income (Loss)—For the Three Months Ended
March 31, 2017 and March 31, 2016

8

 

 

 

 

Condensed Consolidated Statements of Cash Flows—For the Three Months Ended March 31, 2017 and
March 31, 2016

9

 

 

 

 

Condensed Consolidated Statements of Changes in Equity—For the Year Ended December 31, 2016

11

 

 

 

 

Condensed Consolidated Statements of Changes in Equity—For the Three Months Ended March 31, 2017

12

 

 

 

 

Notes to Condensed Consolidated Financial Statements

13

 

 

 

ITEM 2

Management’s Discussion and Analysis of Financial Condition and Results of Operations

49

 

 

 

ITEM 3

Quantitative and Qualitative Disclosures About Market Risk

92

 

 

 

ITEM 4

Controls and Procedures

94

 

 

 

 

PART II—OTHER INFORMATION

 

 

 

 

ITEM 1

Legal Proceedings

95

 

 

 

ITEM 1A

Risk Factors

95

 

 

 

ITEM 2

Unregistered Sales of Equity Securities and Use of Proceeds

97

 

 

 

ITEM 3

Defaults Upon Senior Securities

97

 

 

 

ITEM 4

Mine Safety Disclosures

97

 

 

 

ITEM 5

Other Information

97

 

 

 

ITEM 6

Exhibits

98

 

 

 

SIGNATURES

99

 

 

 


SPECIAL NOTE ON FORWARD-LOOKING INFORMATION

This Quarterly Report on Form 10-Q (“Form 10-Q”) contains forward-looking statements within the meaning of Section 27A of the Securities Act of 1933, as amended, which we refer to as the “Securities Act,” and Section 21E of the Securities Exchange Act of 1934, as amended, which we refer to as the “Exchange Act.” Such statements are based upon current expectations that involve risks and uncertainties. Any statements contained herein that are not statements of historical fact may be deemed to be forward-looking statements. For example, words such as “may,” “will,” “should,” “estimates,” “predicts,” “possible,” “potential,” “continue,” “strategy,” “believes,” “anticipates,” “plans,” “expects,” “intends,” and similar expressions are intended to identify forward-looking statements.

Our actual results and the outcome and timing of certain events may differ significantly from the expectations discussed in the forward-looking statements. Factors that might cause or contribute to such a discrepancy include, but are not limited to, the factors set forth below and may impact either or both of our operating segments:

 

market conditions, including trading volume and volatility, potential deterioration of equity and debt capital markets and markets for commercial real estate and related services, and our ability to access the capital markets;

 

pricing, commissions and fees, and market position with respect to our products and services and those of our competitors;

 

the effect of industry concentration and reorganization, reduction of customers, and consolidation;

 

liquidity, regulatory, and clearing capital requirements and the impact of credit market events;

 

our relationships with Cantor Fitzgerald, L.P. and its affiliates, which we refer to as “Cantor,” including Cantor Fitzgerald & Co., which we refer to as “CF&Co,” and Cantor Commercial Real Estate Company, L.P., which we refer to as “CCRE,” any related conflicts of interest, any impact of Cantor’s results on our credit ratings and/or the associated outlooks, any loans to or from us or Cantor, CF&Co’s acting as our sales agent or underwriter under our controlled equity or other offerings, Cantor’s holdings of our debt securities, CF&Co’s acting as a market maker in our debt securities, CF&Co’s acting as our financial advisor in connection with potential business combinations, dispositions, or other transactions, our participation in various investments, stock loans or cash management vehicles placed by or recommended by CF&Co, and any services provided by or transactions with CCRE;

 

economic or geopolitical conditions or uncertainties, the actions of governments or central banks, including uncertainty regarding a U.K. exit from the European Union following the recent referendum and related rulings, and the impact of terrorist acts, acts of war or other violence or political unrest, as well as natural disasters or weather-related or similar events, including power failures, communication and transportation disruptions, and other interruptions of utilities or other essential services;

 

the effect on our businesses, our clients, the markets in which we operate, and the economy in general of possible shutdowns of the U.S. government, sequestrations, uncertainties regarding the debt ceiling and the federal budget, and other potential political impasses, as well as the economic and market response to the Republican party control of both the U.S. Presidency and Congress;

 

the effect on our businesses of worldwide governmental debt issuances, austerity programs, increases or decreases in deficits, and other changes to monetary policy, and potential political impasses or regulatory requirements, including increased capital requirements for banks and other institutions or changes in legislation, regulations and priorities;

 

extensive regulation of our businesses and customers, changes in regulations relating to financial services companies, commercial real estate and other industries, and risks relating to compliance matters, including regulatory examinations, inspections, investigations and enforcement actions, and any resulting costs, increased financial and capital requirements, enhanced oversight, fines, penalties, sanctions, and changes to or restrictions or limitations on specific activities, operations, compensatory arrangements, and growth opportunities, including acquisitions, hiring, and new businesses, products, or services;

 

factors related to specific transactions or series of transactions, including credit, performance, and principal risk, trade failures, counterparty failures, and the impact of fraud and unauthorized trading;

 

costs and expenses of developing, maintaining, and protecting our intellectual property, as well as employment and other litigation and their related costs, including judgments or settlements paid or received and the impact thereof on our financial results and cash flows in any given period;

 

certain financial risks, including the possibility of future losses, reduced cash flows from operations, increased leverage and the need for short- or long-term borrowings, including from Cantor, or other sources of cash relating to acquisitions, dispositions, or other matters, potential liquidity and other risks relating to our ability to obtain financing or refinancing of

2


 

existing debt on terms acceptable to us, if at all, and risks of the resulting leverage, including potentially causing a reduction in our credit ratings and/or the associated outlooks and increased borrowing costs, as well as interest rate and foreign currency exchange rate fluctuations;

 

risks associated with the temporary or longer-term investment of our available cash, including defaults or impairments on our investments, stock loans or cash management vehicles and collectability of loan balances owed to us by partners, employees, or others;

 

our ability to enter new markets or develop new products, trading desks, marketplaces, or services for existing or new customers and to induce such customers to use these products, trading desks, marketplaces, or services and to secure and maintain market share;

 

our ability to enter into marketing and strategic alliances and business combinations or other transactions in the financial services, real estate, and other industries, including acquisitions, tender offers, dispositions, reorganizations, partnering opportunities and joint ventures, and our ability to maintain or develop relationships with independently owned offices in our Real Estate Services business and our ability to grow in other geographic regions, the proposed separation, IPO and distribution of shares related to our Real Estate Services business, the anticipated benefits of any such transactions, relationships or growth and the future impact of any such transactions, relationships or growth on our financial results for current or future periods, the integration of any completed acquisitions and the use of proceeds of any completed dispositions, and the value of and any hedging entered into in connection with consideration received or to be received in connection with such dispositions;

 

our estimates or determinations of potential value with respect to various assets or portions of our businesses, including with respect to the accuracy of the assumptions or the valuation models or multiples used;

 

our ability to hire and retain personnel, including brokers, salespeople, managers, and other professionals;

 

our ability to expand the use of technology for hybrid and fully electronic trading in our product and service offerings;

 

our ability to effectively manage any growth that may be achieved, while ensuring compliance with all applicable financial reporting, internal control, legal compliance, and regulatory requirements;

 

our ability to identify and remediate any material weaknesses in our internal controls that could affect our ability to prepare financial statements and reports in a timely manner, control our policies, practices and procedures, operations and assets, assess and manage our operational, regulatory, and financial risks, and integrate our acquired businesses and brokers, salespeople, managers and other professionals;

 

the effectiveness of our risk management policies and procedures, and the impact of unexpected market moves and similar events;

 

information technology risks, including capacity constraints, failures, or disruptions in our systems or those of the clients, counterparties, exchanges, clearing facilities, or other parties with which we interact, including cybersecurity risks and incidents and regulatory focus;

 

the fact that the prices at which shares of our Class A common stock are sold in one or more of our controlled equity offerings or in other offerings or other transactions may vary significantly, and purchasers of shares in such offerings or transactions, as well as existing stockholders, may suffer significant dilution if the price they paid for their shares is higher than the price paid by other purchasers in such offerings or transactions;

3


 

our ability to meet expectations with respect to payments of dividends and distributions and repurchases of shares of our Class A common stock and purchases or redemptions of limited partnership interests of BGC Holdings, L.P., which we refer to as “BGC Holdings,” or other equity interests in our subsidiaries, including from Cantor, our executive officers, other employees, partners, and others, and the net proceeds to be realized by us from offerings of our shares of Class A common stock; and

 

the effect on the market for and trading price of our Class A common stock of various offerings and other transactions, including our controlled equity and other offerings of our Class A common stock and convertible or exchangeable securities, the proposed separation, IPO and distribution of shares related to our Real Estate Services business, our repurchases of shares of our Class A common stock and purchases of BGC Holdings limited partnership interests or other equity interests in our subsidiaries, any exchanges by Cantor of shares of our Class A common stock for shares of our Class B common stock, any exchanges or redemptions of limited partnership units and issuances of shares of Class A common stock in connection therewith, including in partnership restructurings, our payment of dividends on our Class A common stock and distributions on BGC Holdings limited partnership interests, convertible arbitrage, hedging, and other transactions engaged in by holders of our outstanding debt or other securities, share sales and stock pledge, stock loan, and other financing transactions by holders of our shares (including by Cantor or others), including of shares acquired pursuant to our employee benefit plans, unit exchanges and redemptions, partnership restructurings, acquisitions, conversions of our Class B common stock and our other convertible securities, stock pledge, stock loan, or other financing transactions, and distributions from Cantor pursuant to Cantor’s distribution rights obligations and other distributions to Cantor partners, including deferred distribution rights shares

The foregoing risks and uncertainties, as well as those risks and uncertainties set forth in this Quarterly Report on Form 10-Q, may cause actual results and events to differ materially from the forward-looking statements. The information included herein is given as of the filing date of this Form 10-Q with the Securities and Exchange Commission (the “SEC”), and future results or events could differ significantly from these forward-looking statements. The Company does not undertake to publicly update or revise any forward-looking statements, whether as a result of new information, future events, or otherwise.

4


WHERE YOU CAN FIND MORE INFORMATION

We file annual, quarterly and current reports, proxy statements and other information with the Securities and Exchange Commission (the “SEC”). You may read and copy any document we file at the SEC’s Public Reference Room located at One Station Place, 100 F Street, N.E., Washington, D.C. 20549. You can also request copies of the documents, upon payment of a duplicating fee, by writing the Public Reference Section of the SEC. Please call the SEC at 1-800-SEC-0330 for further information on the Public Reference Room. These filings are also available to the public from the SEC’s website at www.sec.gov.

Our website address is www.bgcpartners.com. Through our website, we make available, free of charge, the following documents as soon as reasonably practicable after they are electronically filed with, or furnished to, the SEC: our Annual Reports on Form 10-K; our proxy statements for our annual and special stockholder meetings; our Quarterly Reports on Form 10-Q; our Current Reports on Form 8-K; Forms 3, 4 and 5 and Schedules 13D filed on behalf of Cantor, CF Group Management, Inc. (“CFGM”), our directors and our executive officers; and amendments to those documents. Our website also contains additional information with respect to our industry and business. The information contained on, or that may be accessed through, our website is not part of, and is not incorporated into, this Quarterly Report on Form 10-Q.

5


PART I—FINANCIAL INFORMATION

ITEM 1. FINANCIAL STATEMENTS

BGC PARTNERS, INC.

CONDENSED CONSOLIDATED STATEMENTS OF FINANCIAL CONDITION

(in thousands, except per share data)

(unaudited)

 

  

 

March 31, 2017

 

 

December 31, 2016

 

Assets

 

 

 

 

 

 

 

 

Cash and cash equivalents

 

$

428,852

 

 

$

502,024

 

Cash segregated under regulatory requirements

 

 

94,118

 

 

 

6,895

 

Reverse repurchase agreements

 

 

 

 

 

54,659

 

Securities owned

 

 

34,088

 

 

 

35,357

 

Marketable securities

 

 

163,208

 

 

 

164,820

 

Receivables from broker-dealers, clearing organizations, customers and related broker-dealers

 

 

1,678,145

 

 

 

497,557

 

Accrued commissions receivable, net

 

 

514,706

 

 

 

374,734

 

Loans, forgivable loans and other receivables from employees and partners, net

 

 

278,959

 

 

 

267,527

 

Fixed assets, net

 

 

167,385

 

 

 

165,867

 

Investments

 

 

33,397

 

 

 

33,439

 

Goodwill

 

 

882,735

 

 

 

863,690

 

Other intangible assets, net

 

 

329,095

 

 

 

247,723

 

Receivables from related parties

 

 

8,166

 

 

 

6,967

 

Other assets

 

 

294,837

 

 

 

287,141

 

Total assets

 

$

4,907,691

 

 

$

3,508,400

 

Liabilities, Redeemable Partnership Interest, and Equity

 

 

 

 

 

 

 

 

Repurchase agreements

 

$

4,869

 

 

$

 

Securities loaned

 

 

87,293

 

 

 

 

Accrued compensation

 

 

303,981

 

 

 

333,144

 

Payables to broker-dealers, clearing organizations, customers and related broker-dealers

 

 

1,519,638

 

 

 

375,152

 

Payables to related parties

 

 

18,297

 

 

 

28,976

 

Accounts payable, accrued and other liabilities

 

 

817,595

 

 

 

599,046

 

Notes payable and collateralized borrowings

 

 

963,386

 

 

 

965,767

 

Total liabilities

 

 

3,715,059

 

 

 

2,302,085

 

Commitments and contingencies (Note 18)

 

 

 

 

 

 

 

 

Redeemable partnership interest

 

 

51,833

 

 

 

52,577

 

Equity

 

 

 

 

 

 

 

 

Stockholders’ equity:

 

 

 

 

 

 

 

 

Class A common stock, par value $0.01 per share; 750,000 shares authorized;

   296,699 and 292,549 shares issued at March 31, 2017 and December 31, 2016,

   respectively; and 248,467 and 244,870 shares outstanding at March 31, 2017 and

   December 31, 2016, respectively

 

 

2,967

 

 

 

2,925

 

Class B common stock, par value $0.01 per share; 150,000 shares authorized;

   34,848 shares issued and outstanding at March 31, 2017 and December 31, 2016,

   convertible into Class A common stock

 

 

348

 

 

 

348

 

Additional paid-in capital

 

 

1,495,859

 

 

 

1,466,586

 

Contingent Class A common stock

 

 

42,472

 

 

 

42,472

 

Treasury stock, at cost: 48,232 and 47,679 shares of Class A common stock at March 31, 2017

   and December 31, 2016, respectively

 

 

(293,555

)

 

 

(288,743

)

Retained deficit

 

 

(385,435

)

 

 

(358,526

)

Accumulated other comprehensive income (loss)

 

 

(17,774

)

 

 

(23,199

)

Total stockholders’ equity

 

 

844,882

 

 

 

841,863

 

Noncontrolling interest in subsidiaries

 

 

295,917

 

 

 

311,875

 

Total equity

 

 

1,140,799

 

 

 

1,153,738

 

Total liabilities, redeemable partnership interest, and equity

 

$

4,907,691

 

 

$

3,508,400

 

 

The accompanying Notes to the unaudited Condensed Consolidated Financial Statements

are an integral part of these financial statements.

6


BGC PARTNERS, INC.

CONDENSED CONSOLIDATED STATEMENTS OF OPERATIONS

(in thousands, except per share data)

(unaudited)

 

 

 

Three Months Ended March 31,

 

 

 

2017

 

 

2016

 

Revenues:

 

 

 

 

 

 

 

 

Commissions

 

$

547,126

 

 

$

475,087

 

Principal transactions

 

 

85,743

 

 

 

92,439

 

Real estate management services

 

 

50,630

 

 

 

46,058

 

Fees from related parties

 

 

6,565

 

 

 

7,070

 

Data, software and post-trade

 

 

13,087

 

 

 

13,934

 

Interest income

 

 

3,303

 

 

 

2,384

 

Other revenues

 

 

976

 

 

 

3,682

 

Total revenues

 

 

707,430

 

 

 

640,654

 

Expenses:

 

 

 

 

 

 

 

 

Compensation and employee benefits

 

 

437,491

 

 

 

410,275

 

Allocations of net income and grant of exchangeability to limited partnership units

   and FPUs

 

 

63,193

 

 

 

32,924

 

Total compensation and employee benefits

 

 

500,684

 

 

 

443,199

 

Occupancy and equipment

 

 

49,863

 

 

 

51,695

 

Fees to related parties

 

 

6,377

 

 

 

6,325

 

Professional and consulting fees

 

 

19,580

 

 

 

15,718

 

Communications

 

 

31,694

 

 

 

31,298

 

Selling and promotion

 

 

23,385

 

 

 

25,658

 

Commissions and floor brokerage

 

 

10,170

 

 

 

9,043

 

Interest expense

 

 

14,821

 

 

 

13,458

 

Other expenses

 

 

27,988

 

 

 

22,841

 

Total expenses

 

 

684,562

 

 

 

619,235

 

Other income (losses) , net:

 

 

 

 

 

 

 

 

Gain (loss) on divestiture and sale of investments

 

 

557

 

 

 

 

Gains (losses) on equity method investments

 

 

237

 

 

 

888

 

Other income (loss)

 

 

5,089

 

 

 

(2,917

)

Total other income (losses), net

 

 

5,883

 

 

 

(2,029

)

Income (loss) from operations before income taxes

 

 

28,751

 

 

 

19,390

 

Provision (benefit) for income taxes

 

 

6,659

 

 

 

4,840

 

Consolidated net income (loss)

 

$

22,092

 

 

$

14,550

 

Less: Net income (loss) attributable to noncontrolling interest in subsidiaries

 

 

3,877

 

 

 

2,045

 

Net income (loss) available to common stockholders

 

$

18,215

 

 

$

12,505

 

Per share data:

 

 

 

 

 

 

 

 

Basic earnings (loss) per share

 

 

 

 

 

 

 

 

Net income (loss) available to common stockholders

 

$

18,215

 

 

$

12,505

 

Basic earnings (loss) per share

 

$

0.06

 

 

$

0.05

 

Basic weighted-average shares of common stock outstanding

 

 

283,399

 

 

 

273,780

 

Fully diluted earnings (loss) per share

 

 

 

 

 

 

 

 

Net income (loss) for fully diluted shares

 

$

27,610

 

 

$

20,452

 

Fully diluted earnings (loss) per share

 

$

0.06

 

 

$

0.05

 

Fully diluted weighted-average shares of common stock outstanding

 

 

444,826

 

 

 

434,855

 

Dividends declared per share of common stock

 

$

0.16

 

 

$

0.14

 

Dividends declared and paid per share of common stock

 

$

0.16

 

 

$

0.14

 

 

The accompanying Notes to the unaudited Condensed Consolidated Financial Statements

are an integral part of these financial statements.

7


BGC PARTNERS, INC.

CONDENSED CONSOLIDATED STATEMENTS OF COMPREHENSIVE INCOME (LOSS)

(in thousands)

(unaudited)

 

 

 

Three Months Ended March 31,

 

 

 

2017

 

 

2016

 

Consolidated net income (loss)

 

$

22,092

 

 

$

14,550

 

Other comprehensive income (loss), net of tax:

 

 

 

 

 

 

 

 

Foreign currency translation adjustments

 

 

6,481

 

 

 

4,266

 

Available for sale securities

 

 

(287

)

 

 

1,955

 

Total other comprehensive income (loss), net of tax

 

 

6,194

 

 

 

6,221

 

Comprehensive income (loss)

 

 

28,286

 

 

 

20,771

 

Less: Comprehensive income (loss) attributable to noncontrolling interest in subsidiaries,

   net of tax

 

 

4,646

 

 

 

2,283

 

Comprehensive income (loss) attributable to common stockholders

 

$

23,640

 

 

$

18,488

 

 

The accompanying Notes to the unaudited Condensed Consolidated Financial Statements

are an integral part of these financial statements.

8


BGC PARTNERS, INC.

CONDENSED CONSOLIDATED STATEMENTS OF CASH FLOWS

(in thousands)

(unaudited)

 

 

 

Three Months Ended March 31,

 

 

 

2017

 

 

2016

 

CASH FLOWS FROM OPERATING ACTIVITIES:

 

 

 

 

 

 

 

 

Consolidated net income (loss)

 

$

22,092

 

 

$

14,550

 

Adjustments to reconcile consolidated net income (loss) to net cash provided by (used in)

   operating activities:

 

 

 

 

 

 

 

 

Fixed asset depreciation and intangible asset amortization

 

 

19,388

 

 

 

19,788

 

Employee loan amortization and reserves on employee loans

 

 

7,168

 

 

 

10,465

 

Equity-based compensation and allocations of net income to limited partnership units and FPUs

 

 

70,716

 

 

 

36,633

 

Deferred compensation expense

 

 

3,777

 

 

 

5,942

 

Losses (gains) on equity method investments

 

 

(237

)

 

 

(888

)

Amortization of discount (premium) on notes payable

 

 

(628

)

 

 

(1,316

)

Unrealized loss (gain) on marketable securities

 

 

(4,725

)

 

 

10,275

 

Impairment of fixed assets, intangible assets and equity method investments

 

 

1,424

 

 

 

1,791

 

Deferred tax provision (benefit)

 

 

4,587

 

 

 

(2,764

)

Sublease provision adjustment

 

 

 

 

 

(275

)

Realized losses (gains) on marketable securities

 

 

(1,222

)

 

 

(9,499

)

Change in estimated acquisition earn-out payables

 

 

(1,042

)

 

 

3

 

Other

 

 

(556

)

 

 

(414

)

Consolidated net income (loss), adjusted for non-cash and non-operating items

 

 

120,742

 

 

 

84,291

 

Decrease (increase) in operating assets:

 

 

 

 

 

 

 

 

Cash segregated under regulatory requirements

 

 

(9,281

)

 

 

(2,545

)

Reverse repurchase agreements

 

 

54,659

 

 

 

 

Securities owned

 

 

1,269

 

 

 

(406

)

Securities borrowed

 

 

 

 

 

 

Receivables from broker-dealers, clearing organizations, customers and related broker-dealers

 

 

(1,178,874

)

 

 

(890,297

)

Accrued commissions receivable, net

 

 

(22,306

)

 

 

(24,589

)

Loans, forgivable loans and other receivables from employees and partners, net

 

 

(16,984

)

 

 

(80,079

)

Receivables from related parties

 

 

(3,325

)

 

 

(5,138

)

Other assets

 

 

(3,850

)

 

 

(12,412

)

Increase (decrease) in operating liabilities:

 

 

 

 

 

 

 

 

      Repurchase agreements

 

 

4,869

 

 

 

 

Securities loaned

 

 

87,293

 

 

 

(117,890

)

Securities sold, not yet purchased

 

 

 

 

 

1,822

 

Accrued compensation

 

 

(54,946

)

 

 

(26,896

)

Payables to broker-dealers, clearing organizations, customers and related broker-dealers

 

 

1,140,919

 

 

 

886,130

 

Payables to related parties

 

 

(10,679

)

 

 

23,223

 

Accounts payable, accrued and other liabilities

 

 

(358

)

 

 

(35,737

)

Net cash provided by (used in) operating activities

 

$

109,148

 

 

$

(200,523

)

CASH FLOWS FROM INVESTING ACTIVITIES:

 

 

 

 

 

 

 

 

Purchases of fixed assets

 

$

(9,878

)

 

$

(11,975

)

Capitalization of software development costs

 

 

(4,704

)

 

 

(2,753

)

Purchase of equity method investments

 

 

(521

)

 

 

(328

)

Payments for acquisitions, net of cash acquired

 

 

(63,293

)

 

 

(112,251

)

Purchase of marketable securities

 

 

 

 

 

(52,491

)

Proceeds from sale of marketable securities

 

 

7,829

 

 

 

511,161

 

Proceeds from sale of cost method investments

 

 

 

 

 

 

Capitalization of trademarks, patent defense and registration costs

 

 

(124

)

 

 

(181

)

Net cash provided by (used in) investing activities

 

$

(70,691

)

 

$

331,182

 

 

The accompanying Notes to the unaudited Condensed Consolidated Financial Statements

are an integral part of these financial statements.

 

9


BGC PARTNERS, INC.

CONDENSED CONSOLIDATED STATEMENTS OF CASH FLOWS—(Continued)

(in thousands)

(unaudited)

 

 

 

Three Months Ended March 31,

 

 

 

2017

 

 

2016

 

CASH FLOWS FROM FINANCING ACTIVITIES:

 

 

 

 

 

 

 

 

Repayments of collateralized borrowings

 

$

(1,753

)

 

$

(1,695

)

Earnings distributions

 

 

(36,158

)

 

 

(17,591

)

Redemption and repurchase of limited partnership interests

 

 

(14,183

)

 

 

(10,261

)

Dividends to stockholders

 

 

(45,124

)

 

 

(37,980

)

Repurchase of Class A common stock

 

 

(6,120

)

 

 

(62,679

)

Cancellation of restricted stock units in satisfaction of withholding tax requirements

 

 

(52

)

 

 

(30

)

Payments on acquisition earn-outs

 

 

(10,153

)

 

 

(1,540

)

Net cash provided by (used in) financing activities

 

 

(113,543

)

 

 

(131,776

)

Effect of exchange rate changes on cash and cash equivalents

 

 

1,914

 

 

 

2,459

 

Net increase (decrease) in cash and cash equivalents

 

 

(73,172

)

 

 

1,342

 

Cash and cash equivalents at beginning of period

 

 

502,024

 

 

 

462,134

 

Cash and cash equivalents at end of period

 

$

428,852

 

 

$

463,476

 

Supplemental cash information:

 

 

 

 

 

 

 

 

Cash paid during the period for taxes

 

$

5,806

 

 

$

29,647

 

Cash paid during the period for interest

 

 

13,010

 

 

 

17,280

 

Supplemental non-cash information:

 

 

 

 

 

 

 

 

Issuance of Class A common stock upon exchange of limited partnership interests

 

$

35,592

 

 

$

7,852

 

Issuance of Class A and contingent Class A common stock and limited partnership

   interests for acquisitions

 

 

4,635

 

 

 

651

 

 

The accompanying Notes to the unaudited Condensed Consolidated Financial Statements

are an integral part of these financial statements.

 

 

 

 

10


BGC PARTNERS, INC.

CONDENSED CONSOLIDATED STATEMENTS OF CHANGES IN EQUITY

For the Year Ended December 31, 2016

(in thousands, except share amounts)

 

 

 

BGC Partners, Inc. Stockholders

 

 

 

 

 

 

 

 

 

 

 

Class A

Common

Stock

 

 

Class B

Common

Stock

 

 

Additional

Paid-in

Capital

 

 

Contingent

Class A

Common

Stock

 

 

Treasury

Stock

 

 

Retained

Deficit

 

 

Accumulated

Other

Comprehensive

Income (Loss)

 

 

Noncontrolling

Interest in

Subsidiaries

 

 

Total

 

Balance, January 1, 2016

 

$

2,559

 

 

$

348

 

 

$

1,109,000

 

 

$

50,095

 

 

$

(212,331

)

 

$

(290,208

)

 

$

(25,056

)

 

$

597,527

 

 

$

1,231,934

 

Consolidated net income (loss)

 

 

 

 

 

 

 

 

 

 

 

 

 

 

 

 

 

102,477

 

 

 

 

 

 

25,531

 

 

 

128,008

 

Other comprehensive gain, net of tax

 

 

 

 

 

 

 

 

 

 

 

 

 

 

 

 

 

 

 

 

1,857

 

 

 

(733

)

 

 

1,124

 

Equity-based compensation, 637,719 shares

 

 

6

 

 

 

 

 

 

2,999

 

 

 

 

 

 

 

 

 

 

 

 

 

 

 

1,563

 

 

 

4,568

 

Dividends to common stockholders

 

 

 

 

 

 

 

 

 

 

 

 

 

 

 

 

 

(170,795

)

 

 

 

 

 

 

 

 

(170,795

)

Earnings distributions to limited partnership interests and

   other noncontrolling interests

 

 

 

 

 

 

 

 

 

 

 

 

 

 

 

 

 

 

 

 

 

 

 

(62,258

)

 

 

(62,258

)

Grant of exchangeability and redemption of limited

   partnership interests, issuance of 8,705,906 shares

 

 

87

 

 

 

 

 

 

58,751

 

 

 

 

 

 

 

 

 

 

 

 

 

 

 

36,844

 

 

 

95,682

 

Issuance of Class A common stock (net of costs),

   2,004,533 shares

 

 

20

 

 

 

 

 

 

14,216

 

 

 

 

 

 

 

 

 

 

 

 

 

 

 

3,542

 

 

 

17,778

 

Redemption of FPUs, 460,690 units

 

 

 

 

 

 

 

 

 

 

 

 

 

 

 

 

 

 

 

 

 

 

 

(2,307

)

 

 

(2,307

)

Repurchase of Class A common stock, 10,823,942 shares

 

 

 

 

 

 

 

 

 

 

 

 

 

 

(75,984

)

 

 

 

 

 

 

 

 

(20,194

)

 

 

(96,178

)

Forfeitures of restricted Class A common stock,

   59,317 shares

 

 

 

 

 

 

 

 

132

 

 

 

 

 

 

(428

)

 

 

 

 

 

 

 

 

(78

)

 

 

(374

)

Cantor purchase of Cantor units

   from BGC Holdings upon redemption of founding/working

   partners units, 624,762 units

 

 

 

 

 

 

 

 

 

 

 

 

 

 

 

 

 

 

 

 

 

 

 

2,357

 

 

 

2,357

 

Issuance of Class A common stock for acquisitions,

   1,853,259 shares

 

 

18

 

 

 

 

 

 

15,683

 

 

 

(9,301

)

 

 

 

 

 

 

 

 

 

 

 

1,728

 

 

 

8,128

 

Issuance of contingent shares and

   limited partnership interests in connection with acquisitions

 

 

 

 

 

 

 

 

8,425

 

 

 

1,678

 

 

 

 

 

 

 

 

 

 

 

 

2,699

 

 

 

12,802

 

Acquisition of Lucera

 

 

 

 

 

 

 

 

 

 

 

 

 

 

 

 

 

 

 

 

 

 

 

(29,037

)

 

 

(29,037

)

Deemed contribution due to acquisition of Lucera

 

 

 

 

 

 

 

 

 

 

 

 

 

 

 

 

 

 

 

 

 

 

 

15,005

 

 

 

15,005

 

Conversion of 4.50% Convertible

   Notes to Class A common stock, 6,909 shares

 

 

 

 

 

 

 

 

54

 

 

 

 

 

 

 

 

 

 

 

 

 

 

 

14

 

 

 

68

 

Completion of GFI Back-End Mergers and Issuance of

   Class A common stock, 23,481,192 shares

 

 

235

 

 

 

 

 

 

258,440

 

 

 

 

 

 

 

 

 

 

 

 

 

 

 

(258,691

)

 

 

(16

)

Purchase of Newmark noncontrolling interest

 

 

 

 

 

 

 

 

(451

)

 

 

 

 

 

 

 

 

 

 

 

 

 

 

(1,608

)

 

 

(2,059

)

Purchase of ELX noncontrolling interest

 

 

 

 

 

 

 

 

(11

)

 

 

 

 

 

 

 

 

 

 

 

 

 

 

(3

)

 

 

(14

)

Other

 

 

 

 

 

 

 

 

(652

)

 

 

 

 

 

 

 

 

 

 

 

 

 

 

(26

)

 

 

(678

)

Balance, December 31, 2016

 

$

2,925

 

 

$

348

 

 

$

1,466,586

 

 

$

42,472

 

 

$

(288,743

)

 

$

(358,526

)

 

$

(23,199

)

 

$

311,875

 

 

$

1,153,738

 

 

The accompanying Notes to the unaudited Condensed Consolidated Financial Statements

are an integral part of these financial statements.

11


BGC PARTNERS, INC.

CONDENSED CONSOLIDATED STATEMENTS OF CHANGES IN EQUITY

For the Three Months Ended March 31, 2017

(in thousands, except share amounts)

(unaudited)

 

 

 

BGC Partners, Inc. Stockholders

 

 

 

 

 

 

 

 

 

 

 

Class A

Common

Stock

 

 

Class B

Common

Stock

 

 

Additional

Paid-in

Capital

 

 

Contingent

Class A

Common

Stock

 

 

Treasury

Stock

 

 

Retained

Deficit

 

 

Accumulated

Other

Comprehensive

Income (Loss)

 

 

Noncontrolling

Interest in

Subsidiaries

 

 

Total

 

Balance, January 1, 2017

 

$

2,925

 

 

$

348

 

 

$

1,466,586

 

 

$

42,472

 

 

$

(288,743

)

 

$

(358,526

)

 

$

(23,199

)

 

$

311,875

 

 

$

1,153,738

 

Consolidated net income (loss)

 

 

 

 

 

 

 

 

 

 

 

 

 

 

 

 

 

18,215

 

 

 

 

 

 

3,877

 

 

 

22,092

 

Other comprehensive gain, net of tax

 

 

 

 

 

 

 

 

 

 

 

 

 

 

 

 

 

 

 

 

5,425

 

 

 

769

 

 

 

6,194

 

Equity-based compensation, 356,389 shares

 

 

4

 

 

 

 

 

 

438

 

 

 

 

 

 

 

 

 

 

 

 

 

 

 

245

 

 

 

687

 

Dividends to common stockholders

 

 

 

 

 

 

 

 

 

 

 

 

 

 

 

 

 

(45,124

)

 

 

 

 

 

 

 

 

(45,124

)

Earnings distributions to limited partnership interests and

   other noncontrolling interests

 

 

 

 

 

 

 

 

 

 

 

 

 

 

 

 

 

 

 

 

 

 

 

(34,724

)

 

 

(34,724

)

Grant of exchangeability and redemption of limited

   partnership interests, issuance of 3,410,672 shares

 

 

34

 

 

 

 

 

 

25,214

 

 

 

 

 

 

 

 

 

 

 

 

 

 

 

15,246

 

 

 

40,494

 

Issuance of Class A common stock (net of costs),

   9,942 shares

 

 

 

 

 

 

 

 

88

 

 

 

 

 

 

 

 

 

 

 

 

 

 

 

24

 

 

 

112

 

Redemption of FPUs, 15,663 units

 

 

 

 

 

 

 

 

 

 

 

 

 

 

 

 

 

 

 

 

 

 

 

(109

)

 

 

(109

)

Repurchase of Class A common stock, 552,955 shares

 

 

 

 

 

 

 

 

 

 

 

 

 

 

(4,812

)

 

 

 

 

 

 

 

 

(1,308

)

 

 

(6,120

)

Issuance of Class A common stock for acquisitions,

   373,078 shares

 

 

4

 

 

 

 

 

 

2,412

 

 

 

 

 

 

 

 

 

 

 

 

 

 

 

656

 

 

 

3,072

 

Issuance of contingent shares and limited partnership

   interests in connection with acquisitions

 

 

 

 

 

 

 

 

1,229

 

 

 

 

 

 

 

 

 

 

 

 

 

 

 

334

 

 

 

1,563

 

Purchase of Newmark noncontrolling interest

 

 

 

 

 

 

 

 

(108

)

 

 

 

 

 

 

 

 

 

 

 

 

 

 

(1,027

)

 

 

(1,135

)

Other

 

 

 

 

 

 

 

 

 

 

 

 

 

 

 

 

 

 

 

 

 

 

 

59

 

 

 

59

 

Balance, March 31, 2017

 

$

2,967

 

 

$

348

 

 

$

1,495,859

 

 

$

42,472

 

 

$

(293,555

)

 

$

(385,435

)

 

$

(17,774

)

 

$

295,917

 

 

$

1,140,799

 

 

The accompanying Notes to the unaudited Condensed Consolidated Financial Statements

are an integral part of these financial statements.

 

 

 

 

12


BGC PARTNERS, INC.

NOTES TO CONDENSED CONSOLIDATED FINANCIAL STATEMENTS

(unaudited)

1.

Organization and Basis of Presentation

Business Overview

BGC Partners, Inc. (together with its subsidiaries, “BGC Partners,” “BGC” or the “Company”) is a leading global brokerage company servicing the financial and real estate markets through its two segments, Financial Services and Real Estate Services. Through the Company’s financial service brands, including BGC®, GFI®, SunriseTM and R.P. MartinTM, among others, the Company’s Financial Services segment specializes in the brokerage of a broad range of products, including fixed income (rates and credit), foreign exchange, equities, energy and commodities, insurance, and futures. It also provides a wide range of services, including trade execution, broker-dealer services, clearing, trade compression, post trade, information, and other back-office services to a broad range of financial and non-financial institutions. BGC Partners’ integrated platform is designed to provide flexibility to customers with regard to price discovery, execution and processing of transactions, and enables them to use voice, hybrid, or in many markets, fully electronic brokerage services in connection with transactions executed either over-the-counter (“OTC”) or through an exchange. Through the Company’s electronic brands including FENICS®, BGC Trader™, BGC Market Data, Capitalab® and Lucera®, BGC Partners offers fully electronic brokerage, financial technology solutions, market data, post-trade services and analytics related to financial instruments and markets.

Newmark Grubb Knight Frank (which may be referred to as “Newmark”, or “NGKF”) is the Company’s leading commercial real estate services business. Newmark offers commercial real estate tenants, owner-occupiers, investors and developers a wide range of services, including leasing and corporate advisory, investment sales and real estate finance, consulting, appraisal and valuation, project management and property and facility management.

On January 12, 2016, the Company, Jersey Partners, Inc. (“JPI”), New JP Inc. (“New JPI”), Michael A. Gooch, Colin Heffron, and certain subsidiaries of JPI and the Company closed on a previously agreed upon merger. This merger provided for the acquisition of JPI by BGC (the “JPI Merger”) as provided for by a merger agreement dated December 22, 2015. Shortly following the completion of the JPI Merger, a subsidiary of the Company merged with and into GFI Group Inc. (“GFI”) pursuant to a short-form merger under Delaware law, with GFI continuing as the surviving entity (the “GFI Merger” and, together with the JPI Merger, the “Back-End Mergers”). The Back-End Mergers allowed the Company to acquire the remaining approximately 33% of the outstanding shares of GFI common stock that it did not already own. Following the closing of the Back-End Mergers, the Company and its affiliates now own 100% of the outstanding shares of GFI’s common stock.

The Company’s customers include many of the world’s largest banks, broker-dealers, investment banks, trading firms, hedge funds, governments, corporations, property owners, real estate developers and investment firms. BGC Partners has more than 100 offices globally in major markets including New York and London, as well as in Atlanta, Beijing, Bogotá, Boston, Buenos Aires, Charlotte, Chicago, Copenhagen, Dallas, Denver, Dubai, Dublin, Geneva, Hong Kong, Houston, Istanbul, Johannesburg, Los Angeles, Madrid, Mexico City, Miami, Moscow, Nyon, Paris, Philadelphia, Rio de Janeiro, San Francisco, Santa Clara, Santiago, São Paulo, Seoul, Shanghai, Singapore, Sydney, Tel Aviv, Tokyo, Toronto, and Washington, D.C.

Basis of Presentation

The Company’s unaudited condensed consolidated financial statements have been prepared pursuant to the rules and regulations of the U.S. Securities and Exchange Commission (the “SEC”) and in conformity with accounting principles generally accepted in the U.S. (“U.S. GAAP”). The Company’s unaudited condensed consolidated financial statements include the Company’s accounts and all subsidiaries in which the Company has a controlling interest. Intercompany balances and transactions have been eliminated in consolidation. Certain reclassifications have been made to previously reported amounts to conform to the current presentation.

During the three months ended March 31, 2016, the Company changed the line item formerly known as “Market data and software solutions” to “Data, software and post-trade” in the Company’s unaudited condensed consolidated statements of operations. Reclassifications have been made to previously reported amounts to conform to the current presentation.

On November 4, 2016, the Company acquired from Cantor Fitzgerald, L.P. (“Cantor”) the 80% of the Lucera business (also known as “LFI Holdings, LLC” or “LFI”) not already owned by the Company. Lucera is a technology infrastructure provider tailored to the financial sector headquartered in New York. This transaction has been determined to be a combination of entities under common control that resulted in a change in the reporting entity. Accordingly, the financial results of the Company have been retrospectively adjusted to include the financial results of Lucera in the current and prior periods as if Lucera had always been consolidated.

13


The following tables summarize the impact of the transaction to the Company’s unaudited condensed consolidated statements of operations for the three months ended March 31, 2016 (in thousands, except per share amounts):

 

 

 

Three Months Ended March 31, 2016

 

 

 

As

Previously

Reported

 

 

Retrospective

Adjustments

 

 

As

Retrospectively

Adjusted

 

Income (loss) from operations before income taxes

 

$

21,131

 

 

$

(1,741

)

 

$

19,390

 

Consolidated net income (loss)

 

 

16,291

 

 

 

(1,741

)

 

 

14,550

 

Net income (loss) attributable to noncontrolling

   interest in subsidiaries

 

 

2,632

 

 

 

(587

)

 

 

2,045

 

Net income (loss) available to common stockholders

 

 

13,659

 

 

 

(1,154

)

 

 

12,505

 

Basic earnings (loss) per share

 

 

0.05

 

 

---

 

 

 

0.05

 

Diluted earnings (loss) per share

 

 

0.05

 

 

---

 

 

 

0.05

 

 

Additionally, the unaudited condensed consolidated statements of comprehensive income (loss), unaudited condensed consolidated statements of cash flows and unaudited condensed consolidated statements of changes in equity have been adjusted to reflect these retrospective adjustments.

The unaudited condensed consolidated financial statements contain all normal and recurring adjustments that, in the opinion of management, are necessary for a fair presentation of the unaudited condensed consolidated statements of financial condition, the unaudited condensed consolidated statements of operations, the unaudited condensed consolidated statements of comprehensive income (loss), the unaudited condensed consolidated statements of cash flows and the unaudited condensed consolidated statements of changes in equity of the Company for the periods presented.

Recently Adopted Accounting Pronouncements

In August 2014, the FASB issued ASU No. 2014-15, Presentation of Financial Statements—Going Concern, which relates to disclosure of uncertainties about an entity’s ability to continue as a going concern. This ASU provides additional guidance on management’s responsibility to evaluate the condition of an entity and the required disclosures based on this assessment. This guidance was effective for the annual period ending after December 15, 2016. The adoption of this FASB guidance did not impact the Company’s unaudited condensed consolidated financial statements.

In February 2015, the Financial Accounting Standards Board (the “FASB”) issued ASU No. 2015-02, Consolidation (Topic 810): Amendments to the Consolidation Analysis. The amendment eliminates the deferral of certain consolidation standards for entities considered to be investment companies and modifies the consolidation analysis performed on certain types of legal entities. The guidance was effective beginning January 1, 2016 and early adoption was permitted. The adoption of this FASB guidance did not have a material impact on the Company’s unaudited condensed consolidated financial statements.

In April 2015, the FASB issued ASU No. 2015-03, Interest—Imputation of Interest, which relates to simplifying the presentation of debt issuance costs. This ASU requires that debt issuance costs related to a recognized liability be presented in the balance sheet as a direct deduction from the carrying amount of that debt liability, consistent with debt discounts. The amendments in this update were effective for the annual period beginning January 1, 2016 for the Company. The adoption of this FASB guidance did not have a material impact on the Company’s unaudited condensed consolidated financial statements.

In September 2015, the FASB issued ASU No. 2015-16, Business Combinations (Topic 805): Simplifying the Accounting for Measurement-Period Adjustments. This ASU requires adjustments to provisional amounts that are identified during the measurement period of a business combination to be recognized in the reporting period in which the adjustment amounts are determined. Acquirers are no longer required to revise comparative information for prior periods as if the accounting for the business combination had been completed as of the acquisition date. The guidance was effective beginning January 1, 2016. The adoption of this FASB guidance did not have a material impact on the Company’s unaudited condensed consolidated financial statements.

In March 2016, the FASB issued ASU No. 2016-09, Improvements to Employee Share-Based Payment Accounting, which simplifies several aspects of the accounting for employee share-based payment transactions, including the accounting for income taxes, forfeitures, and statutory tax withholding requirements, as well as classification of related amounts within the statement of cash flows. The new standard was effective for the Company beginning January 1, 2017, and early adoption was permitted. The adoption of this FASB guidance did not have a material impact on the Company’s unaudited condensed consolidated financial statements.

14


New Accounting Pronouncements

In May 2014, the FASB issued ASU No. 2014-09, Revenue from Contracts with Customers, which relates to how an entity recognizes the revenue it expects to be entitled to for the transfer of promised goods and services to customers. The ASU will replace certain existing revenue recognition guidance. The guidance, as stated in ASU No. 2014-09, was initially effective beginning on January 1, 2017. In August 2015, the FASB issued ASU No. 2015-14, Revenue from Contracts with Customers—Deferral of Effective Date, which defers the effective date by one year, with early adoption on the original effective date permitted. The standard permits the use of either the retrospective or cumulative effect transition method. Management is currently evaluating the overall impact that ASU 2014-09 will have on the Company’s financial statements, as well as the method of adoption. The Company currently believes that the most significant impact of this standard on its accounting will be in its Real Estate Services segment, where revenue recognition is currently deferred when future contingencies exist. Based on the Company’s preliminary assessment, the adoption of the new revenue recognition standard may accelerate the timing of revenue recognition where future contingencies exist. The Company is continuing to assess the impact the adoption of this guidance will have on its financial position, results of operations and cash flows.

In January 2016, the FASB issued ASU No. 2016-01, Financial Instruments—Overall (Subtopic 825-10): Recognition and Measurement of Financial Assets and Financial Liabilities. This ASU requires entities to measure equity investments that do not result in consolidation and are not accounted for under the equity method at fair value and recognize any changes in fair value in net income (loss) unless the investments qualify for the new practicability exception. Entities will also have to record changes in instrument-specific credit risk for financial liabilities measured under the fair value option in other comprehensive income (loss). In addition, entities will be required to present enhanced disclosures of financial assets and financial liabilities. The guidance is effective beginning January 1, 2018, with early adoption of certain provisions of the ASU permitted. Management is currently evaluating the impact of the new guidance on the Company’s unaudited condensed consolidated financial statements.

In February 2016, the FASB issued ASU No. 2016-02, Leases (Topic 842). This ASU requires lessees to recognize a right-of-use asset and lease liability for all leases with terms of more than 12 months. Recognition, measurement and presentation of expenses will depend on classification as a finance or operating lease. The amendments also require certain quantitative and qualitative disclosures. Accounting guidance for lessors is largely unchanged. The guidance is effective beginning January 1, 2019, with early adoption permitted. Management is currently evaluating the impact of the new guidance on the Company’s unaudited condensed consolidated financial statements.

In June 2016, the FASB issued ASU No. 2016-13, Financial Instruments—Credit Losses (Topic 326)—Measurement of Credit Losses on Financial Instruments, which requires financial assets that are measured at amortized cost to be presented, net of an allowance for credit losses, at the amount expected to be collected over their estimated life. Expected credit losses for newly recognized financial assets, as well as changes to credit losses during the period, are recognized in earnings. For certain purchased financial assets with deterioration in credit quality since origination, the initial allowance for expected credit losses will be recorded as an increase to the purchase price. Expected credit losses, including losses on off-balance-sheet exposures such as lending commitments, will be measured based on historical experience, current conditions and forecasts that affect the collectability of the reported amount. The new standard will become effective for the Company beginning January 1, 2020, under a modified retrospective approach, and early adoption is permitted. Management is currently evaluating the impact of the new guidance on the Company’s unaudited condensed consolidated financial statements.

In August 2016, the FASB issued ASU No. 2016-15, Statement of Cash Flows (Topic 230)—Classification of Certain Cash Receipts and Cash Payments, which makes changes to how cash receipts and cash payments are presented and classified in the statement of cash flows. The new standard will become effective for the Company beginning January 1, 2018 and will require adoption on a retrospective basis. The adoption of this FASB guidance will not have a material impact on the Company’s unaudited condensed consolidated financial statements.

In November 2016, the FASB issued ASU No. 2016-18, Statement of Cash Flows (Topic 230)—Restricted Cash, which requires that the statement of cash flows explain the change during the period in the total of cash, cash equivalents and amounts generally described as restricted cash or restricted cash equivalents. The new standard will become effective for the Company beginning January 1, 2018 and will require adoption on a retrospective basis. The adoption of this FASB guidance will not have a material impact on the Company’s unaudited condensed consolidated financial statements.

In January 2017, the FASB issued ASU No. 2017-04, Intangibles—Goodwill and Other (Topic 350): Simplifying the Test for Goodwill Impairment, which eliminates the requirement to determine the fair value of individual assets and liabilities of a reporting unit to measure goodwill impairment. Under the amendments in the new ASU, goodwill impairment testing will be performed by comparing the fair value of the reporting unit with its carrying amount and recognizing an impairment charge for the amount by which the carrying amount exceeds the reporting unit’s fair value. The new standard will become effective for the Company beginning

15


January 1, 2020 and will be applied on a prospective basis, and early adoption is permitted. The adoption of this FASB guidance is not expected to have a material impact on the Company’s unaudited condensed consolidated financial statements.

In January 2017, the FASB issued ASU No. 2017-01, Business Combinations (Topic 805): Clarifying the Definition of a Business, which clarifies the definition of a business with the objective of providing additional guidance to assist entities with evaluating whether transactions should be accounted for as acquisitions (or disposals) of assets or businesses.  The new standard will become effective for the Company beginning January 1, 2018 and will be applied on a prospective basis.  The adoption of this FASB guidance is not expected to have a material impact on the Company’s unaudited condensed consolidated financial statements.

 

2.

Limited Partnership Interests in BGC Holdings

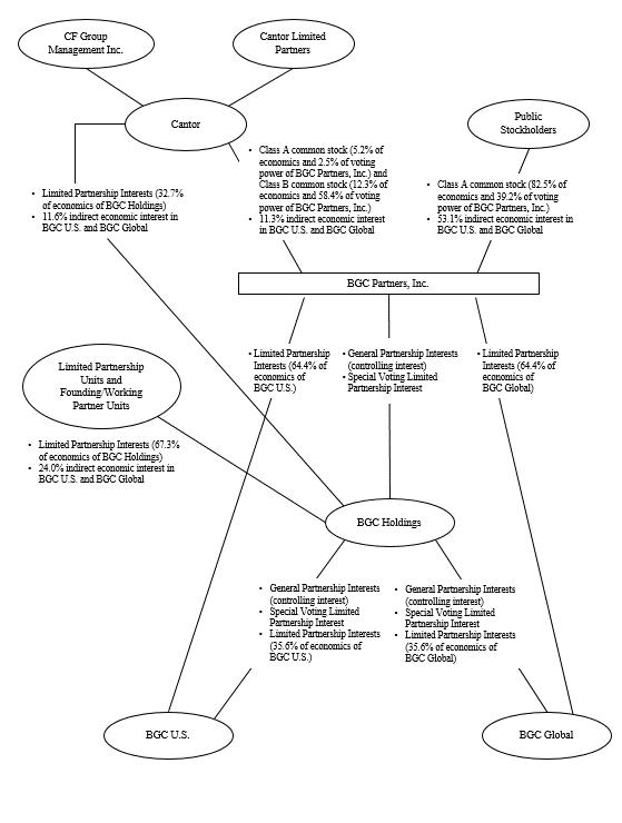
The Company is a holding company with no direct operations and conducts substantially all of its operations through its operating subsidiaries. Virtually all of the Company’s consolidated net assets and net income are those of consolidated variable interest entities. BGC Holdings, L.P. (“BGC Holdings”) is a consolidated subsidiary of the Company for which the Company is the general partner. The Company and BGC Holdings jointly own BGC Partners, L.P. (“BGC US”) and BGC Global Holdings L.P. (“BGC Global”), the two operating partnerships. Listed below are the limited partnership interests in BGC Holdings. The founding/working partner units, limited partnership units and limited partnership interests held by Cantor (“Cantor units”), each as described below, collectively represent all of the “limited partnership interests” in BGC Holdings.

Founding/Working Partner Units

Founding/working partners have a limited partnership interest in BGC Holdings. The Company accounts for founding/working partner units (“FPUs”) outside of permanent capital, as “Redeemable partnership interest,” in the Company’s unaudited condensed consolidated statements of financial condition. This classification is applicable to founding/working partner units because these units are redeemable upon termination of a partner, including a termination of employment, which can be at the option of the partner and not within the control of the issuer.

Founding/working partner units are held by limited partners who are employees and generally receive quarterly allocations of net income. Upon termination of employment or otherwise ceasing to provide substantive services, the founding/working partner units are generally redeemed, and the unit holders are no longer entitled to participate in the quarterly allocations of net income. Since these allocations of net income are cash distributed on a quarterly basis and are contingent upon services being provided by the unit holder, they are reflected as a component of compensation expense under “Allocations of net income and grant of exchangeability to limited partnership units and FPUs” in the Company’s unaudited condensed consolidated statements of operations.

Limited Partnership Units

Certain employees hold limited partnership interests in BGC Holdings (e.g., REUs, RPUs, PSUs, PSIs and LPUs, collectively the “limited partnership units”). Generally, such units receive quarterly allocations of net income, which are cash distributed and generally are contingent upon services being provided by the unit holders. As prescribed in FASB guidance, the quarterly allocations of net income on such limited partnership units are reflected as a component of compensation expense under “Allocations of net income and grant of exchangeability to limited partnership units and FPUs” in the Company’s unaudited condensed consolidated statements of operations. From time to time, the Company issues limited partnership units as part of the consideration for acquisitions.

Certain of these limited partnership units entitle the holders to receive post-termination payments equal to the notional amount of the units in four equal yearly installments after the holder’s termination. These limited partnership units are accounted for as post-termination liability awards, and in accordance with FASB guidance, the Company records compensation expense for the awards based on the change in value at each reporting date in the Company’s unaudited condensed consolidated statements of operations as part of “Compensation and employee benefits.”

The Company has also awarded certain preferred partnership units (“Preferred Units”). Each quarter, the net profits of BGC Holdings are allocated to such units at a rate of either 0.6875% (which is 2.75% per calendar year) or such other amount as set forth in the award documentation (the “Preferred Distribution”). These allocations are deducted before the calculation and distribution of the quarterly partnership distribution for the remaining partnership units and are generally contingent upon services being provided by the unit holder. The Preferred Units are not entitled to participate in partnership distributions other than with respect to the Preferred Distribution. Preferred Units may not be made exchangeable into the Company’s Class A common stock and are only entitled to the Preferred Distribution, and accordingly they are not included in the Company’s fully diluted share count. The quarterly allocations of net income on Preferred Units are reflected in compensation expense under “Allocations of net income and grant of exchangeability to limited partnership units and FPUs” in the Company’s unaudited condensed consolidated statements of operations. After deduction of the Preferred Distribution, the remaining partnership units generally receive quarterly allocations of net income based on their weighted-average pro rata share of economic ownership of the operating subsidiaries.

16


Cantor Units

Cantor units are reflected as a component of “Noncontrolling interest in subsidiaries” in the Company’s unaudited condensed consolidated statements of financial condition. Cantor receives allocations of net income (loss), which are cash distributed on a quarterly basis and are reflected as a component of “Net income (loss) attributable to noncontrolling interest in subsidiaries” in the Company’s unaudited condensed consolidated statements of operations.

General

Certain of the limited partnership interests, described above, have been granted exchangeability into Class A common stock on a one-for-one basis (subject to adjustment); additional limited partnership interests may become exchangeable for Class A common stock on a one-for-one basis (subject to adjustment). Because they are included in the Company’s fully diluted share count, if dilutive, any exchange of limited partnership interests into Class A common shares would not impact the fully diluted number of shares and units outstanding. Because these limited partnership interests generally receive quarterly allocations of net income, such exchange would have no significant impact on the cash flows or equity of the Company. Each quarter, net income (loss) is allocated between the limited partnership interests and the common stockholders. In quarterly periods in which the Company has a net loss, the loss allocation for FPUs, limited partnership units and Cantor units is allocated to Cantor and reflected as a component of “Net income (loss) attributable to noncontrolling interest in subsidiaries” in the Company’s unaudited condensed consolidated statements of operations. In subsequent quarters in which the Company has net income, the initial allocation of income to the limited partnership interests is to “Net income (loss) attributable to noncontrolling interests in subsidiaries,” to recover any losses taken in earlier quarters, with the remaining income allocated to the limited partnership interests. This income (loss) allocation process has no impact on the net income (loss) allocated to common stockholders.

3.

Acquisitions

 Besso

On February 28, 2017, the Company announced that it had completed the acquisition of Besso Insurance Group Limited (“Besso”). Besso, based out of London is an independent insurance broker with a number of divisions including Property, Casualty, Marine, Aviation, Professional and Financial Risks and Reinsurance.

Sunrise Brokers

On December 15, 2016, the Company completed the acquisition of the business of Sunrise Brokers Group (“Sunrise Brokers”). Sunrise Brokers, based in London with offices in New York and Hong Kong, is an independent financial brokerage with a leading reputation in worldwide equity derivatives.

 Lucera

On November 4, 2016, the Company acquired from Cantor the 80% of the Lucera business (also known as “LFI Holdings, LLC” or “LFI”) not already owned by the Company. This transaction has been determined to be a combination of entities under common control that resulted in a change in the reporting entity. Accordingly, the financial results of the Company have been retrospectively adjusted to include the financial results of Lucera in the current and prior periods.

The assets and liabilities of Lucera have been recorded in the Company’s unaudited condensed consolidated statements of financial condition at the seller’s historical carrying value. The excess of the purchase price over Lucera’s net assets was accounted for as an equity transaction for the year ended December 31, 2016 (the period in which the transaction occurred).

Other Acquisitions

During the three months ended March 31, 2017, and the twelve months ended December 31, 2016, there were several smaller acquisitions in both the Financial Services and Real Estate Services segments. The aggregate consideration paid for these acquisitions was not material.

The total consideration for acquisitions during the three months ended March 31, 2017 was approximately $80.2 million in total fair value, comprised of cash, shares of BGC Class A common stock and BGC Holdings limited partnership units, of which $6.1 million may be issued contingent on certain targets being met through 2022. The excess of the consideration over the fair value of the net assets acquired has been recorded as goodwill of approximately $44.5 million.

The total consideration for acquisitions during the year ended December 31, 2016 was approximately $138.4 million in total fair value, comprised of cash, shares of the Company’s Class A common stock and BGC Holdings limited partnership units, of which $27.5 million may be issued contingent on certain targets being met through 2022. The excess of the consideration over the fair value of the net assets acquired has been recorded as goodwill of approximately $27.1 million. The goodwill figure includes measurement period adjustments of approximately $26.3 million recorded during the three months ended March 31, 2017.

17


The results of operations of the Company’s acquisitions have been included in the Company’s unaudited condensed consolidated financial statements subsequent to their respective dates of acquisition. The Company has made a preliminary allocation of the consideration to the assets acquired and liabilities assumed as of the acquisition date, and expects to finalize its analysis with respect to acquisitions within the first year after the completion of the transaction. Therefore, adjustments to preliminary allocations may occur.

4.

Earnings Per Share

FASB guidance on Earnings Per Share (“EPS”) establishes standards for computing and presenting EPS. Basic EPS excludes dilution and is computed by dividing net income (loss) available to common stockholders by the weighted-average number of shares of common stock outstanding and contingent shares for which all necessary conditions have been satisfied except for the passage of time. Net income (loss) is allocated to the Company’s outstanding common stock, FPUs, limited partnership units and Cantor units (see Note 2—“Limited Partnership Interests in BGC Holdings”).

The following is the calculation of the Company’s basic EPS (in thousands, except per share data):

 

 

 

Three Month Ended

March 31,

 

 

 

2017

 

 

2016

 

Basic earnings (loss) per share:

 

 

 

 

 

 

 

 

Net income (loss) available to common stockholders

 

$

18,215

 

 

$

12,505

 

Basic weighted-average shares of common stock outstanding

 

 

283,399

 

 

 

273,780

 

Basic earnings (loss) per share

 

$

0.06

 

 

$

0.05

 

 

Fully diluted EPS is calculated utilizing net income (loss) available to common stockholders plus net income allocations to the limited partnership interests in BGC Holdings, as well as adjustments related to the interest expense on convertible notes, if applicable (see Note 16—“Notes Payable, Collateralized and Short-Term Borrowings”), as the numerator. The denominator is comprised of the Company’s weighted-average number of outstanding shares of common stock and, if dilutive, the weighted-average number of limited partnership interests and other contracts to issue shares of common stock, including convertible notes, stock options and RSUs. The limited partnership interests generally are potentially exchangeable into shares of Class A common stock and are entitled to remaining earnings after the deduction for the Preferred Distribution; as a result, they are included in the fully diluted EPS computation to the extent that the effect would be dilutive.

The following is the calculation of the Company’s fully diluted EPS (in thousands, except per share data):

 

 

 

Three Months Ended

March 31,

 

 

 

2017

 

 

2016

 

Fully diluted (loss) earnings per share

 

 

 

 

 

 

 

 

Net income (loss) available to common stockholders

 

$

18,215

 

 

$

12,505

 

Allocations of net income (loss) to limited partnership

   interests in BGC Holdings, net of tax

 

 

9,395

 

 

 

6,424

 

Interest expense on convertible notes, net of tax

 

 

 

 

 

1,523

 

Net income (loss) for fully diluted shares

 

$

27,610

 

 

$

20,452

 

Weighted-average shares:

 

 

 

 

 

 

 

 

Common stock outstanding

 

 

283,399

 

 

 

273,780

 

Limited partnership interests in BGC Holdings

 

 

159,271

 

 

 

142,695

 

Convertible notes

 

 

 

 

 

16,260

 

RSUs (Treasury stock method)

 

 

677

 

 

 

858

 

Other

 

 

1,479

 

 

 

1,262

 

Fully diluted weighted-average shares of common stock

   outstanding

 

 

444,826

 

 

 

434,855

 

Fully diluted earnings (loss) per share

 

$

0.06

 

 

$

0.05

 

 

For the three months ended March 31, 2017, there were no potentially dilutive securities excluded from the computation of fully diluted EPS, for being anti-dilutive. For the three months ended March 31, 2016, approximately 1.0 million potentially dilutive securities were excluded from the computation of fully diluted EPS because their effect would have been anti-dilutive. These were securities or other contracts (RSUs and/or stock options) to issue shares of common stock.

18


Additionally, as of March 31, 2017 and 2016, respectively, approximately 4.1 million and 6.1 million shares of contingent Class A common stock and limited partnership units were excluded from the fully diluted EPS computations because the conditions for issuance had not been met by the end of the respective periods.

5.

Stock Transactions and Unit Redemptions

Class A Common Stock

On June 22, 2016, at the Company’s 2016 Annual Meeting of Stockholders, the stockholders approved an amendment to the Company’s amended and restated certificate of incorporation to increase the number of authorized shares of Class A common stock from 500 million shares to 750 million shares. The Company filed the certificate of amendment on June 23, 2016, and the amendment was effective on that date.

Changes in shares of the Company’s Class A common stock outstanding for the three months ended March 31, 2017 and 2016 were as follows:

 

 

 

Three Months Ended

March 31,

 

 

 

2017

 

 

2016

 

Shares outstanding at beginning of period

 

 

244,869,624

 

 

 

219,063,365

 

Share issuances:

 

 

 

 

 

 

 

 

Exchanges of limited partnership interests1

 

 

3,410,672

 

 

 

894,602

 

Vesting of restricted stock units (RSUs)

 

 

356,389

 

 

 

373,899

 

Acquisitions

 

 

373,078

 

 

 

23,581,517

 

Other issuances of Class A common stock

 

 

9,942

 

 

 

27,226

 

Treasury stock repurchases

 

 

(552,955

)

 

 

(7,187,046

)

Forfeitures of restricted Class A common stock

 

 

 

 

 

(3,702

)

Shares outstanding at end of period

 

 

248,466,750

 

 

 

236,749,861

 

 

1 

Because they are included in the Company’s fully diluted share count, if dilutive, any exchange of limited partnership interests into Class A common shares would not impact the fully diluted number of shares and units outstanding.

Class B Common Stock

On June 22, 2016, at the Company’s 2016 Annual Meeting of Stockholders, the stockholders approved an amendment to the Company’s amended and restated certificate of incorporation to increase the number of authorized shares of Class B common stock from 100 million shares to 150 million shares and to provide that Class B common stock shall be issued only to certain affiliated entities or related persons. The Company filed the certificate of amendment on June 23, 2016, and the amendment was effective on that date.

The Company did not issue any shares of Class B common stock during the three months ended March 31, 2017 and 2016. As of March 31, 2017 and 2016, there were 34,848,107 shares of the Company’s Class B common stock outstanding.

Controlled Equity Offering

The Company has entered into a controlled equity offering (“CEO”) sales agreement with CF&Co (“November 2014 Sales Agreement”), pursuant to which the Company may offer and sell up to an aggregate of 20 million shares of Class A common stock. Shares of the Company’s Class A common stock sold under its CEO sales agreements are used primarily for redemptions and exchanges of limited partnership interests in BGC Holdings. CF&Co is a wholly owned subsidiary of Cantor and an affiliate of the Company. Under this agreement, the Company has agreed to pay CF&Co 2% of the gross proceeds from the sale of shares. As of March 31, 2017, the Company has sold 16,819,294 shares of Class A common stock under the November 2014 Sales Agreement. For additional information, see Note 12—“Related Party Transactions.”

19


Unit Redemptions and Share Repurchase Program

The Company’s Board of Directors and Audit Committee have authorized repurchases of the Company’s Class A common stock and redemptions of BGC Holdings limited partnership interests or other equity interests in the Company’s subsidiaries. In February 2014, the Company’s Audit Committee authorized such repurchases of stock or units from Cantor, employees and partners. On February 7, 2017, the Company’s Board of Directors and Audit Committee increased the BGC Partners share repurchase and unit redemption authorization to $300 million, which may include purchases from Cantor, its partners or employees or other affiliated persons or entities. As of March 31, 2017, the Company had approximately $279.4 million remaining from its share repurchase and unit redemption authorization. From time to time, the Company may actively continue to repurchase shares and/or redeem units. The table below represents unit redemption and share repurchase activity for the three months ended March 31, 2017:

 

Period

 

Total Number

of Units

Redeemed

or Shares

Repurchased

 

 

Average Price

Paid per Unit

or Share

 

 

Approximate

Dollar Value

of Units and

Shares That May

Yet Be Redeemed/

Purchased

Under the Plan

 

Redemptions1

 

 

 

 

 

 

 

 

 

 

 

 

January 1, 2017—March 31, 2017

 

 

2,927,758

 

 

$

10.84

 

 

 

 

 

Repurchases2

 

 

 

 

 

 

 

 

 

 

 

 

January 1, 2017—January 31, 2017

 

 

427,256

 

 

$

11.01

 

 

 

 

 

February 1, 2017—February 28, 2017

 

 

98,660

 

 

 

11.29

 

 

 

 

 

March 1, 2017—March 31, 2017

 

 

27,039

 

 

 

11.20

 

 

 

 

 

Total Repurchases

 

 

552,955

 

 

$

11.07

 

 

 

 

 

Total Redemptions and Repurchases

 

 

3,480,713

 

 

$

10.88

 

 

$

279,350,247

 

 

1

During the three months ended March 31, 2017, the Company redeemed approximately 2.9 million limited partnership units at an aggregate redemption price of approximately $31.6 million for an average price of $10.85 per unit and approximately 15.7 thousand FPUs at an aggregate redemption price of approximately $0.2 million for an average price of $10.73 per unit. During the three months ended March 31, 2016, the Company redeemed approximately 0.7 million limited partnership units at an aggregate redemption price of approximately $5.8 million for an average price of $8.65 per unit and approximately 101 thousand FPUs at an aggregate redemption price of approximately $0.8 million for an average price of $8.23 per unit.

2

During the three months ended March 31, 2017, the Company repurchased approximately 0.6 million shares of its Class A common stock at an aggregate purchase price of approximately $6.1 million for an average price of $11.07 per share. During the three months ended March 31, 2016, the Company repurchased approximately 7.2 million shares of its Class A common stock at an aggregate purchase price of approximately $62.7 million for an average price of $8.72 per share.

The table above represents the gross unit redemptions and share repurchases of the Company’s Class A common stock during the three months ended March 31, 2017. Approximately 2.8 million of the 2.9 million units above were redeemed using cash from the Company’s CEO program, and therefore did not impact the fully diluted number of shares and units outstanding. The remaining redemptions along with the Class A common stock repurchases resulted in a 0.7 million reduction in the fully diluted share count. This net reduction cost the Company approximately $7.8 million (or $11.07 per share/unit) during the three months ended March 31, 2017. This reduction partially offset the overall growth in the fully diluted share count which resulted from shares issued for equity-based compensation, front office hires and acquisitions.

Redeemable Partnership Interest

The changes in the carrying amount of redeemable partnership interest for the three months ended March 31, 2017 and 2016 were as follows (in thousands):

 

 

 

Three Months Ended

March 31,

 

 

 

2017

 

 

2016

 

Balance at beginning of period

 

$

52,577

 

 

$

57,145

 

Consolidated net income allocated to FPUs

 

 

1,054

 

 

 

711

 

Earnings distributions

 

 

(1,434

)

 

 

(1,894

)

FPUs exchanged

 

 

(303

)

 

 

(191

)

FPUs redeemed

 

 

(59

)

 

 

(322

)

Other

 

 

(2

)

 

 

 

Balance at end of period

 

$

51,833

 

 

$

55,449

 

 

20


6.

Securities Owned

Securities owned primarily consist of unencumbered U.S. Treasury bills held for liquidity purposes. Total Securities owned were $34.1 million as of March 31, 2017 and $35.4 million as of December 31, 2016. For additional information, see Note 11—“Fair Value of Financial Assets and Liabilities.”

7.

Collateralized Transactions

Repurchase Agreements and Reverse Repurchase Agreements

Securities sold under agreement to repurchase (“Repurchase Agreements”) and Securities purchased under agreements to resell (“Reverse Repurchase Agreements”) are accounted for as collateralized financing transactions and are recorded at the contractual amount for which the securities will be repurchased or resold, including accrued interest.

For Reverse Repurchase Agreements, it is the Company’s policy to obtain possession of collateral with a market value equal to or in excess of the principal amount loaned under Reverse Repurchase Agreements. Collateral is valued daily and the Company may require counterparties to deposit additional collateral or return collateral pledged when appropriate.

As of March 31, 2017, Cantor facilitated Repurchase Agreements between the Company and Cantor in the amount of $4.9 million for the purpose of financing fails. U.S. Treasury or other fixed income securities were provided to Cantor as collateral for the fair value of the Repurchase Agreement.  

As of December 31, 2016, Cantor facilitated Reverse Repurchase Agreements between the Company and Cantor in the amount of $54.7 million as part of the Company’s cash management strategy. U.S. Treasury or other fixed income securities were received from Cantor as collateral for the fair value of the Repurchase Agreement.

Securities Loaned

As of March 31, 2017, the Company had Securities loaned transactions of $87.3 million with CF&Co. The market value of the securities lent was $87.4 million. As of March 31, 2017, the cash collateral received from CF&Co bore interest rates ranging from 1.41% to 1.75%. As of December 31, 2016, the Company had no Securities loaned transactions. Securities loaned transactions are included in “Securities loaned” in the Company’s unaudited condensed consolidated statements of financial condition.

8.

Marketable Securities

Marketable securities consist of the Company’s ownership of various investments. The investments had a fair value of $163.2 million and $164.8 million as of March 31, 2017 and December 31, 2016, respectively.

As of March 31, 2017 and December 31, 2016, the Company held Marketable securities classified as trading securities with a market value of $152.9 million and $154.8 million, respectively. These securities are measured at fair value, with any changes in fair value recognized currently in earnings and included in “Other income (loss)” in the Company’s unaudited condensed consolidated statements of operations. During the three months ended March 31, 2017 and 2016, the Company recognized a realized and unrealized net gain of $5.9 million and a net loss of $0.3 million, respectively, related to the mark-to-market on these shares and any related hedging transactions when applicable.

As of March 31, 2017 and December 31, 2016, the Company held Marketable securities classified as available-for-sale with a market value of $10.3 million and $10.0 million, respectively. These securities are measured at fair value, with unrealized gains or losses included as part of “Other comprehensive income (loss)” in the Company’s unaudited condensed consolidated statements of comprehensive income (loss). During the three months ended March 31, 2017 and 2016, the Company recognized a gain of $0.3 million and $0.8 million, respectively, related to these Marketable securities classified as available-for-sale.

During the three months ended March 31, 2017, the Company sold marketable securities with a market value of $7.8 million at the time of sale. The Company did not purchase any marketable securities during the three months ended March 31, 2017.

21


9.

Receivables from and Payables to Broker-Dealers, Clearing Organizations, Customers and Related Broker-Dealers

Receivables from and payables to broker-dealers, clearing organizations, customers and related broker-dealers primarily represent amounts due for undelivered securities, cash held at clearing organizations and exchanges to facilitate settlement and clearance of matched principal transactions, spreads on matched principal transactions that have not yet been remitted from/to clearing organizations and exchanges and amounts related to open derivative contracts, including derivative contracts into which the Company may enter to minimize the effect of price changes of the Company’s marketable securities (see Note 10—“Derivatives”). As of March 31, 2017 and December 31, 2016, Receivables from and payables to broker-dealers, clearing organizations, customers and related broker-dealers consisted of the following (in thousands):

 

 

 

March 31,

2017

 

 

December 31,

2016

 

Receivables from broker-dealers, clearing organizations,

   customers and related broker-dealers:

 

 

 

 

 

 

 

 

Contract values of fails to deliver

 

$

1,510,342

 

 

$

344,962

 

Receivables from clearing organizations

 

 

154,267

 

 

 

135,175

 

Other receivables from broker-dealers and customers

 

 

9,364

 

 

 

13,993

 

Open derivative contracts

 

 

4,172

 

 

 

3,427

 

Total

 

$

1,678,145

 

 

$

497,557

 

Payables to broker-dealers, clearing organizations, customers

   and related broker-dealers:

 

 

 

 

 

 

 

 

Contract values of fails to receive

 

$

1,471,835

 

 

$

301,873

 

Payables to clearing organizations

 

 

20,159

 

 

 

22,170

 

Other payables to broker-dealers and customers

 

 

13,393

 

 

 

19,581

 

Net pending trades

 

 

3,217

 

 

 

29,962

 

Open derivative contracts

 

 

11,034

 

 

 

1,566

 

Total

 

$

1,519,638

 

 

$

375,152

 

 

A portion of these receivables and payables are with Cantor. See Note 12—“Related Party Transactions,” for additional information related to these receivables and payables.

Substantially all open fails to deliver, open fails to receive and pending trade transactions as of March 31, 2017 have subsequently settled at the contracted amounts.

10.

Derivatives

In the normal course of operations, the Company enters into derivative contracts. These derivative contracts primarily consist of interest rate swaps, futures, forwards, foreign exchange/commodities options, and foreign exchange swaps. The Company enters into derivative contracts to facilitate client transactions, hedge principal positions and facilitate hedging activities of affiliated companies.

Derivative contracts can be exchange-traded or OTC. Exchange-traded derivatives typically fall within Level 1 or Level 2 of the fair value hierarchy depending on whether they are deemed to be actively traded or not. The Company generally values exchange-traded derivatives using their closing prices. OTC derivatives are valued using market transactions and other market evidence whenever possible, including market-based inputs to models, broker or dealer quotations or alternative pricing sources with reasonable levels of price transparency. For OTC derivatives that trade in liquid markets, such as generic forwards, swaps and options, model inputs can generally be verified and model selection does not involve significant management judgment. Such instruments are typically classified within Level 2 of the fair value hierarchy.

22


The Company does not designate any derivative contracts as hedges for accounting purposes. FASB guidance requires that an entity recognize all derivative contracts as either assets or liabilities in the unaudited condensed consolidated statements of financial condition and measure those instruments at fair value. The fair value of all derivative contracts is recorded on a net-by-counterparty basis where a legal right to offset exists under an enforceable netting agreement. Derivative contracts are recorded as part of “Receivables from broker-dealers, clearing organizations, customers and related broker-dealers” and “Payables to broker-dealers, clearing organizations, customers and related broker-dealers” in the Company’s unaudited condensed consolidated statements of financial condition. The fair value of derivative contracts, computed in accordance with the Company’s netting policy, is set forth below (in thousands):

 

 

 

March 31, 2017

 

 

December 31, 2016

 

Derivative contract

 

Assets

 

 

Liabilities

 

 

Assets

 

 

Liabilities

 

Futures

 

$

 

 

$

2,037

 

 

$

 

 

$

512

 

Interest rate swaps

 

 

234

 

 

 

 

 

 

202

 

 

 

 

Foreign exchange swaps

 

 

3,926

 

 

 

5,698

 

 

 

2,946

 

 

 

977

 

Foreign exchange/commodities options

 

 

 

 

 

80

 

 

 

244

 

 

 

41

 

Forwards

 

 

12

 

 

 

3,219

 

 

 

35

 

 

 

36

 

Total

 

$

4,172

 

 

$

11,034

 

 

$

3,427

 

 

$

1,566

 

 

The notional amounts of these derivative contracts at March 31, 2017 and December 31, 2016 were $16.9 billion and $12.1 billion, respectively. At March 31, 2017, the notional amounts primarily consisted of long futures and short futures of $15.6 billion each. As of March 31, 2017, these notional values of long and short futures contracts were primarily related to fixed income futures in a consolidated VIE acquired in the acquisition of GFI, of which the Company’s exposure to economic loss is approximately $2.7 million.

The interest rate swaps represent matched customer transactions settled through and guaranteed by a central clearing organization. Certain of the Company’s foreign exchange swaps are with Cantor. See Note 12—“Related Party Transactions,” for additional information related to these transactions.

The replacement cost of contracts in a gain position at March 31, 2017 was $4.2 million.

The change in fair value of interest rate swaps, futures, foreign exchange/commodities options and foreign exchange swaps is reported as part of “Principal transactions” in the Company’s unaudited condensed consolidated statements of operations, and the change in fair value of equity options related to marketable securities is included as part of “Other income (loss)” in the Company’s unaudited condensed consolidated statements of operations. The table below summarizes gains and losses on derivative contracts for the three months ended March 31, 2017 and 2016 (in thousands):

 

 

 

Three Months Ended

March 31,

 

Derivative contract

 

2017

 

 

2016

 

Futures

 

$

1,949

 

 

$

732

 

Interest rate swaps

 

 

28

 

 

 

4

 

Foreign exchange swaps

 

 

627

 

 

 

120

 

Foreign exchange/commodities options

 

 

3,602

 

 

 

3,129

 

Forwards

 

 

 

 

 

152

 

Equity options

 

 

 

 

 

444

 

Gain

 

$

6,206

 

 

$

4,581

 

 

As described in Note 16—“Notes Payable, Collateralized and Short-Term Borrowings,” on July 29, 2011, the Company issued an aggregate of $160.0 million principal amount of 4.50% Convertible Senior Notes due 2016 (the “4.50% Convertible Notes”) that contained an embedded conversion feature. The conversion feature met the requirements to be accounted for as an equity instrument, and the Company classified the conversion feature within “Additional paid-in capital” in the Company’s unaudited condensed consolidated statements of financial condition. At the issuance of the 4.50% Convertible Notes, the embedded conversion feature was measured at approximately $19.0 million on a pre-tax basis ($16.1 million net of taxes and issuance costs) as the difference between the proceeds received and the fair value of a similar liability without the conversion feature and was not subsequently re-measured.

On July 13, 2016, certain holders of the 4.50% Convertible Notes converted $68.0 thousand in principal amount of notes, and upon conversion, the Company delivered 6,909 shares of its Class A common stock to such holders. On July 15, 2016, the Company, upon maturity, repaid the remaining approximately $159.9 million principal amount of its 4.50% Convertible Notes.

23


Also in connection with the issuance of the 4.50% Convertible Notes, the Company entered into capped call transactions. The capped call transactions met the requirements to be accounted for as equity instruments, and the Company classified the capped call transactions within “Additional paid-in capital” in the Company’s unaudited condensed consolidated statements of financial condition. The purchase price of the capped call transactions resulted in a decrease to “Additional paid-in capital” of $11.4 million on a pre-tax basis ($9.9 million on an after-tax basis) at the issuance of the 4.50% Convertible Notes, and such capped call transactions were not subsequently remeasured. The capped call transactions expired unexercised on July 13, 2016. The expiration of the capped call transactions had no financial statement impact.

11.

Fair Value of Financial Assets and Liabilities

FASB guidance establishes a fair value hierarchy that prioritizes the inputs to valuation techniques used to measure fair value. The hierarchy gives the highest priority to unadjusted quoted prices in active markets for identical assets or liabilities (Level 1 measurements) and the lowest priority to unobservable inputs (Level 3 measurements). The three levels of the fair value hierarchy are as follows:

Level 1 measurements—Unadjusted quoted prices in active markets that are accessible at the measurement date for identical, unrestricted assets or liabilities.

Level 2 measurements—Quoted prices in markets that are not active or financial instruments for which all significant inputs are observable, either directly or indirectly.

Level 3 measurements—Prices or valuations that require inputs that are both significant to the fair value measurement and unobservable.

As required by FASB guidance, assets and liabilities are classified in their entirety based on the lowest level of input that is significant to the fair value measurement. The following tables set forth by level within the fair value hierarchy financial assets and liabilities accounted for at fair value under FASB guidance at March 31, 2017 and December 31, 2016 (in thousands):

 

 

 

Assets at Fair Value at March 31, 2017

 

 

 

Level 1

 

 

Level 2

 

 

Level 3

 

 

Netting and

Collateral

 

 

Total

 

Marketable securities

 

$

163,208

 

 

$

 

 

$

 

 

$

 

 

$

163,208

 

Government debt

 

 

33,777

 

 

 

 

 

 

 

 

 

 

 

 

33,777

 

Securities owned—Equities

 

 

311

 

 

 

 

 

 

 

 

 

 

 

 

311

 

Forwards

 

 

 

 

 

12

 

 

 

 

 

 

 

 

 

12

 

Foreign exchange swaps

 

 

 

 

 

4,394

 

 

 

 

 

 

(468

)

 

 

3,926

 

Interest rate swaps

 

 

 

 

 

237

 

 

 

 

 

 

(3

)

 

 

234

 

Futures

 

 

 

 

 

 

 

 

 

 

 

 

 

 

 

Foreign exchange/commodities options

 

 

 

 

 

 

 

 

 

 

 

 

 

 

 

Total

 

$

197,296

 

 

$

4,643

 

 

$

 

 

$

(471

)

 

$

201,468

 

 

 

 

Liabilities at Fair Value at March 31, 2017

 

 

 

Level 1

 

 

Level 2

 

 

Level 3

 

 

Netting and

Collateral

 

 

Total

 

Forwards

 

$

 

 

$

3,219

 

 

$

 

 

$

 

 

$

3,219

 

Futures

 

 

 

 

 

2,037

 

 

 

 

 

 

 

 

 

2,037

 

Government debt

 

 

 

 

 

 

 

 

 

 

 

 

 

 

 

Foreign exchange/commodities options

 

 

80

 

 

 

 

 

 

 

 

 

 

 

 

80

 

Foreign exchange swaps

 

 

 

 

 

6,166

 

 

 

 

 

 

(468

)

 

 

5,698

 

Interest rate swaps

 

 

 

 

 

3

 

 

 

 

 

 

(3

)

 

 

 

Contingent consideration

 

 

 

 

 

 

 

 

52,737

 

 

 

 

 

 

52,737

 

Total

 

$

80

 

 

$

11,425

 

 

$

52,737

 

 

$

(471

)

 

$

63,771

 

24


 

 

 

Assets at Fair Value at December 31, 2016

 

 

 

Level 1

 

 

Level 2

 

 

Level 3

 

 

Netting and

Collateral

 

 

Total

 

Marketable securities

 

$

164,820

 

 

$

 

 

$

 

 

$

 

 

$

164,820

 

Government debt

 

 

35,190

 

 

 

 

 

 

 

 

 

 

 

 

35,190

 

Securities owned—Equities

 

 

167

 

 

 

 

 

 

 

 

 

 

 

 

167

 

Forwards

 

 

 

 

 

57

 

 

 

 

 

 

(22

)

 

 

35

 

Foreign exchange swaps

 

 

 

 

 

3,441

 

 

 

 

 

 

(495

)

 

 

2,946

 

Interest rate swaps

 

 

 

 

 

231

 

 

 

 

 

 

(29

)

 

 

202

 

Foreign exchange/commodities options

 

 

244

 

 

 

 

 

 

 

 

 

 

 

 

244

 

Total

 

$

200,421

 

 

$

3,729

 

 

$

 

 

$

(546

)

 

$

203,604

 

 

 

 

Liabilities at Fair Value at December 31, 2016

 

 

 

Level 1

 

 

Level 2

 

 

Level 3

 

 

Netting and

Collateral

 

 

Total

 

Forwards

 

$

 

 

$

58

 

 

$

 

 

$

(22

)

 

$

36

 

Foreign exchange swaps

 

 

 

 

 

1,472

 

 

 

 

 

 

(495

)

 

 

977

 

Futures

 

 

 

 

 

512

 

 

 

 

 

 

 

 

 

512

 

Interest rate swaps

 

 

 

 

 

29

 

 

 

 

 

 

(29

)

 

 

 

Foreign exchange/commodities options

 

 

41

 

 

 

 

 

 

 

 

 

 

 

 

41

 

Contingent consideration

 

 

 

 

 

 

 

 

55,614

 

 

 

 

 

 

55,614

 

Total

 

$

41

 

 

$

2,071

 

 

$

55,614

 

 

$

(546

)

 

$

57,180

 

 

Changes in Level 3 contingent consideration measured at fair value on a recurring basis for the three months ended March 31, 2017 are as follows (in thousands):

 

 

 

Opening

Balance

 

 

Total

realized and

unrealized

gains (losses)

included in

Net income

(loss) (1)

 

 

Unrealized

gains (losses)

included in

Other

comprehensive

income (loss)

 

 

Issuances

 

 

Settlements

 

 

Closing

Balance at

March 31,

2017

 

 

Unrealized

gains (losses)

for Level 3

Assets /

Liabilities

Outstanding

at March 31,

2017

 

Liabilities

 

 

 

 

 

 

 

 

 

 

 

 

 

 

 

 

 

 

 

 

 

 

 

 

 

 

 

 

Accounts payable, accrued and other

   liabilities:

 

 

 

 

 

 

 

 

 

 

 

 

 

 

 

 

 

 

 

 

 

 

 

 

 

 

 

 

Contingent consideration

 

$

55,614

 

 

$

(1,042

)

 

$

(44

)

 

$

6,190

 

 

$

(10,153

)

 

$

52,737

 

 

$

(1,087

)

 

(1) 

Realized and unrealized gains (losses) are reported in “Other expenses” and “Other income (loss),” as applicable, in the Company’s unaudited condensed consolidated statements of operations.

Changes in Level 3 contingent consideration measured at fair value on a recurring basis for the three months ended March 31, 2016 are as follows (in thousands):

 

 

 

Opening

Balance

 

 

Total

realized and

unrealized

gains (losses)

included in

Net income

(loss) (1)

 

 

Unrealized

gains (losses)

included in

Other

comprehensive

income (loss)

 

 

Issuances

 

 

Settlements

 

 

Closing

Balance at

March 31,

2016

 

 

Unrealized

gains (losses)

for Level 3

Assets /

Liabilities

Outstanding

at March 31,

2016

 

Liabilities

 

 

 

 

 

 

 

 

 

 

 

 

 

 

 

 

 

 

 

 

 

 

 

 

 

 

 

 

Accounts payable, accrued and other

   liabilities:

 

 

 

 

 

 

 

 

 

 

 

 

 

 

 

 

 

 

 

 

 

 

 

 

 

 

 

 

Contingent consideration

 

$

65,043

 

 

$

4

 

 

$

(5

)

 

$

833

 

 

$

(1,540

)

 

$

64,337

 

 

$

1

 

 

(1) 

Realized and unrealized gains (losses) are reported in “Other expenses” and “Other income (loss),” as applicable, in the Company’s unaudited condensed consolidated statements of operations.

25


The following tables present information about the offsetting of derivative instruments and collateralized transactions as of March 31, 2017 and December 31, 2016 (in thousands):

 

 

 

March 31, 2017

 

 

 

 

 

 

 

 

 

 

 

Net Amounts

Presented

in the

 

 

Gross Amounts Not Offset

 

 

 

 

 

 

 

Gross

Amounts

 

 

Gross

Amounts

Offset

 

 

Statements

of Financial

Condition

 

 

Financial

Instruments

 

 

Cash

Collateral

Received

 

 

Net Amount

 

Assets

 

 

 

 

 

 

 

 

 

 

 

 

 

 

 

 

 

 

 

 

 

 

 

 

Forwards

 

$

12

 

 

$

 

 

$

12

 

 

$

 

 

$

 

 

$

12

 

Foreign exchange swaps

 

 

4,394

 

 

 

468

 

 

 

3,926

 

 

 

 

 

 

 

 

 

3,926

 

Interest rate swaps

 

 

237

 

 

 

3

 

 

 

234

 

 

 

 

 

 

 

 

 

234

 

Foreign exchange/commodities options

 

 

 

 

 

 

 

 

 

 

 

 

 

 

 

 

 

 

Total

 

$

4,643

 

 

$

471

 

 

$

4,172

 

 

$

 

 

$

 

 

$

4,172

 

Liabilities

 

 

 

 

 

 

 

 

 

 

 

 

 

 

 

 

 

 

 

 

 

 

 

 

Forwards

 

$

3,219

 

 

$

 

 

$

3,219

 

 

$

 

 

$

 

 

$

3,219

 

Foreign exchange swaps

 

 

6,166

 

 

 

468

 

 

 

5,698

 

 

 

 

 

 

 

 

 

5,698

 

Interest rate swaps

 

 

3

 

 

 

3

 

 

 

 

 

 

 

 

 

 

 

 

 

Futures

 

 

2,037

 

 

 

 

 

 

2,037

 

 

 

 

 

 

 

 

 

2,037

 

Foreign exchange/commodities options

 

 

80

 

 

 

 

 

 

80

 

 

 

 

 

 

 

 

 

80

 

Total

 

$

11,505

 

 

$

471

 

 

$

11,034

 

 

$

 

 

$

 

 

$

11,034

 

 

 

 

December 31, 2016

 

 

 

 

 

 

 

 

 

 

 

Net Amounts

Presented

in the

 

 

Gross Amounts Not Offset

 

 

 

 

 

 

 

Gross

Amounts

 

 

Gross

Amounts

Offset

 

 

Statements

of Financial

Condition

 

 

Financial

Instruments

 

 

Cash

Collateral

Received

 

 

Net Amount

 

Assets

 

 

 

 

 

 

 

 

 

 

 

 

 

 

 

 

 

 

 

 

 

 

 

 

Forwards

 

$

57

 

 

$

22

 

 

$

35

 

 

$

 

 

$

 

 

$

35

 

Foreign exchange swaps

 

 

3,441

 

 

 

495

 

 

 

2,946

 

 

 

 

 

 

 

 

 

2,946

 

Interest rate swaps

 

 

231

 

 

 

29

 

 

 

202

 

 

 

 

 

 

 

 

 

202

 

Foreign exchange /commodities  options

 

 

244

 

 

 

 

 

 

244

 

 

 

 

 

 

 

 

 

244

 

Total

 

$

3,973

 

 

$

546

 

 

$

3,427

 

 

$

 

 

$

 

 

$

3,427

 

Liabilities

 

 

 

 

 

 

 

 

 

 

 

 

 

 

 

 

 

 

 

 

 

 

 

 

Forwards

 

$

58

 

 

$

22

 

 

$

36

 

 

$

 

 

$

 

 

$

36

 

Foreign exchange swaps

 

 

1,472

 

 

 

495

 

 

 

977

 

 

 

 

 

 

 

 

 

977

 

Interest rate swaps

 

 

29

 

 

 

29

 

 

 

 

 

 

 

 

 

 

 

 

 

Futures

 

 

512

 

 

 

 

 

 

512

 

 

 

 

 

 

 

 

 

512

 

Foreign exchange /commodities  options

 

 

41

 

 

 

 

 

 

41

 

 

 

 

 

 

 

 

 

41

 

Total

 

$

2,112

 

 

$

546

 

 

$

1,566

 

 

$

 

 

$

 

 

$

1,566

 

 

Certain of the Company’s foreign exchange swaps are with Cantor. See Note 12—“Related Party Transactions,” for additional information related to these transactions.

26


Quantitative Information About Level 3 Fair Value Measurements

The following tables present quantitative information about the significant unobservable inputs utilized by the Company in the fair value measurement of Level 3 assets and liabilities measured at fair value on a recurring basis (in thousands):

 

 

 

Fair Value

as of

March 31,

2017

 

 

Valuation Technique

 

Unobservable Inputs

 

Range

 

Weighted

Average

Liabilities

 

 

 

 

 

 

 

 

 

 

 

 

Accounts payable, accrued and other liabilities:

 

 

 

 

 

 

 

 

 

 

 

 

Contingent consideration

 

$

52,737

 

 

Present value of

expected payments

 

Discount rate

Probability of meeting earnout

 

3.3%-9.2%

75%-100%

 

7.3%

94% (1)

 

(1)

The probability of meeting the earnout targets as of March 31, 2017 was based on the acquired businesses’ projected future financial performance, including revenues.

 

 

 

Fair Value

as of

December 31,

2016

 

 

Valuation Technique

 

Unobservable Inputs

 

Range

 

Weighted

Average

Liabilities

 

 

 

 

 

 

 

 

 

 

 

 

Accounts payable, accrued and other liabilities:

 

 

 

 

 

 

 

 

 

 

 

 

Contingent consideration

 

$

55,614

 

 

Present value of

expected payments

 

Discount rate

Probability of meeting earnout

 

3.3%-9.2%

75%-100%

 

6.3%

96% (1)

 

(1)

The probability of meeting the earnout targets as of December 31, 2016 was based on the acquired businesses’ projected future financial performance, including revenues.

Valuation Processes – Level 3 Measurements

Valuations for contingent consideration are conducted by the Company. Each reporting period, the Company updates unobservable inputs. The Company has a formal process to review changes in fair value for satisfactory explanation.

Sensitivity Analysis – Level 3 Measurements

The significant unobservable inputs used in the fair value of the Company’s contingent consideration are the discount rate and forecasted financial information. Significant increases (decreases) in the discount rate would have resulted in a lower (higher) fair value measurement. Significant increases (decreases) in the forecasted financial information would have resulted in a higher (lower) fair value measurement. As of March 31, 2017 and December 31, 2016, the present value of expected payments related to the Company’s contingent consideration was $52.7 million and $55.6 million, respectively. The undiscounted value of the payments, assuming that all contingencies are met, would be $68.3 million and $69.0 million, respectively.

12.

Related Party Transactions

Service Agreements

Throughout Europe and Asia, the Company provides Cantor with administrative services, technology services and other support for which it charges Cantor based on the cost of providing such services plus a mark-up, generally 7.5%. In the U.K., the Company provides these services to Cantor through Tower Bridge. The Company owns 52% of Tower Bridge and consolidates it, and Cantor owns 48%. Cantor’s interest in Tower Bridge is reflected as a component of “Noncontrolling interest in subsidiaries” in the Company’s unaudited condensed consolidated statements of financial condition, and the portion of Tower Bridge’s income attributable to Cantor is included as part of “Net income (loss) attributable to noncontrolling interest in subsidiaries” in the Company’s unaudited condensed consolidated statements of operations. In the U.S., the Company provides Cantor with technology services for which it charges Cantor based on the cost of providing such services.

The administrative services agreement provides that direct costs incurred are charged back to the service recipient. Additionally, the service recipient generally indemnifies the service provider for liabilities that it incurs arising from the provision of services other than liabilities arising from fraud or willful misconduct of the service provider. In accordance with the administrative service agreement, the Company has not recognized any liabilities related to services provided to affiliates.

For the three months ended March 31, 2017 and 2016, the Company recognized related party revenues of $6.6 million and $7.1 million, respectively, for the services provided to Cantor. These revenues are included as part of “Fees from related parties” in the Company’s unaudited condensed consolidated statements of operations.

27


In the U.S., Cantor and its affiliates provide the Company with administrative services and other support for which Cantor charges the Company based on the cost of providing such services. In connection with the services Cantor provides, the Company and Cantor entered into an employee lease agreement whereby certain employees of Cantor are deemed leased employees of the Company. For the three months ended March 31, 2017 and 2016, the Company was charged $15.1 million and $12.9 million, respectively, for the services provided by Cantor and its affiliates, of which $8.7 million and $6.7 million, respectively, were to cover compensation to leased employees for the three months ended March 31, 2017 and 2016. The fees paid to Cantor for administrative and support services, other than those to cover the compensation costs of leased employees, are included as part of “Fees to related parties” in the Company’s unaudited condensed consolidated statements of operations. The fees paid to Cantor to cover the compensation costs of leased employees are included as part of “Compensation and employee benefits” in the Company’s unaudited condensed consolidated statements of operations.

For the three months ended March 31, 2017, Cantor’s share of the net loss in Tower Bridge was $0.6 million and for the three months ended March 31, 2016, Cantor’s share of net income in Tower Bridge was $0.5 million.   Cantor’s noncontrolling interest is included as part of “Noncontrolling interest in subsidiaries” in the Company’s unaudited condensed consolidated statements of financial condition.

Equity Method Investment

On June 3, 2014, the Company’s Board of Directors and Audit Committee authorized the purchase of 1,000 Class B Units of Lucera, representing 10% of the issued and outstanding Class B Units of Lucera after giving effect to the transaction. On the same day, the Company completed the acquisition for $6.5 million and was granted an option to purchase an additional 1,000 Class B Units of Lucera for an additional $6.5 million. On January 15, 2016, the Company closed on the exercise of its option to acquire additional Class B Units of Lucera. At the closing, the Company made a payment of $6.5 million to Lucera. As a result of the option exercise, the Company had a 20% ownership interest in Lucera.

On October 25, 2016, the Company’s Board of Directors and Audit Committee authorized the purchase of 9,000 Class B Units of Lucera, representing all of the issued and outstanding Class B Units of Lucera not already owned by the Company. On November 4, 2016, the Company completed this transaction. As a result of this transaction, the Company owns 100% of the ownership interests in Lucera.

In the purchase agreement, Cantor agreed, subject to certain exceptions, not to solicit certain senior executives of Lucera’s business and was granted the right to be a customer of Lucera’s businesses on the best terms made available to any other customer. The aggregate purchase price paid by the Company to Cantor consisted of approximately $24.2 million in cash plus a $4.8 million post-closing adjustment determined after closing based on netting Lucera’s expenses paid by Cantor after May 1, 2016 against accounts receivable owed to Lucera by Cantor for access to Lucera’s business from May 1, 2016 through the closing date. The Company previously had a 20% ownership interest in Lucera and accounted for its investment using the equity method. The transaction has been accounted for as a transaction between entities under common control.

During the three months ended March 31, 2017 and 2016, respectively, Lucera had $0.4 million and $0.8 million in related party revenues from Cantor. These revenues are included in “Data, software and post-trade in the Company’s unaudited condensed consolidated statements of operations.”  Cantor made no capital contributions to Lucera during the three months ended March 31, 2017.

Clearing Agreement with Cantor

The Company receives certain clearing services from Cantor pursuant to its clearing agreement. These clearing services are provided in exchange for payment by the Company of third-party clearing costs and allocated costs. The costs associated with these payments are included as part of “Fees to related parties” in the Company’s unaudited condensed consolidated statements of operations. The costs for these services were immaterial for the three months ended March 31, 2017.

Other Agreements with Cantor

The Company is authorized to enter into short-term arrangements with Cantor to cover any failed U.S. Treasury securities transactions and to share equally any net income resulting from such transactions, as well as any similar clearing and settlement issues. As of March 31, 2017 and December 31, 2016, the Company had not entered into any arrangements to cover any failed U.S. Treasury transactions.

To more effectively manage the Company’s exposure to changes in foreign exchange rates, the Company and Cantor have agreed to jointly manage the exposure. As a result, the Company is authorized to divide the quarterly allocation of any profit or loss relating to foreign exchange currency hedging between Cantor and the Company. The amount allocated to each party is based on the total net exposure for the Company and Cantor. The ratio of gross exposures of Cantor and the Company is utilized to determine the shares of profit or loss allocated to each for the period. During the three months ended March 31, 2017 and 2016, the Company

28


recognized its share of foreign exchange losses of $510.5 thousand and gains of $149.0 thousand, respectively. These gains and losses are included as part of “Other expenses” in the Company’s unaudited condensed consolidated statements of operations.

Pursuant to the separation agreement relating to the Company’s acquisition of certain BGC businesses from Cantor in 2008, Cantor has a right, subject to certain conditions, to be the Company’s customer and to pay the lowest commissions paid by any other customer, whether by volume, dollar or other applicable measure. In addition, Cantor has an unlimited right to internally use market data from the Company without any cost. Any future related-party transactions or arrangements between the Company and Cantor are subject to the prior approval by the Company’s Audit Committee. During the three months ended March 31, 2017 and 2016, the Company recorded revenues from Cantor entities of $80 thousand and $52 thousand, respectively, related to commissions paid to the Company by Cantor. These revenues are included as part of “Commissions” in the Company’s unaudited condensed consolidated statements of operations.

In March 2009, the Company and Cantor were authorized to utilize each other’s brokers to provide brokerage services for securities not brokered by such entity, so long as, unless otherwise agreed, such brokerage services were provided in the ordinary course and on terms no less favorable to the receiving party than such services are provided to typical third-party customers.

In August 2013, the Audit Committee authorized the Company to invest up to $350 million in an asset-backed commercial paper program for which certain Cantor entities serve as placement agent and referral agent. The program issues short-term notes to money market investors and is expected to be used by the Company from time to time as a liquidity management vehicle. The notes are backed by assets of highly rated banks. The Company is entitled to invest in the program so long as the program meets investment policy guidelines, including policies related to ratings. Cantor will earn a spread between the rate it receives from the short-term note issuer and the rate it pays to the Company on any investments in this program. This spread will be no greater than the spread earned by Cantor for placement of any other commercial paper note in the program. As of March 31, 2017 and December 31, 2016, the Company did not have any investments in the program.

On June 5, 2015, the Company entered into an agreement with Cantor providing Cantor, CF Group Management, Inc. (“CFGM”) and other Cantor affiliates entitled to hold Class B common stock the right to exchange from time to time, on a one-to-one basis, subject to adjustment, up to an aggregate of 34,649,693 shares of Class A common stock now owned or subsequently acquired by such Cantor entities for up to an aggregate of 34,649,693 shares of Class B common stock. Such shares of Class B common stock, which currently can be acquired upon the exchange of exchangeable limited partnership units owned in BGC Holdings, are already included in the Company’s fully diluted share count and will not increase Cantor’s current maximum potential voting power in the common equity. The exchange agreement will enable the Cantor entities to acquire the same number of shares of Class B common stock that they are already entitled to acquire without having to exchange its exchangeable limited partnership units in BGC Holdings. The Company’s Audit Committee and full Board of Directors determined that it was in the best interests of the Company and its stockholders to approve the exchange agreement because it will help ensure that Cantor retains its exchangeable limited partnership units in BGC Holdings, which is the same partnership in which the Company’s partner employees participate, thus continuing to align the interests of Cantor with those of the partner employees.

Under the exchange agreement, Cantor and CFGM have the right to exchange 14,683,401 shares of Class A common stock owned by them as of March 31, 2017 (including the remaining shares of Class A common stock held by Cantor from the exchange of convertible notes for 24,042,599 shares of Class A common stock on April 13, 2015) for the same number of shares of Class B common stock. Cantor would also have the right to exchange any shares of Class A common stock subsequently acquired by it for shares of Class B common stock, up to 34,649,693 shares of Class B common stock.

The Company and Cantor have agreed that any shares of Class B common stock issued in connection with the exchange agreement would be deducted from the aggregate number of shares of Class B common stock that may be issued to the Cantor entities upon exchange of exchangeable limited partnership units in BGC Holdings. Accordingly, the Cantor entities will not be entitled to receive any more shares of Class B common stock under this agreement than they were previously eligible to receive upon exchange of exchangeable limited partnership units.

On June 23, 2015, the Audit Committee of the Company authorized management to enter into a revolving credit facility with Cantor of up to $150 million in aggregate principal amount pursuant to which Cantor or BGC would be entitled to borrow funds from each other from time to time. The outstanding balances would bear interest at the higher of the borrower’s or the lender’s short-term borrowing rate then in effect, plus 1%. On October 1, 2015, the Company borrowed $100.0 million under this facility (the “Cantor Loan”). The Cantor Loan was repaid on December 31, 2015. As of March 31, 2017, there were no borrowings outstanding under this facility. The Company did not have any interest expense related to the Cantor Loan for the three months ended March 31, 2017 or 2016.

As part of the Company’s cash management process, the Company may enter into tri-party repurchase agreements, reverse repurchase agreements and other short-term investments, some of which may be with Cantor. As of March 31, 2017, Cantor facilitated

29


repurchase agreements on the Company’s behalf, and consequently the Company had $4.9 million of repurchase agreements outstanding with Cantor. As of December 31, 2016, Cantor facilitated reverse repurchase agreements on the Company’s behalf, and consequently the Company had $54.7million of reverse repurchase agreements outstanding with Cantor.

On February 9, 2016, the Audit Committee of the Board of Directors authorized the Company to enter into an arrangement with Cantor in which the Company would provide dedicated development services to Cantor at a cost to the Company not to exceed $1.4 million per year for the purpose of Cantor developing the capacity to provide quotations in certain securities from time to time. The services are terminable by either party at any time and will be provided on the terms and conditions set forth in the existing Administrative Services Agreement. The Company provided development services to Cantor in the three months ended March 31, 2017 under this arrangement. The cost of development services provided to date is approximately $1.2 million.

In July 2016, the Audit Committee of the Company authorized the Company to provide real estate and related services, including real estate advice, brokerage, property or facilities management, appraisals and valuations and other services, to Cantor on rates and terms no less favorable to the Company than those charged to third-party customers. The Company and Cantor expect to enter into these arrangements from time to time. The Company did not provide any such real estate and related services in the three months ended March 31, 2017.

Receivables from and Payables to Related Broker-Dealers

Amounts due to or from Cantor and Freedom International Brokerage, one of the Company’s equity method investments, are for transactional revenues under a technology and services agreement with Freedom International Brokerage as well as for open derivative contracts. These are included as part of “Receivables from broker-dealers, clearing organizations, customers and related broker-dealers” or “Payables to broker-dealers, clearing organizations, customers and related broker-dealers” in the Company’s unaudited condensed consolidated statements of financial condition. As of March 31, 2017 and December 31, 2016, the Company had receivables from Freedom International Brokerage of $2.1 million and $1.3 million, respectively. As of March 31, 2017 and December 31, 2016, the Company had $3.9 million and $3.0 million, respectively, in receivables from Cantor related to open derivative contracts. As of March 31, 2017 and December 31, 2016, the Company had $5.8 million and $1.0 million, respectively, in payables to Cantor related to open derivative contracts. As of March 31, 2017, the Company had $3.9 million in payables to Cantor related to fails and equity trades pending settlement.  As of December 31, 2016, the Company did not have any payables to Cantor related to fails and pending trades.

Loans, Forgivable Loans and Other Receivables from Employees and Partners, Net

The Company has entered into various agreements with certain employees and partners whereby these individuals receive loans which may be either wholly or in part repaid from the distribution earnings that the individuals receive on some or all of their limited partnership interests or may be forgiven over a period of time. The forgivable portion of these loans is recognized as compensation expense over the life of the loan. From time to time, the Company may also enter into agreements with employees and partners to grant bonus and salary advances or other types of loans. These advances and loans are repayable in the timeframes outlined in the underlying agreements.

As of March 31, 2017 and December 31, 2016, the aggregate balance of employee loans, net of reserve, was $279.0 million and $267.5million, respectively, and is included as “Loans, forgivable loans and other receivables from employees and partners, net” in the Company’s unaudited condensed consolidated statements of financial condition. Compensation expense for the above-mentioned employee loans for the three months ended March 31, 2017 and 2016 was $7.2 million and $10.5 million, respectively. The compensation expense related to these employee loans is included as part of “Compensation and employee benefits” in the Company’s unaudited condensed consolidated statements of operations.

Interest income on the above-mentioned employee loans for the three months ended March 31, 2017 and 2016 was $1.6 million and $1.0 million, respectively. The interest income related to these employee loans is included as part of “Interest income” in the Company’s unaudited condensed consolidated statements of operations.

Repurchases from Cantor

On February 23, 2016, the Company purchased from Cantor 5,000,000 shares of the Company’s Class A common stock at a price of $8.72 per share, the closing price on the date of the transaction. This transaction was included in the Company’s stock repurchase authorization and was approved by the Audit Committee of the Board of Directors.

Controlled Equity Offerings and Other Transactions with CF&Co

As discussed in Note 5—“Stock Transactions and Unit Redemptions,” the Company has entered into the November 2014 Sales Agreements with CF&Co, as the Company’s sales agent. During the three months ended March 31, 2017, the Company sold 2.8 million shares under its sales agreements with CF&Co for aggregate proceeds of $30.7 million, at a weighted-average price of $11.05 per share. During the three months ended March 31, 2016, the Company sold 0.4 million shares under its sales agreements with CF&Co for aggregate proceeds of $3.4 million, at a weighted-average price of $9.01 per share. For the three months ended

30


March 31, 2017 and 2016, the Company was charged approximately $0.6 million and $0.1 million, respectively, for services provided by CF&Co related to the Company’s sales agreements with CF&Co. These expenses are included as part of “Professional and consulting fees” in the Company’s unaudited condensed consolidated statements of operations.

The Company has engaged CF&Co and its affiliates to act as financial advisor in connection with one or more third-party business combination transactions as requested by the Company on behalf of its affiliates from time to time on specified terms, conditions and fees. The Company may pay finders’, investment banking or financial advisory fees to broker-dealers, including, but not limited to, CF&Co and its affiliates, from time to time in connection with certain business combination transactions, and, in some cases, the Company may issue shares of the Company’s Class A common stock in full or partial payment of such fees.

On October 3, 2014, management was granted approval by the Company’s Board of Directors and Audit Committee to enter into stock loan transactions with CF&Co utilizing shares of Nasdaq stock or other equities. Such stock loan transactions will bear market terms and rates. As of March 31, 2017, the Company had Securities loaned transactions of $87.3 million with CF&Co. The market value of the securities lent was $87.4 million. As of March 31, 2017, the cash collateral received from CF&Co bore interest rates ranging from 1.41% to 1.75%. As of December 31, 2016, the Company had no Securities loaned transactions with CF&Co. Securities loaned transactions are included in “Securities loaned” in the Company’s unaudited condensed consolidated statements of financial condition.

On December 9, 2014, the Company issued an aggregate of $300 million principal amount of 5.375% Senior Notes due in 2019 (“the 5.375% Senior Notes”). During the year ended December 31, 2014, the Company recorded $252 thousand in underwriting or advisory fees payable to CF&Co and $18 thousand to CastleOak Securities, L.P., a registered broker dealer affiliate of Cantor, related to these Senior Notes. These fees were recorded as debt issuance costs and are amortized over the term of the notes.

On May 27, 2016, the Company issued an aggregate of $300.0 million principal amount of 5.125% Senior Notes due 2021 (the “5.125% Senior Notes”). In connection with this issuance of 5.125% Senior Notes, the Company recorded approximately $0.5 million in underwriting fees payable to CF&Co and $18 thousand to CastleOak Securities, L.P. These fees were recorded as a deduction from the carrying amount of the debt liability, which is amortized as interest expense over the term of the notes. Cantor, purchased $15.0 million of such senior notes and still holds such notes as of March 31, 2017.

Under rules adopted by the Commodity Futures Trading Commission (the “CFTC”), all foreign introducing brokers engaging in transactions with U.S. persons are required to register with the National Futures Association and either meet financial reporting and net capital requirements on an individual basis or obtain a guarantee agreement from a registered Futures Commission Merchant. From time to time, the Company’s foreign-based brokers engage in interest rate swap transactions with U.S.-based counterparties, and therefore the Company is subject to the CFTC requirements. CF&Co has entered into guarantees on behalf of the Company, and the Company is required to indemnify CF&Co for the amounts, if any, paid by CF&Co on behalf of the Company pursuant to this arrangement. During the three months ended March 31, 2017 and 2016, the Company recorded fees of $31,250 and $31,250 with respect to these guarantees. These fees were included in “Fees to related parties” in the Company’s unaudited condensed consolidated statements of operations.

Transactions with Cantor Commercial Real Estate Company, L.P.

On October 29, 2013, the Audit Committee of the Board of Directors authorized the Company to enter into agreements from time to time with Cantor and/or its affiliates, including Cantor Commercial Real Estate Company, L.P. (“CCRE”), to provide services, including finding and reviewing suitable acquisition or partner candidates, structuring transactions, negotiating and due diligence services, in connection with the Company’s acquisition and other business strategies in commercial real estate and other businesses. Such services are provided at fees not to exceed the fully-allocated cost of such services, plus 10%. In connection with this agreement, the Company did not recognize any expense for the three months ended March 31, 2017 and 2016.

The Company also has a referral agreement in place with CCRE, in which the Company’s brokers are incentivized to refer business to CCRE through a revenue-share agreement. In connection with this revenue-share agreement, the Company recognized revenues of $1.4 million and $0.7 million for the three months ended March 31, 2017 and 2016, respectively. This revenue was recorded as part of “Commissions” in the Company’s unaudited condensed consolidated statements of operations.

The Company also has a revenue-share agreement with CCRE, in which the Company pays CCRE for referrals for leasing or other services. The Company did not make any payments under this agreement to CCRE for the three months ended March 31, 2017 and 2016, respectively.  

Cantor Rights to Purchase Limited Partnership Interests from BGC Holdings

Cantor has the right to purchase limited partnership interests (Cantor units) from BGC Holdings upon redemption of non-exchangeable FPUs redeemed by BGC Holdings upon termination or bankruptcy of the founding/working partner. In addition, pursuant to the Sixth Amendment to the BGC Holdings Limited Partnership Agreement (the “Sixth Amendment”), where either

31


current, terminating, or terminated partners are permitted by the Company to exchange any portion of their FPUs and Cantor consents to such exchangeability, the Company shall offer to Cantor the opportunity for Cantor to purchase the same number of new exchangeable limited partnership interests (Cantor units) in BGC Holdings at the price that Cantor would have paid for the FPUs had the Company redeemed them. Any such Cantor units purchased by Cantor are currently exchangeable for up to 34,649,693 shares of Class B common stock or, at Cantor’s election or if there are no such additional shares of Class B common stock, shares of Class A common stock, in each case on a one-for-one basis (subject to customary anti-dilution adjustments).

On November 7, 2016, the Company issued exchange rights with respect to, and Cantor purchased, in transactions exempt from registration pursuant to Section 4(a)(2) of the Securities Act, an aggregate of 624,762 exchangeable limited partnership units in BGC Holdings, as follows: In connection with the redemption by BGC Holdings of an aggregate of 141,523 non-exchangeable founding partner units from founding partners of BGC Holdings for an aggregate consideration of $560,190, Cantor purchased 141,523 exchangeable limited partnership units from BGC Holdings for an aggregate of $560,190. In addition, pursuant to the Sixth Amendment, on November 7, 2016, Cantor purchased 483,239 exchangeable limited partnership units from BGC Holdings for an aggregate consideration of $1,796,367 in connection with the grant of exchangeability and exchange for 483,239 founding partner units. Subsequent to these transactions, there were 548,259 FPUs remaining which BGC Holdings had the right to redeem or exchange and with respect to which Cantor had the right to purchase an equivalent number of Cantor units.

As of March 31, 2017, there were 997,773 FPUs remaining which BGC Holdings had the right to redeem or exchange and with respect to which Cantor had the right to purchase an equivalent number of Cantor units.

Transactions with Executive Officers and Directors

 On May 9, 2014, partners of BGC Holdings approved the Tenth Amendment to the Agreement of Limited Partnership of BGC Holdings (the “Tenth Amendment”) effective as of May 9, 2014. In order to facilitate partner compensation and for other corporate purposes, the Tenth Amendment created a new class of partnership units (“NPSUs”).

On December 14, 2016, the Company entered into the Twelfth Amendment to the Agreement of Limited Partnership of the Partnership, effective as of October 1, 2016 (the “Twelfth Amendment”), which was entered into to amend certain terms and conditions of the Partnership’s N Units in order to provide flexibility to the Company and the Partnership in using such N Units in connection with compensation arrangements and practices. The Twelfth Amendment provides for a minimum $5 million gross revenue requirement in a given quarter as a condition for an N Unit to be replaced by another type of Partnership unit in accordance with the Partnership Agreement and the grant documentation. The Twelfth Amendment was approved by the Audit Committee of the Board of Directors of the Company.

NPSUs granted to Executive Officers are not entitled to participate in partnership distributions, will not be allocated any items of profit or loss, may not be made exchangeable into shares of the Company’s Class A common stock and will not be included in the fully diluted share count. Subject to the approval of the Compensation Committee or its designee, such N Units may be converted into the underlying unit type (i.e. an NREU will be converted into an REU) and will then participate in partnership distributions, subject to terms and conditions determined by the general partner of BGC Holdings in its sole discretion, including that the recipient continue to provide substantial services to the Company and comply with his or her partnership obligations. The Tenth Amendment was approved by the Audit Committee of the Board of Directors and by the full Board of Directors.

On February 24, 2016, the Compensation Committee granted 1,500,000 NPSUs to Mr. Lutnick, 2,000,000 NPSUs to Mr. Lynn, 1,000,000 NPSUs to Mr. Merkel and 75,000 NPSUs to Mr. Windeatt. Conversion of NPSUs into PSUs/PPSUs for Messrs. Lutnick and Merkel and into LPUs/PLPUs for Messrs. Lynn and Windeatt may be (i) 25% per year with respect to NPSUs granted in 2016; (ii) 25% of the previously awarded NPSUs currently held by Messrs. Lutnick and Lynn based upon the original issuance date (the first 25% having already been converted); and (iii) 25% per year of the current balance of NPSUs previously awarded to Mr. Merkel, provided that, with respect to all of the foregoing, such future conversions are subject to the approval of the Compensation Committee each year. The grant of exchange rights with respect to such PSUs/PPSUs and LPUs/PLPUs will be determined in accordance with the Company’s practices when determining discretionary bonuses or awards, and any grants of exchangeability shall be subject to the approval of the Compensation Committee.

On February 24, 2016, the Compensation Committee granted 750,000 non-exchangeable PSUs and 291,667 PPSUs (which may not be made exchangeable) to Mr. Lutnick; 621,429 non-exchangeable LPUs and 241,667 PLPUs (which may not be made exchangeable) to Mr. Lynn; 114,583 non-exchangeable PSUs and 93,750 PPSUs (which may not be made exchangeable) to Mr. Merkel; 105,188 non-exchangeable LPUs and 40,906 non-exchangeable PLPUs (which may not be made exchangeable) to Mr. Windeatt; and 55,688 non-exchangeable LPUs and 21,656 non-exchangeable PLPUs (which may not be made exchangeable) to Mr. Sadler.

On February 24, 2016, the Compensation Committee approved the acceleration of the lapse of restrictions on transferability with respect to 612,958 shares of restricted stock held by the Company’s executive officers as follows: Mr. Lynn, 431,782 shares;

32


Mr. Merkel, 150,382 shares; and Mr. Sadler, 30,794 shares. On February 24, 2016, Messrs. Lynn and Sadler sold these shares to the Company at $8.40 per share, and Mr. Merkel sold 120,000 of such shares to the Company at $8.40 per share. In connection with such transaction, 64,787 of Mr. Lynn’s and 4,621 of Mr. Sadler’s partnership units were redeemed for zero.

In February 2016, the Company granted exchange rights and/or released transfer restrictions with respect to 2,127,648 rights available to Mr. Lutnick with respect to some of his non-exchangeable limited partnership units (which amount included the lapse of restrictions with respect to 235,357 shares of restricted stock held by him), which were all of such rights available to him at such time. Mr. Lutnick has not transferred or exchanged such shares or units as of the date hereof.

On March 9, 2016, Mr. Lutnick exercised an employee stock option with respect to 250,000 shares of Class A common stock at an exercise price of $8.42 per share. The net exercise of the option resulted in 17,403 shares of the Company’s Class A common stock being issued to Mr. Lutnick. On November 11, 2016, Mr. Lutnick exercised an employee stock option with respect to 800,000 shares of Class A common stock at an exercise price of $8.80 per share. The net exercise of the option resulted in 51,064 shares of the Company’s Class A common stock being issued to Mr. Lutnick.

In July 2016, the Audit Committee authorized the purchase by Mr. Lutnick’s retirement plan of up to $350,000 in Class A common stock at the closing price on the date of purchase. 36,405 shares of Class A common stock were purchased by the plan on August 16, 2016, at $8.77 per share, the closing price on the date of purchase.

On September 30, 2016, Mr. Merkel elected to sell, and the Company agreed to purchase, an aggregate of 16,634 shares of the Company’s Class A common stock at a price of $8.75 per share, the closing price of the Company’s Class A common stock on such date. On September 30, 2016, certain trusts for the benefit of Mr. Merkel’s immediate family, of which Mr. Merkel’s spouse is the sole trustee of each trust and Mr. Merkel has the power to remove and replace such trustee, elected to sell, and the Company agreed to purchase, an aggregate of 4,131 shares of the Company’s Class A common stock on the same terms. These transactions were included in the Company’s stock repurchase authorization and authorized by the Audit Committee of the Board of Directors.

On November 10, 2016, Mr. Dalton exercised a stock option with respect to 7,534 shares of Class A common stock at an exercise price of $8.87 per share.

On November 7, 2016, the Compensation Committee approved a grant of 200,000 non-exchangeable PSUs/PPSUs to Mr. Merkel in replacement of 200,000 NPSUs previously granted to him on or about each of the following dates, provided that the Company and its affiliates earn, in aggregate, at least $25 million in gross revenues in the calendar quarter in which the PSUs/PPSUs are to be granted: (i) December 1, 2016 and (ii) each March 31 of 2017 through 2020 (for an aggregate total of 1,000,000 non-exchangeable PSUs/PPSUs). In connection with the foregoing, Mr. Merkel agreed to surrender a total of 1,714,826 previously granted NPSUs.

Each grant of such non-exchangeable PSUs/PPSUs is subject to Mr. Merkel’s continued employment and compliance with the Partnership Agreement as of the applicable grant date. The number of PSUs and PPSUs issuable on each grant date shall be determined by reference to the then-applicable practices for U.S.-based partners when determining the proportionality of PSUs/PPSUs (currently 55% in PSUs and 45% in PPSUs). The determination price of the PPSUs upon grant shall be the closing price of our Class A common stock on the applicable grant dates. In addition to the foregoing grants of PSUs/PPSUs in replacement of NPSUs, the Compensation Committee granted: (i) effective November 7, 2016, exchange rights with respect to 110,000 of Mr. Merkel’s previously issued non-exchangeable PSUs and 90,000 of Mr. Merkel’s previously issued non-exchangeable PPSUs, and (ii) effective on or about each February 28 of 2017 through 2020, exchange rights for 200,000 of Mr. Merkel’s then non-exchangeable PSU/PPSUs (the proportion of PSUs to PPSUs shall be in accordance with their issuance), subject to Mr. Merkel’s continued employment and compliance with the Partnership Agreement as of the applicable exchangeability date (for an aggregate total of 1 million exchangeable PSUs/PPSUs).

The Compensation Committee also agreed to the repurchase by the Company of (i) the 110,000 exchangeable PSUs for an aggregate of $952,600, based on the closing price of the Company’s Class A common stock on November 7, 2016, and (ii) the 90,000 exchangeable PPSUs for an aggregate of $773,599, at the weighted-average determination price for such PPSUs at the time of grant, which was $8.60 per unit.

As a result of the foregoing schedule, Mr. Merkel did not receive additional grants of exchange rights as part of his 2016 year-end compensation. Consistent with the previously approved schedule, effective February 28, 2017, the Compensation Committee approved (i) the grant of exchange rights with respect to 110,000 PSUs and 90,000 PPSUs held by Mr. Merkel; and (ii) the Company’s redemption for cash of such 110,000 PSUs at the average price that the Company received for sales of Class A common stock sold under the Controlled Equity Offering sales program on the date of approval, less 2%, for an aggregate of $1,216,911, and such 90,000 PPSUs at the applicable determination price of $9.41 per PPSU, for an aggregate of $847,033.

On December 14, 2016, in connection with his execution of a new amended and restated deed of adherence to the U.K. Partnership and a related letter agreement, the Compensation Committee granted 1,000,000 NPSUs and 3,500,000 non-exchangeable LPUs to Mr. Lynn effective as of October 1, 2016. The 1,000,000 NPSUs shall be replaced by non-exchangeable LPUs ratably (in

33


installments of 250,000 each) effective October 1 of 2017, 2018, 2019 and 2020, subject to the terms of the letter agreement, including the Revenue Requirement (as defined below).

In January 2017, the requirement of further approval of the Compensation Committee to replace the NPSUs as described above was amended and changed into the requirement that the Company, inclusive of affiliates thereof, earn, in aggregate, at least $5 million in gross revenues in the calendar quarter in which the applicable award of non-exchangeable PSUs/PPSUs/LPUs/PLPUs is to be granted, and such executive remaining an employee or member of an affiliate of BGC and having complied at all times with his applicable employment or membership agreement and the Partnership Agreement as of the applicable grant date (collectively, the “Revenue Requirement”).

 On January 31, 2017, in connection with 2016 year-end compensation, certain previous awards of NPSUs vesting on January 1, 2017 were replaced with non-exchangeable PSUs/PPSUs (for Mr. Lutnick) and non-exchangeable LPUs/PLPUs (for Messrs. Lynn and Windeatt), all effective January 1, 2017, with the determination price of each PPSU and PLPU based on the closing price of our Class A common stock on December 30, 2016, which was $10.23. As a result, effective as of January 1, 2017, (a) 2,375,000 of Mr. Lutnick’s NPSUs were replaced with 1,710,000 non-exchangeable PSUs and 665,000 non-exchangeable PPSUs; (b) 750,000 of Mr. Lynn’s NPSUs were replaced with 540,000 non-exchangeable LPUs and 210,000 non-exchangeable PLPUs; and (c) 18,750 of Mr. Windeatt’s NPSUs were replaced with 13,500 non-exchangeable LPUs and 5,250 non-exchangeable PLPUs.

On January 31, 2017, in connection with his execution of an amendment to his amended and restated deed of adherence to the U.K. Partnership and a related letter agreement, the Compensation Committee granted 400,000 NPSUs and 100,000 LPSUs to Mr. Windeatt effective as of February 24, 2017. The 400,000 NPSUs shall be replaced by LPUs ratably (in installments of 100,000 each) on or about each April 1 of 2018, 2019, 2020, and 2021, subject to the terms of the letter agreement, including the Revenue Requirement.

On January 31, 2017, under our policy, the Compensation Committee granted exchange rights with respect to rights available to Mr. Lutnick with respect to some of his of his non-exchangeable PSUs/PPSUs. Mr. Lutnick elected to waive such rights as a one-time waiver that is not cumulative. Also pursuant to the policy, the Compensation Committee further approved a grant of 325,000 non-exchangeable PSUs to Mr. Lutnick, in replacement of 325,000 of his NPSUs, and a grant of 1,661,600 non-exchangeable PSUs in replacement of his 1,661,600 non-exchangeable PPSUs, for an aggregate total of 1,986,600 non-exchangeable PSUs, effective as of January 1, 2017, which were all of the rights available to him at such time.

On January 31, 2017, the Compensation Committee approved the acceleration of the lapse of restrictions on transferability with respect to 167,654 shares of restricted stock held by Mr. Lynn. On the same date, the Company repurchased the shares from Mr. Lynn at $11.07 per share, the closing price of our Class A common stock on such date.

 

In connection with such transaction, 25,156 of Mr. Lynn’s non-exchangeable LPUs were redeemed for zero. In addition, on January 31, 2017, the Compensation Committee redeemed for cash 180,115 of Mr. Lynn’s non-exchangeable LPUs at the average price that the Company received for sales of Class A common stock sold under the Controlled Equity Offering sales program on the date of approval, less 2%, for an aggregate of $1,958,641, and 70,045 non-exchangeable PLPUs at a determination price of $6.51, for an aggregate of $455,993. In connection with such redemptions from Mr. Lynn, 9,480 of his non-exchangeable LPUs and 3,687 of his non-exchangeable PLPUs at a determination price of $6.51 were redeemed for zero.

On the same date, the Compensation Committee approved the redemption for cash of 46,469 of Mr. Windeatt’s non-exchangeable LPUs at $10.87 per unit based on the average proceeds of the sale of shares under our Controlled Equity Offering less 2%, for an aggregate of $505,322, 14,866 non-exchangeable PLPUs were redeemed at a determination price of $6.51 per PLPU, for an aggregate of $96,778, and 3,206 non-exchangeable PLPUs were redeemed at a determination price of $7.83 per unit, for an aggregate of $25,103. In connection with these transactions, 2,902 non-exchangeable LPUs, 782 non-exchangeable PLPUs with a determination price of $6.51, and 347 non-exchangeable PLPUs with a determination price of $7.38 were redeemed for zero.

On the same date, the Compensation Committee approved the redemption for cash of certain of Mr. McMurray’s non-exchangeable LPUs and non-exchangeable PLPUs effective April 1, 2017. On April 1, 2017, the Company redeemed 17,115 of Mr. McMurray’s non-exchangeable LPUs for an aggregate of $188,634, based on the average price that the Company received for sales of Class A common stock sold under the Controlled Equity Offering sales program on such date, less 2%. The Company also redeemed 6,656 non-exchangeable PLPUs at a determination price of $11.07 per unit, for an aggregate of $73,682. In connection with the redemption from Mr. McMurray, 1,849 of his non-exchangeable LPUs and 719 of his non-exchangeable PLPUs with a determination price of $11.07 were redeemed for zero.

Transactions with Relief Fund

During the year ended December 31, 2015, the Company made an interest-free loan to the Cantor Fitzgerald Relief Fund (the “Relief Fund”) for $1.0 million in connection with the Company’s annual Charity Day. As a result of the loan, the Relief Fund issued a promissory note to the Company in the aggregate principal amount of $1.0 million due on August 4, 2016. On March 2, 2016, the promissory note was canceled in connection with charitable contribution commitments related to the Company’s annual Charity Day.

34


During the year ended December 31, 2015, the Company committed to make charitable contributions to the Relief Fund in the amount of $40.0 million, which the Company recorded in “Other expenses” in the Company’s unaudited condensed consolidated statements of operations for the year ended December 31, 2015. As of March 31, 2017 and December 31, 2016, the remaining liability associated with this commitment was $30.7 million, which is included in “Accounts payable, accrued and other liabilities” in the Company’s unaudited condensed consolidated statements of financial condition.

On February 23, 2016, the Company purchased from the Relief Fund 970,639 shares of the Company’s Class A common stock at a price of $8.72 per share, the closing price on the date of the transaction. On November 16, 2016, the Company purchased from the Relief Fund 166,238 shares of the Company’s Class A common stock at a price of $9.74 per share, the closing price on the date of the transaction.

Other Transactions

The Company is authorized to enter into loans, investments or other credit support arrangements for Aqua Securities L.P. (“Aqua”), an alternative electronic trading platform that offers new pools of block liquidity to the global equities markets; such arrangements are proportionally and on the same terms as similar arrangements between Aqua and Cantor. On October 27, 2015, the Company’s Board of Directors and Audit Committee increased the authorized amount by an additional $4.0 million, to $16.2 million. The Company has been further authorized to provide counterparty or similar guarantees on behalf of Aqua from time to time, provided that liability for any such guarantees, as well as similar guarantees provided by Cantor, would be shared proportionally with Cantor. Aqua is 51% owned by Cantor and 49% owned by the Company. Aqua is accounted for under the equity method of accounting. During the three months ended March 31, 2017 and 2016, the Company made $0.2 million and $0.3 million, respectively, in cash contributions to Aqua. These contributions are recorded as part of “Investments” in the Company’s unaudited condensed consolidated statements of financial condition.

The Company has also entered into a Subordinated Loan Agreement with Aqua, whereby the Company loaned Aqua the principal sum of $980 thousand. The scheduled maturity date on the subordinated loan is September 1, 2018, and the current rate of interest on the loan is three month LIBOR plus 600 basis points. The loan to Aqua is recorded as part of “Receivables from related parties” in the Company’s unaudited condensed consolidated statements of financial condition.

13.

Investments

Equity Method and Similar Investments

 

(in thousands)

 

March 31,

2017

 

 

December 31,

2016

 

Equity method investments

 

$

30,500

 

 

$

30,844

 

Cost method investments

 

 

2,897

 

 

 

2,595

 

Investments

 

$

33,397

 

 

$

33,439

 

 

The Company recognized a gain of $0.2 million and a gain of $0.9 million related to its equity method investments for the three months ended March 31, 2017 and 2016, respectively. The Company’s share of the gains or losses is reflected in “Gains (losses) on equity method investments” in the Company’s unaudited condensed consolidated statements of operations.

On November 4, 2016, the Company acquired the remaining interest in Lucera, which had previously been accounted for using the equity method. This transaction resulted in the consolidation of the entity in the Company’s unaudited condensed consolidated financial statements (see Note 12—“Related Party Transactions”) for more information.

See Note 12—“Related Party Transactions,” for information regarding related party transactions with unconsolidated entities included in the Company’s unaudited condensed consolidated financial statements.

Investments in Variable Interest Entities

Certain of the Company’s equity method investments included in the tables above are considered Variable Interest Entities (“VIEs”), as defined under the accounting guidance for consolidation. The Company is not considered the primary beneficiary of and therefore does not consolidate these VIEs. The Company’s involvement with such entities is in the form of direct equity interests and related agreements. The Company’s maximum exposure to loss with respect to the VIEs is its investment in such entities as well as a credit facility and a subordinated loan.

35


The following table sets forth the Company’s investment in its unconsolidated VIEs and the maximum exposure to loss with respect to such entities as of March 31, 2017 and December 31, 2016. The amounts presented in the “Investment” column below are included in, and not in addition to, the equity method investment table above (in thousands):

 

 

 

March 31, 2017

 

 

December 31, 2016

 

 

 

Investment

 

 

Maximum

Exposure to

Loss

 

 

Investment

 

 

Maximum

Exposure to

Loss

 

Variable interest entities1

 

$

3,540

 

 

$

4,520

 

 

$

4,608

 

 

$

5,588

 

 

1 

The Company has entered into a subordinated loan agreement with Aqua, whereby the Company agreed to lend the principal sum of $980 thousand. As of March 31, 2017, the Company’s maximum exposure to loss with respect to its unconsolidated VIEs includes the sum of its equity investments in its unconsolidated VIEs and the $980 thousand subordinated loan to Aqua.

Consolidated VIE

Through the acquisition of GFI, the Company is invested in a limited liability company that is focused on developing a proprietary trading technology. The limited liability company is a VIE and it was determined that the Company is the primary beneficiary of this VIE because the Company, through GFI, was the provider of the majority of this VIE’s start-up capital and has the power to direct the activities of this VIE that most significantly impact its economic performance, primarily through its voting percentage and consent rights on the activities that would most significantly influence the entity. The consolidated VIE had total assets of $6.2 million as of March 31, 2017, which primarily consisted of clearing margin. There were no material restrictions on the consolidated VIE’s assets. The consolidated VIE had total liabilities of $1.5 million as of March 31, 2017. The Company’s exposure to economic loss on this VIE is approximately $2.7 million.

Cost Method Investments

The Company had previously acquired investments for which it did not have the ability to exert significant influence over operating and financial policies. The investments are generally accounted for using the cost method of accounting in accordance with FASB guidance, Investments—Other. The carrying value of the cost method investments was $2.9 million as of March 31, 2017 and $2.6 million as of December 31, 2016, and is included in “Investments” in the Company’s unaudited condensed consolidated statements of financial condition.

14.

Fixed Assets, Net

Fixed assets, net consisted of the following (in thousands):

 

 

 

March 31,

2017

 

 

December 31,

2016

 

Computer and communications equipment

 

$

138,326

 

 

$

130,538

 

Software, including software development costs

 

 

134,472

 

 

 

130,397

 

Leasehold improvements and other fixed assets

 

 

162,490

 

 

 

154,602

 

 

 

 

435,288

 

 

 

415,537

 

Less: accumulated depreciation and amortization

 

 

(267,903

)

 

 

(249,670

)

Fixed assets, net

 

$

167,385

 

 

$

165,867

 

 

Depreciation expense was $7.7 million and $7.2 million for the three months ended March 31, 2017 and 2016, respectively. Depreciation is included as part of “Occupancy and equipment” in the Company’s unaudited condensed consolidated statements of operations.

The Company has approximately $6.3 million of asset retirement obligations related to certain of its leasehold improvements. The associated asset retirement cost is capitalized as part of the carrying amount of the long-lived asset. The liability is discounted and accretion expense is recognized using the credit adjusted risk-free interest rate in effect when the liability was initially recognized.

For the three months ended March 31, 2017 and 2016, software development costs totaling $4.6 million and $2.8 million, respectively, were capitalized. Amortization of software development costs totaled $5.4 million and $7.2 million for the three months ended March 31, 2017 and 2016, respectively. Amortization of software development costs is included as part of “Occupancy and equipment” in the Company’s unaudited condensed consolidated statements of operations.

Impairment charges of $0.5 million and $1.8 million were recorded for the three months ended March 31, 2017 and 2016, respectively, related to the evaluation of capitalized software projects for future benefit and for fixed assets no longer in service. The impairment charges for the three months ended March 31, 2017 and 2016 were related to the Financial Services segment. Impairment charges related to capitalized software and fixed assets are reflected in “Occupancy and equipment” in the Company’s unaudited condensed consolidated statements of operations.

36


15.

Goodwill and Other Intangible Assets, Net

The changes in the carrying amount of goodwill by reportable segment for the three months ended March 31, 2017 were as follows (in thousands):

 

 

 

Financial

Services

 

 

Real Estate

Services

 

 

Total

 

Balance at December 31, 2016

 

$

451,035

 

 

$

412,655

 

 

$

863,690

 

Acquisitions

 

 

38,400

 

 

 

6,124

 

 

 

44,524

 

Measurement period adjustments

 

 

(27,024

)

 

 

706

 

 

 

(26,318

)

Cumulative translation adjustment

 

 

839

 

 

 

 

 

 

839

 

Balance at March 31, 2017

 

$

463,250

 

 

 

419,485

 

 

$

882,735

 

 

During the three months ended March 31, 2017, the Company recognized additional goodwill of approximately $38.4 million which was allocated to the Company’s Financial Services segment, and $6.1 million which was allocated to the Company’s Real Estate Services segment. See Note 3—“Acquisitions” for more information.

Goodwill is not amortized and is reviewed annually for impairment or more frequently if impairment indicators arise, in accordance with FASB guidance on Goodwill and Other Intangible Assets.

Other intangible assets consisted of the following (in thousands, except weighted-average remaining life):

 

 

 

March 31, 2017

 

 

 

Gross

Amount

 

 

Accumulated

Amortization

 

 

Net Carrying

Amount

 

 

Weighted-

Average

Remaining Life

(Years)

 

Definite life intangible assets:

 

 

 

 

 

 

 

 

 

 

 

 

 

 

 

 

Customer-related

 

$

209,110

 

 

$

16,973

 

 

$

192,137

 

 

 

14.4

 

Technology

 

 

24,034

 

 

 

7,137

 

 

 

16,897

 

 

 

4.9

 

Noncompete agreements

 

 

23,754

 

 

 

8,965

 

 

 

14,789

 

 

 

2.9

 

Patents

 

 

10,424

 

 

 

9,074

 

 

 

1,350

 

 

 

2.3

 

All other

 

 

18,914

 

 

 

6,784

 

 

 

12,130

 

 

 

8.7

 

Total definite life intangible assets

 

 

286,236

 

 

 

48,933

 

 

 

237,303

 

 

 

12.6

 

Indefinite life intangible assets:

 

 

 

 

 

 

 

 

 

 

 

 

 

 

 

 

Trade names

 

 

90,292

 

 

 

 

 

 

90,292

 

 

N/A

 

Horizon license

 

 

1,500

 

 

 

 

 

 

1,500

 

 

N/A

 

Total indefinite life intangible assets

 

 

91,792

 

 

 

 

 

 

91,792

 

 

N/A

 

Total

 

$

378,028

 

 

$

48,933

 

 

$

329,095

 

 

 

12.6

 

 

 

 

December 31, 2016

 

 

 

Gross

Amount

 

 

Accumulated

Amortization

 

 

Net Carrying

Amount

 

 

Weighted-

Average

Remaining Life

(Years)

 

Definite life intangible assets:

 

 

 

 

 

 

 

 

 

 

 

 

 

 

 

 

Customer-related

 

$

127,749

 

 

$

14,386

 

 

$

113,363

 

 

 

17.7

 

Technology

 

 

24,570

 

 

 

6,275

 

 

 

18,295

 

 

 

5.2

 

Noncompete agreements

 

 

16,478

 

 

 

7,597

 

 

 

8,881

 

 

 

2.7

 

Patents

 

 

10,300

 

 

 

8,432

 

 

 

1,868

 

 

 

1.7

 

All other

 

 

13,426

 

 

 

5,996

 

 

 

7,430

 

 

 

3.7

 

Total definite life intangible assets

 

 

192,523

 

 

 

42,686

 

 

 

149,837

 

 

 

14.4

 

Indefinite life intangible assets:

 

 

 

 

 

 

 

 

 

 

 

 

 

 

 

 

Trade names

 

 

96,386

 

 

 

 

 

 

96,386

 

 

N/A

 

Horizon license

 

 

1,500

 

 

 

 

 

 

1,500

 

 

N/A

 

Total indefinite life intangible assets

 

 

97,886

 

 

 

 

 

 

97,886

 

 

N/A

 

Total

 

$

290,409

 

 

$

42,686

 

 

$

247,723

 

 

 

14.4

 

 

37


Intangible amortization expense was $6.2 million and $5.4 million for the three months ended March 31, 2017 and 2016, respectively. Intangible amortization is included as part of “Other expenses” in the Company’s unaudited condensed consolidated statements of operations.

There were no impairment charges for the Company’s definite and indefinite life intangibles for the three months ended March 31, 2017 and 2016.

The estimated future amortization expense of definite life intangible assets as of March 31, 2017 is as follows (in millions):

 

2017

 

 

22.5

 

2018

 

 

24.7

 

2019

 

 

23.2

 

2020

 

 

19.9

 

2021

 

 

18.6

 

2022 and thereafter

 

 

128.4

 

Total

 

 

237.3

 

 

16.

Notes Payable, Collateralized and Short-Term Borrowings

Notes payable, collateralized and short-term borrowings consisted of the following (in thousands):

 

Total

 

March 31,

2017

 

 

December 31,

2016

 

8.125% Senior Notes

 

$

109,302

 

 

$

109,271

 

5.375% Senior Notes

 

 

297,328

 

 

 

297,083

 

8.375% Senior Notes

 

 

245,875

 

 

 

246,988

 

5.125% Senior Notes

 

 

296,406

 

 

 

296,215

 

Collateralized borrowings

 

 

14,475

 

 

 

16,210

 

Total

 

$

963,386

 

 

$

965,767

 

 

The Company’s Convertible Notes and Senior Notes are recorded at amortized cost. As of March 31, 2017 and December 31, 2016, the carrying amounts and estimated fair values of the Company’s Senior Notes were as follows (in thousands):

 

 

 

March 31, 2017

 

 

December 31, 2016

 

 

 

Carrying

Amount

 

 

Fair

Value

 

 

Carrying

Amount

 

 

Fair

Value

 

8.125% Senior Notes

 

$

109,302

 

 

$

114,795

 

 

$

109,271

 

 

$

115,650

 

5.375% Senior Notes

 

 

297,328

 

 

 

315,195

 

 

 

297,083

 

 

 

312,000

 

8.375% Senior Notes

 

 

245,875

 

 

 

255,768

 

 

 

246,988

 

 

 

256,650

 

5.125% Senior Notes

 

 

296,406

 

 

 

312,210

 

 

 

296,215

 

 

 

309,300

 

Total

 

$

948,911

 

 

$

997,968

 

 

$

949,557

 

 

$

993,600

 

 

The fair values of the Senior Notes were determined using observable market prices as these securities are traded and are considered Level 1 and Level 2, respectively, within the fair value hierarchy, based on whether they are deemed to be actively traded.

Convertible Notes

On July 29, 2011, the Company issued an aggregate of $160.0 million principal amount of 4.50% Convertible Notes due July 15, 2016. The 4.50% Convertible Notes were general senior unsecured obligations of the Company. The 4.50% Convertible Notes paid interest semiannually at a rate of 4.50% per annum and were priced at par. The Company recorded interest expense related to the 4.50% Convertible Notes of $3.0 million for the three months ended March 31, 2016. The Company did not record any interest expense related to the 4.50% Convertible Notes for the three months ended March 31, 2017.

On July 13, 2016, certain holders of the 4.50% Convertible Notes converted $68,000 in principal amount of notes, and, upon conversion, the Company delivered 6,909 shares of its Class A common stock to such holders. On July 15, 2016, the Company repaid the remaining approximately $159.9 million principal amount of its 4.50% Convertible Notes that matured on July 15, 2016.

In connection with the offering of the 4.50% Convertible Notes, the Company entered into capped call transactions, which were expected to reduce the potential dilution of the Company’s Class A common stock upon any conversion of the 4.50% Convertible Notes in the event that the market value per share of the Company’s Class A common stock, as measured under the terms of the

38


capped call transactions, was greater than the strike price of the capped call transactions. The capped call transactions expired unexercised on July 13, 2016. The expiration of the capped call transactions had no financial statement impact.

Below is a summary of the interest expense related to the Company’s Convertible Notes (in thousands):

 

 

 

4.50% Convertible Notes

 

 

 

For the three months ended

 

 

 

March 31,

2017

 

 

March 31,

2016

 

Coupon interest

 

$

 

 

$

1,800

 

Amortization of discount

 

 

 

 

 

1,225

 

Total interest expense

 

$

 

 

$

3,025

 

 

8.125% Senior Notes

On June 26, 2012, the Company issued an aggregate of $112.5 million principal amount of 8.125% Senior Notes due 2042 (the “8.125% Senior Notes”). The 8.125% Senior Notes are senior unsecured obligations of the Company. The 8.125% Senior Notes may be redeemed for cash, in whole or in part, on or after June 26, 2017, at the Company’s option, at any time and from time to time, until maturity at a redemption price equal to 100% of the principal amount to be redeemed, plus accrued but unpaid interest on the principal amount being redeemed to, but not including, the redemption date. The 8.125% Senior Notes are listed on the New York Stock Exchange under the symbol “BGCA.” The Company used the proceeds to repay short-term borrowings under its unsecured revolving credit facility and for general corporate purposes, including acquisitions.

The initial carrying value of the 8.125% Senior Notes was $108.7 million, net of debt issuance costs of $3.8 million. The issuance costs are amortized as interest cost, and the carrying value of the 8.125% Senior Notes will accrete up to the face amount over the term of the 8.125% Senior Notes. The Company recorded interest expense related to the 8.125% Senior Notes of $2.3 million for each of the three months ended March 31, 2017 and 2016.

5.375% Senior Notes

On December 9, 2014, the Company issued an aggregate of $300.0 million principal amount of 5.375% Senior Notes due 2019 (the “5.375% Senior Notes”). The 5.375% Senior Notes are general senior unsecured obligations of the Company. These Senior Notes bear interest at a rate of 5.375% per year, payable in cash on June 9 and December 9 of each year, commencing June 9, 2015. The interest rate payable on the notes will be subject to adjustments from time to time based on the debt rating assigned by specified rating agencies to the notes, as set forth in the Indenture. The 5.375% Senior Notes will mature on December 9, 2019. The Company may redeem some or all of the notes at any time or from time to time for cash at certain “make-whole” redemption prices (as set forth in the Indenture). If a “Change of Control Triggering Event” (as defined in the Indenture) occurs, holders may require the Company to purchase all or a portion of their notes for cash at a price equal to 101% of the principal amount of the notes to be purchased plus any accrued and unpaid interest to, but excluding, the purchase date.

The initial carrying value of the 5.375% Senior Notes was $295.1 million, net of the discount and debt issuance costs of $4.9 million. The issuance costs are amortized as interest cost, and the carrying value of the 5.375% Senior Notes will accrete up to the face amount over the term of the notes. The Company recorded interest expense related to the 5.375% Senior Notes of $4.3 million for both the three months ended March 31, 2017 and 2016.

8.375% Senior Notes

As part of the GFI acquisition, the Company assumed $240.0 million in aggregate principal amount of 8.375% Senior Notes due July 2018 (the “8.375% Senior Notes”). The carrying value of these notes as of March 31, 2017 was $245.9 million. Interest on these notes is payable, semi-annually in arrears on the 19th of January and July. Due to the cumulative effect of downgrades to the credit rating of GFI’s 8.375% Senior Notes, the 8.375% Senior Notes were subjected to 200 basis points penalty interest. On April 28, 2015, a subsidiary of the Company purchased from GFI approximately 43.0 million new shares of GFI common stock. This increased BGC’s ownership to approximately 67% of GFI’s outstanding common stock and gave the Company the ability to control the timing and process with respect to a full merger. Also on July 10, 2015, the Company guaranteed the obligations of GFI under the 8.375% Senior Notes. These actions resulted in upgrades of the credit ratings of GFI’s 8.375% Senior Notes by Moody’s Investors Service, Fitch Ratings Inc. and Standard & Poor’s, which reduced the penalty interest to 25 basis points effective July 19, 2015. In addition, on January 13, 2016, Moody’s further upgraded the credit rating on GFI’s 8.375% Senior Notes, eliminating the penalty interest. The Company recorded interest expense related to the 8.375% Senior Notes of $5.0 million and $5.1 million for the three months ended March 31, 2017 and 2016, respectively.

5.125% Senior Notes

On May 27, 2016, the Company issued an aggregate of $300.0 million principal amount of 5.125% Senior Notes due 2021 (the “5.125% Senior Notes”). The 5.125% Senior Notes are general senior unsecured obligations of the Company. These Senior Notes bear

39


interest at a rate of 5.125% per year, payable in cash on May 27 and November 27 of each year, commencing November 27, 2016. The 5.125% Senior Notes will mature on May 27, 2021. The Company may redeem some or all of the notes at any time or from time to time for cash at certain “make-whole” redemption prices (as set forth in the Indenture). If a “Change of Control Triggering Event” (as defined in the Indenture) occurs, holders may require the Company to purchase all or a portion of their notes for cash at a price equal to 101% of the principal amount of the notes to be purchased plus any accrued and unpaid interest to, but excluding, the purchase date.

The initial carrying value of the 5.125% Senior Notes was $295.8 million, net of the discount and debt issuance costs of $4.2 million. The issuance costs are amortized as interest expense and the carrying value of the 5.125% Senior Notes will accrete up to the face amount over the term of the notes. The Company recorded interest expense related to the 5.125% Senior Notes of $4.0 million for the three months ended March 31, 2017. The Company did not record any interest expense related to the 5.125% Senior Notes for the three months ended March 31, 2016.

Collateralized Borrowings

On March 13, 2015, the Company entered into a secured loan arrangement of $28.2 million under which it pledged certain fixed assets as security for a loan. This arrangement incurs interest at a fixed rate of 3.70% and matures on March 13, 2019. As of March 31, 2017, the Company had $14.5 million outstanding related to this secured loan arrangement, which includes $0.1 million of deferred financing costs. The value of the fixed assets pledged as of March 31, 2017 was $2.4 million. The Company recorded interest expense related to this secured loan arrangement of $0.2 million for both the three months ended March 31, 2017 and 2016.

Credit Agreement

On October 1, 2015, we entered into a previously authorized $150.0 million revolving credit facility (the “Facility”) with Cantor and borrowed $100.0 million under such facility (the “Cantor Loan”). The Cantor Loan bears interest at the rate of LIBOR plus 3.25% and may be adjusted based on Cantor’s short-term borrowing rate then in effect, plus 1%. The Facility has a maturity date of August 10, 2017. The Cantor Loan was repaid on December 31, 2015.

On December 24, 2015, the Company entered into a committed unsecured credit agreement with Bank of America, N.A. The credit agreement provided for maximum revolving loans of $25.0 million through March 24, 2016. The interest rate on this facility was LIBOR plus 200 basis points.

On February 25, 2016, the Company entered into a committed unsecured credit agreement with Bank of America, N.A., as administrative agent, and a syndicate of lenders. Several of the Company’s domestic non-regulated subsidiaries are parties to the credit agreement as guarantors. The credit agreement provides for revolving loans of $150.0 million, with the option to increase the aggregate loans to $200.0 million. The maturity date of the facility is February 25, 2018. Borrowings under this facility bear interest at either LIBOR or a defined base rate plus an additional margin which ranges from 50 basis points to 250 basis points depending on the Company’s debt rating as determined by S&P and Fitch and whether such loan is a LIBOR loan or a base rate loan. Contemporaneously with the closing of this credit agreement, the $25.0 million unsecured credit agreement entered into on December 24, 2015 with Bank of America, N.A. was terminated. As of March 31, 2017, there were no borrowings outstanding under either the $150.0 million facility or the terminated $25.0 million facility. For the three months ended March 31, 2017 and March 31, 2016, the Company recorded interest expense related to the credit facility of $0.2 million and $0.1 million, respectively.

17.

Compensation

The Company’s Compensation Committee may grant various equity-based and partnership awards, including restricted stock units, restricted stock, stock options, limited partnership units and exchange rights for shares of the Company’s Class A common stock upon exchange of limited partnership units. On June 22, 2016, at the Annual Meeting of Stockholders of the Company, the stockholders approved the Seventh Amended and Restated Long Term Incentive Plan (the “Equity Plan”) to increase from 350 million to 400 million the aggregate number of shares of Class A common stock of the Company that may be delivered or cash-settled pursuant to awards granted during the life of the Equity Plan. As of March 31, 2017, the limit on the aggregate number of shares authorized to be delivered allowed for the grant of future awards relating to 205.8 million shares. Upon vesting of RSUs, issuance of restricted stock, exercise of employee stock options and exchange of limited partnership units, the Company generally issues new shares of the Company’s Class A common stock.

40


Limited Partnership Units

A summary of the activity associated with limited partnership units is as follows:

 

 

 

Number of

Units

 

Balance at December 31, 2016

 

 

104,564,656

 

Granted

 

 

11,543,244

 

Redeemed/exchanged units

 

 

(4,347,250

)

Forfeited units

 

 

(479,668

)

Balance at March 31, 2017

 

 

111,280,982

 

 

During the three months ended March 31, 2017 and 2016, the Company granted exchangeability on 5.4 million and 3.2 million limited partnership units for which the Company incurred non-cash compensation expense of $53.8 million and $27.8 million, respectively. This expense is included within “Allocations of net income and grant of exchangeability to limited partnership units and FPUs” in the Company’s unaudited condensed consolidated statements of operations.

As of March 31, 2017 and December 31, 2016, the number of limited partnership units exchangeable into shares of Class A common stock at the discretion of the unit holder was 14.0 million and 13.9 million, respectively.

As of March 31, 2017 and December 31, 2016, the notional value of the limited partnership units with a post-termination pay-out amount held by executives and non-executive employees, awarded in lieu of cash compensation for salaries, commissions and/or discretionary or guaranteed bonuses, was approximately $174.4 million and $155.6 million, respectively. As of March 31, 2017 and December 31, 2016, the aggregate estimated fair value of these limited partnership units was approximately $31.7 million and $26.2 million, respectively. The number of outstanding limited partnership units with a post-termination pay-out as of March 31, 2017 and December 31, 2016 was approximately 18.9 million and 17.0 million, respectively, of which approximately 11.8 million and 11.2 million were unvested. The liability for limited partnership units with a post-termination payout is included in “Accrued compensation” on the Company’s unaudited condensed consolidated statements of financial condition.

Certain of the limited partnership units with a post-termination pay-out have been granted in connection with the Company’s acquisitions. As of March 31, 2017 and December 31, 2016, the aggregate estimated fair value of these acquisition-related limited partnership units was $21.6 million and $20.3 million, respectively. The liability for such acquisition-related limited partnership units is included in “Accounts payable, accrued and other liabilities” on the Company’s unaudited condensed consolidated statements of financial condition.

Compensation expense related to limited partnership units with a post-termination pay-out amount is recognized over the stated service period. These units generally vest between three and five years from the date of grant. The Company recognized compensation expense related to these limited partnership units of $6.4 million and $2.1 million for the three months ended March 31, 2017 and 2016, respectively. These are included in “Compensation and employee benefits” in the Company’s unaudited condensed consolidated statements of operations.

Certain limited partnership units generally receive quarterly allocations of net income, which are cash distributed on a quarterly basis and generally contingent upon services being provided by the unit holders. The allocation of income to limited partnership units and FPUs was $9.4 million and $5.1 million for the three months ended March 31, 2017 and 2016, respectively. This expense is included within “Allocations of net income and grant of exchangeability to limited partnership units and FPUs” in the Company’s unaudited condensed consolidated statements of operations.

Restricted Stock Units

A summary of the activity associated with RSUs is as follows:

 

 

 

Restricted

Stock Units

 

 

Weighted-

Average

Grant

Date Fair

Value

 

 

Weighted-

Average

Remaining

Contractual

Term (Years)

 

Balance at December 31, 2016

 

 

1,547,402

 

 

$

6.86

 

 

 

1.63

 

Granted

 

 

106,765

 

 

 

9.10

 

 

 

 

 

Delivered units

 

 

(537,547

)

 

 

6.63

 

 

 

 

 

Forfeited units

 

 

(43,101

)

 

 

7.47

 

 

 

 

 

Balance at March 31, 2017

 

 

1,073,519

 

 

$

7.18

 

 

 

1.83

 

 

41


The fair value of RSUs awarded to employees and directors is determined on the date of grant based on the market value of Class A common stock (adjusted if appropriate based upon the award’s eligibility to receive dividends), and is recognized, net of the effect of estimated forfeitures, ratably over the vesting period. The Company uses historical data, including historical forfeitures and turnover rates, to estimate expected forfeiture rates for both employee and director RSUs. Each RSU is settled in one share of Class A common stock upon completion of the vesting period.

During the three months ended March 31, 2017, the Company granted 0.1 million of RSUs with aggregate estimated grant date fair values of approximately $1.0 million to employees and directors. These RSUs were awarded in lieu of cash compensation for salaries, commissions and/or discretionary or guaranteed bonuses. RSUs granted to these individuals generally vest over a two- to four-year period. During the three months ended March 31, 2016, the Company did not grant any RSUs to employees and directors.

For RSUs that vested during the three months ended March 31, 2017 and 2016, the Company withheld shares valued at $2.0 million and $30 thousand to pay taxes due at the time of vesting.

As of March 31, 2017 and December 31, 2016, the aggregate estimated grant date fair value of outstanding RSUs was approximately $7.7 million and $10.6 million, respectively.

Compensation expense related to RSUs was approximately $1.1 million and $1.6 million, respectively, for the three months ended March 31, 2017 and 2016. As of March 31, 2017, there was approximately $8.5 million of total unrecognized compensation expense related to unvested RSUs.

Restricted Stock

The Company has granted restricted shares under its Equity Plan. Such restricted shares are generally saleable by partners in five to ten years. Partners who agree to extend the length of their employment agreements and/or other contractual modifications sought by the Company are expected to be able to sell their restricted shares over a shorter time period. Transferability of the shares of restricted stock is not subject to continued employment or service with the Company or any affiliate or subsidiary of the Company; however, transferability is subject to compliance with BGC Partners’ and its affiliates’ customary noncompete obligations. During the three months ended March 31, 2017 no shares were forfeited in connections with this clause. During the three months ended March 31, 2016, approximately 3.7 thousand shares were forfeited in connection with this clause. During the three months ended March 31, 2017 and 2016, the Company released the restrictions with respect to approximately 1.0 million and 1.6 million of such shares, respectively. As of March 31, 2017, there were 10.9 million of such restricted shares outstanding.

Deferred Cash Compensation

As part of the acquisition of GFI, the Company now maintains a Deferred Cash Award Program which was adopted by GFI on February 12, 2013, and provides for the grant of deferred cash incentive compensation to eligible employees. The Company may pay certain bonuses in the form of deferred cash compensation awards, which generally vest over a future service period. In addition, prior to the completion of the tender offer, GFI’s outstanding RSUs were converted into the right to receive an amount in cash equal to $6.10 per unit, with such cash payable on and subject to the terms and conditions of the original vesting schedule of each RSU. The total compensation expense recognized in relation to the deferred cash compensation awards for the three months ended March 31, 2017 and 2016 was $3.8 million and $5.9 million, respectively. As of March 31, 2017, the total liability for the deferred cash compensation awards was $11.7 million, which is included in “Accrued compensation” on the Company’s unaudited condensed consolidated statements of financial condition. Total unrecognized compensation cost related to deferred cash compensation, prior to the consideration of forfeitures, was approximately $13.2  million and is expected to be recognized over a weighted-average period of 1.2 years.

Stock Options

A summary of the activity associated with stock options is as follows:

 

 

 

Options

 

 

Weighted-

Average

Exercise Price

 

 

Weighted-

Average

Remaining

Contractual

Term (Years)

 

 

Aggregate

Intrinsic Value

 

Balance at December 31, 2016

 

 

1,007,085

 

 

$

10.82

 

 

 

1.0

 

 

$

 

Granted

 

 

 

 

 

 

 

 

 

 

 

 

 

 

Exercised options

 

 

 

 

 

 

 

 

 

 

 

 

 

 

Forfeited options

 

 

 

 

 

 

 

 

 

 

 

 

 

 

Balance at March 31, 2017

 

 

1,007,085

 

 

$

10.82

 

 

 

0.7

 

 

$

548,006

 

Options exercisable at March 31, 2017

 

 

1,007,085

 

 

$

10.82

 

 

 

0.7

 

 

$

548,006

 

 

42


There were no  stock options exercised during the three months ended March 31, 2017 and 250 thousand stock options exercised during the three months ended March 31, 2016, respectively. The Company did not grant any stock options during the three months ended March 31, 2017 and 2016.

The Company did not record any compensation expense related to stock options for the three months ended March 31, 2017 or 2016, as all of these options had vested in prior years. As of March 31, 2017, all of the compensation expense related to stock options was fully recognized.

18.

Commitments, Contingencies and Guarantees

Contingencies

In the ordinary course of business, various legal actions are brought and are pending against the Company and its subsidiaries in the U.S. and internationally. In some of these actions, substantial amounts are claimed. The Company is also involved, from time to time, in reviews, examinations, investigations and proceedings by governmental and self-regulatory agencies (both formal and informal) regarding the Company’s businesses, which may result in judgments, settlements, fines, penalties, injunctions or other relief. The following generally does not include matters that the Company has pending against other parties which, if successful, would result in awards in favor of the Company or its subsidiaries.

Employment, Competitor-Related and Other Litigation

From time to time, the Company and its subsidiaries are involved in litigation, claims and arbitrations in the U.S. and internationally, relating to, inter alia, various employment matters, including with respect to termination of employment, hiring of employees currently or previously employed by competitors, terms and conditions of employment and other matters. In light of the competitive nature of the brokerage industry, litigation, claims and arbitration between competitors regarding employee hiring are not uncommon. The Company is also involved, from time to time, in other reviews, investigations and proceedings by governmental and self-regulatory agencies (both formal and informal) regarding the Company’s business. Any such actions may result in judgments, settlements, fines, penalties, injunctions or other relief.

Legal reserves are established in accordance with FASB guidance on Accounting for Contingencies, when a material legal liability is both probable and reasonably estimable. Once established, reserves are adjusted when there is more information available or when an event occurs requiring a change. The outcome of such items cannot be determined with certainty. The Company is unable to estimate a possible loss or range of loss in connection with specific matters beyond its current accrual and any other amounts disclosed. Management believes that, based on currently available information, the final outcome of these current pending matters will not have a material adverse effect on the Company’s unaudited condensed consolidated financial statements and disclosures taken as a whole.

Letter of Credit Agreements

The Company has irrevocable uncollateralized letters of credit with various banks, where the beneficiaries are clearing organizations through which it transacted, that are used in lieu of margin and deposits with those clearing organizations. As of March 31, 2017, the Company was contingently liable for $1.6 million under these letters of credit.

Risk and Uncertainties

The Company generates revenues by providing financial intermediary, securities trading and brokerage activities, and commercial real estate services to institutional customers and by executing and, in some cases, clearing transactions for institutional counterparties. Revenues for these services are transaction-based. As a result, revenues could vary based on the transaction volume of global financial and real estate markets. Additionally, financing is sensitive to interest rate fluctuations, which could have an impact on the Company’s overall profitability.

Insurance

The Company is self-insured for health care claims, up to a stop-loss amount for eligible participating employees and qualified dependents in the United States, subject to deductibles and limitations. The Company’s liability for claims incurred but not reported is determined based on an estimate of the ultimate aggregate liability for claims incurred. The estimate is calculated from actual claim rates and adjusted periodically as necessary. The Company has accrued $0.9 million in health care claims as of March 31, 2017. The Company does not expect the impact of the health care claims to have a material impact on its financial condition, results of operations or cash flows.

43


Guarantees

The Company provides guarantees to securities clearinghouses and exchanges which meet the definition of a guarantee under FASB interpretations. Under these standard securities clearinghouse and exchange membership agreements, members are required to guarantee, collectively, the performance of other members and, accordingly, if another member becomes unable to satisfy its obligations to the clearinghouse or exchange, all other members would be required to meet the shortfall. In the opinion of management, the Company’s liability under these agreements is not quantifiable and could exceed the cash and securities it has posted as collateral. However, the potential of being required to make payments under these arrangements is remote. Accordingly, no contingent liability has been recorded in the Company’s unaudited condensed consolidated statements of financial condition for these agreements.

Indemnifications

In connection with the sale of eSpeed, the Company has indemnified Nasdaq for amounts over a defined threshold against damages arising from breaches of representations, warranties and covenants. In addition, in connection with the acquisition of GFI, the Company has indemnified the directors and officers of GFI. As of March 31, 2017, no contingent liability has been recorded in the Company’s unaudited condensed consolidated statements of financial condition for these indemnifications, as the potential for being required to make payments under these indemnifications is remote.

19.

Income Taxes

The Company’s unaudited condensed consolidated financial statements include U.S. federal, state and local income taxes on the Company’s allocable share of the U.S. results of operations, as well as taxes payable to jurisdictions outside the U.S. In addition, certain of the Company’s entities are taxed as U.S. partnerships and are subject to the Unincorporated Business Tax (“UBT”) in New York City. Therefore, the tax liability or benefit related to the partnership income or loss, except for UBT, rests with the partners (see Note 2—“Limited Partnership Interests in BGC Holdings” for discussion of partnership interests), rather than the partnership entity. Income taxes are accounted for using the asset and liability method, as prescribed in FASB guidance on Accounting for Income Taxes. Deferred tax assets and liabilities are recognized for the future tax consequences attributable to differences between the unaudited condensed consolidated financial statement carrying amounts of existing assets and liabilities and their respective tax bases. Deferred tax assets and liabilities are measured using enacted tax rates expected to apply to taxable income in the years in which those temporary differences are expected to be recovered or settled. The effect on deferred tax assets and liabilities of a change in tax rates is recognized in income in the period that includes the enactment date. A valuation allowance is recorded against deferred tax assets if it is deemed more likely than not that those assets will not be realized.

 

As of March 31, 2017, the Company had $473.6 million of undistributed foreign pre-tax earnings, which excludes the cash proceeds from the sale of Trayport. Except for the cash proceeds from the sale of Trayport, it is the Company’s intention to permanently reinvest these undistributed foreign pre-tax earnings in the Company’s foreign operations. It is not practicable to determine the amount of additional tax that may be payable in the event these earnings are repatriated due to the fluctuation of the relative ownership percentages of the foreign subsidiaries between the Company and BGC Holdings, L.P. For the cash proceeds which are not permanently reinvested, the accrued tax liability is $135.5 million, net of foreign tax credits.  In addition, certain GFI net operating loss carryforwards are expected to be utilized to reduce cash taxes.  Taking these items together, we therefore expect to pay effective cash taxes of no more than $64 million related to the Trayport transaction

 

 Pursuant to FASB guidance on Accounting for Uncertainty in Income Taxes, the Company provides for uncertain tax positions based upon management’s assessment of whether a tax benefit is more likely than not to be sustained upon examination by tax authorities. As of March 31, 2017, the Company had $3.1 million of unrecognized tax benefits, all of which would affect the Company’s effective tax rate if recognized. As of December 31, 2016, the Company’s unrecognized tax benefits, excluding related interest and penalties, were $3.1 million, all of which, if recognized, would affect the effective tax rate.  The Company recognizes interest and penalties related to income tax matters in “Interest expense” and “Other expenses,” respectively, in the Company’s unaudited condensed consolidated statements of operations. As of March 31, 2017, the Company had approximately $0.3 million of accrued interest related to uncertain tax positions. As of December 31, 2016, there were $0.3 million of accrued interest and penalties related to uncertain tax positions.

44


20.

Regulatory Requirements

Many of the Company’s businesses are subject to regulatory restrictions and minimum capital requirements. These regulatory restrictions and capital requirements may restrict the Company’s ability to withdraw capital from its subsidiaries.

Certain U.S. subsidiaries of the Company are registered as U.S. broker-dealers or Futures Commissions Merchants subject to Rule 15c3-1 of the SEC and Rule 1.17 of the Commodity Futures Trading Commission, which specify uniform minimum net capital requirements, as defined, for their registrants, and also require a significant part of the registrants’ assets be kept in relatively liquid form. As of March 31, 2017, the Company’s U.S. subsidiaries had net capital in excess of their minimum capital requirements.

Certain European subsidiaries of the Company are regulated by the Financial Conduct Authority (the “FCA”) and must maintain financial resources (as defined by the FCA) in excess of the total financial resources requirement of the FCA. As of March 31, 2017, the European subsidiaries had financial resources in excess of their requirements.

Certain other subsidiaries of the Company are subject to regulatory and other requirements of the jurisdictions in which they operate.

In addition, the Company’s Swap Execution Facilities (“SEFs”), BGC Derivative Markets and GFI Swaps Exchange, are required to maintain financial resources to cover operating costs for at least one year, keeping at least enough cash or highly liquid securities to cover six months’ operating costs.

The regulatory requirements referred to above may restrict the Company’s ability to withdraw capital from its regulated subsidiaries. As of March 31, 2017, $604.5 million of net assets were held by regulated subsidiaries. These subsidiaries had aggregate regulatory net capital, as defined, in excess of the aggregate regulatory requirements, as defined, of $347.7 million.

21.Segment and Geographic Information

Segment Information

The Company’s business segments are determined based on the products and services provided and reflect the manner in which financial information is evaluated by management. The Company’s operations consist of two reportable segments, Financial Services and Real Estate Services.

The Company’s Financial Services segment specializes in the brokerage of a broad range of products, including fixed income (rates and credit), foreign exchange, equities, insurance, energy and commodities, and futures. It also provides a wide range of services, including trade execution, broker-dealer services, clearing, trade compression, post trade, information, and other back-office services to a broad range of financial and non-financial institutions. The Company’s Real Estate Services segment offers commercial real estate tenants, owners, investors and developers a wide range of services, including leasing and corporate advisory, investment sales and real estate finance, consulting, project and development management, and property and facilities management.

The Company evaluates the performance and reviews the results of the segments based on each segment’s “Income (loss) from operations before income taxes.”

The amounts shown below for the Financial Services and Real Estate Services segments reflect the amounts that are used by management to allocate resources and assess performance, which is based on each segment’s “Income (loss) from operations before income taxes.” In addition to the two business segments, the tables below include a “Corporate Items” category. Corporate revenues include fees from related parties and interest income. Corporate expenses include non-cash compensation expenses (such as the grant of exchangeability to limited partnership units; redemption/exchange of partnership units, issuance of restricted shares and a reserve on compensation-related partnership loans; and allocations of net income to limited partnership units and FPUs), as well as unallocated expenses, such as certain professional and consulting fees, executive compensation and interest expense, which are managed separately at the corporate level. Corporate other income (losses), net includes gains that are not considered part of the Company’s ordinary, ongoing business, such as the mark-to-market on marketable securities and any related hedging transactions when applicable, and the adjustment of future earn-out payments.

Certain financial information for the Company’s segments is presented below. Certain reclassifications have been made to previously reported amounts to conform to the current presentation. See Note 15—“Goodwill and Other Intangible Assets, Net,” for goodwill by reportable segment.

45


Three months ended March 31, 2017 (in thousands):

 

 

 

Financial

Services

 

 

Real

Estate

Services

 

 

Corporate

Items

 

 

Total

 

Brokerage revenues:

 

 

 

 

 

 

 

 

 

 

 

 

 

 

 

 

Rates

 

$

135,752

 

 

$

 

 

$

 

 

$

135,752

 

Credit

 

 

81,870

 

 

 

 

 

 

 

 

 

81,870

 

Foreign exchange

 

 

80,026

 

 

 

 

 

 

 

 

 

80,026

 

Energy and commodities

 

 

53,145

 

 

 

 

 

 

 

 

 

53,145

 

Equities, insurance, and other asset classes

 

 

75,706

 

 

 

 

 

 

 

 

 

75,706

 

Leasing and other services

 

 

 

 

 

127,574

 

 

 

 

 

 

127,574

 

Real estate capital markets

 

 

 

 

 

78,796

 

 

 

 

 

 

78,796

 

Real estate management services

 

 

 

 

 

50,630

 

 

 

 

 

 

50,630

 

Fees from related parties

 

 

 

 

 

 

 

 

6,565

 

 

 

6,565

 

Data, software and post-trade

 

 

13,087

 

 

 

 

 

 

 

 

 

13,087

 

Other revenues

 

 

942

 

 

 

4

 

 

 

30

 

 

 

976

 

Total non-interest revenues

 

 

440,528

 

 

 

257,004

 

 

 

6,595

 

 

 

704,127

 

Interest income

 

 

650

 

 

 

953

 

 

 

1,700

 

 

 

3,303

 

Total revenues

 

 

441,178

 

 

 

257,957

 

 

 

8,295

 

 

 

707,430

 

Interest expense

 

 

 

 

 

 

 

 

14,821

 

 

 

14,821

 

Non-interest expenses

 

 

353,906

 

 

 

236,583

 

 

 

79,252

 

 

 

669,741

 

Total expenses

 

 

353,906

 

 

 

236,583

 

 

 

94,073

 

 

 

684,562

 

Other income (losses), net:

 

 

 

 

 

 

 

 

 

 

 

 

 

 

 

 

Gain (loss) on divestiture and sale of investments

 

 

 

 

 

 

 

 

557

 

 

 

557

 

Gains (losses) on equity investments

 

 

 

 

 

 

 

 

237

 

 

 

237

 

Other income (losses)

 

 

4,648

 

 

 

 

 

 

441

 

 

 

5,089

 

Total other income (losses), net

 

 

4,648

 

 

 

 

 

 

1,235

 

 

 

5,883

 

Income (loss) from operations before income taxes

 

$

91,920

 

 

$

21,374

 

 

$

(84,543

)

 

$

28,751

 

 

46


Three months ended March 31, 2016 (in thousands):

 

 

 

Financial

Services

 

 

Real

Estate

Services

 

 

Corporate

Items

 

 

Total

 

Brokerage revenues:

 

 

 

 

 

 

 

 

 

 

 

 

 

 

 

 

Rates

 

$

119,619

 

 

$

 

 

$

 

 

$

119,619

 

Credit

 

 

84,915

 

 

 

 

 

 

 

 

 

84,915

 

Foreign exchange

 

 

82,468

 

 

 

 

 

 

 

 

 

82,468

 

Energy and commodities

 

 

64,398

 

 

 

 

 

 

 

 

 

64,398

 

Equities, insurance, and other asset classes

 

 

48,366

 

 

 

 

 

 

 

 

 

48,366

 

Leasing and other services

 

 

 

 

 

105,627

 

 

 

 

 

 

105,627

 

Real estate capital markets

 

 

 

 

 

62,133

 

 

 

 

 

 

62,133

 

Real estate management services

 

 

 

 

 

46,058

 

 

 

 

 

 

46,058

 

Fees from related parties

 

 

 

 

 

 

 

 

7,070

 

 

 

7,070

 

Data, software and post-trade

 

 

13,934

 

 

 

 

 

 

 

 

 

13,934

 

Other revenues

 

 

3,396

 

 

 

 

 

 

286

 

 

 

3,682

 

Total non-interest revenues

 

 

417,096

 

 

 

213,818

 

 

 

7,356

 

 

 

638,270

 

Interest income

 

 

511

 

 

 

662

 

 

 

1,211

 

 

 

2,384

 

Total revenues

 

 

417,607

 

 

 

214,480

 

 

 

8,567

 

 

 

640,654

 

Interest expense

 

 

 

 

 

 

 

 

13,458

 

 

 

13,458

 

Non-interest expenses

 

 

345,114

 

 

 

198,574

 

 

 

62,089

 

 

 

605,777

 

Total expenses

 

 

345,114

 

 

 

198,574

 

 

 

75,547

 

 

 

619,235

 

Other income (losses), net:

 

 

 

 

 

 

 

 

 

 

 

 

 

 

 

 

Gain (loss) on divestiture and sale of investments

 

 

 

 

 

 

 

 

 

 

 

 

Gains (losses) on equity investments

 

 

 

 

 

 

 

 

888

 

 

 

888

 

Other income (losses)

 

 

10,972

 

 

 

 

 

 

(13,889

)

 

 

(2,917

)

Total other income (losses), net

 

 

10,972

 

 

 

 

 

 

(13,001

)

 

 

(2,029

)

Income (loss) from operations before income taxes

 

$

83,465

 

 

$

15,906

 

 

$

(79,981

)

 

$

19,390

 

 

Total assets by reportable segment (in thousands):

 

Total Assets1

 

Financial

Services

 

 

Real Estate

Services

 

 

Total

 

At March 31, 2017

 

$

4,128,035

 

 

$

779,656

 

 

$

4,907,691

 

At December 31, 2016

 

$

2,707,677

 

 

$

800,723

 

 

$

3,508,400

 

 

1

Corporate assets have been fully allocated to the Company’s business segments.

Geographic Information

The Company offers products and services in the U.S., U.K., Asia (including Australia), France, Other Americas, Other Europe, and the Middle East and Africa region (defined as the “MEA” region). Information regarding revenues for the three months ended March 31, 2017 and 2016, respectively, is as follows (in thousands):

 

 

 

Three Months Ended

March 31,

 

 

 

2017

 

 

2016

 

Revenues:

 

 

 

 

 

 

 

 

United States

 

$

385,923

 

 

$

356,828

 

United Kingdom

 

 

186,810

 

 

 

163,691

 

Asia

 

 

61,109

 

 

 

56,751

 

France

 

 

25,265

 

 

 

25,567

 

Other Americas

 

 

14,321

 

 

 

14,607

 

Other Europe/MEA

 

 

34,002

 

 

 

23,210

 

Total revenues

 

$

707,430

 

 

$

640,654

 

 

47


Information regarding long-lived assets (defined as loans, forgivable loans and other receivables from employees and partners, net; fixed assets, net; certain other investments; goodwill; other intangible assets, net of accumulated amortization; and rent and other deposits) in the geographic areas as of March 31, 2017 and December 31, 2016, respectively, is as follows (in thousands):

 

 

 

March 31

 

 

December 31

 

 

 

2017

 

 

2016

 

Long-lived assets:

 

 

 

 

 

 

 

 

United States

 

$

1,279,147

 

 

$

1,275,482

 

United Kingdom

 

 

337,697

 

 

 

229,555

 

Asia

 

 

25,563

 

 

 

23,154

 

France

 

 

5,844

 

 

 

5,540

 

Other Americas

 

 

24,469

 

 

 

22,246

 

Other Europe/MEA

 

 

5,710

 

 

 

4,952

 

Total long-lived assets

 

$

1,678,430

 

 

$

1,560,929

 

 

22.

Subsequent Events

First Quarter 2017 Dividend

On May 2, 2017, the Company’s Board of Directors declared a quarterly cash dividend of $0.18 per share for the first quarter of 2017, payable on June 5, 2017 to Class A and Class B common stockholders of record as of May 19, 2017.

Controlled Equity Offering

Since March 31, 2017, the Company has sold, pursuant to the November 2014 Sales Agreement, 1.1 million shares of Class A common stock related to redemptions and exchanges of limited partnership interests in BGC Holdings.

On April 12, 2017, the Company entered into a CEO sales agreement with CF&Co (“April 2017 Sales Agrement”), pursuant to which the Company may offer and sell up to an aggregate of 20 million shares of Class A common stock. Shares of the Company’s Class A common stock sold under its CEO sales agreements are used primarily for redemptions and exchanges of limited partnership interests in BGC Holdings. CF&Co is a wholly owned subsidiary of Cantor and an affiliate of the Company. Under this agreement, the Company has agreed to pay CF&Co 2% of the gross proceeds from the sale of shares. As of May 8, 2017, the Company has not sold any shares of Class A common stock under the April 2017 Sales Agreement.

Credit Facility

On April 21, 2017, pursuant to a previously disclosed authorization by the Audit Committee of BGC’s Board of Directors, the Company entered into a $150 million revolving credit facility (the “Credit Facility”) with an affiliate of Cantor. BGC agreed to lend $150 million under the Credit Facility to such affiliate (the “Loan”). As of the date hereof, the Credit Facility was fully drawn and the interest rate on the Loan is currently 4.24%. The Credit Facility has a maturity date of April 20, 2018, which may be extended from time to time on the terms set forth in the Credit Facility.

 

To fund the Loan, on April 21, 2017, the Company drew $150 million from its revolving credit agreement with Bank of America, N.A., as administrative agent, and a syndicate of other lenders, dated as of February 25, 2016. This amount currently carries an interest rate of 2.99%.

 

48


ITEM 2.

MANAGEMENT’S DISCUSSION AND ANALYSIS OF FINANCIAL CONDITION AND RESULTS OF OPERATIONS

The following discussion of BGC Partners, Inc.’s financial condition and results of operations should be read together with BGC Partners, Inc.’s unaudited condensed consolidated financial statements and notes to those statements, as well as the cautionary statements relating to forward-looking statements within the meaning of Section 27A of the Securities Act of 1933, as amended (the “Securities Act”), and Section 21E of the Securities Exchange Act of 1934, as amended (the “Exchange Act”), included in this report. When used herein, the terms “BGC Partners,” “BGC,” the “Company,” “we,” “us” and “our” refer to BGC Partners, Inc., including consolidated subsidiaries.

This discussion summarizes the significant factors affecting our results of operations and financial condition during the three months ended March 31, 2017 and 2016. This discussion is provided to increase the understanding of, and should be read in conjunction with, our unaudited condensed consolidated financial statements and the notes thereto included elsewhere in this report.

OVERVIEW AND BUSINESS ENVIRONMENT

We are a leading global brokerage company servicing the financial and real estate markets through our Financial Services and Real Estate Services businesses. Through our financial service brands, including BGC®, GFI®, SunriseTM, BessoTM, and R.P. MartinTM, among others, our Financial Services business specializes in the brokerage of a broad range of products, including fixed income (rates and credit), foreign exchange, equities, energy and commodities, insurance, and futures. Our Financial Services business also provides a wide range of services, including trade execution, broker-dealer services, clearing, trade compression, post trade, information, and other back-office services to a broad range of financial and non-financial institutions. Our integrated platform is designed to provide flexibility to customers with regard to price discovery, execution and processing of transactions, and enables them to use voice, hybrid, or in many markets, fully electronic brokerage services in connection with transactions executed either over-the-counter (“OTC”) or through an exchange. Through our electronic brands including FENICS®, BGC TraderTM, FENICS Market Data, Capitalab® and Lucera®, we offer fully electronic brokerage, financial technology solutions, market data, post-trade services and analytics related to financial instruments and markets.

Newmark Grubb Knight Frank (which may be referred to as “Newmark”, or “NGKF”) is our leading commercial real estate services business.  NGKF operates through brands including Newmark Grubb Knight Frank, Newmark Cornish & Carey, ARA, Computerized Facility Integration, NGKF Valuation & Advisory, and Excess Space.  Under these names and others, Newmark provides a wide range of commercial real estate services, including leasing and corporate advisory, investment sales and financial services, consulting, project and development management, and property and facilities management. .

Our customers include many of the world’s largest banks, broker-dealers, investment banks, trading firms, hedge funds, governments, corporations, property owners, real estate developers, and investment firms. We have more than 100 offices globally in major markets including New York and London, as well as in Atlanta, Beijing, Bogotá, Boston, Buenos Aires, Charlotte, Chicago, Copenhagen, Dallas, Denver, Dubai, Dublin, Geneva, Hong Kong, Houston, Istanbul, Johannesburg, Los Angeles, Madrid, Mexico City, Miami, Moscow, Nyon, Paris, Philadelphia, Rio de Janeiro, San Francisco, Santa Clara, Santiago, São Paulo, Seoul, Shanghai, Singapore, Sydney, Tel Aviv, Tokyo, Toronto, and Washington, D.C.

We remain confident in our future growth prospects as we continue to increase the scale and depth of our Financial Services and Real Estate Services platforms and continue to seek market-driven opportunities to expand our business in numerous financial asset classes and other products and services. This was exemplified by our acquisition of GFI Group, Inc. (“GFI”). Beginning in the first quarter of 2015, BGC began consolidating the results of GFI, which continues to operate as a separately branded division of BGC. On January 12, 2016, we completed the merger with GFI by acquiring 100% of GFI’s outstanding shares (see “Acquisition of GFI Group, Inc.”). During 2016, we also completed the purchase of Sunrise Brokers Group (“Sunrise Brokers”) and several smaller companies. In the first quarter of 2017 we also acquired Besso Insurance Group Limited ("BessoTM"). By adding these and other leading companies to our platform, we have greatly broadened the scope and depth of services we can provide to our clients across our consolidated business. We have also continued to make key hires around the world and integrate our recent acquisitions onto our global platform. We expect these additions to increase our revenues and earnings per share going forward. These investments underscore BGC’s ongoing commitment to make accretive acquisitions and profitable hires.

Confidential Submission of Draft Registration Statement for Proposed Initial Public Offering

On February 9, 2017, we announced that we had confidentially submitted a draft registration statement on Form S-1 with the U.S. Securities and Exchange Commission (the “SEC”) relating to the proposed initial public offering of the Class A common stock of a newly formed subsidiary that will hold our Real Estate Services business, which operates as “Newmark Grubb Knight Frank” or “NGKF.”

The number of Class A shares to be offered and the price range for the proposed offering have not yet been determined. The initial public offering is part of our plan to separate our Real Estate Services business into a separate public company. Following some period after the expected offering, we may, subject to market and other conditions, distribute the shares that we will hold of the newly formed subsidiary pro rata to our stockholders in a manner intended to qualify as tax-free for U.S. federal income tax purposes.

 

49


Lucera Acquisition

On November 4, 2016, we acquired from Cantor the 80% of the Lucera business (also known as “LFI Holdings, LLC” or “LFI”) not already owned by us. The aggregate purchase price paid by the Company to Cantor consisted of approximately $24.2 million in cash plus a $4.8 million post-closing adjustment. Lucera is a technology infrastructure provider tailored to the financial sector headquartered in New York. This transaction has been determined to be a combination of entities under common control that resulted in a change in the reporting entity. Accordingly, our financial results have been retrospectively adjusted to include the financial results of Lucera in the current and prior periods as if Lucera had always been consolidated.

 

 Acquisition of GFI Group, Inc.

On February 26, 2015, we successfully completed our tender offer to acquire shares of common stock, par value $0.01 per share, of GFI for $6.10 per share in cash and accepted for purchase 54.3 million shares tendered to us pursuant to the offer. The tendered shares, together with the 17.1 million shares already owned by us, represented approximately 56% of the then-outstanding shares of GFI. We issued payment for the tendered shares on March 4, 2015 in the aggregate amount of $331.1 million. On April 28, 2015, we purchased from GFI approximately 43.0 million new shares at that date’s closing price of $5.81 per share, for an aggregate purchase price of $250 million. The purchase price was paid to GFI in the form of a note due on June 19, 2018 that bore an interest rate of LIBOR plus 200 basis points. The new shares and the note are eliminated in consolidation. Following the issuance of the new shares, we owned approximately 67% of GFI’s outstanding common stock, which gave us control over the timing and process for the completion of a back-end merger (the “Back-End Mergers”) pursuant to the tender offer agreement.

On January 12, 2016, we completed our acquisition (the “JPI Merger”) of Jersey Partners, Inc. (“JPI”). The JPI Merger occurred pursuant to a merger agreement, dated as of December 22, 2015. Shortly following the completion of the JPI Merger, a subsidiary of BGC merged with and into GFI pursuant to a short-form merger under Delaware law, with GFI continuing as the surviving entity. The Back-End Mergers allowed BGC to acquire the remaining approximately 33% of the outstanding shares of GFI common stock that BGC did not already own. Following the closing of the Back-End Mergers, BGC and its affiliates now own 100% of the outstanding shares of GFI’s common stock. In total, approximately 23.5 million shares of BGC Class A common stock were issued and $111.2 million in cash will be paid with respect to the closing of the Back-End Mergers, inclusive of adjustments ($89.9 million has been paid as of March 31, 2017). 

We believe the combination of BGC and GFI creates a strong and diversified Financial Services business, well-positioned to capture future growth opportunities. Through this combination, we expect to deliver substantial benefits to customers of the combined company, and we expect to become the largest and most profitable wholesale financial brokerage company. We also believe this is a highly complementary combination, which has resulted, and will continue to result, in meaningful economies of scale. While the front-office operations will remain separately branded divisions, the back office, technology, and infrastructure of these two companies are being integrated in a smart and deliberate way.

On July 10, 2015, the Company guaranteed the obligations of GFI under the 8.375% Senior Notes; as a consequence of guaranteeing GFI’s debt, we have substantially improved the credit rating of GFI’s bonds and lowered future interest payments. We have also been able to free up capital set aside for regulatory and clearing purposes, allowing us to use our balance sheet more efficiently.

FENICS

As we continue to focus our efforts on converting voice and hybrid desks to electronic execution, our higher margin fully electronic businesses, excluding Trayport and revenues from inter-company data, software, and post-trade services, have continued to grow their revenues and generated $211.3 million of net revenues during the most recent trailing twelve-month period ended March 31, 2017, up 2.2% from a year ago. These fully electronic revenues are more than double the annualized revenues of eSpeed, which generated $48.6 million in revenues for the six months ended June 30, 2013 and was sold in the second quarter of 2013 for $1.2 billion (based on the value of Nasdaq stock at the time the deal was announced). In addition, as part of the sale of eSpeed to NASDAQ, we expect to receive an earn out of up to 14,883,705 shares of Nasdaq common stock to be paid ratably in each of the fifteen years following the closing in which the consolidated gross revenue of Nasdaq is equal to or greater than $25 million. Through March 31, 2017, we have received 3,968,988 shares of Nasdaq common stock in accordance with the agreement. The contingent future issuances of Nasdaq common stock are also subject to acceleration upon the occurrence of certain events.

For the purposes of this document and subsequent Securities and Exchange Commission (“SEC”) filings, all of our fully electronic businesses are referred to as “FENICS.” These offerings include Financial Services segment fully electronic brokerage products, as well as offerings in market data, software solutions, and post-trade services across both BGC and GFI. FENICS results do not include the results of Trayport, either before or after the completed sale to Intercontinental Exchange (“ICE”). Going forward, we expect these businesses to become an even more valuable part of BGC as they continue to grow faster than, and be substantially larger than, eSpeed ever was for us.

Financial Services:

The financial intermediary sector has been a competitive area that grew over the period between 1998 and 2007 due to several factors. One factor was the increasing use of derivatives to manage risk or to take advantage of the anticipated direction of a market by allowing users to protect gains and/or guard against losses in the price of underlying assets without having to buy or sell the

50


underlying assets. Derivatives are often used to mitigate the risks associated with interest rates, equity ownership, changes in the value of foreign currency, credit defaults by corporate and sovereign debtors and changes in the prices of commodity products. Over this same timeframe, demand from financial institutions, financial services intermediaries and large corporations had increased volumes in the wholesale derivatives market, thereby increasing the business opportunity for financial intermediaries.

Another key factor in the growth of the financial intermediary sector between 1998 and 2007 was the increase in the number of new financial products. As market participants and their customers strive to mitigate risk, new types of equity and fixed income securities, futures, options and other financial instruments have been developed. Most of these new securities and derivatives were not immediately ready for more liquid and standardized electronic markets, and generally increased the need for trading and required broker-assisted execution.

Up until the second half of 2016, our Financial Services businesses had faced more challenging market conditions. Accommodative monetary policies by several major central banks including the Federal Reserve, Bank of England, Bank of Japan and the European Central Bank have resulted in historically low levels of volatility and interest rates across many of the financial markets in which we operate. The global credit markets also faced structural issues such as increased bank capital requirements under Basel III. Consequently, these factors contributed to lower trading volumes in our rates and credit asset classes across most geographies in which we operated.

On June 23, 2016, the U.K. held a referendum regarding continued membership in the European Union (the “EU”). The exit from the EU is commonly referred to as the “Brexit.” The Brexit vote passed by 51.9% to 48.1%. The referendum was non-binding. However, while the Prime Minister of the U.K. had previously announced that negotiations will commence under Article 50 of the Lisbon Treaty in March 2017, negotiations are expected to start in earnest after parliamentary elections are held on June 8, 2017. These negotiations under Article 50 are to determine the future terms of the U.K.’s relationship with the EU, including the terms of trade, also known as “passporting rights” between the U.K. and the EU. The effects of the Brexit will depend on any agreements the U.K. makes to retain access to EU markets – including for financial services – either during a transitional period or more permanently.

The results of the Brexit referendum contributed to short-term volatility in most of the global financial markets in which we broker, and also led to currency exchange rate fluctuations that resulted in significant weakening of the British pound against most major foreign currencies. Although we generate a significant amount of revenue in the U.K., most of it is denominated in other currencies. However, a majority of our U.K. expenses are denominated in pounds. As a result, we expect the decrease in the value of the pound to have a minimal effect on our consolidated earnings.

Since the negotiations for completing Brexit could take two years or more, we anticipate higher than average global financial market volatility to occur periodically for the foreseeable future, all else equal. Historically, elevated volatility has often led to increased volumes in the Financial Services markets in which we broker, which could be beneficial for our business. However, the outcome of any negotiations between the U.K. and the EU could prove disruptive for our Financial Services business and/or its customers for a period of time.

Regulators in the U.S. have finalized most of the new rules across a range of financial marketplaces, including OTC derivatives, as mandated by the Dodd-Frank Wall Street Reform and Consumer Protection Act (“Dodd-Frank Act”). Many of these rules became effective in prior years, while ongoing phase-ins are anticipated over coming years. We believe that the recent election results in the U.S. make it possible that some of the Dodd-Frank rules may be modified or repealed, which could be a net positive for our Financial Services business and its largest customers. However, there can be no assurance that this will be the case, and we continue to expect the industry to be more heavily regulated than it was prior to the financial crisis of 2008/2009, and we are prepared to operate under a variety of regulatory regimes.

In addition to regulations in the U.S., legislators and regulators in Europe and the Asia-Pacific region have crafted similar rules, some of which have already been implemented, while the vast majority are expected to be implemented in the future.

These OTC-related regulations and proposed rules call for, among other actions, additional pre- and post-trade market transparency, heightened collateral and capital standards, the transacting of certain derivatives using authorized venues, central clearing of most standardized derivatives, specific business conduct standards and the delivery of transaction data to newly designated trade repositories for public dissemination.

BGC Derivative Markets and GFI Swaps Exchange, our subsidiaries, began operating as Swap Execution Facilities (“SEFs”) on October 2, 2013. Both BGC Derivative Markets and GFI Swaps Exchange received permanent registration approval from the Commodity Future Trading Commission (the “CFTC”) as SEFs on January 22, 2016. Mandatory Dodd-Frank Act compliant execution on SEFs by eligible U.S. persons commenced in February 2014 for “made available to trade” products, and a wide range of other rules relating to the execution and clearing of derivative products were finalized with implementation periods in 2016 and beyond. We also own ELX, a CFTC-approved designated contract market (“DCM”).

As these rules require authorized execution facilities to maintain robust front-end and back-office IT capabilities and to make large and ongoing technology investments, and because these execution facilities may be supported by a variety of voice and auction-based execution methodologies, we expect our hybrid and fully electronic trading capability to perform strongly in such an environment.

51


In recent years, there has been significant consolidation among the interdealer-brokers and wholesale brokers with which we compete. In addition to our 2015 acquisition of GFI, Tullett Prebon plc (“Tullett”) and ICAP plc (“ICAP”) announced in November 2015 an agreement whereby Tullett would purchase the vast majority of ICAP’s global hybrid/voice broking, as well as portions of its information businesses. Following the completion of their proposed deal in December of 2016, ICAP changed its corporate name to “NEX Group plc” (“NEX”), while Tullett changed its name to “TP ICAP plc.” We expect to continue to compete with the remaining electronic markets, post-trade and information businesses of NEX through the various offerings on our FENICS platform. We will also continue to compete with TP ICAP across various voice/hybrid brokerage marketplaces. There has also been significant consolidation among smaller non-public wholesale brokers, including our acquisitions of R.P. Martin, Heat Energy Group, Remate Lince and Sunrise Brokers Group. We view the recent consolidation in the industry favorably, as we expect it to provide additional operating leverage to our Financial Services businesses in the future.

Growth Drivers

As a wholesale intermediary, our business is driven primarily by overall industry volumes in the markets in which we broker, the size and productivity of our front-office headcount (including brokers, salespeople, managers and other front-office personnel), regulatory issues, and the percentage of our revenues we are able to generate by fully electronic means.

Below is a brief analysis of the market and industry volumes for some of our financial services products including our overall hybrid and fully electronic trading activities.

Overall Market Volumes and Volatility

Volume is driven by a number of items, including the level of issuance for financial instruments, the price volatility of financial instruments, macro-economic conditions, the creation and adoption of new products, the regulatory environment, and the introduction and adoption of new trading technologies. Historically, increased price volatility has typically increased the demand for hedging instruments, including many of the cash and derivative products that we broker.

Rates volumes in particular are influenced by market volumes and volatility. Historically low and negative interest rates across the globe have significantly reduced the overall trading appetite for rates products. The ECB and Bank of Japan are among a number of central banks that have cut key interest rates to below zero, while many sovereign bonds continue to trade at negative yields.. The U.K.’s referendum vote to exit the European Union drove historically low yields even lower in 2016 compared with the two prior years, as a subsequent flight to high quality and deeply liquid asset classes ensued. Although the election results in the U.S. resulted in yields rising above long-term lows during the fourth quarter of 2016 in many major markets, rates volumes were tempered for the full year 2016 industry-wide by this continuing period of exceptionally low interest rates. These historically low yields have driven many traditional investor classes to other investible asset classes in search of higher yields.

Also weighing on yields and rates volumes are global central bank quantitative easing programs. The programs depress rates volumes because they entail the central banks buying government securities or other securities in the open market — particularly longer-dated instruments — in an effort to promote increased lending and liquidity and bring down long-term interest rates. When central banks hold these instruments, they tend not to trade or hedge, thus lowering rates volumes across cash and derivatives markets industry-wide. Despite the conclusion of its quantitative easing program in the fourth quarter of 2014, the U.S. Federal Reserve still had approximately $3.6 trillion worth of long-dated U.S. Treasury and Federal Agency securities as of March 29, 2017, compared with $1.7 trillion at the beginning of 2011 and zero prior to September 2008. Additionally, the U.S. Federal Reserve has continued to roll over its existing positions and has thus kept its balance sheet at elevated levels since the fourth quarter of 2014. However, minutes of the Fed’s March 2017 policy meeting released in early April showed central bank officials considering how to unwind its balance sheet.  Although no decision was made about the timing or the details of any move to reduce the Fed’s holdings, some Fed board members suggested an unwind could begin later in 2017. Other major central banks have also greatly increased the amount of longer-dated debt on their balance sheets over the past few years and have indicated that they may continue to do so until economic conditions allow for a tapering or an unwinding of their quantitative easing programs.  As of the filing of this document, no other major central banks have publicly disclosed plans to taper or unwind their programs.

In addition, the G-20 central banks have agreed to implement the Basel III accord. Basel III was drafted with the intention of making banks more stable in the wake of the financial crisis. The accord, which will continue to be phased in over the coming years, will force most large banks in G-20 nations to hold approximately three times as much Tier 1 capital as is required under the previous set of rules. These capital rules make it more expensive for banks to hold non-sovereign debt assets on their balance sheets, and as a result, analysts say that banks have reduced or will reduce their trading activity in corporate and asset-backed fixed income securities as well as in various other OTC cash and derivative instruments. We believe that this has further reduced overall industry volumes in many of the products we broker, particularly in credit.

On September 1, 2016, the U.S. and Japan implemented “Phase I” of the Basel Committee’s edict for initial margin and variation margins to be exchanged bilaterally between participants transacting in non-centrally cleared derivatives. “Phase I” adversely impacted trading activity at our large sell-side institutional clients during the third quarter of 2016 as they worked through arranging documentation to support the exchange of margins with each other. Some clients remain unable to deal with major counterparties. In

52


addition, uncertainty around compliance globally has affected derivatives pricing. Although regulators in Europe, Hong Kong, Singapore and Australia previously announced delays to the “Phase I” implementation date, most uncleared bilateral rates, FX and credit derivatives trading with U.S. counterparties has necessarily included initial margin, resulting in a general widening of bid-offer spreads with subsequent reduced turnover. While there has been some substitution with trades in nearly similar products being submitted for central clearing so as to be out of scope for the new rule, these transactions did not replace the withdrawn volumes. The first tranche of this rule application in the EU occurred in the middle of the first quarter of 2017, and similar disruption may occur when similar rules are effective in the EU and in other jurisdictions as the aftermath may be spread across a wider set of participants. “Phases II and III,” which cover midsize and smaller institutions, are expected to be implemented over the next four years.

During the quarter ended March 31, 2017, industry volumes were generally down year-over-year for the equity-related products we broker, but generally mixed across fixed income, currencies, and commodities (“FICC”). Below is an expanded discussion of the volume and growth drivers of our various financial services brokerage product categories.

Rates Volumes and Volatility

Our rates business is influenced by a number of factors, including global sovereign issuances, secondary trading and the hedging of these sovereign debt instruments. The amount of global sovereign debt outstanding remains high by historical standards, and the level of secondary trading and related hedging activity was generally up year-on-year for the first quarter of 2017. For example, according to Trax, European government bond volumes were up 14% year-on-year during the quarter. In addition, according to Bloomberg and the Federal Reserve Bank of New York, the average daily volume of various U.S. Treasuries, excluding Treasury bills, among primary dealers was flat in the first quarter as compared with a year earlier.  U.S. Treasury volumes traded on BrokerTec were down 7% over the same timeframe.  Additionally, interest rate derivative volumes were up 27% at Eurex, up 11% for the CME Group Inc. (“CME”), and up 18% for ICE and, all according to company press releases. In comparison, our overall rates revenues were $135.8 million, up approximately 13.5% as compared to a year earlier.

Our rates revenues, like the revenues for most of our Financial Services products, are not totally dependent on market volumes and therefore do not always fluctuate consistently with industry metrics. This is largely because our voice, hybrid, and fully electronic desks in rates often have volume discounts built into their price structure, which results in our rates revenues being less volatile than the overall industry volumes.

Overall, analysts and economists expect the absolute level of sovereign debt outstanding to remain at elevated levels for the foreseeable future as governments finance their future deficits and roll over their sizable existing debt. For example, the Organization for Economic Cooperation and Development (the “OECD”), which includes almost all of the advanced and developed economies of the world, reported that general government debt (defined as general government net financial liabilities) as a percentage of nominal GDP is estimated to be 73% for the entire OECD in 2018. This would represent a slight increase from 72% in 2016, but up considerably from the 39% figure in 2007. Meanwhile, economists expect that the effects of various forms of quantitative easing will continue to negatively impact financial markets, as economic growth remains weak in most OECD countries. As a result, we expect long-term tailwinds in our rates business from continuing high levels of government debt, but continued near-term headwinds due to the current low interest rate environment and continued accommodative monetary policy of many major central banks.

Foreign Exchange Volumes and Volatility

Global FX volumes were generally down during the first quarter of 2017 year-over-year, as the period was impacted in part by decreased market volatility due to increased uncertainty around global macro events, including upcoming Brexit negotiations. Thus, spot FX at Thomson Reuters was down 20% during the quarter, overall FX volumes were down 10% for EBS, while FX futures at CME were down 6%, all when compared with the prior year period. In comparison, our overall FX revenues decreased by 3.0% to $80.0 million.

Credit Volumes

The cash portion of our credit business is impacted by the level of global corporate bond issuance, while both the cash and credit derivatives sides of this business are impacted by sovereign and corporate issuance. The global credit derivative market turnover has declined over the last few years due to the introduction of rules and regulations around the clearing of credit derivatives in the U.S. and elsewhere, along with non-uniform regulation across different geographies. In addition, many of our large bank customers continue to reduce their inventory of bonds and other credit products in order to comply with Basel III and other international financial regulations. During the quarter, primary dealer average daily volume for corporate bonds was up by 12% according to Bloomberg and the Federal Reserve Bank of New York, although dealer inventory of such bonds was up 55%. Also during the quarter the notional amount of credit derivatives traded and the number of credit derivatives transactions were down by 27% and 30%, respectively, from a year earlier as reported by the International Swaps and Derivatives Association. In comparison, our overall credit revenues were down by 3.6% to $81.9 million.

Energy and Commodities

Energy and commodities volumes were generally down during the first quarter of 2017 compared with a year earlier, despite increased volatility as measured by the Bank of America Merrill Lynch Commodity Index. For example, according to the Futures

53


Industry Association, the number of global futures contracts in agriculture, energy, non-precious metals, and metals declined by 11%, 9%, 40%, and 9%, respectively, year-over-year in the first quarter of 2017. For the same timeframe and same products, global listed options contracts were down 6%, up 2%, down 1%, and down 14%, respectively. In comparison, BGC’s energy and commodities revenues were down 17.5% to $53.1 million.

Equities, Insurance, and Other Asset Classes

Global equity volumes were generally down during the first quarter of 2017 compared with a year earlier. According to Credit Suisse Research, the average daily volumes of U.S. and European shares were down 20% (measured in number of shares) and 16% (in notional terms), respectively year-on-year. Additionally, U.S. and European equity derivatives average daily volumes were down 8% over the same timeframe. Our overall revenues from equities, insurance, and other asset classes increased by 56.5% to $75.7 million, due to the additions of Sunrise Brokers and Besso.

Fully Electronic Trading (FENICS) and Hybrid Trading

Historically, technology-based product growth has led to higher margins and greater profits over time for exchanges and wholesale financial intermediaries alike, even if overall company revenues remain consistent. This is largely because fewer employees are needed to process the same volume of trades as trading becomes more automated. Over time, electronification of exchange-traded and OTC markets has also led, on average, to volumes increasing somewhat faster than commissions decline, and thus often to an overall increase in revenues. We have been a pioneer in creating and encouraging hybrid and fully electronic trading, and we continually work with our customers to expand such trading across more asset classes and geographies.

Outside of U.S. Treasuries and spot FX, the banks and broker-dealers that dominate the OTC markets had, until recently, generally been hesitant in adopting electronically traded products. However, the banks, broker-dealers, and professional trading firms are now much more active in hybrid and fully electronically traded markets across various OTC products, including credit derivative indices, FX options, non-U.S. sovereign bonds, corporate bonds, and interest rate derivatives. These electronic markets have grown as percentage of overall industry volumes for the past few years as firms like BGC have invested in the kinds of technology favored by our customers. Recently enacted and pending regulation in Asia, Europe and the U.S. regarding banking, capital markets, and OTC derivatives has accelerated the adoption of fully electronic trading, and we expect to benefit from the rules and regulations surrounding OTC derivatives. Our understanding is that the rules that have been adopted or are being finalized will continue to allow for trading through a variety of means, including voice, and we believe the net impact of these rules and additional bank capital requirements will encourage the growth of fully electronic trading for a number of products we broker. We also believe that new clients, beyond our large bank customer base, will primarily transact electronically across our FENICS platform.

The combination of more market acceptance of hybrid and fully electronic trading and our competitive advantage in terms of technology and experience has contributed to our strong gains in electronically traded products. We continue to invest in hybrid and fully electronic technology broadly across our financial services product categories. FENICS has exhibited significant growth over the past several years, and we believe that this growth has outpaced the financial technology and wholesale brokerage industry as a whole. We expect this trend to continue as we convert more of our voice and hybrid brokerage into fully electronic brokerage across our FENICS platform.

FENICS net revenues increased by 4.8% to $59.3 million for the three months ended March 31, 2017, as compared with $56.6 million for the three months ended March 31, 2016. The increase in overall FENICS net revenues for the period was primarily driven by strong growth from fully electronic rates. We offer electronically traded products on a significant portion of our Financial Services segment’s hundreds of brokerage desks. The revenues, profits, and long-term growth of these products have been significantly higher than those of eSpeed, which we sold in the second quarter of 2013 for over $1.2 billion. We expect the proportion of desks offering electronically traded products to continue to increase as we invest in technology to drive electronic trading over our platform. Over time, we expect the growth of FENICS to further improve this segment’s profitability and market share.

 

Real Estate Services:

Our discussion of financial results for “Newmark Grubb Knight Frank,” “NGKF,” or “Real Estate Services” reflects only those businesses owned by us and does not include the results for Knight Frank or for the independently owned offices that use some variation of the NGKF name in their branding or marketing.

Our Real Estate Services segment continued to show solid growth and generated approximately 36.5% of our consolidated revenues for the three months ended March 31, 2017. Real Estate brokerage revenues were $206.4 million, up 23.0% year-over-year, which included revenue growth of 26.8% and 20.8% from real estate capital markets and leasing and other services, respectively. The growth across our brokerage offerings was driven primarily by strong double-digit organic growth. Our Real Estate management services were up by 9.9%, and overall NGKF revenues improved by 20.3%. Although U.S. industry-wide activity across commercial leasing was down by 0% to 5% year-on-year in the three months ended March 31, 2017, according to NGKF Research, while Real Capital Analytics (“RCA”) estimates that overall U.S. sales volumes declined by 18% over the same period. We therefore believe that NGKF continued to gain market share during the quarter.

54


We continued to invest in the Real Estate Services segment by adding dozens of high profile and talented brokers and other revenue-generating professionals. Historically, newly hired commercial real estate brokers tend to achieve dramatically higher productivity in their second and third years with the Company, although we incur related expenses immediately. As our newly-hired brokers increase their production, we expect NGKF’s revenue and earnings growth to improve, thus demonstrating our operating leverage.

Over time, we expect the overall profitability of our Real Estate Services business to increase as we develop its size and scale. However, the pre-tax margins in the segment are also impacted by the mix of revenues generated by NGKF. For example, real estate capital markets, which includes sales, commercial mortgage broking, and other real estate-related financial services, generally has larger transactions that occur with less frequency and more seasonality when compared with leasing advisory. However, real estate capital markets tend to have significantly higher pre-tax margins than NGKF as a whole. Leasing advisory revenues are generally more predictable than revenues from real estate capital markets, while pre-tax earnings margins tend to be more similar to those of the segment as a whole. Property and facilities management, which together are called “real estate management services,” generally have the most predictable and steady revenues, but with pre-tax earnings margins below those for NGKF as a whole. When management services clients agree to give us exclusive rights to provide real estate services for their facilities or properties, it is for an extended period of time, which provides us with stable and foreseeable sources of revenues.

Products and Services

We are a full-service commercial real estate platform, offering commercial real estate owners, tenants, investors and developers a wide range of services, including leasing and corporate advisory, investment sales and real estate financial services, consulting, valuation, project management and property and facilities management. We provide a broad range of services to real estate owners to help them maximize the value of their investments in real estate and to real estate occupiers to assist them with meeting their corporate objectives and cost savings initiatives related to the real estate they occupy. We generate revenues from commissions on leasing and capital markets real estate transactions, management fees on a contractual and per project basis and consulting fees.

Transaction Services

For the three months ended March 31, 2017, we completed more than 3,750 real estate transactions in the U.S. with total deal consideration in excess of $14 billion.

Tenant Representation Leasing. We represent tenants in the office, industrial, retail, data center, healthcare and hospitality sectors. Tenant representation services include space acquisition and disposition, strategic planning, site selection, financial and market analysis, economic incentives analysis, lease negotiations, lease auditing and project management. We assist clients by defining space requirements, identifying suitable alternatives, recommending appropriate occupancy solutions, negotiating lease and ownership terms with landlords and reducing real estate costs for clients through analyzing, structuring and negotiating business and economic incentives. Fees are generally earned when a lease is signed and/or the tenant takes occupancy of the space. In many cases, landlords are responsible for paying the fees.

 

Agency Leasing. We execute marketing and leasing programs on behalf of investors, developers, governments, property companies and other owners of real estate to secure tenants and negotiate leases. Revenue is typically recognized when a lease is signed and/or a tenant occupies the space and is calculated as a percentage of the total revenue that the landlord is expected to derive from the lease over its term. In certain markets revenue is determined on a per square foot basis. As of March 31, 2017, we represent buildings that total 378 million square feet on behalf of owners in the U.S.

Capital Markets. We provide clients with strategic solutions to their real estate capital concerns. We offer a broad range of real estate capital markets services, including investment sales and access to providers of capital. We also provide access to a broad range of other services, including asset sales, sale leasebacks, valuation, mortgage and entity-level financing and due diligence. The transactions we broker involve vacant land, new real estate developments and existing buildings. We specialize in arranging financing for most types of value-added commercial real estate, including land, condominium conversions, subdivisions, office, retail, industrial, multifamily, student housing, hotels, data center, healthcare, self-storage and special use. We operate our multifamily investment sales practice through our ARA-branded business. Through our regional teams of mortgage brokers, we offer a broad range of debt alternatives through third party banks, insurance companies and other lenders.

Valuation and Advisory. We also operate a Valuation Appraisal and Advisory business. Headquartered in New York and with offices nationwide, our appraisal team has executed projects of nearly every size and type, from single properties to large portfolios, existing and proposed facilities and mixed-use developments reaching values up to the billions of dollars.

Global Corporate Services

GCS seeks to make businesses more profitable by optimizing real estate, technology and human capital. Through the use of superior technology and dedicated expert consultants, we seek to be the dominant value creator for clients worldwide, fundamentally transforming our industry and raising expectations of what is possible beyond real estate. We provide measurable and sustainable performance improvement for business operations worldwide and connect our clients’ strategy, real estate, human capital and technology under a single point of responsibility. Our full service offerings include global enterprise optimization, asset strategy,

55


transaction management, information management, workplace strategy, technology and operational excellence. GCS represents large, often multi-national, clients. GCS provides comprehensive, beginning-to-end corporate services solutions for clients. We thoroughly assess clients’ business objectives and long-term goals and implement real estate and operational strategies designed to reduce costs and increase flexibility and profitability for clients regarding their real estate needs. We utilize a variety of proprietary advanced technology tools to facilitate the provision of transaction and management services to our clients. For example, our proprietary NGKF VISION tool provides data integration, analysis and reporting, as well as the capability to analyze potential “what if” scenarios to support client decision-making. Our NGKF VISION tool combines the best analytical tools available and allows the client to realize a highly accelerated implementation timeline at a reduced cost. Our proprietary NGKF Analytics solution integrates data from client human resources and enterprise resource planning systems, government taxes, laws, regulations, internet sources and our internal databases to support our professionals in providing information analysis and insight to clients in managing their portfolios. We provide real estate strategic consulting and systems integration services to CFI’s global clients including many Fortune 500 and Forbes Global 2000 companies, owner-occupiers, government agencies, healthcare and higher education clients. We also provide enterprise asset management information consulting and technology solutions which can yield hundreds of millions of dollars in cost-savings for its client base on an annual basis. The relationships developed through the software implementation at corporate clients lead to many opportunities for us to deliver additional services. We also provide consulting services through our GCS business. These services include operations consulting related to financial integration, portfolio strategy, location strategy and optimization, workplace strategies, workflow and business process improvement, merger and acquisition integration and industrial consulting. Fees for these services are on a negotiated basis and are often part of a multi-year services agreement. Fees may be contingent on meeting certain financial or savings objectives with incentives for exceeding agreed upon targets.

Technology. GCS has upgraded and improved upon various technologies offered in the Real Estate field combining our technological specialties and our creative core of development within our GCS platform. We believe this technology to be a differentiator in the market and is in the first phase of our plan of continued innovations. This technology is currently being offered, and rolled out, to some of the world’s largest corporations. Delivering best in class technology solutions to occupiers of real estate will allow us an opportunity to add value to our clients and allow us to realize additional revenue growth through other GCS services such as lease administration, facilities management and tenant representation, as well as capital market transactions for owner-occupiers of real estate.

Recurring Revenue Streams. Today’s clients are focused on corporate governance, consistency in service delivery, centralization of the real estate function and procurement. Clients are also less focused on transaction based outcomes and more focused on overall results, savings, efficiencies and optimization of their overall business objectives. GCS was specifically designed to meet these objectives. GCS is often hired to solve business problems, not “real estate” problems. GCS provides a unique lens into the corporate real estate (which we refer to as “CRE”) outsourcing industry and offers a unique way to win business. Whether a client currently manages its corporate real estate function in-house (insource) or has engaged an external provider (outsource), GCS drives value by securing accounts that are first generation outsource or by gaining outsourced market share.

 

GCS provides a recurring revenue stream via entering into multi-year contracts that provide repeatable transaction work, as opposed to one-off engagements in specific markets.

Management Services

Property Management. We provide property management services on a contractual basis for owners and investors in office, industrial and retail properties. Property management services include building operations and maintenance, leasing, vendor and contract negotiation, project oversight and value engineering, labor relations, property inspection/quality control, property accounting and financial reporting, cash flow analysis, financial modeling, lease administration, due diligence and exit strategies. We may provide services through our own employees or through contracts with third-party providers. We focus on maintaining high levels of occupancy and tenant satisfaction while lowering property operating costs. We typically receive monthly management fees based upon a percentage of monthly rental income generated from the property under management, or in some cases, the greater of such percentage or a minimum agreed upon fee. We are often reimbursed for our administrative and payroll costs, as well as certain out-of-pocket expenses, directly attributable to properties under management. Our property management agreements may be terminated by either party with notice generally ranging between 30 to 90 days; however, we have developed long-term relationships with many of these clients and our typical contract has continued for many years.

Facilities Management. We manage a broad range of properties on behalf of users of commercial real estate, including headquarters, facilities and office space, for a broad cross section of companies, including Fortune 500 and Forbes Global 2000 companies. We manage the day-to-day operations and maintenance for urban and suburban commercial properties of most types, including office, industrial, data centers, healthcare, retail, call centers, urban towers, suburban campuses, and landmark buildings. Facilities management services may also include facility audits and reviews, energy management services, janitorial services, mechanical services, bill payment, maintenance, project management, and moving management. While facility management contracts are typically three to five years in duration, they may be terminated on relatively short notice periods.

As of March 31, 2017, we have agreements to manage nearly 136 million square feet on behalf of owners.

56


Project Management. We provide a variety of services to tenants and owners of self-occupied spaces. These include conversion management, move management, construction management and strategic occupancy planning services. These services may be provided in connection with a discreet tenant representation lease or on a contractual basis across a corporate client’s portfolio. Fees are generally determined on a negotiated basis and earned when the project is complete.

Lease Administration. We manage leases for our clients for a fee, which is generally on a per lease basis. We also perform lease audits and certain accounting functions related to the leases. This service provides additional insight into a client’s real estate portfolio, which allows us to deliver significant value back to the client through provision of additional services, such as tenant representation, project management and consulting assignments, to minimize leasing and occupancy costs.

Growth Drivers

The key drivers of revenue growth for U.S. commercial real estate services companies include the overall health of the U.S. economy, including gross domestic product and employment trends in the U.S., which drives demand for various types of commercial leases and purchases, the institutional ownership of commercial real estate as an investible asset class, and the ability to attract and retain talent to our real estate services platform. In addition, in real estate sales, also known as real estate capital markets, growth is driven by the availability of credit to purchasers of and investors in commercial real estate.

Economic Growth in the U.S.

The U.S. economy expanded by a seasonally adjusted annualized rate of 0.7% during the first quarter of 2017, which was below the 1.0% growth that had been expected, according to a Bloomberg survey of economists. This growth compares with an increase of 1.6% during the full year of 2016. The consensus is for U.S. GDP to expand by 2.2% and 2.4% in 2017 and 2018, respectively, according to the same Bloomberg survey. This moderate pace of growth should help keep interest rates and inflation low by historical standards. The Federal Reserve expects inflation should remain stable at around the Fed’s desired target of 2.0% over through the end of 2018.  Moderate economic growth combined with low and steady inflation gives the Fed room to raise the short-term federal funds rate from the low levels of the post-recession years. Officials raised rates by a quarter point in March and have indicated two more increases this year, followed by three increases in 2018. Officials expect rates to settle at the equilibrium level of 3.0% by the end of 2019, a level below prior business cycles and below the Fed’s projections from just a few years ago.

Despite sluggish GDP growth, employers added a monthly average of 178,000 new jobs in the first quarter, according to the Bureau of Labor Statistics reported on par with last year’s monthly average of 187,000 and above the 125,000 jobs necessary to absorb new graduates and other first-time entrants to the labor force. During the quarter, office-using jobs (for example, finance, information, and professional and business services) increased by a monthly average of 60,300. Over the past 12 months, the number of office jobs rose by 2.5%, above the overall employment growth rate of 1.5%. The solid level of hiring has helped absorb some of the long-term unemployed sidelined by the recession – called “slack” by economists. The U-6 rate, which includes labor market slack not picked up in the unemployment rate, fell three-tenths of a point in March to 8.9%, its lowest level since the recession began in December 2007.

The 10-year Treasury yield ended the first quarter at 2.3874%, up 62 basis points from the year-earlier figure of 1.7687%. However, 10-year Treasury yields have remained well below their 50-year average of approximately 6.5%, in large part due to market expectations that the Federal Open Market Committee (“FOMC”) will only moderately raise the federal funds rate over the next few years. Interest rates are also low due to even lower or negative benchmark government interest rates in much of the rest of developed world, which makes U.S. government bonds relatively more attractive.

The combination of moderate economic growth and low interest rates prevailing since the recession has been a powerful stimulus for commercial real estate, delivering steady absorption of space and strong investor demand for the yields available through both direct ownership of assets and publicly traded funds. Construction activity has been slow to ramp up, with the exception of apartments, and has generally remained in line with demand despite temporary overbuilding in isolated locations. Vacancy rates are at or near their cyclical lows, but are trending in different directions. Apartment vacancies are edging higher due to elevated deliveries of new product in some areas; office vacancies are broadly level; industrial vacancies continue to move lower thanks to voracious demand for e-commerce facilities; and retail vacancies are trending lower due to very low construction levels, even as retailers struggle with the migration of sales online. Asking rental rates posted moderate gains across most property types during the first quarter, fueled by sustained demand for space, tight vacancies and the delivery of new product with top-of-market asking rents.

The following key trends drove the commercial real estate market during the first quarter of 2017:

 

Consistent U.S. employment growth and rising home values supported consumer spending, which comprises two-thirds of the economy.

 

 

Generally high consumer and business confidence.

 

57


 

Technology, professional and business services and healthcare continued to power demand for office space, although technology occupiers have turned more cautious, restraining demand in some formerly high-flying markets such as San Francisco and Silicon Valley.

 

 

Oil prices fell and then rose during the first quarter with a barrel of WTI crude ending the quarter at $50.60, down from $53.72 at year-end 2016. The rebound in shale oil production and increasing efficiencies by producers have restrained prices despite rising demand in the U.S. and globally. Houston and other energy-focused office markets continued to deal with excess vacancies and generous lease concessions.

 

 

E-commerce and supply-chain optimization pushed industrial absorption above the 50 million-square-foot threshold for a 10th consecutive quarter, creating tenant and owner-user demand for warehouses and distribution centers.

 

 

Apartment rents benefited from sustained job growth. The two largest generations: millennials and baby boomers, are supporting demand, particularly in walkable urban and suburban neighborhoods.

 

 

Incremental gains in business travel, convention business and leisure travel supported the hospitality market.

Market Statistics

The U.S. commercial property market continues to display strength, despite slowing growth of commercial property prices, as per CoStar. U.S. commercial real estate activity and prices were impacted during the year primarily related to tightening credit conditions, particularly in CMBS, as well as changing capitalization rates. However, spreads of U.S. commercial real estate capitalization rates over 10-year U.S. Treasuries were 354 basis points on average during the first quarter of 2017, well above the pre-recession low of 165 basis points and slightly below the trailing 10-year average spread of 358 basis points. If the U.S. economy continues to expand at the moderate pace envisioned by many economists, we would expect this to fuel the continued expansion of demand for commercial real estate. The spread between local 10-year benchmark government bonds and U.S. cap rates was even wider with respect to major countries including Japan, Canada, Germany, the U.K. and France during the quarter. This should continue to make U.S. commercial real estate a relatively attractive investment for non-U.S. investors.

According to CoStar’s Value-Weighted U.S. Composite Index, average prices were up by 4% year-over-year for the three months ended March 31, 2017, while equal-weighted prices were up by 11.6%. During the quarter, the dollar volume of significant property sales declined by approximately 18% from the year ago period based on data from NGKF Research and RCA. In comparison, our real estate capital markets revenue increased by 26.8% year-over-year, primarily due to organic growth. Although overall industry metrics are not necessarily as correlated to our revenues in Real Estate Services as they are in Financial Services, they do provide some indication of the general direction of the business. According to NGKF Research, the combined average vacancy rate for office, industrial, and retail properties ended the first quarter of 2017 at 7.0%, an improvement versus 7.6% a year earlier, marking 28 consecutive quarters of improving average vacancy rates. Rents for all property types in the U.S. continued to improve modestly. However, NGKF Research estimates that overall U.S. leasing activity during the year was flat to down slightly from the year ago period, likely a result of sluggishness and consolidations in certain industries such as finance, technology, energy and retail. In comparison, revenues from our leasing and other services business grew by 20.8% to $127.6 million.

REGULATORY ENVIRONMENT

See “Regulation” in Part I, Item 1 of our Annual Report on Form 10-K for information related to our regulatory environment.

 LIQUIDITY

See “Liquidity and Capital Resources” herein for information related to our liquidity and capital resources.

HIRING AND ACQUISITIONS

Key drivers of our revenue are front-office producer headcount and average revenue per producer. We believe that our strong technology platform and unique partnership structure have enabled us to use both acquisitions and recruiting to profitably increase our front-office staff at a faster rate than our largest competitors.

We have invested significantly to capitalize on the current business environment through acquisitions, technology spending and the hiring of new brokers, salespeople, managers and other front-office personnel. The business climate for these acquisitions has been competitive, and it is expected that these conditions will persist for the foreseeable future. We have been able to attract businesses and brokers, salespeople, managers and other front-office personnel to our platform as we believe they recognize that we have the scale, technology, experience and expertise to succeed in the current business environment.

As of March 31, 2017, our front-office headcount was up 4% year-over-year at 4,004 brokers, salespeople, managers and other front-office personnel. For the three months ended March 31, 2017, average revenue generated per front-office employee increased by 9% from a year ago to approximately $163 thousand. By segment, front office headcount increased by approximately 5% for the first

58


quarter of 2017 compared with a year earlier in Financial Services, while revenue per front office employee increased by 4%. For Real Estate Services, front office headcount increased by approximately 2% for the first quarter of 2017 compared with a year earlier, while revenue per front office employee increased by 20%. Our average revenue per front-office employee has historically grown more slowly, or declined, year-over-year for periods following significant headcount increases. The additional brokers and salespeople generally achieve significantly higher productivity levels in their second or third year with the Company.

Our largest Financial Services customers have indicated that they are likely to increase the adoption of both hybrid and fully electronic trading. We believe this will favor the larger inter-dealer brokers over smaller, non-public local competitors, as the smaller players generally do not have the financial resources to invest the necessary amounts in technology. We believe this will lead to further consolidation across the wholesale financial brokerage industry, and thus allow us to profitably grow our front-office headcount and broker productivity.

Since early 2016, our Financial Services acquisitions have included Lucera, Sunrise Brokers, Besso, and several smaller acquisitions.

On November 4, 2016, the Company acquired the 80% of the Lucera business (also known as “LFI Holdings, LLC” or “LFI”) not already owned by the Company. Lucera, a technology infrastructure provider tailored to the financial sector, is a limited liability company headquartered in New York.

On December 15, 2016, we completed the acquisition of the businesses of Sunrise Brokers, an independent financial brokerage with a leading reputation in worldwide equity derivatives. Based in London, and with offices in New York and Hong Kong, Sunrise Brokers was voted overall “Number One Equity Products Broker of the Year” by Risk Magazine for the past nine years, and the top broker in “Equity Exotic Derivatives” for 13 years running. Sunrise Brokers has approximately 135 brokers, generated approximately $90 million in revenues in 2015, and has grown its revenues and profits for each of the previous three years.

On February 28, 2017, we completed the acquisition of Besso, an independent Lloyd’s of London insurance broker with a strong reputation across Property, Casualty, Marine, Aviation, Professional and Financial Risks and Reinsurance. Besso generated revenue of approximately £44 million in the financial year ended December 31, 2016. 

Since early 2016, our Real Estate Services business has completed several smaller acquisitions.


59


FINANCIAL HIGHLIGHTS

For the three months ended March 31, 2017, we had income (loss) from operations before income taxes of $28.8 million compared to income (loss) from operations before income taxes of $19.4 million in the year earlier period. Our strong results were led by significant growth from Newmark, our Real Estate Services business, several acquisitions made across both Financial Services and Real Estate Services, and double-digit growth from our rates business. Total revenues for the three months ended March 31, 2017 increased approximately $66.8 million to $707.4 million. Total expenses increased approximately $65.3 million to $684.6 million, due to a $30.3 million increase in allocations of net income and grant of exchangeability to limited partnership units and FPUs, as well as a $27.2 million increase in compensation expenses. We expect our revenues and earnings to grow over time as we continue to invest our $534.0 million of liquidity and to reap the benefits from our recent acquisitions and front-office hires.

Our Real Estate Services business’ overall revenues grew by approximately 20.3%. This improvement was led by an almost entirely organic 26.8% increase in revenues from real estate capital markets brokerage and a 20.8% increase in revenues from leasing and other services. According to Real Capital Analytics, industry-wide U.S. investment sales declined by 18%. We therefore continued to grow faster than the overall market. As we make accretive acquisitions and profitable hires, we expect to sustain our outperformance.

We believe that BGC’s assets and businesses are worth considerably more than what is reflected in our current share price. Based on recent equity multiples, we think that the market is undervaluing both Newmark and FENICS. We also believe that our stock price does not accurately reflect the more than $740 million of additional Nasdaq shares (based on the May 3, 2017 closing price) we anticipate receiving over time, which are not reflected on our balance sheet. We also expect our earnings to continue to grow as we increase the profitability of GFI, add revenues from our highly profitable fully electronic products, and benefit from the strength of our Real Estate Services business. We anticipate having substantial resources with which to pay dividends, repurchase shares and/or units, profitably hire, and make accretive acquisitions, all while maintaining or improving our investment grade rating.

60


 RESULTS OF OPERATIONS

The following table sets forth our consolidated statements of operations data expressed as a percentage of total revenues for the periods indicated (in thousands):

 

 

 

Three Months Ended March 31,

 

 

 

2017

 

 

2016

 

 

 

Actual

Results

 

 

Percentage

of Total

Revenues

 

 

Actual

Results

 

 

Percentage

of Total

Revenues

 

Revenues:

 

 

 

 

 

 

 

 

 

 

 

 

 

 

 

 

Commissions

 

$

547,126

 

 

 

77.4

%

 

$

475,087

 

 

 

74.2

%

Principal transactions

 

 

85,743

 

 

 

12.1

 

 

 

92,439

 

 

 

14.4

 

Total brokerage revenues

 

 

632,869

 

 

 

89.5

 

 

 

567,526

 

 

 

88.6

 

Real estate management services

 

 

50,630

 

 

 

7.2

 

 

 

46,058

 

 

 

7.2

 

Fees from related parties

 

 

6,565

 

 

 

0.9

 

 

 

7,070

 

 

 

1.1

 

Data, software and post-trade

 

 

13,087

 

 

 

1.8

 

 

 

13,934

 

 

 

2.2

 

Interest income

 

 

3,303

 

 

 

0.5

 

 

 

2,384

 

 

 

0.4

 

Other revenues

 

 

976

 

 

 

0.1

 

 

 

3,682

 

 

 

0.5

 

Total revenues

 

 

707,430

 

 

 

100.0

 

 

 

640,654

 

 

 

100.0

 

Expenses:

 

 

 

 

 

 

 

 

 

 

 

 

 

 

 

 

Compensation and employee benefits

 

 

437,491

 

 

 

61.8

 

 

 

410,275

 

 

 

64.0

 

Allocations of net income and grant of

   exchangeability to limited partnership units and FPUs

 

 

63,193

 

 

 

9.0

 

 

 

32,924

 

 

 

5.2

 

Total compensation and employee benefits

 

 

500,684

 

 

 

70.8

 

 

 

443,199

 

 

 

69.2

 

Occupancy and equipment

 

 

49,863

 

 

 

7.0

 

 

 

51,695

 

 

 

8.1

 

Fees to related parties

 

 

6,377

 

 

 

0.9

 

 

 

6,325

 

 

 

1.0

 

Professional and consulting fees

 

 

19,580

 

 

 

2.8

 

 

 

15,718

 

 

 

2.5

 

Communications

 

 

31,694

 

 

 

4.5

 

 

 

31,298

 

 

 

4.9

 

Selling and promotion

 

 

23,385

 

 

 

3.3

 

 

 

25,658

 

 

 

4.0

 

Commissions and floor brokerage

 

 

10,170

 

 

 

1.4

 

 

 

9,043

 

 

 

1.4

 

Interest expense

 

 

14,821

 

 

 

2.1

 

 

 

13,458

 

 

 

2.1

 

Other expenses

 

 

27,988

 

 

 

4.0

 

 

 

22,841

 

 

 

3.5

 

Total expenses

 

 

684,562

 

 

 

96.8

 

 

 

619,235

 

 

 

96.7

 

Other income (losses), net:

 

 

 

 

 

 

 

 

 

 

 

 

 

 

 

 

Gain (loss) on divestiture and sale of investments

 

 

557

 

 

 

0.1

 

 

 

 

 

 

 

Gains (losses) on equity method investments

 

 

237

 

 

 

 

 

 

888

 

 

 

0.1

 

Other income (loss)

 

 

5,089

 

 

 

0.7

 

 

 

(2,917

)

 

 

(0.4

)

Total other income (losses), net

 

 

5,883

 

 

 

0.8

 

 

 

(2,029

)

 

 

(0.3

)

Income (loss) from operations before income taxes

 

 

28,751

 

 

 

4.0

 

 

 

19,390

 

 

 

3.0

 

Provision (benefit) for income taxes

 

 

6,659

 

 

 

0.9

 

 

 

4,840

 

 

 

0.7

 

Consolidated net income (loss)

 

 

22,092

 

 

 

3.1

 

 

 

14,550

 

 

 

2.3

 

Less: Net income (loss) attributable to noncontrolling

   interest in subsidiaries

 

 

3,877

 

 

 

0.5

 

 

 

2,045

 

 

 

0.3

 

Net income (loss) available to common stockholders

 

$

18,215

 

 

 

2.6

%

 

$

12,505

 

 

 

2.0

%

 

Three Months Ended March 31, 2017 Compared to Three Months Ended March 31, 2016

Revenues

Brokerage Revenues

Total brokerage revenues increased by $65.3 million, or 11.5%, to $632.9 million for the three months ended March 31, 2017 as compared to the three months ended March 31, 2016. Commission revenues increased by $72.0 million, or 15.2%, to $547.1 million for the three months ended March 31, 2017 as compared to the three months ended March 31, 2016. Principal transactions revenues decreased by $6.7 million, or 7.2%, to $85.7 million for the three months ended March 31, 2017 as compared to the three months ended March 31, 2016.

61


 The increase in brokerage revenues was primarily driven by increases in revenues from Equities, insurance, and other asset classes, (following the acquisitions of Sunrise Brokers and Besso), leasing and other services, real estate capital markets brokerage, and growth in our rates business, partially offset by lower revenues in energy & commodities, credit and foreign exchange.

Our rates revenues increased by $16.1 million, or 13.5%, to $135.8 million for the three months ended March 31, 2017. The increase in rates revenues was primarily due to strong improvement from fully electronics rates.

Our credit revenues decreased by $3.0 million, or 3.6%, to $81.9 million for the three months ended March 31, 2017. This decrease was primarily driven by lower volumes and a decrease in fully electronic credit brokerage.

Our FX revenues decreased by $2.4 million, or 3.0%, to $80.0 million for the three months ended March 31, 2017. This decrease was primarily driven by lower global volumes.

Our brokerage revenues from energy and commodities decreased by $11.3 million, or 17.5%, to $53.1 million for the three months ended March 31, 2017. This decrease was primarily driven by lower global volumes.

Our brokerage revenues from equities, insurance, and other asset classes increased by $27.3 million, or 56.5%, to $75.7 million for the three months ended March 31, 2017. This increase was primarily driven by our acquisitions of Sunrise Brokers in December 2016 and Besso in February 2017.

Leasing and other services revenues increased by $21.9 million, or 20.8%, to $127.6 million for the three months ended March 31, 2017 as compared to the prior year period. According to NGKF Research, leasing activity during the first quarter of 2017 was flat to slightly down relative to the prior year period.

Real estate capital markets revenues increased by $16.7 million, or 26.8%, to $78.8 million for the three months ended March 31, 2017 as compared to the prior year period. Growth across leasing and real estate capital markets was primarily due to organic growth as recent investments began to pay off.

Real Estate Management Services

Real estate management services revenue increased by $4.6 million, or 9.9%, to $50.6 million for the three months ended March 31, 2017 primarily due to organic growth.

Fees from Related Parties

Fees from related parties decreased by $0.5 million, or 7.1%, to $6.6 million for the three months ended March 31, 2017 as compared to the three months ended March 31, 2016.

Data, Software and Post-Trade

Data, software and post-trade revenues decreased by $0.8 million, or 6.1%, to $13.1 million for the three months ended March 31, 2017 as compared to the three months ended March 31, 2016.

Interest Income

Interest income increased by $0.9 million, or 38.5%, to $3.3 million for the three months ended March 31, 2017 as compared to the three months ended March 31, 2016. This increase was primarily due to an increase in interest income from employee loans.

Other Revenues

Other revenues decreased by $2.7 million, or 73.5%, to $1.0 million for the three months ended March 31, 2017 as compared to the three months ended March 31, 2016. The decrease was primarily due to insurance recoveries related to Hurricane Sandy recorded in the three months ended March 31, 2016.

Expenses

Compensation and Employee Benefits

Compensation and employee benefits expense increased by $27.2 million, or 6.6%, to $437.5 million for the three months ended March 31, 2017 as compared to the three months ended March 31, 2016. The main driver of this increase was the increased level of brokerage revenues particularly related to the acquisitions of Sunrise Brokers Group and Besso Insurance Group Limited and our Real Estate Services business.

Allocations of Net Income and Grant of Exchangeability to Limited Partnership Units and FPUs

Allocations of net income and grant of exchangeability to limited partnership units and FPUs increased by $30.3 million, or 91.9%, to $63.2 million for the three months ended March 31, 2017 as compared to the three months ended March 31, 2016. This increase was primarily driven by an increase in charges related to grants of exchangeability to limited partnership units during the three months ended March 31, 2017.

 

62


Occupancy and Equipment

Occupancy and equipment expense decreased by $1.8 million, or 3.5%, to $49.9 million for the three months ended March 31, 2017 as compared to the three months ended March 31, 2016. This decrease was primarily driven by a decrease in fixed asset impairment charges.

Fees to Related Parties

Fees to related parties increased by $52 thousand, or 0.8%, to $6.4 million for the three months ended March 31, 2017 as compared to the three months ended March 31, 2016. Fees to related parties are allocations paid to Cantor for administrative and support services (such as accounting and legal).

Professional and Consulting Fees

Professional and consulting fees increased by $3.9 million, or 24.6%, to $19.6 million for the three months ended March 31, 2017 as compared to the three months ended March 31, 2016. This increase was primarily driven by increased legal and consulting fees.

Communications

Communications expense increased by $0.4 million, or 1.3%, to $31.7 million for the three months ended March 31, 2017 as compared to the three months ended March 31, 2016. As a percentage of total revenues, communications remained relatively unchanged across the two periods.

Selling and Promotion

Selling and promotion expense decreased by $2.3 million, or 8.9%, to $23.4 million for the three months ended March 31, 2017 as compared to the three months ended March 31, 2016. As a percentage of total revenues, selling and promotion remained relatively unchanged across the two periods.

Commissions and Floor Brokerage

Commissions and floor brokerage expense increased by $1.1 million, or 12.5%, to $10.2 million for the three months ended March 31, 2017 as compared to the three months ended March 31, 2016. This line item tends to move in line with Financial Services brokerage revenues.

Interest Expense

Interest expense increased by $1.4 million, or 10.1%, to $14.8 million for the three months ended March 31, 2017 as compared to the three months ended March 31, 2016. The increase was primarily driven by the interest expense on the 5.125% Senior Notes issued on May 27, 2016, partially offset by a decrease in interest expense due to the maturity of 4.50% Convertible Senior Notes.

Other Expenses

Other expenses increased by $5.1 million, or 22.5%, to $28.0 million for the three months ended March 31, 2017 as compared to the three months ended March 31, 2016, primarily related to costs associated with acquisitions and other tax expenses.

Other Income (Losses), net

Gain (Loss) on Divestiture and Sale of Investments

We had a gain on divestiture of $0.6 million in the three months ended March 31, 2017, as a result of the sale of investments. For the three months ended March 31, 2016, we had no gains or losses from divestitures or sales of investments.

Gains (Losses) on Equity Method Investments

Gains (losses) on equity method investments decreased by $0.7 million, or 73.3%, to a gain of $0.2 million, for the three months ended March 31, 2017 as compared to a gain of $0.9 million for the three months ended March 31, 2016. Gains (losses) on equity method investments represent our pro rata share of the net gains or losses on investments over which we have significant influence but which we do not control.

 

Other Income (Loss)

Other income (loss) increased by $8.0 million, or 274.5%, to $5.1 million for the three months ended March 31, 2017 as compared to the three months ended March 31, 2016. The $8.0 million year-over-year increase was primarily due to the mark-to-market on our marketable securities and other acquisition related adjustments.

Provision (Benefit) for Income Taxes

Provision (benefit) for income taxes increased by $1.8 million, or 37.6%, to $6.7 million for the three months ended March 31, 2017 as compared to the three months ended March 31, 2016. This increase was primarily driven by an increase in pre-tax earnings. In

63


general, our consolidated effective tax rate can vary from period to period depending on, among other factors, the geographic and business mix of our earnings.

Net Income (Loss) Attributable to Noncontrolling Interest in Subsidiaries

Net income (loss) attributable to noncontrolling interest in subsidiaries increased by $1.8 million, or 89.6%, to $3.9 million for the three months ended March 31, 2017 as compared to the three months ended March 31, 2016. This increase was primarily driven by an increase in earnings.

Business Segment Financial Results

The business segments are determined based on the products and services provided and reflect the manner in which financial information is evaluated by management. We evaluate the performance and review the results of the segments based on each segment’s “Income (loss) from operations before income taxes.”

Certain financial information for our segments is presented below. The amounts shown below for the Financial Services and Real Estate Services segments reflect the amounts that are used by management to allocate resources and assess performance, which is based on each segment’s “Income (loss) from operations before income taxes.” In addition to the two business segments, the tables below include a “Corporate Items” category. Corporate revenues include fees from related parties and interest income. Corporate expenses include non-cash compensation expenses (such as the grant of exchangeability to limited partnership units, redemption/exchange of partnership units, issuance of restricted shares and allocations of net income to founding/working partner units and limited partnership units), as well as unallocated expenses, such as certain professional and consulting fees, executive compensation and interest expense, which are managed separately at the corporate level. Corporate other income (losses), net includes gains that are not considered part of the Company’s ordinary, ongoing business, such as the mark-to-market on marketable securities and any related hedging transactions when applicable and the adjustment of future earn-out payments.

 

Three months ended March 31, 2017 (in thousands):

 

 

 

Financial

Services

 

 

Real Estate

Services

 

 

Corporate

Items

 

 

Total

 

Total revenues

 

$

441,178

 

 

$

257,957

 

 

$

8,295

 

 

$

707,430

 

Total expenses

 

 

353,906

 

 

 

236,583

 

 

 

94,073

 

 

 

684,562

 

Total other income (losses), net

 

 

4,648

 

 

---

 

 

 

1,235

 

 

 

5,883

 

Income (loss) from operations before income taxes

 

$

91,920

 

 

$

21,374

 

 

$

(84,543

)

 

$

28,751

 

 

Three months ended March 31, 2016 (in thousands):

 

 

 

Financial

Services

 

 

Real Estate

Services

 

 

Corporate

Items

 

 

Total

 

Total revenues

 

$

417,607

 

 

$

214,480

 

 

$

8,567

 

 

$

640,654

 

Total expenses

 

 

345,114

 

 

 

198,574

 

 

 

75,547

 

 

 

619,235

 

Total other income (losses), net

 

 

10,972

 

 

---

 

 

 

(13,001

)

 

 

(2,029

)

Income (loss) from operations before income taxes

 

$

83,465

 

 

$

15,906

 

 

$

(79,981

)

 

$

19,390

 

 

Segment Results for the Three Months Ended March 31, 2017 Compared to Three Months Ended March 31, 2016

Revenues

 

Revenues for Financial Services increased approximately $23.6 million, or 5.6%, to $441.2 million for the three months ended March 31, 2017 from $417.6 million for the three months ended March 31, 2016. BGC’s Financial Services revenues improved primarily due to the acquisitions of Sunrise Brokers and Besso.  In addition, the segment’s revenues improved due to strong double-digit percentage growth from its fully electronic rates business.  These improvements were partially offset by generally lower industry-wide volumes across foreign exchange and equity-related products, as well as for certain energy and commodities markets. In addition, first quarter 2017 segment revenues would have been at least $5 million higher, but for the strengthening of the U.S. dollar relative to other major currencies.

 

Revenues for Real Estate Services increased approximately $43.5 million, or 20.3%, to $258.0 million for the three months ended March 31, 2017 from $214.5 million for the three ended March 31, 2016. Real Estate Services’ revenues and profitability grew during the quarter mostly due to recently hired front office employees increasing their productivity.

Expenses

 

Total expenses for Financial Services increased approximately $8.8 million, or 2.5%, to $353.9 million for the three months ended March 31, 2017 from $345.1 million for the three months ended March 31, 2016. The increase in expenses

64


 

for our Financial Services segment was primarily due to acquisitions and increased broker commissions due to higher revenues, partially offset by continued merger-related cost savings.

 

Total expenses for Real Estate Services increased approximately $38.0 million, or 19.1%, to $236.6 million for the three months ended March 31, 2017 from $198.6 million for the three months ended March 31, 2016. The increase in expenses for our Real Estate Services segment was primarily due to increased compensation associated with higher brokerage revenues as well as expenses related to recent acquisitions and new hires.

 

Total expenses for the Corporate Items category increased approximately $18.5 million, or 24.5%, to $94.1 million for the three months ended March 31, 2017 from $75.5 million for the three months ended March 31, 2016. This was primarily due to higher exchangeability charges and allocations of net income to limited partnership interests in the three months ended March 31, 2017.

 

Other income (losses), net

 

Other income (losses), net, for Financial Services decreased approximately $6.3 million, or 57.6%, to a gain of $4.6 million for the three months ended March 31, 2017 from a gain of $11.0 million for the three months ended March 31, 2016. The decrease in other income (losses), net, for our Financial Services segment was primarily due to the mark-to-market movements and/or hedging on the Marketable securities.

 

Other income (losses), net, for the Corporate Items category increased approximately $14.2 million, or 109.5%, to a gain of $1.2 for the three months ended March 31, 2017 from a loss of $13.0 million for the three months ended March 31, 2016. The increase in other income (losses), net for the Corporate Items category was primarily due to the recognition of realized and unrealized losses in marketable securities during the three months ended March 31, 2016.

Income (loss) from operations before income taxes

 

Income (loss) from operations before income taxes for Financial Services increased approximately $8.5 million, or 10.1%, to $91.9 million for the three months ended March 31, 2017 from $83.5 million for the three months ended March 31, 2016. The increase in income (loss) from operations before income taxes is primarily due to higher revenues, which included strong improvement from fully electronic rates, as well as cost synergies with respect to various acquisitions.

 

Income (loss) from operations before income taxes for Real Estate Services increased $5.5 million, or 34.4%, to $21.4 million for the three months ended March 31, 2017 from $15.9 million for the three months ended March 31, 2016, largely due to improved productivity driven by organic growth delivered by front office hires over the last two years.

65


QUARTERLY RESULTS OF OPERATIONS

The following table sets forth our unaudited quarterly results of operations for the indicated periods (in thousands). Results of any period are not necessarily indicative of results for a full year and may, in certain periods, be affected by seasonal fluctuations in our business. Certain reclassifications have been made to prior period amounts to conform to the current period’s presentation.

 

 

 

March 31,

2017

 

 

December 31,

2016

 

 

September 30,

20161,2

 

 

June 30,

20161

 

 

March 31,

20161

 

 

December 31,

20151,3

 

 

September 30,

20151,2

 

 

June 30,

20151

 

Revenues:

 

 

 

 

 

 

 

 

 

 

 

 

 

 

 

 

 

 

 

 

 

 

 

 

 

 

 

 

 

 

 

 

Commissions

 

$

547,126

 

 

$

524,287

 

 

$

496,265

 

 

$

498,588

 

 

$

475,087

 

 

$

507,503

 

 

$

521,264

 

 

$

487,810

 

Principal transactions

 

 

85,743

 

 

 

70,262

 

 

 

76,332

 

 

 

86,448

 

 

 

92,439

 

 

 

74,184

 

 

 

73,841

 

 

 

95,349

 

Real estate management services

 

 

50,630

 

 

 

55,841

 

 

 

49,373

 

 

 

45,529

 

 

 

46,058

 

 

 

51,121

 

 

 

48,867

 

 

 

46,528

 

Fees from related parties

 

 

6,565

 

 

 

6,139

 

 

 

6,126

 

 

 

4,865

 

 

 

7,070

 

 

 

6,038

 

 

 

6,609

 

 

 

6,095

 

Data, software and post-trade

 

 

13,087

 

 

 

12,949

 

 

 

13,266

 

 

 

14,160

 

 

 

13,934

 

 

 

30,505

 

 

 

30,388

 

 

 

28,862

 

Interest income

 

 

3,303

 

 

 

3,316

 

 

 

2,793

 

 

 

3,778

 

 

 

2,384

 

 

 

4,390

 

 

 

1,387

 

 

 

3,161

 

Other revenues

 

 

976

 

 

 

454

 

 

 

796

 

 

 

402

 

 

 

3,682

 

 

 

1,183

 

 

 

4,203

 

 

 

2,495

 

Total revenues

 

 

707,430

 

 

 

673,248

 

 

 

644,951

 

 

 

653,770

 

 

 

640,654

 

 

 

674,924

 

 

 

686,559

 

 

 

670,300

 

Expenses:

 

 

 

 

 

 

 

 

 

 

 

 

 

 

 

 

 

 

 

 

 

 

 

 

 

 

 

 

 

 

 

 

Compensation and employee

   benefits

 

 

437,491

 

 

 

405,997

 

 

 

417,077

 

 

 

420,264

 

 

 

410,275

 

 

 

479,119

 

 

 

436,732

 

 

 

432,820

 

Allocations of net income and

   grants of exchangeability to

   limited partnership units

   and FPUs

 

 

63,193

 

 

 

60,264

 

 

 

58,771

 

 

 

40,975

 

 

 

32,924

 

 

 

145,718

 

 

 

50,667

 

 

 

26,200

 

Total compensation and

   employee benefits

 

 

500,684

 

 

 

466,261

 

 

 

475,848

 

 

 

461,239

 

 

 

443,199

 

 

 

624,837

 

 

 

487,399

 

 

 

459,020

 

Occupancy and equipment

 

 

49,863

 

 

 

49,149

 

 

 

48,041

 

 

 

50,963

 

 

 

51,695

 

 

 

56,693

 

 

 

52,854

 

 

 

64,154

 

Fees to related parties

 

 

6,377

 

 

 

8,714

 

 

 

5,183

 

 

 

3,642

 

 

 

6,325

 

 

 

4,653

 

 

 

5,031

 

 

 

4,320

 

Professional and consulting fees

 

 

19,580

 

 

 

15,230

 

 

 

15,636

 

 

 

14,336

 

 

 

15,718

 

 

 

12,234

 

 

 

15,364

 

 

 

15,359

 

Communications

 

 

31,694

 

 

 

30,301

 

 

 

31,200

 

 

 

31,281

 

 

 

31,298

 

 

 

30,909

 

 

 

31,837

 

 

 

32,307

 

Selling and promotion

 

 

23,385

 

 

 

24,022

 

 

 

22,626

 

 

 

25,546

 

 

 

25,658

 

 

 

26,647

 

 

 

23,430

 

 

 

26,777

 

Commissions and floor

   brokerage

 

 

10,170

 

 

 

10,280

 

 

 

8,493

 

 

 

10,097

 

 

 

9,043

 

 

 

9,478

 

 

 

8,865

 

 

 

10,473

 

Interest expense

 

 

14,821

 

 

 

14,172

 

 

 

15,383

 

 

 

14,624

 

 

 

13,458

 

 

 

18,074

 

 

 

16,944

 

 

 

18,439

 

Other expenses

 

 

27,988

 

 

 

17,594

 

 

 

19,720

 

 

 

23,713

 

 

 

22,841

 

 

 

63,075

 

 

 

26,849

 

 

 

27,194

 

Total expenses

 

 

684,562

 

 

 

635,723

 

 

 

642,130

 

 

 

635,441

 

 

 

619,235

 

 

 

846,600

 

 

 

668,573

 

 

 

658,043

 

Other income (losses), net:

 

 

 

 

 

 

 

 

 

 

 

 

 

 

 

 

 

 

 

 

 

 

 

 

 

 

 

 

 

 

 

 

Gain (loss) on divestiture and

   sale of investments

 

 

557

 

 

 

 

 

 

7,044

 

 

 

 

 

 

 

 

 

390,951

 

 

 

2,717

 

 

 

894

 

Gains (losses) on equity method

   investments

 

 

237

 

 

 

996

 

 

 

796

 

 

 

863

 

 

 

888

 

 

 

(687

)

 

 

1,291

 

 

 

936

 

Other income (loss)

 

 

5,089

 

 

 

(1,169

)

 

 

91,653

 

 

 

10,012

 

 

 

(2,917

)

 

 

30,909

 

 

 

59,728

 

 

 

1,331

 

Total other income (losses), net

 

 

5,883

 

 

 

(173

)

 

 

99,493

 

 

 

10,875

 

 

 

(2,029

)

 

 

421,173

 

 

 

63,736

 

 

 

3,161

 

Income (loss) from operations

   before income taxes

 

 

28,751

 

 

 

37,352

 

 

 

102,314

 

 

 

29,204

 

 

 

19,390

 

 

 

249,497

 

 

 

81,722

 

 

 

15,418

 

Provision (benefit) for income

   taxes

 

 

6,659

 

 

 

14,601

 

 

 

30,263

 

 

 

10,548

 

 

 

4,840

 

 

 

79,441

 

 

 

28,737

 

 

 

2,272

 

Consolidated net income (loss)

 

 

22,092

 

 

 

22,751

 

 

 

72,051

 

 

 

18,656

 

 

 

14,550

 

 

 

170,056

 

 

 

52,985

 

 

 

13,146

 

Less: Net income (loss)

   attributable to noncontrolling

   interest in subsidiaries

 

 

3,877

 

 

 

6,671

 

 

 

12,626

 

 

 

4,189

 

 

 

2,045

 

 

 

106,650

 

 

 

15,694

 

 

 

5,060

 

Net income (loss) available to

   common stockholders

 

$

18,215

 

 

$

16,080

 

 

$

59,425

 

 

$

14,467

 

 

$

12,505

 

 

$

63,406

 

 

$

37,291

 

 

$

8,086

 

 

1

Financial results have been retrospectively adjusted to include the financial results of Lucera. See “Lucera Acquisition” herein for a summary of the impact on the Company’s quarterly and annual results of operations.

2

Amounts include the gains related to the earn-out associated with the Nasdaq transaction recorded in Other income (loss).

3

Amounts include gains related to the Company’s sale of all of the equity interests in the entities that made up the Trayport business to ICE on December 11, 2015.

 

66


 The table below details our brokerage revenues by product category for the indicated periods (in thousands):

 

 

 

March 31,

2017

 

 

December 31,

2016

 

 

September 30,

2016

 

 

June 30,

2016

 

 

March 31,

2016

 

 

December 31,

2015

 

 

September 30,

2015

 

 

June 30,

2015

 

Brokerage revenue by product:

 

 

 

 

 

 

 

 

 

 

 

 

 

 

 

 

 

 

 

 

 

 

 

 

 

 

 

 

 

 

 

 

Rates

 

$

135,752

 

 

$

116,117

 

 

$

112,384

 

 

$

120,678

 

 

$

119,619

 

 

$

108,060

 

 

$

113,630

 

 

$

126,798

 

Credit

 

 

81,870

 

 

 

62,294

 

 

 

67,221

 

 

 

77,330

 

 

 

84,915

 

 

 

63,399

 

 

 

67,515

 

 

 

73,814

 

Foreign exchange

 

 

80,026

 

 

 

70,816

 

 

 

73,191

 

 

 

76,835

 

 

 

82,468

 

 

 

75,167

 

 

 

87,999

 

 

 

85,976

 

Energy and commodities

 

 

53,145

 

 

 

54,111

 

 

 

47,061

 

 

 

57,306

 

 

 

64,398

 

 

 

57,061

 

 

 

54,879

 

 

 

54,843

 

Equities, insurance, and other asset classes

 

 

75,706

 

 

 

41,950

 

 

 

39,076

 

 

 

45,593

 

 

 

48,366

 

 

 

42,594

 

 

 

46,314

 

 

 

50,329

 

Leasing and other services

 

 

127,574

 

 

 

144,521

 

 

 

139,109

 

 

 

124,555

 

 

 

105,627

 

 

 

162,263

 

 

 

143,680

 

 

 

130,221

 

Real estate capital markets

 

 

78,796

 

 

 

104,740

 

 

 

94,555

 

 

 

82,739

 

 

 

62,133

 

 

 

73,143

 

 

 

81,088

 

 

 

61,178

 

Total brokerage revenues

 

$

632,869

 

 

$

594,549

 

 

$

572,597

 

 

$

585,036

 

 

$

567,526

 

 

$

581,687

 

 

$

595,105

 

 

$

583,159

 

Brokerage revenue by

   product (percentage):

 

 

 

 

 

 

 

 

 

 

 

 

 

 

 

 

 

 

 

 

 

 

 

 

 

 

 

 

 

 

 

 

Rates

 

 

21.5

%

 

 

19.5

%

 

 

19.6

%

 

 

20.6

%

 

 

21.1

%

 

 

18.6

%

 

 

19.1

%

 

 

21.7

%

Credit

 

 

12.9

 

 

 

10.5

 

 

 

11.7

 

 

 

13.2

 

 

 

15.0

 

 

 

10.9

 

 

 

11.4

 

 

 

12.7

 

Foreign exchange

 

 

12.6

 

 

 

11.9

 

 

 

12.8

 

 

 

13.1

 

 

 

14.5

 

 

 

12.9

 

 

 

14.8

 

 

 

14.7

 

Energy and commodities

 

 

8.4

 

 

 

9.1

 

 

 

8.2

 

 

 

9.8

 

 

 

11.3

 

 

 

9.8

 

 

 

9.2

 

 

 

9.4

 

Equities, insurance, and other asset classes

 

 

12.0

 

 

 

7.1

 

 

 

6.9

 

 

 

7.9

 

 

 

8.5

 

 

 

7.3

 

 

 

7.8

 

 

 

8.7

 

Leasing and other services

 

 

20.2

 

 

 

24.3

 

 

 

24.3

 

 

 

21.3

 

 

 

18.6

 

 

 

27.9

 

 

 

24.1

 

 

 

22.3

 

Real estate capital markets

 

 

12.4

 

 

 

17.6

 

 

 

16.5

 

 

 

14.1

 

 

 

11.0

 

 

 

12.6

 

 

 

13.6

 

 

 

10.5

 

Total brokerage revenues

 

 

100.0

%

 

 

100.0

%

 

 

100.0

%

 

 

100.0

%

 

 

100.0

%

 

 

100.0

%

 

 

100.0

%

 

 

100.0

%

Brokerage revenue by type:

 

 

 

 

 

 

 

 

 

 

 

 

 

 

 

 

 

 

 

 

 

 

 

 

 

 

 

 

 

 

 

 

Real Estate

 

$

206,370

 

 

$

249,261

 

 

$

233,664

 

 

$

207,294

 

 

$

167,760

 

 

$

235,406

 

 

$

224,768

 

 

$

191,399

 

Financial Services voice/hybrid

 

 

380,260

 

 

 

310,313

 

 

 

303,364

 

 

 

336,658

 

 

 

357,071

 

 

 

312,076

 

 

 

332,430

 

 

 

350,944

 

Financial Services

   fully electronic

 

 

46,239

 

 

 

34,975

 

 

 

35,569

 

 

 

41,084

 

 

 

42,695

 

 

 

34,205

 

 

 

37,907

 

 

 

40,816

 

Total brokerage revenues

 

$

632,869

 

 

$

594,549

 

 

$

572,597

 

 

$

585,036

 

 

$

567,526

 

 

$

581,687

 

 

$

595,105

 

 

$

583,159

 

Brokerage revenue by type

   (percentage):

 

 

 

 

 

 

 

 

 

 

 

 

 

 

 

 

 

 

 

 

 

 

 

 

 

 

 

 

 

 

 

 

Real Estate

 

 

32.6

%

 

 

41.9

%

 

 

40.8

%

 

 

35.4

%

 

 

29.6

%

 

 

40.5

%

 

 

37.8

%

 

 

32.8

%

Financial Services voice/hybrid

 

 

60.1

 

 

 

52.2

 

 

 

53.0

 

 

 

57.5

 

 

 

62.9

 

 

 

53.6

 

 

 

55.8

 

 

 

60.2

 

Financial Services

   fully electronic

 

 

7.3

 

 

 

5.9

 

 

 

6.2

 

 

 

7.1

 

 

 

7.5

 

 

 

5.9

 

 

 

6.4

 

 

 

7.0

 

Total brokerage revenues

 

 

100.0

%

 

 

100.0

%

 

 

100.0

%

 

 

100.0

%

 

 

100.0

%

 

 

100.0

%

 

 

100.0

%

 

 

100.0

%

 

LIQUIDITY AND CAPITAL RESOURCES

Balance Sheet

Our balance sheet and business model are not capital intensive. Our assets consist largely of cash, securities owned, marketable securities, collateralized and uncollateralized short-dated receivables and less liquid assets needed to support our business. Longer-term capital (equity and notes payable) is held to support the less liquid assets and potential capital intensive opportunities. Total assets at March 31, 2017 were $4.9 billion, an increase of 39.9% as compared to December 31, 2016. The increase in total assets was driven primarily by increases in receivables from broker-dealers, clearing organizations, customers and related broker-dealers, as well as increases in accrued commissions receivable, net. We maintain a significant portion of our assets in cash and marketable securities, with our liquidity (which we define as cash and cash equivalents, reverse repurchase agreements, marketable securities and securities owned, less securities loaned and repurchase agreements) at March 31, 2017 of $534.0 million. See “Liquidity Analysis” below for a further discussion of our liquidity. Our securities owned decreased to $34.1 million at March 31, 2017, compared to $35.4 million at December 31, 2016. Our marketable securities decreased to $163.2 million at March 31, 2017, compared to $164.8 million at December 31, 2016. We did not have any reverse repurchase agreements as of March 31, 2017 which was a decrease of $54.7 million from December 31, 2016. We had securities loaned of $87.3 million at March 31, 2017. There were no securities loaned as of December 31, 2016.

On June 23, 2015, the Audit Committee of the Company authorized management to enter into a revolving credit facility with Cantor of up to $150 million in aggregate principal amount pursuant to which Cantor or BGC would be entitled to borrow funds from each other from time to time. The outstanding balances would bear interest at the higher of the borrower’s or the lender’s short-term borrowing rate then in effect, plus 1%. There were no borrowings outstanding under the facility as of March 31, 2017.

67


As part of our cash management process, we may enter into tri-party reverse repurchase agreements and other short-term investments, some of which may be with Cantor. As of December 31, 2016, Cantor facilitated reverse repurchase agreements on our behalf, and consequently we had $54.7 million of reverse repurchase agreements outstanding with Cantor. As of March 31, 207, we had no reverse purchase agreements outstanding with Cantor.

Additionally, in August 2013, the Audit Committee authorized us to invest up to $350 million in an asset-backed commercial paper program for which certain Cantor entities serve as placement agent and referral agent. The program issues short-term notes to money market investors and is expected to be used from time to time as a liquidity management vehicle. The notes are backed by assets of highly rated banks. We are entitled to invest in the program so long as the program meets investment policy guidelines, including policies relating to ratings. Cantor will earn a spread between the rate it receives from the short-term note issuer and the rate it pays to us on any investments in this program. This spread will be no greater than the spread earned by Cantor for placement of any other commercial paper note in the program. As of March 31, 2017, we had no investments in the program.

 

Funding

Our funding base consists of longer-term capital (equity and notes payable), shorter-term liabilities and accruals that are a natural outgrowth of specific assets and/or our business model, such as matched fails and accrued compensation. We have limited need for short-term unsecured funding in our regulated entities for their brokerage business. Contingent liquidity needs are largely limited to potential cash collateral that may be needed to meet clearing bank, clearinghouse, and exchange margins and/or to fund fails. Capital expenditures tend to be cash neutral and approximately in line with depreciation. Current cash balances significantly exceed our unsecured letters of credit and our unsecured bank borrowings. We believe that cash in and available to our largest regulated entities, inclusive of financing provided by clearing banks, is adequate for potential cash demands of normal operations, such as margin or fail financing. We expect our operating activities going forward to generate adequate cash flows to fund normal operations, including any dividends paid pursuant to our dividend policy. However, we believe that there are a significant number of capital intensive opportunities for us to maximize our growth and strategic position, including, among other things, acquisitions, strategic alliances and joint ventures potentially involving all types and combinations of equity, debt and acquisition alternatives. As a result, we may need to raise additional funds to:

 

increase the regulatory net capital necessary to support operations;

 

support continued growth in our businesses;

 

effect acquisitions, strategic alliances, joint ventures and other transactions;

 

develop new or enhanced products, services and markets; and

 

respond to competitive pressures.

Acquisitions and financial reporting obligations related thereto may impact our ability to access capital markets on a timely basis and may necessitate greater short-term borrowings in the interim. This may impact our credit rating or the interest rates on our debt. We may need to access short-term capital sources to meet business needs from time to time, including, but not limited to, conducting operations; hiring or retaining brokers, salespeople, managers and other front-office personnel; financing acquisitions; and providing liquidity, including in situations where we may not be able to access the capital markets in a timely manner when desired by us. Accordingly, we cannot guarantee that we will be able to obtain additional financing when needed on terms that are acceptable to us, if at all.

On June 28, 2013, upon completion of the Nasdaq transaction, we received cash consideration of $750 million paid at closing, plus an earn-out of up to 14,883,705 shares of Nasdaq common stock to be paid ratably in each of the fifteen years following the closing. As a result of the earn-out, we expect to receive over $740.0 million in additional Nasdaq stock over time (stock value based on the May 3, 2017 closing price), which is not reflected on our balance sheet.

On January 12, 2016, we completed our acquisition (the “JPI Merger”) of Jersey Partners, Inc. (“JPI”). The JPI Merger occurred pursuant to a merger agreement (the “Merger Agreement”), dated as of December 22, 2015. Shortly following the completion of the JPI Merger, a subsidiary of BGC merged with and into GFI pursuant to a short-form merger under Delaware law, with GFI continuing as the surviving entity. The Back-End Mergers allowed BGC to acquire the remaining approximately 33% of the outstanding shares of GFI common stock that BGC did not already own. Following the closing of the Back-End Mergers, BGC and its affiliates now own 100% of the outstanding shares of GFI’s common stock. In total, approximately 23.5 million shares of our Class A common stock and $89.9 million in cash were issued or paid with respect to the closing of the Back-End Mergers, inclusive of adjustments (we still expect to pay a total of $111.2 million in connection to the Back-End Mergers).

68


As of March 31, 2017, our liquidity, which we define as cash and cash equivalents, reverse repurchase agreements, marketable securities and securities owned, less securities loaned and repurchase agreements, was approximately $534.0 million. This does not include the over $740.0 million in additional Nasdaq stock (stock value based on the May 3, 2017 closing price) that we expect to receive over time. We expect to use our considerable financial resources to repay debt, profitably hire, make accretive acquisitions, pay dividends, and/or repurchase shares and units of BGC, all while maintaining or improving our investment grade rating.

Notes Payable, Collateralized Borrowings and Short-Term Borrowings

4.50% Convertible Notes

On July 29, 2011, we issued an aggregate of $160.0 million principal amount of 4.50% Convertible Notes due 2016 (the “4.50% Convertible Notes”). The 4.50% Convertible Notes were offered and sold solely to qualified institutional buyers pursuant to Rule 144A under the Securities Act. The net proceeds from this offering were approximately $144.2 million after deducting the initial purchasers’ discounts and commissions, estimated offering expenses and the cost of the capped call transactions. We used the net proceeds from the offering for general corporate purposes, including financing acquisitions.

The 4.50% Convertible Notes were our general senior unsecured obligations. The 4.50% Convertible Notes paid interest semi-annually at a rate of 4.50% per annum and were priced at par. The 4.50% Convertible Notes were convertible, at the holder’s option, at a conversion rate of 101.6260 shares of Class A common stock per $1,000 principal amount of notes, subject to adjustment in certain circumstances. On July 13, 2016, certain holders of the 4.50% Convertible Notes converted $68,000 in principal amount of notes, and, upon conversion, the Company delivered 6,909 shares of its Class A common stock to such holders. On July 15, 2016, the Company repaid the remaining approximately $159.9 million principal amount of its 4.50% Convertible Notes that matured on July 15, 2016.

In connection with the offering of the 4.50% Convertible Notes, we entered into capped call transactions, which were expected to reduce the potential dilution of our Class A common stock upon any conversion of 4.50% Convertible Notes in the event that the market value per share of our Class A common stock, as measured under the terms of the capped call transactions, was greater than the strike price of the capped call transactions. The capped call transactions expired unexercised on July 13, 2016. The expiration of the capped call transactions had no financial statement impact.

8.125% Senior Notes

On June 26, 2012, we issued an aggregate of $112.5 million principal amount of 8.125% Senior Notes due 2042 (the “8.125% Senior Notes”). The 8.125% Senior Notes are our senior unsecured obligations. The 8.125% Senior Notes may be redeemed for cash, in whole or in part, on or after June 26, 2017, at our option, at any time and from time to time, until maturity at a redemption price equal to 100% of the principal amount to be redeemed, plus accrued but unpaid interest on the principal amount being redeemed to, but not including, the redemption date. The 8.125% Senior Notes are listed on the New York Stock Exchange under the symbol “BGCA.” We used the proceeds to repay short-term borrowings under our unsecured revolving credit facility and for general corporate purposes, including acquisitions. The initial carrying value of the 8.125% Senior Notes was $108.7 million, net of debt issuance costs of $3.8 million. Cantor Fitzgerald & Co. (“CF&Co”), an affiliate of us, served as one of the underwriters in this transaction and was paid an underwriting fee of approximately $0.2 million.

5.375% Senior Notes

On December 9, 2014, the Company issued an aggregate of $300.0 million principal amount of 5.375% Senior Notes due 2019 (the “5.375% Senior Notes”). The 5.375% Senior Notes are general senior unsecured obligations of the Company. These 5.375% Senior Notes bear interest at a rate of 5.375% per year, payable in cash on June 9 and December 9 of each year, commencing June 9, 2015. The interest rate payable on the notes will be subject to adjustments from time to time based on the debt rating assigned by specified rating agencies to the notes, as set forth in the indenture. The 5.375% Senior Notes will mature on December 9, 2019. The Company may redeem some or all of the notes at any time or from time to time for cash at certain “make-whole” redemption prices (as set forth in the indenture). If a “Change of Control Triggering Event” (as defined in the indenture) occurs, holders may require the Company to purchase all or a portion of their notes for cash at a price equal to 101% of the principal amount of the notes to be purchased plus any accrued and unpaid interest to, but excluding, the purchase date. The initial carrying value of the 5.375% Senior Notes was $295.1 million, net of the discount and debt issuance costs of $4.9 million.

8.375% Senior Notes

As part of the GFI acquisition, the Company assumed $240.0 million in aggregate principal amount of 8.375% Senior Notes due July 2018 (the “8.375% Senior Notes”). The carrying value of these notes as of March 31, 2017 was $$245.9 million. Interest on these notes is payable, semi-annually in arrears on the 19th of January and July. Due to the cumulative effect of downgrades to the credit rating of GFI’s 8.375% Senior Notes, the 8.375% Senior Notes were previously subjected to 200 basis points penalty interest. On April 28, 2015, a subsidiary of the Company purchased from GFI approximately 43.0 million newly issued shares of GFI’s common stock. This increased BGC’s ownership to approximately 67% of GFI’s outstanding common stock and gave us the ability to control the timing and process with respect to a full merger, which as discussed in Note 1—“Organization and Basis of Presentation” to our unaudited condensed consolidated financial statements, was completed on January 12, 2016. Also on July 10, 2015, we guaranteed the

69


obligations of GFI under these 8.375% Senior Notes. These actions resulted in upgrades of the credit ratings of the 8.375% Senior Notes by Moody’s Investors Service, Fitch Ratings Inc. and Standard & Poor’s, which reduced the penalty interest to 25 basis points effective July 19, 2015. On November 4, 2015, GFI, BGC and the Trustee entered into the First Supplemental Indenture supplementing the Indenture and incorporating BGC’s guarantee of the Notes (the “First Supplemental Indenture”). On January 13, 2016, Moody’s Investors Service further upgraded the credit rating on the 8.375% Senior Notes, eliminating the penalty interest.

 On January 12, 2016, BGC Partners, Inc. entered into a second supplemental indenture, dated as of January 12, 2016 (the “Second Supplemental Indenture”), among GFI, BGC and The Bank of New York Mellon Trust Company, N.A., as trustee (the “Trustee”), supplementing the indenture, dated as of July 19, 2011, as supplemented by the First Supplemental Indenture thereto, dated as of November 4, 2015 (the “Indenture”), among GFI, BGC and the Trustee, which governs the 8.375% Senior Notes, issued by GFI and fully and unconditionally guaranteed by BGC. The Second Supplemental Indenture modifies the reporting covenant in the Indenture to provide that, for so long as BGC (or another publicly reporting company controlling GFI) guarantees the 8.375% Senior Notes, the reports that BGC (or such other publicly reporting company controlling GFI) files with the SEC will be furnished to the Trustee in lieu of any GFI SEC reports. The amendments contained in the Second Supplemental Indenture became operative on January 12, 2016, upon GFI’s payment of the consent fee described therein. The final amount of the consent fee was approximately $8.00 per $1,000 principal amount. As a result, effective January 15, 2016, GFI ceased filing annual, quarterly and other reports with the SEC.

5.125% Senior Notes

On May 27, 2016, the Company issued an aggregate of $300.0 million principal amount of 5.125% Senior Notes due 2021 (the “5.125% Senior Notes”). The 5.125% Senior Notes are general senior unsecured obligations of the Company. These 5.125% Senior Notes bear interest at a rate of 5.125% per year, payable in cash on May 27 and November 27 of each year, commencing November 27, 2016. The 5.125% Senior Notes will mature on May 27, 2021. The Company may redeem some or all of the notes at any time or from time to time for cash at certain “make-whole” redemption prices (as set forth in the indenture). If a “Change of Control Triggering Event” (as defined in the indenture) occurs, holders may require the Company to purchase all or a portion of its notes for cash at a price equal to 101% of the principal amount of the notes to be purchased plus any accrued and unpaid interest to, but excluding, the purchase date. Cantor purchased $15.0 million of such senior notes and still holds such notes as of March 31, 2017. The initial carrying value of the 5.125% Senior Notes was $295.8 million, net of the discount and debt issuance costs of $4.2 million.

Collateralized Borrowings

On March 13, 2015, the Company entered into a secured loan arrangement of $28.2 million under which it pledged certain fixed assets as security for a loan. This arrangement incurs interest at a fixed rate of 3.70% and matures on March 13, 2019. As of March 31, 2017, the Company had $14.5 million outstanding related to this secured loan arrangement, which includes $0.1 million of deferred financing costs. The value of the fixed assets pledged as of March 31, 2017 was $2.4 million.

Credit Agreements

On October 1, 2015, we entered into a previously authorized $150.0 million revolving credit facility (the “Facility”) with Cantor and borrowed $100.0 million under such facility (the “Cantor Loan”). The Cantor Loan bears interest at the rate of LIBOR plus 3.25% and may be adjusted based on Cantor’s short-term borrowing rate then in effect, plus 1%. The Facility has a maturity date of August 10, 2017. The Cantor Loan was repaid on December 31, 2015.

On December 24, 2015, we entered into a committed unsecured credit agreement with Bank of America, N.A. The credit agreement provided for maximum revolving loans of $25.0 million through March 24, 2016. The interest rate on this facility was LIBOR plus 200 basis points.

On February 25, 2016, we entered into a committed unsecured credit agreement with Bank of America, N.A., as administrative agent, and a syndicate of lenders. Several of our domestic non-regulated subsidiaries are parties to the credit agreement as guarantors. The credit agreement provides for revolving loans of $150.0 million, with the option to increase the aggregate loans to $200.0 million. The maturity date of the facility is February 25, 2018. Borrowings under this facility bear interest at either LIBOR or a defined base rate plus an additional margin which ranges from 50 basis points to 250 basis points depending on our debt rating as determined by S&P and Fitch and whether such loan is a LIBOR loan or a base rate loan. Contemporaneously with the closing of this credit agreement, the $25.0 million unsecured credit agreement entered into on December 24, 2015 with Bank of America, N.A. was terminated. As of March 31, 2017, there were no borrowings outstanding under either this $150.0 million facility or the terminated $25.0 million facility. 

On April 21, 2017, pursuant to a previously disclosed authorization by the Audit Committee of BGC’s Board of Directors, the Company entered into a $150.0 million revolving credit facility (the “Credit Facility”) with an affiliate of Cantor. BGC agreed to lend $150.0 million under the Credit Facility to such affiliate (the “Loan”). As of the date hereof, the Credit Facility was fully drawn and the interest rate on the Loan is currently 4.24%. The Credit Facility has a maturity date of April 20, 2018, which may be extended from time to time on the terms set forth in the Credit Facility. To fund the Loan, on April 21, 2017, the Company drew $150.0 million

70


from its revolving credit agreement with Bank of America, N.A., as administrative agent, and a syndicate of other lenders, dated as of February 25, 2016. This amount currently carries an interest rate of 2.99%.

We may raise additional funds from time to time through equity or debt financing, including public and private sales of debt securities, to finance our business, operations and possible acquisitions.

 

CREDIT RATINGS

Our public long-term credit ratings and associated outlooks are as follows:

 

 

 

Rating

 

Outlook

Fitch Ratings Inc.

 

BBB-

 

Stable

Standard & Poor’s

 

BBB-

 

Stable

 

Credit ratings and associated outlooks are influenced by a number of factors, including but not limited to: operating environment, earnings and profitability trends, the prudence of funding and liquidity management practices, balance sheet size/composition and resulting leverage, cash flow coverage of interest, composition and size of the capital base, available liquidity, outstanding borrowing levels and the firm’s competitive position in the industry. A credit rating and/or the associated outlook can be revised upward or downward at any time by a rating agency if such rating agency decides that circumstances warrant such a change. Any reduction in our credit ratings and/or the associated outlook could adversely affect the availability of debt financing on terms acceptable to us, as well as the cost and other terms upon which we are able to obtain any such financing. In addition, credit ratings and associated outlooks may be important to customers or counterparties when we compete in certain markets and when we seek to engage in certain transactions. In connection with certain agreements, we may be required to provide additional collateral in the event of a credit ratings downgrade.

LIQUIDITY ANALYSIS

We consider our liquidity to be comprised of the sum of Cash and cash equivalents, Reverse repurchase agreements, and Marketable securities, which have not been financed, and Securities owned. The discussion below describes the key components of our liquidity analysis, including earnings, dividends and distributions, net investing and funding activities, including repurchases and redemptions of Class A common stock and partnership units, security settlements, changes in securities held and marketable securities, and changes in our working capital.

We consider the following in analyzing changes in our liquidity.

Our liquidity analysis includes a comparison of our consolidated net income (loss) adjusted for certain non-cash items (e.g., grants of exchangeability) as presented on the cash flow statement. Dividends and distributions are payments made to our holders of common shares and limited partnership interests and are related to earnings from prior periods. These timing differences will impact our cash flows in a given period.

Our investing and funding activities represent a combination of our capital raising activities, including short-term borrowings and repayments, issuances of shares under our controlled equity offerings (net), Class A common stock repurchases and partnership unit redemptions, purchases and sales of securities, dispositions, and other investments (e.g. acquisitions, forgivable loans to new brokers and capital expenditures—all net of depreciation and amortization).

Our securities settlement activities primarily represent deposits with clearing organizations. In addition, when advantageous, we may elect to facilitate the settlement of matched principal transactions by funding failed trades, which results in a temporary secured use of cash and is economically beneficial to us.

Other changes in working capital represent changes primarily in receivables and payables and accrued liabilities that impact our liquidity.

Changes in Reverse repurchase agreements, Securities owned and Marketable securities may result from additional cash investments or sales, which will be offset by a corresponding change in Cash and cash equivalents and accordingly will not result in a change in our liquidity. Conversely, changes in the market value of such securities and the receipt of the Nasdaq earn-out in the form of additional Nasdaq shares are reflected in our earnings or other comprehensive income (loss) and will result in changes in our liquidity.

As of March 31, 2017, the Company had $428.9 million of Cash and cash equivalents, and included in this amount was $284.3 million of Cash and cash equivalents held by foreign subsidiaries. With the exception of the cash proceeds from the sale of Trayport, it is our intention to permanently reinvest undistributed foreign pre-tax earnings in the Company’s foreign operations. It is not practicable to determine the amount of additional tax that may be payable in the event these earnings are repatriated due to the fluctuation of the relative ownership percentages of the foreign subsidiaries between the Company and BGC Holdings, L.P. For these

71


proceeds which are not permanently reinvested, the accrued tax liability is $135.5 million, net of foreign tax credits. In addition, certain GFI net operating loss carryforwards are expected to be utilized to reduce cash taxes. Taking these items together, we therefore expect to pay effective cash taxes of no more than $64.0 million related to the Trayport sale price, or an expected rate of less than 10%.

Discussion of the three months ended March 31, 2017

The table below presents our Liquidity Analysis as of March 31, 2017 and December 31, 2016:

 

 

 

March 31,

2017

 

 

December 31,

2016

 

(in millions)

 

 

 

 

 

 

 

 

Cash and cash equivalents

 

$

428.9

 

 

$

502.0

 

Reverse repurchase agreements

 

 

-

 

 

 

54.7

 

Repurchase agreements

 

 

(4.9

)

 

 

-

 

Securities owned

 

 

34.1

 

 

 

35.4

 

Marketable securities 1

 

 

75.9

 

 

 

164.8

 

Total

 

$

534.0

 

 

$

756.9

 

 

 

As of March 31, 2017, $87.3 million of Marketable securities on our balance sheet had been lent in a Securities loaned transaction and therefore are not included in this Liquidity Analysis.

 

The $222.9 million decrease in our liquidity position from $756.9 million as of December 31, 2016 to $534.0 million as of March 31, 2017 was primarily related to cash paid with respect to various acquisitions, annual employee bonuses, redemptions and repurchases of shares and units, ordinary changes in working capital, and various taxes. The Company also continued to invest significant amounts with regard to new front office hires.

Discussion of the three months ended March 31, 2016

The table below presents our Liquidity Analysis as of March 31, 2016 and December 31, 2015:

 

 

 

March 31,

2016

 

 

December 31,

2015

 

(in millions)

 

 

 

 

 

 

 

 

Cash and cash equivalents

 

$

463.5

 

 

$

462.1

 

Securities owned

 

 

32.8

 

 

 

32.4

 

Marketable securities 1

 

 

191.7

 

 

 

532.5

 

Total

 

$

688.0

 

 

$

1,027.0

 

 

As of December 31, 2015, $117.9 million of Marketable securities on our balance sheet had been lent in a Securities loaned transaction and therefore are not included in this Liquidity Analysis.

The $339.0 million decrease in our liquidity position from $1,027.0 million as of December 31, 2015 to $688.0 million as of March 31, 2016 was primarily related to the $111.2 million used with respect to the GFI Back-End Mergers and related transactions; the redemption and/or repurchase of 7.6 million shares and/or units, net, at a cost to BGC of $65.9 million; significant amounts invested with regards to new front-office hires in Real Estate Services; as well as cash used to pay previously accrued year-end taxes and employee bonuses.

CLEARING CAPITAL

In November 2008, we entered into a clearing capital agreement with Cantor to clear U.S. Treasury and U.S. government agency securities transactions on our behalf. Pursuant to the terms of this agreement, so long as Cantor is providing clearing services to us, Cantor shall be entitled to request from us, and we shall post as soon as practicable, cash or other property acceptable to Cantor in the amount reasonably requested by Cantor under the clearing capital agreement. Cantor had not requested any cash or other property from us as collateral as of March 31, 2017.

REGULATORY REQUIREMENTS

Our liquidity and available cash resources are restricted by regulatory requirements of our Financial Services operating subsidiaries. Many of these regulators, including U.S. and non-U.S. government agencies and self-regulatory organizations, as well as state securities commissions in the U.S., are empowered to conduct administrative proceedings that can result in censure, fine, the issuance of cease-and-desist orders or the suspension or expulsion of a broker-dealer. In addition, self-regulatory organizations, such as the Financial Industry Regulatory Authority (“FINRA”) and the National Futures Association (“NFA”), along with statutory bodies

72


such as the Financial Conduct Authority (“FCA”), the SEC, and the CFTC require strict compliance with their rules and regulations. The requirements imposed by regulators are designed to ensure the integrity of the financial markets and to protect customers and other third parties who deal with broker-dealers and are not designed to specifically protect stockholders. These regulations often serve to limit our activities, including through net capital, customer protection and market conduct requirements.

The FCA is the relevant statutory regulator in the United Kingdom. The FCA’s objectives are to protect customers, maintain the stability of the financial services industry and promote competition between financial services providers. It has broad rule-making, investigative and enforcement powers derived from the Financial Services and Markets Act 2000 and subsequent and derivative legislation and regulations.

In addition, the majority of our other foreign subsidiaries are subject to similar regulation by the relevant authorities in the countries in which they do business. Additionally, certain other of our foreign subsidiaries are required to maintain non-U.S. net capital requirements. In Hong Kong, BGC Securities (Hong Kong), LLC and GFI (HK) Securities LLC are regulated by the Securities and Futures Commission. BGC Capital Markets (Hong Kong), Limited and GFI (HK) Brokers Ltd are regulated by The Hong Kong Monetary Authority. All are subject to Hong Kong net capital requirements. In France, Aurel BGC and BGC France Holdings; in Australia, BGC Partners (Australia) Pty Limited, BGC (Securities) Pty Limited and GFI Australia Pty Ltd.; in Japan, BGC Shoken Kaisha Limited’s Japanese branch; in Singapore, BGC Partners (Singapore) Limited, BGC Securities (Singapore) Ltd and GFI Group PTE Ltd; in Korea, BGC Capital Markets & Foreign Exchange Broker (Korea) Limited and GFI Korea Money Brokerage Limited; and in Turkey, BGC Partners Menkul Degerler AS, all have net capital requirements imposed upon them by local regulators. In addition, the LCH (LIFFE/LME) clearing organization, of which BGC L.P. is a member, also imposes minimum capital requirements. In Latin America, BGC Liquidez Distribuidora De Titulos E Valores Mobiliarios Ltda. (Brazil) has net capital requirements imposed upon it by local regulators.

In addition, these subsidiaries may be prohibited from repaying the borrowings of their parents or affiliates, paying cash dividends, making loans to their parent or affiliates or otherwise entering into transactions, in each case, that result in a significant reduction in their regulatory capital position without prior notification or approval from their principal regulator. See Note 20—“Regulatory Requirements,” to our unaudited condensed consolidated financial statements for further details on our regulatory requirements.

As of March 31, 2017, $604.5 million of net assets were held by regulated subsidiaries. As of March 31, 2017, these subsidiaries had aggregate regulatory net capital, as defined, in excess of the aggregate regulatory requirements, as defined, of $347.7 million.

In April 2013, our Board of Directors and Audit Committee authorized management to enter into indemnification agreements with Cantor and its affiliates with respect to the provision of any guarantees provided by Cantor and its affiliates from time to time as required by regulators. These services may be provided from time to time at a reasonable and customary fee.

BGC Derivative Markets and GFI Swaps Exchange, our subsidiaries, began operating as SEFs on October 2, 2013. Both BGC Derivative Markets and GFI Swaps Exchange received permanent registration approval from the CFTC as SEFs on January 22, 2016. Mandatory Dodd-Frank Act compliant execution on SEFs by eligible U.S. persons commenced in February 2014 for “made available to trade” products, and a wide range of other rules relating to the execution and clearing of derivative products have been finalized with implementation periods in 2016 and beyond. We also own ELX, a CFTC-approved DCM.

Much of our global derivatives volumes continue to be executed by non-U.S. based clients outside the U.S. and subject to local prudential regulations. As such, we also continue to operate five Multilateral Trading Facilities (“MTFs”) in accordance with EU directives as licensed by the FCA. The final draft of the Markets in Financial Instruments Directive II (“MiFID II”) was published by the European Securities and Markets Authority (“ESMA”) in September 2015, and implementation is now expected to commence in January 2018. MiFID II will have a particularly significant impact in a number of key areas, including corporate governance, transaction reporting, pre- and post-trade transparency, technology synchronization, best execution and investor protection. MiFID II will also introduce a new regulated execution venue category known as the Organized Trading Facility, and there is currently expected to be a joint equivalence assessment by EU and non-EU jurisdictions for granting mutual access to each other’s domestic marketplaces. MiFID II may require us to carry out internal reorganizations and possibly apply for additional licenses. In addition, the June 23, 2016 U.K. referendum vote to leave the European Union and recent announcement that the UK Government will trigger Article 50 of the Lisbon Treaty (thereby setting in motion the timetable for the U.K. to leave the E.U.) may impact future market structure and MiFID II rulemaking and implementation due to potential changes in mutual passporting between the U.K. and EU Member States.

See “Regulation” in Part I, Item 1 of our Annual Report on Form 10-K for additional information related to our regulatory environment.

73


EQUITY

Class A Common Stock

On June 22, 2016, at our Annual Meeting of Stockholders of the Company, the stockholders approved an amendment to the BGC Partners, Inc. amended and restated certificate of incorporation to increase the number of authorized shares of Class A common stock from 500 million shares to 750 million shares.

 

Changes in shares of the Company’s Class A common stock outstanding for the three months ended March 31, 2017 and 2016 were as follows:

 

 

 

Three Months Ended

March 31,

 

 

 

2017

 

 

2016

 

Shares outstanding at beginning of period

 

 

244,869,624

 

 

 

219,063,365

 

Share issuances:

 

 

 

 

 

 

 

 

Exchanges of limited partnership interests1

 

 

3,410,672

 

 

 

894,602

 

Vesting of restricted stock units (RSUs)

 

 

356,389

 

 

 

373,899

 

Acquisitions

 

 

373,078

 

 

 

23,581,517

 

Other issuances of Class A common stock

 

 

9,942

 

 

 

27,226

 

Treasury stock repurchases

 

 

(552,955

)

 

 

(7,187,046

)

Forfeitures of restricted Class A common stock

 

---

 

 

 

(3,702

)

Shares outstanding at end of period

 

 

248,466,750

 

 

 

236,749,861

 

 

1

Because they are included in the Company’s fully diluted share count, if dilutive, any exchange of limited partnership interests into Class A common shares would not impact the fully diluted number of shares and units outstanding.

Class B Common Stock

On June 22, 2016, at our Annual Meeting of Stockholders of the Company, the stockholders approved an amendment to the BGC Partners, Inc. amended and restated certificate of incorporation to increase the number of authorized shares of Class B common stock from 100 million shares to 150 million shares and to provide that Class B common stock shall be issued only to certain affiliated entities or related persons.

The Company did not issue any shares of Class B common stock during the three months ended March 31, 2017 and 2016. As of March 31, 2017 and 2016, there were 34,848,107 shares of the Company’s Class B common stock outstanding.

Unit Redemptions and Share Repurchase Program

Our Board of Directors and Audit Committee have authorized repurchases of our Class A common stock and redemptions of BGC Holdings limited partnership interests or other equity interests in our subsidiaries. In February 2014, our Audit Committee authorized such repurchases of stock or units from Cantor employees and partners. On February 7, 2017, our Board of Directors and Audit Committee increased the Company’s share repurchase and unit redemption authorization to $300 million, which may include purchases from Cantor, its partners or employees or other affiliated persons or entities. On February 7, 2017, the Company’s Board of Directors and Audit Committee again increased the Company’s share repurchase and unit redemption authorization to $300 million. From time to time, we may actively continue to repurchase shares or redeem units.

On February 23, 2016, we purchased from Cantor 5,000,000 shares of our Class A common stock at a price of $8.72 per share, the closing price on the date of the transaction. The transaction was included in our stock repurchase authorization. The transaction was approved by the Audit Committee of the Board of Directors. On February 23, 2016, we purchased from The Cantor Fitzgerald Relief Fund (the “Relief Fund”) 970,639 shares of our Class A common stock at a price of $8.72 per share, the closing price on the date of the transaction. On November 16, 2016, we purchased from the Relief Fund 166,238 shares of our Class A common stock at a price of $9.74 per share, the closing price on the date of the transaction.

74


The table below represents unit redemption and share repurchase activity for the three months ended March 31, 2017.

 

Period

 

Total Number of

Units Redeemed or

Shares Repurchased

 

 

Average

Price Paid

per Unit

or Share

 

 

Approximate Dollar

Value of Units

and Shares That

May Yet Be

Redeemed/Purchased

Under the Plan

 

Redemptions1

 

 

 

 

 

 

 

 

 

 

 

 

January 1, 2017—March 31, 2017

 

 

2,927,758

 

 

$

10.84

 

 

 

 

 

Repurchases2

 

 

 

 

 

 

 

 

 

 

 

 

January 1, 2017—January 31, 2017

 

 

427,256

 

 

$

11.01

 

 

 

 

 

February 1, 2017—February 28, 2017

 

 

98,660

 

 

 

11.29

 

 

 

 

 

March 1, 2017—March 31, 2017

 

 

27,039

 

 

 

11.20

 

 

 

 

 

Total Repurchases

 

 

552,955

 

 

$

11.07

 

 

 

 

 

Total Redemptions and Repurchases

 

 

3,480,713

 

 

$

10.88

 

 

$

279,350,247

 

 

1

During the three months ended March 31, 2017, the Company redeemed approximately 2.9 million limited partnership units at an aggregate redemption price of approximately $31.6 million for an average price of $10.85 per unit and approximately 15.7 thousand FPUs at an aggregate redemption price of approximately $0.2 million for an average price of $10.73 per unit. During the three months ended March 31, 2016, the Company redeemed approximately 0.7 million limited partnership units at an aggregate redemption price of approximately $5.8 million for an average price of $8.65 per unit and approximately 101 thousand FPUs at an aggregate redemption price of approximately $0.8 million for an average price of $8.23 per unit.

2

During the three months ended March 31, 2017, the Company repurchased approximately 0.6 million shares of its Class A common stock at an aggregate purchase price of approximately $6.1 million for an average price of $11.07 per share. During the three months ended March 31, 2016, the Company repurchased approximately 7.2 million shares of its Class A common stock at an aggregate purchase price of approximately $62.7 million for an average price of $8.72 per share.

 

The table above represents the gross unit redemptions and share repurchases of our Class A common stock during the three months ended March 31, 2017. Approximately 2.8 million of the 2.9 million units above were redeemed using cash from our CEO program, and therefore did not impact the fully diluted number of shares and units outstanding or our liquidity position. The remaining redemptions along with the Class A common stock repurchases resulted in a 0.7 million reduction in the fully diluted share count. This net reduction cost the Company approximately $7.8 million (or $11.07 per share/unit) during the three months ended March 31, 2017. This reduction partially offset the overall growth in the fully diluted share count which resulted from shares issued for general corporate purposes, acquisitions, equity-based compensation and front-office hires.

The fully diluted weighted-average share count for the three months ended March 31, 2017 was as follows (in thousands):

 

 

 

Three Months Ended

March 31, 2017

 

Common stock outstanding1

 

 

283,399

 

Limited partnership interests in BGC Holdings

 

 

159,271

 

RSUs (Treasury stock method)

 

 

677

 

Other

 

 

1,479

 

Total2

 

 

444,826

 

 

Common stock consisted of Class A shares, Class B shares and contingent shares for which all necessary conditions have been satisfied except for the passage of time. For the quarter ended March 31, 2017, the weighted-average number of Class A shares was 248.6 million shares and Class B shares was 34.8 million shares.

For the quarter ended March 31, 2017, all potentially dilutive securities were included in the computation of fully diluted earnings per share. Also as of March 31, 2017, approximately 4.1 million shares of contingent Class A common stock and limited partnership units were excluded from fully diluted EPS computations because the conditions for issuance had not been met by the end of the period.

In November 2013, we entered into the Ninth Amendment to the Agreement of Limited Partnership of the Partnership, which created new preferred partnership units that may not be made exchangeable into our Class A common stock and are only entitled to a distribution each quarter at a rate of either 0.6875% (which is 2.75% per calendar year) or such other amount as set forth in the award documentation, and accordingly they will not be included in the fully diluted share count. Going forward, we intend to continue to reduce our overall rate of fully diluted share count growth by utilizing these new preferred partnership units.

75


Similarly, in May 2014 we entered into the Tenth Amendment to the Agreement of Limited Partnership of BGC Holdings. Pursuant to this amendment, NPSUs may not be made exchangeable into shares of the Company’s Class A common stock and will not be allocated any items of profit or loss.

On November 4, 2015, partners of BGC Holdings approved the Eleventh Amendment to the Agreement of Limited Partnership of BGC Holdings (the “Eleventh Amendment”) effective as of October 1, 2015. In order to facilitate partner compensation and for other corporate purposes, the Eleventh Amendment created five new classes of non-distributing partnership units (collectively with the NPSUs, “N Units”). These new N Units carry the same name as the underlying unit with the insertion of an additional “N” to designate them as the N Unit type and are designated as NREUs, NPREUs, NLPUs, NPLPUs and NPPSUs. The N Units are not entitled to participate in partnership distributions, will not be allocated any items of profit or loss and may not be made exchangeable into shares of the Company’s Class A common stock. The Eleventh Amendment was approved by the Audit Committee of the Board of Directors and by the full Board of Directors.

Subject to the approval of the Compensation Committee or its designee, certain N Units may be converted into the underlying unit type (i.e. an NREU will be converted into an REU) and will then participate in Partnership distributions, subject to terms and conditions determined by the general partner of BGC Holdings in its sole discretion, including that the recipient continue to provide substantial services to the Company and comply with his or her partnership obligations. Such N Units are not included in the fully diluted share count.

On December 14, 2016, we entered into the Twelfth Amendment to the Agreement of Limited Partnership of the Partnership, effective as of October 1, 2016 (the “Twelfth Amendment”), which was entered into to amend certain terms and conditions of the Partnership’s N Units in order to provide flexibility to the Company and the Partnership in using such N Units in connection with compensation arrangements and practices. The Twelfth Amendment provides for a minimum $5 million gross revenue requirement in a given quarter as a condition for an N Unit to be replaced by another type of Partnership unit in accordance with the Partnership Agreement and the grant documentation. The Twelfth Amendment was approved by the Audit Committee of the Board of Directors of the Company.

On June 5, 2015, we entered into an agreement with Cantor providing Cantor, CF Group Management, Inc. (“CFGM”) and other Cantor affiliates entitled to hold Class B common stock the right to exchange from time to time, on a one-to-one basis, subject to adjustment, up to an aggregate of 34,649,693 shares of Class A common stock now owned or subsequently acquired by such Cantor entities for up to an aggregate of 34,649,693 shares of Class B common stock. Such shares of Class B common stock, which currently can be acquired upon the exchange of exchangeable limited partnership units owned in BGC Holdings, are already included in our fully diluted share count and will not increase Cantor’s current maximum potential voting power in the common equity. The exchange agreement will enable the Cantor entities to acquire the same number of shares of Class B common stock that they are already entitled to acquire without having to exchange its exchangeable limited partnership units in BGC Holdings. Our Audit Committee and full Board of Directors determined that it was in the best interests of us and our stockholders to approve the exchange agreement because it will help ensure that Cantor retains its exchangeable limited partnership units in BGC Holdings, which is the same partnership in which our partner employees participate, thus continuing to align the interests of Cantor with those of the partner employees.

Under the exchange agreement, Cantor and CFGM have the right to exchange the 14,683,401 shares of Class A common stock owned by them as of March 31, 2017 (including the remaining shares of Class A common stock held by Cantor from the exchange of convertible notes for 24,042,599 shares of Class A common stock on April 13, 2015) for the same number of shares of Class B common stock. Cantor would also have the right to exchange any shares of Class A common stock subsequently acquired by it for shares of Class B common stock, up to 34,649,693 shares of Class B common stock.

We and Cantor have agreed that any shares of Class B common stock issued in connection with the exchange agreement would be deducted from the aggregate number of shares of Class B common stock that may be issued to the Cantor entities upon exchange of exchangeable limited partnership units in BGC Holdings. Accordingly, the Cantor entities will not be entitled to receive any more shares of Class B Stock under this agreement than they were previously eligible to receive upon exchange of exchangeable limited partnership units.

Stock Option Exercises

No shares of our Class A common stock related to the exercise of stock options were issued during the three months ended March 31, 2017. We issued 17,403 shares of our Class A common stock related to the exercise of stock options during the three months ended March 31, 2016.

Registration Statements

We currently have in place an effective equity shelf Registration Statement on Form S-3 (the “Form S-3 Registration Statement”) with respect to the issuance and sale of up to 20 million shares of our Class A common stock from time to time on a delayed or continuous basis. On November 20, 2014, we entered into a controlled equity offering sales agreement with CF&Co (the “November 2014 Sales Agreement”), pursuant to which we may offer and sell up to an aggregate of 20 million shares of our Class A

76


common stock. On April 12, 2017, we entered into a controlled equity offering sales agreement with CF&Co (the “April 2017 Sales Agreement), pursuant to which we may offer and sell up to an aggregate of 20 million shares of our Class A common stock. Shares of our Class A common stock sold under our controlled equity offering sales agreement are used primarily for redemptions and exchanges of limited partnership interests in BGC Holdings. CF&Co is a wholly-owned subsidiary of Cantor and an affiliate of us. Under the November 2014 Sales Agreement and April 2017 Sales Agreement, we have agreed to pay CF&Co 2% of the gross proceeds from the sale of shares.

As of March 31, 2017, we have issued and sold an aggregate of 16,819,294 million shares of Class A common stock under the Form S-3 Registration Statement pursuant to the November 2014 Sales Agreement, with 3,180,706 million shares of Class A common stock remaining to be sold under this agreement. We intend to use the net proceeds of any shares of Class A common stock sold for general corporate purposes, including potential acquisitions, redemptions of limited partnership units and founding/working partner units in BGC Holdings and repurchases of shares of Class A common stock from partners, executive officers and other employees of ours or our subsidiaries and of Cantor and its affiliates. Certain of such partners will be expected to use the proceeds from such sales to repay outstanding loans issued by, or credit enhanced by, Cantor or BGC Holdings. In addition to general corporate purposes, these sales along with our share buy-back authorization are designed as a planning device in order to facilitate the redemption process. Going forward, we may redeem units and reduce our fully diluted share count under our repurchase authorization or later sell Class A shares under this agreement.

Further, we have an effective registration statement on Form S-4 (the “Form S-4 Registration Statement”), with respect to the offer and sale of up to 20 million shares of Class A common stock from time to time in connection with business combination transactions, including acquisitions of other businesses, assets, properties or securities. As of March 31, 2017, we have issued an aggregate of 10.0 million shares of Class A common stock under the Form S-4 Registration Statement, all in connection with acquisitions in the real estate brokerage industry. We also have an effective shelf Registration Statement on Form S-3 pursuant to which we can offer and sell up to 10 million shares of our Class A common stock under the BGC Partners, Inc. Dividend Reinvestment and Stock Purchase Plan. As of March 31, 2017, we have issued approximately 292.8 thousand shares of our Class A common stock under the Dividend Reinvestment and Stock Purchase Plan.

On June 15, 2015, we filed a resale registration statement on Form S-3 with respect to 24,042,599 shares of our Class A common stock that Cantor received on April 13, 2015 in the conversion of the 8.75% Convertible Notes. These shares may be sold from time to time by Cantor or by certain of its pledgees, donees, distributees, counterparties, transferees or other successors in interest of the shares, including banks or other financial institutions which may enter into stock pledge, stock loan or other financing transactions with Cantor or its affiliates, as well as by their respective pledgees, donees, distributees, counterparties, transferees or other successors in interest.

Our Compensation Committee may grant stock options, stock appreciation rights, deferred stock such as RSUs, bonus stock, performance awards, dividend equivalents and other equity-based awards, including to provide exchange rights for shares of our Class A common stock upon exchange of limited partnership units and founding/working partner units. On June 22, 2016, at our Annual Meeting of Stockholders, our stockholders approved our Seventh Amended and Restated Long Term Incentive Plan (the “Equity Plan”) to increase from 350 million to 400 million the aggregate number of shares of our Class A common stock that may be delivered or cash-settled pursuant to awards granted during the life of the Equity Plan. As of March 31, 2017, the limit on the aggregate number of shares authorized to be delivered allowed for the grant of future awards relating to 205.8 million shares.

On October 9, 2015, we filed a registration statement on Form S-3 pursuant to which CF&Co may make offers and sales of our 8.125% Senior Notes and 5.375% Senior Notes in connection with ongoing market-making transactions which may occur from time to time. Such market-making transactions in these securities may occur in the open market or may be privately negotiated at prevailing market prices at a time of resale or at related or negotiated prices. Neither CF&Co, nor any other of our affiliates, has any obligation to make a market in our securities, and CF&Co or any such other affiliate may discontinue market-making activities at any time without notice.

On January 12, 2016, we filed a registration statement on Form S-3 with respect to the 23,481,192 shares of our Class A common stock that we issued to the stockholders of JPI in the Back-End Mergers on January 12, 2016. These shares may be offered and sold from time to time by the JPI stockholders for their own account or by certain pledgees, donees, transferees, or other successors in interest of the shares, including banks or other financial institutions which may enter into stock pledge or other financing transactions with the JPI stockholders.

CONTINGENT PAYMENTS RELATED TO ACQUISITIONS

Since 2012, the Company has completed acquisitions whose purchase price included an aggregate of approximately 10.1 million shares of the Company’s Class A common stock (with an acquisition date fair value of approximately $57.5 million), 10.9 million limited partnership units (with an acquisition date fair value of approximately $69.8 million) and $80.2 million in cash that may be issued contingent on certain targets being met through 2022.

As of March 31, 2017, the Company has issued 7.7 million shares of its Class A common stock, 5.2 million limited partnership units and $32.8 million in cash related to such contingent payments.

77


As of March 31, 2017, 2.3 million shares of the Company’s Class A common stock, 5.1 million limited partnership units and $29.1 million in cash remain to be issued if the targets are met.

PURCHASE OF LIMITED PARTNERSHIP INTERESTS

Cantor has the right to purchase limited partnership interests (Cantor units) from BGC Holdings upon redemption of non-exchangeable founding/working partner units redeemed by BGC Holdings upon termination or bankruptcy of the founding/working partner. In addition, pursuant to the Sixth Amendment to the BGC Holdings Limited Partnership Agreement (the “Sixth Amendment”), where either current, terminating, or terminated partners are permitted by the Company to exchange any portion of their FPUs and Cantor consents to such exchangeability, the Company shall offer to Cantor the opportunity for Cantor to purchase the same number of new exchangeable limited partnership interests (Cantor units) in BGC Holdings at the price that Cantor would have paid for the FPUs had the Company redeemed them. Any such Cantor units purchased by Cantor are currently exchangeable for up to 34,649,693 shares of Class B common stock or, at Cantor’s election or if there are no such additional shares of Class B common stock, shares of Class A common stock, in each case on a one-for-one basis (subject to customary anti-dilution adjustments).

On November 4, 2015, the Company issued exchange rights with respect to, and Cantor purchased, in transactions exempt from registration pursuant to Section 4(a)(2) of the Securities Act, an aggregate of 1,775,481 exchangeable limited partnership units in BGC Holdings, as follows: In connection with the redemption by BGC Holdings of an aggregate of 588,356 non-exchangeable founding partner units from founding partners of BGC Holdings for an aggregate consideration of $2,296,801, Cantor purchased 554,196 exchangeable limited partnership units from BGC Holdings for an aggregate of $2,115,306 (after offset of a founding partner’s $46,289 debt due to Cantor). In addition, pursuant to the Sixth Amendment, on November 4, 2015, Cantor purchased 1,221,285 exchangeable limited partnership units from BGC Holdings for an aggregate consideration of $4,457,436 in connection with the grant of exchangeability and exchange of 1,221,285 founding partner units. Exchangeable limited partnership units held by Cantor are exchangeable by Cantor at any time on a one-for-one basis (subject to adjustment) for shares of Class A common stock of the Company.

On November 7, 2016, the Company issued exchange rights with respect to, and Cantor purchased, in transactions exempt from registration pursuant to Section 4(a)(2) of the Securities Act, an aggregate of 624,762 exchangeable limited partnership units in BGC Holdings, as follows: In connection with the redemption by BGC Holdings of an aggregate of 141,523 non-exchangeable founding partner units from founding partners of BGC Holdings for an aggregate consideration of $560,190, Cantor purchased 141,523 exchangeable limited partnership units from BGC Holdings for an aggregate of $560,190. In addition, pursuant to the Sixth Amendment, on November 7, 2016, Cantor purchased 483,239 exchangeable limited partnership units from BGC Holdings for an aggregate consideration of $1,796,367 in connection with the grant of exchangeability and exchange for 483,239 founding partner units. Subsequent to these transactions, there were 548,259 FPUs remaining which BGC Holdings had the right to redeem or exchange and with respect to which Cantor had the right to purchase an equivalent number of Cantor units.

As of March 31, 2017, there were 997,773 founding/working partner units remaining which BGC Holdings had the right to redeem or exchange and with respect to which Cantor had the right to purchase an equivalent number of Cantor units.

GUARANTEE AGREEMENT FROM CF&CO

Under rules adopted by the CFTC, all foreign introducing brokers engaging in transactions with U.S. persons are required to register with the NFA and either meet financial reporting and net capital requirements on an individual basis or obtain a guarantee agreement from a registered Futures Commission Merchant. Our European-based brokers engage from time to time in interest rate swap transactions with U.S.-based counterparties, and therefore we are subject to the CFTC requirements. CF&Co has entered into guarantees on our behalf (and on behalf of GFI), and we are required to indemnify CF&Co for the amounts, if any, paid by CF&Co on our behalf pursuant to this arrangement. During the three months ended March 31, 2017 and 2016, the Company recorded fees of $31.3 thousand and $31.3 thousand with respect to these guarantees.

EQUITY METHOD INVESTMENTS

On June 3, 2014, the Company’s Board of Directors and Audit Committee authorized the purchase of 1,000 Class B Units of Lucera (also known as “LFI Holdings, LLC” or “LFI”), a subsidiary of Cantor, representing 10% of the issued and outstanding Class B Units of LFI after giving effect to the transaction. On the same day, the Company completed the acquisition for $6.5 million and was granted an option to purchase an additional 1,000 Class B Units of LFI for an additional $6.5 million. On August 5, 2015, the Board of Directors and Audit Committee authorized the Company’s exercise of the option to purchase additional Class B units of LFI in order to represent an ownership interest of 20% of LFI. On January 15, 2016, the Company closed on the exercise of its option to acquire additional Class B Units of LFI Holdings, LLC. At the closing, the Company made a payment of $6.5 million to LFI. As a result of the option exercise, the Company had a 20% ownership interest in LFI.

78


On October 25, 2016, the Company’s Board of Directors and Audit Committee authorized the purchase of 9,000 Class B Units of LFI, representing all of the issued and outstanding Class B Units of LFI not already owned by the Company. On November 4, 2016, the Company completed this transaction. As a result of this transaction, the Company owns 100% of the ownership interests in Lucera. Lucera, a technology infrastructure provider tailored to the financial sector, is a limited liability company headquartered in New York.

In the purchase agreement, Cantor agreed, subject to certain exceptions, not to solicit certain senior executives of LFI’s business and was granted the right to be a customer of LFI’s businesses on the best terms made available to any other customer. The aggregate purchase price paid by the Company to Cantor consisted of approximately $24.2 million in cash plus a $4.8 million post-closing adjustment. The Company previously had a 20% ownership interest in LFI and accounted for its investment using the equity method. The transaction has been accounted for as a transaction between entities under common control.

The Company was authorized to enter into loans, investments or other credit support arrangements for Aqua (see Note 12— “Related Party Transactions,” to our unaudited condensed consolidated financial statements in Part I, Item 1 of this Quarterly Report on Form 10-Q); such arrangements are proportionally and on the same terms as similar arrangements between Aqua and Cantor. On October 27, 2015, the Company’s Board of Directors and Audit Committee increased the authorized amount by an additional $4.0 million. The Company has been further authorized to provide counterparty or similar guarantees on behalf of Aqua from time to time, provided that liability for any such guarantees, as well as similar guarantees provided by Cantor, would be shared proportionally with Cantor.

STOCK TRANSACTIONS – EXECUTIVE OFFICERS

In July 2016, the Audit Committee authorized the purchase by Mr. Lutnick’s retirement plan of up to $350,000 in Class A common stock at the closing price on the date of purchase. 36,405 shares of Class A common stock were purchased by the plan on August 16, 2016, at $8.77 per share, the closing price on the date of purchase.

UNIT REDEMPTIONS AND EXCHANGES—EXECUTIVE OFFICERS

During 2013, our executive officers participated in the Global Partnership Restructuring Program. In connection with the program, Messrs. Lynn, Windeatt and Sadler received an aggregate of 283,206 newly-issued BGC Holdings limited partnership units (equivalent to 9.75% of their non-exchangeable units that were redeemed in the above transactions). Upon any sale or other transfer by such executive officers of shares of restricted stock, a proportional number of these units will be redeemed for zero by BGC Holdings. These units are not expected to be made exchangeable into shares of Class A common stock. In connection with the sale of certain shares of restricted stock, an aggregate of 91,703 of such units held by Messrs. Lynn, Windeatt and Sadler were redeemed for zero on February 5, 2014, 6,377 of such units were redeemed for zero on December 5, 2014, 87,410 of such units were redeemed for zero on January 30, 2015, 69,408 of such units were redeemed for zero on February 24, 2016, and 3,152 of such units were redeemed for zero on September 30, 2016.

EXECUTIVE COMPENSATION AND SHARE REPURCHASES FROM EXECUTIVE OFFICERS

On February 24, 2016, the Compensation Committee granted 1,500,000 NPSUs to Mr. Lutnick, 2,000,000 NPSUs to Mr. Lynn, 1,000,000 NPSUs to Mr. Merkel and 75,000 NPSUs to Mr. Windeatt. Conversion of NPSUs into PSUs/PPSUs for Messrs. Lutnick and Merkel and into LPUs/PLPUs for Messrs. Lynn and Windeatt may be (i) 25% per year with respect to NPSUs granted in 2016; (ii) 25% of the previously awarded NPSUs currently held by Messrs. Lutnick and Lynn based upon the original issuance date (the first 25% having already been converted); and (iii) 25% per year of the current balance of NPSUs previously awarded to Mr. Merkel, provided that, with respect to all of the foregoing, such future conversions are subject to the approval of the Compensation Committee each year. The grant of exchange rights with respect to such PSUs/PPSUs and LPUs/PLPUs will be determined in accordance with the Company’s practices when determining discretionary bonuses or awards, and any grants of exchangeability shall be subject to the approval of the Compensation Committee.

 On February 24, 2016, the Compensation Committee granted 750,000 non-exchangeable PSUs and 291,667 PPSUs (which may not be made exchangeable) to Mr. Lutnick; 621,429 non-exchangeable LPUs and 241,667 PLPUs (which may not be made exchangeable) to Mr. Lynn; 114,583 non-exchangeable PSUs and 93,750 PPSUs (which may not be made exchangeable) to Mr. Merkel; 105,188 non-exchangeable LPUs and 40,906 non-exchangeable PLPUs (which may not be made exchangeable) to Mr. Windeatt; and 55,688 non-exchangeable LPUs and 21,656 non-exchangeable PLPUs (which may not be made exchangeable) to Mr. Sadler.

On February 24, 2016, the Compensation Committee approved the acceleration of the lapse of restrictions on transferability with respect to 612,958 shares of restricted stock held by our executive officers as follows: Mr. Lynn, 431,782 shares; Mr. Merkel, 150,382 shares; and Mr. Sadler, 30,794 shares. On February 24, 2016, Messrs. Lynn and Sadler sold these shares to the Company at

79


$8.40 per share, and Mr. Merkel sold 120,000 of such shares to the Company at $8.40 per share. In connection with such transaction, 64,787 of Mr. Lynn’s and 4,621 of Mr. Sadler’s partnership units were redeemed for zero.

In February 2016, the Company granted exchange rights and/or released transfer restrictions with respect to 2,127,648 rights available to Mr. Lutnick with respect to some of his non-exchangeable limited partnership units (which amount included the lapse of restrictions with respect to 235,357 shares of restricted stock held by him), which were all of such rights available to him at such time. Mr. Lutnick has not transferred or exchanged such shares or units as of the date hereof.

On March 9, 2016, Mr. Lutnick exercised an employee stock option with respect to 250,000 shares of Class A common stock at an exercise price of $8.42 per share. The net exercise of the option resulted in 17,403 shares of the Company’s Class A common stock being issued to Mr. Lutnick. On November 11, 2016, Mr. Lutnick exercised an employee stock option with respect to 800,000 shares of Class A common stock at an exercise price of $8.80 per share. The net exercise of the option resulted in 51,064 shares of the Company’s Class A common stock being issued to Mr. Lutnick.

On April 4, 2016, Mr. McMurray commenced his employment with the Company as our Chief Financial Officer, and he executed a deed of adherence as a member of our U.K. Partnership, which we refer to as the “McMurray Deed.” Under the McMurray Deed, Mr. McMurray’s membership in the U.K. Partnership is terminable on six-months’ notice. Pursuant to the McMurray Deed, he is entitled to receive a base draw of £325,000 ($464,444 as of April 4, 2016). He is also entitled to an upfront payment of up to £100,000 ($142,905 as of April 4, 2016) in cash, which is subject to repayment under certain circumstances. Mr. McMurray will also be entitled to receive a bonus allocation of the U.K. Partnership’s profits payable in April 2017, absent his earlier termination for cause or resignation, in the amount of £425,000 ($607,346 as of April 4, 2016), which will be payable in the form of cash, non-cash (e.g., partnership units) or a combination thereof. Mr. McMurray will be eligible for a discretionary profit allocation, subject to the satisfactory achievement by Mr. McMurray of such performance goals as may be established by the Company’s Compensation Committee. Pursuant to the McMurray Deed, Mr. McMurray may (i) not compete with the U.K. Partnership or any affiliates or solicit clients or counterparties of the U.K. Partnership or any affiliate for 12 months after his termination, and (ii) not solicit members or employees of the U.K. Partnership or any affiliate to leave their employment with, or to discontinue the supply of their services to, the U.K. Partnership or any affiliate for 24 months after his termination.

On April 27, 2016, Mr. McMurray entered into an agreement with the Company providing for four future awards of partnership units in BGC Holdings L.P. having an aggregate notional value of £500,000 ($758,800 on April 27, 2016). Units having a notional value of £83,333 ($126,541 on April 27, 2016) will be granted on each of January 1, 2017, 2018 and 2019, and units having a notional value of £250,000 ($379,625 on April 27, 2016) will be granted on January 1, 2020, in each case in accordance with customary grant documentation, subject to applicable termination and other provisions of the U.K Partnership Agreement, and adjustments set forth in the applicable agreement. All such units will be immediately exchangeable into the Company’s Class A common stock on the date of grant and cash may be paid by the Company in lieu of the grant of such units. The number of units granted will be determined based on the closing price of the Company’s Class A common stock on the trading day prior to each of the foregoing grant dates.

On September 30, 2016, Mr. Merkel elected to sell, and the Company agreed to purchase, an aggregate of 16,634 shares of the Company’s Class A common stock at a price of $8.75 per share, the closing price of the Company’s Class A common stock on such date. On September 30, 2016, certain trusts for the benefit of Mr. Merkel’s immediate family, of which Mr. Merkel’s spouse is the sole trustee of each trust and Mr. Merkel has the power to remove and replace such trustee, elected to sell, and the Company agreed to purchase, an aggregate of 4,131 shares of the Company’s Class A common stock on the same terms. These transactions were included in the Company’s stock repurchase authorization and authorized by the Audit Committee of the Board of Directors.

On November 7, 2016, the Compensation Committee agreed to grant 200,000 non-exchangeable PSUs/PPSUs in replacement of 200,000 NPSUs previously granted to Mr. Merkel (which, upon replacement, shall no longer exist) on or about each of the following dates, provided that BGC Partners, Inc., inclusive of its affiliates thereof, earns, in aggregate, at least $25 million in gross revenues in the calendar quarter in which the PSUs/PPSUs are to be granted: (i) December 1, 2016 and (ii) each March 31 of 2017 through 2020 (for an aggregate total of 1 million non-exchangeable PSUs/PPSUs). In connection with the foregoing, Mr. Merkel agreed to surrender a total of 1,714,286 previously granted NPSUs.

 

Each grant of PSUs/PPSUs also is subject to Mr. Merkel’s continued employment and compliance with the BGC Holdings, L.P. partnership agreement (the “Holdings Agreement”) as of the applicable grant date. The number of PSUs and PPSUs issuable on each grant date shall be determined by reference to the then-applicable practices for U.S.-based partners when determining the proportionality of PSUs/PPSUs (currently 55% in PSUs and 45% in PPSUs). The determination price of the PPSUs upon grant shall be the closing price of the Company’s Class A common stock on the applicable grant dates. In addition to the foregoing grants of PSUs/PPSUs in replacement of NPSUs, the Compensation Committee granted: (i) effective November 7, 2016, exchange rights with respect to 110,000 of Mr. Merkel’s previously issued non-exchangeable PSUs and 90,000 of Mr. Merkel’s previously issued non-exchangeable PPSUs and (ii) effective on or about each February 28 of 2017 through 2020, exchange rights for 200,000 of Mr. Merkel’s then non-exchangeable PSU/PPSUs (the proportion of PSUs to PPSUs shall be in accordance with their issuance),

80


subject to Mr. Merkel’s continued employment and compliance with the Holdings Agreement as of the applicable exchangeability date (for an aggregate total of 1 million exchangeable PSUs/PPSUs).

The Compensation Committee repurchased (i) the 110,000 exchangeable PSUs for an aggregate price of $952,600, based on the closing price of the Company’s Class A common stock on November 7, 2016 and (ii) the 90,000 exchangeable PPSUs for an aggregate price of $773,599 based on the average determination price for such PPSUs at the time of grant, which was $8.5955 per Unit.

In accordance with the foregoing approval, on February 28, 2017, Mr. Merkel received exchange rights with respect to 110,000 non-exchangeable PSUs and 90,000 non-exchangeable PPSUs. The Compensation Committee agreed to repurchase (i) the 110,000 exchangeable PSUs for an aggregate price of $1,216,911 based on the net proceeds of the sale of shares under our Controlled Equity Offering less 2%, or $11.0628 per share, and (ii) the associated 90,000 PPSUs for an aggregate price of $847,033 based on the average determination price for such PPSUs at the time of grant, which was $9.41 per PPSU.

On November 10, 2016, Mr. Dalton exercised a stock option with respect to 7,534 shares of Class A common stock at an exercise price of $8.87 per share.

On November 7, 2016, the Compensation Committee approved a grant of 200,000 non-exchangeable PSUs/PPSUs to Mr. Merkel in replacement of 200,000 NPSUs previously granted to him on or about each of the following dates, provided that the Company and its affiliates earn, in aggregate, at least $25 million in gross revenues in the calendar quarter in which the PSUs/PPSUs are to be granted: (i) December 1, 2016 and (ii) each March 31 of 2017 through 2020 (for an aggregate total of 1,000,000 non-exchangeable PSUs/PPSUs). In connection with the foregoing, Mr. Merkel agreed to surrender a total of 1,714,826 previously granted NPSUs.

Each grant of such non-exchangeable PSUs/PPSUs is subject to Mr. Merkel’s continued employment and compliance with the Partnership Agreement as of the applicable grant date. The number of PSUs and PPSUs issuable on each grant date shall be determined by reference to the then-applicable practices for U.S.-based partners when determining the proportionality of PSUs/PPSUs (currently 55% in PSUs and 45% in PPSUs). The determination price of the PPSUs upon grant shall be the closing price of our Class A common stock on the applicable grant dates. In addition to the foregoing grants of PSUs/PPSUs in replacement of NPSUs, the Compensation Committee granted: (i) effective November 7, 2016, exchange rights with respect to 110,000 of Mr. Merkel’s previously issued non-exchangeable PSUs and 90,000 of Mr. Merkel’s previously issued non-exchangeable PPSUs, and (ii) effective on or about each February 28 of 2017 through 2020, exchange rights for 200,000 of Mr. Merkel’s then non-exchangeable PSU/PPSUs (the proportion of PSUs to PPSUs shall be in accordance with their issuance), subject to Mr. Merkel’s continued employment and compliance with the Partnership Agreement as of the applicable exchangeability date (for an aggregate total of 1 million exchangeable PSUs/PPSUs).

The Compensation Committee also agreed to the repurchase by the Company of (i) the 110,000 exchangeable PSUs for an aggregate of $952,600, based on the closing price of the Company’s Class A common stock on November 7, 2016, and (ii) the 90,000 exchangeable PPSUs for an aggregate of $773,599, at the weighted-average determination price for such PPSUs at the time of grant, which was $8.60 per unit.

As a result of the foregoing schedule, Mr. Merkel did not receive additional grants of exchange rights as part of his 2016 year-end compensation. Consistent with the previously approved schedule, effective February 28, 2017, the Compensation Committee approved (i) the grant of exchange rights with respect to 110,000 PSUs and 90,000 PPSUs held by Mr. Merkel; and (ii) the Company’s redemption for cash of such 110,000 PSUs at the average price that the Company received for sales of Class A common stock sold under the Controlled Equity Offering sales program on the date of approval, less 2%, for an aggregate of $1,216,911, and such 90,000 PPSUs at the applicable determination price of $9.41 per PPSU, for an aggregate of $847,033.

On December 14, 2016, in connection with his execution of a new amended and restated deed of adherence to the U.K. Partnership and a related letter agreement, the Compensation Committee granted 1,000,000 NPSUs and 3,500,000 non-exchangeable LPUs to Mr. Lynn effective as of October 1, 2016. The 1,000,000 NPSUs shall be replaced by non-exchangeable LPUs ratably (in installments of 250,000 each) effective October 1 of 2017, 2018, 2019 and 2020, subject to the terms of the letter agreement, including the Revenue Requirement (as defined below).

In January 2017, the requirement of further approval of the Compensation Committee to replace the NPSUs as described above was amended and changed into the requirement that the Company, inclusive of affiliates thereof, earn, in aggregate, at least $5 million in gross revenues in the calendar quarter in which the applicable award of non-exchangeable PSUs/PPSUs/LPUs/PLPUs is to be granted, and such executive remaining an employee or member of an affiliate of BGC and having complied at all times with his applicable employment or membership agreement and the Partnership Agreement as of the applicable grant date (collectively, the “Revenue Requirement”).

 On January 31, 2017, in connection with 2016 year-end compensation, certain previous awards of NPSUs vesting on January 1, 2017 were replaced with non-exchangeable PSUs/PPSUs (for Mr. Lutnick) and non-exchangeable LPUs/PLPUs (for Messrs. Lynn and Windeatt), all effective January 1, 2017, with the determination price of each PPSU and PLPU based on the closing price of our Class A common stock on December 30, 2016, which was $10.23. As a result, effective as of January 1, 2017, (a) 2,375,000 of

81


Mr. Lutnick’s NPSUs were replaced with 1,710,000 non-exchangeable PSUs and 665,000 non-exchangeable PPSUs; (b) 750,000 of Mr. Lynn’s NPSUs were replaced with 540,000 non-exchangeable LPUs and 210,000 non-exchangeable PLPUs; and (c) 18,750 of Mr. Windeatt’s NPSUs were replaced with 13,500 non-exchangeable LPUs and 5,250 non-exchangeable PLPUs.

On January 31, 2017, in connection with his execution of an amendment to his amended and restated deed of adherence to the U.K. Partnership and a related letter agreement, the Compensation Committee granted 400,000 NPSUs and 100,000 LPSUs to Mr. Windeatt effective as of February 24, 2017. The 400,000 NPSUs shall be replaced by LPUs ratably (in installments of 100,000 each) on or about each April 1 of 2018, 2019, 2020, and 2021, subject to the terms of the letter agreement, including the Revenue Requirement.

On January 31, 2017, under our policy, the Compensation Committee granted exchange rights with respect to rights available to Mr. Lutnick with respect to some of his of his non-exchangeable PSUs/PPSUs. Mr. Lutnick elected to waive such rights as a one-time waiver that is not cumulative. Also pursuant to the policy, the Compensation Committee further approved a grant of 325,000 non-exchangeable PSUs to Mr. Lutnick, in replacement of 325,000 of his NPSUs, and a grant of 1,661,600 non-exchangeable PSUs in replacement of his 1,661,600 non-exchangeable PPSUs, for an aggregate total of 1,986,600 non-exchangeable PSUs, effective as of January 1, 2017, which were all of the rights available to him at such time.

On January 31, 2017, the Compensation Committee approved the acceleration of the lapse of restrictions on transferability with respect to 167,654 shares of restricted stock held by Mr. Lynn. On the same date, the Company repurchased the shares from Mr. Lynn at $11.07 per share, the closing price of our Class A common stock on such date.

 

In connection with such transaction, 25,156 of Mr. Lynn’s non-exchangeable LPUs were redeemed for zero. In addition, on January 31, 2017, the Compensation Committee redeemed for cash 180,115 of Mr. Lynn’s non-exchangeable LPUs at the average price that the Company received for sales of Class A common stock sold under the Controlled Equity Offering sales program on the date of approval, less 2%, for an aggregate of $1,958,641, and 70,045 non-exchangeable PLPUs at a determination price of $6.51, for an aggregate of $455,993. In connection with such redemptions from Mr. Lynn, 9,480 of his non-exchangeable LPUs and 3,687 of his non-exchangeable PLPUs at a determination price of $6.51 were redeemed for zero.

On the same date, the Compensation Committee approved the redemption for cash of 46,469 of Mr. Windeatt’s non-exchangeable LPUs at $10.87 per unit based on the average proceeds of the sale of shares under our Controlled Equity Offering less 2%, for an aggregate of $505,322, 14,866 non-exchangeable PLPUs were redeemed at a determination price of $6.51 per PLPU, for an aggregate of $96,778, and 3,206 non-exchangeable PLPUs were redeemed at a determination price of $7.83 per unit, for an aggregate of $25,103. In connection with these transactions, 2,902 non-exchangeable LPUs, 782 non-exchangeable PLPUs with a determination price of $6.51, and 347 non-exchangeable PLPUs with a determination price of $7.38 were redeemed for zero.

On the same date, the Compensation Committee approved the redemption for cash of certain of Mr. McMurray’s non-exchangeable LPUs and non-exchangeable PLPUs effective April 1, 2017. On April 1, 2017, the Company redeemed 17,115 of Mr. McMurray’s non-exchangeable LPUs for an aggregate of $188,634, based on the average price that the Company received for sales of Class A common stock sold under the Controlled Equity Offering sales program on such date, less 2%. The Company also redeemed 6,656 non-exchangeable PLPUs at a determination price of $11.07 per unit, for an aggregate of $73,682. In connection with the redemption from Mr. McMurray, 1,849 of his non-exchangeable LPUs and 719 of his non-exchangeable PLPUs with a determination price of $11.07 were redeemed for zero.

On December 14, 2016, Mr. Lynn entered into an amended and restated deed of adherence (the “New Lynn Deed”) with BGC Services (Holdings) LLP (the “U.K. Partnership”). The Compensation Committee of the Company’s Board of Directors approved the New Lynn Deed and a related letter agreement, dated December 14, 2016 (the “Letter Agreement”), providing for a grant to Mr. Lynn of 1,000,000 NPSUs and 3,500,000 LPUs in BGC Holdings, L.P. (the “Partnership”), effective as of October 1, 2016.

The New Lynn Deed provides for substantially similar terms to the amended and restated deed of adherence to the limited liability partnership agreement (the “LLP Agreement”) of the U.K. Partnership entered into by Mr. Lynn effective as of January 7, 2013 (as then amended and restated, the “Old Lynn Deed”), except that (i) the 52-week rolling notice period has been replaced with a fixed term contract expiring March 31, 2023, with a 24-month advance rolling notice period; (ii) the term of the restrictive covenants in the Old Lynn Deed has been extended from 18 months to two years; (iii) the profit allocation payable to Mr. Lynn in the event of a termination due to illness or injury will be based on a pro rata portion of the profit allocation for the prior year; and (iv) the profit allocation payable in the event of the death of Mr. Lynn will be payable to his estate all in cash, with the Compensation Committee taking into consideration the portion of the year served and the profit allocation which might have paid to Mr. Lynn in the event that he had survived.

Further, on or about each October 1 of 2017 through 2020, pursuant to the Letter Agreement, the Partnership shall grant an aggregate award of 250,000 non-exchangeable LPUs in replacement of 250,000 of the above-referenced NPSUs, provided that (i) the Company, inclusive of all affiliates thereof, earns, in the aggregate, at least $5 million in gross revenues in the calendar quarter in respect of which the applicable award of LPUs is to be granted, and (ii) except in the event of Mr. Lynn’s death prior to the applicable grant date, Mr. Lynn remains a member in the U.K. Partnership and has complied at all times with the New Lynn Deed and the

82


Agreement of Limited Partnership of BGC Holdings, L.P., Amended and Restated as of March 31, 2008 (as further amended from time to time, the “Partnership Agreement”), as of the applicable grant date. The LPUs shall be subject to customary adjustments due to membership in the U.K. Partnership upon their exchange or redemption (e.g., 9.75% cancellation/forfeiture upon exchange).

In the event of a change of control of the U.K. Partnership at any time while Mr. Lynn is providing substantial services to the Company or an affiliate thereof (the date such event takes effect, the “Change in Control”), then the Partnership shall grant exchangeable LPUs in replacement of any of the above NPSUs then held by Mr. Lynn, and any of the above non-exchangeable LPUs then held by Mr. Lynn shall become exchangeable for shares of the Company’s Class A common stock as follows: (a) in a lump sum following (i) the third anniversary of the Change of Control if Mr. Lynn continuously provides substantial services (as an employee, member, partner, consultant, or otherwise) to the Company, any of the individual(s) or entity(ies) which acquire(s) control of the Company (the “Controller”), or any affiliate thereof for the three years after the Change of Control, or (ii) the date the Controller permanently terminates Mr. Lynn’s services in all capacities to the Company, the Controller, and all affiliates thereof prior to the third anniversary of the Change of Control if the circumstances amount to a fundamental breach of contract by the Controller as determined by a court of competent jurisdiction, or (b) ratably on or about the first through third anniversaries following the Change of Control if the Controller permanently terminates Mr. Lynn’s services in all capacities to the Company, the Controller, and all affiliates thereof prior to the third anniversary of the Change of Control unless (a)(ii) above applies. These rights are subject to compliance by Mr. Lynn with certain terms and conditions set forth in the applicable agreements, including not engaging in Competitive Activity (as such term is defined under the Partnership Agreement) at any time prior to the applicable grant of exchangeability. The grant of exchangeability with respect to such LPUs will be determined in accordance with the Company’s practices when determining discretionary bonuses or awards, and any grants of exchangeability shall be subject to the approval of the Compensation Committee.

In addition, the Compensation Committee approved a separate consultancy agreement between Mr. Lynn and the U.K. Partnership dated December 14, 2016, under which Mr. Lynn will be paid a fee of $20,833.33 per month ($250,000 per year) for his services, commencing upon the termination of his membership in the U.K. Partnership until the earlier of five years following such termination or such time as the U.K. Partnership chooses to terminate the engagement (the “Consultancy Agreement”). The Consultancy Agreement subjects Mr. Lynn to substantially the same two-year restrictive covenants as in the New Lynn Deed subsequent to his consultancy termination.

On January 31, 2017, the Compensation Committee approved the acceleration of the lapse of restrictions on transferability with respect to 167,654 shares of restricted stock held by Mr. Lynn and the Company repurchased the shares from Mr. Lynn at $11.07 per share, the closing price of the Company’s Class A common stock on such date. In connection with such transaction, 25,156 of Mr. Lynn’s LPUs were redeemed for zero. In addition, the Company redeemed for cash 180,115 of Mr. Lynn’s LPUs at $10.87 per share based on the net proceeds of the sale of shares under our Controlled Equity Offering less 2%, or $1,958,641, and 70,045 PLPUs redeemed at the grant price of $6.51 per PLPU. In connection with the transactions, 9,480 LPUs and 3,687 PLPUs issued at the grant price of $6.51 were redeemed for zero. These transactions were included in the Company’s stock and unit repurchase authorization and were approved by the Compensation Committee of the Board of Directors.

On January 31, 2017, the Compensation Committee approved the redemption for cash of 46,469 of Mr. Windeatt’s LPUs at $10.87 per share based on the net proceeds of the sale of shares under our Controlled Equity Offering less 2%, or $505,322, 14,866 PLPUs were redeemed at the grant price of $6.51 per PLPU and 3,206 PLPUs were redeemed at the grant price of $7.83 per PLPU. In connection with the transactions, 2,902 LPUs, 782 PLPUs issued at the grant price of $6.51 and 347 PLPUs issued at the grant price of $7.38 were redeemed for zero. These transactions were included in the Company’s stock and unit repurchase authorization and were approved by the Compensation Committee of the Board of Directors.

On February 24, 2017, Sean A. Windeatt, the Chief Operating Officer of BGC Partners, Inc. (the “Company”), entered into a deed of an amendment (the “Windeatt Amendment”) with BGC Services (Holdings) LLP (the “U.K. Partnership”). The Compensation Committee of the Company’s Board of Directors approved the Windeatt Amendment and a related letter agreement, dated February 24, 2017 (the “Letter Agreement”), providing for a grant to Mr. Windeatt of 400,000 NPSUs and 100,000 LPUs in BGC Holdings, L.P. (the “Partnership”), effective as of January 1, 2017.

The Windeatt Amendment provides for substantially similar terms to the amended and restated deed of adherence to the limited liability partnership agreement (the “LLP Agreement”) of the U.K. Partnership entered into by Mr. Windeatt effective as of January 22, 2014 (as then amended and restated, the “Windeatt Deed”), except that (i) the current term of the Windeatt Deed has been extended from December 31, 2018 to March 31, 2024, with a 12-month advance rolling notice period; and (ii) the term of the restrictive covenants in the Windeatt Deed has been replaced with a two year period.

Further, on or about each April 1 of 2018 through 2021, pursuant to the Letter Agreement, the Partnership shall grant an aggregate award of 100,000 non-exchangeable LPUs in replacement of 100,000 of the above-referenced NPSUs, provided that (i) the Company, inclusive of all affiliates thereof, earns, in aggregate, at least $5 million in gross revenues in the calendar quarter in respect of which the applicable award of LPUs is to be granted, and (ii) except in the event of Mr. Windeatt’s death prior to the applicable grant date, Mr. Windeatt remains a member in the U.K. Partnership and has complied at all times with the Windeatt Deed (as amended) and the Agreement of Limited Partnership of BGC Holdings, L.P. Amended and Restated as of March 31, 2008 (as further amended from time to time, the “Partnership Agreement”), as of the applicable grant date. The LPUs shall be subject to customary adjustments due to membership in the U.K. Partnership upon their exchange or redemption (e.g., 9.75% cancellation/forfeiture upon exchange).

83


In the event of a change of control of the U.K. Partnership at any time while Mr. Windeatt is providing substantial services to the Company or an affiliate thereof (the date such event takes effect, the “Change in Control”), then the Partnership shall grant exchangeable LPUs in replacement of any of the above NPSUs then held by Mr. Windeatt, and any of the above non-exchangeable LPUs then held by Mr. Windeatt shall become exchangeable for shares of the Company’s Class A common stock as follows: (a) in a lump sum following the third anniversary of the Change of Control if Mr. Windeatt continuously provides substantial services (as an employee, member, partner, consultant or otherwise) to the Company, any of the individual(s) or entity(ies) which acquire(s) control of the Company (the “Controller”), or any affiliate thereof for the three years after the Change of Control, or (b) ratably on or about the first through third anniversaries following the Change of Control if the Controller permanently terminates Mr. Windeatt’s services in all capacities to the Company, the Controller, and all affiliates thereof prior to the third anniversary of the Change of Control (provided that, in the event of a termination between the first and third anniversaries of the Change of Control, the portion of the payment attributed to the anniversary(ies) that passed prior to such termination shall be delivered in a lump sum following such termination, with the outstanding portion to be delivered in accordance with the remaining anniversary(ies)). These rights are subject to compliance by Mr. Windeatt of certain terms and conditions set forth in the applicable agreements, including not engaging in Competitive Activity (as such term is defined under the Partnership Agreement) at any time prior to the applicable grant of exchangeability. The grant of exchangeability with respect to such LPUs will be determined in accordance with the Company’s practices when determining discretionary bonuses or awards, and any grants of exchangeability shall be subject to the approval of the Compensation Committee.

In addition, the Compensation Committee approved a separate consultancy agreement between Mr. Windeatt and the U.K. Partnership dated February 24, 2017, under which Mr. Windeatt will be paid a fee of £8,333.33 per month (£100,000 per year) for his services, commencing upon the termination of his membership in the U.K. Partnership until the earlier of two years following such termination or such time as the U.K. Partnership chooses to terminate the engagement (the “Consultancy Agreement”). The Consultancy Agreement subjects Mr. Windeatt to substantially the same two-year restrictive covenants as in the Windeatt Deed subsequent to his consultancy termination.

MARKET SUMMARY

The following table provides certain volume and transaction count information for the quarterly periods indicated:

 

 

 

March 31,

2017

 

 

December 31,

2016

 

 

September 30,

2016

 

 

June 30,

2016

 

 

March 31,

2016

 

Notional Volume (in billions)

 

 

 

 

 

 

 

 

 

 

 

 

 

 

 

 

 

 

 

 

Total fully electronic volume

 

$

4,782

 

 

$

4,482

 

 

$

4,234

 

 

$

4,781

 

 

$

4,944

 

Total hybrid volume1

 

 

57,625

 

 

 

50,956

 

 

 

53,225

 

 

 

52,869

 

 

 

48,700

 

Total fully electronic and hybrid volume

 

$

62,407

 

 

$

55,438

 

 

$

57,459

 

 

$

57,650

 

 

$

53,644

 

Transaction Count (in thousands, except for days)

 

 

 

 

 

 

 

 

 

 

 

 

 

 

 

 

 

 

 

 

Total fully electronic transactions

 

 

2,399

 

 

 

2,569

 

 

 

2,390

 

 

 

2,629

 

 

 

2,905

 

Total hybrid transactions

 

 

1,011

 

 

 

888

 

 

 

1,065

 

 

 

1,074

 

 

 

1,012

 

Total transactions

 

 

3,410

 

 

 

3,457

 

 

 

3,455

 

 

 

3,703

 

 

 

3,917

 

Trading days

 

 

62

 

 

 

63

 

 

 

64

 

 

 

64

 

 

 

61

 

 

Hybrid is defined as transactions involving some element of electronic trading but executed by BGC’s brokers, exclusive of voice-only transactions.

Fully electronic volume, including new products, was $4.8 trillion for the three months ended March 31, 2017, compared to $4.9 trillion for the three months ended March 31, 2016. Our hybrid volume for the three months ended March 31, 2017 was $57.6 trillion, compared to $48.7 trillion for the three months ended March 31, 2016.

CONTRACTUAL OBLIGATIONS AND COMMITMENTS

The following table summarizes certain of our contractual obligations at March 31, 2017 (in thousands):

 

 

 

Total

 

 

Less Than

1 Year

 

 

1-3 Years

 

 

3-5 Years

 

 

More Than

5 Years

 

Operating leases1

 

$

512,337

 

 

$

62,782

 

 

$

111,457

 

 

$

88,159

 

 

$

249,939

 

Notes payable and collateralized borrowings2

 

 

967,118

 

 

 

7,177

 

 

 

547,441

 

 

 

300,000

 

 

 

112,500

 

Interest on notes payable3

 

 

364,265

 

 

 

61,161

 

 

 

82,322

 

 

 

36,091

 

 

 

184,691

 

Other 4

 

 

30,708

 

 

 

8,000

 

 

 

16,000

 

 

 

6,708

 

 

--

 

Total contractual obligations

 

$

1,874,428

 

 

$

139,120

 

 

$

757,220

 

 

$

430,958

 

 

$

547,130

 

84


 

Operating leases are related to rental payments under various non-cancelable leases, principally for office space, net of sublease payments to be received. The total amount of sublease payments to be received is approximately $3.7 million over the life of the agreement.

Notes payable and collateralized borrowings reflects the issuance of $112.5 million of the 8.125% Senior Notes due June 26, 2042 (the $112.5 million represents the principal amount of the debt; the carrying value of the 8.125% Senior Notes as of March 31, 2017 was approximately $109.3 million), $300.0 million of the 5.375% Senior Notes due December 9, 2019 (the $300.0 million represents the principal amount of the debt; the carrying value of the 5.375% Senior Notes as of March 31, 2017 was approximately $297.3 million), $240.0 million of the 8.375% Senior Notes due July 19, 2018 (the $240.0 million represents the principal amount of the debt; the carrying value of the 8.375% Senior Notes as of March 31, 2017 was approximately $245.9 million), $300.0 million of the 5.125% Senior Notes due on May 27, 2021 (the $300.0 million represents the principal amount of the debt; the carrying value of the 5.125% Senior Notes as of March 31, 2017 was approximately $296.4 million) and $14.5 million of collateralized borrowings due March 13, 2019. See Note 16— “Notes Payable, Collateralized and Short-Term Borrowings,” for more information regarding these obligations, including timing of payments and compliance with debt covenants.

The $184.7 million of interest on notes payable that are due in more than five years represents interest on the 8.125% Senior Notes. The 8.125% Senior Notes may be redeemed for cash, in whole or in part, on or after June 26, 2017, at the Company’s option, which may impact the actual interest paid.

Other contractual obligations reflect commitments to make charitable contributions, which are recorded as part of “Accounts payable, accrued and other liabilities” in the Company’s unaudited condensed consolidated statements of financial condition. The amount payable each year reflects an estimate of future Charity Day obligations.

OFF-BALANCE SHEET ARRANGEMENTS

In the ordinary course of business, we enter into arrangements with unconsolidated entities, including variable interest entities. See Note 13—“Investments” to our unaudited condensed consolidated financial statements for additional information related to our investments in unconsolidated entities.

CRITICAL ACCOUNTING POLICIES

The preparation of our condensed consolidated financial statements in conformity with U.S. GAAP requires management to make estimates and assumptions that affect the reported amounts of the assets and liabilities, revenues and expenses, and the disclosure of contingent assets and liabilities in our condensed consolidated financial statements. We believe that of our significant accounting policies (see Note 3—“Summary of Significant Accounting Policies” to our consolidated financial statements in Part II, Item 8 of our Annual Report on Form 10-K), the following policies involve a higher degree of judgment and complexity.

Revenue Recognition

We derive our revenues primarily through commissions from brokerage services; the spread between the buy and sell prices on matched principal transactions; revenues from real estate management services; fees from related parties; fees for the provision of certain data, software and post-trade services; and other revenues.

We recognize revenue when four basic criteria have been met:

 

Existence of persuasive evidence that an arrangement exists;

 

Delivery has occurred or services have been rendered;

 

The seller’s price to the buyer is fixed and determinable; and

 

Collectability is reasonably assured.

The judgments involved in revenue recognition include determining the appropriate time to recognize revenue. In particular within our Real Estate Services segment, we evaluate our transactions to determine whether contingencies exist that may impact the timing of revenue recognition.

Equity-Based and Other Compensation

Discretionary Bonus: A portion of our compensation and employee benefits expense is comprised of discretionary bonuses, which may be paid in cash, equity, partnership awards or a combination thereof. We accrue expense in a period based on revenues in that period and on the expected combination of cash, equity and partnership units. Given the assumptions used in estimating discretionary bonuses, actual results may differ.

Restricted Stock Units: We account for equity-based compensation under the fair value recognition provisions of the Financial Accounting Standards Board (“FASB”) guidance. Restricted stock units (“RSUs”) provided to certain employees are accounted for as equity awards, and as per FASB guidance, we are required to record an expense for the portion of the RSUs that is ultimately expected

85


to vest. FASB guidance requires forfeitures to be estimated at the time of grant and revised, if necessary, in subsequent periods if actual forfeitures differ from those estimates. Because significant assumptions are used in estimating employee turnover and associated forfeiture rates, actual results may differ from our estimates under different assumptions or conditions.

The fair value of RSU awards to employees is determined on the date of grant, based on the market value of our Class A common stock. Generally, RSUs granted by us as employee compensation do not receive dividend equivalents; as such, we adjust the fair value of the RSUs for the present value of expected forgone dividends, which requires us to include an estimate of expected dividends as a valuation input. This grant-date fair value is amortized to expense ratably over the awards’ vesting periods. For RSUs with graded vesting features, we have made an accounting policy election to recognize compensation cost on a straight-line basis. The amortization is reflected as non-cash equity-based compensation expense in our unaudited condensed consolidated statements of operations.

Restricted Stock: Restricted stock provided to certain employees is accounted for as an equity award, and as per FASB guidance, we are required to record an expense for the portion of the restricted stock that is ultimately expected to vest. We have granted restricted stock that is not subject to continued employment or service; however, transferability is subject to compliance with our and our affiliates’ customary noncompete obligations. Such shares of restricted stock are generally saleable by partners in five to ten years. Because the restricted stock is not subject to continued employment or service, the grant-date fair value of the restricted stock is expensed on the date of grant. The expense is reflected as non-cash equity-based compensation expense in our unaudited condensed consolidated statements of operations.

 Limited Partnership Units: Limited partnership units in BGC Holdings are generally held by employees. Generally, such units receive quarterly allocations of net income, which are cash distributed on a quarterly basis and generally contingent upon services being provided by the unit holders. Our Preferred Units are not entitled to participate in partnership distributions other than with respect to a distribution at a rate of either 0.6875% (which is 2.75% per calendar year) or such other amount as set forth in the award documentation. As prescribed in FASB guidance, the quarterly allocations of net income to such limited partnership units are reflected as a component of compensation expense under “Allocations of net income and grants of exchangeability to limited partnership units and FPUs” in our unaudited condensed consolidated statements of operations.

Certain of these limited partnership units entitle the holders to receive post-termination payments equal to the notional amount in four equal yearly installments after the holder’s termination. These limited partnership units are accounted for as post-termination liability awards under FASB guidance. Accordingly, we recognize a liability for these units on our unaudited condensed consolidated statements of financial condition as part of “Accrued compensation” for the amortized portion of the post-termination payment amount, based on the current fair value of the expected future cash payout. We amortize the post-termination payment amount, less an expected forfeiture rate, over the vesting period, and record an expense for such awards based on the change in value at each reporting period in our unaudited condensed consolidated statements of operations as part of “Compensation and employee benefits.”

Certain limited partnership units are granted exchangeability into Class A common stock on a one-for-one basis (subject to adjustment). At the time exchangeability is granted, we recognize an expense based on the fair value of the award on that date, which is included in “Allocations of net income and grants of exchangeability to limited partnership units and FPUs” in our unaudited condensed consolidated statements of operations. During the three months ended March 31, 2017 and 2016, we incurred compensation expense of $53.8 million and $27.8 million, respectively, related to the grant of exchangeability on partnership units. The 2015 amount includes a conversion of 90% of outstanding REUs and RPUs in December 2015 totaling $114.0 million.

Employee Loans: We have entered into various agreements with certain of our employees and partners whereby these individuals receive loans that may be either wholly or in part repaid from distributions that the individuals receive on some or all of their limited partnership interests or may be forgiven over a period of time. Cash advance distribution loans are documented in formal agreements and are repayable in timeframes outlined in the underlying agreements. We intend for these advances to be repaid in full from the future distributions on existing and future awards granted. The distributions are treated as compensation expense when made and the proceeds are used to repay the loan. The forgivable portion of any loans is recognized as compensation expense in our unaudited condensed consolidated statements of operations over the life of the loan. We review the loan balances each reporting period for collectability. If we determine that the collectability of a portion of the loan balances is not expected, we recognize a reserve against the loan balances. Actual collectability of loan balances may differ from our estimates.

As of March 31, 2017 and December 31, 2016, the aggregate balance of employee loans, net of reserve, was $279.0 million and $267.5 million, respectively, and is included as “Loans, forgivable loans and other receivables from employees and partners, net” in our unaudited condensed consolidated statements of financial condition. Compensation expense for the above-mentioned employee loans for the three months ended March 31, 2017 and 2016 was $7.2 million and $10.5 million, respectively. The compensation expense related to these loans was included as part of “Compensation and employee benefits” in our unaudited condensed consolidated statements of operations.

Goodwill

Goodwill is the excess of the purchase price over the fair value of identifiable net assets acquired in a business combination. As prescribed in FASB guidance, Goodwill and Other Intangible Assets, goodwill is not amortized, but instead is periodically tested for

86


impairment. We review goodwill for impairment on an annual basis during the fourth quarter of each fiscal year or whenever an event occurs or circumstances change that could reduce the fair value of a reporting unit below its carrying amount.

When reviewing goodwill for impairment, we first assess qualitative factors to determine whether it is more likely than not that the fair value of a reporting unit is less than its carrying amount. If the results of the qualitative assessment are not conclusive, or if we choose to bypass the qualitative assessment, we perform a goodwill impairment analysis using a two-step process.

The first step involves comparing each reporting unit’s estimated fair value with its carrying value, including goodwill. To estimate the fair value of the reporting units, we use a discounted cash flow model and data regarding market comparables. The valuation process requires significant judgment and involves the use of significant estimates and assumptions. These assumptions include cash flow projections, estimated cost of capital and the selection of peer companies and relevant multiples. Because significant assumptions and estimates are used in projecting future cash flows, choosing peer companies and selecting relevant multiples, actual results may differ from our estimates under different assumptions or conditions. If the estimated fair value of a reporting unit exceeds its carrying value, goodwill is deemed not to be impaired. If the carrying value exceeds estimated fair value, there is an indication of potential impairment and the second step is performed to measure the amount of potential impairment.

The second step of the process involves the calculation of an implied fair value of goodwill for each reporting unit for which step one indicated a potential impairment may exist. The implied fair value of goodwill is determined by measuring the excess of the estimated fair value of the reporting unit as calculated in step one, over the estimated fair values of the individual assets, liabilities and identified intangibles. Events such as economic weakness, significant declines in operating results of reporting units, or significant changes to critical inputs of the goodwill impairment test (e.g., estimates of cash flows or cost of capital) could cause the estimated fair value of our reporting units to decline, which could result in an impairment of goodwill in the future.

Income Taxes

We account for income taxes using the asset and liability method as prescribed in FASB guidance on Accounting for Income Taxes. Deferred tax assets and liabilities are recognized for the future tax consequences attributable to basis differences between the consolidated financial statement carrying amounts of existing assets and liabilities and their respective tax basis. Certain of our entities are taxed as U.S. partnerships and are subject to the Unincorporated Business Tax (“UBT”) in the City of New York. Therefore, the tax liability or benefit related to the partnership income or loss except for UBT rests with the partners (see Note 2—“Limited Partnership Interests in BGC Holdings” for a discussion of partnership interests), rather than the partnership entity. As such, the partners’ tax liability or benefit is not reflected in our unaudited condensed consolidated financial statements. The tax-related assets, liabilities, provisions or benefits included in our unaudited condensed consolidated financial statements also reflect the results of the entities that are taxed as corporations, either in the U.S. or in foreign jurisdictions. Pursuant to FASB guidance on Accounting for Uncertainty in Income Taxes, an interpretation of FASB Statement on Accounting for Income Taxes, we provide for uncertain tax positions based upon management’s assessment of whether a tax benefit is more likely than not to be sustained upon examination by tax authorities. Management is required to determine whether a tax position is more likely than not to be sustained upon examination by tax authorities, including resolution of any related appeals or litigation processes, based on the technical merits of the position. Because significant assumptions are used in determining whether a tax benefit is more likely than not to be sustained upon examination by tax authorities, actual results may differ from our estimates under different assumptions or conditions. We recognize interest and penalties related to income tax matters in “Interest expense” and “Other expenses,” respectively, in our unaudited condensed consolidated statements of operations.

A valuation allowance is recorded against deferred tax assets if it is deemed more likely than not that those assets will not be realized. In assessing the need for a valuation allowance, we consider all available evidence, including past operating results, the existence of cumulative losses in the most recent fiscal years, estimates of future taxable income and the feasibility of tax planning strategies.

The measurement of current and deferred income tax assets and liabilities is based on provisions of enacted tax laws and involves uncertainties in the application of tax regulations in the U.S. and other tax jurisdictions. Because our interpretation of complex tax law may impact the measurement of current and deferred income taxes, actual results may differ from these estimates under different assumptions regarding the application of tax law.

See Note 3—“Summary of Significant Accounting Policies,” to our consolidated financial statements in Part II, Item 8 of our Annual Report on Form 10-K for additional information regarding our significant accounting policies.

RECENT ACCOUNTING PRONOUNCEMENTS

See Note 1—“Organization and Basis of Presentation,” to our unaudited condensed consolidated financial statements in Part I, Item 1 of this Quarterly Report on Form 10-Q for information regarding recent accounting pronouncements.

87


OUR ORGANIZATIONAL STRUCTURE

Stock Ownership

As of March 31, 2017, there were 248,466,750 shares of our Class A common stock outstanding, of which 14,683,401 shares were held by Cantor and CFGM, Cantor’s managing general partner. Each share of Class A common stock is entitled to one vote on matters submitted to a vote of our stockholders.

In addition, as of March 31, 2017, Cantor and CFGM held 34,848,107 shares of our Class B common stock (which represents all of the outstanding shares of our Class B common stock), representing, together with our Class A common stock held by Cantor and CFGM, approximately 60.8% of our voting power on such date. Each share of Class B common stock is generally entitled to the same rights as a share of Class A common stock, except that, on matters submitted to a vote of our stockholders, each share of Class B common stock is entitled to ten votes. The Class B common stock generally votes together with the Class A common stock on all matters submitted to a vote of our stockholders.

Through March 31, 2017, Cantor has distributed to its current and former partners an aggregate of 20,787,281 shares of Class A common stock, consisting of (i) 19,333,660 shares to satisfy certain of Cantor’s deferred stock distribution obligations provided to such partners on April 1, 2008 (the “April 2008 distribution rights shares”), and (ii) 1,453,621 shares to satisfy certain of Cantor’s deferred stock distribution obligations provided to such partners on February 14, 2012 in connection with Cantor’s payment of previous quarterly partnership distributions (the “February 2012 distribution rights shares”). As of March 31, 2017, Cantor is still obligated to distribute to its current and former partners an aggregate of 15,819,690 shares of Class A common stock, consisting of 14,038,084 April 2008 distribution rights shares and 1,781,606 February 2012 distribution rights shares.

From time to time, we may actively continue to repurchase shares of our Class A common stock, including from Cantor, our executive officers, other employees, partners and others.

Partnership Structure

We are a holding company, and our business is operated through two operating partnerships, BGC U.S., which holds our U.S. businesses, and BGC Global, which holds our non-U.S. businesses. The limited partnership interests of the two operating partnerships are held by us and BGC Holdings, and the limited partnership interests of BGC Holdings are currently held by limited partnership unit holders, founding partners, and Cantor. We hold the BGC Holdings general partnership interest and the BGC Holdings special voting limited partnership interest, which entitle us to remove and appoint the general partner of BGC Holdings, and serve as the general partner of BGC Holdings, which entitles us to control BGC Holdings. BGC Holdings, in turn, holds the BGC U.S. general partnership interest and the BGC U.S. special voting limited partnership interest, which entitle the holder thereof to remove and appoint the general partner of BGC U.S., and the BGC Global general partnership interest and the BGC Global special voting limited partnership interest, which entitle the holder thereof to remove and appoint the general partner of BGC Global, and serves as the general partner of BGC U.S. and BGC Global, all of which entitle BGC Holdings (and thereby us) to control each of BGC U.S. and BGC Global. BGC Holdings holds its BGC Global general partnership interest through a company incorporated in the Cayman Islands, BGC Global Holdings GP Limited.

As of March 31, 2017, we held directly and indirectly, through wholly owned subsidiaries, BGC U.S. limited partnership interests and BGC Global limited partnership interests consisting of 283,314,857 units and 283,314,857 units, representing approximately 64.4% and 64.4% of the outstanding BGC U.S. limited partnership interests and BGC Global limited partnership interests, respectively. As of that date, BGC Holdings held BGC U.S. limited partnership interests and BGC Global limited partnership interests consisting of 156,540,825 units and 156,540,825 units, representing approximately 35.6% and 35.6% of the outstanding BGC U.S. limited partnership interests and BGC Global limited partnership interests, respectively.

Limited partnership unit holders, founding partners, and Cantor directly hold BGC Holdings limited partnership interests. Since BGC Holdings in turn holds BGC U.S. limited partnership interests and BGC Global limited partnership interests, limited partnership unit holders, founding partners, and Cantor indirectly have interests in BGC U.S. limited partnership interests and BGC Global limited partnership interests.

As of March 31, 2017, excluding Preferred Units and NPSUs described below, outstanding BGC Holdings partnership interests included 91,571,420 limited partnership units, 13,786,229 founding partner units and 51,183,176 Cantor units.

We may in the future effect additional redemptions of BGC Holdings limited partnership units and founding partner units for shares of our Class A common stock. We may also continue our earlier partnership restructuring programs, whereby we redeemed or repurchased certain limited partnership units and founding partner units in exchange for new units, grants of exchangeability for Class A common stock or cash and, in many cases, obtained modifications or extensions of partners’ employment arrangements. We also generally expect to continue to grant exchange rights with respect to outstanding non-exchangeable limited partnership units and

88


founding partner units, and to repurchase BGC Holdings partnership interests from time to time, including from Cantor, our executive officers, and other employees and partners, unrelated to our partnership restructuring programs.

Cantor units are generally exchangeable with us for up to 34,649,693 shares of our Class B common stock (or, at Cantor’s option or if there are no such additional authorized but unissued shares of our Class B common stock, our Class A common stock) on a one-for-one basis (subject to customary anti-dilution adjustments). Upon certain circumstances, Cantor may have the right to acquire additional Cantor units in connection with the redemption of or grant of exchangeability to certain non-exchangeable founding partner units owned by persons who were previously Cantor partners prior to the separation. On November 4, 2015, the Company issued exchange rights with respect to, and Cantor purchased, in transactions exempt from registration pursuant to Section 4(a)(2) of the Securities Act, an aggregate of 1,775,481 exchangeable limited partnership units in BGC Holdings, as follows: In connection with the redemption by BGC Holdings of an aggregate of 588,356 non-exchangeable founding partner units from founding partners of BGC Holdings for an aggregate consideration of $2,296,801, Cantor purchased 554,196 exchangeable limited partnership units from BGC Holdings for an aggregate of $2,115,306 (after offset of a founding partner’s $46,289 debt due to Cantor). In addition, pursuant to the Sixth Amendment, on November 4, 2015, Cantor purchased 1,221,285 exchangeable limited partnership units from BGC Holdings for an aggregate consideration of $4,457,436 in connection with the grant of exchangeability and exchange of 1,221,285 founding partner units. Exchangeable limited partnership units held by Cantor are exchangeable by Cantor at any time on a one-for-one basis (subject to adjustment) for shares of Class A common stock of the Company.

As of March 31, 2017, there were 997,773 non-exchangeable founding partner units with respect to which Cantor had the right to acquire an equivalent number of Cantor units.

On November 6, 2013, BGC GP, LLC, a subsidiary of the Company and the General Partner of the Company’s majority-owned subsidiary, BGC Holdings, and Cantor, the Majority in Interest Exchangeable Limited Partner of the Partnership, entered into the Ninth Amendment to the Agreement of Limited Partnership of the Partnership (the “Ninth Amendment”) effective as of July 1, 2013.

In order to facilitate partner compensation and for other corporate purposes, the Ninth Amendment created new preferred partnership units (“Preferred Units”), which are working partner units that may be awarded to holders of, or contemporaneous with the grant of, PSUs, PSIs, PSEs, LPUs, APSUs, APSIs, APSEs, REUs, RPUs, AREUs, and ARPUs. These new Preferred Units carry the same name as the underlying unit, with the insertion of an additional “P” to designate them as Preferred Units.

Such Preferred Units may not be made exchangeable into our Class A common stock and accordingly will not be included in the fully diluted share count. Each quarter, the net profits of BGC Holdings are allocated to such Units at a rate of either 0.6875% (which is 2.75% per calendar year) of the allocation amount assigned to them based on their award price, or such other amount as set forth in the award documentation (the “Preferred Distribution”), before calculation and distribution of the quarterly Partnership distribution for the remaining Partnership units. The Preferred Units will not be entitled to participate in Partnership distributions other than with respect to the Preferred Distribution. As of March 31, 2017, there were 15,337,946 such units granted and outstanding. The Ninth Amendment was approved by the Audit Committee of the Board of Directors and by the full Board.

On May 9, 2014, partners of BGC Holdings approved the Tenth Amendment to the Agreement of Limited Partnership of BGC Holdings effective as of May 9, 2014. In order to facilitate partner compensation and for other corporate purposes the Tenth Amendment created a new class of partnership units (NPSUs), which are working partner units. For more information, see Note 12—“Related Party Transactions” to our unaudited condensed consolidated financial statements in Part I, Item 1 of this Quarterly Report on Form 10-Q.

On June 5, 2015, we entered into an agreement with Cantor providing Cantor, CFGM and other Cantor affiliates entitled to hold Class B common stock the right to exchange from time to time, on a one-to-one basis, subject to adjustment, up to an aggregate of 34,649,693 shares of Class A common stock now owned or subsequently acquired by such Cantor entities for up to an aggregate of 34,649,693 shares of Class B common stock. Such shares of Class B common stock, which currently can be acquired upon the exchange of exchangeable limited partnership units owned in BGC Holdings, are already included in the Company’s fully diluted share count and will not increase Cantor’s current maximum potential voting power in the common equity. The exchange agreement will enable the Cantor entities to acquire the same number of shares of Class B common stock that they are already entitled to acquire without having to exchange their exchangeable limited partnership units in BGC Holdings. The Company’s Audit Committee and full Board of Directors determined that it was in the best interests of the Company and its stockholders to approve the exchange agreement because it will help ensure that Cantor retains its exchangeable limited partnership units in BGC Holdings, which is the same partnership in which the Company’s partner employees participate, thus continuing to align the interests of Cantor with those of the partner employees.

Under the exchange agreement, Cantor and CFGM have the right to exchange 14,683,401 shares of Class A common stock owned by them as of March 31, 2017 for the same number of shares of Class B common stock. Cantor would also have the right to

89


exchange any shares of Class A common stock subsequently acquired by it for shares of Class B common stock, up to 34,649,693 shares of Class B common stock.

 

We and Cantor have agreed that any shares of Class B common stock issued in connection with the exchange agreement would be deducted from the aggregate number of shares of Class B common stock that may be issued to the Cantor entities upon exchange of exchangeable limited partnership units in BGC Holdings. Accordingly, the Cantor entities will not be entitled to receive any more shares of Class B common stock under this agreement than they were previously eligible to receive upon exchange of exchangeable limited partnership units.

On November 4, 2015, partners of BGC Holdings approved the Eleventh Amendment to the Agreement of Limited Partnership of BGC Holdings (the “Eleventh Amendment”) effective as of October 1, 2015. In order to facilitate partner compensation and for other corporate purposes, the Eleventh Amendment created five new classes of non-distributing partnership units. These new N Units carry the same name as the underlying unit with the insertion of an additional “N” to designate them as the N Unit type and are designated as NREUs, NPREUs, NLPUs, NPLPUs and NPPSUs. The N Units are not entitled to participate in Partnership distributions, will not be allocated any items of profit or loss and may not be made exchangeable into shares of the Company’s Class A common stock. Subject to the approval of the Compensation Committee or its designee, certain N Units may be converted into the underlying unit type (i.e. an NREU will be converted into an REU) and will then participate in Partnership distributions, subject to terms and conditions determined by the general partner of BGC Holdings in its sole discretion, including that the recipient continue to provide substantial services to the Company and comply with his or her partnership obligations. The Eleventh Amendment was approved by the Audit Committee of the Board of Directors and by the full Board of Directors.

On December 14, 2016, partners of BGC Holdings approved the Twelfth Amendment to the Agreement of Limited Partnership of BGC Holdings (the “Twelfth Amendment”), effective as of October 1, 2016. The Twelfth Amendment was entered into to amend certain terms and conditions of the N Units in order to provide flexibility to the Company and the Partnership in using such N Units in connection with compensation arrangements and practices. The Twelfth Amendment provides for a minimum $5 million gross revenue requirement in a given quarter as a condition for an N Unit to be replaced by another type of Partnership unit in accordance with the Partnership Agreement and the award documentation. The Amendment was approved by the Audit Committee of the Board of Directors of the Company.

 

90


The following diagram illustrates our organizational structure as of March 31, 2017. The diagram does not reflect the various subsidiaries of BGC, BGC U.S., BGC Global, BGC Holdings or Cantor, or the noncontrolling interests in our consolidated subsidiaries other than Cantor’s units in BGC Holdings.*

 

 

*

Shares of our Class B common stock are convertible into shares of our Class A common stock at any time in the discretion of the holder on a one-for-one basis. Accordingly, if Cantor converted all of its Class B common stock into Class A common stock, Cantor would hold 17.5% of the voting power, and the public stockholders would hold 82.5% of the voting power (and Cantor’s indirect economic interests in BGC U.S. and BGC Global would remain unchanged). For purposes of the diagram, Cantor’s percentage ownership also includes CFGM’s percentage ownership. The diagram does not reflect certain Class A common stock and BGC Holdings partnership units as follows: (a) any shares of Class A common stock that may become issuable upon the conversion or exchange of any convertible or exchangeable debt securities that may in the future be sold under our shelf

91


Registration Statement on Form S-3 (Registration No. 333-180331); (b) 15,337,946 Preferred Units granted and outstanding to BGC Holdings partners (see “Partnership Structure” herein); and (c) 11,734,674 N Units granted and outstanding to BGC Holdings partners.

The diagram reflects Class A common stock and BGC Holdings partnership unit activity from January 1, 2017 through March 31, 2017 as follows: (a) an aggregate of 11,640,472 limited partnership units granted by BGC Holdings; (b) 2,776,273 shares of Class A common stock sold by us under the November 2014 sales agreement pursuant to our Registration Statement on Form S-3 (Registration No. 333-200415), but not the 3,180,706 shares remaining for sale by us under such sales agreement; (c) 552,955 shares of Class A common stock repurchased by us; (d) 469,655 forfeited limited partnership units; (e) 356,389 shares of Class A common stock issued for vested restricted stock units; (f) 355,631 shares issued by us under our acquisition shelf Registration Statement on Form S-4 (Registration No. 333-169232), but not the 10,043,054 shares remaining available for issuance by us under such Registration Statement; (g) 144,485 limited partnership and founding partner units redeemed or repurchased by us for cash; (h) 9,942 shares issued by us under our Dividend Reinvestment and Stock Purchase Plan shelf Registration Statement on Form S-3 (Registration No. 333-173109), but not the 9,707,241 shares remaining available for issuance by us under shelf Registration Statement on Form S-3 (Registration No. 333-196999); and (i) 6,258 shares sold by selling stockholders under our resale shelf Registration Statement on Form S-3 (Registration No. 333-175034), but not the 1,140,432 shares remaining available for sale by selling stockholders under such Registration Statement.

ITEM 3.

QUANTITATIVE AND QUALITATIVE DISCLOSURES ABOUT MARKET RISK

Credit Risk

Credit risk arises from potential non-performance by counterparties and customers. BGC Partners has established policies and procedures to manage its exposure to credit risk. BGC Partners maintains a thorough credit approval process to limit exposure to counterparty risk and employs stringent monitoring to control the counterparty risk from its matched principal and agency businesses. BGC Partners’ account opening and counterparty approval process includes verification of key customer identification, anti-money laundering verification checks and a credit review of financial and operating data. The credit review process includes establishing an internal credit rating and any other information deemed necessary to make an informed credit decision, which may include correspondence, due diligence calls and a visit to the entity’s premises, as necessary.

Credit approval is granted subject to certain trading limits and may be subject to additional conditions, such as the receipt of collateral or other credit support. Ongoing credit monitoring procedures include reviewing periodic financial statements and publicly available information on the client and collecting data from credit rating agencies, where available, to assess the ongoing financial condition of the client.

Through its subsidiaries, BGC Partners executes matched principal transactions in which it acts as a “middleman” by serving as counterparty to both a buyer and a seller in matching back-to-back trades. These transactions are then settled through a recognized settlement system or third-party clearing organization. Settlement typically occurs within one to three business days after the trade date. Cash settlement of the transaction occurs upon receipt or delivery of the underlying instrument that was traded. BGC Partners generally avoids settlement of principal transactions on a free-of-payment basis or by physical delivery of the underlying instrument. However, free-of-payment transactions may occur on a very limited basis.

The number of matched principal trades BGC Partners executes has continued to grow as compared to prior years. Receivables from broker-dealers, clearing organizations, customers and related broker-dealers and Payables to broker-dealers, clearing organizations, customers and related broker-dealers on the Company’s unaudited condensed consolidated statements of financial condition primarily represent the simultaneous purchase and sale of the securities associated with those matched principal transactions that have not settled as of their stated settlement dates. BGC Partners’ experience has been that substantially all of these transactions ultimately settle at the contracted amounts.

In addition, BGC Partners incurs limited credit risk related to certain brokerage activities. The counterparty risk relates to the collectability of the outstanding brokerage fee receivables. The review process includes monitoring both the clients and the related brokerage receivables. The review includes an evaluation of the ongoing collection process and an aging analysis of the brokerage receivables.

Market Risk

Market risk refers to the risk that a change in the level of one or more market prices, rates, indices or other factors will result in losses for a specified position. BGC Partners may allow certain of its desks to enter into unmatched principal transactions in the ordinary course of business and hold long and short inventory positions. These transactions are primarily for the purpose of facilitating clients’ execution needs, adding liquidity to a market or attracting additional order flow. As a result, BGC Partners may have market risk exposure on these transactions. BGC Partners’ exposure varies based on the size of its overall positions, the risk characteristics of the instruments held and the amount of time the positions are held before they are disposed of. BGC Partners has limited ability to

92


track its exposure to market risk and unmatched positions on an intra-day basis; however, it attempts to mitigate its market risk on these positions by strict risk limits, extremely limited holding periods and hedging its exposure. These positions are intended to be held short term to facilitate customer transactions. However, due to a number of factors, including the nature of the position and access to the market on which it trades, BGC Partners may not be able to unwind the position and it may be forced to hold the position for a longer period than anticipated. All positions held longer than intra-day are marked to market.

We also have investments in marketable equity securities, which are publicly-traded, and which had a fair value of $163.2 million as of March 31, 2017. Investments in marketable securities carry a degree of risk, as there can be no assurance that the marketable securities will not lose value and, in general, securities markets can be volatile and unpredictable. As a result of these different market risks, our holdings of marketable securities could be materially and adversely affected. We may seek to minimize the effect of price changes on a portion of our investments in marketable securities through the use of derivative contracts. However, there can be no assurance that our hedging activities will be adequate to protect us against price risks associated with our investments in marketable securities. See Note 8—“Marketable Securities” and Note 10—“Derivatives” to our unaudited condensed consolidated financial statements in Part I, Item I of this Quarterly Report on Form 10-Q for further information regarding these investments and related hedging activities.

Our risk management procedures and strict limits are designed to monitor and limit the risk of unintended loss and have been effective in the past. However, there is no assurance that these procedures and limits will be effective at limiting unanticipated losses in the future. Adverse movements in the securities positions or a downturn or disruption in the markets for these positions could result in a substantial loss. In addition, principal gains and losses resulting from these positions could on occasion have a disproportionate effect, positive or negative, on BGC Partners’ consolidated financial condition and results of operations for any particular reporting period.

Operational Risk

Our businesses are highly dependent on our ability to process a large number of transactions across numerous and diverse markets in many currencies on a daily basis. If any of our data processing systems do not operate properly or are disabled or if there are other shortcomings or failures in our internal processes, people or systems, we could suffer impairment to our liquidity, financial loss, a disruption of our businesses, liability to clients, regulatory intervention or reputational damage. These systems may fail to operate properly or become disabled as a result of events that are wholly or partially beyond our control, including cybersecurity incidents, a disruption of electrical or communications services or our inability to occupy one or more of our buildings. The inability of our systems to accommodate an increasing volume of transactions could also constrain our ability to expand our businesses.

In addition, despite our contingency plans, our ability to conduct business may be adversely impacted by a disruption in the infrastructure that supports our businesses and the communities in which they are located. This may include a disruption involving electrical, communications, transportation or other services used by us or third parties with whom we conduct business.

Foreign Currency Risk

BGC Partners is exposed to risks associated with changes in foreign exchange rates. Changes in foreign exchange rates create volatility in the U.S. Dollar equivalent of the Company’s revenues and expenses. In addition, changes in the remeasurement of BGC Partners’ foreign currency denominated financial assets and liabilities are recorded as part of its results of operations and fluctuate with changes in foreign currency rates. BGC monitors the net exposure in foreign currencies on a daily basis and hedges its exposure as deemed appropriate with highly rated major financial institutions.

The majority of the Company’s foreign currency exposure is related to the U.S. Dollar versus the British Pound and the Euro. While our international results of operations, as measured in U.S. Dollars, are subject to foreign exchange fluctuations, we do not consider the related risk to be material to our results of operations. For the financial assets and liabilities denominated in the British Pound and Euro, including foreign currency hedge positions related to these currencies, we evaluated the effects of a 10% shift in exchange rates between those currencies and the U.S. Dollar, holding all other assumptions constant. The analysis identified the worst case scenario as the U.S. Dollar weakening against the Euro and the British Pound. If as of March 31, 2017, the U.S. Dollar had weakened against the Euro and the British Pound by 10%, the currency movements would have had an aggregate negative impact on our net income of approximately $10.7 million.

Interest Rate Risk

BGC Partners had $963.4 million in fixed-rate debt outstanding as of March 31, 2017. These debt obligations are not currently subject to fluctuations in interest rates, although in the event of refinancing or issuance of new debt, such debt could be subject to changes in interest rates.

93


ITEM 4.

CONTROLS AND PROCEDURES

Evaluation of Disclosure Controls and Procedures

BGC Partners maintains disclosure controls and procedures that are designed to ensure that information required to be disclosed by BGC Partners is recorded, processed, accumulated, summarized and communicated to its management, including its Chairman and Chief Executive Officer and its Chief Financial Officer, to allow timely decisions regarding required disclosures, and reported within the time periods specified in the SEC’s rules and forms. The Chairman and Chief Executive Officer and the Chief Financial Officer have performed an evaluation of the effectiveness of the design and operation of BGC Partners disclosure controls and procedures as of March 31, 2017. Based on that evaluation, the Chairman and Chief Executive Officer and the Chief Financial Officer concluded that BGC Partners’ disclosure controls and procedures were effective as of March 31, 2017.

Changes in Internal Control over Financial Reporting

During the three months ending March 31, 2017, there were no changes in our internal control over financial reporting that materially affect, or are reasonably likely to materially affect, our internal control over financial reporting.

94


PART II—OTHER INFORMATION

ITEM 1.

LEGAL PROCEEDINGS

See Note 18—“Commitments, Contingencies and Guarantees” to the Company’s unaudited condensed consolidated financial statements included in Part I, Item 1 of this Quarterly Report on Form 10-Q, which is incorporated by reference herein.

ITEM 1A.

RISK FACTORS

Set forth below are certain additional risk factors:

We have debt, which could adversely affect our ability to raise additional capital to fund our operations and activities, limit our ability to react to changes in the economy or our industries, expose us to interest rate risk and prevent us from meeting our obligations under our indebtedness.

Our indebtedness, which at April 30, 2017 included $112.5 million aggregate principal amount of 8.125% Senior Notes, $300.0 million aggregate principal amount of 5.375% Senior Notes, $240.0 million aggregate principal amount of 8.375% Senior Notes assumed in the acquisition of GFI, $300 million aggregate principal amount of 5.125% Senior Notes, $13.9 million in collateralized debt, and $150.0 million of short term borrowings has important consequences, including:

 

 

it may limit our ability to borrow money, dispose of assets or sell equity to fund our working capital, capital expenditures, dividend payments, debt service, strategic initiatives or other obligations or purposes;

 

it may limit our flexibility in planning for, or reacting to, changes in the economy, the markets, regulatory requirements, our operations or businesses;

 

we may be more highly leveraged than some of our competitors, which may place us at a competitive disadvantage;

 

it may make us more vulnerable to downturns in the economy or our businesses; and

 

there would be a material adverse effect on our businesses, financial condition, results of operations and prospects if we were unable to service our indebtedness or obtain additional financing or refinance our existing debt on terms acceptable to us.

In our Financial Services businesses, we are dependent upon the availability of adequate funding and sufficient regulatory capital and clearing margin. Clearing margin is the amount of cash, guarantees or similar collateral that we must provide or deposit with our third-party clearing organizations in support of our obligations under contractual clearing arrangements with these organizations. Historically, these needs have been satisfied from internally generated funds and proceeds from debt and equity financings. We have also relied on Cantor’s support to clear our transactions in U.S. Treasury and U.S. government agency products under the clearing agreement we entered into with Cantor in November 2008. Although we have historically been able to raise debt on acceptable terms, if for any reason we need to raise additional funds, including in order to meet regulatory capital requirements and/or clearing margin requirements arising from growth in our brokerage businesses, to complete acquisitions or otherwise, we may not be able to obtain additional financing when needed. If we cannot raise additional funds on acceptable terms, we may not be able to develop or enhance our businesses, take advantage of future growth opportunities or respond to competitive pressure or unanticipated requirements.

We are controlled by Cantor, which in turn controls its wholly owned subsidiary, CF&Co, which is acting as our sales agent in our controlled equity offerings and provides us with additional investment banking services. In addition, other affiliates of Cantor may provide us with advice and services from time to time.

We are controlled by Cantor, which in turn controls its wholly owned subsidiary, CF&Co, which acts as our sales agent pursuant to controlled equity offering sales agreements entered into on each of November 20, 2014 (the “November 2014 Sales Agreement”) and April 12, 2017 (the “April 2017 Sales Agreement,” and together with the November 2014 Sales Agreement, the “Sales Agreements”). Pursuant to each of the Sales Agreements, we may offer and sell up to an aggregate of 20 million shares of our Class A common stock. Under the Sales Agreements, we agree to pay CF&Co 2% of the gross proceeds from the sale of shares of our Class A common stock.

In selling shares of our Class A common stock under the Sales Agreements, we may determine to instruct CF&Co not to sell our shares at less than a minimum price per share designated by us. Alternatively, we may instruct CF&Co to sell our shares so as to seek to realize a designated minimum price per share for all shares sold over a designated time period, or so as to seek to raise a designated minimum dollar amount of gross proceeds from sales of all such shares over a designated time period.

 

CF&Co has retained independent legal advisors in connection with its role as sales agent under the Sales Agreements, but for the reasons described below it may not be in a position to provide us with independent financial input in connection with the offering

95


of shares of our Class A common stock pursuant to the Sales Agreements. We are not required to, and have not engaged, an independent investment banking firm to act as a qualified independent underwriter or to otherwise provide us with independent input in our controlled equity offerings.

While our board of directors and Audit Committee will be involved with any future decision by us to enter into or terminate new sales agreements with CF&Co, our management has been delegated the authority to determine, and to so instruct CF&Co with respect to, matters involving the manner, timing, number of shares, and minimum prices per share or proceeds for sales of our shares, or the suspension thereof, in our controlled equity offering pursuant to the Sales Agreements. Our management may be expected to consult with appropriate personnel from CF&Co in making such determinations, but given the overlap between our senior management and that of Cantor and its wholly-owned subsidiary, CF&Co, it may be expected that any joint determinations by our senior management and that of CF&Co with respect to our controlled equity offering will involve the same individuals. In making such joint determinations, our Audit Committee has instructed our senior management to act in the best interests of us and our stockholders. Nevertheless, in making such determinations, such individuals will not have the benefit of input from an independent investment banking firm that is able to make its own determinations with respect to our controlled equity offering, including, but not limited to, whether to suspend sales under the Sales Agreements or to terminate the Sales Agreements.

In addition, Cantor, CF&Co and their affiliates have provided investment banking services to us and our affiliates in the past, and may be expected to do so in the future, including acting as our financial advisor in connection with business combinations, dispositions, or other transactions, including the acquisition of GFI, and placing or recommending to us various investments, stock loans or cash management vehicles. They receive customary fees and commissions for these services. They may also receive brokerage and market data and analytics products and services from us and our respective affiliates. From time to time, CF&Co may make a market in our notes. We also provide to and receive from Cantor and its affiliates various administrative services.

Risks Related to Our Class A Common Stock

Purchasers, as well as existing stockholders, may experience significant dilution as a result of offerings of shares of our Class A common stock.

The Sales Agreements with CF&Co currently remain in effect to assist us with partner and employee sales of shares of Class A common stock. They each provide for the issuance and sale of up to an aggregate of 20 million shares of our Class A common stock from time to time on a delayed or continuous basis. As of May 5, 2017, we have not issued or sold any shares of Class A common stock under the April 2017 Sales Agreement and have issued and sold an aggregate of approximately 17.9 million shares of Class A common stock under the November 2014 Sales Agreement, with approximately 20.0 million shares of Class A common stock remaining to be sold under the April 2017 Sales Agreement and approximately 2.1 million shares of Class A common stock remaining to be sold under the November 2014 Sales Agreement.  Further, we have an effective shelf registration statement on Form S-4 with respect to the offer and sale of up to an aggregate of 20 million shares of Class A common stock from time to time in connection with business combination transactions, including acquisitions of other businesses, assets, properties or securities. As of May 5, 2017, we have issued an aggregate of 10.0 million shares of Class A common stock under the Form S-4, all in connection with acquisitions. In addition, in connection with the conversion of our 8.75% Convertible Senior Notes due April 15, 2015, on April 13, 2015, we issued to Cantor in a private placement 24,042,599 shares of our Class A common stock, and in connection with the JPI Back-End Merger to complete our acquisition of GFI, on January 12, 2016 we issued to the JPI stockholders in a private placement 23,481,192 shares of Class A common stock; in both cases, we filed effective shelf registration statements on Form S-3, registering such shares of Class A common stock for resale. We also have an effective shelf registration statement on Form S-3 pursuant to which we can offer and sell up to an aggregate of 10 million shares of our Class A common stock under our Dividend Reinvestment and Stock Purchase Plan. As of May 5, 2017, we have issued approximately 0.3 million shares of our Class A common stock under such Plan. We have filed a number of registration statements on Form S-8 pursuant to which we have registered the shares underlying our Long Term Incentive Plan. As of May 5, 2017, there were 205.8 million shares remaining for sale under such registration statements.

Because the sales of shares of our Class A common stock under the Sales Agreements have been made, and any other future sales of our Class A common stock may be made, in privately negotiated transactions or directly into the market at prevailing market prices or at prices related to such prevailing market prices, the prices at which these shares have been sold and may be sold in the future will vary, and these variations may be significant. Purchasers of these shares may suffer significant dilution if the price they pay is higher than the price paid by other purchasers of shares of our Class A common stock under the Sales Agreements and any future offerings of our shares of Class A common stock.

 

In addition, the sale by us of any shares of our Class A common stock may have the following effects:

 

our existing Class A common stockholders’ proportionate ownership interest in us will decrease;

 

our existing Class A common stockholders may suffer significant dilution;

96


 

the amount of cash available per share for dividends payable on shares of our Class A common stock may decrease;

 

the relative voting strength of each previously outstanding share of our Class A common stock may be diminished; and

 

the market price of our Class A common stock may decline.

 

ITEM 2.

UNREGISTERED SALES OF EQUITY SECURITIES AND PROCEEDS

The information required by this Item is set forth in Note 5— “Stock Transactions and Unit Redemptions” to the unaudited condensed consolidated financial statements included in Item 1 of Part I of this Quarterly Report on Form 10-Q and in Management’s Discussion and Analysis of Financial Condition and Results of Operations (Item 2 of Part I) and is incorporated by reference herein.

ITEM 3.

DEFAULTS UPON SENIOR SECURITIES

None.

ITEM 4.

MINE SAFETY DISCLOSURES

None.

ITEM 5.

OTHER INFORMATION

None.

97


ITEM 6.

EXHIBITS

 

Exhibit
Number

 

Exhibit Title

 

 

 

10.1

 

Revolving Credit Agreement, dated as of April 21, 2017, between BGC Partners, Inc. and Cantor Sponsor, L.P.

 

 

 

12.1

 

Computation of Ratio of Earning to Fixed Charges.

 

 

 

31.1

 

Certification by the Chief Executive Officer Pursuant to Section 302 of the Sarbanes-Oxley Act of 2002.

 

 

 

31.2

 

Certification by the Principal Financial Officer Pursuant to Section 302 of the Sarbanes-Oxley Act of 2002.

 

 

 

32

 

Certification by the Chief Executive Officer and Principal Financial Officer Pursuant to Section 906 of the Sarbanes-Oxley Act of 2002.

 

 

 

101

 

The following materials from BGC Partners’ Quarterly Report on Form 10-Q for the period ended March 31, 2017 are formatted in eXtensible Business Reporting Language (XBRL): (i) the Unaudited Condensed Consolidated Statements of Financial Condition, (ii) the Unaudited Condensed Consolidated Statements of Operations, (iii) the Unaudited Condensed Consolidated Statements of Comprehensive Income (Loss), (iv) the Unaudited Condensed Consolidated Statements of Cash Flows, (v) the Unaudited Condensed Consolidated Statements of Changes in Equity, and (vi) Notes to the Unaudited Condensed Consolidated Financial Statements.

 

98


SIGNATURES

Pursuant to the requirements of the Securities Exchange Act of 1934, the registrant has duly caused this Report on Form 10-Q for the quarter ended March 31, 2017 to be signed on its behalf by the undersigned thereunto duly authorized.

 

BGC Partners, Inc.

 

 

 

 

 

/ S / HOWARD W. LUTNICK

Name:

 

Howard W. Lutnick

Title:

 

Chairman of the Board and

Chief Executive Officer

 

 

 

 

 

/ S / Steven R. McMurray

Name:

 

Steven R. McMurray

Title:

 

Chief Financial Officer

 

Date: May 10, 2017

[Signature page to the Quarterly Report on Form 10-Q for the period ended March 31, 2017 dated May 10, 2017.]

99


EXHIBIT INDEX

 

Exhibit
Number

 

Exhibit Title

 

 

 

10.1

 

Revolving Credit Agreement, dated as of April 21, 2017, between BGC Partners, Inc. and Cantor Sponsor, L.P.

 

 

 

12.1

 

Computation of Ratio of Earning to Fixed Charges.

 

 

 

31.1

 

Certification by the Chief Executive Officer Pursuant to Section 302 of the Sarbanes-Oxley Act of 2002.

 

 

 

31.2

 

Certification by the Principal Financial Officer Pursuant to Section 302 of the Sarbanes-Oxley Act of 2002.

 

 

 

32

 

Certification by the Chief Executive Officer and Principal Financial Officer Pursuant to Section 906 of the Sarbanes-Oxley Act of 2002.

 

 

 

101

 

The following materials from BGC Partners’ Quarterly Report on Form 10-Q for the period ended March 31, 2017 are formatted in eXtensible Business Reporting Language (XBRL): (i) the Unaudited Condensed Consolidated Statements of Financial Condition, (ii) the Unaudited Condensed Consolidated Statements of Operations, (iii) the Unaudited Condensed Consolidated Statements of Comprehensive Income (Loss), (iv) the Unaudited Condensed Consolidated Statements of Cash Flows, (v) the Unaudited Condensed Consolidated Statements of Changes in Equity, and (vi) Notes to the Unaudited Condensed Consolidated Financial Statements.

 

 

100