10-Q 1 d219378d10q.htm 10-Q 10-Q
Table of Contents

 

 

UNITED STATES

SECURITIES AND EXCHANGE COMMISSION

Washington, D.C. 20549

 

 

FORM 10-Q

 

 

 

x QUARTERLY REPORT PURSUANT TO SECTION 13 OR 15(d) OF THE SECURITIES EXCHANGE ACT OF 1934

For the Quarterly Period Ended June 30, 2016

OR

 

¨ TRANSITION REPORT PURSUANT TO SECTION 13 OR 15(d) OF THE SECURITIES EXCHANGE ACT OF 1934

Commission File Numbers: 0-28191, 1-35591

 

 

BGC Partners, Inc.

(Exact name of registrant as specified in its charter)

 

 

 

Delaware   13-4063515

(State or other jurisdiction of

incorporation or organization)

 

(I.R.S. Employer

Identification No.)

499 Park Avenue, New York, NY   10022
(Address of principal executive offices)   (Zip Code)

(212) 610-2200

(Registrant’s telephone number, including area code)

 

 

Indicate by check mark whether the registrant (1) has filed all reports required to be filed by Section 13 or 15(d) of the Securities Exchange Act of 1934 during the preceding 12 months (or for such shorter period that the registrant was required to file such reports) and (2) has been subject to such filing requirements for the past 90 days.    x  Yes    ¨  No

Indicate by check mark whether the registrant has submitted electronically and posted on its corporate Web site, if any, every Interactive Data File required to be submitted and posted pursuant to Rule 405 of Regulation S-T (§232.405 of this chapter) during the preceding 12 months (or for such shorter period that the registrant was required to submit and post such files).    x  Yes    ¨  No

Indicate by check mark whether the registrant is a large accelerated filer, an accelerated filer, a non-accelerated filer or a smaller reporting company. See the definitions of “large accelerated filer,” “accelerated filer” and “smaller reporting company” in Rule 12b-2 of the Exchange Act. (Check one):

 

Large accelerated filer   x    Accelerated filer   ¨
Non-accelerated filer   ¨  (Do not check if a smaller reporting company)    Smaller reporting company   ¨

Indicate by check mark whether the registrant is a shell company (as defined in Rule 12b-2 of the Exchange Act).    ¨  Yes    x  No

On August 4, 2016, the registrant had 241,897,958 shares of Class A common stock, $0.01 par value, and 34,848,107 shares of Class B common stock, $0.01 par value, outstanding.

 

 

 


Table of Contents

BGC PARTNERS, INC.

TABLE OF CONTENTS

 

          Page  

PART I—FINANCIAL INFORMATION

  

ITEM 1    Financial Statements (unaudited)      5   
   Condensed Consolidated Statements of Financial Condition—At June 30, 2016 and December 31, 2015      5   
  

Condensed Consolidated Statements of Operations—For the Three and Six Months Ended June 30, 2016 and June 30, 2015

     6   
  

Condensed Consolidated Statements of Comprehensive Income—For the Three and Six Months Ended June 30, 2016 and June 30, 2015

     7   
   Condensed Consolidated Statements of Cash Flows—For the Six Months Ended June 30, 2016 and June 30, 2015      8   
   Condensed Consolidated Statements of Changes in Equity—For the Year Ended December 31, 2015      10   
   Condensed Consolidated Statements of Changes in Equity—For the Six Months Ended June 30, 2016      11   
   Notes to Condensed Consolidated Financial Statements      12   
ITEM 2    Management’s Discussion and Analysis of Financial Condition and Results of Operations      48   
ITEM 3    Quantitative and Qualitative Disclosures About Market Risk      89   
ITEM 4    Controls and Procedures      91   

PART II—OTHER INFORMATION

  

ITEM 1    Legal Proceedings      92   
ITEM 1A    Risk Factors      92   
ITEM 2    Unregistered Sales of Equity Securities and Use of Proceeds      92   
ITEM 3    Defaults Upon Senior Securities      92   
ITEM 4    Mine Safety Disclosures      92   
ITEM 5    Other Information      92   
ITEM 6    Exhibits      93   
SIGNATURES      94   


Table of Contents

SPECIAL NOTE ON FORWARD-LOOKING INFORMATION

This Form 10-Q (this “Form 10-Q”) contains forward-looking statements within the meaning of Section 27A of the Securities Act of 1933, as amended, which we refer to as the “Securities Act,” and Section 21E of the Securities Exchange Act of 1934, as amended, which we refer to as the “Exchange Act.” Such statements are based upon current expectations that involve risks and uncertainties. Any statements contained herein that are not statements of historical fact may be deemed to be forward-looking statements. For example, words such as “may,” “will,” “should,” “estimates,” “predicts,” “possible,” “potential,” “continue,” “strategy,” “believes,” “anticipates,” “plans,” “expects,” “intends,” and similar expressions are intended to identify forward-looking statements.

Our actual results and the outcome and timing of certain events may differ significantly from the expectations discussed in the forward-looking statements. Factors that might cause or contribute to such a discrepancy include, but are not limited to, the factors set forth below and may impact either or both of our operating segments:

 

    market conditions, including trading volume and volatility, potential deterioration of equity and debt capital markets and markets for commercial real estate and related services, and our ability to access the capital markets;

 

    pricing, commissions and fees, and market position with respect to our products and services and those of our competitors;

 

    the effect of industry concentration and reorganization, reduction of customers, and consolidation;

 

    liquidity, regulatory, and clearing capital requirements and the impact of credit market events;

 

    our relationships with Cantor Fitzgerald, L.P. and its affiliates, which we refer to as “Cantor,” including Cantor Fitzgerald & Co., which we refer to as “CF&Co,” and Cantor Commercial Real Estate Company, L.P., which we refer to as “CCRE,” any related conflicts of interest, any impact of Cantor’s results on our credit ratings and/or the associated outlooks, any loans to or from us or Cantor, CF&Co’s acting as our sales agent or underwriter under our controlled equity or other offerings, Cantor’s holdings of our debt securities, CF&Co’s acting as a market maker in our debt securities, CF&Co’s acting as our financial advisor in connection with potential business combinations, dispositions, or other transactions, our participation in various investments, stock loans or cash management vehicles placed by or recommended by CF&Co, and any services provided by or transactions with CCRE;

 

    economic or geopolitical conditions or uncertainties, the actions of governments or central banks, including uncertainty regarding a U.K. exit from the European Union following the recent referendum, and the impact of terrorist acts, acts of war or other violence or political unrest, as well as natural disasters or weather-related or similar events, including power failures, communication and transportation disruptions, and other interruptions of utilities or other essential services;

 

    the effect on our businesses, our clients, the markets in which we operate, and the economy in general of possible shutdowns of the U.S. government, sequestrations, uncertainties regarding the debt ceiling and the federal budget, and other potential political impasses, as well as the economic and market response to the U.S. presidential campaign and election;

 

    the effect on our businesses of reductions in overall industry volumes in certain of our products as a result of central bank quantitative easing, interest rate changes, market volatility, and other factors;

 

    the effect on our businesses of worldwide governmental debt issuances, austerity programs, increases or decreases in deficits, and other changes to monetary policy, and potential political impasses or regulatory requirements, including increased capital requirements for banks and other institutions;

 

    extensive regulation of our businesses and customers, changes in regulations relating to financial services companies, commercial real estate and other industries, and risks relating to compliance matters, including regulatory examinations, inspections, investigations and enforcement actions, and any resulting costs, increased financial and capital requirements, enhanced oversight, fines, penalties, sanctions, and changes to or restrictions or limitations on specific activities, operations, compensatory arrangements, and growth opportunities, including acquisitions, hiring, and new businesses, products, or services;

 

    factors related to specific transactions or series of transactions, including credit, performance, and principal risk, trade failures, counterparty failures, and the impact of fraud and unauthorized trading;

 

    costs and expenses of developing, maintaining, and protecting our intellectual property, as well as employment and other litigation and their related costs, including judgments or settlements paid or received and the impact thereof on our financial results and cash flows in any given period;

 

2


Table of Contents
    certain financial risks, including the possibility of future losses, reduced cash flows from operations, increased leverage and the need for short- or long-term borrowings, including from Cantor, or other sources of cash relating to acquisitions, dispositions, or other matters, potential liquidity and other risks relating to our ability to obtain financing or refinancing of existing debt on terms acceptable to us, if at all, and risks of the resulting leverage, including potentially causing a reduction in our credit ratings and/or the associated outlooks and increased borrowing costs, as well as interest rate and foreign currency exchange rate fluctuations;

 

    risks associated with the temporary or longer-term investment of our available cash, including defaults or impairments on our investments, stock loans or cash management vehicles and collectability of loan balances owed to us by partners, employees, or others;

 

    our ability to enter new markets or develop new products, trading desks, marketplaces, or services for existing or new customers and to induce such customers to use these products, trading desks, marketplaces, or services and to secure and maintain market share;

 

    our ability to enter into marketing and strategic alliances and business combinations or other transactions in the financial services, real estate, and other industries, including acquisitions, tender offers, dispositions, offerings, reorganizations, partnering opportunities and joint ventures, and our ability to maintain or develop relationships with independently owned offices in our real estate services business and our ability to grow in other geographic regions, the anticipated benefits of any such transactions, relationships or growth and the future impact of any such transactions, relationships or growth on our financial results for current or future periods, the integration of any completed acquisitions and the use of proceeds of any completed dispositions or offerings, and the value of and any hedging entered into in connection with consideration received or to be received in connection with such dispositions;

 

    our estimates or determinations of potential value with respect to various assets or portions of our businesses, including with respect to the accuracy of the assumptions or the valuation models or multiples used;

 

    our ability to hire and retain personnel, including brokers, salespeople, managers, and other professionals;

 

    our ability to expand the use of technology for hybrid and fully electronic trading in our product and service offerings;

 

    our ability to effectively manage any growth that may be achieved, while ensuring compliance with all applicable financial reporting, internal control, legal compliance, and regulatory requirements;

 

    our ability to identify and remediate any material weaknesses in our internal controls that could affect our ability to prepare financial statements and reports in a timely manner, control our policies, practices and procedures, operations and assets, assess and manage our operational, regulatory, and financial risks, and integrate our acquired businesses and brokers, salespeople, managers and other professionals;

 

    the effectiveness of our risk management policies and procedures, and the impact of unexpected market moves and similar events;

 

    information technology risks, including capacity constraints, failures, or disruptions in our systems or those of the clients, counterparties, exchanges, clearing facilities, or other parties with which we interact, including cybersecurity risks and incidents and regulatory focus;

 

    the fact that the prices at which shares of our Class A common stock are sold in one or more of our controlled equity offerings or in other offerings or other transactions may vary significantly, and purchasers of shares in such offerings or transactions, as well as existing stockholders, may suffer significant dilution if the price they paid for their shares is higher than the price paid by other purchasers in such offerings or transactions;

 

    our ability to meet expectations with respect to payments of dividends and distributions and repurchases of shares of our Class A common stock and purchases or redemptions of limited partnership interests of BGC Holdings, L.P., which we refer to as “BGC Holdings,” or other equity interests in our subsidiaries, including from Cantor, our executive officers, other employees, partners, and others, and the net proceeds to be realized by us from offerings of shares of our Class A common stock; and

 

3


Table of Contents
    the effect on the market for and trading price of our Class A common stock of various offerings and other transactions, including our controlled equity and other offerings of our Class A common stock and convertible or exchangeable securities, our repurchases of shares of our Class A common stock and purchases of BGC Holdings limited partnership interests or other equity interests in our subsidiaries, any exchanges by Cantor of shares of our Class A common stock for shares of our Class B common stock, any exchanges or redemptions of limited partnership units and issuances of shares of Class A common stock in connection therewith, including in partnership restructurings, our payment of dividends on our Class A common stock and distributions on BGC Holdings limited partnership interests, convertible arbitrage, hedging, and other transactions engaged in by holders of our outstanding debt or other securities, share sales and stock pledge, stock loan, and other financing transactions by holders of our shares (including by Cantor or others), including of shares acquired pursuant to our employee benefit plans, unit exchanges and redemptions, partnership restructurings, acquisitions, conversions of our Class B common stock and our other convertible securities, stock pledge, stock loan, or other financing transactions, and distributions from Cantor pursuant to Cantor’s distribution rights obligations and other distributions to Cantor partners, including deferred distribution rights shares.

The foregoing risks and uncertainties, as well as those risks and uncertainties set forth in this Quarterly Report on Form 10-Q, may cause actual results and events to differ materially from the forward-looking statements. The information included herein is given as of the filing date of this Form 10-Q with the Securities and Exchange Commission (the “SEC”), and future results or events could differ significantly from these forward-looking statements. The Company does not undertake to publicly update or revise any forward-looking statements, whether as a result of new information, future events, or otherwise.

WHERE YOU CAN FIND MORE INFORMATION

We file annual, quarterly and current reports, proxy statements and other information with the SEC. You may read and copy any document we file at the SEC’s Public Reference Room located at One Station Place, 100 F Street, N.E., Washington, D.C. 20549. You can also request copies of the documents, upon payment of a duplicating fee, by writing the Public Reference Section of the SEC. Please call the SEC at 1-800-SEC-0330 for further information on the Public Reference Room. These filings are also available to the public from the SEC’s website at www.sec.gov.

Our website address is www.bgcpartners.com. Through our website, we make available, free of charge, the following documents as soon as reasonably practicable after they are electronically filed with, or furnished to, the SEC: our Annual Reports on Form 10-K; our proxy statements for our annual and special stockholder meetings; our Quarterly Reports on Form 10-Q; our Current Reports on Form 8-K; Forms 3, 4 and 5 and Schedules 13D filed on behalf of Cantor, CF Group Management, Inc. (“CFGM”), our directors and our executive officers; and amendments to those documents. Our website also contains additional information with respect to our industries and businesses. The information contained on, or that may be accessed through, our website is not part of, and is not incorporated into, this Quarterly Report on Form 10-Q.

 

4


Table of Contents

PART I—FINANCIAL INFORMATION

ITEM 1. FINANCIAL STATEMENTS

BGC PARTNERS, INC.

CONDENSED CONSOLIDATED STATEMENTS OF FINANCIAL CONDITION

(in thousands, except per share data)

(unaudited)

 

     June 30,
2016
    December 31,
2015
 

Assets

    

Cash and cash equivalents

   $ 427,558      $ 461,207   

Cash segregated under regulatory requirements

     16,495        3,199   

Securities owned

     318,580        32,361   

Marketable securities

     152,995        650,400   

Receivables from broker-dealers, clearing organizations, customers and related broker-dealers

     2,022,920        812,240   

Accrued commissions receivable, net

     368,214        342,299   

Loans, forgivable loans and other receivables from employees and partners, net

     247,922        158,176   

Fixed assets, net

     148,018        145,873   

Investments

     42,117        33,813   

Goodwill

     816,156        811,766   

Other intangible assets, net

     223,758        233,967   

Receivables from related parties

     8,231        15,466   

Other assets

     319,420        290,687   
  

 

 

   

 

 

 

Total assets

   $ 5,112,384      $ 3,991,454   
  

 

 

   

 

 

 

Liabilities, Redeemable Partnership Interest, and Equity

    

Securities loaned

   $ —        $ 117,890   

Accrued compensation

     322,196        303,959   

Payables to broker-dealers, clearing organizations, customers and related broker-dealers

     1,857,733        714,823   

Payables to related parties

     23,650        21,551   

Accounts payable, accrued and other liabilities

     568,623        692,639   

Notes payable and collateralized borrowings

     1,132,226        840,877   
  

 

 

   

 

 

 

Total liabilities

     3,904,428        2,691,739   

Commitments and contingencies (Note 19)

    

Redeemable partnership interest

     55,462        57,145   

Equity

    

Stockholders’ equity:

    

Class A common stock, par value $0.01 per share; 750,000 and 500,000 shares authorized at June 30, 2016 and December 31, 2015, respectively; 286,088 and 255,859 shares issued at June 30, 2016 and December 31, 2015, respectively; and 241,292 and 219,063 shares outstanding at June 30, 2016 and December 31, 2015, respectively

     2,861        2,559   

Class B common stock, par value $0.01 per share; 150,000 and 100,000 shares authorized at June 30, 2016 and December 31, 2015, respectively; 34,848 shares issued and outstanding at June 30, 2016 and December 31, 2015, convertible into Class A common stock

     348        348   

Additional paid-in capital

     1,413,245        1,109,000   

Contingent Class A common stock

     44,415        50,095   

Treasury stock, at cost: 44,796 and 36,796 shares of Class A common stock at June 30, 2016 and December 31, 2015, respectively

     (267,703     (212,331

Retained deficit

     (326,018     (273,492

Accumulated other comprehensive income (loss)

     (20,743     (25,056
  

 

 

   

 

 

 

Total stockholders’ equity

     846,405        651,123   

Noncontrolling interest in subsidiaries

     306,089        591,447   
  

 

 

   

 

 

 

Total equity

     1,152,494        1,242,570   
  

 

 

   

 

 

 

Total liabilities, redeemable partnership interest, and equity

   $ 5,112,384      $ 3,991,454   
  

 

 

   

 

 

 

The accompanying Notes to the unaudited Condensed Consolidated Financial Statements
are an integral part of these financial statements.

 

5


Table of Contents

BGC PARTNERS, INC.

CONDENSED CONSOLIDATED STATEMENTS OF OPERATIONS

(in thousands, except per share data)

(unaudited)

 

     Three Months Ended
June 30,
     Six Months Ended
June 30,
 
     2016      2015      2016      2015  

Revenues:

           

Commissions

   $ 498,588       $ 487,810       $ 973,675       $ 903,093   

Principal transactions

     86,448         95,349         178,887         165,117   

Real estate management services

     45,529         46,528         91,587         87,130   

Fees from related parties

     4,865         6,095         11,935         12,701   

Data, software and post-trade

     12,448         27,693         24,765         39,220   

Interest income

     3,777         3,161         6,160         4,866   

Other revenues

     305         2,495         3,987         4,571   
  

 

 

    

 

 

    

 

 

    

 

 

 

Total revenues

     651,960         669,131         1,290,996         1,216,698   

Expenses:

           

Compensation and employee benefits

     418,621         431,287         827,804         777,871   

Allocations of net income and grant of exchangeability to limited partnership units and FPUs

     40,975         26,200         73,899         63,254   
  

 

 

    

 

 

    

 

 

    

 

 

 

Total compensation and employee benefits

     459,596         457,487         901,703         841,125   

Occupancy and equipment

     49,511         63,108         99,513         106,073   

Fees to related parties

     3,534         4,121         9,743         8,688   

Professional and consulting fees

     14,201         15,220         29,611         38,501   

Communications

     30,600         32,110         61,508         57,047   

Selling and promotion

     25,514         26,763         51,112         47,239   

Commissions and floor brokerage

     10,097         10,473         19,140         16,751   

Interest expense

     14,624         18,439         28,082         34,341   

Other expenses

     23,684         27,179         46,495         48,220   
  

 

 

    

 

 

    

 

 

    

 

 

 

Total expenses

     631,361         654,900         1,246,907         1,197,985   

Other income (losses), net:

           

Gain (loss) on divestiture and sale of investments

     —           894         —           679   

Gains (losses) on equity method investments

     500         833         1,058         1,636   

Other income (loss)

     10,012         1,331         7,095         32,531   
  

 

 

    

 

 

    

 

 

    

 

 

 

Total other income (losses), net

     10,512         3,058         8,153         34,846   
  

 

 

    

 

 

    

 

 

    

 

 

 

Income from operations before income taxes

     31,111         17,289         52,242         53,559   

Provision for income taxes

     10,548         2,272         15,388         12,318   
  

 

 

    

 

 

    

 

 

    

 

 

 

Consolidated net income

   $ 20,563       $ 15,017       $ 36,854       $ 41,241   
  

 

 

    

 

 

    

 

 

    

 

 

 

Less: Net income attributable to noncontrolling interest in subsidiaries

     4,838         5,670         7,470         17,839   
  

 

 

    

 

 

    

 

 

    

 

 

 

Net income available to common stockholders

   $ 15,725       $ 9,347       $ 29,384       $ 23,402   
  

 

 

    

 

 

    

 

 

    

 

 

 

Per share data:

           

Basic earnings per share

           

Net income available to common stockholders

   $ 15,725       $ 9,347       $ 29,384       $ 23,402   
  

 

 

    

 

 

    

 

 

    

 

 

 

Basic earnings per share

   $ 0.06       $ 0.04       $ 0.11       $ 0.10   
  

 

 

    

 

 

    

 

 

    

 

 

 

Basic weighted-average shares of common stock outstanding

     275,997         244,862         274,895         233,504   
  

 

 

    

 

 

    

 

 

    

 

 

 

Fully diluted earnings per share

           

Net income for fully diluted shares

   $ 25,359       $ 13,256       $ 47,562       $ 33,997   
  

 

 

    

 

 

    

 

 

    

 

 

 

Fully diluted earnings per share

   $ 0.06       $ 0.04       $ 0.11       $ 0.10   
  

 

 

    

 

 

    

 

 

    

 

 

 

Fully diluted weighted-average shares of common stock outstanding

     437,257         366,774         435,963         352,707   
  

 

 

    

 

 

    

 

 

    

 

 

 

Dividends declared per share of common stock

   $ 0.16       $ 0.14       $ 0.30       $ 0.26   
  

 

 

    

 

 

    

 

 

    

 

 

 

Dividends declared and paid per share of common stock

   $ 0.16       $ 0.14       $ 0.30       $ 0.26   
  

 

 

    

 

 

    

 

 

    

 

 

 

The accompanying Notes to the unaudited Condensed Consolidated Financial Statement
are an integral part of these financial statements.

 

6


Table of Contents

BGC PARTNERS, INC.

CONDENSED CONSOLIDATED STATEMENTS OF COMPREHENSIVE INCOME

(in thousands)

(unaudited)

 

     Three Months Ended
June 30,
    Six Months Ended
June 30,
 
     2016     2015     2016      2015  

Consolidated net income

   $ 20,563      $ 15,017      $ 36,854       $ 41,241   

Other comprehensive income (loss), net of tax:

         

Foreign currency translation adjustments

     (149     2,254        4,117         (6,932

Available for sale securities

     (1,923     (383     32         (16,351
  

 

 

   

 

 

   

 

 

    

 

 

 

Total other comprehensive income (loss), net of tax

     (2,072     1,871        4,149         (23,283
  

 

 

   

 

 

   

 

 

    

 

 

 

Comprehensive income

     18,491        16,888        41,003         17,958   

Less: Comprehensive income attributable to noncontrolling interest in subsidiaries, net of tax

     4,436        5,940        7,306         15,111   
  

 

 

   

 

 

   

 

 

    

 

 

 

Comprehensive income (loss) attributable to common stockholders

   $ 14,055      $ 10,948      $ 33,697       $ 2,847   
  

 

 

   

 

 

   

 

 

    

 

 

 

The accompanying Notes to the unaudited Condensed Consolidated Financial Statements
are an integral part of these financial statements.

 

7


Table of Contents

BGC PARTNERS, INC.

CONDENSED CONSOLIDATED STATEMENTS OF CASH FLOWS

(in thousands)

(unaudited)

 

     Six Months Ended June 30,  
     2016     2015  

CASH FLOWS FROM OPERATING ACTIVITIES:

    

Consolidated net income

   $ 36,854      $ 41,241   

Adjustments to reconcile consolidated net income to net cash provided by operating activities:

    

Fixed asset depreciation and intangible asset amortization

     38,452        40,283   

Employee loan amortization and reserves on employee loans

     20,997        19,761   

Equity-based compensation and allocations of net income to limited partnership units and FPUs

     83,374        73,256   

Deferred compensation expense

     9,780        11,360   

Losses (gains) on equity method investments

     (1,058     (1,636

Amortization of (premium)/discount on notes payable

     (1,014     2,958   

Unrealized loss (gain) on marketable securities

     2,937        (837

Impairment of fixed assets

     3,169        17,679   

Deferred tax provision (benefit)

     (7,671     2,160   

Sublease provision adjustment

     (549     (924

Realized losses (gains) on marketable securities (see Note 9– “Marketable Securities”)

     (9,606     (29,040

Loss (gain) on divestitures

     —          (537

Forfeitures of Class A common stock

     (99     (1,102

Other

     (391     —     
  

 

 

   

 

 

 

Consolidated net income, adjusted for non-cash and non-operating items

     175,175        174,622   

Decrease (increase) in operating assets:

    

Receivables from broker-dealers, clearing organizations, customers and related broker-dealers

     (1,207,888     229,099   

Loans, forgivable loans and other receivables from employees and partners, net

     (110,515     (50,015

Accrued commissions receivable, net

     (25,454     1,977   

Securities borrowed

     —          62,499   

Securities owned

     (286,219     4,142   

Receivables from related parties

     7,609        (1,659

Cash segregated under regulatory requirements

     (13,288     3,868   

Other assets

     (15,956     4,033   

Increase (decrease) in operating liabilities:

    

Payables to broker-dealers, clearing organizations, customers and related broker-dealers

     1,141,883        (308,983

Payables to related parties

     2,103        15,755   

Securities sold, not yet purchased

     —          (1,557

Securities loaned

     (117,967     47,792   

Accounts payable, accrued and other liabilities

     (15,976     (117,301

Accrued compensation

     (12,657     (70,959
  

 

 

   

 

 

 

Net cash provided by (used in) operating activities

   $ (479,150   $ (6,687

CASH FLOWS FROM INVESTING ACTIVITIES:

    

Purchases of fixed assets

   $ (22,642   $ (14,210

Capitalization of software development costs

     (10,267     (6,948

Purchase of equity method investments

     (7,612     (687

Payments for acquisitions, net of cash acquired

     (113,151     (155,518

Purchase of marketable securities

     (63,341     —     

Proceeds from sale of marketable securities

     566,319        —     

Disposal of assets and liabilities held for sale, net

     —          (5,633

Capitalization of trademarks, patent defense and registration costs

     (363     (742
  

 

 

   

 

 

 

Net cash provided by (used in) investing activities

   $ 348,943      $ (183,738

 

The accompanying Notes to the unaudited Condensed Consolidated Financial Statements
are an integral part of these financial statements.

 

8


Table of Contents

BGC PARTNERS, INC.

CONDENSED CONSOLIDATED STATEMENTS OF CASH FLOWS—(Continued)

(in thousands)

(unaudited)

 

     Six Months Ended June 30,  
     2016     2015  

CASH FLOWS FROM FINANCING ACTIVITIES:

    

Repayments of collateralized borrowings

   $ (3,400   $ (1,643

Issuance of senior notes, net of deferred issuance costs

     295,762        —     

Issuance of collateralized borrowings, net of deferred issuance costs

     —          27,886   

Earnings distributions

     (41,154     (39,155

Redemption and repurchase of limited partnership interests

     (20,896     (14,400

Dividends to stockholders

     (81,910     (60,995

Repurchase of Class A common stock

     (69,730     (5,886

Cancellation of restricted stock units in satisfaction of withholding tax requirements

     (30     (488

Proceeds from issuance of Class A common stock, net of costs

     14,961        —     

Proceeds from exercise of stock options

     86        275   

Repayments of short-term borrowings

     —          (20,000
  

 

 

   

 

 

 

Net cash provided by (used in) financing activities

     93,689        (114,406

Cash and cash equivalents classified as assets held for sale

     —          23,228   

Effect of exchange rate changes on cash and cash equivalents

     2,869        (2,661
  

 

 

   

 

 

 

Net decrease in cash and cash equivalents

     (33,649     (284,264

Cash and cash equivalents at beginning of period

     461,207        648,277   
  

 

 

   

 

 

 

Cash and cash equivalents at end of period

   $ 427,558      $ 364,013   
  

 

 

   

 

 

 

Supplemental cash information:

    

Cash paid during the period for taxes

   $ 35,811      $ 15,374   

Cash paid during the period for interest

     27,999        25,660   

Supplemental non-cash information:

    

Issuance of Class A common stock upon exchange of limited partnership interests

   $ 28,435      $ 32,998   

Issuance of Class A and contingent Class A common stock for acquisitions

     1,846        32,263   

Issuance of Class A common stock upon conversion of 8.75% convertible notes

     —          150,000   

The accompanying Notes to the unaudited Condensed Consolidated Financial Statements
are an integral part of these financial statements.

 

9


Table of Contents

BGC PARTNERS, INC.

CONDENSED CONSOLIDATED STATEMENTS OF CHANGES IN EQUITY

For the Year Ended December 31, 2015

(in thousands, except share amounts)

 

     BGC Partners, Inc. Stockholders              
     Class A
Common
Stock
     Class B
Common
Stock
     Additional
Paid-in
Capital
    Contingent
Class A
Common Stock
    Treasury
Stock
    Retained
Deficit
    Accumulated
Other
Comprehensive
Income (Loss)
    Noncontrolling
Interest in
Subsidiaries
    Total  

Balance, January 1, 2015

   $ 2,202       $ 348       $ 817,158      $ 47,383      $ (200,958   $ (268,920   $ 4,303      $ 180,406      $ 581,922   

Consolidated net income

     —           —           —          —          —          126,788        —          141,530        268,318   

Other comprehensive gain, net of tax

     —           —           —          —          —          —          (29,359     (3,876     (33,235

Equity-based compensation, 825,996 shares

     8         —           2,909        —          —          —          —          1,454        4,371   

Dividends to common stockholders

     —           —           —          —          —          (131,360     —          —          (131,360

Earnings distributions to limited partnership interests and other noncontrolling interests

     —           —           —          —          —          —          —          (70,538     (70,538

Grant of exchangeability and redemption of limited partnership interests, issuance of 9,445,664 shares

     94         —           141,262        —          —          —          —          75,684        217,040   

Issuance of Class A common stock (net of costs), 129,151 shares

     1         —           860        —          —          —          —          247        1,108   

Redemption of FPUs, 539,275 units

     —           —           —          —          —          —          —          (835     (835

Repurchase of Class A common stock, 1,416,991 shares

     —           —           —          —          (9,371     —          —          (2,743     (12,114

Forfeitures of restricted Class A common stock, 270,422 shares

     —           —           688        —          (2,002     —          —          (387     (1,701

Cantor purchase of Cantor units from BGC Holdings upon redemption of founding/working partner units, 1,775,481 units

     —           —           —          —          —          —          —          6,573        6,573   

Re-allocation of equity due to additional investment by founding/working partners

     —           —           —          —          —          —          —          (80     (80

Issuance of Class A common stock for acquisitions, 1,199,052 shares

     12         —           5,112        (4,579     —          —          —          —          545   

Issuance of contingent shares and limited partnership interests in connection with acquisitions

     —           —           23,104        7,291        —          —          —          8,695        39,090   

Conversion of 8.75% Convertible Notes to Class A common stock, 24,042,599 shares

     240         —           117,178        —          —          —          —          32,582        150,000   

Reclassification of Redeemable noncontrolling interest to noncontrolling interest for GFI Back-End Merger

     —           —           —          —          —          —          —          222,148        222,148   

Purchases of Newmark noncontrolling interest

     —           —           731        —          —          —          —          (1,219     (488

Other

     2         —           (2     —          —          —          —          1,806        1,806   
  

 

 

    

 

 

    

 

 

   

 

 

   

 

 

   

 

 

   

 

 

   

 

 

   

 

 

 

Balance, December 31, 2015

   $ 2,559       $ 348       $ 1,109,000      $ 50,095      $ (212,331   $ (273,492   $ (25,056   $ 591,447      $ 1,242,570   
  

 

 

    

 

 

    

 

 

   

 

 

   

 

 

   

 

 

   

 

 

   

 

 

   

 

 

 

 

The accompanying Notes to the unaudited Condensed Consolidated Financial Statements are an integral part of these financial statements.

 

10


Table of Contents

BGC PARTNERS, INC.

CONDENSED CONSOLIDATED STATEMENTS OF CHANGES IN EQUITY—(Continued)

For the Six Months Ended June 30, 2016

(in thousands, except share amounts)

(unaudited)

 

     BGC Partners, Inc. Stockholders              
     Class A
Common
Stock
     Class B
Common
Stock
     Additional
Paid-in
Capital
    Contingent
Class A
Common
Stock
    Treasury
Stock
    Retained
Deficit
    Accumulated
Other
Comprehensive
Income (Loss)
    Noncontrolling
Interest in
Subsidiaries
    Total  

Balance, January 1, 2016

   $ 2,559       $ 348       $ 1,109,000      $ 50,095      $ (212,331   $ (273,492   $ (25,056   $ 591,447      $ 1,242,570   

Consolidated net income

     —           —           —          —          —          29,384        —          7,470        36,854   

Other comprehensive gain, net of tax

     —           —           —          —          —          —          4,313        (164     4,149   

Equity-based compensation, 487,471 shares

     5         —           1,999        —          —          —          —          1,024        3,028   

Dividends to common stockholders

     —           —           —          —          —          (81,910     —          —          (81,910

Earnings distributions to limited partnership interests and other noncontrolling interests

     —           —           —          —          —          —          —          (38,549     (38,549

Grant of exchangeability and redemption of limited partnership interests, issuance of 3,321,754 shares

     33         —           25,028        —          —          —          —          15,414        40,475   

Issuance of Class A common stock (net of costs), 1,690,305 shares

     17         —           12,243        —          —          —          —          3,015        15,275   

Redemption of FPUs, 140,133 units

     —           —           —          —          —          —          —          (1,263     (1,263

Repurchase of Class A common stock, 7,984,235 shares

     —           —           —          —          (55,257     —          —          (14,626     (69,883

Forfeitures of restricted Class A common stock, 15,660 shares

     —           —           36        —          (115     —          —          (20     (99

Issuance of Class A common stock for acquisitions, 1,247,841 shares

     12         —           6,704        (6,716     —          —          —          —          —     

Issuance of contingent shares and limited partnership interests in connection with acquisitions

     —           —           449        1,036        —          —          —          376        1,861   

Completion of GFI Back-End Mergers and Issuance of Class A common stock, 23,481,192 shares

     235         —           258,440        —          —          —          —          (258,690     (15

Other

     —           —           (654     —          —          —          —          655        1   
  

 

 

    

 

 

    

 

 

   

 

 

   

 

 

   

 

 

   

 

 

   

 

 

   

 

 

 

Balance, June 30, 2016

   $ 2,861       $ 348       $ 1,413,245      $ 44,415      $ (267,703   $ (326,018   $ (20,743   $ 306,089      $ 1,152,494   
  

 

 

    

 

 

    

 

 

   

 

 

   

 

 

   

 

 

   

 

 

   

 

 

   

 

 

 

The accompanying Notes to the unaudited Condensed Consolidated Financial Statements are an integral part of these financial statements.

 

11


Table of Contents

BGC PARTNERS, INC.

NOTES TO CONSOLIDATED FINANCIAL STATEMENTS

(unaudited)

 

1.   Organization and Basis of Presentation

Business Overview

BGC Partners, Inc. (together with its subsidiaries, “BGC Partners,” “BGC” or the “Company”) is a leading global brokerage company servicing the financial and real estate markets through its two segments, Financial Services and Real Estate Services. Through its brands, including BGC®, GFI® and R.P. MartinTM, among others, the Company’s Financial Services segment specializes in the brokerage of a broad range of products, including fixed income (rates and credit), foreign exchange, equities, energy and commodities, and futures. It also provides a wide range of services, including trade execution, broker-dealer services, clearing, trade compression, post trade, information, and other back-office services to a broad range of financial and non-financial institutions. BGC Partners’ integrated platform is designed to provide flexibility to customers with regard to price discovery, execution and processing of transactions, and enables them to use voice, hybrid, or in many markets, fully electronic brokerage services in connection with transactions executed either over-the-counter (“OTC”) or through an exchange. Through its FENICS®, BGC Trader™, BGC Market Data and Capitalab® brands, BGC Partners offers fully electronic brokerage, financial technology solutions, market data, post-trade services and analytics related to select financial instruments and markets.

Newmark Grubb Knight Frank (“NGKF”) is a full-service commercial real estate platform that comprises the Company’s Real Estate Services segment. Under brand names including Newmark Grubb Knight FrankTM, Newmark Cornish & CareyTM, ARA®, Computerized Facility IntegrationTM, Landauer® Valuation & Advisory, and Excess Space Retail Services, Inc®, NGKF offers commercial real estate tenants, owners, investors and developers a wide range of services, including leasing and corporate advisory, investment sales, and real estate finance, consulting, project and development management, and property and facilities management.

On February 26, 2015, the Company successfully completed a tender offer to acquire shares of common stock, par value $0.01 per share, of GFI Group Inc. (“GFI”) for $6.10 per share in cash and accepted for purchase 54.3 million shares (the “Tendered Shares”) tendered to the Company pursuant to its offer (the “Offer”). The Tendered Shares, together with the 17.1 million shares already owned by the Company, represented approximately 56% of GFI’s outstanding shares. On April 28, 2015, a subsidiary of BGC purchased approximately 43.0 million newly issued shares of GFI’s common stock at the price of $5.81 per share for an aggregate purchase price of $250 million, which increased the Company’s ownership in GFI to approximately 67.0%. The purchase price was paid to GFI in the form of a note due on June 19, 2018 that bore an interest rate of LIBOR plus 200 basis points.

On January 12, 2016, the Company, Jersey Partners, Inc. (“JPI”), New JP Inc. (“New JPI”), Michael A. Gooch, Colin Heffron, and certain subsidiaries of JPI and the Company closed on a previously agreed upon merger. This merger provided for the acquisition of JPI by BGC (the “JPI Merger”) as provided for by a merger agreement dated December 22, 2015. Shortly following the completion of the JPI Merger, a subsidiary of the Company merged with and into GFI pursuant to a short-form merger under Delaware law, with GFI continuing as the surviving entity (the “GFI Merger” and, together with the JPI Merger, the “Back-End Mergers”). The Back-End Mergers allowed the Company to acquire the remaining approximately 33% of the outstanding shares of GFI common stock that it did not already own. Following the closing of the Back-End Mergers, the Company and its affiliates now own 100% of the outstanding shares of GFI’s common stock.

GFI is a leading intermediary and provider of trading technologies and support services to the global OTC and listed markets. GFI serves institutional clients in operating electronic and hybrid markets for cash and derivative products across multiple asset classes.

The Company’s customers include many of the world’s largest banks, broker-dealers, investment banks, trading firms, hedge funds, governments, corporations, property owners, real estate developers and investment firms. BGC Partners has offices in dozens of major markets, including New York and London, as well as in Atlanta, Beijing, Boston, Charlotte, Chicago, Copenhagen, Dallas, Denver, Dubai, Hong Kong, Houston, Istanbul, Johannesburg, Los Angeles, Mexico City, Miami, Moscow, Nyon, Paris, Philadelphia, Rio de Janeiro, San Francisco, Santa Clara, São Paulo, Seoul, Shanghai, Singapore, Sydney, Tokyo, Toronto, Washington, D.C. and Zurich, and over 50 other offices.

Basis of Presentation

The Company’s unaudited condensed consolidated financial statements have been prepared pursuant to the rules and regulations of the U.S. Securities and Exchange Commission (the “SEC”) and in conformity with accounting principles generally accepted in the U.S. (“U.S. GAAP”). The Company’s unaudited condensed consolidated financial statements include the Company’s accounts and all subsidiaries in which the Company has a controlling interest. Intercompany balances and transactions have been eliminated in consolidation. Certain reclassifications have been made to previously reported amounts to conform to the current presentation.

During the three months ended March 31, 2016, the Company changed the line item formerly known as “Market data and software solutions” to “Data, software and post-trade.” Reclassifications have been made to previously reported amounts to conform to the current presentation.

 

12


Table of Contents

In addition, for the three and six months ended June 30, 2015, the Company has made reclassifications to previously reported amounts related to GFI to conform to the current presentation for the line items “Compensation and employee benefits” and “Professional and consulting fees.”

The unaudited condensed consolidated financial statements contain all normal and recurring adjustments that, in the opinion of management, are necessary for a fair presentation of the unaudited condensed consolidated statements of financial condition, the unaudited condensed consolidated statements of operations, the unaudited condensed consolidated statements of comprehensive income, the unaudited condensed consolidated statements of cash flows and the unaudited condensed consolidated statements of changes in equity of the Company for the periods presented.

Recently Adopted Accounting Pronouncements

In February 2015, the Financial Accounting Standards Board (the “FASB”) issued ASU No. 2015-02, Consolidation (Topic 810): Amendments to the Consolidation Analysis. The amendment eliminates the deferral of certain consolidation standards for entities considered to be investment companies and modifies the consolidation analysis performed on certain types of legal entities. The guidance was effective beginning January 1, 2016 and early adoption was permitted. The adoption of this FASB guidance did not have a material impact on the Company’s unaudited condensed consolidated financial statements.

In April 2015, the FASB issued ASU No. 2015-03, Interest—Imputation of Interest, which relates to simplifying the presentation of debt issuance costs. This ASU requires that debt issuance costs related to a recognized liability be presented in the balance sheet as a direct deduction from the carrying amount of that debt liability, consistent with debt discounts. The amendments in this update were effective for the annual period beginning January 1, 2016 for the Company, and early adoption was permitted. The adoption of this FASB guidance did not have a material impact on the Company’s unaudited condensed financial statements.

In September 2015, the FASB issued ASU No. 2015-16, Business Combinations (Topic 805): Simplifying the Accounting for Measurement-Period Adjustments. This ASU requires adjustments to provisional amounts that are identified during the measurement period of a business combination to be recognized in the reporting period in which the adjustment amounts are determined. Acquirers are no longer required to revise comparative information for prior periods as if the accounting for the business combination had been completed as of the acquisition date. The guidance was effective beginning January 1, 2016, with early adoption permitted. The adoption of this FASB guidance did not have a material impact on the Company’s unaudited condensed consolidated financial statements.

New Accounting Pronouncements

In May 2014, the FASB issued ASU No. 2014-09, Revenue from Contracts with Customers, which relates to how an entity recognizes the revenue it expects to be entitled to for the transfer of promised goods and services to customers. The ASU will replace certain existing revenue recognition guidance. The guidance, as stated in ASU No. 2014-09, was initially effective beginning on January 1, 2017. In August 2015, the FASB issued ASU No. 2015-14, Revenue from Contracts with Customers—Deferral of Effective Date, which defers the effective date by one year, with early adoption on the original effective date permitted. The standard permits the use of either the retrospective or cumulative effect transition method. Management is currently evaluating the impact of the new guidance on the Company’s unaudited condensed consolidated financial statements.

In August 2014, the FASB issued ASU No. 2014-15, Presentation of Financial Statements—Going Concern, which relates to disclosure of uncertainties about an entity’s ability to continue as a going concern. This ASU provides additional guidance on management’s responsibility to evaluate the condition of an entity and the required disclosures based on this assessment. The amendments in this update are effective for the annual period ending after December 15, 2016, and early application is permitted. The adoption of this FASB guidance would not impact the Company’s unaudited condensed consolidated financial statements.

In January 2016, the FASB issued ASU No. 2016-01, Financial Instruments—Overall (Subtopic 825-10): Recognition and Measurement of Financial Assets and Financial Liabilities. This ASU requires entities to measure equity investments that do not result in consolidation and are not accounted for under the equity method at fair value and recognize any changes in fair value in net income unless the investments qualify for the new practicability exception. Entities will also have to record changes in instrument-specific credit risk for financial liabilities measured under the fair value option in other comprehensive income. In addition, entities will be required to present enhanced disclosures of financial assets and financial liabilities. The guidance is effective beginning January 1, 2018, with early adoption of certain provisions of the ASU permitted. Management is currently evaluating the impact of the new guidance on the Company’s unaudited condensed consolidated financial statements.

In February 2016, the FASB issued ASU No. 2016-02, Leases (Topic 842). This ASU requires lessees to recognize a right-of-use asset and lease liability for all leases with terms of more than 12 months. Recognition, measurement and presentation of expenses will depend on classification as a finance or operating lease. The amendments also require certain quantitative and qualitative disclosures. Accounting guidance for lessors is largely unchanged. The guidance is effective beginning January 1, 2019, with early adoption permitted. Management is currently evaluating the impact of the new guidance on the Company’s unaudited condensed consolidated financial statements.

 

13


Table of Contents

In March 2016, the FASB issued ASU No. 2016-09, Improvements to Employee Share-Based Payment Accounting, which simplifies several aspects of the accounting for employee share-based payment transactions, including the accounting for income taxes, forfeitures, and statutory tax withholding requirements, as well as classification of related amounts within the statement of cash flows. The new standard will become effective for the Company beginning with the first quarter of 2017, and early adoption is permitted. Management is currently evaluating the impact of the new guidance on the Company’s unaudited condensed consolidated financial statements.

 

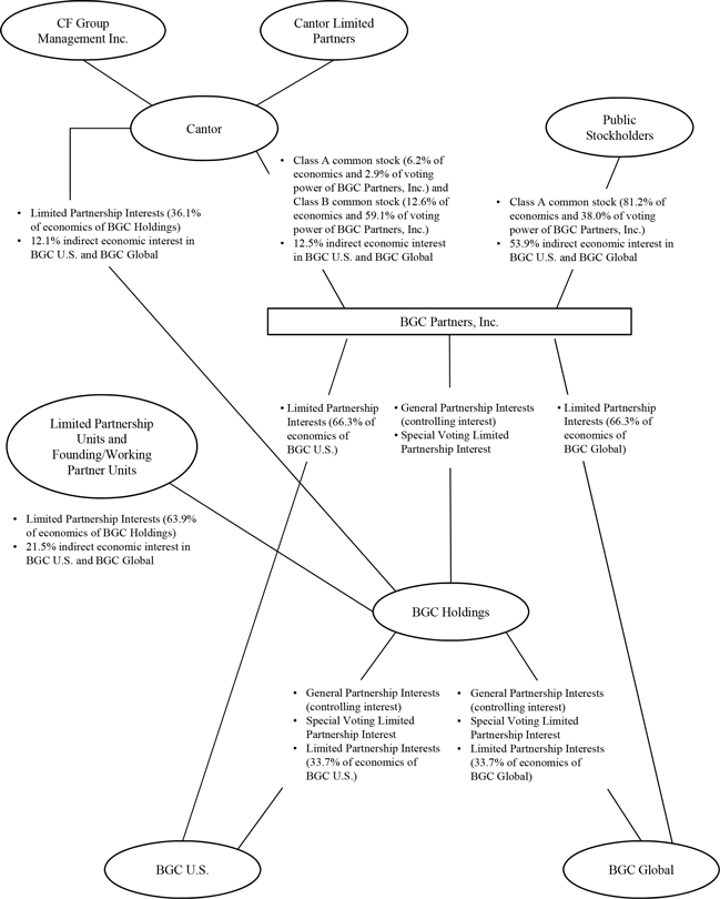
2.   Limited Partnership Interests in BGC Holdings

BGC Holdings, L.P. (“BGC Holdings”) is a consolidated subsidiary of the Company for which the Company is the general partner. The Company and BGC Holdings jointly own BGC Partners, L.P. (“BGC US”) and BGC Global Holdings L.P. (“BGC Global”), the two operating partnerships. Listed below are the limited partnership interests in BGC Holdings. The founding/working partner units, limited partnership units and limited partnership interests held by Cantor Fitzgerald, L.P. (“Cantor”) (“Cantor units”), each as described below, collectively represent all of the “limited partnership interests” in BGC Holdings.

Founding/Working Partner Units

Founding/working partners have a limited partnership interest in BGC Holdings. The Company accounts for founding/working partner units (“FPUs”) outside of permanent capital, as “Redeemable partnership interest,” in the Company’s unaudited condensed consolidated statements of financial condition. This classification is applicable to founding/working partner units because these units are redeemable upon termination of a partner, including a termination of employment, which can be at the option of the partner and not within the control of the issuer.

Founding/working partner units are held by limited partners who are employees and generally receive quarterly allocations of net income. Upon termination of employment or otherwise ceasing to provide substantive services, the founding/working partner units are generally redeemed, and the unit holders are no longer entitled to participate in the quarterly allocations of net income. Since these allocations of net income are cash distributed on a quarterly basis and are contingent upon services being provided by the unit holder, they are reflected as a component of compensation expense under “Allocations of net income and grant of exchangeability to limited partnership units and FPUs” in the Company’s unaudited condensed consolidated statements of operations.

Limited Partnership Units

Certain employees hold limited partnership interests in BGC Holdings (e.g., REUs, RPUs, PSUs, PSIs and LPUs, collectively the “limited partnership units”). Generally, such units receive quarterly allocations of net income, which are cash distributed and generally are contingent upon services being provided by the unit holders. As prescribed in FASB guidance, the quarterly allocations of net income on such limited partnership units are reflected as a component of compensation expense under “Allocations of net income and grant of exchangeability to limited partnership units and FPUs” in the Company’s unaudited condensed consolidated statements of operations. From time to time, the Company issues limited partnership units as part of the consideration for acquisitions; these units are not entitled to a distribution of earnings.

Certain of these limited partnership units entitle the holders to receive post-termination payments equal to the notional amount of the units in four equal yearly installments after the holder’s termination. These limited partnership units are accounted for as post-termination liability awards, and in accordance with FASB guidance, the Company records compensation expense for the awards based on the change in value at each reporting date in the Company’s unaudited condensed consolidated statements of operations as part of “Compensation and employee benefits.”

The Company has also awarded certain preferred partnership units (“Preferred Units”). Each quarter, the net profits of BGC Holdings are allocated to such units at a rate of either 0.6875% (which is 2.75% per calendar year) or such other amount as set forth in the award documentation (the “Preferred Distribution”). These allocations are deducted before the calculation and distribution of the quarterly partnership distribution for the remaining partnership units and are generally contingent upon services being provided by the unit holder. The Preferred Units are not entitled to participate in partnership distributions other than with respect to the Preferred Distribution. Preferred Units may not be made exchangeable into the Company’s Class A common stock and are only entitled to the Preferred Distribution, and accordingly they are not included in the Company’s fully diluted share count. The quarterly allocations of net income on Preferred Units are reflected in compensation expense under “Allocations of net income and grant of exchangeability to limited partnership units and FPUs” in the Company’s unaudited condensed consolidated statements of operations. After deduction of the Preferred Distribution, the remaining partnership units generally receive quarterly allocations of net income based on their weighted-average pro rata share of economic ownership of the operating subsidiaries.

Cantor Units

Cantor units are reflected as a component of “Noncontrolling interest in subsidiaries” in the Company’s unaudited condensed consolidated statements of financial condition. Cantor receives allocations of net income, which are cash distributed on a quarterly basis and are reflected as a component of “Net income attributable to noncontrolling interest in subsidiaries” in the Company’s unaudited condensed consolidated statements of operations.

 

14


Table of Contents

General

Certain of the limited partnership interests, described above, have been granted exchangeability into Class A common stock on a one-for-one basis (subject to adjustment); additional limited partnership interests may become exchangeable for Class A common stock on a one-for-one basis (subject to adjustment). Because they are included in the Company’s fully diluted share count, if dilutive, any exchange of limited partnership interests into Class A common shares would not impact the fully diluted number of shares and units outstanding. Because these limited partnership interests generally receive quarterly allocations of net income, such exchange would have no significant impact on the cash flows or equity of the Company. Each quarter, net income is allocated between the limited partnership interests and the common stockholders. In quarterly periods in which the Company has a net loss, the loss allocation for FPUs, limited partnership units and Cantor units is allocated to Cantor and reflected as a component of “Net income attributable to noncontrolling interest in subsidiaries” in the Company’s unaudited condensed consolidated statements of operations. In subsequent quarters in which the Company has net income, the initial allocation of income to the limited partnership interests is to “Net income attributable to noncontrolling interests in subsidiaries,” to recover any losses taken in earlier quarters, with the remaining income allocated to the limited partnership interests. This income (loss) allocation process has no impact on the net income allocated to common stockholders.

 

3.   Acquisitions

Financial Services

On February 26, 2015, the Company successfully completed its tender offer to acquire shares of common stock, par value $0.01 per share, of GFI for $6.10 per share in cash and accepted for purchase 54.3 million shares tendered to the Company pursuant to the offer. The Tendered Shares, together with the 17.1 million shares already owned by the Company, represented approximately 56% of the then- outstanding shares of GFI. The Company issued payment for the Tendered Shares on March 4, 2015 in the aggregate amount of $331.1 million. On April 28, 2015, a subsidiary of the Company purchased from GFI approximately 43.0 million new shares at that date’s closing price of $5.81 per share, for an aggregate purchase price of $250 million. The purchase price was paid to GFI in the form of a note due on June 19, 2018 that bears an interest rate of LIBOR plus 200 basis points. The new shares and the note eliminate in consolidation. Following the issuance of the new shares, the Company owned approximately 67% of GFI’s outstanding common stock. On January 12, 2016, the Company completed its acquisition of JPI. Shortly following the JPI Merger, a subsidiary of the Company merged with and into GFI pursuant to a short-form merger under Delaware law, with GFI continuing as the surviving entity. The Company issued approximately 23.5 million shares of its Class A common stock and paid $111.2 million in cash in connection with the closing of the Back-End Mergers. Following the closing of the Back-End Mergers, the Company and its affiliates now own 100% of the outstanding shares of GFI common stock. The excess of total consideration over the fair value of the total net assets acquired, of approximately $450.0 million, has been recorded to goodwill and was allocated to the Company’s Financial Services segment. In addition, “Total revenues” in the Company’s unaudited condensed consolidated statements of operations for the six months ended June 30, 2016 and June 30, 2015 included $293.2 million and $235.2 million, respectively, related to GFI.

The following tables summarize the components of the purchase consideration transferred and the allocation of the assets acquired and liabilities assumed based on the fair values as of the acquisition date (in millions, except share and per share amounts).

Calculation of purchase consideration transferred

 

     February 26,
2015
 

Cash

   $ 331.1   

Cost value of shares already owned (17,075,464 shares)

     75.1   

Redeemable noncontrolling interest (56,435,876 shares at $6.10 per share)

     344.3   
  

 

 

 

Total purchase consideration and noncontrolling interest (cost value)

     750.5   

Appreciation of shares already owned (17,075,464 shares at $6.10 per share less cost value)

     29.0   
  

 

 

 

Total purchase consideration and noncontrolling interest (fair value)

   $ 779.5   
  

 

 

 

 

15


Table of Contents

Allocation of the assets acquired and the liabilities assumed

 

     February 26,
2015
 

Cash and cash equivalents

   $ 238.8   

Receivables from broker-dealers, clearing organizations, customers and related-broker dealers

     704.8   

Accrued commissions receivable, net

     93.6   

Fixed assets, net

     58.4   

Goodwill

     450.0   

Finite-lived intangible assets:

  

Non-compete agreement

     15.4   

Technology

     39.2   

Customer relationships

     133.8   

Acquired intangibles

     6.7   

Indefinite-lived intangible assets:

  

Trade name

     92.1   

Other assets

     194.2   

Assets held for sale

     208.3   

Short-term borrowings

     (70.0

Accrued compensation

     (141.0

Payables to broker-dealers, clearing organizations, customers and related broker-dealers

     (648.6

Accounts payable, accrued and other liabilities

     (163.3

Notes payable and collateralized borrowings

     (255.3

Liabilities held for sale

     (175.5

Pre-existing noncontrolling interest

     (2.1
  

 

 

 

Total

   $ 779.5   
  

 

 

 

The following unaudited pro forma summary presents consolidated information of the Company as if the acquisition of GFI had occurred on January 1, 2015, and as if the Company owned 100% of GFI from the date of acquisition. The unaudited pro forma results are not indicative of operations that would have been achieved, nor are they indicative of future results of operations. The unaudited pro forma results do not reflect any potential cost savings or other operations efficiencies that could result from the acquisition. In addition, the unaudited pro forma condensed combined financial information does not include any adjustments in respect of certain expenses recorded in the GFI financial statements that were associated with non-recurring events unrelated to the acquisition and does not include any adjustments in respect of any potential future sales of assets. However, the unaudited pro forma results below for the six months ended June 30, 2015 do include non-recurring pro forma adjustments directly related to the acquisition which mainly consisted of: (a) Prior to the acquisition, GFI had entered into an agreement with the CME Group Inc. (“CME”) for CME to acquire GFI. The CME transaction was terminated and as a result, GFI incurred breakage costs of approximately $24.7 million; (b) Severance and compensation restructuring charges of $22.2 million incurred by GFI; (c) The aggregate of BGC’s and GFI’s professional fees incurred which totaled $24.9 million; and (d) The $29.0 million gain recorded by the Company upon acquisition of GFI on the 17.1 million shares of GFI common stock owned prior to the completion of the acquisition.

In millions (unaudited)

 

     Six Months Ended
June 30,
2015
 
    

Pro forma revenues

   $ 1,379.9   

Pro forma consolidated net income

   $ 40.1   

Real Estate Services

On February 26, 2016, the Company completed the acquisition of Rudesill-Pera Multifamily, LLC (“Memphis Multifamily”). Memphis Multifamily is a multifamily brokerage firm operating in Memphis and the Mid-South Region.

On June 17, 2016, the Company completed the acquisition of The CRE Group, Inc. (“CRE Group”). CRE Group is a real estate services provider focused on project management, construction management and Leadership in Energy and Environmental Design (LEED) consulting.

The total consideration for acquisitions during the six months ended June 30, 2016, within the Real Estate Services segment was approximately $6.3 million in total fair value, comprised of cash and BGC Holdings limited partnership units, of which $3.1 million may be issued contingent on certain targets being met through 2020. The excess of the consideration over the fair value of the net assets acquired has been recorded as goodwill of approximately $5.7 million and was allocated to the Company’s Real Estate Service segment.

The results of operations of the Company’s acquisitions have been included in the Company’s unaudited condensed consolidated financial statements subsequent to their respective dates of acquisition. The Company has made a preliminary allocation of the consideration to the assets acquired and liabilities assumed as of the acquisition date, and expects to finalize its analysis with respect to acquisitions within the first year after the completion of the transaction. Therefore, adjustments to preliminary allocations may occur.

 

16


Table of Contents
4.   Divestitures

Sales of KGL and KBL

In connection with the successful completion of the tender offer to acquire GFI on February 26, 2015, the Company acquired Kyte Group Limited (“KGL”) which primarily included GFI’s clearing business, and Kyte Broking Limited (“KBL”).

On January 24, 2015, GFI entered into an agreement to sell its 100% equity ownership of KGL, and the transaction was completed in March 2015. The total cash consideration received by the Company was approximately $10.6 million. The loss incurred from the sale of KGL of $0.2 million is included within “Gain (loss) on divestiture and sale of investments” in the Company’s unaudited condensed consolidated statements of operations.

On February 3, 2015, GFI entered into an agreement to sell 100% equity ownership of KBL. In May 2015, the Company completed the sale of KBL. The transaction included total cash consideration of $6.1 million and the Company recorded a gain on the sale of $0.8 million, which is included within “Gain (loss) on divestiture and sale of investments” in the Company’s unaudited condensed consolidated statements of operations. KBL’s operations prior to the completion of the transaction were included in the Company’s unaudited condensed consolidated statements of operations.

Sale of Trayport

In connection with the successful completion of the tender offer to acquire GFI, the Company also acquired GFI’s Trayport business. The Trayport business was GFI’s European electronic energy software business. On December 11, 2015, the Company completed the sale of its Trayport business to Intercontinental Exchange, Inc. (“Intercontinental Exchange” or “ICE”). Under the terms of the purchase agreement, Intercontinental Exchange acquired the Trayport business from the Company in exchange for 2,527,658 ICE common shares issued with respect to the $650.0 million purchase price, which was adjusted at closing. The Company recorded a pre-tax gain on the sale of $391.0 million, net of $10.4 million in fees, which was included within “Gain (loss) on divestiture and sale of investments” in the Company’s consolidated statements of operations for the year ended December 31, 2015. Trayport’s operations prior to the completion of the transaction were included in the Company’s unaudited condensed consolidated statements of operations within the Financial Services segment.

 

5.   Earnings Per Share

FASB guidance on Earnings Per Share (“EPS”) establishes standards for computing and presenting EPS. Basic EPS excludes dilution and is computed by dividing net income available to common stockholders by the weighted-average shares of common stock outstanding and contingent shares for which all necessary conditions have been satisfied except for the passage of time. Net income is allocated to the Company’s outstanding common stock, FPUs, limited partnership units and Cantor units (see Note 2—“Limited Partnership Interests in BGC Holdings”).

The following is the calculation of the Company’s basic EPS (in thousands, except per share data):

 

     Three Months Ended
June 30,
     Six Months Ended
June 30,
 
     2016      2015      2016      2015  

Basic earnings per share:

           

Net income available to common stockholders

   $ 15,725       $ 9,347       $ 29,384       $ 23,402   
  

 

 

    

 

 

    

 

 

    

 

 

 

Basic weighted-average shares of common stock outstanding

     275,997         244,862         274,895         233,504   
  

 

 

    

 

 

    

 

 

    

 

 

 

Basic earnings per share

   $ 0.06       $ 0.04       $ 0.11       $ 0.10   
  

 

 

    

 

 

    

 

 

    

 

 

 

Fully diluted EPS is calculated utilizing net income available to common stockholders plus net income allocations to the limited partnership interests in BGC Holdings, as well as adjustments related to the interest expense on the convertible notes, if applicable (see Note 17—“Notes Payable, Collateralized and Short-Term Borrowings”), as the numerator. The denominator is comprised of the Company’s weighted-average outstanding shares of common stock and, if dilutive, the weighted-average number of limited partnership interests and other contracts to issue shares of common stock, including convertible notes, stock options and RSUs. The limited partnership interests generally are potentially exchangeable into shares of Class A common stock and are entitled to remaining earnings after the deduction for the Preferred Distribution; as a result, they are included in the fully diluted EPS computation to the extent that the effect would be dilutive.

 

17


Table of Contents

The following is the calculation of the Company’s fully diluted EPS (in thousands, except per share data):

 

     Three Months Ended
June 30,
     Six Months Ended
June 30,
 
     2016      2015      2016      2015  

Fully diluted earnings per share

           

Net income available to common stockholders

   $ 15,725       $ 9,347       $ 29,384       $ 23,402   

Allocation of net income to limited partnership interests in BGC Holdings, net of tax

     8,113         3,909         15,133         10,595   

Interest expense on convertible notes, net of tax

     1,521         —           3,045         —     
  

 

 

    

 

 

    

 

 

    

 

 

 

Net income for fully diluted shares

   $ 25,359       $ 13,256       $ 47,562       $ 33,997   
  

 

 

    

 

 

    

 

 

    

 

 

 

Weighted-average shares:

           

Common stock outstanding

     275,997         244,862         274,895         233,504   

Limited partnership interests in BGC Holdings

     143,229         120,122         141,536         117,359   

Convertible notes

     16,260         —           16,260         —     

RSUs (Treasury stock method)

     376         944         517         944   

Other

     1,395         846         2,755         900   
  

 

 

    

 

 

    

 

 

    

 

 

 

Fully diluted weighted-average shares of common stock outstanding

     437,257         366,774         435,963         352,707   
  

 

 

    

 

 

    

 

 

    

 

 

 

Fully diluted earnings per share

   $ 0.06       $ 0.04       $ 0.11       $ 0.10   
  

 

 

    

 

 

    

 

 

    

 

 

 

For the three months ended June 30, 2016 and 2015, respectively, approximately 1.0 million and 20.8 million potentially dilutive securities were not included in the computation of fully diluted EPS because their effect would have been anti-dilutive. Anti-dilutive securities for the three months ended June 30, 2016 included, on a weighted-average basis, 1.0 million other securities or other contracts to issue shares of common stock. Anti-dilutive securities for the three months ended June 30, 2015 included, on a weighted-average basis, 19.7 million shares underlying convertible notes and 1.1 million other securities or other contracts to issue shares of common stock.

Additionally, as of June 30, 2016 and 2015, respectively, approximately 4.6 million and 8.9 million shares of contingent Class A common stock and limited partnership units were excluded from the fully diluted EPS computations because the conditions for issuance had not been met by the end of the respective periods.

 

6.   Stock Transactions and Unit Redemptions

Class A Common Stock

On June 22, 2016, at the Company’s 2016 Annual Meeting of Stockholders, the stockholders approved an amendment to the Company’s amended and restated certificate of incorporation to increase the number of authorized shares of Class A common stock from 500 million shares to 750 million shares. The Company filed the certificate of amendment on June 23, 2016, and the amendment was effective on that date.

Changes in shares of the Company’s Class A common stock outstanding for the three and six months ended June 30, 2016 and 2015 were as follows:

 

     Three Months Ended
June 30,
     Six Months Ended
June 30,
 
     2016      2015      2016      2015  

Shares outstanding at beginning of period

     236,749,861         186,952,687         219,063,365         185,108,316   

Share issuances:

           

Exchanges of limited partnership interests1

     2,427,152         1,804,434         3,321,754         3,962,745   

Issuance of Class A common stock for general corporate purposes

     1,648,000         —           1,648,000         —     

Vesting of restricted stock units (RSUs)

     113,572         220,514         487,471         648,747   

Acquisitions

     1,147,516         656,962         24,729,033         757,287   

Conversion of 8.75% Convertible Notes to Class A common stock

     —           24,042,599         —           24,042,599   

Other issuances of Class A common stock

     15,079         13,120         42,305         52,968   

Treasury stock repurchases

     (797,189      (6,520      (7,984,235      (741,081

Forfeitures of restricted Class A common stock

     (11,958      (27,338      (15,660      (175,123
  

 

 

    

 

 

    

 

 

    

 

 

 

Shares outstanding at end of period

     241,292,033         213,656,458         241,292,033         213,656,458   
  

 

 

    

 

 

    

 

 

    

 

 

 

 

1  The issuances related to exchanges of limited partnership interests did not impact the fully diluted number of shares and units outstanding.

Class B Common Stock

On June 22, 2016, at the Company’s 2016 Annual Meeting of Stockholders, the stockholders approved an amendment to the Company’s amended and restated certificate of incorporation to increase the number of authorized shares of Class B common stock from 100 million shares to 150 million shares and to provide that Class B common stock shall be issued only to certain affiliated entities or related persons. The Company filed the certificate of amendment on June 23, 2016, and the amendment was effective on that date.

 

18


Table of Contents

The Company did not issue any shares of Class B common stock during the three and six months ended June 30, 2016 and 2015. As of June 30, 2016 and 2015, the Company’s Class B common stock outstanding was 34,848,107 shares.

Controlled Equity Offering

The Company has entered into a controlled equity offering (“CEO”) sales agreement with CF&Co (“November 2014 Sales Agreement”), pursuant to which the Company may offer and sell up to an aggregate of 20 million shares of Class A common stock. Shares of the Company’s Class A common stock sold under its CEO sales agreements are used primarily for redemptions and exchanges of limited partnership interests in BGC Holdings. CF&Co is a wholly owned subsidiary of Cantor and an affiliate of the Company. Under this agreement, the Company has agreed to pay CF&Co 2% of the gross proceeds from the sale of shares. As of June 30, 2016, the Company has sold 10,128,575 shares of Class A common stock under this agreement. For additional information, see Note 13—“Related Party Transactions.”

Unit Redemptions and Share Repurchase Program

The Company’s Board of Directors and Audit Committee have authorized repurchases of the Company’s Class A common stock and redemptions of BGC Holdings limited partnership interests or other equity interests in the Company’s subsidiaries. In February 2014, the Company’s Audit Committee authorized such repurchases of stock or units from Cantor, employees and partners. On October 27, 2015, the Company’s Board of Directors and Audit Committee increased the BGC Partners share repurchase and unit redemption authorization to $300 million, which may include purchases from Cantor, its partners or employees or other affiliated persons or entities. As of June 30, 2016, the Company had approximately $201.8 million remaining from its share repurchase and unit redemption authorization. From time to time, the Company may actively continue to repurchase shares and/or redeem units. The table below represents unit redemption and share repurchase activity for the three and six months ended June 30, 2016:

 

Period

   Total Number of
Units Redeemed or
Shares Repurchased
     Average
Price Paid
per Unit
or Share
     Approximate Dollar
Value
of Units and Shares
That May Yet Be
Redeemed/Purchased
Under the Plan
 

Redemptions1,2

        

January 1, 2016—March 31, 2016

     775,791       $ 8.59      

April 1, 2016—June 30, 2016

     1,804,365         8.91      

Repurchases3,4

        

January 1, 2016—March 31, 2016

     7,187,046       $ 8.72      

April 1, 2016—April 30, 2016

     260,042         9.10      

May 1, 2016—May 31, 2016

     291,323         8.87      

June 1,2016—June 30, 2016

     245,824         9.17      
  

 

 

    

 

 

    

Total Repurchases

     7,984,235       $ 8.75      
  

 

 

    

 

 

    

 

 

 

Total Redemptions and Repurchases

     10,564,391       $ 8.77       $ 201,785,151   
  

 

 

    

 

 

    

 

 

 

 

1 During the three months ended June 30, 2016, the Company redeemed approximately 1.8 million limited partnership units at an aggregate redemption price of approximately $15.8 million for an average price of $8.93 per unit and approximately 39.6 thousand FPUs at an aggregate redemption price of approximately $0.3 million for an average price of $8.01 per unit. During the three months ended June 30, 2015, the Company redeemed approximately 1.2 million limited partnership units at an aggregate redemption price of approximately $10.8 million for an average price of $8.85 per unit and approximately 17.6 thousand FPUs at an aggregate redemption price of approximately $130.4 thousand for an average price of $7.39 per unit.
2 During the six months ended June 30, 2016, the Company redeemed approximately 2.4 million limited partnership units at an aggregate redemption price of approximately $21.6 million for an average price of $8.85 per unit and approximately 140.1 thousand FPUs at an aggregate redemption price of approximately $1.1 million for an average price of $8.17 per unit. During the six months ended June 30, 2015, the Company redeemed approximately 3.3 million limited partnership units at an aggregate redemption price of approximately $28.4 million for an average price of $8.73 per unit and approximately 27.6 thousand FPUs at an aggregate redemption price of approximately $215.8 thousand for an average price of $7.83 per unit.
3 During the three months ended June 30, 2016, the Company repurchased approximately 0.8 million shares of its Class A common stock at an aggregate purchase price of approximately $7.2 million for an average price of $9.04 per share. During the three months ended June 30, 2015, the Company repurchased approximately 6.5 thousand shares of its Class A common stock at an aggregate purchase price of approximately $41.0 thousand for an average price of $6.29 per share.
4 During the six months ended June 30, 2016, the Company repurchased approximately 8.0 million shares of its Class A common stock at an aggregate purchase price of approximately $69.7 million for an average price of $8.75 per share. During the six months ended June 30, 2015, the Company repurchased approximately 0.7 million shares of its Class A common stock at an aggregate purchase price of approximately $5.9 million for an average price of $7.94 per share.

 

19


Table of Contents

The table above represents the gross unit redemptions and share repurchases of the Company’s Class A common stock during the six months ended June 30, 2016. Approximately 2.0 million of the 2.6 million units above were redeemed using cash from the Company’s CEO program, and therefore did not impact the fully diluted number of shares and units outstanding. The remaining redemptions along with the Class A common stock repurchases resulted in a 8.5 million reduction in the fully diluted share count. This net reduction cost the Company approximately $74.5 million (or $8.73 per share/unit) during the six months ended June 30, 2016. This reduction partially offset the overall growth in the fully diluted share count which resulted from shares issued for general corporate purposes, acquisitions, equity-based compensation and front office hires.

Redeemable Partnership Interest

The changes in the carrying amount of redeemable partnership interest for the six months ended June 30, 2016 and 2015 were as follows (in thousands):

 

     Six Months Ended
June 30,
 
     2016      2015  

Balance at beginning of period

   $ 57,145       $ 59,501   

Consolidated net income allocated to FPUs

     2,173         —     

Earnings distributions

     (2,605      —     

Re-allocation of equity due to additional investment by founding/working partners

     —           80   

FPUs exchanged

     (1,368      (546

FPUs redeemed

     (454      (59

Other

     571         —     
  

 

 

    

 

 

 

Balance at end of period

   $ 55,462       $ 58,976   
  

 

 

    

 

 

 

 

7.   Securities Owned and Securities Sold, Not Yet Purchased

Securities owned primarily consist of unencumbered U.S. Treasury bills held for liquidity purposes. Total Securities owned were $318.6 million as of June 30, 2016 and $32.4 million as of December 31, 2015. There were no Securities sold, not yet purchased as of June 30, 2016 and December 31, 2015. For additional information, see Note 12—“Fair Value of Financial Assets and Liabilities.”

 

8.   Collateralized Transactions

Securities loaned

As of June 30, 2016, the Company had no Securities loaned transactions. As of December 31, 2015, the Company had Securities loaned transactions of $117.9 million with CF&Co. The market value of the securities lent was $116.3 million. As of December 31, 2015, the cash collateral received from CF&Co bore interest rates ranging from 0.80% to 1.00%. Securities loaned transactions are included in “Securities loaned” in the Company’s unaudited condensed consolidated statements of financial condition.

 

9.   Marketable Securities

Marketable securities consist of the Company’s ownership of various investments. The investments had a fair value of $153.0 million and $650.4 million as of June 30, 2016 and December 31, 2015, respectively.

As of June 30, 2016 and December 31, 2015, the Company held Marketable securities classified as trading securities with a market value of $146.7 million and $644.9 million, respectively. These securities are measured at fair value, with any changes in fair value recognized currently in earnings and included in “Other income (loss)” in the Company’s unaudited condensed consolidated statements of operations. During the three months ended June 30, 2016 and 2015, the Company recognized a net gain (realized and unrealized) of $7.5 million and a loss of $2.1 million, respectively, related to the mark-to-market on these shares and any related hedging transactions when applicable. During the six months ended June 30, 2016 and 2015, the Company recognized a net gain (realized and unrealized) of $6.7 million and a gain of $0.8 million, respectively, related to the mark-to-market on these shares and any related hedging transactions when applicable.

In connection with the Company’s sale of its on-the-run, electronic benchmark U.S. Treasury platform (“eSpeed”) to Nasdaq, Inc. (“Nasdaq,” formerly known as “NASDAQ OMX Group, Inc.”) on June 28, 2013, the Company will receive a remaining earn-out of up to 11,906,964 shares of Nasdaq common stock ratably over the next approximately 12 years, provided that Nasdaq, as a whole, produces at least $25 million in gross revenues each year.

 

20


Table of Contents

As of June 30, 2016 and December 31, 2015, the Company held marketable securities classified as available-for-sale with a market value of $6.3 million and $5.5 million, respectively. These securities are measured at fair value, with unrealized gains or losses included as part of “Other comprehensive income (loss)” in the Company’s unaudited condensed consolidated statements of comprehensive income. During the three months ended June 30, 2016 and 2015, the Company recognized a loss of $1.9 million and $0.4 million, respectively, related to these Marketable securities classified as available-for-sale. During the six months ended June 30, 2016 and 2015, the Company recognized a loss of $1.2 million and a gain of $1.6 million respectively, related to these Marketable securities classified as available-for-sale. In addition, for the six months ended June 30, 2015, the Company recorded a $29.0 million gain upon acquisition of GFI on the 17.1 million shares of GFI common stock owned prior to the completion of the acquisition, which were previously classified as available-for-sale marketable securities. The $29.0 million gain previously recorded in “Accumulated other comprehensive income (loss)” was recorded as a gain in “Other income (loss)” in the Company’s unaudited condensed consolidated statements of operations.

During the six months ended June 30, 2016, the Company purchased Marketable securities with a market value of $63.3 million at the time of purchase and sold Marketable securities with a market value of $566.3 million at the time of sale. The majority (or $509.9 million) of the Marketable securities sold during the six months ended June 30, 2016, was related to the shares of ICE the Company received for the sale of Trayport in December 2015.

 

10.   Receivables from and Payables to Broker-Dealers, Clearing Organizations, Customers and Related Broker-Dealers

Receivables from and payables to broker-dealers, clearing organizations, customers and related broker-dealers primarily represent amounts due for undelivered securities, cash held at clearing organizations and exchanges to facilitate settlement and clearance of matched principal transactions, spreads on matched principal transactions that have not yet been remitted from/to clearing organizations and exchanges and amounts related to open derivative contracts, including derivative contracts into which the Company may enter to minimize the effect of price changes of the Company’s Nasdaq shares and/or ICE shares (see Note 11—“Derivatives”). As of June 30, 2016 and December 31, 2015, Receivables from and payables to broker-dealers, clearing organizations, customers and related broker-dealers consisted of the following (in thousands):

 

     June 30,
2016
     December 31,
2015
 

Receivables from broker-dealers, clearing organizations, customers and related broker-dealers:

     

Contract values of fails to deliver

   $ 1,872,298       $ 692,530   

Receivables from clearing organizations

     127,611         92,915   

Other receivables from broker-dealers and customers

     17,414         18,252   

Net pending trades

     4,163         6,544   

Open derivative contracts

     1,434         1,999   
  

 

 

    

 

 

 

Total

   $ 2,022,920       $ 812,240   
  

 

 

    

 

 

 

Payables to broker-dealers, clearing organizations, customers and related broker-dealers:

     

Contract values of fails to receive

   $ 1,761,710       $ 660,365   

Payables to clearing organizations

     74,372         30,037   

Other payables to broker-dealers and customers

     21,364         23,287   

Open derivative contracts

     287         1,134   
  

 

 

    

 

 

 

Total

   $ 1,857,733       $ 714,823   
  

 

 

    

 

 

 

A portion of these receivables and payables are with Cantor. See Note 13—“Related Party Transactions,” for additional information related to these receivables and payables.

Substantially all open fails to deliver, open fails to receive and pending trade transactions as of June 30, 2016 have subsequently settled at the contracted amounts.

 

11.   Derivatives

In the normal course of operations, the Company enters into derivative contracts. These derivative contracts primarily consist of interest rate swaps, futures, forwards, foreign exchange/commodities options, and foreign exchange swaps. The Company enters into derivative contracts to facilitate client transactions, hedge principal positions and facilitate hedging activities of affiliated companies.

Derivative contracts can be exchange-traded or OTC. Exchange-traded derivatives typically fall within Level 1 or Level 2 of the fair value hierarchy depending on whether they are deemed to be actively traded or not. The Company generally values exchange-traded derivatives using their closing prices. OTC derivatives are valued using market transactions and other market evidence whenever possible, including market-based inputs to models, broker or dealer quotations or alternative pricing sources with reasonable levels of price transparency. For OTC derivatives that trade in liquid markets, such as generic forwards, swaps and options, model inputs can generally be verified and model selection does not involve significant management judgment. Such instruments are typically classified within Level 2 of the fair value hierarchy.

 

21


Table of Contents

The Company does not designate any derivative contracts as hedges for accounting purposes. FASB guidance requires that an entity recognize all derivative contracts as either assets or liabilities in the consolidated statements of financial condition and measure those instruments at fair value. The fair value of all derivative contracts is recorded on a net-by-counterparty basis where a legal right to offset exists under an enforceable netting agreement. Derivative contracts are recorded as part of “Receivables from broker-dealers, clearing organizations, customers and related broker-dealers” and “Payables to broker-dealers, clearing organizations, customers and related broker-dealers” in the Company’s unaudited condensed consolidated statements of financial condition. The fair value of derivative contracts, computed in accordance with the Company’s netting policy, is set forth below (in thousands):

 

     June 30, 2016      December 31, 2015  
     Assets      Liabilities      Assets      Liabilities  

Futures

   $ 808       $ 273       $ 39       $ 44   

Interest rate swaps

     327         —           256         —     

Foreign exchange swaps

     191         11         883         375   

Foreign exchange/commodities options

     108         3         —           537   

Forwards

     —           —           821         178   
  

 

 

    

 

 

    

 

 

    

 

 

 

Total

   $ 1,434       $ 287       $ 1,999       $ 1,134   
  

 

 

    

 

 

    

 

 

    

 

 

 

The notional amounts of these derivative contracts at June 30, 2016 and December 31, 2015 were $12.0 billion and $10.9 billion, respectively. At June 30, 2016, the notional amounts primarily consisted of long futures and short futures of $5.8 billion each. As of June 30, 2016, these notional values of long and short futures contracts were primarily related to fixed income futures in a consolidated VIE acquired in the acquisition of GFI, of which the Company’s exposure to economic loss is approximately $5.0 million.

The interest rate swaps represent matched customer transactions settled through and guaranteed by a central clearing organization. Certain of the Company’s foreign exchange swaps are with Cantor. See Note 13—“Related Party Transactions,” for additional information related to these transactions.

The replacement cost of contracts in a gain position at June 30, 2016 was $1.4 million.

The change in fair value of interest rate swaps, futures, foreign exchange/commodities options and foreign exchange swaps is reported as part of “Principal transactions” in the Company’s unaudited condensed consolidated statements of operations, and the change in fair value of equity options related to the Nasdaq and ICE hedges and forwards are included as part of “Other income (loss)” in the Company’s unaudited condensed consolidated statements of operations. The table below summarizes gains and losses on derivative contracts for the three and six months ended June 30, 2016 and 2015 (in thousands):

 

     Three Months Ended June 30,      Six Months Ended June 30,  

Derivative contract

   2016      2015      2016      2015  

Futures

   $ 566       $ 3,474       $ 1,298       $ 5,102   

Interest rate swaps

     9         (22      13         (61

Foreign exchange swaps

     137         1         257         (33

Foreign exchange/commodities options

     3,281         6,001         6,410         6,418   

Forwards

     —           443         152         910   

Equity options

     3,317         —           3,761         —     
  

 

 

    

 

 

    

 

 

    

 

 

 

Gain (loss)

   $ 7,310       $ 9,897       $ 11,891       $ 12,336   
  

 

 

    

 

 

    

 

 

    

 

 

 

As described in Note 17—“Notes Payable, Collateralized and Short-Term Borrowings,” on July 29, 2011, the Company issued an aggregate of $160.0 million principal amount of 4.50% Convertible Senior Notes due 2016 (the “4.50% Convertible Notes”) containing an embedded conversion feature. The conversion feature meets the requirements to be accounted for as an equity instrument, and the Company classifies the conversion feature within “Additional paid-in capital” in the Company’s unaudited condensed consolidated statements of financial condition. At the issuance of the 4.50% Convertible Notes, the embedded conversion feature was measured at approximately $19.0 million on a pre-tax basis ($16.1 million net of taxes and issuance costs) as the difference between the proceeds received and the fair value of a similar liability without the conversion feature and is not subsequently remeasured.

Also in connection with the issuance of the 4.50% Convertible Notes, the Company entered into capped call transactions. The capped call transactions meet the requirements to be accounted for as equity instruments, and the Company classifies the capped call transactions within “Additional paid-in capital” in the Company’s unaudited condensed consolidated statements of financial condition. The purchase price of the capped call transactions resulted in a decrease to “Additional paid-in capital” of $11.4 million on a pre-tax basis ($9.9 million on an after-tax basis) at the issuance of the 4.50% Convertible Notes, and such capped call transactions are not subsequently remeasured.

 

12.   Fair Value of Financial Assets and Liabilities

FASB guidance establishes a fair value hierarchy that prioritizes the inputs to valuation techniques used to measure fair value. The hierarchy gives the highest priority to unadjusted quoted prices in active markets for identical assets or liabilities (Level 1 measurements) and the lowest priority to unobservable inputs (Level 3 measurements). The three levels of the fair value hierarchy are as follows:

 

22


Table of Contents

Level 1 measurements—Unadjusted quoted prices in active markets that are accessible at the measurement date for identical, unrestricted assets or liabilities.

Level 2 measurements—Quoted prices in markets that are not active or financial instruments for which all significant inputs are observable, either directly or indirectly.

Level 3 measurements—Prices or valuations that require inputs that are both significant to the fair value measurement and unobservable.

As required by FASB guidance, assets and liabilities are classified in their entirety based on the lowest level of input that is significant to the fair value measurement. The following tables set forth by level within the fair value hierarchy financial assets and liabilities accounted for at fair value under FASB guidance at June 30, 2016 and December 31, 2015 (in thousands):

 

     Assets at Fair Value at June 30, 2016  
     Level 1      Level 2      Level 3      Netting and
Collateral
    Total  

Marketable securities

   $ 152,995       $ —         $ —         $ —        $ 152,995   

Government debt

     318,494         —           —           —          318,494   

Securities owned—Equities

     86         —           —           —          86   

Foreign exchange swaps

     —           400         —           (209     191   

Interest rate swaps

     —           344         —           (17     327   

Futures

     —           808         —           —          808   

Foreign exchange/commodities options

     108         —           —           —          108   
  

 

 

    

 

 

    

 

 

    

 

 

   

 

 

 

Total

   $ 471,683       $ 1,552       $ —         $ (226   $ 473,009   
  

 

 

    

 

 

    

 

 

    

 

 

   

 

 

 
     Liabilities at Fair Value at June 30, 2016  
     Level 1      Level 2      Level 3      Netting and
Collateral
    Total  

Futures

   $ —         $ 273       $ —         $ —        $ 273   

Foreign exchange/commodities options

     3         —           —           —          3   

Foreign exchange swaps

     —           220         —           (209     11   

Interest rate swaps

     —           17         —           (17     —     

Contingent consideration

     —           —           62,272         —          62,272   
  

 

 

    

 

 

    

 

 

    

 

 

   

 

 

 

Total

   $ 3       $ 510       $ 62,272       $ (226   $ 62,559   
  

 

 

    

 

 

    

 

 

    

 

 

   

 

 

 
     Assets at Fair Value at December 31, 2015  
     Level 1      Level 2      Level 3      Netting and
Collateral
    Total  

Marketable securities

   $ 650,315       $ 85       $ —         $ —        $ 650,400   

Government debt

     32,352         —           —           —          32,352   

Securities owned—Equities

     9         —           —           —          9   

Forwards

     —           869         —           (48     821   

Foreign exchange swaps

     —           1,256         —           (373     883   

Interest rate swaps

     —           283         —           (27     256   

Futures

     —           39         —           —          39   

Foreign exchange/commodities options

     309         —           —           (309     —     
  

 

 

    

 

 

    

 

 

    

 

 

   

 

 

 

Total

   $ 682,985       $ 2,532       $ —         $ (757   $ 684,760   
  

 

 

    

 

 

    

 

 

    

 

 

   

 

 

 
     Liabilities at Fair Value at December 31, 2015  
     Level 1      Level 2      Level 3      Netting and
Collateral
    Total  

Forwards

   $ —         $ 226       $ —         $ (48   $ 178   

Futures

     —           44         —           —          44   

Government debt

     12         —           —           —          12   

Foreign exchange/commodities options

     846         —           —           (309     537   

Foreign exchange swaps

     —           748         —           (373     375   

Interest rate swaps

     —           27         —           (27     —     

Contingent consideration

     —           —           65,043         —          65,043   
  

 

 

    

 

 

    

 

 

    

 

 

   

 

 

 

Total

   $ 858       $ 1,045       $ 65,043       $ (757   $ 66,189   
  

 

 

    

 

 

    

 

 

    

 

 

   

 

 

 

 

23


Table of Contents

Changes in Level 3 contingent consideration measured at fair value on a recurring basis for the three months ended June 30, 2016 are as follows (in thousands):

 

     Opening
Balance
     Total realized
and unrealized
gains (losses)
included in
Net income(1)
    Unrealized gains
(losses) included
in Other
comprehensive
income (loss)
     Issuances      Settlements     Closing
Balance at
June 30,
2016
     Unrealized gains
(losses) for Level 3
Assets /
Liabilities
Outstanding at
June 30,
2016
 

Liabilities

                  

Accounts payable, accrued and other liabilities:

                  

Contingent consideration

   $ 64,337       $ (749   $ 80       $ 578       $ (3,312   $ 62,272       $ (669

 

(1)  Realized and unrealized gains (losses) are reported in “Other income (loss)” in the Company’s unaudited condensed consolidated statements of operations.

Changes in Level 3 contingent consideration measured at fair value on a recurring basis for the three months ended June 30, 2015 are as follows (in thousands):

 

     Opening
Balance
     Total realized
and unrealized
gains (losses)
included in
Net income(1)
    Unrealized gains
(losses) included
in Other
comprehensive
income (loss)
    Issuances      Settlements     Closing
Balance at
June 30,
2015
     Unrealized
gains (losses) for
Level 3
Assets /
Liabilities
Outstanding at
June 30,
2015
 

Liabilities

                 

Accounts payable, accrued and other liabilities:

                 

Contingent consideration

   $ 63,514       $ (197   $ (116   $ 16,544       $ (2,678   $ 77,693       $ (313

 

(1)  Realized and unrealized gains (losses) are reported in “Other income (loss)” in the Company’s unaudited condensed consolidated statements of operations.

Changes in Level 3 contingent consideration measured at fair value on a recurring basis for the six months ended June 30, 2016 are as follows (in thousands):

 

     Opening
Balance
     Total realized
and unrealized
gains (losses)
included in
Net income(1)
    Unrealized gains
(losses) included
in Other
comprehensive
income (loss)
     Issuances      Settlements     Closing
Balance at
June 30,
2016
     Unrealized gains
(losses) for Level 3
Assets /
Liabilities
Outstanding at
June 30,
2016
 

Liabilities

                  

Accounts payable, accrued and other liabilities:

                  

Contingent consideration

   $ 65,043       $ (748   $ 78       $ 1,411       $ (4,852   $ 62,272       $ (670

 

(1)  Realized and unrealized gains (losses) are reported in “Other income (loss)” in the Company’s unaudited condensed consolidated statements of operations.

 

24


Table of Contents

Changes in Level 3 contingent consideration measured at fair value on a recurring basis for the six months ended June 30, 2015 are as follows (in thousands):

 

     Opening
Balance
     Total realized
and unrealized
gains (losses)
included in
Net income(1)
    Unrealized gains
(losses) included
in Other
comprehensive
income (loss)
     Issuances      Settlements     Closing
Balance at
June 30,
2015
     Unrealized
gains (losses) for
Level 3
Assets /
Liabilities
Outstanding at
June 30,
2015
 

Liabilities

                  

Accounts payable, accrued and other liabilities:

                  

Contingent consideration

   $ 56,299       $ (1,490   $ 131       $ 24,219       $ (4,184   $ 77,693       $ (1,359

 

(1)  Realized and unrealized gains (losses) are reported in “Other income (loss)” in the Company’s unaudited condensed consolidated statements of operations.

The following tables present information about the offsetting of derivative instruments and collateralized transactions as of June 30, 2016 and December 31, 2015 (in thousands):

 

     June 30, 2016  
     Gross
Amounts
     Gross
Amounts
Offset
     Net Amounts
Presented in
the
Statements of
Financial
Condition
     Gross Amounts Not Offset      Net Amount  
            Financial
Instruments
     Cash
Collateral
Received
    

Assets

                 

Foreign exchange swaps

   $ 400       $ 209       $ 191       $ —         $ —         $ 191   

Interest rate swaps

     344         17         327         —           —           327   

Futures

     808         —           808         —           —           808   

Foreign exchange /commodities options

     108         —           108         —           —           108   
  

 

 

    

 

 

    

 

 

    

 

 

    

 

 

    

 

 

 

Total

   $ 1,660       $ 226       $ 1,434       $ —         $ —         $ 1,434   
  

 

 

    

 

 

    

 

 

    

 

 

    

 

 

    

 

 

 

Liabilities

                 

Foreign exchange swaps

   $ 220       $ 209       $ 11       $ —         $ —         $ 11   

Interest rate swaps

     17         17         —           —           —           —     

Futures

     273         —           273         —           —           273   

Foreign exchange /commodities options

     3         —           3         —           —           3   
  

 

 

    

 

 

    

 

 

    

 

 

    

 

 

    

 

 

 

Total

   $ 513       $ 226       $ 287       $ —         $ —         $ 287   
  

 

 

    

 

 

    

 

 

    

 

 

    

 

 

    

 

 

 
     December 31, 2015  
     Gross
Amounts
     Gross
Amounts
Offset
     Net Amounts
Presented in
the
Statements of
Financial
Condition
     Gross Amounts Not Offset      Net Amount  
            Financial
Instruments
     Cash
Collateral
Received
    

Assets

                 

Forwards

   $ 869       $ 48       $ 821       $ —         $ —         $ 821   

Foreign exchange swaps

     1,256         373         883         —           —           883   

Interest rate swaps

     283         27         256         —           —           256   

Futures

     39         —           39         —           —           39   

Foreign exchange /commodities options

     309         309         —           —           —           —     
  

 

 

    

 

 

    

 

 

    

 

 

    

 

 

    

 

 

 

Total

   $ 2,756       $ 757       $ 1,999       $ —         $ —         $ 1,999   
  

 

 

    

 

 

    

 

 

    

 

 

    

 

 

    

 

 

 

Liabilities

                 

Forwards

   $ 226       $ 48       $ 178       $ —         $ —         $ 178   

Foreign exchange swaps

     748         373         375         —           —           375   

Interest rate swaps

     27         27         —           —           —           —     

Futures

     44         —           44         —           —           44   

Foreign exchange /commodities options

     846         309         537         —           —           537   
  

 

 

    

 

 

    

 

 

    

 

 

    

 

 

    

 

 

 

Total

   $ 1,891       $ 757       $ 1,134       $ —         $ —         $ 1,134   
  

 

 

    

 

 

    

 

 

    

 

 

    

 

 

    

 

 

 

Certain of the Company’s foreign exchange swaps are with Cantor. See Note 13—“Related Party Transactions,” for additional information related to these transactions.

 

25


Table of Contents

Quantitative Information About Level 3 Fair Value Measurements

The following tables present quantitative information about the significant unobservable inputs utilized by the Company in the fair value measurement of Level 3 assets and liabilities measured at fair value on a recurring basis (in thousands):

 

     Fair Value as of
June 30, 2016
    

Valuation Technique

  

Unobservable Inputs

   Weighted Average  

Liabilities

           

Accounts payable, accrued and other liabilities:

           

Contingent consideration

   $ 62,272       Present value of expected payments   

Discount rate

Forecasted financial information

     5.4 % (a) 

 

(a) The Company’s estimate of contingent consideration as of June 30, 2016 was based on the acquired businesses’ projected future financial performance, including revenues.

 

     Fair Value as of
December 31,

2015
    

Valuation Technique

  

Unobservable Inputs

   Weighted Average  

Liabilities

           

Accounts payable, accrued and other liabilities:

           

Contingent consideration

   $ 65,043       Present value of expected payments   

Discount rate

Forecasted financial information

     5.6 % (a) 

 

(a) The Company’s estimate of contingent consideration as of December 31, 2015 was based on the acquired businesses’ projected future financial performance, including revenues.

Valuation Processes – Level 3 Measurements

Valuations for contingent consideration are conducted by the Company. Each reporting period, the Company updates unobservable inputs. The Company has a formal process to review changes in fair value for satisfactory explanation.

Sensitivity Analysis – Level 3 Measurements

The significant unobservable inputs used in the fair value of the Company’s contingent consideration are the discount rate and forecasted financial information. Significant increases (decreases) in the discount rate would have resulted in a lower (higher) fair value measurement. Significant increases (decreases) in the forecasted financial information would have resulted in a higher (lower) fair value measurement. As of June 30, 2016 and December 31, 2015, the present value of expected payments related to the Company’s contingent consideration was $62.3 million and $65.0 million, respectively. The undiscounted value of the payments, assuming that all contingencies are met, would be $69.6 million and $76.1 million, respectively.

 

13.   Related Party Transactions

Service Agreements

Throughout Europe and Asia, the Company provides Cantor with administrative services, technology services and other support for which it charges Cantor based on the cost of providing such services plus a mark-up, generally 7.5%. In the U.K., the Company provides these services to Cantor through Tower Bridge. The Company owns 52% of Tower Bridge and consolidates it, and Cantor owns 48%. Cantor’s interest in Tower Bridge is reflected as a component of “Noncontrolling interest in subsidiaries” in the Company’s unaudited condensed consolidated statements of financial condition, and the portion of Tower Bridge’s income attributable to Cantor is included as part of “Net income attributable to noncontrolling interest in subsidiaries” in the Company’s unaudited condensed consolidated statements of operations. In the U.S., the Company provides Cantor with technology services for which it charges Cantor based on the cost of providing such services.

The administrative services agreement provides that direct costs incurred are charged back to the service recipient. Additionally, the service recipient generally indemnifies the service provider for liabilities that it incurs arising from the provision of services other than liabilities arising from fraud or willful misconduct of the service provider. In accordance with the administrative service agreement, the Company has not recognized any liabilities related to services provided to affiliates.

For the three months ended June 30, 2016 and 2015, the Company recognized related party revenues of $4.9 million and $6.1 million, respectively, for the services provided to Cantor. For the six months ended June 30, 2016 and 2015, the Company recognized related party revenues of $11.9 million and $12.7 million, respectively, for the services provided to Cantor. These revenues are included as part of “Fees from related parties” in the Company’s unaudited condensed consolidated statements of operations.

 

26


Table of Contents

In the U.S., Cantor and its affiliates provide the Company with administrative services and other support for which Cantor charges the Company based on the cost of providing such services. In connection with the services Cantor provides, the Company and Cantor entered into an employee lease agreement whereby certain employees of Cantor are deemed leased employees of the Company. For the three months ended June 30, 2016 and 2015, the Company was charged $9.7 million and $10.5 million, respectively, for the services provided by Cantor and its affiliates, of which $6.2 million and $6.4 million, respectively, were to cover compensation to leased employees for the three months ended June 30, 2016 and 2015. For the six months ended June 30, 2016 and 2015, the Company was charged $22.6 million and $21.4 million, respectively, for the services provided by Cantor and its affiliates, of which $12.9 million and $12.7 million, respectively, were to cover compensation to leased employees for the six months ended June 30, 2016 and 2015. The fees paid to Cantor for administrative and support services, other than those to cover the compensation costs of leased employees, are included as part of “Fees to related parties” in the Company’s unaudited condensed consolidated statements of operations. The fees paid to Cantor to cover the compensation costs of leased employees are included as part of “Compensation and employee benefits” in the Company’s unaudited condensed consolidated statements of operations.

For the three months ended June 30, 2016, Cantor’s share of the net loss in Tower Bridge was $0.1 million, and for the three months ended June 30, 2015, Cantor’s share of net profit was $0.3 million. For the six months ended June 30, 2016 and 2015, Cantor’s share of the net profit in Tower Bridge was $0.5 million and $1.0 million, respectively. Cantor’s noncontrolling interest is included as part of “Noncontrolling interest in subsidiaries” in the Company’s unaudited condensed consolidated statements of financial condition.

Equity Method Investment

On June 3, 2014, the Company’s Board of Directors and Audit Committee authorized the purchase of 1,000 Class B Units of LFI Holdings, LLC (“LFI”), a subsidiary of Cantor, representing 10% of the issued and outstanding Class B Units of LFI after giving effect to the transaction. On the same day, the Company completed the acquisition for $6.5 million and was granted an option to purchase an additional 1,000 Class B Units of LFI for an additional $6.5 million. On January 15, 2016, the Company closed on the exercise of its option to acquire additional Class B Units of LFI Holdings, LLC. At the closing, the Company made a payment of $6.5 million to LFI. As a result of the option exercise, the Company has a 20% ownership interest in LFI. LFI is a limited liability corporation headquartered in New York which is a technology infrastructure provider tailored to the financial sector. The Company accounts for the investment using the equity method.

Clearing Agreement with Cantor

The Company receives certain clearing services from Cantor pursuant to its clearing agreement. These clearing services are provided in exchange for payment by the Company of third-party clearing costs and allocated costs. The costs associated with these payments are included as part of “Fees to related parties” in the Company’s unaudited condensed consolidated statements of operations.

Other Agreements with Cantor

The Company is authorized to enter into short-term arrangements with Cantor to cover any failed U.S. Treasury securities transactions and to share equally any net income resulting from such transactions, as well as any similar clearing and settlement issues. As of June 30, 2016 and December 31, 2015, the Company had not entered into any arrangements to cover any failed U.S. Treasury transactions.

To more effectively manage the Company’s exposure to changes in foreign exchange rates, the Company and Cantor have agreed to jointly manage the exposure. As a result, the Company is authorized to divide the quarterly allocation of any profit or loss relating to foreign exchange currency hedging between Cantor and the Company. The amount allocated to each party is based on the total net exposure for the Company and Cantor. The ratio of gross exposures of Cantor and the Company is utilized to determine the shares of profit or loss allocated to each for the period. During the three months ended June 30, 2016 and 2015, the Company recognized its share of foreign exchange losses of $1.5 million and $25 thousand, respectively. During the six months ended June 30, 2016 and 2015, the Company recognized its share of foreign exchange losses of $1.4 million and foreign exchange gains of $621 thousand, respectively. These gains and losses are included as part of “Other expenses” in the Company’s unaudited condensed consolidated statements of operations.

Pursuant to the separation agreement relating to the Company’s acquisition of certain BGC businesses from Cantor in 2008, Cantor has a right, subject to certain conditions, to be the Company’s customer and to pay the lowest commissions paid by any other customer, whether by volume, dollar or other applicable measure. In addition, Cantor has an unlimited right to internally use market data from the Company without any cost. Any future related-party transactions or arrangements between the Company and Cantor are subject to the prior approval by the Company’s Audit Committee. During the three months ended June 30, 2016 and 2015, the Company recorded revenues from Cantor entities of $28 thousand and $140 thousand, respectively, related to commissions paid to the Company by Cantor. During the six months ended June 30, 2016 and 2015, the Company recorded revenues from Cantor entities of $80 thousand and $204 thousand, respectively, related to commissions paid to the Company by Cantor.

 

27


Table of Contents

In March 2009, the Company and Cantor were authorized to utilize each other’s brokers to provide brokerage services for securities not brokered by such entity, so long as, unless otherwise agreed, such brokerage services were provided in the ordinary course and on terms no less favorable to the receiving party than such services are provided to typical third-party customers.

In August 2013, the Audit Committee authorized the Company to invest up to $350 million in an asset-backed commercial paper program for which certain Cantor entities serve as placement agent and referral agent. The program issues short-term notes to money market investors and is expected to be used by the Company from time to time as a liquidity management vehicle. The notes are backed by assets of highly rated banks. The Company is entitled to invest in the program so long as the program meets investment policy guidelines, including policies related to ratings. Cantor will earn a spread between the rate it receives from the short-term note issuer and the rate it pays to the Company on any investments in this program. This spread will be no greater than the spread earned by Cantor for placement of any other commercial paper note in the program. As of June 30, 2016 and December 31, 2015, the Company did not have any investments in the program.

On June 5, 2015, the Company entered into an agreement with Cantor providing Cantor, CF Group Management, Inc. (“CFGM”) and other Cantor affiliates entitled to hold Class B common stock the right to exchange from time to time, on a one-to-one basis, subject to adjustment, up to an aggregate of 34,649,693 shares of Class A common stock now owned or subsequently acquired by such Cantor entities for up to an aggregate of 34,649,693 shares of Class B common stock. Such shares of Class B common stock, which currently can be acquired upon the exchange of exchangeable limited partnership units owned in BGC Holdings, are already included in the Company’s fully diluted share count and will not increase Cantor’s current maximum potential voting power in the common equity. The exchange agreement will enable the Cantor entities to acquire the same number of shares of Class B common stock that they are already entitled to acquire without having to exchange its exchangeable limited partnership units in BGC Holdings. The Company’s Audit Committee and full Board of Directors determined that it was in the best interests of the Company and its stockholders to approve the exchange agreement because it will help ensure that Cantor retains its exchangeable limited partnership units in BGC Holdings, which is the same partnership in which the Company’s partner employees participate, thus continuing to align the interests of Cantor with those of the partner employees.

Under the exchange agreement, Cantor and CFGM have the right to exchange 17,014,511 shares of Class A common stock owned by them as of June 30, 2016 (including the remaining shares of Class A common stock held by Cantor from the exchange of convertible notes for 24,042,599 shares of Class A common stock on April 13, 2015) for the same number of shares of Class B common stock. Cantor would also have the right to exchange any shares of Class A common stock subsequently acquired by it for shares of Class B common stock, up to 34,649,693 shares of Class B common stock.

The Company and Cantor have agreed that any shares of Class B common stock issued in connection with the exchange agreement would be deducted from the aggregate number of shares of Class B common stock that may be issued to the Cantor entities upon exchange of exchangeable limited partnership units in BGC Holdings. Accordingly, the Cantor entities will not be entitled to receive any more shares of Class B common stock under this agreement than they were previously eligible to receive upon exchange of exchangeable limited partnership units.

On June 23, 2015, the Audit Committee of the Company authorized management to enter into a revolving credit facility with Cantor of up to $150 million in aggregate principal amount pursuant to which Cantor or BGC would be entitled to borrow funds from each other from time to time. The outstanding balances would bear interest at the higher of the borrower’s or the lender’s short-term borrowing rate then in effect, plus 1%. On October 1, 2015, the Company borrowed $100.0 million under this facility (the “Cantor Loan”). The Company did not have any interest expense related to the Cantor Loan for the three and six months ended June 30, 2016 or 2015. The Cantor Loan was repaid on December 31, 2015. As of June 30, 2016, there were no borrowings outstanding under this facility.

Receivables from and Payables to Related Broker-Dealers

Amounts due to or from Cantor and Freedom International Brokerage, one of the Company’s equity method investments, are for transactional revenues under a technology and services agreement with Freedom International Brokerage as well as for open derivative contracts. These are included as part of “Receivables from broker-dealers, clearing organizations, customers and related broker-dealers” or “Payables to broker-dealers, clearing organizations, customers and related broker-dealers” in the Company’s unaudited condensed consolidated statements of financial condition. As of June 30, 2016 and December 31, 2015, the Company had receivables from Freedom International Brokerage of $4.7 million and $4.1 million, respectively. As of June 30, 2016 and December 31, 2015, the Company had $0.2 million and $0.9 million, respectively, in receivables from Cantor related to open derivative contracts. As of June 30, 2016 and December 31, 2015, the Company had $11 thousand and $0.4 million, respectively, in payables to Cantor related to open derivative contracts. Additionally, as of December 31, 2015, the Company had $4.6 million in payables to Cantor related to fails and equity trades pending settlement. As of June 30, 2016, the Company did not have any payables to Cantor related to fails and pending trades.

Loans, Forgivable Loans and Other Receivables from Employees and Partners, Net

The Company has entered into various agreements with certain employees and partners whereby these individuals receive loans which may be either wholly or in part repaid from the distribution earnings that the individuals receive on some or all of their limited partnership interests or may be forgiven over a period of time. The forgivable portion of these loans is recognized as compensation expense over the life of the loan. From time to time, the Company may also enter into agreements with employees and partners to grant bonus and salary advances or other types of loans. These advances and loans are repayable in the timeframes outlined in the underlying agreements.

 

28


Table of Contents

As of June 30, 2016 and December 31, 2015, the aggregate balance of employee loans, net of reserve, was $247.9 million and $158.2 million, respectively, and is included as “Loans, forgivable loans and other receivables from employees and partners, net” in the Company’s unaudited condensed consolidated statements of financial condition. Compensation expense for the above-mentioned employee loans for the three months ended June 30, 2016 and 2015 was $10.5 million and $11.7 million, respectively. Compensation expense for the above-mentioned employee loans for the six months ended June 30, 2016 and 2015 was $21.0 million and $19.8 million, respectively. The compensation expense related to these employee loans is included as part of “Compensation and employee benefits” in the Company’s unaudited condensed consolidated statements of operations.

8.75% Convertible Notes

On April 1, 2010, BGC Holdings issued an aggregate of $150.0 million principal amount of 8.75% Convertible Senior Notes due 2015 (the “8.75% Convertible Notes”) to Cantor in a private placement transaction. The Company used the proceeds of the 8.75% Convertible Notes to repay at maturity $150.0 million aggregate principal amount of Senior Notes due April 1, 2010. On April 13, 2015, the Company’s 8.75% Convertible Notes, due April 15, 2015, were fully converted into 24,042,599 shares of the Company’s Class A common stock, par value $0.01 per share, and the shares were issued to Cantor as settlement of the notes. The Company recorded interest expense related to the 8.75% Convertible Notes of $0.5 million and $3.8 million for the three and six months ended June 30, 2015, respectively. See Note 17—“Notes Payable, Collateralized and Short-Term Borrowings,” for more information. On June 15, 2015, the Company filed a resale registration statement on Form S-3 pursuant to which 24,042,599 shares of Class A common stock may be sold from time to time by Cantor or by certain of its pledgees, donees, distributees, counterparties, transferees or other successors in interest of the shares, including banks or other financial institutions which may enter into stock pledge, stock loan or other financing transactions with Cantor or its affiliates, as well as by their respective pledgees, donees, distributees, counterparties, transferees or other successors in interest.

Repurchases from Cantor

On February 23, 2016, the Company purchased from Cantor 5,000,000 shares of the Company’s Class A common stock at a price of $8.72 per share, the closing price on the date of the transaction. This transaction was included in the Company’s stock repurchase authorization and was approved by the Audit Committee of the Board of Directors.

Controlled Equity Offerings and Other Transactions with CF&Co

As discussed in Note 6—“Stock Transactions and Unit Redemptions,” the Company has entered into the November 2014 Sales Agreements with CF&Co, as the Company’s sales agent. During the three months ended June 30, 2016, the Company sold 3.3 million shares under the November 2014 Sales Agreement for aggregate proceeds of $30.3 million, at a weighted-average price of $9.18 per share. For the three months ended June 30, 2016 and 2015, the Company was charged approximately $0.6 million and $0.2 million, respectively, for services provided by CF&Co related to the Company’s November 2014 Sales Agreement. During the six months ended June 30, 2016, the Company sold 3.7 million shares under the November 2014 Sales Agreement for aggregate proceeds of $33.6 million, at a weighted-average price of $9.16 per share. For the six months ended June 30, 2016 and 2015, the Company was charged approximately $0.7 million and $0.5 million, respectively, for services provided by CF&Co related to the Company’s November 2014 Sales Agreement. These expenses are included as part of “Professional and consulting fees” in the Company’s unaudited condensed consolidated statements of operations.

The Company has engaged CF&Co and its affiliates to act as financial advisor in connection with one or more third-party business combination transactions as requested by the Company on behalf of its affiliates from time to time on specified terms, conditions and fees. The Company may pay finders’, investment banking or financial advisory fees to broker-dealers, including, but not limited to, CF&Co and its affiliates, from time to time in connection with certain business combination transactions, and, in some cases, the Company may issue shares of the Company’s Class A common stock in full or partial payment of such fees.

On February 26, 2015, the Company completed the tender offer for GFI shares. In connection with the acquisition of GFI, during the three months ended March 31, 2015, the Company recorded advisory fees of $7.1 million payable to CF&Co. These fees were included in “Professional and Consulting Fees” in the Company’s unaudited condensed consolidated statements of operations.

On May 7, 2015, GFI retained CF&Co to assist it in the sale of Trayport. During the year ended December 31, 2015, the Company recorded advisory fees of $5.1 million payable to CF&Co in connection with the sale of Trayport. These fees were netted against the gain on sale in “Gain (loss) on divestures and sale of investments” in the Company’s consolidated statements of operations.

On May 27, 2016, the Company issued an aggregate $300.0 million principal amount of 5.125% Senior Notes due 2021 (the “5.125% Senior Notes”). In connection with this issuance of 5.125% Senior Notes, the Company recorded approximately $0.5 million in underwriting fees payable to CF&Co and $18 thousand to CastleOak Securities, L.P. These fees were recorded as a deduction from the carrying amount of the debt liability, which is amortized as interest expense over the term of the notes. Cantor Fitzgerald Securities, an affiliate of the Company, purchased $15 million of such senior notes.

 

29


Table of Contents

Under rules adopted by the Commodity Futures Trading Commission (the “CFTC”), all foreign introducing brokers engaging in transactions with U.S. persons are required to register with the National Futures Association and either meet financial reporting and net capital requirements on an individual basis or obtain a guarantee agreement from a registered Futures Commission Merchant. From time to time, the Company’s foreign-based brokers engage in interest rate swap transactions with U.S.-based counterparties, and therefore the Company is subject to the CFTC requirements. CF&Co has entered into guarantees on behalf of the Company, and the Company is required to indemnify CF&Co for the amounts, if any, paid by CF&Co on behalf of the Company pursuant to this arrangement. There have been no payments made pursuant to this arrangement.

Transactions with Cantor Commercial Real Estate Company, L.P.

On October 29, 2013, the Audit Committee of the Board of Directors authorized the Company to enter into agreements from time to time with Cantor and/or its affiliates, including Cantor Commercial Real Estate Company, L.P. (“CCRE”), to provide services, including finding and reviewing suitable acquisition or partner candidates, structuring transactions, negotiating and due diligence services, in connection with the Company’s acquisition and other business strategies in commercial real estate and other businesses. Such services are provided at fees not to exceed the fully-allocated cost of such services, plus 10%. In connection with this agreement, the Company did not recognize any expense for the three and six months ended June 30, 2016 and 2015.

The Company also has a referral agreement in place with CCRE, in which the Company’s brokers are incentivized to refer business to CCRE through a revenue-share agreement. In connection with this revenue-share agreement, the Company recognized revenues of $0.9 million and $0.1 million for the three months ended June 30, 2016 and 2015, respectively. The Company recognized revenues of $1.8 million and $0.2 million for the six months ended June 30, 2016 and 2015, respectively. This revenue was recorded as part of “Commissions” in the Company’s unaudited condensed consolidated statements of operations.

Cantor Rights to Purchase Limited Partnership Interests from BGC Holdings

Cantor has the right to purchase limited partnership interests (Cantor units) from BGC Holdings upon redemption of non-exchangeable FPUs redeemed by BGC Holdings upon termination or bankruptcy of the founding/working partner. In addition, pursuant to the Sixth Amendment to the BGC Holdings Limited Partnership Agreement (the “Sixth Amendment”), where either current, terminating, or terminated partners are permitted by the Company to exchange any portion of their FPUs and Cantor consents to such exchangeability, the Company shall offer to Cantor the opportunity for Cantor to purchase the same number of new exchangeable limited partnership interests (Cantor units) in BGC Holdings at the price that Cantor would have paid for the FPUs had the Company redeemed them. Any such Cantor units purchased by Cantor are currently exchangeable for up to 34,649,693 shares of Class B common stock or, at Cantor’s election or if there are no such additional shares of Class B common stock, shares of Class A common stock, in each case on a one-for-one basis (subject to customary anti-dilution adjustments).

On November 4, 2015, the Company issued exchange rights with respect to, and Cantor purchased, in transactions exempt from registration pursuant to Section 4(a)(2) of the Securities Act, an aggregate of 1,775,481 exchangeable limited partnership units in BGC Holdings, as follows: In connection with the redemption by BGC Holdings of an aggregate of 588,356 non-exchangeable founding partner units from founding partners of BGC Holdings for an aggregate consideration of $2,296,801, Cantor purchased 554,196 exchangeable limited partnership units from BGC Holdings for an aggregate of $2,115,306 (after offset of a founding partner’s $46,289 debt due to Cantor). In addition, pursuant to the Sixth Amendment, on November 4, 2015, Cantor purchased 1,221,285 exchangeable limited partnership units from BGC Holdings for an aggregate consideration of $4,457,436 in connection with the grant of exchangeability and exchange of 1,221,285 founding partner units. Exchangeable limited partnership units held by Cantor are exchangeable by Cantor at any time on a one-for-one basis (subject to adjustment) for shares of Class A common stock of the Company.

As of June 30, 2016, there were 844,632 FPUs remaining in which BGC Holdings had the right to redeem or exchange and Cantor had the right to purchase an equivalent number of Cantor units.

Transactions with Executive Officers and Directors

On May 9, 2014, partners of BGC Holdings approved the Tenth Amendment to the Agreement of Limited Partnership of BGC Holdings (the “Tenth Amendment”) effective as of May 9, 2014. In order to facilitate partner compensation and for other corporate purposes, the Tenth Amendment creates a new class of partnership units (“NPSUs”).

NPSUs are not entitled to participate in partnership distributions, will not be allocated any items of profit or loss, may not be made exchangeable into shares of the Company’s Class A common stock and will not be included in the fully diluted share count. Subject to the approval of the Compensation Committee or its designee, N Units may be converted into the underlying unit type (i.e. an NREU will be converted into an REU) and will then participate in partnership distributions, subject to terms and conditions determined by the general partner of BGC Holdings in its sole discretion, including that the recipient continue to provide substantial services to the Company and comply with his or her partnership obligations. The Tenth Amendment was approved by the Audit Committee of the Board of Directors and by the full Board of Directors.

 

30


Table of Contents

On January 1, 2015, (i) 1,000,000 of Mr. Lutnick’s (the Company’s Chief Executive Officer) NPSUs converted into 550,000 PSUs and 450,000 PPSUs, with respect to which Mr. Lutnick was offered the right to exchange 239,739 PSUs and 196,150 PPSUs for shares and cash, which he waived at that time under the Company’s policy, and (ii) 142,857 of Mr. Merkel’s (the Company’s Executive Vice President, General Counsel and Secretary) NPSUs converted into 78,571 PSUs and 64,286 PPSUs, of which 5,607 PSUs and 4,588 PPSUs were made exchangeable and repurchased by the Company at the average price of shares of Class A common stock sold under the Company’s controlled equity offering less 2%, or $91,558.

On January 30, 2015, the Compensation Committee granted 4,000,000 NPSUs to Mr. Lutnick and 1,000,000 NPSUs to Mr. Lynn, the Company’s President. These awards convert 25% per year on January 1 of each year beginning January 1, 2016 such that 1,000,000 of Mr. Lutnick’s NPSUs and 250,000 of Mr. Lynn’s NPSUs may be converted into an equivalent number of non-exchangeable PSUs/PPSUs for Mr. Lutnick and non-exchangeable LPUs/PLPUs for Mr. Lynn on each conversion date, subject to the approval of the Compensation Committee for all such conversions beginning in 2016. The grant of exchange rights with respect to such PSUs/PPSUs and LPUs/PLPUs will be determined in accordance with the Company’s practices when determining discretionary bonuses or awards, and any grants of exchangeability shall be subject to the approval of the Compensation Committee. Upon the signing of any agreement that would result in a “Change in Control” (as defined in the Amended and Restated Change in Control Agreement entered into by Mr. Lutnick and the applicable Deed of Adherence entered into by Mr. Lynn), (1) any unvested NPSUs held by Mr. Lutnick or Mr. Lynn shall convert in full and automatically be converted into exchangeable PSUs/PPSUs or LPUs/PLPUs (i.e., such PSUs and LPUs shall be exchangeable for shares of Class A common stock and PPSUs and PLPUs shall be exchangeable for cash), and (2) any non-exchangeable PSUs/PPSUs held by Mr. Lutnick and non-exchangeable LPUs/PLPUs held by Mr. Lynn shall become immediately exchangeable, which exchangeability may be exercised in connection with such “Change in Control,” except that, with respect to (1) and (2), 9.75% of Mr. Lynn’s LPUs/PLPUs shall be deemed to be redeemed for zero in proportion to such exchanges of LPUs/PLPUs in accordance with the customary LPU/PLPU structure.

On January 30, 2015, the Compensation Committee approved the acceleration of the lapse of restrictions on transferability with respect to an aggregate of 598,904 shares of restricted stock held by our executive officers as follows: Mr. Lynn, 455,733 shares; Mr. Merkel, 16,354 shares; Mr. Windeatt (the Company’s Chief Operating Officer), 95,148 shares; and Mr. Sadler (the Company’s former Chief Financial Officer), 31,669 shares. On January 30, 2015, these executives sold these shares to the Company at $7.83 per share. In connection with such sales, an aggregate of 87,140 of LPUs were redeemed for zero as follows: Mr. Lynn, 68,381 units; Mr. Windeatt, 20,684 units; and Mr. Sadler 4,752 units.

On July 27, 2015, the Compensation Committee granted exchange rights with respect to 8,536 PSUs and 6,983 PPSUs that were issued pursuant to converted NPSUs that were awarded to Mr. Merkel in May 2014. On October 29, 2015, the Company repurchased (i) the 8,536 PSUs at a price of $8.34 per share, the closing price of the Class A common stock on the date the Compensation Committee approved the transaction, and (ii) the 6,983 PPSUs at a price of $9.15 per share, the closing price of the Class A common stock on December 31, 2014.

On February 24, 2016, the Compensation Committee granted 1,500,000 NPSUs to Mr. Lutnick, 2,000,000 NPSUs to Mr. Lynn, 1,000,000 NPSUs to Mr. Merkel and 75,000 NPSUs to Mr. Windeatt. Conversion of NPSUs into PSUs/PPSUs for Messrs. Lutnick and Merkel and into LPUs/PLPUs for Messrs. Lynn and Windeatt may be (i) 25% per year with respect to NPSUs granted in 2016; (ii) 25% of the previously awarded NPSUs currently held by Messrs. Lutnick and Lynn based upon the original issuance date (the first 25% having already been converted); and (iii) 25% per year of the current balance of NPSUs previously awarded to Mr. Merkel, provided that, with respect to all of the foregoing, such future conversions are subject to the approval of the Compensation Committee each year. The grant of exchange rights with respect to such PSUs/PPSUs and LPUs/PLPUs will be determined in accordance with the Company’s practices when determining discretionary bonuses or awards, and any grants of exchangeability shall be subject to the approval of the Compensation Committee.

On February 24, 2016, the Compensation Committee granted 750,000 non-exchangeable PSUs and 291,667 PPSUs (which may not be made exchangeable) to Mr. Lutnick; 621,429 non-exchangeable LPUs and 241,667 PLPUs (which may not be made exchangeable) to Mr. Lynn; 114,583 non-exchangeable PSUs and 93,750 PPSUs (which may not be made exchangeable) to Mr. Merkel; 105,188 non-exchangeable LPUs and 40,906 non-exchangeable PLPUs (which may not be made exchangeable) to Mr. Windeatt; and 55,688 non-exchangeable LPUs and 21,656 non-exchangeable PLPUs (which may not be made exchangeable) to Mr. Sadler.

On February 24, 2016, the Compensation Committee approved the acceleration of the lapse of restrictions on transferability with respect to 612,958 shares of restricted stock held by our executive officers as follows: Mr. Lynn, 431,782 shares; Mr. Merkel, 150,382 shares; and Mr. Sadler, 30,794 shares. On February 24, 2016, Messrs. Lynn and Sadler sold these shares to the Company at $8.40 per share, and Mr. Merkel sold 120,000 of such shares to the Company at $8.40 per share. In connection with such transaction, 64,787 of Mr. Lynn’s and 4,621 of Mr. Sadler’s partnership units were redeemed for zero.

In February 2016, the Company granted exchange rights and/or released transfer restrictions with respect to 2,127,648 rights available to Mr. Lutnick with respect to some of his non-exchangeable limited partnership units (which amount included the lapse of restrictions with respect to 235,357 shares of restricted stock held by him), which were all of such rights available to him at such time. Mr. Lutnick has not transferred or exchanged such shares or units as of the date hereof.

 

31


Table of Contents

On March 9, 2016, Mr. Lutnick exercised an employee stock option with respect to 250,000 shares of Class A common stock at an exercise price of $8.42 per share. The net exercise of the option resulted in 17,403 shares of the Company’s Class A common stock being issued to Mr. Lutnick.

Transactions with Relief Fund

During the year ended December 31, 2015, the Company issued an interest-free loan to the Relief Fund for $1.0 million in connection with the Company’s annual Charity Day. As a result of the loan, the Relief Fund issued a promissory note to the Company in the aggregate principal amount of $1.0 million due on August 4, 2016. On March 2, 2016, the promissory note was canceled in connection with charitable contribution commitments related to the Company’s annual Charity Day.

During the year ended December 31, 2015, the Company committed to make charitable contributions to the Relief Fund in the amount of $40.0 million, which the Company recorded in “Other expenses” in the Company’s unaudited condensed consolidated statements of operations for the year ended December 31, 2015. As of June 30, 2016, the remaining liability associated with this commitment was $38.0 million, which is included in “Accounts payable, accrued and other liabilities” in the Company’s unaudited condensed consolidated statements of financial condition.

On February 23, 2016, the Company purchased from the Relief Fund 970,639 shares of the Company’s Class A common stock at a price of $8.72 per share, the closing price on the date of the transaction.

Other Transactions

The Company is authorized to enter into loans, investments or other credit support arrangements for Aqua Securities L.P. (“Aqua”), an alternative electronic trading platform that offers new pools of block liquidity to the global equities markets, such arrangements are proportionally and on the same terms as similar arrangements between Aqua and Cantor. On October 27, 2015, the Company’s Board of Directors and Audit Committee increased the authorized amount by an additional $4.0 million, to $16.2 million. The Company has been further authorized to provide counterparty or similar guarantees on behalf of Aqua from time to time, provided that liability for any such guarantees, as well as similar guarantees provided by Cantor, would be shared proportionally with Cantor. Aqua is 51% owned by Cantor and 49% owned by the Company. Aqua is accounted for under the equity method of accounting. During the three months ended June 30, 2016 and 2015, the Company made $0.8 million and $0.5 million, respectively, in cash contributions to Aqua. During the six months ended June 30, 2016 and 2015, the Company made $1.1 million and $0.7 million, respectively, in cash contributions to Aqua. These contributions are recorded as part of “Investments” in the Company’s unaudited condensed consolidated statements of financial condition.

The Company has also entered into a Subordinated Loan Agreement with Aqua, whereby the Company loaned Aqua the principal sum of $980 thousand. The scheduled maturity date on the subordinated loan is September 1, 2017, and the current rate of interest on the loan is three month LIBOR plus 600 basis points. The loan to Aqua is recorded as part of “Receivables from related parties” in the Company’s unaudited condensed consolidated statements of financial condition.

 

14.   Investments

Equity Method and Similar Investments

 

(in thousands)    June 30,
2016
     December 31,
2015
 

Equity method investments

   $ 40,723       $ 32,277   

Cost method investments

     1,394         1,536   
  

 

 

    

 

 

 
   $ 42,117       $ 33,813   
  

 

 

    

 

 

 

The Company recognized gains of $0.5 million and $0.4 million related to its equity method investments for the three months ended June 30, 2016 and 2015, respectively. The Company recognized gains of $1.1 million and losses of $0.6 million related to its equity method investments for the six months ended June 30, 2016 and 2015, respectively. The Company’s share of the gains or losses is reflected in “Gains (losses) on equity method investments” in the Company’s unaudited condensed consolidated statements of operations. As a result of the GFI acquisition, the Company also had certain investments in brokerage businesses in which the Company had a contractual right to receive a percentage of revenues, less certain direct expenses. The Company accounted for these investments in a manner similar to the equity method of accounting. The sale of KBL (see Note 4–“Divestitures”) in May 2015 included these investments. The Company’s share of gains on these investments was $0.4 million and $1.0 million for three and six months ended June 30, 2015, respectively. The Company’s total share of gains and losses is reflected in “Gains (losses) on equity method investments” in the Company’s unaudited condensed consolidated statement of operations.

See Note 13—“Related Party Transactions,” for information regarding related party transactions with unconsolidated entities included in the Company’s unaudited condensed consolidated financial statements.

 

32


Table of Contents

Investments in Variable Interest Entities

Certain of the Company’s equity method investments included in the tables above are considered Variable Interest Entities (“VIEs”), as defined under the accounting guidance for consolidation. The Company is not considered the primary beneficiary of, and therefore does not consolidate, these VIEs. The Company’s involvement with such entities is in the form of direct equity interests and related agreements. The Company’s maximum exposure to loss with respect to the VIEs is its investment in such entities as well as a credit facility and a subordinated loan.

The following table sets forth the Company’s investment in its unconsolidated VIEs and the maximum exposure to loss with respect to such entities as of June 30, 2016 and December 31, 2015. The amounts presented in the “Investment” column below are included in, and not in addition to, the equity method investment table above (in thousands):

 

     June 30, 2016      December 31, 2015  
     Investment      Maximum
Exposure to Loss
     Investment      Maximum
Exposure to Loss
 

Variable interest entities1

   $ 5,217       $ 6,197       $ 3,858       $ 4,838   
  

 

 

    

 

 

    

 

 

    

 

 

 

 

1  The Company has entered into a subordinated loan agreement with Aqua, whereby the Company agreed to lend the principal sum of $980 thousand. As of June 30, 2016, the Company’s maximum exposure to loss with respect to its unconsolidated VIEs includes the sum of its equity investments in its unconsolidated VIEs and the $980 thousand subordinated loan to Aqua.

Consolidated VIE

Through the acquisition of GFI, the Company is invested in a limited liability company that is focused on developing a proprietary trading business. The limited liability company is a VIE and it was determined that the Company is the primary beneficiary of this VIE because the Company, through GFI, was the provider of the majority of this VIE’s start-up capital and has the power to direct the activities of this VIE that most significantly impact its economic performance, primarily through its voting percentage and consent rights on the activities that would most significantly influence the entity. The consolidated VIE had total assets of $8.4 million at June 30, 2016, which primarily consisted of clearing margin. There were no material restrictions on the consolidated VIE’s assets. The consolidated VIE had total liabilities of $1.1 million at June 30, 2016. The Company’s exposure to economic loss on this VIE is approximately $5.0 million.

Cost Method Investments

As a result of the GFI acquisition, the Company acquired investments for which it did not have the ability to exert significant influence over operating and financial policies. These investments are generally accounted for using the cost method of accounting in accordance with ASC 325-10, Investments—Other. At June 30, 2016 and December 31, 2015, the carrying value of these cost method investments was $1.4 million and $1.5 million, respectively.

 

15.   Fixed Assets, Net

Fixed assets, net consisted of the following (in thousands):

 

     June 30,
2016
     December 31,
2015
 

Computer and communications equipment

   $ 145,234       $ 142,511   

Software, including software development costs

     143,953         140,416   

Leasehold improvements and other fixed assets

     154,969         137,736   
  

 

 

    

 

 

 
     444,156         420,663   

Less: accumulated depreciation and amortization

     (296,138      (274,790
  

 

 

    

 

 

 

Fixed assets, net

   $ 148,018       $ 145,873   
  

 

 

    

 

 

 

Depreciation expense was $6.7 million and $7.6 million for the three months ended June 30, 2016 and 2015, respectively. Depreciation expense was $13.6 million and $15.5 million for the six months ended June 30, 2016 and 2015, respectively. Depreciation is included as part of “Occupancy and equipment” in the Company’s unaudited condensed consolidated statements of operations.

The Company has approximately $6.5 million of asset retirement obligations related to certain of its leasehold improvements. The associated asset retirement cost is capitalized as part of the carrying amount of the long-lived asset. The liability is discounted and accretion expense is recognized using the credit adjusted risk-free interest rate in effect when the liability was initially recognized.

For the three months ended June 30, 2016 and 2015, software development costs totaling $7.5 million and $3.9 million, respectively, were capitalized. For the six months ended June 30, 2016 and 2015, software development costs totaling $10.3 million and $7.0 million, respectively, were capitalized. Amortization of software development costs totaled $7.4 million for both the three months ended June 30, 2016 and 2015. Amortization of software development costs totaled $14.6 million and $11.2 million for the six months ended June 30, 2016 and 2015, respectively. Amortization of software development costs is included as part of “Occupancy and equipment” in the Company’s unaudited condensed consolidated statements of operations.

 

33


Table of Contents

Impairment charges of $1.4 million and $13.2 million were recorded for the three months ended June 30, 2016 and 2015, respectively, related to the evaluation of capitalized software projects for future benefit and for fixed assets no longer in service. Impairment charges of $3.2 million and $17.7 million were recorded for the six months ended June 30, 2016 and 2015, respectively, related to the evaluation of capitalized software projects for future benefit and for fixed assets no longer in service. Impairment charges related to capitalized software and fixed assets are reflected in “Occupancy and equipment” in the Company’s unaudited condensed consolidated statements of operations.

 

16.   Goodwill and Other Intangible Assets, Net

The changes in the carrying amount of goodwill by reportable segment for the six months ended June 30, 2016 were as follows (in thousands):

 

     Financial Services      Real Estate Services      Total  

Balance at December 31, 2015

   $ 418,929       $ 392,837       $ 811,766   

Acquisitions

     —           5,733         5,733   

Measurement period adjustments

     (3,803      1,853         (1,950

Cumulative translation adjustment

     607         —           607   
  

 

 

    

 

 

    

 

 

 

Balance at June 30, 2016

   $ 415,733       $ 400,423       $ 816,156   
  

 

 

    

 

 

    

 

 

 

During the six months ended June 30, 2016, the Company recognized additional goodwill of approximately $5.7 million, which was allocated to the Company’s Real Estate Services segment. See Note 3—“Acquisitions” for more information.

During the six months ended June 30, 2016, the Company recognized measurement period adjustments of approximately $(3.8) million relating to Financial Services, and $1.9 million for Real Estate Services. The Company considers the adjustments insignificant to its consolidated financial statements, and accordingly the Company’s unaudited condensed consolidated statements of financial condition at December 31, 2015 were not retrospectively adjusted.

Goodwill is not amortized and is reviewed annually for impairment or more frequently if impairment indicators arise, in accordance with FASB guidance on Goodwill and Other Intangible Assets.

Other intangible assets consisted of the following (in thousands, except weighted-average remaining life):

 

     June 30, 2016  
     Gross Amount      Accumulated
Amortization
     Net Carrying
Amount
     Weighted-Average
Remaining Life
(Years)
 

Definite life intangible assets:

           

Patents

   $ 9,691       $ 7,923       $ 1,768         2.0   

Acquired intangibles

     174,675         45,053         129,622         14.3   

Noncompete agreements

     1,790         1,790         —           —     

All other

     1,885         1,272         613         3.1   
  

 

 

    

 

 

    

 

 

    

 

 

 

Total definite life intangible assets

     188,041         56,038         132,003         14.1   

Indefinite life intangible assets:

     

Trade names

     90,255         —           90,255         N/A   

Horizon license

     1,500         —           1,500         N/A   
  

 

 

    

 

 

    

 

 

    

 

 

 

Total indefinite life intangible assets

     91,755         —           91,755         N/A   
  

 

 

    

 

 

    

 

 

    

 

 

 

Total

   $ 279,796       $ 56,038       $ 223,758         14.1   
  

 

 

    

 

 

    

 

 

    

 

 

 

 

     December 31, 2015  
     Gross Amount      Accumulated
Amortization
     Net Carrying
Amount
     Weighted-Average
Remaining Life
(Years)
 

Definite life intangible assets:

           

Patents

   $ 8,144       $ 6,944       $ 1,200         2.4   

Acquired intangibles

     177,858         37,996         139,862         13.9   

Noncompete agreements

     1,790         1,790         —           —     

All other

     2,127         977         1,150         3.3   
  

 

 

    

 

 

    

 

 

    

 

 

 

Total definite life intangible assets

     189,919         47,707         142,212         13.7   

Indefinite life intangible assets:

     

Trade names

     90,255         —           90,255         N/A   

Horizon license

     1,500         —           1,500         N/A   
  

 

 

    

 

 

    

 

 

    

 

 

 

Total indefinite life intangible assets

     91,755         —           91,755         N/A   
  

 

 

    

 

 

    

 

 

    

 

 

 

Total

   $ 281,674       $ 47,707       $ 233,967         13.7   
  

 

 

    

 

 

    

 

 

    

 

 

 

 

34


Table of Contents

Intangible amortization expense was $4.9 million and $8.7 million for the three months ended June 30, 2016 and 2015, respectively. Intangible amortization expense was $10.3 million and $13.6 million for the six months ended June 30, 2016 and 2015, respectively. Intangible amortization is included as part of “Other expenses” in the Company’s unaudited condensed consolidated statements of operations.

The estimated future amortization expense of definite life intangible assets as of June 30, 2016 is as follows (in millions):

 

2016

   $ 9.3   

2017

     16.3   

2018

     12.3   

2019

     10.9   

2020

     9.3   

2021 and thereafter

     73.9   
  

 

 

 

Total

   $ 132.0   
  

 

 

 

 

35


Table of Contents
17.   Notes Payable, Collateralized and Short-Term Borrowings

Notes payable, collateralized and short-term borrowings consisted of the following (in thousands):

 

     June 30,
2016
     December 31,
2015
 

4.50% Convertible Notes

   $ 159,791       $ 157,332   

8.125% Senior Notes

     109,209         109,147   

5.375% Senior Notes

     296,592         296,100   

8.375% Senior Notes

     251,167         255,300   

5.125% Senior Notes

     295,834         —     

Collateralized borrowings

     19,633         22,998   
  

 

 

    

 

 

 

Total

   $ 1,132,226       $ 840,877   
  

 

 

    

 

 

 

The Company’s Convertible Notes and Senior Notes are recorded at amortized cost. As of June 30, 2016 and December 31, 2015, the carrying amounts and estimated fair values of the Company’s Convertible Notes and Senior Notes were as follows (in thousands):

 

     June 30, 2016      December 31, 2015  
     Carrying Amount      Fair Value      Carrying Amount      Fair Value  

4.50% Convertible Notes

   $ 159,791       $ 159,800       $ 157,332       $ 173,700   

8.125% Senior Notes

     109,209         121,230         109,147         121,095   

5.375% Senior Notes

     296,592         314,100         296,100         309,750   

8.375% Senior Notes

     251,167         258,600         255,300         263,724   

5.125% Senior Notes

     295,834         301,800         —           —     
  

 

 

    

 

 

    

 

 

    

 

 

 

Total

   $ 1,112,593       $ 1,155,530       $ 817,879       $ 868,269   
  

 

 

    

 

 

    

 

 

    

 

 

 

The fair values of the Senior Notes and 4.50% Convertible Notes were determined using observable market prices as these securities are traded and are considered Level 1 and Level 2, respectively, within the fair value hierarchy, based on whether they are deemed to be actively traded.

Convertible Notes

On April 1, 2010, BGC Holdings issued an aggregate of $150.0 million principal amount of the 8.75% Convertible Notes to Cantor in a private placement transaction. The Company used the proceeds of the 8.75% Convertible Notes to repay $150.0 million principal amount of Senior Notes that matured on April 1, 2010. The 8.75% Convertible Notes were senior unsecured obligations and ranked equally and ratably with all existing and future senior unsecured obligations of the Company. The 8.75% Convertible Notes bore an annual interest rate of 8.75%, payable semi-annually in arrears on April 15 and October 15 of each year, beginning on October 15, 2010. On April 13, 2015, the Company’s 8.75% Convertible Notes were fully converted into 24,042,599 shares of the Company’s Class A common stock, par value $0.01 per share, issued to Cantor. The Company recorded interest expense related to the 8.75% Convertible Notes of $0.5 million and $3.8 million for the three and six months ended June 30, 2015, respectively.

On July 29, 2011, the Company issued an aggregate of $160.0 million principal amount of 4.50% Convertible Notes due July 15, 2016. The 4.50% Convertible Notes are general senior unsecured obligations of the Company. The 4.50% Convertible Notes pay interest semiannually at a rate of 4.50% per annum and were priced at par. The 4.50% Convertible Notes will mature on July 15, 2016, unless earlier repurchased, exchanged or converted. The Company recorded interest expense related to the 4.50% Convertible Notes of $3.0 million for both the three months ended June 30, 2016 and 2015. The Company recorded interest expense related to the 4.50% Convertible Notes of $6.1 million and $6.0 million for the six months ended June 30, 2016 and 2015, respectively.

As of June 30, 2016, the 4.50% Convertible Notes were convertible, at the holder’s option, at a conversion rate of 101.6260 shares of Class A common stock per $1,000 principal amount of notes, subject to adjustment in certain circumstances, including stock dividends and stock splits on the Class A common stock and the Company’s payment of a quarterly cash dividend in excess of $0.17 per share of Class A common stock. As of June 30, 2016, the 4.50% Convertible Notes were convertible into approximately 16.3 million shares of Class A common stock.

As prescribed by FASB guidance, Debt, the Company recognized the value of the embedded conversion feature of the 4.50% Convertible Notes as an increase to “Additional paid-in capital” of approximately $19.0 million on a pre-tax basis ($16.1 million net of taxes and issuance costs). The embedded conversion feature was measured as the difference between the proceeds received and the fair value of a similar liability without the conversion feature. The value of the conversion feature is treated as a debt discount and reduced the initial carrying value of the 4.50% Convertible Notes to $137.2 million, net of debt issuance costs of $3.8 million allocated to the debt component of the instrument. The discount is amortized as interest cost and the carrying value of the 4.50% Convertible Notes will accrete up to the face amount over the term of the 4.50% Convertible Notes.

 

36


Table of Contents

In connection with the offering of the 4.50% Convertible Notes, the Company entered into capped call transactions, which were expected to reduce the potential dilution of the Company’s Class A common stock upon any conversion of the 4.50% Convertible Notes in the event that the market value per share of the Company’s Class A common stock, as measured under the terms of the capped call transactions, was greater than the strike price of the capped call transactions ($10.83 as of June 30, 2016), subject to adjustment in certain circumstances). The capped call transactions had a cap price equal to $13.54 per share as of June 30, 2016. The purchase price of the capped call transactions resulted in a decrease to “Additional paid-in capital” of $11.4 million on a pre-tax basis ($9.9 million on an after-tax basis).

Below is a summary of the Company’s Convertible Notes (in thousands, except share and per share amounts):

 

     4.50% Convertible Notes  
     June 30,
2016
    December 31,
2015
 

Principal amount of debt component

   $ 160,000      $ 160,000   

Unamortized discount

     (209     (2,668

Carrying amount of debt component

     159,791        157,332   

Equity component

     18,972        18,972   

Effective interest rate

     7.61     7.61

Maturity date (period through which discount is being amortized)

     7/15/2016        7/15/2016   

Conversion price

   $ 9.84      $ 9.84   

Number of shares to be delivered upon conversion

     16,260,160        16,260,160   

Amount by which the notes’ if-converted value exceeds their principal amount

   $ —        $ —     

Below is a summary of the interest expense related to the Company’s Convertible Notes (in thousands):

 

     4.50% Convertible Notes      8.75% Convertible Notes  
     For the three months ended      For the three months ended  
     June 30,
2016
     June 30,
2015
     June 30,
2016
     June 30,
2015
 

Coupon interest

   $ 1,800       $ 1,800       $  —         $ 547   

Amortization of discount

     1,234         1,197         —           —     
  

 

 

    

 

 

    

 

 

    

 

 

 

Total interest expense

   $ 3,034       $ 2,997       $ —         $ 547   
  

 

 

    

 

 

    

 

 

    

 

 

 
     4.50% Convertible Notes      8.75% Convertible Notes  
     For the six months ended      For the six months ended  
     June 30,
2016
     June 30,
2015
     June 30,
2016
     June 30,
2015
 

Coupon interest

   $ 3,600       $ 3,600       $ —         $ 3,828   

Amortization of discount

     2,459         2,384         —           —     
  

 

 

    

 

 

    

 

 

    

 

 

 

Total interest expense

   $ 6,059       $ 5,984       $  —         $ 3,828   
  

 

 

    

 

 

    

 

 

    

 

 

 

8.125% Senior Notes

On June 26, 2012, the Company issued an aggregate of $112.5 million principal amount of 8.125% Senior Notes due 2042 (the “8.125% Senior Notes”). The 8.125% Senior Notes are senior unsecured obligations of the Company. The 8.125% Senior Notes may be redeemed for cash, in whole or in part, on or after June 26, 2017, at the Company’s option, at any time and from time to time, until maturity at a redemption price equal to 100% of the principal amount to be redeemed, plus accrued but unpaid interest on the principal amount being redeemed to, but not including, the redemption date. The 8.125% Senior Notes are listed on the New York Stock Exchange under the symbol “BGCA.” The Company used the proceeds to repay short-term borrowings under its unsecured revolving credit facility and for general corporate purposes, including acquisitions.

The initial carrying value of the 8.125% Senior Notes was $108.7 million, net of debt issuance costs of $3.8 million. The issuance costs are amortized as interest cost, and the carrying value of the 8.125% Senior Notes will accrete up to the face amount over the term of the 8.125% Senior Notes. The Company recorded interest expense related to the 8.125% Senior Notes of $2.3 million for both the three months ended June 30, 2016 and 2015. The Company recorded interest expense related to the 8.125% Senior Notes of $4.6 million for both the six months ended June 30, 2016 and 2015.

5.375% Senior Notes

On December 9, 2014, the Company issued an aggregate of $300.0 million principal amount of 5.375% Senior Notes due 2019 (the “5.375% Senior Notes”). The 5.375% Senior Notes are general senior unsecured obligations of the Company. These Senior Notes bear interest at a rate of 5.375% per year, payable in cash on June 9 and December 9 of each year, commencing June 9, 2015. The interest rate payable on the notes will be subject to adjustments from time to time based on the debt rating assigned by specified rating agencies to the

 

37


Table of Contents

notes, as set forth in the Indenture. The 5.375% Senior Notes will mature on December 9, 2019. The Company may redeem some or all of the notes at any time or from time to time for cash at certain “make-whole” redemption prices (as set forth in the Indenture). If a “Change of Control Triggering Event” (as defined in the Indenture) occurs, holders may require the Company to purchase all or a portion of their notes for cash at a price equal to 101% of the principal amount of the notes to be purchased plus any accrued and unpaid interest to, but excluding, the purchase date.

The initial carrying value of the 5.375% Senior Notes was $295.1 million, net of the discount and debt issuance costs of $4.9 million. The issuance costs are amortized as interest cost, and the carrying value of the 5.375% Senior Notes will accrete up to the face amount over the term of the notes. The Company recorded interest expense related to the 5.375% Senior Notes of $4.3 million for both the three months ended June 30, 2016 and 2015. The Company recorded interest expense related to the 5.375% Senior Notes of $8.6 million for both the six months ended June 30, 2016 and 2015.

8.375% Senior Notes

As part of the GFI acquisition, the Company assumed $240.0 million in aggregate principal amount of 8.375% Senior Notes (the “8.375% Senior Notes”) due July 2018. The carrying value of these notes as of June 30, 2016 was $251.2 million. Interest on these notes is payable, semi-annually in arrears on the 19th of January and July. Due to the cumulative effect of downgrades to the credit rating of GFI’s 8.375% Senior Notes, the 8.375% Senior Notes were subjected to 200 basis points penalty interest. On April 28, 2015, a subsidiary of the Company purchased from GFI approximately 43.0 million new shares of GFI common stock. This increased BGC’s ownership to approximately 67% of GFI’s outstanding common stock and gave us the ability to control the timing and process with respect to a full merger. Also on July 10, 2015, the Company guaranteed the obligations of GFI under the 8.375% Senior Notes. These actions resulted in upgrades of the credit ratings of GFI’s 8.375% Senior Notes by Moody’s Investors Service, Fitch Ratings Inc. and Standard & Poor’s, which reduced the penalty interest to 25 basis points effective July 19, 2015. In addition, on January 13, 2016, Moody’s further upgraded the credit rating on GFI’s 8.375% Senior Notes, eliminating the penalty interest. The Company recorded interest expense related to the 8.375% Senior Notes of $5.0 million and $6.2 million for the three months ended June 30, 2016 and 2015, respectively. The Company recorded interest expense related to the 8.375% Senior Notes of $10.1 million and $8.3 million for the six months ended June 30, 2016 and 2015, respectively.

5.125% Senior Notes

On May 27, 2016, the Company issued an aggregate of $300.0 million principal amount of 5.125% Senior Notes due 2021 (the “5.125% Senior Notes”). The 5.125% Senior Notes are general senior unsecured obligations of the Company. These Senior Notes bear interest at a rate of 5.125% per year, payable in cash on May 27 and November 27 of each year, commencing November 27, 2016. The 5.125% Senior Notes will mature on May 27, 2021. The Company may redeem some or all of the notes at any time or from time to time for cash at certain “make-whole” redemption prices (as set forth in the Indenture). If a “Change of Control Triggering Event” (as defined in the Indenture) occurs, holders may require the Company to purchase all or a portion of their notes for cash at a price equal to 101% of the principal amount of the notes to be purchased plus any accrued and unpaid interest to, but excluding, the purchase date.

The initial carrying value of the 5.125% Senior Notes was $295.8 million, net of the discount and debt issuance costs of $4.2 million. The issuance costs are amortized as interest expense, and the carrying value of the 5.125% Senior Notes will accrete up to the face amount over the term of the notes. The Company recorded interest expense related to the 5.125% Senior Notes of $1.6 million for the three and six months ended June 30, 2016.

Collateralized Borrowings

On March 13, 2015, the Company entered into a secured loan arrangement of $28.2 million under which it pledged certain fixed assets as security for a loan. This arrangement incurs interest at a fixed rate of 3.70% and matures on March 13, 2019. As of June 30, 2016, the Company had $19.6 million outstanding related to this secured loan arrangement, which includes $0.2 million of deferred financing costs. The value of the fixed assets pledged as of June 30, 2016 was $7.0 million. The Company recorded interest expense related to this secured loan arrangement of $0.2 million for both the three months ended June 30, 2016 and 2015. The Company recorded interest expense related to this secured loan arrangement of $0.4 million and $0.3 million for the six months ended June 30, 2016 and 2015, respectively.

Credit Agreement

As part of the GFI acquisition, the Company acquired a credit agreement as amended (the “GFI Credit Agreement”) with Bank of America, N.A. and certain other lenders, which provided for maximum revolving loans of up to $75.0 million. The amount outstanding was repaid by the Company on October 2, 2015, prior to the sale of the Company’s Trayport division. For the three and six months ended June 30, 2015, the Company recorded interest expense related to the GFI Credit Agreement of $0.8 million and $1.0 million, respectively.

On October 1, 2015, the Company entered into a previously authorized $150.0 million revolving credit facility (the “Facility”) with Cantor and borrowed $100.0 million under such facility (the “Cantor Loan”). The Cantor Loan bears interest at the rate of LIBOR plus 3.25% and may be adjusted based on Cantor’s short-term borrowing rate then in effect plus 1%. The Facility has a maturity date of August 10, 2017. The Cantor Loan was repaid on December 31, 2015.

 

38


Table of Contents

On December 24, 2015, the Company entered into a committed unsecured credit agreement with Bank of America, N.A. The credit agreement provided for maximum revolving loans of $25.0 million through March 24, 2016. The interest rate on this facility was LIBOR plus 200 basis points.

On February 25, 2016, the Company entered into a committed unsecured credit agreement with Bank of America, N.A., as administrative agent, and a syndicate of lenders. Several of the Company’s domestic non-regulated subsidiaries are parties to the credit agreement as guarantors. The credit agreement provides for revolving loans of $150.0 million, with the option to increase the aggregate loans to $200.0 million. The maturity date of the facility is February 25, 2018. Borrowings under this facility bear interest at either LIBOR or a defined base rate plus an additional margin which ranges from 50 basis points to 250 basis points depending on the Company’s debt rating as determined by S&P and Fitch and whether such loan is a LIBOR loan or a base rate loan. Contemporaneously with the closing of this credit agreement, the $25.0 million unsecured credit agreement entered into on December 24, 2015 with Bank of America, N.A. as lender was terminated. As of June 30, 2016, there were no borrowings outstanding under either this $150.0 million facility or the terminated $25.0 million facility. For the three and six months ended June 30, 2016, the Company recorded interest expense related to the credit facility of $0.2 million and $0.3 million, respectively.

 

18.   Compensation

The Company’s Compensation Committee may grant various equity-based and partnership awards, including restricted stock units, restricted stock, stock options, limited partnership units and exchange rights for shares of the Company’s Class A common stock upon exchange of limited partnership units and FPUs. On June 22, 2016, at our Annual Meeting of Stockholders of the Company, the stockholders approved the Seventh Amended and Restated Long Term Incentive Plan (the “Equity Plan”) to increase from 350 million to 400 million the aggregate number of shares of Class A common stock of the Company that may be delivered or cash settled pursuant to awards granted during the life of the Equity Plan. As of June 30, 2016, the limit on the aggregate number of shares authorized to be delivered allowed for the grant of future awards relating to 222.3 million shares. Upon vesting of RSUs, issuance of restricted stock or exercise of employee stock options, the Company generally issues new shares of the Company’s Class A common stock.

Limited Partnership Units

A summary of the activity associated with limited partnership units is as follows:

 

     Number of
Units
 

Balance at December 31, 2015

     76,401,775   

Granted units

     23,176,799   

Redeemed/exchanged units

     (3,197,260

Forfeited units

     (2,472,802
  

 

 

 

Balance at June 30, 2016

     93,908,512   
  

 

 

 

During the three months ended June 30, 2016 and 2015, the Company granted exchangeability on 3.5 million and 2.7 million limited partnership units for which the Company incurred non-cash compensation expense, before associated income taxes, of $30.6 million and $25.6 million, respectively. During the six months ended June 30, 2016 and 2015, the Company granted exchangeability on 6.7 million and 7.1 million limited partnership units for which the Company incurred non-cash compensation expense, before associated income taxes, of $58.4 million and $62.2 million, respectively.

As of June 30, 2016 and December 31, 2015, the number of limited partnership units exchangeable into shares of Class A common stock at the discretion of the unit holder was 8.8 million and 5.4 million, respectively.

As of June 30, 2016 and December 31, 2015, the notional value of the limited partnership units with a post-termination pay-out amount held by executives and non-executive employees, awarded in lieu of cash compensation for salaries, commissions and/or discretionary or guaranteed bonuses, was approximately $99.8 million and $30.4 million, respectively. As of June 30, 2016 and December 31, 2015, the aggregate estimated fair value of these limited partnership units was approximately $17.4 million and $11.3 million, respectively. The number of outstanding limited partnership units with a post-termination pay-out as of June 30, 2016 and December 31, 2015 was approximately 10.8 million and 3.3 million, respectively, of which approximately 7.7 million and 1.6 million were unvested.

Certain of the limited partnership units with a post-termination pay-out have been granted in connection with the Company’s acquisitions. As of June 30, 2016 and December 31, 2015, the aggregate estimated fair value of these acquisition-related limited partnership units was $25.7 million and $26.2 million, respectively.

Compensation expense related to limited partnership units with a post-termination pay-out amount is recognized over the stated service period. These units generally vest between three and five years from the date of grant. The Company recognized compensation expense, before associated income taxes, related to these limited partnership units of $4.6 million and $2.8 million for the three months ended June 30, 2016 and 2015, respectively. The Company recognized compensation expense, before associated income taxes, related to these limited partnership units of $6.7 million and $7.3 million for the six months ended June 30, 2016 and 2015, respectively. These are included in “Compensation and employee benefits” in the Company’s unaudited condensed consolidated statements of operations.

 

39


Table of Contents

Certain limited partnership units generally receive quarterly allocations of net income, which are cash distributed on a quarterly basis and generally contingent upon services being provided by the unit holders. The allocation of income to limited partnership units and FPUs was $10.4 million and $0.6 million for the three months ended June 30, 2016 and 2015, respectively. The allocation of income to limited partnership units and FPUs was $15.5 million and $1.1 million for the six months ended June 30, 2016 and 2015, respectively.

Restricted Stock Units

A summary of the activity associated with RSUs is as follows:

 

     Restricted
Stock Units
     Weighted-Average
Grant
Date Fair
Value
     Weighted-Average
Remaining
Contractual
Term (Years)
 

Balance at December 31, 2015

     1,622,431       $ 5.83         1.53   

Granted units

     661,566         7.98      

Delivered units

     (705,201      5.74      

Forfeited units

     (41,641      6.66      
  

 

 

    

 

 

    

 

 

 

Balance at June 30, 2016

     1,537,155       $ 6.77         1.94   
  

 

 

    

 

 

    

 

 

 

The fair value of RSUs awarded to employees and directors is determined on the date of grant based on the market value of Class A common stock (adjusted if appropriate based upon the award’s eligibility to receive dividends), and is recognized, net of the effect of estimated forfeitures, ratably over the vesting period. The Company uses historical data, including historical forfeitures and turnover rates, to estimate expected forfeiture rates for both employee and director RSUs. Each RSU is settled in one share of Class A common stock upon completion of the vesting period.

During the six months ended June 30, 2016 and 2015, the Company granted 0.7 million and 0.5 million, respectively, of RSUs with aggregate estimated grant date fair values of approximately $5.3 million and $3.9 million, respectively, to employees and directors. These RSUs were awarded in lieu of cash compensation for salaries, commissions and/or discretionary or guaranteed bonuses. RSUs granted to these individuals generally vest over a two- to four-year period.

For RSUs that vested during the six months ended June 30, 2016 and 2015, the Company withheld shares valued at $1.2 million, to pay taxes due at the time of vesting.

As of June 30, 2016 and December 31, 2015, the aggregate estimated grant date fair value of outstanding RSUs was approximately $10.4 million and $9.5 million, respectively.

Compensation expense related to RSUs, before associated income taxes, was approximately $1.2 million for both the three months ended June 30, 2016 and 2015. Compensation expense related to RSUs, before associated income taxes, was approximately $2.8 million and $2.7 million, respectively, for the six months ended June 30, 2016 and 2015. As of June 30, 2016, there was approximately $10.6 million of total unrecognized compensation expense related to unvested RSUs.

Restricted Stock

The Company has granted restricted shares under its Equity Plan. Such restricted shares are generally saleable by partners in five to ten years. Partners who agree to extend the length of their employment agreements and/or other contractual modifications sought by the Company are expected to be able to sell their restricted shares over a shorter time period. Transferability of the shares of restricted stock is not subject to continued employment or service with the Company or any affiliate or subsidiary of the Company; however, transferability is subject to compliance with BGC Partners’ and its affiliates’ customary noncompete obligations. During the six months ended June 30, 2016 and 2015, approximately 16 thousand shares and 27 thousand shares, respectively, were forfeited in connection with this clause. During the six months ended June 30, 2016 and 2015, the Company released the restrictions with respect to approximately 2.2 million and 1.9 million of such shares, respectively.

Deferred Cash Compensation

As part of the acquisition of GFI, the Company now maintains a Deferred Cash Award Program which was adopted by GFI on February 12, 2013, and provides for the grant of deferred cash incentive compensation to eligible employees. The Company may pay certain bonuses in the form of deferred cash compensation awards, which generally vest over a future service period. In addition, prior to the completion of the tender offer, GFI’s outstanding RSUs were converted into the right to receive an amount in cash equal to $6.10 per unit, with such cash payable on and subject to the terms and conditions of the original vesting schedule of each RSU. The total compensation expense recognized in relation to the deferred cash compensation awards for the three months ended June 30, 2016 and 2015 was $3.9 million and $8.2 million, respectively. The total compensation expense recognized in relation to the deferred cash compensation awards for the six months ended June 30, 2016 and 2015 was $9.8 million and $11.4 million, respectively. As of June 30, 2016, the total liability for the deferred cash compensation awards was $16.9 million, which is included in “Accrued compensation” on the Company’s unaudited condensed consolidated statements of financial condition. Total unrecognized compensation cost related to deferred cash compensation, prior to the consideration of forfeitures, was approximately $21.7 million and is expected to be recognized over a weighted-average period of 1.02 years.

 

40


Table of Contents

Stock Options

A summary of the activity associated with stock options is as follows:

 

     Options      Weighted-Average
Exercise Price
     Weighted-Average
Remaining
Contractual
Term (Years)
     Aggregate
Intrinsic Value
 

Balance at December 31, 2015

     2,079,238       $ 9.73         1.4       $ 1,169,664   

Granted options

     —           —           

Exercised options

     (250,000      8.42         

Forfeited options

     (14,619      9.53         
  

 

 

    

 

 

       

Balance at June 30, 2016

     1,814,619       $ 9.92         1.0       $ —     
  

 

 

    

 

 

    

 

 

    

 

 

 

Options exercisable at June 30, 2016

     1,814,619       $ 9.92         1.0       $ —     
  

 

 

    

 

 

    

 

 

    

 

 

 

There were 250 thousand and 30 thousand stock options exercised during the six months ended June 30, 2016 and 2015, respectively. The Company did not grant any stock options during the six months ended June 30, 2016 and 2015.

The Company did not record any compensation expense related to stock options for the three or six months ended June 30, 2016 or 2015, as all of these options had vested in prior years. As of June 30, 2016, all of the compensation expense related to stock options was fully recognized.

 

19.   Commitments, Contingencies and Guarantees

Contingencies

In the ordinary course of business, various legal actions are brought and are pending against the Company and its subsidiaries in the U.S. and internationally. In some of these actions, substantial amounts are claimed. The Company is also involved, from time to time, in reviews, examinations, investigations and proceedings by governmental and self-regulatory agencies (both formal and informal) regarding the Company’s businesses, which may result in judgments, settlements, fines, penalties, injunctions or other relief. The following generally does not include matters that the Company has pending against other parties which, if successful, would result in awards in favor of the Company or its subsidiaries.

Employment, Competitor-Related and Other Litigation

From time to time, the Company and its subsidiaries are involved in litigation, claims and arbitrations in the U.S. and internationally, relating to various employment matters, including with respect to termination of employment, hiring of employees currently or previously employed by competitors, terms and conditions of employment and other matters. In light of the competitive nature of the brokerage industry, litigation, claims and arbitration between competitors regarding employee hiring are not uncommon.

Legal reserves are established in accordance with FASB guidance on Accounting for Contingencies, when a material legal liability is both probable and reasonably estimable. Once established, reserves are adjusted when there is more information available or when an event occurs requiring a change. The outcome of such items cannot be determined with certainty. The Company is unable to estimate a possible loss or range of loss in connection with specific matters beyond its current accrual and any other amounts disclosed. Management believes that, based on currently available information, the final outcome of these current pending matters will not have a material adverse effect on the Company’s unaudited condensed consolidated financial statements and disclosures taken as a whole.

Letter of Credit Agreements

The Company has irrevocable uncollateralized letters of credit with various banks, where the beneficiaries are clearing organizations through which it transacted, that are used in lieu of margin and deposits with those clearing organizations. As of June 30, 2016, the Company was contingently liable for $1.9 million under these letters of credit.

Risk and Uncertainties

The Company generates revenues by providing financial intermediary, securities trading and brokerage activities, and commercial real estate services to institutional customers and by executing and, in some cases, clearing transactions for institutional counterparties. Revenues for these services are transaction-based. As a result, revenues could vary based on the transaction volume of global financial and real estate markets. Additionally, financing is sensitive to interest rate fluctuations, which could have an impact on the Company’s overall profitability.

 

41


Table of Contents

Guarantees

The Company provides guarantees to securities clearinghouses and exchanges which meet the definition of a guarantee under FASB interpretations. Under these standard securities clearinghouse and exchange membership agreements, members are required to guarantee, collectively, the performance of other members and, accordingly, if another member becomes unable to satisfy its obligations to the clearinghouse or exchange, all other members would be required to meet the shortfall. In the opinion of management, the Company’s liability under these agreements is not quantifiable and could exceed the cash and securities it has posted as collateral. However, the potential of being required to make payments under these arrangements is remote. Accordingly, no contingent liability has been recorded in the Company’s unaudited condensed consolidated statements of financial condition for these agreements.

Indemnification

In connection with the sale of eSpeed, the Company has indemnified Nasdaq for amounts over a defined threshold against damages arising from breaches of representations, warranties and covenants. In addition, in connection with the acquisition of GFI, the Company has indemnified the Directors and Officers of GFI. As of June 30, 2016, no contingent liability has been recorded in the Company’s unaudited condensed consolidated statements of financial condition for this indemnification, as the potential for being required to make payments under this indemnification is remote.

 

20.   Income Taxes

The Company’s unaudited condensed consolidated financial statements include U.S. federal, state and local income taxes on the Company’s allocable share of the U.S. results of operations, as well as taxes payable to jurisdictions outside the U.S. In addition, certain of the Company’s entities are taxed as U.S. partnerships and are subject to the Unincorporated Business Tax (“UBT”) in New York City. Therefore, the tax liability or benefit related to the partnership income or loss, except for UBT, rests with the partners (see Note 2—“Limited Partnership Interests in BGC Holdings” for discussion of partnership interests), rather than the partnership entity. Income taxes are accounted for using the asset and liability method, as prescribed in FASB guidance on Accounting for Income Taxes. Deferred tax assets and liabilities are recognized for the future tax consequences attributable to differences between the unaudited condensed consolidated financial statement carrying amounts of existing assets and liabilities and their respective tax bases. Deferred tax assets and liabilities are measured using enacted tax rates expected to apply to taxable income in the years in which those temporary differences are expected to be recovered or settled. The effect on deferred tax assets and liabilities of a change in tax rates is recognized in income in the period that includes the enactment date. A valuation allowance is recorded against deferred tax assets if it is deemed more likely than not that those assets will not be realized.

As of June 30, 2016, the Company had $368.5 million of undistributed foreign pre-tax earnings, which excludes the cash proceeds from the sale of Trayport in the amount of $603.9 million. Except for the cash proceeds from the sale of Trayport, it is the Company’s intention to permanently reinvest these undistributed foreign pre-tax earnings in the Company’s foreign operations. It is not practicable to determine the amount of additional tax that may be payable in the event these earnings are repatriated due to the fluctuation of the relative ownership percentages of the foreign subsidiaries between the Company and BGC Holdings, L.P. For the cash proceeds which are not permanently reinvested, the accrued tax liability is $135.5 million, net of foreign tax credits. In addition, certain GFI Group net operating loss carryforwards are expected to be utilized to reduce cash taxes. Taking these items together, we therefore expect to pay effective cash taxes of no more than $64 million related to the Trayport transaction.

Pursuant to FASB guidance on Accounting for Uncertainty in Income Taxes, the Company provides for uncertain tax positions based upon management’s assessment of whether a tax benefit is more likely than not to be sustained upon examination by tax authorities. As of June 30, 2016, the Company had $1.6 million of unrecognized tax benefits, all of which would affect the Company’s effective tax rate if recognized. As of December 31, 2015, the Company’s unrecognized tax benefits, excluding related interest and penalties, were $1.6 million, all of which, if recognized, would affect the effective tax rate. The Company recognizes interest and penalties related to income tax matters in “Interest expense” and “Other expenses,” respectively, in the Company’s unaudited condensed consolidated statements of operations. As of June 30, 2016, the Company had approximately $0.2 million of accrued interest related to uncertain tax positions. As of December 31, 2015, there were $0.2 million of accrued interest and penalties related to uncertain tax positions.

 

21.   Regulatory Requirements

Many of the Company’s businesses are subject to regulatory restrictions and minimum capital requirements. These regulatory restrictions and capital requirements may restrict the Company’s ability to withdraw capital from its subsidiaries.

Certain U.S. subsidiaries of the Company are registered as U.S. broker-dealers or Futures Commissions Merchants subject to Rule 15c3-1 of the SEC and Rule 1.17 of the Commodity Futures Trading Commission, which specify uniform minimum net capital requirements, as defined, for their registrants, and also require a significant part of the registrants’ assets be kept in relatively liquid form. As of June 30, 2016, the Company’s U.S. subsidiaries had net capital in excess of their minimum capital requirements.

Certain European subsidiaries of the Company are regulated by the Financial Conduct Authority (the “FCA”) and must maintain financial resources (as defined by the FCA) in excess of the total financial resources requirement of the FCA. As of June 30, 2016, the European subsidiaries had financial resources in excess of their requirements.

 

42


Table of Contents

Certain other subsidiaries of the Company are subject to regulatory and other requirements of the jurisdictions in which they operate.

In addition, the Company’s Swap Execution Facilities (“SEFs”), BGC Derivative Markets and GFI Swaps Exchange, are required to maintain financial resources to cover operating costs for at least one year, keeping at least enough cash or highly liquid securities to cover six months’ operating costs.

The regulatory requirements referred to above may restrict the Company’s ability to withdraw capital from its regulated subsidiaries. As of June 30, 2016, $546.8 million of net assets were held by regulated subsidiaries. These subsidiaries had aggregate regulatory net capital, as defined, in excess of the aggregate regulatory requirements, as defined, of $283.0 million.

 

22.   Segment and Geographic Information

Segment Information

The Company’s business segments are determined based on the products and services provided and reflect the manner in which financial information is evaluated by management. The Company’s operations consist of two reportable segments, Financial Services and Real Estate Services.

The Company’s Financial Services segment specializes in the brokerage of a broad range of products, including fixed income (rates and credit), foreign exchange, equities, energy and commodities, and futures. It also provides a wide range of services, including trade execution, broker-dealer services, clearing, trade compression, post trade, information, and other back-office services to a broad range of financial and non-financial institutions. The Company’s Real Estate Services segment offers commercial real estate tenants, owners, investors and developers a wide range of services, including leasing and corporate advisory, investment sales and real estate finance, consulting, project and development management, and property and facilities management.

The Company evaluates the performance and reviews the results of the segments based on each segment’s “Income (loss) from operations before income taxes.”

The amounts shown below for the Financial Services and Real Estate Services segments reflect the amounts that are used by management to allocate resources and assess performance, which is based on each segment’s “Income (loss) from operations before income taxes.” In addition to the two business segments, the tables below include a “Corporate Items” category. Corporate revenues include fees from related parties and interest income as well as gains that are not considered part of the Company’s ordinary, ongoing business, such as the realized gain related to the GFI shares owned by the Company prior to the completion of the tender offer to acquire GFI on February 26, 2015 and the gain related to the disposition of the equity interests in the entities that make up the Trayport business. Corporate expenses include non-cash compensation expenses (such as the grant of exchangeability to limited partnership units; redemption/exchange of partnership units, issuance of restricted shares and a reserve on compensation-related partnership loans; and allocations of net income to limited partnership units and FPUs), as well as unallocated expenses, such as certain professional and consulting fees, executive compensation and interest expense, which are managed separately at the corporate level.

Certain financial information for the Company’s segments is presented below. Certain reclassifications have been made to previously reported amounts to conform to the current presentation. See Note 16—“Goodwill and Other Intangible Assets, Net,” for goodwill by reportable segment.

Three months ended June 30, 2016 (in thousands):

 

     Financial
Services
     Real
Estate
Services
     Corporate
Items
     Total  

Brokerage revenues:

           

Rates

   $ 120,678       $ —         $ —         $ 120,678   

Credit

     77,330         —           —           77,330   

Foreign exchange

     76,835         —           —           76,835   

Energy and commodities

     57,306         —           —           57,306   

Equities and other asset classes

     45,593         —           —           45,593   

Leasing and other services

     —           124,555         —           124,555   

Real estate capital markets

     —           82,739         —           82,739   

Real estate management services

     —           45,529         —           45,529   

Fees from related parties

     —           —           4,865         4,865   

Data, software and post-trade

     12,448         —           —           12,448   

Other revenues

     100         76         129         305   
  

 

 

    

 

 

    

 

 

    

 

 

 

Total non-interest revenues

     390,290         252,899         4,994         648,183   

Interest income

     640         863         2,274         3,777   
  

 

 

    

 

 

    

 

 

    

 

 

 

Total revenues

     390,930         253,762         7,268         651,960   

 

43


Table of Contents

Interest expense

     —           —           14,624         14,624   

Non-interest expenses

     336,678         229,032         51,027         616,737   
  

 

 

    

 

 

    

 

 

    

 

 

 

Total expenses

     336,678         229,032         65,651         631,361   

Other income (losses), net:

           

Gains (losses) on equity investments

     —           —           500         500   

Other income (losses)

     (1,326      —           11,338         10,012   
  

 

 

    

 

 

    

 

 

    

 

 

 

Total other income (losses), net

     (1,326      —           11,838         10,512   
  

 

 

    

 

 

    

 

 

    

 

 

 

Income (loss) from operations before income taxes

   $ 52,926       $ 24,730       $ (46,545    $ 31,111   
  

 

 

    

 

 

    

 

 

    

 

 

 

Three months ended June 30, 2015 (in thousands):

 

     Financial
Services
     Real
Estate
Services
     Corporate
Items
     Total  

Brokerage revenues:

           

Rates

   $ 126,798       $ —         $ —         $ 126,798   

Credit

     73,814         —           —           73,814   

Foreign exchange

     85,976         —           —           85,976   

Energy and commodities

     54,843         —           —           54,843   

Equities and other asset classes

     50,329         —           —           50,329   

Leasing and other services

     —           130,221         —           130,221   

Real estate capital markets

     —           61,178         —           61,178   

Real estate management services

     —           46,528         —           46,528   

Fees from related parties

     83         —           6,012         6,095   

Data, software and post-trade

     27,693         —           —           27,693   

Other revenues

     1,858         445         192         2,495   
  

 

 

    

 

 

    

 

 

    

 

 

 

Total non-interest revenues

     421,394         238,372         6,204         665,970   

Interest income

     327         325         2,509         3,161   
  

 

 

    

 

 

    

 

 

    

 

 

 

Total revenues

     421,721         238,697         8,713         669,131   

Interest expense

     185         12         18,242         18,439   

Non-interest expenses

     366,451         211,650         58,360         636,461   
  

 

 

    

 

 

    

 

 

    

 

 

 

Total expenses

     366,636         211,662         76,602         654,900   

Other income (losses), net:

           

Gains (losses) on divestiture and sale of investments

     —           —           894         894   

Gains (losses) on equity investments

     —           —           833         833   

Other income (losses)

     (2,097      —           3,428         1,331   
  

 

 

    

 

 

    

 

 

    

 

 

 

Total other income (losses), net

     (2,097      —           5,155         3,058   
  

 

 

    

 

 

    

 

 

    

 

 

 

Income (loss) from operations before income taxes

   $ 52,988       $ 27,035       $ (62,734    $ 17,289   
  

 

 

    

 

 

    

 

 

    

 

 

 

 

44


Table of Contents

Six months ended June 30, 2016 (in thousands):

 

     Financial
Services
     Real
Estate
Services
     Corporate
Items
     Total  

Brokerage revenues:

           

Rates

   $ 240,297       $ —         $  —         $ 240,297   

Credit

     162,245         —           —           162,245   

Foreign exchange

     159,303         —           —           159,303   

Energy and commodities

     121,704         —           —           121,704   

Equities and other asset classes

     93,959         —           —           93,959   

Leasing and other services

     —           230,182         —           230,182   

Real estate capital markets

     —           144,872         —           144,872   

Real estate management services

     —           91,587         —           91,587   

Fees from related parties

     —           —           11,935         11,935   

Data, software and post-trade

     24,765         —           —           24,765   

Other revenues

     3,496         76         415         3,987   
  

 

 

    

 

 

    

 

 

    

 

 

 

Total non-interest revenues

     805,769         466,717         12,350         1,284,836   

Interest income

     1,150         1,525         3,485         6,160   
  

 

 

    

 

 

    

 

 

    

 

 

 

Total revenues

     806,919         468,242         15,835         1,290,996   

Interest expense

     —           —           28,082         28,082   

Non-interest expenses

     678,103         427,606         113,116         1,218,825   
  

 

 

    

 

 

    

 

 

    

 

 

 

Total expenses

     678,103         427,606         141,198         1,246,907   

Other income (losses), net:

           

Gains (losses) on equity investments

     —           —           1,058         1,058   

Other income (losses)

     9,646         —           (2,551      7,095   
  

 

 

    

 

 

    

 

 

    

 

 

 

Total other income (losses), net

     9,646         —           (1,493      8,153   
  

 

 

    

 

 

    

 

 

    

 

 

 

Income (loss) from operations before income taxes

   $ 138,462       $ 40,636       $ (126,856    $ 52,242   
  

 

 

    

 

 

    

 

 

    

 

 

 

Six months ended June 30, 2015 (in thousands):

 

     Financial
Services
     Real
Estate
Services
     Corporate
Items
     Total  

Brokerage revenues:

           

Rates

   $ 249,549       $ —         $ —         $ 249,549   

Credit

     140,687         —           —           140,687   

Foreign exchange

     161,608         —           —           161,608   

Energy and commodities

     84,250         —           —           84,250   

Equities and other asset classes

     83,412         —           —           83,412   

Leasing and other services

     —           233,784         —           233,784   

Real estate capital markets

     —           114,920         —           114,920   

Real estate management services

     —           87,130         —           87,130   

Fees from related parties

     108         —           12,593         12,701   

Data, software and post-trade

     39,220         —           —           39,220   

Other revenues

     3,517         639         415         4,571   
  

 

 

    

 

 

    

 

 

    

 

 

 

Total non-interest revenues

     762,351         436,473         13,008         1,211,832   

Interest income

     723         613         3,530         4,866   
  

 

 

    

 

 

    

 

 

    

 

 

 

Total revenues

     763,074         437,086         16,538         1,216,698   

Interest expense

     657         12         33,672         34,341   

Non-interest expenses

     643,433         393,803         126,408         1,163,644   
  

 

 

    

 

 

    

 

 

    

 

 

 

Total expenses

     644,090         393,815         160,080         1,197,985   

Other income (losses), net:

           

Gains (losses) on divestiture and sale of investments

     —           —           679         679   

Gains (losses) on equity investments

     —           —           1,636         1,636   

Other income (losses)

     836         —           31,695         32,531   
  

 

 

    

 

 

    

 

 

    

 

 

 

Total other income (losses), net

     836         —           34,010         34,846   
  

 

 

    

 

 

    

 

 

    

 

 

 

Income (loss) from operations before income taxes

   $ 119,820       $ 43,271       $ (109,532    $ 53,559   
  

 

 

    

 

 

    

 

 

    

 

 

 

 

45


Table of Contents

Total assets by reportable segment (in thousands):

 

Total Assets1

   Financial
Services
     Real Estate
Services
     Total  

At June 30, 2016

   $ 4,382,364       $ 730,020       $ 5,112,384   
  

 

 

    

 

 

    

 

 

 

At December 31, 2015

   $  3,296,815       $  694,639       $ 3,991,454   
  

 

 

    

 

 

    

 

 

 

 

1  Corporate assets have been fully allocated to the Company’s business segments.

Geographic Information

The Company offers products and services in the U.S., U.K., Asia (including Australia), France, Other Americas, Other Europe, and the Middle East and Africa region (defined as the “MEA” region). Information regarding revenues for the three months and six months ended June 30, 2016 and 2015, respectively, is as follows (in thousands):

 

     Three Months Ended June 30,      Six Months Ended June 30,  
     2016      2015      2016      2015  

Revenues:

           

United States

   $ 373,835       $ 378,145       $ 728,909       $ 685,085   

United Kingdom

     161,444         172,070         325,271         313,774   

Asia

     52,704         58,689         109,455         107,307   

France

     25,271         22,697         50,838         43,524   

Other Americas

     14,756         14,295         29,363         26,729   

Other Europe/MEA

     23,950         23,235         47,160         40,279   
  

 

 

    

 

 

    

 

 

    

 

 

 

Total revenues

   $ 651,960       $ 669,131       $ 1,290,996       $ 1,216,698   
  

 

 

    

 

 

    

 

 

    

 

 

 

Information regarding long-lived assets (defined as loans, forgivable loans and other receivables from employees and partners, net; fixed assets, net; certain other investments; goodwill; other intangible assets, net of accumulated amortization; and rent and other deposits) in the geographic areas as of June 30, 2016 and December 31, 2015, respectively, is as follows (in thousands):

 

     June 30,      December 31,  
     2016      2015  

Long-lived assets:

     

United States

   $ 1,231,564       $ 1,145,876   

United Kingdom

     168,310         164,970   

Asia

     29,156         28,368   

France

     6,466         6,964   

Other Americas

     17,733         16,135   

Other Europe/MEA

     6,163         6,277   
  

 

 

    

 

 

 

Total long-lived assets

   $ 1,459,392       $ 1,368,590   
  

 

 

    

 

 

 

 

23.   Subsequent Events

Second Quarter 2016 Dividend

On July 26, 2016, the Company’s Board of Directors declared a quarterly cash dividend of $0.16 per share for the second quarter of 2016, payable on September 1, 2016 to Class A and Class B common stockholders of record as of August 18, 2016.

4.50% Convertible Notes

On July 13, 2016, certain holders of the 4.50% Convertible Notes converted $68,000 in principal amount of notes, and, upon conversion, the Company delivered 6,909 shares of its Class A common stock to such holders. On July 15, 2016, the Company repaid the remaining approximately $159.9 million principal amount of its 4.50% Convertible Notes that matured on July 15, 2016. The capped call transactions, which the Company had entered into in connection with the offering of the 4.50% Convertible Notes, expired unexercised on July 13, 2016.

Controlled Equity Offering

Since June 30, 2016, the Company has sold, pursuant to the November 2014 Sales Agreement, 680 thousand shares of Class A common stock related to redemptions and exchanges of limited partnership interests.

 

46


Table of Contents

Acquisition

On July 19, 2016, the Company announced that it has entered into an agreement to acquire the businesses of Sunrise Brokers Group (“Sunrise Brokers”), an independent financial brokerage with a leading reputation in worldwide equity derivatives. Founded in 1991, Sunrise Brokers offers broking services across equity, credit, FX, hybrid and commodity derivative asset classes. The firm covers its markets globally from its offices in London, New York and Hong Kong. The acquisition of Sunrise Brokers will be recorded in the Company’s Financial Services segment. Completion of the transaction is subject to legal and regulatory approvals and certain closing conditions.

 

47


Table of Contents
ITEM 2. MANAGEMENT’S DISCUSSION AND ANALYSIS OF FINANCIAL CONDITION AND RESULTS OF OPERATIONS

The following discussion of BGC Partners, Inc.’s financial condition and results of operations should be read together with BGC Partners, Inc.’s unaudited condensed consolidated financial statements and notes to those statements, as well as the risk factors and cautionary statements relating to forward-looking statements within the meaning of Section 27A of the Securities Act of 1933, as amended (the “Securities Act”), and Section 21E of the Securities Exchange Act of 1934, as amended (the “Exchange Act”), included in our Annual Report on Form 10-K for the year ended December 31, 2015, in subsequent Quarterly Reports on Form 10-Q and Current Reports on Form 8-K, and in this report. When used herein, the terms “BGC Partners,” “BGC,” the “Company,” “we,” “us” and “our” refer to BGC Partners, Inc., including consolidated subsidiaries.

This discussion summarizes the significant factors affecting our results of operations and financial condition during the three and six months ended June 30, 2016 and 2015. This discussion is provided to increase the understanding of, and should be read in conjunction with, our unaudited condensed consolidated financial statements and the notes thereto included elsewhere in this report.

OVERVIEW AND BUSINESS ENVIRONMENT

We are a leading global brokerage company servicing the financial and real estate markets through our Financial Services and Real Estate Services businesses. Through our brands, including BGC®, GFI® and R.P. MartinTM, among others, our Financial Services business specializes in the brokerage of a broad range of products, including fixed income (rates and credit), foreign exchange, equities, energy and commodities, and futures. Our Financial Services business also provides a wide range of services, including trade execution, broker-dealer services, clearing, trade compression, post trade, information, and other back-office services to a broad range of financial and non-financial institutions. Our integrated platform is designed to provide flexibility to customers with regard to price discovery, execution and processing of transactions, and enables them to use voice, hybrid, or in many markets, fully electronic brokerage services in connection with transactions executed either over-the-counter (“OTC”) or through an exchange. Through our brands including FENICS®, BGC TraderTM, BGC Market Data and Capitalab®, we offer fully electronic brokerage, financial technology solutions, market data, post-trade services and analytics related to select financial instruments and markets.

We entered into the commercial real estate business in October 2011 with the acquisition of Newmark & Company Real Estate, Inc. (“Newmark”), a leading U.S. commercial real estate brokerage and advisory firm primarily serving corporate and institutional clients. Newmark was founded in 1929 in New York City. In 2000, Newmark embarked upon a national expansion and in 2006 entered into an agreement with London-based Knight Frank to operate jointly in the Americas as “Newmark Knight Frank.” In the second quarter of 2012, we completed the acquisition of substantially all of the assets of Grubb & Ellis Company and its direct and indirect subsidiaries, which we refer to as “Grubb & Ellis.” Grubb & Ellis was formed in 1958 and built a full-service national commercial real estate platform of property management, facilities management and brokerage services. Grubb & Ellis was integrated with Newmark Knight Frank to form the resulting brand, Newmark Grubb Knight Frank (“NGKFTM”). NGKF is a full-service commercial real estate platform that comprises our Real Estate Services segment. Under brand names including Newmark Grubb Knight FrankTM, Newmark Cornish & CareyTM, ARA®, Computerized Facility IntegrationTM, Landauer® Valuation & Advisory, and Excess Space Retail Services, Inc®, we offer commercial real estate tenants, owners, investors and developers a wide range of services, including leasing and corporate advisory, investment sales, and real estate finance, consulting, project and development management, and property and facilities management.

Our customers include many of the world’s largest banks, broker-dealers, investment banks, trading firms, hedge funds, governments, corporations, property owners, real estate developers and investment firms. We have offices in dozens of major markets, including New York and London, as well as in Atlanta, Beijing, Boston, Charlotte, Chicago, Copenhagen, Dallas, Denver, Dubai, Hong Kong, Houston, Istanbul, Johannesburg, Los Angeles, Mexico City, Miami, Moscow, Nyon, Paris, Philadelphia, Rio de Janeiro, San Francisco, Santa Clara, São Paulo, Seoul, Shanghai, Singapore, Sydney, Tokyo, Toronto, Washington, D.C. and Zurich, and over 50 other offices.

We remain confident in our future growth prospects as we continue to increase the scale and depth of our Financial Services and Real Estate Services platforms and continue to seek market-driven opportunities to expand our business in numerous financial asset classes and other products and services. This was exemplified by our acquisition of GFI Group, Inc. (“GFI”). Beginning in the first quarter of 2015, BGC began consolidating the results of GFI, which continues to operate as a separately branded division of BGC. On January 12, 2016, we completed the merger with GFI by acquiring 100% of GFI’s outstanding shares (see “Acquisition of GFI Group, Inc.”). Over the last twelve months, we also completed the purchase of Steffner Commercial Real Estate (which operates as Newmark Grubb Memphis), Cincinnati Commercial Real Estate (“CCR”), Rudesill-Pera Multifamily and The CRE Group, Inc. (“CRE Group”). By adding these leading companies to our platform, we have greatly broadened the scope and depth of services we can provide to our clients across our consolidated business. We have continued to make key hires around the world and integrate our recent acquisitions onto our global platform. We expect these additions to increase our revenues and earnings per share going forward. These investments underscore BGC’s ongoing commitment to make accretive acquisitions and profitable hires.

 

48


Table of Contents

Acquisition of GFI Group, Inc.

GFI is a leading intermediary and provider of trading technologies and support services to the global OTC and listed markets. GFI serves institutional clients in operating electronic and hybrid markets for cash and derivative products across multiple asset classes. On February 26, 2015, we successfully completed our tender offer to acquire shares of common stock, par value $0.01 per share, of GFI for $6.10 per share in cash and accepted for purchase 54.3 million shares tendered to us pursuant to the offer. The tendered shares, together with the 17.1 million shares already owned by us, represented approximately 56% of the then-outstanding shares of GFI. We issued payment for the tendered shares on March 4, 2015 in the aggregate amount of $331.1 million. On April 28, 2015, we purchased from GFI approximately 43.0 million new shares at that date’s closing price of $5.81 per share, for an aggregate purchase price of $250 million. The purchase price was paid to GFI in the form of a note due on June 19, 2018 that bore an interest rate of LIBOR plus 200 basis points. The new shares and the note eliminate in consolidation. Following the issuance of the new shares, we owned approximately 67% of GFI’s outstanding common stock, which gave us control over the timing and process for the completion of a back-end merger (the “Back-End Mergers”) pursuant to the tender offer agreement.

On January 12, 2016, we completed our acquisition (the “JPI Merger”) of Jersey Partners, Inc. (“JPI”). The JPI Merger occurred pursuant to a merger agreement, dated as of December 22, 2015. Shortly following the completion of the JPI Merger, a subsidiary of BGC merged with and into GFI pursuant to a short-form merger under Delaware law, with GFI continuing as the surviving entity. The Back-End Mergers allowed BGC to acquire the remaining approximately 33% of the outstanding shares of GFI common stock that BGC did not already own. Following the closing of the Back-End Mergers, BGC and its affiliates now own 100% of the outstanding shares of GFI’s common stock.

In total, approximately 23.5 million shares of BGC Class A common stock and $111.2 million in cash were issued or paid with respect to the closing of the Back-End Mergers, inclusive of adjustments. The total purchase consideration for all shares of GFI purchased by BGC was approximately $750 million, net of the $250.0 million note previously issued to GFI by BGC, which is eliminated in consolidation. This figure excludes the $29.0 million gain recorded in the first quarter of 2015 with respect to the appreciation of the 17.1 million shares of GFI held by BGC prior to the successful completion of the tender offer. The excess of total consideration over the fair value of the total net assets acquired, of approximately $450.0 million, has been recorded to goodwill and was allocated to our Financial Services segment.

We believe the combination of BGC and GFI creates a strong and diversified Financial Services business, well positioned to capture future growth opportunities. Through this combination, we expect to deliver substantial benefits to customers of the combined company, and we expect to become the largest and most profitable wholesale financial brokerage company. We also believe this is a highly complementary combination, which has resulted, and will continue to result, in meaningful economies of scale. While the front-office operations will remain separately branded divisions, the back office, technology, and infrastructure of these two companies are being integrated in a smart and deliberate way. We have achieved our previously stated cost synergies related to GFI and now expect additional reductions in expense.

On July 10, 2015, the Company guaranteed the obligations of GFI under the 8.375% Senior Notes; as a consequence of guaranteeing GFI’s debt, we have substantially improved the credit rating of GFI’s bonds and lowered future interest payments. We have also been able to free up capital set aside for regulatory and clearing purposes, allowing us to use our balance sheet more efficiently. As the integration of BGC and GFI continues, we expect to generate increased productivity per broker and to continue converting voice and hybrid broking to more profitable fully electronic trading on our FENICS platform, all of which should lead to increased revenues, profitability and cash flows. In addition, we expect our results to further improve as we invest the net proceeds from the $650 million Trayport sale.

Trayport Transaction

On December 11, 2015, we completed the sale (the “Trayport Transaction”) of all of the equity interests in the entities that make up the Trayport business to Intercontinental Exchange, Inc. (“ICE”). The Trayport business was GFI’s electronic European energy software, trading, and market data business. The Trayport Transaction occurred pursuant to a Stock Purchase Agreement, dated as of November 15, 2015. At the closing, we received 2,527,658 shares of ICE common stock issued with respect to the $650 million purchase price, which was adjusted at closing. Through June 30, 2016, we have sold more than 85% of our shares of ICE common stock. Trayport, prior to its sale, had generated gross revenues of approximately $80 million over the twelve months ended September 30, 2015. BGC expects to pay effective cash taxes of no more than $64 million related to the Trayport sale price, or an expected rate of less than 10%.

Nasdaq Transaction

On June 28, 2013, we completed the sale (the “Nasdaq Transaction”) of certain assets to Nasdaq, Inc. (“Nasdaq,” formerly known as “NASDAQ OMX Group, Inc.”), which purchased certain assets and assumed certain liabilities from us and our affiliates, including the eSpeed brand name and various assets comprising the fully electronic portion of our benchmark on-the-run U.S. Treasury brokerage, market data and co-location service businesses (“eSpeed”), for cash consideration of $750 million paid at closing, plus an earn-out of up to 14,883,705 shares of Nasdaq common stock to be paid ratably in each of the fifteen years following the closing in which the consolidated

 

49


Table of Contents

gross revenue of Nasdaq is equal to or greater than $25 million. Through June 30, 2016, we have received 2,976,741 shares of Nasdaq common stock in accordance with the agreement. The contingent future issuances of Nasdaq common stock are also subject to acceleration upon the occurrence of certain events.

As a result of the sale of eSpeed, we only sold our on-the-run benchmark 2-, 3-, 5-, 7-, 10-, and 30-year fully electronic trading platform for U.S. Treasury Notes and Bonds. We continue to offer voice brokerage for on-the-run U.S. Treasuries, as well as across various other products in rates, credit, FX, market data and software solutions. As we continue to focus our efforts on converting voice and hybrid desks to electronic execution, our e-businesses, excluding Trayport and including revenues from inter-company data, software, and post-trade services, have continued to grow their revenues and generated $255.7 million during the most recent trailing twelve-month period ended June 30, 2016, up 62.4% from a year ago. These fully electronic revenues are more than double those of eSpeed, which generated $48.6 million in revenues for the six months ended June 30, 2013 and was sold in the second quarter of 2013 for $1.2 billion (based on the value of Nasdaq stock at the time the deal was announced).

For the purposes of this document and subsequent Securities and Exchange Commission (“SEC”) filings, all of our fully electronic businesses are referred to as “FENICS.” These offerings include Financial Services segment fully electronic brokerage products, as well as offerings in market data and software solutions across both BGC and GFI. FENICS results do not include the results of Trayport, either before or after the completed sale to ICE. Going forward, we expect these businesses to become an even more valuable part of BGC as they continue to grow faster than, and be substantially larger than, eSpeed ever was for us.

Financial Services:

The financial intermediary sector has been a competitive area that grew over the first half of the past decade due to several factors. One factor was the increasing use of derivatives to manage risk or to take advantage of the anticipated direction of a market by allowing users to protect gains and/or guard against losses in the price of underlying assets without having to buy or sell the underlying assets. Derivatives are often used to mitigate the risks associated with interest rates, equity ownership, changes in the value of foreign currency, credit defaults by corporate and sovereign debtors and changes in the prices of commodity products. For the period from 1998 through 2007, demand from financial institutions, financial services intermediaries and large corporations had increased volumes in the wholesale derivatives market, thereby increasing the business opportunity for financial intermediaries.

Another key factor in the growth of the financial intermediary sector during the same timeframe was the increase in the number of new financial products. As market participants and their customers strive to mitigate risk, new types of equity and fixed income securities, futures, options and other financial instruments have been developed. Most of these new securities and derivatives were not immediately ready for more liquid and standardized electronic markets, and generally increase the need for trading and require broker-assisted execution.

In recent years, our Financial Services businesses have faced more challenging market conditions. While our foreign exchange (“FX”), energy and commodities, and equities and other businesses have operated in a generally improved macro environment in recent periods, our credit and rates businesses have continued to face a challenging macro environment that has been part of a greater industry trend which has been attributed to a number of cyclical factors, including historically low and even negative interest rates across the globe. Additionally, accommodative monetary policies by several major central banks including the Federal Reserve, Bank of England, Bank of Japan and the European Central Bank have resulted in historically low levels of volatility and interest rates across many of the financial markets in which we operate. The global credit markets have also faced structural issues such as increased bank capital requirements under Basel III. Consequently, these factors have contributed to lower trading volumes in our rates and credit asset classes across most geographies in which we operate.

On June 23, 2016, the U.K. held a referendum regarding continued membership in the European Union (the “EU”). The exit from the EU is commonly referred to as the “Brexit.” The Brexit vote passed by 51.9% to 48.1%. The referendum was non-binding. However, the newly installed Prime Minister of the U.K. has indicated that she intends to follow through on the wishes of the voters. If so, negotiations would commence under Article 50 of the Lisbon Treaty to determine the future terms of the U.K.’s relationship with the EU, including the terms of trade, also known as “passporting rights” between the U.K. and the EU. The effects of the Brexit will depend on any agreements the U.K. makes to retain access to EU markets – including for financial services – either during a transitional period or more permanently.

The announcement of the Brexit caused significant volatility in most of the global financial markets in which we broker, and also led to currency exchange rate fluctuations that resulted in significant weakening of the British pound against most major foreign currencies. Although we generate a significant amount of revenue in the U.K., most of it is denominated in other currencies. However, a majority of our U.K. expenses are denominated in pounds. As a result, we expect the decrease in the value of the pound to have a minimal effect on our consolidated earnings.

Since the negotiations for completing the Brexit have not yet commenced, and could take up to two years once initiated, we anticipate higher than average global financial market volatility to occur periodically for the foreseeable future, all else equal. Historically, elevated volatility has often led to increased volumes in the Financial Services markets in which we broker, which could be beneficial for that segment.

 

50


Table of Contents

Regulators in the U.S. have finalized most of the new rules across a range of financial marketplaces, including OTC derivatives, as mandated by the Dodd-Frank Wall Street Reform and Consumer Protection Act (“Dodd-Frank Act”). Many of these rules became effective in prior years, while ongoing phase-ins are anticipated over coming years. Legislators and regulators in Europe and the Asia-Pacific region have crafted similar rules, some of which have already been implemented, specifically those falling under the Markets in Financial Instruments Directive II (“MiFID II”), while others are expected to be implemented in the future.

These OTC-related regulations and proposed rules call for, among other actions, additional pre- and post-trade market transparency, heightened collateral and capital standards, the transacting of certain derivatives using authorized venues, central clearing of most standardized derivatives, specific business conduct standards and the delivery of transaction data to newly designated trade repositories for public dissemination.

BGC Derivative Markets and GFI Swaps Exchange, our subsidiaries, began operating as Swap Execution Facilities (“SEFs”) on October 2, 2013. Both BGC Derivative Markets and GFI Swaps Exchange received permanent registration approval from the Commodity Future Trading Commission (the “CFTC”) as SEFs on January 22, 2016. Mandatory Dodd-Frank Act compliant execution on SEFs by eligible U.S. persons commenced in February 2014 for “made available to trade” products, and a wide range of other rules relating to the execution and clearing of derivative products have been finalized with implementation periods in 2016 and beyond. We also maintain our ownership stake in ELX, a CFTC-approved designated contract market (“DCM”).

We believe that our relative competitive position is strong in this evolving landscape, and that we will gain market share. This is not only because the new rules require OTC market execution venues to maintain robust front-end and back-office IT capabilities and to make large and ongoing technology investments, but also because recent revisions to the execution methodology rules will allow elements of voice brokerage to flourish. We are a leader in both the breadth and scale of our hybrid and fully electronic trading capabilities, and we expect to outperform our competitors in such an environment.

In recent years, there has been significant consolidation among the interdealer-brokers and wholesale brokers with which we compete. In addition to our 2015 acquisition of GFI, Tullett Prebon plc (“Tullett”) and ICAP plc (“ICAP”) announced in November 2015 an agreement whereby Tullett would purchase the vast majority of ICAP’s global hybrid/voice broking and information businesses. Following the completion of their proposed deal, which is subject to further stockholder and other approvals, ICAP expects to change its corporate name to “NEX Group plc” (“NEX”), while Tullett plans to change its name to “TP-ICAP.” We expect to continue to compete with the remaining electronic markets, post-trade and information businesses of NEX through the various offerings on our FENICS platform. We will also continue to compete with TP-ICAP across various voice/hybrid brokerage marketplaces. There has also been significant consolidation among smaller non-public wholesale brokers, including our acquisitions of R.P. Martin, Heat Energy Group, and Remate Lince. We view the recent consolidation in the industry favorably, as we expect it to provide additional operating leverage to our Financial Services businesses in the future.

Growth Drivers

As a wholesale intermediary, our business is driven primarily by overall industry volumes in the markets in which we broker, the size and productivity of our front-office headcount (including brokers, salespeople, managers and other front-office personnel), regulatory issues and the percentage of our revenues we are able to execute by fully electronic means.

Below is a brief analysis of the market and industry volumes for some of our financial services products including our overall hybrid and fully electronic trading activities.

Overall Market Volumes and Volatility

Volume is driven by a number of items, including the level of issuance for financial instruments, the price volatility of financial instruments, macro-economic conditions, the creation and adoption of new products, the regulatory environment, and the introduction and adoption of new trading technologies. Historically, increased price volatility has typically increased the demand for hedging instruments, including many of the cash and derivative products that we broker.

Rates volumes in particular are influenced by market volumes and volatility. Historically low and negative interest rates across the globe have significantly reduced the overall trading appetite for rates products. The ECB and Bank of Japan have cut key interest rates to below zero, while many other sovereign nations continue to issue bonds at negative yields. According to a recent Fitch report, there is approximately $11.7 trillion of sovereign debt with negative yields as of quarter-end. The U.K.’s recent referendum vote to exit the European Union has driven historically low yields even lower, as a subsequent flight to high quality and deeply liquid asset classes ensued. Rates volumes have been tempered industry-wide by this historic period of exceptionally low interest rates, which has driven many traditional investor classes to other investible asset classes, in search of higher yields.

Also weighing on yields and rates volumes are global central bank quantitative easing programs. The programs depress rates volumes because they entail the central banks buying government securities or other securities in the open market —   particularly longer-dated instruments — in an effort to promote increased lending and liquidity and bring down long-term interest rates. When central banks hold these instruments, they tend not to trade or hedge, thus lowering rates volumes across cash and derivatives markets industry-wide. Despite the conclusion of its quantitative easing program in the fourth quarter of 2014, the U.S. Federal Reserve still had approximately $3.7 trillion worth of long-dated U.S. Treasury and Federal Agency securities as of June 30, 2016, compared with $1.7 trillion at the

 

51


Table of Contents

beginning of 2011 and zero prior to September 2008. Additionally, the U.S. Federal Reserve has continued to roll over its existing positions and it is expected to keep its balance sheet at elevated levels for the foreseeable future. Other major central banks have also greatly increased the amount of longer-dated debt on their balance sheets over the past few years and have indicated that they may continue to do so until economic conditions allow for a tapering or an unwinding of their quantitative easing programs.

In addition, the G-20 central banks have agreed to implement the Basel III accord. Basel III was drafted with the intention of making banks more stable in the wake of the financial crisis. The accord, which will continue to be phased in over the next few years, will force most large banks in G-20 nations to hold approximately three times as much Tier 1 capital as is required under the previous set of rules. These capital rules make it more expensive for banks to hold non-sovereign debt assets on their balance sheets, and as a result, analysts say that banks have reduced or will reduce their trading activity in corporate and asset-backed fixed income securities as well as in various other OTC cash and derivative instruments. We believe that this has further reduced overall industry volumes in many of the products we broker, particularly in credit.

During the three months ended June 30, 2016, industry volumes were generally mixed to down year-over-year for the OTC and listed products we broker in rates, credit, FX, equities, energy and commodities. For example, volumes were generally up within U.S. equities and in global energy and commodities, while volumes were generally down within U.S. and European interest rate futures, FX, and credit. Below is an expanded discussion of the volume and growth drivers of our various financial services brokerage product categories.

Rates Volumes and Volatility

Our rates business is influenced by a number of factors, including global sovereign issuances, secondary trading and the hedging of these sovereign debt instruments. While the amount of global sovereign debt outstanding remains high by historical standards, the level of secondary trading and related hedging activity remains muted. For example, according to Bloomberg, the average daily volume of various U.S. Treasuries of greater than 3 years tenor among primary dealers was down 1% to 6% during the second quarter of 2016 as compared with a year earlier. Additionally, interest rate volumes were down by 18% at Eurex, flat for ICE, and up by 3% at the CME Group Inc. (“CME”), all according to Credit Suisse. In comparison, our overall rates revenues were $120.7 million, down by approximately 5% from a year earlier.

Our rates revenues are not totally dependent on market volumes and therefore do not always fluctuate consistently with industry metrics. This is largely because our voice, hybrid, and fully electronic desks in rates often have volume discounts built into their price structure, which results in our rates revenues being less volatile than the overall industry volumes.

Overall, analysts and economists expect the absolute level of sovereign debt outstanding to remain at elevated levels for the foreseeable future as governments finance their future deficits and roll over their sizable existing debt. For example, the Organization for Economic Cooperation and Development (the “OECD”), which includes almost all of the advanced and developed economies of the world, reported that general government debt as a percentage of GDP will be 72% for the entire OECD in 2017. This would represent a slight increase from 71% in 2015, but up considerably from the 39% figure in 2007. Meanwhile, economists expect that the effects of various forms of quantitative easing will continue to negatively impact financial markets, as economic growth remains weak in most OECD countries. As a result, we expect long-term tailwinds in our rates business from continuing high levels of government debt, but continued near-term headwinds due to the current low interest rate environment and continued accommodative monetary policy of many major central banks.

Foreign Exchange Volumes and Volatility

Global FX volumes were generally down during the second quarter of 2016, as the second quarter was impacted by the intervention and support of certain emerging market currencies by their respective central governments as well as concerns over the U.K.’s referendum regarding their potential exit from the European Union. Thus, spot FX at Thomson Reuters was down 9% during the quarter, overall FX volumes were down 13% for EBS, while FX futures at CME were down 7%. In comparison, our overall FX revenues decreased by 11% to $76.8 million, primarily related to the challenging market conditions described above.

Credit Volumes

The cash portion of our credit business is impacted by the level of global corporate bond issuance, while both the cash and credit derivatives sides of this business are impacted by sovereign and corporate issuance. The global credit derivative market turnover has declined over the last few years due to the introduction of rules and regulations for the clearing of credit derivatives in the U.S. and elsewhere, along with non-uniform regulation across different geographies. In addition, many of our large bank customers continue to reduce their inventory of bonds and other credit products in order to comply with Basel III and other international financial regulations. During the second quarter, primary dealer average daily volume for corporate bonds was up by 5% according to Bloomberg, although dealer inventory of such bonds was down 34%. As of July 1, 2016, total gross and notional credit derivatives outstanding as reported by the International Swaps and Derivatives Association — a reflection of the OTC derivatives market — were down by 75% and 14%, respectively, from a year earlier. In comparison, our overall credit revenues were up 5% to $77.3 million, while our fully electronic credit revenues were up approximately 11%, driven largely by increased trading volumes across primary dealers and organic growth.

 

52


Table of Contents

Energy and Commodities

Energy and commodities volumes were generally up during the second quarter of 2016, driven by the increased volatility exhibited in global oil and other physical commodity prices. Energy and commodities futures were up by between 10% and 30% at ICE and CME year-over-year during the quarter, according to Credit Suisse. BGC’s energy and commodities revenues were up over 4% to $57.3 million, largely driven by increased trading volumes and organic growth.

Equities and Other Asset Classes

Global equity volumes were generally mixed during the second quarter of 2016. According to Credit Suisse, the average daily volumes of U.S. shares were up 17%, while European shares traded were down 13%. Additionally, equity derivatives were up 6% as compared to the second quarter of 2015. Our overall revenues from equities and other asset classes decreased by 9% to $45.6 million.

Fully Electronic Trading (FENICS) and Hybrid Trading

Historically, technology-based product growth has led to higher margins and greater profits over time for exchanges and wholesale financial intermediaries alike, even if overall company revenues remain consistent. This is largely because fewer employees are needed to process the same volume of trades as trading becomes more automated. Over time, electronification of exchange-traded and OTC markets has also generally led to volumes increasing faster than commissions decline, and thus often to an overall increase in revenues. We have been a pioneer in creating and encouraging hybrid and fully electronic trading, and we continually work with our customers to expand such trading across more asset classes and geographies.

Outside of U.S. Treasuries and spot FX, the banks and broker-dealers that dominate the OTC markets had generally been hesitant in adopting electronically traded products. However, in recent years, hybrid and fully electronic wholesale OTC markets for products, including CDS indices, FX options, non-U.S. sovereign bonds, corporate bonds, and interest rate derivatives, have been created as banks and broker-dealers have become more open to electronically traded products and as firms like BGC have invested in the kinds of technology favored by our customers. Recently enacted and pending regulation in Asia, Europe and the U.S. regarding banking, capital markets, and OTC derivatives has accelerated the adoption of fully electronic trading, and we expect to benefit from the rules and regulation surrounding OTC derivatives. Our understanding is that the rules that have been adopted or are being finalized will continue to allow for trading through a variety of means, including voice, and we believe the net impact of these rules and additional bank capital requirements will encourage the growth of fully electronic trading for a number of products we broker.

The combination of more market acceptance of hybrid and fully electronic trading and our competitive advantage in terms of technology and experience has contributed to our strong gains in electronically traded products. We continue to invest in hybrid and fully electronic technology broadly across our financial services product categories. FENICS has exhibited significant growth that we believe has outpaced the financial technology and wholesale brokerage industry as a whole. We expect this trend to continue as we convert more of our voice and hybrid brokerage into fully electronic brokerage across our FENICS platform.

FENICS revenues, excluding Trayport, increased by 6% to $53.5 million for the quarter, as compared with $50.7 million for the three months ended June 30, 2015. The increase in overall FENICS revenues for the period was primarily due to strong organic growth generated by our data, software and post-trade products. We offer electronically traded products on a significant portion of our Financial Services segment’s hundreds of brokerage desks. The revenues, profits, and growth of these products have been significantly higher than those of eSpeed, which we sold in the second quarter of 2013 for over $1.2 billion. The financial results of FENICS also compare favorably to other highly valuable electronic trading platforms that are either publicly traded or that have recently been sold by other companies. We expect the proportion of desks offering electronically traded products to continue to increase as we invest in technology to drive electronic trading over our platform. Over time, we expect the growth of FENICS to further improve this segment’s profitability and market share.

Real Estate Services:

Our discussion of financial results for “Newmark Grubb Knight Frank,” “NGKF,” or “Real Estate Services” reflects only those businesses owned by us and does not include the results for Knight Frank or for the independently owned offices that use some variation of the NGKF name in their branding or marketing.

Our Real Estate Services segment continued to show strong growth and generated approximately 39% of our revenues for the three months ended June 30, 2016. Real Estate brokerage revenues were $207.3 million, up over 8% year-over-year, which included growth in real estate capital markets of over 35%, partially offset by declines in leasing and other services revenue of 4%. The growth across our capital markets business was driven by strong double-digit organic growth, while the declines in our leasing and other services business reflected lower market volumes. Our Real Estate management services and other revenues were down by 2%, and overall NGKF revenues improved by over 6%. Although U.S. industry-wide activity across commercial leasing and capital markets was down in the second quarter according to NGKF research, we believe that NGKF continued to gain market share given our general market outperformance.

We continued to invest in the segment by adding dozens of high profile and talented brokers and other revenue-generating professionals. Historically, newly hired commercial real estate brokers tend to achieve dramatically higher productivity in their second year with the Company, although we incur related expenses immediately. This is largely why NGKF’s pre-tax earnings were down for the segment in the quarter. As our newly-hired brokers ramp up their production, we expect NGKF’s revenue and earnings growth to strongly accelerate, thus demonstrating our operating leverage.

 

53


Table of Contents

Over time, we expect the overall profitability of our Real Estate Services business to increase as we increase its size and scale. However, the pre-tax margins in the segment are also impacted by the mix of revenues generated by NGKF. For example, real estate capital markets, which includes sales, commercial mortgage broking, and other real estate-related financial services, generally has larger transactions that occur with less frequency and more seasonality when compared with leasing advisory. However, real estate capital markets tend to have significantly higher pre-tax margins than NGKF as a whole. Leasing advisory revenues are generally more predictable than revenues from real estate capital markets, while pre-tax earnings margins tend to be more similar to those of the segment as a whole. Property and facilities management, which together are called “real estate management services,” generally have the most predictable and steady revenues, but with pre-tax earnings margins below those for NGKF as a whole. When management services clients agree to give us exclusive rights to provide real estate services for their facilities or properties, it is for an extended period of time, which provides us with stable and foreseeable sources of revenues.

Growth Drivers

The key drivers of revenue growth for U.S. commercial real estate services companies include the overall health of the U.S. economy, including gross domestic product and employment trends in the U.S., which drives demand for various types of commercial leases and purchases, the institutional ownership of commercial real estate as an investible asset class, and the ability to attract and retain talent to our real estate services platform. In addition, in real estate sales, also known as real estate capital markets, growth is driven by the availability of credit to purchasers of and investors in commercial real estate.

Economic Growth in the U.S.

The U.S. economy expanded by an annualized rate of 1.2% during the second quarter of 2016, which fell short of the 2.6% growth that had been expected, according to a recent Wall Street Journal survey of economists. This growth compares with an increase of 0.8% and 2.6% during the first quarter of 2016 and the second quarter of 2015, respectively. The consensus is for U.S. GDP to expand by 2.0% in 2016 and 2.2% in 2017, according to the same Wall Street Journal survey. This moderate pace of growth should help keep interest rates and inflation low by historical standards.

The Bureau of Labor Statistics reported that employers added a monthly average of 153 thousand net new payroll jobs during the second quarter, as compared to 251 thousand in the prior year period. U.S. employers added 292 thousand jobs in June of 2016, versus the trailing twelve month average of 206 thousand. Despite the return to pre-recession unemployment rates (4.9% as of July 2016), the number of long-term unemployed and the labor force participation rate (the latter of which is near a 38-year low) remain disappointing for many economists, but these indicators are less important to commercial real estate than job creation.

The 10-year Treasury yield ended the second quarter at 1.47%, down over 88 basis points from the year-earlier date, and only 8 basis points off its recent all-time low in July 2012. 10-year Treasury yields have remained well below their 50-year average of approximately 6.5%, in large part due to market expectations that the Federal Open Market Committee (“FOMC”) will only moderately raise the federal funds rate over the next few years. Interest rates are also low due to even lower or negative benchmark government interest rates in much of the rest of developed world, which makes U.S. government bonds relatively more attractive.

The combination of moderate economic growth and low interest rates that has been in place since the recession ended has been a powerful stimulus for commercial real estate, delivering steady absorption of excess space and strong investor demand for the yields available through both direct ownership of assets and publicly traded funds. Steady economic growth and low interest rates helped push vacancy rates down for the office, apartment, retail and industrial markets. Construction activity, though it is ramping up, remains low compared with prior expansion cycles and low relative to demand and absorption, which means that property leasing markets continue to tighten. The exception to this trend is apartments, where construction activity has caught up with demand in some markets and submarkets. Asking rental rates posted moderate gains across all property types during the second quarter of 2016, propelled by demand for Class A assets in the top submarkets, Class B space as renewing tenants realize how much Class A rents have risen, and creative space popular with technology companies. The following trends drove the commercial real estate market during the second quarter of 2016:

 

    Sustained U.S. employment growth and rising home values have fueled the economy and generated demand for commercial real estate space across all major sectors;

 

    Technology, professional and business services and healthcare continued to power demand for office space. Languishing oil prices continued to pose a challenge for Houston and other energy-dependent markets. Sublease space increased during the second quarter, notably in Houston and also San Francisco, due to technology sector layoffs. However, overall sublease inventories remained low by historic standards;

 

    E-commerce and supply-chain optimization created tenant and owner-user demand for warehouses and distribution centers;

 

    Apartment rents benefited from sustained job growth, and underlying demographic trends towards urban living amongst two key age groups: millennials and baby boomers; and

 

    Continued corporate employment, combined with increased leisure travel generated demand for hotel room-nights.

 

54


Table of Contents

Offsetting these trends, at least in short term, is the uncertainty many global real estate investors have expressed following the recent passing of the referendum calling for the UK to exit the European Union. While the volatility this is expected to generate will help our Financial Services business, it may have caused some real estate capital markets investors to sit on the sidelines for now. In the medium to longer term, we believe that firms focused more on the U.S. market, like NGKF, could benefit if investors shift more of their attention away from Europe to North America.

Market Statistics

The U.S commercial property market continues to display strength, despite slight declines in commercial property prices, as measured by the Commercial Property Price Index, reported by Moody’s Real Capital Analytics (“RCA”). U.S. commercial real estate sales volumes decreased year-over-year for only the second time since 2009, as reported by RCA. U.S. commercial real estate activity and prices were adversely impacted during the quarter primarily related to tightening credit conditions, particularly in CMBS and agency lending, as well as tightening capitalization rates. However, spreads of U.S. commercial real estate capitalization rates over 10-year U.S. Treasuries was 494 basis points on average over the second quarter of 2016, well above the pre-recession low of 165 basis points and the trailing 10-year average spread of 379 basis points. If the U.S. economy continues to expand at the moderate pace envisioned by many economists, we would expect this to fuel the continued expansion of demand for commercial real estate. The spread between local 10-year benchmark government bonds and U.S. cap rates was even wider with respect to major countries including Japan, Canada, Germany, the U.K. and France during the second quarter of 2016. This should continue to make U.S. commercial real estate a relatively attractive investment for non-U.S. investors.

According to CoStar’s Value-Weighted U.S. Composite Index, average prices were up by 9% in June compared to a year earlier. During the quarter, the dollar volume of significant property sales totaled $105.1 billion in the U.S., down by 14.0% from the year ago period according to RCA. In comparison, our real estate capital markets revenue increased by over 35% year-over-year, primarily due to organic growth.

Although overall industry metrics are not necessarily as correlated to our revenues in Real Estate Services as they are in Financial Services, they do provide some indication of the general direction of the business. According to Newmark Grubb Knight Frank Research, the combined average vacancy rate for office, industrial, and retail properties ended the second quarter of 2016 at 7.6%, down from 8.1% a year earlier, marking twenty-five consecutive quarters of improving average vacancy rates. Rents for all property types in the U.S. continued to improve modestly. According to NGKF Research, leasing activity during the second quarter of 2016 was down slightly from the year ago period, likely a result of lower corporate earnings in the past several quarters. In comparison, revenues from our leasing and other services business decreased by 4%.

REGULATORY ENVIRONMENT

See “Regulation” in Part I, Item 1 of our Annual Report on Form 10-K for information related to our regulatory environment.

LIQUIDITY

See “Liquidity and Capital Resources” herein for information related to our liquidity and capital resources.

HIRING AND ACQUISITIONS

A key driver of our revenue is front-office headcount. We believe that our strong technology platform and unique partnership structure have enabled us to use both acquisitions and recruiting to profitably increase our front-office staff at a faster rate than our largest competitors since our formation in 2004.

We have invested significantly to capitalize on the current business environment through acquisitions, technology spending and the hiring of new brokers, salespeople, managers and other front-office personnel. The business climate for these acquisitions has been competitive, and it is expected that these conditions will persist for the foreseeable future. We have been able to attract businesses and brokers, salespeople, managers and other front-office personnel to our platform as we believe they recognize that we have the scale, technology, experience and expertise to succeed in the current business environment.

As of June 30, 2016, our front-office headcount was down slightly compared to the prior year at 3,812 brokers, salespeople, managers and other front-office personnel. For the quarter ended June 30, 2016, average revenue generated per front-office employee increased by 1.0% from a year ago to approximately $156.0 thousand. The increase in overall company revenue per front-office employee was primarily driven by our Financial Services business, which generated a larger portion of its total revenues from our higher-margin FENICS platform, along with reducing the number of less productive brokers. Average revenue per front-office employee was adversely impacted by recent front-office hires and acquisitions, particularly in our Real Estate Services business. Our average revenue per front-office employee has historically declined year-over-year for the period immediately following significant headcount increases, and the additional brokers and salespeople generally achieve significantly higher productivity levels in their second year with the Company.

The laws and regulations passed or proposed on both sides of the Atlantic concerning OTC trading seem likely to favor increased use of technology by all market participants, and are likely to accelerate the adoption of both hybrid and fully electronic trading. We believe these developments will favor the larger inter-dealer brokers over smaller, non-public inter-dealer brokers, as the smaller ones generally do not have the financial resources to invest the necessary amounts in technology. We believe this will lead to further consolidation across the wholesale financial brokerage industry, and thus further allow us to profitably grow our front-office headcount.

 

55


Table of Contents

Since 2015, our acquisitions have included GFI, Computerized Facilities Integration (“CFI”), Excess Space, Steffner Commercial Real Estate, CCR, Rudesill-Pera Multifamily, LLC and CRE Group.

On February 26, 2015, we announced the successful completion of our tender offer for the majority of GFI Group, Inc.’s outstanding common shares. GFI is a leading intermediary in the global OTC and Listed markets, offering an array of sophisticated trading technologies and products and generated over $880 million in revenues in 2014, which included revenues from their Trayport and Kyte businesses, which have since been sold. The acquisition of GFI represented the largest acquisition in our history. On January 12, 2016, we completed the merger with GFI by acquiring the remaining shares of GFI. This combination dramatically increases the scale and scope of the Company and the combined company is now the largest interdealer-broker and wholesale financial broker in the industry.

On December 11, 2015, we completed the sale of all of the equity interests in the entities that make up the Trayport business to ICE. At the closing, we received 2,527,658 shares of ICE common stock issued with respect to the $650 million purchase price, which was adjusted at closing. In 2015, we also completed the sale of all the equity interests of The Kyte Group Limited (which primarily included the Company’s clearing business) and Kyte Broking Limited.

On May 20, 2015, we completed the acquisition of CFI, a premier real estate strategic consulting and systems integration firm that manages over three billion square feet globally for Fortune 500 companies, owner-occupiers, government agencies, healthcare and higher education clients. CFI provides corporate real estate, facilities management, and enterprise asset management information consulting and technology solutions that yield hundreds of millions of dollars in cost savings for its client base on an annual basis. The acquisition is expected to complement and drive future growth opportunities within NGKF’s management services business and within CFI’s extensive client base.

On July 1, 2015, we completed the acquisition of Excess Space. Excess Space is a premier consulting and advisory firm dedicated to real estate disposition and lease restructuring for retailers throughout the U.S. and Canada. It advises some of the nation’s leading supermarkets, department stores, banks, drug stores and restaurants. Since its establishment in 1992, Excess Space has generated an estimated $4 billion in cost savings for clients. We are confident that the acquisition of Excess Space will enhance our business, strengthen the services within our global retail platform, and bring value to our clients.

On December 11, 2015, we completed the acquisition of Steffner Commercial Real Estate, which operates as Newmark Grubb Memphis, a full-service commercial real estate advisory practice in the metropolitan Memphis, Tennessee region. This acquisition represented the cornerstone in our plan to grow our presence across the Mid-South region, which includes Alabama, Arkansas, Kentucky, Louisiana, Mississippi, and Tennessee.

On December 28, 2015, we completed the acquisition of CCR, which is headquartered in Cincinnati, Ohio. CCR has a deep and successful track record in office, industrial and retail leasing and investment sales, representing a diversified client base that ranges from top Fortune 500 companies and institutions to privately owned firms. The acquisition bolsters our presence in the Midwest and will help drive growth opportunities for the firm’s existing Midwest operations.

On February 26, 2016, we completed the acquisition of Rudesill-Pera Multifamily, LLC (“Memphis Multifamily”). Memphis Multifamily is a multifamily brokerage firm operating in Memphis and the Mid-South Region.

On June 17, 2016, we completed the acquisition of CRE Group. CRE Group is a San Francisco Bay Area-based real estate services provider focused on project management, construction management and Leadership in Energy and Environmental Design (“LEED”) consulting.

On July 19, 2016, we announced that we have entered into an agreement to acquire the businesses of Sunrise Brokers Group (“Sunrise Brokers”), an independent financial brokerage with a leading reputation in worldwide equity derivatives. Based in London, and with offices in New York and Hong Kong, Sunrise was voted overall “Number One Equity Products Broker of the Year” by Risk Magazine for the past nine years, and the top broker in “Equity Exotic Derivatives” for 13 years running. Sunrise has approximately 135 brokers, generated approximately $90 million in revenues in 2015, and has grown its revenues and profits for each of the last three years.

FINANCIAL HIGHLIGHTS

For the three months ended June 30, 2016, we had income from operations before income taxes of $31.1 million compared to income from operations before income taxes of $17.3 million in the year earlier period. Our results include the results of GFI beginning on February 27, 2015. Total revenues for the quarter ended June 30, 2016 decreased approximately $17.2 million to $652.0 million, primarily due to the December 2015 sale of Trayport, which last year generated $17.8 million of net revenues. Total expenses decreased approximately $23.5 million to $631.4 million, primarily due to a $25.6 million decrease in non-compensation expenses. Our continuing improvement in profitability is a result of the ongoing synergies with GFI, the growth of our Real Estate Services company, Newmark Grubb Knight Frank, and the continuing strength of our high-margin fully electronic FENICS business. We expect our revenues and earnings to grow over time as we continue to invest our $899.1 million of liquidity and to reap the benefits from our recent acquisitions and front-office hires.

 

56


Table of Contents

While the front-office operations of GFI and BGC will remain separately branded, we have already begun integrating the support functions, technology, and infrastructure of these two companies. We have achieved our previously stated cost synergies related to GFI and now expect additional reductions in expense. We also expect to increase productivity per broker and to continue converting voice and hybrid broking to higher margin fully electronic trading, all of which should lead to increased revenues and profitability. By freeing up capital set aside for regulatory and clearing purposes in connection with the GFI integration, we will also be able to use our balance sheet more efficiently.

Our Real Estate Services business once again had a very strong quarter, as the NGKF total revenues increased by approximately 6.3%. This improvement was led by an almost entirely organic 35.2% increase in revenues from high-margin real estate capital markets brokerage. We believe that we gained significant market share in capital markets, as we easily outpaced relevant industry metrics. During the quarter, NGKF acquired the CRE Group, a real estate services provider focused on project management, construction management, as well as LEED consulting. We expect this addition to bolster our existing national program management platform as part of the Global Corporate Services business. NGKF’s revenues have grown at a compounded annual rate of over 31% from the second quarter of 2014 through the second quarter of 2016. Given our strong momentum, we continue to expect NGKF’s top-line growth to dramatically outperform that of the overall industry for the full year 2016.

We believe that BGC’s assets and businesses are independently worth significantly more than what is reflected in our current stock price. Based on recent equity market and M&A multiples, we think that the market is undervaluing both NGKF and FENICS. We also believe that the market has yet to properly value the more than $840 million in additional Nasdaq stock (based on the July 27, 2016 closing price) we anticipate receiving over time, which is not reflected on our balance sheet. Although no decisions have been made, we are considering a number of options designed to unlock substantial amounts of shareholder value. We also expect our earnings to continue to grow as we increase the profitability of GFI, add revenues from our highly profitable fully electronic products, and benefit from the strength of our Real Estate Services business. We anticipate having substantial resources with which to pay dividends, repurchase shares and/or units of BGC, profitably hire, and make accretive acquisitions, all while maintaining or improving our investment grade rating.

 

57


Table of Contents

RESULTS OF OPERATIONS

The following table sets forth our unaudited condensed consolidated statements of operations data expressed as a percentage of total revenues for the periods indicated (in thousands):

 

     Three Months Ended
June 30,
    Six Months Ended
June 30,
 
     2016     2015     2016     2015  
     Actual
Results
     Percentage
of Total
Revenues
    Actual
Results
     Percentage
of Total
Revenues
    Actual
Results
     Percentage
of Total
Revenues
    Actual
Results
     Percentage
of Total
Revenues
 

Revenues:

                    

Commissions

   $ 498,588         76.5   $ 487,810         72.9   $ 973,675         75.4   $ 903,093         74.2

Principal transactions

     86,448         13.2        95,349         14.3        178,887         13.9        165,117         13.6   
  

 

 

    

 

 

   

 

 

    

 

 

   

 

 

    

 

 

   

 

 

    

 

 

 

Total brokerage revenues

     585,036         89.7        583,159         87.2        1,152,562         89.3        1,068,210         87.8   

Real estate management services

     45,529         7.0        46,528         7.0        91,587         7.1        87,130         7.2   

Fees from related parties

     4,865         0.7        6,095         0.9        11,935         0.9        12,701         1.0   

Data, software and post-trade

     12,448         1.9        27,693         4.1        24,765         1.9        39,220         3.2   

Interest income

     3,777         0.6        3,161         0.5        6,160         0.5        4,866         0.4   

Other revenues

     305         0.1        2,495         0.3        3,987         0.3        4,571         0.4   
  

 

 

    

 

 

   

 

 

    

 

 

   

 

 

    

 

 

   

 

 

    

 

 

 

Total revenues

     651,960         100.0        669,131         100.0        1,290,996         100.0        1,216,698         100.0   

Expenses:

                    

Compensation and employee benefits

     418,621         64.2        431,287         64.5        827,804         64.1        777,871         63.9   

Allocation of net income and grant of exchangeability to limited partnership units and FPUs

     40,975         6.3        26,200         3.9        73,899         5.7        63,254         5.2   
  

 

 

    

 

 

   

 

 

    

 

 

   

 

 

    

 

 

   

 

 

    

 

 

 

Total compensation and employee benefits

     459,596         70.5        457,487         68.4        901,703         69.8        841,125         69.1   

Occupancy and equipment

     49,511         7.6        63,108         9.4        99,513         7.7        106,073         8.7   

Fees to related parties

     3,534         0.5        4,121         0.6        9,743         0.8        8,688         0.7   

Professional and consulting fees

     14,201         2.2        15,220         2.3        29,611         2.3        38,501         3.2   

Communications

     30,600         4.7        32,110         4.8        61,508         4.8        57,047         4.7   

Selling and promotion

     25,514         3.9        26,763         4.0        51,112         4.0        47,239         3.9   

Commissions and floor brokerage

     10,097         1.5        10,473         1.6        19,140         1.5        16,751         1.4   

Interest expense

     14,624         2.2        18,439         2.8        28,082         2.2        34,341         2.8   

Other expenses

     23,684         3.7        27,179         4.0        46,495         3.5        48,220         4.0   
  

 

 

    

 

 

   

 

 

    

 

 

   

 

 

    

 

 

   

 

 

    

 

 

 

Total expenses

     631,361         96.8        654,900         97.9        1,246,907         96.6        1,197,985         98.5   
  

 

 

    

 

 

   

 

 

    

 

 

   

 

 

    

 

 

   

 

 

    

 

 

 

Other income (losses), net:

                    

Gain (loss) on divestiture and sale of investments

     —           0.0        894         0.2        —           0.0        679         0.1   

Gains (losses) on equity method investments

     500         0.1        833         0.1        1,058         0.1        1,636         0.1   

Other income (loss)

     10,012         1.5        1,331         0.2        7,095         0.5        32,531         2.7   
  

 

 

    

 

 

   

 

 

    

 

 

   

 

 

    

 

 

   

 

 

    

 

 

 

Total other income (losses), net

     10,512         1.6        3,058         0.5        8,153         0.6        34,846         2.9   
  

 

 

    

 

 

   

 

 

    

 

 

   

 

 

    

 

 

   

 

 

    

 

 

 

Income from operations before income taxes

     31,111         4.8        17,289         2.6        52,242         4.0        53,559         4.4   

Provision for income taxes

     10,548         1.6        2,272         0.4        15,388         1.1        12,318         1.0   
  

 

 

    

 

 

   

 

 

    

 

 

   

 

 

    

 

 

   

 

 

    

 

 

 

Consolidated net income

     20,563         3.2        15,017         2.2        36,854         2.9        41,241         3.4   

Less: Net income attributable to noncontrolling interest in subsidiaries

     4,838         0.8        5,670         0.8        7,470         0.6        17,839         1.5   
  

 

 

    

 

 

   

 

 

    

 

 

   

 

 

    

 

 

   

 

 

    

 

 

 

Net income available to common stockholders

   $ 15,725         2.4   $ 9,347         1.4   $ 29,384         2.3   $ 23,402         1.9
  

 

 

    

 

 

   

 

 

    

 

 

   

 

 

    

 

 

   

 

 

    

 

 

 

 

58


Table of Contents

Three Months Ended June 30, 2016 Compared to Three Months Ended June 30, 2015

Revenues

Brokerage Revenues

Total brokerage revenues increased by $1.9 million, or 0.3%, for the three months ended June 30, 2016 as compared to the three months ended June 30, 2015. Commission revenues increased by $10.8 million, or 2.2%, for the three months ended June 30, 2016 as compared to the three months ended June 30, 2015. Principal transactions revenues decreased by $8.9 million, or 9.3%, for the three months ended June 30, 2016 as compared to the three months ended June 30, 2015.

The increase in brokerage revenues was primarily driven by the ongoing success of NGKF, led by an almost entirely organic 35.2% increase in revenue from high-margin real estate capital markets brokerage, partially offset by decreases in brokerage revenues from rates, foreign exchange and equities and other asset classes.

The decrease in rates revenues of $6.1 million was primarily due to industry-wide declines in wholesale market activity across certain cash and derivative markets.

Our fully electronic credit revenues increased by $1.8 million as compared to the three months ended June 30, 2015, and our overall credit revenues increased by 4.8% to $77.3 million in the three months ended June 30, 2016. This increase was mainly due to expansion of the business into new sectors.

Our FX revenues decreased by 10.6% to $76.8 million for the three months ended June 30, 2016. This decrease was primarily driven by lower volumes, particularly in the U.S. and Europe.

Our brokerage revenues from energy and commodities increased $2.5 million, or 4.5%, to $57.3 million for the three months ended June 30, 2016. This increase was primarily driven by higher market volatility, particularly on the coal desk.

Our brokerage revenues from equities and other asset classes decreased $4.7 million, or 9.4%, to $45.6 million for the three months ended June 30, 2016. This decrease was primarily driven by lower volumes, particularly in the U.S.

Total Real Estate brokerage revenues increased by $15.9 million for the three months ended June 30, 2016 as compared to the three months ended June 30, 2015. This increase was primarily driven by organic growth as well as the additions of CFI, Excess Space and ARA.

Leasing and other services revenues decreased by $5.7 million, or 4.4%, to $124.6 million for the three months ended June 30, 2016 as compared to the prior year period. This decrease was primarily driven by lower volumes. According to NGKF Research, leasing activity during the second quarter of 2016 was down slightly from the year ago period, likely as a result of a downturn in the market.

Real estate capital markets revenues increased by $21.6 million, or 35.2%, to $82.7 million for the three months ended June 30, 2016 as compared to the prior year period. This increase was primarily driven by increases in market share due to acquisitions, organic growth as well as new hires.

Real Estate Management Services

Real estate management services revenue decreased $1.0 million to $45.5 million for the three months ended June 30, 2016.

Fees from Related Parties

Fees from related parties decreased by $1.2 million, or 20.2%, for the three months ended June 30, 2016 as compared to the three months ended June 30, 2015.

Data, Software and Post-Trade

Data, software and post-trade revenues decreased by $15.2 million, or 55.1%, for the three months ended June 30, 2016 as compared to the three months ended June 30, 2015. The decrease was primarily driven by the sale of Trayport.

Interest Income

Interest income increased by $0.6 million to $3.8 million for the three months ended June 30, 2016 as compared to the three months ended June 30, 2015.

 

59


Table of Contents

Other Revenues

Other revenues decreased by $2.2 million to $0.3 million, or 87.8%, for the three months ended June 30, 2016 as compared to the three months ended June 30, 2015. The decrease was primarily due to a settlement received which was recorded in the three months ended June 30, 2015.

Expenses

Compensation and Employee Benefits

Compensation and employee benefits expense decreased by $12.7 million, or 2.9%, for the three months ended June 30, 2016 as compared to the three months ended June 30, 2015. The main drivers of this decrease were cost savings associated with the GFI synergies and lower levels of brokerage revenues within our Financial Services segment.

Allocations of Net Income and Grant of Exchangeability to Limited Partnership Units and FPUs

The Allocations of net income and grant of exchangeability to limited partnership units and FPUs increased by $14.8 million for the three months ended June 30, 2016 as compared to the three months ended June 30, 2015. This increase was primarily driven by an increase in charges related to grants of exchangeability and allocations of net income to limited partnership units during the three months ended June 30, 2016 as compared to the three months ended June 30, 2015.

Occupancy and Equipment

Occupancy and equipment expense decreased $13.6 million to $49.5 million for the three months ended June 30, 2016 as compared to the three months ended June 30, 2015. This decrease was primarily driven by fixed-asset impairment charges that had been recognized in the three months ended June 30, 2015.

Fees to Related Parties

Fees to related parties decreased by $0.6 million, or 14.2%, for the three months ended June 30, 2016 as compared to the three months ended June 30, 2015. Fees to related parties are allocations paid to Cantor for administrative and support services.

Professional and Consulting Fees

Professional and consulting fees decreased by $1.0 million, or 6.7%, to $14.2 million for the three months ended June 30, 2016 as compared to the three months ended June 30, 2015.

Communications

Communications expense decreased by $1.5 million, or 4.7%, for the three months ended June 30, 2016 as compared to the three months ended June 30, 2015. As a percentage of total revenues, communications remained relatively unchanged across the two periods.

Selling and Promotion

Selling and promotion expense decreased by $1.2 million, or 4.7%, for the three months ended June 30, 2016 as compared to the three months ended June 30, 2015. As a percentage of total revenues, selling and promotion remained relatively unchanged across the two periods.

Commissions and Floor Brokerage

Commissions and floor brokerage expense decreased by $0.4 million, or 3.6%, for the three months ended June 30, 2016 as compared to the three months ended June 30, 2015.

Interest Expense

Interest expense decreased by $3.8 million, or 20.7%, to $14.6 million for the three months ended June 30, 2016 as compared to the three months ended June 30, 2015. The decrease was primarily driven by lower interest rates on the 8.375% Senior Notes due to the improved credit rating following the BGC Guarantee.

Other Expenses

Other expenses decreased by $3.5 million, or 12.9%, for the three months ended June 30, 2016 as compared to the three months ended June 30, 2015, primarily related to decreases in amortization expense on intangibles assets.

 

60


Table of Contents

Other Income (Losses), net

Gain (Loss) on Divestiture and Sale of Investments

We had no gain or loss on divestiture in the three months ended June 30, 2016. For the three months ended June 30, 2015, there was a gain on divestiture of $894 thousand primarily related to the sale of KBL, which was completed in May 2015.

Gains (Losses) on Equity Method Investments

Gains (losses) on equity method investments decreased by $0.3 million, to a gain of $0.5 million, for the three months ended June 30, 2016 as compared to a gain of $0.8 million for the three months ended June 30, 2015. Gains (losses) on equity method investments represent our pro rata share of the net gains or losses on investments over which we have significant influence but do not control.

Other Income (Loss)

Other income (loss) increased $8.7 million for the three months ended June 30, 2016 as compared to the three months ended June 30, 2015. Other income (loss) for the three months ended June 30, 2016 was primarily related to the realized and unrealized gains on ICE shares.

Provision for Income Taxes

Provision for income taxes increased $8.3 million to $10.5 million for the three months ended June 30, 2016 as compared to the three months ended June 30, 2015. This increase was primarily driven by an increase in pretax earnings as well as the change in the geographic mix of earnings for the period. In general, our consolidated effective tax rate can vary from period to period depending on, among other factors, the geographic and business mix of our earnings.

Net Income Attributable to Noncontrolling Interest in Subsidiaries

Net income attributable to noncontrolling interest in subsidiaries decreased by $0.8 million, to $4.8 million, for the three months ended June 30, 2016 as compared to the three months ended June 30, 2015.

Six Months Ended June 30, 2016 Compared to Six Months Ended June 30, 2015

The results of operations of GFI and the Company’s other acquisitions have been included in the Company’s unaudited condensed consolidated financial statements subsequent to their respective dates of acquisition. GFI was acquired on February 26, 2015, and accordingly several of the revenue and expense items below were impacted because of the inclusion of the operations of GFI for the entire six months ended June 30, 2016 compared to only four months of operations during the six months ended June 30, 2015.

Revenues

Brokerage Revenues

Total brokerage revenues increased by $84.4 million, or 7.9%, for the six months ended June 30, 2016 as compared to the six months ended June 30, 2015. Commission revenues increased by $70.6 million, or 7.8%, for the six months ended June 30, 2016 as compared to the six months ended June 30, 2015. Principal transactions revenues increased by $13.8 million, or 8.3%, for the six months ended June 30, 2016 as compared to the six months ended June 30, 2015.

The increase in brokerage revenues was primarily driven by the addition of GFI, the ongoing success of NGKF, led by an almost entirely organic 26.1% increase in revenue from high-margin real estate capital markets brokerage, and by the strong growth of our high margin FENICS fully electronic business.

The decrease in rates revenues of $9.3 million was primarily due to industry-wide declines in wholesale market activity across certain cash and derivatives markets.

Our fully electronic credit revenues increased by $10.9 million as compared to the six months ended June 30, 2015, and our overall credit revenues increased by 15.3% to $162.2 million in the six months ended June 30, 2016. This increase was mainly due to our acquisition of GFI.

Our FX revenues decreased by 1.4% to $159.3 million for the six months ended June 30, 2016. This decrease was primarily driven by lower volumes, particularly in the U.S. and Europe.

 

61


Table of Contents

Our brokerage revenues from energy and commodities increased $37.5 million, or 44.5%, to $121.7 million for the six months ended June 30, 2016. This increase was primarily driven by our acquisition of GFI.

Our brokerage revenues from equities and other asset classes increased $10.5 million, or 12.6%, to $94.0 million for the six months ended June 30, 2016. This increase was primarily driven by our acquisition of GFI.

Total Real Estate brokerage revenues increased by $26.4 million for the six months ended June 30, 2016 as compared to the six months ended June 30, 2015. This increase was primarily driven by organic growth new hires and the additions of CFI, Excess Space and ARA.

Leasing and other services revenues decreased by $3.6 million, or 1.5%, to $230.2 million for the six months ended June 30, 2016 as compared to the prior year period. This decrease was primarily driven by lower volumes.

Real estate capital markets revenues increased by $30.0 million, or 26.1%, to $144.9 million for the six months ended June 30, 2016 as compared to the prior year period. This increase was primarily driven by increases in market share due to acquisitions, organic growth as well as new hires.

Real Estate Management Services

Real estate management services revenue increased $4.5 million for the six months ended June 30, 2016. This increase was primarily driven by our acquisition of CFI and organic growth.

Fees from Related Parties

Fees from related parties decreased by $0.8 million, or 6.0%, for the six months ended June 30, 2016 as compared to the six months ended June 30, 2015.

Data, Software and Post-Trade

Data, software and post-trade revenues decreased by $14.5 million, or 36.9%, for the six months ended June 30, 2016 as compared to the six months ended June 30, 2015. The decrease was primarily driven by the sale of Trayport in December 2015.

Interest Income

Interest income increased by $1.3 million, or 26.6%, to $6.2 million for the six months ended June 30, 2016 as compared to the six months ended June 30, 2015.

Other Revenues

Other revenues decreased by $0.6 million to $4.0 million, or 12.8%, for the six months ended June 30, 2016 as compared to the six months ended June 30, 2015. The decrease was primarily due to a settlement received and recorded in the six months ended June 30, 2015.

Expenses

Compensation and Employee Benefits

Compensation and employee benefits expense increased by $49.9 million, or 6.4%, for the six months ended June 30, 2016 as compared to the six months ended June 30, 2015. The main driver of this increase was the increased level of brokerage revenues particularly related to the GFI acquisition and investments in our Real Estate Services business.

Allocations of Net Income and Grant of Exchangeability to Limited Partnership Units and FPUs

The Allocations of net income and grant of exchangeability to limited partnership units and FPUs increased by $10.6 million for the six months ended June 30, 2016 as compared to the six months ended June 30, 2015.

Occupancy and Equipment

Occupancy and equipment expense decreased $6.6 million to $99.5 million for the six months ended June 30, 2016 as compared to the six months ended June 30, 2015. This decrease was primarily driven by fixed-asset impairment charges that had been recognized in the six months ended June 30, 2015.

Fees to Related Parties

Fees to related parties increased by $1.1 million, or 12.1%, for the six months ended June 30, 2016 as compared to the six months ended June 30, 2015. Fees to related parties are allocations paid to Cantor for administrative and support services.

 

62


Table of Contents

Professional and Consulting Fees

Professional and consulting fees decreased by $8.9 million, or 23.1%, to $29.6 million for the six months ended June 30, 2016 as compared to the six months ended June 30, 2015. The higher expense in the six months ended June 30, 2015 was due to professional fees incurred related to the GFI acquisition.

Communications

Communications expense increased by $4.5 million, or 7.8%, for the six months ended June 30, 2016 as compared to the six months ended June 30, 2015. This increase was primarily driven by the acquisition of GFI. As a percentage of total revenues, communications remained relatively unchanged across the two periods.

Selling and Promotion

Selling and promotion expense increased by $3.9 million, or 8.2%, for the six months ended June 30, 2016 as compared to the six months ended June 30, 2015. The increase was primarily due to the acquisition of GFI. As a percentage of total revenues, selling and promotion remained relatively unchanged across the two periods.

Commissions and Floor Brokerage

Commissions and floor brokerage expense increased by $2.4 million, or 14.3%, for the six months ended June 30, 2016 as compared to the six months ended June 30, 2015, primarily due to the acquisition of GFI.

Interest Expense

Interest expense decreased by $6.3 million, or 18.2%, to $28.1 million for the six months ended June 30, 2016 as compared to the six months ended June 30, 2015. The decrease was primarily driven by the maturity of the 8.75% Convertible Senior Notes on April 15, 2015 and lower interest rates on the 8.375% Senior Notes due to the improved rating from rating agencies.

Other Expenses

Other expenses decreased by $1.7 million, or 3.6%, for the six months ended June 30, 2016 as compared to the six months ended June 30, 2015, primarily related to decreases in amortization expense on intangible assets.

Other Income (Losses), net

Gain (Loss) on Divestiture and Sale of Investments

We had no gain or loss on divestiture in the six months ended June 30, 2016. For the six months ended June 30, 2015, there was a gain on divestiture of $679 thousand primarily related to our sale of KBL, which was completed in May 2015, and KGL, which was completed in March 2015.

Gains (Losses) on Equity Method Investments

Gains (losses) on equity method investments decreased by $0.5 million, to a gain of $1.1 million, for the six months ended June 30, 2016 as compared to a gain of $1.6 million for the six months ended June 30, 2015. Gains (losses) on equity method investments represent our pro rata share of the net gains or losses on investments over which we have significant influence but do not control.

Other Income (Loss)

Other income (loss) decreased $25.4 million, or 78.2%, to $7.1 million for the six months ended June 30, 2016 as compared to the six months ended June 30, 2015. Other income (loss) for the six months ended June 30, 2015 was primarily related to a $29.0 million gain with respect to appreciation on the 17.1 million shares of GFI common stock held by the Company prior to the successful completion of our tender offer in 2015.

Provision for Income Taxes

Provision for income taxes increased $3.1 million to $15.4 million for the six months ended June 30, 2016 as compared to the six months ended June 30, 2015. This increase was primarily driven by the change in the geographic mix of earnings for the period. In general, our consolidated effective tax rate can vary from period to period depending on, among other factors, the geographic and business mix of our earnings.

 

63


Table of Contents

Net Income Attributable to Noncontrolling Interest in Subsidiaries

Net income attributable to noncontrolling interest in subsidiaries decreased by $10.4 million, to $7.5 million, for the six months ended June 30, 2016 as compared to the six months ended June 30, 2015. This decrease was due to the decrease in allocation of net income to Cantor units in the six months ended June 30, 2016. Also contributing to this decrease was the decrease in allocation of GFI income to noncontrolling interests due to the closing of the Back-End Mergers on January 12, 2016.

Business Segment Financial Results

The business segments are determined based on the products and services provided and reflect the manner in which financial information is evaluated by management. We evaluate the performance and review the results of the segments based on each segment’s “Income (loss) from operations before income taxes.”

Certain financial information for our segments is presented below. The amounts shown below for the Financial Services and Real Estate Services segments reflect the amounts that are used by management to allocate resources and assess performance, which is based on each segment’s “Income (loss) from operations before income taxes.” In addition to the two business segments, the tables below include a “Corporate Items” category. Corporate revenues include fees from related parties and interest income as well as gains that are not considered part of the Company’s ordinary, ongoing business, such as the realized gain related to the GFI shares owned by the Company prior to the completion of the tender offer to acquire GFI on February 26, 2015 and the gain related to the disposition of the equity interests in the entities that make up the Trayport business. Corporate expenses include non-cash compensation expenses (such as the grant of exchangeability to limited partnership units, redemption/exchange of partnership units, issuance of restricted shares and allocations of net income to founding/working partner units and limited partnership units), as well as unallocated expenses, such as certain professional and consulting fees, executive compensation and interest expense, which are managed separately at the corporate level.

Three months ended June 30, 2016 (in thousands):

 

     Financial
Services
     Real Estate
Services
     Corporate
Items
     Total  

Total revenues

   $ 390,930       $ 253,762       $ 7,268       $ 651,960   

Total expenses

     336,678         229,032         65,651         631,361   

Total other income (losses), net

     (1,326      —           11,838         10,512   
  

 

 

    

 

 

    

 

 

    

 

 

 

Income (loss) from operations before income taxes

   $ 52,926       $ 24,730       $ (46,545    $ 31,111   
  

 

 

    

 

 

    

 

 

    

 

 

 

Three months ended June 30, 2015 (in thousands):

 

     Financial
Services
     Real Estate
Services
     Corporate
Items
     Total  

Total revenues

   $ 421,721       $ 238,697       $ 8,713       $ 669,131   

Total expenses

     366,636         211,662         76,602         654,900   

Total other income (losses), net

     (2,097      —           5,155         3,058   
  

 

 

    

 

 

    

 

 

    

 

 

 

Income (loss) from operations before income taxes

   $ 52,988       $ 27,035       $ (62,734    $ 17,289   
  

 

 

    

 

 

    

 

 

    

 

 

 

Segment Results for the Three Months Ended June 30, 2016 Compared to Three Months Ended June 30, 2015

Revenues

 

    Revenues for Financial Services decreased approximately $30.8 million, or 7.3%, to $390.9 million for the three months ended June 30, 2016 from $421.7 million for the three months ended June 30, 2015. The decrease in revenues for our Financial Services segment was primarily due to a decrease in data, software and post-trade due to the sale of Trayport as well as a decrease in brokerage revenues in foreign exchange, rates and equities and other asset classes, partially offset by increases in credit and energy and commodities.

 

    Revenues for Real Estate Services increased approximately $15.1 million, or 6.3%, to $253.8 million for the three months ended June 30, 2016 from $238.7 million for the three months ended June 30, 2015, led by an almost entirely organic 35.2% increase in revenue from high margin real estate capital markets brokerage. The increase in revenues for our Real Estate Services segment was primarily due to organic growth, new hires and the additions of CFI, Excess Space and ARA.

Expenses

 

    Total expenses for Financial Services decreased approximately $30.0 million, or 8.2%, to $336.7 million for the three months ended June 30, 2016 from $366.6 million for the three months ended June 30, 2015. The decrease in expenses for our Financial Services segment was primarily due to cost savings related to GFI synergies as well as lower compensation expense resulting from lower brokerage revenues.

 

64


Table of Contents
    Total expenses for Real Estate Services increased approximately $17.4 million, or 8.2%, to $229.0 million for the three months ended June 30, 2016 from $211.7 million for the three months ended June 30, 2015. The increase in expenses for our Real Estate Services segment was primarily due to increased compensation associated with acquisitions and new hires.

 

    Total expenses for the Corporate Items category decreased approximately $11.0 million to $65.7 million for the three months ended June 30, 2016 from $76.6 million for the three months ended June 30, 2015.

Other income (losses), net

 

    Other income (losses), net, for Financial Services decreased approximately $0.8 million, or 36.8%, to a loss of $1.3 million for the three months ended June 30, 2016 from a loss of $2.1 million for the three months ended June 30, 2015. The decrease in other income (losses), net, for our Financial Services segment was primarily due to the mark-to-market movements and/or hedging on the Nasdaq earn-out shares.

 

    Other income (losses), net, for the Corporate Items category increased approximately $6.7 million to a gain of $11.8 million for the three months ended June 30, 2016 from a gain of $5.2 million for the three months ended June 30, 2015, primarily due to realized and unrealized gains on ICE shares.

Income (loss) from operations before income taxes

 

    Income from operations before income taxes for Financial Services was relatively flat for the three months ended June 30, 2016 compared to the three months ended June 30, 2015.

 

    Income from operations before income taxes for Real Estate Services decreased $2.3 million, or 8.5%, to $24.7 million for the three months ended June 30, 2016 from $27.0 million for the three months ended June 30, 2015, largely due to costs associated with investments in the business.

Six months ended June 30, 2016 (in thousands):

 

     Financial
Services
     Real Estate
Services
     Corporate
Items
     Total  

Total revenues

   $ 806,919       $ 468,242       $ 15,835       $ 1,290,996   

Total expenses

     678,103         427,606         141,198         1,246,907   

Total other income (losses), net

     9,646         —           (1,493      8,153   
  

 

 

    

 

 

    

 

 

    

 

 

 

Income (loss) from operations before income taxes

   $ 138,462       $ 40,636       $ (126,856    $ 52,242   
  

 

 

    

 

 

    

 

 

    

 

 

 

Six months ended June 30, 2015 (in thousands):

 

     Financial
Services
     Real Estate
Services
     Corporate
Items
     Total  

Total revenues

   $ 763,074       $ 437,086       $ 16,538       $ 1,216,698   

Total expenses

     644,090         393,815         160,080         1,197,985   

Total other income (losses), net

     836         —           34,010         34,846   
  

 

 

    

 

 

    

 

 

    

 

 

 

Income (loss) from operations before income taxes

   $ 119,820       $ 43,271       $ (109,532    $ 53,559   
  

 

 

    

 

 

    

 

 

    

 

 

 

Segment Results for the Six Months Ended June 30, 2016 Compared to Six Months Ended June 30, 2015

Revenues

 

    Revenues for Financial Services increased approximately $43.8 million, or 5.7%, to $806.9 million for the six months ended June 30, 2016 from $763.1 million for the six months ended June 30, 2015. The increase in revenues for our Financial Services segment was primarily due to an increase in brokerage revenues in energy and commodities, credit, and equities and other asset classes, primarily driven by the acquisitions of GFI and R.P. Martin, as well as by our high margin fully electronic FENICS business.

 

    Revenues for Real Estate Services increased approximately $31.2 million, or 7.1%, to $468.2 million for the six months ended June 30, 2016 from $437.1 million for the six months ended June 30, 2015. The increase in revenues for our Real Estate Services segment was primarily due to organic growth, new hires and the additions of CFI, Excess Space and ARA.

 

65


Table of Contents

Expenses

 

    Total expenses for Financial Services increased approximately $34.0 million, or 5.3%, to $678.1 million for the six months ended June 30, 2016 from $644.1 million for the six months ended June 30, 2015. The increase in expenses for our Financial Services Segment was primarily due to the acquisitions of GFI and R.P. Martin.

 

    Total expenses for Real Estate Services increased approximately $33.8 million, or 8.6%, to $427.6 million for the six months ended June 30, 2016 from $393.8 million for the six months ended June 30, 2015. The increase in expenses for our Real Estate Services segment was primarily due to increased compensation associated with new hires and acquisitions.

 

    Total expenses for the Corporate Items category decreased approximately $18.9 million to $141.2 million for the six months ended June 30, 2016 from $160.1 million for the six months ended June 30, 2015.

Other income (losses), net

 

    Other income (losses), net, for Financial Services increased approximately $8.8 million to a gain of $9.6 million for the six months ended June 30, 2016 from a gain of $0.8 million for the six months ended June 30, 2015. The increase in other income (losses), net, for our Financial Services segment was primarily due to the mark-to-market movements and/or hedging on the Nasdaq earn-out shares.

 

    Other income (losses), net, for the Corporate Items category decreased approximately $35.5 million to a loss of $1.5 million for the six months ended June 30, 2016 from a gain of $34.0 million for the six months ended June 30, 2015. The decrease in other income (losses), net, for the Corporate Items category was primarily due to a $29.0 million gain during the six months ended June 30, 2015 with respect to appreciation on 17.1 million shares of GFI common stock held by the Company prior to the successful completion of our tender offer.

Income (loss) from operations before income taxes

 

    Income from operations before income taxes for Financial Services increased approximately $18.6 million, or 15.6%, to $138.5 million for the six months ended June 30, 2016 from $119.8 million for the six months ended June 30, 2015. The increase in income from operations before income taxes for our Financial Services segment was primarily due to our acquisition of GFI and associated synergies as well as growth in FENICS.

 

    Income from operations before income taxes for Real Estate Services decreased $2.6 million, or 6.1%, to $40.6 million for the six months ended June 30, 2016 from $43.3 million for the six months ended June 30, 2015 primarily due to investments in the business.

 

66


Table of Contents

QUARTERLY RESULTS OF OPERATIONS

The following table sets forth our unaudited quarterly results of operations for the indicated periods (in thousands). Results of any period are not necessarily indicative of results for a full year and may, in certain periods, be affected by seasonal fluctuations in our business. Certain reclassifications have been made to prior period amounts to conform to the current period’s presentation.

 

     June 30,
2016
     March 31,
2016
    December 31,
20153
    September 30,
20151
     June 30,
2015
     March 31,
20152
    December 31,
2014
    September 30,
20141
 

Revenues:

                   

Commissions

   $ 498,588       $ 475,087      $ 507,503      $ 521,264       $ 487,810       $ 415,283      $ 381,182      $ 331,466   

Principal transactions

     86,448         92,439        74,184        73,841         95,349         69,768        50,366        51,327   

Real estate management services

     45,529         46,058        51,121        48,867         46,528         40,602        43,929        40,452   

Fees from related parties

     4,865         7,070        6,038        6,609         6,095         6,606        6,631        6,749   

Data, software and post-trade

     12,448         12,317        29,025        29,124         27,693         11,527        2,578        2,369   

Interest income

     3,777         2,383        4,390        1,387         3,161         1,705        1,673        1,642   

Other revenues

     305         3,682        1,183        4,203         2,495         2,076        2,924        2,211   
  

 

 

    

 

 

   

 

 

   

 

 

    

 

 

    

 

 

   

 

 

   

 

 

 

Total revenues

     651,960         639,036        673,444        685,295         669,131         547,567        489,283        436,216   

Expenses:

                   

Compensation and employee benefits

     418,621         409,183        478,032        435,932         431,287         346,584        310,816        270,642   

Allocations of net income and grants of exchangeability to limited partnership units and FPUs

     40,975         32,924        145,718        50,667         26,200         37,054        30,392        52,516   
  

 

 

    

 

 

   

 

 

   

 

 

    

 

 

    

 

 

   

 

 

   

 

 

 

Total compensation and employee benefits

     459,596         442,107        623,750        486,599         457,487         383,638        341,208        323,158   

Occupancy and equipment

     49,511         50,002        54,344        51,300         63,108         42,965        35,238        35,575   

Fees to related parties

     3,534         6,209        4,479        4,876         4,121         4,567        5,516        2,681   

Professional and consulting fees

     14,201         15,410        12,187        15,201         15,220         23,281        20,013        10,565   

Communications

     30,600         30,908        30,631        31,503         32,110         24,937        20,636        20,087   

Selling and promotion

     25,514         25,598        26,592        23,370         26,763         20,476        18,727        16,730   

Commissions and floor brokerage

     10,097         9,043        9,478        8,865         10,473         6,278        4,762        4,806   

Interest expense

     14,624         13,458        18,074        16,944         18,439         15,902        10,183        9,197   

Other expenses

     23,684         22,811        63,021        26,802         27,179         21,041        93,959        26,732   
  

 

 

    

 

 

   

 

 

   

 

 

    

 

 

    

 

 

   

 

 

   

 

 

 

Total expenses

     631,361         615,546        842,556        665,460         654,900         543,085        550,242        449,531   

Other income (losses), net:

                   

Gain (loss) on divestiture and sale of investments

     —           —          390,951        2,717         894         (215     —          —     

Gains (losses) on equity method investments

     500         558        (815     1,042         833         803        (2,418     (2,640

Other income (loss)

     10,012         (2,917     30,909        59,728         1,331         31,200        4,091        45,892   
  

 

 

    

 

 

   

 

 

   

 

 

    

 

 

    

 

 

   

 

 

   

 

 

 

Total other income (losses), net

     10,512         (2,359     421,045        63,487         3,058         31,788        1,673        43,252   
  

 

 

    

 

 

   

 

 

   

 

 

    

 

 

    

 

 

   

 

 

   

 

 

 

Income (loss) from operations before income taxes

     31,111         21,131        251,933        83,322         17,289         36,270        (59,286     29,937   

Provision (benefit) for income taxes

     10,548         4,840        79,441        28,737         2,272         10,046        (22,501     18,808   
  

 

 

    

 

 

   

 

 

   

 

 

    

 

 

    

 

 

   

 

 

   

 

 

 

Consolidated net income (loss)

     20,563         16,291        172,492        54,585         15,017         26,224        (36,785     11,129   

Less: Net income (loss) attributable to noncontrolling interest in subsidiaries

     4,838         2,632        107,477        16,214         5,670         12,169        (18,100     3,918   
  

 

 

    

 

 

   

 

 

   

 

 

    

 

 

    

 

 

   

 

 

   

 

 

 

Net income (loss) available to common stockholders

   $ 15,725       $ 13,659      $ 65,015      $ 38,371       $ 9,347       $ 14,055      $ (18,685   $ 7,211   
  

 

 

    

 

 

   

 

 

   

 

 

    

 

 

    

 

 

   

 

 

   

 

 

 

 

1  Amounts include the gains related to the earn-out associated with the Nasdaq Transaction recorded in Other income (losses).
2  Amounts include the recognition of the cumulative realized gain of $29.0 million on the 17.1 million shares of GFI common stock owned by us prior to the tender offer.
3  Amounts include gains related to the Company’s sale of all of the equity interests in the entities that made up the Trayport business to ICE on December 11, 2015.

 

67


Table of Contents

The table below details our brokerage revenues by product category for the indicated periods (in thousands):

 

     June 30,
2016
    March 31,
2016
    December 31,
2015
    September 30,
2015
    June 30,
2015
    March 31,
2015
    December 31,
2014
    September 30,
2014
 

Brokerage revenue by product:

                

Rates

   $ 120,678      $ 119,619      $ 108,060      $ 113,630      $ 126,798      $ 122,751      $ 91,797      $ 95,173   

Credit

     77,330        84,915        63,399        67,515        73,814        66,873        46,649        51,046   

Foreign exchange

     76,835        82,468        75,167        87,999        85,976        75,632        59,457        58,544   

Energy and commodities

     57,306        64,398        57,061        54,879        54,843        29,407        15,785        13,795   

Equities and other asset classes

     45,593        48,366        42,594        46,314        50,329        33,083        28,033        28,187   

Leasing and other services

     124,555        105,627        162,263        143,680        130,221        103,563        135,725        107,471   

Real estate capital markets

     82,739        62,133        73,143        81,088        61,178        53,742        54,102        28,577   
  

 

 

   

 

 

   

 

 

   

 

 

   

 

 

   

 

 

   

 

 

   

 

 

 

Total brokerage revenues

   $ 585,036      $ 567,526      $ 581,687      $ 595,105      $ 583,159      $ 485,051      $ 431,548      $ 382,793   
  

 

 

   

 

 

   

 

 

   

 

 

   

 

 

   

 

 

   

 

 

   

 

 

 

Brokerage revenue by product (percentage):

                

Rates

     20.6     21.1     18.6     19.1     21.7     25.3     21.3     24.9

Credit

     13.2        15.0        10.9        11.4        12.7        13.8        10.8        13.3   

Foreign exchange

     13.1        14.5        12.9        14.8        14.7        15.6        13.8        15.3   

Energy and commodities

     9.8        11.3        9.8        9.2        9.4        6.1        3.7        3.6   

Equities and other asset classes

     7.9        8.5        7.3        7.8        8.7        6.8        6.4        7.4   

Leasing and other services

     21.3        18.6        27.9        24.1        22.3        21.3        31.5        28.0   

Real estate capital markets

     14.1        11.0        12.6        13.6        10.5        11.1        12.5        7.5   
  

 

 

   

 

 

   

 

 

   

 

 

   

 

 

   

 

 

   

 

 

   

 

 

 

Total brokerage revenues

     100.0     100.0     100.0     100.0     100.0     100.0     100.0     100.0
  

 

 

   

 

 

   

 

 

   

 

 

   

 

 

   

 

 

   

 

 

   

 

 

 

Brokerage revenue by type:

                

Real Estate

   $ 207,294      $ 167,760      $ 235,406      $ 224,768      $ 191,399      $ 157,305      $ 189,827      $ 136,048   

Financial Services voice/hybrid

     336,658        357,071        312,076        332,430        350,944        292,377        216,413        224,062   

Financial Services fully electronic

     41,084        42,695        34,205        37,907        40,816        35,369        25,308        22,683   
  

 

 

   

 

 

   

 

 

   

 

 

   

 

 

   

 

 

   

 

 

   

 

 

 

Total brokerage revenues

   $ 585,036      $ 567,526      $ 581,687      $ 595,105      $ 583,159      $ 485,051      $ 431,548      $ 382,793   
  

 

 

   

 

 

   

 

 

   

 

 

   

 

 

   

 

 

   

 

 

   

 

 

 

Brokerage revenue by type (percentage):

                

Real Estate

     35.4     29.6     40.5     37.8     32.8     32.4     44.0     35.5

Financial Services voice/hybrid

     57.5        62.9        53.6        55.8        60.2        60.3        50.1        58.6   

Financial Services fully electronic

     7.1        7.5        5.9        6.4        7.0        7.3        5.9        5.9   
  

 

 

   

 

 

   

 

 

   

 

 

   

 

 

   

 

 

   

 

 

   

 

 

 

Total brokerage revenues

     100.0     100.0     100.0     100.0     100.0     100.0     100.0     100.0
  

 

 

   

 

 

   

 

 

   

 

 

   

 

 

   

 

 

   

 

 

   

 

 

 

LIQUIDITY AND CAPITAL RESOURCES

Balance Sheet

Our balance sheet and business model are not capital intensive. Our assets consist largely of cash, securities owned, marketable securities, collateralized and uncollateralized short-dated receivables and less liquid assets needed to support our business. Longer-term capital (equity and notes payable) is held to support the less liquid assets and potential capital intensive opportunities. Total assets at June 30, 2016 were $5.1 billion, an increase of 28.1% as compared to December 31, 2015. The increase in total assets was driven primarily by increases in receivables from broker-dealers, clearing organizations, customers and related broker-dealers, as well as increases in securities owned, partially offset by decreases in marketable securities. We maintain a significant portion of our assets in cash and marketable securities, with our liquidity (which we define as cash and cash equivalents, marketable securities and securities owned) at June 30, 2016 of $899.1 million. See “Liquidity Analysis” below for a further discussion of our liquidity.

On June 23, 2015, the Audit Committee of the Company authorized management to enter into a revolving credit facility with Cantor of up to $150 million in aggregate principal amount pursuant to which Cantor or BGC would be entitled to borrow funds from each other from time to time. The outstanding balances would bear interest at the higher of the borrower’s or the lender’s short-term borrowing rate then in effect, plus 1%. There were no borrowings outstanding under the facility as of June 30, 2016.

As part of our cash management process, we may enter into tri-party reverse repurchase agreements and other short-term investments, some of which may be with Cantor. As of June 30, 2016, we had no reverse repurchase agreements outstanding with Cantor or anyone else.

Additionally, in August 2013, the Audit Committee authorized us to invest up to $350 million in an asset-backed commercial paper program for which certain Cantor entities serve as placement agent and referral agent. The program issues short-term notes to money market investors and is expected to be used from time to time as a liquidity management vehicle. The notes are backed by assets of highly rated banks. We are entitled to invest in the program so long as the program meets investment policy guidelines, including policies relating to ratings. Cantor will earn a spread between the rate it receives from the short-term note issuer and the rate it pays to us on any investments in this program. This spread will be no greater than the spread earned by Cantor for placement of any other commercial paper note in the program. As of June 30, 2016, we had no investments in the program.

 

68


Table of Contents

Funding

Our funding base consists of longer-term capital (equity and notes payable), shorter-term liabilities and accruals that are a natural outgrowth of specific assets and/or our business model, such as matched fails and accrued compensation. We have limited need for short-term unsecured funding in our regulated entities for their brokerage business. Contingent liquidity needs are largely limited to potential cash collateral that may be needed to meet clearing bank, clearinghouse, and exchange margins and/or to fund fails. Capital expenditures tend to be cash neutral and approximately in line with depreciation. Current cash balances significantly exceed our unsecured letters of credit and our unsecured bank borrowings. We believe that cash in and available to our largest regulated entities, inclusive of financing provided by clearing banks, is adequate for potential cash demands of normal operations such as margin or fail financing. We expect our operating activities going forward to generate adequate cash flows to fund normal operations, including any dividends issued pursuant to our dividend policy. However, we believe that there are a significant number of capital intensive opportunities for us to maximize our growth and strategic position, including, among other things, acquisitions, strategic alliances and joint ventures potentially involving all types and combinations of equity, debt and acquisition alternatives. As a result, we may need to raise additional funds to:

 

    increase the regulatory net capital necessary to support operations;

 

    support continued growth in our businesses;

 

    effect acquisitions, strategic alliances and joint ventures;

 

    develop new or enhanced products, services and markets; and

 

    respond to competitive pressures.

Acquisitions and financial reporting obligations related thereto may impact our ability to access capital markets on a timely basis and may necessitate greater short-term borrowings in the interim. This may impact our credit rating or the interest rates on our debt. We may need to access short-term capital sources to meet business needs from time to time, including, but not limited to, conducting operations; hiring or retaining brokers, salespeople, managers and other front-office personnel; financing acquisitions; and providing liquidity, including in situations where we may not be able to access the capital markets in a timely manner when desired by us. Accordingly, we cannot guarantee that we will be able to obtain additional financing when needed on terms that are acceptable to us, if at all.

On June 28, 2013, upon completion of the Nasdaq Transaction, we received cash consideration of $750 million paid at closing, plus an earn-out of up to 14,883,705 shares of Nasdaq common stock to be paid ratably in each of the fifteen years following the closing. As a result of the earn-out, we expect to receive over $840 million in additional Nasdaq stock over time (stock value based on the July 27, 2016 closing price), which is not reflected on our balance sheet.

On January 12, 2016, we completed our acquisition (the “JPI Merger”) of Jersey Partners, Inc. (“JPI”). The JPI Merger occurred pursuant to a merger agreement (the “Merger Agreement”), dated as of December 22, 2015. Shortly following the completion of the JPI Merger, a subsidiary of BGC merged with and into GFI pursuant to a short-form merger under Delaware law, with GFI continuing as the surviving entity. The Back-End Mergers allowed BGC to acquire the remaining approximately 33% of the outstanding shares of GFI common stock that BGC did not already own. Following the closing of the Back-End Mergers, BGC and its affiliates now own 100% of the outstanding shares of GFI’s common stock. In total, approximately 23.5 million shares of our Class A common stock and $111.2 million in cash were issued or paid with respect to the closing of the Back-End Mergers, inclusive of adjustments.

As of June 30, 2016, our liquidity, which we define as cash and cash equivalents, marketable securities and securities owned, was approximately $899.1 million. This does not include the over $840 million in additional Nasdaq stock (stock value based on the July 27, 2016 closing price) that we expect to receive over time. Thus, we anticipate having approximately $1.7 billion available to us to drive substantial returns for our investors. We expect to use our considerable financial resources to repay debt, profitably hire, make accretive acquisitions, pay dividends, and/or repurchase shares and units of BGC, all while maintaining or improving our investment grade rating.

Notes Payable, Collateralized Borrowings and Short-Term Borrowings

8.75% Convertible Notes

On April 1, 2010, BGC Holdings issued an aggregate of $150.0 million principal amount of the 8.75% Convertible Notes due 2015 (the “8.75% Convertible Notes”) to Cantor. We used the proceeds of the 8.75% Convertible Notes to repay at maturity $150.0 million aggregate principal amount of senior notes.

On April 13, 2015, the 8.75% Convertible Notes were fully converted into approximately 24.0 million shares of Class A common stock. On June 15, 2015, we filed a resale registration statement on Form S-3 pursuant to which 24,042,599 shares of our Class A common stock may be sold from time to time by Cantor or by certain of its pledgees, donees, distributees, counterparties, transferees or other successors of interest of the shares, including banks or other financial institutions which may enter into stock pledge, stock loan or other financing transactions with Cantor or its affiliates, as well as by their respective pledgees, donees, distributees, counterparties, transferees or other successors in interest.

 

69


Table of Contents

4.50% Convertible Notes

On July 29, 2011, we issued an aggregate of $160.0 million principal amount of 4.50% Convertible Notes due 2016 (the “4.50% Convertible Notes”). The 4.50% Convertible Notes were offered and sold solely to qualified institutional buyers pursuant to Rule 144A under the Securities Act. The net proceeds from this offering were approximately $144.2 million after deducting the initial purchasers’ discounts and commissions, estimated offering expenses and the cost of the capped call transactions. We used the net proceeds from the offering for general corporate purposes, including financing acquisitions.

The 4.50% Convertible Notes were our general senior unsecured obligations. The 4.50% Convertible Notes paid interest semi-annually at a rate of 4.50% per annum and were priced at par. As of June 30, 2016, the 4.50% Convertible Notes were convertible, at the holder’s option, at a conversion rate of 101.6260 shares of Class A common stock per $1,000 principal amount of notes, subject to adjustment in certain circumstances. On July 13, 2016, certain holders of the 4.50% Convertible Notes converted $68,000 in principal amount of notes, and, upon conversion, the Company delivered 6,909 shares of its Class A common stock to such holders. On July 15, 2016, the Company repaid the remaining approximately $159.9 million principal amount of its 4.50% Convertible Notes that matured on July 15, 2016.

In connection with the offering of the 4.50% Convertible Notes, we entered into capped call transactions, which were expected to reduce the potential dilution of our Class A common stock upon any conversion of 4.50% Convertible Notes in the event that the market value per share of our Class A common stock, as measured under the terms of the capped call transactions, was greater than the strike price of the capped call transactions, which was $10.83 as of June 30, 2016, subject to adjustment in certain circumstances. The capped call transactions had a cap price equal to $13.54 per share as of June 30, 2016. The capped call transactions expired unexercised on July 13, 2016.

8.125% Senior Notes

On June 26, 2012, we issued an aggregate of $112.5 million principal amount of 8.125% Senior Notes due 2042 (the “8.125% Senior Notes”). The 8.125% Senior Notes are our senior unsecured obligations. The 8.125% Senior Notes may be redeemed for cash, in whole or in part, on or after June 26, 2017, at our option, at any time and from time to time, until maturity at a redemption price equal to 100% of the principal amount to be redeemed, plus accrued but unpaid interest on the principal amount being redeemed to, but not including, the redemption date. The 8.125% Senior Notes are listed on the New York Stock Exchange under the symbol “BGCA.” We used the proceeds to repay short-term borrowings under our unsecured revolving credit facility and for general corporate purposes, including acquisitions. The initial carrying value of the 8.125% Senior Notes was $108.7 million, net of debt issuance costs of $3.8 million. Cantor Fitzgerald & Co. (“CF&Co”), an affiliate of us, served as one of the underwriters in this transaction and was paid an underwriting fee of approximately $0.2 million.

5.375% Senior Notes

On December 9, 2014, the Company issued an aggregate of $300.0 million principal amount of 5.375% Senior Notes due 2019 (the “5.375% Senior Notes”). The 5.375% Senior Notes are general senior unsecured obligations of the Company. These 5.375% Senior Notes bear interest at a rate of 5.375% per year, payable in cash on June 9 and December 9 of each year, commencing June 9, 2015. The interest rate payable on the notes will be subject to adjustments from time to time based on the debt rating assigned by specified rating agencies to the notes, as set forth in the Indenture. The 5.375% Senior Notes will mature on December 9, 2019. The Company may redeem some or all of the notes at any time or from time to time for cash at certain “make-whole” redemption prices (as set forth in the indenture). If a “Change of Control Triggering Event” (as defined in the indenture) occurs, holders may require the Company to purchase all or a portion of their notes for cash at a price equal to 101% of the principal amount of the notes to be purchased plus any accrued and unpaid interest to, but excluding, the purchase date. The initial carrying value of the 5.375% Senior Notes was $295.1 million, net of the discount and debt issuance costs of $4.9 million.

8.375% Senior Notes

As part of the GFI acquisition, the Company assumed $240.0 million in aggregate principal amount of 8.375% Senior Notes due July 2018 (the “8.375% Senior Notes”). The carrying value of these notes as of June 30, 2016 was $251.2 million. Interest on these notes is payable, semi-annually in arrears on the 19th of January and July. Due to the cumulative effect of downgrades to the credit rating of GFI’s 8.375% Senior Notes, the 8.375% Senior Notes were previously subjected to 200 basis points penalty interest. On April 28, 2015, a subsidiary of the Company purchased from GFI approximately 43.0 million newly issued shares of GFI’s common stock. This increased BGC’s ownership to approximately 67% of GFI’s outstanding common stock and gave us the ability to control the timing and process with respect to a full merger, which as discussed in Note 1—“Organization and Basis of Presentation” to our unaudited condensed consolidated financial statements, was completed on January 12, 2016. Also on July 10, 2015, we guaranteed the obligations of GFI under these 8.375% Senior Notes. These actions resulted in upgrades of the credit ratings of the 8.375% Senior Notes by Moody’s Investors Service, Fitch Ratings Inc. and Standard & Poor’s, which reduced the penalty interest to 25 basis points effective July 19, 2015. On November 4,

 

70


Table of Contents

2015, GFI, BGC and the Trustee entered into the First Supplemental Indenture supplementing the Indenture and incorporating BGC’s guarantee of the Notes (the “First Supplemental Indenture”). On January 13, 2016, Moody’s Investors Service further upgraded the credit rating on the 8.375% Senior Notes, eliminating the penalty interest.

On January 12, 2016, BGC Partners, Inc. entered into a second supplemental indenture, dated as of January 12, 2016 (the “Second Supplemental Indenture”), among GFI, BGC and The Bank of New York Mellon Trust Company, N.A., as trustee (the “Trustee”), supplementing the indenture, dated as of July 19, 2011, as supplemented by the First Supplemental Indenture thereto, dated as of November 4, 2015 (the “Indenture”), among GFI, BGC and the Trustee, which governs the 8.375% Senior Notes, issued by GFI and fully and unconditionally guaranteed by BGC. The Second Supplemental Indenture modifies the reporting covenant in the Indenture to provide that, for so long as BGC (or another publicly reporting company controlling GFI) guarantees the 8.375% Senior Notes, the reports that BGC (or such other publicly reporting company controlling GFI) files with the SEC will be furnished to the Trustee in lieu of any GFI SEC reports. The amendments contained in the Second Supplemental Indenture became operative on January 12, 2016, upon GFI’s payment of the consent fee described therein. The final amount of the consent fee was approximately $8.00 per $1,000 principal amount. As a result, effective January 15, 2016, GFI ceased filing annual, quarterly and other reports with the SEC.

5.125% Senior Notes

On May 27, 2016, the Company issued an aggregate of $300.0 million principal amount of 5.125% Senior Notes due 2021 (the “5.125% Senior Notes”). The 5.125% Senior Notes are general senior unsecured obligations of the Company. These 5.125% Senior Notes bear interest at a rate of 5.125% per year, payable in cash on May 27 and November 27 of each year, commencing November 27, 2016. The 5.125% Senior Notes will mature on May 27, 2021. The Company may redeem some or all of the notes at any time or from time to time for cash at certain “make-whole” redemption prices (as set forth in the indenture). If a “Change of Control Triggering Event” (as defined in the indenture) occurs, holders may require the Company to purchase all or a portion of their notes for cash at a price equal to 101% of the principal amount of the notes to be purchased plus any accrued and unpaid interest to, but excluding, the purchase date. Cantor Fitzgerald Securities, our affiliate, purchased $15 million of such senior notes. The initial carrying value of the 5.125% Senior Notes was $295.8 million, net of the discount and debt issuance costs of $4.2 million

Collateralized Borrowings

On March 13, 2015, the Company entered into a secured loan arrangement of $28.2 million under which it pledged certain fixed assets as security for a loan. This arrangement incurs interest at a fixed rate of 3.70% and matures on March 13, 2019. As of June 30, 2016, the Company had $19.6 million outstanding related to this secured loan arrangement, which includes $0.2 million of deferred financing costs. The value of the fixed assets pledged as of June 30, 2016 was $7.0 million

Credit Agreements

As part of the GFI acquisition, we assumed a credit agreement as amended (the “GFI Credit Agreement”) with Bank of America, N.A. and certain other lenders, which provided for maximum revolving loans of up to $75.0 million. We repaid the amount outstanding on October 2, 2015, prior to the sale of our Trayport division.

On October 1, 2015, we entered into a previously authorized $150.0 million revolving credit facility (the “Facility”) with Cantor and borrowed $100.0 million under such facility (the “Cantor Loan”). The Cantor Loan bears interest at the rate of LIBOR plus 3.25% and may be adjusted based on Cantor’s short-term borrowing rate then in effect, plus 1%. The Facility has a maturity date of August 10, 2017. The Cantor Loan was repaid on December 31, 2015.

On December 24, 2015, we entered into a committed unsecured credit agreement with Bank of America, N.A. The credit agreement provided for maximum revolving loans of $25.0 million through March 24, 2016. The interest rate on this facility was LIBOR plus 200 basis points.

On February 25, 2016, we entered into a committed unsecured credit agreement with Bank of America, N.A., as administrative agent, and a syndicate of lenders. Several of our domestic non-regulated subsidiaries are parties to the credit agreement as guarantors. The credit agreement provides for revolving loans of $150.0 million, with the option to increase the aggregate loans to $200.0 million. The maturity date of the facility is February 25, 2018. Borrowings under this facility bear interest at either LIBOR or a defined base rate plus an additional margin which ranges from 50 basis points to 250 basis points depending on our debt rating as determined by S&P and Fitch and whether such loan is a LIBOR loan or a base rate loan. Contemporaneously with the closing of this credit agreement, the $25.0 million unsecured credit agreement entered into on December 24, 2015 with Bank of America, N.A. as lender was terminated. As of June 30, 2016, there were no borrowings outstanding under either this $150.0 million facility or the terminated $25.0 million facility.

We may raise additional funds from time to time through equity or debt financing, including public and private sales of debt securities, to finance our business, operations and possible acquisitions.

 

71


Table of Contents

CREDIT RATINGS

Our public long-term credit ratings and associated outlooks are as follows:

 

     Rating      Outlook  

Fitch Ratings Inc.

     BBB-         Stable   

Standard & Poor’s

     BBB-         Stable   

Credit ratings and associated outlooks are influenced by a number of factors, including but not limited to: operating environment, earnings and profitability trends, the prudence of funding and liquidity management practices, balance sheet size/composition and resulting leverage, cash flow coverage of interest, composition and size of the capital base, available liquidity, outstanding borrowing levels and the firm’s competitive position in the industry. A credit rating and/or the associated outlook can be revised upward or downward at any time by a rating agency if such rating agency decides that circumstances warrant such a change. Any reduction in our credit ratings and/or the associated outlook could adversely affect the availability of debt financing on terms acceptable to us, as well as the cost and other terms upon which we are able to obtain any such financing. In addition, credit ratings and associated outlooks may be important to customers or counterparties when we compete in certain markets and when we seek to engage in certain transactions. In connection with certain agreements, we may be required to provide additional collateral in the event of a credit ratings downgrade.

LIQUIDITY ANALYSIS

We consider our liquidity to be comprised of the sum of Cash and cash equivalents plus Marketable securities, which have not been financed, and Securities owned. The discussion below describes the key components of our liquidity analysis, including earnings, dividends and distributions, net investing and funding activities, including repurchases and redemptions of Class A common stock and partnership units, security settlements, changes in securities held and marketable securities, and changes in our working capital.

We consider the following in analyzing changes in our liquidity.

A comparison of our consolidated net income adjusted for certain non-cash items (e.g., grants of exchangeability) as presented on the cash flow statement. Dividends and distributions are payments made to our holders of common shares and limited partnership interests and are related to earnings from prior periods. These timing differences will impact our cash flows in a given period.

Our investing and funding activities represent a combination of our capital raising activities, including short-term borrowings and repayments, issuances of shares under our controlled equity offerings (net), Class A common stock repurchases and partnership unit redemptions, purchases and sales of securities, dispositions, and other investments (e.g. acquisitions, forgivable loans to new brokers and capital expenditures—all net of depreciation and amortization).

Our securities settlement activities primarily represent deposits with clearing organizations. In addition, when advantageous, we may elect to facilitate the settlement of matched principal transactions by funding failed trades, which results in a temporary secured use of cash and is economically beneficial to us.

Other changes in working capital represent changes primarily in receivables and payables and accrued liabilities that impact our liquidity.

Changes in Securities owned and Marketable securities may result from additional cash investments or sales, which will be offset by a corresponding change in Cash and cash equivalents and accordingly will not result in a change in our liquidity. Conversely, changes in the market value of such securities and the receipt of the Nasdaq earn-out in the form of additional Nasdaq shares are reflected in our earnings or other comprehensive income and will result in changes in our liquidity.

As of June 30, 2016, the Company had $427.6 million of Cash and cash equivalents, and included in this amount was $247.5 million of Cash and cash equivalents held by foreign subsidiaries. With the exception of the cash proceeds from the sale of Trayport in the amount of $603.9 million, it is our intention to permanently reinvest undistributed foreign pre-tax earnings in the Company’s foreign operations. It is not practicable to determine the amount of additional tax that may be payable in the event these earnings are repatriated due to the fluctuation of the relative ownership percentages of the foreign subsidiaries between the Company and BGC Holdings, L.P. For these proceeds which are not permanently reinvested, the accrued tax liability is $135.5 million, net of foreign tax credits. In addition, certain GFI Group net operating loss carryforwards are expected to be utilized to reduce cash taxes. Taking these items together, we therefore expect to pay effective cash taxes of no more than $64 million related to the Trayport sale price, or an expected rate of less than 10%.

 

72


Table of Contents

Discussion of the six months ended June 30, 2016

The table below presents our Liquidity Analysis as of June 30, 2016 and December 31, 2015:

 

(in millions)    June 30,
2016
     December 31,
2015
 

Cash and cash equivalents

   $ 427.6       $ 461.2   

Securities owned

     318.5         32.4   

Marketable securities 1

     153.0         532.5   
  

 

 

    

 

 

 

Total

   $ 899.1       $ 1,026.1   
  

 

 

    

 

 

 

 

1  As of December 31, 2015, $117.9 million of Marketable securities on our balance sheet had been lent in a Securities loaned transaction and therefore are not included in this Liquidity Analysis.

The $127.0 million decrease in our liquidity position from $1,026.1 million as of December 31, 2015 to $899.1 million as of June 30, 2016 was primarily related to the $111.2 million used with respect to the GFI back-end merger and related transactions; the redemption and/or repurchase of 8.5 million shares and/or units, net, at a cost to BGC of $74.5 million or $8.73 per share; ordinary changes in working capital; and cash used to pay previously accrued year-end taxes and employee bonuses. The Company also continues to invest significant amounts with regards to new front-office hires in Real Estate Services. These items were partially offset by net proceeds from BGC’s recent offering of $300 million aggregate principal amount of 5.125% senior notes.

Discussion of the six months ended June 30, 2015

The table below presents out Liquidity Analysis as of June 30, 2015 and December 31, 2014:

 

(in millions)    June 30,
2015
     December 31,
2014
 

Cash and cash equivalents

   $ 364.0       $ 648.3   

Securities owned

     32.5         32.5   

Marketable securities 1

     —           144.7   
  

 

 

    

 

 

 

Total

   $ 396.5       $ 825.5   
  

 

 

    

 

 

 

 

1  As of June 30, 2015 the $48.3 million of Marketable securities on our balance sheet had been lent out in a Securities loaned transaction and therefore are not included in this Liquidity Analysis.

The $429.0 million decrease in our liquidity position from $825.5 million as of December 31, 2014 to $396.5 million as of June 30, 2015 was primarily driven by the purchase of GFI, ARA and CFI, the redemption of and/or repurchase of shares and units, and the legal settlement with Tullet Prebon plc.

CLEARING CAPITAL

In November 2008, we entered into a clearing capital agreement with Cantor to clear U.S. Treasury and U.S. government agency securities transactions on our behalf. Pursuant to the terms of this agreement, so long as Cantor is providing clearing services to us, Cantor shall be entitled to request from us, and we shall post as soon as practicable, cash or other property acceptable to Cantor in the amount reasonably requested by Cantor under the clearing capital agreement. Cantor had not requested any cash or other property from us as collateral as of June 30, 2016.

REGULATORY REQUIREMENTS

Our liquidity and available cash resources are restricted by regulatory requirements of our Financial Services operating subsidiaries. Many of these regulators, including U.S. and non-U.S. government agencies and self-regulatory organizations, as well as state securities commissions in the U.S., are empowered to conduct administrative proceedings that can result in censure, fine, the issuance of cease-and-desist orders or the suspension or expulsion of a broker-dealer. In addition, self-regulatory organizations, such as the Financial Industry Regulatory Authority (“FINRA”) and the National Futures Association (“NFA”), along with statutory bodies such as the Financial Conduct Authority (“FCA”), the SEC, and the CFTC require strict compliance with their rules and regulations. The requirements imposed by regulators are designed to ensure the integrity of the financial markets and to protect customers and other third parties who deal with broker-dealers and are not designed to specifically protect stockholders. These regulations often serve to limit our activities, including through net capital, customer protection and market conduct requirements.

The FCA is the relevant statutory regulator in the United Kingdom. The FCA was established in 2013 and superseded the former regulatory agency, the FSA. The FCA’s objectives are to protect customers, maintain the stability of the financial services industry and promote competition between financial services providers. It has broad rule-making, investigative and enforcement powers derived from the Financial Services and Markets Act 2000 and subsequent and derivative legislation and regulations.

In addition, the majority of our other foreign subsidiaries are subject to similar regulation by the relevant authorities in the countries in which they do business. Additionally, certain other of our foreign subsidiaries are required to maintain non-U.S. net capital requirements. In Hong Kong, BGC Securities (Hong Kong), LLC and GFI (HK) Securities LLC are regulated by the Securities and Futures Commission. BGC Capital Markets (Hong Kong), Limited and GFI (HK) Brokers Ltd are regulated by The Hong Kong Monetary Authority. All are subject to Hong Kong net capital requirements. In France, Aurel BGC and BGC France Holdings; in Australia, BGC

 

73


Table of Contents

Partners (Australia) Pty Limited, BGC (Securities) and GFI Australia Pty Ltd.; in Japan, BGC Shoken Kaisha Limited’s Japanese branch; in Singapore, BGC Partners (Singapore) Limited, BGC Securities (Singapore) Ltd and GFI Group PTE Ltd; in Korea, BGC Capital Markets & Foreign Exchange Broker (Korea) Limited and GFI Korea Money Brokerage Limited; and in Turkey, BGC Partners Menkul Degerler AS, all have net capital requirements imposed upon them by local regulators. In addition, the LCH (LIFFE/LME) clearing organization, of which BGC LP is a member, also imposes minimum capital requirements. In Latin America, BGC Liquidez Distribuidora De Titulos E Valores Mobiliarios Ltda. (Brazil) has net capital requirements imposed upon it by local regulators.

In addition, these subsidiaries may be prohibited from repaying the borrowings of their parents or affiliates, paying cash dividends, making loans to their parent or affiliates or otherwise entering into transactions, in each case, that result in a significant reduction in their regulatory capital position without prior notification or approval from their principal regulator. See Note 21—“Regulatory Requirements,” to our unaudited condensed consolidated financial statements for further details on our regulatory requirements.

As of June 30, 2016, $546.8 million of net assets were held by regulated subsidiaries. As of June 30, 2016, these subsidiaries had aggregate regulatory net capital, as defined, in excess of the aggregate regulatory requirements, as defined, of $283.0 million.

In April 2013, our Board of Directors and Audit Committee authorized management to enter into indemnification agreements with Cantor and its affiliates with respect to the provision of any guarantees provided by Cantor and its affiliates from time to time as required by regulators. These services may be provided from time to time at a reasonable and customary fee.

BGC Derivative Markets and GFI Swaps Exchange, our subsidiaries, began operating as SEFs on October 2, 2013. Both BGC Derivative Markets and GFI Swaps Exchange received permanent registration approval from the CFTC as SEFs on January 22, 2016. Mandatory Dodd-Frank Act compliant execution on SEFs by eligible U.S. persons commenced in February 2014 for “made available to trade” products, and a wide range of other rules relating to the execution and clearing of derivative products have been finalized with implementation periods in 2016 and beyond. We also maintain our ownership stake in ELX, a CFTC-approved DCM.

Much of BGC’s global derivatives volumes continue to be executed by non-U.S. based clients outside the U.S. and subject to local prudential regulations. As such, we also continue to operate five Multilateral Trading Facilities (“MTFs”) in accordance with EU directives as licensed by the FCA.

The final draft of the Markets in Financial Instruments Directive II (“MiFID II”) was published by the European Securities and Markets Authority (“ESMA”) in September 2015, and implementation is now expected to commence in January 2018. MiFID II will have a particularly significant impact in a number of key areas, including corporate governance, transaction reporting, pre- and post-trade transparency, technology synchronization, best execution and investor protection. MiFID II will also introduce a new regulated execution venue category known as the Organized Trading Facility, and there is currently expected to be a joint equivalence assessment by EU and non-EU jurisdictions for granting mutual access to each other’s domestic marketplaces. In addition, the June 23, 2016 U.K. referendum to leave the European Union may impact future market structure and MiFID II rulemaking and implementation due to potential changes in mutual passporting between the U.K. and EU Member States.

See “Regulation” in Part I, Item 1 of our Annual Report on Form 10-K for additional information related to our regulatory environment.

EQUITY

Class A Common Stock

On June 22, 2016, at our Annual Meeting of Stockholders of the Company, the stockholders approved an amendment to the BGC Partners, Inc. amended and restated certificate of incorporation to increase the number of authorized shares of Class A common stock from 500 million shares to 750 million shares.

 

74


Table of Contents

Changes in shares of the Company’s Class A common stock outstanding for the three and six months ended June 30, 2016 and 2015 were as follows:

 

     Three Months Ended
June 30,
     Six Months Ended
June 30,
 
     2016      2015      2016      2015  

Shares outstanding at beginning of period

     236,749,861         186,952,687         219,063,365         185,108,316   

Share issuances:

           

Exchanges of limited partnership interests1

     2,427,152         1,804,434         3,321,754         3,962,745   

Issuance of Class A common stock for general corporate purposes

     1,648,000         —           1,648,000         —     

Vesting of restricted stock units (RSUs)

     113,572         220,514         487,471         648,747   

Acquisitions

     1,147,516         656,962         24,729,033         757,287   

Conversion of 8.75% Convertible Notes to Class A common stock

     —           24,042,599         —           24,042,599   

Other issuances of Class A common stock

     15,079         13,120         42,305         52,968   

Treasury stock repurchases

     (797,189      (6,520      (7,984,235      (741,081

Forfeitures of restricted Class A common stock

     (11,958      (27,338      (15,660      (175,123
  

 

 

    

 

 

    

 

 

    

 

 

 

Shares outstanding at end of period

     241,292,033         213,656,458         241,292,033         213,656,458   
  

 

 

    

 

 

    

 

 

    

 

 

 

 

1 The issuances related to exchanges of limited partnership interests did not impact the fully diluted number of shares and units outstanding.

Class B Common Stock

On June 22, 2016, at our Annual Meeting of Stockholders of the Company, the stockholders approved an amendment to the BGC Partners, Inc. amended and restated certificate of incorporation to increase the number of authorized shares of Class B common stock from 100 million shares to 150 million shares and to provide that Class B common stock shall be issued only to certain affiliated entities or related persons.

We did not issue any shares of Class B common stock during the three and six months ended June 30, 2016 and 2015. As of June 30, 2016 and 2015, the Company’s Class B common stock outstanding was 34,848,107.

Unit Redemptions and Share Repurchase Program

Our Board of Directors and Audit Committee have authorized repurchases of our Class A common stock and redemptions of BGC Holdings limited partnership interests or other equity interests in our subsidiaries. In February 2014, our Audit Committee authorized such repurchases of stock or units from Cantor employees and partners. On October 27, 2015, our Board of Directors and Audit Committee increased the Company’s share repurchase and unit redemption authorization to $300 million, which may include purchases from Cantor, its partners or employees or other affiliated persons or entities. From time to time, we may actively continue to repurchase shares or redeem units.

On February 23, 2016, we purchased from Cantor 5,000,000 shares of our Class A common stock at a price of $8.72 per share, the closing price on the date of the transaction. The transaction was included in our stock repurchase authorization. The transaction was approved by the Audit Committee of the Board of Directors. On February 23, 2016, we purchased from The Cantor Fitzgerald Relief Fund 970,639 shares of our Class A common stock at a price of $8.72 per share, the closing price on the date of the transaction.

The table below represents unit redemption and share repurchase activity for the three and six months ended June 30, 2016.

 

Period

   Total Number of
Units Redeemed or
Shares Repurchased
     Average
Price Paid
per Unit
or Share
     Approximate Dollar
Value
of Units and Shares

That May Yet Be
Redeemed/Purchased
Under the Plan
 

Redemptions1,2

        

January 1, 2016—March 31, 2016

     775,791       $ 8.59      

April 1, 2016—June 30, 2016

     1,804,365         8.91      

Repurchases3,4

        

January 1, 2016—March 31, 2016

     7,187,046         8.72      

April 1, 2016—April 30, 2016

     260,042         9.10      

May 1, 2016—May 31, 2016

     291,323         8.87      

June 1, 2016—June 30, 2016

     245,824         9.17      
  

 

 

    

 

 

    

Total Repurchases

     7,984,235       $ 8.75      
  

 

 

    

 

 

    

 

 

 

Total Redemptions and Repurchases

     10,564,391       $ 8.77       $ 201,785,151   
  

 

 

    

 

 

    

 

 

 

 

75


Table of Contents
1 During the three months ended June 30, 2016, the Company redeemed approximately 1.8 million limited partnership units at an aggregate redemption price of approximately $15.8 million for an average price of $8.93 per unit and approximately 39.6 thousand FPUs at an aggregate redemption price of approximately $0.3 million for an average price of $8.01 per unit. During the three months ended June 30, 2015, the Company redeemed approximately 1.2 million limited partnership units at an aggregate redemption price of approximately $10.8 million for an average price of $8.85 per unit and approximately 17.6 thousand FPUs at an aggregate redemption price of approximately $130.4 thousand for an average price of $7.39 per unit.
2 During the six months ended June 30, 2016, the Company redeemed approximately 2.4 million limited partnership units at an aggregate redemption price of approximately $21.6 million for an average price of $8.85 per unit and approximately 140.1 thousand FPUs at an aggregate redemption price of approximately $1.1 million for an average price of $8.17 per unit. During the six months ended June 30, 2015, the Company redeemed approximately 3.3 million limited partnership units at an aggregate redemption price of approximately $28.4 million for an average price of $8.73 per unit and approximately 27.6 thousand FPUs at an aggregate redemption price of approximately $215.8 thousand for an average price of $7.83 per unit.
3 During the three months ended June 30, 2016, the Company repurchased approximately 0.8 million shares of its Class A common stock at an aggregate purchase price of approximately $7.2 million for an average price of $9.04 per share. During the three months ended June 30, 2015, the Company repurchased approximately 6.5 thousand shares of its Class A common stock at an aggregate purchase price of approximately $41.0 thousand for an average price of $6.29 per share.
4 During the six months ended June 30, 2016, the Company repurchased approximately 8.0 million shares of its Class A common stock at an aggregate purchase price of approximately $69.7 million for an average price of $8.75 per share. During the six months ended June 30, 2015, the Company repurchased approximately 0.7 million shares of its Class A common stock at an aggregate purchase price of approximately $5.9 million for an average price of $7.94 per share.

The table above represents the gross unit redemptions and share repurchases of our Class A common stock during the six months ended June 30, 2016. Approximately 2.0 million of the 2.6 million units above were redeemed using cash from our CEO program, and therefore did not impact the fully diluted number of shares and units outstanding or our liquidity position. The remaining redemptions along with the Class A common stock repurchases resulted in a 8.5 million reduction in the fully diluted share count. This net reduction cost the Company approximately $74.5 million (or $8.73 per share/unit) during the six months ended June 30, 2016. This reduction partially offset the overall growth in the fully diluted share count which resulted from shares issued for general corporate purposes, acquisitions, equity-based compensation and front-office hires.

The fully diluted weighted-average share count for the three months ended June 30, 2016 was as follows (in thousands):

 

     Three Months Ended
June 30, 2016
 

Common stock outstanding1

     275,997   

Limited partnership interests in BGC Holdings

     143,229   

Convertible Notes

     16,260   

RSUs (Treasury stock method)

     376   

Other

     1,395   
  

 

 

 

Total2

     437,257   
  

 

 

 

 

1  Common stock consisted of Class A shares, Class B shares and contingent shares for which all necessary conditions have been satisfied except for the passage of time. For the quarter ended June 30, 2016, the weighted-average share count of Class A shares was 241.1 million and Class B shares was 34.8 million.
2  For the quarter ended June 30, 2016, approximately 1.0 million potentially dilutive securities were not included in the computation of fully diluted earnings per share because their effect would have been anti-dilutive. Anti-dilutive securities for the quarter ended June 30, 2016, included, on a weighted-average basis, approximately 1.0 million stock options. Also as of June 30, 2016, approximately 4.6 million shares of contingent Class A common stock and limited partnership units were excluded from fully diluted EPS computations because the conditions for issuance had not been met by the end of the period.

In November 2013, we entered into the Ninth Amendment to the Agreement of Limited Partnership of the Partnership, which created new preferred partnership units that may not be made exchangeable into our Class A common stock and are only entitled to a distribution each quarter at a rate of either 0.6875% (which is 2.75% per calendar year) or such other amount as set forth in the award documentation, and accordingly they will not be included in the fully diluted share count. Going forward, we intend to continue to reduce our overall rate of fully diluted share count growth by utilizing these new preferred partnership units.

Similarly, in May 2014 we entered into the Tenth Amendment to the Agreement of Limited Partnership of BGC Holdings. Pursuant to this amendment, NPSUs may not be made exchangeable into shares of the Company’s Class A common stock and will not be allocated any items of profit or loss, and accordingly they will not be included in the fully diluted share count.

On November 4, 2015, partners of BGC Holdings approved the Eleventh Amendment to the Agreement of Limited Partnership of BGC Holdings (the “Eleventh Amendment”) effective as of October 1, 2015. In order to facilitate partner compensation and for other corporate purposes, the Eleventh Amendment created five new classes of non-distributing partnership units (“N Units”). These new N Units carry the same name as the underlying unit with the insertion of an additional “N” to designate them as the N Unit type and are designated as NREUs, NPREUs, NLPUs, NPLPUs and NPPSUs. The N Units are not entitled to participate in partnership distributions, will not be allocated any items of profit or loss and may not be made exchangeable into shares of the Company’s Class A common stock. Subject to the approval of the Compensation Committee or its designee, N Units are expected to be converted into the underlying unit type

 

76


Table of Contents

(i.e. an NREU will be converted into an REU) and will then participate in Partnership distributions, subject to terms and conditions determined by the general partner of BGC Holdings in its sole discretion, including that the recipient continue to provide substantial services to the Company and comply with his or her partnership obligations. Certain N Units automatically vest into limited partnership units (e.g. PSUs or REUs) and become immediately exchangeable. These N Units are therefore included in the fully diluted share count. The Eleventh Amendment was approved by the Audit Committee of the Board of Directors and by the full Board of Directors.

On June 5, 2015, we entered into an agreement with Cantor providing Cantor, CF Group Management, Inc. (“CFGM”) and other Cantor affiliates entitled to hold Class B common stock the right to exchange from time to time, on a one-to-one basis, subject to adjustment, up to an aggregate of 34,649,693 shares of Class A common stock now owned or subsequently acquired by such Cantor entities for up to an aggregate of 34,649,693 shares of Class B common stock. Such shares of Class B common stock, which currently can be acquired upon the exchange of exchangeable limited partnership units owned in BGC Holdings, are already included in our fully diluted share count and will not increase Cantor’s current maximum potential voting power in the common equity. The exchange agreement will enable the Cantor entities to acquire the same number of shares of Class B common stock that they are already entitled to acquire without having to exchange its exchangeable limited partnership units in BGC Holdings. Our Audit Committee and full Board of Directors determined that it was in the best interests of us and our stockholders to approve the exchange agreement because it will help ensure that Cantor retains its exchangeable limited partnership units in BGC Holdings, which is the same partnership in which our partner employees participate, thus continuing to align the interests of Cantor with those of the partner employees.

Under the exchange agreement, Cantor and CFGM have the right to exchange the 17,014,511 shares of Class A common stock owned by them as of June 30, 2016 (including the remaining shares of Class A common stock held by Cantor from the exchange of convertible notes for 24,042,599 shares of Class A common stock on April 13, 2015) for the same number of shares of Class B common stock. Cantor would also have the right to exchange any shares of Class A common stock subsequently acquired by it for shares of Class B common stock, up to 34,649,693 shares of Class B common stock.

We and Cantor have agreed that any shares of Class B common stock issued in connection with the exchange agreement would be deducted from the aggregate number of shares of Class B common stock that may be issued to the Cantor entities upon exchange of exchangeable limited partnership units in BGC Holdings. Accordingly, the Cantor entities will not be entitled to receive any more shares of Class B Stock under this agreement than they were previously eligible to receive upon exchange of exchangeable limited partnership units.

Stock Option Exercises

We issued 17,403 of our Class A common stock related to the exercise of stock options during the six months ended June 30, 2016. We issued 30,000 shares of our Class A common stock related to the exercise of stock options during the six months ended June 30, 2015.

Registration Statements

We currently have in place an effective equity shelf Registration Statement on Form S-3 (the “Form S-3 Registration Statement”) with respect to the issuance and sale of up to 20 million shares of our Class A common stock from time to time on a delayed or continuous basis. On November 20, 2014, we entered into a controlled equity offering sales agreement with CF&Co (the “November 2014 Sales Agreement”), pursuant to which we may offer and sell up to an aggregate of 20 million shares of our Class A common stock. Shares of our Class A common stock sold under our controlled equity offering sales agreement are used primarily for redemptions and exchanges of limited partnership interests in BGC Holdings. CF&Co is a wholly-owned subsidiary of Cantor and an affiliate of us. Under the November 2014 Sales Agreement, we have agreed to pay CF&Co 2% of the gross proceeds from the sale of shares.

As of June 30, 2016, we have issued and sold an aggregate of 10.1 million shares of Class A common stock under the Form S-3 Registration Statement pursuant to the November 2014 Sales Agreement, with 9.9 million shares of Class A common stock remaining to be sold under this agreement. We intend to use the net proceeds of any shares of Class A common stock sold for general corporate purposes, including potential acquisitions, redemptions of limited partnership units and founding/working partner units in BGC Holdings and repurchases of shares of Class A common stock from partners, executive officers and other employees of ours or our subsidiaries and of Cantor and its affiliates. Certain of such partners will be expected to use the proceeds from such sales to repay outstanding loans issued by, or credit enhanced by, Cantor or BGC Holdings. In addition to general corporate purposes, these sales along with our share buy-back authorization are designed as a planning device in order to facilitate the redemption process. Going forward, we may redeem units and reduce our fully diluted share count under our repurchase authorization or later sell Class A shares under agreement.

Further, we have an effective registration statement on Form S-4 (the “Form S-4 Registration Statement”), with respect to the offer and sale of up to 20 million shares of Class A common stock from time to time in connection with business combination transactions, including acquisitions of other businesses, assets, properties or securities. As of June 30, 2016, we have issued an aggregate of 9.0 million shares of Class A common stock under the Form S-4 Registration Statement, all in connection with acquisitions in the real estate brokerage industry. We also have an effective shelf Registration Statement on Form S-3 pursuant to which we can offer and sell up to 10 million shares of our Class A common stock under the BGC Partners, Inc. Dividend Reinvestment and Stock Purchase Plan. As of June 30, 2016, we have issued approximately 257 thousand shares of our Class A common stock under the Dividend Reinvestment and Stock Purchase Plan.

 

77


Table of Contents

On June 15, 2015, we filed a resale registration statement on Form S-3 with respect to 24,042,599 shares of our Class A common stock that Cantor received on April 13, 2015 in the conversion of the 8.75% Convertible Notes. These shares may be sold from time to time by Cantor or by certain of its pledgees, donees, distributees, counterparties, transferees or other successors of interest of the shares, including banks or other financial institutions which may enter into stock pledge, stock loan or other financing transactions with Cantor or its affiliates, as well as by their respective pledgees, donees, distributees, counterparties, transferees or other successors in interest.

Our Compensation Committee may grant stock options, stock appreciation rights, deferred stock such as RSUs, bonus stock, performance awards, dividend equivalents and other equity-based awards, including to provide exchange rights for shares of our Class A common stock upon exchange of limited partnership units and founding/working partner units. On June 22, 2016, at our Annual Meeting of Stockholders, our stockholders approved our Seventh Amended and Restated Long Term Incentive Plan (the “Equity Plan”) to increase from 350 million to 400 million the aggregate number of shares of our Class A common stock that may be delivered or cash settled pursuant to awards granted during the life of the Equity Plan. As of June 30, 2016, the limit on the aggregate number of shares authorized to be delivered allowed for the grant of future awards relating to 222.3 million shares.

On October 9, 2015, we filed a registration statement on Form S-3 pursuant to which CF&Co may make offers and sales of our 8.125% Senior Notes and 5.375% Senior Notes in connection with ongoing market-making transactions which may occur from time to time. Such market-making transactions in these securities may occur in the open market or may be privately negotiated at prevailing market prices at a time of resale or at related or negotiated prices. Neither CF&Co, nor any other of our affiliates, has any obligation to make a market in our securities, and CF&Co or any such other affiliate may discontinue market-making activities at any time without notice.

On January 12, 2016, we filed a registration statement on Form S-3 with respect to the 23,481,192 shares of our Class A common stock that we issued to the stockholders of JPI in the Back-End Mergers on January 12, 2016. These shares may be offered and sold from time to time by the JPI stockholders for their own account or by certain pledgees, donees, transferees, or other successors in interest of the shares, including banks or other financial institutions which may enter into stock pledge or other financing transactions with the JPI stockholders.

CONTINGENT PAYMENTS RELATED TO ACQUISITIONS

The Company has completed acquisitions, whose purchase price included an aggregate of approximately 9.5 million shares of the Company’s Class A common stock (with an acquisition date fair value of approximately $53.3 million), 9.8 million limited partnership units (with an acquisition date fair value of approximately $62.2 million) and $59.5 million in cash that may be issued contingent on certain targets being met through 2020.

As of June 30, 2016, the Company has issued 7.5 million shares of its Class A common stock, 3.9 million of limited partnership units and $14.1 million in cash related to contingent payments.

PURCHASE OF LIMITED PARTNERSHIP INTERESTS

Cantor has the right to purchase limited partnership interests (Cantor units) from BGC Holdings upon redemption of non-exchangeable founding/working partner units redeemed by BGC Holdings upon termination or bankruptcy of the founding/working partner. In addition, pursuant to the Sixth Amendment to the BGC Holdings Limited Partnership Agreement (the “Sixth Amendment”), where either current, terminating, or terminated partners are permitted by the Company to exchange any portion of their FPUs and Cantor consents to such exchangeability, the Company shall offer to Cantor the opportunity for Cantor to purchase the same number of new exchangeable limited partnership interests (Cantor units) in BGC Holdings at the price that Cantor would have paid for the FPUs had the Company redeemed them. Any such Cantor units purchased by Cantor are currently exchangeable for up to 34,649,693 shares of Class B common stock or, at Cantor’s election or if there are no such additional shares of Class B common stock, shares of Class A common stock, in each case on a one-for-one basis (subject to customary anti-dilution adjustments).

On November 4, 2015, the Company issued exchange rights with respect to, and Cantor purchased, in transactions exempt from registration pursuant to Section 4(a)(2) of the Securities Act, an aggregate of 1,775,481 exchangeable limited partnership units in BGC Holdings, as follows: In connection with the redemption by BGC Holdings of an aggregate of 588,356 non-exchangeable founding partner units from founding partners of BGC Holdings for an aggregate consideration of $2,296,801, Cantor purchased 554,196 exchangeable limited partnership units from BGC Holdings for an aggregate of $2,115,306 (after offset of a founding partner’s $46,289 debt due to Cantor). In addition, pursuant to the Sixth Amendment, on November 4, 2015, Cantor purchased 1,221,285 exchangeable limited partnership units from BGC Holdings for an aggregate consideration of $4,457,436 in connection with the grant of exchangeability and exchange of 1,221,285 founding partner units. Exchangeable limited partnership units held by Cantor are exchangeable by Cantor at any time on a one-for-one basis (subject to adjustment) for shares of Class A common stock of the Company.

 

78


Table of Contents

As of June 30, 2016, there were 844,632 founding/working partner units remaining in which BGC Holdings had the right to redeem or exchange and Cantor had the right to purchase an equivalent number of Cantor units.

GUARANTEE AGREEMENT FROM CF&CO

Under rules adopted by the CFTC, all foreign introducing brokers engaging in transactions with U.S. persons are required to register with the NFA and either meet financial reporting and net capital requirements on an individual basis or obtain a guarantee agreement from a registered Futures Commission Merchant. Our European-based brokers engage from time to time in interest rate swap transactions with U.S.-based counterparties, and therefore we are subject to the CFTC requirements. CF&Co has entered into guarantees on our behalf (and on behalf of GFI), and we are required to indemnify CF&Co for the amounts, if any, paid by CF&Co on our behalf pursuant to this arrangement.

COMMISSIONS PAID BY CANTOR ENTITIES

Pursuant to the separation agreement relating to our acquisition of certain of our BGC businesses from Cantor in 2008, Cantor has a right, subject to certain conditions, to be our customer and to pay the lowest commissions paid by any other customer, whether by volume, dollar or other applicable measure. In addition, Cantor has an unlimited right to internally use market data from us without any cost. Any future related-party transactions or arrangements between us and Cantor are subject to the prior approval by our Audit Committee. During the three months ended June 30, 2016 and 2015, we recorded revenues from Cantor entities of $28 thousand and $140 thousand, respectively, related to commissions paid to us by Cantor. During the six months ended June 30, 2016 and 2015, we recorded revenues from Cantor entities of $80 thousand and $204 thousand, respectively, related to commissions paid to us by Cantor.

REAL ESTATE AND RELATED SERVICES TO CANTOR ENTITIES

In July 2016, the Audit Committee of the Company authorized the Company to provide real estate and related services, including real estate advice, brokerage, property or facilities management, appraisals and valuations and other services, to Cantor on rates and terms no less favorable to the Company than those charged to third-party customers. The Company and Cantor expect to enter into these arrangements from time to time.

EQUITY METHOD INVESTMENTS

On June 3, 2014, the Company’s Board of Directors and Audit Committee authorized the purchase of 1,000 Class B Units of LFI Holdings, LLC (“LFI”), a subsidiary of Cantor, representing 10% of the issued and outstanding Class B Units of LFI after giving effect to the transaction. On the same day, the Company completed the acquisition for $6.5 million and was granted an option to purchase an additional 1,000 Class B Units of LFI for an additional $6.5 million. On August 5, 2015, the Board of Directors and Audit Committee authorized the Company’s exercise of the option to purchase additional Class B units of LFI in order to represent an ownership interest of 20% of LFI. On January 15, 2016, the Company closed on the exercise of its option to acquire additional Class B Units of LFI Holdings, LLC. At the closing, the Company made a payment of $6.5 million to LFI. As a result of the option exercise, the Company has a 20% ownership interest in LFI. LFI is a limited liability corporation headquartered in New York which is a technology infrastructure provider tailored to the financial sector. The Company accounts for the investment using the equity method.

The Company was authorized to enter into loans, investments or other credit support arrangements for Aqua (see Note 13— “Related Party Transactions,” to our unaudited condensed consolidated financial statements in Part I, Item 1 of this Quarterly Report on Form 10-Q); such arrangements are proportionally and on the same terms as similar arrangements between Aqua and Cantor. On October 27, 2015, the Company’s Board of Directors and Audit Committee increased the authorized amount by an additional $4.0 million. The Company has been further authorized to provide counterparty or similar guarantees on behalf of Aqua from time to time, provided that liability for any such guarantees, as well as similar guarantees provided by Cantor, would be shared proportionally with Cantor.

DEVELOPMENT SERVICES

On February 9, 2016, the Audit Committee of the Board of Directors authorized the Company to enter into an arrangement with Cantor in which the Company would provide dedicated development services to Cantor at a cost to the Company not to exceed $1.4 million per year for the purpose of Cantor developing the capacity to provide quotations in certain ETF component securities, as well as other securities from time to time. The services are terminable by either party at any time and will be provided on the terms and conditions set forth in the existing Administrative Services Agreement.

STOCK LOAN TRANSACTIONS WITH CANTOR

On October 3, 2014, management was granted approval by our Board of Directors and Audit Committee to enter into stock loan transactions with CF&Co utilizing shares of Nasdaq stock or other equities. Such stock loan transactions will bear market terms and rates.

 

79


Table of Contents

STOCK TRANSACTIONS—EXECUTIVE OFFICERS

In July 2016, the Audit Committee authorized the purchase by Mr. Lutnick’s retirement plan of up to $350,000 in Class A common stock at the closing price on the date of purchase.

UNIT REDEMPTIONS AND EXCHANGES—EXECUTIVE OFFICERS

During 2013, our executive officers participated in the Global Partnership Restructuring Program. In connection with the program, Messrs. Lynn, Windeatt and Sadler received an aggregate of 283,206 newly-issued BGC Holdings limited partnership units (equivalent to 9.75% of their non-exchangeable units that were redeemed in the above transactions). Upon any sale or other transfer by such executive officers of shares of restricted stock, a proportional number of these units will be redeemed for zero by BGC Holdings. These units are not expected to be made exchangeable into shares of Class A common stock. In connection with the sale of certain shares of restricted stock, an aggregate of 91,703 of such units held by Messrs. Lynn, Windeatt and Sadler were redeemed for zero on February 5, 2014, 6,377 of such units were redeemed for zero on December 5, 2014, 87,140 of such units were redeemed for zero on January 30, 2015, and 69,408 of such units were redeemed for zero on February 24, 2016.

EXECUTIVE COMPENSATION AND SHARE REPURCHASES FROM EXECUTIVE OFFICERS

On January 1, 2015, (i) 1,000,000 of Mr. Lutnick’s NPSUs converted into 550,000 PSUs and 450,000 PPSUs, with respect to which Mr. Lutnick was offered the right to exchange 239,739 PSUs and 196,150 PPSUs for shares and cash, which he waived at that time under our policy, and (ii) 142,857 of Mr. Merkel’s NPSUs converted into 78,571 PSUs and 64,286 PPSUs, of which 5,607 PSUs and 4,588 PPSUs were made exchangeable and repurchased by the Company at the average price of shares of Class A common stock sold under our controlled equity offering less 2%, or $91,558.

On January 30, 2015, the Compensation Committee granted 4,000,000 NPSUs to Mr. Lutnick and 1,000,000 NPSUs to Mr. Lynn. These awards convert 25% per year on January 1 of each year beginning January 1, 2016 such that 1,000,000 of Mr. Lutnick’s NPSUs and 250,000 of Mr. Lynn’s NPSUs may be converted into an equivalent number of non-exchangeable PSUs/PPSUs for Mr. Lutnick and non-exchangeable LPUs/PLPUs for Mr. Lynn on each conversion date, subject to the approval of the Compensation Committee for all such conversions beginning in 2016. The grant of exchange rights with respect to such PSUs/PPSUs and LPUs/PLPUs will be determined in accordance with the Company’s practices when determining discretionary bonuses or awards, and any grants of exchangeability shall be subject to the approval of the Compensation Committee. Upon the signing of any agreement that would result in a “Change in Control” (as defined in the Amended and Restated Change in Control Agreement entered into by Mr. Lutnick and the applicable Deed of Adherence entered into by Mr. Lynn), (1) any unvested NPSUs held by Mr. Lutnick or Mr. Lynn shall convert in full and automatically be converted into exchangeable PSUs/PPSUs or LPUs/PLPUs (i.e., such PSUs and LPUs shall be exchangeable for shares of Class A common stock and PPSUs and PLPUs shall be exchangeable for cash), and (2) any non-exchangeable PSUs/PPSUs held by Mr. Lutnick and non-exchangeable LPUs/PLPUs held by Mr. Lynn shall become immediately exchangeable, which exchangeability may be exercised in connection with such “Change in Control,” except that, with respect to (1) and (2), 9.75% of Mr. Lynn’s LPUs/PLPUs shall be deemed to be redeemed for zero in proportion to such exchanges of LPUs/PLPUs in accordance with the customary LPU/PLPU structure.

On January 30, 2015, the Compensation Committee approved the acceleration of the lapse of restrictions on transferability with respect to an aggregate of 598,904 shares of restricted stock held by our executive officers as follows: Mr. Lynn, 455,733 shares; Mr. Merkel, 16,354 shares; Mr. Windeatt, 95,148 shares; and Mr. Sadler, 31,669 shares. On January 30, 2015, these executives sold these shares to the Company at $7.83 per share. In connection with such sales, an aggregate of 87,140 of LPUs were redeemed for zero as follows: Mr. Lynn, 68,381 units; Mr. Windeatt, 20,684 units; and Mr. Sadler 4,752 units.

On July 27, 2015, the Compensation Committee granted exchange rights with respect to 8,536 PSUs and 6,983 PPSUs that were issued pursuant to converted NPSUs that were awarded to Mr. Merkel in May 2014. On October 29, 2015, the Company repurchased (i) the 8,536 PSUs at a price of $8.34 per share, the closing price of the Class A common stock on the date the Compensation Committee approved the transaction, and (ii) the 6,983 PPSUs at a price of $9.15 per share, the closing price of the Class A common stock on December 31, 2014.

On February 24, 2016, the Compensation Committee granted 1,500,000 NPSUs to Mr. Lutnick, 2,000,000 NPSUs to Mr. Lynn, 1,000,000 NPSUs to Mr. Merkel and 75,000 NPSUs to Mr. Windeatt. Conversion of NPSUs into PSUs/PPSUs for Messrs. Lutnick and Merkel and into LPUs/PLPUs for Messrs. Lynn and Windeatt may be (i) 25% per year with respect to NPSUs granted in 2016; (ii) 25% of the previously awarded NPSUs currently held by Messrs. Lutnick and Lynn based upon the original issuance date (the first 25% having already been converted); and (iii) 25% per year of the current balance of NPSUs previously awarded to Mr. Merkel, provided that, with respect to all of the foregoing, such future conversions are subject to the approval of the Compensation Committee each year. The grant of exchange rights with respect to such PSUs/PPSUs and LPUs/PLPUs will be determined in accordance with the Company’s practices when determining discretionary bonuses or awards, and any grants of exchangeability shall be subject to the approval of the Compensation Committee.

 

80


Table of Contents

On February 24, 2016, the Compensation Committee granted 750,000 non-exchangeable PSUs and 291,667 PPSUs (which may not be made exchangeable) to Mr. Lutnick; 621,429 non-exchangeable LPUs and 241,667 PLPUs (which may not be made exchangeable) to Mr. Lynn; 114,583 non-exchangeable PSUs and 93,750 PPSUs (which may not be made exchangeable) to Mr. Merkel; 105,188 non-exchangeable LPUs and 40,906 non-exchangeable PLPUs (which may not be made exchangeable) to Mr. Windeatt; and 55,688 non-exchangeable LPUs and 21,656 non-exchangeable PLPUs (which may not be made exchangeable) to Mr. Sadler.

On February 24, 2016, the Compensation Committee approved the acceleration of the lapse of restrictions on transferability with respect to 612,958 shares of restricted stock held by our executive officers as follows: Mr. Lynn, 431,782 shares; Mr. Merkel, 150,382 shares; and Mr. Sadler, 30,794 shares. On February 24, 2016, Messrs. Lynn and Sadler sold these shares to the Company at $8.40 per share, and Mr. Merkel sold 120,000 of such shares to the Company at $8.40 per share. In connection with such transaction, 64,787 of Mr. Lynn’s and 4,621 of Mr. Sadler’s partnership units were redeemed for zero.

In February 2016, the Company granted exchange rights and/or released transfer restrictions with respect to 2,127,648 rights available to Mr. Lutnick with respect to some of his non-exchangeable limited partnership units (which amount included the lapse of restrictions with respect to 235,357 shares of restricted stock held by him), which were all of such rights available to him at such time. Mr. Lutnick has not transferred or exchanged such shares or units as of the date hereof.

On March 9, 2016, Mr. Lutnick exercised an employee stock option with respect to 250,000 shares of Class A common stock at an exercise price of $8.42 per share. The net exercise of the option resulted in 17,403 shares of the Company’s Class A common stock being issued to Mr. Lutnick.

On April 4, 2016, Mr. McMurray commenced his employment with the Company as our Chief Financial Officer, and he executed a deed of adherence as a member of our U.K. Partnership, which we refer to as the “McMurray Deed.” Under the McMurray Deed, Mr. McMurray’s membership in the U.K. Partnership is terminable on six-months’ notice. Pursuant to the McMurray Deed, he is entitled to receive a base draw of £325,000 ($464,444 as of April 4, 2016). He is also entitled to an upfront payment of up to £100,000 ($142,905 as of April 4, 2016) in cash, which is subject to repayment under certain circumstances. Mr. McMurray will also be entitled to receive a bonus allocation of the U.K. Partnership’s profits payable in April 2017, absent his earlier termination for cause or resignation, in the amount of £425,000 ($607,346 as of April 4, 2016), which will be payable in the form of cash, non-cash (e.g., partnership units) or a combination thereof. Mr. McMurray will be eligible for a discretionary profit allocation, subject to the satisfactory achievement by Mr. McMurray of such performance goals as may be established by the Company’s Compensation Committee. Pursuant to the McMurray Deed, Mr. McMurray may (i) not compete with the U.K. Partnership or any affiliates or solicit clients or counterparties of the U.K. Partnership or any affiliate for 12 months after his termination, and (ii) not solicit members or employees of the U.K. Partnership or any affiliate to leave their employment with, or to discontinue the supply of their services to, the U.K. Partnership or any affiliate for 24 months after his termination.

On April 27, 2016, Mr. McMurray entered into an agreement with the Company providing for four future awards of partnership units in BGC Holdings L.P. having an aggregate notional value of £500,000 ($758,800 on April 27, 2016). Units having a notional value of £83,333 ($126,541 on April 27, 2016) will be granted on each of January 1, 2017, 2018 and 2019, and units having a notional value of £250,000 ($379,625 on April 27, 2016) will be granted on January 1, 2020, in each case in accordance with customary grant documentation, subject to applicable termination and other provisions of the U.K Partnership Agreement, and adjustments set forth in the applicable agreement. All such units will be immediately exchangeable into the Company’s Class A common stock on the date of grant and cash may be paid by the Company in lieu of the grant of such units. The number of units granted will be determined based on the closing price of the Company’s Class A common stock on the trading day prior to each of the foregoing grant dates.

MARKET SUMMARY

The following table provides certain volume and transaction count information for the quarterly periods indicated:

 

     June 30,
2016
     March 31,
2016
     December 31,
2015
     September 30,
2015
     June 30,
2015
 

Notional Volume (in billions)

              

Total fully electronic volume

   $ 4,781       $ 4,944       $ 4,301       $ 4,648       $ 5,886   

Total hybrid volume1

     52,869         48,700         47,012         47,703         39,914   
  

 

 

    

 

 

    

 

 

    

 

 

    

 

 

 

Total fully electronic and hybrid volume

   $ 57,650       $ 53,644       $ 51,313       $ 52,351       $ 45,800   
  

 

 

    

 

 

    

 

 

    

 

 

    

 

 

 

Transaction Count (in thousands, except for days)

              

Total fully electronic transactions

     2,629         2,905         2,652         2,914         3,590   

Total hybrid transactions

     1,074         1,012         843         885         901   
  

 

 

    

 

 

    

 

 

    

 

 

    

 

 

 

Total transactions

     3,703         3,917         3,495         3,799         4,491   
  

 

 

    

 

 

    

 

 

    

 

 

    

 

 

 

Trading days

     64         61         64         64         63   

 

1  Hybrid is defined as transactions involving some element of electronic trading but executed by BGC’s brokers, exclusive of voice-only transactions.

 

81


Table of Contents

Fully electronic volume, including new products, was $4.8 trillion for the three months ended June 30, 2016, compared to $5.9 trillion for the three months ended June 30, 2015. Our combined voice/hybrid volume for the three months ended June 30, 2016 was $52.9 trillion, compared to $39.9 trillion for the three months ended June 30, 2015.

CONTRACTUAL OBLIGATIONS AND COMMITMENTS

The following table summarizes certain of our contractual obligations at June 30, 2016 (in thousands):

 

     Total      Less Than 1
Year
     1-3 Years      3-5 Years      More Than
5 Years
 

Operating leases1

   $ 518,427       $ 74,270       $ 116,218       $ 89,776       $ 238,163   

Notes payable and collateralized borrowings2

     1,132,329         166,981         252,848         600,000         112,500   

Interest on notes payable3

     410,521         61,657         102,659         54,658         191,547   

Other 4

     38,022         8,000         16,000         14,022         —     
  

 

 

    

 

 

    

 

 

    

 

 

    

 

 

 

Total contractual obligations

   $ 2,099,299       $ 310,908       $ 487,725       $ 758,456       $ 542,210   
  

 

 

    

 

 

    

 

 

    

 

 

    

 

 

 

 

1  Operating leases are related to rental payments under various non-cancelable leases, principally for office space, net of sublease payments to be received. The total amount of sublease payments to be received is approximately $5.7 million over the life of the agreement.
2  Notes payable and collateralized borrowings reflects the issuance of $160.0 million of the 4.50% Convertible Notes due July 15, 2016 (the $160.0 million represents the principal amount of the debt; the carrying value of the 4.50% Convertible Notes as of June 30, 2016 was approximately $159.8 million), $112.5 million of the 8.125% Senior Notes due June 26, 2042 (the $112.5 million represents the principal amount of the debt; the carrying value of the 8.125% Senior Notes as of June 30, 2016 was approximately $109.2 million), $300.0 million of the 5.375% Senior Notes due December 9, 2019 (the $300.0 million represents the principal amount of the debt; the carrying value of the 5.375% Senior Notes as of June 30, 2016 was approximately $296.6 million), $240.0 million of the 8.375% Senior Notes due July 19, 2018 (the $240.0 million represents the principal amount of the debt; the carrying value of the 8.375% Senior Notes as of June 30, 2016 was approximately $251.2 million), $300.0 million of the 5.125% Senior Notes due on May 27, 2021 (the $300.0 million represents the principal amount of the debt; the carrying value of the 5.125% Senior Notes as of June 30, 2016 was approximately $295.8 million) and $19.6 million of collateralized borrowings due March 13, 2019. See Note 17— “Notes Payable, Collateralized and Short-Term Borrowings,” for more information regarding these obligations, including timing of payments and compliance with debt covenants.
3  The $191.5 million of interest on notes payable that are due in more than five years represents interest on the 8.125% Senior Notes. The 8.125% Senior Notes may be redeemed for cash, in whole or in part, on or after June 26, 2017, at the Company’s option, which may impact the actual interest paid.
4  Other contractual obligations reflect commitments to make charitable contributions, which are recorded as part of “Accounts payable, accrued and other liabilities” in the Company’s unaudited condensed consolidated statements of financial condition. The amount payable each year reflects an estimate of future Charity Day obligations.

OFF-BALANCE SHEET ARRANGEMENTS

In the ordinary course of business, we enter into arrangements with unconsolidated entities, including variable interest entities. See Note 14—“Investments” to our unaudited condensed consolidated financial statements for additional information related to our investments in unconsolidated entities.

CRITICAL ACCOUNTING POLICIES

The preparation of our unaudited condensed consolidated financial statements in conformity with U.S. GAAP requires management to make estimates and assumptions that affect the reported amounts of the assets and liabilities, revenues and expenses, and the disclosure of contingent assets and liabilities in our unaudited condensed consolidated financial statements. We believe that of our significant accounting policies (see Note 3—“Summary of Significant Accounting Policies” to our consolidated financial statements in Part II, Item 8 of our Annual Report on Form 10-K), the following policies involve a higher degree of judgment and complexity.

Revenue Recognition

We derive our revenues primarily through commissions from brokerage services; the spread between the buy and sell prices on matched principal transactions; revenues from real estate management services; fees from related parties; fees for the provision of certain data, software and post-trade services; and other revenues.

 

82


Table of Contents

We recognize revenue when four basic criteria have been met:

 

    Existence of persuasive evidence that an arrangement exists;

 

    Delivery has occurred or services have been rendered;

 

    The seller’s price to the buyer is fixed and determinable; and

 

    Collectability is reasonably assured.

The judgments involved in revenue recognition include determining the appropriate time to recognize revenue. In particular within our Real Estate Services segment, we evaluate our transactions to determine whether contingencies exist that may impact the timing of revenue recognition.

Equity-Based and Other Compensation

Discretionary Bonus: A portion of our compensation and employee benefits expense is comprised of discretionary bonuses, which may be paid in cash, equity, partnership awards or a combination thereof. We accrue expense in a period based on revenues in that period and on the expected combination of cash, equity and partnership units. Given the assumptions used in estimating discretionary bonuses, actual results may differ.

Restricted Stock Units: We account for equity-based compensation under the fair value recognition provisions of the Financial Accounting Standards Board (“FASB”) guidance. Restricted stock units (“RSUs”) provided to certain employees are accounted for as equity awards, and as per FASB guidance, we are required to record an expense for the portion of the RSUs that is ultimately expected to vest. FASB guidance requires forfeitures to be estimated at the time of grant and revised, if necessary, in subsequent periods if actual forfeitures differ from those estimates. Because significant assumptions are used in estimating employee turnover and associated forfeiture rates, actual results may differ from our estimates under different assumptions or conditions.

The fair value of RSU awards to employees is determined on the date of grant, based on the market value of our Class A common stock. Generally, RSUs granted by us as employee compensation do not receive dividend equivalents; as such, we adjust the fair value of the RSUs for the present value of expected forgone dividends, which requires us to include an estimate of expected dividends as a valuation input. This grant-date fair value is amortized to expense ratably over the awards’ vesting periods. For RSUs with graded vesting features, we have made an accounting policy election to recognize compensation cost on a straight-line basis. The amortization is reflected as non-cash equity-based compensation expense in our unaudited condensed consolidated statements of operations.

Restricted Stock: Restricted stock provided to certain employees is accounted for as an equity award, and as per FASB guidance, we are required to record an expense for the portion of the restricted stock that is ultimately expected to vest. We have granted restricted stock that is not subject to continued employment or service; however, transferability is subject to compliance with our and our affiliates’ customary noncompete obligations. Such shares of restricted stock are generally saleable by partners in five to ten years. Because the restricted stock is not subject to continued employment or service, the grant-date fair value of the restricted stock is expensed on the date of grant. The expense is reflected as non-cash equity-based compensation expense in our unaudited condensed consolidated statements of operations.

Limited Partnership Units: Limited partnership units in BGC Holdings are generally held by employees. Generally, such units receive quarterly allocations of net income, which are cash distributed on a quarterly basis and generally contingent upon services being provided by the unit holders. As discussed above, our Preferred Units are not entitled to participate in partnership distributions other than with respect to a distribution at a rate of either 0.6875% (which is 2.75% per calendar year) or such other amount as set forth in the award documentation. As prescribed in FASB guidance, the quarterly allocations of net income to such limited partnership units are reflected as a component of compensation expense under “Allocation of net income and grants of exchangeability to limited partnership units and FPUs” in our unaudited condensed consolidated statements of operations.

Certain of these limited partnership units entitle the holders to receive post-termination payments equal to the notional amount in four equal yearly installments after the holder’s termination. These limited partnership units are accounted for as post-termination liability awards under FASB guidance. Accordingly, we recognize a liability for these units on our unaudited condensed consolidated statements of financial condition as part of “Accrued compensation” for the amortized portion of the post-termination payment amount, based on the current fair value of the expected future cash payout. We amortize the post-termination payment amount, less an expected forfeiture rate, over the vesting period, and record an expense for such awards based on the change in value at each reporting period in our unaudited condensed consolidated statements of operations as part of “Compensation and employee benefits.”

Certain limited partnership units are granted exchangeability into Class A common stock on a one-for-one basis (subject to adjustment). At the time exchangeability is granted, we recognize an expense based on the fair value of the award on that date, which is included in “Allocation of net income and grants of exchangeability to limited partnership units and FPUs” in our unaudited condensed consolidated statements of operations. During the three months ended June 30, 2016 and 2015, we incurred compensation expense, before associated income taxes of $30.6 million and $25.6 million, respectively, related to the grant of exchangeability on partnership units. During the six months ended June 30, 2016 and 2015, we incurred compensation expense, before associated income taxes of $58.4 million and $62.2 million, respectively, related to the grant of exchangeability on partnership units.

 

83


Table of Contents

Employee Loans: We have entered into various agreements with certain of our employees and partners whereby these individuals receive loans that may be either wholly or in part repaid from distributions that the individuals receive on some or all of their limited partnership interests or may be forgiven over a period of time. Cash advance distribution loans are documented in formal agreements and are repayable in timeframes outlined in the underlying agreements. We intend for these advances to be repaid in full from the future distributions on existing and future awards granted. The distributions are treated as compensation expense when made and the proceeds are used to repay the loan. The forgivable portion of any loans is recognized as compensation expense in our unaudited condensed consolidated statements of operations over the life of the loan. We review the loan balances each reporting period for collectability. If we determine that the collectability of a portion of the loan balances is not expected, we recognize a reserve against the loan balances. Actual collectability of loan balances may differ from our estimates.

As of June 30, 2016 and December 31, 2015, the aggregate balance of employee loans, net of reserve, was $247.9 million and $158.2 million, respectively, and is included as “Loans, forgivable loans and other receivables from employees and partners, net” in our unaudited condensed consolidated statements of financial condition. Compensation expense for the above-mentioned employee loans for the three months ended June 30, 2016 and 2015 was $10.5 million and $11.7 million, respectively. Compensation expense for the above-mentioned employee loans for the six months ended June 30, 2016 and 2015 was $21.0 million and $19.8 million, respectively. The compensation expense related to these loans was included as part of “Compensation and employee benefits” in our unaudited condensed consolidated statements of operations.

Goodwill

Goodwill is the excess of the purchase price over the fair value of identifiable net assets acquired in a business combination. As prescribed in FASB guidance, Goodwill and Other Intangible Assets, goodwill is not amortized, but instead is periodically tested for impairment. We review goodwill for impairment on an annual basis during the fourth quarter of each fiscal year or whenever an event occurs or circumstances change that could reduce the fair value of a reporting unit below its carrying amount.

When reviewing goodwill for impairment, we first assess qualitative factors to determine whether it is more likely than not that the fair value of a reporting unit is less than its carrying amount. If the results of the qualitative assessment are not conclusive, or if we choose to bypass the qualitative assessment, we perform a goodwill impairment analysis using a two-step process.

The first step involves comparing each reporting unit’s estimated fair value with its carrying value, including goodwill. To estimate the fair value of the reporting units, we use a discounted cash flow model and data regarding market comparables. The valuation process requires significant judgment and involves the use of significant estimates and assumptions. These assumptions include cash flow projections, estimated cost of capital and the selection of peer companies and relevant multiples. Because significant assumptions and estimates are used in projecting future cash flows, choosing peer companies and selecting relevant multiples, actual results may differ from our estimates under different assumptions or conditions. If the estimated fair value of a reporting unit exceeds its carrying value, goodwill is deemed not to be impaired. If the carrying value exceeds estimated fair value, there is an indication of potential impairment and the second step is performed to measure the amount of potential impairment.

The second step of the process involves the calculation of an implied fair value of goodwill for each reporting unit for which step one indicated a potential impairment may exist. The implied fair value of goodwill is determined by measuring the excess of the estimated fair value of the reporting unit as calculated in step one, over the estimated fair values of the individual assets, liabilities and identified intangibles. Events such as economic weakness, significant declines in operating results of reporting units, or significant changes to critical inputs of the goodwill impairment test (e.g., estimates of cash flows or cost of capital) could cause the estimated fair value of our reporting units to decline, which could result in an impairment of goodwill in the future.

Income Taxes

We account for income taxes using the asset and liability method as prescribed in FASB guidance on Accounting for Income Taxes. Deferred tax assets and liabilities are recognized for the future tax consequences attributable to basis differences between the consolidated financial statement carrying amounts of existing assets and liabilities and their respective tax basis. Certain of our entities are taxed as U.S. partnerships and are subject to the Unincorporated Business Tax (“UBT”) in the City of New York. Therefore, the tax liability or benefit related to the partnership income or loss except for UBT rests with the partners (see Note 2—“Limited Partnership Interests in BGC Holdings” for a discussion of partnership interests), rather than the partnership entity. As such, the partners’ tax liability or benefit is not reflected in our unaudited condensed consolidated financial statements. The tax-related assets, liabilities, provisions or benefits included in our unaudited condensed consolidated financial statements also reflect the results of the entities that are taxed as corporations, either in the U.S. or in foreign jurisdictions. Pursuant to FASB guidance on Accounting for Uncertainty in Income Taxes, an interpretation of FASB Statement on Accounting for Income Taxes, we provide for uncertain tax positions based upon management’s assessment of whether a tax benefit is more likely than not to be sustained upon examination by tax authorities. Management is required to determine whether a tax position is more likely than not to be sustained upon examination by tax authorities, including resolution of any related appeals or litigation processes, based on the technical merits of the position. Because significant assumptions are used in

 

84


Table of Contents

determining whether a tax benefit is more likely than not to be sustained upon examination by tax authorities, actual results may differ from our estimates under different assumptions or conditions. We recognize interest and penalties related to income tax matters in “Interest expense” and “Other expenses,” respectively, in our unaudited condensed consolidated statement of operations.

A valuation allowance is recorded against deferred tax assets if it is deemed more likely than not that those assets will not be realized. In assessing the need for a valuation allowance, we consider all available evidence, including past operating results, the existence of cumulative losses in the most recent fiscal years, estimates of future taxable income and the feasibility of tax planning strategies.

The measurement of current and deferred income tax assets and liabilities is based on provisions of enacted tax laws and involves uncertainties in the application of tax regulations in the U.S. and other tax jurisdictions. Because our interpretation of complex tax law may impact the measurement of current and deferred income taxes, actual results may differ from these estimates under different assumptions regarding the application of tax law.

See Note 3—“Summary of Significant Accounting Policies,” to our unaudited condensed consolidated financial statements in Part II, Item 8 of our Annual Report on Form 10-K for additional information regarding our significant accounting policies.

RECENT ACCOUNTING PRONOUNCEMENTS

See Note 1—“Organization and Basis of Presentation,” to our consolidated financial statements in Part I, Item 1 of this Quarterly Report on Form 10-Q for information regarding recent accounting pronouncements.

OUR ORGANIZATIONAL STRUCTURE

Stock Ownership

As of June 30, 2016, there were 241,292,033 shares of our Class A common stock outstanding, of which 17,014,511 shares were held by Cantor and CFGM, Cantor’s managing general partner. Each share of Class A common stock is entitled to one vote on matters submitted to a vote of our stockholders.

In addition, as of June 30, 2016, Cantor and CFGM held 34,848,107 shares of our Class B common stock (which represents all of the outstanding shares of our Class B common stock), representing, together with our Class A common stock held by Cantor and CFGM, approximately 62.0% of our voting power on such date. Each share of Class B common stock is generally entitled to the same rights as a share of Class A common stock, except that, on matters submitted to a vote of our stockholders, each share of Class B common stock is entitled to ten votes. The Class B common stock generally votes together with the Class A common stock on all matters submitted to a vote of our stockholders.

Through June 30, 2016, Cantor has distributed to its current and former partners an aggregate of 20,757,453 shares of Class A common stock, consisting of (i) 19,307,002 shares to satisfy certain of Cantor’s deferred stock distribution obligations provided to such partners on April 1, 2008 (the “April 2008 distribution rights shares”), and (ii) 1,450,451 shares to satisfy certain of Cantor’s deferred stock distribution obligations provided to such partners on February 14, 2012 in connection with Cantor’s payment of previous quarterly partnership distributions (the “February 2012 distribution rights shares”). As of June 30, 2016, Cantor is still obligated to distribute to its current and former partners an aggregate of 15,849,518 shares of Class A common stock, consisting of 14,064,742 April 2008 distribution rights shares and 1,784,776 February 2012 distribution rights shares.

From time to time, we may actively continue to repurchase shares of our Class A common stock, including from Cantor, our executive officers, other employees, partners and others.

Partnership Structure

We are a holding company, and our business is operated through two operating partnerships, BGC U.S., which holds our U.S. businesses, and BGC Global, which holds our non-U.S. businesses. The limited partnership interests of the two operating partnerships are held by us and BGC Holdings, and the limited partnership interests of BGC Holdings are currently held by limited partnership unit holders, founding partners, and Cantor. We hold the BGC Holdings general partnership interest and the BGC Holdings special voting limited partnership interest, which entitle us to remove and appoint the general partner of BGC Holdings, and serve as the general partner of BGC Holdings, which entitles us to control BGC Holdings. BGC Holdings, in turn, holds the BGC U.S. general partnership interest and the BGC U.S. special voting limited partnership interest, which entitle the holder thereof to remove and appoint the general partner of BGC U.S., and the BGC Global general partnership interest and the BGC Global special voting limited partnership interest, which entitle the holder thereof to remove and appoint the general partner of BGC Global, and serves as the general partner of BGC U.S. and BGC Global, all of which entitle BGC Holdings (and thereby us) to control each of BGC U.S. and BGC Global. BGC Holdings holds its BGC Global general partnership interest through a company incorporated in the Cayman Islands, BGC Global Holdings GP Limited.

 

85


Table of Contents

As of June 30, 2016, we held directly and indirectly, through wholly owned subsidiaries, BGC U.S. limited partnership interests and BGC Global limited partnership interests consisting of 276,140,140 units and 276,140,140 units, representing approximately 66.3% and 66.3% of the outstanding BGC U.S. limited partnership interests and BGC Global limited partnership interests, respectively. As of that date, BGC Holdings held BGC U.S. limited partnership interests and BGC Global limited partnership interests consisting of 140,059,766 units and 140,059,766 units, representing approximately 33.7% and 33.7% of the outstanding BGC U.S. limited partnership interests and BGC Global limited partnership interests, respectively.

Limited partnership unit holders, founding partners, and Cantor directly hold BGC Holdings limited partnership interests. Since BGC Holdings in turn holds BGC U.S. limited partnership interests and BGC Global limited partnership interests, limited partnership unit holders, founding partners, and Cantor indirectly have interests in BGC U.S. limited partnership interests and BGC Global limited partnership interests.

As of June 30, 2016, excluding Preferred Units and certain NPSUs described below, outstanding BGC Holdings partnership interests included 74,822,550 limited partnership units, 14,678,802 founding partner units and 50,558,414 Cantor units.

We may in the future effect additional redemptions of BGC Holdings limited partnership units and founding partner units for shares of our Class A common stock. We may also continue our earlier partnership restructuring programs, whereby we redeemed or repurchased certain limited partnership units and founding partner units in exchange for new units, grants of exchangeability for Class A common stock or cash and, in many cases, obtained modifications or extensions of partners’ employment arrangements. We also generally expect to continue to grant exchange rights with respect to outstanding non-exchangeable limited partnership units and founding partner units, and to repurchase BGC Holdings partnership interests from time to time, including from Cantor, our executive officers, and other employees and partners, unrelated to our partnership restructuring programs.

Cantor units are currently exchangeable with us for up to 34,649,693 shares of our Class B common stock (or, at Cantor’s option or if there are no such additional shares of our Class B common stock, our Class A common stock) on a one-for-one basis (subject to customary anti-dilution adjustments). Upon certain circumstances, Cantor may have the right to acquire additional Cantor units in connection with the redemption of or grant of exchangeability to certain non-exchangeable founding partner units owned by persons who were previously Cantor partners prior to the separation. On November 4, 2015, the Company issued exchange rights with respect to, and Cantor purchased, in transactions exempt from registration pursuant to Section 4(a)(2) of the Securities Act, an aggregate of 1,775,481 exchangeable limited partnership units in BGC Holdings, as follows: In connection with the redemption by BGC Holdings of an aggregate of 588,356 non-exchangeable founding partner units from founding partners of BGC Holdings for an aggregate consideration of $2,296,801, Cantor purchased 554,196 exchangeable limited partnership units from BGC Holdings for an aggregate of $2,115,306 (after offset of a founding partner’s $46,289 debt due to Cantor). In addition, pursuant to the Sixth Amendment, on November 4, 2015, Cantor purchased 1,221,285 exchangeable limited partnership units from BGC Holdings for an aggregate consideration of $4,457,436 in connection with the grant of exchangeability and exchange of 1,221,285 founding partner units. Exchangeable limited partnership units held by Cantor are exchangeable by Cantor at any time on a one-for-one basis (subject to adjustment) for shares of Class A common stock of the Company.

As of June 30, 2016, there were 844,632 founding partner units with respect to which Cantor had the right to acquire an equivalent number of Cantor units.

On November 6, 2013, partners of BGC Holdings approved the Ninth Amendment to the Agreement of Limited Partnership of the Partnership (the “Ninth Amendment”) effective as of July 1, 2013.

In order to facilitate partner compensation and for other corporate purposes, the Ninth Amendment created new preferred partnership units (“Preferred Units”), which are working partner units that may be awarded to holders of, or contemporaneous with the grant of, PSUs, PSIs, PSEs, LPUs, APSUs, APSIs, APSEs, REUs, RPUs, AREUs, and ARPUs. These new Preferred Units carry the same name as the underlying unit, with the insertion of an additional “P” to designate them as Preferred Units.

Such Preferred Units may not be made exchangeable into our Class A common stock and accordingly are not included in the fully diluted share count. Each quarter, the net profits of BGC Holdings are allocated to such Units at a rate of either 0.6875% (which is 2.75% per calendar year) of the allocation amount assigned to them based on their award price, or such other amount as set forth in the award documentation (the “Preferred Distribution”), before calculation and distribution of the quarterly Partnership distribution for the remaining Partnership units. The Preferred Units are not entitled to participate in Partnership distributions other than with respect to the Preferred Distribution. As of June 30, 2016, there were 15,436,239 such units granted and outstanding. The Ninth Amendment was approved by the Audit Committee of the Board of Directors and by the full Board.

On May 9, 2014, partners of BGC Holdings approved the Tenth Amendment to the Agreement of Limited Partnership of BGC Holdings effective as of May 9, 2014. In order to facilitate partner compensation and for other corporate purposes, the Tenth Amendment created a new class of partnership units (NPSUs), which are working partner units. For more information, see Note 13—“Related Party Transactions” to our unaudited condensed consolidated financial statements in Part I, Item 1 of this Quarterly Report on Form 10-Q.

 

86


Table of Contents

On June 5, 2015, the Company entered into an agreement with Cantor providing Cantor, CF Group Management, Inc. (“CFGM”) and other Cantor affiliates entitled to hold Class B common stock the right to exchange from time to time, on a one-to-one basis, subject to adjustment, up to an aggregate of 34,649,693 shares of Class A common stock now owned or subsequently acquired by such Cantor entities for up to an aggregate of 34,649,693 shares of Class B common stock. Such shares of Class B common stock, which currently can be acquired upon the exchange of exchangeable limited partnership units owned in BGC Holdings, are already included in the Company’s fully diluted share count and will not increase Cantor’s current maximum potential voting power in the common equity. The exchange agreement will enable the Cantor entities to acquire the same number of shares of Class B common stock that they are already entitled to acquire without having to exchange their exchangeable limited partnership units in BGC Holdings. The Company’s Audit Committee and full Board of Directors determined that it was in the best interests of the Company and its stockholders to approve the exchange agreement because it will help ensure that Cantor retains its exchangeable limited partnership units in BGC Holdings, which is the same partnership in which the Company’s partner employees participate, thus continuing to align the interests of Cantor with those of the partner employees.

Under the exchange agreement, Cantor and CFGM have the right to exchange 17,014,511 shares of Class A common stock owned by them as of June 30, 2016 (including the remaining shares of Class A common stock held by Cantor from the exchange of convertible notes for 24,042,599 shares of Class A common stock on April 13, 2015) for the same number of shares of Class B common stock. Cantor would also have the right to exchange any shares of Class A common stock subsequently acquired by it for shares of Class B common stock, up to 34,649,693 shares of Class B common stock.

The Company and Cantor have agreed that any shares of Class B common stock issued in connection with the exchange agreement would be deducted from the aggregate number of shares of Class B common stock that may be issued to the Cantor entities upon exchange of exchangeable limited partnership units in BGC Holdings. Accordingly, the Cantor entities will not be entitled to receive any more shares of Class B common stock under this agreement than they were previously eligible to receive upon exchange of exchangeable limited partnership units.

On November 4, 2015, partners of BGC Holdings approved the Eleventh Amendment to the Agreement of Limited Partnership of BGC Holdings (the “Eleventh Amendment”) effective as of October 1, 2015. In order to facilitate partner compensation and for other corporate purposes, the Eleventh Amendment created five new classes of non-distributing partnership units (“N Units”). These new N Units carry the same name as the underlying unit with the insertion of an additional “N” to designate them as the N Unit type and are designated as NREUs, NPREUs, NLPUs, NPLPUs and NPPSUs. The N Units are not entitled to participate in partnership distributions, will not be allocated any items of profit or loss and may not be made exchangeable into shares of the Company’s Class A common stock. Subject to the approval of the Compensation Committee or its designee, the N Units are expected to be converted into the underlying unit type (i.e. an NREU will be converted into an REU) and will then participate in partnership distributions, subject to terms and conditions determined by the general partner of BGC Holdings in its sole discretion, including that the recipient continue to provide substantial services to the Company and comply with his or her partnership obligations. The Eleventh Amendment was approved by the Audit Committee of the Board of Directors and by the full Board of Directors.

 

87


Table of Contents

The following diagram illustrates our organizational structure as of June 30, 2016. The diagram does not reflect the various subsidiaries of BGC, BGC U.S., BGC Global, BGC Holdings or Cantor, or the noncontrolling interests in our consolidated subsidiaries other than Cantor’s units in BGC Holdings.*

 

LOGO

 

88


Table of Contents
* Shares of our Class B common stock are convertible into shares of our Class A common stock at any time in the discretion of the holder on a one-for-one basis. Accordingly, if Cantor converted all of its Class B common stock into Class A common stock, Cantor would hold 18.8% of the voting power, and the public stockholders would hold 81.2% of the voting power (and Cantor’s indirect economic interests in BGC U.S. and BGC Global would remain unchanged). For purposes of the diagram, Cantor’s percentage ownership also includes CFGM’s percentage ownership. The diagram does not reflect certain Class A common stock and BGC Holdings partnership units as follows: (a) 16,260,160 shares of Class A common stock issuable upon conversion of our 4.50% convertibles notes; (b) any shares of Class A common stock that may become issuable upon the conversion or exchange of any convertible or exchangeable debt securities that may in the future be sold under our shelf Registration Statement on Form S-3 (Registration No. 333-180331); (c) 15,436,239 Preferred Units granted and outstanding to BGC Holdings partners (see “Partnership Structure” herein); and (d) 14,725,948 N Units granted and outstanding to BGC Holdings partners.

The diagram reflects Class A common stock and BGC Holdings partnership unit activity from January 1, 2016 through June 30, 2016 as follows: (a) 23,481,192 shares of Class A common stock issued on January 12, 2016 to the stockholders of JPI in the Back-End Mergers, which shares have been registered for resale pursuant to our shelf Registration Statement on Form S-3 (Registration No. 333-208967); (b) an aggregate of 15,959,769 limited partnership units granted by BGC Holdings; (c) 7,984,235 shares of Class A common stock repurchased by us, which includes 5,000,000 shares of Class A common stock that we repurchased from Cantor on February 23, 2016 and 970,639 shares of Class A common stock that Cantor donated to The Cantor Fitzgerald Relief Fund on February 23, 2016, and that we repurchased from The Cantor Fitzgerald Relief Fund on February 23, 2016; (d) 3,672,552 shares of Class A common stock sold by us under the November 2014 sales agreement pursuant to our Registration Statement on Form S-3 (Registration No. 333-200415), but not the 9,871,425 shares remaining for sale by us under such sales agreement; (e) 1,247,841 shares issued by us under our acquisition shelf Registration Statement on Form S-4 (Registration No. 333-169232), but not the 11,004,103 shares remaining available for issuance by us under such Registration Statement; (f) 77,366 shares sold by selling stockholders under our resale shelf Registration Statement on Form S-3 (Registration No. 333-175034), but not the 1,201,113 shares remaining available for sale by selling stockholders under such Registration Statement; (g) 24,902 shares issued by us under our Dividend Reinvestment and Stock Purchase Plan shelf Registration Statement on Form S-3 (Registration No. 333-173109), but not the 9,742,890 shares remaining available for issuance by us under shelf Registration Statement on Form S-3 (Registration No. 333-196999); (h) 4,219 shares sold by selling stockholders under our resale shelf Registration Statement on Form S-3 (Registration No. 333-167953), but not the 170,978 shares remaining available for sale by selling stockholders under such Registration Statement; (i) 15,660 forfeited shares of Restricted Class A common stock; and (j) 555,604 limited partnership, founding partner and Cantor units redeemed or repurchased by us for cash.

 

ITEM 3. QUANTITATIVE AND QUALITATIVE DISCLOSURES ABOUT MARKET RISK

Credit Risk

Credit risk arises from potential non-performance by counterparties and customers. BGC Partners has established policies and procedures to manage its exposure to credit risk. BGC Partners maintains a thorough credit approval process to limit exposure to counterparty risk and employs stringent monitoring to control the counterparty risk from its matched principal and agency businesses. BGC Partners’ account opening and counterparty approval process includes verification of key customer identification, anti-money laundering verification checks and a credit review of financial and operating data. The credit review process includes establishing an internal credit rating and any other information deemed necessary to make an informed credit decision, which may include correspondence, due diligence calls and a visit to the entity’s premises, as necessary.

Credit approval is granted subject to certain trading limits and may be subject to additional conditions, such as the receipt of collateral or other credit support. Ongoing credit monitoring procedures include reviewing periodic financial statements and publicly available information on the client and collecting data from credit rating agencies, where available, to assess the ongoing financial condition of the client.

Through its subsidiaries, BGC Partners executes matched principal transactions in which it acts as a “middleman” by serving as counterparty to both a buyer and a seller in matching back-to-back trades. These transactions are then settled through a recognized settlement system or third-party clearing organization. Settlement typically occurs within one to three business days after the trade date. Cash settlement of the transaction occurs upon receipt or delivery of the underlying instrument that was traded. BGC Partners generally avoids settlement of principal transactions on a free-of-payment basis or by physical delivery of the underlying instrument. However, free-of-payment transactions may occur on a very limited basis.

The number of matched principal trades BGC Partners executes has continued to grow as compared to prior years. Receivables from broker-dealers, clearing organizations, customers and related broker-dealers and Payables to broker-dealers, clearing organizations, customers and related broker-dealers on the Company’s unaudited condensed consolidated statements of financial condition primarily represent the simultaneous purchase and sale of the securities associated with those matched principal transactions that have not settled as of their stated settlement dates. BGC Partners’ experience has been that substantially all of these transactions ultimately settle at the contracted amounts.

 

89


Table of Contents

In addition, BGC Partners incurs limited credit risk related to certain brokerage activities. The counterparty risk relates to the collectability of the outstanding brokerage fee receivables. The review process includes monitoring both the clients and the related brokerage receivables. The review includes an evaluation of the ongoing collection process and an aging analysis of the brokerage receivables.

Market Risk

Market risk refers to the risk that a change in the level of one or more market prices, rates, indices or other factors will result in losses for a specified position. BGC Partners may allow certain of its desks to enter into unmatched principal transactions in the ordinary course of business and hold long and short inventory positions. These transactions are primarily for the purpose of facilitating clients’ execution needs, adding liquidity to a market or attracting additional order flow. As a result, BGC Partners may have market risk exposure on these transactions. BGC Partners’ exposure varies based on the size of its overall positions, the risk characteristics of the instruments held and the amount of time the positions are held before they are disposed of. BGC Partners has limited ability to track its exposure to market risk and unmatched positions on an intra-day basis; however, it attempts to mitigate its market risk on these positions by strict risk limits, extremely limited holding periods and hedging its exposure. These positions are intended to be held short term to facilitate customer transactions. However, due to a number of factors, including the nature of the position and access to the market on which it trades, BGC Partners may not be able to unwind the position and it may be forced to hold the position for a longer period than anticipated. All positions held longer than intra-day are marked to market.

We also have investments in marketable equity securities, which are publicly-traded, and which had a fair value of $153.0 million as of June 30, 2016. These include shares of common stock of Nasdaq that we received in exchange for a portion of our electronic benchmark Treasury platform and shares of the common stock of ICE that we received in exchange for Trayport. Investments in marketable securities carry a degree of risk, as there can be no assurance that the marketable securities will not lose value and, in general, securities markets can be volatile and unpredictable. As a result of these different market risks, our holdings of marketable securities could be materially and adversely affected. We may seek to minimize the effect of price changes on a portion of our investments in marketable securities through the use of derivative contracts. However, there can be no assurance that our hedging activities will be adequate to protect us against price risks associated with our investments in marketable securities. See Note 9—“Marketable Securities” and Note 11—“Derivatives” to our unaudited condensed consolidated financial statements in Part I, Item 1 of this Quarterly Report on Form 10-Q for further information regarding these investments and related hedging activities.

Our risk management procedures and strict limits are designed to monitor and limit the risk of unintended loss and have been effective in the past. However, there is no assurance that these procedures and limits will be effective at limiting unanticipated losses in the future. Adverse movements in the securities positions or a downturn or disruption in the markets for these positions could result in a substantial loss. In addition, principal gains and losses resulting from these positions could on occasion have a disproportionate effect, positive or negative, on BGC Partners’ unaudited condensed consolidated financial condition and results of operations for any particular reporting period.

Operational Risk

Our businesses are highly dependent on our ability to process a large number of transactions across numerous and diverse markets in many currencies on a daily basis. If any of our data processing systems do not operate properly or are disabled or if there are other shortcomings or failures in our internal processes, people or systems, we could suffer impairment to our liquidity, financial loss, a disruption of our businesses, liability to clients, regulatory intervention or reputational damage. These systems may fail to operate properly or become disabled as a result of events that are wholly or partially beyond our control, including cybersecurity incidents, a disruption of electrical or communications services or our inability to occupy one or more of our buildings. The inability of our systems to accommodate an increasing volume of transactions could also constrain our ability to expand our businesses.

In addition, despite our contingency plans, our ability to conduct business may be adversely impacted by a disruption in the infrastructure that supports our businesses and the communities in which they are located. This may include a disruption involving electrical, communications, transportation or other services used by us or third parties with whom we conduct business.

Foreign Currency Risk

BGC Partners is exposed to risks associated with changes in foreign exchange rates. Changes in foreign exchange rates create volatility in the U.S. Dollar equivalent of the Company’s revenues and expenses. In addition, changes in the remeasurement of BGC Partners’ foreign currency denominated financial assets and liabilities are recorded as part of its results of operations and fluctuate with changes in foreign currency rates. BGC monitors the net exposure in foreign currencies on a daily basis and hedges its exposure as deemed appropriate with highly rated major financial institutions.

The majority of the Company’s foreign currency exposure is related to the U.S. Dollar versus the British Pound and the Euro. While our international results of operations, as measured in U.S. Dollars, are subject to foreign exchange fluctuations, we do not consider the related risk to be material to our results of operations. For the financial assets and liabilities denominated in the British Pound and Euro, including foreign currency hedge positions related to these currencies, we evaluated the effects of a 10% shift in exchange rates

 

90


Table of Contents

between those currencies and the U.S. Dollar, holding all other assumptions constant. The analysis identified the worst case scenario as the U.S. Dollar weakening against the Euro and the British Pound. If as of June 30, 2016, the U.S. Dollar had weakened against the Euro and the British Pound by 10%, the currency movements would have had an aggregate negative impact on our net income of approximately $1.5 million.

Interest Rate Risk

BGC Partners had $1.1 billion in fixed-rate debt outstanding as of June 30, 2016. These debt obligations are not currently subject to fluctuations in interest rates, although in the event of refinancing or issuance of new debt, such debt could be subject to changes in interest rates.

 

ITEM 4. CONTROLS AND PROCEDURES

Evaluation of Disclosure Controls and Procedures

BGC Partners maintains disclosure controls and procedures that are designed to ensure that information required to be disclosed by BGC Partners is recorded, processed, accumulated, summarized and communicated to its management, including its Chairman and Chief Executive Officer and its Chief Financial Officer, to allow timely decisions regarding required disclosures, and reported within the time periods specified in the SEC’s rules and forms. The Chairman and Chief Executive Officer and the Chief Financial Officer have performed an evaluation of the effectiveness of the design and operation of BGC Partners disclosure controls and procedures as of June 30, 2016. Based on that evaluation, the Chairman and Chief Executive Officer and the Chief Financial Officer concluded that BGC Partners’ disclosure controls and procedures were effective as of June 30, 2016.

Changes in Internal Control over Financial Reporting

During the three months ending June 30, 2016, there were no changes in our internal control over financial reporting that materially affect, or are reasonably likely to materially affect, our internal control over financial reporting.

 

91


Table of Contents

PART II—OTHER INFORMATION

 

ITEM 1. LEGAL PROCEEDINGS

See Note 19—“Commitments, Contingencies and Guarantees” to the Company’s unaudited condensed consolidated financial statements included in Part I, Item 1 of this Quarterly Report on Form 10-Q, which is incorporated by reference herein.

 

ITEM 1A. RISK FACTORS

Set forth below are certain additional risk factors:

Possible Impact of Proposed Income Tax Regulations

On April 4, 2016, the U.S. Department of the Treasury and the Internal Revenue Service released proposed regulations regarding the treatment of certain related-party corporate debt as equity for U.S. federal income tax purposes. These regulations include provisions that may adversely affect the tax consequences of common transactions, including intercompany obligations and/or financing. These changes, if enacted as proposed, are expected to impact many companies in the financial services sector, including several of our customers and competitors. If adopted as proposed, or in some other form that affects our transactions, these regulations could have an adverse impact on our income tax position or could possibly cause us to change the manner in which we conduct certain financial activities in ways that impose other costs on us. We are unable to predict whether these proposals will be adopted in final regulations, in what form they may be adopted or the extent, if any, to which any such regulations would adversely affect our businesses, prospects, financial condition and results of operations.

 

ITEM 2. UNREGISTERED SALES OF EQUITY SECURITIES AND PROCEEDS

The information required by this Item is set forth in Note 6— “Stock Transactions and Unit Redemptions” to the unaudited condensed consolidated financial statements included in Item 1 of Part I of this Quarterly Report on Form 10-Q and in Management’s Discussion and Analysis of Financial Condition and Results of Operations (Item 2 of Part I) and is incorporated by reference herein.

 

ITEM 3. DEFAULTS UPON SENIOR SECURITIES

None.

 

ITEM 4. MINE SAFETY DISCLOSURES

None.

 

ITEM 5. OTHER INFORMATION

None.

 

92


Table of Contents
ITEM 6. EXHIBITS

 

Exhibit
Number

  

Exhibit Title

  3.1    Restated Certificate of Incorporation of BGC Partners, Inc.
12.1    Computation of Ratio of Earning to Fixed Charges.
31.1    Certification by the Chief Executive Officer Pursuant to Section 302 of the Sarbanes-Oxley Act of 2002.
31.2    Certification by the Principal Financial Officer Pursuant to Section 302 of the Sarbanes-Oxley Act of 2002.
32    Certification by the Chief Executive Officer and Principal Financial Officer Pursuant to Section 906 of the Sarbanes-Oxley Act of 2002.
101    The following materials from BGC Partners’ Quarterly Report on Form 10-Q for the period ended June 30, 2016 are formatted in eXtensible Business Reporting Language (XBRL): (i) the Unaudited Condensed Consolidated Statements of Financial Condition, (ii) the Unaudited Condensed Consolidated Statements of Operations, (iii) the Unaudited Condensed Consolidated Statements of Comprehensive Income, (iv) the Unaudited Condensed Consolidated Statements of Cash Flows, (v) the Unaudited Condensed Consolidated Statements of Changes in Equity, and (vi) Notes to the Unaudited Condensed Consolidated Financial Statements.

 

93


Table of Contents

SIGNATURES

Pursuant to the requirements of the Securities Exchange Act of 1934, the registrant has duly caused this Report on Form 10-Q for the quarter ended June 30, 2016 to be signed on its behalf by the undersigned thereunto duly authorized.

 

BGC Partners, Inc.

/S/ HOWARD W. LUTNICK

Name:   Howard W. Lutnick
Title:  

Chairman of the Board and

Chief Executive Officer

/S/ STEVEN R. MCMURRAY

Name:   Steven R. McMurray
Title:   Chief Financial Officer

Date: August 8, 2016

[Signature page to the Quarterly Report on Form 10-Q for the period ended June 30, 2016 dated August 8, 2016.]

 

94


Table of Contents

EXHIBIT INDEX

 

Exhibit
Number

  

Exhibit Title

  3.1    Restated Certificate of Incorporation of BGC Partners, Inc.
12.1    Computation of Ratio of Earning to Fixed Charges.
31.1    Certification by the Chief Executive Officer Pursuant to Section 302 of the Sarbanes-Oxley Act of 2002.
31.2    Certification by the Principal Financial Officer Pursuant to Section 302 of the Sarbanes-Oxley Act of 2002.
32    Certification by the Chief Executive Officer and Principal Financial Officer Pursuant to Section 906 of the Sarbanes-Oxley Act of 2002.
101    The following materials from BGC Partners’ Quarterly Report on Form 10-Q for the period ended June 30, 2016 are formatted in eXtensible Business Reporting Language (XBRL): (i) the Unaudited Condensed Consolidated Statements of Financial Condition, (ii) the Unaudited Condensed Consolidated Statements of Operations, (iii) the Unaudited Condensed Consolidated Statements of Comprehensive Income, (iv) the Unaudited Condensed Consolidated Statements of Cash Flows, (v) the Unaudited Condensed Consolidated Statements of Changes in Equity, and (vi) Notes to the Unaudited Condensed Consolidated Financial Statements.

 

95