10-Q 1 d135991d10q.htm 10-Q 10-Q
Table of Contents

 

 

UNITED STATES

SECURITIES AND EXCHANGE COMMISSION

Washington, D.C. 20549

 

 

FORM 10-Q

 

 

 

x QUARTERLY REPORT PURSUANT TO SECTION 13 OR 15(d) OF THE SECURITIES EXCHANGE ACT OF 1934

For the Quarterly Period Ended March 31, 2016

OR

 

¨ TRANSITION REPORT PURSUANT TO SECTION 13 OR 15(d) OF THE SECURITIES EXCHANGE ACT OF 1934

Commission File Numbers: 0-28191, 1-35591

 

 

BGC Partners, Inc.

(Exact name of registrant as specified in its charter)

 

 

 

Delaware   13-4063515

(State or other jurisdiction of

incorporation or organization)

 

(I.R.S. Employer

Identification No.)

499 Park Avenue, New York, NY   10022
(Address of principal executive offices)   (Zip Code)

(212) 610-2200

(Registrant’s telephone number, including area code)

 

 

Indicate by check mark whether the registrant (1) has filed all reports required to be filed by Section 13 or 15(d) of the Securities Exchange Act of 1934 during the preceding 12 months (or for such shorter period that the registrant was required to file such reports) and (2) has been subject to such filing requirements for the past 90 days.    x  Yes    ¨  No

Indicate by check mark whether the registrant has submitted electronically and posted on its corporate Web site, if any, every Interactive Data File required to be submitted and posted pursuant to Rule 405 of Regulation S-T (§232.405 of this chapter) during the preceding 12 months (or for such shorter period that the registrant was required to submit and post such files).    x  Yes    ¨  No

Indicate by check mark whether the registrant is a large accelerated filer, an accelerated filer, a non-accelerated filer or a smaller reporting company. See the definitions of “large accelerated filer,” “accelerated filer” and “smaller reporting company” in Rule 12b-2 of the Exchange Act. (Check one):

 

Large accelerated filer   x    Accelerated filer   ¨
Non-accelerated filer   ¨  (Do not check if a smaller reporting company)    Smaller reporting company   ¨

Indicate by check mark whether the registrant is a shell company (as defined in Rule 12b-2 of the Exchange Act).    ¨  Yes    x  No

On May 4, 2016, the registrant had 239,498,038 shares of Class A common stock, $0.01 par value, and 34,848,107 shares of Class B common stock, $0.01 par value, outstanding.

 

 

 


Table of Contents

BGC PARTNERS, INC.

TABLE OF CONTENTS

 

          Page  
PART I—FINANCIAL INFORMATION  
ITEM 1   

Financial Statements (unaudited)

     4   
  

Condensed Consolidated Statements of Financial Condition—At March 31, 2016 and December 31, 2015

     4   
  

Condensed Consolidated Statements of Operations—For the Three Months Ended March 31, 2016 and March 31, 2015

     5   
  

Condensed Consolidated Statements of Comprehensive Income—For the Three Months Ended March 31, 2016 and March 31, 2015

     6   
  

Condensed Consolidated Statements of Cash Flows—For the Three Months Ended March 31, 2016 and March 31, 2015

     7   
  

Condensed Consolidated Statements of Changes in Equity—For the Year Ended December 31, 2015

     9   
  

Condensed Consolidated Statements of Changes in Equity—For the Three Months Ended March 31, 2016

     10   
  

Notes to Condensed Consolidated Financial Statements

     11   
ITEM 2   

Management’s Discussion and Analysis of Financial Condition and Results of Operations

     43   
ITEM 3   

Quantitative and Qualitative Disclosures About Market Risk

     79   
ITEM 4   

Controls and Procedures

     81   
PART II—OTHER INFORMATION   
ITEM 1   

Legal Proceedings

     82   
ITEM 1A   

Risk Factors

     82   
ITEM 2   

Unregistered Sales of Equity Securities and Use of Proceeds

     82   
ITEM 3   

Defaults Upon Senior Securities

     82   
ITEM 4   

Mine Safety Disclosures

     82   
ITEM 5   

Other Information

     82   
ITEM 6   

Exhibits

     83   
SIGNATURES      84   


Table of Contents

SPECIAL NOTE ON FORWARD-LOOKING INFORMATION

This Form 10-Q (this “Form 10-Q”) contains forward-looking statements within the meaning of Section 27A of the Securities Act of 1933, as amended, which we refer to as the “Securities Act,” and Section 21E of the Securities Exchange Act of 1934, as amended, which we refer to as the “Exchange Act.” Such statements are based upon current expectations that involve risks and uncertainties. Any statements contained herein that are not statements of historical fact may be deemed to be forward-looking statements. For example, words such as “may,” “will,” “should,” “estimates,” “predicts,” “possible,” “potential,” “continue,” “strategy,” “believes,” “anticipates,” “plans,” “expects,” “intends,” and similar expressions are intended to identify forward-looking statements.

Our actual results and the outcome and timing of certain events may differ significantly from the expectations discussed in the forward-looking statements. Factors that might cause or contribute to such a discrepancy include, but are not limited to, the factors set forth below and may impact either or both of our operating segments:

 

    market conditions, including trading volume and volatility, potential deterioration of equity and debt capital markets and markets for commercial real estate and related services, and our ability to access the capital markets;

 

    pricing, commissions and fees, and market position with respect to our products and services and those of our competitors;

 

    the effect of industry concentration and reorganization, reduction of customers, and consolidation;

 

    liquidity, regulatory, and clearing capital requirements and the impact of credit market events;

 

    our relationships with Cantor Fitzgerald, L.P. and its affiliates, which we refer to as “Cantor,” including Cantor Fitzgerald & Co., which we refer to as “CF&Co,” and Cantor Commercial Real Estate Company, L.P., which we refer to as “CCRE,” any related conflicts of interest, any impact of Cantor’s results on our credit ratings and/or the associated outlooks, any loans to or from us or Cantor, CF&Co’s acting as our sales agent under our controlled equity or other offerings, CF&Co’s acting as a market maker in our debt securities, CF&Co’s acting as our financial advisor in connection with potential business combinations, dispositions, or other transactions, our participation in various investments, stock loans or cash management vehicles placed by or recommended by CF&Co, and any services provided by CCRE;

 

    economic or geopolitical conditions or uncertainties, the actions of governments or central banks, including uncertainty regarding a potential U.K. exit from the European Union, and the impact of natural disasters or weather-related or similar events, including power failures, communication and transportation disruptions, and other interruptions of utilities or other essential services;

 

    the effect on our businesses, our clients, the markets in which we operate, and the economy in general of possible shutdowns of the U.S. government, sequestrations, uncertainties regarding the debt ceiling and the federal budget, and other potential political impasses;

 

    the effect on our businesses of reductions in overall industry volumes in certain of our products as a result of central bank quantitative easing, interest rate changes, market volatility, and other factors;

 

    the effect on our businesses of worldwide governmental debt issuances, austerity programs, increases or decreases in deficits, and other changes to monetary policy, and potential political impasses or regulatory requirements, including increased capital requirements for banks and other institutions;

 

    extensive regulation of our businesses and customers, changes in regulations relating to financial services companies, commercial real estate and other industries, and risks relating to compliance matters, including regulatory examinations, inspections, investigations and enforcement actions, and any resulting costs, increased financial and capital requirements, enhanced oversight, fines, penalties, sanctions, and changes to or restrictions or limitations on specific activities, operations, compensatory arrangements, and growth opportunities, including acquisitions, hiring, and new businesses, products, or services;

 

    factors related to specific transactions or series of transactions, including credit, performance, and principal risk, trade failures, counterparty failures, and the impact of fraud and unauthorized trading;

 

    costs and expenses of developing, maintaining, and protecting our intellectual property, as well as employment and other litigation and their related costs, including judgments or settlements paid or received and the impact thereof on our financial results and cash flows in any given period;

 

1


Table of Contents
    certain financial risks, including the possibility of future losses, reduced cash flows from operations, increased leverage and the need for short- or long-term borrowings, including from Cantor, or other sources of cash relating to acquisitions, dispositions, or other matters, potential liquidity and other risks relating to our ability to obtain financing or refinancing of existing debt on terms acceptable to us, if at all, and risks of the resulting leverage, including potentially causing a reduction in our credit ratings and/or the associated outlooks and increased borrowing costs, as well as interest rate and foreign currency exchange rate fluctuations;

 

    risks associated with the temporary or longer-term investment of our available cash, including defaults or impairments on our investments, stock loans or cash management vehicles and collectability of loan balances owed to us by partners, employees, or others;

 

    our ability to enter new markets or develop new products, trading desks, marketplaces, or services for existing or new customers and to induce such customers to use these products, trading desks, marketplaces, or services and to secure and maintain market share;

 

    our ability to enter into marketing and strategic alliances and business combinations or other transactions in the financial services, real estate, and other industries, including acquisitions, tender offers, dispositions, reorganizations, partnering opportunities and joint ventures, and our ability to maintain or develop relationships with independently owned offices in our real estate services business and our ability to grow in other geographic regions, the anticipated benefits of any such transactions, relationships or growth and the future impact of any such transactions, relationships or growth on our financial results for current or future periods, the integration of any completed acquisitions and the use of proceeds of any completed dispositions, and the value of and any hedging entered into in connection with consideration received or to be received in connection with such dispositions;

 

    our estimates or determinations of potential value with respect to various assets or portions of our businesses, including with respect to the accuracy of the assumptions or the valuation models or multiples used;

 

    our ability to hire and retain personnel, including brokers, salespeople, managers, and other professionals;

 

    our ability to expand the use of technology for hybrid and fully electronic trading in our product and service offerings;

 

    our ability to effectively manage any growth that may be achieved, while ensuring compliance with all applicable financial reporting, internal control, legal compliance, and regulatory requirements;

 

    our ability to identify and remediate any material weaknesses in our internal controls that could affect our ability to prepare financial statements and reports in a timely manner, control our policies, practices and procedures, operations and assets, assess and manage our operational, regulatory, and financial risks, and integrate our acquired businesses and brokers, salespeople, managers and other professionals;

 

    the effectiveness of our risk management policies and procedures, and the impact of unexpected market moves and similar events;

 

    information technology risks, including capacity constraints, failures, or disruptions in our systems or those of the clients, counterparties, exchanges, clearing facilities, or other parties with which we interact, including cybersecurity risks and incidents and regulatory focus;

 

    the fact that the prices at which shares of our Class A common stock are sold in one or more of our controlled equity offerings or in other offerings or other transactions may vary significantly, and purchasers of shares in such offerings or transactions, as well as existing stockholders, may suffer significant dilution if the price they paid for their shares is higher than the price paid by other purchasers in such offerings or transactions;

 

    our ability to meet expectations with respect to payments of dividends and distributions and repurchases of shares of our Class A common stock and purchases or redemptions of limited partnership interests of BGC Holdings, L.P., which we refer to as “BGC Holdings,” or other equity interests in our subsidiaries, including from Cantor, our executive officers, other employees, partners, and others, and the net proceeds to be realized by us from offerings of shares of our Class A common stock; and

 

    the effect on the market for and trading price of our Class A common stock of various offerings and other transactions, including our controlled equity and other offerings of our Class A common stock and convertible or exchangeable debt securities, our repurchases of shares of our Class A common stock and purchases of BGC Holdings limited partnership interests or other equity interests in our subsidiaries, any exchanges by Cantor of shares of our Class A common stock for shares of our Class B common stock, any exchanges or redemptions of limited partnership units and issuances of shares of Class A common stock in connection therewith, including in partnership restructurings, our payment of dividends on our Class A common stock and distributions on BGC Holdings limited partnership interests, convertible arbitrage, hedging, and other transactions engaged in by holders of our 4.50% Convertible Notes and counterparties to our capped call transactions, share sales and stock pledge, stock loan, and other financing transactions by holders of our shares (including by Cantor or others), including of shares acquired pursuant to our employee benefit plans, unit exchanges and redemptions, partnership restructurings, acquisitions, conversions of our Class B common stock and our convertible notes, conversions or exchanges of our convertible or exchangeable debt securities, stock pledge, stock loan, or other financing transactions, and distributions from Cantor pursuant to Cantor’s distribution rights obligations and other distributions to Cantor partners, including deferred distribution rights shares.

 

2


Table of Contents

The foregoing risks and uncertainties, as well as those risks and uncertainties set forth in this Quarterly Report on Form 10-Q, may cause actual results and events to differ materially from the forward-looking statements. The information included herein is given as of the filing date of this Form 10-Q with the Securities and Exchange Commission (the “SEC”), and future results or events could differ significantly from these forward-looking statements. The Company does not undertake to publicly update or revise any forward-looking statements, whether as a result of new information, future events, or otherwise.

WHERE YOU CAN FIND MORE INFORMATION

We file annual, quarterly and current reports, proxy statements and other information with the Securities and Exchange Commission (the “SEC”). You may read and copy any document we file at the SEC’s Public Reference Room located at One Station Place, 100 F Street, N.E., Washington, D.C. 20549. You can also request copies of the documents, upon payment of a duplicating fee, by writing the Public Reference Section of the SEC. Please call the SEC at 1-800-SEC-0330 for further information on the Public Reference Room. These filings are also available to the public from the SEC’s website at www.sec.gov.

Our website address is www.bgcpartners.com. Through our website, we make available, free of charge, the following documents as soon as reasonably practicable after they are electronically filed with, or furnished to, the SEC: our Annual Reports on Form 10-K; our proxy statements for our annual and special stockholder meetings; our Quarterly Reports on Form 10-Q; our Current Reports on Form 8-K; Forms 3, 4 and 5 and Schedules 13D filed on behalf of Cantor, CF Group Management, Inc. (“CFGM”), our directors and our executive officers; and amendments to those documents. Our website also contains additional information with respect to our industry and business. The information contained on, or that may be accessed through, our website is not part of, and is not incorporated into, this Quarterly Report on Form 10-Q.

 

3


Table of Contents

PART I–FINANCIAL INFORMATION

ITEM 1. FINANCIAL STATEMENTS

BGC PARTNERS, INC.

CONDENSED CONSOLIDATED STATEMENTS OF FINANCIAL CONDITION

(in thousands, except per share data)

(unaudited)

 

     March 31,
2016
    December 31,
2015
 

Assets

    

Cash and cash equivalents

   $ 456,116      $ 461,207   

Cash segregated under regulatory requirements

     5,751        3,199   

Securities owned

     32,767        32,361   

Marketable securities

     191,697        650,400   

Receivables from broker-dealers, clearing organizations, customers and related broker-dealers

     1,704,582        812,240   

Accrued commissions receivable, net

     367,425        342,299   

Loans, forgivable loans and other receivables from employees and partners, net

     228,008        158,176   

Fixed assets, net

     145,378        145,873   

Investments

     41,111        33,813   

Goodwill

     814,105        811,766   

Other intangible assets, net

     228,493        233,967   

Receivables from related parties

     23,257        15,466   

Other assets

     311,037        290,687   
  

 

 

   

 

 

 

Total assets

   $ 4,549,727      $ 3,991,454   
  

 

 

   

 

 

 

Liabilities, Redeemable Partnership Interest, and Equity

    

Securities loaned

   $ —        $ 117,890   

Accrued compensation

     290,839        303,959   

Securities sold, not yet purchased

     1,834        —     

Payables to broker-dealers, clearing organizations, customers and related broker-dealers

     1,601,927        714,823   

Payables to related parties

     45,043        21,551   

Accounts payable, accrued and other liabilities

     546,533        692,639   

Notes payable and collateralized borrowings

     838,635        840,877   
  

 

 

   

 

 

 

Total liabilities

     3,324,811        2,691,739   

Commitments and contingencies (Note 19)

    

Redeemable partnership interest

     55,449        57,145   

Equity

    

Stockholders’ equity:

    

Class A common stock, par value $0.01 per share; 500,000 shares authorized; 280,737 and 255,859 shares issued at March 31, 2016 and December 31, 2015, respectively; and 236,750 and 219,063 shares outstanding at March 31, 2016 and December 31, 2015, respectively

     2,807        2,559   

Class B common stock, par value $0.01 per share; 100,000 shares authorized; 34,848 shares issued and outstanding at March 31, 2016 and December 31, 2015, convertible into Class A common stock

     348        348   

Additional paid-in capital

     1,380,354        1,109,000   

Contingent Class A common stock

     49,915        50,095   

Treasury stock, at cost: 43,987 and 36,796 shares of Class A common stock at March 31, 2016 and December 31, 2015, respectively

     (261,832     (212,331

Retained deficit

     (297,816     (273,492

Accumulated other comprehensive income (loss)

     (19,073     (25,056
  

 

 

   

 

 

 

Total stockholders’ equity

     854,703        651,123   

Noncontrolling interest in subsidiaries

     314,764        591,447   
  

 

 

   

 

 

 

Total equity

     1,169,467        1,242,570   
  

 

 

   

 

 

 

Total liabilities, redeemable partnership and noncontrolling interests, and equity

   $ 4,549,727      $ 3,991,454   
  

 

 

   

 

 

 

The accompanying Notes to the unaudited Condensed Consolidated Financial Statements

are an integral part of these financial statements.

 

4


Table of Contents

BGC PARTNERS, INC.

CONDENSED CONSOLIDATED STATEMENTS OF OPERATIONS

(in thousands, except per share data)

(unaudited)

 

     Three Months Ended
March 31,
 
     2016     2015  

Revenues:

    

Commissions

   $ 475,087      $ 415,283   

Principal transactions

     92,439        69,768   

Real estate management services

     46,058        40,602   

Fees from related parties

     7,070        6,606   

Data, software and post-trade

     12,317        11,527   

Interest income

     2,383        1,705   

Other revenues

     3,682        2,076   
  

 

 

   

 

 

 

Total revenues

     639,036        547,567   

Expenses:

    

Compensation and employee benefits

     409,183        346,584   

Allocations of net income and grant of exchangeability to limited partnership units and FPUs

     32,924        37,054   
  

 

 

   

 

 

 

Total compensation and employee benefits

     442,107        383,638   

Occupancy and equipment

     50,002        42,965   

Fees to related parties

     6,209        4,567   

Professional and consulting fees

     15,410        23,281   

Communications

     30,908        24,937   

Selling and promotion

     25,598        20,476   

Commissions and floor brokerage

     9,043        6,278   

Interest expense

     13,458        15,902   

Other expenses

     22,811        21,041   
  

 

 

   

 

 

 

Total expenses

     615,546        543,085   

Other income (losses), net:

    

Gain (loss) on divestiture and sale of investments

     —          (215

Gains (losses) on equity method investments

     558        803   

Other income (loss)

     (2,917     31,200   
  

 

 

   

 

 

 

Total other income (losses), net

     (2,359     31,788   
  

 

 

   

 

 

 

Income from operations before income taxes

     21,131        36,270   

Provision for income taxes

     4,840        10,046   
  

 

 

   

 

 

 

Consolidated net income

   $ 16,291      $ 26,224   
  

 

 

   

 

 

 

Less: Net income attributable to noncontrolling interest in subsidiaries

     2,632        12,169   
  

 

 

   

 

 

 

Net income available to common stockholders

   $ 13,659      $ 14,055   
  

 

 

   

 

 

 

Per share data:

    

Basic earnings per share

    

Net income available to common stockholders

   $ 13,659      $ 14,055   
  

 

 

   

 

 

 

Basic earnings per share

   $ 0.05      $ 0.06   
  

 

 

   

 

 

 

Basic weighted-average shares of common stock outstanding

     273,780        222,019   
  

 

 

   

 

 

 

Fully diluted earnings per share

    

Net income for fully diluted shares

   $ 22,203      $ 20,741   
  

 

 

   

 

 

 

Fully diluted earnings per share

   $ 0.05      $ 0.06   
  

 

 

   

 

 

 

Fully diluted weighted-average shares of common stock outstanding

     434,855        338,484   
  

 

 

   

 

 

 

Dividends declared per share of common stock

   $ 0.14      $ 0.12   
  

 

 

   

 

 

 

Dividends declared and paid per share of common stock

   $ 0.14      $ 0.12   
  

 

 

   

 

 

 

The accompanying Notes to the unaudited Condensed Consolidated Financial Statement

are an integral part of these financial statements.

 

5


Table of Contents

BGC PARTNERS, INC.

CONDENSED CONSOLIDATED STATEMENTS OF COMPREHENSIVE INCOME

(in thousands)

(unaudited)

 

     Three Months Ended
March 31,
 
     2016      2015  

Consolidated net income

   $ 16,291       $ 26,224   

Other comprehensive income (loss), net of tax:

     

Foreign currency translation adjustments

     4,266         (9,186

Available for sale securities

     1,955         (15,968
  

 

 

    

 

 

 

Total other comprehensive income (loss), net of tax

     6,221         (25,154
  

 

 

    

 

 

 

Comprehensive income

     22,512         1,070   

Less: Comprehensive income attributable to noncontrolling interest in subsidiaries, net of tax

     2,870         9,171   
  

 

 

    

 

 

 

Comprehensive income (loss) attributable to common stockholders

   $ 19,642       $ (8,101
  

 

 

    

 

 

 

The accompanying Notes to the unaudited Condensed Consolidated Financial Statements

are an integral part of these financial statements.

 

6


Table of Contents

BGC PARTNERS, INC.

CONDENSED CONSOLIDATED STATEMENTS OF CASH FLOWS

(in thousands)

(unaudited)

 

     Three Months Ended
March 31,
 
     2016     2015  

CASH FLOWS FROM OPERATING ACTIVITIES:

    

Consolidated net income

   $ 16,291      $ 26,224   

Adjustments to reconcile consolidated net income to net cash provided by operating activities:

    

Fixed asset depreciation and intangible asset amortization

     19,468        16,599   

Employee loan amortization and reserves on employee loans

     10,459        8,066   

Equity-based compensation and allocations of net income to limited partnership units and FPUs

     36,633        43,124   

Deferred compensation expense

     5,942        3,167   

Gains on equity method investments

     (558     (803

Amortization of (premium)/discount on notes payable

     (1,316     1,464   

Unrealized loss (gain) on marketable securities

     10,275        (2,934

Impairment of fixed assets

     1,791        4,484   

Deferred tax (benefit) provision

     (2,764     6,010   

Sublease provision adjustment

     (275     (462

Realized gain on marketable securities (see Note 9– “Marketable Securities”)

     (9,499     (29,040

Other

     (414     215   
  

 

 

   

 

 

 

Consolidated net income, adjusted for non-cash and non-operating items

     86,033        76,114   

Decrease (increase) in operating assets:

    

Receivables from broker-dealers, clearing organizations, customers and related broker-dealers

     (889,830     (1,108,825

Loans, forgivable loans and other receivables from employees and partners, net

     (80,089     (5,757

Accrued commissions receivable, net

     (24,589     15,378   

Securities borrowed

     —          62,736   

Securities owned

     (406     4,845   

Receivables from related parties

     (7,613     2,063   

Cash segregated under regulatory requirements

     (2,545     9,961   

Other assets

     (12,408     (3,710

Increase (decrease) in operating liabilities:

    

Payables to broker-dealers, clearing organizations, customers and related broker-dealers

     886,130        1,032,280   

Payables to related parties

     23,326        5,166   

Securities sold, not yet purchased

     1,822        (1,557

Securities loaned

     (117,890     57,396   

Accounts payable, accrued and other liabilities

     (37,122     (117,699

Accrued compensation

     (26,896     (91,735
  

 

 

   

 

 

 

Net cash used in operating activities

   $ (202,077   $ (63,344

CASH FLOWS FROM INVESTING ACTIVITIES:

    

Purchases of fixed assets

   $ (11,894   $ (5,499

Capitalization of software development costs

     (2,753     (3,096

Purchase of equity method investments

     (6,828     (224

Payments for acquisitions, net of cash acquired

     (112,251     (118,003

Purchase of marketable securities

     (52,491     —     

Proceeds from sale of marketable securities

     511,161        —     

Disposal of assets and liabilities held for sale, net

     —          1,982   

Capitalization of trademarks, patent defense and registration costs

     (181     (552
  

 

 

   

 

 

 

Net cash provided by (used in) investing activities

   $ 324,763      $ (125,392

The accompanying Notes to the unaudited Condensed Consolidated Financial Statements

are an integral part of these financial statements.

 

7


Table of Contents

BGC PARTNERS, INC.

CONDENSED CONSOLIDATED STATEMENTS OF CASH FLOWS–(Continued)

(in thousands)

(unaudited)

 

     Three Months Ended
March 31,
 
     2016     2015  

CASH FLOWS FROM FINANCING ACTIVITIES:

    

Repayments of collateralized borrowings

   $ (1,695   $ —     

Issuance of collateralized borrowings, net of deferred issuance costs

     —          27,918   

Earnings distributions

     (17,591     (17,771

Redemption and repurchase of limited partnership interests

     (10,261     (7,311

Dividends to stockholders

     (37,980     (26,509

Repurchase of Class A common stock

     (62,679     (5,843

Cancellation of restricted stock units in satisfaction of withholding tax requirements

     (30     —     

Proceeds from exercise of stock options

     —          275   

Repayments of short-term borrowings

     —          (10,000
  

 

 

   

 

 

 

Net cash used in financing activities

     (130,236     (39,241

Cash and cash equivalents classified as assets held for sale

     —          10,990   

Effect of exchange rate changes on cash and cash equivalents

     2,459        (5,641
  

 

 

   

 

 

 

Net decrease in cash and cash equivalents

     (5,091     (222,628

Cash and cash equivalents at beginning of period

     461,207        648,277   
  

 

 

   

 

 

 

Cash and cash equivalents at end of period

   $ 456,116      $ 425,649   
  

 

 

   

 

 

 

Supplemental cash information:

    

Cash paid during the period for taxes

   $ 29,647      $ 9,862   

Cash paid during the period for interest

     17,280        6,693   

Supplemental non-cash information:

    

Issuance of Class A common stock upon exchange of limited partnership interests

   $ 7,852      $ 17,946   

Issuance of Class A and contingent Class A common stock for acquisitions

     651        14,719   

The accompanying Notes to the unaudited Condensed Consolidated Financial Statements

are an integral part of these financial statements.

 

8


Table of Contents

BGC PARTNERS, INC.

CONDENSED CONSOLIDATED STATEMENTS OF CHANGES IN EQUITY

For the Year Ended December 31, 2015

(in thousands, except share amounts)

 

    BGC Partners, Inc. Stockholders              
    Class A
Common
Stock
    Class B
Common
Stock
    Additional
Paid-in
Capital
    Contingent
Class A
Common
Stock
    Treasury
Stock
    Retained
Deficit
    Accumulated
Other
Comprehensive
Income (Loss)
    Noncontrolling
Interest in
Subsidiaries
    Total  

Balance, January 1, 2015

  $ 2,202      $ 348      $ 817,158      $ 47,383      $ (200,958   $ (268,920   $ 4,303      $ 180,406      $ 581,922   

Consolidated net income

    —          —          —          —          —          126,788        —          141,530        268,318   

Other comprehensive gain, net of tax

    —          —          —          —          —          —          (29,359     (3,876     (33,235

Equity-based compensation, 825,996 shares

    8        —          2,909        —          —          —          —          1,454        4,371   

Dividends to common stockholders

    —          —          —          —          —          (131,360     —          —          (131,360

Earnings distributions to limited partnership interests and other noncontrolling interests

    —          —          —          —          —          —          —          (70,538     (70,538

Grant of exchangeability and redemption of limited partnership interests, issuance of 9,445,664 shares

    94        —          141,262        —          —          —          —          75,684        217,040   

Issuance of Class A common stock (net of costs), 129,151 shares

    1        —          860        —          —          —          —          247        1,108   

Redemption of FPUs, 539,275 units

    —          —          —          —          —          —          —          (835     (835

Repurchase of Class A common stock, 1,416,991 shares

    —          —          —          —          (9,371     —          —          (2,743     (12,114

Forfeitures of restricted Class A common stock, 270,422 shares

    —          —          688        —          (2,002     —          —          (387     (1,701

Cantor purchase of Cantor units from BGC Holdings upon redemption of founding/working partner units, 1,775,481 units

    —          —          —          —          —          —          —          6,573        6,573   

Re-allocation of equity due to additional investment by founding/working partners

    —          —          —          —          —          —          —          (80     (80

Issuance of Class A common stock for acquisitions, 1,199,052 shares

    12        —          5,112        (4,579     —          —          —          —          545   

Issuance of contingent shares and limited partnership interests in connection with acquisitions

    —          —          23,104        7,291        —          —          —          8,695        39,090   

Conversion of 8.75% Convertible Notes to Class A common stock, 24,042,599 shares

    240        —          117,178        —          —          —          —          32,582        150,000   

Reclassification of Redeemable noncontrolling interest to noncontrolling interest for GFI Back-End Merger

    —          —          —          —          —          —          —          222,148        222,148   

Purchases of Newmark noncontrolling interest

    —          —          731        —          —          —          —          (1,219     (488

Other

    2        —          (2     —          —          —          —          1,806        1,806   
 

 

 

   

 

 

   

 

 

   

 

 

   

 

 

   

 

 

   

 

 

   

 

 

   

 

 

 

Balance, December 31, 2015

  $ 2,559      $ 348      $ 1,109,000      $ 50,095      $ (212,331   $ (273,492   $ (25,056   $ 591,447      $ 1,242,570   
 

 

 

   

 

 

   

 

 

   

 

 

   

 

 

   

 

 

   

 

 

   

 

 

   

 

 

 

The accompanying Notes to the unaudited Condensed Consolidated Financial Statements are an integral part of these financial statements.

 

9


Table of Contents

BGC PARTNERS, INC.

CONDENSED CONSOLIDATED STATEMENTS OF CHANGES IN EQUITY–(Continued)

For the Three Months Ended March 31, 2016

(in thousands, except share amounts)

(unaudited)

 

    BGC Partners, Inc. Stockholders              
    Class A
Common
Stock
    Class B
Common
Stock
    Additional
Paid-in
Capital
    Contingent
Class A
Common
Stock
    Treasury
Stock
    Retained
Deficit
    Accumulated
Other
Comprehensive
Income (Loss)
    Noncontrolling
Interest in
Subsidiaries
    Total  

Balance, January 1, 2016

  $ 2,559      $ 348      $ 1,109,000      $ 50,095      $ (212,331   $ (273,492   $ (25,056   $ 591,447      $ 1,242,570   

Consolidated net income

    —          —          —          —          —          13,659        —          2,632        16,291   

Other comprehensive gain, net of tax

    —          —          —          —          —          —          5,983        238        6,221   

Equity-based compensation, 373,899 shares

    4        —          987        —          —          —          —          502        1,493   

Dividends to common stockholders

    —          —          —          —          —          (37,980     —          —          (37,980

Earnings distributions to limited partnership interests and other noncontrolling interests

    —          —          —          —          —          —          —          (15,697     (15,697

Grant of exchangeability and redemption of limited partnership interests, issuance of 894,602 shares

    9        —          11,730        —          —          —          —          7,217        18,956   

Issuance of Class A common stock (net of costs), 27,226 shares

    —          —          138        —          —          —          —          37        175   

Redemption of FPUs, 100,530 units

    —          —          —          —          —          —          —          (508     (508

Repurchase of Class A common stock, 7,187,046 shares

    —          —          —          —          (49,475     —          —          (13,204     (62,679

Forfeitures of restricted Class A common stock, 3,702 shares

    —          —          8        —          (26     —          —          (5     (23

Issuance of Class A common stock for acquisitions, 100,325 shares

    1        —          337        (338     —          —          —          —          —     

Issuance of contingent shares and limited partnership interests in connection with acquisitions

    —          —          369        157        —          —          —          140        666   

Completion of GFI Back-End Mergers and Issuance of Class A common stock, 23,481,192 shares

    235        —          258,440        —          —          —          —          (258,690     (15

Other

    (1     —          (655     1        —          (3     —          655        (3
 

 

 

   

 

 

   

 

 

   

 

 

   

 

 

   

 

 

   

 

 

   

 

 

   

 

 

 

Balance, March 31, 2016

  $ 2,807      $ 348      $ 1,380,354      $ 49,915      $ (261,832   $ (297,816   $ (19,073   $ 314,764      $ 1,169,467   
 

 

 

   

 

 

   

 

 

   

 

 

   

 

 

   

 

 

   

 

 

   

 

 

   

 

 

 

The accompanying Notes to the unaudited Condensed Consolidated Financial Statements are an integral part of these financial statements.

 

10


Table of Contents

BGC PARTNERS, INC.

NOTES TO CONSOLIDATED FINANCIAL STATEMENTS

(unaudited)

 

1. Organization and Basis of Presentation

Business Overview

BGC Partners, Inc. (together with its subsidiaries, “BGC Partners,” “BGC” or the “Company”) is a leading global brokerage company servicing the financial and real estate markets through its two segments, Financial Services and Real Estate Services. Through its brands, including BGC®, GFI® and R.P. MartinTM, among others, the Company’s Financial Services segment specializes in the brokerage of a broad range of products, including fixed income (rates and credit), foreign exchange, equities, energy and commodities, and futures. It also provides a wide range of services, including trade execution, broker-dealer services, clearing, processing, information, and other back-office services to a broad range of financial and non-financial institutions. BGC Partners’ integrated platform is designed to provide flexibility to customers with regard to price discovery, execution and processing of transactions, and enables them to use voice, hybrid, or in many markets, fully electronic brokerage services in connection with transactions executed either over-the-counter (“OTC”) or through an exchange. Through its FENICS®, BGC Trader, BGC Market Data and Capitalab® brands, BGC Partners offers fully electronic brokerage, financial technology solutions, market data, post-trade services and analytics related to select financial instruments and markets.

Newmark Grubb Knight Frank (“NGKF”) is a full-service commercial real estate platform that comprises the Company’s Real Estate Services segment, offering commercial real estate tenants, owners, investors and developers a wide range of services, including leasing and corporate advisory, investment sales and real estate finance, consulting, project and development management, and property and facilities management.

On February 26, 2015, the Company successfully completed a tender offer to acquire shares of common stock, par value $0.01 per share, of GFI Group Inc. (“GFI”) for $6.10 per share in cash and accepted for purchase 54.3 million shares (the “Tendered Shares”) tendered to the Company pursuant to our offer (the “Offer”). The Tendered Shares, together with the 17.1 million shares already owned by the Company, represented approximately 56% of GFI’s outstanding shares. On April 28, 2015, a subsidiary of BGC purchased approximately 43.0 million newly issued shares of GFI’s common stock at the price of $5.81 per share for an aggregate purchase price of $250 million, which increased our ownership in GFI to approximately 67.0%. The purchase price was paid to GFI in the form of a note due on June 19, 2018 that bore an interest rate of LIBOR plus 200 basis points.

On January 12, 2016, the Company, Jersey Partners, Inc. (“JPI”), New JP Inc. (“New JPI”), Michael A. Gooch, Colin Heffron, and certain subsidiaries of JPI and the Company closed on a previously agreed upon merger. This merger provided for the acquisition of JPI by BGC (the “JPI Merger”) as provided for by a merger agreement dated December 22, 2015. Shortly following the completion of the JPI Merger, a subsidiary of the Company merged with and into GFI pursuant to a short-form merger under Delaware law, with GFI continuing as the surviving entity (the “GFI Merger” and, together with the JPI Merger, the “Back-End Mergers”). The Back-End Mergers allowed the Company to acquire the remaining approximately 33% of the outstanding shares of GFI common stock that it did not already own. Following the closing of the Back-End Mergers, the Company and its affiliates now own 100% of the outstanding shares of GFI’s common stock.

GFI is a leading intermediary and provider of trading technologies and support services to the global OTC and listed markets. GFI serves more than 2,500 institutional clients in operating electronic and hybrid markets for cash and derivative products across multiple asset classes.

The Company’s customers include many of the world’s largest banks, broker-dealers, investment banks, trading firms, hedge funds, governments, corporations, property owners, real estate developers and investment firms. BGC Partners has offices in dozens of major markets, including New York and London, as well as in Atlanta, Beijing, Boston, Charlotte, Chicago, Copenhagen, Dallas, Denver, Dubai, Hong Kong, Houston, Istanbul, Johannesburg, Los Angeles, Mexico City, Miami, Moscow, Nyon, Paris, Philadelphia, Rio de Janeiro, San Francisco, Santa Clara, São Paulo, Seoul, Shanghai, Singapore, Sydney, Tokyo, Toronto, Washington, D.C. and Zurich, as well as over 50 other offices.

Basis of Presentation

The Company’s unaudited condensed consolidated financial statements have been prepared pursuant to the rules and regulations of the U.S. Securities and Exchange Commission (the “SEC”) and in conformity with accounting principles generally accepted in the U.S. (“U.S. GAAP”). The Company’s unaudited condensed consolidated financial statements include the Company’s accounts and all subsidiaries in which the Company has a controlling interest. Intercompany balances and transactions have been eliminated in consolidation. Certain reclassifications have been made to previously reported amounts to conform to the current presentation.

During the three months ended March 31, 2016, the Company changed the line item formerly known as “Market data and software solutions” to “Data, software and post-trade.” Reclassifications have been made to previously reported amounts to conform to the current presentation.

 

11


Table of Contents

In addition, for the three months ended March 31, 2015, the Company has made reclassifications to previously reported amounts related to GFI to conform to the current presentation for the line items “Compensation and employee benefits” and “Professional and consulting fees.”

The unaudited condensed consolidated financial statements contain all normal and recurring adjustments that, in the opinion of management, are necessary for a fair presentation of the unaudited condensed consolidated statements of financial condition, the unaudited condensed consolidated statements of operations, the unaudited condensed consolidated statements of comprehensive income, the unaudited condensed consolidated statements of cash flows and the unaudited condensed consolidated statements of changes in equity of the Company for the periods presented.

Recently Adopted Accounting Pronouncements

In April 2014, the Financial Accounting Standards Board (“FASB”) issued ASU No. 2014-08, Reporting Discontinued Operations and Disclosures of Disposals of Components of an Entity, which amends the requirements for reporting discontinued operations in ASC 205-20. The ASU includes changes in the criteria and required disclosures for disposals qualifying as discontinued operations, as well as additional required disclosures for disposals not considered discontinued operations. The amendments in this update were effective for the annual period beginning on January 1, 2015 for the Company. The adoption of this FASB guidance did not have a material impact on the Company’s unaudited condensed consolidated financial statements.

In February 2015, the FASB issued ASU No. 2015-02, Consolidation (Topic 810): Amendments to the Consolidation Analysis. The amendment eliminates the deferral of certain consolidation standards for entities considered to be investment companies and modifies the consolidation analysis performed on certain types of legal entities. The guidance was effective beginning January 1, 2016 and early adoption was permitted. The adoption of this FASB guidance did not have a material impact on the Company’s unaudited condensed consolidated financial statements.

In April 2015, the FASB issued ASU No. 2015-03, Interest—Imputation of Interest, which relates to simplifying the presentation of debt issuance costs. The ASU requires that debt issuance costs related to a recognized liability be presented in the balance sheet as a direct deduction from the carrying amount of that debt liability, consistent with debt discounts. The amendments in this update were effective for the annual period beginning January 1, 2016 for the Company, and early adoption was permitted. The adoption of this FASB guidance did not have a material impact on the Company’s unaudited condensed financial statements.

In September 2015, the FASB issued ASU No. 2015-16, Business Combinations (Topic 805): Simplifying the Accounting for Measurement-Period Adjustments. This ASU requires adjustments to provisional amounts that are identified during the measurement period of a business combination to be recognized in the reporting period in which the adjustment amounts are determined. Acquirers are no longer required to revise comparative information for prior periods as if the accounting for the business combination had been completed as of the acquisition date. The guidance was effective beginning January 1, 2016, with early adoption permitted. The adoption of this FASB guidance did not have a material impact on the Company’s unaudited condensed consolidated financial statements.

New Accounting Pronouncements

In May 2014, the FASB issued ASU No. 2014-09, Revenue from Contracts with Customers, which relates to how an entity recognizes the revenue it expects to be entitled to for the transfer of promised goods and services to customers. The ASU will replace certain existing revenue recognition guidance. The guidance, as stated in ASU No. 2014-09, was initially effective beginning on January 1, 2017. In August 2015, the FASB issued ASU No. 2015-14, Revenue from Contracts with Customers—Deferral of Effective Date, which defers the effective date by one year, with early adoption on the original effective date permitted. The standard permits the use of either the retrospective or cumulative effect transition method. Management is currently evaluating the impact of the future adoption of the ASU on the Company’s unaudited condensed consolidated financial statements.

In August 2014, the FASB issued ASU No. 2014-15, Presentation of Financial Statements—Going Concern, which relates to disclosure of uncertainties about an entity’s ability to continue as a going concern. The ASU provides additional guidance on management’s responsibility to evaluate the condition of an entity and the required disclosures based on this assessment. The amendments in this update are effective for the annual period ending after December 15, 2016, and early application is permitted. The adoption of this FASB guidance would not impact the Company’s unaudited condensed consolidated financial statements.

                In January 2016, the FASB issued ASU No. 2016-01, Financial Instruments—Overall (Subtopic 825-10): Recognition and Measurement of Financial Assets and Financial Liabilities. This ASU requires entities to measure equity investments that do not result in consolidation and are not accounted for under the equity method at fair value and recognize any changes in fair value in net income unless the investments qualify for the new practicability exception. Entities will also have to record changes in instrument-specific credit risk for financial liabilities measured under the fair value option in other comprehensive income. In addition, entities will be required to present enhanced disclosures of financial assets and financial liabilities. The guidance is effective beginning January 1, 2018, with early adoption of certain provisions of the ASU permitted. Management is currently evaluating the impact of the new guidance on the Company’s unaudited condensed consolidated financial statements.

In February 2016, the FASB issued ASU No. 2016-02, Leases (Topic 842). This ASU requires lessees to recognize a right-of-use asset and lease liability for all leases with terms of more than 12 months. Recognition, measurement and presentation of expenses will

 

12


Table of Contents

depend on classification as a finance or operating lease. The amendments also require certain quantitative and qualitative disclosures. Accounting guidance for lessors is largely unchanged. The guidance is effective beginning January 1, 2019, with early adoption permitted. Management is currently evaluating the impact of the new guidance on the Company’s unaudited condensed consolidated financial statements.

In March 2016, the FASB issued ASU No. 2016-09, Improvements to Employee Share-Based Payment Accounting, which simplifies several aspects of the accounting for employee share-based payment transactions, including the accounting for income taxes, forfeitures, and statutory tax withholding requirements, as well as classification of related amounts within the statement of cash flows. The new standard will become effective for the Company beginning with the first quarter of 2017, and early adoption is permitted. Management is currently evaluating the impact of the new guidance on the Company’s unaudited condensed consolidated financial statements.

 

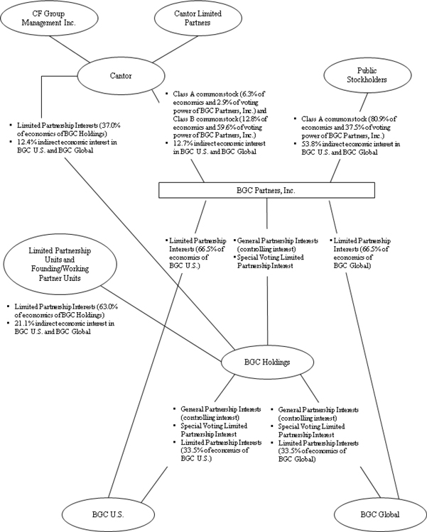
2. Limited Partnership Interests in BGC Holdings

BGC Holdings, L.P. (“BGC Holdings”) is a consolidated subsidiary of the Company for which the Company is the general partner. The Company and BGC Holdings jointly own BGC Partners, L.P. (“BGC US”) and BGC Global Holdings L.P. (“BGC Global”), the two operating partnerships. Listed below are the limited partnership interests in BGC Holdings. The founding/working partner units, limited partnership units and limited partnership interests held by Cantor Fitzgerald, L.P. (“Cantor”) (“Cantor units”), each as described below, collectively represent all of the “limited partnership interests” in BGC Holdings.

Founding/Working Partner Units

Founding/working partners have a limited partnership interest in BGC Holdings. The Company accounts for founding/working partner units (“FPUs”) outside of permanent capital, as “Redeemable partnership interest,” in the Company’s unaudited condensed consolidated statements of financial condition. This classification is applicable to founding/working partner units because these units are redeemable upon termination of a partner, including a termination of employment, which can be at the option of the partner and not within the control of the issuer.

Founding/working partner units are held by limited partners who are employees and generally receive quarterly allocations of net income. Upon termination of employment or otherwise ceasing to provide substantive services, the founding/working partner units are generally redeemed, and the unit holders are no longer entitled to participate in the quarterly allocations of net income. Since these allocations of net income are cash distributed on a quarterly basis and are contingent upon services being provided by the unit holder, they are reflected as a component of compensation expense under “Allocations of net income and grant of exchangeability to limited partnership units and FPUs” in the Company’s unaudited condensed consolidated statements of operations.

Limited Partnership Units

Certain employees hold limited partnership interests in BGC Holdings (e.g., REUs, RPUs, PSUs, PSIs and LPUs, collectively the “limited partnership units”). Generally, such units receive quarterly allocations of net income, which are cash distributed and generally are contingent upon services being provided by the unit holders. As prescribed in FASB guidance, the quarterly allocations of net income on such limited partnership units are reflected as a component of compensation expense under “Allocations of net income and grant of exchangeability to limited partnership units and FPUs” in the Company’s unaudited condensed consolidated statements of operations. From time to time the Company issues limited partnership units as part of the consideration for acquisitions; these units are not entitled to a distribution of earnings.

Certain of these limited partnership units entitle the holders to receive post-termination payments equal to the notional amount of the units in four equal yearly installments after the holder’s termination. These limited partnership units are accounted for as post-termination liability awards, and in accordance with FASB guidance, the Company records compensation expense for the awards based on the change in value at each reporting date in the Company’s unaudited condensed consolidated statements of operations as part of “Compensation and employee benefits.”

The Company has also awarded certain preferred partnership units (“Preferred Units”). Each quarter, the net profits of BGC Holdings are allocated to such units at a rate of either 0.6875% (which is 2.75% per calendar year) or such other amount as set forth in the award documentation (the “Preferred Distribution”). These allocations are deducted before the calculation and distribution of the quarterly partnership distribution for the remaining partnership units and are generally contingent upon services being provided by the unit holder. The Preferred Units are not entitled to participate in partnership distributions other than with respect to the Preferred Distribution. Preferred Units may not be made exchangeable into the Company’s Class A common stock and are only entitled to the Preferred Distribution, and accordingly they are not included in the Company’s fully diluted share count. The quarterly allocations of net income on Preferred Units are reflected in compensation expense under “Allocations of net income and grant of exchangeability to limited partnership units and FPUs” in the Company’s unaudited condensed consolidated statements of operations. After deduction of the Preferred Distribution, the remaining partnership units generally receive quarterly allocations of net income based on their weighted-average pro rata share of economic ownership of the operating subsidiaries.

 

13


Table of Contents

Cantor Units

Cantor units are reflected as a component of “Noncontrolling interest in subsidiaries” in the Company’s unaudited condensed consolidated statements of financial condition. Cantor receives allocations of net income, which are cash distributed on a quarterly basis and are reflected as a component of “Net income attributable to noncontrolling interest in subsidiaries” in the Company’s unaudited condensed consolidated statements of operations.

General

Certain of the limited partnership interests, described above, have been granted exchangeability into Class A common stock on a one-for-one basis (subject to adjustment); additional limited partnership interests may become exchangeable for Class A common stock on a one-for-one basis (subject to adjustment). Because they are included in the Company’s fully diluted share count, if dilutive, any exchange of limited partnership interests into Class A common shares would not impact the fully diluted number of shares and units outstanding. Because these limited partnership interests generally receive quarterly allocations of net income, such exchange would have no significant impact on the cash flows or equity of the Company. Each quarter, net income is allocated between the limited partnership interests and the common stockholders. In quarterly periods in which the Company has a net loss, the loss allocation for FPUs, limited partnership units and Cantor units is allocated to Cantor and reflected as a component of “Net income attributable to noncontrolling interest in subsidiaries” in the Company’s unaudited condensed consolidated statements of operations. In subsequent quarters in which the Company has net income, the initial allocation of income to the limited partnership interests is to “Net income attributable to noncontrolling interests in subsidiaries,” to recover any losses taken in earlier quarters, with the remaining income allocated to the limited partnership interests. This income (loss) allocation process has no impact on the net income allocated to common stockholders.

 

3. Acquisitions

Financial Services

On February 26, 2015, the Company successfully completed its tender offer to acquire shares of common stock, par value $0.01 per share, of GFI for $6.10 per share in cash and accepted for purchase 54.3 million shares tendered to the Company pursuant to the offer. The Tendered Shares, together with the 17.1 million shares already owned by the Company, represented approximately 56% of the then- outstanding shares of GFI. The Company issued payment for the Tendered Shares on March 4, 2015 in the aggregate amount of $331.1 million. On April 28, 2015, a subsidiary of the Company purchased from GFI approximately 43.0 million new shares at that date’s closing price of $5.81 per share, for an aggregate purchase price of $250 million. The purchase price was paid to GFI in the form of a note due on June 19, 2018 that bears an interest rate of LIBOR plus 200 basis points. The new shares and the note eliminate in consolidation. Following the issuance of the new shares, the Company owned approximately 67% of GFI’s outstanding common stock. On January 12, 2016, the Company completed its acquisition of JPI. Shortly following the JPI Merger, a subsidiary of the Company merged with and into GFI pursuant to a short-form merger under Delaware law, with GFI continuing as the surviving entity. The Company issued approximately 23.5 million shares of its Class A common stock and paid $111.2 million in cash in connection with the closing of the Back-End Mergers. Following the closing of the Back-End Mergers, the Company and its affiliates now own 100% of the outstanding shares of GFI common stock. The excess of total consideration over the fair value of the total net assets acquired, of approximately $450.0 million, has been recorded to goodwill and was allocated to the Company’s Financial Services segment. In addition, “Total revenues” in the Company’s unaudited condensed consolidated statements of operations for the three months ended March 31, 2016 and March 31, 2015 included $154.3 million and $64.4 million, respectively, related to GFI.

The following tables summarize the components of the purchase consideration transferred and the allocation of the assets acquired and liabilities assumed based on the fair values as of the acquisition date (in millions, except share and per share amounts).

Calculation of purchase consideration transferred

 

     February 26,
2015
 

Cash

   $ 331.1   

Cost value of shares already owned (17,075,464 shares)

     75.1   

Redeemable noncontrolling interest (56,435,876 shares at $6.10 per share)

     344.3   
  

 

 

 

Total purchase consideration and noncontrolling interest (cost value)

     750.5   

Appreciation of shares already owned (17,075,464 shares at $6.10 per share less cost value)

     29.0   
  

 

 

 

Total purchase consideration and noncontrolling interest (fair value)

   $ 779.5   
  

 

 

 

 

14


Table of Contents

Allocation of the assets acquired and the liabilities assumed

 

     February 26,
2015
 

Cash and cash equivalents

   $ 238.8   

Receivables from broker-dealers, clearing organizations, customers and related-broker dealers

     704.8   

Accrued commissions receivable, net

     93.6   

Fixed assets, net

     58.4   

Goodwill

     450.0   

Finite-lived intangible assets:

  

Non-compete agreement

     15.4   

Technology

     39.2   

Customer relationships

     133.8   

Acquired intangibles

     6.7   

Indefinite-lived intangible assets:

  

Trade name

     92.1   

Other assets

     194.2   

Assets held for sale

     208.3   

Short-term borrowings

     (70.0

Accrued compensation

     (141.0

Payables to broker-dealers, clearing organizations, customers and related broker-dealers

     (648.6

Accounts payable, accrued and other liabilities

     (163.3

Notes payable and collateralized borrowings

     (255.3

Liabilities held for sale

     (175.5

Pre-existing noncontrolling interest

     (2.1
  

 

 

 

Total

   $ 779.5   
  

 

 

 

The following unaudited pro forma summary presents consolidated information of the Company as if the acquisition of GFI had occurred on January 1, 2015, and as if the Company owned 100% of GFI from the date of acquisition. The unaudited pro forma results are not indicative of operations that would have been achieved, nor are they indicative of future results of operations. The unaudited pro forma results do not reflect any potential cost savings or other operations efficiencies that could result from the acquisition. In addition, the unaudited pro forma condensed combined financial information does not include any adjustments in respect of certain expenses recorded in the GFI financial statements that were associated with non-recurring events unrelated to the acquisition and does not include any adjustments in respect of any potential future sales of assets. However, the unaudited pro forma results below for the three months ended March 31, 2015 do include non-recurring pro forma adjustments directly related to the acquisition which mainly consisted of: (a) Prior to the acquisition, GFI had entered into an agreement with the CME Group Inc. (“CME”) for CME to acquire GFI. The CME transaction was terminated and as a result, GFI incurred breakage costs of approximately $24.7 million; (b) Severance and compensation restructuring charges of $22.2 million incurred by GFI; (c) The aggregate of BGC’s and GFI’s professional fees incurred which totaled $24.9 million; and (d) The $29.0 million gain recorded by the Company upon acquisition of GFI on the 17.1 million shares of GFI common stock owned prior to the completion of the acquisition.

In millions (unaudited)

 

     Three Months Ended
March 31,
 
     2016      2015  

Pro forma revenues

   $ 639.0       $ 710.8   

Pro forma consolidated net income

   $ 16.3       $ 25.1   

Real Estate Services

On February 26, 2016, the Company completed the acquisition of Rudesill-Pera Multifamily, LLC (“Memphis Multifamily”). Memphis Multifamily is a multifamily brokerage firm operating in Memphis and the Mid-South Region.

                The total consideration for acquisitions during the three months ended March 31, 2016, within the Real Estate Services segment was approximately $3.6 million in total fair value, comprised of cash and BGC Holdings limited partnership units, of which $1.4 million may be issued contingent on certain targets being met through 2019. The excess of the consideration over the fair value of the net assets acquired has been recorded as goodwill of approximately $3.6 million and was allocated to the Company’s Real Estate Service segment.

The results of operations of the Company’s acquisitions have been included in the Company’s unaudited condensed consolidated financial statements subsequent to their respective dates of acquisition. The Company has made a preliminary allocation of the consideration to the assets acquired and liabilities assumed as of the acquisition date, and expects to finalize its analysis with respect to acquisitions within the first year after the completion of the transaction. Therefore, adjustments to preliminary allocations may occur.

 

15


Table of Contents
4. Divestitures

Sales of KGL and KBL

In connection with the successful completion of the tender offer to acquire GFI on February 26, 2015, the Company acquired Kyte Group Limited (“KGL”) which primarily included GFI’s clearing business, and Kyte Broking Limited (“KBL”).

On January 24, 2015, GFI entered into an agreement to sell its 100% equity ownership of KGL, and the transaction was completed in March 2015. The total cash consideration received by the Company was approximately $10.6 million. The loss incurred from the sale of KGL of $0.2 million is included within “Gain (loss) on divestiture and sale of investments” in the Company’s unaudited condensed consolidated statements of operations.

On February 3, 2015, GFI entered into an agreement to sell 100% equity ownership of KBL. In May 2015, the Company completed the sale of KBL. The transaction included total cash consideration of $6.1 million and the Company recorded a gain on the sale of $0.8 million, which is included within “Gain (loss) on divestiture and sale of investments” in the Company’s unaudited condensed consolidated statements of operations. KBL’s operations prior to the completion of the transaction were included in the Company’s unaudited condensed consolidated statements of operations.

Sale of Trayport

In connection with the successful completion of the tender offer to acquire GFI, the Company also acquired GFI’s Trayport business. The Trayport Business was GFI’s European electronic energy software business. On December 11, 2015, the Company completed the sale of its Trayport business to Intercontinental Exchange, Inc. (“Intercontinental Exchange” or “ICE”). Under the terms of the purchase agreement, Intercontinental Exchange acquired the Trayport business from the Company in exchange for 2,527,658 ICE common shares issued with respect to the $650.0 million purchase price, which was adjusted at closing. The Company recorded a pre-tax gain on the sale of $391.0 million, net of $10.4 million in fees, which was included within “Gain on divestiture and sale of investments” in the Company’s consolidated statements of operations for the year ended December 31, 2015. Trayport’s operations prior to the completion of the transaction were included in the Company’s unaudited condensed consolidated statements of operations within the Financial Services segment.

 

5. Earnings Per Share

FASB guidance on Earnings Per Share (“EPS”) establishes standards for computing and presenting EPS. Basic EPS excludes dilution and is computed by dividing net income available to common stockholders by the weighted-average shares of common stock outstanding and contingent shares for which all necessary conditions have been satisfied except for the passage of time. Net income is allocated to the Company’s outstanding common stock, FPUs, limited partnership units and Cantor units (see Note 2—“Limited Partnership Interests in BGC Holdings”).

The following is the calculation of the Company’s basic EPS (in thousands, except per share data):

 

     Three Months Ended
March 31,
 
     2016      2015  

Basic earnings per share:

     

Net income available to common stockholders

   $ 13,659       $ 14,055   
  

 

 

    

 

 

 

Basic weighted-average shares of common stock outstanding

     273,780         222,019   
  

 

 

    

 

 

 

Basic earnings per share

   $ 0.05       $ 0.06   
  

 

 

    

 

 

 

Fully diluted EPS is calculated utilizing net income available for common stockholders plus net income allocations to the limited partnership interests in BGC Holdings, as well as adjustments related to the interest expense on the Convertible Notes, if applicable (see Note 17—“Notes Payable, Collateralized and Short-Term Borrowings”), as the numerator. The denominator is comprised of the Company’s weighted-average outstanding shares of common stock and, if dilutive, the weighted-average number of limited partnership interests and other contracts to issue shares of common stock, including Convertible Notes, stock options and RSUs. The limited partnership interests generally are potentially exchangeable into shares of Class A common stock and are entitled to remaining earnings after the deduction for the Preferred Distribution; as a result, they are included in the fully diluted EPS computation to the extent that the effect would be dilutive.

 

16


Table of Contents

The following is the calculation of the Company’s fully diluted EPS (in thousands, except per share data):

 

     Three Months Ended
March 31,
 
     2016      2015  

Fully diluted earnings per share

     

Net income available to common stockholders

   $ 13,659       $ 14,055   

Allocation of net income to limited partnership interests in BGC Holdings, net of tax

     7,020         6,686   

Interest expense on convertible notes, net of tax

     1,524         —     
  

 

 

    

 

 

 

Net income for fully diluted shares

   $ 22,203       $ 20,741   
  

 

 

    

 

 

 

Weighted-average shares:

     

Common stock outstanding

     273,780         222,019   

Limited partnership interests in BGC Holdings

     139,825         114,564   

Convertible notes

     16,260         —     

RSUs (Treasury stock method)

     858         944   

Other

     4,132         957   
  

 

 

    

 

 

 

Fully diluted weighted-average shares of common stock outstanding

     434,855         338,484   
  

 

 

    

 

 

 

Fully diluted earnings per share

   $ 0.05       $ 0.06   
  

 

 

    

 

 

 

For the three months ended March 31, 2016 and 2015 respectively, approximately 1.0 million and 41.3 million potentially dilutive securities were not included in the computation of fully diluted EPS because their effect would have been anti-dilutive. Anti-dilutive securities for the three months ended March 31, 2016 included, on a weighted-average basis, 1.0 million other securities or other contracts to issue shares of common stock. Anti-dilutive securities for the three months ended March 31, 2015 included, on a weighted-average basis, 40.3 million limited partnership interests and 1.0 million other securities or other contracts to issue shares of common stock.

Additionally, as of March 31, 2016 and 2015, respectively, approximately 6.1 million and 10.6 million shares of contingent Class A common stock and limited partnership units were excluded from the fully diluted EPS computations because the conditions for issuance had not been met by the end of the respective periods.

 

6. Stock Transactions and Unit Redemptions

Class A Common Stock

Changes in shares of the Company’s Class A common stock outstanding for the three months ended March 31, 2016 and 2015 were as follows:

 

     Three Months Ended
March 31,
 
     2016      2015  

Shares outstanding at beginning of period

     219,063,365         185,108,316   

Share issuances:

     

Exchanges of limited partnership interests1

     894,602         2,158,311   

Vesting of restricted stock units (RSUs)

     373,899         428,233   

Acquisitions

     23,581,517         100,325   

Other issuances of Class A common stock2

     27,226         39,848   

Treasury stock repurchases

     (7,187,046      (734,561

Forfeitures of restricted Class A common stock

     (3,702      (147,785
  

 

 

    

 

 

 

Shares outstanding at end of period

     236,749,861         186,952,687   
  

 

 

    

 

 

 

 

1  The issuance related to redemptions and exchanges of limited partnership interests did not impact the fully diluted number of shares and units outstanding.
2  The Company did not issue shares of Class A common stock for general corporate purposes during the three months ended March 31, 2016 or March 31, 2015.

Class B Common Stock

                The Company did not issue any shares of Class B common stock during the three months ended March 31, 2016 and 2015. As of March 31, 2016 and 2015, the Company’s Class B common stock outstanding was 34,848,107 shares.

Controlled Equity Offering

The Company has entered into a controlled equity offering (“CEO”) sales agreement with CF&Co (“November 2014 Sales Agreement”), pursuant to which the Company may offer and sell up to an aggregate of 20 million shares of Class A common stock. Shares of the Company’s Class A common stock sold under its CEO sales agreements are used primarily for redemptions and exchanges of limited partnership interests in BGC Holdings. CF&Co is a wholly owned subsidiary of Cantor and an affiliate of the Company. Under this

 

17


Table of Contents

agreement, the Company has agreed to pay CF&Co 2% of the gross proceeds from the sale of shares. As of March 31, 2016, the Company has sold 6,831,023 shares of Class A common stock under this agreement. For additional information, see Note 13—“Related Party Transactions.”

Unit Redemptions and Share Repurchase Program

The Company’s Board of Directors and Audit Committee have authorized repurchases of the Company’s Class A common stock and redemptions of BGC Holdings limited partnership interests or other equity interests in the Company’s subsidiaries. In February 2014, the Company’s Audit Committee authorized such repurchases of stock or units from Cantor employees and partners. On October 27, 2015, the Company’s Board of Directors and Audit Committee increased the BGC Partners share repurchase and unit redemption authorization to $300 million, which may include purchases from Cantor, its partners or employees or other affiliated persons or entities. As of March 31, 2016, the Company had approximately $225.1 million remaining from its share repurchase and unit redemption authorization. From time to time, the Company may actively continue to repurchase shares and/or redeem units. The table below represents unit redemption and share repurchase activity for the three months ended March 31, 2016.

 

Period

   Total Number of
Units Redeemed or
Shares Repurchased
     Average
Price Paid
per Unit
or Share
     Approximate Dollar
Value
of Units and Shares

That May Yet Be
Redeemed/Purchased
Under the Plan
 

Redemptions1

        

January 1, 2016—March 31, 2016

     775,791       $ 8.59      

Repurchases2

        

January 1, 2016—January 31, 2016

     285,845       $ 9.09      

February 1, 2016—February 29, 2016

     6,683,611         8.69      

March 1, 2016—March 31, 2016

     217,590         9.09      
  

 

 

    

 

 

    

Total Repurchases

     7,187,046       $ 8.72      
  

 

 

    

 

 

    

 

 

 

Total Redemptions and Repurchases

     7,962,837       $ 8.71       $ 225,060,546   
  

 

 

    

 

 

    

 

 

 

 

1 During the three months ended March 31, 2016, the Company redeemed approximately 0.7 million limited partnership units at an aggregate redemption price of approximately $5.8 million for an average price of $8.65 per unit and approximately 101 thousand FPUs at an aggregate redemption price of approximately $0.8 million for an average price of $8.23 per unit. During the three months ended March 31, 2015, the Company redeemed approximately 2.0 million limited partnership units at an aggregate redemption price of approximately $17.7 million for an average price of $8.65 per unit and approximately 10 thousand FPUs at an aggregate redemption price of approximately $85 thousand for an average price of $8.60 per unit.
2 During the three months ended March 31, 2016, the Company repurchased approximately 7.2 million shares of its Class A common stock at an aggregate purchase price of approximately $62.7 million for an average price of $8.72 per share. During the three months ended March 31, 2015, the Company repurchased approximately 0.7 million shares of its Class A common stock at an aggregate purchase price of approximately $5.8 million for an average price of $7.96 per share.

The table above represents the gross unit redemptions and share repurchases of the Company’s Class A common stock during the three months ended March 31, 2016. Approximately 0.4 million of the 0.8 million units above were redeemed using cash from the Company’s CEO program, and therefore did not impact the fully diluted number of shares and units outstanding. The remaining redemptions along with the Class A common stock repurchases resulted in a 7.6 million reduction in the fully diluted share count. This net reduction cost the Company approximately $65.9 million (or $8.70 per share/unit) during the three months ended March 31, 2016. This reduction partially offset the overall growth in the fully diluted share count which resulted from acquisitions, equity-based compensation and front office hires.

Redeemable Partnership Interest

The changes in the carrying amount of redeemable partnership interest for the three months ended March 31, 2016 and 2015 were as follows (in thousands):

 

     Three Months Ended
March 31,
 
     2016      2015  

Balance at beginning of period

   $ 57,145       $ 59,501   

Consolidated net income allocated to FPUs

     711         —     

Earnings distributions

     (1,894      —     

FPUs exchanged

     (191      —     

FPUs redeemed

     (322      (20
  

 

 

    

 

 

 

Balance at end of period

   $ 55,449       $ 59,481   
  

 

 

    

 

 

 

 

18


Table of Contents
7. Securities Owned and Securities Sold, Not Yet Purchased

Securities owned primarily consist of unencumbered U.S. Treasury bills held for liquidity purposes. Total securities owned were $32.8 million as of March 31, 2016 and $32.4 million as of December 31, 2015. Total securities sold, not yet purchased were $1.8 million as of March 31, 2016. There were no securities sold, not yet purchased as of December 31, 2015. For additional information, see Note 12—“Fair Value of Financial Assets and Liabilities.”

 

8. Collateralized Transactions

Securities Loaned

As of March 31, 2016, the Company had no Securities loaned transactions. As of December 31, 2015, the Company has Securities loaned transactions of $117.9 million with CF&Co. The market value of the securities lent was $116.3 million. As of December 31, 2015, the cash collateral received from CF&Co bore interest rates ranging from 0.80% to 1.00%. Securities loaned transactions are included in “Securities loaned” in the Company’s unaudited condensed consolidated statements of financial condition.

 

9. Marketable Securities

Marketable securities consist of the Company’s ownership of various investments. The investments had a fair value of $191.7 million and $650.4 million as of March 31, 2016 and December 31, 2015, respectively.

As of March 31, 2016 and December 31, 2015, the Company held marketable securities classified as trading securities with a market value of $183.5 million and $644.9 million, respectively. These securities are measured at fair value, with any changes in fair value recognized currently in earnings and included in “Other income (loss)” in the Company’s unaudited condensed consolidated statements of operations. During the three months ended March 31, 2016 and 2015, the Company recognized a net loss (realized and unrealized) of $0.3 million and a gain of $2.9 million, respectively, related to the mark-to-market on these shares and any related hedging transactions when applicable.

In connection with the Company’s sale of its on-the-run, electronic benchmark U.S. Treasury platform (“eSpeed”) to Nasdaq, Inc. (“Nasdaq,” formerly known as “NASDAQ OMX Group, Inc.”) on June 28, 2013, the Company will receive a remaining earn-out of up to 11,906,964 shares of Nasdaq common stock ratably over the next approximately 12 years, provided that Nasdaq, as a whole, produces at least $25 million in gross revenues each year.

As of March 31, 2016 and December 31, 2015, the Company held marketable securities classified as available-for-sale with a market value of $8.2 million and $5.5 million, respectively. These securities are measured at fair value, with unrealized gains or losses included as part of “Other comprehensive loss” in the Company’s unaudited condensed consolidated statements of comprehensive income. During the three months ended March 31, 2016, the Company recognized gains of $0.8 million related to these marketable securities classified as available-for-sale.

During the three months ended March 31, 2016, the Company purchased marketable securities with a market value of $52.6 million at the time of purchase and sold marketable securities with a market value of $511.2 million at the time of sale.

 

10. Receivables from and Payables to Broker-Dealers, Clearing Organizations, Customers and Related Broker-Dealers

Receivables from and payables to broker-dealers, clearing organizations, customers and related broker-dealers primarily represent amounts due for undelivered securities, cash held at clearing organizations and exchanges to facilitate settlement and clearance of matched principal transactions, spreads on matched principal transactions that have not yet been remitted from/to clearing organizations and exchanges and amounts related to open derivative contracts, including derivative contracts into which the Company may enter to minimize the effect of price changes of the Company’s Nasdaq shares (see Note 11—“Derivatives”). As of March 31, 2016 and December 31, 2015, receivables from and payables to broker-dealers, clearing organizations, customers and related broker-dealers consisted of the following (in thousands):

 

     March 31,
2016
     December 31,
2015
 

Receivables from broker-dealers, clearing organizations, customers and related broker-dealers:

     

Contract values of fails to deliver

   $ 1,547,092       $ 692,530   

Receivables from clearing organizations

     134,855         92,915   

Other receivables from broker-dealers and customers

     20,160         18,252   

Net pending trades

     —           6,544   

Open derivative contracts

     2,475         1,999   
  

 

 

    

 

 

 

Total

   $ 1,704,582       $ 812,240   
  

 

 

    

 

 

 

Payables to broker-dealers, clearing organizations, customers and related broker-dealers:

     

Contract values of fails to receive

   $ 1,481,751       $ 660,365   

Payables to clearing organizations

     93,722         30,037   

Other payables to broker-dealers and customers

     20,079         23,287   

Net pending trades

     2,844         —     

Open derivative contracts

     3,531         1,134   
  

 

 

    

 

 

 

Total

   $ 1,601,927       $ 714,823   
  

 

 

    

 

 

 

 

19


Table of Contents

A portion of these receivables and payables are with Cantor. See Note 13—“Related Party Transactions,” for additional information related to these receivables and payables.

Substantially all open fails to deliver, open fails to receive and pending trade transactions as of March 31, 2016 have subsequently settled at the contracted amounts.

 

11. Derivatives

In the normal course of operations, the Company enters into derivative contracts. These derivative contracts primarily consist of interest rate swaps, futures, forwards, foreign exchange/commodities options, and foreign exchange swaps. The Company enters into derivative contracts to facilitate client transactions, hedge principal positions and facilitate hedging activities of affiliated companies.

Derivative contracts can be exchange-traded or OTC. Exchange-traded derivatives typically fall within Level 1 or Level 2 of the fair value hierarchy depending on whether they are deemed to be actively traded or not. The Company generally values exchange-traded derivatives using their closing prices. OTC derivatives are valued using market transactions and other market evidence whenever possible, including market-based inputs to models, broker or dealer quotations or alternative pricing sources with reasonable levels of price transparency. For OTC derivatives that trade in liquid markets, such as generic forwards, swaps and options, model inputs can generally be verified and model selection does not involve significant management judgment. Such instruments are typically classified within Level 2 of the fair value hierarchy.

The Company does not designate any derivative contracts as hedges for accounting purposes. FASB guidance requires that an entity recognize all derivative contracts as either assets or liabilities in the consolidated statements of financial condition and measure those instruments at fair value. The fair value of all derivative contracts is recorded on a net-by-counterparty basis where a legal right to offset exists under an enforceable netting agreement. Derivative contracts are recorded as part of “Receivables from broker-dealers, clearing organizations, customers and related broker-dealers” and “Payables to broker-dealers, clearing organizations, customers and related broker-dealers” in the Company’s unaudited condensed consolidated statements of financial condition. The fair value of derivative contracts, computed in accordance with the Company’s netting policy, is set forth below (in thousands):

 

     March 31, 2016      December 31, 2015  
     Assets      Liabilities      Assets      Liabilities  

Forwards

   $ 802       $ 123       $ 821       $ 178   

Foreign exchange swaps

     429         2,623         883         375   

Interest rate swaps

     286         —           256         —     

Foreign exchange/commodities options

     —           229         —           537   

Futures

     958         —           39         44   

Equity options

     —           556         —           —     
  

 

 

    

 

 

    

 

 

    

 

 

 

Total

   $ 2,475       $ 3,531       $ 1,999       $ 1,134   
  

 

 

    

 

 

    

 

 

    

 

 

 

The notional amounts of these derivative contracts at March 31, 2016 and December 31, 2015 were $8.9 billion and $10.9 billion, respectively. At March 31, 2016, the notional amounts primarily consisted of long futures of $4.3 billion and short futures of $4.0 billion. As of March 31, 2016, these notional values of long and short futures contracts were primarily related to fixed income futures in a consolidated VIE acquired in the acquisition of GFI, of which the Company’s exposure to economic loss is approximately $5.2 million.

The interest rate swaps represent matched customer transactions settled through and guaranteed by a central clearing organization. Certain of the Company’s foreign exchange swaps are with Cantor. See Note 13—“Related Party Transactions,” for additional information related to these transactions.

The replacement cost of contracts in a gain position at March 31, 2016 was $2.5 million.

The change in fair value of interest rate swaps, futures, foreign exchange/commodities options and foreign exchange swaps is reported as part of “Principal transactions” in the Company’s unaudited condensed consolidated statements of operations, and the change in fair value of equity options related to the Nasdaq hedges and forwards are included as part of “Other income (loss)” in the Company’s unaudited condensed consolidated statements of operations. The table below summarizes gains and losses on derivative contracts for the three months ended March 31, 2016 and 2015 (in thousands):

 

     Three Months Ended March 31,  

Derivative contract

   2016      2015  

Futures

   $ 732       $ 1,629   

Foreign exchange/commodities options

     3,129         417   

Interest rate swaps

     4         (38

Foreign exchange swaps

     120         (34

Forwards

     152         467   

Equity options

     444         —     
  

 

 

    

 

 

 

Gain (loss)

   $ 4,581       $ 2,441   
  

 

 

    

 

 

 

 

20


Table of Contents

As described in Note 17—“Notes Payable, Collateralized and Short-Term Borrowings,” on July 29, 2011, the Company issued an aggregate of $160.0 million principal amount of 4.50% Convertible Senior Notes due 2016 (the “4.50% Convertible Notes”) containing an embedded conversion feature. The conversion feature meets the requirements to be accounted for as an equity instrument, and the Company classifies the conversion feature within “Additional paid-in capital” in the Company’s unaudited condensed consolidated statements of financial condition. At the issuance of the 4.50% Convertible Notes, the embedded conversion feature was measured at approximately $19.0 million on a pre-tax basis ($16.1 million net of taxes and issuance costs) as the difference between the proceeds received and the fair value of a similar liability without the conversion feature and is not subsequently remeasured.

Also in connection with the issuance of the 4.50% Convertible Notes, the Company entered into capped call transactions. The capped call transactions meet the requirements to be accounted for as equity instruments, and the Company classifies the capped call transactions within “Additional paid-in capital” in the Company’s unaudited condensed consolidated statements of financial condition. The purchase price of the capped call transactions resulted in a decrease to “Additional paid-in capital” of $11.4 million on a pre-tax basis ($9.9 million on an after-tax basis) at the issuance of the 4.50% Convertible Notes, and such capped call transactions are not subsequently remeasured.

 

12. Fair Value of Financial Assets and Liabilities

FASB guidance establishes a fair value hierarchy that prioritizes the inputs to valuation techniques used to measure fair value. The hierarchy gives the highest priority to unadjusted quoted prices in active markets for identical assets or liabilities (Level 1 measurements) and the lowest priority to unobservable inputs (Level 3 measurements). The three levels of the fair value hierarchy are as follows:

Level 1 measurements—Unadjusted quoted prices in active markets that are accessible at the measurement date for identical, unrestricted assets or liabilities.

Level 2 measurements—Quoted prices in markets that are not active or financial instruments for which all significant inputs are observable, either directly or indirectly.

Level 3 measurements—Prices or valuations that require inputs that are both significant to the fair value measurement and unobservable.

As required by FASB guidance, assets and liabilities are classified in their entirety based on the lowest level of input that is significant to the fair value measurement. The following tables set forth by level within the fair value hierarchy financial assets and liabilities accounted for at fair value under FASB guidance at March 31, 2016 and December 31, 2015 (in thousands):

 

                                                                          
     Assets at Fair Value at March 31, 2016  
     Level 1      Level 2      Level 3      Netting and
Collateral
    Total  

Marketable Securities

   $ 191,697       $ —         $ —         $ —        $ 191,697   

Government debt

     32,560         —           —           —          32,560   

Securities Owned—Equities

     207         —           —           —          207   

Forwards

     —           802         —           —          802   

Foreign exchange swaps

     —           758         —           (329     429   

Interest rate swaps

     —           286         —           —          286   

Futures

     —           958         —           —          958   

Foreign exchange/commodities options

     267         —           —           (267     —     
  

 

 

    

 

 

    

 

 

    

 

 

   

 

 

 

Total

   $ 224,731       $ 2,804       $ —         $ (596   $ 226,939   
  

 

 

    

 

 

    

 

 

    

 

 

   

 

 

 

 

                                                                          
     Liabilities at Fair Value at March 31, 2016  
     Level 1      Level 2      Level 3      Netting and
Collateral
    Total  

Forwards

   $ —         $ 123       $ —         $ —        $ 123   

Foreign exchange/commodities options

     496         —           —           (267     229   

Foreign exchange swaps

     —           2,952         —           (329     2,623   

Securities Sold Not Yet Purchased-Equities

     1,834         —           —           —          1,834   

Equity options

     —           556         —           —          556   

Contingent consideration

     —           —           64,337         —          64,337   
  

 

 

    

 

 

    

 

 

    

 

 

   

 

 

 

Total

   $ 2,330       $ 3,631       $ 64,337       $ (596   $ 69,702   
  

 

 

    

 

 

    

 

 

    

 

 

   

 

 

 

 

21


Table of Contents
                                                                          
     Assets at Fair Value at December 31, 2015  
     Level 1      Level 2      Level 3      Netting and
Collateral
    Total  

Marketable Securities

   $ 650,315       $ 85       $ —         $ —        $ 650,400   

Government debt

     32,352         —           —           —          32,352   

Securities Owned—Equities

     9         —           —           —          9   

Forwards

     —           869         —           (48     821   

Foreign exchange swaps

     —           1,256         —           (373     883   

Interest rate swaps

     —           283         —           (27     256   

Futures

     —           39         —           —          39   

Foreign exchange/commodities options

     309         —           —           (309     —     
  

 

 

    

 

 

    

 

 

    

 

 

   

 

 

 

Total

   $ 682,985       $ 2,532       $ —         $ (757   $ 684,760   
  

 

 

    

 

 

    

 

 

    

 

 

   

 

 

 

 

                                                                          
     Liabilities at Fair Value at December 31, 2015  
     Level 1      Level 2      Level 3      Netting and
Collateral
    Total  

Forwards

   $ —         $ 226       $ —         $ (48   $ 178   

Futures

     —           44         —           —          44   

Government debt

     12         —           —           —          12   

Foreign exchange/commodities options

     846         —           —           (309     537   

Foreign exchange swaps

     —           748         —           (373     375   

Interest rate swaps

     —           27         —           (27     —     

Contingent consideration

     —           —           65,043         —          65,043   
  

 

 

    

 

 

    

 

 

    

 

 

   

 

 

 

Total

   $ 858       $ 1,045       $ 65,043       $ (757   $ 66,189   
  

 

 

    

 

 

    

 

 

    

 

 

   

 

 

 

Changes in Level 3 contingent consideration measured at fair value on a recurring basis for the three months ended March 31, 2016 are as follows:

 

    Opening
Balance
    Total realized
and unrealized
gains (losses)
included in
Net income(1)
    Unrealized gains
(losses) included
in Other
comprehensive
income (loss)
    Issuances     Settlements     Closing
Balance at
March 31,
2016
    Unrealized gains
(losses) for Level 3
Assets /
Liabilities
Outstanding at
March 31,
2016
 

Liabilities

             

Accounts payable, accrued and other liabilities:

             

Contingent consideration

  $ 65,043      $ 4      $ (5   $ 833      $ (1,540   $ 64,337      $ 1   

 

(1)  Realized and unrealized gains (losses) are reported in “Other expenses” in the Company’s unaudited condensed consolidated statements of operations.

 

22


Table of Contents

Changes in Level 3 contingent consideration measured at fair value on a recurring basis for the three months ended March 31, 2015 are as follows:

 

    Opening
Balance
    Total realized
and unrealized
gains (losses)
included in
Net income(1)
    Unrealized gains
(losses) included
in Other
comprehensive
income (loss)
    Issuances     Settlements     Closing
Balance at
March 31,
2015
    Unrealized
gains (losses) for
Level 3

Assets /
Liabilities
Outstanding at
March 31,
2015
 

Liabilities

             

Accounts payable, accrued and other liabilities:

             

Contingent consideration

  $ 56,299      $ (1,236   $ 41      $ 7,564      $ (1,544   $ 63,514      $ 1,195   

 

(1)  Realized and unrealized gains (losses) are reported in “Other expenses” in the Company’s unaudited condensed consolidated statements of operations.

The following tables present information about the offsetting of derivative instruments and collateralized transactions as of March 31, 2016 and December 31, 2015 (in thousands):

 

     March 31, 2016  
     Gross
Amounts
     Gross
Amounts
Offset
     Net Amounts
Presented in
the
Statements of
Financial
Condition
     Gross Amounts Not Offset      Net Amount  
              Financial
Instruments
     Cash
Collateral
Received
    

Assets

                 

Forwards

   $ 802       $ —         $ 802       $ —         $ —         $ 802   

Foreign exchange swaps

     758         329         429         —           —           429   

Interest rate swaps

     286         —           286         —           —           286   

Futures

     958         —           958         —           —           958   

Foreign exchange/commodities options

     267         267         —           —           —           —     
  

 

 

    

 

 

    

 

 

    

 

 

    

 

 

    

 

 

 

Total

   $ 3,071       $ 596       $ 2,475       $ —         $ —         $ 2,475   
  

 

 

    

 

 

    

 

 

    

 

 

    

 

 

    

 

 

 

Liabilities

                 

Forwards

   $ 123       $ —         $ 123       $ —         $ —         $ 123   

Foreign exchange swaps

     2,952         329         2,623         —           —           2,623   

Equity options

     556         —           556         —           —           556   

Foreign exchange/commodities options

     496         267         229         —           —           229   
  

 

 

    

 

 

    

 

 

    

 

 

    

 

 

    

 

 

 

Total

   $ 4,127       $ 596       $ 3,531       $ —         $ —         $ 3,531   
  

 

 

    

 

 

    

 

 

    

 

 

    

 

 

    

 

 

 

 

     December 31, 2015  
     Gross
Amounts
     Gross
Amounts
Offset
     Net Amounts
Presented in
the
Statements of
Financial
Condition
     Gross Amounts Not Offset      Net Amount  
              Financial
Instruments
     Cash
Collateral
Received
    

Assets

                 

Forwards

   $ 869       $ 48       $ 821       $ —         $ —         $ 821   

Foreign exchange swaps

     1,256         373         883         —           —           883   

Interest rate swaps

     283         27         256         —           —           256   

Futures

     39         —           39         —           —           39   

Foreign exchange/commodities options

     309         309         —           —           —           —     
  

 

 

    

 

 

    

 

 

    

 

 

    

 

 

    

 

 

 

Total

   $ 2,756       $ 757       $ 1,999       $ —         $ —         $ 1,999   
  

 

 

    

 

 

    

 

 

    

 

 

    

 

 

    

 

 

 

Liabilities

                 

Forwards

   $ 226       $ 48       $ 178       $ —         $ —         $ 178   

Foreign exchange swaps

     748         373         375         —           —           375   

Interest rate swaps

     27         27         —           —           —           —     

Futures

     44         —           44         —           —           44   

Foreign exchange/commodities options

     846         309         537         —           —           537   
  

 

 

    

 

 

    

 

 

    

 

 

    

 

 

    

 

 

 

Total

   $ 1,891       $ 757       $ 1,134       $ —         $ —         $ 1,134   
  

 

 

    

 

 

    

 

 

    

 

 

    

 

 

    

 

 

 

 

23


Table of Contents

Certain of the Company’s foreign exchange swaps are with Cantor. See Note 13—“Related Party Transactions,” for additional information related to these transactions.

Quantitative Information About Level 3 Fair Value Measurements

The following tables present quantitative information about the significant unobservable inputs utilized by the Company in the fair value measurement of Level 3 assets and liabilities measured at fair value on a recurring basis.

 

    Fair Value as of
March 31, 2016
   

Valuation Technique

 

Unobservable Inputs

  Weighted Average  

Liabilities

       

Accounts payable, accrued and other liabilities:

       

Contingent consideration

  $ 64,337      Present value of expected payments  

Discount rate

Forecasted financial information

    5.5 % (a) 

 

(a) The Company’s estimate of contingent consideration as of March 31, 2016 was based on the acquired business’ projected future financial performance, including revenues.

 

    Fair Value as of
December 31,
2015
   

Valuation Technique

 

Unobservable Inputs

  Weighted Average  

Liabilities

       

Accounts payable, accrued and other liabilities:

       

Contingent consideration

  $ 65,043      Present value of expected payments  

Discount rate

Forecasted financial information

    5.6 % (a) 

 

(a) The Company’s estimate of contingent consideration as of December 31, 2015 was based on the acquired business’ projected future financial performance, including revenues.

Valuation Processes – Level 3 Measurements

Valuations for contingent consideration are conducted by the Company. Each reporting period, the Company updates unobservable inputs. The Company has a formal process to review changes in fair value for satisfactory explanation.

Sensitivity Analysis – Level 3 Measurements

The significant unobservable inputs used in the fair value of the Company’s contingent consideration are the discount rate and forecasted financial information. Significant increases (decreases) in the discount rate would have resulted in a lower (higher) fair value measurement. Significant increases (decreases) in the forecasted financial information would have resulted in a higher (lower) fair value measurement. As of March 31, 2016 and December 31, 2015, the present value of expected payments related to the Company’s contingent consideration was $64.3 million and $65.0 million, respectively. The undiscounted value of the payments, assuming that all contingencies are met, would be $74.2 million and $76.1 million, respectively.

 

13. Related Party Transactions

Service Agreements

Throughout Europe and Asia, the Company provides Cantor with administrative services, technology services and other support for which it charges Cantor based on the cost of providing such services plus a mark-up, generally 7.5%. In the U.K., the Company provides these services to Cantor through Tower Bridge. The Company owns 52% of Tower Bridge and consolidates it, and Cantor owns 48%. Cantor’s interest in Tower Bridge is reflected as a component of “Noncontrolling interest in subsidiaries” in the Company’s unaudited condensed consolidated statements of financial condition, and the portion of Tower Bridge’s income attributable to Cantor is included as part of “Net income attributable to noncontrolling interest in subsidiaries” in the Company’s unaudited condensed consolidated statements of operations. In the U.S., the Company provides Cantor with technology services for which it charges Cantor based on the cost of providing such services.

The administrative services agreement provides that direct costs incurred are charged back to the service recipient. Additionally, the service recipient generally indemnifies the service provider for liabilities that it incurs arising from the provision of services other than liabilities arising from fraud or willful misconduct of the service provider. In accordance with the administrative service agreement, the Company has not recognized any liabilities related to services provided to affiliates.

 

24


Table of Contents

For the three months ended March 31, 2016 and 2015, the Company recognized related party revenues of $7.1 million and $6.6 million, respectively, for the services provided to Cantor. These revenues are included as part of “Fees from related parties” in the Company’s unaudited condensed consolidated statements of operations.

In the U.S., Cantor and its affiliates provide the Company with administrative services and other support for which Cantor charges the Company based on the cost of providing such services. In connection with the services Cantor provides, the Company and Cantor entered into an employee lease agreement whereby certain employees of Cantor are deemed leased employees of the Company. For the three months ended March 31, 2016 and 2015, the Company was charged $12.9 million and $10.6 million, respectively, for the services provided by Cantor and its affiliates, of which $6.7 million and $6.0 million, respectively, were to cover compensation to leased employees for the three months ended March 31, 2016 and 2015. The fees paid to Cantor for administrative and support services, other than those to cover the compensation costs of leased employees, are included as part of “Fees to related parties” in the Company’s unaudited condensed consolidated statements of operations. The fees paid to Cantor to cover the compensation costs of leased employees are included as part of “Compensation and employee benefits” in the Company’s unaudited condensed consolidated statements of operations.

For the three months ended March 31, 2016 and 2015, Cantor’s share of the net profit in Tower Bridge was $0.5 million and $0.6 million, respectively. Cantor’s noncontrolling interest is included as part of “Noncontrolling interest in subsidiaries” in the Company’s unaudited condensed consolidated statements of financial condition.

Equity Method Investment

On June 3, 2014, the Company’s Board of Directors and Audit Committee authorized the purchase of 1,000 Class B Units of LFI Holdings, LLC (“LFI”), a subsidiary of Cantor, representing 10% of the issued and outstanding Class B Units of LFI after giving effect to the transaction. On the same day, the Company completed the acquisition for $6.5 million and was granted an option to purchase an additional 1,000 Class B Units of LFI for an additional $6.5 million. On January 15, 2016, the Company closed on the exercise of its option to acquire additional Class B Units of LFI Holdings, LLC. At the closing, the Company made a payment of $6.5 million to LFI. As a result of the option exercise, the Company has a 20% ownership interest in LFI. LFI is a limited liability corporation headquartered in New York which is a technology infrastructure provider tailored to the financial sector. The Company accounts for the investment using the equity method.

Clearing Agreement with Cantor

The Company receives certain clearing services (“Clearing Services”) from Cantor pursuant to its clearing agreement. These Clearing Services are provided in exchange for payment by the Company of third-party clearing costs and allocated costs. The costs associated with these payments are included as part of “Fees to related parties” in the Company’s unaudited condensed consolidated statements of operations.

Other Agreements with Cantor

The Company is authorized to enter into short-term arrangements with Cantor to cover any failed U.S. Treasury securities transactions and to share equally any net income resulting from such transactions, as well as any similar clearing and settlement issues. As of March 31, 2016 and December 31, 2015, the Company had not entered into any arrangements to cover any failed U.S. Treasury transactions.

To more effectively manage the Company’s exposure to changes in foreign exchange rates, the Company and Cantor agreed to jointly manage the exposure. As a result, the Company is authorized to divide the quarterly allocation of any profit or loss relating to foreign exchange currency hedging between Cantor and the Company. The amount allocated to each party is based on the total net exposure for the Company and Cantor. The ratio of gross exposures of Cantor and the Company is utilized to determine the shares of profit or loss allocated to each for the period. During the three months ended March 31, 2016 and 2015, the Company recognized its share of foreign exchange gains of $149 thousand and $646 thousand, respectively. These gains are included as part of “Other expenses” in the Company’s unaudited condensed consolidated statements of operations.

Pursuant to the separation agreement relating to the Company’s acquisition of certain BGC businesses from Cantor in 2008, Cantor has a right, subject to certain conditions, to be the Company’s customer and to pay the lowest commissions paid by any other customer, whether by volume, dollar or other applicable measure. In addition, Cantor has an unlimited right to internally use market data from the Company without any cost. Any future related-party transactions or arrangements between the Company and Cantor are subject to the prior approval by our Audit Committee. During the three months ended March 31, 2016 and 2015, the Company recorded revenues from Cantor entities of $52 thousand and $64 thousand, respectively, related to commissions paid to the Company by Cantor.

                In March 2009, the Company and Cantor were authorized to utilize each other’s brokers to provide brokerage services for securities not brokered by such entity, so long as, unless otherwise agreed, such brokerage services were provided in the ordinary course and on terms no less favorable to the receiving party than such services are provided to typical third-party customers.

In August 2013, the Audit Committee authorized the Company to invest up to $350 million in an asset-backed commercial paper program for which certain Cantor entities serve as placement agent and referral agent. The program issues short-term notes to money

 

25


Table of Contents

market investors and is expected to be used by the Company from time to time as a liquidity management vehicle. The notes are backed by assets of highly rated banks. The Company is entitled to invest in the program so long as the program meets investment policy guidelines, including policies related to ratings. Cantor will earn a spread between the rate it receives from the short-term note issuer and the rate it pays to the Company on any investments in this program. This spread will be no greater than the spread earned by Cantor for placement of any other commercial paper note in the program. As of March 31, 2016 and December 31, 2015, the Company did not have any investments in the program.

On June 5, 2015, the Company entered into an agreement with Cantor providing Cantor, CF Management Group, Inc. (“CFGM”) and other Cantor affiliates entitled to hold Class B common stock the right to exchange from time to time, on a one-to-one basis, subject to adjustment, up to an aggregate of 34,649,693 shares of Class A common stock now owned or subsequently acquired by such Cantor entities for up to an aggregate of 34,649,693 shares of Class B common stock. Such shares of Class B common stock, which currently can be acquired upon the exchange of exchangeable limited partnership units owned in BGC Holdings, are already included in the Company’s fully diluted share count and will not increase Cantor’s current maximum potential voting power in the common equity. These shares of Class B common stock represent the remaining 34,649,693 authorized but unissued shares of Class B common stock available under the Company’s Amended and Restated Certificate of Incorporation. The exchange agreement will enable the Cantor entities to acquire the same number of shares of Class B common stock that they are already entitled to acquire without having to exchange its exchangeable limited partnership units in BGC Holdings. The Company’s Audit Committee and full Board of Directors determined that it was in the best interests of the Company and its stockholders to approve the exchange agreement because it will help ensure that Cantor retains its exchangeable limited partnership units in BGC Holdings, which is the same partnership in which the Company’s partner employees participate, thus continuing to align the interests of Cantor with those of the partner employees.

Under the exchange agreement, Cantor Fitzgerald, L.P. (“CFLP”) and CFGM have the right to exchange 17,019,009 shares of Class A common stock owned by them as of March 31, 2016 (including the remaining shares of Class A common stock held by Cantor from the exchange of convertible notes for 24,042,599 shares of Class A common stock on April 13, 2015) for the same number of shares of Class B common stock. Cantor would also have the right to exchange any shares of Class A common stock subsequently acquired by it for shares of Class B common stock, up to the limit of the then-remaining authorized but unissued shares of Class B common stock (34,649,693 as of March 31, 2016).

The Company and Cantor have agreed that any shares of Class B common stock issued in connection with the exchange agreement would be deducted from the aggregate number of shares of Class B common stock that may be issued to the Cantor entities upon exchange of exchangeable limited partnership units in BGC Holdings. Accordingly, the Cantor entities will not be entitled to receive any more shares of Class B common stock under this agreement than they were previously eligible to receive upon exchange of exchangeable limited partnership units.

On June 23, 2015, the Audit Committee of the Company authorized management to enter into a revolving credit facility with Cantor of up to $150 million in aggregate principal amount pursuant to which Cantor or BGC would be entitled to borrow funds from each other from time to time. The outstanding balances would bear interest at the higher of the borrower’s or the lender’s short term borrowing rate then in effect plus 1%. On October 1, 2015, the Company borrowed $100.0 million under this facility (the “Cantor Loan”). The Company did not have any interest expense related to the Cantor Loan for the three months ended March 31, 2016 or 2015. The Cantor Loan was repaid on December 31, 2015. As of March 31, 2016, there were no borrowings outstanding under this facility.

Receivables from and Payables to Related Broker-Dealers

Amounts due to or from Cantor and Freedom International Brokerage, one of our equity method investments, are for transactional revenues under a technology and services agreement with Freedom International Brokerage as well as for open derivative contracts. These are included as part of “Receivables from broker-dealers, clearing organizations, customers and related broker-dealers” or “Payables to broker-dealers, clearing organizations, customers and related broker-dealers” in the Company’s unaudited condensed consolidated statements of financial condition. As of March 31, 2016 and December 31, 2015, the Company had receivables from Freedom International Brokerage of $4.6 million and $4.1 million, respectively. As of March 31, 2016 and December 31, 2015, the Company had $0.4 million and $0.9 million, respectively, in receivables from Cantor related to open derivative contracts. As of March 31, 2016 and December 31, 2015, the Company had $2.6 million and $0.4 million, respectively, in payables to Cantor related to open derivative contracts. Additionally, as of March 31, 2016 and December 31, 2015, the Company had $1.1 million and $4.6 million, respectively, in payables to Cantor related to fails and equity trades pending settlement.

Loans, Forgivable Loans and Other Receivables from Employees and Partners, Net

The Company has entered into various agreements with certain employees and partners whereby these individuals receive loans which may be either wholly or in part repaid from the distribution earnings that the individuals receive on some or all of their limited partnership interests or may be forgiven over a period of time. The forgivable portion of these loans is recognized as compensation expense over the life of the loan. From time to time, the Company may also enter into agreements with employees and partners to grant bonus and salary advances or other types of loans. These advances and loans are repayable in the timeframes outlined in the underlying agreements.

 

26


Table of Contents

As of March 31, 2016 and December 31, 2015, the aggregate balance of employee loans, net of reserve, was $228.0 million and $158.2 million, respectively, and is included as “Loans, forgivable loans and other receivables from employees and partners, net” in the Company’s unaudited condensed consolidated statements of financial condition. Compensation expense for the above mentioned employee loans for the three months ended March 31, 2016 and 2015 was $10.5 million and $8.1 million, respectively. The compensation expense related to these employee loans is included as part of “Compensation and employee benefits” in the Company’s unaudited condensed consolidated statements of operations.

8.75% Convertible Notes

On April 1, 2010, BGC Holdings issued an aggregate of $150.0 million principal amount of 8.75% Convertible Senior Notes due 2015 (the “8.75% Convertible Notes”) to Cantor in a private placement transaction. The Company used the proceeds of the 8.75% Convertible Notes to repay at maturity $150.0 million aggregate principal amount of Senior Notes due April 1, 2010. On April 13, 2015, the Company’s 8.75% Convertible Notes, due April 15, 2015, were fully converted into 24,042,599 shares of the Company’s Class A common stock, par value $0.01 per share, and the shares were issued to Cantor Fitzgerald, L.P. as settlement of the notes. The Company recorded interest expense related to the 8.75% Convertible Notes of $3.3 million for the three months ended March 31, 2015. See Note 17—“Notes Payable, Collateralized and Short-Term Borrowings,” for more information. On June 15, 2015, the Company filed a resale registration statement on Form S-3 pursuant to which 24,042,599 shares of Class A common stock may be sold from time to time by Cantor or by certain of its pledgees, donees, distributees, counterparties, transferees or other successors of interest of the shares, including banks or other financial institutions which may enter into stock pledge, stock loan or other financing transactions with Cantor or its affiliates, as well as by their respective pledgees, donees, distributees, counterparties, transferees or other successors in interest.

Repurchases from Cantor

On February 23, 2016, the Company purchased from Cantor 5,000,000 shares of the Company’s Class A common stock at a price of $8.72 per share, the closing price on the date of the transaction. This transaction was included in the Company’s stock repurchase authorization and was approved by the Audit Committee of the Board of Directors.

Controlled Equity Offerings and Other Transactions with CF&Co

As discussed in Note 6—“Stock Transactions and Unit Redemptions,” the Company has entered into the November 2014 Sales Agreements with CF&Co, as the Company’s sales agent. During the three months ended March 31, 2016, the Company sold 0.4 million shares under the November 2014 Sales Agreement for aggregate proceeds of $3.4 million, at a weighted-average price of $9.01 per share. For the three months ended March 31, 2016 and 2015, the Company was charged approximately $0.1 million and $0.3 million, respectively, for services provided by CF&Co related to the Company’s November 2014 Sales Agreement. These expenses are included as part of “Professional and consulting fees” in the Company’s unaudited condensed consolidated statements of operations.

The Company has engaged CF&Co and its affiliates to act as financial advisor in connection with one or more third-party business combination transactions as requested by the Company on behalf of its affiliates from time to time on specified terms, conditions and fees. The Company may pay finders’, investment banking or financial advisory fees to broker-dealers, including, but not limited to, CF&Co and its affiliates, from time to time in connection with certain business combination transactions, and, in some cases, the Company may issue shares of the Company’s Class A common stock in full or partial payment of such fees.

On February 26, 2015, the Company completed the tender offer for GFI shares. In connection with the acquisition of GFI, during the three months ended March 31, 2015, the Company recorded advisory fees of $7.1 million payable to CF&Co. These fees were included in “Professional and Consulting Fees” in the Company’s unaudited condensed consolidated statements of operations.

On May 7, 2015, GFI retained CF&Co to assist it in the sale of Trayport. During the year ended December 31, 2015, the Company recorded advisory fees of $5.1 million payable to CF&Co in connection with the sale of Trayport. These fees were netted against the gain on sale in “Gain on divestures and sale of investments” in the Company’s consolidated statements of operations.

Under rules adopted by the Commodity Futures Trading Commission (“CFTC”), all foreign introducing brokers engaging in transactions with U.S. persons are required to register with the National Futures Association and either meet financial reporting and net capital requirements on an individual basis or obtain a guarantee agreement from a registered Futures Commission Merchant. From time to time, the Company’s foreign-based brokers engage in interest rate swap transactions with U.S.-based counterparties, and therefore the Company is subject to the CFTC requirements. CF&Co has entered into guarantees on behalf of the Company, and the Company is required to indemnify CF&Co for the amounts, if any, paid by CF&Co on behalf of the Company pursuant to this arrangement. There have been no payments made pursuant to this arrangement.

Transactions with Cantor Commercial Real Estate Company, L.P.

On October 29, 2013, the Audit Committee of the Board of Directors authorized the Company to enter into agreements from time to time with Cantor and/or its affiliates, including Cantor Commercial Real Estate Company, L.P. (“CCRE”), to provide services, including finding and reviewing suitable acquisition or partner candidates, structuring transactions, negotiating and due diligence services, in connection with the Company’s acquisition and other business strategies in commercial real estate and other businesses. Such services are provided at fees not to exceed the fully-allocated cost of such services plus 10%. In connection with this agreement, the Company did not recognize any expense for the three months ended March 31, 2016 and 2015.

 

27


Table of Contents

The Company also has a referral agreement in place with CCRE, in which brokers are incentivized to refer business to CCRE through a revenue-share arrangement. In connection with this revenue-share agreement, the Company recognized revenues of $0.7 million and $120 thousand for the three months ended March 31, 2016 and 2015, respectively. This revenue was recorded as part of “Commissions” in the Company’s unaudited condensed consolidated statements of operations.

Cantor Rights to Purchase Limited Partnership Interests from BGC Holdings

Cantor has the right to purchase limited partnership interests (Cantor units) from BGC Holdings upon redemption of non-exchangeable FPUs redeemed by BGC Holdings upon termination or bankruptcy of the founding/working partner. Any such Cantor units purchased by Cantor are exchangeable for shares of Class B common stock or, at Cantor’s election or if there are no additional authorized but unissued shares of Class B common stock, shares of Class A common stock, in each case on a one-for-one basis (subject to customary anti-dilution adjustments).

On November 4, 2015, the Company issued exchange rights with respect to, and Cantor purchased, in transactions exempt from registration pursuant to Section 4(a)(2) of the Securities Act, an aggregate of 1,775,481 exchangeable limited partnership units in BGC Holdings, as follows: In connection with the redemption by BGC Holdings of an aggregate of 588,356 non-exchangeable founding partner units from founding partners of BGC Holdings for an aggregate consideration of $2,296,801, Cantor purchased 554,196 exchangeable limited partnership units from BGC Holdings for an aggregate of $2,115,306 (after offset of a founding partner’s $46,289 debt due to Cantor). In addition, pursuant to the Sixth Amendment to the BGC Holdings Limited Partnership Agreement, on November 4, 2015, Cantor purchased 1,221,285 exchangeable limited partnership units from BGC Holdings for an aggregate consideration of $4,457,436 in connection with the grant of exchangeability and exchange of 1,221,285 founding partner units. Exchangeable limited partnership units held by Cantor are exchangeable by Cantor at any time on a one-for-one basis (subject to adjustment) for shares of Class A common stock of the Company.

As of March 31, 2016, there were 660,800 non-exchangeable FPUs remaining in which BGC Holdings had the right to redeem and Cantor had the right to purchase an equivalent number of Cantor units.

Transactions with Executive Officers and Directors

On May 9, 2014, partners of BGC Holdings approved the Tenth Amendment to the Agreement of Limited Partnership of BGC Holdings (the “Tenth Amendment”) effective as of May 9, 2014. In order to facilitate partner compensation and for other corporate purposes the Tenth Amendment creates a new class of partnership units (“NPSUs”), which are working partner units.

NPSUs are not entitled to participate in Partnership distributions, will not be allocated any items of profit or loss and may not be made exchangeable into shares of the Company’s Class A common stock. Subject to the approval of the Compensation Committee or its designee, N Units may be exchanged for the underlying unit type (i.e. an NREU will be converted into an REU) and will then participate in Partnership distributions, subject to terms and conditions determined by the General Partner of the Partnership in its sole discretion, including that the recipient continue to provide substantial services to the Company and comply with his or her partnership obligations. The Tenth Amendment was approved by the Audit Committee of the Board of Directors and by the full Board of Directors.

On January 1, 2015, (i) 1,000,000 of Mr. Lutnick’s NPSUs converted into 550,000 PSUs and 450,000 PPSUs, of which Mr. Lutnick has the right to exchange for shares and cash, which he waived under the Company’s policy, 239,739 PSUs and 196,150 PPSUs, and (ii) 142,857 of Mr. Merkel’s NPSUs converted into 78,571 PSUs and 64,286 PPSUs, of which 5,607 PSUs and 4,588 PPSUs were made exchangeable and repurchased by the Company at the average price of shares of Class A common stock sold under the Company’s controlled equity offering less 2%, or $91,558.

On January 30, 2015, the Compensation Committee granted 4,000,000 NPSUs to Mr. Lutnick and 1,000,000 NPSUs to Mr. Lynn. One-quarter of the NPSUs vested on January 1, 2016 and were converted into an equivalent number PSUs/PPSUs for Mr. Lutnick and LPUs/PLPUs for Mr. Lynn on such date. Subject to the approval of the Compensation Committee each year, the remaining NPSUs may be converted pro rata into an equivalent number of PSUs/PPSUs for Mr. Lutnick and LPUs/PLPUs for Mr. Lynn on January 1 of each year beginning on January 1, 2017 and ending January 1, 2020. The grant of exchange rights with respect to such PSUs/PPSUs and LPUs/PLPUs will be determined in accordance with the Company’s practices when determining discretionary bonuses or awards, which may include the Compensation Committee’s exercise of negative discretion to reduce or withhold any such awards.

On January 30, 2015, the Compensation Committee approved the acceleration of the lapse of restrictions on transferability with respect to an aggregate of 598,904 shares of restricted stock held by our executive officers as follows: Mr. Lynn, 455,733 shares; Mr. Merkel, 16,354 shares; Mr. Windeatt, 95,148 shares; and Mr. Sadler, 31,669 shares. On January 30, 2015, these executives sold these shares to the Company at $7.83 per share. In connection with such sales, an aggregate of 87,140 of LPUs were redeemed for zero as follows: Mr. Lynn, 68,381 units; Mr. Windeatt, 20,684 units; and Mr. Sadler 4,752 units.

 

28


Table of Contents

On July 27, 2015, the Audit Committee granted exchange rights with respect to 8,536 PSUs and 6,983 PPSUs that were issued pursuant to vested NPSUs that were awarded to Mr. Merkel, an executive officer of the Company, in May 2014. On October 29, 2015, the Company repurchased (i) the 8,536 PSUs at a price of $8.34 per share, the closing price of the Class A common stock on the date the Company approved the transaction, and (ii) the 6,983 PPSUs at a price of $9.15 per share, the closing price of the Class A common stock on December 31, 2014.

On February 24, 2016, the Compensation Committee granted 1,500,000 NPSUs to Mr. Lutnick, 2,000,000 NPSUs to Mr. Lynn, 1,000,000 NPSUs to Mr. Merkel and 75,000 NPSUs to Mr. Windeatt. Conversion of NPSUs into PSUs/PPSUs for Messrs. Lutnick and Merkel and into LPUs/PLPUs for Messrs. Lynn and Windeatt may be (i) 25% per year with respect to NPSUs granted in 2016; (ii) 25% of the previously awarded NPSUs currently held by Messrs. Lutnick and Lynn based upon the original issuance date (the first 25% having already been converted); and (iii) 25% per year of the current balance of NPSUs previously awarded to Mr. Merkel, provided that, with respect to all of the foregoing, such future conversions are subject to the approval of the Compensation Committee each year. The grant of exchange rights with respect to such PSUs/PPSUs and LPUs/PLPUs will be determined in accordance with the Company’s practices when determining discretionary bonuses or awards, and any grants of exchangeability shall be subject to the approval of the Compensation Committee.

On February 24, 2016, the Compensation Committee granted 750,000 non-exchangeable PSUs and 291,667 PPSUs (which may not be made exchangeable) to Mr. Lutnick; 641,429 non-exchangeable LPUs and 241,667 PLPUs (which may not be made exchangeable) to Mr. Lynn; 114,583 non-exchangeable PSUs and 93,750 PPSUs (which may not be made exchangeable) to Mr. Merkel; 105,188 non-exchangeable LPUs and 40,906 non-exchangeable PLPUs (which may not be made exchangeable) to Mr. Windeatt; and 55,688 non-exchangeable LPUs and 21,656 non-exchangeable PLPUs (which may not be made exchangeable) to Mr. Sadler.

On February 24, 2016, the Compensation Committee approved the acceleration of the lapse of restrictions on transferability with respect to 612,958 shares of restricted stock held by our executive officers as follows: Mr. Lynn, 431,782 shares; Mr. Merkel, 150,382 shares; and Mr. Sadler, 30,794 shares. On February 24, 2016, Messrs. Lynn and Sadler sold these shares to the Company at $8.40 per share, and Mr. Merkel sold 120,000 of such shares to the Company at $8.40 per share. In connection with such transaction, 64,787 of Mr. Lynn’s and 4,621 of Mr. Sadler’s partnership units were redeemed for zero.

In February 2016, the Company granted exchange rights and/or released transfer restrictions with respect to 2,127,648 rights available to Mr. Lutnick with respect to some of his non-exchangeable limited partnership units (which amount included the lapse of restrictions with respect to 235,357 shares of restricted stock held by him), which were all of such rights available to him at such time. Mr. Lutnick has not transferred or exchanged such shares or units as of the date hereof.

On March 9, 2016, Howard W. Lutnick, the Company’s Chief Executive Officer, exercised an employee stock option with respect to 250,000 shares of Class A common stock at an exercise price of $8.42 per share. The net exercise of the option resulted in 17,403 shares of the Company’s Class A common stock being issued to Mr. Lutnick.

Transactions with Relief Fund

During the year ended December 31, 2015, the Company issued an interest-free loan to the Relief Fund for $1.0 million in connection with the Company’s annual Charity Day. As a result of the loan, the Relief Fund issued a promissory note to the Company in the aggregate principal amount of $1.0 million due on August 4, 2016. On March 2, 2016, the promissory note was canceled in connection with charitable contribution commitments related to the Company’s annual Charity Day.

During the years ended December 31, 2015 and 2013, the Company committed to make charitable contributions to the Relief Fund in the amounts of $40.0 million and $25.0 million, respectively, which the Company recorded in “Other expenses” in the Company’s unaudited condensed consolidated statements of operations for the years ended December 31, 2015 and 2013, respectively. As of March 31, 2016, the remaining liability associated with these commitments was $38.0 million, which is included in “Accounts payable, accrued and other liabilities” in the Company’s unaudited condensed consolidated statements of financial condition.

On February 23, 2016, the Company purchased from The Cantor Fitzgerald Relief Fund 970,639 shares of the Company’s Class A common stock at a price of $8.72 per share, the closing price on the date of the transaction.

Other Transactions

                The Company is authorized to enter into loans, investments or other credit support arrangements for Aqua Securities L.P. (“Aqua”), an alternative electronic trading platform that offers new pools of block liquidity to the global equities markets, such arrangements are proportionally and on the same terms as similar arrangements between Aqua and Cantor. On October 27, 2015; the Company’s Board of Directors and Audit Committee increased the authorized amount by an additional $4.0 million, to $16.2 million. The Company has been further authorized to provide counterparty or similar guarantees on behalf of Aqua from time to time, provided that liability for any such guarantees, as well as similar guarantees provided by Cantor, would be shared proportionally with Cantor. Aqua is 51% owned by Cantor and 49% owned by the Company. Aqua is accounted for under the equity method of accounting. During the three months ended March 31, 2016 and 2015, the Company made $0.3 million and $0.2 million, respectively, in cash contributions to Aqua. These contributions are recorded as part of “Investments” in the Company’s unaudited condensed consolidated statements of financial condition.

 

29


Table of Contents

The Company has also entered into a Subordinated Loan Agreement with Aqua, whereby the Company agreed to lend Aqua the principal sum of $980 thousand. The scheduled maturity date on the subordinated loan is September 1, 2017, and the current rate of interest on the loan is three month LIBOR plus 600 basis points. The loan to Aqua is recorded as part of “Receivables from related parties” in the Company’s unaudited condensed consolidated statements of financial condition.

 

14. Investments

Equity Method and Similar Investments

 

(in thousands)    March 31,
2016
     December 31,
2015
 

Equity method investments

   $ 39,619       $ 32,277   

Cost method investments

     1,492         1,536   
  

 

 

    

 

 

 
   $ 41,111       $ 33,813   
  

 

 

    

 

 

 

The Company recognized gains of $0.6 million and $0.2 million related to its equity method investments for the three months ended March 31, 2016 and 2015, respectively. The Company’s share of the gains or losses is reflected in “Gains (losses) on equity method investments” in the Company’s unaudited condensed consolidated statements of operations. As a result of the GFI acquisition, the Company also had certain investments in brokerage businesses in which the Company had a contractual right to receive a percentage of revenues, less certain direct expenses. The Company accounted for these investments in a manner similar to the equity method of accounting. The sale of KBL (see Note 4–“Divestitures”) in May 2015 included these investments. Through the date of sale, the Company’s share of gain on these investments was $1.0 million. The Company’s total share of gains and losses is reflected in “Gains (losses) on equity method investments” in the Company’s unaudited condensed consolidated statement of operations.

See Note 13—“Related Party Transactions,” for information regarding related party transactions with unconsolidated entities included in the Company’s unaudited condensed consolidated financial statements.

Investments in Variable Interest Entities

Certain of the Company’s equity method investments included in the tables above are considered Variable Interest Entities (“VIEs”), as defined under the accounting guidance for consolidation. The Company is not considered the primary beneficiary of, and therefore does not consolidate, these VIEs. The Company’s involvement with such entities is in the form of direct equity interests and related agreements. The Company’s maximum exposure to loss with respect to the VIEs is its investment in such entities as well as a credit facility and a subordinated loan.

The following table sets forth the Company’s investment in its unconsolidated VIEs and the maximum exposure to loss with respect to such entities as of March 31, 2016 and December 31, 2015. The amounts presented in the “Investment” column below are included in, and not in addition to, the equity method investment table above (in thousands):

 

     March 31, 2016      December 31, 2015  
     Investment      Maximum
Exposure to Loss
     Investment      Maximum
Exposure to Loss
 

Variable interest entities1

   $ 4,392       $ 5,372       $ 3,858       $ 4,838   
  

 

 

    

 

 

    

 

 

    

 

 

 

 

1  The Company has entered into a subordinated loan agreement with a VIE (Aqua), whereby the Company agreed to lend the principal sum of $980 thousand. As of March 31, 2016, the Company’s maximum exposure to loss with respect to its unconsolidated VIEs includes the sum of its equity investments in its unconsolidated VIEs and the $980 thousand subordinated loan to Aqua.

Consolidated VIE

Through the acquisition of GFI, the Company is invested in a limited company that is focused on developing a proprietary trading business. The limited company is a VIE and it was determined that the Company is the primary beneficiary of this VIE because the Company, through GFI, was the provider of the majority of this VIE’s start-up capital and has the power to direct the activities of this VIE that most significantly impact its economic performance, primarily through its voting percentage and consent rights on the activities that would most significantly influence the entity. The consolidated VIE had total assets of $9.2 million at March 31, 2016, which primarily consisted of clearing margin. There were no material restrictions on the consolidated VIE’s assets. The consolidated VIE had total liabilities of $1.3 million at March 31, 2016. The Company’s exposure to economic loss on this VIE is approximately $5.2 million.

 

30


Table of Contents

Cost Method Investments

As a result of the GFI acquisition, the Company acquired investments for which it did not have the ability to exert significant influence over operating and financial policies. These investments are generally accounted for using the cost method of accounting in accordance with ASC 325-10, Investments—Other. At both March 31, 2016 and December 31,2015, the carrying value of these cost method investments was $1.5 million.

 

15. Fixed Assets, Net

Fixed assets, net consisted of the following (in thousands):

 

     March 31,
2016
     December 31,
2015
 

Computer and communications equipment

   $ 143,104       $ 142,511   

Software, including software development costs

     139,053         140,416   

Leasehold improvements and other fixed assets

     145,418         137,736   
  

 

 

    

 

 

 
     427,575         420,663   

Less: accumulated depreciation and amortization

     (282,197      (274,790
  

 

 

    

 

 

 

Fixed assets, net

   $ 145,378       $ 145,873   
  

 

 

    

 

 

 

Depreciation expense was $6.9 million and $7.9 million for the three months ended March 31, 2016 and 2015, respectively. Depreciation is included as part of “Occupancy and equipment” in the Company’s unaudited condensed consolidated statements of operations.

The Company has approximately $6.7 million of asset retirement obligations related to certain of its leasehold improvements. The associated asset retirement cost is capitalized as part of the carrying amount of the long-lived asset. The liability is discounted and accretion expense is recognized using the credit adjusted risk-free interest rate in effect when the liability was initially recognized.

For the three months ended March 31, 2016 and 2015, software development costs totaling $2.8 million and $3.1 million, respectively, were capitalized. Amortization of software development costs totaled $7.2 million and $3.7 million for the three months ended March 31, 2016 and 2015, respectively. Amortization of software development costs is included as part of “Occupancy and equipment” in the Company’s unaudited condensed consolidated statements of operations.

Impairment charges of $1.8 million and $4.5 million were recorded for the three months ended March 31, 2016 and 2015, respectively, related to the evaluation of capitalized software projects for future benefit and for fixed assets no longer in service. Impairment charges related to capitalized software and fixed assets are reflected in “Occupancy and equipment” in the Company’s unaudited condensed consolidated statements of operations.

 

16. Goodwill and Other Intangible Assets, Net

The changes in the carrying amount of goodwill by reportable segment for the three months ended March 31, 2016 were as follows (in thousands):

 

     Financial Services      Real Estate Services      Total  

Balance at December 31, 2015

   $ 418,929       $ 392,837       $ 811,766   

Acquisitions

     —           3,593         3,593   

Measurement period adjustments

     (3,803      1,966         (1,837

Cumulative translation adjustment

     583         —           583   
  

 

 

    

 

 

    

 

 

 

Balance at March 31, 2016

   $ 415,709       $ 398,396       $ 814,105   
  

 

 

    

 

 

    

 

 

 

During the three months ended March 31, 2016, the Company recognized additional goodwill of approximately $3.6 million, which was allocated to the Company’s Real Estate Services segment. See Note 3—“Acquisitions” for more information.

During the three months ended March 31, 2016, the Company recognized measurement period adjustments of approximately $(3.8) million relating to Financial Services, and $2.0 million for Real Estate Services. The Company considers the adjustments insignificant to its consolidated financial statements and accordingly the Company’s unaudited condensed consolidated statements of financial condition at December 31, 2015, were not retrospectively adjusted.

Goodwill is not amortized and is reviewed annually for impairment or more frequently if impairment indicators arise, in accordance with FASB guidance on Goodwill and Other Intangible Assets.

 

31


Table of Contents

Other intangible assets consisted of the following (in thousands, except weighted average life):

 

     March 31, 2016  
     Gross Amount      Accumulated
Amortization
     Net Carrying
Amount
     Weighted-Average
Remaining Life
(Years)
 

Definite life intangible assets:

           

Patents

   $ 9,658       $ 7,643       $ 2,015         2.1   

Acquired intangibles

     174,193         41,452         132,741         14.3   

Noncompete agreements

     1,790         1,790         —           —     

All other

     2,132         150         1,982         3.0   
  

 

 

    

 

 

    

 

 

    

 

 

 

Total definite life intangible assets

     187,773         51,035         136,738         14.0   

Indefinite life intangible assets:

     

Trade names

     90,255         —           90,255         N/A   

Horizon license

     1,500         —           1,500         N/A   
  

 

 

    

 

 

    

 

 

    

 

 

 

Total indefinite life intangible assets

     91,755         —           91,755         N/A   
  

 

 

    

 

 

    

 

 

    

 

 

 

Total

   $ 279,528       $ 51,035       $ 228,493         14.0   
  

 

 

    

 

 

    

 

 

    

 

 

 

 

     December 31, 2015  
     Gross Amount      Accumulated
Amortization
     Net Carrying
Amount
     Weighted-Average
Remaining Life
(Years)
 

Definite life intangible assets:

           

Patents

   $ 8,144       $ 6,944       $ 1,200         2.4   

Acquired intangibles

     177,858         37,996         139,862         13.9   

Noncompete agreements

     1,790         1,790         —           —     

All other

     2,127         977         1,150         3.3   
  

 

 

    

 

 

    

 

 

    

 

 

 

Total definite life intangible assets

     189,919         47,707         142,212         13.7   

Indefinite life intangible assets:

     

Trade names

     90,255         —           90,255         N/A   

Horizon license

     1,500         —           1,500         N/A   
  

 

 

    

 

 

    

 

 

    

 

 

 

Total indefinite life intangible assets

     91,755         —           91,755         N/A   
  

 

 

    

 

 

    

 

 

    

 

 

 

Total

   $ 281,674       $ 47,707       $ 233,967         13.7   
  

 

 

    

 

 

    

 

 

    

 

 

 

Intangible amortization expense was $5.4 million and $4.8 million for the three months ended March 31, 2016 and 2015, respectively. Intangible amortization is included as part of “Other expenses” in the Company’s unaudited condensed consolidated statements of operations.

The estimated future amortization expense of definite life intangible assets as of March 31, 2016 is as follows (in millions):

 

2016

   $ 14.2   

2017

     16.2   

2018

     12.3   

2019

     10.9   

2020

     9.3   

2021 and thereafter

     73.8   
  

 

 

 

Total

   $ 136.7   
  

 

 

 

 

32


Table of Contents
17. Notes Payable, Collateralized and Short-Term Borrowings

Notes payable, collateralized and short-term borrowings consisted of the following (in thousands):

 

     March 31,
2016
     December 31,
2015
 

4.50% Convertible Notes

   $ 158,557       $ 157,332   

8.125% Senior Notes

     109,178         109,147   

5.375% Senior Notes

     296,346         296,100   

8.375% Senior Notes

     253,233         255,300   

Collateralized borrowings

     21,321         22,998   
  

 

 

    

 

 

 

Total

   $ 838,635       $ 840,877   
  

 

 

    

 

 

 

The Company’s Convertible Notes and Senior Notes are recorded at amortized cost. As of March 31, 2016 and December 31, 2015, the carrying amounts and estimated fair values of the Company’s Convertible Notes and Senior Notes were as follows (in thousands):

 

     March 31, 2016      December 31, 2015  
     Carrying Amount      Fair Value      Carrying Amount      Fair Value  

4.50% Convertible Notes

   $ 158,557       $ 164,200       $ 157,332       $ 173,700   

8.125% Senior Notes

     109,178         117,450         109,147         121,095   

5.375% Senior Notes

     296,346         315,420         296,100         309,750   

8.375% Senior Notes

     253,233         253,500         255,300         263,724   
  

 

 

    

 

 

    

 

 

    

 

 

 

Total

   $ 817,314       $ 850,570       $ 817,879       $ 868,269   
  

 

 

    

 

 

    

 

 

    

 

 

 

The fair values of the Senior Notes and 4.50% Convertible Notes were determined using observable market prices as these securities are traded and are considered Level 1 and Level 2, respectively, within the fair value hierarchy, based on whether they are deemed to be actively traded.

Convertible Notes

On April 1, 2010, BGC Holdings issued an aggregate of $150.0 million principal amount of the 8.75% Convertible Notes to Cantor in a private placement transaction. The Company used the proceeds of the 8.75% Convertible Notes to repay $150.0 million principal amount of Senior Notes that matured on April 1, 2010. The 8.75% Convertible Notes were senior unsecured obligations and ranked equally and ratably with all existing and future senior unsecured obligations of the Company. The 8.75% Convertible Notes bore an annual interest rate of 8.75%, payable semi-annually in arrears on April 15 and October 15 of each year, beginning on October 15, 2010. On April 13, 2015, the Company’s 8.75% Convertible Notes were fully converted into 24,042,599 shares of the Company’s Class A common stock, par value $0.01 per share, issued to Cantor Fitzgerald L.P. The Company recorded interest expense related to the 8.75% Convertible Notes of $3.3 million for the three months ended March 31, 2015.

On July 29, 2011, the Company issued an aggregate of $160.0 million principal amount of 4.50% Convertible Notes due July 15, 2016. The 4.50% Convertible Notes are general senior unsecured obligations of the Company. The 4.50% Convertible Notes pay interest semiannually at a rate of 4.50% per annum and were priced at par. The 4.50% Convertible Notes will mature on July 15, 2016, unless earlier repurchased, exchanged or converted. The Company recorded interest expense related to the 4.50% Convertible Notes of $3.0 million for both the three months ended March 31, 2016 and 2015.

As of March 31, 2016, the 4.50% Convertible Notes were convertible, at the holder’s option, at a conversion rate of 101.6260 shares of Class A common stock per $1,000 principal amount of notes, subject to adjustment in certain circumstances, including stock dividends and stock splits on the Class A common stock and the Company’s payment of a quarterly cash dividend in excess of $0.17 per share of Class A common stock. Upon conversion, the Company will deliver shares of the Company’s Class A common stock. As of March 31, 2016, the 4.50% Convertible Notes were convertible into approximately 16.3 million shares of Class A common stock.

As prescribed by FASB guidance, Debt, the Company recognized the value of the embedded conversion feature of the 4.50% Convertible Notes as an increase to “Additional paid-in capital” of approximately $19.0 million on a pre-tax basis ($16.1 million net of taxes and issuance costs). The embedded conversion feature was measured as the difference between the proceeds received and the fair value of a similar liability without the conversion feature. The value of the conversion feature is treated as a debt discount and reduced the initial carrying value of the 4.50% Convertible Notes to $137.2 million, net of debt issuance costs of $3.8 million allocated to the debt component of the instrument. The discount is amortized as interest cost and the carrying value of the 4.50% Convertible Notes will accrete up to the face amount over the term of the 4.50% Convertible Notes.

In connection with the offering of the 4.50% Convertible Notes, the Company entered into capped call transactions, which are expected to reduce the potential dilution of the Company’s Class A common stock upon any conversion of the 4.50% Convertible Notes in the event that the market value per share of the Company’s Class A common stock, as measured under the terms of the capped call transactions, is greater than the strike price of the capped call transactions $10.82 as of March 31, 2016, subject to adjustment in certain

 

33


Table of Contents

circumstances). The capped call transactions had a cap price equal to $13.52 per share as of March 31, 2016. The purchase price of the capped call transactions resulted in a decrease to “Additional paid-in capital” of $11.4 million on a pre-tax basis ($9.9 million on an after-tax basis). The capped call transactions cover approximately 14.8 million shares of BGC’s Class A common stock as of March 31, 2016, subject to adjustment in certain circumstances.

Below is a summary of the Company’s Convertible Notes (in thousands, except share and per share amounts):

 

     4.50% Convertible Notes  
     March 31,
2016
    December 31,
2015
 

Principal amount of debt component

   $ 160,000      $ 160,000   

Unamortized discount

     (1,443     (2,668

Carrying amount of debt component

     158,557        157,332   

Equity component

     18,972        18,972   

Effective interest rate

     7.61     7.61

Maturity date (period through which discount is being amortized)

     7/15/2016        7/15/2016   

Conversion price

   $ 9.84      $ 9.84   

Number of shares to be delivered upon conversion

     16,260,160        16,260,160   

Amount by which the notes’ if-converted value exceeds their principal amount

   $ —        $ —     

Below is a summary of the interest expense related to the Company’s Convertible Notes (in thousands):

 

     4.50% Convertible Notes      8.75% Convertible Notes  
     For the three months ended      For the three months ended  
     March 31,
2016
     March 31,
2015
     March 31,
2016
     March 31,
2015
 

Coupon interest

   $ 1,800       $ 1,800       $ —         $ 3,281   

Amortization of discount

     1,225         1,187         —           —     
  

 

 

    

 

 

    

 

 

    

 

 

 

Total interest expense

   $ 3,025       $ 2,987       $ —         $ 3,281   
  

 

 

    

 

 

    

 

 

    

 

 

 

8.125% Senior Notes

On June 26, 2012, the Company issued an aggregate of $112.5 million principal amount of 8.125% Senior Notes due 2042. The 8.125% Senior Notes are senior unsecured obligations of the Company. The 8.125% Senior Notes may be redeemed for cash, in whole or in part, on or after June 26, 2017, at the Company’s option, at any time and from time to time, until maturity at a redemption price equal to 100% of the principal amount to be redeemed, plus accrued but unpaid interest on the principal amount being redeemed to, but not including, the redemption date. The 8.125% Senior Notes are listed on the New York Stock Exchange under the symbol “BGCA.” The Company used the proceeds to repay short-term borrowings under its unsecured revolving credit facility and for general corporate purposes, including acquisitions.

The initial carrying value of the 8.125% Senior Notes was $108.7 million, net of debt issuance costs of $3.8 million. The issuance costs are amortized as interest cost, and the carrying value of the 8.125% Senior Notes will accrete up to the face amount over the term of the 8.125% Senior Notes. The Company recorded interest expense related to the 8.125% Senior Notes of $2.3 million for both the three months ended March 31, 2016 and 2015.

5.375% Senior Notes

On December 9, 2014, the Company issued an aggregate of $300.0 million principal amount of 5.375% Senior Notes due 2019 (the “5.375% Senior Notes”). The 5.375% Senior Notes are general senior unsecured obligations of the Company. These Senior Notes bear interest at a rate of 5.375% per year, payable in cash on June 9 and December 9 of each year, commencing June 9, 2015. The interest rate payable on the notes will be subject to adjustments from time to time based on the debt rating assigned by specified rating agencies to the notes, as set forth in the Indenture. The 5.375% Senior Notes will mature on December 9, 2019. The Company may redeem some or all of the notes at any time or from time to time for cash at certain “make-whole” redemption prices (as set forth in the Indenture). If a “Change of Control Triggering Event” (as defined in the Indenture) occurs, holders may require the Company to purchase all or a portion of their notes for cash at a price equal to 101% of the principal amount of the notes to be purchased plus any accrued and unpaid interest to, but excluding, the purchase date.

The initial carrying value of the 5.375% Senior Notes was $295.1 million, net of the discount and debt issuance costs of $4.9 million. The issuance costs are amortized as interest cost, and the carrying value of the 5.375% Senior Notes will accrete up to the face amount over the term of the notes. The Company recorded interest expense related to the 5.375% Senior Notes of $4.3 million for both the three months ended March 31, 2016 and 2015.

 

34


Table of Contents

8.375% Senior Notes

As part of the GFI acquisition, the Company assumed $240.0 million in aggregate principal amount of 8.375% Senior Notes (the “8.375% Senior Notes”) due July 2018. The carrying value of these notes as of March 31, 2016 was $253.2 million. Interest on these notes is payable, semi-annually in arrears on the 19th of January and July. Due to the cumulative effect of downgrades to the credit rating of GFI’s 8.375% Senior Notes, the 8.375% Senior Notes were subjected to 200 basis points penalty interest. On April 28, 2015, a subsidiary of the Company purchased from GFI approximately 43.0 million new shares of GFI common stock. This increased BGC’s ownership to approximately 67% of GFI’s outstanding common stock and gave us the ability to control the timing and process with respect to a full merger. Also on July 10, 2015, the Company guaranteed the obligations of GFI under the 8.375% Senior Notes. These actions resulted in upgrades of the credit ratings of GFI’s 8.375% Senior Notes by Moody’s Investors Service, Fitch Ratings Inc. and Standard & Poor’s, which reduced the penalty interest to 25 basis points effective July 19, 2015. In addition, on January 13, 2016, Moody’s further upgraded the credit rating on GFI’s 8.375% Senior Notes, eliminating the penalty interest. The Company recorded interest expense related to the 8.375% Senior Notes of $3.0 million and $2.1 million for the three months ended March 31, 2016 and 2015, respectively.

Collateralized Borrowings

Secured loan arrangements

On March 13, 2015, the Company entered into a secured loan arrangement of $28.2 million under which it pledged certain fixed assets as security for a loan. This arrangement incurs interest at a fixed rate of 3.70% and matures on March 13, 2019. As of March 31, 2016, the Company had $21.3 million outstanding related to this secured loan arrangement, which includes $0.2 million of deferred financing costs. The value of the fixed assets pledged as of March 31, 2016 was $9.3 million. The Company recorded interest expense related to this secured loan arrangement of $0.2 million and $0.1 million for the three months ended March 31, 2016 and 2015, respectively.

Credit Agreement

As part of the GFI acquisition, the Company acquired a credit agreement as amended (the “GFI Credit Agreement”) with Bank of America, N.A. and certain other lenders, which provided for maximum revolving loans of up to $75.0 million. The amount outstanding was repaid by the Company on October 2, 2015, prior to the sale of the Company’s Trayport division. For the three months ended March 31, 2015, the Company recorded interest expense related to the GFI Credit Agreement of $0.2 million.

On October 1, 2015, the Company entered into a previously authorized $150.0 million revolving credit facility (the “Facility”) with Cantor and borrowed $100.0 million under such facility (the “Cantor Loan”). The Cantor Loan bears interest at the rate of LIBOR plus 3.25% and may be adjusted based on Cantor’s short-term borrowing rate then in effect plus 1%. The Facility has a maturity date of August 10, 2017. The Cantor Loan was repaid on December 31, 2015.

On December 24, 2015, the Company entered into a committed unsecured credit agreement with Bank of America, N.A. The credit agreement provided for maximum revolving loans of $25.0 million through March 24, 2016. The interest rate on this facility was LIBOR plus 200 basis points.

On February 25, 2016, the Company entered into a committed unsecured credit agreement with Bank of America, N.A., as administrative agent, and a syndicate of lenders. Several of the Company’s domestic non-regulated subsidiaries are parties to the credit agreement as guarantors. The credit agreement provides for revolving loans of $150.0 million, with the option to increase the aggregate loans to $200.0 million. The maturity date of the facility is February 25, 2018. Borrowings under this facility bear interest at either LIBOR or a defined base rate plus an additional margin which ranges from 50 basis points to 250 basis points depending on the Company’s debt rating as determined by S&P and Fitch and whether such loan is a LIBOR loan or a base rate loan. Contemporaneously with the closing of this credit agreement, the $25.0 million unsecured credit agreement entered into on December 24, 2015 with Bank of America, N.A. as lender was terminated. As of March 31, 2016, there were no borrowings outstanding under either this $150.0 million facility or the terminated $25.0 million facility. For the three months ended March 31, 2016, the Company recorded interest expense related to the credit facility of $0.1 million.

 

18. Compensation

The Company’s Compensation Committee may grant various equity-based awards, including restricted stock units, restricted stock, stock options, limited partnership units and exchange rights for shares of the Company’s Class A common stock upon exchange of limited partnership units and FPUs. On June 2, 2015, at our Annual Meeting of Stockholders of the Company, the stockholders approved the Sixth Amended and Restated Long Term Incentive Plan (the “Equity Plan”) to increase from 300 million to 350 million the aggregate number of shares of Class A common stock of the Company that may be delivered or cash settled pursuant to awards granted during the life of the Equity Plan. As of March 31, 2016, the limit on the aggregate number of shares authorized to be delivered allowed for the grant of future awards relating to 176.9 million shares. Upon vesting of RSUs, issuance of restricted stock or exercise of employee stock options, the Company generally issues new shares of the Company’s Class A common stock.

 

35


Table of Contents

Limited Partnership Units

A summary of the activity associated with limited partnership units is as follows:

 

     Number of
Units
 

Balance at December 31, 2015

     76,401,775   

Granted

     17,160,447   

Redeemed/exchanged units

     (1,671,972

Forfeited units

     (1,595,217
  

 

 

 

Balance at March 31, 2016

     90,295,033   
  

 

 

 

During the three months ended March 31, 2016 and 2015, the Company granted exchangeability on 3.2 million and 4.5 million limited partnership units for which the Company incurred non-cash compensation expense, before associated income taxes, of $27.8 million and $36.6 million, respectively.

As of March 31, 2016 and December 31, 2015, the number of limited partnership units exchangeable into shares of Class A common stock at the discretion of the unit holder was 8.1 million and 5.4 million, respectively.

As of March 31, 2016 and December 31, 2015, the notional value of the limited partnership units with a post-termination pay-out amount held by executives and non-executive employees, awarded in lieu of cash compensation for salaries, commissions and/or discretionary or guaranteed bonuses was approximately $52.3 million and $30.4 million, respectively. As of March 31, 2016 and December 31, 2015, the aggregate estimated fair value of these limited partnership units was approximately $13.2 million and $11.3 million, respectively. The number of outstanding limited partnership units with a post-termination pay-out as of March 31, 2016 and December 31, 2015, was approximately 5.7 million and 3.3 million, respectively, of which approximately 3.6 million and 1.6 million were unvested.

Certain of the limited partnership units with a post-termination pay-out have been granted in connection with the Company’s acquisitions. As of March 31, 2016 and December 31, 2015, the aggregate estimated fair value of these acquisition related limited partnership units was $25.5 million and $26.2 million respectively.

Compensation expense related to limited partnership units with a post-termination pay-out amount is recognized over the stated service period. These units generally vest between three and five years from the date of grant. The Company recognized compensation expense, before associated income taxes, related to these limited partnership units that were not redeemed of $2.1 million and $4.5 million for the three months ended March 31, 2016 and 2015, respectively. These are included in “Compensation and employee benefits” in the Company’s unaudited condensed consolidated statements of operations.

Certain limited partnership units generally receive quarterly allocations of net income, which are cash distributed on a quarterly basis and generally contingent upon services being provided by the unit holders. The allocation of income to limited partnership units and FPUs was $5.1 million and $0.4 million for the three months ended March 31, 2016 and 2015, respectively.

Restricted Stock Units

A summary of the activity associated with RSUs is as follows:

 

     Restricted
Stock Units
     Weighted-Average
Grant
Date Fair
Value
     Weighted-Average
Remaining
Contractual
Term (Years)
 

Balance at December 31, 2015

     1,622,431       $ 5.83         1.53   

Granted

     —           —        

Delivered units

     (577,888      5.53      

Forfeited units

     (23,208      6.21      
  

 

 

    

 

 

    

 

 

 

Balance at March 31, 2016

     1,021,335       $ 5.99         1.51   
  

 

 

    

 

 

    

 

 

 

The fair value of RSUs awarded to employees and directors is determined on the date of grant based on the market value of Class A common stock (adjusted if appropriate based upon the award’s eligibility to receive dividends), and is recognized, net of the effect of estimated forfeitures, ratably over the vesting period. The Company uses historical data, including historical forfeitures and turnover rates, to estimate expected forfeiture rates for both employee and director RSUs. Each RSU is settled in one share of Class A common stock upon completion of the vesting period.

During the three months ended March 31, 2015, the Company granted 0.1 million, of RSUs with aggregate estimated grant date fair values of approximately $0.5 million, to employees and directors. These RSUs were awarded in lieu of cash compensation for salaries, commissions and/or discretionary or guaranteed bonuses. RSUs granted to these individuals generally vest over a two- to four-year period. The Company did not grant any RSUs during the three months ended March 31, 2016.

For RSUs that vested during the three months ended March 31, 2016, the Company withheld shares valued at $30 thousand to pay taxes due at the time of vesting. The Company did not withhold any shares for taxes related to RSUs during the three months ended March 31, 2015.

 

36


Table of Contents

As of March 31, 2016 and December 31, 2015, the aggregate estimated grant date fair value of outstanding RSUs was approximately $6.1 million and $9.5 million, respectively.

Compensation expense related to RSUs, before associated income taxes, was approximately $1.6 million for both the three months ended March 31, 2016 and 2015. As of March 31, 2016, there was approximately $7.1 million of total unrecognized compensation expense related to unvested RSUs.

Restricted Stock

The Company has granted restricted shares under its Equity Plan. Such restricted shares are generally saleable by partners in five to ten years. Partners who agree to extend the length of their employment agreements and/or other contractual modifications sought by the Company are expected to be able to sell their restricted shares over a shorter time period. Transferability of the shares of restricted stock is not subject to continued employment or service with the Company or any affiliate or subsidiary of the Company; however, transferability is subject to compliance with BGC Partners’ and its affiliates’ customary noncompete obligations. During the three months ended March 31, 2016 and 2015, approximately 3.7 thousand shares and 147.8 thousand shares, respectively, were forfeited in connection with this clause. During the three months ended March 31, 2016 and 2015, the Company released the restrictions with respect to approximately 1.6 million and 0.9 million of such shares, respectively.

Deferred Cash Compensation

As part of the acquisition of GFI, the Company now maintains a Deferred Cash Award Program which was adopted by GFI on February 12, 2013, and provides for the grant of deferred cash incentive compensation to eligible employees. The Company may pay certain bonuses in the form of deferred cash compensation awards, which generally vest over a future service period. In addition, prior to the completion of the tender offer, GFI’s outstanding RSUs were converted into the right to receive an amount in cash equal to $6.10 per unit, with such cash payable on and subject to the terms and conditions of the original vesting schedule of each RSU. The total compensation expense recognized in relation to the deferred cash compensation awards for the three months ended March 31, 2016 and 2015, was $5.9 million and $3.2 million, respectively. As of March 31, 2016, the total liability for the deferred cash compensation awards was $18.9 million, which is included in “Accrued compensation” on the Company’s unaudited condensed consolidated statements of financial condition. Total unrecognized compensation cost related to deferred cash compensation prior to the consideration of forfeitures, was approximately $26.5 million and is expected to be recognized over a weighted-average period of 1.16 years.

Stock Options

A summary of the activity associated with stock options is as follows:

 

     Options      Weighted-Average
Exercise Price
     Weighted-Average
Remaining
Contractual
Term (Years)
     Aggregate
Intrinsic Value
 

Balance at December 31, 2015

     2,079,238       $ 9.73         1.4       $ 1,169,664   

Granted

     —           —           

Exercised options

     (250,000      8.42         

Forfeited options

     (14,619      9.53         
  

 

 

    

 

 

       

Balance at March 31, 2016

     1,814,619       $ 9.92         1.3       $ 201,356   
  

 

 

    

 

 

    

 

 

    

 

 

 

Options exercisable at March 31, 2016

     1,814,619       $ 9.92         1.3       $ 201,356   
  

 

 

    

 

 

    

 

 

    

 

 

 

There were 250 thousand and 30 thousand stock options exercised during the three months ended March 31, 2016 and 2015, respectively. The Company did not grant any stock options during the three months ended March 31, 2016 and 2015.

The Company did not record any compensation expense related to stock options for the three months ended March 31, 2016 or 2015, as all of these options had vested in prior years. As of March 31, 2016, all of the compensation expense related to stock options was fully recognized.

 

19. Commitments, Contingencies and Guarantees

Contingencies

In the ordinary course of business, various legal actions are brought and are pending against the Company and its subsidiaries in the U.S. and internationally. In some of these actions, substantial amounts are claimed. The Company is also involved, from time to time, in reviews, examinations, investigations and proceedings by governmental and self-regulatory agencies (both formal and informal) regarding the Company’s businesses, which may result in judgments, settlements, fines, penalties, injunctions or other relief. The following generally does not include matters that the Company has pending against other parties which, if successful, would result in awards in favor of the Company or its subsidiaries.

 

37


Table of Contents

Employment, Competitor-Related and Other Litigation

From time to time, the Company and its subsidiaries are involved in litigation, claims and arbitrations in the U.S. and internationally, relating to various employment matters, including with respect to termination of employment, hiring of employees currently or previously employed by competitors, terms and conditions of employment and other matters. In light of the competitive nature of the brokerage industry, litigation, claims and arbitration between competitors regarding employee hiring are not uncommon.

Legal reserves are established in accordance with FASB guidance on Accounting for Contingencies, when a material legal liability is both probable and reasonably estimable. Once established, reserves are adjusted when there is more information available or when an event occurs requiring a change. The outcome of such items cannot be determined with certainty. The Company is unable to estimate a possible loss or range of loss in connection with specific matters beyond its current accrual and any other amounts disclosed. Management believes that, based on currently available information, the final outcome of these current pending matters will not have a material adverse effect on the Company’s unaudited condensed consolidated financial statements and disclosures taken as a whole.

Letter of Credit Agreements

The Company has irrevocable uncollateralized letters of credit with various banks, where the beneficiaries are clearing organizations through which it transacted, that are used in lieu of margin and deposits with those clearing organizations. As of March 31, 2016, the Company was contingently liable for $1.9 million under these letters of credit.

Risk and Uncertainties

The Company generates revenues by providing financial intermediary, securities trading and brokerage activities, and commercial real estate services to institutional customers and by executing and, in some cases, clearing transactions for institutional counterparties. Revenues for these services are transaction-based. As a result, revenues could vary based on the transaction volume of global financial and real estate markets. Additionally, financing is sensitive to interest rate fluctuations, which could have an impact on the Company’s overall profitability.

Guarantees

The Company provides guarantees to securities clearinghouses and exchanges which meet the definition of a guarantee under FASB interpretations. Under these standard securities clearinghouse and exchange membership agreements, members are required to guarantee, collectively, the performance of other members and, accordingly, if another member becomes unable to satisfy its obligations to the clearinghouse or exchange, all other members would be required to meet the shortfall. In the opinion of management, the Company’s liability under these agreements is not quantifiable and could exceed the cash and securities it has posted as collateral. However, the potential of being required to make payments under these arrangements is remote. Accordingly, no contingent liability has been recorded in the Company’s unaudited condensed consolidated statements of financial condition for these agreements.

Indemnification

In connection with the sale of eSpeed, the Company has indemnified Nasdaq for amounts over a defined threshold against damages arising from breaches of representations, warranties and covenants. In addition, in connection with the acquisition of GFI, the Company has indemnified the Directors and Officers of GFI. As of March 31, 2016, no contingent liability has been recorded in the Company’s unaudited condensed consolidated statements of financial condition for this indemnification, as the potential for being required to make payments under this indemnification is remote.

 

20. Income Taxes

                The Company’s unaudited condensed consolidated financial statements include U.S. federal, state and local income taxes on the Company’s allocable share of the U.S. results of operations, as well as taxes payable to jurisdictions outside the U.S. In addition, certain of the Company’s entities are taxed as U.S. partnerships and are subject to the Unincorporated Business Tax (“UBT”) in New York City. Therefore, the tax liability or benefit related to the partnership income or loss, except for UBT, rests with the partners (see Note 2—“Limited Partnership Interests in BGC Holdings” for discussion of partnership interests), rather than the partnership entity. Income taxes are accounted for using the asset and liability method, as prescribed in FASB guidance on Accounting for Income Taxes. Deferred tax assets and liabilities are recognized for the future tax consequences attributable to differences between the unaudited condensed consolidated financial statement carrying amounts of existing assets and liabilities and their respective tax bases. Deferred tax assets and liabilities are measured using enacted tax rates expected to apply to taxable income in the years in which those temporary differences are expected to be recovered or settled. The effect on deferred tax assets and liabilities of a change in tax rates is recognized in income in the period that includes the enactment date. A valuation allowance is recorded against deferred tax assets if it is deemed more likely than not that those assets will not be realized.

As of March 31, 2016, the Company had $364.1 million of undistributed foreign pre-tax earnings, which excludes the cash proceeds from the sale of Trayport in the amount of $603.9 million. Except for the cash proceeds from the sale of Trayport, it is the Company’s intention to permanently reinvest these undistributed foreign pre-tax earnings in the Company’s foreign operations. It is not practicable to determine the amount of additional tax that may be payable in the event these earnings are repatriated due to the fluctuation of the relative ownership percentages of the foreign

 

38


Table of Contents

subsidiaries between the Company and BGC Holdings, L.P. For the cash proceeds which are not permanently reinvested, the accrued tax liability is $135.5 million, net of foreign tax credits. In addition, certain GFI Group net operating loss carryforwards are expected to be utilized to reduce cash taxes. Taking these items together, we therefore expect to pay effective cash taxes of no more than $64 million related to the Trayport.

Pursuant to FASB guidance on Accounting for Uncertainty in Income Taxes, the Company provides for uncertain tax positions based upon management’s assessment of whether a tax benefit is more likely than not to be sustained upon examination by tax authorities. As of March 31, 2016, the Company had $1.6 million of unrecognized tax benefits, all of which would affect the Company’s effective tax rate if recognized. As of December 31, 2015, the Company’s unrecognized tax benefits, excluding related interest and penalties, were $1.6 million, all of which, if recognized, would affect the effective tax rate. The Company recognizes interest and penalties related to income tax matters in “Interest expense” and “Other expenses,” respectively, in the Company’s unaudited condensed consolidated statements of operations. As of March 31, 2016, the Company had approximately $0.2 million of accrued interest related to uncertain tax positions. As of December 31, 2015, there were $0.2 million of accrued interest and penalties related to uncertain tax positions.

 

21. Regulatory Requirements

Many of the Company’s businesses are subject to regulatory restrictions and minimum capital requirements. These regulatory restrictions and capital requirements may restrict the Company’s ability to withdraw capital from its subsidiaries.

Certain U.S. subsidiaries of the Company are registered as U.S. broker-dealers or Futures Commissions Merchants subject to Rule 15c3-1 of the SEC and Rule 1.17 of the Commodity Futures Trading Commission, which specify uniform minimum net capital requirements, as defined, for their registrants, and also require a significant part of the registrants’ assets be kept in relatively liquid form. As of March 31, 2016, the Company’s U.S. subsidiaries had net capital in excess of their minimum capital requirements.

Certain European subsidiaries of the Company are regulated by the Financial Conduct Authority (the “FCA”) and must maintain financial resources (as defined by the FCA) in excess of the total financial resources requirement of the FCA. As of March 31, 2016, the European subsidiaries had financial resources in excess of their requirements.

Certain other subsidiaries of the Company are subject to regulatory and other requirements of the jurisdictions in which they operate.

In addition, the Company’s Swap Execution Facilities (“SEFs”), BGC Derivative Markets and GFI Swaps Exchange, are required to maintain financial resources to cover operating costs for at least one year, keeping at least enough cash or highly liquid securities to cover six months’ operating costs.

The regulatory requirements referred to above may restrict the Company’s ability to withdraw capital from its regulated subsidiaries. As of March 31, 2016, $543.9 million of net assets were held by regulated subsidiaries. These subsidiaries had aggregate regulatory net capital, as defined, in excess of the aggregate regulatory requirements, as defined, of $275.1 million.

 

22. Segment and Geographic Information

Segment Information

The Company’s business segments are determined based on the products and services provided and reflect the manner in which financial information is evaluated by management. The Company’s operations consist of two reportable segments, Financial Services and Real Estate Services.

The Company’s Financial Services segment specializes in the brokerage of a broad range of products, including fixed income (rates and credit), foreign exchange, equities, energy and commodities, and futures. It also provides a wide range of services, including trade execution, broker-dealer services, clearing, processing, information, and other back-office services to a broad range of financial and non-financial institutions. The Company’s Real Estate Services segment offers commercial real estate tenants, owners, investors and developers a wide range of services, including leasing and corporate advisory, investment sales and real estate finance, consulting, project and development management, and property and facilities management.

The Company evaluates the performance and reviews the results of the segments based on each segment’s “Income (loss) from operations before income taxes.”

                The amounts shown below for the Financial Services and Real Estate Services segments reflect the amounts that are used by management to allocate resources and assess performance, which is based on each segment’s “Income (loss) from operations before income taxes.” In addition to the two business segments, the tables below include a “Corporate Items” category. Corporate revenues include fees from related parties and interest income as well as gains that are not considered part of the Company’s ordinary, ongoing business such as the realized gain related to the GFI shares owned by the Company prior to the completion of the tender offer to acquire GFI on February 26, 2015 and the gain related to the disposition of the equity interests in the entities that make up the Trayport business. Corporate expenses include non-cash compensation expenses (such as the grant of exchangeability to limited partnership units; redemption/exchange of partnership units, issuance of restricted shares and a reserve on compensation-related partnership loans; and allocations of net income to limited partnership units and FPUs) as well as unallocated expenses such as certain professional and consulting fees, executive compensation and interest expense, which are managed separately at the corporate level.

 

39


Table of Contents

Certain financial information for the Company’s segments is presented below. Certain reclassifications have been made to previously reported amounts to conform to the current presentation. See Note 16—“Goodwill and Other Intangible Assets, Net,” for goodwill by reportable segment.

Three months ended March 31, 2016 (in thousands):

 

     Financial
Services
     Real
Estate
Services
     Corporate
Items
     Total  

Brokerage revenues:

           

Rates

   $ 118,517       $ —         $ —         $ 118,517   

Credit

     84,527         —           —           84,527   

Foreign exchange

     78,020         —           —           78,020   

Energy and commodities

     67,497         —           —           67,497   

Equities and other asset classes

     51,205         —           —           51,205   

Leasing and other services

     —           105,627         —           105,627   

Real estate capital markets

     —           62,133         —           62,133   

Real estate management services

     —           46,058         —           46,058   

Fees from related parties

     —           —           7,070         7,070   

Data, software and post-trade

     12,317         —           —           12,317   

Other revenues

     3,396         —           286         3,682   
  

 

 

    

 

 

    

 

 

    

 

 

 

Total non-interest revenues

     415,479         213,818         7,356         636,653   

Interest income

     510         662         1,211         2,383   
  

 

 

    

 

 

    

 

 

    

 

 

 

Total revenues

     415,989         214,480         8,567         639,036   

Interest expense

     —           —           13,458         13,458   

Non-interest expenses

     333,831         197,654         70,603         602,088   
  

 

 

    

 

 

    

 

 

    

 

 

 

Total expenses

     333,831         197,654         84,061         615,546   

Other income (losses), net:

           

Gain on divestiture and sale of investments

     —           —           —           —     

Gain on equity investments

     —           —           558         558   

Other income (losses)

     10,972         —           (13,889      (2,917
  

 

 

    

 

 

    

 

 

    

 

 

 

Total other income, (losses) net

     10,972         —           (13,331      (2,359
  

 

 

    

 

 

    

 

 

    

 

 

 

Income (loss) from operations before income taxes

   $ 93,130       $ 16,826       $ (88,825    $ 21,131   
  

 

 

    

 

 

    

 

 

    

 

 

 

For the three months ended March 31, 2016, the Financial Services segment income from operations before income taxes includes a $11.0 million gain related to the mark-to-market movements and/or hedging on the Nasdaq earn-out shares. For the three months ended March 31, 2016, the Real Estate Services segment income from operations before income taxes excludes $0.2 million related to the collection of receivables and associated expenses that were recognized at fair value as part of acquisition accounting.

Three months ended March 31, 2015 (in thousands):

 

     Financial
Services
     Real
Estate
Services
     Corporate
Items
     Total  

Brokerage revenues:

           

Rates

   $ 122,011       $ —         $ —         $ 122,011   

Credit

     67,175         —           —           67,175   

Foreign exchange

     72,941         —           —           72,941   

Energy and commodities

     29,404         —           —           29,404   

Equities and other asset classes

     36,215         —           —           36,215   

Leasing and other services

     —           103,563         —           103,563   

Real estate capital markets

     —           53,742         —           53,742   

Real estate management services

     —           40,602         —           40,602   

Fees from related parties

     25         —           6,581         6,606   

Data, software and post-trade

     11,527         —           —           11,527   

Other revenues

     1,659         194         223         2,076   
  

 

 

    

 

 

    

 

 

    

 

 

 

Total non-interest revenues

     340,957         198,101         6,804         545,862   

Interest income

     396         288         1,021         1,705   
  

 

 

    

 

 

    

 

 

    

 

 

 

Total revenues

     341,353         198,389         7,825         547,567   

Interest expense

     472         —           15,430         15,902   

Non-interest expenses

     276,982         182,153         68,048         527,183   
  

 

 

    

 

 

    

 

 

    

 

 

 

Total expenses

     277,454         182,153         83,478         543,085   

Other income (losses), net:

           

Gain on divestiture and sale of investments

     (215      —           —           (215

Gain on equity investments

     —           —           803         803   

Other income (losses)

     2,933         —           28,267         31,200   
  

 

 

    

 

 

    

 

 

    

 

 

 

Total other income, (losses) net

     2,718         —           29,070         31,788   
  

 

 

    

 

 

    

 

 

    

 

 

 

Income (loss) from operations before income taxes

   $ 66,617       $ 16,236       $ (46,583    $ 36,270   
  

 

 

    

 

 

    

 

 

    

 

 

 

 

40


Table of Contents

For the three months ended March 31, 2015, the Financial Services segment income (loss) from operations before income taxes includes $2.9 million related to the mark-to-market movements and/or hedging on the Nasdaq earn-out shares. For the three months ended March 31, 2015, the Real Estate Services segment income (loss) from operations before income taxes excludes $0.7 million related to the collection of receivables and associated expenses that were recognized at fair value as part of acquisition accounting.

Total assets by reportable segment (in thousands):

 

Total Assets1

   Financial
Services
     Real Estate
Services
     Total  

At March 31, 2016

   $ 3,858,339       $ 691,388       $ 4,549,727   
  

 

 

    

 

 

    

 

 

 

At December 31, 2015

   $ 3,296,815       $ 694,639       $ 3,991,454   
  

 

 

    

 

 

    

 

 

 

 

1  Corporate assets have been fully allocated to the Company’s business segments.

Geographic Information

The Company offers products and services in the U.S., U.K., Asia (including Australia), France, Other Americas, Other Europe, and the Middle East and Africa region (defined as the “MEA” region). Information regarding revenues for the three months ended March 31, 2016 and 2015, respectively, is as follows (in thousands):

 

     Three Months Ended March 31,  
     2016      2015  

Revenues:

     

United States

   $ 355,074       $ 306,940   

United Kingdom

     163,827         141,704   

Asia

     56,751         48,618   

France

     25,567         20,827   

Other Americas

     14,607         12,434   

Other Europe/MEA

     23,210         17,044   
  

 

 

    

 

 

 

Total revenues

   $ 639,036       $ 547,567   
  

 

 

    

 

 

 

Information regarding long-lived assets (defined as loans, forgivable loans and other receivables from employees and partners, net; fixed assets, net; certain other investments; goodwill; other intangible assets, net of accumulated amortization; and rent and other deposits) in the geographic areas as of March 31, 2016 and December 31, 2015, respectively, is as follows (in thousands):

 

     March 31,      December 31,  
     2016      2015  

Long-lived assets:

     

United States

   $ 1,213,950       $ 1,145,876   

United Kingdom

     164,851         164,970   

Asia

     29,739         28,368   

France

     6,877         6,964   

Other Americas

     17,194         16,135   

Other Europe/MEA

     6,778         6,277   
  

 

 

    

 

 

 

Total long-lived assets

   $ 1,439,389       $ 1,368,590   
  

 

 

    

 

 

 

 

41


Table of Contents
23. Subsequent Events

First Quarter 2016 Dividend

On April 26, 2016, the Company’s Board of Directors declared a quarterly cash dividend of $0.16 per share for the first quarter of 2016, payable on June 1, 2016 to Class A and Class B common stockholders of record as of May 16, 2016.

Controlled Equity Offering

Since March 31, 2016, the Company has sold, pursuant to the November 2014 Sales Agreement, 2.4 million shares of Class A common stock, of which 0.8 million shares were related to redemptions and exchanges of limited partnership interests and 1.6 million shares were for general corporate purposes.

Repurchases

Since March 31, 2016, the Company has repurchased an aggregate of approximately 179 thousand shares of its Class A common stock at an aggregate purchase price of approximately $1.6 million for an average price of $8.97 per share.

 

42


Table of Contents
ITEM 2. MANAGEMENT’S DISCUSSION AND ANALYSIS OF FINANCIAL CONDITION AND RESULTS OF OPERATIONS

The following discussion of BGC Partners, Inc.’s financial condition and results of operations should be read together with BGC Partners, Inc.’s unaudited condensed consolidated financial statements and notes to those statements, as well as the risk factors and cautionary statements relating to forward-looking statements within the meaning of Section 27A of the Securities Act of 1933, as amended (the “Securities Act”), and Section 21E of the Securities Exchange Act of 1934, as amended (the “Exchange Act”), included in our Annual Report on Form 10-K for the year ended December 31, 2015 and in this report. When used herein, the terms “BGC Partners,” “BGC,” the “Company,” “we,” “us” and “our” refer to BGC Partners, Inc., including consolidated subsidiaries.

This discussion summarizes the significant factors affecting our results of operations and financial condition during the three months ended March 31, 2016 and 2015. This discussion is provided to increase the understanding of, and should be read in conjunction with, our unaudited condensed consolidated financial statements and the notes thereto included elsewhere in this report.

OVERVIEW AND BUSINESS ENVIRONMENT

We are a leading global brokerage company servicing the financial and real estate markets through our Financial Services and Real Estate Services businesses. Through our brands, including BGC®, GFI® and R.P. MartinTM, among others, our Financial Services business specializes in the brokerage of a broad range of products, including fixed income (rates and credit), foreign exchange, equities, energy and commodities, and futures. Our Financial Services business also provides a wide range of services, including trade execution, broker-dealer services, clearing, processing, information, and other back-office services to a broad range of financial and non-financial institutions. Our integrated platform is designed to provide flexibility to customers with regard to price discovery, execution and processing of transactions, and enables them to use voice, hybrid, or in many markets, fully electronic brokerage services in connection with transactions executed either over-the-counter (“OTC”) or through an exchange. Through our brands including FENICS®, BGC TraderTM, BGC Market Data and Capitalab®, we offer fully electronic brokerage, financial technology solutions, market data, post-trade services and analytics related to select financial instruments and markets.

We entered into the commercial real estate business in October 2011 with the acquisition of Newmark & Company Real Estate, Inc. (“Newmark”), a leading U.S. commercial real estate brokerage and advisory firm primarily serving corporate and institutional clients. Newmark was founded in 1929 in New York City. In 2000, Newmark embarked upon a national expansion and in 2006 entered into an agreement with London-based Knight Frank to operate jointly in the Americas as “Newmark Knight Frank.” In the second quarter of 2012, we completed the acquisition of substantially all of the assets of Grubb & Ellis Company and its direct and indirect subsidiaries, which we refer to as “Grubb & Ellis.” Grubb & Ellis was formed in 1958 and built a full-service national commercial real estate platform of property management, facilities management and brokerage services. Grubb & Ellis was integrated with Newmark Knight Frank to form the resulting brand, Newmark Grubb Knight Frank (“NGKF”). NGKF is a full-service commercial real estate platform that comprises our Real Estate Services segment, offering commercial real estate tenants, owners, investors and developers a wide range of services, including leasing and corporate advisory, investment sales, and real estate finance, consulting, project and development management, and property and facilities management.

Our customers include many of the world’s largest banks, broker-dealers, investment banks, trading firms, hedge funds, governments, corporations, property owners, real estate developers and investment firms. We have offices in dozens of major markets, including New York and London, as well as in Atlanta, Beijing, Boston, Charlotte, Chicago, Copenhagen, Dallas, Denver, Dubai, Hong Kong, Houston, Istanbul, Johannesburg, Los Angeles, Mexico City, Miami, Moscow, Nyon, Paris, Philadelphia, Rio de Janeiro, San Francisco, Santa Clara, São Paulo, Seoul, Shanghai, Singapore, Sydney, Tokyo, Toronto, Washington, D.C. and Zurich, as well as over 50 other offices.

We remain confident in our future growth prospects as we continue to increase the scale and depth of our Financial Services and Real Estate Services platforms and continue to seek market-driven opportunities to expand our business in numerous financial asset classes and other products and services. This was exemplified by our acquisition of GFI Group, Inc. (“GFI”). Beginning in the first quarter of 2015, BGC began consolidating the results of GFI, which continues to operate as a separately branded division of BGC. On January 12, 2016, we completed the merger with GFI by acquiring 100 percent of GFI’s outstanding shares (see “Successful Completion of Tender Offer to Acquire GFI Group, Inc.”). We also completed the purchase of remaining Apartment Realty Advisers (“ARA”) members, Computerized Facility Integration (“CFI”), Excess Space, Steffner Commercial Real Estate (which operates as Newmark Grubb Memphis), and Cincinnati Commercial Real Estate (“CCR”) over the last twelve months. By adding these leading companies to our platform, we have greatly broadened the scope and depth of services we can provide to our clients across our consolidated business. We have continued to make key hires around the world and integrate other recent acquisitions onto our global platform. We expect these additions to increase our revenues and earnings per share going forward. These investments underscore BGC’s ongoing commitment to make accretive acquisitions and profitable hires.

Acquisition of GFI Group, Inc.

GFI is a leading intermediary and provider of trading technologies and support services to the global OTC and listed markets. GFI serves more than 2,500 institutional clients in operating electronic and hybrid markets for cash and derivative products across multiple

 

43


Table of Contents

asset classes. On February 26, 2015, we successfully completed our tender offer to acquire shares of common stock, par value $0.01 per share, of GFI for $6.10 per share in cash and accepted for purchase 54.3 million shares tendered to us pursuant to the offer. The tendered shares, together with the 17.1 million shares already owned by us, represented approximately 56% of the then-outstanding shares of GFI. We issued payment for the tendered shares on March 4, 2015 in the aggregate amount of $331.1 million. On April 28, 2015, we purchased from GFI approximately 43.0 million new shares at that date’s closing price of $5.81 per share, for an aggregate purchase price of $250 million. The purchase price was paid to GFI in the form of a note due on June 19, 2018 that bore an interest rate of LIBOR plus 200 basis points. The new shares and the note eliminate in consolidation. Following the issuance of the new shares, we owned approximately 67% of GFI’s outstanding common stock, which gave us control over the timing and process for the completion of a back-end merger (the “Back-End Mergers”) pursuant to the tender offer agreement.

On January 12, 2016, we completed our acquisition (the “JPI Merger”) of Jersey Partners, Inc. (“JPI”). The JPI Merger occurred pursuant to a merger agreement, dated as of December 22, 2015. Shortly following the completion of the JPI Merger, a subsidiary of BGC merged with and into GFI pursuant to a short-form merger under Delaware law, with GFI continuing as the surviving entity (the “GFI Merger”). The Back-End Mergers allowed BGC to acquire the remaining approximately 33% of the outstanding shares of GFI common stock that BGC did not already own. Following the closing of the Back-End Mergers, BGC and its affiliates now own 100% of the outstanding shares of GFI’s common stock. See Note 3—“Acquisitions” to the unaudited condensed consolidated financial statements for further information about the GFI transaction.

In total, approximately 23.5 million shares of BGC Class A common stock and $111.2 million in cash were issued or paid with respect to the closing of the Back-End Mergers, inclusive of adjustments. The total purchase consideration for all shares of GFI purchased by BGC was approximately $750 million, net of the $250.0 million note previously issued to GFI by BGC, which is eliminated in consolidation. This figure excludes the $29.0 million gain recorded in the first quarter of 2015 with respect to the appreciation of the 17.1 million shares of GFI held by BGC prior to the successful completion of the tender offer. The excess of total consideration over the fair value of the total net assets acquired, of approximately $450.0 million, has been recorded to goodwill and was allocated to our Financial Services segment.

We believe the combination of BGC and GFI creates a strong and diversified Financial Services business, well positioned to capture future growth opportunities. Through this combination, we expect to deliver substantial benefits to customers of the combined company, and we expect to become the largest and most profitable wholesale brokerage company. We also believe this is a highly complementary combination, which has resulted, and will continue to result, in meaningful economies of scale. While the front office operations will remain separately branded divisions, the back office, technology, and infrastructure of these two companies are integrating in a smart and deliberate way. We anticipate achieving a minimum of $100 million in annual savings by the end of 2016. The improvement to our pre-tax profitability that we expect to achieve with the $100 million in annualized cost savings will be at least 25 percent higher than the full year revenues of Trayport, which we sold to Intercontinental Stock Exchange, Inc. (“ICE”), for $650 million in ICE shares on December 11, 2015.

On July 10, 2015, the Company guaranteed the obligations of GFI under the 8.375% Senior Notes; as a consequence of guaranteeing GFI’s debt, we have substantially improved the credit rating of GFI’s bonds and lowered future interest payments. We have also been able to free up capital set aside for regulatory and clearing purposes, allowing us to use our balance sheet more efficiently. As the integration of BGC and GFI continues, we expect to generate increased productivity per broker and to continue converting voice and hybrid broking to more profitable fully electronic trading, all of which should lead to increased revenues, profitability and cash flows. In addition, we expect our results to further improve as we invest the net proceeds from the $650 million Trayport sale.

Trayport Transaction

On December 11, 2015, we completed the sale (the “Trayport Transaction”) of all of the equity interests in the entities that make up the Trayport business (the “Trayport Business”) to ICE. The Trayport Business was GFI’s electronic European energy software business. The Trayport Transaction occurred pursuant to a Stock Purchase Agreement, dated as of November 15, 2015. At the closing, we received 2,527,658 shares of ICE common stock issued with respect to the $650 million purchase price, which was adjusted at closing. Through March 31, 2016, we have sold more than 80% of our shares of ICE common stock, with approximately 1.4 million shares sold during the first quarter. Trayport, prior to its sale, had generated revenues of approximately $80 million over the twelve months ended September 30, 2015. BGC expects to pay effective cash taxes of no more than $64 million related to the Trayport sale price, or an expected rate of less than 10%.

Nasdaq Transaction

On June 28, 2013, we completed the sale (the “Nasdaq Transaction”) of certain assets to Nasdaq, Inc. (“Nasdaq,” formerly known as “NASDAQ OMX Group, Inc.”), which purchased certain assets and assumed certain liabilities from us and our affiliates, including the eSpeed brand name and various assets comprising the fully electronic portion of our benchmark on-the-run U.S. Treasury brokerage, market data and co-location service businesses (“eSpeed”), for cash consideration of $750 million paid at closing, plus an earn-out of up to 14,883,705 shares of Nasdaq common stock to be paid ratably in each of the fifteen years following the closing in which the consolidated gross revenue of Nasdaq is equal to or greater than $25 million. Through March 31, 2016, we have received 2,976,741 shares of Nasdaq common stock in accordance with the agreement. The contingent future issuances of Nasdaq common stock are also subject to acceleration upon the occurrence of certain events.

 

44


Table of Contents

As a result of the sale of eSpeed, we only sold our on-the-run benchmark 2-, 3-, 5-, 7-, 10-, and 30-year fully electronic trading platform for U.S. Treasury Notes and Bonds. We continue to offer voice brokerage for on-the-run U.S. Treasuries, as well as across various other products in rates, credit, FX, market data and software solutions. As we continue to focus our efforts on converting voice and hybrid desks to electronic execution, our e-businesses, excluding Trayport and including revenues from intra-company technology services, continued to grow their revenues and generated $224.3 million and $99.0 million in revenues during the year ended December 31, 2015 and 2014, respectively. Our annualized fully electronic revenues are more than double those of eSpeed, which generated $48.6 million in revenues for the six months ended June 30, 2013 and was sold in the second quarter of 2013 for $1.2 billion.

For the purposes of this document and subsequent Securities and Exchange Commission (the “SEC”) filings, all of our fully electronic businesses are referred to as “FENICS.” These offerings include Financial Services segment fully electronic brokerage products, as well as offerings in market data and software solutions across both BGC and GFI. FENICS results do not include the results of Trayport, either before or after the completed sale to ICE. Going forward we expect these businesses to become an even more valuable part of BGC as they continue to grow faster than, and be substantially larger than eSpeed ever was for us.

Financial Services:

The financial intermediary sector has been a competitive area that grew over the first half of the past decade due to several factors. One factor was the increasing use of derivatives to manage risk or to take advantage of the anticipated direction of a market by allowing users to protect gains and/or guard against losses in the price of underlying assets without having to buy or sell the underlying assets. Derivatives are often used to mitigate the risks associated with interest rates, equity ownership, changes in the value of foreign currency, credit defaults by corporate and sovereign debtors and changes in the prices of commodity products. For the period from 1998 through 2007, demand from financial institutions, financial services intermediaries and large corporations had increased volumes in the wholesale derivatives market, thereby increasing the business opportunity for financial intermediaries.

Another key factor in the growth of the financial intermediary sector during the same timeframe was the increase in the number of new financial products. As market participants and their customers strive to mitigate risk, new types of equity and fixed income securities, futures, options and other financial instruments have been developed. Most of these new securities and derivatives are not immediately ready for more liquid and standardized electronic markets, and generally increase the need for trading and require broker-assisted execution.

In recent years, our Financial Services businesses have faced more challenging market conditions. While our foreign exchange (“FX”), energy and commodities, and equities and other businesses have operated in a generally improved macro environment in recent periods, our credit and rates businesses have continued to face a challenging macro environment that has been part of a greater industry trend which has been attributed to a number of cyclical factors, including accommodative monetary policies by several major central banks including the Federal Reserve, Bank of England, Bank of Japan and the European Central Bank. These accommodative monetary policies have resulted in historically low levels of volatility and interest rates across most financial markets. The global credit markets have also faced structural issues such as increased bank capital requirements under Basel III. Consequently, these factors have contributed to lower trading volumes in our rates and credit asset classes across most geographies in which we operate.

Regulators in the U.S. have finalized most of the new rules across a range of financial marketplaces, including OTC derivatives, as mandated by the Dodd-Frank Wall Street Reform and Consumer Protection Act (“Dodd-Frank Act”). Many of these rules became effective in prior years, while ongoing phase-ins are anticipated over coming years. Legislators and regulators in Europe and the Asia-Pacific region have crafted similar rules, some of which have already been implemented, specifically those falling under the Markets in Financial Instruments Directive II (“MiFID II”), while others are expected to be implemented in the future.

These OTC-related regulations and proposed rules call for, among other actions, additional pre- and post-trade market transparency, heightened collateral and capital standards, the transacting of certain derivatives using authorized venues, central clearing of most standardized derivatives, specific business conduct standards and the delivery of transaction data to newly designated trade repositories for public dissemination.

BGC Derivative Markets and GFI Swaps Exchange, our subsidiaries, began operating as Swap Execution Facilities (“SEFs”) on October 2, 2013. Both BGC Derivative Markets and GFI Swaps Exchange received permanent registration approval from the Commodity Futures Trading Commission (“CFTC”) as SEFs on January 22, 2016. Mandatory Dodd-Frank Act compliant execution on SEFs by eligible U.S. persons commenced in February 2014 for “made available to trade” products, and a wide range of other rules relating to the execution and clearing of derivative products have been finalized with implementation periods in 2016 and beyond. We also maintain our ownership stake in ELX, a CFTC-approved designated contract market (“DCM”).

We believe that our relative competitive position is strong in this changing environment, and that we will gain market share. This is because the new rules not only require OTC market execution venues to maintain robust front-end and back-office IT capabilities and to make large and ongoing technology investments, but also because recent revisions to the execution methodology rules will allow elements of voice brokerage to flourish. We are a leader in both the breadth and scale of our hybrid and fully electronic trading capability, and we expect to outperform our competitors in such an environment.

 

45


Table of Contents

In recent years there has been significant consolidation among the interdealer-brokers and wholesale brokers with whom we compete. In addition to our 2015 acquisition of GFI, Tullett Prebon plc (“Tullett”) and ICAP plc (“ICAP”) recently announced, and their respective shareholders approved, an agreement whereby Tullett will purchase ICAP’s global hybrid voice broking and information business. We expect to continue to compete with ICAP’s remaining electronic markets, post-trade and information businesses through the various offerings on our FENICS platform. We will also continue to compete with Tullett across the voice/hybrid brokerage marketplace. There has also been significant consolidation among smaller non-public wholesale brokers, including our recent acquisitions of R.P. Martin, Heat Energy Group, and Remate Lince. We view the recent consolidation in the industry favorably, as we expect it to provide additional operating leverage to our Financial Services businesses in the future.

Growth Drivers

As a wholesale intermediary, our business is driven primarily by overall industry volumes in the markets in which we broker, the size and productivity of our front-office headcount (including brokers, salespeople, managers and other front-office personnel), regulatory issues and the percentage of our revenues we are able to execute by fully electronic means.

Below is a brief analysis of the market and industry volumes for some of our financial services products including our overall hybrid and fully electronic trading activities.

Overall Market Volumes and Volatility

Volume is driven by a number of items, including the level of issuance for financial instruments, the price volatility of financial instruments, macro-economic conditions, the creation and adoption of new products, the regulatory environment, and the introduction and adoption of new trading technologies. In general, increased price volatility increases the demand for hedging instruments, including many of the cash and derivative products that we broker.

Rates volumes in particular are influenced by market volumes and volatility. Central bank quantitative easing globally has reduced volumes because it entails the central banks buying government securities or other securities in the open market—particularly longer-dated instruments—in an effort to promote increased lending and liquidity and bring down long-term interest rates. When central banks hold these instruments, they tend not to trade or hedge—thus lowering rates volumes across cash and derivatives markets industry-wide. Despite the conclusion of its quantitative easing program in the fourth quarter of 2014, the U.S. Federal Reserve still had $3.7 trillion worth of long-dated U.S. Treasury and Federal Agency securities as of March 30, 2016, compared with $1.7 trillion at the beginning of 2011 and zero prior to September 2008. Additionally, the U.S. Federal Reserve has continued to roll over its existing positions and it is expected to keep its balance sheet at elevated levels for the foreseeable future. Other major central banks have also greatly increased the amount of longer-dated debt on their balance sheets over the past few years and have indicated that they may continue to do so until economic conditions allow for a tapering or an unwinding of their quantitative easing programs.

In addition, the G-20 central banks have agreed to implement the Basel III accord. Basel III was drafted with the intention of making banks more stable in the wake of the financial crisis. The accord, which will be phased in over the next few years, will force most large banks in G-20 nations to hold approximately three times as much Tier 1 capital as is required under the previous set of rules. These capital rules make it more expensive for banks to hold non-sovereign debt assets on their balance sheets, and as a result, analysts say that banks have reduced or will reduce their trading activity in corporate and asset-backed fixed income securities as well as in various other OTC cash and derivative instruments. We believe that this has further reduced overall industry volumes in many of the products we broker, particularly in credit.

During the three months ended March 31, 2016, industry volumes were generally mixed to up year-on-year for the OTC and listed products we broker in rates, credit, FX, equities, energy and commodities. For example, volumes were generally up within equities, energy and commodities, FX futures, and European interest rate futures, while volumes were generally down within U.S. interest rate futures, spot FX, and credit. Below is an expanded discussion of the volume and growth drivers of our various financial services brokerage product categories.

Rates Volumes and Volatility

Our rates business is influenced by a number of factors, including global sovereign issuances, secondary trading and the hedging of these sovereign debt instruments. While the amount of global sovereign debt outstanding remains high by historical standards, the level of secondary trading and related hedging activity remains muted. For example, according to the Securities Industry and Financial Markets Association (“SIFMA”), the average daily volume of U.S. Treasuries among primary dealers was up 1% during the first quarter of 2016 as compared with a year earlier. Additionally, interest rate volumes were down by 6% at Eurex and up by 9% at CME Group Inc. (“CME”). In comparison, our overall rates revenues were $118.5 million, down by approximately 3% from a year earlier.

                Our rates revenues are not totally dependent on market volumes and therefore do not always fluctuate consistently with industry metrics. This is largely because our voice, hybrid, and fully electronic desks in rates often have volume discounts built into their price structure, which results in our rates revenues being less volatile than the overall industry volumes.

Overall, analysts and economists expect the absolute level of sovereign debt outstanding to remain at elevated levels for the foreseeable future as governments finance their future deficits and roll over their sizable existing debt. For example, the Organization for Economic Cooperation and Development (“OECD”)—which includes almost all of the advanced and developed economies of the world—

 

46


Table of Contents

reported that general government debt as a percentage of GDP will be 71.8% for the entire OECD in 2017. This would represent a slight increase from 71.7% in 2015, but up considerably from the 39.2% figure in 2007. Meanwhile, economists expect that the effects of various forms of quantitative easing will continue to negatively impact financial markets, as economic growth remains weak in most OECD countries. As a result, we expect long-term tailwinds in our rates business from continuing high levels of government debt, but continued near-term headwinds due to the continued accommodative monetary policy of many major central banks.

Foreign Exchange Volumes and Volatility

Global FX volumes were generally down during the first quarter of 2016, as the first quarter was impacted by the intervention and support of certain emerging market currencies by their respective central governments as well as concerns over an upcoming U.K. referendum with respect to a potential exit from the European Union. Thus, spot FX at Thomson Reuters was down 11%, while FX futures at CME were down 1%. In comparison, our overall FX revenues increased by 7% to $78.0 million, primarily related to the acquisition of GFI.

Credit Volumes

The cash portion of our credit business is impacted by the level of global corporate bond issuance, while both the cash and credit derivatives side of this business are impacted by sovereign and corporate issuance. Global credit derivative market turnover has declined over the last few years due to the introduction of rules and regulation for the clearing of credit derivatives in the U.S. and elsewhere, along with non-uniform regulation across different geographies. In addition, many of our large bank customers continue to reduce their inventory of bonds and other credit products in order to comply with Basel III and other international financial regulations. During the quarter, primary dealer average daily volume for corporate bonds was down by 3% according to Bloomberg. As of March 31, 2016, total dealer gross notional credit derivatives outstanding as reported by SIFMA—a reflection of the inter-dealer derivatives market—was down by over 19% from a year earlier. In comparison, our fully electronic credit revenues were up over 70%, driven largely by the addition of GFI, as well as solid double-digit organic growth, while our overall credit revenues increased by 26% to $84.5 million.

Energy and Commodities

Energy and commodities volumes were generally up during the first quarter of 2016, driven by the increased volatility exhibited in global oil and other physical commodity prices. Energy futures were up 1% at ICE, while combined energy and commodity futures volumes at CME were up 9%. BGC’s energy and commodities revenues were up 130% to $67.5 million, largely driven by the acquisition of GFI and double-digit organic growth.

Equities and Other Asset Classes

Global equity volumes were generally up during the first quarter of 2016, corresponding with increased volatility in equities during the quarter. According to Credit Suisse Equity Research, the average daily volumes of U.S. shares were up 23%, while European shares traded were down 2%. Additionally, equity derivatives were up 8% as compared to the first quarter of 2015. In contrast, our overall revenues from equities and other asset classes increased by over 41% to $51.2 million, driven by the acquisition of GFI, as well as solid organic growth.

Hybrid and Fully Electronic Trading (FENICS)

Historically, technology-based product growth has led to higher margins and greater profits over time for exchanges and wholesale financial intermediaries alike, even if overall company revenues remain consistent. This is largely because fewer employees are needed to process the same volume of trades as trading becomes more automated. Over time, electronification of exchange-traded and OTC markets has also generally led to volumes increasing faster than commissions decline, and thus often to an overall increase in revenues. We have been a pioneer in creating and encouraging hybrid and fully electronic trading, and we continually work with our customers to expand such trading across more asset classes and geographies.

Outside of U.S. Treasuries and spot FX, the banks and broker-dealers that dominate the OTC markets had generally been hesitant in adopting electronically traded products. However, in recent years, hybrid and fully electronic wholesale OTC markets for products, including CDS indices, FX options, and most recently interest rate swaps, have been created as banks and dealers have become more open to electronically traded products and as firms like us have invested in the kinds of technology favored by our customers. Recently enacted and pending regulation in Asia, Europe and the U.S. regarding banking, capital markets, and OTC derivatives has accelerated the adoption of fully electronic trading and we expect to benefit from the rules and regulation surrounding OTC derivatives. Our understanding is that the rules that have been adopted or are being finalized will continue to allow for trading through a variety of means, including voice, and we believe the net impact of these rules and additional bank capital requirements will encourage the growth of fully electronic trading for a number of products we broker.

The combination of more market acceptance of hybrid and fully electronic trading and our competitive advantage in terms of technology and experience has contributed to our strong gains in electronically traded products. We continue to invest in hybrid and fully electronic technology broadly across our financial services product categories. FENICS has exhibited significant growth that we believe has outpaced the financial technology and wholesale brokerage industry as a whole. We expect this trend to continue as we convert more of our voice and hybrid brokerage into fully electronic brokerage across our FENICS platform.

 

47


Table of Contents

FENICS revenues excluding Trayport increased by 35% to $55.0 million for the quarter, as compared with $40.8 million for the three months ended March 31, 2015. The increase in overall FENICS revenues for the period was primarily due to the acquisition of GFI along with the strong organic growth generated by our data, software and post-trade products. We offer electronically traded products on a significant portion of our Financial Services segment’s hundreds of brokerage desks. The revenues, profits, and growth of these products are more than double those of eSpeed, which we sold in the second quarter of 2013 for over $1.2 billion. The financial results and strong momentum of FENICS also compare favorably to other highly valuable electronic trading platforms that are either publicly traded or that have recently been sold by other companies. We expect the proportion of desks offering electronically traded products to continue to increase as we invest in technology to drive electronic trading over our platform. Over time, we expect the growth of FENICS to further improve this segment’s profitability and market share.

Real Estate Services:

Our discussion of financial results for “Newmark Grubb Knight Frank,” “NGKF,” or “Real Estate Services” reflects only those businesses owned by us and does not include the results for Knight Frank or for the independently owned offices that use some variation of the NGKF name in their branding or marketing.

Our Real Estate Services segment continued to show strong growth and generated approximately 34% of our revenues for the three months ended March 31, 2016. Real Estate brokerage revenues were $167.8 million, up 7% year-over-year, which included growth in real estate capital markets of 16% and in leasing and other services of 2%. This growth was primarily driven by the additions of CFI and Excess Space along with solid organic growth. Although U.S. industry-wide activity across commercial leasing and capital markets was down in the first quarter, we believe that NGKF continued to gain market share. Our Real Estate management services and other revenues were up by 14%; and overall NGKF revenues improved by over 8%.

We also continued to invest in the segment by adding dozens of high profile and talented brokers and other revenue-generating professionals. Historically, newly hired commercial real estate brokers tend to achieve dramatically higher productivity in their second year with the Company, although we incur related expenses immediately. This is largely why NGKF’s pre-tax earnings were down for the segment in the quarter. As our newly-hired brokers ramp up their production, we expect NGKF’s revenue and earnings growth to strongly accelerate, thus demonstrating our operating leverage.

Over time, we expect the overall profitability of our Real Estate Services business to increase as we increase its size and scale. However, the pre-tax margins in the segment are also impacted by the mix of revenues generated by NGKF. For example, real estate capital markets, which includes sales, commercial mortgage broking, and other real estate-related financial services, generally has larger transactions that occur with less frequency and more seasonality when compared with leasing advisory. However, real estate capital markets tend to have significantly higher pre-tax margins than NGKF as a whole. Leasing advisory revenues are generally more predictable than revenues from real estate capital markets, while pre-tax earnings margins tend to be more similar to those of the segment as a whole. Property and facilities management, which together are called “real estate management services,” generally have the most predictable and steady revenues, but with pre-tax earnings margins below those for NGKF as a whole. When management services clients agree to give us exclusive rights to provide real estate services for their facilities or properties, it is for an extended period of time, which provides us with stable and foreseeable sources of brokerage revenues.

Growth Drivers

The key drivers of revenue growth for U.S. commercial real estate services companies include the overall health of the U.S. economy, including gross domestic product and employment trends in the U.S., which drives demand for various types of commercial leases and purchases, the institutional ownership of commercial real estate as an investible asset class, and the ability to attract and retain talent to our real estate services platform. In addition, in real estate sales, also known as real estate capital markets, growth is driven by the availability of credit to purchasers of and investors in commercial real estate.

Economic Growth in the U.S.

The U.S. economy is believed to have expanded by an annualized rate of 0.5% during the first quarter of 2016 according to the U.S. Bureau of Economic Analysis’s advance estimate, below the average annual increase of 2.4% for the twelve months ended 2015. According to a recent Bloomberg survey of economists, the consensus is for U.S. GDP to expand by 2.0% in 2016 and 2.3% in 2017. This moderate pace of growth should keep interest rates and inflation low by historical standards.

The Bureau of Labor Statistics preliminarily reported that employers added a monthly average of 209,000 net new payroll jobs during the first quarter, as compared to 196,000 in the prior year period. U.S. employers added 215,000 jobs in March of 2016, versus the trailing twelve month average of 234,000. Despite the return to pre-recession unemployment rates (5.0% as of March 2016), the number of long-term unemployed and the labor force participation rate (the latter of which is near a 38-year low) remain disappointing for many economists, but these indicators are less important to commercial real estate than job creation.

The 10-year Treasury yield ended the first quarter at 1.77%, down over 50 basis points from the prior quarter-end, but up from its recent low of 1.64% on January 30, 2015. 10-year Treasury yields have remained well below their 40-year average of approximately 6.5%, in large part due to market expectations that the Federal Open Market Committee (“FOMC”) will only moderately raise the federal funds rate over the next few years.

 

48


Table of Contents

The combination of moderate economic growth and low interest rates that has been in place since the recession ended has been a powerful stimulus for commercial real estate, delivering steady absorption of excess space and strong investor demand for the yields available through both direct ownership of assets and publicly traded funds. Steady economic growth and low interest rates helped push vacancy rates down for the office, apartment, retail and industrial markets. Construction activity, though it is ramping up, remains low compared with prior expansion cycles and low relative to demand and absorption, which means that property leasing markets continue to tighten. The exception to this trend is apartments, where construction activity has caught up with demand in some markets and submarkets. Asking rental rates posted moderate gains across all property types during the first quarter of 2016, propelled by demand for Class A assets in the top submarkets and increasingly Class B space as renewing tenants realize how much Class A rents have risen. The following trends drove the commercial real estate market for the first quarter of 2016:

 

    Sustained U.S. employment growth and rising home values have fueled the economy and generated demand for commercial real estate space across all major sectors;

 

    Technology, professional and business services and healthcare continued to power demand for office space. Languishing oil prices continue to pose a challenge for Houston and other energy-dependent markets. Sublease space increased during the first quarter, notably in Houston and also San Francisco, due to technology sector layoffs. However, overall sublease inventories remained low by historic standards;

 

    E-commerce and supply-chain optimization created tenant and owner-user demand for warehouses and distribution centers;

 

    Apartment rents benefited from sustained job growth, and underlying demographic trends towards urban living amongst two key age groups: millennials and baby boomers; and

 

    Continued corporate employment and earnings growth, combined with increased leisure travel generated demand for hotel room-nights.

Market Statistics

The U.S commercial property market continues to display strength, despite slight declines in commercial property prices, as measured by the Commercial Property Price Index, reported by Moody’s Real Capital Analytics (“RCA”). U.S. commercial real estate sales volumes decreased year-on-year for only the second time since 2009, as reported by RCA. U.S. commercial real estate activity and prices were adversely impacted during the quarter primarily related to tightening credit conditions, particularly in CMBS and agency lending, as well as tightening capitalization rates. However, spreads of U.S. commercial real estate capitalization rates over 10-year U.S. Treasuries was 433 basis points at quarter-end, well above the pre-recession low of 144 basis points and 10-year average spread of 372 basis points. If the U.S. economy continues to expand at the moderate pace envisioned by many economists, we would expect this to fuel the continued expansion of demand for commercial real estate.

According to CoStar’s Value-Weighted U.S. Composite Index, average prices were up by over 7% in March compared to a year earlier. During the quarter, the dollar volume of significant property sales totaled $111.0 billion in the U.S., down by 20% from the year ago period according to RCA. In comparison, our real estate capital markets revenue increased approximately 16% year-over-year, primarily due to organic growth.

Although overall industry metrics are not necessarily as correlated to our revenues in Real Estate Services as they are in Financial Services, they do provide some indication of the general direction of the business. According to Newmark Grubb Knight Frank Research, the combined average vacancy rate for office, industrial, and retail properties ended the first quarter of 2016 at 8.8%, down from 9.4% a year earlier, marking twenty-four consecutive quarters of improving average vacancy rates. Rents for all property types in the U.S. continued to improve modestly. According to NGKF Research, leasing activity during the first quarter of 2016 was down slightly from the year ago period, likely a result of lower corporate earnings in the past several quarters. In comparison, revenues from our leasing and other services business grew by approximately 2%.

REGULATORY ENVIRONMENT

See “Regulation” in Part I, Item 1 of our Annual Report on Form 10-K for information related to our regulatory environment.

LIQUIDITY

See “Liquidity and Capital Resources” herein for information related to our liquidity and capital resources.

HIRING AND ACQUISITIONS

                A key driver of our revenue is front-office headcount. We believe that our strong technology platform and unique partnership structure have enabled us to use both acquisitions and recruiting to profitably increase our front-office staff at a faster rate than our largest competitors since our formation in 2004.

We have invested significantly to capitalize on the current business environment through acquisitions, technology spending and the hiring of new brokers, salespeople, managers and other front-office personnel. The business climate for these acquisitions has been competitive, and it is expected that these conditions will persist for the foreseeable future. We have been able to attract businesses and brokers, salespeople, managers and other front-office personnel to our platform as we believe they recognize that we have the scale, technology, experience and expertise to succeed in the current business environment.

 

49


Table of Contents

As of March 31, 2016, our front-office headcount was down slightly compared to the prior year at 3,858 brokers, salespeople, managers and other front-office personnel. For the quarter ended March 31, 2016, average revenue generated per front-office employee increased by 1% from a year ago to approximately $150 thousand. The increase in overall company revenue per front-office employee was primarily driven by our Financial Services business, which reduced the number of less productive brokers following the acquisition of GFI. Average revenue per front-office employee was adversely impacted by recent front-office hires and acquisitions. Our average revenue per front-office employee has historically declined year-over-year for the period immediately following significant headcount increases, and the additional brokers and salespeople generally achieve significantly higher productivity levels in their second year with the Company.

The laws and regulations passed or proposed on both sides of the Atlantic concerning OTC trading seem likely to favor increased use of technology by all market participants, and are likely to accelerate the adoption of both hybrid and fully electronic trading. We believe these developments will favor the larger inter-dealer brokers over smaller, non-public inter-dealer brokers, as the smaller ones generally do not have the financial resources to invest the necessary amounts in technology. We believe this will lead to further consolidation across the wholesale financial brokerage industry, and thus further allow us to profitably grow our front-office headcount.

Since 2015, our acquisitions have included GFI, CFI, Excess Space, Steffner Commercial Real Estate, CCR and Rudesill-Pera Multifamily, LLC.

On February 26, 2015, we announced the successful completion of our tender offer for the majority of GFI Group, Inc.’s outstanding common shares. GFI is a leading intermediary in the global OTC and Listed markets, offering an array of sophisticated trading technologies and products and generated over $880 million in revenues in 2014, which included revenues from their Trayport and Kyte businesses, which have since been sold. The acquisition of GFI represented the largest acquisition in our history. On January 12, 2016, we completed the merger with GFI by acquiring the approximately 33% of the remaining shares of GFI. This combination dramatically increases the scale and scope of the Company and the combined company is now the largest interdealer-broker and wholesale financial broker in the industry.

On December 11, 2015, we completed the sale of all of the equity interests in the entities that make up the Trayport business to ICE. At the closing, we received 2,527,658 shares of ICE common stock issued with respect to the $650 million purchase price, which was adjusted at closing. In 2015, we also completed the sale of all the equity interests of The Kyte Group Limited (which primarily included the Company’s clearing business) and Kyte Broking Limited.

On May 20, 2015, we completed the acquisition of CFI, a premier real estate strategic consulting and systems integration firm that manages over three billion square feet globally for Fortune 500 companies, owner-occupiers, government agencies, healthcare and higher education clients. CFI provides corporate real estate, facilities management, and enterprise asset management information consulting and technology solutions that yield hundreds of millions of dollars in cost savings for its client base on an annual basis. The acquisition is expected to complement and drive future growth opportunities within NGKF’s Management Services business and within CFI’s extensive client base.

On July 1, 2015, we completed the acquisition of Excess Space. Excess Space is a premier consulting and advisory firm dedicated to real estate disposition and lease restructuring for retailers throughout the US and Canada. It advises some of the nation’s leading supermarkets, department stores, banks, drug stores and restaurants. Since its establishment in 1992, Excess Space has generated an estimated $4 billion in cost savings for clients. We are confident that the acquisition of Excess Space will enhance our business, strengthen the services within our global retail platform, and bring value to our clients.

On December 11, 2015, we completed the acquisition of Steffner Commercial Real Estate, which operates as Newmark Grubb Memphis, a full-service commercial real estate advisory practice in the metropolitan Memphis, Tennessee region. This acquisition represented the cornerstone in our plan to grow our presence across the Mid-South region, which includes Alabama, Arkansas, Kentucky, Louisiana, Mississippi, and Tennessee.

On December 28, 2015, we completed the acquisition of Cincinnati Commercial Real Estate, Inc. (“CCR”), which is headquartered in Cincinnati, Ohio. CCR has a deep and successful track record in office, industrial and retail leasing and investment sales, representing a diversified client base that ranges from top Fortune 500 companies and institutions to privately owned firms. The acquisition bolsters our presence in the Midwest and will help drive growth opportunities for the firm’s existing Midwest operations.

On February 26, 2016, the Company completed the acquisition of Rudesill-Pera Multifamily, LLC (“Memphis Multifamily”). Memphis Multifamily is a multifamily brokerage firm operating in Memphis and the Mid-South Region.

FINANCIAL HIGHLIGHTS

For the three months ended March 31, 2016, we had income from operations before income taxes of $21.1 million compared to income from operations before income taxes of $36.3 million in the year earlier period. Our results include the results of GFI beginning on February 27, 2015. Total revenues for the quarter ended March 31, 2016 increased approximately $91.5 million to $639.0 million

 

50


Table of Contents

primarily due to an $82.5 million increase in brokerage revenues. This significant improvement was driven by the addition of GFI, the ongoing success of NGKF and our high margin fully electronic FENICS business. Total expenses increased approximately $72.5 million to $615.5 million primarily due to a $58.5 million increase in total compensation and employee benefits. Also contributing to the increase was a $14.0 million increase in total non-compensation expenses. The absolute increase in expenses was primarily due to the impact of acquisitions. While the front-office operations of GFI and BGC will remain separately branded, we have already begun integrating the support functions, technology, and infrastructure of these two companies. We met our target of reducing Financial Services annualized expenses by at least $50 million by the first quarter of 2016. We had previously expected a minimum of $40 million in further annualized cost savings by the first quarter of 2017, for a total of at least $90 million in annual savings. We now anticipate achieving a minimum of $100 million in annual savings by the end of 2016. The improvement to our pre-tax profitability we expect to achieve with the $100 million in annualized cost savings will be at least 25% higher than the full year revenues of Trayport. This excludes the impact of any potential future acquisitions or net increase in headcount due to hires made going forward. We also expect to increase productivity per broker and to continue converting voice and hybrid broking to higher margin fully electronic trading, all of which should lead to increased revenues and profitability. By freeing up duplicative capital set aside for regulatory and clearing purposes in connection with the GFI integration, we will also be able to use our balance sheet more efficiently.

Our Real Estate Services business once again had a very strong quarter, as the NGKF total revenues increased by approximately 8.1%. This significant improvement included an approximately 15.6% increase in revenues from our higher margin real estate capital markets business, 2.0% growth from leasing and other services and 13.4% growth from largely recurring management services fees. This impressive outperformance was driven in part by the additions of Cornish & Carey, ARA, Computerized Facility Integration, and Excess Space. In addition, our Real Estate Services business generated strong organic growth as we continued to add dozens of high profile and talented brokers and other professionals, won new business, and were aided by solid commercial real estate market fundamentals. NGKF’s revenues have grown at a compounded annual rate of approximately 19.9% from the first quarter of 2014 through the first quarter of 2016. Given our strong momentum, we expect NGKF’s top-line growth to outperform that of the overall industry by approximately 20% for the full year 2016.

We believe that BGC’s assets and businesses are independently worth significantly more than what is reflected in our current stock price. Based on recent equity market and M&A multiples, we think that the market is undervaluing both NGKF and FENICS. We also believe that the market has yet to properly value the more than $765.0 million in additional Nasdaq stock (based on the April 26, 2016 closing price) we anticipate receiving over time, which is not reflected on our balance sheet. Although no decisions have been made, we are considering a number of options designed to unlock substantial amounts of shareholder value. We also expect our earnings to continue to grow as we increase the profitability of GFI, add revenues from our highly profitable fully electronic products, and benefit from the strength of our Real Estate Services business. We anticipate having substantial resources with which to pay dividends, repurchase shares and/or units of BGC, profitably hire, and make accretive acquisitions, all while maintaining or improving our investment grade rating.

 

51


Table of Contents

RESULTS OF OPERATIONS

The following table sets forth our unaudited condensed consolidated statements of operations data expressed as a percentage of total revenues for the periods indicated (in thousands):

 

     Three Months Ended
March 31,
 
     2016     2015  
    

Actual

Results

    

Percentage

of Total

Revenues

   

Actual

Results

    

Percentage

of Total

Revenues

 

Revenues:

          

Commissions

   $ 475,087         74.3   $ 415,283         75.9

Principal transactions

     92,439         14.5        69,768         12.7   
  

 

 

    

 

 

   

 

 

    

 

 

 

Total brokerage revenues

     567,526         88.8        485,051         88.6   

Real estate management services

     46,058         7.2        40,602         7.4   

Fees from related parties

     7,070         1.1        6,606         1.2   

Data, software and post-trade

     12,317         1.9        11,527         2.1   

Interest income

     2,383         0.4        1,705         0.3   

Other revenues

     3,682         0.6        2,076         0.4   
  

 

 

    

 

 

   

 

 

    

 

 

 

Total revenues

     639,036         100.0        547,567         100.0   

Expenses:

          

Compensation and employee benefits

     409,183         64.0        346,584         63.3   

Allocation of net income and grant of exchangeability to limited partnership units and FPUs

     32,924         5.2        37,054         6.8   
  

 

 

    

 

 

   

 

 

    

 

 

 

Total compensation and employee benefits

     442,107         69.2        383,638         70.1   

Occupancy and equipment

     50,002         7.8        42,965         7.9   

Fees to related parties

     6,209         1.0        4,567         0.8   

Professional and consulting fees

     15,410         2.4        23,281         4.3   

Communications

     30,908         4.8        24,937         4.6   

Selling and promotion

     25,598         4.0        20,476         3.7   

Commissions and floor brokerage

     9,043         1.4        6,278         1.1   

Interest expense

     13,458         2.1        15,902         2.9   

Other expenses

     22,811         3.6        21,041         3.8   
  

 

 

    

 

 

   

 

 

    

 

 

 

Total expenses

     615,546         96.3        543,085         99.2   
  

 

 

    

 

 

   

 

 

    

 

 

 

Other income (losses), net:

          

Gain (loss) on divestiture and sale of investments

     —           —          (215      (0.0

Gains (losses) on equity method investments

     558         0.1        803         0.1   

Other income (loss)

     (2,917      (0.5     31,200         5.7   
  

 

 

    

 

 

   

 

 

    

 

 

 

Total other income (losses), net

     (2,359      (0.4     31,788         5.8   
  

 

 

    

 

 

   

 

 

    

 

 

 

Income from operations before income taxes

     21,131         3.3        36,270         6.6   

Provision for income taxes

     4,840         0.8        10,046         1.8   
  

 

 

    

 

 

   

 

 

    

 

 

 

Consolidated net income

     16,291         2.5        26,224         4.8   

Less: Net income attributable to noncontrolling interest in subsidiaries

     2,632         0.4        12,169         2.2   
  

 

 

    

 

 

   

 

 

    

 

 

 

Net income available to common stockholders

   $ 13,659         2.1   $ 14,055         2.6

Three Months Ended March 31, 2016 Compared to Three Months Ended March 31, 2015

The results of operations of GFI and the Company’s other acquisitions have been included in the Company’s unaudited condensed consolidated financial statements subsequent to their respective dates of acquisition. GFI was acquired on February 26, 2015, and accordingly several of the revenue and expense items below were impacted because of the inclusion of the operations of GFI for the entire three months ended March 31, 2016 compared to only one month of operations during the three months ending March 31, 2015.

Revenues

Brokerage Revenues

Total brokerage revenues increased by $82.5 million, or 17.0%, for the three months ended March 31, 2016 as compared to the three months ended March 31, 2015. Commission revenues increased by $59.8 million, or 14.4%, for the three months ended March 31, 2016 as compared to the three months ended March 31, 2015. Principal transactions revenues increased by $22.7 million, or 32.5%, for the three months ended March 31, 2016 as compared to the three months ended March 31, 2015.

 

52


Table of Contents

The increase in brokerage revenues was primarily driven by the addition of GFI, the ongoing success of NGKF and by the strong growth of our high margin FENICS fully electronic business.

The decrease in rates revenues of $3.5 million was primarily due to a decline in European wholesale market activity industry-wide.

Our fully electronic credit revenues increased by $9.0 million as compared to the three months ended March 31, 2015, and our overall credit revenues increased by 25.8% to $84.5 million in the three months ended March 31, 2016. This increase was mainly due to our acquisition of GFI.

Our FX revenues were up by 7.0% to $78.0 million for the three months ended March 31, 2016. This increase was primarily driven by our acquisition of GFI.

Our brokerage revenues from energy and commodities increased $38.1 million, or 129.6%, to $67.5 million for the three months ended March 31, 2016. This increase was primarily driven by our acquisition of GFI and organic growth.

Our brokerage revenues from equities and other asset classes increased $15.0 million, or 41.4%, to $51.2 million for the three months ended March 31, 2016. This increase was primarily driven by our acquisition of GFI.

Total Real Estate brokerage revenues increased by $10.5 million for the three months ended March 31, 2016 as compared to the three months ended March 31, 2015. This increase was primarily driven by organic growth as well as the additions of CFI, Excess Space and ARA.

Leasing and other services revenues increased by $2.1 million, or 2.0%, to $105.6 million for the three months ended March 31, 2016 as compared to the prior year period. This increase was primarily driven by organic growth as well as our acquisition of Excess Space.

Real estate capital markets revenues increased by $8.4 million, or 15.6%, to $62.1 million for the three months ended March 31, 2016 as compared to the prior year period. This increase was primarily driven by the acquisition of certain ARA offices and new hires.

Real Estate Management Services

Real estate management services revenue increased $5.5 million for the three months ended March 31, 2016. This increase was primarily driven by our acquisition of CFI and organic growth.

Fees from Related Parties

Fees from related parties increased by $0.5 million, or 7.0%, for the three months ended March 31, 2016 as compared to the three months ended March 31, 2015.

Data, Software and Post-Trade

Data, software and post-trade revenues increased by $0.8 million, or 6.9%, for the three months ended March 31, 2016 as compared to the three months ended March 31, 2015. The increase was primarily driven by our acquisition of GFI.

Interest Income

Interest income increased by $0.7 million, or 39.8%, to $2.4 million for the three months ended March 31, 2016 as compared to the three months ended March 31, 2015.

Other Revenues

Other revenues increased by $1.6 million to $3.7 million, or 77.3%, for the three months ended March 31, 2016 as compared to the three months ended March 31, 2015. The increase was primarily due to insurance recoveries related to Hurricane Sandy.

Expenses

Compensation and Employee Benefits

Compensation and employee benefits expense increased by $62.6 million, or 18.1%, for the three months ended March 31, 2016 as compared to the three months ended March 31, 2015. The main driver of this increase was the increased level of brokerage revenues particularly related to the GFI acquisition and our Real Estate Services business.

 

53


Table of Contents

Allocations of Net Income and Grant of Exchangeability to Limited Partnership Units and FPUs

The Allocations of net income and grant of exchangeability to limited partnership units and FPUs decreased by $4.1 million for the three months ended March 31, 2016 as compared to the three months ended March 31, 2015. This decrease was primarily driven by a decrease in charges related to grants of exchangeability to limited partnership units during the three months ended March 31, 2016 as compared to the three months ended March 31, 2015.

Occupancy and Equipment

Occupancy and equipment expense increased $7.0 million to $50.0 million for the three months ended March 31, 2016 as compared to the three months ended March 31, 2015. This increase was primarily driven by the acquisition of GFI in our Financial Services segment and the acquisitions of CFI and ARA in our Real Estate Services segment.

Fees to Related Parties

Fees to related parties increased by $1.6 million, or 36.0%, for the three months ended March 31, 2016 as compared to the three months ended March 31, 2015. Fees to related parties are allocations paid to Cantor for administrative and support services.

Professional and Consulting Fees

Professional and consulting fees decreased by $7.9 million, or 33.8%, to $15.4 million for the three months ended March 31, 2016 as compared to the three months ended March 31, 2015. The higher expense in the three months ended March 31, 2015 was due to professional fees incurred related to the GFI Tender Offer.

Communications

Communications expense increased by $6.0 million, or 23.9%, for the three months ended March 31, 2016 as compared to the three months ended March 31, 2015. This increase was primarily driven by the acquisition of GFI. As a percentage of total revenues, communications remained relatively unchanged across the two periods.

Selling and Promotion

Selling and promotion expense increased by $5.1 million, or 25.0%, for the three months ended March 31, 2016 as compared to the three months ended March 31, 2015. The increase was primarily due to the acquisition of GFI. As a percentage of total revenues, selling and promotion remained relatively unchanged across the two periods.

Commissions and Floor Brokerage

Commissions and floor brokerage expense increased by $2.8 million, or 44.0%, for the three months ended March 31, 2016 as compared to the three months ended March 31, 2015, primarily due to the acquisition of GFI.

Interest Expense

Interest expense decreased by $2.4 million, or 15.4%, to $13.5 million for the three months ended March 31, 2016 as compared to the three months ended March 31, 2015. The decrease was primarily driven by the maturity of the 8.75% Convertible Senior Notes on April 15, 2015, partially offset by the inclusion of three months of interest expense on GFI debt during the three months ended March 31, 2016 compared to one month of interest expense during the three months ended March 31, 2015.

Other Expenses

Other expenses increased by $1.8 million, or 8.4%, for the three months ended March 31, 2016 as compared to the three months ended March 31, 2015, primarily related to litigation expenses, partially offset by decreases in bad debt expense and amortization expense.

Other Income (Losses), net

Gain (Loss) on Divestiture and Sale of Investments

We had no gains or losses from divestitures or sales of investments in the three months ended March 31, 2016. For the three months ended March 31, 2015, there was a loss on divestiture of $215 thousand related to the sale of KGL by GFI.

Gains (Losses) on Equity Method Investments

Gains (losses) on equity method investments decreased by $0.2 million, to a gain of $0.6 million, for the three months ended March 31, 2016 as compared to a gain of $0.8 million for the three months ended March 31, 2015. Gains (losses) on equity method investments represent our pro rata share of the net gains or losses on investments over which we have significant influence but do not control.

 

54


Table of Contents

Other Income (Loss)

Other income (loss) decreased $34.1 million, or 109.3%, to a loss of $2.9 million for the three months ended March 31, 2016 as compared to the three months ended March 31, 2015. Other income (loss) for the three months ended March 31, 2015 was primarily related to a $29.0 million gain with respect to appreciation on the 17.1 million shares of GFI common stock held by the Company prior to the successful completion of our tender offer.

Provision for Income Taxes

Provision for income taxes decreased $5.2 million to $4.8 million for the three months ended March 31, 2016 as compared to the three months ended March 31, 2015. This decrease was primarily driven by the decrease in pretax earnings. Our consolidated effective tax rate can vary from period to period depending on, among other factors, the geographic and business mix of our earnings.

Net Income Attributable to Noncontrolling Interest in Subsidiaries

Net income attributable to noncontrolling interest in subsidiaries decreased by $9.5 million, to $2.6 million, for the three months ended March 31, 2016 as compared to the three months ended March 31, 2015. This decrease was due to the decrease in allocation of net income to Cantor units in the three months ended March 31, 2016. Also contributing to this decrease was the decrease in the allocation of GFI income to noncontrolling interests due to the closing of the Back-End Mergers on January 12, 2016.

Business Segment Financial Results

The business segments are determined based on the products and services provided and reflect the manner in which financial information is evaluated by management. We evaluate the performance and review the results of the segments based on each segment’s “Income (loss) from operations before income taxes.”

Certain financial information for our segments is presented below. The amounts shown below for the Financial Services and Real Estate Services segments reflect the amounts that are used by management to allocate resources and assess performance, which is based on each segment’s “Income (loss) from operations before income taxes.” In addition to the two business segments, the tables below include a “Corporate Items” category. Corporate revenues include fees from related parties and interest income as well as gains that are not considered part of the Company’s ordinary, ongoing business. Corporate expenses include non-cash compensation expenses (such as the grant of exchangeability to limited partnership units, redemption/exchange of partnership units, issuance of restricted shares and allocations of net income to founding/working partner units and limited partnership units) as well as unallocated expenses such as certain professional and consulting fees, executive compensation and interest expense, which are managed separately at the corporate level.

Three months ended March 31, 2016 (in thousands):

 

     Financial
Services1
     Real Estate
Services1
     Corporate
Items
     Total  

Total revenues

   $ 415,989       $ 214,480       $ 8,567       $ 639,036   

Total expenses

     333,831         197,654         84,061         615,546   

Total other income (losses), net

     10,972         —           (13,331      (2,359
  

 

 

    

 

 

    

 

 

    

 

 

 

Income (loss) from operations before income taxes

   $ 93,130       $ 16,826       $ (88,825    $ 21,131   
  

 

 

    

 

 

    

 

 

    

 

 

 

 

1  For the three months ended March 31, 2016, the Financial Services segment income (loss) from operations before income taxes includes $11.0 million related to the mark-to-market movements and/or hedging on the Nasdaq earn-out shares. For the three months ended March 31, 2016, the Real Estate Services segment income (loss) from operations before income taxes excludes $0.2 million related to the collection of receivables and associated expenses that were recognized at fair value as part of acquisition accounting.

Three months ended March 31, 2015 (in thousands):

 

     Financial
Services1
     Real Estate
Services1
     Corporate
Items
     Total  

Total revenues

   $ 341,353       $ 198,389       $ 7,825       $ 547,567   

Total expenses

     277,454         182,153         83,478         543,085   

Total other income (losses), net

     2,718         —           29,070         31,788   
  

 

 

    

 

 

    

 

 

    

 

 

 

Income (loss) from operations before income taxes

   $ 66,617       $ 16,236       $ (46,583    $ 36,270   

 

1  For the three months ended March 31, 2015, the Financial Services segment income (loss) from operations before income taxes includes $2.9 million related to the mark-to-market movements and/or hedging on the Nasdaq earn-out shares. For the three months ended March 31, 2015, the Real Estate Services segment income (loss) from operations before income taxes excludes $0.7 million related to the collection of receivables and associated expenses that were recognized at fair value as part of acquisition accounting.

 

55


Table of Contents

Segment Results for the Three Months Ended March 31, 2016 Compared to Three Months Ended March 31, 2015

Revenues

 

    Revenues for Financial Services increased approximately $74.6 million, or 21.9%, to $416.0 million for the three months ended March 31, 2016 from $341.4 million for the three months ended March 31, 2015. The increase in revenues for our Financial Services segment was primarily due to an increase in brokerage revenues in energy and commodities, credit, equities and other asset classes, and foreign exchange, primarily driven by the acquisitions of GFI and R.P. Martin, as well as by our high margin fully electronic FENICS business.

 

    Revenues for Real Estate Services increased approximately $16.1 million, or 8.1%, to $214.5 million for the three months ended March 31, 2016 from $198.4 million for the three months ended March 31, 2015. The increase in revenues for our Real Estate Services segment was primarily due to organic growth as well as the additions of CFI, Excess Space and ARA.

Expenses

 

    Total expenses for Financial Services increased approximately $56.4 million, or 20.3%, to $333.8 million for the three months ended March 31, 2016 from $277.5 million for the three months ended March 31, 2015. The increase in expenses for our Financial Services Segment was primarily due to the acquisition of GFI and R.P. Martin.

 

    Total expenses for Real Estate Services increased approximately $15.5 million, or 8.5%, to $197.7 million for the three months ended March 31, 2016 from $182.2 million for the three months ended March 31, 2015. The increase in expenses for our Real Estate Services segment was primarily due to increased compensation associated with acquisitions.

 

    Total expenses for the Corporate Items category increased approximately $0.6 million to $84.1 million for the three months ended March 31, 2016 from $83.5 million for the three months ended March 31, 2015.

Other income (losses), net

 

    Other income (losses), net, for Financial Services increased approximately $8.3 million, or 303.7%, to a gain of $11.0 million for the three months ended March 31, 2016 from a gain of $2.7 million for the three months ended March 31, 2015. The increase in other income (losses), net, for our Financial Services segment was primarily due to the earn-out portion and the related mark-to-market movements and/or hedging on the Nasdaq earn-out shares.

 

    Other income (losses), net, for the Corporate Items category decreased approximately $42.4 million to a loss of $13.3 million for the three months ended March 31, 2016 from a gain of $29.1 million for the three months ended March 31, 2015. The decrease in other income (losses), net, for the Corporate Items category was primarily due to a $29.0 million gain during the three months ended March 31, 2015 with respect to appreciation on 17.1 million shares of GFI common stock held by the Company prior to the successful completion of our tender offer, and the $11.3 million net realized and unrealized loss during the three months ended March 31, 2016 on the ICE shares received as part of the Trayport transaction.

Income from operations before income taxes

 

    Income from operations before income taxes for Financial Services increased approximately $26.5 million, or 39.8%, to $93.1 million for the three months ended March 31, 2016 from $66.6 million for the three months ended March 31, 2015. The increase in income from operations before income taxes for our Financial Services segment was primarily due to our acquisition of GFI.

 

    Income from operations before income taxes for Real Estate Services increased $0.6 million, or 3.6%, to $16.8 million for the three months ended March 31, 2016 from $16.2 million for the three months ended March 31, 2015.

 

56


Table of Contents

QUARTERLY RESULTS OF OPERATIONS

The following table sets forth our unaudited quarterly results of operations for the indicated periods (in thousands). Results of any period are not necessarily indicative of results for a full year and may, in certain periods, be affected by seasonal fluctuations in our business. Certain reclassifications have been made to prior period amounts to conform to the current period’s presentation.

 

     March 31,
2016
    December 31,
20153
    September 30,
20151
     June 30,
2015
     March 31,
20152
    December 31,
2014
    September 30,
20141
    June 30,
2014
 

Revenues:

                  

Commissions

   $ 475,087      $ 507,503      $ 521,264       $ 487,810       $ 415,283      $ 381,182      $ 331,466      $ 291,666   

Principal transactions

     92,439        74,184        73,841         95,349         69,768        50,366        51,327        72,751   

Real estate management services

     46,058        51,121        48,867         46,528         40,602        43,929        40,452        39,020   

Fees from related parties

     7,070        6,038        6,609         6,095         6,606        6,631        6,749        7,967   

Data, software and post-trade

     12,317        29,025        29,124         27,693         11,527        2,578        2,369        2,195   

Interest income

     2,383        4,390        1,387         3,161         1,705        1,673        1,642        1,925   

Other revenues

     3,682        1,183        4,203         2,495         2,076        2,924        2,211        1,678   
  

 

 

   

 

 

   

 

 

    

 

 

    

 

 

   

 

 

   

 

 

   

 

 

 

Total revenues

     639,036        673,444        685,295         669,131         547,567        489,283        436,216        417,202   

Expenses:

                  

Compensation and employee benefits

     409,183        478,032        435,932         431,287         346,584        310,816        270,642        264,318   

Allocations of net income and grants of exchangeability to limited partnership units and FPUs

     32,924        145,718        50,667         26,200         37,054        30,392        52,516        22,402   
  

 

 

   

 

 

   

 

 

    

 

 

    

 

 

   

 

 

   

 

 

   

 

 

 

Total compensation and employee benefits

     442,107        623,750        486,599         457,487         383,638        341,208        323,158        286,720   

Occupancy and equipment

     50,002        54,344        51,300         63,108         42,965        35,238        35,575        35,701   

Fees to related parties

     6,209        4,479        4,876         4,121         4,567        5,516        2,681        2,133   

Professional and consulting fees

     15,410        12,187        15,201         15,220         23,281        20,013        10,565        10,156   

Communications

     30,908        30,631        31,503         32,110         24,937        20,636        20,087        21,312   

Selling and promotion

     25,598        26,592        23,370         26,763         20,476        18,727        16,730        18,255   

Commissions and floor brokerage

     9,043        9,478        8,865         10,473         6,278        4,762        4,806        5,575   

Interest expense

     13,458        18,074        16,944         18,439         15,902        10,183        9,197        9,230   

Other expenses

     22,811        63,021        26,802         27,179         21,041        93,959        26,732        13,584   
  

 

 

   

 

 

   

 

 

    

 

 

    

 

 

   

 

 

   

 

 

   

 

 

 

Total expenses

     615,546        842,556        665,460         654,900         543,085        550,242        449,531        402,666   

Other income (losses), net:

                  

Gains (losses) on divestiture and sale of investments

     —          390,951        2,717         894         (215     —          —          —     

Gains (losses) on equity method investments

     558        (815     1,042         833         803        (2,418     (2,640     (1,288

Other income (losses)

     (2,917     30,909        59,728         1,331         31,200        4,091        45,892        1,667   
  

 

 

   

 

 

   

 

 

    

 

 

    

 

 

   

 

 

   

 

 

   

 

 

 

Total other income (losses), net

     (2,359     421,045        63,487         3,058         31,788        1,673        43,252        379   
  

 

 

   

 

 

   

 

 

    

 

 

    

 

 

   

 

 

   

 

 

   

 

 

 

Income (loss) from operations before income taxes

     21,131        251,933        83,322         17,289         36,270        (59,286     29,937        14,915   

Provision (benefit) for income taxes

     4,840        79,441        28,737         2,272         10,046        (22,501     18,808        3,600   
  

 

 

   

 

 

   

 

 

    

 

 

    

 

 

   

 

 

   

 

 

   

 

 

 

Consolidated net income (loss)

     16,291        172,492        54,585         15,017         26,224        (36,785     11,129        11,315   

Less: Net income (loss) attributable to noncontrolling interest in subsidiaries

     2,632        107,477        16,214         5,670         12,169        (18,100     3,918        3,714   
  

 

 

   

 

 

   

 

 

    

 

 

    

 

 

   

 

 

   

 

 

   

 

 

 

Net income (loss) available to common stockholders

   $ 13,659      $ 65,015      $ 38,371       $ 9,347       $ 14,055      $ (18,685   $ 7,211      $ 7,601   
  

 

 

   

 

 

   

 

 

    

 

 

    

 

 

   

 

 

   

 

 

   

 

 

 

 

1  Amounts include the gains related to the earn-out associated with the Nasdaq Transaction recorded in Other income (losses).
2  Amounts include the recognition of the cumulative realized gain of $29.0 million on the 17.1 million shares of GFI common stock owned by us prior to the tender offer.
3  Amounts include gains related to the Company’s sale of all of the equity interests in the entities that made up the Trayport business to Intercontinental Stock Exchange, Inc. on December 11, 2015.

 

57


Table of Contents

The table below details our brokerage revenues by product category for the indicated periods (in thousands):

 

    March 31,
2016
    December 31,
2015
    September 30,
2015
    June 30,
2015
    March 31,
2015
    December 31,
2014
    September 30,
2014
    June 30,
2014
 

Brokerage revenue by product:

               

Rates

  $ 118,517      $ 106,860      $ 113,319      $ 126,346      $ 122,011      $ 89,715      $ 93,538      $ 104,677   

Credit

    84,527        63,863        68,055        74,194        67,175        47,940        53,545        58,923   

Foreign exchange

    78,020        71,592        83,706        82,404        72,941        57,591        56,233        49,279   

Energy & Commodities

    67,497        59,226        54,827        54,815        29,404        15,785        13,795        13,154   

Equities and other asset classes

    51,205        44,740        50,430        54,001        36,215        30,690        29,634        30,483   

Leasing and other services

    105,627        162,263        143,680        130,221        103,563        135,725        107,471        87,035   

Real estate capital markets

    62,133        73,143        81,088        61,178        53,742        54,102        28,577        20,866   
 

 

 

   

 

 

   

 

 

   

 

 

   

 

 

   

 

 

   

 

 

   

 

 

 

Total brokerage revenues

  $ 567,526      $ 581,687      $ 595,105      $ 583,159      $ 485,051      $ 431,548      $ 382,793      $ 364,417   
 

 

 

   

 

 

   

 

 

   

 

 

   

 

 

   

 

 

   

 

 

   

 

 

 

Brokerage revenue by product (percentage):

               

Rates

    20.9     18.3     19.0     21.7     25.2     20.8     24.4     28.7

Credit

    14.9        11.0        11.4        12.7        13.8        11.1        14.0        16.2   

Foreign exchange

    13.7        12.3        14.1        14.1        15.0        13.3        14.7        13.5   

Energy & Commodities

    11.9        10.2        9.2        9.4        6.1        3.7        3.6        3.6   

Equities and other asset classes

    9.0        7.7        8.5        9.3        7.5        7.1        7.7        8.4   

Leasing and other services

    18.6        27.9        24.2        22.3        21.3        31.5        28.1        23.9   

Real estate capital markets

    11.0        12.6        13.6        10.5        11.1        12.5        7.5        5.7   
 

 

 

   

 

 

   

 

 

   

 

 

   

 

 

   

 

 

   

 

 

   

 

 

 

Total brokerage revenues

    100.0     100.0     100.0     100.0     100.0     100.0     100.0     100.0
 

 

 

   

 

 

   

 

 

   

 

 

   

 

 

   

 

 

   

 

 

   

 

 

 

Brokerage revenue by type:

               

Real Estate

  $ 167,760      $ 235,406      $ 224,768      $ 191,399      $ 157,305      $ 189,827      $ 136,048      $ 107,901   

Financial Services voice/hybrid

    357,071        312,076        332,430        350,944        292,377        216,413        224,062        236,152   

Financial Services fully electronic

    42,695        34,205        37,907        40,816        35,369        25,308        22,683        20,364   
 

 

 

   

 

 

   

 

 

   

 

 

   

 

 

   

 

 

   

 

 

   

 

 

 

Total brokerage revenues

  $ 567,526      $ 581,687      $ 595,105      $ 583,159      $ 485,051      $ 431,548      $ 382,793      $ 364,417   
 

 

 

   

 

 

   

 

 

   

 

 

   

 

 

   

 

 

   

 

 

   

 

 

 

Brokerage revenue by type (percentage):

               

Real Estate

    29.6     40.5     37.8     32.8     32.4     44.0     35.5     29.6

Financial Services voice/hybrid

    62.9        53.6        55.8        60.2        60.3        50.1        58.6        64.8   

Financial Services fully electronic

    7.5        5.9        6.4        7.0        7.3        5.9        5.9        5.6   
 

 

 

   

 

 

   

 

 

   

 

 

   

 

 

   

 

 

   

 

 

   

 

 

 

Total brokerage revenues

    100.0     100.0     100.0     100.0     100.0     100.0     100.0     100.0
 

 

 

   

 

 

   

 

 

   

 

 

   

 

 

   

 

 

   

 

 

   

 

 

 

LIQUIDITY AND CAPITAL RESOURCES

Balance Sheet

                Our balance sheet and business model are not capital intensive. Our assets consist largely of cash, marketable securities, collateralized and uncollateralized short-dated receivables and less liquid assets needed to support our business. Longer-term capital (equity and notes payable) is held to support the less liquid assets and potential capital intensive opportunities. Total assets at March 31, 2016 were $4.5 billion, an increase of 14.0% as compared to December 31, 2015. The increase in total assets was driven primarily by increases in receivables from broker-dealers, clearing organizations, customers and related broker-dealers, partially offset by decreases in marketable securities. We maintain a significant portion of our assets in cash and marketable securities, with our liquidity (which we define as cash and cash equivalents, marketable securities and securities owned) at March 31, 2016 of $680.6 million. See “Liquidity Analysis” below for a further discussion of our liquidity.

On June 23, 2015, the Audit Committee of the Company authorized management to enter into a revolving credit facility with Cantor of up to $150 million in aggregate principal amount pursuant to which Cantor or BGC would be entitled to borrow funds from each other from time to time. The outstanding balances would bear interest at the higher of the borrower’s or the lender’s short term borrowing rate then in effect plus 1%. There were no borrowings outstanding under the facility as of March 31, 2016.

As part of our cash management process, we may enter into tri-party reverse repurchase agreements and other short-term investments, some of which may be with Cantor. As of March 31, 2016, we had no reverse repurchase agreements outstanding with Cantor.

Additionally, in August 2013, the Audit Committee authorized us to invest up to $350 million in an asset-backed commercial paper program for which certain Cantor entities serve as placement agent and referral agent. The program issues short-term notes to money market investors and is expected to be used from time to time as a liquidity management vehicle. The notes are backed by assets of highly rated banks. We are entitled to invest in the program so long as the program meets investment policy guidelines, including policies relating to ratings. Cantor will earn a spread between the rate it receives from the short-term note issuer and the rate it pays to us on any investments in this program. This spread will be no greater than the spread earned by Cantor for placement of any other commercial paper note in the program. As of March 31, 2016, we had no investments in the program.

 

58


Table of Contents

Funding

Our funding base consists of longer-term capital (equity and notes payable), shorter-term liabilities and accruals that are a natural outgrowth of specific assets and/or our business model, such as matched fails and accrued compensation. We have limited need for short-term unsecured funding in our regulated entities for their brokerage business. Contingent liquidity needs are largely limited to potential cash collateral that may be needed to meet clearing bank, clearinghouse, and exchange margins and/or to fund fails. Capital expenditures tend to be cash neutral and approximately in line with depreciation. Current cash balances significantly exceed our unsecured letters of credit and our unsecured bank borrowings. We believe that cash in and available to our largest regulated entities, inclusive of financing provided by clearing banks, is adequate for potential cash demands of normal operations such as margin or fail financing. We expect our operating activities going forward to generate adequate cash flows to fund normal operations, including any dividends issued pursuant to our dividend policy. However, we believe that there are a significant number of capital intensive opportunities for us to maximize our growth and strategic position, including, among other things, acquisitions, strategic alliances and joint ventures potentially involving all types and combinations of equity, debt and acquisition alternatives. As a result, we may need to raise additional funds to:

 

    increase the regulatory net capital necessary to support operations;

 

    support continued growth in our business;

 

    effect acquisitions;

 

    develop new or enhanced services and markets; and

 

    respond to competitive pressures.

Acquisitions and financial reporting obligations related thereto may impact our ability to access capital markets on a timely basis and may necessitate greater short-term borrowings in the interim. This may impact our credit rating or the interest rates on our debt. We may need to access short-term capital sources to meet business needs from time to time, including, but not limited to, conducting operations, hiring or retaining brokers, financing acquisitions, and providing liquidity, including in situations where we may not be able to access the capital markets in a timely manner when desired by us. Accordingly, we cannot guarantee that we will be able to obtain additional financing when needed on terms that are acceptable to us, if at all.

On June 28, 2013, upon completion of the sale of eSpeed (see “Nasdaq Transaction” herein), we received cash consideration of $750 million, subject to adjustment for certain pre-paid amounts and accrued costs and expenses, plus an earn-out of up to 14,883,705 shares of Nasdaq common stock to be paid ratably in each of the fifteen years following the closing. As a result of the earn-out, we expect to receive over $765.0 million in additional Nasdaq stock over time (stock value based on the April 26, 2016 closing price), which is not reflected on our balance sheet.

On February 26, 2015, we successfully completed our tender offer to acquire shares of common stock, par value $0.01 per share, of GFI for $6.10 per share in cash and accepted for purchase 54.3 million shares tendered to us pursuant to the offer. The tendered shares, together with the 17.1 million shares already owned by us, represented approximately 56% of the then-outstanding shares of GFI. We issued payment for the tendered shares on March 4, 2015 in the aggregate amount of $331.1 million. On April 28, 2015, we purchased from GFI approximately 43.0 million new shares at that date’s closing price of $5.81 per share, for an aggregate purchase price of $250 million. The purchase price was paid to GFI in the form of a note due on June 19, 2018 that bore an interest rate of LIBOR plus 200 basis points. The new shares and the note eliminate in consolidation. Following the issuance of the new shares, we owned approximately 67% of GFI’s outstanding common stock, which gave us control over the timing and process for the completion of a back-end merger (the “Back-End Mergers”) pursuant to the tender offer agreement.

On January 12, 2016, we completed our acquisition (the “JPI Merger”) of Jersey Partners, Inc. (“JPI”). The JPI Merger occurred pursuant to a merger agreement (the “Merger Agreement”), dated as of December 22, 2015. Shortly following the completion of the JPI Merger, a subsidiary of BGC merged with and into GFI pursuant to a short-form merger under Delaware law, with GFI continuing as the surviving entity (the “GFI Merger”). The Back-End Mergers allowed BGC to acquire the remaining approximately 33% of the outstanding shares of GFI common stock that BGC did not already own. Following the closing of the Back-End Mergers, BGC and its affiliates now own 100% of the outstanding shares of GFI’s common stock. See Note 3—“Acquisitions” to the unaudited condensed consolidated financial statements for further information about the GFI transaction.

In total, approximately 23.5 million shares of our Class A common stock and $111.2 million in cash were issued or paid with respect to the closing of the Back-End Mergers, inclusive of adjustments. The total purchase consideration for all shares of GFI purchased by BGC was approximately $750 million, net of the $250.0 million note previously issued to GFI by BGC, which is eliminated in consolidation. This figure excludes the $29.0 million gain recorded in the first quarter of 2015 with respect to the appreciation of the 17.1 million shares of GFI held by BGC prior to the successful completion of the tender offer. The excess of total consideration over the fair value of the total net assets acquired, of approximately $450.0 million, has been recorded to goodwill and was allocated to our Financial Services segment.

 

59


Table of Contents

As of March 31, 2016, our liquidity, which we define as cash and cash equivalents, marketable securities and securities owned, was approximately $680.6 million. In addition to our strong current liquidity position, we expect to receive over $765.0 million in additional Nasdaq stock over time (stock value based on the April 26, 2016 closing price), which is not reflected on our balance sheet. We anticipate having $1.4 billion available to us to drive substantial returns for our investors. We expect to use our considerable financial resources to repay debt, profitably hire, make accretive acquisitions, pay dividends, and/or repurchase shares and units of BGC, all while maintaining or improving our investment grade rating.

Notes Payable, Collateralized Borrowings and Short-Term Borrowings

8.75% Convertible Notes

On April 1, 2010, BGC Holdings issued an aggregate of $150.0 million principal amount of the 8.75% Convertible Notes due 2015 (the “8.75% Convertible Notes”) to Cantor. We used the proceeds of the 8.75% Convertible Notes to repay at maturity $150.0 million aggregate principal amount of Senior Notes.

On April 13, 2015, the 8.75% Convertible Notes were fully converted into approximately 24.0 million shares of Class A common stock. On June 15, 2015, we filed a resale registration statement on Form S-3 pursuant to which 24,042,599 shares of our Class A common stock may be sold from time to time by Cantor or by certain of its pledgees, donees, distributees, counterparties, transferees or other successors of interest of the shares, including banks or other financial institutions which may enter into stock pledge, stock loan or other financing transactions with Cantor or its affiliates, as well as by their respective pledgees, donees, distributees, counterparties, transferees or other successors in interest.

4.50% Convertible Notes

On July 29, 2011, we issued an aggregate of $160.0 million principal amount of 4.50% Convertible Notes due 2016 (the “4.50% Convertible Notes”). In connection with the offering of the 4.50% Convertible Notes, we entered into an Indenture, dated as of July 29, 2011, with U.S. Bank National Association, as trustee. The 4.50% Convertible Notes were offered and sold solely to qualified institutional buyers pursuant to Rule 144A under the Securities Act.

The 4.50% Convertible Notes are our general senior unsecured obligations. The 4.50% Convertible Notes pay interest semi-annually at a rate of 4.50% per annum and were priced at par. As of March 31, 2016, the 4.50% Convertible Notes were convertible, at the holder’s option, at a conversion rate of 101.6260 shares of Class A common stock per $1,000 principal amount of notes, subject to adjustment in certain circumstances. Upon conversion, we will deliver shares of our Class A common stock. As of March 31, 2016, the 4.50% Convertible Notes were convertible into approximately 16.3 million shares of our Class A common stock. The 4.50% Convertible Notes will mature on July 15, 2016, unless earlier repurchased, exchanged or converted. The carrying value of the 4.50% Convertible Notes was approximately $158.6 million as of March 31, 2016.

In connection with the offering of the 4.50% Convertible Notes, we entered into capped call transactions, which are expected to reduce the potential dilution of our Class A common stock upon any conversion of 4.50% Convertible Notes in the event that the market value per share of our Class A common stock, as measured under the terms of the capped call transactions, is greater than the strike price of the capped call transactions, which was $10.82 as of March 31, 2016, subject to adjustment in certain circumstances. The capped call transactions had a cap price equal to $13.52 per share as of March 31, 2016.

The net proceeds from this offering were approximately $144.2 million after deducting the initial purchasers’ discounts and commissions, estimated offering expenses and the cost of the capped call transactions. We used the net proceeds from the offering for general corporate purposes, including financing acquisitions.

In preparation for the maturity of the 4.50% Convertible Notes on July 15, 2016, we may draw down on our credit facility or we may potentially raise debt in a public or private offering.

8.125% Senior Notes

On June 26, 2012, we issued an aggregate of $112.5 million principal amount of 8.125% Senior Notes due 2042 (the “8.125% Senior Notes”). The 8.125% Senior Notes are our senior unsecured obligations. The 8.125% Senior Notes may be redeemed for cash, in whole or in part, on or after June 26, 2017, at our option, at any time and from time to time, until maturity at a redemption price equal to 100% of the principal amount to be redeemed, plus accrued but unpaid interest on the principal amount being redeemed to, but not including, the redemption date. The 8.125% Senior Notes are listed on the New York Stock Exchange under the symbol “BGCA.” We used the proceeds to repay short-term borrowings under our unsecured revolving credit facility and for general corporate purposes, including acquisitions. The initial carrying value of the 8.125% Senior Notes was $108.7 million, net of debt issuance costs of $3.8 million. Cantor Fitzgerald & Co. (“CF&Co”), an affiliate of us, served as one of the underwriters in this transaction and was paid an underwriting fee of approximately $0.2 million.

 

60


Table of Contents

5.375% Senior Notes

On December 9, 2014, the Company issued an aggregate of $300.0 million principal amount of 5.375% Senior Notes due 2019 (the “5.375% Senior Notes”). The 5.375% Senior Notes are general senior unsecured obligations of the Company. These Senior Notes bear interest at a rate of 5.375% per year, payable in cash on June 9 and December 9 of each year, commencing June 9, 2015. The interest rate payable on the notes will be subject to adjustments from time to time based on the debt rating assigned by specified rating agencies to the notes, as set forth in the Indenture. The 5.375% Senior Notes will mature on December 9, 2019. The Company may redeem some or all of the notes at any time or from time to time for cash at certain “make-whole” redemption prices (as set forth in the Indenture). If a “Change of Control Triggering Event” (as defined in the Indenture) occurs, holders may require the Company to purchase all or a portion of their notes for cash at a price equal to 101% of the principal amount of the notes to be purchased plus any accrued and unpaid interest to, but excluding, the purchase date.

The initial carrying value of the 5.375% Senior Notes was $295.1 million, net of the discount and debt issuance costs of $4.9 million. The issuance costs are amortized as interest cost, and the carrying value of the 5.375% Senior Notes will accrete up to the face amount over the term of the notes. The Company recorded interest expense related to the 5.375% Senior Notes of $4.3 million for both the three months ended March 31, 2016 and 2015.

8.375% Senior Notes

As part of the GFI acquisition, the Company acquired $240.0 million in aggregate principal amount of 8.375% Senior Notes (the “8.375% Senior Notes”) due July 2018. The fair value of these notes as of March 31, 2016 was $253.5 million. Interest on these notes is payable, semi-annually in arrears on the 19th of January and July. Due to the cumulative effect of downgrades to the credit rating of GFI’s 8.375% Senior Notes, the 8.375% Senior Notes were previously subjected to 200 basis points penalty interest. On April 28, 2015, a subsidiary of the Company purchased from GFI approximately 43.0 million newly issued shares of GFI’s common stock. This increased BGC’s ownership to approximately 67% of GFI’s outstanding common stock and gave us the ability to control the timing and process with respect to a full merger, which as discussed in Note 1—“Organization and Basis of Presentation” to our unaudited condensed consolidated financial statements, was completed on January 12, 2016. Also on July 10, 2015, we guaranteed the obligations of GFI under these 8.375% Senior Notes. These actions resulted in upgrades of the credit ratings of GFI’s 8.375% Senior Notes by Moody’s Investors Service, Fitch Ratings Inc. and Standard & Poor’s, which reduced the penalty interest to 25 basis points effective July 19, 2015. On November 4, 2015, GFI, BGC and the Trustee entered into the First Supplemental Indenture supplementing the Indenture and incorporating BGC’s guarantee of the Notes (the “First Supplemental Indenture”). On January 13, 2016, Moody’s Investors Service further upgraded the credit rating on GFI’s 8.375% Senior Notes, eliminating the penalty interest.

On January 12, 2016, BGC Partners, Inc. entered into a second supplemental indenture, dated as of January 12, 2016 (the “Second Supplemental Indenture”), among GFI, BGC and The Bank of New York Mellon Trust Company, N.A., as trustee (the “Trustee”), supplementing the indenture, dated as of July 19, 2011, as supplemented by the First Supplemental Indenture thereto, dated as of November 4, 2015 (the “Indenture”), among GFI, BGC and the Trustee, which governs the 8.375% Senior Notes due 2018 (the “Notes”), issued by GFI and fully and unconditionally guaranteed by BGC.

The Second Supplemental Indenture modifies the reporting covenant in the Indenture to provide that, for so long as BGC (or another publicly reporting company controlling GFI) guarantees the Notes, the reports that BGC (or such other publicly reporting company controlling GFI) files with the SEC will be furnished to the Trustee in lieu of any GFI SEC reports.

The amendments contained in the Second Supplemental Indenture became operative on January 12, 2016, upon GFI’s payment of the consent fee described therein. The final amount of the consent fee was approximately $8.00 per $1,000 principal amount. As a result, effective January 15, 2016, GFI ceased filing annual, quarterly and other reports with the SEC.

The Company recorded interest expense related to the 8.375% Senior Notes of $3.0 million and $2.1 million for the three months ended March 31, 2016 and 2015, respectively.

Collateralized Borrowings

On March 13, 2015, the Company entered into a secured loan arrangement of $28.2 million under which it pledged certain fixed assets as security for a loan. This arrangement incurs interest at a fixed rate of 3.70% and matures on March 13, 2019. As of March 31, 2016, the Company had $21.3 million outstanding related to this secured loan arrangement, which includes $0.2 million of deferred financing costs. The value of the fixed assets pledged as of March 31, 2016 was $9.3 million. The Company recorded interest expense related to this secured loan arrangement of $0.2 million and $0.1 million for the three months ended March 31, 2016, and 2015, respectively.

 

61


Table of Contents

Credit Agreements

As part of the GFI acquisition, we assumed a credit agreement as amended (the “GFI Credit Agreement”) with Bank of America, N.A. and certain other lenders, which provided for maximum revolving loans of up to $75.0 million. We repaid the amount outstanding on October 2, 2015, prior to the sale of our Trayport division. For the three months ended March 31, 2016, we recorded no interest expense related to the GFI Credit Agreement. For the three months ended March 31, 2015, the Company recorded interest expense related to the GFI Credit Agreement of $0.2 million.

On October 1, 2015, we entered into a previously authorized $150.0 million revolving credit facility (the “Facility”) with Cantor and borrowed $100.0 million under such facility (the “Cantor Loan”). The Cantor Loan bears interest at the rate of LIBOR plus 3.25% and may be adjusted based on Cantor’s short-term borrowing rate then in effect plus 1%. The Facility has a maturity date of August 10, 2017. The Cantor Loan was repaid on December 31, 2015.

On December 24, 2015, we entered into a committed unsecured credit agreement with Bank of America, N.A. The credit agreement provided for maximum revolving loans of $25.0 million through March 24, 2016. The interest rate on this facility was LIBOR plus 200 basis points.

On February 25, 2016, we entered into a committed unsecured credit agreement with Bank of America, N.A., as administrative agent, and a syndicate of lenders. Several of our domestic non-regulated subsidiaries are parties to the credit agreement as guarantors. The credit agreement provides for revolving loans of $150.0 million, with the option to increase the aggregate loans to $200.0 million. The maturity date of the facility is February 25, 2018. Borrowings under this facility bear interest at either LIBOR or a defined base rate plus an additional margin which ranges from 50 basis points to 250 basis points depending on our debt rating as determined by S&P and Fitch and whether such loan is a LIBOR loan or a base rate loan. Contemporaneously with the closing of this credit agreement, the $25.0 million unsecured credit agreement entered into on December 24, 2015 with Bank of America, N.A. as lender was terminated. As of March 31, 2016, there were no borrowings outstanding under either this $150.0 million facility or the terminated $25.0 million facility. The Company recorded interest expense related to the $150.0 million credit facility of $0.1 million.

We may raise additional funds from time to time through equity or debt financing, including public and private sales of debt securities, to finance our business, operations and possible acquisitions.

CREDIT RATINGS

Our public long-term credit ratings and associated outlooks are as follows:

 

     Rating      Outlook  

Fitch Ratings Inc.

     BBB-         Stable   

Standard & Poor’s

     BBB-         Stable   

Credit ratings and associated outlooks are influenced by a number of factors, including but not limited to: operating environment, earnings and profitability trends, the prudence of funding and liquidity management practices, balance sheet size/composition and resulting leverage, cash flow coverage of interest, composition and size of the capital base, available liquidity, outstanding borrowing levels and the firm’s competitive position in the industry. A credit rating and/or the associated outlook can be revised upward or downward at any time by a rating agency if such rating agency decides that circumstances warrant such a change. Any reduction in our credit ratings and/or the associated outlook could adversely affect the availability of debt financing on terms acceptable to us, as well as the cost and other terms upon which we are able to obtain any such financing. In addition, credit ratings and associated outlooks may be important to customers or counterparties when we compete in certain markets and when we seek to engage in certain transactions. In connection with certain agreements, we may be required to provide additional collateral in the event of a credit ratings downgrade.

LIQUIDITY ANALYSIS

We consider our liquidity to be comprised of the sum of Cash and cash equivalents plus Marketable securities, which have not been financed, and Securities owned. The discussion below describes the key components of our liquidity analysis, including earnings, dividends and distributions, net investing and funding activities including repurchases and redemptions of Class A common stock and partnership units, security settlements, changes in securities held and marketable securities, and changes in our working capital.

We consider the following in analyzing changes in our liquidity.

                A comparison of consolidated net income adjusted for certain non-cash items (e.g., grants of exchangeability) as presented on the cash flow statement. Dividends and distributions are payments made to our holders of common shares and limited partnership interests and are related to earnings from prior periods. These timing differences will impact our cash flows in a given period.

Our investing and funding activities represent a combination of our capital raising activities, including short-term borrowings and repayments, issuances of shares under our controlled equity offerings (net), Class A common stock repurchases and partnership unit redemptions, purchases and sales of securities, dispositions, and other investments (e.g. acquisitions, forgivable loans to new brokers and capital expenditures—all net of depreciation and amortization).

 

62


Table of Contents

Our securities settlement activities primarily represent deposits with clearing organizations. In addition, when advantageous, we may elect to facilitate the settlement of matched principal transactions by funding failed trades, which results in a temporary secured use of cash and is economically beneficial to us.

Other changes in working capital represent changes primarily in receivables and payables and accrued liabilities that impact our liquidity.

Changes in Securities owned and Marketable securities may result from additional cash investments or sales, which will be offset by a corresponding change in Cash and cash equivalents and accordingly will not result in a change in our liquidity. Conversely, changes in the market value of such securities and the receipt of the Nasdaq earn-out in the form of additional Nasdaq shares are reflected in our earnings or other comprehensive income and will result in changes in our liquidity.

As of March 31, 2016, the Company had $456.1 million of cash and cash equivalents, and included in this amount was $265.0 million of cash and cash equivalents held by foreign subsidiaries. With the exception of the cash proceeds from the sale of Trayport in the amount of $603.9, it is our intention to permanently reinvest undistributed foreign pre-tax earnings in the Company’s foreign operations. It is not practicable to determine the amount of additional tax that may be payable in the event these earnings are repatriated due to the fluctuation of the relative ownership percentages of the foreign subsidiaries between the Company and BGC Holdings, L.P. For these proceeds which are not permanently reinvested, the accrued tax liability is $135.5 million, net of foreign tax credits. In addition, certain GFI Group net operating loss carryforwards are expected to be utilized to reduce cash taxes. Taking these items together, we therefore expect to pay effective cash taxes of no more than $64 million related to the Trayport sale price, or an expected rate of less than 10%.

Discussion of the three months ended March 31, 2016

The table below presents our Liquidity Analysis as of March 31, 2016 and December 31, 2015:

 

     March 31,
2016
     December 31,
2015
 
(in millions)              

Cash and cash equivalents

   $ 456.1       $ 461.2   

Securities owned

     32.8         32.4   

Marketable securities 1

     191.7         532.5   
  

 

 

    

 

 

 

Total

   $ 680.6       $ 1,026.1   
  

 

 

    

 

 

 

 

1  As of December 31, 2015, $117.9 million of Marketable Securities on our balance sheet had been lent in a Securities Loaned transaction and therefore are not included in this Liquidity Analysis.

The $345.5 million decrease in our liquidity position from $1,026.1 million to $680.6 million as of March 31, 2016 was primarily related to the $111.2 million used with respect to the GFI Back-End Mergers and related transactions; the redemption and/or repurchase of 7.6 million shares and/or units, net, at a cost to BGC of $65.9 million; significant amounts invested with regards to new front-office hires in Real Estate Services; as well as cash used to pay previously accrued year-end taxes and employee bonuses.

Discussion of the three months ended March 31, 2015

The table below presents out Liquidity Analysis as of March 31, 2015 and December 31, 2014:

 

     March 31,
2015
     December 31,
2014
 
(in millions)              

Cash and cash equivalents

   $ 425.6       $ 648.3   

Securities owned

     32.7         32.5   

Marketable securities 1

     —           144.7   
  

 

 

    

 

 

 

Total

   $ 458.3       $ 825.5   
  

 

 

    

 

 

 

 

1  As of December 31, 2014, $56.7 million of Marketable Securities on our balance sheet had been lent out in a Securities Loaned transaction and therefore are not included in this Liquidity Analysis.

The $367.2 million decrease in our liquidity position from $825.5 million to $458.3 million as of March 31, 2015 was primarily driven by the purchase of shares of GFI and ARA during the quarter, the redemption of and/or repurchase of shares and units, and the legal settlement with Tullet Prebon plc.

 

63


Table of Contents

CLEARING CAPITAL

In November 2008, we entered into a clearing capital agreement with Cantor to clear U.S. Treasury and U.S. government agency securities transactions on our behalf. Pursuant to the terms of this agreement, so long as Cantor is providing clearing services to us, Cantor shall be entitled to request from us, and we shall post as soon as practicable, cash or other property acceptable to Cantor in the amount reasonably requested by Cantor under the clearing capital agreement. Cantor had not requested any cash or other property from us as collateral as of March 31, 2016.

REGULATORY REQUIREMENTS

Our liquidity and available cash resources are restricted by regulatory requirements of our Financial Services operating subsidiaries. Many of these regulators, including U.S. and non-U.S. government agencies and self-regulatory organizations, as well as state securities commissions in the U.S., are empowered to conduct administrative proceedings that can result in censure, fine, the issuance of cease-and-desist orders or the suspension or expulsion of a broker-dealer. In addition, self-regulatory organizations such as the Financial Industry Regulatory Authority (“FINRA”) and the National Futures Association (“NFA”) along with statutory bodies such as the Financial Conduct Authority (“FCA”), the SEC, and the CFTC require strict compliance with their rules and regulations. The requirements imposed by regulators are designed to ensure the integrity of the financial markets and to protect customers and other third parties who deal with broker-dealers and are not designed to specifically protect stockholders. These regulations often serve to limit our activities, including through net capital, customer protection and market conduct requirements.

The FCA is the relevant statutory regulator in the United Kingdom. The FCA was established in 2013, and superseded the former regulatory agency, the FSA. The FCA’s objectives are to protect customers, maintain the stability of the financial services industry and promote competition between financial services providers. It has broad rule-making, investigative and enforcement powers derived from the Financial Services and Markets Act 2000 and subsequent and derivative legislation and regulations.

In addition, the majority of our other foreign subsidiaries are subject to similar regulation by the relevant authorities in the countries in which they do business. Additionally, certain other of our foreign subsidiaries are required to maintain non-U.S. net capital requirements. In Hong Kong, BGC Securities (Hong Kong), LLC and GFI (HK) Securities LLC are regulated by the Securities and Futures Commission. BGC Capital Markets (Hong Kong), Limited and GFI (HK) Brokers Ltd, are regulated by The Hong Kong Monetary Authority. All are subject to Hong Kong net capital requirements. In France, Aurel BGC and BGC France Holdings; in Australia, BGC Partners (Australia) Pty Limited, BGC (Securities) and GFI Australia Pty Ltd.; in Japan, BGC Shoken Kaisha Limited’s Japanese branch; in Singapore, BGC Partners (Singapore) Limited, BGC Securities (Singapore) Ltd and GFI Group PTE Ltd; in Korea, BGC Capital Markets & Foreign Exchange Broker (Korea) Limited and GFI Korea Money Brokerage Limited; and in Turkey, BGC Partners Menkul Degerler AS, all have net capital requirements imposed upon them by local regulators. In addition, the LCH (LIFFE/LME) clearing organization, of which BGC LP is a member, also imposes minimum capital requirements. In Latin America, BGC Liquidez Distribuidora De Titulos E Valores Mobiliarios Ltda. (Brazil) has net capital requirements imposed upon it by local regulators.

In addition, these subsidiaries may be prohibited from repaying the borrowings of their parents or affiliates, paying cash dividends, making loans to their parent or affiliates or otherwise entering into transactions, in each case, that result in a significant reduction in their regulatory capital position without prior notification or approval from their principal regulator. See Note 21—“Regulatory Requirements,” to our unaudited condensed consolidated financial statements for further details on our regulatory requirements.

As of March 31, 2016, $543.9 million of net assets were held by regulated subsidiaries. As of March 31, 2016, these subsidiaries had aggregate regulatory net capital, as defined, in excess of the aggregate regulatory requirements, as defined, of $275.1 million.

In April 2013, our Board of Directors and Audit Committee authorized management to enter into indemnification agreements with Cantor and its affiliates with respect to the provision of any guarantees provided by Cantor and its affiliates from time to time as required by regulators. These services may be provided from time to time at a reasonable and customary fee.

BGC Derivative Markets and GFI Swaps Exchange, our subsidiaries, began operating as SEFs on October 2, 2013. Both BGC Derivative Markets and GFI Swaps Exchange received permanent registration approval from the CFTC as SEFs on January 22, 2016. Mandatory Dodd-Frank Act compliant execution on SEFs by eligible U.S. persons commenced in February 2014 for “made available to trade” products, and a wide range of other rules relating to the execution and clearing of derivative products have been finalized with implementation periods in 2016 and beyond. We also maintain our ownership stake in ELX, a CFTC-approved DCM.

Much of BGC’s global derivatives volumes continue to be executed by non-U.S. based clients outside the U.S. and subject to local prudential regulations. As such, we also continue to operate our Multilateral Trading Facility (“MTF”) in accordance with EU directives as licensed by the FCA.

 

64


Table of Contents

The final draft of the Markets in Financial Instruments Directive (“MiFID”) Level 2 Regulatory Technical Standards was published by the European Securities and Markets Authority (“ESMA”) in September 2015 where implementation is now expected to commence in January 2018. MiFID II will have a particularly significant impact in a number of key areas, including corporate governance, transaction reporting, pre- and post-trade transparency, technology synchronization, best execution and investor protection. MiFID II will also introduce a new regulated execution venue category known as the Organized Trading Facility, and there is currently expected to be a joint equivalence assessment by EU and non-EU jurisdictions for granting mutual access to each’s domestic marketplaces.

See “Regulation” in Part I, Item 1 of our Annual Report on Form 10-K for additional information related to our regulatory environment.

EQUITY

Class A Common Stock

Changes in shares of the Company’s Class A common stock outstanding for the three months ended March 31, 2016 and 2015 were as follows:

 

     Three Months Ended
March 31,
 
     2016      2015  

Shares outstanding at beginning of period

     219,063,365         185,108,316   

Share issuances:

     

Exchanges of limited partnership interests1

     894,602         2,158,311   

Vesting of restricted stock units (RSUs)

     373,899         428,233   

Acquisitions

     23,581,517         100,325   

Other issuances of Class A common stock2

     69,252         39,848   

Treasury stock repurchases

     (7,187,046      (734,561

Forfeitures of restricted Class A common stock

     (3,702      (147,785

Shares outstanding at end of period

     236,791,887         186,952,687   
  

 

 

    

 

 

 

 

1 The issuance related to redemptions and exchanges of limited partnership interests did not impact the fully diluted number of shares and units outstanding.
2  The Company did not issue shares of Class A common stock for general corporate purposes during the three months ended March 31, 2016 or March 31, 2015.

Class B Common Stock

We did not issue any shares of Class B common stock during the three months ended March 31, 2016 and 2015. As of March 31, 2016 and 2015, the Company’s Class B common stock outstanding was 34,848,107.

Unit Redemptions and Share Repurchase Program

Our Board of Directors and Audit Committee have authorized repurchases of our Class A common stock and redemptions of BGC Holdings limited partnership interests or other equity interests in our subsidiaries. In February 2014, our Audit Committee authorized such repurchases of stock or units from Cantor employees and partners. On October 27, 2015, our Board of Directors and Audit Committee increased the Company’s share repurchase and unit redemption authorization to $300 million, which may include purchases from Cantor, its partners or employees or other affiliated persons or entities. From time to time, we may actively continue to repurchase shares or redeem units.

On February 23, 2016, we purchased from Cantor 5,000,000 shares of our Class A common stock at a price of $8.72 per share, the closing price on the date of the transaction. The transaction was included in our stock repurchase authorization. The transaction was approved by the Audit Committee of the Board of Directors. On February 23, 2016, we purchased from The Cantor Fitzgerald Relief Fund 970,639 shares of our Class A common stock at a price of $8.72 per share, the closing price on the date of the transaction.

 

65


Table of Contents

The table below represents unit redemption and share repurchase activity for the three months ended March 31, 2016.

 

Period

   Total Number of
Units Redeemed or
Shares Repurchased
     Average
Price Paid
per Unit
or Share
     Approximate Dollar
Value
of Units and Shares

That May Yet Be
Redeemed/Purchased
Under the Plan
 

Redemptions1

        

January 1, 2016—March 31, 2016

     775,791       $ 8.59      

Repurchases2

        

January 1, 2016—January 31, 2016

     285,845         9.09      

February 1, 2016—February 29, 2016

     6,683,611         8.69      

March 1, 2016—March 31, 2016

     217,590         9.09      
  

 

 

    

 

 

    

Total Repurchases

     7,187,046       $ 8.72      
  

 

 

    

 

 

    

 

 

 

Total Redemptions and Repurchases

     7,962,837       $ 8.71       $ 225,060,546   
  

 

 

    

 

 

    

 

 

 

 

1  During the three months ended March 31, 2016, the Company redeemed approximately 0.7 million limited partnership units at an aggregate redemption price of approximately $5.8 million for an average price of $8.65 per unit and approximately 101 thousand FPUs at an aggregate redemption price of approximately $0.8 million for an average price of $8.23 per unit. During the three months ended March 31, 2015, the Company redeemed approximately 2.0 million limited partnership units at an aggregate redemption price of approximately $17.7 million for an average price of $8.65 per unit and approximately 10 thousand FPUs at an aggregate redemption price of approximately $85 thousand for an average price of $8.60 per unit.
2  During the three months ended March 31, 2016, the Company repurchased approximately 7.2 million shares of its Class A common stock at an aggregate purchase price of approximately $62.7 million for an average price of $8.72 per share. During the three months ended March 31, 2015, the Company repurchased approximately 0.7 million shares of its Class A common stock at an aggregate purchase price of approximately $5.8 million for an average price of $7.96 per share.

The table above represents the gross unit redemptions and share repurchases of our Class A common stock during the three months ended March 31, 2016. Approximately 0.4 million of the 0.8 million units above were redeemed using cash from our CEO program, and therefore did not impact the fully diluted number of shares and units outstanding or liquidity position. The remaining redemptions along with the Class A common stock repurchases resulted in a 7.6 million reduction in the fully diluted share count. This net reduction cost the Company approximately $65.9 million (or $8.70 per share/unit) during the three months ended March 31, 2016. This reduction partially offset the overall growth in the fully diluted share count which resulted from acquisitions, equity based compensation and front office hires.

The fully diluted weighted-average share count for the three months ended March 31, 2016 was as follows (in thousands):

 

     Three Months Ended
March 31, 2016
 

Common stock outstanding1

     273,780   

Limited partnership interests in BGC Holdings

     139,825   

Convertible Notes

     16,260   

RSUs (Treasury stock method)

     858   

Other

     4,132   
  

 

 

 

Total2

     434,855   
  

 

 

 

 

1  Common stock consisted of Class A shares, Class B shares and contingent shares for which all necessary conditions have been satisfied except for the passage of time. For the quarter ended March 31, 2016, the weighted-average share count of Class A shares was 238.9 million and Class B shares was 34.8 million.
2  For the quarter ended March 31, 2016, approximately 1.0 million potentially dilutive securities were not included in the computation of fully diluted earnings per share because their effect would have been anti-dilutive. Anti-dilutive securities for the quarter ended March 31, 2016, included, on a weighted-average basis, approximately 1.0 million stock options. Also as of March 31, 2016, approximately 6.1 million shares of contingent Class A common stock and limited partnership units were excluded from fully diluted EPS computations because the conditions for issuance had not been met by the end of the period.

                At the end of the second quarter of 2013, we commenced a Global Partnership Restructuring Program, as a result of which we reduced our fully diluted share count by approximately 32 million shares. In November 2013, we entered into the Ninth Amendment to the Agreement of Limited Partnership of the Partnership, which created new preferred partnership units that may not be made exchangeable into our Class A common stock and are only entitled to a distribution each quarter at a rate of either 0.6875% (which is 2.75% per calendar year) or such other amount as set forth in the award documentation, and accordingly they will not be included in the fully diluted share count. Going forward, we intend to continue to reduce our overall rate of fully diluted share count growth by utilizing these new preferred partnership units.

Similarly, in May 2014 we entered into the Tenth Amendment to the Agreement of Limited Partnership of BGC Holdings. Pursuant to this amendment, NPSUs may not be made exchangeable into shares of the Company’s Class A common stock and will not be allocated any items of profit or loss, and accordingly they will not be included in the fully diluted share count.

 

66


Table of Contents

On November 4, 2015, partners of BGC Holdings approved the Eleventh Amendment to the Agreement of Limited Partnership of BGC Holdings (the “Eleventh Amendment”) effective as of October 1, 2015. In order to facilitate partner compensation and for other corporate purposes the Eleventh Amendment created five new classes of non-distributing partnership units (“N Units”), which are Working Partner Units. These new N Units carry the same name as the underlying unit with the insertion of an additional “N” to designate them as the N Unit type and are designated as NREUs, NPREUs, NLPUs, NPLPUs and NPPSUs. The N Units are not entitled to participate in Partnership distributions, will not be allocated any items of profit or loss and may not be made exchangeable into shares of the Company’s Class A common stock. Subject to the approval of the Compensation Committee or its designee, N Units are expected to be converted into the underlying unit type (i.e. an NREU will be converted into an REU) and will then participate in Partnership distributions, subject to terms and conditions determined by the General Partner of the Partnership in its sole discretion, including that the recipient continue to provide substantial services to the Company and comply with his or her partnership obligations. The Eleventh Amendment was approved by the Audit Committee of the Board of Directors and by the full Board of Directors.

On June 5, 2015, we entered into an agreement with Cantor providing Cantor, CF Group Management, Inc. (“CFGM”) and other Cantor affiliates entitled to hold Class B common stock the right to exchange from time to time, on a one-to-one basis, subject to adjustment, up to an aggregate of 34,649,693 shares of Class A common stock now owned or subsequently acquired by such Cantor entities for up to an aggregate of 34,649,693 shares of Class B common stock. Such shares of Class B common stock, which currently can be acquired upon the exchange of exchangeable limited partnership units owned in BGC Holdings, are already included in our fully diluted share count and will not increase Cantor’s current maximum potential voting power in the common equity. These shares of Class B common stock represent the remaining 34,649,693 authorized but unissued shares of Class B common stock available under our Amended and Restated Certificate of Incorporation. The exchange agreement will enable the Cantor entities to acquire the same number of shares of Class B common stock that they are already entitled to acquire without having to exchange its exchangeable limited partnership units in BGC Holdings. Our Audit Committee and full Board of Directors determined that it was in the best interests of us and our stockholders to approve the exchange agreement because it will help ensure that Cantor retains its exchangeable limited partnership units in BGC Holdings, which is the same partnership in which our partner employees participate, thus continuing to align the interests of Cantor with those of the partner employees.

Under the exchange agreement, Cantor Fitzgerald, L.P. (“CFLP”) and CFGM have the right to exchange the 17,019,009 shares of Class A common stock owned by them as of March 31, 2016 (including the remaining shares of Class A common stock held by Cantor from the exchange of convertible notes for 24,042,599 shares of Class A common stock on April 13, 2015) for the same number of shares of Class B common stock. Cantor would also have the right to exchange any shares of Class A common stock subsequently acquired by it for shares of Class B common stock, up to the limit of the then-remaining authorized but unissued shares of Class B common stock (34,649,693 as of March 31, 2016).

We and Cantor have agreed that any shares of Class B common stock issued in connection with the exchange agreement would be deducted from the aggregate number of shares of Class B common stock that may be issued to the Cantor entities upon exchange of exchangeable limited partnership units in BGC Holdings. Accordingly, the Cantor entities will not be entitled to receive any more shares of Class B Stock under this agreement than they were previously eligible to receive upon exchange of exchangeable limited partnership units.

Stock Option Exercises

We issued 17,403 of our Class A common stock related to the exercise of stock options during the three months ended March 31, 2016. We issued 30,000 shares of our Class A common stock related to the exercise of stock options during the three months ended March 31, 2015.

Registration Statements

We currently have in place an effective equity shelf Registration Statement on Form S-3 (the “Form S-3 Registration Statement”) with respect to the issuance and sale of up to 20 million shares of our Class A common stock from time to time on a delayed or continuous basis. On November 20, 2014, we entered into a controlled equity offering sales agreement with CF&Co (the “November 2014 Sales Agreement”), pursuant to which we may offer and sell up to an aggregate of 20 million shares of our Class A common stock. Shares of our Class A common stock sold under our controlled equity offering sales agreement are used primarily for redemptions of limited partnership interests in BGC Holdings. CF&Co is a wholly-owned subsidiary of Cantor and an affiliate of us. Under the November 2014 Sales Agreement, we have agreed to pay CF&Co 2% of the gross proceeds from the sale of shares.

As of March 31, 2016, we have issued and sold an aggregate of 6,831,023 million shares of Class A common stock under the Form S-3 Registration Statement pursuant to the November 2014 Sales Agreement, with 13,168,977 shares of Class A common stock remaining to be sold under this agreement. We intend to use the net proceeds of any shares of Class A common stock sold for general corporate purposes, including potential acquisitions, redemptions of limited partnership units and founding/working partner units in BGC Holdings and repurchases of shares of Class A common stock from partners, executive officers and other employees of ours or our subsidiaries and of Cantor and its affiliates. Certain of such partners will be expected to use the proceeds from such sales to repay outstanding loans issued by, or credit enhanced by, Cantor or BGC Holdings. In addition to general corporate purposes, these registrations

 

67


Table of Contents

along with our share buy-back authorization are designed as a planning device in order to facilitate the redemption process. Going forward, we may redeem units and reduce our fully diluted share count under our repurchase authorization or later sell Class A shares under the registration.

Further, we have an effective registration statement on Form S-4 (the “Form S-4 Registration Statement”), with respect to the offer and sale of up to 20 million shares of Class A common stock from time to time in connection with business combination transactions, including acquisitions of other businesses, assets, properties or securities. As of March 31, 2016, we have issued an aggregate of 7.8 million shares of Class A common stock under the Form S-4 Registration Statement, all in connection with acquisitions in the real estate brokerage industry. We also have an effective shelf Registration Statement on Form S-3 pursuant to which we can offer and sell up to 10 million shares of our Class A common stock under the BGC Partners, Inc. Dividend Reinvestment and Stock Purchase Plan. As of March 31, 2016, we have issued approximately 242 thousand shares of our Class A common stock under the Dividend Reinvestment and Stock Purchase Plan.

On June 15, 2015, we filed a resale registration statement on Form S-3 with respect to 24,042,599 shares of our Class A common stock that Cantor received on April 13, 2015 in the conversion of the 8.75% Convertible Notes. These shares may be sold from time to time by Cantor or by certain of its pledgees, donees, distributees, counterparties, transferees or other successors of interest of the shares, including banks or other financial institutions which may enter into stock pledge, stock loan or other financing transactions with Cantor or its affiliates, as well as by their respective pledgees, donees, distributees, counterparties, transferees or other successors in interest.

Our Compensation Committee may grant stock options, stock appreciation rights, deferred stock such as RSUs, bonus stock, performance awards, dividend equivalents and other equity-based awards, including to provide exchange rights for shares of our Class A common stock upon exchange of limited partnership units and founding/working partner units. On June 2, 2015, at our Annual Meeting of Stockholders, our stockholders approved an amendment and restatement to our Fifth Amended and Restated Long Term Incentive Plan (the “Equity Plan”) to increase from 300 million to 350 million the aggregate number of shares of our Class A common stock that may be delivered or cash settled pursuant to awards granted during the life of the Equity Plan. On October 2, 2015, we filed a Registration Statement on Form S-8 with respect to the additional 50 million shares. As of March 31, 2016, the limit on the aggregate number of shares authorized to be delivered allowed for the grant of future awards relating to 176.9 million shares.

On October 9, 2015, we filed a registration statement on Form S-3 pursuant to which CF&Co may make offers and sales of our 8.125% Senior Notes, 5.375% Senior Notes and 4.50% Convertible Notes in connection with ongoing market-making transactions which may occur from time to time. Such market-making transactions in these securities may occur in the open market or may be privately negotiated at prevailing market prices at a time of resale or at related or negotiated prices. Neither CF&Co, nor any other of our affiliates, has any obligation to make a market in our securities, and CF&Co or any such other affiliate may discontinue market-making activities at any time without notice.

On January 12, 2016, we filed a registration statement on Form S-3 with respect to the 23,481,192 shares of our Class A common stock that we issued to the stockholders of JPI in the Back-End Mergers on January 12, 2016. These shares may be offered and sold from time to time by the JPI Stockholders for their own account or by certain pledgees, donees, transferees, or other successors in interest of the shares, including banks or other financial institutions which may enter into stock pledge or other financing transactions with the JPI Stockholders.

CONTINGENT PAYMENTS RELATED TO ACQUISITIONS

The Company has completed acquisitions, whose purchase price included an aggregate of approximately 9.5 million shares of the Company’s Class A common stock (with an acquisition date fair value of approximately $53.3 million), 9.8 million limited partnership units (with an acquisition date fair value of approximately $63.6 million) and $59.5 million in cash that may be issued contingent on certain targets being met through 2019.

As of March 31, 2016, the Company has issued 6.3 million shares of its Class A common stock, 2.5 million of limited partnership units and $12.2 million in cash related to contingent payments.

PURCHASE OF LIMITED PARTNERSHIP INTERESTS

Cantor has the right to purchase limited partnership interests (Cantor units) from BGC Holdings upon redemption of non-exchangeable founding/working partner units redeemed by BGC Holdings upon termination or bankruptcy of the founding/working partner. Any such Cantor units purchased by Cantor are exchangeable for shares of Class B common stock or, at Cantor’s election or if there are no additional authorized but unissued shares of Class B common stock, shares of Class A common stock, in each case on a one-for-one basis (subject to customary anti-dilution adjustments).

On November 4, 2015, the Company issued exchange rights with respect to, and Cantor purchased, in transactions exempt from registration pursuant to Section 4(a)(2) of the Securities Act, an aggregate of 1,775,481 exchangeable limited partnership units in BGC Holdings, as follows: In connection with the redemption by BGC Holdings of an aggregate of 588,356 non-exchangeable founding partner units from founding partners of BGC Holdings for an aggregate consideration of $2,296,801, Cantor purchased 554,196 exchangeable limited partnership units from BGC Holdings for an aggregate of $2,115,306 (after offset of a founding partner’s $46,289 debt due to Cantor). In addition, pursuant to the Sixth Amendment to the BGC Holdings Limited Partnership Agreement, on November 4, 2015, Cantor purchased 1,221,285 exchangeable limited partnership units from BGC Holdings for an aggregate consideration of $4,457,436 in connection with the grant of exchangeability and exchange of 1,221,285 founding partner units. Exchangeable limited partnership units held by Cantor are exchangeable by Cantor at any time on a one-for-one basis (subject to adjustment) for shares of Class A common stock of the Company.

 

68


Table of Contents

As of March 31, 2016, there were 660,800 non-exchangeable founding/working partner units remaining in which BGC Holdings had the right to redeem and Cantor had the right to purchase an equivalent number of Cantor units.

GUARANTEE AGREEMENT FROM CF&CO

Under rules adopted by the CFTC, all foreign introducing brokers engaging in transactions with U.S. persons are required to register with the National Futures Association (“NFA”) and either meet financial reporting and net capital requirements on an individual basis or obtain a guarantee agreement from a registered Futures Commission Merchant (“FCM”). Our European-based brokers engage from time to time in interest rate swap transactions with U.S.-based counterparties, and therefore we are subject to the CFTC requirements. CF&Co has entered into guarantees on our behalf (and on behalf of GFI), and we are required to indemnify CF&Co for the amounts, if any, paid by CF&Co on our behalf pursuant to this arrangement.

COMMISSIONS PAID BY CANTOR ENTITIES

Pursuant to the separation agreement relating to our acquisition of certain of our BGC businesses from Cantor in 2008, Cantor has a right, subject to certain conditions, to be our customer and to pay the lowest commissions paid by any other customer, whether by volume, dollar or other applicable measure. In addition, Cantor has an unlimited right to internally use market data from us without any cost. Any future related-party transactions or arrangements between us and Cantor are subject to the prior approval by our Audit Committee. During the three months ended March 31, 2016 and 2015, we recorded revenues from Cantor entities of $52 thousand and $64 thousand, respectively, related to commissions paid to us by Cantor.

EQUITY METHOD INVESTMENTS

On June 3, 2014, the Company’s Board of Directors and Audit Committee authorized the purchase of 1,000 Class B Units of LFI Holdings, LLC (“LFI”), a subsidiary of Cantor, representing 10% of the issued and outstanding Class B Units of LFI after giving effect to the transaction. On the same day, the Company completed the acquisition for $6.5 million and was granted an option to purchase an additional 1,000 Class B Units of LFI for an additional $6.5 million. On August 5, 2015, the Board of Directors and Audit Committee authorized the Company’s exercise of the option to purchase additional Class B units of LFI in order to represent an ownership interest of 20% of LFI. On January 15, 2016, the Company closed on the exercise of its option to acquire additional Class B Units of LFI Holdings, LLC. At the closing, the Company made a payment of $6.5 million to LFI. As a result of the option exercise, the Company has a 20% ownership interest in LFI. LFI is a limited liability corporation headquartered in New York which is a technology infrastructure provider tailored to the financial sector. The Company accounts for the investment using the equity method.

The Company was authorized to enter into loans, investments or other credit support arrangements for Aqua (see Note 13— “Related Party Transactions,” to our unaudited condensed consolidated financial statements in Part I, Item 1 of this Quarterly Report on Form 10-Q); such arrangements are proportionally and on the same terms as similar arrangements between Aqua and Cantor. On October 27, 2015, the Company’s Board of Directors and Audit Committee increased the authorized amount by an additional $4.0 million. The Company has been further authorized to provide counterparty or similar guarantees on behalf of Aqua from time to time, provided that liability for any such guarantees, as well as similar guarantees provided by Cantor, would be shared proportionally with Cantor.

ELEVENTH AMENDMENT TO THE PARTNERSHIP AGREEMENT

On November 4, 2015, partners of BGC Holdings approved the Eleventh Amendment to the Agreement of Limited Partnership of BGC Holdings (the “Eleventh Amendment”) effective as of October 1, 2015. In order to facilitate partner compensation and for other corporate purposes the Eleventh Amendment created five new classes of non-distributing partnership units (“N Units”), which are Working Partner Units. These new N Units carry the same name as the underlying unit with the insertion of an additional “N” to designate them as the N Unit type and are designated as NREUs, NPREUs, NLPUs, NPLPUs and NPPSUs.

 

69


Table of Contents

The N Units are not entitled to participate in Partnership distributions, will not be allocated any items of profit or loss and may not be made exchangeable into shares of our Class A common stock. Subject to the approval of the Compensation Committee or its delegate, the N Units are expected to be converted into the underlying unit type (i.e., an NREU will be converted into an REU) and will then participate in Partnership distributions, subject to terms and conditions determined by the General Partner of the Partnership in its sole discretion, including that the recipient continue to provide substantial services to us and comply with his or her partnership obligations.

The Eleventh Amendment was approved by the Audit Committee of the Board of Directors and by the full Board of Directors.

DEVELOPMENT SERVICES

On February 9, 2016, the Audit Committee of the Board of Directors authorized the Company to enter into an arrangement with Cantor in which the Company would provide dedicated development services to Cantor at a cost to the Company not to exceed $1.4 million per year for the purpose of Cantor developing the capacity to provide quotations in certain ETF component securities, as well as other securities from time to time. The services are terminable by either party at any time and will be provided on the terms and conditions set forth in the existing Administrative Services Agreement.

STOCK LOAN TRANSACTIONS WITH CANTOR

On October 3, 2014, management was granted approval by our Board of Directors and Audit Committee to enter into stock loan transactions with CF&Co utilizing shares of Nasdaq stock or other equities. Such stock loan transactions will bear market terms and rates.

UNIT REDEMPTIONS AND EXCHANGES—EXECUTIVE OFFICERS

During 2013, our executive officers participated in the Global Partnership Restructuring Program. In connection with the program, Messrs. Lynn, Windeatt and Sadler received an aggregate of 283,206 newly-issued BGC Holdings limited partnership units (equivalent to 9.75% of their non-exchangeable units that were redeemed in the above transactions). Upon any sale or other transfer by such executive officers of shares of restricted stock, a proportional number of these units will be redeemed for zero by BGC Holdings. These units are not expected to be made exchangeable into shares of Class A common stock. In connection with the sale of certain shares of restricted stock, an aggregate of 91,703 of such units held by Messrs. Lynn, Windeatt and Sadler were redeemed for zero on February 5, 2014, 6,377 of such units were redeemed for zero on December 5, 2014, 87,140 of such units were redeemed for zero on January 30, 2015, and 69,408 of such units were redeemed for zero on February 24, 2016.

EXECUTIVE COMPENSATION AND SHARE REPURCHASES FROM EXECUTIVE OFFICERS

On January 1, 2015, (i) 1,000,000 of Mr. Lutnick’s NPSUs converted into 550,000 PSUs and 450,000 PPSUs, of which Mr. Lutnick has the right to exchange for shares and cash, which he waived under our policy (described below), 239,739 PSUs and 196,150 PPSUs, and (ii) 142,857 of Mr. Merkel’s NPSUs converted into 78,571 PSUs and 64,286 PPSUs, of which 5,607 PSUs and 4,588 PPSUs were made exchangeable and repurchased by the Company at the average price of shares of Class A common stock sold under our Controlled Equity Offering less 2%, or $91,558.

On January 30, 2015, the Compensation Committee granted 4 million NPSUs to Mr. Lutnick and 1 million NPSUs to Mr. Lynn. One-quarter of the NPSUs vested on January 1, 2016 and were converted into an equivalent number PSUs/PPSUs for Mr. Lutnick and LPUs/PLPUs for Mr. Lynn on such date. Subject to the approval of the Compensation Committee each year, the remaining NPSUs may be converted pro rata into an equivalent number of PSUs/PPSUs for Mr. Lutnick and LPUs/PLPUs for Mr. Lynn on January 1 of each year beginning on January 1, 2017 and ending January 1, 2020.

On January 30, 2015, the Compensation Committee authorized the acceleration of restrictions with respect to an aggregate of 598,904 shares of restricted Class A common stock held by the Company’s executive officers as follows: Mr. Lynn, 455,733 shares; Mr. Windeatt, 95,148 shares; Mr. Sadler, 31,669 shares; and Mr. Merkel, 16,354 shares. The Compensation Committee authorized the Company to repurchase any or all of such shares for the executive officers at a price of $7.83 per share, which was the closing price of our Class A common stock on January 30, 2015. In January 2015, upon vesting of NPSU awards granted to Mr. Merkel in 2014, the Compensation Committee authorized the Company to grant exchangeability and repurchase 5,607 vested PSUs and 4,588 vested PPSUs at the average price of shares sold under the CEO less 2%.

Exchange rights with respect to any non-exchangeable PSUs/PPSUs and non-exchangeable LPUs/PLPUs will be determined in accordance with the Company’s practices when determining discretionary bonuses or awards, which may include the Compensation Committee’s exercise of negative discretion to reduce or withhold any such awards. Upon the signing of any agreement that would result in a “Change in Control” (as defined in the Amended and Restated Change in Control Agreement entered into by Mr. Lutnick and the applicable Deed of Adherence entered into by Mr. Lynn) (1) any unvested NPSUs held by Messrs. Lutnick or Lynn shall vest in full and automatically be converted for exchangeable PSUs/PPSUs or LPUs/PLPUs (i.e., such PSUs and LPUs shall be exchangeable for shares of Class A common stock and PPSUs and PLPUs shall be exchangeable for cash), and (2) any non-exchangeable PSUs/PPSUs held by Mr. Lutnick and non-exchangeable LPUs/PLPUs held by Mr. Lynn shall become immediately exchangeable, which exchangeability may be exercised in connection with such “Change in Control,” except that 9.75% of Mr. Lynn’s LPUs/PLPUs shall be deemed to be redeemed for zero in proportion to such exchanges of LPUs/PLPUs in accordance with the customary LPU/PLPU structure.

 

70


Table of Contents

On July 27, 2015, the Audit Committee granted exchange rights with respect to 8,536 PSUs and 6,983 PPSUs that were issued pursuant to vested NPSUs that were awarded to Mr. Merkel, an executive officer of the Company, in May 2014. On October 29, 2015, the Company repurchased (i) the 8,536 PSUs at a price of $8.34 per share, the closing price of the Class A common stock on the date the Company approved the transaction, and (ii) the 6,983 PPSUs at a price of $9.15 per share, the closing price of the Class A common stock on December 31, 2014.

On February 24, 2016, the Compensation Committee granted 1,500,000 NPSUs to Mr. Lutnick, 2,000,000 NPSUs to Mr. Lynn, 1,000,000 NPSUs to Mr. Merkel and 75,000 NPSUs to Mr. Windeatt. Conversion of NPSUs into PSUs/PPSUs for Messrs. Lutnick and Merkel and into LPUs/PLPUs for Messrs. Lynn and Windeatt may be (i) 25% per year with respect to NPSUs granted in 2016; (ii) 25% of the previously awarded NPSUs currently held by Messrs. Lutnick and Lynn based upon the original issuance date (the first 25% having already been converted); and (iii) 25% per year of the current balance of NPSUs previously awarded to Mr. Merkel, provided that, with respect to all of the foregoing, such future conversions are subject to the approval of the Compensation Committee each year. The grant of exchange rights with respect to such PSUs/PPSUs and LPUs/PLPUs will be determined in accordance with the Company’s practices when determining discretionary bonuses or awards, and any grants of exchangeability shall be subject to the approval of the Compensation Committee.

On February 24, 2016, the Compensation Committee granted 750,000 non-exchangeable PSUs and 291,667 PPSUs (which may not be made exchangeable) to Mr. Lutnick; 641,429 non-exchangeable LPUs and 241,667 PLPUs (which may not be made exchangeable) to Mr. Lynn; 114,583 non-exchangeable PSUs and 93,750 PPSUs (which may not be made exchangeable) to Mr. Merkel; 105,188 non-exchangeable LPUs and 40,906 non-exchangeable PLPUs (which may not be made exchangeable) to Mr. Windeatt; and 55,688 non-exchangeable LPUs and 21,656 non-exchangeable PLPUs (which may not be made exchangeable) to Mr. Sadler.

On February 24, 2016, the Compensation Committee approved the acceleration of the lapse of restrictions on transferability with respect to 612,958 shares of restricted stock held by our executive officers as follows: Mr. Lynn, 431,782 shares; Mr. Merkel, 150,382 shares; and Mr. Sadler, 30,794 shares. On February 24, 2016, Messrs. Lynn and Sadler sold these shares to us at $8.40 per share, and Mr. Merkel sold 120,000 of such shares to the Company at $8.40 per share. In connection with such transaction, 64,787 of Mr. Lynn’s and 4,621 of Mr. Sadler’s partnership units were redeemed for zero.

In February 2016, the Company granted exchange rights and/or released transfer restrictions with respect to 2,127,648 rights available to Mr. Lutnick with respect to some of his non-exchangeable limited partnership units (which amount included the lapse of restrictions with respect to 235,357 shares of restricted stock held by him), which were all of such rights available to him at such time. Mr. Lutnick has not transferred or exchanged such shares or units as of the date hereof.

On March 9, 2016, Howard W. Lutnick, the Company’s Chief Executive Officer, exercised an employee stock option with respect to 250,000 shares of Class A common stock at an exercise price of $8.42 per share. The net exercise of the option resulted in 17,403 shares of the Company’s Class A common stock being issued to Mr. Lutnick.

On April 4, 2016, Mr. McMurray commenced his employment with the Company as our Chief Financial Officer, and he executed a deed of adherence as a member of our U.K. Partnership, which we refer to as the “McMurray Deed.” Under the McMurray Deed, Mr. McMurray’s membership in the U.K. Partnership is terminable on six-months’ notice. Pursuant to the McMurray Deed, he is entitled to receive a base draw of £325,000 ($464,444 as of April 4, 2016). He is also entitled to an upfront payment of up to £100,000 ($142,905 as of April 4, 2016) in cash, which is subject to repayment under certain circumstances. Mr. McMurray will also be entitled to receive a bonus allocation of the U.K. Partnership’s profits payable in April 2017, absent his earlier termination for cause or resignation, in the amount of £425,000 ($607,346 as of April 4, 2016), which will be payable in the form of cash, non-cash (e.g., partnership units) or a combination thereof. Mr. McMurray will be eligible for a discretionary profit allocation, subject to the satisfactory achievement by Mr. McMurray of such performance goals as may be established by the Company’s Compensation Committee. Pursuant to the McMurray Deed, Mr. McMurray may (i) not compete with the U.K. Partnership or any affiliates or solicit clients or counterparties of the U.K. Partnership or any affiliate for 12 months after his termination, and (ii) not solicit members or employees of the U.K. Partnership or any affiliate to leave their employment with, or to discontinue the supply of their services to, the U.K. Partnership or any affiliate for 24 months after his termination.

On April 27, 2016, Mr. McMurray entered into an agreement with the Company providing for four future awards of partnership units in BGC Holdings L.P. having an aggregate notional value of £500,000 ($758,800 on April 27, 2016). Units having a notional value of £83,333 ($126,541 on April 27, 2016) will be granted on each of January 1, 2017, 2018 and 2019, and units having a notional value of £250,000 ($379,625 on April 27, 2016) will be granted on January 1, 2020, in each case in accordance with customary grant documentation, subject to applicable termination and other provisions of the U.K Partnership Agreement, and adjustments set forth in the

 

71


Table of Contents

applicable agreement. All such units will be immediately exchangeable into the Company’s Class A common stock on the date of grant and cash may be paid by the Company in lieu of the grant of such units. The number of units granted will be determined based on the closing price of the Company’s Class A common stock on the trading day prior to each of the foregoing grant dates.

MARKET SUMMARY

The following table provides certain volume and transaction count information for the quarterly periods indicated:

 

     March 31,
2016
     December 31,
2015
     September 30,
2015
     June 30,
2015
     March 31,
2015
 

Notional Volume (in billions)

              

Total fully electronic volume

   $ 4,788       $ 4,301       $ 4,648       $ 5,886       $ 5,643   

Total hybrid volume1

     48,700         47,012         47,703         39,914         34,840   
  

 

 

    

 

 

    

 

 

    

 

 

    

 

 

 

Total fully electronic and hybrid volume

   $ 53,488       $ 51,313       $ 52,351       $ 45,800       $ 40,483   
  

 

 

    

 

 

    

 

 

    

 

 

    

 

 

 

Transaction Count (in thousands, except for days)

              

Total fully electronic transactions

     2,905         2,652         2,914         3,590         3,752   

Total hybrid transactions

     1,012         843         885         901         761   
  

 

 

    

 

 

    

 

 

    

 

 

    

 

 

 

Total transactions

     3,917         3,495         3,799         4,491         4,513   
  

 

 

    

 

 

    

 

 

    

 

 

    

 

 

 

Trading days

     61         64         64         63         61   

 

1  Hybrid is defined as transactions involving some element of electronic trading but executed by BGC’s brokers, exclusive of voice-only transactions.

Fully electronic volume, including new products, was $4.8 trillion for the three months ended March 31, 2016, compared to $5.6 trillion for the three months ended March 31, 2015. Our combined voice/hybrid volume for the three months ended March 31, 2016 was $48.7 trillion, compared to $34.8 trillion for the three months ended March 31, 2015.

CONTRACTUAL OBLIGATIONS AND COMMITMENTS

The following table summarizes certain of our contractual obligations at March 31, 2016 (in thousands):

 

     Total      Less Than 1
Year
     1-3 Years      3-5 Years      More Than
5 Years
 

Operating leases1

   $ 491,397       $ 60,730       $ 104,196       $ 80,860       $ 245,611   

Notes payable and collateralized borrowings2

     834,034         166,916         254,618         300,000         112,500   

Interest on notes payable3

     350,151         48,146         78,739         29,434         193,832   

Other 4

     38,022         8,000         16,000         14,022         —     
  

 

 

    

 

 

    

 

 

    

 

 

    

 

 

 

Total contractual obligations

   $ 1,713,604       $ 283,792       $ 453,553       $ 424,316       $ 551,943   
  

 

 

    

 

 

    

 

 

    

 

 

    

 

 

 

 

1  Operating leases are related to rental payments under various non-cancelable leases, principally for office space, net of sublease payments to be received. The total amount of sublease payments to be received is approximately $5.9 million over the life of the agreement.
2  Notes payable and collateralized borrowings reflects the issuance of $160.0 million of the 4.50% Convertible Notes due July 15, 2016 (the $160.0 million represents the principal amount of the debt; the carrying value of the 4.50% Convertible Notes as of March 31, 2016 was approximately $158.6 million), $112.5 million of the 8.125% Senior Notes due June 26, 2042 (the $112.5 million represents the principal amount of the debt; the carrying value of the 8.125% Senior Notes as of March 31, 2016 was approximately $109.2 million), $300.0 million of the 5.375% Senior Notes due December 9, 2019 (the $300.0 million represents the principal amount of the debt; the carrying value of the 5.375% Senior Notes as of March 31, 2016 was approximately $296.3 million), $240.0 million of the 8.375% Senior Notes due July 19, 2018 (the $240.0 million represents the principal amount of the debt; the carrying value of the 8.375% Senior Notes as of March 31, 2016 was approximately $253.2 million), and $21.3 million of collateralized borrowings due March 13, 2019. See Note 17— “Notes Payable, Collateralized and Short-Term Borrowings,” for more information regarding these obligations, including timing of payments and compliance with debt covenants.
3  The $193.8 million of interest on notes payable that are due in more than five years represents interest on the 8.125% Senior Notes. The 8.125% Senior Notes may be redeemed for cash, in whole or in part, on or after June 26, 2017, at the Company’s option, which may impact the actual interest paid.
4  Other contractual obligations reflect commitments to make charitable contributions, which are recorded as part of “Accounts payable, accrued and other liabilities” in the Company’s unaudited condensed consolidated statements of financial condition. The amount payable each year reflects an estimate of future Charity Day obligations.

OFF-BALANCE SHEET ARRANGEMENTS

In the ordinary course of business, we enter into arrangements with unconsolidated entities, including variable interest entities. See Note 14—“Investments” to our unaudited condensed consolidated financial statements for additional information related to our investments in unconsolidated entities.

 

72


Table of Contents

CRITICAL ACCOUNTING POLICIES

The preparation of our unaudited condensed consolidated financial statements in conformity with U.S. GAAP requires management to make estimates and assumptions that affect the reported amounts of the assets and liabilities, revenues and expenses, and the disclosure of contingent assets and liabilities in our unaudited condensed consolidated financial statements. We believe that of our significant accounting policies (see Note 3—“Summary of Significant Accounting Policies” to our consolidated financial statements in Part II, Item 8 of our Annual Report on Form 10-K), the following policies involve a higher degree of judgment and complexity.

Revenue Recognition

We derive our revenues primarily through commissions from brokerage services, the spread between the buy and sell prices on matched principal transactions, revenues from real estate management services, fees from related parties, fees from certain information products, fees for the provision of certain software solutions, and other revenues.

We recognize revenue when four basic criteria have been met:

 

    Existence of persuasive evidence that an arrangement exists;

 

    Delivery has occurred or services have been rendered;

 

    The seller’s price to the buyer is fixed and determinable; and

 

    Collectability is reasonably assured.

The judgments involved in revenue recognition include determining the appropriate time to recognize revenue. In particular within our Real Estate Services segment, we evaluate our transactions to determine whether contingencies exist that may impact the timing of revenue recognition.

Equity-Based and Other Compensation

Discretionary Bonus: A portion of our compensation and employee benefits expense is comprised of discretionary bonuses, which may be paid in cash, equity, partnership awards or a combination thereof. We accrue expense in a period based on revenues in that period and on the expected combination of cash, equity and partnership units. Given the assumptions used in estimating discretionary bonuses, actual results may differ.

Restricted Stock Units: We account for equity-based compensation under the fair value recognition provisions of the Financial Accounting Standards Board (“FASB”) guidance. Restricted stock units (“RSUs”) provided to certain employees are accounted for as equity awards, and as per FASB guidance, we are required to record an expense for the portion of the RSUs that is ultimately expected to vest. FASB guidance requires forfeitures to be estimated at the time of grant and revised, if necessary, in subsequent periods if actual forfeitures differ from those estimates. Because significant assumptions are used in estimating employee turnover and associated forfeiture rates, actual results may differ from our estimates under different assumptions or conditions.

The fair value of RSU awards to employees is determined on the date of grant, based on the market value of our Class A common stock. Generally, RSUs granted by us as employee compensation do not receive dividend equivalents; as such, we adjust the fair value of the RSUs for the present value of expected forgone dividends, which requires us to include an estimate of expected dividends as a valuation input. This grant-date fair value is amortized to expense ratably over the awards’ vesting periods. For RSUs with graded vesting features, we have made an accounting policy election to recognize compensation cost on a straight-line basis. The amortization is reflected as non-cash equity-based compensation expense in our unaudited condensed consolidated statements of operations.

Restricted Stock: Restricted stock provided to certain employees is accounted for as an equity award, and as per FASB guidance, we are required to record an expense for the portion of the restricted stock that is ultimately expected to vest. We have granted restricted stock that is not subject to continued employment or service; however, transferability is subject to compliance with our and our affiliates’ customary noncompete obligations. Such shares of restricted stock are generally saleable by partners in five to ten years. Because the restricted stock is not subject to continued employment or service, the grant-date fair value of the restricted stock is expensed on the date of grant. The expense is reflected as non-cash equity-based compensation expense in our unaudited condensed consolidated statements of operations.

Limited Partnership Units: Limited partnership units in BGC Holdings are generally held by employees. Generally such units receive quarterly allocations of net income, which are cash distributed on a quarterly basis and generally contingent upon services being provided by the unit holders. As discussed above, our Preferred Units are not entitled to participate in partnership distributions other than with respect to a distribution at a rate of either 0.6875% (which is 2.75% per calendar year) or such other amount as set forth in the award documentation. As prescribed in FASB guidance, the quarterly allocations of net income to such limited partnership units are reflected as a component of compensation expense under “Allocation of net income and grants of exchangeability to limited partnership units and FPUs” in our unaudited condensed consolidated statements of operations.

 

73


Table of Contents

Certain of these limited partnership units entitle the holders to receive post-termination payments equal to the notional amount in four equal yearly installments after the holder’s termination. These limited partnership units are accounted for as post-termination liability awards under FASB guidance. Accordingly, we recognize a liability for these units on our unaudited condensed consolidated statements of financial condition as part of “Accrued compensation” for the amortized portion of the post-termination payment amount, based on the current fair value of the expected future cash payout. We amortize the post-termination payment amount, less an expected forfeiture rate, over the vesting period, and record an expense for such awards based on the change in value at each reporting period in our unaudited condensed consolidated statements of operations as part of “Compensation and employee benefits.”

Certain limited partnership units are granted exchangeability into Class A common stock on a one-for-one basis (subject to adjustment). At the time exchangeability is granted, we recognize an expense based on the fair value of the award on that date, which is included in “Allocation of net income and grants of exchangeability to limited partnership units and FPUs” in our unaudited condensed consolidated statements of operations. During the three months ended March 31, 2016 and 2015, we incurred compensation expense, before associated income taxes of $27.8 million and $36.6 million, respectively, related to the grant of exchangeability on partnership units.

Employee Loans: We have entered into various agreements with certain of our employees and partners whereby these individuals receive loans that may be either wholly or in part repaid from distributions that the individuals receive on some or all of their limited partnership interests or may be forgiven over a period of time. Cash advance distribution loans are documented in formal agreements and are repayable in timeframes outlined in the underlying agreements. We intend for these advances to be repaid in full from the future distributions on existing and future awards granted. The distributions are treated as compensation expense when made and the proceeds are used to repay the loan. The forgivable portion of any loans is recognized as compensation expense in our unaudited condensed consolidated statements of operations over the life of the loan. We review the loan balances each reporting period for collectability. If we determine that the collectability of a portion of the loan balances is not expected, we recognize a reserve against the loan balances. Actual collectability of loan balances may differ from our estimates.

As of March 31, 2016 and December 31, 2015, the aggregate balance of employee loans, net of reserve, was $228.0 million and $158.2 million, respectively, and is included as “Loans, forgivable loans and other receivables from employees and partners, net” in our unaudited condensed consolidated statements of financial condition. Compensation expense for the above-mentioned employee loans for the three months ended March 31, 2016 and 2015 was $10.5 million and $8.1 million, respectively. The compensation expense related to these loans was included as part of “Compensation and employee benefits” in our unaudited condensed consolidated statements of operations.

Goodwill

Goodwill is the excess of the purchase price over the fair value of identifiable net assets acquired in a business combination. As prescribed in FASB guidance, Goodwill and Other Intangible Assets, goodwill is not amortized, but instead is periodically tested for impairment. We review goodwill for impairment on an annual basis during the fourth quarter of each fiscal year or whenever an event occurs or circumstances change that could reduce the fair value of a reporting unit below its carrying amount.

When reviewing goodwill for impairment, we first assess qualitative factors to determine whether it is more likely than not that the fair value of a reporting unit is less than its carrying amount. If the results of the qualitative assessment are not conclusive, or if we choose to bypass the qualitative assessment, we perform a goodwill impairment analysis using a two-step process.

The first step involves comparing each reporting unit’s estimated fair value with its carrying value, including goodwill. To estimate the fair value of the reporting units, we use a discounted cash flow model and data regarding market comparables. The valuation process requires significant judgment and involves the use of significant estimates and assumptions. These assumptions include cash flow projections, estimated cost of capital and the selection of peer companies and relevant multiples. Because significant assumptions and estimates are used in projecting future cash flows, choosing peer companies and selecting relevant multiples, actual results may differ from our estimates under different assumptions or conditions. If the estimated fair value of a reporting unit exceeds its carrying value, goodwill is deemed not to be impaired. If the carrying value exceeds estimated fair value, there is an indication of potential impairment and the second step is performed to measure the amount of potential impairment.

The second step of the process involves the calculation of an implied fair value of goodwill for each reporting unit for which step one indicated a potential impairment may exist. The implied fair value of goodwill is determined by measuring the excess of the estimated fair value of the reporting unit as calculated in step one, over the estimated fair values of the individual assets, liabilities and identified intangibles. Events such as economic weakness, significant declines in operating results of reporting units, or significant changes to critical inputs of the goodwill impairment test (e.g., estimates of cash flows or cost of capital) could cause the estimated fair value of our reporting units to decline, which could result in an impairment of goodwill in the future.

Income Taxes

We account for income taxes using the asset and liability method as prescribed in FASB guidance on Accounting for Income Taxes. Deferred tax assets and liabilities are recognized for the future tax consequences attributable to basis differences between the

 

74


Table of Contents

consolidated financial statement carrying amounts of existing assets and liabilities and their respective tax basis. Certain of our entities are taxed as U.S. partnerships and are subject to the Unincorporated Business Tax (“UBT”) in the City of New York. Therefore, the tax liability or benefit related to the partnership income or loss except for UBT rests with the partners (see Note 2—“Limited Partnership Interests in BGC Holdings” for a discussion of partnership interests), rather than the partnership entity. As such, the partners’ tax liability or benefit is not reflected in our unaudited condensed consolidated financial statements. The tax-related assets, liabilities, provisions or benefits included in our unaudited condensed consolidated financial statements also reflect the results of the entities that are taxed as corporations, either in the U.S. or in foreign jurisdictions. Pursuant to FASB guidance on Accounting for Uncertainty in Income Taxes, an interpretation of FASB Statement on Accounting for Income Taxes, we provide for uncertain tax positions based upon management’s assessment of whether a tax benefit is more likely than not to be sustained upon examination by tax authorities. Management is required to determine whether a tax position is more likely than not to be sustained upon examination by tax authorities, including resolution of any related appeals or litigation processes, based on the technical merits of the position. Because significant assumptions are used in determining whether a tax benefit is more likely than not to be sustained upon examination by tax authorities, actual results may differ from our estimates under different assumptions or conditions. We recognize interest and penalties related to income tax matters in “Interest expense” and “Other expenses,” respectively, in our unaudited condensed consolidated statement of operations.

A valuation allowance is recorded against deferred tax assets if it is deemed more likely than not that those assets will not be realized. In assessing the need for a valuation allowance, we consider all available evidence, including past operating results, the existence of cumulative losses in the most recent fiscal years, estimates of future taxable income and the feasibility of tax planning strategies.

The measurement of current and deferred income tax assets and liabilities is based on provisions of enacted tax laws and involves uncertainties in the application of tax regulations in the U.S. and other tax jurisdictions. Because our interpretation of complex tax law may impact the measurement of current and deferred income taxes, actual results may differ from these estimates under different assumptions regarding the application of tax law.

See Note 3—“Summary of Significant Accounting Policies,” to our unaudited condensed consolidated financial statements in Part II, Item 8 of our Annual Report on Form 10-K for additional information regarding our significant accounting policies.

RECENT ACCOUNTING PRONOUNCEMENTS

See Note 1—“Organization and Basis of Presentation,” to our consolidated financial statements in Part I, Item 1 of this Quarterly Report on Form 10-Q for information regarding recent accounting pronouncements.

OUR ORGANIZATIONAL STRUCTURE

Stock Ownership

As of March 31, 2016, there were 236,749,861 shares of our Class A common stock outstanding, of which 17,019,009 shares were held by Cantor and CFGM, Cantor’s managing general partner. Each share of Class A common stock is entitled to one vote on matters submitted to a vote of our stockholders.

In addition, as of March 31, 2016, Cantor and CFGM held 34,848,107 shares of our Class B common stock (which represents all of the outstanding shares of our Class B common stock), representing, together with our Class A common stock held by Cantor and CFGM, approximately 62.5% of our voting power on such date. Each share of Class B common stock is generally entitled to the same rights as a share of Class A common stock, except that, on matters submitted to a vote of our stockholders, each share of Class B common stock is entitled to ten votes. The Class B common stock generally votes together with the Class A common stock on all matters submitted to a vote of our stockholders.

Through March 31, 2016, Cantor has distributed to its current and former partners an aggregate of 20,752,962 shares of Class A common stock, consisting of (i) 19,307,009 shares to satisfy certain of Cantor’s deferred stock distribution obligations provided to such partners on April 1, 2008 (the “April 2008 distribution rights shares”), and (ii) 1,445,953 shares to satisfy certain of Cantor’s deferred stock distribution obligations provided to such partners on February 14, 2012 in connection with Cantor’s payment of previous quarterly partnership distributions (the “February 2012 distribution rights shares”). As of March 31, 2016, Cantor is still obligated to distribute to its current and former partners an aggregate of 15,854,009 shares of Class A common stock, consisting of 14,064,735 April 2008 distribution rights shares and 1,789,274 February 2012 distribution rights shares.

From time to time, we may actively continue to repurchase shares of our Class A common stock, including from Cantor, our executive officers, other employees, partners and others.

Partnership Structure

We are a holding company, and our business is operated through two operating partnerships, BGC U.S., which holds our U.S. businesses, and BGC Global, which holds our non-U.S. businesses. The limited partnership interests of the two operating partnerships are

 

75


Table of Contents

held by us and BGC Holdings, and the limited partnership interests of BGC Holdings are currently held by limited partnership unit holders, founding partners, and Cantor. We hold the BGC Holdings general partnership interest and the BGC Holdings special voting limited partnership interest, which entitle us to remove and appoint the general partner of BGC Holdings, and serve as the general partner of BGC Holdings, which entitles us to control BGC Holdings. BGC Holdings, in turn, holds the BGC U.S. general partnership interest and the BGC U.S. special voting limited partnership interest, which entitle the holder thereof to remove and appoint the general partner of BGC U.S., and the BGC Global general partnership interest and the BGC Global special voting limited partnership interest, which entitle the holder thereof to remove and appoint the general partner of BGC Global, and serves as the general partner of BGC U.S. and BGC Global, all of which entitle BGC Holdings (and thereby us) to control each of BGC U.S. and BGC Global. BGC Holdings holds its BGC Global general partnership interest through a company incorporated in the Cayman Islands, BGC Global Holdings GP Limited.

As of March 31, 2016, we held directly and indirectly, through wholly owned subsidiaries, BGC U.S. limited partnership interests and BGC Global limited partnership interests consisting of 271,597,968 units and 271,597,968 units, representing approximately 66.5% and 66.5% of the outstanding BGC U.S. limited partnership interests and BGC Global limited partnership interests, respectively. As of that date, BGC Holdings held BGC U.S. limited partnership interests and BGC Global limited partnership interests consisting of 136,766,447 units and 136,766,447 units, representing approximately 33.5% and 33.5% of the outstanding BGC U.S. limited partnership interests and BGC Global limited partnership interests, respectively.

Limited partnership unit holders, founding partners, and Cantor directly hold BGC Holdings limited partnership interests. Since BGC Holdings in turn holds BGC U.S. limited partnership interests and BGC Global limited partnership interests, limited partnership unit holders, founding partners, and Cantor indirectly have interests in BGC U.S. limited partnership interests and BGC Global limited partnership interests.

As of March 31, 2016, excluding Preferred Units and certain NPSUs described below, outstanding BGC Holdings partnership interests included 71,419,334 limited partnership units, 14,788,699 founding partner units and 50,558,414 Cantor units.

We may in the future effect additional redemptions of BGC Holdings limited partnership units and founding partner units for shares of our Class A common stock. We may also continue our earlier partnership restructuring programs, whereby we redeemed or repurchased certain limited partnership units and founding partner units in exchange for new units, grants of exchangeability for Class A common stock or cash and, in many cases, obtained modifications or extensions of partners’ employment arrangements. We also generally expect to continue to grant exchange rights with respect to outstanding non-exchangeable limited partnership units and founding partner units, and to repurchase BGC Holdings partnership interests from time to time, including from Cantor, our executive officers, and other employees and partners, unrelated to our partnership restructuring programs.

Cantor units are generally exchangeable with us for our Class B common stock (or, at Cantor’s option or if there are no additional authorized but unissued shares of our Class B common stock, our Class A common stock) on a one-for-one basis (subject to customary anti-dilution adjustments). Upon certain circumstances, Cantor may have the right to acquire additional Cantor units in connection with the redemption of or grant of exchangeability to certain non-exchangeable founding partner units owned by persons who were previously Cantor partners prior to the separation, none of which was redeemed/exchanged in the Global Partnership Restructuring Program. On November 4, 2015, the Company issued exchange rights with respect to, and Cantor purchased, in transactions exempt from registration pursuant to Section 4(a)(2) of the Securities Act, an aggregate of 1,775,481 exchangeable limited partnership units in BGC Holdings, as follows: In connection with the redemption by BGC Holdings of an aggregate of 588,356 non-exchangeable founding partner units from founding partners of BGC Holdings for an aggregate consideration of $2,296,801, Cantor purchased 554,196 exchangeable limited partnership units from BGC Holdings for an aggregate of $2,115,306 (after offset of a founding partner’s $46,289 debt due to Cantor). In addition, pursuant to the Sixth Amendment to the BGC Holdings Limited Partnership Agreement, on November 4, 2015, Cantor purchased 1,221,285 exchangeable limited partnership units from BGC Holdings for an aggregate consideration of $4,457,436 in connection with the grant of exchangeability and exchange of 1,221,285 founding partner units. Exchangeable limited partnership units held by Cantor are exchangeable by Cantor at any time on a one-for-one basis (subject to adjustment) for shares of Class A common stock of the Company.

As of March 31, 2016, there were 660,800 non-exchangeable founding partner units with respect to which Cantor had the right to acquire an equivalent number of Cantor units.

On November 6, 2013, partners of BGC Holdings approved the Ninth Amendment to the Agreement of Limited Partnership of the Partnership (the “Ninth Amendment”) effective as of July 1, 2013.

In order to facilitate partner compensation and for other corporate purposes, the Ninth Amendment created new preferred partnership units (“Preferred Units”), which are working partner units that may be awarded to holders of, or contemporaneous with the grant of, PSUs, PSIs, PSEs, LPUs, APSUs, APSIs, APSEs, REUs, RPUs, AREUs, and ARPUs. These new Preferred Units carry the same name as the underlying unit, with the insertion of an additional “P” to designate them as Preferred Units.

 

76


Table of Contents

Such Preferred Units may not be made exchangeable into our Class A common stock and accordingly are not included in the fully diluted share count. Each quarter, the net profits of BGC Holdings are allocated to such Units at a rate of either 0.6875% (which is 2.75% per calendar year) of the allocation amount assigned to them based on their award price, or such other amount as set forth in the award documentation (the “Preferred Distribution”), before calculation and distribution of the quarterly Partnership distribution for the remaining Partnership units. The Preferred Units are not entitled to participate in Partnership distributions other than with respect to the Preferred Distribution. As of March 31, 2016, there were 13,527,906 such units granted and outstanding. The Ninth Amendment was approved by the Audit Committee of the Board of Directors and by the full Board.

On May 9, 2014, partners of BGC Holdings approved the Tenth Amendment to the Agreement of Limited Partnership of BGC Holdings effective as of May 9, 2014. In order to facilitate partner compensation and for other corporate purposes, the Tenth Amendment created a new class of partnership units (NPSUs), which are working partner units. For more information, see Note 13—“Related Party Transactions” to our unaudited condensed consolidated financial statements in Part I, Item 1 of this Quarterly Report on Form 10-Q.

On June 5, 2015, the Company entered into an agreement with Cantor providing Cantor, CFGM and other Cantor affiliates entitled to hold Class B common stock the right to exchange from time to time, on a one-to-one basis, subject to adjustment, up to an aggregate of 34,649,693 shares of Class A common stock now owned or subsequently acquired by such Cantor entities for up to an aggregate of 34,649,693 shares of Class B common stock. Such shares of Class B common stock, which currently can be acquired upon the exchange of exchangeable limited partnership units owned in BGC Holdings, are already included in the Company’s fully diluted share count and will not increase Cantor’s current maximum potential voting power in the common equity. These shares of Class B common stock represent the remaining 34,649,693 authorized but unissued shares of Class B common stock available under the Company’s Amended and Restated Certificate of Incorporation. The exchange agreement will enable the Cantor entities to acquire the same number of shares of Class B common stock that they are already entitled to acquire without having to exchange its exchangeable limited partnership units in BGC Holdings. The Company’s Audit Committee and full Board of Directors determined that it was in the best interests of the Company and its stockholders to approve the exchange agreement because it will help ensure that Cantor retains its exchangeable limited partnership units in BGC Holdings, which is the same partnership in which the Company’s partner employees participate, thus continuing to align the interests of Cantor with those of the partner employees.

Under the exchange agreement, Cantor and CFGM have the right to exchange the 17,019,009 shares of Class A common stock owned by them as of March 31, 2016 (including the remaining shares of Class A common stock held by Cantor from the exchange of convertible notes for 24,042,599 shares of Class A common stock on April 13, 2015) for the same number of shares of Class B common stock. Cantor would also have the right to exchange any shares of Class A common stock subsequently acquired by it for shares of Class B common stock, up to the limit of the then-remaining authorized but unissued shares of Class B common stock (34,649,693 as of March 31, 2016).

The Company and Cantor have agreed that any shares of Class B common stock issued in connection with the exchange agreement would be deducted from the aggregate number of shares of Class B common stock that may be issued to the Cantor entities upon exchange of exchangeable limited partnership units in BGC Holdings. Accordingly, the Cantor entities will not be entitled to receive any more shares of Class B common stock under this agreement than they were previously eligible to receive upon exchange of exchangeable limited partnership units.

On November 4, 2015, partners of BGC Holdings approved the Eleventh Amendment to the Agreement of Limited Partnership of BGC Holdings (the “Eleventh Amendment”) effective as of October 1, 2015. In order to facilitate partner compensation and for other corporate purposes the Eleventh Amendment created five new classes of non-distributing partnership units (“N Units”), which are Working Partner Units. These new N Units carry the same name as the underlying unit with the insertion of an additional “N” to designate them as the N Unit type and are designated as NREUs, NPREUs, NLPUs, NPLPUs and NPPSUs. The N Units are not entitled to participate in Partnership distributions, will not be allocated any items of profit or loss and may not be made exchangeable into shares of the Company’s Class A common stock. Subject to the approval of the Compensation Committee or its designee, the N Units are expected to be converted into the underlying unit type (i.e. an NREU will be converted into an REU) and will then participate in Partnership distributions, subject to terms and conditions determined by the General Partner of the Partnership in its sole discretion, including that the recipient continue to provide substantial services to the Company and comply with his or her partnership obligations. The Eleventh Amendment was approved by the Audit Committee of the Board of Directors and by the full Board of Directors.

 

77


Table of Contents

The following diagram illustrates our organizational structure as of March 31, 2016. The diagram does not reflect the various subsidiaries of BGC, BGC U.S., BGC Global, BGC Holdings or Cantor, or the noncontrolling interests in our consolidated subsidiaries other than Cantor’s units in BGC Holdings.*

 

LOGO

 

78


Table of Contents
* Shares of our Class B common stock are convertible into shares of our Class A common stock at any time in the discretion of the holder on a one-for-one basis. Accordingly, if Cantor converted all of its Class B common stock into Class A common stock, Cantor would hold 19.1% of the voting power, and the public stockholders would hold 80.9% of the voting power (and Cantor’s indirect economic interests in BGC U.S. and BGC Global would remain unchanged). For purposes of the diagram, Cantor’s percentage ownership also includes CFGM’s percentage ownership. The diagram does not reflect certain Class A common stock and BGC Holdings partnership units as follows: (a) 16,260,160 shares of Class A common stock issuable upon conversion of our 4.50% convertibles notes; (b) any shares of Class A common stock that may become issuable upon the conversion or exchange of any convertible or exchangeable debt securities that may in the future be sold under our shelf Registration Statement on Form S-3 (Registration No. 333-180331); (c) 13,527,906 Preferred Units granted and outstanding to BGC Holdings partners (see “Partnership Structure” herein); and (d) 13,182,432 N Units granted and outstanding to BGC Holdings partners.

The diagram reflects Class A common stock and BGC Holdings partnership unit activity from January 1, 2016 through March 31, 2016 as follows: (a) 23,481,192 shares of Class A common stock issued on January 12, 2016 to the stockholders of JPI in the Back-End Mergers, which shares have been registered for resale pursuant to our shelf Registration Statement on Form S-3 (Registration No. 333-208967); (b) an aggregate of 9,134,724 limited partnership units granted by BGC Holdings; (c) 7,187,046 shares of Class A common stock repurchased by us, which includes 5,000,000 shares of Class A common stock that we repurchased from Cantor on February 23, 2016 and 970,639 shares of Class A common stock that Cantor donated to The Cantor Fitzgerald Relief Fund on February 23, 2016, and that we repurchased from The Cantor Fitzgerald Relief Fund on February 23, 2016; (d) 375,000 shares of Class A common stock sold by us under the November 2014 sales agreement pursuant to our Registration Statement on Form S-3 (Registration No. 333-200415), but not the 13,168,977 shares remaining for sale by us under such sales agreement; (e) 100,325 shares issued by us under our acquisition shelf Registration Statement on Form S-4 (Registration No. 333-169232), but not the 12,205,028 shares remaining available for issuance by us under such Registration Statement; (f) 49,535 shares sold by selling stockholders under our resale shelf Registration Statement on Form S-3 (Registration No. 333-175034), but not the 1,228,944 shares remaining available for sale by selling stockholders under such Registration Statement; (g) 9,823 shares issued by us under our Dividend Reinvestment and Stock Purchase Plan shelf Registration Statement on Form S-3 (Registration No. 333-173109), but not the 9,757,969 shares remaining available for issuance by us under shelf Registration Statement on Form S-3 (Registration No. 333-196999); (h) 4,219 shares sold by selling stockholders under our resale shelf Registration Statement on Form S-3 (Registration No. 333-167953), but not the 170,978 shares remaining available for sale by selling stockholders under such Registration Statement; (i) 3,702 forfeited shares of Restricted Class A common stock; and (j) 400,791 limited partnership, founding partner and Cantor units redeemed or repurchased by us for cash.

 

ITEM 3. QUANTITATIVE AND QUALITATIVE DISCLOSURES ABOUT MARKET RISK

Credit Risk

Credit risk arises from potential non-performance by counterparties and customers. BGC Partners has established policies and procedures to manage its exposure to credit risk. BGC Partners maintains a thorough credit approval process to limit exposure to counterparty risk and employs stringent monitoring to control the counterparty risk from its matched principal and agency businesses. BGC Partners’ account opening and counterparty approval process includes verification of key customer identification, anti-money laundering verification checks and a credit review of financial and operating data. The credit review process includes establishing an internal credit rating and any other information deemed necessary to make an informed credit decision, which may include correspondence, due diligence calls and a visit to the entity’s premises, as necessary.

Credit approval is granted subject to certain trading limits and may be subject to additional conditions, such as the receipt of collateral or other credit support. Ongoing credit monitoring procedures include reviewing periodic financial statements and publicly available information on the client and collecting data from credit rating agencies, where available, to assess the ongoing financial condition of the client.

Through its subsidiaries, BGC Partners executes matched principal transactions in which it acts as a “middleman” by serving as counterparty to both a buyer and a seller in matching back-to-back trades. These transactions are then settled through a recognized settlement system or third-party clearing organization. Settlement typically occurs within one to three business days after the trade date. Cash settlement of the transaction occurs upon receipt or delivery of the underlying instrument that was traded. BGC Partners generally avoids settlement of principal transactions on a free-of-payment basis or by physical delivery of the underlying instrument. However, free-of-payment transactions may occur on a very limited basis.

The number of matched principal trades BGC Partners executes has continued to grow as compared to prior years. Receivables from broker-dealers, clearing organizations, customers and related broker-dealers and Payables to broker-dealers, clearing organizations, customers and related broker-dealers on the Company’s unaudited condensed consolidated statements of financial condition primarily represent the simultaneous purchase and sale of the securities associated with those matched principal transactions that have not settled as of their stated settlement dates. BGC Partners’ experience has been that substantially all of these transactions ultimately settle at the contracted amounts.

 

79


Table of Contents

In addition, BGC Partners incurs limited credit risk related to certain brokerage activities. The counterparty risk relates to the collectability of the outstanding brokerage fee receivables. The review process includes monitoring both the clients and the related brokerage receivables. The review includes an evaluation of the ongoing collection process and an aging analysis of the brokerage receivables.

Market Risk

Market risk refers to the risk that a change in the level of one or more market prices, rates, indices or other factors will result in losses for a specified position. BGC Partners may allow certain of its desks to enter into unmatched principal transactions in the ordinary course of business and hold long and short inventory positions. These transactions are primarily for the purpose of facilitating clients’ execution needs, adding liquidity to a market or attracting additional order flow. As a result, BGC Partners may have market risk exposure on these transactions. BGC Partners’ exposure varies based on the size of its overall positions, the risk characteristics of the instruments held and the amount of time the positions are held before they are disposed of. BGC Partners has limited ability to track its exposure to market risk and unmatched positions on an intra-day basis; however, it attempts to mitigate its market risk on these positions by strict risk limits, extremely limited holding periods and hedging its exposure. These positions are intended to be held short term to facilitate customer transactions. However, due to a number of factors, including the nature of the position and access to the market on which it trades, BGC Partners may not be able to unwind the position and it may be forced to hold the position for a longer period than anticipated. All positions held longer than intra-day are marked to market.

We also have investments in marketable equity securities, which are publicly-traded, and which had a fair value of $191.7 million as of March 31, 2016. These include the shares of common stock of Nasdaq that we received in exchange for a portion of our electronic benchmark Treasury platform and the shares of the common stock of ICE that we received in exchange for Trayport. Investments in marketable securities carry a degree of risk, as there can be no assurance that the marketable securities will not lose value and, in general, securities markets can be volatile and unpredictable. As a result of these different market risks, our holdings of marketable securities could be materially and adversely affected. We may seek to minimize the effect of price changes on a portion of our investments in marketable securities through the use of derivative contracts. However, there can be no assurance that our hedging activities will be adequate to protect us against price risks associated with our investments in marketable securities. See Note 9—“Marketable Securities” and Note 11—“Derivatives” to our unaudited condensed consolidated financial statements in Part I, Item 1 of this Quarterly Report on Form 10-Q for further information regarding these investments and related hedging activities.

Our risk management procedures and strict limits are designed to monitor and limit the risk of unintended loss and have been effective in the past. However, there is no assurance that these procedures and limits will be effective at limiting unanticipated losses in the future. Adverse movements in the securities positions or a downturn or disruption in the markets for these positions could result in a substantial loss. In addition, principal gains and losses resulting from these positions could on occasion have a disproportionate effect, positive or negative, on BGC Partners’ unaudited condensed consolidated financial condition and results of operations for any particular reporting period.

Operational Risk

Our businesses are highly dependent on our ability to process a large number of transactions across numerous and diverse markets in many currencies on a daily basis. If any of our data processing systems do not operate properly or are disabled or if there are other shortcomings or failures in our internal processes, people or systems, we could suffer impairment to our liquidity, financial loss, a disruption of our businesses, liability to clients, regulatory intervention or reputational damage. These systems may fail to operate properly or become disabled as a result of events that are wholly or partially beyond our control, including cybersecurity incidents, a disruption of electrical or communications services or our inability to occupy one or more of our buildings. The inability of our systems to accommodate an increasing volume of transactions could also constrain our ability to expand our businesses.

In addition, despite our contingency plans, our ability to conduct business may be adversely impacted by a disruption in the infrastructure that supports our businesses and the communities in which they are located. This may include a disruption involving electrical, communications, transportation or other services used by us or third parties with whom we conduct business.

Foreign Currency Risk

BGC Partners is exposed to risks associated with changes in foreign exchange rates. Changes in foreign exchange rates create volatility in the U.S. Dollar equivalent of the Company’s revenues and expenses. In addition, changes in the remeasurement of BGC Partners’ foreign currency denominated financial assets and liabilities are recorded as part of its results of operations and fluctuate with changes in foreign currency rates. BGC monitors the net exposure in foreign currencies on a daily basis and hedges its exposure as deemed appropriate with highly rated major financial institutions.

The majority of the Company’s foreign currency exposure is related to the U.S. Dollar versus the British Pound and the Euro. While our international results of operations, as measured in U.S. Dollars, are subject to foreign exchange fluctuations, we do not consider the related risk to be material to our results of operations. For the financial assets and liabilities denominated in the British Pound and Euro, including foreign currency hedge positions related to these currencies, we evaluated the effects of a 10% shift in exchange rates

 

80


Table of Contents

between those currencies and the U.S. Dollar, holding all other assumptions constant. The analysis identified the worst case scenario as the Euro weakening against the U.S. Dollar and the British Pound strengthening against the U.S. Dollar. If as of March 31, 2016, the Euro had weakened against the U.S. dollar by 10% and the British Pound had strengthened against the U.S. Dollar by 10%, the currency movements would have had an aggregate negative impact on our net income of approximately $1.3 million.

Interest Rate Risk

BGC Partners had $838.6 million in fixed-rate debt outstanding as of March 31, 2016. These debt obligations are not currently subject to fluctuations in interest rates, although in the event of refinancing or issuance of new debt, such debt could be subject to changes in interest rates.

 

ITEM 4. CONTROLS AND PROCEDURES

Evaluation of Disclosure Controls and Procedures

BGC Partners maintains disclosure controls and procedures that are designed to ensure that information required to be disclosed by BGC Partners is recorded, processed, accumulated, summarized and communicated to its management, including its Chairman and Chief Executive Officer and its Chief Financial Officer, to allow timely decisions regarding required disclosures, and reported within the time periods specified in the SEC’s rules and forms. The Chairman and Chief Executive Officer and the Chief Financial Officer have performed an evaluation of the effectiveness of the design and operation of BGC Partners disclosure controls and procedures as of March 31, 2016. Based on that evaluation, the Chairman and Chief Executive Officer and the Chief Financial Officer concluded that BGC Partners’ disclosure controls and procedures were effective as of March 31, 2016.

Changes in Internal Control over Financial Reporting

During the three months ending March 31, 2016, there were no changes in our internal control over financial reporting that materially affect, or are reasonably likely to materially affect, our internal control over financial reporting.

 

81


Table of Contents

PART II–OTHER INFORMATION

 

ITEM 1. LEGAL PROCEEDINGS

See Note 19—“Commitments, Contingencies and Guarantees” to the Company’s unaudited condensed consolidated financial statements included in Part I, Item 1 of this Quarterly Report on Form 10-Q, which is incorporated by reference herein.

 

ITEM 1A. RISK FACTORS

Set forth below are certain additional risk factors:

Uncertainty regarding a potential U.K. exit from the European Union could materially adversely impact our businesses, financial condition, results of operations and prospects.

The European Union Referendum Act 2015 requires the U.K. government to hold a referendum on the U.K.’s membership in the European Union, the date of which has been scheduled for June 23, 2016. The outcome of the EU referendum and consequences for our U.K. businesses, particularly in our Financial Services segment, could significantly impact the environment in which we and our customers and counterparties operate, introducing significant new uncertainties in financial markets, as well as the legal and regulatory requirements and environment to which we and our customers and counterparties are subject. Uncertainty as to the outcome of the referendum will therefore likely lead to additional market volatility or a reduction in trading in certain products, and is likely to adversely impact customer and investor confidence prior to the vote. In the event of a result supporting the U.K.’s exit from the EU, the lack of precedent means that it is unclear how the U.K.’s access to the EU Single Market and the wider trading, legal and regulatory environment would be impacted and hence how this would affect our business or that of our customers and counterparties. During a transitional period, when the terms of the exit would be negotiated, or beyond, the related uncertainty could have a material adverse effect on our businesses, financial condition, results of operations and prospects.

 

ITEM 2. UNREGISTERED SALES OF EQUITY SECURITIES AND PROCEEDS

The information required by this Item is set forth in Note 6— “Stock Transactions and Unit Redemptions” to the unaudited condensed consolidated financial statements included in Item 1 of Part I of this Quarterly Report on Form 10-Q and in Management’s Discussion and Analysis of Financial Condition and Results of Operations (Item 2 of Part I) and is incorporated by reference herein.

 

ITEM 3. DEFAULTS UPON SENIOR SECURITIES

None.

 

ITEM 4. MINE SAFETY DISCLOSURES

None.

 

ITEM 5. OTHER INFORMATION

None.

 

82


Table of Contents
ITEM 6. EXHIBITS

 

Exhibit

Number

 

Exhibit Title

    4.1   Indenture, dated as of July 19, 2011, between GFI Group Inc. and The Bank of New York Mellon Trust Company, N.A., as Trustee, relating to the 8.375% Senior Notes due 2018 of GFI Group Inc. (incorporated by reference to Exhibit 4.2 to the GFI Group Inc. Current Report on Form 8-K filed with the SEC on July 22, 2011 (File No. 1-34897)).
    4.2   Form of GFI Group Inc.’s 8.375% Senior Notes due 2018 (incorporated by reference to Exhibit 4.1 to the GFI Group Inc. Current Report on Form 8-K filed with the SEC on July 22, 2011 (File No. 1-34897)).
  10.1   Letter agreement, dated April 27, 2016, between Steven R. McMurray and BGC Holdings, L.P.
  10.2   Deed, dated April 1, 2016, between Steven R. McMurray and BGC Services (Holdings) LLP.
  12.1   Computation of Ratio of Earning to Fixed Charges.
  31.1   Certification by the Chief Executive Officer Pursuant to Section 302 of the Sarbanes-Oxley Act of 2002.
  31.2   Certification by the Principal Financial Officer Pursuant to Section 302 of the Sarbanes-Oxley Act of 2002.
  32   Certification by the Chief Executive Officer and Principal Financial Officer Pursuant to Section 906 of the Sarbanes-Oxley Act of 2002.
101   The following materials from BGC Partners’ Quarterly Report on Form 10-Q for the period ended March 31, 2016 are formatted in eXtensible Business Reporting Language (XBRL): (i) the Unaudited Condensed Consolidated Statements of Financial Condition, (ii) the Unaudited Condensed Consolidated Statements of Operations, (iii) the Unaudited Condensed Consolidated Statements of Comprehensive Income, (iv) the Unaudited Condensed Consolidated Statements of Cash Flows, (v) the Unaudited Condensed Consolidated Statements of Changes in Equity, and (vi) Notes to the Unaudited Condensed Consolidated Financial Statements.

 

83


Table of Contents

SIGNATURES

Pursuant to the requirements of the Securities Exchange Act of 1934, the registrant has duly caused this Report on Form 10-Q for the quarter ended March 31, 2016 to be signed on its behalf by the undersigned thereunto duly authorized.

 

BGC Partners, Inc.

/S/    HOWARD W. LUTNICK        

Name:   Howard W. Lutnick
Title:   Chairman of the Board and Chief Executive Officer

/S/    STEVEN R. MCMURRAY        

Name:   Steven R. McMurray
Title:   Chief Financial Officer

Date: May 9, 2016

[Signature page to the Quarterly Report on Form 10-Q for the period ended March 31, 2016 dated May 9, 2016.]

 

84


Table of Contents

EXHIBIT INDEX

 

Exhibit

Number

 

Exhibit Title

    4.1   Indenture, dated as of July 19, 2011, between GFI Group Inc. and The Bank of New York Mellon Trust Company, N.A., as Trustee, relating to the 8.375% Senior Notes due 2018 of GFI Group Inc. (incorporated by reference to Exhibit 4.2 to the GFI Group Inc. Current Report on Form 8-K filed with the SEC on July 22, 2011 (File No. 1-34897)).
    4.2   Form of GFI Group Inc.’s 8.375% Senior Notes due 2018 (incorporated by reference to Exhibit 4.1 to the GFI Group Inc. Current Report on Form 8-K filed with the SEC on July 22, 2011 (File No. 1-34897)).
  10.1   Letter agreement, dated April 27, 2016, between Steven R. McMurray and BGC Holdings, L.P.
  10.2   Deed, dated April 1, 2016, between Steven R. McMurray and BGC Services (Holdings) LLP.
  12.1   Computation of Ratio of Earning to Fixed Charges.
  31.1   Certification by the Chief Executive Officer Pursuant to Section 302 of the Sarbanes-Oxley Act of 2002.
  31.2   Certification by the Principal Financial Officer Pursuant to Section 302 of the Sarbanes-Oxley Act of 2002.
  32   Certification by the Chief Executive Officer and Principal Financial Officer Pursuant to Section 906 of the Sarbanes-Oxley Act of 2002.
101   The following materials from BGC Partners’ Quarterly Report on Form 10-Q for the period ended March 31, 2016 are formatted in eXtensible Business Reporting Language (XBRL): (i) the Unaudited Condensed Consolidated Statements of Financial Condition, (ii) the Unaudited Condensed Consolidated Statements of Operations, (iii) the Unaudited Condensed Consolidated Statements of Comprehensive Income, (iv) the Unaudited Condensed Consolidated Statements of Cash Flows, (v) the Unaudited Condensed Consolidated Statements of Changes in Equity, and (vi) Notes to the Unaudited Condensed Consolidated Financial Statements.

 

85