10-Q 1 d900563d10q.htm FORM 10-Q Form 10-Q
Table of Contents

 

 

UNITED STATES

SECURITIES AND EXCHANGE COMMISSION

Washington, D.C. 20549

 

 

FORM 10-Q

 

 

 

x QUARTERLY REPORT PURSUANT TO SECTION 13 OR 15(d) OF THE SECURITIES EXCHANGE ACT OF 1934

For the Quarterly Period Ended March 31, 2015

OR

 

¨ TRANSITION REPORT PURSUANT TO SECTION 13 OR 15(d) OF THE SECURITIES EXCHANGE ACT OF 1934

Commission File Numbers: 0-28191, 1-35591

 

 

BGC Partners, Inc.

(Exact name of registrant as specified in its charter)

 

 

 

Delaware   13-4063515

(State or other jurisdiction of

incorporation or organization)

 

(I.R.S. Employer

Identification No.)

499 Park Avenue, New York, NY   10022
(Address of principal executive offices)   (Zip Code)

(212) 610-2200

(Registrant’s telephone number, including area code)

 

 

Indicate by check mark whether the registrant (1) has filed all reports required to be filed by Section 13 or 15(d) of the Securities Exchange Act of 1934 during the preceding 12 months (or for such shorter period that the registrant was required to file such reports) and (2) has been subject to such filing requirements for the past 90 days.    x  Yes    ¨  No

Indicate by check mark whether the registrant has submitted electronically and posted on its corporate Web site, if any, every Interactive Data File required to be submitted and posted pursuant to Rule 405 of Regulation S-T (§232.405 of this chapter) during the preceding 12 months (or for such shorter period that the registrant was required to submit and post such files).    x  Yes    ¨  No

Indicate by check mark whether the registrant is a large accelerated filer, an accelerated filer, a non-accelerated filer or a smaller reporting company. See the definitions of “large accelerated filer,” “accelerated filer” and “smaller reporting company” in Rule 12b-2 of the Exchange Act. (Check one):

 

Large accelerated filer   x    Accelerated filer   ¨
Non-accelerated filer   ¨  (Do not check if a smaller reporting company)    Smaller reporting company   ¨

Indicate by check mark whether the registrant is a shell company (as defined in Rule 12b-2 of the Exchange Act).    ¨  Yes    x  No

On May 6, 2015, the registrant had 211,354,185 shares of Class A common stock, $0.01 par value, and 34,848,107 shares of Class B common stock, $0.01 par value, outstanding.

 

 

 


Table of Contents

BGC PARTNERS, INC.

TABLE OF CONTENTS

 

         Page  
  PART I—FINANCIAL INFORMATION   
ITEM 1  

Financial Statements (unaudited)

     7   
 

Condensed Consolidated Statements of Financial Condition—At March 31, 2015 and December 31, 2014

     7   
 

Condensed Consolidated Statements of Operations—For the Three Months Ended March 31, 2015 and March 31, 2014

     8   
 

Condensed Consolidated Statements of Comprehensive Income—For the Three Months Ended March 31, 2015 and March 31, 2014

     9   
 

Condensed Consolidated Statements of Cash Flows—For the Three Months Ended March 31, 2015 and March 31, 2014

     10   
 

Condensed Consolidated Statements of Changes in Equity—For the Year Ended December 31, 2014

     12   
 

Condensed Consolidated Statements of Changes in Equity—For the Three Months Ended March 31, 2015

     13   
 

Notes to Condensed Consolidated Financial Statements

     14   
ITEM 2  

Management’s Discussion and Analysis of Financial Condition and Results of Operations

     47   
ITEM 3  

Quantitative and Qualitative Disclosures About Market Risk

     82   
ITEM 4  

Controls and Procedures

     83   
  PART II—OTHER INFORMATION   
ITEM 1  

Legal Proceedings

     84   
ITEM 1A  

Risk Factors

     84   
ITEM 2  

Unregistered Sales of Equity Securities and Use of Proceeds

     84   
ITEM 3  

Defaults Upon Senior Securities

     84   
ITEM 4  

Mine Safety Disclosures

     84   
ITEM 5  

Other Information

     84   
ITEM 6  

Exhibits

     84   
SIGNATURES      85   


Table of Contents

SPECIAL NOTE ON FORWARD-LOOKING INFORMATION

This Form 10-Q contains forward-looking statements within the meaning of Section 27A of the Securities Act of 1933, as amended (the “Securities Act”), and Section 21E of the Securities Exchange Act of 1934, as amended (the “Exchange Act”). Such statements are based upon current expectations that involve risks and uncertainties. Any statements contained herein that are not statements of historical fact may be deemed to be forward-looking statements. For example, words such as “may,” “will,” “should,” “estimates,” “predicts,” “possible,” “potential,” “continue,” “strategy,” “believes,” “anticipates,” “plans,” “expects,” “intends,” and similar expressions are intended to identify forward-looking statements.

Our actual results and the outcome and timing of certain events may differ significantly from the expectations discussed in the forward-looking statements. Factors that might cause or contribute to such a discrepancy include, but are not limited to, the factors set forth below and may impact either or both of our operating segments:

 

    market conditions, including trading volume and volatility, potential deterioration of equity and debt capital markets and markets for commercial real estate and related services, and our ability to access the capital markets;

 

    pricing, commissions and fees, and market position with respect to our products and services and those of our competitors;

 

    the effect of industry concentration and reorganization, reduction of customers, and consolidation;

 

    liquidity, regulatory, and clearing capital requirements and the impact of credit market events;

 

    our relationships with Cantor Fitzgerald, L.P. and its affiliates (“Cantor”), including Cantor Fitzgerald & Co. (“CF&Co”) and Cantor Commercial Real Estate Company, L.P. (“CCRE”), any related conflicts of interest, any impact of Cantor’s results on our credit ratings and/or the associated outlooks, CF&Co’s acting as our sales agent under our controlled equity or other offerings, CF&Co’s acting as our financial advisor in connection with potential business combinations, dispositions, or other transactions, our participation in various investments, stock loans or cash management vehicles placed by or recommended by CF&Co, and any services by CCRE with respect to finding and reviewing suitable acquisition or partner candidates, structuring transactions, and negotiating and due diligence services;

 

    economic or geopolitical conditions or uncertainties, the actions of governments or central banks, and the impact of natural disasters or weather-related or similar events, including power failures, communication and transportation disruptions, and other interruptions of utilities or other essential services;

 

    the effect on our businesses, our clients, the markets in which we operate, and the economy in general of possible shutdowns of the U.S. government, sequestrations, uncertainties regarding the debt ceiling and the federal budget, and other potential political impasses;

 

    the effect on our businesses of reductions in overall industry volumes in certain of our products as a result of Federal Reserve Board quantitative easing, the ending of quantitative easing, and other factors, including the level and timing of governmental debt issuances and outstanding amounts;

 

    the effect on our businesses of worldwide governmental debt issuances, austerity programs, increases or decreases in deficits, quantitative easing, and potential political impasses or regulatory requirements, including increased capital requirements for banks and other institutions;

 

    extensive regulation of our businesses, changes in regulations relating to the financial services, commercial real estate and other industries, and risks relating to compliance matters, including regulatory examinations, inspections, investigations and enforcement actions, and any resulting costs, fines, penalties, sanctions, enhanced oversight, increased financial and capital requirements, and changes to or restrictions or limitations on specific activities, operations, compensatory arrangements, and growth opportunities, including acquisitions, hiring, and new businesses, products, or services;

 

    factors related to specific transactions or series of transactions, including credit, performance, and unmatched principal risk, trade failures, counterparty failures, and the impact of fraud and unauthorized trading;

 

    costs and expenses of developing, maintaining, and protecting our intellectual property, as well as employment and other litigation and their related costs, including judgments or settlements paid or received and the impact thereof on our financial results and cash flows in any given period;

 

3


Table of Contents
    certain financial risks, including the possibility of future losses, reduced cash flows from operations, increased leverage and the need for short- or long-term borrowings or other sources of cash relating to acquisitions, dispositions, or other matters, potential liquidity and other risks relating to our ability to obtain financing or refinancing of existing debt on terms acceptable to us, if at all, and risks of the resulting leverage, including potentially causing a reduction in our credit ratings and/or the associated outlooks, increased borrowing costs, as well as interest rate and foreign currency exchange rate fluctuations;

 

    risks associated with the temporary or longer-term investment of our available cash, including defaults or impairments on our investments, stock loans or cash management vehicles and collectability of loan balances owed to us by partners, employees, or others;

 

    our ability to enter new markets or develop new products, trading desks, marketplaces, or services and to induce customers to use these products, trading desks, marketplaces, or services and to secure and maintain market share;

 

    our ability to enter into marketing and strategic alliances and business combinations or other transactions in the financial services, real estate, and other industries, including acquisitions, tender offers, dispositions, reorganizations, partnering opportunities and joint ventures, and our ability to maintain or develop relationships with independently owned offices in our real estate services business, the anticipated benefits of any such transactions or relationships and the future impact of any such transactions or relationships on our financial results for current or future periods, the integration of any completed acquisitions and the use of proceeds of any completed dispositions, and the value of and any hedging entered into in connection with consideration received or to be received in connection with such dispositions;

 

    our estimates or determinations of potential value with respect to various assets or portions of our businesses, including with respect to the accuracy of the assumptions or the valuation models or multiples used;

 

    our ability to hire and retain personnel, including brokers, salespeople, managers, and other professionals;

 

    our ability to expand the use of technology for hybrid and fully electronic trading in our product offerings;

 

    our ability to effectively manage any growth that may be achieved, while ensuring compliance with all applicable financial reporting, internal control, legal compliance, and regulatory requirements;

 

    our ability to identify and remediate any material weaknesses in our internal controls that could affect our ability to prepare financial statements and reports in a timely manner, control our policies, practices and procedures, operations and assets, assess and manage our operational, regulatory, and financial risks, and integrate our acquired businesses and brokers, salespeople, managers and other professionals;

 

    the effectiveness of our risk management policies and procedures, and the impact of unexpected market moves and similar events;

 

    information technology risks, including, capacity constraints, failures, or disruptions in our systems or those of the clients, counterparties, exchanges, clearing facilities, or other parties with which we interact, including cybersecurity risks and incidents;

 

    the fact that the prices at which shares of our Class A common stock are sold in one or more of our controlled equity offerings or in other offerings or other transactions may vary significantly, and purchasers of shares in such offerings or transactions, as well as existing stockholders, may suffer significant dilution if the price they paid for their shares is higher than the price paid by other purchasers in such offerings or transactions;

 

    our ability to meet expectations with respect to payments of dividends and distributions and repurchases of shares of our Class A common stock and purchases or redemptions of limited partnership interests of BGC Holdings, L.P. (“BGC Holdings”) or other equity interests in our subsidiaries, including from Cantor, our executive officers, other employees, partners, and others, and the net proceeds to be realized by us from offerings of our shares of Class A common stock; and

 

4


Table of Contents
    the effect on the market for and trading price of our Class A common stock of various offerings and other transactions, including our controlled equity and other offerings of our Class A common stock and convertible or exchangeable debt securities, our repurchases of shares of our Class A common stock and purchases of BGC Holdings limited partnership interests or other equity interests in our subsidiaries, any exchanges or redemptions of limited partnership units and issuances of shares of Class A common stock in connection therewith, including in partnership restructurings, our payment of dividends on our Class A common stock and distributions on BGC Holdings limited partnership interests, convertible arbitrage, hedging, and other transactions engaged in by holders of our 4.50% convertible notes and counterparties to our capped call transactions, or share sales, stock loan or similar transactions (including by Cantor or others), including pursuant to our employee benefit plans, unit exchanges and redemptions, partnership restructurings, acquisitions, conversions of our convertible notes, conversions or exchanges of our convertible or exchangeable debt securities, stock loans or pledges and distributions from Cantor pursuant to Cantor’s distribution rights obligations and other distributions to Cantor partners, including deferred distribution rights shares.

The foregoing risks and uncertainties, as well as any risks and uncertainties discussed under the headings “Part II, Item 1A—Risk Factors,” “Part I, Item 2—Management’s Discussion and Analysis of Financial Condition and Results of Operations,” and “Part I, Item 3—Quantitative and Qualitative Disclosures About Market Risk” and elsewhere in this Form 10-Q, may cause actual results and events to differ materially from the forward-looking statements. The information included herein is given as of the filing date of this Form 10-Q with the Securities and Exchange Commission, and future results or events could differ significantly from these forward-looking statements. We do not undertake to publicly update or revise any forward-looking statements, whether as a result of new information, future events, or otherwise.

 

5


Table of Contents

WHERE YOU CAN FIND MORE INFORMATION

We file annual, quarterly and current reports, proxy statements and other information with the Securities and Exchange Commission (the “SEC”). You may read and copy any document we file at the SEC’s Public Reference Room located at One Station Place, 100 F Street, N.E., Washington, D.C. 20549. You can also request copies of the documents, upon payment of a duplicating fee, by writing the Public Reference Section of the SEC. Please call the SEC at 1-800-SEC-0330 for further information on the Public Reference Room. These filings are also available to the public from the SEC’s website at www.sec.gov.

Our website address is www.bgcpartners.com. Through our website, we make available, free of charge, the following documents as soon as reasonably practicable after they are electronically filed with, or furnished to, the SEC: our Annual Reports on Form 10-K; our proxy statements for our annual and special stockholder meetings; our Quarterly Reports on Form 10-Q; our Current Reports on Form 8-K; Forms 3, 4 and 5 and Schedules 13D filed on behalf of Cantor, CF Group Management, Inc. (“CFGM”), our directors and our executive officers; and amendments to those documents. Our website also contains additional information with respect to our industry and business. The information contained on, or that may be accessed through, our website is not part of, and is not incorporated into, this Quarterly Report on Form 10-Q.

 

6


Table of Contents

PART I—FINANCIAL INFORMATION

ITEM 1. FINANCIAL STATEMENTS

BGC PARTNERS, INC.

CONDENSED CONSOLIDATED STATEMENTS OF FINANCIAL CONDITION

(in thousands, except per share data)

(unaudited)

 

     March 31,
2015
    December 31,
2014
 

Assets

    

Cash and cash equivalents

   $ 425,649      $ 648,277   

Cash segregated under regulatory requirements

     2,342        12,144   

Securities owned

     32,741        32,508   

Securities borrowed

     —          62,736   

Marketable securities

     56,662        144,719   

Receivables from broker-dealers, clearing organizations, customers and related broker-dealers

     2,458,088        640,761   

Accrued commissions receivable, net

     368,209        292,050   

Loans, forgivable loans and other receivables from employees and partners, net

     142,600        130,775   

Fixed assets, net

     162,219        112,020   

Investments

     32,230        17,392   

Goodwill

     888,932        392,570   

Other intangible assets, net

     307,295        27,980   

Receivables from related parties

     9,271        8,864   

Other assets

     380,750        228,331   

Assets held for sale

     23,254        —     
  

 

 

   

 

 

 

Total assets

$ 5,290,242    $ 2,751,127   
  

 

 

   

 

 

 

Liabilities, Redeemable Partnership Interest, and Equity

Short term borrowings

$ 60,000    $ —     

Securities loaned

  57,396      —     

Accrued compensation

  287,256      231,679   

Payables to broker-dealers, clearing organizations, customers and related broker-dealers

  2,319,851      646,169   

Payables to related parties

  28,242      23,326   

Accounts payable, accrued and other liabilities

  544,202      501,830   

Notes payable and collateralized borrowings

  841,382      556,700   

Notes payable to related parties

  150,000      150,000   

Liabilities held for sale

  18,153      —     
  

 

 

   

 

 

 

Total liabilities

  4,306,482      2,109,704   

Commitments and contingencies (Note 19)

Redeemable partnership interest

  59,481      59,501   

Redeemable Noncontrolling interests

  345,383      —     

Equity

Stockholders’ equity:

Class A common stock, par value $0.01 per share; 500,000 shares authorized; 222,944 and 220,217 shares issued at March 31, 2015 and December 31, 2014, respectively; and 186,953 and 185,108 shares outstanding at March 31, 2015 and December 31, 2014, respectively

  2,229      2,202   

Class B common stock, par value $0.01 per share; 100,000 shares authorized; 34,848 shares issued and outstanding at March 31, 2015 and December 31, 2014, convertible into Class A common stock

  348      348   

Additional paid-in capital

  840,799      817,158   

Contingent Class A common stock

  56,827      47,383   

Treasury stock, at cost: 35,991 and 35,109 shares of Class A common stock at March 31, 2015 and December 31, 2014, respectively

  (206,514   (200,958

Retained deficit

  (281,374   (268,920

Accumulated other comprehensive income (loss)

  (17,853   4,303   
  

 

 

   

 

 

 

Total stockholders’ equity

  394,462      401,516   

Noncontrolling interest in subsidiaries

  184,434      180,406   
  

 

 

   

 

 

 

Total equity

  578,896      581,922   
  

 

 

   

 

 

 

Total liabilities, redeemable partnership interest, and equity

$ 5,290,242    $ 2,751,127   
  

 

 

   

 

 

 

The accompanying Notes to the unaudited Condensed Consolidated Financial Statements are an integral

part of these financial statements.

 

7


Table of Contents

BGC PARTNERS, INC.

CONDENSED CONSOLIDATED STATEMENTS OF OPERATIONS

(in thousands, except per share data)

(unaudited)

 

     Three Months Ended March 31,  
     2015     2014  

Revenues:

    

Commissions

   $ 415,283      $ 303,598   

Principal transactions

     69,768        79,507   

Real estate management services

     40,602        39,826   

Fees from related parties

     6,606        7,032   

Market data and software solutions

     11,527        2,335   

Interest income

     1,705        2,072   

Other revenues

     2,076        10,419   
  

 

 

   

 

 

 

Total revenues

  547,567      444,789   

Expenses:

Compensation and employee benefits

  346,813      275,299   

Allocations of net income and grant of exchangeability to limited partnership units and FPUs

  37,054      31,323   
  

 

 

   

 

 

 

Total compensation and employee benefits

  383,867      306,622   

Occupancy and equipment

  42,965      40,921   

Fees to related parties

  4,567      1,807   

Professional and consulting fees

  23,052      11,089   

Communications

  24,937      20,458   

Selling and promotion

  20,476      18,025   

Commissions and floor brokerage

  6,278      4,206   

Interest expense

  15,902      9,335   

Other expenses

  21,814      16,582   
  

 

 

   

 

 

 

Total expenses

  543,858      429,045   

Other Income (losses), net:

Gain (loss) on divestiture and sale of investments

  (215   —     

Gains (losses) on equity method investments

  803      (2,275

Other income (loss)

  31,973      (2,223
  

 

 

   

 

 

 

Total other income (losses), net

  32,561      (4,498
  

 

 

   

 

 

 

Income from operations before income taxes

  36,270      11,246   

Provision for income taxes

  10,046      744   
  

 

 

   

 

 

 

Consolidated net income

$ 26,224    $ 10,502   
  

 

 

   

 

 

 

Less: Net income attributable to noncontrolling interest in subsidiaries

  12,169      2,494   
  

 

 

   

 

 

 

Net income available to common stockholders

$ 14,055    $ 8,008   
  

 

 

   

 

 

 

Per share data:

Basic earnings per share

Net income available to common stockholders

$ 14,055    $ 8,008   
  

 

 

   

 

 

 

Basic earnings per share

$ 0.06    $ 0.04   
  

 

 

   

 

 

 

Basic weighted-average shares of common stock outstanding

  222,019      220,608   
  

 

 

   

 

 

 

Fully diluted earnings per share

Net income for fully diluted shares

$ 20,741    $ 11,558   
  

 

 

   

 

 

 

Fully diluted earnings per share

$ 0.06    $ 0.04   
  

 

 

   

 

 

 

Fully diluted weighted-average shares of common stock outstanding

  338,484      322,074   
  

 

 

   

 

 

 

Dividends declared per share of common stock

$ 0.12    $ 0.12   
  

 

 

   

 

 

 

Dividends declared and paid per share of common stock

$ 0.12    $ 0.12   
  

 

 

   

 

 

 

The accompanying Notes to the unaudited Condensed Consolidated Financial Statements are an integral

part of these financial statements.

 

8


Table of Contents

BGC PARTNERS, INC.

CONDENSED CONSOLIDATED STATEMENTS OF COMPREHENSIVE INCOME

(in thousands)

(unaudited)

 

     Three Months Ended
March 31,
 
     2015     2014  

Consolidated net income1

   $ 26,224      $ 10,502   

Other comprehensive (loss) income, net of tax:

    

Foreign currency translation adjustments

     (9,186     729   

Unrealized loss on securities available for sale

     (15,968     (433
  

 

 

   

 

 

 

Total other comprehensive (loss) income, net of tax

  (25,154   296   
  

 

 

   

 

 

 

Comprehensive income

  1,070      10,798   

Less: Comprehensive income attributable to noncontrolling interest in subsidiaries, net of tax1

  9,171      2,539   
  

 

 

   

 

 

 

Comprehensive (loss) income attributable to common stockholders

$ (8,101 $ 8,259   
  

 

 

   

 

 

 

  

 

1  Consolidated net income allocated to Noncontrolling Interest in Subsidiaries includes income attributable to Redeemable Noncontrolling Interest.

The accompanying Notes to the unaudited Condensed Consolidated Financial Statements are an integral

part of these financial statements.

 

9


Table of Contents

BGC PARTNERS, INC.

CONDENSED CONSOLIDATED STATEMENTS OF CASH FLOWS

(in thousands)

(unaudited)

 

     Three Months Ended March 31,  
     2015     2014  

CASH FLOWS FROM OPERATING ACTIVITIES:

    

Consolidated net income

   $ 26,224      $ 10,502   

Adjustments to reconcile consolidated net income to net cash provided by operating activities:

    

Fixed asset depreciation and intangible asset amortization

     16,599        10,819   

Employee loan amortization and reserves on employee loans

     8,066        7,090   

Equity-based compensation and allocations of net income to limited partnership units and FPUs

     43,124        34,314   

(Gains) Losses on equity method investments

     (803     2,275   

Accretion of discount on convertible notes

     1,464        1,200   

Unrealized (gain) loss on marketable securities

     (2,934     2,838   

Impairment of fixed assets

     4,484        3,249   

Deferred tax (benefit) provision

     6,010        552   

Sublease provision adjustment

     (462     1,455   

Cumulative realized gain on marketable securities

     (29,040     —     

Loss on sale of KGL

     215        —     
  

 

 

   

 

 

 

Consolidated net income, adjusted for non-cash and non-operating items

  72,947      74,294   

Decrease (increase) in operating assets:

Receivables from broker-dealers, clearing organizations, customers and related broker-dealers

  (1,108,825   (1,033,649

Loans, forgivable loans and other receivables from employees and partners, net

  (5,757   (1,696

Accrued commissions receivable, net

  15,378      (11,176

Securities borrowed

  62,736      (2,735

Securities owned

  4,845      (3,422

Receivables from related parties

  2,063      6,882   

Cash segregated under regulatory requirements

  9,961      (6,886

Other assets

  (3,710   (30,416

Increase (decrease) in operating liabilities:

Payables to broker-dealers, clearing organizations, customers and related broker-dealers

  1,032,280      1,031,984   

Payables to related parties

  5,166      4,335   

Securities sold, not yet purchased

  (1,557   (165

Securities Loaned

  57,396      —     

Accounts payable, accrued and other liabilities

  (117,699   (35,083

Accrued compensation

  (88,568   7,797   
  

 

 

   

 

 

 

Net cash provided by (used in) operating activities

$ (63,344 $ 64   

CASH FLOWS FROM INVESTING ACTIVITIES:

Purchases of fixed assets

$ (5,499 $ (3,315

Capitalization of software development costs

  (3,096   (2,534

Purchase of equity method investments

  (224   (113

Payments for acquisitions, net of cash acquired

  (118,003   (4,733

Disposal of assets and liabilities held for sale, net

  1,982      —     

Capitalization of trademarks, patent defense and registration costs

  (552   (123
  

 

 

   

 

 

 

Net cash used in investing activities

$ (125,392 $ (10,818

 

10


Table of Contents

BGC PARTNERS, INC.

CONDENSED CONSOLIDATED STATEMENTS OF CASH FLOWS—(Continued)

(in thousands)

 

     Three Months Ended March 31,  
     2015     2014  

CASH FLOWS FROM FINANCING ACTIVITIES:

    

Repayments of collateral borrowings

   $ —        $ (1,601

Issuance of collateralized borrowings, net of deferred issuance costs

     27,918        —     

Earnings distributions

     (17,771     (12,151

Redemption and repurchase of limited partnership interests

     (7,311     (8,008

Dividends to stockholders

     (26,509     (26,376

Repurchase of Class A common stock

     (5,843     (19,135

Proceeds from exercise of stock options

     275        —     

Repayments of short-term borrowings

     (10,000     —     
  

 

 

   

 

 

 

Net cash used in financing activities

  (39,241   (67,271

Cash and cash equivalents classified as assets held for sale

  10,990      —     

Effect of exchange rate changes on cash and cash equivalents

  (5,641   124   
  

 

 

   

 

 

 

Net (decrease) increase in cash and cash equivalents

  (222,628   (77,901

Cash and cash equivalents at beginning of period

  648,277      716,919   
  

 

 

   

 

 

 

Cash and cash equivalents at end of period

$ 425,649    $ 639,018   
  

 

 

   

 

 

 

Supplemental cash information:

Cash paid during the period for taxes

$ 9,862    $ 49,731   

Cash paid during the period for interest

  6,693      6,654   

Supplemental non-cash information:

Issuance of Class A common stock upon exchange of limited partnership interests

$ 17,946    $ 22,123   

Issuance of Class A and contingent Class A common stock for acquisitions

  14,719      —     

The accompanying Notes to the unaudited Condensed Consolidated Financial Statements are an integral part of these financial statements.

 

11


Table of Contents

BGC PARTNERS, INC.

CONSOLIDATED STATEMENTS OF CHANGES IN EQUITY

For the Year Ended December 31, 2014

(in thousands, except share amounts)

 

     BGC Partners, Inc. Stockholders  
     Class A
Common
Stock
     Class B
Common
Stock
     Additional
Paid-in
Capital
    Contingent
Class A
Common
Stock
    Treasury
Stock
    Retained
Earnings
(Deficit)
    Accumulated
Other
Comprehensive
Income
(loss)
    Noncontrolling
Interest in
Subsidiaries
    Total  

Balance, January 1, 2014

   $ 2,027       $ 348       $ 745,678      $ 12,051      $ (121,753   $ (167,923   $ (6,060   $ 238,379      $ 702,747   

Consolidated net income

     —           —           —          —          —          4,135        —          (7,974     (3,839

Other comprehensive gain, net of tax

     —           —           —          —          —          —          10,363        1,938        12,301   

Equity-based compensation, 987,831 shares

     10         —           2,275        —          —          —          —          1,047        3,332   

Dividends to common stockholders

     —           —           —          —          —          (105,132     —          —          (105,132

Earnings distributions to limited partnership interests and other noncontrolling interests

     —           —           —          —          —          —          —          (55,821     (55,821

Grant of exchangeability and redemption of limited partnership interests, issuance of 11,899,558 shares

     119         —           59,207        —          —          —          —          30,741        90,067   

Issuance of Class A common stock (net of costs), 47,896 shares

     —           —           275        —          —          —          —          86        361   

Redemption of FPUs, 2,494,896 units

     —           —           —          —          —          —          —          (2,359     (2,359

Repurchase of Class A common stock, 14,020,586 shares

     —           —           1,011        —          (79,205     —          —          (24,526     (102,720

Cantor purchase of Cantor units from BGC Holdings upon redemption of founding/working partner units and subsequent repurchases by BGC Holdings, 3,142,257 units

     —           —           —          —          —          —          —          (13,716     (13,716

Re-allocation of equity due to additional investment by founding/working partners

     —           —           —          —          —          —          —          (110     (110

Issuance of Class A common stock for acquisitions, 1,912,630 shares

     19         —           8,976        (3,635     —          —          —          1,640        7,000   

Issuance of contingent shares and limited partnership interests in connection with acquisitions

     —           —           —          38,967        —          —          —          11,940        50,907   

Purchases of Newmark noncontrolling interest

     —           —           (234     —          —          —          —          (169     (403

Other

     27         —           (30     —          —          —          —          (690     (693
  

 

 

    

 

 

    

 

 

   

 

 

   

 

 

   

 

 

   

 

 

   

 

 

   

 

 

 

Balance, December 31, 2014

$ 2,202    $ 348    $ 817,158    $ 47,383    $ (200,958 $ (268,920 $ 4,303    $ 180,406    $ 581,922   
  

 

 

    

 

 

    

 

 

   

 

 

   

 

 

   

 

 

   

 

 

   

 

 

   

 

 

 

The accompanying Notes to the unaudited Condensed Consolidated Financial Statements are an integral part of these financial statements.

 

12


Table of Contents

BGC PARTNERS, INC.

CONDENSED CONSOLIDATED STATEMENTS OF CHANGES IN EQUITY—(Continued)

For the Three Months Ended March 31, 2015

(in thousands, except share amounts)

 

    BGC Partners, Inc. Stockholders  
    Class A
Common
Stock
    Class B
Common
Stock
    Additional
Paid-in
Capital
    Contingent
Class A
Common
Stock
    Treasury
Stock
    Retained
Earnings
(Deficit)
    Accumulated
Other
Comprehensive
Income
(loss)
    Noncontrolling
Interest in
Subsidiaries
    Total  

Balance, January 1, 2015

  $ 2,202      $ 348      $ 817,158      $ 47,383      $ (200,958   $ (268,920   $ 4,303      $ 180,406      $ 581,922   

Consolidated net income

    —          —          —          —          —          14,055        —          12,169        26,224   

Less income attributable to Redeemable Noncontrolling interests

    —          —          —          —          —          —          —          (1,124     (1,124

Other comprehensive gain, net of tax

    —          —          —          —          —          —          (22,156     (2,998     (25,154

Equity-based compensation, 428,233 shares

    4        —          1,025        —          —          —          —          523        1,552   

Dividends to common stockholders

    —          —          —          —          —          (26,509     —          —          (26,509

Earnings distributions to limited partnership interests and other noncontrolling interests

    —          —          —          —          —          —          —          (17,771     (17,771

Grant of exchangeability and redemption of limited partnership interests, issuance of 2,158,311 shares

    22        —          20,936        —          —          —          —          11,240        32,198   

Issuance of Class A common stock (net of costs), 39,848 shares

    —          —          276        —          —          —          —          85        361   

Redemption of FPUs, 9,935 units

    —          —          —          —          —          —          —          (64     (64

Repurchase of Class A common stock, 734,561 shares

    —          —          —          —          (4,466     —          —          (1,377     (5,843

Forfeitures of Class A common stock, 147,785 shares

    —          —          380        —          (1,090     —          —          (220     (930

Issuance of Class A common stock for acquisitions, 100,325 shares

    1        —          293        (338     —          —          —          1,963        1,919   

Issuance of contingent shares and limited partnership interests in connection with acquisitions

    —          —          —          9,782        —          —          —          3,018        12,800   

Purchases of Newmark noncontrolling interest

    —          —          731        —          —          —          —          (1,219     (488

Other

    —          —          —          —          —          —          —          (197     (197
 

 

 

   

 

 

   

 

 

   

 

 

   

 

 

   

 

 

   

 

 

   

 

 

   

 

 

 

Balance, March 31, 2015

$ 2,229    $ 348    $ 840,799    $ 56,827    $ (206,514 $ (281,374 $ (17,853 $ 184,434    $ 578,896   
 

 

 

   

 

 

   

 

 

   

 

 

   

 

 

   

 

 

   

 

 

   

 

 

   

 

 

 

The accompanying Notes to the unaudited Condensed Consolidated Financial Statements are an integral

part of these financial statements.

 

13


Table of Contents

BGC PARTNERS, INC.

NOTES TO CONDENSED CONSOLIDATED FINANCIAL STATEMENTS

(unaudited)

 

1. Organization and Basis of Presentation

Business Overview

BGC Partners, Inc. (together with its subsidiaries, “BGC Partners,” “BGC” or the “Company”) is a leading global brokerage company servicing the financial and real estate markets through its two segments, Financial Services and Real Estate Services. The Company’s Financial Services segment specializes in the brokerage of a broad range of products, including fixed income securities, interest rate swaps, foreign exchange, equities, equity derivatives, credit derivatives, commodities, futures and structured products. It also provides a wide range of services, including trade execution, broker-dealer services, clearing, processing, information, and other back-office services to a broad range of financial and non-financial institutions. BGC Partners’ integrated platform is designed to provide flexibility to customers with regard to price discovery, execution and processing of transactions, and enables them to use voice, hybrid, or in many markets, fully electronic brokerage services in connection with transactions executed either over-the-counter (“OTC”) or through an exchange. Through its BGC Trader™ and BGC Market Data brands, BGC Partners offers financial technology solutions, market data, and analytics related to select financial instruments and markets.

Newmark Grubb Knight Frank (“NGKF”) is a full-service commercial real estate platform that comprises the Company’s Real Estate Services segment, offering commercial real estate tenants, owners, investors and developers a wide range of services, including leasing and corporate advisory, investment sales and financial services, consulting, project and development management, and property and facilities management.

On February 26, 2015, the Company successfully completed a tender offer to acquire shares of common stock, par value $0.01 per share (the “Shares”), of GFI Group Inc. (“GFI”) for $6.10 per share in cash and accepted for purchase 54.3 million shares (the “Tendered Shares”) tendered to the Company pursuant to our offer (the “Offer”). The Tendered Shares, together with the 17.1 million Shares already owned by the Company, represent approximately 56% of GFI’s outstanding shares. GFI is a leading intermediary and provider of trading technologies and support services to the global OTC and listed markets. GFI serves more than 2,500 institutional clients in operating electronic and hybrid markets for cash and derivative products across multiple asset classes.

The Company’s customers include many of the world’s largest banks, broker-dealers, investment banks, trading firms, hedge funds, governments, corporations, property owners, real estate developers and investment firms. BGC Partners has offices in dozens of major markets, including New York and London, as well as Atlanta, Beijing, Boston, Charlotte, Chicago, Copenhagen, Dallas, Denver, Dubai, Hong Kong, Houston, Istanbul, Johannesburg, Los Angeles, Mexico City, Miami, Moscow, Nyon, Paris, Philadelphia, Rio de Janeiro, San Francisco, Santa Clara, São Paulo, Seoul, Singapore, Sydney, Tokyo, Toronto, Washington, D.C. and Zurich.

Basis of Presentation

The Company’s unaudited condensed consolidated financial statements have been prepared pursuant to the rules and regulations of the U.S. Securities and Exchange Commission (the “SEC”) and in conformity with accounting principles generally accepted in the U.S. (“U.S. GAAP”). The Company’s unaudited condensed consolidated financial statements include the Company’s accounts and all subsidiaries in which the Company has a controlling interest. Intercompany balances and transactions have been eliminated in consolidation. Certain reclassifications have been made to previously reported amounts to conform to the current presentation.

During the year ended December 31, 2014, the Company changed the presentation of certain line items in the unaudited condensed consolidated statements of operations. The Company now presents a new section entitled “Other income (losses), net” which is comprised of Gain on divestiture and sale of investments, Losses on equity method investments and Other income. Gain on divestiture and sale of investments and Losses on equity method investments were both previously presented as separate revenue line items.

During the three months ended March 31, 2015 the Company created a new line item for the remaining noncontrolling interest shareholders of GFI, a consolidated subsidiary of the Company, who owned 56.4 million, or 44%, of GFI’s outstanding shares of common stock as of March 31, 2015. The Company accounts for this noncontrolling interest in GFI outside of permanent capital, as “Redeemable noncontrolling interest,” in the Company’s unaudited condensed consolidated statements of financial condition. This classification is applicable, as these shares are redeemable at a price of $6.10 per share pursuant to the tender offer, for cash and/or BGC shares.

 

14


Table of Contents

During the three months ended March 31, 2015 the Company changed the presentation of certain line items in our unaudited condensed consolidated statements of operations. We combined “Market data” and Software solutions” into one line item “Market data and software solutions.” Reclassifications have been made to previously reported amounts to conform to the current presentation.

The unaudited condensed consolidated financial statements contain all normal and recurring adjustments that, in the opinion of management, are necessary for a fair presentation of the unaudited condensed consolidated statements of financial condition, the unaudited condensed consolidated statements of operations, the unaudited condensed consolidated statements of comprehensive income, the unaudited condensed consolidated statements of cash flows and the unaudited condensed consolidated statements of changes in equity of the Company for the periods presented.

Recent Accounting Pronouncements

In April 2014, the FASB issued ASU No. 2014-08, Reporting Discontinued Operations and Disclosures of Disposals of Components on an Entity, which amends the requirements for reporting discontinued operations in ASC 205-20. The ASU includes changes in the criteria and required disclosures for disposals qualifying as discontinued operations, as well as additional required disclosures for disposals not considered discontinued operations. The amendments in this update are effective for the annual period beginning on January 1, 2015 for the Company. The adoption of this FASB guidance did not have a material impact on the Company’s unaudited condensed consolidated financial statements.

On May 28, 2014, the FASB issued ASU No. 2014-09, Revenue from Contracts with Customers, which relates to how an entity recognizes the revenue it expects to be entitled to for the transfer of promised goods and services to customers. The ASU will replace certain existing revenue recognition guidance when it becomes effective on January 1, 2017. Early adoption is not permitted. The standard permits the use of either the retrospective or cumulative effect transition method. Management is currently evaluating the impact of the future adoption of the ASU on the Company’s unaudited condensed consolidated financial statements.

In August 2014, the FASB issued ASU No. 2014-15, Presentation of Financial Statements—Going Concern, which relates to disclosure of uncertainties about an entity’s ability to continue as a going concern. The ASU provides additional guidance on management’s responsibility to evaluate the condition of an entity and the required disclosures based on this assessment. The amendments in this update are effective for the annual period ending after December 15, 2016, and early application is permitted. The adoption of this FASB guidance would not impact the Company’s unaudited condensed consolidated financial statements.

 

2. Divestiture

In connection with the successful completion of the Tender Offer to acquire GFI on February 26, 2015, the Company acquired Kyte Group Limited (“KGL”) which primarily included GFI’s clearing business, and Kyte Broking Limited (“KBL”). On January 24, 2015, GFI entered into an agreement to sell 100% equity ownership of KGL, and the transaction was completed in March 2015. The total cash consideration received by the Company was approximately $10.6 million. The loss incurred from the sale of KGL of $0.2 million is recorded as “Gain (loss) on divestiture and sale of investments” in the Company’s unaudited condensed consolidated statements of operations.

On February 3, 2015, GFI entered into an agreement to sell 100% equity ownership of KBL. GFI determined that KBL met the criteria for classification as held for sale and, as a result, its assets and liabilities have been included in Assets held for sale and Liabilities held for sale on the Condensed Consolidated Statements of Financial Condition as of March 31, 2015. As of March 31, 2015, the total assets and liabilities of KBL that were classified as held for sale on the Company’s unaudited condensed consolidated statements of financial condition was $23.3 million and $18.2 million, respectively. The Company believes that no impairment exists as the fair value of the net assets related to KBL less the costs to sell the business will exceed the related carrying value. The transaction, which is subject to customary closing conditions and regulatory approvals, is expected to close in the second quarter of 2015.

 

3. Limited Partnership Interests in BGC Holdings

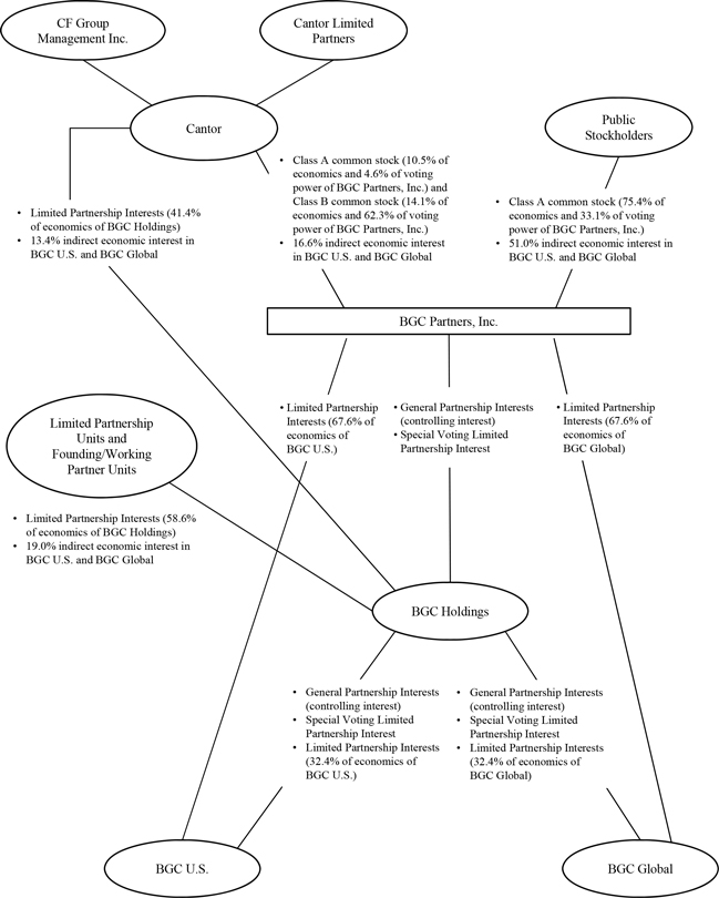
BGC Holdings, L.P. (“BGC Holdings”) is a consolidated subsidiary of the Company for which the Company is the general partner. The Company and BGC Holdings jointly own BGC Partners, L.P. (“BGC US”) and BGC Global Holdings L.P. (“BGC Global”), the two operating partnerships. Listed below are the limited partnership interests in BGC Holdings. The founding/working partner units, limited partnership units and limited partnership interests held by Cantor Fitzgerald, L.P. (“Cantor”) (“Cantor units”), each as described below, collectively represent all of the “limited partnership interests” in BGC Holdings.

Founding/Working Partner Units

Founding/working partners have a limited partnership interest in BGC Holdings. The Company accounts for founding/working partner units (“FPUs”) outside of permanent capital, as “Redeemable partnership interest,” in the Company’s unaudited condensed consolidated statements of financial condition. This classification is applicable to founding/working partner units because these units are redeemable upon termination of a partner, including a termination of employment, which can be at the option of the partner and not within the control of the issuer.

 

15


Table of Contents

Founding/working partner units are held by limited partners who are employees and generally receive quarterly allocations of net income. Upon termination of employment or otherwise ceasing to provide substantive services, the founding/working partner units are generally redeemed, and the unit holders are no longer entitled to participate in the quarterly allocations of net income. Since these allocations of net income are cash distributed on a quarterly basis and are contingent upon services being provided by the unit holder, they are reflected as a component of compensation expense under “Allocations of net income and grant of exchangeability to limited partnership units and FPUs” in the Company’s unaudited condensed consolidated statements of operations.

Limited Partnership Units

Certain employees hold limited partnership interests in BGC Holdings (e.g., REUs, RPUs, PSUs, PSIs and LPUs, collectively the “limited partnership units”). Generally, such units receive quarterly allocations of net income, which are cash distributed and generally are contingent upon services being provided by the unit holders. As prescribed in FASB guidance, the quarterly allocations of net income on such limited partnership units are reflected as a component of compensation expense under “Allocations of net income and grant of exchangeability to limited partnership units and FPUs” in the Company’s unaudited condensed consolidated statements of operations. From time to time the Company issues limited partnership units as part of the consideration for acquisitions. These units are not entitled to a distribution of earnings.

Certain of these limited partnership units entitle the holders to receive post-termination payments equal to the notional amount of the units in four equal yearly installments after the holder’s termination. These limited partnership units are accounted for as post-termination liability awards, and in accordance with FASB guidance, the Company records compensation expense for the awards based on the change in value at each reporting date in the Company’s unaudited condensed consolidated statements of operations as part of “Compensation and employee benefits.”

The Company has also awarded certain preferred partnership units (“Preferred Units”). Each quarter, the net profits of BGC Holdings are allocated to such units at a rate of either 0.6875% (which is 2.75% per calendar year) or such other amount as set forth in the award documentation (the “Preferred Distribution”). These allocations are deducted before the calculation and distribution of the quarterly partnership distribution for the remaining partnership units and are generally contingent upon services being provided by the unit holder. The Preferred Units are not entitled to participate in partnership distributions other than with respect to the Preferred Distribution. Preferred Units may not be made exchangeable into the Company’s Class A common stock and are only entitled to the Preferred Distribution, and accordingly they are not included in the Company’s fully diluted share count. The quarterly allocations of net income on Preferred Units are reflected in compensation expense under “Allocations of net income and grant of exchangeability to limited partnership units and FPUs” in the Company’s unaudited condensed consolidated statements of operations. After deduction of the Preferred Distribution, the remaining partnership units generally receive quarterly allocations of net income based on their weighted-average pro rata share of economic ownership of the operating subsidiaries.

Cantor Units

Cantor units are reflected as a component of “Noncontrolling interest in subsidiaries” in the Company’s unaudited condensed consolidated statements of financial condition. Cantor receives allocations of net income, which are cash distributed on a quarterly basis and are reflected as a component of “Net income attributable to noncontrolling interest in subsidiaries” in the Company’s unaudited condensed consolidated statements of operations.

General

Certain of the limited partnership interests, described above, have been granted exchangeability into Class A common stock on a one-for-one basis (subject to adjustment); additional limited partnership interests may become exchangeable for Class A common stock on a one-for-one basis (subject to adjustment). Any exchange of limited partnership interests into Class A common shares would not impact the fully diluted number of shares and units outstanding. Because these limited partnership interests generally receive quarterly allocations of net income, such exchange would have no significant impact on the cash flows or equity of the Company. Each quarter, net income is allocated between the limited partnership interests and the common stockholders. In quarterly periods in which the Company has a net loss, the loss allocation for FPUs, limited partnership units and Cantor units is allocated to Cantor and reflected as a component of “Net income attributable to noncontrolling interest in subsidiaries” in the Company’s unaudited condensed consolidated statements of operations. In subsequent quarters in which the Company has net income, the initial allocation of income to the limited partnership interests is to “Net income attributable to noncontrolling interests in subsidiaries,” to recover any losses taken in earlier quarters, with the remaining income allocated to the limited partnership interests. This income (loss) allocation process has no impact on the net income allocated to common stockholders.

 

4. Acquisitions

Financial Services

On February 26, 2015, we successfully completed our tender offer to acquire shares of common stock, par value $0.01 per share, of GFI for $6.10 per share in cash and accepted for purchase 54.3 million shares tendered to us pursuant to the offer. The Tendered Shares, together with the 17.1 million Shares already owned by us, represent approximately 56% of GFI’s

 

16


Table of Contents

outstanding shares. We issued payment for the Tendered Shares on March 4, 2015 in the aggregate amount of $331.1 million. GFI is a leading intermediary and provider of trading technologies and support services to the global OTC and listed markets. GFI serves more than 2,500 institutional clients in operating electronic and hybrid markets for cash and derivative products across multiple asset classes. The excess of total consideration over the fair value of the total net assets acquired, of approximately $453.5 million, has been recorded to goodwill and was allocated to the Company’s Financial Services segment. In addition, “Total revenues” in the Company’s unaudited condensed consolidated statements of operations for the three months ended March 31, 2015 included $64.4 million related to GFI from the date of acquisition.

The following tables summarize the components of the purchase consideration transferred, the preliminary allocation of the assets acquired and liabilities assumed based on the fair values as of the acquisition date, and the related estimated useful lives of the amortizable intangible assets acquired (in millions, except for estimated useful life). The Company expects to finalize its analysis of the assets acquired and liabilities assumed within the first year of the acquisition, and therefore adjustments to assets and liabilities may occur.

Calculation of purchase consideration transferred

 

     February 26,
2015
 

Cash

   $ 331.1   

Fair value of shares already owned (17,075,464 shares at $6.10 per share)

     104.1   
  

 

 

 

Total purchase consideration

  435.2   

Noncontrolling interest (56,435,876 shares at $6.10 per share)

  344.3   
  

 

 

 

Total purchase consideration and noncontrolling interest

$ 779.5   
  

 

 

 

Preliminary allocation of the assets acquired and the liabilities assumed

 

     February 26,
2015
 

Cash and cash equivalents

   $ 238.7   

Receivables from broker-dealers, clearing organizations, customers and related-broker dealers

     696.8   

Accrued commissions receivable, net

     93.6   

Fixed assets, net

     58.0   

Other assets

     189.5   

Assets held for sale

     208.3   

Short-term borrowings

     (70.0

Accrued compensation

     (141.7

Payables to broker-dealers, clearing organizations, customers and related broker-dealers

     (641.5

Accounts payable, accrued and other liabilities

     (154.6

Notes payable and collateralized borrowings

     (255.3

Liabilities held for sale

     (175.5

Pre-existing noncontrolling interest

     (2.1

Finite-lived intangible assets:

  

Non-compete agreement

     15.5   

Technology

     38.1   

Customer relationships

     105.2   

Acquired intangibles

     6.7   

Infinite-lived intangible assets:

  

Trade name

     116.3   

Goodwill

     453.5   
  

 

 

 

Total

$ 779.5   
  

 

 

 

The following unaudited pro forma summary presents consolidated information of the Company as if the acquisition of GFI had occurred on January 1, 2014. The unaudited pro forma results are not indicative of operations that would have been achieved, nor are they indicative of future results of operations. The unaudited pro forma results do not reflect any potential cost savings or other operations efficiencies that could result from the acquisition. In addition, the unaudited pro forma condensed combined financial information does not include any adjustments in respect of certain expenses recorded in the GFI financial statements that were associated with non-recurring events unrelated to the acquisition and does not include any adjustments in respect of any potential future sales of assets. However, the unaudited pro forma results below for the three months ended March 31, 2015 does include non-recurring pro forma adjustments directly related to the acquisition which mainly consisted of: (a) Prior to the acquisition, GFI had entered into an agreement with the CME Group Inc. (“CME”) for CME to acquire GFI. The CME transaction was terminated and as a result, GFI incurred breakage costs of approximately $24.7 million; (b) Severance and compensation restructuring charges of $22.2 million incurred by GFI; and (c) The aggregate of BGC’s and GFI’s professional fees incurred which totaled $24.9 million.

 

17


Table of Contents

In millions

 

     Three Months Ended
March 31,
 
     2015      2014  

Pro forma revenues

   $ 710.6       $ 682.9   

Pro forma consolidated net income

   $ 23.2       $ 7.6   

Real Estate Services

During January and February 2015, the Company completed the acquisition of certain entities of Apartment Realty Advisors (“ARA”) and its members. ARA is the nation’s largest privately held, full service investment brokerage network, focusing exclusively on the multi-housing industry.

The total consideration for acquisitions during the three months ended March 31, 2015, within the Real Estate Services segment was approximately $47.2 million, comprised of cash, shares of BGCP Class A common stock and BGC Holdings limited partnership units. The total consideration included contingent consideration of approximately 0.4 million restricted shares of the Company’s Class A common stock (with an acquisition date fair value of approximately $2.3 million), 1.3 million limited partnership units (with an acquisition date fair value of approximately $10.5 million) and $7.6 million in cash that may be issued contingent on certain targets being met through 2018. The excess of the consideration over the fair value of the net assets acquired has been recorded as goodwill of approximately $44.8 million, excluding any measurement period and cumulative transaction adjustments, and was allocated to the Company’s Real Estate Services segment.

The results of operations of the Company’s acquisitions have been included in the Company’s unaudited condensed consolidated financial statements subsequent to their respective dates of acquisition. The Company has made a preliminary allocation of the consideration to the assets acquired and liabilities assumed as of the acquisition date, and expects to finalize its analysis with respect to acquisitions within the first year after the completion of the transaction. Therefore, adjustments to preliminary allocations may occur.

 

5. Earnings Per Share

FASB guidance on Earnings Per Share (“EPS”) establishes standards for computing and presenting EPS. Basic EPS excludes dilution and is computed by dividing net income available to common stockholders by the weighted-average shares of common stock outstanding and contingent shares for which all necessary conditions have been satisfied except for the passage of time. Net income is allocated to the Company’s outstanding common stock, FPUs, limited partnership units and Cantor units (see Note 3—“Limited Partnership Interests in BGC Holdings”).

The Company’s earnings for the three months ended March 31, 2015 and 2014 were allocated as follows (in thousands):

 

     Three Months Ended
March 31,
 
     2015      2014  

Net income available to common stockholders

   $ 14,055       $ 8,008   

Allocation of income to limited partnership interests in BGC Holdings

   $ 10,137       $ 3,871   

The following is the calculation of the Company’s basic EPS (in thousands, except per share data):

 

     Three Months Ended
March 31,
 
     2015      2014  

Basic earnings per share:

     

Net income available to common stockholders

   $ 14,055       $ 8,008   
  

 

 

    

 

 

 

Basic weighted-average shares of common stock outstanding

  222,019      220,608   
  

 

 

    

 

 

 

Basic earnings per share

$ 0.06    $ 0.04   
  

 

 

    

 

 

 

Fully diluted EPS is calculated utilizing net income available for common stockholders plus net income allocations to the limited partnership interests in BGC Holdings, as well as adjustments related to the interest expense on the Convertible Notes, if applicable (see Note 17—“Notes Payable, Collateralized and Short-Term Borrowings”), and expense related to dividend equivalents for certain RSUs, if applicable, as the numerator. The denominator is comprised of the Company’s weighted-average outstanding

 

18


Table of Contents

shares of common stock and, if dilutive, the weighted-average number of limited partnership interests and other contracts to issue shares of common stock, including Convertible Notes, stock options and RSUs. Except for the Preferred Units, the limited partnership interests generally are potentially exchangeable into shares of Class A common stock and are entitled to remaining earnings after the deduction for the Preferred Distribution; as a result, they are included in the fully diluted EPS computation to the extent that the effect would be dilutive.

The following is the calculation of the Company’s fully diluted EPS (in thousands, except per share data):

 

     Three Months Ended
March 31,
 
     2015      2014  

Fully diluted earnings per share:

     

Net income available to common stockholders

   $ 14,055       $ 8,008   

Allocation of net income to limited partnership interests in BGC Holdings, net of tax

     6,686         3,548   

Interest expense on convertible notes, net of tax

     —           —     

Dividend equivalent expense on RSUs, net of tax

     —           2   
  

 

 

    

 

 

 

Net income for fully diluted shares

$ 20,741    $ 11,558   
  

 

 

    

 

 

 

Weighted-average shares:

Common stock outstanding

  222,019      220,608   

Limited partnership interests in BGC Holdings

  114,564      100,036   

RSUs (Treasury stock method)

  944      925   

Other

  957      505   
  

 

 

    

 

 

 

Fully diluted weighted-average shares of common stock outstanding

  338,484      322,074   
  

 

 

    

 

 

 

Fully diluted earnings per share

$ 0.06    $ 0.04   
  

 

 

    

 

 

 

For the three months ended March 31, 2015 and 2014, respectively, approximately 41.3 million and 44.7 million potentially dilutive securities were not included in the computation of fully diluted EPS because their effect would have been anti-dilutive. Anti-dilutive securities for the three months ended March 31, 2015 included, on a weighted-average basis, 40.3 million shares underlying Convertible Notes and 1.0 million other securities or other contracts to issue shares of common stock

Additionally, as of March 31, 2015 and 2014, respectively, approximately 12.1 million and 4.6 million shares of contingent Class A common stock and limited partnership units were excluded from the fully diluted EPS computations because the conditions for issuance had not been met by the end of the respective periods.

 

6. Stock Transactions and Unit Redemptions

Class A Common Stock

Changes in shares of the Company’s Class A common stock outstanding for the three months ended March 31, 2015 and 2014 were as follows:

 

     Three Months Ended
March 31,
 
     2015      2014  

Shares outstanding at beginning of period

     185,108,316         181,583,001   

Share issuances:

     

Exchanges of limited partnership interests1

     2,158,311         5,724,474   

Vesting of restricted stock units (RSUs)

     428,233         630,028   

Acquisitions

     100,325         —     

Other issuances of Class A common stock2

     39,848         112,026   

Treasury stock repurchases

     (734,561      (2,883,418

Forfeitures of Class A common stock

     (147,785      —     
  

 

 

    

 

 

 

Shares outstanding at end of period

  186,952,687      185,166,111   
  

 

 

    

 

 

 

 

1  The issuance related to redemptions and exchanges of limited partnership interests did not impact the fully diluted number of shares and units outstanding.
2  The Company did not issue shares of Class A common stock for general corporate purposes during the three months ended March 31, 2015 or March 31, 2014.

 

19


Table of Contents

Class B Common Stock

The Company did not issue any shares of Class B common stock during the three months ended March 31, 2015 and 2014. As of March 31, 2015 and 2014 the Company’s Class B common stock outstanding was 34,848,107.

Controlled Equity Offering

The Company has entered into a controlled equity offering sales agreement with Cantor Fitzgerald & Co. (“CF&Co”), (“November 2014 Sales Agreement”) pursuant to which the Company may offer and sell up to an aggregate of 20 million shares of Class A common stock. Shares of the Company’s Class A common stock sold under its controlled equity offering sales agreements are used primarily for redemptions and exchanges of limited partnership interests in BGC Holdings. CF&Co is a wholly owned subsidiary of Cantor and an affiliate of the Company. Under this Agreement, the Company has agreed to pay CF&Co 2% of the gross proceeds from the sale of shares. As of March 31, 2015, the Company has sold 1,492,563 shares of Class A common stock under this Agreement.

Unit Redemptions and Share Repurchase Program

The Company’s Board of Directors and Audit Committee have authorized repurchases of the Company’s Class A common stock and redemptions of BGC Holdings limited partnership interests or other equity interests in the Company’s subsidiaries. In February 2014, our Audit Committee authorized such repurchases of stock or units from Cantor employees and partners. On July 30, 2014, the Company’s Board of Directors and Audit Committee increased the BGC Partners share repurchase and unit redemption authorization to $250 million. As of March 31, 2015, the Company had approximately $122.3 million remaining from its share repurchase and unit redemption authorization. From time to time, the Company may actively continue to repurchase shares and/or redeem units.

The table below represents unit redemption and share repurchase activity for the three months ended March 31, 2015:

 

Period

   Total Number of
Units Redeemed or
Shares Repurchased
     Average
Price Paid
per Unit
or Share
     Approximate Dollar Value
of Units and Shares That
May Yet Be
Redeemed/Purchased
Under the Plan
 

Redemptions1

        

January 1, 2015—March 31, 2015

     2,040,190       $ 8.65      

Repurchases2

        

January 1, 2015—January 31, 2015

     731,765       $ 7.96      

February 1, 2015—February 28, 2015

     —           —        

March 1, 2015—March 31, 2015

     2,796         6.29      
  

 

 

    

 

 

    

Total Repurchases

  734,561    $ 7.96   
  

 

 

    

 

 

    

 

 

 

Total Redemptions and Repurchases

  2,774,751    $ 8.47    $ 122,336,975   

 

1  During the three months ended March 31, 2015, the Company redeemed approximately 2.0 million limited partnership units at an average price of $8.65 per unit and approximately 10 thousand FPUs at an average price of $8.60 per unit. During the three months ended March 31, 2014, the Company redeemed approximately 2.3 million limited partnership units at an average price of $6.33 per unit and approximately 0.1 million FPUs at an average price of $6.75 per unit.
2  During the three months ended March 31, 2015, the Company repurchased approximately 0.7 million shares of its Class A common stock at an aggregate purchase price of approximately $5.8 million for an average price of $7.96 per share. During the three months ended March 31, 2014, the Company repurchased approximately 2.9 million shares of its Class A common stock at an aggregate purchase price of approximately $19.1 million for an average price of $6.64 per share.

Redeemable Partnership Interest

The changes in the carrying amount of redeemable partnership interest for the three months ended March 31, 2015 and 2014 were as follows (in thousands):

 

       Three Months Ended March 31,  
       2015      2014  

Balance at beginning of period

     $ 59,501       $ 66,918   

Consolidated net income allocated to FPUs

       —           701   

Earnings distributions

       —           (121

FPUs exchanged

       —           (134

FPUs redeemed

       (20      (367
    

 

 

    

 

 

 

Balance at end of period

$ 59,481    $ 66,997   
    

 

 

    

 

 

 

 

 

20


Table of Contents
7. Securities Owned and Securities Sold, Not Yet Purchased

Securities owned primarily consist of unencumbered U.S. Treasury bills held for liquidity purposes. Total securities owned were $32.7 million and $32.5 million as of March 31, 2015 and December 31, 2014, respectively. There were no securities sold, not yet purchased as of March 31, 2015 and December 31, 2014. For additional information, see Note 12—“Fair Value of Financial Assets and Financial Liabilities”.

 

8. Collateralized Transactions

Securities Borrowed

Securities borrowed transactions are recorded at the contractual amount for which the securities will be returned plus accrued interest. As of March 31, 2015, the Company has not entered into any securities borrowed transactions. As of December 31, 2014, the Company entered into securities borrowed transactions of $62.7 million to cover failed trades.

Securities Loaned

As of March 31, 2015, the Company has Securities loaned transactions of $57.4 million with CF&Co. The market value of the securities lent was $56.4 million. The cash collateral received from CF&Co bears an interest rate of 0.75%. Securities loaned transactions are included in “Securities loaned” in the Company’s unaudited condensed consolidated statements of financial condition.

 

9. Marketable Securities

Marketable securities consist of the Company’s ownership of various investments. The investments had a fair value of $56.7 million and $144.7 million as of March 31, 2015 and December 31, 2014, respectively.

Marketable securities includes $50.2 million of NASDAQ OMX common stock received in connection with the earn-out from the sale of eSpeed. These shares of NASDAQ OMX common stock are classified as trading securities and accordingly measured at fair value, with any changes in fair value recognized currently in earnings and included in “Other income” in the Company’s unaudited condensed consolidated statements of operations. From time to time the Company has entered into hedging transactions using derivative contracts to minimize the effect of price changes of the Company’s NASDAQ OMX shares (see Note 11—“Derivatives”). During the three months ended March 31, 2015 and 2014 the Company recognized a gain of $2.9 million and a loss of $2.2 million respectively, related to the mark to market on the NASDAQ earn-out shares and the related hedging transactions when applicable.

Marketable securities also includes securities classified as available-for-sale. As of March 31, 2015 and December 31, 2014, the Company had $6.5 million and $97.5 million, respectively, related to securities classified as available-for-sale which are recorded at fair value. Unrealized gains or losses on marketable securities classified as available-for-sale are included as part of “Accumulated other comprehensive loss” in the Company’s unaudited condensed consolidated statements of financial condition. The securities classified as available for sale as of December 31, 2014 included $93.1 million in fair value of GFI common stock (initial cost of $75.1 million). In connection with the Company’s successful completion of the tender offer to acquire GFI on February 26, 2015 (see Note 1—“Organization and Basis of Presentation”), these shares were considered part of the purchase consideration. Upon acquisition of GFI, the unrealized gain previously recorded in “Accumulated other comprehensive loss” was recorded as a $29.0 million gain in “Other income (losses), net” in the Company’s unaudited condensed statements of financial condition.

 

21


Table of Contents
10. Receivables from and Payables to Broker-Dealers, Clearing Organizations, Customers and Related Broker-Dealers

Receivables from and payables to broker-dealers, clearing organizations, customers and related broker-dealers primarily represent amounts due for undelivered securities, cash held at clearing organizations and exchanges to facilitate settlement and clearance of matched principal transactions, spreads on matched principal transactions that have not yet been remitted from/to clearing organizations and exchanges and amounts related to open derivative contracts, including derivative contracts into which the Company may enter into to minimize the effect of price changes of the Company’s NASDAQ OMX shares (see Note 11—“Derivatives”). As of March 31, 2015 and December 31, 2014, receivables from and payables to broker-dealers, clearing organizations, customers and related broker-dealers consisted of the following (in thousands):

 

     March 31,
2015
     December 31,
2014
 

Receivables from broker-dealers, clearing organizations, customers and related broker-dealers:

     

Contract values of fails to deliver

   $ 2,260,195       $ 559,142   

Receivables from clearing organizations

     159,264         60,300   

Other receivables from broker-dealers and customers

     20,140         16,927   

Net pending trades

     8,411         884   

Open derivative contracts

     10,078         3,508   
  

 

 

    

 

 

 

Total

$ 2,458,088    $ 640,761   
  

 

 

    

 

 

 

Payables to broker-dealers, clearing organizations, customers and related broker-dealers:

Contract values of fails to receive

$ 2,219,044    $ 552,790   

Payables to clearing organizations

  73,907      79,848   

Other payables to broker-dealers and customers

  24,072      13,378   

Open derivative contracts

  2,828      153   
  

 

 

    

 

 

 

Total

$ 2,319,851    $ 646,169   
  

 

 

    

 

 

 

A portion of these receivables and payables are with Cantor. See Note 13—“Related Party Transactions,” for additional information related to these receivables and payables.

Substantially all open fails to deliver, open fails to receive and pending trade transactions as of March 31, 2015 have subsequently settled at the contracted amounts.

 

11. Derivatives

In the normal course of operations, the Company enters into derivative contracts. These derivative contracts primarily consist of interest rate swaps, futures, forwards, foreign exchange/commodities options, and foreign exchange swaps. The Company enters into derivative contracts to facilitate client transactions, hedge principal positions and facilitate hedging activities of affiliated companies.

Derivative contracts can be exchange-traded or OTC. Exchange-traded derivatives typically fall within Level 1 or Level 2 of the fair value hierarchy depending on whether they are deemed to be actively traded or not. The Company generally values exchange-traded derivatives using their closing prices. OTC derivatives are valued using market transactions and other market evidence whenever possible, including market-based inputs to models, broker or dealer quotations or alternative pricing sources with reasonable levels of price transparency. For OTC derivatives that trade in liquid markets, such as generic forwards, swaps and options, model inputs can generally be verified and model selection does not involve significant management judgment. Such instruments are typically classified within Level 2 of the fair value hierarchy.

The Company does not designate any derivative contracts as hedges for accounting purposes. FASB guidance requires that an entity recognize all derivative contracts as either assets or liabilities in the unaudited condensed consolidated statements of financial condition and measure those instruments at fair value. The fair value of all derivative contracts is recorded on a net-by-counterparty basis where a legal right to offset exists under an enforceable netting agreement. Derivative contracts are recorded as part of “Receivables from broker-dealers, clearing organizations, customers and related broker-dealers” and “Payables to broker-dealers, clearing organizations, customers and related broker-dealers” in the Company’s unaudited condensed consolidated statements of financial condition.

 

22


Table of Contents

The fair value of derivative contracts, computed in accordance with the Company’s netting policy, is set forth below (in thousands):

 

     March 31, 2015      December 31, 2014  
     Assets      Liabilities      Assets      Liabilities  

Interest rate swaps

   $ 301       $ —         $ 410       $ —     

Futures

     —           335         —           —     

Forwards

     3,620         2,166         —           —     

Foreign exchange/commodities options

     1,341         —           —           —     

Foreign exchange swaps

     4,816         327         3,098         153   
  

 

 

    

 

 

    

 

 

    

 

 

 

Total

$ 10,078    $ 2,828    $ 3,508    $ 153   
  

 

 

    

 

 

    

 

 

    

 

 

 

The notional amounts of these derivative contracts at March 31, 2015 and December 31, 2014 were $12.3 billion and $0.3 billion, respectively. At March 31, 2015, the notional amounts primarily consisted of long futures of $5.1 billion and short futures of $5.6 billion. As of March 31, 2015, these notional values of long and short futures contracts were primarily related to fixed income futures in a consolidated VIE acquired in the acquisition of GFI, of which the Company’s exposure to economic loss is approximately $5.6 million.

The interest rate swaps represent matched customer transactions settled through and guaranteed by a central clearing organization. Certain of the Company’s foreign exchange swaps are with Cantor. See Note 13—“Related Party Transactions,” for additional information related to these transactions.

The replacement cost of contracts in a gain position at March 31, 2015 was $10.1 million.

The change in fair value of interest rate swaps, futures, foreign exchange/commodities options and foreign exchange swaps is reported as part of “Principal transactions” in the Company’s unaudited condensed consolidated statements of operations, and the change in fair value of equity options related to the NASDAQ OMX hedges and forwards are included as part of “Other income” in the Company’s unaudited condensed consolidated statements of operations. The table below summarizes gains and losses on derivative contracts for the three months ended March 31, 2015 and 2014 (in thousands):

 

       Three Months Ended March 31,  

Derivative contract

     2015      2014  

Interest rate swaps

     $ (38    $ 6   

Futures

       1,629         —     

Forwards

       467         —     

Foreign exchange/commodities options

       417         —     

Foreign exchange swaps

       (34      (57

Equity options

       —           615   
    

 

 

    

 

 

 

Gain

$ 2,441    $ 564   
    

 

 

    

 

 

 

As described in Note 17—“Notes Payable, Collateralized and Short-Term Borrowings,” on July 29, 2011, the Company issued an aggregate of $160.0 million principal amount of 4.50% Convertible Senior Notes due 2016 (the “4.50% Convertible Notes”) containing an embedded conversion feature. The conversion feature meets the requirements to be accounted for as an equity instrument, and the Company classifies the conversion feature within “Additional paid-in capital” in the Company’s unaudited condensed consolidated statements of financial condition. At the issuance of the 4.50% Convertible Notes, the embedded conversion feature was measured at approximately $19.0 million on a pre-tax basis ($16.1 million net of taxes and issuance costs) as the difference between the proceeds received and the fair value of a similar liability without the conversion feature and is not subsequently remeasured.

Also in connection with the issuance of the 4.50% Convertible Notes, the Company entered into capped call transactions. The capped call transactions meet the requirements to be accounted for as equity instruments, and the Company classifies the capped call transactions within “Additional paid-in capital” in the Company’s unaudited condensed consolidated statements of financial condition. The purchase price of the capped call transactions resulted in a decrease to “Additional paid-in capital” of $11.4 million on a pre-tax basis ($9.9 million on an after-tax basis) at the issuance of the 4.50% Convertible Notes, and such capped call transactions are not subsequently remeasured.

 

12. Fair Value of Financial Assets and Liabilities

As required by FASB guidance, assets and liabilities are classified in their entirety based on the lowest level of FASB guidance establishes a fair value hierarchy that prioritizes the inputs to valuation techniques used to measure fair value. The hierarchy gives the highest priority to unadjusted quoted prices in active markets for identical assets or liabilities (Level 1 measurements) and the lowest priority to unobservable inputs (Level 3 measurements). The three levels of the fair value hierarchy are as follows:

Level 1 measurements – Unadjusted quoted prices in active markets that are accessible at the measurement date for identical, unrestricted assets or liabilities.

 

23


Table of Contents

Level 2 measurements—Quoted prices in markets that are not active or financial instruments for which all significant inputs are observable, either directly or indirectly.

Level 3 measurements—Prices or valuations that require inputs that are both significant to the fair value measurement and unobservable.

As required by FASB guidance, assets and liabilities are classified in their entirety based on the lowest level of input that is significant to the fair value measurement. The following tables set forth by level within the fair value hierarchy financial assets and liabilities accounted for at fair value under FASB guidance at March 31, 2015 and December 31, 2014 (in thousands):

 

     Assets at Fair Value at March 31, 2015  
     Level 1      Level 2      Level 3      Netting and
Collateral
     Total  

Government debt

   $ 32,435       $ —         $ —         $ —         $ 32,435   

Securities owned—Equities

     306         —           —           —           306   

Marketable securities

     56,568         94         —           —           56,662   

Interest rate swaps

     —           301         —           —           301   

Forwards

     —           3,620         —           —           3,620   

Foreign exchange/commodities options

     1,341         —           —           —           1,341   

Foreign exchange swaps

     —           4,816         —           —           4,816   
  

 

 

    

 

 

    

 

 

    

 

 

    

 

 

 

Total

$ 90,650    $ 8,831    $ —      $ —      $ 99,481   
  

 

 

    

 

 

    

 

 

    

 

 

    

 

 

 
     Liabilities at Fair Value at March 31, 2015  
     Level 1      Level 2      Level 3      Netting and
Collateral
     Total  

Futures

   $ —         $ 335       $ —         $ —         $ 335   

Forwards

     —           2,166         —           —           2,166   

Foreign exchange swaps

     —           327         —           —           327   
  

 

 

    

 

 

    

 

 

    

 

 

    

 

 

 

Total

$ —      $ 2,828    $ —      $ —      $ 2,828   
  

 

 

    

 

 

    

 

 

    

 

 

    

 

 

 
     Assets at Fair Value at December 31, 2014  
     Level 1      Level 2      Level 3      Netting and
Collateral
     Total  

Government debt

   $ 32,508       $ —         $ —         $ —         $ 32,508   

Marketable securities

     144,719         —           —           —           144,719   

Interest rate swaps

     —           410         —           —           410   

Foreign exchange swaps

     —           3,098         —           —           3,098   
  

 

 

    

 

 

    

 

 

    

 

 

    

 

 

 

Total

$ 177,227    $ 3,508    $ —      $ —      $ 180,735   
  

 

 

    

 

 

    

 

 

    

 

 

    

 

 

 
     Liabilities at Fair Value at December 31, 2014  
     Level 1      Level 2      Level 3      Netting and
Collateral
     Total  

Foreign exchange swaps

   $ —         $ 153       $ —         $ —           153   
  

 

 

    

 

 

    

 

 

    

 

 

    

 

 

 

Total

$ —      $ 153    $ —      $ —      $ 153   
  

 

 

    

 

 

    

 

 

    

 

 

    

 

 

 

 

24


Table of Contents

The following tables present information about the offsetting of derivative instruments and collateralized transactions as of March 31, 2015 and December 31, 2014 (in thousands):

 

     March 31, 2015  

Assets

   Gross Amounts      Gross Amounts
Offset
     Net Amounts
Presented in
the Statements
of Financial
Condition
     Gross Amounts Not Offset      Net Amount  
            Financial
Instruments
     Cash Collateral
Received
    

Interest rate swaps

   $ 403       $ 102       $ 301       $ —         $ —         $ 301   

Forwards

     3,620         —           3,620         —           —           3,620   

Foreign exchange /commodities options

     1,992         651         1,341         —           —           1,341   

Foreign exchange swaps

     4,864         48         4,816         —           —           4,816   
  

 

 

    

 

 

    

 

 

    

 

 

    

 

 

    

 

 

 

Total

$ 10,879      801    $ 10,078    $ —      $ —      $ 10,078   
  

 

 

    

 

 

    

 

 

    

 

 

    

 

 

    

 

 

 

Liabilities

                                         

Interest rate swaps

   $ 102       $ 102       $ —         $ —         $ —         $ —     

Futures

     335         —           335         —           —           335   

Forwards

     2,166         —           2,166         —           —           2,166   

Foreign exchange /commodities options

     651         651         —           —           —           —     

Foreign exchange swaps

     375         48         327         —           —           327   
  

 

 

    

 

 

    

 

 

    

 

 

    

 

 

    

 

 

 

Total

$ 3,629    $ 801    $ 2,828    $ —      $ —      $ 2,828   
  

 

 

    

 

 

    

 

 

    

 

 

    

 

 

    

 

 

 
     December 31, 2014  

Assets

   Gross Amounts      Gross Amounts
Offset
     Net Amounts
Presented in the
Statements of
Financial
Condition
     Gross Amounts Not Offset      Net Amount  
            Financial
Instruments
     Cash Collateral
Received
    

Interest rate swaps

   $ 547       $ 137       $ 410       $ —         $ —         $ 410   

Foreign exchange swaps

     3,144         46         3,098         —           —           3,098   
  

 

 

    

 

 

    

 

 

    

 

 

    

 

 

    

 

 

 

Total

$ 3,691      183    $ 3,508    $ —      $ —      $ 3,508   
  

 

 

    

 

 

    

 

 

    

 

 

    

 

 

    

 

 

 

Liabilities

                                         

Interest rate swaps

   $ 137       $ 137       $ —         $ —         $ —         $ —     

Foreign exchange swaps

     198         46         153         —           —           153   
  

 

 

    

 

 

    

 

 

    

 

 

    

 

 

    

 

 

 

Total

$ 335    $ 183    $ 153    $ —      $ —      $ 153   
  

 

 

    

 

 

    

 

 

    

 

 

    

 

 

    

 

 

 

Certain of the Company’s foreign exchange swaps are with Cantor. See Note 13 “Related Party Transactions,” for additional information related to these transactions.

 

13. Related Party Transactions

Service Agreements

Throughout Europe and Asia, the Company provides Cantor with administrative services, technology services and other support for which it charges Cantor based on the cost of providing such services plus a mark-up, generally 7.5%. In the U.K., the Company provides these services to Cantor through Tower Bridge. The Company owns 52% of Tower Bridge and consolidates it, and Cantor owns 48%. Cantor’s interest in Tower Bridge is reflected as a component of “Noncontrolling interest in subsidiaries” in the Company’s unaudited condensed consolidated statements of financial condition, and the portion of Tower Bridge’s income attributable to Cantor is included as part of “Net income attributable to noncontrolling interest in subsidiaries” in the Company’s unaudited condensed consolidated statements of operations. In the U.S., the Company provides Cantor with technology services for which it charges Cantor based on the cost of providing such services.

The administrative services agreement provides that direct costs incurred are charged back to the service recipient. Additionally, the service recipient generally indemnifies the service provider for liabilities that it incurs arising from the provision of services other than liabilities arising from fraud or willful misconduct of the service provider. In accordance with the administrative service agreement, the Company has not recognized any liabilities related to services provided to affiliates.

The Company, together with other leading financial institutions, formed ELX Futures L.P. (“ELX”), a limited partnership that has established a fully electronic futures exchange. Effective December 23, 2014, the Company consolidated ELX in its consolidated financial statements. Prior to consolidating ELX, the Company accounted for ELX under the equity method of accounting (see Note 14—“Investments” for more details).

 

25


Table of Contents

For the three months ended March 31, 2015 and 2014, the Company recognized related party revenues of $6.6 million and $7.0 million, respectively, for the services provided to Cantor. These revenues are included as part of “Fees from related parties” in the Company’s unaudited condensed consolidated statements of operations.

In the U.S., Cantor and its affiliates provide the Company with administrative services and other support for which Cantor charges the Company based on the cost of providing such services. In connection with the services Cantor provides, the Company and Cantor entered into an employee lease agreement whereby certain employees of Cantor are deemed leased employees of the Company. For the three months ended March 31, 2015 and 2014, the Company was charged $10.6 million and $7.6 million, respectively, for the services provided by Cantor and its affiliates, of which $6.0 million and $5.7 million, respectively, were to cover compensation to leased employees for the three months ended March 31, 2015 and 2014. The fees paid to Cantor for administrative and support services, other than those to cover the compensation costs of leased employees, are included as part of “Fees to related parties” in the Company’s unaudited condensed consolidated statements of operations. The fees paid to Cantor to cover the compensation costs of leased employees are included as part of “Compensation and employee benefits” in the Company’s unaudited condensed consolidated statements of operations.

For the three months ended March 31, 2015 and 2014, Cantor’s share of the net profit in Tower Bridge was $0.6 million and $0.2 million, respectively. Cantor’s noncontrolling interest is included as part of “Noncontrolling interest in subsidiaries” in the Company’s unaudited condensed consolidated statements of financial condition.

Equity Method Investment

On June 3, 2014, the Company’s Board of Directors and Audit Committee authorized the purchase of 1,000 Class B Units of LFI Holdings, LLC (“LFI”,) a wholly owned subsidiary of Cantor, representing 10% of the issued and outstanding Class B Units of LFI after giving effect to the transaction. On the same day, the Company completed the acquisition for $6,500,000 and was granted an option to purchase an additional 1,000 Class B Units of LFI for an additional $6,500,000. LFI is a limited liability corporation headquartered in New York which is a technology infrastructure provider tailored to the financial sector. The Company accounts for the acquisition using the equity method.

Clearing Agreement with Cantor

The Company receives certain clearing services (“Clearing Services”) from Cantor pursuant to its clearing agreement. These Clearing Services are provided in exchange for payment by the Company of third-party clearing costs and allocated costs. The costs associated with these payments are included as part of “Fees to related parties” in the Company’s unaudited condensed consolidated statements of operations.

Other Agreements with Cantor

The Company is authorized to enter into short-term arrangements with Cantor to cover any failed U.S. Treasury securities transactions and to share equally any net income resulting from such transactions, as well as any similar clearing and settlement issues. As of March 31, 2015, the Company had not entered into any arrangements to cover any failed U.S. Treasury transactions.

To more effectively manage the Company’s exposure to changes in foreign exchange rates, the Company and Cantor agreed to jointly manage the exposure. As a result, the Company is authorized to divide the quarterly allocation of any profit or loss relating to foreign exchange currency hedging between Cantor and the Company. The amount allocated to each party is based on the total net exposure for the Company and Cantor. The ratio of gross exposures of Cantor and the Company is utilized to determine the shares of profit or loss allocated to each for the period. During the three months ended March 31, 2015 and 2014, the Company recognized its share of foreign exchange gains of $646 thousand and $336 thousand, respectively. These gains are included as part of “Other expenses” in the Company’s unaudited condensed consolidated statements of operations.

In March 2009, the Company and Cantor were authorized to utilize each other’s brokers to provide brokerage services for securities not brokered by such entity, so long as, unless otherwise agreed, such brokerage services were provided in the ordinary course and on terms no less favorable to the receiving party than such services are provided to typical third-party customers.

In August 2013, the Audit Committee authorized the Company to invest up to $350 million in an asset-backed commercial paper program for which certain Cantor entities serve as placement agent and referral agent. The program issues short-term notes to money market investors and is expected to be used by the Company from time to time as a liquidity management vehicle. The notes are backed by assets of highly rated banks. The Company is entitled to invest in the program so long as the program meets investment policy guidelines, including related to ratings. Cantor will earn a spread between the rate it receives from the short-term note issuer and the rate it pays to the Company on any investments in this program. This spread will be no greater than the spread earned by Cantor for placement of any other commercial paper note in the program. As of March 31, 2015 the Company did not have any investments in the program and as of December 31, 2014, the Company had $125 million invested in the program, which is recorded in “Cash and cash equivalents” in the Company’s unaudited condensed consolidated statements of financial condition.

 

26


Table of Contents

Receivables from and Payables to Related Broker-Dealers

Amounts due to or from Cantor and Freedom International Brokerage, one of our equity method investments, are for transactional revenues under a technology and services agreement with Freedom International Brokerage as well as for open derivative contracts. These are included as part of “Receivables from broker-dealers, clearing organizations, customers and related broker-dealers” or “Payables to broker-dealers, clearing organizations, customers and related broker-dealers” in the Company’s unaudited condensed consolidated statements of financial condition. As of March 31, 2015 and December 31, 2014, the Company had receivables from Freedom International Brokerage of $2.4 million and $3.4 million, respectively. As of March 31, 2015 and December 31, 2014, the Company had $4.8 million and $3.1 million, respectively, in receivables from Cantor related to open derivative contracts. As of March 31, 2015 and December 31, 2014, the Company had $0.3 million and $0.2 million, respectively, in payables to Cantor related to open derivative contracts. Additionally, as of March 31, 2015, the Company had $2.2 million in payables to Cantor related to pending trades and fails. As of December 31, 2014, the Company did not have any payables to Cantor related to pending trades and fails.

Loans, Forgivable Loans and Other Receivables from Employees and Partners, Net

The Company has entered into various agreements with certain of its employees and partners whereby these individuals receive loans which may be either wholly or in part repaid from the distribution earnings that the individuals receive on some or all of their limited partnership interests or may be forgiven over a period of time. The forgivable portion of these loans is recognized as compensation expense over the life of the loan. From time to time, the Company may also enter into agreements with employees and partners to grant bonus and salary advances or other types of loans. These advances and loans are repayable in the timeframes outlined in the underlying agreements.

As of March 31, 2015 and December 31, 2014, the aggregate balance of employee loans, net of reserve, was $142.6 million and $130.8 million, respectively, and is included as “Loans, forgivable loans and other receivables from employees and partners, net” in the Company’s unaudited condensed consolidated statements of financial condition. Compensation expense for the above mentioned employee loans for the three months ended March 31, 2015 and 2014 was $8.1 million and $7.1 million, respectively. The compensation expense related to these employee loans is included as part of “Compensation and employee benefits” in the Company’s unaudited condensed consolidated statements of operations.

8.75% Convertible Notes

On April 1, 2010, BGC Holdings issued an aggregate of $150.0 million principal amount of 8.75% Convertible Senior Notes due 2015 (the “8.75% Convertible Notes”) to Cantor in a private placement transaction. The Company used the proceeds of the 8.75% Convertible Notes to repay at maturity $150.0 million aggregate principal amount of Senior Notes due April 1, 2010. The Company recorded interest expense related to the 8.75% Convertible Notes in the amount of $3.3 million for both the three months ended March 31, 2015 and 2014 respectively. See Note 17—“Notes Payable, Collateralized and Short-Term Borrowings,” for more information.

Controlled Equity Offerings and Other Transactions with CF&Co

As discussed in Note 6—“Stock Transactions and Unit Redemptions,” the Company has entered into controlled equity offering sales agreements with CF&Co, as the Company’s sales agent. For the three months ended March 31, 2015 and 2014, the Company was charged approximately $0.3 million and $0.2 million, respectively, for services provided by CF&Co related to the Company’s controlled equity offering sales agreements. These expenses are included as part of “Professional and consulting fees” in the Company’s unaudited condensed consolidated statements of operations.

The Company has engaged CF&Co and its affiliates to act as financial advisor in connection with one or more third-party business combination transactions as requested by the Company on behalf of its affiliates from time to time on specified terms, conditions and fees. The Company may pay finders’, investment banking or financial advisory fees to broker-dealers, including, but not limited to, CF&Co and its affiliates, from time to time in connection with certain business combination transactions, and, in some cases, the Company may issue shares of the Company’s Class A common stock in full or partial payment of such fees.

On June 28, 2013, the Company completed the NASDAQ OMX Transaction pursuant to the Purchase Agreement, dated as of April 1, 2013 (the “Purchase Agreement”). In the Purchase Agreement, the Company and Cantor agreed, subject to certain exceptions, not to engage in the business of fully electronic brokerage of benchmark on-the-run U.S. Treasuries and certain transactions in first off-the-run U.S. Treasuries for three years after the closing. The Company and Cantor received from NASDAQ OMX a perpetual and royalty-free market data license and granted to NASDAQ OMX a non-exclusive, irrevocable, royalty-free right and license to use any patents owned in the businesses covered by the Purchased Assets for U.S. Treasury securities transactions. CF&Co also agreed to provide NASDAQ OMX with certain clearing and broker-dealer services for up to nine months following the closing.

 

27


Table of Contents

On December 9, 2014 the Company issued an aggregate of $300 million principal amount of 5.375% Senior Notes due in 2019 (“the 5.375% Senior Notes”). During the three months ended December 31, 2014, the Company recorded $252 thousand in underwriting or advisory fees payable to CF&Co and $18 thousand to CastleOak, a registered broker dealer affiliate of Cantor, related to these Senior Notes. These fees were recorded as debt issuance costs and are amortized over the term of the notes.

On February 26, 2015, the Company completed the tender offer for GFI shares. In connection with acquisition of GFI, during the three months ended March 31, 2015 the Company recorded advisory fees of $7.1 million payable to CF&Co. These fees were included in “Professional and Consulting Fees” in the Company’s unaudited condensed consolidated statements of operations. During the three months ended March 31, 2014, the Company did not record any underwriting or advisory fees payable to CF&Co.

As of March 31, 2015, the Company has securities loaned transactions of $57.4 million with CF&Co. The market value of the securities lent was $56.4 million. The cash collateral received from CF&Co bears an interest rate of 0.75%. Securities loaned transactions are included in “Securities loaned” in the Company’s unaudited condensed consolidated statements of financial condition.

Under rules adopted by the Commodity Futures Trading Commission (“CFTC”), all foreign introducing brokers engaging in transactions with U.S. persons are required to register with the National Futures Association and either meet financial reporting and net capital requirements on an individual basis or obtain a guarantee agreement from a registered Futures Commission Merchant. From time to time, the Company’s European-based brokers engage in interest rate swap transactions with U.S.-based counterparties, and therefore the Company is subject to the CFTC requirements. CF&Co has entered into guarantees on behalf of the Company, and the Company is required to indemnify CF&Co for the amounts, if any, paid by CF&Co on behalf of the Company pursuant to this arrangement. There have been no payments made pursuant to this arrangement.

Transactions with Cantor Commercial Real Estate Company, L.P.

On October 29, 2013, the Audit Committee of the Board of Directors authorized the Company to enter into agreements from time to time with Cantor and/or its affiliates, including Cantor Commercial Real Estate Company, L.P. (“CCRE”), to provide services, including finding and reviewing suitable acquisition or partner candidates, structuring transactions, negotiating and due diligence services, in connection with the Company’s acquisition and other business strategies in commercial real estate and other businesses. Such services are provided at fees not to exceed the fully-allocated cost of such services plus 10%. In connection with this agreement, the Company did not recognize any expense for the three months ended March 31, 2015 and 2014, respectively.

The Company also has a referral agreement in place with CCRE, in which brokers are incentivized to refer business to CCRE through a revenue-share arrangement. In connection with this revenue-share agreement, the Company recognized revenues of $120 thousand for the three months ended March 31, 2015 and did not recognize any revenues for the three months ended March 31, 2014. This revenue was recorded as part of “Commissions” in the Company’s unaudited condensed consolidated statements of operations.

Cantor Rights to Purchase Limited Partnership Interests from BGC Holdings

Cantor has the right to purchase limited partnership interests (Cantor units) from BGC Holdings upon redemption of non-exchangeable FPUs redeemed by BGC Holdings upon termination or bankruptcy of the founding/working partner. Any such Cantor units purchased by Cantor are exchangeable for shares of Class B common stock or, at Cantor’s election or if there are no additional authorized but unissued shares of Class B common stock, shares of Class A common stock, in each case on a one-for-one basis (subject to customary anti-dilution adjustments).

During the three months ended March 31, 2015, Cantor did not purchase any exchangeable limited partnership interests from BGC Holdings.

On July 21, 2014, the Company issued exchange rights with respect to, and Cantor purchased, an aggregate of 3,142,257 exchangeable limited partnership units in BGC Holdings consisting of (i) 1,371,058 such units in connection with the redemption by BGC Holdings of an aggregate of 1,371,058 non-exchangeable founding partner units from former Cantor partners who were former founding partners of BGC Holdings, and (ii) 1,771,199 such units in connection with the grant of exchangeability to 1,771,199 units held by former Cantor partners who were former founding partners of BGC Holdings. Such exchangeable limited partnership units were exchangeable by Cantor at any time on a one-for-one basis for shares of common stock of the Company. The aggregate net purchase price paid by Cantor for such units was $10.6 million. Immediately after Cantor’s purchases of such exchangeable limited partnership units, also on July 21, 2014, the Company purchased from Cantor an aggregate of 5 million units and shares, consisting of (i) all of such 3,142,257 units and (ii) 1,857,743 previously owned shares of the Company’s Class A common stock, for $38.7 million based on the closing price per share of the Class A common stock on the date of such purchases.

As of March 31, 2015, there were 1,653,927 non-exchangeable FPUs remaining in which BGC Holdings had the right to redeem and Cantor had the right to purchase an equivalent number of Cantor units.

 

28


Table of Contents

Transactions with Executive Officers and Directors

On January 21, 2014, the Compensation Committee authorized the acceleration of restrictions with respect to an aggregate of 1,254,723 shares of restricted Class A common stock held by the Company’s executive officers as follows: Mr. Lutnick, 628,872 shares (Mr. Lutnick does not currently intend to sell any of these shares); Mr. Lynn, 424,347 shares; Mr. Merkel, 14,689 shares; Mr. Windeatt, 146,843 shares; and Mr. Sadler, 39,972 shares. The Compensation Committee authorized the Company to repurchase any or all of such shares from the executive officers at a price of $6.51 per share, which was the closing price of our Class A common stock on January 21, 2014.

On February 5, 2014, certain executive officers elected to sell, and we agreed to purchase, an aggregate of 636,841 shares of Class A common stock from such executive officers at a price of $6.51 per share as follows: Mr. Lynn, 424,347 shares; Mr. Merkel, 14,689 shares; Mr. Windeatt, 157,833 shares (of which 146,843 shares were previously restricted and an additional 10,990 freely tradable shares); and Mr. Sadler, 39,972 shares.

On May 9, 2014, partners of BGC Holdings approved the Tenth Amendment to the Agreement of Limited Partnership of BGC Holdings (the “Tenth Amendment”) effective as of May 9, 2014. In order to facilitate partner compensation and for other corporate purposes the Tenth Amendment creates a new class of partnership units (“NPSUs”), which are working partner units.

NPSUs are not entitled to participate in Partnership distributions, will not be allocated any items of profit or loss and may not be made exchangeable into shares of the Company’s Class A common stock. Upon grant, NPSUs may be assigned a written vesting schedule pursuant to which a certain number of NPSUs would be converted for limited partnership units on each vesting date, subject to terms and conditions determined by the General Partner of the Partnership in its sole discretion, including that the recipient continue to provide substantial services to the Company and comply with his or her partnership obligations. The Tenth Amendment was approved by the Audit Committee of the Board of Directors and by the full Board of Directors.

On May 9, 2014, the Compensation Committee authorized the grant of 4 million NPSUs to Mr. Lutnick and 1 million NPSUs to Mr. Merkel. The NPSUs granted to Mr. Lutnick will vest ratably on January 1 of each year beginning January 1, 2015 and ending January 1, 2018, such that an equal number of NPSUs will vest and automatically be converted into an equivalent number of limited partnership units on each vesting date. The NPSUs granted to Mr. Merkel will vest ratably on January 1 of each year beginning January 1, 2015 and ending January 1, 2021, such that an equal number of NPSUs will vest and automatically be converted into an equivalent number of limited partnership units on each vesting date. Exchange rights with respect to any non-exchangeable limited partnership units will be determined in accordance with the Company’s practices when determining discretionary bonuses or awards, which may include the Compensation Committee’s exercise of negative discretion to reduce or withhold any such awards.

On January 1, 2015, (i) 1,000,000 of Mr. Lutnick’s NPSUs converted into 550,000 PSUs and 450,000 PPSUs, of which Mr. Lutnick has the right to exchange for shares and cash, which he waived under our policy (described below), 239,739 PSUs and 196,150 PPSUs, and (ii) 142,857 of Mr. Merkel’s NPSUs converted into 78,571 PSUs and 64,286 PPSUs, of which 5,607 PSUs and 4,588 PPSUs were made exchangeable and repurchased by the Company at the average price of shares of Class A common stock sold under our Controlled Equity Offering less 2%, or $91,558.

On January 30, 2015, the Compensation Committee granted 4,000,000 NPSUs to Mr. Lutnick and 1,000,000 NPSUs to Mr. Lynn that vest ratably on January 1 of each year beginning January 1, 2016 and ending January 1, 2020, such that an equal number of NPSUs will vest and automatically be converted into an equivalent number of vested non-exchangeable PSUs/PPSUs for Mr. Lutnick and vested non-exchangeable LPUs/PLPUs for Mr. Lynn on each vesting date. The grant of exchange rights with respect to such vested PSUs/PPSUs and LPUs/PLPUs will be determined in accordance with the Company’s practices when determining discretionary bonuses or awards, which may include the Compensation Committee’s exercise of negative discretion to reduce or withhold any such awards.

Transactions with Relief Fund

During the year ended December 31, 2013, the Company committed to make charitable contributions to the Relief Fund in the amount of $25.0 million, which the Company recorded in “Other expenses” in the Company’s unaudited condensed consolidated statements of operations for the year ended December 31, 2013. As of March 31, 2015 the remaining liability associated with this commitment was $16.5 million which is included in “Accounts payable, accrued and other liabilities” in the Company’s consolidated statements of financial condition.

Other Transactions

The Company is authorized to enter into loans, investments or other credit support arrangements for Aqua Securities L.P. (“Aqua”), an alternative electronic trading platform that offers new pools of block liquidity to the global equities markets, of up to $11.6 million in the aggregate; such arrangements are proportionally and on the same terms as similar arrangements between Aqua and Cantor. The Company has been further authorized to provide counterparty or similar guarantees on behalf of Aqua from time to time, provided that liability for any such guarantees, as well as similar guarantees provided by Cantor, would be shared proportionally with Cantor. Aqua is 51% owned by Cantor and 49% owned by the Company. Aqua is accounted for under the equity method of

 

29


Table of Contents

accounting. During the three months ended March 31, 2015 and March 31, 2014, the Company made $0.2 million and $0.1 million, respectively, in cash contributions to Aqua. These contributions are recorded as part of “Investments” in the Company’s unaudited condensed consolidated statements of financial condition.

The Company has also entered into a Subordinated Loan Agreement with Aqua, whereby the Company agreed to lend Aqua the principal sum of $980 thousand. The scheduled maturity date on the subordinated loan is September 1, 2017, and the current rate of interest on the loan is three month LIBOR plus 600 basis points. The loan to Aqua is recorded as part of “Receivables from related parties” in the Company’s unaudited condensed consolidated statements of financial condition.

 

14. Investments

 

     March 31,
2015
     December 31,
2014
 

Equity method investments

   $ 30,697       $ 17,392   

Cost method investments

     1,533         —     
  

 

 

    

 

 

 
$ 32,230    $ 17,392   
  

 

 

    

 

 

 

Equity Method and Similar Investments

For the three months ended March 31, 2015, the Company’s share of gains was $0.2 million related to its equity method investments. As a result of the GFI acquisition, the Company also has certain investments in brokerage businesses in which the Company has a contractual right to receive a percentage of revenues, less certain direct expenses. These investments are held by the Company’s KBL subsidiary, whose assets and liabilities were classified as held for sale as of March 31, 2015. The Company accounts for these investments in a manner similar to the equity method of accounting. The Company’s share of gains was $0.6 million related to these entities. For the three months ended March 31, 2014 the Company incurred losses related to its equity method investments of $2.3 million. The Company’s total shares of gains and losses is reflected in “Gains and Losses on equity method investments” in the Company’s unaudited condensed consolidated statement of operations.

On December 23, 2014, ELX, which had previously been accounted for using the equity method, was consolidated into the Company’s financial statements.

See Note 13—“Related Party Transactions,” for information regarding related party transactions with unconsolidated entities included in the Company’s unaudited condensed consolidated financial statements.

Investments in Variable Interest Entities

Certain of the Company’s equity method investments included in the tables above are considered Variable Interest Entities (“VIEs”), as defined under the accounting guidance for consolidation. The Company is not considered the primary beneficiary of, and therefore does not consolidate, any of the VIEs in which it holds a variable interest. The Company’s involvement with such entities is in the form of direct equity interests and related agreements. The Company’s maximum exposure to loss with respect to the VIEs is its investment in such entities as well as a credit facility and a subordinated loan.

The following table sets forth the Company’s investment in its unconsolidated VIEs and the maximum exposure to loss with respect to such entities as of March 31, 2015 and December 31, 2014. The amounts presented in the “Investment” column below are included in, and not in addition to, the equity method investment table above (in thousands):

 

     March 31, 2015      December 31, 2014  
     Investment      Maximum
Exposure to Loss
     Investment      Maximum
Exposure to Loss
 

Variable interest entities1

   $ 3,495       $ 4,523       $ 710       $ 1,690   
  

 

 

    

 

 

    

 

 

    

 

 

 

 

1  The Company has entered into a subordinated loan agreement with a VIE (Aqua), whereby the Company agreed to lend the principal sum of $980 thousand. As of March 31, 2015, the Company’s maximum exposure to loss with respect to its VIEs primarily includes the sum of its equity investments in Aqua, BIP Trading and QUBED Derivatives and the $980 thousand subordinated loan to Aqua.

Consolidated VIEs

Through the acquisition of GFI, the Company is invested in a limited company that is focused on developing a proprietary trading business. The limited company is a VIE and it was determined that the Company is the primary beneficiary of this VIE because the Company, through GFI was the provider of the majority of this VIE’s start-up capital and has the power to direct the activities of this VIE that most significantly impact its economic performance, primarily through its voting percentage and consent rights on the activities that would most significantly influence the entity. The consolidated VIE had total assets of $10.8 million at March 31, 2015, which primarily consisted of clearing margin. There were no material restrictions on the consolidated VIE’s assets. The consolidated VIE had total liabilities of $3.0 million at March 31, 2015. The Company’s exposure to economic loss on these VIEs is approximately $5.6 million.

Cost Method Investments

As a result of the GFI Acquisition, the Company acquired Investments for which they did not have the ability to exert significant influence over operating and financial policies. These investments are generally accounted for using the cost method of accounting in accordance with ASC 325-10, Investments—Other (“ASC 325-10”). At March 31, 2015 the Company had cost method investments of $1.5 million.

 

30


Table of Contents
15. Fixed Assets, Net

Fixed assets, net consisted of the following (in thousands):

 

     March 31,
2015
     December 31,
2014
 

Computer and communications equipment

   $ 292,242       $ 151,808   

Software, including software development costs

     213,246         103,872   

Leasehold improvements and other fixed assets

     152,306         105,389   
  

 

 

    

 

 

 
  657,794      361,069   

Less: accumulated depreciation and amortization

  495,575      249,049   
  

 

 

    

 

 

 

Fixed assets, net

$ 162,219    $ 112,020   
  

 

 

    

 

 

 

Depreciation expense was $7.9 million and $7.8 million for the three months ended March 31, 2015 and 2014, respectively. Depreciation is included as part of “Occupancy and equipment” in the Company’s consolidated statements of operations.

The Company has approximately $3.7 million of asset retirement obligations related to certain of its leasehold improvements. The associated asset retirement cost is capitalized as part of the carrying amount of the long-lived asset. The liability is discounted and accretion expense is recognized using the credit adjusted risk-free interest rate in effect when the liability was initially recognized.

For the three months ended March 31, 2015 and 2014, software development costs totaling $3.1 million and $2.5 million, respectively, were capitalized. Amortization of software development costs totaled $3.7 million and $2.4 million for the three months ended March 31, 2015 and 2014, respectively. Amortization of software development costs is included as part of “Occupancy and equipment” in the Company’s unaudited condensed consolidated statements of operations.

Impairment charges of $4.5 million and $3.2 million were recorded for the three months ended March 31, 2015 and 2014, respectively, related to the evaluation of capitalized software projects for future benefit and for fixed assets no longer in service. Impairment charges related to capitalized software and fixed assets are reflected in “Occupancy and equipment” in the Company’s unaudited condensed consolidated statements of operations.

 

16. Goodwill and Other Intangible Assets, Net

The changes in the carrying amount of goodwill by reportable segment for the three months ended March 31, 2015 were as follows (in thousands):

 

     Financial Services      Real Estate Services      Total  

Balance at December 31, 2014

   $ 134,898       $ 257,672       $ 392,570   

Acquisitions

     453,547         46,770         500,317   

Other

     (151      (2,018      (2,169

Cumulative translation adjustment

     (1,786      —           (1,786
  

 

 

    

 

 

    

 

 

 

Balance at March 31, 2015

$ 586,508    $ 302,424    $ 888,932   
  

 

 

    

 

 

    

 

 

 

During the three months ended March 31, 2015, the Company recognized additional goodwill of approximately $453.5 million and $46.8 million, which was allocated to the Company’s Financial Services segment and the Company’s Real Estate Services segment, respectively.

During the three months ended March 31, 2015, the Company recognized measurement period adjustments of approximately $0.2 million relating to Financial Services, and $2.0 million for Real Estate Services. The Company considers the adjustments insignificant to its unaudited condensed consolidated financial statements and accordingly the Company’s consolidated statements of financial position at December 31, 2014 were not retrospectively adjusted.

Goodwill is not amortized and is reviewed annually for impairment or more frequently if impairment indicators arise, in accordance with FASB guidance on Goodwill and Other Intangible Assets.

 

31


Table of Contents

Other intangible assets consisted of the following (in thousands):

 

     March 31, 2015  
     Gross Amount      Accumulated
Amortization
     Net Carrying
Amount
     Weighted-Average
Remaining Life
(Years)
 

Definite life intangible assets:

           

Patents

   $ 7,890       $ 6,472       $ 1,418         2.5   

Acquired intangibles

     195,815         20,378         175,437         14.0   

Noncompete agreements

     1,790         1,548         242         0.5   

All other

     1,927         164         1,763         7.6   
  

 

 

    

 

 

    

 

 

    

 

 

 

Total definite life intangible assets

  207,422      28,562      178,860      13.8   

Indefinite life intangible assets:

Trade names

  126,935      —        126,935      N/A   

Horizon license

  1,500      —        1,500      N/A   
  

 

 

    

 

 

    

 

 

    

 

 

 

Total indefinite life intangible assets

  128,435      —        128,435      N/A   
  

 

 

    

 

 

    

 

 

    

 

 

 

Total

$ 335,857    $ 28,562    $ 307,295      13.8   
  

 

 

    

 

 

    

 

 

    

 

 

 
     December 31, 2014  
     Gross Amount      Accumulated
Amortization
     Net Carrying
Amount
     Weighted-Average
Remaining Life
(Years)
 

Definite life intangible assets:

           

Patents

   $ 7,554       $ 6,336       $ 1,218         2.3   

Acquired intangibles

     28,004         14,815         13,189         2.1   

Noncompete agreements

     1,790         1,436         354         0.8   

All other

     2,182         1,148         1,034         4.2   
  

 

 

    

 

 

    

 

 

    

 

 

 

Total definite life intangible assets

  39,530      23,735      15,795      2.2   

Indefinite life intangible assets:

Trade names

  10,685      —        10,685      N/A   

Horizon license

  1,500      —        1,500      N/A   
  

 

 

    

 

 

    

 

 

    

 

 

 

Total indefinite life intangible assets

  12,185      —        12,185      N/A   
  

 

 

    

 

 

    

 

 

    

 

 

 

Total

$ 51,715    $ 23,735    $ 27,980      2.2   
  

 

 

    

 

 

    

 

 

    

 

 

 

Intangible amortization expense was $4.8 million and $0.6 million for the three months ended March 31, 2015 and 2014, respectively. Intangible amortization is included as part of “Other expenses” in the Company’s unaudited condensed consolidated statements of operations.

The estimated future amortization expense of definite life intangible assets as of March 31, 2015 is as follows (in millions):

 

2015

$ 18.8   

2016

  21.9   

2017

  18.6   

2018

  14.1   

2019

  12.8   

2020 and thereafter

  92.7   
  

 

 

 

Total

$ 178.9   
  

 

 

 

 

17. Notes Payable, Collateralized and Short-Term Borrowings

Notes payable, collateralized and short-term borrowings consisted of the following (in thousands):

 

     March 31,
2015
     December 31,
2014
 

8.75% Convertible Notes

   $ 150,000       $ 150,000   

4.50% Convertible Notes

     153,715         152,527   

8.125% Senior Notes

     109,053         109,022   

 

32


Table of Contents
     March 31,
2015
     December 31,
2014
 

5.375% Senior Notes

     295,396         295,151   

8.375% Senior Notes

     255,300         —     

Collateralized borrowings

     27,918         —     

Loans pursuant to Credit Agreement

     60,000         —     
  

 

 

    

 

 

 

Total

$ 1,051,382    $ 706,700   
  

 

 

    

 

 

 

The Company’s Convertible Notes and Senior Notes are recorded at amortized cost. As of March 31, 2015 and December 31, 2014, the carrying amounts and estimated fair values of the Company’s Convertible Notes and Senior Notes were as follows (in thousands):

 

     March 31, 2015      December 31, 2014  
     Carrying Amount      Fair Value      Carrying Amount      Fair Value  

8.75% Convertible Notes

   $ 150,000       $ 226,875       $ 150,000       $ 220,213   

4.50% Convertible Notes

     153,715         173,600         152,527         170,800   

8.125% Senior Notes

     109,053         125,505         109,022         123,075   

5.375% Senior Notes

     295,396         306,375         295,151         295,500   

8.375% Senior Notes

     255,300         264,528         —           —     
  

 

 

    

 

 

    

 

 

    

 

 

 

Total

$ 963,464    $ 1,096,883    $ 706,700    $ 809,588   
  

 

 

    

 

 

    

 

 

    

 

 

 

The fair value of the 8.75% Convertible Notes was estimated based on a jump-diffusion convertible pricing model, which among other inputs incorporates the scheduled coupon and principal payments, the conversion feature inherent in the 8.75% Convertible Notes, the Company’s Class A common stock price and a stock price volatility assumption. The stock price volatility assumptions are based on the historic volatility of the Company’s Class A common stock. The fair value measurements of the 8.75% Convertible Notes are based on significant inputs observable in the market and are considered Level 2 within the fair value hierarchy. The fair values of the Senior Notes and 4.50% Convertible Notes were determined using observable market prices as these securities are traded and are considered Level 1 and Level 2, respectively, within the fair value hierarchy, based on whether they are deemed to be actively traded.

 

33


Table of Contents

Convertible Notes

On April 1, 2010, BGC Holdings issued an aggregate of $150.0 million principal amount of the 8.75% Convertible Notes to Cantor in a private placement transaction. The Company used the proceeds of the 8.75% Convertible Notes to repay $150.0 million principal amount of Senior Notes that matured on April 1, 2010. The 8.75% Convertible Notes are senior unsecured obligations and rank equally and ratably with all existing and future senior unsecured obligations of the Company. The 8.75% Convertible Notes bear an annual interest rate of 8.75%, payable semi-annually in arrears on April 15 and October 15 of each year, beginning on October 15, 2010, and were convertible into 24.0 million shares of Class A common stock as of March 31, 2015. The 8.75% Convertible Notes matured on April 15, 2015. The Company recorded interest expense related to the 8.75% Convertible Notes of $3.3 million for both the three months ended March 31, 2015 and 2014, respectively.

As of March 31, 2015, the 8.75% Convertible Notes were convertible, at the holder’s option, at a conversion rate of 160.2840 shares of Class A common stock per $1,000 principal amount of notes, subject to customary adjustments upon certain corporate events, including stock dividends and stock splits on the Class A common stock and the Company’s payment of a quarterly cash dividend in excess of $0.10 per share of Class A common stock. The conversion rate will not be adjusted for accrued and unpaid interest to the conversion date.

On July 29, 2011, the Company issued an aggregate of $160.0 million principal amount of 4.50% Convertible Notes due 2016. The 4.50% Convertible Notes are general senior unsecured obligations of the Company. The 4.50% Convertible Notes pay interest semiannually at a rate of 4.50% per annum and were priced at par. The 4.50% Convertible Notes will mature on July 15, 2016, unless earlier repurchased, exchanged or converted. The Company recorded interest expense related to the 4.50% Convertible Notes of $3.0 million for both the three months ended March 31, 2015 and 2014, respectively.

As of March 31, 2015, the 4.50% Convertible Notes were convertible, at the holder’s option, at a conversion rate of 101.6260 shares of Class A common stock per $1,000 principal amount of notes, subject to adjustment in certain circumstances, including stock dividends and stock splits on the Class A common stock and the Company’s payment of a quarterly cash dividend in excess of $0.17 per share of Class A common stock. Upon conversion, the Company will pay or deliver cash, shares of the Company’s Class A common stock, or a combination thereof at the Company’s election. As of March 31, 2015, the 4.50% Convertible Notes were convertible into approximately 16.3 million shares of Class A common stock.

As prescribed by FASB guidance, Debt, the Company recognized the value of the embedded conversion feature of the 4.50% Convertible Notes as an increase to “Additional paid-in capital” of approximately $19.0 million on a pre-tax basis ($16.1 million net of taxes and issuance costs). The embedded conversion feature was measured as the difference between the proceeds received and the fair value of a similar liability without the conversion feature. The value of the conversion feature is treated as a debt discount and reduced the initial carrying value of the 4.50% Convertible Notes to $137.2 million, net of debt issuance costs of $3.8 million allocated to the debt component of the instrument. The discount is amortized as interest cost and the carrying value of the 4.50% Convertible Notes will accrete up to the face amount over the term of the 4.50% Convertible Notes.

In connection with the offering of the 4.50% Convertible Notes, the Company entered into capped call transactions, which are expected to reduce the potential dilution of the Company’s Class A common stock upon any conversion of the 4.50% Convertible Notes in the event that the market value per share of the Company’s Class A common stock, as measured under the terms of the capped call transactions, is greater than the strike price of the capped call transactions ($10.68 as of March 31, 2015, subject to adjustment in certain circumstances). The capped call transactions had an initial cap price equal to $12.30 per share (50% above the last reported sale price of the Company’s Class A common stock on the NASDAQ on July 25, 2011), and had a cap price equal to approximately $13.35 per share as of March 31, 2015. The purchase price of the capped call transactions resulted in a decrease to “Additional paid-in capital” of $11.4 million on a pre-tax basis ($9.9 million on an after-tax basis). The capped call transactions cover approximately 15.0 million shares of BGC’s Class A common stock as of March 31, 2015, subject to adjustment in certain circumstances.

Below is a summary of the Company’s Convertible Notes (in thousands, except share and per share amounts):

 

     4.50% Convertible Notes     8.75% Convertible Notes  
     March 31,
2015
    December 31,
2014
    March 31,
2015
    December 31,
2014
 

Principal amount of debt component

   $ 160,000      $ 160,000      $ 150,000      $ 150,000   

Unamortized discount

     (6,285     (7,473     —          —     

Carrying amount of debt component

     153,715        152,527        150,000        150,000   

Equity component

     18,972        18,972        —          —     

Effective interest rate

     7.61     7.61     8.75     8.75

Maturity date (period through which discount is being amortized)

     7/15/2016        7/15/2016        4/15/2015        4/15/2015   

 

34


Table of Contents
     4.50% Convertible Notes      8.75% Convertible Notes  
     March 31,
2015
     December 31,
2014
     March 31,
2015
     December 31,
2014
 

Conversion price

   $ 9.84       $ 9.84       $ 6.24       $ 6.25   

Number of shares to be delivered upon conversion

     16,260,160         16,260,160         24,042,600         23,990,604   

Amount by which the notes’ if-converted value exceeds their principal amount

   $ —         $ —         $ 77,203       $ 69,514   

Below is a summary of the interest expense related to the Company’s Convertible Notes (in thousands):

 

     4.50% Convertible Notes      8.75% Convertible Notes  
     For the three months ended      For the three months ended  
     March 31,
2015
     March 31,
2014
     March 31,
2015
     March 31,
2014
 

Coupon interest

   $ 1,800       $ 1,800       $ 3,281       $ 3,281   

Amortization of discount

     1,187         1,151         —           —     
  

 

 

    

 

 

    

 

 

    

 

 

 

Total interest expense

$ 2,987    $ 2,951    $ 3,281    $ 3,281   
  

 

 

    

 

 

    

 

 

    

 

 

 

8.125% Senior Notes

On June 26, 2012, the Company issued an aggregate of $112.5 million principal amount of 8.125% Senior Notes due 2042. The 8.125% Senior Notes are senior unsecured obligations of the Company. The 8.125% Senior Notes may be redeemed for cash, in whole or in part, on or after June 26, 2017, at the Company’s option, at any time and from time to time, until maturity at a redemption price equal to 100% of the principal amount to be redeemed, plus accrued but unpaid interest on the principal amount being redeemed to, but not including, the redemption date. The 8.125% Senior Notes are listed on the New York Stock Exchange under the symbol “BGCA.” The Company used the proceeds to repay short-term borrowings under its unsecured revolving credit facility and for general corporate purposes, including acquisitions.

The initial carrying value of the 8.125% Senior Notes was $108.7 million, net of debt issuance costs of $3.8 million. The issuance costs are amortized as interest cost, and the carrying value of the 8.125% Senior Notes will accrete up to the face amount over the term of the 8.125% Senior Notes. The Company recorded interest expense related to the 8.125% Senior Notes of $2.3 million for both the three months ended March 31, 2015 and 2014, respectively.

5.375% Senior Notes

On December 9, 2014, the Company issued an aggregate of $300.0 million principal amount of 5.375% Senior Notes due 2019 (“the 5.375% Senior Notes”). The 5.375% Senior Notes are general senior unsecured obligations of the Company. These Senior Notes bear interest at a rate of 5.375% per year, payable in cash on June 9 and December 9 of each year, commencing June 9, 2015. The interest rate payable on the notes will be subject to adjustments from time to time based on the debt rating assigned by specified rating agencies to the notes, as set forth in the Indenture. The 5.375% Senior Notes will mature on December 9, 2019. The Company may redeem some or all of the notes at any time or from time to time for cash at certain “make-whole” redemption prices (as set forth in the Indenture). If a “Change of Control Triggering Event” (as defined in the Indenture) occurs, holders may require the Company to purchase all or a portion of their notes for cash at a price equal to 101% of the principal amount of the notes to be purchased plus any accrued and unpaid interest to, but excluding, the purchase date.

The initial carrying value of the 5.375% Senior Notes was $295.1 million, net of the discount and debt issuance costs of $4.9 million. The issuance costs are amortized as interest cost, and the carrying value of the 5.375% Senior Notes will accrete up to the face amount over the term of the notes. The Company recorded interest expense related to the 5.375% Senior Notes of $4.3 million for the three months ended March 31, 2015. There was no interest expense related to the 5.375% Senior Notes for the three months ended March 31, 2014.

8.375% Senior Notes

As part of the GFI acquisition, the Company acquired $240.0 million in aggregate principal amount of 8.375% Senior Notes (the “8.375% Senior Notes”) due July 2018. The carrying value of these notes as of March 31, 2015 was $255.3 million. Interest on these notes is payable, semi-annually in arrears on the 19th of January and July. Due to the cumulative effect of downgrades to GFI’s credit rating, the 8.375% Senior Notes were subjected to 200 basis points penalty interest. The Company recorded interest expense related to the 8.375% Senior Notes of $2.1 million for the three months ended March 31, 2015.

 

35


Table of Contents

Collateralized Borrowings

Secured loan arrangements

On March 13, 2015, the Company entered into a secured loan arrangement of $28.2 million under which it pledged certain fixed assets as security for the loan. This arrangement incurs interest at a fixed rate of 3.70% and matures on March 11, 2019. The Company did not have any secured loan arrangements outstanding as of December 31, 2014. As of March 31, 2015, the Company had a $27.9 million secured loan arrangement outstanding which includes $0.3 million of deferred financing costs. The value of the fixed assets pledged as of March 31, 2015 was $22.5 million.

The Company recorded interest expense related to the secured loan arrangement of $0.1 million for the three months ended March 31, 2015. The Company recorded interest expense related to secured loan arrangements of $4 thousand for the three months ended March 31, 2014.

Short Term Borrowings

As part of the GFI Acquisition, the Company acquired a credit agreement as amended, (the “Credit Agreement”) with Bank of America, N.A. and certain other lenders. The Credit Agreement provides for maximum revolving loans of up to $75.0 million through December 2015. The interest rate of the outstanding loan under the credit agreement was 5.5% as of March 31, 2015. As of March 31, 2015 there was $60.0 million of borrowings outstanding. For the month ended March 31, 2015, the Company recorded interest expense related to the Credit Agreement of $0.2 million.

 

18. Compensation

The Company’s Compensation Committee may grant various equity-based awards, including restricted stock units, restricted stock, stock options, limited partnership units and exchange rights for shares of the Company’s Class A common stock upon exchange of limited partnership units and FPUs. A maximum of 300 million shares of the Company’s Class A common stock are authorized to be delivered or cash settled pursuant to awards granted. As of March 31, 2015, the limit on the aggregate number of shares authorized to be delivered allows for the grant of future awards relating to 140.8 million shares. Upon vesting of RSUs, issuance of restricted stock or exercise of employee stock options, the Company generally issues new shares of the Company’s Class A common stock.

Limited Partnership Units

A summary of the activity associated with limited partnership units is as follows:

 

     Number of Units  

Balance at December 31, 2014

     53,561,990   

Granted

     8,432,046   

Redeemed/exchanged units

     (2,708,002

Forfeited units

     (1,059,934
  

 

 

 

Balance at March 31, 2015

  58,226,100   
  

 

 

 

During the three months ended March 31, 2015 and 2014, the Company granted exchangeability on 4.5 million and 4.5 million limited partnership units for which the Company incurred compensation expense, before associated income taxes, of $36.6 million and $29.1 million, respectively.

As of March 31, 2015 and December 31, 2014, the number of limited partnership units exchangeable into shares of Class A common stock at the discretion of the unit holder was 3.8 million and 2.0 million, respectively.

As of March 31, 2015 and December 31, 2014, the notional value of the limited partnership units with a post-termination pay-out amount held by executives and non-executive employees, awarded in lieu of cash compensation for salaries, commissions and/or discretionary or guaranteed bonuses was $90.7 million and $68.8 million, respectively. As of March 31, 2015 and December 31, 2014, the aggregate estimated fair value of these limited partnership units was $16.3 million and $11.8 million. The number of outstanding limited partnership units with a post-termination pay-out as of March 31, 2015 and December 31, 2014 was 12.8 million and 9.8 million, respectively, of which 8.2 million and 6.9 million were unvested.

 

36


Table of Contents

Certain of the limited partnership units with a post-termination pay-out have been granted in connection with the Company’s acquisitions. As of March 31, 2015 and December 31, 2014, the aggregate estimated fair value of these acquisition related limited partnership units was $24.6 million and $24.2 million respectively.

Compensation expense related to limited partnership units with a post-termination pay-out amount is recognized over the stated service period. These units generally vest between three and five years from the date of grant. The Company recognized compensation expense, before associated income taxes, related to these limited partnership units that were not redeemed of $4.5 million and $1.0 million for the three months ended March 31, 2015 and 2014, respectively, which are included in Compensation and employee benefits in the Company’s unaudited condensed consolidated statements of operations.

The limited partnership units generally receive quarterly allocations of net income, which are cash distributed on a quarterly basis and generally contingent upon services being provided by the unit holders. The allocation of income to limited partnership units and FPUs was $0.4 million and $2.2 million for the three months ended March 31, 2015 and 2014, respectively.

Restricted Stock Units

A summary of the activity associated with RSUs is as follows:

 

     Restricted
Stock Units
     Weighted-Average
Grant
Date Fair
Value
     Weighted-Average
Remaining
Contractual
Term (Years)
 

Balance at December 31, 2014

     2,140,932       $ 4.70         1.74   

Granted

     64,554         8.42      

Delivered units

     (632,168      4.95      

Forfeited units

     (41,719      5.14      
  

 

 

    

 

 

    

 

 

 

Balance at March 31, 2015

  1,531,599    $ 4.75      1.68   
  

 

 

    

 

 

    

 

 

 

The fair value of RSUs awarded to employees and directors is determined on the date of grant based on the market value of Class A common stock (adjusted if appropriate based upon the award’s eligibility to receive dividends), and is recognized, net of the effect of estimated forfeitures, ratably over the vesting period. The Company uses historical data, including historical forfeitures and turnover rates, to estimate expected forfeiture rates for both employee and director RSUs. Each RSU is settled in one share of Class A common stock upon completion of the vesting period.

During the three months ended March 31, 2015 and 2014, the Company granted 0.1 million and 0.1 million, respectively, of RSUs with aggregate estimated grant date fair values of approximately $0.5 million and $0.7 million, respectively, to employees and directors. These RSUs were awarded in lieu of cash compensation for salaries, commissions and/or discretionary or guaranteed bonuses. RSUs granted to these individuals generally vest over a two- to four-year period.

The Company did not withhold any shares for taxes related to RSUs during the three months ended March 31, 2015 and 2014.

As of March 31, 2015 and December 31, 2014, the aggregate estimated grant date fair value of outstanding RSUs was approximately $7.3 million and $10.1 million, respectively.

Compensation expense related to RSUs, before associated income taxes, was approximately $1.6 million and $1.9 million for the three months ended March 31, 2015 and 2014, respectively. As of March 31, 2015, there was approximately $8.3 million of total unrecognized compensation expense related to unvested RSUs.

Restricted Stock

Pursuant to the Global Partnership Restructuring Program in June 2013, the Company granted approximately 41 million restricted shares of the Company’s Class A common stock. Transferability of the shares of restricted stock is not subject to continued employment or service with the Company or any affiliate or subsidiary of the Company; however, transferability is subject to compliance with BGC Partners’ and its affiliates’ customary noncompete obligations. During the three months ended March 31, 2015 approximately 147.8 thousand shares were forfeited in connection with this clause. The restricted shares are generally saleable by partners in five to ten years. Partners who agree to extend the length of their employment agreements and/or other contractual modifications sought by the Company are expected to be able to sell their restricted shares over a shorter time period. During the three months ended March 31, 2015 and 2014, the Company released the restrictions with respect to approximately 0.9 million and 3.6 million of such shares, respectively.

 

37


Table of Contents

Deferred Cash Compensation

As part of the acquisition of GFI, the Company now maintains a Deferred Cash Award Program which was adopted by GFI on February 12, 2013, and provides for the grant of deferred cash incentive compensation to eligible employees. The Company may pay certain bonuses in the form of deferred cash compensation awards, which generally vest over a future service period. In addition, prior to the completion of the tender offer, GFI’s outstanding RSUs were converted into the right to receive an amount in cash equal to $6.10 per unit, with such cash payable on and subject to the terms and conditions of the original vesting schedule of each RSU. The total compensation expense recognized in relation to the deferred cash compensation awards for the three months ended March 31, 2015 was $3.2 million. Total unrecognized compensation cost related to deferred cash compensation prior to the consideration of forfeitures, was approximately $55.2 million and is expected to be recognized over a weighted-average period of 1.73 years.

Stock Options

A summary of the activity associated with stock options is as follows:

 

     Options      Weighted-Average
Exercise Price
     Weighted-Average
Remaining
Contractual
Term (Years)
     Aggregate
Intrinsic Value
 

Balance at December 31, 2014

     2,184,238       $ 9.66         2.3       $ —     

Granted

     —           —           

Exercised options

     (30,000      8.98         

Forfeited options

     (3,500      9.92         
  

 

 

    

 

 

    

 

 

    

 

 

 

Options exercisable at March 31, 2015

  2,150,738    $ 9.67      2.1    $ —     
  

 

 

    

 

 

    

 

 

    

 

 

 

The Company did not grant any stock options during the three months ended March 31, 2015 and 2014. There were 30 thousand stock options exercised during the three months ended March 31, 2014.

The Company did not record any compensation expense related to stock options for the three months ended March 31, 2015 or 2014, as all of these options had vested in prior years. As of March 31, 2015, all of the compensation expense related to stock options was fully recognized.

 

19. Commitments, Contingencies and Guarantees

Contingencies

In the ordinary course of business, various legal actions are brought and are pending against the Company and its affiliates in the U.S. and internationally. In some of these actions, substantial amounts are claimed. The Company is also involved, from time to time, in reviews, examinations, investigations and proceedings by governmental and self-regulatory agencies (both formal and informal) regarding the Company’s business, which may result in judgments, settlements, fines, penalties, injunctions or other relief. The following generally does not include matters that the Company has pending against other parties which, if successful, would result in awards in favor of the Company or its subsidiaries.

Employment, Competitor-Related and Other Litigation

From time to time, the Company and its affiliates are involved in litigation, claims and arbitrations in the U.S. and internationally, relating to various employment matters, including with respect to termination of employment, hiring of employees currently or previously employed by competitors, terms and conditions of employment and other matters. In light of the competitive nature of the brokerage industry, litigation, claims and arbitration between competitors regarding employee hiring are not uncommon.

On August 24, 2009, Tullett Liberty Securities LLC (“Tullett Liberty”) filed a claim with FINRA dispute resolution in New York, New York against BGC Financial, L.P. (“BGC Financial”), an affiliate of BGC Partners, one of BGC Financial’s officers, and certain persons formerly or currently employed by Tullett Liberty subsidiaries. Tullett Liberty thereafter added Tullett Prebon Americas Corp. (“Tullett Americas,” together with Tullett Liberty, the “Tullett Subsidiaries”) as a claimant, and added 35 individual employees, who were formerly employed by the Tullett Subsidiaries, as respondents. In the arbitration, the Tullett Subsidiaries alleged, among other things, that BGC Financial harmed their inter-dealer brokerage business by hiring 79 of their employees, and that BGC Financial aided and abetted various alleged wrongs by the employees, engaged in unfair competition, misappropriated trade secrets and confidential information, tortiously interfered with contract and economic relationships, and violated FINRA Rules of Conduct. The parties stipulated to consolidate the arbitration with five other related arbitrations (FINRA Case Nos. 09-04807,

 

38


Table of Contents

09-04842, 09-06377, 10-00139 and 10-01265), and FINRA consolidated them. In addition, Tullett filed an action in the Supreme Court, New York County against three of BGC’s executives involved in the recruitment in the New York metropolitan area, but later agreed to discontinue the action in New York state court and add these claims to the arbitration. Tullett and the Company also agreed to join Tullett’s claims against BGC Capital Markets, L.P. (“BGC Capital Markets”) to the arbitration. The parties and FINRA also agreed to consolidate an eighth arbitration filed against the Tullett Subsidiaries by certain of its former brokers now employed by BGC Financial (the eight arbitrations are collectively the “FINRA Arbitrations”).

On July 9, 2014, the panel issued its award. The Tullett Subsidiaries’ claims for punitive damages, as well as their claims against executives of the Company and its subsidiaries, were denied in their entirety. Tullett Subsidiaries were found to have breached their contract with the people who sold them Chapdelaine Corporate Securities & Co. (many of whom now work for BGC) and were ordered to pay those individuals over $6 million in damages. The Tullett Subsidiaries were also found to have wrongly refused to pay compensation and expenses to one of their former employees who now works for BGC, who was awarded over $222,000. BGC Financial and BGC Capital Markets (the “BGC Respondents”) were found solely liable for approximately $13 million in damages. Certain desk heads that moved to the BGC Respondents were found liable for a total of approximately $20 million. BGC paid the awards against the BGC Respondents and the desk heads in full.

On October 22, 2009, Tullett Prebon plc (“Tullett”) filed a complaint in the U.S. District Court for the District of New Jersey against BGC Partners captioned Tullett Prebon plc vs. BGC Partners, Inc. generally involving the same broker move as the FINRA Arbitrations (the “New Jersey Action”), the details of which were previously disclosed by the Company. After some additional pleading and motion practice, on June 18, 2010, the District Court ordered that the New Jersey Action be dismissed with prejudice, and the U.S. Court of Appeals for the Third Judicial Circuit affirmed. Subsequently, Tullett, joined by two subsidiaries, filed a complaint against BGC Partners in New Jersey state court alleging substantially the same claims as the New Jersey Action (the “New Jersey State Action”). The New Jersey State Action also raised claims related to employees who decided to terminate their employment with Tullett and join a BGC Partners affiliate subsequent to the federal complaint. BGC moved to stay the New Jersey State Action and dismiss certain of the claims asserted therein. On November 9, 2011, the court granted BGC Partners’ motion to dismiss Tullett’s claim for “raiding,” but otherwise denied the motions to dismiss and for a stay. Trial of the New Jersey State Action began in September 2014. While the jury was deliberating, this matter was settled together with the cases described in the next paragraph.

On August 10, 2012, the Tullett Subsidiaries commenced a FINRA arbitration against BGC Financial, BGC USA, L.P. (“BGC USA”), another affiliate of BGC Partners, and two employees of BGC Financial who were formerly employed by the Tullett Subsidiaries. The Tullett Subsidiaries alleged, among other things, that BGC Financial and BGC USA aided and abetted various alleged wrongs by the individual respondents, tortiously interfered with these individuals’ employment contracts with Tullett, and violated a FINRA Rule of Conduct. The Tullett Subsidiaries sought compensatory damages of not less than $14 million in salaries, bonuses and other compensation and benefits they paid to the individual respondents, as well as consequential and punitive damages. In November 2012, BGC USA and an employee of BGC Financial were dismissed as respondents, and subsequently, the parties agreed to stay this arbitration pending the resolution of the FINRA Arbitration and the New Jersey State Action.

On January 2, 2015, the judge dismissed Tullett’s RICO claim, noting that Tullett had not produced enough evidence to support its claims. On January 13, 2015, the Company entered into a settlement agreement with Tullett Prebon plc that resolves all ten outstanding lawsuits involving the two companies, including those matters described in the preceding paragraphs. In exchange for such agreement, the Company agreed to pay $100 million in the aggregate to Tullett. In addition, for a period of one year, the Company and Tullett agreed not to hire the senior employees, including desk heads, of the other party and its subsidiaries, which includes employees of GFI should the Company close on its acquisition of GFI. As of December 31, 2014, the Company had accrued the settlement amount and all related expenses incurred through such date in accordance with U.S. Generally Accepted Accounting Principles (“GAAP”). The Company paid one quarter of the settlement on January 20, 2015, and paid the remaining settlement amount on March 31, 2015.

On March 9, 2012, a purported derivative action was filed in the Supreme Court of the State of New York, County of New York captioned International Painters and Allied Trades Industry Pension Fund, etc. v. Cantor Fitzgerald L.P., CF Group Management, Cantor Fitzgerald & Co., the Company and its directors, Index No. 650736-2012. The complaint was dismissed on September 23, 2013. The suit alleged that the terms of the April 1, 2010 8.75% Convertible Notes issued to Cantor were unfair to the Company, the Company’s Controlled Equity Offerings unfairly benefited Cantor at the Company’s expense and the August 2011 amendment to the change in control agreement of Mr. Lutnick was unfair to the Company. It sought to recover for the Company unquantified damages, disgorgement of payments received by defendants, a declaration that the 8.75% Convertible Notes are void and attorneys’ fees (the “New York Complaint”). On April 2, 2012, a purported derivative action was filed in the Court of Chancery of the State of Delaware captioned Samuel Pill v. Cantor Fitzgerald L.P., CF Group Management, Cantor Fitzgerald & Co., the Company and its directors, Civil Action No. 7382-CS, which suit made similar allegations to the New York Complaint, and seeks the same relief (the “Delaware Complaint”). On April 12, 2012, the Delaware Complaint was subsequently amended to delete any claim for relief in connection with the 8.75% Convertible Notes. On June 19, 2012, Plaintiff Samuel Pill voluntarily dismissed the Delaware action, without prejudice. On the same date, Plaintiff Pill refiled his complaint in the Supreme Court of the State of New York, County of New York, captioned Samuel Pill v. Cantor Fitzgerald, L.P., CF Group Management, Cantor Fitzgerald & Co., the Company and its

 

39


Table of Contents

directors, Index No. 652126-2012. The two actions filed in New York were consolidated. Defendants filed a motion to dismiss the consolidated action on August 10, 2012, the motion was fully briefed and argued, and the motion to dismiss was granted on September 23, 2013 without prejudice. Thereafter, Plaintiffs filed a motion to reargue on October 15, 2013. The Plaintiff’ motion to reargue was denied on March 12, 2014, and a final judgment dismissing the consolidated action with prejudice was entered on April 21, 2014. On April 24, 2014, Plaintiffs filed a notice of appeal and pre-argument statement. On January 23, 2015, the Plaintiffs-Appellants filed their opening brief on appeal. The Defendants-Respondents filed their opposition brief on March 25, 2015. Plaintiffs-Appelants filed their reply brief on April 3, 2015.

 

40


Table of Contents

In the ordinary course of business, various legal actions are brought and may be pending against the Company. The Company is also involved, from time to time, in other reviews, investigations and proceedings by governmental and self-regulatory agencies (both formal and informal) regarding the Company’s business. Any such actions may result in judgments, settlements, fines, penalties, injunctions or other relief.

Legal reserves are established in accordance with FASB guidance on Accounting for Contingencies, when a material legal liability is both probable and reasonably estimable. Once established, reserves are adjusted when there is more information available or when an event occurs requiring a change. The outcome of such items cannot be determined with certainty. The Company is unable to estimate a possible loss or range of loss in connection with specific matters beyond its current accrual and any other amounts disclosed. Management believes that, based on currently available information, the final outcome of these current pending matters will not have a material adverse effect on the Company’s consolidated financial statements and disclosures taken as a whole.

Letter of Credit Agreements

The Company has irrevocable uncollateralized letters of credit with various banks, where the beneficiaries are clearing organizations through which it transacted, that are used in lieu of margin and deposits with those clearing organizations. As of March 31, 2015, the Company was contingently liable for $1.5 million under these letters of credit.

Risk and Uncertainties

The Company generates revenues by providing financial intermediary, securities trading and brokerage activities, and commercial real estate services to institutional customers and by executing and, in some cases, clearing transactions for institutional counterparties. Revenues for these services are transaction-based. As a result, revenues could vary based on the transaction volume of global financial and real estate markets. Additionally, financing is sensitive to interest rate fluctuations, which could have an impact on the Company’s overall profitability.

 

41


Table of Contents

Guarantees

The Company provides guarantees to securities clearinghouses and exchanges which meet the definition of a guarantee under FASB interpretations. Under these standard securities clearinghouse and exchange membership agreements, members are required to guarantee, collectively, the performance of other members and, accordingly, if another member becomes unable to satisfy its obligations to the clearinghouse or exchange, all other members would be required to meet the shortfall. In the opinion of management, the Company’s liability under these agreements is not quantifiable and could exceed the cash and securities it has posted as collateral. However, the potential of being required to make payments under these arrangements is remote. Accordingly, no contingent liability has been recorded in the Company’s consolidated statements of financial condition for these agreements.

Indemnification

In connection with the sale of eSpeed, the Company has indemnified NASDAQ OMX for amounts over a defined threshold against damages arising from breaches of representations, warranties and covenants. In addition, in connection with the acquisition of GFI, the Company has indemnified the Directors and Officers of GFI. As of March 31, 2015, no contingent liability has been recorded in the Company’s consolidated statements of financial condition for this indemnification, as the potential for being required to make payments under this indemnification is remote.

 

20. Income Taxes

The Company’s unaudited condensed consolidated financial statements include U.S. federal, state and local income taxes on the Company’s allocable share of the U.S. results of operations, as well as taxes payable to jurisdictions outside the U.S. In addition, certain of the Company’s entities are taxed as U.S. partnerships and are subject to the Unincorporated Business Tax (“UBT”) in New York City. Therefore, the tax liability or benefit related to the partnership income or loss, except for UBT, rests with the partners (see Note 3—“Limited Partnership Interests in BGC Holdings” for discussion of partnership interests), rather than the partnership entity. Income taxes are accounted for using the asset and liability method, as prescribed in FASB guidance on Accounting for Income Taxes. Deferred tax assets and liabilities are recognized for the future tax consequences attributable to differences between the unaudited condensed consolidated financial statement carrying amounts of existing assets and liabilities and their respective tax bases. Deferred tax assets and liabilities are measured using enacted tax rates expected to apply to taxable income in the years in which those temporary differences are expected to be recovered or settled. The effect on deferred tax assets and liabilities of a change in tax rates is recognized in income in the period that includes the enactment date. A valuation allowance is recorded against deferred tax assets if it is deemed more likely than not that those assets will not be realized. As of March 31, 2015, the Company had $272.3 million of undistributed foreign pre-tax earnings. Pursuant to FASB guidance on Accounting for Uncertainty in Income Taxes, the Company provides for uncertain tax positions based upon management’s assessment of whether a tax benefit is more likely than not to be sustained upon examination by tax authorities. As of March 31, 2015, the Company had $8.0 million of unrecognized tax benefits, all of which would affect the Company’s effective tax rate if recognized. As of December 31, 2014, there were no unrecognized tax benefits. The increase of uncertain tax benefits is a result of the GFI Acquisition. The Company recognizes interest and penalties related to income tax matters in “Interest expense” and “Other expenses,” respectively, in the Company’s unaudited condensed consolidated statements of operations. As of March 31, 2015, the Company had approximately $1.2 million of accrued interest related to uncertain tax positions. As of December 31, 2014, there were no accrued interest and penalties related to uncertain tax positions. The increase of accrued interest and penalties related to uncertain tax positions is a result of the GFI Acquisition.

 

21. Regulatory Requirements

Many of the Company’s businesses are subject to regulatory restrictions and minimum capital requirements. These regulatory restrictions and capital requirements may restrict the Company’s ability to withdraw capital from its subsidiaries.

Certain U.S. subsidiaries of the Company are registered as U.S. broker-dealers or Futures Commissions Merchants subject to Rule 15c3-1 of the SEC and Rule 1.17 of the Commodity Futures Trading Commission, which specify uniform minimum net capital requirements, as defined, for their registrants, and also require a significant part of the registrants’ assets be kept in relatively liquid form. As of March 31, 2015, the Company’s U.S. subsidiaries had net capital in excess of their minimum capital requirements.

Certain European subsidiaries of the Company are regulated by the Financial Conduct Authority (the “FCA”) and must maintain financial resources (as defined by the FCA) in excess of the total financial resources requirement of the FCA. As of March 31, 2015, the European subsidiaries had financial resources in excess of their requirements.

Certain other subsidiaries of the Company are subject to regulatory and other requirements of the jurisdictions in which they operate.

 

42


Table of Contents

The regulatory requirements referred to above may restrict the Company’s ability to withdraw capital from its regulated subsidiaries. As of March 31, 2015, $523.4 million of net assets were held by regulated subsidiaries. These subsidiaries had aggregate regulatory net capital, as defined, in excess of the aggregate regulatory requirements, as defined, of $231.1 million.

 

22. Segment and Geographic Information

Segment Information

The Company’s business segments are determined based on the products and services provided and reflect the manner in which financial information is evaluated by management. The Company’s operations consist of two reportable segments, Financial Services and Real Estate Services.

Accordingly, all segment information presented herein reflects the Company’s revised segment reporting structure for all periods presented. The Company’s Financial Services segment specializes in the brokerage of a broad range of products, including fixed income securities, interest rate swaps, foreign exchange, equities, equity derivatives, credit derivatives, commodities, futures and structured products. It also provides a full range of services, including trade execution, broker-dealer services, clearing, processing, information, and other back-office services to a broad range of financial and non-financial institutions. The Company’s Real Estate Services segment offers commercial real estate tenants, owners, investors and developers a wide range of services, including leasing and corporate advisory, investment sales and financial services, consulting, project and development management, and property and facilities management.

The Company evaluates the performance and reviews the results of the segments based on each segment’s “Income (loss) from operations before income taxes.”

The amounts shown below for the Financial Services and Real Estate Services segments reflect the amounts that are used by management to allocate resources and assess performance, which is based on each segment’s “Income (loss) from operations before income taxes.” In addition to the two business segments, the tables below include a “Corporate Items” category. Corporate revenues include fees from related parties and interest income as well as gains that are not considered part of the Company’s ordinary, ongoing business such as the realized gain related to the GFI shares owned by the Company prior to the completion of the tender offer to acquire GFI on February 26, 2015. Corporate expenses include non-cash compensation expenses (such as the grant of exchangeability to limited partnership units; redemption/exchange of partnership units, issuance of restricted shares and a reserve on compensation-related partnership loans; and allocations of net income to limited partnership units and FPUs) as well as unallocated expenses such as certain professional and consulting fees, executive compensation and interest expense, which are managed separately at the corporate level.

Certain financial information for the Company’s segments is presented below. Certain reclassification have been made to previously reported amounts to conform to the current presentation. See Note 16—“Goodwill and Other Intangible Assets, Net,” for goodwill by reportable segment.

Three months ended March 31, 2015 (in thousands):

 

     Financial
Services
     Real
Estate
Services
     Corporate
Items
     Total  

Brokerage revenues:

           

Rates

   $ 122,011       $ —         $ —         $ 122,011   

Credit

     67,175         —           —           67,175   

Foreign exchange

     72,941         —           —           72,941   

Energy and commodities

     29,404         —           —           29,404   

Equities and other asset classes

     36,215         —           —           36,215   

Leasing and other services

     —           103,563            103,563   

Real Estate capital markets

     —           53,742         —           53,742   

Real estate management services

     —           40,602         —           40,602   

Fees from related parties

     25         —           6,581         6,606   

Market data and software solutions

     11,527         —           —           11,527   

Other revenues

     1,659         194         223         2,076   
  

 

 

    

 

 

    

 

 

    

 

 

 

Total non-interest revenues

  340,957      198,101      6,804      545,862   

Interest income

  396      288      1,021      1,705   
  

 

 

    

 

 

    

 

 

    

 

 

 

Total revenues

  341,353      198,389      7,825      547,567   

 

43


Table of Contents
     Financial
Services
     Real
Estate
Services
     Corporate
Items
     Total  

Interest expense

     472         —           15,430         15,902   

Non-interest expenses

     276,982         182,153         68,821         527,956   
  

 

 

    

 

 

    

 

 

    

 

 

 

Total expenses

  277,454      182,153      84,251      543,858   

Other income (losses), net:

Loss on divestiture

  (215   —        —        (215

Gains on equity method investments

  —        —        803      803   

Other income

  2,933      —        29,040      31,973   
  

 

 

    

 

 

    

 

 

    

 

 

 

Total other income, net

  2,718      —        29,843      32,561   
  

 

 

    

 

 

    

 

 

    

 

 

 

Income (loss) from operations before income taxes

$ 66,617    $ 16,236    $ (46,583 $ 36,270   
  

 

 

    

 

 

    

 

 

    

 

 

 

For the three months ended March 31, 2015, the Financial Services segment income from operations before income taxes includes $2.9 million related to the NASDAQ OMX Transaction consideration and the associated mark-to-market movements and/or hedging. For the three months ended March 31, 2015, the Real Estate Services segment income from operations before income taxes excludes $3.2 million related to the collection of receivables and associated expenses that were recognized at fair value as part of acquisition accounting.

Three months ended March 31, 2014 (in thousands):

 

     Financial
Services
     Real
Estate
Services
     Corporate
Items
     Total  

Brokerage revenues:

           

Rates

   $ 113,672       $ —         $ —         $ 113,672   

Credit

     65,446         —           —           65,446   

Foreign exchange

     52,066         —           —           52,066   

Energy and commodities

     13,054         —           —           13,054   

Equities and other asset classes

     29,697         —           —           29,697   

Leasing and other services

     —           87,545         —           87,545   

Real Estate capital markets

     —           21,625         —           21,625   

Real estate management services

     —           39,826         —           39,826   

Fees from related parties

     28         —           7,004         7,032   

Market data and software solutions

     2,335         —           —           2,335   

Other revenues

     10,127         —           292         10,419   
  

 

 

    

 

 

    

 

 

    

 

 

 

Total non-interest revenues

  286,425      148,996      7,296      442,717   

Interest income

  304      116      1,652      2,072   
  

 

 

    

 

 

    

 

 

    

 

 

 

Total revenues

  286,729      149,112      8,948      444,789   

Interest expense

  600      —        8,735      9,335   

Non-interest expenses

  227,465      134,672      57,573      419,710   
  

 

 

    

 

 

    

 

 

    

 

 

 

Total expenses

  228,065      134,672      66,308      429,045   

Other income (losses), net:

Losses on equity method investments

  —        —        (2,275   (2,275

Other income

  (2,223   —        —        (2,223
  

 

 

    

 

 

    

 

 

    

 

 

 

Total other income (losses), net

  (2,223   —        (2,275   (4,498
  

 

 

    

 

 

    

 

 

    

 

 

 

Income (loss) from operations before income taxes

$ 56,441    $ 14,440    $ (59,635 $ 11,246   
  

 

 

    

 

 

    

 

 

    

 

 

 

 

44


Table of Contents

For the three months ended March 31, 2014, the Real Estate Services segment income from operations before income taxes excludes $0.7 million related to the collection of receivables and associated expenses that were recognized at fair value as part of acquisition accounting.

Total assets by reportable segment (in thousands):

 

Total Assets1

   Financial
Services
     Real Estate
Services
     Total  

At March 31, 2015

   $ 4,878,595       $ 411,647       $ 5,290,242   
  

 

 

    

 

 

    

 

 

 

At December 31, 2014

$ 2,318,590    $ 432,537    $ 2,751,127   
  

 

 

    

 

 

    

 

 

 

 

1  Corporate assets have been fully allocated to the Company’s business segments.

Geographic Information

The Company offers products and services in the U.S., U.K., Asia (including Australia), France, Other Americas, Other Europe, and the Middle East and Africa region (defined as the “MEA” region). Information regarding revenues for the three months ended March 31, 2015 and 2014, respectively, is as follows (in thousands):

 

     Three Months Ended March 31,  
     2015      2014  

Revenues:

     

United States

   $ 306,940       $ 254,302   

United Kingdom

     141,704         104,986   

Asia

     48,618         44,020   

France

     20,827         24,132   

Other Americas

     12,434         6,691   

Other Europe/MEA

     17,044         10,658   
  

 

 

    

 

 

 

Total revenues

$ 547,567    $ 444,789   
  

 

 

    

 

 

 

Information regarding long-lived assets (defined as loans, forgivable loans and other receivables from employees and partners, net; fixed assets, net; certain other investments; goodwill; other intangible assets, net of accumulated amortization; and rent and other deposits) in the geographic areas as of March 31, 2015 and December 31, 2014, respectively, is as follows (in thousands):

 

45


Table of Contents
     March 31, 2015      December 31, 2014  

Long-lived assets:

     

United States

   $ 1,208,160       $ 497,749   

United Kingdom

     259,069         121,735   

Asia

     27,320         29,459   

France

     7,137         5,979   

Other Americas

     18,229         19,188   

Other Europe/MEA

     8,738         2,549   
  

 

 

    

 

 

 

Total long-lived assets

$ 1,528,653    $ 676,659   
  

 

 

    

 

 

 

 

23. Subsequent Events

First Quarter 2015 Dividend

On April 28, 2015, the Company’s Board of Directors declared a quarterly cash dividend of $0.14 per share for the first quarter of 2015, payable on May 29, 2015 to Class A and Class B common stockholders of record as of May 15, 2015.

8.75 Convertible Notes

On April 13, 2015, the Company’s $150.0 million of 8.75% Convertible Notes, due April 15, 2015, were fully converted, and as a result, 24,042,599 shares of the Company’s Class A common stock, par value $0.01 per share, were issued to Cantor Fitzgerald, L.P.

Acquisitions

On May 5, 2015, the Company announced that it has entered into an agreement to acquire Computerized Facility Integration, LLC (“CFI”). CFI is a premier real estate strategic consulting and systems integration firm that provides corporate real estate, facilities management, and enterprise asset management information consulting and technology solutions. The acquisition of CFI will be recorded in the Company’s Real Estate Services segment.

Purchase of Additional GFI Shares

On April 29, 2015, the Company announced that a subsidiary of BGC purchased from GFI approximately 43.0 million newly issued shares of GFI’s common stock (the “New Shares”) at that date’s closing price of $5.81 per share, for an aggregate purchase price of $250 million. The purchase price was paid to GFI in the form of a note due on June 19, 2018 that bears an interest rate of LIBOR plus 200 basis points. Due to intercompany elimination, the New Shares and the note will have no impact on the consolidated balance sheet of BGC. Following the issuance of the New Shares, BGC owns approximately 67.0% of GFI’s outstanding common stock.

 

46


Table of Contents

ITEM 2. MANAGEMENT’S DISCUSSION AND ANALYSIS OF FINANCIAL CONDITION AND RESULTS OF OPERATIONS

The following discussion of BGC Partners, Inc.’s financial condition and results of operations should be read together with BGC Partners, Inc.’s unaudited condensed consolidated financial statements and notes to those statements, as well as the cautionary statements relating to forward-looking statements within the meaning of Section 27A of the Securities Act of 1933, as amended (the “Securities Act”), and Section 21E of the Securities Exchange Act of 1934, as amended (the “Exchange Act”), included elsewhere in this report. When used herein, the terms “BGC Partners,” “BGC,” the “Company,” “we,” “us” and “our” refer to BGC Partners, Inc., including consolidated subsidiaries.

This discussion summarizes the significant factors affecting our results of operations and financial condition during the three months ended March 31, 2015 and 2014. This discussion is provided to increase the understanding of, and should be read in conjunction with, our unaudited condensed consolidated financial statements and the notes thereto included elsewhere in this Report.

OVERVIEW AND BUSINESS ENVIRONMENT

We are a leading global brokerage company servicing the financial and real estate markets through our Financial Services and Real Estate Services businesses. Our Financial Services business specializes in the brokerage of a broad range of products, including fixed income securities, interest rate swaps, foreign exchange, equities, equity derivatives, credit derivatives, energy and commodity derivatives, and futures. Our Financial Services business also provides a wide range of services, including trade execution, broker-dealer services, clearing, processing, information, and other back-office services to a broad range of financial and non-financial institutions. Our integrated platform is designed to provide flexibility to customers with regard to price discovery, execution and processing of transactions, and enables them to use voice, hybrid, or in many markets, fully electronic brokerage services in connection with transactions executed either over-the-counter (“OTC”) or through an exchange. Through our BGC Trader™, BGC Market Data, Trayport® and FENICS® brands, we offer financial technology solutions, market data, and analytics related to select financial instruments and markets.

We entered into the commercial real estate business in October 2011 with the acquisition of Newmark & Company Real Estate, Inc. (“Newmark”), a leading U.S. commercial real estate brokerage and advisory firm primarily serving corporate and institutional clients. Newmark was founded in 1929 in New York City. In 2000, Newmark embarked upon a national expansion and in 2006 entered into an agreement with London-based Knight Frank to operate jointly in the Americas as “Newmark Knight Frank.” In the second quarter of 2012, we completed the acquisition of substantially all of the assets of Grubb & Ellis Company and its direct and indirect subsidiaries, which we refer to as “Grubb & Ellis.” Grubb & Ellis was formed in 1958 and built a full-service national commercial real estate platform of property management, facilities management and brokerage services. We have completed the integration of Grubb & Ellis with Newmark Knight Frank to form the resulting brand, Newmark Grubb Knight Frank (“NGKF”). NGKF is a full-service commercial real estate platform that comprises our Real Estate Services segment, offering commercial real estate tenants, owners, investors and developers a wide range of services, including leasing and corporate advisory, investment sales and financial services, consulting, project and development management, and property and facilities management.

Our customers include many of the world’s largest banks, broker-dealers, investment banks, trading firms, hedge funds, governments, corporations, property owners, real estate developers and investment firms. We have offices in dozens of major markets, including New York and London, as well as in Atlanta, Beijing, Bogota, Boston, Brussels, Buenos Aires, Cape Town, Charlotte, Chicago, Copenhagen, Dallas, Denver, Dubai, Dublin, Hong Kong, Houston, Istanbul, Johannesburg, Lima, Los Angeles, Madrid, Mexico City, Miami, Moscow, Nyon, Paris, Philadelphia, Rio de Janeiro, San Francisco, Santa Clara, Santiago, São Paulo, Seoul, Shanghai, Singapore, Sydney, Tel Aviv, Tokyo, Toronto, Washington, D.C. and Zurich.

We remain confident in our future growth prospects as we continue to increase the scale and depth of our Financial Services and Real Estate Services platforms and continue to seek market driven opportunities to expand our business in numerous financial asset classes. This was exemplified by the successful completion of our tender offer for the majority of GFI’s outstanding common shares. Beginning on March 2, 2015, BGC began consolidating the results of GFI, which continues to operate as a controlled company and as a separately branded division of BGC. We also continued to complete the purchase of remaining Apartment Realty Advisers (“ARA”) members during the first quarter of this year. By adding the leading brokerage companies to our platform, we have greatly broadened the scope and depth of services we can provide to our clients across our consolidated business. We also continued to make key hires around the world and integrate other recent acquisitions onto our global platform. We expect these additions to increase our earnings per share going forward. These investments underscore BGC’s ongoing commitment to make accretive acquisitions and profitable hirings.

Successful Completion of Tender Offer to Acquire GFI Group, Inc.

On February 26, 2015, we successfully completed our tender offer to acquire shares of common stock, par value $0.01 per share (the “Shares”), of GFI Group Inc. (“GFI”) for $6.10 per share in cash and accepted for purchase 54.3 million shares (the “Tendered Shares”) tendered to us pursuant to our offer (the “Offer”). The Tendered Shares, together with the 17.1 million Shares

 

47


Table of Contents

already owned by us, represent approximately 56% of GFI’s outstanding shares. We issued payment for the Tendered Shares on March 4, 2015 in the aggregate amount of $331.1 million. As part of the tender offer agreement with GFI, BGC Partners became entitled to designate six out of eight directors of the GFI Board of Directors. These designees were appointed to the GFI Board effective February 26, 2015. GFI, along with its Trayport and Fenics brands, is a leading intermediary and provider of trading technologies and support services to the global OTC and listed markets. GFI serves more than 2,500 institutional clients in operating electronic and hybrid markets for cash and derivative products across multiple asset classes. As of March 2, 2015, GFI operates as a controlled company and as a division of BGC, reporting to Shaun Lynn, President of BGC, and its financial results will be consolidated as part of BGC going forward. Additionally, BGC and GFI are expected to remain separately branded divisions for the foreseeable future.

Prior to the completion of the tender offer, GFI was a party to a series of agreements, including an Agreement and Plan of Merger (the “CME Merger Agreement”) and a Purchase Agreement (the “IDB Purchase Agreement”), each dated as of July 30, 2014, as amended, with CME Group Inc. (“CME”) and certain of its affiliates, whereby GFI had agreed to merge with and into a wholly owned subsidiary of CME (the “CME Merger”) and, immediately following such merger, a private consortium of current GFI management would acquire GFI’s wholesale brokerage and clearing businesses from CME (such transactions collectively, the “CME Transaction”). In addition, CME, Jersey Partners, Inc. (“JPI”), and certain other stockholders of GFI, who collectively control approximately 38% of the outstanding shares of the GFI common stock, entered into an agreement, dated as of July 30, 2014 (the “Support Agreement”), that provided for such stockholders to vote for the CME Transaction and vote against any alternative transaction and that prevented such stockholders from transferring their shares, including by tendering into the tender offer. The CME Merger Agreement and the CME Transaction were terminated on January 30, 2015. The restrictions in the Support Agreement continue until on or about January 30, 2016.

On April 28, 2015, a subsidiary of BGC purchased from GFI approximately 43.0 million newly issued shares of GFI’s common stock (the “New Shares”) at that date’s closing price of $5.81 per share, for an aggregate purchase price of $250 million. The purchase price was paid to GFI in the form of a note due on June 19, 2018 that bears an interest rate of LIBOR plus 200 basis points. Due to intercompany eliminations, the New Shares and the note will have no impact on the consolidated balance sheet of BGC. GFI expects that any funds received in payment of the principal of the note would be earmarked for repayment of GFI’s existing $240 million senior notes due July 2018 (the “GFI Notes”) or potentially be the basis of collateral with respect to the GFI Notes. Following the issuance of the New Shares, BGC owns approximately 67.0% of GFI’s outstanding common stock.

In addition, we have retained Cantor Fitzgerald to assist in the sale of Trayport. We expect numerous parties to be interested in acquiring this business at a valuation that reflects its high margins, growth rate, leading technology, and strategic importance in the global energy and commodities markets. We anticipate completing a transaction before the end of 2015. The gain from a sale of Trayport will be excluded from distributable earnings. A successful sale of Trayport, combined with increased profits from integrating GFI, growing our fully electronic businesses, and the strength of our Real Estate Services business, will lead to dramatically higher liquidity. We also anticipate receiving over $635 million in additional NASDAQ OMX stock over time. As we execute our strategy, we expect to have significant capital with which to pay dividends, repurchase shares and/or units of BGC, profitably hire, and make accretive acquisitions, all while maintaining our investment grade rating.

We believe the combination of BGC and GFI will create a strong and diversified company, well positioned to capture future growth opportunities. Through this combination, we expect to deliver substantial benefits to customers of the combined company, and we expect to become the largest and most profitable wholesale brokerage company. We also believe this is a highly complementary combination, which will result in meaningful economies of scale. While the front office operations will remain separately branded divisions, we plan on integrating the back office, technology, and infrastructure of these two companies in a smart and deliberate way. By the first quarter of 2016, we expect to save at least $50 million annually on items including network infrastructure, telephone lines, data centers, vendors, disaster recovery, regulatory capital and interest expense. We anticipate producing at last $40 million in further annualized cost savings by the second anniversary of the transaction for a total of at least $90 million. We also expect to generate increased productivity per broker and to continue converting voice and hybrid broking to more profitable fully electronic trading, all of which should lead to increased revenues, profitability and cash flows.

NASDAQ OMX Transaction

On June 28, 2013, we completed the sale (the “NASDAQ OMX Transaction”) of certain assets to The NASDAQ OMX Group, Inc. (“NASDAQ OMX”). NASDAQ OMX purchased certain assets and assumed certain liabilities from us and our affiliates, including the eSpeed brand name and various assets comprising the fully electronic portion of our benchmark on-the-run U.S. Treasury brokerage, market data and co-location service businesses (the “Purchased Assets” or “eSpeed”), for cash consideration of $750 million paid at closing, plus an earn-out of up to 14,883,705 shares of NASDAQ OMX common stock to be paid ratably in each of the fifteen years following the closing in which the consolidated gross revenue of NASDAQ OMX is equal to or greater than $25 million. Through March 31, 2015, we have received 1,984,494 shares of NASDAQ OMX common stock in accordance with the agreement. The contingent future issuances of NASDAQ OMX common stock are also subject to acceleration upon the occurrence of certain events, including the acquisition by any person of 50% or more of NASDAQ OMX’s stock (including by merger), NASDAQ OMX ceasing to hold Purchased Assets representing 50% or more of the aggregate revenue attributable to the Purchased Assets as of the closing, and the sale of all or substantially all of NASDAQ OMX’s assets, as well as to certain anti-dilution provisions.

 

48


Table of Contents

As a result of the sale of eSpeed, we only sold our on-the-run; benchmark 2-, 3-, 5-, 7-, 10-, and 30-year fully electronic trading platform for U.S. Treasury Notes and Bonds. We continue to offer voice brokerage for on-the-run U.S. Treasuries, as well as across various other products in rates, credit, FX, market data and software solutions. As we continue to focus our efforts on converting voice and hybrid desks to electronic execution, our remaining ebusiness, excluding Trayport, generated $40.8 million in revenues during the three months ended March 31, 2015, a record quarter for us. This represents an over 70% increase from eSpeed revenues from the first and second quarters of 2013, the last two comparable periods we owned eSpeed. Going forward we expect these businesses to become an even more valuable part of BGC as they continue to grow faster than, and be substantially larger than eSpeed ever was for us. For the purposes of this document, the assets sold may be referred to as “eSpeed,” and the fully electronic businesses remaining with BGC may be referred to as “retained.”

Tullett Legal Matters

On July 9, 2014, the FINRA Arbitration panel issued its award in our dispute with the Tullett Subsidiaries. The Tullett Subsidiaries’ claims for punitive damages, as well as their claims against executives of the Company and its subsidiaries, were denied in their entirety. Tullett Subsidiaries were found to have breached their contract with the people who sold them Chapdelaine Corporate Securities & Co. (many of whom now work for BGC) and were ordered to pay those individuals over $6 million in damages. The Tullett Subsidiaries were also found to have wrongly refused to pay compensation and expenses to one of their former employees who now works for BGC, and whom was awarded over $222 thousand. BGC Financial and BGC Capital Markets (described together in the award and in this paragraph as “BGC”) were found solely liable for approximately $13 million in damages. Certain desk heads that moved to BGC were found liable for a total of approximately $20 million. BGC has paid the awards against these desk heads. The FINRA award did not have a material financial effect on BGC.

On January 13, 2015, BGC Partners entered into a settlement of previously disclosed litigation with Tullett Prebon plc (“Tullett”) that resolves all ten outstanding lawsuits involving the two companies. In exchange for such agreement, BGC Partners agreed to and paid $100 million in the aggregate to Tullett. The settlement amount is a fraction of the amount that Tullett originally claimed, which, as previously reported, was in excess of $1 billion. In addition, on January 2, 2015, the judge dismissed Tullett’s RICO claim, noting that Tullett had not produced enough evidence to support its claims.

Going forward, the Company does not expect to have further expenses, including legal fees, relating to these claims. Over the course of the past five years, such fees have totaled tens of millions of dollars. In addition, for a period of one year, the Company and Tullett have agreed not to hire the senior employees, including desk heads, of the other party and its subsidiaries, which includes employees of GFI.

Financial Services:

The financial intermediary sector has been a competitive area that has grown over the past decade due to several factors. One factor is the increasing use of derivatives to manage risk or to take advantage of the anticipated direction of a market by allowing users to protect gains and/or guard against losses in the price of underlying assets without having to buy or sell the underlying assets. Derivatives are often used to mitigate the risks associated with interest rates, equity ownership, changes in the value of foreign currency, credit defaults by corporate and sovereign debtors and changes in the prices of commodity products. Over the past decade, demand from financial institutions, financial services intermediaries and large corporations has increased volumes in the wholesale derivatives market, thereby increasing the business opportunity for financial intermediaries.

Another key factor in the growth of the financial intermediary sector over the past decade has been the increase in the number of new financial products. As market participants and their customers strive to mitigate risk, new types of equity and fixed income securities, futures, options and other financial instruments have been developed. Most of these new securities and derivatives are not immediately ready for more liquid and standardized electronic markets, and generally increase the need for trading and require broker-assisted execution.

In recent years, our Financial Services businesses have faced challenging market conditions. While our foreign exchange (“FX”) equities and other asset classes, and energy and commodities businesses operated in a generally improved macro environment over the last three quarters, our rates and credit businesses continued to face a challenging macro backdrop. The continued low volume environment facing our rates and credit businesses has been part of a greater industry trend that has been attributed to a number of cyclical factors, including extreme monetary policies by several major central banks including the Federal Reserve, Bank of England, Bank of Japan, and more recently, the European Central Bank. These accommodative monetary policies have resulted in historically low levels of volatility and interest rates across most financial markets. The global credit markets have also faced structural issues such as the higher bank capital requirements under Basel III. Consequently, these factors contributed to lower trading volumes in our Rates and Credit asset classes across most geographies in which we operate.

 

49


Table of Contents

Regulators in the U.S. have finalized most of the new rules across a range of financial marketplaces, including OTC derivatives, as mandated by the Dodd-Frank Wall Street Reform and Consumer Protection Act (“Dodd-Frank Act”). Many of these rules became effective during 2013 and 2014 with ongoing phase-ins anticipated over the course of 2015 and coming years. Legislators and regulators in Europe and the Asia-Pacific region have crafted similar rules, some of which were implemented beginning in 2014, specifically those falling under the Markets in Financial Instruments Directive II (“MiFID II”), while others are expected to be implemented in the future.

These OTC-related regulations and proposed rules call for additional pre- and post-trade market transparency, heightened collateral and capital standards, the transacting of certain derivatives using authorized venues, central clearing of most standardized derivatives, specific business conduct standards and the delivery of transaction data to newly designated trade repositories for public dissemination.

BGC Derivative Markets, a subsidiary of the Company, began operating as a Swap Execution Facility (“SEF”) on October 2, 2013. Since then, mandatory Dodd-Frank Act compliant execution on SEFs by Swap Dealers and Major Swap Participants commenced in February 2014 for a small number of “made available to trade” products, and a wide range of other rules relating to the execution and clearing of derivative products have been finalized. BGC Derivative Markets has been active across the full range of Required and Permitted Products executed by U.S.-based customers and we anticipate improved derivatives volumes once the international regulatory landscape becomes clearer for our clients that operate globally.

In addition, BGC maintains its ownership stake in ELX, a CFTC approved designated contract market (“DCM”), which offers Dodd-Frank Act compliant swap trading to eligible market participants.

We believe that our relative competitive position is strong in this new environment, and that we will gain market share in the U.S. This is because the new rules not only require OTC market execution venues to maintain robust front-end and back-office IT capabilities and to make large and ongoing technology investments, but also because recent revisions to the execution methodology rules will allow elements of voice brokerage to flourish. We are a leader in both the breadth and scale of our hybrid and fully electronic trading capability, and we expect to outperform our competitors in such an environment.

Growth Drivers

As a wholesale intermediary, our business is driven primarily by overall industry volumes in the markets in which we broker, the size and productivity of our front-office headcount (including salespeople, brokers and other front-office professionals), regulatory issues and the percentage of our revenues related to fully electronic brokerage.

Below is a brief analysis of the market and industry volumes for some of our financial services products including our overall hybrid and fully electronic trading activities.

Overall Market Volumes and Volatility

Volume is driven by a number of items, including the level of issuance for financial instruments, the price volatility of financial instruments, macro-economic conditions, the creation and adoption of new products, the regulatory environment, and the introduction and adoption of new trading technologies. In general, increased price volatility increases the demand for hedging instruments, including many of the cash and derivative products that we broker.

Rates volumes in particular are influenced by market volatility, which has remained tempered compared to long-term historical averages due to continued quantitative easing undertaken by the various central banks. Quantitative easing entails the central banks buying government securities or other securities in the open market—particularly longer-dated instruments—in an effort to promote increased lending and liquidity and bring down long-term interest rates. When central banks hold these instruments, they tend not to trade or hedge—thus lowering rates volumes across cash and derivatives markets industry-wide. Despite the conclusion of its Quantitative Easing program in the fourth quarter of 2014, the U.S. Federal Reserve still had approximately $3.8 trillion worth of long-dated U.S. Treasury and Federal Agency securities as at April 8, 2015, compared with $1.7 trillion at the beginning of 2011 and zero prior to September 2008. Other major central banks have also greatly increased the amount of longer-dated debt on their balance sheets over the past three years and continue to do so.

In addition, the G-20 central banks have agreed to implement the Basel III accord. Basel III was drafted with the intention of making banks more stable in the wake of the financial crisis. The accord, which will be phased in over the next few years, will force most large banks in G-20 nations to hold approximately three times as much Tier 1 capital as is required under the previous set of rules. The new capital rules make it more expensive for banks to hold non-sovereign debt assets on their balance sheets, and as a result, analysts say banks have reduced or will reduce their trading activity in corporate and asset-backed fixed income securities as well as in various other OTC cash and derivative instruments. We believe that this has reduced overall industry volumes in many of the products we trade, particularly in Credit.

 

50


Table of Contents

During the three months ended March 31, 2015, industry volumes were generally mixed for most of the OTC and listed products we broker in rates, credit, FX, equities, energy and commodities, as compared with the first quarter of 2014. For example, volumes were generally up within FX, equities, and energy and commodities, while volumes were generally down within rates and credit. Below is a discussion of the volume and growth drivers of our various financial services brokerage product categories.

Rates Volumes and Volatility

Our rates business is influenced by a number of factors, including; global sovereign issuances, secondary trading and the hedging of these sovereign debt instruments. While the amount of global sovereign debt outstanding remains high by historical standards, the level of secondary trading and related hedging activity remains muted. For example, according to the Federal Reserve, the average daily volume of U.S. Treasuries amongst primary dealers was flat as compared with a year earlier. Additionally, interest rate volumes were down by 27% and 2% at ICE and Eurex, respectively. Our fully electronic rates revenues were up approximately 54% from a year earlier, driven largely by double-digit organic growth. Overall revenues from rates products were up by 7% during the period to $122.0 million, primarily driven by the addition of GFI, Remate and R.P. Martin.

Our rates revenues are not totally dependent on market volumes and therefore do not always fluctuate consistently with industry metrics. This is largely because our voice, hybrid, and fully electronic desks in rates often have volume discounts built into their price structure, which results in our rates revenues being less volatile than the overall industry volumes.

Overall, analysts and economists expect the absolute level of sovereign debt outstanding to remain at elevated levels for the foreseeable future as governments finance their future deficits and roll over their sizable existing debt. For example, the Organization for Economic Cooperation and Development (“OECD”)—which includes almost all of the advanced and developed economies of the world—reported that general government debt as a percentage of GDP will be 71.7% for the entire OECD in 2016. This would represent a slight increase from 69.4% in 2013, but is up considerably from the 39.1% figure in 2007. Meanwhile, economists expect that the effects of various forms of quantitative easing will continue to negatively impact financial markets, as economic growth remains weak in most OECD countries. As a result, we expect long-term tailwinds in our rates business from continuing high levels of government debt, but continued near-term headwinds due to the continued accommodative monetary policy of many major central banks.

Credit Volumes

The cash portion of our credit business is impacted by the level of global corporate bond issuance, while both the cash and credit derivatives side of this business are impacted by sovereign and corporate issuance. Global credit derivative market turnover has declined due to uncertainty surrounding recently enacted rules for the clearing of credit derivatives in the U.S. along with non-uniform regulation across different geographies. In addition, corporate and asset-backed bond trading has continued to decline for many of our large bank customers as they reduce their inventory of bonds in order to comply with Basel III and other international financial regulations. During the quarter, primary dealer average daily volumes for corporate and mortgaged-backed bonds (“MBS”)—a reflection of the cash market—exhibited mixed trends, with corporate bond and non-agency MBS bond volumes down by 5% and 6%, respectively, while Federal Agency bonds were up by 48% from the prior year, all according to the Federal Reserve. Total dealer gross notional credit derivatives outstanding as reported by SIFMA—a reflection of the inter-dealer derivatives market—was down by 46% from the prior period. Our fully electronic credit revenues were up approximately 67%, driven largely by double-digit organic growth, while overall credit revenues increased by 3% to $67.2 million, primarily driven by the acquisition of GFI.

Foreign Exchange Volumes and Volatility

Global FX volumes were generally mixed to up during the first quarter of 2015, largely as a result of an uptick in volatility related to diverging monetary policy across many central banks. Our fully electronic FX revenues increased over 80%, while our overall FX revenues increased 40% to $72.9 million, primarily related to strong organic growth and the acquisitions of GFI, Remate and R.P. Martin. In comparison, FX volumes decreased by approximately 2% at Thomson Reuters and increased by 17% at the CME.

Equities and Other Asset Classes

Global equity markets were generally flat to up during the quarter. The number of U.S. shares traded was flat, while notional value of European shares traded increased by 22%, according to Credit Suisse Equity Research. According to the OCC, average daily equity option volumes were down 4% versus the first quarter of 2014. In comparison, our overall revenues from equities and other asset classes increased by 22% to $36.2 million, driven by the acquisition of GFI.

Energy and Commodities

Energy volumes were generally up during the first quarter 2015, driven by increased volatility exhibited in global oil prices, while commodity volumes were generally flat to down. At CME and the ICE, energy volumes were up 26% and 13%, respectively, while commodities volumes were flat at CME and down 5% at the ICE. Our energy and commodities revenues were up by 125% to $29.4 million, largely driven by the acquisition of GFI and HEAT Energy Group.

 

51


Table of Contents

Hybrid and Fully Electronic Trading

Historically, technology-based product growth has led to higher margins and greater profits over time for exchanges and wholesale financial intermediaries alike, even if overall company revenues remain consistent. This is largely because fewer employees are needed to process the same volume of trades as trading becomes more automated. Over time, electronification of exchange-traded and OTC markets has also generally led to volumes increasing faster than commissions decline, and thus often to an overall increase in revenues. We have been a pioneer in creating and encouraging hybrid and fully electronic trading, and continually work with our customers to expand such trading across more asset classes and geographies.

Outside of U.S. Treasuries and spot FX, the banks and broker-dealers that dominate the OTC markets had generally been hesitant in adopting electronically traded products. However, in recent years, hybrid and fully electronic inter-dealer OTC markets for products, including CDS indices, FX options, and most recently interest rate swaps, have been created as banks and dealers have become more open to electronically traded products and as firms like us have invested in the kinds of technology favored by our customers. Recently enacted and pending regulation in Asia, Europe and the U.S. regarding banking, capital markets, and OTC derivatives is likely to accelerate the spread of fully electronic trading and we expect to benefit from the new rules regarding OTC derivatives once they are finalized globally. Our understanding is that the rules that have been promulgated or are being discussed will continue to allow for trading through a variety of means, including voice, and we believe the net impact of these rules and the new bank capital requirements will encourage the growth of fully electronic trading for a number of products we broker.

The combination of more market acceptance of hybrid and fully electronic trading and our competitive advantage in terms of technology and experience has contributed to our strong gains in electronically traded products. We continued to invest in hybrid and fully electronic technology broadly across our financial services product categories.

Our Financial Services electronic trading, market data and software solutions revenue, excluding Trayport, increased by approximately 73.7% doubling to $40.8 million or 12.0% of segment revenue for the quarter, as compared with $23.5 million or 8.2% for the quarter ended March 31, 2014. The increase in these retained technology-based revenues for the quarter was due to the acquisition of GFI along with the double-digit growth from the brokerage of fully electronic rates, credit, and Spot FX as well as higher market data revenues. We now offer electronically traded products on a significant portion of our Financial Services segment’s more than 200 Financial Services desks. We expect the proportion of desks offering electronically traded products to continue to increase as we invest in technology to drive electronic trading over our platform. Over time, we expect the growth of our technology-based businesses to further improve this segment’s profitability.

Real Estate Services:

Our discussion of financial results for “Newmark Grubb Knight Frank,” “NGKF,” or “Real Estate Services” reflects only those businesses owned by us and does not include the results for Knight Frank or for the independently-owned offices that use some variation of the NGKF name in their branding or marketing.

NGKF is a full-service commercial real estate services platform, offering commercial real estate tenants, owners, investors and developers a wide range of services, including leasing and corporate advisory, investment sales and financial services (“real estate capital markets”), consulting, project and development management, and property and facilities management.

Our Real Estate Services segment continued to show solid growth and generated approximately 36% of our revenues in the quarter ended March 31, 2015. Real Estate brokerage revenues grew by over 44% year-over-year, which included growth in real estate capital markets of 149% and in leasing and other services of 18%. This growth was primarily driven by the addition of Cornish & Carey and ARA along with organic growth. While we benefited from positive industry trends, we believe that NGKF once again made strong market share gains. Our Real Estate management services and other revenues were up by 3%; and overall revenues improved by over 33%. Our acquisitions of Cornish & Carey and ARA are expected to continue to drive future growth of our Real Estate Services business, particularly in the higher margin capital markets brokerage space.

We expect the overall profitability of our Real Estate Services business to increase as we increase its size and scale. However, the pre-tax margins in the segment are also impacted by the mix of revenues generated by NGKF. For example, real estate capital markets, which includes sales, commercial mortgage broking, and other financial services, generally has larger transactions that occur with less frequency and more seasonality when compared with leasing advisory. However, real estate capital markets tends to have significantly higher pre-tax margins than NGKF as a whole. Leasing advisory revenues are generally more predictable than revenues from real estate capital markets, while pre-tax earnings margins tend to be more similar to those of the segment as a whole. Property and facilities management, which together are called “real estate management services,” generally have the most predictable and steady revenues, but pre-tax earnings margins below those for NGKF as a whole. When management services clients agree to give us exclusive rights to provide real estate services for their facilities or properties, it is for an extended period of time, which provides us with stable and foreseeable sources of brokerage revenues.

 

52


Table of Contents

Growth Drivers

The key drivers of revenue growth for U.S. commercial real estate brokerage services companies include the overall health of the U.S. economy, including gross domestic product and employment trends in the U.S., which drives demand for various types of commercial leases and purchases; the institutional ownership of commercial real estate as an investible asset class; and the ability to attract and retain talent to our real estate services platform. In addition, in real estate sales, also known as real estate capital markets, growth is driven by the availability of credit to purchasers of and investors in commercial real estate.

Economic Growth in the U.S.

The U.S. economy is believed to have expanded by an annualized rate of 0.2% during the first quarter of 2015 according to the U.S. Bureau of Economic Analysis’s advance estimate, as compared to an average annual increase of 2.4% for the twelve months ended 2014. Many economists believe that U.S. economic growth faces near-term headwinds with a strengthening U.S. Dollar and declining energy prices. However, according to the most recent Bloomberg survey of economists, the consensus is for U.S. GDP to expand by 2.8% in 2015 and 2016. This moderate pace of growth should keep interest rates and inflation low by historical standards.

The Bureau of Labor Statistics reported that employers added a monthly average of 197,000 net new payroll jobs during the first quarter, as compared to 193,000 in the prior year period. U.S. employers added 126,000 jobs in March, the lowest total since December 2013, breaking a streak of twelve consecutive months of job gains above the 200,000 mark. Despite the return to pre-recession unemployment rates (5.5% as of March 2015), the number of long-term unemployed and the labor force participation rate (near a 35-year low) remain disappointing for many economists, but these indicators are less important to commercial real estate than job creation.

The 10-year Treasury yield ended the first quarter at 1.92% after rising from its recent low of 1.68% on February 2, 2015. Treasury yields have remained low by historical standards, in large part due to tempered expectations surrounding the Federal Open Market Committee (“FOMC”) willingness to raise the federal funds rate in the near-term. In October 2014, the FOMC formally ended its quantitative easing program, which was responsible for the purchase of over $3.9 trillion worth of Treasury bonds and mortgage-backed securities. In the FOMC’s most recent March 2015 meeting, the Committee lowered its growth expectations for the U.S. economy for 2015, 2016 and 2017. This guidance, along with declining energy prices in the first quarter of 2015, has led many economists to revise forecasts of any potential increase in interest rates back to the third quarter of 2015.

The combination of moderate economic growth and low interest rates that has been in place since the recession ended has been a powerful stimulus for commercial real estate, delivering steady absorption of excess space and strong investor demand for the yields available through both direct ownership of assets and publicly traded funds. Steady economic growth and low interest rates helped push vacancy rates down for the office, apartment, retail and industrial markets. The low level of new construction over the past few years has meant that tenants have been funneled into existing vacant space with the exception of apartments, where construction has propelled the market into a new expansion cycle. Asking rental rates posted moderate gains across all property types during the first quarter 2015, propelled by demand for Class A assets in the top submarkets. The following trends drove the commercial real estate market for the first quarter of 2015:

 

    Strong U.S. employment growth and rising home values have fueled the economy and generated increased demand for commercial real estate space across all major sectors:

 

    Technology, professional and business services and healthcare continued to power demand for office space, Declining oil prices will pose a challenge in 2015 for Texas and other energy-dependent markets:

 

    E-commerce and supply-chain optimization created tenant and owner-user demand for warehouses and distribution centers;

 

    Apartment rents benefited from strong job growth, and underlying demographic trends towards urban living amongst younger adults; and

 

    Strong corporate earnings combined with increased leisure travel generated demand for hotel room-nights.

 

53


Table of Contents

Market Statistics

Following the financial crisis of 2007/2008, the U.S. commercial property market saw steep declines in price and activity in 2009. In 2010, the market began to recover, and the U.S commercial property market as a whole has since posted twenty-two consecutive quarters of gains in commercial property prices, as measured by the Commercial Property Price Index, reported by Real Capital Analytics (“RCA”). Additionally, U.S. commercial real estate sales volumes have increased in twenty-one of the last twenty-two quarters, as reported by RCA. If the U.S. economy continues to expand at the moderate pace envisioned by many economists, we would expect this to fuel the continued expansion of demand for commercial real estate.

According to CoStar’s Value-Weighted U.S. Composite Index, average prices were up by more than 13% in February year-over-year. During the quarter, the dollar volume of significant property sales rose by 45% above the year ago period according to RCA. In comparison, our real estate capital markets revenue increased by 149% year-over-year, primarily due to growth resulting from the acquisitions of Cornish & Carey, ARA and organic growth.

Although overall industry metrics are not necessarily as correlated to our revenues in Real Estate Services as they are in Financial Services, they do provide some indication of the general direction of the business. According to Newmark Grubb Knight Frank Research, the overall vacancy rate for office properties in the nation’s key markets ended the first quarter of 2015 at 14.3%, down from 14.9% a year earlier, marking the lowest level since the fourth quarter of 2008. Rents for all property types in the U.S. continued to improve modestly. According to NGKF Research gross absorption for office, and industrial space declined by 8.4% for the trailing twelve months ended March 2015.

REGULATORY ENVIRONMENT

See “Regulation” in Part I, Item 1 of our Annual Report on Form 10-K for information related to our regulatory environment.

LIQUIDITY

See “Liquidity and Capital Resources” herein for information related to our liquidity and capital resources.

HIRING AND ACQUISITIONS

A key driver of our revenue is front-office headcount. We believe that our strong technology platform and unique partnership structure have enabled us to use both acquisitions and recruiting to profitably increase our front-office staff at a faster rate than our largest competitors since our formation in 2004.

We have invested significantly to capitalize on the current business environment through acquisitions, technology spending and the hiring of new brokers, salespeople and other front-office professionals. The business climate for these acquisitions has been competitive, and it is expected that these conditions will persist for the foreseeable future. We have been able to attract businesses and brokers, salespeople and other front-office professionals to our platform as we believe they recognize that we have the scale, technology, experience and expertise to succeed in the current business environment.

As of March 31, 2015, our front-office headcount was up by 62% year-over-year to 3,872 brokers, salespeople and other front-office professionals. This increase was primarily due in part to the acquisition of GFI, Cornish & Carey, ARA and R.P. Martin. For the quarter ended March 31, 2015, average revenue generated per front-office employee decreased 1.7% from a year ago to approximately $159,000. The decrease in overall company revenue per front-office employee was primarily driven by the integration of approximately 1,500 new brokers and salespeople onto our platform, in which headcount growth outpaced revenue growth in our Financial Services and Real Estate Services businesses. BGC’s average revenue per front office employee has historically declined year-over-year for the periods following significant headcount increases, because the additional brokers and salespeople generally achieve significantly higher productivity levels in their second year with the Company. In addition, Cornish & Carey and ARA have traditionally had more pronounced seasonality in the first calendar quarter than has the rest of the Company’s Real Estate Services business.

The laws and regulations passed or proposed on both sides of the Atlantic concerning OTC trading seem likely to favor increased use of technology by all market participants, and are likely to accelerate the adoption of both hybrid and fully electronic trading. We believe these developments will favor the larger inter-dealer brokers over smaller, non-public inter-dealer brokers, as the smaller ones generally do not have the financial resources to invest the necessary amounts in technology. We believe this will lead to further consolidation in our industry, and thus further allow us to profitably grow our front-office headcount.

 

54


Table of Contents

Since 2013, our acquisitions have included Sterling International Brokers Limited, HEAT Energy Group, Remate Lince, Cornish & Carey Commercial, ARA, R.P Martin and GFI.

During the year ended December 31, 2013, we acquired the business and certain assets of Sterling International Brokers Limited, a London-based financial brokerage firm specializing in Pound Sterling and other major currency transactions.

During 2014 we completed the following acquisitions in our Financial Services business: Remate Lince, the leading Mexican inter-dealer broker focusing on interest rate derivatives and fixed income; HEAT Energy Group, which specializes in East Coast U.S. power brokerage and; R.P. Martin a market-leading interdealer brokerage focusing on European interest rates and foreign exchange products. We also continued to make key hires around the world. We expect these additions to increase to earnings per share going forward. These investments underscore BGC’s ongoing commitment to make accretive acquisitions and profitably hire, and we are confident in our ability to utilize our capital to achieve strong revenue and earnings growth going forward.

During 2014 in our Real Estate Services business we completed the acquisition of members of ARA, the nation’s largest privately held, multi-housing brokerage and the acquisition of Cornish & Carey, the leading commercial real estate services company in the Bay Area and Silicon Valley. ARA had approximately 100 brokers with offices nationwide and completed more than $3.3 billion in multi-family sales in the first six months of 2014. Cornish had over 275 brokers and generated approximately $135 million in revenues in 2013. Accordingly, we have greatly broadened the scope and depth of services we can provide to our clients in Northern California and across the U.S.

On February 26, 2015 we announced the successful completion of our tender offer for the majority of GFI Group, Inc.’s outstanding common shares. GFI is a leading intermediary in the global OTC and Listed markets, offering an array of sophisticated trading technologies and products and generated over $880 million in revenues in 2014. The acquisition of GFI represents the largest acquisition in our history. GFI is a controlled company that operates as separately branded division of BGC. Additionally, BGC has nominated three-fourths of GFI’s board of directors. As of April 1, 2015 we own approximately 56% of GFI’s outstanding common shares. We expect the consolidated company to be the world’s largest and most profitable wholesale financial brokerage company.

On April 29, 2015, we announced that a subsidiary of BGC purchased from GFI approximately 43.0 million newly issued shares of GFI’s common stock (the “New Shares”) at that date’s closing price of $5.81 per share, for an aggregate purchase price of $250 million. The purchase price was paid to GFI in the form of a note due on June 19, 2018 that bears an interest rate of LIBOR plus 200 basis points. Due to intercompany elimination, the New Shares and the note will have no impact on the consolidated balance sheet of BGC. GFI expects that any funds received in payment of the principal of the note would be earmarked for repayment of GFI’s existing $240 million senior notes due July 2018 (the “GFI Notes”) or potentially be the basis of collateral with respect to the GFI Notes. Following the issuance of the New Shares, BGC owns approximately 67.0 percent of GFI’s outstanding common stock.

In addition, we have retained Cantor Fitzgerald to assist in the sale of Trayport. We expect numerous parties to be interested in acquiring this business at a valuation that reflects its high margins, growth rate, leading technology, and strategic importance in the global energy and commodities markets. We anticipate completing a transaction before the end of 2015.

On May 5, 2015, the Company announced that it has entered into an agreement to acquire Computerized Facility Integration, LLC (“CFI”). CFI is a premier real estate strategic consulting and systems integration firm that manages over three billion square feet globally for Fortune 500 companies, owner-occupiers, government agencies, healthcare and higher education clients. CFI provides corporate real estate, facilities management, and enterprise asset management information consulting and technology solutions that yield hundreds of millions of dollars in cost-savings for its client base on an annual basis. Upon close, the acquisition is expected to complement and drive future growth opportunities within Newmark Grubb Knight Frank’s (“NGKF”) Global Corporate Services business and within CFI’s extensive client base.

FINANCIAL HIGHLIGHTS

For the three months ended March 31, 2015 we had income from operations before income taxes of $36.3 million compared to income from operations before income taxes of $11.2 million in the year earlier period. Our results include the results of GFI for the month of March. Total revenues for the quarter ended March 31, 2015 increased approximately $102.8 million to $547.6 million primarily due to increased brokerage revenues. Total expenses increased approximately $114.8 million to $543.9 million primarily due to a $77.2 million increase in total compensation and employee benefits. Also contributing to the increase was a $37.6 million increase in total non-compensation expenses. The absolute increase in quarterly expenses was primarily due to the impact of acquisitions, as well as interest expense related to our December 2014 issuance of $300 million 5.375% Senior Notes due in 2019. Other Income (losses), net increased by $37.1 million to $32.6 million. This was primarily due to a $29.0 million realized gain recorded in the three months ended March 31, 2015 related to the 17.1 million of GFI shares owned by us prior to the successful completion of the tender offer to acquire GFI on February 26, 2015. While the front office operations of GFI and BGC will remain separately branded, we have already begun integrating the support functions, technology, and infrastructure of these two companies. By the first quarter of 2016, we expect to reduce our expense run rate by at least $50 million a year on items including network

 

55


Table of Contents

infrastructure, telephone lines, data centers, vendors, disaster recovery, and interest expense. We anticipate producing at least $40 million in further annualized cost savings by the second anniversary of the transaction, for a total of at least $90 million in savings. This excludes expenses expected to be incurred by GFI’s Trayport business, and excludes the impact of any potential future acquisitions or net increase in headcount due to hires made going forward. We also expect to increase productivity per broker and to continue converting voice and hybrid broking to higher margin fully electronic trading, all of which should lead to increased revenues and profitability. By freeing up duplicative capital set aside for regulatory and clearing purposes, we will also be able to use our balance sheet more efficiently.

Our Real Estate Services business (“NGKF”) benefited from the acquisitions of ARA and Cornish & Carey in 2014 and continues to benefit from the low interest rate environment, easier availability of credit and a steadily improving U.S. economy. According to NGKF’s research team, the overall leasing market continued to improve, with the combined vacancy rate for office, industrial, and retail properties declining from 9.1% to 8.5% year-over-year. In real estate capital markets, first quarter U.S. commercial sales volumes were up by 45% according to Real Capital Analytics. Financing activity was also robust, with U.S. non-agency CMBS issuance up by over 20% for the trailing twelve months ended March 31, 2015, according to Commercial Mortgage Alert. While helped by these positive industry trends, we believe that NGKF continued to gain market share. Our revenues from leasing and other services improved by 18.3% to $103.6 million, while real estate capital markets increased by 148.5% to $53.7 million. Management services and other revenues were up 2.9% to $41.1 million, while NGKF’s overall revenues improved by 33.0% to $198.4 million. Pre-tax earnings increased by 12.4% to $16.2 million in Real Estate Services. Industry wide, commercial real estate brokers tend to be seasonally slowest in the first calendar quarter of the year in terms of revenues and profitability, sequentially stronger in each of the next two quarters, and then strongest in the fourth calendar quarter. Based on these historical patterns, we are confident in reaching our goal for our Real Estate Services business to generate at least $1 billion in revenues for the full year 2015.

Going forward, we have retained Cantor Fitzgerald to assist in the sale of Trayport. We expect numerous parties to be interested in acquiring this business at a valuation that reflects its high margins, growth rate, leading technology, and strategic importance in the global energy and commodities markets. We anticipate completing a transaction before the end of 2015. A successful sale of Trayport, combined with increased profits from integrating GFI, growing our fully electronic businesses, and the strength of our Real Estate Services business, will lead to dramatically higher liquidity. We also anticipate receiving over $635 million in additional NASDAQ OMX stock (stock value based on the closing price on April 28, 2015) over time. As we execute our strategy, we expect to have significant capital with which to pay dividends, repurchase shares and/or units of BGC, profitably hire, and make accretive acquisitions, all while maintaining our investment grade rating.

 

56


Table of Contents

RESULTS OF OPERATIONS

The following table sets forth our unaudited condensed consolidated statements of operations data expressed as a percentage of total revenues for the periods indicated (in thousands):

 

     Three Months Ended March 31,  
     2015     2014  
     Actual
Results
     Percentage
of Total
Revenues
    Actual
Results
     Percentage
of Total
Revenues
 

Revenues:

          

Commissions

   $ 415,283         75.9   $ 303,598         68.2

Principal transactions

     69,768         12.7        79,507         17.9   
  

 

 

    

 

 

   

 

 

    

 

 

 

Total brokerage revenues

  485,051      88.6      383,105      86.1   

Real estate management services

  40,602      7.4      39,826      9.0   

Fees from related parties

  6,606      1.2      7,032      1.6   

Market data and software solutions

  11,527      2.1      2,335      0.5   

Interest income

  1,705      0.3      2,072      0.5   

Other revenues

  2,076      0.4      10,419      2.3   
  

 

 

    

 

 

   

 

 

    

 

 

 

Total revenues

  547,567      100.0      444,789      100.0   

Expenses:

Compensation and employee benefits

  346,813      63.3      275,299      61.9   

Allocation of net income and grant of exchangeability to limited partnership units and FPUs

  37,054      6.8      31,323      7.0   
  

 

 

    

 

 

   

 

 

    

 

 

 

Total compensation and employee benefits

  383,867      70.1      306,622      68.9   

Occupancy and equipment

  42,965      7.9      40,921      9.2   

Fees to related parties

  4,567      0.8      1,807      0.4   

Professional and consulting fees

  23,052      4.2      11,089      2.5   

Communications

  24,937      4.6      20,458      4.6   

Selling and promotion

  20,476      3.7      18,025      4.1   

Commissions and floor brokerage

  6,278      1.1      4,206      0.9   

Interest expense

  15,902      2.9      9,335      2.1   

Other expenses

  21,814      4.0      16,582      3.7   
  

 

 

    

 

 

   

 

 

    

 

 

 

Total expenses

  543,858      99.3      429,045      96.4   
  

 

 

    

 

 

   

 

 

    

 

 

 

Other income (losses), net:

Loss on divestiture and sale of investments

  (215   (0.0   —        —     

Gains (losses) on equity method investments

  803      0.1      (2,275   (0.5

Other Income (loss)

  31,973      5.8      (2,223   (0.5
  

 

 

    

 

 

   

 

 

    

 

 

 

Total other income (losses), net

  32,561      5.9      (4,498   (1.0
  

 

 

    

 

 

   

 

 

    

 

 

 

Income from operations before income taxes

  36,270      6.6      11,246      2.6   

Provision for income taxes

  10,046      1.8      744      0.2   
  

 

 

    

 

 

   

 

 

    

 

 

 

Consolidated net income

  26,224      4.8      10,502      2.4   

Less: Net income attributable to noncontrolling interest in subsidiaries

  12,169      2.2      2,494      0.6   
  

 

 

    

 

 

   

 

 

    

 

 

 

Net income available to common stockholders

$ 14,055      2.6 $ 8,008      1.8

Three Months Ended March 31, 2015 Compared to Three Months Ended March 31, 2014

Revenues

Brokerage Revenues

Total brokerage revenues increased by $101.9 million, or 26.6%, for the three months ended March 31, 2015 as compared to the three months ended March 31, 2014. Commission revenues increased by $111.7 million, or 36.8%, for the three months ended March 31, 2015 as compared to the three months ended March 31, 2014. Principal transactions revenues decreased by $9.7 million, or 12.2%, for the three months ended March 31, 2015 as compared to the three months ended March 31, 2014.

 

57


Table of Contents

The increase in brokerage revenues was primarily driven by organic growth and acquisitions across both of our operating segments.

The increase in rates revenues of $8.3 million was primarily due to the acquisition of GFI.

Our fully electronic credit revenues increased by $5.1 million as compared to the three months ended March 31, 2014, and our overall credit revenues increased by 2.6% to $67.2 million in the three months ended March 31, 2015. This increase was mainly due to our acquisition of GFI.

Our FX revenues were up by 40.1% to $72.9 million for the three months ended March 31, 2015. This increase was primarily driven by growth across on voice, hybrid, and fully electronic desks most notably in our e-brokered foreign exchange spot and derivative products.

Our brokerage revenues from energy and commodities increased $16.4 million, or 125.2%, to $29.4 million for the three months ended March 31, 2015. This increase was primarily driven by organic growth and our acquisition of GFI.

Our brokerage revenues from equities and other asset classes increased $6.5 million, or 22.0%, to $36.2 million for the three months ended March 31, 2015. This increase surpassed most relevant industry volumes.

Total Real Estate brokerage revenues increased by $48.1 million for the three months ended March 31, 2015 as compared to the three months ended March 31, 2014. This increase was primarily driven by growth in the leasing and consulting businesses, increased operating efficiencies resulting from the successful integration of acquisitions and continued improvements in broker productivity.

Leasing and other services revenues increased by $16.0 million, or 18.3%, to $103.6 million for the three months ended March 31, 2015 as compared to the prior year period. This increase was primarily driven by positive industry trend, including U.S. commercial sales volumes and financing activities.

Real estate capital markets revenues increased by $32.1 million, or 148.5%, to $53.7 million for the three months ended March 31, 2015 as compared to the prior year period. This increase was primarily driven by the acquisition of ARA.

Real Estate Management Services

Real estate management services revenue increased $0.8 million for the three months ended March 31, 2015.

Fees from Related Parties

Fees from related parties decreased by $0.4 million, or 6.1%, for the three months ended March 31, 2015 as compared to the three months ended March 31, 2014. The decrease was primarily due to decreased revenues related to our expense reduction program.

Market Data and Software Solutions

Market data and software solutions revenues increased by $9.2 million, or 393.7%, for the three months ended March 31, 2015 as compared to the three months ended March 31, 2014. The increase was primarily due to the purchase of GFI.

Interest Income

Interest income decreased by $0.4 million, or 17.7%, to $1.7 million for the three months ended March 31, 2015 as compared to the three months ended March 31, 2014. The decrease was primarily driven by interest received on a tax refund received during the three months ended March 31, 2014, as well as a reduction in employee loan balances.

Other Revenues

Other revenues decreased by $8.3 million to $2.1 million for the three months ended March 31, 2015 as compared to the three months ended March 31, 2014. The decrease was primarily due to a settlement related to litigation received during the three months ended March 31, 2014.

 

58


Table of Contents

Expenses

Compensation and Employee Benefits

Compensation and employee benefits expense increased by $71.5 million, or 26.0%, for the three months ended March 31, 2015 as compared to the three months ended March 31, 2014. The main driver of this increase was the acquisition of GFI and associated increase in headcount. The increased compensation expense was also associated with higher brokerage revenues during the three months ended March 31, 2015 as compared to the prior year period.

Allocations of Net Income and Grant of Exchangeability to Limited Partnership Units and FPUs

The Allocations of net income and grant of exchangeability to limited partnership units and FPUs increased by $5.7 million for the three months ended March 31, 2015 as compared to the three months ended March 31, 2014. This increase was primarily driven by an increase in charges related to grants of exchangeability to limited partnership units during the quarter as compared to the three months ended March 31, 2014.

Occupancy and Equipment

Occupancy and equipment expense increased $2.0 million to $43.0 million for the three months ended March 31, 2015, as compared to the three months ended March 31, 2014. This increase was primarily driven by our acquisitions of Cornish & Carey and ARA in our Real Estate Services segment, and our acquisition of GFI in our Financial Services segment.

Fees to Related Parties

Fees to related parties increased by $2.8 million, or 152.7%, for the three months ended March 31, 2015 as compared to the three months ended March 31, 2014. Fees to related parties are allocations paid to Cantor for administrative and support services.

Professional and Consulting Fees

Professional and consulting fees increased by $12.0 million, or 107.9%, to $23.1 million for the three months ended March 31, 2015 as compared to the three months ended March 31, 2014. The increase was primarily driven by costs associated with the acquisition of GFI during the three months ended March 31, 2015.

Communications

Communications expense increased by $4.5 million, or 21.9%, for the three months ended March 31, 2015 as compared to the three months ended March 31, 2014. This increase was primarily driven by the acquisition of GFI. As a percentage of total revenues, communications remained relatively unchanged across the two periods.

Selling and Promotion

Selling and promotion expense increased by $2.5 million, or 13.6%, for the three months ended March 31, 2015 as compared to the three months ended March 31, 2014. The increase was primarily due to the acquisition of GFI.

Commissions and Floor Brokerage

Commissions and floor brokerage expense increased by $2.1 million, or 49.3%, for the three months ended March 31, 2015 as compared to the three months ended March 31, 2014, primarily due to the acquisition of GFI.

Interest Expense

Interest expense increased by $6.6 million, or 70.3%, to $15.9 million for the three months ended March 31, 2015 as compared to the three months ended March 31, 2014. The increase was primarily driven by the interest expense associated with our 5.375% Senior Notes issued in December 2014, and due to the acquisition of GFI.

Other Expenses

Other expenses increased by $5.2 million, or 31.6%, for the three months ended March 31, 2015 as compared to the three months ended March 31, 2014. This increase was primarily driven by charges taken in our Real Estate Services related to the acquisitions of Cornish & Carey and ARA.

 

59


Table of Contents

Other Income (losses), net

Loss on Divestiture

The loss on divestiture of $215 thousand related to the sale of KGL by GFI.

Gains (losses) on Equity Method Investments

Gains on equity method investments increased by $3.1 million, or 135.3%, for the three months ended March 31, 2015 as compared to the three months ended March 31, 2014. Gains (losses) on equity method investments represent our pro rata share of the net gains or losses on investments over which we have significant influence but do not control.

Other Income

Other income increased $34.2 million, or 1,538.3%, to $32.0 million for the three months ended March 31, 2015 as compared to the three months ended March 31, 2014. This increase was primarily driven by the recognition of the cumulative realized gain of $29.0 million on the 17.1 million shares of GFI common stock owned by us prior to the tender offer. This gain was previously included as part of Other comprehensive income (loss) on our marketable securities which provided a part of the consideration for the acquisition of GFI, and the associated mark-to-market movements and/or hedging related to our NASDAQ OMX Transaction earn-out. The increased income was driven by the year-over-year increase in the share price.

Provision for Income Taxes

Provision for income taxes increased $9.3 million to $10.0 million for the three months ended March 31, 2015 as compared to the three months ended March 31, 2014. This increase was primarily driven by an increase in taxable income in the three months ended March 31, 2015 as compared to the year earlier period. Our consolidated effective tax rate can vary from period to period depending on, among other factors, the geographic and business mix of our earnings.

Net Income Attributable to Noncontrolling Interest in Subsidiaries

Net income attributable to noncontrolling interest in subsidiaries increased by $9.7 million, to $12.2 million, for the three months ended March 31, 2015 as compared to the three months ended March 31, 2014. This increase was due to the increase in allocation of net income to Cantor units in the three months ended March 31, 2015. Also contributing to this increase was the allocation of GFI income to Redeemable noncontrolling interests.

Business Segment Financial Results

The business segments are determined based on the products and services provided and reflect the manner in which financial information is evaluated by management. We evaluate the performance and review the results of the segments based on each segment’s “Income (loss) from operations before income taxes.”

Certain financial information for our segments is presented below. The amounts shown below for the Financial Services and Real Estate Services segments reflect the amounts that are used by management to allocate resources and assess performance, which is based on each segment’s “Income (loss) from operations before income taxes.” In addition to the two business segments, the tables below include a “Corporate Items” category. Corporate revenues include fees from related parties and interest income as well as gains that are not considered part of the Company’s ordinary, ongoing business. Corporate expenses include non-cash compensation expenses (such as the grant of exchangeability to limited partnership units; redemption/exchange of partnership units, issuance of restricted shares and allocations of net income to founding/working partner units and limited partnership units) as well as unallocated expenses such as certain professional and consulting fees, executive compensation and interest expense, which are managed separately at the corporate level.

Three months ended March 31, 2015 (in thousands):

 

     Financial
Services*
     Real Estate
Services*
     Corporate
Items
     Total  

Total revenues

   $ 341,353       $ 198,389       $ 7,825       $ 547,567   

Total expenses

     277,454         182,153         84,251         543,858   

Total other income, net

     2,718         —           29,843         32,561   
  

 

 

    

 

 

    

 

 

    

 

 

 

Income (loss) from operations before income taxes

$ 66,617    $ 16,236    $ (46,583 $ 36,270   
  

 

 

    

 

 

    

 

 

    

 

 

 

 

* For the three months ended March 31, 2015, the Financial Services segment income from operations before income taxes includes $2.9 million related to the earn-out portion of the NASDAQ OMX Transaction consideration and the associated mark-to-market movements and/or hedging. For the three months ended March 31, 2015, the Real Estate Services segment income from operations before income taxes excludes $3.2 million related to the collection of receivables and associated expenses that were recognized at fair value as part of acquisition accounting.

 

60


Table of Contents

Three months ended March 31, 2014 (in thousands):

 

     Financial
Services
     Real Estate
Services*
     Corporate
Items
     Total  

Total revenues

   $ 286,729       $ 149,112       $ 8,948       $ 444,789   

Total expenses

     228,065         134,672         66,308         429,045   

Total other income (losses), net

     (2,223      —           (2,275      (4,498
  

 

 

    

 

 

    

 

 

    

 

 

 

Income (loss) from operations before income taxes

$ 56,441    $ 14,440    $ (59,635 $ 11,246   
  

 

 

    

 

 

    

 

 

    

 

 

 

 

* For the three months ended March 31, 2014, the Real Estate Services segment income from operations before income taxes excludes $0.7 million related to the collection of receivables and associated expenses that were recognized at fair value as part of acquisition accounting.

Segment Results for the Three Months Ended March 31, 2015 Compared to Three Months Ended March 31, 2014

Revenues

 

    Revenues for Financial Services increased approximately $54.6 million, or 19.1%, to $341.4 million for three months ended March 31, 2015 from $286.7 million for the three months ended March 31, 2014. The increase in revenues for our Financial Services segment was primarily due to an increase in brokerage revenues in Energy and commodities, Foreign exchange, Rates and Credit (primarily due to the acquisition of GFI), as well as an increase in Equities and Other Asset Classes, and an increase in market data and software solutions.

 

    Revenues for Real Estate Services increased approximately $49.3 million, or 33%, to $198.4 million for the three months ended March 31, 2015 from $149.1 million for the three months ended March 31, 2014. The increase in revenues for our Real Estate Services segment was primarily due to the acquisitions of Cornish & Carey and ARA, and an increase in broker productivity along with favorable industry trends in sales and leasing for the U.S. commercial real estate market.

Expenses

 

    Total expenses for Financial Services increased approximately $49.4 million, or 21.7%, to $277.5 million for the three months ended March 31, 2015 from $228.1 million for the three months ended March 31, 2014. The increase in expenses for our Financial Services Segment was primarily due to the acquisition of GFI.

 

    Total expenses for Real Estate Services increased approximately $47.5 million, or 35.3%, to $182.2 million for the three months ended March 31, 2015 from $134.7 million for the three months ended March 31, 2014. The increase in expenses for our Real Estate Services segment was primarily due to increased compensation associated with higher revenues.

Other income (losses), net

 

    Other income (losses), net, for Financial Services increased approximately $4.9 million to $2.7 million for the three months ended March 31, 2015 from a loss of $2.2 million for the three months ended March 31, 2014. The increase in other income (losses), net, for our Financial Services segment was primarily due to the earn-out portion and the related mark-to-market movements and/or hedging of the NASDAQ OMX Transaction consideration.

 

    Other income (losses), net, for the Corporate Items category increased approximately $32.1 million to $29.8 million for the three months ended March 31, 2015 from a loss of $2.3 million for the three months ended March 31, 2014. The increase was primarily due to the recognition of the cumulative realized gain on the 17.1 million shares of GFI common stock owned by us prior to the tender offer. This gain was previously included as part of Other comprehensive income (loss).

Income from operations before income taxes

 

    Income from operations before income taxes for Financial Services increased approximately $10.2 million, or 18%, to $66.6 million for the three months ended March 31, 2015 from $56.4 million for the three months ended March 31, 2014. The increase in income from operations before income taxes for our Financial Services segment was primarily due to our acquisition of GFI, and the associated mark-to-market movements and/or hedging related to the earn-out portion of the NASDAQ OMX Transaction.

 

    Income from operations before income taxes for Real Estate Services increased $1.8 million, or 12.4%, to $16.2 million for the three months ended March 31, 2015 from $14.4 million for the three months ended March 31, 2014. The increase in income from operations before income taxes for our Real Estate Services segment was due to our acquisitions of Cornish & Carey and ARA.

 

61


Table of Contents

QUARTERLY RESULTS OF OPERATIONS

The following table sets forth our unaudited quarterly results of operations for the indicated periods (in thousands). Results of any period are not necessarily indicative of results for a full year and may, in certain periods, be affected by seasonal fluctuations in our business. Certain reclassifications have been made to prior period amounts to conform to the current period’s presentation.

 

     March 31,
20151
    December 31,
20141
    September 30,
20141, 3
    June 30,
20141
    March 31,
20141
    December 31,
20131
    September 30,
20131, 3
    June 30,
20132
 

Revenues:

                

Commissions

   $ 415,283      $ 381,182      $ 331,466      $ 291,666      $ 303,598      $ 295,415      $ 283,293      $ 324,832   

Principal transactions

     69,768        50,366        51,327        72,751        79,507        68,777        67,785        85,349   

Real estate management services

     40,602        43,929        40,452        39,020        39,826        43,745        40,447        39,823   

Fees from related parties

     6,606        6,631        6,749        7,967        7,032        7,667        8,071        12,242   

Market data and software solutions

     11,527        2,578        2,369        2,195        2,335        1,852        1,622        6,173   

Interest income

     1,705        1,673        1,642        1,925        2,072        2,071        1,563        1,651   

Other revenues

     2,076        2,924        2,211        1,678        10,419        1,764        1,408        1,174   
  

 

 

   

 

 

   

 

 

   

 

 

   

 

 

   

 

 

   

 

 

   

 

 

 

Total revenues

     547,567        489,283        436,216        417,202        444,789        421,291        404,189        471,244   

Expenses:

                

Compensation and employee benefits

     346,813        310,816        270,642        264,318        275,299        269,444        258,642        448,686   

Allocations of net income and grants of exchangeability to limited partnership units and FPUs

     37,054        30,392        52,516        22,402        31,323        32,125        10,365        363,077   
  

 

 

   

 

 

   

 

 

   

 

 

   

 

 

   

 

 

   

 

 

   

 

 

 

Total compensation and employee benefits

     383,867        341,208        323,158        286,720        306,622        301,569        269,007        811,763   

Occupancy and equipment

     42,965        35,238        35,575        35,701        40,921        39,633        37,908        37,340   

Fees to related parties

     4,567        5,516        2,681        2,133        1,807        2,292        2,022        2,286   

Professional and consulting fees

     23,052        20,013        10,565        10,156        11,089        13,304        11,772        11,367   

Communications

     24,937        20,636        20,087        21,312        20,458        22,475        22,451        22,755   

Selling and promotion

     20,476        18,727        16,730        18,255        18,025        17,614        19,839        23,239   

Commissions and floor brokerage

     6,278        4,762        4,806        5,575        4,206        5,287        5,075        6,397   

Interest expense

     15,902        10,183        9,197        9,230        9,335        9,479        9,164        9,989   

Other expenses

     21,814        97,301        26,732        13,584        16,582        13,642        13,444        59,780   
  

 

 

   

 

 

   

 

 

   

 

 

   

 

 

   

 

 

   

 

 

   

 

 

 

Total expenses

     543,858        553,584        449,531        402,666        429,045        425,295        390,682        984,916   

Other Income (losses), net:

                

(Loss) Gain on divestiture and sale of investments

     (215     —          —          —          —          —          —          723,147   

Gains (losses) on equity method investments

     803        (2,418     (2,640     (1,288     (2,275     (2,291     (2,705     (1,224

Other Income (losses)

     31,973        7,433        45,892        1,667        (2,223     7,605        31,861          
  

 

 

   

 

 

   

 

 

   

 

 

   

 

 

   

 

 

   

 

 

   

 

 

 

Total other income (losses), net

     32,561        5,015        43,252        379        (4,498     5,314        29,156        721,923   
  

 

 

   

 

 

   

 

 

   

 

 

   

 

 

   

 

 

   

 

 

   

 

 

 

Income (loss) from operations before income taxes

     36,270        (59,286     29,937        14,915        11,246        1,310        42,663        208,251   

Provision (benefit) for income taxes

     10,046        (22,501     18,808        3,600        744        (315     10,675        78,711   
  

 

 

   

 

 

   

 

 

   

 

 

   

 

 

   

 

 

   

 

 

   

 

 

 

Consolidated net income (loss)

     26,224        (36,785     11,129        11,315        10,502        1,625        31,988        129,540   

Less: Net income (loss) attributable to noncontrolling interest in subsidiaries

     12,169        (18,100     3,918        3,714        2,494        (2,509     6,662        95,074   
  

 

 

   

 

 

   

 

 

   

 

 

   

 

 

   

 

 

   

 

 

   

 

 

 

Net income (loss) available to common stockholders

   $ 14,055      $ (18,685   $ 7,211      $ 7,601      $ 8,008      $ 4,134      $ 25,326      $ 34,466   
  

 

 

   

 

 

   

 

 

   

 

 

   

 

 

   

 

 

   

 

 

   

 

 

 

 

1  Periods after June 28, 2013 reflect the Company’s divestiture of its on-the-run, electronic benchmark U.S. Treasury platform to NASDAQ OMX on June 28, 2013.
2  Amounts include gains related to the Company’s divestiture of its on-the-run, electronic benchmark U.S. Treasury platform to NASDAQ OMX on June 28, 2013.
3  Amounts include the gain related to the earn-out associated with the NASDAQ OMX transaction.

Note: Certain prior period amounts have been reclassified to conform with the current presentation.

 

62


Table of Contents

The table below details our brokerage revenues by product category for the indicated periods (in thousands):

 

     March 31,
2015
    December 31,
20141
    September 30,
20141
    June 30,
20141
    March 31,
20141
    December 31,
20131
    September 30,
20131
    June 30,
2013
 

Brokerage revenue by product):

                

Rates

   $ 122,011      $ 89,715      $ 93,538      $ 104,677      $ 113,672      $ 99,339      $ 109,110      $ 138,299   

Credit

     67,175        47,940        53,545        58,923        65,446        53,651        54,410        67,343   

Foreign Exchange

     72,941        57,591        56,233        49,279        52,066        44,687        47,393        60,692   

Energy & Commodities

     29,404        15,785        13,795        13,154        13,054        8,615        7,743        7,656   

Equities and Other Asset Classes

     36,215        30,690        29,634        30,483        29,697        26,589        27,119        33,036   

Leasing and other services

     103,563        135,725        107,471        87,035        87,545        105,851        86,536        87,752   

Real estate capital markets

     53,742        54,102        28,577        20,866        21,625        25,460        18,767        15,403   
  

 

 

   

 

 

   

 

 

   

 

 

   

 

 

   

 

 

   

 

 

   

 

 

 

Total brokerage revenues

   $ 485,051      $ 431,548      $ 382,793      $ 364,417      $ 383,105      $ 364,192      $ 351,078      $ 410,181   
  

 

 

   

 

 

   

 

 

   

 

 

   

 

 

   

 

 

   

 

 

   

 

 

 

Brokerage revenue by product (percentage):

                

Rates

     25.2     20.8     24.4     28.7     29.7     27.3     31.1     33.7

Credit

     13.8        11.1        14.0        16.2        17.1        14.7        15.5        16.4   

Foreign Exchange

     15.0        13.3        14.7        13.5        13.6        12.3        13.5        14.8   

Energy and commodities

     6.1        3.7        3.6        3.6        3.4        2.4        2.2        1.9   

Equities and Other Asset Classes

     7.5        7.1        7.7        8.4        7.7        7.2        7.7        8.1   

Leasing and other services

     21.3        31.5        28.1        23.9        22.9        29.1        24.7        21.4   

Real estate capital markets

     11.1        12.5        7.5        5.7        5.6        7.0        5.3        3.7   
  

 

 

   

 

 

   

 

 

   

 

 

   

 

 

   

 

 

   

 

 

   

 

 

 

Total brokerage revenues

     100.0     100.0     100.0     100.0     100.0     100.0     100.0     100.0
  

 

 

   

 

 

   

 

 

   

 

 

   

 

 

   

 

 

   

 

 

   

 

 

 

Brokerage revenue by voice/hybrid and fully electronic:

                

Voice/hybrid

   $ 449,682      $ 406,240      $ 360,110      $ 344,053      $ 361,939      $ 347,889      $ 334,864      $ 374,397   

Fully electronic

     35,369        25,308        22,683        20,364        21,166        16,303        16,214        35,784   
  

 

 

   

 

 

   

 

 

   

 

 

   

 

 

   

 

 

   

 

 

   

 

 

 

Total brokerage revenues

   $ 485,051      $ 431,548      $ 382,793      $ 364,417      $ 383,105      $ 364,192      $ 351,078      $ 410,181   
  

 

 

   

 

 

   

 

 

   

 

 

   

 

 

   

 

 

   

 

 

   

 

 

 

Brokerage revenue by voice/hybrid and fully electronic (percentage):

                

Voice/hybrid

     92.7     94.1     94.1     94.4     94.5     95.5     95.4     91.3

Fully electronic

     7.3        5.9        5.9        5.6        5.5        4.5        4.6        8.7   
  

 

 

   

 

 

   

 

 

   

 

 

   

 

 

   

 

 

   

 

 

   

 

 

 

Total brokerage revenues

     100     100.0     100.0     100.0     100.0     100.0     100.0     100.0
  

 

 

   

 

 

   

 

 

   

 

 

   

 

 

   

 

 

   

 

 

   

 

 

 

 

1  Periods after June 28, 2013 reflect the Company’s divestiture of its on-the-run, electronic benchmark U.S. Treasury platform to NASDAQ OMX on June 28, 2013.

 

63


Table of Contents

LIQUIDITY AND CAPITAL RESOURCES

Balance Sheet

Our balance sheet and business model are not capital intensive. Our assets consist largely of cash, collateralized and uncollateralized short-dated receivables and less liquid assets needed to support our business. Longer-term capital (equity and notes payable) is held to support the less liquid assets and potential capital intensive opportunities. Total assets at March 31, 2015 were $5.3 billion, an increase of 92.3% as compared to December 31, 2014. The increase in total assets was driven primarily by increases in receivables from broker-dealers, clearing organizations, customers and related broker-dealers and goodwill. These increases were primarily related to the acquisition of GFI. We maintain a significant portion of our assets in cash, with our liquidity (which we define as cash and cash equivalents, marketable securities and securities owned) at March 31, 2015 of $458.3 million. See “Liquidity Analysis” below for a further discussion of our liquidity.

As part of our cash management process, we may enter into tri-party reverse repurchase agreements and other short term investments, some of which may be with Cantor. As of March 31, 2015, we had no reverse repurchase agreements outstanding with Cantor.

Additionally, in August 2013, the Audit Committee authorized us to invest up to $350 million in an asset-backed commercial paper program for which certain Cantor entities serve as placement agent and referral agent. The program issues short-term notes to money market investors and is expected to be used from time to time as a liquidity management vehicle. The notes are backed by assets of highly rated banks. We are entitled to invest in the program so long as the program meets investment policy guidelines, including relating to ratings. Cantor will earn a spread between the rate it receives from the short-term note issuer and the rate it pays to us on any investments in this program. This spread will be no greater than the spread earned by Cantor for placement of any other commercial paper note in the program. As of March 31, 2015, we had no investments in the program.

Funding

Our funding base consists of longer-term capital (equity and notes payable), shorter-term liabilities and accruals that are a natural outgrowth of specific assets and/or our business model, such as matched fails and accrued compensation. We have limited need for short-term unsecured funding in our regulated entities for their brokerage business. Contingent liquidity needs are largely limited to potential cash collateral that may be needed to meet clearing bank, clearinghouse, and exchange margins and/or to fund fails. Capital expenditures tend to be cash neutral and approximately in line with depreciation. Current cash balances significantly exceed our unsecured letters of credit and our unsecured bank borrowings. We believe that cash in and available to our largest regulated entities, inclusive of financing provided by clearing banks, is adequate for potential cash demands of normal operations such as margin or fail financing. We expect our operating activities going forward to generate adequate cash flows to fund normal operations, including any dividends issued pursuant to our dividend policy. However, we believe that there are a significant number of capital intensive opportunities for us to maximize our growth and strategic position, including, among other things, acquisitions, strategic alliances and joint ventures potentially involving all types and combinations of equity, debt and acquisition alternatives. As a result, we may need to raise additional funds to:

 

    increase the regulatory net capital necessary to support operations;

 

    support continued growth in our business;

 

    effect acquisitions;

 

    develop new or enhanced services and markets; and

 

    respond to competitive pressures.

Acquisitions and financial reporting obligations related thereto may impact our ability to access capital markets on a timely basis and may necessitate greater short-term borrowings in the interim. This may impact our credit rating or the interest rates on our debt. We may need to access short-term capital sources to meet business needs from time to time, including, but not limited to, conducting operations, hiring or retaining brokers, financing acquisitions, and providing liquidity, including in situations where we may not be able to access the capital markets in a timely manner when desired by us. Accordingly, we cannot guarantee that we will be able to obtain additional financing when needed on terms that are acceptable to us, if at all.

On June 28, 2013, upon completion of the sale of eSpeed (see “NASDAQ OMX Transaction” herein), we received cash consideration of $750 million, subject to adjustment for certain pre-paid amounts and accrued costs and expenses, plus an earn-out of up to 14,883,705 shares of NASDAQ OMX common stock to be paid ratably in each of the fifteen years following the closing.

 

64


Table of Contents

On February 26, 2015 we successfully completed our tender offer to acquire the shares of GFI common stock (the “shares”), for $6.10 per share in cash and accepted for purchase approximately 54.3 million shares (the “Tendered Shares”) tendered to us pursuant to our offer. The tendered shares together with the 17.1 million shares already owned by us, represent approximately 56.3% of GFI’s outstanding shares. We paid for the Tendered Shares on March 4, 2015 in the aggregate amount of $331.1 million.

As of March 31, 2015, our liquidity, which we define as cash and cash equivalents, and securities owned, was approximately $458.4 million. Going forward, we have retained Cantor Fitzgerald to assist in the sale of Trayport. We expect numerous parties to be interested in acquiring this business at a valuation that reflects its high margins, growth rate, leading technology, and strategic importance in the global energy and commodities markets. We anticipate completing a transaction before the end of 2015. A successful sale of Trayport, combined with increased profits from integrating GFI, growing our fully electronic businesses, and the strength of our Real Estate Services business, will lead to dramatically higher liquidity. We also anticipate receiving over $635 million in additional NASDAQ OMX stock (stock value based on the closing price on April 28, 2015) over time. As we execute our strategy, we expect to have significant capital with which to pay dividends, repurchase shares and/or units of BGC, profitably hire, and make accretive acquisitions, all while maintaining our investment grade rating.

Notes Payable Collateralized Borrowings and Short-Term Borrowings

8.75% Convertible Notes

On April 1, 2010, BGC Holdings issued an aggregate of $150.0 million principal amount of the 8.75% Convertible Notes to Cantor. We used the proceeds of the 8.75% Convertible Notes to repay at maturity $150.0 million aggregate principal amount of Senior Notes.

The 8.75% Convertible Notes are senior unsecured obligations and rank equally and ratably with all of our existing and future senior unsecured obligations. The 8.75% Convertible Notes bear an annual interest rate of 8.75% currently, which is payable semi-annually in arrears on April 15 and October 15 of each year. As of March 31, 2015, the 8.75% Convertible Notes were convertible, at the holder’s option, at a conversion rate of 160.2840 shares of Class A common stock per $1,000 principal amount of notes, subject to adjustment in certain circumstances. The 8.75% Convertible Notes matured on April 15, 2015, and were settled for approximately 24.0 million shares of Class A stock.

4.50% Convertible Notes

On July 29, 2011, we issued an aggregate of $160.0 million principal amount of 4.50% Convertible Notes. In connection with the offering of the 4.50% Convertible Notes, we entered into an Indenture, dated as of July 29, 2011, with U.S. Bank National Association, as trustee. The 4.50% Convertible Notes were offered and sold solely to qualified institutional buyers pursuant to Rule 144A under the Securities Act.

The 4.50% Convertible Notes are our general senior unsecured obligations. The 4.50% Convertible Notes pay interest semi-annually at a rate of 4.50% per annum and were priced at par. As of March 31, 2015, the 4.50% Convertible Notes were convertible, at the holder’s option, at a conversion rate of 101.6260 shares of Class A common stock per $1,000 principal amount of notes, subject to adjustment in certain circumstances. Upon conversion, we will pay or deliver, as the case may be, cash, shares of our Class A common stock, or a combination thereof at our election. As of March 31, 2015, the 4.50% Convertible Notes were convertible into approximately 16.3 million shares of our Class A common stock. The 4.50% Convertible Notes will mature on July 15, 2016, unless earlier repurchased, exchanged or converted. The carrying value of the 4.50% Convertible Notes was approximately $153.7 million as of March 31, 2015.

In connection with the offering of the 4.50% Convertible Notes, we entered into capped call transactions, which are expected to reduce the potential dilution of our Class A common stock upon any conversion of 4.50% Convertible Notes in the event that the market value per share of our Class A common stock, as measured under the terms of the capped call transactions, is greater than the strike price of the capped call transactions ($10.68 as of March 31, 2015, subject to adjustment in certain circumstances). The capped call transactions had an initial cap price equal to $12.30 per share (50% above the last reported sale price of our Class A common stock on the NASDAQ on July 25, 2011), and had a cap price equal to approximately $13.35 per share as of March 31, 2015.

The net proceeds from this offering were approximately $144.2 million after deducting the initial purchasers’ discounts and commissions, estimated offering expenses and the cost of the capped call transactions. We used the net proceeds from the offering for general corporate purposes, including financing acquisitions.

8.125% Senior Notes

On June 26, 2012, we issued an aggregate of $112.5 million principal amount of 8.125% Senior Notes due 2042. The 8.125% Senior Notes are our senior unsecured obligations. The 8.125% Senior Notes may be redeemed for cash, in whole or in part, on or after June 26, 2017, at our option, at any time and from time to time, until maturity at a redemption price equal to 100% of the

 

65


Table of Contents

principal amount to be redeemed, plus accrued but unpaid interest on the principal amount being redeemed to, but not including, the redemption date. The 8.125% Senior Notes are listed on the New York Stock Exchange under the symbol “BGCA.” We used the proceeds to repay short-term borrowings under our unsecured revolving credit facility and for general corporate purposes, including acquisitions. The initial carrying value of the 8.125% Senior Notes was $108.7 million, net of debt issuance costs of $3.8 million. CF&Co, an affiliate of us, served as one of the underwriters in this transaction and was paid an underwriting fee of approximately $0.2 million.

5.375% Senior Notes

On December 9, 2014, the Company issued an aggregate of $300.0 million principal amount of 5.375% Senior Notes due 2019 (“the 5.375% Senior Notes”). The 5.375% Senior Notes are general senior unsecured obligations of the Company. These Senior Notes bear interest at a rate of 5.375% per year, payable in cash on June 9 and December 9 of each year, commencing June 9, 2015. The interest rate payable on the notes will be subject to adjustments from time to time based on the debt rating assigned by specified rating agencies to the notes, as set forth in the Indenture. The 5.375% Senior Notes will mature on December 9, 2019. The Company may redeem some or all of the notes at any time or from time to time for cash at certain “make-whole” redemption prices (as set forth in the Indenture). If a “Change of Control Triggering Event” (as defined in the Indenture) occurs, holders may require the Company to purchase all or a portion of their notes for cash at a price equal to 101% of the principal amount of the notes to be purchased plus any accrued and unpaid interest to, but excluding, the purchase date.

The initial carrying value of the 5.375% Senior Notes was $295.1 million, net of the discount and debt issuance costs of $4.9 million. The issuance costs are amortized as interest cost, and the carrying value of the 5.375% Senior Notes will accrete up to the face amount over the term of the notes. The Company recorded interest expense related to the 5.375% Senior Notes of $4.3 million for the three months ended March 31, 2015. There was no interest expense related to the 5.375% Senior Notes for the three months ended March 31, 2014.

8.375% Senior Notes

As part of the GFI acquisition, the Company acquired $240.0 million in aggregate principal amount of 8.375% Senior Notes (the “8.375% Senior Notes”) due July 2018. The fair value of these notes as of March 31, 2015 was $255.3 million. Interest on these notes is payable, semi-annually in arrears on the 19th of January and July. Due to the cumulative effect of downgrades to GFI’s credit rating, the 8.375% Senior Notes were subjected to 200 basis points penalty interest. The Company recorded interest expense related to the 8.375% Senior Notes of $2.1 million for the three months ended March 31, 2015.

Collateralized Borrowings

On March 13, 2015 the Company entered into a secured loan arrangement of $28.2 million under which it pledged certain fixed assets as security for a loan. This arrangement incurs interest at a fixed rate of 3.70% and matures on March 11, 2019. The Company did not have any secured loan arrangements outstanding as of December 31, 2014. As of March 31, 2015 the Company had $27.9 million in a secured loan arrangement outstanding which includes $0.3 million of deferred financing costs. The value of the fixed assets pledged as of March 31, 2015 was $22.5 million.

The company recorded interest expense related to the secured loan arrangement of $0.1 million for the three months ended March 31, 2015. The Company recorded interest expense related to secured loan arrangements of $4 thousand for the three months ended March 31, 2014.

Credit Agreement

As part of the GFI Acquisition the Company acquired a credit agreement as amended, (the “Credit Agreement”) with Bank of America, N.A. and certain other lenders. The Credit Agreement provides for maximum revolving loans of up to $75.0 million through December 2015. The interest rate of the outstanding loan under the credit agreement was 5.5% as of March 31, 2015. As of March 31, 2015 there was $60.0 million of borrowings outstanding. For the month ended March 31, 2015, the Company recorded interest expense related to the credit agreement of $0.2 million.

We may raise additional funds from time to time through equity or debt financing, including public and private sales of debt securities, to finance our business, operations and possible acquisitions.

 

66


Table of Contents

CREDIT RATINGS

Our public long-term credit ratings and associated outlooks are as follows:

 

     Rating      Outlook  

Fitch Ratings Inc.

     BBB-         Stable   

Standard & Poor’s

     BBB-         Stable   

Credit ratings and associated outlooks are influenced by a number of factors, including but not limited to: operating environment, earnings and profitability trends, the prudence of funding and liquidity management practices, balance sheet size/composition and resulting leverage, cash flow coverage of interest, composition and size of the capital base, available liquidity, outstanding borrowing levels and the firm’s competitive position in the industry. A credit rating and/or the associated outlook can be revised upward or downward at any time by a rating agency if such rating agency decides that circumstances warrant such a change. Any reduction in our credit ratings and/or the associated outlook could adversely affect the availability of debt financing on terms acceptable to us, as well as the cost and other terms upon which we are able to obtain any such financing. In addition, credit ratings and associated outlooks may be important to customers or counterparties when we compete in certain markets and when we seek to engage in certain transactions. In connection with certain agreements, we may be required to provide additional collateral in the event of a credit ratings downgrade.

LIQUIDITY ANALYSIS

We consider our liquidity to be comprised of the sum of Cash and cash equivalents plus Marketable securities, which have not been financed, and Securities owned. The discussion below describes the key components of our liquidity analysis, including earnings, dividends and distributions, net investing and funding activities including repurchases and redemptions of Class A common stock and partnership units, security settlements, changes in securities held and marketable securities, and changes in our working capital.

We consider the following in analyzing changes in our liquidity.

A comparison of consolidated net income adjusted for certain non-cash items (e.g., grants of exchangeability) as presented on the cash flow statement. Dividends and distributions are payments made to our holders of common shares and limited partnership interests and are related to earnings from prior periods. These timing differences will impact our cash flows in a given period.

Our investing and funding activities represent a combination of our capital raising activities, including short-term borrowings and repayments, issuances of shares under our controlled equity offerings (net), Class A common stock repurchases and partnership unit redemptions, purchases and sales of securities, dispositions, and other investments (e.g. acquisitions, forgivable loans to new brokers and capital expenditures-all net of depreciation and amortization).

Our securities settlement activities primarily represent deposits with clearing organizations. In addition, when advantageous, we may elect to facilitate the settlement of matched principal transactions by funding failed trades, which results in a temporary secured use of cash and is economically beneficial to us.

Other changes in working capital represent changes primarily in receivables and payables and accrued liabilities that impact our liquidity.

Changes in Securities owned and Marketable securities may result from additional cash investments or sales, which will be offset by a corresponding change in Cash and cash equivalents and accordingly will not result in a change in our liquidity. Conversely, changes in the market value of such securities and the receipt of the NASDAQ earn-out in the form of additional NASDAQ shares are reflected in our earnings or other comprehensive income and will result in changes in our liquidity.

 

67


Table of Contents

Discussion of the three months ended March 31, 2015

The table below presents out Liquidity Analysis as of March 31, 2015 and December 31, 2014:

 

     March 31,
2015
     December 31,
2014
 

(in millions)

     

Cash and cash equivalents

   $ 425.6       $ 648.3   

Securities owned

     32.7         32.5   

Marketable securities1

     —           144.7   
  

 

 

    

 

 

 

Total

$ 458.3    $ 825.5   
  

 

 

    

 

 

 

 

1  The $56.7 million of Marketable Securities on our balance sheet have been lent out in a Securities Loaned transaction and therefore are not included in this Liquidity Analysis.

The $367.2 million decrease in our liquidity position from $825.5 million to $458.3 million as of March 31, 2015 was primarily driven by the purchase of shares of GFI and ARA during the quarter, the redemption of and/or repurchase of shares and units, and the legal settlement with Tullet Prebon plc.

Discussion of the three months ended March 31, 2014

The table below presents out Liquidity Analysis as of March 31, 2014 and December 31, 2013:

 

     March 31,
2014
     December 31,
2013
 

(in millions)

     

Cash and cash equivalents

   $ 639.0       $ 716.9   

Securities owned

     36.5         33.1   

Marketable securities

     41.7         45.0   
  

 

 

    

 

 

 

Total

$ 717.2    $ 795.0   
  

 

 

    

 

 

 

The $77.8 million decrease in our liquidity position from $795.0 million to $717.2 million was primarily due to changes in working capital, related to tax payments made and cash used to repurchase or redeem shares and units during the quarter.

For the three months ended March 31, 2014, we generated earnings adjusted for non-cash items of $53.5 million. We also paid dividends and distributions to shareholders and limited partners of $38.5 million for the fourth quarter of 2013.

Working capital and other uses of cash were approximately $50.3 million, primarily driven by the timing of tax payments.

CLEARING CAPITAL

In November 2008, we entered into a clearing capital agreement with Cantor to clear U.S. Treasury and U.S. government agency securities transactions on our behalf. Pursuant to the terms of this agreement, so long as Cantor is providing clearing services to us, Cantor shall be entitled to request from us, and we shall post as soon as practicable, cash or other property acceptable to Cantor in the amount reasonably requested by Cantor under the clearing capital agreement. Cantor had not requested any cash or other property from us as collateral as of March 31, 2015.

REGULATORY REQUIREMENTS

Our liquidity and available cash resources are restricted by regulatory requirements of our operating subsidiaries. Many of these regulators, including U.S. and non-U.S. government agencies and self-regulatory organizations, as well as state securities commissions in the U.S., are empowered to conduct administrative proceedings that can result in censure, fine, the issuance of cease-and-desist orders or the suspension or expulsion of a broker-dealer. In addition, self-regulatory organizations such as the Financial Industry Regulatory Authority (“FINRA”) and the National Futures Association (“NFA”) along with statutory bodies such as the Financial Conduct Authority (“FCA”), the U.S. Securities and Exchange Commission (the “SEC”), and the U.S. Commodity Futures Trading Commission (the “CFTC”) require strict compliance with their rules and regulations. The requirements imposed by regulators are designed to ensure the integrity of the financial markets and to protect customers and other third parties who deal with broker-dealers and are not designed to specifically protect stockholders. These regulations often serve to limit our activities, including through net capital, customer protection and market conduct requirements.

 

68


Table of Contents

The FCA is the relevant statutory regulator in the United Kingdom. The FCA was established in 2013, and superseded the former regulatory agency, the FSA. The FCA’s objectives are to protect customers, maintain the stability of the financial services industry and promote competition between financial services providers. It has broad rule-making, investigative and enforcement powers derived from the Financial Services and Markets Act 2000 and subsequent and derivative legislation and regulations.

In addition, the majority of our other foreign subsidiaries are subject to similar regulation by the relevant authorities in the countries in which they do business. Additionally, certain other of our foreign subsidiaries are required to maintain non-U.S. net capital requirements. In Hong Kong, BGC Securities (Hong Kong), LLC and GFI (HK) Securities LLC are regulated by the Securities and Futures Commission. BGC Capital Markets (Hong Kong), Limited and GFI (HK) Brokers Ltd, are regulated by The Hong Kong Monetary Authority. All are subject to Hong Kong net capital requirements. In France, Aurel BGC, BGC France Holdings, and Ginalfi Finance; in Australia, BGC Partners (Australia) Pty Limited, BGC (Securities) and GFI Australia Pty Ltd.; in Japan, BGC Shoken Kaisha Limited’s Japanese branch; in Singapore, BGC Partners (Singapore) Limited, BGC Securities (Singapore) Ltd and GFI Group PTE Ltd; in Korea, BGC Capital Markets & Foreign Exchange Broker (Korea) Limited and GFI Korea Money Brokerage Limited; and in Turkey, BGC Partners Menkul Degerler AS, all have net capital requirements imposed upon them by local regulators. In addition, the LCH (LIFFE/LME) clearing organization, of which BGC LP is a member, also imposes minimum capital requirements. In Latin America, BGC Liquidez Distribuidora De Titulos E Valores Mobiliarios Ltda. (Brazil), Remate Lince S.A.P.I. de C.V. (Mexico), GFI Securities (SA) (Argentina), GFI Brokers (Chile) Agentes De Valores SpA, GFI Exchange Colombia (SA), GFI Securities Colombia (SA), GFI Group Mexico S.A. de C.V., and GFI Del Peru S.A.C. may have net capital requirements imposed upon them by local regulators.

In addition, these subsidiaries may be prohibited from repaying the borrowings of their parents or affiliates, paying cash dividends, making loans to their parent or affiliates or otherwise entering into transactions, in each case, that result in a significant reduction in their regulatory capital position without prior notification or approval from their principal regulator. See Note 21—“Regulatory Requirements,” to the unaudited condensed consolidated financial statements for further details on our regulatory requirements.

As of March 31, 2015, $523.4 million of net assets were held by regulated subsidiaries. As of March 31, 2015, these subsidiaries had aggregate regulatory net capital, as defined, in excess of the aggregate regulatory requirements, as defined, of $231.1 million.

In April 2013, our Board of Directors and Audit Committee authorized management to enter into indemnification agreements with Cantor and its affiliates with respect to the provision of any guarantees provided by Cantor and its affiliates from time to time as required by regulators. These services may be provided from time to time at a reasonable and customary fee.

BGC Derivative Markets, L.P. (“BGC Derivative Markets”), a subsidiary of the Company, began operating as a Swap Execution Facility (“SEF”) on October 2, 2013. Since then, mandatory Dodd-Frank Act compliant execution on SEFs by Swap Dealers and Major Swap Participants commenced in February 2014 for a small number of “made available to trade” products, and a wide range of other rules relating to the execution and clearing of derivative products have been finalized. BGC Derivative Markets has been active across the full range of Required and Permitted Products executed by U.S. based customers, and we anticipate improved derivatives volumes once the international regulatory landscape becomes clearer for the majority of our clients that operate globally. In addition, BGC maintains its ownership stake in ELX, a CFTC-approved designated contract market (“DCM”), BGC also maintains an ownership interest in GFI Swaps Exchange LLC (“GFI Swaps Exchange”), an entity that has received temporary registration approval from the CFTC as a SEF.

Much of BGC’s global derivatives volumes continue to be executed by non-U.S. based clients outside the U.S. and subject to local prudential regulations. As such, we also continue to operate our Multilateral Trading facility (“MTF”) in accordance with EU directives as licensed by the FCA.

The Markets in Financial Instruments Directive (“MiFID”) Level 2 draft regulatory technical standards were published by the European Securities and Markets Authority (“ESMA”) on May 22, 2014 and were subject to public comment until August 1, 2014. In December 2014, ESMA published a consultation paper on the draft regulatory technical standards in relation to MiFID II and the Markets in Financial Instruments Regulations. The consultation period ended on March 2, 2015. On the closure of the consultation period, ESMA will process the responses and make changes to the draft technical standards. The European Commission will be responsible for turning the technical advice from ESMA into delegated acts. During the drafting process it will be liaising with Member States through the European Securities Committee. Once the drafts have been finalized they will be sent to the Council and European Parliament for formal approval. This process would not be expected to happen before mid-2015. The legislative deadlines of July 3, 2016 for converting MiFID II into domestic laws and regulations and January 3, 2017 for MiFID II and MIFIR to take effect is still being targeted.

 

69


Table of Contents

See “Regulation” in Part I, Item 1 of our Annual Report on Form 10-K for additional information related to our regulatory environment.

EQUITY

Class A Common Stock

Changes in shares of our Class A common stock outstanding for the three months ended March 31, 2015 and 2014 were as follows.

 

     Three Months Ended
March 31,
 
     2015      2014  

Shares outstanding at beginning of period

     185,108,316         181,583,001   

Share issuances:

     

Exchanges of limited partnership interests (1)

     2,158,311         5,724,474   

Vesting of restricted stock units (RSUs)

     428,233         630,028   

Acquisitions

     100,325         —     

Other issuances of Class A common stock

     39,848         112,026   

Treasury stock repurchases

     (734,561      (2,883,418

Forfeitures of Class A common stock

     (147,785      —     
  

 

 

    

 

 

 

Shares outstanding at end of period

  186,952,687      185,166,111   
  

 

 

    

 

 

 

Class B Common Stock

We did not issue any shares of Class B common stock during the three months ended March 31, 2015 and 2014. As of March 31, 2015 and 2014, the Company’s Class B common stock outstanding was 34,848,107.

Unit Redemptions and Share Repurchase Program

Our Board of Directors and Audit Committee have authorized repurchases of our Class A common stock and redemptions of BGC Holdings limited partnership interests or other equity interests in our subsidiaries. In February 2014, our Audit Committee authorized such repurchases of stock or units from Cantor employees and partners. On July 30, 2014, our Board of Directors and Audit Committee increased the Company’s share repurchase and unit redemption authorization to $250 million. From time to time, we may actively continue to repurchase shares or redeem units.

The table below represents unit redemption and share repurchase activity for the three months ended March 31, 2015.

 

Period

   Total Number of
Units Redeemed or
Shares Repurchased
     Average
Price Paid
per Unit
or Share
     Approximate Dollar Value
of Units and Shares That
May Yet Be
Redeemed/Purchased
Under the Plan
 

Redemptions1

        

January 1, 2015—March 31, 2015

     2,040,190       $ 8.65      

Repurchases2

        

January 1, 2015—January 31, 2015

     731,765       $ 7.96      

February 1, 2015—February 28, 2015

     —           —        

March 1, 2015—March 31, 2015

     2,796         6.29      
  

 

 

    

 

 

    

Total Repurchases

  734,561    $ 7.96   
  

 

 

    

 

 

    

 

 

 

Total Redemptions and Repurchases

  2,774,751    $ 8.47    $ 122,336,975   

 

1  During the three months ended March 31, 2015, the Company redeemed approximately 2.0 million limited partnership units at an average price of $8.65 per unit and approximately 10 thousand FPUs at an average price of $8.60 per unit. During the three months ended March 31, 2014, the Company redeemed approximately 2.3 million limited partnership units at an average price of $6.33 per unit an approximately 0.1 million FPUs at an average price of $6.75 per unit.
2  During the three months ended March 31, 2015, the Company repurchased approximately 0.7 million shares of its Class A common stock at an aggregate purchase price of approximately $5.8 million for an average price of $7.96 per share. During the three months ended March 31, 2014, the Company repurchased approximately 2.9 million shares of its Class A common stock at an aggregate purchase price of approximately $19.1 million for an average price of $6.64 per share.

 

70


Table of Contents

The fully diluted weighted-average share count for the three months ended March 31, 2015 was as follows (in thousands):

 

     Three Months Ended
March 31,
2015
 

Common stock outstanding (1)

     222,019   

Limited partnership interests in BGC Holdings

     114,564   

RSUs (Treasury stock method)

     944   

Other

     957   
  

 

 

 

Total (2)

  338,484   
  

 

 

 

 

1  Common stock outstanding consisted of Class A shares, Class B shares and contingent shares for which all necessary conditions have been satisfied except for the passage of time. For the quarter ended March 31, 2015, the weighted-average share count of Class A shares was 187.2 million and Class B shares was 34.8 million.
2  For the three months ended March 31, 2015, approximately 41.3 million potentially dilutive securities were not included in the computation of fully diluted earnings per share because their effect would have been anti-dilutive. Anti-dilutive securities for the three months ended March 31, 2015 included, on a weighted-average basis, 40.3 million shares underlying Convertible Notes and 1.0 million other securities or other contracts to issue shares of common stock. Also, as of March 31, 2015, approximately 12.1 million shares of contingent Class A common stock and limited partnership units were excluded from fully diluted EPS computations because the conditions for issuance had not been met by the end of the period.

At the end of the second quarter of 2013, we commenced a Global Partnership Restructuring Program, as a result of which we reduced our fully diluted share count by approximately 32 million shares. In November 2013, we entered into the Ninth Amendment to the Agreement of Limited Partnership of the Partnership (see “Ninth Amendment to Partnership Agreement” herein), which created new preferred partnership units that may not be made exchangeable into our Class A common stock and are only entitled to a distribution each quarter at a rate of either 0.6875% (which is 2.75% per calendar year) or such other amount as set forth in the award documentation, and accordingly they will not be included in the fully diluted share count. Going forward, we intend to continue to reduce our overall rate of share count growth by utilizing these new preferred partnership units.

Similarly, in May 2014 we entered into the Tenth Amendment to the Agreement of Limited Partnership of the Partnership (see “Tenth Amendment to Partnership Agreement” herein). Pursuant to this amendment, NPSUs may not be made exchangeable into shares of the Company’s Class A common stock and will not be allocated any items of profit or loss, and accordingly they will not be included in the fully diluted share count.

Stock Option Exercises

We issued 30,000 shares of our Class A common stock related to the exercise of stock options during the three months ended March 31, 2015. We did not issue any shares of our Class A common stock related to the exercise of stock options during the three months ended March 31, 2014.

Equity Registration Statements

We currently have in place an effective equity shelf Registration Statement on Form S-3 (the “Form S-3 Registration Statement”) with respect to the issuance and sale of up to 20 million shares of our Class A common stock from time to time on a delayed or continuous basis. On December 12, 2012, we entered into a controlled equity offering sales agreement with CF&Co (the “December 2012 Sales Agreement”), pursuant to which we may offer and sell up to an aggregate of 20 million shares of our Class A common stock. On February 5, 2015, we completed the sales available under the December 2012 Sales Agreement. On November 20, 2014, we entered into a controlled equity offering sales agreement with CF&Co (the “November 2014 Sales Agreement”), pursuant to which we may offer and sell up to an aggregate of 20 million shares of our Class A common stock. Shares of our Class A common stock sold under our controlled equity offering sales agreement are used primarily for redemptions of limited partnership interests in BGC Holdings. CF&Co is a wholly-owned subsidiary of Cantor and an affiliate of us. Under the December 2012 Sales Agreement and November 2014 Sales Agreement, we have agreed to pay CF&Co 2% of the gross proceeds from the sale of shares.

As of May 6, 2015, we have issued and sold an aggregate of approximately 1.5 million shares of Class A common stock under the Form S-3 Registration Statement pursuant to the November 2014 Sales Agreement, with approximately 18.5 million shares of Class A common stock remaining to be sold under this agreement. We intend to use the net proceeds of any shares of Class A common stock sold for general corporate purposes, including potential acquisitions, redemptions of limited partnership units and founding/working partner units in BGC Holdings and repurchases of shares of Class A common stock from partners, executive officers and other employees of ours or our subsidiaries and of Cantor and its affiliates. Certain of such partners will be expected to use the proceeds from such sales to repay outstanding loans issued by, or credit enhanced by, Cantor or BGC Holdings. In addition to

 

71


Table of Contents

general corporate purposes, these registrations along with our share buy-back authorization are designed as a planning device in order to facilitate the redemption process. Going forward, we may redeem units and reduce our fully diluted share count under our repurchase authorization or later sell Class A shares under the registration.

Further, we have an effective registration statement on Form S-4 (the “Form S-4 Registration Statement”), with respect to the offer and sale of up to 20 million shares of Class A common stock from time to time in connection with business combination transactions, including acquisitions of other businesses, assets, properties or securities. As of March 31, 2015, we have issued an aggregate of 6.6 million shares of Class A common stock under the Form S-4 Registration Statement, all in connection with acquisitions in the real estate brokerage industry. We also have an effective shelf Registration Statement on Form S-3 pursuant to which we can offer and sell up to 10 million shares of our Class A common stock under the BGC Partners, Inc. Dividend Reinvestment and Stock Purchase Plan. As of March 31, 2015, we have issued approximately 197 thousand shares of our Class A common stock under the Dividend Reinvestment and Stock Purchase Plan.

On April 12, 2013, we filed a resale Registration Statement on Form S-3 pursuant to which 2,810,000 shares of our Class A common stock may be sold by The Cantor Fitzgerald Relief Fund (the “Relief Fund”) or by its pledgees, donees, transferees or other successors in interest. Of the 2,810,000 shares, 1,810,000 shares were donated on December 21, 2012 and the remaining 1,000,000 shares were donated on April 2, 2013.

Our Compensation Committee may grant stock options, stock appreciation rights, deferred stock such as RSUs, bonus stock, performance awards, dividend equivalents and other equity-based awards, including to provide exchange rights for shares of our Class A common stock upon exchange of limited partnership units and founding/working partner units. On June 3, 2014, at our Annual Meeting of Stockholders, our stockholders approved an amendment to our Fourth Amended and Restated Long Term Incentive Plan (the “Equity Plan”) to increase from 200 million to 300 million the aggregate number of shares of our Class A common stock that may be delivered or cash settled pursuant to awards granted during the life of the Equity Plan. On June 12, 2014, we filed a Registration Statement on Form S-8 with respect to the additional 100 million shares. As of March 31, 2015, the limit on the aggregate number of shares authorized to be delivered allowed for the grant of future awards relating to 140.8 million shares.

UNIT REDEMPTIONS AND EXCHANGES—EXECUTIVE OFFICERS

During 2013, our executive officers participated in the Global Partnership Restructuring Program. In connection with the program, Messrs. Lynn, Windeatt and Sadler received an aggregate of 283,206 newly-issued BGC Holdings limited partnership units (equivalent to 9.75% of their non-exchangeable units that were redeemed in the above transactions). Upon any sale or other transfer by such executive officers of shares of restricted stock, a proportional number of these units will be redeemed for zero by BGC Holdings. These units are not expected to be made exchangeable into shares of Class A common stock. In connection with the sale of certain shares of restricted stock, an aggregate of 91,703 of such units held by Messrs. Lynn, Windeatt and Sadler were redeemed for zero on February 5, 2014.

SHARE REPURCHASES FROM EXECUTIVE OFFICERS

On January 21, 2014, the Compensation Committee authorized the acceleration of restrictions with respect to an aggregate of 1,254,723 shares of restricted Class A common stock held by our executive officers as follows: Mr. Lutnick, 628,872 shares (Mr. Lutnick does not currently intend to sell any of these shares); Mr. Lynn, 424,347 shares; Mr. Merkel, 14,689 shares; Mr. Windeatt, 146,843 shares; and Mr. Sadler, 39,972 shares. The Compensation Committee authorized the Company to repurchase any or all of such shares from the executive officers at a price of $6.51 per share, which was the closing price of our Class A common stock on January 21, 2014.

On February 5, 2014, certain executive officers elected to sell, and we agreed to purchase, an aggregate of 636,841 shares of Class A common stock from such executive officers at a price of $6.51 per share as follows: Mr. Lynn, 424,347 shares; Mr. Merkel, 14,689 shares; Mr. Windeatt, 157,833 shares (of which 146,843 shares were previously restricted and an additional 10,990 freely tradable shares); and Mr. Sadler, 39,972 shares.

On January 30, 2015, the Compensation Committee authorized the acceleration of restrictions with respect to an aggregate of 578,756 shares of restricted Class A common stock held by the Company’s executive officers as follows: Mr. Lynn, 455,733 shares; Mr. Windeatt, 95,148 shares; Mr. Sadler, 31,669 shares; and Mr. Merkel, 16,354 shares. The Compensation Committee authorized the Company to repurchase any or all of such shares for the executive officers at a price of $7.83 per share, which was the closing price of our Class A common stock on January 30, 2015. In December, 2014, the Compensation Committee authorized the repurchase from Mr. Windeatt of 42,500 shares of restricted stock to the Company, which were sold for an aggregate of $371,875. In January 2015, upon vesting of NPSU awards granted to Mr. Merkel in 2014, the Compensation Committee authorized the Company to grant exchangeability and repurchase 5,607 vested PSUs and 4,588 vested PPSUs at the average price of shares sold under the CEO less 2%.

 

72


Table of Contents

CONTINGENT PAYMENTS RELATED TO ACQUISITIONS

The Company has completed acquisitions, whose purchase price included an aggregate of approximately 9.8 million shares of the Company’s Class A common stock (with an acquisition date fair value of approximately $54.3 million), 9.2 million limited partnership units (with an acquisition date fair value of approximately $57.0 million) and $43.3 million in cash that may be issued contingent on certain targets being met through 2018.

As of March 31, 2015, the Company has issued 5.1 million shares of its Class A common stock, 1.6 million of limited partnership units and $1.2 million in cash related to contingent payments.

CANTOR RIGHTS TO PURCHASE LIMITED PARTNERSHIP INTERESTS FROM BGC HOLDINGS

Cantor has the right to purchase limited partnership interests (Cantor units) from BGC Holdings upon redemption of non-exchangeable founding/working partner units redeemed by BGC Holdings upon termination or bankruptcy of the founding/working partner. Any such Cantor units purchased by Cantor are exchangeable for shares of Class B common stock or, at Cantor’s election or if there are no additional authorized but unissued shares of Class B common stock, shares of Class A common stock, in each case on a one-for-one basis (subject to customary anti-dilution adjustments).

On July 21, 2014, the Company issued exchange rights with respect to, and Cantor purchased, an aggregate of 3,142,257 exchangeable limited partnership units in BGC Holdings consisting of (i) 1,371,058 such units in connection with the redemption by BGC Holdings of an aggregate of 1,371,058 non-exchangeable founding partner units from former Cantor partners who were former founding partners of BGC Holdings, and (ii) 1,771,199 such units in connection with the grant of exchangeability to 1,771,199 units held by former Cantor partners who were former founding partners of BGC Holdings. Such exchangeable limited partnership units were exchangeable by Cantor at any time on a one-for-one basis for shares of common stock of the Company. The aggregate net purchase price paid by Cantor for such units was $10,605,549. Immediately after Cantor’s purchases of such exchangeable limited partnership units, also on July 21, 2014, the Company purchased from Cantor an aggregate of 5 million units and shares, consisting of (i) all of such 3,142,257 units and (ii) 1,857,743 previously-owned shares of the Company’s Class A common stock, for $38.7 million based on the closing price per share of the Class A common stock on the date of such purchases.

As of March 31, 2015, there were 1,653,927 non-exchangeable founding/working partner units remaining in which BGC Holdings had the right to redeem and Cantor had the right to purchase an equivalent number of Cantor units.

GUARANTEE AGREEMENT FROM CF&CO

Under rules adopted by the CFTC, all foreign introducing brokers engaging in transactions with U.S. persons are required to register with the National Futures Association (“NFA”) and either meet financial reporting and net capital requirements on an individual basis or obtain a guarantee agreement from a registered Futures Commission Merchant (“FCM”). Our European-based brokers engage from time to time in interest rate swap transactions with U.S.-based counterparties, and therefore we are subject to the CFTC requirements. CF&Co has entered into guarantees on our behalf (and on behalf of GFI), and we are required to indemnify CF&Co for the amounts, if any, paid by CF&Co on our behalf pursuant to this arrangement.

NINTH AMENDMENT TO PARTNERSHIP AGREEMENT

On November 6, 2013, BGC GP, LLC, a subsidiary of the Company and the General Partner of the Company’s majority-owned subsidiary, BGC Holdings, and Cantor, the Majority in Interest Exchangeable Limited Partner of the Partnership, entered into the Ninth Amendment to the Agreement of Limited Partnership of the Partnership (the “Ninth Amendment”) effective as of July 1, 2013.

In order to facilitate partner compensation and for other corporate purposes, the Ninth Amendment creates new preferred partnership units (“Preferred Units”) that may be awarded to holders of, or contemporaneous with the grant of, PSUs, PSIs, PSEs, LPUs, APSUs, APSIs, APSEs, REUs, RPUs, AREUs, and ARPUs.

Each quarter, the net profits of BGC Holdings will be allocated to such units at a rate of either 0.6875% (which is 2.75% per calendar year) or such other amount as set forth in the award documentation (the “Preferred Distribution”), which is deducted before the calculation and distribution of the quarterly partnership distribution for the remaining partnership units. The Preferred Units will not be entitled to participate in partnership distributions other than with respect to the Preferred Distribution. The Preferred Units may not be made exchangeable into our Class A common stock and are only entitled to the Preferred Distribution, and accordingly they will not be included in the fully diluted share count.

The Ninth Amendment was approved by the Board of Directors and the Audit Committee of the Board of Directors.

 

73


Table of Contents

TENTH AMENDMENT TO THE PARTNERSHIP AGREEMENT

On May 9, 2014, partners of BGC Holdings approved the Tenth Amendment to the Agreement of Limited Partnership of BGC Holdings (the “Tenth Amendment”) effective as of May 9, 2014. In order to facilitate partner compensation and for other corporate purposes the Tenth Amendment creates a new class of partnership units (“NPSUs”), which are working partner units.

NPSUs are identical to PSUs except that NPSUs will not be entitled to participate in Partnership distributions, will not be allocated any items of profit or loss and may not be made exchangeable into shares of the Company’s Class A common stock. Upon grant, NPSUs may be assigned a written vesting schedule pursuant to which a certain number of NPSUs would be converted for PSUs/PPSUs on each vesting date, subject to terms and conditions determined by the General Partner of the Partnership in its sole discretion, including that the recipient continue to provide substantial services to the Company and comply with his or her partnership obligations.

The Tenth Amendment was approved by the Audit Committee of the Board of Directors and by the full Board of Directors.

STOCK LOAN TRANSACTIONS WITH CANTOR

On October 3, 2014, management was granted approval to enter into stock loan transactions with CF&Co utilizing shares of NASDAQ OMX stock or other equities. Such stock loan transactions will bear market terms and rates.

EXECUTIVE COMPENSATION

On May 9, 2014, the Compensation Committee authorized the grant of 4 million NPSUs to Mr. Lutnick and 1 million NPSUs to Mr. Merkel. The NPSUs granted to Mr. Lutnick will vest ratably on January 1 of each year beginning January 1, 2015 and ending January 1, 2018, such that an equal number of NPSUs will vest and automatically be converted into an equivalent number of PSUs/PPSUs on each vesting date. The NPSUs granted to Mr. Merkel will vest ratably on January 1 of each year beginning January 1, 2015 and ending January 1, 2021, such that an equal number of NPSUs will vest and automatically be converted into an equivalent number of PSUs/PPSUs on each vesting date. Exchange rights with respect to any non-exchangeable PSUs/PPSUs will be determined in accordance with the Company’s practices when determining discretionary bonuses or awards, which may include the Compensation Committee’s exercise of negative discretion to reduce or withhold any such awards.

Upon the signing of any agreement that would result in a “Change in Control” (as defined in the Amended and Restated Change in Control Agreements entered into by each of Messrs. Lutnick and Merkel) (1) any unvested NPSUs held by Messrs. Lutnick or Merkel shall vest in full and automatically be converted for exchangeable PSUs/PPSUs (i.e., such PSUs shall be exchangeable for shares of Class A common stock and PPSUs shall be exchangeable for cash), and (2) any non-exchangeable PSUs/PPSUs held by Messrs. Lutnick and Merkel shall become immediately exchangeable, which exchangeability may be exercised in connection with such “Change in Control.”

On January 1, 2015, (i) 1,000,000 of Mr. Lutnick’s NPSUs converted into 550,000 PSUs and 450,000 PPSUs, of which Mr. Lutnick has the right to exchange for shares and cash, which he waived under our policy (described below), 239,739 PSUs and 196,150 PPSUs, and (ii) 142,857 of Mr. Merkel’s NPSUs converted into 78,571 PSUs and 64,286 PPSUs, of which 5,607 PSUs and 4,588 PPSUs were made exchangeable and repurchased by the Company at the average price of shares of Class A common stock sold under our Controlled Equity Offering less 2%, or $91,558.

On January 30, 2015, the Compensation Committee authorized the grant of 4 million NPSUs to Mr. Lutnick and 1 million NPSUs to Mr. Lynn. These NPSUs will vest ratably on January 1 of each year beginning January 1, 2016 and ending January 1, 2020, such that an equal number of NPSUs vest and convert into an equivalent number of PSUs/PPSUs for Mr. Lutnick and LPUs/PLPUs for Mr. Lynn on each vesting date.

Exchange rights with respect to any non-exchangeable PSUs/PPSUs and non-exchangeable LPUs/PLPUs will be determined in accordance with the Company’s practices when determining discretionary bonuses or awards, which may include the Compensation Committee’s exercise of negative discretion to reduce or withhold any such awards. Upon the signing of any agreement that would result in a “Change in Control” (as defined in the Amended and Restated Change in Control Agreement entered into by Mr. Lutnick and the applicable Deed of Adherence entered into by Mr. Lynn) (1) any unvested NPSUs held by Messrs. Lutnick or Lynn shall vest in full and automatically be converted for exchangeable PSUs/PPSUs or LPUs/PLPUs (i.e., such PSUs and LPUs shall be exchangeable for shares of Class A common stock and PPSUs and PLPUs shall be exchangeable for cash), and (2) any non-exchangeable PSUs/PPSUs held by Mr. Lutnick and non-exchangeable LPUs/PLPUs held by Mr. Lynn shall become immediately exchangeable, which exchangeability may be exercised in connection with such “Change in Control,” except that 9.75% of Mr. Lynn’s LPUs/PLPUs shall be deemed to be redeemed for zero in proportion to such exchanges of LPUs/PLPUs in accordance with the customary LPU/PLPU structure.

 

74


Table of Contents

MARKET SUMMARY

The following table provides certain volume and transaction count information for the quarterly periods indicated:

 

     March 31,
20152
     December 31,
2014
     September 30,
2014
     June 30,
2014
     March 31,
2014
 

Notional Volume (in billions)

              

Total fully electronic volume

   $ 5,643       $ 4,897       $ 3,919         3,538       $ 3,116   

Total hybrid volume—1

     26,641         33,609         36,823         37,486         37,089   
  

 

 

    

 

 

    

 

 

    

 

 

    

 

 

 

Total fully electronic and hybrid volume

$ 32,284    $ 38,506    $ 40,742      41,024    $ 40,205   
  

 

 

    

 

 

    

 

 

    

 

 

    

 

 

 

Transaction Count (in thousands, except for days)

Total fully electronic transactions

  3,752      3,358      2,502      2,122      1,781   

Total hybrid transactions

  597      679      650      659      706   
  

 

 

    

 

 

    

 

 

    

 

 

    

 

 

 

Total transactions

  4,349      4,037      3,152      2,781      2,487   
  

 

 

    

 

 

    

 

 

    

 

 

    

 

 

 

Trading days

  61      64      64      63      61   

 

1  Defined as volume from hybrid transactions conducted by BGC Brokers, exclusive of voice-only transactions.
2  Volume and transaction count information for the quarter March 31, 2015 excludes GFI.

Fully electronic volume, including new products, was $5.6 trillion for the three months ended March 31, 2015, compared to $3.1 trillion for the three months ended March 31, 2014. Our combined voice-assisted and screen-assisted volume for the three months ended March 31, 2015 was $32.3 trillion, compared to $40.2 trillion for the three months ended March 31, 2014.

CONTRACTUAL OBLIGATIONS AND COMMITMENTS

The following table summarizes certain of our contractual obligations at March 31, 2015 (in thousands):

 

     Total      Less Than
1 Year
     1-3 Years      3-5 Years      More Than
5 Years
 

Operating leases1

   $ 524,715       $ 60,585       $ 106,309       $ 85,260       $ 272,561   

Notes payable and collateralized borrowings2

     990,700         156,101         174,050         548,049         112,500   

Interest on notes payable3

     423,507         58,775         103,575         58,184         202,973   

Short-Term Borrowings

     60,000         60,000         —           —           —     

Interest on short-term borrowings

     2,165         2,165         —           —           —     

Other

     16,543         16,543         —           —           —     
  

 

 

    

 

 

    

 

 

    

 

 

    

 

 

 

Total contractual obligations

$ 2,017,630    $ 354,169    $ 383,934    $ 691,493    $ 588,034   
  

 

 

    

 

 

    

 

 

    

 

 

    

 

 

 

 

1  Operating leases are related to rental payments under various non-cancelable leases, principally for office space, net of sublease payments to be received. The total amount of sublease payments to be received is approximately $6.1 million over the life of the agreement.
2  Notes payable and collateralized borrowings reflects the issuance of $150.0 million of the 8.75% Convertible Notes, $160.0 million of the 4.50% Convertible Notes (the $160.0 million represents the principal amount of the debt; the carrying value of the 4.50% Convertible Notes as of March 31, 2015 was approximately $153.7 million), $112.5 million of the 8.125% Senior Notes (the $112.5 million represents the principal amount of the debt; the carrying value of the 8.125% Senior Notes as of March 31, 2015 was approximately $109.1 million), $300.0 million of the 5.375% Senior Notes (the $300.0 million represents the principal amount of the debt; the carrying value of the 5.375% Senior Notes as of March 31, 2015 was approximately $295.4 million), $240.0 million of the 8.375% Senior Notes (the $240.0 million represents the principal amount of the debt; the carrying value of the 8.375% Senior Notes as of March 31, 2015 was approximately $255.3 million), and $28.2 million of collateralized borrowings the ($28.2 million represents the principal amount of the borrowings; the carrying value as of March 31, 2015 was $27.9 million). See Note 17— “Notes Payable, Collateralized and Short-Term Borrowings,” for more information regarding these obligations, including timing of payments and compliance with debt covenants.
3  The $203.0 million of interest on notes payable that are due in more than five years represents interest on the 8.125% Senior Notes. The 8.125% Senior Notes may be redeemed for cash, in whole or in part, on or after June 26, 2017, at the Company’s option, which may impact the actual interest paid.
4  Other contractual obligations reflect commitments to make charitable contributions, which are recorded as part of “Accounts payable, accrued and other liabilities” in the Company’s unaudited condensed consolidated statements of financial condition.

OFF-BALANCE SHEET ARRANGEMENTS

In the ordinary course of business, we enter into arrangements with unconsolidated entities, including variable interest entities. See Note 14—“Investments” to our unaudited condensed consolidated financial statements in Part I, Item 1 of this Quarterly Report on Form 10-Q for additional information related to our investments in unconsolidated entities.

CRITICAL ACCOUNTING POLICIES

The preparation of our consolidated financial statements in conformity with U.S. GAAP requires management to make estimates and assumptions that affect the reported amounts of the assets and liabilities, revenues and expenses, and the disclosure of

 

75


Table of Contents

contingent assets and liabilities in our consolidated financial statements. We believe that of our significant accounting policies (see Note 4—“Summary of Significant Accounting Policies” to our consolidated financial statements in Part II, Item 8 of our Annual Report on Form 10-K), the following policies involve a higher degree of judgment and complexity.

Revenue Recognition

We derive our revenues primarily through commissions from brokerage services, the spread between the buy and sell prices on matched principal transactions, revenues from real estate management services, fees from related parties, fees from certain information products, fees for the provision of certain software solutions, and other revenues.

We recognize revenue when four basic criteria have been met:

 

    Existence of persuasive evidence that an arrangement exists;

 

    Delivery has occurred or services have been rendered;

 

    The seller’s price to the buyer is fixed and determinable; and

 

    Collectability is reasonably assured.

The judgments involved in revenue recognition include determining the appropriate time to recognize revenue. In particular within our Real Estate Services segment, we evaluate our transactions to determine whether contingencies exist that may impact the timing of revenue recognition.

Equity-Based and Other Compensation

Discretionary Bonus: A portion of our compensation and employee benefits expense is comprised of discretionary bonuses, which may be paid in cash, equity, partnership awards or a combination thereof. We accrue expense in a period based on revenues in that period and on the expected combination of cash, equity and partnership units. Given the assumptions used in estimating discretionary bonuses, actual results may differ.

Restricted Stock Units: We account for equity-based compensation under the fair value recognition provisions of the Financial Accounting Standards Board (“FASB”) guidance. Restricted stock units (“RSUs”) provided to certain employees are accounted for as equity awards, and as per FASB guidance, we are required to record an expense for the portion of the RSUs that is ultimately expected to vest. FASB guidance requires forfeitures to be estimated at the time of grant and revised, if necessary, in subsequent periods if actual forfeitures differ from those estimates. Because significant assumptions are used in estimating employee turnover and associated forfeiture rates, actual results may differ from our estimates under different assumptions or conditions.

The fair value of RSU awards to employees is determined on the date of grant, based on the market value of our Class A common stock. Generally, RSUs granted by us as employee compensation do not receive dividend equivalents; as such, we adjust the fair value of the RSUs for the present value of expected forgone dividends, which requires us to include an estimate of expected dividends as a valuation input. This grant-date fair value is amortized to expense ratably over the awards’ vesting periods. For RSUs with graded vesting features, we have made an accounting policy election to recognize compensation cost on a straight-line basis. The amortization is reflected as non-cash equity-based compensation expense in our consolidated statements of operations.

Restricted Stock: Restricted stock provided to certain employees is accounted for as an equity award, and as per FASB guidance, we are required to record an expense for the portion of the restricted stock that is ultimately expected to vest. We have granted restricted stock that is not subject to continued employment or service; however, transferability is subject to compliance with our and our affiliates’ customary noncompete obligations. Such shares of restricted stock are generally saleable by partners in five to ten years. Because the restricted stock is not subject to continued employment or service, the grant-date fair value of the restricted stock is expensed on the date of grant. The expense is reflected as non-cash equity-based compensation expense in our consolidated statements of operations.

Limited Partnership Units: Limited partnership units in BGC Holdings are generally held by employees. Generally such units receive quarterly allocations of net income, which are cash distributed on a quarterly basis and generally contingent upon services being provided by the unit holders. As discussed above, our new Preferred Units are not entitled to participate in partnership distributions other than with respect to a distribution at a rate of either 0.6875% (which is 2.75% per calendar year) or such other amount as set forth in the award documentation. As prescribed in FASB guidance, the quarterly allocations of net income to such limited partnership units are reflected as a component of compensation expense under “Allocation of net income and grants of exchangeability to limited partnership units and FPUs” in our consolidated statements of operations.

Certain of these limited partnership units entitle the holders to receive post-termination payments equal to the notional amount in four equal yearly installments after the holder’s termination. These limited partnership units are accounted for as post-termination liability awards under FASB guidance. Accordingly, we recognize a liability for these units on our consolidated

 

76


Table of Contents

statements of financial condition as part of “Accrued compensation” for the amortized portion of the post-termination payment amount, based on the current fair value of the expected future cash payout. We amortize the post-termination payment amount, less an expected forfeiture rate, over the vesting period, and record an expense for such awards based on the change in value at each reporting period in our consolidated statements of operations as part of “Compensation and employee benefits.”

Certain limited partnership units are granted exchangeability into Class A common stock on a one-for-one basis (subject to adjustment). At the time exchangeability is granted, we recognize an expense based on the fair value of the award on that date, which is included in “Allocation of net income and grants of exchangeability to limited partnership units and FPUs” in our consolidated statements of operations. During the three months ended March 31, 2015 and 2014, we incurred compensation expense, before associated income taxes of $36.6 million and $29.1 million, respectively, related to the grant of exchangeability on partnership units.

Employee Loans: We have entered into various agreements with certain of our employees and partners whereby these individuals receive loans that may be either wholly or in part repaid from distributions that the individuals receive on some or all of their limited partnership interests or may be forgiven over a period of time. Cash advance distribution loans are documented in formal agreements and are repayable in timeframes outlined in the underlying agreements. We intend for these advances to be repaid in full from the future distributions on existing and future awards granted. The distributions are treated as compensation expense when made and the proceeds are used to repay the loan. The forgivable portion of any loans is recognized as compensation expense in our consolidated statements of operations over the life of the loan. We review the loan balances each reporting period for collectability. If we determine that the collectability of a portion of the loan balances is not expected, we recognize a reserve against the loan balances. Actual collectability of loan balances may differ from our estimates.

As of March 31, 2015 and December 31, 2014, the aggregate balance of employee loans, net of reserve, was $142.6 million and $130.8 million, respectively, and is included as “Loans, forgivable loans and other receivables from employees and partners, net” in our unaudited condensed consolidated statements of financial condition. Compensation expense for the above-mentioned employee loans for the three months ended March 31, 2015 and 2014 was $8.1 million and $7.1 million, respectively. The compensation expense related to these loans was included as part of “Compensation and employee benefits” in our unaudited condensed consolidated statements of operations.

Goodwill

Goodwill is the excess of the purchase price over the fair value of identifiable net assets acquired in a business combination. As prescribed in FASB guidance, Goodwill and Other Intangible Assets, goodwill is not amortized, but instead is periodically tested for impairment. We review goodwill for impairment on an annual basis during the fourth quarter of each fiscal year or whenever an event occurs or circumstances change that could reduce the fair value of a reporting unit below its carrying amount.

When reviewing goodwill for impairment, we first assess qualitative factors to determine whether it is more likely than not that the fair value of a reporting unit is less than its carrying amount. If the results of the qualitative assessment are not conclusive, or if we choose to bypass the qualitative assessment, we perform a goodwill impairment analysis using a two-step process.

The first step involves comparing each reporting unit’s estimated fair value with its carrying value, including goodwill. To estimate the fair value of the reporting units, we use a discounted cash flow model and data regarding market comparables. The valuation process requires significant judgment and involves the use of significant estimates and assumptions. These assumptions include cash flow projections, estimated cost of capital and the selection of peer companies and relevant multiples. Because significant assumptions and estimates are used in projecting future cash flows, choosing peer companies and selecting relevant multiples, actual results may differ from our estimates under different assumptions or conditions. If the estimated fair value of a reporting unit exceeds its carrying value, goodwill is deemed not to be impaired. If the carrying value exceeds estimated fair value, there is an indication of potential impairment and the second step is performed to measure the amount of potential impairment.

The second step of the process involves the calculation of an implied fair value of goodwill for each reporting unit for which step one indicated a potential impairment may exist. The implied fair value of goodwill is determined by measuring the excess of the estimated fair value of the reporting unit as calculated in step one, over the estimated fair values of the individual assets, liabilities and identified intangibles. Events such as economic weakness, significant declines in operating results of reporting units, or significant changes to critical inputs of the goodwill impairment test (e.g., estimates of cash flows or cost of capital) could cause the estimated fair value of our reporting units to decline, which could result in an impairment of goodwill in the future.

Income Taxes

We account for income taxes using the asset and liability method as prescribed in FASB guidance on Accounting for Income Taxes. Deferred tax assets and liabilities are recognized for the future tax consequences attributable to differences between the consolidated financial statement carrying amounts of existing assets and liabilities and their respective tax bases. Certain of our entities are taxed as U.S. partnerships and are subject to the Unincorporated Business Tax (“UBT”) in the City of New York. Therefore, the tax liability or benefit related to the partnership income or loss except for UBT rests with the partners (see Note 3—“Limited Partnership Interests in BGC Holdings” for a discussion of partnership interests), rather than the partnership entity. As such,

 

77


Table of Contents

the partners’ tax liability or benefit is not reflected in our consolidated financial statements. The tax-related assets, liabilities, provisions or benefits included in our unaudited condensed consolidated financial statements also reflect the results of the entities that are taxed as corporations, either in the U.S. or in foreign jurisdictions. Pursuant to FASB guidance on Accounting for Uncertainty in Income Taxes, an interpretation of FASB Statement on Accounting for Income Taxes, we provide for uncertain tax positions based upon management’s assessment of whether a tax benefit is more likely than not to be sustained upon examination by tax authorities. Management is required to determine whether a tax position is more likely than not to be sustained upon examination by tax authorities, including resolution of any related appeals or litigation processes, based on the technical merits of the position. Because significant assumptions are used in determining whether a tax benefit is more likely than not to be sustained upon examination by tax authorities, actual results may differ from our estimates under different assumptions or conditions. We recognize interest and penalties related to income tax matters in “Interest expense” and “Other expenses,” respectively, in our unaudited condensed consolidated statement of operations.

A valuation allowance is recorded against deferred tax assets if it is deemed more likely than not that those assets will not be realized. In assessing the need for a valuation allowance, we consider all available evidence, including past operating results, the existence of cumulative losses in the most recent fiscal years, estimates of future taxable income and the feasibility of tax planning strategies.

The measurement of current and deferred income tax assets and liabilities is based on provisions of enacted tax laws and involves uncertainties in the application of tax regulations in the U.S. and other tax jurisdictions. Because our interpretation of complex tax law may impact the measurement of current and deferred income taxes, actual results may differ from these estimates under different assumptions regarding the application of tax law.

See Note 4—“Summary of Significant Accounting Policies,” to our consolidated financial statements in Part II, Item 8 of our Annual Report on Form 10-K for additional information regarding our significant accounting policies.

RECENT ACCOUNTING PRONOUNCEMENTS

See Note 1—“Organization and Basis of Presentation,” to our unaudited condensed consolidated financial statements in Part I, Item 1 of this Quarterly Report on Form 10-Q for information regarding recent accounting pronouncements.

OUR ORGANIZATIONAL STRUCTURE

Stock Ownership

As of April 30, 2015, there were 211,206,373 shares of our Class A common stock outstanding, of which 25,748,294 shares were held by Cantor and CFGM, Cantor’s managing general partner. Each share of Class A common stock is entitled to one vote on matters submitted to a vote of our stockholders.

In addition, as of April 30, 2015, Cantor and CFGM held 34,848,107 shares of our Class B common stock (which represents all of the outstanding shares of our Class B common stock), representing, together with our Class A common stock held by Cantor and CFGM, approximately 66.9% of our voting power on such date. Each share of Class B common stock is generally entitled to the same rights as a share of Class A common stock, except that, on matters submitted to a vote of our stockholders, each share of Class B common stock is entitled to ten votes. The Class B common stock generally votes together with the Class A common stock on all matters submitted to a vote of our stockholders.

Through April 30, 2015, Cantor has distributed to its current and former partners an aggregate of 20,378,465 shares of Class A common stock, consisting of (i) 18,944,728 shares to satisfy certain of Cantor’s deferred stock distribution obligations provided to such partners on April 1, 2008 (the “April 2008 distribution rights shares”), and (ii) 1,433,737 shares to satisfy certain of Cantor’s deferred stock distribution obligations provided to such partners on February 14, 2012 in connection with Cantor’s payment of previous quarterly partnership distributions (the “February 2012 distribution rights shares”). As of April 30, 2015, Cantor is still obligated to distribute to its current and former partners an aggregate of 16,228,506 shares of Class A common stock, consisting of 14,427,016 April 2008 distribution rights shares and 1,801,490 February 2012 distribution rights shares.

From time to time, we may actively continue to repurchase shares of our Class A common stock, including from Cantor, our executive officers, other employees, partners and others.

 

78


Table of Contents

Partnership Structure

We are a holding company, and our business is operated through two operating partnerships, BGC U.S., which holds our U.S. businesses, and BGC Global, which holds our non-U.S. businesses. The limited partnership interests of the two operating partnerships are held by us and BGC Holdings, and the limited partnership interests of BGC Holdings are currently held by limited partnership unit holders, founding partners, and Cantor. We hold the BGC Holdings general partnership interest and the BGC Holdings special voting limited partnership interest, which entitle us to remove and appoint the general partner of BGC Holdings, and serve as the general partner of BGC Holdings, which entitles us to control BGC Holdings. BGC Holdings, in turn, holds the BGC U.S. general partnership interest and the BGC U.S. special voting limited partnership interest, which entitle the holder thereof to remove and appoint the general partner of BGC U.S., and the BGC Global general partnership interest and the BGC Global special voting limited partnership interest, which entitle the holder thereof to remove and appoint the general partner of BGC Global, and serves as the general partner of BGC U.S. and BGC Global, all of which entitle BGC Holdings (and thereby us) to control each of BGC U.S. and BGC Global. BGC Holdings holds its BGC Global general partnership interest through a company incorporated in the Cayman Islands, BGC Global Holdings GP Limited.

As of April 30, 2015, we held directly and indirectly, through wholly owned subsidiaries, BGC U.S. limited partnership interests and BGC Global limited partnership interests consisting of 246,054,480 units and 246,054,480 units, representing approximately 67.6% and 67.6% of the outstanding BGC U.S. limited partnership interests and BGC Global limited partnership interests, respectively. As of that date, BGC Holdings held BGC U.S. limited partnership interests and BGC Global limited partnership interests consisting of 117,916,055 units and 117,916,055 units, representing approximately 32.4% and 32.4% of the outstanding BGC U.S. limited partnership interests and BGC Global limited partnership interests, respectively.

Limited partnership unit holders, founding partners, and Cantor directly hold BGC Holdings limited partnership interests. Since BGC Holdings in turn holds BGC U.S. limited partnership interests and BGC Global limited partnership interests, limited partnership unit holders, founding partners, and Cantor indirectly have interests in BGC U.S. limited partnership interests and BGC Global limited partnership interests.

As of April 30, 2015, excluding Preferred Units and NPSUs described below, outstanding BGC Holdings partnership interests included 52,268,659 limited partnership units, 16,864,463 founding partner units and 48,782,933 Cantor units.

We may in the future effect additional redemptions of BGC Holdings limited partnership units and founding partner units for shares of our Class A common stock. We may also continue our earlier partnership restructuring programs, whereby we redeemed or repurchased certain limited partnership units and founding partner units in exchange for new units, grants of exchangeability for Class A common stock or cash and, in many cases, obtained modifications or extensions of partners’ employment arrangements. We also generally expect to continue to grant exchange rights with respect to outstanding non-exchangeable limited partnership units and founding partner units, and to repurchase BGC Holdings partnership interests from time to time, including from Cantor, our executive officers, and other employees and partners, unrelated to our partnership restructuring programs.

Cantor units are generally exchangeable with us for our Class B common stock (or, at Cantor’s option or if there are no additional authorized but unissued shares of our Class B common stock, our Class A common stock) on a one-for-one basis (subject to customary anti-dilution adjustments). Upon certain circumstances, Cantor may have the right to acquire additional Cantor units in connection with the redemption of or grant of exchangeability to certain non-exchangeable founding partner units, none of which was redeemed/exchanged in the Global Partnership Restructuring Program. As of April 30, 2015, there were 1,653,927 non-exchangeable founding partner units with respect to which Cantor had the right to acquire an equivalent number of Cantor units.

On November 6, 2013, BGC GP, LLC, a subsidiary of the Company and the General Partner of the Company’s majority-owned subsidiary, BGC Holdings, and Cantor, the Majority in Interest Exchangeable Limited Partner of the Partnership, entered into the Ninth Amendment to the Agreement of Limited Partnership of the Partnership (the “Ninth Amendment”) effective as of July 1, 2013.

In order to facilitate partner compensation and for other corporate purposes, the Ninth Amendment creates new preferred partnership units (“Preferred Units”), which are working partner units that may be awarded to holders of, or contemporaneous with the grant of, PSUs, PSIs, PSEs, LPUs, APSUs, APSIs, APSEs, REUs, RPUs, AREUs, and ARPUs. These new Preferred Units carry the same name as the underlying unit, with the insertion of an additional “P” to designate them as Preferred Units.

Such Preferred Units may not be made exchangeable into our Class A common stock and accordingly will not be included in the fully diluted share count. Each quarter, the net profits of BGC Holdings will be allocated to such Units at a rate of either 0.6875% (which is 2.75% per calendar year) of the allocation amount assigned to them based on their award price, or such other amount as set forth in the award documentation (the “Preferred Distribution”), before calculation and distribution of the quarterly Partnership distribution for the remaining Partnership units. The Preferred Units will not be entitled to participate in Partnership distributions other than with respect to the Preferred Distribution. As of April 30, 2015 there were 10,220,613 such units granted and outstanding. The Ninth Amendment was approved by the Audit Committee of the Board of Directors and by the full Board.

 

79


Table of Contents

On May 9, 2014, partners of BGC Holdings approved the Tenth Amendment to the Agreement of Limited Partnership of BGC Holdings effective as of May 9, 2014. In order to facilitate partner compensation and for other corporate purposes the Tenth Amendment created a new class of partnership units (NPSUs), which are working partner units. For more information, see Note 14—“Related Party Transactions” to our consolidated financial statements in Part II, Item 8 of our Annual Report on Form 10-K.

The following diagram illustrates our organizational structure as of April 30, 2015. The diagram does not reflect the various subsidiaries of BGC, BGC U.S., BGC Global, BGC Holdings or Cantor, or the noncontrolling interests in our consolidated subsidiaries other than Cantor’s units in BGC Holdings.*

 

LOGO

 

80


Table of Contents
* Shares of our Class B common stock are convertible into shares of our Class A common stock at any time in the discretion of the holder on a one-for-one basis. Accordingly, if Cantor converted all of its Class B common stock into Class A common stock, Cantor would hold 24.6% of the voting power, and the public stockholders would hold 75.4% of the voting power (and Cantor’s indirect economic interests in BGC U.S. and BGC Global would remain unchanged). For purposes of the diagram, Cantor’s percentage ownership also includes CFGM’s percentage ownership. The diagram does not reflect certain Class A common stock and BGC Holdings partnership units as follows: (a) 16,260,160 shares of Class A common stock issuable upon conversion of our 4.50% convertibles notes; (b) any shares of Class A common stock that may become issuable upon the conversion or exchange of any convertible or exchangeable debt securities that may in the future be sold under our shelf Registration Statement on Form S-3 (Registration No. 333-180331); (c) 10,220,613 Preferred Units granted and outstanding to BGC Holdings partners (see “Partnership Structure” herein); and (d) 11,016,406 NPSUs granted and outstanding to BGC Holdings partners.

The diagram reflects Class A common stock and BGC Holdings partnership unit activity from January 1, 2015 through April 30, 2015 as follows: (a) 24,042,599 shares of Class A common stock acquired by Cantor upon conversion of the 8.75% convertible notes into shares of Class A common stock; (b) 741,081 shares of Class A common stock repurchased by us; (c) 147,785 forfeited shares of Restricted Class A common stock; (d) 418,615 shares of Class A common stock sold by us under the December 2012 sales agreement pursuant to our shelf Registration Statement on Form S-3 (Registration No. 333-185110); (e) 1,492,563 shares of Class A common stock sold by us under the November 2014 sales agreement pursuant to our Registration Statement on Form S-3 (Registration No. 333-200415), but not the 18,507,437 shares remaining for sale by us under such sales agreement; (f) 100,325 shares issued by us under our acquisition shelf Registration Statement on Form S-4 (Registration No. 333-169232), but not the 13,350,671 shares remaining available for issuance by us under such Registration Statement; (g) 11,642 shares issued by us under our Dividend Reinvestment and Stock Purchase Plan shelf Registration Statement on Form S-3 (Registration No. 333-173109), but not the 9,800,791 shares remaining available for issuance by us under shelf Registration Statement on Form S-3 (Registration No. 333-196999); (h) 169,018 shares sold by selling stockholders under our resale shelf Registration Statement on Form S-3 (Registration No. 333-167953), but not the 178,295 shares remaining available for sale by selling stockholders under such Registration Statement; (i) 377,266 shares sold by selling stockholders under our resale shelf Registration Statement on Form S-3 (Registration No. 333-175034), but not the 1,319,771 shares remaining available for sale by selling stockholders under such Registration Statement; (j) 129,012 limited partnership, founding partner and Cantor units redeemed or repurchased by us for cash; and (k) an aggregate of 10,916,013 limited partnership units granted by BGC Holdings.

 

81


Table of Contents
ITEM  3. QUANTITATIVE AND QUALITATIVE DISCLOSURES ABOUT MARKET RISK

Credit Risk

Credit risk arises from potential non-performance by counterparties and customers. BGC Partners has established policies and procedures to manage its exposure to credit risk. BGC Partners maintains a thorough credit approval process to limit exposure to counterparty risk and employs stringent monitoring to control the counterparty risk from its matched principal and agency businesses. BGC Partners’ account opening and counterparty approval process includes verification of key customer identification, anti-money laundering verification checks and a credit review of financial and operating data. The credit review process includes establishing an internal credit rating and any other information deemed necessary to make an informed credit decision, which may include correspondence, due diligence calls and a visit to the entity’s premises, as necessary.

Credit approval is granted subject to certain trading limits and may be subject to additional conditions, such as the receipt of collateral or other credit support. Ongoing credit monitoring procedures include reviewing periodic financial statements and publicly available information on the client and collecting data from credit rating agencies, where available, to assess the ongoing financial condition of the client.

Through its subsidiaries, BGC Partners executes matched principal transactions in which it acts as a “middleman” by serving as counterparty to both a buyer and a seller in matching back-to-back trades. These transactions are then settled through a recognized settlement system or third-party clearing organization. Settlement typically occurs within one to three business days after the trade date. Cash settlement of the transaction occurs upon receipt or delivery of the underlying instrument that was traded. BGC Partners generally avoids settlement of principal transactions on a free-of-payment basis or by physical delivery of the underlying instrument. However, free-of-payment transactions may occur on a very limited basis.

The number of matched principal trades BGC Partners executes has continued to grow as compared to prior years. Receivables from broker-dealers, clearing organizations, customers and related broker-dealers and Payables to broker-dealers, clearing organizations, customers and related broker-dealers on the Company’s consolidated statements of financial condition primarily represent the simultaneous purchase and sale of the securities associated with those matched principal transactions that have not settled as of their stated settlement dates. BGC Partners’ experience has been that substantially all of these transactions ultimately settle at the contracted amounts.

In addition, BGC Partners incurs limited credit risk related to certain brokerage activities. The counterparty risk relates to the collectability of the outstanding brokerage fee receivables. The review process includes monitoring both the clients and the related brokerage receivables. The review includes an evaluation of the ongoing collection process and an aging analysis of the brokerage receivables.

Market Risk

Market risk refers to the risk that a change in the level of one or more market prices, rates, indices or other factors will result in losses for a specified position. BGC Partners may allow certain of its desks to enter into unmatched principal transactions in the ordinary course of business and hold long and short inventory positions. These transactions are primarily for the purpose of facilitating clients’ execution needs, adding liquidity to a market or attracting additional order flow. As a result, BGC Partners may have market risk exposure on these transactions. BGC Partners’ exposure varies based on the size of its overall positions, the risk characteristics of the instruments held and the amount of time the positions are held before they are disposed of. BGC Partners has limited ability to track its exposure to market risk and unmatched positions on an intra-day basis; however, it attempts to mitigate its market risk on these positions by strict risk limits, extremely limited holding periods and hedging its exposure. These positions are intended to be held short term to facilitate customer transactions. However, due to a number of factors, including the nature of the position and access to the market on which it trades, BGC Partners may not be able to unwind the position and it may be forced to hold the position for a longer period than anticipated. All positions held longer than intra-day are marked to market.

We also have investments in marketable equity securities, which are publicly-traded, and which had a fair value of $56.7 million as of March 31, 2015. Investments in marketable securities carry a degree of risk, as there can be no assurance that the marketable securities will not lose value and, in general, securities markets can be volatile and unpredictable. As a result of these different market risks, our holdings of marketable securities could be materially and adversely affected. We may seek to minimize the effect of price changes on a portion of our investments in marketable securities through the use of derivative contracts. However, there can be no assurance that our hedging activities will be adequate to protect us against price risks associated with our investments in marketable securities. See Note 9—“Marketable Securities” and Note 11—“Derivatives” to our unaudited condensed consolidated financial statements in Part I, Item 1 of this Quarterly Report on Form 10-Q for further information regarding these investments and related hedging activities.

Our affiliate, GFI has authorized a limited number of desks to enter into principal investing transactions in which they commit capital within predefined limits, either to facilitate customer trading activities or to engage in principal trading for their own account. These principal positions may ultimately be matched against a customer order or through a market intermediary, either in the

 

82


Table of Contents

short term (such as the same trading day) or they may hold these positions for several days or more. The number and size of these transactions may affect their results of operations in a given period and they may also incur losses from these trading activities due to market fluctuations and volatility from quarter to quarter. GFI is currently subject to covenants in their Credit Agreement, which generally limit the aggregate amount of securities which they may trade for their own account to 7.5% of their consolidated capital. To the extent that they own assets, i.e., have long positions, in any of those markets, a downturn in the value of those assets or in those markets could result in losses from a decline in the value of those long positions. Conversely, to the extent that they have sold assets we do not own, i.e., have short positions, in any of those markets, an upturn in those markets could expose us to significant losses as we attempt to cover our short positions by acquiring assets in a rising market. To the extent these securities positions are not disposed of intra-day, they mark these positions to market.

Our risk management procedures and strict limits are designed to monitor and limit the risk of unintended loss and have been effective in the past. However, there is no assurance that these procedures and limits will be effective at limiting unanticipated losses in the future. Adverse movements in the securities positions or a downturn or disruption in the markets for these positions could result in a substantial loss. In addition, principal gains and losses resulting from these positions could on occasion have a disproportionate effect, positive or negative, on BGC Partners’ consolidated financial condition and results of operations for any particular reporting period.

Operational Risk

Our businesses are highly dependent on our ability to process a large number of transactions across numerous and diverse markets in many currencies on a daily basis. If any of our data processing systems do not operate properly or are disabled or if there are other shortcomings or failures in our internal processes, people or systems, we could suffer impairment to our liquidity, financial loss, a disruption of our businesses, liability to clients, regulatory intervention or reputational damage. These systems may fail to operate properly or become disabled as a result of events that are wholly or partially beyond our control, including cybersecurity incidents, a disruption of electrical or communications services or our inability to occupy one or more of our buildings. The inability of our systems to accommodate an increasing volume of transactions could also constrain our ability to expand our businesses.

In addition, despite our contingency plans, our ability to conduct business may be adversely impacted by a disruption in the infrastructure that supports our businesses and the communities in which they are located. This may include a disruption involving electrical, communications, transportation or other services used by us or third parties with whom we conduct business.

Foreign Currency Risk

BGC Partners is exposed to risks associated with changes in foreign exchange rates. Changes in foreign currency rates create volatility in the U.S. dollar equivalent of the Company’s revenues and expenses, in particular with regard to British Pounds and Euros. In addition, changes in the remeasurement of BGC Partners’ foreign currency denominated net assets are recorded as part of its results of operations and fluctuate with changes in foreign currency rates. BGC monitors the net exposure in foreign currencies on a daily basis and hedges its exposure as deemed appropriate with highly rated major financial institutions.

Interest Rate Risk

BGC Partners had $1,051.4 million in fixed-rate debt outstanding as of March 31, 2015. These debt obligations are not currently subject to fluctuations in interest rates, although in the event of refinancing or issuance of new debt, such debt could be subject to changes in interest rates.

 

ITEM  4. CONTROLS AND PROCEDURES

Evaluation of Disclosure Controls and Procedures

BGC Partners maintains disclosure controls and procedures that are designed to ensure that information required to be disclosed by BGC Partners is recorded, processed, accumulated, summarized and communicated to its management, including its Chairman and Chief Executive Officer and its Chief Financial Officer, to allow timely decisions regarding required disclosures, and reported within the time periods specified in the SEC’s rules and forms. The Chairman and Chief Executive Officer and the Chief Financial Officer have performed an evaluation of the effectiveness of the design and operation of BGC Partners disclosure controls and procedures as of March 31, 2015. Based on that evaluation, the Chairman and Chief Executive Officer and the Chief Financial Officer concluded that BGC Partners’ disclosure controls and procedures were effective as of March 31, 2015.

Changes in Internal Control over Financial Reporting

During the three months ending March 31, 2015, there were no changes in our internal control over financial reporting that materially affect, or are reasonably likely to materially affect, our internal control over financial reporting.

 

83


Table of Contents

PART II—OTHER INFORMATION

 

ITEM 1. LEGAL PROCEEDINGS

See Note 19—“Commitments, Contingencies and Guarantees” to the Company’s unaudited condensed consolidated financial statements included in Part I, Item 1 of this Quarterly Report on Form 10-Q, which is incorporated by reference herein.

 

ITEM 1A. RISK FACTORS

Set forth below are certain additional risk factors:

We have debt, which could adversely affect our ability to raise additional capital to fund our operations and activities, limit our ability to react to changes in the economy or our industries, expose us to interest rate risk and prevent us from meeting our obligations under our indebtedness.

Our indebtedness, which at April 30, 2015 includes $112.5 million aggregate principal amount of 8.125% Senior Notes due 2042 (the “8.125% Senior Notes”), $160.0 million principal amount of 4.50% Convertible Senior Notes due 2016 (the “Convertible Notes”), $240.0 million in aggregate principal amount of 8.375% Senior Notes due July 2018 (the “8.375% Senior Notes”) acquired in the acquisition of GFI, $300.0 million aggregate principal amount of 5.375% Senior Notes due 2019 (the “5.375% Senior Notes”), and $60.0 million in short-term borrowings related to a credit facility acquired in the acquisition of GFI (the “GFI Credit Facility”) has important consequences, including:

 

    it may limit our ability to borrow money, dispose of assets or sell equity to fund our working capital, capital expenditures, dividend payments, debt service, strategic initiatives or other obligations or purposes;

 

    it may limit our flexibility in planning for, or reacting to, changes in the economy, the markets, or our operations or businesses;

 

    we may be more highly leveraged than some of our competitors, which may place us at a competitive disadvantage;

 

    it may make us more vulnerable to downturns in the economy or our businesses; and

 

    there would be a material adverse effect on our businesses, financial condition, results of operations and prospects if we were unable to service our indebtedness or obtain additional financing or refinance our existing debt, as needed or on terms acceptable to us.

In our Financial Services businesses, we are dependent upon the availability of adequate funding and sufficient regulatory capital and clearing margin. Clearing margin is the amount of cash, guarantees or similar collateral that we must provide or deposit with our third-party clearing organizations in support of our obligations under contractual clearing arrangements with these organizations. Historically, these needs have been satisfied from internally generated funds and proceeds from debt and equity financings. We have also relied on Cantor’s support to clear our transactions in U.S. Treasury and U.S. government agency products under the clearing agreement we entered into with Cantor in November 2008. If for any reason we need to raise additional funds, including in order to meet increased regulatory capital requirements and/or increased clearing margin requirements arising from growth in our brokerage businesses, to complete acquisitions or otherwise, we may not be able to obtain additional financing when needed. If we cannot raise additional funds on acceptable terms, we may not be able to develop or enhance our businesses, take advantage of future growth opportunities or respond to competitive pressure or unanticipated requirements.

We may incur substantially more debt or take other actions which would intensify the risks discussed herein.

We may incur substantial additional debt in the future, some of which may be secured debt. We are not restricted under the terms of the indentures governing our 8.125% Senior Notes, 5.375% Senior Notes, 8.375% Senior Notes, Convertible Notes and GFI Credit Facility from incurring additional debt, securing existing or future debt (with certain exceptions, including to the extent already secured), recapitalizing our debt or taking a number of other actions that are not limited by the terms of our debt instruments that could have the effect of diminishing our ability to make payments on our debt when due.

Our acquisition of GFI Group will require significant cash resources and may lead to a significant increase in the level of our indebtedness.

        Our acquisition of GFI may lead to a significant increase in the level of our indebtedness. On February 26, 2015, we successfully completed our tender offer to acquire approximately 54.3 million Tendered Shares of GFI and we issued payment for the Tendered Shares on March 4, 2015 in the aggregate amount of approximately $331.1 million. In December 2014, we issued our 5.375% Senior Notes in anticipation of the acquisition. As part of the GFI acquisition, we assumed $240.0 million in aggregate principal amount of 8.375% Senior Notes due July 2018, and $60.0 million in short-term borrowings related to a GFI credit facility. In addition, on March 13, 2015 we entered into a secured loan arrangement of $28.2 million under which we pledged certain fixed assets as security for a loan. This arrangement incurs interest at a fixed rate of 3.70% and matures on April 1, 2019. Partially offsetting these increases to our indebtedness, on April 13, 2015, our $150.0 million of $8.75% Convertible Senior Notes, due April 15, 2015, were fully converted into approximately 24.0 million shares of BGC Class A common stock which were issued to Cantor Fitzgerald, L.P. We may also enter into other short- or long-term financing arrangements. We also incurred substantial non-recurring transaction costs, including break-up fees, assumption of liabilities and expenses, and compensation expenses in connection with the GFI transaction. The increased level of our consolidated indebtedness may restrict the ability to raise additional capital on favorable terms, and such leverage, and any resulting liquidity or credit issues, could have a material adverse effect on a combined business.

We have equity investments or profit sharing interests in entities whose primary business is proprietary trading. These investments could expose us to losses that would adversely affect our net income and the value of our assets.

We have equity investments or profit sharing interests in entities whose primary business is proprietary trading. The accounting treatment applied for these investments varies depending on a number of factors, including, but not limited to, our percentage ownership or profit share and whether we have any influence or control over the relevant entity. Under certain accounting standards, any losses experienced by these entities on their investment activities would adversely impact our net income and the value of these assets. In addition, if these entities were to fail and cease operations, we could lose the entire value of our investment and the stream of any shared profits from trading.

 

ITEM 2. UNREGISTERED SALES OF EQUITY SECURITIES AND PROCEEDS

The information required by this Item is set forth in Note 22—“Subsequent Events” and Note 6— “Stock Transactions and Unit Redemptions” to the unaudited condensed consolidated financial statements included in Item 1 of Part I of this Quarterly Report on
Form 10-Q and in Management’s Discussion and Analysis of Financial Condition and Results of Operations (Item 2 of Part I) and is incorporated by reference herein.

 

ITEM 3. DEFAULTS UPON SENIOR SECURITIES

None.

 

ITEM 4. MINE SAFETY DISCLOSURES

None.

 

ITEM 5. OTHER INFORMATION

None.

 

ITEM 6. EXHIBITS

 

Exhibit
Number

  

Exhibit Title

10.1    $250 million Promissory Note issuance and GFI share purchase.
31.1    Certification by the Chief Executive Officer Pursuant to Section 302 of the Sarbanes-Oxley Act of 2002.
31.2    Certification by the Principal Financial Officer Pursuant to Section 302 of the Sarbanes-Oxley Act of 2002.
32    Certification by the Chief Executive Officer and Principal Financial Officer Pursuant to Section 906 of the Sarbanes-Oxley Act of 2002.
101    The following materials from BGC Partners’ Quarterly Report on Form 10-Q for the period ended March 31, 2015 are formatted in eXtensible Business Reporting Language (XBRL): (i) the Unaudited Condensed Consolidated Statements of Financial Condition, (ii) the Unaudited Condensed Consolidated Statements of Operations, (iii) the Unaudited Condensed Consolidated Statements of Comprehensive Income, (iv) the Unaudited Condensed Consolidated Statements of Cash Flows, (v) the Unaudited Condensed Consolidated Statements of Changes in Equity, and (vi) Notes to the Unaudited Condensed Consolidated Financial Statements.

 

84


Table of Contents

SIGNATURES

Pursuant to the requirements of the Securities Exchange Act of 1934, the registrant has duly caused this Report on Form 10-Q for the quarter ended March 31, 2015 to be signed on its behalf by the undersigned thereunto duly authorized.

 

BGC Partners, Inc.

/S/ HOWARD W. LUTNICK

Name: Howard W. Lutnick
Title: Chairman of the Board and Chief Executive Officer

/S/ ANTHONY GRAHAM SADLER

Name: Anthony Graham Sadler
Title: Chief Financial Officer

Date: May 11, 2015

[Signature page to the Quarterly Report on Form 10-Q for the period ended March 31, 2015 dated May 11, 2015.]

 

85


Table of Contents

EXHIBIT INDEX

 

Exhibit
Number

  

Description

10.1    $250 million Promissory Note issuance and GFI share purchase.
31.1    Certification by the Chief Executive Officer Pursuant to Section 302 of the Sarbanes-Oxley Act of 2002.
31.2    Certification by the Principal Financial Officer Pursuant to Section 302 of the Sarbanes-Oxley Act of 2002.
32    Certification by the Chief Executive Officer and Principal Financial Officer Pursuant to Section 906 of the Sarbanes-Oxley Act of 2002.
101    The following materials from BGC Partners’ Quarterly Report on Form 10-Q for the period ended March 31, 2015 are formatted in eXtensible Business Reporting Language (XBRL): (i) the Unaudited Condensed Consolidated Statements of Financial Condition, (ii) the Unaudited Condensed Consolidated Statements of Operations, (iii) the Unaudited Condensed Consolidated Statements of Comprehensive Income, (iv) the Unaudited Condensed Consolidated Statements of Cash Flows, (v) the Unaudited Condensed Consolidated Statements of Changes in Equity, and (vi) Notes to the Unaudited Condensed Consolidated Financial Statements.

 

86