10-Q 1 d693664d10q.htm FORM 10-Q Form 10-Q
Table of Contents

 

 

UNITED STATES

SECURITIES AND EXCHANGE COMMISSION

Washington, D.C. 20549

 

 

FORM 10-Q

 

 

 

x QUARTERLY REPORT PURSUANT TO SECTION 13 OR 15(d) OF THE SECURITIES EXCHANGE ACT OF 1934

For the Quarterly Period Ended March 31, 2014

OR

 

¨ TRANSITION REPORT PURSUANT TO SECTION 13 OR 15(d) OF THE SECURITIES EXCHANGE ACT OF 1934

Commission File Numbers: 0-28191, 1-35591

 

 

BGC Partners, Inc.

(Exact name of registrant as specified in its charter)

 

 

 

Delaware   13-4063515

(State or other jurisdiction of

incorporation or organization)

 

(I.R.S. Employer

Identification No.)

499 Park Avenue, New York, NY   10022
(Address of principal executive offices)   (Zip Code)

(212) 610-2200

(Registrant’s telephone number, including area code)

 

 

Indicate by check mark whether the registrant (1) has filed all reports required to be filed by Section 13 or 15(d) of the Securities Exchange Act of 1934 during the preceding 12 months (or for such shorter period that the registrant was required to file such reports) and (2) has been subject to such filing requirements for the past 90 days.    x  Yes    ¨  No

Indicate by check mark whether the registrant has submitted electronically and posted on its corporate Web site, if any, every Interactive Data File required to be submitted and posted pursuant to Rule 405 of Regulation S-T (§232.405 of this chapter) during the preceding 12 months (or for such shorter period that the registrant was required to submit and post such files).    x  Yes    ¨  No

Indicate by check mark whether the registrant is a large accelerated filer, an accelerated filer, a non-accelerated filer or a smaller reporting company. See the definitions of “large accelerated filer,” “accelerated filer” and “smaller reporting company” in Rule 12b-2 of the Exchange Act. (Check one):

 

Large accelerated filer   x    Accelerated filer   ¨
Non-accelerated filer   ¨  (Do not check if a smaller reporting company)    Smaller reporting company   ¨

Indicate by check mark whether the registrant is a shell company (as defined in Rule 12b-2 of the Exchange Act).    ¨  Yes    x  No

On May 2, 2014, the registrant had 184,119,720 shares of Class A common stock, $0.01 par value, and 34,848,107 shares of Class B common stock, $0.01 par value, outstanding.

 

 

 


Table of Contents

BGC PARTNERS, INC.

TABLE OF CONTENTS

 

        

Page

 
PART I—FINANCIAL INFORMATION   
ITEM 1  

Financial Statements (unaudited)

     6   
 

Condensed Consolidated Statements of Financial Condition—At March 31, 2014 and December 31, 2013

     6   
 

Condensed Consolidated Statements of Operations—For the Three Months Ended March  31, 2014 and March 31, 2013

     7   
 

Condensed Consolidated Statements of Comprehensive Income—For the Three Months Ended March  31, 2014 and March 31, 2013

     8   
 

Condensed Consolidated Statements of Cash Flows—For the Three Months Ended March  31, 2014 and March 31, 2013

     9   
 

Condensed Consolidated Statements of Changes in Equity—For the Year Ended December 31, 2013

     11   
 

Condensed Consolidated Statements of Changes in Equity—For the Three Months Ended March 31, 2014

     12   
 

Notes to Condensed Consolidated Financial Statements

     13   
ITEM 2  

Management’s Discussion and Analysis of Financial Condition and Results of Operations

     41   
ITEM 3  

Quantitative and Qualitative Disclosures About Market Risk

     73   
ITEM 4  

Controls and Procedures

     75   
PART II—OTHER INFORMATION   
ITEM 1  

Legal Proceedings

     76   
ITEM 1A  

Risk Factors

     76   
ITEM 2  

Unregistered Sales of Equity Securities and Use of Proceeds

     76   
ITEM 3  

Defaults Upon Senior Securities

     76   
ITEM 4  

Mine Safety Disclosures

     76   
ITEM 5  

Other Information

     76   
ITEM 6  

Exhibits

     76   
SIGNATURES      78   


Table of Contents

SPECIAL NOTE ON FORWARD-LOOKING INFORMATION

This Form 10-Q contains forward-looking statements within the meaning of Section 27A of the Securities Act of 1933, as amended ( the “Securities Act”), and Section 21E of the Securities Exchange Act of 1934, as amended (the “Exchange Act”). Such statements are based upon current expectations that involve risks and uncertainties. Any statements contained herein that are not statements of historical fact may be deemed to be forward-looking statements. For example, words such as “may,” “will,” “should,” “estimates,” “predicts,” “possible,” “potential,” “continue,” “strategy,” “believes,” “anticipates,” “plans,” “expects,” “intends,” and similar expressions are intended to identify forward-looking statements.

Our actual results and the outcome and timing of certain events may differ significantly from the expectations discussed in the forward-looking statements. Factors that might cause or contribute to such a discrepancy include, but are not limited to, the factors set forth below and may impact either or both of our operating segments:

 

    market conditions, including trading volume and volatility, potential deterioration of equity and debt capital markets and markets for commercial real estate and related services, and our ability to access the capital markets;

 

    pricing and commissions and market position with respect to our products and services and those of our competitors;

 

    the effect of industry concentration and reorganization, reduction of customers, and consolidation;

 

    liquidity, regulatory, and clearing capital requirements and the impact of credit market events;

 

    our relationships with Cantor Fitzgerald, L.P. and its affiliates (“Cantor”), including Cantor Fitzgerald & Co. (“CF&Co”) and Cantor Commercial Real Estate Company, L.P. (“CCRE”), any related conflicts of interest, any impact of Cantor’s results on our credit ratings and/or the associated outlooks, CF&Co’s acting as our sales agent under our controlled equity or other offerings, CF&Co’s acting as our financial advisor in connection with potential business combinations, dispositions, or other transactions, our participation in various investments or cash management vehicles placed by or recommended by CF&Co, and any services by CCRE with respect to finding and reviewing suitable acquisition or partner candidates, structuring transactions, and negotiating and due diligence services;

 

    economic or geopolitical conditions or uncertainties, the actions of governments or central banks, and the impact of natural disasters or weather-related or similar events, including power failures, communication and transportation disruptions, and other interruptions of utilities or other essential services;

 

    the effect on our businesses, our clients, the markets in which we operate, and the economy in general of possible shutdowns of the U.S. government, sequestrations, uncertainties regarding the debt ceiling and the federal budget, and other potential political impasses;

 

    the effect on our businesses of reductions in overall industry volumes in certain of our products as a result of Federal Reserve Board quantitative easing, the tapering of quantitative easing, and other factors, including the level and timing of governmental debt issuances and outstanding amounts;

 

    the effect on our businesses of worldwide governmental debt issuances, austerity programs, increases or decreases in deficits, and potential political impasses or regulatory requirements, including increased capital requirements for banks and other financial institutions;

 

    extensive regulation of our businesses, changes in regulations relating to the financial services, commercial real estate and other industries, and risks relating to compliance matters, including regulatory examinations, inspections, investigations and enforcement actions, and any resulting costs, fines, penalties, sanctions, enhanced oversight, increased financial and capital requirements, and changes to or restrictions or limitations on specific activities, operations, compensatory arrangements, and growth opportunities, including acquisitions, hiring, and new businesses, products, or services;

 

    factors related to specific transactions or series of transactions, including credit, performance, and unmatched principal risk, trade failures, counterparty failures, and the impact of fraud and unauthorized trading;

 

    costs and expenses of developing, maintaining, and protecting our intellectual property, as well as employment and other litigation and their related costs, including judgments or settlements paid or received;

 

    certain financial risks, including the possibility of future losses, reduced cash flows from operations, and the need for long-term borrowings or other sources of cash, related to acquisitions, dispositions, or other matters, potential liquidity and other risks relating to our ability to obtain financing or refinancing of existing debt on terms acceptable to us, if at all, and risks of the resulting leverage, including potentially causing a reduction in our credit ratings and/or the associated outlooks, increased borrowing costs, as well as interest and currency rate fluctuations;

 

    risks associated with the temporary or longer-term investment of our available cash, including defaults or impairments on our investments or cash management vehicles and collectability of loan balances owed to us by partners, employees, or others;

 

    our ability to enter new markets or develop new products, trading desks, marketplaces, or services and to induce customers to use these products, trading desks, marketplaces, or services and to secure and maintain market share;

 

3


Table of Contents
    our ability to enter into marketing and strategic alliances and business combinations or other transactions in the financial services, real estate, and other industries, including acquisitions, dispositions, reorganizations, partnering opportunities and joint ventures, and our ability to maintain or develop relationships with independently owned offices in our real estate services business, the anticipated benefits of any such transactions or relationships and the future impact of any such transactions or relationships on our financial results for current or future periods, the integration of any completed acquisitions and the use of proceeds of any completed dispositions, and the value of and any hedging entered into in connection with consideration received or to be received in connection with such dispositions;

 

    our estimates or determinations of potential value with respect to various assets or portions of our businesses, including with respect to the accuracy of the assumptions or the valuation models or multiples used;

 

    our ability to hire and retain personnel, including brokers, managers, and other professionals;

 

    our ability to expand the use of technology for hybrid and fully electronic trading in our product offerings;

 

    our ability to effectively manage any growth that may be achieved, while ensuring compliance with all applicable financial reporting, internal control, legal compliance, and regulatory requirements;

 

    our ability to identify and remediate any material weaknesses in our internal controls that could affect our ability to prepare financial statements and reports in a timely manner, control our policies, procedures, operations and assets, assess and manage our operational, regulatory, and financial risks, and integrate our acquired businesses;

 

    the effectiveness of our risk management policies and procedures, and the impact of unexpected market moves and similar events;

 

    information technology implementation issues, capacity constraints, failures, or disruptions in our systems or those of the clients, counterparties, exchanges, clearing facilities, or other parties with which we interact, including cybersecurity risks and incidents;

 

    the fact that the prices at which shares of our Class A common stock are sold in one or more of our controlled equity offerings or in other offerings or other transactions may vary significantly, and purchasers of shares in such offerings or transactions, as well as existing stockholders, may suffer significant dilution if the price they paid for their shares is higher than the price paid by other purchasers in such offerings or transactions;

 

    our ability to meet expectations with respect to payments of dividends and distributions and repurchases of shares of our Class A common stock and purchases or redemptions of limited partnership interests of BGC Holdings, L.P. (“BGC Holdings”) or other equity interests in our subsidiaries, including from Cantor, our executive officers, other employees, partners, and others, and the net proceeds to be realized by us from offerings of our shares of Class A common stock; and

 

    the effect on the market for and trading price of our Class A common stock of various offerings and other transactions, including our controlled equity and other offerings of our Class A common stock and convertible or exchangeable debt securities, our repurchases of shares of our Class A common stock and purchases of BGC Holdings limited partnership interests or other equity interests in our subsidiaries, any exchanges or redemptions of limited partnership units and issuances of shares of Class A common stock in connection therewith, including in partnership restructurings, our payment of dividends on our Class A common stock and distributions on BGC Holdings limited partnership interests, convertible arbitrage, hedging, and other transactions engaged in by holders of our 4.50% convertible notes and counterparties to our capped call transactions, and resales of shares of our Class A common stock acquired from us or Cantor, including pursuant to our employee benefit plans, unit exchanges and redemptions, partnership restructurings, acquisitions, conversions of our convertible notes, conversions or exchanges of our convertible or exchangeable debt securities, and distributions from Cantor pursuant to Cantor’s distribution rights obligations and other distributions to Cantor partners, including deferred distribution rights shares.

The foregoing risks and uncertainties, as well as any risks and uncertainties discussed under the headings “Part II, Item 1A—Risk Factors,” “Part I, Item 2—Management’s Discussion and Analysis of Financial Condition and Results of Operations,” and “Part I, Item 3—Quantitative and Qualitative Disclosures about Market Risk” and elsewhere in this Form 10-Q, may cause actual results and events to differ materially from the forward-looking statements. The information included herein is given as of the filing date of this Form 10-Q with the Securities and Exchange Commission (the “SEC”), and future results or events could differ significantly from these forward-looking statements. The Company does not undertake to publicly update or revise any forward-looking statements, whether as a result of new information, future events, or otherwise.

 

4


Table of Contents

WHERE YOU CAN FIND MORE INFORMATION

We file annual, quarterly and current reports, proxy statements and other information with the SEC. You may read and copy any document we file at the SEC’s Public Reference Room located at One Station Place, 100 F Street, N.E., Washington, D.C. 20549. You can also request copies of the documents, upon payment of a duplicating fee, by writing the Public Reference Section of the SEC. Please call the SEC at 1-800-SEC-0330 for further information on the Public Reference Room. These filings are also available to the public from the SEC’s website at www.sec.gov.

Our website address is www.bgcpartners.com. Through our website, we make available, free of charge, the following documents as soon as reasonably practicable after they are electronically filed with, or furnished to, the SEC: our Annual Reports on Form 10-K; our proxy statements for our annual and special stockholder meetings; our Quarterly Reports on Form 10-Q; our Current Reports on Form 8-K; Forms 3, 4 and 5 and Schedules 13D filed on behalf of Cantor, CF Group Management, Inc. (“CFGM”), our directors and our executive officers; and amendments to those documents. Our website also contains additional information with respect to our industry and business. The information contained on, or that may be accessed through, our website is not part of, and is not incorporated into, this Quarterly Report on Form 10-Q.

 

5


Table of Contents

PART I—FINANCIAL INFORMATION

ITEM 1. FINANCIAL STATEMENTS

BGC PARTNERS, INC.

CONDENSED CONSOLIDATED STATEMENTS OF FINANCIAL CONDITION

(in thousands, except per share data)

(unaudited)

 

     March 31,
2014
    December 31,
2013
 

Assets

    

Cash and cash equivalents

   $ 639,018      $ 716,919   

Cash segregated under regulatory requirements

     15,573        8,687   

Securities owned

     36,541        33,119   

Securities borrowed

     2,735        —     

Marketable securities

     41,653        45,002   

Receivables from broker-dealers, clearing organizations, customers and related broker-dealers

     1,383,984        349,915   

Accrued commissions receivable, net

     277,402        265,920   

Loans, forgivable loans and other receivables from employees and partners, net

     137,566        142,769   

Fixed assets, net

     119,745        127,615   

Investments

     15,522        17,703   

Goodwill

     171,415        163,339   

Other intangible assets, net

     17,741        18,180   

Receivables from related parties

     7,865        15,211   

Other assets

     206,134        174,984   
  

 

 

   

 

 

 

Total assets

   $ 3,072,894      $ 2,079,363   
  

 

 

   

 

 

 

Liabilities, Redeemable Partnership Interest, and Equity

    

Accrued compensation

   $ 200,862      $ 187,855   

Securities sold, not yet purchased

     1,866        2,031   

Payables to broker-dealers, clearing organizations, customers and related broker-dealers

     1,335,502        303,549   

Payables to related parties

     19,842        15,382   

Accounts payable, accrued and other liabilities

     359,825        392,525   

Notes payable and collateralized borrowings

     257,957        258,356   

Notes payable to related parties

     150,000        150,000   
  

 

 

   

 

 

 

Total liabilities

     2,325,854        1,309,698   

Commitments and contingencies (Note 18)

    

Redeemable partnership interest

     66,997        66,918   

Equity

    

Stockholders’ equity:

    

Class A common stock, par value $0.01 per share; 500,000 shares authorized; 209,138 and 202,671 shares issued at March 31, 2014 and December 31, 2013, respectively; and 185,166 and 181,583 shares outstanding at March 31, 2014 and December 31, 2013, respectively

     2,091        2,027   

Class B common stock, par value $0.01 per share; 100,000 shares authorized; 34,848 shares issued and outstanding at March 31, 2014 and December 31, 2013, convertible into Class A common stock

     348        348   

Additional paid-in capital

     762,809        745,678   

Contingent Class A common stock

     11,713        12,051   

Treasury stock, at cost: 23,971 and 21,088 shares of Class A common stock at March 31, 2014 and December 31, 2013, respectively

     (136,238     (121,753

Retained deficit

     (186,291     (167,923

Accumulated other comprehensive loss

     (5,809     (6,060
  

 

 

   

 

 

 

Total stockholders’ equity

     448,623        464,368   
  

 

 

   

 

 

 

Noncontrolling interest in subsidiaries

     231,420        238,379   
  

 

 

   

 

 

 

Total equity

     680,043        702,747   
  

 

 

   

 

 

 

Total liabilities, redeemable partnership interest, and equity

   $ 3,072,894      $ 2,079,363   
  

 

 

   

 

 

 

The accompanying Notes to the unaudited Condensed Consolidated Financial Statements are an integral part of these financial statements.

 

6


Table of Contents

BGC PARTNERS, INC.

CONDENSED CONSOLIDATED STATEMENTS OF OPERATIONS

(in thousands, except per share data)

(unaudited)

 

     Three Months Ended
March 31,
 
     2014     2013  

Revenues:

    

Commissions

   $ 303,598      $ 298,704   

Principal transactions

     79,507        87,997   

Real estate management services

     39,826        39,338   

Fees from related parties

     7,032        13,148   

Market data

     1,634        4,125   

Software solutions

     701        2,566   

Interest income

     2,072        1,548   

Other revenues

     8,196        831   

Losses on equity method investments

     (2,275     (3,288
  

 

 

   

 

 

 

Total revenues

     440,291        444,969   

Expenses:

    

Compensation and employee benefits

     275,299        278,808   

Allocations of net income and grant of exchangeability to limited partnership units and FPUs

     31,323        18,022   
  

 

 

   

 

 

 

Total compensation and employee benefits

     306,622        296,830   

Occupancy and equipment

     40,921        39,227   

Fees to related parties

     1,807        2,843   

Professional and consulting fees

     11,089        14,941   

Communications

     20,458        24,341   

Selling and promotion

     18,025        20,315   

Commissions and floor brokerage

     4,206        5,771   

Interest expense

     9,335        9,700   

Other expenses

     16,582        17,304   
  

 

 

   

 

 

 

Total expenses

     429,045        431,272   

Income from operations before income taxes

     11,246        13,697   

Provision for income taxes

     744        3,095   
  

 

 

   

 

 

 

Consolidated net income

   $ 10,502      $ 10,602   
  

 

 

   

 

 

 

Less: Net income attributable to noncontrolling interest in subsidiaries

     2,494        3,604   
  

 

 

   

 

 

 

Net income available to common stockholders

   $ 8,008      $ 6,998   
  

 

 

   

 

 

 

Per share data:

    

Basic earnings per share

    

Net income available to common stockholders

   $ 8,008      $ 6,998   
  

 

 

   

 

 

 

Basic earnings per share

   $ 0.04      $ 0.04   
  

 

 

   

 

 

 

Basic weighted-average shares of common stock outstanding

     220,608        163,225   
  

 

 

   

 

 

 

Fully diluted earnings per share

    

Net income for fully diluted shares

   $ 11,558      $ 13,546   
  

 

 

   

 

 

 

Fully diluted earnings per share

   $ 0.04      $ 0.04   
  

 

 

   

 

 

 

Fully diluted weighted-average shares of common stock outstanding

     322,074        317,823   
  

 

 

   

 

 

 

Dividends declared per share of common stock

   $ 0.12      $ 0.12   
  

 

 

   

 

 

 

Dividends declared and paid per share of common stock

   $ 0.12      $ 0.12   
  

 

 

   

 

 

 

The accompanying Notes to the unaudited Condensed Consolidated Financial Statements are an integral part of these financial statements.

 

7


Table of Contents

BGC PARTNERS, INC.

CONDENSED CONSOLIDATED STATEMENTS OF COMPREHENSIVE INCOME

(in thousands)

(unaudited)

 

     Three Months Ended
March 31,
 
     2014     2013  

Consolidated net income

   $ 10,502      $ 10,602   

Other comprehensive income (loss), net of tax:

    

Foreign currency translation adjustments

     729        (866

Unrealized loss on securities available-for-sale

     (433     —     
  

 

 

   

 

 

 

Total other comprehensive income (loss), net of tax

     296        (866
  

 

 

   

 

 

 

Comprehensive income

     10,798        9,736   

Less: comprehensive income attributable to noncontrolling interest in subsidiaries, net of tax

     2,539        3,473   
  

 

 

   

 

 

 

Comprehensive income attributable to common stockholders

   $ 8,259      $ 6,263   
  

 

 

   

 

 

 

The accompanying Notes to the unaudited Condensed Consolidated Financial Statements are an integral part of these financial statements.

 

8


Table of Contents

BGC PARTNERS, INC.

CONDENSED CONSOLIDATED STATEMENTS OF CASH FLOWS

(in thousands)

(unaudited)

 

     Three Months Ended
March 31,
 
     2014     2013  

CASH FLOWS FROM OPERATING ACTIVITIES:

    

Consolidated net income

   $ 10,502      $ 10,602   

Adjustments to reconcile consolidated net income to net cash provided by operating activities:

    

Fixed asset depreciation and intangible asset amortization

     10,819        12,569   

Employee loan amortization and reserves on employee loans

     7,090        9,459   

Equity-based compensation and allocations of net income to limited partnership units and FPUs

     34,314        22,555   

Losses on equity method investments

     2,275        3,288   

Accretion of discount on convertible notes

     1,200        1,207   

Unrealized loss on marketable securities

     2,838        —     

Impairment of fixed assets

     3,249        413   

Deferred tax (benefit) provision

     552        (6,654

Sublease provision adjustment

     1,455        —     

Other

     —          (145
  

 

 

   

 

 

 

Consolidated net income, adjusted for non-cash and non-operating items

     74,294        53,294   

Decrease (increase) in operating assets:

    

Receivables from broker-dealers, clearing organizations, customers and related broker-dealers

     (1,033,649     (895,254

Loans, forgivable loans and other receivables from employees and partners, net

     (1,696     (2,446

Accrued commissions receivable, net

     (11,176     (23,988

Securities borrowed

     (2,735     —     

Securities owned

     (3,422     (156

Receivables from related parties

     6,882        2,338   

Cash segregated under regulatory requirements

     (6,886     373   

Other assets

     (30,416     (7,134

Increase (decrease) in operating liabilities:

    

Payables to broker-dealers, clearing organizations, customers and related broker-dealers

     1,031,984        858,278   

Payables to related parties

     4,335        12,006   

Securities sold, not yet purchased

     (165     —     

Accounts payable, accrued and other liabilities

     (35,083     872   

Accrued compensation

     7,797        9,334   
  

 

 

   

 

 

 

Net cash provided by operating activities

   $ 64      $ 7,517   

CASH FLOWS FROM INVESTING ACTIVITIES:

    

Purchases of fixed assets

   $ (3,315   $ (6,641

Capitalization of software development costs

     (2,534     (3,909

Purchase of equity method investments

     (113     (407

Payments for acquisitions, net of cash acquired

     (4,733     (214

Capitalization of trademarks, patent defense and registration costs

     (123     (380
  

 

 

   

 

 

 

Net cash provided by (used in) investing activities

   $ (10,818   $ (11,551

 

9


Table of Contents

BGC PARTNERS, INC.

CONDENSED CONSOLIDATED STATEMENTS OF CASH FLOWS—(Continued)

(in thousands)

(unaudited)

 

     Three Months Ended March 31,  
     2014     2013  

CASH FLOWS FROM FINANCING ACTIVITIES:

    

Repayments of collateral borrowings

     (1,601     (6,150

Earnings distributions to noncontrolling interests

     (12,151     (19,718

Redemption of limited partnership interests

     (7,111     (2,609

Repurchase of limited partnership units

     (897     —     

Dividends to stockholders

     (26,376     (19,612

Proceeds from offering of Class A common stock, net

     —          3,239   

Repurchase of Class A common stock

     (19,135     —     
  

 

 

   

 

 

 

Net cash provided by (used in) financing activities

     (67,271     (44,850

Effect of exchange rate changes on cash and cash equivalents

     124        (1,111
  

 

 

   

 

 

 

Net decrease in cash and cash equivalents

     (77,901     (49,995

Cash and cash equivalents at beginning of period

     716,919        388,409   
  

 

 

   

 

 

 

Cash and cash equivalents at end of period

   $ 639,018      $ 338,414   
  

 

 

   

 

 

 

Supplemental cash information:

    

Cash paid during the period for taxes

   $ 49,731      $ 7,570   

Cash paid during the period for interest

   $ 6,654        7,012   

Supplemental non-cash information:

    

Issuance of Class A common stock upon exchange of limited partnership interests

   $ 22,123      $ 23,747   

The accompanying Notes to the unaudited Condensed Consolidated Financial Statements are an integral part of these financial statements.

 

10


Table of Contents

BGC PARTNERS, INC.

CONDENSED CONSOLIDATED STATEMENTS OF CHANGES IN EQUITY

For the Year Ended December 31, 2013

(in thousands, except share amounts)

(unaudited)

 

    BGC Partners, Inc. Stockholders              
    Class A
Common
Stock
    Class B
Common
Stock
    Additional
Paid-in
Capital
    Contingent
Class A
Common
Stock
    Treasury
Stock
    Retained
Earnings
(Deficit)
    Accumulated
Other
Comprehensive
Loss
    Noncontrolling
Interest in
Subsidiaries
    Total  

Balance, January 1, 2013

  $ 1,419      $ 348      $ 575,381      $ 18,868      $ (110,090   $ (147,452   $ (4,182   $ 93,120      $ 427,412   

Consolidated net income

    —          —          —          —          —          70,924        —          102,831        173,755   

Other comprehensive loss, net of tax

    —          —          —          —          —          —          (1,878     (313     (2,191

Equity-based compensation, 909,407 shares

    9        —          2,809        —          —          —          —          1,800        4,618   

Dividends to common stockholders

    —          —          —          —          —          (91,395     —          —          (91,395

Earnings distributions to limited partnership interests and other noncontrolling interests

    —          —          —          —          —          —          —          (89,482     (89,482

Grant of exchangeability and redemption of limited partnership interests, issuance of 55,953,246 shares

    560        —          151,551        —          —          —          —          141,821        293,932   

Issuance of Class A common stock (net of costs), 1,053,842 shares

    11        —          4,133        —          —          —          —          1,865        6,009   

Redemption of FPUs, 1,373,065 units

    —          —          —          —          —          —          —          (2,050     (2,050

Repurchase of Class A common stock, 3,046,857 shares

    —          —          —          —          (11,663     —          —          (3,865     (15,528

Re-allocation of equity due to additional investment by founding/working partners

    —          —          —          —          —          —          —          (938     (938

Issuance of contingent and Class A common stock for acquisitions, 2,799,604 shares

    27        —          9,493        (6,817     —          —          —          (927     1,776   

Purchases of Newmark noncontrolling interest

    —          —          (2,540     —          —          —          —          (6,827     (9,367

Other

    1        —          4,851        —          —          —          —          1,344        6,196   
 

 

 

   

 

 

   

 

 

   

 

 

   

 

 

   

 

 

   

 

 

   

 

 

   

 

 

 

Balance, December 31, 2013

  $ 2,027      $ 348      $ 745,678      $ 12,051      $ (121,753   $ (167,923   $ (6,060   $ 238,379      $ 702,747   
 

 

 

   

 

 

   

 

 

   

 

 

   

 

 

   

 

 

   

 

 

   

 

 

   

 

 

 

The accompanying Notes to the unaudited Condensed Consolidated Financial Statements are an integral part of these financial statements.

 

11


Table of Contents

BGC PARTNERS, INC.

CONDENSED CONSOLIDATED STATEMENTS OF CHANGES IN EQUITY—(Continued)

For the Three Months Ended March 31, 2014

(in thousands, except share amounts)

(unaudited)

 

    BGC Partners, Inc. Stockholders              
    Class A
Common
Stock
    Class B
Common
Stock
    Additional
Paid-in
Capital
    Contingent
Class A
Common
Stock
    Treasury
Stock
    Retained
Earnings
(Deficit)
    Accumulated
Other
Comprehensive
Loss
    Noncontrolling
Interest in
Subsidiaries
    Total  

Balance, January 1, 2014

  $ 2,027      $ 348      $ 745,678      $ 12,051      $ (121,753   $ (167,923   $ (6,060   $ 238,379      $ 702,747   

Consolidated net income

    —          —          —          —          —          8,008        —          2,494       10,502  

Other comprehensive income, net of tax

    —          —          —          —          —          —          251       45       296  

Equity-based compensation, 630,028 shares

    6        —          1,330       —          —          —          —          589       1,925  

Dividends to common stockholders

    —          —          —          —          —          (26,376     —          —          (26,376 )

Earnings distributions to limited partnership interests and other noncontrolling interests

    —          —          —          —          —          —          —          (12,030 )     (12,030 )

Grant of exchangeability and redemption of limited partnership interests, issuance of 3,106,019 shares

    31        —          15,389       —          —          —          —          7,108       22,528  

Issuance of Class A common stock (net of costs), 11,701 shares

    —          —          60       —          —          —          —          19       79  

Redemption of FPUs, 132,768 units

    —          —          —          —          —          —          —          (530 )     (530 )

Repurchase of Class A common stock, 2,883,418 shares

    —          —          —          —          (14,485     —          —          (4,650 )     (19,135 )

Issuance of contingent and Class A common stock for acquisitions, 100,325 shares

    1        —          337       (338     —          —          —          —          —     

Purchases of Newmark noncontrolling interest

    —          —          (16 )     —          —          —          —          (24 )     (40 )

Other

    26        —          31       —          —          —          —          20       77  
 

 

 

   

 

 

   

 

 

   

 

 

   

 

 

   

 

 

   

 

 

   

 

 

   

 

 

 

Balance, March 31, 2014

  $ 2,091      $ 348      $ 762,809      $ 11,713      $ (136,238   $ (186,291   $ (5,809   $ 231,420      $ 680,043   
 

 

 

   

 

 

   

 

 

   

 

 

   

 

 

   

 

 

   

 

 

   

 

 

   

 

 

 

The accompanying Notes to the unaudited Condensed Consolidated Financial Statements are an integral part of these financial statements.

 

12


Table of Contents

BGC PARTNERS, INC.

NOTES TO CONDENSED CONSOLIDATED FINANCIAL STATEMENTS

(unaudited)

 

1. Organization and Basis of Presentation

Business Overview

BGC Partners, Inc. (together with its subsidiaries, “BGC Partners,” “BGC” or the “Company”) is a leading global brokerage company servicing the financial and real estate markets through its two segments, Financial Services and Real Estate Services. The Company’s Financial Services segment specializes in the brokerage of a broad range of products, including fixed income securities, interest rate swaps, foreign exchange, equities, equity derivatives, credit derivatives, commodities, futures and structured products. It also provides a full range of services, including trade execution, broker-dealer services, clearing, processing, information, and other back-office services to a broad range of financial and non-financial institutions. BGC Partners’ integrated platform is designed to provide flexibility to customers with regard to price discovery, execution and processing of transactions, and enables them to use voice, hybrid, or in many markets, fully electronic brokerage services in connection with transactions executed either over-the-counter (“OTC”) or through an exchange. Through its BGC Trader™ and BGC Market Data brands, BGC Partners offers financial technology solutions, market data, and analytics related to select financial instruments and markets.

Newmark Grubb Knight Frank (“NGKF”) is a full-service commercial real estate platform that comprises the Company’s Real Estate Services segment, offering commercial real estate tenants, owners, investors and developers a wide range of services, including leasing and corporate advisory, investment sales and financial services, consulting, project and development management, and property and facilities management.

The Company’s customers include many of the world’s largest banks, broker-dealers, investment banks, trading firms, hedge funds, governments, corporations, property owners, real estate developers and investment firms. BGC Partners has offices in dozens of major markets, including New York and London, as well as in Atlanta, Beijing, Boston, Charlotte, Chicago, Copenhagen, Dallas, Denver, Dubai, Hong Kong, Houston, Istanbul, Johannesburg, Los Angeles, Mexico City, Miami, Moscow, Nyon, Paris, Philadelphia, Rio de Janeiro, São Paulo, Seoul, Singapore, Sydney, Tokyo, Toronto, Washington, D.C. and Zurich.

NASDAQ OMX Transaction

On June 28, 2013, the Company sold (the “NASDAQ OMX Transaction”) its on-the-run, electronic benchmark U.S. Treasury platform (the “Purchased Assets” or “eSpeed”) to The NASDAQ OMX Group, Inc. (“NASDAQ OMX”). The total consideration consisted of $750 million in cash, plus an earn-out of up to 14,883,705 shares of NASDAQ OMX common stock to be paid ratably over 15 years, provided that NASDAQ OMX, as a whole, produces at least $25 million in consolidated gross revenues each year. The Purchased Assets were part of a larger cash flow-generating product group that includes other fully electronic trading, market data, and software businesses, including electronic brokerage of off-the-run U.S. Treasuries, as well as Treasury Bills, Treasury Swaps, Treasury Repos, Treasury Spreads, and Treasury Rolls. The earn-out was excluded from the initial gain on the divestiture and will be recognized in income when it is realized and earned, consistent with the accounting guidance for gain contingencies.

The Company has from time-to-time entered into hedging transactions using derivative contracts to minimize the effect of price changes of the NASDAQ OMX shares we own (see Note 10—“Derivatives”). The Company does not designate such derivative contracts as hedges for accounting purposes. The change in fair value of these derivative contracts is included as part of “Other revenues” in the Company’s unaudited condensed consolidated statements of operations, with the related fair value of the derivative contracts reflected as part of “Receivables from broker-dealers, clearing organizations, customers and related broker-dealers” or “Payables to broker-dealers, clearing organizations, customers and related broker-dealers” in the Company’s unaudited condensed consolidated statements of financial condition.

Share Count Reduction and Modifications/Extensions of Employment Agreements

At the end of the second quarter of 2013, the Company redeemed or exchanged approximately 76 million units from the partners of BGC (the “Global Partnership Restructuring Program”). The Company granted approximately 44 million shares of the Company’s Class A common stock, of which approximately 41 million were restricted shares. A portion of the units redeemed were used to pay the withholding taxes owed on behalf of these partners. The restricted shares are generally saleable by partners in five to ten years. Transferability of the shares of restricted stock is not subject to continued employment or service with the Company or any affiliate or subsidiary of the Company; however, transferability is subject to compliance with BGC Partners’ and its affiliates’ customary noncompete obligations.

 

13


Table of Contents

Basis of Presentation

The Company’s unaudited condensed consolidated financial statements have been prepared pursuant to the rules and regulations of the U.S. Securities and Exchange Commission (the “SEC”) and in conformity with accounting principles generally accepted in the U.S. (“U.S. GAAP”). The Company’s unaudited condensed consolidated financial statements include the Company’s accounts and all subsidiaries in which the Company has a controlling interest. Intercompany balances and transactions have been eliminated in consolidation. Certain reclassifications have been made to previously reported amounts to conform to the current presentation.

The unaudited condensed consolidated financial statements contain all normal and recurring adjustments that, in the opinion of management, are necessary for a fair presentation of the unaudited condensed unaudited condensed consolidated statements of financial condition, the unaudited condensed consolidated statements of operations, the unaudited condensed consolidated statements of comprehensive income, the unaudited condensed consolidated statements of cash flows and the unaudited condensed consolidated statements of changes in equity of the Company for the periods presented.

Recently Adopted Accounting Pronouncements

In December 2011, the FASB issued guidance on Disclosures about Offsetting Assets and Liabilities, which requires entities to disclose information about offsetting and related arrangements to enable users of financial statements to evaluate the potential effect of netting arrangements on an entity’s financial position, including the potential effect of rights of set-off. This FASB guidance was effective for interim and annual reporting periods beginning on or after January 1, 2013. The adoption of this FASB guidance did not have a material impact on the Company’s unaudited condensed consolidated financial statements, as this guidance only requires additional disclosures concerning offsetting and related arrangements.

 

2. Divestiture

On June 28, 2013, the Company sold its on-the-run, electronic benchmark U.S. Treasury platform to NASDAQ OMX. Upon the sale of eSpeed, NASDAQ OMX paid the Company $750 million in cash consideration, adjusted for certain pre-paid amounts and accrued costs and expenses. An earn-out of up to 14,883,705 shares of NASDAQ OMX common stock will be paid ratably in each of the fifteen years following the closing in which the consolidated gross revenue of NASDAQ OMX is equal to or greater than $25 million (see Note 1—“Organization and Basis of Presentation” for more information about the earn-out). The Purchased Assets were included in the Company’s Financial Services segment.

In connection with the transaction, the Company entered into a transition services agreement, under which the Company will provide certain services to NASDAQ OMX over a period ranging from 12 to 18 months. The Company attributed approximately $2.9 million of the proceeds from the sale to the transition services agreement, which will be recognized as revenue over a period of 12 months. For the quarter ended March 31, 2014, the Company recognized approximately $750 thousand of revenue with respect to this transition services agreement, which is included in “Other revenues” in the Company’s unaudited condensed consolidated statements of operations.

 

14


Table of Contents
3. Limited Partnership Interests in BGC Holdings

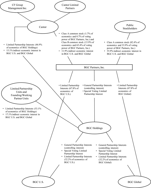
BGC Holdings, L.P. (“BGC Holdings”) is a consolidated subsidiary of the Company for which the Company is the general partner. The Company and BGC Holdings jointly own BGC Partners, L.P. (“BGC US”) and BGC Global Holdings L.P. (“BGC Global”), the two operating partnerships. Listed below are the limited partnership interests in BGC Holdings. The founding/working partner units, limited partnership units and limited partnership interests held by Cantor Fitzgerald, L.P. (“Cantor”) (“Cantor units”), each as described below, collectively represent all of the “limited partnership interests” in BGC Holdings.

Founding/Working Partner Units

Founding/working partners have a limited partnership interest in BGC Holdings. The Company accounts for founding/working partner units (“FPUs”) outside of permanent capital, as “Redeemable partnership interest,” in the Company’s unaudited condensed consolidated statements of financial condition. This classification is applicable to founding/working partner units because these units are redeemable upon termination of a partner, including a termination of employment, which can be at the option of the partner and not within the control of the issuer.

Founding/working partner units are held by limited partners who are employees and generally receive quarterly allocations of net income. Upon termination of employment or otherwise ceasing to provide substantive services, the founding/working partner units are generally redeemed, and the unit holders are no longer entitled to participate in the quarterly allocations of net income. Since these allocations of net income are cash distributed on a quarterly basis and are contingent upon services being provided by the unit holder, they are reflected as a component of compensation expense under “Allocation of net income and grants of exchangeability to limited partnership units and FPUs” in the Company’s unaudited condensed consolidated statements of operations.

Limited Partnership Units

Certain employees hold limited partnership interests in BGC Holdings (e.g., REUs, RPUs, PSUs, PSIs and LPUs, collectively the “limited partnership units”). Generally, such units receive quarterly allocations of net income, which are cash distributed on a quarterly basis and generally contingent upon services being provided by the unit holders. As prescribed in FASB guidance, the quarterly allocations of net income on such limited partnership units are reflected as a component of compensation expense under “Allocation of net income and grants of exchangeability to limited partnership units and FPUs” in the Company’s unaudited condensed consolidated statements of operations.

Certain of these limited partnership units entitle the holders to receive post-termination payments equal to the notional amount of the units in four equal yearly installments after the holder’s termination. These limited partnership units are accounted for as post-termination liability awards, and in accordance with FASB guidance, the Company records compensation expense for the awards based on the change in value at each reporting date in the Company’s unaudited condensed consolidated statements of operations as part of “Compensation and employee benefits.”

The Company has also awarded preferred partnership units (“Preferred Units”). Each quarter, the net profits of BGC Holdings are allocated to such units at a rate of either 0.6875% (which is 2.75% per calendar year) or such other amount as set forth in the award documentation (the “Preferred Distribution”). These allocations are deducted before the calculation and distribution of the quarterly partnership distribution for the remaining partnership units and are generally contingent upon services being provided by the unit holder. The Preferred Units are not entitled to participate in partnership distributions other than with respect to the Preferred Distribution. Preferred Units may not be made exchangeable into the Company’s Class A common stock and are only entitled to the Preferred Distribution, and accordingly they are not included in the Company’s fully diluted share count. The quarterly allocations of net income on Preferred Units are reflected in compensation expense under “Allocation of net income and grant of exchangeability to limited partnership units and FPUs” in the Company’s consolidated statements of operations. After deduction of the Preferred Distribution, the remaining partnership units generally receive quarterly allocations of net income based on their weighted-average pro rata share of economic ownership of the operating subsidiaries.

Cantor Units

Cantor units are reflected as a component of “Noncontrolling interest in subsidiaries” in the Company’s unaudited condensed consolidated statements of financial condition. Cantor receives allocations of net income, which are cash distributed on a quarterly basis and are reflected as a component of “Net income attributable to noncontrolling interest in subsidiaries” in the Company’s unaudited condensed consolidated statements of operations.

General

Certain of the limited partnership interests, described above, have been granted exchangeability into Class A common stock on a one-for-one basis (subject to adjustment); additional limited partnership interests may become exchangeable for Class A common stock on a one-for-one basis (subject to adjustment). Any exchange of limited partnership interests into Class A common shares would not impact the fully diluted number of shares and units outstanding. Because these limited partnership interests generally receive quarterly allocations of net income, such exchange would have no significant impact on the cash flows or equity of the Company.

 

15


Table of Contents

Each quarter, net income is allocated between the limited partnership interests and the common stockholders. In quarterly periods in which the Company has a net loss, the loss allocation for FPUs, limited partnership units and Cantor units is allocated to Cantor and reflected as a component of “Net income attributable to noncontrolling interest in subsidiaries.” In subsequent quarters in which the Company has net income, the initial allocation of income to the limited partnership interests is to “Net income attributable to noncontrolling interests,” to recover any losses taken in earlier quarters, with the remaining income allocated to the limited partnership interests. This income (loss) allocation process has no impact on the net income allocated to common stockholders.

 

4. Acquisitions

In February 2013, the Company acquired certain assets of Sterling International Brokers, a money brokerage company, for nominal consideration. The Company has finalized its allocation of the consideration transferred to the assets acquired and liabilities assumed.

In June 2013, the Company acquired a controlling interest in an entity that had previously been accounted for using the equity method. This transaction resulted in the consolidation of the entity in the Company’s consolidated financial statements subsequent to the Company’s acquisition of a controlling interest. In connection with this transaction, the Company recognized goodwill of approximately $1.3 million, which was allocated to the Company’s Financial Services segment.

In February 2014, the Company acquired select assets and liabilities of Heat Energy Group, LLC (“HEAT”), an independent over-the-counter energy brokerage company focused on the regional term power markets and natural gas swaps. HEAT specializes in electricity and power broking and has offices in New York, New Jersey and Florida.

The results of operations of the Company’s acquisitions have been included in the Company’s unaudited condensed consolidated financial statements subsequent to their respective dates of acquisition. The Company expects to finalize its analysis with respect to acquisitions within the first year after the completion of the transaction, and therefore adjustments to preliminary allocations may occur.

 

5. Earnings Per Share

FASB guidance on Earnings Per Share (“EPS”) establishes standards for computing and presenting EPS. Basic EPS excludes dilution and is computed by dividing net income available to common stockholders by the weighted-average shares of common stock outstanding and contingent shares for which all necessary conditions have been satisfied except for the passage of time. Net income is allocated to the Company’s outstanding common stock, the founding/working partner units, limited partnership units and Cantor units (see Note 3—“Limited Partnership Interests in BGC Holdings”).

The Company’s earnings for the three months ended March 31, 2014, and 2013 were allocated as follows (in thousands):

 

     Three Months Ended
March 31,
 
     2014      2013  

Net income available to common stockholders

   $ 8,008       $ 6,998   

Allocation of income to limited partnership interests in BGC Holdings

   $ 3,871       $ 10,957   

The following is the calculation of the Company’s basic EPS (in thousands, except per share data):

 

     Three Months Ended
March 31,
 
     2014      2013  

Basic earnings per share:

     

Net income available to common stockholders

   $ 8,008       $ 6,998   
  

 

 

    

 

 

 

Basic weighted-average shares of common stock outstanding

     220,608         163,225   
  

 

 

    

 

 

 

Basic earnings per share

   $ 0.04       $ 0.04   
  

 

 

    

 

 

 

Fully diluted EPS is calculated utilizing net income available for common stockholders plus net income allocations to the limited partnership interests in BGC Holdings, as well as adjustments related to the interest expense on the Convertible Notes, if applicable (see Note 16—“Notes Payable, Collateralized and Short-Term Borrowings”), and expense related to dividend equivalents for certain RSUs, if applicable, as the numerator. The denominator is comprised of the Company’s weighted-average outstanding shares of common stock and, if dilutive, the weighted-average number of limited partnership interests and other contracts to issue shares of common stock, including Convertible Notes, stock options and RSUs. Except for the Preferred Units, the limited partnership interests generally are potentially exchangeable into shares of Class A common stock and are entitled to remaining earnings after the deduction for the Preferred Distribution; as a result, they are included in the fully diluted EPS computation to the extent that the effect would be dilutive.

 

16


Table of Contents

The following is the calculation of the Company’s fully diluted EPS (in thousands, except per share data):

 

     Three Months Ended
March 31,
 
     2014      2013  

Fully diluted earnings per share:

     

Net income available to common stockholders

   $ 8,008       $ 6,998   

Allocation of net income to limited partnership interests in BGC Holdings, net of tax

     3,548         6,545   

Interest expense on convertible notes, net of tax

     —           —     

Dividend equivalent expense on RSUs, net of tax

     2         3   
  

 

 

    

 

 

 

Net income for fully diluted shares

   $ 11,558       $ 13,546   
  

 

 

    

 

 

 

Weighted-average shares:

     

Common stock outstanding

     220,608         163,225   

Limited partnership interests in BGC Holdings

     100,036         153,317   

RSUs (Treasury stock method)

     925         577   

Other

     505         704   
  

 

 

    

 

 

 

Fully diluted weighted-average shares of common stock outstanding

     322,074         317,823   
  

 

 

    

 

 

 

Fully diluted earnings per share

   $ 0.04       $ 0.04   
  

 

 

    

 

 

 

For the three months ended March 31, 2014 and 2013, respectively, approximately 44.7 million and 47.6 million potentially dilutive securities were not included in the computation of fully diluted EPS because their effect would have been anti-dilutive. Anti-dilutive securities for the three months ended March 31, 2014 included, on a weighted-average basis, 40.0 million shares underlying Convertible Notes and 4.7 million other securities or other contracts to issue shares of common stock.

Additionally, as of March 31, 2014 and 2013, respectively, approximately 4.6 million and 5.9 million shares of contingent Class A common stock were excluded from the EPS computations because the conditions for issuance had not been met by the end of the respective periods.

 

6. Stock Transactions and Unit Redemptions

Class A Common Stock

Changes in shares of the Company’s Class A common stock outstanding for the three months ended March 31, 2014 and 2013 were as follows:

 

     Three Months Ended March 31,  
     2014     2013  

Shares outstanding at beginning of period

     181,583,001        123,913,759   

Share issuances:

    

Redemptions and exchanges of limited partnership interests (1)

     5,724,474        5,339,482   

Vesting of restricted stock units (RSUs)

     630,028        491,822   

Other issuances of Class A common stock (2)

     112,026        1,128,518   

Treasury stock repurchases

     (2,883,418     —     
  

 

 

   

 

 

 

Shares outstanding at end of period

     185,166,111        130,873,581   
  

 

 

   

 

 

 

 

(1) The issuances related to redemptions and exchanges of limited partnership interests did not impact the fully diluted number of shares and units outstanding.
(2) The Company did not issue shares of Class A common stock for general corporate purposes during the three months ended March 31, 2014. During the three months ended March 31, 2013, the Company issued an aggregate of 1,113,663 shares of Class A common stock for general corporate purposes.

Class B Common Stock

The Company did not issue any shares of Class B common stock during the three months ended March 31, 2014 and 2013.

 

17


Table of Contents

Controlled Equity Offering

On December 12, 2012, the Company entered into a controlled equity offering sales agreement (the “December 2012 Sales Agreement”) with Cantor Fitzgerald & Co. (“CF&Co”), pursuant to which the Company may offer and sell up to an aggregate of 20 million shares of Class A common stock. Shares of the Company’s Class A common stock sold under its controlled equity offering sales agreements are used primarily for redemptions and exchanges of limited partnership interests in BGC Holdings. CF&Co is a wholly owned subsidiary of Cantor and an affiliate of the Company. Under the December 2012 Sales Agreement, the Company has agreed to pay CF&Co 2% of the gross proceeds from the sale of shares. As of March 31, 2014, the Company has sold 12,581,638 shares of Class A common stock under the December 2012 Sales Agreement.

Unit Redemptions and Share Repurchase Program

The Company’s Board of Directors and Audit Committee have authorized repurchases of the Company’s Class A common stock and redemptions of BGC Holdings limited partnership interests or other equity interests in the Company’s subsidiaries. On July 30, 2013, the Company’s Board of Directors and Audit Committee increased the BGC Partners share repurchase and unit redemption authorization to $250 million. As of March 31, 2014, the Company had approximately $177.9 million remaining from its share repurchase and unit redemption authorization. From time to time, the Company may actively continue to repurchase shares or redeem units.

The table below represents unit redemption and share repurchase activity for the three months ended March 31, 2014:

 

Period

   Total Number of
Units Redeemed or
Shares Repurchased
     Average
Price Paid
per Unit
or Share
     Approximate
Dollar Value of
Units and
Shares That May
Yet Be Redeemed/
Purchased
Under the Plan
 

Redemptions (1)

        

January 1, 2014—March 31, 2014

     2,369,681       $ 6.35      

Repurchases (2)

        

January 1, 2014—January 31, 2014

     1,370,106       $ 6.40      

February 1, 2014—February 28, 2014

     326,293         6.59      

March 1, 2014—March 31, 2014

     1,187,019         6.92      
  

 

 

    

 

 

    

Total Repurchases

     2,883,418       $ 6.64      
  

 

 

    

 

 

    

 

 

 

Total Redemptions and Repurchases

     5,253,099       $ 6.51       $ 177,871,365   

 

(1) During the three months ended March 31, 2014, the Company redeemed approximately 2.3 million limited partnership units at an average price of $6.33 per unit and approximately 0.1 million FPUs at an average price of $6.75 per unit. During the three months ended March 31, 2013, the Company redeemed approximately 4.5 million limited partnership units at an average price of $4.25 per unit and approximately 0.7 million FPUs at an average price of $3.58 per unit.
(2) During the three months ended March 31, 2014, the Company repurchased approximately 2.9 million shares of its Class A common stock at an aggregate purchase price of approximately $19.1 million for an average price of $6.64 per share. During the three months ended March 31, 2013, the Company did not repurchase any shares of its Class A common stock.

Redeemable Partnership Interest

The changes in the carrying amount of redeemable partnership interest for the three months ended March 31, 2014 and 2013 were as follows (in thousands):

 

     Three Months Ended March 31,  
     2014     2013  

Balance at beginning of period

   $ 66,918      $ 78,839   

Consolidated net income allocated to FPUs

     701        1,466   

Earnings distributions

     (121     (14

Re-allocation of equity due to additional investment by founding/working partners

     —          938   

FPUs exchanged

     (134     (387

FPUs redeemed

     (366     (1,951

Other

     (1     —     
  

 

 

   

 

 

 

Balance at end of period

   $ 66,997      $ 78,891   
  

 

 

   

 

 

 

 

7. Securities Owned and Securities Sold, Not Yet Purchased

Securities owned primarily consist of unencumbered U.S. Treasury bills held for liquidity purposes. Total securities owned were $36.5 million and $33.1 million as of March 31, 2014 and December 31, 2013, respectively. Total securities sold, not yet purchased was $1.9 million and $2.0 million as of March 31, 2014 and December 31, 2013, respectively.

 

18


Table of Contents
8. Marketable Securities

Marketable securities consist of the Company’s ownership of various investments. The investments had a fair value of $41.7 million and $45.0 million as of March 31, 2014 and December 31, 2013, respectively.

As of March 31, 2014 and December 31, 2013, $5.0 million and $5.5 million, respectively, related to securities classified as available-for-sale and accordingly are recorded at fair value. Unrealized gains or losses on marketable securities classified as available-for-sale are included as part of “Accumulated other comprehensive loss” in the Company’s consolidated statements of financial condition. The remaining balance is comprised of trading securities which are measured at fair value, with any changes in fair value recognized currently in earnings.

 

9. Receivables from and Payables to Broker-Dealers, Clearing Organizations, Customers and Related Broker-Dealers

Receivables from and payables to broker-dealers, clearing organizations, customers and related broker-dealers primarily represent amounts due for undelivered securities, cash held at clearing organizations and exchanges to facilitate settlement and clearance of matched principal transactions, spreads on matched principal transactions that have not yet been remitted from/to clearing organizations and exchanges and amounts related to open derivative contracts, including derivative contracts into which the Company has entered to minimize the effect of price changes of the Company’s NASDAQ OMX shares (see Note 10—“Derivatives”). The receivables from and payables to broker-dealers, clearing organizations, customers and related broker-dealers consisted of the following (in thousands):

 

     March 31,
2014
     December 31,
2013
 

Receivables from broker-dealers, clearing organizations, customers and related broker-dealers:

     

Contract values of fails to deliver

   $ 1,189,004       $ 258,569   

Customer receivables

     126,485         28,860   

Cash and cash equivalents held at clearing organizations

     52,836         46,684   

Other receivables from broker-dealers and customers

     10,468         12,204   

Net pending trades

     4,595         1,964   

Open derivative contracts

     596         1,634   
  

 

 

    

 

 

 

Total

   $ 1,383,984       $ 349,915   
  

 

 

    

 

 

 

Payables to broker-dealers, clearing organizations, customers and related broker-dealers:

     

Contract values of fails to receive

   $ 1,195,791       $ 203,206   

Customer payables

     88,142         22,889   

Payables to clearing organizations

     7,646         62,976   

Other payables to broker-dealers and customers

     43,246         12,627   

Open derivative contracts

     677         1,851   
  

 

 

    

 

 

 

Total

   $ 1,335,502       $ 303,549   
  

 

 

    

 

 

 

 

19


Table of Contents

A portion of these receivables and payables are with Cantor. See Note 12—“Related Party Transactions,” for additional information related to these receivables and payables.

Substantially all open fails to deliver, open fails to receive and pending trade transactions as of March 31, 2014 have subsequently settled at the contracted amounts.

 

10. Derivatives

In the normal course of operations, the Company enters into derivative contracts. These derivative contracts primarily consist of interest rate swaps, foreign exchange swaps and equity options. The Company enters into derivative contracts to facilitate client transactions, hedge principal positions and facilitate hedging activities of affiliated companies.

Derivative contracts can be exchange-traded or OTC. Exchange-traded derivatives typically fall within Level 1 or Level 2 of the fair value hierarchy depending on whether they are deemed to be actively traded or not. The Company generally values exchange-traded derivatives using their closing prices. OTC derivatives are valued using market transactions and other market evidence whenever possible, including market-based inputs to models, broker or dealer quotations or alternative pricing sources with reasonable levels of price transparency. For OTC derivatives that trade in liquid markets, such as generic forwards, swaps and options, model inputs can generally be verified and model selection does not involve significant management judgment. Such instruments are typically classified within Level 2 of the fair value hierarchy.

The Company does not designate any derivative contracts as hedges for accounting purposes. FASB guidance requires that an entity recognize all derivative contracts as either assets or liabilities in the unaudited condensed consolidated statements of financial condition and measure those instruments at fair value. The fair value of all derivative contracts is recorded on a net-by-counterparty basis where a legal right to offset exists under an enforceable netting agreement. Derivative contracts are recorded as part of “Receivables from broker-dealers, clearing organizations, customers and related broker-dealers” and “Payables to broker-dealers, clearing organizations, customers and related broker-dealers” in the Company’s unaudited condensed consolidated statements of financial condition.

The fair value of derivative contracts, computed in accordance with the Company’s netting policy, is set forth below (in thousands):

 

     March 31, 2014      December 31, 2013  
     Assets      Liabilities      Assets      Liabilities  

Interest rate swaps

   $ 466       $ —         $ 445       $ —    

Foreign exchange swaps

     130         677         501         926   

Equity options

     —           —           688         925   
  

 

 

    

 

 

    

 

 

    

 

 

 

Total

   $ 596       $ 677       $ 1,634       $ 1,851   
  

 

 

    

 

 

    

 

 

    

 

 

 

The notional amounts of these derivative contracts at March 31, 2014 and December 31, 2013 were $264.4 million and $344.9 million, respectively. The interest rate swaps represent matched customer transactions settled through and guaranteed by a central clearing organization. All of the Company’s foreign exchange swaps are with Cantor. See Note 12—“Related Party Transactions,” for additional information related to these transactions.

The replacement cost of contracts in a gain position at March 31, 2014 was $596 thousand.

 

20


Table of Contents

The change in fair value of interest rate swaps and foreign exchange swaps is reported as part of “Principal transactions” in the Company’s unaudited condensed consolidated statements of operations, and the change in fair value of equity options is included as part of “Other revenues” in the Company’s unaudited condensed consolidated statements of operations. The table below summarizes gains and losses on derivative contracts for the three months ended March 31, 2014 and 2013 (in thousands):

 

     Three Months Ended March 31,  

Derivative contract

   2014     2013  

Interest rate swaps

   $ 6     $ 7  

Foreign exchange swaps

     (57     (1 )

Equity options

     615        —    
  

 

 

   

 

 

 

Gain

   $ 564      $ 6  
  

 

 

   

 

 

 

As described in Note 16—“Notes Payable, Collateralized and Short-Term Borrowings,” on July 29, 2011, the Company issued an aggregate of $160.0 million principal amount of 4.50% Convertible Senior Notes due 2016 (the “4.50% Convertible Notes”) containing an embedded conversion feature. The conversion feature meets the requirements to be accounted for as an equity instrument, and the Company classifies the conversion feature within “Additional paid-in capital” in the Company’s unaudited condensed consolidated statements of financial condition. At the issuance of the 4.50% Convertible Notes, the embedded conversion feature was measured at approximately $19.0 million on a pre-tax basis ($16.1 million net of taxes and issuance costs) as the difference between the proceeds received and the fair value of a similar liability without the conversion feature and is not subsequently remeasured.

Also in connection with the issuance of the 4.50% Convertible Notes, the Company entered into capped call transactions. The capped call transactions meet the requirements to be accounted for as equity instruments, and the Company classifies the capped call transactions within “Additional paid-in capital” in the Company’s unaudited condensed consolidated statements of financial condition. The purchase price of the capped call transactions resulted in a decrease to “Additional paid-in capital” of $11.4 million on a pre-tax basis ($9.9 million on an after-tax basis) at the issuance of the 4.50% Convertible Notes, and such capped call transactions are not subsequently remeasured.

 

11. Fair Value of Financial Assets and Liabilities

As required by FASB guidance, assets and liabilities are classified in their entirety based on the lowest level of input that is significant to the fair value measurement. The following tables set forth by level within the fair value hierarchy financial assets and liabilities accounted for at fair value under FASB guidance at March 31, 2014 (in thousands):

 

     Assets at Fair Value at March 31, 2014  
     Level 1      Level 2      Level 3      Netting
and
Collateral
     Total  

Government debt

   $ 34,523      $ —        $ —        $ —        $ 34,523  

Marketable securities

     41,653        —          —          —          41,653  

Interest rate swaps

     —          466        —          —          466  

Foreign exchange swaps

     —          130        —          —          130  

Securities owned – Equities

     2,018        —          —          —          2,018  
  

 

 

    

 

 

    

 

 

    

 

 

    

 

 

 

Total

   $ 78,194      $ 596      $ —        $ —        $ 78,790  
  

 

 

    

 

 

    

 

 

    

 

 

    

 

 

 

 

     Liabilities at Fair Value at March 31, 2014  
     Level 1      Level 2      Level 3      Netting
and
Collateral
     Total  

Foreign exchange swaps

   $ —        $ 677      $ —        $ —        $ 677  

Securities sold, not yet purchased – Equities

     1,866        —          —          —          1,866  
  

 

 

    

 

 

    

 

 

    

 

 

    

 

 

 

Total

   $   1,866      $ 677      $ —        $ —        $   2,543  
  

 

 

    

 

 

    

 

 

    

 

 

    

 

 

 

 

21


Table of Contents

The following tables set forth by level within the fair value hierarchy financial assets and liabilities, including marketable securities and those pledged as collateral, accounted for at fair value under FASB guidance at December 31, 2013 (in thousands):

 

     Assets at Fair Value at December 31, 2013  
     Level 1      Level 2      Level 3      Netting
and
Collateral
     Total  

Government debt

   $ 32,027       $ —        $ —        $ —        $ 32,027   

Marketable securities

     45,002         —          —          —          45,002   

Interest rate swaps

     —          445         —          —          445   

Foreign exchange swaps

     —          501         —          —          501   

Equity options

     688         —          —          —          688   

Securities owned – Equities

     1,092         —          —          —          1,092   
  

 

 

    

 

 

    

 

 

    

 

 

    

 

 

 

Total

   $ 78,809       $ 946       $ —        $ —        $ 79,755   
  

 

 

    

 

 

    

 

 

    

 

 

    

 

 

 

 

     Liabilities at Fair Value at December 31, 2013  
     Level 1      Level 2      Level 3      Netting
and
Collateral
     Total  

Foreign exchange swaps

   $ —        $ 926       $ —        $ —        $ 926   

Equity options

     925         —          —          —          925   

Securities sold, not yet purchased – Equities

     2,031         —          —          —          2,031   
  

 

 

    

 

 

    

 

 

    

 

 

    

 

 

 

Total

   $   2,956       $ 926       $ —        $ —        $   3,882   
  

 

 

    

 

 

    

 

 

    

 

 

    

 

 

 

The following tables present information about the offsetting of derivative instruments and collateralized transactions as of March 31, 2014 and December 31, 2013 (in thousands):

 

     March 31, 2014  
                   Net Amounts
Presented in the
Statements of
Financial

Condition
     Gross Amounts Not Offset         

Assets

   Gross
Amounts
     Gross Amounts
Offset
        Financial
Instruments
     Cash
Collateral
Received
     Net Amount  

Interest rate swaps

   $ 653       $ 187       $ 466       $ —         $ —         $ 466   

Foreign exchange swaps

     179         49         130         —           —           130   
  

 

 

    

 

 

    

 

 

    

 

 

    

 

 

    

 

 

 

Total

   $ 832       $ 236       $ 596       $ —         $ —         $ 596   
  

 

 

    

 

 

    

 

 

    

 

 

    

 

 

    

 

 

 

Liabilities

                                         

Interest rate swaps

   $ 187       $ 187       $ —         $ —         $ —         $ —     

Foreign exchange swaps

     726         49         677         —           —           677   
  

 

 

    

 

 

    

 

 

    

 

 

    

 

 

    

 

 

 

Total

   $    913       $ 236       $    677       $ —         $ —         $    677   
  

 

 

    

 

 

    

 

 

    

 

 

    

 

 

    

 

 

 

 

     December 31, 2013  
                   Net Amounts
Presented in the
Statements of
Financial

Condition
     Gross Amounts Not Offset         

Assets

   Gross
Amounts
     Gross Amounts
Offset
        Financial
Instruments
     Cash
Collateral
Received
     Net Amount  

Interest rate swaps

   $ 639       $ 194       $ 445       $ —         $ —         $ 445   

Foreign exchange swaps

     568         67         501         —           —           501   

Equity options

     688         —           688         —           —           688   
  

 

 

    

 

 

    

 

 

    

 

 

    

 

 

    

 

 

 

Total

   $ 1,895       $ 261       $ 1,634       $ —         $ —         $ 1,634   
  

 

 

    

 

 

    

 

 

    

 

 

    

 

 

    

 

 

 

Liabilities

                                         
                 

 

 

 

Interest rate swaps

   $ 194       $ 194       $ —         $ —         $ —         $ —     

Foreign exchange swaps

     993         67         926         —           —           926   

Equity options

     925         —           925         —           —           925   
  

 

 

    

 

 

    

 

 

    

 

 

    

 

 

    

 

 

 

Total

   $ 2,112       $ 261       $ 1,851       $ —         $ —         $ 1,851   
  

 

 

    

 

 

    

 

 

    

 

 

    

 

 

    

 

 

 

All of the Company’s foreign exchange swaps are with Cantor. See Note 12—“Related Party Transactions,” for additional information related to these transactions.

 

22


Table of Contents
12. Related Party Transactions

Service Agreements

Throughout Europe and Asia, the Company provides Cantor with administrative services, technology services and other support for which it charges Cantor based on the cost of providing such services plus a mark-up, generally 7.5%. In the U.K., the Company provides these services to Cantor through Tower Bridge. The Company owns 52% of Tower Bridge and consolidates it, and Cantor owns 48%. Cantor’s interest in Tower Bridge is reflected as a component of “Noncontrolling interest in subsidiaries” in the Company’s unaudited condensed consolidated statements of financial condition, and the portion of Tower Bridge’s income attributable to Cantor is included as part of “Net income attributable to noncontrolling interest in subsidiaries” in the Company’s unaudited condensed consolidated statements of operations. In the U.S., the Company provides Cantor with technology services for which it charges Cantor based on the cost of providing such services.

The administrative services agreement provides that direct costs incurred are charged back to the service recipient. Additionally, the service recipient generally indemnifies the service provider for liabilities that it incurs arising from the provision of services other than liabilities arising from fraud or willful misconduct of the service provider. In accordance with the administrative service agreement, the Company has not recognized any liabilities related to services provided to affiliates.

The Company, together with other leading financial institutions, formed ELX, a limited partnership that has established a fully electronic futures exchange. The Company accounts for ELX under the equity method of accounting (see Note 13— “Investments” for more details). During the three months ended March 31, 2014, the Company made no capital contributions to ELX. During the year ended December 31, 2012, the Company made a $16.0 million capital contribution to ELX. On March 28, 2012, the Company entered into a credit agreement with ELX, whereby the Company has agreed to lend ELX up to $16.0 million. As of December 31, 2013, the Company had not loaned ELX any amounts under this agreement. The commitment period for this credit facility extends through March 28, 2015. The Company has entered into a technology services agreement with ELX pursuant to which the Company provided software technology licenses, monthly maintenance support and other technology services as requested by ELX. As part of the sale of eSpeed (see Note 1—“Organization and Basis of Presentation”), the Company sold the technology services agreement with ELX to NASDAQ OMX. In addition, in connection with the sale of eSpeed (see Note 1—“Organization and Basis of Presentation”), the Company has guaranteed all payment obligations of ELX through December 31, 2014 under the Amended and Restated Technology Services Agreement, dated as of March 28, 2012, by and between eSpeed Technology Services L.P. and ELX Futures L.P.

For the three months ended March 31, 2014 and 2013, the Company recognized related party revenues of $7.0 million and $13.1 million, respectively, for the services provided to Cantor and ELX. These revenues are included as part of “Fees from related parties” in the Company’s unaudited condensed consolidated statements of operations.

In the U.S., Cantor and its affiliates provide the Company with administrative services and other support for which Cantor charges the Company based on the cost of providing such services. In connection with the services Cantor provides, the Company and Cantor entered into an employee lease agreement whereby certain employees of Cantor are deemed leased employees of the Company. For the three months ended March 31, 2014 and 2013, the Company was charged $7.6 million and $8.0 million, respectively, for the services provided by Cantor and its affiliates, of which $5.7 million and $5.2 million, respectively, were to cover compensation to leased employees for the three months ended March 31, 2014 and 2013. The fees paid to Cantor for administrative and support services, other than those to cover the compensation costs of leased employees, are included as part of “Fees to related parties” in the Company’s unaudited condensed consolidated statements of operations. The fees paid to Cantor to cover the compensation costs of leased employees are included as part of “Compensation and employee benefits” in the Company’s unaudited condensed consolidated statements of operations.

For the three months ended March 31, 2014, Cantor’s share of the net profit in Tower Bridge was $0.2 million as compared to a net loss of $0.2 million for the three months ended March 31, 2013. Cantor’s noncontrolling interest is included as part of “Noncontrolling interest in subsidiaries” in the Company’s unaudited condensed consolidated statements of financial condition.

Reverse Repurchase Agreements with Cantor

From time to time, the Company has entered into reverse repurchase agreements with Cantor, whereby the Company has received agency mortgage-backed securities and similar quality securities as collateral. The Company did not have any reverse repurchase agreements with Cantor as of either March 31, 2014 or 2013. During the three months ended March 31, 2014 and 2013, the Company did not recognize any interest income related to reverse repurchase agreements with Cantor.

Clearing Agreement with Cantor

The Company receives certain clearing services (“Clearing Services”) from Cantor pursuant to its clearing agreement. These Clearing Services are provided in exchange for payment by the Company of third-party clearing costs and allocated costs. The costs associated with these payments are included as part of “Fees to related parties” in the Company’s unaudited condensed consolidated statements of operations.

 

23


Table of Contents

Other Agreements with Cantor

The Company is authorized to enter into short-term arrangements with Cantor to cover any failed U.S. Treasury securities transactions and to share equally any net income resulting from such transactions, as well as any similar clearing and settlement issues. As of March 31, 2014, the Company had not entered into any arrangements to cover any failed U.S. Treasury transactions.

To more effectively manage the Company’s exposure to changes in foreign exchange rates, the Company and Cantor agreed to jointly manage the exposure. As a result, the Company is authorized to divide the quarterly allocation of any profit or loss relating to foreign exchange currency hedging between Cantor and the Company. The amount allocated to each party is based on the total net exposure for the Company and Cantor. The ratio of gross exposures of Cantor and the Company is utilized to determine the shares of profit or loss allocated to each for the period. During the three months ended March 31, 2014 and 2013, the Company recognized its share of foreign exchange gains of $336 thousand and losses of $565 thousand, respectively, which are included as part of “Other expenses” in the Company’s consolidated statements of operations.

In March 2009, the Company and Cantor were authorized to utilize each other’s brokers to provide brokerage services for securities not brokered by such entity, so long as, unless otherwise agreed, such brokerage services were provided in the ordinary course and on terms no less than favorable to the receiving party than such services are provided to typical third-party customers.

In August 2013, the Audit Committee authorized the Company to invest up to $350 million in an asset-backed commercial paper program for which certain Cantor entities serve as placement agent and referral agent. The program issues short-term notes to money market investors and is expected to be used by the Company from time to time as a liquidity management vehicle. The notes are backed by assets of highly rated banks. The Company is entitled to invest in the program so long as the program meets investment policy guidelines, including relating to ratings. Cantor will earn a spread between the rate it receives from the short-term note issuer and the rate it pays to the Company on any investments in this program. This spread will be no greater than the spread earned by Cantor for placement of any other commercial paper note in the program. As of March 31, 2014 and December 31, 2013, the Company had $175 million and $250 million, respectively, invested in the program, which is recorded in “Cash and cash equivalents” in the Company’s consolidated statements of financial condition.

Receivables from and Payables to Related Broker-Dealers

Amounts due to or from Cantor and Freedom International Brokerage are for transactional revenues under a technology and services agreement with Freedom International Brokerage as well as for open derivative contracts. These are included as part of “Receivables from broker-dealers, clearing organizations, customers and related broker-dealers” or “Payables to broker-dealers, clearing organizations, customers and related broker-dealers” in the Company’s unaudited condensed consolidated statements of financial condition. As of March 31, 2014 and December 31, 2013, the Company had receivables from Freedom International Brokerage of $3.4 million and $2.6 million, respectively. As of March 31, 2014 and December 31, 2013, the Company had $0.1 million and $0.5 million, respectively, in receivables from Cantor related to open derivative contracts. As of March 31, 2014 and December 31, 2013, the Company had $0.7 million and $0.9 million, respectively, in payables to Cantor related to open derivative contracts.

Loans, Forgivable Loans and Other Receivables from Employees and Partners, Net

The Company has entered into various agreements with certain of its employees and partners whereby these individuals receive loans which may be either wholly or in part repaid from the distribution earnings that the individuals receive on some or all of their limited partnership interests or may be forgiven over a period of time. The forgivable portion of these loans is recognized as compensation expense over the life of the loan. From time to time, the Company may also enter into agreements with employees and partners to grant bonus and salary advances or other types of loans. These advances and loans are repayable in the timeframes outlined in the underlying agreements.

As of March 31, 2014 and December 31, 2013, the aggregate balance of employee loans, net of reserve, was $137.6 million and $142.8 million, respectively, and is included as “Loans, forgivable loans and other receivables from employees and partners, net” in the Company’s unaudited condensed consolidated statements of financial condition. Compensation expense for the above mentioned employee loans for the three months ended March 31, 2014 and 2013 was $7.1 million and $9.5 million, respectively. The compensation expense related to these employee loans is included as part of “Compensation and employee benefits” in the Company’s unaudited condensed consolidated statements of operations.

 

24


Table of Contents

8.75% Convertible Notes

On April 1, 2010, BGC Holdings issued an aggregate of $150.0 million principal amount of 8.75% Convertible Senior Notes due 2015 (the “8.75% Convertible Notes”) to Cantor in a private placement transaction. The Company used the proceeds of the 8.75% Convertible Notes to repay at maturity $150.0 million aggregate principal amount of Senior Notes due April 1, 2010. The Company recorded interest expense related to the 8.75% Convertible Notes in the amount of $3.3 million and $3.3 million for the three months ended March 31, 2014 and 2013, respectively. See Note 16—“Notes Payable, Collateralized and Short-Term Borrowings,” for more information.

Controlled Equity Offerings and Other Transactions with CF&Co

As discussed in Note 6—“Stock Transactions and Unit Redemptions,” the Company has entered into controlled equity offering sales agreements with CF&Co, as the Company’s sales agent. For the three months ended March 31, 2014 and 2013, the Company was charged approximately $0.2 million and $0.5 million, respectively, for services provided by CF&Co related to the Company’s controlled equity offering sales agreements. These expenses are included as part of “Professional and consulting fees” in the Company’s unaudited condensed consolidated statements of operations.

The Company has engaged CF&Co and its affiliates to act as financial advisor in connection with one or more third-party business combination transactions as requested by the Company on behalf of its affiliates from time to time on specified terms, conditions and fees. The Company may pay finders’, investment banking or financial advisory fees to broker-dealers, including, but not limited to, CF&Co and its affiliates, from time to time in connection with certain business combination transactions, and, in some cases, the Company may issue shares of the Company’s Class A common stock in full or partial payment of such fees.

On June 28, 2013, the Company completed the sale (the “NASDAQ OMX Transaction”) of certain assets to NASDAQ OMX. The NASDAQ OMX Transaction occurred pursuant to a Purchase Agreement, dated as of April 1, 2013 (the “Purchase Agreement”). In the Purchase Agreement, the Company and Cantor agreed, subject to certain exceptions, not to engage in the business of fully electronic brokerage of benchmark on-the-run U.S. Treasuries and certain transactions in first off-the-run U.S. Treasuries for three years after the closing. The Company and Cantor received from NASDAQ OMX a perpetual and royalty-free market data license and granted to NASDAQ OMX a non-exclusive, irrevocable, royalty-free right and license to use any patents owned in the businesses covered by the Purchased Assets for U.S. Treasury securities transactions. CF&Co also agreed to provide NASDAQ OMX with certain clearing and broker-dealer services for up to nine months following the closing.

During the three months ended March 31, 2014 and 2013, the Company did not record any underwriting or advisory fees payable to CF&Co.

Under rules adopted by the Commodity Futures Trading Commission (“CFTC”), all foreign introducing brokers engaging in transactions with U.S. persons are required to register with the National Futures Association and either meet financial reporting and net capital requirements on an individual basis or obtain a guarantee agreement from a registered Futures Commission Merchant. From time to time, the Company’s European-based brokers engage in interest rate swap transactions with U.S.-based counterparties, and therefore the Company is subject to the CFTC requirements. CF&Co has entered into guarantees on behalf of the Company, and the Company is required to indemnify CF&Co for the amounts, if any, paid by CF&Co on behalf of the Company pursuant to this arrangement.

Cantor Rights to Purchase Limited Partnership Interests from BGC Holdings

Cantor has the right to purchase limited partnership interests (Cantor units) from BGC Holdings upon redemption of non-exchangeable FPUs redeemed by BGC Holdings upon termination or bankruptcy of the founding/working partner. Any such Cantor units purchased by Cantor are exchangeable for shares of Class B common stock or, at Cantor’s election or if there are no additional authorized but unissued shares of Class B common stock, shares of Class A common stock, in each case on a one-for-one basis (subject to customary anti-dilution adjustments).

 

25


Table of Contents

During the three months ended March 31, 2014 and the year ended December 31, 2013, Cantor did not purchase any exchangeable limited partnership interests from BGC Holdings.

As of March 31, 2014, there were 2,864,828 non-exchangeable FPUs remaining in which BGC Holdings had the right to redeem and Cantor had the right to purchase an equivalent number of Cantor units.

Transactions with Executive Officers and Directors

During the year ended December 31, 2013, the Company repurchased 33,478 shares of Class A common stock, at an average price of $5.61 per share, from Stephen M. Merkel, the Company’s Executive Vice President, General Counsel and Secretary, and 533,406 shares of Class A common stock, at an average price of $5.82 per share, from Shaun D. Lynn, the Company’s President.

On January 21, 2014, the Compensation Committee authorized the acceleration of restrictions with respect to an aggregate of 1,254,723 shares of restricted Class A common stock held by the Company’s executive officers as follows: Mr. Lutnick, 628,872 shares (Mr. Lutnick does not currently intend to sell any of these shares); Mr. Lynn, 424,347 shares; Mr. Merkel, 14,689 shares; Mr. Windeatt, 146,843 shares; and Mr. Sadler, 39,972 shares. The Compensation Committee authorized the Company to repurchase any or all of such shares from the executive officers at a price of $6.51 per share, which was the closing price of our Class A common stock on January 21, 2014.

On February 5, 2014, certain executive officers elected to sell, and we agreed to purchase, an aggregate of 636,841 shares of Class A common stock from such executive officers at a price of $6.51 per share as follows: Mr. Lynn, 424,347 shares; Mr. Merkel, 14,689 shares; Mr. Windeatt, 157,833 shares (of which 146,843 shares were previously restricted and an additional 10,990 freely tradable shares); and Mr. Sadler, 39,972 shares.

In connection with the Company’s Global Partnership Restructuring Program during the second quarter of 2013 (see Note 1–“Organization and Basis of Presentation”), the Company redeemed/exchanged a total of 9,930,675 previously issued limited partnership units for 3,553,345 shares of Class A common stock and 3,561,392 shares of restricted stock from the Company’s executive officers. The number of shares delivered to the executive officers was net of 1,028,128 shares withheld to pay withholding taxes. These shares were awarded to the executive officers on July 30, 2013. In connection with the Global Partnership Restructuring Program, Mr. Lutnick elected to exercise certain cumulative rights previously granted to him with respect to an aggregate of 1,802,608 of his non-exchangeable partnership units, which resulted in the receipt of shares of Class A common stock for such units.

In addition, in connection with the foregoing, Messrs. Lynn, Windeatt and Sadler received an aggregate of 283,206 newly-issued BGC Holdings limited partnership units (equivalent to 9.75% of their non-exchangeable units that were redeemed in the above transactions). Upon any sale or other transfer by such executive officers of shares of restricted stock, a proportional number of these units will be redeemed for zero by BGC Holdings. These units are not exchangeable into shares of Class A common stock.

Transactions with Relief Fund

During the year ended December 31, 2013, the Company issued and donated an aggregate of 1,000,000 shares of Class A common stock to The Cantor Fitzgerald Relief Fund (the “Relief Fund”) in connection with the Company’s annual Charity Day.

During the year ended December 31, 2013, the Company also committed to make charitable contributions to the Relief Fund in the amount of $25.0 million, which the Company recorded in “Other expenses” in the Company’s consolidated statements of operations for the year ended December 31, 2013.

 

26


Table of Contents
13. Investments

Equity Method Investments

 

     March 31,
2014
     December 31,
2013
 

Equity method investments (in thousands)

   $ 15,522       $ 17,703   
  

 

 

    

 

 

 

The Company’s share of losses related to its equity method investments was $2.3 million and $3.3 million for the three months ended March 31, 2014 and 2013, respectively. The Company’s share of the losses is reflected in “Losses on equity method investments” in the Company’s unaudited condensed consolidated statements of operations.

In June 2013, the Company acquired a controlling interest in an entity that had previously been accounted for using the equity method. This transaction resulted in the consolidation of the entity in the Company’s unaudited condensed consolidated financial statements (see Note 4—“Acquisitions”).

Summarized condensed financial information for the Company’s equity method investments is as follows (in thousands):

 

     Three Months Ended March 31,  
     2014     2013  

Statements of operations:

    

Total revenues

   $ 11,841      $ 11,695   

Total expenses

     14,726        16,818   
  

 

 

   

 

 

 

Net loss

   $ (2,885   $ (5,123
  

 

 

   

 

 

 
     March 31,  
     2014     2013  

Statements of financial condition:

    

Cash and cash equivalents

   $ 12,619      $ 21,200   

Fixed assets, net

     2,181        12,001   

Other assets

     6,014        8,022   
  

 

 

   

 

 

 

Total assets

   $ 20,814      $ 41,223   
  

 

 

   

 

 

 

Payables to related parties

     2,453        16,292   

Other liabilities

     9,345        6,436   

Total equity and partners’ capital

     9,016        18,495   
  

 

 

   

 

 

 

Total liabilities, equity and partners’ capital

   $ 20,814      $ 41,223   
  

 

 

   

 

 

 

See Note 12—“Related Party Transactions,” for information regarding related party transactions with unconsolidated entities included in the Company’s consolidated financial statements.

Investments in Variable Interest Entities

Certain of the Company’s equity method investments included in the tables above are considered VIEs, as defined under the accounting guidance for consolidation. The Company is not considered the primary beneficiary of, and therefore does not consolidate, any of the VIEs in which it holds a variable interest. The Company’s involvement with such entities is in the form of direct equity interests and related agreements. The Company’s maximum exposure to loss with respect to the VIEs is its investment in such entities as well as a credit facility and a subordinated loan.

The following table sets forth the Company’s investment in its unconsolidated VIEs and the maximum exposure to loss with respect to such entities as of March 31, 2014 and December 31, 2013. The amounts presented in the “Investment” column below are included in, and not in addition to, the equity method investment table above (in thousands):

 

     March 31, 2014      December 31, 2013  
     Investment      Maximum
Exposure to Loss
     Investment      Maximum
Exposure to Loss
 

Variable interest entities (1)

   $ 5,232       $ 22,212       $ 7,329       $ 24,309   
  

 

 

    

 

 

    

 

 

    

 

 

 

 

27


Table of Contents

 

(1) In addition to its equity method investments, the Company has entered into a credit agreement to lend one of its VIEs (ELX) up to $16.0 million. The commitment period for such credit facility extends through March 28, 2015. Additionally, the Company has entered into a subordinated loan agreement with another of its VIEs (Aqua), whereby the Company agreed to lend the principal sum of $980 thousand. As of March 31, 2014, the Company’s maximum exposure to loss with respect to its VIEs is the sum of its equity investment in such VIEs plus the $16.0 million credit facility and the $980 thousand subordinated loan. Additionally, in connection with the sale of eSpeed (see Note 1—“Organization and Basis of Presentation”), the Company has guaranteed all payment obligations of ELX through December 31, 2014 under the Amended and Restated Technology Services Agreement, dated as of March 28, 2012, by and between eSpeed Technology Services L.P. and ELX Futures L.P.

 

14. Fixed Assets, Net

Fixed assets, net consisted of the following (in thousands):

 

     March 31,
2014
     December 31,
2013
 

Computer and communications equipment

   $ 136,801       $ 156,835   

Software, including software development costs

     109,505         109,453   

Leasehold improvements and other fixed assets

     101,803         113,012   
  

 

 

    

 

 

 
     348,109         379,300   

Less: accumulated depreciation and amortization

     228,364         251,685   
  

 

 

    

 

 

 

Fixed assets, net

   $ 119,745       $ 127,615   
  

 

 

    

 

 

 

Depreciation expense was $7.8 million and $9.0 million for three months ended March 31, 2014 and 2013, respectively. Depreciation is included as part of “Occupancy and equipment” in the Company’s consolidated statements of operations.

For the three months ended March 31, 2014 and 2013, software development costs totaling $2.5 million and $3.9 million, respectively, were capitalized. Amortization of software development costs totaled $2.4 million and $2.7 million for the three months ended March 31, 2014 and 2013, respectively. Amortization of software development costs is included as part of “Occupancy and equipment” in the Company’s unaudited condensed consolidated statements of operations.

Impairment charges of $3.2 million and $0.4 million were recorded for the three months ended March 31, 2014 and 2013, respectively, related to the evaluation of capitalized software projects for future benefit and for fixed assets no longer in service. Impairment charges related to capitalized software and fixed assets are reflected in “Occupancy and equipment” in the Company’s unaudited condensed consolidated statements of operations.

As a result of the sale of eSpeed, the Company sold fixed assets with a carrying value of approximately $13.5 million (see Note 2—“Divestiture”).

 

15. Goodwill and Other Intangible Assets, Net

The changes in the carrying amount of goodwill by reportable segment for the three months ended March 31, 2014 were as follows (in thousands):

 

     Financial
Services
     Real
Estate
Services
     Total  

Balance at December 31, 2013

   $ 85,163       $ 78,176       $ 163,339   

Acquisitions

     7,791         —           7,791  

Cumulative translation adjustment

     285         —           285  
  

 

 

    

 

 

    

 

 

 

Balance at March 31, 2014

   $ 93,239       $ 78,176       $ 171,415   
  

 

 

    

 

 

    

 

 

 

Goodwill is not amortized and is reviewed annually for impairment or more frequently if impairment indicators arise, in accordance with FASB guidance on Goodwill and Other Intangible Assets. See Note 4—“Acquisitions” for more information on the Company’s acquisitions.

 

28


Table of Contents

Other intangible assets consisted of the following (in thousands):

 

    March 31, 2014  
    Gross Amount     Accumulated
Amortization
    Net Carrying Amount     Weighted-Average
Remaining Life (Years)
 

Definite life intangible assets:

       

Patents

  $ 7,112      $ 5,824      $ 1,288        1.8   

Acquired intangibles

    14,491        12,254        2,237        2.9   

Noncompete agreements

    1,790        1,100        690        1.5   

All other

    2,516        1,175        1,341        4.8   
 

 

 

   

 

 

   

 

 

   

 

 

 

Total definite life intangible assets

    25,909        20,353        5,556        2.9   

Indefinite life intangible assets:

       

Trade names

    10,685        —          10,685        N/A   

Horizon license

    1,500        —          1,500        N/A   
 

 

 

   

 

 

   

 

 

   

 

 

 

Total indefinite life intangible assets

    12,185        —          12,185        N/A   
 

 

 

   

 

 

   

 

 

   

 

 

 

Total

  $ 38,094      $ 20,353      $ 17,741        2.9   
 

 

 

   

 

 

   

 

 

   

 

 

 

 

    December 31, 2013  
    Gross Amount     Accumulated
Amortization
    Net Carrying Amount     Weighted-Average
Remaining Life (Years)
 

Definite life intangible assets:

       

Patents

  $ 7,006      $ 5,594      $ 1,412        2.4   

Acquired intangibles

    14,474        12,081        2,393        3.1   

Noncompete agreements

    1,790        988        802        1.8   

All other

    2,443        1,055        1,388        5.2   
 

 

 

   

 

 

   

 

 

   

 

 

 

Total definite life intangible assets

    25,713        19,718        5,995        3.2   

Indefinite life intangible assets:

       

Trade names

    10,685        —         10,685        N/A   

Horizon license

    1,500        —         1,500        N/A   
 

 

 

   

 

 

   

 

 

   

 

 

 

Total indefinite life intangible assets

    12,185        —         12,185        N/A   
 

 

 

   

 

 

   

 

 

   

 

 

 

Total

  $ 37,898      $ 19,718      $ 18,180        3.2   
 

 

 

   

 

 

   

 

 

   

 

 

 

Intangible amortization expense was $0.6 million and $0.9 million for the three months ended March 31, 2014 and 2013, respectively. Intangible amortization is included as part of “Other expenses” in the Company’s unaudited condensed consolidated statements of operations.

The estimated future amortization expense of definite life intangible assets as of March 31, 2014 is as follows (in millions):

 

2014

   $ 1.9   

2015

     1.7   

2016

     0.9   

2017

     0.7   

2018

     0.3   

2019 and thereafter

     0.1   
  

 

 

 

Total

   $ 5.6   
  

 

 

 

 

16. Notes Payable, Collateralized and Short-Term Borrowings

Notes payable, collateralized and short-term borrowings consisted of the following (in thousands):

 

     March 31,
2014
     December 31,
2013
 

8.75% Convertible Notes

   $ 150,000       $ 150,000   

4.50% Convertible Notes

     149,021         147,870   

8.125% Senior Notes

     108,936         108,904   

Collateralized borrowings

     —           1,582   
  

 

 

    

 

 

 

Total

   $ 407,957       $ 408,356   
  

 

 

    

 

 

 

 

29


Table of Contents

The Company’s Convertible Notes and 8.125% Senior Notes are recorded at amortized cost. The carrying amounts and estimated fair values of the Company’s Convertible Notes and 8.125% Senior Notes were as follows (in thousands):

 

     March 31, 2014      December 31, 2013  
     Carrying Amount      Fair Value      Carrying Amount      Fair Value  

8.75% Convertible Notes

   $ 150,000       $ 181,230       $ 150,000       $ 177,101   

4.50% Convertible Notes

     149,021         169,600         147,870         167,600   

8.125% Senior Notes

     108,936         120,555         108,904         116,460   
  

 

 

    

 

 

    

 

 

    

 

 

 

Total

   $ 407,957       $ 471,385       $ 406,774       $ 461,161   
  

 

 

    

 

 

    

 

 

    

 

 

 

The fair value of the 8.75% Convertible Notes was estimated based on a jump-diffusion convertible pricing model, which among other inputs incorporates the scheduled coupon and principal payments, the conversion feature inherent in the 8.75% Convertible Notes, the Company’s Class A common stock price and a stock price volatility assumption. The stock price volatility assumptions are based on the historic volatility of the Company’s Class A common stock. The fair value measurements of the 8.75% Convertible Notes are based on significant inputs observable in the market and are considered Level 2 within the fair value hierarchy. The fair values of the 8.125% Senior Notes and 4.50% Convertible Notes were determined using observable market prices as these securities are traded and are considered Level 1 and Level 2, respectively, within the fair value hierarchy, based on whether they are deemed to be actively traded.

Convertible Notes

On April 1, 2010, BGC Holdings issued an aggregate of $150.0 million principal amount of the 8.75% Convertible Notes to Cantor in a private placement transaction. The Company used the proceeds of the 8.75% Convertible Notes to repay $150.0 million principal amount of Senior Notes that matured on April 1, 2010. The 8.75% Convertible Notes are senior unsecured obligations and rank equally and ratably with all existing and future senior unsecured obligations of the Company. The 8.75% Convertible Notes bear an annual interest rate of 8.75%, payable semi-annually in arrears on April 15 and October 15 of each year, beginning on October 15, 2010, and were convertible into 23,807,256 million shares of Class A common stock as of March 31, 2014. The 8.75% Convertible Notes will mature on April 15, 2015, unless earlier repurchased, exchanged or converted. The Company recorded interest expense related to the 8.75% Convertible Notes of $3.3 million and $3.3 million for the three months ended March 31, 2014 and 2013, respectively.

As of March 31, 2014, the 8.75% Convertible Notes were convertible, at the holder’s option, at a conversion rate of 158.7150 shares of Class A common stock per $1,000 principal amount of notes, subject to customary adjustments upon certain corporate events, including stock dividends and stock splits on the Class A common stock and the Company’s payment of a quarterly cash dividend in excess of $0.10 per share of Class A common stock. The conversion rate will not be adjusted for accrued and unpaid interest to the conversion date.

On July 29, 2011, the Company issued an aggregate of $160.0 million principal amount of 4.50% Convertible Senior Notes due 2016. The 4.50% Convertible Notes are general senior unsecured obligations of the Company. The 4.50% Convertible Notes pay interest semiannually at a rate of 4.50% per annum and were priced at par. The 4.50% Convertible Notes will mature on July 15, 2016, unless earlier repurchased, exchanged or converted. The Company recorded interest expense related to the 4.50% Convertible Notes of $3.0 million and $2.9 million for the three months ended March 31, 2014 and 2013, respectively.

As of December 31, 2013, the 4.50% Convertible Notes were convertible, at the holder’s option, at a conversion rate of 101.6260 shares of Class A common stock per $1,000 principal amount of notes, subject to adjustment in certain circumstances, including stock dividends and stock splits on the Class A common stock and the Company’s payment of a quarterly cash dividend in excess of $0.17 per share of Class A common stock. Upon conversion, the Company will pay or deliver cash, shares of the Company’s Class A common stock, or a combination thereof at the Company’s election. As of March 31, 2014, the 4.50% Convertible Notes were convertible into approximately 16.3 million shares of Class A common stock.

As prescribed by FASB guidance, Debt, the Company recognized the value of the embedded conversion feature of the 4.50% Convertible Notes as an increase to “Additional paid-in capital” of approximately $19.0 million on a pre-tax basis ($16.1 million net of taxes and issuance costs). The embedded conversion feature was measured as the difference between the proceeds received and the fair value of a similar liability without the conversion feature. The value of the conversion feature is treated as a debt discount and reduced the initial carrying value of the 4.50% Convertible Notes to $137.2 million, net of debt issuance costs of $3.8 million allocated to the debt component of the instrument. The discount is amortized as interest cost and the carrying value of the 4.50% Convertible Notes will accrete up to the face amount over the term of the 4.50% Convertible Notes.

 

30


Table of Contents

In connection with the offering of the 4.50% Convertible Notes, the Company entered into capped call transactions, which are expected to reduce the potential dilution of the Company’s Class A common stock upon any conversion of the 4.50% Convertible Notes in the event that the market value per share of the Company’s Class A common stock, as measured under the terms of the capped call transactions, is greater than the strike price of the capped call transactions ($10.42 as of March 31, 2014, subject to adjustment in certain circumstances). The capped call transactions had an initial cap price equal to $12.30 per share (50% above the last reported sale price of the Company’s Class A common stock on the NASDAQ on July 25, 2011), and had a cap price equal to approximately $13.03 per share as of March 31, 2014. The purchase price of the capped call transactions resulted in a decrease to “Additional paid-in capital” of $11.4 million on a pre-tax basis ($9.9 million on an after-tax basis). The capped call transactions cover approximately 15.4 million shares of BGC’s Class A common stock as of March 31, 2014, subject to adjustment in certain circumstances.

Below is a summary of the Company’s Convertible Notes (in thousands, except share and per share amounts):

 

     4.50% Convertible Notes     8.75% Convertible Notes  
     March 31,
2014
    December 31,
2013
    March 31,
2014
    December 31,
2013
 

Principal amount of debt component

   $ 160,000     $ 160,000     $ 150,000      $ 150,000   

Unamortized discount

     (10,979 )     (12,130     —          —     

Carrying amount of debt component

     149,021       147,870       150,000        150,000   

Equity component

     18,972       18,972       —          —     

Effective interest rate

     7.61 %     7.61 %     8.75     8.75

Maturity date (period through which discount is being amortized)

     7/15/2016       7/15/2016       4/15/2015        4/15/2015   

Conversion price

   $ 9.84     $ 9.84     $ 6.30      $ 6.32   

Number of shares to be delivered upon conversion

     16,260,160       16,260,160       23,807,256        23,738,219   

Amount by which the notes’ if-converted value exceeds their principal amount

   $ —       $ —       $ 5,699      $ —     

Below is a summary of the interest expense related to the Company’s Convertible Notes (in thousands):

 

     4.50% Convertible Notes      8.75% Convertible Notes  
     For the three months ended      For the three months ended  
     March 31,
2014
     March 31,
2013
     March 31,
2014
     March 31,
2013
 

Coupon interest

   $ 1,800       $ 1,800       $ 3,281       $ 3,281   

Amortization of discount

     1,151         1,116         —           —     
  

 

 

    

 

 

    

 

 

    

 

 

 

Total interest expense

   $ 2,951       $ 2,916       $ 3,281       $ 3,281   
  

 

 

    

 

 

    

 

 

    

 

 

 

8.125% Senior Notes

On June 26, 2012, the Company issued an aggregate of $112.5 million principal amount of 8.125% Senior Notes due 2042. The 8.125% Senior Notes are senior unsecured obligations of the Company. The 8.125% Senior Notes may be redeemed for cash, in whole or in part, on or after June 26, 2017, at the Company’s option, at any time and from time to time, until maturity at a redemption price equal to 100% of the principal amount to be redeemed, plus accrued but unpaid interest on the principal amount being redeemed to, but not including, the redemption date. The 8.125% Senior Notes are listed on the New York Stock Exchange under the symbol “BGCA.” The Company used the proceeds to repay short-term borrowings under its unsecured revolving credit facility and for general corporate purposes, including acquisitions.

The initial carrying value of the 8.125% Senior Notes was $108.7 million, net of debt issuance costs of $3.8 million. The issuance costs are amortized as interest cost, and the carrying value of the 8.125% Senior Notes will accrete up to the face amount over the term of the 8.125% Senior Notes. The Company recorded interest expense related to the 8.125% Senior Notes of $2.3 million and $2.3 million, for the three months ended March 31, 2014 and 2013, respectively.

Collateralized Borrowings

Secured loan arrangements

On various dates beginning in 2009 and most recently in December 2012, the Company entered into secured loan arrangements under which it pledged certain fixed assets as security for loans. The secured loan arrangements had fixed rates between 2.62% and

 

31


Table of Contents

8.09% per annum and were repayable in consecutive monthly installments with the final payments due in December 2016. During the three months ended March 31, 2014, the Company prepaid $1.5 million related to the secured loan arrangements; therefore, the Company did not have any secured loan arrangements outstanding as of March 31, 2014. The outstanding balance of the secured loan arrangements was $1.6 million as of December 31, 2013. The value of the fixed assets pledged was $1.5 million as of December 31, 2013. The Company recorded interest expense related to the secured loan arrangements of $4 thousand and $0.3 million for the three months ended March 31, 2014 and 2013, respectively.

Sale/leaseback transactions

On various dates during the years ended December 31, 2010 and 2011, the Company sold certain furniture, equipment and software for $34.2 million, net of costs and concurrently entered into agreements to lease the property back. The principal and interest on the leases were repayable in equal monthly installments for terms of 36 months (software) and 48 months (furniture and equipment) with maturities through September 2014.

During the year ended December 31, 2013, the Company terminated the leases and prepaid the outstanding balance of $7.2 million. Because the leases were terminated during the year ended December 31, 2013, the Company had no outstanding balance or fixed assets related to the leases as of December 31, 2013 nor March 31, 2014. The Company recorded interest expense of $0.0 million and $0.2 million for the three months ended March 31, 2014 and 2013, respectively.

Credit Agreement

On June 23, 2011, the Company entered into a credit agreement with a bank syndicate (the “Credit Agreement”) which provided for up to $130.0 million of unsecured revolving credit through October 23, 2013. The Credit Agreement matured on October 23, 2013, with no borrowings outstanding.

The Company recorded interest expense related to the Credit Agreement of $0.1 million for the three months ended March 31, 2013.

 

17. Compensation

The Company’s Compensation Committee may grant various equity-based awards, including restricted stock units, restricted stock, stock options and exchange rights for shares of the Company’s Class A common stock upon exchange of limited partnership units and FPUs. A maximum of 200 million shares of the Company’s Class A common stock are authorized to be delivered or cash settled pursuant to awards granted. As of March 31, 2014, the limit on the aggregate number of shares authorized to be delivered allows for the grant of future awards relating to 57.3 million shares. Upon vesting of RSUs, issuance of restricted stock or exercise of employee stock options, the Company generally issues new shares of the Company’s Class A common stock.

Limited Partnership Units

A summary of the activity associated with limited partnership units is as follows:

 

     Number of Units  

Balance at December 31, 2013

     29,875,900   

Granted

     11,243,140   

Redeemed/exchanged units

     (5,494,861

Forfeited units

     —     
  

 

 

 

Balance at March 31, 2014

     35,624,179   
  

 

 

 

During the three months ended March 31, 2014 and 2013, the Company granted exchangeability on 4.5 million, and 2.7 million limited partnership units for which the Company incurred compensation expense, before associated income taxes, of $29.1 million and $10.6 million, respectively.

As of March 31, 2014 and December 31, 2013, the number of limited partnership units exchangeable into shares of Class A common stock at the discretion of the unit holder was 2.4 million and 1.9 million, respectively.

As of March 31, 2014 and December 31, 2013, the notional value of the limited partnership units with a post-termination pay-out amount held by executives and non-executive employees, awarded in lieu of cash compensation for salaries, commissions and/or discretionary or guaranteed bonuses was $34.2 million and $35.1 million, respectively. As of March 31, 2014 and December 31, 2013, the aggregate estimated fair value of these limited partnership units was $6.4 million and $5.5 million, respectively. The number of unvested limited partnership units as of March 31, 2014 and December 31, 2013, was 3.7 million and 4.1 million, respectively.

 

32


Table of Contents

Compensation expense related to limited partnership units with a post-termination pay-out amount is recognized over the stated service period. These units generally vest between three and five years from the date of grant. The Company recognized compensation expense, before associated income taxes, related to limited partnership units that were not redeemed of $1.0 million and $2.6 million for the three months ended March 31, 2014 and 2013, respectively.

The limited partnership units generally receive quarterly allocations of net income, which are cash distributed on a quarterly basis and generally contingent upon services being provided by the unit holders. The allocation of income to limited partnership units and FPUs was $2.2 million and $7.4 million for the three months ended March 31, 2014 and 2013, respectively.

Restricted Stock Units

A summary of the activity associated with RSUs is as follows:

 

     Restricted
Stock Units
    Weighted-Average
Grant
Date Fair
Value
     Weighted-Average
Remaining
Contractual
Term (Years)
 

Balance at December 31, 2013

     2,824,602      $ 4.51         1.79   

Granted

     140,168        4.89      

Delivered units

     (489,297     6.48      

Forfeited units

     (172,357     5.21      
  

 

 

   

 

 

    

 

 

 

Balance at March 31, 2014

     2,303,116      $ 4.07         1.89   
  

 

 

   

 

 

    

 

 

 

The fair value of RSUs awarded to employees and directors is determined on the date of grant based on the market value of Class A common stock (adjusted if appropriate based upon the award’s eligibility to receive dividends), and is recognized, net of the effect of estimated forfeitures, ratably over the vesting period. The Company uses historical data, including historical forfeitures and turnover rates, to estimate expected forfeiture rates for both employee and director RSUs. Each RSU is settled in one share of Class A common stock upon completion of the vesting period.

During the three months ended March 31, 2104 and 2013, the Company granted 0.1 million and 0.1 million, respectively, of RSUs with aggregate estimated grant date fair values of approximately $0.7 million and $0.3 million, respectively, to employees and directors. These RSUs were awarded in lieu of cash compensation for salaries, commissions and/or discretionary or guaranteed bonuses. RSUs granted to these individuals generally vest over a two- to four-year period.

For RSUs that vested during the three months ended March 31, 2014 and 2013, the Company withheld shares valued at $0.7 million and $18 thousand, respectively, to pay taxes due at the time of vesting.

As of March 31, 2014 and December 31, 2013, the aggregate estimated grant date fair value of outstanding RSUs was approximately $9.4 million and $12.7 million, respectively.

Compensation expense related to RSUs, before associated income taxes, was approximately $1.9 million and $2.0 million for the three months ended March 31, 2014 and 2013, respectively. As of March 31, 2014, there was approximately $8.0 million of total unrecognized compensation expense related to unvested RSUs.

Restricted Stock

At the end of the second quarter of 2013, pursuant to the Global Partnership Restructuring Program the Company granted approximately 44 million shares of the Company’s Class A common stock, of which approximately 41 million were restricted shares. Transferability of the shares of restricted stock is not subject to continued employment or service with the Company or any affiliate or subsidiary of the Company; however, transferability is subject to compliance with BGC Partners’ and its affiliates’ customary noncompete obligations. Because the restricted stock was not subject to continued employment or service, the grant-date fair value of the restricted stock was expensed on the date of grant.

The restricted shares are generally saleable by partners in five to ten years. Partners who agree to extend the lengths of their employment agreements and/or other contractual modifications sought by the Company are expected to be able to sell their restricted shares over a shorter time period. During the year ended December 31, 2013, the Company released the restrictions with respect to approximately 5.9 million of such shares. In addition, during the three months ended March 31, 2014 the Company released the restrictions with respect to approximately 3.6 million of such shares.

 

33


Table of Contents

Stock Options

A summary of the activity associated with stock options is as follows:

 

     Options     Weighted-Average
Exercise Price
     Weighted-Average
Remaining
Contractual
Term (Years)
     Aggregate
Intrinsic Value
 

Balance at December 31, 2013

     4,491,238      $ 11.60         2.0       $ —    

Granted

     —         —          

Exercised options

     —         —          

Forfeited options

     (5,000     22.29         
  

 

 

   

 

 

    

 

 

    

 

 

 

Balance at March 31, 2014

     4,486,238      $ 11.59         1.8       $ —    
  

 

 

   

 

 

    

 

 

    

 

 

 

Options exercisable at March 31, 2014

     4,486,238      $ 11.59         1.8       $ —    
  

 

 

   

 

 

    

 

 

    

 

 

 

The Company did not grant any stock options during the three months ended March 31, 2014 and 2013. There were no stock options exercised during the three months ended March 31, 2014 and 2013.

The Company did not record any compensation expense related to stock options for the three months ended March 31, 2014 or 2013, as all of these options had vested in prior years. As of March 31, 2014, the compensation expense related to stock options was fully recognized.

 

18. Commitments, Contingencies and Guarantees

Contingencies

In the ordinary course of business, various legal actions are brought and are pending against the Company and its affiliates in the U.S. and internationally. In some of these actions, substantial amounts are claimed. The Company is also involved, from time to time, in reviews, examinations, investigations and proceedings by governmental and self-regulatory agencies (both formal and informal) regarding the Company’s business, which may result in judgments, settlements, fines, penalties, injunctions or other relief. The following generally does not include matters that the Company has pending against other parties which, if successful, would result in awards in favor of the Company or its subsidiaries.

Employment, Competitor-Related and Other Litigation

From time to time, the Company and its affiliates are involved in litigation, claims and arbitrations in the U.S. and internationally, relating to various employment matters, including with respect to termination of employment, hiring of employees currently or previously employed by competitors, terms and conditions of employment and other matters. In light of the competitive nature of the brokerage industry, litigation, claims and arbitration between competitors regarding employee hiring are not uncommon.

On February 3, 2010, Trading Technologies International, Inc. (“TT”) filed a civil action against the Company in the Northern District of Illinois, alleging direct and indirect infringement of three patents, U.S. Patents Nos. 7,533,056, 7,587,357, and 7,613,651, and by later amendment to the complaint No. 7,676,411 by the eSpeedometer product. The BGC and TT parties executed a settlement agreement on February 5, 2014, and the court entered a judgment of dismissal on February 11, 2014. The Company made a non-material settlement payment shortly after dismissal.

On August 24, 2009, Tullett Liberty Securities LLC (“Tullett Liberty”) filed a claim with FINRA dispute resolution (the “FINRA Arbitration”) in New York, New York against BGC Financial, L.P. (“BGC Financial”), an affiliate of BGC Partners, one of BGC Financial’s officers, and certain persons formerly or currently employed by Tullett Liberty subsidiaries. Tullett Liberty thereafter added Tullett Prebon Americas Corp. (“Tullett Americas,” together with Tullett Liberty, the “Tullett Subsidiaries”) as a claimant, and added 35 individual employees, who were formerly employed by the Tullett Subsidiaries, as respondents (the “FINRA Arbitration”). In the FINRA Arbitration, the Tullett Subsidiaries allege that BGC Financial harmed their inter-dealer brokerage business by hiring 79 of their employees, and that BGC Financial aided and abetted various alleged wrongs by the employees, engaged in unfair competition, misappropriated trade secrets and confidential information, tortiously interfered with contract and economic relationships, and violated FINRA Rules of Conduct. The Tullett Subsidiaries also alleged certain breaches of contract and duties of

 

34


Table of Contents

loyalty and fiduciary duties against the employees. BGC Financial has generally agreed to indemnify the employees. In the FINRA Arbitration, the Tullett Subsidiaries claim compensatory damages of not less than $779 million and exemplary damages of not less than $500 million. The Tullett Subsidiaries also seek costs and permanent injunctions against the defendants.

The parties stipulated to consolidate the FINRA Arbitration with five other related arbitrations (FINRA Case Nos. 09-04807, 09-04842, 09-06377, 10-00139 and 10-01265)—two arbitrations previously commenced against Tullett Liberty by certain of its former brokers now employed by BGC Financial, as well as three arbitrations commenced against BGC Financial by brokers who were previously employed by BGC Financial before returning to Tullett Liberty. FINRA consolidated them. BGC Financial and the employees filed their Statement of Answer and BGC’s Statement of Counterclaim. Tullett Liberty responded to BGC’s Counterclaim. Tullett filed an action in the Supreme Court, New York County against three of BGC’s executives involved in the recruitment in the New York metropolitan area, but later agreed to discontinue the action in New York state court and add these claims to the FINRA Arbitration. Tullett and the Company have also agreed to join Tullett’s claims against BGC Capital Markets, L.P. to the FINRA Arbitration. The parties and FINRA also agreed to consolidate an eighth arbitration filed against the Tullett Subsidiaries by certain of its former brokers now employed by BGC Financial. The hearings in the FINRA Arbitration and the arbitrations consolidated therewith began in mid-April 2012 and are now concluded. Post-hearing briefs were filed in October 2013 and closing arguments were heard in November 2013. The parties are awaiting a decision from the panel.

On October 22, 2009, Tullett Prebon plc (“Tullett”) filed a complaint in the U.S. District Court for the District of New Jersey against BGC Partners captioned Tullett Prebon plc vs. BGC Partners, Inc. (the “New Jersey Action”). In the New Jersey Action, Tullett asserted claims relating to decisions made by approximately 81 brokers to terminate their employment with the Tullett Subsidiaries and join BGC Partners’ affiliates. In its complaint, Tullett made a number of allegations against BGC Partners related to raiding, unfair competition, New Jersey RICO, and other claims arising from the brokers’ current or prospective employment by BGC Partners’ affiliates. Tullett claimed compensatory damages against BGC Partners in excess of $1 billion for various alleged injuries as well as exemplary damages. It also sought costs and an injunction against additional hirings.

After some additional pleading and motion practices, on June 18, 2010, the District Court ordered that the case be dismissed with prejudice, and the U.S. Court of Appeals for the Third Judicial Circuit affirmed.

Subsequently, Tullett, joined by two subsidiaries, has filed a complaint against BGC Partners in New Jersey state court alleging substantially the same claims. The New Jersey state action also raises claims related to employees who decided to terminate their employment with Tullett and join a BGC Partners affiliate subsequent to the federal complaint. BGC moved to stay the New Jersey state action and dismiss certain of the claims asserted therein. On November 9, 2011, the court granted BGC Partners’ motion to dismiss Tullett’s claim for “raiding,” but otherwise denied the motions to dismiss and for a stay. BGC Partners moved for leave to appeal the denial of its motions, which was denied. On December 22, 2011, BGC Partners filed its Answer and Affirmative Defenses. Discovery in the matter is now closed and trial is presently scheduled for September 2014.

Subsidiaries of Tullett filed additional claims with FINRA on April 4, 2011, seeking unspecified damages and injunctive relief against BGC Financial and nine additional former employees of the Tullett subsidiaries, alleging claims (similar to those asserted in the previously filed FINRA Arbitration) related to BGC Financial’s hiring of those nine employees in 2011. On January 11, 2013, a FINRA panel denied Tullett’s claims in their entirety and no damages were awarded against BGC. The panel granted the employees’ counterclaims, and ordered Tullett to pay the employees (collectively) approximately $367,000 in compensatory damages. On January 25, 2013, the New York Supreme Court, Commercial Division, confirmed the arbitration award, and on April 17, 2013, judgment was entered. These claims were not consolidated with the other FINRA proceedings.

On August 10, 2012, the Tullett Subsidiaries commenced a FINRA arbitration against BGC Financial, BGC USA, L.P. (“BGC USA”), another affiliate of BGC Partners, and an officer and an employee of BGC Financial who were formerly employed by the Tullett Subsidiaries. The Tullett Subsidiaries allege that BGC Financial and BGC USA aided and abetted various alleged wrongs by the individual respondents, tortiously interfered with these individuals’ employment contracts with Tullett, and violated a FINRA Rule of Conduct. The Tullett Subsidiaries also allege breaches of contract and duties of loyalty and fiduciary duties, as well as the misappropriation of trade secrets and confidential information, and the violation of a FINRA Rule of Conduct against their former employees, and seek a declaratory judgment invalidating indemnification agreements entered into between the BGC respondents and the individual respondents. The Tullett Subsidiaries seek compensatory damages of not less than $14 million in salaries, bonuses and other compensation and benefits they paid to the individual respondents, as well as consequential and punitive damages. The Tullett Subsidiaries also seek costs and a permanent injunction, in addition to the aforementioned declaratory judgment, against the respondents. In November 2012, BGC Financial and an employee of BGC Financial were dismissed as respondents, and Statements of Answer were filed on behalf of the remaining respondents. In June 2013, the parties agreed to stay this arbitration pending the resolution of the FINRA Arbitration.

BGC Partners and its affiliates intend to vigorously defend against and seek appropriate affirmative relief in the FINRA Arbitration and the other actions, and believe that they have substantial defenses to the claims asserted against them in those proceedings, believe that the damages and injunctive relief sought against them in those proceedings are unwarranted and unprecedented, and believe that Tullett Liberty, Tullett and the Tullett Subsidiaries are attempting to use the judicial and industry dispute resolution mechanisms in an effort to shift blame to BGC Partners for their own failures. However, no assurance can be given as to whether Tullett, Tullett Liberty or any of the Tullett Subsidiaries may actually succeed against either BGC Partners or any of its affiliates.

 

35


Table of Contents

On March 9, 2012, a purported derivative action was filed in the Supreme Court of the State of New York, County of New York captioned International Painters and Allied Trades Industry Pension Fund, etc. v. Cantor Fitzgerald L.P., CF Group Management, Cantor Fitzgerald & Co., the Company and its directors, Index No. 650736-2012. The complaint was dismissed on September 23, 2013. The suit alleged that the terms of the April 1, 2010 8.75% Convertible Notes issued to Cantor were unfair to the Company, the Company’s Controlled Equity Offerings unfairly benefited Cantor at the Company’s expense and the August 2011 amendment to the change in control agreement of Mr. Lutnick was unfair to the Company. It sought to recover for the Company unquantified damages, disgorgement of payments received by defendants, a declaration that the 8.75% Convertible Notes are void and attorneys’ fees (the “New York Complaint”). On April 2, 2012, a purported derivative action was filed in the Court of Chancery of the State of Delaware captioned Samuel Pill v. Cantor Fitzgerald L.P., CF Group Management, Cantor Fitzgerald & Co., the Company and its directors, Civil Action No. 7382-CS, which suit made similar allegations to the New York Complaint, and seeks the same relief (the “Delaware Complaint”). On April 12, 2012, the Delaware Complaint was subsequently amended to delete any claim for relief in connection with the 8.75% Convertible Notes. On June 8, 2012, Defendants filed a motion simultaneously in New York and Delaware requesting that the two actions proceed in one forum. In response to Defendants’ motion, Plaintiff Samuel Pill voluntarily dismissed the Delaware action, without prejudice, in the Court of Chancery in the State of Delaware on June 19, 2012. On the same date, Plaintiff Pill refiled his complaint in the Supreme Court of the State of New York, County of New York, captioned Samuel Pill v. Cantor Fitzgerald, L.P., CF Group Management, Cantor Fitzgerald & Co., the Company and its directors, Index No. 652126-2012. The two actions filed in New York were consolidated on August 27, 2012. Defendants filed a motion to dismiss the consolidated action on August 10, 2012, the motion was fully briefed and argued, and the motion to dismiss was granted September 23, 2013 without prejudice. Thereafter, Plaintiffs filed a motion to reargue on October 15, 2013. Defendants filed their opposition to the motion on October 22, 2013, and Plaintiffs filed a reply brief on October 29, 2013. The Defendants’ motion to reargue was denied on March 12, 2014, and the clerk of the court entered a final judgment dismissing the action on April 21, 2014. Shortly thereafter, on April 24, 2014, Plaintiffs filed a notice of appeal and pre-argument statement.

In the ordinary course of business, various legal actions are brought and may be pending against the Company. The Company is also involved, from time to time, in other reviews, investigations and proceedings by governmental and self-regulatory agencies (both formal and informal) regarding the Company’s business. Any such actions may result in judgments, settlements, fines, penalties, injunctions or other relief.

Legal reserves are established in accordance with FASB guidance on Accounting for Contingencies, when a material legal liability is both probable and reasonably estimable. Once established, reserves are adjusted when there is more information available or when an event occurs requiring a change. The outcome of such items cannot be determined with certainty. The Company is unable to estimate a possible loss or range of loss in connection with specific matters beyond its current accrual and any other amounts disclosed. Management believes that, based on currently available information, the final outcome of these current pending matters will not have a material adverse effect on the Company taken as a whole.

Letter of Credit Agreements

The Company has irrevocable uncollateralized letters of credit with various banks, where the beneficiaries are clearing organizations through which it transacted, that are used in lieu of margin and deposits with those clearing organizations. As of March 31, 2014, the Company was contingently liable for $1.7 million under these letters of credit.

Risk and Uncertainties

The Company generates revenues by providing financial intermediary, securities trading and brokerage activities, and commercial real estate services to institutional customers and by executing and, in some cases, clearing transactions for institutional counterparties. Revenues for these services are transaction-based. As a result, revenues could vary based on the transaction volume of global financial and real estate markets. Additionally, financing is sensitive to interest rate fluctuations, which could have an impact on the Company’s overall profitability.

Guarantees

The Company provides guarantees to securities clearinghouses and exchanges which meet the definition of a guarantee under FASB interpretations. Under these standard securities clearinghouse and exchange membership agreements, members are required to guarantee, collectively, the performance of other members and, accordingly, if another member becomes unable to satisfy its obligations to the clearinghouse or exchange, all other members would be required to meet the shortfall. In the opinion of management, the Company’s liability under these agreements is not quantifiable and could exceed the cash and securities it has posted as collateral. However, the potential of being required to make payments under these arrangements is remote. Accordingly, no contingent liability has been recorded in the Company’s unaudited condensed consolidated statements of financial condition for these agreements.

 

36


Table of Contents

In connection with the sale of eSpeed (see Note 1—“Organization and Basis of Presentation”), the Company has guaranteed all payment obligations of ELX through December 31, 2014 under the Amended and Restated Technology Services Agreement, dated as of March 28, 2012, by and between eSpeed Technology Services L.P. and ELX Futures L.P. However, the potential of being required to make payments under this arrangement is remote. Accordingly, no contingent liability has been recorded in the Company’s consolidated statements of financial condition for this agreement.

Indemnification

In connection with the sale of eSpeed (see Note 1—“Organization and Basis of Presentation”), the Company has indemnified NASDAQ OMX for amounts over a defined threshold against damages arising from breaches of representations, warranties and covenants. As of March 31, 2014, no contingent liability has been recorded in the Company’s consolidated statements of financial condition for this indemnification, as the potential for being required to make payments under this indemnification is remote.

Gain Contingency

In connection with the sale of eSpeed (see Note 1—“Organization and Basis of Presentation”), the Company will receive an earn-out of up to 14,883,705 shares of NASDAQ OMX common stock to be paid ratably over 15 years, provided that NASDAQ OMX, as a whole, produces at least $25 million in gross revenues each year. The earn-out was excluded from the gain on the divestiture and will be recognized in income as and when it is realized and earned, consistent with the accounting guidance for gain contingencies. The $36.7 million in NASDAQ OMX shares held by the Company as of March 31, 2014 related to this earn-out is included in “Marketable securities” in the Company’s unaudited condensed consolidated statements of financial condition.

 

19. Income Taxes

The Company’s unaudited condensed consolidated financial statements include U.S. federal, state and local income taxes on the Company’s allocable share of the U.S. results of operations, as well as taxes payable to jurisdictions outside the U.S. In addition, certain of the Company’s entities are taxed as U.S. partnerships and are subject to the Unincorporated Business Tax (“UBT”) in New York City. Therefore, the tax liability or benefit related to the partnership income or loss, except for UBT, rests with the partners (see Note 3—“Limited Partnership Interests in BGC Holdings” for discussion of partnership interests), rather than the partnership entity. Income taxes are accounted for using the asset and liability method, as prescribed in FASB guidance on Accounting for Income Taxes. Deferred tax assets and liabilities are recognized for the future tax consequences attributable to differences between the unaudited condensed consolidated financial statement carrying amounts of existing assets and liabilities and their respective tax bases. Deferred tax assets and liabilities are measured using enacted tax rates expected to apply to taxable income in the years in which those temporary differences are expected to be recovered or settled. The effect on deferred tax assets and liabilities of a change in tax rates is recognized in income in the period that includes the enactment date. A valuation allowance is recorded against deferred tax assets if it is deemed more likely than not that those assets will not be realized. As of March 31, 2014, the Company did not have any undistributed foreign pre-tax earnings. Pursuant to FASB guidance on Accounting for Uncertainty in Income Taxes, the Company provides for uncertain tax positions based upon management’s assessment of whether a tax benefit is more likely than not to be sustained upon examination by tax authorities. As of March 31, 2014, the Company had $3.3 million of unrecognized tax benefits, all of which would affect the Company’s effective tax rate if recognized. The Company recognizes interest and penalties related to income tax matters in “Interest expense” and “Other expenses,” respectively, in the Company’s unaudited condensed consolidated statements of operations. As of March 31, 2014, the Company had approximately $0.6 million of accrued interest related to uncertain tax positions. During the three months ended March 31, 2014, the Company did not have any material charges with respect to interest and penalties.

 

20. Regulatory Requirements

Many of the Company’s businesses are subject to regulatory restrictions and minimum capital requirements. These regulatory restrictions and capital requirements may restrict the Company’s ability to withdraw capital from its subsidiaries.

Certain U.S. subsidiaries of the Company are registered as U.S. broker-dealers or Futures Commissions Merchants subject to Rule 15c3-1 of the SEC and Rule 1.17 of the Commodity Futures Trading Commission, which specify uniform minimum net capital requirements, as defined, for their registrants, and also require a significant part of the registrants’ assets be kept in relatively liquid form. As of March 31, 2014, the Company’s U.S. subsidiaries had net capital in excess of their minimum capital requirements.

Certain European subsidiaries of the Company are regulated by the FCA and must maintain financial resources (as defined by the FCA) in excess of the total financial resources requirement of the FCA. As of March 31, 2014, the European subsidiaries had financial resources in excess of their requirements.

Certain other subsidiaries of the Company are subject to regulatory and other requirements of the jurisdictions in which they operate.

 

37


Table of Contents

The regulatory requirements referred to above may restrict the Company’s ability to withdraw capital from its regulated subsidiaries. As of March 31, 2014, $339.7 million of net assets were held by regulated subsidiaries. These subsidiaries had aggregate regulatory net capital, as defined, in excess of the aggregate regulatory requirements, as defined, of $164.4 million.

On October 2, 2013, BGC Derivative Markets, L.P. (“BGC Derivative Markets”), a subsidiary of the Company, began operating our Swap Execution Facility (“SEF”). Mandatory Dodd-Frank compliant execution by Swap Dealers and Major Swap Participants commenced in February 2014 for a small number of products, and is scheduled to commence in May of 2014 for other products.

 

21. Segment and Geographic Information

Segment Information

The Company’s business segments are determined based on the products and services provided and reflect the manner in which financial information is evaluated by management. Prior to the quarter ended June 30, 2012, the Company had one reportable segment. Following the acquisition of substantially all of the assets of Grubb & Ellis, the Company changed its segment reporting structure. As a result, beginning with the quarter ended June 30, 2012, the Company’s operations consisted of two reportable segments, Financial Services and Real Estate Services.

Accordingly, all segment information presented herein reflects the Company’s revised segment reporting structure for all periods presented. The Company’s Financial Services segment specializes in the brokerage of a broad range of products, including fixed income securities, interest rate swaps, foreign exchange, equities, equity derivatives, credit derivatives, commodities, futures and structured products. It also provides a full range of services, including trade execution, broker-dealer services, clearing, processing, information, and other back-office services to a broad range of financial and non-financial institutions. The Company’s Real Estate Services segment offers commercial real estate tenants, owners, investors and developers a wide range of services, including leasing and corporate advisory, investment sales and financial services, consulting, project and development management, and property and facilities management.

The Company evaluates the performance and reviews the results of the segments based on each segment’s “Income (loss) from operations before income taxes.”

The amounts shown below for the Financial Services and Real Estate Services segments reflect the amounts that are used by management to allocate resources and assess performance, which is based on each segment’s “Income (loss) from operations before income taxes.” In addition to the two business segments, the tables below include a “Corporate Items” category. Corporate revenues include fees from related parties and interest income as well as gains that are not considered part of the Company’s ordinary, ongoing business such as the gain related to the sale of eSpeed. Corporate expenses include non-cash compensation expenses (such as the grant of exchangeability to limited partnership units; redemption/exchange of partnership units, issuance of restricted shares and a reserve on compensation-related partnership loans; and allocations of net income to limited partnership units and FPUs) as well as unallocated expenses such as certain professional and consulting fees, executive compensation and interest expense, which are managed separately at the corporate level.

Certain financial information for the Company’s segments is presented below. See Note 15—“Goodwill and Other Intangible Assets, Net,” for goodwill by reportable segment.

Three months ended March 31, 2014 (in thousands):

 

     Financial
Services
     Real
Estate
Services
     Corporate
Items
    Total  

Brokerage revenues:

          

Rates

   $ 113,672       $ —         $ —        $ 113,672   

Credit

     65,446         —           —          65,446   

Foreign Exchange

     52,066         —           —          52,066   

Equities and Other Asset Classes

     42,751         —           —          42,751   

Real Estate

     —           109,170         —          109,170   

Real estate management services

     —           39,826         —          39,826   

Fees from related parties

     28         —           7,004        7,032   

Market data

     1,634         —           —          1,634   

Software solutions

     701         —           —          701   

Other revenues

     7,904         —           292        8,196   

Losses on equity method investments

     —           —           (2,275     (2,275
  

 

 

    

 

 

    

 

 

   

 

 

 

Total non-interest revenues

     284,202         148,996         5,021        438,219   

Interest income

     304         116         1,652        2,072   
  

 

 

    

 

 

    

 

 

   

 

 

 

Total revenues

     284,506         149,112         6,673        440,291   

Interest expense

     600         —           8,735        9,335   

Non-interest expenses

     227,465         134,672         57,573        419,710   
  

 

 

    

 

 

    

 

 

   

 

 

 

Income (loss) from operations before income taxes

   $ 56,441       $ 14,440       $ (59,635   $ 11,246   
  

 

 

    

 

 

    

 

 

   

 

 

 

 

38


Table of Contents

For the three months ended March 31, 2014, the Real Estate Services segment income (loss) from operations before income taxes excludes $0.7 million related to the collection of receivables and associated expenses that were recognized at fair value as part of acquisition accounting.

Three months ended March 31, 2013 (in thousands):

 

     Financial
Services
     Real
Estate
Services
    Corporate
Items
    Total  

Brokerage revenues:

         

Rates

   $ 144,992       $ —       $ —       $ 144,992   

Credit

     69,142         —         —         69,142   

Foreign Exchange

     59,348         —         —         59,348   

Equities and Other Asset Classes

     39,970         —         —         39,970   

Real Estate

     —          73,249        —         73,249   

Real estate management services

     —          39,338        —         39,338   

Market data

     4,125         —         —         4,125   

Software solutions

     2,566         —         —         2,566   

Fees from related parties

     2,822         —         10,326        13,148   

Losses on equity method investments

     —          —         (3,288     (3,288

Other revenues

     623         29        179        831   
  

 

 

    

 

 

   

 

 

   

 

 

 

Total non-interest revenues

     323,588         112,616        7,217        443,421   

Interest income

     257         63        1,228        1,548   
  

 

 

    

 

 

   

 

 

   

 

 

 

Total revenues

     323,845         112,679        8,445        444,969   

Interest expense

     1,340         1        8,359        9,700   

Non-interest expenses

     258,449         115,786        47,337        421,572   
  

 

 

    

 

 

   

 

 

   

 

 

 

Income (loss) from operations before income taxes

   $ 64,056       $ (3,108   $ (47,251   $ 13,697   
  

 

 

    

 

 

   

 

 

   

 

 

 

For the three months ended March 31, 2013, the Real Estate Services segment income (loss) from operations before income taxes excludes $5.4 million related to the collection of receivables and associated expenses that were recognized at fair value as part of acquisition accounting.

Total assets by reportable segment (in thousands):

 

Total Assets (1)

   Financial
Services
     Real Estate
Services
     Total  

At March 31, 2014

   $ 2,784,899       $ 287,995       $ 3,072,894   
  

 

 

    

 

 

    

 

 

 

At December 31, 2013

   $ 1,802,255       $ 277,108       $ 2,079,363   
  

 

 

    

 

 

    

 

 

 

 

(1) Corporate assets have been fully allocated to the Company’s business segments.

 

39


Table of Contents

Geographic Information

The Company offers products and services in the U.S., U.K., Asia (including Australia), France, Other Americas, Other Europe, and the Middle East and Africa region (defined as the “MEA” region). Information regarding revenues for the three months ended March 31, 2014 and 2013, respectively, is as follows (in thousands):

 

     Three Months Ended March 31,  
     2014      2013  

Revenues:

     

United States

   $ 249,804       $ 230,850   

United Kingdom

     104,986         115,531   

Asia

     44,020         47,673   

France

     24,132         27,593   

Other Americas

     6,691         10,550   

Other Europe/MEA

     10,658         12,772   
  

 

 

    

 

 

 

Total revenues

   $ 440,291       $ 444,969   
  

 

 

    

 

 

 

Information regarding long-lived assets (defined as loans, forgivable loans and other receivables from employees and partners, net; fixed assets, net; certain other investments; goodwill; other intangible assets, net of accumulated amortization; and rent and other deposits) in the geographic areas as of March 31, 2014 and December 31, 2013, respectively, is as follows (in thousands):

 

     March 31,
2014
     December 31,
2013
 

Long-lived assets:

     

United States

   $ 279,529       $ 278,593   

United Kingdom

     122,552         125,309   

Asia

     36,233         37,872   

France

     8,750         9,295   

Other Americas

     13,376         13,434   

Other Europe/MEA

     3,919         4,208   
  

 

 

    

 

 

 

Total long-lived assets

   $ 464,359       $ 468,711   
  

 

 

    

 

 

 

 

22. Subsequent Events

First Quarter 2014 Dividend

On April 30, 2014, the Company’s Board of Directors declared a quarterly cash dividend of $0.12 per share for the first quarter of 2014, payable on June 2, 2014 to Class A and Class B common stockholders of record as of May 16, 2014.

Repurchases

Since March 31, 2014, the Company has repurchased an aggregate of approximately 1.1 million shares of its Class A common stock at an aggregate purchase price of approximately $7.9 million for an average price of $7.02 per share.

Acquisitions

On May 1, 2014, the Company announced an agreement to acquire Remate Lince, a leading Mexican inter-dealer broker, which specializes in interest rate derivatives and bond brokerage. The Company expects to complete this acquisition on or about May 9, 2014.

Proposed Increase in Equity Plan

In April 2014, the Company’s Compensation Committee recommended, and the Board of Directors adopted, subject to stockholder approval at the Annual Meeting, an amendment to the Company’s Amended and Restated BGC Partners, Inc. Long Term Incentive Plan, (the “Equity Plan”). The proposed amendment is to increase by 100 million shares the aggregate number of shares of Class A common stock of the Company that may be delivered or cash settled pursuant to awards granted during the life of the Equity Plan.

 

40


Table of Contents
ITEM 2. MANAGEMENT’S DISCUSSION AND ANALYSIS OF FINANCIAL CONDITION AND RESULTS OF OPERATIONS

The following discussion of BGC Partners, Inc.’s financial condition and results of operations should be read together with BGC Partners, Inc.’s unaudited condensed consolidated financial statements and notes to those statements, as well as the cautionary statements relating to forward-looking statements within the meaning of Section 27A of the Securities Act of 1933, as amended (the “Securities Act”), and Section 21E of the Securities Exchange Act of 1934, as amended (the “Exchange Act”), included elsewhere in this report. When used herein, the terms “BGC Partners,” “BGC,” the “Company,” “we,” “us” and “our” refer to BGC Partners, Inc., including consolidated subsidiaries.

This discussion summarizes the significant factors affecting our results of operations and financial condition during the three months ended March 31, 2014 and 2013. This discussion is provided to increase the understanding of, and should be read in conjunction with, our unaudited condensed consolidated financial statements and the notes thereto included elsewhere in this Report.

OVERVIEW AND BUSINESS ENVIRONMENT

We are a leading global brokerage company servicing the financial and real estate markets through our Financial Services and Real Estate Services businesses. Our Financial Services business specializes in the brokerage of a broad range of products, including fixed income securities, interest rate swaps, foreign exchange, equities, equity derivatives, credit derivatives, commodities, futures and structured products. Our Financial Services business also provides a full range of services, including trade execution, broker-dealer services, clearing, processing, information, and other back-office services to a broad range of financial and non-financial institutions. Our integrated platform is designed to provide flexibility to customers with regard to price discovery, execution and processing of transactions, and enables them to use voice, hybrid, or in many markets, fully electronic brokerage services in connection with transactions executed either over-the-counter (“OTC”) or through an exchange. Through our BGC Trader™ and BGC Market Data brands, we offer financial technology solutions, market data, and analytics related to select financial instruments and markets.

We entered into the commercial real estate business in October 2011 with the acquisition of Newmark & Company Real Estate, Inc. (“Newmark”), a leading U.S. commercial real estate brokerage and advisory firm primarily serving corporate and institutional clients. Newmark was founded in 1929 in New York City. In 2000, Newmark embarked upon a national expansion and in 2006 entered into an agreement with London-based Knight Frank to operate jointly in the Americas as “Newmark Knight Frank.” In the second quarter of 2012, we completed the acquisition of substantially all of the assets of Grubb & Ellis Company and its direct and indirect subsidiaries, which we refer to as “Grubb & Ellis.” Grubb & Ellis was formed in 1958 and built a full-service national commercial real estate platform of property management, facilities management and brokerage services. We have completed the integration of Grubb & Ellis with Newmark Knight Frank to form the resulting brand, Newmark Grubb Knight Frank (“NGKF”). NGKF is a full-service commercial real estate platform that comprises our Real Estate Services segment, offering commercial real estate tenants, owners, investors and developers a wide range of services, including leasing and corporate advisory, investment sales and financial services, consulting, project and development management, and property and facilities management.

Our customers include many of the world’s largest banks, broker-dealers, investment banks, trading firms, hedge funds, governments, corporations, property owners, real estate developers and investment firms. We have offices in dozens of major markets, including New York and London, as well as in Atlanta, Beijing, Boston, Charlotte, Chicago, Copenhagen, Dallas, Denver, Dubai, Hong Kong, Houston, Istanbul, Johannesburg, Los Angeles, Mexico City, Miami, Moscow, Nyon, Paris, Philadelphia, Rio de Janeiro, São Paulo, Seoul, Singapore, Sydney, Tokyo, Toronto, Washington, D.C. and Zurich.

We remain confident in our future growth prospects as we continue to increase the scale and depth of our real estate platform and continue to seek market driven opportunities to expand our business in numerous financial asset classes. NGKF showed strong growth during the quarter ended March 31, 2014 by continuing to build the NGKF brand by accretively acquiring businesses and hiring talent around the country.

In our Real Estate Services business, on January 21, 2014, we announced our agreement to acquire Cornish & Carey Commercial, and we expect this acquisition to close during the second quarter of this year. By adding the leading commercial real estate services company in the Bay Area and Silicon Valley, NGKF will greatly broaden the scope and depth of services it can provide to clients in Northern California and across the U.S. In our Financial Services business, on May 1, 2014 we announced an agreement to acquire Remate Lince, a leading Mexican inter-dealer broker focusing on interest rate derivatives and fixed income, and in February 2014 we purchased the assets of HEAT Energy Group, which specializes in East Coast U.S. power brokerage. We also continued to make key hires around the world. By the third quarter of 2014, we expect these additions to be accretive to earnings per share. These investments underscore BGC’s ongoing commitment to make accretive acquisitions and profitably hire.

As of March 31, 2014, our cash position, which we define as cash and cash equivalents, marketable securities and unencumbered securities owned was approximately $717.2 million, the majority of which we are free to deploy to increase stockholder and bondholder value. We also expect to receive approximately $511.9 million in NASDAQ OMX stock based on the May 2, 2014 share price. We believe that we are in a strong position to increase our profits by making additional investments across Real Estate and Financial Services. We expect the companies we buy and the producers we hire to create a greater return than our cost of capital, and a much higher return than what we currently earn by investing our cash in very low interest rate cash equivalents. In addition, we expect to have sufficient funds to repay debt, repurchase common shares and units, and maintain our regular common dividend for the foreseeable future.

 

41


Table of Contents

Furthermore, as a result of our ongoing efforts to lower expenses, for the quarter ended March 31, 2014, our non-compensation expenses declined by $12.0 million, or 8.9%, as compared to the first quarter 2013. We expect to achieve our target of reducing total expenses Company-wide by at least $100 million annualized by the end of 2014 as compared with the second half of 2012 run-rate. This comparison excludes the impact of any acquisitions or significant hires completed or closed in 2014.

NASDAQ OMX Transaction

On June 28, 2013, we completed the sale (the “NASDAQ OMX Transaction”) of certain assets to The NASDAQ OMX Group, Inc. (“NASDAQ OMX”). The transaction occurred pursuant to a Purchase Agreement, dated as of April 1, 2013 (the “Purchase Agreement”). At the closing, NASDAQ OMX purchased certain assets and assumed certain liabilities from us and our affiliates, including the eSpeed brand name and various assets comprising the fully electronic portion of our benchmark on-the-run U.S. Treasury brokerage, market data and co-location service businesses (the “Purchased Assets” or “eSpeed”), for cash consideration of $750 million paid at closing, plus an earn-out of up to 14,883,705 shares of NASDAQ OMX common stock to be paid ratably in each of the fifteen years following the closing. The $750 million in cash paid at closing was subject to adjustment for certain pre-paid amounts and accrued costs and expenses, and the 14,883,705 shares of NASDAQ OMX common stock will be paid ratably in each of the fifteen years following the closing in which the consolidated gross revenue of NASDAQ OMX is equal to or greater than $25 million. On November 12, 2013, we received 992,247 shares of NASDAQ OMX common stock in accordance with the agreement. The contingent future issuances of NASDAQ OMX common stock are also subject to acceleration upon the occurrence of certain events, including the acquisition by any person of 50% or more of NASDAQ OMX’s stock (including by merger), NASDAQ OMX ceasing to hold Purchased Assets representing 50% or more of the aggregate revenue attributable to the Purchased Assets as of the closing, and the sale of all or substantially all of NASDAQ OMX’s assets, as well as to certain anti-dilution provisions.

As a result of the sale of eSpeed, we only sold our on-the-run, benchmark 2-, 3-, 5-, 7-, 10-, and 30-year fully electronic trading platform for U.S. Treasury Notes and Bonds. Over time, we have built these six instruments into some of the deepest and most liquid markets in the world. For the three months ended March 31, 2013, eSpeed generated $24.8 million in revenues, approximately $23.6 million of which was recorded in our Financial Services segment and the remainder in Corporate items. We retain all of our other voice, hybrid, and fully electronic trading, market data, and software businesses, including voice, hybrid and electronic brokerage of off-the-run U.S. Treasuries, as well as Treasury Bills, Treasury Swaps, Treasury Repos, Treasury Spreads, and Treasury Rolls. We also continue to offer voice brokerage for on-the-run U.S. Treasuries.

Financial Services:

The financial intermediary sector has been a competitive area that has grown over the past decade due to several factors. One factor is the increasing use of derivatives to manage risk or to take advantage of the anticipated direction of a market by allowing users to protect gains and/or guard against losses in the price of underlying assets without having to buy or sell the underlying assets. Derivatives are often used to mitigate the risks associated with interest rates, equity ownership, changes in the value of foreign currency, credit defaults by corporate and sovereign debtors and changes in the prices of commodity products. Over the past decade, demand from financial institutions, financial services intermediaries and large corporations has increased volumes in the wholesale derivatives market, thereby increasing the business opportunity for financial intermediaries.

Another key factor in the growth of the financial intermediary sector over the past decade has been the increase in the number of new financial products. As market participants and their customers strive to mitigate risk, new types of equity and fixed income securities, futures, options and other financial instruments have been developed. These new securities and derivatives are not immediately ready for more liquid and standardized electronic markets, and generally increase the need for trading and require broker-assisted execution.

Our Financial Services business faced challenging market conditions during the quarter. Most of our large bank customers reported double-digit declines in their revenues from fixed income, currency, and commodity trading. They attributed their results to a number of cyclical factors, including the Federal Reserve maintaining its quantitative easing policy, the recent budget impasse in Washington and structural issues such as the higher bank capital requirements under Basel III. Consequently, these factors contributed to lower OTC trading volumes across many asset classes. By the end of this quarter, we reduced our Financial Services front office headcount by 9% year-over-year primarily focusing on under-performing brokers. While this contributed to a decrease in our Financial Services revenues, it also led to improved broker productivity.

Regulators in the U.S. have finalized most of the new rules across a range of financial marketplaces, including OTC derivatives as mandated by the Dodd-Frank Wall Street Reform and Consumer Protection Act (the “Dodd-Frank Act”). Many of these rules became effective during 2013 with ongoing phase-ins anticipated over the course of 2014. Legislators and regulators in Europe and the Asia-Pacific region have crafted similar rules, some of which are expected to be first implemented in 2014.

 

42


Table of Contents

These OTC-related laws and proposed rules call for additional pre- and post-trade market transparency, heightened collateral and capital standards, the transacting of certain derivatives using authorized venues, central clearing of most standardized derivatives, specific business conduct standards and the delivery of transaction data to newly designated trade repositories for public dissemination.

On October 2, 2013, BGC Derivative Markets, L.P. (“BGC Derivative Markets”), a subsidiary of the Company, began operating our Swap Execution Facility (“SEF”). Mandatory Dodd-Frank compliant execution by Swap Dealers and Major Swap Participants commenced in February 2014 for a small number of products, and in May of 2014 for others. We have heard from many of our large bank customers that they are currently trading less while they prepare for the new rules to take effect. Although SEF activity increased during the first quarter, volumes to date are not indicative of what we expect this business to look like a year from now. We anticipate improved derivatives volumes once the regulatory landscape becomes clearer for our clients. In addition, BGC maintains its ownership stake in ELX, a Commodity Futures Trading Commission (“CFTC”) approved designated contract market (“DCM”), which also includes several of the world’s largest banks as equity holders. ELX began Dodd-Frank compliant swap and swap-futures trading in the fourth quarter of 2013, and we expect growing volumes as market participants expand the use of ELX to comply with regulations becoming effective throughout 2014.

We believe that our relative competitive position is strong in this new environment, and that we will gain market share in the U.S. This is because the new rules not only require OTC market execution venues to maintain robust front-end and back-office IT capabilities and to make large and ongoing technology investments, but also because recent revisions to the execution methodology rules will allow elements of voice brokerage to flourish. We are a leader in both the breadth and scale of our hybrid and fully electronic trading capability, and we expect to outperform our competitors in such an environment.

Growth Drivers

As a wholesale intermediary, our business is driven primarily by overall industry volumes in the markets in which we broker, the size and productivity of our front-office headcount (including salespeople, brokers and other front-office professionals), regulatory issues and the percentage of our revenues related to fully electronic brokerage.

Below is a brief analysis of the market and industry volumes for some of our financial services products including our overall hybrid and fully electronic trading activities.

Overall Market Volumes and Volatility

Volume is driven by a number of items, including the level of issuance for financial instruments, the price volatility of financial instruments, macro-economic conditions, the creation and adoption of new products, the regulatory environment, and the introduction and adoption of new trading technologies. In general, increased price volatility increases the demand for hedging instruments, including many of the cash and derivative products that we broker. For example, hedge funds are increasingly making use of derivatives to protect positions and preserve the capital of their more risk-averse institutional clients, which now account for almost two-thirds of assets managed by the industry, according to a report from J.P. Morgan.

Rates volumes in particular are also influenced by market volatility, and such volatility has been dampened due to continued quantitative easing undertaken by the U.S. Federal Reserve and other major central banks. Quantitative easing entails the central banks buying government securities or other securities in the open market – particularly longer-dated instruments – in an effort to promote increased lending and liquidity and bring down long-term interest rates. When central banks hold these instruments, they tend not to trade or hedge – thus lowering rates volumes across cash and derivatives markets industry-wide. As of April 2, 2014, the U.S. Federal Reserve had approximately $3.6 trillion worth of long-dated U.S. Treasury and Federal Agency securities, compared with $1.7 trillion at the beginning of 2011 and zero prior to September 2008. Other major central banks have also greatly increased the amount of longer-dated debt on their balance sheets over the past three years.

In addition, the G-20 central banks have agreed to implement the Basel III accord. Basel III was drafted with the intention of making banks more stable in the wake of the financial crisis. The pact, which will be phased in over the next few years, will force most large banks in G-20 nations to hold about three times as much Tier 1 capital as is required under existing rules. The capital rules make it more expensive for banks to hold assets other than sovereign debt on their balance sheet, and as a result, analysts say banks have reduced or will reduce their trading activity in corporate and asset-backed fixed income securities as well as in various other OTC cash and derivative instruments. We believe that this has reduced overall industry volumes in many of the products we trade, particularly in credit.

During the three months ended March 31, 2014, industry volumes were generally mixed to down year-over-year for most of the OTC and listed products we broker in rates, credit and foreign exchange. For example, U.S. average daily fixed income volume reported by primary dealers to the Federal Reserve decreased in the quarter by approximately 14.5% compared with a year earlier. This negatively impacted revenues industry-wide and in our Financial Services segment. In addition, our ongoing efforts to lower expenses and to improve the margins of this segment resulted in ongoing targeted reductions to our front-office headcount during the past twelve months, which lowered revenues compared with a year earlier, but are expected to improve broker productivity and our profitability over the long term. Below is a discussion of the volume and growth drivers of our various financial services brokerage product categories.

 

43


Table of Contents

Rates Volumes and Volatility

Our rates business is particularly influenced by the level of sovereign debt issuance globally. While the amount of sovereign debt outstanding continues to remain high globally by historical standards, the level of issuance has declined for many governments as budget deficits decline. For example, according to the Securities Industry and Financial Markets Association (“SIFMA”), issuance by the U.S. Treasury of interest-bearing debt for the full year 2013 has declined by approximately 16% compared with a year earlier. In addition, quantitative easing has muted the impact that high levels of existing debt normally would have on secondary volumes.

Our rates revenues are not totally dependent on market volumes and therefore do not always fluctuate consistently with industry metrics. This is largely because our voice, hybrid, and fully electronic desks in rates often have volume discounts built into their price structure, which results in our rates revenues being less volatile than the overall industry volumes.

Our revenues from Rates products – excluding eSpeed – were down by 12.0% in the quarter to $113.7 million. In comparison, Interest rate volumes were down by 12% at Eurex and 26% at Euronext. While CME rates volumes increased, our revenues are now less correlated with the CME following the NASDAQ OMX transaction. Largely as a result of the eSpeed sale, our overall rates revenues declined by 21.6%.

Overall, analysts and economists expect the absolute level of sovereign debt outstanding to remain at elevated levels for the foreseeable future as governments finance their future deficits and roll over their sizable existing debt. For example, the Organization for Economic Cooperation and Development (“OECD”) – which includes almost all of the advanced and developed economies of the world – reported that general government debt as a percentage of GDP will be 73.1% for the entire OECD by 2015. This would represent a slight increase from 68.3% in 2012, but is nearly double the 39.1% figure in 2007. Meanwhile, economists expect that the effects of various forms of quantitative easing will continue to negatively impact financial markets, as economic growth remains weak in most OECD countries. As a result, we expect long-term tailwinds in our rates business from continuing high levels of government debt, but near-term headwinds due to continued quantitative easing.

Credit Volumes

The cash portion of our credit business is impacted by the level of global corporate bond issuance, while both the cash and credit derivatives sides of this business are impacted by sovereign and corporate issuance. Global credit derivative market turnover has declined due to uncertainty surrounding recently enacted rules for the clearing of credit derivatives in the U.S. In addition, corporate and asset-backed bond trading has declined for many of our large bank customers as they reduce their inventory of bonds in order to comply with Basel III. This was compounded by softening corporate bond issuances during the second half of 2013, as a result of rising interest rates. The net impact of these trends was reflected in the combined Federal Reserve average daily volumes for corporate, asset-backed municipal and non-agency mortgage-backed bonds – a reflection of the cash market – being flat year-over-year for the first quarter of 2014, and by dealer-to-dealer gross notional outstanding amount of credit derivatives as reported by SIFMA – a reflection of the inter-dealer derivatives market – being down by over 20% year-over-year. Our overall credit revenues declined by 5.3%, which was reflective of mixed overall volume trends in the credit markets globally.

Foreign Exchange Volumes and Volatility

Global foreign exchange (“FX”) volumes decreased in the first quarter of 2014 as a result of continued regulatory issues, as well as tempered volatility which, as measured by the Deutsche Bank FX Volatility Index, or CVIX, remained below its trailing ten-year average. Our fully electronic FX volumes increased 23.6%, while our overall FX revenues were down by 12.3%. In comparison, FX volumes decreased by 19.1% at CME, and 36.8% at EBS.

Equity-Related Volumes and Volatility

Global equity markets were mixed during the quarter. For example, U.S. and European cash equity products showed increased volumes year-over-year while equity derivatives volumes were generally down. According to the Eurex and Euronext, equity derivative average daily volumes were down 4.1% and 22.5%, respectively, as compared to the first quarter 2013. Energy and commodities volumes were flat year-over-year according to the CME and up 2% at ICE. In comparison, our overall revenues from equities and other asset classes increased by 7.0% and we believe we continued to gain market share.

Hybrid and Fully Electronic Trading

Historically, technology-based product growth has led to higher margins and greater profits over time for exchanges and wholesale financial intermediaries alike, even if overall company revenues remain consistent. This is largely because fewer employees are needed to process the same volume of trades as trading becomes more automated. Over time, electronification of exchange-traded and OTC markets has also generally led to volumes increasing faster than commissions decline, and thus often to an overall increase in revenues. We have been a pioneer in creating and encouraging hybrid and fully electronic trading, and continually work with our customers to expand such trading across more asset classes and geographies.

 

44


Table of Contents

Outside of U.S. Treasuries and spot FX, the banks and broker-dealers that dominate the OTC markets had generally been hesitant in adopting electronically traded products. However, in recent years, hybrid and fully electronic inter-dealer OTC markets for products, including CDS indices, FX options, and most recently interest rate swaps, have sprung up as banks and dealers have become more open to electronically traded products and as firms like us have invested in the kinds of technology favored by our customers. Recently enacted and pending regulation in Asia, Europe and the U.S. regarding banking, capital markets, and OTC derivatives is likely to hasten the spread of fully electronic trading and we expect to benefit from the new rules regarding OTC derivatives once they are finalized globally. Our understanding is that the rules that have been promulgated or are being discussed will continue to allow for trading through a variety of means, including voice, and we believe the net impact of these rules and the new bank capital requirements will encourage the growth of fully electronic trading for a number of products we broker.

The combination of more market acceptance of hybrid and fully electronic trading and our competitive advantage in terms of technology and experience has contributed to our strong gains in electronically traded products. During 2013, we continued to invest in hybrid and fully electronic technology broadly across our financial services product categories.

Excluding eSpeed, Financial Services electronic trading, market data and software solutions revenue increased by 3.3% to $23.5 million or 8.2% of segment revenue for the quarter, compared with $22.7 million or 7.6% for the quarter ended March 31, 2013. The increase in these retained technology-based revenues for the quarter was due in part to growth from the brokerage of fully electronic Credit and Spot FX as well as higher market data revenues. We now offer electronically traded products on more than half of our Financial Services segment’s approximately 200 desks. We expect the proportion of desks offering electronically traded products to continue to increase as we invest in technology to drive electronic trading over our platform. Over time, we expect the growth of our technology-based businesses to further improve this segment’s profitability.

Real Estate Services:

On October 14, 2011, we completed the acquisition of Newmark. On April 13, 2012, we acquired substantially all of the assets of Grubb & Ellis Company and its direct and indirect subsidiaries (collectively “Grubb & Ellis”). Newmark, Grubb & Ellis and certain independently-owned partner offices of the two, operate as “Newmark Grubb Knight Frank” in the Americas, and are associated with London-based Knight Frank. Our discussion of financial results for “Newmark Grubb Knight Frank,” “NGKF,” or “Real Estate Services” reflects only those businesses owned by us and does not include the results for Knight Frank or for the independently-owned offices that use some variation of the NGKF name in their branding or marketing.

Our Real Estate Services segment continued to show strong growth and generated approximately 34% of our revenues in the quarter ended March 31, 2014. Real Estate brokerage revenues grew by almost 50% year-over-year. NGKF’s significant outperformance was driven by strong double-digit percentage improvements from leasing advisory, Global Corporate Services, and capital markets. While we benefited from positive industry trends, we believe that NGKF once again made strong market share gains. Our Real Estate brokerage revenues improved by 49%; management services and other revenues were up by 1.2%; and overall revenues improved by 32.3%. We expect the acquisition of Cornish & Carey Commercial to close during the second quarter of this year. Cornish is the leading commercial real estate services company in the important Bay Area and Silicon Valley markets, and its addition will enable NGKF to broaden the scope and depth of its offerings to clients in Northern California and across the United States.

Growth Drivers

The key drivers of revenue growth for U.S. commercial real estate brokerage services companies include the overall health of the U.S. economy, including gross domestic product and employment trends in the U.S., which drives demand for various types of commercial leases and purchases; the institutional ownership of commercial real estate as an investible asset class; and the ability to attract and retain talent to our real estate services platform. In addition, in real estate sales, also known as real estate capital markets, growth is also driven by the availability of credit to purchasers of and investors in commercial real estate.

Economic Growth in the U.S.

The U.S. economy is believed to have expanded by an annualized rate of 0.1% in the first quarter according to the U.S. Bureau of Economic Analysis’s advance estimate, below the post-recession average of 2.2%.

The Bureau of Labor Statistics reported that employers added a monthly average of 178,000 net new payroll jobs during the first quarter, slightly lower than the monthly average of 194,000 during 2013. The U.S. is expected to recover the last of the 8.7 million jobs lost to the recession around the middle of this year. Almost five years into the recovery, the high unemployment rate (6.7% in March 2014), long-term unemployment and the declining labor force participation rate (at a 35-year low) remain disappointing for many economists, but these indicators are less important to commercial real estate than job creation.

The 10-year Treasury yield ended the first quarter at 2.74% after rising from its 2013 low of 1.66% on May 1. Treasury yields have risen on the Federal Reserve’s continued tapering of its quantitative easing program and speculation of sooner than expected rises in the federal funds rate. In December 2013, the Federal Open Market Committee (“FOMC”) announced that it is expected to reduce its monthly purchases by $10 billion at each of its 2014 FOMC meetings, but noted that it would keep interest rates low “well past” the point when unemployment reaches the threshold rate of 6.5%.

 

45


Table of Contents

The combination of moderate economic growth and low interest rates that has been in place since the recession ended has been a powerful stimulus for commercial real estate, delivering steady absorption of excess space and strong investor demand for the yields available through both direct ownership of assets and publicly traded funds. Steady economic growth and low interest rates helped push vacancy rates down for the office, apartment, retail and industrial markets. The low level of new construction over the past few years has meant that tenants have been funneled into existing vacant space with the exception of apartments, where construction has propelled the market into a new expansion cycle. Asking rental rates posted moderate gains across all property types in 2013, propelled by demand for Class A assets in the top submarkets. The following trends drove the commercial real estate market in 2013:

 

    Technology, energy and healthcare powered demand for office space;

 

    Global trade, business capital spending and supply-chain optimization created tenant and owner-user demand for warehouses and distribution centers;

 

    The modest recovery in consumer spending was enough to create demand for well-located retail space in the best trade areas;

 

    Apartment rents benefited from the steady pace of job growth, and underlying demographic trends towards urban living amongst younger adults; and

 

    Strong corporate earnings combined with increased leisure travel generated demand for hotel room-nights.

Market Statistics

Following the financial crisis of 2007/2008, the U.S. commercial property market saw steep declines in activity in 2009. In 2010, the market began to revive, and by the end of 2011 there were signs that the recovery was continuing, although still not at levels seen prior to the crisis. If the U.S. economy continues to expand at the moderate pace envisioned by many economists in 2014, we would expect this to fuel the continued recovery in commercial real estate.

Although overall industry metrics are not necessarily as correlated to our revenues in Real Estate Services as they are in Financial Services, they do provide some indication of the general direction of the business. According to Newmark Grubb Knight Frank Research, the overall vacancy rate for office properties in the nation’s key markets ended the first quarter of 2014 at 14.7%, down from 15.4% a year earlier, and the lowest level since the fourth quarter of 2008. The national vacancy rate for industrial properties was 7.7% at March 31, 2014, an improvement on the 8.6% rate measured one year ago. Rents for all property types in the U.S. continued to improve modestly. CoStar Group (a leading provider of information and analytic services) reported similar improvements in vacancy rates and rents for the national office, industrial, and retail markets.

In terms of commercial real estate sales metrics, according to CoStar’s Value-Weighted U.S. Composite Index, average prices were up 12.1% year-over-year through February 2014. In the first quarter, the dollar volume of significant property sales rose by 15% above the same period in 2013 according to Real Capital Analytics. In comparison, our Real Estate Services brokerage revenue increased by 49.0% year-over-year, primarily due to growth resulting from the acquisition of Grubb & Ellis in the second quarter of 2012 as well as our other recent acquisitions (Frederick Ross and Smith Mack) and organic growth.

REGULATORY ENVIRONMENT

See “Regulation” in Part I, Item 1 of our Annual Report on Form 10-K for information related to our regulatory environment.

LIQUIDITY

See “Liquidity and Capital Resources” herein for information related to our liquidity and capital resources.

HIRING AND ACQUISITIONS

A key driver of our revenue growth is front-office headcount. We believe that our strong technology platform and unique partnership structure have enabled us to use both acquisitions and recruiting to profitably increase our front-office staff at a faster rate than our largest competitors since our formation in 2004.

We have invested significantly to capitalize on the current business environment through acquisitions, technology spending and the hiring of new brokers, salespeople and other front-office professionals. The business climate for these acquisitions has been competitive, and it is expected that these conditions will persist for the foreseeable future. We have been able to attract businesses and brokers, salespeople and other front-office professionals to our platform as we believe they recognize that we have the scale, technology, experience and expertise to succeed in the current business environment.

As of March 31, 2014, our front-office headcount was down by approximately 6% year-over-year to 2,385 brokers, salespeople and other front-office professionals. For the quarter ended March 31, 2014, average revenue generated per front-office employee increased 5% from a year ago to approximately $162,000. The 5% increase in overall company revenue per front-office employee was primarily driven by an increase in revenue per front-office employee in Real Estate, which increased 48% year-over-year. Financial Services front office headcount included 1,497 brokers, salespeople and other front office professionals. Excluding eSpeed revenues and eSpeed headcount, the average revenue generated by front office employees increased 4% to approximately $184,000 for the three months ended March 31, 2014. Real Estate Services was comprised of 888 brokers, salespeople and other front office professionals with an average

 

46


Table of Contents

revenue generated per front-office employee of approximately $124,000, an increase of 48% year-over-year.

The laws and regulations passed or proposed on both sides of the Atlantic concerning OTC trading seem likely to favor increased use of technology by all market participants, and are likely to accelerate the adoption of both hybrid and fully electronic trading. We believe these developments will favor the larger inter-dealer brokers over smaller, non-public ones, as the smaller ones generally do not have the financial resources to invest the necessary amounts in technology. We believe this will lead to further consolidation in our industry, and thus further allow us to profitably grow our front-office headcount.

Our acquisitions include the acquisitions of Grubb & Ellis, Wolfe & Hurst, Smith Mack, Frederick Ross Company, Ginalfi Finance, Sterling International Brokers Limited and HEAT Energy Group.

On April 13, 2012, we completed the acquisition of substantially all of the assets of Grubb & Ellis. The total consideration transferred for Grubb & Ellis was approximately $47.1 million. CF&Co acted as an advisor to us in connection with this transaction and received a fee of $1.0 million. We executed employment/service and partnership arrangements with hundreds of real estate professionals from the Grubb & Ellis bankruptcy estate and completed their transfer into entities that we own.

During the year ended December 31, 2012, we completed other acquisitions for a total consideration of $24.2 million, including Wolfe & Hurst, Smith Mack, Frederick Ross Company and Ginalfi Finance. Wolfe & Hurst Bond Brokers, Inc. is a municipal bonds inter-dealer broker in North America. Smith Mack is an independent full service commercial real estate services firm operating in Philadelphia and surrounding regions. Frederick Ross Company is the oldest full-service commercial real estate firm in Denver, and partner of Newmark Grubb Knight Frank since 2010. Ginalfi Finance is an inter-dealer broker based in Paris specializing in the intermediation of money markets products, credit bonds, government bonds and swaps.

During the year ended December 31, 2013, we acquired the business and certain assets of Sterling International Brokers Limited, a London-based financial brokerage firm specializing in Pound Sterling and other major currency transactions.

In our Real Estate Services business, on January 21, 2014, we announced our agreement to acquire Cornish & Carey Commercial, and we expect this acquisition to close during the second quarter of this year. By adding the leading commercial real estate services company in the Bay Area and Silicon Valley, NGKF will greatly broaden the scope and depth of services it can provide to clients in Northern California and across the U.S. In our Financial Services business, on May 1, 2014 we announced an agreement to acquire Remate Lince, the leading Mexican inter-dealer broker focusing on interest rate derivatives and fixed income, and in February 2014 we purchased the assets of HEAT Energy Group, which specializes in East Coast U.S. power brokerage. We also continued to make key hires around the world. By the third quarter of 2014, we expect these additions to be accretive to earnings per share. These investments underscore BGC’s ongoing commitment to make accretive acquisitions and profitably hire, and we are confident in our ability to utilize our capital to achieve strong revenue and earnings growth going forward.

FINANCIAL HIGHLIGHTS

For the three months ended March 31, 2014, we had income from operations before income taxes of $11.2 million compared to $13.7 million, a decrease of $2.5 million from the year earlier period. Total revenues decreased approximately $4.7 million, or 1.1%, and total expenses decreased approximately $2.2 million, or 0.5%.

Total revenues were $440.3 million and $445.0 million for the three months ended March 31, 2014 and 2013, respectively.

The first quarter of 2013 included $24.8 million in revenues from eSpeed.

Total compensation and employee benefits expense increased by $9.8 million, or 3.3%, for the three months ended March 31, 2014 as compared to the three months ended March 31, 2013. The increase in total compensation and employee benefits expense for the three months ended March 31, 2014 was primarily due to an increase in the expense related to the granting of exchangeability to limited partnership units, which resulted in a charge of $29.1 million in the three months ended March 31, 2014 as compared to a $10.6 million charge in the three months ended March 31, 2013.

Non-compensation expenses were down by $12.0 million or 8.9%. This decrease in non-compensation expenses was across nearly all of our GAAP line items, due largely to our ongoing cost reduction program as well as to lower Financial Services revenues and the sale of eSpeed.

Our Real Estate Services business had a strong quarter in the three months ended March 31, 2014. The ongoing review of the performance of our Real Estate brokers and salespeople along with selective key hires has resulted in a significant 48% increase in our average revenue per real estate broker. While we benefited from positive industry trends, we believe that NGKF once again made strong market share gains. The three months ended March 31, 2014 continued to be a challenging period in the financial services industry. Even in this difficult environment, we believe that we are in a strong position to increase our profits by making additional investments across Real Estate and Financial Services. As part of our ongoing review of the performance of our Financial Services brokers, we reduced our front office headcount by 9% year-over-year primarily focusing on under-performing brokers. While this

 

47


Table of Contents

contributed to a decrease in our Financial Services revenues, it also led to improved broker productivity. We believe our overall performance will improve as we continue to increase the percentage of Financial Services segment revenues generated from fully electronic trading, and extend our employment agreements through our Global Partnership Restructuring Program. We believe these initiatives will continue to improve our competitive position in the marketplace and improve employee retention.

 

48


Table of Contents

RESULTS OF OPERATIONS

The following table sets forth our unaudited condensed consolidated statements of operations data expressed as a percentage of total revenues for the periods indicated (in thousands):

 

     Three Months Ended
March 31,
 
     2014     2013  
     Actual
Results
    Percentage
of Total
Revenues
    Actual
Results
    Percentage
of Total
Revenues
 

Revenues:

        

Commissions

   $ 303,598        69.0   $ 298,704        67.1

Principal transactions

     79,507        18.1        87,997        19.8   
  

 

 

   

 

 

   

 

 

   

 

 

 

Total brokerage revenues

     383,105        87.0        386,701        86.9   

Real estate management services

     39,826        9.0        39,338        8.8   

Fees from related parties

     7,032        1.6        13,148        3.0   

Market data

     1,634        0.4        4,125        0.9   

Software solutions

     701        0.2        2,566        0.6   

Interest income

     2,072        0.5        1,548        0.3   

Other revenues

     8,196        1.9        831        0.2   

Losses on equity method investments

     (2,275     (0.5     (3,288     (0.7
  

 

 

   

 

 

   

 

 

   

 

 

 

Total revenues

     440,291        100.0        444,969        100.0   

Expenses:

        

Compensation and employee benefits

     275,299        62.5        278,808        62.7   

Allocation of net income and grant of exchangeability to limited partnership units and FPUs

     31,323        7.1        18,022        4.1   
  

 

 

   

 

 

   

 

 

   

 

 

 

Total compensation and employee benefits

     306,622        69.6        296,830        66.7   

Occupancy and equipment

     40,921        9.3        39,227        8.8   

Fees to related parties

     1,807        0.4        2,843        0.6   

Professional and consulting fees

     11,089        2.5        14,941        3.4   

Communications

     20,458        4.6        24,341        5.5   

Selling and promotion

     18,025        4.1        20,315        4.6   

Commissions and floor brokerage

     4,206        1.0        5,771        1.3   

Interest expense

     9,335        2.1        9,700        2.2   

Other expenses

     16,582        3.8        17,304        3.9   
  

 

 

   

 

 

   

 

 

   

 

 

 

Total expenses

     429,045        97.4        431,272        96.9   
  

 

 

   

 

 

   

 

 

   

 

 

 

Income from operations before income taxes

     11,246        2.6        13,697        3.1   

Provision for income taxes

     744        0.2        3,095        0.7   
  

 

 

   

 

 

   

 

 

   

 

 

 

Consolidated net income

     10,502        2.4        10,602        2.4   

Less: Net income attributable to noncontrolling interest in subsidiaries

     2,494        0.6        3,604        0.8   
  

 

 

   

 

 

   

 

 

   

 

 

 

Net income available to common stockholders

   $ 8,008        1.8   $ 6,998        1.6
  

 

 

   

 

 

   

 

 

   

 

 

 

Three Months Ended March 31, 2014 Compared to Three Months Ended March 31, 2013

Revenues

Brokerage Revenues

Total brokerage revenues were relatively unchanged for the three months ended March 31, 2014 as compared to the three months ended March 31, 2013. Commission revenues increased by $4.9 million, or 1.6%, for the three months ended March 31, 2014 as compared to the three months ended March 31, 2013. Principal transactions revenues decreased by $8.5 million, or 9.6%, for the three months ended March 31, 2014 as compared to the three months ended March 31, 2013.

Increases in real estate and equities and other asset classes brokerage revenues were offset by decreases in revenues in rates, credit and FX.

The decrease in rates revenues of $31.3 million, or 21.6%, was partially due to the sale of the eSpeed business and partially attributable to general market deterioration.

 

49


Table of Contents

Real Estate brokerage revenues increased by $35.9 million, or 49.0%, for the three months ended March 31, 2014. The increase was primarily driven by a significant increase in broker productivity along with favorable industry trends in sales and leasing for the U.S. commercial real estate market.

Our fully electronic credit revenues increased by $2.6 million as compared to the three months ended March 31, 2013, and our overall credit revenues decreased by 5.3% to $65.4 million in the three months ended March 31, 2014. These decreases reflected continued challenges facing the inter-dealer credit sector due to ongoing regulatory uncertainty and increased bank capital requirements.

Our overall FX revenues were down by 12.3% to $52.1 million for the three months ended March 31, 2014. The overall FX market continued to be affected by the personnel and regulatory issues confronting a number of banks. However, BGC’s performance for this asset class was better than the comparable FX volume declines of between 14% and 37% reported by Reuters, CME, and EBS.

Our brokerage revenues from equities and other asset classes increased $2.8 million, or 7.0%, to $42.8 million for the three months ended March 31, 2014. This increase was primarily driven by new desks in our energy and commodities businesses.

Real Estate Management Services

Real estate management services revenues increased by $0.5 million, or 1.2%, to $39.8 million for the three months ended March 31, 2014.

Fees from Related Parties

Fees from related parties decreased by $6.1 million, or 46.5%, for the three months ended March 31, 2014 as compared to the three months ended March 31, 2013. The decrease was primarily due to decreased revenues related to ELX (as a result of the sale of the eSpeed business) and lower technology service fees.

Market Data

Market data revenues decreased by $2.5 million, or 60.4%, for the three months ended March 31, 2014 as compared to the three months ended March 31, 2013. This decrease was primarily due to the sale of the eSpeed business in June 2013.

Software Solutions

Software solutions revenues decreased by $1.9 million, or 72.7%, for the three months ended March 31, 2014 as compared to the three months ended March 31, 2013, primarily due to the sale of our Kleos Managed Services, Dedicated Network Access and Disaster Recovery businesses to NASDAQ OMX in June 2013.

Interest Income

Interest income increased by $0.5 million or 33.9%, for the three months ended March 31, 2014 as compared to the three months ended March 31, 2014.

Other Revenues

Other revenues increased by $7.4 million, or 886.3%, to $8.2 million for the three months ended March 31, 2014 as compared to the three months ended March 31, 2013. This increase was primarily driven by a non-recurring gain.

Losses on Equity Method Investments

Losses on equity method investments decreased by $1.0 million, or 30.8%, for the three months ended March 31, 2014 as compared to the three months ended March 31, 2013. Losses on equity method investments represent our pro rata share of the net losses on investments over which we have significant influence but which we do not control.

Expenses

Compensation and Employee Benefits

Compensation and employee benefits expense decreased by $3.5 million, or 1.3%, for the three months ended March 31, 2014 as compared to the three months ended March 31, 2013.

Allocation of Net Income and Grant of Exchangeability to Limited Partnership Units and FPUs

Allocation of net income and grant of exchangeability to limited partnership units and FPUs increased by $13.3 million, or 73.8%, for the three months ended March 31, 2014 as compared to the three months ended March 31, 2013. This increase was primarily driven by an $18.5 million increase in the charges related to the granting of exchangeability to limited partnership units in the three months ended March 31, 2014 as compared to the year earlier period.

 

50


Table of Contents

Occupancy and Equipment

Occupancy and equipment expense increased by $1.7 million, or 4.3%, for the three months ended March 31, 2014 as compared to the three months ended March 31, 2013. This increase was primarily due to a charge recorded in the three months ended March 31, 2014 related to an onerous lease.

Fees to Related Parties

Fees to related parties decreased by $1.0 million for the three months ended March 31, 2014 as compared to the three months ended March 31, 2013. Fees to related parties are allocations paid to Cantor for administrative and support services.

Professional and Consulting Fees

Professional and consulting fees decreased by $3.9 million, or 25.8%, for the three months ended March 31, 2014 as compared to the three months ended March 31, 2013. The decrease was primarily due to decreased costs associated with legal matters as well as lower costs related to acquisitions.

Communications

Communications expense decreased by $3.9 million, or 16.0%, for the three months ended March 31, 2014 as compared to the three months ended March 31, 2013. The main driver of this decrease was the result of an expense management initiative that rationalized and lowered the costs of certain market data terminals.

Selling and Promotion

Selling and promotion expense decreased by $2.3 million, or 11.3%, for the three months ended March 31, 2014 as compared to the three months ended March 31, 2013. As a percentage of total brokerage revenues, selling and promotion expenses were relatively unchanged across the two periods.

Commissions and Floor Brokerage

Commissions and floor brokerage expense decreased by $1.6 million, or 27.1%, for the three months ended March 31, 2014 as compared to the three months ended March 31, 2023. The decrease was primarily driven by reduced clearing and transfer costs due to the sale of the eSpeed business.

Interest Expense

Interest expense decreased by $0.4 million, or 3.8%, for the three months ended March 31, 2014 as compared to the three months ended March 31, 2013. The decrease was primarily related to our prepayment of collateralized debt during 2013.

Other Expenses

Other expenses decreased by $0.7 million, or 4.2%, for the three months ended March 31, 2014 as compared to the three months ended March 31, 2013. The decrease was primarily due to lower amortization expense as certain acquisition related intangible assets became fully amortized in 2013.

Provision for Income Taxes

Provision for income taxes decreased to $0.7 million for the three months ended March 31, 2014 as compared to $3.1 million for the three months ended March 31, 2013. This decrease was primarily driven by a decrease in U.S. taxable income in the three months ended March 31, 2014 as compared to the year earlier period. Our consolidated effective tax rate can vary from period to period depending on, among other factors, the geographic and business mix of our earnings.

Net Income Attributable to Noncontrolling Interest in Subsidiaries

Net income attributable to noncontrolling interest in subsidiaries decreased by $1.1 million for the three months ended March 31, 2014 as compared to the three months ended March 31, 2014. The decrease in net income attributable to noncontrolling interest in subsidiaries related to the decreased income in the three months ended March 31, 2014.

 

51


Table of Contents

Business Segment Financial Results

The business segments are determined based on the products and services provided and reflect the manner in which financial information is evaluated by management. We evaluate the performance and review the results of the segments based on each segment’s “Income (loss) from operations before income taxes.”

Certain financial information for our segments is presented below. The amounts shown below for the Financial Services and Real Estate Services segments reflect the amounts that are used by management to allocate resources and assess performance, which is based on each segment’s “Income (loss) from operations before income taxes.” In addition to the two business segments, the tables below include a “Corporate Items” category. Corporate revenues include fees from related parties and interest income as well as gains that are not considered part of the Company’s ordinary, ongoing business. Corporate expenses include non-cash compensation expenses (such as the grant of exchangeability to limited partnership units; redemption/exchange of partnership units, issuance of restricted shares and allocations of net income to founding/working partner units and limited partnership units) as well as unallocated expenses such as certain professional and consulting fees, executive compensation and interest expense, which are managed separately at the corporate level.

Three months ended March 31, 2014 (in thousands):

 

     Financial
Services
     Real Estate
Services*
     Corporate
Items
    Total  

Total revenues

   $ 284,506       $ 149,112       $ 6,673      $ 440,291   

Total expenses

     228,065         134,672         66,308        429,045   
  

 

 

    

 

 

    

 

 

   

 

 

 

Income (loss) from operations before income taxes

   $ 56,441       $ 14,440       $ (59,635   $ 11,246   
  

 

 

    

 

 

    

 

 

   

 

 

 

 

* For the three months ended March 31, 2014, the Real Estate Services segment income (loss) from operations before income taxes excludes $0.7 million related to the collection of receivables and associated expenses that were recognized at fair value as part of acquisition accounting.

Three months ended March 31, 2013 (in thousands):

 

     Financial
Services
     Real Estate
Services*
    Corporate
Items
    Total  

Total revenues

   $ 323,845       $ 112,679      $ 8,445      $ 444,969   

Total expenses

     259,789         115,787        55,696        431,272   
  

 

 

    

 

 

   

 

 

   

 

 

 

Income (loss) from operations before income taxes

   $ 64,056       $ (3,108   $ (47,251   $ 13,697   
  

 

 

    

 

 

   

 

 

   

 

 

 

 

* For the three months ended March 31, 2013, the Real Estate Services segment income (loss) from operations before income taxes excludes $5.4 million related to the collection of receivables and associated expenses that were recognized at fair value as part of acquisition accounting.

Segment Results for the Three Months Ended March 31, 2014 Compared to the Three Months Ended March 31, 2013

Revenues

 

    Revenues for Financial Services decreased approximately $39.3 million, or 12.1%, to $284.5 million for the three months ended March 31, 2014 from $323.8 million for the three months ended March 31, 2013. The decrease in revenues for our Financial Services segment was primarily due to a decline in brokerage revenues in rates, credit and FX, partially offset by an increase in equities and other asset classes.

 

    Revenues for Real Estate Services increased approximately $36.4 million, or 32.3%, to $149.1 million for the three months ended March 31, 2014 from $112.7 million for the three months ended March 31, 2013. The increase in revenues for our Real Estate Services segment was primarily due to a significant increase in broker productivity along with favorable industry trends in sales and leasing for the U.S. commercial real estate market.

Expenses

 

    Total expenses for Financial Services decreased approximately $31.7 million, or 12.2%, to $228.1 million for the three months ended March 31, 2014 from $259.8 million for the three months ended March 31, 2013. The decrease in expenses in our Financial Services segment was primarily due to lower revenues along with our ongoing cost reduction program.

 

    Total expenses for Real Estate Services increased approximately $18.9 million, or 16.3%, to $134.7 million for the three months ended March 31, 2014 from $115.8 million for the three months ended March 31, 2013. The increase in expenses for our Real Estate Services segment was primarily due to increased compensation associated with higher revenues.

 

52


Table of Contents

Income (loss) from operations before income taxes

 

    Income (loss) from operations before income taxes for Financial Services decreased approximately $7.6 million, or 11.9%, to $56.4 million for the three months ended March 31, 2014 from $64.1 million for the three months ended March 31, 2013. The decrease in income (loss) from operations before income taxes for our Financial Services segment was primarily due to lower revenues, as described above, partially offset by lower expenses.

 

    Income (loss) from operations before income taxes for Real Estate Services increased $17.5 million to $14.4 million for the three months ended March 31, 2014 from a loss of $3.1 million for the three months ended March 31, 2013. The increase in income (loss) from operations before income taxes for our Real Estate Services segment was due to increased revenues, as described above, partially offset by an increase in expenses.

 

53


Table of Contents

QUARTERLY RESULTS OF OPERATIONS

The following table sets forth our unaudited quarterly results of operations for the indicated periods (in thousands). Results of any period are not necessarily indicative of results for a full year and may, in certain periods, be affected by seasonal fluctuations in our business. Certain reclassifications have been made to prior period amounts to conform to the current period’s presentation.

 

    March 31,
2014 (1) (2)
    December 31,
2013 (1) (2)
    September 30,
2013 (1) (2)
    June 30,
2013 (2) (3)
    March 31,
2013 (2)
    December 31,
2012 (2)
    September 30,
2012 (2)
    June 30,
2012 (2)
 

Revenues:

               

Commissions

  $ 303,598      $ 295,415      $ 283,293      $ 324,832      $ 298,704      $ 293,350      $ 302,874      $ 308,438   

Principal transactions

    79,507        68,777        67,785        85,349        87,997        76,312        76,417        83,686   

Real estate management services

    39,826        43,745        40,447        39,823        39,338        41,141        39,672        37,930   

Fees from related parties

    7,032        7,667        8,071        12,242        13,148        14,016        13,102        13,494   

Market data

    1,634        1,191        1,178        3,643        4,125        4,182        4,166        3,990   

Software solutions

    701        661        444        2,530        2,566        2,541        2,485        2,487   

Interest income

    2,072        2,071        1,563        1,651        1,548        1,371        1,397        1,543   

Other revenues

    8,196        9,369        33,269        1,174        831        465        3,199        622   

Gain on divestiture and sale of investments

    —          —          —          723,147        —          52,471        —          —     

Losses on equity method investments

    (2,275     (2,291     (2,705     (1,224     (3,288     (3,672     (2,995     (2,652
 

 

 

   

 

 

   

 

 

   

 

 

   

 

 

   

 

 

   

 

 

   

 

 

 

Total revenues

    440,291        426,605        433,345        1,193,167        444,969        482,177        440,317        449,538   

Expenses:

               

Compensation and employee benefits

    275,299        269,444        258,642        448,686        278,808        277,077        264,637        269,899   

Allocation of net income and grant of exchangeability to limited partnership units and FPUs

    31,323        32,125        10,365        363,077        18,022        44,039        24,088        40,039   
 

 

 

   

 

 

   

 

 

   

 

 

   

 

 

   

 

 

   

 

 

   

 

 

 

Total compensation and employee benefits

    306,622        301,569        269,007        811,763        296,830        321,116        288,725        309,938   

Occupancy and equipment

    40,921        39,633        37,908        37,340        39,227        40,018        40,010        39,092   

Fees to related parties

    1,807        2,292        2,022        2,286        2,843        2,267        2,837        3,169   

Professional and consulting fees

    11,089        13,304        11,772        11,367        14,941        15,881        18,062        19,515   

Communications

    20,458        22,475        22,451        22,755        24,341        24,584        22,863        21,402   

Selling and promotion

    18,025        17,614        19,839        23,239        20,315        20,928        22,153        23,513   

Commissions and floor brokerage

    4,206        5,287        5,075        6,397        5,771        5,545        5,675        5,833   

Interest expense

    9,335        9,479        9,164        9,989        9,700        9,991        9,758        7,578   

Other expenses

    16,582        13,642        13,444        59,780        17,304        13,084        26,622        15,048   
 

 

 

   

 

 

   

 

 

   

 

 

   

 

 

   

 

 

   

 

 

   

 

 

 

Total expenses

    429,045        425,295        390,682        984,916        431,272        453,414        436,705        445,088   

Income from operations before income taxes

    11,246        1,310        42,663        208,251        13,697        28,763        3,612        4,450   

(Benefit) provision for income taxes

    744        (315     10,675        78,711        3,095        10,329        2,623        70   
 

 

 

   

 

 

   

 

 

   

 

 

   

 

 

   

 

 

   

 

 

   

 

 

 

Consolidated net income

    10,502        1,625        31,988        129,540        10,602        18,434        989        4,380   
 

 

 

   

 

 

   

 

 

   

 

 

   

 

 

   

 

 

   

 

 

   

 

 

 

Less: Net (loss) income attributable to noncontrolling interest in subsidiaries

    2,494        (2,509     6,662        95,074        3,604        4,266        1,440        2,422   
 

 

 

   

 

 

   

 

 

   

 

 

   

 

 

   

 

 

   

 

 

   

 

 

 

Net income (loss) available to common stockholders

  $ 8,008      $ 4,134      $ 25,326      $ 34,466      $ 6,998      $ 14,168      $ (451   $ 1,958   
 

 

 

   

 

 

   

 

 

   

 

 

   

 

 

   

 

 

   

 

 

   

 

 

 

 

(1) Periods after June 28, 2013 reflect the Company’s divestiture of its on-the-run, electronic benchmark U.S. Treasury platform to NASDAQ OMX on June 28, 2013.
(2) Information reflects the acquisition of Grubb & Ellis effective April 13, 2012.
(3) Amounts include gains related to the Company’s divestiture of its on-the-run, electronic benchmark U.S. Treasury platform to NASDAQ OMX on June 28, 2013.

Note: Certain prior period amounts have been reclassified to conform with the current presentation.

 

54


Table of Contents

The table below details our brokerage revenues by product category for the indicated periods (in thousands):

 

    For the Three Months Ended  
    March 31,
2014 (1) (2)
    December 31,
2013 (1) (2)
    September 30,
2013 (1) (2)
    June 30,
2013 (2)
    March 31,
2013 (2)
    December 31,
2012 (2)
    September 30,
2012 (2)
    June 30,
2012 (2)
 

Brokerage revenue by product:

               

Rates

  $ 113,672      $ 99,339      $ 109,110      $ 138,299      $ 144,992      $ 119,791      $ 131,359      $ 134,402   

Real estate

    109,170        131,311        105,303        103,155        73,249        104,492        96,551        92,682   

Credit

    65,446        53,651        54,410        67,343        69,142        62,225        67,926        70,084   

Foreign exchange

    52,066        44,687        47,393        60,692        59,348        47,130        48,910        53,240   

Equities and other asset classes

    42,751        35,204        34,862        40,692        39,970        36,024        34,545        41,716   
 

 

 

   

 

 

   

 

 

   

 

 

   

 

 

   

 

 

   

 

 

   

 

 

 

Total brokerage revenues

  $ 383,105      $ 364,192      $ 351,078      $ 410,181      $ 386,701      $ 369,662      $ 379,291      $ 392,124   
 

 

 

   

 

 

   

 

 

   

 

 

   

 

 

   

 

 

   

 

 

   

 

 

 

Brokerage revenue by product (percentage):

               

Rates

    29.7     27.3     31.1     33.7     37.5     32.4     34.6     34.3

Real estate

    28.5        36.1        30.0        25.1        19.0        28.3        25.5        23.6   

Credit

    17.1        14.7        15.5        16.4        17.9        16.8        17.9        17.9   

Foreign exchange

    13.6        12.3        13.5        14.8        15.3        12.7        12.9        13.6   

Equities and other asset classes

    11.1        9.6        9.9        10.0        10.3        9.8        9.1        10.6   
 

 

 

   

 

 

   

 

 

   

 

 

   

 

 

   

 

 

   

 

 

   

 

 

 

Total brokerage revenues

    100.0     100.0     100.0     100.0     100.0     100.0     100.0     100.0
 

 

 

   

 

 

   

 

 

   

 

 

   

 

 

   

 

 

   

 

 

   

 

 

 

Brokerage revenue by voice/hybrid and fully electronic:

               

Voice/hybrid

  $ 361,939      $ 347,889      $ 334,864      $ 374,397      $ 349,854      $ 339,155      $ 346,251      $ 358,395   

Fully electronic

    21,166        16,303        16,214        35,784        36,847        30,507        33,040        33,729   
 

 

 

   

 

 

   

 

 

   

 

 

   

 

 

   

 

 

   

 

 

   

 

 

 

Total brokerage revenues

  $ 383,105      $ 364,192      $ 351,078      $ 410,181      $ 386,701      $ 369,662      $ 379,291      $ 392,124   
 

 

 

   

 

 

   

 

 

   

 

 

   

 

 

   

 

 

   

 

 

   

 

 

 

Brokerage revenue by voice/hybrid and fully electronic (percentage):

               

Voice/hybrid

    94.5     95.5     95.4     91.3     90.5     91.7     91.3     91.4

Fully electronic

    5.5        4.5        4.6        8.7        9.5        8.3        8.7        8.6   
 

 

 

   

 

 

   

 

 

   

 

 

   

 

 

   

 

 

   

 

 

   

 

 

 

Total brokerage revenues

    100.0     100.0     100.0     100.0     100.0     100.0     100.0     100.0
 

 

 

   

 

 

   

 

 

   

 

 

   

 

 

   

 

 

   

 

 

   

 

 

 

 

(1) Periods after June 28, 2013 reflect the Company’s divestiture of its on-the-run, electronic benchmark U.S. Treasury platform to NASDAQ OMX on June 28, 2013.
(2) Information reflects the acquisition of Grubb & Ellis effective April 13, 2012.

LIQUIDITY AND CAPITAL RESOURCES

Balance Sheet

Our balance sheet and business model are not capital intensive. We maintain minimal securities inventory; our assets consist largely of cash, collateralized and uncollateralized short-dated receivables and less liquid assets needed to support our business. Longer-term funding (equity and long-term debt) is held to support the less liquid assets and potential capital intensive opportunities. Total assets at March 31, 2014 were $3.1 billion, an increase of 47.8% as compared to December 31, 2013. The increase in total assets was driven primarily by increases in receivables from broker-dealers, clearing organizations, customers and related broker-dealers, and increases in other assets. We maintain a significant portion of our assets in cash, with our cash position (which we define as cash and cash equivalents, marketable securities and unencumbered securities owned held for liquidity purposes) at March 31, 2014 of $717.2 million. See “Cash Position Analysis” below for a further discussion of our cash position.

As part of our cash management process, especially in light of the proceeds of the sale of eSpeed, we may enter into tri-party reverse repurchase agreements and other short term investments, some of which may be with Cantor. As of March 31, 2014, we had no reverse repurchase agreements outstanding with Cantor.

Additionally, in August 2013, the Audit Committee authorized us to invest up to $350 million in an asset-backed commercial paper program for which certain Cantor entities serve as placement agent and referral agent. The program issues short-term notes to money market investors and is expected to be used from time to time as a liquidity management vehicle. The notes are backed by assets of highly rated banks. We are entitled to invest in the program so long as the program meets investment policy guidelines, including relating to ratings. Cantor will earn a spread between the rate it receives from the short-term note issuer and the rate it pays to us on any investments in this program. This spread will be no greater than the spread earned by Cantor for placement of any other commercial paper note in the program. As of March 31, 2014, we had $175 million invested in the program.

 

55


Table of Contents

Funding

Our funding base consists of longer-term capital (equity and notes payable), shorter-term liabilities and accruals that are a natural outgrowth of specific assets and/or our business model, such as matched fails and accrued compensation. We have limited need for short-term unsecured funding in our regulated entities for their brokerage business. Contingent liquidity needs are largely limited to potential cash collateral that may be needed to meet clearing bank, clearinghouse, and exchange margins and/or to fund fails. Capital expenditures tend to be cash neutral and approximately in line with depreciation. Current cash balances significantly exceed our unsecured letters of credit, unsecured bank borrowings and the amortization of our collateralized long-term debt. We believe that cash in and available to our largest regulated entities, inclusive of financing provided by clearing banks, is adequate for potential cash demands of normal operations such as margin or fail financing. We expect our operating activities going forward to generate adequate cash flows to fund normal operations, including any dividends issued pursuant to our dividend policy. However, we believe that there are a significant number of capital intensive opportunities for us to maximize our growth and strategic position, including, among other things, acquisitions, strategic alliances and joint ventures potentially involving all types and combinations of equity, debt and acquisition alternatives. As a result, we may need to raise additional funds to:

 

    increase the regulatory net capital necessary to support operations;

 

    support continued growth in our business;

 

    effect acquisitions;

 

    develop new or enhanced services and markets; and

 

    respond to competitive pressures.

Acquisitions and financial reporting obligations related thereto may impact our ability to access capital markets on a timely basis and may necessitate greater short-term borrowings in the interim. This may impact our credit rating or the interest rates on our debt. We may need to access short-term capital sources to meet business needs from time to time, including, but not limited to, conducting operations, hiring or retaining brokers, financing acquisitions, and providing liquidity, including in situations where we may not be able to access the capital markets in a timely manner when desired by us. Accordingly, we cannot guarantee that we will be able to obtain additional financing when needed on terms that are acceptable to us, if at all.

On June 28, 2013, upon completion of the sale of eSpeed (see “NASDAQ OMX Transaction” herein), we received cash consideration of $750 million, subject to adjustment for certain pre-paid amounts and accrued costs and expenses, plus an earn-out of up to 14,883,705 shares of NASDAQ OMX common stock to be paid ratably in each of the fifteen years following the closing.

As of March 31, 2014, our cash position, which we define as cash and cash equivalents, marketable securities and unencumbered securities owned, was approximately $717.2 million, the majority of which we are free to deploy to increase stockholder and bondholder value. We also expect to receive approximately $511.9 million in NASDAQ OMX stock based on the May 2, 2014 share price. We believe that we are in a strong position to increase our profits by making additional investments across Real Estate and Financial Services. In addition, we expect to have sufficient funds to repay debt, repurchase common shares and units, and maintain our regular common dividend for the foreseeable future.

Notes Payable and Collateralized Borrowings

8.75% Convertible Notes

On April 1, 2010, BGC Holdings issued an aggregate of $150.0 million principal amount of the 8.75% Convertible Notes to Cantor. We used the proceeds of the 8.75% Convertible Notes to repay at maturity $150.0 million aggregate principal amount of Senior Notes.

The 8.75% Convertible Notes are senior unsecured obligations and rank equally and ratably with all of our existing and future senior unsecured obligations. The 8.75% Convertible Notes bear an annual interest rate of 8.75% currently, which is payable semi-annually in arrears on April 15 and October 15 of each year. As of December 31, 2013, the 8.75% Convertible Notes were convertible, at the holder’s option, at a conversion rate of 158.2548 shares of Class A common stock per $1,000 principal amount of notes, subject to adjustment in certain circumstances. The 8.75% Convertible Notes were convertible into approximately 23,807,256 million shares of Class A common stock as of March 31, 2014. The 8.75% Convertible Notes will mature on April 15, 2015, unless earlier repurchased, exchanged or converted.

4.50% Convertible Notes

On July 29, 2011, we issued an aggregate of $160.0 million principal amount of 4.50% Convertible Notes. In connection with the offering of the 4.50% Convertible Notes, we entered into an Indenture, dated as of July 29, 2011, with U.S. Bank National Association, as trustee. The 4.50% Convertible Notes were offered and sold solely to qualified institutional buyers pursuant to Rule 144A under the Securities Act.

 

56


Table of Contents

The 4.50% Convertible Notes are our general senior unsecured obligations. The 4.50% Convertible Notes pay interest semi-annually at a rate of 4.50% per annum and were priced at par. As of March 31, 2014, the 4.50% Convertible Notes were convertible, at the holder’s option, at a conversion rate of 101.6260 shares of Class A common stock per $1,000 principal amount of notes, subject to adjustment in certain circumstances. Upon conversion, we will pay or deliver, as the case may be, cash, shares of our Class A common stock, or a combination thereof at our election. As of March 31, 2014, the 4.50% Convertible Notes were convertible into approximately 16.3 million shares of our Class A common stock. The 4.50% Convertible Notes will mature on July 15, 2016, unless earlier repurchased, exchanged or converted. The carrying value of the 4.50% Convertible Notes was approximately $149.0 million as of March 31, 2014.

In connection with the offering of the 4.50% Convertible Notes, we entered into capped call transactions, which are expected to reduce the potential dilution of our Class A common stock upon any conversion of 4.50% Convertible Notes in the event that the market value per share of our Class A common stock, as measured under the terms of the capped call transactions, is greater than the strike price of the capped call transactions ($10.42 as of March 31, 2014, subject to adjustment in certain circumstances). The capped call transactions had an initial cap price equal to $12.30 per share (50% above the last reported sale price of our Class A common stock on the NASDAQ on July 25, 2011), and had a cap price equal to approximately $13.03 per share as of March 31, 2014.

The net proceeds from this offering were approximately $144.2 million after deducting the initial purchasers’ discounts and commissions, estimated offering expenses and the cost of the capped call transactions. We used the net proceeds from the offering for general corporate purposes, including financing acquisitions.

8.125% Senior Notes

On June 26, 2012, we issued an aggregate of $112.5 million principal amount of 8.125% Senior Notes due 2042. The 8.125% Senior Notes are our senior unsecured obligations. The 8.125% Senior Notes may be redeemed for cash, in whole or in part, on or after June 26, 2017, at our option, at any time and from time to time, until maturity at a redemption price equal to 100% of the principal amount to be redeemed, plus accrued but unpaid interest on the principal amount being redeemed to, but not including, the redemption date. The 8.125% Senior Notes are listed on the New York Stock Exchange under the symbol “BGCA.” We used the proceeds to repay short-term borrowings under our unsecured revolving credit facility and for general corporate purposes, including acquisitions. The initial carrying value of the 8.125% Senior Notes was $108.7 million, net of debt issuance costs of $3.8 million. CF&Co, an affiliate of us, served as one of the underwriters in this transaction and was paid an underwriting fee of approximately $0.2 million.

Collateralized Borrowings

On various dates beginning in 2009 and most recently in December 2012, we entered into secured loan arrangements under which we pledged certain fixed assets in exchange for loans. The secured loan arrangements had fixed rates between 2.62% and 8.09% per annum and were repayable in consecutive monthly installments with the final payments due in December 2016. During the year ended December 31, 2013, we prepaid $26.7 million related to secured loan arrangements and during the three months ended March 31, 2014, we prepaid the remaining balance. Therefore, there were no secured loan arrangement balances as of March 31, 2014. The outstanding balance of the secured loan arrangements was $1.6 million and as of December 31, 2013. The value of the fixed assets pledged was $1.5 million as of December 31, 2013.

On various dates during the years ended December 31, 2010 and 2011, we sold certain furniture, equipment and software for $34.2 million, net of costs and concurrently entered into agreements to lease the property back. The principal and interest on the leases were repayable in equal monthly installments for terms of 36 months (software) and 48 months (furniture and equipment) with maturities through September 2014.

During the year ended December 31, 2013, we terminated the leases and prepaid the outstanding balance of $7.2 million.

Because the leases were terminated during 2013, we had no outstanding balance or fixed assets pledged related to the leases as of March 31, 2014 or December 31, 2013. We recorded interest expense of $0.2 million during the three months ended March 31, 2013.

Because assets reverted back to us at the end of the leases, the transactions were capitalized. As a result, consideration received from the purchaser was included in our consolidated statements of financial condition as a financing obligation, and payments made under the lease were recorded as interest expense (at an effective rate of approximately 6%). Depreciation on these fixed assets was charged to “Occupancy and equipment” in our consolidated statements of operations.

We may raise additional funds from time to time through equity or debt financing, including public and private sales of debt securities, to finance our business, operations and possible acquisitions.

 

57


Table of Contents

CREDIT RATINGS

Our public long-term credit ratings and associated outlook are as follows:

 

     Rating    Outlook

Fitch Ratings Inc.

   BBB-    Stable

Standard & Poor’s

   BBB-    Stable

Credit ratings and associated outlooks are influenced by a number of factors, including but not limited to: operating environment, earnings and profitability trends, the prudence of funding and liquidity management practices, balance sheet size/composition and resulting leverage, cash flow coverage of interest, composition and size of the capital base, available liquidity, outstanding borrowing levels and the firm’s competitive position in the industry. A credit rating and/or the associated outlook can be revised upward or downward at any time by a rating agency if such rating agency decides that circumstances warrant such a change. Any reduction in our credit ratings and/or the associated outlook could adversely affect the availability of debt financing on terms acceptable to us, as well as the cost and other terms upon which we are able to obtain any such financing. In addition, credit ratings and associated outlooks may be important to customers or counterparties when we compete in certain markets and when we seek to engage in certain transactions. In connection with certain agreements, we may be required to provide additional collateral in the event of a credit ratings downgrade.

CASH POSITION ANALYSIS

Below is an analysis of the changes in our cash position for the three months ended March 31, 2014 and 2013. Our cash position is defined as cash and cash equivalents plus marketable securities and unencumbered securities held for liquidity purposes. The analysis below describes the key components of our earnings, dividends and distributions, investing and funding, security settlements and our working capital activities.

Our cash analysis starts with consolidated net income adjusted for certain non-cash items (e.g., grants of exchangeability) as presented on the cash flow statement. Dividends and distributions are payments made to our holders of common shares and limited partnership interests and are related to earnings from prior periods. This timing difference will impact our sources and uses of cash in a given period.

Our investing and funding activities represent a combination of our capital raising activities, including short-term borrowings and issuances under our controlled equity offerings (net), and our investments (e.g., acquisitions, forgivable loans to new brokers and capital expenditures – all net of depreciation and amortization).

Our securities settlement activities primarily represent deposits with clearing organizations. In addition, when advantageous, we may elect to facilitate the settlement of matched principal transactions by funding failed trades, which results in a temporary secured use of cash and is economically beneficial to us.

Other changes in working capital represent changes primarily in receivables and payables and accrued liabilities that impact our cash position.

The changes in our cash position during the three months ended March 31, 2014 and 2013 were as follows:

 

     Three Months Ended March 31,  
(in millions)    2014     2013  

Cash position, beginning of period

   $ 795.0      $ 420.4   

Consolidated net income, adjusted for non-cash items

     53.5        31.2   

Dividends and distributions

     (38.5     (39.3
  

 

 

   

 

 

 

Net cash from earnings, dividends and distributions

     15.0        (8.1

Net investing and funding activities

     (3.6     2.5   

Repurchases and redemptions

     (27.4     —     

Securities settlements

     (11.5     (36.7

Working capital and other use of cash

     (50.3     (7.7
  

 

 

   

 

 

 

Cash position, end of period

   $ 717.2      $ 370.4   
  

 

 

   

 

 

 

Discussion of three months ended March 31, 2014

The decreased cash position was primarily due to changes in working capital, related to tax payments made and cash used to repurchase or redeem shares and units during the quarter.

For the three months ended March 31, 2014, we generated earnings adjusted for non-cash items of $53.5 million. We also paid dividends and distributions to shareholders and limited partners of $38.5 million for the fourth quarter of 2013.

 

58


Table of Contents

Working capital and other uses of cash were approximately $50.3 million, primarily driven by the timing of tax payments.

Discussion of three months ended March 31, 2013

The decreased cash position was primarily due to cash used to facilitate the ordinary settlement and clearance of matched principal transactions at quarter-end. This reduction was substantially reversed at the beginning of the second quarter of 2013.

For the three months ended March 31, 2013, we generated earnings adjusted for non-cash items of $31.2 million and paid dividends and distributions to shareholders and limited partners of $39.3 million of which $19.6 million related to dividends associated with fourth quarter 2012 earnings and $19.7 million related to partnership earnings in the third quarter of 2012.

Our investing and funding activities generated approximately $2.5 million of cash during the period. Decreases in our funding of $5.5 million were primarily driven by repayment of collateralized borrowings. During this period, investments generated $8.0 million primarily due to amortization of employee loans.

Our securities settlement activities used $36.7 million of cash during the period primarily related to funding fail transactions, which is a temporary decrease in cash.

CLEARING CAPITAL

In November 2008, we entered into a clearing capital agreement with Cantor to clear U.S. Treasury and U.S. government agency securities transactions on our behalf. Pursuant to the terms of this agreement, so long as Cantor is providing clearing services to us, Cantor shall be entitled to request from us, and we shall post as soon as practicable, cash or other property acceptable to Cantor in the amount reasonably requested by Cantor under the clearing capital agreement. Cantor had not requested any cash or other property from us as collateral as of March 31, 2014.

REGULATORY REQUIREMENTS

Our liquidity and available cash resources are restricted by regulatory requirements of our operating subsidiaries. Many of these regulators, including U.S. and non-U.S. government agencies and self-regulatory organizations, as well as state securities commissions in the U.S., are empowered to conduct administrative proceedings that can result in censure, fine, the issuance of cease-and-desist orders or the suspension or expulsion of a broker-dealer. In addition, self-regulatory organizations such as the Financial Industry Regulatory Authority (“FINRA”) and the National Futures Association (“NFA”) along with statutory bodies such as the Financial Conduct Authority (“FCA”) and the U.S. Securities and Exchange Commission (the “SEC”) require strict compliance with their rules and regulations. The requirements imposed by regulators are designed to ensure the integrity of the financial markets and to protect customers and other third parties who deal with broker-dealers and are not designed to specifically protect stockholders. These regulations often serve to limit our activities, including through net capital, customer protection and market conduct requirements.

The FCA is the main statutory regulator for the United Kingdom financial services industry. The FCA was established in 2013, and superseded the former regulatory agency, the FSA. The FCA’s objectives are to protect customers, maintain the stability of the financial services industry and promote competition between financial services providers. It has broad rule-making, investigative and enforcement powers derived from the Financial Services and Markets Act 2000 and subsequent and derivative legislation and regulations.

In addition, the majority of our other foreign subsidiaries are subject to similar regulation by the relevant authorities in the countries in which they do business. Additionally, certain other of our foreign subsidiaries are required to maintain non-U.S. net capital requirements. In Hong Kong, BGC Securities (Hong Kong), LLC and BGC Capital Markets (Hong Kong), Limited are regulated by the Securities and Futures Commission and The Hong Kong Monetary Authority, respectively. Both are subject to Hong Kong net capital requirements. In France, Aurel BGC, BGC France Holdings, and Ginalfi Finance ; in Australia, BGC Partners (Australia) Pty Limited; in Japan, BGC Shoken Kaisha Limited’s Japanese branch; in Singapore, BGC Partners (Singapore) Limited and BGC Securities (Singapore) Ltd; in Korea, BGC Capital Markets & Foreign Exchange Broker (Korea) Limited; and in Turkey, BGC Partners Menkul Degerler AS, all have net capital requirements imposed upon them by local regulators. In addition, the LCH (LIFFE/LME) clearing organizations, of which BGC LP is a member, also imposes minimum capital requirements.

As of March 31, 2014, $339.7 million of net assets were held by regulated subsidiaries. As of March 31, 2014, these subsidiaries had aggregate regulatory net capital, as defined, in excess of the aggregate regulatory requirements, as defined, of $164.4 million.

 

59


Table of Contents

In April 2013, our Board of Directors and Audit Committee authorized management to enter into indemnification agreements with Cantor and its affiliates with respect to the provision of any guarantees provided by Cantor and its affiliates from time to time as required by regulators. These services may be provided from time to time at a reasonable and customary fee.

On October 2, 2013, BGC Derivative Markets, a subsidiary of the Company, began operating our SEF. Mandatory Dodd-Frank compliant execution by Swap Dealers and Major Swap Participants commenced in February 2014 for a small number of products, and is scheduled to commence in May 2014 for other products. We have heard from many of our large bank customers that they are currently trading less while they prepare for the new rules to take effect. Although SEF activity greatly increased in January 2014 compared with December 2013, volumes to date are not indicative of what we expect this business to look like a year from now. We anticipate improved derivatives volumes once the regulatory landscape becomes clearer for our clients. In addition, BGC maintains its ownership stake in ELX, a CFTC approved DCM, which also includes several of the world’s largest banks as equity holders. ELX began Dodd-Frank compliant swap and swap-futures trading in the fourth quarter of 2013, and we expect growing volumes as market participants expand the use of ELX to comply with regulations effective in the first quarter of 2014.

The European Market Infrastructure Regulation on OTC derivatives, central counterparties and trade repositories (“EMIR”) was adopted in July 2012. EMIR fulfills several of the EU’s G20 commitments to reform OTC derivatives markets. The reforms reduce systemic risk and bring more transparency to both OTC and listed derivatives markets. EMIR derivatives rules will apply initially to financial and non-financial firms that are counterparties to derivatives contracts in the EU and later to those trading outside the EU under certain circumstances.

The first compliance obligations for EMIR came into force in mid-March 2013 with the adoption of the regulatory technical standards and implementing technical standards which included timely confirmations. Risk mitigation techniques for uncleared OTC derivatives became effective September 15, 2013 and comprised ISDA portfolio reconciliation, dispute resolution and disclosure protocol. Effective February 12, 2014 all counterparties were required to report details of any derivative contract (OTC or exchange traded) they have concluded, or which they have modified or terminated, to a registered or recognized trade repository (“TR”). For clearing obligations, the draft regulatory technical standards are expected to be published in mid-2014. In July 2013, the European Commission and the CFTC announced the “Path Forward” on the alignment of OTC derivatives regulations between the two jurisdictions. For the EU, this involves the implementation of the European Market Infrastructure Regulation and proposed amendments to the European Commission’s Markets in Financial Instruments Directive.

See “Regulation” in Part I, Item 1 of our Annual Report on Form 10-K for additional information related to our regulatory environment.

EQUITY

Class A Common Stock

Changes in shares of our Class A common stock outstanding for the three months ended March 31, 2014 and 2013 were as follows.

 

     Three Months Ended
March 31,
 
     2014     2013  

Shares outstanding at beginning of period

     181,583,001       123,913,759  

Share issuances:

    

Redemptions and exchanges of limited partnership interests (1)

     5,724,474       5,339,482  

Vesting of restricted stock units (RSUs)

     630,028       491,822  

Other issuances of Class A common stock (2)

     112,026        1,128,518  

Treasury stock repurchases

     (2,883,418 )     —     
  

 

 

   

 

 

 

Shares outstanding at end of period

     185,166,111       130,873,581  
  

 

 

   

 

 

 

 

(1) The issuances related to redemptions and exchanges of limited partnership interests did not impact the fully diluted number of shares and units outstanding.
(2) The Company did not issue shares of Class A common stock for general corporate purposes during the three months ended March 31, 2014. During the three months ended March 31, 2013, the Company issued an aggregate of 1,113,663 shares of Class A common stock for general corporate purposes.

Class B Common Stock

We did not issue any shares of Class B common stock during the three months ended March 31, 2014 or 2013.

 

60


Table of Contents

Unit Redemptions and Share Repurchase Program

Our Board of Directors and Audit Committee have authorized repurchases of our Class A common stock and redemptions of BGC Holdings limited partnership interests or other equity interests in our subsidiaries. On July 30, 2013, our Board of Directors reauthorized the Company’s $250 million share repurchase and unit redemption program. In February 2014, our Audit Committee authorized such repurchases of stock or units from Cantor employees and partners. From time to time, we may actively continue to repurchase shares or redeem units.

The table below represents unit redemption and share repurchase activity for the three months ended March 31, 2014.

 

Period

   Total Number of
Units Redeemed or
Shares Repurchased
     Average
Price Paid
per Unit
or Share
     Approximate
Dollar Value of
Units and
Shares That May
Yet Be Redeemed/
Purchased
Under the Plan
 

Redemptions (1)

        

January 1, 2014—March 31, 2014

     2,369,681       $ 6.35      

Repurchases (2)

        

January 1, 2014—January 31, 2014

     1,370,106       $ 6.40      

February 1, 2014—February 28, 2014

     326,293         6.59      

March 1, 2014—March 31, 2014

     1,187,019         6.92      
  

 

 

    

 

 

    

Total Repurchases

     2,883,418       $ 6.64      
  

 

 

    

 

 

    

 

 

 

Total Redemptions and Repurchases

     5,253,099       $ 6.51       $ 177,871,365   

 

(1) During the three months ended March 31, 2014, the Company redeemed approximately 2.3 million limited partnership units at an average price of $6.33 per unit and approximately 0.1 million FPUs at an average price of $6.75 per unit. During the three months ended March 31, 2013, the Company redeemed approximately 4.5 million limited partnership units at an average price of $4.25 per unit and approximately 0.7 million FPUs at an average price of $3.58 per unit.
(2) During the three months ended March 31, 2014, the Company repurchased approximately 2.9 million shares of its Class A common stock at an aggregate purchase price of approximately $19.1 million for an average price of $6.64 per share. During the three months ended March 31, 2013, the Company did not repurchase any shares of its Class A common the Company did not repurchase any shares of its Class A common stock.

The fully diluted weighted-average share count for the three months ended March 31, 2014 was as follows (in thousands):

 

     Three Months Ended
March 31,
2014
 

Common stock outstanding (1)

     220,608   

Limited partnership interests in BGC Holdings

     100,036   

RSUs (Treasury stock method)

     925   

Other

     505   
  

 

 

 

Total (2)

     322,074   
  

 

 

 

 

(1) Common stock outstanding consisted of Class A shares, Class B shares and contingent shares for which all necessary conditions have been satisfied except for the passage of time. For the quarter ended March 31, 2014, the weighted-average share count of Class A shares was 185.8 million and Class B shares was 34.8 million.
(2) For the quarter ended March 31, 2014, approximately 44.7 million potentially dilutive securities were not included in the computation of fully diluted earnings per share because their effect would have been anti-dilutive. Anti-dilutive securities for the quarter ended March 31, 2014 included, on a weighted-average basis, 40.0 million shares underlying Convertible Notes and 4.7 million other securities or other contracts to issue shares of common stock. Also, as of March 31, 2014, approximately 4.6 million shares of contingent Class A common stock were excluded because the conditions for issuance had not been met by the end of the period.

At the end of the second quarter of 2013, we commenced a Global Partnership Restructuring Program (see “Share Count Reduction and Modifications/Extensions of Employment Agreements” in Note 1—“Organization and Basis of Presentation”), as a result of which we reduced our fully diluted share count by approximately 32 million shares. In November 2013, we entered into the Ninth Amendment to the Agreement of Limited Partnership of the Partnership (see “Ninth Amendment to Partnership Agreement” herein), which created new preferred partnership units that may not be made exchangeable into our Class A common stock and are only entitled to a distribution each quarter at a rate of either 0.6875% (which is 2.75% per calendar year) or such other amount as set forth in the award documentation, and accordingly they will not be included in the fully diluted share count. Going forward, we intend to continue to reduce our overall rate of share count growth by utilizing these new preferred partnership units.

 

61


Table of Contents

Stock Option Exercises

We did not issue any shares of our Class A common stock related to the exercise of stock options during the three months ended March 31, 2014 and 2013.

Equity Registration Statements

We currently have in place an effective equity shelf Registration Statement on Form S-3 (the “Form S-3 Registration Statement”) with respect to the issuance and sale of up to 20 million shares of our Class A common stock from time to time on a delayed or continuous basis. On December 12, 2012, we entered into a controlled equity offering sales agreement with CF&Co (the “December 2012 Sales Agreement”), pursuant to which we may offer and sell up to an aggregate of 20 million shares of our Class A common stock. Shares of our Class A common stock sold under our controlled equity offering sales agreement are used primarily for redemptions of limited partnership interests in BGC Holdings. CF&Co is a wholly-owned subsidiary of Cantor and an affiliate of us. Under the December 2012 Sales Agreement, we have agreed to pay CF&Co 2% of the gross proceeds from the sale of shares.

As of April 30, 2014, we have issued and sold an aggregate of approximately12.6 million shares of Class A common stock under the Form S-3 Registration Statement pursuant to the December 2012 Sales Agreement, with approximately 7.4 million shares of Class A common stock remaining to be sold under this agreement as of April 30, 2014. We intend to use the net proceeds of any shares of Class A common stock sold for general corporate purposes, including potential acquisitions, redemptions of limited partnership units and founding/working partner units in BGC Holdings and repurchases of shares of Class A common stock from partners, executive officers and other employees of ours or our subsidiaries and of Cantor and its affiliates. Certain of such partners will be expected to use the proceeds from such sales to repay outstanding loans issued by, or credit enhanced by, Cantor or BGC Holdings. In addition to general corporate purposes, these registrations along with our share buy-back authorization are designed as a planning device in order to facilitate the redemption process. Going forward, we may redeem units and reduce our fully diluted share count under our repurchase authorization or later sell Class A shares under the registration.

Further, we have an effective registration statement on Form S-4 (the “Form S-4 Registration Statement”), with respect to the offer and sale of up to 20 million shares of Class A common stock from time to time in connection with business combination transactions, including acquisitions of other businesses, assets, properties or securities. As of April 30, 2014, we have issued an aggregate of 4.7 million shares of Class A common stock under the Form S-4 Registration Statement, all in connection with acquisitions in the real estate brokerage industry. We also have an effective shelf Registration Statement on Form S-3 pursuant to which we can offer and sell up to 10 million shares of our Class A common stock under the BGC Partners, Inc. Dividend Reinvestment and Stock Purchase Plan. As of April 30, 2014, we have issued approximately 151.8 thousand shares of our Class A common stock under the Dividend Reinvestment and Stock Purchase Plan.

On April 12, 2013, we filed a resale Registration Statement on Form S-3 pursuant to which 2,810,000 shares of our Class A common stock may be sold by The Cantor Fitzgerald Relief Fund (the “Relief Fund”) or by its pledgees, donees, transferees or other successors in interest. Of the 2,810,000 shares, 1,810,000 shares were donated on December 21, 2012 and the remaining 1,000,000 shares were donated on April 2, 2013.

Our Compensation Committee may grant stock options, stock appreciation rights, deferred stock such as RSUs, bonus stock, performance awards, dividend equivalents and other equity-based awards, including to provide exchange rights for shares of our Class A common stock upon exchange of limited partnership units and founding/working partner units. On June 4, 2013, at our Annual Meeting of Stockholders, our stockholders approved an amendment to our Third Amended and Restated Long Term Incentive Plan (the “Equity Plan”) to increase from 150 million to 200 million the aggregate number of shares of our Class A common stock that may be delivered or cash settled pursuant to awards granted during the life of the Equity Plan. On June 7, 2013, we filed a Registration Statement on Form S-8 with respect to the additional 50 million shares. As of March 31, 2014, the limit on the aggregate number of shares authorized to be delivered allowed for the grant of future awards relating to 57.3 million shares.

 

 

62


Table of Contents

UNIT REDEMPTIONS AND EXCHANGES – EXECUTIVE OFFICERS

During 2013, our executive officers participated in the Global Partnership Restructuring Program. In connection with the program, Messrs. Lynn, Windeatt and Sadler received an aggregate of 283,206 newly-issued BGC Holdings limited partnership units (equivalent to 9.75% of their non-exchangeable units that were redeemed in the above transactions). Upon any sale or other transfer by such executive officers of shares of restricted stock, a proportional number of these units will be redeemed for zero by BGC Holdings. These units are not expected to be made exchangeable into shares of Class A common stock. In connection with the sale of certain shares of restricted stock, an aggregate of 91,703 of such units held by Messrs. Lynn, Windeatt and Sadler were redeemed for zero on February 5, 2014.

SHARE REPURCHASES FROM EXECUTIVE OFFICERS

On April 2, 2013, the Audit Committee and Compensation Committee authorized management to repurchase shares of Class A common stock or partnership units from our executive officers from time to time. On April 2, 2013, we repurchased from Mr. Merkel 33,478 shares of Class A common stock at a price of $5.61 per share, which was the closing price of our Class A common stock on such date, less 2%. On September 20, 2013, we repurchased from Mr. Lynn 533,406 shares of Class A common stock at a price of $5.82 per share, which was the closing price of our Class A common stock on such date.

On January 21, 2014, the Compensation Committee authorized the acceleration of restrictions with respect to an aggregate of 1,254,723 shares of restricted Class A common stock held by our executive officers as follows: Mr. Lutnick, 628,872 shares (Mr. Lutnick does not currently intend to sell any of these shares); Mr. Lynn, 424,347 shares; Mr. Merkel, 14,689 shares; Mr. Windeatt, 146,843 shares; and Mr. Sadler, 39,972 shares. The Compensation Committee authorized the Company to repurchase any or all of such shares from the executive officers at a price of $6.51 per share, which was the closing price of our Class A common stock on January 21, 2014.

On February 5, 2014, certain executive officers elected to sell, and we agreed to purchase, an aggregate of 636,841 shares of Class A common stock from such executive officers at a price of $6.51 per share as follows: Mr. Lynn, 424,347 shares; Mr. Merkel, 14,689 shares; Mr. Windeatt, 157,833 shares (of which 146,843 shares were previously restricted and an additional 10,990 freely tradable shares); and Mr. Sadler, 39,972 shares.

CONTINGENT PAYMENTS RELATED TO ACQUISITIONS

The Company has completed acquisitions, whose purchase price included an aggregated of approximately 2.5 million shares of the Company’s Class A common stock (with an acquisition date fair value of approximately $8.1 million) and 2.3 million limited partnership units (with an acquisition date fair value of approximately $7.5 million) that may be issued contingent on certain targets being met through 2018.

In connection with the acquisitions above, as of March 31, 2014, the Company has issued 4.2 million shares of its Class A common stock related to contingent payments.

CANTOR RIGHTS TO PURCHASE LIMITED PARTNERSHIP INTERESTS FROM BGC HOLDINGS

Cantor has the right to purchase limited partnership interests (Cantor units) from BGC Holdings upon redemption of non-exchangeable founding/working partner units redeemed by BGC Holdings upon termination or bankruptcy of the founding/working partner. Any such Cantor units purchased by Cantor are exchangeable for shares of Class B common stock or, at Cantor’s election or if there are no additional authorized but unissued shares of Class B common stock, shares of Class A common stock, in each case on a one-for-one basis (subject to customary anti-dilution adjustments).

As of March 31, 2014, there were 2,864,828 non-exchangeable founding/working partner units remaining in which BGC Holdings had the right to redeem and Cantor had the right to purchase an equivalent number of Cantor units.

 

63


Table of Contents

GUARANTEE AGREEMENT FROM CF&CO

Under rules adopted by the CFTC, all foreign introducing brokers engaging in transactions with U.S. persons are required to register with the National Futures Association (“NFA”) and either meet financial reporting and net capital requirements on an individual basis or obtain a guarantee agreement from a registered Futures Commission Merchant (“FCM”). Our European-based brokers engage from time to time in interest rate swap transactions with U.S.-based counterparties, and therefore we are subject to the CFTC requirements. CF&Co has entered into guarantees on our behalf, and we are required to indemnify CF&Co for the amounts, if any, paid by CF&Co on our behalf pursuant to this arrangement.

NINTH AMENDMENT TO PARTNERSHIP AGREEMENT

On November 6, 2013, BGC GP, LLC, a subsidiary of the Company and the General Partner of the Company’s majority-owned subsidiary, BGC Holdings, and Cantor, the Majority in Interest Exchangeable Limited Partner of the Partnership, entered into the Ninth Amendment to the Agreement of Limited Partnership of the Partnership (the “Ninth Amendment”) effective as of July 1, 2013.

In order to facilitate partner compensation and for other corporate purposes, the Ninth Amendment creates new preferred partnership units (“Preferred Units”) that may be awarded to holders of, or contemporaneous with the grant of, PSUs, PSIs, PSEs, LPUs, APSUs, APSIs, APSEs, REUs, RPUs, AREUs, and ARPUs.

Each quarter, the net profits of BGC Holdings will be allocated to such units at a rate of either 0.6875% (which is 2.75% per calendar year) or such other amount as set forth in the award documentation (the “Preferred Distribution”), which is deducted before the calculation and distribution of the quarterly partnership distribution for the remaining partnership units. The Preferred Units will not be entitled to participate in partnership distributions other than with respect to the Preferred Distribution. The Preferred Units may not be made exchangeable into our Class A common stock and are only entitled to the Preferred Distribution, and accordingly they will not be included in the fully diluted share count.

The Ninth Amendment was approved by the Board of Directors and the Audit Committee of the Board of Directors.

TENTH AMENDMENT TO THE PARTNERSHIP AGREEMENT

On May 9, 2014, partners of BGC Holdings approved the Tenth Amendment to the Agreement of Limited Partnership of BGC Holdings (the “Tenth Amendment”) effective as of May 9, 2014. In order to facilitate partner compensation and for other corporate purposes the Tenth Amendment creates a new class of partnership units (“NPSUs”), which are working partner units.

NPSUs are identical to PSUs except that NPSUs will not be entitled to participate in Partnership distributions, will not be allocated any items of profit or loss and may not be made exchangeable into shares of the Company’s Class A common stock. Upon grant, NPSUs may be assigned a written vesting schedule pursuant to which a certain number of NPSUs would be converted for PSUs/PPSUs on each vesting date, subject to terms and conditions determined by the General Partner of the Partnership in its sole discretion, including that the recipient continue to provide substantial services to the Company and comply with his or her partnership obligations.

The Tenth Amendment was approved by the Audit Committee of the Board of Directors and by the full Board of Directors.

EXECUTIVE COMPENSATION

On May 9, 2014, the Compensation Committee authorized the grant of 4 million NPSUs to Mr. Lutnick and 1 million NPSUs to Mr. Merkel. The NPSUs granted to Mr. Lutnick will vest ratably on January 1 of each year beginning January 1, 2015 and ending January 1, 2018, such that an equal number of NPSUs will vest and automatically be converted into an equivalent number of PSUs/PPSUs on each vesting date. The NPSUs granted to Mr. Merkel will vest ratably on January 1 of each year beginning January 1, 2015 and ending January 1, 2021, such that an equal number of NPSUs will vest and automatically be converted into an equivalent number of PSUs/PPSUs on each vesting date. Exchange rights with respect to any non-exchangeable PSUs/PPSUs will be determined in accordance with the Company’s practices when determining discretionary bonuses or awards, which may include the Compensation Committee’s exercise of negative discretion to reduce or withhold any such awards.

Upon the signing of any agreement that would result in a “Change in Control” (as defined in the Amended and Restated Change in Control Agreements entered into by each of Messrs. Lutnick and Merkel) (1) any unvested NPSUs held by Messrs. Lutnick or Merkel shall vest in full and automatically be converted for exchangeable PSUs/PPSUs (i.e., such PSUs shall be exchangeable for shares of Class A common stock and PPSUs shall be exchangeable for cash), and (2) any non-exchangeable PSUs/PPSUs held by Messrs. Lutnick and Merkel shall become immediately exchangeable, which exchangeability may be exercised in connection with such “Change in Control.”

 

64


Table of Contents

MARKET SUMMARY

The following table provides certain volume and transaction count information for the quarterly periods indicated:

 

     March 31,
2014
     December 31,
2013
     September 30,
2013
     June 30,
2013
     March 31,
2013
 

Notional Volume (in billions)

              

Fully electronic volume – eSpeed

   $ —         $ —         $ —         $ 12,001       $ 10,582   

Fully electronic volume excluding eSpeed

     3,116         2,755         2,167         2,416         2,622   
  

 

 

    

 

 

    

 

 

    

 

 

    

 

 

 

Total fully electronic volume

     3,116         2,755         2,167         14,417         13,204   
  

 

 

    

 

 

    

 

 

    

 

 

    

 

 

 

Total hybrid volume—(1)

     37,089         34,617         36,837         36,464         38,545   
  

 

 

    

 

 

    

 

 

    

 

 

    

 

 

 

Total fully electronic and hybrid volume excluding eSpeed

     40,205         37,372         39,004         38,880         41,167   
  

 

 

    

 

 

    

 

 

    

 

 

    

 

 

 

Total fully electronic and hybrid volume

   $ 40,205       $ 37,372       $ 39,004       $ 50,881       $ 51,749   
  

 

 

    

 

 

    

 

 

    

 

 

    

 

 

 

Transaction Count (in thousands, except for days)

              

Fully electronic volume – eSpeed

     —           —           —           5,095         4,104   

Fully electronic volume excluding eSpeed

     1,781         1,538         1,151         1,406         1,380   
  

 

 

    

 

 

    

 

 

    

 

 

    

 

 

 

Total fully electronic transactions

     1,781         1,538         1,151         6,501         5,484   
  

 

 

    

 

 

    

 

 

    

 

 

    

 

 

 

Total hybrid transactions

     706         610         642         717         702   
  

 

 

    

 

 

    

 

 

    

 

 

    

 

 

 

Total transactions excluding eSpeed

     2,487         2,148         1,793         2,123         2,082   
  

 

 

    

 

 

    

 

 

    

 

 

    

 

 

 

Total transactions

     2,487         2,148         1,793         7,218         6,186   
  

 

 

    

 

 

    

 

 

    

 

 

    

 

 

 

Trading days

     61         64         64         64         60   

 

(1) Defined as volume from hybrid transactions conducted by BGC Brokers, exclusive of voice-only transactions.

 

Notes: The above volume figures for fully electronic rates are expected to be lower in periods following the sale of eSpeed on June 28, 2013. To provide a more meaningful comparison, the figures above are shown with and without eSpeed volumes. The above historical volume figures have been adjusted to reflect the reclassification of certain brokerage desks. These reclassifications had no impact on our total fully electronic or hybrid volumes or on our revenues related to fully electronic trading, overall revenues or earnings.

QUARTERLY MARKET ACTIVITY

Fully electronic volume, including new products, was $3.1 trillion for the three months ended March 31, 2014, compared to $13.2 trillion for the three months ended March 31, 2013. Our combined voice-assisted and screen-assisted volume for the three months ended March 31, 2014 was $40.2 trillion, compared to $51.7 trillion for the three months ended March 31, 2013. Excluding eSpeed, fully electronic volume, including new products, was $3.1 trillion for the three months ended March 31, 2014, up 18.8% from $2.6 trillion for the three months ended March 31, 2013. Our combined voice-assisted and screen-assisted volume, excluding eSpeed, for the three months ended March 31, 2014 was $40.2 trillion, down 2.3% from $41.2 trillion for the three months ended March 31, 2013.

CONTRACTUAL OBLIGATIONS AND COMMITMENTS

The following table summarizes certain of our contractual obligations at March 31, 2014 (in thousands):

 

     Total      Less Than 1
Year
     1-3 Years      3-5 Years      More Than 5
Years
 

Operating leases (1)

   $ 235,841       $ 48,397       $ 76,597       $ 47,671       $ 63,176   

Notes payable and collateralized borrowings (2)

     422,500         —           310,000         —           112,500   

Interest on notes payable (3)

     287,988         29,466         28,128         18,281         212,113   

Other contractual obligations (4)

     17,593         17,593         —           —           —     
  

 

 

    

 

 

    

 

 

    

 

 

    

 

 

 

Total contractual obligations

   $ 963,922       $ 95,456       $ 414,725       $ 65,952       $ 387,789   
  

 

 

    

 

 

    

 

 

    

 

 

    

 

 

 

 

(1) Operating leases are related to rental payments under various non-cancelable leases, principally for office space, net of sublease payments to be received. The total amount of sublease payments to be received is approximately $12 million over the life of the agreement. These sublease payments are included in the table above.
(2) Notes payable and collateralized borrowings reflects the issuance of $150.0 million of the 8.75% Convertible Notes with a contractual maturity date in 2015 (unless earlier repurchased, exchanged or converted), $160.0 million of the 4.50% Convertible Notes (the $160.0 million represents the principal amount of the debt; the carrying value of the 4.50% Convertible Notes as of March 31, 2014 was approximately $149.0 million) with a contractual maturity date in 2016 (unless earlier repurchased, exchanged or converted), and $112.5 million of the 8.125% Senior Notes (the $112.5 million represents the principal amount of the debt; the carrying value of the 8.125% Senior Notes as of March 31, 2014 was approximately $108.9 million) with a contractual maturity date in 2042 (which may be redeemed for cash, in whole or in part, on or after June 26, 2017, at our option). See Note 16—“Notes Payable, Collateralized and Short-Term Borrowings,” to our consolidated financial statements for more information regarding these obligations, including timing of payments and compliance with debt covenants.

 

65


Table of Contents
(3) The $212.1 million of interest on notes payable that is due in more than five years represents interest on the 8.125% Senior Notes. The 8.125% Senior Notes may be redeemed for cash, in whole or in part, on or after June 26, 2017, at our option, which may impact the actual interest paid.
(4) Other contractual obligations reflect commitments to make charitable contributions, which are recorded as part of “Accounts payable, accrued and other liabilities” in our unaudited condensed consolidated statements of financial condition.

OFF-BALANCE SHEET ARRANGEMENTS

In the ordinary course of business, we enter into arrangements with unconsolidated entities, including variable interest entities. See Note 13—“Investments” to our unaudited condensed consolidated financial statements in Part I, Item 1 of this Quarterly Report on Form 10-Q for additional information related to our investments in unconsolidated entities.

CRITICAL ACCOUNTING POLICIES

The preparation of our unaudited condensed consolidated financial statements in conformity with U.S. GAAP requires management to make estimates and assumptions that affect the reported amounts of the assets and liabilities, revenues and expenses, and the disclosure of contingent assets and liabilities in our unaudited condensed consolidated financial statements. We believe that of our significant accounting policies (see Note 4—“Summary of Significant Accounting Policies” to our consolidated financial statements in Part II, Item 8 of our Annual Report on Form 10-K), the following policies involve a higher degree of judgment and complexity.

Revenue Recognition

We derive our revenues primarily through commissions from brokerage services, the spread between the buy and sell prices on matched principal transactions, revenues from real estate management services, fees from related parties, fees from certain information products, fees for the provision of certain software solutions, and other revenues.

We recognize revenue when four basic criteria have been met:

 

    Existence of persuasive evidence that an arrangement exists;

 

    Delivery has occurred or services have been rendered;

 

    The seller’s price to the buyer is fixed and determinable; and

 

    Collectability is reasonably assured.

The judgments involved in revenue recognition include determining the appropriate time to recognize revenue. In particular within our Real Estate Services segment, we evaluate our transactions to determine whether contingencies exist that may impact the timing of revenue recognition.

Equity-Based and Other Compensation

Discretionary Bonus: A portion of our compensation and employee benefits expense is comprised of discretionary bonuses, which may be paid in cash, equity, partnership awards or a combination thereof. We accrue expense in a period based on revenues in that period and on the expected combination of cash, equity and partnership units. Given the assumptions used in estimating discretionary bonuses, actual results may differ.

Restricted Stock Units: We account for equity-based compensation under the fair value recognition provisions of the Financial Accounting Standards Board (“FASB”) guidance. Restricted stock units (“RSUs”) provided to certain employees are accounted for as equity awards, and as per FASB guidance, we are required to record an expense for the portion of the RSUs that is ultimately expected to vest. FASB guidance requires forfeitures to be estimated at the time of grant and revised, if necessary, in subsequent periods if actual forfeitures differ from those estimates. Because significant assumptions are used in estimating employee turnover and associated forfeiture rates, actual results may differ from our estimates under different assumptions or conditions.

The fair value of RSUs awards to employees is determined on the date of grant, based on the market value of our Class A common stock. Generally, RSUs granted by us as employee compensation do not receive dividend equivalents; as such, we adjust the fair value of the RSUs for the present value of expected forgone dividends, which requires us to include an estimate of expected dividends as a valuation input. This grant-date fair value is amortized to expense ratably over the awards’ vesting periods. For RSUs with graded vesting features, we have made an accounting policy election to recognize compensation cost on a straight-line basis. The amortization is reflected as non-cash equity-based compensation expense in our consolidated statements of operations.

Restricted Stock: Restricted stock provided to certain employees is accounted for as an equity award, and as per FASB guidance, we are required to record an expense for the portion of the restricted stock that is ultimately expected to vest. We have

 

66


Table of Contents

granted restricted stock that is not subject to continued employment or service; however, transferability is subject to compliance with our and our affiliates’ customary noncompete obligations. Such shares of restricted stock are generally saleable by partners in five to ten years. Because the restricted stock is not subject to continued employment or service, the grant-date fair value of the restricted stock is expensed on the date of grant. The expense is reflected as non-cash equity-based compensation expense in our consolidated statements of operations

Limited Partnership Units: Limited partnership units in BGC Holdings are generally held by employees. Generally such units receive quarterly allocations of net income, which are cash distributed on a quarterly basis and generally contingent upon services being provided by the unit holders. As discussed above, our new Preferred Units are not entitled to participate in partnership distributions other than with respect to a distribution at a rate of either 0.6875% (which is 2.75% per calendar year) or such other amount as set forth in the award documentation. As prescribed in FASB guidance, the quarterly allocations of net income to such limited partnership units are reflected as a component of compensation expense under “Allocation of net income and grants of exchangeability to limited partnership units and FPUs” in our consolidated statements of operations.

Certain of these limited partnership units entitle the holders to receive post-termination payments equal to the notional amount in four equal yearly installments after the holder’s termination. These limited partnership units are accounted for as post-termination liability awards under FASB guidance. Accordingly, we recognize a liability for these units on our unaudited condensed consolidated statements of financial condition as part of “Accrued compensation” for the amortized portion of the post-termination payment amount, based on the current fair value of the expected future cash payout. We amortize the post-termination payment amount, less an expected forfeiture rate, over the vesting period, and record an expense for such awards based on the change in value at each reporting period in our unaudited condensed consolidated statements of operations as part of “Compensation and employee benefits.”

Certain limited partnership units are granted exchangeability into Class A common stock on a one-for-one basis (subject to adjustment). At the time exchangeability is granted, we recognize an expense based on the fair value of the award on that date, which is included in “Allocation of net income and grants of exchangeability to limited partnership units and FPUs” in our unaudited condensed consolidated statements of operations. During the three months ended March 31, 2014 and 2013, we incurred compensation expense, before associated income taxes, of $29.1 and $10.6 million, respectively, related to the grant of exchangeability on partnership units.

At the end of the second quarter of 2013, we commenced a Global Partnership Restructuring Program (see “Share Count Reduction and Modifications/Extensions of Employment Agreements” herein). As a result of the program, we reduced the number of BGC Holdings limited partnership units outstanding by approximately 76 million units and granted approximately 44 million shares of our Class A common stock, of which approximately 41 million were restricted shares. Taken together, these actions reduced our fully diluted share count by approximately 32 million shares.

Employee Loans: We have entered into various agreements with certain of our employees and partners whereby these individuals receive loans that may be either wholly or in part repaid from distributions that the individuals receive on some or all of their limited partnership interests or may be forgiven over a period of time. Cash advance distribution loans are documented in formal agreements and are repayable in timeframes outlined in the underlying agreements. We intend for these advances to be repaid in full from the future distributions on existing and future awards granted. The distributions are treated as compensation expense when made and the proceeds are used to repay the loan. The forgivable portion of any loans is recognized as compensation expense in our consolidated statements of operations over the life of the loan. We review the loan balances each reporting period for collectability. If we determine that the collectability of a portion of the loan balances is not expected, we recognize a reserve against the loan balances. Actual collectability of loan balances may differ from our estimates.

As of March 31, 2014 and December 31, 2013, the aggregate balance of employee loans, net of reserve, was $137.6 million and $142.8 million, respectively, and is included as “Loans, forgivable loans and other receivables from employees and partners, net” in our unaudited condensed consolidated statements of financial condition. Compensation expense for the above-mentioned employee loans for the three months ended March 31, 2014 and 2013 was $7.1 million and $9.5 million, respectively. The compensation expense related to these loans was included as part of “Compensation and employee benefits” in our unaudited condensed consolidated statements of operations.

Goodwill

Goodwill is the excess of the purchase price over the fair value of identifiable net assets acquired in a business combination. As prescribed in FASB guidance, Goodwill and Other Intangible Assets, goodwill is not amortized, but instead is periodically tested for impairment. We review goodwill for impairment on an annual basis during the fourth quarter of each fiscal year or whenever an event occurs or circumstances change that could reduce the fair value of a reporting unit below its carrying amount.

When reviewing goodwill for impairment, we first assess qualitative factors to determine whether it is more likely than not that the fair value of a reporting unit is less than its carrying amount. If the results of the qualitative assessment are not conclusive, or if we choose to bypass the qualitative assessment, we perform a goodwill impairment analysis using a two-step process.

 

67


Table of Contents

The first step involves comparing each reporting unit’s estimated fair value with its carrying value, including goodwill. To estimate the fair value of the reporting units, we use a discounted cash flow model and data regarding market comparables. The valuation process requires significant judgment and involves the use of significant estimates and assumptions. These assumptions include cash flow projections, estimated cost of capital and the selection of peer companies and relevant multiples. Because significant assumptions and estimates are used in projecting future cash flows, choosing peer companies and selecting relevant multiples, actual results may differ from our estimates under different assumptions or conditions. If the estimated fair value of a reporting unit exceeds its carrying value, goodwill is deemed not to be impaired. If the carrying value exceeds estimated fair value, there is an indication of potential impairment and the second step is performed to measure the amount of potential impairment.

The second step of the process involves the calculation of an implied fair value of goodwill for each reporting unit for which step one indicated a potential impairment may exist. The implied fair value of goodwill is determined by measuring the excess of the estimated fair value of the reporting unit as calculated in step one, over the estimated fair values of the individual assets, liabilities and identified intangibles. Events such as economic weakness, significant declines in operating results of reporting units, or significant changes to critical inputs of the goodwill impairment test (e.g., estimates of cash flows or cost of capital) could cause the estimated fair value of our reporting units to decline, which could result in an impairment of goodwill in the future.

Income Taxes

We account for income taxes using the asset and liability method as prescribed in FASB guidance on Accounting for Income Taxes. Deferred tax assets and liabilities are recognized for the future tax consequences attributable to differences between the unaudited condensed consolidated financial statement carrying amounts of existing assets and liabilities and their respective tax bases. Certain of our entities are taxed as U.S. partnerships and are subject to the Unincorporated Business Tax (“UBT”) in the City of New York. Therefore, the tax liability or benefit related to the partnership income or loss except for UBT rests with the partners (see Note 3—“Limited Partnership Interests in BGC Holdings” for a discussion of partnership interests), rather than the partnership entity. As such, the partners’ tax liability or benefit is not reflected in our unaudited condensed consolidated financial statements. The tax-related assets, liabilities, provisions or benefits included in our unaudited condensed consolidated financial statements also reflect the results of the entities that are taxed as corporations, either in the U.S. or in foreign jurisdictions. Pursuant to FASB guidance on Accounting for Uncertainty in Income Taxes, an interpretation of FASB Statement on Accounting for Income Taxes, we provide for uncertain tax positions based upon management’s assessment of whether a tax benefit is more likely than not to be sustained upon examination by tax authorities. Management is required to determine whether a tax position is more likely than not to be sustained upon examination by tax authorities, including resolution of any related appeals or litigation processes, based on the technical merits of the position. Because significant assumptions are used in determining whether a tax benefit is more likely than not to be sustained upon examination by tax authorities, actual results may differ from our estimates under different assumptions or conditions. We recognize interest and penalties related to income tax matters in “Interest expense” and “Other expenses,” respectively, in our unaudited condensed consolidated statement of operations.

A valuation allowance is recorded against deferred tax assets if it is deemed more likely than not that those assets will not be realized. In assessing the need for a valuation allowance, we consider all available evidence, including past operating results, the existence of cumulative losses in the most recent fiscal years, estimates of future taxable income and the feasibility of tax planning strategies.

The measurement of current and deferred income tax assets and liabilities is based on provisions of enacted tax laws and involves uncertainties in the application of tax regulations in the U.S. and other tax jurisdictions. Because our interpretation of complex tax law may impact the measurement of current and deferred income taxes, actual results may differ from these estimates under different assumptions regarding the application of tax law.

See Note 4—“Summary of Significant Accounting Policies,” to our consolidated financial statements in Part II, Item 8 of our Annual Report on Form 10-K for additional information regarding our significant accounting policies.

RECENTLY ADOPTED ACCOUNTING PRONOUNCEMENTS

See Note 1—“Organization and Basis of Presentation,” to our unaudited condensed consolidated financial statements in Part I, Item 1 of this Quarterly Report on Form 10-Q for information regarding recently adopted accounting pronouncements.

NEW ACCOUNTING PRONOUNCEMENTS

See Note 1—“Organization and Basis of Presentation,” to our unaudited condensed consolidated financial statements in Part I, Item 1 of this Quarterly Report on Form 10-Q for information regarding new accounting pronouncements.

 

68


Table of Contents

OUR ORGANIZATIONAL STRUCTURE

Stock Ownership

As of the end of the second quarter of 2013, pursuant to our Global Partnership Restructuring Program (see “Share Count Reduction and Modifications/Extensions of Employment Agreements”), the Company redeemed or exchanged approximately 76 million limited partnership units held by partners of BGC Holdings. Pursuant to the Program, the Company has delivered an aggregate of approximately 44 million shares of the Company’s Class A common stock to the partners.

As of April 30, 2014, there were 184,119,720 shares of our Class A common stock outstanding, of which 3,704,988 shares were held by Cantor and CFGM, Cantor’s managing general partner. Each share of Class A common stock is entitled to one vote on matters submitted to a vote of our stockholders.

In addition, as of April 30, 2014, Cantor and CFGM held 34,848,107 shares of our Class B common stock (which represents all of the outstanding shares of our Class B common stock), representing, together with our Class A common stock held by Cantor and CFGM, approximately 66.1% of our voting power on such date. Each share of Class B common stock is generally entitled to the same rights as a share of Class A common stock, except that, on matters submitted to a vote of our stockholders, each share of Class B common stock is entitled to ten votes. The Class B common stock generally votes together with the Class A common stock on all matters submitted to a vote of our stockholders.

Through April 30, 2014, Cantor has distributed to its current and former partners an aggregate of 20,237,911 shares of Class A common stock, consisting of (i) 18,814,209 shares to satisfy certain of Cantor’s deferred stock distribution obligations provided to such partners on April 1, 2008 (the “April 2008 distribution rights shares”), and (ii) 1,423,702 shares to satisfy certain of Cantor’s deferred stock distribution obligations provided to such partners on February 14, 2012 in connection with Cantor’s payment of previous quarterly partnership distributions (the “February 2012 distribution rights shares”). As of April 30, 2014, Cantor is still obligated to distribute to its current and former partners an aggregate of 16,362,118 shares of Class A common stock, consisting of 14,557,535 April 2008 distribution rights shares and 1,804,583 February 2012 distribution rights shares.

From time to time, we may actively continue to repurchase shares of our Class A common stock, including from Cantor, our executive officers, other employees, partners and others.

Partnership Structure

We are a holding company, and our business is operated through two operating partnerships, BGC U.S., which holds our U.S. businesses, and BGC Global, which holds our non-U.S. businesses. The limited partnership interests of the two operating partnerships are held by us and BGC Holdings, and the limited partnership interests of BGC Holdings are currently held by limited partnership unit holders, founding/working partners, and Cantor. We hold the BGC Holdings general partnership interest and the BGC Holdings special voting limited partnership interest, which entitle us to remove and appoint the general partner of BGC Holdings, and serve as the general partner of BGC Holdings, which entitles us to control BGC Holdings. BGC Holdings, in turn, holds the BGC U.S. general partnership interest and the BGC U.S. special voting limited partnership interest, which entitle the holder thereof to remove and appoint the general partner of BGC U.S., and the BGC Global general partnership interest and the BGC Global special voting limited partnership interest, which entitle the holder thereof to remove and appoint the general partner of BGC Global, and serves as the general partner of BGC U.S. and BGC Global, all of which entitle BGC Holdings (and thereby us) to control each of BGC U.S. and BGC Global. BGC Holdings holds its BGC Global general partnership interest through a company incorporated in the Cayman Islands, BGC Global Holdings GP Limited.

As of April 30, 2014, we held directly and indirectly, through wholly owned subsidiaries, BGC U.S. limited partnership interests and BGC Global limited partnership interests consisting of 218,967,827 units and 218,967,827 units, representing approximately 67.8% and 67.8% of the outstanding BGC U.S. limited partnership interests and BGC Global limited partnership interests, respectively. As of that date, BGC Holdings held BGC U.S. limited partnership interests and BGC Global limited partnership interests consisting of 104,104,814 units and 104,104,814 units, representing approximately 32.2% and 32.2% of the outstanding BGC U.S. limited partnership interests and BGC Global limited partnership interests, respectively.

Limited partnership unit holders, founding/working partners, and Cantor directly hold BGC Holdings limited partnership interests. Since BGC Holdings in turn holds BGC U.S. limited partnership interests and BGC Global limited partnership interests, limited partnership unit holders, founding/working partners, and Cantor indirectly have interests in BGC U.S. limited partnership interests and BGC Global limited partnership interests.

As of April 30,2014, outstanding BGC Holdings partnership interests included 35,528,178 limited partnership units, 19,793,703 founding/working partner units and 48,782,933 Cantor units.

We may in the future effect additional redemptions of BGC Holdings limited partnership units and founding/working partner units for shares of our Class A common stock. We may also continue our earlier partnership restructuring programs, whereby we redeemed or repurchased certain limited partnership units and founding/working partner units in exchange for new units, grants of exchangeability for Class A common stock or cash and, in many cases, obtained modifications or extensions of partners’ employment

 

69


Table of Contents

arrangements. We also generally expect to continue to grant exchange rights with respect to outstanding non-exchangeable limited partnership units and founding/working partner units, and to repurchase BGC Holdings partnership interests from time to time, including from Cantor, our executive officers, and other employees and partners, unrelated to our partnership restructuring programs.

Cantor units are generally exchangeable with us for our Class B common stock (or, at Cantor’s option or if there are no additional authorized but unissued shares of our Class B common stock, our Class A common stock) on a one-for-one basis (subject to customary anti-dilution adjustments). Upon certain circumstances, Cantor may have the right to acquire additional Cantor units in connection with the redemption of or grant of exchangeability to certain non-exchangeable founding/working partner units, none of which was redeemed/exchanged in the Global Partnership Restructuring Program. As of April 30, 2014, there were 2,864,828 non-exchangeable founding/working partner units with respect to which Cantor had the right to acquire an equivalent number of Cantor units.

On November 6, 2013, BGC GP, LLC, a subsidiary of the Company and the General Partner of the Company’s majority-owned subsidiary, BGC Holdings, and Cantor, the Majority in Interest Exchangeable Limited Partner of the Partnership, entered into the Ninth Amendment to the Agreement of Limited Partnership of the Partnership (the “Ninth Amendment”) effective as of July 1, 2013.

In order to facilitate partner compensation and for other corporate purposes, the Ninth Amendment creates new preferred partnership units (“Preferred Units”), which are working partner units that may be awarded to holders of, or contemporaneous with the grant of, PSUs, PSIs, PSEs, LPUs, APSUs, APSIs, APSEs, REUs, RPUs, AREUs, and ARPUs. These new Preferred Units carry the same name as the underlying unit, with the insertion of an additional “P” to designate them as Preferred Units.

Such Preferred Units may not be made exchangeable into our Class A common stock and accordingly are not included in the fully diluted share count. Each quarter, the net profits of BGC Holdings will be allocated to such Units at a rate of either 0.6875% (which is 2.75% per calendar year) of the allocation amount assigned to them based on their award price, or such other amount as set forth in the award documentation (the “Preferred Distribution”), before calculation and distribution of the quarterly Partnership distribution for the remaining Partnership units. The Preferred Units will not be entitled to participate in Partnership distributions other than with respect to the Preferred Distribution. As of April 30, 2014, there were 9,698,106 such units granted and outstanding. The Ninth Amendment was approved by the Audit Committee of the Board of Directors and by the full Board.

 

70


Table of Contents

The following diagram illustrates our organizational structure as of April 30, 2014. The diagram does not reflect the various subsidiaries of BGC, BGC U.S., BGC Global, BGC Holdings or Cantor, or the noncontrolling interests in our consolidated subsidiaries other than Cantor’s units in BGC Holdings.*

 

LOGO

 

71


Table of Contents
* Shares of our Class B common stock are convertible into shares of our Class A common stock at any time in the discretion of the holder on a one-for-one basis. Accordingly, if Cantor converted all of its Class B common stock into Class A common stock, Cantor would hold 17.6% of the voting power, and the public stockholders would hold 82.4% of the voting power (and Cantor’s indirect economic interests in BGC U.S. and BGC Global would remain unchanged). For purposes of the diagram, Cantor’s percentage ownership also includes CFGM’s percentage ownership. The diagram does not reflect certain Class A common stock and BGC Holdings partnership units as follows: (a) Cantor’s economic interest in our 8.75% convertible notes or the 23,807,256 shares of Class A common stock acquirable by Cantor upon conversion thereof (if Cantor converted all of the 8.75% convertible notes into shares of Class A common stock, Cantor would hold 67.6% of the voting power, and the public stockholders would hold 32.4% of the voting power (and Cantor’s indirect economic interests in each of BGC U.S. and BGC Global would be 32.0%)); (b) 16,260,160 shares of Class A common stock issuable upon conversion of our 4.50% convertibles notes; (c) any shares of Class A common stock that may become issuable upon the conversion or exchange of any convertible or exchangeable debt securities that may in the future be sold under our shelf Registration Statement on Form S-3 (Registration No. 333-180331); and (d) 9,698,106 Preferred Units granted and outstanding to BGC Holdings partners (see “Partnership Structure” herein).

The diagram reflects Class A common stock and BGC Holdings partnership unit activity from January 1, 2014 through April 30, 2014 as follows: (a) an aggregate 3,519,071 Global Partnership Restructuring Program shares of Class A common stock issued by us; (b) 67,350 April 2008 distribution rights shares distributed by Cantor, but not the 14,557,535 shares remaining to be distributed by Cantor; (c) 1,014 February 2012 distribution rights shares distributed by Cantor, but not the 1,804,583 shares remaining to be distributed by Cantor; (d) 4,240,672 shares of Class A common stock repurchased by us; (e) 1,941,000 shares of Class A common stock sold by us under the December 2012 sales agreement pursuant to our shelf Registration Statement on Form S-3 (Registration No. 333-185110), but not the 7,418,362 shares remaining for sale by us under such sales agreement; (f) 100,325 shares issued by us under our acquisition shelf Registration Statement on Form S-4 (Registration No. 333-169232), but not the 15,263,301 shares remaining available for issuance by us under such Registration Statement; (g) 12,110 shares issued by us under our Dividend Reinvestment and Stock Purchase Plan shelf Registration Statement on Form S-3 (Registration No. 333-173109), but not the 9,848,219 shares remaining available for issuance by us under such Registration Statement; (h) 24,129 shares sold by selling stockholders under our resale shelf Registration Statement on Form S-3 (Registration No. 333-167953), but not the 323,184 shares remaining available for sale by selling stockholders under such Registration Statement; (i) 72,573 shares sold by selling stockholders under our resale shelf Registration Statement on Form S-3 (Registration No. 333-175034), but not the 1,624,464 shares remaining available for sale by selling stockholders under such Registration Statement; (j) 816,431 limited partnership and founding/working partner units redeemed or repurchased by us for cash; and (k) an aggregate of 14,743,497 limited partnership units granted by BGC Holdings.

 

72


Table of Contents
ITEM 3. QUANTITATIVE AND QUALITATIVE DISCLOSURES ABOUT MARKET RISK

Credit Risk

Credit risk arises from potential non-performance by counterparties and customers. BGC Partners has established policies and procedures to manage its exposure to credit risk. BGC Partners maintains a thorough credit approval process to limit exposure to counterparty risk and employs stringent monitoring to control the counterparty risk from its matched principal and agency businesses. BGC Partners’ account opening and counterparty approval process includes verification of key customer identification, anti-money laundering verification checks and a credit review of financial and operating data. The credit review process includes establishing an internal credit rating and any other information deemed necessary to make an informed credit decision, which may include correspondence, due diligence calls and a visit to the entity’s premises, as necessary.

Credit approval is granted subject to certain trading limits and may be subject to additional conditions, such as the receipt of collateral or other credit support. Ongoing credit monitoring procedures include reviewing periodic financial statements and publicly available information on the client and collecting data from credit rating agencies, where available, to assess the ongoing financial condition of the client.

Through its subsidiaries, BGC Partners executes matched principal transactions in which it acts as a “middleman” by serving as counterparty to both a buyer and a seller in matching back-to-back trades. These transactions are then settled through a recognized settlement system or third-party clearing organization. Settlement typically occurs within one to three business days after the trade date. Cash settlement of the transaction occurs upon receipt or delivery of the underlying instrument that was traded. BGC Partners generally avoids settlement of principal transactions on a free-of-payment basis or by physical delivery of the underlying instrument. However, free-of-payment transactions may occur on a very limited basis.

The number of matched principal trades BGC Partners executes has continued to grow as compared to prior years. Receivables from broker-dealers, clearing organizations, customers and related broker-dealers and Payables to broker-dealers, clearing organizations, customers and related broker-dealers on the Company’s unaudited condensed consolidated statements of financial condition primarily represent the simultaneous purchase and sale of the securities associated with those matched principal transactions that have not settled as of their stated settlement dates. BGC Partners’ experience has been that substantially all of these transactions ultimately settle at the contracted amounts.

In addition, BGC Partners incurs limited credit risk related to certain brokerage activities. The counterparty risk relates to the collectability of the outstanding brokerage fee receivables. The review process includes monitoring both the clients and the related brokerage receivables. The review includes an evaluation of the ongoing collection process and an aging analysis of the brokerage receivables.

Market Risk

Market risk refers to the risk that a change in the level of one or more market prices, rates, indices or other factors will result in losses for a specified position. BGC Partners may allow certain of its desks to enter into unmatched principal transactions in the ordinary course of business and hold long and short inventory positions. These transactions are primarily for the purpose of facilitating clients’ execution needs, adding liquidity to a market or attracting additional order flow. As a result, BGC Partners may have market risk exposure on these transactions. BGC Partners’ exposure varies based on the size of its overall positions, the risk characteristics of the instruments held and the amount of time the positions are held before they are disposed of. BGC Partners has limited ability to track its exposure to market risk and unmatched positions on an intra-day basis; however, it attempts to mitigate its market risk on these positions by strict risk limits, extremely limited holding periods and hedging its exposure. These positions are intended to be held short term to facilitate customer transactions. However, due to a number of factors, including the nature of the position and access to the market on which it trades, BGC Partners may not be able to unwind the position and it may be forced to hold the position for a longer period than anticipated. All positions held longer than intra-day are marked to market.

We also have investments in marketable equity securities, which are publicly-traded, and which had a fair value of $41.7 million as of March 31, 2014. Investments in marketable securities carry a degree of risk, as there can be no assurance that the marketable securities will not lose value and, in general, securities markets can be volatile and unpredictable. As a result of these different market risks, our holdings of marketable securities could be materially and adversely affected. We seek to minimize the effect of price changes on a portion of our investments in marketable securities through the use of derivative contracts. However, there can be no assurance that our hedging activities will be adequate to protect us against price risks associated with our investments in marketable securities. See Note 8—“Marketable Securities” and Note 10—“Derivatives” to our unaudited condensed consolidated financial statements in Part I, Item 1 of this Quarterly Report on Form 10-Q for further information regarding these investments and related hedging activities.

Our risk management procedures and strict limits are designed to monitor and limit the risk of unintended loss and have been effective in the past. However, there is no assurance that these procedures and limits will be effective at limiting unanticipated losses in the future. Adverse movements in the securities positions or a downturn or disruption in the markets for these positions could result in a substantial loss. In addition, principal gains and losses resulting from these positions could on occasion have a disproportionate effect, positive or negative, on BGC Partners’ consolidated financial condition and results of operations for any particular reporting period.

 

73


Table of Contents

Operational Risk

Our businesses are highly dependent on our ability to process a large number of transactions across numerous and diverse markets in many currencies on a daily basis. If any of our data processing systems do not operate properly or are disabled or if there are other shortcomings or failures in our internal processes, people or systems, we could suffer impairment to our liquidity, financial loss, a disruption of our businesses, liability to clients, regulatory intervention or reputational damage. These systems may fail to operate properly or become disabled as a result of events that are wholly or partially beyond our control, including a disruption of electrical or communications services or our inability to occupy one or more of our buildings. The inability of our systems to accommodate an increasing volume of transactions could also constrain our ability to expand our businesses.

In addition, despite our contingency plans, our ability to conduct business may be adversely impacted by a disruption in the infrastructure that supports our businesses and the communities in which they are located. This may include a disruption involving electrical, communications, transportation or other services used by us or third parties with whom we conduct business.

Foreign Currency Risk

BGC Partners is exposed to risks associated with changes in foreign exchange rates. Changes in foreign currency rates create volatility in the U.S. dollar equivalent of the Company’s revenues and expenses, in particular with regard to British Pounds and Euros. In addition, changes in the remeasurement of BGC Partners’ foreign currency denominated net assets are recorded as part of its results of operations and fluctuate with changes in foreign currency rates. BGC monitors the net exposure in foreign currencies on a daily basis and hedges its exposure as deemed appropriate with highly rated major financial institutions.

Interest Rate Risk

BGC Partners had $408.0 million in fixed-rate debt outstanding as of March 31, 2014. These debt obligations are not currently subject to fluctuations in interest rates, although in the event of refinancing or issuance of new debt, such debt could be subject to changes in interest rates.

 

74


Table of Contents
ITEM 4. CONTROLS AND PROCEDURES

Evaluation of Disclosure Controls and Procedures

BGC Partners maintains disclosure controls and procedures that are designed to ensure that information required to be disclosed by BGC Partners is recorded, processed, accumulated, summarized and communicated to its management, including its Chairman and Chief Executive Officer and its Chief Financial Officer, to allow timely decisions regarding required disclosures, and reported within the time periods specified in the SEC’s rules and forms. The Chairman and Chief Executive Officer and the Chief Financial Officer have performed an evaluation of the effectiveness of the design and operation of BGC Partners disclosure controls and procedures as of March 31, 2014. Based on that evaluation, the Chairman and Chief Executive Officer and the Chief Financial Officer concluded that BGC Partners’ disclosure controls and procedures were effective as of March 31, 2014.

Changes in Internal Control over Financial Reporting

During the three months ending March 31, 2014, there were no changes in our internal control over financial reporting that materially affect, or are reasonably likely to materially affect, our internal control over financial reporting.

 

75


Table of Contents

PART II—OTHER INFORMATION

 

ITEM 1. LEGAL PROCEEDINGS

See Note 16—“Commitments, Contingencies and Guarantees” to the Company’s unaudited condensed consolidated financial statements included in Part I, Item 1 of this Quarterly Report on Form 10-Q, which is incorporated by reference herein.

 

ITEM 1A. RISK FACTORS

See “Risk Factors” in Part I, Item IA of our 2013 Annual Report on Form 10-K.

 

ITEM 2. UNREGISTERED SALES OF EQUITY SECURITIES AND USE OF PROCEEDS

The information required by this Item is set forth in Note 22—“Subsequent Events” and Note 6— “Stock Transactions and Unit Redemptions” to the unaudited condensed consolidated financial statements included in Item 1 of Part I of this Quarterly Report on Form 10-Q and in Management’s Discussion and Analysis of Financial Condition and Results of Operations (Item 2 of Part I) and is incorporated by reference herein.

 

ITEM 3. DEFAULTS UPON SENIOR SECURITIES

None.

 

ITEM 4. MINE SAFETY DISCLOSURES

None.

 

ITEM 5. OTHER INFORMATION

The information required by this Item is set forth under the heading “Tenth Amendment to the Partnership Agreement” and “Executive Compensation” in “Management’s Discussion and Analysis of Financial Condition and Results of Operations,” included in Item 2 of Part I of this Quarterly Report on Form 10-Q and is incorporated by reference herein.

 

ITEM 6. EXHIBITS

 

76


Table of Contents

Exhibit
Number

  

Exhibit Title

  10.1    Tenth Amendment to Agreement of Limited Partnership, as amended and restated, of BGC Holdings, L.P., dated as of May 9, 2014.
  31.1    Certification by the Chief Executive Officer Pursuant to Section 302 of the Sarbanes-Oxley Act of 2002.
  31.2    Certification by the Principal Financial Officer Pursuant to Section 302 of the Sarbanes-Oxley Act of 2002.
  32    Certification by the Chief Executive Officer and Principal Financial Officer Pursuant to Section 906 of the Sarbanes-Oxley Act of 2002.
101    The following materials from BGC Partners’ Quarterly Report on Form 10-Q for the period ended March 31, 2014 are formatted in eXtensible Business Reporting Language (XBRL): (i) the Unaudited Condensed Consolidated Statements of Financial Condition, (ii) the Unaudited Condensed Consolidated Statements of Operations, (iii) the Unaudited Condensed Consolidated Statements of Comprehensive Income, (iv) the Unaudited Condensed Consolidated Statements of Cash Flows, (v) the Unaudited Condensed Consolidated Statements of Changes in Equity, and (vi) Notes to the Unaudited Condensed Consolidated Financial Statements.

 

77


Table of Contents

SIGNATURES

Pursuant to the requirements of the Securities Exchange Act of 1934, the registrant has duly caused this Report on Form 10-Q for the quarter ended March 31, 2014 to be signed on its behalf by the undersigned thereunto duly authorized.

 

BGC Partners, Inc.
  /S/    HOWARD W. LUTNICK        

 

Name:   Howard W. Lutnick
Title:   Chairman of the Board and
  Chief Executive Officer
  /S/    ANTHONY GRAHAM SADLER        

 

Name:   Anthony Graham Sadler
Title:   Chief Financial Officer

Date: May 9, 2013

[Signature page to the Quarterly Report on Form 10-Q for the period ended March 31, 2014 dated May 9, 2013.]

 

78


Table of Contents

EXHIBIT INDEX

 

Exhibit
Number

  

Description

  10.1    Tenth Amendment to Agreement of Limited Partnership, as amended and restated, of BGC Holdings, L.P., dated as of May 9, 2014.
  31.1    Certification by the Chief Executive Officer Pursuant to Section 302 of the Sarbanes-Oxley Act of 2002.
  31.2    Certification by the Principal Financial Officer Pursuant to Section 302 of the Sarbanes-Oxley Act of 2002.
  32    Certification by the Chief Executive Officer and Principal Financial Officer Pursuant to Section 906 of the Sarbanes-Oxley Act of 2002.
101    The following materials from BGC Partners’ Quarterly Report on Form 10-Q for the period ended March 31, 2014 are formatted in eXtensible Business Reporting Language (XBRL): (i) the Unaudited Condensed Consolidated Statements of Financial Condition, (ii) the Unaudited Condensed Consolidated Statements of Operations, (iii) the Unaudited Condensed Consolidated Statements of Comprehensive Income, (iv) the Unaudited Condensed Consolidated Statements of Cash Flows, (v) the Unaudited Condensed Consolidated Statements of Changes in Equity and, (vi) Notes to the Unaudited Condensed Consolidated Financial Statements.

 

79