10-K 1 d653265d10k.htm 10-K 10-K
Table of Contents

 

 

UNITED STATES

SECURITIES AND EXCHANGE COMMISSION

Washington, D.C. 20549

 

 

FORM 10-K

 

 

FOR ANNUAL AND TRANSITION REPORTS PURSUANT TO SECTION 13 OR 15(d) OF

THE SECURITIES EXCHANGE ACT OF 1934

(Mark One)

x ANNUAL REPORT PURSUANT TO SECTION 13 OR 15(d) OF THE SECURITIES EXCHANGE ACT OF 1934

For the fiscal year ended December 31, 2013

OR

 

¨ TRANSITION REPORT PURSUANT TO SECTION 13 OR 15(d) OF THE SECURITIES EXCHANGE ACT OF 1934

For the transition period from                      to                     

Commission File Numbers: 0-28191, 1-35591

 

 

BGC Partners, Inc.

(Exact Name of Registrant as Specified in Its Charter)

 

 

 

Delaware   13-4063515

(State or Other Jurisdiction of

Incorporation or Organization)

 

(I.R.S. Employer

Identification No.)

499 Park Avenue, New York, NY   10022
(Address of Principal Executive Offices)   (Zip Code)

(212) 610-2200

(Registrant’s telephone number, including area code)

 

 

Securities registered pursuant to Section 12(b) of the Act:

 

Title of Each Class

 

Name of Each Exchange on Which Registered

Class A Common Stock, $0.01 par value   The NASDAQ Stock Market LLC
8.125% Senior Notes due 2042   New York Stock Exchange

Securities registered pursuant to Section 12(g) of the Act:

None

(Title of Class)

 

 

Indicate by check mark if the registrant is a well-known seasoned issuer, as defined in Rule 405 of the Securities Act.    Yes  x    No  ¨

Indicate by check mark if the registrant is not required to file reports pursuant to Section 13 or Section 15(d) of the Act.    Yes  ¨    No  x

Indicate by check mark whether the registrant: (1) has filed all reports required to be filed by Section 13 or 15(d) of the Securities Exchange Act of 1934 during the preceding 12 months (or for such shorter period that the registrant was required to file such reports), and (2) has been subject to such filing requirements for the past 90 days.    Yes  x    No  ¨

Indicate by check mark whether the registrant has submitted electronically and posted on its corporate Web site, if any, every Interactive Data File required to be submitted and posted pursuant to Rule 405 of Regulation S-T (§232.405 of this chapter) during the preceding 12 months (or for such shorter period that the registrant was required to submit and post such files).    Yes  x    No  ¨

Indicate by check mark if disclosure of delinquent filers pursuant to Item 405 of Regulation S-K is not contained herein, and will not be contained, to the best of registrant’s knowledge, in definitive proxy or information statements incorporated by reference in Part III of this Form 10-K or any amendment to this Form 10-K.  ¨

Indicate by check mark whether the registrant is a large accelerated filer, an accelerated filer, a non-accelerated filer, or a smaller reporting company. See definition of “accelerated filer and large accelerated filer” in Rule 12b-2 of the Exchange Act.

 

Large Accelerated Filer   x    Accelerated Filer   ¨
Non-accelerated Filer   ¨    Smaller Reporting Company   ¨

Indicate by check mark whether the registrant is a shell company (as defined in Rule 12b-2 of the Exchange Act).    Yes  ¨    No  x

The aggregate market value of voting common equity held by non-affiliates of the registrant, based upon the closing price of the Class A common stock on June 30, 2013 as reported on NASDAQ, was approximately $764,762,295.

Indicate the number of shares outstanding of each of the registrant’s classes of common stock, as of the latest practicable date.

 

Class

 

Outstanding at February 21, 2014

Class A Common Stock, par value $0.01 per share   183,592,979 shares
Class B Common Stock, par value $0.01 per share   34,848,107 shares

 

 

DOCUMENTS INCORPORATED BY REFERENCE.

Portions of the registrant’s definitive proxy statement for its 2014 annual meeting of stockholders are incorporated by reference in

Part III of this Annual Report on Form 10-K.

 

 

 


Table of Contents

BGC Partners, Inc.

2013 FORM 10-K ANNUAL REPORT

TABLE OF CONTENTS

 

         Page  
PART I     
ITEM 1.  

BUSINESS

     7   
ITEM 1A.  

RISK FACTORS

     33   
ITEM 1B.  

UNRESOLVED STAFF COMMENTS

     77   
ITEM 2.  

PROPERTIES

     77   
ITEM 3.  

LEGAL PROCEEDINGS

     78   
ITEM 4.  

MINE SAFETY DISCLOSURES

     78   
PART II     
ITEM 5.  

MARKET FOR REGISTRANT’S COMMON EQUITY, RELATED STOCKHOLDER MATTERS AND ISSUER PURCHASES OF EQUITY SECURITIES

     79   
ITEM 6.  

SELECTED CONSOLIDATED FINANCIAL DATA

     84   
ITEM 7.  

MANAGEMENT’S DISCUSSION AND ANALYSIS OF FINANCIAL CONDITION AND RESULTS OF OPERATIONS

     86   
ITEM 7A.  

QUANTITATIVE AND QUALITATIVE DISCLOSURES ABOUT MARKET RISK

     134   
ITEM 8.  

FINANCIAL STATEMENTS AND SUPPLEMENTARY DATA

     136   
ITEM 9.  

CHANGES IN AND DISAGREEMENTS WITH ACCOUNTANTS ON ACCOUNTING AND FINANCIAL DISCLOSURE

     201   
ITEM 9A.  

CONTROLS AND PROCEDURES

     201   
ITEM 9B.  

OTHER INFORMATION

     201   
PART III     
ITEM 10.  

DIRECTORS, EXECUTIVE OFFICERS AND CORPORATE GOVERNANCE

     202   
ITEM 11.  

EXECUTIVE COMPENSATION

     202   
ITEM 12.  

SECURITY OWNERSHIP OF CERTAIN BENEFICIAL OWNERS AND MANAGEMENT AND RELATED STOCKHOLDER MATTERS

     202   
ITEM 13.  

CERTAIN RELATIONSHIPS AND RELATED TRANSACTIONS, AND DIRECTOR INDEPENDENCE

     202   
ITEM 14.  

PRINCIPAL ACCOUNTANT FEES AND SERVICES

     202   
PART IV     
ITEM 15.  

EXHIBITS AND FINANCIAL STATEMENT SCHEDULES

     203   


Table of Contents

SPECIAL NOTE ON FORWARD-LOOKING INFORMATION

This Annual Report on Form 10-K (this “Form 10-K”) contains forward-looking statements within the meaning of Section 27A of the Securities Act of 1933, as amended ( the “Securities Act”), and Section 21E of the Securities Exchange Act of 1934, as amended (the “Exchange Act”). Such statements are based upon current expectations that involve risks and uncertainties. Any statements contained herein that are not statements of historical fact may be deemed to be forward-looking statements. For example, words such as “may,” “will,” “should,” “estimates,” “predicts,” “possible,” “potential,” “continue,” “strategy,” “believes,” “anticipates,” “plans,” “expects,” “intends,” and similar expressions are intended to identify forward-looking statements.

Our actual results and the outcome and timing of certain events may differ significantly from the expectations discussed in the forward-looking statements. Factors that might cause or contribute to such a discrepancy include, but are not limited to, the factors set forth below and may impact either or both of our operating segments:

 

   

market conditions, including trading volume and volatility, potential deterioration of equity and debt capital markets and markets for commercial real estate and related services, and our ability to access the capital markets;

 

   

pricing and commissions and market position with respect to our products and services and those of our competitors;

 

   

the effect of industry concentration and reorganization, reduction of customers, and consolidation;

 

   

liquidity, regulatory, and clearing capital requirements and the impact of credit market events;

 

   

our relationships with Cantor Fitzgerald, L.P. and its affiliates (“Cantor”), including Cantor Fitzgerald & Co. (“CF&Co”) and Cantor Commercial Real Estate Company, L.P. (“CCRE”), any related conflicts of interest, any impact of Cantor’s results on our credit ratings and/or the associated outlooks, CF&Co’s acting as our sales agent under our controlled equity or other offerings, CF&Co’s acting as our financial advisor in connection with potential business combinations, dispositions, or other transactions, our participation in various investments or cash management vehicles placed by or recommended by CF&Co, and any services by CCRE with respect to finding and reviewing suitable acquisition or partner candidates, structuring transactions, negotiating and due diligence services;

 

   

economic or geopolitical conditions or uncertainties, the actions of governments or central banks, and the impact of natural disasters or weather-related or similar events, including power failures, communication and transportation disruptions, and other interruptions of utilities or other essential services;

 

   

the effect on our businesses, our clients, the markets in which we operate, and the economy in general of possible shutdowns of the U.S. government, sequestrations, uncertainties regarding the debt ceiling and the federal budget, and other potential political impasses;

 

   

the effect on our businesses of reductions in overall industry volumes in certain of our products as a result of Federal Reserve Board quantitative easing, the tapering of quantitative easing, and other factors, including the level and timing of governmental debt issuances and outstanding amounts;

 

   

the effect on our businesses of worldwide governmental debt issuances, austerity programs, increases or decreases in deficits, and potential political impasses or regulatory requirements, including increased capital requirements for banks and other financial institutions;

 

   

extensive regulation of our businesses, changes in regulations relating to the financial services, commercial real estate and other industries, and risks relating to compliance matters, including regulatory examinations, inspections, investigations and enforcement actions, and any resulting costs, fines, penalties, sanctions, enhanced oversight, increased financial and capital requirements, and changes to or restrictions or limitations on specific activities, operations, compensatory arrangements, and growth opportunities, including acquisitions, hiring, and new businesses, products, or services;

 

3


Table of Contents
   

factors related to specific transactions or series of transactions, including credit, performance, and unmatched principal risk, trade failures, counterparty failures, and the impact of fraud and unauthorized trading;

 

   

costs and expenses of developing, maintaining, and protecting our intellectual property, as well as employment and other litigation and their related costs, including judgments or settlements paid or received;

 

   

certain financial risks, including the possibility of future losses, reduced cash flows from operations, and the need for long-term borrowings or other sources of cash, related to acquisitions, dispositions, or other matters, potential liquidity and other risks relating to our ability to obtain financing or refinancing of existing debt on terms acceptable to us, if at all, and risks of the resulting leverage, including potentially causing a reduction in our credit ratings and/or the associated outlooks, increased borrowing costs, as well as interest and currency rate fluctuations;

 

   

risks associated with the temporary or longer-term investment of our available cash, including defaults or impairments on our investments or cash management vehicles and collectability of loan balances owed to us by partners, employees, or others;

 

   

our ability to enter new markets or develop new products, trading desks, marketplaces, or services and to induce customers to use these products, trading desks, marketplaces, or services and to secure and maintain market share;

 

   

our ability to enter into marketing and strategic alliances and business combinations or other transactions in the financial services, real estate, and other industries, including acquisitions, dispositions, reorganizations, partnering opportunities and joint ventures, and our ability to maintain or develop relationships with independently owned offices in our real estate services business, the anticipated benefits of any such transactions or relationships and the future impact of any such transactions or relationships on our financial results for current or future periods, the integration of any completed acquisitions and the use of proceeds of any completed dispositions, and the value of and any hedging entered into in connection with consideration received or to be received in connection with such dispositions;

 

   

our estimates or determinations of potential value with respect to various assets or portions of our businesses, including with respect to the accuracy of the assumptions or the valuation models or multiples used;

 

   

our ability to hire and retain personnel, including brokers, managers, and other professionals;

 

   

our ability to expand the use of technology for hybrid and fully electronic trading in our product offerings;

 

   

our ability to effectively manage any growth that may be achieved, while ensuring compliance with all applicable financial reporting, internal control, legal compliance, and regulatory requirements;

 

   

our ability to identify and remediate any material weaknesses in our internal controls that could affect our ability to prepare financial statements and reports in a timely manner, control our policies, procedures, operations and assets, assess and manage our operational, regulatory, and financial risks, and integrate our acquired businesses;

 

   

the effectiveness of our risk management policies and procedures, and the impact of unexpected market moves and similar events;

 

   

information technology implementation issues, capacity constraints, failures, or disruptions in our systems or those of the clients, counterparties, exchanges, clearing facilities, or other parties with which we interact, including cybersecurity risks and incidents;

 

   

the fact that the prices at which shares of our Class A common stock are sold in one or more of our controlled equity offerings or in other offerings or other transactions may vary significantly, and

 

4


Table of Contents
 

purchasers of shares in such offerings or transactions, as well as existing stockholders, may suffer significant dilution if the price they paid for their shares is higher than the price paid by other purchasers in such offerings or transactions;

 

   

our ability to meet expectations with respect to payments of dividends and distributions and repurchases of shares of our Class A common stock and purchases or redemptions of limited partnership interests of BGC Holdings, L.P. (“BGC Holdings”) or other equity interests in our subsidiaries, including from Cantor, our executive officers, other employees, partners, and others, and the net proceeds to be realized by us from offerings of our shares of Class A common stock; and

 

   

the effect on the market for and trading price of our Class A common stock of various offerings and other transactions, including our controlled equity and other offerings of our Class A common stock and convertible or exchangeable debt securities, our repurchases of shares of our Class A common stock and purchases of BGC Holdings limited partnership interests or other equity interests in our subsidiaries, any exchanges or redemptions of limited partnership units and issuances of shares of Class A common stock in connection therewith, including in partnership restructurings, our payment of dividends on our Class A common stock and distributions on BGC Holdings limited partnership interests, convertible arbitrage, hedging, and other transactions engaged in by holders of our 4.50% convertible notes and counterparties to our capped call transactions, and resales of shares of our Class A common stock acquired from us or Cantor, including pursuant to our employee benefit plans, unit exchanges and redemptions, partnership restructurings, acquisitions, conversions of our convertible notes, conversions or exchanges of our convertible or exchangeable debt securities, and distributions from Cantor pursuant to Cantor’s distribution rights obligations and other distributions to Cantor partners, including deferred distribution rights shares.

The foregoing risks and uncertainties, as well as those risks and uncertainties discussed under the headings “Item 1A—Risk Factors,” “Item 7—Management’s Discussion and Analysis of Financial Condition and Results of Operations,” and “Item 7A—Quantitative and Qualitative Disclosures about Risk” and elsewhere in this Form 10-K, may cause actual results and events to differ materially from the forward-looking statements. The information included herein is given as of the filing date of this Form 10-K with the Securities and Exchange Commission (the “SEC”), and future results or events could differ significantly from these forward-looking statements. The Company does not undertake to publicly update or revise any forward-looking statements, whether as a result of new information, future events, or otherwise.

 

5


Table of Contents

WHERE YOU CAN FIND MORE INFORMATION

We file annual, quarterly and current reports, proxy statements and other information with the SEC. You may read and copy any document we file at the SEC’s Public Reference Room located at One Station Place, 100 F Street, N.E., Washington, D.C. 20549. You can also request copies of the documents, upon payment of a duplicating fee, by writing the Public Reference Section of the SEC. Please call the SEC at 1-800-SEC-0330 for further information on the Public Reference Room. These filings are also available to the public from the SEC’s website at www.sec.gov.

Our website address is www.bgcpartners.com. Through our website, we make available, free of charge, the following documents as soon as reasonably practicable after they are electronically filed with, or furnished to, the SEC: our Annual Reports on Form 10-K; our proxy statements for our annual and special stockholder meetings; our Quarterly Reports on Form 10-Q; our Current Reports on Form 8-K; Forms 3, 4 and 5 and Schedules 13D filed on behalf of Cantor, CF Group Management, Inc. (“CFGM”), our directors and our executive officers; and amendments to those documents. Our website also contains additional information with respect to our industry and business. The information contained on, or that may be accessed through, our website is not part of, and is not incorporated into, this Annual Report on Form 10-K.

 

6


Table of Contents

PART I

 

ITEM 1. BUSINESS

Throughout this document BGC Partners, Inc. is referred to as “BGC” and, together with its subsidiaries, as the “Company,” “BGC Partners,” “we,” “us,” or “our.”

Our Business

We are a leading global brokerage company primarily servicing the wholesale financial and commercial real estate markets through our Financial Services and Real Estate Services businesses. Our Financial Services business specializes in the brokerage of a broad range of products, including fixed income securities, interest rate swaps, foreign exchange, equities, equity-related products, credit derivatives, commodities, futures and structured products. Our Financial Services business also provides a full range of services, including trade execution, broker-dealer services, clearing, processing, information, and other back-office services to a broad range of financial and non-financial institutions. Our integrated platform is designed to provide flexibility to customers with regard to price discovery, execution and processing of transactions, and enables them to use voice, hybrid, or in many markets, fully electronic brokerage services in connection with transactions executed either over-the-counter (“OTC”) or through an exchange. Through our BGC Trader and BGC Market Data brands, we offer financial technology solutions, market data, and analytics related to numerous financial instruments and markets.

We entered into the commercial real estate business in October 2011 with the acquisition of Newmark & Company Real Estate, Inc. and certain of its affiliates (collectively “Newmark”), a leading U.S. commercial real estate brokerage and advisory firm primarily serving corporate and institutional clients. Newmark was founded in 1929 in New York City. In 2000, Newmark embarked upon a national expansion and in 2006 entered into an agreement with London-based Knight Frank LLP, pursuant to which Newmark would operate as “Newmark Knight Frank.” In the second quarter of 2012, we completed the acquisition of substantially all of the assets of Grubb & Ellis Company and its direct and indirect subsidiaries, which we refer to as “Grubb & Ellis.” Grubb & Ellis was formed in 1958 and built a full-service national commercial real estate platform of property management, facilities management and brokerage services. We have integrated Grubb & Ellis with Newmark Knight Frank to form the resulting brand, Newmark Grubb Knight Frank (or “NGKF”). NGKF is a full-service commercial real estate platform, offering commercial real estate tenants, owners, investors and developers a wide range of services, including leasing and corporate advisory services, investment sales and financial services, consulting, project and development management, and property and facilities management.

In connection with the acquisition of substantially all of the assets of Grubb & Ellis, we changed our reportable segments beginning with the second quarter of 2012 to consist of two reportable segments, Financial Services and Real Estate Services. Prior to the second quarter of 2012, we had only one reportable segment.

Our customers include many of the world’s largest banks, broker-dealers, investment banks, trading firms, hedge funds, governments, corporations, property owners, real estate developers and investment firms. We have offices in dozens of major markets, including New York and London, as well as in Atlanta, Beijing, Boston, Charlotte, Chicago, Copenhagen, Dallas, Denver, Dubai, Hong Kong, Houston, Istanbul, Johannesburg, Los Angeles, Mexico City, Miami, Moscow, Nyon, Paris, Philadelphia, Rio de Janeiro, São Paulo, Seoul, Singapore, Sydney, Tokyo, Toronto, Washington, D.C. and Zurich. We expect to have additional offices as we grow our businesses and add acquisitions.

As of December 31, 2013, we had 2,385 brokers, salespeople and other front-office professionals.

 

7


Table of Contents

Our History

The voice brokerage business within our Financial Services segment originates from one of the oldest and most established inter-dealer franchises in the financial intermediary industry. Cantor started our wholesale intermediary brokerage operations in 1972. In 1996, Cantor launched the eSpeed system, which revolutionized the way government bonds are traded in the inter-dealer market by providing a fully electronic trading marketplace. eSpeed, Inc. (“eSpeed”) completed an initial public offering in 1999 and began trading on NASDAQ, yet remained one of Cantor’s controlled subsidiaries. Following eSpeed’s initial public offering, Cantor continued to operate its inter-dealer voice brokerage business separately from eSpeed. In June 2013 BGC sold certain assets relating to its U.S. Treasury benchmark business and the name eSpeed to the NASDAQ OMX Group (see “NASDAQ OMX Transaction”).

Prior to the events of September 11, 2001, our financial brokerage business was widely recognized as one of the leading full-service wholesale inter-dealer brokers in the world, with a rich history of developing innovative technological and financial solutions. After September 11, 2001 and the loss of the majority of our U.S.-based employees, our voice financial brokerage business operated primarily in Europe.

In August 2004, Cantor announced the reorganization and separation of its inter-dealer voice brokerage business into a subsidiary called “BGC,” in honor of B. Gerald Cantor, the pioneer in screen brokerage services and fixed income market data products. Since then, we have substantially rebuilt our U.S. presence and have continued to expand our global footprint through the acquisition and integration of established brokerage companies and the hiring of experienced brokers. Through these actions, we have been able to expand our presence in key markets and position our Financial Services business for sustained growth. Recent acquisitions include:

 

   

October 2012—Various assets of North American municipal bond inter-dealer broker Wolfe & Hurst Bond Brokers, Inc.;

 

   

December 2012—Acquisition of Ginalfi Finance, a Paris-based inter-dealer specializing in the intermediation of money market products, credit bonds, government bonds and swaps;

 

   

February 2013—Acquisition of the business and certain assets of Sterling International Brokers Limited, a London-based financial brokerage firm specializing in Pound Sterling and other major currency transactions;

 

   

February 2014—Acquisition of the assets of HEAT Energy Group, an independent energy brokerage company focused on regional term power markets and natural gas swaps; and

Our Real Estate Services business was created through various acquisitions of securities, assets and businesses. Specifically, we made the following acquisitions:

 

   

October 2011—Newmark & Company Real Estate, Inc. and certain of its affiliates, a leading U.S. commercial real estate brokerage and advisory firm serving corporate and institutional clients. Newmark operated as Newmark Knight Frank in the United States until it was integrated with Grubb & Ellis and the combined companies became known as “Newmark Grubb Knight Frank.” Newmark is associated with London-based Knight Frank LLP;

 

   

April 2012—Substantially all of the assets of Grubb & Ellis Company and its direct and indirect subsidiaries. We have integrated Grubb & Ellis assets with Newmark, resulting in the Newmark Grubb Knight Frank brand;

 

   

December 2012—Acquisition of a commercial real estate services firm, Denver-based Frederick Ross Company;

 

   

December 2012—Acquisition of a commercial real estate services firm, Philadelphia-based Smith Mack; and

 

   

January 2014—Announcement of an agreement to acquire a commercial real estate services firm, Northern California-based Cornish & Carey Commercial.

 

8


Table of Contents

NASDAQ OMX Transaction

On June 28, 2013, we completed the sale (the “NASDAQ OMX Transaction”) of certain assets to The NASDAQ OMX Group, Inc. (“NASDAQ OMX”). The NASDAQ OMX Transaction occurred pursuant to a Purchase Agreement, dated as of April 1, 2013 (the “Purchase Agreement”). At the closing, NASDAQ OMX purchased certain assets and assumed certain liabilities from us and our affiliates, including the eSpeed brand name and various assets comprising the fully electronic portion of our benchmark on-the-run U.S. Treasury brokerage, market data and co-location service businesses (the “Purchased Assets” or “eSpeed”), for cash consideration of $750 million paid at closing, plus an earn-out of up to 14,883,705 shares of NASDAQ OMX common stock to be paid ratably in each of the fifteen years following the closing. The $750 million in cash paid at closing was subject to adjustment for certain pre-paid amounts and accrued costs and expenses, and the 14,883,705 shares of NASDAQ OMX common stock will be paid ratably in each of the fifteen years following the closing in which the consolidated gross revenue of NASDAQ OMX, as a whole, is equal to or greater than $25 million. On November 12, 2013, we received 992,247 shares of NASDAQ OMX common stock in accordance with the agreement. The contingent future issuances of NASDAQ OMX common stock are also subject to acceleration upon the occurrence of certain events, including the acquisition by any person of 50% or more of NASDAQ OMX’s stock (including by merger), NASDAQ OMX ceasing to hold Purchased Assets representing 50% or more of the aggregate revenue attributable to the Purchased Assets as of the closing, and the sale of all or substantially all of NASDAQ OMX’s assets, as well as to certain anti-dilution provisions.

As a result of the NASDAQ OMX Transaction, we only sold our on-the-run, benchmark 2-, 3-, 5-, 7-, 10-, and 30-year fully electronic trading platform for U.S. Treasury Notes and Bonds. Over time, we have built these six instruments into some of the deepest and most liquid markets in the world. This platform, together with the directly related market data and co-location businesses, generated approximately $99 million in revenues in 2012 and $48.4 million in revenues in the first six months of 2013. We retain all of our other voice, hybrid, and fully electronic trading, market data, and software businesses, including voice, hybrid and electronic brokerage of off-the-run U.S. Treasuries, as well as Treasury Bills, Treasury Swaps, Treasury Repos, Treasury Spreads, and Treasury Rolls. We also continue to offer voice brokerage for on-the-run U.S. Treasuries.

Overview of Our Products and Services

Financial Services

Financial Brokerage

We are focused on serving three principal financial brokerage markets:

 

   

traditional, liquid brokerage markets, such as government bonds;

 

   

illiquid markets, such as emerging market bonds and single name credit derivatives; and

 

   

targeted local markets throughout the world, such as rates products in Brazil.

We provide electronic marketplaces in several financial markets through BGC Trader, a multi-asset hybrid offering for voice and electronic execution. These electronic marketplaces include government bond markets, spot foreign exchange, foreign exchange options, corporate bonds, and credit default swaps. We believe that BGC Trader is a comprehensive application providing volume, access, speed of execution and ease of use. Our trading platform establishes a direct link between our brokers and customers and occupies valuable real estate on traders’ desktop, which is difficult to replicate. We believe that we can leverage our platform to offer fully electronic trading as additional products transition from voice to electronic execution.

We have leveraged our hybrid platform to provide real-time product and pricing information through our BGC Trader application. We also provide straight-through processing to our customers for an increasing number of products. Our end-to-end solution includes real-time and auction-based transaction processing, credit and risk management tools and back-end processing and billing systems. Customers can access our trading application through our privately managed global high speed data network, over the internet, or through third party communication networks.

 

9


Table of Contents

The following table identifies some of the key Financial Services products that we broker:

 

Rates    Interest rate derivatives
   Certain off-the-run U.S. Treasuries
   Global government bonds
   Agencies
   Futures
   Dollar derivatives
   Repurchase agreements
   Non-deliverable swaps
   Interest rate swaps and options
Credit    Credit derivatives
   Asset-backed securities
   Convertibles
   Corporate bonds
   High yield bonds
   Emerging market bonds
Foreign Exchange    Foreign exchange options
   G-10
   Emerging markets
   Cross currencies
   Exotic options
   Spot FX
   Emerging market FX options
   Non-deliverable forwards
Equities and Other    Equity derivatives
   Cash equities
   Index futures
   Commodities
   Energy derivatives
   Other derivatives and futures

Certain categories of trades settle for clearing purposes with CF&Co, one of our affiliates. CF&Co is a member of the Financial Industry Regulatory Authority (“FINRA”) and the Fixed Income Clearing Corporation (“FICC”), a subsidiary of the Depository Trust & Clearing Corporation. We, CF&Co and other affiliates participate in off-the-run U.S. Treasuries as well as other markets by posting quotations for our respective accounts and by acting as principal. Such activity is intended, among other things, to assist us, CF&Co and our affiliates in managing proprietary positions (including, but not limited to, those established as a result of combination trades and errors), facilitating transactions, framing markets, adding liquidity, increasing commissions and attracting order flow.

Market Data

BGC Market Data is a supplier of real-time, tradable, indicative, end-of-day, and historical market data. Our product suite includes fixed income, interest rate derivatives, credit derivatives, foreign exchange, foreign exchange options, money markets, energy and equity derivatives and structured market data products. It is made available via direct data feed, as well as via vendors such as Bloomberg, Thomson Reuters, Interactive Data Corporation and other select specialist vendors. A significant portion of our market data revenue was historically generated by products sold in the NASDAQ OMX Transaction. We continue to sell data relating to our remaining products.

 

10


Table of Contents

Software Solutions

Through our Software Solutions business, we provide customized screen-based market solutions to both related and unrelated parties. Using Software Solutions, our clients are able to develop a marketplace, trade with their customers, issue debt, access program trading interfaces and access our network and our intellectual property. We can add advanced functionality to enable our customers to distribute branded products to their customers through online offerings and auctions, including private and reverse auctions, via our trading platform and global network.

We have signed Software Solutions agreements with a number of U.S. and international enterprises, including the following:

 

   

The Federal Home Loan Bank, which is a U.S. government-sponsored enterprise and one of the largest issuers in the global short-term securities market. Our electronic auction-based technology has powered The Federal Home Loan Bank’s primary discount note auctions since August 2002.

 

   

The Federal Farm Credit Banks Funding Corporation, which issues a variety of debt securities on behalf of the Farm Credit System, has been using our platform since October 2010.

Our Software Solutions business provides the software and technology infrastructure for the transactional and technology related elements of Freedom International Brokerage Company’s (“Freedom”) marketplace as well as certain other services in exchange for specified percentages of transaction revenues from the marketplace. It also provides certain technology services to support ELX’s electronic trading platform.

Aqua Business

In October 2007, we spun off our former eSpeed Equities Direct business to form Aqua Securities, L.P. (“Aqua”), a business owned 51% by Cantor and 49% by us. Aqua’s purpose is to provide access to new block trading liquidity in the equities markets. The SEC has granted approval for Aqua to operate an Alternative Trading System in compliance with Regulation ATS.

Real Estate Services

Throughout this Form 10-K, we refer to our Real Estate Services business and to NGKF interchangeably. NGKF was formed through the acquisition of Newmark & Company Real Estate, Inc. in October 2011 and the purchase of substantially all of the assets of Grubb & Ellis Company in April 2012. NGKF is a full-service commercial real estate platform that comprises our Real Estate Services segment, offering commercial real estate tenants, owners, investors and developers a wide range of services, including leasing and corporate advisory , investment sales and financial services, consulting, project and development management, and property and facilities management.

As of December 31, 2013, we owned and operated 51 offices in the U.S. We generate revenues from commissions or transactions, management fees on a contractual and per project basis, fees for Global Corporate Services and consulting fees.

We also have agreements in place to operate on a collaborative and cross-referral basis with over 50 independently-owned offices in the United States and elsewhere in the Americas in return for contractual and referral fees paid to us and/or certain mutually beneficial co-branding and other business arrangements. These independently-owned offices generally use some variation of Newmark’s branding in their names and marketing materials. These agreements are normally multi-year contracts, and generally provide for mutual referrals in their respective markets, generating additional contract and brokerage fees. Through these independently-owned offices, our clients have access to additional brokers with local market research capabilities as well as other commercial real estate services in locations where our Real Estate Services business does not have a physical presence.

 

11


Table of Contents

Outside of the Americas, we are associated with London-based Knight Frank LLP (“Knight Frank”), which operates on a similar collaborative and cross-referral basis. Knight Frank is a leading independent, global real estate consultancy firm providing integrated prime and commercial real estate services, operating in approximately 220 key office hubs across Europe, the Middle East, Asia, Australia and Africa.

NGKF has consistently won a number of U.S. industry awards and accolades in recognition of its performance and achievements. These include being named or receiving:

 

   

A top five brokerage firm by National Real Estate Investor magazine and Commercial Property Executive magazine, for 2013;

 

   

A top 10 property manager by National Real Estate Investor magazine, Commercial Property Executive magazine, and Crain’s New York Business magazine for 2013;

 

   

One of the top 100 outsourcing firms for 2013 by the International Association of Outsourcing Professionals; and

 

   

10 awards over the last 11 years from the Real Estate Board of New York.

Real Estate Brokerage and Transaction Services

Our brokerage sales professionals assist in the purchase, sale and leasing of property on behalf of users, owners, investors and developers of commercial real estate. With a comprehensive approach to transactions, we offer a full suite of services to clients, from site selection and sale negotiations to needs analysis, occupancy projections, prospect qualification, pricing recommendations, long-term value consultation, tenant representation and consulting services. We believe that we offer the strategic consulting, analysis and resources clients need to assign value to an initiative and make informed decisions that enhance financial outcomes and corporate performance, for purposes of acquisition, disposition, potential use, retention, redevelopment, mortgage, income tax, or litigation. Assignments have included office buildings, regional malls, shopping centers, free-standing retail, industrial facilities, apartment projects, master-planned communities, land, air rights, schools and universities, new developments, hospitals and medical centers, hotels, historic landmarks, transportation stations, sports arenas and a variety of other special-use properties.

We offer a diverse range of real estate brokerage and transactional services including:

 

   

Tenant Representation. We represent tenants in the office, industrial, retail, data center, healthcare and hospitality sectors. Tenant representation services include space acquisition and disposition, strategic planning, site selection, financial and market analysis, economic incentives analysis, lease negotiations, lease auditing, project management and construction supervision.

 

   

Owner Representation. We represent both owners and investors. Services include agency leasing, property assessment, prospecting/canvassing, marketing and repositioning strategy, financial analysis, lease negotiation, construction supervision and tenant retention.

 

   

Investment Sales and Financial Services. We provide clients with strategic solutions to their real estate capital concerns. NGKF offers a broad range of real estate capital markets services, including investment sales and access to providers of debt and equity financing. Representing buyers and sellers, we provide access to a broad range of services, including asset sales, sale leasebacks, asset management, valuation, mortgage and entity-level financing and due diligence. The transactions we broker involve vacant land, new real estate developments and existing buildings. NGKF specializes in arranging equity or debt for most types of value-added commercial real estate, including land, condominium, conversions, subdivisions, office, retail, industrial, multifamily, student housing, hotels, data center, healthcare, self-storage and special use.

 

   

Valuation Services. Our Landauer Valuation & Advisory division is a leader in valuation and advisory services, having provided quality insight into client real estate assets for more than 75 years.

 

12


Table of Contents
 

Headquartered in New York with offices nationwide, the Landauer team has executed projects of nearly every size and type—from a single property to large portfolios, existing and proposed facilities, and mixed-use developments valued as high as in the billions of dollars.

Real Estate Management Services

Through our NGKF brand, we have the ability to provide commercial property and facility management services to tenants, owners and landlords. We offer a diverse range of management services to clients, many of whom also use our real estate brokerage services, including:

 

   

Property and Facilities Management. NGKF manages a broad range of properties, including headquarters, facilities and office space, for a broad cross section of companies, including Fortune 500 companies. We manage the day-to-day operations and maintenance for urban and suburban commercial properties of most types, including office, industrial, data centers, healthcare, retail, call centers, urban towers, suburban campuses, and landmark buildings. Property management services include building operations and maintenance, leasing, vendor and contract negotiation, project oversight and value engineering, labor relations, property inspection/quality control, property accounting and financial reporting, cash flow analysis, financial modeling, lease administration, due diligence, and exit strategies. Facilities management services also include facility audits and reviews, energy management services, janitorial services, mechanical services, bill payment, maintenance, project management, and moving management. As of December 31, 2013, we had approximately 165.5 million square feet managed in the U.S. by offices owned by us.

 

   

Global Corporate Services. NGKF provides what we believe are comprehensive, beginning-to-end corporate services solutions for clients. We thoroughly assess clients’ business objectives and long-term goals, and then implement real estate and operational strategies designed to reduce costs and increase flexibility and profitability for clients regarding their real estate needs. Services include brokerage services, account management, transition management, lease administration, operations consulting, transaction management, financial integration, project management, and facilities management. Our real estate business utilizes a variety of proprietary technology tools to facilitate provision of transaction and management services to our clients. For example, our global corporate services professionals utilize our proprietary NGKF Vision Tool, which provides data integration, analysis and reporting, as well as the capability to analyze potential “what if” scenarios to support client decision making. Our proprietary NGKF Analytics solution integrates data from client HR and ERP systems, government, Internet sources and NGKF internal databases to support our professionals in providing information analysis and insight to clients in managing their portfolios.

 

   

Consulting Services. Through our Global Corporate Services business, we seek to develop and implement best practices to align our clients’ real estate needs with their overall business strategies. Consulting services include operations and portfolio strategy, location strategy and optimization, workplace strategies, workflow and business process improvement, and operations and industrial consulting. Project management services include master planning, design and construction in commercial, retail, hospitality, medical, higher education and transportation spaces. Industrial service offerings also include logistics evaluation, strategic planning and building repositioning, facility assessment, financial and economic incentive analysis, drive time studies, geographic searches and zoning issues.

Customers

In Financial Services, we primarily serve the wholesale inter-dealer market, including many of the world’s largest banks that regularly trade in capital markets, brokerage houses, investment firms, hedge funds, and investment banks. Customers using our branded products also include professional trading firms, futures commission merchants and other professional market participants and financial institutions. Our market data products and services are available through many platforms and are available to a wide variety of capital market

 

13


Table of Contents

participants. including banks, investment banks, brokerage firms, asset managers, hedge funds, investment analysts and financial advisors. We also license our intellectual property portfolio and Software Solutions to various financial markets participants. For the year ended December 31, 2013, our top 10 Financial Services customers, collectively, accounted for approximately 20.1% of our total revenue on a consolidated basis and our largest customer accounted for approximately 2.4% of our total revenue on a consolidated basis.

In our Real Estate Services segment, our customers include a full range of real estate owners, tenants, investors, lenders and multi-national corporations in the markets we serve. For the year ended December 31, 2013, our top 10 Real Estate Services customers, collectively, accounted for approximately 2.2% of our total revenue on a consolidated basis and our largest customer accounted for approximately 0.4% of our total revenue on a consolidated basis.

Sales and Marketing

Financial Services

In our Financial Services business, our brokers and salespeople are the primary marketing and sales resources to our customers. Thus, our sales and marketing program is aimed at enhancing the ability of our brokers to cross-sell effectively in addition to informing our customers about our product and service offerings. We also employ product teams and business development professionals. We leverage our customer relationships through a variety of direct marketing and sales initiatives and build and enhance our brand image through marketing and communications campaigns targeted at a diverse audience, including traders, potential partners and the investor and press communities. We may also market to our existing and prospective customers through a variety of co-marketing/co-branding initiatives with our partners.

Our brokerage product team is composed of product managers who are each responsible for a specific part of our brokerage business. The product managers seek to ensure that our brokers, across all regions, have access to technical expertise, support and multiple execution methods in order to grow and market their business. This approach of combining marketing with our product and service strategy has enabled us to turn innovative ideas into both deliverable fully electronic and hybrid solutions, such as BGC Trader, our multi-asset hybrid offering to our customers for voice and electronic execution.

Our team of business development professionals is responsible for growing our global footprint through raising awareness of our products and services. The business development team markets our products and services to new and existing customers. As part of this process, they analyze existing levels of business with these entities in order to identify potential areas of growth and also to cross-sell our multiple offerings.

Our BGC Market Data branded products and services are promoted to our existing and prospective customers through a combination of sales, marketing and co-marketing campaigns.

Real Estate Services

Sales and marketing efforts for our Real Estate Services business occur on several interrelated levels. Our Real Estate Services marketing team seeks to develop the NGKF brand and to highlight its expansive platform while reinforcing NGKF’s position as a leading commercial real estate services firm in the U.S. This is accomplished through media relations, industry sponsorships, sales collateral and targeted advertising in trade and business publications. We believe that an emphasis on our Real Estate Services businesses unique capabilities and specialty groups, such as Capital Markets, Retail, Healthcare, Hospitality and Global Corporate Services, enables us to demonstrate our strengths and differentiate ourselves from our competitors. These multi-market business groups provide customized collateral, website and technology solutions that address specific client needs. On a local level, NGKF offices (including those owned by us and independently-owned offices) have access to tools and templates that arm NGKF sales professionals with the market knowledge we believe is necessary to educate and advise clients, and also to bring properties to market quickly and effectively. This includes proprietary research and analyses, web-based marketing systems, and ongoing communications and

 

14


Table of Contents

training about the firm’s depth and breadth of services. Our Real Estate Services business provides marketing services and materials to certain independently-owned offices as part of their overall agreement allowing them to use Newmark’s branding. We also benefit from shared referrals and materials from local offices.

Technology

Financial Services Technology

Pre-Trade Technology. Our financial brokers use a suite of pricing and analytical tools that have been developed both in-house and in cooperation with specialist software suppliers. The pre-trade software suite combines proprietary market data, pricing and calculation libraries, together with those outsourced from what we believe to be the best-of-breed providers in the sector. The tools in turn publish to a normalized, global market data distribution platform, allowing prices and rates to be distributed to our proprietary network, data vendor pages, secure websites and trading applications as indicative pricing.

Inter-Dealer Trading Technology. We utilize a sophisticated proprietary electronic trading platform to provide execution and market data services to our customers. The services are available through the proprietary API, FIX and a multi-asset proprietary trading platform BGC Trader. The platform presently supports a wide and constantly expanding range of products, which includes FX Options, European corporate bonds, European CDS and iTRAXX, IRS in multiple currencies, US REPO, TIPS, MBS, and other products. Every product on the platform is supported in either view-only, hybrid/managed or fully electronic mode, and can be transitioned from one mode to the next in response to market demands. The flexible BGC technology stack is designed to support feature-rich workflows required by the hybrid mode as well as delivering high throughput and low transaction latency required by the fully-electronic mode. Trades executed by our customers in any mode are eligible for immediate electronic confirmation through direct straight-through processing (“STP”) links as well as STP hubs. The BGC trading platform services are operated out of several globally distributed datacenters and delivered to customers over BGC’s global private network, third-party connectivity providers as well as the Internet. BGC’s proprietary graphical user interfaces and the API/FIX connectivity are deployed at hundreds of major banks and institutions and service thousands of users.

Post-Trade Technology. Our platform automates previously paper and telephone-based transaction processing, confirmation and other functions, substantially improving and reducing the cost of many of our customers’ back offices and enabling STP. In addition to our own system, confirmation and trade processing is also available through third-party hubs including Swapswire, T-Zero, Reuters RTNS, Logicscope and direct straight-through processing in FIX for various banks.

We have electronic connections to most mainstream clearinghouses, including The Depository Trust & Clearing Corporation (DTCC), CLS Group, Euroclear, Clearstream, Monte Titoli, LCH.Clearnet, Eurex Clearing, CME Clearing and the Options Clearing Corporation (OCC). As more products become centrally cleared, and as our customers request that we use a particular venue, we expect to expand the number of clearinghouses to which we connect in the near future.

Systems Architecture. Our systems consist of layered components, which provide matching, credit management, market data distribution, position reporting, customer display and customer integration. The private network currently operates from four concurrent data centers (two of which are in London, one of which is in Rochelle Park, New Jersey, which we have rights to use until July 2015 pursuant to an agreement with NASDAQ OMX, and one of which is in Trumbull, Connecticut) and 6 hub cities throughout the world acting as distribution points for all private network customers. Our network hubs beyond the core data centers are in Chicago, Hong Kong, São Paolo, Singapore, Tokyo and Toronto. The redundant structure of our system provides multiple backup paths and re-routing of data transmission in the event of failure.

In addition to our own network system, we also receive and distribute secure trading information from customers using the services of multiple, major Internet service providers throughout the world. These connections enable us to offer our products and services via the Internet to our global customers.

 

15


Table of Contents

Software Development

We devote substantial efforts to the development and improvement of our hybrid and electronic marketplaces and licensed software products and services. We work with our customers to identify their specific requirements and make modifications to our software, network distribution systems and technologies that are responsive to those needs. Our efforts focus on internal development, strategic partnering, acquisitions and licensing. As of December 31, 2013, we employed approximately 400 technology professionals.

Our Intellectual Property

We have adopted a comprehensive intellectual property program to protect our proprietary technology. We currently have licenses covering various Cantor patents in the United States, including patents relating to (1) a system and method for auction-based trading of specialized items such as fixed income instruments and (2) a fixed income portfolio index processor. Foreign counterpart applications for some of these U.S. patents have been filed.

We also have agreements to license technology that may be covered by several pending U.S. patent applications relating to various aspects of our electronic trading systems, including both functional and design aspects. We have filed a number of patent applications to further protect our proprietary technology and innovations, and have received patents for some of those applications.

Our patent portfolio is growing and consists of numerous patents and patent applications relating to our core businesses and relating to other businesses. We continue to look for opportunities to license and/or otherwise monetize these and other patents in our portfolio.

Credit Risk

Credit risk arises from potential non-performance by counterparties and customers. We have established policies and procedures to manage our exposure to credit risk. We maintain a thorough credit approval process to limit exposure to counterparty risk and employ stringent monitoring to control the counterparty risk from our matched principal and agency businesses. Our account opening and counterparty approval process includes verification of key customer identification, anti-money laundering verification checks and a credit review of financial and operating data. The credit review process includes establishing an internal credit rating and any other information deemed necessary to make an informed credit decision, which may include correspondence, due diligence calls and a visit to the entity’s premises, as necessary.

Credit approval is granted subject to certain trading limits and may be subject to additional conditions, such as the receipt of collateral or other credit support. Ongoing credit monitoring procedures include reviewing periodic financial statements and publicly available information on the client and collecting data from credit rating agencies, where available, to assess the on-going financial condition of the client.

Principal Transaction Risk

Through our subsidiaries, we execute matched principal transactions in which we act as a “middleman” by serving as counterparty to both a buyer and a seller in matching back-to-back trades. These transactions are then settled through a recognized settlement system or third-party clearing organization. Settlement typically occurs within one to three business days after the trade date. Cash settlement of the transaction occurs upon receipt or delivery of the underlying instrument that was traded. We generally avoid settlement of principal transactions on a free-of-payment basis or by physical delivery of the underlying instrument. However, free-of-payment transactions may occur on a very limited basis.

 

16


Table of Contents

The number of matched principal trades we execute has continued to grow as compared to prior years. Receivables from broker-dealers and clearing organizations and payables to broker-dealers and clearing organizations on our consolidated statements of financial condition primarily represent the simultaneous purchase and sale of the securities associated with those matched principal transactions that have not settled as of their stated settlement dates. Our experience has been that substantially all of these transactions ultimately settle at the contracted amounts.

Market Risk

Market risk refers to the risk that a change in the level of one or more market prices, rates, indices or other factors will result in losses for a specified position. In our Financial Services business, we may allow certain of our desks to enter into unmatched principal transactions in the ordinary course of business and hold long and short inventory positions. These transactions are primarily for the purpose of facilitating clients’ execution needs, adding liquidity to a market or attracting additional order flow. As a result, we may have market risk exposure on these transactions. Our exposure varies based on the size of our overall positions, the risk characteristics of the instruments held and the amount of time the positions are held before they are disposed of. We have limited ability to track our exposure to market risk and unmatched positions on an intra-day basis; however, we attempt to mitigate market risk on these positions by strict risk limits, extremely limited holding periods and hedging our exposure. These positions are intended to be held short term to facilitate customer transactions. However, due to a number of factors, including the nature of the position and access to the market on which it trades, we may not be able to unwind the position and we may be forced to hold the position for a longer period than anticipated. All positions held longer than intra-day are marked to market.

We also have investments in marketable equity securities, which are publicly-traded, and which had a fair value of $45.0 million as of December 31, 2013. Investments in marketable securities carry a degree of risk, as there can be no assurance that the marketable securities will not lose value and, in general, securities markets can be volatile and unpredictable. As a result of these different market risks, our holdings of marketable securities could be materially and adversely affected. We seek to minimize the effect of price changes on a portion of our investments in marketable securities through the use of derivative contracts. However, there can be no assurance that our hedging activities will be adequate to protect us against price risks associated with our investments in marketable securities. See Note 8—“Marketable Securities” and Note 10—“Derivatives” to our consolidated financial statements in Part II, Item 8 of this Annual Report on Form 10-K for further information regarding these investments and related hedging activities.

Our risk management procedures and strict limits are designed to monitor and limit the risk of unintended loss and have been effective in the past. However, there is no assurance that these procedures and limits will be effective at limiting unanticipated losses in the future. Adverse movements in the securities positions or a downturn or disruption in the markets for these positions could result in a substantial loss. In addition, principal gains and losses resulting from these positions could on occasion have a disproportionate effect, positive or negative, on our consolidated financial condition and results of operations for any particular reporting period.

Operational Risk

Our Financial Services businesses are highly dependent on our ability to process a large number of transactions across numerous and diverse markets in many currencies on a daily basis. If any of our data processing systems does not operate properly or is disabled or if there are other shortcomings or failures in our internal processes, people or systems, we could suffer impairment to our liquidity, financial loss, a disruption of our businesses, liability to clients, regulatory intervention or reputational damage. These systems may fail to operate properly or become disabled as a result of events that are wholly or partially beyond our control, including a disruption of electrical or communications services or our inability to occupy one or more of our buildings. The inability of our systems to accommodate an increasing volume of transactions could also constrain our ability to expand our businesses.

 

17


Table of Contents

In addition, despite our contingency plans, our ability to conduct business may be adversely impacted by a disruption in the infrastructure that supports our businesses and the communities in which they are located. This may include a disruption involving electrical, communications, transportation or other services used by us or third parties with whom we conduct business.

Further, our operations rely on the secure processing, storage and transmission of confidential and other information on our computer systems and networks. Although we take protective measures such as software programs, firewalls and similar technology to maintain the confidentiality, integrity and availability of our and our clients’ information, the nature of the threats continue to evolve. As a result, our computer systems, software and networks may be vulnerable to unauthorized access, loss or destruction of data (including confidential client information), account takeovers, unavailability or disruption of service, computer viruses, acts of vandalism, or other malicious code, cyber attaches and other events that could have an adverse security impact. There have also been an increasing number of malicious cyber incidents in recent years in various industries, including ours. Any such cyber incidents involving our computer systems and networks, or those of third parties important to our businesses, could present risks to our operations.

Foreign Currency Risk

We are exposed to risks associated with changes in foreign exchange rates. Changes in foreign currency rates create volatility in the U.S. dollar equivalent of our revenues and expenses in particular with regard to British Pounds and Euros. In addition, changes in the remeasurement of our foreign currency denominated net assets are recorded as part of our results of operations and fluctuate with changes in foreign currency rates. We monitor the net exposure in foreign currencies on a daily basis and hedge our exposure as deemed appropriate with highly rated major financial institutions.

Interest Rate Risk

We had $408.4 million in fixed-rate debt outstanding as of December 31, 2013. These debt obligations are not currently subject to fluctuations in interest rates, although in the event of refinancing or issuance of new debt, such debt could be subject to changes in interest rates.

Disaster Recovery

Our processes address disaster recovery concerns. We operate most of our technology from dual-primary data centers at our two different London locations. Either site alone is capable of running all of our essential systems. In addition, we maintain technology operations from data centers in New Jersey and Connecticut. Replicated instances of this technology are maintained in our London data centers. All data centers are built and equipped to best-practice standards of physical security with appropriate environmental monitoring and safeguards. Failover for the majority of our systems is automated.

Competition

Financial Services

We encounter competition in all aspects of our businesses. In our Financial Services businesses, we compete primarily with other inter-dealer brokers, including for brokers, salespeople, and suitable acquisition candidates. Our existing and potential competitors are numerous and include other inter-dealer brokerage firms, multi-dealer trading companies, technology companies and market data and information vendors, securities and futures exchanges, electronic communications networks, crossing systems, software companies, consortia, business-to-business marketplace infrastructure companies and niche market energy and other commodity Internet-based trading systems.

 

18


Table of Contents

Inter-Dealer Brokers

Our Financial Services segment primarily competes with four major, diversified inter-dealer brokers. These inter-dealer brokers are ICAP plc, Tullett Prebon plc, GFI Group Inc. and Compagnie Financière Tradition (which is majority owned by Viel & Cie), all of which are currently publicly traded companies. Other inter-dealer broker competitors include a number of smaller, private firms that tend to specialize in specific product areas or geographies.

Demand for services of brokers is directly affected by national and international economic and political conditions, broad trends in business and finance, the level and volatility of interest rates, changes in and uncertainty regarding tax laws and substantial fluctuations in the volume and price levels of securities transactions. Other significant factors affecting competition in the brokerage industry are the quality and ability of professional personnel, the depth and pricing efficiency of the markets in which the brokers transact, the strength of the technology used to service and execute on those markets and the relative prices of products and services offered by the brokers and by competing markets and trading processes.

Market Data Vendors

The majority of our large inter-dealer broker competitors also sell proprietary market data, which competes with our market data offerings. In addition to direct sales, we resell market data through large market data and information providers. These companies have established significant presences on the vast majority of trading desks in our industry. Some of these market data and information providers, such as Bloomberg L.P. and Thomson Reuters Corporation, have expanded their product mix to include electronic trading and execution of both OTC and listed products in addition to their traditional market data offerings.

Exchanges

Although our businesses will often use exchanges to execute transactions brokered in both listed and OTC markets, we believe that exchanges have sought and will seek to migrate products traditionally traded in OTC markets by inter-dealer brokers to exchanges. However, we believe that when a product goes from OTC to exchange-traded, the underlying or related OTC market often continues to experience growth in line with the growth of the exchange-traded contract. In addition, IntercontinentalExchange, Inc. (“ICE”) operates both regulated exchanges and OTC execution services, and in the latter it competes directly with inter-dealer brokers in energy, commodities, and credit products. ICE entered these OTC markets primarily by acquiring independent OTC brokers, and we believe that it is likely ICE or other exchange operators may seek to compete with us in the future by acquiring other such brokers, by creating futures products designed to mimic OTC products, or through other means. Further, ICE and CME also operate swap execution facilities (“SEFs”), and we expect that other exchanges may also seek to do so.

Banks and Broker-dealers

Banks and broker-dealers have in the past created and/or funded consortia to compete with exchanges and inter-dealer brokers. For example, ICAP plc’s inter-dealer businesses for fully electronic trading of U.S. Treasuries and spot foreign exchange both began as dealer-owned consortia before being acquired by ICAP plc. An example of a current and similar consortium is Tradeweb Markets LLC (“Tradeweb”). Currently, several large banks hold stakes in Tradeweb, an internet-based market intermediary. Thomson Reuters Corporation is Tradeweb’s single largest shareholder. Although Tradeweb operates primarily as a dealer to customer platform, one of its offerings includes a voice and electronic inter-dealer platform for mortgage-backed and U.S. Agency securities. Tradeweb operates a SEF. In addition, Tradeweb’s management has said that it would like to expand into other inter-dealer markets, and as such may compete with us in other areas over time. In connection with the NASDAQ OMX Transaction, we agreed that for three years after the closing, we and Cantor will not engage in the business of fully electronic brokerage of benchmark on-the-run U.S. Treasuries and certain transactions in first off-the-run U.S. Treasuries, subject to certain exceptions.

 

19


Table of Contents

Overall, we believe that we may also face future competition from market data and technology companies and some securities brokerage firms, some of which are currently our customers, as well as from any future strategic alliances, joint ventures or other partnerships created by one or more of our potential or existing competitors.

Real Estate Services

In our Real Estate Services segment, we compete across a variety of business disciplines within the commercial real estate industry, including commercial property and corporate facilities management, occupier and property/agency leasing, property sales, valuation, capital markets (equity and debt) solutions, development services and proprietary research. Each business discipline is highly competitive on a national, regional and local level. Depending on the geography, property type or service, we face competition from other commercial real estate service providers, including outsourcing companies that traditionally competed in limited portions of our facilities management business and have recently expanded their offerings; in-house corporate real estate departments; developers; institutional lenders; insurance companies; investment banking firms; investment managers; and accounting and consulting firms. Despite recent consolidation, the commercial real estate services industry remains highly fragmented and competitive. Although many of our competitors are local or regional firms and are smaller than we are, some of these competitors are more entrenched on a local or regional basis. We are also subject to competition from other large multi-national firms that have similar service competencies to ours, including CBRE Group, Inc., Jones Lang LaSalle Incorporated, Cushman & Wakefield and Colliers International. In addition, specialized firms like HFF, Inc. and Eastdil Secured, LLC compete with us in certain areas.

Partnership Overview

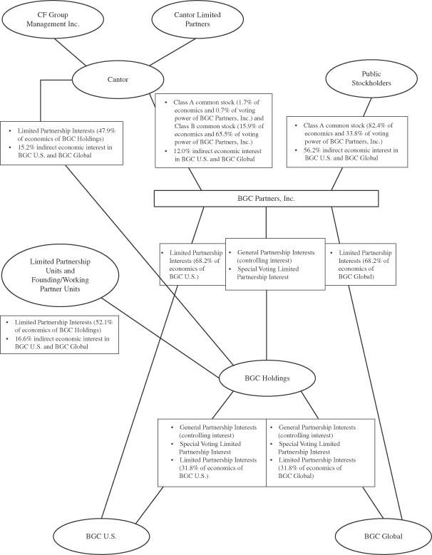
We believe that our partnership structure is one of the unique strengths of our business. Many of our key brokers have their own capital invested in our business, aligning their interests with our stockholders. Limited partnership interests in BGC Holdings consist of: (i) “founding/working partner units” held by limited partners who are employees; (ii) “limited partnership units,” which consist of a variety of units that are generally held by employees such as REUs, RPUs, PSUs, PSIs and LPUs; (iii) “Cantor units” which are the exchangeable limited partnership interests held by Cantor entities; and (iv) preferred partnership units (“Preferred Units”), which are working partner units that may be awarded to holders of, or contemporaneous with, the grant of, PSUs, PSIs, PSEs, LPUs, ASPUs, ASPIs, ASPEs, REUs, RPUs, AREUs, and ARPUs. (see our “Organizational Structure”.)

We believe that our partnership structure is an effective tool in recruiting, motivating and retaining key employees. Many brokers are attracted by the opportunity to become partners because the partnership agreement generally entitles partners to quarterly distributions of income from the partnership. While BGC Holdings limited partnership interests generally entitle our partners to participate in distributions of income from the operations of our business, upon leaving BGC Holdings (or upon any other redemption or purchase of such limited partnership interests as described below), any such partners are only entitled to receive over time, and provided he or she does not violate certain partner obligations, an amount for his or her BGC Holdings limited partnership interests that reflects such partner’s capital account, excluding any goodwill or going concern value of our business unless Cantor, in the case of the founding partners, and we, as the general partner of BGC Holdings, otherwise determine. Our partners can receive the right to exchange their BGC Holdings limited partnership interests for shares of our Class A common stock (if, in the case of founding partners, Cantor so determines and in the case of working partners and limited partnership unit holders, the BGC Holdings general partner, with Cantor’s consent, determines otherwise) and thereby realize any higher value associated with our Class A common stock. We believe that, having invested their own capital in us, partners feel a sense of responsibility for the health and performance of our business and have a strong incentive to maximize our revenues.

 

20


Table of Contents

Relationship Between BGC Partners and Cantor

See “Risk Factors—Risks Related to our Relationship with Cantor and its Affiliates.”

Regulation

Financial Services Regulatory

U.S. Regulation

The financial services industry in the United States is subject to extensive regulation under both federal and state laws. As registered broker-dealers and a Futures Commissions Merchant, certain of our subsidiaries are subject to laws and regulations which cover all aspects of financial services, including sales methods, trade practices, use and safekeeping of customers’ funds and securities, minimum capital requirements, recordkeeping, business practices, securities lending and financing of securities purchases and the conduct of associated persons. We and our subsidiaries also are subject to the various anti-fraud provisions of the Securities Act, the Exchange Act, the Commodity Exchange Act, certain state securities laws and the rules and regulations thereunder. We also may be subject to vicarious and controlling person liability for the activities of our subsidiaries and our officers, employees and affiliated persons.

The SEC is the federal agency primarily responsible for the administration of federal securities laws, including adopting rules and regulations applicable to broker-dealers (other than government securities broker-dealers) and enforcing both its rules regarding broker-dealers and the Treasury’s rules regarding government securities broker-dealers. Broker-dealers are also subject to regulation by state securities administrators in those states in which they conduct business or have registered to do business. In addition, Treasury rules relating to trading government securities apply to such activities when engaged in by broker-dealers. The Commodities Futures Trading Commission (the “CFTC”) is the federal agency primarily responsible for the administration of federal commodities future laws, including the adoption of rules applicable to Futures Commissions Merchants and Designated Contract Markets such as ELX.

Much of the regulation of broker-dealers’ operations in the United States has been delegated to self-regulatory organizations. These self-regulatory organizations adopt rules (which are subject to approval by the SEC) that govern the operations of broker-dealers and government securities broker-dealers and conduct periodic inspections and examinations of their operations. In the case of our U.S. broker-dealer subsidiaries, the principal self-regulatory organization is FINRA. FINRA is a self-regulatory organization that commenced operations in the third quarter of 2007. It was formed from the consolidation of the NASD’s member regulation operations and the regulatory arm of the NYSE Group to act as the self-regulatory organization for all broker-dealers doing business within the United States. Accordingly, our U.S. subsidiaries will be subject to both scheduled and unscheduled examinations by the SEC and FINRA. In our futures-related activities, our subsidiaries are also subject to the rules of the CFTC, futures exchanges of which they are members and the NFA, a futures self-regulatory organization.

The changing regulatory environment, new laws that may be passed by Congress, and rules that may be promulgated by the SEC, the Treasury, the Federal Reserve Bank of New York, the CFTC, the NFA, FINRA and other self-regulatory organizations, or changes in the interpretation or enforcement of existing laws and rules, if adopted, may directly affect our mode of operation and profitability, of our competitors and our customers and of the securities markets in a way that could adversely affect our businesses.

The SEC, self-regulatory organizations and state securities administrators conduct informal and formal investigations of possible improprieties or illegal action by broker-dealers and their “associated persons,” which could be followed by the institution of administrative, civil and/or criminal proceedings against broker-dealers and/or “associated persons.” Among the sanctions that may result if administrative, civil or criminal proceedings

 

21


Table of Contents

were ever instituted against us or our “associated persons,” are injunctions, censure, fines, penalties, the issuance of cease-and-desist orders or suspension or expulsion from the industry and, in rare instances, even imprisonment. The principal purpose of regulating and disciplining broker-dealers is to protect customers and the securities markets, rather than to protect broker-dealers, creditors and equity holders. From time to time, our “associated persons” have been and are subject to routine investigations, none of which to date, have had a material adverse effect on our business.

In light of recent events in the U.S. and global financial markets and economy, regulators and legislators in the U.S. and European Union (“EU”) continue to craft new laws and regulations for the global OTC derivatives markets, including the Dodd-Frank Wall Street Reform and Consumer Protection Act (the “Dodd-Frank Act”), which became law in July 2010. The Dodd-Frank Act mandates or encourages several reforms regarding derivatives, including new regulations for swaps markets creating impartiality considerations, additional pre- and post-trade transparency requirements and heightened collateral or capital standards, as well as recommendations for the obligatory use of central clearing for most standardized derivatives. The law also requires that standardized derivatives be traded in an open and non-exclusionary manner on a regulated exchange or a SEF. The SEC and CFTC are still in the process of finalizing rules for the implementation of these requirements. The actual implementation of said rules may be phased in over a longer period.

Similarly, while the recently adopted Volcker Rule will not apply directly to us, the Volcker Rule may have a material impact on many of the banking and other institutions with which we do business or compete. There may be a continued uncertainty regarding the Volcker Rule, its impact on various affected businesses, how those businesses will respond to it, and the effect that it will have on the markets in which we do business.

On October 2, 2013, BGC Derivative Markets, L.P. (“BGC Derivative Markets”), a subsidiary of the Company, began operating our Swap Execution Facility (“SEF”). Mandatory Dodd-Frank compliant execution by Swap Dealers and Major Swap Participants is scheduled to commence in February 2014 for a small number of products, and in May of 2014 for others. We have heard from many of our large bank customers that they are currently trading less while they prepare for the new rules to take effect. Although SEF activity has greatly increased in January 2014 compared with December 2013, volumes to date are not indicative of what we expect this business to look like a year from now. We anticipate improved derivatives volumes once the regulatory landscape becomes clearer for our clients. In addition, BGC maintains its ownership stake in ELX, a Commodity Futures Trading Commission (“CFTC”) approved designated contract market (“DCM”), which also includes several of the world’s largest banks as equity holders. ELX began Dodd-Frank compliant swap and swap-futures trading in the fourth quarter of 2013, and we expect growing volumes as market participants expand the use of ELX to comply with regulations effective in the first quarter of 2014.

U.K. and European Regulation

The Financial Conduct Authority (“FCA”) is the main statutory regulator for the United Kingdom financial services industry. The FCA was established in 2013, and superseded the former regulatory agency, the Financial Services Authority (“FSA”). The FCA’s objectives are to protect customers, maintain the stability of the financial services industry and promote competition between financial services providers. It has broad rule-making, investigative and enforcement powers derived from the Financial Services and Markets Act 2000 and subsequent and derivative legislation and regulations.

The FCA has continued to implement the far-reaching reform rules initiated by the FSA, that are designed to enhance firms’ liquidity risk management practices, based on the lessons learned since the start of the credit crisis in 2007, as well as a regulatory model with a clear internal separation of conduct of business and prudential regulation. Implications of these rules include better liquidity risk management capability (including the use of stress testing and contingency funding plans (“CFP”)), less reliance on short-term wholesale funding, and higher amounts and quality of liquid asset securities (government securities), leading to an increased likelihood of

 

22


Table of Contents

surviving a severe liquidity stress event, the overarching principles being self-sufficiency and adequacy of liquid resources. Currently, we have subsidiaries and branches regulated by the FCA (BGC Brokers L.P., and the U.K. branch of Aurel BGC).

From time to time, we have been and are subject to periodic examinations, inspections and investigations, including periodic risk assessment and related reviews of our U.K. group, the most recent of which took place in 2012. Throughout 2011 and 2012, and following a periodic risk assessment review by the FSA, BGC European Holdings, L.P., and its regulated subsidiary BGC Brokers L.P., embarked on a major review of its liquidity and capital, and control environment, pursuant to which we assessed the appropriateness of the scope and structure of the businesses in our U.K. group. We increased the liquidity and capital levels of certain of our U.K. group’s regulated businesses, and also reviewed and enhanced our policies and procedures relating to assessing risks and our liquidity and capital requirements. We also produced detailed contingency planning steps to determine the standalone viability of each of the businesses in our U.K. group as well as a theoretical orderly wind-down scenario for these businesses. Currently, at the request of the FCA, the U.K. group is continuing to enhance and embed certain aspects of its financial crime prevention framework, its operational risk framework, and its governance structures. The U.K. group anticipates that the FCA will review this work at some point during 2014, and that review may include a Skilled Person’s report.

Recent European Regulatory Developments

The European Market Infrastructure Regulation on OTC derivatives, central counterparties and trade repositories (“EMIR”) was adopted in July 2012. EMIR fulfills several of the EU’s G20 commitments to reform OTC derivatives markets. The reforms reduce systemic risk and bring more transparency to both OTC and listed derivatives markets. EMIR derivatives rules will apply initially to financial and non-financial firms that are counterparties to derivatives contracts in the EU and later to those trading outside the EU under certain circumstances.

The first compliance obligations for EMIR came into force in mid-March 2013 with the adoption of the regulatory technical standards and implementing technical standards which included timely confirmations. Risk mitigation techniques for uncleared OTC derivatives became effective September 15, 2013 and comprised ISDA portfolio reconciliation, dispute resolution and disclosure protocol. The trade reporting and clearing requirements are scheduled for implementation in February 2014 and mid-2014, respectively. In July 2013, the European Commission and the CFTC announced the “Path Forward” on the alignment of OTC derivatives regulations between the two jurisdictions. For the EU, this involves the implementation of the European Market Infrastructure Regulation and proposed amendments to the European Commission’s Markets in Financial Instruments Directive (“MiFID”).

To achieve a high level of harmonization and strong convergence in regular supervisory reporting requirements, the Committee of European Banking Supervisors issued guidelines on prudential reporting with the aim of developing a supervisory reporting framework based on common formats, known as COREP. COREP has become part of European Banking Authorities’ implementing technical standards on reporting. In addition, guidelines on Financial Reporting covering consolidated and sub-consolidated financial reporting for supervisory purposes based on International Financial Reporting Standards are being developed, known as FINREP. These initiatives will impact the nature, timing and extent of regulatory reporting for our European regulated group.

Basel III (or the Third Basel Accord) is a global regulatory standard on bank capital adequacy, stress testing and market liquidity risk agreed upon by the members of the Basel Committee on Banking Supervision in 2010 and 2011, and scheduled to be introduced by bank regulators in most, if not all, of the world’s major economies between 2013 and 2019. Basel III is designed to strengthen bank capital requirements and introduces new regulatory requirements on bank liquidity and bank leverage. The adoption of these proposed rules could restrict the ability of our large bank and broker-dealer customers to raise additional capital and liquidity.

 

23


Table of Contents

The EU is currently in the process of revising the European Commission’s Markets in Financial Instruments Directive II (“MiFID II”) and the Market Abuse Directive. Both of these directives are relevant to the Company and MiFID II will have a particularly significant impact in a number of areas, including corporate governance, transaction reporting, pre-and post-trade transparency and investor protection. MiFID II will also introduce a new catch-all trading venue category known as the organized trading facility, as well as an equivalence assessment of non-EU jurisdictions for granting access to EU markets. The timetable for implementation of these revised directives is not yet clear but the new regimes could come into effect by 2015.

We are unable to predict how any of these new laws and proposals will be implemented or in what form, or whether any additional or similar changes to statutes or regulations, including the interpretation or implementation thereof, will occur in the future. Any such action could affect us in substantial and unpredictable ways, subject us to the risk of fines, sanctions, enhanced oversight, increased financial and capital requirements and additional restrictions or limitations on our ability to conduct or grow our businesses, and could otherwise have an adverse effect on our businesses, financial condition, results of operations and prospects. We believe that uncertainty and potential delays around the final form such new rules might take may negatively impact trading volumes in certain markets in which we transact. Increased capital requirements may also diminish transaction velocity. While the broad framework of proposed legislation is known, we believe that it is too early for there to be clarity on the specific aspects of the proposals that may directly affect our businesses as exact rules have not yet been finalized. While we generally believe the net impact of the rules and regulations may be positive for our businesses, unintended consequences of the legislation may adversely affect us in ways yet to be determined.

 

24


Table of Contents

Other Financial Services Regulation

Our subsidiaries that have foreign operations are subject to regulation by the relevant regulatory authorities and self-regulatory organizations in the countries in which they do business. The following table sets forth certain jurisdictions, other than the United States, in which we do business and the applicable regulatory authority or authorities of each such jurisdiction:

 

Jurisdiction

  

Regulatory Authorities/Self-Regulatory Organizations

Australia    Australian Securities and Investments Commission and Australian Securities Exchange
Brazil    Brazilian Securities and Exchange Commission, the Central Bank of Brazil and BM&F BOVESPA
Canada    Ontario Securities Commission
China    China Banking Regulatory Commission, State Administration of Foreign Exchange
Dubai    Dubai Financial Supervisory Authority
France    Banque de France and subsidiary agencies, CECEI (Comité des Établissements de Crédit et des Entreprises d’investissement), CCLRF (Comité Consultatif de la Législation et de la Réglementation Financière), Commission Bancaire and AMF (Autorité des Marchés Financiers)
Hong Kong    Hong Kong Securities and Futures Commission and The Hong Kong Monetary Authority
Japan    Japanese Financial Services Agency, Japan Securities Dealers Association and the Securities and Exchange Surveillance Commission
Korea    Ministry of Strategy and Finance, The Bank of Korea, The Financial Services Commission and The Financial Supervisory Service
Mexico    Banking and Securities National Commission
Russia    Federal Service for Financial Markets
Singapore    Monetary Authority of Singapore
South Africa    Johannesburg Stock Exchange
Switzerland    Swiss Federal Banking Commission
Turkey    Capital Markets Board of Turkey
United Kingdom    Financial Conduct Authority

Real Estate Services Regulation

The brokerage of real estate sales and leasing transactions, property and facilities management, construction management, conducting real estate valuation, and securing debt for clients, among other business lines, also require that we comply with regulations affecting the real estate industry and maintain licenses in various jurisdictions in which we operate. As the size and scope of real estate sales transactions have increased significantly over the past several years, market participants face corresponding greater complexity in ensuring they comply with numerous licensing regimes.

 

25


Table of Contents

We could be required to pay fines, return commissions, have a license suspended or revoked, or be subject to criminal action should we conduct regulated activities without a license, or without maintaining the necessary license or if we violate applicable rules and regulations. Licensing requirements could also impact our ability to engage in certain types of transactions, change the way in which we conduct business or affect the cost of conducting business. We and our licensed associates may be subject to various due diligence, disclosure, standard-of-care, anti-money laundering and other obligations. We could become subject to claims by participants in real estate sales or other services claiming that we did not fulfill our obligations as a service provider or broker. This could include claims with respect to alleged conflicts of interest where we act, or are perceived to be acting, for two or more clients. While management has overseen highly regulated businesses before and expects to maintain required licenses in a satisfactory manner, no assurance can be given that it will always be the case.

In addition, federal, state and local laws and regulations impose various environmental zoning restrictions, use controls, and disclosure obligations which impact the management, development, use and/or sale of real estate. Such laws and regulations tend to discourage sales and leasing activities, as well as mortgage lending availability, with respect to such properties. In our role as property or facilities manager, we could incur liability under environmental laws for the investigation or remediation of hazardous or toxic substances or wastes at properties we currently or formerly managed, or at off-site locations where wastes from such properties were disposed. Such liability can be imposed with regard for the lawfulness of the original disposal activity, or our knowledge of, or fault for, the release or contamination. Further, liability under some of these may be joint and several, meaning that one liable party could be responsible for all costs related to a contaminated site. We could also be subject to property damage or personal injury claims alleged to result from environmental contamination, or from asbestos-containing materials or lead-based paint present at the properties or facilities we manage. Certain requirements governing the removal or encapsulation of asbestos-containing materials, as well as recently enacted local ordinances obligating property or facilities managers to inspect for and remove lead-based paint in certain buildings, could increase our costs of legal compliance and potentially subject us to violations or claims.

Capital Requirements

U.S.

Every U.S.-registered broker-dealer is subject to the Uniform Net Capital Requirements. FCMs, such as BGC Financial L.P. (“BGCF”), are also subject to CFTC capital requirements. These requirements are designed to ensure financial soundness and liquidity by prohibiting a broker or dealer from engaging in business at a time when it does not satisfy minimum net capital requirements.

In the United States, net capital is essentially defined as net worth (assets minus liabilities), plus qualifying subordinated borrowings and less certain mandatory deductions that result from excluding assets that are not readily convertible into cash and from conservatively valuing certain other assets, such as a firm’s positions in securities. Among these deductions are adjustments, commonly referred to as “haircuts,” to the market value of securities positions to reflect the market risk of such positions prior to their liquidation or disposition. The Uniform Net Capital Requirements also impose a minimum ratio of debt to equity, which may include qualified subordinated borrowings.

Regulations have been adopted by the SEC that prohibit the withdrawal of equity capital of a broker-dealer, restrict the ability of a broker-dealer to distribute or engage in any transaction with a parent company or an affiliate that results in a reduction of equity capital or to provide an unsecured loan or advance against equity capital for the direct or indirect benefit of certain persons related to the broker-dealer (including partners and affiliates) if the broker-dealer’s net capital is, or would be as a result of such withdrawal, distribution, loan or advance, below specified thresholds of excess net capital. In addition, the SEC’s regulations require certain notifications to be provided in advance of such withdrawals, distributions, reductions, loans and advances that exceed, in the aggregate, 30% of excess net capital within any 30-day period. The SEC has the authority to

 

26


Table of Contents

restrict, for up to 20 business days, such withdrawal, distribution or reduction of capital if the SEC concludes that it may be detrimental to the financial integrity of the broker-dealer or may expose its customers or creditors to loss. Notice is required following any such withdrawal, distribution, reduction, loan or advance that exceeds, in the aggregate, 20% of excess net capital within any 30 day period. The SEC’s regulations limiting withdrawals of excess net capital do not preclude the payment to employees of “reasonable compensation.”

Two of our subsidiaries, BGCF and Mint Brokers (f/k/a Seminole Financial), are registered with the SEC and are subject to the Uniform Net Capital Requirements. As an FCM, BGCF is also subject to the CFTC minimum capital requirement. BGCF is also a member of the FICC, which imposes capital requirements on its members. In addition, our SEF, BGC Derivative Markets, is required to maintain sufficient financial resources to cover operating costs for at least one year, keeping at least enough cash or highly liquid securities to cover six months’ operating costs.

Compliance with the Uniform Net Capital Requirements may limit the extent and nature of our operations, requiring the use of our registered broker-dealer subsidiaries’ capital, and could also restrict or preclude our ability to withdraw capital from our broker-dealer subsidiaries or SEF.

Non-U.S.

Our international operations are also subject to capital requirements in their local jurisdictions. BGC Brokers L.P. and BGC European Holdings, L.P., which are partnerships based in the United Kingdom, are subject to capital requirements established by the U.K. FCA. The FCA applies stringent provisions with respect to capital applicable to the operation of these brokerage firms, which vary depending upon the nature and extent of their activities. The provisions relating to capital and liquidity requirements enforced by the FCA have undergone significant changes in response to the current regulatory landscape, and our U.K. businesses are now required to maintain significantly higher regulatory capital than they have in the past.

In addition, the majority of our other foreign subsidiaries are subject to similar regulation by the relevant authorities in the countries in which they do business. Additionally, certain other of our foreign subsidiaries are required to maintain non-U.S. net capital requirements. In Hong Kong, BGC Securities (Hong Kong), LLC and BGC Capital Markets (Hong Kong), Limited are regulated by the Securities and Futures Commission and The Hong Kong Monetary Authority, respectively. Both are subject to Hong Kong net capital requirements. In France, BGC France Holdings; in Australia, BGC Partners (Australia) Pty Limited; in Japan, BGC Shoken Kaisha Limited’s Japanese branch; in Singapore, BGC Partners (Singapore) Limited and BGC Securities (Singapore) Ltd; in Korea, BGC Capital Markets & Foreign Exchange Broker (Korea) Limited; and in Turkey, BGC Partners Menkul Degerler AS, all have net capital requirements imposed upon them by local regulators. In addition, the LCH (LIFFE/LME) clearing organizations, of which BGC LP is a member, also imposes minimum capital requirements.

We had equity capital for our regulated subsidiaries of $330.5 million and $324.4 million for the years ended December 31, 2013 and 2012, respectively.

Employees

As of December 31, 2013, we had 6,386 total employees, of which approximately 59% were primarily focused on our Real Estate Services segment and approximately 41% were primarily focused on our Financial Services segment.

As of the same date, we had 2,385 brokers, salespeople, other professionals, and other front-office personnel, of whom 1,501 worked in our Financial Services segment and 884 in our Real Estate Services segment. Approximately 58% of our brokers, salespeople, other professionals, and other front-office personnel were based in the Americas, and approximately 29% were based in Europe, the Middle East and Africa and the remaining approximately 13% were based in the Asia-Pacific region.

 

27


Table of Contents

Generally, our employees are not subject to any collective bargaining agreements, except for certain reimbursable employees within our Real Estate Services segment, and certain of our employees based in our European offices that are covered by the national, industry-wide collective bargaining agreements relevant to the countries in which they work.

Legal Proceedings

See the discussion of legal proceedings contained in Note 18— “Commitments, Contingencies and Guarantees” to our consolidated financial statements in Part II, Item 8 of this Annual Report on Form 10-K.

OUR ORGANIZATIONAL STRUCTURE

Stock Ownership

As of the end of the second quarter of 2013, pursuant to our Global Partnership Restructuring Program (see “Share Count Reduction and Modifications/Extensions of Employment Agreements”), the Company redeemed or exchanged approximately 76 million limited partnership units held by partners of BGC Holdings. Pursuant to the Program, the Company has delivered and expects to deliver an aggregate of approximately 44 million shares of the Company’s Class A common stock to the partners.

During the third and fourth quarters of 2013 and in the first quarter of 2014 through January 31, 2014, the Company has issued 43,784,541 shares of the Company’s Class A common stock pursuant to the Program, with the remaining 1,011,074 shares expected to be issued in the near term. Not including the shares expected to be issued, as of January 31, 2014, there were 182,969,887 shares of our Class A common stock outstanding, of which 3,773,352 shares were held by Cantor and CFGM, Cantor’s managing general partner. Therefore, taken together with the 1,011,074 shares expected to be issued, the organizational structure diagram reflects an aggregate of 183,980,961 shares of Class A common stock outstanding as of January 31, 2014. Each share of Class A common stock is entitled to one vote on matters submitted to a vote of our stockholders.

In addition, as of January 31, 2014, Cantor and CFGM held 34,848,107 shares of our Class B common stock (which represents all of the outstanding shares of our Class B common stock), representing, together with our Class A common stock held by Cantor and CFGM, approximately 66.2% of our voting power on such date. Each share of Class B common stock is generally entitled to the same rights as a share of Class A common stock, except that, on matters submitted to a vote of our stockholders, each share of Class B common stock is entitled to ten votes. The Class B common stock generally votes together with the Class A common stock on all matters submitted to a vote of our stockholders.

Through January 31, 2014, Cantor has distributed to its current and former partners an aggregate of 20,167,112 shares of Class A common stock, consisting of (i) 18,744,424 shares to satisfy certain of Cantor’s deferred stock distribution obligations provided to such partners on April 1, 2008 (the “April 2008 distribution rights shares”), and (ii) 1,422,688 shares to satisfy certain of Cantor’s deferred stock distribution obligations provided to such partners on February 14, 2012 in connection with Cantor’s payment of previous quarterly partnership distributions (the “February 2012 distribution rights shares”). As of January 31, 2014, Cantor is still obligated to distribute to its current and former partners an aggregate of 16,432,917 shares of Class A common stock, consisting of 14,627,320 April 2008 distribution rights shares and 1,805,597 February 2012 distribution rights shares.

From time to time, we may actively continue to repurchase shares of our Class A common stock, including from Cantor, our executive officers, other employees, partners and others.

 

28


Table of Contents

Partnership Structure

We are a holding company, and our business is operated through two operating partnerships, BGC U.S., which holds our U.S. businesses, and BGC Global, which holds our non-U.S. businesses. The limited partnership interests of the two operating partnerships are held by us and BGC Holdings, and the limited partnership interests of BGC Holdings are currently held by limited partnership unit holders, founding/working partners, and Cantor. We hold the BGC Holdings general partnership interest and the BGC Holdings special voting limited partnership interest, which entitle us to remove and appoint the general partner of BGC Holdings, and serve as the general partner of BGC Holdings, which entitles us to control BGC Holdings. BGC Holdings, in turn, holds the BGC U.S. general partnership interest and the BGC U.S. special voting limited partnership interest, which entitle the holder thereof to remove and appoint the general partner of BGC U.S., and the BGC Global general partnership interest and the BGC Global special voting limited partnership interest, which entitle the holder thereof to remove and appoint the general partner of BGC Global, and serves as the general partner of BGC U.S. and BGC Global, all of which entitle BGC Holdings (and thereby us) to control each of BGC U.S. and BGC Global. BGC Holdings holds its BGC Global general partnership interest through a company incorporated in the Cayman Islands, BGC Global Holdings GP Limited.

As a result of the Global Partnership Restructuring Program described above, as of January 31, 2014, we held directly and indirectly, through wholly owned subsidiaries, BGC U.S. limited partnership interests and BGC Global limited partnership interests consisting of 218,829,068 units and 218,829,068 units, representing approximately 68.2% and 68.2% of the outstanding BGC U.S. limited partnership interests and BGC Global limited partnership interests, respectively. As of that date, BGC Holdings held BGC U.S. limited partnership interests and BGC Global limited partnership interests consisting of 101,877,504 units and 101,877,504 units, representing approximately 31.8% and 31.8% of the outstanding BGC U.S. limited partnership interests and BGC Global limited partnership interests, respectively.

Limited partnership unit holders, founding/working partners, and Cantor directly hold BGC Holdings limited partnership interests. Since BGC Holdings in turn holds BGC U.S. limited partnership interests and BGC Global limited partnership interests, limited partnership unit holders, founding/working partners, and Cantor indirectly have interests in BGC U.S. limited partnership interests and BGC Global limited partnership interests.

As described above, under the Global Partnership Restructuring Program, at the end of the second quarter of 2013 an aggregate of approximately 76 million BGC Holdings limited partnership units were redeemed or exchanged. From July 1, 2013 through January 31, 2014, an aggregate of 18,782,488 BGC limited partnership units were granted, including an aggregate of 283,206 non-exchangeable limited partnership units granted to our U.K. executives pursuant to the Program, these non-exchangeable units are not expected to become exchangeable and may be redeemed for no consideration in certain circumstances. As a result, as of January 31, 2014, outstanding BGC Holdings partnership interests included 33,050,088 limited partnership units, 20,044,483 founding/working partner units and 48,782,933 Cantor units.

We may in the future effect additional redemptions of BGC Holdings limited partnership units and founding/working partner units for shares of our Class A common stock. We may also continue our earlier partnership restructuring programs, whereby we redeemed or repurchased certain limited partnership units and founding/working partner units in exchange for new units, grants of exchangeability for Class A common stock or cash and, in many cases, obtained modifications or extensions of partners’ employment arrangements. We also generally expect to continue to grant exchange rights with respect to outstanding non-exchangeable limited partnership units and founding/working partner units, and to repurchase BGC Holdings partnership interests from time to time, including from Cantor, our executive officers, and other employees and partners, unrelated to our partnership restructuring programs.

Cantor units are generally exchangeable with us for our Class B common stock (or, at Cantor’s option or if there are no additional authorized but unissued shares of our Class B common stock, our Class A common stock) on a one-for-one basis (subject to customary anti-dilution adjustments). Upon certain circumstances, Cantor may

 

29


Table of Contents

have the right to acquire additional Cantor units in connection with the redemption of or grant of exchangeability to certain non-exchangeable founding/working partner units, none of which was redeemed/exchanged in the Global Partnership Restructuring Program. As of January 31, 2014, there were 2,669,952 non-exchangeable founding/working partner units with respect to which Cantor had the right to acquire an equivalent number of Cantor units.

On November 6, 2013, BGC GP, LLC, a subsidiary of the Company and the General Partner of the Company’s majority-owned subsidiary, BGC Holdings, and Cantor, the Majority in Interest Exchangeable Limited Partner of the Partnership, entered into the Ninth Amendment to the Agreement of Limited Partnership of the Partnership (the “Ninth Amendment”) effective as of July 1, 2013.

In order to facilitate partner compensation and for other corporate purposes, the Ninth Amendment creates new preferred partnership units (“Preferred Units”), which are working partner units that may be awarded to holders of, or contemporaneous with the grant of, PSUs, PSIs, PSEs, LPUs, APSUs, APSIs, APSEs, REUs, RPUs, AREUs, and ARPUs. These new Preferred Units carry the same name as the underlying unit, with the insertion of an additional “P” to designate them as Preferred Units.

Such Preferred Units may not be made exchangeable into our Class A common stock and accordingly will not be included in the fully diluted share count. Each quarter, the net profits of BGC Holdings will be allocated to such Units at a rate of either 0.6875% (which is 2.75% per calendar year) of the allocation amount assigned to them based on their award price, or such other amount as set forth in the award documentation (the “Preferred Distribution”), before calculation and distribution of the quarterly Partnership distribution for the remaining Partnership units. The Preferred Units will not be entitled to participate in Partnership distributions other than with respect to the Preferred Distribution. As of January 31, 2014 there were 6,798,478 such units granted and outstanding. The Ninth Amendment was approved by the Audit Committee of the Board of Directors and by the full Board.

 

30


Table of Contents

The following diagram illustrates our organizational structure as of January 31, 2014. The diagram does not reflect the various subsidiaries of BGC, BGC U.S., BGC Global, BGC Holdings or Cantor, or the noncontrolling interests in our consolidated subsidiaries other than Cantor’s units in BGC Holdings.*

 

LOGO

 

31


Table of Contents

 

* Shares of our Class B common stock are convertible into shares of our Class A common stock at any time in the discretion of the holder on a one-for-one basis. Accordingly, if Cantor converted all of its Class B common stock into Class A common stock, Cantor would hold 17.6% of the voting power, and the public stockholders would hold 82.4% of the voting power (and Cantor’s indirect economic interests in BGC U.S. and BGC Global would remain unchanged). For purposes of the diagram, Cantor’s percentage ownership also includes CFGM’s percentage ownership. The diagram does not reflect certain Class A common stock and BGC Holdings partnership units as follows: (a) Cantor’s economic interest in our 8.75% convertible notes or the 23,738,219 shares of Class A common stock acquirable by Cantor upon conversion thereof (if Cantor converted all of the 8.75% convertible notes into shares of Class A common stock, Cantor would hold 67.6% of the voting power, and the public stockholders would hold 32.4% of the voting power (and Cantor’s indirect economic interests in each of BGC U.S. and BGC Global would be 32.3%)); (b) 16,260,160 shares of Class A common stock issuable upon conversion of our 4.50% convertibles notes; (c) any shares of Class A common stock that may become issuable upon the conversion or exchange of any convertible or exchangeable debt securities that may in the future be sold under our shelf Registration Statement on Form S-3 (Registration No. 333-180331); and (d) 6,798,478 Preferred Units granted to BGC Holdings partners, including 79,297 Preferred Units granted to our U.K. executives (see “Partnership Structure” herein).

The diagram reflects Class A common stock and BGC Holdings partnership unit activity through January 31, 2014 as follows: (a) an aggregate 44,421,555 Global Partnership Restructuring Program shares of Class A common stock issued and expected to be issued by us; (b) 631,576 April 2008 distribution rights shares distributed by Cantor, but not the 14,627,320 shares remaining to be distributed by Cantor; (c) 77,018 February 2012 distribution rights shares distributed by Cantor, but not the 1,805,597 shares remaining to be distributed by Cantor; (d) 1,000,000 shares of Class A common stock donated by us to the Cantor Fitzgerald Relief Fund; (e) 4,419,220 shares of Class A common stock repurchased by us; (f) 10,501,478 shares of Class A common stock sold by us under the December 2012 sales agreement pursuant to our shelf Registration Statement on Form S-3 (Registration No. 333-185110), but not the 8,563,612 shares remaining for sale by us under such sales agreement; (g) 1,933,566 shares issued by us under our acquisition shelf Registration Statement on Form S-4 (Registration No. 333-169232), but not the 15,363,626 shares remaining available for issuance by us under such Registration Statement; (h) 54,794 shares issued by us under our Dividend Reinvestment and Stock Purchase Plan shelf Registration Statement on Form S-3 (Registration No. 333-173109), but not the 9,859,377 shares remaining available for issuance by us under such Registration Statement; (i) 3,163,944 shares sold by selling stockholders under our resale shelf Registration Statement on Form S-3 (Registration No. 333-167953), but not the 336,056 shares remaining available for sale by selling stockholders under such Registration Statement; (j) 7,744,387 shares sold by selling stockholders under our resale shelf Registration Statement on Form S-3 (Registration No. 333-175034), but not the 1,695,930 shares remaining available for sale by selling stockholders under such Registration Statement; (k) 2,782,644 shares sold by the Relief Fund under our resale shelf Registration Statement on Form S-3 (Registration No. 333-187875), but not the 27,356 shares remaining available for sale by the Relief Fund under such Registration Statement; (l) 13,118,004 limited partnership and founding/working partner units redeemed or repurchased by us for cash; (m) 76,474,400 limited partnership units redeemed or exchanged by us at the end of the second quarter 2013 pursuant to the Program; and (n) an aggregate of 53,024,489 limited partnership units granted by BGC Holdings, including 283,206 non-exchangeable limited partnership units granted to our U.K. executive officers pursuant to the Program.

 

32


Table of Contents
ITEM 1A. RISK FACTORS

Any investment in shares of our Class A common stock, our 8.125% Senior Notes, or other securities involves risks and uncertainties. The following are important risks and uncertainties that could affect our businesses, but we do not ascribe any particular likelihood or probability to them unless specifically indicated. Any of the risks and uncertainties set forth below, should they occur, could significantly and negatively affect our businesses, financial condition, results of operations, and prospects and/or the trading price of our Class A common stock, our 8.125% Senior Notes, or other securities.

RISKS RELATED TO OUR BUSINESSES GENERALLY

Global Economic and Market Conditions

Our businesses, financial condition, results of operations and prospects have been and may continue to be adversely affected by conditions in the global economy and financial markets generally.

Our businesses and results of operations have been and may continue to be adversely affected by conditions in the global economy and financial and commercial real estate markets generally. Difficult market and economic conditions and geopolitical uncertainties have in the past adversely affected and may in the future adversely affect our businesses. Such conditions and uncertainties include fluctuating levels of economic output, interest and inflation rates, employment levels, consumer confidence levels, and fiscal and monetary policy. These conditions may directly and indirectly impact a number of factors in the global markets that may be detrimental to our operating results, including the levels of trading, investing, and origination activity in the securities markets, security valuations, volatility of interest rates, changes in and uncertainty regarding tax laws and substantial fluctuations in volume and commissions on securities transactions, the absolute and relative level of currency rates, commercial real estate values and the volume of real estate transactions, and the actual and the perceived quality of issuers, borrowers and investors. For example, the actions of the U.S. Federal Reserve and international central banking authorities directly impact our cost of funds and may impact the value of financial instruments we hold. In addition, changes in monetary policy may affect the credit quality of our customers. Changes in domestic and international monetary policy are beyond our control and difficult to predict.

On a consolidated basis, for the twelve months ended December 31, 2013, 46.6% of our total revenues were generated by our Financial Services segment and 23.1% of our total revenues were generated by our Real Estate Services segment, with approximately 30.3% generated within the corporate category. As a result, our revenues and profitability are likely to decline significantly during periods of low trading volume in the financial markets in which we offer our services and may be similarly impacted by downturns in the commercial real estate market.

The financial markets, the global financial services business and the commercial real estate business are, by their nature, risky and volatile and are directly affected by many national and international factors that are beyond our control. Any one of these factors may cause a substantial decline in the U.S. and global financial services and commercial real estate markets, resulting in reduced transactional volume and profitability for our businesses. These factors include:

 

   

economic and geopolitical conditions and uncertainties in the United States, Europe and elsewhere in the world, including government deficits, debt, possible defaults and austerity measures, including the level and timing of government debt issuances and outstanding amounts;

 

   

possible shutdowns of the U.S. government, sequestrations, uncertainties regarding the federal debt ceiling and federal budget and other potential political impasses;

 

   

the effect of Federal Reserve Board quantitative easing, the tapering of quantitative easing, increased capital requirements for banks and other financial institutions, and other regulatory requirements and political impasses;

 

   

terrorism, war and other armed hostilities;

 

33


Table of Contents
   

inflation, deflation and wavering institutional and consumer confidence levels;

 

   

the availability of capital for borrowings and investments by our customers and their customers;

 

   

the level and volatility of interest rates, foreign currency exchange rates and trading in certain equity, debt and commodity markets;

 

   

the level and volatility of the difference between the yields on corporate securities being traded and those on related benchmark securities, which we refer to as “credit spreads”;

 

   

commercial real estate values and transaction volumes; and

 

   

margin requirements, capital requirements, credit availability, and other liquidity concerns.

Low trading or financial services or commercial real estate transaction volumes generally result in reduced revenues. Under these conditions, our profitability is adversely affected since many of our costs are fixed. In addition, although less common, some of our financial services or commercial real estate transaction revenues are determined on the basis of the value of transactions or on spreads. For these reasons, substantial decreases in trading volume or declining prices or spreads could have a material adverse effect on our businesses, financial condition, results of operations and prospects.

In August 2011, the credit rating agency Standard & Poor’s (“S&P”) lowered its long-term sovereign credit rating on the U.S. from AAA to AA+, while maintaining a negative outlook. The downgrade reflected S&P’s view that an August 2011 agreement of U.S. lawmakers regarding the debt ceiling fell short of what would be necessary to stabilize the U.S. government’s medium-term debt dynamics. The two other major credit rating agencies did not downgrade their previously issued U.S. sovereign credit ratings. Any downgrades of the U.S. sovereign credit rating by one or more of the major credit rating agencies could have material adverse effects on financial and commercial real estate markets and economic conditions in the U.S. and throughout the world and, in turn, could have a material adverse impact on our businesses, financial condition, results of operations, and prospects. Because of the unprecedented nature of any negative credit rating actions with respect to U.S. government obligations, the ultimate impacts on global markets and our businesses, financial condition, results of operations, and prospects are unpredictable and may not be immediately apparent. Additionally, the negative impact on economic conditions and global markets from further EU sovereign debt matters could adversely affect our businesses, financial condition, results of operations and prospects. Concerns about the EU sovereign debt have caused uncertainty and disruption for financial markets globally, and continued uncertainties loom over the outcome the EU’s financial support programs and the possibility that other EU member states may experience similar financial troubles.

Any downgrades of the long-term sovereign credit rating of the U.S. and additional EU sovereign debt crises could cause disruption and volatility of financial markets globally and have adverse effects on our businesses, financial condition, results of operations and prospects.

Evolving Business Environments

We operate in rapidly evolving business environments. If we are unable to adapt our businesses effectively to keep pace with these changes, our ability to succeed will be adversely affected, which could have a material adverse effect on our businesses, financial condition, results of operations and prospects.

The pace of change in the industries in which we operate is extremely rapid. Operating in such rapidly changing business environments involves a high degree of risk. Our ability to succeed will depend on our ability to adapt effectively to these changing conditions. If we are unable to keep up with rapid changes, we may not be able to compete effectively.

To remain competitive, we must continue to enhance and improve the responsiveness, functionality, accessibility and features of our proprietary software, network distribution systems and technologies. Our business environments are characterized by rapid technological changes, changes in user and customer

 

34


Table of Contents

requirements and preferences, frequent product and service introductions embodying new technologies and the emergence of new industry standards and practices that could render our existing proprietary technology and systems obsolete. Our success will depend, in part, on our ability to:

 

   

develop, license and defend intellectual property useful in our businesses;

 

   

enhance our existing products and services;

 

   

develop new products and services and technologies that address the increasingly sophisticated and varied needs of our existing and prospective customers;

 

   

respond to technological advances and emerging industry standards and practices on a cost-effective and timely basis;

 

   

respond to the demand for new products, services and technologies on a cost-effective and timely basis; and

 

   

adapt to technological advancements and changing standards to address the increasingly sophisticated requirements and varied needs of our customers and prospective customers.

There can be no assurance that we will be able to respond in a timely manner to changing conditions or customer requirements. In our Financial Services businesses, the development of proprietary electronic trading technology entails significant technical, financial and business risks. Further, the adoption of new internet, networking or telecommunications technologies may require us to devote substantial resources to modify, adapt and defend our technology. There can be no assurance that we will successfully implement new technologies or adapt our proprietary technology and transaction-processing systems to customer requirements or emerging industry standards, or that we will be able to successfully defend any challenges to any technology we develop. Any failure on our part to anticipate or respond adequately to technological advancements, customer requirements or changing industry standards, or any significant delays in the development, introduction or availability of new products, services or technologies, could have a material adverse effect on our businesses, financial condition, results of operations and prospects.

Geographic Concentration

Our businesses are geographically concentrated and could be significantly affected by any adverse change in the regions in which we operate.

Historically, our business operations have been substantially located in the U.S. and the U.K. While we are expanding our businesses to new geographic areas, we are still highly concentrated in these areas. Because we derived approximately 69.7% and approximately 16.5%, respectively, of our total revenues on a consolidated basis for the year ended December 31, 2013 from our operations in the U.S. and the U.K., respectively, our businesses are exposed to adverse regulatory and competitive changes, economic downturns and changes in political conditions in these countries. Moreover, due to the concentration of our operations in these areas, such operations are less diversified and, accordingly, are subject to greater regional risks than those of some of our competitors. If we are unable to identify and successfully manage or mitigate these risks, our businesses, financial condition, results of operations and prospects could be materially adversely affected.

New Opportunities/Possible Transactions and Hires

If we are unable to identify and successfully exploit new product and service opportunities, our businesses, financial condition, results of operations and prospects could be materially adversely affected.

As more participants enter the markets in which we operate, the resulting competition often leads to lower commissions and fees. This may result in a decrease in revenues in a particular market even if the volume of transactions we handle in that market increases. As a result, our strategy is to broker more transactions, manage more properties and increase market share in existing markets and to seek out new markets and customers. We

 

35


Table of Contents

may face enhanced risks as these efforts to expand our businesses result in our transacting with a broader array of customers and counterparties and expose us to new products and services and markets. Pursuing this strategy may also require significant management attention and hiring expense. We may not be able to attract new customers or brokers or other professionals or successfully enter new markets. If we are unable to identify and successfully exploit new market opportunities, our businesses, financial condition, results of operations and prospects could be materially adversely affected.

In addition to hiring brokers and other professionals, we may pursue strategic alliances, acquisitions or joint ventures, which could present unforeseen integration obstacles or costs and could dilute our stockholders. We may also face competition in our acquisition strategy, as well as potential regulatory restrictions or limitations, which may limit our number of strategic alliances, acquisitions, joint ventures and other growth opportunities. Such transactions may adversely impact our businesses, financial condition, results of operations and prospects.

We have explored a wide range of strategic alliances, acquisitions and joint ventures with other financial and real estate services firms, including maintaining or developing relationships with independently owned offices in our Real Estate Services businesses, and with other companies that have interests in businesses in which there are brokerage, management, or other strategic opportunities. We also may make acquisitions outside of our existing industries, such as we did when we first entered the commercial real estate business beginning in 2011 with our acquisitions of Newmark and Grubb & Ellis.

We continue to evaluate and potentially pursue possible strategic alliances, acquisitions, joint ventures and hires in both of our business segments and to explore opportunities in other industries. These transactions and new hires may be necessary in order for us to enter into or develop new products or services or geographic areas, as well as to strengthen our current ones.

Strategic alliances, acquisitions, joint ventures and new hires involve a number of risks and present financial, managerial and operational challenges, including:

 

   

potential disruption of our ongoing businesses and product and service development and distraction of management;

 

   

difficulty retaining and integrating personnel and integrating operational, financial reporting, internal control, compliance, and other systems;

 

   

the necessity of hiring additional management and other critical personnel and integrating them into current operations while maintaining legal and regulatory compliance;

 

   

litigation and/or arbitration associated with hiring brokerage and other personnel;

 

   

increasing the scope, geographic diversity and complexity of our operations;

 

   

potential dependence upon, and exposure to liability, loss or reputational damage relating to systems, controls and personnel that are not under our control;

 

   

addition of business lines in which we have not previously engaged;

 

   

potential unfavorable reaction to our strategic alliance, acquisition or joint venture strategy by our customers;

 

   

to the extent that we pursue opportunities outside the U.S., exposure to political, economic, legal, regulatory, operational and other risks that are inherent in operating in a foreign country, including risks of possible nationalization, expropriation, price controls, capital controls, exchange controls and other restrictive government actions, as well as the outbreak of hostilities;

 

   

the upfront costs associated with pursuing acquisitions and recruiting personnel, which efforts may be unsuccessful;

 

36


Table of Contents
   

conflicts or disagreements between any strategic alliance or joint venture partner and us;

 

   

exposure to additional liabilities of any acquired business, strategic alliance or joint venture; and

 

   

dilution resulting from any issuances of shares of our Class A common stock or limited partnership units in connection with strategic alliances, acquisitions, joint ventures or new hires.

We expect to face competition for acquisition candidates, which may limit our number of acquisitions and growth opportunities and may lead to higher acquisition prices. There can be no assurance that we will be able to identify, acquire or profitably manage additional businesses or integrate successfully any acquired businesses without substantial costs, delays or other operational, regulatory or financial difficulties.

In addition, in the U.K. we previously agreed to a voluntary limitation, which ended on March 1, 2012, on closing acquisitions of new businesses regulated by the Financial Conduct Authority (the “FCA,” formerly the Financial Services Authority) or entering into new regulated business lines, which had a temporary adverse impact on our ability to add financial services business to our U.K. group. While the FCA released us from this voluntary limitation, no assurance can be given that the FCA or any other regulatory body would not institute a similar limitation in the future.

In both of our business segments, any future growth will be partially dependent upon the continued availability of suitable acquisition candidates at favorable prices and upon advantageous terms and conditions, which may not be available to us, as well as sufficient liquidity and credit to fund these acquisitions. Future acquisitions and any necessary related financings also may involve significant transaction-related expenses, which include severance, lease termination and transaction and deferred financing costs, among others. In addition, there can be no assurance that such acquisitions will be accretive or generate favorable operating margins. The success of these acquisitions will also be determined in part by the ongoing performance of the acquired companies and the acceptance of acquired employees of our partnership compensation structure and other variables which may be different from the existing industry standards or practices at the acquired companies.

Management will need to successfully manage the integration of recent acquisitions and future growth effectively. The integration and additional growth may place a significant strain upon our management, administrative, operational and financial infrastructure. Our ability to grow depends upon our ability to successfully hire, train, supervise and manage additional employees, expand our operational and other control systems effectively, allocate our human resources optimally, maintain clear lines of communication between our transactional and management functions and our finance and accounting functions, and manage the pressure on our management, administrative, operational and financial infrastructure. Additionally, managing future growth may be difficult due to our new geographic locations and business lines. As a result of these risks and challenges, we may not realize the full benefits that we anticipate from strategic alliances, acquisitions, joint ventures or new hires. There can be no assurance that we will be able to accurately anticipate and respond to the changing demands we will face as we integrate and continue to expand our operations, and we may not be able to manage growth effectively or to achieve growth at all. Any failure to manage the integration of acquisitions and future growth effectively could have a material adverse effect on our business, financial condition, results of operations, and prospects.

Liquidity, Funding and Indebtedness

Liquidity is essential to our businesses, and insufficient liquidity could have an adverse effect on our businesses, financial condition, results of operations and prospects.

Liquidity is essential to our businesses. Failures of financial institutions have often been attributable in large part to insufficient liquidity. Liquidity is of particular importance to our trading businesses, and perceived liquidity issues may affect the willingness of our customers and counterparties to engage in transactions with us in both of our operating segments. Our liquidity could be impaired due to circumstances that we may be unable to control, such as a general market disruption or an operational problem that affects our trading customers or counterparties, other third parties or us.

 

37


Table of Contents

We are a parent holding company with no direct operations. Any dividends declared by us, any payment by us of our indebtedness or other expenses, and all applicable taxes payable in respect of our net taxable income, if any, are paid from cash on hand and funds received from distributions from BGC U.S. and BGC Global. Regulatory, tax restrictions or elections, and other legal or contractual restrictions may limit our ability to transfer funds freely from our subsidiaries. In particular, many of our subsidiaries, including our broker-dealer subsidiaries, are subject to laws, regulations, and self-regulatory organization rules that authorize regulatory bodies to block or reduce the flow of funds to a parent holding company, or that prohibit such transfers altogether in certain circumstances. These laws, regulations and rules may hinder our ability to access funds that we may need to meet our obligations. To the extent that we need funds to pay dividends, pay indebtedness and other expenses, or to pay taxes on our share of BGC U.S.’s and BGC Global’s net taxable income, and either BGC U.S. or BGC Global or their respective subsidiaries are restricted from making such distributions under applicable law or regulations, or are otherwise unable to provide such funds, it could materially adversely affect our businesses, financial condition, results of operations and prospects, including our ability to access the debt and equity capital markets.

Our ability to raise funding in the long-term or short-term debt capital markets or the equity capital markets, or to access secured lending markets, has in the past been and could in the future be adversely affected by conditions in the U.S. and international economy and markets, with the cost and availability of funding adversely affected by illiquid credit markets and wider credit spreads. To the extent we are not able to access the debt capital markets on acceptable terms in the future, we may seek to raise funding and capital through equity issuances or other means.

Future turbulence in the U.S. and international economy and markets may adversely affect our liquidity and financial condition and the willingness of certain customers and counterparties to do business with each other or with us. Acquisitions and financial reporting obligations related thereto may impact our ability to access capital markets on a timely basis and may necessitate greater short-term borrowing in the interim, which in turn may adversely affect the interest rates on our debt and our credit ratings and associated outlooks.

Our funding base consists of longer-term capital (equity, notes payable and collateralized borrowings), shorter-term liabilities and accruals that are a natural outgrowth of specific assets and/or our Financial Services business model, such as matched fails and accrued compensation. We generally have had limited need for short-term unsecured funding in our Financial Services segment. We may, however, need to access short-term capital sources to meet business needs from time to time, including, but not limited to, financing acquisitions, conducting operations, hiring or retaining brokers, providing liquidity and funding fails, including in situations where we may not be able to access the capital markets in a timely manner when desired by us. Contingent liquidity needs are largely limited to potential cash collateral that may be needed to meet clearing bank, clearinghouse and exchange margins and/or to fund fails. Current cash balances significantly exceed our unsecured bank borrowings and the amortization of our collateralized long-term debt. We have also entered into secured loan arrangements, which are repayable in consecutive monthly installments with the final payments due in December 2016. A significant portion of our cash is held in our largest regulated entities, and we believe that cash in and available to these entities, inclusive of financing provided by clearing banks, is adequate for potential cash demands of normal operations such as margin or fail financing.

In our Real Estate Services segment, we generally have had limited need for short-term unsecured funding. We may, however, have need to access short-term capital sources in order to meet business needs from time to time, including, but not limited to, financing acquisitions, conducting operations or hiring or retaining real estate brokers. Our inability to secure such short-term capital may have an adverse impact on our Real Estate Services business.

 

38


Table of Contents

We are leveraged, which could adversely affect our ability to raise additional capital to fund our operations and activities, limit our ability to react to changes in the economy or our industries, expose us to interest rate risk and prevent us from meeting our obligations under our indebtedness.

Our indebtedness, which includes $112.5 million aggregate principal amount of 8.125% Senior Notes due 2042 (the “8.125% Senior Notes”), $150.0 million aggregate principal amount of 8.75% Convertible Senior Notes due 2015 (the “8.75% Convertible Notes”), and $160.0 million principal amount of 4.50% Convertible Senior Notes due 2016 (the “4.50% Convertible Notes” and together with the 8.75% Convertible Notes, the “Convertible Notes”) has important consequences, including:

 

   

it may limit our ability to borrow money, dispose of assets or sell equity to fund our working capital, capital expenditures, dividend payments, debt service, strategic initiatives or other obligations or purposes;

 

   

it may limit our flexibility in planning for, or reacting to, changes in the economy, the markets, or our operations or businesses;

 

   

we may be more highly leveraged than some of our competitors, which may place us at a competitive disadvantage;

 

   

it may make us more vulnerable to downturns in the economy or our businesses; and

 

   

there would be a material adverse effect on our businesses, financial condition, results of operations and prospects if we were unable to service our indebtedness or obtain additional financing or refinance our existing debt as needed or on terms acceptable to us.

In our Financial Services businesses, we are dependent upon the availability of adequate funding and sufficient regulatory capital and clearing margin. Clearing margin is the amount of cash, guarantees or similar collateral that we must provide or deposit with our third-party clearing organizations in support of our obligations under contractual clearing arrangements with these organizations. Historically, these needs have been satisfied from internally generated funds and proceeds from debt and equity financings. We have also relied on Cantor’s support to clear our transactions in U.S. Treasury and U.S. government agency products under the clearing agreement we entered into with Cantor in November 2008. If for any reason we need to raise additional funds, including in order to meet increased regulatory capital requirements and/or increased clearing margin requirements arising from growth in our brokerage businesses, to complete acquisitions or otherwise, we may not be able to obtain additional financing when needed. If we cannot raise additional funds on acceptable terms, we may not be able to develop or enhance our businesses, take advantage of future growth opportunities or respond to competitive pressure or unanticipated requirements.

We may incur substantially more debt or take other actions which would intensify the risks discussed herein.

We may incur substantial additional debt in the future, some of which may be secured debt. We are not restricted under the terms of the indentures governing our 8.125% Senior Notes and Convertible Notes from incurring additional debt, securing existing or future debt (with certain exceptions, including to the extent already secured), recapitalizing our debt or taking a number of other actions that are not limited by the terms of our debt instruments that could have the effect of diminishing our ability to make payments on our debt when due.

We may not have the funds necessary to purchase the Convertible Notes upon a fundamental change or the 8.125% Senior Notes upon a change of control triggering event as required by the indentures governing these notes.

Holders may require us to purchase their Convertible Notes for cash upon a fundamental change as described in the indentures governing the Convertible Notes. In addition, upon the occurrence of a “change of control triggering event” (as defined in the indenture governing the 8.125% Senior Notes), unless we have exercised our right to redeem such notes, holders of the 8.125% Senior Notes will have the right to require us to

 

39


Table of Contents

repurchase all or any part of their notes at a price in cash equal to 100% of the-then outstanding aggregate principal amount of the 8.125% Senior Notes repurchased plus accrued and unpaid interest, if any. There can be no assurance that we would have sufficient financial resources, or would be able to arrange financing, to pay in cash the fundamental change purchase price in full for the Convertible Notes surrendered by the holders or to repurchase the 8.125% Senior Notes upon a “change of control triggering event.” A fundamental change may also constitute an event of default and result in the effective acceleration of the maturity of our then-existing indebtedness. Furthermore, our failure to repurchase the 8.125% Senior Notes as required under the indenture governing such notes would result in a default under that indenture, which could result in defaults under agreements governing any of our other indebtedness.

In addition, the terms of any then-existing credit facilities and financing agreements may limit our ability to pay any fundamental change purchase price. Failure by us to purchase the Convertible Notes when required will result in an event of default with respect to the notes.

The fundamental change provisions in our Convertible Notes and the requirement to offer to repurchase the 8.125% Senior Notes upon a “change of control triggering event” may delay or prevent an otherwise beneficial takeover attempt of us.

The fundamental change purchase rights in the indentures governing the Convertible Notes, which will allow noteholders to require us to purchase all or a portion of their notes upon the occurrence of a fundamental change( as defined in such indentures), along with the provisions requiring an increase in the conversion rate for conversions in connection with make-whole fundamental changes may in certain circumstances delay or prevent a takeover of us and/or the removal of our incumbent management that might otherwise be beneficial to holders of our Class A common stock. In addition, the requirement to offer to repurchase the 8.125% Senior Notes upon a “change of control triggering event” may in certain circumstances delay or prevent a takeover of us and/or the removal of incumbent management that might otherwise be beneficial to investors.

Conversion of the Convertible Notes may dilute the ownership interest of existing stockholders, and sales of the underlying shares may depress the market price of our Class A common stock.

The conversion of some or all of the Convertible Notes may dilute the ownership interests of existing Class A stockholders, including as a result of any adjustment to the conversion rate on the notes due to our payment of cash dividends above a specified rate. Any sales in the public market of any shares of our Class A common stock issuable upon conversion could depress the market price of our Class A common stock.

If we elect cash settlement or a combination settlement of the 4.50% Convertible Notes, it may have adverse consequences.

In lieu of delivery of shares of our Class A common stock in satisfaction of our obligation upon conversion of the 4.50% Convertible Notes, we may settle the notes surrendered for conversion entirely in cash or in a combination of cash and shares. This feature of the 4.50% Convertible Notes may result in noteholders receiving no shares upon conversion or fewer shares relative to the conversion value of the notes, but could reduce our liquidity if we pay the conversion price in whole or in part in cash.

The accounting method for certain convertible debt securities, such as the 4.50% Convertible Notes, could have a material adverse effect on our reported financial results.

In May 2008, the Financial Accounting Standards Board issued accounting guidance for convertible debt that may be settled in cash upon conversion. Under this accounting guidance, an entity must separately account for the liability and equity components of convertible debt instruments, such as our 4.50% Convertible Notes, that may be settled in cash or partially in cash upon conversion in a manner that reflects the issuer’s economic interest cost. The guidance requires the fair value of the conversion option of the 4.50% Convertible Notes to be

 

40


Table of Contents

reported as a component of stockholders’ equity and included in additional paid-in capital on our consolidated statements of financial condition. The value of the conversion option of the 4.50% Convertible Notes has been reported as a discount to the notes. We will report lower net income in our financial results because interest will include both the current period’s amortization of the debt discount (non-cash interest), as well as the instrument’s cash interest.

Intellectual Property

We may not be able to protect our intellectual property rights or may be prevented from using intellectual property necessary for our businesses.

Our success is dependent, in part, upon our intellectual property and proprietary technology. We generally rely primarily on trade secret, contract, patent, copyright, and trademark law in the U.S. and other jurisdictions as well as confidentiality procedures and contractual provisions to establish and protect our rights to proprietary technologies, products, services or methods, and our brand. For example, we regularly file patent applications to protect inventions arising from our research and development, and we are currently pursuing patent applications around the world. We also control access to our proprietary technology, and enter into confidentiality and invention assignment agreements with our employees and consultants and confidentiality agreements with other third parties.

It is possible that third parties may copy or otherwise obtain and use our proprietary technologies without authorization or otherwise infringe on our rights despite our precautions. Unauthorized use of our intellectual property could make it more expensive to do business and harm our operating results. We cannot ensure that our intellectual property rights are sufficient to protect our competitive advantages or that any particular patent, copyright, or trademark is valid and enforceable, and all patents ultimately expire. In addition, the laws of some foreign countries may not protect our proprietary rights to the same extent as the laws in the U.S., or at all. Any significant impairment of our intellectual property rights could harm our businesses or our ability to compete. For example, reductions in the legal protection for software intellectual property rights could adversely affect our revenues.

Protecting our intellectual property rights is costly and time consuming. Many companies including those in the computer and financial services industries own large numbers of patents, copyrights, and trademarks and sometimes file lawsuits based on allegations of infringement or other violations of intellectual property rights. In addition, over the past years there has been a proliferation of patents applicable to these industries and a substantial increase in the number of such patent applications filed. Under current law, U.S. patent applications typically remain secret for 18 months or, in some cases, until a patent is issued. Because of technological changes in these industries, current extensive patent coverage, and the rapid rate of issuance of new patents, it is possible certain components of our products and services may unknowingly infringe existing patents or intellectual property rights of others. Although we have taken steps to protect ourselves, there can be no assurance that we will be aware of all patents, copyrights or trademarks that may pose a risk of infringement by our products and services. Generally, it is not economically practicable to determine in advance whether our products or services may infringe the present or future rights of others.

Accordingly, we may face claims of infringement or other violations of intellectual property rights that could interfere with our ability to use intellectual property or technology that is material to our businesses. In addition, restrictions on the distribution of some of the market data generated by our brokerage desks could limit the comprehensiveness and quality of the data we are able to distribute or sell. The number of such third-party claims may grow. Our technologies may not be able to withstand such third-party claims or rights against their use.

In the future, we may have to rely on litigation to enforce our intellectual property rights, protect our trade secrets, determine the validity and scope of the proprietary rights of others or defend against claims of infringement or invalidity. Any such claims or litigation, whether successful or unsuccessful, could result in

 

41


Table of Contents

substantial costs, the diversion of resources, and the attention of management, any of which could negatively affect our businesses. Responding to these claims could also require us to enter into royalty or licensing agreements with the third parties claiming infringement, stop selling or redesign affected products or services or pay damages on our own behalf or to satisfy indemnification commitments with our customers. Such royalty or licensing agreements, if available, may not be available on terms acceptable to us, and may cause operating margins to decline.

If our software licenses from third parties are terminated or adversely changed or amended or if any of these third parties were to cease doing business, our ability to operate our businesses may be materially adversely affected.

We license databases and software from third parties, much of which is integral to our systems and our businesses. The licenses are terminable if we breach our obligations under the license agreements. If any material licenses were terminated or adversely changed or amended, or if any of these third parties were to cease doing business, we may be forced to spend significant time and money to replace the licensed software and databases, and our ability to operate our businesses may be materially adversely affected. Although we take steps to locate replacements, there can be no assurance that the necessary replacements will be available on reasonable terms, if at all. There can be no assurance that we will have an ongoing license to use all intellectual property which our systems require, the failure of which could have a material adverse effect on our businesses, financial condition, results of operations and prospects.

IT Systems and Cybersecurity Risks

If we experience computer systems failures or capacity constraints, our ability to conduct our business operations could be harmed.

If we experience computer systems failures or capacity constraints, our ability to conduct our business operations could be harmed. We support and maintain many of our computer systems and networks internally. Our failure to monitor or maintain these systems and networks or, if necessary, to find a replacement for this technology in a timely and cost-effective manner would have a material adverse effect on our ability to conduct our business operations.

Although all of our business critical systems have been designed and implemented with fault tolerant and/or redundant clustered hardware and diversely routed network connectivity, our redundant systems or disaster recovery plans may prove to be inadequate. Although we operate four geographically disparate main data centers, they could be subject to failure due to environmental factors, power outage and other factors. Additionally, the Rochelle Park, NJ data center was transferred to NASDAQ OMX in June 2013. We continue to use that data center and have the right to do so until June 2015, by which date we will need to find a suitable replacement. We may be subject to system failures and outages which might impact our revenues and relationships with customers. In addition, we will be subject to risk in the event that systems of our partners, customers or vendors are subject to failures and outages.

We rely on third parties for various computer and communications systems, such as telephone companies, online service providers, data processors, clearance organizations and software and hardware vendors. Our systems, or those of our third-party providers, may fail or operate slowly, causing one or more of the following:

 

   

unanticipated disruptions in service to our customers;

 

   

slower response times;

 

   

delays in our customers’ trade execution;

 

   

failed settlement of trades;

 

   

incomplete or inaccurate accounting, recording or processing of trades;

 

42


Table of Contents
   

financial losses;

 

   

litigation or other customer claims; and

 

   

regulatory sanctions.

We may experience additional systems failures in the future from power or telecommunications failures, acts of God or war, weather-related events, terrorist attacks, human error, natural disasters, fire, power loss, sabotage, cyber attacks, hardware or software malfunctions or defects, computer viruses, intentional acts of vandalism and similar events. Any system failure that causes an interruption in service or decreases the responsiveness of our service, including failures caused by customer error or misuse of our systems, could damage our reputation, business and brand name.

Malicious attacks or related failures of our operational systems or infrastructure, or those of third parties, could disrupt our businesses, result in the disclosure of confidential information, damage our reputation and cause losses.

Our businesses require us to process and monitor, on a daily basis, a very large number of transactions, many of which are highly complex, across numerous and diverse markets in many currencies. Developing and maintaining our operational systems and infrastructure is challenging, particularly as a result of rapidly evolving legal and regulatory requirements and technological shifts. Our financial, accounting, data processing or other operating and compliance systems and facilities may fail to operate properly or become disabled as a result of events that are wholly or partially beyond our control, such as a cyber attack or other unforeseen malicious or catastrophic events, which may adversely affect our ability to process these transactions or provide services.

In addition, our operations rely on the secure processing, storage and transmission of confidential and other information on our computer systems and networks. Although we take protective measures such as software programs, firewalls and similar technology to maintain the confidentiality, integrity and availability of our and our customers’ information, and endeavor to modify these protective measures as circumstances warrant, the nature of the threats continues to evolve. As a result, our computer systems, software and networks may be vulnerable to unauthorized access, loss or destruction of data (including confidential customer information), account takeovers, unavailability or disruption of service, computer viruses, acts of vandalism, or other malicious code, cyber attacks and other events that could have an adverse security impact. Despite the defensive measures we have taken, these threats may come from external factors such as governments, organized crime, hackers, and other third parties such as outsource or infrastructure-support providers and application developers, or may originate internally from within us. Given the high volume of transactions, certain errors may be repeated or compounded before they are discovered and rectified.

We also face the risk of operational disruption, failure, termination or capacity constraints of any of the third parties that facilitate our business activities, including customers, counterparties, exchanges, clearing agents, clearinghouses or other financial intermediaries. Such parties could also be the source of an attack on or breach of our operational systems, data or infrastructure.

There have been an increasing number of malicious cyber incidents in recent years in various industries, including ours. Any such cyber incidents involving our computer systems and networks, or those of third parties important to our businesses, could have a material adverse effect on our businesses, financial condition, results of operations and prospects.

If one or more of these events or malicious attacks occurs, it could potentially jeopardize the confidential, proprietary and other information processed and stored in, and transmitted through, our computer systems and networks, or otherwise cause interruptions or malfunctions in our, as well as our customers’ or other third parties’, operations, which could result in reputational damage, financial losses, regulatory penalties and/or customer dissatisfaction or loss.

 

43


Table of Contents

Natural Disasters, Terrorist Attacks, and Other Disruptions to Infrastructure May Adversely Affect Our Businesses

Our ability to conduct our businesses may be adversely impacted by catastrophic events, including natural disasters, terrorist attacks, and other disruptions.

We may encounter disruptions involving power, communications, transportation or other utilities or essential services depended on by us or by third parties with whom we conduct business, such as was the case with Hurricane Sandy in 2012. This could include disruptions as the result of natural disasters, pandemics, or weather-related or similar events, such as fires, hurricanes, earthquakes and floods, political instability, labor strikes or turmoil or terrorist attacks. These disruptions may occur, for example, as a result of events affecting only the buildings in which we operate (such as fires), or as a result of events with a broader impact on the communities where those buildings are located. If a disruption occurs in one location and persons in that location are unable to communicate with or travel to or work from other locations, our ability to service and interact with our customers and others may suffer, and we may not be able to successfully implement contingency plans that depend on communications or travel.

Such events can result in significant injuries and loss of life, which could result in material financial liabilities, loss of business and reputational harm. They can also impact the availability and/or loss of commercial insurance policies, both for our own businesses and for those customers whose properties we manage and who may purchase their insurance through the insurance buying programs we make available to them.

There can be no assurance that the disaster recovery and crisis management procedures we employ will suffice in any particular situation to avoid a significant loss. Given that our employees are increasingly mobile and less reliant on physical presence in our offices, our disaster recovery plans increasingly rely on the availability of the Internet (including “cloud” technology) and mobile phone technology, so the disruption of those systems would likely affect our ability to recover promptly from a crisis situation. Although we maintain insurance for liability, property damage and business interruption, subject to deductibles and various exceptions, no assurance can be given that our businesses, financial condition, results of operations and prospects will not be negatively affected by such events in the future.

Environmental Liabilities and Regulations; Climate Risks

Our operations are affected by federal, state and/or local environmental laws in the countries in which we maintain office space for our own operations and where we manage properties for clients in our Real Estate business. We may face liability with respect to environmental issues occurring at properties that we manage or occupy. Various laws and regulations restrict the levels of certain substances that may be discharged into the environment by properties or they may impose liability on current or previous real estate owners or operators for the cost of investigating, cleaning up or removing contamination caused by hazardous or toxic substances at the property. We may face costs or liabilities under these laws as a result of our role as an on-site property manager or a manager of construction projects. Within our own operation, we face additional costs from rising fuel prices which make it more expensive to power our corporate offices.

Our own operations are generally conducted within leased office building space and, accordingly, we do not currently anticipate that regulations restricting the emissions of greenhouse gases, or taxes that may be imposed on their release, would result in material costs or capital expenditures. However, we cannot be certain about the extent to which such regulations will develop as there are higher levels of understanding and commitments by different governments around the world regarding risks related to the climate and how they should be mitigated. Regulations relating to climate change may affect the scope of services we provide to clients in their managed properties, but we expect that clients would typically bear any additional costs of doing so under applicable management agreements.

 

44


Table of Contents

We anticipate that the potential effects of climate change may impact the decisions and analysis the employees in our Real Estate business make with respect to the properties they evaluate acquiring or managing on behalf of clients since climate change considerations may impact the relative desirability of locations and the cost of operating and insuring acquired properties. Future legislation that requires specific performance levels for building operations could make non-compliant buildings more expensive, which could materially affect investments in properties we have made on behalf of clients.

We also anticipate that the potential effects of climate change may impact our own operations and those of client properties we manage, especially when they are located in coastal cities. For example, during 2012 our own operations and properties we manage for clients in the northeastern United States and in particular New York City, were impacted by Hurricane Sandy, in some cases significantly.

Key Personnel and Employees

Our ability to retain our key employees and the ability of certain key employees to devote adequate time to us are critical to the success of our businesses, and failure to do so may adversely affect our businesses, financial condition, results of operations and prospects.

Our people are our most important resource. We must retain the services of our key employees and strategically recruit and hire new talented employees to obtain customer transactions that generate most of our revenues.

Howard W. Lutnick, who serves as our Chief Executive Officer and Chairman, is also the Chairman of the Board, President and Chief Executive Officer of Cantor and President of CFGM, the managing partner of Cantor. Stephen M. Merkel, who serves as our Executive Vice President, General Counsel and Secretary, is employed as Executive Managing Director, General Counsel and Secretary of Cantor. In addition, Messrs. Lutnick and Merkel also hold offices at various other affiliates of Cantor. These two key employees are not subject to employment agreements with us or any of our subsidiaries.

Currently, Mr. Lutnick and Mr. Merkel each spend approximately 50% of their time on our matters, although these percentages may vary depending on business developments at us or Cantor or any of our or Cantor’s affiliates. As a result, these key employees dedicate only a portion of their professional efforts to our businesses and operations, and there is no contractual obligation for them to spend a specific amount of their time with us and/or Cantor. These two key employees may not be able to dedicate adequate time to our businesses and operations, and we could experience an adverse effect on our operations due to the demands placed on our management team by their other professional obligations. In addition, these key employees’ other responsibilities could cause conflicts of interest with us.

The BGC Holdings limited partnership agreement, which includes non-competition and other arrangements applicable to our key employees who are limited partners of BGC Holdings, may not prevent our key employees, including Messrs. Lutnick and Merkel, whose employment by Cantor is not subject to these provisions in the BGC Holdings limited partnership agreement, from resigning or competing against us. In addition, our success in the Financial Services segment has largely been dependent on the efforts of Mr. Lutnick and our President, Shaun Lynn, and other executive officers and former executive officers. In the Real Estate Services segment, our success has similarly been dependent on efforts by Mr. Lutnick in connection with acquisitions and on an ongoing basis by officers and other key employees, including some who have been hired in connection with these acquisitions. Should Mr. Lutnick leave or otherwise become unavailable to render services to us, control of us would likely pass to Cantor, and indirectly pass to the then-controlling stockholder of CFGM (which is Mr. Lutnick), Cantor’s managing general partner, or to such other managing general partner as CFGM would appoint, and as a result control could remain with Mr. Lutnick. If any of our key employees in our Financial Services or Real Estate Services segments were to join an existing competitor, form a competing company, offer services to Cantor that compete with our services or otherwise leave us, some of our customers could choose to use the services of that competitor or another competitor instead of our services, which could adversely affect our revenues and as a result could materially adversely affect our businesses, financial condition, results of operations and prospects.

 

45


Table of Contents

Internal Controls

If we fail to implement and maintain an effective internal control environment, our operations, reputation and stock price could suffer, we may need to restate our financial statements, and we may be delayed or prevented from accessing the capital markets.

We are subject to the requirements of the Sarbanes-Oxley Act of 2002 and the applicable SEC rules and regulations that require an annual management report on our internal controls over financial reporting and an attestation report by our independent registered public accounting firm on our internal controls. The management report includes, among other matters, management’s assessment of the effectiveness of our internal controls over financial reporting.

Internal control over financial reporting, no matter how well designed, has inherent limitations. Therefore, internal controls over financial reporting determined to be effective can provide only reasonable assurance with respect to financial statement preparation and may not prevent or detect all misstatements. Due to the inherent limitations in all control systems, no evaluation of controls can provide absolute assurance that all control issues and instances of fraud, if any, have been detected. These inherent limitations include the realities that judgments in decision-making can be faulty, and that breakdowns can occur because of simple error or mistake. Additionally, controls can be circumvented by the individual acts of some persons, by collusion of two or more people, or by management override of the internal controls. Moreover, projections of any evaluation of effectiveness to future periods are subject to the risk that controls may become inadequate due to changes in conditions, or that the degree of compliance with the policies or procedures may deteriorate. As such, we could lose investor confidence in the accuracy and completeness of our financial reports, which may have a material adverse effect on our stock price.

Our ability to identify and remediate any material weaknesses in our internal controls could affect our ability to prepare financial reports in a timely manner, control our policies, procedures, operations, and assets, assess and manage our operational, regulatory, and financial risks, and integrate our acquired businesses. Similarly, we need to effectively manage any growth that we achieve in such a way as to ensure continuing compliance with all applicable internal control, financial reporting, and legal and regulatory requirements. Any failures to ensure full compliance with internal control and financial reporting requirements could result in restatement, delay or prevent us from accessing the capital markets, and harm our reputation and the market price for our Class A common stock.

Ongoing compliance with the Sarbanes-Oxley Act, as well as compliance with current and future regulatory control requirements, including those imposed or expected to be imposed by the FCA, may require significant expenses and divert management resources from our operations and could require a restructuring of our internal controls over financial reporting. Any such expenses, time reallocations, or restructuring could be disruptive and have a material adverse effect on our businesses, financial condition, results of operations and prospects.

Seasonality

The financial services and commercial real estate services markets in which we operate are generally affected by seasonality, which could have a material adverse effect on our results of operations in a given period.

Traditionally, the financial markets around the world experience lower volume during the summer and at the end of the year due to a general slowdown in the business environment around holiday seasons, and, therefore, our transaction volume levels may decrease during those periods. The timing of local holidays also affects transaction volumes.

With respect to the commercial real estate industry, revenue and profits are generally higher in the fourth quarter of each year and lower in the first quarter. This is a result of a general focus in the real estate industry on

 

46


Table of Contents

completing or documenting transactions by calendar year-end and because certain expenses are constant through the year. While the seasonality in these two segments may be offsetting, these factors could have a material effect on our results of operations in any given period.

The seasonality of our businesses makes it difficult to determine during the course of the year whether planned results will be achieved, and thus to adjust to changes in expectations. To the extent that we are not able to identify and adjust for changes in expectations or we are confronted with negative conditions that inordinately impact seasonal norms, our businesses, financial condition, results of operations and prospects could be adversely affected.

RISKS RELATED TO OUR FINANCIAL SERVICES SEGMENT

General Financial Services Market Conditions

Consolidation and concentration of market share in the banking, brokerage, exchange and financial services industries could materially adversely affect our businesses, financial condition, results of operations and prospects because we may not be able to compete successfully.

In recent years, there has been substantial consolidation and convergence among companies in the banking, brokerage, exchange and financial services industries, resulting in increasingly large existing and potential competitors, and increased concentration in markets dominated by some of our largest customers. Consolidation has occurred among our broker-dealer customers, largely as a result of the 2008-2009 global financial crisis. For example, Washington Mutual and Bear Stearns were acquired by J.P. Morgan Chase; Lehman Brothers Holdings Inc. declared bankruptcy and its investment banking operations were largely absorbed by Barclays in the U.S. and by Nomura elsewhere; Bank of America Corp. acquired Merrill Lynch & Co., Inc. and Countrywide Financial; and Wells Fargo acquired Wachovia. More recently, Jefferies acquired the commodity trading business of Prudential Financial, and Getco acquired Knight Capital to form KCG.

In addition, some of our large broker-dealer customers, such as UBS, The Royal Bank of Scotland, Credit Suisse and Morgan Stanley have announced plans to reduce their sales and trading businesses in fixed income, currency, and commodities. The combination of this consolidation and the reduction by large customers of certain businesses may lead to increased concentration among our broker-dealer customers, which may reduce our ability to negotiate pricing and other matters with our customers and lower volumes. Additionally, the sales and trading global revenue market share has become increasingly concentrated over the past five years among five of the top investment banks across equities, fixed income, currencies and commodities asset classes.

We also face existing and potential competition from large exchanges, which seek or may seek to migrate trading from the inter-dealer market to their own. Consolidation is occurring in this area as well. Recently, Hong Kong Exchange and Clearing Limited acquired the London Metal Exchange while ICE completed the acquisition of NYSE Euronext. Consolidation among exchanges may increase their financial resources and ability to compete with us.

Continued consolidation in the financial services industry and especially among our customers could lead to the exertion of additional pricing pressure by our customers, impacting the commissions and spreads we generate from our brokerage services. Further, the recent consolidation among exchanges, and expansion by these exchanges into derivative and other non-equity trading markets, will increase competition for customer trades and place additional pricing pressure on commissions and spreads. These developments have increased competition from firms with potentially greater access to capital resources than we have. Finally, consolidation among our competitors other than exchange firms could result in increased resources and product or service offerings for our competitors. If we are not able to compete successfully in the future, our businesses, financial condition, results of operations and prospects could be materially adversely affected.

Actions taken by central banks in major global economies may have a negative impact on our businesses.

In recent years, policies undertaken by certain central banks, such as the U.S. Federal Reserve, the European Central Bank, and the Bank of England, have involved quantitative easing or the buying and selling of currencies

 

47


Table of Contents

in the foreign exchange market. Quantitative easing involves open market transactions by monetary authorities to stimulate economic activity through the purchase of assets of longer maturity and has the effect of lowering interest rates further out on the yield curve.

For example, as of January 1, 2014, the U.S. Federal Reserve held close to $3.8 trillion worth of long-dated U.S. Treasury and Federal Agency securities which are not being traded or hedged. This compares to $1.7 trillion at the beginning of 2011 and zero prior to September 2008. This has reduced volatility and volumes for listed and OTC interest rate products in the U.S. Although the Federal Reserve recently lowered the amount of repurchases from $85 billion to $65 billion per month, it expects to maintain quantitative easing activity until U.S. employment is well below 6.5% or until inflation is consistently above 2.5%. Even after achieving these targets, the Federal Reserve may use traditional methods to keep short-term interest rates very low by historical standards.

Similarly, global FX volumes were muted in 2012 and 2013, largely because certain major central banks, such as those in Japan and Switzerland, intervened to keep global currencies from appreciating, and because low interest rates (themselves partially a result of quantitative easing) in most major economies make carry-trade strategies less appealing for FX market participants. In addition, increased capital requirements for banks and other financial institutions are likely to result in increased holdings of government securities, which holdings will be less likely to be traded or hedged, thus reducing further transaction volumes in those securities. Since the new capital requirements make it more expensive for the banks and other financial institutions to hold assets other than government securities, the new requirements may also reduce their trading and hedging activities in corporate and asset-backed fixed income securities as well as in various other OTC cash and derivative instruments. These central banking policies may adversely affect our businesses, particularly our rates and FX operations. In addition, many of our large bank customers have faced increasing regulatory scrutiny of their Rates and FX businesses, and this may negatively impact industry volumes.

The migration of OTC swaps to SEF markets may impact volumes, liquidity and demand for our services in certain markets.

On October 2, 2013, BGC Derivative Markets, a subsidiary of the Company, began operating our SEF Mandatory Dodd-Frank compliant execution by Swap Dealers and Major Swap Participants is scheduled to commence in February 2014 for a small number of products, and in May of 2014 for others. In addition, BGC maintains its ownership stake in ELX, a CFTC approved DCM, which also includes several of the world’s largest banks as equity holders. ELX began Dodd-Frank compliant swap and swap-futures trading in the fourth quarter of 2013. Although we believe that our SEF and ELX are in compliance with applicable rules, no assurance can be given that the market for these products will not be less robust, that there may be less volume and liquidity in these markets, or that there may be less demand for our services or the market in general or that the industry will not experience disruptions as customers or market participants transition to the new system. If such events were to occur, our business in these products could be significantly reduced and our businesses, financial condition, results of operations and prospects could be adversely affected.

Our commodities derivatives activities, including those related to electric, natural gas and environmental interests, subject us to extensive regulation, potential catastrophic events and other risks that may result in our incurring significant costs and liabilities.

We engage in the brokerage of commodities derivatives, including those involving electric power and natural gas, and related products and indices. These activities subject us or our customers to extensive and evolving federal, state and local and foreign commodities, energy, environmental, and other governmental laws and regulations and may result in our incurring significant costs and liabilities.

 

48


Table of Contents

We or our clients may incur substantial costs in complying with current or future laws and regulations relating to our commodities-related activities, including trading of electric, natural gas, and environmental interests. New regulation of OTC derivatives markets in the U.S. and similar legislation proposed or adopted abroad will impose significant new costs and new requirements on the commodities derivatives activities of us and our customers. We or our customers may incur substantial costs or loss of revenues in complying with current or future laws and regulations, and the overall reputation of us or our clients may be adversely affected by the current or future regulatory environment. Failure to comply with these laws and regulations may result in substantial civil and criminal penalties and fines for market participants.

The commodities-related activities of us and our clients are also subject to the risk of unforeseen catastrophic events, many of which are outside of our control, which could result in significant liabilities for us or our customers. We may not be able to obtain insurance to cover these risks, and the insurance that we have may be inadequate to cover our liabilities. The occurrence of any of such events may prevent us from performing under our agreements with customers, may impair our operations, and may result in litigation, regulatory action, negative publicity or other reputational harm, which could have a negative effect on our businesses, financial condition, results of operations and prospects.

Regulatory/Legal

The financial services industry in which we operate is subject to significant regulation. We are subject to regulatory capital requirements on our regulated businesses, and a significant operating loss or any extraordinary charge against capital could adversely affect our ability to expand or, depending upon the magnitude of the loss or charge, even to maintain the current level of our businesses.

Many aspects of our businesses, like those of other financial intermediary firms, are subject to significant capital requirements. In the U.S., the SEC, FINRA and various other regulatory bodies (including the CFTC and the National Futures Association (the “NFA”)) have stringent provisions with respect to capital applicable to the operation of brokerage firms, which vary depending upon the nature and extent of the broker-dealer’s activities. FCMs, such as our subsidiary, BGC Financial, L.P. (“BGCF”), are also subject to CFTC capital requirements. In addition, we hold a 49% limited partnership interest in Aqua, a U.S. registered broker-dealer. These broker-dealers are subject to SEC, FINRA, CFTC and NFA net capital requirements.

Our international operations are also subject to capital requirements. BGC Brokers L.P. and BGC European Holdings, L.P., which are partnerships based in the U.K., are currently subject to capital requirements established by the FCA, the main statutory regulator for the U.K. financial services industry. The FCA applies stringent provisions with respect to capital applicable to the operation of these brokerage firms, which vary depending upon the nature and extent of their activities. The provisions relating to capital and liquidity requirements enforced by the FCA have undergone significant change, and our U.K. businesses are now required to maintain significantly higher regulatory levels of capital than they have in the past.

In addition, the majority of our other foreign subsidiaries are subject to similar regulation by the relevant authorities in the countries in which they do business. These regulations often include minimum capital requirements, which are subject to change. Similar requirements are applied to certain of our other subsidiaries that are regulated in other countries, such as Australia, France and Hong Kong. Further, we may become subject to capital requirements in other foreign jurisdictions in which we currently operate or in which we may enter.

We expect to continue to maintain levels of capital in excess of regulatory minima. Should we fail to maintain the required capital, we may be required to reduce or suspend our broker-dealer operations during the period that we are not in compliance with capital requirements, and may be subject to suspension or revocation of registration or withdrawal of authorization or other disciplinary action from domestic and international regulators, which would have a material adverse effect on us. In addition, should we fail to maintain the capital required by clearing organizations of which we are a member, our ability to clear through those clearing organizations may be impaired, which may adversely affect our ability to process trades.

 

49


Table of Contents

If the capital rules are changed or expanded, or if there is an unusually large charge against capital, our operations that require the intensive use of capital would be limited. Our ability to withdraw capital from our regulated subsidiaries is subject to restrictions, which, in turn, could limit our ability to pay our indebtedness and other expenses, dividends on our Class A common stock, and distributions on our BGC Holdings limited partnership interests, and to repurchase shares of our Class A common stock or purchase BGC Holdings limited partnership interests or other equity interests in our subsidiaries, including from Cantor, our executive officers, other employees, partners and others, and pursue strategic acquisitions or other growth opportunities. We cannot predict our future capital needs or our ability to obtain additional financing. No assurance can be given that capital levels will remain stable or that we will not incur substantial expenses in connection with maintaining current or increased capital levels or engaging in business restructurings or other activities in response to these requirements.

In addition, financial intermediary firms are subject to numerous conflicts of interests or perceived conflicts, including for example principal trading and trading to make markets. We have adopted various policies, controls and procedures to address or limit actual or perceived conflicts, and we will regularly seek to review and update our policies, controls and procedures. However, these policies, controls and procedures may result in increased costs and additional operational personnel. Failure to adhere to these policies, controls and procedures may result in regulatory sanctions or customer claims.

Our businesses, financial condition, results of operations and prospects could be adversely affected by new laws or regulations or by changes in existing laws or regulations or the application thereof.

The financial services industry, in general, is heavily regulated. Proposals for additional legislation further regulating the financial services industry are periodically introduced in the U.S., the EU and other geographic areas. Moreover, the agencies regulating the financial services industry also periodically adopt changes to their rules and regulations, particularly as these agencies have increased the focus and intensity of their regulation of the financial services industry.

Changes in legislation and in the rules and regulations promulgated by the SEC, FINRA, the CFTC, the U.S. Treasury, the FCA and other domestic and international regulators and self-regulatory organizations, as well as changes in the interpretation or enforcement of existing laws and rules, often directly affect the method of operation and profitability of broker-dealers and could result in restrictions in the way we conduct our business. For example, the U.S. Congress, the U.S. Treasury, the Board of Governors of the Federal Reserve System, SEC and the CFTC are continuing to review the nature and scope of their regulation and oversight of the government securities markets and U.S. markets. In Europe, proposals of revisions to the original MiFID are currently underway. Therefore, uncertainties resulting from the possibility of additional legislation and/or regulation, could adversely impact our businesses. Failure to comply with any of these laws, rules or regulations could result in fines, penalties, restrictions or limitations on business activity, suspension or expulsion from the industry, any of which could have a material adverse effect upon us.

In light of recent events in the U.S. and global financial markets and economy, regulators and legislators in the U.S. and EU continue to craft new laws and regulations for the global OTC derivatives markets, including the Dodd-Frank Act that became law in July 2010. The Dodd-Frank Act mandates or encourages several reforms regarding derivatives, including new regulations for swaps markets creating impartiality considerations, additional pre- and post-trade transparency requirements and heightened collateral or capital standards, as well as recommendations for the obligatory use of central clearing for most standardized derivatives. The law also requires that standardized derivatives be traded in an open and non-exclusionary manner on a regulated exchange or a SEF. In July 2013, the European Commission and the CFTC announced the “Path Forward” on the alignment of OTC derivatives regulations between the two jurisdictions. For the EU, this involves the implementation of the European Market Infrastructure Regulation and proposed amendments to MiFID. The SEC, the CFTC and the European Commission are still in the process of finalizing rules for the implementation of these requirements. The actual implementation of any such rules may be phased in over a longer period. There

 

50


Table of Contents

can be no guarantee that the final rules will not negatively impact our volumes or revenues or fundamentally alter the historical relationship between OTC wholesale brokers and our clients, which may have an adverse effect on us.

Similarly, while the recently adopted Volcker Rule will not apply directly to us, once effective, the Volcker Rule may have a material impact on many of the banking and other institutions with which we do business or compete. There may be a continued uncertainty regarding the application of the Volcker Rule, its impact on various affected businesses, how those businesses will respond to it, and the effect that it will have on the markets in which we do business.

Other regulatory initiatives include Basel III (or the Third Basel Accord), a global regulatory standard on bank capital adequacy, stress testing and market liquidity risk scheduled to be introduced by bank regulators in most, if not all, of the world’s major economies between 2013 and 2019. Basel III is designed to strengthen bank capital requirements and introduces new regulatory requirements on bank liquidity and bank leverage. The adoption of these proposed rules could restrict the ability of our large bank and broker-dealer customers to raise additional capital and liquidity. As a result, their businesses, results of operations, financial condition or prospects could be adversely affected, which might cause them to do less business. Such potential impact could adversely affect the revenues and profitability of our Financial Services segment.

In the U.K., the FCA has continued to implement the far-reaching reform rules initiated by the FSA that are designed to enhance firms’ liquidity risk management practices, based on the lessons learned since the start of the recent credit crisis in 2007, as well as a regulatory model with a clear internal separation of conduct of business and prudential regulation. Implications of these rules include better liquidity in risk management capability (including the use of stress testing and contingency funding plans), less reliance on short-term wholesale funding, and higher amounts and quality of liquid asset securities (government securities), leading to an increased likelihood of surviving a severe liquidity stress event, the overarching principles being self-sufficiency and adequacy of liquid resources. Currently, we have subsidiaries and branches regulated by the FCA (BGC Brokers L.P., and the U.K. branch of Aurel BGC).

Further, the authorities of certain EU countries may from time to time institute changes to tax law that, if applicable to us, could have a material adverse effect on our businesses, financial condition, results of operations and prospects. Similarly, the current U.S. administration has proposed a series of changes to U.S. tax law, some of which could apply to us. It is not possible to predict if any of these new provisions will be enacted or, if they are, what form they may take. It is possible that one or more of such provisions could negatively impact our costs and our effective tax rate, which would affect our after-tax earnings. If any of such changes to tax law were implemented and/or deemed to apply to us, they could have a material adverse effect on our businesses, financial condition, results of operations and prospects, including on our ability to attract, compensate and retain executives and brokers.

We believe that uncertainty and potential delays around the final form such new laws and regulations might take may negatively impact trading volumes in certain markets in which we transact. Increased capital requirements may also diminish transaction velocity. While the broad framework of currently proposed laws and regulations is known, we believe that it is too early for there to be clarity on the specific aspects of the U.S. and EU proposals which may directly impact our businesses as some proposals have not yet been finalized. Additionally, unintended consequences of the laws and regulations may adversely affect us in ways yet to be determined. We are unable to predict how any of these new laws, rules, regulations and proposals will be implemented or in what form, or whether any additional or similar changes to laws or regulations, including the interpretation or implementation thereof, will occur in the future. Any such action could affect us in substantial and unpredictable ways and could have an adverse effect on our businesses, financial condition, results of operations and prospects.

 

51


Table of Contents

Extensive regulation of our businesses restricts and limits our operations and activities and results in ongoing exposure to potential significant costs and penalties, including fines, sanctions, enhanced oversight, increased financial and capital requirements, and additional restrictions or limitations on our ability to conduct or grow our businesses.

The financial services industry, including our businesses, is subject to extensive regulation, which is very costly. The requirements imposed by regulators are designed to ensure the integrity of the financial markets and to protect customers and other third parties who deal with us and are not designed to protect our stockholders. These regulations will often serve to restrict or limit our operations and activities, including through capital, customer protection and market conduct requirements.

Our businesses are subject to regulation by governmental and self-regulatory organizations in the jurisdictions in which we operate around the world. Many of these regulators, including U.S. and non-U.S. government agencies and self-regulatory organizations, as well as state securities commissions in the U.S., are empowered to bring enforcement actions and to conduct administrative proceedings and examinations, inspections, and investigations, which may result in costs, penalties, fines, enhanced oversight, additional requirements, restrictions, or limitations, and censure, suspension, or expulsion. Self-regulatory organizations such as FINRA and the NFA, along with statutory bodies such as the SEC, the CFTC, FINRA, and the FCA, and other international regulators, require strict compliance with their rules and regulations.

Firms in the financial services industry, including us, have experienced increased scrutiny in recent years, and penalties, fines and other sanctions sought by regulatory authorities, including the SEC, the CFTC, FINRA, the NFA, state securities commissions and state attorneys general in the U.S., and the FCA in the U.K. and other international regulators, have increased accordingly. This trend toward a heightened regulatory and enforcement environment can be expected to continue for the foreseeable future, and this environment may create uncertainty.

From time to time, we have been and are subject to periodic examinations, inspections and investigations, including periodic risk assessment and related reviews of our U.K. group, the most recent of which took place in 2012. Throughout 2011 and 2012, and following a periodic risk assessment review by the FSA, BGC European Holdings, L.P., and its regulated subsidiary BGC Brokers L.P., embarked on a major review of its liquidity and capital, and control environment, pursuant to which we assessed the appropriateness of the scope and structure of the businesses in our U.K. group. We increased the liquidity and capital levels of certain of our U.K. group’s regulated businesses, and also reviewed and enhanced our policies and procedures relating to assessing risks and our liquidity and capital requirements. We also produced detailed contingency planning steps to determine the standalone viability of each of the businesses in our U.K. group as well as a theoretical orderly wind-down scenario for these businesses. Currently, at the request of the FCA, the U.K. group is continuing to enhance and embed certain aspects of its financial crime prevention framework, its operational risk framework, and its governance structures. The U.K. group anticipates that the FCA will review this work at some point during 2014, and that review may include a Skilled Person’s report.

These activities have resulted, and may in the future result, in significant costs and remediation expenses, and possible disciplinary actions by the SEC, the CFTC, the FCA, self-regulatory organizations and state securities administrators and have impacted, and may impact in the future, our acquisitions of regulated businesses or entry into new business lines.

The brokerage and financial services industries in general face substantial regulatory and litigation risks that may result in damages as well as costs, and we may face damage to our professional reputation and legal liability if our services are not regarded as satisfactory or for other reasons, all of which could have a material adverse effect on our businesses, financial condition, results of operations and prospects.

Many aspects of our current businesses involve substantial risks of liability. The expansion of our businesses, including into new areas, imposes additional risks of liability.

 

52


Table of Contents

In the normal course of business, we have been a party to investigations, administrative proceedings, lawsuits, arbitrations and other actions involving primarily claims for damages. Examinations, inspections, regulatory inquiries and subpoenas or other requests for information or testimony may cause us to incur significant expenses, including fees for legal representation and other professional advisors and costs associated with document production and remediation efforts. Such regulatory or other actions may also be directed at certain executives or employees who may be critical to our businesses or to particular brokerage desks. The risks associated with such matters often may be difficult to assess or quantify, and their existence and magnitude often remain unknown for substantial periods of time.

A settlement of, or judgment related to, any such matters could result in civil or criminal liability, penalties, fines, restrictions or limitations on our operations and activities and other sanctions and could otherwise have a material adverse effect on our businesses, results of operations, financial condition and prospects. Any such action could also cause us significant reputational harm, which, in turn, could seriously harm us. In addition, regardless of the outcome of such matters, we may incur significant legal and other costs, including substantial management time, dealing with such matters, even if we are not a party to the litigation or a target of the inquiry.

In our Financial Services segment, we depend to a large extent on our relationships with our customers and our reputation for integrity and high-caliber professional services to attract and retain customers. As a result, if our customers are not satisfied with our services, such dissatisfaction may be more damaging to our Financial Services businesses than to other types of businesses. Substantial legal liability or significant regulatory action against us could have a material adverse effect on our businesses, financial condition, results of operations and prospects, or cause significant reputational damage to us, which could seriously harm us.

In addition, financial intermediary firms are subject to numerous conflicts of interests or perceived conflicts, including for example principal trading and trading to make markets. We have adopted various policies, controls and procedures to address or limit actual or perceived conflicts, and we will regularly seek to review and update our policies, controls and procedures. However, these policies, controls and procedures may result in increased costs and additional operational personnel. Failure to adhere to these policies, controls and procedures may result in regulatory sanctions or customer liability.

Competition

Because competition for the services of brokers is intense, it could affect our ability to attract and retain a sufficient number of highly skilled brokers or other professional services personnel, in turn adversely impacting our revenues, resulting in a material adverse effect on our businesses, financial condition, results of operations and prospects.

Our ability to provide high-quality brokerage and other professional services and maintain long-term relationships with our customers depends, in large part, upon our brokers and other professionals. As a result, we must attract and retain highly qualified personnel.

In recent years, we have significantly grown the number of brokers in our businesses through new hires and acquisitions of existing businesses, and we expect to continue to do so in the future. Competition for the services of brokers is intense, especially for brokers with experience in the specialized businesses in which we participate or we may seek to enter. If we are unable to hire or retain highly qualified brokers, including retaining those employed by businesses we acquire in the future, we may not be able to enter new brokerage markets or develop new products or services. If we lose one or more of our brokers in a particular market in which we participate, our revenues may decrease and we may lose market share.

In addition, recruitment and retention of qualified brokers could result in substantial additional costs. We have been and are currently a party to, or otherwise involved in, several lawsuits and arbitrations involving competitor claims in connection with employee hires and/or departures. We may also pursue our rights through litigation when competitors hire our employees who are under contract with us. We believe such proceedings are

 

53


Table of Contents

common in the financial services industry due to its highly competitive nature. An adverse settlement or judgment related to these or similar types of claims could have a material adverse effect on our businesses, financial condition, results of operations and prospects. Regardless of the outcome of these claims, we generally incur significant costs and substantial management time in dealing with them.

If we fail to attract new personnel, or fail to retain and motivate our current personnel, or if we incur increased costs or restrictions associated with attracting and retaining personnel (such as lawsuits, arbitrations, sign-on or guaranteed bonuses or forgivable loans), our businesses, financial condition, results of operations and prospects could be materially adversely affected.

We face strong competition from brokerages, broker-dealers, financial services firms, and exchanges, many of which have greater market presence, marketing capabilities and financial, technological and personnel resources than we have, which could lead to pricing pressures that could adversely impact our revenues and as a result could materially adversely affect our businesses, financial condition, results of operations or prospects.

The financial services industry is intensely competitive, and is expected to remain so. In our Financial Services segment, we primarily compete with four major, diversified inter-dealer brokers and financial intermediaries. These inter-dealer brokers are ICAP plc, Tullett Prebon plc, GFI Group Inc. and Compagnie Financière Tradition (which is majority owned by Viel & Cie), all of which are currently publicly traded companies. Other inter-dealer broker and financial intermediary competitors include a number of smaller, privately-held firms that tend to specialize in specific products and services or geographic areas.

We also compete with companies that provide alternative products and services, such as contracts traded on futures exchanges, and trading processes, such as the direct dealer-to-dealer market for government securities and stock exchange markets for corporate equities, debt and other securities. We increasingly compete with exchanges for the execution of trades in certain products, mainly in derivatives such as futures, swaps, options and options on futures. Certain exchanges have made and will likely continue to make attempts to move certain OTC-traded products to exchange-based execution. We also compete with consortia, such as those operated by Tradeweb, which are created or funded from time to time by banks, broker-dealers and other companies involved in financial services, such as Thomson Reuters Corporation, to compete in various markets with exchanges and inter-dealer brokers. In addition, financial data firms such as Thomson Reuters Corporation and Bloomberg L.P. operate trading platforms for both OTC and listed products, and may attempt to compete with us for trade execution in the future.

Some of our competitors have greater market presence, marketing capabilities and financial, technological and personnel resources than we have and, as a result, our competitors may be able to:

 

   

develop and expand their network infrastructures and product and service offerings more efficiently or more quickly than we can;

 

   

adapt more swiftly to new or emerging technologies and changes in customer requirements;

 

   

identify and consummate acquisitions and other opportunities more effectively than we can;

 

   

hire our brokers and other key employees;

 

   

devote greater resources to the marketing and sale of their products and services;

 

   

more effectively leverage existing relationships with customers and strategic partners or exploit more recognized brand names to market and sell their products and services;

 

   

provide a lower cost structure and lower commissions and fees;

 

   

provide access to trading in products or a range of products that at any particular time we do not offer; and

 

   

develop services that are preferred by our customers.

 

54


Table of Contents

In addition, new competitors may emerge and our product and service lines may be threatened by new technologies or market trends that reduce the value of our existing product and service lines. If we are not able to compete successfully in the future, our revenues could be adversely impacted and as a result our businesses, financial condition, results of operations and prospects could be materially adversely affected.

Competition for financial brokerage transactions also has resulted in substantial commission discounting by brokers that compete with us for our brokerage business. Further discounting could adversely impact our revenues and margins and as a result could materially adversely affect our businesses, financial condition, results of operations and prospects.

Our operations also include the sale of pricing and transactional information produced by our brokerage operations to securities information processors and/or vendors. There is a high degree of competition in pricing and transaction reporting products and services, and such businesses may become more competitive in the future. Competitors and customers of our financial brokerage businesses have together and individually offered market information products and services in competition with those offered and expected to be offered by us.

International Operations Risks

We are generally subject to various risks inherent in doing business in the international securities markets, in addition to those unique to the regulated brokerage industry, and any failure to identify and manage those risks could adversely affect our businesses, financial condition, results of operations and prospects.

We currently provide products and services to customers in many foreign countries, and we may seek to further expand our operations into additional jurisdictions. On a consolidated basis, revenues from foreign countries were $758.0 million or 65.1% of total revenues in our Financial Services segment for the year ended December 31, 2013. In many countries, the laws and regulations applicable to the securities and financial services industries are uncertain and evolving, and it may be difficult for us to determine the exact requirements of local laws in every jurisdiction. Our inability to remain in compliance with local laws and regulations in a particular foreign jurisdiction could have a significant and negative effect not only on our businesses in that market but also on our reputation generally. If we are unable to manage any of these risks effectively, our businesses could be adversely affected.

There are also certain additional political, economic, legal, operational and other risks inherent in doing business in international securities markets, particularly in the regulated brokerage industry. These risks include:

 

   

less developed automation in exchanges, depositories and national clearing systems;

 

   

additional or unexpected changes in regulatory requirements, capital requirements, tariffs and other trade barriers;

 

   

the impact of the laws and regulations of foreign governmental and regulatory authorities of each country in which we conduct business;

 

   

possible nationalization, expropriation and regulatory, political and price controls;

 

   

difficulties in staffing and managing international operations;

 

   

capital controls, exchange controls and other restrictive governmental actions;

 

   

any failure to develop effective compliance and reporting systems, which could result in regulatory penalties in the applicable jurisdiction;

 

   

fluctuations in currency exchange rates;

 

   

reduced protections for intellectual property rights;

 

   

adverse labor and employment laws, including those related to compensation, tax, health insurance and benefits, and social security;

 

55


Table of Contents
   

outbreak of hostilities; and

 

   

potentially adverse tax consequences arising from compliance with foreign laws and regulations to which our international businesses are subject.

Credit Risk

Credit rating downgrades or defaults by us, Cantor or another large financial institution could adversely affect us or financial markets generally.

The commercial soundness of many financial institutions may be closely interrelated as a result of credit, trading, clearing or other relationships between the institutions. For example, we rely on Cantor as our clearing agent under the Clearing Agreement for certain securities transactions, primarily U.S. government securities, while we self-clear certain other products. A default by one of our customers could lead to liquidity concerns in our business and, to the extent that Cantor or another entity that clears for us has difficulty meeting capital requirements or otherwise meeting its obligations, we may need to provide our own liquidity.

As a result, concerns about, or a default or threatened default by, one institution could lead to significant market-wide liquidity problems, losses or defaults by other institutions. This is sometimes referred to as “systemic risk” and may adversely affect financial intermediaries, such as clearing agencies, clearing houses, banks, securities firms and exchanges, with which we interact on a daily basis, and therefore could adversely affect us. Similarly, our vendors, including insurance companies and other providers, are subject to normal business risks as well as risks related to U.S. and international economic and market conditions. Failure of any of these vendor institutions could also adversely affect us.

The credit ratings and associated outlooks of firms in our financial services industries, including us, may be critical to their reputation and operational and financial success. A firm’s credit ratings and associated outlooks are influenced by a number of factors, including but not limited to: operating environment, earnings and profitability trends, the prudence of funding and liquidity management practices, balance sheet size/composition and resulting leverage, cash flow coverage of interest, composition and size of the capital base, available liquidity, outstanding borrowing levels, the firm’s competitive position in the industry and its relationship with other firms. A credit rating and/or the associated outlook can be revised upward or downward at any time by a rating agency if such rating agency decides that circumstances of that firm or related firms warrant such a change. Any reduction in credit ratings and/or the associated outlook could adversely affect the availability of debt financing on acceptable terms, as well as the cost and other terms upon which any such financing can be obtained. In addition, credit ratings and associated outlooks may be important to customers or counterparties in certain markets and in certain transactions. Additional collateral may be required in the event of a credit ratings or outlook downgrade.

Our financial services activities are subject to credit and performance risks, which could result in us incurring significant losses that could materially adversely affect our businesses, financial condition, results of operations and prospects.

Our activities are subject to credit and performance risks. For example, our customers may not deliver securities to one of our operating subsidiaries which has sold those securities to another customer. If the securities due to be delivered have increased in value, there is a risk that we may have to expend our own funds in connection with the purchase of other securities to consummate the transaction. While we will take steps to ensure that our customers and counterparties have high credit standings and that financing transactions are adequately collateralized, the large dollar amounts that may be involved in our broker-dealer and financing transactions could subject us to significant losses if, as a result of customer or counterparty failures to meet commitments, we were to incur significant costs in liquidating or covering our positions in the open market.

We have adopted policies and procedures to identify, monitor and manage credit risk, in both agency and principal transactions, through reporting and control procedures and by monitoring credit standards applicable to

 

56


Table of Contents

our customers and counterparties. These policies and procedures, however, may not be fully effective, particularly against fraud, unauthorized trading and similar incidents. Some of these risk management methods depend upon the evaluation of information regarding markets, customers or other matters that are publicly available or otherwise accessible by us. That information may not, in all cases, be accurate, complete, up-to-date or properly evaluated. If our policies and procedures are not fully effective or we are not always successful in monitoring or evaluating the risks to which we are, or may be, exposed, our businesses, financial condition, results of operations and prospects could be materially adversely affected. In addition, our insurance policies do not provide coverage for these risks.

Transactions executed on a matched principal basis where the instrument has the same or similar characteristics to the counterparty may expose us to correlation risk. In this case, the counterparty’s inability to meet its obligations will also result in the value of the instrument declining. For example, if we were to enter into a transaction to sell to a customer a bond or structured note where the issuer or credit support provider was such customer’s affiliate, the value of the instrument would decline in value in tandem with the default. This correlation has the effect of magnifying the credit loss.

We are subject to financing risk in these circumstances because, if a transaction does not settle on a timely basis, the resulting unmatched position may need to be financed, either directly by us or through one of the clearing organizations, at our expense. These charges may be recoverable from the failing counterparty, but sometimes they are not. In addition, in instances where the unmatched position or failure to deliver is prolonged or widespread due to rapid or widespread declines in liquidity for an instrument, there may also be regulatory capital charges required to be taken by us, which, depending on their size and duration, could limit our business flexibility or even force the curtailment of those portions of our businesses requiring higher levels of capital. Credit or settlement losses of this nature could adversely affect our businesses, financial condition, results of operations and prospects.

Declines in the financial markets have also led to the exposure of several cases of financial fraud. If we were to have trading activity on an agency or principal basis with an entity engaged in defrauding investors or counterparties, we could bear the risk that the counterparty would not have the financial resources to meet their obligations, resulting in a credit loss. Similarly, we may engage in financial transactions with third parties that have been victims of financial fraud that may not have the financial resources to meet their obligations to us.

In agency transactions, we charge a commission for connecting buyers and sellers and assisting in the negotiation of the price and other material terms of the transaction. After all material terms of a transaction are agreed upon, we identify the buyer and seller to each other and leave them to settle the trade directly. We are exposed to credit risk for commissions, as we bill customers for our agency brokerage services. Our customers may default on their obligations to us due to disputes, bankruptcy, lack of liquidity, operational failure or other reasons. Any losses arising from such defaults could materially adversely affect our businesses, financial condition, results of operations and prospects.

In emerging market countries, we primarily conduct our financial services businesses on an agency and matched principal basis, where the risk of counterparty default, inconvertibility events and sovereign default is greater than in more developed countries.

We enter into transactions in cash and derivative instruments primarily on an agency and matched principal basis with counterparties domiciled in countries in Latin America, Eastern Europe and Asia. Transactions with these counterparties are generally in instruments or contracts of sovereign or corporate issuers located in the same country as the counterparty. This exposes us to a higher degree of sovereign or convertibility risk than in more developed countries.

In addition, these risks may entail correlated risks. A correlated risk arises when the counterparty’s inability to meet its obligations also corresponds to a decline in the value of the instrument traded. In the case of a

 

57


Table of Contents

sovereign convertibility event or outright default, the counterparty to the trade may be unable to pay or transfer payment of an instrument purchased out of the country when the value of the instrument has declined due to the default or convertibility event.

The recent global financial crisis has heightened the risk of sovereign or convertibility events in emerging markets similar to the events that occurred in previous financial downturns. Our risk management function monitors the creditworthiness of emerging countries and counterparties on an ongoing basis and, when the risk of inconvertibility or sovereign default is deemed to be too great, correlated transactions or all transactions may be restricted or suspended. However, there can be no assurance that these procedures will be effective in controlling these risks.

Concentration and Market Risk

Our Financial Services operations are substantially concentrated on rates products and could be significantly affected by any downturn or negative fluctuations in the rates product market.

We offer our financial services in four broad product categories: rates, credit, foreign exchange and equity and other asset classes. However, our financial services brokerage revenues are substantially derived from our rates products, which accounted for approximately 44.7% of our total financial services brokerage revenues on a consolidated basis for the year ended December 31, 2013. While we focus on expanding and diversifying our product offerings, we are currently exposed to any adverse change or condition affecting the rates product market. Accordingly, the concentration of our businesses on rates products subjects our results to a greater market risk than if we had more diversified product offerings.

Due to our current customer concentration, a loss of one or more of our significant customers could harm our businesses, financial condition, results of operations and prospects.

For the year ended December 31, 2013, on a consolidated basis, our top 10 Financial Services customers collectively, accounted for approximately 20.1% of our total revenues. We have limited long-term contracts with certain of these customers. If we were to lose one or more of these significant customers for any reason, including the recent consolidation in the financial services industry, and not be compensated for such loss by doing additional business with other customers or by adding new customers, our revenues would decline significantly and our businesses, financial condition, results of operations and prospects would suffer.

Our financial services revenues and profitability could be reduced or otherwise adversely affected by pricing plans relating to commissions and fees on our trading platform.

We negotiate from time to time with certain customers (including many of our largest customers) to enter into customized volume discount pricing plans. While the pricing plans are designed to encourage customers to be more active on our electronic trading platform, they reduce the amount of commissions and fees payable to us by certain of our most active customers for certain products, which could reduce our revenues and constrain our profitability. From time to time, these pricing plans come up for renewal. Failure of a number of our larger customers to enter into renewed agreements, or agreements on terms as favorable as existing agreements, could have a material adverse effect on volumes on our electronic trading platform, the commissions payable to us, our revenues and our profitability.

Reduced spreads in securities pricing, levels of trading activity and trading through market makers and/or specialists could materially adversely affect our businesses, financial condition, results of operations and prospects.

Computer-generated buy/sell programs and other technological advances and regulatory changes in the marketplace may continue to tighten securities spreads. In addition, new and enhanced alternative trading systems, such as electronic communications networks, have emerged as alternatives for individual and

 

58


Table of Contents

institutional investors, as well as broker-dealers. As such systems do not direct trades through market makers, their use could result in reduced revenues for us or for our customers. In addition, reduced trading levels could lead to lower revenues which could materially adversely affect our businesses, financial condition, results of operations and prospects.

We have market risk exposure from unmatched principal transactions entered into by some of our desks, as well as holdings of marketable equity securities, which could result in losses and have a disproportionate effect on our businesses, financial condition, results of operations, and prospects for any particular reporting period. In addition, financial fraud or unauthorized trading activity could also impact our businesses, financial condition, results of operations or prospects.

On a limited basis, our desks enter into unmatched principal transactions in the ordinary course of business to facilitate transactions, add liquidity, improve customer satisfaction, increase revenue opportunities and attract additional order flow or in certain instances as the result of an error and, in a limited number of instances and subject to risk management limits, for the purpose of proprietary trading. As a result, we have market risk exposure on these unmatched principal transactions.

Market risk refers to the risk that a change in the level of one or more market prices, rates, indices, implied volatilities (the price volatility of the underlying instrument imputed from option prices), correlations or other market factors, such as market liquidity, will result in losses for a position. Our exposure varies based on the size of the overall position, the terms and liquidity of the instruments brokered and the amount of time the position is held before we dispose of the position. This exposure could be more significant in the event that any unauthorized trading activity, financial fraud or similar incidents were to occur.

All of our fully-electronic trades settle for clearing purposes against CF&Co, an affiliate of the Company. CF&Co is a member of FINRA and the FICC. We, CF&Co and other of Cantor’s and our affiliates participate in U.S. Treasuries as well as other markets by posting quotations for our accounts and by acting as principal. Such activity is intended, among other things, to assist us, CF&Co, Cantor and other affiliates in managing proprietary positions (including, but not limited to, those established as a result of combination trades and errors), facilitating transactions, framing markets, adding liquidity, increasing commissions and attracting order flow.

From a risk management perspective, we monitor risk on an end-of-day basis, and desk managers generally monitor such exposure on a continuous basis. Any unmatched positions are intended to be disposed of in the short term. However, due to a number of factors, including the nature of the position and access to the markets on which we trade, we may not be able to match the position or effectively hedge its exposure and often may be forced to hold a position overnight that has not been hedged. To the extent these unmatched positions are not disposed of intra-day, we mark these positions to market. Adverse movements in the securities underlying these positions or a downturn or disruption in the markets for these positions could result in a loss.

In the event of any unauthorized trading activity or financial fraud that is not detected by management, it is possible that these unmatched positions could be outstanding for a long period. At the time of any sales and settlements of these positions, the price we ultimately realize will depend on the demand and liquidity in the market at that time and may be materially lower than their current fair values. In addition, our estimates or determinations of the values of our various positions, assets or businesses are subject to the accuracy of our assumptions and the valuation models or multiples used. Any principal losses and gains resulting from these positions could on occasion have disproportionate effects, negative or positive, on our businesses, financial condition, results of operations and prospects for any particular reporting period.

We may not be able to realize the full value of the NASDAQ OMX Transaction, which could have a material adverse effect on our businesses, financial condition results of operations and prospects and cause the price of our Class A common stock to decline.

On June 28, 2013, we sold our on-the-run, electronic benchmark U.S. Treasury platform to The NASDAQ OMX Group, Inc. (“NASDAQ OMX”). The total consideration consisted of $750 million in cash, plus an earn-

 

59


Table of Contents

out of up to 14,883,705 shares of NASDAQ OMX common stock to be paid ratably over 15 years, provided that NASDAQ OMX, as a whole, produces at least $25 million in gross revenues each year. Of the 14,883,705 shares, 992,247 shares have been received and 13,891,458 shares remain to be earned.

This earn-out presents market risk as the value of consideration related to the NASDAQ OMX shares is subject to fluctuations based on the NASDAQ OMX common stock share price. Therefore, if NASDAQ OMX were to experience financial difficulties or a significant downturn, we may be unable to realize the full value of the NASDAQ OMX Transaction, which could have a material adverse effect on our businesses, results of operations and financial condition, and could cause the price of our Class A common stock to decline.

While we seek to minimize the effect of price changes on the NASDAQ OMX shares we hold through the use of derivative contracts and have entered into a hedge with respect to the first installment of shares, no assurance can be given that we will be able to enter into hedging activities that will adequately protect us from our exposure, or that the costs of such hedging activities will not be significant. Further, any such hedging activities and other risk management techniques may not be fully effective in mitigating our risk exposure in all market environments or against all types of risk, including unpredicted price movements, counterparty defaults or other risks that are unidentified or unanticipated. Any such events could have a material adverse effect on our businesses, financial condition, results of operations and prospects.

In addition, there is no assurance that we will be successful in employing any consideration that we have and will receive, including the earn-out, from the NASDAQ OMX Transaction in such a way as to provide a net benefit to us compared to the revenues, profit margins, and cash flows represented by the assets that we sold in the NASDAQ OMX Transaction. While we intend to use that consideration in ways that will be beneficial to us and our businesses, including in continuing to seek to grow the portion of the electronic platform that we retained and to make acquisitions, there can be no assurance that we will be successful in doing so, or that our failure to do so will not have an adverse effect on our businesses, financial condition, results of operations, and prospects.

We may also face credit, market and other risks in connection with the temporary or longer-term investment of our available cash, including that received from the NASDAQ OMX Transaction pending our use of the proceeds of that Transaction in our businesses, such as the risk of defaults or impairments of our investments and cash management vehicles. Such investments and cash management vehicles may be with or placed or recommended to us by Cantor and its affiliates, including CF&Co. Finally, we may face challenges in replacing the technical expertise and experience of employees who were transferred to NASDAQ OMX in connection with the NASDAQ OMX Transaction.

Other General Financial Services Segment Risks

Our Financial Services operations are global and exchange rate fluctuations and international market events impact our results.

Because our Financial Services operations are global, we are exposed to risks associated with changes in foreign exchange rates. Changes in foreign currency rates create volatility in the U.S. dollar equivalent of revenues and expenses, in particular with regard to British Pounds and Euros. In addition, changes in the remeasurement of our foreign currency denominated net assets are recorded as part of our results of operations and fluctuate with changes in foreign currency rates. We monitor our net exposure in foreign currencies and markets on a daily basis and hedge our exposure as deemed appropriate with highly rated major financial institutions. However, potential movements in the U.S. dollar against other currencies in which we earn revenues could adversely affect our financial results.

Furthermore, our revenues derived from non-U.S. operations are subject to risk of loss from social or political instability, changes in government policies or policies of central banks, downgrades in the credit ratings of sovereign countries, expropriation, nationalization, confiscation of assets and unfavorable legislative and political developments in such non-U.S. jurisdictions. Revenues from the trading of non-U.S. securities may be

 

60


Table of Contents

subject to negative fluctuations as a result of the above factors. The impact of these fluctuations on our results could be magnified because generally non-U.S. trading markets, particularly in emerging market countries, are smaller, less liquid and more volatile than U.S. trading markets.

Employee misconduct, fraud, miscommunication or error could harm us by impairing our ability to attract and retain customers and subjecting us to significant financial losses, legal liability, regulatory sanctions and penalties and reputational harm; moreover, misconduct is difficult to detect and deter, and error is difficult to prevent.

Employee misconduct, fraud or error could subject us to financial losses, legal liability, and regulatory sanctions and penalties and could seriously harm our reputation and negatively affect us. Misconduct or fraud by employees could include engaging in improper or unauthorized transactions or activities, failing to properly supervise other employees or improperly using confidential information.

Employee errors and miscommunication, including mistakes in executing, recording or processing transactions for customers, could cause us to enter into transactions that customers may disavow and refuse to settle, which could expose us to the risk of material losses even if the errors and miscommunication are detected and the transactions are unwound or reversed. If our customers are not able to settle their transactions on a timely basis, the time in which employee errors and miscommunication are detected may be increased and our risk of material loss could be increased. The risk of employee error and miscommunication may be greater for products or services that are new or have non-standardized terms.

It is not always possible to deter and detect employee misconduct or fraud or prevent errors and miscommunications. While we have various supervisory systems and compliance processes and procedures in place, and seek to mitigate applicable risks, the precautions we take to deter and detect and prevent this activity may not be effective in all cases.

Although portions of our compensation structure are variable, significant parts of our cost structure are fixed, and if our revenues decline and we are unable to reduce our costs in the amount that our revenues decline, our profitability could be materially adversely affected.

Although portions of our compensation structure are variable, significant parts of our cost structure are fixed. We base our overall cost structure on historical and expected levels of demand for our products and services. If demand for these products and services and our resulting revenues decline, we may not be able to adjust our cost structure on a timely basis. If we are unable to reduce our costs in the amount that our revenues decline, our profitability could be materially adversely affected.

RISKS RELATED TO OUR REAL ESTATE SERVICES BUSINESS

General and Real Estate Services Market Conditions

Negative general economic conditions and commercial real estate market conditions can have a material adverse effect on our commercial real estate services businesses, financial condition, results of operations and prospects.

Commercial real estate markets are cyclical. They relate to the condition of the economy or, at least, to the perceptions of investors and users as to the relevant economic outlook. For example, corporations may be hesitant to expand space or enter into long-term commitments if they are concerned about the general economic environment. Corporations that are under financial pressure for any reason, or are attempting to more aggressively manage their expenses, may reduce the size of their workforces, reduce spending on capital expenditures, including with respect to their office space, permit more of their staff to work from home offices and/or seek corresponding reductions in office space and related management services.

 

61


Table of Contents

Negative general economic conditions and declines in the demand for commercial real estate brokerage and related management services in several markets or in significant markets could also have a material adverse effect on our commercial real estate services businesses as a result of the following factors:

 

   

A general decline in acquisition, disposition or leasing activity can lead to a reduction in the commissions and fees we receive for arranging such transactions, as well as in commissions and fees we earn for arranging the financing for acquirers.

 

   

A general decline in the value and performance of commercial real estate and in rental rates can lead to a reduction in management and leasing commissions and fees. Additionally, such declines can lead to a reduction in commissions and fees that are based on the value of, or revenue produced by, the properties with respect to which we provide services. This may include commissions and fees for appraisal and valuation, sales and leasing, and property and facilities management. A significant decline in real estate values in a given market has also generally tended to result in increased litigation and claims regarding advisory work done prior to the decline.

 

   

Cyclicality in the commercial real estate markets may lead to volatility in our earnings and significant volatility for our commercial real estate business, which can be highly sensitive to market perception of the economy generally and our industry specifically. Real estate markets are also thought to “lag” the broader economy. This means that even when underlying economic fundamentals improve in a given market, it may take additional time for these improvements to translate into strength in the real estate markets.

 

   

Periods of economic weakness or recession, significantly rising interest rates, fiscal uncertainty, declining employment levels, declining demand for commercial real estate, falling real estate values, disruption to the global capital or credit markets, or the public perception that any of these events may occur, may negatively affect the performance of some or all of our NGKF business lines.

Regulatory/Legal

We may have liabilities in connection with our commercial real estate services, including appraisal and valuation, sales and leasing and property and facilities management activities.

As a licensed real estate broker and provider of commercial real estate services, we and our licensed sales professionals and independent contractors that work for us are subject to statutory due diligence, disclosure and standard-of-care obligations. Failure to fulfill these obligations could subject us or our sales professionals or independent contractors to litigation from parties who purchased, sold or leased properties that we brokered or managed. We could become subject to claims by participants in real estate sales, leasing transactions, as well as building owners and companies for whom we provide management services, claiming that we did not fulfill our statutory obligations. We could also become subject to claims made by clients for whom we provided appraisal and valuation services and/or third parties who perceive themselves as having been negatively affected by our appraisals and/or valuations. We also could be subject to audits and/or fines from various local real estate authorities if they determine that we are violating licensing laws by failing to follow certain licensing laws.

In addition, in our property and facilities management businesses we hire and supervise third-party contractors to provide construction and engineering services for our managed properties. While our role is limited to that of a supervisor, we may be subject to claims for construction defects, negligent performance of work or other similar actions by third parties we do not control. Adverse outcomes of property and facilities management disputes or litigation could have a material adverse effect on our commercial real estate services business, financial condition, results of operations and prospects, particularly to the extent we may be liable on our contracts, or if our liabilities exceed the amounts of the insurance coverage procured and maintained by us. Moreover, our clients may seek to hold us accountable for the actions of contractors because of our role as property or facilities manager, construction manager or project manager, even if we have technically disclaimed liability as a legal matter, in which case we may be pressured to participate in a financial settlement for purposes of preserving the client relationship.

 

62


Table of Contents

Because we employ large numbers of building staff in facilities that we manage, we face risk in potential claims relating to employment injuries, termination and other employment matters.

As part of our properties, facilities, and construction management businesses, we may enter into agreements with clients where we manage the costs for a project. In these situations, we are responsible for managing the various other contractors required for a project, including general contractors, in order to ensure that the cost of a project does not exceed the contract price and that the project is completed on time. In the event that one of the other contractors on the project does not or cannot perform as a result of bankruptcy or for some other reason, we may be responsible for any cost overruns as well as the consequences for late delivery.

Some of these litigation risks may be mitigated by any commercial insurance we maintain in amounts we believe are appropriate. However, in the event of a substantial loss or certain types of claims, our insurance coverage and/or self-insurance reserve levels might not be sufficient to pay the full damages. Additionally, in the event of intentionally negligent or wrongful conduct, insurance policies that we may have may not cover us at all. Further, the value of otherwise valid claims we hold under insurance policies could become uncollectible in the event of the covering insurance company’s insolvency, although we seek to limit this risk by placing our commercial insurance only with highly-rated companies. In addition, in the event of intentionally negligent or wrongful conduct, we will not be covered by insurance. Any of these events could negatively impact our businesses, financial condition, results of operations and prospects.

If we fail to comply with laws and regulations applicable to commercial real estate brokerage, valuation and appraisal and mortgage transactions and other real estate business lines, then we may incur significant financial penalties.

Due to the broad geographic scope of our operations and the commercial real estate services we perform, we are subject to numerous international, federal, state and local laws and regulations specific to our services. For example, the brokerage of real estate sales and leasing transactions and other related activities require us to maintain brokerage licenses in each state in which we conduct activities for which a real estate license is required. If we fail to maintain our licenses or conduct brokerage activities without a license or violate any of the regulations applicable to our licenses, then we may be subject to audits, required to pay fines (including treble damages in certain states) or be prevented from collecting commissions owed, be compelled to return commissions received or have our licenses suspended or revoked.

In addition, because the size and scope of commercial real estate sales transactions have increased significantly during the past several years, both the difficulty of ensuring compliance with the numerous state licensing regimes and the possible loss resulting from non-compliance have increased. Furthermore, the laws and regulations applicable to our business lines also may change in ways that increase the costs of compliance. The failure to comply with both foreign and domestic regulations could result in significant financial penalties which could have a material adverse effect on our businesses, financial condition, results of operations and prospects.

Environmental regulations may adversely impact our commercial real estate businesses and/or cause us to incur costs for cleanup of hazardous substances or wastes or other environmental liabilities.

Federal, state and local laws and regulations impose various environmental zoning restrictions, use controls, and disclosure obligations which impact the management, development, use and/or sale of real estate. Such laws and regulations tend to discourage sales and leasing activities, as well as mortgage lending availability, with respect to some properties. A decrease or delay in such transactions may adversely affect the businesses, financial condition, results of operations and prospects of our Real Estate Services segment. In addition, a failure by us to disclose environmental concerns in connection with a real estate transaction may subject us to liability to a buyer/seller or lessee/lessor of property.

In addition, in our role as property or facilities manager, we could incur liability under environmental laws for the investigation or remediation of hazardous or toxic substances or wastes at properties we currently or

 

63


Table of Contents

formerly managed, or at off-site locations where wastes from such properties were disposed. Such liability can be imposed without regard for the lawfulness of the original disposal activity, or our knowledge of, or fault for, the release or contamination. Further, liability under some of these laws may be joint and several, meaning that one liable party could be held responsible for all costs related to a contaminated site. We could also be subject to property damage or personal injury claims alleged to result from environmental contamination, or from asbestos-containing materials or lead-based paint present at the properties or facilities we manage. Insurance for such matters may not be available or sufficient.

Certain requirements governing the removal or encapsulation of asbestos-containing materials, as well as recently enacted local ordinances obligating property or facilities managers to inspect for and remove lead-based paint in certain buildings, could increase our costs of legal compliance and potentially subject us to violations or claims. More stringent enforcement of existing regulations could cause us to incur significant costs in the future, and/or adversely impact our commercial real estate brokerage and management services businesses.

We are subject to substantial litigation risks and may face significant liabilities and damage to our professional reputation as a result of litigation, allegations and negative publicity.

We and our licensed sales professionals are subject to regulatory due diligence, disclosure and standard-of-care obligations. Failure to fulfill these obligations could subject us or our sales professionals to litigation.

We depend on our business relationships and our reputation for integrity and high-caliber professional services to attract and retain clients across our overall commercial real estate services businesses. As a result, allegations by private litigants or regulators of conflicts of interest or improper conduct by us, whether the ultimate outcome is favorable or unfavorable to us, as well as negative publicity and press speculation about us or our activities, whether or not valid, may harm our reputation and damage our business prospects. In addition, if any lawsuits were brought against us and resulted in a finding of substantial legal liability, it could materially adversely affect our businesses, financial condition, results and operations or prospects, and cause significant reputational harm to us.

Competition

We operate in a highly competitive commercial real estate services industry with numerous competitors, some of which may have greater financial and operational resources than we do.

We compete in a variety of service disciplines within the commercial real estate industry. Each of these business areas is highly competitive on an international and national as well as on a regional and local level. We face competition not only from other national real estate service companies, but also from global real estate service companies, boutique real estate advisory firms, consulting and appraisal firms. Depending on the product or service, we also face competition from other real estate service providers, institutional lenders, insurance companies, investment banking firms, investment managers and accounting firms, some of which may have greater financial resources than we do. Although many of our competitors are local or regional firms that are substantially smaller than we are, some of our competitors are substantially larger than us on a local, regional, national or international basis and have similar service competencies to ours, including CBRE Group, Inc., Jones Lang LaSalle Incorporated, Cushman & Wakefield and Colliers International. In addition, specialized firms like HFF, Inc. and Eastdil Secured, LLC compete with us in certain areas.

In general, there can no assurance that we will be able to continue to compete effectively with respect to any of our commercial real estate business lines or on an overall basis, or to maintain current commission and fee levels or margins, or maintain or increase our market share.

 

64


Table of Contents

International Market Risk

We are expanding our commercial real estate services business to include international operations so that we may be more competitive, but in doing so we could subject ourselves to social, political and economic risks of doing business in foreign countries.

Although we do not currently conduct significant commercial Real Estate Services business outside the U.S., we are expanding our international operations so that we may be more competitive. There can be no assurances that we will be able to successfully expand our business in international markets. Current global economic conditions may limit or delay such expansion or make it less economically feasible. As we expand into international markets, circumstances and developments related to international operations that could negatively affect our business, financial condition, results of operations or prospects include, but are not limited to, the following factors:

 

   

Lack of substantial experience operating in international markets;

 

   

Lack of recognition of the NGKF brand name in some international markets;

 

   

Difficulties and costs of staffing and managing international operations;

 

   

Currency restrictions, which may prevent the transfer of capital and profits to the U.S.;

 

   

Foreign currency fluctuations;

 

   

Changes in regulatory requirements;

 

   

Adverse tax consequences;

 

   

The responsibility of complying with multiple and potentially conflicting laws;

 

   

The impact of regional or country-specific business cycles and economic stability;

 

   

The geographic, time zone, language and cultural differences among personnel in different areas of the world;

 

   

Political instability; and

 

   

Foreign ownership restrictions with respect to operations in certain countries.

These or other factors may negatively impact the expansion of our Real Estate Services businesses to include international operations, which could have a material adverse effect on our businesses, financial condition, results of operations, and prospects.

Other General Real Estate Services Risks

Due to our current customer concentration, a loss of one or more of our significant customers could harm our businesses, financial condition, results of operations and prospects.

For the year ended December 31, 2013, on a consolidated basis our top 10 commercial real estate services customers, collectively, accounted for approximately 2.2% of our total revenue on a consolidated basis and our largest customer accounted for approximately 0.4% of our total revenue on a consolidated basis. We have limited long-term contracts with certain of these customers. If we were to lose one or more of these significant customers for any reason, including the recent consolidation in the financial services industry, and not be compensated for such loss by doing additional business with other customers or by adding new customers, our revenues would decline significantly and our businesses, financial condition, results of operations and prospects would suffer.

If we experience difficulties in collecting accounts receivable or experience defaults by multiple clients or counterparties, it could adversely affect our business.

We face challenges in our ability to efficiently and/or effectively collect accounts receivable in certain geographic areas.

 

65


Table of Contents

Any of our clients or other parties obligated to make payments to us may experience a downturn in their businesses that may weaken their results of operations and financial condition. As a result, a client or other party obligated to make payments to us may fail to make payments when due, become insolvent or declare bankruptcy. Any such failure to make payments when due or the bankruptcy or insolvency of any such party could result in material losses to us. A bankruptcy of a client or other party obligated to make payments to us would delay or preclude full collection of amounts owed to us. Additionally, certain corporate services and property and facilities management agreements require that we advance payroll and other vendor costs on behalf of clients. If such a client or other party obligated to make payments to us were to file for bankruptcy, we may not be able to obtain reimbursement for those costs or for the severance obligations we would incur. The bankruptcy or insolvency of a significant counterparty (which may include co-brokers, owners, landlords, lenders, insurance companies, hedging counterparties, service providers or other organizations with which we do business), or the failure of any significant counterparty to perform its contractual commitments, may result in disruption to our businesses and material losses to us.

Additionally, any weakness in the global economy puts additional financial stress on clients and landlords, who sometimes are the parties that pay our commissions and fees where we have placed a tenant client into their buildings. This in turn has negatively impacted our ability to collect our receivables fully or in a timely manner. We cannot be sure that the procedures we use to identify and rectify slowly paid receivables, and to protect ourselves against the insolvencies or bankruptcies of clients, landlords and other third parties with which we do business, which may involve placing liens on properties or litigating, will be effective in all cases.

We may not be able to replace independently-owned partner offices when affiliation agreements are terminated, which may decrease our scope of services and geographic reach.

As of December 31, 2013, we had agreements in place to operate on a collaborative and cross-referral basis with over 50 independently-owned offices in the U.S. and elsewhere in Americas in return for contractual and referral fees paid to us and/or certain mutually beneficial co-branding and other business arrangements. These independently-owned offices generally use some variation of Newmark in their names and marketing materials. These agreements are normally multi-year contracts, and generally provide for mutual referrals in their respective markets, generating additional contract and brokerage fees. Through these independently-owned offices, our clients have access to additional brokers with local market research capabilities as well as other commercial real estate services in locations where our Real Estate Services segment does not have a physical presence. From time to time our arrangement with these independent firms may be terminated pursuant to the terms of the individual affiliation agreements. Beginning in 2012, our affiliation arrangements were terminated in a number of markets and in some cases we replaced such independently-owned offices with owned offices in lieu of entering into replacement affiliation arrangements. The opening of an owned office to replace an independently-owned office requires us to invest capital, which in some cases could be material. In the event our affiliation arrangements are terminated, we may lose our market coverage in such market if we do not enter into a replacement affiliation arrangement or open an owned office. There can be no assurance that, if we lose additional independently-owned offices that we will be able to identify suitable replacement affiliates or fund the establishment of an owned office. In addition, although we do not control the activities of these offices, we may face reputational risk if any of these independently-owned offices are involved in or accused of illegal, unethical or similar behavior. Failure to maintain coverage in important geographic markets may negatively impact our operations, reputation, and ability to attract and retain key employees and could have a material adverse effect on our businesses, financial condition, results of operations and prospects.

RISKS RELATED TO OUR CORPORATE AND PARTNERSHIP STRUCTURE

Corporate Structure

Because our voting control is concentrated among the holders of Class B common stock, the market price of Class A common stock may be adversely affected by its disparate voting rights.

As of January 31, 2014, Cantor (including CFGM) beneficially owned all of the outstanding shares of our Class B common stock, representing approximately 65.5% of our total voting power. As long as Cantor

 

66


Table of Contents

beneficially owns a majority of our total voting power, it will have the ability, without the consent of the public holders of Class A common stock, to elect all of the members of our board of directors and to control our management and affairs. In addition, it will be able to determine the outcome of matters submitted to a vote of our stockholders for approval and will be able to cause or prevent a change of control of us. In certain circumstances, such as when transferred to an entity controlled by Cantor or Mr. Lutnick, the shares of Class B common stock issued to Cantor may be transferred without conversion to Class A common stock.

The holders of Class A common stock and Class B common stock have substantially identical rights, except that holders of Class A common stock are entitled to one vote per share, while holders of Class B common stock are entitled to 10 votes per share on all matters to be voted on by stockholders in general. The Class B common stock is controlled by Cantor and is not subject to conversion or termination by our board of directors or any committee thereof, or any other stockholder or third party. This differential in the voting rights of Class B common stock could adversely affect the market price of our Class A common stock.

Delaware law may protect decisions of our board of directors that have a different effect on holders of Class A common stock and Class B common stock.

Stockholders may not be able to challenge decisions that have an adverse effect upon holders of Class A common stock compared to holders of Class B common stock if our board of directors acts in a disinterested, informed manner with respect to these decisions, in good faith and in the belief that it is acting in the best interests of our stockholders. Delaware law generally provides that a board of directors owes an equal duty to all stockholders, regardless of class or series, and does not have separate or additional duties to different groups of stockholders, subject to applicable provisions set forth in a company’s certificate of incorporation and general principles of corporate law and fiduciary duties.

Delaware law, our corporate organizational documents and other requirements may impede or discourage a takeover, which could deprive our investors of the opportunity to receive a premium for their shares.

We are a Delaware corporation, and the anti-takeover provisions of Delaware law impose various impediments to the ability of a third party to acquire control of us, even if a change of control would be beneficial to our existing stockholders. Some provisions of the Delaware General Corporation Law (the “DGCL”) and our amended and restated certificate of incorporation, and amended and restated bylaws could make the following more difficult:

 

   

acquisition of us by means of a tender offer;

 

   

acquisition of us by means of a proxy contest or otherwise; or

 

   

removal of our incumbent officers and directors.

These provisions, summarized below, may discourage coercive takeover practices and inadequate takeover bids. These provisions may also encourage persons seeking to acquire control of us to first negotiate with our board of directors. We believe that the benefits of increased protection give us the potential ability to negotiate with the initiator of an unfriendly or unsolicited proposal to acquire or restructure us and outweigh the disadvantages of discouraging those proposals because negotiation of them could result in an improvement of their terms.

Our amended and restated bylaws provide that special meetings of stockholders may be called only by the Chairman of our board of directors, or in the event the Chairman of our board of directors is unavailable, by the Chief Executive Officer or by the holders of a majority of the voting power of our Class B common stock, which is held by Cantor and CFGM. In addition, our certificate of incorporation permits us to issue “blank check” preferred stock.

Our amended and restated bylaws require advance written notice prior to a meeting of our stockholders of a proposal or director nomination which a stockholder desires to present at such a meeting, which generally must

 

67


Table of Contents

be received by our Secretary not later than 120 days prior to the first anniversary of the date of our proxy statement for the preceding year’s annual meeting. In the event that the date of the annual meeting is more than 30 days before or more than 60 days after such anniversary date, notice by the stockholder to be timely must be so delivered not later than the close of business on the later of the 120th day prior to the date of such proxy statement or the tenth day following the day on which public announcement of the date of such meeting is first made by us. Our bylaws provide that all amendments to our bylaws must be approved by either the holders of a majority of the voting power of all of our outstanding capital stock entitled to vote or by a majority of our board of directors.

We are subject to Section 203 of the DGCL. In general, Section 203 of the DGCL prohibits a publicly held Delaware corporation from engaging in a “business combination” with an “interested stockholder” for a period of three years following the date the person became an interested stockholder, unless the “business combination” or the transaction in which the person became an “interested stockholder” is approved in a prescribed manner. Generally, a “business combination” includes a merger, asset or stock sale or other transaction resulting in a financial benefit to the “interested stockholder.” An “interested stockholder” is a person who, together with affiliates and associates, owns 15% or more of a corporation’s outstanding voting stock, or was the owner of 15% or more of a corporation’s outstanding voting stock at any time within the prior three years, other than “interested stockholders” prior to the time our Class A common stock was traded on NASDAQ. The existence of this provision would be expected to have an anti-takeover effect with respect to transactions not approved in advance by our board of directors, including discouraging takeover attempts that might result in a premium over the market price for shares of Class A common stock.

In addition, our brokerage businesses are heavily regulated and some of our regulators require that they approve transactions which could result in a change of control, as defined by the then-applicable rules of our regulators. The requirement that this approval be obtained may prevent or delay transactions that would result in a change of control.

Further, our Amended and Restated Long Term Incentive Plan contains provisions pursuant to which grants that are unexercisable or unvested may automatically become exercisable or vested as of the date immediately prior to certain change of control events. Additionally, change in control and employment agreements between us and our named executive officers also provide for payments in the event of certain change of control events.

The foregoing factors, as well as the significant common stock ownership by Cantor, including shares of Class B common stock, and the provisions of the indentures for our outstanding notes discussed above, could impede a merger, takeover or other business combination or discourage a potential investor from making a tender offer for our Class A common stock, which, under certain circumstances, could reduce the market value of our Class A common stock.

We are a parent holding company, and accordingly we are dependent upon distributions from BGC U.S. and BGC Global to pay dividends, taxes and indebtedness and other expenses.

We are a parent holding company with no direct operations and will be able to pay dividends, taxes and other expenses and to make repurchases only from our available cash on hand and funds received from distributions from BGC U.S. and BGC Global. As discussed above, regulatory, tax restrictions or elections, and other legal or contractual restrictions may limit our ability to transfer funds freely from our subsidiaries. In addition, any unanticipated accounting, tax or other charges against net income could adversely affect our ability to pay dividends and to make repurchases.

BGC U.S. and BGC Global intend to distribute to their limited partners, including us, on a pro rata and quarterly basis, cash that is not required to meet BGC U.S.’s and BGC Global’s anticipated business and regulatory needs. As a result, BGC U.S.’s and BGC Global’s ability, and in turn our ability, to make such distributions will depend upon the continuing profitability and strategic and operating needs of our businesses,

 

68


Table of Contents

including various capital adequacy and clearing capital requirements promulgated by federal, self-regulatory, and other authorities to which our subsidiaries are subject. We expect to pay not less than 75% of our post-tax distributable earnings per fully diluted share as cash dividends to our common stockholders, with the balance of such distributable earnings to be available to repurchase shares of our Class A common stock or purchase BGC Holdings limited partnership interests or other equity interests in our subsidiaries, including from Cantor, our executive officers, other employees, partners and others.

Our board of directors and our Audit Committee have authorized repurchases of shares of our Class A common stock and purchases of BGC Holdings limited partnership interests or other equity interests in our subsidiaries as part of this policy, including those held by Cantor, our executive officers, other employees, partners. As of January 31, 2014, we had approximately $199.7 million remaining under our stock repurchase authorization and may continue to actively make repurchases or purchases, or cease to make such repurchases or purchases, from time to time. In addition, from time to time, we may reinvest all or a portion of the distributions we receive in BGC U.S.’s and BGC Global’s respective businesses, although we neither have current plans to do so nor do we expect to do so as long as we maintain our current dividend policy. Accordingly, there can be no assurance that future dividends will be paid or that dividend amounts will be retained at current or future levels.

If our dividend policy is materially different than the distribution policy of BGC Holdings, upon the exchange of any BGC Holdings limited partnership interests, such BGC Holdings limited partners could receive a disproportionate interest in the aggregate distributions by BGC U.S. and BGC Global that have not been distributed by us.

To the extent BGC Holdings distributes to its limited partners a greater share of income received from BGC U.S. and BGC Global than we distribute to our stockholders, then as founding/working partners, limited partnership unit holders and/or Cantor exercise any exchange right to acquire Class A common stock or Class B common stock, as applicable, exchanging partners may receive a disproportionate interest in the aggregate distributions by BGC U.S. and BGC Global that have not been distributed by us. The reason is that the exchanging partner could receive both (1) the benefit of the distribution that has not been distributed by us from BGC U.S. and BGC Global to BGC Holdings (in the form of a distribution by BGC Holdings to its limited partners) and (2) the benefit of the distribution from BGC U.S. and BGC Global to us (in the form of a subsequent cash dividend paid by us, a greater percentage indirect interest in BGC U.S. and BGC Global following a repurchase of Class A common stock by us or a greater value of assets following a purchase of assets by us with the cash that otherwise would be distributed to our stockholders). Consequently, if our dividend policy does not match the distribution policy of BGC Holdings, other holders of Class A common stock and Class B common stock as of the date of an exchange could experience a reduction in their interest in the profits previously distributed by BGC U.S. and BGC Global that have not been distributed by us. Our previously described intention to match the distribution policy of BGC Holdings was superseded by a decision (which we announced on May 7, 2008) by our board of directors to provide for greater flexibility by our management. Our current dividend policy could result in distributions to our common stockholders that are different from the distributions made by BGC Holdings to its unit holders.

If Cantor, we or any of our subsidiaries were deemed an “investment company” under the Investment Company Act, applicable restrictions could make it impractical for us to continue our businesses as contemplated and could materially adversely affect our businesses, financial condition, results of operations and prospects.

If Cantor ceases to hold a majority of our voting power, Cantor’s interest in us could be deemed an investment security under the Investment Company Act. If we were to cease participation in the management of BGC Holdings (or if BGC Holdings, in turn, were to cease participation in the management of BGC U.S. and BGC Global) or be deemed not to have a majority of the voting power of BGC Holdings (or if BGC Holdings, in turn, were deemed not to have a majority of the voting power of BGC U.S. and BGC Global), our interest in BGC Holdings or BGC U.S. and BGC Global could be deemed an “investment security” for purposes of the

 

69


Table of Contents

Investment Company Act. If BGC Holdings ceased to participate in the management of BGC U.S. and BGC Global or were deemed not to have a majority of the voting power of BGC U.S. or BGC Global, its interest in BGC U.S. or BGC Global could be deemed an “investment security” for purposes of the Investment Company Act.

Generally, an entity is an “investment company” if it owns investment securities having a value exceeding 40% of the value of its total assets (exclusive of U.S. government securities and cash items), absent an applicable exemption. A determination that we hold more than 40% of our assets in investment securities could result in us being an investment company under the Investment Company Act and becoming subject to registration and other requirements of the Investment Company Act.

The Investment Company Act and the rules thereunder contain detailed prescriptions for the organization and operations of investment companies. Among other things, the Investment Company Act and the rules thereunder limit or prohibit transactions with affiliates, limit the issuance of debt and equity securities, prohibit the issuance of stock options and impose certain governance requirements. If anything were to happen that would cause Cantor, us, or BGC Holdings to be deemed to be an investment company under the Investment Company Act, the Investment Company Act would limit our or its capital structure, ability to transact business with affiliates (including Cantor, BGC Holdings, or BGC U.S. and BGC Global, as the case may be) and ability to compensate key employees. Therefore, if Cantor, we, or BGC Holdings became subject to the Investment Company Act, it could make it impractical to continue our businesses, impair agreements and arrangements, and impair the transactions contemplated by those agreements and arrangements, between and among Cantor, us, BGC Holdings, and BGC U.S., and BGC Global, or any combination thereof, and materially adversely affect our businesses, financial condition, results of operations and prospects.

Partnership Structure

Our BGC Holdings partnership structure may adversely affect our ability to recruit, retain, compensate and motivate some employee partners.

While we believe that our BGC Holdings partnership structure promotes recruitment and retention and motivation of our employee partners, some employee partners may be more attracted to the benefits of working at a privately controlled partnership, or at a public company with a different compensation structure than our own, which may adversely affect our ability to recruit, retain, compensate and motivate these persons. While BGC Holdings limited partnership interests entitle founding/working and other limited partners to participate in distributions of income from the operations of our businesses, upon leaving BGC Holdings (or upon any other redemption or purchase of such limited partnership interests, as described below), any such founding/working or other limited partners are, unless Cantor, in the case of the founding partners, and us, as the general partner of BGC Holdings, otherwise determine, only entitled to receive over time, and provided he or she does not violate certain partner obligations, an amount for his or her BGC Holdings limited partnership interests that reflects such partner’s capital account or post-termination amount, if any, and not any goodwill or going concern value of our businesses. Further, certain partner units, such as PSUs and PSIs, have no right to a post-termination payment. Moreover, until units are made exchangeable, other limited partners have no unilateral right to exchange their BGC Holdings limited partnership interests for shares of our Class A common stock.

The BGC Holdings limited partnership interests are also subject to redemption, and subject founding/working and other limited partners to non-competition and non-solicitation covenants, as well as other obligations. In addition, the exercise of Cantor’s right to purchase from BGC Holdings exchangeable limited partnership interests when founding partner units are redeemed or granted exchangeability will result in the share of distributions of income from the operations of our businesses on other outstanding BGC Holdings limited partnership interests, including those held by founding/working and other limited partners, to remain the same rather than increasing as would be the case if such interests were redeemed or granted exchangeability without such Cantor right to purchase. In addition, any purchase of exchangeable limited partnership units by Cantor from BGC Holdings following Cantor’s decision to grant exchangeability on founding partner units will result in additional dilution to the other partners of BGC Holdings.

 

70


Table of Contents

The terms of the BGC Holdings limited partnership interests held by founding/working and limited partners also provide for the following:

 

   

such units are not entitled to reinvest the distributions on their BGC Holdings limited partnership interests in additional BGC Holdings limited partnership interests at preferential or historical prices or at all; and

 

   

Cantor is entitled to receive any amounts from selected extraordinary transactions that are withheld from distributions to certain partners and forfeited by partners leaving BGC Holdings prior to their interests in such withheld distributions fully vesting, rather than any such forfeited amounts accruing to the benefit of all BGC Holdings limited partners on a pro rata basis.

In addition, the ownership of share distribution rights and shares of our Class A common stock underlying BGC Holdings exchangeable units is not dependent upon the partner’s continued employment with us or compliance with partner obligations, and such partners are therefore not restricted from leaving us by the potential loss of such shares.

We may be required to pay Cantor for a significant portion of the tax benefit relating to any additional tax depreciation or amortization deductions we claim as a result of any step up in the tax basis of the assets of BGC U.S. and BGC Global resulting from Cantor’s exchange of interests in BGC Holdings for our common stock.

Cantor’s partnership interests in BGC Holdings may be exchanged for shares of our Class A common stock or our Class B common stock, on a one for one basis (subject to customary anti-dilution adjustments). The exchanges may result in increases to our share of the tax basis of the tangible and intangible assets of each of BGC U.S. and BGC Global that otherwise would not have been available, although the Internal Revenue Service may challenge all or part of that tax basis increase, and a court could sustain such a challenge by the Internal Revenue Service. These increases in tax basis, if sustained, may reduce the amount of tax that we would otherwise be required to pay in the future.

We are a party to rights and obligations under a tax receivable agreement with Cantor that provides for the payment by us to Cantor of 85% of the amount of cash savings, if any, in the U.S. federal, state and local income tax or franchise tax that we actually realize as a result of these increases in tax basis and certain other tax benefits related to its entering into the tax receivable agreement, including tax benefits attributable to payments under the tax receivable agreement. It is expected that we will benefit from the remaining 15% cash savings, if any, in income tax that we realize. Cantor has not exercised this right to date but there can be no assurance that it will not do so in the future.

Risks Related to our Relationship with Cantor and Its Affiliates

We are controlled by Cantor, which has potential conflicts of interest with us and may exercise its control in a way that favors its interests to our detriment.

Cantor effectively is able to exercise control over our management and affairs and all matters requiring stockholder approval, including the election of our directors and determinations with respect to acquisitions and dispositions, as well as material expansions or contractions of our businesses, entry into new lines of businesses and borrowings and issuances of our Class A common stock and Class B common stock or other securities. This control is subject to the approval of our independent directors on those matters requiring such approval. Cantor’s voting power may also have the effect of delaying or preventing a change of control of us. Conflicts of interest may arise between us and Cantor in a number of areas relating to our past and ongoing relationships, including:

 

   

potential acquisitions and dispositions of businesses;

 

   

the issuance or disposition of securities by us;

 

   

the election of new or additional directors to our board of directors;

 

71


Table of Contents
   

the payment of dividends by us (if any), distribution of profits by BGC U.S., BGC Global and/or BGC Holdings and repurchases of shares of our Class A common stock or purchases of BGC Holdings limited partnership interests or other equity interests in our subsidiaries, including from Cantor, our executive officers, other employees, partners, and others;

 

   

business operations or business opportunities of ours and Cantor’s that would compete with the other party’s business opportunities, including Cantor’s and our brokerage and financial services;

 

   

intellectual property matters;

 

   

business combinations involving us;

 

   

conflicts between our agency trading for primary and secondary bond sales and Cantor’s investment banking bond origination business;

 

   

competition between our and Cantor’s other equity derivatives and cash equity inter-dealer brokerage businesses;

 

   

the nature, quality and pricing of administrative services to be provided to or by Cantor and/or Tower Bridge; and

 

   

provision of clearing capital pursuant to the Clearing Agreement and potential and existing loan arrangements.

We also expect Cantor to manage its ownership of us so that it will not be deemed to be an investment company under the Investment Company Act, including by maintaining its voting power in us above a majority absent an applicable exemption from the Investment Company Act. This may result in conflicts with us, including those relating to acquisitions or offerings by us involving issuances of shares of our Class A, or securities convertible or exchangeable into shares of Class A common stock, that would dilute Cantor’s voting power in us.

In addition, Cantor has from time to time in the past and may in the future consider possible strategic realignments of its own businesses and/or of the relationships that exist between and among Cantor and its other affiliates and us. Any future related-party transaction or arrangement between Cantor and its other affiliates and us is subject to the prior approval by our Audit Committee, but generally does not otherwise require the separate approval of our stockholders, and if such stockholder approval is required, Cantor may retain sufficient voting power to provide any such requisite approval without the affirmative consent of the other stockholders. Further, our regulators, including the FCA, may require the consolidation, for regulatory purposes, of Cantor and its other affiliates and us with respect to our U.K. regulated entities or other entities or require other restructuring of the group. There is no assurance that such consolidation or restructuring would not result in a material expense or disruption to our businesses.

Moreover, the service of officers or partners of Cantor as our executive officers and directors, and those persons’ ownership interests in and payments from Cantor and its affiliates could create conflicts of interest when we and those directors or officers are faced with decisions that could have different implications for us and Cantor. Our ability to retain our key employees and the ability of certain key employees to devote adequate time to us are critical to the success of our businesses, and failure to do so may adversely affect our businesses, financial condition, results of operations and prospects.

Our agreements and other arrangements with Cantor may be amended upon agreement of the parties to those agreements upon approval of our Audit Committee. During the time that we are controlled by Cantor, Cantor may be able to require us to agree to amendments to these agreements. We may not be able to resolve any potential conflicts and, even if we do, the resolution may be less favorable to us than if we were dealing with an unaffiliated party.

In order to address potential conflicts of interest between Cantor and its representatives and us, our certificate of incorporation contains provisions regulating and defining the conduct of our affairs as they may

 

72


Table of Contents

involve Cantor and its representatives, and our powers, rights, duties and liabilities and those of our representatives in connection with our relationship with Cantor and its affiliates, officers, directors, general partners or employees. Our certificate of incorporation provides that no Cantor Company, as defined in our certificate of incorporation, or any of the representatives, as defined in our certificate of incorporation, of a Cantor Company will owe any fiduciary duty to, nor will any Cantor Company or any of their respective representatives be liable for breach of fiduciary duty to, us or any of our stockholders, including with respect to corporate opportunities. The corporate opportunity policy that is included in our certificate of incorporation is designed to resolve potential conflicts of interest between us and Cantor and its representatives.

Our certificate of incorporation provides that Cantor and its respective representatives will have no duty to refrain from:

 

   

engaging in the same or similar business activities or lines of business as us; or

 

   

doing business with any of our customers.

The BGC Holdings limited partnership agreement contains similar provisions with respect to us and/or Cantor and each of our respective representatives, and the BGC U.S. and BGC Global limited partnership agreements contain similar provisions with respect to us and/or BGC Holdings and each of our respective representatives.

If Cantor competes with us, it could materially harm our businesses, financial condition, results of operations and prospects.

Agreements between us and Cantor are between related parties, and the terms of these agreements may be less favorable to us than those that we could have negotiated with third parties and may subject us to litigation.

Our relationship with Cantor results in agreements with Cantor that are between related parties. As a result, the prices charged to us or by us for services provided under agreements with Cantor may be higher or lower than prices that may be charged by third parties, and the terms of these agreements may be less favorable to us than those that we could have negotiated with third parties. For example, pursuant to the separation agreement relating to our acquisition of certain of our BGC business from Cantor in 2008, Cantor has a right, subject to certain conditions, to be our customer and to pay the lowest commissions paid by any other customer, whether by volume, dollar or other applicable measure. In addition, Cantor has an unlimited right to internally use market data from us without any cost. Any future related-party transactions or arrangements between us and Cantor are subject to the prior approval by our Audit Committee, but generally do not otherwise require the separate approval of our stockholders, and if such stockholder approval were required, Cantor may retain sufficient voting power to provide any such requisite approval without the affirmative consent of the other stockholders.

These related party relationships may from time to time subject us to litigation. For example, a purported derivative action, since dismissed, was filed alleging that certain related party transactions were unfair to the Company. Plaintiffs in such action have filed a motion to reargue, which is pending oral argument.

We are controlled by Cantor, which in turn controls its wholly-owned subsidiary, CF&Co, which is acting as our sales agent in our controlled equity offerings and provides us with additional investment banking services.

We are controlled by Cantor, which in turn controls its wholly-owned subsidiary, CF&Co, which acts as our sales agent pursuant to controlled equity offering sales agreements, including the current one entered into on December 12, 2012 (collectively, the “Sales Agreements”). Pursuant to the December 2012 Sales Agreement, we may offer and sell up to an aggregate of 20 million shares of Class A common stock. Under these Sales Agreements, we have agreed to pay CF&Co 2% of the gross proceeds from the sale of shares of our Class A common stock.

 

73


Table of Contents

In selling shares of our Class A common stock under the Sales Agreements, we may determine to instruct CF&Co not to sell our shares at less than a minimum price per share designated by us. Alternatively, we may instruct CF&Co to sell our shares so as to seek to realize a designated minimum price per share for all shares sold over a designated time period, or so as to seek to raise a designated minimum dollar amount of gross proceeds from sales of all such shares over a designated time period.

CF&Co has retained independent legal advisors in connection with its role as sales agent under the Sales Agreements, but for the reasons described below it may not be in a position to provide us with independent financial input in connection with the offering of shares of our Class A common stock pursuant to the Sales Agreements. We are not required to, and have not engaged, an independent investment banking firm to act as a qualified independent underwriter or to otherwise provide us with independent input in our controlled equity offerings.

While our board of directors and Audit Committee will be involved with any future decision by us to enter into or terminate new Sales Agreements with CF&Co, our management has been delegated the authority to determine, and to so instruct CF&Co with respect to, matters involving the manner, timing, number of shares, and minimum prices per share or proceeds for sales of our shares, or the suspension thereof, in our controlled equity offering pursuant to the Sales Agreements. Our management may be expected to consult with appropriate personnel from CF&Co in making such determinations, but given the overlap between our senior management and that of Cantor and its wholly-owned subsidiary, CF&Co, it may be expected that any joint determinations by our senior management and that of CF&Co with respect to our controlled equity offering will involve the same individuals. In making such joint determinations, our Audit Committee has instructed our senior management to act in the best interests of us and our stockholders. Nevertheless, in making such determinations, such individuals will not have the benefit of input from an independent investment banking firm that is able to make its own determinations with respect to our controlled equity offering, including, but not limited to, whether to suspend sales under the Sales Agreement or to terminate a Sales Agreement.

In addition, Cantor, CF&Co and their affiliates have provided investment banking services to us and our affiliates in the past, and may be expected to do so in the future, including acting as our financial advisor in connection with business combinations, dispositions, or other transactions, and placing or recommending to us various investments or cash management vehicles. They receive customary fees and commissions for these services. They may also receive brokerage and market data and analytics products and services from us and our respective affiliates. We also provide to and receive from Cantor and its affiliates various administrative services.

Risks Related to Our Class A Common Stock

Purchasers, as well as existing stockholders, may experience significant dilution as a result of offerings of our shares of Class A common stock.

The December 2012 Sales Agreement with CF&Co currently remains in effect with respect to the issuance and sale of up to an aggregate of 20 million shares of our Class A common stock from time to time on a delayed or continuous basis. As of January 31, 2014, we have issued and sold an aggregate of approximately 11.4 million shares of Class A common stock under the Sales Agreement, with approximately 8.6million shares of Class A common stock remaining to be sold under the agreement. Further, we have an effective shelf registration statement on Form S-4 with respect to the offer and sale of up to an aggregate of 20 million shares of Class A common stock from time to time in connection with business combination transactions, including acquisitions of other businesses, assets, properties or securities. As of January 31, 2014, we have issued an aggregate of 4.6 million shares of Class A common stock under the Form S-4, all in connection with acquisitions in the real estate brokerage industry. We also have an effective shelf registration statement on Form S-3 pursuant to which we can offer and sell up to an aggregate of 10 million shares of our Class A common stock under our Dividend Reinvestment and Stock Purchase Plan. As of January 31, 2014, we have issued approximately 140,600 shares of our Class A common stock under the Plan.

 

74


Table of Contents

Because the sales of shares of our Class A common stock under the Sales Agreements have been made, and any other future sales of our Class A common stock may be made, in privately negotiated transactions or directly into the market at prevailing market prices or at prices related to such prevailing market prices, the prices at which these shares have been sold and may be sold in the future will vary, and these variations may be significant. Purchasers of these shares may suffer significant dilution if the price they pay is higher than the price paid by other purchasers of shares of our Class A common stock under the Sales Agreements and any future offerings of our shares of Class A common stock.

In addition, the sale by us of any shares of our Class A common stock may have the following effects:

 

   

our existing Class A common stockholders’ proportionate ownership interest in us will decrease;

 

   

our existing Class A common stockholders may suffer significant dilution;

 

   

the amount of cash available per share for dividends payable on shares of our Class A common stock may decrease;

 

   

the relative voting strength of each previously outstanding share of our Class A common stock may be diminished; and

 

   

the market price of our Class A common stock may decline.

Because we intend to use the net proceeds from the sale of shares of Class A common stock under the Sales Agreements, and may use the net proceeds from future offerings, for general corporate purposes, which, among other things, are expected to include repurchases of shares of our Class A common stock and purchases of BGC Holdings units or other equity interests in us or in our subsidiaries from Cantor, our executive officers, other employees, partners, and others, and/or to replenish cash used to effect such repurchases and purchases, investors should be aware that such net proceeds will not be available for other corporate purposes, and that, depending upon the timing and prices of such repurchases of shares and purchases of units and of the sales of our shares under the Sales Agreement and the liquidity and depth of our market, we may sell a greater aggregate number of shares, at a lower average price per share, under the Sales Agreement than the number of shares or units repurchased or purchased, thereby increasing the aggregate number of shares and units outstanding and decreasing our earnings per share.

We intend to use the net proceeds of the sale of shares of Class A common stock under the Sales Agreements, and may use the net proceeds from future offerings, for general corporate purposes, which among other things, are expected to include repurchases of shares of our Class A common stock and purchases of BGC Holdings units or other equity interests in us or in our subsidiaries from Cantor, our executive officers, other employees, partners, and others, and/or to replenish cash used to effect such repurchases and purchases. From January 1, 2013 to January 31, 2014, we repurchased an aggregate of 4,517,151 shares of Class A common stock at an aggregate purchase price of approximately $24.9 million with an average repurchase price of $5.52 per share. During that period, we redeemed for cash an aggregate of 0.5 million limited partnership units at an average price of $5.51 per unit and an aggregate of 0.5 million founding/working partner units at an average price of $5.54 per unit. This excludes activity with respect to the Global Partnership Restructuring Program, including the approximately 76 million units with the Company redeemed or exchanged from partners at the end of the second quarter of 2013. In the future we expect to continue to repurchase shares of our Class A common stock and purchase BGC Holdings units from Cantor, our executive officers, other employees, partners, and others, and these repurchases and purchases may be significant.

To the extent that we continue to use the net proceeds of the sale of shares of our Class A common stock to fund repurchases of shares and purchases of units, or to replenish cash used to effect repurchases and purchases, net proceeds will not be available for other corporate purposes. In addition, to the extent that we seek to sell shares of our Class A common stock to raise net proceeds for repurchases of shares and purchases of units, depending upon the timing and prices of the repurchases of shares and purchases of units and of the sales of our shares and the liquidity and depth of our market, we may in fact sell a greater aggregate number of shares of our Class A common stock, at a lower average price per share, in our offerings than the aggregate number of shares

 

75


Table of Contents

repurchased and units purchased by us and the average price per share or unit that we are paying in such repurchases and purchases. Thus, our strategy may result in an increase in the number of our shares and units outstanding and a decrease in our earnings per share on both a basic and a fully diluted basis.

Nevertheless, our management believes that selling our shares, and using the net proceeds of such sales to repurchase shares and purchase units, is in our best interest and that of our stockholders. While we believe that we can successfully manage our strategy, and that our share price may in fact increase as we increase the amount of cash available for dividends and share repurchases and unit purchases by paying a portion of the compensation of our employees in the form of partnership units and restricted stock, gradually lowering our compensation expenses for purposes of distributable earnings, and lowering our long-term effective tax rate for distributable earnings, there can be no assurance that our strategy will be successful or that we can achieve any or all of such objectives.

The market price of our Class A common stock has fluctuated significantly and may continue to do so. In addition, future sales of shares of Class A common stock could adversely affect the market price of our Class A common stock.

The market price of our Class A common stock has fluctuated significantly, and the market price of our Class A common stock may continue to do so depending upon many factors, including our actual results of operations and perceived prospects, the prospects of our competition and of the financial marketplaces in general, differences between our actual financial and operating results and those expected by investors and analysts, changes in analysts’ recommendations or projections, seasonality, changes in general valuations for companies in our business segment, changes in general economic or market conditions and broad market fluctuations. The market price of our Class A common stock may continue to be subject to similar market fluctuations which may be unrelated to our operating performance or prospects, and increased volatility could result in a decline in the market price of our Class A common stock. Declines in the price of our Class A common stock may adversely affect our ability to recruit and retain key employees, including our partners and other professional employees.

Future sales of our shares also could adversely affect the market price of our Class A common stock. If our existing stockholders sell a large number of shares, or if we issue a large number of shares of our common stock in connection with public offerings, future acquisitions, strategic alliances, third-party investments and private placements or otherwise, the market price of common stock could decline significantly.

In addition to our sales of shares of our Class A commons tock pursuant to our controlled equity offerings, our acquisition shelf, and our dividend reinvestment plan discussed above, events which could have such an effect include the following:

 

   

Our 8.75% Convertible Notes are currently convertible into an aggregate of 23,738,219 shares of Class A common stock. In connection with the issuance of the 8.75% Convertible Notes, we entered into a registration rights agreement with Cantor, dated April 1, 2010, pursuant to which holders of the shares of Class A common stock issuable upon conversion of the 8.75% Convertible Notes have resale registration rights;

 

   

The 4.50% Convertible Notes are currently convertible into 16,260,160 million shares of Class A common stock;

 

   

We may issue shares of Class A common stock upon the conversion or exchange of any convertible or exchangeable debt securities that may be issued by us in the future;

 

   

Stockholders may resell shares of Class A common stock issuable by us in connection with (i) the conversion by Cantor of shares of its Class B common stock into shares of Class A common stock, (ii) the exchange of Cantor’s exchangeable limited partnership interests, (iii) the exchange, redemption, or purchase of partnership units for shares of Class A common stock, including in partnership restructurings, (iv) incentive compensation, including grants of restricted stock, RSUs, and options, and (v) donations of shares by us to The Cantor Fitzgerald Relief Fund; and

 

76


Table of Contents
   

Stockholders may resell outstanding shares of our Class A common stock, including sales by Cantor partners who receive distribution rights shares from Cantor, The Cantor Fitzgerald Relief Fund which may receive donated shares from Cantor or others, and our employees and partners who hold our shares, including those received in compensatory arrangements from us.

The 4.50% Convertible Notes and the capped call transactions may affect the market for and trading price of our Class A common stock.

Owners of our 4.50% Convertible Notes may employ, or seek to employ, a convertible arbitrage strategy with respect to the notes. Investors that employ a convertible arbitrage strategy with respect to the 4.50% Convertible Notes typically will implement that strategy by selling short our Class A common stock underlying the notes or by entering into cash-settled over-the-counter derivative transactions with respect to our Class A common stock that provide investors with short economic exposure to our Class A common stock.

In connection with the sale of the 4.50% Convertible Notes, we entered into capped call transactions with affiliates of Bank of America Merrill Lynch and Deutsche Bank Securities, in connection with the pricing of the notes and the overallotment option to cover the shares of our Class A common stock underlying the notes.

The capped call transactions are expected generally to reduce the potential dilution with respect to our Class A common stock upon conversion of the 4.50% Convertible Notes in the event that the volume-weighted average price per share of our Class A common stock, as measured under the terms of the capped call transactions, is greater than the strike price of the capped call transactions (which initially corresponded to the original conversion price of the notes and is subject to anti-dilution adjustments). If, however, the volume-weighted average price per share of the Class A common stock, as measured under the terms of the capped call transactions, exceeds the cap price of the capped call transactions, the value of the shares of the Class A common stock that we expect to receive upon the exercise of the capped call transactions will be capped and the dilution mitigation under the capped call transactions will be limited based on such capped value, which means there would be dilution with respect to the Class A common stock to the extent that the then volume-weighted average price per share of the Class A common stock exceeds the cap price of the capped call transactions. A failure by a hedge counterparty (due to bankruptcy or otherwise) to pay or deliver, as the case may be, to us amounts owed to us under the capped call transactions will not reduce the consideration we are required to deliver to a holder upon its conversion of the 4.50% Convertible Notes and may result in an increase in dilution with respect to our Class A common stock.

In connection with hedging the capped call transactions, we believe the hedge counterparties may enter into, or may unwind, various derivative transactions with respect to and/or purchase or sell our Class A common stock in secondary market transactions. Such arbitrage and hedging activities could have the effect of causing or avoiding an increase or decrease in the trading price of the Class A common stock, including during any cash settlement averaging period relating to a conversion of the notes and following any conversion of the notes and during the period prior to the maturity date. The effect, if any, of any of these transactions and activities on our Class A common stock will depend in part on market conditions and cannot be ascertained at this time, but any of these activities could adversely affect the market for and trading price of our Class A common stock.

 

ITEM 1B. UNRESOLVED STAFF COMMENTS

Not applicable.

 

ITEM 2. PROPERTIES

We have offices in the United States, Canada, Europe, United Kingdom, Latin America, Asia, Africa and the Middle East. Our principal executive offices are located at 499 Park Avenue, New York, New York. We also occupy a space at 199 Water Street, New York, New York, which serves as a trading operation for our Financial

 

77


Table of Contents

Services businesses, and space at 125 Park Avenue, New York, New York, which serves as the headquarters of our commercial Real Estate businesses. Under the Administrative Services Agreement, we are obligated to Cantor for our pro rata portion (based on square footage used) of rental expense during the terms of the leases for such spaces.

Our largest presence outside of the New York metropolitan area is in London, located at One Churchill Place, Canary Wharf.

We currently occupy concurrent computing centers in Rochelle Park, New Jersey and Trumbull, Connecticut, which primarily service our Financial Services segment. Although the Rochelle Park, New Jersey data center was transferred to NASDAQ OMX in June 2013, we continue to use that data center and have the right to do so until June 2015. In addition, we occupy two data centers in the United Kingdom located in Canary Wharf and Romford, respectively. Our U.S financial services operations also have office space in Atlanta, Boston, Dallas, Houston, Los Angeles and Miami, and both business segments have office space in Chicago.

After completing the acquisition of Newmark in October 2011, we also have a number of other offices in several states (Alabama, Arizona, California, Colorado, Connecticut, Florida, Georgia, Illinois, Maryland, Massachusetts, Michigan, Nevada, New Jersey, New York, North Carolina, Ohio, Oregon, Pennsylvania, South Carolina, Texas, Virginia, and Washington) and the District of Columbia, which are used in our Real Estate Services segment. In addition, Newmark operates through license agreements in a number of states, including certain states where Newmark does not have its own offices.

 

ITEM 3. LEGAL PROCEEDINGS

See Note 18—“Commitments, Contingencies and Guarantees” to our consolidated financial statements in Part II, Item 8 of this Annual Report on Form 10-K for a description of our legal proceedings.

 

ITEM 4. MINE SAFETY DISCLOSURES

Not applicable.

 

78


Table of Contents

PART II

 

ITEM 5. MARKET FOR THE REGISTRANT’S COMMON EQUITY, RELATED STOCKHOLDER MATTERS AND ISSUER PURCHASES OF EQUITY SECURITIES

Price Range of Class A Common Stock

Our Class A common stock is traded on the Nasdaq Global Select Market under the symbol “BGCP.” There is no public trading market for our Class B common stock, which is held by Cantor and CFGM. The following table sets forth, for the fiscal quarters indicated, the high and low sales prices per share of Class A common stock on the Nasdaq Global Select Market.

We declared quarterly dividends of $0.17 for the first and second quarters of 2012, and $0.12 for the third and fourth quarters of 2012 and for each of the four quarters of 2013.

 

     High      Low  

2014

     

First Quarter (through February 21, 2014)

   $ 7.01       $ 6.03   

2013

     

First Quarter

   $ 4.81       $ 3.43   

Second Quarter

   $ 5.96       $ 3.84   

Third Quarter

   $ 6.53       $ 5.44   

Fourth Quarter

   $ 6.18       $ 5.10   

2012

     

First Quarter

   $ 8.04       $ 5.88   

Second Quarter

   $ 7.56       $ 5.73   

Third Quarter

   $ 6.23       $ 4.38   

Fourth Quarter

   $ 5.22       $ 3.11   

On February 21, 2014, the closing sales price of our Class A common stock on the Nasdaq Global Select Market was $7.01. As of February 21, 2014, there were 388 holders of record of our Class A common stock and two holders of record of our Class B common stock.

Dividend Policy

Our Board of Directors has authorized a dividend policy which provides that we expect to pay not less than 75% of our “post-tax distributable earnings per fully diluted share” as cash dividends to our common stockholders, with the balance of such distributable earnings to be available to repurchase shares of our Class A common stock or purchase BGC Holdings limited partnership interests or other equity interests in our subsidiaries, including from Cantor, our executive officers, other employees, partners and others. Please see below for a detailed definition of “post-tax distributable earnings per fully diluted share.”

Our Board of Directors and our Audit Committee have authorized repurchases of shares of our Class A common stock and redemptions of BGC Holdings limited partnership interests or other equity interests in our subsidiaries, including those held by Cantor, our executive officers, other employees, partners and others. As of January 31, 2014, we had approximately $195.6 million remaining under this authorization and may continue to actively make repurchases or redemptions, or cease to make such repurchases or redemptions, from time to time.

We expect to pay such dividends, if and when declared by our Board of Directors, on a quarterly basis. The dividend to our common stockholders is expected to be calculated based on post-tax distributable earnings allocated to us and generated over the fiscal quarter ending prior to the record date for the dividend. No assurance can be made, however, that a dividend will be paid each quarter.

 

79


Table of Contents

The declaration, payment, timing and amount of any future dividends payable by us will be at the sole discretion of our Board of Directors. We are a holding company, with no direct operations, and therefore we are able to pay dividends only from our available cash on hand and funds received from distributions from BGC U.S. and BGC Global. Our ability to pay dividends may also be limited by regulatory considerations as well as by covenants contained in financing or other agreements. In addition, under Delaware law, dividends may be payable only out of surplus, which is our net assets minus our capital (as defined under Delaware law), or, if we have no surplus, out of our net profits for the fiscal year in which the dividend is declared and/or the preceding fiscal year. Accordingly, any unanticipated accounting, tax, regulatory or other charges against net income may adversely affect our ability to declare dividends. While we intend to declare and pay dividends quarterly, there can be no assurance that our board of directors will declare dividends at all or on a regular basis or that the amount of our dividends will not change.

Partnership and Equity Repurchases

Our Board of Directors and Audit Committee have authorized repurchases of our common stock and redemptions of BGC Holdings limited partnership interests or other equity interests in the our subsidiaries. On July 30, 2013, our Board of Directors increased our share repurchase and unit redemption authorization to $250.0 million. As of January 31, 2014, we had approximately $195.6 million remaining from our share repurchase and unit redemption authorization. From time to time, we may actively continue to repurchase shares or redeem units.

During the year ended December 31, 2013, we repurchased 3,046,857 shares of our Class A common stock at an aggregate purchase price of approximately $15.5 million for an average price of $5.09 per share.

During the fourth quarter of 2013, we repurchased 2,047,135 shares of our Class A common stock at an aggregate purchase price of $9.8 million for an average price of $4.76 per share.

 

80


Table of Contents

PERFORMANCE GRAPH

The performance graph below shows a comparison of the cumulative total stockholder return, on a dividend reinvestment basis, of $100 invested on December 31, 2008, measured on December 31, 2009, December 31, 2010, December 31, 2011, December 31, 2012 and December 31, 2013. Peer Group 1 consists of Tullett Prebon PLC, GFI Group Inc., Compagnie Financière Tradition, and ICAP plc. Peer Group 2 consists of CBRE Group, Jones Lang LaSalle Incorporated and HFF, Inc. The returns of the peer group companies have been weighted according to their stock market capitalization for purposes of arriving at a peer group average.

 

LOGO

Certain Definitions

“Revenues for distributable earnings,” “pre-tax distributable earnings” and “post-tax distributable earnings,” which are supplemental measures of operating performance that are used by management to evaluate our and our subsidiaries’ financial performance. We believe that distributable earnings best reflect the operating earnings generated by us on a consolidated basis and are the earnings which management considers available for distribution to us and our common stockholders, as well as to holders of BGC Holdings partnership units during any period.

As compared with “income (loss) from operations before income taxes,” “net income (loss) for fully diluted shares,” and “fully diluted earnings (loss) per share,” all prepared in accordance with GAAP, distributable earnings calculations primarily exclude certain non-cash compensation and other expenses which generally do not involve the receipt or outlay of cash by us, which do not dilute existing stockholders, and which do not have economic consequences, as described below. In addition, distributable earnings calculations exclude certain gains and charges that management believes do not best reflect our ordinary operating results.

 

81


Table of Contents

Revenues for distributable earnings are defined as GAAP revenues excluding the impact of our non-cash earnings or losses related to its equity investments, such as in Aqua Securities, L.P. and ELX Futures, L.P., and its holding company general partner, ELX Futures Holdings LLC. Revenues for distributable earnings include the collection of receivables which would have been recognized for GAAP other than for the effect of acquisition accounting. Revenues for distributable earnings also exclude certain one-time or unusual gains that are recognized under GAAP, because we do not believe such gains are reflective of our ongoing, ordinary operations.

Pre-tax distributable earnings are defined as GAAP income (loss) from operations before income taxes excluding items that are primarily non-cash, non-dilutive, and non-economic, such as:

 

   

Non-cash stock-based equity compensation charges for REUs granted or issued prior to the merger of BGC Partners, Inc. with and into eSpeed, as well as post-merger non-cash, non-dilutive equity-based compensation related to partnership unit exchange or conversion.

 

   

Allocations of net income to founding/working partner and other limited partnership units, including REUs, RPUs, PSUs, LPUs, and PSIs.

 

   

Non-cash asset impairment charges, if any.

Distributable earnings calculations also exclude charges related to purchases, cancellations or redemptions of partnership interests and certain unusual, one-time or non-recurring items, if any.

“Compensation and employee benefits” expense for distributable earnings will also include broker commission payouts relating to the aforementioned collection of receivables.

Our definition of distributable earnings also excludes certain gains and charges with respect to acquisitions, dispositions, or resolutions of litigation. This exclusion pertains to the one-time gain related to the NASDAQ OMX transaction. Our management believes that excluding these gains and charges best reflects our operating performance. However, because NASDAQ OMX is expected to pay us in an equal amount of stock on a regular basis for 15 years as part of the transaction, the payments associated with our receipt of such stock are expected to be included in the our calculation of distributable earnings. To make quarter-to-quarter comparisons more meaningful, one-quarter of the annual contingent earn-out amount will be included in our calculation of distributable earnings each quarter as “other revenues.”

Since distributable earnings are calculated on a pre-tax basis, management intends to also report “post-tax distributable earnings” and “post-tax distributable earnings per fully diluted share”:

 

   

“Post-tax distributable earnings” are defined as pre-tax distributable earnings adjusted to assume that all pre-tax distributable earnings were taxed at the same effective rate.

 

   

“Post-tax distributable earnings per fully diluted share” are defined as post-tax distributable earnings divided by the weighted-average number of fully diluted shares for the period.

Our distributable earnings per share calculations assume either that:

 

   

The fully diluted share count includes the shares related to the dilutive instruments, such as the Convertible Senior Notes, but excludes the associated interest expense, net of tax, when the impact would be dilutive; or

 

   

The fully diluted share count excludes the shares related to these instruments, but includes the associated interest expense, net of tax.

Each quarter, the dividend to common stockholders is expected to be determined by our Board of Directors with reference to post-tax distributable earnings per fully diluted share. In addition to our quarterly dividend to common stockholders, we expect to pay a pro-rata distribution of net income to BGC Holdings founding/working

 

82


Table of Contents

partner and other limited partnership units, including REUs, RPUs, LPUs, PSUs and PSIs, and to Cantor for its noncontrolling interest. The amount of all of these payments is expected to be determined using the above definition of pre-tax distributable earnings per share.

Certain employees who are holders of RSUs are granted pro-rata payments equivalent to the amount of dividends paid to common stockholders. Under GAAP, a portion of the dividend equivalents on RSUs is required to be taken as a compensation charge in the period paid. However, to the extent that they represent cash payments made from the prior period’s distributable earnings, they do not dilute existing stockholders and are therefore excluded from the calculation of distributable earnings.

Distributable earnings is not meant to be an exact measure of cash generated by operations and available for distribution, nor should it be considered in isolation or as an alternative to cash flow from operations or GAAP net income (loss). We view distributable earnings as a metric that is not necessarily indicative of liquidity or the cash available to fund its operations.

Pre- and post-tax distributable earnings are not intended to replace our presentation of GAAP financial results. However, management believes that they help provide investors with a clearer understanding of our financial performance and offer useful information to both management and investors regarding certain financial and business trends related to our financial condition and results of operations. Management believes that distributable earnings and the GAAP measures of financial performance should be considered together.

 

83


Table of Contents
ITEM 6. SELECTED CONSOLIDATED FINANCIAL DATA

The following table sets forth selected consolidated financial data for the last five years ended December 31, 2013. This selected consolidated financial data should be read in conjunction with “Item 7—Management’s Discussion and Analysis of Financial Condition and Results of Operations” and our Consolidated Financial Statements and the accompanying Notes thereto included elsewhere in this Annual Report on Form 10-K. Amounts in thousands, except per share data.

 

     Year Ended December 31,  
     2013 (1)(2)(3)     2012 (3)     2011 (3)     2010     2009  

Consolidated Statements of Operations Data:

          

Revenues:

          

Commissions

   $ 1,202,244      $ 1,176,009      $ 996,263      $ 851,089      $ 693,818   

Principal transactions

     309,908        336,160        375,001        377,581        379,767   
  

 

 

   

 

 

   

 

 

   

 

 

   

 

 

 

Total brokerage revenues

     1,512,152        1,512,169        1,371,264        1,228,670        1,073,585   

Real estate management services

     163,353        122,704        1,222        —          —     

Fees from related parties

     41,128        53,159        62,227        65,996        58,877   

Market data

     10,137        17,302        17,772        18,314        17,953   

Software solutions

     6,201        9,962        9,190        7,804        7,419   

Interest income

     6,833        6,506        5,441        3,308        7,252   

Other revenues

     44,643        4,495        4,174        13,960        5,923   

Gain on divestiture and sale of investments

     723,147        52,471        —          —          —     

Losses on equity investments

     (9,508     (11,775     (6,605     (6,940     (8,687
  

 

 

   

 

 

   

 

 

   

 

 

   

 

 

 

Total revenues

     2,498,086        1,766,993        1,464,685        1,331,112        1,162,322   

Expenses:

          

Compensation and employee benefits

     1,255,580        1,032,552        789,534        793,014        725,139   

Allocation of net income and grant of exchangeability to LPUs and FPUs

     423,589        140,076        126,778        69,010        16,731   
  

 

 

   

 

 

   

 

 

   

 

 

   

 

 

 

Total compensation and employee benefits

     1,679,169        1,172,628        916,312        862,024        741,870   

Other expenses

     552,996        538,628        494,014        412,173        355,964   
  

 

 

   

 

 

   

 

 

   

 

 

   

 

 

 

Total expenses

     2,232,165        1,711,256        1,410,326        1,274,197        1,097,834   
  

 

 

   

 

 

   

 

 

   

 

 

   

 

 

 

Income from operations before income taxes

     265,921        55,737        54,359        56,915        64,488   

Provision for income taxes

     92,166        20,224        15,999        11,543        23,675   
  

 

 

   

 

 

   

 

 

   

 

 

   

 

 

 

Consolidated net income

     173,755        35,513        38,360        45,372        40,813   

Less: Net income attributable to noncontrolling interest in subsidiaries

     102,831        11,649        18,223        24,210        20,788   
  

 

 

   

 

 

   

 

 

   

 

 

   

 

 

 

Net income available to common stockholders

   $ 70,924      $ 23,864      $ 20,137      $ 21,162      $ 20,025   
  

 

 

   

 

 

   

 

 

   

 

 

   

 

 

 

Per share data:

          

Basic earnings per share

   $ 0.37      $ 0.16      $ 0.17      $ 0.24      $ 0.25   
  

 

 

   

 

 

   

 

 

   

 

 

   

 

 

 

Fully diluted earnings per share

   $ 0.36      $ 0.16      $ 0.17      $ 0.24      $ 0.24   
  

 

 

   

 

 

   

 

 

   

 

 

   

 

 

 

Basic weighted-average shares of common stock outstanding

     193,694        144,886        116,132        88,294        80,350   
  

 

 

   

 

 

   

 

 

   

 

 

   

 

 

 

Fully diluted weighted-average shares of common stock outstanding

     265,348        280,809        116,514        228,568        211,036   
  

 

 

   

 

 

   

 

 

   

 

 

   

 

 

 

Dividends declared per share of common stock

   $ 0.48      $ 0.63      $ 0.65      $ 0.48      $ 0.30   
  

 

 

   

 

 

   

 

 

   

 

 

   

 

 

 

Dividends declared and paid per share of common stock

   $ 0.48      $ 0.63      $ 0.65      $ 0.48      $ 0.30   
  

 

 

   

 

 

   

 

 

   

 

 

   

 

 

 

Cash and cash equivalents

   $ 716,919      $ 388,409      $ 369,713      $ 364,104      $ 469,301   

Total assets

   $ 2,079,363      $ 1,638,939      $ 1,405,185      $ 1,470,314      $ 1,464,549   

Notes payable and collateralized borrowings

   $ 258,356      $ 301,444      $ 181,916      $ 39,258      $ 17,586   

Notes payable to related parties

   $ 150,000      $ 150,000      $ 150,000      $ 150,000      $ 150,000   

Total liabilities

   $ 1,309,698      $ 1,132,688      $ 904,218      $ 1,045,272      $ 1,026,651   

Total stockholders’ equity

   $ 464,368      $ 334,292      $ 316,654      $ 236,917      $ 201,889   

 

84


Table of Contents

 

(1) Periods after June 28, 2013 reflect the Company’s divestiture of its on-the-run, electronic benchmark U.S. Treasury platform to NASDAQ OMX on June 28, 2013.
(2) Amounts include gains related to the Company’s divestiture of its on-the-run, electronic benchmark U.S. Treasury platform to NASDAQ OMX on June 28, 2013.
(3) Information reflects the acquisition of Grubb & Ellis effective April 13, 2012 and Newmark effective October 14, 2011.

Note: Certain prior period amounts have been reclassified to conform with the current presentation.

 

85


Table of Contents
ITEM 7. MANAGEMENT’S DISCUSSION AND ANALYSIS OF FINANCIAL CONDITION AND RESULTS OF OPERATIONS

The following discussion of BGC Partners, Inc.’s financial condition and results of operations should be read together with BGC Partners, Inc.’s consolidated financial statements and notes to those statements, included elsewhere in this document. When used herein, the terms “BGC Partners,” “BGC,” the “Company,” “we,” “us” and “our” refer to BGC Partners, Inc., including consolidated subsidiaries.

This Annual Report on Form 10-K (this “Form 10-K”) contains forward-looking statements within the meaning of Section 27A of the Securities Act of 1933, as amended (the “Securities Act”), and Section 21E of the Securities Exchange Act of 1934, as amended (the “Exchange Act”). Such statements are based upon current expectations that involve risks and uncertainties. Any statements contained herein that are not statements of historical fact may be deemed to be forward-looking statements. For example, words such as “may,” “will,” “should,” “estimates,” “predicts,” “possible,” “potential,” “continue,” “strategy,” “believes,” “anticipates,” “plans,” “expects,” “intends” and similar expressions are intended to identify forward-looking statements.

Our actual results and the outcome and timing of certain events may differ significantly from the expectations discussed in the forward-looking statements. Factors that might cause or contribute to such a discrepancy include, but are not limited to the factors set forth below and may impact either or both of our operating segments:

 

   

market conditions, including trading volume and volatility, potential deterioration of equity and debt capital markets and markets for commercial real estate and related services, and our ability to access the capital markets;

 

   

pricing and commissions and market position with respect to our products and services and those of our competitors;

 

   

the effect of industry concentration and reorganization, reduction of customers and consolidation;

 

   

liquidity, regulatory and clearing capital requirements and the impact of credit market events;

 

   

our relationships with Cantor Fitzgerald, L.P. and its affiliates (“Cantor”), including Cantor Fitzgerald & Co. (“CF&Co”) and Cantor Commercial Real Estate Company, L.P. (“CCRE”), any related conflicts of interest, any impact of Cantor’s results on our credit ratings and/or the associated outlooks, CF&Co’s acting as our sales agent under our controlled equity or other offerings, CF&Co’s acting as our financial advisor in connection with potential business combinations, dispositions, or other transactions, our participation in various investments or cash management vehicles placed by or recommended by CF&Co, and any services by CCRE with respect to finding and reviewing suitable acquisition or partner candidates, structuring transactions, negotiating and due diligence services;

 

   

economic or geopolitical conditions or uncertainties, the actions of governments or central banks, and the impact of natural disasters or weather-related or similar events, including power failures, communication and transportation disruptions, and other interruptions of utilities or other essential services;

 

   

the effect on our businesses, our clients, the markets in which we operate, and the economy in general of possible shutdowns of the U.S. government, sequestrations, uncertainties regarding the debt ceiling and the federal budget, and other potential future political impasses;

 

   

the effect on our businesses of reductions in overall industry volumes in certain of our products as a result of Federal Reserve Board quantitative easing, the tapering of quantitative easing and other factors, including the level and timing of governmental debt issuances and outstanding amounts;

 

   

the effect on our businesses of worldwide governmental debt issuances, austerity programs, increases or decreases in deficits, and potential political impasses or regulatory requirements, including increased capital requirements for banks and other financial institutions;

 

86


Table of Contents
   

extensive regulation of our businesses, changes in regulations relating to the financial services, real estate and other industries, and risks relating to compliance matters, including regulatory examinations, inspections, investigations and enforcement actions, and any resulting costs, fines, penalties, sanctions, enhanced oversight, increased financial and capital requirements, and changes to or restrictions or limitations on specific activities, operations, compensatory arrangements, and growth opportunities, including acquisitions, hiring, and new businesses, products, or services;

 

   

factors related to specific transactions or series of transactions, including credit, performance and unmatched principal risk, trade failures, counterparty failures, and the impact of fraud and unauthorized trading;

 

   

costs and expenses of developing, maintaining and protecting our intellectual property, as well as employment and other litigation and their related costs, including judgments or settlements paid or received;

 

   

certain financial risks, including the possibility of future losses, reduced cash flows from operations, and the need for long-term borrowings or other sources of cash, related to acquisitions, dispositions or other matters, potential liquidity and other risks relating to our ability to obtain financing or refinancing of existing debt on terms acceptable to us, if at all, and risks of the resulting leverage, including potentially causing a reduction in our credit ratings and/or the associated outlooks, increased borrowing costs, as well as interest and currency rate fluctuations;

 

   

risks associated with the temporary or longer-term investment of our available cash, including defaults or impairments on our investments or cash management vehicles and collectability of loan balances owed to us by partners, employees, or others;

 

   

our ability to enter new markets or develop new products, trading desks, marketplaces or services and to induce customers to use these products, trading desks, marketplaces or services and to secure and maintain market share;

 

   

our ability to enter into marketing and strategic alliances and business combinations or other transactions in the financial services, real estate, and other industries, including acquisitions, dispositions, reorganizations, partnering opportunities and joint ventures, and our ability to maintain or develop relationships with independently owned offices in our real estate services business, the anticipated benefits of any such transactions or relationships and the future impact of any such transactions or relationships on our financial results for current or future periods, the integration of any completed acquisitions and the use of proceeds of any completed dispositions, and the value of and any hedging entered into in connection with consideration received or to be received in connection with such dispositions;

 

   

our estimates or determinations of potential value with respect to various assets or portions of our businesses, including with respect to the accuracy of the assumptions or the valuation models or multiples used (as to which no representation is made);

 

   

our ability to hire and retain personnel, including brokers, managers and other professionals;

 

   

our ability to expand the use of technology for hybrid and fully electronic trading in our product offerings;

 

   

our ability to effectively manage any growth that may be achieved, while ensuring compliance with all applicable financial reporting, internal control, legal compliance and regulatory requirements;

 

   

our ability to identify and remediate any material weaknesses in our internal controls that could affect our ability to prepare financial statements and reports in a timely manner, control our policies, procedures, operations and assets, assess and manage our operational, regulatory, and financial risks, and integrate our acquired businesses;

 

   

the effectiveness of our risk management policies and procedures, and the impact of unexpected market moves and similar events;

 

87


Table of Contents
   

information technology implementation issues, capacity constraints, failures, or disruptions in our systems or those of the clients, counterparties, exchanges, clearing facilities, or other parties with which we interact, including cybersecurity risks and incidents;

 

   

the fact that the prices at which shares of our Class A common stock are sold in one or more of our controlled equity offerings or in other offerings or other transactions may vary significantly, and purchasers of shares in such offerings or transactions, as well as existing stockholders, may suffer significant dilution if the price they paid for their shares is higher than the price paid by other purchasers in such offerings or transactions;

 

   

our ability to meet expectations with respect to payments of dividends and distributions and repurchases of shares of our Class A common stock and purchases or redemptions of limited partnership interests of BGC Holdings, L.P. (“BGC Holdings”), or other equity interests in our subsidiaries, including from Cantor, our executive officers, other employees, partners, and others, and the net proceeds to be realized by us from offerings of our shares of Class A common stock; and

 

   

the effect on the market for and trading price of our Class A common stock of various offerings and other transactions, including our controlled equity and other offerings of our Class A common stock and convertible or exchangeable debt securities, our repurchases of shares of our Class A common stock and purchases of BGC Holdings limited partnership interests or other equity interests in our subsidiaries, any exchanges or redemptions of limited partnership units and issuances of shares of Class A common stock in connection therewith, including in partnership restructurings, our payment of dividends on our Class A common stock and distributions on BGC Holdings limited partnership interests, convertible arbitrage, hedging, and other transactions engaged in by holders of our 4.50% convertible notes and counterparties to our capped call transactions, and resales of shares of our Class A common stock acquired from us or Cantor, including pursuant to our employee benefit plans, unit exchanges and redemptions, partnership restructurings, acquisitions, conversions of our convertible notes, conversions or exchanges of our convertible or exchangeable debt securities, and distributions from Cantor pursuant to Cantor’s distribution rights obligations and other distributions to Cantor partners, including deferred distribution rights shares.

This discussion summarizes the significant factors affecting our results of operations and financial condition during the years ended December 31, 2013 and 2012. This discussion is provided to increase the understanding of, and should be read in conjunction with, our consolidated financial statements and the notes thereto included elsewhere in this Report.

OVERVIEW AND BUSINESS ENVIRONMENT

We are a leading global brokerage company servicing the financial and real estate markets through our Financial Services and Real Estate Services businesses. Our Financial Services business specializes in the brokerage of a broad range of products, including fixed income securities, interest rate swaps, foreign exchange, equities, equity derivatives, credit derivatives, commodities, futures and structured products. Our Financial Services business also provides a full range of services, including trade execution, broker-dealer services, clearing, processing, information, and other back-office services to a broad range of financial and non-financial institutions. Our integrated platform is designed to provide flexibility to customers with regard to price discovery, execution and processing of transactions, and enables them to use voice, hybrid, or in many markets, fully electronic brokerage services in connection with transactions executed either over-the-counter (“OTC”) or through an exchange. Through our BGC Trader™ and BGC Market Data brands, we offer financial technology solutions, market data, and analytics related to select financial instruments and markets.

We entered into the commercial real estate business in October 2011 with the acquisition of Newmark & Company Real Estate, Inc. (“Newmark”), a leading U.S. commercial real estate brokerage and advisory firm primarily serving corporate and institutional clients. Newmark was founded in 1929 in New York City. In 2000, Newmark embarked upon a national expansion and in 2006 entered into an agreement with London-based Knight

 

88


Table of Contents

Frank to operate jointly in the Americas as “Newmark Knight Frank.” In the second quarter of 2012, we completed the acquisition of substantially all of the assets of Grubb & Ellis Company and its direct and indirect subsidiaries, which we refer to as “Grubb & Ellis.” Grubb & Ellis was formed in 1958 and built a full-service national commercial real estate platform of property management, facilities management and brokerage services. We have completed the integration of Grubb & Ellis with Newmark Knight Frank to form the resulting brand, Newmark Grubb Knight Frank (or “NGKF”). NGKF is a full-service commercial real estate platform that comprises our Real Estate Services segment, offering commercial real estate tenants, owners, investors and developers a wide range of services, including leasing and corporate advisory, investment sales and financial services, consulting, project and development management, and property and facilities management.

In connection with the Grubb & Ellis acquisition, we began, with the second quarter of 2012, reporting two segments, Financial Services and Real Estate Services. Prior to the second quarter of 2012, we had only one reportable segment. On August 8, 2012, we filed a Current Report on Form 8-K to update our financial statements and certain other information contained in our Annual Report on Form 10-K for the year ended December 31, 2011 and our Quarterly Report on Form 10-Q for the quarter ended March 31, 2012 to reflect such change in our reportable segments. These two segments continue to be reported in this Annual Report on Form 10-K.

Our customers include many of the world’s largest banks, broker-dealers, investment banks, trading firms, hedge funds, governments, corporations, property owners, real estate developers and investment firms. We have offices in dozens of major markets, including New York and London, as well as in Atlanta, Beijing, Boston, Charlotte, Chicago, Copenhagen, Dallas, Denver, Dubai, Hong Kong, Houston, Istanbul, Johannesburg, Los Angeles, Mexico City, Miami, Moscow, Nyon, Paris, Philadelphia, Rio de Janeiro, São Paulo, Seoul, Singapore, Sydney, Tokyo, Toronto, Washington, D.C. and Zurich.

We remain confident in our future growth prospects as we continue to increase the scale and depth of our real estate platform and continue to seek market driven opportunities to expand our business in numerous financial asset classes. NGKF showed strong growth during the year ended December 31, 2013, as we completed the integration of Grubb & Ellis, and continued to build the NGKF brand by accretively acquiring businesses, hiring talent around the country, and winning large Global Corporate Services clients.

So far in 2014, we have announced our intention to acquire Cornish & Carey Commercial, a California-based commercial real estate broker. With approximately $135 million in revenues in 2012 and over 275 brokers, Cornish & Carey Commercial is Northern California’s preeminent full service commercial real estate company. This is a key strategic addition for NGKF. In addition, we have acquired the assets of HEAT Energy Group, a U.S.-based OTC energy broker.

In addition to these completed and planned acquisitions, over the course of 2013 we announced several key front office hires in energy and across various areas of NGKF.

In addition, as a result of our ongoing efforts to lower expenses in our Financial Services segment and corporate areas, we succeeded in lowering our non-compensation expenses on an annualized basis by approximately $60 million by the end of 2013 compared with the second half of 2012 run-rate. This puts us well on our way towards achieving our target of reducing overall expenses by at least $100 million annualized by the end of 2014.

NASDAQ OMX Transaction

On June 28, 2013, we completed the sale (the “NASDAQ OMX Transaction”) of certain assets to The NASDAQ OMX Group, Inc. (“NASDAQ OMX”). The Transaction occurred pursuant to a Purchase Agreement, dated as of April 1, 2013 (the “Purchase Agreement”). At the closing, NASDAQ OMX purchased certain assets and assumed certain liabilities from us and our affiliates, including the eSpeed brand name and various assets comprising the fully electronic portion of our benchmark on-the-run U.S. Treasury brokerage, market data and co-location service businesses (the “Purchased Assets” or “eSpeed”), for cash consideration of $750 million paid at closing, plus an earn-out of up to 14,883,705 shares of NASDAQ OMX common stock to be paid ratably in each of the fifteen years following the closing. The $750 million in cash paid at closing was subject to adjustment

 

89


Table of Contents

for certain pre-paid amounts and accrued costs and expenses, and the 14,883,705 shares of NASDAQ OMX common stock will be paid ratably in each of the fifteen years following the closing in which the consolidated gross revenue of NASDAQ OMX is equal to or greater than $25 million. On November 12, 2013, we received 992,247 shares of NASDAQ OMX common stock in accordance with the agreement. The contingent future issuances of NASDAQ OMX common stock are also subject to acceleration upon the occurrence of certain events, including the acquisition by any person of 50% or more of NASDAQ OMX’s stock (including by merger), NASDAQ OMX ceasing to hold Purchased Assets representing 50% or more of the aggregate revenue attributable to the Purchased Assets as of the closing, and the sale of all or substantially all of NASDAQ OMX’s assets, as well as to certain anti-dilution provisions.

As a result of the sale of eSpeed, we only sold our on-the-run, benchmark 2-, 3-, 5-, 7-, 10-, and 30-year fully electronic trading platform for U.S. Treasury Notes and Bonds. Over time, we have built these six instruments into some of the deepest and most liquid markets in the world. This platform, together with the directly related market data and co-location businesses, generated approximately $99 million in revenues in 2012, approximately $93.5 million of which was recorded in our Financial Services segment and the remainder recorded as fees from related parties in Corporate items. The platform and the directly related market data and co-location businesses generated approximately $48.4 million in revenues in the first six months of 2013, approximately $46.3 million of which was recorded in our Financial Services segment and the remainder recorded as fees from related parties in Corporate items. We retain all of our other voice, hybrid, and fully electronic trading, market data, and software businesses, including voice, hybrid and electronic brokerage of off-the-run U.S. Treasuries, as well as Treasury Bills, Treasury Swaps, Treasury Repos, Treasury Spreads, and Treasury Rolls. We also continue to offer voice brokerage for on-the-run U.S. Treasuries.

Share Count Reduction and Modifications/Extensions of Employment Agreements

At the end of the second quarter of 2013, we redeemed or exchanged approximately 76 million units from the partners of BGC Holdings (the “Global Partnership Restructuring Program”). We granted approximately 44 million shares of our Class A common stock, of which approximately 41 million were restricted shares. A portion of the units redeemed were used to pay the withholding taxes owed on behalf of these partners. The restricted shares are generally saleable by partners in five to ten years. Partners who agree to extend the lengths of their employment agreements and/or other contractual modifications sought by the Company are expected to be able to sell their restricted shares over a shorter time period. During the year ended December 31, 2013, we released the restrictions with respect to approximately 5.9 million of such shares.

Taken together, these actions resulted in reducing our fully diluted share count by approximately 32 million shares. We believe that the expected modifications of arrangements with employees and partners will also materially reduce the rate of employee/partner share issuance going forward, while maintaining our effective tax rate. The share count was also impacted by the repurchase or net redemption of another 6.0 million shares and units in 2013 at an average price of $5.08 per share or unit.

As a consequence of the Global Partnership Restructuring Program described above, we incurred non-cash, non-dilutive compensation charges of approximately $465 million related to the redemption/exchange of partnership units, issuance of restricted shares, and a reserve on compensation-related partnership loans. These charges, along with the $723.1 million gain related to the sale of eSpeed, were recognized in our consolidated statements of operations for the year ended December 31, 2013.

Our cash position, which we define as cash and cash equivalents, marketable securities and unencumbered securities owned, is approximately $795.0 million, largely as a result of the $750 million in cash we received as part of the sale of eSpeed, less funds used to pay related distributions and taxes as well as cash used with respect to reducing our fully diluted share count by approximately 32 million shares during 2013 and with respect to the repayment of collateralized borrowings. We expect to continue using the remaining cash proceeds to repay debt, make accretive acquisitions and invest in organic growth in both Real Estate Services and Financial Services, and/or repurchase additional units or common shares. We also anticipate maintaining our regular $0.12 per share quarterly common stock dividend for the foreseeable future.

 

90


Table of Contents

Financial Services:

The financial intermediary sector has been a competitive area that has grown over the past decade due to several factors. One factor is the increasing use of derivatives to manage risk or to take advantage of the anticipated direction of a market by allowing users to protect gains and/or guard against losses in the price of underlying assets without having to buy or sell the underlying assets. Derivatives are often used to mitigate the risks associated with interest rates, equity ownership, changes in the value of foreign currency, credit defaults by corporate and sovereign debtors and changes in the prices of commodity products. Over the past decade, demand from financial institutions, financial services intermediaries and large corporations has increased volumes in the wholesale derivatives market, thereby increasing the business opportunity for financial intermediaries.

Another key factor in the growth of the financial intermediary sector over the past decade has been the increase in the number of new financial products. As market participants and their customers strive to mitigate risk, new types of equity and fixed income securities, futures, options and other financial instruments have been developed. These new securities and derivatives are not immediately ready for more liquid and standardized electronic markets, and generally increase the need for trading and require broker-assisted execution.

Our Financial Services business faced challenging market conditions during the year. Most of our large bank customers reported double-digit declines in their revenues from fixed income, currency, and commodity trading. They attributed their results to a number of cyclical factors, including the Federal Reserve maintaining its quantitative easing policy, the recent budget impasse in Washington and structural issues such as the higher bank capital requirements under Basel III. Consequently, volatility in rates, foreign exchange, and equities all declined from their recent highs in June, and were at or below historical averages. This contributed to lower OTC trading volumes across most asset classes. Given this backdrop, our overall Financial Services segment revenues declined by 4.7% for the year ended December 31, 2013 as compared to the year ended December 31, 2012.

Regulators in the U.S. have finalized most of the new rules across a range of financial marketplaces, including OTC derivatives as mandated by the Dodd-Frank Wall Street Reform and Consumer Protection Act (the “Dodd-Frank Act”). Many of these rules became effective during 2013 with ongoing phase-ins anticipated over the course of 2014. Legislators and regulators in Europe and the Asia-Pacific region have crafted similar rules, some of which are expected to be first implemented in 2014.

These OTC-related laws and proposed rules call for additional pre- and post-trade market transparency, heightened collateral and capital standards, the transacting of certain derivatives using authorized venues, central clearing of most standardized derivatives, specific business conduct standards and the delivery of transaction data to newly designated trade repositories for public dissemination.

On October 2, 2013, BGC Derivative Markets, L.P. (“BGC Derivative Markets”), a subsidiary of the Company, began operating our Swap Execution Facility (“SEF”). Mandatory Dodd-Frank compliant execution by Swap Dealers and Major Swap Participants is scheduled to commence in February 2014 for a small number of products, and in May of 2014 for others. We have heard from many of our large bank customers that they are currently trading less while they prepare for the new rules to take effect. Although SEF activity has greatly increased in January 2014 compared with December 2013, volumes to date are not indicative of what we expect this business to look like a year from now. We anticipate improved derivatives volumes once the regulatory landscape becomes clearer for our clients. In addition, BGC maintains its ownership stake in ELX, a Commodity Futures Trading Commission (“CFTC”) approved designated contract market (“DCM”), which also includes several of the world’s largest banks as equity holders. ELX began Dodd-Frank compliant swap and swap-futures trading in the fourth quarter of 2013, and we expect growing volumes as market participants expand the use of ELX to comply with regulations effective in the first quarter of 2014.

We believe that our relative competitive position is strong in this new environment, and that we will gain market share in the U.S. This is because the new rules not only require OTC market execution venues to maintain robust front-end and back-office IT capabilities and to make large and ongoing technology investments, but also

 

91


Table of Contents

because recent revisions to the execution methodology rules will allow elements of voice brokerage to flourish. We are a leader in both the breadth and scale of our hybrid and fully electronic trading capability, and we expect to outperform our competitors in such an environment.

Growth Drivers

As a wholesale intermediary, our business is driven primarily by overall industry volumes in the markets in which we broker, the size and productivity of our front-office headcount (including salespeople, brokers and other front-office professionals), regulatory issues and the percentage of our revenues related to fully electronic brokerage.

Below is a brief analysis of the market and industry volumes for some of our financial services products including our overall hybrid and fully electronic trading activities.

Overall Market Volumes and Volatility

Volume is driven by a number of items, including the level of issuance for financial instruments, the price volatility of financial instruments, macro-economic conditions, the creation and adoption of new products, the regulatory environment, and the introduction and adoption of new trading technologies. In general, increased price volatility increases the demand for hedging instruments, including many of the cash and derivative products that we broker. For example, hedge funds are increasingly making use of derivatives to protect positions and preserve the capital of their more risk-averse institutional clients, which now account for almost two-thirds of assets managed by the industry, according to a report from J.P. Morgan.

Rates volumes in particular are also influenced by market volatility, and such volatility has been dampened due to continued quantitative easing undertaken by the U.S. Federal Reserve and other major central banks. Quantitative easing entails the central banks buying government securities or other securities in the open market – particularly longer-dated instruments—in an effort to promote increased lending and liquidity and bring down long-term interest rates. When central banks hold these instruments, they tend not to trade or hedge—thus lowering rates volumes across cash and derivatives markets industry-wide. As of January 1, 2014, the U.S. Federal Reserve had approximately $3.8 trillion worth of long-dated U.S. Treasury and Federal Agency securities, compared with $1.7 trillion at the beginning of 2011 and zero prior to September 2008. Other major central banks have also greatly increased the amount of longer-dated debt on their balance sheets over the past three years.

In addition, the G-20 central banks have agreed to implement the Basel III accord. Basel III was drafted with the intention of making banks more stable in the wake of the financial crisis. The pact, which will be phased in over the next few years, will force most large banks in G-20 nations to hold about three times as much Tier 1 capital as is required under existing rules. The capital rules make it more expensive for banks to hold assets other than sovereign debt on their balance sheet, and as a result, analysts say banks have reduced or will reduce their trading activity in corporate and asset-backed fixed income securities as well as in various other OTC cash and derivative instruments. We believe that this has reduced overall industry volumes in many of the products we trade, particularly in credit.

During the year ended December 31, 2013, industry volumes were generally lower year-over-year for most of the OTC and listed products we broker in rates, credit and equities and other asset classes. For example, U.S. overall fixed income volume reported by primary dealers to the Federal Reserve decreased in the year by approximately 3% compared with a year earlier. This negatively impacted revenues industry-wide and in our Financial Services segment. In addition, our ongoing efforts to lower expenses and to improve the margins of this segment resulted in selectively reducing our front-office headcount during the year, which lowered revenues compared with a year earlier, but are expected to improve profitability over the long term. Below is a discussion of the volume and growth drivers of our various financial services brokerage product categories.

 

92


Table of Contents

Rates Volumes and Volatility

Our rates business is particularly influenced by the level of sovereign debt issuance globally. While the amount of sovereign debt outstanding continues to remain high globally by historical standards, the level of issuance has declined for many governments as budget deficits decline. For example, according to the Securities Industry and Financial Markets Association (“SIFMA”), issuance by the U.S. Treasury of interest-bearing debt for 2013 has declined by approximately 7% compared with a year earlier. In addition, quantitative easing has muted the impact that high levels of existing debt normally would have on secondary volumes.

Our rates revenues are not totally dependent on market volumes and therefore do not always fluctuate consistently with industry metrics. This is largely because our voice, hybrid, and fully electronic desks in rates often have volume discounts built into their price structure, which results in our rates revenues being less volatile than the overall industry volumes.

Excluding the assets we sold to NASDAQ OMX, BGC’s fully electronic rates desks increased revenues by 18.2% to $35.1 million during 2013. Largely as a result of the eSpeed sale, our overall rates revenues declined by 7.6% year-over-year to $491.7 million.

Overall, analysts and economists expect the absolute level of sovereign debt outstanding to remain at elevated levels for the foreseeable future as governments finance their future deficits and roll over their sizable existing debt. For example, the Organization for Economic Cooperation and Development (“OECD”)—which includes almost all of the advanced and developed economies of the world—reported that general government debt as a percentage of GDP will be 73.1% for the entire OECD by 2015. This would represent a slight increase from 68.3% in 2012, but is nearly double the 39.1% figure in 2007. Meanwhile, economists expect that the effects of various forms of quantitative easing will continue to negatively impact financial markets, as economic growth remains weak in most OECD countries. As a result, we expect long-term tailwinds in our rates business from continuing high levels of government debt, but near-term headwinds due to continued quantitative easing.

Credit Volumes

The cash portion of our credit business is impacted by the level of global corporate bond issuance, while both the cash and credit derivatives sides of this business are impacted by sovereign and corporate issuance. Global credit derivative market turnover has declined due to uncertainty surrounding recently enacted rules for the clearing of credit derivatives in the U.S. In addition, corporate and asset-backed bond trading has declined for many of our large bank customers as they reduce their inventory of bonds in order to comply with Basel III. This was compounded by softening corporate bond issuances during the second half of 2013, as a result of rising interest rates. The net impact of these trends was reflected in the combined Federal Reserve volumes for agency, corporate and mortgage-backed bonds—a reflection of the cash market—being down by 9% year-over-year during 2013, and by dealer-to-dealer gross notional outstanding amount of credit derivatives as reported by the Securities Industry and Financial Markets Association (“SIFMA”)—a reflection of the inter-dealer derivatives market – being down by 14% year-over-year. Our overall credit revenues declined by 14.1%, which was reflective of mixed overall volume trends in the credit markets globally.

Foreign Exchange Volumes and Volatility

Global foreign exchange (“FX”) volume decreased in 2013 as volatility—as measured by the Deutsche Bank FX Volatility Index, or CVIX—remained below its trailing ten-year average. Our fully electronic FX volumes increased 52%, while our overall FX revenues were up by 2.0%. In comparison, FX volumes increased by 4.4% at CME, and declined by approximately 6% at both EBS and Reuters.

Equity-Related Volumes and Volatility

Global equity markets continued to be challenging during 2013. For example, U.S. equity derivatives volumes were mixed year-over-year according to the Options Clearing Corporation, but were down by

 

93


Table of Contents

approximately 12% and 28%, respectively, according to the Eurex and Euronext. Energy and commodities volumes were also generally flat or down year-over-year according to the CME and ICE. In comparison, our overall revenues from equities and other asset classes decreased by 3.4%, and we believe we continued to gain market share.

Hybrid and Fully Electronic Trading

Historically, technology-based product growth has led to higher margins and greater profits over time for exchanges and wholesale financial intermediaries alike, even if overall company revenues remain consistent. This is largely because fewer employees are needed to process the same volume of trades as trading becomes more automated. Over time, electronification of exchange-traded and OTC markets has also generally led to volumes increasing faster than commissions decline, and thus often to an overall increase in revenues. We have been a pioneer in creating and encouraging hybrid and fully electronic trading, and continually work with our customers to expand such trading across more asset classes and geographies.

Outside of U.S. Treasuries and spot FX, the banks and broker-dealers that dominate the OTC markets had generally been hesitant in adopting electronically traded products. However, in recent years, hybrid and fully electronic inter-dealer OTC markets for products, including CDS indices, FX options, and most recently interest rate swaps, have sprung up as banks and dealers have become more open to electronically traded products and as firms like us have invested in the kinds of technology favored by our customers. Recently enacted and pending regulation in Asia, Europe and the U.S. regarding banking, capital markets, and OTC derivatives is likely to hasten the spread of fully electronic trading and we expect to benefit from the new rules regarding OTC derivatives once they are finalized globally. Our understanding is that the rules that have been promulgated or are being discussed will continue to allow for trading through a variety of means, including voice, and we believe the net impact of these rules and the new bank capital requirements will encourage the growth of fully electronic trading for a number of products we broker.

The combination of more market acceptance of hybrid and fully electronic trading and our competitive advantage in terms of technology and experience has contributed to our strong gains in electronically traded products. During 2013, we continued to invest in hybrid and fully electronic technology broadly across our financial services product categories.

Excluding eSpeed, Financial Services electronic trading, market data and software solutions revenue increased by 3.9% to $80.7 million or 7.4% of segment revenue for the year, compared with $77.7 million or 6.9% for the year ended December 31, 2012. We now offer electronically traded products on more than half of our Financial Services segment’s approximately 200 desks. We expect the proportion of desks offering electronically traded products to continue to increase as we invest in technology to drive electronic trading over our platform. Over time, we expect the growth of our technology-based businesses to further improve this segment’s profitability.

Real Estate Services:

On October 14, 2011, we completed the acquisition of Newmark. On April 13, 2012, we acquired substantially all of the assets of Grubb & Ellis Company and its direct and indirect subsidiaries (collectively “Grubb & Ellis”). Newmark, Grubb & Ellis and certain independently-owned partner offices of the two, operate as “Newmark Grubb Knight Frank” in the Americas, and are associated with London-based Knight Frank. Our discussion of financial results for “Newmark Grubb Knight Frank,” “NGKF,” or “Real Estate Services” reflects only those businesses owned by us and does not include the results for Knight Frank or for the independently-owned offices that use some variation of the NGKF name in their branding or marketing.

Our Real Estate Services segment continued to show strong growth and generated approximately 23.1% of our revenues in the year ended December 31, 2013. NGKF has completed the integration of Grubb & Ellis, while continuing to build its brand by accretively acquiring businesses, hiring talent around the country, and winning

 

94


Table of Contents

large Global Corporate Services assignments. In addition, on January 21, 2014, we announced that we have entered into a definitive agreement to acquire the business of Cornish & Carey Commercial, Inc., a Northern California-based commercial real estate firm. We believe that these actions will significantly expand the earnings margins for the Real Estate Services segment.

Growth Drivers

The key drivers of revenue growth for U.S. commercial real estate brokerage services companies include the overall health of the U.S. economy, including gross domestic product and employment trends in the U.S., which drives demand for various types of commercial leases and purchases; the institutional ownership of commercial real estate as an investible asset class; and the ability to attract and retain talent to our real estate services platform. In addition, in real estate sales, also known as real estate capital markets, growth is also driven by the availability of credit to purchasers of and investors in commercial real estate.

Economic Growth in the U.S.

The U.S. economy expanded by 1.9% in 2013 according to preliminary figures from the Bureau of Economic Analysis, below the post-recession average of 2.3%. Growth in the second half of 2013 picked up noticeably, however, with GDP expanding by an annualized rate of 4.1% in the third quarter and 2.4% in the fourth quarter, aided by rising inventories, exports, consumer spending and commercial construction.

The Bureau of Labor Statistics reported that employers added 2,322,000 net new payroll jobs during 2013, about the same as the 2012 and 2011 totals of 2,193,000 and 2,103,000, respectively. The U.S. is expected to recover the last of the 8.7 million jobs lost to the recession around the middle of this year. Almost five years into the recovery, the high unemployment rate (6.7% in December 2013), long-term unemployment and the declining labor force participation rate (at a 35-year low) remain disappointing for many economists, but these indicators are less important to commercial real estate than job creation.

The 10-year Treasury yield ended 2013 at 3.04% after rising from its 2013 low of 1.66% on May 1. Fears that the Federal Reserve would reduce its monthly bond purchases of $85 billion caused bond prices to fall and interest rates to rise as traders anticipated less demand from the government. Indeed, the Federal Open Market Committee (“FOMC”) announced on December 18 that it would reduce its monthly purchases by $10 billion beginning in January 2014, but it noted that it would keep interest rates low “well past” the point when unemployment reaches the threshold rate of 6.5%.

The combination of moderate economic growth and low interest rates that has been in place since the recession ended has been a powerful stimulus for commercial real estate, delivering steady absorption of excess space and strong investor demand for the yields available through both direct ownership of assets and publicly traded funds. Steady economic growth and low interest rates helped push vacancy rates down for the office, apartment, retail and industrial markets. The low level of new construction over the past few years has meant that tenants have been funneled into existing vacant space with the exception of apartments, where construction has propelled the market into a new expansion cycle. Asking rental rates posted moderate gains across all property types in 2013, propelled by demand for Class A assets in the top submarkets. The following trends drove the commercial real estate market in 2013:

 

   

Technology, energy and healthcare powered demand for office space;

 

   

Global trade, business capital spending and supply-chain optimization created tenant and owner-user demand for warehouses and distribution centers;

 

   

The modest recovery in consumer spending was enough to create demand for well-located retail space in the best trade areas;

 

   

Apartments benefited from a pickup in household formation thanks to the steady pace of job growth and underlying demographic trends; and

 

   

Strong corporate earnings combined with increased leisure travel generated demand for hotel room-nights.

 

95


Table of Contents

Market Statistics

Following the financial crises of 2007/2008, the U.S. commercial property market saw steep declines in activity in 2009. In 2010, the market began to revive, and by the end of 2011 there were signs that the recovery was continuing, although still not at levels seen prior to the crisis. If the U.S. economy continues to expand at the moderate pace envisioned by many economists in 2014, we would expect this to fuel the continued recovery in commercial real estate.

Although overall industry metrics are not necessarily as correlated to our revenues in Real Estate Services as they are in Financial Services, they do provide some indication of the general direction of the business. According to Newmark Grubb Knight Frank Research, the overall vacancy rate for office properties in the nation’s key markets ended 2013 at 15.0%, down from 15.6% a year earlier and the lowest level since the first quarter of 2009. The national vacancy rate for industrial properties was 7.9% at December 31, 2013, an improvement on the 8.7% rate measured one year ago. Rents for all property types in the U.S. continued to improve modestly. CoStar Group (a leading provider of information and analytic services) reported similar improvements in vacancy rates and rents for the national office, industrial, and retail markets.

In terms of commercial real estate sales metrics, according to CoStar’s Value-Weighted U.S. Composite Index, average prices were up 11.2% year-over-year through December 2013. In 2013, the dollar volume of significant property sales rose by 19% above the same period in 2012 according to Real Capital Analytics. In comparison, our Real Estate Services brokerage revenue increased by 24.8% year-over-year primarily due to growth resulting from the acquisition of Grubb & Ellis in the second quarter of 2012 as well as our other recent acquisitions (Frederick Ross and Smith Mack) and organic growth.

REGULATORY ENVIRONMENT

See “Regulation” in Part I, Item 1 of this Annual Report on Form 10-K for information related to our regulatory environment.

LIQUIDITY

See “Liquidity and Capital Resources” herein for information related to our liquidity and capital resources.

HIRING AND ACQUISITIONS

A key driver of our revenue growth is front-office headcount. We believe that our strong technology platform and unique partnership structure have enabled us to use both acquisitions and recruiting to profitably increase our front-office staff at a faster rate than our largest competitors since our formation in 2004.

We have invested significantly to capitalize on the current business environment through acquisitions, technology spending and the hiring of new brokers, salespeople and other front-office professionals. The business climate for these acquisitions has been competitive, and it is expected that these conditions will persist for the foreseeable future. We have been able to attract businesses and brokers, salespeople and other front-office professionals to our platform as we believe they recognize that we have the scale, technology, experience and expertise to succeed in the current business environment.

As of December 31, 2013, our front-office headcount was down by approximately 6.5% year-over-year to 2,385 brokers, salespeople and other front-office professionals. For the year ended December 31, 2013, average revenue generated per front-office employee was approximately $619,000, a decrease of 4% from the year ended December 31, 2012 when it was approximately $646,000. Front-office headcount included 1,501 brokers, salespeople and other front-office professionals in Financial Services, with average revenue generated per front-office employee of approximately $700,000, relatively unchanged year-over-year, and 884 brokers, salespeople and other front-office professionals in Real Estate Services, with average revenue generated per front-office employee of approximately $473,000, a decrease of 8% year-over-year.

 

96


Table of Contents

The 4% decrease in overall company revenue per front-office employee was primarily driven by a decrease in revenue per front-office employee in Real Estate, which decreased 8% year-over-year. This decrease was the result of increased average front-office headcount in Real Estate year-over-year partially offset by increased revenues. Excluding eSpeed revenues and eSpeed headcount, revenue per front-office employee in Financial Services was up by approximately 4% year-over-year.

The laws and regulations passed or proposed on both sides of the Atlantic concerning OTC trading seem likely to favor increased use of technology by all market participants, and are likely to accelerate the adoption of both hybrid and fully electronic trading. We believe these developments will favor the larger inter-dealer brokers over smaller, non-public ones, as the smaller ones generally do not have the financial resources to invest the necessary amounts in technology. We believe this will lead to further consolidation in our industry, and thus further allow us to profitably grow our front-office headcount.

Our recent acquisitions include the acquisitions of Grubb & Ellis, Wolfe & Hurst, Smith Mack, Frederick Ross Company, Ginalfi Finance and Sterling International Brokers Limited.

On April 13, 2012, we completed the acquisition of substantially all of the assets of Grubb & Ellis. The total consideration transferred for Grubb & Ellis was approximately $47.1 million. CF&Co acted as an advisor to us in connection with this transaction and received a fee of $1.0 million. We executed employment/service and partnership arrangements with hundreds of real estate professionals from the Grubb & Ellis bankruptcy estate and completed their transfer into entities that we own.

During the year ended December 31, 2012, we completed other acquisitions for a total consideration of $24.2 million, including Wolfe & Hurst, Smith Mack, Frederick Ross Company and Ginalfi Finance. Wolfe & Hurst Bond Brokers, Inc. is a municipal bonds inter-dealer broker in North America. Smith Mack is an independent full service commercial real estate services firm operating in Philadelphia and surrounding regions. Frederick Ross Company is the oldest full-service commercial real estate firm in Denver, and partner of Newmark Grubb Knight Frank since 2010. Ginalfi Finance is an inter-dealer broker based in Paris specializing in the intermediation of money markets products, credit bonds, government bonds and swaps.

During the year ended December 31, 2013, we acquired the business and certain assets of Sterling International Brokers Limited, a London-based financial brokerage firm specializing in Pound Sterling and other major currency transactions.

So far in 2014, we have announced our intention to acquire Cornish & Carey Commercial, a Northern California-based commercial real estate broker, and have acquired the assets of HEAT Energy Group, a U.S.-based OTC energy broker.

In addition to these completed and planned acquisitions, over the course of 2013 we announced several key front-office hires in energy and across various areas of NGKF.

Financial Overview

Revenues

Our revenues are derived primarily from brokerage commissions charged for either agency or matched principal transactions, revenues from real estate management services, fees from related parties, fees charged for market data and analytics products, fees from software solutions, and interest income.

Brokerage

We earn revenues from inter-dealer voice brokerage services on both an agency and matched principal basis. In agency transactions, we charge a commission for connecting buyers and sellers and assisting in the negotiation of the price and other material terms of the transaction. After all material terms of a transaction are

 

97


Table of Contents

agreed upon, we identify the buyer and seller to each other and leave them to settle the trade directly. Principal transaction revenues are primarily derived from matched principal transactions, whereby revenues are earned on the spread between the buy and the sell price of the brokered security, commodity or derivative. Customers either see the buy or sell price on a screen or are given this information over the phone. The brokerage fee is then added to the buy or sell price, which represents the spread we earn as principal transactions revenues. On a limited basis, we enter into unmatched principal transactions to facilitate a customer’s execution needs for transactions initiated by such customers. We also provide market data products for selected financial institutions.

We offer our brokerage services in five broad product categories: rates, real estate, credit, FX, and equities and other asset classes. The chart below details brokerage revenues by product category and by voice/hybrid versus fully electronic (in thousands):

 

     For the Year Ended December 31,  
     2013     2012     2011  

Brokerage revenue by product (1):

      

Rates

   $ 491,740      $ 532,436      $ 578,453   

Real estate

     413,018        331,010        44,980   

Credit

     244,546        284,606        314,982   

Foreign exchange

     212,120        208,011        218,352   

Equities and other asset classes

     150,728        156,106        214,497   
  

 

 

   

 

 

   

 

 

 

Total brokerage revenues

   $ 1,512,152      $ 1,512,169      $ 1,371,264   
  

 

 

   

 

 

   

 

 

 

Brokerage revenue by product (percentage):

      

Rates

     32.5     35.2     42.2

Real estate

     27.3        21.9        3.3   

Credit

     16.2        18.8        23.0   

Foreign exchange

     14.0        13.8        15.9   

Equities and other asset classes

     10.0        10.3        15.6   
  

 

 

   

 

 

   

 

 

 

Total brokerage revenues

     100.0     100.0     100.0
  

 

 

   

 

 

   

 

 

 

Brokerage revenue by voice/hybrid and fully electronic:

      

Voice/hybrid

   $ 1,407,004      $ 1,379,373      $ 1,235,638   

Fully electronic

     105,148        132,796        135,626   
  

 

 

   

 

 

   

 

 

 

Total brokerage revenues

   $ 1,512,152      $ 1,512,169      $ 1,371,264   
  

 

 

   

 

 

   

 

 

 

Brokerage revenue by voice/hybrid and fully electronic (percentage):

      

Voice/hybrid

     93.0     91.2     90.1

Fully electronic

     7.0        8.8        9.9   
  

 

 

   

 

 

   

 

 

 

Total brokerage revenues

     100.0     100.0     100.0
  

 

 

   

 

 

   

 

 

 

 

(1) Reclassifications of revenues across product categories may be reflected retroactively.

As the above table indicates, our brokerage operations in the rates product category produce a significant percentage of our total brokerage revenues. We expect that revenues from rates product brokerage operations will increase in absolute terms, but decline as a percentage of revenues as we continue to invest in expanding in other asset classes such as real estate, credit derivatives, foreign exchange, energy, commodities and equity-related products. These factors have enabled us to provide our client base with robust services across global markets.

Our position as a leading broker is enhanced by our hybrid brokerage platform. We believe that the more complex, less liquid markets on which we focus often require significant amounts of personal and attentive service from our brokers. In more mature markets, we offer electronic trading capabilities to our customers through our BGC Trader and eSpeed branded platforms. Our hybrid platform allows our customers to trade on a

 

98


Table of Contents

voice, hybrid or, where available, fully electronic basis, regardless of whether the trade is OTC or exchange-based, and to benefit from the experience and market intelligence of our worldwide brokerage network. Our electronic capabilities include clearing, settlement and other back-office services as well as straight-through processing for our customers across several products. Furthermore, we participate in the operational leverage from our fully electronic platform. We believe our hybrid brokerage approach provides a competitive advantage over competitors who do not offer this full range of technology.

Rates

Our rates business is focused on government debt, futures and currency and interest rate derivatives, which are among the largest, most global and most actively traded markets. The main drivers of these markets are global macroeconomic forces such as growth, inflation, government budget policies and the volume of new issuance.

Real Estate

Following our acquisitions of Newmark and Grubb & Ellis, we offer a diverse range of commercial real estate brokerage and advisory services, including leasing and corporate advisory services, appraisal, investment sales and financial services.

Credit

We provide our brokerage services in a wide range of credit instruments, including asset-backed securities, convertible bonds, corporate bonds, credit derivatives and high yield bonds. The market for the most fundamental form of credit derivative, CDS, has grown significantly since its introduction in the mid-1990’s.

Foreign Exchange

The foreign exchange market is one of the largest financial markets in the world. Foreign exchange transactions can either be undertaken in the spot market, in which one currency is sold and another is bought, or in the derivative market in which future settlement of the identical underlying currencies are traded. Our experience within this market has grown since 2004 to manage increased levels of foreign exchange trading. Our foreign exchange options business now has brokers servicing banking institutions around the world. We provide full execution OTC brokerage services in most major currencies, including all G8 currencies, emerging market, cross and exotic options currencies. Equities and Other Asset Classes

We provide brokerage services in a range of markets for equity products, including cash equities, equity derivatives (both listed and OTC), equity index futures and options on equity products. In addition, we offer brokerage services through our energy and commodities desks.

Real Estate Management Services

Following our acquisitions of Newmark and Grubb & Ellis, we provide commercial property management services to tenants and landlords in several key U.S. markets. In this business, we provide property and facilities management services along with project management and other consulting services to customers who utilize our commercial real estate brokerage services and other property owners.

Fees from Related Parties

We earn fees from related parties for technology services and software licenses and for certain administrative and back-office services we provide to affiliates, particularly Cantor and ELX Futures, L.P. (“ELX”). These administrative and back-office services include office space, utilization of fixed assets, accounting services, operational support, human resources, legal services and information technology.

 

99


Table of Contents

Market Data

We complement our trading services by providing our market data and analytics to our customers through our BGCantor Market Data suite of products. BGC Market Data is a specialist provider of real-time, tradable, indicative, end-of-day and historical OTC market data. Sourced directly from our global brokerage operations, this data includes the electronic brokering, global pricing systems and analytics to provide external distribution of specialized, independent and verifiable OTC pricing services. Our product suite includes data related to our transactions in fixed income, interest rate derivatives, credit derivatives, foreign exchange and options, money markets and energy and equity derivatives. BGC Market Data is made available externally via direct low latency data feeds over the internet, as well as through major vendors such as Bloomberg, Thomson Reuters, Interactive Data Corporation and select specialist vendors. BGC Market Data service offerings are also packaged by way of specialized service and bespoke client-specific enterprise data licensing solutions. Most of our market data revenue was historically generated by products sold to NASDAQ OMX. Over time, we expect to replace this lost revenue as we expect to sell data relating to our remaining products.

Software Solutions

Through our software solutions business, we provide customized software to broaden distribution capabilities and provide electronic solutions to financial market participants. The software solutions business leverages our global infrastructure, software, systems, portfolio of intellectual property, and electronic trading expertise to provide customers with electronic marketplaces and exchanges and real-time auctions to enhance debt issuance and to customize trading interfaces. We take advantage of the scalability, flexibility and functionality of our eSpeed branded electronic trading system to enable our customers to distribute branded products to their customers through online offerings and auctions, including private and reverse auctions, via our trading platform and global network. Using screen-based market solutions, customers are able to develop a marketplace, trade with their customers, issue debt, trade odd lots, access program trading interfaces and access our network and intellectual property.

Interest Income

We generate interest income primarily from the investment of our daily cash balances, interest earned on securities owned and reverse repurchase agreements. These investments and transactions are generally short-term in nature.

Other Revenues

We earn other revenues from various sources, including, earn-outs and industry fees. For the year ended December 31, 2013, “Other revenues” included $39.5 million recognized on the earn-out and related hedging activities related to the sale of eSpeed.

Gain on Divestiture and Sale of Investments

On June 28, 2013, we sold our on-the-run, electronic benchmark U.S. Treasury platform to NASDAQ OMX Group. The $723.1 million gain from this transaction is included in “Gain on divestiture and sale of investments” in our consolidated statements of operations for the year ended December 31, 2013. For the year ended December 31, 2012, “Gain on divestiture and sale of investments” included a $52.5 million one-time gain from the Company’s sale of its investment in the London Metals Exchange (“LME”) in December 2012. The shares in LME had been granted to the Company as a result of the Company’s membership in the exchange, and as no consideration had been paid for the shares, the LME shares had no carrying value.

 

100


Table of Contents

Expenses

Compensation and Employee Benefits

The majority of our operating costs consist of cash and non-cash compensation expenses, which include base salaries, broker bonuses based on broker production, guaranteed bonuses, other discretionary bonuses, and all related employee benefits and taxes. Our employees consist of brokers, executives and other administrative support. The majority of our brokers receive a base salary and a formula bonus based primarily on a pool of brokers’ production for a particular product or sales desk, as well as on the individual broker’s performance. Members of our sales force receive either a base salary or a draw on commissions. Less experienced salespeople typically receive base salaries.

We have entered into various agreements with certain of our employees and partners whereby these individuals receive loans which may be either wholly or in part repaid from the distribution earnings that the individual receives on their limited partnership interests or may be forgiven over a period of time. The forgivable portion of these loans is recognized as compensation expense over the life of the loan. From time to time, we may also enter into agreements with employees and partners to grant bonus and salary advances or other types of loans. These advances and loans are repayable in the timeframes outlined in the underlying agreements.

In addition, we also enter into deferred compensation agreements with employees providing services to us. The costs associated with such plans are generally amortized over the period in which they vest. See Note 18—“Compensation” to our consolidated financial statements.

Beginning in 2010, we began a global program whereby partners redeem their REUs or RPUs in exchange for PSUs and PSIs and receive exchangeability or cash for certain of their limited partnership units and, in many cases, a modification or extension of their employment arrangements. A compensation charge is recorded on PSUs and PSIs if and when a right of exchange is granted on the units. This charge is based on the stock price of our Class A common stock on the date the right of exchange is granted.

At the end of the second quarter of 2013, we redeemed or exchanged approximately 76 million units from the partners of BGC Holdings (see “Share Count Reduction and Modifications/Extensions of Employment Agreements” herein). As a consequence of the Global Partnership Restructuring Program, we incurred non-cash, non-dilutive compensation charges of approximately $465 million related to the redemption/exchange of partnership units, issuance of restricted shares, and a reserve on compensation-related partnership loans. These charges were recognized in our consolidated statements of operations for the year ended December 31, 2013.

Other Operating Expenses

We have various other operating expenses. We incur leasing, equipment and maintenance expenses for our affiliates worldwide. We also incur selling and promotion expenses, which include entertainment, marketing and travel-related expenses. We incur communication expenses for voice and data connections with our clients, clearing agents and general usage; professional and consulting fees for legal, audit and other special projects; and interest expense related to short-term operational funding needs, and notes payables and collateralized borrowings.

Primarily in the U.S., we pay fees to Cantor for performing certain administrative and other support, including charges for occupancy of office space, utilization of fixed assets and accounting, operations, human resources, legal services and technology infrastructure support. Management believes that these charges are a reasonable reflection of the utilization of services rendered. However, the expenses for these services are not necessarily indicative of the expenses that would have been incurred if we had not obtained these services from Cantor. In addition, these charges may not reflect the costs of services we may receive from Cantor in the future. We incur commissions and floor brokerage fees for clearing, brokerage and other transactional expenses for clearing and settlement services. We also incur various other normal operating expenses.

 

101


Table of Contents

Provision for Income Taxes

We incur tax expenses based on the location, legal structure and jurisdictional taxing authorities of each of our subsidiaries. Certain of our entities are treated as U.S. partnerships for U.S. federal income tax purposes. As such, much of the income is not subject to U.S. federal and state income taxes because taxes related to income earned by partnerships represent obligations of the individual partners. The partners’ liability or benefit is not reflected in our consolidated financial statements. Outside of the U.S., we operate principally through subsidiary corporations subject to local income taxes. Our consolidated financial statements include U.S. federal, state and local income taxes on our allocable share of the U.S. results of operations, as well as taxes payable to jurisdictions outside the U.S.

FINANCIAL HIGHLIGHTS

For the year ended December 31, 2013, we had income from operations before income taxes of $265.9 million compared to $55.7 million, an increase of $210.2 million from the year earlier period. Total revenues increased approximately $731.1 million, or 41.4%, and total expenses increased approximately $520.9 million, or 30.4%.

Total revenues were $2,498.1 million and $1,767.0 million for the years ended December 31, 2013 and 2012, respectively, representing a 41.4% increase. The main factors contributing to this change were:

 

   

The $723.1 million gain on divestiture recorded in the year ended December 31, 2013 related to the sale of eSpeed in the second quarter of 2013 as well as the $39.5 million recognized on the earn-out and related hedging activities.

 

   

Real estate brokerage and real estate management services revenues increased for the year ended December 31, 2013 compared to the year earlier. The increase was primarily related to the stabilization of the Grubb & Ellis brokers after the transition out of bankruptcy and a more favorable real estate environment as well as growth resulting from our recent acquisitions (Frederick Ross and Smith Mack).

Total compensation and employee benefits expense increased by $506.5 million, or 43.2%, for the year ended December 31, 2013 as compared to the year ended December 31, 2012. The increase in total compensation and employee benefits expense for the year ended December 31, 2013 was primarily due to the compensation charges of approximately $465 million comprised of approximately $304 million related to the redemption/exchange of partnership units and the issuance of restricted shares, and approximately $161 million related to reserves on compensation-related partnership loans in connection with our Global Partnership Restructuring Program (see “Share Count Reduction and Modifications/Extensions of Employment Agreements” herein).

The year ended December 31, 2013 continued to be a challenging period in the financial services industry. Even in this difficult environment, we believe we are well positioned as we continue to increase the scale and depth of our real estate platform and continue to seek market driven opportunities to expand our business in numerous financial asset classes. We believe our overall performance will improve as we continue to increase the percentage of Financial Services segment revenues generated from fully electronic trading, and extend our employment agreements through our Global Partnership Restructuring Program. We believe these initiatives will continue to improve our competitive position in the marketplace and improve employee retention.

Our ongoing efforts to lower expenses in our Financial Services segment and corporate areas resulted in reduced headcount compared with a year earlier while also lowering non-compensation expenses as a percentage of revenues. We succeeded in lowering our non-compensation expenses on an annualized basis by approximately $60 million by the end of 2013 compared with the second half of 2012 run-rate. This puts us well on our way towards achieving our target of reducing overall expenses by at least $100 million annualized by the end of 2014.

 

102


Table of Contents

RESULTS OF OPERATIONS

The following table sets forth our consolidated statements of operations data expressed as a percentage of total revenues for the periods indicated (in thousands):

 

    Year Ended December 31,  
    2013     2012     2011  
    Results     Percentage
of Total
Revenues
    Results     Percentage
of Total
Revenues
    Results     Percentage
of Total
Revenues
 

Revenues:

           

Commissions

  $ 1,202,244        48.1   $ 1,176,009        66.6   $ 996,263        68.0

Principal transactions

    309,908        12.4        336,160        19.0        375,001        25.6   
 

 

 

   

 

 

   

 

 

   

 

 

   

 

 

   

 

 

 

Total brokerage revenues

    1,512,152        60.5        1,512,169        85.6        1,371,264        93.6   

Real estate management services

    163,353        6.5        122,704        6.9        1,222        0.1   

Fees from related parties

    41,128        1.7        53,159        3.0        62,227        4.2   

Market data

    10,137        0.4        17,302        1.0        17,772        1.2   

Software solutions

    6,201        0.3        9,962        0.6        9,190        0.6   

Interest income

    6,833        0.3        6,506        0.4        5,441        0.4   

Other revenues

    44,643        1.8        4,495        0.2        4,174        0.4   

Gain on divestiture and sale of investments

    723,147        28.9        52,471        3.0        —          —     

Losses on equity investments

    (9,508     (0.4     (11,775     (0.7     (6,605     (0.5
 

 

 

   

 

 

   

 

 

   

 

 

   

 

 

   

 

 

 

Total revenues

    2,498,086        100.0        1,766,993        100.0        1,464,685        100.0   

Expenses:

           

Compensation and employee benefits

    1,255,580        50.3        1,032,552        58.5        789,534        53.9   

Allocation of net income and grant of exchangeability to limited partnership units and FPUs

    423,589        16.9        140,076        7.9        126,778        8.7   
 

 

 

   

 

 

   

 

 

   

 

 

   

 

 

   

 

 

 

Total compensation and employee benefits

    1,679,169        67.2        1,172,628        66.4        916,312        62.6   

Occupancy and equipment

    154,108        6.2        155,349        8.8        129,087        8.8   

Fees to related parties

    9,443        0.4        11,792        0.7        11,635        0.8   

Professional and consulting fees

    51,384        2.1        72,777        4.1        67,746        4.6   

Communications

    92,022        3.7        90,807        5.1        86,392        5.9   

Selling and promotion

    81,007        3.2        86,040        4.9        79,087        5.4   

Commissions and floor brokerage

    22,530        0.9        22,733        1.3        25,877        1.8   

Interest expense

    38,332        1.5        34,885        2.0        24,606        1.7   

Other expenses

    104,170        4.2        64,245        3.5        69,584        4.7   
 

 

 

   

 

 

   

 

 

   

 

 

   

 

 

   

 

 

 

Total expenses

    2,232,165        89.4        1,711,256        96.8        1,410,326        96.3   
 

 

 

   

 

 

   

 

 

   

 

 

   

 

 

   

 

 

 

Income from operations before income taxes

    265,921        10.6        55,737        3.2        54,359        3.7   

Provision for income taxes

    92,166        3.6        20,224        1.2        15,999        1.1   
 

 

 

   

 

 

   

 

 

   

 

 

   

 

 

   

 

 

 

Consolidated net income

    173,755        7.0        35,513        2.0        38,360        2.6   
 

 

 

   

 

 

   

 

 

   

 

 

   

 

 

   

 

 

 

Less: Net income attributable to noncontrolling interest in subsidiaries

    102,831        4.2        11,649        0.6        18,223        1.2   
 

 

 

   

 

 

   

 

 

   

 

 

   

 

 

   

 

 

 

Net income available to common stockholders

  $ 70,924        2.8   $ 23,864        1.4   $ 20,137        1.4
 

 

 

   

 

 

   

 

 

   

 

 

   

 

 

   

 

 

 

 

103


Table of Contents

Year Ended December 31, 2013 Compared to Year Ended December 31, 2012

Revenues

Brokerage Revenues

Total brokerage revenues were relatively unchanged for the year ended December 31, 2013 as compared to the year ended December 31, 2012. Commission revenues increased by $26.2 million, or 2.2%, for the year ended December 31, 2013 as compared to the year ended December 31, 2012. Principal transactions revenues decreased by $26.3 million, or 7.8%, for the year ended December 31, 2013 as compared to the year ended December 31, 2012.

Increases in real estate and FX brokerage revenues were offset by decreases in revenues in rates, credit and equities and other asset classes.

The decrease in rates revenues of $40.7 million, or 7.6%, was partially due to the sale of the eSpeed business and partially attributable to general market deterioration.

Real Estate brokerage revenues increased by $82.0 million, or 24.8%, for the year ended December 31, 2013. The increase was primarily due to growth resulting from the acquisition of Grubb & Ellis in the second quarter of 2012 as well as our other recent acquisitions (Frederick Ross and Smith Mack) and organic growth. Industry trends in sales and leasing remain favorable for the U.S. commercial real estate market.

Our fully electronic credit revenues decreased by 9.9% as compared to the year ended December 31, 2012, and our overall credit revenues decreased by 14.1% to $244.5 million in the year ended December 31, 2013. The decrease was primarily due to lower trading volumes and a general market deterioration.

Our fully electronic FX volumes increased 52%, while our overall FX revenues were up by 2.0% to $212.1 million for the year ended December 31, 2013. In comparison, FX volumes increased by 4.4% at CME, and declined by approximately 6% at both EBS and Reuters.

Global equity markets continued to be challenging during 2013. For example, U.S. equity derivatives volumes were mixed year-over-year according to the Options Clearing Corporation, but were down by approximately 12% and 28%, respectively, according to the Eurex and Euronext. Energy and commodities volumes were also generally flat or down year-over-year according to the CME and ICE. In comparison, our revenues from equities and other asset classes decreased by 3.4%.

Real Estate Management Services

Real estate management services revenues increased by $40.6 million, or 33.1%, to $163.4 million for the year ended December 31, 2013, primarily due to the acquisition of Grubb & Ellis in the second quarter of 2012.

Fees from Related Parties

Fees from related parties decreased by $12.0 million, or 22.6%, for the year ended December 31, 2013 as compared to the year ended December 31, 2012. The decrease was primarily due to decreased revenues related to ELX (as a result of the sale of the eSpeed business) and lower technology service fees.

Market Data

Market data revenues decreased by $7.2 million, or 41.4%, for the year ended December 31, 2013 as compared to the year ended December 31, 2012. This decrease was primarily due to the sale of the eSpeed business as well as an overall decline in the U.S. Treasuries business.

 

104


Table of Contents

Software Solutions

Software solutions revenues decreased by $3.8 million, or 37.8%, for the year ended December 31, 2013 as compared to the year ended December 31, 2012, primarily due to the sale of our Kleos Managed Services, Dedicated Network Access and Disaster Recovery businesses to NASDAQ OMX in June 2013.

Interest Income

Interest income increased by $0.3 million or 5.0%, for the year ended December 31, 2013 as compared to the year ended December 31, 2012.

Other Revenues

Other revenues increased by $40.1 million, or 893.2%, to $44.6 million for the year ended December 31, 2013 as compared to the year ended December 31, 2012. For the year ended December 31, 2013, we recorded $39.5 million of Other revenues as a result of the earn-out related to the sale of eSpeed and the related hedging transactions.

Gain on Divestiture and Sale of Investments

The gain on divestiture related to the sale of eSpeed was $723.1 million for the year ended December 31, 2013. For the year ended December 31, 2012, we recorded $52.5 million related to the sale of our investment in the London Metal Exchange (the “LME”) as a result of Hong Kong Exchange & Clearing Limited’s acquisition of the LME in December 2012.

Losses on Equity Investments

Losses on equity investments decreased by $2.3 million, or 19.3%, for the year ended December 31, 2013 as compared to the year ended December 31, 2012. Losses on equity investments represent our pro rata share of the net losses on investments over which we have significant influence but which we do not control.

Expenses

Compensation and Employee Benefits

Compensation and employee benefits expense increased by $223.0 million, or 21.6%, for the year ended December 31, 2013 as compared to the year ended December 31, 2012. The main driver of this increase was the compensation charge of approximately $160.5 million we incurred during the year ended December 31, 2013 related to a reserve on compensation-related partnership loans in connection with our Global Partnership Restructuring Program. In addition, a component of the increase was the result of the acquisition of Grubb & Ellis in April 2012.

Allocation of Net Income and Grant of Exchangeability to Limited Partnership Units and FPUs

Allocation of net income and grant of exchangeability to Limited Partnership Units and FPUs increased by $283.5 million, or 202.4%, for the year ended December 31, 2013 as compared to the year ended December 31, 2012. For the year ended December 31, 2013, we incurred compensation expense, before associated income taxes, of $361.0 million related to the redemption/exchange of partnership units and issuance of restricted shares in connection with our Global Partnership Restructuring Program (see “Share Count Reduction and Modifications/Extensions of Employment Agreements” herein) and the grant of exchangeability on partnership units. For the year ended December 31, 2012, we incurred compensation expense, before associated income taxes, of $127.1 million related to the grant of exchangeability on partnership units.

 

105


Table of Contents

Occupancy and Equipment

Occupancy and equipment expense decreased by $1.2 million, or 0.8%, for the year ended December 31, 2013 as compared to the year ended December 31, 2012. This decrease was primarily due to lower depreciation and amortization expenses due to the sale of eSpeed as well as lower rent in our Real Estate Services segment related to office consolidations resulting from the integration of NGKF. These decreases were partially offset by a provision recorded in the year ended December 31, 2013 related to a subleasing arrangement and other impairment charges.

Fees to Related Parties

Fees to related parties decreased by $2.3 million, or 19.9%, for the year ended December 31, 2013 as compared to the year ended December 31, 2012. Fees to related parties are allocations paid to Cantor for administrative and support services.

Professional and Consulting Fees

Professional and consulting fees decreased by $21.4 million, or 29.4%, for the year ended December 31, 2013 as compared to the year ended December 31, 2012. The decrease was primarily due to decreased costs associated with legal and regulatory matters as well as lower costs related to acquisitions.

Communications

Communications expense increased by $1.2 million, or 1.3%, for the year ended December 31, 2013 as compared to the year ended December 31, 2012. As a percentage of total revenues, communications expense decreased across the two periods.

Selling and Promotion

Selling and promotion expense decreased by $5.0 million, or 5.8%, for the year ended December 31, 2013 as compared to the year ended December 31, 2012. As a percentage of total brokerage revenues, selling and promotion expenses decreased across the two periods.

Commissions and Floor Brokerage

Commissions and floor brokerage expense decreased by $0.2 million, or 0.9%, for the year ended December 31, 2013 as compared to the year ended December 31, 2012. The decrease was primarily driven by reduced clearing and transfer costs due to the sale of the eSpeed business.

Interest Expense

Interest expense increased by $3.4 million, or 9.9%, for the year ended December 31, 2013 as compared to the year ended December 31, 2012. The increase was primarily related to our issuance of the 8.125% Senior Notes in June 2012.

Other Expenses

Other expenses increased by $39.9 million, or 62.1%, for the year ended December 31, 2013 as compared to the year ended December 31, 2012. The increase was primarily due to an increase in costs associated with hiring brokers and a commitment to make charitable contributions. In addition, the costs related to the Grubb & Ellis business were in place for the full year ended December 31, 2013, as compared to only a portion of the year ended December 31, 2012.

 

106


Table of Contents

Provision for Income Taxes

Provision for income taxes increased to $92.2 million for the year ended December 31, 2013 as compared to $20.2 million for the year ended December 31, 2012. This increase was primarily driven by an increase in U.S. taxable income in the year ended December 31, 2013 as compared to the year earlier period as well as by an increase in taxes related to the gain on the sale of eSpeed. Our consolidated effective tax rate can vary from period to period depending on, among other factors, the geographic and business mix of our earnings.

Net Income Attributable to Noncontrolling Interest in Subsidiaries

Net income attributable to noncontrolling interest in subsidiaries increased by $91.2 million for the year ended December 31, 2013 as compared to the year ended December 31, 2012. The increase in net income attributable to noncontrolling interest in subsidiaries related to the increased income in the year ended December 31, 2013.

Year Ended December 31, 2012 Compared to Year Ended December 31, 2011

Revenues

Brokerage Revenues

Total brokerage revenues increased by $140.9 million, or 10.3%, for the year ended December 31, 2012 as compared to the year ended December 31, 2011. Commission revenues increased by $179.7 million, or 18.0%, for the year ended December 31, 2012 as compared to the year ended December 31, 2011. Principal transactions revenues decreased by $38.8 million, or 10.4%, for the year ended December 31, 2012 as compared to the year ended December 31, 2011.

The increase in brokerage revenues was driven by the addition of our Real Estate Services segment, partially offset by a decline in brokerage revenues for each of our Financial Services segment products.

Real Estate Services

Real estate brokerage revenues increased $286.0 million to $331.0 million for the year ended December 31, 2012. These revenues were generated by Newmark Knight Frank which was acquired in the fourth quarter of 2011, and Grubb & Ellis which was acquired in the second quarter of 2012.

Financial Services

Financial services brokerage revenues decreased $145.1 million for the year ended December 31, 2012 as compared to a year earlier as volatility was well below historical averages across most asset classes during the year, resulting in lower volumes industry wide. The year-over-year decrease by product was as follows: rates decreased $46.0 million, credit decreased $30.4 million, foreign exchange decreased $10.3 million, and equities and other asset classes decreased $58.4 million.

The decrease in rates revenues of $46.0 million was primarily driven by lower volumes as activity remained muted due to quantitative easing undertaken by major central banks.

Credit brokerage revenues decreased $30.4 million. Global credit market volume declined as banks adjusted to new capital requirements for credit transactions under Basel III and due to uncertainty surrounding the rules for clearing credit derivatives in the U.S.

Foreign exchange revenues decreased by $10.3 million. Global FX volumes were lower in 2012, largely as certain major central banks intervened to keep their currencies from appreciating and low interest rates in most major economies minimized the utilization of carry-trade strategies.

 

107


Table of Contents

Revenues from equities and other asset classes decreased by $58.4 million. Global equity markets continued to be difficult in 2012 as equity derivative volumes were down between 9% and 41% according to the OCC, Eurex, Deutsche Bourse, and the CME.

Real Estate Management Services

Real estate management services revenues were $122.7 million for the year ended December 31, 2012. The revenues associated with property and facilities management fees were earned as a consequence of the acquisitions of Newmark Knight Frank and Grubb & Ellis in the fourth quarter of 2011 and the second quarter of 2012, respectively.

Fees from Related Parties

Fees from related parties decreased by $9.1 million, or 14.6%, for the year ended December 31, 2012 as compared to the year ended December 31, 2011. The decrease was primarily due to lower revenues related to ELX and a reduced level of support fees for services provided to Cantor.

Market Data

Market data revenues decreased by $0.5 million, or 2.6%, for the year ended December 31, 2012 as compared to the year ended December 31, 2011.

Software Solutions

Software solutions revenues increased by $0.8 million, or 8.4%, for the year ended December 31, 2012 as compared to the year ended December 31, 2011. The increase was primarily due to increases in revenue from our KLEOS business, which provides various services including co-location and the licensing of our trading technology.

Interest Income

Interest income increased by $1.1 million, or 19.6%, for the year ended December 31, 2012 as compared to the year ended December 31, 2011. The increase was primarily due to increases in interest income on notes receivable related to the acquisition of Grubb & Ellis as well as interest income on employee loans.

Other Revenues

Other revenues increased by $0.3 million, or 7.7%, as compared to the year ended December 31, 2011. Contributing to this increase was a $2.4 million increase in miscellaneous income related to a legal settlement recorded in the year ended December 31, 2012, partially offset by other revenues related to Newmark in the year ended December 31, 2011.

Gain on Divestiture and Sale of Investments

For the year ended December 31, 2012, we recorded $52.5 million related to the sale of our investment in the London Metal Exchange (the “LME”) as a result of Hong Kong Exchange & Clearing Limited’s acquisition of the LME in December 2012.

Losses on Equity Investments

Losses on equity investments increased by $5.2 million, or 78.3%, for the year ended December 31, 2012 as compared to the year ended December 31, 2011. Losses on equity investments represent our pro rata share of the net income or losses on investments over which we have a significant influence but which we do not control.

 

108


Table of Contents

Expenses

Compensation and Employee Benefits

Compensation and employee benefits expense increased by $243.0 million, or 30.8%, for the year ended December 31, 2012 as compared to the year ended December 31, 2011. This increase was primarily driven by our year-over-year increase in headcount due to the acquisitions of Newmark and Grubb & Ellis, which closed in October 2011 and April 2012, respectively.

Allocation of Net Income and Grants of Exchangeability to Limited Partnership Units and FPUs

Allocation of net income and grants of exchangeability to Limited Partnership Units and FPUs increased by $13.3 million, or 10.5%, for the year ended December 31, 2012 as compared to the year ended December 31, 2011. The allocation of income to limited partnership units and FPUs for the year ended December 31, 2012 was $13.0 million, compared to $18.4 million for the year ended December 31, 2011. This decrease of $5.4 million related to decreased net income in the year ended December 31, 2012 as compared to the year earlier period. For the year ended December 31, 2012, we incurred compensation expense, before associated income taxes, of $127.1 million related to the grant of exchangeability on partnership units, compared to $108.3 million related to the grants of exchangeability to partnership units for the year ended December 31, 2012.

Occupancy and Equipment

Occupancy and equipment expense increased by $26.3 million, or 20.3%, for the year ended December 31, 2012 as compared to the year ended December 31, 2011. The increase was primarily due to increased headcount associated with the acquisitions of Newmark and Grubb & Ellis in October 2011 and April 2012, respectively. Also impacting this increase were increased costs related to software licenses and maintenance also due to the increased headcount.

Fees to Related Parties

Fees to related parties increased by $0.2 million, or 1.3%, for the year ended December 31, 2012 as compared to the year ended December 31, 2011. Fees to related parties are charges to Cantor for administrative and support services.

Professional and Consulting Fees

Professional and consulting fees increased by $5.0 million, or 7.4%, for the year ended December 31, 2012 as compared to the year ended December 31, 2011. The increase was primarily due to increased costs associated with the acquisitions of Newmark and Grubb & Ellis.

Communications

Communications expense increased by $4.4 million, or 5.1%, for the year ended December 31, 2012 as compared to the year ended December 31, 2011. This increase was primarily driven by increased market data and communication costs associated with our increased headcount. As a percentage of total revenues, communications expense decreased across the two periods.

Selling and Promotion

Selling and promotion expense increased by $7.0 million, or 8.8%, for the year ended December 31, 2012 as compared to the year ended December 31, 2011. The increase was associated with our increase in Real Estate Services brokerage revenues. As a percentage of total revenues, selling and promotion expense decreased across the two periods.

 

109


Table of Contents

Commissions and Floor Brokerage

Commissions and floor brokerage expense decreased by $3.1 million, or 12.1%, for the year ended December 31, 2012 as compared to the year ended December 31, 2011, primarily due to lower clearinghouse charges related to the equities business, due to decreased volumes during the year ended December 31, 2012.

Interest Expense

Interest expense increased by $10.3 million, or 41.8%, for the year ended December 31, 2012 as compared to the year ended December 31, 2011. The increase was primarily related to increased costs as a result of our issuance of the 8.125% Senior Notes in June 2012 in addition to the 4.50% Convertible Notes issued in July 2011. See Note 17—“Notes Payable, Collateralized and Short-Term Borrowings” to our consolidated financial statements.

Other Expenses

Other expenses decreased $5.3 million or 7.7% for the year ended December 31, 2012 as compared to the year ended December 31, 2011. This decrease was primarily due to lower costs associated with hiring new brokers and a $4.0 million reduction in impairment charges taken on marketable securities. These decreases were partially offset by increases in other expenses related to the inclusion of Newmark and Grubb & Ellis business activities.

Provision for Income Taxes

The provision for income taxes increased by $4.2 million, or 26.4%, to $20.2 million, for the year ended December 31, 2012 as compared to the year ended December 31, 2011. The increase in income tax expense and the effective tax rate resulted from an increase in permanent differences related to nondeductible expenses and noncontrolling interests. This was partially offset by the net change in valuation allowance, as well as an increase in the proportion of pre-tax income subject to lower tax jurisdictions. Our consolidated effective tax rate can vary from period to period depending on, among other factors, the geographic and business mix of our earnings.

Net Income Attributable to Noncontrolling Interest in Subsidiaries

Net income attributable to noncontrolling interest in subsidiaries decreased by $6.6 million to $11.6 million for the year ended December 31, 2012 as compared to income of $18.2 million the year ended December 31, 2011. This decrease resulted from reduced allocations of net income to Cantor units for the year ended December 31, 2012.

Business Segment Financial Results

Following the acquisition of substantially all of the assets of Grubb & Ellis, we changed our segment reporting structure. As a result, beginning with the quarter ended June 30, 2012, our operations consist of two reportable segments, Financial Services and Real Estate Services. The business segment financial results presented reflect our current organization.

The business segments are determined based on the products and services provided and reflect the manner in which financial information is evaluated by management. We evaluate the performance and review the results of the segments based on each segment’s “Income (loss) from operations before income taxes.”

Certain financial information for our segments is presented below. The amounts shown below for the Financial Services and Real Estate Services segments reflect the amounts that are used by management to allocate resources and assess performance, which is based on each segment’s “Income (loss) from operations before income taxes.” In addition to the two business segments, the tables below include a “Corporate Items”

 

110


Table of Contents

category. Corporate revenues include fees from related parties and interest income as well as gains that are not considered part of the Company’s ordinary, ongoing business such as the gain related to the sale of eSpeed. Corporate expenses include non-cash compensation expenses (such as the grant of exchangeability to limited partnership units; redemption/exchange of partnership units, issuance of restricted shares and a reserve on compensation-related partnership loans; and allocations of net income to founding/working partner units and limited partnership units) as well as unallocated expenses such as certain professional and consulting fees, executive compensation and interest expense, which are managed separately at the corporate level.

Year ended December 31, 2013 (in thousands):

 

     Financial
Services *
     Real Estate
Services *
     Corporate
Items *
     Total  

Total revenues

   $ 1,164,218       $ 577,191       $ 756,677       $ 2,498,086   

Total expenses

     960,636         531,620         739,909         2,232,165   
  

 

 

    

 

 

    

 

 

    

 

 

 

Income (loss) from operations before income taxes

   $ 203,582       $ 45,571       $ 16,768       $ 265,921   
  

 

 

    

 

 

    

 

 

    

 

 

 

 

* For the year ended December 31, 2013, the Financial Services segment revenues include $39.5 million related to the earn-out from the sale of eSpeed. For the year ended December 31, 2013, the Real Estate Services segment income (loss) from operations before income taxes excludes $10.6 million related to the collection of receivables and associated expenses that were recognized at fair value as part of acquisition accounting. For the year ended December 31, 2013, Corporate Items income (loss) from operations before income taxes includes a $723.1 million gain on divestiture related to the sale of eSpeed and approximately $465 million in compensation expense related to the Global Partnership Restructuring Program.

Year ended December 31, 2012 (in thousands):

 

     Financial
Services
     Real Estate
Services *
     Corporate
Items
    Total  

Total revenues

   $ 1,221,409       $ 454,616       $ 90,968      $ 1,766,993   

Total expenses

     1,007,111         431,726         272,419        1,711,256   
  

 

 

    

 

 

    

 

 

   

 

 

 

Income (loss) from operations before income taxes

   $ 214,298       $ 22,890       $ (181,451   $ 55,737   
  

 

 

    

 

 

    

 

 

   

 

 

 

 

* For the year ended December 31, 2012, the Real Estate Services segment income (loss) from operations before income taxes excludes $21.1 million related to the collection of receivables and associated expenses that were recognized at fair value as part of acquisition accounting.

Year ended December 31, 2011 (in thousands):

 

     Financial
Services
     Real Estate
Services *
     Corporate
Items
    Total  

Total revenues

   $ 1,369,906       $ 47,682       $ 47,097      $ 1,464,685   

Total expenses

     1,081,429         41,937         286,960        1,410,326   
  

 

 

    

 

 

    

 

 

   

 

 

 

Income (loss) from operations before income taxes

   $ 288,477       $ 5,745       $ (239,863   $ 54,359   
  

 

 

    

 

 

    

 

 

   

 

 

 

 

* For the year ended December 31, 2011, the Real Estate Services segment income (loss) from operations before income taxes excludes $3.8 million related to the collection of receivables and associated expenses that were recognized at fair value as part of acquisition accounting.

 

111


Table of Contents

Segment Results for the Year Ended December 31, 2013 Compared to the Year Ended December 31, 2012

Revenues

 

   

Revenues for Financial Services decreased approximately $57.2 million, or 4.7%, to $1,164.2 million for the year ended December 31, 2013 from $1,221.4 million for the year ended December 31, 2012. The decrease in revenues for our Financial Services segment was primarily due to a decline in brokerage revenues in rates, credit and equities and other asset classes, partially offset by an increase in FX and the $39.5 million recognized on the earn-out related to the sale of eSpeed.

 

   

Revenues for Real Estate Services increased approximately $122.6 million, or 27.0%, to $577.2 million for the year ended December 31, 2013 from $454.6 million for the year ended December 31, 2012. The increase in revenues for our Real Estate Services segment was primarily due to the stabilization of the Grubb & Ellis brokers after the transition out of bankruptcy and a more favorable real estate environment as well as growth resulting from our recent acquisitions (Frederick Ross and Smith Mack).

Expenses

 

   

Total expenses for Financial Services decreased approximately $46.5 million, or 4.6%, to $960.6 million for the year ended December 31, 2013 from $1,007.1 million for the year ended December 31, 2012.

 

   

Total expenses for Real Estate Services increased approximately $99.9 million, or 23.1%, to $531.6 million for the year ended December 31, 2013 from $431.7 million for the year ended December 31, 2012. The increase in expenses for our Real Estate Services segment was primarily due to our acquisition of substantially all of the assets of Grubb & Ellis in April of 2012 and our other recent acquisitions (Frederick Ross and Smith Mack).

Income (loss) from operations before income taxes

 

   

Income (loss) from operations before income taxes for Financial Services decreased approximately $10.7 million, or 5.0%, to $203.6 million for the year ended December 31, 2013 from $214.3 million for the year ended December 31, 2012. The decrease in income (loss) from operations before income taxes for our Financial Services segment was primarily due to lower revenues, as described above, partially offset by lower expenses, as also described above.

 

   

Income (loss) from operations before income taxes for Real Estate Services increased $22.7 million, or 99.1%, to $45.6 million for the year ended December 31, 2013 from $22.9 million for the year ended December 31, 2012. The increase in income (loss) from operations before income taxes for our Real Estate Services segment was due to increased revenues, as described above, partially offset by an increase in expenses, as also described above.

Segment Results for the Year Ended December 31, 2012 Compared to the Year Ended December 31, 2011

Revenues

 

   

Revenues for Financial Services decreased approximately $148.5 million, or 10.8%, to $1,221.4 million for the year ended December 31, 2012 from $1,369.9 million for the year ended December 31, 2011. The decrease in revenues for our Financial Services segment was primarily due to a decline in brokerage revenues across the Financial Services asset classes.

 

   

Revenues for Real Estate Services increased approximately $406.9 million, or 853.4%, to $454.6 million for the year ended December 31, 2012 from $47.7 million for the year ended December 31, 2011. The increase in revenues for our Real Estate Services segment was primarily due to our acquisition of substantially all of the assets of Grubb & Ellis in April of 2012, a full year of Newmark’s results, and more favorable industry metrics.

 

112


Table of Contents

Expenses

 

   

Total expenses for Financial Services decreased approximately $74.3 million, or 6.9%, to $1,007.1 million for the year ended December 31, 2012 from $1,081.4 million for the year ended December 31, 2011. The decrease in expenses for our Financial Services segment was primarily due to decreases in compensation expense as well as decreases in non-compensation expenses, including decreases in selling and promotion expenses associated with our overall decrease in financial services brokerage revenues in the year ended December 31, 2012 (which has an impact on the amount spent on client entertainment and travel) and decreases in professional and consulting fees as a result of decreases in legal expenses.

 

   

Total expenses for Real Estate Services increased approximately $389.8 million, or 929.5%, to $431.7 million for the year ended December 31, 2012 from $41.9 million for the year ended December 31, 2011. Prior to our acquisitions of Newmark and Grubb & Ellis on October 14, 2011 and April 13, 2012, respectively, we had no expenses from Real Estate Services.

Income (loss) from operations before income taxes

 

   

Income (loss) from operations before income taxes for Financial Services decreased approximately $74.2 million, or 25.7%, to $214.3 million for the year ended December 31, 2012 from $288.5 million for the year ended December 31, 2011. The decrease in income (loss) from operations before income taxes for our Financial Services segment was primarily due to lower revenues, as described above, net of decreased expenses, as also described above.

 

   

Income (loss) from operations before income taxes for Real Estate Services increased $17.1 million, or 298.4%, to $22.9 million for the year ended December 31, 2012 from $5.7 million for the year ended December 31, 2011. Prior to our acquisitions of Newmark and Grubb & Ellis on October 14, 2011 and April 13, 2012, respectively, we had no income (loss) from operations before income taxes from Real Estate Services.

 

113


Table of Contents

QUARTERLY RESULTS OF OPERATIONS

The following table sets forth our unaudited quarterly results of operations for the indicated periods (in thousands). Results of any period are not necessarily indicative of results for a full year and may, in certain periods, be affected by seasonal fluctuations in our business. Certain reclassifications have been made to prior period amounts to conform to the current period’s presentation.

 

    December 31,
2013 (1)(2)
    September 30,
2013 (1)(2)
    June 30,
2013 (2)(3)
    March 31,
2013 (2)
    December 31,
2012 (2)
    September 30,
2012 (2)
    June 30,
2012 (2)
    March 31,
2012
 

Revenues:

               

Commissions

  $ 295,415      $ 283,293      $ 324,832      $ 298,704      $ 293,350      $ 302,874      $ 308,438      $ 271,347   

Principal transactions

    68,777        67,785        85,349        87,997        76,312        76,417        83,686        99,745   

Real estate management services

    43,745        40,447        39,823        39,338        41,141        39,672        37,930        3,961   

Fees from related parties

    7,667        8,071        12,242        13,148        14,016        13,102        13,494        12,547   

Market data

    1,191        1,178        3,643        4,125        4,182        4,166        3,990        4,964   

Software solutions

    661        444        2,530        2,566        2,541        2,485        2,487        2,449   

Interest income

    2,071        1,563        1,651        1,548        1,371        1,397        1,543        2,195   

Other revenues

    9,369        33,269        1,174        831        465        3,199        622        209   

Gain on divestiture and sale of investments

    —          —          723,147        —          52,471        —          —          —     

Losses on equity investments

    (2,291     (2,705     (1,224     (3,288     (3,672     (2,995     (2,652     (2,456
 

 

 

   

 

 

   

 

 

   

 

 

   

 

 

   

 

 

   

 

 

   

 

 

 

Total revenues

    426,605        433,345        1,193,167        444,969        482,177        440,317        449,538        394,961   

Expenses:

               

Compensation and employee benefits

    269,444        258,642        448,686        278,808        277,077        264,637        269,899        220,939   

Allocation of net income and grant of exchangeability to limited partnership units and FPUs

    32,125        10,365        363,077        18,022        44,039        24,088        40,039        31,910   
 

 

 

   

 

 

   

 

 

   

 

 

   

 

 

   

 

 

   

 

 

   

 

 

 

Total compensation and employee benefits

    301,569        269,007        811,763        296,830        321,116        288,725        309,938        252,849   

Occupancy and equipment

    39,633        37,908        37,340        39,227        40,018        40,010        39,092        36,229   

Fees to related parties

    2,292        2,022        2,286        2,843        2,267        2,837        3,169        3,519   

Professional and consulting fees

    13,304        11,772        11,367        14,941        15,881        18,062        19,515        19,319   

Communications

    22,475        22,451        22,755        24,341        24,584        22,863        21,402        21,958   

Selling and promotion

    17,614        19,839        23,239        20,315        20,928        22,153        23,513        19,446   

Commissions and floor brokerage

    5,287        5,075        6,397        5,771        5,545        5,675        5,833        5,680   

Interest expense

    9,479        9,164        9,989        9,700        9,991        9,758        7,578        7,558   

Other expenses

    13,642        13,444        59,780        17,304        13,084        26,622        15,048        9,491   
 

 

 

   

 

 

   

 

 

   

 

 

   

 

 

   

 

 

   

 

 

   

 

 

 

Total expenses

    425,295        390,682        984,916        431,272        453,414        436,705        445,088        376,049   

Income from operations before income taxes

    1,310        42,663        208,251        13,697        28,763        3,612        4,450        18,912   

(Benefit) provision for income taxes

    (315     10,675        78,711        3,095        10,329        2,623        70        7,202   
 

 

 

   

 

 

   

 

 

   

 

 

   

 

 

   

 

 

   

 

 

   

 

 

 

Consolidated net income

    1,625        31,988        129,540        10,602        18,434        989        4,380        11,710   
 

 

 

   

 

 

   

 

 

   

 

 

   

 

 

   

 

 

   

 

 

   

 

 

 

Less: Net (loss) income attributable to noncontrolling interest in subsidiaries

    (2,509     6,662        95,074        3,604        4,266        1,440        2,422        3,521   
 

 

 

   

 

 

   

 

 

   

 

 

   

 

 

   

 

 

   

 

 

   

 

 

 

Net income (loss) available to common stockholders

  $ 4,134      $ 25,326      $ 34,466      $ 6,998      $ 14,168      $ (451   $ 1,958      $ 8,189   
 

 

 

   

 

 

   

 

 

   

 

 

   

 

 

   

 

 

   

 

 

   

 

 

 

 

(1) Periods after June 28, 2013 reflect the Company’s divestiture of its on-the-run, electronic benchmark U.S. Treasury platform to NASDAQ OMX on June 28, 2013.
(2) Information reflects the acquisition of Grubb & Ellis effective April 13, 2012.
(3) Amounts include gains related to the Company’s divestiture of its on-the-run, electronic benchmark U.S. Treasury platform to NASDAQ OMX on June 28, 2013.

Note: Certain prior period amounts have been reclassified to conform with the current presentation.

 

114


Table of Contents

The table below details our brokerage revenues by product category for the indicated periods (in thousands):

 

    For the Three Months Ended  
    December 31,
2013 (1)(2)
    September 30,
2013 (1)(2)
    June 30,
2013 (2)
    March 31,
2013 (2)
    December 31,
2012 (2)
    September 30,
2012 (2)
    June 30,
2012 (2)
    March 31,
2012
 

Brokerage revenue by product:

               

Rates

  $ 99,339      $ 109,110      $ 138,299      $ 144,992      $ 119,791      $ 131,359      $ 134,402      $ 146,884   

Real estate

    131,311        105,303        103,155        73,249        104,492        96,551        92,682        37,285   

Credit

    53,651        54,410        67,343        69,142        62,225        67,926        70,084        84,371   

Foreign exchange

    44,687        47,393        60,692        59,348        47,130        48,910        53,240        58,731   

Equities and other asset classes

    35,204        34,862        40,692        39,970        36,024        34,545        41,716        43,821   
 

 

 

   

 

 

   

 

 

   

 

 

   

 

 

   

 

 

   

 

 

   

 

 

 

Total brokerage revenues

  $ 364,192      $ 351,078      $ 410,181      $ 386,701      $ 369,662      $ 379,291      $ 392,124      $ 371,092   
 

 

 

   

 

 

   

 

 

   

 

 

   

 

 

   

 

 

   

 

 

   

 

 

 

Brokerage revenue by product (percentage):

               

Rates

    27.3     31.1     33.7     37.5     32.4     34.6     34.3     39.6

Real estate

    36.1        30.0        25.1        19.0        28.3        25.5        23.6        10.1   

Credit

    14.7        15.5        16.4        17.9        16.8        17.9        17.9        22.7   

Foreign exchange

    12.3        13.5        14.8        15.3        12.7        12.9        13.6        15.8   

Equities and other asset classes

    9.6        9.9        10.0        10.3        9.8        9.1        10.6        11.8   
 

 

 

   

 

 

   

 

 

   

 

 

   

 

 

   

 

 

   

 

 

   

 

 

 

Total brokerage revenues

    100.0     100.0     100.0     100.0     100.0     100.0     100.0     100.0
 

 

 

   

 

 

   

 

 

   

 

 

   

 

 

   

 

 

   

 

 

   

 

 

 

Brokerage revenue by voice/hybrid and fully electronic:

               

Voice/hybrid

  $ 347,889      $ 334,864      $ 374,397      $ 349,854      $ 339,155      $ 346,251      $ 358,395      $ 335,572   

Fully electronic

    16,303        16,214        35,784        36,847        30,507        33,040        33,729        35,520   
 

 

 

   

 

 

   

 

 

   

 

 

   

 

 

   

 

 

   

 

 

   

 

 

 

Total brokerage revenues

  $ 364,192      $ 351,078      $ 410,181      $ 386,701      $ 369,662      $ 379,291      $ 392,124      $ 371,092   
 

 

 

   

 

 

   

 

 

   

 

 

   

 

 

   

 

 

   

 

 

   

 

 

 

Brokerage revenue by voice/hybrid and fully electronic (percentage):

               

Voice/hybrid

    95.5     95.4     91.3     90.5     91.7     91.3     91.4     90.4

Fully electronic

    4.5        4.6        8.7        9.5        8.3        8.7        8.6        9.6   
 

 

 

   

 

 

   

 

 

   

 

 

   

 

 

   

 

 

   

 

 

   

 

 

 

Total brokerage revenues

    100.0     100.0     100.0     100.0     100.0     100.0     100.0     100.0
 

 

 

   

 

 

   

 

 

   

 

 

   

 

 

   

 

 

   

 

 

   

 

 

 

 

(1) Periods after June 28, 2013 reflect the Company’s divestiture of its on-the-run, electronic benchmark U.S. Treasury platform to NASDAQ OMX on June 28, 2013.
(2) Information reflects the acquisition of Grubb & Ellis effective April 13, 2012.

LIQUIDITY AND CAPITAL RESOURCES

Balance Sheet

Our balance sheet and business model are not capital intensive. We maintain minimal securities inventory; our assets consist largely of cash, collateralized and uncollateralized short-dated receivables and less liquid assets needed to support our business. Longer-term funding (equity and long-term debt) is held to support the less liquid assets and potential capital intensive opportunities. Total assets at December 31, 2013 were $2.1 billion, an increase of 26.9% as compared to December 31, 2012. The increase in total assets was driven primarily by increases in cash, increases in receivables from broker-dealers, clearing organizations, customers and related broker-dealers, and increases in accrued commissions receivable. We maintain a significant portion of our assets in cash, with our cash position (which we define as cash and cash equivalents, marketable securities and unencumbered securities owned held for liquidity purposes) at December 31, 2013 of $795.0 million. See “Cash Position Analysis” below for a further discussion of cash and cash equivalents.

As part of our cash management process, especially in light of the proceeds of the sale of eSpeed, we may enter into tri-party reverse repurchase agreements and other short term investments, some of which may be with Cantor. As of December 31, 2013, we had no reverse repurchase agreements outstanding with Cantor.

 

115


Table of Contents

Additionally, in August 2013, the Audit Committee authorized us to invest up to $350 million in an asset-backed commercial paper program for which certain Cantor entities serve as placement agent and referral agent. The program issues short-term notes to money market investors and is expected to be used from time to time as a liquidity management vehicle. The notes are backed by assets of highly rated banks. We are entitled to invest in the program so long as the program meets investment policy guidelines, including relating to ratings. Cantor will earn a spread between the rate it receives from the short-term note issuer and the rate it pays to us on any investments in this program. This spread will be no greater than the spread earned by Cantor for placement of any other commercial paper note in the program. As of December 31, 2013, we had $250 million invested in the program.

Funding

Our funding base consists of longer-term capital (equity, notes payable and collateralized borrowings), shorter-term liabilities and accruals that are a natural outgrowth of specific assets and/or our business model, such as matched fails and accrued compensation. We have limited need for short-term unsecured funding in our regulated entities for their brokerage business. Contingent liquidity needs are largely limited to potential cash collateral that may be needed to meet clearing bank, clearinghouse, and exchange margins and/or to fund fails. Capital expenditures tend to be cash neutral and approximately in line with depreciation. Current cash balances significantly exceed our unsecured letters of credit, unsecured bank borrowings and the amortization of our collateralized long-term debt. We believe that cash in and available to our largest regulated entities, inclusive of fixed asset financing and financing provided by clearing banks, is adequate for potential cash demands of normal operations such as margin or fail financing. We expect our operating activities going forward to generate adequate cash flows to fund normal operations, including any dividends issued pursuant to our dividend policy. However, we believe that there are a significant number of capital intensive opportunities for us to maximize our growth and strategic position, including, among other things, acquisitions, strategic alliances and joint ventures potentially involving all types and combinations of equity, debt and acquisition alternatives. As a result, we may need to raise additional funds to:

 

   

increase the regulatory net capital necessary to support operations;

 

   

support continued growth in our business;

 

   

effect acquisitions;

 

   

develop new or enhanced services and markets; and

 

   

respond to competitive pressures.

Acquisitions and financial reporting obligations related thereto may impact our ability to access capital markets on a timely basis and may necessitate greater short-term borrowings in the interim. This may impact our credit rating or the interest rates on our debt. We may need to access short-term capital sources to meet business needs from time to time, including, but not limited to, conducting operations, hiring or retaining brokers, financing acquisitions, and providing liquidity, including in situations where we may not be able to access the capital markets in a timely manner when desired by us. Accordingly, we cannot guarantee that we will be able to obtain additional financing when needed on terms that are acceptable to us, if at all.

On June 28, 2013, upon completion of the sale of eSpeed (see “NASDAQ OMX Transaction” herein), we received cash consideration of $750 million, subject to adjustment for certain pre-paid amounts and accrued costs and expenses, plus an earn-out of up to 14,883,705 shares of NASDAQ OMX common stock to be paid ratably in each of the fifteen years following the closing.

Our cash position, which we define as cash and cash equivalents, marketable securities and unencumbered securities owned, was approximately $795.0 million at December 31, 2013 as a result of the additional $750 million in cash we received as part of the sale of eSpeed, less funds used to pay related distributions and taxes as well as cash used with respect to reducing our fully diluted share count by approximately 32 million shares and

 

116


Table of Contents

with respect to the repayment of collateralized borrowings. We expect to continue using the remaining cash proceeds to repay debt, make accretive acquisitions and invest in organic growth in both Real Estate Services and Financial Services, and/or repurchase additional units or common shares. We also anticipate maintaining our regular $0.12 per share quarterly common stock dividend for the foreseeable future.

Notes Payable, Collateralized Borrowings and Credit Facility

8.75% Convertible Notes

On April 1, 2010, BGC Holdings issued an aggregate of $150.0 million principal amount of the 8.75% Convertible Notes to Cantor. We used the proceeds of the 8.75% Convertible Notes to repay at maturity $150.0 million aggregate principal amount of Senior Notes.

The 8.75% Convertible Notes are senior unsecured obligations and rank equally and ratably with all of our existing and future senior unsecured obligations. The 8.75% Convertible Notes bear an annual interest rate of 8.75% currently, which is payable semi-annually in arrears on April 15 and October 15 of each year. As of December 31, 2013, the 8.75% Convertible Notes were convertible, at the holder’s option, at a conversion rate of 158.2548 shares of Class A common stock per $1,000 principal amount of notes, subject to adjustment in certain circumstances. The 8.75% Convertible Notes were convertible into approximately 23.7 million shares of Class A common stock as of December 31, 2013. The 8.75% Convertible Notes will mature on April 15, 2015, unless earlier repurchased, exchanged or converted.

4.50% Convertible Notes

On July 29, 2011, we issued an aggregate of $160.0 million principal amount of 4.50% Convertible Notes. In connection with the offering of the 4.50% Convertible Notes, we entered into an Indenture, dated as of July 29, 2011, with U.S. Bank National Association, as trustee. The 4.50% Convertible Notes were offered and sold solely to qualified institutional buyers pursuant to Rule 144A under the Securities Act.

The 4.50% Convertible Notes are our general senior unsecured obligations. The 4.50% Convertible Notes pay interest semi-annually at a rate of 4.50% per annum and were priced at par. As of December 31, 2013, the 4.50% Convertible Notes were convertible, at the holder’s option, at a conversion rate of 101.6260 shares of Class A common stock per $1,000 principal amount of notes, subject to adjustment in certain circumstances. Upon conversion, we will pay or deliver, as the case may be, cash, shares of our Class A common stock, or a combination thereof at our election. As of December 31, 2013, the 4.50% Convertible Notes were convertible into approximately 16.3 million shares of our Class A common stock. The 4.50% Convertible Notes will mature on July 15, 2016, unless earlier repurchased, exchanged or converted. The carrying value of the 4.50% Convertible Notes was approximately $147.9 million as of December 31, 2013.

In connection with the offering of the 4.50% Convertible Notes, we entered into capped call transactions, which are expected to reduce the potential dilution of our Class A common stock upon any conversion of 4.50% Convertible Notes in the event that the market value per share of our Class A common stock, as measured under the terms of the capped call transactions, is greater than the strike price of the capped call transactions ($10.35 as of December 31, 2013, subject to adjustment in certain circumstances). The capped call transactions had an initial cap price equal to $12.30 per share (50% above the last reported sale price of our Class A common stock on the NASDAQ on July 25, 2011), and had a cap price equal to approximately $12.94 per share as of December 31, 2013.

The net proceeds from this offering were approximately $144.2 million after deducting the initial purchasers’ discounts and commissions, estimated offering expenses and the cost of the capped call transactions. We used the net proceeds from the offering for general corporate purposes, including financing acquisitions.

 

117


Table of Contents

8.125% Senior Notes

On June 26, 2012, we issued an aggregate of $112.5 million principal amount of 8.125% Senior Notes due 2042. The 8.125% Senior Notes are our senior unsecured obligations. The 8.125% Senior Notes may be redeemed for cash, in whole or in part, on or after June 26, 2017, at our option, at any time and from time to time, until maturity at a redemption price equal to 100% of the principal amount to be redeemed, plus accrued but unpaid interest on the principal amount being redeemed to, but not including, the redemption date. The 8.125% Senior Notes are listed on the New York Stock Exchange under the symbol “BGCA.” We used the proceeds to repay short-term borrowings under our unsecured revolving credit facility and for general corporate purposes, including acquisitions. The initial carrying value of the 8.125% Senior Notes was $108.7 million, net of debt issuance costs of $3.8 million. CF&Co, an affiliate of us, served as one of the underwriters in this transaction and was paid an underwriting fee of approximately $0.2 million.

Collateralized Borrowings

On various dates beginning in 2009 and most recently in December 2012, we entered into secured loan arrangements under which we pledged certain fixed assets in exchange for loans. The secured loan arrangements have fixed rates between 2.62% and 8.09% per annum and are repayable in consecutive monthly installments with the final payments due in December 2016. The outstanding balance of the secured loan arrangements was $1.6 million and $37.6 million as of December 31, 2013 and 2012, respectively. The value of the fixed assets pledged was $1.5 million and $32.1 million as of December 31, 2013 and 2012, respectively.

During the year ended December 31, 2013, we prepaid $26.7 million related to the secured loan arrangements. As a result of the prepayment, we incurred $0.3 million of early termination fees and recognized an additional $0.2 million related to the acceleration of deferred financing costs, which were recorded in “Interest expense” in our consolidated statements of operations for the year ended December 31, 2013.

On various dates during the years ended December 31, 2010 and 2011, we sold certain furniture, equipment and software for $34.2 million, net of costs and concurrently entered into agreements to lease the property back. The principal and interest on the leases were repayable in equal monthly installments for terms of 36 months (software) and 48 months (furniture and equipment) with maturities through September 2014.

During the year ended December 31, 2013, we terminated the leases and prepaid the outstanding balance of $7.2 million. As a result of the prepayment, we incurred $0.1 million of early termination fees and recognized $0.2 million related to the acceleration of deferred financing costs, which were recorded in “Interest expense” in our consolidated statements of operations for the year ended December 31, 2013.

Because the leases were terminated during the year ended December 31, 2013, we had no outstanding balance or fixed assets pledged related to the leases as of December 31, 2013. As of December 31, 2012, the outstanding balance of the leases and the value of the fixed assets pledged were $11.7 million and $8.3 million, respectively.

Because assets reverted back to us at the end of the leases, the transactions were capitalized. As a result, consideration received from the purchaser was included in our consolidated statements of financial condition as a financing obligation, and payments made under the lease were recorded as interest expense (at an effective rate of approximately 6%). Depreciation on these fixed assets was charged to “Occupancy and equipment” in our consolidated statements of operations.

Credit Agreement

On June 23, 2011, we entered into a Credit Agreement with a bank syndicate which provided for up to $130.0 million of unsecured revolving credit through October 23, 2013 (for a detailed description of this facility, see Note 17—“Notes Payable, Collateralized and Short-Term Borrowings” to our consolidated financial statements). Borrowings under the Credit Agreement bore interest on a floating rate basis with various terms

 

118


Table of Contents

available from which we could select. The Credit Agreement also provided for an unused facility fee and certain upfront and arrangement fees. The Credit Agreement required that the outstanding loan balance be reduced to zero every 270 days for three days. The Credit Agreement further provided for certain affirmative and negative covenants including financial covenants, such as minimum equity, tangible equity and interest coverage, as well as maximum levels for total assets to equity capital and debt to equity. The Credit Agreement matured on October 23, 2013, with no borrowings outstanding.

We may raise additional funds from time to time through equity or debt financing, including public and private sales of debt securities, to finance our business, operations and possible acquisitions.

CREDIT RATINGS

Our public long-term credit ratings and associated outlook are as follows:

 

     Rating      Outlook  

Fitch Ratings Inc.

     BBB-         Stable   

Standard & Poor’s

     BBB-         Stable   

Credit ratings and associated outlooks are influenced by a number of factors, including but not limited to: operating environment, earnings and profitability trends, the prudence of funding and liquidity management practices, balance sheet size/composition and resulting leverage, cash flow coverage of interest, composition and size of the capital base, available liquidity, outstanding borrowing levels and the firm’s competitive position in the industry. A credit rating and/or the associated outlook can be revised upward or downward at any time by a rating agency if such rating agency decides that circumstances warrant such a change. Any reduction in our credit ratings and/or the associated outlook could adversely affect the availability of debt financing on terms acceptable to us, as well as the cost and other terms upon which we are able to obtain any such financing. In addition, credit ratings and associated outlooks may be important to customers or counterparties when we compete in certain markets and when we seek to engage in certain transactions. In connection with certain agreements, we may be required to provide additional collateral in the event of a credit ratings downgrade.

CASH POSITION ANALYSIS

Below is an analysis of the changes in our cash position for the years ended December 31, 2013 and 2012. Our cash position is defined as cash and cash equivalents plus marketable securities and unencumbered securities held for liquidity purposes. The analysis below describes the key components of our earnings, dividends and distributions, investing and funding, security settlements and our working capital activities.

Our cash analysis starts with consolidated net income adjusted for certain non-cash items (e.g., grants of exchangeability) as presented on the cash flow statement. Dividends and distributions are payments made to our holders of common shares and limited partnership interests and are related to earnings from prior periods. This timing difference will impact our sources and uses of cash in a given period.

Our investing and funding activities represent a combination of our capital raising activities, including short-term borrowings and issuances under our controlled equity offerings (net), and our investments (e.g., acquisitions, forgivable loans to new brokers and capital expenditures—all net of depreciation and amortization).

Our securities settlement activities primarily represent deposits with clearing organizations. In addition, when advantageous, we may elect to facilitate the settlement of matched principal transactions by funding failed trades, which results in a temporary secured use of cash and is economically beneficial to us.

Other changes in working capital represent changes primarily in receivables and payables and accrued liabilities that impact our cash position.

 

119


Table of Contents

The changes in our cash position during the year ended December 31, 2013 and 2012 were as follows:

 

     Year Ended
December 31,
 
(in millions)    2013     2012  

Cash position, beginning of period

   $ 420.4      $ 385.7   

Consolidated net income, adjusted for non-cash items

     718.2        183.4   

Dividends, distributions and other redemptions

     (305.2     (182.9

Repurchases

     (15.5     (0.3
  

 

 

   

 

 

 

Net cash from earnings, dividends and distributions

     397.5        0.2   

Net investing and funding activities

     (36.2     1.0   

Securities settlements

     (1.9     5.2   

Other changes in working capital

     16.5        27.8   

All other

     (1.3     0.5   
  

 

 

   

 

 

 

Cash position, end of period

   $ 795.0      $ 420.4   
  

 

 

   

 

 

 

Discussion of year ended December 31, 2013

The increased cash position was primarily due to cash received from the sale of assets to NASDAQ OMX.

For the year ended December 31, 2013, we generated earnings adjusted for non-cash items of $718.2 million, which was primarily due to the $550.8 million post-tax gain on divestiture from the sale of eSpeed. We also paid dividends and distributions to shareholders and limited partners of $305.2 million for the third and fourth quarters of 2012 and the first, second and third quarters of 2013, including distributions in respect of the sale of eSpeed.

Our investing and funding activities used approximately $36.2 million of cash during the period, which was primarily driven by the repayment of collateralized borrowings in the amount of $48.2 million.

Our securities settlement activities used $1.9 million of cash during the period.

Working capital and other sources of cash were approximately $15.2 million.

Discussion of year ended December 31, 2012

For the year ended December 31, 2012, we generated earnings adjusted for non-cash items of $183.4 million and paid dividends and distributions to shareholders and limited partners of $182.9 million for the third and fourth quarters of 2011 and first, second and third quarters of 2012.

Our investing and funding activities generated approximately $1.0 million of cash during the period. Increases in our funding generated $101.4 million primarily driven by the issuance of $112.5 million of Senior Notes on June 26, 2012, offset by repayment of short-term borrowings of $13.6 million. During this period, we invested $100.4 million primarily in investments in Grubb & Ellis and ELX, and employee loans.

Our securities settlement activities generated $5.2 million of cash during the period, which is a temporary increase in cash.

Working capital and other sources of cash were approximately $28.3 million.

 

120


Table of Contents

CLEARING CAPITAL

In November 2008, we entered into a clearing capital agreement with Cantor to clear U.S. Treasury and U.S. government agency securities transactions on our behalf. Pursuant to the terms of this agreement, so long as Cantor is providing clearing services to us, Cantor shall be entitled to request from us, and we shall post as soon as practicable, cash or other property acceptable to Cantor in the amount reasonably requested by Cantor under the clearing capital agreement. Cantor had not requested any cash or other property from us as collateral as of December 31, 2013.

REGULATORY REQUIREMENTS

Our liquidity and available cash resources are restricted by regulatory requirements of our operating subsidiaries. Many of these regulators, including U.S. and non-U.S. government agencies and self-regulatory organizations, as well as state securities commissions in the U.S., are empowered to conduct administrative proceedings that can result in censure, fine, the issuance of cease-and-desist orders or the suspension or expulsion of a broker-dealer. In addition, self-regulatory organizations such as the Financial Industry Regulatory Authority (“FINRA”) and the National Futures Association (“NFA”) along with statutory bodies such as the Financial Conduct Authority (“FCA”) and the U.S. Securities and Exchange Commission (the “SEC”) require strict compliance with their rules and regulations. The requirements imposed by regulators are designed to ensure the integrity of the financial markets and to protect customers and other third parties who deal with broker-dealers and are not designed to specifically protect stockholders. These regulations often serve to limit our activities, including through net capital, customer protection and market conduct requirements.

The FCA is the main statutory regulator for the United Kingdom financial services industry. The FCA was established in 2013, and superseded the former regulatory agency, the FSA. The FCA’s objectives are to protect customers, maintain the stability of the financial services industry and promote competition between financial services providers. It has broad rule-making, investigative and enforcement powers derived from the Financial Services and Markets Act 2000 and subsequent and derivative legislation and regulations.

The FCA has continued to implement the far-reaching reform rules initiated by the FSA, that are designed to enhance firms’ liquidity risk management practices, based on the lessons learned since the start of the credit crisis in 2007, as well as a regulatory model with a clear internal separation of conduct of business and prudential regulation. Implications of these rules include better liquidity risk management capability (including the use of stress testing and contingency funding plans, less reliance on short-term wholesale funding, and higher amounts and quality of liquid asset securities (government securities), leading to an increased likelihood of surviving a severe liquidity stress event, the overarching principles being self-sufficiency and adequacy of liquid resources. Currently, we have subsidiaries and branches regulated by the FCA (BGC Brokers L.P., and the U.K. branch of Aurel BGC). From time to time, we have been and are subject to periodic examinations, inspections and investigations, including periodic risk assessment and related reviews of our U.K. group, the most recent of which took place in 2012. Throughout 2011 and 2012, and following a periodic risk assessment review by the FSA, BGC European Holdings, L.P., and its regulated subsidiary BGC Brokers L.P., embarked on a major review of its liquidity and capital, and control environment, pursuant to which we assessed the appropriateness of the scope and structure of the businesses in our U.K. group. We increased the liquidity and capital levels of certain of our U.K. group’s regulated businesses, and also reviewed and enhanced our policies and procedures relating to assessing risks and our liquidity and capital requirements. We also produced detailed contingency planning steps to determine the standalone viability of each of the businesses in our U.K. group as well as a theoretical orderly wind-down scenario for these businesses. Currently, at the request of the FCA, the U.K. group is continuing to enhance and embed certain aspects of its financial crime prevention framework, its operational risk framework, and its governance structures. The U.K. group anticipates that the FCA will review this work at some point during 2014, and that review may include a Skilled Person’s report.

 

121


Table of Contents

As of December 31, 2013, $330.5 million of net assets were held by regulated subsidiaries. As of December 31, 2013, these subsidiaries had aggregate regulatory net capital, as defined, in excess of the aggregate regulatory requirements, as defined, of $155.6 million.

In April 2013, our Board of Directors and Audit Committee authorized management to enter into indemnification agreements with Cantor and its affiliates with respect to the provision of any guarantees provided by Cantor and its affiliates from time to time as required by regulators. These services may be provided from time to time at a reasonable and customary fee.

On October 2, 2013, BGC Derivative Markets, a subsidiary of the Company, began operating our SEF. Mandatory Dodd-Frank compliant execution by Swap Dealers and Major Swap Participants is scheduled to commence in February 2014 for a small number of products, and in May of 2014 for others. We have heard from many of our large bank customers that they are currently trading less while they prepare for the new rules to take effect. Although SEF activity has greatly increased in January 2014 compared with December 2013, volumes to date are not indicative of what we expect this business to look like a year from now. We anticipate improved derivatives volumes once the regulatory landscape becomes clearer for our clients. In addition, BGC maintains its ownership stake in ELX, a CFTC approved DCM, which also includes several of the world’s largest banks as equity holders. ELX began Dodd-Frank compliant swap and swap-futures trading in the fourth quarter of 2013, and we expect growing volumes as market participants expand the use of ELX to comply with regulations effective in the first quarter of 2014.

See “Regulation” in Part I, Item 1 of this Annual Report on Form 10-K for additional information related to our regulatory environment.

EQUITY

Class A Common Stock

Changes in shares of our Class A common stock outstanding for the years ended December 31, 2013 and 2012 were as follows.

 

     Years Ended
December 31,
 
     2013     2012  

Shares outstanding at beginning of period

     123,913,759       97,220,042  

Share issuances:

    

Redemptions and exchanges of limited partnership interests (1)

     55,953,246       18,024,094  

Vesting of restricted stock units (RSUs)

     909,407       1,343,894  

Acquisitions (2)

     2,799,604       2,119,393  

Purchase of notes receivable in connection with our acquisition of Grubb & Ellis

     —          453,172  

Other issuances of Class A common stock (3)

     1,053,842       4,797,177  

Treasury stock repurchases

     (3,046,857     (44,013
  

 

 

   

 

 

 

Shares outstanding at end of period

     181,583,001       123,913,759   
  

 

 

   

 

 

 

 

(1) The issuances related to redemptions and exchanges of limited partnership interests did not impact the fully diluted number of shares and units outstanding.
(2) For the years ended December 31, 2013 and 2012, respectively, 123,374 and 200,789 of these shares were issued pursuant to the exemption from registration provided by Regulation S under the Securities Act.

 

122


Table of Contents
(3) During the years ended December 31, 2013 and 2012, respectively, we issued and donated an aggregate of 1,000,000 and 2,860,000 shares of Class A common stock to the Relief Fund in connection with our annual Charity Day. These shares have been registered for resale by the Relief Fund pursuant to registration statements filed by us with the SEC.

Class B Common Stock

We did not issue any shares of Class B common stock during the years ended December 31, 2013 or 2012.

Unit Redemptions and Share Repurchase Program

Our Board of Directors and Audit Committee have authorized repurchases of our Class A common stock and redemptions of BGC Holdings limited partnership interests or other equity interests in our subsidiaries. On July 30, 2013, our Board of Directors reauthorized the Company’s $250 million share repurchase and unit redemption program. In February 2014, our Audit Committee authorized such repurchases of stock or units from Cantor employees and partners. From time to time, we may actively continue to repurchase shares or redeem units.

The table below represents unit redemption and share repurchase activity for the year ended December 31, 2013 and excludes activity with respect to the Global Partnership Restructuring Program, including the approximately 76 million units which we redeemed or exchanged from partners at the end of the second quarter of 2013 and the grant of approximately 44 million shares of our Class A common stock, of which approximately 41 million were restricted shares (see “Share Count Reduction and Modifications/Extensions of Employment Agreements” herein).

 

Period

   Total Number of
Units Redeemed or
Shares Repurchased
     Average
Price Paid
per Unit
or Share
     Approximate
Dollar Value of
Units and
Shares That May
Yet Be Redeemed/
Purchased
Under the Plan
 

Redemptions (1)

        

January 1, 2013—March 31, 2013

     5,193,534       $ 4.16      

April 1, 2013—June 30, 2013

     2,658,463         5.49      

July 1, 2013—September 30, 2013

     452,115         5.70      

October 1, 2013—December 31, 2013

     3,533,928         5.67      
  

 

 

    

 

 

    

Total Redemptions

     11,838,040       $ 4.97      

Repurchases (2)

        

January 1, 2013—March 31, 2013

     —         $ —        

April 1, 2013—June 30, 2013

     33,478         5.61      

July 1, 2013—September 30, 2013

     966,244         5.77      

October 1, 2013—December 31, 2013

     2,047,135         4.76      
  

 

 

    

 

 

    

Total Repurchases

     3,046,857       $ 5.09      
  

 

 

    

 

 

    

 

 

 

Total Redemptions and Repurchases

     14,884,897       $ 4.99       $ 212,062,601   

 

(1) During the year ended December 31, 2013, we redeemed approximately 10.4 million limited partnership units at an average price of $5.03 per unit and approximately 1.4 million founding/working partner units at an average price of $4.48 per unit. During the year ended December 31, 2012, we redeemed approximately 14.9 million limited partnership units at an average price of $5.13 per unit and approximately 1.4 million founding/working partner units at an average price of $6.46 per unit.
(2)

During the year ended December 31, 2013, we repurchased approximately 3.0 million shares of our Class A common stock at an aggregate purchase price of approximately $15.5 million for an average price of $5.09

 

123


Table of Contents
  per share. During the year ended December 31, 2012, we repurchased 44,013 shares of our Class A common stock at an aggregate purchase price of approximately $337 thousand for an average price of $7.66 per share.

The fully diluted weighted-average share count for the three months and the year ended December 31, 2013 was as follows (in thousands):

 

     Three Months Ended
December 31,
2013
     Year Ended
December 31,
2013
 

Common stock outstanding (1)

     219,720         193,694   

Limited partnership interests in BGC Holdings

     96,884         70,432   

RSUs (Treasury stock method)

     1,007         413   

Other

     469         809   
  

 

 

    

 

 

 

Total (2)

     318,080         265,348   
  

 

 

    

 

 

 

 

(1) Common stock outstanding consisted of Class A shares, Class B shares and contingent shares for which all necessary conditions have been satisfied except for the passage of time. For the quarter ended December 31, 2013, the weighted-average share count of Class A shares was 184.9 million and Class B shares was 34.8 million. For the year ended December 31, 2013, the weighted-average share count of Class A shares was 158.9 million and Class B shares was 34.8 million.
(2) For the quarter and year ended December 31, 2013, approximately 45.8 million and 103.3 million, respectively, potentially dilutive securities were not included in the computation of fully diluted earnings per share because their effect would have been anti-dilutive. Anti-dilutive securities for the quarter ended December 31, 2013 included, on a weighted-average basis, 39.9 million shares underlying Convertible Notes and 5.9 million other securities or other contracts to issue shares of common stock. Anti-dilutive securities for the year ended December 31, 2013 included, on a weighted-average basis, 56.6 million limited partnership interests, 39.8 million shares underlying Convertible Notes and 6.9 million other securities or other contracts to issue shares of common stock. Also, as of December 31, 2013, approximately 4.7 million shares of contingent Class A common stock were excluded because the conditions for issuance had not been met by the end of the period.

At the end of the second quarter of 2013, we commenced a Global Partnership Restructuring Program (see “Share Count Reduction and Modifications/Extensions of Employment Agreements” herein), as a result of which we reduced our fully diluted share count by approximately 32 million shares. In November 2013, we entered into the Ninth Amendment to the Agreement of Limited Partnership of the Partnership (see “Ninth Amendment to Partnership Agreement” herein), which created new preferred partnership units that may not be made exchangeable into our Class A common stock and are only entitled to a distribution each quarter at a rate of either 0.6875% (which is 2.75% per calendar year) or such other amount as set forth in the award documentation, and accordingly they will not be included in the fully diluted share count. Going forward, we intend to continue to reduce our overall rate of share count growth by utilizing these new preferred partnership units.

Stock Option Exercises

We did not issue any shares of our Class A common stock related to the exercise of stock options during the years ended December 31, 2013 or 2012.

Equity Registration Statements

We currently have in place an effective equity shelf Registration Statement on Form S-3 (the “Form S-3 Registration Statement”) with respect to the issuance and sale of up to 20 million shares of our Class A common

 

124


Table of Contents

stock from time to time on a delayed or continuous basis. On December 12, 2012, we entered into a controlled equity offering sales agreement with CF&Co (the “December 2012 Sales Agreement”), pursuant to which we may offer and sell up to an aggregate of 20 million shares of our Class A common stock. Shares of our Class A common stock sold under our controlled equity offering sales agreement are used primarily for redemptions of limited partnership interests in BGC Holdings. CF&Co is a wholly-owned subsidiary of Cantor and an affiliate of us. Under the December 2012 Sales Agreement, we have agreed to pay CF&Co 2% of the gross proceeds from the sale of shares.

As of January 31, 2014, we have issued and sold an aggregate of approximately 11.4 million shares of Class A common stock under the Form S-3 Registration Statement pursuant to the December 2012 Sales Agreement, with approximately 8.6 million shares of Class A common stock remaining to be sold under this agreement as of January 31, 2014. We intend to use the net proceeds of any shares of Class A common stock sold for general corporate purposes, including potential acquisitions, redemptions of limited partnership units and founding/working partner units in BGC Holdings and repurchases of shares of Class A common stock from partners, executive officers and other employees of ours or our subsidiaries and of Cantor and its affiliates. Certain of such partners will be expected to use the proceeds from such sales to repay outstanding loans issued by, or credit enhanced by, Cantor or BGC Holdings. In addition to general corporate purposes, these registrations along with our share buy-back authorization are designed as a planning device in order to facilitate the redemption process. Going forward, we may redeem units and reduce our fully diluted share count under our repurchase authorization or later sell Class A shares under the registration.

Further, we have an effective registration statement on Form S-4 (the “Form S-4 Registration Statement”), with respect to the offer and sale of up to 20 million shares of Class A common stock from time to time in connection with business combination transactions, including acquisitions of other businesses, assets, properties or securities. As of January 31, 2014, we have issued an aggregate of 4.6 million shares of Class A common stock under the Form S-4 Registration Statement, all in connection with acquisitions in the real estate brokerage industry. We also have an effective shelf Registration Statement on Form S-3 pursuant to which we can offer and sell up to 10 million shares of our Class A common stock under the BGC Partners, Inc. Dividend Reinvestment and Stock Purchase Plan. As of January 31, 2014, we have issued approximately 140.6 thousand shares of our Class A common stock under the Dividend Reinvestment and Stock Purchase Plan.

On April 12, 2013, we filed a resale Registration Statement on Form S-3 pursuant to which 2,810,000 shares of our Class A common stock may be sold by The Cantor Fitzgerald Relief Fund (the “Relief Fund”) or by its pledgees, donees, transferees or other successors in interest. Of the 2,810,000 shares, 1,810,000 shares were donated on December 21, 2012 and the remaining 1,000,000 shares were donated on April 2, 2013.

Our Compensation Committee may grant stock options, stock appreciation rights, deferred stock such as RSUs, bonus stock, performance awards, dividend equivalents and other equity-based awards, including to provide exchange rights for shares of our Class A common stock upon exchange of limited partnership units and founding/working partner units. On June 4, 2013, at our Annual Meeting of Stockholders, our stockholders approved an amendment to our Third Amended and Restated Long Term Incentive Plan (the “Equity Plan”) to increase from 150 million to 200 million the aggregate number of shares of our Class A common stock that may be delivered or cash settled pursuant to awards granted during the life of the Equity Plan. On June 7, 2013, we filed a Registration Statement on Form S-8 with respect to the additional 50 million shares. As of December 31, 2013, the limit on the aggregate number of shares authorized to be delivered allowed for the grant of future awards relating to 61.7 million shares.

UNIT REDEMPTIONS AND EXCHANGES—EXECUTIVE OFFICERS

Our executive officers participated in the Global Partnership Restructuring Program as follows (see “Share Count Reduction and Modifications/Extensions of Employment Agreements” herein): Howard W. Lutnick, our Chief Executive Officer, redemption/exchange of 5,930,035 previously issued limited partnership units, with

 

125


Table of Contents

2,889,279 shares of Class A common stock and 1,016,375 shares of restricted stock (Mr. Lutnick does not currently intend to sell any of these shares of Class A common stock), of which 851,686 shares were withheld to pay withholding taxes; Shaun D. Lynn, our President, redemption/exchange of 3,017,721 previously issued limited partnership units, with 664,066 shares of Class A common stock and 1,815,711 shares of restricted stock, of which 466,855 shares were withheld to pay withholding taxes; Stephen M. Merkel, our Executive Vice President, General Counsel and Secretary, redemption of 355,131 previously issued limited partnership units, with 228,674 shares of restricted stock, of which 45,782 shares were withheld to pay withholding taxes; Sean A. Windeatt, our Chief Operating Officer, redemption of 437,813 previously issued limited partnership units, with 349,136 shares of restricted stock, of which 64,646 shares were withheld to pay withholding taxes; and A. Graham Sadler, our Chief Financial Officer, redemption of 189,975 previously issued limited partnership units, with 151,496 shares of restricted stock, of which 28,051 shares were withheld to pay withholding taxes. These shares were awarded to the executive officers on July 30, 2013. In connection with the Global Partnership Restructuring Program, Mr. Lutnick elected to exercise certain cumulative rights previously granted to him with respect to an aggregate of 1,802,608 of his non-exchangeable partnership units, which resulted in the receipt of shares of Class A common stock for such units. The number of shares withheld to pay withholding taxes was decreased from previously disclosed amounts by 434,079 shares and 25,995 shares for Messrs. Lutnick and Merkel, respectively, to reflect the application of the correct withholding rate.

In addition, in connection with the foregoing, Messrs. Lynn, Windeatt and Sadler received an aggregate of 283,206 newly-issued BGC Holdings limited partnership units (equivalent to 9.75% of their non-exchangeable units that were redeemed in the above transactions). Upon any sale or other transfer by such executive officers of shares of restricted stock, a proportional number of these units will be redeemed for zero by BGC Holdings. These units are not expected to be made exchangeable into shares of Class A common stock. In connection with the sale of certain shares of restricted stock, an aggregate of 91,703 of such units held by Messrs. Lynn, Windeatt and Sadler were redeemed for zero on February 5, 2014.

SHARE REPURCHASES FROM EXECUTIVE OFFICERS

On April 2, 2013, the Audit Committee and Compensation Committee authorized management to repurchase shares of Class A common stock or partnership units from our executive officers from time to time. On April 2, 2013, we repurchased from Mr. Merkel 33,478 shares of Class A common stock at a price of $5.61 per share, which was the closing price of our Class A common stock on such date, less 2%. On September 20, 2013, we repurchased from Mr. Lynn 533,406 shares of Class A common stock at a price of $5.82 per share, which was the closing price of our Class A common stock on such date.

On January 21, 2014, the Compensation Committee authorized the acceleration of restrictions with respect to an aggregate of 1,254,723 shares of restricted Class A common stock held by our executive officers as follows: Mr. Lutnick, 628,872 shares (Mr. Lutnick does not currently intend to sell any of these shares); Mr. Lynn, 424,347 shares; Mr. Merkel, 14,689 shares; Mr. Windeatt, 146,843 shares; and Mr. Sadler, 39,972 shares. The Compensation Committee authorized the Company to repurchase any or all of such shares from the executive officers at a price of $6.51 per share, which was the closing price of our Class A common stock on January 21, 2014.

On February 5, 2014, certain executive officers elected to sell, and we agreed to purchase, an aggregate of 636,841 shares of Class A common stock from such executive officers at a price of $6.51 per share as follows: Mr. Lynn, 424,347 shares; Mr. Merkel, 14,689 shares; Mr. Windeatt, 157,833 shares (of which 146,843 shares were previously restricted and an additional 10,990 freely tradable shares); and Mr. Sadler, 39,972 shares.

CANTOR RIGHTS TO PURCHASE LIMITED PARTNERSHIP INTERESTS FROM BGC HOLDINGS

Cantor has the right to purchase limited partnership interests (Cantor units) from BGC Holdings upon redemption of non-exchangeable founding/working partner units redeemed by BGC Holdings upon termination

 

126


Table of Contents

or bankruptcy of the founding/working partner. Any such Cantor units purchased by Cantor are exchangeable for shares of Class B common stock or, at Cantor’s election or if there are no additional authorized but unissued shares of Class B common stock, shares of Class A common stock, in each case on a one-for-one basis (subject to customary anti-dilution adjustments).

As of December 31, 2013, there were 2,669,952 non-exchangeable founding/working partner units remaining in which BGC Holdings had the right to redeem and Cantor had the right to purchase an equivalent number of Cantor units.

AQUA SECURITIES L.P.

We are authorized to enter into loans, investments or other credit support arrangements for Aqua Securities L.P. (“Aqua”), an alternative electronic trading platform which offers new pools of block liquidity to the global equities markets, of up to $11.6 million in the aggregate; such arrangements are proportionally and on the same terms as similar arrangements between Aqua and Cantor. Aqua is 51% owned by Cantor and 49% owned by us. Aqua is accounted for under the equity method of accounting. During the year ended December 31, 2013, we made $1.7 million in cash contributions to Aqua. These contributions are recorded as part of “Investments” in our consolidated statements of financial condition.

GUARANTEE AGREEMENT FROM CF&CO

Under rules adopted by the CFTC, all foreign introducing brokers engaging in transactions with U.S. persons are required to register with the National Futures Association (“NFA”) and either meet financial reporting and net capital requirements on an individual basis or obtain a guarantee agreement from a registered Futures Commission Merchant (“FCM”). Our European-based brokers engage from time to time in interest rate swap transactions with U.S.-based counterparties, and therefore we are subject to the CFTC requirements. CF&Co has entered into guarantees on our behalf, and we are required to indemnify CF&Co for the amounts, if any, paid by CF&Co on our behalf pursuant to this arrangement.

AGREEMENTS WITH CANTOR COMMERCIAL REAL ESTATE COMPANY, L.P.

On October 29, 2013, the Audit Committee of the Board of Directors authorized us to enter into agreements from time to time with Cantor and/or its affiliates, including Cantor Commercial Real Estate Company, L.P. (“CCRE”), to provide services, including finding and reviewing suitable acquisition or partner candidates, structuring transactions, negotiating and due diligence services, in connection with our acquisition and other business strategies in commercial real estate and other businesses from time to time. Such services would be provided at fees not to exceed the fully-allocated cost of such services plus 10% and payment of fees for such services prior to October 31, 2013. In connection with this agreement, we recognized $0.3 million of expense for the year ended December 31, 2013. This expense was recorded as part of “Professional and consulting fees” in our consolidated statements of operations. We did not have any fees in connection with this agreement for the years ended December 31, 2012 or 2011.

We also have a referral agreement in place with CCRE, in which brokers are incentivized to refer business to CCRE through a revenue-share arrangement. In connection with this revenue-share agreement, we recognized revenues of $1.5 million and $1.1 million for the years ended December 31, 2013 and 2012, respectively. We did not have any revenues in connection with this revenue-share agreement for the year ended December 31, 2011. This revenue was recorded as part of “Commissions” in our consolidated statements of operations.

NINTH AMENDMENT TO PARTNERSHIP AGREEMENT

On November 6, 2013, BGC GP, LLC, a subsidiary of the Company and the General Partner of the Company’s majority-owned subsidiary, BGC Holdings, L.P. (the “Partnership”), and Cantor Fitzgerald, L.P., the

 

127


Table of Contents

Majority in Interest Exchangeable Limited Partner of the Partnership, entered into the Ninth Amendment to the Agreement of Limited Partnership of the Partnership (the “Ninth Amendment”) effective as of July 1, 2013.

In order to facilitate partner compensation and for other corporate purposes, the Ninth Amendment creates new preferred partnership units (“Preferred Units”) that may be awarded to holders of, or contemporaneous with the grant of, PSUs, PSIs, PSEs, LPUs, APSUs, APSIs, APSEs, REUs, RPUs, AREUs, and ARPUs.

Each quarter, the net profits of BGC Holdings will be allocated to such units at a rate of either 0.6875% (which is 2.75% per calendar year) or such other amount as set forth in the award documentation (the “Preferred Distribution”), which is deducted before the calculation and distribution of the quarterly partnership distribution for the remaining partnership units. The Preferred Units will not be entitled to participate in partnership distributions other than with respect to the Preferred Distribution. The Preferred Units may not be made exchangeable into our Class A common stock and are only entitled to the Preferred Distribution, and accordingly they will not be included in the fully diluted share count.

The Ninth Amendment was approved by the Board of Directors and the Audit Committee of the Board of Directors.

MARKET SUMMARY

The following table provides certain volume and transaction count information for the quarterly periods indicated:

 

    December 31,
2013
    September 30,
2013
    June 30,
2013
    March 31,
2013
    December 31,
2012
 

Notional Volume (in billions)

         

Fully electronic volume—eSpeed

  $ —        $ —        $ 12,001      $ 10,582      $ 8,010   

Fully electronic volume excluding eSpeed

    2,755        2,167        2,416        2,622        1,701   
 

 

 

   

 

 

   

 

 

   

 

 

   

 

 

 

Total fully electronic volume

    2,755        2,167        14,417        13,204        9,711   
 

 

 

   

 

 

   

 

 

   

 

 

   

 

 

 

Total hybrid volume—(1)

    34,617        36,837        36,464        38,545        34,714   
 

 

 

   

 

 

   

 

 

   

 

 

   

 

 

 

Total fully electronic and hybrid volume excluding eSpeed

    37,372        39,004        38,880        41,167        36,415   
 

 

 

   

 

 

   

 

 

   

 

 

   

 

 

 

Total fully electronic and hybrid volume

  $ 37,372      $ 39,004      $ 50,881      $ 51,749      $ 44,425   
 

 

 

   

 

 

   

 

 

   

 

 

   

 

 

 

Transaction Count (in thousands, except for days)

         

Fully electronic volume—eSpeed

    —          —          5,095        4,104        3,180   

Fully electronic volume excluding eSpeed

    1,538        1,151        1,406        1,380        715   
 

 

 

   

 

 

   

 

 

   

 

 

   

 

 

 

Total fully electronic transactions

    1,538        1,151        6,501        5,484        3,895   
 

 

 

   

 

 

   

 

 

   

 

 

   

 

 

 

Total hybrid transactions

    610        642        717        702        619   
 

 

 

   

 

 

   

 

 

   

 

 

   

 

 

 

Total transactions excluding eSpeed

    2,148        1,793        2,123        2,082        1,334   
 

 

 

   

 

 

   

 

 

   

 

 

   

 

 

 

Total transactions

    2,148        1,793        7,218        6,186        4,514   
 

 

 

   

 

 

   

 

 

   

 

 

   

 

 

 

Trading days

    64        64        64        60        64   

 

(1) Defined as volume from hybrid transactions conducted by BGC Brokers, exclusive of voice-only transactions.

 

Notes: The above volume figures for fully electronic rates are expected to be lower in periods following the sale of eSpeed on June 28, 2013. To provide a more meaningful comparison, the figures above are shown with and without eSpeed volumes. The above historical volume figures have been adjusted to reflect the reclassification of certain brokerage desks. These reclassifications had no impact on our total fully electronic or hybrid volumes or on our revenues related to fully electronic trading, overall revenues or earnings.

 

128


Table of Contents

ANNUAL MARKET ACTIVITY

Fully electronic volume, including new products, was $32.5 trillion for the year ended December 31, 2013, compared to $48.2 trillion for the year ended December 31, 2012. Our combined voice-assisted and screen-assisted volume for the year ended December 31, 2013 was $179.0 trillion, compared to $190.7 trillion for the year ended December 31, 2012. Excluding eSpeed, fully electronic volume, including new products, was $10.0 trillion for the year ended December 31, 2013, up 25.5% from $7.9 trillion for the year ended December 31, 2012. Our combined voice-assisted and screen-assisted volume, excluding eSpeed, for the year ended December 31, 2013 was $156.4 trillion, up 4.0% from $150.5 trillion for the year ended December 31, 2012.

CONTRACTUAL OBLIGATIONS AND COMMITMENTS

The following table summarizes certain of our contractual obligations at December 31, 2013 (in thousands):

 

     Total      Less Than 1
Year
     1-3 Years      3-5
Years
     More Than 5
Years
 

Operating leases (1)

   $ 237,569       $ 47,568       $ 78,376       $ 48,237       $ 63,388   

Notes payable and collateralized borrowings (2)

     424,109         761         310,848         —           112,500   

Interest on notes payable (3)

     295,402         29,500         33,223         18,281         214,398   

Other contractual obligations (4)

     17,594         17,594         —           —           —     
  

 

 

    

 

 

    

 

 

    

 

 

    

 

 

 

Total contractual obligations

   $ 974,674       $ 95,423       $ 422,447       $ 66,518       $ 390,286   
  

 

 

    

 

 

    

 

 

    

 

 

    

 

 

 

 

(1) Operating leases are related to rental payments under various non-cancelable leases, principally for office space, net of sublease payments to be received. The total amount of sublease payments to be received is approximately $12.7 million over the life of the agreement. These sublease payments are included in the table above.
(2) Notes payable and collateralized borrowings reflects the issuance of $150.0 million of the 8.75% Convertible Notes with a contractual maturity date in 2015 (unless earlier repurchased, exchanged or converted), $160.0 million of the 4.50% Convertible Notes (the $160.0 million represents the principal amount of the debt; the carrying value of the 4.50% Convertible Notes as of December 31, 2013 was approximately $147.9 million) with a contractual maturity date in 2016 (unless earlier repurchased, exchanged or converted), $112.5 million of the 8.125% Senior Notes (the $112.5 million represents the principal amount of the debt; the carrying value of the 8.125% Senior Notes as of December 31, 2013 was approximately $108.9 million) with a contractual maturity date in 2042 (which may be redeemed for cash, in whole or in part, on or after June 26, 2017, at our option) and $1.6 million of secured loan arrangements (the $1.6 million represents the principal amount of the debt; the carrying value of the secured loan arrangements as of December 31, 2013 was approximately $1.6 million). See Note 17—“Notes Payable, Collateralized and Short-Term Borrowings,” to our consolidated financial statements for more information regarding these obligations, including timing of payments and compliance with debt covenants.
(3) The $214.4 million of interest on notes payable that is due in more than five years represents interest on the 8.125% Senior Notes. The 8.125% Senior Notes may be redeemed for cash, in whole or in part, on or after June 26, 2017, at our option, which may impact the actual interest paid.
(4) Other contractual obligations reflect commitments to make charitable contributions, which are recorded as part of “Accounts payable, accrued and other liabilities” in our consolidated statements of financial condition.

OFF-BALANCE SHEET ARRANGEMENTS

In the ordinary course of business, we enter into arrangements with unconsolidated entities, including variable interest entities. See Note 14—“Investments” to our consolidated financial statements in Part II, Item 8 of this Annual Report on Form 10-K for additional information related to our investments in unconsolidated entities.

 

129


Table of Contents

CRITICAL ACCOUNTING POLICIES

The preparation of our consolidated financial statements in conformity with U.S. GAAP requires management to make estimates and assumptions that affect the reported amounts of the assets and liabilities, revenues and expenses, and the disclosure of contingent assets and liabilities in our consolidated financial statements. We believe that of our significant accounting policies (see Note 4—“Summary of Significant Accounting Policies” to our consolidated financial statements in Part II, Item 8 of this Annual Report on Form 10-K), the following policies involve a higher degree of judgment and complexity.

Revenue Recognition

We derive our revenues primarily through commissions from brokerage services, the spread between the buy and sell prices on matched principal transactions, revenues from real estate management services, fees from related parties, fees from certain information products, fees for the provision of certain software solutions, and other revenues.

We recognize revenue when four basic criteria have been met:

 

   

Existence of persuasive evidence that an arrangement exists;

 

   

Delivery has occurred or services have been rendered;

 

   

The seller’s price to the buyer is fixed and determinable; and

 

   

Collectability is reasonably assured.

The judgments involved in revenue recognition include determining the appropriate time to recognize revenue. In particular within our Real Estate Services segment, we evaluate our transactions to determine whether contingencies exist that may impact the timing of revenue recognition.

Equity-Based and Other Compensation

Discretionary Bonus: A portion of our compensation and employee benefits expense is comprised of discretionary bonuses, which may be paid in cash, equity, partnership awards or a combination thereof. We accrue expense in a period based on revenues in that period and on the expected combination of cash, equity and partnership units. Given the assumptions used in estimating discretionary bonuses, actual results may differ.

Restricted Stock Units: We account for equity-based compensation under the fair value recognition provisions of the Financial Accounting Standards Board (“FASB”) guidance. Restricted stock units (“RSUs”) provided to certain employees are accounted for as equity awards, and as per FASB guidance, we are required to record an expense for the portion of the RSUs that is ultimately expected to vest. FASB guidance requires forfeitures to be estimated at the time of grant and revised, if necessary, in subsequent periods if actual forfeitures differ from those estimates. Because significant assumptions are used in estimating employee turnover and associated forfeiture rates, actual results may differ from our estimates under different assumptions or conditions.

The fair value of RSUs awards to employees is determined on the date of grant, based on the market value of our Class A common stock. Generally, RSUs granted by us as employee compensation do not receive dividend equivalents; as such, we adjust the fair value of the RSUs for the present value of expected forgone dividends, which requires us to include an estimate of expected dividends as a valuation input. This grant-date fair value is amortized to expense ratably over the awards’ vesting periods. For RSUs with graded vesting features, we have made an accounting policy election to recognize compensation cost on a straight-line basis. The amortization is reflected as non-cash equity-based compensation expense in our consolidated statements of operations.

Restricted Stock: Restricted stock provided to certain employees is accounted for as an equity award, and as per FASB guidance, we are required to record an expense for the portion of the restricted stock that is ultimately

 

130


Table of Contents

expected to vest. We have granted restricted stock that is not subject to continued employment or service; however, transferability is subject to compliance with our and our affiliates’ customary noncompete obligations. Such shares of restricted stock are generally saleable by partners in five to ten years. Because the restricted stock is not subject to continued employment or service, the grant-date fair value of the restricted stock is expensed on the date of grant. The expense is reflected as non-cash equity-based compensation expense in our consolidated statements of operations

Limited Partnership Units: Limited partnership units in BGC Holdings are generally held by employees. Generally such units receive quarterly allocations of net income, which are cash distributed on a quarterly basis and generally contingent upon services being provided by the unit holders. As discussed above, our new Preferred Units are not entitled to participate in partnership distributions other than with respect to a distribution at a rate of either 0.6875% (which is 2.75% per calendar year) or such other amount as set forth in the award documentation. As prescribed in FASB guidance, the quarterly allocations of net income to such limited partnership units are reflected as a component of compensation expense under “Allocation of net income and grants of exchangeability to limited partnership units and FPUs” in our consolidated statements of operations.

Certain of these limited partnership units entitle the holders to receive post-termination payments equal to the notional amount in four equal yearly installments after the holder’s termination. These limited partnership units are accounted for as post-termination liability awards under FASB guidance. Accordingly, we recognize a liability for these units on our consolidated statements of financial condition as part of “Accrued compensation” for the amortized portion of the post-termination payment amount, based on the current fair value of the expected future cash payout. We amortize the post-termination payment amount, less an expected forfeiture rate, over the vesting period, and record an expense for such awards based on the change in value at each reporting period in our consolidated statements of operations as part of “Compensation and employee benefits.”

Certain limited partnership units are granted exchangeability into Class A common stock on a one-for-one basis (subject to adjustment). At the time exchangeability is granted, we recognize an expense based on the fair value of the award on that date, which is included in “Allocation of net income and grants of exchangeability to limited partnership units and FPUs” in our consolidated statements of operations. During the years ended December 31, 2013, 2012 and 2011, we incurred compensation expense, before associated income taxes, of $57.0 million, $127.1 million and $108.3 million, respectively, related to the grant of exchangeability on partnership units. This excludes charges related to our Global Partnership Restructuring Program (see “Share Count Reduction and Modifications/Extensions of Employment Agreements” herein).

At the end of the second quarter of 2013, we commenced a Global Partnership Restructuring Program (see “Share Count Reduction and Modifications/Extensions of Employment Agreements” herein). As a result of the program, we reduced the number of BGC Holdings limited partnership units outstanding by approximately 76 million units and granted approximately 44 million shares of our Class A common stock, of which approximately 41 million were restricted shares. Taken together, these actions reduced our fully diluted share count by approximately 32 million shares.

Employee Loans: We have entered into various agreements with certain of our employees and partners whereby these individuals receive loans that may be either wholly or in part repaid from distributions that the individuals receive on some or all of their limited partnership interests or may be forgiven over a period of time. Cash advance distribution loans are documented in formal agreements and are repayable in timeframes outlined in the underlying agreements. We intend for these advances to be repaid in full from the future distributions on existing and future awards granted. The distributions are treated as compensation expense when made and the proceeds are used to repay the loan. The forgivable portion of any loans is recognized as compensation expense in our consolidated statements of operations over the life of the loan. We review the loan balances each reporting period for collectability. If we determine that the collectability of a portion of the loan balances is not expected, we recognize a reserve against the loan balances. Actual collectability of loan balances may differ from our estimates.

 

131


Table of Contents

As of December 31, 2013 and 2012, the aggregate balance of employee loans, net of reserve, was $142.8 million and $220.1 million, respectively, and is included as “Loans, forgivable loans and other receivables from employees and partners, net” in our consolidated statements of financial condition. Compensation expense for the above-mentioned employee loans for the years ended December 31, 2013, 2012 and 2011 was $195.0 million (including a reserve of $160.5 million recognized related to the Global Partnership Restructuring Program), $35.6 million and $31.8 million, respectively. The compensation expense related to these loans was included as part of “Compensation and employee benefits” in our consolidated statements of operations for the year ended December 31, 2013.

Goodwill

Goodwill is the excess of the purchase price over the fair value of identifiable net assets acquired in a business combination. As prescribed in FASB guidance, Goodwill and Other Intangible Assets, goodwill is not amortized, but instead is periodically tested for impairment. We review goodwill for impairment on an annual basis during the fourth quarter of each fiscal year or whenever an event occurs or circumstances change that could reduce the fair value of a reporting unit below its carrying amount.

When reviewing goodwill for impairment, we first assess qualitative factors to determine whether it is more likely than not that the fair value of a reporting unit is less than its carrying amount. If the results of the qualitative assessment are not conclusive, or if we choose to bypass the qualitative assessment, we perform a goodwill impairment analysis using a two-step process.

The first step involves comparing each reporting unit’s estimated fair value with its carrying value, including goodwill. To estimate the fair value of the reporting units, we use a discounted cash flow model and data regarding market comparables. The valuation process requires significant judgment and involves the use of significant estimates and assumptions. These assumptions include cash flow projections, estimated cost of capital and the selection of peer companies and relevant multiples. Because significant assumptions and estimates are used in projecting future cash flows, choosing peer companies and selecting relevant multiples, actual results may differ from our estimates under different assumptions or conditions. If the estimated fair value of a reporting unit exceeds its carrying value, goodwill is deemed not to be impaired. If the carrying value exceeds estimated fair value, there is an indication of potential impairment and the second step is performed to measure the amount of potential impairment.

The second step of the process involves the calculation of an implied fair value of goodwill for each reporting unit for which step one indicated a potential impairment may exist. The implied fair value of goodwill is determined by measuring the excess of the estimated fair value of the reporting unit as calculated in step one, over the estimated fair values of the individual assets, liabilities and identified intangibles. During the fourth quarter of 2013, we identified a decline in Financial Services revenues as a potential goodwill impairment indicator for our Financial Services segment. We performed impairment evaluations for the years ended December 31, 2013, 2012 and 2011 and concluded that there was no impairment of our goodwill or indefinite-lived intangible assets. However, events such as economic weakness, significant declines in operating results of reporting units, or significant changes to critical inputs of the goodwill impairment test (e.g., estimates of cash flows or cost of capital) could cause the estimated fair value of our reporting units to decline, which could result in an impairment of goodwill in the future.

Income Taxes

We account for income taxes using the asset and liability method as prescribed in FASB guidance on Accounting for Income Taxes. Deferred tax assets and liabilities are recognized for the future tax consequences attributable to differences between the consolidated financial statement carrying amounts of existing assets and liabilities and their respective tax bases. Certain of our entities are taxed as U.S. partnerships and are subject to the Unincorporated Business Tax (“UBT”) in the City of New York. Therefore, the tax liability or benefit related

 

132


Table of Contents

to the partnership income or loss except for UBT rests with the partners (see Note 3—“Limited Partnership Interests in BGC Holdings” for a discussion of partnership interests), rather than the partnership entity. As such, the partners’ tax liability or benefit is not reflected in our consolidated financial statements. The tax-related assets, liabilities, provisions or benefits included in our consolidated financial statements also reflect the results of the entities that are taxed as corporations, either in the U.S. or in foreign jurisdictions. Pursuant to FASB guidance on Accounting for Uncertainty in Income Taxes, an interpretation of FASB Statement on Accounting for Income Taxes, we provide for uncertain tax positions based upon management’s assessment of whether a tax benefit is more likely than not to be sustained upon examination by tax authorities. Management is required to determine whether a tax position is more likely than not to be sustained upon examination by tax authorities, including resolution of any related appeals or litigation processes, based on the technical merits of the position. Because significant assumptions are used in determining whether a tax benefit is more likely than not to be sustained upon examination by tax authorities, actual results may differ from our estimates under different assumptions or conditions. We recognize interest and penalties related to income tax matters in “Interest expense” and “Other expenses,” respectively, in our consolidated statement of operations.

A valuation allowance is recorded against deferred tax assets if it is deemed more likely than not that those assets will not be realized. In assessing the need for a valuation allowance, we consider all available evidence, including past operating results, the existence of cumulative losses in the most recent fiscal years, estimates of future taxable income and the feasibility of tax planning strategies.

The measurement of current and deferred income tax assets and liabilities is based on provisions of enacted tax laws and involves uncertainties in the application of tax regulations in the U.S. and other tax jurisdictions. Because our interpretation of complex tax law may impact the measurement of current and deferred income taxes, actual results may differ from these estimates under different assumptions regarding the application of tax law.

See Note 4—“Summary of Significant Accounting Policies,” to our consolidated financial statements in Part II, Item 8 of our Annual Report on Form 10-K for additional information regarding our significant accounting policies.

RECENTLY ADOPTED ACCOUNTING PRONOUNCEMENTS

See Note 1—“Organization and Basis of Presentation,” to our consolidated financial statements in Part II, Item 8 of this Annual Report on Form 10-K for information regarding recently adopted accounting pronouncements.

NEW ACCOUNTING PRONOUNCEMENTS

See Note 1—“Organization and Basis of Presentation,” to our consolidated financial statements in Part II, Item 8 of this Annual Report on Form 10-K for information regarding new accounting pronouncements.

 

133


Table of Contents
ITEM 7A. QUANTITATIVE AND QUALITATIVE DISCLOSURES ABOUT MARKET RISK

Credit Risk

Credit risk arises from potential non-performance by counterparties and customers. BGC Partners has established policies and procedures to manage its exposure to credit risk. BGC Partners maintains a thorough credit approval process to limit exposure to counterparty risk and employs stringent monitoring to control the counterparty risk from its matched principal and agency businesses. BGC Partners’ account opening and counterparty approval process includes verification of key customer identification, anti-money laundering verification checks and a credit review of financial and operating data. The credit review process includes establishing an internal credit rating and any other information deemed necessary to make an informed credit decision, which may include correspondence, due diligence calls and a visit to the entity’s premises, as necessary.

Credit approval is granted subject to certain trading limits and may be subject to additional conditions, such as the receipt of collateral or other credit support. Ongoing credit monitoring procedures include reviewing periodic financial statements and publicly available information on the client and collecting data from credit rating agencies, where available, to assess the ongoing financial condition of the client.

Through its subsidiaries, BGC Partners executes matched principal transactions in which it acts as a “middleman” by serving as counterparty to both a buyer and a seller in matching back-to-back trades. These transactions are then settled through a recognized settlement system or third-party clearing organization. Settlement typically occurs within one to three business days after the trade date. Cash settlement of the transaction occurs upon receipt or delivery of the underlying instrument that was traded. BGC Partners generally avoids settlement of principal transactions on a free-of-payment basis or by physical delivery of the underlying instrument. However, free-of-payment transactions may occur on a very limited basis.

The number of matched principal trades BGC Partners executes has continued to grow as compared to prior years. Receivables from broker-dealers, clearing organizations, customers and related broker-dealers and Payables to broker-dealers, clearing organizations, customers and related broker-dealers on the Company’s consolidated statements of financial condition primarily represent the simultaneous purchase and sale of the securities associated with those matched principal transactions that have not settled as of their stated settlement dates. BGC Partners’ experience has been that substantially all of these transactions ultimately settle at the contracted amounts.

In addition, BGC Partners incurs limited credit risk related to certain brokerage activities. The counterparty risk relates to the collectability of the outstanding brokerage fee receivables. The review process includes monitoring both the clients and the related brokerage receivables. The review includes an evaluation of the ongoing collection process and an aging analysis of the brokerage receivables.

Market Risk

Market risk refers to the risk that a change in the level of one or more market prices, rates, indices or other factors will result in losses for a specified position. BGC Partners may allow certain of its desks to enter into unmatched principal transactions in the ordinary course of business and hold long and short inventory positions. These transactions are primarily for the purpose of facilitating clients’ execution needs, adding liquidity to a market or attracting additional order flow. As a result, BGC Partners may have market risk exposure on these transactions. BGC Partners’ exposure varies based on the size of its overall positions, the risk characteristics of the instruments held and the amount of time the positions are held before they are disposed of. BGC Partners has limited ability to track its exposure to market risk and unmatched positions on an intra-day basis; however, it attempts to mitigate its market risk on these positions by strict risk limits, extremely limited holding periods and hedging its exposure. These positions are intended to be held short term to facilitate customer transactions. However, due to a number of factors, including the nature of the position and access to the market on which it trades, BGC Partners may not be able to unwind the position and it may be forced to hold the position for a longer period than anticipated. All positions held longer than intra-day are marked to market.

 

134


Table of Contents

We also have investments in marketable equity securities, which are publicly-traded, and which had a fair value of $45.0 million as of December 31, 2013. Investments in marketable securities carry a degree of risk, as there can be no assurance that the marketable securities will not lose value and, in general, securities markets can be volatile and unpredictable. As a result of these different market risks, our holdings of marketable securities could be materially and adversely affected. We seek to minimize the effect of price changes on a portion of our investments in marketable securities through the use of derivative contracts. However, there can be no assurance that our hedging activities will be adequate to protect us against price risks associated with our investments in marketable securities. See Note 8—“Marketable Securities” and Note 10—“Derivatives” to our consolidated financial statements in Part II, Item 8 of this Annual Report on Form 10-K for further information regarding these investments and related hedging activities.

Our risk management procedures and strict limits are designed to monitor and limit the risk of unintended loss and have been effective in the past. However, there is no assurance that these procedures and limits will be effective at limiting unanticipated losses in the future. Adverse movements in the securities positions or a downturn or disruption in the markets for these positions could result in a substantial loss. In addition, principal gains and losses resulting from these positions could on occasion have a disproportionate effect, positive or negative, on BGC Partners’ consolidated financial condition and results of operations for any particular reporting period.

Operational Risk

Our businesses are highly dependent on our ability to process a large number of transactions across numerous and diverse markets in many currencies on a daily basis. If any of our data processing systems do not operate properly or are disabled or if there are other shortcomings or failures in our internal processes, people or systems, we could suffer impairment to our liquidity, financial loss, a disruption of our businesses, liability to clients, regulatory intervention or reputational damage. These systems may fail to operate properly or become disabled as a result of events that are wholly or partially beyond our control, including a disruption of electrical or communications services or our inability to occupy one or more of our buildings. The inability of our systems to accommodate an increasing volume of transactions could also constrain our ability to expand our businesses.

In addition, despite our contingency plans, our ability to conduct business may be adversely impacted by a disruption in the infrastructure that supports our businesses and the communities in which they are located. This may include a disruption involving electrical, communications, transportation or other services used by us or third parties with whom we conduct business.

Foreign Currency Risk

BGC Partners is exposed to risks associated with changes in foreign exchange rates. Changes in foreign currency rates create volatility in the U.S. dollar equivalent of the Company’s revenues and expenses, in particular with regard to British Pounds and Euros. In addition, changes in the remeasurement of BGC Partners’ foreign currency denominated net assets are recorded as part of its results of operations and fluctuate with changes in foreign currency rates. BGC monitors the net exposure in foreign currencies on a daily basis and hedges its exposure as deemed appropriate with highly rated major financial institutions.

Interest Rate Risk

BGC Partners had $408.4 million in fixed-rate debt outstanding as of December 31, 2013. These debt obligations are not currently subject to fluctuations in interest rates, although in the event of refinancing or issuance of new debt, such debt could be subject to changes in interest rates.

 

135


Table of Contents
ITEM 8. FINANCIAL STATEMENTS AND SUPPLEMENTARY DATA

BGC Partners, Inc. and Subsidiaries

Consolidated Financial Statements for the years ended December 31, 2013, 2012 and 2011

 

Reports of Independent Registered Public Accounting Firm

     137   

Consolidated Financial Statements—

  

Consolidated Statements of Financial Condition

     139   

Consolidated Statements of Operations

     140   

Consolidated Statements of Comprehensive Income

     141   

Consolidated Statements of Cash Flows

     142   

Consolidated Statements of Changes in Equity

     144   

Notes to Consolidated Financial Statements

     147   

 

136


Table of Contents

REPORT OF INDEPENDENT REGISTERED PUBLIC ACCOUNTING FIRM

The Board of Directors and Stockholders of BGC Partners, Inc.:

We have audited the accompanying consolidated statements of financial condition of BGC Partners, Inc. (the “Company”) as of December 31, 2013 and 2012, and the related consolidated statements of operations, comprehensive income, cash flows and changes in equity for each of the three years in the period ended December 31, 2013. Our audits also included the financial statement schedule in the Index at Item 15(a)(2). These consolidated financial statements and schedule are the responsibility of the Company’s management. Our responsibility is to express an opinion on these consolidated financial statements and schedule based on our audits.

We conducted our audits in accordance with the standards of the Public Company Accounting Oversight Board (United States). Those standards require that we plan and perform the audit to obtain reasonable assurance about whether the financial statements are free of material misstatement. An audit includes examining, on a test basis, evidence supporting the amounts and disclosures in the financial statements. An audit also includes assessing the accounting principles used and significant estimates made by management, as well as evaluating the overall financial statement presentation. We believe that our audits provide a reasonable basis for our opinion.

In our opinion, the consolidated financial statements referred to above present fairly, in all material respects, the consolidated financial position of BGC Partners, Inc. at December 31, 2013 and 2012, and the consolidated results of its operations and its cash flows for each of the three years in the period ended December 31, 2013, in conformity with U.S. generally accepted accounting principles. Also, in our opinion, the related financial statement schedule, when considered in relation to the basic consolidated financial statements taken as a whole, presents fairly in all material respects the information set forth therein.

We also have audited, in accordance with the standards of the Public Company Accounting Oversight Board (United States), BGC Partners, Inc.’s internal control over financial reporting as of December 31, 2013, based on criteria established in Internal Control—Integrated Framework issued by the Committee of Sponsoring Organizations of the Treadway Commission (1992 framework) and our report dated February 28, 2014 expressed an unqualified opinion thereon.

/s/ Ernst & Young LLP

New York, New York

February 28, 2014

 

137


Table of Contents

REPORT OF INDEPENDENT REGISTERED PUBLIC ACCOUNTING FIRM

The Board of Directors and Stockholders of BGC Partners, Inc.:

We have audited BGC Partners, Inc.’s (the “Company”) internal control over financial reporting as of December 31, 2013, based on criteria established in Internal Control—Integrated Framework issued by the Committee of Sponsoring Organizations of the Treadway Commission (1992 framework) (the COSO criteria). BGC Partners, Inc.’s management is responsible for maintaining effective internal control over financial reporting, and for its assessment of the effectiveness of internal control over financial reporting included in the accompanying Management’s Report on Internal Control over Financial Reporting. Our responsibility is to express an opinion on the Company’s internal control over financial reporting based on our audit.

We conducted our audit in accordance with the standards of the Public Company Accounting Oversight Board (United States). Those standards require that we plan and perform the audit to obtain reasonable assurance about whether effective internal control over financial reporting was maintained in all material respects. Our audit included obtaining an understanding of internal control over financial reporting, assessing the risk that a material weakness exists, testing and evaluating the design and operating effectiveness of internal control based on the assessed risk, and performing such other procedures as we considered necessary in the circumstances. We believe that our audit provides a reasonable basis for our opinion.

A company’s internal control over financial reporting is a process designed to provide reasonable assurance regarding the reliability of financial reporting and the preparation of financial statements for external purposes in accordance with generally accepted accounting principles. A company’s internal control over financial reporting includes those policies and procedures that (1) pertain to the maintenance of records that, in reasonable detail, accurately and fairly reflect the transactions and dispositions of the assets of the company; (2) provide reasonable assurance that transactions are recorded as necessary to permit preparation of financial statements in accordance with generally accepted accounting principles, and that receipts and expenditures of the company are being made only in accordance with authorizations of management and directors of the company; and (3) provide reasonable assurance regarding prevention or timely detection of unauthorized acquisition, use, or disposition of the company’s assets that could have a material effect on the financial statements.

Because of its inherent limitations, internal control over financial reporting may not prevent or detect misstatements. Also, projections of any evaluation of effectiveness to future periods are subject to the risk that controls may become inadequate because of changes in conditions, or that the degree of compliance with the policies or procedures may deteriorate.

In our opinion, BGC Partners, Inc. maintained, in all material respects, effective internal control over financial reporting as of December 31, 2013, based on the COSO criteria.

We also have audited, in accordance with the standards of the Public Company Accounting Oversight Board (United States), the consolidated statements of financial condition of BGC Partners, Inc. as of December 31, 2013 and 2012, and the related consolidated statements of operations, comprehensive income, cash flows and changes in equity for each of the three years in the period ended December 31, 2013 of BGC Partners, Inc. and our report dated February 28, 2014 expressed an unqualified opinion thereon.

/s/ Ernst & Young LLP

New York, New York

February 28, 2014

 

138


Table of Contents

PART I—FINANCIAL INFORMATION

BGC PARTNERS, INC.

CONSOLIDATED STATEMENTS OF FINANCIAL CONDITION

(in thousands, except per share data)

 

     December 31,
2013
    December 31,
2012
 

Assets

    

Cash and cash equivalents

   $ 716,919      $ 388,409   

Cash segregated under regulatory requirements

     8,687        3,392   

Securities owned

     33,119        32,003   

Marketable securities

     45,002        —     

Receivables from broker-dealers, clearing organizations, customers and related broker-dealers

     349,915        297,688   

Accrued commissions receivable, net

     265,920        222,299   

Loans, forgivable loans and other receivables from employees and partners, net

     142,769        220,098   

Fixed assets, net

     127,615        141,109   

Investments

     17,703        25,556   

Goodwill

     163,339        164,874   

Other intangible assets, net

     18,180        20,320   

Receivables from related parties

     15,211        21,655   

Other assets

     174,984        101,536   
  

 

 

   

 

 

 

Total assets

   $ 2,079,363      $ 1,638,939   
  

 

 

   

 

 

 

Liabilities, Redeemable Partnership Interest, and Equity

    

Accrued compensation

   $ 187,855      $ 125,793   

Securities sold, not yet purchased

     2,031        —     

Payables to broker-dealers, clearing organizations, customers and related broker-dealers

     303,549        254,289   

Payables to related parties

     15,382        40,700   

Accounts payable, accrued and other liabilities

     392,525        260,462   

Notes payable and collateralized borrowings

     258,356        301,444   

Notes payable to related parties

     150,000        150,000   
  

 

 

   

 

 

 

Total liabilities

     1,309,698        1,132,688   

Commitments and contingencies (Note 18)

    

Redeemable partnership interest

     66,918        78,839   

Equity

    

Stockholders’ equity:

    

Class A common stock, par value $0.01 per share; 500,000 shares authorized; 202,671 and 141,955 shares issued at December 31, 2013 and 2012, respectively; and 181,583 and 123,914 shares outstanding at December 31, 2013 and 2012, respectively

     2,027        1,419   

Class B common stock, par value $0.01 per share; 100,000 shares authorized; 34,848 shares issued and outstanding at December 31, 2013 and 2012, convertible into Class A common stock

     348        348   

Additional paid-in capital

     745,678        575,381   

Contingent Class A common stock

     12,051        18,868   

Treasury stock, at cost: 21,088 and 18,041 shares of Class A common stock at December 31, 2013 and 2012, respectively

     (121,753     (110,090

Retained deficit

     (167,923     (147,452

Accumulated other comprehensive loss

     (6,060     (4,182
  

 

 

   

 

 

 

Total stockholders’ equity

     464,368        334,292   
  

 

 

   

 

 

 

Noncontrolling interest in subsidiaries

     238,379        93,120   
  

 

 

   

 

 

 

Total equity

     702,747        427,412   
  

 

 

   

 

 

 

Total liabilities, redeemable partnership interest, and equity

   $ 2,079,363      $ 1,638,939   
  

 

 

   

 

 

 

The accompanying Notes to the Consolidated Financial Statements are an integral part of these financial statements.

 

139


Table of Contents

BGC PARTNERS, INC.

CONSOLIDATED STATEMENTS OF OPERATIONS

(in thousands, except per share data)

 

     Year Ended December 31,  
     2013     2012     2011  

Revenues:

      

Commissions

   $ 1,202,244      $ 1,176,009      $ 996,263   

Principal transactions

     309,908        336,160        375,001   

Real estate management services

     163,353        122,704        1,222   

Fees from related parties

     41,128        53,159        62,227   

Market data

     10,137        17,302        17,772   

Software solutions

     6,201        9,962        9,190   

Interest income

     6,833        6,506        5,441   

Other revenues

     44,643        4,495        4,174   

Gain on divestiture and sale of investments

     723,147        52,471        —     

Losses on equity investments

     (9,508     (11,775     (6,605
  

 

 

   

 

 

   

 

 

 

Total revenues

     2,498,086        1,766,993        1,464,685   

Expenses:

      

Compensation and employee benefits

     1,255,580        1,032,552        789,534   

Allocation of net income and grants of exchangeability to limited partnership units and FPUs

     423,589        140,076        126,778   
  

 

 

   

 

 

   

 

 

 

Total compensation and employee benefits

     1,679,169        1,172,628        916,312   

Occupancy and equipment

     154,108        155,349        129,087   

Fees to related parties

     9,443        11,792        11,635   

Professional and consulting fees

     51,384        72,777        67,746   

Communications

     92,022        90,807        86,392   

Selling and promotion

     81,007        86,040        79,087   

Commissions and floor brokerage

     22,530        22,733        25,877   

Interest expense

     38,332        34,885        24,606   

Other expenses

     104,170        64,245        69,584   
  

 

 

   

 

 

   

 

 

 

Total expenses

     2,232,165        1,711,256        1,410,326   

Income from operations before income taxes

     265,921        55,737        54,359   

Provision for income taxes

     92,166        20,224        15,999   
  

 

 

   

 

 

   

 

 

 

Consolidated net income

   $ 173,755      $ 35,513      $ 38,360   
  

 

 

   

 

 

   

 

 

 

Less: Net income attributable to noncontrolling interest in subsidiaries

     102,831        11,649        18,223   
  

 

 

   

 

 

   

 

 

 

Net income available to common stockholders

   $ 70,924      $ 23,864      $ 20,137   
  

 

 

   

 

 

   

 

 

 

Per share data:

      

Basic earnings per share

      

Net income available to common stockholders

   $ 70,924      $ 23,864      $ 20,137   
  

 

 

   

 

 

   

 

 

 

Basic earnings per share

   $ 0.37      $ 0.16      $ 0.17   
  

 

 

   

 

 

   

 

 

 

Basic weighted-average shares of common stock outstanding

     193,694        144,886        116,132   
  

 

 

   

 

 

   

 

 

 

Fully diluted earnings per share

      

Net income for fully diluted shares

   $ 96,851      $ 46,242      $ 20,137   
  

 

 

   

 

 

   

 

 

 

Fully diluted earnings per share

   $ 0.36      $ 0.16      $ 0.17   
  

 

 

   

 

 

   

 

 

 

Fully diluted weighted-average shares of common stock outstanding

     265,348        280,809        116,514   
  

 

 

   

 

 

   

 

 

 

Dividends declared per share of common stock

   $ 0.48      $ 0.63      $ 0.65   
  

 

 

   

 

 

   

 

 

 

Dividends declared and paid per share of common stock

   $ 0.48      $ 0.63      $ 0.65   
  

 

 

   

 

 

   

 

 

 

The accompanying Notes to the Consolidated Financial Statements are an integral part of these financial statements.

 

140


Table of Contents

BGC PARTNERS, INC.

CONSOLIDATED STATEMENTS OF COMPREHENSIVE INCOME

(in thousands)

 

     Year Ended December 31,  
     2013     2012     2011  

Consolidated net income

   $ 173,755      $ 35,513      $ 38,360   

Other comprehensive loss, net of tax:

      

Foreign currency translation adjustments

     (2,193     (533     (3,979

Unrealized gain on securities available-for-sale

     2        —          671  
  

 

 

   

 

 

   

 

 

 

Total other comprehensive loss, net of tax

     (2,191     (533     (3,308
  

 

 

   

 

 

   

 

 

 

Comprehensive income

     171,564        34,980        35,052   

Less: Comprehensive income attributable to noncontrolling interest in subsidiaries, net of tax

     102,518        11,546        17,690   
  

 

 

   

 

 

   

 

 

 

Comprehensive income attributable to common stockholders

   $ 69,046      $ 23,434      $ 17,362   
  

 

 

   

 

 

   

 

 

 

The accompanying Notes to the Consolidated Financial Statements are an integral part of these financial statements.

 

141


Table of Contents

BGC PARTNERS, INC.

CONSOLIDATED STATEMENTS OF CASH FLOWS

(in thousands)

 

    Year Ended December 31,  
    2013     2012     2011  

CASH FLOWS FROM OPERATING ACTIVITIES:

     

Consolidated net income

  $ 173,755      $ 35,513      $ 38,360   

Adjustments to reconcile consolidated net income to net cash provided by operating activities:

     

Gain on divestiture and sale of investments, net of tax

    (550,759     (52,471     —     

Fixed asset depreciation and intangible asset amortization

    47,152        50,985        49,281   

Employee loan amortization and reserves on employee loans

    194,996        35,596        31,785   

Equity-based compensation and allocations of net income to limited partnership units and FPUs

    433,998        144,447        143,536   

Losses on equity investments

    9,508        11,775        6,605   

Accretion of discount on convertible notes

    5,157        4,378        1,808   

Recognition of earn-out and related hedges

    (39,529 )     —          —     

Recognition of deferred revenue

    —          —          (4,583

Impairment of fixed assets

    6,101        1,255        785   

Impairment of marketable securities

    —          291        4,047   

Deferred tax (benefit) provision

    (81,989     (11,550     1,963   

Sublease provision adjustment

    318        (2,596     4,956   

Other

    1,508        (65     96   
 

 

 

   

 

 

   

 

 

 

Consolidated net income, adjusted for non-cash and non-operating items

    200,216        217,558        278,639   

Decrease (increase) in operating assets:

     

Receivables from broker-dealers, clearing organizations, customers and related broker-dealers

    (51,710     (104,241     282,941   

Loans, forgivable loans and other receivables from employees and partners, net

    (49,478     (63,315     (70,038

Accrued commissions receivable, net

    (49,542     37,751        (4,928

Securities owned

    (1,213     (16,187     (5,695

Receivables from related parties

    (5,362     (14,726     (2,447

Cash segregated under regulatory requirements

    (5,295     (424     (570

Other assets

    (73,422     (2,046     (10,413

Increase (decrease) in operating liabilities:

     

Payables to broker-dealers, clearing organizations, customers and related broker-dealers

    48,973        109,596        (293,140

Payables to related parties

    (24,862     21,000        9,405   

Securities sold, not yet purchased

    2,031        —          —     

Accounts payable, accrued and other liabilities

    145,167        23,371        (15,438

Accrued compensation

    30,863        (37,137     (82,972
 

 

 

   

 

 

   

 

 

 

Net cash provided by operating activities

  $ 166,366      $ 171,200      $ 85,344   

CASH FLOWS FROM INVESTING ACTIVITIES:

     

Purchases of fixed assets

  $ (22,988   $ (36,759   $ (27,190

Capitalization of software development costs

    (15,000     (14,032     (15,940

Purchase of equity method investments

    (1,748     (17,501     (1,749

Proceeds from sale of investment

    —          52,471        —     

Payments for acquisitions, net of cash acquired

    (746     (31,413     (46,703

Proceeds from divestiture, net

    575,287        —          —     

Purchase of marketable securities

    (5,361     —          —     

Sale of marketable securities

    —          906        —     

Distribution from equity method investments

    —          928        —     

Purchase of notes receivable

    —          (22,000     —     

Purchase of exchange membership

    (1,696     —          —     

Capitalization of trademarks, patent defense and registration costs

    (995     (583     (1,064
 

 

 

   

 

 

   

 

 

 

Net cash provided by (used in) investing activities

  $ 526,753      $ (67,983   $ (92,646

 

142


Table of Contents

BGC PARTNERS, INC.

CONSOLIDATED STATEMENTS OF CASH FLOWS—(Continued)

(in thousands)

 

    Year Ended December 31,  
    2013     2012     2011  

CASH FLOWS FROM FINANCING ACTIVITIES:

     

Proceeds from collateralized borrowings

  $ —        $ 30,983      $ 21,425   

Repayments of collateral borrowings

    (48,246     (24,778     (17,272

Repayment of Newmark debt

    —          —          (13,835

Issuance of convertible notes, net of debt issuance costs

    —          —          155,620   

Issuance of senior notes, net of deferred issuance costs

    —          108,716        —     

Purchase of capped call

    —          —          (11,392

Earnings distributions to noncontrolling interests

    (98,345     (92,330     (84,332

Redemption of limited partnership interests

    (107,191     (13,491     (1,841

Repurchase of limited partnership units

    (6,154     —          —     

Dividends to stockholders

    (91,395     (90,590     (77,244

Proceeds from offering of Class A common stock, net

    —          12,667        15,632   

Repurchase of Class A common stock

    (15,528     (337     (392

Proceeds from exercises of stock options

    —          —          8,812   

Proceeds from short-term borrowings

    —          90,000        30,000   

Repayments of short-term borrowings

    —          (103,600     (16,400

Tax impact on delivery of equity awards

    4,700        —          3,357   

Cancelation of restricted stock units in satisfaction of withholding tax requirements

    (1,216     (2,280     (3,580

Other

    32        32        63   
 

 

 

   

 

 

   

 

 

 

Net cash (used in) provided by financing activities

    (363,343     (85,008     8,621   

Effect of exchange rate changes on cash and cash equivalents

    (1,266     487        4,290   

Net increase in cash and cash equivalents

    328,510        18,696        5,609   

Cash and cash equivalents at beginning of period

    388,409        369,713        364,104   
 

 

 

   

 

 

   

 

 

 

Cash and cash equivalents at end of period

  $ 716,919      $ 388,409      $ 369,713   
 

 

 

   

 

 

   

 

 

 

Supplemental cash information:

     

Cash paid during the period for taxes

  $ 152,105      $ 20,292      $ 16,682   

Cash paid during the period for interest

    33,175        27,187        20,520   

Supplemental non-cash information:

     

Issuance of Class A common stock upon exchange of limited partnership interests

  $ 65,908      $ 90,199      $ 79,115   

Donations with respect to Charity Day

    5,720        13,401        12,076   

Issuance of Class A common stock upon purchase of notes receivable

    —          3,055        —     

Use of notes receivable in business acquisition

    —          25,617        —     

Issuance of Class A and contingent Class A common stock for acquisitions

    1,776        9,026        26,778   

Issuance of Class A common stock upon exchange of Cantor units

    —          —          8,407   

Issuance of Class B common stock upon exchange of Cantor units

    —          —          8,407   

The accompanying Notes to the Consolidated Financial Statements are an integral part of these financial statements.

 

143


Table of Contents

BGC PARTNERS, INC.

CONSOLIDATED STATEMENTS OF CHANGES IN EQUITY

For the Year Ended December 31, 2011

(in thousands, except share amounts)

 

    BGC Partners, Inc. Stockholders              
    Class A
Common
Stock
    Class B
Common
Stock
    Additional
Paid-in
Capital
    Contingent
Class A
Common
Stock
    Treasury
Stock
    Retained
Earnings
(Deficit)
    Accumulated
Other
Comprehensive
Loss
    Noncontrolling
Interest in
Subsidiaries
    Total  

Balance, January 1, 2011

  $ 881      $ 258      $ 366,827      $ 3,171      $ (109,627   $ (23,616   $ (977   $ 94,939      $ 331,856   

Consolidated net income

    —         —         —         —         —         20,137        —         18,223        38,360   

Other comprehensive loss, net of tax

    —         —         —         —         —         —         (2,775     (533     (3,308

Equity-based compensation, 1,937,093 shares

    19        —         4,337        —         —         —         —         4,365        8,721   

Dividends to common stockholders

    —         —         —         —         —         (77,244     —         —         (77,244

Earnings distributions to limited partnership interests

    —         —         —         —         —         —         —         (69,816     (69,816

Grant of exchangeability and redemption of limited partnership interests, issuance of 12,259,184 shares

    123        —         79,928        —         —         —         —         31,836        111,887   

Issuance of Class A common stock (net of costs), 3,829,176 shares

    39        —         14,774        —         —         —         —         11,952        26,765   

Issuance of Class A common stock upon exchange of Cantor units, 9,000,000 shares

    90        —         8,317        —         —         —         —         (8,407     —    

Issuance of Class B common stock upon exchange of Cantor units, 9,000,000 shares

    —         90        8,317        —         —         —         —         (8,407     —    

Redemption of founding/working partner units, 236,741 units

    —         —         (395     —         —         —         —         (531     (926

Repurchase of Class A common stock, 60,929 shares

    —         —         —         —         (243     —         —         (149     (392

Capital contribution by founding/working partners with respect to Charity Day

    —         —         5,130        —         —         —         —         3,046        8,176   

Re-allocation of equity due to additional investment by founding/working partners

    —         —         —         —         —         —         —         (6,121     (6,121

Purchase of capped call, net of tax

    —         —         (6,219     —         —         —         —         (3,692     (9,911

Equity component of convertible notes, net of tax

    —         —         10,073        —         —         —         —         5,980        16,053   

Acquisition of CantorCO2e, L.P.

    —         —         (1,255     —         —         —         —         (745     (2,000

Issuance of contingent Class A common stock for acquisitions, 4,716,848 shares

    —         —         236        16,962        —         —         —         9,580        26,778   

Purchases of Newmark noncontrolling interest

    —         —         —         —         —         —         —         14,384        14,384   

Other

    —         —         (701     —         —         (3     —         2,140        1,436   
 

 

 

   

 

 

   

 

 

   

 

 

   

 

 

   

 

 

   

 

 

   

 

 

   

 

 

 

Balance, December 31, 2011

  $ 1,152      $ 348      $ 489,369      $ 20,133      $ (109,870   $ (80,726   $ (3,752   $ 98,044      $ 414,698   
 

 

 

   

 

 

   

 

 

   

 

 

   

 

 

   

 

 

   

 

 

   

 

 

   

 

 

 

 

The accompanying Notes to the Consolidated Financial Statements are an integral part of these financial statements.

 

144


Table of Contents

BGC PARTNERS, INC.

CONSOLIDATED STATEMENTS OF CHANGES IN EQUITY—(Continued)

For the Year Ended December 31, 2012

(in thousands, except share amounts)

 

    BGC Partners, Inc. Stockholders              
    Class A
Common
Stock
    Class B
Common
Stock
    Additional
Paid-in
Capital
    Contingent
Class A
Common
Stock
    Treasury
Stock
    Retained
Earnings
(Deficit)
    Accumulated
Other
Comprehensive
Loss
    Noncontrolling
Interest in
Subsidiaries
    Total  

Balance, January 1, 2012

  $ 1,152      $ 348      $ 489,369      $ 20,133      $ (109,870   $ (80,726   $ (3,752   $ 98,044      $ 414,698   

Consolidated net income

    —         —         —         —         —         23,864        —         11,649        35,513   

Other comprehensive loss, net of tax

    —         —         —         —         —         —         (430     (103     (533

Equity-based compensation, 1,343,894 shares

    13        —         2,798        —         —         —         —         2,595        5,406   

Dividends to common stockholders

    —         —         —         —         —         (90,590     —         —         (90,590

Earnings distributions to limited partnership interests and other noncontrolling interests

    —         —         —         —         —         —         —         (89,963     (89,963

Grant of exchangeability and redemption of limited partnership interests, issuance of 18,024,094 shares

    180        —         65,593        —         —         —         —         65,836        131,609   

Issuance of Class A common stock (net of costs), 4,797,177 shares

    48        —         17,123        —         —         —         —         8,897        26,068   

Issuance of Class A common stock upon purchase of notes receivable, 453,172 shares

    5        —         1,991        —         —         —         —         1,059        3,055   

Redemption of founding/working partner units, 1,928,069 units

    —         —         (6,903     —         —         —         —         (3,705     (10,608

Repurchase of Class A common stock, 44,013 shares

    —         —         —         —         (220     —         —         (117     (337

Cantor purchase of Cantor units from BGC Holdings upon redemption of founding/working partner units, 920,729 units

    —         —         —         —         —         —         —         2,732        2,732   

Re-allocation of equity due to additional investment by founding/working partners

    —         —         —         —         —         —         —         (1,378     (1,378

Issuance of contingent and Class A common stock for acquisitions, 2,119,393 shares

    21        —         7,477        (1,651     —         —         —         3,179        9,026   

Purchases of Newmark noncontrolling interest

    —         —         (2,112     386        —         —         —         (5,517     (7,243

Other

    —         —         45        —         —         —         —         (88     (43
 

 

 

   

 

 

   

 

 

   

 

 

   

 

 

   

 

 

   

 

 

   

 

 

   

 

 

 

Balance, December 31, 2012

  $ 1,419      $ 348      $ 575,381      $ 18,868      $ (110,090   $ (147,452   $ (4,182   $ 93,120      $ 427,412   
 

 

 

   

 

 

   

 

 

   

 

 

   

 

 

   

 

 

   

 

 

   

 

 

   

 

 

 

 

The accompanying Notes to the Consolidated Financial Statements are an integral part of these financial statements.

 

145


Table of Contents

BGC PARTNERS, INC.

CONSOLIDATED STATEMENTS OF CHANGES IN EQUITY—(Continued)

For the Year Ended December 31, 2013

(in thousands, except share amounts)

 

    BGC Partners, Inc. Stockholders              
    Class A
Common
Stock
    Class B
Common
Stock
    Additional
Paid-in
Capital
    Contingent
Class A
Common
Stock
    Treasury
Stock
    Retained
Earnings
(Deficit)
    Accumulated
Other
Comprehensive
Loss
    Noncontrolling
Interest in
Subsidiaries
    Total  

Balance, January 1, 2013

  $ 1,419      $ 348      $ 575,381      $ 18,868      $ (110,090   $ (147,452   $ (4,182   $ 93,120      $ 427,412   

Consolidated net income

    —          —          —         —          —          70,924        —          102,831        173,755   

Other comprehensive loss, net of tax

    —          —          —         —          —          —          (1,878     (313     (2,191

Equity-based compensation, 909,407 shares

    9        —          2,809        —          —          —          —          1,800        4,618   

Dividends to common stockholders

    —          —          —         —          —          (91,395     —          —         (91,395

Earnings distributions to limited partnership interests and other noncontrolling interests

    —          —          —         —          —          —          —          (89,482     (89,482

Grant of exchangeability and redemption of limited partnership interests, issuance of 55,953,246 shares

    560        —          151,551        —          —          —          —          141,821        293,932   

Issuance of Class A common stock (net of costs), 1,053,842 shares

    11        —          4,133        —          —          —          —          1,865        6,009   

Redemption of founding/working partner units, 1,373,065 units

    —          —          —         —          —          —          —          (2,050     (2,050

Repurchase of Class A common stock, 3,046,857 shares

    —          —          —         —          (11,663     —          —          (3,865     (15,528

Re-allocation of equity due to additional investment by founding/working partners

    —          —          —         —          —          —          —          (938     (938

Issuance of contingent and Class A common stock for acquisitions, 2,799,604 shares

    27        —          9,493        (6,817     —          —          —          (927     1,776   

Purchases of Newmark noncontrolling interest

    —          —          (2,540     —          —          —          —          (6,827     (9,367

Other

    1        —          4,851        —          —          —          —          1,344        6,196   
 

 

 

   

 

 

   

 

 

   

 

 

   

 

 

   

 

 

   

 

 

   

 

 

   

 

 

 

Balance, December 31, 2013

  $ 2,027      $ 348      $ 745,678      $ 12,051      $ (121,753   $ (167,923   $ (6,060   $ 238,379      $ 702,747   
 

 

 

   

 

 

   

 

 

   

 

 

   

 

 

   

 

 

   

 

 

   

 

 

   

 

 

 

 

The accompanying Notes to the Consolidated Financial Statements are an integral part of these financial statements.

 

146


Table of Contents

BGC PARTNERS, INC.

NOTES TO CONSOLIDATED FINANCIAL STATEMENTS

 

1. Organization and Basis of Presentation

Business Overview

BGC Partners, Inc. (together with its subsidiaries, “BGC Partners,” “BGC” or the “Company”) is a leading global brokerage company servicing the financial and real estate markets through its two segments, Financial Services and Real Estate Services. The Company’s Financial Services segment specializes in the brokerage of a broad range of products, including fixed income securities, interest rate swaps, foreign exchange, equities, equity derivatives, credit derivatives, commodities, futures and structured products. It also provides a full range of services, including trade execution, broker-dealer services, clearing, processing, information, and other back-office services to a broad range of financial and non-financial institutions. BGC Partners’ integrated platform is designed to provide flexibility to customers with regard to price discovery, execution and processing of transactions, and enables them to use voice, hybrid, or in many markets, fully electronic brokerage services in connection with transactions executed either over-the-counter (“OTC”) or through an exchange. Through its BGC Trader™ and BGC Market Data brands, BGC Partners offers financial technology solutions, market data, and analytics related to select financial instruments and markets.

In the fourth quarter of 2011, BGC Partners acquired Newmark & Company Real Estate, Inc., the real estate advisory firm which operates as Newmark Knight Frank (“Newmark”) in the United States (“U.S.”) and which is associated with London-based Knight Frank. In the second quarter of 2012, BGC Partners completed the acquisition of substantially all of the assets of Grubb & Ellis Company and its direct and indirect subsidiaries, which the Company refers to as “Grubb & Ellis.” The Company has completed the integration of the Grubb & Ellis assets with Newmark Knight Frank to form the resulting brand, Newmark Grubb Knight Frank (“NGKF”). NGKF is a full-service commercial real estate platform that comprises the Company’s Real Estate Services segment, offering commercial real estate tenants, owners, investors and developers a wide range of services, including leasing and corporate advisory, investment sales and financial services, consulting, project and development management, and property and facilities management.

In connection with the Company’s acquisition of substantially all of the assets of Grubb & Ellis, the Company changed its reportable segments beginning with the second quarter of 2012, to consist of two reportable segments, Financial Services and Real Estate Services. Prior to the second quarter of 2012, BGC Partners had only one reportable segment.

The Company’s customers include many of the world’s largest banks, broker-dealers, investment banks, trading firms, hedge funds, governments, corporations, property owners, real estate developers and investment firms. BGC Partners has offices in dozens of major markets, including New York and London, as well as in Atlanta, Beijing, Boston, Charlotte, Chicago, Copenhagen, Dallas, Denver, Dubai, Hong Kong, Houston, Istanbul, Johannesburg, Los Angeles, Mexico City, Miami, Moscow, Nyon, Paris, Philadelphia, Rio de Janeiro, São Paulo, Seoul, Singapore, Sydney, Tokyo, Toronto, Washington, D.C. and Zurich.

NASDAQ OMX Transaction

On June 28, 2013, the Company sold (the “NASDAQ OMX Transaction”) its on-the-run, electronic benchmark U.S. Treasury platform (the “Purchased Assets” or “eSpeed”) to The NASDAQ OMX Group, Inc. (“NASDAQ OMX”). The total consideration consisted of $750 million in cash, plus an earn-out of up to 14,883,705 shares of NASDAQ OMX common stock to be paid ratably over 15 years, provided that NASDAQ OMX, as a whole, produces at least $25 million in consolidated gross revenues each year. The Purchased Assets were part of a larger cash flow-generating product group that includes other fully electronic trading, market data, and software businesses, including electronic brokerage of off-the-run U.S. Treasuries, as well as Treasury Bills, Treasury Swaps, Treasury Repos, Treasury Spreads, and Treasury Rolls. The gain is included in “Gain on divestiture and sale of investments” in the Company’s consolidated statements of operations. The earn-out was

 

147


Table of Contents

excluded from the initial gain on the divestiture and will be recognized in income when it is realized and earned, consistent with the accounting guidance for gain contingencies. During the year ended December 31, 2013, the Company recognized revenues of $39.5 million related to this earn-out and related hedging transactions, which is included in “Other revenues” in the Company’s consolidated statements of operations. Unrealized and realized gains or losses from changes in the fair value of the NASDAQ OMX shares are included as part of “Other revenues” in the Company’s consolidated statements of operations. The $39.5 million in NASDAQ OMX shares held by the Company as of December 31, 2013 related to this earn-out is included in “Marketable securities” in the Company’s consolidated statements of financial condition.

The Company has entered into hedging transactions using derivative contracts to minimize the effect of price changes of the NASDAQ OMX shares (see Note 11—“Derivatives”). The Company does not designate such derivative contracts as hedges for accounting purposes. The change in fair value of these derivative contracts is included as part of “Other revenues” in the Company’s consolidated statements of operations, with the related fair value of the derivative contracts reflected as part of “Receivables from broker-dealers, clearing organizations, customers and related broker-dealers” or “Payables to broker-dealers, clearing organizations, customers and related broker-dealers” in the Company’s consolidated statements of financial condition.

Share Count Reduction and Modifications/Extensions of Employment Agreements

At the end of the second quarter of 2013, the Company redeemed or exchanged approximately 76 million units from the partners of BGC (the “Global Partnership Restructuring Program”). The Company granted approximately 44 million shares of the Company’s Class A common stock, of which approximately 41 million were restricted shares. A portion of the units redeemed were used to pay the withholding taxes owed on behalf of these partners. The restricted shares are generally saleable by partners in five to ten years. Transferability of the shares of restricted stock is not subject to continued employment or service with the Company or any affiliate or subsidiary of the Company; however, transferability is subject to compliance with BGC Partners’ and its affiliates’ customary noncompete obligations. During the year ended December 31, 2013, the Company released the restrictions with respect to approximately 5.9 million of such shares.

Taken together, these actions resulted in the Company reducing its fully diluted share count by approximately 32 million shares. As a result of the above transactions, the Company incurred non-cash, non-dilutive compensation charges of approximately $465 million comprised of approximately $304 million related to the redemption/exchange of partnership units, and the issuance of restricted shares, and approximately $161 million related to reserves on compensation-related partnership loans ( see Note 13—“Related Party Transactions”). These charges, along with the $723.1 million gain related to the sale of eSpeed, were recognized in the Company’s consolidated statements of operations for the year ended December 31, 2013.

Basis of Presentation

The Company’s consolidated financial statements have been prepared pursuant to the rules and regulations of the U.S. Securities and Exchange Commission (the “SEC”) and in conformity with accounting principles generally accepted in the U.S. (“U.S. GAAP”). The Company’s consolidated financial statements include the Company’s accounts and all subsidiaries in which the Company has a controlling interest. Intercompany balances and transactions have been eliminated in consolidation. Certain reclassifications have been made to previously reported amounts to conform to the current presentation.

The consolidated financial statements contain all normal and recurring adjustments that, in the opinion of management, are necessary for a fair presentation of the consolidated statements of financial condition, the consolidated statements of operations, the consolidated statements of comprehensive income, the consolidated statements of cash flows and the consolidated statements of changes in equity of the Company for the periods presented.

 

148


Table of Contents

Recently Adopted Accounting Pronouncements

In May 2011, the Financial Accounting Standards Board (“FASB”) issued guidance on Fair Value Measurement—Amendments to Achieve Common Fair Value Measurement and Disclosure Requirements in U.S. GAAP and IFRSs. This guidance expanded the disclosure requirements around fair value measurements categorized in Level 3 of the fair value hierarchy. It also clarified and expanded upon existing requirements for fair value measurements of financial assets and liabilities as well as instruments classified in stockholders’ equity. This FASB guidance was effective for interim and annual periods beginning after December 15, 2011. The adoption of this FASB guidance did not have a material impact on the Company’s consolidated financial statements.

As of and for the annual period ended December 31, 2012, the Company early adopted the FASB’s guidance on Intangibles—Goodwill and Other—Testing Indefinite-Lived Intangible Assets for Impairment, which simplifies how entities test indefinite-lived intangible assets for impairment. This guidance allows entities to first assess qualitative factors to determine whether it is more likely than not that an indefinite-lived intangible asset is impaired. If a more than fifty percent likelihood exists that an indefinite-lived intangible asset is impaired, then a quantitative impairment test must be performed by comparing the fair value of the asset with its carrying amount. The adoption of this FASB guidance did not have a material impact on the Company’s consolidated financial statements.

In December 2011, the FASB issued guidance on Disclosures about Offsetting Assets and Liabilities, which requires entities to disclose information about offsetting and related arrangements to enable users of financial statements to evaluate the potential effect of netting arrangements on an entity’s financial position, including the potential effect of rights of set-off. This FASB guidance was effective for interim and annual reporting periods beginning on or after January 1, 2013. The adoption of this FASB guidance did not have a material impact on the Company’s consolidated financial statements, as this guidance only requires additional disclosures concerning offsetting and related arrangements.

 

2. Divestiture

On June 28, 2013, the Company sold its on-the-run, electronic benchmark U.S. Treasury platform to NASDAQ OMX. Upon the sale of eSpeed, NASDAQ OMX paid the Company $750 million in cash consideration, adjusted for certain pre-paid amounts and accrued costs and expenses. An earn-out of up to 14,883,705 shares of NASDAQ OMX common stock will be paid ratably in each of the fifteen years following the closing in which the consolidated gross revenue of NASDAQ OMX is equal to or greater than $25 million (see Note 1—“Organization and Basis of Presentation” for more information about the earn-out). The Purchased Assets were included in the Company’s Financial Services segment.

In connection with the sale of eSpeed, the Company paid fees of approximately $7.4 million to CF&Co. These expenses are included as a reduction of “Gain on divestiture and sale of investments” in the Company’s consolidated statements of operations.

In connection with the transaction, the Company entered into a transition services agreement, under which the Company will provide certain services to NASDAQ OMX over a period ranging from 12 to 18 months. The Company attributed approximately $2.9 million of the proceeds from the sale to the transition services agreement, which will be recognized as revenue over a period of 12 months. The applicable tax expense on the gain on divestiture was approximately $172.4 million. For the year ended December 31, 2013, the Company recognized approximately $1.5 million of revenue with respect to this transition services agreement, which is included in “Other revenues” in the Company’s consolidated statements of operations.

 

149


Table of Contents

The following table summarizes the components of the pre-tax gain on divestiture (in thousands):

 

Cash proceeds from sale

   $  750,000   

Working capital adjustments

     5,111   

Accrued commission and other service receivables, net

     (6,844

Fixed assets, net

     (13,474

Accounts payable, accrued and other liabilities

     1,733   

Transaction and other costs

     (10,436

Deferred revenue associated with transition services agreement

     (2,943
  

 

 

 

Pre-tax gain on divestiture

   $ 723,147   
  

 

 

 

 

3. Limited Partnership Interests in BGC Holdings

BGC Holdings, L.P. (“BGC Holdings”) is a consolidated subsidiary of the Company for which the Company is the general partner. The Company and BGC Holdings jointly own BGC Partners, L.P. (“BGC US”) and BGC Global Holdings L.P. (“BGC Global”), the two operating partnerships. Listed below are the limited partnership interests in BGC Holdings. The founding/working partner units, limited partnership units and limited partnership interests held by Cantor Fitzgerald, L.P. (“Cantor”) (“Cantor units”), each as described below, collectively represent all of the “limited partnership interests” in BGC Holdings.

Founding/Working Partner Units

Founding/working partners have a limited partnership interest in BGC Holdings. The Company accounts for founding/working partner units (“FPUs”) outside of permanent capital, as “Redeemable partnership interest,” in the Company’s consolidated statements of financial condition. This classification is applicable to founding/working partner units because these units are redeemable upon termination of a partner, including a termination of employment, which can be at the option of the partner and not within the control of the issuer.

Founding/working partner units are held by limited partners who are employees and generally receive quarterly allocations of net income. Upon termination of employment or otherwise ceasing to provide substantive services, the founding/working partner units are generally redeemed, and the unit holders are no longer entitled to participate in the quarterly allocations of net income. Since these allocations of net income are cash distributed on a quarterly basis and are contingent upon services being provided by the unit holder, they are reflected as a component of compensation expense under “Allocation of net income and grants of exchangeability to limited partnership units and FPUs” in the Company’s consolidated statements of operations.

Limited Partnership Units

Certain employees hold limited partnership interests in BGC Holdings (e.g., REUs, RPUs, PSUs, PSIs and LPUs, collectively the “limited partnership units”). Generally, such units receive quarterly allocations of net income, which are cash distributed on a quarterly basis and generally contingent upon services being provided by the unit holders. As prescribed in FASB guidance, the quarterly allocations of net income on such limited partnership units are reflected as a component of compensation expense under “Allocation of net income and grants of exchangeability to limited partnership units and FPUs” in the Company’s consolidated statements of operations.

Certain of these limited partnership units entitle the holders to receive post-termination payments equal to the notional amount of the units in four equal yearly installments after the holder’s termination. These limited partnership units are accounted for as post-termination liability awards, and in accordance with FASB guidance, the Company records compensation expense for the awards based on the change in value at each reporting date in the Company’s consolidated statements of operations as part of “Compensation and employee benefits.”

 

150


Table of Contents

The Company has also awarded preferred partnership units (“Preferred Units”). Each quarter, the net profits of BGC Holdings are allocated to such units at a rate of either 0.6875% (which is 2.75% per calendar year) or such other amount as set forth in the award documentation (the “Preferred Distribution”). These allocations are deducted before the calculation and distribution of the quarterly partnership distribution for the remaining partnership units and are generally contingent upon services being provided by the unit holder. The Preferred Units are not entitled to participate in partnership distributions other than with respect to the Preferred Distribution. Preferred Units may not be made exchangeable into the Company’s Class A common stock and are only entitled to the Preferred Distribution, and accordingly they are not included in the Company’s fully diluted share count. The quarterly allocations of net income on Preferred Units are reflected in compensation expense under “Allocation of net income and grant of exchangeability to limited partnership units and FPUs” in the Company’s consolidated statements of operations. After deduction of the Preferred Distribution, the remaining partnership units generally receive quarterly allocations of net income based on their weighted-average pro rata share of economic ownership of the operating subsidiaries.

Cantor Units

Cantor units are reflected as a component of “Noncontrolling interest in subsidiaries” in the Company’s consolidated statements of financial condition. Cantor receives allocations of net income, which are cash distributed on a quarterly basis and are reflected as a component of “Net income attributable to noncontrolling interest in subsidiaries” in the Company’s consolidated statements of operations.

General

Certain of the limited partnership interests, described above, have been granted exchangeability into Class A common stock on a one-for-one basis (subject to adjustment); additional limited partnership interests may become exchangeable for Class A common stock on a one-for-one basis (subject to adjustment). Any exchange of limited partnership interests into Class A common shares would not impact the fully diluted number of shares and units outstanding. Because these limited partnership interests generally receive quarterly allocations of net income, such exchange would have no significant impact on the cash flows or equity of the Company. Each quarter, net income is allocated between the limited partnership interests and the common stockholders. In quarterly periods in which the Company has a net loss, the loss allocation for FPUs, limited partnership units and Cantor units is allocated to Cantor and reflected as a component of “Net income attributable to noncontrolling interest in subsidiaries.” In subsequent quarters in which the Company has net income, the initial allocation of income to the limited partnership interests is to “Net income attributable to noncontrolling interests,” to recover any losses taken in earlier quarters, with the remaining income allocated to the limited partnership interests. This income (loss) allocation process has no impact on the net income allocated to common stockholders.

 

4. Summary of Significant Accounting Policies

Use of Estimates: The preparation of the Company’s consolidated financial statements in conformity with U.S. GAAP requires management to make estimates and assumptions that affect the reported amounts of the assets and liabilities, revenues and expenses, and the disclosure of contingent assets and liabilities in these consolidated financial statements. Management believes that the estimates utilized in preparing these consolidated financial statements are reasonable. Estimates, by their nature, are based on judgment and available information. Actual results could differ materially from the estimates included in the Company’s consolidated financial statements. Certain reclassifications have been made to previously reported amounts to conform to the current presentation.

Revenue Recognition: BGC Partners derives its revenues primarily through commissions from brokerage services, the spread between the buy and sell prices on matched principal transactions, revenues from real estate management services, fees from related parties, fees from certain information products, fees for the provision of certain software solutions and other revenues.

 

151


Table of Contents

Commissions: BGC Partners derives its commission revenue from securities, commodities and real estate brokerage transactions. Commission revenues from securities and commodities agency brokerage transactions, whereby the Company connects buyers and sellers in the OTC and exchange markets and assists in the negotiation of the price and other material terms of transactions, are recognized on a trade-date basis along with related expenses. Commissions are recognized when earned. With respect to real estate commissions, the existence of future contingencies, if any, results in the postponement of revenue recognition until the contingencies are satisfied.

Principal Transactions: Principal transaction revenues are primarily derived from matched principal transactions, whereby the Company simultaneously agrees to buy securities from one customer and sell them to another customer. A very limited number of trading businesses are allowed to enter into unmatched principal transactions to facilitate a customer’s execution needs for transactions initiated by such customers. Revenues earned from principal transactions represent the spread between the buy and sell price of the brokered security, commodity or derivative. Principal transaction revenues and related expenses are recognized on a trade-date basis. Positions held as part of a principal transaction are marked to market on a daily basis.

Real Estate Management Services: Real estate management services revenues include property management, facilities management and project management. Management fees are recognized at the time the related services have been performed, unless future contingencies exist. In addition, in regard to management and facility service contracts, the owner of the property will typically reimburse the Company for certain expenses that are incurred on behalf of the owner, which are comprised primarily of on-site employee salaries and related benefit costs. The amounts which are to be reimbursed per the terms of the services contract are recognized as revenue in the same period as the related expenses are incurred. In certain instances, the Company subcontracts property management services to independent property managers, in which case the Company passes a portion of their property management fee on to the subcontractor, and the Company retains the balance. Accordingly, the Company records these fees net of the amounts paid to subcontractors.

Fees from Related Parties: Fees from related parties consist of charges for back-office services provided to Cantor and its affiliates, including occupancy of office space, utilization of fixed assets, accounting, operations, human resources and legal services and information technology, as well as fees for providing maintenance services to support the trading platform of ELX Futures, L.P. (“ELX”). Revenues are recognized as earned on an accrual basis. As part of the sale of eSpeed (see Note 1—“Organization and Basis of Presentation”), the Company sold the technology services agreement with ELX to NASDAQ OMX.

Market Data: Market data revenues primarily consist of subscription fees and fees from customized one-time sales provided to customers either directly or through third-party vendors. Market data revenues are recognized ratably over the contract term, except for revenues derived from customized one-time sales, which are recognized as services are rendered.

Software Solutions and Licensing Fees: Pursuant to various services agreements, the Company receives periodic fees for the use of the eSpeed technology platform. Such fees are recognized as revenue ratably over the period in which such fees are earned. The Company also receives fees for its front-end trading software and patent licenses. Such fees are recognized as income ratably over the license period.

Other Revenues: Other revenues are earned from various sources including earn-outs and underwriting fees. For the year ended December 31, 2013, “Other revenues” included $39.5 million recognized on the earn-out and related hedging activities related to the sale of eSpeed (see Note 1—“Organization and Basis of Presentation”).

Gain on Divestiture and Sale of Investments: On June 28, 2013, the Company sold its on-the-run, electronic benchmark U.S. Treasury platform NASDAQ OMX (see Note 1—“Organization and Basis of Presentation”). The total consideration consisted of $750 million in cash, plus an earn-out of up to 14,883,705 shares of NASDAQ OMX common stock to be paid ratably over 15 years, provided that NASDAQ OMX, as a

 

152


Table of Contents

whole, produces at least $25 million in gross revenues each year. The $723.1 million gain was included in “Gain on divestiture and sale of investments” in the Company’s consolidated statements of operations for the year ended December 31, 2013. For the year ended December 31, 2012, “Gain on divestiture and sale of investments” included a $52.5 million one-time gain from the Company’s sale of its investment in the London Metals Exchange (“LME”) in December 2012. The shares in LME had been granted to the Company as a result of the Company’s membership in the exchange, and as no consideration had been paid for the shares, the LME shares had no carrying value.

Segments: The Company divides its business into segments in accordance with the accounting guidance for segment reporting. The Company changed its segment reporting structure following its acquisition of substantially all of the assets of Grubb & Ellis. As a result, beginning with the quarter ended June 30, 2012, the Company’s operations consist of two reportable segments, Financial Services and Real Estate Services. Accordingly, all segment information presented herein reflects the Company’s revised segment reporting structure for all periods presented.

Cash and Cash Equivalents: The Company considers all highly liquid investments with original maturities of 90 days or less at the date of acquisition that are not segregated under regulatory requirements, other than those used for trading purposes, to be cash equivalents. Cash and cash equivalents include money market funds, deposits with banks, certificates of deposit, commercial paper, and treasury securities.

Cash Segregated Under Regulatory Requirements: Cash segregated under regulatory requirements represents funds received in connection with customer activities that the Company is obligated to segregate or set aside to comply with regulations mandated by authorities such as the SEC and the Financial Industry Regulatory Authority in the U.S. (“FINRA”) and the Financial Conduct Authority (“FCA”) in the United Kingdom (“U.K.”) that have been promulgated to protect customer assets.

Securities Owned and Securities Sold, Not Yet Purchased: Securities owned primarily consist of unencumbered U.S. Treasury bills held for liquidity purposes. Securities owned and securities sold, not yet purchased are classified as trading and marked to market daily based on current listed market prices (or, when applicable, broker quotes), with the resulting gains and losses included in operating income in the current period. Unrealized and realized gains and losses from securities owned and securities sold, not yet purchased are included as part of “Principal transactions” in the Company’s consolidated statements of operations.

Fair Value: The FASB issued guidance that defines fair value as the price received to transfer an asset or paid to transfer a liability in an orderly transaction between market participants at the measurement date and further expands disclosures about such fair value measurements.

The guidance establishes a fair value hierarchy that prioritizes the inputs to valuation techniques used to measure fair value. The hierarchy gives the highest priority to unadjusted quoted prices in active markets for identical assets or liabilities (Level 1 measurements) and the lowest priority to unobservable inputs (Level 3 measurements). The three levels of the fair value hierarchy are as follows:

 

   

Level 1 measurements—Unadjusted quoted prices in active markets that are accessible at the measurement date for identical, unrestricted assets or liabilities.

 

   

Level 2 measurements—Quoted prices in markets that are not active or financial instruments for which all significant inputs are observable, either directly or indirectly.

 

   

Level 3 measurements—Prices or valuations that require inputs that are both significant to the fair value measurement and unobservable.

A financial instrument’s level within the fair value hierarchy is based on the lowest level of any input that is significant to the fair value measurement.

 

153


Table of Contents

In determining fair value, the Company separates financial instruments owned and financial instruments sold, but not yet purchased into two categories: cash instruments and derivative contracts.

 

   

Cash Instruments—Cash instruments are generally classified within Level 1 or Level 2. The types of instruments generally classified within Level 1 include most U.S. government securities, certain sovereign government obligations, and active listed equities. The Company does not adjust the quoted price for such instruments. The types of instruments generally classified within Level 2 include agency securities, most investment-grade and high-yield corporate bonds, certain sovereign government obligations, money market securities, and less liquid listed equities, state, municipal and provincial obligations.

 

   

Derivative Contracts—Derivative contracts can be exchange-traded or OTC. Exchange-traded derivatives typically fall within Level 1 or Level 2 of the fair value hierarchy depending on whether they are deemed to be actively traded or not. The Company generally values exchange-traded derivatives using the closing price of the exchange-traded derivatives. OTC derivatives are valued using market transactions and other market evidence whenever possible, including market-based inputs to models, broker or dealer quotations or alternative pricing sources with reasonable levels of price transparency. For OTC derivatives that trade in liquid markets, such as generic forwards, swaps and options, model inputs can generally be verified and model selection does not involve significant management judgment. Such instruments are typically classified within Level 2 of the fair value hierarchy.

See Note 12—“Fair Value of Financial Assets and Liabilities,” for more information on the fair value of financial assets and liabilities.

Marketable Securities: Marketable securities are comprised of securities held for investment purposes and are accounted for in accordance with FASB guidance, Accounting for Certain Investments in Debt and Equity Securities. Certain of the Company’s investment securities are classified as available-for-sale and accordingly reported at fair value. Unrealized gains and losses on marketable securities classified as available-for-sale are included as part of “Accumulated other comprehensive loss” in the Company’s consolidated statements of financial condition. When the fair value of an available-for-sale security is lower than its cost, the Company evaluates the security to determine whether the impairment is considered “other-than-temporary.” If the impairment is considered other-than-temporary, the Company records an impairment charge in the Company’s consolidated statements of operations.

Marketable securities also include $39.5 million of NASDAQ OMX common stock received in connection with the earn-out from the sale of eSpeed (see Note 1—“Organization and Basis of Presentation”). These shares of NASDAQ OMX common stock are classified as trading securities and accordingly measured at fair value, with any changes in fair value recognized currently in earnings.

Receivables from and Payables to Broker-Dealers, Clearing Organizations, Customers and Related Broker-Dealers: Receivables from and payables to broker-dealers, clearing organizations, customers and related broker-dealers primarily represent principal transactions for which the stated settlement dates have not yet been reached and principal transactions which have not settled as of their stated settlement dates, cash held at clearing organizations and exchanges to facilitate settlement and clearance of matched principal transactions, and spreads on matched principal transactions that have not yet been remitted from/to clearing organizations and exchanges. Also included are amounts related to open derivative contracts, which are generally executed on behalf of the Company’s customers. A portion of the unsettled principal transactions and open derivative contracts that constitute receivables from and payables to broker-dealers, clearing organizations, customers and related broker-dealers are with related parties (see Note 13—“Related Party Transactions,” for more information regarding these receivables and payables).

Accrued Commissions Receivable, Net: The Company has accrued commissions receivable from securities, commodities and real estate brokerage transactions. Accrued commissions receivable are presented net

 

154


Table of Contents

of allowance for doubtful accounts of approximately $15.4 million and $13.5 million as of December 31, 2013 and 2012, respectively. The allowance is based on management’s estimate and is reviewed periodically based on the facts and circumstances of each outstanding receivable.

Loans, Forgivable Loans, and Other Receivables from Employees and Partners, Net: The Company has entered into various agreements with certain of its employees and partners whereby these individuals receive loans which may be either wholly or in part repaid from the distribution earnings that the individual receives on some or all of their limited partnership interests or may be forgiven over a period of time. The forgivable portion of these loans is recognized as compensation expense over the life of the loan. From time to time, the Company may also enter into agreements with employees and partners to grant bonus and salary advances or other types of loans. These advances and loans are repayable in the timeframes outlined in the underlying agreements. The Company reviews the loan balances each reporting period for collectability. If the Company determines that the collectability of a portion of the loan balances is not expected, the Company recognizes a reserve against the loan balances.

Fixed Assets, Net: Fixed assets are carried at cost net of accumulated depreciation and amortization. Depreciation is calculated on a straight-line basis over the estimated useful lives of the assets. Internal and external direct costs of developing applications and obtaining software for internal use are capitalized and amortized over three years on a straight-line basis. Computer equipment is depreciated over three to five years. Leasehold improvements are depreciated over the shorter of their estimated economic useful lives or the remaining lease term. Routine repairs and maintenance are expensed as incurred. When fixed assets are retired or otherwise disposed of, the related gain or loss is included in operating income. The Company has asset retirement obligations related to certain of its leasehold improvements, which it accounts for using the FASB guidance, Accounting for Asset Retirement Obligations, which requires that the fair value of a liability for an asset retirement obligation be recognized in the period in which it is incurred if a reasonable estimate of fair value can be made. The associated asset retirement cost is capitalized as part of the carrying amount of the long-lived asset. The liability is discounted and accretion expense is recognized using the credit-adjusted risk-free interest rate in effect when the liability was initially recognized.

Investments: The Company’s investments in which it has a significant influence but not a controlling interest and of which it is not the primary beneficiary are accounted for under the equity method. The Company’s consolidated financial statements include the accounts of the Company and its wholly owned and majority-owned subsidiaries. The Company’s policy is to consolidate all entities of which it owns more than 50% unless it does not have control over the entity. In accordance with FASB guidance, Consolidation of Variable Interest Entities, the Company would also consolidate any variable interest entities (“VIEs”) of which it is the primary beneficiary.

Long-Lived Assets: The Company periodically evaluates potential impairment of long-lived assets and amortizable intangibles, when a change in circumstances occurs, by applying the concepts of FASB guidance, Accounting for the Impairment or Disposal of Long-Lived Assets, and assessing whether the unamortized carrying amount can be recovered over the remaining life through undiscounted future expected cash flows generated by the underlying assets. If the undiscounted future cash flows were less than the carrying value of the asset, an impairment charge would be recorded. The impairment charge would be measured as the excess of the carrying value of the asset over the present value of estimated expected future cash flows using a discount rate commensurate with the risks involved.

Goodwill and Other Intangible Assets, Net: Goodwill is the excess of the purchase price over the fair value of identifiable net assets acquired in a business combination. As prescribed in FASB guidance, Goodwill and Other Intangible Assets, goodwill and other indefinite-lived intangible assets are not amortized, but instead are periodically tested for impairment. The Company reviews goodwill and other indefinite-lived intangible assets for impairment on an annual basis during the fourth quarter of each fiscal year or whenever an event occurs or circumstances change that could reduce the fair value of a reporting unit below its carrying amount.

 

155


Table of Contents

When reviewing goodwill for impairment, the Company first assesses qualitative factors to determine whether it is more likely than not that the fair value of a reporting unit is less than its carrying amount. The Company performed impairment evaluations for the years ended December 31, 2013, 2012 and 2011 and concluded that there was no impairment of its goodwill or indefinite-lived intangible assets.

Intangible assets with definite lives are amortized on a straight-line basis over their estimated useful lives. Definite-lived intangible assets arising from business combinations include customer relationships, internally developed software, covenants not to compete and trademarks. Also included in the definite-lived intangible assets are purchased patents. The costs of acquired patents are amortized over a period not to exceed the legal life or the remaining useful life of the patent, whichever is shorter, using the straight-line method.

Income Taxes: The Company accounts for income taxes using the asset and liability method as prescribed in FASB guidance on Accounting for Income Taxes. Deferred tax assets and liabilities are recognized for the future tax consequences attributable to differences between the consolidated financial statement carrying amounts of existing assets and liabilities and their respective tax basis. Certain of the Company’s entities are taxed as U.S. partnerships and are subject to the Unincorporated Business Tax (“UBT”) in New York City. Therefore, the tax liability or benefit related to the partnership income or loss except for UBT rests with the partners (see Note 2—“Limited Partnership Interests in BGC Holdings” for a discussion of partnership interests), rather than the partnership entity. As such, the partners’ tax liability or benefit is not reflected in the Company’s consolidated financial statements. The tax-related assets, liabilities, provisions or benefits included in the Company’s consolidated financial statements also reflect the results of the entities that are taxed as corporations, either in the U.S. or in foreign jurisdictions. Pursuant to FASB guidance on Accounting for Uncertainty in Income Taxes, an interpretation of FASB Statement on Accounting for Income Taxes, the Company provides for uncertain tax positions based upon management’s assessment of whether a tax benefit is more likely than not to be sustained upon examination by tax authorities. The Company recognizes interest and penalties related to income tax matters in “Interest expense” and “Other expenses,” respectively, in the Company’s consolidated statements of operations.

The Company files income tax returns in the United States federal jurisdiction and various states, local and foreign jurisdictions. The Company is no longer subject to United States federal, and non-U.S. income tax examination by tax authorities for the years prior to 2004, and no longer subject to state and local income tax examination by tax authorities for the years prior to 2002.

Equity-Based and Other Compensation: The Company accounts for equity-based compensation under the fair value recognition provisions of the FASB guidance. Equity-based compensation expense recognized during the period is based on the value of the portion of equity-based payment awards that is ultimately expected to vest. The grant-date fair value of equity-based awards is amortized to expense ratably over the awards’ vesting periods. As equity-based compensation expense recognized in the Company’s consolidated statements of operations is based on awards ultimately expected to vest, it has been reviewed for estimated forfeitures. Further, FASB guidance requires forfeitures to be estimated at the time of grant and revised, if necessary, in subsequent periods if actual forfeitures differ from those estimates.

Restricted Stock Units: Restricted stock units (“RSUs”) provided to certain employees by the Company are accounted for as equity awards, and as per FASB guidance, the Company is required to record an expense for the portion of the RSUs that is ultimately expected to vest. The grant-date fair value of RSUs is amortized to expense ratably over the awards’ vesting periods. The amortization is reflected as non-cash equity-based compensation expense in the Company’s consolidated statements of operations.

Restricted Stock: Restricted stock provided to certain employees by the Company is accounted for as an equity award, and as per FASB guidance, the Company is required to record an expense for the portion of the restricted stock that is ultimately expected to vest. The Company has granted restricted stock that is fully vested and not subject to continued employment or service with the Company or any affiliate or subsidiary of the

 

156


Table of Contents

Company; however, transferability is subject to compliance with BGC Partners’ and its affiliates’ customary noncompete obligations. Such shares of restricted stock are generally saleable by partners in five to ten years. Because the restricted stock is not subject to continued employment or service, the grant-date fair value of the restricted stock is expensed on the date of grant. The expense is reflected as non-cash equity-based compensation expense in the Company’s consolidated statements of operations.

Limited Partnership Units: Limited partnership units in BGC Holdings generally are held by employees and receive quarterly allocations of net income, which are cash distributed on a quarterly basis and generally contingent upon services being provided by the unit holders. As prescribed in FASB guidance, the quarterly allocations of net income on such limited partnership units are reflected as a component of compensation expense under “Allocation of net income and grant of exchangeability to limited partnership units and FPUs” in the Company’s consolidated statements of operations.

Certain of these limited partnership units entitle the holders to receive post-termination payments equal to the notional amount in four equal yearly installments after the holder’s termination. These limited partnership units are accounted for as post-termination liability awards under FASB guidance, which requires that the Company record an expense for such awards based on the change in value at each reporting period and include the expense in the Company’s consolidated statements of operations as part of “Compensation and employee benefits.” The liability for limited partnership units with a post-termination payout amount is included in “Accrued compensation” on the Company’s consolidated statements of financial condition.

Certain limited partnership units are granted exchangeability into Class A common stock on a one-for-one basis (subject to adjustment). At the time exchangeability is granted, the Company recognizes an expense based on the fair value of the award on that date, which is included in “Allocation of net income and grants of exchangeability to limited partnership units and FPUs” in the Company’s consolidated statements of operations.

The Company has also awarded Preferred Units. Each quarter, the net profits of BGC Holdings are allocated to such units at a rate of either 0.6875% (which is 2.75% per calendar year) or such other amount as set forth in the award documentation (the “Preferred Distribution”), which is deducted before the calculation and distribution of the quarterly partnership distribution for the remaining partnership units. The Preferred Units are not entitled to participate in partnership distributions other than with respect to the Preferred Distribution. Preferred Units may not be made exchangeable into the Company’s Class A common stock and are only entitled to the Preferred Distribution, and accordingly they are not included in the Company’s fully diluted share count. The quarterly allocations of net income on Preferred Units are reflected in compensation expense under “Allocation of net income and grants of exchangeability to limited partnership units and FPUs” in the Company’s consolidated statements of operations.

Redeemable Partnership Interest: Redeemable partnership interest represents limited partnership interests in BGC Holdings held by founding/working partners. See Note 3—“Limited Partnership Interests in BGC Holdings,” for additional information related to the founding/working partner units.

Contingent Class A Common Stock: In connection with certain acquisitions, the Company has committed to issue shares of the Company’s Class A common stock upon the achievement of certain performance targets. The contingent shares meet the criteria for equity classification and are recorded at acquisition date fair value in the Company’s consolidated statements of financial condition. The amount attributable to the Company is classified as “Contingent Class A Common Stock.”

Noncontrolling Interest in Subsidiaries: Noncontrolling interest in subsidiaries represents equity interests in consolidated subsidiaries that are not attributable to the Company, including Cantor’s limited partnership interest in BGC Holdings as well as the noncontrolling interest holders’ proportionate share of the profit or loss associated with joint ownership of the Company’s administrative services company in the U.K. (Tower Bridge), Epsilon Networks, LLC and the Company’s Real Estate affiliate entities.

 

157


Table of Contents

Foreign Currency Transactions: Assets and liabilities denominated in non-U.S. currencies are translated at rates of exchange prevailing on the date of the Company’s consolidated statements of financial condition, and revenues and expenses are translated at average rates of exchange for the period. Gains or losses on remeasurement of the financial statements of a non-U.S. operation, when the functional currency is the U.S. dollar, are included in the Company’s consolidated statements of operations as part of “Other expenses.” Gains or losses upon translation of the financial statements of a non-U.S. operation, when the functional currency is other than the U.S. dollar, are included within “Other comprehensive loss, net of tax” in the Company’s consolidated statements of comprehensive income and as part of “Accumulated other comprehensive loss” in the Company’s consolidated statements of financial condition.

Derivative Financial Instruments: Derivative contracts are instruments, such as futures, forwards, options or swaps contracts that derive their value from underlying assets, indices, reference rates or a combination of these factors. Derivative instruments may be listed and traded on an exchange, or they may be privately negotiated contracts, which are often referred to as OTC derivatives. Derivatives may involve future commitments to purchase or sell financial instruments or commodities, or to exchange currency or interest payment streams. The amounts exchanged are based on the specific terms of the contract with reference to specified rates, securities, commodities, currencies or indices.

FASB guidance requires that an entity recognize all derivative contracts as either assets or liabilities in the consolidated statements of financial condition and measure those instruments at fair value. The fair value of all derivative contracts is recorded on a net-by-counterparty basis where a legal right of offset exists under an enforceable netting agreement. Derivative contracts are recorded as part of receivables from or payables to broker-dealers, clearing organizations, customers and related broker-dealers in the Company’s consolidated statements of financial condition.

 

5. Acquisitions

Newmark

On October 14, 2011, the Company completed the acquisition of Newmark. Certain former shareholders of Newmark have also agreed to transfer their interests in certain other related companies for nominal consideration at the request of BGC. The total consideration transferred for Newmark was $90.1 million. The excess of the consideration transferred plus the fair value of the noncontrolling interest over the fair value of the net assets acquired has been recorded as goodwill of $59.5 million and was allocated to the Company’s Real Estate Services segment. The consideration transferred included approximately 4.83 million shares of the Company’s Class A common stock that may be issued over a five-year period contingent on certain revenue targets being met, with an estimated fair value of $26.8 million. During the fourth quarter of 2012, the Company completed its final allocation of the consideration transferred to the assets acquired and liabilities assumed as of the acquisition date.

The Company had total direct costs of approximately $3.2 million related to the acquisition of Newmark. For the year ended December 31, 2011, Newmark’s total U.S. GAAP revenues subsequent to its acquisition by the Company were $47.7 million.

During the year ended December 31, 2012, the Company purchased a majority interest in an affiliated company of Newmark for total consideration transferred of approximately $2.1 million. As a result of such transaction, the Company recognized goodwill of approximately $1.5 million, which was allocated to the Company’s Real Estate Services segment. During the years ended December 31, 2013 and 2012, the Company purchased additional noncontrolling interests related to Newmark for approximately $10.1 million and $8.3 million, respectively.

 

158


Table of Contents

Grubb & Ellis

On April 13, 2012, the Company completed the acquisition of substantially all of the assets of Grubb & Ellis. The total consideration transferred for Grubb & Ellis was $47.1 million. The consideration transferred included the extinguishment of approximately $30.0 million (principal amount) pre-bankruptcy senior secured debt, which the Company purchased at a discount, and which had a fair value of approximately $25.6 million as of the acquisition date. The consideration transferred also included approximately $5.5 million under debtor-in-possession term loans and $16.0 million in cash to the bankruptcy estate for the benefit of Grubb & Ellis’ unsecured creditors. The excess of the consideration transferred over the fair value of the net assets acquired has been recorded as goodwill of $5.0 million and allocated to the Company’s Real Estate Services segment. During the year ended December 31, 2013 the Company has completed its final allocation of the consideration transferred to the assets acquired and liabilities assumed as of the acquisition date.

The Company had total direct costs of approximately $2.8 million related to the acquisition of Grubb & Ellis. For the year ended December 31, 2012, Grubb & Ellis’ total U.S. GAAP revenues subsequent to its acquisition by the Company were $198.5 million.

The following unaudited pro forma summary presents consolidated information of the Company as if the acquisition of Grubb & Ellis had occurred on January 1, 2011. These pro forma results are not indicative of operations that would have been achieved, nor are they indicative of future results of operations. The pro forma results do not reflect any potential cost savings or other operational efficiencies that could result from the acquisition. The historical financials of Grubb & Ellis and the pro forma information contain unusual and non-recurring expenses incurred during the distressed period leading up to the Grubb & Ellis bankruptcy. The pro forma information also does not include any adjustments for expenses with respect to assets or liabilities not acquired or assumed by the Company.

 

     Year Ended December 31,  
In millions    2012      2011  

Pro forma revenues

   $ 1,849.9       $ 1,962.8   

Pro forma consolidated net income (loss)

     28.2         (35.1

Other Acquisitions

During the year ended December 31, 2012, the Company completed other acquisitions for a total consideration of $24.2 million, of which $19.7 million was attributed to goodwill. Of the $19.7 million attributed to goodwill, approximately $15.4 million was allocated to the Company’s Real Estate Services segment and approximately $4.3 million was allocated to the Company’s Financial Services segment. See Note 16—“Goodwill and Other Intangible Assets, Net” for further information with regard to the Company’s goodwill by reportable segment. The Company has finalized its allocation of the consideration transferred to the assets acquired and liabilities assumed.

In February 2013, the Company acquired certain assets of Sterling International Brokers, a money brokerage company, for nominal consideration. The Company has finalized its allocation of the consideration transferred to the assets acquired and liabilities assumed.

In June 2013, the Company acquired a controlling interest in an entity that had previously been accounted for using the equity method. This transaction resulted in the consolidation of the entity in the Company’s consolidated financial statements subsequent to the Company’s acquisition of a controlling interest. In connection with this transaction, the Company recognized goodwill of approximately $1.3 million, which was allocated to the Company’s Financial Services segment. The Company expects to finalize its analysis within the first year after the acquisition, and therefore adjustments to the preliminary allocation may occur.

The results of operations of Newmark, Grubb & Ellis and the Company’s other acquisitions have been included in the Company’s consolidated financial statements subsequent to their respective dates of acquisition.

 

159


Table of Contents
6. Earnings Per Share

FASB guidance on Earnings Per Share (“EPS”) establishes standards for computing and presenting EPS. Basic EPS excludes dilution and is computed by dividing net income available to common stockholders by the weighted-average shares of common stock outstanding and contingent shares for which all necessary conditions have been satisfied except for the passage of time. Net income is allocated to the Company’s outstanding common stock, the founding/working partner units, limited partnership units and Cantor units (see Note 3—“Limited Partnership Interests in BGC Holdings”).

The Company’s earnings for the years ended December 31, 2013, 2012 and 2011 were allocated as follows (in thousands):

 

     Year Ended December 31,  
     2013      2012      2011  

Net income available to common stockholders

   $ 70,924       $ 23,864       $ 20,137   

Allocation of net income to limited partnership interests in BGC Holdings

   $ 164,221       $ 21,188       $ 33,067   

The following is the calculation of the Company’s basic EPS (in thousands, except per share data):

 

     Year Ended December 31,  
     2013      2012      2011  

Basic earnings per share:

        

Net income available to common stockholders

   $ 70,924       $ 23,864       $ 20,137   
  

 

 

    

 

 

    

 

 

 

Basic weighted-average shares of common stock outstanding

     193,694         144,886         116,132   
  

 

 

    

 

 

    

 

 

 

Basic earnings per share

   $ 0.37       $ 0.16       $ 0.17   
  

 

 

    

 

 

    

 

 

 

Fully diluted EPS is calculated utilizing net income available for common stockholders plus net income allocations to the limited partnership interests in BGC Holdings, as well as adjustments related to the interest expense on the Convertible Notes, if applicable (see Note 17—“Notes Payable, Collateralized and Short-Term Borrowings”), and expense related to dividend equivalents for certain RSUs, if applicable, as the numerator. The denominator is comprised of the Company’s weighted-average outstanding shares of common stock and, if dilutive, the weighted-average number of limited partnership interests and other contracts to issue shares of common stock, including Convertible Notes, stock options, RSUs and warrants. Except for the Preferred Units, the limited partnership interests generally are potentially exchangeable into shares of Class A common stock and are entitled to remaining earnings after the deduction for the Preferred Distribution; as a result, they are included in the fully diluted EPS computation to the extent that the effect would be dilutive.

 

160


Table of Contents

The following is the calculation of the Company’s fully diluted EPS (in thousands, except per share data):

 

     Year Ended December 31,  
     2013      2012      2011  

Fully diluted earnings per share:

        

Net income available to common stockholders

   $ 70,924       $ 23,864       $ 20,137   

Allocation of net income to limited partnership interests in BGC Holdings, net of tax

     25,912         22,161         —     

Interest expense on convertible notes, net of tax

     —           —           —     

Dividend equivalent expense on RSUs, net of tax

     15         217         —     
  

 

 

    

 

 

    

 

 

 

Net income for fully diluted shares

   $ 96,851       $ 46,242       $ 20,137   
  

 

 

    

 

 

    

 

 

 

Weighted-average shares:

        

Common stock outstanding

     193,694         144,886         116,132   

Limited partnership interests in BGC Holdings

     70,432         134,935         —     

Convertible notes

     —           —           —     

RSUs (Treasury stock method)

     413         581         —     

Other

     809         407         382   
  

 

 

    

 

 

    

 

 

 

Fully diluted weighted-average shares of common stock outstanding

     265,348         280,809         116,514   
  

 

 

    

 

 

    

 

 

 

Fully diluted earnings per share

   $ 0.36       $ 0.16       $ 0.17   
  

 

 

    

 

 

    

 

 

 

For the years ended December 31, 2013, 2012 and 2011, respectively, approximately 103.3 million, 49.0 million and 165.3 million potentially dilutive securities were not included in the computation of fully diluted EPS because their effect would have been anti-dilutive. Anti-dilutive securities for the year ended December 31, 2013 included, on a weighted-average basis, 56.6 million limited partnership interests, 39.8 million shares underlying Convertible Notes and 6.9 million other securities or other contracts to issue shares of common stock.

Additionally, as of December 31, 2013, 2012 and 2011, respectively, approximately 4.7 million, 5.1 million and 4.4 million shares of contingent Class A common stock were excluded from the computation of fully diluted EPS because the conditions for issuance had not been met by the end of the respective periods.

 

7. Stock Transactions and Unit Redemptions

Class A Common Stock

Changes in shares of the Company’s Class A common stock outstanding for the years ended December 31, 2013 and 2012 were as follows:

 

     Year Ended December 31,  
     2013     2012  

Shares outstanding at beginning of period

     123,913,759       97,220,042  

Share issuances:

    

Redemptions and exchanges of limited partnership interests (1)

     55,953,246       18,024,094  

Vesting of restricted stock units (RSUs)

     909,407       1,343,894  

Acquisitions (2)

     2,799,604       2,119,393  

Purchase of notes receivable in connection with the Company’s acquisition of Grubb & Ellis

     —          453,172  

Other issuances of Class A common stock (3)

     1,053,842       4,797,177  

Treasury stock repurchases

     (3,046,857 )     (44,013
  

 

 

   

 

 

 

Shares outstanding at end of period

     181,583,001       123,913,759  
  

 

 

   

 

 

 

 

(1) The issuances related to redemptions and exchanges of limited partnership interests did not impact the fully diluted number of shares and units outstanding.

 

161


Table of Contents
(2) For the years ended December 31, 2013 and 2012, respectively, 123,374 and 200,789 of these shares were issued pursuant to the exemption from registration provided by Regulation S under the Securities Act.
(3) During the years ended December 31, 2013 and 2012, respectively, the Company issued and donated an aggregate of 1,000,000 and 2,860,000 shares of Class A common stock to the Relief Fund in connection with the Company’s annual Charity Day.

Class B Common Stock

The Company did not issue any shares of Class B common stock during the years ended December 31, 2013 and 2012.

Controlled Equity Offering

On December 12, 2012, the Company entered into a controlled equity offering sales agreement (the “December 2012 Sales Agreement”) with Cantor Fitzgerald & Co. (“CF&Co”), pursuant to which the Company may offer and sell up to an aggregate of 20 million shares of Class A common stock. Shares of the Company’s Class A common stock sold under its controlled equity offering sales agreements are used primarily for redemptions and exchanges of limited partnership interests in BGC Holdings. CF&Co is a wholly owned subsidiary of Cantor and an affiliate of the Company. Under the December 2012 Sales Agreement, the Company has agreed to pay CF&Co 2% of the gross proceeds from the sale of shares. As of December 31, 2013, the Company has sold 10,640,638 shares of Class A common stock under the December 2012 Sales Agreement.

Unit Redemptions and Share Repurchase Program

The Company’s Board of Directors and Audit Committee have authorized repurchases of the Company’s Class A common stock and redemptions of BGC Holdings limited partnership interests or other equity interests in the Company’s subsidiaries. On July 30, 2013, the Company’s Board of Directors and Audit Committee increased the BGC Partners share repurchase and unit redemption authorization to $250 million. As of December 31, 2013, the Company had approximately $212 million remaining from its share repurchase and unit redemption authorization. From time to time, the Company may actively continue to repurchase shares or redeem units.

 

162


Table of Contents

The table below represents unit redemption and share repurchase activity for the year ended December 31, 2013 and excludes activity with respect to the Global Partnership Restructuring Program, including the approximately 76 million units which the Company redeemed or exchanged from partners at the end of the second quarter of 2013 and the grant of approximately 44 million shares of the Company’s Class A common stock, of which approximately 41 million were restricted shares (see Note 1—“Organization and Basis of Presentation”).

 

Period

  Total Number of
Units Redeemed or
Shares Repurchased
    Average
Price Paid
per Unit
or Share
    Approximate
Dollar Value of
Units and
Shares That May
Yet Be Redeemed/
Purchased
Under the Plan
 

Redemptions (1)

     

January 1, 2013—March 31, 2013

    5,193,534      $ 4.16     

April 1, 2013—June 30, 2013

    2,658,463        5.49     

July 1, 2013— September 30, 2013

    452,115        5.70     

October 1, 2013—December 31, 2013

    3,533,928        5.67     
 

 

 

   

 

 

   

Total Redemptions

    11,838,040      $ 4.97     

Repurchases (2)

     

January 1, 2013—March 31, 2013

    —        $ —       

April 1, 2013—June 30, 2013

    33,478        5.61     

July 1, 2013—September 30, 2013

    966,244        5.77     

October 1, 2013—December 31, 2013

    2,047,135        4.76     
 

 

 

   

 

 

   

Total Repurchases

    3,046,857      $ 5.09     
 

 

 

   

 

 

   

 

 

 

Total Redemptions and Repurchases

    14,884,897      $ 4.99      $ 212,062,601   

 

(1) During the year ended December 31, 2013, the Company redeemed approximately 10.4 million limited partnership units at an average price of $5.03 per unit and approximately 1.4 million FPUs at an average price of $4.48 per unit. During the year ended December 31, 2012, the Company redeemed approximately 14.9 million limited partnership units at an average price of $5.13 per unit and approximately 1.4 million FPUs at an average price of $6.46 per unit.
(2) During the year ended December 31, 2013, the Company repurchased approximately 3.0 million shares of its Class A common stock at an aggregate purchase price of approximately $15.5 million for an average price of $5.09 per share. During the year ended December 31, 2012, the Company repurchased 44,013 shares of its Class A common stock at an aggregate purchase price of approximately $337 thousand for an average price of $7.66 per share.

 

163


Table of Contents

Redeemable Partnership Interest

The changes in the carrying amount of redeemable partnership interest for the years ended December 31, 2013 and 2012 were as follows (in thousands):

 

     Year Ended December 31,  
              2013                     2012          

Balance at beginning of period

   $ 78,839      $ 86,269   

Consolidated net income allocated to FPUs

     7,839        3,547   

Earnings distributions

     (8,863     (2,367

Re-allocation of equity due to additional investment by founding/working partners

     938        1,378   

FPUs exchanged

     (6,496     (4,426

FPUs redeemed

     (4,104     (2,883

Cantor purchase of Cantor units from BGC Holdings upon redemption of FPUs

     —          (2,732

Other

     (1,235     53   
  

 

 

   

 

 

 

Balance at end of period

   $ 66,918      $ 78,839   
  

 

 

   

 

 

 

 

8. Securities Owned and Securities Sold, Not Yet Purchased

Securities owned primarily consist of unencumbered U.S. Treasury bills held for liquidity purposes. Total securities owned were $33.1 million and $32.0 million as of December 31, 2013 and 2012, respectively.

Securities owned consisted of the following (in thousands):

 

     December 31,
2013
     December 31,
2012
 

Government debt

   $ 32,027       $ 32,003   

Equities

     1,092         —     
  

 

 

    

 

 

 

Total

   $ 33,119       $ 32,003   
  

 

 

    

 

 

 

As of December 31, 2013, the Company had not pledged any of the securities owned to satisfy deposit requirements at exchanges or clearing organizations.

Total securities sold, not yet purchased was $2.0 million as of December 31, 2013. There were no securities sold, not yet purchased as of December 31, 2012.

Securities sold, not yet purchased consisted of the following (in thousands):

 

     December 31,
2013
     December 31,
2012
 

Equities

   $ 2,031       $ —     
  

 

 

    

 

 

 

Total

   $ 2,031       $ —     
  

 

 

    

 

 

 

 

9. Marketable Securities

Marketable securities consist of the Company’s ownership of various investments. The investments had a fair value of $45 million as of December 31, 2013, of which $5.5 million relates to securities classified as available-for-sale and accordingly recorded at fair value. Unrealized gains or losses on marketable securities classified as available-for-sale are included as part of “Accumulated other comprehensive loss” in the Company’s consolidated statements of financial condition.

 

164


Table of Contents

Marketable securities also include $39.5 million of NASDAQ OMX common stock received in connection with the earn-out from the sale of eSpeed (see Note 1—“Organization and Basis of Presentation”). These shares of NASDAQ OMX common stock are classified as trading securities and accordingly measured at fair value, with any changes in fair value recognized currently in earnings. The Company has entered into hedging transactions using derivative contracts to minimize the effect of price changes of the Company’s NASDAQ OMX shares (see Note 11—“Derivatives”).

The Company had no marketable securities as of December 31, 2012.

 

10. Receivables from and Payables to Broker-Dealers, Clearing Organizations, Customers and Related Broker-Dealers

Receivables from and payables to broker-dealers, clearing organizations, customers and related broker-dealers primarily represent amounts due for undelivered securities, cash held at clearing organizations and exchanges to facilitate settlement and clearance of matched principal transactions, spreads on matched principal transactions that have not yet been remitted from/to clearing organizations and exchanges and amounts related to open derivative contracts, including derivative contracts into which the Company has entered to minimize the effect of price changes of the Company’s NASDAQ OMX shares (see Note 11—“Derivatives”). The receivables from and payables to broker-dealers, clearing organizations, customers and related broker-dealers consisted of the following (in thousands):

 

     December 31,
2013
     December 31,
2012
 

Receivables from broker-dealers, clearing organizations, customers and related broker-dealers:

     

Contract values of fails to deliver

   $ 258,569       $ 186,799   

Customer receivables

     28,860         51,991   

Cash and cash equivalents held at clearing organizations

     46,684         45,563   

Other receivables from broker-dealers and customers

     12,204         11,587   

Net pending trades

     1,964         966   

Open derivative contracts

     1,634         782   
  

 

 

    

 

 

 

Total

   $ 349,915       $ 297,688   
  

 

 

    

 

 

 

Payables to broker-dealers, clearing organizations, customers and related broker-dealers:

     

Contract values of fails to receive

   $ 203,206       $ 209,321   

Customer payables

     22,889         19,716   

Payables to clearing organizations

     62,976         1,632   

Other payables to broker-dealers and customers

     12,627         23,282   

Open derivative contracts

     1,851         338   
  

 

 

    

 

 

 

Total

   $ 303,549       $ 254,289   
  

 

 

    

 

 

 

A portion of these receivables and payables are with Cantor. See Note 13—“Related Party Transactions,” for additional information related to these receivables and payables.

Substantially all open fails to deliver, open fails to receive and pending trade transactions as of December 31, 2013 have subsequently settled at the contracted amounts.

 

11. Derivatives

In the normal course of operations, the Company enters into derivative contracts. These derivative contracts primarily consist of interest rate swaps, foreign exchange swaps and equity options. The Company enters into derivative contracts to facilitate client transactions, hedge principal positions and facilitate hedging activities of affiliated companies.

 

165


Table of Contents

Derivative contracts can be exchange-traded or OTC. Exchange-traded derivatives typically fall within Level 1 or Level 2 of the fair value hierarchy depending on whether they are deemed to be actively traded or not. The Company generally values exchange-traded derivatives using their closing prices. OTC derivatives are valued using market transactions and other market evidence whenever possible, including market-based inputs to models, broker or dealer quotations or alternative pricing sources with reasonable levels of price transparency. For OTC derivatives that trade in liquid markets, such as generic forwards, swaps and options, model inputs can generally be verified and model selection does not involve significant management judgment. Such instruments are typically classified within Level 2 of the fair value hierarchy.

The Company does not designate any derivative contracts as hedges for accounting purposes. FASB guidance requires that an entity recognize all derivative contracts as either assets or liabilities in the consolidated statements of financial condition and measure those instruments at fair value. The fair value of all derivative contracts is recorded on a net-by-counterparty basis where a legal right to offset exists under an enforceable netting agreement. Derivative contracts are recorded as part of “Receivables from broker-dealers, clearing organizations, customers and related broker-dealers” and “Payables to broker-dealers, clearing organizations, customers and related broker-dealers” in the Company’s consolidated statements of financial condition.

The fair value of derivative contracts, computed in accordance with the Company’s netting policy, is set forth below (in thousands):

 

     December 31, 2013      December 31, 2012  
     Assets      Liabilities      Assets      Liabilities  

Interest rate swaps

   $ 445       $ —        $ 782       $ —    

Foreign exchange swaps

     501         926         —          338   

Equity options

     688         925         —          —    
  

 

 

    

 

 

    

 

 

    

 

 

 

Total

   $ 1,634       $ 1,851       $ 782       $ 338   
  

 

 

    

 

 

    

 

 

    

 

 

 

The notional amounts of the interest rate swap transactions at December 31, 2013 and 2012 were $87.8 million and $361.8 million, respectively. These represent matched customer transactions settled through and guaranteed by a central clearing organization.

All of the Company’s foreign exchange swaps are with Cantor. The notional amounts of the foreign exchange swap transactions at December 31, 2013 and 2012 were $197.4 million and $233.5 million, respectively. See Note 13—“Related Party Transactions,” for additional information related to these transactions.

The notional amount of the equity option transactions at December 31, 2013 was $59.7 million. These represent hedging transactions to minimize the effect of price changes of the NASDAQ OMX shares. The Company had no equity option transactions at December 31, 2012.

The replacement cost of contracts in a gain position at December 31, 2013 was $1.6 million.

The change in fair value of interest rate swaps and foreign exchange swaps is reported as part of “Principal transactions” in the Company’s consolidated statements of operations, and the change in fair value of equity options is included as part of “Other revenues” in the Company’s consolidated statements of operations. The table below summarizes gains and losses on derivative contracts for the years ended December 31, 2013, 2012 and 2011 (in thousands):

 

     Year Ended December 31,  

Derivative contract

   2013     2012      2011  

Interest rate swaps

   $ 22     $ 126      $ (100

Foreign exchange swaps

     (126     114        (372

Equity options

     (25     —           —     
  

 

 

   

 

 

    

 

 

 

(Loss) gain

   $ (129   $ 240      $ (472
  

 

 

   

 

 

    

 

 

 

 

166


Table of Contents

As described in Note 17—“Notes Payable, Collateralized and Short-Term Borrowings,” on July 29, 2011, the Company issued an aggregate of $160.0 million principal amount of 4.50% Convertible Senior Notes due 2016 (the “4.50% Convertible Notes”) containing an embedded conversion feature. The conversion feature meets the requirements to be accounted for as an equity instrument, and the Company classifies the conversion feature within “Additional paid-in capital” in the Company’s consolidated statements of financial condition. At the issuance of the 4.50% Convertible Notes, the embedded conversion feature was measured at approximately $19.0 million on a pre-tax basis ($16.1 million net of taxes and issuance costs) as the difference between the proceeds received and the fair value of a similar liability without the conversion feature and is not subsequently remeasured.

Also in connection with the issuance of the 4.50% Convertible Notes, the Company entered into capped call transactions. The capped call transactions meet the requirements to be accounted for as equity instruments, and the Company classifies the capped call transactions within “Additional paid-in capital” in the Company’s consolidated statements of financial condition. The purchase price of the capped call transactions resulted in a decrease to “Additional paid-in capital” of $11.4 million on a pre-tax basis ($9.9 million on an after-tax basis) at the issuance of the 4.50% Convertible Notes, and such capped call transactions are not subsequently remeasured.

12. Fair Value of Financial Assets and Liabilities

As required by FASB guidance, assets and liabilities are classified in their entirety based on the lowest level of input that is significant to the fair value measurement. The following tables set forth by level within the fair value hierarchy financial assets and liabilities accounted for at fair value under FASB guidance at December 31, 2013 and 2012 (in thousands):

 

     Assets at Fair Value at December 31, 2013  
     Level 1      Level 2      Level 3      Netting
and
Collateral
     Total  

Government debt

   $ 32,027       $ —        $ —        $ —        $ 32,027   

Marketable securities

     45,002         —          —          —          45,002   

Interest rate swaps

     —          445         —          —          445   

Foreign exchange swaps

     —          501         —          —          501   

Equity options

     688         —          —          —          688   

Securities owned—Equities

     1,092         —          —          —          1,092   
  

 

 

    

 

 

    

 

 

    

 

 

    

 

 

 

Total

   $ 78,809       $ 946       $ —        $ —        $ 79,755   
  

 

 

    

 

 

    

 

 

    

 

 

    

 

 

 

 

     Liabilities at Fair Value at December 31, 2013  
     Level 1      Level 2      Level 3      Netting
and
Collateral
     Total  

Foreign exchange swaps

   $ —        $ 926       $ —        $ —        $ 926   

Equity options

     925         —          —          —          925   

Securities sold, not yet purchased—Equities

     2,031         —          —          —          2,031   
  

 

 

    

 

 

    

 

 

    

 

 

    

 

 

 

Total

   $ 2,956       $ 926       $ —        $ —        $ 3,882   
  

 

 

    

 

 

    

 

 

    

 

 

    

 

 

 

 

     Assets at Fair Value at December 31, 2012  
     Level 1      Level 2      Level 3      Netting
and
Collateral
     Total  

Government debt

   $ 32,003       $ —        $ —        $ —        $ 32,003   

Interest rate swaps

     —          782         —          —          782   
  

 

 

    

 

 

    

 

 

    

 

 

    

 

 

 

Total

   $ 32,003       $ 782       $ —        $ —        $ 32,785   
  

 

 

    

 

 

    

 

 

    

 

 

    

 

 

 

 

167


Table of Contents
     Liabilities at Fair Value at December 31, 2012  
     Level 1      Level 2      Level 3      Netting
and
Collateral
     Total  

Foreign exchange swaps

   $ —        $ 338       $ —        $ —        $ 338   
  

 

 

    

 

 

    

 

 

    

 

 

    

 

 

 

Total

   $ —        $ 338       $ —        $ —        $ 338   
  

 

 

    

 

 

    

 

 

    

 

 

    

 

 

 

The following tables present information about the offsetting of derivative instruments and collateralized transactions as of December 31, 2013 and 2012 (in thousands):

 

     December 31, 2013  

Assets

   Gross
Amounts
     Gross  Amounts
Offset
     Net Amounts
Presented in the
Statements of
Financial

Condition
     Gross Amounts Not
Offset
     Net Amount  
            Financial
Instruments
     Cash
Collateral
Received
    

Interest rate swaps

   $ 639       $ 194       $ 445       $ —         $  —         $ 445   

Foreign exchange swaps

     568         67         501         —           —           501   

Equity options

     688         —           688         —           —           688   
  

 

 

    

 

 

    

 

 

    

 

 

    

 

 

    

 

 

 

Total

   $ 1,895       $ 261       $ 1,634       $ —         $ —         $ 1,634   
  

 

 

    

 

 

    

 

 

    

 

 

    

 

 

    

 

 

 

Liabilities

                                         

Interest rate swaps

   $ 194       $ 194       $ —         $ —         $ —         $ —     

Foreign exchange swaps

     993         67         926         —           —           926   

Equity options

     925         —           925         —           —           925   
  

 

 

    

 

 

    

 

 

    

 

 

    

 

 

    

 

 

 

Total

   $ 2,112       $ 261       $ 1,851       $ —         $ —         $ 1,851   
  

 

 

    

 

 

    

 

 

    

 

 

    

 

 

    

 

 

 

 

     December 31, 2012  

Assets

   Gross
Amounts
     Gross
Amounts

Offset
     Net Amounts
Presented in the
Statements of
Financial

Condition
     Gross Amounts Not Offset      Net Amount  
            Financial
Instruments
     Cash
Collateral
Received
    

Interest rate swaps

   $ 990       $ 208       $ 782       $ —         $  —         $ 782   

Foreign exchange swaps

     791         791         —           —           —           —     
  

 

 

    

 

 

    

 

 

    

 

 

    

 

 

    

 

 

 

Total

   $ 1,781       $ 999       $ 782       $ —         $ —         $ 782   
  

 

 

    

 

 

    

 

 

    

 

 

    

 

 

    

 

 

 

Liabilities

                                         

Interest rate swaps

   $ 208       $ 208       $  —         $ —         $ —         $  —     

Foreign exchange swaps

     1,129         791         338         —           —           338   
  

 

 

    

 

 

    

 

 

    

 

 

    

 

 

    

 

 

 

Total

   $ 1,337       $ 999       $ 338       $ —         $ —         $ 338   
  

 

 

    

 

 

    

 

 

    

 

 

    

 

 

    

 

 

 

All of the Company’s foreign exchange swaps are with Cantor. See Note 13—“Related Party Transactions,” for additional information related to these transactions.

 

13. Related Party Transactions

Service Agreements

Throughout Europe and Asia, the Company provides Cantor with administrative services, technology services and other support for which it charges Cantor based on the cost of providing such services plus a mark-up, generally 7.5%. In the U.K., the Company provides these services to Cantor through Tower Bridge. The Company owns 52% of Tower Bridge and consolidates it, and Cantor owns 48%. Cantor’s interest in Tower Bridge is reflected as a component of “Noncontrolling interest in subsidiaries” in the Company’s consolidated

 

168


Table of Contents

statements of financial condition, and the portion of Tower Bridge’s income attributable to Cantor is included as part of “Net income attributable to noncontrolling interest in subsidiaries” in the Company’s consolidated statements of operations. In the U.S., the Company provides Cantor with technology services for which it charges Cantor based on the cost of providing such services.

The administrative services agreement provides that direct costs incurred are charged back to the service recipient. Additionally, the service recipient generally indemnifies the service provider for liabilities that it incurs arising from the provision of services other than liabilities arising from fraud or willful misconduct of the service provider. In accordance with the administrative service agreement, the Company has not recognized any liabilities related to services provided to affiliates.

The Company, together with other leading financial institutions, formed ELX, a limited partnership that has established a fully electronic futures exchange. The Company accounts for ELX under the equity method of accounting (see Note 14—“Investments” for more details). During the year ended December 31, 2013, the Company made no capital contributions to ELX. During the year ended December 31, 2012, the Company made a $16.0 million capital contribution to ELX. On March 28, 2012, the Company entered into a credit agreement with ELX, whereby the Company has agreed to lend ELX up to $16.0 million. As of December 31, 2013, the Company had not loaned ELX any amounts under this agreement. The commitment period for this credit facility extends through March 28, 2015. The Company has entered into a technology services agreement with ELX pursuant to which the Company provided software technology licenses, monthly maintenance support and other technology services as requested by ELX. As part of the sale of eSpeed (see Note 1—“Organization and Basis of Presentation”), the Company sold the technology services agreement with ELX to NASDAQ OMX. In addition, in connection with the sale of eSpeed (see Note 1—“Organization and Basis of Presentation”), the Company has guaranteed all payment obligations of ELX through December 31, 2014 under the Amended and Restated Technology Services Agreement, dated as of March 28, 2012, by and between eSpeed Technology Services L.P. and ELX Futures L.P.

For the years ended December 31, 2013, 2012 and 2011, the Company recognized related party revenues of $41.1 million, $53.2 million, and $62.2 million, respectively, for the services provided to Cantor and ELX. These revenues are included as part of “Fees from related parties” in the Company’s consolidated statements of operations.

In the U.S., Cantor and its affiliates provide the Company with administrative services and other support for which Cantor charges the Company based on the cost of providing such services. In connection with the services Cantor provides, the Company and Cantor entered into an employee lease agreement whereby certain employees of Cantor are deemed leased employees of the Company. For the years ended December 31, 2013, 2012 and 2011, the Company was charged $32.7 million, $35.3 million and $36.8 million, respectively, for the services provided by Cantor and its affiliates, of which $23.3 million, $23.5 million and $25.2 million, respectively, were to cover compensation to leased employees for the years ended December 31, 2013, 2012 and 2011. The fees paid to Cantor for administrative and support services, other than those to cover the compensation costs of leased employees, are included as part of “Fees to related parties” in the Company’s consolidated statements of operations. The fees paid to Cantor to cover the compensation costs of leased employees are included as part of “Compensation and employee benefits” in the Company’s consolidated statements of operations.

For the years ended December 31, 2013, 2012 and 2011, Cantor’s share of the net profit in Tower Bridge was $0.1 million, $2.1 million and $2.6 million, respectively. Cantor’s noncontrolling interest is included as part of “Noncontrolling interest in subsidiaries” in the Company’s consolidated statements of financial condition.

Reverse Repurchase Agreements with Cantor

From time to time, the Company has entered into reverse repurchase agreements with Cantor, whereby the Company has received agency mortgage-backed securities and similar quality securities as collateral. The Company did not have any reverse repurchase agreements with Cantor as of either December 31, 2013 or 2012.

 

169


Table of Contents

During the year ended December 31, 2013, the Company recognized $68 thousand in interest income related to reverse repurchase agreements with Cantor. During the years ended December 31, 2012 and 2011, the Company did not recognize any interest income related to reverse repurchase agreements with Cantor.

Clearing Agreement with Cantor

The Company receives certain clearing services (“Clearing Services”) from Cantor pursuant to its clearing agreement. These Clearing Services are provided in exchange for payment by the Company of third-party clearing costs and allocated costs. The costs associated with these payments are included as part of “Fees to related parties” in the Company’s consolidated statements of operations.

Other Agreements with Cantor

The Company is authorized to enter into short-term arrangements with Cantor to cover any failed U.S. Treasury securities transactions and to share equally any net income resulting from such transactions, as well as any similar clearing and settlement issues. As of December 31, 2013, the Company had not entered into any arrangements to cover any failed U.S. Treasury transactions.

To more effectively manage the Company’s exposure to changes in foreign exchange rates, the Company and Cantor agreed to jointly manage the exposure. As a result, the Company is authorized to divide the quarterly allocation of any profit or loss relating to foreign exchange currency hedging between Cantor and the Company. The amount allocated to each party is based on the total net exposure for the Company and Cantor. The ratio of gross exposures of Cantor and the Company is utilized to determine the shares of profit or loss allocated to each for the period. During the years ended December 31, 2013 and 2012, respectively, the Company recognized its share of foreign exchange loss of $346 thousand and foreign exchange gain of $47 thousand. During the year ended December 31, 2011, the Company recognized its share of foreign exchange loss of $1.8 million. This foreign exchange gain or loss is included as part of “Other expenses” in the Company’s consolidated statements of operations.

In March 2009, the Company and Cantor were authorized to utilize each other’s brokers to provide brokerage services for securities not brokered by such entity, so long as, unless otherwise agreed, such brokerage services were provided in the ordinary course and on terms no less than favorable to the receiving party than such services are provided to typical third-party customers.

In August 2013, the Audit Committee authorized the Company to invest up to $350 million in an asset-backed commercial paper program for which certain Cantor entities serve as placement agent and referral agent. The program issues short-term notes to money market investors and is expected to be used from time to time as a liquidity management vehicle. The notes are backed by assets of highly rated banks. The Company is entitled to invest in the program so long as the program meets investment policy guidelines, including relating to ratings. Cantor will earn a spread between the rate it receives from the short-term note issuer and the rate it pays to the Company on any investments in this program. This spread will be no greater than the spread earned by Cantor for placement of any other commercial paper note in the program. As of December 31, 2013, the Company had $250 million invested in the program, which is recorded in “Cash and cash equivalents” in the Company’s consolidated statements of financial condition.

Receivables from and Payables to Related Broker-Dealers

Amounts due to or from Cantor and Freedom International Brokerage are for transactional revenues under a technology and services agreement with Freedom International Brokerage as well as for open derivative contracts. These are included as part of “Receivables from broker-dealers, clearing organizations, customers and related broker-dealers” or “Payables to broker-dealers, clearing organizations, customers and related broker-dealers” in the Company’s consolidated statements of financial condition. As of December 31, 2013 and 2012,

 

170


Table of Contents

the Company had receivables from Freedom International Brokerage of $2.6 million and $2.9 million, respectively. As of December 31, 2013, the Company had $0.5 million in receivables from Cantor related to open derivative contracts. As of December 31, 2012, the Company had no receivables from Cantor related to open derivative contracts. As of December 31, 2013 and 2012, the Company had $0.9 million and $0.3 million, respectively, in payables to Cantor related to open derivative contracts.

Loans, Forgivable Loans and Other Receivables from Employees and Partners, Net

The Company has entered into various agreements with certain of its employees and partners whereby these individuals receive loans which may be either wholly or in part repaid from the distribution earnings that the individuals receive on some or all of their limited partnership interests or may be forgiven over a period of time. The forgivable portion of these loans is recognized as compensation expense over the life of the loan. From time to time, the Company may also enter into agreements with employees and partners to grant bonus and salary advances or other types of loans. These advances and loans are repayable in the timeframes outlined in the underlying agreements.

At the end of the second quarter of 2013, the Company commenced the Global Partnership Restructuring Program (see Note 1—“Organization and Basis of Presentation”). Under the Program, certain BGC Holdings limited partnership units were redeemed or exchanged for approximately 44 million shares of our Class A common stock, of which approximately 41 million were restricted shares. Due to the net redemption/exchange of the limited partnership units in the Program, the Company determined that the collectability of a portion of the employee loan balances was not expected and, therefore, the Company recognized a reserve in the amount of approximately $160.5 million. The compensation expense related to this reserve was included as part of “Compensation and employee benefits” in the Company’s consolidated statements of operations for the year ended December 31, 2013.

As of December 31, 2013 and 2012, the aggregate balance of employee loans, net of reserve, was $142.8 million and $220.1 million, respectively, and is included as “Loans, forgivable loans and other receivables from employees and partners, net” in the Company’s consolidated statements of financial condition. Compensation expense for the above mentioned employee loans for the years ended December 31, 2013, 2012 and 2011 was $195.0 million, $35.6 million and $31.8 million, respectively.

8.75% Convertible Notes

On April 1, 2010, BGC Holdings issued an aggregate of $150.0 million principal amount of 8.75% Convertible Senior Notes due 2015 (the “8.75% Convertible Notes”) to Cantor in a private placement transaction. The Company used the proceeds of the 8.75% Convertible Notes to repay at maturity $150.0 million aggregate principal amount of Senior Notes due April 1, 2010. The Company recorded interest expense related to the 8.75% Convertible Notes in the amount of $13.1 million, $13.1 million and $13.2 million for the years ended December 31, 2013, 2012 and 2011, respectively. See Note 17—“Notes Payable, Collateralized and Short-Term Borrowings,” for more information.

Controlled Equity Offerings and Other Transactions with CF&Co

As discussed in Note 7—“Stock Transactions and Unit Redemptions,” the Company has entered into controlled equity offering sales agreements with CF&Co, as the Company’s sales agent. For the years ended December 31, 2013, 2012 and 2011, the Company was charged approximately $0.9 million, $1.7 million and $1.4 million, respectively, for services provided by CF&Co related to the Company’s controlled equity offering sales agreements. These expenses are included as part of “Professional and consulting fees” in the Company’s consolidated statements of operations.

 

171


Table of Contents

The Company has engaged CF&Co and its affiliates to act as financial advisor in connection with one or more third-party business combination transactions as requested by the Company on behalf of its affiliates from time to time on specified terms, conditions and fees. The Company may pay finders’, investment banking or financial advisory fees to broker-dealers, including, but not limited to, CF&Co and its affiliates, from time to time in connection with certain business combination transactions, and, in some cases, the Company may issue shares of the Company’s Class A common stock in full or partial payment of such fees.

During the year ended December 31, 2013 the Company paid fees of approximately $7.4 million to CF&Co. These expenses are included as a reduction of “Gain on divestiture and sale of investments” in the Company’s statements of operations. During the years ended December 31, 2012 and 2011, the Company paid advisory fees to CF&Co. of $1.0 million and $1.4 million, respectively. These fees were recorded as part of “Professional and consulting fees” in the Company’s consolidated statements of operations. In addition, during the year ended December 31, 2012 the Company paid underwriting fees of approximately $0.2 million to CF&Co. This fee was recorded as a debt issuance cost, which is amortized as interest expense over the term of the notes.

Under rules adopted by the Commodity Futures Trading Commission (“CFTC”), all foreign introducing brokers engaging in transactions with U.S. persons are required to register with the National Futures Association and either meet financial reporting and net capital requirements on an individual basis or obtain a guarantee agreement from a registered Futures Commission Merchant. From time to time, the Company’s European-based brokers engage in interest rate swap transactions with U.S.-based counterparties, and therefore the Company is subject to the CFTC requirements. CF&Co has entered into guarantees on behalf of the Company, and the Company is required to indemnify CF&Co for the amounts, if any, paid by CF&Co on behalf of the Company pursuant to this arrangement.

Transactions with Cantor Commercial Real Estate Company, L.P.

On October 29, 2013, the Audit Committee of the Board of Directors authorized the Company to enter into agreements from time to time with Cantor and/or its affiliates, including Cantor Commercial Real Estate Company, L.P. (“CCRE”), to provide services, including finding and reviewing suitable acquisition or partner candidates, structuring transactions, negotiating and due diligence services, in connection with the Company’s acquisition and other business strategies in commercial real estate and other businesses. Such services would be provided at fees not to exceed the fully-allocated cost of such services plus 10%. In connection with this agreement, the Company recognized $0.3 million of expense for the year ended December 31, 2013. This expense was recorded as part of “Professional and consulting fees” in the Company’s consolidated statements of operations. The Company did not have any fees in connection with this agreement for the years ended December 31, 2012 and 2011.

The Company also has a referral agreement in place with CCRE, in which brokers are incentivized to refer business to CCRE through a revenue-share arrangement. In connection with this revenue-share agreement, the Company recognized revenues of $1.5 million and $1.1 million for the years ended December 31, 2013 and 2012, respectively. The Company did not have any revenues in connection with this revenue-share agreement for the year ended December 31, 2011. This revenue was recorded as part of “Commissions” in the Company’s consolidated statements of operations.

Cantor Rights to Purchase Limited Partnership Interests from BGC Holdings

Cantor has the right to purchase limited partnership interests (Cantor units) from BGC Holdings upon redemption of non-exchangeable FPUs redeemed by BGC Holdings upon termination or bankruptcy of the founding/working partner. Any such Cantor units purchased by Cantor are exchangeable for shares of Class B common stock or, at Cantor’s election or if there are no additional authorized but unissued shares of Class B common stock, shares of Class A common stock, in each case on a one-for-one basis (subject to customary anti-dilution adjustments).

 

 

172


Table of Contents

During the year ended December 31, 2013, Cantor did not purchase any exchangeable limited partnership interests from BGC Holdings. During the year ended December 31, 2012, in connection with the redemption by BGC Holdings of an aggregate of 431,985 non-exchangeable FPUs from founding partners of BGC Holdings for an aggregate consideration of $1,282,045, Cantor purchased 431,985 exchangeable limited partnership interests from BGC Holdings for an aggregate consideration of $1,282,045. The redemption of the non-exchangeable FPUs and issuance of an equal number of exchangeable limited partnership interests did not change the fully diluted number of shares outstanding.

In addition, pursuant to the Sixth Amendment to the BGC Holdings Limited Partnership Agreement, during the year ended December 31, 2012, Cantor purchased 488,744 exchangeable limited partnership interests from BGC Holdings for an aggregate consideration of $1,449,663 in connection with the grant of exchangeability and exchange of 488,744 FPUs. Such exchangeable limited partnership interests are exchangeable by Cantor at any time on a one-for-one basis (subject to adjustment) for shares of the Company’s Class A common stock.

As of December 31, 2013, there were 2,669,952 non-exchangeable FPUs remaining in which BGC Holdings had the right to redeem and Cantor had the right to purchase an equivalent number of Cantor units.

BGC Partners’ Acquisition of CantorCO2e, L.P.

On August 2, 2011, the Company’s Board of Directors and Audit Committee approved the Company’s acquisition from Cantor of its North American environmental brokerage business, CantorCO2e, L.P. (“CO2e”). On August 9, 2011, the Company completed the acquisition of CO2e from Cantor for the assumption of approximately $2.0 million of liabilities and announced the launch of BGC Environmental Brokerage Services. Headquartered in New York, BGC Environmental Brokerage Services focuses on environmental commodities, offering brokerage, escrow and clearing, consulting, and advisory services to clients throughout the world in the industrial, financial and regulatory sectors.

Transactions with Executive Officers and Directors

On May 4, 2012, the Company restructured the partnership and compensation arrangement of Mr. Lutnick by (i) the issuance to Mr. Lutnick of 2,449,312 PSUs and the cancelation of the equivalent number of outstanding REUs that had been previously issued to Mr. Lutnick and (ii) the grant of a right of exchange with respect to such 2,449,312 PSUs. The restructuring was approved by the Compensation Committee.

During the year ended December 31, 2011, Howard W. Lutnick, the Company’s Chief Executive Officer, exercised an employee stock option with respect to 1.5 million shares of Class A common stock at an exercise price of $5.10 per share. The exercise price was paid in cash from Mr. Lutnick’s personal funds.

During the year ended December 31, 2011, other executive officers of the Company exercised employee stock options with respect to 152,188 shares of Class A common stock at an average exercise price of $5.10 per share. A portion of these shares were withheld to pay the option exercise price and the applicable tax obligations. During the year ended December 31, 2011, these executive officers sold 6,454 of these shares of Class A common stock that they acquired upon exercise of options to the Company at an average price of $8.50 per share.

During the year ended December 31, 2013, the Company repurchased 33,478 shares of Class A common stock, at an average price of $5.61 per share, from Stephen M. Merkel, the Company’s Executive Vice President, General Counsel and Secretary, and 533,406 shares of Class A common stock, at an average price of $5.82 per share, from Shaun D. Lynn, the Company’s President.

During the year ended December 31, 2012, the Company repurchased 41,523 shares of Class A common stock, at an average price of $7.66 per share, from Mr. Merkel and certain family trusts.

During the year ended December 31, 2011, the Company repurchased 60,929 shares of Class A common stock, at an average price of $6.43 per share, from a director, executive officers, and employees of the Company.

 

173


Table of Contents

In connection with the Company’s Global Partnership Restructuring Program during the second quarter of 2013 (see Note 1—“Organization and Basis of Presentation”), the Company redeemed/exchanged a total of 9,930,675 previously issued limited partnership units for 3,553,345 shares of Class A common stock and 3,561,392 shares of restricted stock from the Company’s executive officers. The number of shares delivered to the executive officers was net of 1,028,128 shares withheld to pay withholding taxes. These shares were awarded to the executive officers on July 30, 2013. In connection with the Global Partnership Restructuring Program, Mr. Lutnick elected to exercise certain cumulative rights previously granted to him with respect to an aggregate of 1,802,608 of his non-exchangeable partnership units, which resulted in the receipt of shares of Class A common stock for such units.

In addition, in connection with the foregoing, Messrs. Lynn, Windeatt and Sadler received an aggregate of 283,206 newly-issued BGC Holdings limited partnership units (equivalent to 9.75% of their non-exchangeable units that were redeemed in the above transactions). Upon any sale or other transfer by such executive officers of shares of restricted stock, a proportional number of these units will be redeemed for zero by BGC Holdings. These units are not exchangeable into shares of Class A common stock.

Transactions with Relief Fund

During the year ended December 31, 2013, the Company issued and donated an aggregate of 1,000,000 shares of Class A common stock to The Cantor Fitzgerald Relief Fund (the “Relief Fund”) in connection with the Company’s annual Charity Day.

During the year ended December 31, 2013, the Company also committed to make charitable contributions to the Relief Fund in the amount of $25.0 million, which the Company recorded in “Other expenses” in the Company’s consolidated statements of operations for the year ended December 31, 2013.

During the year ended December 31, 2012, the Company issued and donated an aggregate of 2,860,000 shares of Class A common stock to the Relief Fund in connection with the Company’s annual Charity Day.

During the year ended December 31, 2011, the Company issued and donated an aggregate of 443,686 shares of Class A common stock to the Relief Fund. During the year ended December 31, 2011, three partners of BGC Holdings donated an aggregate of 995,911 shares of Class A common stock to the Relief Fund. The aggregate 995,911 shares of Class A common stock were issued by the Company on July 27, 2011.

Other Transactions

The Company is authorized to enter into loans, investments or other credit support arrangements for Aqua Securities L.P. (“Aqua”), an alternative electronic trading platform that offers new pools of block liquidity to the global equities markets, of up to $11.6 million in the aggregate; such arrangements are proportionally and on the same terms as similar arrangements between Aqua and Cantor. The Company has been further authorized to provide counterparty or similar guarantees on behalf of Aqua from time to time, provided that liability for any such guarantees, as well as similar guarantees provided by Cantor, would be shared proportionally with Cantor. Aqua is 51% owned by Cantor and 49% owned by the Company. Aqua is accounted for under the equity method of accounting. During the years ended December 31, 2013, and 2012, the Company made $1.7 million and $1.6 million, respectively, in cash contributions to Aqua. These contributions are recorded as part of “Investments” in the Company’s consolidated statements of financial condition.

The Company has also entered into a Subordinated Loan Agreement with Aqua, whereby the Company agreed to lend Aqua the principal sum of $980 thousand. The scheduled maturity date on the subordinated loan is September 1, 2015, and the current rate of interest on the loan is three month LIBOR plus 600 basis points. The loan to Aqua is recorded as part of “Receivables from related parties” in the Company’s consolidated statements of financial condition.

 

174


Table of Contents

During the year ended December 31, 2011, the Company issued 9.0 million shares of Class A common stock and 9.0 million shares of Class B common stock to Cantor upon Cantor’s exchange of 18.0 million Cantor units. These issuances did not impact the total number of shares and units outstanding. As of December 31, 2013, Cantor held an aggregate of 48,782,933 Cantor units (see Note 7—“Stock Transactions and Unit Redemptions”).

 

14. Investments

Equity Method Investments

 

(in thousands)    Percent
Ownership  (1)
    December 31,
2013
     December 31,
2012
 

ELX

     49   $ 6,469       $ 14,337   

Freedom International Brokerage

     45     8,370         8,976   

China Credit BGC Money Broking Company Limited

     33     2,004         1,485   

Aqua and other investments

       860         758   
    

 

 

    

 

 

 

Equity method investments

     $ 17,703       $ 25,556   
    

 

 

    

 

 

 

 

(1) Represents the Company’s voting interest in the equity method investment as of December 31, 2013.

The Company’s share of losses related to its equity method investments was $9.5 million, $11.8 million and $6.6 million for the years ended December 31, 2013, 2012 and 2011, respectively. The Company’s share of the losses is reflected in “Losses on equity investments” in the Company’s consolidated statements of operations.

On March 28, 2012, the Company made a capital contribution of $16.0 million to ELX.

In June 2013, the Company acquired a controlling interest in an entity that had previously been accounted for using the equity method. This transaction resulted in the consolidation of the entity in the Company’s consolidated financial statements (see Note 4—“Acquisitions”).

Summarized condensed financial information for the Company’s equity method investments is as follows (in thousands):

 

     Year Ended December 31,  
     2013     2012     2011  

Statements of operations:

      

Total revenues

   $ 49,033      $ 41,104      $ 44,078   

Total expenses

     64,987        63,826        67,972   
  

 

 

   

 

 

   

 

 

 

Net loss

   $ (15,954   $ (22,722   $ (23,894
  

 

 

   

 

 

   

 

 

 

 

     December 31,  
     2013      2012  

Statements of financial condition:

     

Cash and cash equivalents

   $ 18,568       $ 24,719   

Fixed assets, net

     2,440         12,064   

Other assets

     6,350         6,868   
  

 

 

    

 

 

 

Total assets

   $ 27,358       $ 43,651   
  

 

 

    

 

 

 

Payables to related parties

     6,454         15,006   

Other liabilities

     9,134         5,897   

Total equity and partners’ capital

     11,770         22,748   
  

 

 

    

 

 

 

Total liabilities, equity and partners’ capital

   $ 27,358       $ 43,651   
  

 

 

    

 

 

 

 

175


Table of Contents

See Note 13—“Related Party Transactions,” for information regarding related party transactions with unconsolidated entities included in the Company’s consolidated financial statements.

Investments in Variable Interest Entities

Certain of the Company’s equity method investments included in the tables above are considered VIEs, as defined under the accounting guidance for consolidation. The Company is not considered the primary beneficiary of, and therefore does not consolidate, any of the VIEs in which it holds a variable interest. The Company’s involvement with such entities is in the form of direct equity interests and related agreements. The Company’s maximum exposure to loss with respect to the VIEs is its investment in such entities as well as a credit facility and a subordinated loan.

The following table sets forth the Company’s investment in its unconsolidated VIEs and the maximum exposure to loss with respect to such entities as of December 31, 2013 and 2012. The amounts presented in the “Investment” column below are included in, and not in addition to, the equity method investment table above (in thousands):

 

     December 31, 2013      December 31, 2012  
     Investment      Maximum
Exposure to Loss
     Investment      Maximum
Exposure to Loss
 

Variable interest entities (1)

   $ 7,329       $ 24,309       $ 15,199       $ 44,441   
  

 

 

    

 

 

    

 

 

    

 

 

 

 

(1) In addition to its equity investments, the Company has entered into a credit agreement to lend one of its VIEs (ELX) up to $16.0 million. The commitment period for such credit facility extends through March 28, 2015. Additionally, the Company has entered into a subordinated loan agreement with another of its VIEs (Aqua), whereby the Company agreed to lend the principal sum of $980 thousand. As of December 31, 2013, the Company’s maximum exposure to loss with respect to its VIEs is the sum of its equity investment in such VIEs plus the $16.0 million credit facility and the $980 thousand subordinated loan. Additionally, in connection with the sale of eSpeed (see Note 1—“Organization and Basis of Presentation”), the Company has guaranteed all payment obligations of ELX through December 31, 2014 under the Amended and Restated Technology Services Agreement, dated as of March 28, 2012, by and between eSpeed Technology Services L.P. and ELX Futures L.P.

 

15. Fixed Assets, Net

Fixed assets, net consisted of the following (in thousands):

 

     December 31,
2013
     December 31,
2012
 

Computer and communications equipment

   $ 156,835       $ 176,845   

Software, including software development costs

     109,453         146,676   

Leasehold improvements and other fixed assets

     113,012         111,575   
  

 

 

    

 

 

 
     379,300         435,096   

Less: accumulated depreciation and amortization

     251,685         293,987   
  

 

 

    

 

 

 

Fixed assets, net

   $ 127,615       $ 141,109   
  

 

 

    

 

 

 

Depreciation expense was $32.7 million, $36.0 million and $34.3 million for years ended December 31, 2013, 2012 and 2011, respectively. Depreciation is included as part of “Occupancy and equipment” in the Company’s consolidated statements of operations.

For the years ended December 31, 2013, 2012 and 2011, software development costs totaling $15.0 million, $14.0 million and $15.9 million, respectively, were capitalized. Amortization of software development costs

 

176


Table of Contents

totaled $9.0 million, $11.4 million and $11.4 million for the years ended December 31, 2013, 2012 and 2011, respectively. Amortization of software development costs is included as part of “Occupancy and equipment” in the Company’s consolidated statements of operations.

Impairment charges of $6.1 million, $1.3 million and $0.8 million were recorded for the years ended December 31, 2013, 2012 and 2011, respectively, related to the evaluation of capitalized software projects for future benefit and for fixed assets no longer in service. Impairment charges related to capitalized software and fixed assets are reflected in “Occupancy and equipment” in the Company’s consolidated statements of operations.

As a result of the sale of eSpeed, the Company sold fixed assets with a carrying value of approximately $13.5 million (see Note 2—“Divestiture”).

 

16. Goodwill and Other Intangible Assets, Net

The changes in the carrying amount of goodwill by reportable segment for the years ended December 31, 2013 and 2012 were as follows (in thousands):

 

     Financial
Services
    Real
Estate
Services
    Total  

Balance at December 31, 2011

   $ 81,602      $ 59,540      $ 141,142   

Frederick Ross acquisition

     —          8,489        8,489   

Smith Mack acquisition

     —          7,183        7,183   

Grubb & Ellis acquisition

     —          4,046        4,046   

Goodwill related to Newmark affiliates

     —          611        611   

Other acquisitions

     4,304        —          4,304   

Cumulative translation adjustment

     (901     —          (901
  

 

 

   

 

 

   

 

 

 

Balance at December 31, 2012

   $ 85,005      $ 79,869      $ 164,874   

Acquisitions

     1,296        —          1,296   

Other

     (83     (1,693     (1,776

Cumulative translation adjustment

     (1,055     —          (1,055
  

 

 

   

 

 

   

 

 

 

Balance at December 31, 2013

   $ 85,163      $ 78,176      $ 163,339   
  

 

 

   

 

 

   

 

 

 

During the year ended December 31, 2013, the Company recognized measurement period adjustments of approximately $1.7 million and $0.1 million relating to Real Estate Services and Financial Services, respectively. The Company considers the adjustments insignificant to its consolidated financial statements and accordingly the Company’s consolidated statements of financial position at December 31, 2012 were not retrospectively adjusted.

Goodwill is not amortized and is reviewed annually for impairment or more frequently if impairment indicators arise, in accordance with FASB guidance on Goodwill and Other Intangible Assets. The Company completed its annual goodwill impairment testing during the fourth quarter of 2013, which did not result in any goodwill impairment.

 

177


Table of Contents

Other intangible assets consisted of the following (in thousands):

 

    December 31, 2013  
    Gross Amount     Accumulated
Amortization
    Net Carrying Amount     Weighted-Average
Remaining Life (Years)
 

Definite life intangible assets:

       

Patents

  $ 7,006      $ 5,594      $ 1,412        2.4   

Acquired intangibles

    14,474        12,081        2,393        3.1   

Noncompete agreements

    1,790        988        802        1.8   

All other

    2,443        1,055        1,388        5.2   
 

 

 

   

 

 

   

 

 

   

 

 

 

Total definite life intangible assets

    25,713        19,718        5,995        3.2   

Indefinite life intangible assets:

       

Trade names

    10,685        —          10,685        N/A   

Horizon license

    1,500        —          1,500        N/A   
 

 

 

   

 

 

   

 

 

   

 

 

 

Total indefinite life intangible assets

    12,185        —          12,185        N/A   
 

 

 

   

 

 

   

 

 

   

 

 

 

Total

  $ 37,898      $ 19,718      $ 18,180        3.2   
 

 

 

   

 

 

   

 

 

   

 

 

 

 

    December 31, 2012  
    Gross Amount     Accumulated
Amortization
    Net Carrying Amount     Weighted-Average
Remaining Life (Years)
 

Definite life intangible assets:

       

Patents

  $ 36,347      $ 35,047      $ 1,300        4.9   

Acquired intangibles

    20,770        16,778        3,992        3.6   

Noncompete agreements

    3,418        2,169        1,249        2.8   

All other

    3,832        2,238        1,594        7.2   
 

 

 

   

 

 

   

 

 

   

 

 

 

Total definite life intangible assets

    64,367        56,232        8,135        4.4   

Indefinite life intangible assets:

       

Trade names

    10,685        —          10,685        N/A   

Horizon license

    1,500        —          1,500        N/A   
 

 

 

   

 

 

   

 

 

   

 

 

 

Total indefinite life intangible assets

    12,185        —          12,185        N/A   
 

 

 

   

 

 

   

 

 

   

 

 

 

Total

  $ 76,552      $ 56,232      $ 20,320        4.4   
 

 

 

   

 

 

   

 

 

   

 

 

 

Intangible amortization expense was $5.5 million, $3.6 million and $3.5 million for the years ended December 31, 2013, 2012 and 2011, respectively. Intangible amortization is included as part of “Other expenses” in the Company’s consolidated statements of operations.

The estimated future amortization expense of definite life intangible assets as of December 31, 2013 is as follows (in millions):

 

2014

   $ 2.5   

2015

     1.6   

2016

     0.8   

2017

     0.7   

2018

     0.4   

2019 and thereafter

     —     
  

 

 

 

Total

   $ 6.0   
  

 

 

 

 

178


Table of Contents
17. Notes Payable, Collateralized and Short-Term Borrowings

Notes payable, collateralized and short-term borrowings consisted of the following (in thousands):

 

     December 31,
2013
     December 31,
2012
 

8.75% Convertible Notes

   $ 150,000       $ 150,000   

4.50% Convertible Notes

     147,870         143,354   

8.125% Senior Notes

     108,904         108,780   

Collateralized borrowings

     1,582         49,310   
  

 

 

    

 

 

 

Total

   $ 408,356       $ 451,444   
  

 

 

    

 

 

 

The Company’s Convertible Notes and 8.125% Senior Notes are recorded at amortized cost. The carrying amounts and estimated fair values of the Company’s Convertible Notes and 8.125% Senior Notes were as follows (in thousands):

 

     December 31, 2013      December 31, 2012  
     Carrying Amount      Fair Value      Carrying Amount      Fair Value  

8.75% Convertible Notes

   $ 150,000       $ 177,101       $ 150,000       $ 155,718   

4.50% Convertible Notes

     147,870         167,600         143,354         147,200   

8.125% Senior Notes

     108,904         116,460         108,780         116,955   
  

 

 

    

 

 

    

 

 

    

 

 

 

Total

   $ 406,774       $ 461,161       $ 402,134       $ 419,873   
  

 

 

    

 

 

    

 

 

    

 

 

 

The fair value of the 8.75% Convertible Notes was estimated based on a jump-diffusion convertible pricing model, which among other inputs incorporates the scheduled coupon and principal payments, the conversion feature inherent in the 8.75% Convertible Notes, the Company’s Class A common stock price and a stock price volatility assumption. The stock price volatility assumptions are based on the historic volatility of the Company’s Class A common stock. The fair value measurements of the 8.75% Convertible Notes are based on significant inputs observable in the market and are considered Level 2 within the fair value hierarchy. The fair values of the 8.125% Senior Notes and 4.50% Convertible Notes were determined using observable market prices as these securities are traded and are considered Level 1 and Level 2, respectively, within the fair value hierarchy, based on whether they are deemed to be actively traded.

Convertible Notes

On April 1, 2010, BGC Holdings issued an aggregate of $150.0 million principal amount of the 8.75% Convertible Notes to Cantor in a private placement transaction. The Company used the proceeds of the 8.75% Convertible Notes to repay $150.0 million principal amount of Senior Notes that matured on April 1, 2010. The 8.75% Convertible Notes are senior unsecured obligations and rank equally and ratably with all existing and future senior unsecured obligations of the Company. The 8.75% Convertible Notes bear an annual interest rate of 8.75%, payable semi-annually in arrears on April 15 and October 15 of each year, beginning on October 15, 2010, and were convertible into 23.7 million shares of Class A common stock as of December 31, 2013. The 8.75% Convertible Notes will mature on April 15, 2015, unless earlier repurchased, exchanged or converted. The Company recorded interest expense related to the 8.75% Convertible Notes of $13.1 million, $13.1 million and $13.2 million for the years ended December 31, 2013, 2012 and 2011, respectively.

As of December 31, 2013, the 8.75% Convertible Notes were convertible, at the holder’s option, at a conversion rate of 158.2548 shares of Class A common stock per $1,000 principal amount of notes, subject to customary adjustments upon certain corporate events, including stock dividends and stock splits on the Class A common stock and the Company’s payment of a quarterly cash dividend in excess of $0.10 per share of Class A common stock. The conversion rate will not be adjusted for accrued and unpaid interest to the conversion date.

 

179


Table of Contents

On July 29, 2011, the Company issued an aggregate of $160.0 million principal amount of 4.50% Convertible Senior Notes due 2016. The 4.50% Convertible Notes are general senior unsecured obligations of the Company. The 4.50% Convertible Notes pay interest semiannually at a rate of 4.50% per annum and were priced at par. The 4.50% Convertible Notes will mature on July 15, 2016, unless earlier repurchased, exchanged or converted. The Company recorded interest expense related to the 4.50% Convertible Notes of $11.7 million, $11.6 million and $4.8 million for the years ended December 31, 2013, 2012 and 2011, respectively.

As of December 31, 2013, the 4.50% Convertible Notes were convertible, at the holder’s option, at a conversion rate of 101.6260 shares of Class A common stock per $1,000 principal amount of notes, subject to adjustment in certain circumstances, including stock dividends and stock splits on the Class A common stock and the Company’s payment of a quarterly cash dividend in excess of $0.17 per share of Class A common stock. Upon conversion, the Company will pay or deliver cash, shares of the Company’s Class A common stock, or a combination thereof at the Company’s election. As of December 31, 2013, the 4.50% Convertible Notes were convertible into approximately 16.3 million shares of Class A common stock.

As prescribed by FASB guidance, Debt, the Company recognized the value of the embedded conversion feature of the 4.50% Convertible Notes as an increase to “Additional paid-in capital” of approximately $19.0 million on a pre-tax basis ($16.1 million net of taxes and issuance costs). The embedded conversion feature was measured as the difference between the proceeds received and the fair value of a similar liability without the conversion feature. The value of the conversion feature is treated as a debt discount and reduced the initial carrying value of the 4.50% Convertible Notes to $137.2 million, net of debt issuance costs of $3.8 million allocated to the debt component of the instrument. The discount is amortized as interest cost and the carrying value of the 4.50% Convertible Notes will accrete up to the face amount over the term of the 4.50% Convertible Notes.

In connection with the offering of the 4.50% Convertible Notes, the Company entered into capped call transactions, which are expected to reduce the potential dilution of the Company’s Class A common stock upon any conversion of the 4.50% Convertible Notes in the event that the market value per share of the Company’s Class A common stock, as measured under the terms of the capped call transactions, is greater than the strike price of the capped call transactions ($10.35 as of December 31, 2013, subject to adjustment in certain circumstances). The capped call transactions had an initial cap price equal to $12.30 per share (50% above the last reported sale price of the Company’s Class A common stock on the NASDAQ on July 25, 2011), and had a cap price equal to approximately $12.94 per share as of December 31, 2013. The purchase price of the capped call transactions resulted in a decrease to “Additional paid-in capital” of $11.4 million on a pre-tax basis ($9.9 million on an after-tax basis). The capped call transactions cover approximately 15.5 million shares of BGC’s Class A common stock as of December 31, 2013, subject to adjustment in certain circumstances.

Below is a summary of the Company’s Convertible Notes (in thousands, except share and per share amounts):

 

     4.50% Convertible Notes     8.75% Convertible Notes  
     December 31,
2013
    December 31,
2012
    December 31,
2013
    December 31,
2012
 

Principal amount of debt component

   $ 160,000     $ 160,000     $ 150,000      $ 150,000   

Unamortized discount

     (12,130     (16,646     —          —     

Carrying amount of debt component

     147,870       143,354       150,000        150,000   

Equity component

     18,972       18,972       —          —     

Effective interest rate

     7.61 %     7.61 %     8.75     8.75

Maturity date (period through which discount is being amortized)

     7/15/2016       7/15/2016       4/15/2015        4/15/2015   

Conversion price

   $ 9.84     $ 9.84     $ 6.32      $ 6.41   

Number of shares to be delivered upon conversion

     16,260,160       16,260,160       23,738,219        23,384,070   

Amount by which the notes’ if-converted value exceeds their principal amount

   $ —        $ —        $ —        $ —     

 

180


Table of Contents

Below is a summary of the interest expense related to the Company’s Convertible Notes (in thousands):

 

     4.50% Convertible Notes      8.75% Convertible Notes  
     For the year ended      For the year ended  
     December 31,
2013
     December 31,
2012
     December 31,
2013
     December 31,
2012
 

Coupon interest

   $ 7,200       $ 7,200       $ 13,125       $ 13,125   

Amortization of discount

     4,516         4,378         —           —     
  

 

 

    

 

 

    

 

 

    

 

 

 

Total interest expense

   $ 11,716       $ 11,578       $ 13,125       $ 13,125   
  

 

 

    

 

 

    

 

 

    

 

 

 

8.125% Senior Notes

On June 26, 2012, the Company issued an aggregate of $112.5 million principal amount of 8.125% Senior Notes due 2042. The 8.125% Senior Notes are senior unsecured obligations of the Company. The 8.125% Senior Notes may be redeemed for cash, in whole or in part, on or after June 26, 2017, at the Company’s option, at any time and from time to time, until maturity at a redemption price equal to 100% of the principal amount to be redeemed, plus accrued but unpaid interest on the principal amount being redeemed to, but not including, the redemption date. The 8.125% Senior Notes are listed on the New York Stock Exchange under the symbol “BGCA.” The Company used the proceeds to repay short-term borrowings under its unsecured revolving credit facility and for general corporate purposes, including acquisitions.

The initial carrying value of the 8.125% Senior Notes was $108.7 million, net of debt issuance costs of $3.8 million. The issuance costs are amortized as interest cost, and the carrying value of the 8.125% Senior Notes will accrete up to the face amount over the term of the 8.125% Senior Notes. The Company recorded interest expense related to the 8.125% Senior Notes of $9.3 million, and $4.8 million for the years ended December 31, 2013 and 2012, respectively. There was no interest expense related to the 8.125% Senior Notes for the year ended December 31, 2011.

Collateralized Borrowings

Secured loan arrangements

On various dates beginning in 2009 and most recently in December 2012, the Company entered into secured loan arrangements under which it pledged certain fixed assets as security for loans. The secured loan arrangements have fixed rates between 2.62% and 8.09% per annum and are repayable in consecutive monthly installments with the final payments due in December 2016. The outstanding balance of the secured loan arrangements was $1.6 million and $37.6 million as of December 31, 2013 and 2012, respectively. The value of the fixed assets pledged was $1.5 million and $32.1 million as of December 31, 2013 and 2012, respectively. The Company recorded interest expense related to the secured loan arrangements of $1.6 million, $1.5 million and $1.0 million for the years ended December 31, 2013, 2012 and 2011, respectively.

During the year ended December 31, 2013, the Company prepaid $26.7 million related to the secured loan arrangements. As a result of the prepayment, the Company incurred $0.3 million of early termination fees and recognized an additional $0.2 million related to the acceleration of deferred financing costs, which are recorded in “Interest expense” in the Company’s consolidated statements of operations.

Sale/leaseback transactions

On various dates during the years ended December 31, 2010 and 2011, the Company sold certain furniture, equipment and software for $34.2 million, net of costs and concurrently entered into agreements to lease the property back. The principal and interest on the leases were repayable in equal monthly installments for terms of 36 months (software) and 48 months (furniture and equipment) with maturities through September 2014.

 

181


Table of Contents

During the year ended December 31, 2013, the Company terminated the leases and prepaid the outstanding balance of $7.2 million. As a result of the prepayment, the Company incurred $0.1 million of early termination fees and recognized $0.2 million related to of the acceleration of deferred financing costs, which are recorded in “Interest expense” in the Company’s consolidated statements of operations.

Because the leases were terminated during the year ended December 31, 2013, the Company had no outstanding balance or fixed assets related to the leases as of December 31, 2013. As of December 31, 2012, the outstanding balance of the leases and the value of the fixed assets were $11.7 million and $8.3 million, respectively. The Company recorded interest expense of $0.7 million, $1.1 million and $1.4 million for the years ended December 31, 2013, 2012 and 2011, respectively.

Because assets reverted back to the Company at the end of the leases, the transactions were capitalized. As a result, consideration received from the purchaser was included in the Company’s consolidated statements of financial condition as a financing obligation, and payments made under the lease were recorded as interest expense (at an effective rate of approximately 6%). Depreciation on these fixed assets was charged to “Occupancy and equipment” in the Company’s consolidated statements of operations.

Credit Agreement

On June 23, 2011, the Company entered into a credit agreement with a bank syndicate (the “Credit Agreement”) which provided for up to $130.0 million of unsecured revolving credit through October 23, 2013. Borrowings under the Credit Agreement bore interest at a per annum rate equal to, at the Company’s option, either (a) a base rate equal to the greatest of (i) the prime rate as established by the Administrative Agent from time to time, (ii) the average federal funds rate plus 0.5%, and (iii) the reserve adjusted one-month LIBOR reset daily plus 1.0%, or (b) the reserve adjusted LIBOR for interest periods of one, two, three or six months, as selected by the Company, in each case plus an applicable margin. The applicable margin was initially 2.0% with respect to base rate borrowings in (a) above and 3.0% with respect to borrowings selected as LIBOR borrowings in (b) above, but were subject to increase to a maximum of 3.0% and 4.0%, respectively, depending upon the Company’s credit rating. The Credit Agreement also provided for an unused facility fee and certain upfront and arrangement fees. The Credit Agreement required that the outstanding loan balance be reduced to zero every 270 days for three days. The Credit Agreement further provided for certain affirmative and negative covenants including financial covenants, such as minimum equity, tangible equity and interest coverage, as well as maximum levels for total assets to equity capital and debt to equity. The Credit Agreement matured on October 23, 2013, with no borrowings outstanding.

As of both December 31, 2013 and 2012, there were no borrowings outstanding under the Credit Agreement. The Company recorded interest expense related to the Credit Agreement of $0.4 million, $0.8 million and $0.1 million for the years ended December 31, 2013, 2012 and 2011, respectively.

 

18. Compensation

The Company’s Compensation Committee may grant various equity-based awards, including restricted stock units, restricted stock, stock options and exchange rights for shares of the Company’s Class A common stock upon exchange of limited partnership units and FPUs. A maximum of 200 million shares of the Company’s Class A common stock are authorized to be delivered or cash settled pursuant to awards granted. As of December 31, 2013, the limit on the aggregate number of shares authorized to be delivered allowed for the grant of future awards relating to 61.7 million shares. Upon vesting of RSUs, issuance of restricted stock or exercise of employee stock options, the Company generally issues new shares of the Company’s Class A common stock.

 

182


Table of Contents

Limited Partnership Units

A summary of the activity associated with limited partnership units is as follows:

 

     Number of Units  

Balance at December 31, 2010

     40,851,365   

Granted

     21,244,357   

Redeemed/exchanged units

     (11,165,346

Forfeited units

     (5,116,022
  

 

 

 

Balance at December 31, 2011

     45,814,354   

Granted

     41,691,703   

Redeemed/exchanged units

     (17,478,541

Forfeited units

     (1,547,419
  

 

 

 

Balance at December 31, 2012

     68,480,097   

Granted

     49,577,157   

Redeemed/exchanged units

     (88,181,354

Forfeited units

     —     
  

 

 

 

Balance at December 31, 2013

     29,875,900   
  

 

 

 

During the years ended December 31, 2013, 2012 and 2011, the Company granted exchangeability on 9.8 million, 24.3 million and 14.2 million limited partnership units for which the Company incurred compensation expense, before associated income taxes, of $57.0 million, $127.1 million and $108.3 million, respectively. See Note 4—“Summary of Significant Accounting Policies” for more information on the Company’s accounting policy with respect to granting exchangeability on limited partnership units. In addition, during the year ended December 31, 2013, the Company redeemed or exchanged approximately 76 million limited partnership units in connection with its Global Partnership Restructuring Program and incurred compensation expense, before associated income taxes, of $304.1 million (see Note 1—“Organization and Basis of Presentation”).

As of December 31, 2013, 2012 and 2011, the number of limited partnership units exchangeable into shares of Class A common stock at the discretion of the unit holder was 1.9 million, 6.4 million and 1.8 million, respectively.

As of December 31, 2013, 2012 and 2011, the notional value of the limited partnership units with a post-termination pay-out amount held by executives and non-executive employees, awarded in lieu of cash compensation for salaries, commissions and/or discretionary or guaranteed bonuses was $35.1 million, $64.5 million and $37.6 million, respectively. As of December 31, 2013 and 2012, the aggregate estimated fair value of these limited partnership units was $5.5 million and $12.3 million, respectively. The number of unvested limited partnership units as of December 31, 2013, 2012 and 2011, was 4.1 million, 6.6 million and 2.6 million, respectively.

Compensation expense related to limited partnership units with a post-termination pay-out amount is recognized over the stated service period. These units generally vest between three and five years from the date of grant. The Company recognized compensation expense, before associated income taxes, related to limited partnership units that were not redeemed of $4.6 million, $6.3 million and $7.8 million for the years ended December 31, 2013, 2012 and 2011, respectively.

The limited partnership units generally receive quarterly allocations of net income, which are cash distributed on a quarterly basis and generally contingent upon services being provided by the unit holders. The allocation of income to limited partnership units and FPUs was $62.6 million, $13.0 million and $18.4 million for the years ended December 31, 2013, 2012 and 2011, respectively.

 

183


Table of Contents

Restricted Stock Units

A summary of the activity associated with RSUs is as follows:

 

     Restricted
Stock  Units
    Weighted-Average
Grant
Date Fair
Value
     Weighted-Average
Remaining
Contractual
Term (Years)
 

Balance at December 31, 2010

     4,271,429      $ 4.13         0.87   

Granted

     1,368,671        8.02      

Delivered units

     (2,397,662     3.84      

Forfeited units

     (520,618     6.15      
  

 

 

   

 

 

    

 

 

 

Balance at December 31, 2011

     2,721,820      $ 5.96         1.76   

Granted

     1,729,894        5.24      

Delivered units

     (1,625,014     5.24      

Forfeited units

     (217,969     5.74      
  

 

 

   

 

 

    

 

 

 

Balance at December 31, 2012

     2,608,731      $ 5.94         1.83   

Granted

     1,543,183        3.18      

Delivered units

     (1,038,937     6.09      

Forfeited units

     (288,375     4.56      
  

 

 

   

 

 

    

 

 

 

Balance at December 31, 2013

     2,824,602      $ 4.51         1.79   
  

 

 

   

 

 

    

 

 

 

The fair value of RSUs awarded to employees and directors is determined on the date of grant based on the market value of Class A common stock (adjusted if appropriate based upon the award’s eligibility to receive dividends), and is recognized, net of the effect of estimated forfeitures, ratably over the vesting period. The Company uses historical data, including historical forfeitures and turnover rates, to estimate expected forfeiture rates for both employee and director RSUs. Each RSU is settled in one share of Class A common stock upon completion of the vesting period.

During the years ended December 31, 2013, 2012 and 2011, the Company granted 1.5 million, 1.7 million and 1.4 million, respectively, of RSUs with aggregate estimated grant date fair values of approximately $4.9 million, $9.1 million and $11.0 million, respectively, to employees and directors. These RSUs were awarded in lieu of cash compensation for salaries, commissions and/or discretionary or guaranteed bonuses. RSUs granted to these individuals generally vest over a two- to four-year period.

For RSUs that vested during the years ended December 31, 2013, 2012 and 2011, the Company withheld shares valued at $1.2 million, $2.3 million and $3.6 million, respectively, to pay taxes due at the time of vesting.

As of December 31, 2013 and 2012, the aggregate estimated grant date fair value of outstanding RSUs was approximately $12.7 million and $15.5 million, respectively.

Compensation expense related to RSUs, before associated income taxes, was approximately $5.8 million, $7.8 million and $9.0 million for the years ended December 31, 2013, 2012 and 2011, respectively. As of December 31, 2013, there was approximately $9.7 million of total unrecognized compensation expense related to unvested RSUs.

Restricted Stock

At the end of the second quarter of 2013 pursuant to the Global Partnership Restructuring Program, the Company granted approximately 44 million shares of the Company’s Class A common stock, of which approximately 41 million were restricted shares. Transferability of the shares of restricted stock is not subject to continued employment or service with the Company or any affiliate or subsidiary of the Company; however,

 

184


Table of Contents

transferability is subject to compliance with BGC Partners’ and its affiliates’ customary noncompete obligations. Because the restricted stock was not subject to continued employment or service, the grant-date fair value of the restricted stock was expensed on the date of grant.

The restricted shares are generally saleable by partners in five to ten years. Partners who agree to extend the lengths of their employment agreements and/or other contractual modifications sought by the Company are expected to be able to sell their restricted shares over a shorter time period. During the year ended December 31, 2013, the Company released the restrictions with respect to approximately 5.9 million of such shares.

Stock Options

A summary of the activity associated with stock options is as follows:

 

    Options     Weighted-Average
Exercise Price
    Weighted-Average
Remaining
Contractual
Term  (Years)
    Aggregate
Intrinsic Value
 

Balance at December 31, 2010

    10,379,540      $ 12.34        3.3      $ 6,626,196   

Granted

    —          —         

Exercised options

    (2,047,249     5.10       

Forfeited options

    (76,225     19.50       
 

 

 

   

 

 

   

 

 

   

 

 

 

Balance at December 31, 2011

    8,256,066      $ 14.07        2.9      $ —     

Granted

    —          —         

Exercised options

    —          —         

Forfeited options

    (1,805,135     13.92       
 

 

 

   

 

 

   

 

 

   

 

 

 

Balance at December 31, 2012

    6,450,931      $ 14.11        2.4      $ —     

Granted

    —          —         

Exercised options

    —          —         

Forfeited options

    (1,959,693     20.23       
 

 

 

   

 

 

   

 

 

   

 

 

 

Balance at December 31, 2013

    4,491,238      $ 11.60        2.0      $ —     
 

 

 

   

 

 

   

 

 

   

 

 

 

Options exercisable at December 31, 2013

    4,491,238      $ 11.60        2.0      $ —     
 

 

 

   

 

 

   

 

 

   

 

 

 

The Company did not grant any stock options during the years ended December 31, 2013, 2012 and 2011. There were no options exercised during 2013 or 2012. During the year ended December 31, 2011, the aggregate intrinsic value of options exercised was $7.3 million, determined as of the date of option exercise. The exercise prices for these options equaled the closing price of the Company’s Class A common stock on the date of grant of each option. There was no cash received from options exercised during 2013 or 2012. Cash received from options exercised during 2011 was $7.7 million.

The Company did not record any compensation expense related to stock options for the years ended December 31, 2013, 2012 or 2011, as all of these options had vested in prior years. As of December 31, 2013, the compensation expense related to stock options was fully recognized.

 

185


Table of Contents

The following table provides further details relating to the Company’s stock options outstanding at December 31, 2013:

 

     Options Outstanding      Options Exercisable  

Range of Exercise Prices

   Number
Outstanding
     Weighted-Average
Exercise Price
     Weighted-Average
Remaining
Contractual
Life (Years)
     Number
Exercisable
     Weighted-Average
Exercise
Price
 

$6.91—$8.73

     298,500       $ 8.23         2.5         298,500       $ 8.23   

$8.74—$15.40

     3,684,238         11.06         2.2         3,684,238         11.06   

$15.41—$23.10

     507,500         17.45         0.3         507,500         17.45   

$23.11—$24.14

     1,000         24.09         0.1         1,000         24.09   
  

 

 

    

 

 

    

 

 

    

 

 

    

 

 

 

Total

     4,491,238       $ 11.60         2.0         4,491,238       $ 11.60   
  

 

 

    

 

 

    

 

 

    

 

 

    

 

 

 

 

19. Commitments, Contingencies and Guarantees

Contractual Obligations and Commitments

The following table summarizes certain of the Company’s contractual obligations at December 31, 2013 (in thousands):

 

     Total      Less Than
1 Year
     1-3 Years      3-5 Years      More Than
5 Years
 

Operating leases (1)

   $ 237,569       $ 47,568       $ 78,376       $ 48,237       $ 63,388   

Notes payable and collateralized borrowings (2)

     424,109         761         310,848         —           112,500   

Interest on notes payable (3)

     295,402         29,500         33,223         18,281         214,398   

Other contractual obligations (4)

     17,594         17,594         —           —           —     
  

 

 

    

 

 

    

 

 

    

 

 

    

 

 

 

Total contractual obligations

   $ 974,674       $ 95,423       $ 422,447       $ 66,518       $ 390,286   
  

 

 

    

 

 

    

 

 

    

 

 

    

 

 

 

 

(1) Operating leases are related to rental payments under various non-cancelable leases, principally for office space, net of sublease payments to be received. The total amount of sublease payments to be received is approximately $12.7 million over the life of the agreement. These sublease payments are included in the table above.
(2) Notes payable and collateralized borrowings reflects the issuance of $150.0 million of the 8.75% Convertible Notes, $160.0 million of the 4.50% Convertible Notes (the $160.0 million represents the principal amount of the debt; the carrying value of the 4.50% Convertible Notes as of December 31, 2013 was approximately $147.9 million), $112.5 million of the 8.125% Senior Notes (the $112.5 million represents the principal amount of the debt; the carrying value of the 8.125% Senior Notes as of December 31, 2013 was approximately $108.9 million) and $1.6 million of secured loan arrangements (the $1.6 million represents the principal amount of the debt; the carrying value of the secured loan arrangements as of December 31, 2013 was approximately $1.6 million). See Note 17—“Notes Payable, Collateralized and Short-Term Borrowings,” for more information regarding these obligations, including timing of payments and compliance with debt covenants.
(3) The $214.4 million of interest on notes payable that are due in more than five years represents interest on the 8.125% Senior Notes. The 8.125% Senior Notes may be redeemed for cash, in whole or in part, on or after June 26, 2017, at the Company’s option, which may impact the actual interest paid.
(4) Other contractual obligations reflect commitments to make charitable contributions, which are recorded as part of “Accounts payable, accrued and other liabilities” in the Company’s consolidated statements of financial condition.

The Company is obligated for minimum rental payments under various non-cancelable operating leases, principally for office space, expiring at various dates through 2027. Certain of the leases contain escalation clauses that require payment of additional rent to the extent of increases in certain operating or other costs.

 

186


Table of Contents

As of December 31, 2013, minimum lease payments under these arrangements are as follows (in thousands):

 

     Net Lease
Commitment
 

2014

   $ 47,568   

2015

     42,903   

2016

     35,473   

2017

     26,076   

2018

     22,161   

2019 and thereafter

     63,388   
  

 

 

 

Total

   $ 237,569   
  

 

 

 

The lease obligations shown above are presented net of payments to be received under a non-cancelable sublease. The total amount of sublease payments to be received is approximately $11 million over the life of the agreement.

In addition to the above obligations under non-cancelable operating leases, the Company is also obligated to Cantor for rental payments under Cantor’s various non-cancelable leases with third parties, principally for office space and computer equipment, expiring at various dates through 2027. Certain of these leases have renewal terms at the Company’s option and/or escalation clauses (primarily based on the Consumer Price Index). Cantor allocates a portion of the rental payments to the Company based on square footage used.

The Company also allocates a portion of the rental payments for which it is obligated under non-cancelable operating leases to Cantor and its affiliates. These allocations are based on square footage used (see Note 13—“Related Party Transactions,” for more information).

Rent expense for the years ended December 31, 2013, 2012 and 2011 was $51.0 million, $50.8 million and $31.8 million, respectively. Rent expense is included as part of “Occupancy and equipment” in the Company’s consolidated statements of operations.

In the event the Company anticipates incurring costs under any of its leases that exceed anticipated sublease revenues, it recognizes a loss and records a liability for the present value of the excess lease obligations over the estimated sublease rental income. The liability for future lease payments, net of anticipated sublease rental income, was approximately $2.9 million and $3.1 million, as of December 31, 2013 and 2012, respectively, and is included as part of “Accounts payable, accrued and other liabilities” in the Company’s consolidated statements of financial condition. The lease liability takes into consideration various assumptions, including prevailing rental rates.

Contingent Payments Related to Acquisitions

During the year ended December 31, 2013, the Company completed acquisitions, whose purchase price included approximately 0.7 million shares of the Company’s Class A common stock (with an acquisition date fair value of approximately $3.1 million) and 0.3 million limited partnership units (with an acquisition date fair value of approximately $1.6 million) that may be issued contingent on certain targets being met through 2018.

During the year ended December 31, 2012, the Company completed acquisitions, whose purchase price included approximately 1.8 million shares of the Company’s Class A common stock (with an acquisition date fair value of approximately $5.0 million) and 1.9 million limited partnership units (with an acquisition date fair value of approximately $5.1 million) that may be issued contingent on certain targets being met through 2016.

On October 14, 2011, the Company completed the acquisition of Newmark. The acquisition price included approximately 4.83 million shares of the Company’s Class A common stock with an approximate fair value of $26.8 million that may be issued over a five-year period contingent on certain revenue targets being met.

 

187


Table of Contents

In August 2010, the Company completed the acquisition of various assets and businesses of Mint Partners. The acquisition price included shares with an approximate fair value of $3.2 million on the acquisition date and limited partnership units with an approximate fair value of $3.6 million on the acquisition date that may be issued over a five-year period contingent on certain revenue targets being met. The first contingent payment was made in 2011.

In connection with the acquisitions above, as of December 31, 2013, the Company has issued 4.1 million shares of its Class A common stock related to contingent payments.

In June 2009, the Company acquired all of the outstanding shares of Liquidez. The purchase price for Liquidez included contingent payments with an approximate fair value of $8.2 million on the acquisition date subject to achievement of certain profit targets through 2013. The first contingent payment was made in 2010. As of December 31, 2013, the Company has paid $7.4 million related to these contingent payments and had a remaining liability of $1.4 million, which is included as part of “Accounts payable, accrued and other liabilities” in the Company’s consolidated statements of financial condition.

Contingencies

In the ordinary course of business, various legal actions are brought and are pending against the Company and its affiliates in the U.S. and internationally. In some of these actions, substantial amounts are claimed. The Company is also involved, from time to time, in reviews, examinations, investigations and proceedings by governmental and self-regulatory agencies (both formal and informal) regarding the Company’s business, which may result in judgments, settlements, fines, penalties, injunctions or other relief. The following generally does not include matters that the Company has pending against other parties which, if successful, would result in awards in favor of the Company or its subsidiaries.

Employment, Competitor-Related and Other Litigation

From time to time, the Company and its affiliates are involved in litigation, claims and arbitrations in the U.S. and internationally, relating to various employment matters, including with respect to termination of employment, hiring of employees currently or previously employed by competitors, terms and conditions of employment and other matters. In light of the competitive nature of the brokerage industry, litigation, claims and arbitration between competitors regarding employee hiring are not uncommon.

On February 3, 2010, Trading Technologies International, Inc. (“TT”) filed a civil action against the Company in the Northern District of Illinois, alleging direct and indirect infringement of three patents, U.S. Patents Nos. 7,533,056, 7,587,357, and 7,613,651, and by later amendment to the complaint No. 7,676,411 by the eSpeedometer product. On June 24, 2010, TT filed a Second Amended Complaint to add certain of the Company’s affiliates. On February 4, 2011, the Court ordered that the case be consolidated with nine other cases filed by TT in February 2010 against other defendants, involving some of the same patents. On May 25, 2011, TT filed a Third Amended Complaint, substituting certain of the Company’s affiliates for the previously named defendants. On June 15, 2011, TT filed a Fourth Amended Complaint, adding claims of direct and indirect infringement of six additional U.S. Patents Nos. 7,685,055, 7,693,768, 7,725,382, 7,813,996, 7,904,374, and 7,930,240. On July 31, 2012, the Court, acting on motions for partial summary judgment, entered a final judgment of invalidity as to Patents Nos. 7,676,411, 7,685,055, 7,693,768, and 7,904,374, and certified the case for an immediate interlocutory appeal to the U.S. Court of Appeals for the Federal Circuit, which reversed the judgment of the District Court on August 30, 2013. A petition for rehearing was denied on December 2, 2013 and proceedings were expected to resume in the District Court. The BGC and TT parties executed a settlement agreement on February 5, 2014, and the court entered a judgment of dismissal on February 11, 2014. The Company made a non-material settlement payment shortly after dismissal.

 

188


Table of Contents

On August 24, 2009, Tullett Liberty Securities LLC (“Tullett Liberty”) filed a claim with FINRA dispute resolution (the “FINRA Arbitration”) in New York, New York against BGC Financial, L.P. (“BGC Financial”), an affiliate of BGC Partners, one of BGC Financial’s officers, and certain persons formerly or currently employed by Tullett Liberty subsidiaries. Tullett Liberty thereafter added Tullett Prebon Americas Corp. (“Tullett Americas,” together with Tullett Liberty, the “Tullett Subsidiaries”) as a claimant, and added 35 individual employees, who were formerly employed by the Tullett Subsidiaries, as respondents (the “FINRA Arbitration”). In the FINRA Arbitration, the Tullett Subsidiaries allege that BGC Financial harmed their inter-dealer brokerage business by hiring 79 of their employees, and that BGC Financial aided and abetted various alleged wrongs by the employees, engaged in unfair competition, misappropriated trade secrets and confidential information, tortiously interfered with contract and economic relationships, and violated FINRA Rules of Conduct. The Tullett Subsidiaries also alleged certain breaches of contract and duties of loyalty and fiduciary duties against the employees. BGC Financial has generally agreed to indemnify the employees. In the FINRA Arbitration, the Tullett Subsidiaries claim compensatory damages of not less than $779 million and exemplary damages of not less than $500 million. The Tullett Subsidiaries also seek costs and permanent injunctions against the defendants.

The parties stipulated to consolidate the FINRA Arbitration with five other related arbitrations (FINRA Case Nos. 09-04807, 09-04842, 09-06377, 10-00139 and 10-01265)—two arbitrations previously commenced against Tullett Liberty by certain of its former brokers now employed by BGC Financial, as well as three arbitrations commenced against BGC Financial by brokers who were previously employed by BGC Financial before returning to Tullett Liberty. FINRA consolidated them. BGC Financial and the employees filed their Statement of Answer and BGC’s Statement of Counterclaim. Tullett Liberty responded to BGC’s Counterclaim. Tullett filed an action in the Supreme Court, New York County against three of BGC’s executives involved in the recruitment in the New York metropolitan area, but later agreed to discontinue the action in New York state court and add these claims to the FINRA Arbitration. Tullett and the Company have also agreed to join Tullett’s claims against BGC Capital Markets, L.P. to the FINRA Arbitration. The parties and FINRA also agreed to consolidate an eighth arbitration filed against the Tullett Subsidiaries by certain of its former brokers now employed by BGC Financial. The hearings in the FINRA Arbitration and the arbitrations consolidated therewith began in mid-April 2012 and are now concluded. Post-hearing briefs were filed in October 2013 and closing arguments were heard in November 2013. The parties are awaiting a decision from the panel.

On October 22, 2009, Tullett Prebon plc (“Tullett”) filed a complaint in the U.S. District Court for the District of New Jersey against BGC Partners captioned Tullett Prebon plc vs. BGC Partners, Inc. (the “New Jersey Action”). In the New Jersey Action, Tullett asserted claims relating to decisions made by approximately 81 brokers to terminate their employment with the Tullett Subsidiaries and join BGC Partners’ affiliates. In its complaint, Tullett made a number of allegations against BGC Partners related to raiding, unfair competition, New Jersey RICO, and other claims arising from the brokers’ current or prospective employment by BGC Partners’ affiliates. Tullett claimed compensatory damages against BGC Partners in excess of $1 billion for various alleged injuries as well as exemplary damages. It also sought costs and an injunction against additional hirings.

After some additional pleading and motion practices, on June 18, 2010, the District Court ordered that the case be dismissed with prejudice, and the U.S. Court of Appeals for the Third Judicial Circuit affirmed.

Subsequently, Tullett, joined by two subsidiaries, has filed a complaint against BGC Partners in New Jersey state court alleging substantially the same claims. The New Jersey state action also raises claims related to employees who decided to terminate their employment with Tullett and join a BGC Partners affiliate subsequent to the federal complaint. BGC moved to stay the New Jersey state action and dismiss certain of the claims asserted therein. On November 9, 2011, the court granted BGC Partners’ motion to dismiss Tullett’s claim for “raiding,” but otherwise denied the motions to dismiss and for a stay. BGC Partners moved for leave to appeal the denial of its motions, which was denied. On December 22, 2011, BGC Partners filed its Answer and Affirmative Defenses. Discovery in the matter is now closed and trial is presently scheduled for April 2014.

 

189


Table of Contents

Subsidiaries of Tullett filed additional claims with FINRA on April 4, 2011, seeking unspecified damages and injunctive relief against BGC Financial and nine additional former employees of the Tullett subsidiaries, alleging claims (similar to those asserted in the previously filed FINRA Arbitration) related to BGC Financial’s hiring of those nine employees in 2011. On January 11, 2013, a FINRA panel denied Tullett’s claims in their entirety and no damages were awarded against BGC. The panel granted the employees’ counterclaims, and ordered Tullett to pay the employees (collectively) approximately $367,000 in compensatory damages. On January 25, 2013, the New York Supreme Court, Commercial Division, confirmed the arbitration award, and on April 17, 2013, judgment was entered. These claims were not consolidated with the other FINRA proceedings.

On August 10, 2012, the Tullett Subsidiaries commenced a FINRA arbitration against BGC Financial, BGC USA, L.P. (“BGC USA”), another affiliate of BGC Partners, and an officer and an employee of BGC Financial who were formerly employed by the Tullett Subsidiaries. The Tullett Subsidiaries allege that BGC Financial and BGC USA aided and abetted various alleged wrongs by the individual respondents, tortiously interfered with these individuals’ employment contracts with Tullett, and violated a FINRA Rule of Conduct. The Tullett Subsidiaries also allege breaches of contract and duties of loyalty and fiduciary duties, as well as the misappropriation of trade secrets and confidential information, and the violation of a FINRA Rule of Conduct against their former employees, and seek a declaratory judgment invalidating indemnification agreements entered into between the BGC respondents and the individual respondents. The Tullett Subsidiaries seek compensatory damages of not less than $14 million in salaries, bonuses and other compensation and benefits they paid to the individual respondents, as well as consequential and punitive damages. The Tullett Subsidiaries also seek costs and a permanent injunction, in addition to the aforementioned declaratory judgment, against the respondents. In November 2012, BGC Financial and an employee of BGC Financial were dismissed as respondents, and Statements of Answer were filed on behalf of the remaining respondents. In June 2013, the parties agreed to stay this arbitration pending the resolution of the FINRA Arbitration.

BGC Partners and its affiliates intend to vigorously defend against and seek appropriate affirmative relief in the FINRA Arbitration and the other actions, and believe that they have substantial defenses to the claims asserted against them in those proceedings, believe that the damages and injunctive relief sought against them in those proceedings are unwarranted and unprecedented, and believe that Tullett Liberty, Tullett and the Tullett Subsidiaries are attempting to use the judicial and industry dispute resolution mechanisms in an effort to shift blame to BGC Partners for their own failures. However, no assurance can be given as to whether Tullett, Tullett Liberty or any of the Tullett Subsidiaries may actually succeed against either BGC Partners or any of its affiliates.

On March 9, 2012, a purported derivative action was filed in the Supreme Court of the State of New York, County of New York captioned International Painters and Allied Trades Industry Pension Fund, etc. v. Cantor Fitzgerald L.P., CF Group Management, Cantor Fitzgerald & Co., the Company and its directors, Index No. 650736-2012. The complaint was dismissed on September 23, 2013. The suit alleged that the terms of the April 1, 2010 8.75% Convertible Notes issued to Cantor were unfair to the Company, the Company’s Controlled Equity Offerings unfairly benefited Cantor at the Company’s expense and the August 2011 amendment to the change in control agreement of Mr. Lutnick was unfair to the Company. It sought to recover for the Company unquantified damages, disgorgement of payments received by defendants, a declaration that the 8.75% Convertible Notes are void and attorneys’ fees (the “New York Complaint”). On April 2, 2012, a purported derivative action was filed in the Court of Chancery of the State of Delaware captioned Samuel Pill v. Cantor Fitzgerald L.P., CF Group Management, Cantor Fitzgerald & Co., the Company and its directors, Civil Action No. 7382-CS, which suit made similar allegations to the New York Complaint, and seeks the same relief (the “Delaware Complaint”). On April 12, 2012, the Delaware Complaint was subsequently amended to delete any claim for relief in connection with the 8.75% Convertible Notes. On June 8, 2012, Defendants filed a motion simultaneously in New York and Delaware requesting that the two actions proceed in one forum. In response to Defendants’ motion, Plaintiff Samuel Pill voluntarily dismissed the Delaware action, without prejudice, in the Court of Chancery in the State of Delaware on June 19, 2012. On the same date, Plaintiff Pill refiled his complaint in the Supreme Court of the State of New York, County of New York, captioned Samuel Pill v. Cantor

 

190


Table of Contents

Fitzgerald, L.P., CF Group Management, Cantor Fitzgerald & Co., the Company and its directors, Index No. 652126-2012. The two actions filed in New York were consolidated on August 27, 2012. Defendants filed a motion to dismiss the consolidated action on August 10, 2012, the motion was fully briefed and argued, and the motion to dismiss was granted September 23, 2013 without prejudice. Thereafter, Plaintiffs filed a motion to reargue on October 15, 2013. Defendants filed their opposition to the motion on October 22, 2013, and Plaintiffs filed a reply brief on October 29, 2013. Oral argument on the motion is currently scheduled for March 12, 2014. The Company believes that Plaintiffs’ allegations are without merit and intends to continue to defend against them vigorously.

In the ordinary course of business, various legal actions are brought and may be pending against the Company. The Company is also involved, from time to time, in other reviews, investigations and proceedings by governmental and self-regulatory agencies (both formal and informal) regarding the Company’s business. Any such actions may result in judgments, settlements, fines, penalties, injunctions or other relief.

Legal reserves are established in accordance with FASB guidance on Accounting for Contingencies, when a material legal liability is both probable and reasonably estimable. Once established, reserves are adjusted when there is more information available or when an event occurs requiring a change. The outcome of such items cannot be determined with certainty. The Company is unable to estimate a possible loss or range of loss in connection with specific matters beyond its current accrual and any other amounts disclosed. Management believes that, based on currently available information, the final outcome of these current pending matters will not have a material adverse effect on the Company taken as a whole.

Letter of Credit Agreements

The Company has irrevocable uncollateralized letters of credit with various banks, where the beneficiaries are clearing organizations through which it transacted, that are used in lieu of margin and deposits with those clearing organizations. As of December 31, 2013, the Company was contingently liable for $1.8 million under these letters of credit.

Risk and Uncertainties

The Company generates revenues by providing financial intermediary, securities trading and brokerage activities, and commercial real estate services to institutional customers and by executing and, in some cases, clearing transactions for institutional counterparties. Revenues for these services are transaction-based. As a result, revenues could vary based on the transaction volume of global financial and real estate markets. Additionally, financing is sensitive to interest rate fluctuations, which could have an impact on the Company’s overall profitability.

Guarantees

The Company provides guarantees to securities clearinghouses and exchanges which meet the definition of a guarantee under FASB interpretations. Under these standard securities clearinghouse and exchange membership agreements, members are required to guarantee, collectively, the performance of other members and, accordingly, if another member becomes unable to satisfy its obligations to the clearinghouse or exchange, all other members would be required to meet the shortfall. In the opinion of management, the Company’s liability under these agreements is not quantifiable and could exceed the cash and securities it has posted as collateral. However, the potential of being required to make payments under these arrangements is remote. Accordingly, no contingent liability has been recorded in the Company’s consolidated statements of financial condition for these agreements.

In connection with the sale of eSpeed (see Note 1—“Organization and Basis of Presentation”), the Company has guaranteed all payment obligations of ELX through December 31, 2014 under the Amended and Restated Technology Services Agreement, dated as of March 28, 2012, by and between eSpeed Technology Services L.P.

 

191


Table of Contents

and ELX Futures L.P. However, in the opinion of management, the potential of being required to make payments under this arrangement is remote. Accordingly, no contingent liability has been recorded in the Company’s consolidated statements of financial condition for this agreement.

Indemnification

In connection with the sale of eSpeed (see Note 1—“Organization and Basis of Presentation”), the Company has indemnified NASDAQ OMX for amounts over a defined threshold against damages arising from breaches of representations, warranties and covenants. As of December 31, 2013, no contingent liability has been recorded in the Company’s consolidated statements of financial condition for this indemnification, as the potential for being required to make payments under this indemnification is remote.

Gain Contingency

In connection with the sale of eSpeed (see Note 1—“Organization and Basis of Presentation”), the Company will receive an earn-out of up to 14,883,705 shares of NASDAQ OMX common stock to be paid ratably over 15 years, provided that NASDAQ OMX, as a whole, produces at least $25 million in gross revenues each year. The earn-out was excluded from the gain on the divestiture and will be recognized in income as and when it is realized and earned, consistent with the accounting guidance for gain contingencies. During the year ended December 31, 2013, the Company recognized revenues of $39.5 million related to this earn-out and related hedging transactions, which is included in “Other revenues” in the Company’s consolidated statements of operations. The $39.5 million in NASDAQ OMX shares held by the Company as of December 31, 2013 related to this earn-out is included in “Marketable securities” in the Company’s consolidated statements of financial condition.

 

20. Income Taxes

The Company’s consolidated financial statements include U.S. federal, state and local income taxes on the Company’s allocable share of the U.S. results of operations, as well as taxes payable to jurisdictions outside the U.S. In addition, certain of the Company’s entities are taxed as U.S. partnerships and are subject to the Unincorporated Business Tax (“UBT”) in New York City. Therefore, the tax liability or benefit related to the partnership income or loss except for UBT rests with the partners (see Note 3—“Limited Partnership Interests in BGC Holdings” for discussion of partnership interests) rather than the partnership entity.

The provision for income taxes consisted of the following (in thousands):

 

     Year Ended December 31,  
     2013     2012     2011  

Current:

      

U.S. federal

   $ 120,806      $ 11,316      $ 1,292   

U.S. state and local

     41,635        2,970        1,319   

Foreign

     1,089        17,849        9,853   

UBT

     10,625        (361     1,572   
  

 

 

   

 

 

   

 

 

 
     174,155        31,774        14,036   

Deferred:

      

U.S. federal

     (35,248     (6,741     2,766   

U.S. state and local

     (17,344     (1,918     (645

Foreign

     (29,532     (2,352     (294

UBT

     135        (539     136   
  

 

 

   

 

 

   

 

 

 
     (81,989     (11,550     1,963   
  

 

 

   

 

 

   

 

 

 

Provision for income taxes

   $ 92,166      $ 20,224      $ 15,999   
  

 

 

   

 

 

   

 

 

 

 

192


Table of Contents

The Company recorded tax benefits to contributed capital of approximately $4.7 million related to equity based compensation.

The Company had pre-tax loss from foreign operations of $199.2 million for the year ended December 31, 2013 (primarily related to the Global Partnership Restructuring Program), and pre-tax income from foreign operations of $62.6 million and $41.1 million for the years ended December 31, 2012 and 2011, respectively. The Company had pre-tax income from domestic operations of $464.9 million for the year ended December 31, 2013 (primarily related to the sale of eSpeed), a pre-tax loss from domestic operations of $6.9 million for the year ended December 31, 2012, and pre-tax income from domestic operations of $13.3 million for the year ended December 31, 2011.

Deferred income taxes reflect the net tax effects of temporary differences between the financial reporting and tax bases of assets and liabilities and are measured using the enacted tax rates and laws that will be in effect when such differences are expected to reverse.

Differences between the Company’s actual income tax expense and the amount calculated utilizing the U.S. federal statutory rates were as follows (in thousands):

 

     Year Ended December 31,  
     2013     2012     2011  

Federal income tax expense at 35% statutory rate

   $ 92,970      $ 19,508      $ 19,025   

Non-controlling interest

     (87,312     2,258        (3,488

Incremental impact of foreign taxes compared to federal tax rate

     22,093        (7,020     (2,446

Permanent differences

     34,802        6,003        1,801   

State and local taxes

     16,340        684        438   

New York City UBT

     10,386        (752     1,385   

Federal/state tax benefit of research and development credit

     (500     (500     (423

UK enacted rate change

     3,529        —          —     

Other

     (142     43        (293
  

 

 

   

 

 

   

 

 

 

Provision for income taxes

   $ 92,166      $ 20,224      $ 15,999   
  

 

 

   

 

 

   

 

 

 

Significant components of the Company’s deferred tax asset and liability consisted of the following (in thousands):

 

     Year Ended December 31,  
             2013                     2012          

Deferred tax asset

    

Fixed assets

   $ 7,236      $ 6,133   

Basis difference of investments

     12,266        8,772   

Deferred compensation

     53,987        13,380   

Other deferred and accrued expenses

     21,393        2,884   

Net operating loss and credit carry-forwards

     47,210        29,058   
  

 

 

   

 

 

 

Total deferred tax asset (1)

     142,092        60,227   

Valuation allowance

     (20,403     (24,288
  

 

 

   

 

 

 

Deferred tax asset, net of valuation allowance

     121,689        35,939   
  

 

 

   

 

 

 

Deferred tax liability

    

Software capitalization

     8,374        4,435   

Depreciation of fixed assets / Gain on replacements of assets

     732        572   

Other

     394        731   
  

 

 

   

 

 

 

Total deferred tax liability (1)

     9,500        5,738   
  

 

 

   

 

 

 

Net deferred tax asset

   $ 112,189      $ 30,201   
  

 

 

   

 

 

 

 

(1) Before netting within tax jurisdictions.

 

193


Table of Contents

The Company has net operating losses in various jurisdictions that will begin to expire in 2014. The Company’s U.S. federal research and development credit carryforward will begin to expire in 2023. The Company’s deferred tax asset and liability are included in the Company’s consolidated statements of financial condition as components of “Other assets” and “Accounts payable, accrued and other liabilities,” respectively.

A reconciliation of the beginning to the ending amount of gross unrecognized tax benefits (excluding interest and penalties) for the years ended December 31, 2013 and 2012 is as follows (in thousands):

 

         2013              2012      

Balance, January 1 (excluding interest and penalties of $0.5 million)

   $ 3,250       $ 3,250   

Increases for prior year tax positions

     —           —    

Decreases for prior year tax positions

     —          —    

Increases for current year tax positions

     —          —    

Settlements

     —          —    

Lapse of statute of limitations

     —          —    
  

 

 

    

 

 

 

Balance, December 31 (excluding interest and penalties of $0.6 million)

   $ 3,250       $ 3,250   
  

 

 

    

 

 

 

The Company anticipates that the total amount of unrecognized benefits (excluding penalties and interest) will remain unchanged over the next twelve months.

Income taxes are accounted for using the asset and liability method, as prescribed in FASB guidance on Accounting for Income Taxes. Deferred tax assets and liabilities are recognized for the future tax consequences attributable to differences between the consolidated financial statement carrying amounts of existing assets and liabilities and their respective tax bases. Deferred tax assets and liabilities are measured using enacted tax rates expected to apply to taxable income in the years in which those temporary differences are expected to be recovered or settled. The effect on deferred tax assets and liabilities of a change in tax rates is recognized in income in the period that includes the enactment date. A valuation allowance is recorded against deferred tax assets if it is deemed more likely than not that those assets will not be realized. As of December 31, 2013, the Company did not have any undistributed foreign pre-tax earnings. It is not practical to determine the amount of additional tax that may be payable in the event these earnings are repatriated. Pursuant to FASB guidance on Accounting for Uncertainty in Income Taxes, the Company provides for uncertain tax positions as a component of income tax expense based upon management’s assessment of whether a tax benefit is more likely than not to be sustained upon examination by tax authorities.

As of December 31, 2013, the Company had $3.3 million of unrecognized tax benefits, all of which would affect the Company’s effective tax rate if recognized. The Company recognizes interest and penalties related to income tax matters in “Interest expense” and “Other expenses,” respectively, in the Company’s consolidated statements of operations. As of December 31, 2013, the Company had approximately $0.6 million of accrued interest related to uncertain tax positions. During the year ended December 31, 2013, the Company had $70 thousand in charges with respect to interest and penalties.

 

21. Regulatory Requirements

Many of the Company’s businesses are subject to regulatory restrictions and minimum capital requirements. These regulatory restrictions and capital requirements may restrict the Company’s ability to withdraw capital from its subsidiaries.

Certain U.S. subsidiaries of the Company are registered as U.S. broker-dealers or Futures Commissions Merchants subject to Rule 15c3-1 of the SEC and Rule 1.17 of the Commodity Futures Trading Commission,

 

194


Table of Contents

which specify uniform minimum net capital requirements, as defined, for their registrants, and also require a significant part of the registrants’ assets be kept in relatively liquid form. As of December 31, 2013, the Company’s U.S. subsidiaries had net capital in excess of their minimum capital requirements.

Certain European subsidiaries of the Company are regulated by the FCA and must maintain financial resources (as defined by the FCA) in excess of the total financial resources requirement of the FCA. As of December 31, 2013, the European subsidiaries had financial resources in excess of their requirements.

Certain other subsidiaries of the Company are subject to regulatory and other requirements of the jurisdictions in which they operate.

The regulatory requirements referred to above may restrict the Company’s ability to withdraw capital from its regulated subsidiaries. As of December 31, 2013, $330.5 million of net assets were held by regulated subsidiaries. These subsidiaries had aggregate regulatory net capital, as defined, in excess of the aggregate regulatory requirements, as defined, of $155.6 million.

On October 2, 2013, BGC Derivative Markets, L.P. (“BGC Derivative Markets”), a subsidiary of the Company, began operating our Swap Execution Facility (“SEF”). Mandatory Dodd-Frank compliant execution by Swap Dealers and Major Swap Participants is scheduled to commence in February 2014 for a small number of products, and in May of 2014 for others.

 

22. Segment and Geographic Information

Segment Information

The Company’s business segments are determined based on the products and services provided and reflect the manner in which financial information is evaluated by management. Prior to the quarter ended June 30, 2012, the Company had one reportable segment. Following the acquisition of substantially all of the assets of Grubb & Ellis, the Company changed its segment reporting structure. As a result, beginning with the quarter ended June 30, 2012, the Company’s operations consisted of two reportable segments, Financial Services and Real Estate Services.

Accordingly, all segment information presented herein reflects the Company’s revised segment reporting structure for all periods presented. The Company’s Financial Services segment specializes in the brokerage of a broad range of products, including fixed income securities, interest rate swaps, foreign exchange, equities, equity derivatives, credit derivatives, commodities, futures and structured products. It also provides a full range of services, including trade execution, broker-dealer services, clearing, processing, information, and other back-office services to a broad range of financial and non-financial institutions. The Company’s Real Estate Services segment offers commercial real estate tenants, owners, investors and developers a wide range of services, including leasing and corporate advisory, investment sales and financial services, consulting, project and development management, and property and facilities management.

The Company evaluates the performance and reviews the results of the segments based on each segment’s “Income (loss) from operations before income taxes.”

 

195


Table of Contents

The amounts shown below for the Financial Services and Real Estate Services segments reflect the amounts that are used by management to allocate resources and assess performance, which is based on each segment’s “Income (loss) from operations before income taxes.” In addition to the two business segments, the tables below include a “Corporate Items” category. Corporate revenues include fees from related parties and interest income as well as gains that are not considered part of the Company’s ordinary, ongoing business such as the gain related to the sale of eSpeed. Corporate expenses include non-cash compensation expenses (such as the grant of exchangeability to limited partnership units; redemption/exchange of partnership units, issuance of restricted shares and a reserve on compensation-related partnership loans; and allocations of net income to FPUs and LPUs as well as unallocated expenses such as certain professional and consulting fees, executive compensation and interest expense, which are managed separately at the corporate level.

Certain financial information for the Company’s segments is presented below. See Note 16—“Goodwill and Other Intangible Assets, Net,” for goodwill by reportable segment.

Year ended December 31, 2013 (in thousands):

 

    Financial
Services
    Real
Estate
Services
    Corporate
Items
    Total  

Brokerage revenues:

       

Rates

  $ 491,740      $ —        $ —        $ 491,740   

Credit

    244,546        —          —          244,546   

Foreign Exchange

    212,120        —          —          212,120   

Equities and Other Asset Classes

    150,728        —          —          150,728   

Real Estate

    —          413,018        —          413,018   

Real estate management services

    —          163,353        —          163,353   

Fees from related parties

    5,711        —          35,417        41,128   

Market data

    10,137        —          —          10,137   

Software solutions

    6,201        —          —          6,201   

Other revenues

    41,983        434        2,226        44,643   

Gain on divestiture and sale of investments

    —          —          723,147        723,147   

Losses on equity investments

    —          —          (9,508     (9,508
 

 

 

   

 

 

   

 

 

   

 

 

 

Total non-interest revenues

    1,163,166        576,805        751,282        2,491,253   

Interest income

    1,052        386        5,395        6,833   
 

 

 

   

 

 

   

 

 

   

 

 

 

Total revenues

    1,164,218        577,191        756,677        2,498,086   

Interest expense

    3,498        4        34,830        38,332   

Non-interest expenses

    957,138        531,616        705,079        2,193,833   
 

 

 

   

 

 

   

 

 

   

 

 

 

Income (loss) from operations before income taxes

  $ 203,582      $ 45,571      $ 16,768      $ 265,921   
 

 

 

   

 

 

   

 

 

   

 

 

 

For the year ended December 31, 2013, the Financial Services segment revenues include $39.5 million related to the earn-out from the sale of eSpeed and related hedging transactions. For the year ended December 31, 2013, the Real Estate Services segment income (loss) from operations before income taxes excludes $10.6 million related to the collection of receivables and associated expenses that were recognized at fair value as part of acquisition accounting. For the year ended December 31, 2013, Corporate Items income (loss) from operations before income taxes includes a $723.1 million gain on divestiture related to the sale of eSpeed and approximately $465 million in compensation expense related to the Global Partnership Restructuring Program.

 

196


Table of Contents

Year ended December 31, 2012 (in thousands):

 

    Financial
Services
    Real
Estate
Services
    Corporate
Items
    Total  

Brokerage revenues:

       

Rates

  $ 532,436      $ —       $ —       $ 532,436   

Credit

    284,606        —         —         284,606   

Foreign exchange

    208,011        —         —         208,011   

Equities and other asset classes

    156,106        —         —         156,106   

Real estate

    —         331,010        —         331,010   

Real estate management services

    —         122,704        —         122,704   

Market data

    17,302        —         —         17,302   

Software solutions

    9,962        —         —         9,962   

Fees from related parties

    11,324        —         41,835        53,159   

Losses on equity investments

    —         —         (11,775     (11,775

Other revenues

    367        520        3,608        4,495   

Gain on divestiture and sale of investments

    —          —          52,471        52,471   
 

 

 

   

 

 

   

 

 

   

 

 

 

Total non-interest revenues

    1,220,114        454,234        86,139        1,760,487   

Interest income

    1,295        382        4,829        6,506   
 

 

 

   

 

 

   

 

 

   

 

 

 

Total revenues

    1,221,409        454,616        90,968        1,766,993   

Interest expense

    6,246        257        28,382        34,885   

Non-interest expenses

    1,000,865        431,469        244,037        1,676,371   
 

 

 

   

 

 

   

 

 

   

 

 

 

Income (loss) from operations before income taxes

  $ 214,298      $ 22,890      $ (181,451   $ 55,737   
 

 

 

   

 

 

   

 

 

   

 

 

 

For the year ended December 31, 2012, the Real Estate Services segment income (loss) from operations before income taxes excludes $21.1 million related to the collection of receivables and associated expenses that were recognized at fair value as part of acquisition accounting.

Year ended December 31, 2011 (in thousands):

 

    Financial
Services
    Real
Estate
Services
    Corporate
Items
    Total  

Brokerage revenues:

       

Rates

  $ 578,453      $ —       $ —       $ 578,453   

Credit

    314,982        —         —         314,982   

Foreign exchange

    218,352        —         —         218,352   

Equities and other asset classes

    214,497        —         —         214,497   

Real estate

    —         44,980        —         44,980   

Real estate management services

    —         1,222        —         1,222   

Market data

    17,772        —         —         17,772   

Software solutions

    9,190        —         —         9,190   

Fees from related parties

    13,250        —         48,977        62,227   

Losses on equity investments

    —         —         (6,605     (6,605

Other revenues

    1,920        1,390        864        4,174   
 

 

 

   

 

 

   

 

 

   

 

 

 

Total non-interest revenues

    1,368,416        47,592        43,236        1,459,244   

Interest income

    1,490        90        3,861        5,441   
 

 

 

   

 

 

   

 

 

   

 

 

 

Total revenues

    1,369,906        47,682        47,097        1,464,685   

Interest expense

    1,470        184        22,952        24,606   

Non-interest expenses

    1,079,959        41,753        264,008        1,385,720   
 

 

 

   

 

 

   

 

 

   

 

 

 

Income (loss) from operations before income taxes

  $ 288,477      $ 5,745      $ (239,863   $ 54,359   
 

 

 

   

 

 

   

 

 

   

 

 

 

 

197


Table of Contents

For the year ended December 31, 2011, the Real Estate Services segment income (loss) from operations before income taxes excludes $3.8 million related to the collection of receivables and associated expenses that were recognized at fair value as part of acquisition accounting.

Total assets by reportable segment (in thousands):

 

Total Assets (1)

   Financial
Services
     Real Estate
Services
     Total  

At December 31, 2013

   $ 1,802,255       $ 277,108       $ 2,079,363   
  

 

 

    

 

 

    

 

 

 

At December 31, 2012

   $ 1,357,838       $ 281,101       $ 1,638,939   
  

 

 

    

 

 

    

 

 

 

 

(1) Corporate assets have been fully allocated to the Company’s business segments.

Geographic Information

The Company offers products and services in the U.S., U.K., Asia (including Australia), France, Other Americas, Other Europe, and the Middle East and Africa region (defined as the “MEA” region). Information regarding revenues for the years ended December 31, 2013, 2012 and 2011, respectively, and for the each of the fiscal quarters in the year ended December 31, 2013 is as follows (in thousands):

 

     Year Ended December 31,  
     2013      2012      2011  

Revenues:

        

United States

   $ 1,740,099       $ 930,269       $ 540,376   

United Kingdom

     412,227         470,513         496,251   

Asia

     173,227         196,842         221,319   

France

     89,223         94,682         124,293   

Other Americas

     36,770         40,124         44,230   

Other Europe/MEA

     46,540         34,563         38,216   
  

 

 

    

 

 

    

 

 

 

Total revenues

   $ 2,498,086       $ 1,766,993       $ 1,464,685   
  

 

 

    

 

 

    

 

 

 

 

     Three Months Ended  
       December 31, 2013          September 30, 2013          June 30, 2013          March 31, 2013    

Revenues:

           

United States

   $ 263,608       $ 258,330       $ 987,311       $ 230,850   

United Kingdom

     88,737         95,964         111,995         115,531   

Asia

     36,077         41,419         48,058         47,673   

France

     20,015         19,627         21,988         27,593   

Other Americas

     7,756         8,034         10,430         10,550   

Other Europe/MEA

     10,412         9,971         13,385         12,772   
  

 

 

    

 

 

    

 

 

    

 

 

 

Total revenues

   $ 426,605       $ 433,345       $ 1,193,167       $ 444,969   
  

 

 

    

 

 

    

 

 

    

 

 

 

 

198


Table of Contents

Information regarding long-lived assets (defined as loans, forgivable loans and other receivables from employees and partners, net; fixed assets, net; certain other investments; goodwill; other intangible assets, net of accumulated amortization; and rent and other deposits) in the geographic areas as of December 31, 2013 and 2012, respectively, is as follows (in thousands):

 

     December  31,
2013
     December  31,
2012
 
       

Long-lived assets:

     

United States

   $ 278,593       $ 350,449   

United Kingdom

     125,309         115,821   

Asia

     37,872         57,490   

France

     9,295         15,529   

Other Americas

     13,434         16,066   

Other Europe/MEA

     4,208         4,013   
  

 

 

    

 

 

 

Total long-lived assets

   $ 468,711       $ 559,368   
  

 

 

    

 

 

 

 

23. Supplemental Balance Sheet Information

The components of certain balance sheet accounts are as follows (in thousands):

 

     December 31,  
     2013      2012  

Other assets:

     

Prepaid expenses

   $ 21,672       $ 26,296   

Deferred tax asset

     106,006         30,201   

Rent and other deposits

     17,461         17,766   

Other taxes

     5,827         7,676   

Other

     24,018         19,597   
  

 

 

    

 

 

 

Total other assets

   $ 174,984       $ 101,536   
  

 

 

    

 

 

 

 

     December 31,  
     2013      2012  

Accounts payable, accrued and other liabilities:

     

Accrued expenses and other liabilities

   $ 218,154       $ 177,961   

Deferred tax liability

     —          —    

Taxes payable

     174,371         82,501   
  

 

 

    

 

 

 

Total accounts payable, accrued and other liabilities

   $ 392,525       $ 260,462   
  

 

 

    

 

 

 

 

24. Subsequent Events

Fourth Quarter 2013 Dividend

On February 11, 2014, the Company’s Board of Directors declared a quarterly cash dividend of $0.12 per share for the fourth quarter of 2013, payable on March 13, 2014 to Class A and Class B common stockholders of record as of February 27, 2014.

Controlled Equity Offering

Since December 31, 2013, the Company issued, pursuant to its controlled equity offering, 1.6 million shares of Class A common stock related to redemptions and exchanges of limited partnership interests as well as for general corporate purposes.

 

199


Table of Contents

Repurchases

Since December 31, 2013, the Company has repurchased an aggregate of approximately 1.7 million shares of its Class A common stock at an aggregate purchase price of approximately $10.9 million for an average price of $6.45 per share.

Acquisitions

On January 21, 2014, the Company announced that it had entered into a definitive agreement to acquire the business of Cornish & Carey Commercial, Inc., the leading full-service commercial real estate services company in the San Francisco Bay area and Silicon Valley. The Company believes that this is a key strategic addition for NGKF in the fundamentally important Northern California marketplace.

On February 14, 2014, the Company completed the acquisition of HEAT Energy Group, an independent over-the-counter energy brokerage company focused on the regional term power markets and natural gas swaps.

 

200


Table of Contents
ITEM 9. CHANGES IN AND DISAGREEMENTS WITH ACCOUNTANTS ON ACCOUNTING AND FINANCIAL DISCLOSURE

None.

 

ITEM 9A. CONTROLS AND PROCEDURES

Evaluation of Disclosure Controls and Procedures

BGC Partners maintains disclosure controls and procedures that are designed to ensure that information required to be disclosed by BGC Partners is recorded, processed, accumulated, summarized and communicated to its management, including its Chairman and Chief Executive Officer and its Chief Financial Officer, to allow timely decisions regarding required disclosures, and reported within the time periods specified in the SEC’s rules and forms. The Chairman and Chief Executive Officer and the Chief Financial Officer have performed an evaluation of the effectiveness of the design and operation of BGC Partners disclosure controls and procedures as of December 31, 2013. Based on that evaluation, the Chairman and Chief Executive Officer and the Chief Financial Officer concluded that BGC Partners’ disclosure controls and procedures were effective as of December 31, 2013.

Management’s Report on Internal Control over Financial Reporting

Our management is responsible for establishing and maintaining adequate internal control over financial reporting, as such term is defined in Exchange Act Rules 13a-15(f) and 15d-15(f). Under the supervision and with the participation of our management, including our Chairman, Chief Executive Officer, and Chief Financial Officer, we conducted an evaluation of the effectiveness of our internal control over financial reporting as of December 31, 2013 based upon criteria set forth in the Internal Control—Integrated Framework (1992) issued by the Committee of Sponsoring Organizations of the Treadway Commission (COSO). Our internal control over financial reporting includes policies and procedures that provide reasonable assurance regarding the reliability of financial reporting and the preparation of financial statements for external reporting purposes in accordance with U.S. generally accepted accounting principles.

Based on the results of our 2013 evaluation, our management concluded that our internal control over financial reporting was effective as of December 31, 2013. We reviewed the results of management’s assessment with our Audit Committee.

The effectiveness of our internal control over financial reporting as of December 31, 2013 has been audited by Ernst & Young, an independent registered public accounting firm, as stated in their report which is included in this Annual Report on Form 10-K. Such report expresses an unqualified opinion on the effectiveness of the Company’s internal control over financial reporting as of December 31, 2013.

Changes in Internal Control over Financial Reporting

During the three months ending December 31, 2013, there were no changes in our internal control over financial reporting that materially affect, or are reasonably likely to materially affect, our internal control over financial reporting.

 

ITEM 9B. OTHER INFORMATION

Not applicable.

 

201


Table of Contents

PART III

 

ITEM 10. DIRECTORS, EXECUTIVE OFFICERS AND CORPORATE GOVERNANCE

The information appearing under “Election of Directors,” “Executive Officers,” “Section 16(a) Beneficial Ownership Reporting Compliance” and “Code of Ethics and Whistleblower Procedures” in the definitive Proxy Statement for the Company’s 2014 Annual Meeting of Stockholders (the “2014 Proxy Statement”) is hereby incorporated by reference in response to this Item 10. We anticipate that we will file the 2014 Proxy Statement with the SEC on or before April 30, 2014.

 

ITEM 11. EXECUTIVE COMPENSATION

The information appearing under “Compensation Discussion and Analysis,” “Compensation Committee Report,” “Executive Compensation” and “Compensation Committee Interlocks and Insider Participation” in the 2014 Proxy Statement is hereby incorporated by reference in response to this Item 11.

 

ITEM 12. SECURITY OWNERSHIP OF CERTAIN BENEFICIAL OWNERS AND MANAGEMENT AND RELATED STOCKHOLDER MATTERS

The information appearing under “Security Ownership of Certain Beneficial Owners and Management” and “Equity Compensation Plan Information as of December 31, 2013” in the 2014 Proxy Statement is hereby incorporated by reference in response to this Item 12.

 

ITEM 13. CERTAIN RELATIONSHIPS AND RELATED TRANSACTIONS, AND DIRECTOR INDEPENDENCE

The information appearing under “Certain Relationships and Related Transactions and Director Independence” and “Election of Directors—Independence of Directors” in the 2014 Proxy Statement is hereby incorporated by reference in response to this Item 13.

 

ITEM 14. PRINCIPAL ACCOUNTANT FEES AND SERVICES

The information appearing under “Independent Registered Public Accounting Firm Fees” and “Audit Committee Pre-Approval Policies and Procedures” in the 2014 Proxy Statement is hereby incorporated by reference in response to this Item 14.

 

202


Table of Contents

PART IV

 

ITEM 15. EXHIBITS AND FINANCIAL STATEMENT SCHEDULES

(a)(1) Financial Statements. The consolidated financial statements required to be filed in this Annual Report on Form 10-K are included in Part II, Item 8 hereof.

(a)(2) Schedule I, Parent Company Only Financial Statements. All other schedules are omitted because they are not applicable or not required, or the required information is in the financial statements or the notes thereto.

(a)(3) The following Exhibits are filed as part of this Report as required by Regulation S-K. The Exhibits designated by an asterisk (*) are management contracts and compensation plans and arrangements required to be filed as Exhibits to this Report. Schedules and similar attachments to the exhibits designated by a double asterisk (**) have been omitted pursuant to Item 601(b)(2) of Regulation S-K. BGC Partners, Inc. will supplementally furnish a copy of them to the SEC upon request. We have requested confidential treatment as to certain portions of the Exhibits designated by a cross (+), which portions have been omitted and filed separately with the Securities and Exchange Commission (the “SEC”). Certain exhibits have been previously filed with the SEC pursuant to the Securities Exchange Act of 1934 (Commission File Numbers 0-28191and 1-35591).

 

Exhibit
Number

  

Exhibit Title

  1.1    Controlled Equity OfferingSM Sales Agreement between BGC Partners, Inc. and Cantor Fitzgerald & Co., dated September 9, 2011 (incorporated by reference to Exhibit 1.1 to the Registrant’s Current Report on Form 8-K filed with the SEC on September 9, 2011)
  1.2    Controlled Equity OfferingSM Sales Agreement between BGC Partners, Inc. and Cantor Fitzgerald & Co., dated February 15, 2012 (incorporated by reference to Exhibit 1.1 to the Registrant’s Current Report on Form 8-K filed with the SEC on February 15, 2012)
  1.3    Controlled Equity OfferingSM Sales Agreement between BGC Partners, Inc. and Cantor Fitzgerald & Co., dated December 12, 2012 (incorporated by reference to Exhibit 1.1 to the Registrant’s Current Report on Form 8-K filed with the SEC on December 12, 2012)
  2.1    Agreement and Plan of Merger, dated as of May 29, 2007, by and among eSpeed, Inc., BGC Partners, Inc., Cantor Fitzgerald, L.P., BGC Partners, L.P., BGC Global Holdings, L.P. and BGC Holdings, L.P. (incorporated by reference to the Registrant’s Definitive Proxy Statement on Schedule 14A filed with the SEC on February 11, 2008)**
  2.2    Amendment No. 1, dated as of November 5, 2007, to the Agreement and Plan of Merger, dated as of May 29, 2007, by and among eSpeed, Inc., BGC Partners, Inc., Cantor Fitzgerald, L.P., BGC Partners, L.P., BGC Global Holdings, L.P. and BGC Holdings, L.P. (incorporated by reference to the Registrant’s Definitive Proxy Statement on Schedule 14A filed with the SEC on February 11, 2008)**
  2.3    Amendment No. 2, dated as of February 1, 2008, to the Agreement and Plan of Merger, dated as of May 29, 2007, by and among eSpeed, Inc., BGC Partners, Inc., Cantor Fitzgerald, L.P., BGC Partners, L.P., BGC Global Holdings, L.P. and BGC Holdings, L.P. (incorporated by reference to the Registrant’s Definitive Proxy Statement on Schedule 14A filed with the SEC on February 11, 2008)**
  2.4    Separation Agreement, dated as of March 31, 2008, by and among Cantor Fitzgerald, L.P., BGC Partners, LLC, BGC Partners, L.P., BGC Global Holdings, L.P. and BGC Holdings, L.P. (incorporated by reference to Exhibit 2.4 to the Registrant’s Current Report on Form 8-K filed with the SEC on April 7, 2008)**

 

203


Table of Contents

Exhibit
Number

  

Exhibit Title

  3.1    Amended and Restated Certificate of Incorporation of BGC Partners, Inc. (incorporated by reference to Exhibit 3.1 to the Registrant’s Current Report on Form 8-K filed with the SEC on April 7, 2008)
  3.2    Amended and Restated Bylaws of BGC Partners, Inc. (incorporated by reference to Exhibit 3.2 to the Registrant’s Current Report on Form 8-K filed with the SEC on April 7, 2008)
  4.1    Specimen Class A Common Stock Certificate (incorporated by reference to Exhibit 4.1 to the Registrant’s Registration Statement on Form S-1 filed with the SEC on April 18, 2008)
  4.2    Warrant Agreement, dated as of August 21, 2002, between eSpeed, Inc. and UBS USA, Inc. (incorporated by reference to Exhibit 10.19 to the Registrant’s Quarterly Report on Form 10-Q for the quarter ended September 30, 2002)
  4.3    Warrant Agreement, dated as of September 13, 2001, between eSpeed, Inc. and Exchange Brokerage Systems Corp. (incorporated by reference to Exhibit 10.24 to the Registrant’s Quarterly Report on Form 10-Q for the quarter ended September 30, 2002)
  4.4    Amended and Restated Warrant Agreement, dated as of October 23, 2003, between eSpeed, Inc. and UBS USA Inc. (incorporated by reference to Exhibit 10.27 to the Registrant’s Quarterly Report on Form 10-Q for the quarter ended September 30, 2003)
    4.5    Warrant Agreement, dated as of February 24, 2006, among eSpeed, Inc. and IDT Horizon GT, Inc. (incorporated by reference to Exhibit 4.10 to the Registrant’s Annual Report on Form 10-K for the year ended December 31, 2005)
    4.6    Note Purchase Agreement, dated as of March 31, 2008, by and among BGC Partners, L.P. and the Purchasers whose names appear at the end thereof (incorporated by reference to Exhibit 4.1 to the Registrant’s Current Report on Form 8-K filed with the SEC on April 7, 2008)**
    4.7    Guaranty of BGC Partners, Inc., dated as of March 31, 2008 (incorporated by reference to Exhibit 4.2 to the Registrant’s Current Report on Form 8-K filed with the SEC on April 7, 2008)
    4.8    Letter Agreement, dated as of March 31, 2008, by and between BGC Partners, Inc. and Cantor Fitzgerald, L.P. (incorporated by reference to Exhibit 4.3 to the Registrant’s Current Report on Form 8-K filed with the SEC on April 7, 2008)
  10.1    Registration Rights Agreement, dated as of December 9, 1999, by and among eSpeed, Inc. and the Investors named therein (incorporated by reference to Exhibit 10.6 to the Registrant’s Annual Report on Form 10-K for the year ended December 31, 1999)
  10.2    Sublease Agreement, dated as of December 15, 1999, between Cantor Fitzgerald Securities and eSpeed, Inc. (incorporated by reference to Exhibit 10.7 to the Registrant’s Annual Report on Form 10-K for the year ended December 31, 1999)
  10.3    Registration Rights Agreement, dated as of June 5, 2000 among eSpeed, Inc., Williams Energy Marketing & Trading Company and Dynegy, Inc. (incorporated by reference to Exhibit 10.9 to the Registrant’s Quarterly Report on Form 10-Q for the quarter ended June 30, 2000)
  10.4    Stock Purchase Agreement, dated April 26, 2000, between eSpeed, Inc. and Cantor Fitzgerald Securities (incorporated by reference to Exhibit 10.10 to the Registrant’s Quarterly Report on Form 10-Q for the quarter ended June 30, 2000)
  10.5    Amendment to Stock Purchase Agreement, dated June 2, 2000, among eSpeed, Inc., Cantor Fitzgerald Securities and Cantor Fitzgerald, L.P. (incorporated by reference to Exhibit 10.11 to the Registrant’s Quarterly Report on Form 10-Q for the quarter ended June 30, 2000)

 

204


Table of Contents

Exhibit
Number

  

Exhibit Title

  10.6    Registration Rights Agreement, dated as of July 30, 2001, among eSpeed, Inc. and the Investors named therein (incorporated by reference to Exhibit 10.19 to the Registrant’s Quarterly Report on Form 10-Q for the quarter ended June 30, 2001)
  10.7    Registration Rights Agreement, dated as of August 21, 2002, by and between eSpeed, Inc. and UBS USA Inc. (incorporated by reference to Exhibit 10.20 to the Registrant’s Quarterly Report on Form 10-Q for the quarter ended September 30, 2002)
  10.8    Services Agreement, dated as of October 1, 2002, between eSpeed Inc. and CO2e.com, LLC (incorporated by reference to Exhibit 10.21 to the Registrant’s Quarterly Report on Form 10-Q for the quarter ended September 30, 2002)+
  10.9    Intellectual Property Rights Further Assurances Agreement, dated as of October 11, 2002, between eSpeed, Inc. and CO2e.com, LLC (incorporated by reference to Exhibit 10.23 to the Registrant’s Quarterly Report on Form 10-Q for the quarter ended September 30, 2002)+
  10.10    Software Agreement, dated as of February 24, 2006, between eSpeed, Inc. and IDT Horizon GT, Inc. (incorporated by reference to Exhibit 10.19 to the Registrant’s Annual Report on Form 10-K for the year ended December 31, 2005)
  10.11    Employment Separation Agreement and Release, dated as of January 23, 2008, by and between eSpeed, Inc. and Paul Saltzman (incorporated by reference to Exhibit 10.16 to the Registrant’s Annual Report on Form 10-K for the year ended December 31, 2007)*
  10.12    Amended and Restated Limited Partnership Agreement of BGC Holdings, L.P., dated as of March 31, 2008 (incorporated by reference to Exhibit 10.1 to the Registrant’s Current Report on Form 8-K filed with the SEC on April 7, 2008)**
  10.13    Amended and Restated Limited Partnership Agreement of BGC Partners, L.P., dated as of March 31, 2008 (incorporated by reference to Exhibit 10.2 to the Registrant’s Current Report on Form 8-K filed with the SEC on April 7, 2008)**
  10.14    Amended and Restated Limited Partnership Agreement of BGC Global Holdings, L.P., dated as of March 31, 2008 (incorporated by reference to Exhibit 10.3 to the Registrant’s Current Report on Form 8-K filed with the SEC on April 7, 2008)**
  10.15    Registration Rights Agreement by and between Cantor Fitzgerald, L.P. and BGC Partners, LLC, dated as of March 31, 2008 (incorporated by reference to Exhibit 10.4 to the Registrant’s Current Report on Form 8-K filed with the SEC on April 7, 2008)**
  10.16    Administrative Services Agreement, dated as of March 6, 2008, by and between Cantor Fitzgerald, L.P. and BGC Partners, Inc. (incorporated by reference to Exhibit 10.5 to the Registrant’s Current Report on Form 8-K filed with the SEC on April 7, 2008)
  10.17    Administrative Services Agreement, dated as of August 9, 2007, by and among Tower Bridge International Services L.P. and BGC International (incorporated by reference to Exhibit 10.6 to the Registrant’s Current Report on Form 8-K filed with the SEC on April 7, 2008)
  10.18    BGC Holdings, L.P. Participation Plan, effective as of April 1, 2008 (incorporated by reference to Exhibit 10.8 to the Registrant’s Current Report on Form 8-K filed with the SEC on April 7, 2008)*
  10.19    BGC Partners, Inc. Amended and Restated Long Term Incentive Plan, effective as of April 1, 2008 (incorporated by reference to Exhibit 10.9 to the Registrant’s Current Report on Form 8-K filed with the SEC on April 7, 2008)*
  10.20    Tax Receivable Agreement, dated as of March 31, 2008, by and between BGC Partners, LLC and Cantor Fitzgerald, L.P. (incorporated by reference to Exhibit 10.7 to the Registrant’s Current Report on Form 8-K filed with the SEC on April 7, 2008)

 

205


Table of Contents

Exhibit
Number

  

Exhibit Title

  10.21    License Agreement, dated as of April 1, 2008, by and between BGC Partners, Inc. and Cantor Fitzgerald, L.P. (incorporated by reference to Exhibit 10.10 to the Registrant’s Current Report on Form 8-K filed with the SEC on April 7, 2008)
  10.22    Change in Control Agreement, dated as of March 31, 2008, by and between Howard W. Lutnick and BGC Partners, LLC (incorporated by reference to Exhibit 10.12 to the Registrant’s Current Report on Form 8-K filed with the SEC on April 7, 2008)
  10.23    Change in Control Agreement, dated as of March 31, 2008, by and between Stephen M. Merkel and BGC Partners, LLC (incorporated by reference to Exhibit 10.13 to the Registrant’s Current Report on Form 8-K filed with the SEC on April 7, 2008)*
  10.24    Change in Control Agreement, dated as of March 31, 2008, by and between Lee M. Amaitis and BGC Partners, LLC (incorporated by reference to Exhibit 10.14 to the Registrant’s Current Report on Form 8-K filed with the SEC on April 7, 2008)*
  10.25    Amended and Restated Letter Agreement, dated as of November 1, 2008, by and between Lee M. Amaitis and Cantor Fitzgerald, L.P. (incorporated by reference to Exhibit 10.15 to the Registrant’s Current Report on Form 8-K filed with the SEC on April 7, 2008)*
  10.26    Letter Agreement, dated as of March 31, 2008, by and between Shaun D. Lynn and Cantor Fitzgerald, L.P. (incorporated by reference to Exhibit 10.16 to the Registrant’s Current Report on Form 8-K filed with the SEC on April 7, 2008)*
  10.27    Stock Purchase Agreement, dated June 2, 2008, by and between BGC Partners, Inc. and Stephen M. Merkel (incorporated by reference to Exhibit 10.31 to the Registrant’s Annual Report on Form 10-K filed with the SEC on March 16, 2009)*
  10.28    Amended and Restated Letter Agreement, dated as of November 1, 2008, by and between Lee M. Amaitis and Cantor Fitzgerald, L.P. (incorporated by reference to Exhibit 10.32 to the Registrant’s Annual Report on Form 10-K filed with the SEC on March 16, 2009)*
  10.29    Clearing Services Agreement, dated May 6, 2008, Cantor Fitzgerald & Co. and BGC Financial, Inc. (incorporated by reference to Exhibit 10.1 to the Registrant’s Quarterly Report on Form 10-Q filed with the SEC on November 11, 2008)
  10.30    Amendment to Clearing Services Agreement, dated November 7, 2008, between Cantor Fitzgerald & Co. and BGC Financial, Inc. (incorporated by reference to Exhibit 10.2 to the Registrant’s Quarterly Report on Form 10-Q filed with the SEC on November 11, 2008)
  10.31    Agreement dated November 5, 2008 between BGC Partners, Inc. and Cantor Fitzgerald, L.P. regarding clearing capital (incorporated by reference to Exhibit 10.3 to the Registrant’s Quarterly Report on Form 10-Q filed with the SEC on November 11, 2008)
  10.32    Agreement of Limited Partnership of BGC Partners, L.P., Amended and Restated as of September 1, 2008 (incorporated by reference to Exhibit 10.5 to the Registrant’s Quarterly Report on Form 10-Q filed with the SEC on November 11, 2008)
  10.33    Agreement of Limited Partnership of BGC Global Holdings, L.P., Amended and Restated as of September 1, 2008 (incorporated by reference to Exhibit 10.5 to the Registrant’s Quarterly Report on Form 10-Q filed with the SEC on November 11, 2008)
  10.34    BGC Partners, Inc. Amended and Restated Incentive Bonus Compensation Plan as of December 8, 2008 (incorporated by reference to Exhibit 10.38 to the Registrant’s Annual Report on Form 10-K filed with the SEC on March 16, 2009)*

 

206


Table of Contents

Exhibit
Number

  

Exhibit Title

  10.35    First Amendment to Agreement of Limited Partnership, as amended and restated, of BGC Holdings, L.P. dated as of March 1, 2009 (incorporated by reference to Exhibit 10.40 to the Registrant’s Annual Report on Form 10-K filed with the SEC on March 16, 2009)
  10.36    Second Amendment to Agreement of Limited Partnership, as amended and restated, of BGC Holdings, L.P. dated as of August 3, 2009 (incorporated by reference to Exhibit 10.39 to the Registrant’s Annual Report on Form 10-K filed with the SEC on March 16, 2010)
  10.37    Third Amendment to Agreement of Limited Partnership, as amended and restated, of BGC Holdings, L.P. dated as of March 12, 2010 (incorporated by reference to Exhibit 10.40 to the Registrant’s Annual Report on Form 10-K filed with the SEC on March 16, 2010)
  10.38    Employment Agreement, dated as of February 15, 2005, between Sean A. Windeatt and BGC Partners, Inc. (incorporated by reference to Exhibit 10.39 to the Registrant’s Annual Report on Form 10-K filed with the SEC on March 16, 2009)*
  10.39    Employment Agreement, dated as of November 13, 2008, between Anthony Graham Sadler and Tower Bridge International Services, L.P. (incorporated by reference to Exhibit 10.1 to the Registrant’s Quarterly Report on Form 10-Q filed with the SEC on May 11, 2009)*
  10.40    Subscription Agreement, dated March 16, 2010, among BGC Partners, Inc., BGC Holdings, L.P. and Cantor Fitzgerald, L.P. (incorporated by reference to Exhibit 10.43 to the Registrant’s Annual Report on Form 10-K filed with the SEC on March 16, 2010)
  10.40    Subscription Agreement, dated March 16, 2010, among BGC Partners, Inc., BGC Holdings, L.P. and Cantor Fitzgerald, L.P. (incorporated by reference to Exhibit 10.43 to the Registrant’s Annual Report on Form 10-K filed with the SEC on March 16, 2010)
  10.41    Employment Agreement, dated as of March 31, 2008, between BGC Brokers, L.P. and Shaun D. Lynn (incorporated by reference to Exhibit 10.11 to the Registrant’s Current Report on Form 8-K filed with the SEC on April 7, 2008)*
  10.42    Fourth Amendment to Agreement of Limited Partnership, as amended and restated, of BGC Holdings, L.P. dated as of August 6, 2010 (incorporated by reference to Exhibit 10.44 to the Registrant’s Quarterly Report on Form 10-Q filed with the SEC on August 9, 2010)
  10.43    Registration Rights Agreement, dated as of April 1, 2010, by and between BGC Partners, Inc. and Cantor Fitzgerald, L.P. (incorporated by reference to Exhibit 10.1 to the Registrant’s Current Report on Form 8-K filed with the SEC on April 7, 2010)
  10.44    Indenture, dated as of April 1, 2010, between BGC Partners, Inc. and Wells Fargo Bank, National Association, as Trustee, relating to the 8.75% Convertible Senior Notes due 2015 (incorporated by reference to Exhibit 4.2 to the Registrant’s Current Report on Form 8-K filed with the SEC on April 7, 2010)
  10.45    BGC Partners, Inc. 8.75% Convertible Senior Notes due 2015 (incorporated by reference to Exhibit 4.3 to the Registrant’s Current Report on Form 8-K filed with the SEC on April 7, 2010)
  10.46    BGC Holdings, L.P. 8.75% Senior Convertible Notes due 2015 (incorporated by reference to Exhibit 4.1 to the Registrant’s Current Report on Form 8-K filed with the SEC on April 7, 2010)
  10.47    Supplemental Indenture dated May 4, 2010 between BGC Partners, Inc. and Wells Fargo Bank National Association (incorporated by reference to Exhibit 10.1 to the Registrant’s Quarterly Report on Form 10-Q filed with the SEC on May 5, 2010)

 

207


Table of Contents

Exhibit
Number

  

Exhibit Title

  10.48    Fifth Amendment to Agreement of Limited Partnership, as amended and restated, of BGC Holdings, L.P. dated as of December 31, 2010 (incorporated by reference to Exhibit 10.48 to the Registrant’s Annual Report on Form 10-K filed with the SEC on March 16, 2011)
  10.49    BGC Partners, Inc. Second Amended and Restated Long Term Incentive Plan dated as of December 14, 2009 (incorporated by reference to Exhibit 99.1 to the Registrant’s Current Report on Form 8-K filed with the SEC on December 16, 2009)*
  10.50    Letter Agreement, dated as of March 26, 2010, by and between Shaun D. Lynn and BGC Holdings, L.P. (incorporated by reference to Exhibit 10.1 to the Registrant’s Current Report on Form 8-K filed with the SEC on March 31, 2010)*
  10.51    Amendment, dated as of March 26, 2010, by and between Shaun D. Lynn and BGC Partners, Inc. (incorporated by reference to Exhibit 10.2 to the Registrant’s Current Report on Form 8-K filed with the SEC on March 31, 2010)*
  10.52   

Letter Agreement, dated as of March 29, 2010, by and between Sean A. Windeatt and BGC Holdings, L.P. (incorporated by reference to Exhibit 10.4 to the Registrant’s Current Report on

Form 8-K filed with the SEC on March 31, 2010)*

  10.53   

Letter Agreement, dated as of March 29, 2010, by and between A. Graham Sadler and BGC Holdings, L.P. (incorporated by reference to Exhibit 10.1 to the Registrant’s Current Report on

Form 8-K filed with the SEC on March 31, 2010)*

  10.54    Letter Agreement, dated as of December 17, 2010, by and between Stephen M. Merkel and BGC Holdings, L.P. (incorporated by reference to Exhibit 10.54 to the Registrant’s Annual Report on Form 10-K filed with the SEC on March 15, 2011)*
  10.55    Letter Agreement, dated as of December 17, 2010, by and between Shaun Lynn and BGC Holdings, L.P. (incorporated by reference to Exhibit 10.55 to the Registrant’s Annual Report on Form 10-K filed with the SEC on March 15, 2011)*
  10.56    Letter Agreement, dated as of December 17, 2010, by and between A. Graham Sadler and BGC Holdings, L.P. (incorporated by reference to Exhibit 10.56 to the Registrant’s Annual Report on Form 10-K filed with the SEC on March 15, 2011)*
  10.57    Letter Agreement, dated as of December 17, 2010, by and between Sean Windeatt and BGC Holdings, L.P. (incorporated by reference to Exhibit 10.57 to the Registrant’s Annual Report on Form 10-K filed with the SEC on March 15, 2011)*
  10.58    Sixth Amendment to Agreement of Limited Partnership, as amended and restated, of BGC Holdings, L.P. dated as of March 15, 2011 (incorporated by reference to Exhibit 10.58 to the Registrant’s Annual Report on Form 10-K filed with the SEC on March 15, 2011)
  10.59    Seventh Amendment to Agreement of Limited Partnership, as amended and restated, of BGC Holdings, L.P. dated as of September 9, 2011 and effective as of April 1, 2011 (incorporated by reference to Exhibit 10.1 to the Registrant’s Current Report on Form 8-K filed with the SEC on September 15, 2011)
  10.60    Tower Bridge International Services L.P. and BGC Brokers L.P. Administrative Services Agreement dated January 9, 2012 (incorporated by reference to Exhibit 10.60 to the Registrant’s Annual Report on Form 10-K filed with the SEC on March 15, 2012)
  10.61    Tower Bridge International Services L.P. and Cantor Fitzgerald Europe Administrative Services Agreement dated January 9, 2012 (incorporated by reference to Exhibit 10.61 to the Registrant’s Annual Report on Form 10-K filed with the SEC on March 15, 2012)

 

208


Table of Contents

Exhibit
Number

  

Exhibit Title

  10.62    Tower Bridge International Services L.P. and Cantor Index Limited Administrative Services Agreement dated January 9, 2012 (incorporated by reference to Exhibit 10.62 to the Registrant’s Annual Report on Form 10-K filed with the SEC on March 15, 2012)
  10.63    Tower Bridge International Services L.P. and BGC International Administrative Services Agreement dated January 9, 2012 (incorporated by reference to Exhibit 10.63 to the Registrant’s Annual Report on Form 10-K filed with the SEC on March 15, 2012)
  10.64    Tower Bridge International Services L.P. and eSpeed International Limited Administrative Services Agreement dated January 9, 2012 (incorporated by reference to Exhibit 10.64 to the Registrant’s Annual Report on Form 10-K filed with the SEC on March 15, 2012)
  10.65    Tower Bridge International Services L.P. and eSpeed Support Services Limited Administrative Services Agreement dated January 9, 2012 (incorporated by reference to Exhibit 10.65 to the Registrant’s Annual Report on Form 10-K filed with the SEC on March 15, 2012)
  10.66    Amended and Restated Change in Control Agreement dated August 3, 2011 between Howard W. Lutnick and BGC Partners, Inc. (incorporated by reference to Exhibit 10.1 to the Registrant’s Quarterly Report on Form 10-Q filed with the SEC on August 8, 2011)*
  10.67    Amended and Restated Change in Control Agreement dated August 3, 2011 between Stephen M. Merkel and BGC Partners, Inc. (incorporated by reference to Exhibit 10.2 to the Registrant’s Quarterly Report on Form 10-Q filed with the SEC on August 8, 2011)*
  10.68    Letter Agreement, dated August 3, 2011, between Shaun D. Lynn and BGC Brokers, L.P., amending the Employment Agreement, dated March 31, 2008, as further amended on March 26, 2010, between Shaun D. Lynn and BGC Brokers, L.P. (incorporated by reference to Exhibit 10.3 to the Registrant’s Quarterly Report on Form 10-Q filed with the SEC on August 8, 2011)*
  10.69    Credit Agreement dated as of June 23, 2011 by and among BGC Partners, Inc., certain direct and indirect subsidiaries of the Company, as Guarantors, the several financial institutions from time to time party thereto, as Lenders, and Bank of Montreal, a Canadian chartered bank acting through its Chicago branch, as Administrative Agent (incorporated by reference to Exhibit 10.1 to the Registrant’s Current Report on Form 8-K filed with the SEC on June 28, 2011)
  10.70    Capped Call Confirmation dated July 28, 2011 between Bank of America Merrill Lynch and BGC Partners, Inc. (incorporated by reference to Exhibit 10.1 to the Registrant’s Current Report on Form 8-K filed with the SEC on August 1, 2011)
  10.71    Capped Call Confirmation dated July 28, 2011 among Deutsche Bank AG, London Branch, Deutsche Bank Securities Inc., and BGC Partners, Inc (incorporated by reference to Exhibit 10.2 to the Registrant’s Current Report on Form 8-K filed with the SEC on August 1, 2011)
  10.72    Third Amended and Restated Long Term Incentive Plan dated December 14, 2011 (incorporated by reference to Exhibit 10.1 to the Registrant’s Current Report on Form 8-K filed with the SEC on December 20, 2011)*
  10.73    First Amended and Restated Incentive Bonus Compensation Plan dated December 14, 2011 (incorporated by reference to Exhibit 10.2 to the Registrant’s Current Report on Form 8-K filed with the SEC on December 20, 2011)*
  10.74    Indenture, dated as of July 29, 2011, between BGC Partners, Inc. and U.S. Bank National Association, as Trustee, relating to the 4.50% Convertible Senior Notes due 2016 (incorporated by reference to Exhibit 4.1 to the Registrant’s Current Report on Form 8-K filed with the SEC on August 1, 2011)

 

209


Table of Contents

Exhibit
Number

  

Exhibit Title

  10.75    Underwriting Agreement dated as of June 21, 2012, by and among BGC Partners, Inc., Wells Fargo Securities, LLC, and certain other Underwriters (incorporated by reference to Exhibit 1.1 to the Registrant’s Current Report on Form 8-K filed with the SEC on June 27, 2012)
  10.76    Indenture, dated as of June 26, 2012, between BGC partners, Inc. and U.S. Bank National Association, as Trustee, relating to the 8.125% Senior Notes due 2042 (incorporated by reference as Exhibit 4.2 to the Registrant’s Current Report on Form 8-K filed with the SEC on June 27, 2012)
  10.77    First Supplemental Indenture, dated as of June 26, 2012, between BGC Partners, Inc. and U.S. Bank National Association, as Trustee, relating to 8.125% Senior Notes due 2042 (incorporated by reference as Exhibit 4.2 to the Registrant’s Current Report on Form 8-K filed with the SEC on June 27, 2012)
  10.78    First Amendment to Credit Agreement, dated October 11, 2012, to that certain Credit Agreement dated as of June 23, 2011 by and among BGC Partners, Inc., certain direct and indirect subsidiaries of the Company, as Guarantors, the several financial institutions from time to time party thereto, as Lenders, and Bank of Montreal, a Canadian chartered bank acting through its Chicago branch, as Administrative Agent (incorporated by reference as Exhibit 10.1 to the Registrant’s Quarterly Report on Form 10-Q filed with the SEC on November 8, 2012)
  10.79    Second Amended and Restated Asset Purchase Agreement, dated April 13, 2012, by and among BGC Partners, Inc., Grubb & Ellis Company, and certain subsidiaries of Grubb & Ellis Company that are signatories thereto (incorporated by reference as Exhibit 10.2 to the Registrant’s Quarterly Report on Form 10-Q filed with the SEC on November 8, 2012)
  10.80    Eighth Amendment to Agreement of Limited Partnership, as amended and restated, of BGC Holdings, L.P., dated as of December 17, 2012 and effective as of December 17, 2012 (incorporated by reference to Exhibit 10.1 to the Registrant’s Current Report on Form 8-K filed with the SEC on December 21, 2012)
  10.83    Deed of Adherence, dated January 7, 2013, between Shaun D. Lynn and BGC Services (Holdings) LLP (incorporated by reference as Exhibit 10.83 to the Registrant’s Annual Report on Form 10-K for the year ended December 31, 2012)*
  10.84    Deed of Adherence, dated January 9, 2013, between Sean Windeatt and BGC Services (Holdings) LLP (incorporated by reference as Exhibit 10.84 to the Registrant’s Annual Report on Form 10-K for the year ended December 31, 2012)*
  10.85    Deed of Adherence, dated December 31, 2012, between A. Graham Sadler and BGC Services (Holdings) LLP (incorporated by reference as Exhibit 10.85 to the Registrant’s Annual Report on 10-K for the year ended December 31, 2012)*
  10.86    Amendment No. 1, dated as of March 28, 2013, to the Deed of Adherence, dated January 7, 2013, between Shaun D. Lynn and BGC Services (Holdings) LLP (incorporated by reference as Exhibit 10.1 to the Registrant’s Quarterly Report on Form 10-Q filed with the SEC on May 9, 2013)*
  10.87    Fourth Amended and Restated Long Term Incentive Plan, dated June 4, 2013 (incorporated by reference as Exhibit 10.1 to the Registrant’s Current Report on Form 8-K filed with the SEC on June 7, 2013)*
  10.88    Second Amendment to Credit Agreement and Waiver, dated as of June 20, 2013, by and among BGC Partners, Inc., the several financial institutions from time to time party thereto, as Lenders, and the Bank of Montreal, a Canadian chartered bank acting through its Chicago branch, as Administrative Agent (incorporated by reference as Exhibit 10.1 to the Registrant’s Current Report on Form 8-K filed with the SEC on June 26, 2013)

 

210


Table of Contents

Exhibit
Number

  

Exhibit Title

  10.89    Purchase Agreement, dated as of April 1, 2013, by and among BGC Partners, Inc., BGC Partners, L.P., The NASDAQ OMX Group, Inc., and for certain limited purposes, Cantor Fitzgerald, L.P. (incorporated by reference as Exhibit 2.1 to the Registrant’s Quarterly Report on Form 10-Q filed with the SEC on August 8, 2013)
  10.90    Third Amendment, dated as of September 12, 2013, to Credit Agreement, dated as of June 23, 2011, by and among BGC Partners, Inc., certain direct and indirect subsidiaries of the Company, as guarantors, the several financial institutions from time to time party thereto, as Lenders, and Bank of Montreal, a Canadian chartered bank acting through its Chicago branch, as Administrative Agent (incorporated by reference as Exhibit 10.1 to the Registrant’s Quarterly Report on Form 10-Q filed with the SEC on August 8, 2013)
  10.91    Ninth Amendment to Agreement of Limited Partnership, as amended and restated, of BGC Holdings, L.P., dated as of November 6, 2013 (incorporated by reference as Exhibit 10.2 to the Registrant’s Quarterly Report on Form 10-Q filed with the SEC on November 7, 2013)
  10.92    Amended and Restated Deed of Adherence, dated as of January 22, 2014, between Sean Windeatt and BGC Services (Holdings) LLP (incorporated by reference as Exhibit 10.1 to the Registrant’s Current Report on Form 8-K filed with the SEC on January 28, 2014)
  21.1    List of subsidiaries of BGC Partners, Inc.
  23.1    Consent of Ernst & Young LLP, independent auditors.
  23.2    Consent of Ernst & Young LLP, independent auditors.
  31.1    Certification by the Chief Executive Officer Pursuant to Section 302 of the Sarbanes-Oxley Act of 2002.
  31.2    Certification by the Principal Financial Officer Pursuant to Section 302 of the Sarbanes-Oxley Act of 2002.
  32.1    Certification by the Chief Executive Officer and Principal Financial Officer Pursuant to Section 906 of the Sarbanes-Oxley Act of 2002.
  99.1    Audited consolidated statements of financial condition of Grubb & Ellis as of December 31, 2011 and 2010, and the related consolidated statements of operations, shareowners’ (deficit) equity and cash flows for each of the years ended December 31, 2011, 2010 and 2009, and the Notes to Consolidated Financial Statements and the Report of Independent Registered Public Accounting Firm.
  99.2    Unaudited interim consolidated statement of net assets in liquidation (liquidation basis) of Grubb & Ellis as of March 31, 2012, unaudited interim consolidated statement of changes in net assets in liquidation (liquidation basis) for the period from March 27, 2012 to March 31, 2012, consolidated balance sheet (going concern basis) as of December 31, 2011, unaudited interim consolidated statements of comprehensive loss (going concern basis) and cash flows (going concern basis) for the period from January 1, 2012 to March 27, 2012 and the three months ended March 31, 2011, and the Notes to the Unaudited Consolidated Financial Statements.
  99.3    Unaudited pro forma condensed combined financial information, giving effect to our acquisition of substantially all of the assets of Grubb & Ellis.
101    The following materials from BGC Partners’ Annual Report on Form 10-K for the period ended December 31, 2013 are formatted in eXtensible Business Reporting Language (XBRL): (i) the Consolidated Statements of Financial Condition, (ii) the Consolidated Statements of Operations, (iii) the Consolidated Statements of Comprehensive Income, (iv) the Consolidated Statements of Cash Flows, (v) the Consolidated Statements of Changes in Equity, (vi) Notes to the Consolidated Financial Statements, and (vii) Schedule I, Parent Company Only Financial Statements.

 

211


Table of Contents

SIGNATURES

Pursuant to the requirements of Section 13 or 15(d) of the Securities Exchange Act of 1934, the registrant has duly caused this Annual Report on Form 10-K for the fiscal year ended December 31, 2013 to be signed on its behalf by the undersigned, thereunto duly authorized, on the 28th day of February, 2014.

 

BGC Partners, Inc.
By:  

/S/    HOWARD W. LUTNICK        

Name:   Howard W. Lutnick
Title:   Chairman of the Board and Chief Executive Officer

Pursuant to the requirements of the Securities Exchange Act of 1934, this Annual Report on Form 10-K has been signed below by the following persons on behalf of the registrant, BGC Partners, Inc., in the capacities and on the date or dates indicated.

 

Signature

  

Capacity in Which Signed

 

Date

/S/    HOWARD W. LUTNICK        

Howard W. Lutnick

  

Chairman of the Board and Chief Executive Officer (Principal Executive Officer)

  February 28, 2014

/S/    A. GRAHAM SADLER        

A. Graham Sadler

  

Chief Financial Officer (Principal Financial and Accounting Officer)

  February 28, 2014

/S/    LINDA A. BELL        

Linda A. Bell

  

Director

  February 28, 2014

/S/    STEPHEN T. CURWOOD        

Stephen T. Curwood

  

Director

  February 28, 2014

/S/    JOHN H. DALTON        

John H. Dalton

  

Director

  February 28, 2014

/S/    WILLIAM J. MORAN        

William J. Moran

  

Director

  February 28, 2014

/S/    ALBERT M. WEIS        

Albert M. Weis

  

Director

  February 28, 2014

 

212


Table of Contents

BGC PARTNERS, INC.

(Parent Company Only)

STATEMENTS OF FINANCIAL CONDITION

(in thousands, except share and per share data)

 

     December 31,
2013
     December 31,
2012
 

Assets

     

Cash and cash equivalents

   $ 67       $ 27   

Investments in subsidiaries

     410,778         431,536   

Receivables from related parties

     229,018         53,621   

Note receivable from related party

     406,775         413,839   

Other assets

     70,362         16,387   
  

 

 

    

 

 

 

Total assets

   $ 1,117,000       $ 915,410   
  

 

 

    

 

 

 

Liabilities and Stockholders’ Equity

     

Payables to related parties

   $ 191,708       $ 145,177   

Accounts payable, accrued and other liabilities

     54,149         22,102   

Notes payable and collateralized borrowings

     256,775         263,839   

Notes payable to related parties

     150,000         150,000   
  

 

 

    

 

 

 

Total liabilities

     652,632         581,118   

Commitments and contingencies (Note 2)

     

Total stockholders’ equity

     464,368         334,292   
  

 

 

    

 

 

 

Total liabilities and stockholders’ equity

   $ 1,117,000       $ 915,410   
  

 

 

    

 

 

 

See accompanying Notes to Financial Statements.

 

213


Table of Contents

BGC PARTNERS, INC.

(Parent Company Only)

STATEMENTS OF OPERATIONS

(in thousands, except per share data)

 

     Year Ended December 31,  
     2013     2012     2011  

Revenues:

      

Interest income

   $ 41,419      $ 33,412      $ 21,740   
  

 

 

   

 

 

   

 

 

 

Expenses:

      

Interest expense

     47,206        35,911        21,740   

Other expenses

     725        567        399   
  

 

 

   

 

 

   

 

 

 

Total expenses

     47,931        36,478        22,139   

Loss from operations before income taxes

     (6,512     (3,066     (399

Equity income of subsidiaries

     186,868        32,441        24,083   

Provision for income taxes

     109,432        5,511        3,547   
  

 

 

   

 

 

   

 

 

 

Net income available to common stockholders

   $ 70,924      $ 23,864      $ 20,137   
  

 

 

   

 

 

   

 

 

 

Per share data:

      

Basic earnings per share

   $ 0.37      $ 0.16      $ 0.17   
  

 

 

   

 

 

   

 

 

 

Basic weighted-average shares of common stock outstanding

     193,694        144,886        116,132   
  

 

 

   

 

 

   

 

 

 

Fully diluted earnings per share

   $ 0.36      $ 0.16      $ 0.17   
  

 

 

   

 

 

   

 

 

 

Fully diluted weighted-average shares of common stock outstanding

     265,348        280,809        116,514   
  

 

 

   

 

 

   

 

 

 

See accompanying Notes to Financial Statements.

 

214


Table of Contents

BGC PARTNERS, INC.

(Parent Company Only)

STATEMENTS OF COMPREHENSIVE INCOME

(in thousands)

 

     Year Ended December 31,  
     2013     2012     2011  

Net income

   $ 70,924      $ 23,864      $ 20,137   

Other comprehensive loss, net of tax:

      

Foreign currency translation adjustments

     (1,878     (430     (3,471

Unrealized gain (loss) on securities available for sale

     —         —         696   
  

 

 

   

 

 

   

 

 

 

Total other comprehensive loss, net of tax

     (1,878     (430     (2,775
  

 

 

   

 

 

   

 

 

 

Comprehensive income attributable to common stockholders

   $ 69,046      $ 23,434      $ 17,362   
  

 

 

   

 

 

   

 

 

 

See accompanying Notes to Financial Statements.

 

215


Table of Contents

BGC PARTNERS, INC.

(Parent Company Only)

STATEMENTS OF CASH FLOWS

(in thousands)

 

     Year Ended December 31,  
     2013     2012     2011  

CASH FLOWS FROM OPERATING ACTIVITIES:

      

Net income available to common stockholders

   $ 70,924      $ 23,864      $ 20,137   

Adjustments to reconcile net income to net cash used in operating activities:

      

Equity in net gains of unconsolidated investments

     (186,868     (32,441     (24,083

Deferred tax (benefit) expense

     (52,549     (8,839     2,394   

Decrease (increase) in operating assets:

      

Receivables from related parties

     (92,044     52,828        (12,954

Note receivable from related party

     11,940       (97,851 )     (139,413

Other assets

     (1,425     (5,782     (1,557

(Decrease) increase in operating liabilities:

      

Accounts payable, accrued and other liabilities

     39,295        16,799        11,928   

Payables to related parties

     112,207        41,063        60,227   
  

 

 

   

 

 

   

 

 

 

Net cash used in operating activities

     (98,520     (10,359     (83,321

CASH FLOWS FROM INVESTING ACTIVITIES:

      

Payments for acquisitions, net of cash acquired

     (230     (30,153     (61,829

Purchase of notes receivable

     —          (22,000     —    

Distribution from equity method investment

     —          928        —    
  

 

 

   

 

 

   

 

 

 

Net cash used in investing activities

     (230     (51,225     (61,829

CASH FLOWS FROM FINANCING ACTIVITIES:

      

Dividends to stockholders

     (91,395     (90,590     (77,244

Repurchase of Class A common stock

     (15,528     (337     (392

Issuance of convertible notes

     —         —         155,620   

Purchase of capped call

     —         —         (11,392

Proceeds from long-term borrowings

     —         108,716        —    

Proceeds from collateralized borrowings

     —         —         4,986   

Repayments of collateralized borrowings

     (11,940     (10,865     (9,801

Proceeds from short-term borrowings

     —         90,000        30,000   

Repayments of short-term borrowings

     —         (103,600     (16,400

Distributions from subsidiaries

     171,980        55,537        45,187   

Proceeds from offering of Class A common stock, net

     45,673        12,667        15,632   

Proceeds from exercises of stock options

     —         —         8,812   

Other

     —         83        90   
  

 

 

   

 

 

   

 

 

 

Net cash provided by financing activities

     98,790        61,611        145,098   

Net increase (decrease) in cash and cash equivalents

     40        27        (52

Cash and cash equivalents at beginning of period

     27       —         52   
  

 

 

   

 

 

   

 

 

 

Cash and cash equivalents at end of period

   $ 67      $ 27      $ —    
  

 

 

   

 

 

   

 

 

 

Supplemental non-cash information:

      

Issuance of Class A common stock upon exchange of Cantor units

   $ —       $ —       $ 8,407   

Issuance of Class B common stock upon exchange of Cantor units

     —         —         8,407   

Issuance of Class A common stock upon exchange of limited partnership interests

     65,908        90,199        79,115   

Issuance of Class A and contingent Class A common stock for acquisitions

     1,776        9,026        26,778   

Donations with respect to Charity Day

     5,720        13,401        12,076   

Issuance of Class A common stock upon purchase of notes receivable

     —         3,055        —    

Use of notes receivable in business acquisition

     —         25,617        —    

See accompanying Notes to Financial Statements.

 

216


Table of Contents

BGC PARTNERS, INC.

(Parent Company Only)

NOTES TO FINANCIAL STATEMENTS

 

1. Organization and Basis of Presentation

The accompanying Parent Company Only Financial Statements of BGC Partners, Inc. (“BGC Partners” or the “Company”) should be read in conjunction with the consolidated financial statements of BGC Partners, Inc. and subsidiaries and the notes thereto.

 

2. Commitments, Contingencies and Guarantees

On various dates beginning in 2009 and most recently in December 2012, subsidiaries of the Company entered into secured loan arrangements, under which they pledged certain fixed assets including furniture, computers and telecommunications equipment in exchange for loans. The principal and interest on this secured loan arrangements are repayable in consecutive monthly installments at a fixed rate of 8.09% per annum with the final payment due in December 2016. During the year ended December 31, 2013, the Company prepaid $26.7 million related to the secured loan arrangements. The outstanding balance of the secured loan was $1.6 million and $26.4 million as of December 31, 2013 and 2012, respectively.

In connection with these secured loan arrangements, the Company provided guarantees of payment and performance of its subsidiaries’ obligations pursuant to the agreements.

As of December 31, 2013, the Company has not been called upon to fulfill any obligations under the guarantees.

 

3. Long Term Debt

On April 1, 2010, the Company issued an aggregate of $150.0 million principal amount of Convertible Notes to BGC Holdings, L.P., which further issued an aggregate of $150.0 million Convertible Notes to Cantor in a private placement transaction. In a back-to-back transaction, the Company loaned the $150.0 million to BGC Partners, L.P., which utilized the proceeds to repay at maturity $150.0 million aggregate principal amount of Senior Notes due April 1, 2010.

The Convertible Notes bear an annual interest rate of 8.75%, payable semi-annually in arrears on April 15 and October 15 of each year, beginning on October 15, 2010, and are currently convertible into approximately 23.7 million shares of Class A common stock. The Convertible Notes will mature on April 15, 2015, unless earlier repurchased, exchanged or converted. The Company recorded interest expense of $13.1 million, $13.1 million and $13.2 million for the years ended December 31, 2013, 2012 and 2011, respectively.

On various dates during the years ended December 31, 2010 and 2011, the Company (as Co-Lessee with other related entities) sold certain furniture, equipment and software for $34.2 million, net of costs and concurrently entered into agreements to lease the property back. The principal and interest on the leases were repayable in equal monthly installments for terms of 36 months (software) and 48 months (furniture and equipment) with maturities through September 2014.

During the year ended December 31, 2013, the Company terminated the leases and prepaid the outstanding balance of $7.2 million. As a result of the prepayment, the Company incurred $0.1 million of early termination fees and recognized $0.2 million related to of the acceleration of deferred financing costs.

 

217


Table of Contents

Because the leases were terminated during the year ended December 31, 2013, the Company had no outstanding balance or fixed assets related to the leases as of December 31, 2013. As of December 31, 2012, the outstanding balance of the leases and the value of the fixed assets were $11.7 million and $8.3 million, respectively. The Company recorded interest expense of $0.7 million, $1.1 million and $1.4 million for the years ended December 31, 2013, 2012 and 2011, respectively.

Because assets reverted back to the BGC Partners, Inc. and subsidiaries at the end of the leases, the transactions were capitalized. As a result, consideration received from the purchaser was included in the BGC Partners, Inc. consolidated balance sheet as a financing obligation, and payments made under the lease were recorded as interest expense (at an effective rate of approximately 6%). Depreciation on these fixed assets was charged to “Occupancy and equipment” in the BGC Partners, Inc. consolidated statements of operations.

On July 29, 2011, the Company issued an aggregate of $160.0 million principal amount 4.50% Convertible Senior Notes due 2016 (the “4.50% Convertible Notes”). The 4.50% Convertible Notes are general senior unsecured obligations of BGC Partners, Inc. The 4.50% Convertible Notes pay interest semiannually at a rate of 4.50% per annum and were priced at par. The 4.50% Convertible Notes will mature on July 15, 2016, unless earlier repurchased, exchanged or converted. The Company recorded interest expense related to the 4.50% Convertible Notes of $11.7 million, $11.6 million and $4.8 million for the years ended December 31, 2013, 2012 and 2011, respectively.

As of December 31, 2013, the 4.50% Convertible Notes were convertible, at the holder’s option, at a conversion rate of 101.6260 shares of Class A common stock per $1,000 principal amount of notes, subject to adjustment in certain circumstances, including stock dividends and stock splits on the Class A common stock and the Company’s payment of a quarterly cash dividend in excess of $0.17 per share of Class A common stock. Upon conversion, the Company will pay or deliver cash, shares of the Company’s Class A common stock, or a combination thereof at the Company’s election. As of December 31, 2013, the 4.50% Convertible Notes were convertible into approximately 16.3 million shares of Class A common stock.

As prescribed by FASB guidance, Debt, the Company recognized the value of the embedded conversion feature as an increase to additional paid-in capital of approximately $19.0 million on a pre-tax basis ($16.1 million net of taxes and issuance costs). The embedded conversion feature was measured as the difference between the proceeds received and the fair value of a similar liability without the conversion feature. The value of the conversion feature is treated as a debt discount and reduced the initial carrying value of the 4.50% Convertible Notes to $137.2 million, net of debt issuance costs of $3.8 million allocated to the debt component of the instrument. The discount is amortized as interest cost and the carrying value of the notes will accrete up to the face amount over the term of the notes.

In connection with the offering of the 4.50% Convertible Notes, the Company entered into capped call transactions, which are expected to reduce the potential dilution of the Company’s Class A common stock upon any conversion of the 4.50% Convertible Notes in the event that the market value per share of the Company’s Class A common stock, as measured under the terms of the capped call transactions, is greater than the strike price of the capped call transactions ($10.35 as of December 31, 2013, subject to adjustments in certain circumstances). The capped call transactions had an initial cap price equal to $12.30 per share (50% above the last reported sale price of the Company’s Class A common stock on the NASDAQ on July 25, 2011), and had a cap price equal to approximately $12.94 per share as of December 31, 2013. The purchase price of the capped call resulted in a decrease to additional paid-in capital of $11.4 million on a pre-tax basis ($9.9 million on an after-tax basis). The capped call transactions cover approximately 15.5 million shares of BGC’s Class A common stock.

On June 26, 2012, the Company issued an aggregate of $112.5 million principal amount of 8.125% Senior Notes due 2042 pursuant to the Company’s effective Shelf Registration Statement on Form S-3, as amended. The 8.125% Senior Notes are senior unsecured obligations of BGC Partners, Inc. The 8.125% Senior Notes may be redeemed for cash, in whole or in part, on or after June 26, 2017, at the Company’s option, at any time and from

 

218


Table of Contents

time to time, until maturity at a redemption price equal to 100% of the principal amount to be redeemed, plus accrued but unpaid interest on the principal amount being redeemed to, but not including, the redemption date. The 8.125% Senior Notes are listed on the New York Stock Exchange under the symbol “BGCA.” The Company used the proceeds to repay short-term borrowings under its unsecured revolving credit facility and for general corporate purposes, including acquisitions.

The initial carrying value of the 8.125% Senior Notes was $108.7 million, net of debt issuance costs of $3.8 million. The issuance costs are amortized as interest cost and the carrying value of the notes will accrete up to the face amount over the term of the notes. The Company recorded interest expense of $9.3 million and $4.8 million for the years ended December 31, 2013 and 2012, respectively. There was no interest expense related to the 8.125% Senior Notes for the year ended December 31, 2011.

 

219


Table of Contents

EXHIBIT INDEX

 

Exhibit
Number

  

Exhibit Title

    1.1    Controlled Equity OfferingSM Sales Agreement between BGC Partners, Inc. and Cantor Fitzgerald & Co., dated September 9, 2011 (incorporated by reference to Exhibit 1.1 to the Registrant’s Current Report on Form 8-K filed with the SEC on September 9, 2011)
    1.2    Controlled Equity OfferingSM Sales Agreement between BGC Partners, Inc. and Cantor Fitzgerald & Co., dated February 15, 2012 (incorporated by reference to Exhibit 1.1 to the Registrant’s Current Report on Form 8-K filed with the SEC on February 15, 2012)
    1.3    Controlled Equity OfferingSM Sales Agreement between BGC Partners, Inc. and Cantor Fitzgerald & Co., dated December 12, 2012 (incorporated by reference to Exhibit 1.1 to the Registrant’s Current Report on Form 8-K filed with the SEC on December 12, 2012)
    2.1    Agreement and Plan of Merger, dated as of May 29, 2007, by and among eSpeed, Inc., BGC Partners, Inc., Cantor Fitzgerald, L.P., BGC Partners, L.P., BGC Global Holdings, L.P. and BGC Holdings, L.P. (incorporated by reference to the Registrant’s Definitive Proxy Statement on Schedule 14A filed with the SEC on February 11, 2008)
    2.2    Amendment No. 1, dated as of November 5, 2007, to the Agreement and Plan of Merger, dated as of May 29, 2007, by and among eSpeed, Inc., BGC Partners, Inc., Cantor Fitzgerald, L.P., BGC Partners, L.P., BGC Global Holdings, L.P. and BGC Holdings, L.P. (incorporated by reference to the Registrant’s Definitive Proxy Statement on Schedule 14A filed with the SEC on February 11, 2008)
    2.3    Amendment No. 2, dated as of February 1, 2008, to the Agreement and Plan of Merger, dated as of May 29, 2007, by and among eSpeed, Inc., BGC Partners, Inc., Cantor Fitzgerald, L.P., BGC Partners, L.P., BGC Global Holdings, L.P. and BGC Holdings, L.P. (incorporated by reference to the Registrant’s Definitive Proxy Statement on Schedule 14A filed with the SEC on February 11, 2008)
    2.4    Separation Agreement, dated as of March 31, 2008, by and among Cantor Fitzgerald, L.P., BGC Partners, LLC, BGC Partners, L.P., BGC Global Holdings, L.P. and BGC Holdings, L.P. (incorporated by reference to Exhibit 2.4 to the Registrant’s Current Report on Form 8-K filed with the SEC on April 7, 2008)
    3.1    Amended and Restated Certificate of Incorporation of BGC Partners, Inc. (incorporated by reference to Exhibit 3.1 to the Registrant’s Current Report on Form 8-K filed with the SEC on April 7, 2008)
    3.2    Amended and Restated Bylaws of BGC Partners, Inc. (incorporated by reference to Exhibit 3.2 to the Registrant’s Current Report on Form 8-K filed with the SEC on April 7, 2008)
    4.1    Specimen Class A Common Stock Certificate (incorporated by reference to Exhibit 4.1 to the Registrant’s Registration Statement on Form S-1 filed with the SEC on April 18, 2008)
    4.2    Warrant Agreement, dated as of August 21, 2002, between eSpeed, Inc. and UBS USA, Inc. (incorporated by reference to Exhibit 10.19 to the Registrant’s Quarterly Report on Form 10-Q for the quarter ended September 30, 2002)
    4.3    Warrant Agreement, dated as of September 13, 2001, between eSpeed, Inc. and Exchange Brokerage Systems Corp. (incorporated by reference to Exhibit 10.24 to the Registrant’s Quarterly Report on Form 10-Q for the quarter ended September 30, 2002)
    4.4    Amended and Restated Warrant Agreement, dated as of October 23, 2003, between eSpeed, Inc. and UBS USA Inc. (incorporated by reference to Exhibit 10.27 to the Registrant’s Quarterly Report on Form 10-Q for the quarter ended September 30, 2003)

 

220


Table of Contents

Exhibit
Number

  

Exhibit Title

    4.5    Warrant Agreement, dated as of February 24, 2006, among eSpeed, Inc. and IDT Horizon GT, Inc. (incorporated by reference to Exhibit 4.10 to the Registrant’s Annual Report on Form 10-K for the year ended December 31, 2005)
    4.6    Note Purchase Agreement, dated as of March 31, 2008, by and among BGC Partners, L.P. and the Purchasers whose names appear at the end thereof (incorporated by reference to Exhibit 4.1 to the Registrant’s Current Report on Form 8-K filed with the SEC on April 7, 2008)
    4.7    Guaranty of BGC Partners, Inc., dated as of March 31, 2008 (incorporated by reference to Exhibit 4.2 to the Registrant’s Current Report on Form 8-K filed with the SEC on April 7, 2008)
    4.8    Letter Agreement, dated as of March 31, 2008, by and between BGC Partners, Inc. and Cantor Fitzgerald, L.P. (incorporated by reference to Exhibit 4.3 to the Registrant’s Current Report on Form 8-K filed with the SEC on April 7, 2008)
  10.1    Registration Rights Agreement, dated as of December 9, 1999, by and among eSpeed, Inc. and the Investors named therein (incorporated by reference to Exhibit 10.6 to the Registrant’s Annual Report on Form 10-K for the year ended December 31, 1999)
  10.2    Sublease Agreement, dated as of December 15, 1999, between Cantor Fitzgerald Securities and eSpeed, Inc. (incorporated by reference to Exhibit 10.7 to the Registrant’s Annual Report on Form 10-K for the year ended December 31, 1999)
  10.3    Registration Rights Agreement, dated as of June 5, 2000 among eSpeed, Inc., Williams Energy Marketing & Trading Company and Dynegy, Inc. (incorporated by reference to Exhibit 10.9 to the Registrant’s Quarterly Report on Form 10-Q for the quarter ended June 30, 2000)
  10.4    Stock Purchase Agreement, dated April 26, 2000, between eSpeed, Inc. and Cantor Fitzgerald Securities (incorporated by reference to Exhibit 10.10 to the Registrant’s Quarterly Report on Form 10-Q for the quarter ended June 30, 2000)
  10.5    Amendment to Stock Purchase Agreement, dated June 2, 2000, among eSpeed, Inc., Cantor Fitzgerald Securities and Cantor Fitzgerald, L.P. (incorporated by reference to Exhibit 10.11 to the Registrant’s Quarterly Report on Form 10-Q for the quarter ended June 30, 2000)
  10.6    Registration Rights Agreement, dated as of July 30, 2001, among eSpeed, Inc. and the Investors named therein (incorporated by reference to Exhibit 10.19 to the Registrant’s Quarterly Report on Form 10-Q for the quarter ended June 30, 2001)
  10.7    Registration Rights Agreement, dated as of August 21, 2002, by and between eSpeed, Inc. and UBS USA Inc. (incorporated by reference to Exhibit 10.20 to the Registrant’s Quarterly Report on Form 10-Q for the quarter ended September 30, 2002)
  10.8    Services Agreement, dated as of October 1, 2002, between eSpeed Inc. and CO2e.com, LLC (incorporated by reference to Exhibit 10.21 to the Registrant’s Quarterly Report on Form 10-Q for the quarter ended September 30, 2002)
  10.9    Intellectual Property Rights Further Assurances Agreement, dated as of October 11, 2002, between eSpeed, Inc. and CO2e.com, LLC (incorporated by reference to Exhibit 10.23 to the Registrant’s Quarterly Report on Form 10-Q for the quarter ended September 30, 2002)
  10.10    Software Agreement, dated as of February 24, 2006, between eSpeed, Inc. and IDT Horizon GT, Inc. (incorporated by reference to Exhibit 10.19 to the Registrant’s Annual Report on Form 10-K for the year ended December 31, 2005)
  10.11    Employment Separation Agreement and Release, dated as of January 23, 2008, by and between eSpeed, Inc. and Paul Saltzman (incorporated by reference to Exhibit 10.16 to the Registrant’s Annual Report on Form 10-K for the year ended December 31, 2007)

 

221


Table of Contents

Exhibit
Number

  

Exhibit Title

  10.12    Amended and Restated Limited Partnership Agreement of BGC Holdings, L.P., dated as of March 31, 2008 (incorporated by reference to Exhibit 10.1 to the Registrant’s Current Report on Form 8-K filed with the SEC on April 7, 2008)
  10.13    Amended and Restated Limited Partnership Agreement of BGC Partners, L.P., dated as of March 31, 2008 (incorporated by reference to Exhibit 10.2 to the Registrant’s Current Report on Form 8-K filed with the SEC on April 7, 2008)
  10.14    Amended and Restated Limited Partnership Agreement of BGC Global Holdings, L.P., dated as of March 31, 2008 (incorporated by reference to Exhibit 10.3 to the Registrant’s Current Report on Form 8-K filed with the SEC on April 7, 2008)
  10.15    Registration Rights Agreement by and between Cantor Fitzgerald, L.P. and BGC Partners, LLC, dated as of March 31, 2008 (incorporated by reference to Exhibit 10.4 to the Registrant’s Current Report on Form 8-K filed with the SEC on April 7, 2008)
  10.16    Administrative Services Agreement, dated as of March 6, 2008, by and between Cantor Fitzgerald, L.P. and BGC Partners, Inc. (incorporated by reference to Exhibit 10.5 to the Registrant’s Current Report on Form 8-K filed with the SEC on April 7, 2008)
  10.17    Administrative Services Agreement, dated as of August 9, 2007, by and among Tower Bridge International Services L.P. and BGC International (incorporated by reference to Exhibit 10.6 to the Registrant’s Current Report on Form 8-K filed with the SEC on April 7, 2008)
  10.18    BGC Holdings, L.P. Participation Plan, effective as of April 1, 2008 (incorporated by reference to Exhibit 10.8 to the Registrant’s Current Report on Form 8-K filed with the SEC on April 7, 2008)
  10.19    BGC Partners, Inc. Amended and Restated Long Term Incentive Plan, effective as of April 1, 2008 (incorporated by reference to Exhibit 10.9 to the Registrant’s Current Report on Form 8-K filed with the SEC on April 7, 2008)
  10.20    Tax Receivable Agreement, dated as of March 31, 2008, by and between BGC Partners, LLC and Cantor Fitzgerald, L.P. (incorporated by reference to Exhibit 10.7 to the Registrant’s Current Report on Form 8-K filed with the SEC on April 7, 2008)
  10.21    License Agreement, dated as of April 1, 2008, by and between BGC Partners, Inc. and Cantor Fitzgerald, L.P. (incorporated by reference to Exhibit 10.10 to the Registrant’s Current Report on Form 8-K filed with the SEC on April 7, 2008)
  10.22    Change in Control Agreement, dated as of March 31, 2008, by and between Howard W. Lutnick and BGC Partners, LLC (incorporated by reference to Exhibit 10.12 to the Registrant’s Current Report on Form 8-K filed with the SEC on April 7, 2008)
  10.23    Change in Control Agreement, dated as of March 31, 2008, by and between Stephen M. Merkel and BGC Partners, LLC (incorporated by reference to Exhibit 10.13 to the Registrant’s Current Report on Form 8-K filed with the SEC on April 7, 2008)
  10.24    Change in Control Agreement, dated as of March 31, 2008, by and between Lee M. Amaitis and BGC Partners, LLC (incorporated by reference to Exhibit 10.14 to the Registrant’s Current Report on Form 8-K filed with the SEC on April 7, 2008)
  10.25    Amended and Restated Letter Agreement, dated as of November 1, 2008, by and between Lee M. Amaitis and Cantor Fitzgerald, L.P. (incorporated by reference to Exhibit 10.15 to the Registrant’s Current Report on Form 8-K filed with the SEC on April 7, 2008)
  10.26    Letter Agreement, dated as of March 31, 2008, by and between Shaun D. Lynn and Cantor Fitzgerald, L.P. (incorporated by reference to Exhibit 10.16 to the Registrant’s Current Report on Form 8-K filed with the SEC on April 7, 2008)

 

222


Table of Contents

Exhibit
Number

  

Exhibit Title

  10.27    Stock Purchase Agreement, dated June 2, 2008, by and between BGC Partners, Inc. and Stephen M. Merkel (incorporated by reference to Exhibit 10.31 to the Registrant’s Annual Report on Form 10-K filed with the SEC on March 16, 2009)
  10.28    Amended and Restated Letter Agreement, dated as of November 1, 2008, by and between Lee M. Amaitis and Cantor Fitzgerald, L.P. (incorporated by reference to Exhibit 10.32 to the Registrant’s Annual Report on Form 10-K filed with the SEC on March 16, 2009)
  10.29    Clearing Services Agreement, dated May 6, 2008, Cantor Fitzgerald & Co. and BGC Financial, Inc. (incorporated by reference to Exhibit 10.1 to the Registrant’s Quarterly Report on Form 10-Q filed with the SEC on November 11, 2008)
  10.30    Amendment to Clearing Services Agreement, dated November 7, 2008, between Cantor Fitzgerald & Co. and BGC Financial, Inc. (incorporated by reference to Exhibit 10.2 to the Registrant’s Quarterly Report on Form 10-Q filed with the SEC on November 11, 2008)
  10.31    Agreement dated November 5, 2008 between BGC Partners, Inc. and Cantor Fitzgerald, L.P. regarding clearing capital (incorporated by reference to Exhibit 10.3 to the Registrant’s Quarterly Report on Form 10-Q filed with the SEC on November 11, 2008)
  10.32    Agreement of Limited Partnership of BGC Partners, L.P., Amended and Restated as of September 1, 2008 (incorporated by reference to Exhibit 10.5 to the Registrant’s Quarterly Report on Form 10-Q filed with the SEC on November 11, 2008)
  10.33    Agreement of Limited Partnership of BGC Global Holdings, L.P., Amended and Restated as of September 1, 2008 (incorporated by reference to Exhibit 10.5 to the Registrant’s Quarterly Report on Form 10-Q filed with the SEC on November 11, 2008)
  10.34    BGC Partners, Inc. Amended and Restated Incentive Bonus Compensation Plan as of December 8, 2008 (incorporated by reference to Exhibit 10.38 to the Registrant’s Annual Report on Form 10-K filed with the SEC on March 16, 2009)
  10.35    First Amendment to Agreement of Limited Partnership, as amended and restated, of BGC Holdings, L.P. dated as of March 1, 2009 (incorporated by reference to Exhibit 10.40 to the Registrant’s Annual Report on Form 10-K filed with the SEC on March 16, 2009)
  10.36    Second Amendment to Agreement of Limited Partnership, as amended and restated, of BGC Holdings, L.P. dated as of August 3, 2009 (incorporated by reference to Exhibit 10.39 to the Registrant’s Annual Report on Form 10-K filed with the SEC on March 16, 2010)
  10.37    Third Amendment to Agreement of Limited Partnership, as amended and restated, of BGC Holdings, L.P. dated as of March 12, 2010 (incorporated by reference to Exhibit 10.40 to the Registrant’s Annual Report on Form 10-K filed with the SEC on March 16, 2010)
  10.38    Employment Agreement, dated as of February 15, 2005, between Sean A. Windeatt and BGC Partners, Inc. (incorporated by reference to Exhibit 10.39 to the Registrant’s Annual Report on Form 10-K filed with the SEC on March 16, 2009)
  10.39    Employment Agreement, dated as of November 13, 2008, between Anthony Graham Sadler and Tower Bridge International Services, L.P. (incorporated by reference to Exhibit 10.1 to the Registrant’s Quarterly Report on Form 10-Q filed with the SEC on May 11, 2009)
  10.40    Subscription Agreement, dated March 16, 2010, among BGC Partners, Inc., BGC Holdings, L.P. and Cantor Fitzgerald, L.P. (incorporated by reference to Exhibit 10.43 to the Registrant’s Annual Report on Form 10-K filed with the SEC on March 16, 2010)
  10.40    Subscription Agreement, dated March 16, 2010, among BGC Partners, Inc., BGC Holdings, L.P. and Cantor Fitzgerald, L.P. (incorporated by reference to Exhibit 10.43 to the Registrant’s Annual Report on Form 10-K filed with the SEC on March 16, 2010)

 

223


Table of Contents

Exhibit
Number

  

Exhibit Title

  10.41    Employment Agreement, dated as of March 31, 2008, between BGC Brokers, L.P. and Shaun D. Lynn (incorporated by reference to Exhibit 10.11 to the Registrant’s Current Report on Form 8-K filed with the SEC on April 7, 2008)
  10.42    Fourth Amendment to Agreement of Limited Partnership, as amended and restated, of BGC Holdings, L.P. dated as of August 6, 2010 (incorporated by reference to Exhibit 10.44 to the Registrant’s Quarterly Report on Form 10-Q filed with the SEC on August 9, 2010)
  10.43    Registration Rights Agreement, dated as of April 1, 2010, by and between BGC Partners, Inc. and Cantor Fitzgerald, L.P. (incorporated by reference to Exhibit 10.1 to the Registrant’s Current Report on Form 8-K filed with the SEC on April 7, 2010)
  10.44    Indenture, dated as of April 1, 2010, between BGC Partners, Inc. and Wells Fargo Bank, National Association, as Trustee, relating to the 8.75% Convertible Senior Notes due 2015 (incorporated by reference to Exhibit 4.2 to the Registrant’s Current Report on Form 8-K filed with the SEC on April 7, 2010)
  10.45    BGC Partners, Inc. 8.75% Convertible Senior Notes due 2015 (incorporated by reference to Exhibit 4.3 to the Registrant’s Current Report on Form 8-K filed with the SEC on April 7, 2010)
  10.46    BGC Holdings, L.P. 8.75% Senior Convertible Notes due 2015 (incorporated by reference to Exhibit 4.1 to the Registrant’s Current Report on Form 8-K filed with the SEC on April 7, 2010)
  10.47    Supplemental Indenture dated May 4, 2010 between BGC Partners, Inc. and Wells Fargo Bank National Association (incorporated by reference to Exhibit 10.1 to the Registrant’s Quarterly Report on Form 10-Q filed with the SEC on May 5, 2010)
  10.48    Fifth Amendment to Agreement of Limited Partnership, as amended and restated, of BGC Holdings, L.P. dated as of December 31, 2010 (incorporated by reference to Exhibit 10.48 to the Registrant’s Annual Report on Form 10-K filed with the SEC on March 16, 2011)
  10.49    BGC Partners, Inc. Second Amended and Restated Long Term Incentive Plan dated as of December 14, 2009 (incorporated by reference to Exhibit 99.1 to the Registrant’s Current Report on Form 8-K filed with the SEC on December 16, 2009)
  10.50    Letter Agreement, dated as of March 26, 2010, by and between Shaun D. Lynn and BGC Holdings, L.P. (incorporated by reference to Exhibit 10.1 to the Registrant’s Current Report on Form 8-K filed with the SEC on March 31, 2010)
  10.51    Amendment, dated as of March 26, 2010, by and between Shaun D. Lynn and BGC Partners, Inc. (incorporated by reference to Exhibit 10.2 to the Registrant’s Current Report on Form 8-K filed with the SEC on March 31, 2010)
  10.52   

Letter Agreement, dated as of March 29, 2010, by and between Sean A. Windeatt and BGC Holdings, L.P. (incorporated by reference to Exhibit 10.4 to the Registrant’s Current Report on

Form 8-K filed with the SEC on March 31, 2010)

  10.53   

Letter Agreement, dated as of March 29, 2010, by and between A. Graham Sadler and BGC Holdings, L.P. (incorporated by reference to Exhibit 10.1 to the Registrant’s Current Report on

Form 8-K filed with the SEC on March 31, 2010)

  10.54    Letter Agreement, dated as of December 17, 2010, by and between Stephen M. Merkel and BGC Holdings, L.P. (incorporated by reference to Exhibit 10.54 to the Registrant’s Annual Report on Form 10-K filed with the SEC on March 15, 2011)
  10.55    Letter Agreement, dated as of December 17, 2010, by and between Shaun Lynn and BGC Holdings, L.P. (incorporated by reference to Exhibit 10.55 to the Registrant’s Annual Report on Form 10-K filed with the SEC on March 15, 2011)

 

224


Table of Contents

Exhibit
Number

  

Exhibit Title

  10.56    Letter Agreement, dated as of December 17, 2010, by and between A. Graham Sadler and BGC Holdings, L.P. (incorporated by reference to Exhibit 10.56 to the Registrant’s Annual Report on Form 10-K filed with the SEC on March 15, 2011)
  10.57    Letter Agreement, dated as of December 17, 2010, by and between Sean Windeatt and BGC Holdings, L.P. (incorporated by reference to Exhibit 10.57 to the Registrant’s Annual Report on Form 10-K filed with the SEC on March 15, 2011)
  10.58    Sixth Amendment to Agreement of Limited Partnership, as amended and restated, of BGC Holdings, L.P. dated as of March 15, 2011 (incorporated by reference to Exhibit 10.58 to the Registrant’s Annual Report on Form 10-K filed with the SEC on March 15, 2011)
  10.59    Seventh Amendment to Agreement of Limited Partnership, as amended and restated, of BGC Holdings, L.P. dated as of September 9, 2011 and effective as of April 1, 2011 (incorporated by reference to Exhibit 10.1 to the Registrant’s Current Report on Form 8-K filed with the SEC on September 15, 2011)
  10.60    Tower Bridge International Services L.P. and BGC Brokers L.P. Administrative Services Agreement dated January 9, 2012 (incorporated by reference to Exhibit 10.60 to the Registrant’s Annual Report on Form 10-K filed with the SEC on March 15, 2012)
  10.61    Tower Bridge International Services L.P. and Cantor Fitzgerald Europe Administrative Services Agreement dated January 9, 2012 (incorporated by reference to Exhibit 10.61 to the Registrant’s Annual Report on Form 10-K filed with the SEC on March 15, 2012)
  10.62    Tower Bridge International Services L.P. and Cantor Index Limited Administrative Services Agreement dated January 9, 2012 (incorporated by reference to Exhibit 10.62 to the Registrant’s Annual Report on Form 10-K filed with the SEC on March 15, 2012)
  10.63    Tower Bridge International Services L.P. and BGC International Administrative Services Agreement dated January 9, 2012 (incorporated by reference to Exhibit 10.63 to the Registrant’s Annual Report on Form 10-K filed with the SEC on March 15, 2012)
  10.64    Tower Bridge International Services L.P. and eSpeed International Limited Administrative Services Agreement dated January 9, 2012 (incorporated by reference to Exhibit 10.64 to the Registrant’s Annual Report on Form 10-K filed with the SEC on March 15, 2012)
  10.65    Tower Bridge International Services L.P. and eSpeed Support Services Limited Administrative Services Agreement dated January 9, 2012 (incorporated by reference to Exhibit 10.65 to the Registrant’s Annual Report on Form 10-K filed with the SEC on March 15, 2012)
  10.66    Amended and Restated Change in Control Agreement dated August 3, 2011 between Howard W. Lutnick and BGC Partners, Inc. (incorporated by reference to Exhibit 10.1 to the Registrant’s Quarterly Report on Form 10-Q filed with the SEC on August 8, 2011)
  10.67    Amended and Restated Change in Control Agreement dated August 3, 2011 between Stephen M. Merkel and BGC Partners, Inc. (incorporated by reference to Exhibit 10.2 to the Registrant’s Quarterly Report on Form 10-Q filed with the SEC on August 8, 2011)
  10.68    Letter Agreement, dated August 3, 2011, between Shaun D. Lynn and BGC Brokers, L.P., amending the Employment Agreement, dated March 31, 2008, as further amended on March 26, 2010, between Shaun D. Lynn and BGC Brokers, L.P. (incorporated by reference to Exhibit 10.3 to the Registrant’s Quarterly Report on Form 10-Q filed with the SEC on August 8, 2011)
  10.69    Credit Agreement dated as of June 23, 2011 by and among BGC Partners, Inc., certain direct and indirect subsidiaries of the Company, as Guarantors, the several financial institutions from time to time party thereto, as Lenders, and Bank of Montreal, a Canadian chartered bank acting through its Chicago branch, as Administrative Agent (incorporated by reference to Exhibit 10.1 to the Registrant’s Current Report on Form 8-K filed with the SEC on June 28, 2011)

 

225


Table of Contents

Exhibit
Number

  

Exhibit Title

  10.70    Capped Call Confirmation dated July 28, 2011 between Bank of America Merrill Lynch and BGC Partners, Inc. (incorporated by reference to Exhibit 10.1 to the Registrant’s Current Report on Form 8-K filed with the SEC on August 1, 2011)
  10.71    Capped Call Confirmation dated July 28, 2011 among Deutsche Bank AG, London Branch, Deutsche Bank Securities Inc., and BGC Partners, Inc (incorporated by reference to Exhibit 10.2 to the Registrant’s Current Report on Form 8-K filed with the SEC on August 1, 2011)
  10.72    Third Amended and Restated Long Term Incentive Plan dated December 14, 2011 (incorporated by reference to Exhibit 10.1 to the Registrant’s Current Report on Form 8-K filed with the SEC on December 20, 2011)
  10.73    First Amended and Restated Incentive Bonus Compensation Plan dated December 14, 2011 (incorporated by reference to Exhibit 10.2 to the Registrant’s Current Report on Form 8-K filed with the SEC on December 20, 2011)
  10.74    Indenture, dated as of July 29, 2011, between BGC Partners, Inc. and U.S. Bank National Association, as Trustee, relating to the 4.50% Convertible Senior Notes due 2016 (incorporated by reference to Exhibit 4.1 to the Registrant’s Current Report on Form 8-K filed with the SEC on August 1, 2011)
  10.75    Underwriting Agreement dated as of June 21, 2012, by and among BGC Partners, Inc., Wells Fargo Securities, LLC, and certain other Underwriters (incorporated by reference to Exhibit 1.1 to the Registrant’s Current Report on Form 8-K filed with the SEC on June 27, 2012)
  10.76    Indenture, dated as of June 26, 2012, between BGC partners, Inc. and U.S. Bank National Association, as Trustee, relating to the 8.125% Senior Notes due 2042 (incorporated by reference as Exhibit 4.2 to the Registrant’s Current Report on Form 8-K filed with the SEC on June 27, 2012)
  10.77    First Supplemental Indenture, dated as of June 26, 2012, between BGC Partners, Inc. and U.S. Bank National Association, as Trustee, relating to 8.125% Senior Notes due 2042 (incorporated by reference as Exhibit 4.2 to the Registrant’s Current Report on Form 8-K filed with the SEC on June 27, 2012)
  10.78    First Amendment to Credit Agreement, dated October 11, 2012, to that certain Credit Agreement dated as of June 23, 2011 by and among BGC Partners, Inc., certain direct and indirect subsidiaries of the Company, as Guarantors, the several financial institutions from time to time party thereto, as Lenders, and Bank of Montreal, a Canadian chartered bank acting through its Chicago branch, as Administrative Agent (incorporated by reference as Exhibit 10.1 to the Registrant’s Quarterly Report on Form 10-Q filed with the SEC on November 8, 2012)
  10.79    Second Amended and Restated Asset Purchase Agreement, dated April 13, 2012, by and among BGC Partners, Inc., Grubb & Ellis Company, and certain subsidiaries of Grubb & Ellis Company that are signatories thereto (incorporated by reference as Exhibit 10.2 to the Registrant’s Quarterly Report on Form 10-Q filed with the SEC on November 8, 2012)
  10.80    Eighth Amendment to Agreement of Limited Partnership, as amended and restated, of BGC Holdings, L.P., dated as of December 17, 2012 and effective as of December 17, 2012 (incorporated by reference to Exhibit 10.1 to the Registrant’s Current Report on Form 8-K filed with the SEC on December 21, 2012)
  10.83    Deed of Adherence, dated January 7, 2013, between Shaun D. Lynn and BGC Services (Holdings) LLP (incorporated by reference as Exhibit 10.83 to the Registrant’s Annual Report on Form 10-K for the year ended December 31, 2012)
  10.84    Deed of Adherence, dated January 9, 2013, between Sean Windeatt and BGC Services (Holdings) LLP (incorporated by reference as Exhibit 10.84 to the Registrant’s Annual Report on Form 10-K for the year ended December 31, 2012)

 

226


Table of Contents

Exhibit
Number

  

Exhibit Title

  10.85    Deed of Adherence, dated December 31, 2012, between A. Graham Sadler and BGC Services (Holdings) LLP (incorporated by reference as Exhibit 10.85 to the Registrant’s Annual Report on 10-K for the year ended December 31, 2012)
  10.86    Amendment No. 1, dated as of March 28, 2013, to the Deed of Adherence, dated January 7, 2013, between Shaun D. Lynn and BGC Services (Holdings) LLP (incorporated by reference as Exhibit 10.1 to the Registrant’s Quarterly Report on Form 10-Q filed with the SEC on May 9, 2013)
  10.87    Fourth Amended and Restated Long Term Incentive Plan, dated June 4, 2013 (incorporated by reference as Exhibit 10.1 to the Registrant’s Current Report on Form 8-K filed with the SEC on June 7, 2013)
  10.88    Second Amendment to Credit Agreement and Waiver, dated as of June 20, 2013, by and among BGC Partners, Inc., the several financial institutions from time to time party thereto, as Lenders, and the Bank of Montreal, a Canadian chartered bank acting through its Chicago branch, as Administrative Agent (incorporated by reference as Exhibit 10.1 to the Registrant’s Current Report on Form 8-K filed with the SEC on June 26, 2013)
  10.89    Purchase Agreement, dated as of April 1, 2013, by and among BGC Partners, Inc., BGC Partners, L.P., The NASDAQ OMX Group, Inc., and for certain limited purposes, Cantor Fitzgerald, L.P. (incorporated by reference as Exhibit 2.1 to the Registrant’s Quarterly Report on Form 10-Q filed with the SEC on August 8, 2013)
  10.90    Third Amendment, dated as of September 12, 2013, to Credit Agreement, dated as of June 23, 2011, by and among BGC Partners, Inc., certain direct and indirect subsidiaries of the Company, as guarantors, the several financial institutions from time to time party thereto, as Lenders, and Bank of Montreal, a Canadian chartered bank acting through its Chicago branch, as Administrative Agent (incorporated by reference as Exhibit 10.1 to the Registrant’s Quarterly Report on Form 10-Q filed with the SEC on August 8, 2013)
  10.91    Ninth Amendment to Agreement of Limited Partnership, as amended and restated, of BGC Holdings, L.P., dated as of November 6, 2013 (incorporated by reference as Exhibit 10.2 to the Registrant’s Quarterly Report on Form 10-Q filed with the SEC on November 7, 2013)
  10.92    Amended and Restated Deed of Adherence, dated as of January 22, 2014, between Sean Windeatt and BGC Services (Holdings) LLP (incorporated by reference as Exhibit 10.1 to the Registrant’s Current Report on Form 8-K filed with the SEC on January 28, 2014)
  21.1    List of subsidiaries of BGC Partners, Inc.
  23.1    Consent of Ernst & Young LLP, independent auditors.
  23.2    Consent of Ernst & Young LLP, independent auditors.
  31.1    Certification by the Chief Executive Officer Pursuant to Section 302 of the Sarbanes-Oxley Act of 2002.
  31.2    Certification by the Principal Financial Officer Pursuant to Section 302 of the Sarbanes-Oxley Act of 2002.
  32.1    Certification by the Chief Executive Officer and Principal Financial Officer Pursuant to Section 906 of the Sarbanes-Oxley Act of 2002.
  99.1    Audited consolidated statements of financial condition of Grubb & Ellis as of December 31, 2011 and 2010, and the related consolidated statements of operations, shareowners’ (deficit) equity and cash flows for each of the years ended December 31, 2011, 2010 and 2009, and the Notes to Consolidated Financial Statements and the Report of Independent Registered Public Accounting Firm.

 

227


Table of Contents

Exhibit
Number

  

Exhibit Title

  99.2    Unaudited interim consolidated statement of net assets in liquidation (liquidation basis) of Grubb & Ellis as of March 31, 2012, unaudited interim consolidated statement of changes in net assets in liquidation (liquidation basis) for the period from March 27, 2012 to March 31, 2012, consolidated balance sheet (going concern basis) as of December 31, 2011, unaudited interim consolidated statements of comprehensive loss (going concern basis) and cash flows (going concern basis) for the period from January 1, 2012 to March 27, 2012 and the three months ended March 31, 2011, and the Notes to the Unaudited Consolidated Financial Statements.
  99.3    Unaudited pro forma condensed combined financial information, giving effect to our acquisition of substantially all of the assets of Grubb & Ellis.
101    The following materials from BGC Partners’ Annual Report on Form 10-K for the period ended December 31, 2013 are formatted in eXtensible Business Reporting Language (XBRL): (i) the Consolidated Statements of Financial Condition, (ii) the Consolidated Statements of Operations, (iii) the Consolidated Statements of Comprehensive Income, (iv) the Consolidated Statements of Cash Flows, (v) the Consolidated Statements of Changes in Equity, (vi) Notes to the Consolidated Financial Statements, and (vii) Schedule I, Parent Company Only Financial Statements.

 

228