10-Q 1 d557162d10q.htm FORM 10-Q Form 10-Q
Table of Contents

 

 

UNITED STATES

SECURITIES AND EXCHANGE COMMISSION

Washington, D.C. 20549

 

 

FORM 10-Q

 

 

 

x QUARTERLY REPORT PURSUANT TO SECTION 13 OR 15(d) OF THE SECURITIES EXCHANGE ACT OF 1934

For the Quarterly Period Ended June 30, 2013

OR

 

¨ TRANSITION REPORT PURSUANT TO SECTION 13 OR 15(d) OF THE SECURITIES EXCHANGE ACT OF 1934

Commission File Numbers: 0-28191, 1-35591

 

 

BGC Partners, Inc.

(Exact name of registrant as specified in its charter)

 

 

 

Delaware   13-4063515

(State or other jurisdiction of

incorporation or organization)

 

(I.R.S. Employer

Identification No.)

499 Park Avenue, New York, NY   10022
(Address of principal executive offices)   (Zip Code)

(212) 610-2200

(Registrant’s telephone number, including area code)

 

 

Indicate by check mark whether the registrant (1) has filed all reports required to be filed by Section 13 or 15(d) of the Securities Exchange Act of 1934 during the preceding 12 months (or for such shorter period that the registrant was required to file such reports) and (2) has been subject to such filing requirements for the past 90 days.    x  Yes    ¨  No

Indicate by check mark whether the registrant has submitted electronically and posted on its corporate Web site, if any, every Interactive Data File required to be submitted and posted pursuant to Rule 405 of Regulation S-T (§232.405 of this chapter) during the preceding 12 months (or for such shorter period that the registrant was required to submit and post such files).    x  Yes    ¨  No

Indicate by check mark whether the registrant is a large accelerated filer, an accelerated filer, a non-accelerated filer or a smaller reporting company. See the definitions of “large accelerated filer,” “accelerated filer” and “smaller reporting company” in Rule 12b-2 of the Exchange Act. (Check one):

 

Large accelerated filer   ¨    Accelerated filer   x
Non-accelerated filer   ¨  (Do not check if a smaller reporting company)    Smaller reporting company   ¨

Indicate by check mark whether the registrant is a shell company (as defined in Rule 12b-2 of the Exchange Act).    ¨  Yes    x  No

On July 31, 2013, the registrant had 137,023,123 shares of Class A common stock, $0.01 par value, and 34,848,107 shares of Class B common stock, $0.01 par value, outstanding.

 

 

 


Table of Contents

BGC PARTNERS, INC.

TABLE OF CONTENTS

 

          Page  
PART I—FINANCIAL INFORMATION   

ITEM 1

  

Financial Statements (unaudited)

     6   
  

Condensed Consolidated Statements of Financial Condition—At June 30, 2013 and December  31, 2012

     6   
  

Condensed Consolidated Statements of Operations—For the Three and Six Months Ended June  30, 2013 and June 30, 2012

     7   
  

Condensed Consolidated Statements of Comprehensive Income—For the Three and Six Months Ended June 30, 2013 and June 30, 2012

     8   
  

Condensed Consolidated Statements of Cash Flows—For the Six Months Ended June  30, 2013 and June 30, 2012

     9   
  

Condensed Consolidated Statements of Changes in Equity—For the Year Ended December 31, 2012

     11   
  

Condensed Consolidated Statements of Changes in Equity—For the Six Months Ended June 30, 2013

     12   
  

Notes to Condensed Consolidated Financial Statements

     13   

ITEM 2

  

Management’s Discussion and Analysis of Financial Condition and Results of Operations

     44   

ITEM 3

  

Quantitative and Qualitative Disclosures About Market Risk

     80   

ITEM 4

  

Controls and Procedures

     81   
PART II—OTHER INFORMATION   

ITEM 1

  

Legal Proceedings

     82   

ITEM 1A

  

Risk Factors

     82   

ITEM 2

  

Unregistered Sales of Equity Securities and Use of Proceeds

     82   

ITEM 3

  

Defaults Upon Senior Securities

     82   

ITEM 4

  

Mine Safety Disclosures

     82   

ITEM 5

  

Other Information

     82   

ITEM 6

  

Exhibits

     82   

SIGNATURES

     83   


Table of Contents

SPECIAL NOTE ON FORWARD-LOOKING INFORMATION

This Form 10-Q contains forward-looking statements within the meaning of Section 27A of the Securities Act of 1933, as amended, which we refer to as the “Securities Act,” and Section 21E of the Securities Exchange Act of 1934, as amended, which we refer to as the “Exchange Act.” Such statements are based upon current expectations that involve risks and uncertainties. Any statements contained herein or in documents incorporated by reference that are not statements of historical fact may be deemed to be forward-looking statements. For example, words such as “may,” “will,” “should,” “estimates,” “predicts,” “potential,” “continue,” “strategy,” “believes,” “anticipates,” “plans,” “expects,” “intends” and similar expressions are intended to identify forward-looking statements.

Our actual results and the outcome and timing of certain events may differ significantly from the expectations discussed in the forward-looking statements. Factors that might cause or contribute to such a discrepancy include, but are not limited, to the factors set forth below and may impact either or both of our operating segments:

 

   

market conditions, including trading volume and volatility, potential deterioration of the equity and debt capital markets and the condition of the markets for commercial and other real estate, and our ability to access the capital markets;

 

   

pricing and commissions and market position with respect to any of our products and services and those of our competitors;

 

   

the effect of industry concentration and reorganization, reduction of customers and consolidation;

 

   

liquidity, regulatory and clearing capital requirements and the impact of credit market events;

 

   

our relationships with Cantor Fitzgerald, L.P. (“Cantor”) and its affiliates, including Cantor Fitzgerald & Co. (“CF&Co”), any related conflicts of interest, any impact of Cantor’s results on our credit ratings and/or the associated outlooks, CF&Co’s acting as our sales agent under our controlled equity or other offerings, and CF&Co’s acting as our financial advisor in connection with one or more business combinations or other transactions, and our participation in various investments or cash management vehicles placed by or recommended by CF&Co.

 

   

economic or geopolitical conditions or uncertainties, the actions of governments or central banks or the impact of weather-related or similar events;

 

   

extensive regulation of our businesses, changes in regulations relating to the financial services, real estate and other industries, and risks relating to compliance matters, including regulatory examinations, inspections, investigations and enforcement actions, and any resulting costs, fines, penalties, sanctions, enhanced oversight, increased financial and capital requirements, and changes to or restrictions or limitations on specific activities, operations, compensatory arrangements, and growth opportunities, including acquisitions, hiring, and new businesses, products, or services;

 

   

factors related to specific transactions or series of transactions, including credit, performance and unmatched principal risk, counterparty failure, and the impact of fraud and unauthorized trading;

 

   

costs and expenses of developing, maintaining and protecting our intellectual property, as well as employment and other litigation and their related costs, including judgments or settlements paid or received;

 

   

certain financial risks, including the possibility of future losses and negative cash flows from operations, a possible need for long-term borrowings or other sources of cash, related to acquisitions or other matters, potential liquidity and other risks relating to our ability to obtain financing or refinancing of existing debt on terms acceptable to us, if at all, and risks of the resulting leverage, including potentially causing a reduction in our credit ratings and/or the associated outlooks given by the rating agencies to those credit ratings, impairments of any loan balances and increased borrowing costs, as well as interest and currency rate fluctuations;

 

   

risks associated with the temporary or longer-term investment of our available cash, including defaults or impairments on our investments, or other cash management vehicles;

 

   

our ability to enter new markets or develop new products, trading desks, marketplaces or services and to induce customers to use these products, trading desks, marketplaces or services and to secure and maintain market share;

 

   

our ability to enter into marketing and strategic alliances and business combination or other transactions in the financial services, real estate and other industries, including acquisitions, dispositions, reorganizations, partnering opportunities and joint ventures, and to meet our financial reporting obligations with respect thereto, the anticipated benefits of any such transactions or the future impact of any such transactions on our financial results for current or future periods, the integration of any completed acquisitions and the use of proceeds of any completed dispositions and any hedging entered into in connection with cash or stock consideration received or to be received in connection with such dispositions;

 

   

our estimates or determinations of potential value with respect to various assets or portions of our business, including with respect to the accuracy of the assumptions or the valuation models or multiples used (as to which no representation is made);

 

3


Table of Contents
   

our ability to hire and retain personnel, including brokers, managers and other key employees;

 

   

our ability to expand the use of technology for hybrid and fully electronic trading in our product offerings;

 

   

our ability to effectively manage any growth that may be achieved, while ensuring compliance with all applicable regulatory requirements;

 

   

our ability to maintain or develop relationships with independently owned partner offices in our real estate services businesses;

 

   

our ability to identify and remediate any material weaknesses in our internal controls that could affect our ability to prepare financial statements and reports in a timely manner, control our policies, procedures, operations and assets, assess and manage our operational, regulatory, and financial risks, and integrate our acquired businesses;

 

   

the effectiveness of our risk management policies and procedures, and the impact of unexpected market moves and similar events;

 

   

the fact that the prices at which shares of our Class A common stock are sold in one or more of our controlled equity offerings or in other offerings or other transactions may vary significantly, and purchasers of shares in such offerings or transactions, as well as existing stockholders, may suffer significant dilution if the price they paid for their shares is higher than the price paid by other purchasers in such offerings or transactions;

 

   

our ability to meet expectations with respect to payments of dividends and distributions and repurchases of shares of our Class A common stock and purchases or redemptions of limited partnership interests of BGC Holdings, L.P., or other equity interests in our subsidiaries, including from Cantor, our executive officers, other employees, partners, and others, and the net proceeds to be realized by us from offerings of our shares of Class A common stock;

 

   

the effect on the market for and trading price of our Class A common stock of various offerings and other transactions, including our controlled equity and other offerings of our Class A common stock and convertible or exchangeable debt securities, our repurchases of shares of our Class A common stock and purchases of BGC Holdings limited partnership interests or other equity interests of our subsidiaries, any exchanges or redemptions of limited partnership units and issuances of shares of Class A common stock in connection therewith, including in partnership restructurings, our payment of dividends on our Class A common stock and distributions on BGC Holdings limited partnership interests, convertible arbitrage, hedging, and other transactions engaged in by holders of our 4.50% convertible notes and counterparties to our capped call transactions, and resales of shares of our Class A common stock acquired from us or Cantor, including pursuant to our employee benefit plans, unit exchanges and redemptions and partnership restructurings, conversion of our convertible notes, conversion or exchange of our convertible or exchangeable debt securities, and distributions from Cantor pursuant to Cantor’s distribution rights obligations and other distributions to Cantor partners, including deferred distribution rights shares; and

 

   

the risk factors described in our latest Annual Report on Form 10-K filed with the Securities and Exchange Commission, which we refer to as the “SEC,” and any updates to those risk factors or new risk factors contained herein and in our subsequent Quarterly Reports on Form 10-Q and Current Reports on Form 8-K filed with the SEC.

The foregoing risks and uncertainties, as well as those risks discussed under the headings “Part II, Item 1A—Risk Factors,” “Part I, Item 2—Management’s Discussion and Analysis of Financial Condition and Results of Operations” and “Part I, Item 3—Quantitative and Qualitative Disclosures about Market Risk,” and elsewhere in this Form 10-Q may cause actual results to differ materially from the forward-looking statements. From time to time, we may also estimate the potential value of certain assets or portions of our business. In such event, no representation is made as to the accuracy of the assumptions or the valuation models or multiples used. Any such valuations are based on assumptions about profit margins and business conditions and actual or pro forma results of BGC. In any event, no representation is made that any such values or multiples could actually be achieved upon disposal of businesses or assets or that any such valuation models or multiples would be adopted by others. The information included herein is given as of the filing date of this Form 10-Q with the SEC, and future events or circumstances could differ significantly from these forward-looking statements. The Company does not undertake to publicly update or revise any forward-looking statements, whether as a result of new information, future events or otherwise.

WHERE YOU CAN FIND MORE INFORMATION

We file annual, quarterly and current reports, proxy statements and other information with the SEC. You may read and copy any document we file at the SEC’s Public Reference Room located at One Station Place, 100 F Street, N.E., Washington, D.C. 20549. You can also request copies of the documents, upon payment of a duplicating fee, by writing the Public Reference Section of the SEC. Please call the SEC at 1-800-SEC-0330 for further information on the Public Reference Room. These filings are also available to the public from the SEC’s website at www.sec.gov.

 

4


Table of Contents

Our website address is www.bgcpartners.com. Through our website, we make available, free of charge, the following documents as soon as reasonably practicable after they are electronically filed with, or furnished to, the SEC: our Annual Reports on Form 10-K; our proxy statements for our annual and special stockholder meetings; our Quarterly Reports on Form 10-Q; our Current Reports on Form 8-K; Forms 3, 4 and 5 and Schedules 13D filed on behalf of Cantor, CF Group Management, Inc. (“CFGM”), Cantor’s managing general partner, our directors and our executive officers; and amendments to those documents. Our website also contains additional information with respect to our industry and business. The information contained on, or that may be accessed through, our website is not part of, and is not incorporated into, this Quarterly Report on Form 10-Q.

 

5


Table of Contents

PART I—FINANCIAL INFORMATION

ITEM 1. FINANCIAL STATEMENTS

BGC PARTNERS, INC.

CONDENSED CONSOLIDATED STATEMENTS OF FINANCIAL CONDITION

(in thousands, except per share data)

(unaudited)

 

     June 30,
2013
    December 31,
2012
 

Assets

    

Cash and cash equivalents

   $ 1,070,342      $ 388,409   

Cash segregated under regulatory requirements

     6,570        3,392   

Reverse repurchase agreements

     49,063        —     

Securities owned

     32,016        32,003   

Receivables from broker-dealers, clearing organizations, customers and related broker-dealers

     1,431,962        297,688   

Accrued commissions receivable, net

     263,897        222,299   

Loans, forgivable loans and other receivables from employees and partners, net

     124,798        220,098   

Fixed assets, net

     132,203        141,109   

Investments

     21,727        25,556   

Goodwill

     163,684        164,874   

Other intangible assets, net

     20,644        20,320   

Receivables from related parties

     12,408        21,655   

Other assets

     118,954        101,536   
  

 

 

   

 

 

 

Total assets

   $ 3,448,268      $ 1,638,939   
  

 

 

   

 

 

 

Liabilities, Redeemable Partnership Interest, and Equity

    

Accrued compensation

   $ 273,870      $ 125,793   

Payables to broker-dealers, clearing organizations, customers and related broker-dealers

     1,424,751        254,289   

Payables to related parties

     41,228        40,700   

Accounts payable, accrued and other liabilities

     446,619        260,462   

Notes payable and collateralized borrowings

     273,805        301,444   

Notes payable to related parties

     150,000        150,000   
  

 

 

   

 

 

 

Total liabilities

     2,610,273        1,132,688   

Commitments and contingencies (Note 17)

    

Redeemable partnership interest

     79,374        78,839   

Equity

    

Stockholders’ equity:

    

Class A common stock, par value $0.01 per share; 500,000 shares authorized; 154,403 and 141,955 shares issued at June 30, 2013 and December 31, 2012, respectively; and 136,328 and 123,914 shares outstanding at June 30, 2013 and December 31, 2012, respectively

     1,544        1,419   

Class B common stock, par value $0.01 per share; 100,000 shares authorized; 34,848 shares issued and outstanding at June 30, 2013 and December 31, 2012, convertible into Class A common stock

     348        348   

Additional paid-in capital

     717,066        575,381   

Contingent Class A common stock

     15,791        18,868   

Treasury stock, at cost: 18,075 and 18,041 shares of Class A common stock at June 30, 2013 and December 31, 2012, respectively

     (110,219     (110,090

Retained deficit

     (145,835     (147,452

Accumulated other comprehensive loss

     (6,845     (4,182
  

 

 

   

 

 

 

Total stockholders’ equity

     471,850        334,292   
  

 

 

   

 

 

 

Noncontrolling interest in subsidiaries

     286,771        93,120   
  

 

 

   

 

 

 

Total equity

     758,621        427,412   
  

 

 

   

 

 

 

Total liabilities, redeemable partnership interest, and equity

   $ 3,448,268      $ 1,638,939   
  

 

 

   

 

 

 

The accompanying Notes to the unaudited Condensed Consolidated Financial Statements are an integral

part of these financial statements.

 

6


Table of Contents

BGC PARTNERS, INC.

CONDENSED CONSOLIDATED STATEMENTS OF OPERATIONS

(in thousands, except per share data)

(unaudited)

 

     Three Months Ended
June 30,
    Six Months Ended
June 30,
 
     2013     2012     2013     2012  

Revenues:

        

Commissions

   $ 324,832      $ 308,438      $ 623,536      $ 579,785   

Principal transactions

     85,349        83,686        173,346        183,431   

Real estate management services

     39,823        37,930        79,161        41,891   

Fees from related parties

     12,242        13,494        25,390        26,041   

Market data

     3,643        3,990        7,768        8,954   

Software solutions

     2,530        2,487        5,096        4,936   

Interest income

     1,651        1,543        3,199        3,738   

Other revenues

     1,174        622        2,005        831   

Gain on divestiture

     723,147        —          723,147        —     

Losses on equity investments

     (1,224     (2,652     (4,512     (5,108
  

 

 

   

 

 

   

 

 

   

 

 

 

Total revenues

     1,193,167        449,538        1,638,136        844,499   

Expenses:

        

Compensation and employee benefits

     765,679        308,029        1,055,071        554,898   

Allocations of net income to limited partnership units and founding/working partner units

     46,084        1,909        53,522        7,889   
  

 

 

   

 

 

   

 

 

   

 

 

 

Total compensation and employee benefits

     811,763        309,938        1,108,593        562,787   

Occupancy and equipment

     37,340        39,092        76,567        75,321   

Fees to related parties

     2,286        3,169        5,129        6,688   

Professional and consulting fees

     11,367        19,515        26,308        38,834   

Communications

     22,755        21,402        47,096        43,360   

Selling and promotion

     23,239        23,513        43,554        42,959   

Commissions and floor brokerage

     6,397        5,833        12,168        11,513   

Interest expense

     9,989        7,578        19,689        15,136   

Other expenses

     59,780        15,048        77,084        24,539   
  

 

 

   

 

 

   

 

 

   

 

 

 

Total expenses

     984,916        445,088        1,416,188        821,137   

Income from operations before income taxes

     208,251        4,450        221,948        23,362   

Provision for income taxes

     78,711        70        81,806        7,272   
  

 

 

   

 

 

   

 

 

   

 

 

 

Consolidated net income

   $ 129,540      $ 4,380      $ 140,142      $ 16,090   
  

 

 

   

 

 

   

 

 

   

 

 

 

Less: Net income attributable to noncontrolling interest in subsidiaries

     95,074        2,422        98,678        5,943   
  

 

 

   

 

 

   

 

 

   

 

 

 

Net income available to common stockholders

   $ 34,466      $ 1,958      $ 41,464      $ 10,147   
  

 

 

   

 

 

   

 

 

   

 

 

 

Per share data:

        

Basic earnings per share

        

Net income available to common stockholders

   $ 34,466      $ 1,958      $ 41,464      $ 10,147   
  

 

 

   

 

 

   

 

 

   

 

 

 

Basic earnings per share

   $ 0.20      $ 0.01      $ 0.25      $ 0.07   
  

 

 

   

 

 

   

 

 

   

 

 

 

Basic weighted-average shares of common stock outstanding

     171,758        140,368        167,515        138,257   
  

 

 

   

 

 

   

 

 

   

 

 

 

Fully diluted earnings per share

        

Net income for fully diluted shares

   $ 69,944      $ 3,878      $ 89,485      $ 19,668   
  

 

 

   

 

 

   

 

 

   

 

 

 

Fully diluted earnings per share

   $ 0.18      $ 0.01      $ 0.24      $ 0.07   
  

 

 

   

 

 

   

 

 

   

 

 

 

Fully diluted weighted-average shares of common stock outstanding

     378,092        274,756        367,582        269,482   
  

 

 

   

 

 

   

 

 

   

 

 

 

Dividends declared per share of common stock

   $ 0.12      $ 0.17      $ 0.24      $ 0.34   
  

 

 

   

 

 

   

 

 

   

 

 

 

Dividends declared and paid per share of common stock

   $ 0.12      $ 0.17      $ 0.24      $ 0.34   
  

 

 

   

 

 

   

 

 

   

 

 

 

The accompanying Notes to the unaudited Condensed Consolidated Financial Statements are an integral

part of these financial statements.

 

7


Table of Contents

BGC PARTNERS, INC.

CONDENSED CONSOLIDATED STATEMENTS OF COMPREHENSIVE INCOME

(in thousands)

(unaudited)

 

     Three Months Ended
June 30,
    Six Months Ended
June 30,
 
     2013     2012     2013     2012  

Consolidated net income

   $ 129,540      $ 4,380      $ 140,142      $ 16,090   

Other comprehensive loss, net of tax:

        

Foreign currency translation adjustments

     (2,257     (3,630     (3,123     (1,910

Unrealized loss on securities available for sale

     —          (41     —          —    
  

 

 

   

 

 

   

 

 

   

 

 

 

Total other comprehensive loss, net of tax

     (2,257     (3,671     (3,123     (1,910
  

 

 

   

 

 

   

 

 

   

 

 

 

Comprehensive income

     127,283        709        137,019        14,180   

Less: Comprehensive income attributable to noncontrolling interest in subsidiaries, net of tax

     94,745        1,762        98,218        5,614   
  

 

 

   

 

 

   

 

 

   

 

 

 

Comprehensive income (loss) attributable to common stockholders

   $ 32,538      $ (1,053   $ 38,801      $ 8,566   
  

 

 

   

 

 

   

 

 

   

 

 

 

The accompanying Notes to the unaudited Condensed Consolidated Financial Statements are an integral

part of these financial statements.

 

8


Table of Contents

BGC PARTNERS, INC.

CONDENSED CONSOLIDATED STATEMENTS OF CASH FLOWS

(in thousands)

(unaudited)

 

     Six Months Ended
June 30,
 
     2013     2012  

CASH FLOWS FROM OPERATING ACTIVITIES:

    

Consolidated net income

   $ 140,142      $ 16,090   

Adjustments to reconcile consolidated net income to net cash provided by operating activities:

    

Gain on divestiture

     (723,147     —     

Fixed asset depreciation and intangible asset amortization

     24,853        24,752   

Employee loan amortization

     19,682        14,371   

Equity-based compensation

     334,641        61,943   

Allocations of net income to limited partnership units and founding/working partner units

     53,522        7,889   

Losses on equity investments

     4,512        5,108   

Accretion of discount on convertible notes

     2,718        2,172   

Reserve on loans to employees and partners

     160,501        —     

Impairment of fixed assets

     764        991   

Impairment loss on marketable securities

     —          291   

Deferred tax benefit

     (69,044     (4,115

Other

     (316     (1,826

Decrease (increase) in operating assets:

    

Reverse repurchase agreements

     (49,063     —     

Receivables from broker-dealers, clearing organizations, customers and related broker-dealers

     (1,134,073     (354,646

Loans, forgivable loans and other receivables from employees and partners, net

     (22,901     (41,779

Accrued commissions receivable, net

     (48,049     18,062   

Securities owned

     (171     (22,038

Receivables from related parties

     (2,357     (59

Cash segregated under regulatory requirements

     (3,178     (3,115

Other assets

     (19,804     (7,050

Increase (decrease) in operating liabilities:

    

Payables to broker-dealers, clearing organizations, customers and related broker-dealers

     1,170,173        348,162   

Payables to related parties

     858        24,315   

Accounts payable, accrued and other liabilities

     194,035        1,985   

Accrued compensation

     25,726        (7,927
  

 

 

   

 

 

 

Net cash provided by operating activities

   $ 60,024      $ 83,576   

CASH FLOWS FROM INVESTING ACTIVITIES:

    

Purchases of fixed assets

   $ (8,796   $ (19,532

Capitalization of software development costs

     (7,728     (6,701

Investment in equity method investments

     (797     (16,828

Payments for acquisitions, net of cash acquired

     (214     (25,679

Proceeds from divestiture

     747,675        —     

Sale of marketable securities

     —          906   

Purchase of notes receivable

     —          (22,000

Capitalization of trademarks, patent defense and registration costs

     (779     (234
  

 

 

   

 

 

 

Net cash provided by (used in) investing activities

   $ 729,361      $ (90,068

 

9


Table of Contents

BGC PARTNERS, INC.

CONDENSED CONSOLIDATED STATEMENTS OF CASH FLOWS—(Continued)

(in thousands)

(unaudited)

 

     Six Months Ended
June 30,
 
     2013     2012  

CASH FLOWS FROM FINANCING ACTIVITIES:

    

Proceeds from collateralized borrowings

   $ —        $ 21,516   

Repayments of collateral borrowings

     (30,358     (12,104

Issuance of senior notes, net of deferred issuance costs

     —          108,716   

Earnings distributions to noncontrolling interests

     (32,138     (47,821

Redemption of limited partnership interests

     (3,496     (13,255

Dividends to stockholders

     (39,847     (47,385

Proceeds from offering of Class A common stock, net

     1,446        11,939   

Repurchase of Class A common stock

     (188     (337

Proceeds from short-term borrowings

     —          90,000   

Repayments of short-term borrowings

     —          (103,600

Cancellation of restricted stock units in satisfaction of withholding tax requirements

     (940     (1,974
  

 

 

   

 

 

 

Net cash (used in) provided by financing activities

     (105,521     5,695   

Effect of exchange rate changes on cash and cash equivalents

     (1,931     (1,159

Net increase (decrease) in cash and cash equivalents

     681,933        (1,956

Cash and cash equivalents at beginning of period

     388,409        369,713   
  

 

 

   

 

 

 

Cash and cash equivalents at end of period

   $ 1,070,342      $ 367,757   
  

 

 

   

 

 

 

Supplemental cash information:

    

Cash paid during the period for taxes

   $ 9,215      $ 3,219   
  

 

 

   

 

 

 

Cash paid during the period for interest

   $ 9,959      $ 12,580   
  

 

 

   

 

 

 

Supplemental non-cash information:

    

Issuance of Class A common stock upon exchange of limited partnership interests

   $ 41,774      $ 37,155   

Donations with respect to Charity Day

     5,720        7,446   

Issuance of Class A common stock upon purchase of notes receivable

     —          3,055   

Use of notes receivable in business acquisition

     —          25,492   

Issuance of Class A and contingent Class A common stock for acquisitions

     1,040        725   

The accompanying Notes to the unaudited Condensed Consolidated Financial Statements are an integral

part of these financial statements.

 

10


Table of Contents

BGC PARTNERS, INC.

CONDENSED CONSOLIDATED STATEMENTS OF CHANGES IN EQUITY

For the Year Ended December 31, 2012

(in thousands, except share amounts)

(unaudited)

 

    BGC Partners, Inc. Stockholders              
    Class A
Common
Stock
    Class B
Common
Stock
    Additional
Paid-in
Capital
    Contingent
Class A
Common
Stock
    Treasury
Stock
    Retained
Earnings
(Deficit)
    Accumulated
Other
Comprehensive
Loss
    Noncontrolling
Interest in
Subsidiaries
    Total  

Balance, January 1, 2012

  $ 1,152      $ 348      $ 489,369      $ 20,133      $ (109,870   $ (80,726   $ (3,752   $ 98,044      $ 414,698   

Comprehensive income:

                 

Consolidated net income

    —          —          —          —          —          23,864        —          11,649        35,513   

Other comprehensive loss, net of tax

                 

Change in cumulative translation adjustment

    —          —          —          —          —          —          (430     (103     (533
 

 

 

   

 

 

   

 

 

   

 

 

   

 

 

   

 

 

   

 

 

   

 

 

   

 

 

 

Comprehensive income

    —          —          —          —          —          23,864        (430     11,546        34,980   

Equity-based compensation, 1,343,894 shares

    13        —          2,798        —          —          —          —          2,595        5,406   

Dividends to common stockholders

    —          —          —          —          —          (90,590     —          —          (90,590

Earnings distributions to limited partnership interests and other noncontrolling interests

    —          —          —          —          —          —          —          (89,963     (89,963

Grant of exchangeability and redemption of limited partnership interests, issuance of 18,024,094 shares

    180        —          65,593        —          —          —          —          65,836        131,609   

Issuance of Class A common stock (net of costs), 4,797,177 shares

    48        —          17,123        —          —          —          —          8,897        26,068   

Issuance of Class A common stock upon purchase of notes receivable, 453,172 shares

    5        —          1,991        —          —          —          —          1,059        3,055   

Redemption of founding/working partner units, 1,928,069 units

    —          —          (6,903     —          —          —          —          (3,705     (10,608

Repurchase of Class A common stock, 44,013 shares

    —          —          —          —          (220     —          —          (117     (337

Cantor purchase of Cantor units from BGC Holdings upon redemption of founding/working partner units, 920,729 units

    —          —          —          —          —          —          —          2,732        2,732   

Re-allocation of equity due to additional investment by founding/working partners

    —          —          —          —          —          —          —          (1,378     (1,378

Issuance of contingent and Class A common stock for acquisitions, 2,119,393 shares

    21        —          7,477        (1,651     —          —          —          3,179        9,026   

Newmark noncontrolling interest

    —          —          (2,112     386        —          —          —          (5,517     (7,243

Other

    —          —          45        —          —          —          —          (88     (43
 

 

 

   

 

 

   

 

 

   

 

 

   

 

 

   

 

 

   

 

 

   

 

 

   

 

 

 

Balance, December 31, 2012

  $ 1,419      $ 348      $ 575,381      $ 18,868      $ (110,090   $ (147,452   $ (4,182   $ 93,120      $ 427,412   
 

 

 

   

 

 

   

 

 

   

 

 

   

 

 

   

 

 

   

 

 

   

 

 

   

 

 

 

The accompanying Notes to the unaudited Condensed Consolidated Financial Statements are an integral part of these financial statements.

 

11


Table of Contents

BGC PARTNERS, INC.

CONDENSED CONSOLIDATED STATEMENTS OF CHANGES IN EQUITY—(Continued)

For the Six Months Ended June 30, 2013

(in thousands, except share amounts)

(unaudited)

 

    BGC Partners, Inc. Stockholders              
    Class A
Common
Stock
    Class B
Common
Stock
    Additional
Paid-in
Capital
    Contingent
Class A
Common
Stock
    Treasury
Stock
    Retained
Earnings
(Deficit)
    Accumulated
Other
Comprehensive
Loss
    Noncontrolling
Interest in
Subsidiaries
    Total  

Balance, January 1, 2013

  $ 1,419      $ 348      $ 575,381      $ 18,868      $ (110,090   $ (147,452   $ (4,182   $ 93,120      $ 427,412   

Comprehensive income:

                 

Consolidated net income

    —          —          —          —          —          41,464        —          98,678        140,142   

Other comprehensive loss, net of tax

                 

Change in cumulative translation adjustment

    —          —          —          —          —          —          (2,663     (460     (3,123
 

 

 

   

 

 

   

 

 

   

 

 

   

 

 

   

 

 

   

 

 

   

 

 

   

 

 

 

Comprehensive income

    —          —          —          —          —          41,464        (2,663     98,218        137,019   

Equity-based compensation, 623,393 shares

    6        —          1,184        —          —          —          —          1,111        2,301   

Dividends to common stockholders

    —          —          —          —          —          (39,847     —          —          (39,847

Earnings distributions to limited partnership interests and other noncontrolling interests

    —          —          —          —          —          —          —          (30,957     (30,957

Grant of exchangeability and redemption of limited partnership interests, issuance of 8,837,725 shares

    88        —          134,250        —          —          —          —          129,227        263,565   

Issuance of Class A common stock (net of costs), 1,899,687 shares

    19        —          5,280        —          —          —          —          2,421        7,720   

Redemption of founding/working partner units, 888,085 units

    —          —          —          —          —          —          —          (913     (913

Repurchase of Class A common stock, 33,478 shares

    —          —          —          —          (129     —          —          (59     (188

Re-allocation of equity due to additional investment by founding/working partners

    —          —          —          —          —          —          —          (938     (938

Issuance of contingent and Class A common stock for acquisitions, 1,086,975 shares

    11        —          3,782       (3,077     —          —          —          324        1,040  

Newmark noncontrolling interest

    —          —          (2,684     —          —          —          —          (5,990     (8,674

Other

    1        —          (127     —          —          —          —          1,207        1,081   
 

 

 

   

 

 

   

 

 

   

 

 

   

 

 

   

 

 

   

 

 

   

 

 

   

 

 

 

Balance, June 30, 2013

  $ 1,544      $ 348      $ 717,066      $ 15,791      $ (110,219   $ (145,835   $ (6,845   $ 286,771      $ 758,621   
 

 

 

   

 

 

   

 

 

   

 

 

   

 

 

   

 

 

   

 

 

   

 

 

   

 

 

 

The accompanying Notes to the unaudited Condensed Consolidated Financial Statements are an integral part of these financial statements.

 

12


Table of Contents

BGC PARTNERS, INC.

NOTES TO CONDENSED CONSOLIDATED FINANCIAL STATEMENTS

(unaudited)

 

1. Organization and Basis of Presentation

Business Overview

BGC Partners, Inc. (together with its subsidiaries, “BGC Partners,” “BGC” or the “Company”) is a leading global brokerage company primarily servicing the wholesale financial and real estate markets through its two segments, Financial Services and Real Estate Services. The Company’s Financial Services segment specializes in the brokerage of a broad range of products, including fixed income securities, interest rate swaps, foreign exchange, equities, equity derivatives, credit derivatives, commodities, futures and structured products. It also provides a full range of services, including trade execution, broker-dealer services, clearing, processing, information, and other back-office services to a broad range of financial and non-financial institutions. BGC Partners’ integrated platform is designed to provide flexibility to customers with regard to price discovery, execution and processing of transactions, and enables them to use voice, hybrid, or in many markets, fully electronic brokerage services in connection with transactions executed either over the counter (“OTC”) or through an exchange. Through its BGC Trader™ and BGC Market Data brands, BGC Partners offers financial technology solutions, market data, and analytics related to select financial instruments and markets.

In the fourth quarter of 2011, BGC Partners acquired Newmark & Company Real Estate, Inc., the real estate advisory firm which operates as Newmark Knight Frank (“Newmark”) in the United States (“U.S.”) and which is associated with London-based Knight Frank. In the second quarter of 2012, BGC Partners completed the acquisition of substantially all of the assets of Grubb & Ellis Company and its direct and indirect subsidiaries, which the Company refers to as “Grubb & Ellis.” The Company has largely completed the integration of the Grubb & Ellis assets with Newmark Knight Frank to form the resulting brand, Newmark Grubb Knight Frank (“NGKF”). NGKF is a full-service commercial real estate platform that comprises the Company’s Real Estate Services segment, offering commercial real estate tenants, owners, investors and developers a wide range of services, including leasing; capital markets services, including investment sales, debt placement, appraisal and valuation services; commercial mortgage brokerage services; as well as consulting, project and development management, leasing and corporate advisory services and property and corporate facilities management services.

In connection with the Company’s acquisition of substantially all of the assets of Grubb & Ellis, the Company changed its reportable segments beginning with the second quarter of 2012, to consist of two reportable segments, Financial Services and Real Estate Services. Prior to the second quarter of 2012, BGC Partners had only one reportable segment.

The Company’s customers include many of the world’s largest banks, broker-dealers, investment banks, trading firms, hedge funds, governments, corporations, property owners, real estate developers and investment firms. BGC Partners has offices in dozens of major markets, including New York and London, as well as in Atlanta, Beijing, Boston, Chicago, Copenhagen, Dallas, Dubai, Hong Kong, Houston, Istanbul, Johannesburg, Los Angeles, Mexico City, Miami, Moscow, Nyon, Paris, Rio de Janeiro, São Paulo, Seoul, Singapore, Sydney, Tokyo, Toronto, Washington, D.C. and Zurich.

NASDAQ OMX Transaction

On June 28, 2013, the Company sold (the “NASDAQ OMX Transaction”) its on-the-run, electronic benchmark U.S. Treasury platform (the “Purchased Assets”) to The NASDAQ OMX Group, Inc. (“NASDAQ OMX”). The total consideration consisted of $750 million in cash, plus an earn-out of up to 14,883,705 shares of NASDAQ OMX common stock to be paid ratably over 15 years, provided that NASDAQ OMX, as a whole, produces at least $25 million in gross revenues each year. The Purchased Assets were part of a larger cash flow-generating product group that includes other fully electronic trading, market data, and software businesses, including electronic brokerage of off-the-run U.S. Treasuries, as well as Treasury Bills, Treasury Swaps, Treasury Repos, Treasury Spreads, and Treasury Rolls. The gain is included in “Gain on divestiture” in the Company’s unaudited condensed consolidated statements of operations.

Share Count Reduction and Modifications/Extensions of Employment Agreements

At the end of the second quarter of 2013, the Company redeemed or exchanged 77.4 million units from the partners of BGC (the “Global Partnership Restructuring Program”). The Company granted and expects to issue 45.2 million shares of the Company’s Class A common stock, of which approximately 39.1 million will be restricted shares. The Company also expects to pay the anticipated withholding taxes owed on behalf of these partners related to this redemption/exchange and issuance. The restricted shares are generally expected to be saleable by partners in good standing after either five or ten years. Transferability of the shares of Restricted Stock will not be subject to continued employment or service with the Company or any affiliate or subsidiary of the Company; however, transferability will be subject to compliance with BGC Partners’ and its affiliates’ customary non-competition obligations. Partners who agree to extend the lengths of their employment agreements and/or other contractual modifications sought by the Company are expected to be able to sell their restricted shares over a shorter time period. Taken together, these actions resulted in the Company reducing its fully diluted share count by 32.2 million shares.

 

13


Table of Contents

As a result of the above transactions, the Company incurred non-cash, non-dilutive compensation charges of $464.6 million related to the redemption/exchange of partnership units, issuance of restricted shares, and the reduction of compensation-related partnership loans. These charges, along with the $723.1 million gain related to the NASDAQ OMX transaction, have been recognized in the Company’s unaudited condensed consolidated statements of operations for the three months ended June 30, 2013.

Basis of Presentation

The Company’s unaudited condensed consolidated financial statements have been prepared pursuant to the rules and regulations of the U.S. Securities and Exchange Commission (the “SEC”) and in conformity with accounting principles generally accepted in the U.S. (“U.S. GAAP”). The Company’s unaudited condensed consolidated financial statements include the Company’s accounts and all subsidiaries in which the Company has a controlling interest. Intercompany balances and transactions have been eliminated in consolidation. Certain reclassifications have been made to previously reported amounts to conform to the current presentation.

The unaudited condensed consolidated financial statements contain all normal and recurring adjustments that, in the opinion of management, are necessary for a fair presentation of the unaudited condensed consolidated statements of financial condition, the unaudited condensed consolidated statements of operations, the unaudited condensed consolidated statements of comprehensive income, the unaudited condensed consolidated statements of cash flows and the unaudited condensed consolidated statements of changes in equity of the Company for the periods presented. The results of operations for the 2013 interim periods are not necessarily indicative of results to be expected for the entire fiscal year, which will end on December 31, 2013.

Recently Adopted Accounting Pronouncements:

As of and for the annual period ended December 31, 2012, the Company early adopted the FASB’s guidance on Intangibles—Goodwill and Other—Testing Indefinite-Lived Intangible Assets for Impairment, which simplifies how entities test indefinite-lived intangible assets for impairment. This guidance allows entities to first assess qualitative factors to determine whether it is more likely than not that an indefinite-lived intangible asset is impaired. If a more than fifty percent likelihood exists that an indefinite-lived intangible asset is impaired, then a quantitative impairment test must be performed by comparing the fair value of the asset with its carrying amount. The adoption of this FASB guidance did not have a material impact on the Company’s unaudited condensed consolidated financial statements.

In December 2011, the FASB issued guidance on Disclosures about Offsetting Assets and Liabilities, which requires entities to disclose information about offsetting and related arrangements to enable users of financial statements to evaluate the potential effect of netting arrangements on an entity’s financial position, including the potential effect of rights of set-off. This FASB guidance was effective for interim and annual reporting periods beginning on or after January 1, 2013. The adoption of this FASB guidance did not have a material impact on the Company’s unaudited condensed consolidated financial statements, as this guidance only requires additional disclosures concerning offsetting and related arrangements.

 

2. Limited Partnership Interests in BGC Holdings

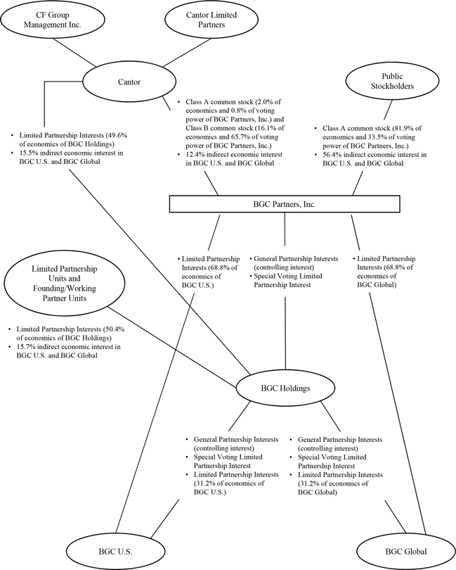
BGC Holdings, L.P. (“BGC Holdings”) is a consolidated subsidiary of the Company for which the Company is the general partner. The Company and BGC Holdings jointly own BGC Partners, L.P. (“BGC US”) and BGC Global Holdings L.P. (“BGC Global”), the two operating partnerships. Listed below are the limited partnership interests in BGC Holdings. The founding/working partner units, limited partnership units and Cantor units held by Cantor Fitzgerald, L.P. (“Cantor”), each as defined below, collectively represent all of the “limited partnership interests” in BGC Holdings.

Founding/Working Partner Units

Founding/working partners have a limited partnership interest in BGC Holdings. The Company accounts for founding/working partner units outside of permanent capital, as “Redeemable partnership interest,” in the Company’s unaudited condensed consolidated statements of financial condition. This classification is applicable to founding/working partner units because these units are redeemable upon termination of a partner, including a termination of employment, which can be at the option of the partner and not within the control of the issuer.

Founding/working partner units are held by limited partners who are employees and generally receive quarterly allocations of net income based on their weighted-average pro rata share of economic ownership of the operating subsidiaries. Upon termination of employment or otherwise ceasing to provide substantive services, the founding/working partner units are generally redeemed, and the unit holders are no longer entitled to participate in the quarterly cash distributed allocations of net income. Since these allocations of net income are cash distributed on a quarterly basis and are contingent upon services being provided by the unit holder, they are reflected as a separate component of compensation expense under “Allocations of net income to limited partnership units and founding/working partner units” in the Company’s unaudited condensed consolidated statements of operations.

 

14


Table of Contents

Limited Partnership Units

Certain employees hold limited partnership interests in BGC Holdings (e.g., REUs, RPUs, PSUs, PSIs and LPUs, collectively the “limited partnership units”). Generally, such units receive quarterly allocations of net income based on their weighted-average pro rata share of economic ownership of the operating subsidiaries. These allocations are cash distributed on a quarterly basis and are generally contingent upon services being provided by the unit holders. As prescribed in FASB guidance, the quarterly allocations of net income on such limited partnership units are reflected as a separate component of compensation expense under “Allocations of net income to limited partnership units and founding/working partner units” in the Company’s unaudited condensed consolidated statements of operations.

Certain of these limited partnership units entitle the holders to receive post-termination payments equal to the notional amount of the units in four equal yearly installments after the holder’s termination. These limited partnership units are accounted for as post-termination liability awards, and in accordance with FASB guidance, the Company records compensation expense for the awards based on the change in value at each reporting date in the Company’s unaudited condensed consolidated statements of operations as part of “Compensation and employee benefits.”

Cantor Units

Cantor’s limited partnership interest (“Cantor units”) in BGC Holdings is reflected as a component of “Noncontrolling interest in subsidiaries” in the Company’s unaudited condensed consolidated statements of financial condition. Cantor receives allocations of net income based on its weighted-average pro rata share of economic ownership of the operating subsidiaries for each quarterly period. This allocation is reflected as a component of “Net income attributable to noncontrolling interest in subsidiaries” in the Company’s unaudited condensed consolidated statements of operations.

General

Certain of the limited partnership interests, described above, have been granted exchangeability into Class A common stock on a one-for-one basis (subject to adjustment); additional limited partnership interests may become exchangeable for Class A common stock on a one-for-one basis (subject to adjustment). Any exchange of limited partnership interests into Class A common shares would not impact the fully diluted number of shares and units outstanding. Because these limited partnership interests generally receive quarterly allocations of net income, such exchange would have no significant impact on the cash flows or equity of the Company. Each quarter, net income is allocated between the limited partnership interests and the common stockholders. In quarterly periods in which the Company has a net loss, the loss allocation for founding/working partner units, limited partnership units and Cantor units is allocated to Cantor and reflected as a component of “Net income attributable to noncontrolling interest in subsidiaries.” In subsequent quarters in which the Company has net income, the initial allocation of income to the limited partnership interests is to “Net income attributable to noncontrolling interests,” to recover any losses taken in earlier quarters. The remaining income is allocated to the limited partnership interests based on their weighted-average pro rata share of economic ownership of the operating subsidiaries for the quarter. This income (loss) allocation process has no impact on the net income allocated to common stockholders.

 

3. Acquisitions

Newmark

During the year ended December 31, 2012, the Company purchased a majority interest in an affiliated company of Newmark for total consideration transferred of approximately $2.1 million. As a result of such transaction, the Company recognized goodwill of approximately $1.5 million, which was allocated to the Company’s Real Estate Services segment. During the year ended December 31, 2012, the Company purchased additional noncontrolling interests related to Newmark for approximately $8.3 million. During the six months ended June 30, 2013, the Company purchased additional noncontrolling interests related to Newmark for approximately $9.4 million.

Grubb & Ellis

On April 13, 2012, the Company completed the acquisition of substantially all of the assets of Grubb & Ellis. The total consideration transferred for Grubb & Ellis was $47.1 million. The consideration transferred included the extinguishment of approximately $30.0 million (principal amount) pre-bankruptcy senior secured debt (the “Notes Receivable”), which the Company purchased at a discount, and which had a fair value of approximately $25.6 million as of the acquisition date. The consideration transferred also included approximately $5.5 million under debtor-in-possession term loans and $16.0 million in cash to the bankruptcy estate for the benefit of Grubb & Ellis’ unsecured creditors. The excess of the consideration transferred over the fair value of the net assets acquired has been recorded as goodwill of $5.0 million and allocated to the Company’s Real Estate Services segment. The Company had total direct costs of approximately $2.8 million related to the acquisition of Grubb & Ellis.

 

15


Table of Contents

The following unaudited pro forma summary presents consolidated information of the Company as if the acquisition of Grubb & Ellis had occurred on January 1, 2011. Grubb & Ellis’ results for the second quarter of 2012 prior to its acquisition by the Company are not material and, as a result, pro forma unaudited supplemental information has not been provided for the three months ended June 30, 2012 as the amounts are materially consistent with the amounts recognized in the unaudited condensed consolidated statements of operations for the three months ended June 30, 2012. These pro forma results are not indicative of operations that would have been achieved, nor are they indicative of future results of operations. The pro forma results do not reflect any potential cost savings or other operational efficiencies that could result from the acquisition. The historical financials of Grubb & Ellis and the pro forma information contain unusual and non-recurring expenses incurred during the distressed period leading up to the Grubb & Ellis bankruptcy. The pro forma information also does not include any adjustments for expenses with respect to assets or liabilities not acquired or assumed by the Company.

 

In millions    Six Months Ended
June  30,
2012
 

Pro forma revenues

   $ 927.4   

Pro forma consolidated net income

   $ 9.3   

Other Acquisitions

During the year ended December 31, 2012, the Company completed other acquisitions for a total consideration of $24.5 million, of which $20.0 million was attributed to goodwill. Of the $20.0 million attributed to goodwill, approximately $15.7 million was allocated to the Company’s Real Estate Services segment and approximately $4.3 million was allocated to the Company’s Financial Services segment. See Note 14—“Goodwill and Other Intangible Assets, Net” for further information with regard to the Company’s goodwill by reportable segment. The Company’s allocation of the consideration transferred to the assets acquired and liabilities assumed is preliminary. The Company expects to finalize its analysis within the first year after the acquisitions, and therefore adjustments to the preliminary allocation may occur.

In February 2013, the Company acquired certain assets of Sterling International Brokers, a money brokerage company, for nominal consideration. The Company expects to finalize its allocation of the consideration transferred to the assets acquired and liabilities assumed within the first year after the acquisition, and therefore adjustments to the preliminary allocation may occur.

In June 2013, the Company acquired a controlling interest in an entity that had previously been accounted for using the equity method. This transaction resulted in the consolidation of the entity in the Company’s unaudited condensed consolidated financial statements subsequent to the Company’s acquisition of a controlling interest. In connection with this transaction, the Company recognized goodwill of approximately $1.3 million, which was allocated to the Company’s Financial Services segment. The Company expects to finalize its analysis within the first year after the acquisition, and therefore adjustments to the preliminary allocation may occur.

The results of operations of Newmark, Grubb & Ellis and the Company’s other acquisitions have been included in the Company’s unaudited condensed consolidated financial statements subsequent to their respective dates of acquisition.

 

4. Earnings Per Share

FASB guidance on Earnings Per Share (“EPS”) establishes standards for computing and presenting EPS. Basic EPS excludes dilution and is computed by dividing net income available to common stockholders by the weighted-average shares of common stock outstanding and contingent shares for which all necessary conditions have been satisfied except for the passage of time. Net income is allocated to each of the economic ownership classes described above in Note 2—“Limited Partnership Interests in BGC Holdings,” and the Company’s outstanding common stock, based on each class’s pro rata economic ownership of the operating subsidiaries.

The Company’s earnings for the three and six months ended June 30, 2013 and 2012 were allocated as follows (in thousands):

 

     Three Months Ended
June 30,
     Six Months Ended
June 30,
 
     2013      2012      2013      2012  

Net income available to common stockholders

   $ 34,466       $ 1,958       $ 41,464       $ 10,147   

Allocation of income to limited partnership interests in BGC Holdings

   $ 140,068       $ 3,034       $ 151,026       $ 13,471   

 

16


Table of Contents

The following is the calculation of the Company’s basic EPS (in thousands, except per share data):

 

     Three Months Ended
June 30,
     Six Months Ended
June 30,
 
     2013      2012      2013      2012  

Basic earnings per share:

           

Net income available to common stockholders

   $ 34,466       $ 1,958       $ 41,464       $ 10,147   
  

 

 

    

 

 

    

 

 

    

 

 

 

Basic weighted-average shares of common stock outstanding (1)

     171,758         140,368         167,515         138,257   
  

 

 

    

 

 

    

 

 

    

 

 

 

Basic earnings per share

   $ 0.20       $ 0.01       $ 0.25       $ 0.07   
  

 

 

    

 

 

    

 

 

    

 

 

 

 

(1) For the three and six months ended June 30, 2013, basic weighted-average shares of common stock include, on a weighted-average basis, 45.2 million shares of the Company’s Class A common stock (of which approximately 39.1 million are restricted shares) that the Company granted and expects to issue in connection with the global partnership restructuring program (see Note 1—“Organization and Basis of Presentation”).

Fully diluted EPS is calculated utilizing net income available for common stockholders plus net income allocations to the limited partnership interests in BGC Holdings, as well as adjustments related to the interest expense on the Convertible Notes, if applicable (see Note 15—“Notes Payable, Collateralized and Short-Term Borrowings”), and expense related to dividend equivalents for certain RSUs, if applicable, as the numerator. The denominator is comprised of the Company’s weighted-average outstanding shares of common stock and, if dilutive, the weighted-average number of limited partnership interests and other contracts to issue shares of common stock, including Convertible Notes, stock options, RSUs and warrants. The limited partnership interests are potentially exchangeable into shares of Class A common stock; as a result, they are included in the fully diluted EPS computation to the extent that the effect would be dilutive.

The following is the calculation of the Company’s fully diluted EPS (in thousands, except per share data):

 

     Three Months Ended
June 30,
     Six Months Ended
June 30,
 
     2013      2012      2013      2012  

Fully diluted earnings per share:

           

Net income available to common stockholders

   $ 34,466       $ 1,958       $ 41,464       $ 10,147   

Allocation of net income to limited partnership interests in BGC Holdings, net of tax

     31,618         1,836         39,361         9,373   

Interest expense on convertible notes, net of tax

     3,860         —           8,657         —     

Dividend equivalent expense on RSUs, net of tax

     —           84         3         148   
  

 

 

    

 

 

    

 

 

    

 

 

 

Net income for fully diluted shares

   $ 69,944       $ 3,878       $ 89,485       $ 19,668   
  

 

 

    

 

 

    

 

 

    

 

 

 

Weighted-average shares:

           

Common stock outstanding

     171,758         140,368         167,515         138,257   

Limited partnership interests in BGC Holdings (1)

     165,127         132,035         159,255         129,158   

Convertible notes

     39,780         —           39,722         —     

RSUs (Treasury stock method)

     630         585         339         765   

Other

     797         1,768         751         1,302   
  

 

 

    

 

 

    

 

 

    

 

 

 

Fully diluted weighted-average shares of common stock outstanding

     378,092         274,756         367,582         269,482   
  

 

 

    

 

 

    

 

 

    

 

 

 

Fully diluted earnings per share

   $ 0.18       $ 0.01       $ 0.24       $ 0.07   
  

 

 

    

 

 

    

 

 

    

 

 

 

 

(1) For the three and six months ended June 30, 2013, limited partnership interests in BGC Holdings exclude, on a weighted-average basis, 77.4 million limited partnership units that were redeemed or exchanged in June 2013 in connection with the global partnership restructuring program (see Note 1—“Organization and Basis of Presentation”).

For the three months ended June 30, 2013 and 2012, respectively, approximately 6.6 million and 48.4 million potentially dilutive securities were not included in the computation of fully diluted EPS because their effect would have been anti-dilutive.

 

17


Table of Contents

Additionally, as of June 30, 2013 and 2012, respectively, approximately 5.9 million and 3.5 million shares of contingent Class A common stock were excluded from the computation of fully diluted EPS because the conditions for issuance had not been met by the end of the respective periods.

 

5. Stock Transactions and Unit Redemptions

Class A Common Stock

Changes in shares of the Company’s Class A common stock outstanding for the three and six months ended June 30, 2013 and 2012 were as follows. This table does not include 45.2 million shares of the Company’s Class A common stock (of which approximately 39.1 million are restricted shares) that the Company granted and expects to issue in connection with the global partnership restructuring program (see Note 1—“Organization and Basis of Presentation”).

 

     Three Months Ended
June 30,
     Six Months Ended
June 30,
 
     2013     2012      2013     2012  

Shares outstanding at beginning of period

     130,873,581        104,762,935         123,913,759        97,220,042   

Share issuances:

         

Redemptions and exchanges of limited partnership interests (1)

     3,498,243        2,530,980         8,837,725        6,004,888   

Vesting of restricted stock units (RSUs)

     131,571        201,316         623,393        876,289   

Acquisitions (2)

     1,086,975        839,120         1,086,975        918,835   

Purchase of notes receivable in connection with the Company’s acquisition of Grubb & Ellis

     —          —           —          453,172   

Other issuances of Class A common stock

     771,169        47,023         1,899,687        2,952,161   

Treasury stock repurchases

     (33,478     —           (33,478     (44,013
  

 

 

   

 

 

    

 

 

   

 

 

 

Shares outstanding at end of period

     136,328,061        108,381,374         136,328,061        108,381,374   
  

 

 

   

 

 

    

 

 

   

 

 

 

 

(1) The issuances related to redemptions and exchanges of limited partnership interests did not impact the fully diluted number of shares and units outstanding.
(2) For the three and six months ended June 30, 2012, 72,009 of these shares were issued pursuant to the exemption from registration provided by Regulation S under the Securities Act.

Class B Common Stock

The Company did not issue any shares of Class B common stock during the three and six months ended June 30, 2013 and 2012.

Controlled Equity Offering

On December 12, 2012, the Company entered into a controlled equity offering sales agreement (the “December 2012 Sales Agreement”) with Cantor Fitzgerald & Co. (“CF&Co”), pursuant to which the Company may offer and sell up to an aggregate of 20 million shares of Class A common stock. Shares of the Company’s Class A common stock sold under its controlled equity offering sales agreements are used primarily for redemptions of limited partnership interests in BGC Holdings. CF&Co is a wholly-owned subsidiary of Cantor and an affiliate of the Company. Under the December 2012 Sales Agreement, the Company has agreed to pay CF&Co 2% of the gross proceeds from the sale of shares. As of June 30, 2013, the Company has sold 8,672,410 shares of Class A common stock under the December 2012 Sales Agreement.

 

18


Table of Contents

Unit Redemptions and Share Repurchase Program

The Company’s Board of Directors and Audit Committee have authorized repurchases of the Company’s Class A common stock and redemptions of BGC Holdings limited partnership interests or other equity interests in the Company’s subsidiaries. On May 1, 2013, the Company’s Board of Directors and Audit Committee increased the BGC Partners share repurchase and unit redemption authorization to $100 million. This authorization increased to $250 million upon the closing of the NASDAQ OMX Transaction on June 28, 2013 (see Note 1—“Organization and Basis of Presentation”).

The below table excludes 77.4 million units which the Company redeemed or exchanged from partners at the end of the second quarter of 2013. The Company granted and expects to issue 45.2 million restricted shares of the Company’s Class A common stock, of which approximately 39.1 million will be restricted shares (see Note 1—“Organization and Basis of Presentation”). Unit redemption and share repurchase activity for the six months ended June 30, 2013 was as follows:

 

Period

   Total Number of
Units Redeemed or
Shares Repurchased
     Average
Price Paid
per Unit
or Share
     Approximate
Dollar Value of
Units and
Shares That May
Yet Be Redeemed/
Purchased

Under the Plan
 

Redemptions (1), (2)

        

January 1, 2013—March 31, 2013

     5,193,534       $ 4.16      

April 1, 2013—April 30, 2013

     894,218         5.51      

May 1, 2013—May 31, 2013

     —           —        

June 1, 2013—June 30, 2013

     1,764,245         5.48      
  

 

 

    

 

 

    

Total Redemptions

     7,851,997       $ 4.61      

Repurchases (3), (4)

        

January 1, 2013—March 31, 2013

     —         $ —        

April 1, 2013—April 30, 2013

     33,478         5.61      

May 1, 2013—May 31, 2013

     —           —        

June 1, 2013—June 30, 2013

     —           —        
  

 

 

    

 

 

    

Total Repurchases

     33,478       $ 5.61      
  

 

 

    

 

 

    

 

 

 

Total Redemptions and Repurchases

     7,885,475       $ 4.61       $ 250,000,000   

 

(1) During the three months ended June 30, 2013, the Company redeemed approximately 2.5 million limited partnership units at an average price of $5.54 per unit and approximately 0.2 million founding/working partner units at an average price of $4.68 per unit. During the three months ended June 30, 2012, the Company redeemed approximately 2.6 million limited partnership units at an average price of $6.47 per unit and approximately 0.3 million founding/working partner units at an average price of $7.76 per unit.
(2) During the six months ended June 30, 2013, the Company redeemed approximately 6.9 million limited partnership units at an average price of $4.71 per unit and approximately 0.9 million founding/working partner units at an average price of $3.78 per unit. During the six months ended June 30, 2012, the Company redeemed approximately 5.4 million limited partnership units at an average price of $6.61 per unit and approximately 1.3 million founding/working partner units at an average price of $6.55 per unit.
(3) During the three months ended June 30, 2013, the Company repurchased 33,478 shares of its Class A common stock at an aggregate purchase price of approximately $0.2 million for an average price of $5.61 per share. The Company did not repurchase any shares of its Class A common stock during the three months ended June 30, 2012.
(4) During the six months ended June 30, 2013, the Company repurchased 33,478 shares of its Class A common stock at an aggregate purchase price of approximately $0.2 million for an average price of $5.61 per share. During the six months ended June 30, 2012, the Company repurchased 44,013 shares of its Class A common stock at an aggregate purchase price of approximately $0.3 million for an average price of $7.66 per share.

 

19


Table of Contents

Redeemable Partnership Interest

The changes in the carrying amount of redeemable partnership interest for the six months ended June 30, 2013 and 2012 were as follows (in thousands):

 

     Six Months Ended June 30,  
     2013     2012  

Balance at beginning of period

   $ 78,839      $ 86,269   

Consolidated net income allocated to founding/working partner units

     5,631        2,367   

Earnings distributions

     (1,181     —     

Re-allocation of equity due to additional investment by founding/working partners

     938        144   

Founding/working partner units exchanged

     (1,541     (1,716

Founding/working partner units redeemed

     (2,583     (3,895

Cantor purchase of Cantor units from BGC Holdings upon redemption of founding/working partner units

     —          (2,732

Other

     (729     (2
  

 

 

   

 

 

 

Balance at end of period

   $ 79,374      $ 80,435   
  

 

 

   

 

 

 

 

6. Securities Owned

Securities owned primarily consist of unencumbered U.S. Treasury bills held for liquidity purposes. Total securities owned were $32.0 million as of both June 30, 2013 and December 31, 2012.

Securities owned consisted of the following (in thousands):

 

     June 30,
2013
     December 31,
2012
 

Government debt

   $   32,016       $ 32,003   
  

 

 

    

 

 

 

Total

   $ 32,016       $ 32,003   
  

 

 

    

 

 

 

As of June 30, 2013, the Company had not pledged any of the securities owned to satisfy deposit requirements at exchanges or clearing organizations.

 

7. Collateralized Transactions

Securities Purchased Under Agreements to Resell

Securities purchased under agreements to resell (“Reverse Repurchase Agreements”) are accounted for as collateralized financing transactions and are recorded at the contractual amount for which the securities will be resold, including accrued interest.

For Reverse Repurchase Agreements, it is the Company’s policy to obtain possession of collateral with a market value equal to or in excess of the principal amount loaned under Reverse Repurchase Agreements. Collateral is valued daily, and the Company may require counterparties to deposit additional collateral or return collateral pledged when appropriate. As of June 30, 2013, the Company had $49.1 million of Reverse Repurchase Agreements for which the underlying collateral consisted of U.S. Treasury securities with a fair value of $49.1 million. These agreements were transacted with unrelated parties to facilitate the settlement of matched principal transactions.

As of December 31, 2012, the Company had no Reverse Repurchase Agreements outstanding.

 

20


Table of Contents
8. Receivables from and Payables to Broker-Dealers, Clearing Organizations, Customers and Related Broker-Dealers

Receivables from and payables to broker-dealers, clearing organizations, customers and related broker-dealers primarily represent amounts due for undelivered securities, cash held at clearing organizations and exchanges to facilitate settlement and clearance of matched principal transactions, spreads on matched principal transactions that have not yet been remitted from/to clearing organizations and exchanges and amounts related to open derivative contracts. The receivables from and payables to broker-dealers, clearing organizations, customers and related broker-dealers consisted of the following (in thousands):

 

     June 30,
2013
     December 31,
2012
 

Receivables from broker-dealers, clearing organizations, customers and related broker-dealers:

     

Contract values of fails to deliver

   $ 1,360,542       $ 238,790   

Cash and cash equivalents held at clearing organizations

     55,103         45,563   

Other receivables from broker-dealers and customers

     10,352         11,587   

Net pending trades

     3,876         966   

Open derivative contracts

     2,089         782   
  

 

 

    

 

 

 

Total

   $ 1,431,962       $ 297,688   
  

 

 

    

 

 

 

Payables to broker-dealers, clearing organizations, customers and related broker-dealers:

     

Contract values of fails to receive

   $ 1,344,755       $ 229,037   

Payables to clearing organizations

     51,187         1,632   

Other payables to broker-dealers and customers

     28,409         23,282   

Open derivative contracts

     400         338   
  

 

 

    

 

 

 

Total

   $ 1,424,751       $ 254,289   
  

 

 

    

 

 

 

A portion of these receivables and payables are with Cantor. See Note 11—“Related Party Transactions,” for additional information related to these receivables and payables.

Substantially all open fails to deliver, open fails to receive and pending trade transactions as of June 30, 2013 have subsequently settled at the contracted amounts.

 

9. Derivatives

In the normal course of operations, the Company enters into derivative contracts. These derivative contracts primarily consist of interest rate and foreign exchange swaps. The Company enters into derivative contracts to facilitate client transactions, hedge principal positions and facilitate hedging activities of affiliated companies.

Derivative contracts can be exchange-traded or OTC. Exchange-traded derivatives typically fall within Level 1 or Level 2 of the fair value hierarchy depending on whether they are deemed to be actively traded or not. The Company generally values exchange-traded derivatives using the closing price of the exchange-traded derivatives. OTC derivatives are valued using market transactions and other market evidence whenever possible, including market-based inputs to models, broker or dealer quotations or alternative pricing sources with reasonable levels of price transparency. For OTC derivatives that trade in liquid markets, such as generic forwards, swaps and options, model inputs can generally be verified and model selection does not involve significant management judgment. Such instruments are typically classified within Level 2 of the fair value hierarchy.

The Company does not designate any derivative contracts as hedges for accounting purposes. FASB guidance requires that an entity recognize all derivative contracts as either assets or liabilities in the unaudited condensed consolidated statements of financial condition and measure those instruments at fair value. The fair value of all derivative contracts is recorded on a net-by-counterparty basis where a legal right to offset exists under an enforceable netting agreement. Derivative contracts are recorded as part of “Receivables from broker-dealers, clearing organizations, customers and related broker-dealers” and “Payables to broker-dealers, clearing organizations, customers and related broker-dealers” in the Company’s unaudited condensed consolidated statements of financial condition. The change in fair value of derivative contracts is reported as part of “Principal transactions” in the Company’s unaudited condensed consolidated statements of operations.

The fair value of derivative contracts, computed in accordance with the Company’s netting policy, is set forth below (in thousands):

 

     June 30, 2013      December 31, 2012  
     Assets      Liabilities      Assets      Liabilities  

Interest rate swaps

   $ 737       $ —         $ 782       $ —     

Foreign exchange swaps

     1,352         400        —           338   
  

 

 

    

 

 

    

 

 

    

 

 

 
   $   2,089       $ 400      $   782       $ 338   
  

 

 

    

 

 

    

 

 

    

 

 

 

The notional amounts of the interest rate swap transactions at June 30, 2013 and December 31, 2012 were $192.7 million and $361.8 million, respectively. These represent matched customer transactions settled through and guaranteed by a central clearing organization.

 

21


Table of Contents

All of the Company’s foreign exchange swaps are with Cantor. The notional amounts of the foreign exchange swap transactions at June 30, 2013 and December 31, 2012 were $339.5 million and $233.5 million, respectively.

The replacement cost of contracts in a gain position at June 30, 2013 was $2.1 million.

As described in Note 15—“Notes Payable, Collateralized and Short-Term Borrowings,” on July 29, 2011, the Company issued an aggregate of $160.0 million principal amount of 4.50% Convertible Senior Notes due 2016 (the “4.50% Convertible Notes”) containing an embedded conversion feature. The conversion feature meets the requirements to be accounted for as an equity instrument, and the Company classifies the conversion feature within “Additional paid-in capital” in the Company’s unaudited condensed consolidated statements of financial condition. The embedded conversion feature was measured in the amount of approximately $19.0 million on a pre-tax basis ($16.1 million net of taxes and issuance costs) at the issuance of the 4.50% Convertible Notes as the difference between the proceeds received and the fair value of a similar liability without the conversion feature and is not subsequently remeasured.

Also in connection with the issuance of the 4.50% Convertible Notes, the Company entered into capped call transactions. The capped call transactions meet the requirements to be accounted for as equity instruments, and the Company classifies the capped call transactions within “Additional paid-in capital” in the Company’s unaudited condensed consolidated statements of financial condition. The purchase price of the capped call transactions resulted in a decrease to “Additional paid-in capital” of $11.4 million on a pre-tax basis ($9.9 million on an after-tax basis) at the issuance of the 4.50% Convertible Notes, and such capped call transactions are not subsequently remeasured.

 

10. Fair Value of Financial Assets and Liabilities

The following tables set forth by level within the fair value hierarchy financial assets and liabilities accounted for at fair value under FASB guidance at June 30, 2013 (in thousands):

 

     Assets at Fair Value at June 30, 2013 (1)  
     Level 1      Level 2      Level 3      Netting
and
Collateral
     Total  

Government debt

   $ 32,016       $ —         $ —         $ —         $ 32,016   

Interest rate swaps

     —           737         —           —           737   

Foreign exchange swaps

     —           1,352         —           —           1,352   
  

 

 

    

 

 

    

 

 

    

 

 

    

 

 

 

Total

   $ 32,016       $ 2,089       $ —         $ —         $ 34,105   
  

 

 

    

 

 

    

 

 

    

 

 

    

 

 

 
     Liabilities at Fair Value at June 30, 2013 (1)  
     Level 1      Level 2      Level 3      Netting
and
Collateral
     Total  

Foreign exchange swaps

   $ —         $ 400       $ —         $ —         $ 400   
  

 

 

    

 

 

    

 

 

    

 

 

    

 

 

 

Total

   $ —         $ 400       $ —         $ —         $ 400   
  

 

 

    

 

 

    

 

 

    

 

 

    

 

 

 

The following tables set forth by level within the fair value hierarchy financial assets and liabilities accounted for at fair value under FASB guidance at December 31, 2012 (in thousands):

 

     Assets at Fair Value at December 31, 2012 (1)  
     Level 1      Level 2      Level 3      Netting
and
Collateral
     Total  

Government debt

   $ 32,003       $ —         $ —         $ —         $ 32,003   

Interest rate swaps

     —           782         —           —           782   
  

 

 

    

 

 

    

 

 

    

 

 

    

 

 

 

Total

   $ 32,003       $ 782       $ —         $ —         $ 32,785   
  

 

 

    

 

 

    

 

 

    

 

 

    

 

 

 

 

22


Table of Contents
     Liabilities at Fair Value at December 31, 2012 (1)  
     Level 1      Level 2      Level 3      Netting
and
Collateral
     Total  

Foreign exchange swaps

   $ —         $ 338       $ —         $ —         $ 338   
  

 

 

    

 

 

    

 

 

    

 

 

    

 

 

 

Total

   $ —         $ 338       $ —         $ —         $ 338   
  

 

 

    

 

 

    

 

 

    

 

 

    

 

 

 

 

(1) As required by FASB guidance, assets and liabilities are classified in their entirety based on the lowest level of input that is significant to the fair value measurement.

The following tables show the gross and net amounts of recognized assets and liabilities as of June 30, 2013 (in thousands):

 

                   Net Amounts
Presented in the
     Gross Amounts Not Offset         

Assets

   Gross
Amounts
     Gross Amounts
Offset
     Statements of
Financial
Condition
     Financial
Instruments
     Cash
Collateral
Received
     Net Amount  

Interest rate swaps

   $  951       $ 214       $  737       $ —         $ —         $  737   

Foreign exchange swaps

     1,728         376         1,352         —           —           1,352   
  

 

 

    

 

 

    

 

 

    

 

 

    

 

 

    

 

 

 

Total

   $ 2,679       $ 590       $  2,089       $ —         $ —         $  2,089   
  

 

 

    

 

 

    

 

 

    

 

 

    

 

 

    

 

 

 

Liabilities

                                         

Interest rate swaps

   $  214       $  214       $  —         $ —         $ —         $  —     

Foreign exchange swaps

     776         376         400         —           —           400   
  

 

 

    

 

 

    

 

 

    

 

 

    

 

 

    

 

 

 

Total

   $  990       $  590       $ 400       $ —         $ —         $ 400   
  

 

 

    

 

 

    

 

 

    

 

 

    

 

 

    

 

 

 

The following tables show the gross and net amounts of recognized assets and liabilities as of December 31, 2012 (in thousands):

 

                   Net Amounts
Presented in the
     Gross Amounts Not Offset         

Assets

   Gross
Amounts
     Gross Amounts
Offset
     Statements of
Financial
Condition
     Financial
Instruments
     Cash
Collateral
Received
     Net Amount  

Interest rate swaps

   $  990       $ 208       $ 782       $       $       $ 782   

Foreign exchange swaps

     791         791                                   
  

 

 

    

 

 

    

 

 

    

 

 

    

 

 

    

 

 

 

Total

   $ 1,781       $ 999       $ 782       $       $       $ 782   
  

 

 

    

 

 

    

 

 

    

 

 

    

 

 

    

 

 

 

Liabilities

                                         

Interest rate swaps

   $  208       $ 208       $  —       $       $       $  —   

Foreign exchange swaps

     1,129         791         338                         338   
  

 

 

    

 

 

    

 

 

    

 

 

    

 

 

    

 

 

 

Total

   $ 1,337       $ 999       $ 338       $       $       $ 338   
  

 

 

    

 

 

    

 

 

    

 

 

    

 

 

    

 

 

 

 

23


Table of Contents
11. Related Party Transactions

Service Agreements

Throughout Europe and Asia, the Company provides Cantor with administrative services, technology services and other support for which it charges Cantor based on the cost of providing such services plus a mark-up, generally 7.5%. In the United Kingdom (“U.K.”), the Company provides these services to Cantor through Tower Bridge. The Company owns 52% of Tower Bridge and consolidates it, and Cantor owns 48%. Cantor’s interest in Tower Bridge is reflected as a component of “Noncontrolling interest in subsidiaries” in the Company’s unaudited condensed consolidated statements of financial condition, and the portion of Tower Bridge’s income attributable to Cantor is included as part of “Net income attributable to noncontrolling interest in subsidiaries” in the Company’s unaudited condensed consolidated statements of operations. In the U.S., the Company provides Cantor with technology services for which it charges Cantor based on the cost of providing such services.

The administrative services agreement provides that direct costs incurred are charged back to the service recipient. Additionally, the services recipient generally indemnifies the services provider for liabilities that it incurs arising from the provision of services other than liabilities arising from fraud or willful misconduct of the service provider. In accordance with the administrative service agreement, the Company has not recognized any liabilities related to services provided to service recipient affiliates.

The Company, together with other leading financial institutions, formed ELX, a limited partnership that has established a fully-electronic futures exchange. The Company accounts for ELX under the equity method of accounting (see Note 12—“Investments” for more details). During the three and six months ended June 30, 2013, the Company made no capital contributions to ELX. During the year ended December 31, 2012, the Company made a $16.0 million capital contribution to ELX. On March 28, 2012, the Company entered into a credit agreement with ELX, whereby the Company has agreed to lend ELX up to $16.0 million. As of June 30, 2013, the Company had not loaned ELX any amounts under this agreement. The commitment period for this credit facility extends through March 28, 2015. The Company has entered into a technology services agreement with ELX pursuant to which the Company provided software technology licenses, monthly maintenance support and other technology services as requested by ELX. As part of the NASDAQ OMX Transaction (see Note 1—“Organization and Basis of Presentation”), the Company sold the technology services agreement with ELX to NASDAQ OMX.

For the three months ended June 30, 2013 and 2012, the Company recognized related party revenues of $12.2 million and $13.5 million, respectively, for the services provided to Cantor and ELX. For the six months ended June 30, 2013 and 2012, the Company recognized related party revenues pursuant to these agreements of $25.4 million and $26.0 million, respectively. These revenues are included as part of “Fees from related parties” in the Company’s unaudited condensed consolidated statements of operations.

In the U.S., Cantor and its affiliates provide the Company with administrative services and other support for which Cantor charges the Company based on the cost of providing such services. In connection with the services Cantor provides, the Company and Cantor entered into an employee lease agreement whereby certain employees of Cantor are deemed leased employees of the Company. For the three months ended June 30, 2013 and 2012, the Company was charged $8.7 million and $9.6 million, respectively, for the services provided by Cantor and its affiliates, of which $6.4 million and $6.4 million, respectively, were to cover compensation to leased employees for the three months ended June 30, 2013 and 2012. For the six months ended June 30, 2013 and 2012, the Company was charged $16.7 million and $17.1 million, respectively, for the services provided by Cantor and its affiliates, of which $11.6 million and $10.4 million, respectively, were to cover compensation to leased employees for the six months ended June 30, 2013 and 2012. The fees paid to Cantor for administrative and support services, other than those to cover the compensation costs of leased employees, are included as part of “Fees to related parties” in the Company’s unaudited condensed consolidated statements of operations. The fees paid to Cantor to cover the compensation costs of leased employees are included as part of “Compensation and employee benefits” in the Company’s unaudited condensed consolidated statements of operations.

For the three months ended June 30, 2013 and 2012, Cantor’s share of the net profit in Tower Bridge was $0.3 million and $1.0 million, respectively. For the six months ended June 30, 2013 and 2012, Cantor’s share of the net profit in Tower Bridge was $0.1 million and $0.4 million, respectively. Cantor’s noncontrolling interest is included as part of “Noncontrolling interest in subsidiaries” in the Company’s unaudited condensed consolidated statements of financial condition.

Clearing Agreement with Cantor

The Company receives certain clearing services (“Clearing Services”) from Cantor pursuant to its clearing agreement. These Clearing Services are provided in exchange for payment by the Company of third-party clearing costs and allocated costs. The costs associated with these payments are included as part of “Fees to related parties” in the Company’s unaudited condensed consolidated statements of operations.

 

24


Table of Contents

Other Agreements with Cantor

The Company is authorized to enter into short-term arrangements with Cantor to cover any failed U.S. Treasury securities transactions and to share equally any net income resulting from such transactions, as well as any similar clearing and settlement issues. As of June 30, 2013, the Company had not entered into any arrangements to cover any failed U.S. Treasury transactions.

To more effectively manage the Company’s exposure to changes in foreign exchange rates, the Company and Cantor agreed to jointly manage the exposure. As a result, the Company is authorized to divide the quarterly allocation of any profit or loss relating to foreign exchange currency hedging between Cantor and the Company. The amount allocated to each party is based on the total net exposure for the Company and Cantor. The ratio of gross exposures of Cantor and the Company will be utilized to determine the shares of profit or loss allocated to each for the period.

In March 2009, the Company and Cantor were authorized to utilize each other’s brokers to provide brokerage services for securities not brokered by such entity, so long as, unless otherwise agreed, such brokerage services were provided in the ordinary course and on terms no less than favorable to the receiving party than such services are provided to typical third-party customers.

Receivables from and Payables to Related Broker-Dealers

Amounts due from or to Cantor and Freedom International Brokerage are for transactional revenues under a technology and services agreement with Freedom International Brokerage as well as for open derivative contracts. These are included as part of “Receivables from broker-dealers, clearing organizations, customers and related broker-dealers” or “Payables to broker-dealers, clearing organizations, customers and related broker-dealers” in the Company’s unaudited condensed consolidated statements of financial condition. As of June 30, 2013 and December 31, 2012, the Company had receivables from Cantor and Freedom International Brokerage of $3.2 million and $2.9 million, respectively.

Loans, Forgivable Loans and Other Receivables from Employees and Partners, Net

The Company has entered into various agreements with certain of its employees and partners whereby these individuals receive loans which may be either wholly or in part repaid from the distribution earnings that the individuals receive on some or all of their limited partnership interests or may be forgiven over a period of time. The forgivable portion of these loans is recognized as compensation expense over the life of the loan. From time to time, the Company may also enter into agreements with employees and partners to grant bonus and salary advances or other types of loans. These advances and loans are repayable in the timeframes outlined in the underlying agreements.

As of June 30, 2013 and December 31, 2012, the aggregate balance of employee loans was $124.8 million and $220.1 million, respectively, and is included as “Loans, forgivable loans and other receivables from employees and partners, net” in the Company’s unaudited condensed consolidated statements of financial condition. Compensation expense for the above mentioned employee loans for the three months ended June 30, 2013 and 2012 was $170.7 million and $7.4 million, respectively. Compensation expense for the above mentioned employee loans for the six months ended June 30, 2013 and 2012 was $180.2 million and $14.4 million, respectively.

At the end of the second quarter of 2013, the Company commenced a global partnership restructuring program to provide retention incentives and to allow the Company to take advantage of certain tax efficiencies (see Note 1—“Organization and Basis of Presentation”). Under the program, certain BGC Holdings limited partnership units were redeemed or exchanged for Restricted Stock. Due to the net redemption/exchange of the limited partnership units described above, the Company determined that the collectability of a portion of the employee loan balances is not expected and, therefore, the Company recognized a reserve for the three months ended June 30, 2013 in the amount of approximately $160.5 million. The compensation expense related to this reserve is included as part of “Compensation and employee benefits” in the Company’s unaudited condensed consolidated statements of operations.

8.75% Convertible Notes

On April 1, 2010, BGC Holdings issued an aggregate of $150.0 million principal amount of 8.75% Convertible Senior Notes due 2015 (the “8.75% Convertible Notes”) to Cantor in a private placement transaction. The Company used the proceeds of the 8.75% Convertible Notes to repay at maturity $150.0 million aggregate principal amount of Senior Notes due April 1, 2010. The Company recorded interest expense related to the 8.75% Convertible Notes in the amount of $3.3 million for both the three months ended June 30, 2013 and the three months ended June 30, 2012. The Company recorded interest expense related to the 8.75% Convertible Notes in the amount of $6.6 million for both the six months ended June 30, 2013 and the six months ended June 30, 2012. See Note 15—“Notes Payable, Collateralized and Short-Term Borrowings,” for more information.

Controlled Equity Offerings and Other Transactions with CF&Co

As discussed in Note 5—“Stock Transactions and Unit Redemptions,” the Company has entered into controlled equity offering sales agreements with CF&Co, as the Company’s sales agent. For the three months ended June 30, 2013 and 2012, the Company was

 

25


Table of Contents

charged approximately $0.2 million and $0.3 million, respectively, for services provided by CF&Co related to the Company’s controlled equity offering sales agreements. For the six months ended June 30, 2013 and 2012, the Company was charged approximately $0.7 million and $0.9 million, respectively, for services provided by CF&Co related to the Company’s controlled equity offering sales agreements. These expenses are included as part of “Professional and consulting fees” in the Company’s unaudited condensed consolidated statements of operations.

The Company has engaged CF&Co and its affiliates to act as financial advisor in connection with one or more third-party business combination transactions with or involving one or more targets as requested by the Company on behalf of its affiliates from time to time on specified terms, conditions and fees. The Company may pay finders’, investment banking or financial advisory fees to broker-dealers, including, but not limited to, CF&Co and its affiliates, from time to time in connection with certain business combination transactions, and, in some cases, the Company may issue shares of the Company’s Class A common stock in full or partial payment of such fees.

On April 13, 2012, the Company completed the acquisition of Grubb & Ellis (see Note 3—“Acquisitions”). In connection with this acquisition, the Company paid an advisory fee of $1.0 million to CF&Co during the year ended December 31, 2012. This fee was recorded as part of “Professional and consulting fees” in the Company’s unaudited condensed consolidated statements of operations.

On June 26, 2012, the Company issued an aggregate $112.5 million principal amount of 8.125% Senior Notes due 2042 (the “8.125% Senior Notes”). In connection with this issuance, the Company paid underwriting fees of approximately $0.2 million to CF&Co. This fee was recorded as a debt issuance cost, which is amortized as interest expense over the term of the notes.

On June 28, 2013, the Company sold its on-the-run, electronic benchmark U.S. Treasury platform to NASDAQ OMX, pursuant to a Purchase Agreement dated April 1, 2013 (see Note 1—“Organization and Basis of Presentation”). In connection with this transaction, the Company paid fees of approximately $7.4 million to CF&Co. These expenses are included as a reduction of “Gain on divestiture” in the Company’s unaudited condensed consolidated statements of operations.

Under rules adopted by the Commodity Futures Trading Commission (“CFTC”), all foreign introducing brokers engaging in transactions with U.S. persons are required to register with the National Futures Association and either meet financial reporting and net capital requirements on an individual basis or obtain a guarantee agreement from a registered Futures Commission Merchant. The Company’s European-based brokers engage from time to time in interest rate swap transactions with U.S.-based counterparties and therefore the Company is subject to the CFTC requirements. CF&Co has entered into guarantees on behalf of the Company, and the Company is required to indemnify CF&Co for the amounts, if any, paid by CF&Co on behalf of the Company pursuant to this arrangement.

Cantor Rights to Purchase Limited Partnership Interests from BGC Holdings

Cantor has the right to purchase limited partnership interests (Cantor units) from BGC Holdings upon redemption of non-exchangeable founding/working partner units redeemed by BGC Holdings upon termination or bankruptcy of the founding/working partner. Any such Cantor units purchased by Cantor are exchangeable for shares of Class B common stock or, at Cantor’s election or if there are no additional authorized but unissued shares of Class B common stock, shares of Class A common stock, in each case on a one-for-one basis (subject to customary anti-dilution adjustments).

During the year ended December 31, 2012, in connection with the redemption by BGC Holdings of an aggregate of 431,985 non-exchangeable founding/working partner units from founding partners of BGC Holdings for an aggregate consideration of $1,282,045, Cantor purchased 431,985 exchangeable limited partnership interests from BGC Holdings for an aggregate consideration of $1,282,045. The redemption of the non-exchangeable founding partner units and issuance of an equal number of exchangeable limited partnership interests did not change the fully diluted number of shares outstanding. In addition, pursuant to the Sixth Amendment to the BGC Holdings Limited Partnership Agreement, during the year ended December 31, 2012, Cantor purchased 488,744 exchangeable limited partnership interests from BGC Holdings for an aggregate consideration of $1,449,663 in connection with the grant of exchangeability and exchange of 488,744 founding partner units. Such exchangeable limited partnership interests are exchangeable by Cantor at any time on a one-for-one basis (subject to adjustment) for shares of the Company’s Class A common stock.

As of June 30, 2013, there were 1,293,751 non-exchangeable founding/working partner units remaining in which BGC Holdings had the right to redeem and Cantor had the right to purchase an equivalent number of Cantor units.

Transactions with Executive Officers and Directors

On May 4, 2012, the Company restructured the partnership and compensation arrangement of Mr. Lutnick by (i) the issuance to Mr. Lutnick of 2,449,312 PSUs and the cancellation of the equivalent number of outstanding REUs that had been previously issued to Mr. Lutnick and (ii) the grant of a right of exchange with respect to such 2,449,312 PSUs. The restructuring was approved by the Compensation Committee.

 

26


Table of Contents

During the six months ended June 30, 2013, the Company repurchased 33,478 shares of Class A common stock at an average price of $5.61 per share. Such shares were purchased from Stephen M. Merkel, the Company’s Executive Vice President, General Counsel and Secretary.

During the year ended December 31, 2012, the Company repurchased 44,013 shares of Class A common stock at an average price of $7.66 per share. An aggregate of 41,523 of such shares were purchased from Stephen M. Merkel, the Company’s Executive Vice President, General Counsel and Secretary, and certain family trusts.

Transactions with Relief Fund

During the six months ended June 30, 2013, the Company issued and donated an aggregate of 1,000,000 shares of Class A common stock to The Cantor Fitzgerald Relief Fund (the “Relief Fund”) in connection with the Company’s annual Charity Day.

During the three months ended June 30, 2013, the Company also committed to make charitable contributions to the Relief Fund in the amount of $25.0 million, which the Company recorded in “Other expenses” in the Company’s unaudited condensed consolidated statements of operations for the three and six months ended June 30, 2013.

During the year ended December 31, 2012, the Company issued and donated an aggregate of 2,860,000 shares of Class A common stock to the Relief Fund in connection with the Company’s annual Charity Day.

Other Transactions

The Company is authorized to enter into loans, investments or other credit support arrangements for Aqua Securities L.P. (“Aqua”), an alternative electronic trading platform which offers new pools of block liquidity to the global equities markets; such arrangements would be proportionally and on the same terms as similar arrangements between Aqua and Cantor.

The Company has entered into a Subordinated Loan Agreement, whereby the Company agreed to lend Aqua the principal sum of $980 thousand. The scheduled maturity date on the subordinated loan is September 1, 2015, and the current rate of interest on the loan is three month LIBOR plus 600 basis points. The loan to Aqua is recorded as part of “Receivables from related parties” in the Company’s unaudited condensed consolidated statements of financial condition.

In June 2008, the Company was authorized to enter into loans, investments or other credit support arrangements for Aqua of up to $5.0 million in the aggregate (which amount authorized was increased by $2.0 million on November 1, 2010 and an additional $3.0 million on November 5, 2012). The Company has been further authorized to provide counterparty or similar guarantees on behalf of Aqua from time to time, provided that liability for any such guarantees, as well as similar guarantees provided by Cantor, would be shared proportionally with Cantor. Aqua is 51% owned by Cantor and 49% owned by the Company. Aqua is accounted for under the equity method of accounting. During both the six months ended June 30, 2013 and the six months ended June 30, 2012, the Company made $0.8 million in cash contributions to Aqua. These contributions are recorded as part of “Investments” in the Company’s unaudited condensed consolidated statements of financial condition.

 

12. Investments

Equity Method Investments

 

     June 30,
2013
     December 31,
2012
 

Equity method investments (in thousands)

   $ 21,727       $ 25,556   
  

 

 

    

 

 

 

The Company’s share of losses related to its equity method investments was $1.2 million and $2.7 million for the three months ended June 30, 2013 and 2012, respectively. The Company’s share of losses related to its equity method investments was $4.5 million and $5.1 million for the six months ended June 30, 2013 and 2012, respectively. The Company’s share of the losses is reflected in “Losses on equity investments” in the Company’s unaudited condensed consolidated statements of operations.

On March 28, 2012, the Company made a capital contribution of $16.0 million to ELX.

In June 2013, the Company acquired a controlling interest in an entity that had previously been accounted for using the equity method. This transaction resulted in the consolidation of the entity in the Company’s unaudited condensed consolidated financial statements (see Note 3—“Acquisitions”).

 

27


Table of Contents

Summarized condensed financial information for the Company’s equity method investments is as follows (in thousands):

 

     Three Months Ended June 30,     Six Months Ended June 30,  
     2013     2012     2013     2012  

Statements of operations:

        

Total revenues

   $ 14,398      $ 9,854      $ 26,546      $ 19,769   

Total expenses

     17,610        14,926        34,814        31,607   
  

 

 

   

 

 

   

 

 

   

 

 

 

Net loss

   $ (3,212   $ (5,072   $ (8,268   $ (11,838
  

 

 

   

 

 

   

 

 

   

 

 

 

See Note 11—“Related Party Transactions,” for information regarding related party transactions with unconsolidated entities included in the Company’s unaudited condensed consolidated financial statements.

Investments in Variable Interest Entities

Certain of the Company’s equity method investments included in the equity method investment table above are considered variable interest entities (“VIEs”), as defined under the accounting guidance for consolidation. The Company is not considered the primary beneficiary of, and therefore does not consolidate, any of the VIEs in which it holds a variable interest. The Company’s involvement with such entities is in the form of direct equity interests and related agreements. The Company’s maximum exposure to loss with respect to the VIEs is its investment in such entities as well as a credit facility and a subordinated loan.

The following table sets forth the Company’s investment in its unconsolidated VIEs and the maximum exposure to loss with respect to such entities as of June 30, 2013 and December 31, 2012. The amounts presented in the “Investment” column below are included in, and not in addition to, the equity method investment table above (in thousands):

 

     June 30, 2013      December 31, 2012  
     Investment      Maximum
Exposure to Loss
     Investment      Maximum
Exposure to Loss
 

Variable interest entities (1)

   $ 11,236       $ 28,216       $ 15,199       $ 44,441   
  

 

 

    

 

 

    

 

 

    

 

 

 

 

(1) In addition to its equity investments, the Company has entered into a credit agreement to lend one of its variable interest entities (ELX) up to $16.0 million. The commitment period for such credit facility extends through March 28, 2015. Additionally, the Company has entered into a subordinated loan agreement with another of its variable interest entities (Aqua), whereby the Company agreed to lend the principal sum of $980 thousand. As of June 30, 2013, the Company’s maximum exposure to loss with respect to its variable interest entities is the sum of its equity investment in such variable interest entities plus the $16.0 million credit facility and the $980 thousand subordinated loan.

 

13. Fixed Assets, Net

Fixed assets, net consisted of the following (in thousands):

 

     June 30,
2013
     December 31,
2012
 

Computer and communications equipment

   $ 156,761       $ 176,845   

Software, including software development costs

     104,453         146,676   

Leasehold improvements and other fixed assets

     107,151         111,575   
  

 

 

    

 

 

 
     368,365         435,096   

Less: accumulated depreciation and amortization

     236,162         293,987   
  

 

 

    

 

 

 

Fixed assets, net

   $ 132,203       $ 141,109   
  

 

 

    

 

 

 

Depreciation expense was $8.1 million and $9.3 million for the three months ended June 30, 2013 and 2012, respectively. Depreciation expense was $17.0 million and $18.2 million for the six months ended June 30, 2013 and 2012, respectively. Depreciation is included as part of “Occupancy and equipment” in the Company’s unaudited condensed consolidated statements of operations.

In accordance with FASB guidance, the Company capitalizes qualifying computer software development costs incurred during the application development stage and amortizes them over their estimated useful life of three years on a straight-line basis. For the three months ended June 30, 2013 and 2012, software development costs totaling $3.8 million and $2.7 million, respectively, were capitalized. For the six months ended June 30, 2013 and 2012, software development costs totaling $7.7 million and $6.7 million, respectively, were capitalized. Amortization of software development costs totaled $2.2 million and $2.0 million for the three months

 

28


Table of Contents

ended June 30, 2013 and 2012, respectively. Amortization of software development costs totaled $4.9 million and $4.7 million for the six months ended June 30, 2013 and 2012, respectively. Amortization of software development costs is included as part of “Occupancy and equipment” in the Company’s unaudited condensed consolidated statements of operations.

Impairment charges of $0.4 million and $0.2 million were recorded for the three months ended June 30, 2013 and 2012, respectively, related to the evaluation of capitalized software projects for future benefit and for fixed assets no longer in service. Impairment charges of $0.8 million and $1.0 million were recorded for the six months ended June 30, 2013 and 2012, respectively, related to the evaluation of capitalized software projects for future benefit and for fixed assets no longer in service. Impairment charges related to capitalized software and fixed assets are reflected in “Occupancy and equipment” in the Company’s unaudited condensed consolidated statements of operations.

As a result of the NASDAQ OMX Transaction, the Company sold fixed assets with a carrying value of approximately $13.5 million (see Note 21—”Divestiture”).

 

14. Goodwill and Other Intangible Assets, Net

The changes in the carrying amount of goodwill by reportable segment for the six months ended June 30, 2013 were as follows (in thousands):

 

     Financial
Services
    Real
Estate
Services
    Total  

Balance at December 31, 2012

   $ 85,005      $ 79,869      $ 164,874   

Acquisitions

     1,296        —          1,296   

Measurement period adjustments

     (83     (1,693     (1,776

Cumulative translation adjustment

     (710     —          (710
  

 

 

   

 

 

   

 

 

 

Balance at June 30, 2013

   $ 85,508      $ 78,176      $ 163,684   
  

 

 

   

 

 

   

 

 

 

During the six months ended June 30, 2013, the Company recognized measurement period adjustments of approximately $1.7 million and $0.1 million relating to Real Estate Services and Financial Services, respectively. The Company considers the adjustments insignificant to its unaudited condensed consolidated financial statements and accordingly the Company’s unaudited condensed consolidated statements of financial position at December 31, 2012 were not retrospectively adjusted.

Goodwill is not amortized and is reviewed annually for impairment or more frequently if impairment indicators arise, in accordance with FASB guidance on Goodwill and Other Intangible Assets.

Other intangible assets consisted of the following (in thousands):

 

     June 30, 2013  
     Gross amount      Accumulated
amortization
     Net carrying amount      Weighted-average
remaining life (years)
 

Definite life intangible assets:

           

Patents

   $ 6,897       $ 5,081       $ 1,816         2.9   

Acquired intangibles

     22,592         18,451         4,141         2.6   

Noncompete agreements

     1,790         764         1,026         2.3   

All other

     2,473         997         1,476         5.5   
  

 

 

    

 

 

    

 

 

    

 

 

 

Total definite life intangible assets

     33,752         25,293         8,459         3.1   

Indefinite life intangible assets:

           

Trade names

     10,685         —           10,685         N/A   

Horizon license

     1,500         —           1,500         N/A   
  

 

 

    

 

 

    

 

 

    

 

 

 

Total indefinite life intangible assets

     12,185         —           12,185         N/A   
  

 

 

    

 

 

    

 

 

    

 

 

 

Total

   $ 45,937       $ 25,293       $ 20,644         3.1   
  

 

 

    

 

 

    

 

 

    

 

 

 

 

29


Table of Contents
     December 31, 2012  
     Gross amount      Accumulated
amortization
     Net carrying amount      Weighted-average
remaining life (years)
 

Definite life intangible assets:

           

Patents

   $ 36,347       $ 35,047       $ 1,300         4.9   

Acquired intangibles

     20,770         16,778         3,992         3.6   

Noncompete agreements

     3,418         2,169         1,249         2.8   

All other

     3,832         2,238         1,594         7.2   
  

 

 

    

 

 

    

 

 

    

 

 

 

Total definite life intangible assets

     64,367         56,232         8,135         4.4   

Indefinite life intangible assets:

           

Trade names

     10,685         —          10,685         N/A   

Horizon license

     1,500         —          1,500         N/A   
  

 

 

    

 

 

    

 

 

    

 

 

 

Total indefinite life intangible assets

     12,185         —          12,185         N/A   
  

 

 

    

 

 

    

 

 

    

 

 

 

Total

   $ 76,552       $ 56,232       $ 20,320         4.4   
  

 

 

    

 

 

    

 

 

    

 

 

 

Intangible amortization expense was $2.0 million and $0.9 million for the three months ended June 30, 2013 and 2012, respectively. Intangible amortization expense was $2.9 million and $1.8 million for the six months ended June 30, 2013 and 2012, respectively. Intangible amortization is included as part of “Other expenses” in the Company’s unaudited condensed consolidated statements of operations.

 

15. Notes Payable, Collateralized and Short-Term Borrowings

Notes payable, collateralized and short-term borrowings consisted of the following (in thousands):

 

     June 30,
2013
     December 31,
2012
 

8.75% Convertible Notes

   $ 150,000       $ 150,000   

4.50% Convertible Notes

     145,595         143,354   

8.125% Senior Notes

     108,842         108,780   

Collateralized borrowings

     19,368         49,310   
  

 

 

    

 

 

 

Total

   $ 423,805       $ 451,444   
  

 

 

    

 

 

 

The Company’s Convertible Notes and 8.125% Senior Notes are recorded at amortized cost. The carrying amounts and estimated fair values of the Company’s Convertible Notes and 8.125% Senior Notes were as follows (in thousands):

 

     June 30, 2013      December 31, 2012  
     Carrying Amount      Fair Value      Carrying Amount      Fair Value  

8.75% Convertible Notes

   $ 150,000       $ 180,023       $ 150,000       $ 155,718   

4.50% Convertible Notes

     145,595         162,600         143,354         147,200   

8.125% Senior Notes

     108,842         119,790         108,780         116,955   
  

 

 

    

 

 

    

 

 

    

 

 

 

Total

   $ 404,437       $ 462,413       $ 402,134       $ 419,873   
  

 

 

    

 

 

    

 

 

    

 

 

 

The fair value of the 8.75% Convertible Notes was estimated based on a jump-diffusion convertible pricing model, which among other inputs incorporates the scheduled coupon and principal payments, the conversion feature inherent in the 8.75% Convertible Notes, the Company’s Class A common stock price and a stock price volatility assumption. The stock price volatility assumptions are based on the historic volatility of the Company’s Class A common stock. The fair value measurements of the 8.75% Convertible Notes are based on significant inputs observable in the market and are considered Level 2 within the fair value hierarchy. The fair values of the 8.125% Senior Notes and 4.50% Convertible Notes were determined using observable market prices as these securities are traded and are considered Level 1 and Level 2, respectively, within the fair value hierarchy, based on whether they are deemed to be actively traded.

Convertible Notes

On April 1, 2010, BGC Holdings issued an aggregate of $150.0 million principal amount of the 8.75% Convertible Notes to Cantor in a private placement transaction. The Company used the proceeds of the 8.75% Convertible Notes to repay $150.0 million principal amount of Senior Notes that matured on April 1, 2010. The 8.75% Convertible Notes are senior unsecured obligations and rank equally and ratably with all existing and future senior unsecured obligations of the Company. The 8.75% Convertible Notes bear an annual interest rate of 8.75%, payable semi-annually in arrears on April 15 and October 15 of each year, beginning on October 15, 2010, and were convertible into 23.6 million shares of Class A common stock as of June 30, 2013. The 8.75% Convertible Notes will mature on April 15, 2015, unless earlier repurchased, exchanged or converted. The Company recorded interest expense related to the 8.75% Convertible Notes of $3.3 million for both the three months ended June 30, 2013 and the three months ended June 30, 2012. The Company recorded interest expense related to the 8.75% Convertible Notes of $6.6 million for both the six months ended June 30, 2013 and the six months ended June 30, 2012.

 

30


Table of Contents

As of June 30, 2013, the 8.75% Convertible Notes were convertible, at the holder’s option, at a conversion rate of 157.1566 shares of Class A common stock per $1,000 principal amount of notes, subject to customary adjustments upon certain corporate events, including stock dividends and stock splits on the Class A common stock and the Company’s payment of a quarterly cash dividend in excess of $0.10 per share of Class A common stock. The conversion rate will not be adjusted for accrued and unpaid interest to the conversion date.

On July 29, 2011, the Company issued an aggregate of $160.0 million principal amount of 4.50% Convertible Senior Notes due 2016. The 4.50% Convertible Notes are general senior unsecured obligations of the Company. The 4.50% Convertible Notes pay interest semiannually at a rate of 4.50% per annum and were priced at par. The 4.50% Convertible Notes will mature on July 15, 2016, unless earlier repurchased, exchanged or converted. The Company recorded interest expense related to the 4.50% Convertible Notes of $2.9 million for both the three months ended June 30, 2013 and the three months ended June 30, 2012. The Company recorded interest expense related to the 4.50% Convertible Notes of $5.8 million for both the six months ended June 30, 2013 and the six months ended June 30, 2012.

As of June 30, 2013, the 4.50% Convertible Notes were convertible, at the holder’s option, at a conversion rate of 101.6260 shares of Class A common stock per $1,000 principal amount of notes, subject to adjustment in certain circumstances, including stock dividends and stock splits on the Class A common stock and the Company’s payment of a quarterly cash dividend in excess of $0.17 per share of Class A common stock. Upon conversion, the Company will pay or deliver cash, shares of the Company’s Class A common stock, or a combination thereof at the Company’s election. As of June 30, 2013, the 4.50% Convertible Notes were convertible into approximately 16.3 million shares of Class A common stock.

As prescribed by FASB guidance, Debt, the Company recognized the value of the embedded conversion feature of the 4.50% Convertible Notes as an increase to “Additional paid-in capital” of approximately $19.0 million on a pre-tax basis ($16.1 million net of taxes and issuance costs). The embedded conversion feature was measured as the difference between the proceeds received and the fair value of a similar liability without the conversion feature. The value of the conversion feature is treated as a debt discount and reduced the initial carrying value of the 4.50% Convertible Notes to $137.2 million, net of debt issuance costs of $3.8 million allocated to the debt component of the instrument. The discount is amortized as interest cost and the carrying value of the 4.50% Convertible Notes will accrete up to the face amount over the term of the 4.50% Convertible Notes.

In connection with the offering of the 4.50% Convertible Notes, the Company entered into capped call transactions, which are expected to reduce the potential dilution of the Company’s Class A common stock upon any conversion of the 4.50% Convertible Notes in the event that the market value per share of the Company’s Class A common stock, as measured under the terms of the capped call transactions, is greater than the strike price of the capped call transactions ($10.17 as of June 30, 2013, subject to adjustment in certain circumstances). The capped call transactions had an initial cap price equal to $12.30 per share (50% above the last reported sale price of the Company’s Class A common stock on the NASDAQ on July 25, 2011), and had a cap price equal to approximately $12.72 per share as of June 30, 2013. The purchase price of the capped call transactions resulted in a decrease to “Additional paid-in capital” of $11.4 million on a pre-tax basis ($9.9 million on an after-tax basis). The capped call transactions cover approximately 15.7 million shares of BGC’s Class A common stock as of June 30, 2013, subject to adjustment in certain circumstances.

Below is a summary of the Company’s Convertible Notes (in thousands, except share and per share amounts):

 

     4.50% Convertible Notes     8.75% Convertible Notes  
     June 30,
2013
    December 31,
2012
    June 30,
2013
    December 31,
2012
 

Principal amount of debt component

   $ 160,000      $ 160,000      $ 150,000      $ 150,000   

Unamortized discount

     (14,405     (16,646     —         —    

Carrying amount of debt component

     145,595        143,354        150,000        150,000   

Equity component

     18,972        18,972        —         —    

Effective interest rate

     7.61     7.61     8.75     8.75

Maturity date (period through which discount is being amortized)

     7/15/2016        7/15/2016        4/15/2015        4/15/2015   

Conversion price

   $ 9.84      $ 9.84      $ 6.36      $ 6.41   

Number of shares to be delivered upon conversion

     16,260,160        16,260,160        23,573,484        23,384,070   

Amount by which the notes’ if-converted value exceeds their principal amount

   $ —       $ —       $ —       $ —    

 

31


Table of Contents

Below is a summary of the interest expense related to the Company’s Convertible Notes (in thousands):

 

     4.50% Convertible Notes      8.75% Convertible Notes  
     For the three months ended      For the three months ended  
     June 30, 2013      June 30, 2012      June 30, 2013      June 30, 2012  

Coupon interest

   $ 1,800       $ 1,800       $ 3,281       $ 3,281   

Amortization of discount

     1,125         1,090         —          —    
  

 

 

    

 

 

    

 

 

    

 

 

 

Total interest expense

   $ 2,925       $ 2,890       $ 3,281       $ 3,281   
  

 

 

    

 

 

    

 

 

    

 

 

 
     4.50% Convertible Notes      8.75% Convertible Notes  
       For the six months ended          For the six months ended    
     June 30, 2013      June 30, 2012      June 30, 2013      June 30, 2012  

Coupon interest

   $ 3,600       $ 3,600       $ 6,562       $ 6,562   

Amortization of discount

     2,241         2,172         —          —    
  

 

 

    

 

 

    

 

 

    

 

 

 

Total interest expense

   $ 5,841       $ 5,772       $ 6,562       $ 6,562   
  

 

 

    

 

 

    

 

 

    

 

 

 

8.125% Senior Notes

On June 26, 2012, the Company issued an aggregate of $112.5 million principal amount of 8.125% Senior Notes due 2042. The 8.125% Senior Notes are senior unsecured obligations of the Company. The 8.125% Senior Notes may be redeemed for cash, in whole or in part, on or after June 26, 2017, at the Company’s option, at any time and from time to time, until maturity at a redemption price equal to 100% of the principal amount to be redeemed, plus accrued but unpaid interest on the principal amount being redeemed to, but not including, the redemption date. The 8.125% Senior Notes are listed on the New York Stock Exchange under the symbol “BGCA.” The Company used the proceeds to repay short-term borrowings under its unsecured revolving credit facility and for general corporate purposes, including acquisitions.

The initial carrying value of the 8.125% Senior Notes was $108.7 million, net of debt issuance costs of $3.8 million. The issuance costs are amortized as interest cost, and the carrying value of the 8.125% Senior Notes will accrete up to the face amount over the term of the 8.125% Senior Notes. The Company recorded interest expense related to the 8.125% Senior Notes of $2.3 million and $0.1 million for the three months ended June 30, 2013 and 2012, respectively. The Company recorded interest expense related to the 8.125% Senior Notes of $4.6 million and $0.1 million for the six months ended June 30, 2013 and 2012, respectively.

Collateralized Borrowings

On various dates beginning in 2009 and most recently in December 2012, the Company entered into secured loan arrangements under which it pledged certain fixed assets in exchange for loans. The secured loan arrangements have fixed rates between 2.62% and 8.09% per annum and are repayable in consecutive monthly installments with the final payments due in December 2016. The outstanding balance of the secured loan arrangements was $19.4 million and $37.6 million as of June 30, 2013 and December 31, 2012, respectively. The value of the fixed assets pledged was $16.9 million and $32.1 million as of June 30, 2013 and December 31, 2012, respectively. The secured loan arrangements are guaranteed by the Company. The Company recorded interest expense related to the secured loan arrangements of $0.6 million and $0.3 million for the three months ended June 30, 2013 and 2012, respectively. The Company recorded interest expense related to the secured loan arrangements of $0.9 million and $0.7 million for the six months ended June 30, 2013 and 2012, respectively.

During the three months ended June 30, 2013, the Company prepaid $12.2 million related to the secured loan arrangements. As a result of the prepayment, the Company incurred $0.1 million of early termination fees and recognized $0.1 million as a result of the acceleration of deferred financing costs, which are recorded in “Interest expense” in the Company’s unaudited condensed consolidated statements of operations.

On various dates during the years ended December 31, 2011 and 2010, the Company sold certain furniture, equipment and software for $34.2 million, net of costs and concurrently entered into agreements to lease the property back. The principal and interest on the leases were repayable in equal monthly installments for terms of 36 months (software) and 48 months (furniture and equipment) with maturities through September 2014.

During the three months ended June 30, 2013, the Company terminated the leases and prepaid the outstanding balance of $7.4 million. As a result of the prepayment, the Company incurred $0.1 million of early termination fees and recognized $0.2 million as a result of the acceleration of deferred financing costs, which are recorded in “Interest expense” in the Company’s unaudited condensed consolidated statements of operations.

Because the leases were terminated during the three months ended June 30, 2013, the Company had no outstanding balance or fixed assets pledged related to the leases as of June 30, 2013. As of December 31, 2012, the outstanding balance of the leases and the

 

32


Table of Contents

value of the fixed assets pledged were $11.7 million and $8.3 million, respectively. The Company recorded interest expense of $0.4 million and $0.3 million for the three months ended June 30, 2013 and 2012, respectively. The Company recorded interest expense of $0.6 million for both the six months ended June 30, 2013 and the six months ended June 30, 2012.

Because assets reverted back to the Company at the end of the leases, the transactions were capitalized. As a result, consideration received from the purchaser was included in the Company’s unaudited condensed consolidated statements of financial condition as a financing obligation, and payments made under the lease were recorded as interest expense (at an effective rate of approximately 6%). Depreciation on these fixed assets was charged to “Occupancy and equipment” in the Company’s unaudited condensed consolidated statements of operations.

Credit Agreement

On June 23, 2011, the Company entered into a credit agreement with a bank syndicate (the “Credit Agreement”) which provides for up to $130.0 million of unsecured revolving credit through September 23, 2013. Borrowings under the Credit Agreement will bear interest at a per annum rate equal to, at the Company’s option, either (a) a base rate equal to the greatest of (i) the prime rate as established by the Administrative Agent from time to time, (ii) the average federal funds rate plus 0.5%, and (iii) the reserve adjusted one-month LIBOR reset daily plus 1.0%, or (b) the reserve adjusted LIBOR for interest periods of one, two, three or six months, as selected by the Company, in each case plus an applicable margin. The applicable margin will initially be 2.0% with respect to base rate borrowings in (a) above and 3.0% with respect to borrowings selected as LIBOR borrowings in (b) above, but may increase to a maximum of 3.0% and 4.0%, respectively, depending upon the Company’s credit rating. The Credit Agreement also provides for an unused facility fee and certain upfront and arrangement fees. The Credit Agreement requires that the outstanding loan balance be reduced to zero every 270 days for three days. The Credit Agreement further provides for certain affirmative and negative covenants including financial covenants, such as minimum equity, tangible equity and interest coverage, as well as maximum levels for total assets to equity capital and debt to equity. On June 20, 2013, the Company entered into the Second Amendment to Credit Agreement and Waiver, pursuant to which the parties agreed to a three-month extension of the termination date of the Credit Agreement to September 23, 2013 and a waiver of certain provisions of the Credit Agreement in connection with the NASDAQ OMX Transaction and the Company’s possible hedge of NASDAQ shares to be received in the earn-out portion of the transaction consideration.

As of both June 30, 2013 and December 31, 2012, there were no borrowings outstanding under the Credit Agreement. The Company recorded interest expense related to the Credit Agreement of $0.1 million and $0.7 million for the three months ended June 30, 2013 and 2012, respectively. The Company recorded interest expense related to the Credit Agreement of $0.2 million and $0.8 million for the six months ended June 30, 2013 and 2012, respectively.

 

16. Compensation

The Company’s Compensation Committee may grant stock options, stock appreciation rights, deferred stock such as RSUs, bonus stock, performance awards, dividend equivalents and other equity-based awards, including to provide exchange rights for shares of the Company’s Class A common stock upon exchange of limited partnership units and founding/working partner units. On June 4, 2013, at the Annual Meeting of Stockholders of the Company, the Company’s stockholders approved an amendment to the Company’s Third Amended and Restated Long Term Incentive Plan (the “Equity Plan”) to increase from 150 million to 200 million the aggregate number of shares of the Company’s Class A common stock that may be delivered or cash settled pursuant to awards granted during the life of the Equity Plan.

At the end of the second quarter of 2013, the Company commenced a global partnership restructuring program (see Note 1—“Organization and Basis of Presentation”). As a result of the program, the Company redeemed or exchanged 77.4 million limited partnership units from the partners of BGC. The Company granted and expects to issue 45.2 million shares of the Company’s Class A common stock, of which approximately 39.1 million will be restricted shares. The Company also expects to pay the anticipated withholding taxes owed on behalf of these partners related to this redemption/exchange and issuance. The restricted shares are generally expected to be saleable by partners in good standing after either five or ten years. Transferability of the shares of Restricted Stock will not be subject to continued employment or service with the Company or any affiliate or subsidiary of the Company; however, transferability will be subject to compliance with BGC Partners’ and its affiliates’ customary non-competition obligations. Partners who agree to extend the lengths of their employment agreements and/or other contractual modifications sought by the Company are expected to be able to sell their restricted shares over a shorter time period. During the three months ended June 30, 2013, the Company incurred compensation expense with respect to the grant of the shares of Restricted Stock, before associated income taxes, of $304.1 million. Additionally, due to the redemption/exchange of the limited partnership units, the Company determined that the collectability of a portion of its employee loan balances is not expected and, therefore, the Company recognized a reserve for the three months ended June 30, 2013 in the amount of approximately $160.5 million (see Note 11—“Related Party Transactions”).

Limited Partnership Units

A summary of the activity associated with limited partnership units is as follows:

 

     Number of Units  

Balance at December 31, 2012

     68,480,097   

Granted

     33,502,634   

Redeemed/exchanged units

     (85,496,599

Forfeited units

     —     
  

 

 

 

Balance at June 30, 2013

     16,486,132   
  

 

 

 

 

33


Table of Contents

During the three months ended June 30, 2013 and 2012, the Company granted exchangeability on 2.3 million and 6.2 million limited partnership units for which the Company incurred compensation expense, before associated income taxes, of $12.9 million and $38.1 million, respectively. During the six months ended June 30, 2013 and 2012, the Company granted exchangeability on 5.0 million and 10.1 million limited partnership units for which the Company incurred compensation expense, before associated income taxes, of $23.5 million and $64.1 million, respectively.

As of June 30, 2013 and December 31, 2012, the number of limited partnership units exchangeable into shares of Class A common stock at the discretion of the unit holder was 0.5 million and 6.4 million, respectively.

As of June 30, 2013 and December 31, 2012, the notional value of the limited partnership units with a post-termination pay-out amount held by executives and non-executive employees, awarded in lieu of cash compensation for salaries, commissions and/or discretionary or guaranteed bonuses was $7.9 million and $64.5 million, respectively. As of June 30, 2013 and December 31, 2012, the aggregate estimated fair value of these limited partnership units was $4.1 million and $12.3 million, respectively. The number of unvested limited partnership units as of June 30, 2013 and December 31, 2012, was 0.9 million and 6.6 million, respectively.

Compensation expense related to limited partnership units with a post-termination pay-out amount is recognized over the stated service period. These units generally vest between three and five years from the date of grant. The Company recognized compensation expense, before associated income taxes, related to limited partnership units that were not redeemed of $1.3 million and $1.2 million for the three months ended June 30, 2013 and 2012, respectively. The Company recognized compensation expense, before associated income taxes, related to limited partnership units that were not redeemed of $3.8 million and $1.5 million for the six months ended June 30, 2013 and 2012, respectively.

Restricted Stock Units

A summary of the activity associated with RSUs is as follows:

 

     Restricted
Stock Units
    Weighted-Average
Grant

Date Fair
Value
     Weighted-Average
Remaining
Contractual
Term  (Years)
 

Balance at December 31, 2012

     2,608,731      $ 5.94         1.83   

Granted

     1,296,498        2.73      

Delivered units

     (770,359     6.39      

Forfeited units

     (105,257     5.49      
  

 

 

   

 

 

    

 

 

 

Balance at June 30, 2013

     3,029,613      $ 4.47         2.20   
  

 

 

   

 

 

    

 

 

 

The fair value of RSUs awarded to employees and directors is determined on the date of grant based on the market value of Class A common stock (adjusted if appropriate based upon the award’s eligibility to receive dividends), and is recognized, net of the effect of estimated forfeitures, ratably over the vesting period. The Company uses historical data, including historical forfeitures and turnover rates, to estimate expected forfeiture rates for both employee and director RSUs. Each RSU is settled in one share of Class A common stock upon completion of the vesting period.

During the six months ended June 30, 2013 and 2012, the Company granted 1.3 million and 1.4 million, respectively, of RSUs with aggregate estimated grant date fair values of approximately $3.5 million and $7.6 million, respectively, to employees and directors. These RSUs were awarded in lieu of cash compensation for salaries, commissions and/or discretionary or guaranteed bonuses. RSUs granted to these individuals generally vest over a two- to four-year period.

For RSUs that vested during the six months ended June 30, 2013 and 2012, the Company withheld shares valued at $1.0 million and $2.0 million, respectively, to pay taxes due at the time of vesting.

As of June 30, 2013 and December 31, 2012, the aggregate estimated grant date fair value of outstanding RSUs was approximately $13.5 million and $15.5 million, respectively.

Compensation expense related to RSUs, before associated income taxes, was approximately $1.3 million and $1.1 million for the three months ended June 30, 2013 and 2012, respectively. Compensation expense related to RSUs, before associated income taxes, was approximately $3.3 million and $4.0 million for the six months ended June 30, 2013 and 2012, respectively. As of June 30, 2013, there was approximately $11.8 million of total unrecognized compensation expense related to unvested RSUs.

 

34


Table of Contents

Stock Options

A summary of the activity associated with stock options is as follows:

 

     Options     Weighted-Average
Exercise Price
     Weighted-Average
Remaining
Contractual
Term  (Years)
     Aggregate
Intrinsic Value
 

Balance at December 31, 2012

     6,450,931      $ 14.11         2.4       $ —    

Granted

     —         —          

Exercised options

     —         —          

Expired options

     (530,193     15.54         
  

 

 

   

 

 

    

 

 

    

 

 

 

Balance at June 30, 2013

     5,920,738      $ 13.99         2.0       $ —    
  

 

 

   

 

 

    

 

 

    

 

 

 

Options exercisable at June 30, 2013

     5,920,738      $ 13.99         2.0       $ —    
  

 

 

   

 

 

    

 

 

    

 

 

 

The Company did not grant any stock options during the six months ended June 30, 2013 and 2012. There were no options exercised during the six months ended June 30, 2013 and 2012.

The Company did not record any compensation expense related to stock options for the three or six months ended June 30, 2013 and 2012, as all of these options vested in prior years. As of June 30, 2013, compensation expense related to unvested stock options was fully recognized.

 

17. Commitments, Contingencies and Guarantees

Contingencies

In the ordinary course of business, various legal actions are brought and are pending against the Company and its affiliates in the U.S. and internationally. In some of these actions, substantial amounts are claimed. The Company is also involved, from time to time, in reviews, examinations, investigations and proceedings by governmental and self-regulatory agencies (both formal and informal) regarding the Company’s business, which may result in judgments, settlements, fines, penalties, injunctions or other relief. The following generally does not include matters that the Company has pending against other parties which, if successful, would result in awards in favor of the Company or its subsidiaries.

Employment, Competitor-Related and Other Litigation

From time to time, the Company and its affiliates are involved in litigation, claims and arbitrations in the U.S. and internationally, relating to various employment matters, including with respect to termination of employment, hiring of employees currently or previously employed by competitors, terms and conditions of employment and other matters. In light of the competitive nature of the brokerage industry, litigation, claims and arbitration between competitors regarding employee hiring are not uncommon.

On February 3, 2010, Trading Technologies International, Inc. (“TT”) filed a civil action against the Company in the Northern District of Illinois, alleging direct and indirect infringement of three patents, U.S. Patents Nos. 7,533,056, 7,587,357, and 7,613,651, and by later amendment to the complaint No. 7,676,411 by the eSpeedometer product. On June 24, 2010, TT filed a Second Amended Complaint to add certain of the Company’s affiliates. On February 4, 2011, the Court ordered that the case be consolidated with nine other cases filed by TT in February 2010 against other defendants, involving some of the same patents. On May 25, 2011, TT filed a Third Amended Complaint, substituting certain of the Company’s affiliates for the previously named defendants. On June 15, 2011, TT filed a Fourth Amended Complaint, adding claims of direct and indirect infringement of six additional U.S. Patents Nos. 7,685,055, 7,693,768, 7,725,382, 7,813,996, 7,904,374, and 7,930,240. On July 31, 2012, the Court, acting on motions for partial summary judgment, entered a final judgment of invalidity as to Patents Nos. 7,676,411, 7,685,055, 7,693,768, and 7,904,374, and certified that final judgment for immediate interlocutory appeal. An appeal of that judgment is presently pending, while the Company continues to defend against TT’s claims under other patents in the District Court.

On August 24, 2009, Tullett Liberty Securities LLC (“Tullett Liberty”) filed a claim with FINRA dispute resolution (the “FINRA Arbitration”) in New York, New York against BGC Financial, L.P. (“BGC Financial”), an affiliate of BGC Partners, one of BGC Financial’s officers, and certain persons formerly or currently employed by Tullett Liberty subsidiaries. Tullett Liberty thereafter added Tullett Prebon Americas Corp. (“Tullett Americas,” together with Tullett Liberty, the “Tullett Subsidiaries”) as a claimant, and added 35 individual employees, who were formerly employed by the Tullett Subsidiaries, as respondents (the “FINRA Arbitration”). In the FINRA Arbitration, the Tullett Subsidiaries allege that BGC Financial harmed their inter-dealer brokerage business by hiring 79 of their employees, and that BGC Financial aided and abetted various alleged wrongs by the employees, engaged in unfair competition, misappropriated trade secrets and confidential information, tortiously interfered with contract and economic relationships, and violated FINRA Rules of Conduct. The Tullett Subsidiaries also alleged certain breaches of contract and duties of loyalty and fiduciary duties against the employees. BGC Financial has generally agreed to indemnify the employees. In the FINRA Arbitration, the Tullett Subsidiaries claim compensatory damages of not less than $779 million and exemplary damages of not less than $500 million. The Tullett Subsidiaries also seek costs and permanent injunctions against the defendants.

 

35


Table of Contents

The parties stipulated to consolidate the FINRA Arbitration with five other related arbitrations (FINRA Case Nos. 09-04807, 09-04842, 09-06377, 10-00139 and 10-01265)—two arbitrations previously commenced against Tullett Liberty by certain of its former brokers now employed by BGC Financial, as well as three arbitrations commenced against BGC Financial by brokers who were previously employed by BGC Financial before returning to Tullett Liberty. FINRA consolidated them. BGC Financial and the employees filed their Statement of Answer and BGC’s Statement of Counterclaim. Tullett Liberty responded to BGC’s Counterclaim. Tullett filed an action in the Supreme Court, New York County against three of BGC’s executives involved in the recruitment in the New York metropolitan area, but later agreed to discontinue the action in New York state court and add these claims to the FINRA Arbitration. Tullett and the Company have also agreed to join Tullett’s claims against BGC Capital Markets, L.P. to the FINRA Arbitration. The parties and FINRA also agreed to consolidate an eighth arbitration filed against the Tullett Subsidiaries by certain of its former brokers now employed by BGC Financial. The hearings in the FINRA Arbitration and the arbitrations consolidated therewith began in mid-April 2012.

On October 22, 2009, Tullett Prebon plc (“Tullett”) filed a complaint in the U.S. District Court for the District of New Jersey against BGC Partners captioned Tullett Prebon plc vs. BGC Partners, Inc. (the “New Jersey Action”). In the New Jersey Action, Tullett asserted claims relating to decisions made by approximately 81 brokers to terminate their employment with the Tullett Subsidiaries and join BGC Partners’ affiliates. In its complaint, Tullett made a number of allegations against BGC Partners related to raiding, unfair competition, New Jersey RICO, and other claims arising from the brokers’ current or prospective employment by BGC Partners’ affiliates. Tullett claimed compensatory damages against BGC Partners in excess of $1 billion for various alleged injuries as well as exemplary damages. It also sought costs and an injunction against additional hirings.

After some additional pleading and motion practices, on June 18, 2010, the District Court ordered that the case be dismissed with prejudice, and the U.S. Court of Appeals for the Third Judicial Circuit affirmed.

Subsequently, Tullett, joined by two subsidiaries, has filed a complaint against BGC Partners in New Jersey state court alleging substantially the same claims. The New Jersey state action also raises claims related to employees who decided to terminate their employment with Tullett and join a BGC Partners affiliate subsequent to the federal complaint. BGC moved to stay the New Jersey state action and dismiss certain of the claims asserted therein. On November 9, 2011, the court granted BGC Partners’ motion to dismiss Tullett’s claim for “raiding,” but otherwise denied the motions to dismiss and for a stay. BGC Partners moved for leave to appeal the denial of its motions, which was denied. On December 22, 2011, BGC Partners filed its Answer and Affirmative Defenses. This action is currently in discovery.

Subsidiaries of Tullett filed additional claims with FINRA on April 4, 2011, seeking unspecified damages and injunctive relief against BGC Financial and nine additional former employees of the Tullett subsidiaries, alleging claims (similar to those asserted in the previously filed FINRA Arbitration) related to BGC Financial’s hiring of those nine employees in 2011. On January 11, 2013, a FINRA panel denied Tullett’s claims in their entirety and no damages were awarded against BGC. The panel granted the employees’ counterclaims, and ordered Tullett to pay the employees (collectively) approximately $367,000 in compensatory damages. On January 25, 2013, the New York Supreme Court, Commercial Division, confirmed the arbitration award, and on April 17, 2013, judgment was entered. These claims were not consolidated with the other FINRA proceedings.

On August 10, 2012, the Tullett Subsidiaries commenced a FINRA arbitration against BGC Financial, BGC USA, L.P. (“BGC USA”), another affiliate of BGC Partners, and an officer and an employee of BGC Financial who were formerly employed by the Tullett Subsidiaries. The Tullett Subsidiaries allege that BGC Financial and BGC USA aided and abetted various alleged wrongs by the individual respondents, tortiously interfered with these individuals’ employment contracts with Tullett, and violated a FINRA Rule of Conduct. The Tullett Subsidiaries also allege breaches of contract and duties of loyalty and fiduciary duties, as well as the misappropriation of trade secrets and confidential information, and the violation of a FINRA Rule of Conduct against their former employees, and seek a declaratory judgment invalidating indemnification agreements entered into between the BGC respondents and the individual respondents. The Tullett Subsidiaries seek compensatory damages of not less than $14 million in salaries, bonuses and other compensation and benefits they paid to the individual respondents, as well as consequential and punitive damages. The Tullett Subsidiaries also seek costs and a permanent injunction, in addition to the aforementioned declaratory judgment, against the respondents. In November 2012, BGC Financial and an employee of BGC Financial were dismissed as respondents, and Statements of Answer were filed on behalf of the remaining respondents. In June 2013, the parties agreed to stay this arbitration pending the resolution of the FINRA Arbitration.

BGC Partners and its affiliates intend to vigorously defend against and seek appropriate affirmative relief in the FINRA Arbitration and the other actions, and believe that they have substantial defenses to the claims asserted against them in those

 

36


Table of Contents

proceedings, believe that the damages and injunctive relief sought against them in those proceedings are unwarranted and unprecedented, and believe that Tullett Liberty, Tullett and the Tullett Subsidiaries are attempting to use the judicial and industry dispute resolution mechanisms in an effort to shift blame to BGC Partners for their own failures. However, no assurance can be given as to whether Tullett, Tullett Liberty or any of the Tullett Subsidiaries may actually succeed against either BGC Partners or any of its affiliates.

In November 2010, the Company’s affiliates filed three proceedings against Tullett Prebon Information (C.I.) Ltd and certain of its affiliates. In these proceedings, the Company’s affiliates seek to recover significant damages relating to Tullett’s theft of BGCantor Market Data’s proprietary data. BGCantor Market Data (and two predecessors in interest) seek contractual damages and two of the Company’s brokerage affiliates seek disgorgement of profits due to unfair competition. An award has been rendered in the arbitration by BGCantor Market Data (and two predecessors in interest) in favor of the Company in the approximate amount of $0.8 million. The Company moved to vacate the award because of its failure to award attorneys’ fees and award a greater amount in damages and Tullett moved to confirm the award. The court granted Tullett’s motion to confirm the award. The Company has appealed.

On March 9, 2012, a purported derivative action was filed in the Supreme Court of the State of New York, County of New York captioned International Painters and Allied Trades Industry Pension Fund, etc. v. Cantor Fitzgerald L.P., CF Group Management, Cantor Fitzgerald & Co., the Company and its directors, Index No. 650736-2012, which suit alleges that the terms of the April 1, 2010 8.75% Convertible Notes issued to Cantor were unfair to the Company, the Company’s Controlled Equity Offerings unfairly benefited Cantor at the Company’s expense and the August 2011 amendment to the change in control agreement of Mr. Lutnick was unfair to the Company. It seeks to recover for the Company unquantified damages, disgorgement of payments received by defendants, a declaration that the 8.75% Convertible Notes are void and attorneys’ fees (the “New York Complaint”). On April 2, 2012, a purported derivative action was filed in the Court of Chancery of the State of Delaware captioned Samuel Pill v. Cantor Fitzgerald L.P., CF Group Management, Cantor Fitzgerald & Co., the Company and its directors, Civil Action No. 7382-CS, which suit made similar allegations to the New York Complaint, and seeks the same relief (the “Delaware Complaint”). On April 12, 2012, the Delaware Complaint was subsequently amended to delete any claim for relief in connection with the 8.75% Convertible Notes. On June 8, 2012, Defendants filed a motion simultaneously in New York and Delaware requesting that the two actions proceed in one forum. In response to Defendants’ motion, Plaintiff Samuel Pill voluntarily dismissed the Delaware action, without prejudice, in the Court of Chancery in the State of Delaware on June 19, 2012. On the same date, Plaintiff Pill refiled his complaint in the Supreme Court of the State of New York, County of New York, captioned Samuel Pill v. Cantor Fitzgerald, L.P., CF Group Management, Cantor Fitzgerald & Co., the Company and its directors, Index No. 652126-2012. The two actions filed in New York were consolidated on August 27, 2012. Defendants filed a motion to dismiss the consolidated action on August 10, 2012, and plaintiffs filed their opposition to defendants’ motion to dismiss on September 24, 2012. Defendants’ reply to plaintiffs’ opposition was filed on October 18, 2012, pursuant to the briefing schedule set by the court. Oral argument on the motion to dismiss was held on April 2, 2013. The Company believes that plaintiffs’ allegations are without merit and intends to continue to defend against them vigorously.

In the ordinary course of business, various legal actions are brought and may be pending against the Company. The Company is also involved, from time to time, in other reviews, investigations and proceedings by governmental and self-regulatory agencies (both formal and informal) regarding the Company’s business. Any such actions may result in judgments, settlements, fines, penalties, injunctions or other relief.

Legal reserves are established in accordance with FASB guidance on Accounting for Contingencies, when a material legal liability is both probable and reasonably estimable. Once established, reserves are adjusted when there is more information available or when an event occurs requiring a change. The outcome of such items cannot be determined with certainty; therefore, the Company cannot predict what the eventual loss related to such matters will be. Management believes that, based on currently available information, the final outcome of these current pending matters will not have a material adverse effect on the Company taken as a whole.

Letter of Credit Agreements

The Company has irrevocable uncollateralized letters of credit with various banks, where the beneficiaries are clearing organizations through which it transacted, that are used in lieu of margin and deposits with those clearing organizations. As of June 30, 2013, the Company was contingently liable for $2.0 million under these letters of credit.

Risk and Uncertainties

The Company generates revenues by providing financial intermediary and securities trading and brokerage activities to institutional customers and by executing and, in some cases, clearing transactions for institutional counterparties. Revenues for these services are transaction-based. As a result, revenues could vary based on the transaction volume of global financial markets. Additionally, financing is sensitive to interest rate fluctuations, which could have an impact on the Company’s overall profitability.

 

37


Table of Contents

Guarantees

The Company provides guarantees to securities clearinghouses and exchanges which meet the definition of a guarantee under FASB interpretations. Under these standard securities clearinghouse and exchange membership agreements, members are required to guarantee, collectively, the performance of other members and, accordingly, if another member becomes unable to satisfy its obligations to the clearinghouse or exchange, all other members would be required to meet the shortfall. In the opinion of management, the Company’s liability under these agreements is not quantifiable and could exceed the cash and securities it has posted as collateral. However, the potential of being required to make payments under these arrangements is remote. Accordingly, no contingent liability has been recorded in the Company’s unaudited condensed consolidated statements of financial condition for these agreements.

In connection with the NASDAQ OMX Transaction (see Note 1—“Organization and Basis of Presentation”), the Company has guaranteed all payment obligations of ELX through December 31, 2014 under the Amended and Restated Technology Services Agreement, dated as of March 28, 2012, by and between eSpeed Technology Services L.P. and ELX Futures L.P. However, in the opinion of management, the potential of being required to make payments under this arrangement is remote. Accordingly, no contingent liability has been recorded in the Company’s unaudited condensed consolidated statements of financial condition for this agreement.

Indemnification

In connection with the NASDAQ OMX Transaction (see Note 1—“Organization and Basis of Presentation”), the Company has indemnified NASDAQ OMX for amounts over a defined threshold against damages arising from breaches of representations, warranties and covenants. As of June 30, 2013 and December 31, 2012, no contingent liability has been recorded in the Company’s unaudited condensed consolidated statements of financial condition for this indemnification, as the potential for being required to make payments under this indemnification is remote.

Gain Contingency

In connection with the NASDAQ OMX Transaction (see Note 1—“Organization and Basis of Presentation”), the Company will receive an earn-out of up to 14,883,705 shares of NASDAQ OMX common stock to be paid ratably over 15 years, provided that NASDAQ OMX, as a whole, produces at least $25 million in gross revenues each year. The contingent earn-out was excluded from the gain on the divestiture and will be recognized in income as and when it is realized and earned, consistent with the accounting guidance for gain contingencies.

 

18. Income Taxes

The Company’s unaudited condensed consolidated financial statements include U.S. federal, state and local income taxes on the Company’s allocable share of the U.S. results of operations, as well as taxes payable to jurisdictions outside the U.S. In addition, certain of the Company’s entities are taxed as U.S. partnerships and are subject to the Unincorporated Business Tax (“UBT”) in New York City. Therefore, the tax liability or benefit related to the partnership income or loss except for UBT rests with the partners (see Note 2—“Limited Partnership Interests in BGC Holdings” for discussion of partnership interests), rather than the partnership entity. Income taxes are accounted for using the asset and liability method, as prescribed in FASB guidance on Accounting for Income Taxes. Deferred tax assets and liabilities are recognized for the future tax consequences attributable to differences between the unaudited condensed consolidated financial statement carrying amounts of existing assets and liabilities and their respective tax bases. Deferred tax assets and liabilities are measured using enacted tax rates expected to apply to taxable income in the years in which those temporary differences are expected to be recovered or settled. The effect on deferred tax assets and liabilities of a change in tax rates is recognized in income in the period that includes the enactment date. A valuation allowance is recorded against deferred tax assets if it is deemed more likely than not that those assets will not be realized. As of June 30, 2013, the Company had approximately $97.5 million of cumulative undistributed foreign pre-tax earnings for which no deferred U.S. federal income taxes have been provided since they have been permanently reinvested in the Company’s foreign operations. It is not practical to determine the amount of additional tax that may be payable in the event these earnings are repatriated. Pursuant to FASB guidance on Accounting for Uncertainty in Income Taxes, the Company provides for uncertain tax positions based upon management’s assessment of whether a tax benefit is more likely than not to be sustained upon examination by tax authorities. As of June 30, 2013, the Company had $3.3 million of unrecognized tax benefits, all of which would affect the Company’s effective tax rate if recognized. The Company recognizes interest and penalties related to income tax matters in “Interest expense” and “Other expenses,” respectively, in the Company’s unaudited condensed consolidated statements of operations. As of June 30, 2013, the Company had approximately $0.5 million of accrued interest related to uncertain tax positions. During the three and six months ended June 30, 2013, the Company did not have any material charges with respect to interest and penalties.

 

38


Table of Contents
19. Regulatory Requirements

Many of the Company’s businesses are subject to regulatory restrictions and minimum capital requirements. These regulatory restrictions and capital requirements may restrict the Company’s ability to withdraw capital from its subsidiaries.

Certain U.S. subsidiaries of the Company are registered as U.S. broker-dealers or Futures Commissions Merchants subject to Rule 15c3-1 of the SEC and Rule 1.17 of the Commodity Futures Trading Commission, which specify uniform minimum net capital requirements, as defined, for their registrants, and also require a significant part of the registrants’ assets be kept in relatively liquid form. As of June 30, 2013, the Company’s U.S. subsidiaries had net capital in excess of their minimum capital requirements.

Certain European subsidiaries of the Company are regulated by the Financial Conduct Authority (“FCA”) and must maintain financial resources (as defined by the FCA) in excess of the total financial resources requirement of the FCA. As of June 30, 2013, the European subsidiaries had financial resources in excess of their requirements.

Certain other subsidiaries of the Company are subject to regulatory and other requirements of the jurisdictions in which they operate.

The regulatory requirements referred to above may restrict the Company’s ability to withdraw capital from its regulated subsidiaries. As of June 30, 2013, $325.4 million of net assets were held by regulated subsidiaries. These subsidiaries had aggregate regulatory net capital, as defined, in excess of the aggregate regulatory requirements, as defined, of $149.6 million.

 

20. Segment and Geographic Information

Segment Information

The Company’s business segments are determined based on the products and services provided and reflect the manner in which financial information is evaluated by management. Prior to the quarter ended June 30, 2012, the Company had one reportable segment. Following the acquisition of substantially all of the assets of Grubb & Ellis, the Company changed its segment reporting structure. As a result, beginning with the quarter ended June 30, 2012, the Company’s operations consisted of two reportable segments, Financial Services and Real Estate Services.

Accordingly, all segment information presented herein reflects the Company’s revised segment reporting structure for all periods presented. The Company’s Financial Services segment specializes in the brokerage of a broad range of products, including fixed income securities, interest rate swaps, foreign exchange, equities, equity derivatives, credit derivatives, commodities, futures and structured products. It also provides a full range of services, including trade execution, broker-dealer services, clearing, processing, information, and other back-office services to a broad range of financial and non-financial institutions. The Company’s Real Estate Services segment offers commercial real estate tenants, owners, investors and developers a wide range of services, including leasing; capital markets services, including investment sales, debt placement, appraisal and valuation services; commercial mortgage brokerage services; as well as consulting, project and development management, leasing and corporate advisory services and property and corporate facilities management services.

The Company evaluates the performance and reviews the results of the segments based on each segment’s “Income (loss) from operations before income taxes.”

The amounts shown below for the Financial Services and Real Estate Services segments reflect the amounts that are used by management to allocate resources and assess performance, which is based on each segment’s “Income (loss) from operations before income taxes.” In addition to the two business segments, the tables below include a “Corporate Items” category. Corporate revenues include fees from related parties and interest income as well as gains that are not considered part of the Company’s ordinary, ongoing business such as the gain related to the NASDAQ OMX Transaction. Corporate expenses include non-cash compensation expenses (such as the grant of exchangeability to limited partnership units; redemption/exchange of partnership units, issuance of restricted shares and reduction of compensation-related partnership loans; and allocations of net income to founding/working partner units and limited partnership units) as well as unallocated expenses such as certain professional and consulting fees, executive compensation and interest expense, which are managed separately at the corporate level.

Certain financial information for the Company’s segments is presented below. See Note 14—“Goodwill and Other Intangible Assets, Net,” for goodwill by reportable segment.

 

39


Table of Contents

Three months ended June 30, 2013 (in thousands):

 

     Financial
Services
     Real
Estate
Services
     Corporate
Items
    Total  

Brokerage revenues:

          

Rates

   $ 138,299       $ —        $ —       $ 138,299   

Credit

     67,343         —          —         67,343   

Foreign Exchange

     60,692         —          —         60,692   

Equities and Other Asset Classes

     40,692         —          —         40,692   

Real Estate

     —          103,155         —         103,155   

Real estate management services

     —          39,823         —         39,823   

Fees from related parties

     2,858         —          9,384        12,242   

Market data

     3,643         —          —         3,643   

Software solutions

     2,530         —          —         2,530   

Other revenues

     —           3         1,171        1,174   

Gain on divestiture

     —          —          723,147        723,147   

Losses on equity investments

     —          —          (1,224     (1,224
  

 

 

    

 

 

    

 

 

   

 

 

 

Total non-interest revenues

     316,057         142,981         732,478        1,191,516   

Interest income

     281         90         1,280        1,651   
  

 

 

    

 

 

    

 

 

   

 

 

 

Total revenues

     316,338         143,071         733,758        1,193,167   

Interest expense

     1,144         —           8,845        9,989   

Non-interest expenses

     258,833         133,820         582,274        974,927   
  

 

 

    

 

 

    

 

 

   

 

 

 

Income (loss) from operations before income taxes

   $ 56,361       $ 9,251       $ 142,639      $ 208,251   
  

 

 

    

 

 

    

 

 

   

 

 

 

For the three months ended June 30, 2013, the Real Estate Services segment income (loss) from operations before income taxes excludes $1.9 million related to the collection of receivables and associated expenses that were recognized at fair value as part of acquisition accounting.

Three months ended June 30, 2012 (in thousands):

 

     Financial
Services
     Real
Estate
Services
     Corporate
Items
    Total  

Brokerage revenues:

          

Rates

   $ 134,402       $ —        $ —       $ 134,402   

Credit

     70,084         —          —         70,084   

Foreign Exchange

     53,240         —          —         53,240   

Equities and Other Asset Classes

     41,716         —          —         41,716   

Real Estate

     —          92,682         —         92,682   

Real estate management services

     —          37,930         —         37,930   

Fees from related parties

     3,076         —          10,418        13,494   

Market data

     3,990         —          —         3,990   

Software solutions

     2,487         —          —         2,487   

Other revenues

     25         465         132        622   

Losses on equity investments

     —          —          (2,652     (2,652
  

 

 

    

 

 

    

 

 

   

 

 

 

Total non-interest revenues

     309,020         131,077         7,898        447,995   

Interest income

     223         117         1,203        1,543   
  

 

 

    

 

 

    

 

 

   

 

 

 

Total revenues

     309,243         131,194         9,101        449,538   

Interest expense

     1,426         77         6,075        7,578   

Non-interest expenses

     249,341         125,971         62,198        437,510   
  

 

 

    

 

 

    

 

 

   

 

 

 

Income (loss) from operations before income taxes

   $ 58,476       $ 5,146       $ (59,172   $ 4,450   
  

 

 

    

 

 

    

 

 

   

 

 

 

For the three months ended June 30, 2012, the Real Estate Services segment income (loss) from operations before income taxes excludes $8.8 million related to the collection of receivables and associated expenses that were recognized at fair value as part of acquisition accounting.

 

40


Table of Contents

Six months ended June 30, 2013 (in thousands):

 

     Financial
Services
     Real
Estate
Services
     Corporate
Items
    Total  

Brokerage revenues:

          

Rates

   $ 283,291       $ —        $ —       $ 283,291   

Credit

     136,485         —          —         136,485   

Foreign Exchange

     120,040         —          —         120,040   

Equities and Other Asset Classes

     80,662         —          —         80,662   

Real Estate

     —          176,404         —         176,404   

Real estate management services

     —          79,161         —         79,161   

Fees from related parties

     5,680         —          19,710        25,390   

Market data

     7,768         —          —         7,768   

Software solutions

     5,096         —          —         5,096   

Other revenues

     623         32         1,350        2,005   

Gain on divestiture

     —          —          723,147        723,147   

Losses on equity investments

     —          —          (4,512     (4,512
  

 

 

    

 

 

    

 

 

   

 

 

 

Total non-interest revenues

     639,645         255,597         739,695        1,634,937   

Interest income

     538         153         2,508        3,199   
  

 

 

    

 

 

    

 

 

   

 

 

 

Total revenues

     640,183         255,750         742,203        1,638,136   

Interest expense

     2,484         1         17,204        19,689   

Non-interest expenses

     517,282         249,606         629,611        1,396,499   
  

 

 

    

 

 

    

 

 

   

 

 

 

Income (loss) from operations before income taxes

   $ 120,417       $ 6,143       $ 95,388      $ 221,948   
  

 

 

    

 

 

    

 

 

   

 

 

 

For the six months ended June 30, 2013, the Real Estate Services segment income (loss) from operations before income taxes excludes $7.3 million related to the collection of receivables and associated expenses that were recognized at fair value as part of acquisition accounting.

Six months ended June 30, 2012 (in thousands):

 

     Financial
Services
     Real
Estate
Services
     Corporate
Items
    Total  

Brokerage revenues:

          

Rates

   $ 281,286       $ —        $ —       $ 281,286   

Credit

     154,455         —          —         154,455   

Foreign Exchange

     111,971         —          —         111,971   

Equities and Other Asset Classes

     85,537         —          —         85,537   

Real Estate

     —          129,967         —         129,967   

Real estate management services

     —          41,891         —         41,891   

Fees from related parties

     5,980         —          20,061        26,041   

Market data

     8,954         —          —         8,954   

Software solutions

     4,936         —          —         4,936   

Other revenues

     46         465         320        831   

Losses on equity investments

     —          —          (5,108     (5,108
  

 

 

    

 

 

    

 

 

   

 

 

 

Total non-interest revenues

     653,165         172,323         15,273        840,761   

Interest income

     714         291         2,733        3,738   
  

 

 

    

 

 

    

 

 

   

 

 

 

Total revenues

     653,879         172,614         18,006        844,499   

Interest expense

     3,080         258         11,798        15,136   

Non-interest expenses

     515,872         168,459         121,670        806,001   
  

 

 

    

 

 

    

 

 

   

 

 

 

Income (loss) from operations before income taxes

   $ 134,927       $ 3,897       $ (115,462   $ 23,362   
  

 

 

    

 

 

    

 

 

   

 

 

 

For the six months ended June 30, 2012, the Real Estate Services segment income (loss) from operations before income taxes excludes $11.4 million related to the collection of receivables and associated expenses that were recognized at fair value as part of acquisition accounting.

 

41


Table of Contents

Total assets by reportable segment (in thousands):

 

Total Assets (1)

   Financial
Services
     Real Estate
Services
     Total  

At June 30, 2013

   $ 3,163,541       $ 284,727       $ 3,448,268   
  

 

 

    

 

 

    

 

 

 

At December 31, 2012

   $ 1,357,838       $ 281,101       $ 1,638,939   
  

 

 

    

 

 

    

 

 

 

 

(1) Corporate assets have been fully allocated to the Company’s business segments.

Geographic Information

The Company offers products and services in the U.S., U.K., Asia (including Australia), France, Other Americas, Other Europe, and the Middle East and Africa region (defined as the “MEA” region). Information regarding revenues for the three and six months ended June 30, 2013 and 2012, respectively, and information regarding long-lived assets (defined as loans, forgivable loans and other receivables from employees and partners, net; fixed assets, net; certain other investments; goodwill; other intangible assets, net of accumulated amortization; and rent and other deposits) in the geographic areas as of June 30, 2013 and December 31, 2012, respectively, were as follows (in thousands):

 

     Three Months Ended June 30,      Six Months Ended June 30,  
     2013      2012      2013      2012  

Revenues:

           

U.S.

   $ 956,897       $ 218,906       $ 1,160,241       $ 364,103   

U.K.

     140,817         134,355         282,294         277,370   

Asia

     49,650         52,029         98,882         108,807   

France

     21,988         22,731         49,582         51,254   

Other Americas

     10,430         10,818         20,980         22,706   

Other Europe/MEA

     13,385         10,699         26,157         20,259   
  

 

 

    

 

 

    

 

 

    

 

 

 

Total revenues

   $ 1,193,167       $ 449,538       $ 1,638,136       $ 844,499   
  

 

 

    

 

 

    

 

 

    

 

 

 

 

     June 30,      December 31,  
     2013      2012  

Long-lived assets:

     

U.S.

   $ 324,114       $ 319,185   

U.K.

     141,718         148,922   

Asia

     48,231         52,675   

France

     10,670         12,310   

Other Americas

     14,930         16,066   

Other Europe/MEA

     10,241         10,210   
  

 

 

    

 

 

 

Total long-lived assets

   $ 549,904       $ 559,368   
  

 

 

    

 

 

 

 

21. Divestiture

On June 28, 2013, the Company sold its on-the-run, electronic benchmark U.S. Treasury platform to NASDAQ OMX, pursuant to a Purchase Agreement dated April 1, 2013. Upon the closing of the NASDAQ OMX Transaction, NASDAQ OMX paid the Company $750 million in cash consideration, adjusted for certain pre-paid amounts and accrued costs and expenses. An earn-out of up to 14,883,705 shares of NASDAQ OMX common stock will be paid ratably in each of the fifteen years following the closing in which the consolidated gross revenue of NASDAQ OMX is equal to or greater than $25 million.

The Purchased Assets were included in the Company’s Financial Services segment. These assets were part of a larger cash flow-generating product group that includes other fully electronic trading, market data, and software businesses, including electronic brokerage of off-the-run U.S. Treasuries, as well as Treasury Bills, Treasury Swaps, Treasury Repos, Treasury Spreads, and Treasury Rolls.

In connection with this transaction, the Company paid fees of approximately $7.4 million to CF&Co. These expenses are included as a reduction of “Gain on divestiture” in the Company’s unaudited condensed consolidated statements of operations.

 

42


Table of Contents

In connection with the transaction, the Company entered into a transition services agreement, under which the Company will provide certain services to NASDAQ OMX over a period ranging from 12 to 18 months. The Company attributed approximately $2.9 million of the proceeds from the sale to the transition services agreement, which will be recognized as revenue over a period of 12 months.

The following table summarizes the components of the pre-tax gain on divestiture (in thousands):

 

Cash proceeds from sale

   $ 750,000   

Working capital adjustments

     5,111   

Accrued commission and other service receivables, net

     (6,844

Fixed assets, net

     (13,474

Accounts payable, accrued and other liabilities

     1,733   

Transaction and other costs

     (10,436

Deferred revenue associated with transition services agreement

     (2,943
  

 

 

 

Pre-tax gain on divestiture

   $ 723,147   
  

 

 

 

 

22. Subsequent Events

Second Quarter 2013 Dividend

On July 30, 2013, the Company’s Board of Directors declared a quarterly cash dividend of $0.12 per share for the second quarter of 2013 payable on September 6, 2013 to Class A and Class B common stockholders of record as of August 23, 2013.

Share Repurchase and Unit Redemption Authorization

On July 30, 2013, the Board of Directors reauthorized the Company’s $250 million share repurchase and unit redemption program.

 

43


Table of Contents
ITEM 2. MANAGEMENT’S DISCUSSION AND ANALYSIS OF FINANCIAL CONDITION AND RESULTS OF OPERATIONS

The following discussion of BGC Partners, Inc.’s financial condition and results of operations should be read together with BGC Partners, Inc.’s unaudited condensed consolidated financial statements and notes to those statements, as well as the cautionary statements relating to forward-looking statements within the meaning of Section 27A of the Securities Act of 1933, as amended (the “Securities Act”), and Section 21E of the Securities Exchange Act of 1934, as amended (the “Exchange Act”), included elsewhere in this document. When used herein, the terms “BGC Partners,” “BGC,” the “Company,” “we,” “us” and “our” refer to BGC Partners, Inc., including consolidated subsidiaries.

This discussion summarizes the significant factors affecting our results of operations and financial condition during the three months ended June 30, 2013 and 2012. This discussion is provided to increase the understanding of, and should be read in conjunction with, our unaudited condensed consolidated financial statements and the notes thereto included elsewhere in this Report.

OVERVIEW AND BUSINESS ENVIRONMENT

We are a leading global brokerage company primarily servicing the wholesale financial and real estate markets through our two segments, Financial Services and Real Estate Services. Our Financial Services segment specializes in the brokerage of a broad range of products, including fixed income securities, interest rate swaps, foreign exchange, equities, equity derivatives, credit derivatives, commodities, futures and structured products. Our Financial Services segment also provides a full range of services, including trade execution, broker-dealer services, clearing, processing, information, and other back-office services to a broad range of financial and non-financial institutions. Our integrated platform is designed to provide flexibility to customers with regard to price discovery, execution and processing of transactions, and enables them to use voice, hybrid, or in many markets, fully electronic brokerage services in connection with transactions executed either over the counter (“OTC”) or through an exchange. Through our BGC Trader™ and BGC Market Data brands, we offer financial technology solutions, market data, and analytics related to select financial instruments and markets.

We entered into the commercial real estate business in October 2011 with the acquisition of all of the outstanding shares of Newmark & Company Real Estate, Inc. (“Newmark”), a leading U.S. commercial real estate brokerage and advisory firm primarily serving corporate and institutional clients. Newmark was founded in 1929 in New York City. In 2000, Newmark embarked upon a national expansion and in 2006 entered into an agreement with London-based Knight Frank to operate jointly in the Americas as “Newmark Knight Frank.” In the second quarter of 2012, we completed the acquisition of substantially all of the assets of Grubb & Ellis Company and its direct and indirect subsidiaries, which we refer to as “Grubb & Ellis.” Grubb & Ellis was formed in 1958 and built a full-service national commercial real estate platform of property management, facilities management and brokerage services. We have largely completed the integration of Grubb & Ellis with Newmark Knight Frank to form the resulting business, Newmark Grubb Knight Frank (or “NGKF”). NGKF is a full-service commercial real estate platform that comprises our Real Estate Services segment, offering commercial real estate tenants, owners, investors and developers a wide range of services, including leasing; capital markets services, including investment sales, debt placement, appraisal, and valuation services; commercial mortgage brokerage services; as well as consulting, project and development management, leasing and corporate advisory services and property and corporate facilities management services.

In connection with our acquisition of substantially all of the assets of Grubb & Ellis, we began, with the second quarter of 2012, reporting two reportable segments, Financial Services and Real Estate Services, as reflected in our Quarterly Report on Form 10-Q for such quarter filed on August 8, 2012. Prior to the second quarter of 2012, we had only one reportable segment. On August 8, 2012, we filed a Current Report on Form 8-K to update our financial statements and certain other information contained in our Annual Report on Form 10-K for the year ended December 31, 2011 and our Quarterly Report on Form 10-Q for the quarter ended March 31, 2012 to reflect such change in our reportable segments. These two segments continue to be reported in this Quarterly Report on Form 10-Q.

Our customers include many of the world’s largest banks, broker-dealers, investment banks, trading firms, hedge funds, governments, corporations, property owners, real estate developers and investment firms. We have offices in dozens of major markets, including New York and London, as well as in Atlanta, Beijing, Boston, Chicago, Copenhagen, Dallas, Dubai, Hong Kong, Houston, Istanbul, Johannesburg, Los Angeles, Mexico City, Miami, Moscow, Nyon, Paris, Rio de Janeiro, São Paulo, Seoul, Singapore, Sydney, Tokyo, Toronto, Washington, D.C. and Zurich.

We remain confident in our future growth prospects as we continue to increase the scale and depth of our real estate platform and continue to seek market driven opportunities to expand our business in numerous financial asset classes.

NASDAQ OMX Transaction

On June 28, 2013, we completed the sale (the “NASDAQ OMX Transaction”) of certain assets to The NASDAQ OMX Group, Inc. (“NASDAQ OMX”). The Transaction occurred pursuant to a Purchase Agreement, dated as of April 1, 2013 (the “Purchase

 

44


Table of Contents

Agreement”). At the closing, NASDAQ OMX purchased certain assets and assumed certain liabilities from us and our affiliates, including the eSpeed brand name and various assets comprising the fully electronic portion of our benchmark on-the-run U.S. Treasury brokerage, market data and co-location service businesses (the “Purchased Assets”), for cash consideration of $750 million paid at closing, plus an earn-out of up to 14,883,705 shares of NASDAQ OMX common stock to be paid ratably in each of the fifteen years following the closing. The $750 million in cash paid at closing was subject to adjustment for certain pre-paid amounts and accrued costs and expenses, and the 14,883,705 shares of NASDAQ OMX common stock will be paid ratably in each of the fifteen years following the closing in which the consolidated gross revenue of NASDAQ OMX is equal to or greater than $25 million. The contingent future issuances of NASDAQ OMX common stock are also subject to acceleration upon the occurrence of certain events, including the acquisition by any person of 50% or more of NASDAQ OMX’s stock (including by merger), NASDAQ OMX ceasing to hold Purchased Assets representing 50% or more of the aggregate revenue attributable to the Purchased Assets as of the closing, and the sale of all or substantially all of NASDAQ OMX’s assets, as well as to certain anti-dilution provisions.

Each party made customary representations and warranties in the Purchase Agreement, as well as customary covenants relating to the operations of its businesses and the use of the Purchased Assets. The parties have agreed to certain additional covenants, including that for three years after the consummation of the NASDAQ OMX Transaction, we and Cantor Fitzgerald, L.P. (“Cantor”) will not engage in the business of fully electronic brokerage of benchmark on-the-run U.S. Treasuries and certain transactions in first off-the-run U.S. Treasuries, subject to certain exceptions. Cantor is also a party to the Purchase Agreement solely for the above and certain limited purposes set forth in the agreement.

Concurrent with the closing of the NASDAQ OMX Transaction, the parties executed certain ancillary agreements, including a transition services agreement; a registration rights agreement with respect to the NASDAQ OMX common stock to be issued to us in the NASDAQ OMX Transaction; and a license agreement, pursuant to which we and Cantor received from NASDAQ OMX a perpetual and royalty-free market data license. We and Cantor granted to NASDAQ OMX a non-exclusive, irrevocable, royalty-free right and license to use any patents owned by them in the businesses covered by the Purchased Assets for U.S. Treasury securities transactions.

In addition, contemporaneously with the execution of the Purchase Agreement, Cantor Fitzgerald & Co (“CF&Co”) and other broker-dealer affiliates of CF&Co entered into a clearing agreement with NASDAQ OMX to provide NASDAQ OMX with clearing services.

CF&Co, an affiliate of Cantor, served as our advisor and, upon the closing of the NASDAQ OMX Transaction, received a fee of approximately $7.4 million, which was in-line with customary industry fees.

As a result of the NASDAQ OMX Transaction, we only sold our on-the-run, benchmark 2-, 3-, 5-, 7-, 10-, and 30-year fully electronic trading platform for U.S. Treasury Notes and Bonds. Over time, we have built these six instruments into some of the deepest and most liquid markets in the world. This platform, together with the directly related market data and co-location businesses, generated approximately $99 million in revenues in 2012, approximately $93.5 million of which was recorded in our Financial Services segment and the remainder recorded as fees from related parties in Corporate items. The platform and the directly related market data and co-location businesses generated approximately $48.4 million in revenues in the first six months of 2013, approximately $46.3 million of which was recorded in our Financial Services segment and the remainder recorded as fees from related parties in Corporate items. We retain all of our other voice, hybrid, and fully electronic trading, market data, and software businesses, including voice, hybrid and electronic brokerage of off-the-run U.S. Treasuries, as well as Treasury Bills, Treasury Swaps, Treasury Repos, Treasury Spreads, and Treasury Rolls. We also continue to offer voice brokerage for on-the-run U.S. Treasuries.

The large gain related to the NASDAQ OMX Transaction has given us a unique opportunity to better position the Company for strong growth in revenues and earnings. After taking into account the cash we expect to use to pay taxes and make other payments relating to both the NASDAQ OMX Transaction and the Global Partnership Restructuring Program discussed below, we expect to have approximately $459 million remaining from the $750 million NASDAQ OMX cash payment. We are likely to use these remaining proceeds to repay debt, make accretive acquisitions and invest in organic growth in both of our segments, and/or repurchase additional units or common shares. We also expect to maintain our regular $0.12 per share quarterly common stock dividend for the foreseeable future.

Share Count Reduction and Modifications/Extensions of Employment Agreements

At the end of the second quarter of 2013, we redeemed or exchanged 77.4 million units from the partners of BGC Holdings (the “Global Partnership Restructuring Program”). We granted and expect to issue 45.2 million shares of our Class A common stock, of which approximately 39.1 million will be restricted shares. The Company also expects to pay the anticipated withholding taxes owed on behalf of these

 

45


Table of Contents

partners related to this redemption/exchange and issuance. The restricted shares are generally expected to be saleable by partners in good standing after either five or ten years. Partners who agree to extend the lengths of their employment agreements and/or other contractual modifications sought by the Company are expected to be able to sell their restricted shares over a shorter time period.

Taken together, these actions resulted in reducing our fully diluted share count by 32.2 million shares. We believe that the expected modifications of arrangements with employees and partners will also materially reduce the rate of employee/partner share issuance going forward, while maintaining our effective tax rate.

As a consequence of the above, we incurred non-cash, non-dilutive compensation charges of $464.6 million related to the redemption/exchange of partnership units, issuance of restricted shares, and reduction of compensation-related partnership loans. These charges, along with the $723.1 million gain related to the NASDAQ OMX Transaction, have been recognized in our unaudited condensed consolidated statements of operations for the three months ended June 30, 2013.

Financial Services:

The financial intermediary sector has been a competitive area that has had strong revenue growth over the past decade due to several factors. One factor is the increasing use of derivatives to manage risk or to take advantage of the anticipated direction of a market by allowing users to protect gains and/or guard against losses in the price of underlying assets without having to buy or sell the underlying assets. Derivatives are often used to mitigate the risks associated with interest rates, equity ownership, changes in the value of foreign currency, credit defaults by corporate and sovereign debtors and changes in the prices of commodity products. Over the past decade, demand from financial institutions, financial services intermediaries and large corporations has increased volumes in the wholesale derivatives market, thereby increasing the business opportunity for financial intermediaries.

Another key factor in the growth of the financial intermediary sector over the past decade has been the increase in the number of new products. As market participants and their customers strive to mitigate risk, new types of equity and fixed income securities, futures, options and other financial instruments have been developed. These new securities and derivatives are not immediately ready for more liquid and standardized electronic markets, and generally increase the need for trading and require broker-assisted execution.

The past twelve months have been challenging as lower activity and volatility have contributed to declines in market volumes across most asset classes in our Financial Services segment. While market conditions were difficult, revenues for our Financial Services segment increased by 2.3% for the three months ended June 30, 2013 as compared to the three months ended June 30, 2012. This performance was much better than the 1% to 14% declines reported so far by our interdealer broker competitors, and we believe we continued to gain market share.

Regulators in the U.S. have nearly finalized a variety of new rules across a range of financial marketplaces including OTC derivatives as mandated by the “Dodd—Frank Wall Street Reform and Consumer Protection Act.” These rules should largely be effective by the end of 2013 with ongoing phase-ins thereafter. Legislators and regulators in Europe and the Asia-Pacific region have crafted similar rules, some of which are rolling out later this summer, with the bulk beginning implementation in 2014.

These OTC-related laws and proposed rules call for additional pre- and post-trade market transparency, heightened collateral and capital standards, the transacting of certain derivatives using authorized venues, central clearing of most standardized derivatives, specific business conduct standards, and the delivery of transaction data to newly designated trade repositories for public dissemination.

Based on our conversations with lawmakers, regulators, and our customers, we continue to believe that the overall impact on revenues and profits for BGC and other large wholesale intermediaries will be neutral to positive as a whole.

In addition, we believe that we will have a strong competitive advantage relative to our competitors in this new environment. The new rules not only require OTC market execution venues to maintain robust front-end and back-office IT capabilities and to make large and ongoing technology investments, but we also think that recent revisions to the execution methodology rules will allow elements of voice brokerage to flourish. We are a leader both in the breadth and scale of our hybrid and fully electronic trading capability, and should thrive in such an environment.

We are a leader in executing both OTC and listed products—in both the cash and derivatives markets—across Rates, Credit, FX, and Equities. Whatever forms the new rules and regulations finally take, we believe that financial market participants will continue or expand their business with us and that new opportunities to grow our business will emerge.

Growth Drivers

As a wholesale intermediary, our business is driven by several key drivers in addition to those listed above. These include: overall industry volumes in the markets in which we broker, the size and productivity of our front-office headcount (including salespeople, brokers and other front-office professionals), regulatory issues and the percentage of our revenues related to fully electronic brokerage.

 

46


Table of Contents

Below is a brief analysis of the market and industry volumes for some of our financial services products including our overall hybrid and fully electronic trading activities.

Overall Market Volumes and Volatility

Volume is driven by a number of items, including the level of issuance for financial instruments, the price volatility of financial instruments, overall macro-economic conditions, the creation and adoption of new products, the regulatory environment, and the introduction and adoption of new trading technologies. In general, increased price volatility increases the demand for hedging instruments, including many of the cash and derivative products which we broker. For example, hedge funds are increasingly making use of derivatives to protect positions and preserve the capital of their more cautious institutional clients, which now account for almost two-thirds of assets managed by the industry, according to a report from J.P. Morgan.

Rates volumes in particular are also influenced by market volatility, and such volatility has been dampened for the past year due to continued quantitative easing undertaken by the U.S. Federal Reserve and other major central banks. Quantitative easing entails the central banks buying government securities or other securities in the open market—particularly longer-dated instruments—in an effort to promote increased lending and liquidity and bring down long-term interest rates. When central banks hold these instruments, they tend not to trade and are not hedged—thus lowering Rates volumes across cash and derivatives markets industry-wide. As of July 10, 2013, the U.S. Federal Reserve had close to $3 trillion worth of long-dated U.S. Treasury and Federal Agency securities, compared with $1.7 trillion at the beginning of 2011, $1.4 trillion at the beginning of 2010, and less than $20 billion at the beginning of 2009. Other major central banks have also greatly increased the amount of longer-dated debt on their balance sheets over the past three years.

During the three months ended June 30, 2013, industry volumes improved somewhat year-over-year for certain of the OTC and listed products we broker in Rates, Credit and Equities and Other Asset Classes. This was due in large part to volatility being higher than it had been for much of the past several quarters in certain asset classes, though it remains lower than long-term averages. For example, the Merrill Lynch “MOVE” index of US Treasury interest rate volatility averaged approximately 100.7 over the last five years, 96.2 over the past ten years, and had been as high as 264.6 during the height of the global financial crises in the second half of 2008. Due largely to quantitative easing by the U.S. Federal Reserve, it averaged only 69.8 for full year 2012. For the second quarter of 2013, the MOVE index started below 60, and fell below 50 in May. In mid-May, it spiked as bond market participants and economists came to believe that the Federal Reserve might slow down the pace of its quantitative easing due to better than expected strength in the U.S. economy. Thus for the month of June 2013, the MOVE index averaged 89.4—higher than earlier in 2013 or the average for 2012, but still below the above-mentioned 5- and 10-year averages. Market stress measures such as the MOVE index are generally good proxies for overall volatility and volumes across our four Financial Services asset class categories.

Our ongoing efforts to lower expenses and to improve the margins of our Financial Services segment resulted in the Company selectively reducing front-office headcount across this segment, which lowered revenues in the short term, but is expected to improve profitability. Below is a discussion of the volume and growth drivers of our various financial services brokerage product categories.

Rates Volumes and Volatility

Our Rates business is particularly influenced by the level of sovereign debt issuance globally, and over the past year this issuance has generally continued to grow, although quantitative easing has muted the public issuance of many sovereign issues. For example, according to the Securities Industry and Financial Markets Association (“SIFMA”), issuance by the U.S. Treasury of interest-bearing debt decreased by approximately 4.4% for the second quarter of 2013 versus the same period last year.

Largely as a result of the belief among market participants that the U.S. Federal Reserve might end quantitative easing sooner than expected, the U.S. Federal Reserve reported that U.S. Treasury volumes traded by primary dealers increased by 12% year-over-year in the second quarter of 2013. In comparison, our fully electronic Rates volumes increased by 5.8% year-over-year and our overall Rates revenues improved by 2.9%.

Our Rates revenues are not totally dependent on market volumes and therefore do not always fluctuate consistently with industry metrics. There are two key reasons for this: First, the fully electronic US Treasury platform we recently sold to NASDAQ OMX generated a large majority of its revenues from fixed fee contracts, which involved the same amount of annual payments to us regardless of industry volumes. Second, our other voice, hybrid, and fully electronic desks in Rates often have volume discounts built into their price structure, which results in our Rates revenues being less volatile than the overall industry volumes.

Excluding the assets we sold to NASDAQ OMX, BGC’s retained fully electronic desks increased revenues by 12.2% to $21.9 million in the second quarter of 2013. This growth was driven largely by an almost 24% increase from fully electronic Rates products other than US Treasuries and by 27% growth from our spot FX business, as well as by solid increases from our e-brokered credit desks.

 

47


Table of Contents

Overall, analysts and economists expect sovereign debt issuance to remain at high levels for the foreseeable future as governments finance their future deficits and roll over their sizable existing debt. For instance, according to the Congressional Budget Office (the “CBO”), U.S. federal debt will be 76% of GDP for fiscal year 2013, versus 36% at the end of fiscal year 2007. Similarly, the European Commission reports that, in the aggregate, EU government debt as a percent of GDP will have increased from 59% in 2007 to over 91% for 2014 for the EU as a whole, and over 96% for the Eurozone. Meanwhile, analysts expect that the effects of various forms of quantitative easing will continue to negatively impact markets for at least the next year, because economic growth remains weak in most G-20 nations. As a result, we expect long-term tailwinds in our Rates business from continuing high levels of government debt, but near-term headwinds due to quantitative easing.

Credit Volumes

The cash portion of our Credit business is impacted by the level of global corporate bond issuance, while both the cash and credit derivatives sides of this business are impacted by sovereign and corporate issuance. Global credit derivative market turnover has declined because of uncertainty surrounding recently enacted rules for the clearing of credit derivatives in the U.S. This was offset by strong corporate bond issuance over the past several quarters, as borrowers took advantage of record-low interest rates. The net impact of these trends was reflected in Federal Reserve Corporate bond volumes—a reflection of the cash market—being up by 20% year-over-year for the second quarter of 2013, and by revenues from ICE’s Creditex trade execution business—a reflection of the derivatives market—being down by 14%. Our Credit revenues declined by 3.9%, which was reflective of mixed overall volume trends in the credit markets globally.

Foreign Exchange Volumes and Volatility

Global FX volume increased in the second quarter of 2013 as volatility returned to more normal levels due largely to increased efforts by certain major central banks to grow their economies and different trajectories of interest rates in many of the world’s largest economies. Our fully electronic FX volumes increased by approximately 37% and our overall FX revenues were up by 14.0%. This growth generally exceeded the comparable volume figures reported by Reuters, EBS and CME.

Equity-Related Volumes and Volatility

Global Equity markets also continued to be challenging during the quarter. While U.S. equity options volumes were up 12% according to the OCC in the second quarter of 2013, equity derivatives volumes were down 7% at Eurex, and equity volumes were down by 3.6% on an average daily basis across the U.S cash Equities market. In comparison, our overall revenues from Equities and Other Asset Classes decreased by 2.5%.

Hybrid and Fully Electronic Trading

Historically, technology-based product growth has led to higher margins and greater profits over time for exchanges and wholesale financial intermediaries alike, even if overall company revenues remain consistent. This is largely because fewer employees are needed to process the same amount of volume as trading becomes more automated. Over time, electronification of exchange-traded and OTC markets has also generally led to volumes increasing faster than commissions decline, and thus often to an overall increase in revenues. We have been a pioneer in creating and encouraging hybrid and fully electronic trading, and continually work with our customers to expand such trading across more asset classes and geographies.

Outside of U.S. Treasuries and spot FX, the banks and broker-dealers which dominate the OTC markets had generally been hesitant in adopting electronically traded products. However, in recent years, hybrid and fully electronic inter-dealer OTC markets for products, including CDS indices, FX options, and most recently interest rate swaps, have sprung up as banks and dealers have become more open to electronically traded products and as firms like us have invested in the kinds of technology favored by our customers. Pending regulation in Europe and the U.S. regarding banking, capital markets, and OTC derivatives is likely to hasten the spread of fully electronic trading and we expect to benefit from the new rules regarding OTC derivatives once they are finalized. Our understanding is that the rules being discussed will continue to allow for trading through a variety of means, including voice, and we believe the net impact of these rules and the new bank capital requirements will encourage the growth of fully electronic trading for a number of products we broker.

The combination of more market acceptance of hybrid and fully electronic trading and our competitive advantage in terms of technology and experience has contributed to our strong gains in electronically traded products. During the second quarter of 2013, we continued to invest in hybrid and fully electronic technology broadly across our financial services product categories.

Total Financial Services segment revenues from electronically traded products, market data, and software solutions were $44.8 million or 14.2% of segment revenues for the three months ended June 30, 2013, compared with $43.0 million or 13.9% for the three months ended June 30, 2012. Excluding the assets we sold to NASDAQ OMX, our technology-based Financial Services segment revenues increased by 12.2% in the three months ended June 30, 2013, to $21.9 million. We now offer electronically traded products on over half of our Financial Services segment’s approximately 210 desks compared with 100 out of 230 desks a year ago.

 

48


Table of Contents

We expect the proportion of desks offering electronically traded products to continue to increase as we invest in technology to drive electronic trading over our platform. Over time, we expect the growth of our technology-based businesses to further improve this segment’s profitability.

Real Estate Services:

On October 14, 2011, we completed the acquisition of Newmark. On April 13, 2012, we acquired substantially all of the assets of Grubb & Ellis Company and its direct and indirect subsidiaries (collectively “Grubb & Ellis”). Newmark, Grubb & Ellis and certain independently-owned partner offices of the two, operate as “Newmark Grubb Knight Frank” in the Americas, and are associated with London-based Knight Frank. Our discussion of financial results for “Newmark Grubb Knight Frank” or “Real Estate Services” reflects only those businesses owned by us and does not include the results for independently-owned partner offices or for Knight Frank.

Growth Drivers

The key drivers of revenue growth for U.S. commercial real estate brokerage services companies include the overall health of the U.S. economy, including gross domestic product and employment trends in the U.S., which drives demand for various types of commercial leases and purchases; the institutional ownership of commercial real estate as an investible asset class; and the ability to attract and retain talent to our real estate services platform. In addition, in real estate sales, also known as real estate capital markets, growth is also driven by the availability of credit to purchasers of and investors in commercial real estate.

Economic Growth in the U.S.

The U.S. economy expanded by 1.7% in the second quarter of 2013, below the annualized rate of 2.1% since the recession ended. However, the Bureau of Labor Statistics reported that employers added 589,000 net new payroll jobs during the quarter—a monthly average of 196,000, slightly ahead of the 2012 average of 183,000 and the 2011 average of 175,000. Interest rates spiked late in the quarter but remained low by historical standards, with the 10-year Treasury yield averaging less than 2.0% during the quarter due in part to the U.S. Federal Reserve’s third round of quantitative easing, which was announced in September of 2012. The combination of moderate economic growth and low interest rates has been a powerful stimulus for commercial real estate, delivering steady absorption of excess space and strong investor demand for the yields available through both direct ownership of assets and publicly traded funds. Steady economic growth and low interest rates helped push vacancy rates down for the office, apartment, retail and industrial markets. The relative dearth of new construction over the past few years has meant that tenants have been funneled into existing vacant space with the exception of apartments, where construction has propelled the market into a new expansion cycle. Rental rates were generally strong for apartments, but improvement in rental rates was more sporadic for other property types and was confined to certain geographies and assets. The following trends drove the commercial real estate market in the second quarter of 2013:

 

   

Technology, energy, health care and education powered demand for office space;

 

   

Global trade, business capital spending and supply-chain optimization created tenant and owner-user demand for warehouses and distribution centers;

 

   

The modest recovery in consumer spending was enough to create demand for well-located retail space in the best trade areas;

 

   

Apartments benefited from a pickup in household formation thanks to the steady pace of job growth and underlying demographic trends; and

 

   

Strong corporate earnings combined with increased leisure travel generated demand for hotel room-nights.

Market Statistics

Following the financial crises of 2007/2008, the U.S. commercial property market generally saw steep declines in activity in 2009. In 2010, the market began to revive, and by the end of 2011 there were signs that the recovery was continuing, although still not at levels seen prior to the crisis. If the U.S. economy continues to expand at the moderate pace envisioned by many economists in 2013, we would expect this to fuel the continued recovery in commercial real estate.

Although overall industry metrics are not necessarily as correlated to our revenues for Real Estate Services as they are in our Financial Services products, they do provide some indication of the general direction of the business. According to Newmark Grubb Knight Frank Research, the overall vacancy rate for office properties in the nation’s key markets ended the second quarter at 15.2%, down from 16.0% a year earlier and the lowest level since the first quarter of 2009. The national vacancy rate for industrial properties was 8.4% at June 30, 2013, an improvement on the 9.2% rate measured one year ago. Rents for all property types in the U.S. continued to improve modestly. CoStar Group (a leading provider of information and analytic services) reported similar improvements in vacancy rates and rents for the national office, industrial, and retail markets.

 

49


Table of Contents

In terms of commercial real estate sales metrics, according to Real Capital Analytics, prices were up 6.0% year-over-year through May 2013 (the most recent data available from the Moody’s/RCA Commercial Property Price Index). The dollar volume of property sales through the first six months of 2013 rose by 24% above the same period in 2012 according to Real Capital Analytics. In comparison, our Real Estate Services brokerage revenue increased by 11.3% year-over-year due to the stabilization of the Grubb & Ellis brokers after the transition out of bankruptcy and a more favorable real estate environment.

REGULATORY ENVIRONMENT

See “Regulation” in Part I, Item 1 of our Annual Report on Form 10-K for information related to our regulatory environment.

LIQUIDITY AND CAPITAL RESOURCES

Our overall business model is not capital intensive. Our funding base consists of longer-term capital (equity, notes payable and collateralized borrowings), shorter-term liabilities (including our credit facility to the extent drawn) and accruals that are a natural outgrowth of specific assets and/or our business model, such as matched fails or accrued compensation. See the “Liquidity and Capital Resources” section later in the “Management’s Discussion and Analysis” for a full discussion on this topic. Below please find a summary of our recent funding transactions.

On June 23, 2011, we entered into a credit agreement with a bank syndicate (the “Credit Agreement”) which provides for up to $130.0 million of unsecured revolving credit through September 23, 2013. The borrowings under the Credit Agreement will be used for general corporate purposes, including, but not limited to, financing our existing businesses and operations, expanding our businesses and operations through additional broker hires, strategic alliances and acquisitions, and repurchasing shares of our Class A common stock or purchasing limited partnership interests in BGC Holdings or other equity interests in our subsidiaries. As of July 31, 2013, we had no borrowings outstanding under the Credit Agreement.

On June 26, 2012, we issued an aggregate of $112.5 million principal amount of 8.125% Senior Notes due 2042 (the “8.125% Senior Notes”) pursuant to our effective Shelf Registration Statement on Form S-3, as amended. The 8.125% Senior Notes are senior unsecured obligations of BGC Partners, Inc. The 8.125% Senior Notes may be redeemed for cash, in whole or in part, on or after June 26, 2017, at our option, at any time and from time to time, until maturity at a redemption price equal to 100% of the principal amount to be redeemed, plus accrued but unpaid interest on the principal amount being redeemed to, but not including, the redemption date. The 8.125% Senior Notes are listed on the New York Stock Exchange under the symbol “BGCA.” We used the proceeds to repay short-term borrowings under our unsecured revolving credit facility and for general corporate purposes, including acquisitions.

For a complete description of the Credit Agreement and 8.125% Senior Notes, see Note 15—“Notes Payable, Collateralized and Short-Term Borrowings” to our unaudited condensed consolidated financial statements.

On June 28, 2013, upon completion of the NASDAQ OMX Transaction (see “NASDAQ OMX Transaction” herein), we received cash consideration of $750 million, subject to adjustment for certain pre-paid amounts and accrued costs and expenses, plus an earn-out of up to 14,883,705 shares of NASDAQ OMX common stock to be paid ratably in each of the fifteen years following the closing.

At the end of the second quarter of 2013, we redeemed or exchanged 77.4 million units from the partners of BGC Holdings. We granted and expect to issue 45.2 million shares of our Class A common stock, of which approximately 39.1 million will be restricted shares. We also expect to pay the anticipated withholding taxes owed on behalf of these partners related to this redemption/exchange and issuance. The restricted shares are generally expected to be saleable by partners in good standing after either five or ten years, depending on the partner’s segment or business, provided that these partners have not engaged in competitive activities for a certain period of time. Partners who agree to extend the lengths of their employment agreements and/or other contractual modifications sought by the Company are expected to be able to sell their restricted shares over a shorter time period.

Taken together, these actions reduced our fully diluted share count by 32.2 million shares. We believe that the expected modifications of arrangements with employees and partners will also materially reduce the rate of employee/partner share issuance going forward. As a consequence of the above, we incurred non-cash, non-dilutive GAAP compensation charges of $464.6 million related to the redemption/exchange of partnership units, issuance of restricted shares, and the reduction of compensation-related partnership loans.

After taking into account the taxes and other payments we expect to pay relating to both the NASDAQ OMX Transaction and the cost related to the Global Partnership Restructuring Program, we anticipate having approximately $459 million remaining from the NASDAQ OMX cash payment. We expect to use these remaining proceeds to repay debt, make accretive acquisitions and invest in organic growth in both of our segments, and/or repurchase additional units or common shares. We also expect to maintain our regular $0.12 per share quarterly common stock dividend for the foreseeable future.

 

50


Table of Contents

HIRING AND ACQUISITIONS

A key driver of our revenue growth is front-office headcount. We believe that our strong technology platform and unique partnership structure have enabled us to use both acquisitions and recruiting to profitably increase our front-office staff at a faster rate than our largest competitors since our formation in 2004.

We have invested significantly to capitalize on the current business environment through acquisitions, technology spending and the hiring of new brokers, salespeople and other front-office professionals. The business climate for these acquisitions has been competitive, and it is expected that these conditions will persist for the foreseeable future. We have been able to attract businesses and brokers, salespeople and other front-office professionals to our platform as we believe they recognize that we have the scale, technology, experience and expertise to succeed in the current business environment.

As of June 30, 2013, our front-office headcount was down by more than 4.8% year-over-year to 2,485 brokers, salespeople and other front-office professionals. For the three months ended June 30, 2013, average revenue generated per front-office employee was approximately $169,000, an increase of 7.9% from the three months ended June 30, 2012 when it was approximately $157,000. Front-office headcount included 1,587 brokers, salespeople and other front-office professionals in Financial Services, with average revenue generated per front-office employee of approximately $201,000, up 13.3% year-over-year, and 898 brokers, salespeople and other front-office professionals in Real Estate Services, with average revenue generated per front-office employee of approximately $115,000, up 0.6% year-over-year.

The 7.9% increase in overall company revenue per front-office employee was primarily driven by an improvement in revenue per front office employee in Financial Services, which increased 13.3% year-over-year. This increase was the result of a combination of lower headcount and increased revenues year-over-year. The above figures exclude revenues related to non-core Grubb & Ellis purchased assets. Including them, revenue per front-office employee declined by 9.8% in Real Estate Services, and increased by 5.2% for BGC overall.

The laws and regulations passed or proposed on both sides of the Atlantic concerning OTC trading seem likely to favor increased use of technology by all market participants, and are likely to accelerate the adoption of both hybrid and fully electronic trading. We believe these developments will favor the larger inter-dealer brokers over smaller, non-public ones, as the smaller ones generally do not have the financial resources to invest the necessary amounts in technology. We believe this will lead to further consolidation in our industry, and thus further allow us to profitably grow our front-office headcount.

Our recent acquisitions include the acquisitions of Grubb & Ellis, Wolfe & Hurst, Smith Mack, Frederick Ross Company, Ginalfi Finance and Sterling International Brokers Limited.

 

51


Table of Contents

On April 13, 2012, we completed the acquisition of substantially all of the assets of Grubb & Ellis. The total consideration transferred for Grubb & Ellis was approximately $47.1 million. The consideration transferred included the extinguishment of approximately $30.0 million (principal amount) pre-bankruptcy senior secured debt, which we purchased at a discount, and which had a fair value of approximately $25.6 million as of the acquisition date. The consideration transferred also included approximately $5.5 million under debtor-in-possession loans and $16.0 million in cash to the bankruptcy estate for the benefit of Grubb & Ellis’ unsecured creditors. CF&Co acted as an advisor to us in connection with this transaction and received a fee of $1.0 million.

We executed employment/service and partnership arrangements with hundreds of real estate professionals from the Grubb & Ellis bankruptcy estate and completed their transfer into entities that we own.

During the year ended December 31, 2012, we completed other acquisitions for a total consideration of $24.5 million, including Wolfe & Hurst, Smith Mack, Frederick Ross Company and Ginalfi Finance. Wolfe & Hurst Bond Brokers, Inc. is a municipal bonds inter-dealer broker in North America. Smith Mack is an independent full service commercial real estate services firm operating in Philadelphia and surrounding regions. Frederick Ross Company is the oldest full-service commercial real estate firm in Denver, and partner of Newmark Grubb Knight Frank since 2010. Ginalfi Finance is an inter-dealer broker based in Paris specializing in the intermediation of money markets products, credit bonds, government bonds and swaps.

During the six months ended June 30, 2013, we acquired the business and certain assets of Sterling International Brokers Limited, a London-based financial brokerage firm specializing in Pound Sterling and other major currency transactions.

FINANCIAL HIGHLIGHTS

For the three months ended June 30, 2013, we had income from operations before income taxes of $208.3 million compared to $4.5 million, an increase of $203.8 million from the year earlier period. Total revenues increased approximately $743.6 million and total expenses increased approximately $539.8 million. For the six months ended June 30, 2013, we had income from operations before income taxes of $221.9 million compared to $23.4 million, an increase of $198.5 million from the year earlier period. Total revenues increased approximately $793.6 million and total expenses increased approximately $595.1 million.

Total revenues were $1,193.2 million and $449.5 million for the three months ended June 30, 2013 and 2012, respectively, representing a 165.4% increase. Total revenues were $1,638.1 million and $844.5 million for the six months ended June 30, 2013 and 2012, respectively, representing a 94.0% increase. The main factors contributing to the increase were:

 

   

The $723.1 million gain on divestiture recorded in the three months ended June 30, 2013 related to the NASDAQ OMX Transaction.

 

   

Total brokerage revenues increased for the three months ended June 30, 2013 compared to the year earlier period. The increase in Financial Services was due to improving market conditions especially in Europe. The increase in Real Estate was primarily due to the stabilization of the Grubb & Ellis brokers after the transition out of bankruptcy and a more favorable real estate environment.

 

   

Revenues related to fully electronic trading were 12.2% of Financial Services revenue compared to 11.8% a year ago. Revenues related to fully electronic trading include brokerage revenues as well as certain revenues recorded in fees from related parties.

Total compensation and employee benefits expense increased by $501.8 million or 161.9% for the three months ended June 30, 2013 as compared to the three months ended June 30, 2012, and increased by $545.8 million or 97.0% for the six months ended June 30, 2013 as compared to the six months ended June 30, 2012. We incurred non-cash, non-dilutive compensation charges of $464.6 million related to the redemption/exchange of partnership units, issuance of restricted shares, and the reduction of compensation-related partnership loans during the three months ended June 30, 2013. In addition, for the six months ended June 30, 2013, a component of the increase was due to the fact that the NGKF business was in place for the full six months ended June 30, 2013 while only in place for a portion of the year earlier period, as we completed the acquisition of Grubb & Ellis on April 13, 2012.

The three months ended June 30, 2013 continued to be a challenging period in the financial services industry. Even in this difficult environment, we believe we are well positioned as we continue to increase the scale and depth of our real estate platform and continue to seek market driven opportunities to expand our business in numerous financial asset classes. We believe our overall performance will improve as we continue to increase the percentage of Financial Services segment revenues generated from fully electronic trading, and extend our employment agreements through our partnership enhancement program. We believe these initiatives will continue to improve our competitive position in the marketplace and improve employee retention.

 

52


Table of Contents

RESULTS OF OPERATIONS

The following table sets forth our unaudited condensed consolidated statements of operations data expressed as a percentage of total revenues for the periods indicated (in thousands):

 

     Three Months Ended
June 30,
    Six Months Ended
June 30,
 
     2013     2012     2013     2012  
     Actual
Results
    Percentage
of Total
Revenues
    Actual
Results
    Percentage
of Total
Revenues
    Actual
Results
    Percentage
of Total
Revenues
    Actual
Results
    Percentage
of Total
Revenues
 

Revenues:

                

Commissions

   $ 324,832        27.2   $ 308,438        68.6   $ 623,536        38.0   $ 579,785        68.7

Principal transactions

     85,349        7.2        83,686        18.6        173,346        10.6        183,431        21.7   
  

 

 

   

 

 

   

 

 

   

 

 

   

 

 

   

 

 

   

 

 

   

 

 

 

Total brokerage revenues

     410,181        34.4        392,124        87.2        796,882        48.6        763,216        90.4   

Real estate management services

     39,823        3.3        37,930        8.4        79,161        4.8        41,891        5.0   

Fees from related parties

     12,242        1.0        13,494        3.0        25,390        1.6        26,041        3.1   

Market data

     3,643        0.3        3,990        0.9        7,768        0.5        8,954        1.1   

Software solutions

     2,530        0.2        2,487        0.6        5,096        0.3        4,936        0.6   

Interest income

     1,651        0.1        1,543        0.3        3,199        0.2        3,738        0.4   

Other revenues

     1,174        0.1        622        0.2        2,005        0.1        831        0.0   

Gain on divestiture

     723,147        60.7        —          —          723,147        44.2        —          —     

Losses on equity investments

     (1,224     (0.1     (2,652     (0.6     (4,512     (0.3     (5,108     (0.6
  

 

 

   

 

 

   

 

 

   

 

 

   

 

 

   

 

 

   

 

 

   

 

 

 

Total revenues

     1,193,167        100.0        449,538        100.0        1,638,136        100.0        844,499        100.0   

Expenses:

                

Compensation and employee benefits

     765,679        64.2        308,029        68.5        1,055,071        64.4        554,898        65.7   

Allocation of net income to limited partnership units and founding/working partner units

     46,084        3.8        1,909        0.4        53,522        3.3        7,889        0.9   
  

 

 

   

 

 

   

 

 

   

 

 

   

 

 

   

 

 

   

 

 

   

 

 

 

Total compensation and employee benefits

     811,763        68.0        309,938        68.9        1,108,593        67.7        562,787        66.6   

Occupancy and equipment

     37,340        3.1        39,092        8.7        76,567        4.7        75,321        8.9   

Fees to related parties

     2,286        0.2        3,169        0.7        5,129        0.3        6,688        0.8   

Professional and consulting fees

     11,367        1.0        19,515        4.3        26,308        1.6        38,834        4.6   

Communications

     22,755        1.9        21,402        4.8        47,096        2.9        43,360        5.1   

Selling and promotion

     23,239        1.9        23,513        5.2        43,554        2.7        42,959        5.1   

Commissions and floor brokerage

     6,397        0.5        5,833        1.3        12,168        0.7        11,513        1.4   

Interest expense

     9,989        0.8        7,578        1.7        19,689        1.2        15,136        1.8   

Other expenses

     59,780        5.0        15,048        3.4        77,084        4.7        24,539        2.9   
  

 

 

   

 

 

   

 

 

   

 

 

   

 

 

   

 

 

   

 

 

   

 

 

 

Total expenses

     984,916        82.5        445,088        99.0        1,416,188        86.5        821,137        97.2   
  

 

 

   

 

 

   

 

 

   

 

 

   

 

 

   

 

 

   

 

 

   

 

 

 

Income from operations before income taxes

     208,251        17.5        4,450        1.0        221,948        13.5        23,362        2.8   

Provision for income taxes

     78,711        6.6        70        0.0        81,806        5.0        7,272        0.9   
  

 

 

   

 

 

   

 

 

   

 

 

   

 

 

   

 

 

   

 

 

   

 

 

 

Consolidated net income

     129,540        10.9        4,380        1.0        140,142        8.5        16,090        1.9   

Less: Net income attributable to noncontrolling interest in subsidiaries

     95,074        8.0        2,422        0.6        98,678        6.0        5,943        0.7   
  

 

 

   

 

 

   

 

 

   

 

 

   

 

 

   

 

 

   

 

 

   

 

 

 

Net income available to common stockholders

   $ 34,466        2.9   $ 1,958        0.4   $ 41,464        2.5   $ 10,147        1.2
  

 

 

   

 

 

   

 

 

   

 

 

   

 

 

   

 

 

   

 

 

   

 

 

 

 

53


Table of Contents

Three Months Ended June 30, 2013 Compared to Three Months Ended June 30, 2012

Revenues

Brokerage Revenues

Total brokerage revenues increased by $18.1 million, or 4.6%, for the three months ended June 30, 2013 as compared to the three months ended June 30, 2012. Commission revenues increased by $16.4 million, or 5.3%, for the three months ended June 30, 2013 as compared to the three months ended June 30, 2012. Principal transactions revenues increased by $1.7 million, or 2.0%, for the three months ended June 30, 2013 as compared to the three months ended June 30, 2012.

The increase in brokerage revenues was primarily driven by increases in the revenues for Commercial Real Estate, FX and Rates, partially offset by lower revenues in Credit products and Equities and Other Asset Classes.

The increase in Rates revenues of $3.9 million was primarily due to improved market conditions especially in Europe where volumes increased in comparison to the earlier year period.

Our fully electronic Credit revenues increased by 8.1% as compared to the three months ended June 30, 2012, but our overall Credit revenues declined by 3.9% to $67.3 million in the three months ended June 30, 2013. Although some of our cash Credit desks showed strong growth, the overall credit derivatives market continues to remain challenged.

Our overall FX revenues were up by 14.0% to $60.7 million for the three months ended June 30, 2013. This increase was primarily driven by both double digit growth from our voice/hybrid FX desks and by an approximately 27% increase in revenue from our spot FX business. This growth exceeded the comparable volume figures reported by CLS, CME, EBS and Reuters.

Real Estate brokerage revenues increased by $10.5 million for the three months ended June 30, 2013. The increase is primarily due to the stabilization of the Grubb & Ellis brokers after the transition out of bankruptcy and a more favorable real estate environment.

Global equity markets continued to be difficult, and equity-related volumes were down between 4% and 42% according to the Deutsche Boerse, Euronext and DTCC. In comparison, our revenues from Equities and Other Asset Classes decreased by 2.5%.

Real Estate Management Services

Real estate management services revenues increased by $1.9 million, to $39.8 million for the three months ended June 30, 2013. The increase was primarily related to $0.8 million of consulting revenues associated with a significant transaction in the second quarter of 2013.

Fees from Related Parties

Fees from related parties decreased by $1.3 million, or 9.3%, for the three months ended June 30, 2013 as compared to the three months ended June 30, 2012. The decrease was primarily due to decreased back office services provided to Cantor, decreased revenues related to ELX and lower technology service fees.

Market Data

Market data revenues decreased by $0.3 million, or 8.7%, for the three months ended June 30, 2013 as compared to the three months ended June 30, 2012.

Software Solutions

Software solutions revenues increased by $43 thousand, or 1.7%, for the three months ended June 30, 2013 as compared to the three months ended June 30, 2012, primarily due to an increased number of clients in the second quarter of 2013.

 

54


Table of Contents

Interest Income

Interest income increased by $0.1 million, or 7.0%, for the three months ended June 30, 2013 as compared to the three months ended June 30, 2012.

Other Revenues

Other revenues increased by $0.6 million to $1.2 million for the three months ended June 30, 2013 as compared to the three months ended June 30, 2012. The increase was primarily due to proceeds received in a litigation settlement.

Gain on Divestiture

The gain on divestiture related to the NASDAQ OMX Transaction was $723.1 million for the three months ended June 30, 2013.

Losses on Equity Investments

Losses on equity investments decreased by $1.4 million, or 53.8%, for the three months ended June 30, 2013 as compared to the three months ended June 30, 2012. Losses on equity investments represent our pro rata share of the net losses on investments over which we have significant influence but do not control.

Expenses

Compensation and Employee Benefits

Compensation and employee benefits expense increased by $457.7 million, or 148.6%, for the three months ended June 30, 2013 as compared to the three months ended June 30, 2012. The main drivers of this increase were the compensation charges of approximately $464.6 million we incurred during the three months ended June 30, 2013 related to the redemption/exchange of partnership units, issuance of restricted shares, and the reduction of compensation-related partnership loans in connection with our global partnership restructuring program (see “Share Count Reduction and Modifications/Extensions of Employment Agreements” herein).

Allocations of Net Income to Limited Partnership Units and Founding/Working Partner Units

Allocation of income to limited partnership units and founding/working partner units increased by $44.2 million for the three months ended June 30, 2013 as compared to the three months ended June 30, 2012. Allocation of income to limited partnership units and founding/working partner units represents the allocation of earnings to be distributed to such partners. The allocation of income to limited partnership units and founding/working partner units for the three months ended June 30, 2013 was $46.1 million. The increase in the three months ended June 30, 2013 as compared to the year earlier period relates to our increased earnings as a result of the NASDAQ OMX Transaction.

Occupancy and Equipment

Occupancy and equipment expense decreased by $1.8 million, or 4.5%, for the three months ended June 30, 2013 as compared to the three months ended June 30, 2012. This decrease was primarily due to office consolidations in the Real Estate Services segment resulting from the integration of NGKF.

Fees to Related Parties

Fees to related parties decreased by $0.9 million, or 27.9%, for the three months ended June 30, 2013 as compared to the three months ended June 30, 2012. Fees to related parties are allocations paid to Cantor for administrative and support services.

Professional and Consulting Fees

Professional and consulting fees decreased by $8.1 million, or 41.8%, for the three months ended June 30, 2013 as compared to the three months ended June 30, 2012. The decrease was primarily due to decreased costs associated with legal and regulatory matters.

Communications

Communications expense increased by $1.4 million, or 6.3%, for the three months ended June 30, 2013 as compared to the three months ended June 30, 2012. As a percentage of total revenues (excluding the gain on divestiture), communications remained relatively unchanged across the two periods.

 

55


Table of Contents

Selling and Promotion

Selling and promotion expense decreased by $274 thousand, or 1.2%, for the three months ended June 30, 2013 as compared to the three months ended June 30, 2012.

Commissions and Floor Brokerage

Commissions and floor brokerage expense increased by $564 thousand, or 9.7%, for the three months ended June 30, 2013 as compared to the three months ended June 30, 2012. The increase was primarily due to increases in clearing house charges and exchange clearing charges attributable to increased revenues.

Interest Expense

Interest expense increased by $2.4 million, or 31.8%, for the three months ended June 30, 2013 as compared to the three months ended June 30, 2012. The increase was primarily related to our issuance of the 8.125% Senior Notes in June 2012.

Other Expenses

Other expenses increased by $44.7 million, or 297.3%, for the three months ended June 30, 2013 as compared to the three months ended June 30, 2012. The increase was primarily due to an increase in the cost of hiring brokers and a commitment to make charitable contributions.

Net Income Attributable to Noncontrolling Interest in Subsidiaries

Net income attributable to noncontrolling interest in subsidiaries increased by $92.7 million, for the three months ended June 30, 2013 as compared to the three months ended June 30, 2012. The significant increase in net income attributable to noncontrolling interest in subsidiaries relates to the increased income in the three months ended June 30, 2013 associated with the gain on the NASDAQ OMX Transaction.

Provision for Income Taxes

Provision for income taxes increased to $78.7 million for the three months ended June 30, 2013 as compared to $0.1 million for the three months ended June 30, 2012. This increase was primarily driven by an increase in taxable income in the three months ended June 30, 2013 as compared to the year earlier period as well as by an increase in taxes related to the gain on the NASDAQ OMX Transaction. Our consolidated effective tax rate can vary from period to period depending on, among other factors, the geographic and business mix of our earnings.

Six Months Ended June 30, 2013 Compared to Six Months Ended June 30, 2012

Revenues

Brokerage Revenues

Total brokerage revenues increased by $33.7 million, or 4.4%, for the six months ended June 30, 2013 as compared to the six months ended June 30, 2012. Commission revenues increased by $43.8 million, or 7.5%, for the six months ended June 30, 2013 as compared to the six months ended June 30, 2012. Principal transactions revenues decreased by $10.1 million, or 5.5%, for the six months ended June 30, 2013 as compared to the six months ended June 30, 2012.

The increase in brokerage revenues was primarily driven by increases in the revenues for Commercial Real Estate, FX and Rates, partially offset by lower revenues in Credit products and Equities and Other Asset Classes.

The increase in Rates revenues of $2.0 million was primarily due to an increase in Europe resulting from improved market conditions.

Our Credit revenues declined by 11.6% to $136.5 million in the six months ended June 30, 2013, which was generally a better performance than the comparable results reported by our inter-dealer broker peers.

Our fully electronic FX volumes and revenues increased by approximately 37.3% and 14.2%, respectively, in the six months ended June 30, 2013. This growth exceeded the comparable volume figures reported by Reuters, EBS, and CME. Our overall FX revenues were up by 7.2% to $120.0 million for the six months ended June 30, 2013.

Real Estate brokerage revenues increased by $46.4 million for the six months ended June 30, 2013, primarily due to the acquisition of Grubb & Ellis in the second quarter of 2012. Industry trends in sales and leasing remain favorable for the U.S. Commercial Real Estate market.

 

56


Table of Contents

Global equity markets continued to be difficult, for example, and equity-related volumes were down between 3% and 22% according to the LSE, Euronext, and Deutsche Boerse. In comparison, BGC’s revenues from Equities and Other Asset Classes decreased by 5.7%.

Real Estate Management Services

Real estate management services revenues increased by $37.3 million, or 89.0% for the six months ended June 30, 2013, primarily due to the acquisition of Grubb & Ellis in the second quarter of 2012.

Fees from Related Parties

Fees from related parties decreased by $0.7 million, or 2.5%, for the six months ended June 30, 2013 as compared to the six months ended June 30, 2012. The decrease was primarily due to decreased revenues related to ELX and lower technology service fees, partially offset by increased revenues related to back office services provided to Cantor.

Market Data

Market data revenues decreased by $1.2 million, or 13.2%, for the six months ended June 30, 2013 as compared to the six months ended June 30, 2012.

Software Solutions

Software solutions revenues increased by $0.2 million, or 3.2%, for the six months ended June 30, 2013 as compared to the six months ended June 30, 2012, primarily due to an increased number of clients as compared to the six months ended June 30, 2012.

Interest Income

Interest income decreased by $0.5 million, or 14.4%, for the six months ended June 30, 2013 as compared to the six months ended June 30, 2012. The decrease was primarily related to our notes receivable, which were a component of the consideration transferred with respect to the acquisition of Grubb & Ellis in the second quarter of 2012.

Other Revenues

Other revenues increased by $1.2 million to $2.0 million for the six months ended June 30, 2013 as compared to the six months ended June 30, 2012. The increase was primarily due to a $1.0 million settlement related to litigation and an increase in investment banking fees.

Gain on Divestiture

The gain on divestiture related to the NASDAQ OMX Transaction was $723.1 million for the six months ended June 30, 2013.

Losses on Equity Investments

Losses on equity investments decreased by $0.6 million, or 11.7%, for the six months ended June 30, 2013 as compared to the six months ended June 30, 2012. Losses on equity investments represent our pro rata share of the net losses on investments over which we have significant influence but do not control.

Expenses

Compensation and Employee Benefits

Compensation and employee benefits expense increased by $500.2 million, or 90.1%, for the six months ended June 30, 2013 as compared to the six months ended June 30, 2012. The main drivers of this increase were the compensation charges of approximately $464.6 million we incurred during the six months ended June 30, 2013 related to the redemption/exchange of partnership units, issuance of restricted shares, and the reduction of compensation-related partnership loans in connection with our global partnership restructuring program (see “Share Count Reduction and Modifications/Extensions of Employment Agreements” herein). In addition, a component of the increase was the result of having the NGKF business in place for the full six months ended June 30, 2013 while only in place for a portion of the year earlier period, as we completed the acquisition of Grubb & Ellis on April 13, 2012.

Allocations of Net Income to Limited Partnership Units and Founding/Working Partner Units

Allocation of income to limited partnership units and founding/working partner units increased by $45.6 million for the six months ended June 30, 2013 as compared to the six months ended June 30, 2012. Allocation of income to limited partnership units and founding/working partner units represents the allocation of earnings to be distributed to such partners. The allocation of income to limited partnership units and founding/working partner units for the six months ended June 30, 2013 was $53.5 million. The increase relates to our increased earnings in the six months ended June 30, 2013 as compared to the year earlier period.

 

57


Table of Contents

Occupancy and Equipment

Occupancy and equipment expense increased by $1.2 million, or 1.7%, for the six months ended June 30, 2013 as compared to the six months ended June 30, 2012. The increase was primarily due to the acquisition of Grubb & Ellis.

Fees to Related Parties

Fees to related parties decreased by $1.6 million, or 23.3%, for the six months ended June 30, 2013 as compared to the six months ended June 30, 2012. Fees to related parties are allocations paid to Cantor for administrative and support services.

Professional and Consulting Fees

Professional and consulting fees decreased by $12.5 million, or 32.3%, for the six months ended June 30, 2013 as compared to the six months ended June 30, 2012. The decrease was primarily due to decreased costs associated with legal and regulatory matters, as well as reduced costs for recruitment and temporary personnel as compared to the six months ended June 30, 2012.

Communications

Communications expense increased by $3.7 million, or 8.6%, for the six months ended June 30, 2013 as compared to the six months ended June 30, 2012. This increase was primarily driven by increased market data and communication costs associated with our increased headcount. As a percentage of total revenues, communications expense decreased across the two periods.

Selling and Promotion

Selling and promotion expense increased by $0.6 million, or 1.4%, for the six months ended June 30, 2013 as compared to the six months ended June 30, 2012. The increase was associated with an increase in promotional and corporate events in our Real Estate Services segment in the six months ended June 30, 2013.

Commissions and Floor Brokerage

Commissions and floor brokerage expense increased by $0.7 million, or 5.7%, for the six months ended June 30, 2013 as compared to the six months ended June 30, 2012, primarily due to increased volumes in our equities business during the six months ended June 30, 2013.

Interest Expense

Interest expense increased by $4.6 million, or 30.1%, for the six months ended June 30, 2013 as compared to the six months ended June 30, 2012. The increase was primarily related to our issuance of the 8.125% Senior Notes in June 2012.

Other Expenses

Other expenses increased by $52.5 million, or 214.1%, for the six months ended June 30, 2013 as compared to the six months ended June 30, 2012. The increase was primarily due to an increase in costs associated with hiring brokers and a commitment to make charitable contributions. In addition, the costs related to the Grubb & Ellis business were in place for the full six months ended June 30, 2013 as compared to only a portion of the six months ended June 30, 2012.

Net Income Attributable to Noncontrolling Interest in Subsidiaries

Net income attributable to noncontrolling interest in subsidiaries increased by $92.7 million, or 1,560.4%, for the six months ended June 30, 2013 as compared to the six months ended June 30, 2012.

Provision for Income Taxes

Provision for income taxes increased to $81.8 million for the six months ended June 30, 2013 as compared to $7.3 million for the six months ended June 30, 2012. This increase was primarily driven by an increase in taxable income in the six months ended June 30, 2013 as compared to the year earlier period as well as by an increase in taxes related to the gain on the NASDAQ OMX Transaction. Our consolidated effective tax rate can vary from period to period depending on, among other factors, the geographic and business mix of our earnings.

 

58


Table of Contents

Business Segment Financial Results

Following the acquisition of substantially all of the assets of Grubb & Ellis, we changed our segment reporting structure. As a result, beginning with the quarter ended June 30, 2012, our operations consist of two reportable segments, Financial Services and Real Estate Services. The business segment financial results presented reflect our current organization.

The business segments are determined based on the products and services provided and reflect the manner in which financial information is evaluated by management. We evaluate the performance and review the results of the segments based on each segment’s “Income (loss) from operations before income taxes.”

Certain financial information for our segments is presented below. The amounts shown below for the Financial Services and Real Estate Services segments reflect the amounts that are used by management to allocate resources and assess performance, which is based on each segment’s “Income (loss) from operations before income taxes.” In addition to the two business segments, the tables below include a “Corporate Items” category. Corporate revenues include fees from related parties and interest income as well as gains that are not considered part of the Company’s ordinary, ongoing business such as the gain related to the NASDAQ OMX Transaction. Corporate expenses include non-cash compensation expenses (such as the grant of exchangeability to limited partnership units; redemption/exchange of partnership units, issuance of restricted shares and reduction of compensation-related partnership loans; and allocations of net income to founding/working partner units and limited partnership units) as well as unallocated expenses such as certain professional and consulting fees, executive compensation and interest expense, which are managed separately at the corporate level.

Three months ended June 30, 2013 (in thousands):

 

     Financial
Services
     Real Estate
Services*
     Corporate
Items
     Total  

Total revenues

   $ 316,338       $ 143,071       $ 733,758       $ 1,193,167   

Total expenses

     259,977         133,820         591,119         984,916   
  

 

 

    

 

 

    

 

 

    

 

 

 

Income (loss) from operations before income taxes

   $ 56,361       $ 9,251       $ 142,639       $ 208,251   
  

 

 

    

 

 

    

 

 

    

 

 

 

 

* For the three months ended June 30, 2013, the Real Estate Services segment income (loss) from operations before income taxes excludes $1.9 million related to the collection of receivables and associated expenses that were recognized at fair value as part of acquisition accounting.

Three months ended June 30, 2012 (in thousands):

 

     Financial
Services
     Real Estate
Services*
     Corporate
Items
    Total  

Total revenues

   $ 309,243       $ 131,194       $ 9,101      $ 449,538   

Total expenses

     250,767         126,048         68,273        445,088   
  

 

 

    

 

 

    

 

 

   

 

 

 

Income (loss) from operations before income taxes

   $ 58,476       $ 5,146       $ (59,172   $ 4,450   
  

 

 

    

 

 

    

 

 

   

 

 

 

 

* For the three months ended June 30, 2012, the Real Estate Services segment income (loss) from operations before income taxes excludes $8.8 million related to the collection of receivables and associated expenses that were recognized at fair value as part of acquisition accounting.

Segment Results for the Three Months Ended June 30, 2013 Compared to the Three Months Ended June 30, 2012

Revenues

 

   

Revenues for Financial Services increased approximately $7.1 million, or 2.3%, to $316.3 million for the three months ended June 30, 2013 from $309.2 million for the three months ended June 30, 2012. The increased in revenues for our Financial Services segment was primarily due to an increase in FX and Rates revenue.

 

   

Revenues for Real Estate Services increased approximately $11.9 million, or 9.1%, to $143.1 million for the three months ended June 30, 2013 from $131.2 million for the three months ended June 30, 2012. The increase in revenues for our Real Estate Services segment was primarily due to increases in real estate brokerage and management services revenue as a result of the stabilization of the Grubb & Ellis brokers after the transition out of bankruptcy and a more favorable real estate environment.

 

59


Table of Contents

Expenses

 

   

Total expenses for Financial Services increased approximately $9.2 million, or 3.7%, to $260.0 million for the three months ended June 30, 2013 from $250.8 million for the three months ended June 30, 2012. The increase in expenses for our Financial Services segment was primarily due to increases in compensation expenses compared to the prior year period.

 

   

Total expenses for Real Estate Services increased approximately $7.8 million, or 6.2%, to $133.8 million for the three months ended June 30, 2013 from $126.0 million for the three months ended June 30, 2012. The increase in expenses for our Real Estate Services segment was primarily due to increases in compensation expenses compared to the prior year period.

Income (loss) from operations before income taxes

 

   

Income (loss) from operations before income taxes for Financial Services decreased approximately $2.1 million, or 3.6%, to $56.4 million for the three months ended June 30, 2013 from $58.5 million for the three months ended June 30, 2012. The decrease in income (loss) from operations before income taxes for our Financial Services segment was primarily due to higher expenses, as described above, partially offset by higher revenues, as also described above.

 

   

Income (loss) from operations before income taxes for Real Estate Services increased $4.2 million, or 79.8%, to $9.3 million for the three months ended June 30, 2013 from $5.1 million for the three months ended June 30, 2012. The increase in income (loss) from operations before income taxes for our Real Estate Services segment was due to increased revenues, as described above, partially offset by an increase in expenses, as also described above.

Six months ended June 30, 2013 (in thousands):

 

     Financial
Services
     Real Estate
Services*
     Corporate
Items
     Total  

Total revenues

   $ 640,183       $ 255,750       $ 742,203       $ 1,638,136   

Total expenses

     519,766         249,607         646,815         1,416,188   
  

 

 

    

 

 

    

 

 

    

 

 

 

Income (loss) from operations before income taxes

   $ 120,417       $ 6,143       $ 95,388       $ 221,948   
  

 

 

    

 

 

    

 

 

    

 

 

 

 

* For the six months ended June 30, 2013, the Real Estate Services segment income (loss) from operations before income taxes excludes $7.3 million related to the collection of receivables and associated expenses that were recognized at fair value as part of acquisition accounting.

Six months ended June 30, 2012 (in thousands):

 

     Financial
Services
     Real Estate
Services*
     Corporate
Items
    Total  

Total revenues

   $ 653,879       $ 172,614       $ 18,006      $ 844,499   

Total expenses

     518,952         168,717         133,468        821,137   
  

 

 

    

 

 

    

 

 

   

 

 

 

Income (loss) from operations before income taxes

   $ 134,927       $ 3,897       $ (115,462   $ 23,362   
  

 

 

    

 

 

    

 

 

   

 

 

 

 

* For the six months ended June 30, 2012, the Real Estate Services segment income (loss) from operations before income taxes excludes $11.4 million related to the collection of receivables and associated expenses that were recognized at fair value as part of acquisition accounting.

Segment Results for the Six Months Ended June 30, 2013 Compared to the Six Months Ended June 30, 2012

Revenues

 

   

Revenues for Financial Services decreased approximately $13.7 million, or 2.1%, to $640.2 million for the six months ended June 30, 2013 from $653.9 million for the six months ended June 30, 2012. The decrease in revenues for our Financial Services segment was primarily due to a decline in brokerage revenues in Credit and Equities and Other Asset Classes, partially offset by an increase in FX and Rates.

 

   

Revenues for Real Estate Services increased approximately $83.2 million, or 48.2%, to $255.8 million for the six months ended June 30, 2013 from $172.6 million for the six months ended June 30, 2012. The increase in revenues for our Real Estate Services segment was primarily due to our acquisition of substantially all of the assets of Grubb & Ellis in April of 2012 and more favorable industry metrics.

 

60


Table of Contents

Expenses

 

   

Total expenses for Financial Services increased approximately $0.8 million, or 0.2%, to $519.8 million for the six months ended June 30, 2013 from $519.0 million for the six months ended June 30, 2012.

 

   

Total expenses for Real Estate Services increased approximately $80.9 million, or 47.9%, to $249.6 million for the six months ended June 30, 2013 from $168.7 million for the six months ended June 30, 2012. The increase in expenses for our Real Estate Services segment was primarily due to our acquisition of substantially all of the assets of Grubb & Ellis in April of 2012.

Income (loss) from operations before income taxes

 

   

Income (loss) from operations before income taxes for Financial Services decreased approximately $14.5 million, or 10.8%, to $120.4 million for the six months ended June 30, 2013 from $134.9 million for the six months ended June 30, 2012. The decrease in income (loss) from operations before income taxes for our Financial Services segment was primarily due to higher expenses, as described above, partially offset by higher revenues, as also described above.

 

   

Income (loss) from operations before income taxes for Real Estate Services increased $2.2 million, or 57.6%, to $6.1 million for the six months ended June 30, 2013 from $3.9 million for the six months ended June 30, 2012. The increase in income (loss) from operations before income taxes for our Real Estate Services segment was due to increased revenues, as described above, partially offset by an increase in expenses, as also described above.

 

61


Table of Contents

QUARTERLY RESULTS OF OPERATIONS

The following table sets forth our unaudited quarterly results of operations for the indicated periods (in thousands). Results of any period are not necessarily indicative of results for a full year and may, in certain periods, be affected by seasonal fluctuations in our business. Certain reclassifications have been made to prior period amounts to conform to the current period’s presentation.

 

     June 30,
2013
    March 31,
2013
    December 31,
2012
    September 30,
2012
    June 30,
2012
    March 31,
2012
    December 31,
2011
    September 30,
2011
 

Revenues:

                

Commissions

   $ 324,832      $ 298,704      $ 293,350      $ 302,874      $ 308,438      $ 271,347      $ 250,921      $ 261,496   

Principal transactions

     85,349        87,997        76,312        76,417        83,686        99,745        79,888        94,997   

Real estate management services

     39,823        39,338        41,141        39,672        37,930        3,961        1,222        —     

Fees from related parties

     12,242        13,148        14,016        13,102        13,494        12,547        15,366        15,220   

Market data

     3,643        4,125        4,182        4,166        3,990        4,964        4,042        4,556   

Software solutions

     2,530        2,566        2,541        2,485        2,487        2,449        2,472        2,328   

Interest income

     1,651        1,548        1,371        1,397        1,543        2,195        1,351        1,730   

Other revenues

     1,174        831        52,936        3,199        622        209        1,777        1,283   

Gain on divestiture

     723,147        —          —          —          —          —          —          —     

Losses on equity investments

     (1,224     (3,288     (3,672     (2,995     (2,652     (2,456     (1,870     (1,675
  

 

 

   

 

 

   

 

 

   

 

 

   

 

 

   

 

 

   

 

 

   

 

 

 

Total revenues

     1,193,167        444,969        482,177        440,317        449,538        394,961        355,169        379,935   

Expenses:

                

Compensation and employee benefits

     765,679        289,392        316,097        288,669        308,029        246,869        216,298        253,879   

Allocations of net income to limited partnership units and founding/working partner units

     46,084        7,438        5,019        56        1,909        5,980        —          —     
  

 

 

   

 

 

   

 

 

   

 

 

   

 

 

   

 

 

   

 

 

   

 

 

 

Total compensation and employee benefits

     811,763        296,830        321,116        288,725        309,938        252,849        216,298        253,879   

Occupancy and equipment

     37,340        39,227        40,018        40,010        39,092        36,229        34,118        29,943   

Fees to related parties

     2,286        2,843        2,267        2,837        3,169        3,519        2,719        3,297   

Professional and consulting fees

     11,367        14,941        15,881        18,062        19,515        19,319        19,569        19,625   

Communications

     22,755        24,341        24,584        22,863        21,402        21,958        21,753        21,508   

Selling and promotion

     23,239        20,315        20,928        22,153        23,513        19,446        19,951        19,507   

Commissions and floor brokerage

     6,397        5,771        5,545        5,675        5,833        5,680        6,311        6,539   

Interest expense

     9,989        9,700        9,991        9,758        7,578        7,558        8,689        6,754   

Other expenses

     59,780        17,304        13,084        26,622        15,048        9,491        14,939        23,365   
  

 

 

   

 

 

   

 

 

   

 

 

   

 

 

   

 

 

   

 

 

   

 

 

 

Total expenses

     984,916        431,272        453,414        436,705        445,088        376,049        344,347        384,417   

Income (loss) from operations before income taxes

     208,251        13,697        28,763        3,612        4,450        18,912        10,822        (4,482

Provision (benefit) for income taxes

     78,711        3,095        10,329        2,623        70        7,202        3,905        (1,338
  

 

 

   

 

 

   

 

 

   

 

 

   

 

 

   

 

 

   

 

 

   

 

 

 

Consolidated net income (loss)

     129,540        10,602        18,434        989        4,380        11,710        6,917        (3,144
  

 

 

   

 

 

   

 

 

   

 

 

   

 

 

   

 

 

   

 

 

   

 

 

 

Less: Net income (loss) attributable to noncontrolling interest in subsidiaries

     95,074        3,604        4,266        1,440        2,422        3,521        3,077        (1,111
  

 

 

   

 

 

   

 

 

   

 

 

   

 

 

   

 

 

   

 

 

   

 

 

 

Net income (loss) available to common stockholders

   $ 34,466      $ 6,998      $ 14,168      $ (451   $ 1,958      $ 8,189      $ 3,840      $ (2,033
  

 

 

   

 

 

   

 

 

   

 

 

   

 

 

   

 

 

   

 

 

   

 

 

 

 

62


Table of Contents

The tables below detail our brokerage revenues by product category for the indicated periods (in thousands):

 

     For the Three Months Ended  
     June 30,
2013
    March 31,
2013
    December 31,
2012
    September 30,
2012
    June 30,
2012
    March 31,
2012
    December 31,
2011
    September 30,
2011
 

Brokerage revenue by product (actual results):

                

Rates

   $ 138,299      $ 144,992      $ 119,791      $ 131,359      $ 134,402      $ 146,884      $ 128,115      $ 151,813   

Credit

     67,343        69,142        62,225        67,926        70,084        84,371        66,148        83,507   

Foreign Exchange

     60,692        59,348        47,130        48,910        53,240        58,731        47,383        61,120   

Real Estate

     103,155        73,249        104,492        96,551        92,682        37,285        44,980        —    

Equities and Other Asset Classes

     40,692        39,970        36,024        34,545        41,716        43,821        44,183        60,053   
  

 

 

   

 

 

   

 

 

   

 

 

   

 

 

   

 

 

   

 

 

   

 

 

 

Total brokerage revenues

   $ 410,181      $ 386,701      $ 369,662      $ 379,291      $ 392,124      $ 371,092      $ 330,809      $ 356,493   
  

 

 

   

 

 

   

 

 

   

 

 

   

 

 

   

 

 

   

 

 

   

 

 

 

Brokerage revenue by product (percentage):

                

Rates

     33.7     37.5     32.4     34.6     34.3     39.6     38.7     42.6

Credit

     16.4        17.9        16.8        17.9        17.9        22.7        20.0        23.4   

Foreign Exchange

     14.8        15.3        12.7        12.9        13.6        15.8        14.3        17.1   

Real Estate

     25.1        19.0        28.3        25.5        23.6        10.1        13.6        —    

Equities and Other Asset Classes

     10.0        10.3        9.8        9.1        10.6        11.8        13.4        16.9   
  

 

 

   

 

 

   

 

 

   

 

 

   

 

 

   

 

 

   

 

 

   

 

 

 

Total brokerage revenues

     100.0     100.0     100.0     100.0     100.0     100.0     100.0     100.0
  

 

 

   

 

 

   

 

 

   

 

 

   

 

 

   

 

 

   

 

 

   

 

 

 

Brokerage revenue by voice/hybrid and fully electronic (actual results):

                

Voice/hybrid

   $ 374,397      $ 349,854      $ 339,155      $ 346,251      $ 358,395      $ 335,572      $ 299,307      $ 322,335   

Fully electronic

     35,784        36,847        30,507        33,040        33,729        35,520        31,502        34,158   
  

 

 

   

 

 

   

 

 

   

 

 

   

 

 

   

 

 

   

 

 

   

 

 

 

Total brokerage revenues

   $ 410,181      $ 386,701      $ 369,662      $ 379,291      $ 392,124      $ 371,092      $ 330,809      $ 356,493   
  

 

 

   

 

 

   

 

 

   

 

 

   

 

 

   

 

 

   

 

 

   

 

 

 

Brokerage revenue by voice/hybrid and fully electronic (percentage):

                

Voice/hybrid

     91.3     90.5     91.7     91.3     91.4     90.4     90.5     90.4

Fully electronic

     8.7        9.5        8.3        8.7        8.6        9.6        9.5        9.6   
  

 

 

   

 

 

   

 

 

   

 

 

   

 

 

   

 

 

   

 

 

   

 

 

 

Total brokerage revenues

     100.0     100.0     100.0     100.0     100.0     100.0     100.0     100.0
  

 

 

   

 

 

   

 

 

   

 

 

   

 

 

   

 

 

   

 

 

   

 

 

 

 

63


Table of Contents

LIQUIDITY AND CAPITAL RESOURCES

Balance Sheet

Our balance sheet and business model are not capital intensive. We maintain minimal securities inventory; our assets consist largely of cash, collateralized and uncollateralized short-dated receivables and less liquid assets needed to support our business. Longer-term funding (equity and long-term debt) is held to support the less liquid assets and potential capital intensive opportunities. Total assets at June 30, 2013 were $3.4 billion, an increase of 110.4% as compared to December 31, 2012. The increase in total assets was driven primarily by an increase in cash and in receivables from broker-dealers, clearing organizations, customers and related broker-dealers. We maintain a significant portion of our assets in cash, with our cash position (which we define as cash and cash equivalents plus unencumbered securities held for liquidity purposes) at June 30, 2013 of $1,102.4 million. See “Cash Position Analysis” below for a further discussion of cash and cash equivalents.

As part of our cash management process, especially in light of the proceeds of the NASDAQ OMX Transaction, we may enter into reverse repurchase agreements and other short term investments, some of which may be with Cantor. As of June 30, 2013 and December 31, 2012, the Company had no reverse repurchase agreements outstanding with Cantor. As of July 31, 2013, we had $500 million of reverse repurchase agreements with Cantor, for which we received, as collateral, Agency MBS and similar quality securities with a fair value of $510 million. As of June 30, 2013, we had a $49.1 million reverse repurchase agreement with a third party to facilitate the settlement of matched principal transactions.

Additionally, in August 2013, the Audit Committee authorized us to invest up to $350 million in an asset-backed commercial paper program for which certain Cantor entities serve as placement agent and referral agent. The program issues short-term notes to money market investors and is expected to be used from time to time as a liquidity management vehicle. The notes are backed by assets of highly rated banks. The Company shall be entitled to invest in the program so long as it meets investment policy guidelines, including relating to ratings. Cantor will earn a spread between the rate they receive from the short-term note issuer and the rate they pay to us on any investments in this program. This spread shall be no greater than the spread earned by Cantor for placement of any other commercial paper note in the program.

Funding

Our funding base consists of longer-term capital (equity, notes payable and collateralized borrowings), shorter-term liabilities (including our credit facility to the extent drawn) and accruals that are a natural outgrowth of specific assets and/or our business model, such as matched fails and accrued compensation. We have limited need for short-term unsecured funding in our regulated entities for their brokerage business. Contingent liquidity needs are largely limited to potential cash collateral that may be needed to meet clearing bank, clearinghouse, and exchange margins and/or to fund fails. Capital expenditures tend to be cash neutral and approximately in line with depreciation. Current cash balances significantly exceed our unsecured letters of credit, unsecured bank borrowings and the amortization of our collateralized long-term debt. We have also entered into secured loan arrangements, which are repayable in consecutive monthly installments with the final payments due in December 2016. A significant portion of our cash is held in our largest regulated entities and we believe that cash in and available to these entities, inclusive of financing provided by clearing banks, is adequate for potential cash demands of normal operations such as margin or fail financing. We expect our operating activities going forward to generate adequate cash flows to fund normal operations, including any dividends issued pursuant to our dividend policy. However, we believe that there are a significant number of capital intensive opportunities for us to maximize our growth and strategic position, including, among other things, acquisitions, strategic alliances and joint ventures potentially involving all types and combinations of equity, debt and acquisition alternatives. As a result, we may need to raise additional funds to:

 

   

increase the regulatory net capital necessary to support operations;

 

   

support continued growth in our business;

 

   

effect acquisitions;

 

   

develop new or enhanced services and markets; and

 

   

respond to competitive pressures.

Acquisitions and financial reporting obligations related thereto may impact our ability to access capital markets on a timely basis and may necessitate greater short-term borrowings in the interim. This may impact our credit rating or the interest rates on our debt. We may need to access short-term capital sources to meet business needs from time to time, including, but not limited to, conducting operations, hiring or retaining brokers, financing acquisitions, and providing liquidity, including in situations where we may not be able to access the capital markets in a timely manner when desired by us. Accordingly, we cannot guarantee that we will be able to obtain additional financing when needed on terms that are acceptable to us, if at all.

Equity

We currently have in place an effective equity shelf Registration Statement on Form S-3 (the “Form S-3 Registration Statement”) with respect to the issuance and sale of up to 20 million shares of our Class A common stock from time to time on a delayed or continuous basis. As of July 31, 2013, we have issued and sold an aggregate of approximately 8.7 million shares of Class A common stock under the Form S-3 Registration Statement pursuant to the controlled equity offering sales agreement we entered into with CF&Co on December 12, 2012 (the “December 2012 Sales Agreement”), with approximately 11.3 million shares of Class A common stock remaining to be sold under the December 2012 Sales Agreement as of July 31, 2013. We intend to use the net proceeds of any shares of Class A common stock sold for general corporate purposes, including potential acquisitions, redemptions of limited partnership units and founding/working partner units in BGC Holdings and repurchases of shares of Class A common stock from partners, executive officers and other employees of ours or our subsidiaries and of Cantor and its affiliates. Certain of such partners will be expected to use the proceeds from such sales to repay outstanding loans issued by, or credit enhanced by, Cantor or BGC Holdings. In addition to general corporate purposes, these registrations along with our share buy-back authorization are designed as a planning device in order to facilitate the redemption process. Going forward, we may redeem units and reduce our fully diluted share count under our repurchase authorization or later sell Class A shares under the registration.

Further, we have an effective registration statement on Form S-4 (the “Form S-4 Registration Statement”), with respect to the offer and sale of up to 20 million shares of Class A common stock from time to time in connection with business combination transactions, including acquisitions of other businesses, assets, properties or securities. As of July 31, 2013, we have issued an aggregate of 3.8 million shares of Class A common stock under the Form S-4 Registration Statement, all in connection with

 

64


Table of Contents

acquisitions in the real estate brokerage industry. We also have an effective shelf Registration Statement on Form S-3 pursuant to which we can offer and sell up to 10 million shares of our Class A common stock under the BGC Partners, Inc. Dividend Reinvestment and Stock Purchase Plan. As of July 31, 2013, we have issued approximately 114.8 thousand shares of our Class A common stock under the Dividend Reinvestment and Stock Purchase Plan.

On April 12, 2013, we filed a resale Registration Statement on Form S-3 pursuant to which 2,810,000 shares of our Class A common stock may be sold by The Cantor Fitzgerald Relief Fund (the “Relief Fund”) or by its pledgees, donees, transferees or other successors in interest. Of the 2,810,000 shares, 1,810,000 shares were donated on December 21, 2012 and the remaining 1,000,000 shares were donated on April 2, 2013.

Our Compensation Committee may grant stock options, stock appreciation rights, deferred stock such as RSUs, bonus stock, performance awards, dividend equivalents and other equity-based awards, including to provide exchange rights for shares of our Class A common stock upon exchange of limited partnership units and founding/working partner units. On June 4, 2013, at our Annual Meeting of Stockholders, our stockholders approved an amendment to our Third Amended and Restated Long Term Incentive Plan (the “Equity Plan”) to increase from 150 million to 200 million the aggregate number of shares of our Class A common stock that may be delivered or cash settled pursuant to awards granted during the life of the Equity Plan. On June 7, 2013, we filed a Registration Statement on Form S-8 with respect to the additional 50 million shares. As of June 30, 2013, the limit on the aggregate number of shares authorized to be delivered allowed for the grant of future awards relating to 67.8 million shares.

Notes Payable, Collateralized Borrowings and Credit Facility

On April 1, 2010, we effectively refinanced $150.0 million in Senior Notes payable via issuance of the 8.75% Convertible Notes to Cantor. The details of this issuance are provided in the “Notes Payable, Collateralized and Short-Term Borrowings” section below.

On June 23, 2011, we entered into a Credit Agreement with a bank syndicate which provides for up to $130.0 million of unsecured revolving credit through September 23, 2013. Borrowings under the Credit Agreement will bear interest on a floating rate basis with various terms available from which we can select. The Credit Agreement also provides for an unused facility fee and certain upfront and arrangement fees. The Credit Agreement requires that the outstanding loan balance be reduced to zero every 270 days for three days. The Credit Agreement further provides for certain affirmative and negative covenants including financial covenants, such as minimum equity, tangible equity and interest coverage, as well as maximum levels for total assets to equity capital and debt to equity. On June 20, 2013, we entered into the Second Amendment to Credit Agreement and Waiver, pursuant to which the parties agreed to a three-month extension of the termination date of the Credit Agreement to September 23, 2013 and a waiver of certain provisions of the Credit Agreement in connection with the NASDAQ OMX Transaction and our possible hedge of NASDAQ OMX shares to be received in the earn-out portion of the transaction consideration. We expect to negotiate a renewal of the Credit Agreement during the extension period.

The borrowings under the Credit Agreement will be used for general corporate purposes, including, but not limited to, financing our existing businesses and operations, expanding our businesses and operations through additional broker hires, strategic alliances and acquisitions, and repurchasing shares of our Class A common stock or purchasing limited partnership interests in BGC Holdings or other equity interests in our subsidiaries. As of July 31, 2013, we had no borrowings outstanding under the Credit Agreement.

On July 29, 2011, we issued an aggregate of $160.0 million principal amount of 4.50% Convertible Notes. On June 26, 2012, we issued an aggregate of $112.5 million principal amount of 8.125% Senior Notes due 2042. Additional details regarding these issuances are provided in the “Notes Payable, Collateralized and Short-Term Borrowings” section below.

On various dates beginning in 2009 and most recently in December 2012, we entered into secured loan arrangements under which we pledged certain fixed assets in exchange for loans. Additional details regarding our secured loan arrangements are provided in the “Notes Payable, Collateralized and Short-Term Borrowings” section below.

We may raise additional funds from time to time through equity or debt financing, including public and private sales of debt securities, to finance our business, operations and possible acquisitions.

 

65


Table of Contents

CREDIT RATINGS

Our public long-term credit ratings and associated outlook are as follows:

 

     Rating      Outlook  

Fitch Ratings Inc.

     BBB-         Stable

Standard & Poor’s

     BBB-         Stable   

 

* On June 28, 2013, Fitch Ratings Inc. downgraded our long-term debt rating from BBB to BBB- and changed its outlook from negative to stable.

Credit ratings and associated outlooks are influenced by a number of factors, including but not limited to: operating environment, earnings and profitability trends, the prudence of funding and liquidity management practices, balance sheet size/composition and resulting leverage, cash flow coverage of interest, composition and size of the capital base, available liquidity, outstanding borrowing levels and the firm’s competitive position in the industry. A credit rating and/or the associated outlook can be revised upward or downward at any time by a rating agency if such rating agency decides that circumstances warrant such a change. Any reduction in our credit ratings and/or the associated outlook could adversely affect the availability of debt financing on terms acceptable to us, as well as the cost and other terms upon which we are able to obtain any such financing. In addition, credit ratings and associated outlooks may be important to customers or counterparties when we compete in certain markets and when we seek to engage in certain transactions. In connection with certain trading agreements, we may be required to provide additional collateral in the event of a credit ratings downgrade.

CASH POSITION ANALYSIS

Below is an analysis of the changes in our cash position for the six months ended June 30, 2013 and 2012. Our cash position is defined as cash and cash equivalents plus unencumbered securities held for liquidity purposes. The analysis below describes the key components of our earnings, dividends and distributions, investing and funding, security settlements and our working capital activities.

Our cash analysis starts with consolidated net income adjusted for certain non-cash items (e.g., grants of exchangeability) as presented on the cash flow statement. Dividends and distributions are payments made to our holders of common shares and limited partnership interests and are related to earnings from prior periods. This timing difference will impact our sources and uses of cash in a given period.

Our investing and funding activities represent a combination of our capital raising activities, including short-term borrowings and issuances under our controlled equity offerings (net), and our investments (e.g., acquisitions, forgivable loans to new brokers and capital expenditures – all net of depreciation and amortization).

Our securities settlement activities primarily represent deposits with clearing organizations. In addition, when advantageous, we may elect to facilitate the settlement of matched principal transactions by funding failed trades, which results in a temporary secured use of cash and is economically beneficial to us.

Other changes in working capital represent changes primarily in receivables and payables and accrued liabilities that impact our cash position.

The changes in our cash position during the six months ended June 30, 2013 and 2012 were as follows:

 

     Six Months Ended
June 30,
 
(in millions)    2013     2012  

Cash position, beginning of period

   $ 420.4      $ 385.7   

Consolidated net income, adjusted for non-cash items

     627.4        88.6   

Dividends and distributions related to prior periods

     (71.9     (95.2

Treasury stock repurchases

     (0.2     (0.3
  

 

 

   

 

 

 

Net cash from earnings, dividends and distributions

     555.3        (6.9
  

 

 

   

 

 

 

Investing and funding activities:

    

(Decreases) increases in funding

     (32.4     104.1   

Investments

     26.9        (95.6
  

 

 

   

 

 

 

Net investing and funding activities

     (5.5     8.5   

Securities settlements

     (13.1     (6.8

Other changes in working capital

     147.2        26.2   

All other

     (1.9     (1.2
  

 

 

   

 

 

 

Cash position, end of period

   $ 1,102.4      $ 405.5   
  

 

 

   

 

 

 

 

66


Table of Contents

Discussion of six months ended June 30, 2013

The increased cash position was primarily due to cash received from the sale of assets to NASDAQ OMX.

For the six months ended June 30, 2013, we generated earnings adjusted for non-cash items of $627.4 million, which was primarily due to the $723.1 million gain on divestiture from the NASDAQ OMX Transaction. We also paid dividends and distributions to shareholders and limited partners of $71.9 million of which $39.8 million related to dividends associated with the fourth quarter of 2012 and first quarter 2013 earnings and $32.1 million related to distributions to partners associated with the fourth quarter of 2012 earnings.

Our investing and funding activities used approximately $5.5 million of cash during the period. Decreases in our funding of $32.4 million were primarily driven by repayment of collateralized borrowings. During this period, investments generated $26.9 million primarily due to the sale of assets to NASDAQ OMX. This represents the net of the cash proceeds and the gain on the NASDAQ OMX Transaction which was reflected in our consolidated net income.

Our securities settlement activities used $13.1 million of cash during the period primarily related to funding fail transactions, which is a temporary decrease in cash.

Working capital and other uses of cash were approximately $147.2 million, primarily due to increases in tax liabilities relating to the gain on the sale of assets to NASDAQ OMX.

Discussion of six months ended June 30, 2012

For the six months ended June 30, 2012, we generated earnings adjusted for non-cash items of $88.6 million and paid dividends and distributions to shareholders and limited partners of $95.2 million of which $47.4 million related to dividends associated with fourth quarter 2011 and first quarter 2012 earnings and $47.8 million related to partnership earnings in the third and fourth quarter of 2011.

Our investing and funding activities generated approximately $8.5 million of cash during the period. Increases in our funding generated $104.1 million primarily driven by the issuance of $112.5 million of Senior Notes on June 26, 2012. During this period, we invested $95.6 million primarily in investments in Grubb & Ellis and ELX.

Our securities settlement activities utilized $6.8 million of cash during the period, which is a temporary use of cash.

Working capital and other sources of cash were approximately $25.0 million.

NOTES PAYABLE, COLLATERALIZED AND SHORT-TERM BORROWINGS

On April 1, 2010, BGC Holdings issued an aggregate of $150.0 million principal amount of the 8.75% Convertible Notes to Cantor. We used the proceeds of the 8.75% Convertible Notes to repay at maturity $150.0 million aggregate principal amount of Senior Notes.

The 8.75% Convertible Notes are senior unsecured obligations and rank equally and ratably with all of our existing and future senior unsecured obligations. The 8.75% Convertible Notes bear an annual interest rate of 8.75% currently, which is payable semi-annually in arrears on April 15 and October 15 of each year. As of June 30, 2013, the 8.75% Convertible Notes were convertible, at the holder’s option, at a conversion rate of 157.1566 shares of Class A common stock per $1,000 principal amount of notes, subject to adjustment in certain circumstances. The 8.75% Convertible Notes were convertible into approximately 23.6 million shares of Class A common stock as of June 30, 2013. The 8.75% Convertible Notes will mature on April 15, 2015, unless earlier repurchased, exchanged or converted.

On July 29, 2011, we issued an aggregate of $160.0 million principal amount of 4.50% Convertible Notes. In connection with the offering of the 4.50% Convertible Notes, we entered into an Indenture, dated as of July 29, 2011, with U.S. Bank National Association, as trustee. The 4.50% Convertible Notes were offered and sold solely to qualified institutional buyers pursuant to Rule 144A under the Securities Act.

 

67


Table of Contents

The 4.50% Convertible Notes are our general senior unsecured obligations. The 4.50% Convertible Notes pay interest semi-annually at a rate of 4.50% per annum and were priced at par. As of June 30, 2013, the 4.50% Convertible Notes were convertible, at the holder’s option, at a conversion rate of 101.6260 shares of Class A common stock per $1,000 principal amount of notes, subject to adjustment in certain circumstances. Upon conversion, we will pay or deliver, as the case may be, cash, shares of our Class A common stock, or a combination thereof at our election. As of June 30, 2013, the 4.50% Convertible Notes were convertible into approximately 16.3 million shares of our Class A common stock. The 4.50% Convertible Notes will mature on July 15, 2016, unless earlier repurchased, exchanged or converted. The carrying value of the 4.50% Convertible Notes was approximately $145.6 million as of June 30, 2013.

In connection with the offering of the 4.50% Convertible Notes, we entered into capped call transactions, which are expected to reduce the potential dilution of our Class A common stock upon any conversion of 4.50% Convertible Notes in the event that the market value per share of our Class A common stock, as measured under the terms of the capped call transactions, is greater than the strike price of the capped call transactions ($10.17 as of June 30, 2013, subject to adjustment in certain circumstances). The capped call transactions had an initial cap price equal to $12.30 per share (50% above the last reported sale price of our Class A common stock on the NASDAQ on July 25, 2011), and had a cap price equal to approximately $12.72 per share as of June 30, 2013.

The net proceeds from this offering were approximately $144.2 million after deducting the initial purchasers’ discounts and commissions, estimated offering expenses and the cost of the capped call transactions. We used the net proceeds from the offering for general corporate purposes, including financing acquisitions.

On June 26, 2012, we issued an aggregate of $112.5 million principal amount of 8.125% Senior Notes due 2042. The 8.125% Senior Notes are our senior unsecured obligations. The 8.125% Senior Notes may be redeemed for cash, in whole or in part, on or after June 26, 2017, at our option, at any time and from time to time, until maturity at a redemption price equal to 100% of the principal amount to be redeemed, plus accrued but unpaid interest on the principal amount being redeemed to, but not including, the redemption date. The 8.125% Senior Notes are listed on the New York Stock Exchange under the symbol “BGCA.” We used the proceeds to repay short-term borrowings under our unsecured revolving credit facility and for general corporate purposes, including acquisitions. The initial carrying value of the 8.125% Senior Notes was $108.7 million, net of debt issuance costs of $3.8 million. CF&Co, an affiliate of us, served as one of the underwriters in this transaction and was paid an underwriting fee of approximately $0.2 million.

On various dates beginning in 2009 and most recently in December 2012, we entered into secured loan arrangements under which we pledged certain fixed assets in exchange for loans. The secured loan arrangements have fixed rates between 2.62% and 8.09% per annum and are repayable in consecutive monthly installments with the final payments due in December 2016. The outstanding balance of the secured loan arrangements was $19.4 million and $37.6 million as of June 30, 2013 and December 31, 2012, respectively. The value of the fixed assets pledged was $16.9 million and $32.1 million as of June 30, 2013 and December 31, 2012, respectively. The secured loan arrangements are guaranteed by us.

During the three months ended June 30, 2013, we prepaid $12.2 million related to the secured loan arrangements. As a result of the prepayment, we incurred $0.1 million of early termination fees and recognized $0.1 million as a result of the acceleration of deferred financing costs, which are recorded in “Interest expense” in our unaudited condensed consolidated statements of operations.

On various dates during the years ended December 31, 2011 and 2010, we sold certain furniture, equipment and software for $34.2 million, net of costs and concurrently entered into agreements to lease the property back. The principal and interest on the leases were repayable in equal monthly installments for terms of 36 months (software) and 48 months (furniture and equipment) with maturities through September 2014.

During the three months ended June 30, 2013, we terminated the leases and prepaid the outstanding balance of $7.4 million. As a result of the prepayment, we incurred $0.1 million of early termination fees and recognized $0.2 million as a result of the acceleration of deferred financing costs, which are recorded in “Interest expense” in our unaudited condensed consolidated statements of operations.

Because the leases were terminated during the three months ended June 30, 2013, we had no outstanding balance or fixed assets pledged related to the leases as of June 30, 2013. As of December 31, 2012, the outstanding balance of the leases and the value of the fixed assets pledged were $11.7 million and $8.3 million, respectively.

Because assets reverted back to us at the end of the leases, the transactions were capitalized. As a result, consideration received from the purchaser was included in our unaudited condensed consolidated statements of financial condition as a financing obligation, and payments made under the lease were recorded as interest expense (at an effective rate of approximately 6%). Depreciation on these fixed assets was charged to “Occupancy and equipment” in our unaudited condensed consolidated statements of operations.

 

68


Table of Contents

During the year ended December 31, 2011, we entered into a Credit Agreement with a bank syndicate which provides for up to $130.0 million of unsecured revolving credit through September 23, 2013 (for a detailed description of this facility, see Note 15—“Notes Payable, Collateralized and Short-Term Borrowings” to our unaudited condensed consolidated financial statements). The borrowings under the Credit Agreement will be used for general corporate purposes, including, but not limited to, financing our existing businesses and operations, expanding our businesses and operations through additional broker hires, strategic alliances and acquisitions, and repurchasing shares of our Class A common stock or purchasing limited partnership interests in BGC Holdings or other equity interests in our subsidiaries. As of July 31, 2013, we had no borrowings outstanding under the Credit Agreement.

CLEARING CAPITAL

In November 2008, we entered into a clearing capital agreement with Cantor to clear U.S. Treasury and U.S. government agency securities transactions on our behalf. Pursuant to the terms of this agreement, so long as Cantor is providing clearing services to us, Cantor shall be entitled to request from us, and we shall post as soon as practicable, cash or other property acceptable to Cantor in the amount reasonably requested by Cantor under the clearing capital agreement.

REGULATORY REQUIREMENTS

Our liquidity and available cash resources are restricted by regulatory requirements of our operating subsidiaries. Many of these regulators, including U.S. and non-U.S. government agencies and self-regulatory organizations, as well as state securities commissions in the U.S., are empowered to conduct administrative proceedings that can result in censure, fine, the issuance of cease-and-desist orders or the suspension or expulsion of a broker-dealer. In addition, self-regulatory organizations such as the Financial Industry Regulatory Authority (“FINRA”) and the National Futures Association (“NFA”) along with statutory bodies such as the Financial Conduct Authority (“FCA”) and the U.S. Securities and Exchange Commission (the “SEC”) require strict compliance with their rules and regulations. The requirements imposed by regulators are designed to ensure the integrity of the financial markets and to protect customers and other third parties who deal with broker-dealers and are not designed to specifically protect stockholders. These regulations often serve to limit our activities, including through net capital, customer protection and market conduct requirements.

On April 1, 2013, the FSA was replaced by two new regulatory bodies:

 

   

The Prudential Regulation Authority (“PRA”) now governs the regulation of deposit-taking institutions, insurers and investment banks.

 

   

The Financial Conduct Authority (“FCA”) now regulates business conduct of retail and wholesale markets with the main objective of protecting and enhancing confidence in the UK’s financial system. It has responsibility for the conduct of business regulation of all financial institutions including those regulated prudentially by the PRA.

Certain of our European subsidiaries are regulated by the FCA.

As of June 30, 2013, $325.4 million of net assets were held by regulated subsidiaries. As of June 30, 2013, these subsidiaries had aggregate regulatory net capital, as defined, in excess of the aggregate regulatory requirements, as defined, of $149.6 million.

In April 2013, our Board of Directors and Audit Committee authorized management to enter into indemnification agreements with Cantor and its affiliates with respect to the provision of any guarantees provided by Cantor and its affiliates from time to time as required by regulators. These services may be provided from time to time at a reasonable and customary fee.

EQUITY

Class A Common Stock

Changes in shares of our Class A common stock outstanding for the three and six months ended June 30, 2013 and 2012 were as follows. This table does not include 45.2 million shares of our Class A common stock (of which approximately 39.1 million will be restricted shares) that we granted and expect to issue in connection with our global partnership restructuring program (see “Share Count Reduction and Modifications/Extensions of Employment Agreements” herein).

 

     Three Months Ended June 30,      Six Months Ended June 30,  
     2013     2012      2013     2012  

Shares outstanding at beginning of period

     130,873,581        104,762,935         123,913,759        97,220,042   

Share issuances:

         

Redemptions and exchanges of limited partnership interests (1)

     3,498,243        2,530,980         8,837,725        6,004,888   

Vesting of restricted stock units (RSUs)

     131,571        201,316         623,393        876,289   

Acquisitions (2)

     1,086,975        839,120         1,086,975        918,835   

Purchase of notes receivable in connection with our acquisition of Grubb & Ellis

     —          —           —          453,172   

Other issuances of Class A common stock

     771,169        47,023         1,899,687        2,952,161   

Treasury stock repurchases

     (33,478     —           (33,478     (44,013
  

 

 

   

 

 

    

 

 

   

 

 

 

Shares outstanding at end of period

     136,328,061        108,381,374         136,328,061        108,381,374   
  

 

 

   

 

 

    

 

 

   

 

 

 

 

69


Table of Contents

 

(1) The issuances related to redemptions and exchanges of limited partnership interests did not impact the fully diluted number of shares and units outstanding.
(2) For the three and six months ended June 30, 2012, 72,009 of these shares were issued pursuant to the exemption from registration provided by Regulation S under the Securities Act.

Class B Common Stock

We did not issue any shares of Class B common stock during the three and six months ended June 30, 2013 or 2012.

Controlled Equity Offering

On December 12, 2012, we entered into a controlled equity offering sales agreement with CF&Co, pursuant to which we may offer and sell up to an aggregate of 20 million shares of our Class A common stock. Shares of our Class A common stock sold under our controlled equity offering sales agreement are used primarily for redemptions of limited partnership interests in BGC Holdings. CF&Co is a wholly-owned subsidiary of Cantor and an affiliate of us. Under the December 2012 Sales Agreement, we have agreed to pay CF&Co 2% of the gross proceeds from the sale of shares. As of June 30, 2013, we have sold 8,672,410 shares of our Class A common stock under the December 2012 Sales Agreement.

Unit Redemptions and Share Repurchase Program

Our Board of Directors and Audit Committee have authorized repurchases of our Class A common stock and redemptions of BGC Holdings limited partnership interests or other equity interests in our subsidiaries. On May 1, 2013, our Board of Directors and Audit Committee increased our share repurchase and unit redemption authorization to $100 million. This authorization increased to $250 million upon the closing of the NASDAQ OMX Transaction. On July 30, 2013, our Board of Directors reauthorized the Company’s $250 million share repurchase and unit redemption program. From time to time, we may actively continue to repurchase shares or redeem units.

The below table excludes 77.4 million units which we redeemed or exchanged from partners at the end of the second quarter of 2013. We granted and expect to issue 45.2 million restricted shares of our Class A common stock, of which approximately 39.1 million will be restricted shares. The Company also expects to pay the anticipated withholding taxes owed on behalf of these partners related to this redemption/exchange and issuance. These restricted shares are generally expected to be saleable by partners in good standing after either five or ten years (see “Share Count Reduction and Modifications/Extensions of Employment Agreements” herein). Partners who agree to extend the lengths of their employment agreements and/or other contractual modifications are expected to be able to sell their restricted shares over a shorter time period. Unit redemption and share repurchase activity for the six months ended June 30, 2013 was as follows:

 

Period

   Total Number of
Units Redeemed or
Shares Repurchased
     Average
Price Paid
per Unit
or Share
     Approximate
Dollar Value of
Units and
Shares That May
Yet Be Redeemed/
Purchased
Under the Plan
 

Redemptions (1), (2)

        

January 1, 2013—March 31, 2013

     5,193,534       $ 4.16      

April 1, 2013—April 30, 2013

     894,218         5.51      

May 1, 2013—May 31, 2013

     —           —        

June 1, 2013—June 30, 2013

     1,764,245         5.48      
  

 

 

    

 

 

    

Total Redemptions

     7,851,997       $ 4.61      

Repurchases (3), (4)

        

January 1, 2013—March 31, 2013

     —         $ —        

April 1, 2013—April 30, 2013

     33,478         5.61      

May 1, 2013—May 31, 2013

     —           —        

June 1, 2013—June 30, 2013

     —           —        
  

 

 

    

 

 

    

Total Repurchases

     33,478       $ 5.61      
  

 

 

    

 

 

    

 

 

 

Total Redemptions and Repurchases

     7,885,475       $ 4.61       $ 250,000,000   

 

70


Table of Contents

 

(1) During the three months ended June 30, 2013, we redeemed approximately 2.5 million limited partnership units at an average price of $5.54 per unit and approximately 0.2 million founding/working partner units at an average price of $4.68 per unit. During the three months ended June 30, 2012, we redeemed approximately 2.6 million limited partnership units at an average price of $6.47 per unit and approximately 0.3 million founding/working partner units at an average price of $7.76 per unit.
(2) During the six months ended June 30, 2013, we redeemed approximately 6.9 million limited partnership units at an average price of $4.71 per unit and approximately 0.9 million founding/working partner units at an average price of $3.78 per unit. During the six months ended June 30, 2012, we redeemed approximately 5.4 million limited partnership units at an average price of $6.61 per unit and approximately 1.3 million founding/working partner units at an average price of $6.55 per unit.
(3) During the three months ended June 30, 2013, we repurchased 33,478 shares of our Class A common stock at an aggregate purchase price of approximately $0.2 million for an average price of $5.61 per share. Such shares were purchased from Stephen M. Merkel, our Executive Vice President, General Counsel and Secretary. During the three months ended June 30, 2012, we did not repurchase any shares of our Class A common stock.
(4) During the six months ended June 30, 2013, we repurchased 33,478 shares of our Class A common stock at an aggregate purchase price of approximately $0.2 million for an average price of $5.61 per share. During the six months ended June 30, 2012, we repurchased 44,013 shares of our Class A common stock at an aggregate purchase price of approximately $0.3 million for an average price of $7.66 per share.

The fully diluted weighted-average share count for the three months ended June 30, 2013 was as follows (in thousands):

 

     Three Months Ended
June  30,

2013
 

Common stock outstanding(1)

     171,758   

Limited partnership interests in BGC Holdings

     165,127   

Convertible notes equivalent shares

     39,780   

RSUs (Treasury stock method)

     630   

Other

     797   
  

 

 

 

Total(2)

     378,092   
  

 

 

 

 

(1) Common stock outstanding consisted of Class A shares, Class B shares and contingent shares for which all necessary conditions have been satisfied except for the passage of time. For the quarter ended June 30, 2013, the weighted-average share count of Class A shares was 136.7 million and Class B shares was 34.8 million.
(2) For the quarter ended June 30, 2013, approximately 6.6 million, potentially dilutive securities were not included in the computation of fully diluted earnings per share because their effect would have been anti-dilutive. Also, as of June 30, 2013, approximately 5.9 million shares of contingent Class A common stock were excluded because the conditions for issuance had not been met by the end of the period.

We intend to reexamine our partnership enhancement program and to take other steps with the objective of reducing our overall rate of share count growth.

 

71


Table of Contents

Stock Option Exercises

We did not issue any shares of our Class A common stock related to the exercise of stock options during the three and six months ended June 30, 2013 or 2012.

UNIT REDEMPTIONS FROM EXECUTIVE OFFICERS

The Company’s named executive officers are participating in the global partnership redemption program as follows (see “Share Count Reduction and Modifications/Extensions of Employment Agreements” herein): Howard W. Lutnick, the Company’s Chief Executive Officer, redemption/exchange of 5,930,035 previously issued limited partnership units, with 2,889,279 shares of Class A common stock and 1,016,375 shares of restricted stock (Mr. Lutnick does not currently intend to sell any of these shares of Class A common stock); Shaun D. Lynn, the Company’s President, redemption/exchange of 3,017,721 previously issued limited partnership units, with 664,066 shares of Class A common stock and 1,815,711 shares of restricted stock; Stephen M. Merkel, the Company’s Executive Vice President, General Counsel and Secretary, redemption of 355,131 previously issued limited partnership units, with 228,674 shares of restricted stock; Sean A. Windeatt, the Chief Operating Officer of the Company, redemption of 437,813 previously issued limited partnership units, with 349,136 shares of restricted stock; and A. Graham Sadler, the Company’s Chief Financial Officer, redemption of 189,975 previously issued limited partnership units, with 151,496 shares of restricted stock. The number of shares actually delivered to the named executive officers will be net of shares withheld to pay withholding taxes. These shares were awarded to the named executive officers on July 30, 2013.

In addition, in connection with the foregoing, Messrs. Lynn, Windeatt and Sadler will receive newly-issued BGC Holdings limited partnership units that are equivalent to 9.75% of their non-exchangeable units that were redeemed in the above transactions. Upon any sale or other transfer by such executive officers of shares of restricted stock, a proportional number of these newly-issued units will be redeemed for zero by BGC Holdings. The newly-issued units are not expected to be made exchangeable into shares of Class A common stock.

SHARE REPURCHASES FROM EXECUTIVE OFFICERS

On April 2, 2013, the Audit Committee and Compensation Committee authorized management to repurchase shares of Class A common stock or partnership units from our executive officers from time to time at prices not to exceed the market price of the Class A common stock on the date of purchase. On April 2, 2013, we repurchased from Mr. Merkel 33,478 shares of Class A common stock at a price of $5.61 per share, which was the closing price of the Class A common stock on such date, less 2%.

CANTOR RIGHTS TO PURCHASE LIMITED PARTNERSHIP INTERESTS FROM BGC HOLDINGS

Cantor has the right to purchase limited partnership interests (Cantor units) from BGC Holdings upon redemption of non-exchangeable founding/working partner units redeemed by BGC Holdings upon termination or bankruptcy of the founding/working partner. Any such Cantor units purchased by Cantor are exchangeable for shares of Class B common stock or, at Cantor’s election or if there are no additional authorized but unissued shares of Class B common stock, shares of Class A common stock, in each case on a one-for-one basis (subject to customary anti-dilution adjustments).

As of June 30, 2013, there were 1,293,751 non-exchangeable founding/working partner units remaining in which BGC Holdings had the right to redeem and Cantor had the right to purchase an equivalent number of Cantor units.

PARTNER LOAN AGREEMENTS

On April 5, 2012, we repurchased an aggregate of 895,141 partnership interests at a price of $7.82 per share from an employee. Approximately $4.6 million of the proceeds were used to repay two notes previously issued by us, and approximately $2.4 million of the proceeds were used towards a $3.4 million third-party note, to which the shares underlying the employee’s remaining 301,160 exchangeable units remain pledged. Cantor has guaranteed this third-party loan.

AQUA SECURITIES L.P.

We are authorized to enter into loans, investments or other credit support arrangements for Aqua Securities L.P. (“Aqua”), an alternative electronic trading platform which offers new pools of block liquidity to the global equities markets, of up to $10.0 million in the aggregate; such arrangements would be proportionally and on the same terms as similar arrangements between Aqua and Cantor. A $1.6 million increase in this amount was authorized on August 5, 2013. Aqua is 51% owned by Cantor and 49% owned by us. Aqua is accounted for under the equity method of accounting. During the six months ended June 30, 2013, we made $0.8 million in cash contributions to Aqua. These contributions are recorded as part of “Investments” in our unaudited condensed consolidated statements of financial condition.

GUARANTEE AGREEMENT FROM CF&Co

Under rules adopted by the Commodity Futures Trading Commission (“CFTC”), all foreign introducing brokers engaging in transactions with U.S. persons are required to register with the National Futures Association (“NFA”) and either meet financial

 

72


Table of Contents

reporting and net capital requirements on an individual basis or obtain a guarantee agreement from a registered Futures Commission Merchant (“FCM”). Our European-based brokers engage from time to time in interest rate swap transactions with U.S.-based counterparties, and therefore we are subject to the CFTC requirements. CF&Co has entered into guarantees on our behalf, and we are required to indemnify CF&Co for the amounts, if any, paid by CF&Co on our behalf pursuant to this arrangement.

SHARE DONATION IN CONNECTION WITH CHARITY DAY

On April 2, 2013, we issued and donated an aggregate of 1,000,000 shares of Class A common stock to the Relief Fund in connection with our annual Charity Day. On April 12, 2013, we filed a resale registration statement on Form S-3 with respect to 2,810,000 shares of Class A common stock donated by us to the Relief Fund in connection with our annual Charity Day (including the 1,000,000 shares we issued and donated on April 2, 2013). The registration statement was declared effective by the SEC on May 6, 2013.

MARKET SUMMARY

The following table provides certain volume and transaction count information on the eSpeed system for the quarterly periods indicated:

 

     June 30,
2013
     March 31,
2013
     December 31,
2012
     September 30,
2012
     June 30,
2012
 

Notional Volume (in billions)

              

U.S Treasuries (“UST”)

   $ 12,001       $ 10,582       $ 8,010       $ 9,589       $ 11,148   

Fully electronic volume excluding UST

     2,416         2,622         1,701         1,988         2,243   
  

 

 

    

 

 

    

 

 

    

 

 

    

 

 

 

Total fully electronic volume

     14,417         13,204         9,711         11,577         13,391   
  

 

 

    

 

 

    

 

 

    

 

 

    

 

 

 

Total hybrid volume—(1)

     36,464         38,545         34,714         37,939         34,719   
  

 

 

    

 

 

    

 

 

    

 

 

    

 

 

 

Total fully electronic and hybrid volume excluding UST

     38,880         41,167         36,415         39,927         36,962   
  

 

 

    

 

 

    

 

 

    

 

 

    

 

 

 

Total fully electronic and hybrid volume

   $ 50,881       $ 51,749       $ 44,425       $ 49,516       $ 48,110   
  

 

 

    

 

 

    

 

 

    

 

 

    

 

 

 

Transaction Count (in thousands, except for days)

              

U.S. Treasuries

     5,095         4,104         3,180         3,702         4,494   

Fully electronic volume excluding UST

     1,406         1,380         715         758         940   
  

 

 

    

 

 

    

 

 

    

 

 

    

 

 

 

Total fully electronic transactions

     6,501         5,484         3,895         4,460         5,434   
  

 

 

    

 

 

    

 

 

    

 

 

    

 

 

 

Total hybrid transactions

     717         702         619         678         707   
  

 

 

    

 

 

    

 

 

    

 

 

    

 

 

 

Total transactions excluding UST

     2,123         2,082         1,334         1,436         1,648   
  

 

 

    

 

 

    

 

 

    

 

 

    

 

 

 

Total transactions

     7,218         6,186         4,514         5,138         6,141   
  

 

 

    

 

 

    

 

 

    

 

 

    

 

 

 

Trading Days

     64         60         64         63         63   

 

(1) Defined as volume from hybrid transactions conducted by BGC Brokers using the eSpeed system, exclusive of voice-only transactions.

 

Notes: The NASDAQ OMX Transaction is expected to lower the above volume figures for fully electronic Rates in periods following the close of the NASDAQ OMX Transaction. To provide a more meaningful comparison, the figures above are shown with and without fully electronic UST volumes. The above historical volume figures have been adjusted to reflect the reclassification of certain brokerage desks. These reclassifications had no impact on our total fully electronic or hybrid volumes or on our revenues related to fully electronic trading, overall revenues or earnings.

All trades executed on the eSpeed platform settle for clearing purposes against CF&Co, a BGC affiliate. CF&Co is a member of FINRA and the Fixed Income Clearing Corporation, a subsidiary of the Depository Trust & Clearing Corporation. CF&Co, BGC, and other affiliates participate in U.S. Treasuries as well as other markets by posting quotations for their account and by acting as principal on trades with platform users. Such activity is intended, among other things, to assist CF&Co, BGC, and their affiliates in managing their proprietary positions (including, but not limited to, those established as a result of combination trades and errors), facilitating transactions, framing markets, adding liquidity, increasing commissions and attracting order flow.

 

73


Table of Contents

QUARTERLY MARKET ACTIVITY

Fully electronic volume on the eSpeed and BGC Trader system, including new products, was $14.4 trillion for the three months ended June 30, 2013, up 7.7% from $13.4 trillion for the three months ended June 30, 2012. Our combined voice-assisted and screen-assisted volume for the three months ended June 30, 2013 was $50.9 trillion, up 5.8% from $48.1 trillion for the three months ended June 30, 2012. Excluding UST, fully electronic volume on the eSpeed and BGC Trader system, including new products, was $2.4 trillion for the three months ended June 30, 2013, up 7.8% from $2.2 trillion for the three months ended June 30, 2012. Our combined voice-assisted and screen-assisted volume, excluding UST, for the three months ended June 30, 2013 was $39.0 trillion, up 5.2% from $37.0 trillion for the three months ended June 30, 2012.

CONTRACTUAL OBLIGATIONS AND COMMITMENTS

The following table summarizes certain of our contractual obligations at June 30, 2013 (in thousands):

 

     Total      Less Than 1
Year
     1-3 Years      3-5 Years      More Than 5
Years
 

Operating leases(1)

   $ 257,885       $ 52,907       $ 88,055       $ 53,080       $ 63,843   

Notes payable and collateralized obligations(2)

     442,140         7,736         161,134         160,770         112,500   

Interest on notes payable(3)

     311,056         30,057         43,443         18,587         218,969   
  

 

 

    

 

 

    

 

 

    

 

 

    

 

 

 

Total contractual obligations

   $ 1,011,081       $ 90,700       $ 292,632       $ 232,437       $ 395,312   
  

 

 

    

 

 

    

 

 

    

 

 

    

 

 

 

 

(1) Operating leases are related to rental payments under various non-cancelable leases, principally for office space, net of sub-lease payments to be received. The total amount of sub-lease payments to be received is approximately $14.2 million over the life of the agreement. These sub-lease payments are included in the table above.
(2) Notes payable and collateralized obligations reflects the issuance of $150.0 million of the 8.75% Convertible Notes with a contractual maturity date in 2015 (unless earlier repurchased, exchanged or converted), $160.0 million of the 4.50% Convertible Notes (the $160.0 million represents the principal amount of the debt; the carrying value of the 4.50% Convertible Notes as of June 30, 2013 was approximately $145.6 million) with a contractual maturity date in 2016 (unless earlier repurchased, exchanged or converted), $112.5 million of the 8.125% Senior Notes (the $112.5 million represents the principal amount of the debt; the carrying value of the 8.125% Senior Notes as of June 30, 2013 was approximately $108.8 million) with a contractual maturity date in 2042 (which may be redeemed for cash, in whole or in part, on or after June 26, 2017, at our option) and $19.5 million of secured loan arrangements (the $19.5 million represents the principal amount of the debt; the carrying value of the secured loan arrangements as of June 30, 2013 was approximately $19.4 million) with maturity dates from 2013 to 2016. See Note 15—“Notes Payable, Collateralized and Short-Term Borrowings,” to our unaudited condensed consolidated financial statements for more information regarding these obligations, including timing of payments and compliance with debt covenants.
(3) The $219.0 million of interest on notes payable that is due in more than five years represents interest on the 8.125% Senior Notes. The 8.125% Senior Notes may be redeemed for cash, in whole or in part, on or after June 26, 2017, at our option, which may impact the actual interest paid.

OFF-BALANCE SHEET ARRANGEMENTS

In the ordinary course of business, we enter into arrangements with unconsolidated entities, including variable interest entities. See Note 12—“Investments” to our unaudited condensed consolidated financial statements in Part I, Item 1 of this Quarterly Report on Form 10-Q for additional information related to our investments in unconsolidated entities.

CRITICAL ACCOUNTING POLICIES

The preparation of our unaudited condensed consolidated financial statements in conformity with U.S. GAAP requires management to make estimates and assumptions that affect the reported amounts of the assets and liabilities, revenues and expenses, and the disclosure of contingent assets and liabilities in our unaudited condensed consolidated financial statements. We believe that of our significant accounting policies (see Note 3—“Summary of Significant Accounting Policies” to our consolidated financial statements in Part II, Item 8 of our Annual Report on Form 10-K), the following policies involve a higher degree of judgment and complexity.

Revenue Recognition

We derive our revenues primarily through commissions from brokerage services, the spread between the buy and sell prices on matched principal transactions, revenues from real estate management services, fees from related parties, fees from certain information products, fees for the provision of certain software solutions, and other revenues.

 

74


Table of Contents

We recognize revenue when four basic criteria have been met:

 

   

Existence of persuasive evidence that an arrangement exists;

 

   

Delivery has occurred or services have been rendered;

 

   

The seller’s price to the buyer is fixed and determinable; and

 

   

Collectability is reasonably assured.

The judgments involved in revenue recognition include determining the appropriate time to recognize revenue. In particular within our Real Estate Services segment, we evaluate our transactions to determine whether contingencies exist that may impact the timing of revenue recognition.

Equity-Based and Other Compensation

Discretionary Bonus: A portion of our compensation and employee benefits expense is comprised of discretionary bonuses, which may be paid in cash, equity, partnership awards or a combination thereof. We accrue expense in a period based on revenues in that period and on the expected combination of cash, equity and partnership units. Given the assumptions used in estimating discretionary bonuses, actual results may differ.

Restricted Stock Units: We account for equity-based compensation under the fair value recognition provisions of the FASB guidance. Restricted stock units (“RSUs”) provided to certain employees are accounted for as equity awards, and as per FASB guidance, we are required to record an expense for the portion of the RSUs that is ultimately expected to vest. FASB guidance requires forfeitures to be estimated at the time of grant and revised, if necessary, in subsequent periods if actual forfeitures differ from those estimates. Because significant assumptions are used in estimating employee turnover and associated forfeiture rates, actual results may differ from our estimates under different assumptions or conditions.

The fair value of RSUs awards to employees is determined on the date of grant, based on the market value of our Class A common stock. Generally, RSUs granted by us as employee compensation do not receive dividend equivalents; as such, we adjust the fair value of the RSUs for the present value of expected forgone dividends, which requires us to include an estimate of expected dividends as a valuation input. This grant-date fair value is amortized to expense ratably over the awards’ vesting periods. For RSUs with graded vesting features, we have made an accounting policy election to recognize compensation cost on a straight-line basis. The amortization is reflected as non-cash equity-based compensation expense in our unaudited condensed consolidated statements of operations.

Limited Partnership Units: Limited partnership units in BGC Holdings are generally held by employees. Generally such units receive quarterly allocations of net income based on their weighted-average pro rata share of economic ownership of our operating subsidiaries. These allocations are cash distributed on a quarterly basis and are generally contingent upon services being provided by the unit holders. As prescribed in FASB guidance, the quarterly allocations of net income to such limited partnership units are reflected as a separate component of compensation expense under “Allocations of net income to limited partnership units and founding/working partner units” in our unaudited condensed consolidated statements of operations.

Certain of these limited partnership units entitle the holders to receive post-termination payments equal to the notional amount in four equal yearly installments after the holder’s termination. These limited partnership units are accounted for as post-termination liability awards under FASB guidance. Accordingly, we recognize a liability for these units on our unaudited condensed consolidated statements of financial condition as part of “Accrued compensation” for the amortized portion of the post-termination payment amount, based on the current fair value of the expected future cash payout. We amortize the post-termination payment amount, less an expected forfeiture rate, over the vesting period, and record an expense for such awards based on the change in value at each reporting period in our unaudited condensed consolidated statements of operations as part of “Compensation and employee benefits.”

Certain limited partnership units are granted exchangeability into Class A common stock on a one-for-one basis (subject to adjustment). At the time exchangeability is granted, we recognize an expense based on the fair value of the award on that date, which is included in “Compensation and employee benefits” in our unaudited condensed consolidated statements of operations. During the three months ended June 30, 2013 and 2012, we incurred compensation expense, before associated income taxes, of $12.9 million and $38.1 million, respectively, related to the grant of exchangeability on partnership units. During the six months ended June 30, 2013 and 2012, we incurred compensation expense, before associated income taxes, of $23.5 million and $64.1 million, respectively, related to the grant of exchangeability on partnership units.

At the end of the second quarter of 2013, the Company commenced a global partnership restructuring program to provide retention incentives and allow us to take advantage of certain tax efficiencies (see “Share Count Reduction and Modifications/Extensions of Employment Agreements” herein). As a result of the program, we reduced the number of BGC Holdings limited partnership units outstanding by approximately 77.4 million units and granted and expect to issue 45.2 million shares of our Class A common stock, of which approximately 39.1 million will be restricted shares. Taken together, these actions reduced our fully diluted share count by 32.2 million shares.

 

75


Table of Contents

Employee Loans: We have entered into various agreements with certain of our employees and partners whereby these individuals receive loans that may be either wholly or in part repaid from distributions that the individuals receive on some or all of their limited partnership interests or may be forgiven over a period of time. Cash advance distribution loans are documented in formal agreements and are repayable in timeframes outlined in the underlying agreements. We intend for these advances to be repaid in full from the future distributions on existing and future awards granted. The distributions are treated as compensation expense when made and the proceeds are used to repay the loan. The forgivable portion of any loans is recognized as compensation expense in our unaudited condensed consolidated statements of operations over the life of the loan. The loan balances are periodically reviewed for potential impairment. Actual collectability of loan balances may differ from our estimates.

At the end of the second quarter of 2013, the Company commenced a global partnership restructuring program to provide retention incentives and to allow us to take advantage of certain tax efficiencies. Under the program, certain BGC Holdings, L.P. (“BGC Holdings”) limited partnership units were redeemed or exchanged for shares of our Class A common stock, of which approximately 39.1 million will be restricted shares (the “Restricted Stock”), which we expect to issue pursuant to the BGC Partners, Inc. Fourth Amended and Restated Long Term Incentive Plan (the “LTIP”) and the Company’s registration statement on Form S-8 for the LTIP. The number of shares of Restricted Stock delivered will be net of certain adjustments.

As of June 30, 2013 and December 31, 2012, the aggregate balance of employee loans was $124.8 million and $220.1 million, respectively, and is included as “Loans, forgivable loans and other receivables from employees and partners, net” in our unaudited condensed consolidated statements of financial condition. Compensation expense for the above-mentioned employee loans for the three months ended June 30, 2013 and 2012 was $170.7 million and $7.4 million, respectively. Compensation expense for the above-mentioned employee loans for the six months ended June 30, 2013 and 2012 was $180.2 million and $14.4 million, respectively. Due to the redemption/exchange of the limited partnership units in the program described above (see “Share Count Reduction and Modifications/Extensions of Employment Agreements” herein), we determined that the collectability of a portion of the employee loan balances is not expected and, therefore, we recognized a reserve for the three months ended June 30, 2013 in the amount of approximately $160.5 million. The compensation expense related to these loans included as part of “Compensation and employee benefits” in our unaudited condensed consolidated statements of operations.

Goodwill

Goodwill is the excess of the purchase price over the fair value of identifiable net assets acquired in a business combination. As prescribed in FASB guidance, Goodwill and Other Intangible Assets, goodwill is not amortized, but instead is periodically tested for impairment. We review goodwill for impairment on an annual basis during the fourth quarter of each fiscal year or whenever an event occurs or circumstances change that could reduce the fair value of a reporting unit below its carrying amount.

When reviewing goodwill for impairment, we first assess qualitative factors to determine whether it is more likely than not that the fair value of a reporting unit is less than its carrying amount. If the results of the qualitative assessment are not conclusive, or if we choose to bypass the qualitative assessment, we perform a goodwill impairment analysis using a two-step process.

The first step involves comparing each reporting unit’s estimated fair value with its carrying value, including goodwill. To estimate the fair value of the reporting units, we use a discounted cash flow model and data regarding market comparables. The valuation process requires significant judgment and involves the use of significant estimates and assumptions. These assumptions include cash flow projections, estimated cost of capital and the selection of peer companies and relevant multiples. Because significant assumptions and estimates are used in projecting future cash flows, choosing peer companies and selecting relevant multiples, actual results may differ from our estimates under different assumptions or conditions. If the estimated fair value of a reporting unit exceeds its carrying value, goodwill is deemed not to be impaired. If the carrying value exceeds estimated fair value, there is an indication of potential impairment and the second step is performed to measure the amount of potential impairment.

The second step of the process involves the calculation of an implied fair value of goodwill for each reporting unit for which step one indicated a potential impairment may exist. The implied fair value of goodwill is determined by measuring the excess of the estimated fair value of the reporting unit as calculated in step one, over the estimated fair values of the individual assets, liabilities and identified intangibles. Events such as economic weakness, significant declines in operating results of reporting units, or significant changes to critical inputs of the goodwill impairment test (e.g., estimates of cash flows or cost of capital) could cause the estimated fair value of our reporting units to decline, which could result in an impairment of goodwill in the future.

Income Taxes

We account for income taxes using the asset and liability method as prescribed in FASB guidance on Accounting for Income Taxes. Deferred tax assets and liabilities are recognized for the future tax consequences attributable to differences between the unaudited condensed consolidated financial statement carrying amounts of existing assets and liabilities and their respective tax bases.

 

76


Table of Contents

Certain of our entities are taxed as U.S. partnerships and are subject to the Unincorporated Business Tax (“UBT”) in the City of New York. Therefore, the tax liability or benefit related to the partnership income or loss except for UBT rests with the partners (see Note 2—“Limited Partnership Interests in BGC Holdings” for a discussion of partnership interests), rather than the partnership entity. As such, the partners’ tax liability or benefit is not reflected in our unaudited condensed consolidated financial statements. The tax-related assets, liabilities, provisions or benefits included in our unaudited condensed consolidated financial statements also reflect the results of the entities that are taxed as corporations, either in the U.S. or in foreign jurisdictions. Pursuant to FASB guidance on Accounting for Uncertainty in Income Taxes, an interpretation of FASB Statement on Accounting for Income Taxes, we provide for uncertain tax positions based upon management’s assessment of whether a tax benefit is more likely than not to be sustained upon examination by tax authorities. Management is required to determine whether a tax position is more likely than not to be sustained upon examination by tax authorities, including resolution of any related appeals or litigation processes, based on the technical merits of the position. Because significant assumptions are used in determining whether a tax benefit is more likely than not to be sustained upon examination by tax authorities, actual results may differ from our estimates under different assumptions or conditions. We recognize interest and penalties related to income tax matters in “Interest expense” and “Other expenses,” respectively, in our unaudited condensed consolidated statement of operations.

A valuation allowance is recorded against deferred tax assets if it is deemed more likely than not that those assets will not be realized. In assessing the need for a valuation allowance, we consider all available evidence, including past operating results, the existence of cumulative losses in the most recent fiscal years, estimates of future taxable income and the feasibility of tax planning strategies.

The measurement of current and deferred income tax assets and liabilities is based on provisions of enacted tax laws and involves uncertainties in the application of tax regulations in the U.S. and other tax jurisdictions. Because our interpretation of complex tax law may impact the measurement of current and deferred income taxes, actual results may differ from these estimates under different assumptions regarding the application of tax law.

See Note 3—“Summary of Significant Accounting Policies,” to our consolidated financial statements in Part II, Item 8 of our Annual Report on Form 10-K for additional information regarding our significant accounting policies.

RECENTLY ADOPTED ACCOUNTING PRONOUNCEMENTS

See Note 1—“Organization and Basis of Presentation,” to our unaudited condensed consolidated financial statements in Part I, Item 1 of this Quarterly Report on Form 10-Q for information regarding recently adopted accounting pronouncements.

NEW ACCOUNTING PRONOUNCEMENTS

See Note 1—“Organization and Basis of Presentation,” to our unaudited condensed consolidated financial statements in Part I, Item 1 of this Quarterly Report on Form 10-Q for information regarding new accounting pronouncements.

OUR ORGANIZATIONAL STRUCTURE

Stock Ownership

For purposes of representing Class A common stock ownership within our organizational structure diagram, we are including the shares granted and expected to be delivered through the Global Partnership Restructuring Program. At the end of the second quarter of 2013, the Company redeemed or exchanged 77,412,256 units from the partners of BGC and the Company granted, and expects to issue, 45,206,934 shares of the Company’s Class A common stock (see “Share Count Reduction and Modifications/Extensions of Employment Agreements” herein). As of July 31, 2013, there were approximately 137,023,123 shares of our Class A common stock outstanding, of which 4,334,576 shares were held by Cantor and CF Group Management, Inc. (“CFGM”), Cantor’s managing general partner. Therefore, taken together, the organizational diagram reflects an aggregate of 182,230,057 shares of Class A common stock as of July 31, 2013. Each share of Class A common stock, including any restricted shares, is generally entitled to one vote on matters submitted to a vote of our stockholders.

In addition, as of July 31, 2013, Cantor and CFGM held 34,848,107 shares of our Class B common stock (which represents all of the outstanding shares of our Class B common stock), representing, together with our Class A common stock held by Cantor and CFGM, approximately 66.5% of our voting power on such date. Each share of Class B common stock is generally entitled to the same rights as a share of Class A common stock, except that, on matters submitted to a vote of our stockholders, each share of Class B common stock is entitled to ten votes. The Class B common stock generally votes together with the Class A common stock on all matters submitted to a vote of our stockholders.

        Through July 31, 2013, Cantor has distributed to its current and former partners an aggregate of 19,557,642 shares of Class A common stock, consisting of (i) 18,197,176 shares to satisfy certain of Cantor’s deferred stock distribution obligations provided to such partners on April 1, 2008 (the “April 2008 distribution rights shares”), and (ii) 1,360,466 shares to satisfy certain of Cantor’s deferred stock distribution obligations provided to such partners on February 14, 2012 (the “February 2012 distribution rights shares”) in connection with Cantor’s payment of previous quarterly partnership distributions. As of July 31, 2013, Cantor is still obligated to distribute to partners an aggregate of 17,042,387 shares of Class A common stock, consisting of 15,174,568 April 2008 distribution rights shares and 1,867,819 February 2012 distribution rights shares.

From time to time, we may actively continue to repurchase shares.

 

77


Table of Contents

Partnership Structure

We are a holding company, and our business is operated through two operating partnerships, BGC U.S., which holds our U.S. businesses, and BGC Global, which holds our non-U.S. businesses. The limited partnership interests of the two operating partnerships are held by us and BGC Holdings, and the limited partnership interests of BGC Holdings are currently held by limited partnership unit holders, founding/working partners, and Cantor. We hold the BGC Holdings general partnership interest and the BGC Holdings special voting limited partnership interest, which entitle us to remove and appoint the general partner of BGC Holdings, and serve as the general partner of BGC Holdings, which entitles us to control BGC Holdings. BGC Holdings, in turn, holds the BGC U.S. general partnership interest and the BGC U.S. special voting limited partnership interest, which entitle the holder thereof to remove and appoint the general partner of BGC U.S., and the BGC Global general partnership interest and the BGC Global special voting limited partnership interest, which entitle the holder thereof to remove and appoint the general partner of BGC Global, and serves as the general partner of BGC U.S. and BGC Global, all of which entitle BGC Holdings (and thereby us) to control each of BGC U.S. and BGC Global. BGC Holdings holds its BGC Global general partnership interest through a company incorporated in the Cayman Islands, BGC Global Holdings GP Limited.

As a result of the Global Partnership Restructuring Program described above, as of July 31, 2013, we held directly and indirectly, through wholly owned subsidiaries, BGC U.S. limited partnership interests and BGC Global limited partnership interests consisting of 217,078,164 units and 217,078,164 units, representing approximately 68.8% and 68.8% of the outstanding BGC U.S. limited partnership interests and BGC Global limited partnership interests, respectively. As of that date, BGC Holdings held BGC U.S. limited partnership interests and BGC Global limited partnership interests consisting of 98,286,284 units and 98,286,284 units, representing approximately 31.2% and 31.2% of the outstanding BGC U.S. limited partnership interests and BGC Global limited partnership interests, respectively.

Limited partnership unit holders, founding/working partners, and Cantor directly hold BGC Holdings limited partnership interests. Since BGC Holdings in turn holds BGC U.S. limited partnership interests and BGC Global limited partnership interests, limited partnership unit holders, founding/working partners, and Cantor indirectly have interests in BGC U.S. limited partnership interests and BGC Global limited partnership interests.

Under the Global Partnership Restructuring Program, at the end of the second quarter of 2013, an aggregate of 77,412,256 BGC Holdings limited partnership units were redeemed or exchanged from the partners of BGC Holdings. The Company granted and expects to issue 45,206,934 shares of the Company’s Class A common stock. The Company also expects to pay the anticipated withholding taxes owed on behalf of these partners related to this redemption/exchange and issuance.

As a result of the foregoing, as of July 31, 2013, outstanding BGC Holdings partnership interests included 27,488,932 limited partnership units, 22,014,419 founding/working partner units and 48,782,933 Cantor units. We may in the future effect additional redemptions of certain existing BGC Holdings limited partnership units and founding/working partner units for restricted shares of Class A common stock. We may also continue our earlier global program, whereby BGC Holdings partners redeem certain of their existing limited partnership units and founding/working partner units in exchange for new units and receive exchangeability or cash for certain of their existing units and, in many cases, a modification or extension of their employment arrangements. We also expect to continue to grant exchange rights with respect to outstanding non-exchangeable issued limited partnership units and founding/working partner units.

The BGC Holdings limited partnership interests held by Cantor are generally exchangeable with us for our Class B common stock (or, at Cantor’s option or if there are no additional authorized but unissued shares of our Class B common stock, our Class A common stock) on a one-for-one basis (subject to customary anti-dilution adjustments). Upon certain circumstances, Cantor may have the right to acquire additional Cantor units in connection with the redemption of or grant of exchangeability to certain non-exchangeable founding/working partner units, none of which was redeemed/exchanged in the Global Partnership Restructuring Program.

In December 2012, the BGC Holdings limited partnership agreement was amended to create a new class of U.K. partnership unit, the LPU. LPUs are working partner units, are granted only to members of a U.K. limited liability partnership, BGC Services (Holdings) LLP, and are otherwise identical to existing PSUs.

 

78


Table of Contents

The following diagram illustrates our ownership structure as of July 31, 2013. The diagram does not reflect the various subsidiaries of BGC, BGC U.S., BGC Global, BGC Holdings or Cantor, or the noncontrolling interests in the Company’s consolidated subsidiaries other than Cantor’s units in BGC Holdings.*

 

LOGO

 

 

* Shares of our Class B common stock are convertible into shares of our Class A common stock at any time in the discretion of the holder on a one-for-one basis. Accordingly, if Cantor converted all of its Class B common stock into Class A common stock, Cantor would hold 18.1% of the voting power, and the public stockholders would hold 81.9% of the voting power (and its indirect economic interests in BGC U.S. and BGC Global would remain unchanged). The diagram does not reflect Cantor’s economic interest in the 8.75% convertible notes or the 23,573,484 shares of Class A common stock acquirable by Cantor upon conversion thereof. If Cantor converted all of the 8.75% convertible notes into shares of Class A common stock, Cantor would hold 67.9% of the voting power, and the public stockholders would hold 32.1% of the voting power (and Cantor’s indirect economic interests in each of BGC U.S. and BGC Global would be 32.9%). The diagram also does not reflect the 16,260,160 shares of Class A common stock issuable upon conversion of the 4.50% convertibles notes. Further, the diagram does not reflect any shares of Class A common stock that may become issuable upon the conversion or exchange of any convertible or exchangeable debt securities that may in the future be sold under our shelf Registration Statement on Form S-3 (Registration No. 333-180331). For purposes of the diagram, Cantor’s percentage ownership also includes CFGM’s percentage ownership. In addition, the diagram above reflects share and unit activity from January 1, 2013 through July 31, 2013 as follows: (a) 45,206,934 Global Partnership Restructuring Program restricted shares of Class A common stock granted and expected to be delivered by us; (b) 81,893 April 2008 distribution rights shares distributed, but not the 15,174,568 shares remaining to be distributed by Cantor; (c) 14,796 February 2012 distribution rights shares distributed, but not the 1,867,819 shares remaining to be distributed by Cantor; (d) 1,000,000 shares of Class A common stock donated by us to the Relief Fund; (f) 33,478 shares of Class A common stock repurchased by us; (g) 7,757,600 shares of Class A common stock sold by us under the December 2012 sales agreement pursuant to our shelf Registration Statement on Form S-3 (Registration No. 333-185110), but not the 11,307,490 shares remaining for sale under such sales agreement; (h) 1,086,975 shares issued by us under our acquisition shelf Registration Statement on Form S-4 (Registration No. 333-169232), but not the 16,210,217 shares remaining available for issuance under such Registration Statement; (i) 29,014 shares issued by us under our Dividend Reinvestment and Stock Purchase Plan shelf Registration Statement on Form S-3 (Registration No. 333-173109), but not the 9,885,157 shares remaining available for issuance under such Registration Statement; (j) 3,105,391 shares sold under our resale shelf Registration Statement on Form S-3 (Registration No. 333-167953), but not the 394,609 shares remaining available for sale under such Registration Statement; (k) 7,481,080 shares sold under our resale shelf Registration Statement on Form S-3 (Registration No. 333-175034), but not the 1,959,237 shares remaining available for sale under such Registration Statement; (l) 2,782,644 shares sold under our resale shelf Registration Statement on Form S-3 (Registration No. 333-187875), but not the 27,356 shares remaining available for sale under such Registration Statement; (m) 7,851,997 limited partnership and founding/working partner units redeemed by us for cash; and (n) 77,412,256 Global Partnership Restructuring Program limited partnership units redeemed or exchanged by us at the end of the second quarter of 2013.

 

79


Table of Contents
ITEM 3. QUANTITATIVE AND QUALITATIVE DISCLOSURES ABOUT MARKET RISK

Credit Risk

Credit risk arises from potential non-performance by counterparties and customers. BGC Partners has established policies and procedures to manage its exposure to credit risk. BGC Partners maintains a thorough credit approval process to limit exposure to counterparty risk and employs stringent monitoring to control the counterparty risk from its matched principal and agency businesses. BGC Partners’ account opening and counterparty approval process includes verification of key customer identification, anti-money laundering verification checks and a credit review of financial and operating data. The credit review process includes establishing an internal credit rating and any other information deemed necessary to make an informed credit decision, which may include correspondence, due diligence calls and a visit to the entity’s premises, as necessary.

Credit approval is granted subject to certain trading limits and may be subject to additional conditions, such as the receipt of collateral or other credit support. Ongoing credit monitoring procedures include reviewing periodic financial statements and publicly available information on the client and collecting data from credit rating agencies, where available, to assess the ongoing financial condition of the client. For U.S. Treasury transactions conducted through the eSpeed electronic trading platform, BGC Partners has developed and utilizes an electronic credit monitoring system which measures and controls credit usage, which may include the ability to prohibit execution of trades that would exceed risk limits and permit only risk reducing trades. As discussed in Note 1— “Organization and Basis of Presentation” to the Company’s unaudited condensed consolidated financial statements in Part I, Item 1 of this Quarterly Report on Form 10-Q, on June 28, 2013 we sold our on-the-run, electronic benchmark U.S. Treasury platform (the “Purchased Assets”) to the NASDAQ OMX Group, Inc. (“NASDAQ OMX”). The purchased Assets were part of a larger cash flow generating product group that includes other fully electronic trading market data and software businesses including electronic brokerage of off-the-run U.S. Treasures as well as Treasury Swaps, Treasure Repos, Treasury Spreads and Treasury Rolls. The monitoring system described above is compliant with SEC Rule 15c3-5, which became effective November 30, 2011. The Rule relates to systems such as eSpeed that provide direct market access to an exchange or Alternative Trading System. The Rule requires firms to set and monitor pre-trade limits for all activities subject to the Rule.

Through its subsidiaries, BGC Partners executes matched principal transactions in which it acts as a “middleman” by serving as counterparty to both a buyer and a seller in matching back-to-back trades. These transactions are then settled through a recognized settlement system or third-party clearing organization. Settlement typically occurs within one to three business days after the trade date. Cash settlement of the transaction occurs upon receipt or delivery of the underlying instrument that was traded. BGC Partners generally avoids settlement of principal transactions on a free-of-payment basis or by physical delivery of the underlying instrument. However, free-of-payment transactions may occur on a very limited basis.

The number of matched principal trades BGC Partners executes has continued to grow as compared to prior years. Receivables from broker-dealers, clearing organizations, customers and related broker-dealers and Payables to broker-dealers, clearing organizations, customers and related broker-dealers on the Company’s unaudited condensed consolidated statements of financial condition primarily represent the simultaneous purchase and sale of the securities associated with those matched principal transactions that have not settled as of their stated settlement dates. BGC Partners’ experience has been that substantially all of these transactions ultimately settle at the contracted amounts.

In addition, BGC Partners incurs limited credit risk related to certain brokerage activities. The counterparty risk relates to the collectability of the outstanding brokerage fee receivables. The review process includes monitoring both the clients and the related brokerage receivables. The review includes an evaluation of the ongoing collection process and an aging analysis of the brokerage receivables.

Market Risk

Market risk refers to the risk that a change in the level of one or more market prices, rates, indices or other factors will result in losses for a specified position. BGC Partners may allow certain of its desks to enter into unmatched principal transactions in the ordinary course of business and hold long and short inventory positions. These transactions are primarily for the purpose of facilitating clients’ execution needs, adding liquidity to a market or attracting additional order flow. As a result, BGC Partners may have market risk exposure on these transactions. BGC Partners’ exposure varies based on the size of its overall positions, the risk characteristics of the instruments held and the amount of time the positions are held before they are disposed of. BGC Partners has limited ability to track its exposure to market risk and unmatched positions on an intra-day basis; however, it attempts to mitigate its market risk on these positions by strict risk limits, extremely limited holding periods and hedging its exposure. These positions are intended to be held short term to facilitate customer transactions. However, due to a number of factors, including the nature of the position and access to the market on which it trades, BGC Partners may not be able to unwind the position and it may be forced to hold the position for a longer period than anticipated. All positions held longer than intra-day are marked to market.

 

80


Table of Contents

Our risk management procedures and strict limits are designed to monitor and limit the risk of unintended loss and have been effective in the past. However, there is no assurance that these procedures and limits will be effective at limiting unanticipated losses in the future. Adverse movements in the securities positions or a downturn or disruption in the markets for these positions could result in a substantial loss. In addition, principal gains and losses resulting from these positions could on occasion have a disproportionate effect, positive or negative, on BGC Partners’ consolidated financial condition and results of operations for any particular reporting period.

Operational Risk

Our businesses are highly dependent on our ability to process a large number of transactions across numerous and diverse markets in many currencies on a daily basis. If any of our data processing systems do not operate properly or are disabled or if there are other shortcomings or failures in our internal processes, people or systems, we could suffer impairment to our liquidity, financial loss, a disruption of our businesses, liability to clients, regulatory intervention or reputational damage. These systems may fail to operate properly or become disabled as a result of events that are wholly or partially beyond our control, including a disruption of electrical or communications services or our inability to occupy one or more of our buildings. The inability of our systems to accommodate an increasing volume of transactions could also constrain our ability to expand our businesses.

In addition, despite our contingency plans, our ability to conduct business may be adversely impacted by a disruption in the infrastructure that supports our businesses and the communities in which they are located. This may include a disruption involving electrical, communications, transportation or other services used by us or third parties with whom we conduct business.

Foreign Currency Risk

BGC Partners is exposed to risks associated with changes in foreign exchange rates. Changes in foreign currency rates create volatility in the U.S. dollar equivalent of the Company’s revenues and expenses, in particular with regard to British Pounds and Euros. In addition, changes in the remeasurement of BGC Partners’ foreign currency denominated net assets are recorded as part of its results of operations and fluctuate with changes in foreign currency rates. BGC monitors the net exposure in foreign currencies on a daily basis and hedges its exposure as deemed appropriate with highly rated major financial institutions.

Interest Rate Risk

BGC Partners had $423.8 million in fixed-rate debt outstanding as of June 30, 2013. These debt obligations are not currently subject to fluctuations in interest rates, although in the event of refinancing or issuance of new debt, such debt could be subject to changes in interest rates.

 

ITEM 4. CONTROLS AND PROCEDURES

Evaluation of Disclosure Controls and Procedures

BGC Partners maintains disclosure controls and procedures that are designed to ensure that information required to be disclosed by BGC Partners is recorded, processed, accumulated, summarized and communicated to its management, including its Chairman and Chief Executive Officer and its Chief Financial Officer, to allow timely decisions regarding required disclosures, and reported within the time periods specified in the SEC’s rules and forms. The Chairman and Chief Executive Officer and the Chief Financial Officer have performed an evaluation of the effectiveness of the design and operation of BGC Partners disclosure controls and procedures as of June 30, 2013. Based on that evaluation, the Chairman and Chief Executive Officer and the Chief Financial Officer concluded that BGC Partners’ disclosure controls and procedures were effective as of June 30, 2013.

Changes in Internal Control over Financial Reporting

During the three months ending June 30, 2013, BGC Partners continued the process of integrating policies, processes, people, technology and operations related to the Newmark Grubb Knight Frank acquisitions. The integration may result in future changes to our internal control over financial reporting. Management will continue to evaluate our internal control over financial reporting as we execute our integration activities. There were no changes in our internal control over financial reporting during the three months ended June 30, 2013 that materially affect, or are reasonably likely to materially affect, our internal control over financial reporting.

 

81


Table of Contents

PART II—OTHER INFORMATION

 

ITEM 1. LEGAL PROCEEDINGS

See the description of legal proceedings in Note 17—“Commitments, Contingencies and Guarantees” to the Company’s unaudited condensed consolidated financial statements included in Item 1 of Part I of this Quarterly Report on Form 10-Q, which is incorporated by reference herein.

 

ITEM 1A. RISK FACTORS

There have been no material changes in our risk factors from those described in Part I, Item 1A of our Form 10-K for the year ended December 31, 2012, and in Part II, Item 1A of our Form 10-Q for the quarter ended March 31, 2013. See “Risk Factors” in Part I, Item IA of our 2012 Annual Report on Form 10-K and Part II, Item 1A of our Quarterly Report on Form 10-Q for the quarter ended March 31, 2013.

 

ITEM 2. UNREGISTERED SALES OF EQUITY SECURITIES AND USE OF PROCEEDS

The information required by this Item is set forth in Note 5—“Stock Transactions and Unit Redemptions” to the unaudited condensed consolidated financial statements included in Item 1 of Part I of this Quarterly Report on Form 10-Q and in Management’s Discussion and Analysis of Financial Condition and Results of Operations (Item 2 of Part I) and is incorporated by reference herein.

 

ITEM 3. DEFAULTS UPON SENIOR SECURITIES

None.

 

ITEM 4. MINE SAFETY DISCLOSURES

None.

 

ITEM 5. OTHER INFORMATION

None.

 

ITEM 6. EXHIBITS

 

Exhibit

No.

  

Description

    2.1    Purchase Agreement, dated as of April 1, 2013, by and among BGC Partners, Inc., BGC Holdings, L.P., BGC Partners, L.P., The NASDAQ OMX Group, Inc., and for certain limited purposes, Cantor Fitzgerald, L.P.*
  10.1    Fourth Amended and Restated BGC Partners, Inc. Long Term Incentive Plan dated June 4, 2013 (incorporated by reference to Exhibit 10.1 to the Registrant’s Current Report on Form 8-K filed with the SEC on June 7, 2013)
  31.1    Certification by the Chief Executive Officer pursuant to Section 302 of the Sarbanes-Oxley Act of 2002
  31.2    Certification by the Chief Financial Officer pursuant to Section 302 of the Sarbanes-Oxley Act of 2002
  32       Certification pursuant to 18 U.S.C. Section 1350, as adopted pursuant to Section 906 of the Sarbanes-Oxley Act of 2002
101       The following materials from BGC Partners’ Quarterly Report on Form 10-Q for the period ended June 30, 2013 are formatted in eXtensible Business Reporting Language (XBRL): (i) the Unaudited Condensed Consolidated Statements of Financial Condition, (ii) the Unaudited Condensed Consolidated Statements of Operations, (iii) the Unaudited Condensed Consolidated Statements of Comprehensive Income, (iv) the Unaudited Condensed Consolidated Statements of Cash Flows, (v) the Unaudited Condensed Consolidated Statements of Changes in Equity, and (vi) Notes to the Unaudited Condensed Consolidated Financial Statements. This Exhibit 101 is deemed not filed for purposes of Sections 11 and 12 of the Securities Act of 1933 and Section 18 of the Securities Exchange Act of 1934, and otherwise is not subject to liability under these sections.

 

* Schedules and similar attachments have been omitted pursuant to Item 601(b)(2) of Regulation S-K. The Company will supplementally furnish a copy of them to the SEC upon request.

 

82


Table of Contents

SIGNATURES

Pursuant to the requirements of the Securities Exchange Act of 1934, the registrant has duly caused this Report on Form 10-Q for the quarter ended June 30, 2013 to be signed on its behalf by the undersigned thereunto duly authorized.

 

BGC Partners, Inc.
  /S/    HOWARD W. LUTNICK        

Name:

  Howard W. Lutnick

Title:

  Chairman of the Board and
  Chief Executive Officer
  /S/    ANTHONY GRAHAM SADLER        

Name:

  Anthony Graham Sadler

Title:

  Chief Financial Officer

Date: August 7, 2013

[Signature page to the Quarterly Report on Form 10-Q for the period ended June 30, 2013 dated August 7, 2013.]

 

83


Table of Contents

Exhibit Index

 

Exhibit

No.

  

Description

    2.1    Purchase Agreement, dated as of April 1, 2013, by and among BGC Partners, Inc., BGC Holdings, L.P., BGC Partners, L.P., The NASDAQ OMX Group, Inc., and for certain limited purposes, Cantor Fitzgerald, L.P.*
  10.1    Fourth Amended and Restated BGC Partners, Inc. Long Term Incentive Plan dated June 4, 2013 (incorporated by reference to Exhibit 10.1 to the Registrant’s Current Report on Form 8-K filed with the SEC on June 7, 2013)
  31.1    Certification by the Chief Executive Officer pursuant to Section 302 of the Sarbanes-Oxley Act of 2002
  31.2    Certification by the Chief Financial Officer pursuant to Section 302 of the Sarbanes-Oxley Act of 2002
  32       Certification pursuant to 18 U.S.C. Section 1350, as adopted pursuant to Section 906 of the Sarbanes-Oxley Act of 2002
101       The following materials from BGC Partners’ Quarterly Report on Form 10-Q for the period ended June 30, 2013 are formatted in eXtensible Business Reporting Language (XBRL): (i) the Unaudited Condensed Consolidated Statements of Financial Condition, (ii) the Unaudited Condensed Consolidated Statements of Operations, (iii) the Unaudited Condensed Consolidated Statements of Comprehensive Income, (iv) the Unaudited Condensed Consolidated Statements of Cash Flows, (v) the Unaudited Condensed Consolidated Statements of Changes in Equity, and (vi) Notes to the Unaudited Condensed Consolidated Financial Statements. This Exhibit 101 is deemed not filed for purposes of Sections 11 and 12 of the Securities Act of 1933 and Section 18 of the Securities Exchange Act of 1934, and otherwise is not subject to liability under these sections.

 

* Schedules and similar attachments have been omitted pursuant to Item 601(b)(2) of Regulation S-K. The Company will supplementally furnish a copy of them to the SEC upon request.

 

84