10-Q 1 d398533d10q.htm FORM 10-Q Form 10-Q
Table of Contents

 

 

UNITED STATES

SECURITIES AND EXCHANGE COMMISSION

Washington, D.C. 20549

 

 

FORM 10-Q

 

 

 

x QUARTERLY REPORT PURSUANT TO SECTION 13 OR 15(d) OF THE SECURITIES EXCHANGE ACT OF 1934

For the Quarterly Period Ended September 30, 2012

OR

 

¨ TRANSITION REPORT PURSUANT TO SECTION 13 OR 15(d) OF THE SECURITIES EXCHANGE ACT OF 1934

Commission File Numbers: 0-28191, 1-35591

 

 

BGC Partners, Inc.

(Exact name of registrant as specified in its charter)

 

 

 

Delaware   13-4063515

(State or other jurisdiction of

incorporation or organization)

 

(I.R.S. Employer

Identification No.)

499 Park Avenue, New York, NY   10022
(Address of principal executive offices)   (Zip Code)

(212) 610-2200

(Registrant’s telephone number, including area code)

 

 

Indicate by check mark whether the registrant (1) has filed all reports required to be filed by Section 13 or 15(d) of the Securities Exchange Act of 1934 during the preceding 12 months (or for such shorter period that the registrant was required to file such reports) and (2) has been subject to such filing requirements for the past 90 days.    x  Yes    ¨  No

Indicate by check mark whether the registrant has submitted electronically and posted on its corporate Web site, if any, every Interactive Data File required to be submitted and posted pursuant to Rule 405 of Regulation S-T (§232.405 of this chapter) during the preceding 12 months (or for such shorter period that the registrant was required to submit and post such files).    x  Yes    ¨  No

Indicate by check mark whether the registrant is a large accelerated filer, an accelerated filer, a non-accelerated filer or a smaller reporting company. See the definitions of “large accelerated filer,” “accelerated filer” and “smaller reporting company” in Rule 12b-2 of the Exchange Act. (Check one):

 

Large accelerated filer   ¨    Accelerated filer   x
Non-accelerated filer   ¨  (Do not check if a smaller reporting company)    Smaller reporting company   ¨

Indicate by check mark whether the registrant is a shell company (as defined in Rule 12b-2 of the Exchange Act).    ¨  Yes    x  No

On November 2, 2012, the registrant had 117,096,496 shares of Class A common stock, $0.01 par value, and 34,848,107 shares of Class B common stock, $0.01 par value, outstanding.

 

 

 


Table of Contents

BGC PARTNERS, INC.

TABLE OF CONTENTS

 

         Page  
PART I—FINANCIAL INFORMATION   

ITEM 1

 

Financial Statements (unaudited)

     5   
 

Condensed Consolidated Statements of Financial Condition—At September 30, 2012 and December 31, 2011

     5   
 

Condensed Consolidated Statements of Operations—For the Three and Nine Months Ended September 30, 2012 and September 30, 2011

     6   
 

Condensed Consolidated Statements of Comprehensive Income—For the Three and Nine Months Ended September 30, 2012 and September 30, 2011

     7   
 

Condensed Consolidated Statements of Cash Flows—For the Nine Months Ended September 30, 2012 and September 30, 2011

     8   
 

Condensed Consolidated Statements of Changes in Equity—For the Year Ended December 31, 2011

     10   
 

Condensed Consolidated Statements of Changes in Equity—For the Nine Months Ended September 30, 2012

     11   
 

Notes to Condensed Consolidated Financial Statements

     12   

ITEM 2

 

Management’s Discussion and Analysis of Financial Condition and Results of Operations

     41   

ITEM 3

 

Quantitative and Qualitative Disclosures About Market Risk

     73   

ITEM 4

 

Controls and Procedures

     75   
PART II—OTHER INFORMATION   

ITEM 1

 

Legal Proceedings

     76   

ITEM 1A

 

Risk Factors

     76   

ITEM 2

 

Unregistered Sales of Equity Securities and Use of Proceeds

     78   

ITEM 3

 

Defaults Upon Senior Securities

     78   

ITEM 4

 

Mine Safety Disclosures

     78   

ITEM 5

 

Other Information

     79   

ITEM 6

 

Exhibits

     79   

SIGNATURES

     80   

 

2


Table of Contents

SPECIAL NOTE ON FORWARD-LOOKING INFORMATION

This Form 10-Q contains forward-looking statements within the meaning of Section 27A of the Securities Act of 1933, as amended, which we refer to as the “Securities Act,” and Section 21E of the Securities Exchange Act of 1934, as amended, which we refer to as the “Exchange Act.” Such statements are based upon current expectations that involve risks and uncertainties. Any statements contained herein that are not statements of historical fact may be deemed to be forward-looking statements. For example, words such as “may,” “will,” “should,” “estimates,” “predicts,” “potential,” “continue,” “strategy,” “believes,” “anticipates,” “plans,” “expects,” “intends” and similar expressions are intended to identify forward-looking statements.

Our actual results and the outcome and timing of certain events may differ significantly from the expectations discussed in the forward-looking statements. Factors that might cause or contribute to such a discrepancy include, but are not limited to:

 

   

pricing and commissions and market position with respect to any of our products and services and those of our competitors;

 

   

the effect of industry concentration and reorganization, reduction of customers and consolidation;

 

   

liquidity, regulatory and clearing capital requirements and the impact of credit market events;

 

   

market conditions, including trading volume and volatility, potential deterioration of the equity and debt capital markets and our ability to access the capital markets;

 

   

our relationships with Cantor Fitzgerald, L.P., which we refer to as “Cantor” and its affiliates, including Cantor Fitzgerald & Co., which we refer to as “CF&Co,” any related conflicts of interest, competition for and retention of brokers and other managers and key employees, any impact of Cantor’s results on our credit ratings and/or the associated outlooks, support for liquidity and capital and other relationships, including Cantor’s holding of our 8.75% Convertible Notes, CF&Co’s acting as our sales agent under our controlled equity or other offerings, and CF&Co’s acting as our financial advisor in connection with one or more business combinations or other transactions;

 

   

economic or geopolitical conditions or uncertainties;

 

   

extensive regulation of our businesses, changes in regulations relating to the financial services, real estate and other industries, and risks relating to compliance matters, including regulatory examinations, inspections, investigations and enforcement actions, and any resulting costs, fines, penalties, sanctions, enhanced oversight, increased financial and capital requirements, and changes to or restrictions or limitations on specific activities, operations, compensatory arrangements, and growth opportunities, including acquisitions, hiring, and new business, products, or services;

 

   

factors related to specific transactions or series of transactions, including credit, performance and unmatched principal risk, counterparty failure, and the impact of fraud and unauthorized trading;

 

   

costs and expenses of developing, maintaining and protecting our intellectual property, as well as employment and other litigation and their related costs, including judgments or settlements paid or received;

 

   

certain financial risks, including the possibility of future losses and negative cash flows from operations, an increased need for short-term or long-term borrowings or other sources of cash, related to acquisitions or other matters, potential liquidity and other risks relating to our ability to obtain financing or refinancing of existing debt on terms acceptable to us, if at all, and risks of the resulting leverage, including potentially causing a reduction in our credit ratings and/or the associated outlooks given by the rating agencies to those credit ratings, increased borrowing costs, as well as interest and currency rate fluctuations;

 

   

our ability to enter new markets or develop new products, trading desks, marketplaces or services and to induce customers to use these products, trading desks, marketplaces or services and to secure and maintain market share;

 

   

our ability to enter into marketing and strategic alliances and business combination or other transactions in the financial services, real estate and other industries, including acquisitions, dispositions, reorganizations, partnering opportunities and joint ventures and to meet our financial reporting obligations with respect thereto, and the integration of any completed acquisition and the use of proceeds of any completed obligations;

 

   

our ability to hire and retain personnel;

 

   

our ability to expand the use of technology for hybrid and fully electronic trading;

 

   

our ability to effectively manage any growth that may be achieved, while ensuring compliance with all applicable regulatory requirements;

 

3


Table of Contents
   

our ability to identify and remediate any material weaknesses in our internal controls that could affect our ability to prepare financial statements and reports in a timely manner, control our policies, procedures, operations and assets, assess and manage our operational, regulatory, and financial risks, and integrate our acquired businesses;

 

   

the effectiveness of our risk management policies and procedures, and the impact of unexpected market moves and similar events;

 

   

the fact that the prices at which shares of our Class A common stock are sold in one or more of our controlled equity offerings or in other offerings or other transactions may vary significantly, and purchasers of shares in such offerings or transactions, as well as existing stockholders, may suffer significant dilution if the price they paid for their shares is higher than the price paid by other purchasers in such offerings or transactions;

 

   

our ability to meet expectations with respect to payments of dividends and distributions and repurchases of shares of our Class A common stock and purchases of limited partnership interests of BGC Holdings, L.P., which we refer to as “BGC Holdings,” or other equity interests in our subsidiaries, including from Cantor, our executive officers, other employees, partners, and others, and the net proceeds to be realized by us from offerings of our shares of Class A common stock;

 

   

the effect on the market for and trading price of our Class A common stock of various offerings and other transactions, including our controlled equity and other offerings of our Class A common stock and convertible or exchangeable debt securities, our repurchases of shares of our Class A common stock and purchases of BGC Holdings limited partnership interests or other equity interests of our subsidiaries, our payment of dividends on our Class A common stock and distributions on BGC Holdings limited partnership interests, convertible arbitrage, hedging, and other transactions engaged in by holders of our 4.50% convertible notes and counterparties to our capped call transactions, and resales of shares of our Class A common stock acquired from us or Cantor, including pursuant to our employee benefit plans, conversion or exchange of our convertible or exchangeable debt securities, and distributions from Cantor pursuant to Cantor’s distribution rights obligations and other distributions to Cantor partners including deferred distribution rights shares; and

 

   

the risk factors described in our latest Annual Report on Form 10-K filed with the Securities and Exchange Commission, which we refer to as the “SEC,” and any updates to those risk factors or new risk factors contained herein and in our subsequent Quarterly Reports on Form 10-Q and Current Reports on Form 8-K filed with the SEC.

The foregoing risks and uncertainties, as well as those risks and uncertainties set forth in this Quarterly Report on Form 10-Q, may cause actual results to differ materially from the forward-looking statements. Information in this Form 10-Q is given as of the date of filing the Form 10-Q with the SEC, and future events or circumstances could differ significantly from such information. We do not undertake to publicly update or revise any forward-looking statements, whether as a result of new information, future events or otherwise.

WHERE YOU CAN FIND MORE INFORMATION

Our Internet website address is www.bgcpartners.com. Through our Internet website, we make available, free of charge, the following documents as soon as reasonably practicable after they are electronically filed with, or furnished to, the SEC: our Annual Reports on Form 10-K; our proxy statements for our annual and special stockholder meetings; our Quarterly Reports on Form 10-Q; our Current Reports on Form 8-K; Forms 3, 4 and 5 and Schedules 13D filed on behalf of Cantor, our directors and our executive officers; and amendments to those documents. In addition, our Internet website is the primary location for press releases regarding our business, including our quarterly and year-end financial results.

 

4


Table of Contents

PART I—FINANCIAL INFORMATION

ITEM 1. FINANCIAL STATEMENTS

BGC PARTNERS, INC.

CONDENSED CONSOLIDATED STATEMENTS OF FINANCIAL CONDITION

(in thousands, except per share data)

(unaudited)

 

     September 30,
2012
    December 31,
2011
 

Assets

    

Cash and cash equivalents

   $ 313,307      $ 369,713   

Cash segregated under regulatory requirements

     6,286        2,968   

Securities owned

     32,303        16,282   

Marketable securities

     —          1,238   

Receivables from broker-dealers, clearing organizations, customers and related broker-dealers

     763,863        192,053   

Accrued commissions receivable, net

     249,870        222,293   

Loans, forgivable loans and other receivables from employees and partners, net

     210,214        192,658   

Fixed assets, net

     140,781        136,068   

Investments

     29,469        20,367   

Goodwill

     142,156        141,142   

Other intangible assets, net

     21,125        16,994   

Receivables from related parties

     6,400        5,754   

Other assets

     107,202        87,655   
  

 

 

   

 

 

 

Total assets

   $ 2,022,976      $ 1,405,185   
  

 

 

   

 

 

 

Liabilities, Redeemable Partnership Interest, and Equity

    

Short-term borrowings

   $ —        $ 13,600   

Accrued compensation

     127,265        143,800   

Payables to broker-dealers, clearing organizations, customers and related broker-dealers

     686,164        144,683   

Payables to related parties

     43,846        19,667   

Accounts payable, accrued and other liabilities

     246,596        250,552   

Notes payable and collateralized borrowings

     296,532        181,916   

Notes payable to related parties

     150,000        150,000   
  

 

 

   

 

 

 

Total liabilities

     1,550,403        904,218   

Redeemable partnership interest

     76,962        86,269   

Equity

    

Stockholders’ equity:

    

Class A common stock, par value $0.01 per share; 500,000 shares authorized; 133,035 and 115,217 shares issued at September 30, 2012 and December 31, 2011, respectively; and 114,993 and 97,220 shares outstanding at September 30, 2012 and December 31, 2011, respectively

     1,330        1,152   

Class B common stock, par value $0.01 per share; 100,000 shares authorized; 34,848 shares issued and outstanding at September 30, 2012 and December 31, 2011, convertible into Class A common stock

     348        348   

Additional paid-in capital

     546,228        489,369   

Contingent Class A common stock

     16,050        20,133   

Treasury stock, at cost: 18,042 and 17,997 shares of Class A common stock at September 30, 2012 and December 31, 2011, respectively

     (110,090     (109,870

Retained deficit

     (143,314     (80,726

Accumulated other comprehensive loss

     (4,809     (3,752
  

 

 

   

 

 

 

Total stockholders’ equity

     305,743        316,654   

Noncontrolling interest in subsidiaries

     89,868        98,044   
  

 

 

   

 

 

 

Total equity

     395,611        414,698   
  

 

 

   

 

 

 

Total liabilities, redeemable partnership interest, and equity

   $ 2,022,976      $ 1,405,185   
  

 

 

   

 

 

 

The accompanying Notes to the unaudited Condensed Consolidated Financial Statements are an integral part of these financial statements.

 

5


Table of Contents

BGC PARTNERS, INC.

CONDENSED CONSOLIDATED STATEMENTS OF OPERATIONS

(in thousands, except per share data)

(unaudited)

 

     Three Months Ended
September 30,
    Nine Months Ended
September 30,
 
     2012     2011     2012     2011  

Revenues:

        

Commissions

   $ 303,124      $ 261,496      $ 883,642      $ 745,342   

Principal transactions

     76,417        94,997        259,848        295,113   

Real estate management services

     33,953        —          66,519        —     

Fees from related parties

     13,102        15,220        39,143        46,861   

Market data

     4,166        4,556        13,120        13,730   

Software solutions

     2,485        2,328        7,421        6,718   

Interest income

     1,397        1,730        5,135        4,090   

Other revenues

     8,668        1,283        18,091        2,397   

Losses on equity investments

     (2,995     (1,675     (8,103     (4,735
  

 

 

   

 

 

   

 

 

   

 

 

 

Total revenues

     440,317        379,935        1,284,816        1,109,516   

Expenses:

        

Compensation and employee benefits

     288,669        253,879        843,567        681,577   

Allocations of net income to limited partnership units and founding/working partner units

     56        —          7,945        18,437   
  

 

 

   

 

 

   

 

 

   

 

 

 

Total compensation and employee benefits

     288,725        253,879        851,512        700,014   

Occupancy and equipment

     40,010        29,943        115,331        94,969   

Fees to related parties

     2,837        3,297        9,525        8,916   

Professional and consulting fees

     18,062        19,625        56,896        48,177   

Communications

     22,863        21,508        66,223        64,639   

Selling and promotion

     22,153        19,507        65,112        59,136   

Commissions and floor brokerage

     5,675        6,539        17,188        19,566   

Interest expense

     9,758        6,754        24,894        15,917   

Other expenses

     26,622        23,365        51,161        54,645   
  

 

 

   

 

 

   

 

 

   

 

 

 

Total expenses

     436,705        384,417        1,257,842        1,065,979   

Income (loss) from operations before income taxes

     3,612        (4,482 )     26,974        43,537   

Provision (benefit) for income taxes

     2,623        (1,338 )     9,895        12,094   
  

 

 

   

 

 

   

 

 

   

 

 

 

Consolidated net income (loss)

   $ 989      $ (3,144   $ 17,079      $ 31,443   
  

 

 

   

 

 

   

 

 

   

 

 

 

Less: Net income (loss) attributable to noncontrolling interest in subsidiaries

     1,440        (1,111     7,383        15,146   
  

 

 

   

 

 

   

 

 

   

 

 

 

Net (loss) income available to common stockholders

   $ (451   $ (2,033   $ 9,696      $ 16,297   
  

 

 

   

 

 

   

 

 

   

 

 

 

Per share data:

        

Basic earnings per share

        

Net (loss) income available to common stockholders

   $ (451   $ (2,033   $ 9,696      $ 16,297   
  

 

 

   

 

 

   

 

 

   

 

 

 

Basic (loss) earnings per share

   $ 0.00      $ (0.02   $ 0.07      $ 0.15   
  

 

 

   

 

 

   

 

 

   

 

 

 

Basic weighted-average shares of common stock outstanding

     146,703        124,279        141,104        111,515   
  

 

 

   

 

 

   

 

 

   

 

 

 

Fully diluted earnings per share

        

Net (loss) income for fully diluted shares

   $ (451   $ (2,033   $ 18,844      $ 16,297   
  

 

 

   

 

 

   

 

 

   

 

 

 

Fully diluted (loss) earnings per share

   $ 0.00      $ (0.02   $ 0.07      $ 0.15   
  

 

 

   

 

 

   

 

 

   

 

 

 

Fully diluted weighted-average shares of common stock outstanding

     146,703        124,279        275,159        111,778   
  

 

 

   

 

 

   

 

 

   

 

 

 

Dividends declared per share of common stock

   $ 0.17      $ 0.17      $ 0.51      $ 0.48   
  

 

 

   

 

 

   

 

 

   

 

 

 

Dividends declared and paid per share of common stock

   $ 0.17      $ 0.17      $ 0.51      $ 0.48   
  

 

 

   

 

 

   

 

 

   

 

 

 

The accompanying Notes to the unaudited Condensed Consolidated Financial Statements are an integral part of these financial statements.

 

6


Table of Contents

BGC PARTNERS, INC.

CONDENSED CONSOLIDATED STATEMENTS OF COMPREHENSIVE INCOME

(in thousands)

(unaudited)

 

     Three Months Ended
September 30,
    Nine Months Ended
September 30,
 
     2012      2011     2012     2011  

Consolidated net income (loss)

   $ 989       $ (3,144   $ 17,079      $ 31,443   

Other comprehensive income (loss), net of tax:

         

Foreign currency translation adjustments

     635         (6,677     (1,275     (2,670

Unrealized loss on securities available for sale

     —          (35     —         (2,344
  

 

 

    

 

 

   

 

 

   

 

 

 

Total other comprehensive income (loss), net of tax

     635         (6,712     (1,275     (5,014
  

 

 

    

 

 

   

 

 

   

 

 

 

Comprehensive income (loss)

     1,624         (9,856     15,804        26,429   

Less: comprehensive income (loss) attributable to noncontrolling interest in subsidiaries, net of tax

     1,551         (2,414     7,165        14,286   
  

 

 

    

 

 

   

 

 

   

 

 

 

Comprehensive income (loss) attributable to common stockholders

   $ 73       $ (7,442   $ 8,639      $ 12,143   
  

 

 

    

 

 

   

 

 

   

 

 

 

The accompanying Notes to the unaudited Condensed Consolidated Financial Statements are an integral part of these financial statements.

 

7


Table of Contents

BGC PARTNERS, INC.

CONDENSED CONSOLIDATED STATEMENTS OF CASH FLOWS

(in thousands)

(unaudited)

 

     Nine Months Ended
September 30,
 
     2012     2011  

CASH FLOWS FROM OPERATING ACTIVITIES:

    

Consolidated net income

   $ 17,079      $ 31,443   

Adjustments to reconcile consolidated net income to net cash provided by operating activities:

    

Fixed asset depreciation and intangible asset amortization

     38,254        36,203   

Employee loan amortization

     24,087        23,899   

Equity-based compensation

     89,427        98,130   

Allocations of net income to limited partnership units and founding/working partner units

     7,945        18,437   

Losses on equity investments

     8,103        4,735   

Accretion of discount on convertible notes

     3,271        792   

Impairment of fixed assets

     1,084        564   

Impairment loss on marketable securities

     291        —     

Deferred tax benefit

     (5,139     (621

Recognition of deferred revenue

     —          (1,454 )

Sublease provision adjustment

     (2,438     4,244   

Other

     103        69   

Decrease (increase) in operating assets:

    

Receivables from broker-dealers, clearing organizations, customers and related broker-dealers

     (569,979     (275,377

Loans, forgivable loans and other receivables from employees and partners, net

     (52,090     (52,689

Accrued commissions receivable, net

     13,791        (44,425

Securities owned

     (16,485     (5,918

Receivables from related parties

     99        (5,379

Cash segregated under regulatory requirements

     (3,318     (938

Other assets

     (8,587     (18,474 )

Increase (decrease) in operating liabilities:

    

Payables to broker-dealers, clearing organizations, customers and related broker-dealers

     541,429        253,052   

Payables to related parties

     24,145        (1,884

Accounts payable, accrued and other liabilities

     (2,121     (10,643

Accrued compensation

     (13,296     (16,474
  

 

 

   

 

 

 

Net cash provided by operating activities

   $ 95,655      $ 37,292   

 

8


Table of Contents

BGC PARTNERS, INC.

CONDENSED CONSOLIDATED STATEMENTS OF CASH FLOWS—(Continued)

(in thousands)

(unaudited)

 

     Nine Months Ended
September 30,
 
     2012     2011  

CASH FLOWS FROM INVESTING ACTIVITIES:

    

Purchases of fixed assets

   $ (29,417   $ (18,572

Capitalization of software development costs

     (8,886     (11,523

Investment in unconsolidated entities

     (17,205     (1,328

Payments for acquisitions, net of cash acquired

     (25,679     322   

Purchase of notes receivable

     (22,000     —     

Capitalization of trademarks, patent defense and registration costs

     (1,180     (520

Sale of marketable securities

     906        —     
  

 

 

   

 

 

 

Net cash used in investing activities

     (103,461     (31,621

CASH FLOWS FROM FINANCING ACTIVITIES:

    

Notes payable and collateralized borrowings

     111,345        9,453   

Issuance of Convertible Notes

     —          155,620   

Purchase of capped call

     —          (11,392

Short-term borrowings

     (13,600     —     

Earnings distributions to limited partnership interests and other noncontrolling interests

     (68,002     (62,450

Redemption of limited partnership interests

     (14,074     (1,813

Dividends to stockholders

     (72,284     (55,199

Proceeds from offering of Class A common stock, net

     10,869        14,224   

Partner purchase of working partner units

     —          63   

Repurchase of Class A common stock

     (337     (126

Cancellation of restricted stock units in satisfaction of withholding tax requirements

     (2,251     (3,208

Proceeds from exercises of stock options

     —          8,506   

Tax impact on exercise/delivery of equity awards

     —          3,281   
  

 

 

   

 

 

 

Net cash (used in) provided by financing activities

     (48,334     56,959   

Effect of exchange rate changes on cash and cash equivalents

     (266     5,582   

Net (decrease) increase in cash and cash equivalents

     (56,406     68,212   

Cash and cash equivalents at beginning of period

     369,713        364,104   
  

 

 

   

 

 

 

Cash and cash equivalents at end of period

   $ 313,307      $ 432,316   
  

 

 

   

 

 

 

Supplemental cash information:

    

Cash paid during the period for taxes

   $ 10,086      $ 20,991   
  

 

 

   

 

 

 

Cash paid during the period for interest

   $ 19,186      $ 12,368   
  

 

 

   

 

 

 

Supplemental non-cash information:

    

Issuance of Class A common stock upon exchange of limited partnership interests

   $ 69,451      $ 49,993   

Donations with respect to Charity Day

     7,446        12,076   

Issuance of Class A common stock upon purchase of notes receivable

     3,055        —     

Issuance of Class A common stock upon exchange of Cantor units

     —          8,407   

Issuance of Class B common stock upon exchange of Cantor units

     —          8,407   

Use of notes receivable in business acquisition

     25,492        —     

The accompanying Notes to the unaudited Condensed Consolidated Financial Statements are an integral part of these financial statements.

 

9


Table of Contents

BGC PARTNERS, INC.

CONDENSED CONSOLIDATED STATEMENTS OF CHANGES IN EQUITY

For the Year Ended December 31, 2011

(in thousands, except share amounts)

(unaudited)

 

    BGC Partners, Inc. Stockholders              
    Class A
Common
Stock
    Class B
Common
Stock
    Additional
Paid-in
Capital
    Contingent
Class A
Common
Stock
    Treasury
Stock
    Retained
Earnings
(Deficit)
    Accumulated
Other
Comprehensive
Loss
    Noncontrolling
Interest in
Subsidiaries
    Total  

Balance, January 1, 2011

  $ 881      $ 258      $ 366,827      $ 3,171      $ (109,627   $ (23,616   $ (977   $ 94,939      $ 331,856   

Comprehensive income:

                 

Consolidated net income

    —          —          —          —          —          20,137        —          18,223        38,360   

Other comprehensive loss, net of tax

                 

Change in cumulative translation adjustment

    —          —          —          —          —          —          (3,471     (508     (3,979

Unrealized gain (loss) on securities available for sale

    —          —          —          —          —          —          696        (25     671   
 

 

 

   

 

 

   

 

 

   

 

 

   

 

 

   

 

 

   

 

 

   

 

 

   

 

 

 

Comprehensive income

    —          —          —          —          —          20,137        (2,775     17,690        35,052   

Equity-based compensation, 1,937,093 shares

    19        —          4,337        —          —          —          —          4,365        8,721   

Dividends to common stockholders

    —          —          —          —          —          (77,244     —          —          (77,244

Earnings distributions to limited partnership interests

    —          —          —          —          —          —          —          (69,816     (69,816

Grant of exchangeability and redemption of limited partnership interests, issuance of 12,259,184 shares

    123        —          79,928        —          —          —          —          31,836        111,887   

Issuance of Class A common stock (net of costs), 3,829,176 shares

    39        —          14,774        —          —          —          —          11,952        26,765   

Issuance of Class A common stock upon exchange of Cantor units, 9,000,000 shares

    90        —          8,317        —          —          —          —          (8,407     —     

Issuance of Class B common stock upon exchange of Cantor units, 9,000,000 shares

    —          90        8,317        —          —          —          —          (8,407     —     

Redemption of founding/working partner units, 236,741 units

    —          —          (395     —          —          —          —          (531     (926

Repurchase of Class A common stock, 60,929 shares

    —          —          —          —          (243     —          —          (149     (392

Capital contribution by founding/working partners with respect to Charity Day

    —          —          5,130        —          —          —          —          3,046        8,176   

Re-allocation of equity due to additional investment by founding/working partners

    —          —          —          —          —          —          —          (6,121     (6,121

Purchase of capped call, net of tax

    —          —          (6,219     —          —          —          —          (3,692     (9,911

Equity component of convertible notes, net of tax

    —          —          10,073        —          —          —          —          5,980        16,053   

Acquisition of CantorCO2e, L.P.

    —          —          (1,255     —          —          —          —          (745     (2,000

Issuance of contingent Class A common stock for acquisitions, 4,716,848 shares

    —          —          236        16,962        —          —          —          9,580        26,778   

Newmark noncontrolling interest

    —          —          —          —          —          —          —          14,384        14,384   

Other

    —          —          (701     —          —          (3     —          2,140        1,436   
 

 

 

   

 

 

   

 

 

   

 

 

   

 

 

   

 

 

   

 

 

   

 

 

   

 

 

 

Balance, December 31, 2011

  $ 1,152      $ 348      $ 489,369      $ 20,133      $ (109,870   $ (80,726   $ (3,752   $ 98,044      $ 414,698   
 

 

 

   

 

 

   

 

 

   

 

 

   

 

 

   

 

 

   

 

 

   

 

 

   

 

 

 

 

The accompanying Notes to the unaudited Condensed Consolidated Financial Statements are an integral part of these financial statements.

 

10


Table of Contents

BGC PARTNERS, INC.

CONDENSED CONSOLIDATED STATEMENTS OF CHANGES IN EQUITY – (Continued)

For the Nine Months Ended September 30, 2012

(in thousands, except share amounts)

(unaudited)

 

    BGC Partners, Inc. Stockholders              
    Class A
Common
Stock
    Class B
Common
Stock
    Additional
Paid-in
Capital
    Contingent
Class A
Common
Stock
    Treasury
Stock
    Retained
Earnings
(Deficit)
    Accumulated
Other
Comprehensive
Loss
    Noncontrolling
Interest in
Subsidiaries
    Total  

Balance, January 1, 2012

  $ 1,152      $ 348      $ 489,369      $ 20,133      $ (109,870   $ (80,726   $ (3,752   $ 98,044      $ 414,698   

Comprehensive income:

                 

Consolidated net income

    —          —          —          —          —          9,696        —          7,383        17,079   

Other comprehensive income, net of tax

                 

Change in cumulative translation adjustment

    —          —          —          —          —          —          (1,057     (218     (1,275
 

 

 

   

 

 

   

 

 

   

 

 

   

 

 

   

 

 

   

 

 

   

 

 

   

 

 

 

Comprehensive income

    —          —          —          —          —          9,696        (1,057     7,165        15,804   

Equity-based compensation, 1,172,546 shares

    12        —          1,970        —          —          —          —          1,826        3,808   

Dividends to common stockholders

    —          —          —          —          —          (72,284     —          —          (72,284

Earnings distributions to limited partnership interests and other noncontrolling interests

    —          —          —          —          —          —          —          (66,167     (66,167

Grant of exchangeability and redemption of limited partnership interests, issuance of 12,297,169 shares

    123        —          45,426        —          —          —          —          46,647        92,196   

Issuance of Class A common stock (net of costs), 2,969,927 shares

    29        —          11,912        —          —          —          —          6,373        18,314   

Issuance of Class A common stock upon purchase of notes receivable, 453,172 shares

    5        —          1,991        —          —          —          —          1,059        3,055   

Redemption of founding/working partner units, 2,027,762 units

    —          —          (7,064     —          —          —          —          (3,782     (10,846

Repurchase of Class A common stock, 44,013 shares

    —          —          —          —          (220     —          —          (117     (337

Cantor purchase of Cantor units from BGC Holdings upon redemption of founding/working partner units, 920,729 units

    —          —          —          —          —          —          —          2,732        2,732   

Re-allocation of equity due to additional investment by founding/working partners

    —          —          —          —          —          —          —          (144     (144

Issuance of contingent and Class A common stock for acquisitions, 924,241 shares

    9        —          4,949        (4,469     —          —          —          236        725   

Newmark noncontrolling interest

    —          —          (828     386        —          —          —          (3,940     (4,382

Other

    —          —          (1,497     —          —          —          —          (64     (1,561
 

 

 

   

 

 

   

 

 

   

 

 

   

 

 

   

 

 

   

 

 

   

 

 

   

 

 

 

Balance, September 30, 2012

  $ 1,330      $ 348      $ 546,228      $ 16,050      $ (110,090   $ (143,314   $ (4,809   $ 89,868      $ 395,611   
 

 

 

   

 

 

   

 

 

   

 

 

   

 

 

   

 

 

   

 

 

   

 

 

   

 

 

 

The accompanying Notes to the unaudited Condensed Consolidated Financial Statements are an integral part of these financial statements

 

11


Table of Contents

BGC PARTNERS, INC.

NOTES TO CONDENSED CONSOLIDATED FINANCIAL STATEMENTS

(unaudited)

 

1. Organization and Basis of Presentation

BGC Partners, Inc. (together with its subsidiaries, “BGC Partners,” “BGC” or the “Company”) is a leading global brokerage company primarily servicing the wholesale financial and real estate markets. The Company specializes in the brokering of a broad range of products, including fixed income securities, interest rate swaps, foreign exchange, equities, equity derivatives, credit derivatives, commercial real estate, commodities, futures and structured products. BGC Partners also provides a full range of services, including trade execution, broker-dealer services, clearing, processing, information, and other back-office services to a broad range of financial and non-financial institutions. BGC Partners’ integrated platform is designed to provide flexibility to customers with regard to price discovery, execution and processing of transactions, and enables them to use voice, hybrid, or in many markets, fully electronic brokerage services in connection with transactions executed either over-the-counter (“OTC”) or through an exchange.

Through its eSpeed, BGC Trader™ and BGC Market Data brands, BGC Partners offers financial technology solutions, market data, and analytics related to select financial instruments and markets. Through its Newmark Grubb Knight Frank brand, the Company offers commercial real estate tenants, owners, investors and developers a wide range of brokerage services as well as property and facilities management. BGC Partners’ customers include many of the world’s largest banks, broker-dealers, investment banks, trading firms, hedge funds, governments, corporations, property owners, real estate developers and investment firms. BGC Partners has offices in dozens of major markets, including New York and London, as well as in Atlanta, Beijing, Boston, Chicago, Copenhagen, Dubai, Hong Kong, Houston, Istanbul, Johannesburg, Los Angeles, Mexico City, Miami, Moscow, Nyon, Paris, Rio de Janeiro, São Paulo, Seoul, Singapore, Sydney, Tokyo, Toronto, Washington, D.C. and Zurich.

The Company’s unaudited condensed consolidated financial statements have been prepared pursuant to the rules and regulations of the United States (“U.S.”) Securities and Exchange Commission (“SEC”) and in conformity with accounting principles generally accepted in the United States of America (“U.S. GAAP”). The Company’s unaudited condensed consolidated financial statements include the Company’s accounts and all subsidiaries in which the Company has a controlling interest. Intercompany balances and transactions have been eliminated in consolidation.

The unaudited condensed consolidated financial statements contain all normal and recurring adjustments that, in the opinion of management, are necessary for a fair presentation of the unaudited condensed consolidated statements of financial condition, the unaudited condensed consolidated statements of operations, the unaudited condensed consolidated statements of comprehensive income, the unaudited condensed consolidated statements of cash flows and the unaudited condensed consolidated statements of changes in equity of the Company for the periods presented. The results of operations for the 2012 interim periods are not necessarily indicative of results to be expected for the entire fiscal year, which will end on December 31, 2012.

Recently Adopted Accounting Pronouncements:

Beginning with the quarter ended September 30, 2011, the Company early adopted the FASB’s guidance on Comprehensive Income—Presentation of Comprehensive Income. This guidance requires (i) presentation of other comprehensive income either in a continuous statement of comprehensive income or in a separate statement presented consecutively with the statement of operations and (ii) presentation of reclassification adjustments from other comprehensive income to net income on the face of the financial statements. The adoption of this FASB guidance did not have an impact on the Company’s unaudited condensed consolidated financial statements as it requires only a change in presentation. The Company has presented other comprehensive income in a separate statement following the Company’s unaudited condensed consolidated statements of operations.

In May 2011, the FASB issued guidance on Fair Value Measurement—Amendments to Achieve Common Fair Value Measurement and Disclosure Requirements in U.S. GAAP and IFRSs. This guidance expands the disclosure requirements

 

12


Table of Contents

around fair value measurements categorized in Level 3 of the fair value hierarchy. It also clarifies and expands upon existing requirements for fair value measurements of financial assets and liabilities as well as instruments classified in stockholders’ equity. This FASB guidance is effective for interim and annual periods beginning after December 15, 2011. The adoption of this FASB guidance did not have a material impact on the Company’s unaudited condensed consolidated financial statements.

Beginning with the year ended December 31, 2011, the Company adopted the FASB’s guidance on Intangibles—Goodwill and Other—Testing Goodwill for Impairment, to simplify how entities test goodwill for impairment. This guidance allows entities to first assess qualitative factors to determine whether it is more likely than not that the fair value of a reporting unit is less than its carrying amount. If a more than 50% likelihood exists that the fair value is less than the carrying amount, then a two-step goodwill impairment test must be performed. The adoption of this FASB guidance did not have a material impact on the Company’s unaudited condensed consolidated financial statements.

New Accounting Pronouncements:

In December 2011, the FASB issued guidance on Disclosures about Offsetting Assets and Liabilities, which will require entities to disclose information about offsetting and related arrangements to enable users of financial statements to evaluate the potential effect of netting arrangements on an entity’s financial position, including the potential effect of rights of set-off. This FASB guidance is effective for interim and annual reporting periods beginning on or after January 1, 2013. The adoption of this FASB guidance is not expected to have a material impact on the Company’s unaudited condensed consolidated financial statements, as this guidance only requires additional disclosures concerning offsetting and related arrangements.

In July 2012, the FASB issued guidance on Intangibles—Goodwill and Other—Testing Indefinite-Lived Intangible Assets for Impairment, which simplifies how entities test indefinite-lived intangible assets for impairment. This guidance allows entities to first assess qualitative factors to determine whether it is more likely than not that an indefinite-lived intangible asset is impaired. If a more than 50% likelihood exists that an indefinite-lived intangible asset is impaired, then a quantitative impairment test must be performed by comparing the fair value of the asset with its carrying amount. This FASB guidance is effective for interim and annual impairment tests performed for fiscal years beginning after September 15, 2012. Early adoption is permitted. The adoption of this FASB guidance is not expected to have a material impact on the Company’s unaudited condensed consolidated financial statements.

 

2. Limited Partnership Interests in BGC Holdings

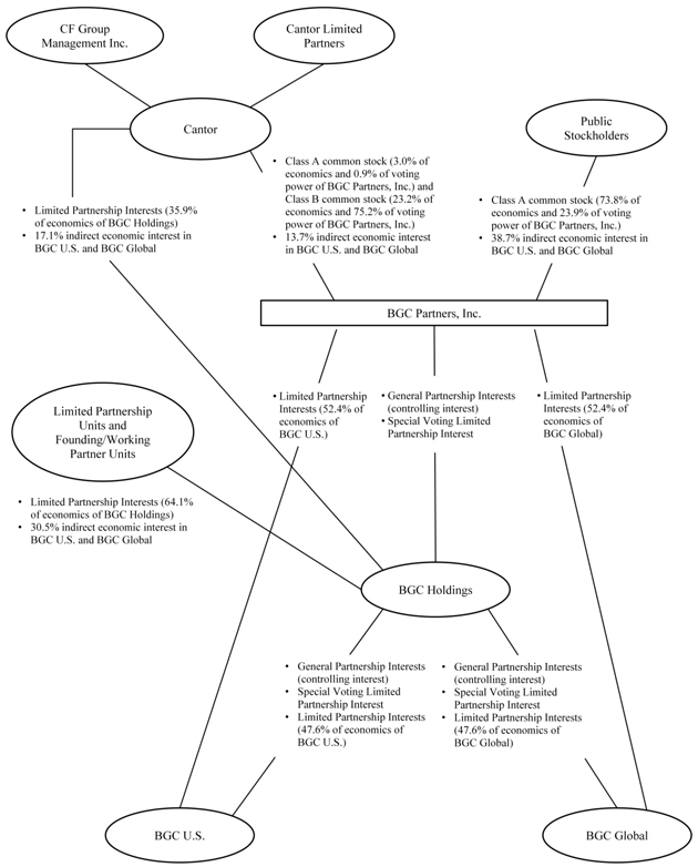
BGC Holdings, L.P. (“BGC Holdings”) is a consolidated subsidiary of the Company for which the Company is the general partner. The Company and BGC Holdings jointly own BGC Partners, L.P. (“BGC US”) and BGC Global Holdings L.P. (“BGC Global”), the two operating partnerships. Listed below are the limited partnership interests in BGC Holdings. The founding/working partner units, limited partnership units and Cantor units held by Cantor Fitzgerald, L.P. (“Cantor”), each as defined below, collectively represent all of the “limited partnership interests” in BGC Holdings.

Founding/Working Partner Units

Founding/working partners have a limited partnership interest in BGC Holdings. The Company accounts for founding/working partner units outside of permanent capital, as “Redeemable partnership interest,” in the Company’s unaudited condensed consolidated statements of financial condition. This classification is applicable to founding/working partner units because founding/working partner units are redeemable upon termination of a partner, which includes the termination of employment, which can be at the option of the partner and not within the control of the issuer.

Founding/working partner units are held by limited partners who are employees and generally receive quarterly allocations of net income based on their weighted-average pro rata share of economic ownership of the operating subsidiaries. Upon termination of employment or otherwise ceasing to provide substantive services, the founding/working partner units are redeemed, and the unit holders are no longer entitled to participate in the quarterly cash distributed allocations of net income. Since these allocations of net income are cash distributed on a quarterly basis and are contingent upon services being provided by the unit holder, they are reflected as a separate component of compensation expense under “Allocations of net income to limited partnership units and founding/working partner units” in the Company’s unaudited condensed consolidated statements of operations.

Limited Partnership Units

Certain employees hold limited partnership interests in BGC Holdings (e.g., REUs, RPUs, PSUs, and PSIs, collectively the “limited partnership units”). Generally, such units receive quarterly allocations of net income based on their weighted-average pro rata share of economic ownership of the operating subsidiaries. These allocations are cash distributed on a

 

13


Table of Contents

quarterly basis and are generally contingent upon services being provided by the unit holders. As prescribed in FASB guidance, the quarterly allocations of net income on such limited partnership units are reflected as a separate component of compensation expense under “Allocations of net income to limited partnership units and founding/working partner units” in the Company’s unaudited condensed consolidated statements of operations.

Certain of these limited partnership units entitle the holders to receive post-termination payments equal to the notional amount of the units in four equal yearly installments after the holder’s termination. These limited partnership units are accounted for as post-termination liability awards, and in accordance with FASB guidance the Company records compensation expense for the awards based on the change in value at each reporting date in the Company’s unaudited condensed consolidated statements of operations as part of “Compensation and employee benefits.”

Cantor Units

Cantor’s limited partnership interest (“Cantor units”) in BGC Holdings is reflected as a component of “Noncontrolling interest in subsidiaries” in the Company’s unaudited condensed consolidated statements of financial condition. Cantor receives allocations of net income based on its weighted-average pro rata share of economic ownership of the operating subsidiaries for each quarterly period. This allocation is reflected as a component of “Net income attributable to noncontrolling interest in subsidiaries” in the Company’s unaudited condensed consolidated statements of operations. In quarterly periods in which the Company has a net loss, the amount reflected as a component of “Net income attributable to noncontrolling interest in subsidiaries” represents the loss allocation for founding/working partner units, limited partnership units and Cantor units.

General

Certain of the limited partnership interests, described above, have been granted exchangeability into Class A common stock on a one-for-one basis (subject to adjustment); additional limited partnership interests may become exchangeable for Class A common stock on a one-for-one basis (subject to adjustment). Any exchange of limited partnership interests into Class A common shares would not impact the total number of shares and units outstanding. Because these limited partnership interests generally receive quarterly allocations of net income, such exchange would have no significant impact on the cash flows or equity of the Company. Each quarter, net income is allocated between the limited partnership interests and the common stockholders. In quarterly periods in which the Company has a net loss, the loss allocation for founding/working partner units, limited partnership units and Cantor units is reflected as a component of “Net income attributable to noncontrolling interest in subsidiaries.” In subsequent quarters in which the Company has net income, the initial allocation of income to the limited partnership interests is to “Net income attributable to noncontrolling interests,” to recover any losses taken in earlier quarters. The remaining income is allocated to the limited partnership interests based on their weighted-average pro rata share of economic ownership of the operating subsidiaries for the quarter. This income allocation process has no impact on the net income allocated to common stockholders.

 

3. Acquisitions

Newmark

On October 14, 2011, the Company completed the acquisition of Newmark. Certain former shareholders of Newmark have also agreed to transfer their interests in certain other related companies for nominal consideration at the request of BGC. The total consideration transferred for Newmark was $90.1 million. The excess of the consideration transferred plus the fair value of the noncontrolling interest over the fair value of the net assets acquired has been recorded as goodwill of $59.5 million and was allocated to the Company’s Real Estate Services segment. The consideration transferred included approximately 4.83 million shares of the Company’s Class A common stock that may be issued over a five-year period contingent on certain revenue targets being met, with an estimated fair value of $26.8 million. The Company had total direct costs of approximately $3.2 million related to the acquisition of Newmark.

During the nine months ended September 30, 2012, the Company purchased a majority interest in another affiliated company of Newmark for total consideration transferred of approximately $2.1 million. As a result of such transaction, the Company recognized additional goodwill of approximately $1.8 million, which was allocated to the Company’s Real Estate Services segment. Also, during the nine months ended September 30, 2012, the Company purchased additional noncontrolling interests related to Newmark for approximately $6.9 million.

The Company has made a preliminary allocation of the consideration transferred to the assets acquired and liabilities assumed as of the acquisition date. The Company expects to finalize its analysis of the intangible assets and receivables (including contingent receivables) acquired within the first year of the acquisition, and therefore adjustments to goodwill, intangible assets, brokerage receivables and commissions payable may occur.

 

14


Table of Contents

Grubb & Ellis

On April 13, 2012, the Company completed the acquisition of substantially all of the assets of Grubb & Ellis Company (“Grubb & Ellis”).

The total consideration transferred for Grubb & Ellis was $47.1 million.

The consideration transferred included the extinguishment of approximately $30.0 million (principal amount) pre-bankruptcy senior secured debt (the “Prepetition Debt”), which the Company purchased at a discount, and which had a fair value of approximately $25.6 million as of the acquisition date. The consideration transferred also included approximately $5.5 million under debtor-in-possession term loans and $16.0 million in cash to the bankruptcy estate for the benefit of Grubb & Ellis’ unsecured creditors. The Company had total direct costs of approximately $2.8 million related to the acquisition of Grubb & Ellis. For the three and nine months ended September 30, 2012, Grubb & Ellis’ total U.S. GAAP revenues subsequent to its acquisition by the Company were $62.6 million and $128.3 million, respectively.

The Company has made a preliminary allocation of the consideration transferred to the assets acquired and liabilities assumed as of the acquisition date. The Company expects to finalize its analysis of the intangible assets and receivables (including contingent receivables) acquired within the first year of the acquisition, and therefore adjustments may occur.

The following unaudited pro forma summary presents consolidated information of the Company as if the acquisition of Grubb & Ellis had occurred on January 1, 2011. These pro forma results are not indicative of operations that would have been achieved, nor are they indicative of future results of operations. The pro forma results do not reflect any potential cost savings or other operational efficiencies that could result from the acquisition. The historical financials of Grubb & Ellis and the pro forma information contain unusual and non-recurring expenses incurred during the distressed period leading up to the Grubb & Ellis bankruptcy. The pro forma information also does not include any adjustments for expenses with respect to assets or liabilities not acquired or assumed by the Company.

 

     Three Months Ended
September 30,
    Nine Months Ended
September 30,
 
In millions    2011     2012      2011  

Pro forma revenues

   $ 505.4      $ 1,367.7       $ 1,475.2   

Pro forma consolidated net (loss) income

     (11.7     10.0         8.3   

The results of operations of Newmark and Grubb & Ellis have been included in the Company’s unaudited condensed consolidated financial statements subsequent to their respective dates of acquisition.

 

4. Earnings Per Share

FASB guidance on Earnings Per Share (“EPS”) establishes standards for computing and presenting EPS. Basic EPS excludes dilution and is computed by dividing net income available to common stockholders by the weighted-average shares of common stock outstanding. Net income is allocated to each of the economic ownership classes described above in Note 2 — “Limited Partnership Interests in BGC Holdings,” and the Company’s outstanding common stock, based on each class’s pro rata economic ownership of the operating subsidiaries.

The Company’s earnings for the three and nine months ended September 30, 2012 and 2011 were allocated as follows (in thousands):

 

     Three Months Ended
September 30,
    Nine Months Ended
September 30,
 
     2012     2011     2012      2011  

Net (loss) income available to common stockholders

   $ (451   $ (2,033   $ 9,696       $ 16,297   

Allocation of net income to limited partnership interests in BGC Holdings

   $ 85     $ (1,992   $ 13,556       $ 31,813   

 

 

15


Table of Contents

The following is the calculation of the Company’s basic EPS (in thousands, except per share data):

 

     Three Months Ended
September 30,
    Nine Months Ended
September 30,
 
     2012     2011     2012      2011  

Basic earnings per share:

         

Net (loss) income available to common stockholders

   $ (451   $ (2,033   $ 9,696       $ 16,297   
  

 

 

   

 

 

   

 

 

    

 

 

 

Basic weighted-average shares of common stock outstanding

     146,703        124,279        141,104         111,515   
  

 

 

   

 

 

   

 

 

    

 

 

 

Basic earnings per share

   $ 0.00      $ (0.02   $ 0.07       $ 0.15   
  

 

 

   

 

 

   

 

 

    

 

 

 

Fully diluted EPS is calculated utilizing net income available for common stockholders plus net income allocations to the limited partnership interests in BGC Holdings, as well as adjustments related to the interest expense on the Convertible Notes (if applicable) (see Note 16 — “Notes Payable, Collateralized and Short-Term Borrowings”) and expense related to dividend equivalents for certain restricted stock units (“RSUs”) (if applicable) as the numerator. The denominator is comprised of the Company’s weighted-average outstanding shares of common stock and, if dilutive, the weighted-average number of limited partnership interests, and other contracts to issue shares of common stock, including Convertible Notes, stock options, RSUs and warrants. The limited partnership interests are potentially exchangeable into shares of Class A common stock; as a result, they are included in the fully diluted EPS computation to the extent that the effect would be dilutive.

The following is the calculation of the Company’s fully diluted EPS (in thousands, except per share data):

 

     Three Months Ended
September 30,
    Nine Months Ended
September 30,
 
     2012     2011     2012      2011  

Fully diluted earnings per share:

         

Net (loss) income available to common stockholders

   $ (451   $ (2,033   $ 9,696       $ 16,297   

Allocation of net income to limited partnership interests in BGC Holdings, net of tax

     —          —          8,953         —     

Dividend equivalent expense on RSUs, net of tax

     —          —          195         —     
  

 

 

   

 

 

   

 

 

    

 

 

 

Net (loss) income for fully diluted shares

   $ ( 451   $ (2,033   $ 18,844       $ 16,297   
  

 

 

   

 

 

   

 

 

    

 

 

 

Weighted-average shares:

         

Common stock outstanding

     146,703        124,279        141,104         111,515   

Limited partnership interests in BGC Holdings

     —         —          132,246         —     

RSUs (Treasury stock method)

     —         —          618         —     

Other

     —         —          1,191         263   
  

 

 

   

 

 

   

 

 

    

 

 

 

Fully diluted weighted-average shares of common stock outstanding

     146,703        124,279        275,159         111,778   
  

 

 

   

 

 

   

 

 

    

 

 

 

Fully diluted earnings per share

   $ 0.00      $ (0.02   $ 0.07       $ 0.15   
  

 

 

   

 

 

   

 

 

    

 

 

 

For the three months ended September 30, 2012 and 2011, approximately 188.6 million and 165.7 million shares underlying limited partnership units, founding/working partner units, Cantor units, contingent shares, Convertible Notes, stock options, RSUs, and warrants were not included in the computation of fully diluted EPS because their effect would have been anti-dilutive. Anti-dilutive securities for the three months ended September 30, 2012 included, on a weighted-average basis, 138.3 million shares underlying limited partnership interests, 39.4 million shares underlying Convertible Notes and 10.9 million other securities or other contracts to issue shares of common stock. Due to the exclusion of limited partnership units, founding/working partner units and Cantor units in the computation of fully diluted earnings per share during the three months ended September 30, 2012, the net (loss) income for fully diluted shares used in the calculation is equal to the net (loss) income available to common stockholders.

Additionally, for the three months ended September 30, 2012 and 2011, respectively, approximately 3.5 million and 0.5 million shares of contingent Class A common stock were excluded from the computation of fully diluted EPS because the conditions for issuance had not been met by the end of the respective periods.

 

16


Table of Contents
5. Unit Redemptions and Stock Transactions

Unit Redemptions and Stock Repurchase Program

During the three months ended September 30, 2012, the Company redeemed approximately 4.7 million limited partnership units at an average price of $5.06 per unit and approximately 0.1 million founding/working partner units at an average price of $5.68 per unit. During the three months ended September 30, 2011, the Company redeemed approximately 4.0 million limited partnership units at an average price of $6.71 per unit and approximately 0.2 million founding/working partner units at an average price of $7.41 per unit.

During the nine months ended September 30, 2012, the Company redeemed approximately 10.2 million limited partnership units at an average price of $5.89 per unit and approximately 1.4 million founding/working partner units at an average price of $6.47 per unit. During the nine months ended September 30, 2011, the Company redeemed approximately 5.0 million limited partnership units at an average price of $6.99 per unit and approximately 0.2 million founding/working partner units at an average price of $7.81 per unit.

The Company did not repurchase any shares of Class A common stock during the three months ended September 30, 2012 or 2011.

During the nine months ended September 30, 2012, the Company repurchased 44,013 shares of Class A common stock at an aggregate purchase price of approximately $337 thousand for an average price of $7.66 per share. During the nine months ended September 30, 2011, the Company repurchased 14,445 shares of Class A common stock at an aggregate purchase price of approximately $126 thousand for an average price of $8.74 per share.

The Company’s Board of Directors and Audit Committee have authorized repurchases of the Company’s common stock and redemptions of BGC Holdings limited partnership interests or other equity interests in the Company’s subsidiaries. On August 6, 2012, the Company’s Board of Directors increased the BGC Partners share repurchase and unit redemption authorization to $100 million. As of September 30, 2012, the Company had approximately $85.7 million remaining from its share repurchase and unit redemption authorization. From time to time, the Company may actively continue to repurchase shares or redeem units.

Unit redemption and share repurchase activity for the nine months ended September 30, 2012 was as follows:

 

Period

   Total Number of
Units Redeemed or
Shares Repurchased
     Average
Price Paid
per Unit
or Share
     Approximate
Dollar Value of
Units and
Shares That May
Yet Be Redeemed/
Purchased
Under the Plan
 

Redemptions

        

January 1, 2012—March 31, 2012

     3,833,973       $ 6.60      

April 1, 2012—June 30, 2012

     2,922,241         6.60      

July 1, 2012—July 31, 2012

     1,625,968         5.69      

August 1, 2012—August 31, 2012

     1,214,516         4.76      

September 1, 2012—September 30, 2012

     2,004,427         4.77      
  

 

 

    

 

 

    

Total Redemptions

     11,601,125       $ 5.96      

Repurchases

        

January 1, 2012—March 31, 2012

     44,013       $ 7.66      

April 1, 2012—June 30, 2012

     —           —        

July 1, 2012—July 31, 2012

     —           —        

August 1, 2012—August 31, 2012

     —           —        

September 1, 2012—September 30, 2012

     —           —        
  

 

 

    

 

 

    

Total Repurchases

     44,013       $ 7.66      
  

 

 

    

 

 

    

 

 

 

Total Redemptions and Repurchases

     11,645,138       $ 5.97       $ 85,734,900   

Stock Issuances

On various dates in 2010 and 2011, and most recently on February 15, 2012, the Company entered into controlled equity offering sales agreements with Cantor Fitzgerald & Co. (“CF&Co”) pursuant to which the Company may offer and

 

17


Table of Contents

sell up to an aggregate of 31.0 million shares of Class A common stock. CF&Co is a wholly-owned subsidiary of Cantor and an affiliate of the Company. Under these agreements, the Company has agreed to pay CF&Co 2% of the gross proceeds from the sale of shares.

During the three months ended September 30, 2012 and 2011, the Company issued 6,292,281 and 4,823,337 shares, respectively, of its Class A common stock related to redemptions and exchanges of limited partnership interests. During the nine months ended September 30, 2012 and 2011, the Company issued 12,297,169 and 6,827,756 shares, respectively, of its Class A common stock related to redemptions and exchanges of limited partnership interests. The issuances related to redemptions of limited partnership interests did not impact the total number of shares and units outstanding.

During the three months ended September 30, 2012, the Company issued 5,406 shares of its Class A common stock in connection with the Company’s acquisitions. These shares were issued pursuant to the exemption from registration provided by Regulation S under the Securities Act. During the nine months ended September 30, 2012, the Company issued an aggregate of 924,241 shares of its Class A common stock in connection with the Company’s acquisitions. Additionally, during the nine months ended September 30, 2012, the Company issued an aggregate of 453,172 shares of Class A common stock upon purchase of notes receivable in connection with the Company’s acquisition of Grubb & Ellis. The Company did not issue any shares of its Class A common stock in connection with the Company’s acquisitions during the three or nine months ended September 30, 2011.

During the three months ended September 30, 2012, the Company issued 296,257 shares of its Class A common stock related to vesting of RSUs. Additionally, during the three months ended September 30, 2012, the Company issued an aggregate of 17,766 shares of its Class A common stock in connection with the Company’s Dividend Reinvestment and Stock Purchase Plan. During the three months ended September 30, 2012, no shares of the Company’s Class A common stock were issued for general corporate purposes. The Company did not issue any shares of its Class A common stock related to the exercise of stock options during the three months ended September 30, 2012. During the three months ended September 30, 2011, the Company issued 241,226 shares of its Class A common stock related to vesting of RSUs and issued 124,209 shares of its Class A common stock related to the exercise of stock options. During the three months ended September 30, 2011, 80,013 shares of the Company’s Class A common stock were issued for general corporate purposes. The Company issued an aggregate of 11,163 shares of its Class A common stock related in connection with the Company’s Dividend Reinvestment and Stock Purchase Plan during the three months ended September 30, 2011.

During the nine months ended September 30, 2012 and 2011, the Company issued 1,172,546 and 1,710,625 shares, respectively, of its Class A common stock related to vesting of RSUs. Additionally, during the nine months ended September 30, 2012, the Company issued an aggregate of 43,290 shares of its Class A common stock in connection with the Company’s Dividend Reinvestment and Stock Purchase Plan and 1,876,637 shares of its Class A common stock for general corporate purposes. The Company did not issue any shares of its Class A common stock related to the exercise of stock options during the nine months ended September 30, 2012. During the nine months ended September 30, 2011, the Company issued 1,774,793 shares of its Class A common stock related to the exercise of stock options and 1,215,243 shares of its Class A common stock for general corporate purposes. The Company issued an aggregate of 11,163 shares of its Class A common stock in connection with the Company’s Dividend Reinvestment and Stock Purchase Plan during the nine months ended September 30, 2011.

During the nine months ended September 30, 2012, the Company issued and donated an aggregate of 1,050,000 shares of Class A common stock to the Relief Fund in connection with the Company’s annual Charity Day, which shares have been registered for resale by the Relief Fund.

During the nine months ended September 30, 2011, the Company issued and donated an aggregate of 443,686 shares of Class A common stock to the Relief Fund in connection with the Company’s annual Charity Day. These shares have been registered for resale by the Relief Fund. In addition, during the three and nine months ended September 30, 2011, three partners of BGC Holdings donated an aggregate of 995,911 shares of Class A common stock to the Relief Fund. The aggregate 995,911 shares of Class A common stock were issued by the Company on July 27, 2011.

During the nine months ended September 30, 2011, the Company issued 9.0 million shares of Class A common stock to Cantor upon Cantor’s exchange of 9.0 million Cantor units. In addition, during the nine months ended September 30, 2011, the Company issued 9.0 million shares of Class B common stock of the Company to Cantor upon Cantor’s exchange of 9.0 million Cantor units. All of these shares are restricted securities. These issuances did not change the fully diluted number of shares outstanding. In addition, the Company issued an aggregate of 11,111 shares of its Class A common stock to a former partner.

 

6. Securities Owned

Securities owned primarily consist of unencumbered U.S. Treasury bills held for liquidity purposes. Total securities owned were $32.3 million and $16.3 million as of September 30, 2012 and December 31, 2011, respectively.

 

18


Table of Contents

Securities owned consisted of the following (in thousands):

 

     September 30,
2012
     December 31,
2011
 

Government debt

   $ 32,020       $ 16,007   

Equities

     283         275   
  

 

 

    

 

 

 

Total

   $ 32,303       $ 16,282   
  

 

 

    

 

 

 

As of September 30, 2012, the Company has not pledged any of the securities owned to satisfy deposit requirements at exchanges or clearing organizations.

 

7. Marketable Securities

Marketable securities consist of the Company’s ownership of various investments. The Company had no marketable securities as of September 30, 2012. As of December 31, 2011, the Company had $1.2 million of marketable securities, which were classified as available-for-sale and recorded at fair value. During the three months ended March 31, 2012, the Company sold certain of its marketable securities for approximately $0.9 million. In addition, the Company recorded impairment charges of $0.3 million in the three months ended June 30, 2012. No impairment charges were recorded for the three and nine months ended September 30, 2011.

 

8. Receivables from and Payables to Broker-Dealers, Clearing Organizations, Customers and Related Broker-Dealers

Receivables from and Payables to broker-dealers, clearing organizations, customers and related broker-dealers primarily represent amounts due for undelivered securities, cash held at clearing organizations and exchanges to facilitate settlement and clearance of matched principal transactions, spreads on matched principal transactions that have not yet been remitted from/to clearing organizations and exchanges and amounts related to open derivative contracts. The Receivables from and Payables to broker-dealers, clearing organizations, customers and related broker-dealers consisted of the following (in thousands):

 

     September 30,
2012
     December 31,
2011
 

Receivables from broker-dealers, clearing organizations, customers and related broker-dealers:

     

Contract values of fails to deliver

   $ 693,321       $ 130,675   

Receivables from clearing organizations

     48,585         48,681   

Other receivables from broker-dealers and customers

     11,581         8,060   

Open derivative contracts

     1,160         1,185   

Net pending trades

     9,216         3,452   
  

 

 

    

 

 

 

Total

   $ 763,863       $ 192,053   
  

 

 

    

 

 

 

Payables to broker-dealers, clearing organizations, customers and related broker-dealers:

     

Contract values of fails to receive

   $ 625,014       $ 124,282   

Payables to clearing organizations

     13,032         5,077   

Other payables to broker-dealers and customers

     47,821         14,990   

Open derivative contracts

     297         334   
  

 

 

    

 

 

 

Total

   $ 686,164       $ 144,683   
  

 

 

    

 

 

 

A portion of these receivables and payables are with Cantor. See Note 12 — “Related Party Transactions,” for additional information related to these receivables and payables.

Substantially all open fails to deliver, open fails to receive and pending trade transactions as of September 30, 2012 have subsequently settled at the contracted amounts.

 

19


Table of Contents
9. Notes Receivable, Net

In connection with the Company’s agreement to acquire substantially all of the assets of Grubb & Ellis, on February 17, 2012, the Company purchased notes with a principal amount of approximately $30.0 million. The Company recorded interest income associated with the notes in “Interest income” on the Company’s unaudited condensed consolidated statements of operations. There was no interest income recognized for the three months ended September 30, 2012, and there was approximately $0.6 million of interest income recognized related to the notes for the nine months ended September 30, 2012. The Company did not recognize any interest income for the three or nine months ended September 30, 2011. The notes were a component of the consideration transferred with respect to the acquisition of Grubb & Ellis on April 13, 2012 and were effectively settled as a result of the acquisition. Prior to the acquisition of Grubb & Ellis, the notes were recorded at fair value and recorded in “Notes receivable, net” in the Company’s unaudited condensed consolidated statements of financial condition.

 

10. Derivatives

In the normal course of operations the Company enters into derivative contracts. These derivative contracts primarily consist of interest rate and foreign exchange swaps. The Company enters into derivative contracts to facilitate client transactions, to hedge principal positions and to facilitate hedging activities of affiliated companies.

Derivative contracts can be exchange-traded or OTC. Exchange-traded derivatives typically fall within Level 1 or Level 2 of the fair value hierarchy depending on whether they are deemed to be actively traded or not. The Company generally values exchange-traded derivatives using the closing price of the exchange-traded derivatives. OTC derivatives are valued using market transactions and other market evidence whenever possible, including market-based inputs to models, broker or dealer quotations or alternative pricing sources with reasonable levels of price transparency. For OTC derivatives that trade in liquid markets, such as generic forwards, swaps and options, model inputs can generally be verified and model selection does not involve significant management judgment. Such instruments are typically classified within Level 2 of the fair value hierarchy.

The Company does not designate any derivative contracts as hedges for accounting purposes. FASB guidance requires that an entity recognize all derivative contracts as either assets or liabilities in the unaudited condensed consolidated statements of financial condition and measure those instruments at fair value. The fair value of all derivative contracts is recorded on a net-by-counterparty basis where a legal right to offset exists under an enforceable netting agreement. Derivative contracts are recorded as part of “Receivables from or payables to broker-dealers, clearing organizations, customers and related broker-dealers” in the Company’s unaudited condensed consolidated statements of financial condition. The change in fair value of derivative contracts is reported as part of “Principal transactions” in the Company’s unaudited condensed consolidated statements of operations.

The fair value of derivative financial instruments, computed in accordance with the Company’s netting policy, is set forth below (in thousands):

 

     September 30, 2012      December 31, 2011  
     Assets      Liabilities      Assets      Liabilities  

Interest rate swaps

   $ 1,160       $ —         $ 1,185       $ —     

Foreign exchange swaps

     —           297         —           334   
  

 

 

    

 

 

    

 

 

    

 

 

 
   $ 1,160       $ 297       $ 1,185       $ 334   
  

 

 

    

 

 

    

 

 

    

 

 

 

The notional amounts of the interest rate swap transactions at September 30, 2012 and December 31, 2011 were $434.1 million and $1.2 billion, respectively. These represent matched customer transactions settled through and guaranteed by a central clearing organization.

All of the Company’s foreign exchange swaps are with Cantor. The notional amounts of the foreign exchange swap transactions at September 30, 2012 and December 31, 2011 were $328.7 million and $234.1 million, respectively.

The replacement cost of contracts in a gain position at September 30, 2012 was $1.9 million.

As described in Note 16—“Notes Payable, Collateralized and Short-Term Borrowings,” on July 29, 2011, the Company issued an aggregate of $160.0 million principal amount of 4.50% Convertible Senior Notes due 2016 (the “4.50% Convertible Notes”), containing an embedded conversion feature. The conversion feature meets the requirements to be accounted for as an equity instrument, and the Company classifies the conversion feature within “Additional paid-in capital” in the Company’s unaudited condensed consolidated statements of financial condition. The embedded conversion feature was measured in the amount of approximately $19.0 million on a pre-tax basis ($16.1 million net of taxes and issuance costs) at the issuance of the 4.50% Convertible Notes as the difference between the proceeds received and the fair value of a similar liability without the conversion feature and is not subsequently remeasured.

 

20


Table of Contents

Also in connection with the issuance of the 4.50% Convertible Notes, the Company entered into capped call transactions. The capped call transactions meet the requirements to be accounted for as equity instruments, and the Company classifies the capped call transactions within “Additional paid-in capital” in the Company’s unaudited condensed consolidated statements of financial condition. The purchase price of the capped call transactions resulted in a decrease to “Additional paid-in capital” of $11.4 million on a pre-tax basis ($9.9 million on an after-tax basis) at the issuance of the 4.50% Convertible Notes, and such capped call transactions are not subsequently remeasured.

 

11. Fair Value of Financial Assets and Liabilities

The following tables set forth by level within the fair value hierarchy financial assets and liabilities, including marketable securities and those pledged as collateral, accounted for at fair value under FASB guidance at September 30, 2012 (in thousands):

 

     Assets at Fair Value at September 30, 2012 (1)  
     Level 1      Level 2      Level 3      Netting
and
Collateral
     Total  

Government debt

   $ 32,020       $ —         $ —         $ —         $ 32,020   

Interest rate swaps

     —           1,160         —           —           1,160   

Securities owned—Equities

     283         —           —           —           283   
  

 

 

    

 

 

    

 

 

    

 

 

    

 

 

 

Total

   $ 32,303       $ 1,160       $ —         $ —         $ 33,463   
  

 

 

    

 

 

    

 

 

    

 

 

    

 

 

 
     Liabilities at Fair Value at September 30, 2012 (1)  
     Level 1      Level 2      Level 3      Netting
and
Collateral
     Total  

Foreign exchange swaps

   $ —         $ 297       $ —         $ —         $ 297   
  

 

 

    

 

 

    

 

 

    

 

 

    

 

 

 

Total

   $ —         $ 297       $ —         $ —         $ 297   
  

 

 

    

 

 

    

 

 

    

 

 

    

 

 

 

 

(1) As required by FASB guidance, assets and liabilities are classified in their entirety based on the lowest level of input that is significant to the fair value measurement.

The following tables set forth by level within the fair value hierarchy financial assets and liabilities, including marketable securities and those pledged as collateral, accounted for at fair value under FASB guidance at December 31, 2011 (in thousands):

 

     Assets at Fair Value at December 31, 2011 (1)  
     Level 1      Level 2      Level 3      Netting
and
Collateral
     Total  

Government debt

   $ 16,007       $ —         $ —         $ —         $ 16,007   

Marketable securities

     1,238         —           —           —           1,238   

Interest rate swaps

     —           1,185         —           —           1,185   

Securities owned—Equities

     275         —           —           —           275   
  

 

 

    

 

 

    

 

 

    

 

 

    

 

 

 

Total

   $ 17,520       $ 1,185       $ —         $ —         $ 18,705   
  

 

 

    

 

 

    

 

 

    

 

 

    

 

 

 
     Liabilities at Fair Value at December 31, 2011 (1)  
     Level 1      Level 2      Level 3      Netting
and
Collateral
     Total  

Foreign exchange swaps

   $ —         $ 334       $ —         $ —         $ 334   
  

 

 

    

 

 

    

 

 

    

 

 

    

 

 

 

Total

   $ —         $ 334       $ —         $ —         $ 334   
  

 

 

    

 

 

    

 

 

    

 

 

    

 

 

 

 

(1) As required by FASB guidance, assets and liabilities are classified in their entirety based on the lowest level of input that is significant to the fair value measurement.

 

21


Table of Contents
12. Related Party Transactions

Service Agreements

Throughout Europe and Asia, the Company provides Cantor with administrative services, technology services and other support for which it charges Cantor based on the cost of providing such services plus a mark-up, generally 7.5%. In the U.K., the Company provides these services to Cantor through Tower Bridge. The Company owns 52% of Tower Bridge and consolidates it, and Cantor owns 48%. Cantor’s interest in Tower Bridge is reflected as a component of “Noncontrolling interest in subsidiaries” in the Company’s unaudited condensed consolidated statements of financial condition, and the portion of Tower Bridge’s income attributable to Cantor is included as part of “Net income attributable to noncontrolling interest in subsidiaries” in the Company’s unaudited condensed consolidated statements of operations. In the U.S., the Company provides Cantor with technology services for which it charges Cantor based on the cost of providing such services.

The Company, together with other leading financial institutions, formed ELX Futures, L.P. (“ELX”), a limited partnership that has established a fully-electronic futures exchange. The Company accounts for ELX under the equity method of accounting (see Note 13 — “Investments” for more details). During the nine months ended September 30, 2012, the Company made a $16.0 million equity investment in ELX. During the nine months ended September 30, 2011, the Company made no equity investments in ELX. The Company has entered into a technology services agreement with ELX pursuant to which the Company provides software technology licenses, monthly maintenance support and other technology services as requested by ELX. For the three months ended September 30, 2012 and 2011, the Company recognized related party revenues of $13.1 million and $15.2 million, respectively, for the services provided to Cantor and ELX. For the nine months ended September 30, 2012 and 2011, the Company recognized related party revenues pursuant to these agreements of $39.1 million and $46.9 million, respectively. These revenues are included as part of “Fees from related parties” in the Company’s unaudited condensed consolidated statements of operations.

In the U.S., Cantor and its affiliates provide the Company with administrative services and other support for which Cantor charges the Company based on the cost of providing such services. In connection with the services Cantor provides, the Company and Cantor entered into an employee lease agreement whereby certain employees of Cantor are deemed leased employees of the Company. For the three months ended September 30, 2012 and 2011, the Company was charged $9.4 million and $10.1 million, respectively, for the services provided by Cantor and its affiliates, of which $6.6 million and $6.8 million, respectively, were to cover compensation to leased employees for the three months ended September 30, 2012 and 2011. For the nine months ended September 30, 2012 and 2011, the Company was charged $26.5 million and $27.3 million, respectively, for the services provided by Cantor and its affiliates, of which $17.0 million and $18.4 million, respectively, were to cover compensation to leased employees for the nine months ended September 30, 2012 and 2011. The fees paid to Cantor for administrative and support services, other than those to cover the compensation costs of leased employees, are included as part of “Fees to related parties” in the Company’s unaudited condensed consolidated statements of operations. The fees paid to Cantor to cover the compensation costs of leased employees are included as part of “Compensation and employee benefits” in the Company’s unaudited condensed consolidated statements of operations.

For the three months ended September 30, 2012 and 2011, Cantor’s share of the net profit in Tower Bridge was $1.0 million and $0.9 million, respectively. For the nine months ended September 30, 2012 and 2011, Cantor’s share of the net profit in Tower Bridge was $1.4 million and $1.8 million, respectively. Cantor’s noncontrolling interest is included as part of “Noncontrolling interest in subsidiaries” in the Company’s unaudited condensed consolidated statements of financial condition.

Clearing Agreement

The Company receives certain clearing services (“Clearing Services”) from Cantor pursuant to its clearing agreement (“Clearing Agreement”). These Clearing Services are provided in exchange for payment by the Company of third-party clearing costs and allocated costs. The costs associated with these payments are included as part of “Fees to related parties” in the Company’s unaudited condensed consolidated statements of operations.

 

22


Table of Contents

Receivables from and Payables to Related Broker-Dealers

Amounts due from or to Cantor and Freedom International Brokerage are for transactional revenues under a technology and services agreement with Freedom International Brokerage as well as for open derivative contracts. These are included as part of “Receivables from broker-dealers, clearing organizations, customers and related broker-dealers” or “Payables to broker-dealers, clearing organizations, customers and related broker-dealers” in the Company’s unaudited condensed consolidated statements of financial condition. As of September 30, 2012 and December 31, 2011, the Company had receivables from Cantor and Freedom International Brokerage of $4.0 million and $3.7 million, respectively. As of both September 30, 2012 and December 31, 2011, the Company had payables to Cantor of $0.3 million related to open derivative contracts.

Loans, Forgivable Loans and Other Receivables from Employees and Partners, Net

The Company has entered into various agreements with certain of its employees and partners whereby these individuals receive loans which may be either wholly or in part repaid from the distribution earnings that the individual receives on some or all of their limited partnership interests or may be forgiven over a period of time. The forgivable portion of these loans is recognized as compensation expense over the life of the loan. From time to time, the Company may also enter into agreements with employees and partners to grant bonus and salary advances or other types of loans. These advances and loans are repayable in the timeframes outlined in the underlying agreements.

As of September 30, 2012 and December 31, 2011, the aggregate balance of these employee loans was $210.2 million and $192.7 million, respectively, and is included as “Loans, forgivable loans and other receivables from employees and partners, net” in the Company’s unaudited condensed consolidated statements of financial condition. This increase was primarily due to employee loans related to recent acquisitions. Compensation expense for the above mentioned employee loans for the three months ended September 30, 2012 and 2011, was $9.0 million and $7.7 million, respectively. Compensation expense for the above mentioned employee loans for the nine months ended September 30, 2012 and 2011, was $24.1 million and $23.9 million, respectively. The compensation expense related to these employee loans is included as part of “Compensation and employee benefits” in the Company’s unaudited condensed consolidated statements of operations.

8.75% Convertible Notes

On April 1, 2010 BGC Holdings issued an aggregate of $150.0 million principal amount of 8.75% Convertible Senior Notes due 2015 (the “8.75% Convertible Notes”) to Cantor in a private placement transaction. The Company used the proceeds of the 8.75% Convertible Notes to repay at maturity $150.0 million aggregate principal amount of Senior Notes due April 1, 2010. The Company recorded interest expense related to the 8.75% Convertible Notes in the amount of $3.3 million for both the three months ended September 30, 2012 and the three months ended September 30, 2011. The Company recorded interest expense related to the 8.75% Convertible Notes in the amount of $9.8 million for both the nine months ended September 30, 2012 and the nine months ended September 30, 2011. See Note 16 — “Notes Payable, Collateralized and Short-Term Borrowings,” for more information.

Controlled Equity Offerings/Payment of Commissions to CF&Co

As discussed in Note 5 — “Unit Redemptions and Stock Transactions,” the Company has entered into controlled equity offering agreements with CF&Co, as the Company’s sales agent. For the three months ended September 30, 2012 and 2011, the Company was charged approximately $0.5 million and $0.6 million, respectively, for services provided by CF&Co. For the nine months ended September 30, 2012 and 2011, the Company was charged approximately $1.4 million and $0.9 million, respectively, for services provided by CF&Co. These expenses are included as part of “Professional and consulting fees” in the Company’s unaudited condensed consolidated statements of operations.

Cantor Rights to Purchase Limited Partnership Interests from BGC Holdings

Cantor has the right to purchase limited partnership interests (Cantor units) from BGC Holdings upon redemption of non-exchangeable founding/working partner units redeemed by BGC Holdings upon termination or bankruptcy of the founding/working partner. Any such Cantor units purchased by Cantor are exchangeable for shares of Class B common stock or, at Cantor’s election or if there are no additional authorized but unissued shares of Class B common stock, shares of Class A common stock, in each case on a one-for-one basis (subject to customary anti-dilution adjustments).

During the nine months ended September 30, 2012, in connection with the redemption by BGC Holdings of an aggregate of 431,985 non-exchangeable founding partner units from founding partners of BGC Holdings for an aggregate consideration of $1,282,045, Cantor purchased 431,985 exchangeable limited partnership interests from BGC Holdings for an aggregate of $1,282,045. The redemption of the non-exchangeable founding partner units and issuance of an equal number of exchangeable limited partnership

 

23


Table of Contents

interests did not change the fully diluted number of shares outstanding. In addition, pursuant to the Sixth Amendment to the BGC Holdings Limited Partnership Agreement, during the nine months ended September 30, 2012, Cantor purchased 488,744 exchangeable limited partnership interests from BGC Holdings for an aggregate consideration of $1,449,663 in connection with the grant of exchangeability and exchange of 488,744 founding partner units. Such exchangeable limited partnership interests are exchangeable by Cantor at any time on a one-for-one basis (subject to adjustment) for shares of Class A common stock of the Company.

As of September 30, 2012, there were 286,624 non-exchangeable founding/working partner units remaining in which BGC Holdings had the right to redeem and Cantor had the right to purchase an equivalent number of Cantor units.

BGC Partners’ Acquisition of CantorCO2e, L.P.

On August 2, 2011, the Company’s Board of Directors and Audit Committee approved the Company’s acquisition from Cantor of its North American environmental brokerage business, CantorCO2e, L.P. (“CO2e”). On August 9, 2011, the Company completed the acquisition of CO2e from Cantor for the assumption of approximately $2.0 million of liabilities and announced the launch of BGC Environmental Brokerage Services. Headquartered in New York, BGC Environmental Brokerage Services focuses on environmental commodities, offering brokerage, escrow and clearing, consulting, and advisory services to clients throughout the world in the industrial, financial and regulatory sectors.

Other Transactions

The Company is authorized to enter into loans, investments or other credit support arrangements for Aqua Securities L.P. (“Aqua”), an alternative electronic trading platform which offers new pools of block liquidity to the global equities markets, of up to $5.0 million in the aggregate; such arrangements would be proportionally and on the same terms as similar arrangements between Aqua and Cantor. A $2.0 million increase in this amount was authorized on November 1, 2010. Aqua is 51% owned by Cantor and 49% owned by the Company. Aqua is accounted for under the equity method of accounting. During the nine months ended September 30, 2012 and 2011, the Company made $1.2 million and $1.3 million, respectively, in cash contributions to Aqua. These contributions are recorded as part of “Investments” in the Company’s unaudited condensed consolidated statements of financial condition.

On June 21, 2012, the Company signed an agreement with Thesys Technologies, the infrastructure affiliate of Tradeworx, Inc., to invest in the creation of high-speed microwave data networks for the financial community. In connection with the agreement, the Company has committed to fund up to approximately $13.0 million to Epsilon Networks, LLC, an equity method investment of the Company, as it meets certain milestone targets. During the nine months ended September 30, 2012, the Company made loans of approximately $6.2 million to Epsilon Networks, LLC, which are recorded in “Other assets” in the Company’s unaudited condensed consolidated statements of financial condition.

The Company is authorized to enter into short-term arrangements with Cantor to cover any failed U.S. Treasury securities transactions and to share equally any net income resulting from such transactions, as well as any similar clearing and settlement issues. As of September 30, 2012, the Company had not entered into any arrangements to cover any failed U.S. Treasury transactions.

To more effectively manage the Company’s exposure to changes in foreign exchange rates, the Company and Cantor agreed to jointly manage the exposure. As a result, the Company is authorized to divide the quarterly allocation of any profit or loss relating to foreign exchange currency hedging between Cantor and the Company. The amount allocated to each party is based on the total net exposure for the Company and Cantor. The ratio of gross exposures of Cantor and the Company will be utilized to determine the shares of profit or loss allocated to each for the period. During the nine months ended September 30, 2012, the Company recognized its share of foreign exchange loss of $54.7 thousand. This loss is included as part of “Other expenses” in the Company’s unaudited condensed consolidated statements of operations.

In March 2009, the Company and Cantor were authorized to utilize each other’s brokers to provide brokerage services for securities not brokered by such entity, so long as, unless otherwise agreed, such brokerage services were provided in the ordinary course and on terms no less favorable to the receiving party than such services are provided to typical third-party customers.

During the year ended December 31, 2011, the Company issued 9.0 million shares of Class A common stock to Cantor upon Cantor’s exchange of 9.0 million Cantor units. In addition, during the year ended December 31, 2011, the Company issued 9.0 million shares of Class B common stock to Cantor upon Cantor’s exchange of 9.0 million Cantor units. These issuances did not impact the total number of shares and units outstanding. As a result of these exchanges and the transactions described above, as of September 30, 2012, Cantor held an aggregate of 48,782,933 Cantor units. (See Note 5 — “Unit Redemptions and Stock Transactions.”)

 

24


Table of Contents

On October 14, 2011, the Company completed the acquisition of Newmark (see Note 3 — “Acquisitions”). In connection with this acquisition, the Company paid an advisory fee of $1.4 million to CF&Co. This fee was recorded as part of “Professional and consulting fees” in the Company’s unaudited condensed consolidated statements of operations.

On April 13, 2012, the Company completed the acquisition of Grubb & Ellis (see Note 3 — “Acquisitions”). In connection with this acquisition, the Company paid an advisory fee of $1.0 million to CF&Co. This fee was recorded as part of “Professional and consulting fees” in the Company’s unaudited condensed consolidated statements of operations.

On June 26, 2012, the Company issued an aggregate $112.5 million principal amount of 8.125% Senior Notes due 2042 (the “8.125% Senior Notes”). In connection with this issuance, the Company paid underwriting fees of approximately $0.2 million to CF&Co. This fee was recorded as a debt issuance cost, which is amortized as interest expense over the term of the notes.

During the year ended December 31, 2011, Howard W. Lutnick, the Company’s Chief Executive Officer, exercised an employee stock option with respect to 1,500,000 shares of Class A common stock at an exercise price of $5.10 per share. The exercise price was paid in cash from Mr. Lutnick’s personal funds.

During the year ended December 31, 2011, other executive officers of the Company exercised employee stock options with respect to 152,188 shares of Class A common stock at an average exercise price of $5.10 per share. A portion of these shares were withheld to pay the option exercise price and the applicable tax obligations. During the year ended December 31, 2011, these executive officers sold 6,454 of these shares of Class A common stock that they acquired upon exercise of options to the Company at an average price of $8.50 per share.

During the nine months ended September 30, 2012, the Company repurchased 44,013 shares of Class A common stock, at an average price of $7.66 per share. An aggregate of 41,523 of such shares were purchased from Stephen M. Merkel, the Company’s Executive Vice President, General Counsel and Secretary, and certain family trusts.

During the year ended December 31, 2011, the Company repurchased 60,929 shares of Class A common stock, at an average price of $6.43 per share, from a director, executive officers, and employees of the Company.

During the nine months ended September 30, 2012, the Company issued and donated an aggregate of 1,050,000 shares of Class A common stock to the Relief Fund in connection with the Company’s annual Charity Day, which shares have been registered for resale by the Relief Fund.

During the year ended December 31, 2011, the Company issued and donated an aggregate of 443,686 shares of Class A common stock to the Relief Fund. During the year ended December 31, 2011, three partners of BGC Holdings donated an aggregate of 995,911 shares of Class A common stock to the Relief Fund. The aggregate 995,911 shares of Class A common stock were issued by the Company on July 27, 2011.

 

13. Investments

Equity Method Investments

 

 

     September 30,
2012
     December 31,
2011
 

Equity method investments (in thousands)

   $ 29,469       $ 20,367   
  

 

 

    

 

 

 

The Company’s share of losses related to its investments was $3.0 million and $1.7 million for the three months ended September 30, 2012 and 2011, respectively. The Company’s share of losses related to its investments was $8.1 million and $4.7 million for the nine months ended September 30, 2012 and 2011, respectively. The Company’s share of the losses is reflected in “Losses on equity investments” in the Company’s unaudited condensed consolidated statements of operations.

 

25


Table of Contents

Investments in Variable Interest Entities

Certain of the Company’s equity method investments included in the equity method investment table above are considered variable interest entities (“VIE”), as defined under the accounting guidance for consolidation. The Company is not considered the primary beneficiary of, and therefore does not consolidate, any of the variable interest entities in which it holds a variable interest. The Company’s involvement with such entities is in the form of direct equity interests and related agreements. The Company’s maximum exposure to loss with respect to the variable interest entities is its investment in such entities as well as a credit facility and other funding commitments. The following table sets forth the Company’s investment in its unconsolidated variable interest entities and the maximum exposure to loss with respect to such entities as of September 30, 2012 and December 31, 2011. The amounts presented in the “Investment” column below are included in, and not in addition to, the equity method investment table above (in thousands):

 

     September 30, 2012      December 31, 2011  
     Investment      Maximum
Exposure to Loss
     Investment      Maximum
Exposure to Loss
 

Variable interest entities(1)

   $ 17,793       $ 46,793       $ —         $ —     
  

 

 

    

 

 

    

 

 

    

 

 

 

 

(1) In addition to its equity investments, the Company has entered into a credit agreement to lend one of its variable interest entities (ELX) up to $16.0 million. The commitment period for such credit facility extends through March 28, 2015. Additionally, the Company has committed to fund up to approximately $13.0 million to another variable interest entity (Epsilon Networks, LLC) as it meets certain milestone targets. The Company’s maximum exposure to loss with respect to its variable interest entities is the sum of its equity investment plus the $16.0 million credit facility and the funding commitment of approximately $13.0 million.

 

14. Fixed Assets, Net

Fixed assets, net consisted of the following (in thousands):

 

     September 30,
2012
     December 31,
2011
 

Computer and communications equipment

   $ 218,954       $ 198,322   

Software, including software development costs

     148,620         138,845   

Leasehold improvements and other fixed assets

     123,224         111,573   
  

 

 

    

 

 

 
     490,798         448,740   

Less: accumulated depreciation and amortization

     350,017         312,672   
  

 

 

    

 

 

 

Fixed assets, net

   $ 140,781       $ 136,068   
  

 

 

    

 

 

 

Depreciation expense was $9.5 million and $8.5 million for the three months ended September 30, 2012 and 2011, respectively. Depreciation expense was $27.7 million and $25.2 million for the nine months ended September 30, 2012 and 2011, respectively. Depreciation is included as part of “Occupancy and equipment” in the Company’s unaudited condensed consolidated statements of operations.

In accordance with FASB guidance, the Company capitalizes qualifying computer software development costs incurred during the application development stage and amortizes them over their estimated useful life of three years on a straight-line basis. For the three months ended September 30, 2012 and 2011, software development costs totaling $2.2 million and $4.6 million, respectively, were capitalized. For the nine months ended September 30, 2012 and 2011, software development costs totaling $8.9 million and $11.5 million, respectively, were capitalized. Amortization of software development costs totaled $3.2 million and $2.8 million for the three months ended September 30, 2012 and 2011, respectively. Amortization of software development costs totaled $7.9 million and $8.4 million for the nine months ended September 30, 2012 and 2011, respectively. Amortization of software development costs is included as part of “Occupancy and equipment” in the Company’s unaudited condensed consolidated statements of operations.

Impairment charges of $0.1 million and $0.3 million were recorded for the three months ended September 30, 2012 and 2011, respectively, related to the evaluation of capitalized software projects for future benefit and for fixed assets no longer in service. Impairment charges of $1.1 million and $0.6 million were recorded for the nine months ended September 30, 2012 and 2011, respectively, related to the evaluation of capitalized software projects for future benefit and for fixed assets no longer in service. Impairment charges related to capitalized software and fixed assets are reflected in “Occupancy and equipment” in the Company’s unaudited condensed consolidated statements of operations.

 

26


Table of Contents
15. Goodwill and Other Intangible Assets, Net

The changes in the carrying amount of goodwill by reportable segment for the nine months ended September 30, 2012 were as follows (in thousands):

 

     Financial
Services
    Real
Estate
Services
     Total  

Balance at December 31, 2011

   $ 81,602      $ 59,540       $ 141,142   

Goodwill related to a Newmark affiliate

     —          1,829         1,829   

Cumulative translation adjustment

     (815     —           (815
  

 

 

   

 

 

    

 

 

 

Balance at September 30, 2012

   $ 80,787      $ 61,369       $ 142,156   
  

 

 

   

 

 

    

 

 

 

The Company acquired substantially all of the assets of Grubb & Ellis following the April 13, 2012 approval of the transaction by the U.S. Bankruptcy Court for the Southern District of New York. Based on the Company’s preliminary allocation of the consideration transferred to the assets acquired and liabilities assumed, the Company does not expect to recognize any goodwill from the acquisition.

Goodwill is not amortized and is reviewed annually for impairment or more frequently if impairment indicators arise, in accordance with FASB guidance on Goodwill and Other Intangible Assets.

Other intangible assets consisted of the following (in thousands):

 

     September 30,
2012
     December 31,
2011
 

Definite life intangible assets:

     

Patents

   $ 36,257       $ 35,944   

Customer base/relationships

     15,066         15,280   

Internally developed software

     5,722         5,722   

Noncompete agreements

     3,418         3,418   

All other

     3,786         3,778   
  

 

 

    

 

 

 

Total gross definite life intangible assets

     64,249         64,142   

Less: accumulated amortization

     55,309         52,996   
  

 

 

    

 

 

 

Net definite life intangible assets

     8,940         11,146   
  

 

 

    

 

 

 

Indefinite life intangible assets:

     

Trade name

     10,685         4,348   

Horizon license

     1,500         1,500   
  

 

 

    

 

 

 

Total net intangible assets

   $ 21,125       $ 16,994   
  

 

 

    

 

 

 

Intangible amortization expense was $0.9 million and $0.8 million for the three months ended September 30, 2012 and 2011, respectively. Intangible amortization expense was $2.7 million and $2.6 million for the nine months ended September 30, 2012 and 2011, respectively. Intangible amortization is included as part of “Other expenses” in the Company’s unaudited condensed consolidated statements of operations.

 

16. Notes Payable, Collateralized and Short-Term Borrowings

Notes payable, collateralized and short-term borrowings consisted of the following (in thousands):

 

     September 30,
2012
     December 31,
2011
 

8.75% Convertible Notes

   $ 150,000       $ 150,000   

4.50% Convertible Notes

     142,247         138,976   

8.125% Senior Notes

     108,755         —     

Collateralized borrowings

     45,530         42,940   

Short-term borrowings

     —           13,600   
  

 

 

    

 

 

 

Total

   $ 446,532       $ 345,516   
  

 

 

    

 

 

 

 

27


Table of Contents

The Company’s Convertible Notes and 8.125% Senior Notes are recorded at amortized cost. The carrying amounts and estimated fair values of the Company’s Convertible Notes and 8.125% Senior Notes were as follows (in thousands):

 

     September 30, 2012      December 31, 2011  
     Carrying Amount      Fair Value      Carrying Amount      Fair Value  

8.75% Convertible Notes

   $ 150,000       $ 164,667      $ 150,000       $ 172,538  

4.50% Convertible Notes

     142,247         149,600        138,976         142,400  

8.125% Senior Notes

     108,755         118,215        —           —     
  

 

 

    

 

 

    

 

 

    

 

 

 

Total

   $ 401,002       $ 432,482      $ 288,976       $ 314,938   
  

 

 

    

 

 

    

 

 

    

 

 

 

The fair value of the 8.75% Convertible Notes was estimated based on a jump-diffusion convertible pricing model, which among other inputs incorporates the scheduled coupon and principal payments, the conversion feature inherent in the 8.75% Convertible Notes, the Company’s stock price and a stock price volatility assumption. The stock price volatility assumptions are based on the historic volatility of the Company’s common stock. The fair value measurements of the 8.75% Convertible Notes are based on significant inputs observable in the market and are considered Level 2 within the fair value hierarchy. The fair values of the 8.125% Senior Notes and 4.50% Convertible Notes were determined using observable market prices as these securities are traded and are considered Level 1 and Level 2, respectively, within the fair value hierarchy, based on whether they are deemed to be actively traded.

Convertible Notes

On April 1, 2010, BGC Holdings issued an aggregate of $150.0 million principal amount of the 8.75% Convertible Notes to Cantor in a private placement transaction. The Company used the proceeds of the 8.75% Convertible Notes to repay $150.0 million principal amount of Senior Notes that matured on April 1, 2010. The 8.75% Convertible Notes are senior unsecured obligations and rank equally and ratably with all existing and future senior unsecured obligations of the Company. The 8.75% Convertible Notes bear an annual interest rate of 8.75%, payable semi-annually in arrears on April 15 and October 15 of each year, beginning on October 15, 2010, and are currently convertible into 23,276,803 million shares of Class A common stock. The 8.75% Convertible Notes will mature on April 15, 2015, unless earlier repurchased, exchanged or converted. The Company recorded interest expense related to the 8.75% Convertible Notes of $3.3 million for both the three months ended September 30, 2012 and the three months ended September 30, 2011, and $9.8 million for both the nine months ended September 30, 2012 and the nine months ended September 30, 2011.

The 8.75% Convertible Notes are currently convertible, at the holder’s option, at a conversion rate of 155.1787 shares of Class A common stock per $1,000 principal amount of notes, subject to customary adjustments upon certain corporate events, including stock dividends and stock splits on the Class A common stock and the Company’s payment of a quarterly cash dividend in excess of $0.10 per share of Class A common stock. The conversion rate will not be adjusted for accrued and unpaid interest to the conversion date.

On July 29, 2011, the Company issued an aggregate of $160.0 million principal amount of 4.50% Convertible Senior Notes due 2016. The 4.50% Convertible Notes are general senior unsecured obligations of BGC Partners, Inc. The 4.50% Convertible Notes pay interest semiannually at a rate of 4.50% per annum and were priced at par. The 4.50% Convertible Notes will mature on July 15, 2016, unless earlier repurchased, exchanged or converted. The Company recorded interest expense related to the 4.50% Convertible Notes of $2.9 million and $2.0 million for the three months ended September 30, 2012 and 2011, respectively. The Company recorded interest expense related to the 4.50% Convertible Notes of $8.7 million and $2.0 million for the nine months ended September 30, 2012 and 2011, respectively.

The 4.50% Convertible Notes are currently convertible, at the holder’s option, at a conversion rate of 101.6260 shares of Class A common stock per $1,000 principal amount of notes, subject to adjustment in certain circumstances, including stock dividends and stock splits on the Class A common stock and the Company’s payment of a quarterly cash dividend in excess of $0.17 per share of Class A common stock. This conversion rate is equal to a conversion price of approximately $9.84 per share, a 20% premium over the $8.20 closing price of BGC’s Class A common stock on the NASDAQ on July 25, 2011. Upon conversion, the Company will pay or deliver, cash, shares of the Company’s Class A common stock, or a combination thereof at the Company’s election. The 4.50% Convertible Notes are currently convertible into approximately 16.3 million shares of Class A common stock.

As prescribed by FASB guidance, Debt, the Company recognized the value of the embedded conversion feature of the 4.50% Convertible Notes as an increase to “Additional paid-in capital” of approximately $19.0 million on a pre-tax basis ($16.1 million net of taxes and issuance costs). The embedded conversion feature was measured as the difference between the proceeds received and the

 

28


Table of Contents

fair value of a similar liability without the conversion feature. The value of the conversion feature is treated as a debt discount and reduced the initial carrying value of the 4.50% Convertible Notes to $137.2 million, net of debt issuance costs of $3.8 million allocated to the debt component of the instrument. The discount is amortized as interest cost and the carrying value of the notes will accrete up to the face amount over the term of the notes.

In connection with the offering of the 4.50% Convertible Notes, the Company entered into capped call transactions, which are expected generally to reduce the potential dilution of the Company’s Class A common stock upon any conversion of the 4.50% Convertible Notes in the event that the market value per share of the Company’s Class A common stock, as measured under the terms of the capped call transactions, is greater than the strike price of the capped call transactions (which corresponds to the initial conversion price of the 4.50% Convertible Notes and is subject to certain adjustments similar to those contained in the 4.50% Convertible Notes). The capped call transactions have a cap price equal to $12.30 per share (50% above the last reported sale price of the Company’s Class A common stock on the NASDAQ on July 25, 2011). The purchase price of the capped call transactions resulted in a decrease to “Additional paid-in capital” of $11.4 million on a pre-tax basis ($9.9 million on an after-tax basis). The capped call transactions cover approximately 16.3 million shares of BGC’s Class A common stock.

Below is a summary of the Company’s Convertible Notes (in thousands, except share and per share amounts):

 

     4.50% Convertible Notes     8.75% Convertible Notes  
     September 30,
2012
    December 31,
2011
    September 30,
2012
    December 31,
2011
 

Principal amount of debt component

   $ 160,000      $ 160,000      $ 150,000      $ 150,000   

Unamortized discount

     (17,753     (21,024     —          —     

Carrying amount of debt component

     142,247        138,976        150,000        150,000   

Carrying amount of equity component

     18,972        18,972        —          —     

Effective interest rate

     7.61     7.61     8.75     8.75

Maturity date (period through which discount is being amortized)

     7/15/2016        7/15/2016        4/15/2015        4/15/2015   

Conversion price

   $ 9.84      $ 9.84      $ 6.44      $ 6.66   

Number of shares to be delivered upon conversion

     16,260,160        16,260,160        23,276,803        22,508,095   

Amount by which the notes’ if-converted value exceeds their principal amount

   $ —        $ —        $ —        $ —     

 

 

29


Table of Contents

Below is a summary of the interest expense related to the Company’s Convertible Notes (in thousands):

 

     4.50% Convertible Notes      8.75% Convertible Notes  
     Three Months Ended      Nine Months Ended      Three Months Ended      Nine Months Ended  
     September 30,
2012
     September 30,
2011
     September 30,
2012
     September 30,
2011
     September 30,
2012
     September 30,
2011
     September 30,
2012
     September 30,
2011
 

Coupon interest

   $ 1,800       $ 1,240       $ 5,400       $ 1,240      $ 3,281       $ 3,281       $ 9,844       $ 9,843   

Amortization of discount

     1,099         792         3,271         792        —           —           —           —     
  

 

 

    

 

 

    

 

 

    

 

 

    

 

 

    

 

 

    

 

 

    

 

 

 

Total interest expense

   $ 2,899       $ 2,032       $ 8,671       $ 2,032      $ 3,281       $ 3,281       $ 9,844       $ 9,843   
  

 

 

    

 

 

    

 

 

    

 

 

    

 

 

    

 

 

    

 

 

    

 

 

 

Senior Notes

On June 26, 2012, the Company issued an aggregate of $112.5 million principal amount of 8.125% Senior Notes due 2042 pursuant to the Company’s effective Shelf Registration Statement on Form S-3, as amended. The 8.125% Senior Notes are senior unsecured obligations of BGC Partners, Inc. The 8.125% Senior Notes may be redeemed for cash, in whole or in part, on or after June 26, 2017, at the Company’s option, at any time and from time to time, until maturity at a redemption price equal to 100% of the principal amount to be redeemed, plus accrued but unpaid interest on the principal amount being redeemed to, but not including, the redemption date. The 8.125% Senior Notes are listed on the New York Stock Exchange under the symbol “BGCA.” The Company used the proceeds to repay short-term borrowings under its unsecured revolving credit facility and for general corporate purposes, including acquisitions.

The initial carrying value of the 8.125% Senior Notes was $108.7 million, net of debt issuance costs of $3.8 million. The issuance costs are amortized as interest cost and the carrying value of the notes will accrete up to the face amount over the term of the notes. The Company recorded interest expense related to the 8.125% Senior Notes of $2.3 million and $2.4 million for the three and nine months ended September 30, 2012, respectively. There was no interest expense related to the 8.125% Senior Notes for the three and nine months ended September 30, 2011.

Collateralized Borrowings

On various dates beginning in 2009 and most recently on June 29, 2012, the Company entered into secured loan arrangements under which it pledged certain fixed assets in exchange for loans. The secured loan arrangements have fixed rates between 2.62% and 8.09% per annum and are repayable in consecutive monthly installments with the final payments due in June 2016. The outstanding balance of the secured loan arrangements was $31.1 million and $20.6 million as of September 30, 2012 and December 31, 2011, respectively. The value of the fixed assets pledged was $27.0 million and $18.0 million as of September 30, 2012 and December 31, 2011, respectively. The secured loan arrangements are guaranteed by the Company. The Company recorded interest expense related to the secured loan arrangements of $0.5 million and $0.2 million for the three months ended September 30, 2012 and 2011, respectively. The Company recorded interest expense related to the secured loan arrangements of $1.3 million and $0.6 million for the nine months ended September 30, 2012 and 2011, respectively.

 

30


Table of Contents

On various dates during the years ended December 31, 2011 and 2010, the Company sold certain furniture, equipment and software for $34.2 million, net of costs and concurrently entered into agreements to lease the property back. The principal and interest on the leases are repayable in equal monthly installments for terms of 36 months (software) and 48 months (furniture and equipment) with maturities through September 2014. The outstanding balance of the leases was $14.4 million and $22.4 million as of September 30, 2012 and December 31, 2011, respectively. The value of the fixed assets pledged was $10.0 million and $17.0 million as of September 30, 2012 and December 31, 2011, respectively. The Company recorded interest expense of $0.2 million and $0.4 million for the three months ended September 30, 2012 and 2011, respectively. The Company recorded interest expense of $0.9 million and $1.1 million for the nine months ended September 30, 2012 and 2011, respectively.

Because assets revert back to the Company at the end of the leases, the transactions were capitalized. As a result, consideration received from the purchaser is included in the Company’s unaudited condensed consolidated statements of financial condition as a financing obligation, and payments made under the lease are being recorded as interest expense (at an effective rate of approximately 6%). Depreciation on these fixed assets will continue to be charged to “Occupancy and equipment” in the Company’s unaudited condensed consolidated statements of operations.

Credit Agreement

On June 23, 2011, the Company entered into a credit agreement with a bank syndicate (the “Credit Agreement”) which provides for up to $130.0 million of unsecured revolving credit through June 23, 2013. Borrowings under the Credit Agreement will bear interest at a per annum rate equal to, at the Company’s option, either (a) a base rate equal to the greatest of (i) the prime rate as established by the Administrative Agent from time to time, (ii) the average federal funds rate plus 0.5%, and (iii) the reserve adjusted one month LIBOR reset daily plus 1.0%, or (b) the reserve adjusted LIBOR for interest periods of one, two, three or six months, as selected by the Company, in each case plus an applicable margin. The applicable margin will initially be 2.0% with respect to base rate borrowings in (a) above and 3.0% with respect to borrowings selected as LIBOR borrowings in (b) above, but may increase to a maximum of 3.0% and 4.0%, respectively, depending upon the Company’s credit rating. The Credit Agreement also provides for an unused facility fee and certain upfront and arrangement fees. The Credit Agreement requires that the outstanding loan balance be reduced to zero every 270 days for three days. The Credit Agreement further provides for certain financial covenants, including minimum equity, tangible equity and interest coverage, as well as maximum levels for total assets to equity capital and debt to equity. The Credit Agreement also contains certain other affirmative and negative covenants. As of September 30, 2012 and December 31, 2011, there were no borrowings and $13.6 million, respectively, outstanding under the Credit Agreement. The Company recorded interest expense related to the Credit Agreement of $0.1 million and $1.1 million for the three and nine months ended September 30, 2012, respectively. The Company recorded interest expense related to the Credit Agreement of $0.1 million for both the three and nine months ended September 30, 2011.

 

17. Compensation

Limited Partnership Units

A summary of the activity associated with limited partnership units is as follows:

 

     Number of Units  

Balance at December 31, 2011

     45,814,354   

Granted

     31,646,404   

Redeemed/Exchanged units

     (12,052,194

Forfeited units

     (806,662
  

 

 

 

Balance at September 30, 2012

     64,601,902   
  

 

 

 

Certain limited partnership units are granted exchangeability into Class A common stock on a one-for-one basis (subject to adjustment). Upon grant of exchangeability, the limited partnership units are cancelled, and the partner is granted a partnership unit that is exchangeable for shares of the Company’s Class A common stock. At the time exchangeability is granted, the Company recognizes an expense based on the fair value of the award on that date which is included in “Compensation and employee benefits” in the Company’s unaudited condensed consolidated statements of operations. During the three months ended September 30, 2012 and 2011, the Company granted exchangeability on 4.4 million and 7.2 million limited partnership units for which the Company incurred compensation expense, before associated income taxes, of $24.0 million and $50.4 million, respectively. During the nine months ended September 30, 2012 and 2011, the Company granted exchangeability on 14.5 million and 10.9 million limited partnership units for which the Company incurred compensation expense, before associated income taxes, of $88.1 million and $84.4 million, respectively.

 

31


Table of Contents

The number of unvested limited partnership units as of September 30, 2012 and December 31, 2011 was 5.1 million and 2.6 million, respectively.

As of September 30, 2012 and December 31, 2011, the number of limited partnership units exchangeable into shares of Class A common stock at the discretion of the unit holder was 5.6 million and 1.8 million, respectively.

Compensation expense related to limited partnership units with a post-termination pay-out amount is recognized over the stated service period. These units generally vest between three and five years from the date of the grant. The Company recognized a pre-tax compensation expense of $1.4 million and $3.4 million for the three months ended September 30, 2012 and 2011, respectively, related to limited partnership units that were not redeemed. The Company recognized a pre-tax compensation expense of $2.8 million and $6.7 million for the nine months ended September 30, 2012 and 2011, respectively, related to limited partnership units that were not redeemed. As of September 30, 2012 and December 31, 2011, the notional value of the applicable limited partnership units was $49.9 million and $37.6 million, respectively. As of September 30, 2012 and December 31, 2011, the aggregate estimated fair value of the limited partnership units held by executives and non-executive employees, awarded in lieu of cash compensation for salaries, commissions and/or discretionary or guaranteed bonuses, was $14.3 million and $16.5 million, respectively.

Restricted Stock Units

A summary of the activity associated with RSUs is as follows:

 

     Restricted
Stock Units
    Weighted-
Average
Grant
Date Fair
Value
     Weighted-
Average
Remaining
Contractual
Term
(Years)
 

Balance at December 31, 2011

     2,721,820      $ 5.96         1.76   

Granted

     1,498,396        5.48      

Delivered units

     (1,381,639     4.93      

Forfeited units

     (197,218     5.64      
  

 

 

   

 

 

    

Balance at September 30, 2012

     2,641,359      $ 6.25         1.95   
  

 

 

   

 

 

    

The fair value of RSUs awarded to employees and directors is determined on the date of grant based on the market value of Class A common stock (adjusted if appropriate based upon the award’s eligibility to receive dividends), and is recognized, net of the effect of estimated forfeitures, ratably over the vesting period. The Company uses historical data, including historical forfeitures and turnover rates, to estimate expected forfeiture rates for both employee and director RSUs. Each RSU is settled in one share of Class A common stock upon completion of the vesting period.

During the nine months ended September 30, 2012 and 2011, the Company granted 1.5 million and 1.2 million, respectively, of RSUs with aggregate estimated grant date fair values of approximately $8.2 million and $10.3 million, respectively, to employees and directors. These RSUs were awarded in lieu of cash compensation for salaries, commissions and/or discretionary or guaranteed bonuses. RSUs granted to these individuals generally vest over a two to four-year period.

For RSUs that vested during the nine months ended September 30, 2012, the Company withheld shares valued at $2.3 million to pay payroll taxes due at the time of vesting.

As of September 30, 2012 and December 31, 2011, the aggregate estimated grant date fair value of outstanding RSUs was approximately $16.5 million and $16.2 million, respectively.

Compensation expense related to RSUs, before associated income taxes, was approximately $2.1 million and $2.7 million for the three months ended September 30, 2012 and 2011, respectively. Compensation expense related to RSUs, before associated income taxes, was approximately $6.1 million and $6.9 million for the nine months ended September 30, 2012 and 2011, respectively. As of September 30, 2012, there was approximately $13.1 million of total unrecognized compensation expense related to unvested RSUs.

 

32


Table of Contents

Stock Options

A summary of the activity associated with stock options is as follows:

 

     Options     Weighted-
Average
Exercise
Price
     Weighted-
Average
Remaining
Contractual
Term
(Years)
     Aggregate
Intrinsic
Value
 

Balance at December 31, 2011

     8,256,066      $ 14.07         2.9       $ —     

Forfeited options

     (148,197     9.18         
  

 

 

   

 

 

    

 

 

    

 

 

 

Balance at September 30, 2012

     8,107,869      $ 14.16         2.2       $ —     
  

 

 

   

 

 

    

 

 

    

 

 

 

Options exercisable at September 30, 2012

     8,107,869      $ 14.16         2.2       $ —     
  

 

 

   

 

 

    

 

 

    

 

 

 

The Company did not grant any stock options during the nine months ended September 30, 2012 and 2011. During the nine months ended September 30, 2012, there were no exercises of options. During the nine months ended September 30, 2011, the aggregate intrinsic value of options exercised was $0.1 million, determined as of the date of option exercise. The exercise prices for these options equaled the closing price of the Company’s Class A common stock on the date of grant of each option. Cash received from option exercises during the nine months ended September 30, 2011 was $7.7 million.

The Company did not record any compensation expense related to stock options for the three or nine months ended September 30, 2012 or 2011, as all of these options vested in prior years. As of September 30, 2012, there was no unrecognized compensation expense related to unvested stock options.

 

18. Commitments, Contingencies and Guarantees

Contingencies

In the ordinary course of business, various legal actions are brought and are pending against the Company and its affiliates in the U.S. and internationally. In some of these actions, substantial amounts are claimed. The Company is also involved, from time to time, in reviews, examinations, inspections, investigations and enforcement actions by governmental and self-regulatory agencies (both formal and informal) regarding the Company’s businesses. These matters may result in judgments, settlements, costs, fines, penalties, sanctions or other relief. The following generally does not include matters that the Company has pending against other parties which, if successful, would result in awards in favor of the Company or its subsidiaries.

Employment, Competitor-Related and Other Litigation

From time to time, the Company and its affiliates are involved in litigation, claims and arbitrations in the U.S. and internationally, relating to various employment matters, including with respect to termination of employment, hiring of employees currently or previously employed by competitors, terms and conditions of employment and other matters. In light of the competitive nature of the brokerage industry, litigation, claims and arbitration between competitors regarding employee hiring are not uncommon.

In August 2004, Trading Technologies International, Inc. (“TT”) commenced an action in the United States District Court, Northern District of Illinois, Eastern Division, against us. In its complaint, TT alleged that the Company infringed two of TT’s patents. TT later added eSpeed International Ltd., ECCO LLC and ECCO Ware LLC as defendants. On June 20, 2007, the Court granted eSpeed’s motion for partial summary judgment on TT’s claims of infringement covering the then current versions of certain products. As a result, the remaining products at issue in the case were the versions of the eSpeed and ECCO products that have not been on the market in the U.S. since around the end of 2004.

On June 9, 2010, TT filed in the District Court a “Motion to Enforce the Money Judgment.” The Company opposed this motion on the ground that no money judgment was entered prior to the taking of the appeal by TT. A Magistrate Judge concluded there was no money judgment, but on its own initiative recommended the District Court amend the Final Judgment to include damages in the principal amount of $2.5 million. On March 29, 2011, the District Court affirmed. The parties subsequently stipulated to a further amendment to the judgment to apportion this amount in accordance with remitted jury verdict between eSpeed. The Company reserved its rights with respect to this amended judgment and on May 27, 2011 filed an appeal of the amended judgment. On June 6, 2012, the United States Court of Appeals for the Federal Circuit affirmed the amended judgment; its mandate issued on July 13, 2012. The amended judgment has been satisfied, while the issue of costs remains pending before the District Court.

 

33


Table of Contents

On February 3, 2010, TT filed another civil action against the Company in the Northern District of Illinois, alleging direct and indirect infringement of three additional patents, U.S. Patents Nos. 7,533,056, 7,587,357, and 7,613,651, and by later amendment to the complaint No. 7,676,411 by the eSpeedometer product. On June 24, 2010, TT filed a Second Amended Complaint to add certain of the Company’s affiliates. On February 4, 2011, the Court ordered that the case be consolidated with nine other cases filed by TT in February 2010 against other defendants, involving some of the same patents. On May 25, 2011, TT filed a Third Amended Complaint substituting certain of the Company’s affiliates for the previously-named defendants. On June 15, 2011, TT filed a Fourth Amended Complaint adding claims of direct and indirect infringement of six additional U.S. Patents Nos. 7,685,055, 7,693,768, 7,725,382, 7,813,996, 7,904,374, and 7,930,240. On October 3, 2011 the Company filed an answer and counterclaims. On February 9, 2012, the Court granted a motion for partial summary judgment, holding that Patent No. 7,676,411 is invalid, and a motion for partial summary judgment that Patent No. 7,533,056 is not invalid for lack of written description. On July 31, 2012, the Court entered a final judgment of invalidity as to Patents Nos. 7,676,411, 7,685,055, 7,693,768, and 7,904,374, and certified that final judgment for immediate interlocutory appeal. TT filed a notice of appeal from that final judgment on July 31, 2012.

On August 24, 2009, Tullett Liberty Securities LLC (“Tullett Liberty”) filed a claim with the Financial Industry Regulatory Authority (“FINRA”) dispute resolution (the “FINRA Arbitration”) in New York, New York against BGC Financial, L.P. (“BGC Financial”), an affiliate of BGC Partners, one of BGC Financial’s officers, and certain persons formerly or currently employed by Tullett Liberty subsidiaries. Tullett Liberty thereafter added Tullett Prebon Americas Corp. (“Tullett Americas,” together with Tullett Liberty, the “Tullett Subsidiaries”) as a claimant, and added 35 individual employees, who were formerly employed by the Tullett Subsidiaries, as respondents. In the FINRA Arbitration, the Tullett Subsidiaries allege that BGC Financial harmed their inter-dealer brokerage business by hiring 79 of their employees, and that BGC Financial aided and abetted various alleged wrongs by the employees, engaged in unfair competition, misappropriated trade secrets and confidential information, tortiously interfered with contract and economic relationships, and violated FINRA Rules of Conduct. The Tullett Subsidiaries also alleged certain breaches of contract and duties of loyalty and fiduciary duties against the employees. BGC Financial has generally agreed to indemnify the employees. In the FINRA Arbitration, the Tullett Subsidiaries claim compensatory damages of not less than $779 million and exemplary damages of not less than $500 million. The Tullett Subsidiaries also seek costs and permanent injunctions against the defendants.

The parties stipulated to consolidate the FINRA Arbitration with five other related arbitrations (FINRA Case Nos. 09-04807, 09-04842, 09-06377, 10-00139 and 10-01265)—two arbitrations previously commenced against Tullett Liberty by certain of its former brokers now employed by BGC Financial, as well as three arbitrations commenced against BGC Financial by brokers who were previously employed by BGC Financial before returning to Tullett Liberty. FINRA consolidated them. BGC Financial and the employees filed their Statement of Answer and BGC’s Statement of Counterclaim. Tullett Liberty responded to BGC’s Counterclaim. Tullett filed an action in the Supreme Court, New York County against three of BGC’s executives involved in the recruitment in the New York metropolitan area. Tullett agreed to discontinue the action in New York state court and add these claims to the FINRA Arbitration. Tullett and the Company have also agreed to join Tullett’s claims against BGC Capital Markets, L.P. to the FINRA Arbitration. The parties and FINRA also agreed to consolidate an eighth arbitration filed against the Tullett Subsidiaries by certain of its former brokers now employed by BGC Financial. The hearings in the FINRA Arbitration and the arbitrations consolidated therewith began in mid-April 2012.

On October 22, 2009, Tullett Prebon plc (“Tullett”) filed a complaint in the United States District Court for the District of New Jersey against BGC Partners captioned Tullett Prebon plc vs. BGC Partners, Inc. (the “New Jersey Action”). In the New Jersey Action, Tullett asserted claims relating to decisions made by approximately 81 brokers to terminate their employment with the Tullett Subsidiaries and join BGC Partners’ affiliates. In its complaint, Tullett made a number of allegations against BGC Partners related to raiding, unfair competition, New Jersey RICO, and other claims arising from the brokers’ current or prospective employment by BGC Partners’ affiliates. Tullett claimed compensatory damages against BGC Partners in excess of $1 billion for various alleged injuries as well as exemplary damages. It also sought costs and an injunction against additional hirings.

In response to a BGC motion, Tullett filed its First Amended Complaint (the “Amended New Jersey Complaint”), which largely repeated the allegations of injury and the claims asserted in the initial complaint. The Amended New Jersey Complaint incorporates the damages sought in the FINRA Arbitration, repeats many of the allegations raised in the FINRA Arbitration and also references hiring of employees of Tullett affiliates by BGC Partners or BGC Partners’ affiliates overseas, for which Tullett and/or the Tullett Subsidiaries have filed suit outside of the U.S., including one in the High Court in London and another commenced by a Tullett affiliate against seven brokers at a BGC Partners affiliate in Hong Kong, on which the Company may have certain indemnity obligations. In the London action, the High Court found liability for certain of BGC Partners’ actions, affirmed on appeal, and the case was settled during the damages hearing thereafter. The Hong Kong case has also been settled. BGC Partners moved to dismiss the Amended New Jersey Complaint, or in the alternative, to stay the action pending the resolution of the FINRA Arbitration. In that motion, BGC Partners argued that Tullett lacked standing to pursue its claims, that the court lacked subject matter jurisdiction and that each of the causes of action in the

 

34


Table of Contents

Amended New Jersey Complaint failed to state a legally sufficient claim. On June 18, 2010, the District Court ordered that the First Amended Complaint be dismissed with prejudice. Tullett appealed. On May 13, 2011, the United States Court of Appeals for the Third Judicial Circuit affirmed the decision of the District Court dismissing the case with prejudice. Subsequently, Tullett, joined by two subsidiaries, has filed a complaint against BGC Partners in New Jersey state court alleging substantially the same claims. The New Jersey state action also raises claims related to employees who decided to terminate their employment with Tullett and join a BGC Partners affiliate subsequent to the federal complaint. BGC has moved to stay the New Jersey state action and has also moved to dismiss certain of the claims asserted therein. On November 9, 2011, the court granted BGC Partners’ motion to dismiss Tullett’s claim for “raiding,” but otherwise denied the motions to dismiss and for a stay. BGC Partners moved for leave to appeal the denial of its motions. On December 21, 2011, the Superior Court, Appellate Division, denied BGC Partners’ motion for leave to appeal. On December 22, 2011, BGC Partners filed its Answer and Affirmative Defenses. This action is proceeding to discovery.

Subsidiaries of Tullett filed additional claims with FINRA on April 4, 2011, seeking unspecified damages and injunctive relief against BGC Financial, and nine additional former employees of the Tullett subsidiaries alleging similar claims (similar to those asserted in the previously filed FINRA Arbitration) related to BGC Financial’s hiring of those nine employees in 2011. These claims have not been consolidated with the other FINRA proceedings. BGC Financial and those employees filed their Statement of Answer and the employees’ Statement of Counterclaims, and the Tullett subsidiaries responded to the employees’ counterclaims. The hearings before FINRA in this case began in October 2012.

On August 10, 2012, the Tullett Subsidiaries commenced a FINRA arbitration against BGC Financial, BGC USA, L.P. (“BGC USA”), another affiliate of BGC Partners, and an officer and an employee of BGC Financial who were formerly employed by the Tullett Subsidiaries. The Tullett Subsidiaries allege that BGC Financial and BGC USA aided and abetted various alleged wrongs by the individual respondents, tortiously interfered with these individuals’ employment contracts with Tullett, and violated a FINRA Rule of Conduct. The Tullett Subsidiaries also allege breaches of contract and duties of loyalty and fiduciary duties, as well as the misappropriation of trade secrets and confidential information, and the violation of a FINRA Rule of Conduct against their former employees, and seek a declaratory judgment invalidating indemnification agreements entered into between the BGC respondents and the individual respondents. The Tullett Subsidiaries seek compensatory damages of not less than $14 million in salaries, bonuses and other compensation and benefits they paid to the individual respondents, as well as consequential and punitive damages. The Tullett Subsidiaries also seek costs and a permanent injunction, in addition to the aforementioned declaratory judgment, against the respondents. Statements of Answer are due on November 8, 2012.

BGC Partners and its affiliates intend to vigorously defend against and seek appropriate affirmative relief in the FINRA Arbitration and the other actions, and believe that they have substantial defenses to the claims asserted against them in those proceedings, believe that the damages and injunctive relief sought against them in those proceedings are unwarranted and unprecedented, and believe that Tullett Liberty, Tullett and the Tullett Subsidiaries are attempting to use the judicial and industry dispute resolution mechanisms in an effort to shift blame to BGC Partners for their own failures. However, no assurance can be given as to whether Tullett, Tullett Liberty or any of the Tullett Subsidiaries may actually succeed against either BGC Partners or any of its affiliates.

In November 2010, the Company’s affiliates filed three proceedings against Tullett Prebon Information (C.I.) Ltd and certain of its affiliates. In these proceedings, the Company’s affiliates seek to recover significant damages relating to Tullett’s theft of BGCantor Market Data’s proprietary data. BGCantor Market Data (and two predecessors in interest) seek contractual damages and two of the Company’s brokerage affiliates seek disgorgement of profits due to unfair competition. An award has been rendered in the arbitration by BGCantor Market Data (and two predecessors in interest) in favor of the Company in the approximate amount of $0.8 million. The Company has moved to vacate the award because of its failure to award attorneys’ fees and award a greater amount in damages. Tullett has moved to confirm the award.

On March 9, 2012, a purported derivative action was filed in the Supreme Court of the State of New York, County of New York captioned International Painters and Allied Trades Industry Pension Fund, etc. v. Cantor Fitzgerald L.P., CF Group Management, Cantor Fitzgerald & Co., the Company and its directors, Index No. 650736-2012, which suit alleges that the terms of the April 1, 2010 8.75% Convertible Notes issued to Cantor were unfair to the Company, the Company’s Controlled Equity Offerings unfairly benefited Cantor at the Company’s expense and the August 2011 amendment to the change in control agreement of Mr. Lutnick was unfair to the Company. It seeks to recover for the Company unquantified damages, disgorgement of payments received by defendants, a declaration that the 8.75% Convertible Notes are void and attorneys’ fees. On April 2, 2012, a purported derivative action was filed in the Court of Chancery of the State of Delaware captioned Samuel Pill v. Cantor Fitzgerald L.P., CF Group Management, Cantor Fitzgerald & Co., the Company and its directors, Civil Action No. 7382-CS, which suit alleged that the terms of the April 1, 2010 8.75% Convertible Notes issued to Cantor were unfair to the Company, the Company’s Controlled Equity Offerings unfairly benefited Cantor at the Company’s expense and the August 2011 amendment to the change in control agreement of Mr. Lutnick was unfair to the Company. It

 

35


Table of Contents

seeks to recover for the Company unquantified damages, disgorgement of payments received by defendants, a declaration that the 8.75% Convertible Notes are void and attorneys’ fees. On April 12, 2012, this Complaint was subsequently amended to delete any claim for relief in connection with the 8.75% Convertible Notes. On June 8, 2012, Defendants filed a motion simultaneously in New York and Delaware requesting that the two actions proceed in one forum. In response to Defendants’ motion, Plaintiff Samuel Pill voluntarily dismissed the Delaware action, without prejudice, in the Court of Chancery in the State of Delaware on June 19, 2012. On the same date, Plaintiff Pill refiled his complaint in the Supreme Court of the State of New York, County of New York, captioned Samuel Pill v. Cantor Fitzgerald, L.P., CF Group Management, Cantor Fitzgerald & Co., the Company and its directors, Index No. 652126-2012. The two actions filed in New York were consolidated on August 27, 2012. Defendants filed a motion to dismiss the consolidated action on August 10, 2012, and plaintiffs filed their opposition to defendants’ motion to dismiss on September 24, 2012. Defendants’ reply to plaintiffs’ opposition was filed on October 18, 2012, pursuant to the briefing schedule set by the court. The Company believes that plaintiffs’ allegations are without merit and intends to continue to defend against them vigorously.

In the ordinary course of business, various legal actions are brought and may be pending against the Company. The Company is also involved, from time to time, in other reviews, investigations and proceedings by governmental and self-regulatory agencies (both formal and informal) regarding the Company’s business. Any such actions may result in judgments, settlements, fines, penalties, injunctions or other relief.

Legal reserves are established in accordance with FASB guidance on Accounting for Contingencies, when a material legal liability is both probable and reasonably estimable. Once established, reserves are adjusted when there is more information available or when an event occurs requiring a change. The outcome of such items cannot be determined with certainty; therefore, the Company cannot predict what the eventual loss related to such matters will be. Management believes that, based on currently available information, the final outcome of these current pending matters will not have a material adverse effect on the Company’s financial position, results of operations, or cash flows.

Letter of Credit Agreements

The Company has irrevocable uncollateralized letters of credit with various banks, where the beneficiaries are clearing organizations through which it transacted, that are used in lieu of margin and deposits with those clearing organizations. As of September 30, 2012, the Company was contingently liable for $2.0 million under these letters of credit.

Risk and Uncertainties

The Company generates revenues by providing financial intermediary and securities trading and brokerage activities to institutional customers and by executing and, in some cases, clearing transactions for institutional counterparties. Revenues for these services are transaction-based. As a result, revenues could vary based on the transaction volume of global financial markets. Additionally, financing is sensitive to interest rate fluctuations, which could have an impact on its overall profitability.

Guarantees

The Company provides guarantees to securities clearinghouses and exchanges which meet the definition of a guarantee under FASB interpretations. Under these standard securities clearinghouse and exchange membership agreements, members are required to guarantee, collectively, the performance of other members and, accordingly, if another member becomes unable to satisfy its obligations to the clearinghouse or exchange, all other members would be required to meet the shortfall. In the opinion of management, the Company’s liability under these agreements is not quantifiable and could exceed the cash and securities it has posted as collateral. However, the potential of being required to make payments under these arrangements is remote. Accordingly, no contingent liability has been recorded in the Company’s unaudited condensed consolidated statements of financial condition for these agreements.

 

19. Income Taxes

The Company’s unaudited condensed consolidated financial statements include U.S. federal, state and local income taxes on the Company’s allocable share of the U.S. results of operations, as well as taxes payable to jurisdictions outside the U.S. In addition, certain of the Company’s entities are taxed as U.S. partnerships and are subject to the Unincorporated Business Tax (“UBT”) in New York City. Therefore, the tax liability or benefit related to the partnership income or loss except for UBT rests with the partners (see Note 2 — “Limited Partnership Interests in BGC Holdings” for discussion of partnership interests) rather than the partnership entity. Income taxes are accounted for using the asset and liability method, as prescribed in FASB guidance on Accounting for Income Taxes. Deferred tax assets and liabilities are recognized for the future tax consequences attributable to differences between the consolidated financial statement carrying amounts of existing assets and liabilities and their respective tax basis. Deferred tax assets and liabilities are measured using enacted tax rates expected to apply to taxable income in the years in which those temporary differences are

 

36


Table of Contents

expected to be recovered or settled. The effect on deferred tax assets and liabilities of a change in tax rates is recognized in income in the period that includes the enactment date. A valuation allowance is recorded against deferred tax assets if it is deemed more likely than not that those assets will not be realized. No deferred U.S. federal income taxes have been provided for the undistributed foreign corporate earnings since they have been permanently reinvested in the Company’s foreign operations. It is not practical to determine the amount of additional tax that may be payable in the event these earnings are repatriated. Pursuant to FASB guidance on Accounting for Uncertainty in Income Taxes, the Company provides for uncertain tax positions based upon management’s assessment of whether a tax benefit is more likely than not to be sustained upon examination by tax authorities. As of September 30, 2012, the Company had $3.3 million of unrecognized tax benefits, all of which would affect the Company’s effective tax rate if recognized. The Company recognizes interest and penalties related to income tax matters in “Interest expense” and “Other expenses,” respectively, in the Company’s unaudited condensed consolidated statements of operations. As of September 30, 2012, the Company had approximately $0.5 million of accrued interest related to uncertain tax positions. During the three and nine months ended September 30, 2012, the Company did not have any material charges with respect to interest and penalties.

 

20. Regulatory Requirements

Many of the Company’s businesses are subject to regulatory restrictions and minimum capital requirements. These regulatory restrictions and capital requirements may restrict the Company’s ability to withdraw capital from its subsidiaries.

Certain U.S. subsidiaries of the Company are registered as U.S. broker-dealers or Futures Commissions Merchants subject to Rule 15c3-1 of the SEC and Rule 1.17 of the Commodity Futures Trading Commission, which specify uniform minimum net capital requirements, as defined, for their registrants, and also require a significant part of the registrants’ assets be kept in relatively liquid form. As of September 30, 2012, the Company’s U.S. subsidiaries had net capital in excess of their minimum capital requirements.

Certain European subsidiaries of the Company are regulated by the U.K. Financial Services Authority (“FSA”) and must maintain financial resources (as defined by the FSA) in excess of the total financial resources requirement of the FSA. As of September 30, 2012, the European subsidiaries had financial resources in excess of their requirements.

Certain other subsidiaries of the Company are subject to regulatory and other requirements of the jurisdictions in which they operate.

The regulatory requirements referred to above may restrict the Company’s ability to withdraw capital from its regulated subsidiaries. As of September 30, 2012, $347.8 million of net assets were held by regulated subsidiaries. These subsidiaries had aggregate regulatory net capital, as defined, in excess of the aggregate regulatory requirements, as defined, of $157.3 million.

 

21. Segment and Geographic Information

Segment Information

The Company’s business segments are determined based on the products and services provided and reflect the manner in which financial information is evaluated by management. Prior to the quarter ended June 30, 2012, the Company had one reportable segment. Following the acquisition of substantially all of the assets of Grubb & Ellis, the Company has changed its segment reporting structure. As a result, beginning with the quarter ended June 30, 2012, the Company’s operations consisted of two reportable segments, Financial Services and Real Estate Services. Accordingly, all segment information presented herein reflects the Company’s revised segment reporting structure for all periods presented. Financial Services provides financial intermediary services to the financial markets, integrated voice and electronic brokerage and trade execution services in a broad range of products and services, including global fixed income securities, equities, futures, foreign exchange, derivatives and other instruments, including proprietary market data offerings thereon. Real Estate Services includes commercial real estate brokerage and sales and related real estate financial services, consulting, project and development management, and property and facilities management.

The Company evaluates the performance and reviews the results of the segments based on each segment’s “Income (loss) from operations before income taxes.” The Company’s segment information does not include analysis of assets by segment. Except for goodwill, the Company does not allocate assets by operating segment, nor does management evaluate operating segments using discrete asset information. See Note 15 — “Goodwill and Other Intangible Assets, Net” for goodwill by reportable segment.

Selected financial information for the Company’s segments is presented below. The amounts shown below for the Financial Services and Real Estate Services segments reflect the amounts that are used by management to allocate resources and assess performance, which is based on each segment’s “Income (loss) from operations before income taxes.” In addition to the two business

 

37


Table of Contents

segments, the tables below include a “Corporate Items” category, which includes fees from related parties and interest income as well as unallocated expenses, such as the grant of exchangeability to limited partnership units, allocations of net income to founding/working partner units and limited partnership units, certain professional and consulting fees, executive compensation and interest expense, which are managed separately at the corporate level.

Three months ended September 30, 2012 (dollars in thousands):

 

     Financial
Services
     Real
Estate
Services
     Corporate
Items
    Total  

Brokerage revenues:

          

Rates

   $ 131,359       $ —         $ —        $ 131,359   

Credit

     67,926         —           —          67,926   

Foreign exchange

     48,910         —           —          48,910   

Equities and other asset classes

     34,545         —           —          34,545   

Real estate

     —           96,801         —          96,801   

Real estate management services

     —           33,953         —          33,953   

Market data

     4,166         —           —          4,166   

Software solutions

     2,485         —           —          2,485   

Fees from related parties

     2,774         —           10,328        13,102   

Losses on equity investments

     —           —           (2,995     (2,995

Other revenues

     237         5,524         2,907        8,668   
  

 

 

    

 

 

    

 

 

   

 

 

 

Total non-interest revenues

     292,402         136,278         10,240        438,920   

Interest income

     190         14         1,193        1,397   
  

 

 

    

 

 

    

 

 

   

 

 

 

Total revenues

     292,592         136,292         11,433        440,317   

Interest expense

     1,650         4         8,104        9,758   

Other expenses

     246,700         126,474         53,773        426,947   
  

 

 

    

 

 

    

 

 

   

 

 

 

Income (loss) from operations before income taxes

   $ 44,242       $ 9,814       $ (50,444   $ 3,612   
  

 

 

    

 

 

    

 

 

   

 

 

 

For the three months ended September 30, 2012, the Real Estate Services segment income (loss) from operations before income taxes excludes $6.3 million related to the collection of receivables and associated expenses that were capitalized as part of acquisition accounting.

Three months ended September 30, 2011 (dollars in thousands):

 

     Financial
Services
     Real
Estate
Services
     Corporate
Items
    Total  

Brokerage revenues:

          

Rates

   $ 151,813       $ —         $ —        $ 151,813   

Credit

     83,507         —           —          83,507   

Foreign exchange

     61,120         —           —          61,120   

Equities and other asset classes

     60,053         —           —          60,053   

Real estate

     —           —           —          —     

Real estate management services

     —           —           —          —     

Market data

     4,556         —           —          4,556   

Software solutions

     2,328         —           —          2,328   

Fees from related parties

     3,312         —           11,908        15,220   

Losses on equity investments

     —           —           (1,675     (1,675

Other revenues

     1,127         —           156        1,283   
  

 

 

    

 

 

    

 

 

   

 

 

 

Total non-interest revenues

     367,816         —           10,389        378,205   

Interest income

     822         —           908        1,730   
  

 

 

    

 

 

    

 

 

   

 

 

 

Total revenues

     368,638         —           11,297        379,935   

Interest expense

     386         —           6,368        6,754   

Other expenses

     282,072         —           95,591        377,663   
  

 

 

    

 

 

    

 

 

   

 

 

 

Income (loss) from operations before income taxes

   $ 86,180       $ —         $ (90,662   $ (4,482
  

 

 

    

 

 

    

 

 

   

 

 

 

 

38


Table of Contents

Nine months ended September 30, 2012 (dollars in thousands):

 

     Financial
Services
     Real
Estate
Services
     Corporate
Items
    Total  

Brokerage revenues:

          

Rates

   $ 412,646       $ —         $ —        $ 412,646   

Credit

     222,381         —           —          222,381   

Foreign exchange

     160,882         —           —          160,882   

Equities and other asset classes

     120,080         —           —          120,080   

Real estate

     —           227,501         —          227,501   

Real estate management services

     —           66,519         —          66,519   

Market data

     13,120         —           —          13,120   

Software solutions

     7,421         —           —          7,421   

Fees from related parties

     8,754         —           30,389        39,143   

Losses on equity investments

     —           —           (8,103     (8,103

Other revenues

     283         14,581         3,227        18,091   
  

 

 

    

 

 

    

 

 

   

 

 

 

Total non-interest revenues

     945,567         308,601         25,513        1,279,681   

Interest income

     904         305         3,926        5,135   
  

 

 

    

 

 

    

 

 

   

 

 

 

Total revenues

     946,471         308,906         29,439        1,284,816   

Interest expense

     4,730         262         19,902        24,894   

Other expenses

     762,572         294,933         175,443        1,232,948   
  

 

 

    

 

 

    

 

 

   

 

 

 

Income (loss) from operations before income taxes

   $ 179,169       $ 13,711       $ (165,906   $ 26,974   
  

 

 

    

 

 

    

 

 

   

 

 

 

For the nine months ended September 30, 2012, the Real Estate Services segment income (loss) from operations before income taxes excludes $17.7 million related to the collection of receivables and associated expenses that were capitalized as part of acquisition accounting.

Nine months ended September 30, 2011 (dollars in thousands):

 

     Financial
Services
     Real
Estate
Services
     Corporate
Items
    Total  

Brokerage revenues:

          

Rates

   $ 450,338       $ —         $ —        $ 450,338   

Credit

     248,834         —           —          248,834   

Foreign exchange

     170,969         —           —          170,969   

Equities and other asset classes

     170,314         —           —          170,314   

Real estate

     —           —           —          —     

Real estate management services

     —           —           —          —     

Market data

     13,730         —           —          13,730   

Software solutions

     6,718         —           —          6,718   

Fees from related parties

     9,906         —           36,955        46,861   

Losses on equity investments

     —           —           (4,735     (4,735

Other revenues

     1,801         —           596        2,397   
  

 

 

    

 

 

    

 

 

   

 

 

 

Total non-interest revenues

     1,072,610         —           32,816        1,105,426   

Interest income

     1,196         —           2,894        4,090   
  

 

 

    

 

 

    

 

 

   

 

 

 

Total revenues

     1,073,806         —           35,710        1,109,516   

Interest expense

     1,176         —           14,741        15,917   

Other expenses

     842,398         —           207,664        1,050,062   
  

 

 

    

 

 

    

 

 

   

 

 

 

Income (loss) from operations before income taxes

   $ 230,232       $ —         $ (186,695   $ 43,537   
  

 

 

    

 

 

    

 

 

   

 

 

 

 

39


Table of Contents

Geographic Information

The Company offers products and services in the U.S., U.K., Asia (including Australia), France, Other Americas, Other Europe, and the Middle East and Africa region (defined as the “MEA” region). Information regarding revenues for the three and nine months ended September 30, 2012 and 2011, respectively, and information regarding long-lived assets (defined as loans, forgivable loans and other receivables from employees and partners, net, fixed assets, net, certain other investments, goodwill, other intangible assets, net of accumulated amortization, and rent and other deposits) in the geographic areas as of September 30, 2012 and December 31, 2011, were as follows (in thousands):

 

     Three Months Ended
September 30,
     Nine Months Ended
September 30,
 
     2012      2011      2012      2011  

Revenues:

           

United States

   $ 218,074       $ 100,032       $ 582,177       $ 288,169   

United Kingdom

     131,861         154,892         409,231         474,249   

Asia

     51,368         63,769         160,175         182,276   

France

     22,360         34,080         73,613         97,356   

Other Americas

     9,684         11,671         32,391         34,635   

Other Europe/MEA

     6,970         15,491         27,229         32,831   
  

 

 

    

 

 

    

 

 

    

 

 

 

Total revenues

   $ 440,317       $ 379,935       $ 1,284,816       $ 1,109,516   
  

 

 

    

 

 

    

 

 

    

 

 

 

 

     September 30,      December 31,  
     2012      2011  

Long-lived assets:

     

United States

   $ 303,488       $ 293,912   

United Kingdom

     141,698         139,741   

Asia

     51,199         48,338   

France

     9,127         10,044   

Other Americas

     17,159         19,556   

Other Europe/MEA

     8,643         9,129   
  

 

 

    

 

 

 

Total long-lived assets

   $ 531,314       $ 520,720   
  

 

 

    

 

 

 

 

22. Subsequent Events

Third Quarter Dividend

On November 1, 2012, the Company’s Board of Directors declared a quarterly cash dividend of $0.12 per share for the third quarter of 2012 payable on November 30, 2012 to Class A and Class B common stockholders of record as of November 16, 2012.

Controlled Equity Offering

During the period from October 1, 2012 through November 2, 2012, the Company issued, pursuant to its controlled equity offerings 1,725,000 shares of Class A common stock related to exchanges and redemptions of limited partnership interests as well as for general corporate purposes.

 

40


Table of Contents
ITEM 2. MANAGEMENT’S DISCUSSION AND ANALYSIS OF FINANCIAL CONDITION AND RESULTS OF OPERATIONS

The following discussion of BGC Partners, Inc.’s financial condition and results of operations should be read together with BGC Partners, Inc.’s unaudited condensed consolidated financial statements and notes to those statements, as well as the cautionary statements relating to forward-looking statements within the meaning of Section 27A of the Securities Act of 1933, as amended (the “Securities Act”), and Section 21E of the Securities Exchange Act of 1934, as amended (the “Exchange Act”), included elsewhere in this document. When used herein, the terms “BGC Partners,” “BGC,” the “Company,” “we,” “us” and “our” refer to BGC Partners, Inc., including consolidated subsidiaries.

This discussion summarizes the significant factors affecting our results of operations and financial condition during the three and nine months ended September 30, 2012 and 2011. This discussion is provided to increase the understanding of, and should be read in conjunction with, our unaudited condensed consolidated financial statements and the notes thereto included elsewhere in this Report.

OVERVIEW AND BUSINESS ENVIRONMENT

BGC Partners is a leading global brokerage company primarily servicing the wholesale financial and real estate markets. The Company specializes in the brokering of a broad range of products, including fixed income securities, interest rate swaps, foreign exchange, equities, equity derivatives, credit derivatives, commercial real estate, commodities, futures and structured products. BGC Partners also provides a full range of financial services, including trade execution, broker-dealer services, clearing, processing, information, and other back-office services to a broad range of financial and non-financial institutions. BGC Partners’ integrated platform is designed to provide flexibility to customers with regard to price discovery, execution and processing of transactions, and enables them to use voice, hybrid, or in many markets, fully electronic brokerage services in connection with transactions executed either over-the-counter (“OTC”) or through an exchange. Through its eSpeed, BGC Trader™ and BGC Market Data brands, BGC Partners offers financial technology solutions, market data, and analytics related to select financial instruments and markets.

During the second quarter of 2012, the Company completed the acquisition of substantially all of the assets of Grubb & Ellis Company and its direct and indirect subsidiaries (“Grubb & Ellis”) and has been integrating the Grubb & Ellis assets with its Newmark Knight Frank brand. The resulting brand, Newmark Grubb Knight Frank, is a full-service commercial real estate platform which offers commercial real estate tenants, owners, investors and developers a wide range of services, including commercial real estate brokerage and sales and related financial services, consulting, project and development management, leasing and corporate advisory and property and facilities management.

BGC Partners’ customers include many of the world’s largest banks, broker-dealers, investment banks, trading firms, hedge funds, governments, corporations, property owners, real estate developers and investment firms. Named after fixed income trading innovator B. Gerald Cantor, BGC has offices in dozens of major markets, including New York and London, as well as in Atlanta, Beijing, Boston, Chicago, Copenhagen, Dubai, Hong Kong, Houston, Istanbul, Johannesburg, Los Angeles, Mexico City, Miami, Moscow, Nyon, Paris, Rio de Janeiro, São Paulo, Seoul, Singapore, Sydney, Tokyo, Toronto, Washington, D.C. and Zurich. The Company expects to have additional offices as it integrates the Grubb & Ellis business. The Company has substantially completed the process of transitioning hundreds of real estate professionals from the Grubb & Ellis bankruptcy estate to entities that it owns. The Company has executed employment/service and partnership arrangements with almost all of the brokers except for a small number who are operating within the Grubb & Ellis bankruptcy estate entity.

We remain confident in our future growth prospects as we continue to increase the scale and depth of our real estate platform and continue to seek market driven opportunities to expand our business in numerous financial asset classes.

Financial Services:

The financial intermediary sector has been a competitive area that has had strong revenue growth over the past decade due to several factors. One factor is the increasing use of derivatives to manage risk or to take advantage of the anticipated direction of a market by allowing users to protect gains and/or guard against losses in the price of underlying assets without having to buy or sell the underlying assets. Derivatives are often used to mitigate the risks associated with interest rates, equity ownership, changes in the value of foreign currency, credit defaults by corporate and sovereign debtors and changes in the prices of commodity products. Over the past decade, demand from financial institutions, financial services intermediaries and large corporations has increased volumes in the wholesale derivatives market, thereby increasing the business opportunity for financial intermediaries.

 

41


Table of Contents

Another key factor in the growth of the financial intermediary sector over the past decade has been the increase in the number of new products. As market participants and their customers strive to mitigate risk, new types of equity and fixed income securities, futures, options and other financial instruments have been developed. These new securities and derivatives are not immediately ready for more liquid and standardized electronic markets, and generally increase the need for trading and require broker-assisted execution.

The past six months have been challenging as lower activity and volatility have contributed to declines in market volumes across the Financial Services asset classes.

Growth Drivers

As a wholesale intermediary, our business is driven by several key drivers in addition to those listed above. These include: overall industry volumes in the markets in which we broker, the size and productivity of our front-office headcount (sales people and brokers alike), regulatory issues and the percentage of our revenues related to fully electronic brokerage.

Below is a brief analysis of the market and industry volumes for some of our Financial Services products including our overall hybrid and fully electronic trading activities.

Overall Market Volumes and Volatility

Volume is driven by a number of items, including the level of issuance for financial instruments, the price volatility of financial instruments, overall macro-economic conditions, the creation and adoption of new products, the regulatory environment, and the introduction and adoption of new trading technologies. In general, increased price volatility increases the demand for hedging instruments, including many of the cash and derivative products which we broker. For example, hedge funds are increasingly making use of derivatives to protect positions and preserve the capital of their more cautious institutional clients, which now account for almost two-thirds of assets managed by the industry, according to a report from J.P. Morgan.

During the third quarter of 2012, industry volumes generally declined year-over-year for many of the OTC and listed products we broker in rates, credit, foreign exchange and equities and other asset classes. This was due in large part to volatility being lower than the 10-year average in these asset classes during the quarter. For example, a broader measure of volatility across rates, credit, foreign exchange (“FX”), equities, and other markets is Bank of America Merrill Lynch’s Global Financial Stress Index (“GFSI”). It averaged approximately 0.67 over the last five years, and has been as high as 3.01 during the second half of 2008, but averaged only 0.42 during the third quarter of 2012. These industry volumes are generally good proxies for the volumes across our four asset class categories. Below is a discussion of the volume and growth drivers of our various financial services brokerage product categories.

Rates Volumes and Volatility

BGC’s Rates business is particularly influenced by the level of sovereign debt issuance globally, and over the past year this issuance has generally continued to grow though quantitative easing has muted the public issuance of many sovereign issues. For example, according to the Securities Industry and Financial Markets Association (“SIFMA”), United States (“U.S.”), public Treasury issuance increased by approximately 1% for the first nine months of 2012 versus the same period last year, and was down by approximately 9% for all of 2011.

Rates volumes are also influenced by market volatility, and such volatility has been dampened in recent months due to quantitative easing undertaken by the U.S. Federal Reserve and other central banks. Quantitative easing entails the central banks buying government securities or other securities in the open market – particularly longer-dated instruments – in an effort to promote increased lending and liquidity and bring down long-term interest rates. When central banks hold these instruments, they tend not to trade and are not hedged – thus lowering Rates volumes across cash and derivatives markets industry-wide. As of September 30, 2012, the U.S. Federal Reserve had over $2.2 trillion worth of long-dated U.S. Treasury and Federal Agency securities, compared with $1.7 trillion at the beginning of 2011, $1.4 trillion at the beginning of 2010, and less than $20 billion at the beginning of 2009. Other major central banks have also greatly increased the amount of longer-dated debt on their balance sheets over the past three years.

Largely as a result of quantitative easing, the U.S. Federal Reserve reported that U.S. Treasury average daily volumes traded by primary dealers decreased by 20.0% year-over-year in the third quarter of 2012. While revenues in our Rates business declined by 13.5%, it was much less than the 30% decline in interest rate product volumes for CME, Eurex, and Euronext combined.

 

42


Table of Contents

Analysts and economists expect sovereign debt issuance to remain at high levels for the foreseeable future as governments finance their future deficits and roll over their sizable existing debt. For instance, according to the Congressional Budget Office (the “CBO”), U.S. federal debt will be 70% of GDP for fiscal year 2012, and approximately 77% of GDP at the end of fiscal year 2021, versus 36% at the end of fiscal year 2007. Similarly, the European Commission reports that, in the aggregate, European Union (“EU 27”) government debt as a percent of GDP will have increased from 59% in 2007 to 86% this year. Meanwhile, analysts expect that the effects of various forms of quantitative easing will continue to negatively impact markets for at least the next few quarters, because economic growth remains weak in most G-20 nations. As a result, we expect long term tailwinds in our Rates business from continuing high levels of government debt, but near term headwinds due to quantitative easing.

Credit Volumes

The cash portion of BGC’s credit business is impacted by the level of global corporate bond issuance, while both the cash and credit derivatives sides of this business are impacted by sovereign and corporate issuance. Global credit market turnover has declined as banks adjust to new capital requirements for corporate bonds under Basel 3, and because of uncertainty surrounding recently enacted rules for the clearing of credit derivatives in the U.S. This was reflected in Federal Reserve Corporate bond volumes being down by 19% year-over-year, and by ICE Clear credit derivative notional volumes decreasing by 47%. In comparison, our Credit revenues declined by 18.7%. As the uncertainty surrounding these rules diminishes, we expect credit market volumes to rebound.

Foreign Exchange Volumes and Volatility

Global FX volumes have been muted so far in 2012, largely because certain major central banks intervened to keep their currencies from appreciating, and because low interest rates in most major economies make carry-trade strategies less appealing for traders. As a result, quarterly average daily FX volumes declined by 16% for CME, 23% at Thomson Reuters, and 43% at EBS. While our overall FX revenues were down by 20%, BGC’s fully electronic FX revenues increased by 77%, driven by strong performance by our FX spot and options businesses.

Equity-Related Volumes and Volatility

Global equity markets also continued to be challenging in the quarter. Equity derivative volumes were down between 25% and 41% according to the OCC, Eurex, and CME. BGC’s overall revenues from Equities and Other Asset Classes decreased by 42.5%.

Hybrid and Fully Electronic Trading

Historically, e-broking growth has led to higher margins and greater profits over time for exchanges and wholesale financial intermediaries alike, even if overall company revenues remain consistent. This is largely because fewer front-office employees are needed to process the same amount of volume as trading becomes more automated. Over time, electronification of exchange-traded and OTC markets has also generally led to volumes increasing faster than commissions decline, and thus often an overall increase in the rate of growth in revenues. BGC has been a pioneer in creating and encouraging hybrid and fully electronic trading, and continually works with its customers to expand such trading across more asset classes and geographies.

Outside of U.S. Treasuries and spot FX, the banks and broker-dealers which dominate the OTC markets had generally been hesitant in adopting e-broking. However, in recent years, hybrid and fully electronic inter-dealer OTC markets for products, including CDS indices, FX options, and most recently interest rate swaps, have sprung up as banks and dealers have become more open to e-broking and as firms like BGC have invested in the kinds of technology favored by our customers. Pending regulation in Europe and the U.S. regarding banking, capital markets, and OTC derivatives is likely to only hasten the spread of fully electronic trading. We expect to benefit from the new rules regarding OTC derivatives once they are finalized. Our understanding is that the rules being discussed will continue to allow for trading through a variety of means, including voice, and we believe the net impact of these rules and the new bank capital requirements will encourage the growth of fully electronic trading for a number of products we broker.

 

43


Table of Contents

The combination of more market acceptance of hybrid and fully electronic trading and BGC Partners’ competitive advantage in terms of technology and experience has contributed to our strong gains in e-broking. During the third quarter of 2012, we continued to invest in hybrid and fully electronic technology broadly across our financial services product categories.

Total Financial Services segment revenues from e-broking, market data, and software were $42.5 million or 14.5% of segment revenues in the quarter, compared with $44.3 million or 12% for the three months ended September 30, 2011. We now offer e-broking on over 100 of our Financial Services desks compared with approximately 80 a year ago. We expect this to continue to increase as we invest in technology to drive electronic trading over our platform. Over time, we expect the growth of our technology-based businesses to further increase the Company’s profitability.

Real Estate Services:

On October 14, 2011, BGC acquired all of the outstanding shares of Newmark & Company Real Estate, Inc., plus a controlling interest in its affiliated companies. On April 13, 2012, BGC acquired substantially all of the assets of Grubb & Ellis Company and its direct and indirect subsidiaries (collectively “Grubb & Ellis”). Newmark & Company Real Estate, Inc., Grubb & Ellis, and certain independently-owned partner offices of the two, operate as “Newmark Grubb Knight Frank” in the Americas, and are associated with London-based Knight Frank. BGC’s discussion of financial results for “Newmark Grubb Knight Frank” or “Real Estate Services” reflect only those businesses owned by BGC and do not include the results for independently-owned partner offices or for Knight Frank.

Growth Drivers

The key drivers of revenue growth for U.S. commercial real estate brokerage services companies include the overall health of the U.S. economy, including gross domestic product and employment trends in the U.S., which drives demand for various types of commercial leases and purchases; the institutional ownership of commercial real estate as an investible asset class; and the ability to attract and retain talent to our new real estate services platform. In addition, in real estate sales, also known as real estate capital markets, growth is also driven by the availability of credit to purchasers of and investors in commercial real estate.

Market Volumes and Volatility

Following the financial crises of 2007/2008, the U.S. commercial property market generally saw steep declines in activity in 2009. In 2010, the market began to revive, and by the end of 2011 there were signs that the recovery was continuing, although still not to levels seen prior to the crises. If the U.S. economy continues to improve in 2012, we would expect this to aid in the continued recovery in these and other parts of the commercial real estate market.

Although overall industry metrics are not as highly correlated to our quarterly revenues for Real Estate Services as they are in our financial services products, they do provide some indication for general direction of the business. According to Newmark Grubb Knight Frank Research, the overall vacancy rate for office properties in the nation’s key markets improved year-over-year to 16.1% from 16.8% in the third quarter of 2011, and is at the lowest level since late 2009. The national vacancy rate for industrial properties was 11.8% in the third quarter of 2012, an improvement on the 13.0% rate measured one year ago. Rents for all property types in the U.S. continued to improve modestly. CoStar Group (a leading provider of information and analytic services) reported similar improvements in vacancy rates and rents for the national office, industrial, and retail markets. CoStar Commercial Repeat-Sale Composite Value Weighted Index (a comprehensive measure of commercial real estate prices in the United States) showed prices up 11.4% year-over-year through August 2012.

REGULATORY ENVIRONMENT

In the case of our financial intermediary businesses, regulators and legislators in the U.S. and EU continue to craft new laws and regulations for the global OTC derivatives markets, including, most recently, the Dodd-Frank Wall Street Reform and Consumer Protection Act. The new rules and proposals for rules have mainly called for additional transparency, position limits and collateral or capital requirements, as well as for central clearing of most standardized derivatives. We believe that uncertainty around the final form such new rules might take may have negatively impacted trading volumes in certain markets in which we broker. We believe that it is too early to comment on specific aspects of the U.S. regulations as rules are still being created, and much too early to comment on laws not yet passed in Europe. However, overall we believe the net effect of the rules and regulations will be positive for our business.

 

44


Table of Contents

From time to time, we and our “associated persons” have been and are subject to periodic examinations, inspections and investigations that have and may result in significant costs and possible disciplinary actions by our regulators, including the Securities and Exchange Commission (the “SEC”), the Commodities Futures Trading Commission (the “CFTC”), the U.K. Financial Services Authority (the “FSA”), self-regulatory organizations and state securities administrators.

The FSA’s periodic Advanced, Risk-Responsive Operating Frame Work (“ARROW”) risk assessment of our U.K. group’s regulated businesses identified certain weaknesses in our U.K. group’s risk, compliance and control functionality, including governance procedures. In accordance with its normal process, the FSA provided us with an initial written Risk Mitigation Program (the “Program”) regarding the foregoing. In response to this we retained an international consultancy firm and U.K. external counsel to assist us with a wide program of remediation to address the points raised.

Within the Program, we provided an assessment of the appropriateness of the scope and structure of the businesses in our U.K. group. We increased the liquidity and capital levels of certain of our U.K. group’s existing FSA-regulated businesses, and also reviewed and enhanced our policies and procedures relating to assessing risks and our liquidity and capital requirements. We also produced detailed contingency planning steps to determine the stand-alone viability of each of the businesses in our U.K. group, as well as a theoretical orderly wind-down scenario for these businesses. Finally, we agreed to a temporary, voluntary limitation on acquisitions of new businesses regulated by the FSA and entering into new regulated business lines.

A significant number of outputs from the remediation program were delivered to the FSA in December 2011. The FSA responded positively, and on March 1, 2012, the FSA confirmed that it had relaxed the voluntary undertaking of BGC Brokers L.P., a U.K. subsidiary of the Company. With respect to acquisitions, for new business lines or material change in its risk profile, members of the BGC European Group intend to provide prior notice to the FSA to consider and determine that it has no objection. At around the same time that the voluntary undertaking was relaxed, the FSA presented us with the second part of the Risk Mitigation Program, although the majority of the items presented have either already been remediated or form part of an existing work plan. The items identified are scheduled to be completed within 2012.

The FSA tested the effectiveness of the Program through the use of a skilled person’s report that was delivered to us and the FSA in mid-October 2012. The report identified a small number of recommendations that BGC intends to consider and address over the coming months, but went on to endorse the work we had undertaken and concluded that the FSA’s objectives were largely satisfied. The FSA accepted the conclusions of the report and therefore BGC now considers the Program to be concluded. In addition, in late October we received a written report from the FSA communicating the results of their Supervisory Review and Evaluation Process (SREP) and their Supervisory Liquidity Review Process (SLRP). This report also recognized that we have made significant progress in key areas. The Company is scheduled to undergo its periodic ARROW risk assessment in the fourth quarter. We do not anticipate that the current costs in connection with the above will have a material adverse effect on our businesses, financial condition, results of operations or prospects.

In the case of our Real Estate Services segment, our brokers, salespersons, appraisers and, in some instances, property managers are regulated by the states in which we conduct business. These regulations may include licensing procedures, prescribed professional responsibilities and anti-fraud provisions. Our activities are also subject to various local, state, national and international jurisdictions’ fair advertising, trade, housing and real estate settlement laws and regulations and are affected by laws and regulations relating to real estate and real estate finance and development. Because of the size and scope of real estate sales transactions there is difficulty in ensuring compliance with the numerous state statutory requirements and licensing regimes and there is possible liability resulting from non-compliance.

LIQUIDITY AND CAPITAL RESOURCES

Our overall business model is not capital intensive. Our funding base consists of longer-term capital (equity, notes payable and collateralized borrowings), shorter-term liabilities (including our credit facility to the extent drawn) and accruals that are a natural outgrowth of specific assets and/or the business model such as matched fails or accrued compensation. See the Liquidity and Capital Resources section later in the Management Discussion and Analysis for a full discussion on this topic. Below please find a summary of our recent funding transactions.

On June 23, 2011, the Company entered into a credit agreement with a bank syndicate (the “Credit Agreement”) which provides for up to $130.0 million of unsecured revolving credit through June 23, 2013. The borrowings under the Credit Agreement will be used for general corporate purposes, including, but not limited to, financing the Company’s existing businesses and operations, expanding its businesses and operations through additional broker hires, strategic alliances and

 

45


Table of Contents

acquisitions, and repurchasing shares of its Class A common stock or purchasing limited partnership interests in BGC Holdings or other equity interests in the Company’s subsidiaries. As of October 31, 2012, the Company had no borrowings outstanding under the Credit Agreement.

In addition, on July 29, 2011, the Company issued an aggregate of $160.0 million principal amount of 4.50% Convertible Senior Notes due 2016 (the “4.50% Convertible Notes”). In connection with the offering of the 4.50% Convertible Notes, the Company entered into capped call transactions, which are expected generally to reduce the potential dilution of the Company’s Class A common stock upon any conversion of the 4.50% Convertible Notes in the event that the market value per share of the Company’s Class A common stock, as measured under the terms of the capped call transactions, is greater than the strike price of the capped call transactions (which corresponds to the initial conversion price of the 4.50% Convertible Notes and is subject to certain adjustments similar to those contained in the 4.50% Convertible Notes). The Company used the net proceeds from the offering for general corporate purposes, including financing acquisitions.

On June 26, 2012, the Company issued an aggregate of $112.5 million principal amount of 8.125% Senior Notes due 2042 (the “8.125% Senior Notes”) pursuant to the Company’s effective Shelf Registration Statement on Form S-3, as amended. The 8.125% Senior Notes may be redeemed for cash, in whole or in part, on or after June 26, 2017, at the Company’s option, at any time and from time to time, until maturity at a redemption price equal to 100% of the principal amount to be redeemed, plus accrued but unpaid interest on the principal amount being redeemed to, but not including, the redemption date. The 8.125% Senior Notes are listed on the New York Stock Exchange under the symbol “BGCA.” The Company used the proceeds to repay short-term borrowings under its unsecured revolving credit facility and for general corporate purposes, including acquisitions.

For a complete description of the Credit Agreement, 4.50% Convertible Notes and 8.125% Senior Notes, see Note 16 — “Notes Payable, Collateralized and Short-Term Borrowings” to the Company’s unaudited condensed consolidated financial statements.

HIRING AND ACQUISITIONS

A key driver of our revenue growth is front-office headcount. We believe that our strong technology platform and unique partnership structure have enabled us to use both acquisitions and recruiting to profitably increase our front-office staff at a faster rate than our largest competitors over the past year and since the formation of BGC in 2004.

BGC Partners has invested significantly to capitalize on the current business environment through acquisitions, technology spending and the hiring of new brokers. The business climate for these acquisitions has been competitive, and it is expected that these conditions will persist for the foreseeable future. BGC Partners has been able to attract businesses and brokers to its platform as it believes they recognize that BGC Partners has the scale, technology, experience and expertise to succeed in the current business environment.

As of September 30, 2012, our front-office headcount was up by over 44% year-over-year to 2,562 brokers and salespeople. For the three months ended September 30, 2012, average revenue generated per broker or salesperson was approximately $154,000, down approximately 26.5% from the three months ended September 30, 2011 when it was approximately $209,000. Front-office headcount included 1,735 brokers and salespeople in Financial Services, with average revenue generated per broker or salesperson of approximately $169,000, and 827 brokers and salespeople in Real Estate Services, with average revenue generated per broker or salesperson of approximately $122,000.

BGC Partners’ average revenue per front office employee has historically declined year-over-year for the periods following significant headcount increases, as new brokers and salespeople generally achieve significantly higher productivity levels in their second year with the Company. The year-on-year differences in front office productivity were also due in part to lower overall industry volumes across the Financial Services segment in the third quarter. In addition, commercial real estate services firms typically generate less revenue per broker than do wholesale market intermediaries, although their overall levels of profitability are generally similar.

The laws and regulations passed or proposed on both sides of the Atlantic concerning OTC trading seem likely to favor increased use of technology by all market participants, and are likely to accelerate the adoption of both hybrid and fully electronic trading. We believe these developments will favor the larger inter-dealer brokers over smaller, non-public ones, as the smaller ones generally do not have the financial resources to invest the necessary amounts in technology. We believe this will lead to further consolidation in our industry, and thus further allow us to profitably grow our front-office headcount.

Our recent acquisitions include the acquisitions of Newmark and Grubb & Ellis.

 

46


Table of Contents

On October 14, 2011, BGC acquired all of the outstanding shares of Newmark & Company Real Estate, Inc., plus a controlling interest in its affiliated companies.

The aggregate purchase price paid by BGC to the former shareholders of Newmark & Company Real Estate consisted of approximately $63.0 million in cash and approximately 339 thousand shares of BGC’s Class A common stock. The former shareholders of Newmark will also be entitled to receive up to an additional approximately 4.83 million shares of BGC’s Class A common stock over a five-year period if Newmark achieves certain enumerated gross revenue targets post-closing. During the nine months ended September 30, 2012, the Company purchased a majority interest in another affiliated company of Newmark for a total consideration transferred of approximately $2.1 million, as well as additional noncontrolling interests related to Newmark for approximately $6.9 million. The Company expects to purchase additional noncontrolling interests in certain Newmark regional offices at a later date. Cantor Fitzgerald & Co. (“CF&Co”), an affiliate of Cantor, acted as an advisor to BGC in connection with this transaction.

On March 27, 2012, the U.S. Bankruptcy Court for the Southern District of New York (the “Bankruptcy Court”) approved the purchase by BGC Partners of substantially all of the assets of Grubb & Ellis under chapter 11 of title 11 of the U.S. Code (the “Bankruptcy Code”) pursuant to a Second Amended and Restated Asset Purchase Agreement, dated April 13, 2012, between BGC Partners and Grubb & Ellis (the “APA”). The APA was supplemented by a Transition Services Supplement dated April 13, 2012 between BGC Partners and Grubb & Ellis (the “Supplement”) approved by the Bankruptcy Court on April 11, 2012. The Bankruptcy Court’s order approved the sale of such assets to BGC Partners free and clear of all liens, claims and encumbrances pursuant to Section 363 of the Bankruptcy Code.

On April 13, 2012, BGC completed the acquisition of substantially all of the assets of Grubb & Ellis. The total consideration transferred for Grubb & Ellis was approximately $47.1 million. The consideration transferred included the extinguishment of approximately $30.0 million (principal amount) pre-bankruptcy senior secured debt, which the Company purchased at a discount, and which had a fair value of approximately $25.6 million as of the acquisition date. The consideration transferred also included approximately $5.5 million under debtor-in-possession loans and $16.0 million in cash to the bankruptcy estate for the benefit of Grubb & Ellis’ unsecured creditors. CF&Co acted as an advisor to BGC in connection with this transaction and received a fee of $1.0 million.

The Company has substantially completed the process of transitioning hundreds of real estate professionals from the Grubb & Ellis bankruptcy estate to entities that it owns. The Company has executed employment/service and partnership arrangements with almost all of the brokers except for a small number who are operating within the Grubb & Ellis bankruptcy estate entity.

Financial Highlights

For the three months ended September 30, 2012, the Company had income from operations before income taxes of $3.6 million compared to a loss of $4.5 million, an increase of $8.1 million from the year earlier period. Total revenues increased approximately $60.4 million and total expenses increased approximately $52.3 million.

For the nine months ended September 30, 2012, the Company had income from operations before income taxes of $27.0 million compared to $43.5 million, a decrease of $16.5 million from the year earlier period. Total revenues increased approximately $175.3 million and total expenses increased approximately $191.9 million.

Total revenues were $440.3 million and $379.9 million for the three months ended September 30, 2012 and 2011, respectively, representing a 15.9% increase. Total revenues were $1,284.8 million and $1,109.5 million for the nine months ended September 30, 2012 and 2011, respectively, representing a 15.8% increase. The main factors contributing to the increase were:

 

   

Revenues generated by our Real Estate Services segment which is comprised of Newmark Knight Frank (acquired in the fourth quarter of 2011) and Grubb & Ellis (acquired in the second quarter of 2012). The key components of this segment were brokerage revenues of $96.8 million and real estate management services revenues of $34.0 million.

 

   

Revenues generated by our Financial Services segment were down $76.0 million to $293.0 million from the year earlier period. Lower activity from our large bank customers contributed to declines in market activity industry wide across the Financial Services asset classes.

 

   

An increase in our front-office personnel from 1,774 at September 30, 2011 to 2,562 at September 30, 2012.

 

47


Table of Contents
   

Revenues related to fully electronic trading were 12.2% of Financial Services revenues compared to 10.2% a year ago. BGC’s overall fully electronic performance was generally better than most comparable industry metrics. Revenues related to fully electronic trading include brokerage revenues as well as certain revenues recorded in fees from related parties.

Total Compensation and employee benefits expense increased by $34.8 million or 13.7% for the three months ended September 30, 2012 as compared to the three months ended September 30, 2011, primarily related to increased headcount (including as a result of the acquisitions of Newmark and Grubb & Ellis) as well as a $24.0 million charge associated with the granting of exchangeability to limited partnership units and our year-over-year growth in brokerage revenue, which resulted in a corresponding increase in compensation for the period.

The three months ended September 30, 2012 was a challenging period in the Financial Services industry. Even in this difficult environment, we believe BGC is well positioned as we continue to increase the scale and depth of our real estate platform and continue to seek market driven opportunities to expand our business in numerous financial asset classes. We believe the overall performance of the Company will improve as we continue to increase the percentage of Financial Services revenues generated from fully electronic trading, and extend our employment agreements through our partnership enhancement program. We believe these initiatives will continue to improve BGC’s competitive position in the marketplace and improve employee retention.

 

48


Table of Contents

Results of Operations

The following table sets forth BGC’s unaudited condensed consolidated statements of operations data expressed as a percentage of total revenues for the periods indicated (in thousands):

 

     Three Months Ended
September 30,
    Nine Months Ended
September 30,
 
    2012     2011     2012     2011  
     Actual
Results
    Percentage
of Total
Revenues
    Actual
Results
    Percentage
of Total
Revenues
    Actual
Results
    Percentage
of Total
Revenues
    Actual
Results
    Percentage
of Total
Revenues
 

Revenues:

             

Commissions

  $ 303,124        68.8   $ 261,496        68.8   $ 883,642        68.8   $ 745,342        67.2

Principal transactions

    76,417        17.4        94,997        25.0        259,848        20.2        295,113        26.6   
 

 

 

   

 

 

   

 

 

   

 

 

   

 

 

   

 

 

   

 

 

   

 

 

 

Total brokerage revenues

    379,541        86.2        356,493        93.8        1,143,490        89.0        1,040,455        93.8   

Real estate management services

    33,953        7.7        —          —          66,519        5.2        —          —     

Fees from related parties

    13,102        3.0        15,220        4.0        39,143        3.0        46,861        4.2   

Market data

    4,166        0.9        4,556        1.2        13,120        1.0        13,730        1.2   

Software solutions

    2,485        0.6        2,328        0.6        7,421        0.6        6,718        0.6   

Interest income

    1,397        0.3        1,730        0.5        5,135        0.4        4,090        0.4   

Other revenues

    8,668        2.0        1,283        0.3        18,091        1.4        2,397        0.2   

Losses on equity investments

    (2,995     (0.7 )     (1,675     (0.4     (8,103     (0.6 )     (4,735     (0.4
 

 

 

   

 

 

   

 

 

   

 

 

   

 

 

   

 

 

   

 

 

   

 

 

 

Total revenues

    440,317        100.0        379,935        100.0        1,284,816        100.0        1,109,516        100.0   

Expenses:

             

Compensation and employee benefits

    288,669        65.6        253,879        66.8        843,567        65.7        681,577        61.4   

Allocation of net income to limited partnership units and founding/working partner units

    56        —          —          —          7,945        0.6        18,437        1.7   
 

 

 

   

 

 

   

 

 

   

 

 

   

 

 

   

 

 

   

 

 

   

 

 

 

Total compensation and employee benefits

    288,725        65.6        253,879        66.8        851,512        66.3        700,014        63.1   

Occupancy and equipment

    40,010        9.1        29,943        7.9        115,331        9.0        94,969        8.6   

Fees to related parties

    2,837        0.6        3,297        0.9        9,525        0.7        8,916        0.8   

Professional and consulting fees

    18,062        4.1        19,625        5.2        56,896        4.4        48,177        4.3   

Communications

    22,863        5.2        21,508        5.7        66,223        5.2        64,639        5.8   

Selling and promotion

    22,153        5.0        19,507        5.1        65,112        5.1        59,136        5.3   

Commissions and floor brokerage

    5,675        1.3        6,539        1.7        17,188        1.3        19,566        1.8   

Interest expense

    9,758        2.2        6,754        1.8        24,894        1.9        15,917        1.4   

Other expenses

    26,622        6.0        23,365        6.1        51,161        4.0        54,645        4.9   
 

 

 

   

 

 

   

 

 

   

 

 

   

 

 

   

 

 

   

 

 

   

 

 

 

Total expenses

    436,705        99.2        384,417        101.2        1,257,842        97.9        1,065,979        96.1   
 

 

 

   

 

 

   

 

 

   

 

 

   

 

 

   

 

 

   

 

 

   

 

 

 

Income (loss) from operations before income taxes

    3,612        0.8        (4,482     (1.2     26,974        2.1        43,537        3.9   

Provision (benefit) for income taxes

    2,623        0.6        (1,338     (0.4     9,895        0.8        12,094        1.1   
 

 

 

   

 

 

   

 

 

   

 

 

   

 

 

   

 

 

   

 

 

   

 

 

 

Consolidated net income (loss)

    989        0.2        (3,144     (0.8     17,079        1.3        31,443        2.8   

Less: Net income (loss) attributable to non-controlling interest in subsidiaries

    1,440        0.3        (1,111     (0.3     7,383        0.6        15,146        1.4   
 

 

 

   

 

 

   

 

 

   

 

 

   

 

 

   

 

 

   

 

 

   

 

 

 

Net (loss) income available to common stockholders

  $ (451     (0.1 )%    $ (2,033     (0.5 )%    $ 9,696        0.8   $ 16,297        1.5
 

 

 

   

 

 

   

 

 

   

 

 

   

 

 

   

 

 

   

 

 

   

 

 

 

 

49


Table of Contents

Three Months Ended September 30, 2012 Compared to Three Months Ended September 30, 2011

Revenues

Brokerage Revenues

Total brokerage revenues increased by $23.0 million, 6.5%, for the three months ended September 30, 2012 as compared to the three months ended September 30, 2011. Commission revenues increased by $41.6 million, or 15.9%, for the three months ended September 30, 2012 as compared to the three months ended September 30, 2011. Principal transactions revenues decreased by $18.6 million, or 19.6%, for the three months ended September 30, 2012 as compared to the three months ended September 30, 2011.

The increase in brokerage revenues was driven by increases in the revenues for commercial real estate, partially offset by lower revenues in rates, credit products, foreign exchange and equities and other asset classes.

Financial Services

Financial Services brokerage revenues decreased $73.8 million for the three months ended September 30, 2012 as compared to a year earlier as volatility was well below historical averages across most asset classes during the quarter, resulting in lower volumes industry wide. The year-over-year decrease by product was as follows: Rates decreased $20.5 million, credit decreased $15.6 million, foreign exchange decreased $12.2 million, and equities and other asset classes decreased $25.5 million.

Real Estate Services

Real estate brokerage revenues were $96.8 million for the three months ended September 30, 2012. These revenues were generated by Newmark Knight Frank which was acquired in the fourth quarter of 2011, and Grubb & Ellis which was acquired in the second quarter of 2012.

Real Estate Management Services

Real estate management services revenues were $34.0 million for the three months ended September 30, 2012. The revenues associated with property and facilities management fees are earned by Newmark Knight Frank and Grubb & Ellis, which were acquired in the fourth quarter of 2011 and the second quarter of 2012, respectively.

Fees from Related Parties

Fees from related parties decreased by $2.1 million, or 13.9%, for the three months ended September 30, 2012 as compared to the three months ended September 30, 2011. The decrease was primarily due to lower revenues related to ELX and less technology service fees for services provided to Cantor.

Market Data

Market data revenues decreased by $0.4 million, or 8.6%, for the three months ended September 30, 2012 as compared to the three months ended September 30, 2011.

Software Solutions

Software solutions revenues increased by $0.2 million, or 6.7%, for the three months ended September 30, 2012 as compared to the three months ended September 30, 2011, primarily due to an increase in KLEOS licensing fee revenue related to new clients in the third quarter of 2012.

Interest Income

Interest income decreased by $0.3 million, or 19.2%, for the three months ended September 30, 2012 as compared to the three months ended September 30, 2011. The decrease was primarily driven by a reduction in government bonds held for liquidity purposes.

Other Revenues

Other revenues increased by $7.4 million to $8.7 million for the three months ended September 30, 2012 as compared to the three months ended September 30, 2011. The increase was primarily due to $5.5 million of revenues related to Newmark Knight Frank and Grubb & Ellis which were acquired in the fourth quarter of 2011 and the second quarter of 2012, respectively. Also contributing to this increase was a $2.4 million legal settlement recorded in the three months ended September 30, 2012.

 

50


Table of Contents

Losses on Equity Investments

Losses on equity investments increased by $1.3 million, or 78.8%, for the three months ended September 30, 2012 as compared to the three months ended September 30, 2011. Losses on equity investments represent our pro rata share of the net losses on investments over which we have a significant influence but do not control.

Expenses

Compensation and Employee Benefits

Compensation and employee benefits expense increased by $34.8 million, or 13.7%, for the three months ended September 30, 2012 as compared to the three months ended September 30, 2011. This increase was primarily related to the acquisitions of Newmark and Grubb & Ellis, which increased headcount in the second quarter of 2012 compared to the prior year period. This year-over-year increase was partially offset by a decrease in compensation expense associated with lower revenues and a decrease in the charges related to the granting of exchangeability to limited partnership units in the three months ended September 30, 2012 as compared to the year earlier period.

Allocations of Net Income to Limited Partnership Units and Founding/Working Partner Units

Allocation of income to limited partnership units and founding/working partner units increased by $0.1 million for the three months ended September 30, 2012 as compared to the three months ended September 30, 2011. Allocation of income to limited partnership units and founding/working partner units represents the pro rata interest in net income attributable to such partners’ units based on weighted-average economic ownership. The allocation of income to limited partnership units and founding/working partner units for the three months ended September 30, 2012 was $56 thousand.

Occupancy and Equipment

Occupancy and equipment expense increased by $10.1 million, or 33.6%, for the three months ended September 30, 2012 as compared to the three months ended September 30, 2011. The increase was primarily due to the acquisitions of Newmark and Grubb & Ellis, and associated costs related to new facilities.

Fees to Related Parties

Fees to related parties decreased by $0.5 million, or 14.0%, for the three months ended September 30, 2012 as compared to the three months ended September 30, 2011. Fees to related parties are allocations paid to Cantor for administrative and support services.

Professional and Consulting Fees

Professional and consulting fees decreased by $1.6 million, or 8.0%, for the three months ended September 30, 2012 as compared to the three months ended September 30, 2011. The decrease was primarily due to a reduction in costs associated with legal and regulatory matters.

Communications

Communications expense increased by $1.4 million, or 6.3%, for the three months ended September 30, 2012 as compared to the three months ended September 30, 2011. The main driver of this increase was the communications costs associated with Newmark Grubb Knight Frank Real Estate businesses.

Selling and Promotion

Selling and promotion expense increased by $2.6 million, or 13.6%, for the three months ended September 30, 2012 as compared to the three months ended September 30, 2011. This increase was primarily driven by the selling and promotion costs associated with the real estate businesses, partially offset by a decrease in selling and promotion costs in Financial Services resulting from the decrease in brokerage revenues across our Financial Services products.

Commissions and Floor Brokerage

Commissions and floor brokerage expense decreased by $0.9 million, or 13.2%, for the three months ended September 30, 2012 as compared to the three months ended September 30, 2011, primarily due to decreases in both exchange clearing and clearinghouse charges in line with lower financial services revenues during the 2012 period.

 

51


Table of Contents

Interest Expense

Interest expense increased by $3.0 million, or 44.5%, for the three months ended September 30, 2012 as compared to the three months ended September 30, 2011. This increase was primarily driven by the interest cost associated with our 8.125% Senior Notes issued in June 2012. An additional contribution to this increase was the Interest expense on our $160 million of 4.50% Convertible Notes that were issued in July 2011. The interest expense on these Notes was recognized for only part of the three months ended September 30, 2011 as they were issued during that quarter.

Other Expenses

Other expenses increased by $3.3 million, or 13.9%, for the three months ended September 30, 2012 as compared to the three months ended September 30, 2011. This increase was primarily driven by the expenses related to Newmark Knight Frank and Grubb & Ellis which were acquired in the fourth quarter of 2011 and the second quarter of 2012, respectively. This increase was partially offset by decreases in legal settlements and expenses related to foreign currency revaluation.

Provision (Benefit) for Income Taxes

Provision for income taxes increased to $2.6 million for the three months ended September 30, 2012 as compared to a benefit of $1.3 million for the three months ended September 30, 2011. This increase was primarily driven by an increase in taxable income in the three months ended September 30, 2012 as compared to the year earlier period. Our consolidated effective tax rate can vary from period to period depending on, among other factors, the geographic and business mix of our earnings.

Net Income (Loss) Attributable to Noncontrolling Interest in Subsidiaries

Net income attributable to noncontrolling interest in subsidiaries increased by $2.6 million for the three months ended September 30, 2012 as compared to the three months ended September 30, 2011. The increase was primarily due to an increase in the allocation of net income to Cantor units in the three months ended September 30, 2012 as well as $0.4 million related to Newmark Knight Frank.

Nine Months Ended September 30, 2012 Compared to Nine Months Ended September 30, 2011

Revenues

Brokerage Revenues

Total brokerage revenues increased by $103.0 million, or 9.9%, for the nine months ended September 30, 2012 as compared to the nine months ended September 30, 2011. Commission revenues increased by $138.3 million, or 18.6%, for the nine months ended September 30, 2012 as compared to the nine months ended September 30, 2011. Principal transactions revenues decreased by $35.3 million, or 11.9%, for the nine months ended September 30, 2012 as compared to the nine months ended September 30, 2011.

The increase in brokerage revenues was primarily driven by increases in the revenues for commercial real estate and partially offset by lower revenues in rates, credit products, foreign exchange and equities and other asset classes.

Financial Services

Financial Services brokerage revenues decreased $124.5 million for the nine months ended September 30, 2012 as compared to a year earlier as volatility was well below historical averages across most asset classes during the quarter, resulting in lower volumes industry wide. The year-over-year decreases by product were as follows: Rates decreased $37.7 million, credit products decreased $26.5 million, foreign exchange revenues decreased $10.1 million and equities and other asset classes decreased $50.2 million.

Real Estate Services

Real estate brokerage revenues were $227.5 million for the nine months ended September 30, 2012. These revenues were generated by Newmark Grubb Knight Frank which is our Real Estate Services brand name and is comprised of Newmark Knight Frank, which was acquired in the fourth quarter of 2011, and Grubb & Ellis, which was acquired in the second quarter of 2012.

Real Estate Management Services

Real estate management services revenues were $66.5 million for the nine months ended September 30, 2012. The revenues associated with property and facilities management fees are earned by Newmark Knight Frank and Grubb & Ellis, which were acquired in the fourth quarter of 2011 and the second quarter of 2012, respectively.

 

52


Table of Contents

Fees from Related Parties

Fees from related parties decreased by $7.7 million, or 16.5%, for the nine months ended September 30, 2012 as compared to the nine months ended September 30, 2011. The decrease was primarily due to lower revenues related to ELX and a reduced level of fees related to back-office and technology services provided to Cantor.

Market Data

Market data revenues decreased by $0.6 million, or 4.4%, for the nine months ended September 30, 2012 as compared to the nine months ended September 30, 2011.

Software Solutions

Software solutions revenues increased by $0.7 million, or 10.5%, for the nine months ended September 30, 2012 as compared to the nine months ended September 30, 2011, primarily due to increased revenues in our KLEOS licensing fee business as compared to the nine months ended September 30, 2011.

Interest Income

Interest income increased by $1.0 million, or 25.6%, for the nine months ended September 30, 2012 as compared to the nine months ended September 30, 2011. The increase was primarily related to interest arising from the notes receivable acquired in the Grubb & Ellis transaction. Also contributing to this variance was an increase in interest earned on employee loans.

Other Revenues

Other revenues increased by $15.7 million to $18.1 million for the nine months ended September 30, 2012 as compared to the nine months ended September 30, 2011. The increase was primarily due to revenues related to Newmark Knight Frank and Grubb & Ellis which were acquired in the fourth quarter of 2011 and the second quarter of 2012, respectively.

Losses on Equity Investments

Losses on equity investments increased by $3.4 million, or 71.1%, for the nine months ended September 30, 2012 as compared to the nine months ended September 30, 2011. Losses on equity investments represent our pro rata share of the net losses on investments over which we have a significant influence but do not control. The key driver of this increase was an increase in our share of the loss in ELX as a result of our additional $16 million investment in March 2012.

Expenses

Compensation and Employee Benefits

Compensation and employee benefits expense increased by $162.0 million, or 23.8%, for the nine months ended September 30, 2012 as compared to the nine months ended September 30, 2011. This increase was primarily related to the increase in headcount in the nine months ended September 30, 2012 compared to the prior year period which was primarily related to our acquisitions of Newmark and Grubb & Ellis. This increase was partially offset by a decrease in production bonus expense related to the decrease in Financial Services revenues in the nine months ended September 30, 2012 compared to the year earlier period.

Allocations of Net Income to Limited Partnership Units and Founding/Working Partner Units

Allocation of income to limited partnership units and founding/working partner units decreased by $10.5 million for the nine months ended September 30, 2012 as compared to the nine months ended September 30, 2011. Allocation of income to limited partnership units and founding/working partner units represents the pro rata interest in net income attributable to such partners’ units based on weighted-average economic ownership. The allocation of income to limited partnership units and founding/working partner units for the nine months ended September 30, 2012 was $7.9 million.

Occupancy and Equipment

Occupancy and equipment expense increased by $20.4 million, or 21.4%, for the nine months ended September 30, 2012 as compared to the nine months ended September 30, 2011. The increase was primarily due to the acquisitions of Newmark and Grubb & Ellis and the associated costs related to new facilities.

 

53


Table of Contents

Fees to Related Parties

Fees to related parties increased by $0.6 million, or 6.8%, for the nine months ended September 30, 2012 as compared to the nine months ended September 30, 2011. Fees to related parties are allocations paid to Cantor for administrative and support services.

Professional and Consulting Fees

Professional and consulting fees increased by $8.7 million, or 18.1%, for the nine months ended September 30, 2012 as compared to the nine months ended September 30, 2011. The increase was primarily due to professional and consulting costs incurred in our real estate businesses resulting from our acquisitions of Newmark and Grubb & Ellis.

Communications

Communications expense increased by $1.6 million, or 2.5%, for the nine months ended September 30, 2012 as compared to the nine months ended September 30, 2011. This increase was primarily driven by increased market data and communication costs associated with our increased headcount. As a percentage of total revenues, communications remained relatively unchanged across the two periods.

Selling and Promotion

Selling and promotion expense increased by $6.0 million, or 10.1%, for the nine months ended September 30, 2012 as compared to the nine months ended September 30, 2011. The increase was associated with the increased Selling and Promotion expenses incurred in our real estate business acquired in the Newmark and Grubb & Ellis acquisitions. This increase was partially offset by a decrease in Selling and Promotion expenses in Financial Services in line with the decline in brokerage revenue in the nine months ended September 30, 2012 as compared to the year earlier period.

Commissions and Floor Brokerage

Commissions and floor brokerage expense decreased by $2.4 million, or 12.2%, for the nine months ended September 30, 2012 as compared to the nine months ended September 30, 2011, primarily due to decreased volumes in our equities business during the nine months ended September 30, 2012.

Interest Expense

Interest expense increased by $9.0 million, or 56.4%, for the nine months ended September 30, 2012 as compared to the nine months ended September 30, 2011. The increase was primarily related to our issuance of $112.5 million of Senior Notes in June 2012 and the issuance of our 4.50% Convertible Notes in July 2011.

Other Expenses

Other expenses decreased by $3.5 million, or 6.4%, for the nine months ended September 30, 2012 as compared to the nine months ended September 30, 2011. The decrease was primarily due to a reduction in costs associated with the hiring of new brokers in the nine months ended September 30, 2012. Partially offsetting this decrease were the additional expenses incurred by our real estate businesses acquired in the Newmark and Grubb & Ellis transactions.

Provision (Benefit) for Income Taxes

Provision for income taxes decreased to $9.9 million for the nine months ended September 30, 2012 as compared to $12.1 million for the nine months ended September 30, 2011. This decrease was primarily driven by a decrease in taxable income in the nine months ended September 30, 2012 as compared to the year earlier period as well as the utilization of net operating losses and the release of a valuation allowance. Our consolidated effective tax rate can vary from period to period depending on, among other factors, the geographic and business mix of our earnings.

Net Income (Loss) Attributable to Noncontrolling Interest in Subsidiaries

Net income attributable to noncontrolling interest in subsidiaries decreased by $7.8 million, or 51.3%, for the nine months ended September 30, 2012 as compared to the nine months ended September 30, 2011. The decrease was primarily due to the decrease in the allocation of net income to Cantor units in the nine months ended September 30, 2012.

 

54


Table of Contents

Business Segment Financial Results

Following the acquisition of substantially all of the assets of Grubb & Ellis, we have changed our segment reporting structure. As a result, beginning with the quarter ended June 30, 2012, our operations consist of two reportable segments, Financial Services and Real Estate Services. The business segment financial results presented reflect our current organization.

The business segments are determined based on the products and services provided and reflect the manner in which financial information is evaluated by management. The Company evaluates the performance and reviews the results of the segments based on each segment’s “Income (loss) from operations before income taxes.”

Our segment information does not include analysis of assets by segment. Except for goodwill, we do not allocate assets by operating segment, nor does management evaluate operating segments using discrete asset information.

Selected financial information for the Company’s segments is presented below. The amounts shown below for the Financial Services and Real Estate Services segments reflect the amounts that are used by management to allocate resources and assess performance, which is based on each segment’s “Income (loss) from operations before income taxes.” In addition to the two business segments, the tables below include a “Corporate Items” category which includes fees from related parties and interest income as well as unallocated expenses, such as the grant of exchangeability to limited partnership units, allocations of net income to founding/working partner units and limited partnership units, certain professional and consulting fees, executive compensation and interest expense, which are managed separately at the corporate level.

Three months ended September 30, 2012 (in thousands):

 

      Financial
Services
     Real  Estate
Services(1)
     Corporate
Items
    Total  

Total revenues

   $ 292,592       $ 136,292       $ 11,433      $ 440,317   

Total expenses

     248,350         126,478         61,877        436,705   
  

 

 

    

 

 

    

 

 

   

 

 

 

Income (loss) from operations before income taxes

   $ 44,242       $ 9,814       $ (50,444   $ 3,612   
  

 

 

    

 

 

    

 

 

   

 

 

 

 

  (1) 

For the three months ended September 30, 2012, the Real Estate Services segment income (loss) from operations before income taxes excludes $6.3 million related to the collection of receivables and associated expenses that were capitalized as part of acquisition accounting.

Three months ended September 30, 2011 (in thousands):

 

      Financial
Services
     Real Estate
Services
     Corporate
Items
    Total  

Total revenues

   $ 368,638       $ —         $ 11,297      $ 379,935   

Total expenses

     282,458         —           101,959        384,417   
  

 

 

    

 

 

    

 

 

   

 

 

 

Income (loss) from operations before income taxes

   $ 86,180       $ —         $ (90,662   $ (4,482
  

 

 

    

 

 

    

 

 

   

 

 

 

Nine months ended September 30, 2012 (in thousands):

 

      Financial
Services
     Real  Estate
Services(1)
     Corporate
Items
    Total  

Total revenues

   $ 946,471       $ 308,906       $ 29,439      $ 1,284,816   

Total expenses

     767,302         295,195         195,345        1,257,842   
  

 

 

    

 

 

    

 

 

   

 

 

 

Income (loss) from operations before income taxes

   $ 179,169       $ 13,711       $ (165,906   $ 26,974   
  

 

 

    

 

 

    

 

 

   

 

 

 

 

  (1) 

For the nine months ended September 30, 2012, the Real Estate Services segment income (loss) from operations before income taxes excludes $17.7 million related to the collection of receivables and associated expenses that were capitalized as part of acquisition accounting.

Nine months ended September 30, 2011 (in thousands):

 

      Financial
Services
     Real Estate
Services
     Corporate
Items
    Total  

Total revenues

   $ 1,073,806       $ —         $ 35,710      $ 1,109,516   

Total expenses

     843,574         —           222,405        1,065,979   
  

 

 

    

 

 

    

 

 

   

 

 

 

Income (loss) from operations before income taxes

   $ 230,232       $ —         $ (186,695   $ 43,537   
  

 

 

    

 

 

    

 

 

   

 

 

 

 

55


Table of Contents

Segment Results for the Three Months Ended September 30, 2012 Compared to the Three Months Ended September 30, 2011

Revenues

 

   

Revenues for Financial Services decreased $76.0 million, or 20.6%, to $292.6 million for the three months ended September 30, 2012 from $368.6 million for the three months ended September 30, 2011. The decrease in revenues for our Financial Services segment was due to a decline in brokerage revenues across the Financial Services Asset classes.

 

   

Revenues for Real Estate Services were $136.3 million for the three months ended September 30, 2012. Prior to our acquisition of Newmark on October 14, 2011, we had no revenues from Real Estate Services.

Expenses

 

   

Total expenses for Financial Services decreased $34.1 million, or 12.1%, to $248.4 million for the three months ended September 30, 2012 from $282.5 million for the three months ended September 30, 2011. The decrease in expenses for our Financial Services segment was primarily due to a decrease in compensation expense.

 

   

Total expenses for Real Estate Services were $126.5 million for the three months ended September 30, 2012. Prior to our acquisition of Newmark on October 14, 2011, we had no expenses from Real Estate Services.

Income (loss) from operations before income taxes

 

   

Income (loss) from operations before income taxes for Financial Services decreased $41.9 million, or 48.7%, to $44.2 million for the three months ended September 30, 2012 from $86.2 million for the three months ended September 30, 2011. The decrease in income (loss) from operations before income taxes for our Financial Services segment was primarily due to lower brokerage revenues, as described above, partially offset by decreases in expense, as described above.

 

   

Income (loss) from operations before income taxes for Real Estate Services was $9.8 million for the three months ended September 30, 2012. Prior to our acquisition of Newmark on October 14, 2011, we had no income (loss) from operations before income taxes from Real Estate Services.

Segment Results for the Nine Months Ended September 30, 2012 Compared to the Nine Months Ended September 30, 2011

Revenues

 

   

Revenues for Financial Services decreased $127.3 million, or 11.9%, to $946.5 million for the nine months ended September 30, 2012 from $1,073.8 million for the nine months ended September 30, 2011. The decrease in revenues for our Financial Services segment was primarily due to a decline in brokerage revenues in across the Financial Services Asset classes.

 

   

Revenues for Real Estate Services were $308.9 million for the nine months ended September 30, 2012. Prior to our acquisition of Newmark on October 14, 2011, we had no revenues from Real Estate Services.

Expenses

 

   

Total expenses for Financial Services decreased approximately $76.3 million, or 9.0%, to $767.3 million for the nine months ended September 30, 2012 from $843.6 million for the nine months ended September 30, 2011. The decrease in expenses for our Financial Services segment was primarily due to a decrease in compensation expense and selling and promotion expenses associated with a decrease in promotional and corporate events.

 

   

Total expenses for Real Estate Services were $295.2 million for the nine months ended September 30, 2012. Prior to our acquisition of Newmark on October 14, 2011, we had no expenses from Real Estate Services.

 

56


Table of Contents

Income (loss) from operations before income taxes

 

   

Income (loss) from operations before income taxes for Financial Services decreased $51.1 million, or 22.2%, to $179.2 million for the nine months ended September 30, 2012 from $230.2 million for the nine months ended September 30, 2011. The decrease in income (loss) from operations before income taxes for our Financial Services segment was primarily due to lower brokerage revenues, as described above, partially offset by decreases in expense, as also described above.

 

   

Income (loss) from operations before income taxes for Real Estate Services was $13.7 million for the nine months ended September 30, 2012. Prior to our acquisition of Newmark on October 14, 2011, we had no income (loss) from operations before income taxes from Real Estate Services.

 

57


Table of Contents

Quarterly Results of Operations

The following table sets forth our unaudited quarterly results of operations for the indicated periods (in thousands). Results of any period are not necessarily indicative of results for a full year and may, in certain periods, be affected by seasonal fluctuations in our business.

 

      September 30,
2012
    June 30,
2012
    March 31,
2012
    December 31,
2011
    September 30,
2011
    June 30,
2011
    March 31,
2011
    December 31,
2010
 

Revenues:

                

Commissions

   $ 303,124      $ 308,030      $ 272,488      $ 250,921      $ 261,496      $ 239,132      $ 244,714      $ 206,275   

Principal transactions

     76,417        83,686        99,745        79,888        94,997        102,007        98,109        91,466   

Real estate management services

     33,953        31,674        892        1,222        —          —          —          —     

Fees from related parties

     13,102        13,494        12,547        15,366        15,220        16,206        15,435        17,221   

Market data

     4,166        3,990        4,964        4,042        4,556        4,598        4,576        4,869   

Software solutions

     2,485        2,487        2,449        2,472        2,328        2,257        2,133        2,476   

Interest income

     1,397        1,543        2,195        1,351        1,730        954        1,406        656   

Other revenues

     8,668        7,286        2,137        1,777        1,283        803        311        682   

Losses on equity investments

     (2,995     (2,652     (2,456     (1,870     (1,675     (1,399     (1,661     (1,890
  

 

 

   

 

 

   

 

 

   

 

 

   

 

 

   

 

 

   

 

 

   

 

 

 

Total revenues

     440,317        449,538        394,961        355,169        379,935        364,558        365,023        321,755   

Expenses:

                

Compensation and employee benefits

     288,669        308,029        246,869        216,298        253,879        218,729        208,969        179,600   

Allocation of net income to limited partnership units and founding/working partner units

     56        1,909        5,980        —          —          9,237        9,200        12,320   
  

 

 

   

 

 

   

 

 

   

 

 

   

 

 

   

 

 

   

 

 

   

 

 

 

Total compensation and employee benefits

     288,725        309,938        252,849        216,298        253,879        227,966        218,169        191,920   

Occupancy and equipment

     40,010        39,092        36,229        34,118        29,943        35,740        29,286        28,982   

Fees to related parties

     2,837        3,169        3,519        2,719        3,297        3,018        2,601        3,017   

Professional and consulting fees

     18,062        19,515        19,319        19,569        19,625        15,211        13,341        14,380   

Communications

     22,863        21,402        21,958        21,753        21,508        21,801        21,330        21,254   

Selling and promotion

     22,153        23,513        19,446        19,951        19,507        19,443        20,186        18,739   

Commissions and floor brokerage

     5,675        5,833        5,680        6,311        6,539        6,932        6,095        5,688   

Interest expense

     9,758        7,578        7,558        8,689        6,754        4,768        4,395        3,777   

Other expenses

     26,622        15,048        9,491        14,939        23,365        6,199        25,081        7,038   
  

 

 

   

 

 

   

 

 

   

 

 

   

 

 

   

 

 

   

 

 

   

 

 

 

Total expenses

     436,705        445,088        376,049        344,347        384,417        341,078        340,484        294,795   

Income (loss) from operations before income taxes

     3,612        4,450        18,912        10,822        (4,482     23,480        24,539        26,960   

Provision (benefit) for income taxes

     2,623        70        7,202        3,905        (1,338     6,031        7,401        2,942   
  

 

 

   

 

 

   

 

 

   

 

 

   

 

 

   

 

 

   

 

 

   

 

 

 

Consolidated net income (loss)

     989        4,380        11,710        6,917        (3,144     17,449        17,138        24,018   
  

 

 

   

 

 

   

 

 

   

 

 

   

 

 

   

 

 

   

 

 

   

 

 

 

Less: Net income (loss) attributable to noncontrolling interest in subsidiaries

     1,440        2,422        3,521        3,077        (1,111     7,785        8,472        12,267   
  

 

 

   

 

 

   

 

 

   

 

 

   

 

 

   

 

 

   

 

 

   

 

 

 

Net (loss) income available to common stockholders

   $ (451   $ 1,958      $ 8,189      $ 3,840      $ (2,033   $ 9,664      $ 8,666      $ 11,751   
  

 

 

   

 

 

   

 

 

   

 

 

   

 

 

   

 

 

   

 

 

   

 

 

 

 

58


Table of Contents

The tables below detail our brokerage revenues by product category for the indicated periods (in thousands):

 

      For the Three Months Ended  
      September 30,
2012
    June 30,
2012
    March 31,
2012
    December 31,
2011
    September 30,
2011
    June 30,
2011
    March 31,
2011
    December 31,
2010
 

Brokerage revenue by product (actual results):

                

Rates

   $ 131,359      $ 134,403      $ 146,884      $ 128,115      $ 151,813      $ 145,715      $ 152,810      $ 135,919   

Credit

     67,926        70,084        84,371        66,148        83,507        78,134        87,193        70,317   

Foreign exchange

     48,910        53,241        58,731        47,383        61,120        55,630        54,219        47,966   

Real estate

     96,801        92,274        38,426        44,980        —          —          —          —     

Equities and other asset classes

     34,545        41,714        43,821        44,183        60,053        61,660        48,601        43,539   
  

 

 

   

 

 

   

 

 

   

 

 

   

 

 

   

 

 

   

 

 

   

 

 

 

Total brokerage revenues

   $ 379,541      $ 391,716      $ 372,233      $ 330,809      $ 356,493      $ 341,139      $ 342,823      $ 297,741   
  

 

 

   

 

 

   

 

 

   

 

 

   

 

 

   

 

 

   

 

 

   

 

 

 

Brokerage revenue by product (percentage):

                

Rates

     34.6     34.3     39.4     38.7     42.6     42.7     44.6     45.7

Credit

     17.9        17.9        22.7        20.0        23.4        22.9        25.4        23.6   

Foreign exchange

     12.9        13.6        15.8        14.3        17.1        16.3        15.8        16.1   

Real estate

     25.5        23.6        10.3        13.6        —          —          —          —     

Equities and other asset classes

     9.1        10.6        11.8        13.4        16.9        18.1        14.2        14.6   
  

 

 

   

 

 

   

 

 

   

 

 

   

 

 

   

 

 

   

 

 

   

 

 

 

Total brokerage revenues

     100.0     100.0     100.0     100.0     100.0     100.0     100.0     100.0
  

 

 

   

 

 

   

 

 

   

 

 

   

 

 

   

 

 

   

 

 

   

 

 

 

Brokerage revenue by voice/hybrid and fully electronic (actual results):

                

Voice/hybrid

   $ 346,501      $ 357,987      $ 336,713      $ 299,307      $ 322,335      $ 305,338      $ 308,658      $ 270,047   

Fully electronic

     33,040        33,729        35,520        31,502        34,158        35,801        34,165        27,694   
  

 

 

   

 

 

   

 

 

   

 

 

   

 

 

   

 

 

   

 

 

   

 

 

 
                

Total brokerage revenues

   $ 379,541      $ 391,716      $ 372,233      $ 330,809      $ 356,493      $ 341,139      $ 342,823      $ 297,741   
  

 

 

   

 

 

   

 

 

   

 

 

   

 

 

   

 

 

   

 

 

   

 

 

 

Brokerage revenue by voice/hybrid and fully electronic (percentage):

                

Voice/hybrid

     91.3     91.4     90.5     90.5     90.4     89.5     90.0     90.7

Fully electronic

     8.7        8.6        9.5        9.5        9.6        10.5        10.0        9.3   
  

 

 

   

 

 

   

 

 

   

 

 

   

 

 

   

 

 

   

 

 

   

 

 

 

Total brokerage revenues

     100.0     100.0     100.0     100.0     100.0     100.0     100.0     100.0
  

 

 

   

 

 

   

 

 

   

 

 

   

 

 

   

 

 

   

 

 

   

 

 

 

Liquidity and Capital Resources

Balance Sheet

Our balance sheet and business model are not capital intensive. We maintain minimal securities inventory; our assets consist largely of cash, collateralized and uncollateralized short-dated receivables and less liquid assets needed to support our business. Longer-term funding (equity and long-term debt) is held to support the less liquid assets and potential capital intensive opportunities. Total assets at September 30, 2012 were $2.0 billion, an increase of 44.0% as compared to December 31, 2011. The increase in total assets was driven primarily by an increase in receivables from broker-dealers, clearing organizations, customers and related broker-dealers, accrued commissions receivable, net, and loans, forgivable loans and other receivables from employees and partners, net. We maintain a significant portion of our assets in cash, with cash and cash equivalents at September 30, 2012 of $313.3 million. See “Cash Position Analysis” below for a further discussion of cash and cash equivalents.

 

59


Table of Contents

Funding

Our funding base consists of longer-term capital (equity, notes payable and collateralized borrowings), shorter-term liabilities (including our credit facility to the extent drawn) and accruals that are a natural outgrowth of specific assets and/or the business model, such as matched fails and accrued compensation. We have limited need for short-term unsecured funding in our regulated entities for their brokerage business. Contingent liquidity needs are largely limited to potential cash collateral that may be needed to meet clearing bank, clearinghouse, and exchange margins and/or to fund fails. Capital expenditures tend to be cash neutral and approximately in line with depreciation. Current cash balances significantly exceed our unsecured letters of credit, unsecured bank borrowings and the amortization of our collateralized long-term debt. We have also entered into secured loan arrangements, which are repayable in consecutive monthly installments with the final payments due in June 2016. A significant portion of our cash is held in our largest regulated entities, and we believe that cash in and available to these entities, inclusive of financing provided by clearing banks, is adequate for potential cash demands of normal operations such as margin or fail financing. We expect our operating activities going forward to generate adequate cash flows to fund normal operations, including any dividends issued pursuant to our dividend policy. However, we believe that there are a significant number of capital intensive opportunities for us to maximize our growth and strategic position, including, among other things, acquisitions, strategic alliances and joint ventures potentially involving all types and combinations of equity, debt and acquisition alternatives. As a result, we may need to raise additional funds to:

 

   

increase the regulatory net capital necessary to support operations;

 

   

support continued growth in our business;

 

   

effect acquisitions;

 

   

develop new or enhanced services and markets; and

 

   

respond to competitive pressures.

Acquisitions and financial reporting obligations related thereto may impact our ability to access capital markets on a timely basis and may necessitate greater short-term borrowings in the interim. This may impact our credit rating or the interest rates on our debt. We may need to access short-term capital sources to meet business needs from time to time, including, but not limited to, conducting operations, hiring or retaining brokers, financing acquisitions, and providing liquidity, including in situations where we may not be able to access the capital markets in a timely manner when desired by the Company. Accordingly, we cannot guarantee that we will be able to obtain additional financing when needed on terms that are acceptable to us, if at all.

On April 1, 2010, BGC effectively refinanced $150.0 million in Senior Notes payable via issuance of the 8.75% Convertible Notes to Cantor. The details of this issuance are provided in the “Notes Payable, Collateralized and Short-Term Borrowings” section below. On May 6, 2010, we filed a $100.0 million Shelf Registration Statement on Form S-3 with the SEC. We intend to use the net proceeds of any shares of Class A common stock sold for general corporate purposes, including potential acquisitions, redemptions of limited partnership units and founding/working partner units in BGC Holdings and repurchases of shares of Class A common stock from partners, executive officers and other employees of ours or our subsidiaries and of Cantor and its affiliates. Certain of such partners will be expected to use the proceeds from such sales to repay outstanding loans issued by, or credit enhanced by, Cantor or BGC Holdings. In addition to general corporate purposes, this registration along with our share buy-back authorization is designed as a planning device in order to facilitate the redemption process. Going forward, we may redeem units and reduce our fully diluted share count under our repurchase authorization or later sell Class A shares under the registration.

On June 23, 2011, the Company entered into a Credit Agreement with a bank syndicate which provides for up to $130.0 million of unsecured revolving credit through June 23, 2013. Borrowings under the Credit Agreement will bear interest on a floating rate basis with various terms available from which the Company can select. The Credit Agreement also provides for an unused facility fee and certain upfront and arrangement fees. The Credit Agreement requires that the outstanding loan balance be reduced to zero every 270 days for three days. The Credit Agreement further provides for certain financial covenants, including minimum equity, tangible equity and interest coverage, as well as maximum levels for total assets to equity capital and debt to equity. The Credit Agreement also contains certain other affirmative and negative covenants. On October 11, 2012, the Company and the bank syndicate amended certain of the covenants within the Credit Agreement, which amendments included increasing the thresholds related to limitations on indebtedness secured by liens on fixed assets, investments and loans and advances; and permitting purchases of equity interests from minority equity owners of certain affiliates, among other changes.

 

60


Table of Contents

The borrowings under the Credit Agreement will be used for general corporate purposes, including, but not limited to, financing the Company’s existing businesses and operations, expanding its businesses and operations through additional broker hires, strategic alliances and acquisitions, and repurchasing shares of its Class A common stock or purchasing limited partnership interests in BGC Holdings or other equity interests in the Company’s subsidiaries. As of October 31, 2012, the Company did not have any borrowings outstanding under the Credit Agreement.

On July 29, 2011, the Company issued an aggregate of $160.0 million principal amount of 4.50% Convertible Notes. On June 26, 2012, the Company issued an aggregate of $112.5 million principal amount of 8.125% Senior Notes due 2042 pursuant to the Company’s effective Shelf Registration Statement on Form S-3, as amended. Additional details regarding these issuances are provided in the “Notes Payable, Collateralized and Short-Term Borrowings” section below.

On various dates beginning in 2009 and most recently on June 29, 2012, the Company entered into secured loan arrangements under which it pledged certain fixed assets in exchange for loans. Additional details regarding our secured loan arrangements are provided in the “Notes Payable, Collateralized and Short-Term Borrowings” section below.

We may raise additional funds from time to time through equity or debt financing, including public and private sales of debt securities, to finance our business, operations and possible acquisitions.

Credit Ratings

Our public long-term credit ratings and associated outlook are as follows*:

 

      Rating      Outlook  

Fitch Ratings Inc.

     BBB         Stable   

Standard & Poor’s

     BBB-         Stable   

 

* On July 5, 2012, BGC terminated its rating engagement with Moody’s Investors Service. On July 30, 2012, Moody’s placed BGC’s rating on review for possible downgrade. On October 4, 2012, Moody’s downgraded the Company’s long-term debt rating to Ba2 from Ba1 and changed its outlook from negative to stable.

Credit ratings and associated outlooks are influenced by a number of factors, including but not limited to: earnings and profitability trends, the prudence of funding and liquidity management practices, balance sheet size/composition and resulting leverage, cash flow coverage of interest, composition and size of the capital base, available liquidity, outstanding borrowing levels and the firm’s competitive position in the industry. A credit rating and/or the associated outlook can be revised upward or downward at any time by a rating agency if such rating agency decides that circumstances warrant such a change. Any reduction in our credit ratings and/or the associated outlook could adversely affect the availability of debt financing on terms acceptable to us, as well as the cost and other terms upon which we are able to obtain any such financing. In addition, credit ratings and associated outlooks may be important to customers or counterparties when we compete in certain markets and when we seek to engage in certain transactions. In connection with certain trading agreements, we may be required to provide additional collateral in the event of a credit ratings downgrade.

Cash Position Analysis

Below is an analysis of the changes in our cash position for the nine months ended September 30, 2012 and 2011. Our cash position is defined as cash and cash equivalents plus unencumbered securities held for liquidity purposes. The analysis below describes the key components of our earnings, dividends and distributions, investing and funding, security settlements and our working capital activities.

Our cash analysis starts with consolidated net income adjusted for certain non-cash items (e.g., grants of exchangeability) as presented on the cash flow statement. Dividends and distributions are payments made to our holders of common shares and limited partnership interests and are related to earnings from prior periods. This timing difference will impact our source and use of cash in a given period.

Our investing and funding activities represent a combination of our capital raising activities, including short-term borrowings and issuances under our controlled equity offerings (net), and our investments (e.g. acquisitions, forgivable loans to new brokers and capital expenditures – all net of depreciation and amortization).

 

61


Table of Contents

Our securities settlement activities primarily represent deposits with clearing organizations. In addition, when advantageous, we may elect to facilitate the settlement of matched principal transactions by funding failed trades, which results in a temporary secured use of cash and is economically beneficial to the Company.

Other changes in working capital represent changes primarily in receivables and payables and accrued liabilities that impact our cash position.

For the nine months ended September 30, 2012, our cash position decreased $40.4 million to $345.3 million as of September 30, 2012.

 

     Nine Months Ended September 30,  
     2012     2011  

Cash position, beginning of period

   $ 385.7      $ 375.1   

Earnings adjusted for non-cash items (after taxes)

     119.7        156.3   

Dividends and distributions related to prior periods

     (140.3     (117.6

Treasury stock repurchases

     (0.3     (0.1
  

 

 

   

 

 

 

Net cash from earnings, dividends and distributions

     (20.9     38.6   
  

 

 

   

 

 

 

Investing and funding activities:

    

Increases in funding

     95.5        177.9   

Investments

     (96.4     (27.4
  

 

 

   

 

 

 

Net investing and funding activities

     (0.9     150.5   

Securities settlements

     (29.1     (22.8

Other changes in working capital

     10.7        (98.2

All other

     (0.2     5.6   
  

 

 

   

 

 

 

Cash position, end of period

   $ 345.3      $ 448.8   
  

 

 

   

 

 

 

Discussion of nine months ended September 30, 2012

For the nine months ended September 30, 2012, we generated earnings adjusted for non-cash items of $119.7 million and paid dividends and distributions to shareholders and limited partners of $140.3 million of which $72.3 million related to dividends associated with fourth quarter 2011 and first and second quarter 2012 earnings and $68.0 million related to partnership earnings in the third and fourth quarter of 2011 and first quarter of 2012. For the nine months ended September 30, 2012, the aggregate dividends and distributions exceeded the current period adjusted earnings due to the stronger results in the prior periods.

Our investing and funding activities used approximately $0.9 million of cash during the period. Increases in our funding generated $95.5 million primarily driven by the issuance of $112.5 million of Senior Notes on June 26, 2012, offset by repayment of short-term borrowings of $13.6 million. During this period, we invested $96.4 million primarily in investments in Grubb & Ellis and ELX, and employee loans.

Our securities settlement activities utilized $29.1 million of cash during the period, which is a temporary use of cash.

Working capital and other sources of cash were approximately $10.7 million.

Discussion of nine months ended September 30, 2011

In the nine months ended September 30, 2011, we generated earnings adjusted for non-cash items of $156.3 million and paid dividends and distributions to shareholders and limited partners of $117.6 million of which $55.2 million related to dividends associated with fourth quarter 2010 and first and second quarter 2011 earnings and $62.4 million related to partnership earnings in the third and fourth quarter of 2010 and first quarter of 2011.

Our investing and funding activities generated approximately $150.5 million of cash during the period. Increases in our funding generated $177.9 million primarily driven by $144.2 million in net proceeds from the issuance of convertible notes, $12.4 million in net proceeds of Class A share issuances under our controlled equity offerings, and proceeds from the exercise of stock options in the amount of $8.5 million during the period. Our investments were approximately $27.4 million which was primarily comprised of the issuance of employee loans, net of amortization.

 

62


Table of Contents

Our securities settlements activities utilized $22.8 million of cash during the period. Other changes in working capital utilized $98.2 million cash during the period. This was primarily driven by a significant increase in accrued commissions consistent with our growth in revenue as well as decreases in accounts payable and accrued expenses.

Notes Payable, Collateralized and Short-Term Borrowings

On April 1, 2010, BGC Holdings issued an aggregate of $150.0 million principal amount of the 8.75% Convertible Notes to Cantor. The Company used the proceeds to repay at maturity $150.0 million aggregate principal amount of Senior Notes.

The 8.75% Convertible Notes are senior unsecured obligations and rank equally and ratably with all existing and future senior unsecured obligations of the Company. The 8.75% Convertible Notes bear an annual interest rate of 8.75% currently, which will be payable semi-annually in arrears on April 15 and October 15 of each year, beginning on October 15, 2010. The 8.75% Convertible Notes are currently convertible, at the holder’s option, at a conversion rate of 155.1787 shares of Class A common stock per $1,000 principal amount of notes, subject to adjustment in certain circumstances. The 8.75% Convertible Notes are currently convertible into approximately 23,276,803 million shares of Class A common stock. The 8.75% Convertible Notes will mature on April 15, 2015, unless earlier repurchased, exchanged or converted.

On July 29, 2011, the Company issued an aggregate of $160.0 million principal amount of 4.50% Convertible Notes. In connection with the offering of the 4.50% Convertible Notes, the Company entered into an Indenture, dated as of July 29, 2011, with U.S. Bank National Association, as trustee. The 4.50% Convertible Notes were offered and sold solely to qualified institutional buyers pursuant to Rule 144A under the Securities Act.

The 4.50% Convertible Notes are general senior unsecured obligations of BGC Partners, Inc. The 4.50% Convertible Notes pay interest semi-annually at a rate of 4.50% per annum and were priced at par. The 4.50% Convertible Notes are currently convertible, at the holder’s option, at a conversion rate of 101.6260 shares of Class A common stock per $1,000 principal amount of notes, subject to adjustment in certain circumstances. This conversion rate is equal to a conversion price of $9.84 per share, a 20% premium over the $8.20 closing price of BGC’s Class A common stock on the NASDAQ on July 25, 2011. Upon conversion, the Company will pay or deliver, as the case may be, cash, shares of the Company’s Class A common stock, or a combination thereof at the Company’s election. The 4.50% Convertible Notes are currently convertible into approximately 16.3 million shares of Class A common stock. The 4.50% Convertible Notes will mature on July 15, 2016, unless earlier repurchased, exchanged or converted. The carrying value of the 4.50% Convertible Notes was approximately $142.2 million as of September 30, 2012.

In connection with the offering of the 4.50% Convertible Notes, the Company entered into capped call transactions, which are expected generally to reduce the potential dilution of the Company’s Class A common stock upon any conversion of 4.50% Convertible Notes in the event that the market value per share of the Company’s Class A common stock, as measured under the terms of the capped call transactions, is greater than the strike price of the capped call transactions (which corresponds to the initial conversion price of the 4.50% Convertible Notes and is subject to certain adjustments similar to those contained in the 4.50% Convertible Notes). The capped call transactions have a cap price equal to $12.30 per share (50% above the last reported sale price of the Company’s Class A common stock on the NASDAQ on July 25, 2011).

The net proceeds from this offering were approximately $144.2 million after deducting the initial purchasers’ discounts and commissions, estimated offering expenses and the cost of the capped call transactions. The Company used the net proceeds from the offering for general corporate purposes, including financing acquisitions.

On June 26, 2012, the Company issued an aggregate of $112.5 million principal amount of 8.125% Senior Notes due 2042 pursuant to the Company’s effective Shelf Registration Statement on Form S-3, as amended. The 8.125% Senior Notes are senior unsecured obligations of BGC Partners, Inc. The 8.125% Senior Notes may be redeemed for cash, in whole or in part, on or after June 26, 2017, at the Company’s option, at any time and from time to time, until maturity at a redemption price equal to 100% of the principal amount to be redeemed, plus accrued but unpaid interest on the principal amount being redeemed to, but not including, the redemption date. The 8.125% Senior Notes are listed on the New York Stock Exchange under the symbol “BGCA.” The Company used the proceeds to repay short-term borrowings under its unsecured revolving credit facility and for general corporate purposes, including acquisitions. The initial carrying value of the 8.125% Senior Notes was $108.7 million, net of debt issuance costs of $3.8 million. CF & Co, an affiliate of the Company, served as one of the underwriters in this transaction and was paid an underwriting fee of approximately $0.2 million.

On various dates beginning in 2009 and most recently on June 29, 2012, the Company entered into secured loan arrangements under which it pledged certain fixed assets in exchange for loans. The secured loan arrangements have fixed rates between 2.62% and 8.09% per annum and are repayable in consecutive monthly installments with the final payments due in June 2016. The outstanding

 

63


Table of Contents

balance of the secured loan arrangements was $31.1 million and $20.6 million as of September 30, 2012 and December 31, 2011, respectively. The value of the fixed assets pledged was $27.0 million and $18.0 million as of September 30, 2012 and December 31, 2011, respectively. The secured loan arrangements are guaranteed by the Company.

On various dates during the year ended December 31, 2010 and continuing through December 31, 2011, the Company sold certain furniture, equipment, and software for $34.2 million, net of costs, and concurrently entered into agreements to lease the property back. The principal and interest on the leases are repayable in equal monthly installments for terms of 36 months (software) and 48 months (furniture and equipment) with maturities through September 2014. The outstanding balance of the leases was $14.4 million and $22.4 million as of September 30, 2012 and December 31, 2011, respectively. The value of the fixed assets pledged was $10.0 million and $17.0 million as of September 30, 2012 and December 31, 2011, respectively. Because assets revert back to the Company at the end of the leases, the transactions were capitalized. As a result, consideration received from the purchaser is included in the Company’s unaudited condensed consolidated statements of financial condition as a financing obligation, and payments made under the lease are being recorded as interest expense (at an effective rate of approximately 6%). Depreciation on these fixed assets will continue to be charged to “Occupancy and equipment” in the Company’s unaudited condensed consolidated statements of operations.

During the year ended December 31, 2011, the Company entered into a Credit Agreement with a bank syndicate which provides for up to $130.0 million of unsecured revolving credit through June 23, 2013 (for a detailed description of this facility, see Note 16 — “Notes Payable, Collateralized and Short-Term Borrowings” to the Company’s unaudited condensed consolidated financial statements). The borrowings under the Credit Agreement will be used for general corporate purposes, including, but not limited to, financing the Company’s existing businesses and operations, expanding its businesses and operations through additional broker hires, strategic alliances and acquisitions, and repurchasing shares of its Class A common stock or purchasing limited partnership interests in BGC Holdings or other equity interests in the Company’s subsidiaries. As of October 31, 2012, the Company did not have any borrowings outstanding under the Credit Agreement.

Clearing Capital

In November 2008, we entered into a clearing capital agreement with Cantor to clear U.S. Treasury and U.S. government agency securities transactions on our behalf. Pursuant to the terms of this agreement, so long as Cantor is providing clearing services to us, Cantor shall be entitled to request from us, and we shall post as soon as practicable, cash or other property acceptable to Cantor in the amount reasonably requested by Cantor under the clearing capital agreement.

Regulatory Requirements

Our liquidity and available cash resources are restricted by regulatory requirements of our operating subsidiaries. Many of these regulators, including U.S. and non-U.S. government agencies and self-regulatory organizations, as well as state securities commissions in the U.S., are empowered to conduct administrative proceedings that can result in censure, fine, the issuance of cease-and-desist orders or the suspension or expulsion of a broker-dealer. In addition, self-regulatory organizations such as the Financial Industry Regulatory Authority (“FINRA”) and the National Futures Association (“NFA”) along with statutory bodies such as the FSA and the SEC require strict compliance with their rules and regulations. The requirements imposed by regulators are designed to ensure the integrity of the financial markets and to protect customers and other third parties who deal with broker-dealers and are not designed to specifically protect stockholders. These regulations often serve to limit our activities, including through net capital, customer protection and market conduct requirements.

As of September 30, 2012, $347.8 million of net assets were held by regulated subsidiaries. As of September 30, 2012, these subsidiaries had aggregate regulatory net capital, as defined, in excess of the aggregate regulatory requirements, as defined, of $157.3 million.

Unit Redemptions and Stock Repurchase Program

During the three months ended September 30, 2012, the Company redeemed approximately 4.7 million limited partnership units at an average price of $5.06 per unit and approximately 0.1 million founding/working partner units at an average price of $5.68 per unit. During the three months ended September 30, 2011, the Company redeemed 4.0 million limited partnership units at an average price of $6.71 per unit and approximately 0.2 million founding/working partner units at an average price of $7.41 per unit.

During the nine months ended September 30, 2012, the Company redeemed approximately 10.2 million limited partnership units at an average price of $5.89 per unit and approximately 1.4 million founding/working partner units at an average price of $6.47 per unit. During the nine months ended September 30, 2011, the Company redeemed 5.0 million limited partnership units at an average price of $6.99 per unit and approximately 0.2 million founding/working partner units at an average price of $7.81 per unit.

 

64


Table of Contents

The Company did not repurchase any shares of Class A common stock during the three months ended September 30, 2012 or 2011.

During the nine months ended September 30, 2012, the Company repurchased 44,013 shares of Class A common stock at an aggregate purchase price of approximately $337 thousand for an average price of $7.66 per share. During the nine months ended September 30, 2011, the Company repurchased 14,445 shares of Class A common stock at an aggregate purchase price of approximately $126 thousand for an average price of $8.74 per share.

The Company’s Board of Directors and Audit Committee have authorized repurchases of the Company’s common stock and redemptions of BGC Holdings limited partnership interests or other equity interests in the Company’s subsidiaries. On August 6, 2012, the Company’s Board of Directors increased the BGC Partners share repurchase and unit redemption authorization to $100.0 million. As of September 30, 2012, the Company had approximately $85.7 million remaining from its share repurchase and unit redemption authorization. From time to time, the Company may actively continue to repurchase shares or redeem units.

Unit redemption and share repurchase activity for the nine months ended September 30, 2012 was as follows:

 

Period

   Total Number of
Units Redeemed or
Shares Repurchased
     Average
Price Paid
per Unit
or Share
     Approximate
Dollar Value of
Units and
Shares That May
Yet Be Redeemed/
Purchased
Under the Plan
 

Redemptions

        

January 1, 2012—March 31, 2012

     3,833,973       $ 6.60      

April 1, 2012—June 30, 2012

     2,922,241         6.60      

July 1, 2012—July 31, 2012

     1,625,968         5.69      

August 1, 2012—August 31, 2012

     1,214,516         4.76      

September 1, 2012—September 30, 2012

     2,004,427         4.77      
  

 

 

    

 

 

    

Total Redemptions

     11,601,125       $ 5.96      

Repurchases

        

January 1, 2012—March 31, 2012

     44,013       $ 7.66      

April 1, 2012—June 30, 2012

     —           —        

July 1, 2012—July 31, 2012

     —           —        

August 1, 2012—August 31, 2012

     —           —        

September 1, 2012—September 30, 2012

     —           —        
  

 

 

    

 

 

    

Total Repurchases

     44,013       $ 7.66      
  

 

 

    

 

 

    

 

 

 

Total Redemptions and Repurchases

     11,645,138       $ 5.97       $ 85,734,900   

Stock Issuances

On various dates in 2010 and 2011, and most recently on February 15, 2012, the Company entered into controlled equity offering sales agreements with CF&Co pursuant to which the Company may offer and sell up to an aggregate of 31.0 million shares of Class A common stock. In addition, on November 5, 2012, the Company’s Board of Directors approved the Company’s filing of a shelf registration on Form S-3 relating to the registration of 20.0 million shares of the Company’s Class A common stock. On the same date, the Company’s Board of Directors approved a new controlled equity offering program for the issuance and sale of up to 10.0 million shares of the Company’s Class A common stock as well as a new sales agreement with CF&Co under which the Company may sell up to 10.0 million shares of the Company’s Class A common stock. CF&Co is a wholly-owned subsidiary of Cantor and an affiliate of the Company. Under these agreements, the Company has agreed to pay CF&Co 2% of the gross proceeds from the sale of shares.

During the three months ended September 30, 2012 and 2011, the Company issued 6,292,281 and 4,823,337 shares, respectively, of its Class A common stock related to redemptions and exchanges of limited partnership interests. During the nine months ended September 30, 2012 and 2011, the Company issued 12,297,169 and 6,827,756 shares, respectively, of its Class A common stock related to redemptions and exchanges of limited partnership interests. The issuances related to redemptions of limited partnership interests did not impact the total number of shares and units outstanding.

During the three months ended September 30, 2012, the Company issued 5,406 shares of its Class A common stock in connection with the Company’s acquisitions. On October 24, 2012, the Company issued an additional 123,374 shares of its Class A common stock in connection with its acquisitions. Such shares were issued pursuant to the exemption from registration provided by Regulation S under the Securities Act. During the nine months ended September 30, 2012, the Company issued an aggregate of 924,241 shares of its Class A common stock in connection with the Company’s acquisitions. Additionally, during the nine months ended September 30, 2012, the Company issued an aggregate of 453,172 shares of Class A common stock upon purchase of notes receivable in connection with the Company’s acquisition of Grubb & Ellis. The Company did not issue any shares of its Class A common stock in connection with the Company’s acquisitions during the three or nine months ended September 30, 2011.

 

65


Table of Contents

During the three months ended September 30, 2012 and 2011, the Company issued 296,257 and 241,226 shares of its Class A common stock related to vesting of RSUs. Additionally, during the three months ended September 30, 2012, the Company issued an aggregate of 17,766 shares of its Class A common stock in connection with the Company’s Dividend Reinvestment and Stock Purchase Plan. During the three months ended September 30, 2012, no shares of the Company’s Class A common stock were issued for general corporate purposes. The Company did not issue any shares of its Class A common stock related to the exercise of stock options during the three months ended September 30, 2012. During the three months ended September 30, 2011, the Company issued an aggregate of 124,209 shares of its Class A common stock related to the exercise of stock options. During the three months ended September 30, 2011, 80,013 shares of the Company’s Class A common stock were issued for general corporate purposes. The Company issued an aggregate 11,163 shares of its Class A common stock related in connection with the Company’s Dividend Reinvestment and Stock Purchase Plan during the three months ended September 30, 2011.

During the nine months ended September 30, 2012 and 2011, the Company issued 1,172,546 and 1,710,625 shares, respectively, of its Class A common stock related to vesting of RSUs. Additionally, during the nine months ended September 30, 2012, the Company issued an aggregate of 43,290 shares of its Class A common stock in connection with the Company’s Dividend Reinvestment and Stock Purchase Plan and 1,876,637 shares of its Class A common stock for general corporate purposes. The Company did not issue any shares of its Class A common stock related to the exercise of stock options during the nine months ended September 30, 2012. During the nine months ended September 30, 2011, the Company issued 1,774,793 shares of its Class A common stock related to the exercise of stock options and 1,215,243 shares of its Class A common stock for general corporate purposes. The Company issued an aggregate of 11,163 shares of its Class A common stock in connection with the Company’s Dividend Reinvestment and Stock Purchase Plan during the nine months ended September 30, 2011.

During the nine months ended September 30, 2012, the Company issued and donated an aggregate of 1,050,000 shares of Class A common stock to the Relief Fund in connection with the Company’s annual Charity Day, which shares have been registered for resale by the Relief Fund.

During the nine months ended September 30, 2011, the Company issued and donated an aggregate of 443,686 shares of Class A common stock to the Relief Fund in connection with the Company’s annual Charity Day. These shares have been registered for resale by the Relief Fund. In addition, during the three and nine months ended September 30, 2011, three partners of BGC Holdings donated an aggregate of 995,911 shares of Class A common stock to the Relief Fund. The aggregate 995,911 shares of Class A common stock were issued by the Company on July 27, 2011.

During the nine months ended September 30, 2011, the Company issued 9.0 million shares of Class A common stock to Cantor upon Cantor’s exchange of 9.0 million Cantor units. In addition, during the nine months ended September 30, 2011, the Company issued 9.0 million shares of Class B common stock of the Company to Cantor upon Cantor’s exchange of 9.0 million Cantor units. All of these shares are restricted securities. These issuances did not change the fully diluted number of shares outstanding. In addition, the Company issued an aggregate of 11,111 shares of its Class A common stock to a former partner.

For the three months ended September 30, 2012, our basic and fully diluted weighted-average share count was 146.7 million shares (in thousands).

 

Class A common stock outstanding

     111,855   

Class B common stock outstanding

     34,848   
  

 

 

 

Total

     146,703   
  

 

 

 

Given the net loss during the three months ended September 30, 2012, our fully diluted weighted-average share count excluded approximately 179.0 million weighted-average shares underlying limited partnership interests in BGC Holdings, Convertible Notes, contingent shares and RSUs because their effect would have been anti-dilutive. The details of those underlying shares are provided below (in thousands).

 

 

Limited partnership interests in BGC Holdings

     138,322   

Convertible Notes

     39,354   

RSUs (Treasury stock method)

     388   

Other

     973   
  

 

 

 

Total

     179,037   
  

 

 

 

 

66


Table of Contents

Additionally, for the three months ended September 30, 2012, approximately 8.1 million weighted-average shares underlying stock options were excluded as they were out-of-the-money for the period. In addition, approximately 3.5 million shares of contingent Class A common stock were excluded because the conditions for issuance had not been met by the end of the period.

Stock Option Exercises

During the year ended December 31, 2011, Howard W. Lutnick, the Company’s Chief Executive Officer, exercised an employee stock option with respect to 1,500,000 shares of Class A common stock at an exercise price of $5.10 per share. The exercise price was paid in cash from Mr. Lutnick’s personal funds.

During the year ended December 31, 2011, Mr. Merkel exercised employee stock options with respect to 110,000 shares of Class A common stock at an average exercise price of $5.10 per share. Mr. Merkel sold 4,664 of these shares to the Company at an average price of $8.50 per share.

During the year ended December 31, 2011, Mr. Lynn exercised employee stock options with respect to 42,188 shares of Class A common stock at an average exercise price of $5.10 per share. Mr. Lynn sold 1,790 of these shares to the Company at an average price of $8.50 per share.

The Company did not issue any shares of its Class A common stock related to the exercise of stock options during the three and nine months ended September 30, 2012.

Cantor Rights to Purchase Limited Partnership Interests from BGC Holdings

Cantor has the right to purchase limited partnership interests (Cantor units) from BGC Holdings upon redemption of non-exchangeable founding/working partner units redeemed by BGC Holdings upon termination or bankruptcy of the founding/working partner. Any such Cantor units purchased by Cantor are exchangeable for shares of Class B common stock or, at Cantor’s election or if there are no additional authorized but unissued shares of Class B common stock, shares of Class A common stock, in each case on a one-for-one basis (subject to customary anti-dilution adjustments).

As of September 30, 2012, there were 286,624 non-exchangeable founding/working partner units remaining in which BGC Holdings had the right to redeem and Cantor had the right to purchase an equivalent number of Cantor units.

Partner Loan Agreements

On July 5, 2011, BGC Holdings assigned its obligation under the global partnership redemption and compensation program to redeem 901,673 exchangeable limited partnership units and 294,628 exchangeable founding/working partner units under the global partnership redemption and compensation program to a new non-executive employee of the Company who transferred to the Company from Cantor and wanted to make an investment in BGC Holdings in connection with his new position. The amount that the purchasing employee paid for each unit was approximately $8.36, which was the volume-weighted average sales price per share of the Company’s Class A common stock during May 2011, less 2%, for an aggregate

 

67


Table of Contents

purchase price of $10.0 million. Cantor approved the grant of exchange rights to founding partner units in connection with the program, as well as the sale of the exchangeable founding partner units to the new employee. Certain of the selling partners used the proceeds from the sale of their exchangeable units to the new employee to repay any outstanding loans to, or credit enhanced by, Cantor.

The purchase of the exchangeable units by the new employee was funded in part by an $8.0 million bridge loan from Cantor. The bridge loan carried an interest rate of 3.79% per annum and was payable on demand. The Company also made a $440,000 loan to the employee. The Company loan was payable on demand and bore interest at the higher of 3.27% per annum or the three month LIBOR rate plus 2.25%, as adjusted quarterly.

On April 5, 2012, the Company repurchased an aggregate of 895,141 partnership interests at a price of $7.82 per share from an employee. Approximately $4.6 million of the proceeds were used to repay two notes previously issued by the Company and approximately $2.4 million of the proceeds were used towards a $3.4 million third-party note, to which the shares underlying the employee’s remaining 301,160 exchangeable units remain pledged. Cantor has guaranteed this third-party loan.

Market Summary

The following table provides certain volume and transaction count information on the eSpeed system for the quarterly periods indicated:

 

 

      September 30,
2012
     June 30,
2012
     March 31,
2012
     December 31,
2011
     September 30,
2011
 

Volume (in billions)

              

Fully Electronic—Rates—(1)

   $ 10,340       $ 11,984       $ 12,091       $ 10,920       $ 14,300   

Fully Electronic—FX, Credit, Equities & Other—(2)

     1,237         1,407         1,413         1,186         848   
  

 

 

    

 

 

    

 

 

    

 

 

    

 

 

 

Total Fully Electronic Volume

     11,577         13,391         13,504         12,106         15,148   
  

 

 

    

 

 

    

 

 

    

 

 

    

 

 

 

Total Hybrid Volume—(3)

     37,939         34,719         35,152         26,336         33,418   
  

 

 

    

 

 

    

 

 

    

 

 

    

 

 

 

Total Fully Electronic and Hybrid Volume

   $ 49,516       $ 48,110       $ 48,656       $ 38,442       $ 48,566   
  

 

 

    

 

 

    

 

 

    

 

 

    

 

 

 

Transaction Count (in thousands, except for days)

              

Fully Electronic—Rates—(1)

     3,740         4,538         4,860         4,956         6,486   

Fully Electronic— FX, Credit, Equities & Other—(2)

     720         896         845         705         398   
  

 

 

    

 

 

    

 

 

    

 

 

    

 

 

 

Total Fully Electronic Transactions

     4,460         5,434         5,705         5,661         6,884   
  

 

 

    

 

 

    

 

 

    

 

 

    

 

 

 

Total Hybrid Transactions

     678         707         587         536         467   
  

 

 

    

 

 

    

 

 

    

 

 

    

 

 

 

Total Transactions

     5,138         6,141         6,292         6,197         7,351   
  

 

 

    

 

 

    

 

 

    

 

 

    

 

 

 

Trading Days

     63         63         62         63         64   

 

(1) Defined as U.S. Treasuries, Canadian Sovereigns, European Government Bonds, Repos, Interest Rate Swaps, and Futures.
(2) Defined as Foreign Exchange Derivatives, Spot Foreign Exchange, Credit Derivatives, Corporate Bonds, Commodity Derivatives, and Equity-Related Products.
(3) Defined as volume from hybrid transactions conducted by BGC Brokers using the eSpeed system, exclusive of voice-only transactions.

 

Note: The above historical volume figures have been adjusted to reflect the reclassification of certain brokerage desks. These reclassifications had no impact on the Company’s total fully electronic or hybrid volumes or on BGC Partners’ revenues related to fully electronic trading, overall revenues, or earnings.

All trades executed on the eSpeed platform settle for clearing purposes against CF&Co, a BGC affiliate. CF&Co is a member of FINRA and the Fixed Income Clearing Corporation, a subsidiary of DTCC. CF&Co, BGC, and other affiliates participate in U.S. Treasuries as well as other markets by posting quotations for their account and by acting as principal on trades with platform users. Such activity is intended, among other things, to assist CF&Co, BGC, and their affiliates in

 

68


Table of Contents

managing their proprietary positions (including, but not limited to, those established as a result of combination trades and errors), facilitating transactions, framing markets, adding liquidity, increasing commissions and attracting order flow.

Quarterly Market Activity

Fully electronic volume on the eSpeed and BGC Trader system, including new products, was $11.6 trillion for the three months ended September 30, 2012, down 23.6% from $15.1 trillion for the three months ended September 30, 2011. Our combined voice-assisted and screen-assisted volume for the three months ended September 30, 2012 was $49.5 trillion, up 2.0% from $48.6 trillion for the three months ended September 30, 2011.

Contractual Obligations and Commitments

The following table summarizes certain of our contractual obligations at September 30, 2012 (in thousands):

 

      Total      Less Than 1
year
     1-3 years      3-5 years      More Than 5
years
 

Operating leases(1)

   $ 239,740       $ 42,588       $ 77,814       $ 52,360       $ 66,978   

Notes payable and collateralized obligations(2)

     468,541         22,035         172,666         161,340         112,500   

Interest on notes payable(2)(3)

     333,219         30,906         53,690         23,916         224,707   
  

 

 

    

 

 

    

 

 

    

 

 

    

 

 

 

Total contractual obligations

   $ 1,041,500       $ 95,529       $ 304,170       $ 237,616       $ 404,185   
  

 

 

    

 

 

    

 

 

    

 

 

    

 

 

 

 

(1) Operating leases are related to rental payments under various non-cancelable leases, principally for office space, net of sub-lease payments to be received. The total amount of sub-lease payments to be received is approximately $16.2 million over the life of the agreement. These sub-lease payments are included in the table above.
(2) Notes payable and collateralized obligations reflects the issuance of $150.0 million of the 8.75% Convertible Notes with a contractual maturity date in 2015 (unless earlier repurchased, exchanged or converted), $160.0 million of the 4.50% Convertible Notes (the $160.0 million represents the principal amount of the debt; the carrying value of the 4.50% Convertible Notes as of September 30, 2012 was approximately $142.2 million) with a contractual maturity date in 2016 (unless earlier repurchased, exchanged or converted), $112.5 million of the 8.125% Senior Notes (the $112.5 million represents the principal amount of the debt; the carrying value of the 8.125% Senior Notes as of September 30, 2012 was approximately $108.8 million) with a contractual maturity date in 2042 (which may be redeemed for cash, in whole or in part, on or after June 26, 2017, at the Company’s option) and $46.0 million of secured loan arrangements (the $46.0 million represents the principal amount of the debt; the carrying value of the secured loan arrangements as of September 30, 2012 was approximately $45.5 million) with maturity dates from 2012 to 2016. See Note 16—“Notes Payable, Collateralized Short-Term Borrowings,” to the Company’s unaudited condensed consolidated financial statements for more information regarding these obligations, including timing of payments and compliance with debt covenants.
(3) The $224.7 million of interest on notes payable that are due in more than five years represents interest on the 8.125% Senior Notes. The 8.125% Senior Notes may be redeemed for cash, in whole or in part, on or after June 26, 2017, at the Company’s option, which may impact the actual interest paid.

Off-Balance Sheet Arrangements

In the ordinary course of business, we enter into arrangements with unconsolidated entities, including variable interest entities. See Note 13—“Investments” to the Company’s unaudited condensed consolidated financial statements in Part I, Item 1 of this Quarterly Report on Form 10-Q for additional information related to the Company’s investments in unconsolidated entities.

Recently Adopted Accounting Pronouncements

See Note 1—“Organization and Basis of Presentation,” to the Company’s unaudited condensed consolidated financial statements in Part I, Item 1 of this Quarterly Report on Form 10-Q for information regarding recently adopted accounting pronouncements.

 

69


Table of Contents

New Accounting Pronouncements

See Note 1—“Organization and Basis of Presentation,” to the Company’s unaudited condensed consolidated financial statements in Part I, Item 1 of this Quarterly Report on Form 10-Q for information regarding new accounting pronouncements.

Our Organizational Structure

We are a holding company and our business is operated through two operating partnerships, BGC U.S., which holds our U.S. businesses, and BGC Global, which holds our non-U.S. businesses. The limited partnership interests of the two operating partnerships are held by us and BGC Holdings, and the limited partnership interests of BGC Holdings are currently held by Cantor, the founding/working partners and holders of limited partnership units. We hold the BGC Holdings general partnership interest and the BGC Holdings special voting limited partnership interest, which entitle us to remove and appoint the general partner of BGC Holdings, and serve as the general partner of BGC Holdings, which entitles us to control BGC Holdings. BGC Holdings, in turn, holds the BGC U.S. general partnership interest and the BGC U.S. special voting limited partnership interest, which entitle the holder thereof to remove and appoint the general partner of BGC U.S., and the BGC Global general partnership interest and the BGC Global special voting limited partnership interest, which entitle the holder thereof to remove and appoint the general partner of BGC Global, and serves as the general partner of BGC U.S. and BGC Global, all of which entitle BGC Holdings (and thereby us) to control each of BGC U.S. and BGC Global. BGC Holdings holds its BGC Global general partnership interest through a company incorporated in the Cayman Islands, BGC Global Holdings GP Limited. As of September 30, 2012, we held directly and indirectly, through wholly-owned subsidiaries, BGC U.S. limited partnership interests and BGC Global limited partnership interests consisting of approximately 149,841,191 units and 149,841,191 units, representing approximately 52.4% and 52.4% of the outstanding BGC U.S. limited partnership interests and BGC Global limited partnership interests, respectively.

The following diagram illustrates our ownership structure as of September 30, 2012. The following diagram does not reflect the various subsidiaries of BGC, BGC U.S., BGC Global, BGC Holdings or Cantor, or the noncontrolling interests in the Company’s consolidated subsidiaries other than Cantor’s limited partnership interest in BGC Holdings.

 

70


Table of Contents

LOGO

 

*

Shares of our Class B common stock are convertible into shares of our Class A common stock at any time in the discretion of the holder on a one-for-one basis. Accordingly, if Cantor converted all of its Class B common stock into Class A common stock, Cantor would hold 26.2% of the voting power, and the public stockholders would hold 73.8% of the voting power (and the indirect economic interests in BGC U.S. and BGC Global would remain unchanged). The diagram reflects (i) 1,010,655 shares of Class A common stock that Cantor distributed to its partners on February 14, 2012 and 282,023 shares of Class A common stock that Cantor distributed to its partners on March 21, 2012 and 52,992 shares of

 

71


Table of Contents
  Class A common stock that Cantor distributed to its partners on August 6, 2012 (but not the 1,882,615 February 2012 distribution rights shares that remain to be distributed by Cantor); (ii) an aggregate of 1,010,824 April 2008 distribution rights shares that Cantor has distributed since September 2011, including the 498,960 shares of Class A common stock that Cantor distributed on February 14, 2012 and 289,145 shares of Class A common stock that Cantor distributed on August 6, 2012 (but not the 15,256,461 April 2008 distribution rights shares that remain to be distributed by Cantor); (iii) 75,000 shares of Class A common stock that Cantor donated to The Cantor Fitzgerald Relief Fund on March 9, 2012; (iv) an aggregate of 1,050,000 shares of Class A common stock that we donated to The Cantor Fitzgerald Relief Fund on February 3, 2012 and March 9, 2012, all of which shares may be offered and sold under our shelf Registration Statement on Form S-3 (Registration No. 333-180391); (v) an aggregate of 5,290,090 shares of Class A common stock that we have sold under the September 2011 sales agreement since January 1, 2012, pursuant to our shelf Registration Statement on Form S-3 (Registration No. 333-176523); (vi) an aggregate of 6,159,910 shares of Class A common stock that we have sold under the February 2012 sales agreement since June 4, 2012 (but not the 3,840,090 shares that remain to be sold under that sales agreement), pursuant to our shelf Registration Statement on Form S-3 (Registration No. 333-176523); (vii) an aggregate of 886,569 Cantor units that Cantor purchased from BGC Holdings on March 13, 2012 in connection with the redemption of and/or grant of exchangeability to non-exchangeable founding/working partner units; (viii) an aggregate of 34,160 Cantor units that Cantor purchased from BGC Holdings on May 4, 2012 in connection with the redemption of non-exchangeable founding/working partner units; (ix) an aggregate of 44,013 shares of Class A common stock that we repurchased, including an aggregate of 41,523 shares from Mr. Merkel and certain family trusts, on March 13, 2012; and (x) 895,141 exchangeable founding/working partner units that we repurchased from a founding/working partner on April 5, 2012. The diagram does not reflect Cantor’s economic interest in the 8.75% convertible notes or the 23,276,803 shares of Class A common stock acquirable by Cantor upon conversion thereof. If Cantor converted all of the 8.75% convertible notes into shares of Class A common stock, Cantor would hold 77.3% of the voting power, and the public stockholders would hold 22.7% of the voting power (and Cantor’s indirect economic interests in each of BGC U.S. and BGC Global would be 36.0%). Further, the diagram does not reflect (i) 9,931,421 shares of Class A common stock that remain available to be sold pursuant to the BGC Partners, Inc. Dividend Reinvestment and Stock Purchase Plan under our shelf Registration Statement on Form S-3 (Registration No. 333-173109); (ii) 18,368,970 shares of Class A common stock that may be sold under our acquisition shelf Registration Statement on Form S-4 (Registration No. 333-169232); (iii) 16,260,160 shares of Class A common stock that may be issued upon conversion of the 4.50% convertible notes; or (iv) any shares of Class A common stock that may become issuable upon the conversion or exchange of any convertible or exchangeable debt securities that may be sold under our shelf Registration Statement on Form S-3 (Registration No. 333-180331). For purposes of the diagram and this paragraph, Cantor’s percentage ownership also includes CFGM’s percentage ownership.

Stock Ownership

As of September 30, 2012, there were approximately 114,993,084 shares of our Class A common stock outstanding, of which 4,449,059 were held by Cantor and CF Group Management, Inc. (“CFGM”), Cantor’s managing general partner. Each share of Class A common stock is generally entitled to one vote on matters submitted to a vote of our stockholders. In addition, as of September 30, 2012, Cantor and CFGM held 34,848,107 shares of our Class B common stock (which represents all of the outstanding shares of our Class B common stock), representing, together with our Class A common stock held by Cantor and CFGM, approximately 76.1% of our voting power. Each share of Class B common stock is generally entitled to the same rights as a share of Class A common stock, except that, on matters submitted to a vote of our stockholders, each share of Class B common stock is entitled to 10 votes. The Class B common stock generally votes together with the Class A common stock on all matters submitted to a vote of our stockholders.

 

72


Table of Contents

BGC Holdings Units

Partners directly and Cantor indirectly hold BGC Holdings limited partnership interests. BGC Holdings, in turn, holds BGC U.S. limited partnership interests and BGC Global limited partnership interests and, as a result, founding partners, limited partnership unit holders and Cantor indirectly have, and working partners have interests in BGC U.S. limited partnership interests and BGC Global limited partnership interests.

Through September 30, 2012, Cantor has distributed an aggregate of 19,460,953 shares of Class A common stock consisting of (i) 18,115,283 shares to certain partners to satisfy certain of Cantor’s deferred stock distribution obligations provided to such partners on April 1, 2008 (the “April 2008 distribution rights shares”) (10,415,903 shares with respect to retained partners and 7,699,380 shares with respect to founding partners), and (ii) 1,345,670 shares to certain partners of Cantor to satisfy certain of Cantor’s deferred stock distribution obligations provided to such partners on February 14, 2012 in connection with Cantor’s payment of previous quarterly partnership distributions (the “February 2012 distribution rights shares”). As of September 30, 2012, Cantor is obligated to distribute an aggregate of 17,139,076 shares of Class A common stock consisting of (A) 15,256,461 April 2008 distribution rights shares and (B) 1,882,615 February 2012 distribution rights shares. Partners of Cantor owning these 17,139,076 shares have elected to defer receipt of their shares and receive a distribution equivalent. As of September 30, 2012, there were 64,601,902 limited partnership units outstanding and 22,533,913 founding/working partner units. These amounts reflect the fact that certain retained partners have terminated service, with the result that they are not eligible to receive an accelerated distribution of their distribution rights shares.

The BGC Holdings limited partnership interests held by Cantor are exchangeable with us for our Class B common stock (or, at Cantor’s option or if there are no additional authorized but unissued shares of our Class B common stock, our Class A common stock) on a one-for-one basis (subject to customary anti-dilution adjustments). Upon certain circumstances, certain of the outstanding founding/working partner units and limited partnership units may become exchangeable.

In March 2010, the Amended and Restated BGC Holdings, L.P. limited partnership agreement was further amended by its general partner and Cantor to create two new types of limited partnership units, PSUs and PSIs. These units are used by us for compensatory grants, compensation modifications, redemptions of partnership interests and other purposes. In September 2011, the Amended and Restated BGC Holdings, L.P. limited partnership agreement was further amended by its general partner and Cantor to create five new classes of limited partnership units, all of which shall be considered working partner units. Four new units, AREUs, ARPUs, APSUs, and APSIs, are identical in all respects to existing REUs, RPUs, PSUs and PSIs, respectively, for all purposes except that (i) until any related distribution conditions specified in the applicable award agreement are met, if ever, only net losses shall be allocable with respect to such units; and (ii) no distributions shall be made until such distribution conditions are met. The other new unit, the PSE, is identical in all respects to existing PSUs for all purposes except that (x) PSEs shall require minimum distributions of no less than $0.015 per fiscal quarter; and (y) such distributions may be delayed for up to four quarters in the discretion of the General Partner. The Amendment was entered into principally to create new classes of units in order to provide flexibility to the Company and BGC Holdings in using units in connection with compensation arrangements and acquisitions.

We are continuing our global program in 2012 whereby partners redeem their REUs or RPUs in exchange for partnership units and receive exchangeability or cash for certain of their limited partnership units and, in many cases, a modification or extension of their employment arrangements.

 

ITEM 3. QUANTITATIVE AND QUALITATIVE DISCLOSURES ABOUT MARKET RISK

Credit Risk

Credit risk arises from potential non-performance by counterparties and customers. BGC Partners has established policies and procedures to manage its exposure to credit risk. BGC Partners maintains a thorough credit approval process to limit exposure to counterparty risk and employs stringent monitoring to control the counterparty risk from its matched principal and agency businesses. BGC Partners’ account opening and counterparty approval process includes verification of key customer identification, anti-money laundering verification checks and a credit review of financial and operating data. The credit review process includes establishing an internal credit rating and any other information deemed necessary to make an informed credit decision, which may include correspondence, due diligence calls and a visit to the entity’s premises, as necessary.

Credit approval is granted subject to certain trading limits and may be subject to additional conditions, such as the receipt of collateral or other credit support. On-going credit monitoring procedures include reviewing periodic financial statements and publicly available information on the client and collecting data from credit rating agencies, where available, to assess the on-going financial condition of the client. For U.S. Treasury transactions conducted through the eSpeed electronic

 

73


Table of Contents

trading platform, BGC Partners has developed and utilizes an electronic credit monitoring system which measures and controls credit usage, which may include the ability to prohibit execution of trades that would exceed risk limits and permit only risk reducing trades. This system is compliant with SEC Rule 15c3-5, which became effective November 30, 2011. The Rule relates to systems such as eSpeed that provide direct market access to an exchange or Alternative Trading System. The Rule requires firms to set and monitor pre-trade limits for all activities subject to the Rule.

Through its subsidiaries, BGC Partners executes matched principal transactions in which it acts as a “middleman” by serving as counterparty to both a buyer and a seller in matching back-to-back trades. These transactions are then settled through a recognized settlement system or third-party clearing organization. Settlement typically occurs within one to three business days after the trade date. Cash settlement of the transaction occurs upon receipt or delivery of the underlying instrument that was traded. BGC Partners generally avoids settlement of principal transactions on a free-of-payment basis or by physical delivery of the underlying instrument. However, free-of-payment transactions may occur on a very limited basis.

The number of matched principal trades BGC Partners executes has continued to grow as compared to prior years. Receivables from broker-dealers and clearing organizations and Payables to broker-dealers and clearing organizations on the Company’s unaudited condensed consolidated statements of financial condition primarily represent the simultaneous purchase and sale of the securities associated with those matched principal transactions that have not settled as of their stated settlement dates. BGC Partners’ experience has been that substantially all of these transactions ultimately settle at the contracted amounts.

In addition, BGC Partners incurs limited credit risk related to certain brokerage activities. The counterparty risk relates to the collectability of the outstanding brokerage fee receivables. The review process includes monitoring both the clients and the related brokerage receivables. The review includes an evaluation of the ongoing collection process and an aging analysis of the brokerage receivables.

Market Risk

Market risk refers to the risk that a change in the level of one or more market prices, rates, indices or other factors will result in losses for a specified position. BGC Partners may allow certain of its desks to enter into unmatched principal transactions in the ordinary course of business and hold long and short inventory positions. These transactions are primarily for the purpose of facilitating clients’ execution needs, adding liquidity to a market or attracting additional order flow. As a result, BGC Partners may have market risk exposure on these transactions. BGC Partners’ exposure varies based on the size of its overall positions, the risk characteristics of the instruments held and the amount of time the positions are held before they are disposed of. BGC Partners has limited ability to track its exposure to market risk and unmatched positions on an intra-day basis; however, it attempts to mitigate its market risk on these positions by strict risk limits, extremely limited holding periods and hedging its exposure. These positions are intended to be held short term to facilitate customer transactions. However, due to a number of factors, including the nature of the position and access to the market on which it trades, BGC Partners may not be able to unwind the position and it may be forced to hold the position for a longer period than anticipated. All positions held longer than intra-day are marked to market.

Our risk management procedures and strict limits are designed to monitor and limit the risk of unintended loss and have been effective in the past. However, there is no assurance that these procedures and limits will be effective at limiting unanticipated losses in the future. Adverse movements in the securities positions or a downturn or disruption in the markets for these positions could result in a substantial loss. In addition, principal gains and losses resulting from these positions could on occasion have a disproportionate effect, positive or negative, on BGC Partners’ financial condition and results of operations for any particular reporting period.

Operational Risk

Our businesses are highly dependent on our ability to process a large number of transactions across numerous and diverse markets in many currencies on a daily basis. If any of our data processing systems do not operate properly or are disabled or if there are other shortcomings or failures in our internal processes, people or systems, we could suffer impairment to our liquidity, financial loss, a disruption of our businesses, liability to clients, regulatory intervention or reputational damage. These systems may fail to operate properly or become disabled as a result of events that are wholly or partially beyond our control, including a disruption of electrical or communications services or our inability to occupy one or more of our buildings. The inability of our systems to accommodate an increasing volume of transactions could also constrain our ability to expand our businesses.

In addition, despite our contingency plans, our ability to conduct business may be adversely impacted by a disruption in the infrastructure that supports our businesses and the communities in which they are located. This may include a disruption involving electrical, communications, transportation or other services used by us or third parties with whom we conduct business.

 

74


Table of Contents

Foreign Currency Risk

BGC Partners is exposed to risks associated with changes in foreign exchange rates. Changes in foreign currency rates create volatility in the U.S. dollar equivalent of the Company’s revenues and expenses in particular with regard to British Pounds and Euros. In addition, changes in the remeasurement of BGC Partners’ foreign currency denominated net assets are recorded as part of its results of operations and fluctuate with changes in foreign currency rates. BGC monitors the net exposure in foreign currencies on a daily basis and hedges its exposure as deemed appropriate with highly rated major financial institutions.

Interest Rate Risk

BGC Partners had $446.5 million in fixed-rate debt outstanding as of September 30, 2012. These debt obligations are not currently subject to fluctuations in interest rates, although in the event of refinancing or issuance of new debt, such debt could be subject to changes in interest rates.

 

ITEM 4. CONTROLS AND PROCEDURES

Evaluation of Disclosure Controls and Procedures

BGC Partners maintains disclosure controls and procedures that are designed to ensure that information required to be disclosed by BGC Partners is recorded, processed, summarized, accumulated and communicated to its management, including its Chairman and Chief Executive Officer and its Chief Financial Officer, to allow timely decisions regarding required disclosure, and reported within the time periods specified in the SEC’s rules and forms. The Chairman and Chief Executive Officer and the Chief Financial Officer have performed an evaluation of the effectiveness of the design and operation of BGC Partners disclosure controls and procedures as of September 30, 2012. Based on that evaluation, the Chairman and Chief Executive Officer and the Chief Financial Officer concluded that BGC Partners’ disclosure controls and procedures were effective as of September 30, 2012.

Changes in Internal Control over Financial Reporting

During the nine months ending September 30, 2012, BGC Partners continued the process of integrating policies, processes, people, technology and operations related to the Newmark Grubb Knight Frank acquisitions. The integration may result in changes to our internal control over financial reporting in the future. Management will continue to evaluate our internal control over financial reporting as we execute our integration activities. There were no changes in our internal control over financial reporting during the three months ended September 30, 2012 that materially affect, or are reasonably likely to materially affect, our internal control over financial reporting.

 

75


Table of Contents

PART II—OTHER INFORMATION

 

ITEM 1. LEGAL PROCEEDINGS

See the description of legal proceedings in Note 18 — “Commitments, Contingencies and Guarantees” to the Company’s unaudited condensed consolidated financial statements included in Item 1 of Part I of this Quarterly Report on Form 10-Q, which is incorporated by reference herein.

 

ITEM 1A. RISK FACTORS

Set forth below are updates to certain of our risk factors.

Regulatory/Legal

Our businesses, financial condition, results of operations and prospects could be adversely affected by new laws or regulations or by changes in existing laws or regulations or the application thereof.

The financial services industry, in general, is heavily regulated.

Changes in laws and in the rules and regulations promulgated by the SEC, FINRA, the CFTC, the Treasury, the FSA, and other domestic and international regulators and self-regulatory organizations, as well as changes in the interpretation or enforcement of existing laws, rules and regulations, often directly affect the method of operation and profitability of broker-dealers and could result in restrictions or limitations on the way we conduct our businesses. For a number of years, the United States (“U.S.”) Congress, the Treasury, the Board of Governors of the Federal Reserve System and the SEC have been reviewing the nature and scope of their regulation and oversight of the government securities markets and U.S. markets generally. In Europe, the implementation of MIFID in November 2007 involved wide-ranging changes to European financial services regulation. Future legislation and/or regulation, and uncertainties resulting from the possibility of such legislation and/or regulation, including changes in tax laws, such as the bank payroll taxes introduced in the U.K. and France at the end of the 2009, could have a material adverse effect on our businesses, financial condition, results of operations and prospects.

For example, in light of recent events in the U.S. and global financial markets and economy, regulators and legislators in the U.S. and European Union (“EU”) continue to craft new laws and regulations for the global over-the-counter (“OTC”) derivatives markets, including the Dodd-Frank Wall Street Reform and Consumer Protection Act (“Dodd-Frank Act”) that became law in July 2010. The Dodd-Frank Act mandates or encourages several reforms regarding derivatives, including new regulations for swaps markets creating impartiality considerations, additional pre- and post-trade transparency requirements, and heightened collateral or capital standards, as well as recommendations for the obligatory use of central clearing for most standardized derivatives. The Act also requires that standardized derivatives be traded in an open and non-exclusionary manner on a regulated exchange or a swap execution facility (“SEF”).

In September 2010, the European Commission released a draft proposal for a similar set of rules to cover the EU. Among other things, the Commission proposed that information on OTC derivative contracts should be reported to trade repositories and be accessible to supervisory authorities, that some transaction and price related information should be made available to more market participants than is currently common practice, and that standard OTC derivative contracts be cleared through central counterparties. While the Commission’s initial proposals are currently in a consultation phase prior to being presented to the European Parliament and the European Council for consideration, these rules will not be operational at least until the middle of 2013.

Although we currently broker a number of centrally cleared products, and believe that we will qualify as a SEF in the U.S. and its equivalent in the EU, there can be no guarantee that the final rules will not negatively impact our volumes or revenues. In the event that the U.S. government, EU or other countries’ authorities ultimately were to mandate central clearing without ensuring fair and open access, or forcing trading via SEFs or exchanges for large portions of the OTC marketplace, and we were unable to provide transaction execution and reporting in an authorized manner, or to do so on a competitive basis, we would be negatively impacted. Further, it is conceivable that the new regulatory landscape will fundamentally alter the historical relationship between OTC wholesale brokers and our clients, which may have an adverse effect on us.

In the U.K., the FSA has implemented far-reaching reform rules, designed to enhance firms’ liquidity risk management practices, based on the lessons learned since the start of the recent credit crisis. Implications of these rules include better liquidity risk management capability (including the use of stress testing and contingency funding plans), less reliance on short-term wholesale funding, and higher amounts and quality of liquid asset securities (government securities), leading to an increased likelihood of surviving a severe liquidity stress event, the overarching principles being self-sufficiency and adequacy of liquid resources.

 

76


Table of Contents

Further, the authorities of certain EU countries have instituted a series of changes to tax law, including an excise tax on certain compensation payments that, if applicable to us, could have a material adverse effect on our businesses, financial condition, results of operations and prospects. Similarly, the current U.S. administration has proposed a series of changes to U.S. tax law, some of which could apply to us. It is not possible to predict if any of these new provisions will be enacted or, if they are, what form they may take. It is possible that one or more of such provisions could negatively impact our costs and our effective tax rate, which would affect our after-tax earnings. If any of such changes to tax law were implemented and/or deemed to apply to us, they could have a material adverse effect on our businesses, financial condition, results of operations and prospects, including on our ability to attract and retain executives and brokers.

Proposals for additional legislation further regulating the financial services industry are periodically introduced in the U.S., the EU and other counties. Moreover, the agencies regulating the financial services industry also periodically adopt changes to their rules and regulations, particularly as these regulators have increased the focus and intensity of their regulation of the financial services industry.

We are unable to predict how any of these new laws, rules, regulations and proposals will be implemented or in what form, or whether any additional or similar changes to laws or regulations, including the interpretation or implementation thereof, will occur in the future. Any such action could affect us in substantial and unpredictable ways and could have an adverse effect on our businesses, financial condition, results of operations and prospects. We believe that uncertainty and potential delays around the final form such new laws and regulations might take may negatively impact trading volumes in certain markets in which we broker. Increased capital requirements may also diminish transaction velocity. While the broad framework of currently proposed laws and regulations is known, we believe that it is too early for there to be clarity on the specific aspects of the U.S. and EU proposals which may directly impact our businesses as many proposals have not yet been finalized. Additionally, unintended consequences of the laws and regulations may adversely affect us in ways yet to be determined.

We are also affected by the other policies adopted by regulatory authorities and bodies of the U.S., U.K. and other countries. For example, the actions of the U.S. Federal Reserve and international central banking authorities directly impact our cost of funds for lending, capital raising and investment activities and may impact the value of financial instruments we hold. In addition, changes in monetary policy may affect the credit quality of our customers. Changes in domestic and international monetary policy are beyond our control and difficult to predict.

Risks Relating to Regulatory Review

Extensive regulation of our businesses restricts and limits our operations and activities which results in ongoing exposure to potential significant costs and penalties, including fines or additional restrictions or limitations on our ability to conduct or grow our businesses.

The financial services industry, including our businesses, is subject to extensive regulation, which is very costly. The requirements imposed by regulators are designed to ensure the integrity of the financial markets and to protect customers and other third parties who deal with us and are not designed to protect our stockholders. These regulations will often serve to restrict or limit our operations and activities, including through capital, customer protection and market conduct requirements.

Firms in the financial services industry, including our businesses, have experienced increased scrutiny in recent years, and penalties and fines sought by regulatory authorities, including the SEC, the CFTC, FINRA, state securities commissions, state attorneys general and the FSA, have increased accordingly. This trend toward a heightened regulatory and enforcement environment can be expected to continue for the foreseeable future, and this environment may create uncertainty.

Our businesses are subject to regulation by governmental and self-regulatory organizations in the jurisdictions in which we operate around the world. Many of these regulators, including U.S. and non-U.S. government agencies and self-regulatory organizations, as well as state securities commissions in the U.S., are empowered to bring enforcement actions and to conduct administrative proceedings and examinations, inspections, and investigations, which may result in costs, fines, penalties, enhanced oversight, additional requirements, restrictions, or limitations, and censure, suspension, or expulsion. Self-regulatory organizations such as FINRA and the NFA, along with statutory bodies such as the SEC, the CFTC and the FSA, require strict compliance with their rules and regulations.

From time to time, we and our “associated persons” have been and are subject to periodic examinations, inspections and investigations that have and may result in significant costs and possible disciplinary actions by the SEC, the CFTC, the FSA, self-regulatory organizations and state securities administrators.

 

77


Table of Contents

In the first half of 2011, the FSA’s periodic risk assessment of our U.K. group’s regulated businesses identified certain weaknesses in our U.K. group’s risk, compliance and control functionality, including governance procedures. In accordance with its normal process, the FSA provided us with an initial written Risk Mitigation Program (the “Program”) regarding the foregoing. In response to this, we retained an international consultancy firm and U.K. external counsel to assist us with a wide program of remediation to address the points raised.

Within the Program, we provided an assessment of the appropriateness of the scope and structure of the businesses in our U.K. group. We increased the liquidity and capital levels of certain of our U.K. group’s existing FSA-regulated businesses, and also reviewed and enhanced our policies and procedures relating to assessing risks and our liquidity and capital requirements. We also produced detailed contingency planning steps to determine the stand-alone viability of each of the businesses in our U.K. group, as well as a theoretical orderly wind-down scenario for these businesses. Finally, we agreed to a temporary, voluntary limitation on acquisitions of new businesses regulated by the FSA and entering into new regulated business lines.

A significant number of outputs from the Program were delivered to the FSA in December 2011. The FSA responded positively and on March 1, 2012, the FSA confirmed that it had relaxed the voluntary undertaking of BGC Brokers. At around the same time, the FSA presented us with the second part of the Risk Mitigation Program, although the majority of the items presented had either already been remediated or at that time formed part of an existing work plan. The Program was completed in September 2012.

The FSA tested the effectiveness of the Program through the use of a skilled person’s report that was delivered to us and the FSA in mid-October 2012. The report identified a small number of recommendations that BGC intends to consider and address over the coming months, but went on to endorse the work we had undertaken and concluded that the FSA’s objectives were largely satisfied. The FSA accepted the conclusions of the report and therefore BGC now considers the Program to be concluded. In addition, in late October we received a written report from the FSA communicating the results of their Supervisory Review and Evaluation Process (SREP) and their Supervisory Liquidity Review Process (SLRP). This report also recognized that we have made significant progress in key areas.

Risks Related to the 8.125% Senior Notes

Ratings of the 8.125% Senior Notes may not reflect all risks of an investment in the 8.125% Senior Notes and changes in our credit rating could adversely affect the market price of the notes or our Class A Common Stock.

The Company is currently rated by three nationally recognized statistical rating organizations and the 8.125% Senior Notes are rated by two such organizations. On July 5, 2012, BGC terminated its rating engagement with Moody’s Investors Service. A debt rating is not a recommendation to purchase, sell or hold the notes. Moreover, a debt rating does not reflect all risks of an investment in the 8.125% Senior Notes and does not take into account market price or suitability for a particular investor. The market price for the 8.125% Senior Notes is based on a number of factors, including our ratings with major rating agencies. Rating agencies revise their ratings for the companies that they follow from time to time and our ratings may be revised or withdrawn in their entirety at any time, such as the reduction in the Company’s overall credit rating by one rating organization in October 2012. Accordingly, we cannot be sure that rating agencies will maintain their current ratings. We undertake no obligation to maintain the ratings or to advise holders of 8.125% Senior Notes of any change in ratings. A negative change in our ratings could have an adverse effect on the market price or liquidity of the notes or on the market price of our Class A Common Stock.

 

ITEM 2. UNREGISTERED SALES OF EQUITY SECURITIES AND USE OF PROCEEDS

The information required by this Item is set forth in Note 5 — “Unit Redemptions and Stock Transactions” to the unaudited condensed consolidated financial statements included in Item 1 of Part I of this Quarterly Report on Form 10-Q and in Management’s Discussion and Analysis of Financial Condition and Results of Operations (Item 2 of Part I) and is incorporated by reference herein.

 

ITEM 3. DEFAULTS UPON SENIOR SECURITIES

None.

 

ITEM 4. MINE SAFETY DISCLOSURES

None.

 

78


Table of Contents
ITEM 5. OTHER INFORMATION

None.

 

ITEM 6. EXHIBITS

 

Exhibit

No.

  

Description

10.1    First Amendment, dated as of October 11, 2012, to Credit Agreement dated as of June 23, 2011, by and among BGC Partners, Inc., certain direct and indirect subsidiaries of the Company, as Guarantors, the several financial institutions from time to time party thereto, as Lenders, and Bank of Montreal, a Canadian chartered bank acting through its Chicago branch, as Administrative Agent
10.2    Second Amended and Restated Asset Purchase Agreement dated April 13, 2012, among BGC Partners, Inc., as Buyer, and Grubb & Ellis Company and the Subsidiaries of Grubb & Ellis Company That are Signatories Hereto, as Sellers
31.1    Certification by the Chief Executive Officer pursuant to Section 302 of the Sarbanes-Oxley Act of 2002
31.2    Certification by the Chief Financial Officer pursuant to Section 302 of the Sarbanes-Oxley Act of 2002
32    Certification pursuant to 18 U.S.C. Section 1350, as adopted pursuant to Section 906 of the Sarbanes-Oxley Act of 2002
101    The following materials from BGC Partners’ Quarterly Report on Form 10-Q for the period ended September 30, 2012 are formatted in eXtensible Business Reporting Language (XBRL): (i) the Unaudited Condensed Consolidated Statements of Financial Condition, (ii) the Unaudited Condensed Consolidated Statements of Operations, (iii) the Unaudited Condensed Consolidated Statements of Comprehensive Income, (iv) the Unaudited Condensed Consolidated Statements of Cash Flows, (v) the Unaudited Condensed Consolidated Statements of Changes in Equity, and (vi) Notes to the Unaudited Condensed Consolidated Financial Statements. This Exhibit 101 is deemed not filed for purposes of Sections 11 and 12 of the Securities Act of 1933 and Section 18 of the Securities Exchange Act of 1934, and otherwise is not subject to liability under these sections.

 

79


Table of Contents

SIGNATURES

Pursuant to the requirements of the Securities Exchange Act of 1934, the registrant has duly caused this Report on Form 10-Q for the quarter ended September 30, 2012 to be signed on its behalf by the undersigned thereunto duly authorized.

 

BGC Partners, Inc.

/S/ HOWARD W. LUTNICK

Name:   Howard W. Lutnick
Title:   Chairman of the Board and
  Chief Executive Officer

/S/ ANTHONY GRAHAM SADLER

Name:   Anthony Graham Sadler
Title:   Chief Financial Officer

Date: November 7, 2012

[Signature page to the Quarterly Report on Form 10-Q for the period ended September 30, 2012 dated November 7, 2012.]

 

80


Table of Contents

Exhibit Index

 

Exhibit

No.

  

Description

10.1    First Amendment, dated as of October 11, 2012, to Credit Agreement dated as of June 23, 2011, by and among BGC Partners, Inc., certain direct and indirect subsidiaries of the Company, as Guarantors, the several financial institutions from time to time party thereto, as Lenders, and Bank of Montreal, a Canadian chartered bank acting through its Chicago branch, as Administrative Agent
10.2    Second Amended and Restated Asset Purchase Agreement dated April 13, 2012, among BGC Partners, Inc., as Buyer, and Grubb & Ellis Company and the Subsidiaries of Grubb & Ellis Company That are Signatories Hereto, as Sellers
31.1    Certification by the Chief Executive Officer pursuant to Section 302 of the Sarbanes-Oxley Act of 2002
31.2    Certification by the Chief Financial Officer pursuant to Section 302 of the Sarbanes-Oxley Act of 2002
32    Certification pursuant to 18 U.S.C. Section 1350, as adopted pursuant to Section 906 of the Sarbanes-Oxley Act of 2002
101    The following materials from BGC Partners’ Quarterly Report on Form 10-Q for the period ended September 30, 2012 are formatted in eXtensible Business Reporting Language (XBRL): (i) the Unaudited Condensed Consolidated Statements of Financial Condition, (ii) the Unaudited Condensed Consolidated Statements of Operations, (iii) the Unaudited Condensed Consolidated Statements of Comprehensive Income, (iv) the Unaudited Condensed Consolidated Statements of Cash Flows, (v) the Unaudited Condensed Consolidated Statements of Changes in Equity, and (vi) Notes to the Unaudited Condensed Consolidated Financial Statements. This Exhibit 101 is deemed not filed for purposes of Sections 11 and 12 of the Securities Act of 1933 and Section 18 of the Securities Exchange Act of 1934, and otherwise is not subject to liability under these sections.

 

81