P4Y2021-01-122020-09-172019-11-192020-06-052016-03-162019-03-192003-04-012014-09-112017-12-052031-07-112030-09-172027-06-052029-11-192026-04-162026-03-192025-07-212025-01-112024-12-05falseFYCEMEX SAB DE CV0001076378MXMXIn 2021 and 2020, the column “Additions to fixed assets” includes capital expenditures, which comprises acquisitions of property, machinery and equipment as well as additions of assets for the right-of-use, for combined amounts of $1,099 and $795, respectively (note 16).The shares of TCL trade on the Trinidad and Tobago Stock Exchange. As of December 31, 2021 and 2020, there is a non-controlling interest in TCL of 30.17% of its ordinary shares in both years (note 22.4).CEMEX’s operations in the Philippines are mainly conducted through CEMEX Holdings Philippines, Inc. (“CHP”), a Philippine company whose shares trade on the Philippines Stock Exchange. As of December 31, 2021 and 2020, there is a non-controlling interest in CHP of 22.16% of its ordinary shares (note 22.4).CEMEX Latam Holdings, S.A. (“CLH”), a company incorporated in Spain, trades its ordinary shares on the Colombian Stock Exchange. CLH is the indirect holding company of CEMEX’s operations in Colombia, Panama, Costa Rica, Guatemala, Nicaragua and El Salvador. At year end 2021 and 2020, there is a non-controlling interest in CLH of 7.74% and 7.63%, respectively, of its ordinary shares, excluding shares held in CLH’s treasury (note 22.4).Restructuring costs mainly refer to severance payments and the definite closing of operating sites. In 2021, includes aggregate impairment losses of goodwill of $440 related to the operating segments in Spain, the United Arab Emirates and the Information Technology business (note 17.2), impairment losses of internally developed software capitalized in prior years and other intangible assets of $53 (note 17.1), as well as impairment losses of fixed assets of $43 (note 16.1). In 2020, include impairment losses of goodwill and other intangible assets of $1,020 and $194, respectively, related to CEMEX’s assets and its Reporting Segment in the United States (notes 17.1 and 17.2), as well as impairment losses of fixed assets of $306, mainly related to idle assets in the United States, Spain and the United Kingdom (note 16.1). In 2019, includes impairment losses of fixed assets of $64 (note 16.1).In 2021, 2020 and 2019, includes $29, $11 and $55, respectively, in connection with property damages and natural disasters (note 26.1). In 2020, includes assets and liabilities of $26 and $6, respectively, associated with a committed sale of certain assets in France negotiated in December 2020.Non-trade accounts receivable are mainly attributable to the sale of assets.Includes the capitalized direct costs incurred in the development stage of internal-use software, such as professional fees, direct labor and related travel expenses. The capitalized amounts are amortized to the statement of operations over a period ranging from 3 to 5 years. This caption is primarily associated with Neoris N.V., CEMEX’s subsidiary involved in the sale of information technology and services. This caption refers to the operating segments in Israel, the Czech Republic and Egypt. This caption refers to the operating segments in the Dominican Republic, the Caribbean and Panama. Current provisions primarily consist of accrued employee benefits, insurance payments, accruals for legal assessments and others. These amounts are revolving in nature and are expected to be settled and replaced by similar amounts within the next 12 months.Provisions for legal claims and other responsibilities include items related to tax contingencies.Environmental liabilities include future estimated costs arising from legal or constructive obligations, related to cleaning, reforestation and other remedial actions to remediate damage caused to the environment. The expected average period to settle these obligations is greater than 15 years.As of December 31, 2021 and 2020, includes $6 and $12, respectively, of the non-current portion of taxes payable in Mexico.As of December 31, 2021 and 2020, the balance includes deferred revenues of $32 and $42, respectively, that are amortized to the income statement as deliverables are fulfilled over the maturity of long-term clinker supply agreements.Provisions for asset retirement include future estimated costs for demolition, cleaning and reforestation of production sites at the end of their operation, which are initially recognized against the related assets and are depreciated over their estimated useful life. The increase in 2021 mainly refers to the decrease in the discount rate as well as update in estimates in CEMEX’s operations in the United States.As of December 31, 2021 and 2020, contract liabilities with customers included $219 and $161, respectively, of advances received from customers, as well as in 2021 and 2020 the current portion of deferred revenues in connection with advances under long-term clinker supply agreements of $4 and $4, respectively.As of December 31, 2021 and 2020, includes $7 and $19, respectively, of the current portion of other taxes payable in Mexico.Estimated cash flows on floating rate denominated debt were determined using the floating interest rates in effect as of December 31, 2021.Represents estimated annual payments under these benefits for the next 10 years (note 20), including the estimate of new retirees during such future years.The schedule of debt payments, which includes current maturities, does not consider the effect of any refinancing of debt that may occur during the following years. In the past, CEMEX has replaced its long-term obligations for others of a similar nature.Future payments for the purchase of raw materials are presented based on contractual nominal cash flows. Future nominal payments for energy were estimated for all contractual commitments based on an aggregate average expected consumption per year using the future prices of energy established in the contracts for each period. Future payments also include CEMEX’s commitments for the purchase of fuel.Represent nominal cash flows. As of December 31, 2021, the NPV of future payments under such leases was $1,222, of which, $531 refers to payments from 1 to 3 years and $293 refers to payments from 3 to 5 years.The long-term growth rates are generally based on projections issued by the International Monetary Fund (“IMF”). All significant R&D activities are executed by several internal areas of CEMEX as part of their daily activities. In 2021, 2020 and 2019, total combined expenses of these departments recognized within administrative expenses were $35, $31 and $38, respectively.In 2021, 2020 and 2019, administrative expenses include depreciation and amortization of $142, $145 and $132, respectively, and selling expenses include depreciation and amortization of $49 in 2021, $50 in 2020 and $48 in 2019. Refers mainly to the expansion of a cement-production line in the Philippines.During March 2021, considering CEMEX’s targets for the reduction of CO2 emissions (note 3.4), as well as the innovative technologies and considerable capital investments that have to be deployed to achieve such goals, CEMEX sold 12.3 million Allowances in several transactions for $600. The Company had accrued 0001076378 2019-01-01 2019-12-31 0001076378 2020-01-01 2020-12-31 0001076378 2021-01-01 2021-12-31 0001076378 2021-12-31 0001076378 2020-12-31 0001076378 2019-03-29 2019-03-29 0001076378 2013-06-14 2013-07-13 0001076378 2021-03-31 2021-03-31 0001076378 2018-01-01 2018-12-31 0001076378 2019-12-31 0001076378 2016-01-01 2016-12-31 0001076378 2016-12-31 0001076378 2021-07-09 0001076378 2011-01-01 2011-12-31 0001076378 2012-01-01 2012-12-31 0001076378 2020-09-30 0001076378 2019-03-28 2019-03-28 0001076378 2020-03-26 0001076378 2019-03-29 0001076378 2021-12-31 2021-12-31 0001076378 2020-12-31 2020-12-31 0001076378 2021-06-08 2021-06-08 0001076378 2021-01-01 2021-07-09 0001076378 2020-07-20 2020-07-20 0001076378 2020-01-01 2020-09-30 0001076378 2018-12-31 0001076378 cx:AdministrativeBuildingsMember 2021-01-01 2021-12-31 0001076378 srt:IndustrialPropertyMember 2021-01-01 2021-12-31 0001076378 cx:MachineryAndEquipmentInPlantMember 2021-01-01 2021-12-31 0001076378 cx:ReadymixTrucksAndMotorVehiclesMember 2021-01-01 2021-12-31 0001076378 cx:OfficeEquipmentAndOtherAssetsMember 2021-01-01 2021-12-31 0001076378 cx:LehighWhiteCementCompanyMember 2021-01-01 2021-12-31 0001076378 cx:ConcreteSupplyCoLLCMember 2021-01-01 2021-12-31 0001076378 cx:OtherCompaniesMember 2021-01-01 2021-12-31 0001076378 cx:SocieteMeridionaleDeCarrieresMember 2021-01-01 2021-12-31 0001076378 cx:SocieteDExploitationDeCarrieresMember 2021-01-01 2021-12-31 0001076378 cx:CamcemSADeCVMember 2021-01-01 2021-12-31 0001076378 ifrs-full:AssociatesMember 2021-01-01 2021-12-31 0001076378 cx:OrdinaryParticipationCertificatesMember 2021-01-01 2021-12-31 0001076378 cx:CemexLatamHoldingsMember 2021-01-01 2021-12-31 0001076378 cx:ExecutiveShareBasedCompensationProgramsMember 2021-01-01 2021-12-31 0001076378 cx:PerformanceBonusesMember 2021-01-01 2021-12-31 0001076378 cx:CEMEXHoldingsIsraelLtdMember 2021-01-01 2021-12-31 0001076378 cx:CEMEXPolskaspZooMember 2021-01-01 2021-12-31 0001076378 cx:CEMEXCzechRepublicsroMember 2021-01-01 2021-12-31 0001076378 cx:CEMEXDeutschlandAGMember 2021-01-01 2021-12-31 0001076378 cx:CEMEXUKMember 2021-01-01 2021-12-31 0001076378 cx:CEMEXFranceGestionSASMember 2021-01-01 2021-12-31 0001076378 cx:CEMEXdePuertoRicoIncMember 2021-01-01 2021-12-31 0001076378 cx:TrinidadCementLimitedMember 2021-01-01 2021-12-31 0001076378 cx:CEMEXDominicanaSAMember 2021-01-01 2021-12-31 0001076378 cx:AssiutCementCompanyMember 2021-01-01 2021-12-31 0001076378 cx:CEMEXIncMember 2021-01-01 2021-12-31 0001076378 cx:CEMEXEspanaSAMember 2021-01-01 2021-12-31 0001076378 cx:CEMEXLatamHoldingsSAMember 2021-01-01 2021-12-31 0001076378 cx:CEMEXCostaRicaSAMember 2021-01-01 2021-12-31 0001076378 cx:CEMEXNicaraguaSAMember 2021-01-01 2021-12-31 0001076378 cx:CEMEXColombiaSAMember 2021-01-01 2021-12-31 0001076378 cx:CementoBayanoSAMember 2021-01-01 2021-12-31 0001076378 cx:CaribbeanCementCompanyLimitedMember 2021-01-01 2021-12-31 0001076378 cx:CEMEXHoldingsPhilippinesIncMember 2021-01-01 2021-12-31 0001076378 cx:SolidCementCorporationMember 2021-01-01 2021-12-31 0001076378 cx:APOCementCorporationMember 2021-01-01 2021-12-31 0001076378 cx:CEMEXTopmixLLCCEMEXSupermixLLCAndCEMEXFalconLLCMember 2021-01-01 2021-12-31 0001076378 cx:NeorisNVMember 2021-01-01 2021-12-31 0001076378 cx:CEMEXInternationalTradingLLCMember 2021-01-01 2021-12-31 0001076378 cx:SunbulkShippingLimitedMember 2021-01-01 2021-12-31 0001076378 ifrs-full:IntangibleExplorationAndEvaluationAssetsMember 2021-01-01 2021-12-31 0001076378 cx:InternallyDevelopedSoftwareMember 2021-01-01 2021-12-31 0001076378 ifrs-full:OtherIntangibleAssetsMember 2021-01-01 2021-12-31 0001076378 ifrs-full:MachineryMember 2021-01-01 2021-12-31 0001076378 ifrs-full:BuildingsMember 2021-01-01 2021-12-31 0001076378 cx:LandAndMineralReservesMember 2021-01-01 2021-12-31 0001076378 cx:ResearchAndDevelopmentActivitiesByInternalAreasMember 2021-01-01 2021-12-31 0001076378 ifrs-full:TopOfRangeMember 2021-01-01 2021-12-31 0001076378 ifrs-full:BottomOfRangeMember 2021-01-01 2021-12-31 0001076378 cx:ChangesInBalanceSheetMember 2021-01-01 2021-12-31 0001076378 country:MX 2021-01-01 2021-12-31 0001076378 ifrs-full:TopOfRangeMember country:CO 2021-01-01 2021-12-31 0001076378 ifrs-full:BottomOfRangeMember country:CO 2021-01-01 2021-12-31 0001076378 ifrs-full:PensionDefinedBenefitPlansMember 2021-01-01 2021-12-31 0001076378 cx:OtherBenefitsPlansMember 2021-01-01 2021-12-31 0001076378 ifrs-full:DiscontinuedOperationsMember 2021-01-01 2021-12-31 0001076378 cx:SecuritizationProgramsMember 2021-01-01 2021-12-31 0001076378 cx:CemexMember 2021-01-01 2021-12-31 0001076378 cx:OtherCountriesMember 2021-01-01 2021-12-31 0001076378 cx:FinanceSubsidiariesMember 2021-01-01 2021-12-31 0001076378 ifrs-full:BrandNamesMember 2021-01-01 2021-12-31 0001076378 ifrs-full:MiningRightsMember 2021-01-01 2021-12-31 0001076378 cx:CEMEXUKMember 2021-01-01 2021-12-31 0001076378 ifrs-full:MiscellaneousOtherProvisionsMember 2021-01-01 2021-12-31 0001076378 ifrs-full:LegalProceedingsProvisionMember 2021-01-01 2021-12-31 0001076378 ifrs-full:ProvisionForDecommissioningRestorationAndRehabilitationCostsMember 2021-01-01 2021-12-31 0001076378 cx:AssetRetirementObligationsMember 2021-01-01 2021-12-31 0001076378 cx:ReconciliationOfTheEffectiveTaxRateMember 2021-01-01 2021-12-31 0001076378 cx:SeriesBFreeSubscriptionShareMember 2021-01-01 2021-12-31 0001076378 cx:SeriesAMexicanShareMember 2021-01-01 2021-12-31 0001076378 country:US ifrs-full:TopOfRangeMember 2021-01-01 2021-12-31 0001076378 country:ES ifrs-full:TopOfRangeMember 2021-01-01 2021-12-31 0001076378 cx:CEMEXLatamHoldingsSAMember 2021-01-01 2021-12-31 0001076378 cx:CaribbeanMember cx:TrinidadCementLimitedMember 2021-01-01 2021-12-31 0001076378 cx:CEMEXHoldingsPhilippinesIncMember 2021-01-01 2021-12-31 0001076378 cx:ValuationDerivativeInstrumentsMember 2021-01-01 2021-12-31 0001076378 ifrs-full:InterestRateRiskMember 2021-01-01 2021-12-31 0001076378 ifrs-full:RetainedEarningsMember 2021-01-01 2021-12-31 0001076378 ifrs-full:EquityAttributableToOwnersOfParentMember 2021-01-01 2021-12-31 0001076378 cx:NoncontrollingInterestsAndPerpetualDebenturesMember 2021-01-01 2021-12-31 0001076378 cx:EmeaaMember 2021-01-01 2021-12-31 0001076378 country:US 2021-01-01 2021-12-31 0001076378 cx:CorporateAndOtherMember 2021-01-01 2021-12-31 0001076378 cx:NetInvestmentHedgesMember ifrs-full:ForwardContractMember 2021-01-01 2021-12-31 0001076378 cx:EuroDenominatedMember ifrs-full:CurrencySwapContractMember 2021-01-01 2021-12-31 0001076378 ifrs-full:CurrencyRiskMember country:MX 2021-01-01 2021-12-31 0001076378 ifrs-full:CurrencyRiskMember country:PL 2021-01-01 2021-12-31 0001076378 ifrs-full:CurrencyRiskMember country:DE 2021-01-01 2021-12-31 0001076378 ifrs-full:CurrencyRiskMember country:FR 2021-01-01 2021-12-31 0001076378 ifrs-full:CurrencyRiskMember country:GB 2021-01-01 2021-12-31 0001076378 ifrs-full:CurrencyRiskMember country:PH 2021-01-01 2021-12-31 0001076378 ifrs-full:CurrencyRiskMember country:CO 2021-01-01 2021-12-31 0001076378 ifrs-full:CurrencyRiskMember country:PA 2021-01-01 2021-12-31 0001076378 country:DO ifrs-full:CurrencyRiskMember 2021-01-01 2021-12-31 0001076378 ifrs-full:CurrencyRiskMember cx:CaribbeanTclMember 2021-01-01 2021-12-31 0001076378 ifrs-full:CurrencyRiskMember cx:RestOfSouthCentralAmericaAndTheCaribbeanRegionMember 2021-01-01 2021-12-31 0001076378 ifrs-full:CurrencyRiskMember country:ES 2021-01-01 2021-12-31 0001076378 country:IL ifrs-full:CurrencyRiskMember 2021-01-01 2021-12-31 0001076378 ifrs-full:CurrencyRiskMember cx:RestOfEuropeRegionMember 2021-01-01 2021-12-31 0001076378 cx:OtherOperationsMember ifrs-full:CurrencyRiskMember 2021-01-01 2021-12-31 0001076378 country:GB ifrs-full:TopOfRangeMember 2021-01-01 2021-12-31 0001076378 cx:OtherEquityReservesAndSubordinatedNotesMemberMember 2021-01-01 2021-12-31 0001076378 cx:OtherCurrenciesMember 2021-01-01 2021-12-31 0001076378 currency:GBP 2021-01-01 2021-12-31 0001076378 cx:MexicanPesoMember 2021-01-01 2021-12-31 0001076378 cx:EuroMember 2021-01-01 2021-12-31 0001076378 cx:AnotherSubsidiaryMember 2021-01-01 2021-12-31 0001076378 cx:FinancialIncomeAndOtherItemsMember cx:ForeignExchangeOptionsMember 2021-01-01 2021-12-31 0001076378 country:CO 2021-01-01 2021-12-31 0001076378 ifrs-full:ConstructionInProgressMember 2021-01-01 2021-12-31 0001076378 currency:MXN 2021-01-01 2021-12-31 0001076378 currency:COP 2021-01-01 2021-12-31 0001076378 currency:EUR 2021-01-01 2021-12-31 0001076378 cx:OtherSubsidiariesMember 2021-01-01 2021-12-31 0001076378 country:DE 2021-01-01 2021-12-31 0001076378 country:GB 2021-01-01 2021-12-31 0001076378 ifrs-full:BottomOfRangeMember cx:EmployeesMember 2021-01-01 2021-12-31 0001076378 ifrs-full:TopOfRangeMember cx:EmployeesMember 2021-01-01 2021-12-31 0001076378 ifrs-full:AdditionalPaidinCapitalMember 2021-01-01 2021-12-31 0001076378 cx:ApoLandQuarryCorporationMember cx:RehabilitationFundMember 2021-01-01 2021-12-31 0001076378 cx:ApoLandQuarryCorporationMember 2021-01-01 2021-12-31 0001076378 ifrs-full:LaterThanOneYearAndNotLaterThanThreeYearsMember 2021-01-01 2021-12-31 0001076378 ifrs-full:NotLaterThanOneYearMember 2021-01-01 2021-12-31 0001076378 ifrs-full:LaterThanFiveYearsMember 2021-01-01 2021-12-31 0001076378 ifrs-full:LaterThanThreeYearsAndNotLaterThanFiveYearsMember 2021-01-01 2021-12-31 0001076378 country:CZ 2021-01-01 2021-12-31 0001076378 cx:FuelPriceForwardContractsMember 2021-01-01 2021-12-31 0001076378 ifrs-full:InterestRateSwapContractMember cx:LoansFromBanksAtFloatingInterestRateMember 2021-01-01 2021-12-31 0001076378 cx:MexicanPesoFloatingRatesMember 2021-01-01 2021-12-31 0001076378 cx:BreedonGroupPlcMember 2021-01-01 2021-12-31 0001076378 country:FR 2021-01-01 2021-12-31 0001076378 country:ES 2021-01-01 2021-12-31 0001076378 country:PH 2021-01-01 2021-12-31 0001076378 ifrs-full:BottomOfRangeMember cx:AllOtherCountriesMember 2021-01-01 2021-12-31 0001076378 cx:AllOtherCountriesMember ifrs-full:TopOfRangeMember 2021-01-01 2021-12-31 0001076378 country:IL 2021-01-01 2021-12-31 0001076378 ifrs-full:NoncontrollingInterestsMember 2021-01-01 2021-12-31 0001076378 ifrs-full:TopOfRangeMember cx:OtherNotesPayableMember cx:NotesPayableMember 2021-01-01 2021-12-31 0001076378 cx:NotesPayableMember cx:OtherNotesPayableMember ifrs-full:BottomOfRangeMember 2021-01-01 2021-12-31 0001076378 cx:NotesPayableMember cx:MediumTermNotes1Member ifrs-full:TopOfRangeMember 2021-01-01 2021-12-31 0001076378 cx:NotesPayableMember cx:MediumTermNotes1Member ifrs-full:BottomOfRangeMember 2021-01-01 2021-12-31 0001076378 cx:SyndicatedLoanMember cx:BankLoansMember ifrs-full:TopOfRangeMember 2021-01-01 2021-12-31 0001076378 cx:SyndicatedLoanMember cx:BankLoansMember ifrs-full:BottomOfRangeMember 2021-01-01 2021-12-31 0001076378 cx:LoanInForeignCountriesMember cx:BankLoansMember ifrs-full:TopOfRangeMember 2021-01-01 2021-12-31 0001076378 cx:LoanInForeignCountriesMember cx:BankLoansMember ifrs-full:BottomOfRangeMember 2021-01-01 2021-12-31 0001076378 country:CR ifrs-full:ClassificationOfAssetsAsHeldForSaleMember 2021-01-01 2021-12-31 0001076378 country:SV ifrs-full:ClassificationOfAssetsAsHeldForSaleMember 2021-01-01 2021-12-31 0001076378 ifrs-full:LiquidityRiskMember 2021-01-01 2021-12-31 0001076378 cx:NotesPayableMember cx:CemexSabDeCvJuly2031NotesMember 2021-01-01 2021-12-31 0001076378 cx:NotesPayableMember cx:CemexS.a.b.DeC.v.SeptemberTwoThousandThirtyNoteMember 2021-01-01 2021-12-31 0001076378 cx:NotesPayableMember cx:CemexSabDeCvNovember2029NotesMember 2021-01-01 2021-12-31 0001076378 cx:NotesPayableMember cx:CemexSABDeCVJuneTwoThousandTwentySevenMemberMember 2021-01-01 2021-12-31 0001076378 cx:NotesPayableMember cx:CemexSABDeCVAprilTwoThousandTwentySixMember 2021-01-01 2021-12-31 0001076378 cx:NotesPayableMember cx:CemexSABDeCVMarchTwoThousandTwentySixMember 2021-01-01 2021-12-31 0001076378 cx:NotesPayableMember cx:CemexMaterialsLlcJulyTwoThousandTwentyFiveMember 2021-01-01 2021-12-31 0001076378 cx:NotesPayableMember cx:CemexSABDeCVJanuaryTwoThousandTwentyFiveMember 2021-01-01 2021-12-31 0001076378 cx:NotesPayableMember cx:CemexSabDeCvDecemberTwoThousandTwentyFourMember 2021-01-01 2021-12-31 0001076378 ifrs-full:ComputerSoftwareMember 2021-01-01 2021-12-31 0001076378 country:PL 2021-01-01 2021-12-31 0001076378 cx:CaribbeanMember 2021-01-01 2021-12-31 0001076378 country:DO 2021-01-01 2021-12-31 0001076378 cx:RestOfSouthCentralAmericaAndTheCaribbeanMember 2021-01-01 2021-12-31 0001076378 cx:OtherLocationsMember 2021-01-01 2021-12-31 0001076378 cx:RestOfAsiaMiddleEastAndAfricaMember 2021-01-01 2021-12-31 0001076378 country:PA 2021-01-01 2021-12-31 0001076378 country:MX cx:CementSegmentMember ifrs-full:OperatingSegmentsMember 2021-01-01 2021-12-31 0001076378 country:MX cx:ConcreteSegmentMember ifrs-full:OperatingSegmentsMember 2021-01-01 2021-12-31 0001076378 cx:AggregatesSegmentMember country:MX ifrs-full:OperatingSegmentsMember 2021-01-01 2021-12-31 0001076378 country:US cx:CementSegmentMember ifrs-full:OperatingSegmentsMember 2021-01-01 2021-12-31 0001076378 country:US cx:ConcreteSegmentMember ifrs-full:OperatingSegmentsMember 2021-01-01 2021-12-31 0001076378 country:US cx:AggregatesSegmentMember ifrs-full:OperatingSegmentsMember 2021-01-01 2021-12-31 0001076378 country:GB cx:CementSegmentMember ifrs-full:OperatingSegmentsMember 2021-01-01 2021-12-31 0001076378 country:GB cx:ConcreteSegmentMember ifrs-full:OperatingSegmentsMember 2021-01-01 2021-12-31 0001076378 country:GB cx:AggregatesSegmentMember ifrs-full:OperatingSegmentsMember 2021-01-01 2021-12-31 0001076378 country:FR cx:ConcreteSegmentMember ifrs-full:OperatingSegmentsMember 2021-01-01 2021-12-31 0001076378 country:FR cx:AggregatesSegmentMember ifrs-full:OperatingSegmentsMember 2021-01-01 2021-12-31 0001076378 country:DE cx:CementSegmentMember ifrs-full:OperatingSegmentsMember 2021-01-01 2021-12-31 0001076378 country:DE cx:ConcreteSegmentMember ifrs-full:OperatingSegmentsMember 2021-01-01 2021-12-31 0001076378 country:DE cx:AggregatesSegmentMember ifrs-full:OperatingSegmentsMember 2021-01-01 2021-12-31 0001076378 country:ES cx:CementSegmentMember ifrs-full:OperatingSegmentsMember 2021-01-01 2021-12-31 0001076378 country:ES cx:ConcreteSegmentMember ifrs-full:OperatingSegmentsMember 2021-01-01 2021-12-31 0001076378 country:ES cx:AggregatesSegmentMember ifrs-full:OperatingSegmentsMember 2021-01-01 2021-12-31 0001076378 country:PH cx:CementSegmentMember ifrs-full:OperatingSegmentsMember 2021-01-01 2021-12-31 0001076378 country:IL cx:ConcreteSegmentMember ifrs-full:OperatingSegmentsMember 2021-01-01 2021-12-31 0001076378 country:IL cx:AggregatesSegmentMember ifrs-full:OperatingSegmentsMember 2021-01-01 2021-12-31 0001076378 cx:RestOfAsiaMiddleEastAndAfricaMember cx:CementSegmentMember ifrs-full:OperatingSegmentsMember 2021-01-01 2021-12-31 0001076378 cx:RestOfAsiaMiddleEastAndAfricaMember cx:ConcreteSegmentMember ifrs-full:OperatingSegmentsMember 2021-01-01 2021-12-31 0001076378 cx:RestOfAsiaMiddleEastAndAfricaMember cx:AggregatesSegmentMember ifrs-full:OperatingSegmentsMember 2021-01-01 2021-12-31 0001076378 country:CO cx:CementSegmentMember ifrs-full:OperatingSegmentsMember 2021-01-01 2021-12-31 0001076378 country:CO cx:ConcreteSegmentMember ifrs-full:OperatingSegmentsMember 2021-01-01 2021-12-31 0001076378 country:CO cx:AggregatesSegmentMember ifrs-full:OperatingSegmentsMember 2021-01-01 2021-12-31 0001076378 ifrs-full:OperatingSegmentsMember cx:CementSegmentMember country:PA 2021-01-01 2021-12-31 0001076378 country:PA cx:ConcreteSegmentMember ifrs-full:OperatingSegmentsMember 2021-01-01 2021-12-31 0001076378 ifrs-full:DiscontinuedOperationsMember ifrs-full:OperatingSegmentsMember cx:AggregatesSegmentMember 2021-01-01 2021-12-31 0001076378 cx:ConcreteSegmentMember ifrs-full:OperatingSegmentsMember ifrs-full:DiscontinuedOperationsMember 2021-01-01 2021-12-31 0001076378 cx:CementSegmentMember ifrs-full:OperatingSegmentsMember ifrs-full:DiscontinuedOperationsMember 2021-01-01 2021-12-31 0001076378 cx:AggregatesSegmentMember ifrs-full:OperatingSegmentsMember 2021-01-01 2021-12-31 0001076378 cx:ConcreteSegmentMember ifrs-full:OperatingSegmentsMember 2021-01-01 2021-12-31 0001076378 cx:CementSegmentMember ifrs-full:OperatingSegmentsMember 2021-01-01 2021-12-31 0001076378 cx:RestOfSouthCentralAmericaAndTheCaribbeanMember cx:AggregatesSegmentMember ifrs-full:OperatingSegmentsMember 2021-01-01 2021-12-31 0001076378 cx:RestOfSouthCentralAmericaAndTheCaribbeanMember cx:ConcreteSegmentMember ifrs-full:OperatingSegmentsMember 2021-01-01 2021-12-31 0001076378 cx:RestOfSouthCentralAmericaAndTheCaribbeanMember cx:CementSegmentMember ifrs-full:OperatingSegmentsMember 2021-01-01 2021-12-31 0001076378 country:DO cx:AggregatesSegmentMember ifrs-full:OperatingSegmentsMember 2021-01-01 2021-12-31 0001076378 country:DO cx:ConcreteSegmentMember ifrs-full:OperatingSegmentsMember 2021-01-01 2021-12-31 0001076378 country:DO cx:CementSegmentMember ifrs-full:OperatingSegmentsMember 2021-01-01 2021-12-31 0001076378 cx:CaribbeanMember cx:AggregatesSegmentMember ifrs-full:OperatingSegmentsMember 2021-01-01 2021-12-31 0001076378 cx:CaribbeanMember cx:ConcreteSegmentMember ifrs-full:OperatingSegmentsMember 2021-01-01 2021-12-31 0001076378 cx:CaribbeanMember cx:CementSegmentMember ifrs-full:OperatingSegmentsMember 2021-01-01 2021-12-31 0001076378 country:PA cx:AggregatesSegmentMember ifrs-full:OperatingSegmentsMember 2021-01-01 2021-12-31 0001076378 ifrs-full:OperatingSegmentsMember ifrs-full:AllOtherSegmentsMember cx:RestOfAsiaMiddleEastAndAfricaMember 2021-01-01 2021-12-31 0001076378 ifrs-full:EliminationOfIntersegmentAmountsMember cx:RestOfAsiaMiddleEastAndAfricaMember 2021-01-01 2021-12-31 0001076378 ifrs-full:OperatingSegmentsMember ifrs-full:AllOtherSegmentsMember country:CO 2021-01-01 2021-12-31 0001076378 ifrs-full:EliminationOfIntersegmentAmountsMember country:CO 2021-01-01 2021-12-31 0001076378 ifrs-full:OperatingSegmentsMember ifrs-full:AllOtherSegmentsMember country:PA 2021-01-01 2021-12-31 0001076378 ifrs-full:EliminationOfIntersegmentAmountsMember country:PA 2021-01-01 2021-12-31 0001076378 ifrs-full:OperatingSegmentsMember ifrs-full:AllOtherSegmentsMember cx:CaribbeanMember 2021-01-01 2021-12-31 0001076378 ifrs-full:EliminationOfIntersegmentAmountsMember cx:CaribbeanMember 2021-01-01 2021-12-31 0001076378 country:DO ifrs-full:AllOtherSegmentsMember ifrs-full:OperatingSegmentsMember 2021-01-01 2021-12-31 0001076378 ifrs-full:EliminationOfIntersegmentAmountsMember country:DO 2021-01-01 2021-12-31 0001076378 ifrs-full:OperatingSegmentsMember ifrs-full:AllOtherSegmentsMember cx:RestOfSouthCentralAmericaAndTheCaribbeanMember 2021-01-01 2021-12-31 0001076378 ifrs-full:EliminationOfIntersegmentAmountsMember cx:RestOfSouthCentralAmericaAndTheCaribbeanMember 2021-01-01 2021-12-31 0001076378 ifrs-full:OperatingSegmentsMember ifrs-full:AllOtherSegmentsMember cx:OtherLocationsMember 2021-01-01 2021-12-31 0001076378 ifrs-full:EliminationOfIntersegmentAmountsMember cx:OtherLocationsMember 2021-01-01 2021-12-31 0001076378 ifrs-full:OperatingSegmentsMember ifrs-full:AllOtherSegmentsMember 2021-01-01 2021-12-31 0001076378 ifrs-full:EliminationOfIntersegmentAmountsMember 2021-01-01 2021-12-31 0001076378 ifrs-full:OperatingSegmentsMember ifrs-full:AllOtherSegmentsMember ifrs-full:DiscontinuedOperationsMember 2021-01-01 2021-12-31 0001076378 ifrs-full:EliminationOfIntersegmentAmountsMember ifrs-full:DiscontinuedOperationsMember 2021-01-01 2021-12-31 0001076378 ifrs-full:EliminationOfIntersegmentAmountsMember country:IL 2021-01-01 2021-12-31 0001076378 ifrs-full:OperatingSegmentsMember ifrs-full:AllOtherSegmentsMember country:IL 2021-01-01 2021-12-31 0001076378 ifrs-full:EliminationOfIntersegmentAmountsMember country:PH 2021-01-01 2021-12-31 0001076378 ifrs-full:OperatingSegmentsMember ifrs-full:AllOtherSegmentsMember country:PH 2021-01-01 2021-12-31 0001076378 country:ES ifrs-full:EliminationOfIntersegmentAmountsMember 2021-01-01 2021-12-31 0001076378 ifrs-full:OperatingSegmentsMember ifrs-full:AllOtherSegmentsMember country:ES 2021-01-01 2021-12-31 0001076378 country:PL ifrs-full:EliminationOfIntersegmentAmountsMember 2021-01-01 2021-12-31 0001076378 ifrs-full:OperatingSegmentsMember ifrs-full:AllOtherSegmentsMember country:PL 2021-01-01 2021-12-31 0001076378 ifrs-full:EliminationOfIntersegmentAmountsMember country:DE 2021-01-01 2021-12-31 0001076378 ifrs-full:OperatingSegmentsMember ifrs-full:AllOtherSegmentsMember country:DE 2021-01-01 2021-12-31 0001076378 country:FR ifrs-full:EliminationOfIntersegmentAmountsMember 2021-01-01 2021-12-31 0001076378 ifrs-full:OperatingSegmentsMember ifrs-full:AllOtherSegmentsMember country:FR 2021-01-01 2021-12-31 0001076378 ifrs-full:EliminationOfIntersegmentAmountsMember country:GB 2021-01-01 2021-12-31 0001076378 ifrs-full:OperatingSegmentsMember ifrs-full:AllOtherSegmentsMember country:GB 2021-01-01 2021-12-31 0001076378 country:US ifrs-full:EliminationOfIntersegmentAmountsMember 2021-01-01 2021-12-31 0001076378 ifrs-full:OperatingSegmentsMember ifrs-full:AllOtherSegmentsMember country:US 2021-01-01 2021-12-31 0001076378 country:MX ifrs-full:EliminationOfIntersegmentAmountsMember 2021-01-01 2021-12-31 0001076378 ifrs-full:OperatingSegmentsMember country:MX ifrs-full:AllOtherSegmentsMember 2021-01-01 2021-12-31 0001076378 ifrs-full:OperatingSegmentsMember country:PL cx:AggregatesSegmentMember 2021-01-01 2021-12-31 0001076378 ifrs-full:OperatingSegmentsMember country:PL cx:ConcreteSegmentMember 2021-01-01 2021-12-31 0001076378 cx:CementSegmentMember country:PL ifrs-full:OperatingSegmentsMember 2021-01-01 2021-12-31 0001076378 country:MX cx:UrbanizationSolutionsMember ifrs-full:OperatingSegmentsMember 2021-01-01 2021-12-31 0001076378 country:US cx:UrbanizationSolutionsMember ifrs-full:OperatingSegmentsMember 2021-01-01 2021-12-31 0001076378 country:GB cx:UrbanizationSolutionsMember ifrs-full:OperatingSegmentsMember 2021-01-01 2021-12-31 0001076378 country:FR cx:UrbanizationSolutionsMember ifrs-full:OperatingSegmentsMember 2021-01-01 2021-12-31 0001076378 country:DE cx:UrbanizationSolutionsMember ifrs-full:OperatingSegmentsMember 2021-01-01 2021-12-31 0001076378 country:PL cx:UrbanizationSolutionsMember ifrs-full:OperatingSegmentsMember 2021-01-01 2021-12-31 0001076378 country:ES cx:UrbanizationSolutionsMember ifrs-full:OperatingSegmentsMember 2021-01-01 2021-12-31 0001076378 country:PH cx:UrbanizationSolutionsMember ifrs-full:OperatingSegmentsMember 2021-01-01 2021-12-31 0001076378 country:IL cx:UrbanizationSolutionsMember ifrs-full:OperatingSegmentsMember 2021-01-01 2021-12-31 0001076378 cx:RestOfAsiaMiddleEastAndAfricaMember cx:UrbanizationSolutionsMember ifrs-full:OperatingSegmentsMember 2021-01-01 2021-12-31 0001076378 country:CO cx:UrbanizationSolutionsMember ifrs-full:OperatingSegmentsMember 2021-01-01 2021-12-31 0001076378 country:PA cx:UrbanizationSolutionsMember ifrs-full:OperatingSegmentsMember 2021-01-01 2021-12-31 0001076378 ifrs-full:OperatingSegmentsMember cx:UrbanizationSolutionsMember cx:CaribbeanMember 2021-01-01 2021-12-31 0001076378 country:DO cx:UrbanizationSolutionsMember ifrs-full:OperatingSegmentsMember 2021-01-01 2021-12-31 0001076378 cx:RestOfSouthCentralAmericaAndTheCaribbeanMember cx:UrbanizationSolutionsMember ifrs-full:OperatingSegmentsMember 2021-01-01 2021-12-31 0001076378 cx:UrbanizationSolutionsMember ifrs-full:OperatingSegmentsMember 2021-01-01 2021-12-31 0001076378 ifrs-full:DiscontinuedOperationsMember cx:UrbanizationSolutionsMember ifrs-full:OperatingSegmentsMember 2021-01-01 2021-12-31 0001076378 ifrs-full:RightofuseAssetsMember ifrs-full:LandMember 2021-01-01 2021-12-31 0001076378 ifrs-full:BuildingsMember ifrs-full:RightofuseAssetsMember 2021-01-01 2021-12-31 0001076378 ifrs-full:MachineryMember ifrs-full:RightofuseAssetsMember 2021-01-01 2021-12-31 0001076378 ifrs-full:OtherAssetsMember ifrs-full:RightofuseAssetsMember 2021-01-01 2021-12-31 0001076378 ifrs-full:RightofuseAssetsMember 2021-01-01 2021-12-31 0001076378 cx:Covid19Member 2021-01-01 2021-12-31 0001076378 cx:MxMember cx:EnergyFinancialHedgeMember 2021-01-01 2021-12-31 0001076378 cx:LiabilititesClassifiedAsHeldForSaleMember cx:CementoInteroceanioMember 2021-01-01 2021-12-31 0001076378 ifrs-full:MultiemployerDefinedBenefitPlansMember cx:UnitedStatesAndUnitedKingdomMember 2021-01-01 2021-12-31 0001076378 cx:TransitionToDefinedContributionPlanMember country:US 2021-01-01 2021-12-31 0001076378 dei:BusinessContactMember 2021-01-01 2021-12-31 0001076378 ifrs-full:OperatingSegmentsMember 2021-01-01 2021-12-31 0001076378 ifrs-full:GoodwillMember country:ES 2021-01-01 2021-12-31 0001076378 ifrs-full:GoodwillMember cx:UaeMember 2021-01-01 2021-12-31 0001076378 ifrs-full:DiscountRateMeasurementInputMember cx:UaeMember 2021-01-01 2021-12-31 0001076378 cx:LongTermRevenueGrowthRateMeasurementInputMember cx:UaeMember 2021-01-01 2021-12-31 0001076378 ifrs-full:OperatingSegmentsMember country:ES 2021-01-01 2021-12-31 0001076378 ifrs-full:OperatingSegmentsMember country:US 2021-01-01 2021-12-31 0001076378 cx:ZomamMember 2021-01-01 2021-12-31 0001076378 cx:CemexColombiaMember 2021-01-01 2021-12-31 0001076378 cx:CovidNineteenMember 2021-01-01 2021-12-31 0001076378 ifrs-full:CostOfSalesMember 2021-01-01 2021-12-31 0001076378 cx:OperatingExpensesMember 2021-01-01 2021-12-31 0001076378 cx:FinancialExpenseMember 2021-01-01 2021-12-31 0001076378 cx:TwoThousandTwentyOneCreditAgreementMember cx:FiveYearCommittedRevolvingCreditFacilityMember 2021-01-01 2021-12-31 0001076378 cx:TwoThousandTwentyOneCreditAgreementMember cx:FiveYearAmortizingTermLoanMember 2021-01-01 2021-12-31 0001076378 cx:TwoThousandTwentyOneCreditAgreementMember 2021-01-01 2021-12-31 0001076378 cx:TwoThousandTwentyOneCreditAgreementMember ifrs-full:BottomOfRangeMember 2021-01-01 2021-12-31 0001076378 cx:TwoThousandTwentyOneCreditAgreementMember ifrs-full:TopOfRangeMember 2021-01-01 2021-12-31 0001076378 cx:SubordinatedNotesMember 2021-01-01 2021-12-31 0001076378 cx:ColumbiaTaxAuthorityMember cx:IncomeTaxReturnTwoThousandTwelveMember 2021-01-01 2021-12-31 0001076378 cx:OtherFinancialObligationsMember 2021-01-01 2021-12-31 0001076378 cx:ReductionInSalesGrowthMember 2021-01-01 2021-12-31 0001076378 cx:ReductionInDiscountRateMember 2021-01-01 2021-12-31 0001076378 country:EG 2021-01-01 2021-12-31 0001076378 cx:ScopeOneMember ifrs-full:BottomOfRangeMember 2021-01-01 2021-12-31 0001076378 cx:ScopeOneMember ifrs-full:TopOfRangeMember 2021-01-01 2021-12-31 0001076378 cx:ScopeTwoMember ifrs-full:BottomOfRangeMember 2021-01-01 2021-12-31 0001076378 cx:ScopeTwoMember ifrs-full:TopOfRangeMember 2021-01-01 2021-12-31 0001076378 cx:ScopeThreeMember 2021-01-01 2021-12-31 0001076378 ifrs-full:AssociatesMember 2020-01-01 2020-12-31 0001076378 cx:ExecutiveShareBasedCompensationProgramsMember 2020-01-01 2020-12-31 0001076378 cx:PerformanceBonusesMember 2020-01-01 2020-12-31 0001076378 ifrs-full:IntangibleExplorationAndEvaluationAssetsMember 2020-01-01 2020-12-31 0001076378 ifrs-full:OtherIntangibleAssetsMember 2020-01-01 2020-12-31 0001076378 cx:LandAndMineralReservesMember 2020-01-01 2020-12-31 0001076378 ifrs-full:BuildingsMember 2020-01-01 2020-12-31 0001076378 ifrs-full:MachineryMember 2020-01-01 2020-12-31 0001076378 cx:ResearchAndDevelopmentActivitiesByInternalAreasMember 2020-01-01 2020-12-31 0001076378 cx:OrdinaryParticipationCertificatesMember 2020-01-01 2020-12-31 0001076378 cx:ReconciliationOfTheEffectiveTaxRateMember 2020-01-01 2020-12-31 0001076378 cx:ChangesInBalanceSheetMember 2020-01-01 2020-12-31 0001076378 ifrs-full:TopOfRangeMember country:CO 2020-01-01 2020-12-31 0001076378 ifrs-full:BottomOfRangeMember country:CO 2020-01-01 2020-12-31 0001076378 country:MX 2020-01-01 2020-12-31 0001076378 ifrs-full:PensionDefinedBenefitPlansMember 2020-01-01 2020-12-31 0001076378 cx:OtherBenefitsPlansMember 2020-01-01 2020-12-31 0001076378 ifrs-full:DiscontinuedOperationsMember 2020-01-01 2020-12-31 0001076378 cx:SecuritizationProgramsMember 2020-01-01 2020-12-31 0001076378 cx:CemexMember 2020-01-01 2020-12-31 0001076378 cx:OtherCountriesMember 2020-01-01 2020-12-31 0001076378 cx:FinanceSubsidiariesMember 2020-01-01 2020-12-31 0001076378 cx:InternallyDevelopedSoftwareMember 2020-01-01 2020-12-31 0001076378 ifrs-full:MiningRightsMember 2020-01-01 2020-12-31 0001076378 ifrs-full:BrandNamesMember 2020-01-01 2020-12-31 0001076378 cx:NetInvestmentHedgesMember ifrs-full:ForwardContractMember 2020-01-01 2020-12-31 0001076378 cx:ForeignExchangeForwardsRelatedToForecastedTransactionsMember cx:TwoThousandSeventeenCreditAgreementMember cx:FinancialIncomeAndOtherItemsMember 2020-01-01 2020-12-31 0001076378 cx:CEMEXUKMember 2020-01-01 2020-12-31 0001076378 cx:SeriesAMexicanShareMember 2020-01-01 2020-12-31 0001076378 cx:SeriesBFreeSubscriptionShareMember 2020-01-01 2020-12-31 0001076378 cx:CemexLatamHoldingsMember 2020-01-01 2020-12-31 0001076378 cx:SunbulkShippingLimitedMember 2020-01-01 2020-12-31 0001076378 cx:CementoBayanoSAMember 2020-01-01 2020-12-31 0001076378 cx:CEMEXDominicanaSAMember 2020-01-01 2020-12-31 0001076378 cx:TrinidadCementLimitedMember 2020-01-01 2020-12-31 0001076378 cx:CaribbeanCementCompanyLimitedMember 2020-01-01 2020-12-31 0001076378 cx:CEMEXdePuertoRicoIncMember 2020-01-01 2020-12-31 0001076378 cx:CEMEXFranceGestionSASMember 2020-01-01 2020-12-31 0001076378 cx:SolidCementCorporationMember 2020-01-01 2020-12-31 0001076378 cx:CEMEXHoldingsPhilippinesIncMember 2020-01-01 2020-12-31 0001076378 cx:APOCementCorporationMember 2020-01-01 2020-12-31 0001076378 cx:AssiutCementCompanyMember 2020-01-01 2020-12-31 0001076378 cx:CEMEXColombiaSAMember 2020-01-01 2020-12-31 0001076378 cx:CEMEXDeutschlandAGMember 2020-01-01 2020-12-31 0001076378 cx:CEMEXCzechRepublicsroMember 2020-01-01 2020-12-31 0001076378 cx:CEMEXEspanaSAMember 2020-01-01 2020-12-31 0001076378 cx:CEMEXIncMember 2020-01-01 2020-12-31 0001076378 cx:CEMEXLatamHoldingsSAMember 2020-01-01 2020-12-31 0001076378 cx:CEMEXCostaRicaSAMember 2020-01-01 2020-12-31 0001076378 cx:CEMEXNicaraguaSAMember 2020-01-01 2020-12-31 0001076378 cx:CEMEXPolskaspZooMember 2020-01-01 2020-12-31 0001076378 cx:CEMEXHoldingsIsraelLtdMember 2020-01-01 2020-12-31 0001076378 cx:CEMEXTopmixLLCCEMEXSupermixLLCAndCEMEXFalconLLCMember 2020-01-01 2020-12-31 0001076378 cx:NeorisNVMember 2020-01-01 2020-12-31 0001076378 cx:CEMEXInternationalTradingLLCMember 2020-01-01 2020-12-31 0001076378 cx:CEMEXUKMember 2020-01-01 2020-12-31 0001076378 cx:CEMEXHoldingsPhilippinesIncMember 2020-01-01 2020-12-31 0001076378 cx:CEMEXLatamHoldingsSAMember 2020-01-01 2020-12-31 0001076378 cx:CaribbeanMember cx:TrinidadCementLimitedMember 2020-01-01 2020-12-31 0001076378 ifrs-full:InterestRateRiskMember 2020-01-01 2020-12-31 0001076378 ifrs-full:RetainedEarningsMember 2020-01-01 2020-12-31 0001076378 ifrs-full:EquityAttributableToOwnersOfParentMember 2020-01-01 2020-12-31 0001076378 cx:NoncontrollingInterestsAndPerpetualDebenturesMember 2020-01-01 2020-12-31 0001076378 cx:CorporateAndOtherMember 2020-01-01 2020-12-31 0001076378 cx:EmeaaMember 2020-01-01 2020-12-31 0001076378 country:US 2020-01-01 2020-12-31 0001076378 ifrs-full:CurrencyRiskMember country:US 2020-01-01 2020-12-31 0001076378 cx:OtherEquityReservesAndSubordinatedNotesMemberMember 2020-01-01 2020-12-31 0001076378 country:FR 2020-01-01 2020-12-31 0001076378 currency:COP 2020-01-01 2020-12-31 0001076378 currency:GBP 2020-01-01 2020-12-31 0001076378 currency:EUR 2020-01-01 2020-12-31 0001076378 currency:MXN 2020-01-01 2020-12-31 0001076378 ifrs-full:EquityInvestmentsMember 2020-01-01 2020-12-31 0001076378 ifrs-full:AdditionalPaidinCapitalMember 2020-01-01 2020-12-31 0001076378 country:CO 2020-01-01 2020-12-31 0001076378 country:PR 2020-01-01 2020-12-31 0001076378 country:GB 2020-01-01 2020-12-31 0001076378 country:ES 2020-01-01 2020-12-31 0001076378 country:HR 2020-01-01 2020-12-31 0001076378 country:PA 2020-01-01 2020-12-31 0001076378 ifrs-full:ConstructionInProgressMember 2020-01-01 2020-12-31 0001076378 cx:BritishPoundeuroForeignExchangeForwardContractsMember cx:FinancialIncomeAndOtherItemsMember 2020-01-01 2020-12-31 0001076378 cx:CemexSabDeCvApril2024NotesMember cx:FinancialIncomeAndOtherItemsMember 2020-01-01 2020-12-31 0001076378 cx:FuelPriceForwardContractsMember 2020-01-01 2020-12-31 0001076378 ifrs-full:InterestRateSwapContractMember cx:LoansFromBanksAtFloatingInterestRateMember 2020-01-01 2020-12-31 0001076378 cx:MexicanPesoFloatingRatesMember 2020-01-01 2020-12-31 0001076378 country:DE 2020-01-01 2020-12-31 0001076378 country:PH 2020-01-01 2020-12-31 0001076378 ifrs-full:BottomOfRangeMember cx:AllOtherCountriesMember 2020-01-01 2020-12-31 0001076378 ifrs-full:TopOfRangeMember cx:AllOtherCountriesMember 2020-01-01 2020-12-31 0001076378 country:IL 2020-01-01 2020-12-31 0001076378 ifrs-full:NoncontrollingInterestsMember 2020-01-01 2020-12-31 0001076378 cx:NotesPayableMember cx:OtherNotesPayableMember ifrs-full:TopOfRangeMember 2020-01-01 2020-12-31 0001076378 cx:NotesPayableMember cx:OtherNotesPayableMember ifrs-full:BottomOfRangeMember 2020-01-01 2020-12-31 0001076378 cx:NotesPayableMember cx:MediumTermNotes1Member ifrs-full:TopOfRangeMember 2020-01-01 2020-12-31 0001076378 cx:NotesPayableMember cx:MediumTermNotes1Member ifrs-full:BottomOfRangeMember 2020-01-01 2020-12-31 0001076378 cx:SyndicatedLoanMember cx:BankLoansMember ifrs-full:TopOfRangeMember 2020-01-01 2020-12-31 0001076378 cx:SyndicatedLoanMember cx:BankLoansMember ifrs-full:BottomOfRangeMember 2020-01-01 2020-12-31 0001076378 cx:LoanInForeignCountriesMember cx:BankLoansMember ifrs-full:TopOfRangeMember 2020-01-01 2020-12-31 0001076378 cx:LoanInForeignCountriesMember cx:BankLoansMember ifrs-full:BottomOfRangeMember 2020-01-01 2020-12-31 0001076378 country:FR ifrs-full:ClassificationOfAssetsAsHeldForSaleMember 2020-01-01 2020-12-31 0001076378 country:PR ifrs-full:ClassificationOfAssetsAsHeldForSaleMember 2020-01-01 2020-12-31 0001076378 country:CO ifrs-full:ClassificationOfAssetsAsHeldForSaleMember 2020-01-01 2020-12-31 0001076378 country:DO ifrs-full:ClassificationOfAssetsAsHeldForSaleMember 2020-01-01 2020-12-31 0001076378 country:PL 2020-01-01 2020-12-31 0001076378 cx:RestOfAsiaMiddleEastAndAfricaMember 2020-01-01 2020-12-31 0001076378 cx:RestOfSouthCentralAmericaAndTheCaribbeanMember 2020-01-01 2020-12-31 0001076378 cx:OtherLocationsMember 2020-01-01 2020-12-31 0001076378 country:DO 2020-01-01 2020-12-31 0001076378 cx:CaribbeanMember 2020-01-01 2020-12-31 0001076378 country:MX cx:CementSegmentMember ifrs-full:OperatingSegmentsMember 2020-01-01 2020-12-31 0001076378 country:MX cx:ConcreteSegmentMember ifrs-full:OperatingSegmentsMember 2020-01-01 2020-12-31 0001076378 country:MX cx:AggregatesSegmentMember ifrs-full:OperatingSegmentsMember 2020-01-01 2020-12-31 0001076378 country:MX cx:UrbanizationSolutionsMember ifrs-full:OperatingSegmentsMember 2020-01-01 2020-12-31 0001076378 country:MX ifrs-full:AllOtherSegmentsMember ifrs-full:OperatingSegmentsMember 2020-01-01 2020-12-31 0001076378 country:MX ifrs-full:EliminationOfIntersegmentAmountsMember 2020-01-01 2020-12-31 0001076378 country:US cx:CementSegmentMember ifrs-full:OperatingSegmentsMember 2020-01-01 2020-12-31 0001076378 country:US cx:ConcreteSegmentMember ifrs-full:OperatingSegmentsMember 2020-01-01 2020-12-31 0001076378 country:US cx:AggregatesSegmentMember ifrs-full:OperatingSegmentsMember 2020-01-01 2020-12-31 0001076378 country:US cx:UrbanizationSolutionsMember ifrs-full:OperatingSegmentsMember 2020-01-01 2020-12-31 0001076378 country:US ifrs-full:AllOtherSegmentsMember ifrs-full:OperatingSegmentsMember 2020-01-01 2020-12-31 0001076378 country:US ifrs-full:EliminationOfIntersegmentAmountsMember 2020-01-01 2020-12-31 0001076378 country:GB cx:CementSegmentMember ifrs-full:OperatingSegmentsMember 2020-01-01 2020-12-31 0001076378 country:GB cx:ConcreteSegmentMember ifrs-full:OperatingSegmentsMember 2020-01-01 2020-12-31 0001076378 country:GB cx:AggregatesSegmentMember ifrs-full:OperatingSegmentsMember 2020-01-01 2020-12-31 0001076378 country:GB cx:UrbanizationSolutionsMember ifrs-full:OperatingSegmentsMember 2020-01-01 2020-12-31 0001076378 country:GB ifrs-full:AllOtherSegmentsMember ifrs-full:OperatingSegmentsMember 2020-01-01 2020-12-31 0001076378 country:GB ifrs-full:EliminationOfIntersegmentAmountsMember 2020-01-01 2020-12-31 0001076378 country:FR cx:ConcreteSegmentMember ifrs-full:OperatingSegmentsMember 2020-01-01 2020-12-31 0001076378 ifrs-full:OperatingSegmentsMember cx:AggregatesSegmentMember country:FR 2020-01-01 2020-12-31 0001076378 country:FR ifrs-full:EliminationOfIntersegmentAmountsMember 2020-01-01 2020-12-31 0001076378 country:DE cx:CementSegmentMember ifrs-full:OperatingSegmentsMember 2020-01-01 2020-12-31 0001076378 country:DE cx:ConcreteSegmentMember ifrs-full:OperatingSegmentsMember 2020-01-01 2020-12-31 0001076378 country:DE cx:AggregatesSegmentMember ifrs-full:OperatingSegmentsMember 2020-01-01 2020-12-31 0001076378 country:DE cx:UrbanizationSolutionsMember ifrs-full:OperatingSegmentsMember 2020-01-01 2020-12-31 0001076378 country:DE ifrs-full:AllOtherSegmentsMember ifrs-full:OperatingSegmentsMember 2020-01-01 2020-12-31 0001076378 country:DE ifrs-full:EliminationOfIntersegmentAmountsMember 2020-01-01 2020-12-31 0001076378 country:PL cx:CementSegmentMember ifrs-full:OperatingSegmentsMember 2020-01-01 2020-12-31 0001076378 country:PL cx:ConcreteSegmentMember ifrs-full:OperatingSegmentsMember 2020-01-01 2020-12-31 0001076378 country:PL cx:AggregatesSegmentMember ifrs-full:OperatingSegmentsMember 2020-01-01 2020-12-31 0001076378 country:PL cx:UrbanizationSolutionsMember ifrs-full:OperatingSegmentsMember 2020-01-01 2020-12-31 0001076378 country:PL ifrs-full:AllOtherSegmentsMember ifrs-full:OperatingSegmentsMember 2020-01-01 2020-12-31 0001076378 country:PL ifrs-full:EliminationOfIntersegmentAmountsMember 2020-01-01 2020-12-31 0001076378 country:ES cx:CementSegmentMember ifrs-full:OperatingSegmentsMember 2020-01-01 2020-12-31 0001076378 country:ES cx:ConcreteSegmentMember ifrs-full:OperatingSegmentsMember 2020-01-01 2020-12-31 0001076378 country:ES cx:AggregatesSegmentMember ifrs-full:OperatingSegmentsMember 2020-01-01 2020-12-31 0001076378 country:ES cx:UrbanizationSolutionsMember ifrs-full:OperatingSegmentsMember 2020-01-01 2020-12-31 0001076378 country:ES ifrs-full:EliminationOfIntersegmentAmountsMember 2020-01-01 2020-12-31 0001076378 country:PH cx:CementSegmentMember ifrs-full:OperatingSegmentsMember 2020-01-01 2020-12-31 0001076378 country:PH cx:UrbanizationSolutionsMember ifrs-full:OperatingSegmentsMember 2020-01-01 2020-12-31 0001076378 country:PH ifrs-full:AllOtherSegmentsMember ifrs-full:OperatingSegmentsMember 2020-01-01 2020-12-31 0001076378 country:PH ifrs-full:EliminationOfIntersegmentAmountsMember 2020-01-01 2020-12-31 0001076378 country:IL cx:ConcreteSegmentMember ifrs-full:OperatingSegmentsMember 2020-01-01 2020-12-31 0001076378 country:IL cx:AggregatesSegmentMember ifrs-full:OperatingSegmentsMember 2020-01-01 2020-12-31 0001076378 country:IL cx:UrbanizationSolutionsMember ifrs-full:OperatingSegmentsMember 2020-01-01 2020-12-31 0001076378 country:IL ifrs-full:AllOtherSegmentsMember ifrs-full:OperatingSegmentsMember 2020-01-01 2020-12-31 0001076378 country:IL ifrs-full:EliminationOfIntersegmentAmountsMember 2020-01-01 2020-12-31 0001076378 cx:RestOfAsiaMiddleEastAndAfricaMember cx:CementSegmentMember ifrs-full:OperatingSegmentsMember 2020-01-01 2020-12-31 0001076378 cx:RestOfAsiaMiddleEastAndAfricaMember cx:ConcreteSegmentMember ifrs-full:OperatingSegmentsMember 2020-01-01 2020-12-31 0001076378 cx:RestOfAsiaMiddleEastAndAfricaMember cx:AggregatesSegmentMember ifrs-full:OperatingSegmentsMember 2020-01-01 2020-12-31 0001076378 cx:RestOfAsiaMiddleEastAndAfricaMember cx:UrbanizationSolutionsMember ifrs-full:OperatingSegmentsMember 2020-01-01 2020-12-31 0001076378 cx:RestOfAsiaMiddleEastAndAfricaMember ifrs-full:AllOtherSegmentsMember ifrs-full:OperatingSegmentsMember 2020-01-01 2020-12-31 0001076378 cx:RestOfAsiaMiddleEastAndAfricaMember ifrs-full:EliminationOfIntersegmentAmountsMember 2020-01-01 2020-12-31 0001076378 country:CO cx:CementSegmentMember ifrs-full:OperatingSegmentsMember 2020-01-01 2020-12-31 0001076378 country:CO cx:ConcreteSegmentMember ifrs-full:OperatingSegmentsMember 2020-01-01 2020-12-31 0001076378 country:CO cx:AggregatesSegmentMember ifrs-full:OperatingSegmentsMember 2020-01-01 2020-12-31 0001076378 country:CO cx:UrbanizationSolutionsMember ifrs-full:OperatingSegmentsMember 2020-01-01 2020-12-31 0001076378 country:CO ifrs-full:AllOtherSegmentsMember ifrs-full:OperatingSegmentsMember 2020-01-01 2020-12-31 0001076378 country:CO ifrs-full:EliminationOfIntersegmentAmountsMember 2020-01-01 2020-12-31 0001076378 country:PA cx:CementSegmentMember ifrs-full:OperatingSegmentsMember 2020-01-01 2020-12-31 0001076378 country:PA cx:ConcreteSegmentMember ifrs-full:OperatingSegmentsMember 2020-01-01 2020-12-31 0001076378 country:PA cx:AggregatesSegmentMember ifrs-full:OperatingSegmentsMember 2020-01-01 2020-12-31 0001076378 country:PA cx:UrbanizationSolutionsMember ifrs-full:OperatingSegmentsMember 2020-01-01 2020-12-31 0001076378 country:PA ifrs-full:AllOtherSegmentsMember ifrs-full:OperatingSegmentsMember 2020-01-01 2020-12-31 0001076378 country:PA ifrs-full:EliminationOfIntersegmentAmountsMember 2020-01-01 2020-12-31 0001076378 cx:CaribbeanMember cx:CementSegmentMember ifrs-full:OperatingSegmentsMember 2020-01-01 2020-12-31 0001076378 cx:CaribbeanMember cx:ConcreteSegmentMember ifrs-full:OperatingSegmentsMember 2020-01-01 2020-12-31 0001076378 cx:CaribbeanMember cx:AggregatesSegmentMember ifrs-full:OperatingSegmentsMember 2020-01-01 2020-12-31 0001076378 cx:CaribbeanMember cx:UrbanizationSolutionsMember ifrs-full:OperatingSegmentsMember 2020-01-01 2020-12-31 0001076378 cx:CaribbeanMember ifrs-full:AllOtherSegmentsMember ifrs-full:OperatingSegmentsMember 2020-01-01 2020-12-31 0001076378 cx:CaribbeanMember ifrs-full:EliminationOfIntersegmentAmountsMember 2020-01-01 2020-12-31 0001076378 country:DO cx:CementSegmentMember ifrs-full:OperatingSegmentsMember 2020-01-01 2020-12-31 0001076378 country:DO cx:ConcreteSegmentMember ifrs-full:OperatingSegmentsMember 2020-01-01 2020-12-31 0001076378 country:DO cx:AggregatesSegmentMember ifrs-full:OperatingSegmentsMember 2020-01-01 2020-12-31 0001076378 country:DO cx:UrbanizationSolutionsMember ifrs-full:OperatingSegmentsMember 2020-01-01 2020-12-31 0001076378 country:DO ifrs-full:AllOtherSegmentsMember ifrs-full:OperatingSegmentsMember 2020-01-01 2020-12-31 0001076378 country:DO ifrs-full:EliminationOfIntersegmentAmountsMember 2020-01-01 2020-12-31 0001076378 cx:RestOfSouthCentralAmericaAndTheCaribbeanMember cx:CementSegmentMember ifrs-full:OperatingSegmentsMember 2020-01-01 2020-12-31 0001076378 cx:RestOfSouthCentralAmericaAndTheCaribbeanMember cx:ConcreteSegmentMember ifrs-full:OperatingSegmentsMember 2020-01-01 2020-12-31 0001076378 cx:RestOfSouthCentralAmericaAndTheCaribbeanMember cx:AggregatesSegmentMember ifrs-full:OperatingSegmentsMember 2020-01-01 2020-12-31 0001076378 cx:RestOfSouthCentralAmericaAndTheCaribbeanMember cx:UrbanizationSolutionsMember ifrs-full:OperatingSegmentsMember 2020-01-01 2020-12-31 0001076378 cx:RestOfSouthCentralAmericaAndTheCaribbeanMember ifrs-full:AllOtherSegmentsMember ifrs-full:OperatingSegmentsMember 2020-01-01 2020-12-31 0001076378 cx:RestOfSouthCentralAmericaAndTheCaribbeanMember ifrs-full:EliminationOfIntersegmentAmountsMember 2020-01-01 2020-12-31 0001076378 cx:OtherLocationsMember ifrs-full:AllOtherSegmentsMember ifrs-full:OperatingSegmentsMember 2020-01-01 2020-12-31 0001076378 cx:OtherLocationsMember ifrs-full:EliminationOfIntersegmentAmountsMember 2020-01-01 2020-12-31 0001076378 cx:CementSegmentMember ifrs-full:OperatingSegmentsMember 2020-01-01 2020-12-31 0001076378 cx:ConcreteSegmentMember ifrs-full:OperatingSegmentsMember 2020-01-01 2020-12-31 0001076378 cx:AggregatesSegmentMember ifrs-full:OperatingSegmentsMember 2020-01-01 2020-12-31 0001076378 cx:UrbanizationSolutionsMember ifrs-full:OperatingSegmentsMember 2020-01-01 2020-12-31 0001076378 ifrs-full:AllOtherSegmentsMember ifrs-full:OperatingSegmentsMember 2020-01-01 2020-12-31 0001076378 ifrs-full:EliminationOfIntersegmentAmountsMember 2020-01-01 2020-12-31 0001076378 ifrs-full:DiscontinuedOperationsMember cx:CementSegmentMember ifrs-full:OperatingSegmentsMember 2020-01-01 2020-12-31 0001076378 ifrs-full:OperatingSegmentsMember cx:ConcreteSegmentMember ifrs-full:DiscontinuedOperationsMember 2020-01-01 2020-12-31 0001076378 ifrs-full:DiscontinuedOperationsMember cx:AggregatesSegmentMember ifrs-full:OperatingSegmentsMember 2020-01-01 2020-12-31 0001076378 ifrs-full:DiscontinuedOperationsMember cx:UrbanizationSolutionsMember ifrs-full:OperatingSegmentsMember 2020-01-01 2020-12-31 0001076378 ifrs-full:DiscontinuedOperationsMember ifrs-full:AllOtherSegmentsMember ifrs-full:OperatingSegmentsMember 2020-01-01 2020-12-31 0001076378 ifrs-full:DiscontinuedOperationsMember ifrs-full:EliminationOfIntersegmentAmountsMember 2020-01-01 2020-12-31 0001076378 ifrs-full:RightofuseAssetsMember ifrs-full:LandMember 2020-01-01 2020-12-31 0001076378 ifrs-full:RightofuseAssetsMember ifrs-full:BuildingsMember 2020-01-01 2020-12-31 0001076378 ifrs-full:RightofuseAssetsMember ifrs-full:MachineryMember 2020-01-01 2020-12-31 0001076378 ifrs-full:RightofuseAssetsMember ifrs-full:OtherAssetsMember 2020-01-01 2020-12-31 0001076378 ifrs-full:RightofuseAssetsMember 2020-01-01 2020-12-31 0001076378 ifrs-full:OtherAssetsMember 2020-01-01 2020-12-31 0001076378 ifrs-full:LandMember 2020-01-01 2020-12-31 0001076378 ifrs-full:ParentMember 2020-01-01 2020-12-31 0001076378 ifrs-full:MultiemployerDefinedBenefitPlansMember cx:UnitedStatesAndUnitedKingdomMember 2020-01-01 2020-12-31 0001076378 cx:OtherExpensesMember 2020-01-01 2020-12-31 0001076378 country:ES cx:LongTermRevenueGrowthRateMeasurementInputMember 2020-01-01 2020-12-31 0001076378 cx:CovidNineteenMember 2020-01-01 2020-12-31 0001076378 ifrs-full:CostOfSalesMember 2020-01-01 2020-12-31 0001076378 cx:OperatingExpensesMember 2020-01-01 2020-12-31 0001076378 cx:FinancialExpenseMember 2020-01-01 2020-12-31 0001076378 cx:OtherFinancialObligationsMember 2020-01-01 2020-12-31 0001076378 cx:ReductionInTheLongTermGrowthRateMember 2020-01-01 2020-12-31 0001076378 cx:DecreaseOfTwoYearsInCashFlowProjectionsMember 2020-01-01 2020-12-31 0001076378 ifrs-full:AssociatesMember 2019-01-01 2019-12-31 0001076378 cx:PerformanceBonusesMember 2019-01-01 2019-12-31 0001076378 cx:ExecutiveShareBasedCompensationProgramsMember 2019-01-01 2019-12-31 0001076378 cx:ResearchAndDevelopmentActivitiesByInternalAreasMember 2019-01-01 2019-12-31 0001076378 country:MX 2019-01-01 2019-12-31 0001076378 ifrs-full:TopOfRangeMember country:CO 2019-01-01 2019-12-31 0001076378 ifrs-full:BottomOfRangeMember country:CO 2019-01-01 2019-12-31 0001076378 ifrs-full:DiscontinuedOperationsMember 2019-01-01 2019-12-31 0001076378 cx:SecuritizationProgramsMember 2019-01-01 2019-12-31 0001076378 cx:CemexMember 2019-01-01 2019-12-31 0001076378 cx:NetInvestmentHedgesMember ifrs-full:ForwardContractMember 2019-01-01 2019-12-31 0001076378 cx:CEMEXUKMember 2019-01-01 2019-12-31 0001076378 cx:CemexLatamHoldingsMember 2019-01-01 2019-12-31 0001076378 cx:OrdinaryParticipationCertificatesMember 2019-01-01 2019-12-31 0001076378 ifrs-full:RetainedEarningsMember 2019-01-01 2019-12-31 0001076378 ifrs-full:EquityAttributableToOwnersOfParentMember 2019-01-01 2019-12-31 0001076378 cx:NoncontrollingInterestsAndPerpetualDebenturesMember 2019-01-01 2019-12-31 0001076378 cx:CorporateAndOtherMember 2019-01-01 2019-12-31 0001076378 cx:EmeaaMember 2019-01-01 2019-12-31 0001076378 country:US 2019-01-01 2019-12-31 0001076378 cx:OtherEquityReservesAndSubordinatedNotesMemberMember 2019-01-01 2019-12-31 0001076378 ifrs-full:PensionDefinedBenefitPlansMember 2019-01-01 2019-12-31 0001076378 cx:OtherBenefitsPlansMember 2019-01-01 2019-12-31 0001076378 currency:MXN 2019-01-01 2019-12-31 0001076378 currency:EUR 2019-01-01 2019-12-31 0001076378 currency:GBP 2019-01-01 2019-12-31 0001076378 currency:COP 2019-01-01 2019-12-31 0001076378 cx:TermoelectricaDelGolfoMember 2019-01-01 2019-12-31 0001076378 ifrs-full:AdditionalPaidinCapitalMember 2019-01-01 2019-12-31 0001076378 ifrs-full:EquityInvestmentsMember 2019-01-01 2019-12-31 0001076378 country:CO 2019-01-01 2019-12-31 0001076378 country:PR 2019-01-01 2019-12-31 0001076378 cx:OtherCountriesMember 2019-01-01 2019-12-31 0001076378 cx:FuelPriceForwardContractsMember 2019-01-01 2019-12-31 0001076378 country:GB 2019-01-01 2019-12-31 0001076378 country:FR 2019-01-01 2019-12-31 0001076378 country:DE 2019-01-01 2019-12-31 0001076378 country:ES 2019-01-01 2019-12-31 0001076378 country:PH 2019-01-01 2019-12-31 0001076378 ifrs-full:BottomOfRangeMember cx:AllOtherCountriesMember 2019-01-01 2019-12-31 0001076378 ifrs-full:TopOfRangeMember cx:AllOtherCountriesMember 2019-01-01 2019-12-31 0001076378 country:IL 2019-01-01 2019-12-31 0001076378 ifrs-full:NoncontrollingInterestsMember 2019-01-01 2019-12-31 0001076378 country:US ifrs-full:ClassificationOfAssetsAsHeldForSaleMember 2019-01-01 2019-12-31 0001076378 country:GB ifrs-full:ClassificationOfAssetsAsHeldForSaleMember 2019-01-01 2019-12-31 0001076378 country:ES ifrs-full:ClassificationOfAssetsAsHeldForSaleMember 2019-01-01 2019-12-31 0001076378 cx:CEMEXHoldingsPhilippinesIncMember 2019-01-01 2019-12-31 0001076378 cx:OtherLocationsMember 2019-01-01 2019-12-31 0001076378 cx:RestOfSouthCentralAmericaAndTheCaribbeanMember 2019-01-01 2019-12-31 0001076378 country:DO 2019-01-01 2019-12-31 0001076378 cx:CaribbeanMember 2019-01-01 2019-12-31 0001076378 country:PA 2019-01-01 2019-12-31 0001076378 cx:RestOfAsiaMiddleEastAndAfricaMember 2019-01-01 2019-12-31 0001076378 country:PL 2019-01-01 2019-12-31 0001076378 country:MX cx:CementSegmentMember ifrs-full:OperatingSegmentsMember 2019-01-01 2019-12-31 0001076378 country:MX cx:ConcreteSegmentMember ifrs-full:OperatingSegmentsMember 2019-01-01 2019-12-31 0001076378 country:MX cx:AggregatesSegmentMember ifrs-full:OperatingSegmentsMember 2019-01-01 2019-12-31 0001076378 country:MX cx:UrbanizationSolutionsMember ifrs-full:OperatingSegmentsMember 2019-01-01 2019-12-31 0001076378 country:MX ifrs-full:AllOtherSegmentsMember ifrs-full:OperatingSegmentsMember 2019-01-01 2019-12-31 0001076378 country:MX ifrs-full:EliminationOfIntersegmentAmountsMember 2019-01-01 2019-12-31 0001076378 country:US cx:CementSegmentMember ifrs-full:OperatingSegmentsMember 2019-01-01 2019-12-31 0001076378 country:US cx:ConcreteSegmentMember ifrs-full:OperatingSegmentsMember 2019-01-01 2019-12-31 0001076378 country:US cx:AggregatesSegmentMember ifrs-full:OperatingSegmentsMember 2019-01-01 2019-12-31 0001076378 country:US cx:UrbanizationSolutionsMember ifrs-full:OperatingSegmentsMember 2019-01-01 2019-12-31 0001076378 country:US ifrs-full:AllOtherSegmentsMember ifrs-full:OperatingSegmentsMember 2019-01-01 2019-12-31 0001076378 country:US ifrs-full:EliminationOfIntersegmentAmountsMember 2019-01-01 2019-12-31 0001076378 country:GB cx:CementSegmentMember ifrs-full:OperatingSegmentsMember 2019-01-01 2019-12-31 0001076378 country:GB cx:ConcreteSegmentMember ifrs-full:OperatingSegmentsMember 2019-01-01 2019-12-31 0001076378 country:GB cx:AggregatesSegmentMember ifrs-full:OperatingSegmentsMember 2019-01-01 2019-12-31 0001076378 country:GB cx:UrbanizationSolutionsMember ifrs-full:OperatingSegmentsMember 2019-01-01 2019-12-31 0001076378 country:GB ifrs-full:AllOtherSegmentsMember ifrs-full:OperatingSegmentsMember 2019-01-01 2019-12-31 0001076378 country:GB ifrs-full:EliminationOfIntersegmentAmountsMember 2019-01-01 2019-12-31 0001076378 country:FR cx:ConcreteSegmentMember ifrs-full:OperatingSegmentsMember 2019-01-01 2019-12-31 0001076378 country:FR cx:AggregatesSegmentMember ifrs-full:OperatingSegmentsMember 2019-01-01 2019-12-31 0001076378 country:FR ifrs-full:AllOtherSegmentsMember ifrs-full:OperatingSegmentsMember 2019-01-01 2019-12-31 0001076378 country:FR ifrs-full:EliminationOfIntersegmentAmountsMember 2019-01-01 2019-12-31 0001076378 country:DE cx:CementSegmentMember ifrs-full:OperatingSegmentsMember 2019-01-01 2019-12-31 0001076378 country:DE cx:ConcreteSegmentMember ifrs-full:OperatingSegmentsMember 2019-01-01 2019-12-31 0001076378 country:DE cx:AggregatesSegmentMember ifrs-full:OperatingSegmentsMember 2019-01-01 2019-12-31 0001076378 country:DE cx:UrbanizationSolutionsMember ifrs-full:OperatingSegmentsMember 2019-01-01 2019-12-31 0001076378 country:DE ifrs-full:AllOtherSegmentsMember ifrs-full:OperatingSegmentsMember 2019-01-01 2019-12-31 0001076378 country:DE ifrs-full:EliminationOfIntersegmentAmountsMember 2019-01-01 2019-12-31 0001076378 country:PL cx:CementSegmentMember ifrs-full:OperatingSegmentsMember 2019-01-01 2019-12-31 0001076378 country:PL cx:ConcreteSegmentMember ifrs-full:OperatingSegmentsMember 2019-01-01 2019-12-31 0001076378 country:PL cx:AggregatesSegmentMember ifrs-full:OperatingSegmentsMember 2019-01-01 2019-12-31 0001076378 country:PL cx:UrbanizationSolutionsMember ifrs-full:OperatingSegmentsMember 2019-01-01 2019-12-31 0001076378 country:PL ifrs-full:AllOtherSegmentsMember ifrs-full:OperatingSegmentsMember 2019-01-01 2019-12-31 0001076378 country:PL ifrs-full:EliminationOfIntersegmentAmountsMember 2019-01-01 2019-12-31 0001076378 country:ES cx:CementSegmentMember ifrs-full:OperatingSegmentsMember 2019-01-01 2019-12-31 0001076378 country:ES cx:ConcreteSegmentMember ifrs-full:OperatingSegmentsMember 2019-01-01 2019-12-31 0001076378 country:ES cx:AggregatesSegmentMember ifrs-full:OperatingSegmentsMember 2019-01-01 2019-12-31 0001076378 country:ES cx:UrbanizationSolutionsMember ifrs-full:OperatingSegmentsMember 2019-01-01 2019-12-31 0001076378 country:ES ifrs-full:AllOtherSegmentsMember ifrs-full:OperatingSegmentsMember 2019-01-01 2019-12-31 0001076378 country:ES ifrs-full:EliminationOfIntersegmentAmountsMember 2019-01-01 2019-12-31 0001076378 country:PH cx:CementSegmentMember ifrs-full:OperatingSegmentsMember 2019-01-01 2019-12-31 0001076378 country:PH cx:UrbanizationSolutionsMember ifrs-full:OperatingSegmentsMember 2019-01-01 2019-12-31 0001076378 country:PH ifrs-full:AllOtherSegmentsMember ifrs-full:OperatingSegmentsMember 2019-01-01 2019-12-31 0001076378 country:PH ifrs-full:EliminationOfIntersegmentAmountsMember 2019-01-01 2019-12-31 0001076378 country:IL cx:ConcreteSegmentMember ifrs-full:OperatingSegmentsMember 2019-01-01 2019-12-31 0001076378 country:IL cx:AggregatesSegmentMember ifrs-full:OperatingSegmentsMember 2019-01-01 2019-12-31 0001076378 country:IL cx:UrbanizationSolutionsMember ifrs-full:OperatingSegmentsMember 2019-01-01 2019-12-31 0001076378 country:IL ifrs-full:AllOtherSegmentsMember ifrs-full:OperatingSegmentsMember 2019-01-01 2019-12-31 0001076378 country:IL ifrs-full:EliminationOfIntersegmentAmountsMember 2019-01-01 2019-12-31 0001076378 cx:RestOfAsiaMiddleEastAndAfricaMember cx:CementSegmentMember ifrs-full:OperatingSegmentsMember 2019-01-01 2019-12-31 0001076378 cx:RestOfAsiaMiddleEastAndAfricaMember cx:ConcreteSegmentMember ifrs-full:OperatingSegmentsMember 2019-01-01 2019-12-31 0001076378 cx:RestOfAsiaMiddleEastAndAfricaMember cx:AggregatesSegmentMember ifrs-full:OperatingSegmentsMember 2019-01-01 2019-12-31 0001076378 ifrs-full:OperatingSegmentsMember cx:UrbanizationSolutionsMember cx:RestOfAsiaMiddleEastAndAfricaMember 2019-01-01 2019-12-31 0001076378 cx:RestOfAsiaMiddleEastAndAfricaMember ifrs-full:AllOtherSegmentsMember ifrs-full:OperatingSegmentsMember 2019-01-01 2019-12-31 0001076378 cx:RestOfAsiaMiddleEastAndAfricaMember ifrs-full:EliminationOfIntersegmentAmountsMember 2019-01-01 2019-12-31 0001076378 country:CO cx:CementSegmentMember ifrs-full:OperatingSegmentsMember 2019-01-01 2019-12-31 0001076378 country:CO cx:ConcreteSegmentMember ifrs-full:OperatingSegmentsMember 2019-01-01 2019-12-31 0001076378 ifrs-full:OperatingSegmentsMember cx:AggregatesSegmentMember country:CO 2019-01-01 2019-12-31 0001076378 country:CO cx:UrbanizationSolutionsMember ifrs-full:OperatingSegmentsMember 2019-01-01 2019-12-31 0001076378 country:CO ifrs-full:AllOtherSegmentsMember ifrs-full:OperatingSegmentsMember 2019-01-01 2019-12-31 0001076378 country:CO ifrs-full:EliminationOfIntersegmentAmountsMember 2019-01-01 2019-12-31 0001076378 country:PA cx:CementSegmentMember ifrs-full:OperatingSegmentsMember 2019-01-01 2019-12-31 0001076378 country:PA cx:ConcreteSegmentMember ifrs-full:OperatingSegmentsMember 2019-01-01 2019-12-31 0001076378 country:PA cx:AggregatesSegmentMember ifrs-full:OperatingSegmentsMember 2019-01-01 2019-12-31 0001076378 country:PA cx:UrbanizationSolutionsMember ifrs-full:OperatingSegmentsMember 2019-01-01 2019-12-31 0001076378 country:PA ifrs-full:AllOtherSegmentsMember ifrs-full:OperatingSegmentsMember 2019-01-01 2019-12-31 0001076378 country:PA ifrs-full:EliminationOfIntersegmentAmountsMember 2019-01-01 2019-12-31 0001076378 cx:CaribbeanMember cx:CementSegmentMember ifrs-full:OperatingSegmentsMember 2019-01-01 2019-12-31 0001076378 cx:CaribbeanMember cx:ConcreteSegmentMember ifrs-full:OperatingSegmentsMember 2019-01-01 2019-12-31 0001076378 cx:CaribbeanMember cx:AggregatesSegmentMember ifrs-full:OperatingSegmentsMember 2019-01-01 2019-12-31 0001076378 cx:CaribbeanMember ifrs-full:AllOtherSegmentsMember ifrs-full:OperatingSegmentsMember 2019-01-01 2019-12-31 0001076378 cx:CaribbeanMember ifrs-full:EliminationOfIntersegmentAmountsMember 2019-01-01 2019-12-31 0001076378 country:DO cx:CementSegmentMember ifrs-full:OperatingSegmentsMember 2019-01-01 2019-12-31 0001076378 country:DO cx:ConcreteSegmentMember ifrs-full:OperatingSegmentsMember 2019-01-01 2019-12-31 0001076378 country:DO cx:AggregatesSegmentMember ifrs-full:OperatingSegmentsMember 2019-01-01 2019-12-31 0001076378 country:DO cx:UrbanizationSolutionsMember ifrs-full:OperatingSegmentsMember 2019-01-01 2019-12-31 0001076378 country:DO ifrs-full:AllOtherSegmentsMember ifrs-full:OperatingSegmentsMember 2019-01-01 2019-12-31 0001076378 ifrs-full:EliminationOfIntersegmentAmountsMember country:DO 2019-01-01 2019-12-31 0001076378 cx:RestOfSouthCentralAmericaAndTheCaribbeanMember cx:CementSegmentMember ifrs-full:OperatingSegmentsMember 2019-01-01 2019-12-31 0001076378 cx:RestOfSouthCentralAmericaAndTheCaribbeanMember cx:ConcreteSegmentMember ifrs-full:OperatingSegmentsMember 2019-01-01 2019-12-31 0001076378 cx:RestOfSouthCentralAmericaAndTheCaribbeanMember cx:AggregatesSegmentMember ifrs-full:OperatingSegmentsMember 2019-01-01 2019-12-31 0001076378 cx:RestOfSouthCentralAmericaAndTheCaribbeanMember cx:UrbanizationSolutionsMember ifrs-full:OperatingSegmentsMember 2019-01-01 2019-12-31 0001076378 ifrs-full:OperatingSegmentsMember ifrs-full:AllOtherSegmentsMember cx:RestOfSouthCentralAmericaAndTheCaribbeanMember 2019-01-01 2019-12-31 0001076378 cx:RestOfSouthCentralAmericaAndTheCaribbeanMember ifrs-full:EliminationOfIntersegmentAmountsMember 2019-01-01 2019-12-31 0001076378 cx:OtherLocationsMember cx:UrbanizationSolutionsMember ifrs-full:OperatingSegmentsMember 2019-01-01 2019-12-31 0001076378 cx:OtherLocationsMember ifrs-full:AllOtherSegmentsMember ifrs-full:OperatingSegmentsMember 2019-01-01 2019-12-31 0001076378 cx:OtherLocationsMember ifrs-full:EliminationOfIntersegmentAmountsMember 2019-01-01 2019-12-31 0001076378 cx:CementSegmentMember ifrs-full:OperatingSegmentsMember 2019-01-01 2019-12-31 0001076378 cx:ConcreteSegmentMember ifrs-full:OperatingSegmentsMember 2019-01-01 2019-12-31 0001076378 cx:AggregatesSegmentMember ifrs-full:OperatingSegmentsMember 2019-01-01 2019-12-31 0001076378 cx:UrbanizationSolutionsMember ifrs-full:OperatingSegmentsMember 2019-01-01 2019-12-31 0001076378 ifrs-full:OperatingSegmentsMember ifrs-full:AllOtherSegmentsMember 2019-01-01 2019-12-31 0001076378 ifrs-full:EliminationOfIntersegmentAmountsMember 2019-01-01 2019-12-31 0001076378 ifrs-full:DiscontinuedOperationsMember cx:CementSegmentMember ifrs-full:OperatingSegmentsMember 2019-01-01 2019-12-31 0001076378 ifrs-full:DiscontinuedOperationsMember cx:ConcreteSegmentMember ifrs-full:OperatingSegmentsMember 2019-01-01 2019-12-31 0001076378 ifrs-full:DiscontinuedOperationsMember cx:AggregatesSegmentMember ifrs-full:OperatingSegmentsMember 2019-01-01 2019-12-31 0001076378 ifrs-full:OperatingSegmentsMember cx:UrbanizationSolutionsMember ifrs-full:DiscontinuedOperationsMember 2019-01-01 2019-12-31 0001076378 ifrs-full:DiscontinuedOperationsMember ifrs-full:AllOtherSegmentsMember ifrs-full:OperatingSegmentsMember 2019-01-01 2019-12-31 0001076378 ifrs-full:DiscontinuedOperationsMember ifrs-full:EliminationOfIntersegmentAmountsMember 2019-01-01 2019-12-31 0001076378 ifrs-full:RightofuseAssetsMember 2019-01-01 2019-12-31 0001076378 cx:CemexMember ifrs-full:TopOfRangeMember 2019-01-01 2019-12-31 0001076378 cx:MxMember cx:EnergyFinancialHedgeMember 2019-01-01 2019-12-31 0001076378 ifrs-full:ParentMember 2019-01-01 2019-12-31 0001076378 ifrs-full:MultiemployerDefinedBenefitPlansMember cx:UnitedStatesAndUnitedKingdomMember 2019-01-01 2019-12-31 0001076378 ifrs-full:CostOfSalesMember 2019-01-01 2019-12-31 0001076378 cx:OperatingExpensesMember 2019-01-01 2019-12-31 0001076378 cx:FinancialExpenseMember 2019-01-01 2019-12-31 0001076378 cx:ReductionInSalesGrowthMember 2019-01-01 2019-12-31 0001076378 cx:SecuritizationProgramsMember 2021-12-31 0001076378 ifrs-full:AssociatesMember 2021-12-31 0001076378 cx:BankLoansMember ifrs-full:LaterThanOneYearAndNotLaterThanTwoYearsMember 2021-12-31 0001076378 cx:NotesPayableMember ifrs-full:LaterThanOneYearAndNotLaterThanTwoYearsMember 2021-12-31 0001076378 ifrs-full:LaterThanOneYearAndNotLaterThanTwoYearsMember 2021-12-31 0001076378 cx:BankLoansMember ifrs-full:LaterThanTwoYearsAndNotLaterThanThreeYearsMember 2021-12-31 0001076378 cx:NotesPayableMember ifrs-full:LaterThanTwoYearsAndNotLaterThanThreeYearsMember 2021-12-31 0001076378 ifrs-full:LaterThanTwoYearsAndNotLaterThanThreeYearsMember 2021-12-31 0001076378 cx:BankLoansMember ifrs-full:LaterThanThreeYearsAndNotLaterThanFourYearsMember 2021-12-31 0001076378 cx:NotesPayableMember ifrs-full:LaterThanThreeYearsAndNotLaterThanFourYearsMember 2021-12-31 0001076378 ifrs-full:LaterThanThreeYearsAndNotLaterThanFourYearsMember 2021-12-31 0001076378 cx:BankLoansMember ifrs-full:LaterThanFourYearsAndNotLaterThanFiveYearsMember 2021-12-31 0001076378 cx:NotesPayableMember ifrs-full:LaterThanFourYearsAndNotLaterThanFiveYearsMember 2021-12-31 0001076378 ifrs-full:LaterThanFourYearsAndNotLaterThanFiveYearsMember 2021-12-31 0001076378 cx:NotesPayableMember ifrs-full:LaterThanFiveYearsMember 2021-12-31 0001076378 ifrs-full:LaterThanFiveYearsMember 2021-12-31 0001076378 cx:BankLoansMember 2021-12-31 0001076378 cx:NotesPayableMember 2021-12-31 0001076378 cx:LineOfCredit1Member ifrs-full:BottomOfRangeMember 2021-12-31 0001076378 cx:LineOfCredit1Member ifrs-full:TopOfRangeMember 2021-12-31 0001076378 ifrs-full:Level1OfFairValueHierarchyMember 2021-12-31 0001076378 ifrs-full:Level2OfFairValueHierarchyMember 2021-12-31 0001076378 ifrs-full:ActuarialAssumptionOfDiscountRatesMember ifrs-full:PensionDefinedBenefitPlansMember 2021-12-31 0001076378 ifrs-full:ActuarialAssumptionOfDiscountRatesMember cx:OtherPostEmploymentBenefitsMember 2021-12-31 0001076378 ifrs-full:ActuarialAssumptionOfDiscountRatesMember 2021-12-31 0001076378 ifrs-full:PensionDefinedBenefitPlansMember ifrs-full:ActuarialAssumptionOfExpectedRatesOfSalaryIncreasesMember 2021-12-31 0001076378 cx:OtherPostEmploymentBenefitsMember ifrs-full:ActuarialAssumptionOfExpectedRatesOfSalaryIncreasesMember 2021-12-31 0001076378 ifrs-full:ActuarialAssumptionOfExpectedRatesOfSalaryIncreasesMember 2021-12-31 0001076378 ifrs-full:ActuarialAssumptionOfExpectedRatesOfPensionIncreasesMember 2021-12-31 0001076378 ifrs-full:ActuarialAssumptionOfExpectedRatesOfPensionIncreasesMember ifrs-full:PensionDefinedBenefitPlansMember 2021-12-31 0001076378 cx:SeriesBFreeSubscriptionShareMember 2021-12-31 0001076378 cx:SeriesAMexicanShareMember 2021-12-31 0001076378 ifrs-full:NotLaterThanOneYearMember 2021-12-31 0001076378 ifrs-full:LaterThanOneYearAndNotLaterThanThreeYearsMember 2021-12-31 0001076378 ifrs-full:LaterThanThreeYearsAndNotLaterThanFiveYearsMember 2021-12-31 0001076378 cx:LoansFromBanksAtFloatingInterestRateMember ifrs-full:InterestRateSwapContractMember 2021-12-31 0001076378 cx:NetInvestmentHedgesMember ifrs-full:TopOfRangeMember ifrs-full:ForwardContractMember 2021-12-31 0001076378 cx:NetInvestmentHedgesMember ifrs-full:ForwardContractMember 2021-12-31 0001076378 cx:InterestRateSwapsMember cx:MexicanPesoFloatingRatesMember 2021-12-31 0001076378 cx:ForeignExchangeOptionsMember 2021-12-31 0001076378 cx:EuroDenominatedMember ifrs-full:CurrencySwapContractMember 2021-12-31 0001076378 cx:FuelPriceForwardContractsMember 2021-12-31 0001076378 ifrs-full:AtFairValueMember 2021-12-31 0001076378 cx:CostaRicaAndElSalvadorMember 2021-12-31 0001076378 cx:CEMEXUKMember 2021-12-31 0001076378 ifrs-full:InterestRateRiskMember ifrs-full:FloatingInterestRateMember 2021-12-31 0001076378 ifrs-full:TopOfRangeMember ifrs-full:InterestRateRiskMember 2021-12-31 0001076378 ifrs-full:CountryOfDomicileMember 2021-12-31 0001076378 ifrs-full:ForeignCountriesMember 2021-12-31 0001076378 cx:OtherAssetsHeldForSaleTwoMember 2021-12-31 0001076378 cx:CostaRicaAndElSalvadorMember 2021-12-31 0001076378 country:US 2021-12-31 0001076378 cx:EURUSMember 2021-12-31 0001076378 cx:TermoelectricaDelGolfoMember 2021-12-31 0001076378 cx:VentikasMember 2021-12-31 0001076378 cx:CEMEXOstzementGmBHMember 2021-12-31 0001076378 cx:TaxLossUnreservedMember 2021-12-31 0001076378 cx:TaxLossReservedMember 2021-12-31 0001076378 cx:TaxLossCarryForwardsMember 2021-12-31 0001076378 cx:CamcemSADeCVMember 2021-12-31 0001076378 cx:ConcreteSupplyCoLLCMember 2021-12-31 0001076378 cx:OtherCompaniesMember 2021-12-31 0001076378 cx:SocieteMeridionaleDeCarrieresMember 2021-12-31 0001076378 cx:LehighWhiteCementCompanyMember 2021-12-31 0001076378 cx:SocieteDExploitationDeCarrieresMember 2021-12-31 0001076378 cx:PostEmploymentHealthcareBenefitsMember 2021-12-31 0001076378 cx:ReconciliationOfTheEffectiveTaxRateMember 2021-12-31 0001076378 cx:ChangesInBalanceSheetMember 2021-12-31 0001076378 cx:OrdinaryParticipationCertificatesMember 2021-12-31 0001076378 cx:CemexLatamHoldingsMember 2021-12-31 0001076378 cx:LessThanOrEqualToThreePointSevenFiveRatioMember 2021-12-31 0001076378 cx:LiabilitiesSecuredWithAccountsReceivableMember 2021-12-31 0001076378 cx:LeasesMember 2021-12-31 0001076378 cx:NotesPayableMember 2021-12-31 0001076378 country:DE 2021-12-31 0001076378 cx:OtherCountriesMember 2021-12-31 0001076378 country:GB 2021-12-31 0001076378 country:MX 2021-12-31 0001076378 ifrs-full:Level3OfFairValueHierarchyMember 2021-12-31 0001076378 cx:TrinidadCementLimitedMember 2021-12-31 0001076378 country:PR 2021-12-31 0001076378 currency:EUR 2021-12-31 0001076378 currency:GBP 2021-12-31 0001076378 currency:COP 2021-12-31 0001076378 currency:MXN 2021-12-31 0001076378 cx:SouthCentralAmericaAndCaribbeanMember 2021-12-31 0001076378 cx:EuropeMiddleEastAfricaAndAsiaMember 2021-12-31 0001076378 cx:OtherCountryMember 2021-12-31 0001076378 ifrs-full:GrossCarryingAmountMember ifrs-full:GoodwillMember 2021-12-31 0001076378 ifrs-full:GoodwillMember 2021-12-31 0001076378 ifrs-full:GrossCarryingAmountMember ifrs-full:IntangibleExplorationAndEvaluationAssetsMember 2021-12-31 0001076378 ifrs-full:AccumulatedDepreciationAmortisationAndImpairmentMember ifrs-full:IntangibleExplorationAndEvaluationAssetsMember 2021-12-31 0001076378 ifrs-full:IntangibleExplorationAndEvaluationAssetsMember 2021-12-31 0001076378 ifrs-full:GrossCarryingAmountMember ifrs-full:BrandNamesMember 2021-12-31 0001076378 ifrs-full:AccumulatedDepreciationAmortisationAndImpairmentMember ifrs-full:BrandNamesMember 2021-12-31 0001076378 ifrs-full:BrandNamesMember 2021-12-31 0001076378 ifrs-full:GrossCarryingAmountMember ifrs-full:CustomerrelatedIntangibleAssetsMember 2021-12-31 0001076378 ifrs-full:AccumulatedDepreciationAmortisationAndImpairmentMember ifrs-full:CustomerrelatedIntangibleAssetsMember 2021-12-31 0001076378 ifrs-full:GrossCarryingAmountMember ifrs-full:MiningRightsMember 2021-12-31 0001076378 ifrs-full:AccumulatedDepreciationAmortisationAndImpairmentMember ifrs-full:MiningRightsMember 2021-12-31 0001076378 ifrs-full:MiningRightsMember 2021-12-31 0001076378 ifrs-full:GrossCarryingAmountMember cx:InternallyDevelopedSoftwareMember 2021-12-31 0001076378 ifrs-full:AccumulatedDepreciationAmortisationAndImpairmentMember cx:InternallyDevelopedSoftwareMember 2021-12-31 0001076378 cx:InternallyDevelopedSoftwareMember 2021-12-31 0001076378 ifrs-full:GrossCarryingAmountMember ifrs-full:OtherIntangibleAssetsMember 2021-12-31 0001076378 ifrs-full:AccumulatedDepreciationAmortisationAndImpairmentMember ifrs-full:OtherIntangibleAssetsMember 2021-12-31 0001076378 ifrs-full:OtherIntangibleAssetsMember 2021-12-31 0001076378 ifrs-full:GrossCarryingAmountMember 2021-12-31 0001076378 ifrs-full:AccumulatedDepreciationAmortisationAndImpairmentMember 2021-12-31 0001076378 cx:GreaterThanOrEqualToTwoPointSevenFiveRatioMember 2021-12-31 0001076378 cx:LessThanOrEqualTo575RatioMember 2021-12-31 0001076378 cx:LessThanOrEqualTo600RatioMember 2021-12-31 0001076378 cx:LessThanOrEqualTo625RatioMember 2021-12-31 0001076378 ifrs-full:EquityInvestmentsMember 2021-12-31 0001076378 country:GB cx:DefinedBenefitObligationMember 2021-12-31 0001076378 country:US cx:DefinedBenefitObligationMember 2021-12-31 0001076378 country:MX cx:DefinedBenefitObligationMember 2021-12-31 0001076378 cx:DefinedBenefitObligationMember ifrs-full:BottomOfRangeMember cx:OtherCountriesMember 2021-12-31 0001076378 cx:DefinedBenefitObligationMember ifrs-full:TopOfRangeMember cx:OtherCountriesMember 2021-12-31 0001076378 ifrs-full:FloatingInterestRateMember 2021-12-31 0001076378 ifrs-full:FixedInterestRateMember 2021-12-31 0001076378 currency:PHP 2021-12-31 0001076378 currency:USD 2021-12-31 0001076378 cx:NetInvestmentHedgesMember 2021-12-31 0001076378 cx:FuelsPriceHedgingMember 2021-12-31 0001076378 cx:OptionsOnTheParentCompanyOwnSharesMember 2021-12-31 0001076378 ifrs-full:InterestRateSwapContractMember 2021-12-31 0001076378 cx:OptionsDerivativeMember 2021-12-31 0001076378 cx:OtherCurrenciesMember 2021-12-31 0001076378 ifrs-full:MiscellaneousOtherProvisionsMember 2021-12-31 0001076378 cx:ValuationDerivativeInstrumentsMember 2021-12-31 0001076378 cx:KinneretAndBetonheEmekMember country:IL cx:ReadymixBusinessNeteiNoyMember 2021-12-31 0001076378 cx:BankLoansAndNotesPayablesMember 2021-12-31 0001076378 cx:NotesPayableMember cx:OtherNotesPayableMember 2021-12-31 0001076378 country:ES 2021-12-31 0001076378 country:FR 2021-12-31 0001076378 country:CO 2021-12-31 0001076378 ifrs-full:BottomOfRangeMember cx:OtherCountriesMember 2021-12-31 0001076378 ifrs-full:TopOfRangeMember cx:OtherCountriesMember 2021-12-31 0001076378 country:EG 2021-12-31 0001076378 ifrs-full:NoncontrollingInterestsMember 2021-12-31 0001076378 ifrs-full:LiquidityRiskMember 2021-12-31 0001076378 cx:AsiaMiddleEastAndAfricaMember 2021-12-31 0001076378 cx:OtherOperationsMember 2021-12-31 0001076378 cx:NotesPayableMember cx:MediumTermNotes1Member 2021-12-31 0001076378 cx:BankLoansMember 2021-12-31 0001076378 cx:BankLoansMember cx:SyndicatedLoanMember 2021-12-31 0001076378 cx:BankLoansMember cx:LoanInForeignCountriesMember 2021-12-31 0001076378 country:MX cx:OtherCurrenciesMember 2021-12-31 0001076378 currency:EUR cx:SouthCentralAmericaAndCaribbeanMember 2021-12-31 0001076378 cx:OtherOperationsMember cx:OtherCurrenciesMember 2021-12-31 0001076378 cx:SouthCentralAmericaAndCaribbeanMember cx:OtherCurrenciesMember 2021-12-31 0001076378 cx:AsiaMiddleEastAndAfricaMember cx:OtherCurrenciesMember 2021-12-31 0001076378 currency:GBP cx:OtherOperationsMember 2021-12-31 0001076378 currency:GBP cx:AsiaMiddleEastAndAfricaMember 2021-12-31 0001076378 cx:OtherOperationsMember currency:EUR 2021-12-31 0001076378 currency:EUR cx:AsiaMiddleEastAndAfricaMember 2021-12-31 0001076378 cx:OtherOperationsMember currency:MXN 2021-12-31 0001076378 country:MX currency:MXN 2021-12-31 0001076378 cx:OtherOperationsMember currency:USD 2021-12-31 0001076378 cx:SouthCentralAmericaAndCaribbeanMember currency:USD 2021-12-31 0001076378 cx:AsiaMiddleEastAndAfricaMember currency:USD 2021-12-31 0001076378 country:US currency:USD 2021-12-31 0001076378 country:MX currency:USD 2021-12-31 0001076378 ifrs-full:CommunicationAndNetworkEquipmentMember 2021-12-31 0001076378 country:PH 2021-12-31 0001076378 cx:RestOfEMEEAMember 2021-12-31 0001076378 cx:CaribbeanMember 2021-12-31 0001076378 cx:RestOfSouthCentralAmericaAndTheCaribbeanmemberMember 2021-12-31 0001076378 cx:CemexSabDeCvDecemberTwoThousandTwentyFourMember cx:NotesPayableMember 2021-12-31 0001076378 cx:CemexSABDeCVJanuaryTwoThousandTwentyFiveMember cx:NotesPayableMember 2021-12-31 0001076378 cx:NotesPayableMember cx:CemexSABDeCVAprilTwoThousandTwentySixMember 2021-12-31 0001076378 cx:CemexSABDeCVJuneTwoThousandTwentySevenMemberMember cx:NotesPayableMember 2021-12-31 0001076378 cx:CemexSabDeCvNovember2029NotesMember cx:NotesPayableMember 2021-12-31 0001076378 cx:CemexS.a.b.DeC.v.SeptemberTwoThousandThirtyNoteMember cx:NotesPayableMember 2021-12-31 0001076378 cx:CemexSabDeCvJuly2031NotesMember cx:NotesPayableMember 2021-12-31 0001076378 cx:CemexSABDeCVMarchTwoThousandTwentySixMember cx:NotesPayableMember 2021-12-31 0001076378 cx:CemexMaterialsLlcJulyTwoThousandTwentyFiveMember cx:NotesPayableMember 2021-12-31 0001076378 cx:SubordinatedNotesMember 2021-12-31 0001076378 cx:CouponPaymentMember 2021-12-31 0001076378 ifrs-full:OtherAssetsMember 2021-12-31 0001076378 ifrs-full:InvestmentsAccountedForUsingEquityMethodMember 2021-12-31 0001076378 ifrs-full:DisposalGroupsClassifiedAsHeldForSaleMember 2021-12-31 0001076378 ifrs-full:OtherAssetsMember ifrs-full:DisposalGroupsClassifiedAsHeldForSaleMember 2021-12-31 0001076378 cx:ContinuingOperationMember 2021-12-31 0001076378 ifrs-full:OtherAssetsMember cx:ContinuingOperationMember 2021-12-31 0001076378 ifrs-full:InvestmentsAccountedForUsingEquityMethodMember cx:ContinuingOperationMember 2021-12-31 0001076378 cx:OtherLocationsMember 2021-12-31 0001076378 cx:OtherLocationsMember ifrs-full:OtherAssetsMember 2021-12-31 0001076378 cx:OtherLocationsMember ifrs-full:InvestmentsAccountedForUsingEquityMethodMember 2021-12-31 0001076378 cx:RestOfSouthCentralAmericaAndTheCaribbeanMember 2021-12-31 0001076378 cx:RestOfSouthCentralAmericaAndTheCaribbeanMember ifrs-full:OtherAssetsMember 2021-12-31 0001076378 country:DO 2021-12-31 0001076378 country:DO ifrs-full:OtherAssetsMember 2021-12-31 0001076378 cx:CaribbeanMember ifrs-full:OtherAssetsMember 2021-12-31 0001076378 country:PA 2021-12-31 0001076378 country:PA ifrs-full:OtherAssetsMember 2021-12-31 0001076378 country:CO ifrs-full:OtherAssetsMember 2021-12-31 0001076378 cx:RestOfAsiaMiddleEastAndAfricaMember 2021-12-31 0001076378 cx:RestOfAsiaMiddleEastAndAfricaMember ifrs-full:OtherAssetsMember 2021-12-31 0001076378 cx:RestOfAsiaMiddleEastAndAfricaMember ifrs-full:InvestmentsAccountedForUsingEquityMethodMember 2021-12-31 0001076378 country:IL 2021-12-31 0001076378 ifrs-full:OtherAssetsMember country:IL 2021-12-31 0001076378 country:PH ifrs-full:OtherAssetsMember 2021-12-31 0001076378 country:ES ifrs-full:OtherAssetsMember 2021-12-31 0001076378 ifrs-full:OtherAssetsMember country:DE 2021-12-31 0001076378 ifrs-full:InvestmentsAccountedForUsingEquityMethodMember country:DE 2021-12-31 0001076378 country:FR ifrs-full:OtherAssetsMember 2021-12-31 0001076378 country:FR ifrs-full:InvestmentsAccountedForUsingEquityMethodMember 2021-12-31 0001076378 country:GB ifrs-full:OtherAssetsMember 2021-12-31 0001076378 country:GB ifrs-full:InvestmentsAccountedForUsingEquityMethodMember 2021-12-31 0001076378 country:US ifrs-full:OtherAssetsMember 2021-12-31 0001076378 country:US ifrs-full:InvestmentsAccountedForUsingEquityMethodMember 2021-12-31 0001076378 country:MX ifrs-full:OtherAssetsMember 2021-12-31 0001076378 country:PL ifrs-full:InvestmentsAccountedForUsingEquityMethodMember 2021-12-31 0001076378 country:PL ifrs-full:OtherAssetsMember 2021-12-31 0001076378 country:PL 2021-12-31 0001076378 cx:CemexSABDeCVMarchTwoThousandTwentySixMember cx:NotesPayableMember ifrs-full:GrossCarryingAmountMember 2021-12-31 0001076378 cx:CemexMaterialsLlcJulyTwoThousandTwentyFiveMember cx:NotesPayableMember ifrs-full:GrossCarryingAmountMember 2021-12-31 0001076378 ifrs-full:GrossCarryingAmountMember cx:NotesPayableMember cx:CemexS.a.b.DeC.v.SeptemberTwoThousandThirtyNoteMember 2021-12-31 0001076378 cx:CemexSabDeCvJuly2031NotesMember cx:NotesPayableMember ifrs-full:GrossCarryingAmountMember 2021-12-31 0001076378 cx:CemexSabDeCvNovember2029NotesMember cx:NotesPayableMember ifrs-full:GrossCarryingAmountMember 2021-12-31 0001076378 cx:CemexSABDeCVJuneTwoThousandTwentySevenMemberMember cx:NotesPayableMember ifrs-full:GrossCarryingAmountMember 2021-12-31 0001076378 cx:NotesPayableMember cx:OtherNotesPayableMember 2021-12-31 0001076378 cx:CemexMember ifrs-full:OperatingSegmentsMember 2021-12-31 0001076378 ifrs-full:ParentMember cx:OrdinaryParticipationCertificatesMember 2021-12-31 0001076378 cx:CemexColombiaMember 2021-12-31 0001076378 cx:CommercialAgreementWithCemetoBayanoMember cx:ContractWithCustomersAdvancesPayableMember 2021-12-31 0001076378 ifrs-full:PensionDefinedBenefitPlansMember 2021-12-31 0001076378 cx:OtherBenefitsPlansMember 2021-12-31 0001076378 cx:ConsolidatedOneMember 2021-12-31 0001076378 ifrs-full:ParentMember 2021-12-31 0001076378 cx:FiveYearsAndThereafterMember 2021-12-31 0001076378 cx:BreedonGroupPlcMember 2021-12-31 0001076378 ifrs-full:LiquidityRiskMember cx:TwoThousandSeventeenCreditAgreementMember 2021-12-31 0001076378 cx:SeriesASharesMember 2021-12-31 0001076378 cx:SeriesBSharesMember 2021-12-31 0001076378 cx:UaeMember 2021-12-31 0001076378 ifrs-full:OperatingSegmentsMember country:US 2021-12-31 0001076378 country:ES ifrs-full:OperatingSegmentsMember 2021-12-31 0001076378 cx:RevolvingLineOfCreditMember 2021-12-31 0001076378 ifrs-full:ConstructionInProgressMember country:CO 2021-12-31 0001076378 cx:TwoThousandTwentyOneCreditAgreementMember 2021-12-31 0001076378 cx:TwoThousandTwentyOnePesosCreditAgreementMember 2021-12-31 0001076378 cx:DollarDenominatedMember cx:ForeignExchangeOptionsMember 2021-12-31 0001076378 cx:SpanishTaxAuthorityMember cx:IncomeTaxReturnTwoThousandTenToTwoThousandAndFourteenMember 2021-12-31 0001076378 cx:ColumbiaTaxAuthorityMember cx:IncomeTaxReturnTwoThousandTwelveMember 2021-12-31 0001076378 cx:LiabilititesClassifiedAsHeldForSaleMember cx:CementoInteroceanioMember 2021-12-31 0001076378 cx:SecuritizationProgramsMember 2020-12-31 0001076378 ifrs-full:AssociatesMember 2020-12-31 0001076378 ifrs-full:Level2OfFairValueHierarchyMember 2020-12-31 0001076378 ifrs-full:Level1OfFairValueHierarchyMember 2020-12-31 0001076378 cx:SeriesBFreeSubscriptionShareMember 2020-12-31 0001076378 cx:SeriesAMexicanShareMember 2020-12-31 0001076378 cx:NetInvestmentHedgesMember ifrs-full:ForwardContractMember 2020-12-31 0001076378 cx:InterestRateSwapsMember cx:MexicanPesoFloatingRatesMember 2020-12-31 0001076378 ifrs-full:InterestRateSwapContractMember cx:LoansFromBanksAtFloatingInterestRateMember 2020-12-31 0001076378 cx:ForeignExchangeForwardsRelatedToForecastedTransactionsMember cx:TwoThousandSeventeenCreditAgreementMember 2020-12-31 0001076378 cx:BritishPoundeuroForeignExchangeForwardContractsMember 2020-12-31 0001076378 cx:FuelPriceForwardContractsMember 2020-12-31 0001076378 ifrs-full:AtFairValueMember 2020-12-31 0001076378 country:ES 2020-12-31 0001076378 ifrs-full:InterestRateRiskMember ifrs-full:TopOfRangeMember 2020-12-31 0001076378 ifrs-full:InterestRateRiskMember ifrs-full:FloatingInterestRateMember 2020-12-31 0001076378 ifrs-full:ForeignCountriesMember 2020-12-31 0001076378 ifrs-full:CountryOfDomicileMember 2020-12-31 0001076378 cx:WhiteCementAssetsInSpainMember 2020-12-31 0001076378 cx:OtherAssetsHeldForSaleTwoMember 2020-12-31 0001076378 cx:CamcemSADeCVMember 2020-12-31 0001076378 cx:ConcreteSupplyCoLLCMember 2020-12-31 0001076378 cx:SocieteMeridionaleDeCarrieresMember 2020-12-31 0001076378 cx:LehighWhiteCementCompanyMember 2020-12-31 0001076378 cx:SocieteDExploitationDeCarrieresMember 2020-12-31 0001076378 cx:OtherCompaniesMember 2020-12-31 0001076378 cx:PostEmploymentHealthcareBenefitsMember 2020-12-31 0001076378 cx:ReconciliationOfTheEffectiveTaxRateMember 2020-12-31 0001076378 cx:ChangesInBalanceSheetMember 2020-12-31 0001076378 cx:LessThanOrEqualToSixPointTwoFiveRatiomemberMember 2020-12-31 0001076378 cx:LeasesMember 2020-12-31 0001076378 cx:LiabilitiesSecuredWithAccountsReceivableMember 2020-12-31 0001076378 cx:NotesPayableMember 2020-12-31 0001076378 country:GB 2020-12-31 0001076378 country:DE 2020-12-31 0001076378 cx:OtherCountriesMember 2020-12-31 0001076378 country:US 2020-12-31 0001076378 country:MX 2020-12-31 0001076378 ifrs-full:Level3OfFairValueHierarchyMember 2020-12-31 0001076378 cx:TrinidadCementLimitedMember 2020-12-31 0001076378 country:PR 2020-12-31 0001076378 currency:MXN 2020-12-31 0001076378 currency:EUR 2020-12-31 0001076378 currency:GBP 2020-12-31 0001076378 currency:COP 2020-12-31 0001076378 ifrs-full:GrossCarryingAmountMember ifrs-full:GoodwillMember 2020-12-31 0001076378 ifrs-full:GoodwillMember 2020-12-31 0001076378 ifrs-full:GrossCarryingAmountMember ifrs-full:IntangibleExplorationAndEvaluationAssetsMember 2020-12-31 0001076378 ifrs-full:AccumulatedDepreciationAmortisationAndImpairmentMember ifrs-full:IntangibleExplorationAndEvaluationAssetsMember 2020-12-31 0001076378 ifrs-full:IntangibleExplorationAndEvaluationAssetsMember 2020-12-31 0001076378 ifrs-full:GrossCarryingAmountMember ifrs-full:BrandNamesMember 2020-12-31 0001076378 ifrs-full:AccumulatedDepreciationAmortisationAndImpairmentMember ifrs-full:BrandNamesMember 2020-12-31 0001076378 ifrs-full:BrandNamesMember 2020-12-31 0001076378 ifrs-full:GrossCarryingAmountMember ifrs-full:CustomerrelatedIntangibleAssetsMember 2020-12-31 0001076378 ifrs-full:AccumulatedDepreciationAmortisationAndImpairmentMember ifrs-full:CustomerrelatedIntangibleAssetsMember 2020-12-31 0001076378 ifrs-full:GrossCarryingAmountMember ifrs-full:MiningRightsMember 2020-12-31 0001076378 ifrs-full:AccumulatedDepreciationAmortisationAndImpairmentMember ifrs-full:MiningRightsMember 2020-12-31 0001076378 ifrs-full:MiningRightsMember 2020-12-31 0001076378 ifrs-full:GrossCarryingAmountMember cx:InternallyDevelopedSoftwareMember 2020-12-31 0001076378 ifrs-full:AccumulatedDepreciationAmortisationAndImpairmentMember cx:InternallyDevelopedSoftwareMember 2020-12-31 0001076378 cx:InternallyDevelopedSoftwareMember 2020-12-31 0001076378 ifrs-full:GrossCarryingAmountMember ifrs-full:OtherIntangibleAssetsMember 2020-12-31 0001076378 ifrs-full:AccumulatedDepreciationAmortisationAndImpairmentMember ifrs-full:OtherIntangibleAssetsMember 2020-12-31 0001076378 ifrs-full:OtherIntangibleAssetsMember 2020-12-31 0001076378 ifrs-full:GrossCarryingAmountMember 2020-12-31 0001076378 ifrs-full:AccumulatedDepreciationAmortisationAndImpairmentMember 2020-12-31 0001076378 cx:GreaterThanOrEqualToOnePointSevenFiveRatiomemberMember 2020-12-31 0001076378 ifrs-full:EquityInvestmentsMember 2020-12-31 0001076378 country:GB cx:DefinedBenefitObligationMember 2020-12-31 0001076378 country:US cx:DefinedBenefitObligationMember 2020-12-31 0001076378 country:MX cx:DefinedBenefitObligationMember 2020-12-31 0001076378 cx:DefinedBenefitObligationMember ifrs-full:BottomOfRangeMember cx:OtherCountriesMember 2020-12-31 0001076378 cx:DefinedBenefitObligationMember ifrs-full:TopOfRangeMember cx:OtherCountriesMember 2020-12-31 0001076378 currency:USD 2020-12-31 0001076378 ifrs-full:FloatingInterestRateMember 2020-12-31 0001076378 ifrs-full:FixedInterestRateMember 2020-12-31 0001076378 currency:PHP 2020-12-31 0001076378 cx:OtherCurrenciesMember 2020-12-31 0001076378 cx:NetInvestmentHedgesMember 2020-12-31 0001076378 cx:FuelsPriceHedgingMember 2020-12-31 0001076378 cx:OptionsOnTheParentCompanyOwnSharesMember 2020-12-31 0001076378 ifrs-full:InterestRateSwapContractMember 2020-12-31 0001076378 cx:OptionsDerivativeMember 2020-12-31 0001076378 cx:BreedonGroupPlcMember 2020-12-31 0001076378 cx:KosomsMember 2020-12-31 0001076378 cx:BankLoansAndNotesPayablesMember 2020-12-31 0001076378 cx:NotesPayableMember cx:OtherNotesPayableMember 2020-12-31 0001076378 cx:BankLoansMember cx:LoanInForeignCountriesMember 2020-12-31 0001076378 cx:BankLoansMember 2020-12-31 0001076378 country:FR 2020-12-31 0001076378 country:CO 2020-12-31 0001076378 country:AE 2020-12-31 0001076378 cx:OtherCountriesMember ifrs-full:BottomOfRangeMember 2020-12-31 0001076378 cx:OtherCountriesMember ifrs-full:TopOfRangeMember 2020-12-31 0001076378 country:EG 2020-12-31 0001076378 ifrs-full:NoncontrollingInterestsMember 2020-12-31 0001076378 cx:PerpetualSubordinatedBondsMember 2020-12-31 0001076378 cx:OtherOperationsMember 2020-12-31 0001076378 cx:SouthCentralAmericaAndCaribbeanMember 2020-12-31 0001076378 cx:AsiaMiddleEastAndAfricaMember 2020-12-31 0001076378 cx:BankLoansMember cx:SyndicatedLoanMember 2020-12-31 0001076378 cx:NotesPayableMember cx:MediumTermNotes1Member 2020-12-31 0001076378 cx:DollareuroForeignExchangeForwardContractsMember cx:April2024NotesMember 2020-12-31 0001076378 cx:AsiaMiddleEastAndAfricaMember currency:USD 2020-12-31 0001076378 cx:OtherOperationsMember cx:OtherCurrenciesMember 2020-12-31 0001076378 cx:SouthCentralAmericaAndCaribbeanMember cx:OtherCurrenciesMember 2020-12-31 0001076378 cx:AsiaMiddleEastAndAfricaMember cx:OtherCurrenciesMember 2020-12-31 0001076378 cx:OtherOperationsMember currency:GBP 2020-12-31 0001076378 cx:AsiaMiddleEastAndAfricaMember currency:GBP 2020-12-31 0001076378 cx:OtherOperationsMember currency:EUR 2020-12-31 0001076378 cx:SouthCentralAmericaAndCaribbeanMember currency:EUR 2020-12-31 0001076378 currency:EUR cx:AsiaMiddleEastAndAfricaMember 2020-12-31 0001076378 cx:OtherOperationsMember currency:MXN 2020-12-31 0001076378 country:MX currency:MXN 2020-12-31 0001076378 cx:OtherOperationsMember currency:USD 2020-12-31 0001076378 cx:SouthCentralAmericaAndCaribbeanMember currency:USD 2020-12-31 0001076378 country:US currency:USD 2020-12-31 0001076378 country:MX currency:USD 2020-12-31 0001076378 ifrs-full:CommunicationAndNetworkEquipmentMember 2020-12-31 0001076378 country:PH 2020-12-31 0001076378 cx:RestOfEMEEAMember 2020-12-31 0001076378 cx:CaribbeanMember 2020-12-31 0001076378 cx:RestOfSouthCentralAmericaAndTheCaribbeanmemberMember 2020-12-31 0001076378 cx:CouponPaymentMember 2020-12-31 0001076378 country:DE ifrs-full:InvestmentsAccountedForUsingEquityMethodMember 2020-12-31 0001076378 country:DE ifrs-full:OtherAssetsMember 2020-12-31 0001076378 country:PL ifrs-full:InvestmentsAccountedForUsingEquityMethodMember 2020-12-31 0001076378 country:PL ifrs-full:OtherAssetsMember 2020-12-31 0001076378 country:PL 2020-12-31 0001076378 country:ES ifrs-full:OtherAssetsMember 2020-12-31 0001076378 country:PH ifrs-full:OtherAssetsMember 2020-12-31 0001076378 country:IL ifrs-full:OtherAssetsMember 2020-12-31 0001076378 country:IL 2020-12-31 0001076378 cx:RestOfAsiaMiddleEastAndAfricaMember ifrs-full:InvestmentsAccountedForUsingEquityMethodMember 2020-12-31 0001076378 cx:RestOfAsiaMiddleEastAndAfricaMember ifrs-full:OtherAssetsMember 2020-12-31 0001076378 country:FR ifrs-full:OtherAssetsMember 2020-12-31 0001076378 country:FR ifrs-full:InvestmentsAccountedForUsingEquityMethodMember 2020-12-31 0001076378 country:GB ifrs-full:OtherAssetsMember 2020-12-31 0001076378 country:GB ifrs-full:InvestmentsAccountedForUsingEquityMethodMember 2020-12-31 0001076378 country:US ifrs-full:OtherAssetsMember 2020-12-31 0001076378 country:US ifrs-full:InvestmentsAccountedForUsingEquityMethodMember 2020-12-31 0001076378 country:MX ifrs-full:OtherAssetsMember 2020-12-31 0001076378 cx:RestOfAsiaMiddleEastAndAfricaMember 2020-12-31 0001076378 country:CO ifrs-full:OtherAssetsMember 2020-12-31 0001076378 country:PA ifrs-full:OtherAssetsMember 2020-12-31 0001076378 country:PA 2020-12-31 0001076378 ifrs-full:InvestmentsAccountedForUsingEquityMethodMember 2020-12-31 0001076378 ifrs-full:OtherAssetsMember 2020-12-31 0001076378 cx:CaribbeanMember ifrs-full:OtherAssetsMember 2020-12-31 0001076378 country:DO ifrs-full:OtherAssetsMember 2020-12-31 0001076378 country:DO 2020-12-31 0001076378 cx:RestOfSouthCentralAmericaAndTheCaribbeanMember ifrs-full:OtherAssetsMember 2020-12-31 0001076378 cx:RestOfSouthCentralAmericaAndTheCaribbeanMember 2020-12-31 0001076378 cx:OtherLocationsMember ifrs-full:InvestmentsAccountedForUsingEquityMethodMember 2020-12-31 0001076378 cx:OtherLocationsMember ifrs-full:OtherAssetsMember 2020-12-31 0001076378 cx:OtherLocationsMember 2020-12-31 0001076378 ifrs-full:InvestmentsAccountedForUsingEquityMethodMember cx:ContinuingOperationMember 2020-12-31 0001076378 ifrs-full:OtherAssetsMember cx:ContinuingOperationMember 2020-12-31 0001076378 cx:ContinuingOperationMember 2020-12-31 0001076378 ifrs-full:OtherAssetsMember ifrs-full:DisposalGroupsClassifiedAsHeldForSaleMember 2020-12-31 0001076378 ifrs-full:DisposalGroupsClassifiedAsHeldForSaleMember 2020-12-31 0001076378 cx:CemexSABDeCVMarchTwoThousandTwentySixMember cx:NotesPayableMember 2020-12-31 0001076378 cx:CemexMaterialsLlcJulyTwoThousandTwentyFiveMember cx:NotesPayableMember 2020-12-31 0001076378 cx:CemexS.a.b.DeC.v.SeptemberTwoThousandThirtyNoteMember cx:NotesPayableMember 2020-12-31 0001076378 cx:CemexSabDeCvNovember2029NotesMember cx:NotesPayableMember 2020-12-31 0001076378 cx:CemexSABDeCVJuneTwoThousandTwentySevenMemberMember cx:NotesPayableMember 2020-12-31 0001076378 cx:CemexSABDeCVAprilTwoThousandTwentySixMember cx:NotesPayableMember 2020-12-31 0001076378 cx:CemexSABDeCVJanuaryTwoThousandTwentyFiveMember cx:NotesPayableMember 2020-12-31 0001076378 cx:CemexSabDeCvDecemberTwoThousandTwentyFourMember cx:NotesPayableMember 2020-12-31 0001076378 cx:OtherNotesPayableMember cx:NotesPayableMember 2020-12-31 0001076378 cx:CemexMember ifrs-full:OperatingSegmentsMember 2020-12-31 0001076378 cx:CemexMember 2020-12-31 0001076378 ifrs-full:ParentMember cx:OrdinaryParticipationCertificatesMember 2020-12-31 0001076378 cx:CommercialAgreementWithCemetoBayanoMember cx:ContractWithCustomersAdvancesPayableMember 2020-12-31 0001076378 ifrs-full:PensionDefinedBenefitPlansMember 2020-12-31 0001076378 cx:OtherBenefitsPlansMember 2020-12-31 0001076378 country:FR cx:CommittedSaleOfCertainAssetsMember 2020-12-31 0001076378 cx:TwoThousandSeventeenFacilitiesAgreementMember 2020-12-31 0001076378 cx:LiabilititesClassifiedAsHeldForSaleMember cx:CementoInteroceanioMember 2020-12-31 0001076378 cx:CemexMember 2018-01-01 2018-12-31 0001076378 ifrs-full:RetainedEarningsMember 2018-01-01 2018-12-31 0001076378 ifrs-full:EquityAttributableToOwnersOfParentMember 2018-01-01 2018-12-31 0001076378 cx:CEMEXHoldingsPhilippinesIncMember 2018-01-01 2018-12-31 0001076378 cx:CemexMember ifrs-full:BottomOfRangeMember 2018-01-01 2018-12-31 0001076378 cx:KinneretAndBetonheEmekMember country:IL cx:ReadymixBusinessNeteiNoyMember 2021-01-31 0001076378 cx:CemexMember 2019-03-29 2019-03-29 0001076378 cx:WhiteCementBusinessMember 2019-03-29 2019-03-29 0001076378 cx:GunterPapenburgMember 2019-05-01 2019-05-31 0001076378 cx:LessThanOrEqualToFivePointTwoFiveRatioMember 2019-12-31 0001076378 currency:COP 2019-12-31 0001076378 currency:GBP 2019-12-31 0001076378 currency:EUR 2019-12-31 0001076378 currency:MXN 2019-12-31 0001076378 cx:GreaterThanOrEqualToTwoPointFiveZeroRatioMember 2019-12-31 0001076378 ifrs-full:EquityInvestmentsMember 2019-12-31 0001076378 ifrs-full:AdditionalPaidinCapitalMember 2019-12-31 0001076378 cx:OrdinaryParticipationCertificatesMember 2019-12-31 0001076378 country:US 2019-12-31 0001076378 country:ES 2019-12-31 0001076378 country:GB 2019-12-31 0001076378 country:FR 2019-12-31 0001076378 country:MX 2019-12-31 0001076378 country:CO 2019-12-31 0001076378 country:AE 2019-12-31 0001076378 cx:OtherCountriesMember ifrs-full:BottomOfRangeMember 2019-12-31 0001076378 cx:OtherCountriesMember ifrs-full:TopOfRangeMember 2019-12-31 0001076378 country:EG 2019-12-31 0001076378 ifrs-full:CommunicationAndNetworkEquipmentMember 2019-12-31 0001076378 cx:CouponPaymentMember 2019-12-31 0001076378 cx:CemexMember 2019-12-31 0001076378 cx:CemexMember ifrs-full:OperatingSegmentsMember 2019-12-31 0001076378 cx:OrdinaryParticipationCertificatesMember ifrs-full:TreasurySharesMember cx:TwoThousandAndNineteenTreasuryRepurchaseProgramMember 2019-12-31 0001076378 cx:TwoThousandSeventeenCreditAgreementMember 2017-07-19 0001076378 cx:TwoThousandFourteenCreditAgreementMember 2017-12-31 0001076378 cx:CemexMember ifrs-full:InterestRateSwapContractMember cx:FinancialIncomeAndOtherItemsMember 2020-09-30 2020-09-30 0001076378 cx:CemexMember ifrs-full:InterestRateSwapContractMember ifrs-full:BottomOfRangeMember 2020-09-30 0001076378 cx:CemexMember ifrs-full:InterestRateSwapContractMember ifrs-full:TopOfRangeMember 2020-09-30 0001076378 cx:TwoThousandAndTwentyTreasuryRepurchaseProgramMember 2021-03-25 0001076378 cx:TwoThousandAndNineteenTreasuryRepurchaseProgramMember cx:ShareRepurchaseOneMember 2019-03-28 2019-03-28 0001076378 cx:TwoThousandAndNineteenTreasuryRepurchaseProgramMember cx:ShareRepurchaseTwoMember 2019-03-28 2019-03-28 0001076378 cx:VariablePartOfShareCapitalMember 2019-03-28 2019-03-28 0001076378 cx:TwoThousandAndNineteenTreasuryRepurchaseProgramMember 2019-03-28 0001076378 cx:VariablePartOfShareCapitalMember 2019-03-28 0001076378 cx:BreedonGroupPlcMember 2020-01-01 2020-08-03 0001076378 cx:CemexMember 2019-06-28 2019-06-28 0001076378 cx:CemexMember 2019-06-28 0001076378 cx:VentikasMember 2016-04-01 2016-04-30 0001076378 cx:InternationalBusinessMachinesCorporationMember 2012-07-27 2012-07-27 0001076378 cx:EURUSMember 2010-02-01 2010-02-28 0001076378 cx:MxMember cx:EnergyFinancialHedgeMember 2019-10-01 2019-10-01 0001076378 cx:OrdinaryParticipationCertificatesMember 2017-01-01 2017-12-31 0001076378 ifrs-full:BottomOfRangeMember cx:OrdinaryParticipationCertificatesMember 2017-01-01 2017-12-31 0001076378 ifrs-full:TopOfRangeMember cx:OrdinaryParticipationCertificatesMember 2017-01-01 2017-12-31 0001076378 cx:OrdinaryParticipationCertificatesMember 2016-01-01 2016-12-31 0001076378 cx:ExcludingMouAndTheLandMouMember 2016-01-01 2016-12-31 0001076378 cx:CovidNineteenMember 2020-03-01 2020-09-30 0001076378 cx:CovidNineteenMember 2020-12-01 2020-12-31 0001076378 cx:CemexMember 2022-01-04 2022-01-04 0001076378 cx:CemexMember 2022-01-18 2022-01-18 0001076378 cx:TwoThousandAndNineteenTreasuryRepurchaseProgramMember 2020-03-26 0001076378 cx:OrdinaryParticipationCertificatesMember 2020-03-26 0001076378 cx:MandatoryConvertibleSecurities2019Member cx:MandatoryConvertibleSecuritiesMember 2020-03-26 0001076378 cx:DividendDeclaredDateOneMember 2019-06-17 2019-06-17 0001076378 ifrs-full:OperatingSegmentsMember cx:CemexMember 2018-12-31 0001076378 cx:TwoThousandAndNineteenTreasuryRepurchaseProgramMember cx:OrdinaryParticipationCertificatesMember ifrs-full:TreasurySharesMember 2018-12-31 0001076378 cx:CEMEXHoldingsPhilippinesIncMember 2016-07-18 2016-07-18 0001076378 country:GB 2020-11-25 2020-11-25 0001076378 cx:ApoLandQuarryCorporationMember 2018-09-01 2018-09-30 0001076378 cx:ApoLandQuarryCorporationMember 2018-11-19 2018-11-19 0001076378 cx:SubordinatedNotesMember 2021-06-08 2021-06-08 0001076378 cx:The2021CreditAgreementMember 2021-10-29 2021-10-29 0001076378 cx:TwoThousandTwentyOneCreditAgreementMember 2021-10-29 2021-10-29 0001076378 cx:The2021PesosCreditAgreementMember 2021-12-23 2021-12-23 0001076378 cx:CostaRicaAndElSalvadorMember 2021-12-29 2021-12-29 0001076378 cx:ConcretePlantsMember 2021-03-31 2021-03-31 0001076378 cx:QuarryMember 2021-03-31 2021-03-31 0001076378 cx:CICalizasMember 2019-04-12 2019-04-12 0001076378 cx:ZomamMember 2019-04-12 2019-04-12 0001076378 cx:IncomeTaxReturnTwoThousandTwelveMember 2018-04-06 2018-04-06 0001076378 cx:IncomeTaxReturnTwoThousandElevenMember 2018-09-05 2018-09-05 0001076378 cx:TwoThousandTwentyOneCreditAgreementMember cx:FiveYearAmortizingTermLoanMember 2021-10-29 0001076378 cx:TwoThousandTwentyOneCreditAgreementMember cx:FiveYearCommittedRevolvingCreditFacilityMember 2021-10-29 0001076378 cx:CemexMember 2022-01-01 2022-01-31 0001076378 cx:CemexColombiaMember 2021-02-16 0001076378 cx:CemexColombiaMember 2021-04-08 0001076378 cx:CemexColombiaMember 2021-10-22 0001076378 cx:TwoThousandAndTwentyTreasuryRepurchaseProgramMember 2021-03-25 2021-03-25 0001076378 cx:DividendDeclaredDateTwoMember 2019-12-17 2019-12-17 0001076378 cx:OtherPostretirementBenefitsMember 2021-02-01 2021-02-28 0001076378 cx:AshtromIndustriesMember country:IL cx:ReadymixBusinessNeteiNoyMember 2020-06-30 0001076378 cx:SpanishTaxAuthorityMember cx:IncomeTaxReturnTwoThousandTenToTwoThousandAndFourteenMember 2021-12-03 2021-12-03 0001076378 ifrs-full:OperatingSegmentsMember ifrs-full:GoodwillMember country:US 2021-07-01 2021-09-30 0001076378 country:US ifrs-full:OperatingSegmentsMember ifrs-full:GoodwillMember 2020-07-01 2020-09-30 0001076378 ifrs-full:InterestRateSwapContractMember cx:LoansFromBanksAtFloatingInterestRateMember 2021-11-30 0001076378 cx:KosomsMember 2020-03-06 0001076378 cx:KosomsMember 2020-03-06 2020-03-06 0001076378 cx:KosomsMember 2020-01-06 2020-03-06 0001076378 ifrs-full:InterestRateSwapContractMember cx:CemexMember ifrs-full:TopOfRangeMember cx:EventsAfterReportingPeriodMember 2022-03-31 0001076378 ifrs-full:InterestRateSwapContractMember cx:CemexMember cx:EventsAfterReportingPeriodMember 2022-03-31 0001076378 cx:CemexMember cx:ConvertibleSubordinatedNotesOutstandingMember cx:EventsAfterReportingPeriodMember 2022-03-28 0001076378 cx:CemexMember cx:ConvertibleSubordinatedNotesOutstandingMember cx:EventsAfterReportingPeriodMember 2022-04-11 0001076378 cx:CemexMember cx:ConvertibleSubordinatedNotesOutstandingMember cx:EventsAfterReportingPeriodMember 2022-03-28 2022-03-28 0001076378 cx:EventsAfterReportingPeriodMember 2022-03-24 2022-03-24 0001076378 cx:OrdinaryParticipationCertificatesMember cx:SharesRepurchaseProgramMember cx:EventsAfterReportingPeriodMember 2022-02-23 2022-03-25 0001076378 cx:OrdinaryParticipationCertificatesMember cx:SharesRepurchaseProgramMember cx:EventsAfterReportingPeriodMember 2022-03-25 0001076378 ifrs-full:GoodwillMember 2021-01-01 2021-09-30 0001076378 ifrs-full:DiscountRateMeasurementInputMember country:ES 2021-01-01 2021-09-30 0001076378 ifrs-full:GoodwillMember 2020-01-01 2020-09-30 0001076378 cx:ReductionInSalesGrowthMember 2020-01-01 2020-09-30 0001076378 cx:LandAndMineralReservesMember ifrs-full:GrossCarryingAmountMember 2020-12-31 0001076378 ifrs-full:BuildingsMember ifrs-full:GrossCarryingAmountMember 2020-12-31 0001076378 ifrs-full:MachineryMember ifrs-full:GrossCarryingAmountMember 2020-12-31 0001076378 ifrs-full:ConstructionInProgressMember 2020-12-31 0001076378 ifrs-full:MachineryMember 2020-12-31 0001076378 ifrs-full:BuildingsMember 2020-12-31 0001076378 cx:LandAndMineralReservesMember 2020-12-31 0001076378 ifrs-full:AccumulatedDepreciationAndAmortisationMember 2020-12-31 0001076378 ifrs-full:MachineryMember ifrs-full:AccumulatedDepreciationAndAmortisationMember 2020-12-31 0001076378 ifrs-full:AccumulatedDepreciationAndAmortisationMember ifrs-full:BuildingsMember 2020-12-31 0001076378 cx:LandAndMineralReservesMember ifrs-full:AccumulatedDepreciationAndAmortisationMember 2020-12-31 0001076378 ifrs-full:ConstructionInProgressMember ifrs-full:GrossCarryingAmountMember 2020-12-31 0001076378 ifrs-full:IntangibleExplorationAndEvaluationAssetsMember 2020-12-31 0001076378 ifrs-full:BrandNamesMember 2020-12-31 0001076378 ifrs-full:MiningRightsMember 2020-12-31 0001076378 cx:InternallyDevelopedSoftwareMember 2020-12-31 0001076378 ifrs-full:OtherIntangibleAssetsMember 2020-12-31 0001076378 ifrs-full:MiscellaneousOtherProvisionsMember 2020-12-31 0001076378 cx:ValuationDerivativeInstrumentsMember 2020-12-31 0001076378 ifrs-full:LegalProceedingsProvisionMember 2020-12-31 0001076378 ifrs-full:ProvisionForDecommissioningRestorationAndRehabilitationCostsMember 2020-12-31 0001076378 cx:AssetRetirementObligationsMember 2020-12-31 0001076378 ifrs-full:OtherIntangibleAssetsMember 2021-12-31 0001076378 cx:InternallyDevelopedSoftwareMember 2021-12-31 0001076378 ifrs-full:MiningRightsMember 2021-12-31 0001076378 ifrs-full:BrandNamesMember 2021-12-31 0001076378 ifrs-full:IntangibleExplorationAndEvaluationAssetsMember 2021-12-31 0001076378 ifrs-full:LegalProceedingsProvisionMember 2021-12-31 0001076378 ifrs-full:ProvisionForDecommissioningRestorationAndRehabilitationCostsMember 2021-12-31 0001076378 cx:AssetRetirementObligationsMember 2021-12-31 0001076378 ifrs-full:ConstructionInProgressMember 2021-12-31 0001076378 ifrs-full:MachineryMember 2021-12-31 0001076378 ifrs-full:BuildingsMember 2021-12-31 0001076378 cx:LandAndMineralReservesMember 2021-12-31 0001076378 ifrs-full:ConstructionInProgressMember ifrs-full:GrossCarryingAmountMember 2021-12-31 0001076378 ifrs-full:GrossCarryingAmountMember ifrs-full:MachineryMember 2021-12-31 0001076378 ifrs-full:BuildingsMember ifrs-full:GrossCarryingAmountMember 2021-12-31 0001076378 cx:LandAndMineralReservesMember ifrs-full:GrossCarryingAmountMember 2021-12-31 0001076378 cx:LandAndMineralReservesMember ifrs-full:AccumulatedDepreciationAndAmortisationMember 2021-12-31 0001076378 ifrs-full:AccumulatedDepreciationAndAmortisationMember ifrs-full:BuildingsMember 2021-12-31 0001076378 ifrs-full:MachineryMember ifrs-full:AccumulatedDepreciationAndAmortisationMember 2021-12-31 0001076378 ifrs-full:AccumulatedDepreciationAndAmortisationMember 2021-12-31 0001076378 ifrs-full:RightofuseAssetsMember 2020-12-31 0001076378 ifrs-full:LandMember ifrs-full:RightofuseAssetsMember ifrs-full:GrossCarryingAmountMember 2020-12-31 0001076378 ifrs-full:BuildingsMember ifrs-full:RightofuseAssetsMember ifrs-full:GrossCarryingAmountMember 2020-12-31 0001076378 ifrs-full:MachineryMember ifrs-full:RightofuseAssetsMember ifrs-full:GrossCarryingAmountMember 2020-12-31 0001076378 ifrs-full:OtherAssetsMember ifrs-full:RightofuseAssetsMember ifrs-full:GrossCarryingAmountMember 2020-12-31 0001076378 ifrs-full:RightofuseAssetsMember ifrs-full:GrossCarryingAmountMember 2020-12-31 0001076378 ifrs-full:LandMember ifrs-full:RightofuseAssetsMember ifrs-full:AccumulatedDepreciationAndAmortisationMember 2020-12-31 0001076378 ifrs-full:BuildingsMember ifrs-full:RightofuseAssetsMember ifrs-full:AccumulatedDepreciationAndAmortisationMember 2020-12-31 0001076378 ifrs-full:MachineryMember ifrs-full:RightofuseAssetsMember ifrs-full:AccumulatedDepreciationAndAmortisationMember 2020-12-31 0001076378 ifrs-full:OtherAssetsMember ifrs-full:RightofuseAssetsMember ifrs-full:AccumulatedDepreciationAndAmortisationMember 2020-12-31 0001076378 ifrs-full:RightofuseAssetsMember ifrs-full:AccumulatedDepreciationAndAmortisationMember 2020-12-31 0001076378 ifrs-full:LandMember ifrs-full:RightofuseAssetsMember 2020-12-31 0001076378 ifrs-full:BuildingsMember ifrs-full:RightofuseAssetsMember 2020-12-31 0001076378 ifrs-full:MachineryMember ifrs-full:RightofuseAssetsMember 2020-12-31 0001076378 ifrs-full:OtherAssetsMember ifrs-full:RightofuseAssetsMember 2020-12-31 0001076378 ifrs-full:LandMember ifrs-full:RightofuseAssetsMember ifrs-full:GrossCarryingAmountMember 2021-12-31 0001076378 ifrs-full:BuildingsMember ifrs-full:RightofuseAssetsMember ifrs-full:GrossCarryingAmountMember 2021-12-31 0001076378 ifrs-full:MachineryMember ifrs-full:RightofuseAssetsMember ifrs-full:GrossCarryingAmountMember 2021-12-31 0001076378 ifrs-full:GrossCarryingAmountMember ifrs-full:RightofuseAssetsMember ifrs-full:OtherAssetsMember 2021-12-31 0001076378 ifrs-full:RightofuseAssetsMember ifrs-full:GrossCarryingAmountMember 2021-12-31 0001076378 ifrs-full:LandMember ifrs-full:RightofuseAssetsMember ifrs-full:AccumulatedDepreciationAndAmortisationMember 2021-12-31 0001076378 ifrs-full:BuildingsMember ifrs-full:RightofuseAssetsMember ifrs-full:AccumulatedDepreciationAndAmortisationMember 2021-12-31 0001076378 ifrs-full:MachineryMember ifrs-full:RightofuseAssetsMember ifrs-full:AccumulatedDepreciationAndAmortisationMember 2021-12-31 0001076378 ifrs-full:OtherAssetsMember ifrs-full:RightofuseAssetsMember ifrs-full:AccumulatedDepreciationAndAmortisationMember 2021-12-31 0001076378 ifrs-full:RightofuseAssetsMember ifrs-full:AccumulatedDepreciationAndAmortisationMember 2021-12-31 0001076378 ifrs-full:LandMember ifrs-full:RightofuseAssetsMember 2021-12-31 0001076378 ifrs-full:BuildingsMember ifrs-full:RightofuseAssetsMember 2021-12-31 0001076378 ifrs-full:MachineryMember ifrs-full:RightofuseAssetsMember 2021-12-31 0001076378 ifrs-full:OtherAssetsMember ifrs-full:RightofuseAssetsMember 2021-12-31 0001076378 ifrs-full:RightofuseAssetsMember 2021-12-31 0001076378 ifrs-full:IssuedCapitalMember 2021-12-31 0001076378 ifrs-full:AdditionalPaidinCapitalMember 2021-12-31 0001076378 cx:OtherEquityReservesAndSubordinatedNotesMemberMember 2021-12-31 0001076378 ifrs-full:RetainedEarningsMember 2021-12-31 0001076378 ifrs-full:EquityAttributableToOwnersOfParentMember 2021-12-31 0001076378 cx:NoncontrollingInterestsAndPerpetualDebenturesMember 2021-12-31 0001076378 cx:LandAndMineralReservesMember ifrs-full:GrossCarryingAmountMember 2019-12-31 0001076378 ifrs-full:BuildingsMember ifrs-full:GrossCarryingAmountMember 2019-12-31 0001076378 ifrs-full:MachineryMember ifrs-full:GrossCarryingAmountMember 2019-12-31 0001076378 ifrs-full:ConstructionInProgressMember ifrs-full:GrossCarryingAmountMember 2019-12-31 0001076378 ifrs-full:GrossCarryingAmountMember 2019-12-31 0001076378 cx:LandAndMineralReservesMember ifrs-full:AccumulatedDepreciationAndAmortisationMember 2019-12-31 0001076378 ifrs-full:BuildingsMember ifrs-full:AccumulatedDepreciationAndAmortisationMember 2019-12-31 0001076378 ifrs-full:MachineryMember ifrs-full:AccumulatedDepreciationAndAmortisationMember 2019-12-31 0001076378 ifrs-full:AccumulatedDepreciationAndAmortisationMember 2019-12-31 0001076378 cx:LandAndMineralReservesMember 2019-12-31 0001076378 ifrs-full:BuildingsMember 2019-12-31 0001076378 ifrs-full:MachineryMember 2019-12-31 0001076378 ifrs-full:ConstructionInProgressMember 2019-12-31 0001076378 ifrs-full:OtherIntangibleAssetsMember 2019-12-31 0001076378 cx:InternallyDevelopedSoftwareMember 2019-12-31 0001076378 ifrs-full:MiningRightsMember 2019-12-31 0001076378 ifrs-full:BrandNamesMember 2019-12-31 0001076378 ifrs-full:IntangibleExplorationAndEvaluationAssetsMember 2019-12-31 0001076378 ifrs-full:PensionDefinedBenefitPlansMember 2019-12-31 0001076378 cx:OtherBenefitsPlansMember 2019-12-31 0001076378 cx:ReconciliationOfTheEffectiveTaxRateMember 2019-12-31 0001076378 ifrs-full:RightofuseAssetsMember ifrs-full:LandMember ifrs-full:GrossCarryingAmountMember 2019-12-31 0001076378 ifrs-full:RightofuseAssetsMember ifrs-full:BuildingsMember ifrs-full:GrossCarryingAmountMember 2019-12-31 0001076378 ifrs-full:RightofuseAssetsMember ifrs-full:MachineryMember ifrs-full:GrossCarryingAmountMember 2019-12-31 0001076378 ifrs-full:RightofuseAssetsMember ifrs-full:OtherAssetsMember ifrs-full:GrossCarryingAmountMember 2019-12-31 0001076378 ifrs-full:RightofuseAssetsMember ifrs-full:GrossCarryingAmountMember 2019-12-31 0001076378 ifrs-full:RightofuseAssetsMember ifrs-full:LandMember ifrs-full:AccumulatedDepreciationAndAmortisationMember 2019-12-31 0001076378 ifrs-full:AccumulatedDepreciationAndAmortisationMember ifrs-full:BuildingsMember ifrs-full:RightofuseAssetsMember 2019-12-31 0001076378 ifrs-full:RightofuseAssetsMember ifrs-full:MachineryMember ifrs-full:AccumulatedDepreciationAndAmortisationMember 2019-12-31 0001076378 ifrs-full:RightofuseAssetsMember ifrs-full:OtherAssetsMember ifrs-full:AccumulatedDepreciationAndAmortisationMember 2019-12-31 0001076378 ifrs-full:RightofuseAssetsMember ifrs-full:AccumulatedDepreciationAndAmortisationMember 2019-12-31 0001076378 ifrs-full:RightofuseAssetsMember ifrs-full:LandMember 2019-12-31 0001076378 ifrs-full:RightofuseAssetsMember ifrs-full:BuildingsMember 2019-12-31 0001076378 ifrs-full:RightofuseAssetsMember ifrs-full:MachineryMember 2019-12-31 0001076378 ifrs-full:RightofuseAssetsMember ifrs-full:OtherAssetsMember 2019-12-31 0001076378 ifrs-full:RightofuseAssetsMember 2019-12-31 0001076378 ifrs-full:IssuedCapitalMember 2020-12-31 0001076378 ifrs-full:AdditionalPaidinCapitalMember 2020-12-31 0001076378 cx:OtherEquityReservesAndSubordinatedNotesMemberMember 2020-12-31 0001076378 ifrs-full:RetainedEarningsMember 2020-12-31 0001076378 ifrs-full:EquityAttributableToOwnersOfParentMember 2020-12-31 0001076378 cx:NoncontrollingInterestsAndPerpetualDebenturesMember 2020-12-31 0001076378 ifrs-full:IssuedCapitalMember 2018-12-31 0001076378 ifrs-full:AdditionalPaidinCapitalMember 2018-12-31 0001076378 cx:OtherEquityReservesAndSubordinatedNotesMemberMember 2018-12-31 0001076378 ifrs-full:RetainedEarningsMember 2018-12-31 0001076378 ifrs-full:EquityAttributableToOwnersOfParentMember 2018-12-31 0001076378 cx:NoncontrollingInterestsAndPerpetualDebenturesMember 2018-12-31 0001076378 ifrs-full:GrossCarryingAmountMember 2018-12-31 0001076378 ifrs-full:AccumulatedDepreciationAndAmortisationMember 2018-12-31 0001076378 ifrs-full:RightofuseAssetsMember ifrs-full:GrossCarryingAmountMember 2018-12-31 0001076378 ifrs-full:RightofuseAssetsMember ifrs-full:AccumulatedDepreciationAndAmortisationMember 2018-12-31 0001076378 ifrs-full:RightofuseAssetsMember 2018-12-31 0001076378 cx:RestatedBalanceMember ifrs-full:IssuedCapitalMember 2019-12-31 0001076378 cx:RestatedBalanceMember ifrs-full:AdditionalPaidinCapitalMember 2019-12-31 0001076378 cx:RestatedBalanceMember cx:OtherEquityReservesAndSubordinatedNotesMemberMember 2019-12-31 0001076378 cx:RestatedBalanceMember ifrs-full:RetainedEarningsMember 2019-12-31 0001076378 cx:RestatedBalanceMember ifrs-full:EquityAttributableToOwnersOfParentMember 2019-12-31 0001076378 cx:RestatedBalanceMember cx:NoncontrollingInterestsAndPerpetualDebenturesMember 2019-12-31 0001076378 cx:RestatedBalanceMember 2017-12-31 0001076378 cx:NoncontrollingInterestsAndPerpetualDebenturesMember cx:RestatedBalanceMember 2017-12-31 0001076378 ifrs-full:EquityAttributableToOwnersOfParentMember cx:RestatedBalanceMember 2017-12-31 0001076378 ifrs-full:RetainedEarningsMember cx:RestatedBalanceMember 2017-12-31 0001076378 cx:OtherEquityReservesAndSubordinatedNotesMemberMember cx:RestatedBalanceMember 2017-12-31 0001076378 ifrs-full:AdditionalPaidinCapitalMember cx:RestatedBalanceMember 2017-12-31 0001076378 cx:RestatedBalanceMember ifrs-full:IssuedCapitalMember 2017-12-31 iso4217:USD utr:Year xbrli:pure xbrli:shares utr:Day iso4217:GBP utr:MWh utr:T cx:Individuals cx:Anniversaries cx:Entity cx:Employees iso4217:USD xbrli:shares iso4217:USD utr:MWh cx:Providers cx:Integer utr:MT
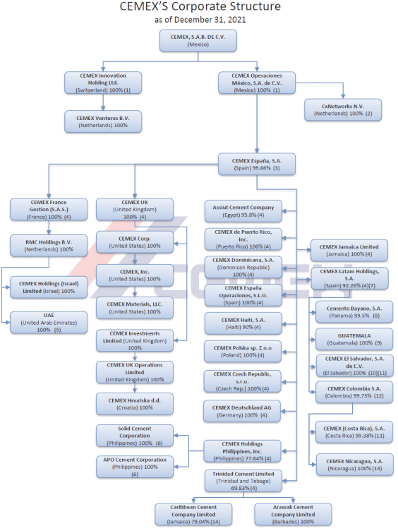
Table of Contents
 
 
UNITED STATES
SECURITIES AND EXCHANGE COMMISSION
WASHINGTON, D.C. 20549
 
 
FORM
20-F
 
 
(Mark One)
REGISTRATION STATEMENT PURSUANT TO SECTION 12(b) OR (g) OF THE SECURITIES EXCHANGE ACT OF 1934
OR
 
ANNUAL REPORT PURSUANT TO SECTION 13 OR 15(d) OF THE SECURITIES EXCHANGE ACT OF 1934
For the fiscal year ended December 31, 2021
OR
 
TRANSITION REPORT PURSUANT TO SECTION 13 OR 15(d) OF THE SECURITIES EXCHANGE ACT OF 1934
For the transition period from
    
    
    
    
to
    
    
    
    
OR
 
SHELL COMPANY REPORT PURSUANT TO SECTION 13 OR 15(d) OF THE SECURITIES EXCHANGE ACT OF 1934
Date of event requiring this shell company report
Commission file number
1-14946
 
 
CEMEX, S.A.B. de C.V.
(Exact name of Registrant as specified in its charter)
 
 
CEMEX PUBLICLY TRADED STOCK CORPORATION WITH VARIABLE CAPITAL
(Translation of Registrant’s name into English)
United Mexican States
(Jurisdiction of incorporation or organization)
Avenida Ricardo Margáin Zozaya #325, Colonia Valle del Campestre, San Pedro Garza García,
Nuevo León, 66265, México
(Address of principal executive offices)
Roger Saldaña Madero,
+52 81 8888-8888, +52 81 8888-4399,
Avenida Ricardo Margáin Zozaya #325, Colonia Valle del Campestre, San Pedro Garza García,
Nuevo León, 66265, México
(Name, Telephone,
E-mail
and/or Facsimile number and Address of Company Contact Person)
Securities registered or to be registered pursuant to Section 12(b) of the Act:
 
Title of each class
 
Trading Symbol(s)
 
Name of each exchange on which registered
Ordinary Participation Certificates (
Certificados de Participación Ordinarios
), or CPOs, each CPO representing two Series A shares and one Series B share, traded in the form of American Depositary Shares, or ADSs, each ADS representing ten CPOs.
 
CX
 
New York Stock Exchange

Table of Contents
Securities registered or to be registered pursuant to Section 12(g) of the Act:
None
(Title of Class)
Securities for which there is a reporting obligation pursuant to Section 15(d) of the Act:
None
(Title of Class)
 
 
Indicate the number of outstanding shares of each of the issuer’s classes of capital or common stock as of the close of the period covered by the annual report.
14,711,512,721 CPOs
29,457,941,452 Series A shares (including Series A shares underlying CPOs)
14,728,970,726 Series B shares (including Series B shares underlying CPOs)
Indicate by check mark if the registrant is a well-known seasoned issuer, as defined in Rule 405 of the Securities Act.    Yes  ☒    No  ☐
If this report is an annual or transition report, indicate by check mark if the registrant is not required to file reports pursuant to Section 13 or 15(d) of the Securities Exchange Act of 1934.    Yes  ☐    No  ☒
Note—Checking the box above will not relieve any registrant required to file reports pursuant to Section 13 or 15(d) of the Securities Exchange Act of 1934 from their obligations under those Sections.
Indicate by check mark whether the registrant (1) has filed all reports required to be filed by Section 13 or 15(d) of the Securities Exchange Act of 1934 during the preceding 12 months (or for such shorter period that the registrant was required to file such reports), and (2) has been subject to such filing requirements for the past 90 days.    Yes  ☒    No  ☐
Indicate by check mark whether the registrant has submitted electronically every Interactive Data File required to be submitted pursuant to Rule 405 of Regulation
S-T
(§232.405 of this chapter) during the preceding 12 months (or for such shorter period that the registrant was required to submit such files).     Yes ☒    No ☐
Indicate by check mark whether the registrant is a large accelerated filer, an accelerated filer, a
non-accelerated
filer, or an emerging growth company. See the definitions of “large accelerated filer,” “accelerated filer,” and “emerging growth company” in Rule
12b-2
of the Exchange Act.
 
Large accelerated filer      Accelerated filer  
Non-accelerated
filer
     Emerging growth company  
If an emerging growth company that prepares its financial statements in accordance with U.S. GAAP, indicate by check mark if the registrant has elected not to use the extended transition period for complying with any new or revised financial accounting standards† provided pursuant to Section 13(a) of the Exchange Act.    ☐
Indicate by check mark whether the registrant has filed a report on and attestation to its management’s assessment of the effectiveness of its internal control over financial reporting under Section 404(b) of the Sarbanes-Oxley Act (15 U.S.C. 7262(b)) by the registered public accounting firm that prepared or issued its audit report.    
 
Indicate by check mark which basis of accounting the registrant has used to prepare the financial statements included in this filing:
 
U.S. GAAP ☐
   International Financial Reporting Standards as issued
by the International Accounting Standards Board  ☒
   Other  ☐
If “Other” has been checked in response to the previous question, indicate by check mark which financial statement item the registrant has elected to follow. Item 17  ☐    Item 18  ☐
If this is an annual report, indicate by check mark whether the registrant is a shell company (as defined in Rule
12b-2
of the Exchange Act).    Yes  ☐    No  
 
The term “new or revised financial accounting standard” refers to any update issued by the Financial Accounting Standards Board to its Accounting Standards Codification after April 5, 2012.
 
 
 

Table of Contents
TABLE OF CONTENTS
 
 
     3  
     3  
     3  
     37  
     148  
     148  
     241  
     274  
     276  
     277  
     277  
     292  
     292  
     292  
     292  
     292  
     292  
 
     293  
     293  
     293  
     294  
     294  
     294  
     296  
     297  
     297  
     297  
     297  
     301  
     301  
 
     301  
     301  
     302  
 
i

Table of Contents
INTRODUCTION
CEMEX, S.A.B. de C.V. is incorporated as a publicly traded variable stock corporation (
sociedad anónima bursátil de capital variable
) organized under the laws of the United Mexican States (“Mexico”). Except as the context otherwise may require, references in this annual report to “CEMEX,” the “Company,” “we,” “us” or “our” refer to CEMEX, S.A.B. de C.V. and its consolidated entities. See note 1 to our 2021 audited consolidated financial statements included elsewhere in this annual report.
PRESENTATION OF FINANCIAL INFORMATION
The audited consolidated financial statements of CEMEX, S.A.B. de C.V. included elsewhere in this annual report have been prepared in accordance with International Financial Reporting Standards (“IFRS”), as issued by the International Accounting Standards Board (“IASB”).
The regulations of the United States Securities and Exchange Commission (the “SEC”) do not require foreign private issuers that prepare their financial statements based on IFRS (as issued by the IASB) to reconcile such financial statements to United States Generally Accepted Accounting Principles (“U.S. GAAP”).
Unless otherwise indicated, references in this annual report to “$” and “Dollars” are to United States Dollars, references to “€” are to Euros, references to “£,” “Pounds Sterling” and “Pounds” are to British Pounds, and references to “Ps$,” “Mexican Pesos” and “Pesos” are to Mexican Pesos. References to “billion” mean one thousand million. References in this annual report to “CPOs” are to CEMEX, S.A.B. de C.V.’s Ordinary Participation Certificates
(Certificados de Participación Ordinarios
), each CPO represents two Series A shares (as defined below) and one Series B share (as defined below) of CEMEX, S.A.B. de C.V. References to “ADSs” are to American Depositary Shares of CEMEX, S.A.B. de C.V.; each ADS represents ten CPOs.
References in this annual report to total debt plus other financial obligations (which include debt under the facilities agreement, dated as of July 19, 2017, as amended on April 2, 2019, November 4, 2019, May 22, 2020 and October 13, 2020 (the “2017 Facilities Agreement”), which was fully repaid during the year ended December 31, 2021) do not include debt and other financial obligations held by us. See notes 3.7, 18.1 and 18.2 to the 2021 audited consolidated financial statements of CEMEX, S.A.B. de C.V. included elsewhere in this annual report for a detailed description of our other financial obligations. Total debt plus other financial obligations differs from the calculation of debt under the 2017 Facilities Agreement and under our new unsecured credit agreement, dated as of October 29, 2021, as amended and/or restated from time to time (the “2021 Credit Agreement”). See “Item 5— Operating and Financial Review and Prospects—Liquidity and Capital Resources—Our Indebtedness” for more information.
On June 8, 2021, we issued $1,000 million of our 5.125% Subordinated Notes (the “5.125% Subordinated Notes”) with no fixed maturity. Based on IFRS, the 5.125% Subordinated Notes qualify as equity instruments and are classified within controlling interest stockholders’ equity. See note 22.2 to the 2021 audited consolidated financial statements of CEMEX, S.A.B. de C.V. included elsewhere in this annual report for a detailed description of the 5.125% Subordinated Notes.
We also refer in various places within this annual report to
non-IFRS
measures, including “Operating EBITDA.” “Operating EBITDA” equals operating earnings before other expenses, net, plus amortization and
depreciation expenses, as more fully explained in “Item 5—Operating and Financial Review and Prospects—Results of Operations—Selected Consolidated Financial Information.” The presentation of these
non-IFRS
measures is not meant to be considered in isolation or as a substitute for the 2021 audited consolidated financial results of CEMEX, S.A.B. de C.V. prepared in accordance with IFRS as issued by the IASB.
We have approximated certain numbers in this annual report to their closest round numbers or a given number of decimal places. Due to rounding, figures shown as totals in tables may not be arithmetic aggregations of the figures preceding them.
 
1

Table of Contents
CERTAIN TECHNICAL TERMS
When used in this annual report, the terms set forth below mean the following:
 
   
Aggregates
are inert granular materials, such as stone, sand and gravel, which are obtained from land-based sources (mainly mined from quarries) or by dredging marine deposits. They give
ready-mix
concrete its necessary volume and add to its overall strength. Under normal circumstances, one cubic meter of fresh concrete contains two tons of gravel and sand.
 
   
Cement
is a binding agent which, when mixed with aggregates and water, produces either
ready-mix
concrete or mortar.
 
   
Cement mill
(also called finish mill in the United States) is a piece of equipment used to reduce the size of the materials needed for cement production, usually to microns size (1 micron is equal to 0.001 millimeters). Traditionally, cement mills have adopted the form of ball mills. Vertical roller mills, which are more effective in terms of energy consumption compared to ball mills, are being gradually introduced to our operations in the United States, Mexico, the United Kingdom, the United Arab Emirates, and other regions in which we operate.
 
   
Clinker
is an intermediate cement product made by sintering limestone, clay, and iron oxide in a kiln at around 1,450 degrees Celsius. One ton of clinker is used to make approximately 1.1 tons of gray portland cement.
 
   
Fly ash
is a combustion residue from coal-fired power plants that can be used as a
non-clinker
cementitious material.
 
   
Gray portland cement
, used for construction purposes, is a hydraulic binding agent with a traditional composition by weight of approximately 95% clinker and up to 5% of a minor component (usually calcium sulfate). Blended portland cement has lower clinker factor, usually below 90%, which results in lower carbon dioxide (“CO
2
”) emissions. Both traditional and blended portland cement, when mixed with sand, stone or other aggregates and water, produce either concrete or mortar.
 
   
Petroleum coke
(“pet coke”)
is a
by-product
of the oil refining coking process that can be incorporated into the cement production process as fuel, in substitution of fossil fuels such as natural gas or coal.
 
   
Ready-mix
concrete
is a mixture of cement, aggregates, admixtures and water.
 
   
Slag
is the
by-product
of smelting ore to purify metals.
 
   
Tons
means metric tons. One metric ton equals 1.102 short tons.
 
   
Urbanization Solutions
is one of our four core businesses. It is a business that complements our value offering of products and solutions, looking to connect with the broader city ecosystem. It seeks to address urbanization challenges and provide means to all stakeholders in the construction value chain to enable sustainable urbanization by focusing on four market segments: performance materials, waste management, industrialized construction, and related services.
 
   
White cement
is a specialty cement used primarily for decorative purposes.
 
2

Table of Contents
PART I
Item 1 — Identity of Directors, Senior Management and Advisors
Not applicable.
Item 2 — Offer Statistics and Expected Timetable
Not applicable.
Item 3 — Key Information
Our General Evolution
Operation Resilience
CEMEX rolled out “Operation Resilience” in September 2020 in response to changes in market outlook brought on by the emergence in 2019 and continued spread of a novel strain of the coronavirus
(“COVID-19”),
which was declared a global pandemic by the World Health Organization (the “WHO”) in March 2020. This strategy is designed to focus on
de-risking
the Company, injecting growth into the portfolio with increased capital expenditures while advancing our sustainability agenda. During 2021, our net sales grew 14% to $14.5 billion and Operating EBITDA improved 18% to $2.9 billion. Our consolidated Operating EBITDA margin, which is calculated by dividing Operating EBITDA over revenues, expanded 0.8 percentage points to 19.7%, supported by growing volumes and strong pricing, cost containment efforts, and a greater contribution from our Urbanization Solutions business. Furthermore, we continued increasing our financial flexibility and strengthening our capital structure. We refinanced the 2017 Facilities Agreement at a lower cost and with an improved guarantee and covenant structure. We also repaid or refinanced $7.6 billion of debt, and by applying free cash flow and proceeds from asset sales, we reduced consolidated net debt, as defined in the 2021 Credit Agreement, by $2.3 billion. During 2021, we reduced interest expenses by $141 million, or 20% compared to 2020. Most importantly, we reduced the leverage ratio, as calculated under the 2021 Credit Agreement, by 1.4x to 2.73x.
During 2021, we also progressed on our “Operation Resilience” goal of optimizing and rebalancing our portfolio for growth. To this end, we invested $380 million in strategic capital expenditures during 2021. Much of this investment was dedicated to our growth strategy of investing in
bolt-on
and margin enhancement projects as well as capacity additions. We estimate that our growth strategy resulted in a contribution of $100 million in incremental EBITDA in 2021. Additionally, Operating EBITDA growth from our Urbanization Solutions core business was 22% in 2021. Through these investments and some strategic divestments, we are reorienting our portfolio toward developed markets, particularly the U.S. and Europe. In the fourth quarter of 2021, we announced the sale of our operations in Costa Rica and El Salvador for $335 million. The closing of this divestment is subject to the satisfaction of closing conditions in Costa Rica and El Salvador. The proceeds from this sale are expected to support our growth investments in key markets and deleveraging.
In addition, to further fortify our balance sheet, we continue to be focused mainly on the following three initiatives: (i) growing our Operating EBITDA through further cost-reduction efforts, operating efficiencies and customer-centric commercial strategies across all our core businesses; (ii) maximizing our free cash flow, which is expected to be used mainly for debt reduction and our
bolt-on
investments; and (iii) continuing to execute selective accretive divestments by selling what we believe are
non-essential
assets, which could allow us to free up more free cash flow mainly to reduce debt and increase our
bolt-on
investments. See “Item 3—Key
Information—COVID-19
Pandemic” for more information on how
COVID-19
has impacted our “Operation Resilience” strategy, and also see notes 2, 8, 16.1 and 17.2 to our 2021 audited consolidated financial statements included elsewhere in this annual report.
 
3

Table of Contents
Our latest milestone in our financial evolution took place on November 8, 2021, when we fully repaid all outstanding indebtedness under the 2017 Facilities Agreement, which amounted to $1.90 billion in different currencies. Following this repayment, the 2017 Facilities Agreement is no longer in effect. The funds used to repay the 2017 Facilities Agreement were sourced from the 2021 Credit Agreement, that was closed with 21 financial institutions participating as lenders (the “Lenders”). The main terms and conditions of the 2021 Credit Agreement are summarized as follows:
 
   
final maturity in November 2026;
 
   
$1.50 billion in Term Loans (as defined in the 2021 Credit Agreement), amortizing in five equal semi-annual payments starting in November 2024;
 
   
$1.75 billion of commitments under a Revolving Facility (as defined in the 2021 Credit Agreement) maturing in November 2026;
 
   
all loans under the 2021 Credit Agreement bear interest at the same rate, including an applicable margin over the benchmark interest rate of between 100 to 175 basis points, depending on CEMEX’s Consolidated Leverage Ratio (as defined in the 2021 Credit Agreement), with such margin being subject to positive or negative adjustments in an aggregate amount not to exceed 5 basis points based on certain sustainability-linked performance metrics from the prior annual period;
 
   
financial covenants consistent with an investment grade capital structure, with a maximum leverage ratio of 3.75x throughout the life of the loan, and a minimum interest coverage ratio of 2.75x; and
 
   
guaranteed by CEMEX Corp., CEMEX Concretos, S.A. de C.V., CEMEX Operaciones México, S.A. de C.V. (“COM”) and Cemex Innovation Holding Ltd. (“CIH”), all of which are subsidiaries of CEMEX (the “Refinancing Guarantors”).
On November 8, 2021, concurrently with funding under the 2021 Credit Agreement and in accordance with the indentures governing the Notes, CEMEX entered into supplemental indentures to add COM and CIH as new guarantors to CEMEX’s 2.750% Euro-denominated Notes due 2024 (the “December 2024 Euro Notes”), 3.125% Euro-denominated Notes due 2026 (the “March 2026 Euro Notes”), 5.450% Dollar-denominated Notes due 2029 (the “November 2029 Dollar Notes”), 7.375% Dollar-denominated Notes due 2027 (the “June 2027 Dollar Notes”), 5.200% Dollar-denominated Notes due 2030 (the “September 2030 Dollar Notes”) and 3.875% Dollar-denominated Notes due 2031 (the “July 2031 Dollar Notes”) (collectively, other than the December 2024 Euro Notes, which we fully redeemed on December 29, 2021, the “Notes”). CEMEX Corp. and CEMEX Concretos, S.A. de C.V. were already guarantors of the Notes. Also, concurrently with funding under the 2021 Credit Agreement and the full repayment of the 2017 Facilities Agreement, the provisions contained in the indentures governing the Notes that provide that any guarantor of the Notes shall be released of its guarantee obligations upon a refinancing of the 2017 Facilities Agreement with debt not guaranteed by the guarantor were triggered. As a result, both the 2021 Credit Agreement and the Notes are now guaranteed exclusively by the Refinancing Guarantors. The original note guarantors that are no longer guaranteeing the Notes are CEMEX España, S.A. (“CEMEX España”), CEMEX Asia B.V., CEMEX Finance LLC, CEMEX Africa & Middle East Investments B.V., CEMEX France Gestion (S.A.S.), CEMEX Research Group AG and CEMEX UK.
As of December 31, 2021, we had decreased to $9,157 million (principal amount $9,210 million, excluding deferred issuance costs) our total debt plus other financial obligations in our statement of financial position, which does not include $1,000 million of 5.125% Subordinated Notes (as defined below). As of December 31, 2021, 10% of our total debt plus other financial obligations was current (including current maturities of
non-current
debt) and 90% was
non-current.
As of December 31, 2021, 82% of our total debt plus other financial obligations was Dollar-denominated, 8% was Euro-denominated, 2% was Pound Sterling-denominated, 4% was Mexican Peso-denominated, 2% was Philippine Peso-denominated and 2% was denominated in other currencies. See notes 18.1 and 18.2 to our 2021 audited consolidated financial statements included elsewhere in this annual report.
 
4

Table of Contents
Future in Action
Our achievements in 2021 were not just financial. We made significant advancements toward our “Operation Resilience” climate action goals and rolled out our “Future in Action” program, focused on developing low carbon products, solutions, and production processes. Our 2030 climate action goals are aligned to CO
2
reduction pathways in our industry and validated by the Science Based Target Initiative (“SBTi”) according to the Well Below 2°C Scenario. Most importantly, these goals should keep us on the right path to achieving our expected goal to deliver
net-zero
CO
2
concrete globally by 2050.
In 2021, we also joined the United Nations’ “Race to Zero” campaign and the Business Ambition for 1.5°C coalition, and as of November 2021, we are a founding member of the First Movers Coalition, an initiative of the World Economic Forum launched at the 2021 United Nations Climate Change Conference (“COP26”) to create market demand for
zero-carbon
solutions. In the first year since launching our CO
2
roadmap, we reduced our carbon emissions by 4.7%. An almost two percentage point decline in clinker factor, coupled with a four percentage point increase in alternative fuel usage, drove the significant carbon reduction. As of 2021, we have reduced our specific net CO
2
emissions by 26.2% compared with the 1990 baseline, which we estimate puts us on track to achieve our more than 40% reduction goal by 2030.
For 2021, alternative fuels constituted 29.2% of our fuel mix, a significant substitution rate for the Company. While our operations in Europe continue to lead with the highest substitution rate within our operations, we are moving to boost alternative fuels usage in all our other regions. Our Mexican operations increased alternative fuel usage by nine percentage points in 2021.
Since 2019, we have used hydrogen injection to increase the use of alternative fuels and maximize thermal efficiency, and, as of 2021, hydrogen is in use in all of our cement plants in Europe. We have entered into partnerships for new hydrogen injection technology that should accelerate this strategy, which should allow us to further explore and scale the adoption of hydrogen in all of our operations while reducing the consumption of fossil fuels. Additionally, we have made progress in our clean energy consumption strategy, 30% of our electricity supply is free of CO
2
emissions, which we estimate should keep us on track to achieve our 2030 goal of 55% of our electricity supply being free of CO
2
emissions.
COVID-19
Pandemic
As of the date of this annual report, the effects of the
COVID-19
pandemic and certain other new variants of the coronavirus that have been since identified on, among other things, supply chains, global trade, mobility of persons, business continuity, employment, demand for goods and services, energy prices and inflation have been felt throughout the world, including the regions in which we operate, such as Mexico, the United States, Europe, the Middle East, Africa and Asia (“EMEAA”) and South America, Central America and the Caribbean (“SCA&C”).
The
COVID-19
pandemic, coupled with the initial measures that were implemented, or that may still be implemented if there are new waves of cases, by governmental authorities in an attempt to further contain and mitigate the effects of
COVID-19
and new variants of the coronavirus that have been, and could be, identified, including shutdowns of
non-essential
construction and businesses in certain countries, stricter border controls, stringent quarantines in some countries and social distancing, triggered what we believe is the worst economic downturn since the Great Depression in the 1930s, causing the economy to contract by 3.1% in 2020, according to reports from the International Monetary Fund (“IMF”). However, according to the World Economic Outlook report of the IMF (the “IMF Report”) published in January 2022, after contracting 3.1% in 2020, the global economy rebounded by 5.9% in 2021 and is expected to moderate to 4.4% in 2022. Nevertheless, the IMF recognized that high uncertainty surrounds this outlook, related to the path of the
COVID-19
pandemic, the effectiveness of policy support to provide a bridge to vaccine-powered normalization, and the evolution of
 
5

Table of Contents
financial conditions. The IMF Report also emphasized how the potential impact of the large-scale and unprecedented fiscal and monetary policies adopted to counter the negative economic effects of the
COVID-19
pandemic may increase the uncertainty surrounding the IMF’s economic outlook. In addition, the IMF Report noted that supply chain disruptions may contribute to a rise in inflation rates. The continued supply chain disruptions in emerging markets, as well as currency depreciation and other factors, may prolong the duration of elevated inflation rates and potentially have broader economic impacts. Although vaccines have raised hopes of a turnaround in the
COVID-19
pandemic, renewed waves and new variants pose concerns for the outlook.
The consequences of the
COVID-19
pandemic have considerably affected us in certain countries. During the third quarter of 2021, expected increasing input cost inflation, higher freight and supply chain disruptions led to a confirmation of impairment indicators in Spain, the United Arab Emirates (“UAE”) and the information technology business. As a result, we recognized a
non-cash
aggregate goodwill impairment charge of $440 million comprised of $317 million related to our business in Spain, $96 million related to our business in UAE, and $27 million related to our IT business segment due to reorganization. The impairment of goodwill in Spain and the UAE in 2021 resulted from an excess of the net book value of such businesses versus the discounted cash flow projections as of September 30, 2021, related to these reporting segments. In addition, during the third quarter of 2021, we recognized
non-cash
impairment charges of intangible assets due to a technological revamp of certain internal use software of $49 million. These
non-cash
charges recognized during the third quarter of 2021 and 2020 did not impact our liquidity, Operating EBITDA and cash taxes payable, nevertheless our total assets, net income (loss) and equity were affected in each quarter.
During 2021, we continued to monitor the development of the
COVID-19
pandemic and to leverage the information and recommendations from health organizations such as the WHO, U.S. based Centers for Disease Control and Prevention, the European Centre for Disease Prevention and Control, and other organizations, as well as from the authorities of the countries in which we operate. Several countries in which we operate instituted new restrictions which affected our operations. During the first quarter of 2021, the Philippines experienced a surge in COVID-19 cases, which prompted the authorities to order a large-scale lockdown that lasted 14 days. Other major cities in the Philippines, such as Cebu City, imposed lockdowns on specific days of the week to prevent the spread of the then-newly discovered variants. In Spain, authorities declared a state of emergency and imposed curfews due to the surge in cases of the Delta variant of COVID-19 during the first half of 2021. Such curfews were estimated to affect around 9 million people in Spain and limited non-essential activities during certain hours of the day. In Jamaica, since the beginning of the COVID-19 pandemic, authorities issued the Disaster Risk Management Act, which was amended seven times throughout 2021. These amendments mainly imposed travel restrictions and imposed regional lockdowns throughout the second half of 2021. A curfew was imposed on a daily basis, public gatherings were limited to ten people and services such as funeral services and other events were banned during the period of these restrictions.
Among other initiatives we have put in place since the start of the
COVID-19
pandemic, we have implemented:
COVID-19
Protocols
. We continued to apply hygiene and safety protocols based on the best available information from the WHO, health specialists, and our own company health and safety expertise, which continue to be the foundation of our efforts to protect our employees as well as the people we interact with during our
day-to-day
business activities from potential risks presented by
COVID-19.
Rapid Response Teams (“RRTs”)
. The main objective of our RRTs continues to be the development and execution of activities aimed at mitigating the impact from
COVID-19.
The focus of these activities is to protect our employees, clients, communities, suppliers, among others, to protect our business continuity and foster communication. In particular, our RRTs are (i) monitoring global health guidelines, peer response and trends in relation to
COVID-19;
(ii) consolidating and updating
COVID-19-related
information; (iii) following up on any quarantine cases and providing support; (iv) assisting in protecting our employees by attempting to reduce the spread of
COVID-19
with the implementation of various hygiene measures, guidelines and protocols;
 
6

Table of Contents
(v) enhancing the frequency and procedures related to cleaning at our various sites; (vi) implementing various remote working programs; (vii) implementing screening and quarantine enforcement measures; (viii) monitoring the conditions and designing procedures for
on-site
return-to-work,
in accordance with prevailing health and science guidelines, (ix) ensuring availability of medical support and hygiene travel kits; (x) implementing restrictions on large essential gatherings; (xi) creating and releasing guidelines for social distancing, travel, cleaning, personal hygiene, screening and quarantine; (xii) enhancing engagement with our communities, industry associations and local authorities; (xiii) implementing actions to protect our business continuity by developing plans designed to strengthen our business and promote financial resiliency; and (xiv) communicating all of our
COVID-19-related
measures to internal and external audiences.
COVID Coordinators
. These are designated individuals at the locations, facilities, manufacturing plants, production facilities and administrative offices where we have operations, whose responsibility is to strengthen the implementation and supervision of
COVID-19
prevention protocols and objectives. As of December 31, 2021, we have appointed nearly 2,000 of these COVID Coordinators worldwide and also established a best-practices sharing network to continuously improve our
COVID-19
measures implementation.
HSMS Element 15: Management of Pandemics and Epidemics
. This is a training element included in our Health and Safety Management System (“HSMS”), which we deliver via CEMEX University. Introduced in 2020, this dedicated element of the HSMS is designed to help us be prepared in the future if situations of a similar nature occur by institutionalizing our approach to effectively managing and mitigating risks and impacts from pandemics and epidemics. In 2021, more than 660 employees in supervisory roles received this training, reaching over 11,000 CEMEX leaders and regular contractors since its creation. For more information on CEMEX University, see “Item 4—Information on the Company—Sustainability—Attracting and Retaining Talent.”
Behaviors That Save Lives
. The four essential behaviors we look to prioritize and communicate through guidelines, playbooks, and communication and training materials, to mitigate the risk of
COVID-19
transmission in our operations are named “Identifying and Reporting Symptoms,” “Personal Hygiene,” “Physical Distancing,” and “Protecting Yourself and Others.”
Close Communications
. We have enhanced our internal information campaigns for recommended practices for health, hygiene, and social interaction, such as promoting vaccination, testing, voluntary quarantine, the use of facemasks, physical distancing and recommending avoiding travel to the greatest possible extent.
In general, we believe that we apply appropriate hygiene guidelines in our operations, and we have modified our manufacturing, sales, and delivery processes to reduce the spread of
COVID-19.
As of the date of this annual report, we continue to implement our protection protocols in all countries in which we operate and regularly engage with our employees and contractors to raise awareness about measures to reduce the spread of
COVID-19.
We believe these measures have contributed to satisfactory outcomes, such as higher vaccination rates among our employees than those reported by local authorities in countries that track and report employee vaccination levels.
We believe that we have developed plans to safely and responsibly deal with possible future halts to our operations while at the same time maintaining our property, plants and equipment in appropriate technical condition, as well as to resume our operations, to the extent they are halted or restricted, when needed. We keep implementing several advocacy actions like supporting local governments and reinforcing the need to keep the construction industry as essential, safe and open. All these actions contribute to the economic recovery of the countries where we operate. We are in continuous and close contact with our suppliers to facilitate addressing any critical sourcing needs and we have enhanced our customer-centric practices. We continue to cooperate with our clients and suppliers in order to implement measures that are designed to maintain business continuity and to mitigate any disruptions to our businesses caused by
COVID-19.
 
7

Table of Contents
On the commercial side, while our CEMEX Go platform was not built specifically in response to the
COVID-19
pandemic, it has assisted in enabling our customers to safely and reliably acquire our products and services during the
COVID-19
pandemic. In 2021, 61% of our sales were processed through this global digital platform.
Moreover, at the beginning of the
COVID-19
pandemic, we strengthened our liquidity position, primarily with drawdowns of $1,135 million under our then-committed revolving credit facility (our drawdowns of $1.0 billion and $135 million on March 20, 2020 and April 1, 2020, respectively, constituted the full amount available under the then-committed revolving credit facility of the 2017 Facilities Agreement), drawdowns under our other credit lines and loans and further improved our liquidity with the issuances of $2.0 billion aggregate principal amount of Dollar-denominated notes in June and September 2020. The drawdowns had the effect of increasing our overall debt and cash levels in the short to medium term. However, on September 10, 2020, we repaid $700 million of our $1,135 million committed revolving credit tranche under the 2017 Facilities Agreement. Additionally, as part of the October 2020 Facilities Agreement Amendments (as defined below), we extended $1.1 billion of term loan maturities to 2025 and the maturity of $1.1 billion under the revolving facility to 2023. In addition, in October 2020, we prepaid $530 million corresponding to the July 2021 amortization under the 2017 Facilities Agreement to those institutions participating in the extension. On January 12, 2021, we issued $1.75 billion of the July 2031 Dollar Notes and, on June 8, 2021, we issued $1.0 billion of the 5.125% Subordinated Notes, in each case, for general corporate purposes, including to repay indebtedness. We expect that the structure of the 5.125% Subordinated Notes (subordinated, deferrable interest, no fixed maturity) will assist in reaching our “Operation Resilience” goals of reducing our leverage ratio and regaining an investment grade rating. As discussed above, on November 8, 2021, we repaid in full all outstanding indebtedness under the 2017 Facilities Agreement, which amounted to $1.90 billion in different currencies. Following this repayment in full, the 2017 Facilities Agreement is no longer in effect. The funds used to repay the 2017 Facilities Agreement were sourced from the 2021 Credit Agreement. As of December 31, 2021, we had $1.50 billion of Term Loans and $1.75 billion of commitments under the Revolving Facility with no interim amortization payments in connection to the 2021 Credit Agreement. Also, on December 20, 2021, we entered into a credit agreement for an amount in Mexican Pesos equivalent to $250 million with Banco Mercantil del Norte, S.A. Institución de Banca Múltiple, Grupo Financiero Banorte (the “Mexican Peso Banorte Agreement”) under terms and conditions substantially similar to those of the 2021 Credit Agreement, pursuant to which as of December 31, 2021 we had drawn the entirety of the only term loan thereunder for the then Mexican Peso equivalent of $250 million. Additionally, as of December 31, 2021, we had drawn down $201 million in uncommitted short-term credit facilities. Furthermore, in 2021, we received total proceeds of $199 million from the sale of: (i) our white cement business to Çimsa Çimento Sanayi Ve Ticaret A.Ş. for a total consideration of $155 million (including CEMEX’s Buñol cement plant in Spain and its white cement business outside Mexico and the U.S.); and (ii) our 24 concrete plants and one aggregates quarry in France to Holcim for $44 million.
During March 2021, considering our targets for the reduction of CO
2
emissions, as well as the innovative technologies and considerable capital investments that have to be deployed to achieve such goals, we sold 12.3 million CO
2
emission allowances in the European Union (“Allowances”) in several transactions for $600 million. We had accrued such Allowances as of the end of Phase III under the European Union (“EU”) ETS (as defined below), which finalized on December 31, 2020. See “Item 4—Information on the Company—Regulatory Matters and Legal Proceedings—Environmental Matters —EU Emissions Trading.”
As a further measure to enhance our liquidity during 2021, CEMEX, S.A.B. de C.V. did not repurchase any of its shares and did not pay dividends.
While the measures we took in 2020 and 2021 helped us to meet all liquidity needs and to operate and manage our business and serve our customers, there can be no assurance that the measures we have already taken or may take in the future will fully offset the adverse impact of the
COVID-19
pandemic, but since some of these measures were adopted we believe that they have assisted to partially offset the adverse impact of
COVID-19.
 
8

Table of Contents
Entering the third year of the
COVID-19
pandemic, governmental and health authorities around the world have implemented, and may continue to implement, numerous measures attempting to contain and mitigate the effects of the
COVID-19
pandemic. The degree to which these measures, and
COVID-19
generally, ultimately affect our results and operations could still depend on future developments, which still have a certain degree of uncertainty and cannot be predicted at detail, including, but not limited to, the potential identification of new variants of the coronavirus and the contagiousness and severity of those variants; any new waves of
COVID-19
as well as the severity and duration of such waves; the duration, severity and spread of the
COVID-19
pandemic; the actions taken to contain
COVID-19
or treat its impact; how effective the currently authorized
COVID-19
vaccines, boosters and treatments, and any others developed and authorized in the future, will be and how widely and quickly the vaccines and treatments will be distributed and used; and how quickly and to what extent
pre-COVID-19
pandemic economic and operating conditions can resume. Public health is still a concern and any new strains, in particular any severe strains, together with any other factors yet to be identified, could delay any transition back to normal economic and operating conditions. See “Item 3—Key Information—Risk Factors—Risks Relating to Our Business and Operations—The
COVID-19
pandemic could materially adversely affect our financial condition and results of operations” and “Item 3—Key
Information—COVID-19
Pandemic” for a discussion of other strategies we believe should help us further mitigate the effects of the
COVID-19
pandemic.
 
9

Table of Contents
Risk Factors
We are subject to various risks mainly resulting from changing economic, environmental, political, industry, business, regulatory, financial and climate conditions, as well as risks related to ongoing legal proceedings and investigations. The following risk factors are not the only risks we face, and any of the risk factors described below could significantly and adversely affect our business, liquidity, results of operations or financial condition, as well as, in certain instances, our reputation.
Risk Factor Summary
Risks Relating to Ownership of Our Securities
 
   
Non-Mexicans
may not hold CEMEX, S.A.B. de C.V.’s Series A shares directly and must have them held in a trust at all times.
 
   
ADS holders may only vote the Series B shares represented by the CPOs deposited with the ADS depositary through the ADS depositary and are not entitled to vote the Series A shares represented by the CPOs deposited with the ADS depositary or to attend shareholders’ meetings.
 
   
Corporate rights may not be available to any person that acquires 2% or more of CEMEX, S.A.B. de C.V.’s voting shares without the approval of its board of directors.
 
   
Preemptive rights generally available under Mexican law may be unavailable to ADS holders.
 
   
The protections afforded to shareholders in Mexico are different from those in other countries and may be more difficult to enforce.
Risk Relating to Our Business and Operations
 
   
The
COVID-19
pandemic could materially adversely affect our financial condition and results of operations.
 
   
Economic conditions in countries where we operate and in other regions or countries may adversely affect our business, financial condition, liquidity and results of operations.
 
   
The war between Russia and Ukraine may have a material adverse effect on our business, financial condition, liquidity and results of operation.
 
   
High energy and fuel costs may have a material adverse effect on our operating results.
 
   
We are subject to restrictions and reputational risks resulting from
non-controlling
interests held by third parties in our consolidated subsidiaries. We control four publicly listed companies, where this risk is heightened.
 
   
Our use of derivative financial instruments has negatively affected, and any new derivative financial instruments could negatively affect our operations, especially in volatile and uncertain markets.
 
   
Political, social and geopolitical events, possible changes in public policies and other risks in some of the countries where we operate, which are inherent to the operations of an international company, could have a material adverse effect on our business, financial condition, liquidity and results of operations.
 
   
We are increasingly dependent on information technology and our systems and infrastructure, as well as those provided by third-party service providers, face certain risks, including cyber-security risks.
 
   
We may fail to secure certain materials required to run our business.
 
   
We may not be able to realize the expected benefits from any acquisitions or joint ventures, some of which may have a material impact on our business, financial condition, liquidity and results of operations. Any failure to realize expected benefits from the bolt-on acquisitions of our “Operation Resilience” strategy heightens this risk.
 
10

Table of Contents
   
We operate in highly competitive markets with numerous players employing different competitive strategies and if we do not compete effectively, our revenues, market share and results of operations may be affected.
Risk Relating to Our Indebtedness and Certain Other Obligations
 
   
The 2021 Credit Agreement, the indentures governing our outstanding Notes and our other debt agreements and/or instruments contain several restrictions and covenants. Our failure to comply with such restrictions and covenants or any inability to capitalize on business opportunities or refinance our debt resulting from them could have a material adverse effect on our business and financial conditions.
 
   
The elimination of the London Inter-Bank Offered Rate (“LIBOR”) after June 2023 may affect our financial results.
 
   
We have a substantial amount of debt and other financial obligations. If we are unable to secure refinancing on favorable terms or at all, we may not be able to comply with our payment obligations upon their maturity. Our ability to comply with our principal maturities and financial covenants may depend on us implementing certain initiatives, including, but not limited to, “Operation Resilience,” which may include making asset sales, and there is no assurance that we will be able to implement any such initiatives or execute such sales, if needed, on terms favorable to us or at all.
 
   
We may not be able to generate sufficient cash to service our indebtedness or satisfy our short-term liquidity needs, and we may be forced to take other actions to do so, which may not be successful.
 
   
CEMEX, S.A.B. de C.V.’s ability to repay debt and pay dividends is highly dependent on our subsidiaries’ ability to transfer income and dividends to us. We control four publicly-listed companies, where this risk is heightened.
 
   
We have to service part of our debt and other financial obligations denominated in Dollars and Euros with revenues generated in Mexican Pesos or other currencies, as we do not generate sufficient revenue in Dollars and Euros from our operations to service all our debt and other financial obligations denominated in Dollars and Euros. This could adversely affect our ability to service our obligations in the event of a devaluation or depreciation in the value of the Mexican Peso, or any of the other currencies of the countries in which we operate, compared to the Dollar and Euro. In addition, our consolidated reported results and outstanding indebtedness are significantly affected by fluctuations in exchange rates between the Dollar (our reporting currency)
vis-à-vis
the Mexican Peso and other significant currencies within our operations.
Risk Relating to Regulatory and Legal Matters
 
   
We are subject to the laws and regulations of the countries where we operate and do business and
non-compliance,
any material changes in such laws and regulations and/or any significant delays in assessing the impact and/or adapting to such changes may have an adverse effect on our business, financial condition, liquidity and results of operations.
 
   
We or our third-party providers may fail to maintain, obtain or renew or may experience material delays in obtaining requisite governmental or other approvals, licenses and permits for the conduct of our business.
 
   
We are subject to litigation proceedings, including government investigations relating to corruption and antitrust proceedings, that could harm our business and our reputation.
 
   
We are subject to anti-corruption, anti-bribery, anti-money laundering and antitrust laws and regulations in the countries in which we operate, some of which are considered high-risk countries. Any violation of any such laws or regulations could have a material adverse impact on our reputation, results of operations and financial condition.
 
11

Table of Contents
   
Our operations are subject to environmental laws and regulations that are increasingly stringent.
   
It may be difficult to enforce civil liabilities against us or the members of CEMEX, S.A.B. de C.V.’s board of directors, our senior management and controlling persons.
Risks Relating to Ownership of Our Securities
Non-Mexicans
may not hold CEMEX, S.A.B. de C.V.’s Series A shares directly and must have them held in a trust at all times.
Non-Mexican
investors and Mexican companies without a foreign investment-exclusion clause in their bylaws may not directly hold the Series A shares underlying CEMEX, S.A.B. de C.V.’s CPOs or ADSs, but may hold them indirectly through CEMEX, S.A.B. de C.V.’s CPO trust. Upon the early termination or expiration of the term of CEMEX, S.A.B. de C.V.’s CPO trust on September 6, 2029, the Series A shares underlying the CPOs held by
non-Mexican
investors or by Mexican companies without a foreign investment-exclusion clause in their bylaws must be placed into a new trust similar to the current CPO trust. We cannot guarantee that a trust similar to the CPO trust will exist or that the relevant authorization for the transfer of our Series A shares to such a trust will be obtained. In that event, such investors might be required to sell their Series A shares to a Mexican individual or corporation that has a foreign investment-exclusion clause in its bylaws, which could expose shareholders to a loss in the sale of the corresponding Series A shares and may cause the price of our CPOs and ADSs to decrease.
ADS holders may only vote the Series B shares represented by the CPOs deposited with the ADS depositary through the ADS depositary and are not entitled to vote the Series A shares represented by the CPOs deposited with the ADS depositary or to attend shareholders’ meetings.
Any person acquiring ADSs should be aware of the terms of the ADSs, the corresponding deposit agreement pursuant to which the ADSs are issued (the “Deposit Agreement”), the CPO Trust (as defined in the Deposit Agreement) and CEMEX, S.A.B. de C.V.’s
by-laws.
Under such terms, a holder of an ADS has the right to instruct the ADS depositary to exercise voting rights only with respect to Series B shares represented by the CPOs deposited with the depositary, but not with respect to the Series A shares represented by the CPOs deposited with the depositary. ADS holders will not be able to directly exercise their right to vote unless they withdraw the CPOs underlying their ADSs (and, in the case of
non-Mexican
holders, even if they do so, they may not vote the Series A shares represented by the CPOs) and may not receive voting materials in time to ensure that they are able to instruct the depositary to vote the CPOs underlying their ADSs or receive sufficient notice of a shareholders’ meeting to permit them to withdraw their CPOs to allow them to cast their vote with respect to any specific matter. Holders of ADSs will not have the right to instruct the ADS depositary as to the exercise of voting rights in respect of Series A shares underlying CPOs held in the CPO Trust. Under the terms of the CPO Trust, Series A shares underlying CPOs held by
non-Mexican
nationals, including all Series A shares underlying CPOs represented by ADSs, will be voted by the Trustee (as defined in the Deposit Agreement), according to the majority of all Series A shares held by Mexican nationals and Series B shares voted at the meeting. In addition, the depositary and its agents may not be able to send out voting instructions on time or carry them out in the manner an ADS holder has instructed. As a result, ADS holders may not be able to exercise their right to vote and they may lack recourse if the CPOs underlying their ADSs are not voted as they requested. In addition, ADS holders are not entitled to attend shareholders’ meetings. ADS holders will also not be permitted to vote the CPOs underlying the ADSs directly at a shareholders’ meeting or to appoint a proxy to do so without withdrawing the CPOs. If the ADS depositary does not receive voting instructions from a holder of ADSs in a timely manner such holder will nevertheless be treated as having instructed the ADS depositary to give a proxy to a person we designate, or at our request, the corresponding CPO trust’s technical committee designates, to vote the Series B shares underlying the CPOs represented by the ADSs in his/her discretion. The ADS depositary or the custodian for the CPOs on deposit may represent the CPOs at any meeting of holders of CPOs even if no voting instructions have been received. The CPO trustee may represent the Series A shares and the Series B shares represented by the CPOs at any meeting of holders of Series A shares or Series B shares even
 
12

Table of Contents
if no voting instructions have been received. By so attending, the ADS depositary, the custodian or the CPO trustee, as applicable, may contribute to the establishment of a quorum at a meeting of holders of CPOs, Series A shares or Series B shares, as appropriate.
Corporate rights may not be available to any person that acquires 2% or more of CEMEX, S.A.B. de C.V.’s voting shares without the approval of its board of directors.
CEMEX, S.A.B. de C.V.’s
by-laws
provide that its board of directors must authorize in advance any transfer of voting shares of its capital stock that would result in any persons, or groups acting in concert, becoming a holder of 2% or more of CEMEX, S.A.B. de C.V.’s voting shares. In the event this requirement is not met, the persons acquiring such shares will not be entitled to any corporate rights with respect to such shares, such shares will not be taken into account for purposes of determining a quorum for shareholders’ meetings, CEMEX, S.A.B. de C.V. will not record such persons as holders of such shares in its share registry and the registry undertaken by Indeval (as defined below) shall not have any effect.
Preemptive rights generally available under Mexican Law may be unavailable to ADS holders.
ADS holders may be unable to exercise preemptive rights granted to CEMEX, S.A.B. de C.V.’s shareholders, in which case ADS holders could be diluted following equity or equity-linked offerings. Under Mexican law, if CEMEX, S.A.B. de C.V. issues new shares, CEMEX, S.A.B. de C.V. would be generally required to grant preemptive rights to its shareholders, except in certain situations, including if such shares are issued in the context of a public offering or if such shares underlie convertible securities issued by CEMEX, S.A.B. de C.V. However, ADS holders may not be able to exercise these preemptive rights to acquire new shares unless (i) CEMEX, S.A.B. de C.V. files a registration statement with the SEC with respect to such shares or (ii) the offering of the shares qualifies for an exemption from registration under the U.S. Securities Act of 1933 (the “Securities Act”), as amended. We cannot assure you that CEMEX, S.A.B. de C.V. would file a registration statement in the United States that would allow holders of ADSs to participate in any preemptive rights offering. Under Mexican law, preemptive rights cannot be waived in advance or be assigned or be represented by an instrument that is negotiable separately from the corresponding shares. As a result of applicable United States securities laws, holders of ADSs may be restricted in their ability to exercise preemptive rights as provided in the Deposit Agreement with the ADSs depositary, as amended. Shares subject to a preemptive rights offering, with respect to which preemptive rights have not been exercised, may be sold by CEMEX, S.A.B. de C.V. to third parties on the terms and conditions previously approved by CEMEX, S.A.B. de C.V.’s shareholders or its Board of Directors. See “Item 10—Additional Information—Articles of Association and
By-laws.”
The protections afforded to shareholders in Mexico are different from those in other countries and may be more difficult to enforce.
Under Mexican law, the protections afforded to shareholders are different from those in the United States and countries in continental Europe. In particular, the legal framework and case law pertaining to directors’ duties and disputes between shareholders and us, the members of CEMEX, S.A.B. de C.V.’s board of directors or our officers are less protective of shareholders under Mexican law than under U.S. and continental European law. Mexican law only permits shareholder derivative suits (i.e., suits for our benefit as opposed to the direct benefit of our shareholders) and there are procedural requirements for bringing shareholder derivative lawsuits, such as minimum holdings, which differ from those in effect in other jurisdictions. There is also a substantially less active plaintiffs’ bar dedicated to the enforcement of shareholders’ rights in Mexico than in the United States or Europe. As a result, in practice it may be more difficult for our shareholders to initiate an action against us or our directors or obtain direct remedies than it would be for shareholders of a U.S. or European company.
 
13

Table of Contents
Risks Relating to Our Business and Operations
The
COVID-19
pandemic could materially adversely affect our financial condition and results of operations.
The
COVID-19
pandemic and new variants of the coronavirus have impacted the world, including the United States, Mexico, EMEAA and SCA&C. If there is any considerable growth in coronavirus cases, or if cases spread across different geographies or increase in severity, governments and health authorities around the world may continue to re-implement measures attempting to contain and mitigate the spread and effects of the virus. These measures, and the effects of the
COVID-19
pandemic, have resulted, and may continue to result, in: (i) restrictions on, or suspended access to, or shutdown, or suspension or the halt of, our facilities, including our cement plants and grinding mills; (ii) staffing shortages, production slowdowns or stoppages and disruptions in our delivery systems; (iii) disruptions or delays in our supply chains, including shortages of materials, products and services on which we and our businesses depend; (iv) reduced availability of land and sea transport, including labor shortages, logistics constraints and increased border controls or closures; (v) increased cost of materials, products and services on which we and our businesses depend; (vi) reduced investor confidence and consumer spending in the regions where we operate and globally; (vii) a slowdown in economic activity, including in the construction industry, and a decrease in demand for our products and services and industry demand generally; (viii) constraints on the availability of financing, if available at all, including on access to credit lines and working capital facilities; (ix) inability to satisfy liquidity needs if our operating cash flow and funds received under receivables and inventory financing facilities decrease or if we are not able to obtain borrowings under credit facilities, proceeds of debt and equity offerings and/or proceeds from asset sales; (x) our inability to refinance our indebtedness on desired terms, if at all; or (xi) our inability to comply with, or receive waivers with respect to, restrictions and covenants under the agreements governing our indebtedness and financial obligations, including, but not limited to, maintenance covenants under our 2021 Credit Agreement. We consider that, as the effects and duration of the
COVID-19
pandemic extend, there could be significant adverse effects in the future mainly in connection with: (i) impairment of long-lived assets including goodwill; (ii) foreign exchange losses related to our obligations denominated in foreign currency; (iii) increases in estimated credit losses on trade accounts receivable; and (iv) further disruption in supply chains.
As of the date of this annual report, China has reported a surge in COVID-19 cases. Over 19,000 COVID-19 cases were reported on April 15, 2022, which accounts for the highest number of cases reported in a single day in over two years. As a result of this surge in cases, government officials have imposed lockdowns in major cities, where non-essential activities have been limited, and mandatory quarantines have been imposed for individuals who are believed to have come into close contact with COVID-19 patients. These newly imposed restrictions could result in supply chain disruptions. During the COVID-19 pandemic, surges in COVID-19 cases in East Asia have gradually progressed to the Western hemisphere, and, if this trend continues, it is possible that this or other new surges in COVID-19 cases could reach the countries where we have our most significant operations, including, but not limited to, Mexico and the United States, and the adverse effects experienced in previous surges in COVID-19 cases could reoccur.
The weakness of the global economic environment and its adverse effects on our operating results may negatively affect our credit rating and the market value of our and our subsidiaries’ securities. If economic pressures continue or worsen, we may need to issue equity as a source to repay our existing or future indebtedness. Although we have been able to raise debt, equity and equity-linked capital in the past, conditions in the capital markets could be such that sources of capital may not be available to us on reasonable terms or at all. As a result, we cannot assure you that we will be able to raise debt and/or equity capital on terms favorable to us or at all.
Economic conditions in countries where we operate and in other regions or countries may adversely affect our business, financial condition, liquidity and results of operations.
The economic conditions in some of the countries where we operate have had and may continue to have a material adverse effect on our business, financial condition, liquidity and results of operations worldwide. Our results of operations are highly dependent on the results of our operating subsidiaries worldwide, including those in the United States, Mexico, EMEAA and SCA&C (as described in “Item 4—Information on the Company—Business Overview”).
 
14

Table of Contents
For a geographic breakdown of our revenues for the year ended December 31, 2021, see “Item 4—Information on the Company—Geographic Breakdown of Revenues by Reporting Segment for the Year Ended December 31, 2021.”
As of the date of this annual report, we believe that the main risk factors for the global economy and the countries where we operate include, but are not limited to, the following: (i) emergence of further
COVID-19
variants before widespread vaccination is reached or against which vaccination has limited effectiveness or is ineffective; (ii) continuation of persistent supply-demand mismatches, increasing inflation and a faster-than-anticipated monetary policy normalization cycle, and its impact on the global economy, emerging markets, risk aversion, foreign exchange markets, debt, and financial market volatility; (iii) escalation of social unrest; (iv) more adverse climate shocks; (v) an escalation of trade and technology tensions, notably between the United States and China, could weigh on investment and productivity growth, raising additional roadblocks in the recovery path; (vi) rapid growth of cryptocurrencies without clear regulation that could lead to financial instability with negative effects for the global economy; (vii) an increase in the spread and destructiveness of cyberattacks involving critical infrastructure could act as further drags on the recovery, particularly as telework and automation increase; and (viii) other geopolitical risks.
Since the beginning of 2021, inflation, as measured by the consumer price index has increased in advanced and emerging market economies, reaching record highs in Europe and breaking a
40-year
record high in the United States, driven mainly by supply chain issues (including input shortages, labor constrains, and rising commodity prices), excess demand for goods and services, and significant increases in energy prices.
This combination of factors in addition to the risk that novel and more severe strains of the coronavirus may emerge, which could potentially intensify the existing supply issues, has raised concerns about the possibility of persistently high inflation and/or
de-anchored
inflation expectations, which could lead to higher, more persistent and volatile price increases. Inflation can deteriorate economic conditions in the countries where we operate and has caused and may continue to cause a rise in the costs of manufacturing our products, as well as an increase in related expenses, such as freight related expenses. Furthermore, our operations, mainly those in the United States and Europe, have historically not experienced inflationary pressures, and thus there is no assurance that they will be well-prepared to cope with them. Inflation and its related effects could have a material adverse effect on our business, financial condition, liquidity, and results of operations. See “Item 3—Key Information—Risk Factors—Risks Relating to Our Business and Operations—High energy and fuel costs may have a material adverse effect on our operating results” for information on how energy and fuel costs affect the costs of manufacturing our products and related expenses.
In this environment, central banks could adopt stricter monetary policies, not continuing the easing monetary policy adopted during the pandemic. This process could lead to a tightening of global financial conditions that could affect both advanced and emerging economies disrupting financial markets, which could result in economic recessions in the countries in which we operate and/or limit our ability to access capital on reasonable terms or at all, and thus have a material adverse effect on our business, financial condition, liquidity, and results of operations. However, there is a risk that these efforts could not be sufficient to contain inflation and thus the European Central Bank could start raising interest rates earlier than expected. Higher interest rates could impact the indebtedness of the European countries and their economic performance.
Emerging markets and developing economies with significant foreign currency denominated-debt and financing needs could be particularly exposed and affected from the resulting effects of a raise in interest rates through capital outflows, exchange rate depreciations, shifts in investor sentiment and increasing borrowing costs, leading to adverse growth outcomes. Similarly, large-scale corporate debt defaults or restructuring could reverberate widely. A substantial portion of our operations are located in developing countries which have shown been negatively affected by capital outflows in the past and have volatile currency values. In the event that one or more of these risks materialize, demand for our products and services could decrease significantly due to general economic conditions in these countries and/or our revenues and available resources in local currencies could depreciate significantly, which could limit our ability to satisfy our indebtedness and other obligations and/or incur expenditures and make investments in hard currency necessary to conduct our business, all of which could
 
15

Table of Contents
have a material adverse effect on our business, financial condition, liquidity, and results of operations. See “Item 4—Information on the Company—Geographic Breakdown of Revenues by Reporting Segment for the Year Ended December 31, 2021” and “Item 5—Operating and Financial Review and Prospects—Liquidity and Capital Resources—Our Indebtedness.”
Instances of social unrest had declined during the early phases of the pandemic but rose in the second half of 2020 and at the beginning of 2021. The causes of such social unrest vary across countries, including frustration with the government responses to the pandemic, increases in food prices, slow employment growth, fiscal deficits, geopolitical tensions, political stability concerns, and long-standing erosion of trust in government institutions. A further intensification could damage sentiment and weigh on the economic recovery from the
COVID-19
pandemic.
Climate change, one of the main causes of the more frequent and intense weather-related disasters, already has had visible immediate impacts, with effects beyond the regions where the disasters strike. Cross-border migration pressures, financial stresses (including among creditors and insurers in countries not directly impacted by a given event), and health care burdens may rise, with implications that persist long after the event itself. Disasters caused by climate change may pose further challenges to the global recovery.
Mexico’s economic recovery from the effects of the
COVID-19
pandemic started relatively quickly in 2021 due to strong U.S. import demand and the remarkable remittance inflows, both driven by the fiscal stimulus adopted by the U.S. government. Nonetheless, economic activity in Mexico was not as strong during the third quarter of 2021 due to supply chain issues, the fragility of Mexico’s service sector and uncertainty surrounding the evolution of the
COVID-19
pandemic. Economic recovery is expected to continue at a more moderate pace. As of the date of this annual report, apart from the risks mentioned above, the Mexican economy faces other risks in the short-term including, but not limited to: (i) decreases in U.S. economic activity; (ii) the effects of a possible downgrade of Petróleos Mexicanos’ (“PEMEX”) debt rating or further capital requirements to restructure PEMEX, which could undermine fiscal stability and Mexico’s sovereign debt rating; and (iii) the negative effects derived from uncertainty about institutional frameworks changes. Together or alone, these uncertainties and risks could have a material adverse impact on our financial condition, business and results of operations, particularly in Mexico.
In general, demand for our products and services is strongly related to construction levels and depends, in large part, on construction activity, as well as private and public infrastructure spending in the countries where we operate. Declines in the construction industry are usually correlated with declines in general economic conditions. As a result, deterioration of economic conditions in the countries where we operate, could have a material adverse effect on our business, financial condition, liquidity and results of operations. There is no assurance that growth in gross domestic product (“GDP”) of the countries where we operate will translate into an increase in demand for our products. We are subject to the effects of general global economic and market conditions beyond our control. If these conditions are challenging or deteriorate, our business, financial condition, liquidity and results of operations could be adversely affected.
The war between Russia and Ukraine may have a material adverse effect on our business, financial condition, liquidity and results of operation.
Global markets are experiencing volatility and disruption following the escalation of geopolitical tensions and the start of the war between Russia and Ukraine. In February 2022, Russia launched a full-scale military invasion of Ukraine. Although the length and impact of the ongoing military conflict is unpredictable, the conflict in Ukraine has created and could lead to further market disruptions, including significant volatility in commodity prices, credit and capital markets. The war between Russia and Ukraine has led to sanctions and other penalties being levied by the United States, European Union and other countries mainly against Russia, including agreement to remove certain Russian financial institutions from the Society for Worldwide Interbank Financial Telecommunication (“SWIFT”) payment system. Additional potential sanctions and penalties have also been proposed and/or threatened. The war is expected to have further global economic consequences, including but not limited to the possibility of severely diminished liquidity and credit availability, declines in consumer confidence, scarcity in certain raw materials and products, declines in economic growth, increases in inflation
 
16

Table of Contents
rates and uncertainty about economic and political stability. In addition, there is a risk that Russia and other countries supporting Russia in this conflict may launch cyberattacks against the United States and its allies and other countries, their governments and businesses, including the infrastructure in such countries. Any of the foregoing consequences, including those we cannot yet predict, may have a material adverse effect on our business, financial condition, liquidity and results of operations.
High energy and fuel costs may have a material adverse effect on our operating results.
Energy and fuel costs represent an important part of our cost structure. The price and availability of energy and fuel are generally subject to market volatility and may have an adverse impact on our costs and operating results. If third-party suppliers fail to provide to us the required amounts of energy or fuel under existing agreements, we may need to acquire energy or fuel at an increased cost from other suppliers to fulfill contractual commitments with third parties or for use in our operations. Governments in several countries in which we operate are working to reduce energy subsidies, introduce or tighten clean energy obligations or impose excise taxes and carbon emission caps, which could increase energy costs and have a material adverse effect on our business, financial condition, liquidity and results of operations.
Our commitment to transition to and increase the use of alternative energy sources and fuels may limit our flexibility to use energy sources and fuels that may be more
cost-effective
and require us to incur more in capital expenditures and investments than we currently have planned. However, if our efforts to increase our use of alternative fuels are unsuccessful, due to their limited availability, price volatility or otherwise, we would be required to use traditional fuels, which may be more expensive at any given time and increase our energy and fuel costs. Also, any such failure may cause us not to achieve the targets under our
Future in Action
climate action program and certain key performance indicators provided for in our sustainability-linked financing arrangements, which, among other adverse effects, would damage our reputation and give rise to an increase in our cost of capital. Any of this could have a material adverse effect on our business, financial condition, liquidity and results of operations. See “Item 4—Information on the Company—Regulatory Matters and Legal Proceedings—Environmental Matters—Mexico” and “Item 5—Operating and Financial Review and Prospects—Recent Developments—Recent Developments Relating to Our Regulatory Matters and Legal Proceedings—Environmental Matters—Mexico” for a description of certain changes in the laws and regulations governing the energy, electricity and hydrocarbons sectors which have been enacted or are undergoing constitutional challenges or approval procedures, and which may result in increased costs for our business, which may in turn have a material adverse effect on our business, financial condition, liquidity and results of operations. See “Item 3—Key
Information—COVID-19
Pandemic” for more information on the impact of
COVID-19
on energy and fuel costs and “Item 3—Key Information—Risk Factors—Risks Relating to Our Business and Operations—Economic conditions in countries where we operate and in other regions or countries may adversely affect our business, financial condition, liquidity and results of operations” for more information on the current inflationary environment.
We are subject to restrictions and reputational risks resulting from
non-controlling
interests held by third parties in our consolidated subsidiaries. We control four publicly listed companies, where this risk is heightened.
We conduct our business mostly through subsidiaries. In some cases, third-party shareholders hold
non-controlling
interests in these subsidiaries. Our most important subsidiaries in which third-party shareholders held
non-controlling
interests as of December 31, 2021 are CLH, CHP, Trinidad Cement Limited (“TCL”) and Caribbean Cement Company Limited (“CCCL”), all of which are publicly listed companies. Various disadvantages may result from the participation of
non-controlling
shareholders whose interests may not be aligned with ours. Some of these disadvantages may, among other things, result in our inability to implement organizational efficiencies, divest or acquire assets and transfer cash and assets from one subsidiary to another in order to allocate assets most effectively. In addition, we are also exposed to third-party shareholders initiating different actions or proceedings against us as controlling shareholders on corporate and corporate governance related matters, which could also harm our reputation and have an adverse effect on our business, liquidity, financial condition and results of operations.
 
17

Table of Contents
Our use of derivative financial instruments has negatively affected, and any new derivative financial instruments could negatively affect our operations, especially in volatile and uncertain markets.
We have used, and may continue to use, derivative financial instruments to manage the risk profile associated with interest rates and currency exposure of our debt, to reduce our financing costs, to access alternative sources of financing and to hedge our net assets in certain currencies, as well as some of our financial and operating risks. However, we cannot assure you that our use of such instruments will allow us to achieve these objectives due to the inherent risks in any derivatives transaction or the risk that we will not continue to have access to such instruments at reasonable costs, or at all.
As of December 31, 2021, our derivative financial instruments consisted of Dollar/Mexican Peso foreign exchange forward contracts and Dollar/Euro cross-currency swap contracts, both designated as a net investment hedge of CEMEX’s net investment in Mexican Pesos and Euros, respectively. It also included interest rate swap instruments related to bank loans, Dollar/Mexican Peso call spread option contracts negotiated to maintain the value in Dollars over revenues generated in Mexican Pesos, as well as fuel price hedging derivatives, which had an impact on our financial position. Changes in the fair value of our derivative financial instruments, not specifically designated as hedges, are reflected in our statement of operations, which could introduce volatility in our controlling interest net income and other related ratios. As of December 31, 2020 and 2021, the aggregate notional amount under our outstanding derivative financial instruments was $2,230 million ($741 million of net investment hedge, $1,334 million of interest rate swaps, $27 million of equity forwards on third-party shares and $128 million of fuel price hedging) and $2,911 million ($1,511 million of net investment hedge, $1,005 million of interest rate swaps, $145 million of fuel price hedging and $250 million of foreign exchange options), respectively, with a
mark-to-market
valuation representing net liabilities of $81 million as of December 31, 2020 and net assets of $21 million as of December 31, 2021. See note 18.4 to our 2021 audited consolidated financial statements included elsewhere in this annual report for a detailed description of our derivative financial instruments. Since 2008, CEMEX has significantly decreased its use of derivative financial instruments, thereby reducing the risk of cash margin calls. With respect to our existing financial derivatives, we may incur net losses and be subject to margin calls that do not require a substantial amount of cash to be covered. However, if we enter into new derivative financial instruments, we may incur net losses and be subject to margin calls requiring a substantial amount of cash to be covered and may reduce the funds available to us for our operations or other capital needs. In addition, as with any derivative position, we assume the creditworthiness risk of the counterparty, including the risk that the counterparty may not honor its obligations to us. In addition, entering into new derivative financial instruments incurs costs, and we cannot assure you that any new derivative financial instrument that we enter into will be done so at reasonable costs or will be available to us at all.
Political, social and geopolitical events, possible changes in public policies and other risks in some of the countries where we operate, which are inherent to the operations of an international company, could have a material adverse effect on our business, financial condition, liquidity and results of operations.
As of December 31, 2021, our operations were mostly in Mexico, the United States, certain countries in the EMEAA region and the SCA&C region (as described in “Item 4—Information on the Company—Business Overview”). For a geographic breakdown of our revenues for the year ended December 31, 2021, see “Item 4—Information on the Company—Geographic Breakdown of Revenues by Reporting Segment for the Year Ended December 31, 2021.”
We are exposed to the circumstances prevalent in the countries in which we market our products and services. Like other companies with international operations, political, economic, geopolitical or social developments in the countries where we operate or elsewhere, such as elections, new governments, changes in public policy, economic circumstances, laws and/or regulations, trade policies, political agreements or disagreements, civil disturbances and a rise in violence or the perception of violence, could have a material adverse effect in the countries where we operate or on the global financial markets, and in turn on our business, financial condition, liquidity and results of operations.
 
18

Table of Contents
Presidential, legislative, state and local elections took place in 2021 in several of the countries where we operate, including Mexico, El Salvador, Israel, Peru, Germany, Czech Republic and Nicaragua. In 2022, elections have been held or are scheduled to be held in Mexico, Barbados, Costa Rica, Colombia, France, the Philippines, as well as midterm elections in the United States. In addition, future
snap elections cannot be discarded. A change in federal or national government and the political party in control of the legislature in any of these countries could result in changes to the countries’ economic, political or social conditions, and in changes to laws, regulations and public policies, which may contribute to economic uncertainty or adverse business conditions and could also materially impact our business, financial condition, liquidity and results of operations. Similarly, if no political party wins a clear majority in the legislative bodies of these countries, legislative gridlock and political and economic uncertainty may continue or result.
Political events and social unrest have impacted the business and economic environment in the United States and beyond. The upcoming 2022 U.S. midterm elections may result in changes to the controlling political party in the U.S. Congress and, in turn, result in potential changes to, and delays in, the U.S. federal government’s policy priorities and legislative endeavors. The new Congress could impose regulations and/or taxes reaching further than those currently in effect. We are not certain if any such regulations and/or taxes will be imposed or not; and, in the event they are imposed, if costs and expenses which may be incurred in order to comply with such regulations and/or taxes would have a material adverse effect on our business, financial condition, liquidity and results of operations.
In Mexico, several laws, policies and regulations issued since the beginning of the current administration, as well as certain legislative proposals, differ substantially from those in effect in previous administrations. Additionally, emission caps per industrial sector in line with Mexico’s greenhouse gas emissions reduction targets are expected to come into effect in 2023. See “Item 4—Information on the Company—Regulatory Matters and Legal Proceedings—Environmental Matters—Mexico” and “Item 5—Operating and Financial Review and Prospects—Recent Developments—Recent Developments Relating to Our Regulatory Matters and Legal Proceedings—Environmental Matters—Mexico” for a description of such changes in the laws and regulations governing the energy, electricity and hydrocarbons sectors which have been enacted or are undergoing constitutional challenges, as well as a description of potential emission caps regulations in Mexico. We are not certain if such laws and regulations undergoing constitutional challenges will prevail. Additionally, an increase of “green” taxes in states where we operate is also expected. These and any other policies, laws and regulations which are further adopted could result in a deterioration of investment sentiment, political and economic uncertainty, and increased costs for our business, which may in turn have a material adverse effect on our business, financial condition, liquidity and results of operations.
In Europe, though Brexit has already materialized, there continues to be uncertainty regarding the United Kingdom’s future relationship with the EU and other key partners around the world. This uncertainty could still have a material adverse effect on our business, financial condition, liquidity and results of operations, particularly in the United Kingdom. To mitigate any such risk, a “Brexit taskforce” has been implemented and continues to operate with the following objectives: (i) monitoring and sharing relevant public information, (ii) identifying ongoing and evolving risks and opportunities, (iii) assessing potential impacts and action plan to minimize them,
(iv) following-up
with affected areas, and (v) preparing an effective communication for different audiences. As of the date of this annual report, the Brexit taskforce has been working, aligned with United Kingdom government guidelines, on critical issues to potentially anticipate and avoid a business disruption resulting from Brexit. These issues include: (i) the new chemical regulations and the Registration, Evaluation, Authorisation and Restriction of Chemicals (“REACH”) registry requirements for imported products, (ii) identifying commercial products being placed on the market in Great Britain with the previously used “CE” (
conformité européenne
) marking that will require U.K. Conformity Assessed (“UKCA”) marking in 2022, (iii) complying with the specific tariffs on imported goods through a new Economic Operators’ Registration and Identification (“EORI”) number applicable to all of our operation sites in the United Kingdom, and (iv) supporting our employees living in the United Kingdom which do not have citizenship status with the preparation and filing of their settlement scheme application.
 
19

Table of Contents
Our operations in Egypt, the UAE and Israel have experienced disruption as a result of, among other things, political instability, civil unrest, terrorism, extremism, deterioration of general diplomatic relations and changes in the geopolitical dynamics in the region. There can be no assurances that political turbulence in Israel, Egypt, Iran, Iraq, Syria, Libya, Yemen and other countries in Africa, the Middle East and Asia will abate in the future or that neighboring countries (
e.g.
, the United Arab Emirates) will not be drawn further into conflict or experience instability. In addition, some of our operations are or may be subject to political risks, such as confiscation, expropriation and/or nationalization, as for example was the case of our past operations in Venezuela and is currently the case in Egypt. See “Item 4—Information on the Company—Regulatory Matters and Legal Proceedings—Other Legal Proceedings—Egypt Share Purchase Agreement.”
Our operations are also exposed to the Israeli-Palestinian conflict. Confrontations between the Israeli Defense Force and Palestinians in the Gaza Strip have continued generating events of violence in the region. Progress on peace remains stalled, despite efforts from third parties to reach an agreement. As of the date of this annual report, the parties continued to portray opposite views over the contested territory and neither side is expected to make concessions in the near future. If the conflict escalates, it could have a negative impact on the geopolitics and economy of the region, which in turn could adversely affect our operations, financial condition, liquidity and results of operations. In March 2021, Israel held its fourth general election in two years. The election and successive negotiations resulted in the formation of a coalition government in June 2021. Political instability related to the governmental transition and disputes within the governing coalition could have an adverse effect on our business, financial condition, liquidity, and results of operations in Israel. Increased tensions in the Middle East could pose the risk of full military action and could have a material adverse effect on our business, financial condition, liquidity and results of operations, most importantly in Israel and the UAE.
In Asia,
pro-democracy
protests and demands, mainly in Hong Kong, ongoing disputes between North and South Korea, as well as territorial disputes among several Southeast Asian countries and China in the South China Sea continue to be a cause for social, economic and political uncertainty and instability in the region. A major outbreak of hostilities or political upheaval in China, Hong Kong, Taiwan, North Korea, South Korea or any other Asian nation could adversely affect the global economy, which could have a material adverse effect on our business, financial condition, liquidity or results of operations.
In Latin America, discontent with politicians, corruption, poverty, and inequality have been cause for numerous protests and general social unrest. Despite
COVID-19
pandemic lockdowns, protests have sparked throughout the region in countries such as Haiti, Colombia, Guatemala, Costa Rica, Peru and others. Furthermore, the region continues to be affected by Venezuela’s economic and political crisis, which has had a major impact on the regional economy and poses an important economic, social and security risk.
Further geopolitical challenges, such as the conflict between the United States and China, could cause important disruptions in the global economic, financial markets and trade dynamics which could impact the markets in which we operate and materially and adversely affect our business, financial condition, liquidity and results of operations.
There have been terrorist attacks and ongoing threats of future terrorist attacks in countries in which we operate. We cannot assure you that there will not be new attacks or threats that will cause any damage to our operating units and facilities or locations, or harm any of our employees, including members of CEMEX, S.A.B. de C.V.’s board of directors or senior management, or lead to an economic contraction, financial markets volatility or erection of material barriers to trade in any of our markets. An economic contraction in any of the markets where we operate could affect domestic demand for our products, which could have a material adverse effect on our business, financial condition, liquidity and results of operations.
As part of our risk governance approach, from time to time we evaluate the need to address the financial consequences of political or social risk through the purchase of insurance. As a result, we purchase certain types of political risk insurance policies for selected countries where we operate, and which are exposed to political
 
20

Table of Contents
turmoil, geopolitical issues or political uncertainty. These insurance policies are designed to offer some assistance to our financial flexibility to the extent that the specifics of a political incident could give rise to a financial liability. However, we cannot assure you that a given social or political event and possible changes in government policies will be covered by the political risk insurance policies we have in place, or that the amount of such insurance will be sufficient to offset the liability arising from such applicable events. Any such liability could have a material adverse effect on our business, financial condition, liquidity and results of operations.
These and other political, economic, social and geopolitical issues have the potential to materially and adversely impact the global economy, financial markets and the overall stability of the countries and regions in which we operate and, in turn, our business, financial condition, liquidity and results of operations.
Complications in relationships with local communities may adversely affect our business continuity, reputation, liquidity, and results of operations.
We make significant efforts to maintain good long-term relationships and continuous communication with local and neighboring communities where we operate; however, there can be no assurance that such communities will not have or will not develop interests or objectives which are different from, or even in conflict with, our objectives, which could result in legal or administrative proceedings, civil unrest, protests, negative media coverage, direct action or campaigns, including, but not limited to, requests for the government to revoke or deny our concessions, licenses or other permits to operate. Any such events could cause delays or disruptions in our operations, result in operational restrictions or higher costs, or cause reputational damage, which could materially and adversely affect our business, reputation, liquidity and results of operations. See “Item 4—Information on the Company—Regulatory Matters and Legal Proceedings—Environmental Matters—Philippines Environmental Class Action.”
We are increasingly dependent on information technology and our systems and infrastructure, as well as those provided by third-party service providers, face certain risks, including cyber-security risks.
We increasingly rely on a variety of information technology and cloud services, on a fully digital customer integration platform, such as CEMEX Go, and on automated operating systems to manage and support our operations, as well as to offer our products to our customers. The proper functioning of this technology and these systems is critical to the efficient operation and management of our business, as well as for the sales generated by our business. Our systems and technologies may require modifications or upgrades as a result of technological changes, growth in our business and to enhance our business security. These changes may be costly and disruptive to our operations and could impose substantial demands on our systems and increase system outage time. Our systems and technology, as well as those provided by our third-party service providers, such as International Business Machines Corporation (“IBM”), Microsoft and HCL Technologies, among others, may be vulnerable to damage, disruption or intrusion caused by circumstances beyond our control, such as physical or electronic
break-ins,
catastrophic events, power outages, natural disasters, computer system or network failures, security breaches, computer viruses and cyber-attacks, including malicious codes, worms, ransomware, phishing, denial of service attacks and unauthorized access. For example, our digital solutions to improve sales, customer experience, enhance our operations and increase our business efficiencies could be impeded by such damages, disruptions or intrusions. Furthermore, while we expect to further integrate digital technologies into our operations as part of our Working Smarter digital transformation initiative and believe this is likely to assist us in fulfilling our strategic priorities, these integration efforts and the engagement of additional technology service providers and systems in our operations as part of Working Smarter could increase our exposure to these risks. See “Item 4—Information on the Company—Our Strategic Priorities—Operational Improvements” and “Item 5—Operating and Financial Review and Prospects—Recent Developments—Recent Developments Relating to Our Business and Operations—Execution of Agreements relating to our Working Smarter Initiative” for more information on Working Smarter and the related technologies, service providers and systems engaged as part of this digital transformation initiative. To try to minimize such risks, we safeguard our systems and electronic information through a set of cyber-security controls, processes and a proactive monitoring service to attend to
 
21

Table of Contents
potential breaches. In addition, we also have disaster recovery plans in case of incidents that could cause major disruptions to our business. However, these measures may not be sufficient, and our systems have in the past been subject to certain minor intrusions that did not result in a material breach or material impact to the Company, including distributed denial of service (“DDoS”) attacks, unauthorized access attempts, brute force attacks and phishing. Although we are certified under and compliant with International Organization for Standardization (“ISO”) 27001:2013 standards for information security management systems to preserve the confidentiality, integrity and availability of data and also are certified on the Payment Card Industry (“PCI”) security standard which provides a trustful
e-commerce
mechanism for customers, and that some of our cement plants received the ISO 27001 certification, we cannot assure that we will always be able to retain or renew this certification or that our systems will not be subject to certain intrusions. In a global business environment that relies on complex digital networks, cybercriminals are often outpacing a company’s ability to prevent and manage cyberthreats. The digitalization of global supply chains creates new risks as they increasingly rely on technology and other third parties.
During 2021, there was a global trend of an increase in security threats, including, but not limited to, phishing and malware/ransomware campaigns, exploitation of video collaboration vulnerabilities, among other things. Furthermore, the increase in employees working from home in response to the
COVID-19
pandemic increased cyber risk due to inadequate security configurations of domestic (home) networks and use of
non-corporate
devices. As of the date of this annual report, we have implemented additional cybersecurity controls designed to reduce such risks and mitigate the impact of such risks, but these may also not be sufficient, and we cannot assure you that intrusions will not occur.
In relation to our overall operations, particularly due to our digital transformation efforts and the implementation of CEMEX Go, our audit committee is informed of the cyber-security threats we face and is involved in approving general steps to try to mitigate any such cyber-security threats. As of December 31, 2021, CEMEX Go has more than 49,000 users across the countries in which we do business, and through CEMEX Go we receive approximately 51% of our main product orders and process 61% of our total global sales. As of December 31, 2021, we have not detected, and our third-party service providers have not informed us of, any relevant event that has materially damaged, disrupted or resulted in an intrusion of our systems. Any significant information leakages or theft of information, or any unlawful processing of personal data, could affect our compliance with data privacy laws and make us subject to regulatory action, including substantial fines and private litigation with potentially large costs, and could damage our relationship with our employees, customers and suppliers, which could have a material adverse impact on our business, financial condition, liquidity, results of operations and prospects.
Furthermore, in June 2021, our insurance program was renewed for 12 additional months. This program includes insurance coverage that, subject to its terms and conditions, is intended to address certain costs associated with cyber incidents, network failures and data privacy-related concerns. Nevertheless, this insurance coverage may not, depending on the specific facts and circumstances surrounding an incident, cover all losses or types of claims that may arise from an incident or the damage to our reputation or brands that may result from an incident. However, any significant disruption to our systems could have a material adverse effect on our business, financial condition, liquidity and results of operations, and could also harm our reputation.
We may fail to secure certain materials required to run our business.
We increasingly use in most of our business certain
by-products
of industrial processes produced by third parties, such as pet coke, fly ash, slag and synthetic gypsum, among others, as well as natural resources such as water. While we are not dependent on any particular suppliers, we try to secure the supply of the required materials, products or resources through long-term renewable contracts and framework agreements, which allow us to better manage supplies. Short-term contracts are entered into in certain countries where we operate. Should existing suppliers cease operations or reduce or eliminate production of these
by-products,
or should for any reason any suppliers not be able to deliver to us the contractual quantities, or should laws and/or regulations in
 
22

Table of Contents
any region or country limit the access to these materials, products, reserves or resources, sourcing costs for these materials could increase significantly or require us to find alternative sources for these materials, which could have a material adverse effect on our business, financial condition, liquidity, results of operations and prospects. In particular, scarcity and quality of natural resources (such as water and aggregates reserves) in some of the countries where we operate could have a material adverse effect on our operations, costs and results of operations. See “Item 3—Key
Information—COVID-19
Pandemic” for more information on the impact of
COVID-19
on supply chains.
We may not be able to realize the expected benefits from any acquisitions or joint ventures, some of which may have a material impact on our business, financial condition, liquidity and results of operations. Any failure to realize expected benefits from the bolt-on acquisitions of our “Operation Resilience” strategy heightens this risk.
Our ability to realize the expected benefits from any acquisitions, joint ventures, investments or partnerships depends, in large part, on our ability to integrate acquired operations with our existing operations in a timely and effective manner or on our ability to impact financial results or operations of or properly manage, together with any partners, any joint venture business, partnership or other business where we hold an investment. These efforts may not be successful. Although we have disposed of assets in the past and may continue to do so to reduce our overall leverage and rebalance our portfolio, certain of our debt instruments restrict our ability to acquire assets and enter into joint ventures. We may in the future acquire new operations or enter into joint ventures or investments and integrate such operations or assets into our existing operations, and some of such acquisitions, joint ventures or investments may have a material impact on our business, financial condition, liquidity and results of operations. We cannot assure you that we will be successful in identifying or acquiring suitable assets in the future, or that the terms under which we may acquire any assets or enter into joint ventures in the future would be favorable to us or that we will be able to find suitable partners for our joint ventures at all. We may also fail to achieve any anticipated cost savings from any acquisitions, joint ventures or investments. We have announced that the portfolio optimization efforts to grow Operating EBITDA that are a part of our “Operation Resilience” strategy are expected to include a variety of
bolt-on
investments, which included acquisitions in different geographies like France, Spain and Texas in 2021 and are expected to continue in 2022. See “Item 3—Key Information—Our General Evolution—Operation Resilience.” Failure to realize the expected benefits from these acquisitions, if at all made, would cause us to not achieve certain of our “Operation Resilience” goals and, in turn, our business, financial condition, liquidity and results of operations could be materially and adversely affected.
The introduction of or failure to introduce substitutes or alternative forms of cement,
ready-mix
concrete or aggregates into the market and the development of or failure to develop new construction techniques and technologies could have a material adverse effect on our business, financial condition, liquidity and results of operations.
Materials such as plastic, aluminum, ceramics, glass, wood and steel can be used in construction as a substitute for cement,
ready-mix
concrete or aggregates. In addition, other construction techniques, such as the use of dry wall, and the integration of new technologies in the construction industry, such as
3-D
printing, mini-mills and mobile plants, and changes in housing preferences could adversely impact the demand and price for our cement,
ready-mix
concrete and/or aggregates. Furthermore, research aimed at developing new construction techniques and modern materials and digitalizing the construction industry may introduce new products and technologies in the future that could reduce the demand for and prices of our products. Our efforts to introduce new products or products with
non-traditional
compositions (such as our
Vertua
brand and those with reduced cement or clinker content) or to develop and market new construction techniques and technologies (such as those that are part of our Urbanization Solutions) are not only aimed at increasing our operating results, but are also relevant to achieve the targets of our
Future in Action
climate action program and certain key performance indicators provided for in our sustainability-linked financing arrangements. Therefore, if our efforts to introduce these products and construction techniques and technologies are unsuccessful or unprofitable, among other
 
23

Table of Contents
adverse effects, this would damage our operating results, reputation and give rise to an increase in our cost of capital. Any of this, individually or in the aggregate, could have a material adverse effect on our business, financial condition, liquidity and results of operations.
We operate in highly competitive markets with numerous players employing different competitive strategies and if we do not compete effectively, our revenues, market share and results of operations may be affected.
The markets in which we operate are highly competitive and are served by a variety of established companies with recognized brand names, as well as new market entrants and increasing imports. Companies in these markets compete based on a variety of factors, often employing aggressive pricing strategies to gain market share. For example, in the relatively consolidated cement and
ready-mix
concrete industries, we generally compete based on quality, client segmentation, value proposition, and superior customer experience. In the more fragmented market for aggregates, we generally compete based on capacity, price for our products and our customer centric culture. In certain areas of the markets in which we compete, some of our competitors may be more established, benefit from greater brand recognition or have greater manufacturing and distribution channels and other resources than we do. In addition, if our competitors were to combine, they may be able to compete more effectively with us, and they may also dispose of assets, which could lead to new market entrants, increasing competition in our markets. Mergers and acquisitions transactions have played an important role in the last year in the United States. For example, in 2021, HeidelbergCement sold its Western United States business, including its California, Arizona, Oregon and Nevada operations, to Martin Marietta. We have substantial operations in California, Arizona and Nevada and it is unclear how competitive dynamics will change in these or other states following this transaction. Even though we have generally been able to compete effectively in the United States, these shifts in market participants in our largest market in terms of revenues could be detrimental to our position. In Mexico, one of our key markets and second largest market in terms of revenue, competitors have focused mainly on organic growth. For example, in 2021, Holcim inaugurated its new cement grinding plant in Yucatan with a capacity of 650,000 tons of cement per year, which enables Holcim to offer products and services mainly in Latin America. Also in 2021, Elementia announced a spinoff resulting in the formation of Fortaleza Materiales and Elementia Materiales. We believe that Elementia Materiales and Holcim, which have operations in Mexico, the United States and Latin America, offer products and services that could increase competition with our Urbanization Solutions business in those markets. In addition, if any of our major competitors divest assets in different parts of the world, this may lead to increased competition in the markets in which we operate. It is unclear how competitors that could potentially acquire those assets will compete in the markets in which we operate. Some may use aggressive competitive strategies based on imports and pricing that could be damaging to our industry’s profitability and, as a consequence, our results of operations. In addition, asset optimization by buyers of the disposed assets could result in an operational cost advantage. As a result, if we are not able to compete effectively, we may lose market share, potentially substantially, in the countries in which we operate, and our revenues could decline or grow at a slower rate and our business and results of operations would be harmed, which could have a material adverse effect on our business, financial condition, liquidity and results of operations.
A substantial amount of our total assets consists of intangible assets, including goodwill. We have recognized charges for goodwill impairment in the past and in 2021, and if market or industry conditions deteriorate further, additional impairment charges may be recognized.
Our 2021 audited consolidated financial statements, included elsewhere in this annual report, have been prepared in accordance with IFRS as issued by the IASB, under which goodwill is not amortized and is tested for impairment. Tests for impairment are carried out when indicators exist or at least once a year during the fourth quarter of each year and are performed by determining the recoverable amount of the groups of cash-generating units (“CGUs”) to which goodwill balances have been allocated. The recoverable amount of CGUs consist of the higher of such groups of cash-generating units’ fair value, less cost to sell, and their corresponding value in use, represented by the discounted amount of estimated future cash flows expected to be generated by such groups of CGUs to which goodwill has been allocated. An impairment loss is recognized under IFRS if the recoverable
 
24

Table of Contents
amount is lower than the net book value of the groups of CGUs to which goodwill has been allocated within other expenses, net. We determine the discounted amount of estimated future cash flows over periods of five years. If the value in use of a group of CGUs to which goodwill has been allocated is lower than its corresponding carrying amount, we determine its corresponding fair value using methodologies generally accepted in the markets to determine the value of entities, such as multiples of Operating EBITDA and/or by reference to market transactions.
Impairment tests are significantly sensitive to, among other factors, the estimation of future prices of our products, in the development of operating expenses, local and international economic trends in the construction industry, the long-term growth expectations in the different markets, as well as the discount rates and the growth rates in perpetuity applied. For purposes of estimating future prices, we use, to the extent available, historical data plus the expected increase or decrease according to information issued by trusted external sources, such as national construction or cement producer chambers and/or in governmental economic expectations. Operating expenses are normally measured as a constant proportion of revenues, following experience. However, such operating expenses are also reviewed considering external information sources in respect of inputs that behave according to international prices, such as oil and gas. We use specific
pre-tax
discount rates for each group of CGUs to which goodwill is allocated, which are applied to
pre-tax
cash flows. The amounts of estimated undiscounted cash flows are significantly sensitive to the growth rates in perpetuity applied. The higher the growth rate in perpetuity applied, the higher the amount of undiscounted future cash flows by group of CGUs obtained. Moreover, the amounts of discounted future cash flows are significantly sensitive to the weighted average cost of capital (discount rate) applied. The higher the discount rate applied, the lower the amount of discounted estimated future cash flows by group of CGUs obtained. During the third quarter of 2021, expected increasing input cost inflation, higher freight and supply chain disruptions led to a confirmation of impairment indicators in Spain, the UAE and other businesses. As a result, we recognized a
non-cash
aggregate goodwill impairment charge of $440 million comprised, of $317 million related to our business in Spain, $96 million related to our business in UAE, and $27 million related to our IT business segment due to reorganization. The impairment of goodwill in Spain and the UAE in 2021 resulted from an excess of the net book value of such businesses versus the discounted cash flow projections as of September 30, 2021 related to these reporting segments. Also, during the third quarter of 2021, we recognized
non-cash
impairment charges of intangible assets due to a technological revamp of certain internal use software of $49 million. See notes 8, 17.1 and 17.2 to our 2021 audited consolidated financial statements included elsewhere in this annual report. Considering the important role that economic factors play in testing goodwill for impairment, we cannot assure that any downturn in the economies where we operate will not necessitate further impairment tests and a possible downward readjustment of our goodwill for impairment under IFRS. Such an impairment test could result in impairment charges which could be material to our financial statements, which could have a material adverse effect on our financial condition.
Activities in our business can be hazardous and can cause injury to people or damage to property in certain circumstances.
Most of our production facilities and units, as well as mineral extraction locations, require individuals to work with chemicals, equipment and other materials that have the potential to cause fatalities, harm and injury when used without due care. An accident or injury that occurs at our facilities could result in disruptions to our business and operations and could have legal and regulatory, as well as reputational, consequences. As a result, we may be required to compensate such individuals or incur other costs and liabilities, any and all of which could have a material adverse impact on our reputation, business, financial condition, liquidity, results of operations and prospects.
Additionally, cement production raises a number of health and safety issues. As is the case with other companies in our industry, some of our aggregate products contain varying amounts of crystalline silica, a common mineral. Also, some of our construction and material processing operations release, as dust, crystalline silica that is in the materials being handled. Excessive, prolonged inhalation of very
small-sized
particles of
 
25

Table of Contents
crystalline silica has allegedly been associated with respiratory disease (including silicosis). As part of our annual due diligence, we work with our stakeholders to verify that certain health and safety protocols are in place with regards to the management of silica and its health effects, as well as in relation to other substances and products. Nonetheless, any health issues related to cement and aggregates production can result in future claims related to exposure to these products or substances, which could have a material adverse impact on our reputation, business, financial condition, liquidity, results of operations and prospects.
Other health and safety issues related to our business include: burns arising from contact with hot cement kiln dust or dust on preheater systems; airborne hazards related to our aggregates mining activities; noise, including from chutes and hoppers, milling plants, exhaust fans and blowers; the potential for dioxin formation if chlorine-containing alternative fuels are introduced into kilns; plant cleaning and maintenance activities involving working at elevated heights or in confined or other awkward locations, and the storage and handling of coal, pet coke and certain alternative fuels, which, in their finely ground state, can pose a risk of fire or explosion; and health hazards associated with operating
ready-mix
concrete trucks. We may also be exposed to liability resulting from injuries or fatalities involving third-party service providers, such as drivers for our suppliers when delivering products or services to us. While we actively seek to minimize the risk posed by these issues, personal injury claims may be made, and substantial damages awarded, against us, which could have a material adverse impact on our reputation, business, financial condition, liquidity and results of operations. Additionally, we may also be required to change our operational practices, involving material capital expenditure.
Our operations and ability to source products and materials can be affected by adverse weather conditions and natural disasters.
Construction activity, and thus demand for our products, decreases substantially during periods of cold weather, when it snows or when heavy or sustained rainfalls occur, or generally, in any rainy and snowy weather. Consequently, demand for our products is significantly lower during the winter or raining and snowing seasons in the countries in which we operate and do business. Generally, winter weather in our European and North American operations significantly reduces our first quarter sales volumes, and to a lesser extent our fourth quarter sales volumes. Sales volumes in these and similar markets generally increase during the second and third quarters because of normally better weather conditions. However, high levels of rainfall and/or snow can also adversely affect our operations during these periods, as well as our access to products and materials used in our operations (as was the case in 2018 with regard to our operations in the Philippines, which was exacerbated by a natural landslide that affected our operations in the country). Natural disasters such as the earthquake in Mexico in 2019 and super typhoons, such as Odette in the Philippines in 2021, have had and in the future could have a negative impact on our sales volumes, which could also have a material adverse effect on our results of operations. Our operations in Florida and Texas, the Caribbean and certain parts of the Gulf of Mexico are particularly exposed to hurricanes and similar weather events. This decrease in sales volumes is usually counterbalanced by the increase in the demand for our products during the reconstruction phase, unless any of our operating units or facilities are impacted by the natural disaster. Such adverse weather conditions and natural disasters can have a material adverse effect on our business, financial condition, liquidity and results of operations if they occur with unusual intensity, during abnormal periods, or last longer than usual in our major markets, or if they cause scarcity and increases in the cost of the products we need to run our business, especially during peak construction periods.
We could be adversely affected by any significant or prolonged disruption to our production facilities.
Any prolonged and/or significant disruption to our production facilities, whether due to repair, maintenance or servicing, governmental or administrative actions, regulatory issues, civil unrest, industrial accidents, unavailability or excessively high cost of raw materials such as energy to the point of making it inefficient to run our production facilities, mechanical equipment failure, human error, natural disaster, cyberattack to our systems, public health threat or otherwise, could disrupt and adversely affect our operations. Additionally, any major or
 
26

Table of Contents
sustained disruptions in the supply of utilities such as water, gas or electricity or any fire, flood, earthquake, hurricane, volcanic eruption, landslide, blizzard or other natural calamities or communal unrest or acts of terrorism may disrupt our operations or damage our production facilities or inventories and could have a material adverse effect on our business, financial condition, liquidity and results of operations. We typically shut down our facilities to undertake maintenance and repair work at scheduled intervals. Although we schedule shutdowns such that not all our facilities are shut down at the same time, the unexpected shutdown or closure of any facility may nevertheless materially affect our business, financial condition, liquidity and results of operations from one period to another. See “Item 3—Key
Information—COVID-19
Pandemic” and “Item 5—Operating and Financial Review and Prospects—Recent Developments—Recent Developments Relating to Effects of
COVID-19
on Our Business and Operations” for more information on government measures to temporarily suspend some of our operations to stop the spread of
COVID-19.
Labor activism and unrest, or failure to maintain satisfactory labor relations, could adversely affect our results of operations.
Labor activism and unrest may adversely affect our operations and thereby adversely affect our business, financial condition, liquidity, results of operations and prospects. Although most of our significant operations have not been affected by any significant labor disputes in the past, we cannot assure you that we will not experience labor unrest, activism, disputes or actions in the future, including as a result of labor laws and regulations that have recently been enacted or that could come into effect in the future, some of which may be significant and could adversely affect our business, financial condition, liquidity, results of operations and prospects. For example, the activity of labor unions in Mexico is expected to increase, as a result of a law that permits unions to actively seek sponsorship of collective bargaining agreements. For a description of our most relevant collective bargaining agreements, see “Item 6—Directors, Senior Management and Employees—Employees.”
Our insurance coverage may not cover all the risks to which we may be exposed.
Among others, we face the risks of fatalities and injury of our employees and contractors, loss and damage to our products, property and machinery due to, among other things, public health threats, fire, theft and natural disasters such as floods, and also face risks related to cyber-security related matters. Such events may cause a disruption to, or cessation of, our operations and business. Our insurance coverage may not be sufficient to cover all of our potential losses and liabilities. In addition, our insurance coverage may not cover all the risks to which we may be exposed, such as all risks related to pandemics and/or epidemics (including
COVID-19),
and political risk. If our losses exceed our insurance coverage, or if we are not covered by the insurance policies we have taken up, we may be liable to cover any shortfall or losses. Our insurance premiums may also increase substantially because of such claims. Such circumstances could have a material adverse effect on our business, liquidity, financial condition and results of operations.
Our success depends on the leadership of CEMEX, S.A.B. de C.V.’s board of directors and on key members of our executive management team.
Our success depends largely on strategic vision and actions of CEMEX, S.A.B. de C.V.’s board of directors and on key members of our executive management team. The loss of some or all of CEMEX, S.A.B. de C.V.’s directors or our senior management could have a material adverse effect on our business, financial condition, liquidity and results of operations, as well as on our reputation. Although we have appointed new members (including to replace outgoing directors) and removed members from the board of directors in recent years, we cannot assure you that this will continue to occur nor that the current composition of CEMEX, S.A.B. de C.V.’s board of directors will be maintained.
The execution of our business strategy also depends on our ongoing ability to attract and retain highly skilled employees. For a variety of reasons, particularly due to the competitive environment and the limited
 
27

Table of Contents
availability of skilled labor, we may not be successful in attracting and retaining the personnel we require. If we are unable to hire, train and retain qualified employees at a reasonable cost, we may be unable to successfully operate our business or capitalize on growth opportunities and, as a result, our business, financial condition, liquidity and results of operations could be materially and adversely affected.
Risks Relating to Our Indebtedness and Certain Other Obligations
The 2021 Credit Agreement, the indentures governing our outstanding Notes and our other debt agreements and/or instruments contain several restrictions and covenants. Our failure to comply with such restrictions and covenants or any inability to capitalize on business opportunities or refinance our debt resulting from them could have a material adverse effect on our business and financial conditions.
The 2021 Credit Agreement requires us to comply with several financial ratios and tests, including (i) a minimum Consolidated Coverage Ratio of Consolidated EBITDA to Consolidated Interest Expense and (ii) a maximum Consolidated Leverage Ratio of Consolidated Net Debt to consolidated EBITDA, in each case, as described in the 2021 Credit Agreement. The calculation and formulation of Consolidated EBITDA, Consolidated Interest Expense, Consolidated Net Debt, Consolidated Coverage Ratio and Consolidated Leverage Ratio are defined and set out in the 2021 Credit Agreement and may differ from the calculation and/or formulation of analogous terms in this annual report. Our ability to comply with these ratios may be affected by our results of operations, economic conditions and volatility in foreign exchange rates, by overall conditions in the financial and capital markets and the construction sector, and by any monetary penalties or fines we may have to pay as a result of any administrative or legal proceedings to which we may be exposed to. See “Item 4—Information on the Company—Regulatory Matters and Legal Proceedings” for more information. Additionally, the 2021 Credit Agreement requires us to comply with certain covenants and restrictions consistent with an investment grade capital structure. As of December 31, 2021, there were $4,902 million and €400 million aggregate principal amount of then-outstanding Notes under the indentures governing such notes. The indentures governing our Notes impose operating and financial restrictions on us, which are more stringent than those imposed by the 2021 Credit Agreement. These restrictions limit our ability, among other things, to: (i) incur debt, including restrictions on incurring debt at our subsidiaries, which are not parties to the indentures governing the Notes; (ii) pay dividends on stock; (iii) redeem stock or redeem subordinated debt; (iv) make investments; (v) guarantee indebtedness; and (vi) create or assume liens.
Most of the covenants and restrictions in the 2021 Credit Agreement and the indentures governing our Notes are subject to a number of exceptions and qualifications. Nevertheless, they still limit our ability to conduct business at our discretion and may, among other effects, potentially impede or restrict refinancing plans with respect to our debt limit, as well as our ability to seize opportunities for our business, particularly if we are unable to incur financing or make investments to take advantage of such opportunities. In addition, in connection with the entry into new financings or amendments to existing financing arrangements while our debt rating remains below investment grade, our financial and operational flexibility may be further reduced as a result of more restrictive covenants, requirements for security and other terms that are often imposed on
sub-investment
grade entities. The breach of any of these covenants could result in a default under the 2021 Credit Agreement and/or the indentures governing our outstanding Notes, as well as certain other existing debt obligations, as a result of cross-default provisions contained in the instruments governing such debt obligations. In the event of a default under any of the 2021 Credit Agreement and/or the indentures governing our outstanding Notes, Lenders under the 2021 Credit Agreement and holders of our outstanding Notes could seek to declare all amounts outstanding under the 2021 Credit Agreements and such Notes, together with accrued and unpaid interest, if any, to be immediately due and payable. If the indebtedness under the 2021 Credit Agreement, our outstanding Notes, or certain other existing debt obligations were to be accelerated, we cannot assure you that our assets would be sufficient to repay in full such accelerated indebtedness or our other indebtedness. We cannot guarantee that we will be able to comply with the covenants and limitations contained in the 2021 Credit Agreement or in the indentures governing our Notes, or that we will comply with other agreements which constitute financial indebtedness in excess of $50 million in which any
non-compliance
would trigger a cross-default. Our failure to
 
28

Table of Contents
comply with such covenants and limitations could result in an event of default, which could materially and adversely affect our business, financial condition, liquidity and results of operations.
We have historically, when needed, sought and obtained waivers and amendments to several of our debt instruments relating to a number of financial ratios, restrictions and covenants. Our ability to comply with these could be affected by global economic conditions, foreign exchange rates and the financial and capital markets, among other factors. We may need to seek waivers or amendments to debt agreements or debt instruments in the future. However, we cannot assure you that any such waivers or amendments will be obtained. If we are unable to comply with the provisions of our debt agreements or debt instruments, and are unable to obtain a waiver or amendment, the indebtedness outstanding under such debt agreements and/or instruments could be accelerated. Acceleration of these debt agreements and/or instruments would have a material adverse effect on our business, liquidity or financial condition.
The elimination of LIBOR after June 2023 may affect our financial results.
On March 5, 2021, the United Kingdom Financial Conduct Authority (the “FCA”), which regulates LIBOR, announced that all LIBOR tenors relevant to the Company will cease to be published or will no longer be representative after June 30, 2023. The FCA’s announcement coincided with the March 5, 2021 announcement of LIBOR’s administrator, the ICE Benchmark Administration Limited (the “IBA”), indicating that, as a result of not having access to input data necessary to calculate LIBOR tenors relevant to the Company on a representative basis after June 30, 2023, IBA would cease publication of such LIBOR tenors immediately after the last publication on June 30, 2023. These announcements mean that any of our LIBOR-based borrowings that extend beyond June 30, 2023 will need to be converted to a replacement rate. Upon the occurrence of a Benchmark Transition Event (as defined in the 2021 Credit Agreement) in relation to the corresponding currency in place of the LIBOR benchmark interest rate, a benchmark replacement will replace the then-current benchmark in accordance with the “hardwired” replacement provisions of the 2021 Credit Agreement.
In the United States, the Alternative Reference Rates Committee (the “ARRC”), a committee of private sector entities with
ex-officio
official sector members convened by the Federal Reserve Board and the Federal Reserve Bank of New York, has recommended the Secured Overnight Financing Rate (“SOFR”) plus a recommended spread adjustment as LIBOR’s replacement. There are significant differences between LIBOR and SOFR, such as LIBOR being an unsecured lending rate while SOFR is a secured lending rate, and SOFR is an overnight rate while LIBOR reflects term rates at different maturities. As of December 31, 2021, 10% of our foreign currency-denominated
non-current
total debt including subordinated notes and leases bears floating rates at a weighted average interest rate of LIBOR plus 150 basis points. Additionally, as of December 31, 2021, 20% of our foreign currency-denominated
non-current
debt with a maturity beyond December 31, 2021 is referenced to LIBOR. A transition away from and/or changes to the LIBOR benchmark interest rate could adversely affect our business, financial condition, liquidity and results of operations. If our LIBOR-based borrowings are converted to SOFR, the differences between LIBOR and SOFR, plus the recommended spread adjustment, could result in interest costs that are higher than if LIBOR remained available, which could have a material adverse effect on our operating results. Although SOFR is the ARRC’s recommended replacement rate, it is also possible that lenders may instead choose alternative replacement rates that may differ from LIBOR in ways similar to SOFR or in other ways that would result in higher interest costs for us. It is not yet possible to predict the magnitude of LIBOR’s end on our borrowing costs given the remaining uncertainty about which rates will replace LIBOR.
 
29

Table of Contents
We have a substantial amount of debt and other financial obligations. If we are unable to secure refinancing on favorable terms or at all, we may not be able to comply with our payment obligations upon their maturity. Our ability to comply with our principal maturities and financial covenants may depend on us implementing certain initiatives, including, but not limited to, “Operation Resilience,” which may include making asset sales, and there is no assurance that we will be able to implement any such initiatives or execute such sales, if needed, on terms favorable to us or at all.
As of December 31, 2021, our total debt plus other financial obligations was $9,157 million (principal amount $9,210 million, excluding deferred issuance costs). Of such total debt plus other financial obligations, $940 million (principal amount $940 million) matures during 2022; $437 million (principal amount $437 million) matures during 2023; $510 million (principal amount $515 million) matures during 2024; $953 million (principal amount $964 million) matures during 2025; and $6,317 million (principal amount $6,354 million) matures after 2025. If we are unable to comply with, or refinance or extend, maturities under certain of our indebtedness, substantially all of our debt could be accelerated. Acceleration of our debt would have a material adverse effect on our business, financial condition, liquidity and results of operations. As a result of the potential failure to achieve the targets under our “Operation Resilience,” the restrictions under the 2021 Credit Agreement, the indentures that govern our outstanding Notes (as defined below) and other debt instruments, the current global economic environment, volatility in the credit and capital markets and uncertain market conditions, we may not be able to generate enough cash or, if needed to repay our indebtedness, raise debt, equity and/or equity-linked capital on favorable terms or at all. These circumstances could also prevent us from securing extensions from relevant creditors and undertaking alternative actions to refinance, such as the completion of asset sales on terms that are economically attractive or at all, and could significantly limit the availability of funds to potential acquiring parties. If we fail to secure funds to repay our indebtedness in these or any other manners and our cash flow or capital resources prove inadequate, we could face liquidity problems and may not be able to comply with financial covenants and payment obligations under our indebtedness, which would have a material adverse effect on our business, financial condition, liquidity and results of operations.
Also, there can be no assurance that we will be able to implement our business strategy and initiatives and improve our results and revenues, which could affect our ability to refinance and/or comply with our payment obligations under our debt agreements and instruments. See “Item 3—Key
Information—COVID-19
Pandemic” for more information on the impact of
COVID-19
on our debt and cash levels.
We may not be able to generate sufficient cash to service our indebtedness or satisfy our short-term liquidity needs, and we may be forced to take other actions to do so, which may not be successful.
Historically, we have addressed our liquidity needs, including funds required to make scheduled principal and interest payments, refinance debt, and fund working capital and planned capital expenditures, mostly with operating cash flow, borrowings under credit facilities and receivables and inventory financing facilities, proceeds of debt and equity offerings and proceeds from asset sales. As of December 31, 2021, we had $602 million funded under our securitization programs in Mexico, the United States, France and the United Kingdom. We cannot assure you that, going forward, we will be able to roll over or renew these programs or generate sufficient cash to service our indebtedness or satisfy our short-term liquidity needs through the means we have historically used. This could adversely affect our liquidity and force us to take other actions to service our indebtedness or satisfy our short-term liquidity needs, which may be unsuccessful.
Specifically, we have periodically resorted and may continue to resort to the capital markets to raise debt, equity and equity-linked capital as our principal alternative to the means to obtain liquidity described in the paragraph above. A wide variety of factors may have adverse effects on our operating results and negatively affect our credit rating and the market value of our CPOs and ADSs, or that of our publicly listed subsidiaries, mainly CEMEX Latam Holdings, S.A. (“CLH”) and CEMEX Holdings Philippines, Inc. (“CHP”). In such event, securities issued by us could be deemed undesirable in the capital markets, which could make traditional sources of capital unavailable to us on reasonable terms or at all. If the global economic environment deteriorates and our
 
30

Table of Contents
operating results worsen, if we are unable to complete divestitures and/or debt or equity offerings on favorable terms or at all and/or our cash flow or capital resources prove inadequate, we could face liquidity problems and may not be able to comply with our principal payments under our indebtedness or refinance our indebtedness. See “Item 3—Key
Information—COVID-19
Pandemic” for more information on the impact of
COVID-19
on our liquidity.
CEMEX, S.A.B. de C.V.’s ability to repay debt and pay dividends is highly dependent on our subsidiaries’ ability to transfer income and dividends to us. We control four publicly-listed companies, where this risk is heightened.
Aside from its operations in Mexico, CEMEX, S.A.B. de C.V. is a holding company that owns the stock of its direct subsidiaries and is the beneficial owner of the equity interests of its indirect subsidiaries and has holdings of cash and marketable securities. In general, CEMEX, S.A.B. de C.V.’s ability to repay debt and pay dividends, as well as to make other payments, depends on the continued transfer to it of dividends and other income and funds from its subsidiaries. The ability of CEMEX, S.A.B. de C.V.’s subsidiaries to pay dividends and make other transfers to CEMEX, S.A.B. de C.V. is subject to various regulatory, contractual and legal constraints of the countries in which we operate, as well as our continued compliance with terms under our debt agreements and instruments under which certain covenants have been partially suspended. See “Item 3—Key
Information—COVID-19
Pandemic” and “Item 5—Operating and Financial Review and Prospects—Recent Developments—Recent Developments Relating to Effects of
COVID-19
on Our Business and Operations” for more information on the impact of the
COVID-19
pandemic on our business.
The ability of CEMEX, S.A.B. de C.V.’s subsidiaries to pay dividends and make loans and other transfers to it is generally subject to various regulatory, legal and economic limitations. Depending on the jurisdiction of organization of the relevant subsidiary, limitations may include solvency and legal reserve requirements, dividend payment restrictions based on interim financial results or minimum net worth and withholding taxes on loan interest payments. For example, our subsidiaries in Mexico may declare and pay dividends only out of the profits reflected in the
year-end
financial statements approved by its stockholders. In addition, such payment can be approved by stockholders only after the creation of a required legal reserve (equal to one fifth of the relevant company’s capital) and compensation or absorption of losses, if any, incurred by such corporation in previous fiscal years.
CEMEX, S.A.B. de C.V. may also be subject to exchange controls on remittances by its subsidiaries from time to time in a number of jurisdictions. In addition, CEMEX, S.A.B. de C.V.’s ability to receive funds from its subsidiaries may be restricted by the debt instruments and other contractual obligations of these entities. The jurisdictions of organization of CEMEX, S.A.B. de C.V.’s current or future subsidiaries may impose additional and more restrictive regulatory, legal and/or economic limitations. In addition, CEMEX, S.A.B. de C.V.’s subsidiaries may not be able to generate sufficient income to pay dividends or make loans or other transfers to it in the future, or may not have access to Dollars in their respective countries, which, as of the date of this annual report, would be the preferred currency to be received by CEMEX, S.A.B. de C.V. Also, any decision to have any of CEMEX, S.A.B. de C.V.’s not wholly-owned subsidiaries declare and pay dividends or make loans or other transfers to us is subject to any rights that
non-controlling
shareholders may have in the corresponding subsidiary. Additional or more restrictive limitations on our subsidiaries could adversely affect CEMEX, S.A.B. de C.V.’s ability to service our debt, meet its other cash obligations and pay dividends to its shareholders. See “Item 3—Key
Information—COVID-19
Pandemic” for more information on the impact of
COVID-19
on our operating subsidiaries and the possibility of less income being generated by our operating subsidiaries.
 
31

Table of Contents
We have to service part of our debt and other financial obligations denominated in Dollars and Euros with revenues generated in Mexican Pesos or other currencies, as we do not generate sufficient revenue in Dollars and Euros from our operations to service all our debt and other financial obligations denominated in Dollars and Euros. This could adversely affect our ability to service our obligations in the event of a devaluation or depreciation in the value of the Mexican Peso, or any of the other currencies of the countries in which we operate, compared to the Dollar and Euro. In addition, our consolidated reported results and outstanding indebtedness are significantly affected by fluctuations in exchange rates between the Dollar (our reporting currency)
vis-à-vis
the Mexican Peso and other significant currencies within our operations.
A substantial portion of our total debt plus other financial obligations is denominated in Dollars and Euros. As of December 31, 2021, our debt plus other financial obligations denominated in Dollars and Euros represented 82% and 8% of our total debt plus other financial obligations, respectively. Our Dollar-denominated and Euro-denominated debt must be serviced with funds generated mostly by our direct and indirect subsidiaries’ operations outside the United States and Europe. Although we have substantial operations in the United States and Europe, we continue to strongly rely on our
non-U.S.
assets and
non-European
assets to generate revenues to service our Dollar-denominated and Euro-denominated debt. Consequently, we have to use revenues generated in Mexican Pesos or other currencies to service our Dollar-denominated and Euro-denominated obligations. See “Item 5—Operating and Financial Review and Prospects—Quantitative and Qualitative Market Disclosure—Interest Rate Risk, Foreign Currency Risk and Equity Risk—Foreign Currency Risk.” A devaluation or depreciation in the value of the Mexican Peso, Pound Sterling, Colombian Peso, Philippine Peso or any of the other currencies of the countries in which we operate, compared to the Dollar and Euro, could adversely affect our ability to service our Dollar-denominated and Euro-denominated debt. In 2021, our operations in Mexico, the United Kingdom, France, Germany, Poland, Spain, the Philippines, Israel, the Rest of EMEAA (as defined below) segment, Colombia, Caribbean TCL (as defined below), the Dominican Republic and the Rest of SCA&C (as defined below) segment, which are our main
non-Dollar
denominated operations, together generated 61% of our total revenues in Dollar terms (22%, 6%, 5%, 3%, 3%, 2%, 2%, 5%, 3%, 3%, 2%, 2% and 3%, respectively) before eliminations resulting from consolidation. In 2021, 27% of our revenues in Dollar terms were generated from our operations in the United States before eliminations resulting from consolidation.
During 2021, the Mexican Peso depreciated 3.1% against the Dollar, the Euro depreciated 7.4% against the Dollar and the Pound Sterling depreciated 1.1% against the Dollar. Currency hedges that we may be a party to or may enter into in the future may not be effective in covering all our currency-related risks. Our consolidated reported results for any period and our outstanding indebtedness as of any date are significantly affected by fluctuations in exchange rates between the Dollar and other currencies, as those fluctuations influence the amount of our
non-Dollar
indebtedness when translated into Dollars and also result in foreign exchange gains and losses as well as gains and losses on derivative contracts, including those entered into to hedge our exchange rate exposure. For a description of these impacts, see “Item 3—Key Information—Risk Factors—Risks Relating to Our Business and Operations—Our use of derivative financial instruments has negatively affected, and any new derivative financial instruments could negatively affect, our operations, especially in volatile and uncertain markets.” See “Item 3—Key
Information—COVID-19
Pandemic” for more information on the impact of
COVID-19
on the value of the Mexican Peso against the Dollar.
Increases in liabilities related to our pension plans could adversely affect our results of operations.
We have obligations under defined benefit pension and other benefit plans in certain countries in which we operate, mainly in North America and Europe. Our actual funding obligations will depend on benefit plan changes, government regulations and other factors, including changes in longevity and mortality statistics. Despite the fact that we support our projections with studies by external actuaries, it is difficult to predict pension liabilities and funding requirements due to the large number of variables and assumptions involved, which are difficult to predict because they change continuously as demographics evolve. We have a net projected liability recognized in our statement of financial position as of December 31, 2021 of $999 million. The future cash funding requirements for our defined benefit pension plans and other post-employment benefit plans could
 
32

Table of Contents
significantly differ from the amounts estimated as of December 31, 2021. If so, these funding requirements, as well as our possible inability to properly fund, and/or provide sufficient guarantees for, such pension plans if we are unable to deliver the cash or equivalent funding requirements, could have a material adverse effect on our business, financial condition, liquidity, results of operations and prospects. See note 20 to our 2021 audited consolidated financial statements included elsewhere in this annual report for a detailed description of our pension obligations.
Risks Relating to Regulatory and Legal Matters
We are subject to the laws and regulations of the countries where we operate and do business and
non-compliance,
any material changes in such laws and regulations and/or any significant delays in assessing the impact and/or adapting to such changes may have an adverse effect on our business, financial condition, liquidity and results of operations.
Our operations are subject to the laws and regulations of the countries where we operate and do business, and such laws and regulations, and/or governmental interpretations of such laws and regulations, may change. Because CEMEX, S.A.B. de C.V. is organized under Mexican laws, and because of the considerable size of our operations in the United States and the fact that the ADSs trade on the New York Stock Exchange (the “NYSE”), we have to comply with the laws and regulations, and/or governmental interpretations of such laws and regulations, of Mexico and the United States, whether or not we operate and do business through a subsidiary located in Mexico or the United States.
Any change in such laws and regulations, and/or governmental interpretations of such laws and regulations, may have a material adverse effect on our business, financial condition, liquidity and results of operations. Furthermore, changes in laws and regulations, and/or governmental interpretations of such laws and regulations, may require us to devote a significant amount of time and resources to assess and, if required, to adjust our operations to any such changes, which could have a material adverse effect on our business, financial condition, liquidity and results of operations. In addition, any significant delays in assessing the impact and/or, if required, in adapting to changes in laws and regulations and/or governmental interpretations of such laws and regulations may also have a material adverse effect on our business, financial condition, liquidity, results of operations and prospects. For more information, see “Item 3—Key Information—Risk Factors—Risks Relating to Our Business and Operations—Economic conditions in countries where we operate and in other regions or countries may adversely affect our business, financial condition, liquidity and results of operations,” “Item 3—Key Information—Risk Factors—Risks Relating to Our Business and Operations—Political, social and geopolitical events, possible changes in public policies and other risks in some of the countries where we operate, which are inherent to the operations of an international company, could have a material adverse effect on our business, financial condition, liquidity and results of operations” and “Item 3—Key Information—Risk Factors—Risks Relating to Regulatory and Legal Matters—Our operations are subject to environmental laws and regulations that are increasingly stringent.”
We or our third-party providers may fail to maintain, obtain or renew or may experience material delays in obtaining requisite governmental or other approvals, licenses and permits for the conduct of our business.
We and our third-party providers of goods and services, as applicable, require various approvals, licenses, permits, concessions and certificates in the conduct of our business. We cannot assure you that we, or our third- party providers of goods and services, will not encounter significant problems in obtaining new or renewing existing approvals, licenses, permits, concessions and certificates required in the conduct of our business, or that we, or our third-party providers of good and services, will continue to satisfy the current or new conditions to such approvals, licenses, permits, concessions and certificates that we currently have or may be granted in the future. There may also be delays on the part of regulatory and administrative bodies in reviewing our applications and granting approvals, which have become increasingly common since the beginning of the
COVID-19
pandemic due to closures and/or reduced operations of public offices. The implementation of new laws and
 
33

Table of Contents
regulations on environmental-related matters in the countries in which we operate or in the countries from which our third-party providers of goods and services source their deliverables to us, may create stricter requirements to comply with. This could delay our ability to obtain the related approvals, licenses, permits, concessions and certificates, or could result in us not being able to obtain them at all. If previously obtained approvals, licenses, permits and certificates are revoked and/or if we, or our third-party providers of goods and services, fail to obtain and/or maintain the necessary approvals, licenses, permits, concessions and certificates required for the conduct of our business, we may be required to incur substantial costs or temporarily suspend or alter the operation of one or more of our operating units, production facilities, mineral extraction locations or of any relevant component of them, which could affect the general production of these units, facilities or locations, which in turn could have a material adverse effect on our business, financial condition, liquidity, results of operations and prospects. See “Item 3—Key
Information—COVID-19
Pandemic” and “Item 5—Operating and Financial Review and Prospects—Recent Developments—Recent Developments Relating to Effects of
COVID-19
on Our Business and Operations” for more information on the impact of certain measures being taken by the governments of the countries in which we operate regarding temporary closures of our operating facilities to stop the spread of
COVID-19.
We are subject to litigation proceedings, including government investigations relating to corruption and antitrust proceedings, that could harm our business and our reputation.
From time to time, we are and may become involved in litigation, investigations and other legal or administrative proceedings relating to claims arising from our operations, either in the normal course of business or not, or arising from violations or alleged violations of laws, regulations or acts. As described in, but not limited to, “Item 4—Information on the Company—Regulatory Matters and Legal Proceedings,” as of December 31, 2021, we were subject to a number of significant legal proceedings, including, but not limited to, an SEC investigation concerning a new cement plant being built by CEMEX Colombia S.A. (“CEMEX Colombia”) in the Municipality of Maceo in the department of Antioquia, Colombia (the “Maceo Plant”), as well as an investigation from the United States Department of Justice (the “DOJ”) mainly relating to our operations in Colombia and other jurisdictions, and antitrust investigations in countries in which we operate. In addition, our main operating subsidiary in Egypt, Assiut Cement Company (“ACC”), is involved in certain Egyptian legal proceedings relating to the acquisition of ACC. Investigations and litigation, and in general any legal or administrative proceedings, are subject to inherent uncertainties and unfavorable rulings may occur. We cannot assure you that these or any of our other regulatory matters and legal proceedings, including any that may arise in the future, will not harm our reputation or materially affect our ability to conduct our business in the manner that we expect or otherwise materially adversely affect us should an unfavorable ruling occur, which could have a material adverse effect on our business, financial condition, liquidity and results of operations.
We are subject to anti-corruption, anti-bribery, anti-money laundering and antitrust laws and regulations in the countries in which we operate, some of which are considered high-risk countries. Any violation of any such laws or regulations could have a material adverse impact on our reputation, results of operations and financial condition.
We are subject to anti-corruption, anti-bribery, anti-money laundering, antitrust and other international laws and regulations and are required to comply with the applicable laws and regulations of the countries in which we operate, some of which, including Mexico, Jamaica, Trinidad and Tobago, Guyana, Barbados, Colombia, Panama, Egypt, the Philippines, the Dominican Republic, Guatemala, Nicaragua, Croatia, the Czech Republic and Haiti, are considered medium and high-risk countries with regard to corruption-related matters. In addition, we are subject to regulations on international trade that restrict dealings with certain sanctioned countries, individuals and entities, including regulations administered by the United States of America, the United Kingdom, and the European Union, and other international organizations and governments, including export control regulations, economic sanctions and trade embargoes. Given the large number of contracts that we are a party to around the world, the geographic distribution of our operations and the great variety of actors that we interact with in the course of business, we are subject to the risk that our affiliates, employees, directors, officers,
 
34

Table of Contents
partners, agents and service providers may misappropriate our assets, manipulate our assets or information, make improper payments or engage in corruption, bribery, money laundering or other illegal activity; and, as a consequence, we may be held liable for such misconduct, even if we do not engage in or authorize such activities.
Although we have implemented policies and procedures, which include training certain groups of our employees, seeking to ensure compliance with anti-corruption and related laws, there can be no assurance that our internal policies and procedures will be sufficient to prevent or detect all inappropriate practices, fraud or violations of law by our affiliates, employees, directors, officers, partners, agents and service providers or that any such persons will not take actions in violation of our policies and procedures. If we fail to fully comply with applicable laws and regulations, the relevant government authorities of the countries where we operate have the power and authority to investigate us and, if necessary, impose fines, penalties and remedies, which could cause us to lose clients, suppliers and access to debt and capital markets. Any violations by us, or the third parties we transact with, of anti-bribery, anti-corruption, anti-money laundering, antitrust and international trade laws or regulations could have a material adverse effect on our business, liquidity, reputation, results of operations and financial condition. For further information regarding our ongoing proceedings with respect to anti-corruption laws, see “Item 3—Key Information—Risk Factors—Risks Relating to Our Business and Operations—We are subject to litigation proceedings, including government investigations relating to corruption and antitrust proceedings, that could harm our business and our reputation” and “Item 4—Information on the Company—Regulatory Matters and Legal Proceedings.”
Certain tax matters may have a material adverse effect on our cash flow, financial condition and net income, as well as on our reputation.
We are subject to certain tax matters, mainly in Colombia and Spain, that, if adversely resolved, may have a material adverse effect on our operating results, liquidity and financial position, as well as on our reputation. See notes 3.14 and 21.4 to our 2021 audited consolidated financial statements included elsewhere in this annual report, “Item 4—Information on the Company—Regulatory Matters and Legal Proceedings—Tax Matters—Colombia,” and “Item 4—Information on the Company—Regulatory Matters and Legal Proceedings—Tax Matters—Spain” for a description of the legal proceedings regarding these Colombian and Spanish tax matters, all included elsewhere in this annual report.
Our operations are subject to environmental laws and regulations that are increasingly stringent.
Our operations are subject to a broad range of environmental laws and regulations in each of the jurisdictions in which we operate. These laws and regulations impose stringent environmental protection standards, which in recent years have and in the future are expected to continue becoming progressively stricter regarding, among other things, air emissions, land use and biodiversity, use of alternative fuels, water availability, wastewater discharges, the use and handling of hazardous waste or materials, waste management practices and the remediation of environmental impact of our operations. These laws and regulations expose us to the risk of substantial environmental costs and liabilities, including taxes, higher investment in equipment and technology, fines and other sanctions, the payment of compensation to third parties, remediation costs, business disruption and damage to reputation. Moreover, the enactment of stricter laws and regulations, stricter interpretation of existing laws or regulations or new enforcement initiatives, may impose new risks or costs on us or result in the need for additional investments, which could result in a material decline in our profitability. Such may be the case, for example, if policy derived from Executive Order 14008, Tackling the Climate Crisis at Home and Abroad, signed by U.S. President Joe Biden on January 27, 2021, results in new regulatory or legislative initiatives relating to climate change, the application of regulatory criteria in relation to environmental matters stricter than that currently being applied, or in preferential treatment regarding pricing, contracting, the granting of operational permits or other economic activities being given to entities which may have environmental standards that are stricter than ours.
 
35

Table of Contents
In late 2010, the United States Environmental Protection Agency (“EPA”) issued the final Portland Cement National Emission Standard for Hazardous Air Pollutants (“Portland Cement NESHAP”) under the federal Clean Air Act (“CAA”). This rule required portland cement plants to limit mercury emissions, total hydrocarbons, hydrochloric acid and particulate matter by September 2013. The rule was challenged in federal court, and in December 2011, the D.C. Circuit Court of Appeals remanded the Portland Cement NESHAP to EPA and directed the agency to recompute the standards. In February 2013, EPA issued a revised final Portland Cement NESHAP rule that relaxed emissions limits for particulate matter and moved the compliance deadline to September 2015. In April 2013, environmental groups again challenged the revised Portland Cement NESHAP rule in federal court. In April 2014, the D.C. Circuit issued a ruling upholding both the revised particulate matter emission limits and the September 2015 compliance deadline. While we expect to meet all emissions standards imposed by the Portland Cement NESHAP, we estimate that we will continue to incur operating costs at each plant to comply and could incur penalties if we fail to do comply.
In February 2013, EPA issued revised final emissions standards under the CAA for commercial and industrial solid waste incinerators (the “CISWI rule”). Under the CISWI rule, if a material being used in a cement kiln as an alternative fuel is classified as a solid waste, the plant must comply with CISWI standards. The CISWI rule covers nine pollutants and imposes potentially more stringent emissions limits on certain pollutants that also are regulated under the Portland Cement NESHAP. EPA received petitions to further reconsider certain provisions of the CISWI rule. EPA granted reconsideration on four specific issues and finalized the reconsideration of the CISWI rule in June 2016. The CISWI rule was also challenged by both industrial and environmental groups in federal court. In July 2016, the D.C. Circuit issued a ruling upholding most of the rule and remanding several portions to EPA for further consideration. EPA has not issued a revised final rule after remand, but the portions of the rule upheld on appeal are final and in effect. The final CISWI rule established a compliance date of February 2018, which was not impacted by the appeal. As of December 31, 2021, none of our kilns at CEMEX plants in the United States have been determined to be CISWI kilns; but, if they are determined to be CISWI kilns due to the use of certain alternative fuels, the emissions standards imposed by the CISWI rule could have a material impact on our business operations.
Under certain environmental laws and regulations, liability associated with investigation or remediation of hazardous substances can arise at a broad range of properties, including properties currently or formerly owned or operated by CEMEX, as well as facilities at which any hazardous substances or wastes generated by us were sent for treatment, storage or disposal, or any areas affected while any hazardous substances or wastes were transported. Such laws and regulations may apply without regard to causation or knowledge of contamination. We occasionally evaluate various alternatives with respect to our facilities, including possible dispositions or closures. Investigations undertaken in connection with these activities (or ongoing operational or construction activities) may lead to hazardous substance releases or discoveries of historical contamination that must be remediated, and closures of facilities may trigger compliance requirements that are not applicable to operating facilities. While compliance with these laws and regulations has not materially adversely affected our operations in the past, we cannot assure you that these requirements will not change, and that compliance will not adversely affect our operations in the future. Furthermore, we cannot assure you that existing or future circumstances or developments with respect to the impact of our operations will not require us to make significant remediation or restoration expenditures, which could have a material adverse effect on our business, financial condition, liquidity and results of operations.
The cement manufacturing process requires the combustion of large amounts of fuel and creates CO
2
as a
by-product
of the calcination process. Therefore, efforts to address climate change through federal, state, regional, EU and international laws and regulations requiring reductions in emissions of greenhouse gases (“GHGs”) can create economic risks and uncertainties for our business. Such risks could include the cost of purchasing allowances or credits to meet GHG emission caps, the cost of paying higher energy costs or new CO
2
-related
taxes, the cost of installing equipment, adopting new technologies and employing
non-clinker
cementitious materials and other processes to reduce emissions to comply with GHG limits or required technological standards, decreased profits or losses arising from decreased demand for our goods and higher
 
36

Table of Contents
production costs resulting directly or indirectly from the imposition of legislative or regulatory controls. To the extent that financial markets view climate change and GHG emissions as a financial risk or that certain laws and regulations limit our access to the financial markets or financial products due to environmental considerations, this could have a material adverse effect on our cost of and access to capital. Given the uncertain nature of the actual or potential statutory and regulatory requirements for GHG emissions at the federal, state, regional, EU and international levels, we cannot predict the impact on our operations or financial condition or make a reasonable estimate of the potential costs to us that may result from such requirements. However, the impact of any such requirements, whether individually or cumulatively, could have a material economic impact on our operations in the United States, Europe, Mexico, United Kingdom and in other countries where we operate. In particular, rules and regulations that may come into effect to ensure the United States’ achievement of its Nationally Determined Contribution (as defined below) following its reentering to the Paris Agreement, the potential approval of the European Commission’s July 2021 proposal to implement measures to ensure the fulfillment of the goals contained in the EU’s Green Deal (as defined below), the introduction in 2023 of GHG emission caps per industrial sector in Mexico and any further rules and regulations that may come into effect to complete the United Kingdom’s implementation of the UK ETS (as defined below) may cause these risks to be realized. For more information on certain laws and regulations addressing climate change that we are, or could become, subject to, and the impacts to our operations arising therefrom, see “Item 4—Information on the Company—Regulatory Matters and Legal Proceedings—Environmental Matters.”
As part of our insurance-risk governance approach, from time to time we evaluate the need to address the financial consequences of environmental laws and regulations through the purchase of insurance. As a result, we do arrange certain types of environmental impairment insurance policies for both site-specific, as well as multi-site locations. We also organize
non-specific
environmental impairment insurance as part of the provision of a broader corporate insurance strategy. These latter insurance policies are designed to offer some assistance to our financial flexibility to the extent that the specifics of an environmental incident could give rise to a financial liability. However, we cannot assure you that a given environmental incident will be covered by the environmental insurance we have in place, or that the amount of such insurance will be sufficient to offset the liability arising from the incident. Any such liability may be deemed to be material to us and could have a material adverse effect on our business, financial condition, liquidity, results of operations and reputation.
It may be difficult to enforce civil liabilities against us or the members of CEMEX, S.A.B. de C.V.’s board of directors, our senior management and controlling persons.
CEMEX, S.A.B. de C.V. is a publicly traded variable stock corporation (
sociedad anónima bursátil de capital variable
) organized under the laws of Mexico. Most of the members of CEMEX, S.A.B. de C.V.’s board of directors and of our senior management reside in Mexico, and all or a significant portion of the assets of those persons may be, and a substantial part of our assets are, located outside the United States. As a result, it may not be possible for you to effect service of process within the United States upon such persons or to enforce against them or against us in U.S. courts judgments predicated upon the civil liability provisions of the federal securities laws of the United States. We have been advised by our General Counsel, Roger Saldaña Madero, that there is doubt as to the enforceability in Mexico, either in original actions or in actions for enforcement of judgments of U.S. courts, of civil liabilities predicated on the U.S. federal securities laws.
Item 4 — Information on the Company
Unless otherwise indicated, references in this annual report to our sales and assets, including percentages, for a country or region are calculated before eliminations resulting from consolidation, and thus include intercompany balances between countries and regions. These intercompany balances are eliminated when calculated on a consolidated basis.
 
37

Table of Contents
Business Overview
CEMEX, S.A.B. de C.V. is a publicly traded variable stock corporation (
sociedad anónima bursátil de capital variable
) organized under the laws of Mexico, with its principal executive offices located at Avenida Ricardo Margáin Zozaya #325, Colonia Valle del Campestre, San Pedro Garza García, Nuevo León, 66265, Mexico. CEMEX, S.A.B. de C.V.’s main phone number is +52 81 8888-8888.
Our website is located at www.cemex.com. The information on our website is not, and is not intended to be, part of this annual report and is not incorporated into this annual report by reference.
CEMEX, S.A.B. de C.V. started doing business in 1906 and was registered with the Mercantile Section of the Public Registry of Property and Commerce in Monterrey, Nuevo León, Mexico, on June 11, 1920, which as of the date of this annual report is for an indefinite period. Beginning April 2006, CEMEX’s full legal and commercial name is CEMEX, Sociedad Anónima Bursátil de Capital Variable.
We are one of the largest cement companies in the world, based on annual installed cement production capacity. As of December 31, 2021, we had 88.5 million tons of annual installed cement production capacity and our cement sales volumes in 2021 were 67.0 million tons. We estimate we are one of the largest
ready-mix
concrete and aggregates companies in the world with annual sales volumes of 49.2 million cubic meters and 137.0 million tons, respectively, in each case, based on our annual sales volumes in 2021. In 2021, we traded 13.7 million tons of cementitious and
non-cementitious
materials, in 96 countries, including 11.4 million tons of cement and clinker and 2.3 million tons of cementitious and other materials. This information does not include discontinued operations. See note 5.2 to our 2021 audited consolidated financial statements included elsewhere in this annual report. CEMEX, S.A.B. de C.V. is an operating and a holding company engaged, directly or indirectly, through its operating subsidiaries, primarily in the production, distribution, marketing and sale of cement,
ready-mix
concrete, aggregates, clinker, other construction materials and urbanization solutions throughout the world. We also provide related services and reliable construction-related services to customers and communities and maintain business relationships in more than 50 countries throughout the world.
We operate in different parts of the world, with operations in Mexico, the United States, the EMEAA region and the SCA&C region. We had total assets of $26,650 million as of December 31, 2021, and an equity market capitalization of $6,422 million as of April 22, 2022.
 
38

Table of Contents
As of December 31, 2021, our cement production facilities were located in Mexico, the United States, the United Kingdom, Germany, Spain, Poland, the Czech Republic, Croatia, Egypt, the Philippines, the UAE, Colombia, Panama, Costa Rica, Nicaragua, Guatemala, the Dominican Republic, Puerto Rico, Trinidad and Tobago, Jamaica and Barbados. On December 29, 2021, certain of our subsidiaries signed an agreement for the sale of our operations in Costa Rica and El Salvador with certain subsidiaries of Cementos Progreso Holdings, S.L. As of the date of this annual report, we expect to conclude the transaction during the first half of 2022, subject to the satisfaction of closing conditions, including the receipt of requisite regulatory approvals. As of December 31, 2021, the assets and liabilities related to our operations in Costa Rica and El Salvador were presented in the financial statements in the line item “Assets and liabilities directly related to assets held for sale.” As of December 31, 2021, our assets (after eliminations), cement and grinding plants and installed capacity were set forth below on an unconsolidated basis by region. Installed capacity, which refers to theoretical annual production capacity, represents gray portland cement and white cement grinding capacity and includes installed capacity of cement and grinding plants that have been temporarily closed. Installed capacity may vary due to product mix changes in our production facilities.
 
    
As of December 31, 2021
 
    
Consolidated
assets
(in Millions
of Dollars)
    
Number
of Cement
and
Grinding
Plants
    
Installed
Cement
Grinding
Capacity
(Millions of
Tons Per
Annum)
 
Mexico
   $ 3,785        15        26.4  
United States
(1)
     12,810        10        14.1  
EMEAA
        23        34.9  
United Kingdom
(2)
     1,591        3        3.6  
France
     993        —          —    
Germany
     401        2        3.1  
Poland
     322        3        3.8  
Spain
(3)
     704        6        7.7  
Philippines
     777        2        5.7  
Israel
     776        —          —    
Rest of EMEAA
(4)
     807        7        11.0  
SCA&C
        13        13.1  
Colombia
(5)
     962        4        4.1  
Panama
     282        1        1.2  
Caribbean TCL
(6)
     498        3        2.9  
Dominican Republic
     192        1        2.4  
Rest of SCA&C
(7)
     262        4        2.5  
Corporate and Other Operations
     1,347        —          —    
Continuing Operations
     26,509        61        88.5  
Assets held for sale
(8)
     141        2        0.8  
Total
     26,650        63        89.3  
“—” Not applicable
 
The above table excludes our proportional interest in the installed capacity of companies in which we hold a
non-controlling
interest and reflects our organizational structure as of December 31, 2021.
 
(1)
“Number of cement and grinding plants” and “installed cement grinding capacity” include two cement plants that are temporarily inactive with an aggregate annual installed grinding capacity of 2.0 million tons of cement.
(2)
“Number of cement and grinding plants” and “installed cement grinding capacity” include one cement plant that is temporarily inactive with an annual installed capacity of 1.0 million tons of cement.
 
39

Table of Contents
(3)
“Number of cement and grinding plants” and “installed cement grinding capacity” include one cement plant that is temporarily inactive with an annual installed grinding capacity of 0.7 million tons of cement.
(4)
“Rest of EMEAA” refers mainly to our operations in the Czech Republic, Croatia, Egypt and the UAE.
(5)
“Number of cement and grinding plants” and “installed cement grinding capacity” include one grinding plant that is temporarily inactive with an annual installed grinding capacity of 0.4 million tons of cement.
(6)
“Caribbean TCL” refers to TCL’s operations mainly in Trinidad and Tobago, Jamaica, Barbados and Guyana.
(7)
“Rest of SCA&C” refers mainly to our operations in Peru, Puerto Rico, Nicaragua, Jamaica, the Caribbean and Guatemala, excluding the operations of TCL.
(8)
“Number of Cement and Grinding Plants” and “Installed Cement Grinding Capacity” classified under Assets held for sale refers mainly to our operations in Costa Rica.
Beginning in the late 1980s, we embarked on a major geographic expansion program intended to diversify our cash flows and enter into markets whose economic cycles within the cement industry operate largely independently from Mexico and which we believe offered long-term growth potential. We have built an extensive network of marine and land-based distribution centers and terminals that give us marketing access around the world. As part of our strategy, we also periodically review and reconfigure our operations in implementing our post-merger integration process, and we also divest assets that we believe are less fundamental to our portfolio. The following are our most significant acquisitions, divestitures and reconfigurations that we have announced or closed since 2019:
 
   
On March 29, 2019, we closed the sale of our businesses in the Baltics and Nordics to the German building materials group Schwenk Zement KG (“Schwenk”), for a price in Euro equivalent to $387 million. The Baltic business divested consisted of one cement production plant in Broceni, Latvia with a production capacity of approximately 1.7 million tons, four aggregates quarries, two cement quarries, six
ready-mix
plants, one marine terminal and one land distribution terminal in Latvia. The assets divested also included our 37.8% indirect interest in one cement production plant in Akmene, Lithuania, with a production capacity of approximately 1.8 million tons, as well as the exports business to Estonia. The Nordic assets divested consisted of three import terminals in Finland, four import terminals in Norway and four import terminals in Sweden. Our operations of these disposed businesses for the period from January 1 to March 29, 2019, which include a gain on sale of $66 million, are reported in the statements of operations, net of income tax, as part of the single line item “Discontinued operations.”
 
   
On May 31, 2019, we concluded the sale of our aggregates and
ready-mix
business in the North and North-West regions of Germany to GP Günter Papenburg AG for a price in Euro equivalent to $97 million. The assets divested in Germany consisted of four aggregates quarries and four
ready-mix
facilities in North Germany, and nine aggregates quarries and 14
ready-mix
facilities in North-West Germany. Our operations of these disposed assets for the period from January 1 to May 31, 2019, which include a gain on sale of $59 million, are presented in the statements of operations, net of income tax, as part of the single line item “Discontinued operations.”
 
   
On June 28, 2019, after obtaining customary authorizations, we concluded with several counterparties the sale of our
ready-mix
and aggregates business in the central region of France for an aggregate price in Euro equivalent to $36 million. Our operations of these disposed assets in France for the period from January 1 to June 28, 2019, which include a gain on sale of $17 million net of a proportional allocation of goodwill related to this reporting segment of $8 million, are presented in the statements of operations, net of income tax, as part of the single line item “Discontinued operations.”
 
   
On January 29, 2020, CHP announced the results of its stock rights offering pursuant to which 8,293,831,169 common shares of CHP were issued and listed on the Philippine Stock Exchange on March 4, 2020. As of December 31, 2019, CEMEX España indirectly held 66.78% of CHP’s common
 
40

Table of Contents
 
shares. After giving effect to the stock rights offering, CEMEX España’s indirect ownership of CHP’s common shares increased to 75.66%. As of December 31, 2021, CEMEX España’s indirect ownership of CHP’s outstanding common shares had further increased to 77.84%. 
 
   
During the first six months of 2020, one of our subsidiaries in Israel acquired a
ready-mix
concrete products business (“Netivei Noy”) from Ashtrom Industries for an amount in Shekels equivalent to $33 million. After the conclusion of the purchase price allocation to the fair values of the assets acquired and liabilities assumed of this business, we determined goodwill of $2 million.
 
   
On March 6, 2020, we concluded the sale of our U.S. affiliate Kosmos Cement Company (“Kosmos”), a partnership with a subsidiary of Buzzi Unicem S.p.A. in which we held a 75% interest, to Eagle Materials Inc. for $665 million. The share of proceeds to us from this transaction was $499 million before transactional and other costs and expenses. The assets that were divested consisted of Kosmos’ cement plant in Louisville, Kentucky, as well as related assets which include seven distribution terminals and raw material reserves. The operations of these assets in the United States for the year ended December 31, 2019 and for the period from January 1, 2020 to March 6, 2020, which includes a gain on sale of $14 million, net of the proportional allocation of goodwill of $291 million, are presented in our statements of operations, net of income tax, as part of the single line item “Discontinued operations.”
 
   
On August 3, 2020, through an affiliate in the United Kingdom, we closed the sale of certain assets to Breedon Group plc (“Breedon”) for an amount in Pounds equivalent to $230 million, including $30 million of debt. The assets included 49
ready-mix
plants, 28 aggregate quarries, four depots, one cement terminal, 14 asphalt plants, four concrete products operations, as well as a portion of our paving solutions business in the United Kingdom. After completion of this divestiture, we maintain a significant footprint in key operating geographies in the United Kingdom related to the production and sale of cement,
ready-mix,
aggregates, asphalt and paving solutions, among others. Our operations of these assets in the United Kingdom for the year ended December 31, 2019 and for the period from January 1, 2020 to August 3, 2020, which includes a loss on sale of $57 million net of the proportional allocation of goodwill of $47 million, are presented in our statements of operations, net of tax, as part of the single line item “Discontinued operations.”
 
   
On November 9, 2020, the tender offer acceptance period commenced for the cash tender offer made by CEMEX España (the “CLH Tender Offer”) for any and all outstanding ordinary shares of CLH registered with the National Register of Securities and Issuers (
Registro Nacional de Valores y Emisores
) (“RNVE”) and the Colombian Securities Exchange (
Bolsa de Valores de Colombia
) (except for shares either owned by CEMEX España or CLH). The CLH Tender Offer expired on December 10, 2020. As a result of the CLH Tender Offer, CEMEX España purchased 108,337,613 shares of CLH at a purchase price of 3,250 Colombian Pesos per ordinary share of CLH. The CLH Tender Offer fully settled on December 18, 2020 for an aggregate amount of 352 billion Colombian Pesos (equivalent to $103 million). As of December 31, 2021, CEMEX España owns 92.26% of all outstanding shares in CLH (which exclude shares owned by CLH), which include shares purchased by us in the secondary market after the closing of the CLH Tender Offer.
 
   
In January 2021, one of our subsidiaries in Israel acquired two
ready-mix
concrete plants from Kinneret and
Beton-He’Emek
for an amount in shekels equivalent to $6 million. After the conclusion of the purchase price allocation to the fair values of the assets acquired and liabilities assumed of this business, we determined goodwill of $5 million.
 
   
On February 16, 2021, we announced that we acquired the
ready-mix
assets of Beck Readymix Concrete Co. LTD., including three
ready-mix
concrete plants and one portable plant to service the San Antonio, Texas metropolitan area and surrounding areas.
 
   
On March 31, 2021, we sold 24 concrete plants and one aggregates quarry in France to Holcim for an amount in Euros equivalent to $44 million. These assets are located in the Rhone Alpes region in the
 
41

Table of Contents
 
Southeast of France, east of our operations in Lyon, France. We will retain our business in Lyon, France. The operations related to these assets for the years ended December 31, 2019 and 2020 and for the three-month period ended March 31, 2021 are presented in our statements of operations, net of income tax, as part of the single line item “Discontinued operations.”
 
   
On April 12, 2021, we announced that we signed an agreement to acquire from Eqiom Granulats two aggregates quarries and one rail-enabled platform in the North Paris Metropolitan area.
 
   
On July 9, 2021, we announced that we concluded the sale agreed in March 2019 of our white cement business, except for Mexico and the U.S., to Çimsa Çimento Sanayi Ve Ticaret A.Ş. for a total consideration of $155 million. Assets sold included our Buñol cement plant in Spain and white cement customer list. Our operations of these assets in Spain for the years ended December 31, 2019 and 2020 and for the period from January 1, 2021 to July 9, 2021 are reported in the statements of operations, net of income tax, as part of the single line item “Discontinued operations,” including in 2021 a loss on sale of $67 million net of the proportional allocation of goodwill of $41 million.
 
   
On October 4, 2021, we announced that we signed an agreement to acquire from HeidelbergCement a limestone quarry with a waste management operation near the Madrid metropolitan area and 3 concrete plants in the Balearic Islands.
 
   
On December 29, 2021, certain of our subsidiaries signed an agreement for the sale of our operations in Costa Rica and El Salvador with certain subsidiaries of Cementos Progreso Holdings, S.L., for a total consideration of $335 million. The divested assets consist of one fully integrated cement plant, one grinding station, seven
ready-mix
plants, one aggregate quarry and one distribution center in Costa Rica, and one distribution center in El Salvador. As of the date of this annual report, we expect to conclude the transaction during the first half of 2022, subject to the satisfaction of closing conditions in Costa Rica and El Salvador, including the receipt of requisite regulatory approvals. As of December 31, 2021, the assets and liabilities related to our operations in Costa Rica and El Salvador were presented in the financial statements in the line item “Assets and liabilities directly related to assets held for sale.” Our operations of these assets in Costa Rica and El Salvador for the years ended December 31, 2019, 2020 and 2021 are reported in the statements of operations, net of income tax, as part of the single line item “Discontinued operations.”
 
42

Table of Contents
Geographic Breakdown of Revenues by Reporting Segment for the Year Ended December 31, 2021
The following chart indicates the geographic breakdown of our revenues by reporting segment, before eliminations resulting from consolidation, for the year ended December 31, 2021:
 
 
43

Table of Contents
Breakdown of Revenues by Line of Business for the Year Ended December 31, 2021
The following chart indicates the breakdown of our revenues by product, before others and eliminations resulting from consolidation, for the year ended December 31, 2021:
 
 
44

Table of Contents
Our Businesses
We strive to provide superior building solutions in the markets we serve. To this end, we tailor our products and services to suit customers’ specific needs, from home construction, improvement and renovation to agricultural, industrial and marine/hydraulic applications.
Cement
Cement is a binding agent, which, when mixed with sand, stone or other aggregates and water, produces either
ready-mix
concrete or mortar. Whether in bags or in bulk, we provide our customers with high-quality branded cement products and services. We use our professional knowledge and experience to develop customized products designed to satisfy our clients’ specific requirements and that also foster sustainable construction. In many of the countries where we have cement operations, a large proportion of cement sold is a bagged, branded product. We often deliver the product to a large number of distribution outlets such that our bagged, branded cement is available to the end users at a point of sale in close proximity to where the product will be used. We seek to develop brand identity and recognition in our bagged product.
We manufacture cement through a closely controlled chemical process, which begins with the mining and crushing of limestone and clay, and, in some instances, other raw materials. The clay and limestone are then
pre-homogenized,
a process which consists of combining different types of clay and limestone. The mix is typically dried, then fed into a grinder which grinds the various materials in preparation for the kiln. The raw materials are calcined, or processed, at a very high temperature in a kiln, to produce clinker. Clinker is the intermediate product used in the manufacture of cement. For limestone, clay and gypsum, requirements are based on chemical composition that, depending on the other materials available, matches the quality demanded by the production process. For cement limestone, clay and gypsum, we run chemical tests to prepare the mining plan of the quarry, to confirm material quality and reduce variations in the mineral content. We consider that limestone and clay quality of our cement raw materials quarries are adequate for the cement production process.
There are two primary processes used to manufacture cement: the dry process and the wet process. The dry process is more fuel efficient. As of December 31, 2021, 50 of our 52 operative cement production plants used the dry process and two used the wet process. Our operative production plants that use the wet process are in Nicaragua and Trinidad and Tobago. In the wet process, the raw materials are mixed with water to form slurry, which is fed into a kiln. Fuel costs are greater in the wet process than in the dry process because the water that is added to the raw materials to form slurry must be evaporated during the clinker manufacturing process. In the dry process, the addition of water and the formation of slurry are eliminated, and clinker is formed by calcining the dry raw materials. In the most modern application of this dry process technology, the raw materials are first blended in a homogenizing silo and processed through a
pre-heater
tower that utilizes exhaust heat generated by the kiln to
pre-calcine
the raw materials before they are calcined to produce clinker.
Clinker and gypsum are fed in
pre-established
proportions into a cement grinding mill where they are ground into an extremely fine powder to produce finished cement. We primarily cover our gypsum needs from third parties; however, we also operate gypsum quarries in the United States, Spain, the Dominican Republic and Egypt. Our main types of cement include the following:
Gray Ordinary Portland Cement
: Our gray ordinary portland cement is a high-quality, cost-effective building material, mainly composed of clinker, that meets applicable chemical and physical requirements and is widely used in all construction segments: residential, commercial, industrial, and public infrastructure.
White Portland Cement
: We manufacture this type of cement with limestone, low iron content kaolin clay, and gypsum. Customers use our white portland cement in architectural works requiring great brightness and artistic finishes, to create mosaics and artificial granite, and for sculptural casts and other applications where white prevails.
 
45

Table of Contents
Masonry or Mortar
: Masonry or mortar is a portland cement that we mix with finely ground inert matter (limestone). Our customers use this type of cement for multiple purposes, including concrete blocks, templates, road surfaces, finishes, and brick work.
Oil-well
Cement
: Our
oil-well
cement is a specially designed variety of hydraulic cement produced with gray portland clinker. It usually forges slowly and is manageable at high temperatures and pressures. Produced in classes from A to H and J, our
oil-well
cement is applicable for different depth, chemical aggression, or pressure levels.
Blended Cement
: Blended hydraulic cements are produced by inter-grinding or blending portland cement and supplementary cementitious materials such as ground granulated blast furnace slag, fly ash, silica fume, calcined clay, hydrated limestone, and other pozzolans. The use of blended cements in
ready-mix
concrete reduces mixing water and bleeding, improves workability and finishing, inhibits sulfate attack and the alkali-aggregate reaction, and reduces the heat of hydration. CEMEX offers an array of blended cements which have a lower CO
2
footprint resulting from their lower clinker content due to the addition of supplementary cementitious materials. The use of blended cements reinforces our dedication to sustainable practices and furthers our objective of offering an increasing range of more sustainable products.
Ready-Mix
Concrete
Ready-mix
concrete is a combination of cement, fine and coarse aggregates, admixtures (which control properties of the concrete including plasticity, pumpability,
freeze-thaw
resistance, strength and setting time), and water. We tailor our
ready-mix
concrete to fit our clients’ specific needs. By changing the proportion of water, aggregates, and cement in the mix, we modify our concrete’s resistance, manageability, and finish. We also use additives to customize our concrete consistent with the transportation time from our plant to the project, weather conditions at the construction site, and the project’s specifications. From our water-resistant to our self-compacting concrete, we produce a great variety of specially designed concrete to meet the many challenges of modern construction.
We develop solutions based on our thorough knowledge and application of
ready-mix
concrete technology. Leveraging years of experience, a global pool of knowledge, and
state-of-the-art
expertise about the different
ready-mix
concrete constituents and their interaction, we offer our customers tailor-designed concrete. CEMEX
ready-mix
concrete technologists are able to modify the properties of concrete through the use of innovative chemical admixtures, combined with the proper proportions of the various concrete constituents. For example, depending on the type of application and jobsite requirements, we can design
ready-mix
concrete that is more fluid, stronger, develops strength faster, and also retains workability longer. Through the development of chemical admixtures solutions, our researchers design special concretes that fulfill the construction industry’s increasingly demanding performance requirements. CEMEX offers a special
ready-mix
concrete portfolio, comprised of such products as ultra-rapid hardening concrete, crack-resistant/low shrinkage concrete, self-consolidating concrete, architectural concrete, pervious concrete, antibacterial concrete and a number of others.
We continuously work to improve the properties of
ready-mix
concrete that make it a key component of sustainable construction: durability, resistance to aggressive environments, light reflection, and capacity to store energy, among others. We also constantly work to develop innovative solutions that advance the sustainability of structures made with
ready-mix
concrete. This way, our customers can design sustainable buildings that can take advantage of the benefits of concrete in a wide range of applications. We offer engineered concrete for harbors and bridges with a special design of high-performance concrete that combines durability and low maintenance with resistance to aggressive environments, and for industrial applications which consists of concrete with high acid resistance which is robust and durable for such uses as cooling towers. We also offer concrete for building and housing used for structures such as self-compacting concrete that improves the strength and durability of building structures, while reducing energy use and noise due to concrete vibration, and envelope concrete such as structural lightweight concrete or insulating concrete forms which offer insulation solutions to improve energy
 
46

Table of Contents
efficiency in buildings, and concrete for building design that takes advantage of concrete’s capacity to store energy—its thermal mass—minimizing temperature fluctuations in a building over the course of the day, reducing the need for additional heating and cooling. We also offer
ready-mix
concrete for water and wastewater management and for roads and pavements.
The types of
ready-mix
concrete we offer our clients include, but are not limited to:
Standard
Ready-Mix
Concrete
: Standard
ready-mix
concrete is the most common form of concrete. It is prepared for delivery at a concrete plant instead of mixed on the construction site.
Architectural and Decorative Concrete
: This type of
ready-mix
concrete can provide a structural function, as well as an aesthetic or decorative finish. It can offer smooth or rough surfaces or textures, as well as a variety or range of colors.
Rapid-Setting Concrete
: Designed to enhance early strength development, this type of
ready-mix
concrete allows fast formwork removal, accelerated construction sequencing, and rapid repair for such jobs as roads and airport runways. Typically used in low temperature
(5-10°C)
concreting during winter, this type of
ready-mix
concrete can also be used in buildings, railways, and precast applications. In addition to saving time, this type of
ready-mix
concrete technology offers improved durability and acid resistance.
Fiber-Reinforced Concrete
:
Ready-mix
concrete designed with micro or macro fibers that can be used either for structural applications, where the fibers can potentially substitute for steel rebar reinforcement, or for reducing shrinkage, primarily early age shrinkage. Macro fibers can significantly increase the ductility of concrete, making it highly resistant to crack formation and propagation.
Fluid-Fill Concrete
: Fluid mortar or
ready-mix
concrete simplifies the process of laying pipe and cable by surrounding the pipe or cable with a tightly packed shell that provides protection from the elements, prevents settling, and enables crews to work quickly.
Roller-Compacted Concrete
: Compacted in place and cured, roller-compacted concrete is a
zero-slump
ready-mix
concrete with the abrasion resistance to withstand high velocity water, making it the material of choice for spillways and other infrastructure subject to high flow conditions. It represents a competitive solution in terms of cost and durability when compared to asphalt.
Self-Consolidating Concrete
: Self consolidating concrete has very high flow; therefore, it is self-leveling, eliminating the need for vibration. Due to the superplasticizers used, chemical admixtures that impart very high flow, self-consolidating concrete exhibits very high compaction as a result of its low air content. Consequently, self-consolidating concrete can have very high strengths, exceeding 50 megapascals.
Pervious Concrete
: Because of its unique design mix, pervious concrete is a highly porous material that allows water, particularly rainwater, to filter through, reduces flooding and heat concentration by up to 4°C, and helps to prevent skidding on wet roads. This
ready-mix
concrete is ideally used in parking lots, footpaths, and swimming pool border applications.
Antibacterial Concrete
: This type of
ready-mix
concrete helps to control bacteria growth and is used to help maintain clean environments in structures such as hospitals, laboratories, and farms.
Aggregates
We are one of the world’s largest suppliers of aggregates: primarily the crushed stone, sand and gravel, used in virtually all forms of construction. Our customers use our aggregates for a wide array of applications: as a key component in the construction and maintenance of highways, walkways, parking lots, airport runways, and
 
47

Table of Contents
railways; for drainage, water filtration, purification, and erosion control; as fill material; for sand traps on golf courses, beaches, playing field surfaces, horse racing tracks, and related applications; and to build bridges, homes, and schools.
Aggregates are obtained from land-based sources such as sand and gravel pits and rock quarries or by dredging marine deposits.
Hard Rock Production
. Rock quarries usually operate for at least 30 years and are developed in distinct benches or steps. A controlled explosion is normally used to release the rock from the working face. It is then transported by truck or conveyor to a crusher to go through a series of crushing and screening stages to produce a range of final sizes to suit customers’ needs. Dry stone is delivered by road, rail or water from the quarry.
Sand and Gravel Production
. Sand and gravel quarries are much shallower than rock quarries and are usually worked and restored in progressive phases. Water can either be pumped out of the quarries allowing them to be worked dry or they can be operated as lakes with extraction below water. A conveyor draws the raw material into the processing plant where it is washed to remove unwanted clay and to separate sand. Sand separated during processing is dewatered and stockpiled. Gravel then passes over a series of screens that sieve the material into different sizes. Processing separates the gravel into stockpiles in a range of sizes for delivery.
Marine Aggregate Production
. A significant proportion of the demand for aggregates is satisfied from rivers, lakes, and seabeds. Marine resources are increasingly important to the sustainable growth of the building materials industry. Marine aggregates also play an important role in replenishing beaches and protecting coastlines from erosion. At sea, satellite navigation is used to position a vessel precisely within its licensed dredging area. Vessels trail a pipe along the seabed and use powerful suction pumps to draw sand and gravel into the cargo hold. Dredged material is discharged at wharves, where it is processed, screened and washed for delivery.
Aggregates are an indispensable ingredient in
ready-mix
concrete, asphalt, and mortar. Accounting for 60% to 75% of
ready-mix
concrete’s volume, aggregates strongly influence concrete’s freshly mixed and hardened properties. Aggregates not only increase concrete’s strength, but also can make the mix more compact, enabling applications such as weatherproofing and heat retention. They can further contribute to concrete’s aesthetic qualities. For example, sand gives surface treatments their brightness.
The types of aggregates we offer our clients include, but are not limited to:
Crushed Stone and Manufactured Sand
: These products are obtained by mining rock and breaking it down to a preferred size. In the case of manufactured sand, the product is obtained by crushing rock to the selected shape or texture, ensuring product and project specifications are met. Sources of crushed stone can be igneous, sedimentary, or metamorphic.
Gravel
: Gravel deposits are produced through a natural process of weathering and erosion. It can be used for roads, for concrete manufacturing, or for decorative purposes.
Sand
: Sand occurs naturally and is composed of fine rock material and mineral particles. Its composition is variable depending on the source. It can be used for roads, concrete manufacturing, or sanitation.
Recycled Concrete
: Recycled concrete is created by breaking, removing, and crushing existing concrete to a preferred size. It is commonly used as a base layer for other construction materials because it compacts to form a firm surface.
Urbanization Solutions
Urbanization Solutions is one of our four core businesses. It is a business that complements our value offering of products and solutions, looking to connect with the broader city ecosystem. It seeks to address
 
48

Table of Contents
urbanization challenges and provide means to all stakeholders in the construction value chain to enable sustainable urbanization by focusing on four market segments:
Performance Materials.
Performance materials are used to modify or enhance the properties and usability of building materials and construction systems. Performance materials include admixtures, additives, mortars & special mortars (e.g., tiling adhesives, floor laying, renders & plasters, concrete repair, waterproofing) and asphalt. The following are examples of performance materials we offer to our customers:
 
   
Admixtures ISOMILL 4000 Series grinding aids and cement enhancers provide significant carbon reduction, higher process efficiency and enhanced strength.
 
   
Admixtures ISOFLOW 6000 Series high-performance superplasticiser technology for ready-mixed concrete producers allows water and carbon reduction of up to 50% in concrete mix designs.
 
   
CEMEX dry silo mortar provides an innovative and efficient solution to mortar delivery, particularly to larger sites. There is no need for mixing areas on site as all the material is contained in the silo. The guaranteed color, consistency and controlled workability are backed up by CEMEX’s excellent training and support. The dedicated CEMEX dry silo team can support with silo placement and specification.
 
   
VIALOW is our low temperature asphalt, that allows the
re-opening
of a jobsite more quickly after completion of road works, as the asphalt reaches appropriate trafficking temperatures faster than conventional hot mix asphalt. VIALOW reduced carbon asphalt includes the option to offset residual CO
2
to provide a CarbonNeutral product, in accordance with The CarbonNeutral Protocol.
Waste Management.
We provide services for the efficient management of resources to improve the circularity of the construction value chain, ranging from reducing and managing waste to recycling it back into the construction lifecycle value chain. An example of the waste management solutions we offer to our customers is our resource efficiency and optimization through the recovery of energy from waste using alternative fuels to partially replace fossil fuels, such as coal and pet coke, to heat cement kilns, supporting the reduction of the carbon footprint. For instance, in Mexico, we offer our customers the ProAmbiente program, which provides solutions for the management of industrial, commercial, and domestic waste from collection to their reintegration back into the environment.
Related Services.
We provide certain services to offer integrated solutions through logistics and transportation, retail, pavement services and design and engineering, among others, that add value along the construction value chain and complement our offering in Performance Materials, Industrialized Construction and Waste Management. These services enable CEMEX to provide value for our customers by offering building solutions for their construction needs. The following are examples of related services we offer to our customers:
 
   
Logistics services provide multi-faceted transportation solutions like the new line transport line servicing key U.S. markets. Pneumatic tank, dump truck and flatbed divisions with our strategically positioned
on-site
dispatchers are complemented by our team of Field Service Representatives promoting safety and customer centricity.
 
   
Retail services like
Construrama
®
allow us to partner with our cement distribution network to offer customers an extensive range of brand-name products at competitive prices. Through
Multiproducts
, we offer our customers a
one-stop
shopping experience by providing them with a full array of complementary construction-related supplies through our retail stores from plumbing and electrical supplies to paint, lumber and lighting fixtures.
 
49

Table of Contents
   
Pavement services specialize in surface schemes from major highways and airfield surfacing to business parks, car parks, storage and materials handling depots where we offer a comprehensive range of paving solutions to both private and public sector clients.
 
   
Design and engineering services like
Construhub,
a Building Information Modeling (“BIM”) platform based on BIM methodology that reduces risks, improves quality and facilitates the delivery of projects on time and within budget for our clients.
Industrialized Construction.
We manufacture finished building elements that are easy and safe to assemble and install
on-site.
Industrialized construction products range from precast components to complete structures, 2D panels, 3D modules, 3D structures, etc. The following are examples of industrialized construction products we offer to our customers:
 
   
Precast elements for mobility and urban infrastructure: Sleepers, box culverts, bridges, drainage basins, barriers and parking curbs, as well as concrete pipes for various applications such as storm and sanitary sewers.
 
   
High-end
architectural concrete products with a range of styles for different building and urban landscaping projects: fully serviced façade panels, standard and architectural blocks, block paving and decorative paving solutions.
 
   
Social infrastructure solutions for rapid response: Current needs like the fully equipped field
COVID-19
hospitals sections.
Services
We continuously communicate and interact with our customers to identify and implement effective ways to meet their toughest challenges. We recognize that customer loyalty happens by design, not by chance. To better serve our customers, we not only need to have a clear understanding of what they need, but also the means and passion to fulfill those needs.
In each market and locality in which we operate, we do our best to provide our customers with the most compelling integrated building solutions. For example, to solve infrastructure needs in major cities, we not only provide
ready-mix
concrete, but for some projects we also design the project, define the best technical solution, offer different financial schemes and execute the project in collaboration with local builders. Similarly, we work alongside our neighbors in small, less-affluent communities to help them solve their housing needs and pave their streets and sidewalks.
The following are examples of the different services offered to our customers throughout our operations, which may vary from location to location:
Enhanced Loading Experience
: This service offers our customers flexibility and efficiency by applying technologies and solutions in the loading process in order to, among other results, minimize loading time and improve truck efficiency. These technologies and solutions include:
ATM-like
Bulk-Cement, Fast lanes, Real time loading status, License Plate Recognition (LPR) and Radio-Frequency Identification (RIFD).
Customer-oriented Educational and Training Services
: CEMEX customers can receive training through webinars on several topics including CEMEX Go trainings about new functionalities, new product releases,
Vertua
and sustainability. In 2021, we hosted 191 webinars to better engage with such customers throughout the pandemic.
Online Services
: During 2021, we continued working on our customer-centricity and global business strategy, enhancing our customers’ experience while using CEMEX Go. We have successfully deployed the
 
50

Table of Contents
CEMEX Go digital platform by making it available in more than 21 countries and having 51% of our total recurring cement,
ready-mix
concrete, and aggregates customers conducting more than half of their purchases, or more than 61% of our global sales, through the platform.
In 2021, we released the Online Connection, enabled for Cement and Ready Mix, allowing our customers to receive an immediate response for a delivery request according to resources and capacity available for dispatch, allowing orders to be confirmed automatically and in real time.
Ready-Mix
Go App was also released, so that users can place, view, schedule, and manage orders, as well as to track deliveries, configure notifications, and view order history from their mobile devices. Moreover, we have been encouraging the digitalization of internal and customer processes to minimize the use of paper. Today, around 73% of our invoices are delivered in a fully digital manner, putting us on track to achieving our global paperless goal.
Service Centers
: Our Service Centers globally play a key role in providing a superior customer experience to our customers. As part of our Service Delivery Model Transformation, we are evolving our Contact Centers to become Next Generation Service Centers, enabled by
best-in-class
processes and state of the art technology. Our customers will live a seamless omnichannel experience for all important touchpoints, from inquiring about product and services to placing and following up on orders and providing feedback for improvement.
Technical Support
: We aim to provide our customers with
top-level
technical assistance through our
state-of-the-art
equipment and our highly professional, well-trained technical services staff. We look to take extra efforts and provide value above and beyond fulfilling our customers’ need for cement, aggregates,
ready-mix
concrete, and related products such as mortar.
These services do not produce revenues on a stand-alone basis but are part of our comprehensive value proposition.
Description of Our Raw Materials Resources and Reserves
We are a leading global provider of building materials and solutions, including cement,
ready-mix
concrete, aggregates and Urbanization Solutions. Our cement production process begins with the mining and crushing of limestone and clay, and, in some instances, other raw materials. We have access to limestone and clay quarries near most of our cement plant sites worldwide since these minerals are the main raw materials in the cement production process.
In addition, we are one of the world’s largest suppliers of aggregates, primarily hard rock, sand and gravel, obtained from quarries, to be used in
ready-mix
concrete and other concrete-based products such as blocks and pipes.
Customers use our aggregates for a wide array of purposes, from key components in the construction and maintenance of highways, walkways, and railways to indispensable ingredients in concrete, asphalt and mortar. Aggregates can be used in their natural state or crushed into smaller size pieces.
The types of mines mostly used to extract raw materials for aggregates and cement production are open pit or open cut, which relate to deposits of economically useful minerals or rocks that are found near the land surface.
Open-pit
mines that produce raw materials for our industry are commonly referred to as quarries.
Open-pit
mines are typically enlarged until either the mineral resource is exhausted or an increasing ratio of overburden to exploitable material makes further mining uneconomic. In some cases, we also extract raw materials by dredging underwater deposits.
Raw materials for our own cement production processes are obtained mainly from our own sources. However, we may cover our aggregates and other raw materials needs through supply from third-parties. For the year ended December 31, 2021, approximately 3.6% of our total raw material needs were supplied by third parties.
 
51

Table of Contents
Mineral resources are defined as a concentration or occurrence of material of economic interest in or on the earth’s crust in such form, grade or quality, and quantity that there are reasonable prospects for its economic extraction. A mineral resource is a reasonable estimate of mineralization, taking into account relevant factors such as cut-off grade, likely mining dimensions, location or continuity, that, with the assumed and justifiable technical and economic conditions, is likely to, in whole or in part, become economically extractable.
Our resources estimates are prepared by CEMEX’s engineers and geologists, some of which are considered qualified persons under sub-part 1300 of Regulation S-K of the Securities Act (“Regulation
S-K
1300”), and such estimates are then analyzed and verified annually by other business units within the Company, jointly with the associated regional technical managers, once information is available. Our quarries must also be operated and maintained in accordance with applicable environmental permits and requirements (see “Item 4—Information on the Company—Regulatory Matters and Legal Proceedings—Environmental Matters” for details). In specific circumstances we have used the services of third-party geologists and/or engineers to validate our own estimates. The three categories of resources, in decreasing level of confidence, are the following:
1) A measured mineral resource is that part of a mineral resource for which quantity is estimated on the basis of conclusive geological evidence and sampling. A measured mineral resource has a higher level of confidence than the level of confidence of either an indicated mineral resource or an inferred mineral resource. It may be converted to a proven mineral reserve or to a probable mineral reserve.
2) An indicated resource is that part of a mineral resource for which quantity is estimated on the basis of adequate geological evidence and sampling. The level of geological certainty associated with an indicated mineral resource is sufficient to allow a qualified person to apply modifying factors in sufficient detail to support mine planning and evaluation of the economic viability of the deposit. An indicated mineral resource has a lower level of confidence than the level of confidence of a measured mineral resource and may only be converted to a probable mineral reserve.
3) An inferred mineral resource is that part of a mineral resource for which quantity is estimated on the basis of limited geological evidence and sampling. An inferred mineral resource has the lowest level of geological confidence of all mineral resources, which prevents the application of the modifying factors in a manner useful for evaluation of economic viability. An inferred mineral resource may not be converted to a mineral reserve.
Mineral reserves are defined as the economically mineable part of a measured or indicated mineral resource.
Our reserves estimates are prepared by CEMEX’s engineers and geologists, some of which are considered qualified persons under Regulation S-K 1300, and such estimates are then analyzed and verified annually by other business units within the Company, jointly with the regional technical managers associated, once information is available. Our quarries must also be operated and maintained in accordance with applicable environmental permits and requirements. See “Item 4—Information on the Company—Regulatory Matters and Legal Proceedings—Environmental Matters” for more information. In specific circumstances we have used the services of third-party geologists and/or engineers to validate our own estimates. The two categories of reserves, in decreasing level of confidence, are the following:
1) Proven reserves are for which (i) the quantity is computed from dimensions revealed by drill data, together with other direct and measurable observations such as outcrops, trenches and quarry faces; (ii) the grade and/or quality are computed from the results of detailed sampling; and (iii) the sampling and measurement data are spaced so closely and the geologic character is so well defined that size, shape, depth and mineral content of the reserves are well-established. Reserves are considered as proven when all legal and environmental conditions have been met and required permits and approvals have been obtained to allow for the extraction of the material.
2) Probable reserves are those for which quantity and grade and/or quality are computed from information similar to that used from proven reserves, but the sites for inspection, sampling and measurement are farther
 
52

Table of Contents
apart or are otherwise less adequately spaced. The degree of assurance, although lower than that for proven reserves, is high enough to assume continuity between points of observation.
Our reserves determination incorporates only materials meeting specific quality requirements. For aggregates used in
ready-mix
concrete, such requirements are based on hardness, shape and size. For cement raw materials (mainly limestone and clay), such requirements are based on a chemical composition that matches the quality demanded by the production process. In the case of cement raw materials, since chemical composition varies from production sites and even within the same site, we conduct geostatistical chemical tests and determine the best blending proportions to meet production quality criteria and to try to maintain an extraction ratio close to 100% of the reported reserves for such materials.
The main equipment utilized in our production sites consists of the following:
 
   
In our cement facilities: drills, crushers, kilns, coolers, mills, packing/loading machines, pay loaders, excavators,
off-road
trucks and other material handling equipment.
 
   
In our
ready-mix
concrete facilities: batch plants, silos and mobile equipment and mixer trucks.
 
   
In our aggregates facilities: drills, crushers, screens, belt conveyors, pay loaders, excavators, trucks and other material handling equipment.
Our estimates distinguish between owned and leased reserves, the latter being determined over the term of the lease contract, and including only those permitted reserves which are proven and probable. As of December 31, 2021, our total cement raw materials and aggregates resources and reserves were located in 414 sites, comprising a property surface of approximately 137,255 hectares. Of these sites, 267 are located on land owned by CEMEX, 114 are on land leased by CEMEX, and 33 are on land owned in part and leased in part. The following maps show our operating quarries’ locations as of December 31, 2021:
Mexico, USA and SCA&C regions
 
 
 
53

Table of Contents
EMEAA region
(1)
 
 
 
(1)
Excludes 15 marine extraction sites in the United Kingdom.
Our mining properties are classified as follows:
 
  (1)
Production Stage
: Properties with reported proven or probable reserves where we have active mining operations,
 
  (2)
Development Stage
: Properties with reported proven or probable reserves where we do not have active mining operations, and
 
  (3)
Exploration Stage
: Properties with no reported reserves.
As of December 31, 2021, we have 342 cement raw materials and aggregates properties in the production stage, 52 properties in the development stage and 20 properties in the exploration stage.
As of December 31, 2021, we operated 161 cement raw materials quarries across our global operations, serving our facilities dedicated to cement production, which are commonly located at or near the cement plant facilities. Annualized production of cement raw materials totaled 75.5 million tons for 2021, 69.3 million tons for 2020, and 69.4 million tons for 2019. We estimate that our proven and probable cement raw material reserves, on a consolidated basis, have an average remaining life of approximately 79 years. Average remaining life, also known as years to depletion, is calculated based on total reserves divided by the average production of the five previous years; so, for the year ended December 31, 2021, total reserves are divided by the average annual cement raw materials production between the years ended December 31, 2017 and December 31, 2021. Immaterial volumes extracted from the quarry located in Maceo during its trial period and for the Maceo Plant road construction are excluded from this calculation. As of December 31, 2021, we operate substantially all of our cement raw materials quarries, some of which are jointly-operated with third-parties.
 
54

Table of Contents
The tables set forth below present our total measured, indicated and inferred cement raw materials resources (exclusive of proven and probable reserves) and permitted proven and probable cement raw materials reserves by geographic segment and material type extracted or produced in our cement raw materials quarries operations:
 
           
As of December 31, 2021
 
           
Resources (million tons)
(4)(5)(7)
 
Location
  
Mineral
    
Measured (M)
    
Indicated (I)
    
Total (M) + (I)
    
Inferred
 
Mexico
(1)
     Limestone        20        325        345        1,551  
     Clay        7        1        8        105  
     Others        1        7        8        20  
United States
(2)
     Limestone        71        116        187        104  
     Clay        0        0        0        0  
     Others        0        0        0        0  
EMEAA
              
United Kingdom
     Limestone        0        0        0        0  
     Clay        0        0        0        0  
Germany
     Limestone        0        0        0        75  
Poland
     Limestone        0        0        0        174  
Spain
     Limestone        0        0        0        196  
     Clay        0        0        0        0  
     Others        0        0        0        0  
Philippines
(3)
              
Property that supplies Solid Cement Plant
     Limestone        494        394        888        0  
Other properties
     Limestone        194        190        384        0  
     Clay        0        0        0        0  
     Others        0        0        0        0  
Rest of EMEAA
     Limestone        272        0        272        89  
     Clay        72        0        72        0  
     Others        3        0        3        1  
SCA&C
              
Colombia
     Limestone        208        47        255        731  
     Clay        39        0        39        0  
     Others        3        2        5        1  
Panama
     Limestone        16        3        19        0  
     Clay        1        1        2        0  
Caribbean TCL
     Limestone        238        0        238        0  
     Clay        0        0        0        0  
     Others        0        0        0        0  
Dominican Republic
     Limestone        395        0        395        0  
     Clay        4        30        34        0  
     Others        0        50        50        0  
Rest of SCA&C
(7)
     Limestone        202        6        208        0  
     Clay        2        0        2        1  
     Others        0        0        0        0  
CEMEX Consolidated
  
 
Limestone
 
     2,110        1,081        3,191        2,920  
  
 
Clay
 
     125        32        157        106  
  
 
Others
 
     7        59        66        22  
     
 
 
    
 
 
    
 
 
    
 
 
 
  
 
Totals
 
     2,242        1,172        3,414        3,048  
     
 
 
    
 
 
    
 
 
    
 
 
 
 
55

Table of Contents
         
As of December 31, 2021
 
         
Number
of
quarries
    
Reserves (Million tons)
 (4)(5)(7)
    
2021
Annualized
Production
 
Location
  
Mineral
  
Proven
    
Probable
    
Total
 
Mexico
(1)
   Limestone      17        1,313        1,614        2,927        23.7  
   Clay      13        158        148        306        2.7  
   Others      17        5        4        9        0.7  
United States
(2)
   Limestone      20        486        95        581        12.2  
   Clay      2        15        17        32        0.4  
   Others      2        1        3        4        0.0  
EMEAA
                 
United Kingdom
   Limestone      2        52        59        111        1.9  
   Clay      2        21        5        26        0.6  
Germany
   Limestone      1        8        80        88        2.7  
Poland
   Limestone      2        118        84        202        3.0  
Spain
   Limestone      8        277        97        374        3.6  
   Clay      4        15        0        15        0.2  
   Others      2        1        14        15        0.0  
Philippines
(3)
                 
Property that supplies Solid Cement Plant
   Limestone      1        260        0        260        1.6  
Other properties
   Limestone      6        95        38        133        3.9  
   Clay      3        1        2        3        0.0  
   Others      5        5        0        5        0.2  
Rest of EMEAA
   Limestone      4        77        214        291        5.9  
   Clay      2        2        20        22        0.8  
   Others      5        1        0        1        0.2  
SCA&C
                 
Colombia
   Limestone      13        68        126        194        3.5
(8)
 
   Clay      3        11        0        11        0.0  
   Others      1        1        5        6        0.1  
Panama
   Limestone      3        67        23        90        1.5  
   Clay      2        5        1        6        0.2  
Caribbean TCL
   Limestone      4        2        24        26        2.2  
   Clay      2        0        16        16        0.2  
   Others      2        0        0        0        0.2  
Dominican Republic
   Limestone      1        90        0        90        1.7  
   Clay      1        16        0        16        0.0  
   Others      1        0        10        10        0.2  
Rest of SCA&C
(6)
   Limestone      4        43        1        44        1.2  
   Clay      3        2        6        8        0.2  
   Others      3        1        4        5        0.0  
CEMEX Consolidated
  
Limestone
     86        2,956        2,455        5,411        68.6  
  
Clay
     37        246        215        461        5.3  
  
Others
     38        15        40        55        1.6  
     
 
 
    
 
 
    
 
 
    
 
 
    
 
 
 
  
Totals
     161        3,217        2,710        5,927        75.5  
     
 
 
    
 
 
    
 
 
    
 
 
    
 
 
 
 
(1)
Our cement raw materials operations in Mexico include three limestone quarries that also produce hard rock aggregates.
(2)
Our cement raw materials operations in the United States include one limestone quarry that also produces hard rock aggregates.
(3)
Although we consolidate CHP into our consolidated financial statements under IFRS, we do not control the raw materials used in our operations in the Philippines. Such raw materials are primarily supplied by APO
 
56

Table of Contents
  Land & Quarry Corporation (“ALQC”) and Island Quarry and Aggregates Corporation (“IQAC”). ALQC is wholly owned by Impact Assets Corporation, which is a corporation in which we own a 40% equity interest. IQAC is wholly owned by Albatross Holdings, Inc. (“Albatross Holdings”), which is a corporation in which we own a 40% equity interest. Values presented for properties in the Philippines have not been prorated by the 40% interest.
(4)
Figures for Reserves and Resources are rounded up.
(5)
Our 2021 cement raw materials resources and reserves were estimated based on an average sales price during 2021 for cement of $100.5 per metric ton, excluding freight. This price is impacted by product mix, location and exchange rates. One ton of limestone is used to produce 1.08 tons of cement.
(6)
We have entered into an agreement for the sale of our operations in Costa Rica, which include the entirety of resources and reserves in Costa Rica, which are included in this table.
(7)
Resources and reserves are reported excluding expected wastes, meaning its best estimation of final usable/saleable material.
(8)
Immaterial volumes extracted from the quarry located in Maceo for the Maceo Plant road construction are excluded from this calculation.
As of December 31, 2021, we operated approximately 253 aggregates quarries across our global operations, mostly dedicated to serving our
ready-mix
concrete and aggregates businesses. Annualized production of aggregates totaled 116.1 million tons for 2021, 113.5 million tons for 2020, and 112.7 million tons for 2019. We estimate that our proven and probable aggregates reserves, on a consolidated basis, have an average remaining life of 33 years. Average remaining life, also known as years to depletion, is calculated based on total reserves divided by the average production of the five previous years; so, for the year ended December 31, 2021, total reserves are divided by the average annual cement raw materials production between the years ended December 31, 2017 and December 31, 2021. As of December 31, 2021, we operate substantially all of our aggregates quarries, some of which are jointly-operated with third-parties.
The tables set forth below present our total measured, indicated, and inferred aggregates resources (exclusive of proven and probable reserves) and permitted proven and probable aggregates reserves by geographic segment and material type extracted or produced in our aggregates quarries operations. We note that the locations of our aggregates reserves differ from those of our cement reserves:
 
         
As of December 31, 2021
 
         
Resources (million tons)
(10)(11)(13)
 
Location
  
Mineral
  
Measured (M)
    
Indicated (I)
    
Total (M) + (I)
    
Inferred
 
Mexico
   Hardrock      1        21        22        24  
United States
   Hardrock      62        181        243        401  
   Sand & Gravel      54        461        515        50  
   Others      0        1        1        0  
EMEAA
              
United Kingdom
   Hardrock      0        0        0        0  
   Sand & Gravel      0        0        0        0  
France
   Hardrock      70        33        103        0  
   Sand & Gravel      154        11        165        33  
Germany
   Hardrock      24        0        24        0  
   Sand & Gravel      66        30        96        4  
Poland
   Hardrock      18        0        18        0  
   Sand & Gravel      6        1        7        0  
Spain
   Hardrock      145        49        194        12  
   Sand & Gravel      43        0        43        0  
   Others      3        3        6        0  
Philippines
(9)
   Hardrock      140        0        140        0  
 
57

Table of Contents
         
As of December 31, 2021
 
         
Resources (million tons)
(10)(11)(13)
 
Location
  
Mineral
  
Measured (M)
    
Indicated (I)
    
Total (M) + (I)
    
Inferred
 
Israel
   Hardrock      57        0        57        0  
   Sand & Gravel      1        0        1        0  
Rest of EMEAA
   Hardrock      4        0        4        0  
   Sand & Gravel      13        4        17        4  
SCA&C
              
Colombia
   Sand & Gravel      85        20        105        379  
Panama
   Hardrock      0        0        0        0  
   Others      0        0        0        0  
Caribbean TCL
   Hardrock      0        212        212        4,700  
   Sand & Gravel      4        5        9        0  
Dominican Republic
   Hardrock      1        0        1        0  
Rest of SCA&C
(12)
   Sand & Gravel      22        0        22        0  
CEMEX Consolidated
  
Hardrock
     522        496        1,018        5,137  
  
Sand & Gravel
     448        532        980        470  
  
Others
     3        4        7        0  
     
 
 
    
 
 
    
 
 
    
 
 
 
  
Totals
     973        1,032        2,005        5,607  
     
 
 
    
 
 
    
 
 
    
 
 
 
 
         
As of December 31, 2021
 
         
Number
of
quarries
    
Reserves (Million tons)
(10)(11)(13)
    
2021
Annualized
Production
 
Location
  
Mineral
  
Proven
    
Probable
    
Total
 
Mexico
   Hardrock      12        269        183        452        11.2  
United States
   Hardrock      16        691        145        836        29.7  
   Sand & Gravel      41        271        109        380        18.2  
   Others      2        1        0        1        0.2  
EMEAA
                 
United Kingdom
   Hardrock      3        295        74        369        7.1  
   Sand & Gravel      45        183        307        490        9.9  
France
   Hardrock      10        66        36        102        3.5  
   Sand & Gravel      37        148        26        174        6.6  
Germany
   Hardrock      1        12        12        24        0.2  
   Sand & Gravel      12        35        61        96        2.9  
Poland
   Hardrock      2        8        0        8        1.6  
   Sand & Gravel      4        4        0        4        2.7  
Spain
   Hardrock      18        254        99        353        2.0  
   Sand & Gravel      3        45        0        45        1.4  
   Others      2        2        4        6        0.2  
Philippines
(9)
   Hardrock      2        140        0        140        0.0  
Israel
   Hardrock      6        55        2        57        13.9  
   Sand & Gravel      1        1        1        2        0.8  
Rest of EMEAA
   Hardrock      5        4        0        4        0.7  
   Sand & Gravel      9        13        9        22        1.9  
SCA&C
                 
Colombia
   Sand & Gravel      12        11        60        71        0.3  
Panama
   Hardrock      0        0        0        0        0.0  
   Others      0        0        0        0        0.0  
Caribbean TCL
   Hardrock      2        8        12        20        0.3  
   Sand & Gravel      2        0        4        4        0.6  
Dominican Republic
   Hardrock      1        18        0        18        0.0  
 
58

Table of Contents
         
As of December 31, 2021
 
         
Number
of
quarries
    
Reserves (Million tons) 
(10)(11)(13)
    
2021
Annualized
Production
 
Location
  
Mineral
  
Proven
    
Probable
    
Total
 
Rest of SCA&C
(12)
   Sand & Gravel      5        0        11        11        0.2  
CEMEX Consolidated
  
Hardrock
     78        1,820        563        2,383        70.2  
  
Sand & Gravel
     171        711        588        1,299        45.5  
  
Others
     4        3        4        7        0.4  
     
 
 
    
 
 
    
 
 
    
 
 
    
 
 
 
  
Totals
     253        2,534        1,155        3,689        116.1  
     
 
 
    
 
 
    
 
 
    
 
 
    
 
 
 
 
(9)
Although we consolidate CHP into our consolidated financial statements under IFRS, we do not control the raw materials used in our operations in the Philippines. Such raw materials are primarily supplied by ALQC and IQAC. ALQC is wholly owned by Impact Assets Corporation, which is a corporation in which we own a 40% equity interest. IQAC is wholly owned by Albatross Holdings, which is a corporation in which we own a 40% equity interest. Values presented for properties on the Philippines have not been prorated by the 40% interest.
(10)
Figures for Reserves and Resources are rounded up.
(11)
Our 2021 aggregates resources and reserves were estimated based on an average sales price during 2021 for aggregates of $13.3 per ton, excluding freight. This price is impacted by product mix, location and exchange rates.
(12)
We have entered into an agreement for the sale of our operations in Costa Rica, which include the entirety of resources and reserves in Costa Rica, which are included in this table.
(13)
Resources and reserves are reported excluding expected wastes, meaning its best estimation of final usable/salable material.
See “Item 4—Information on the Company—Our Corporate Structure” for further details on our processing plants, other available facilities and operations.
Internal Controls
CEMEX has implemented controls and procedures designed for quality assurance and quality control on the Company’s production activities and associated information for the estimation of mineral resources and reserves.
The quality assurance and quality control measures are applied to exploration, quarry production and cement plant processing activities. CEMEX applies industry standards to evaluate the reliability of laboratory results that analyze exploration samples used in calculating mineral resource and reserve estimates, which are then analyzed and verified annually by other business units within the Company, jointly with the associated regional technical managers, once such information is available. Qualified persons and experts also verify the data resulting from analysis prior to using it in their work.
Additionally, CEMEX has implemented internal controls designed to ensure its mineral resources and reserves estimates are compliant with Regulation
S-K
1300 requirements, including the preparation of resources and reserve estimates by qualified persons and experts on the matter in the different locations where CEMEX operates.
Our Strategic Priorities
Please see “Item 3—Key
Information—COVID-19
Pandemic” and “Item 5—Operating and Financial Review and Prospects—Recent Developments—Recent Developments Relating to Effects of
COVID-19
on Our Business and Operations” for more information on how
COVID-19
has impacted our business strategy.
CEMEX has a general vision and value creation model comprised of the following six elements: (i) purpose, (ii) mission, (iii) values, (iv) strategic priorities, (v) operating model and (vi) stakeholders.
 
59

Table of Contents
PURPOSE
. We expect to build a better future for, among others, our employees, our customers, our shareholders and investors, our suppliers and the communities where we live and work.
MISSION
. We intend to create sustainable value by providing industry-leading products and solutions to satisfy the construction needs of our customers around the world.
VALUES
. We intend to: (i) protect the safety of all our employees by being accountable to each other for our actions and behaviors and trying to be an industry leader by example; (ii) focus on our customers by aligning ourselves closely with their business and their needs and, following through with our commitments, resolving problems quickly and making it easy to do business with us; (iii) pursue excellence in all aspects of our business and interactions with customers by challenging ourselves to constantly improve and build upon our strong reputation around the world for quality and reliability; (iv) work as one CEMEX by leveraging our collective strength and global knowledge to share best practices, replicate good ideas and collaborate across boundaries; and (v) act with integrity by remaining honest and transparent in all our interactions, complying with our code of ethics and laws and regulations, and caring for our people, communities and natural resources.
STRATEGIC PRIORITIES
. To achieve our mission, our strategy is to create value by building and managing a global portfolio of integrated cement,
ready-mix
concrete, aggregates and Urbanization Solutions businesses. Historically, our strategy incorporated several strategic pillars and strategic priorities that have now been consolidated into a single set of strategic priorities focused on those actions that move us closest to achieving our mission and create the most value for our stakeholders. The five priorities that underpin our strategy are, in no particular order, (i) Health & Safety, (ii) Customer Centricity, (iii) Innovation, (iv) Sustainability and (v) Operating EBITDA Growth.
In 2018, we embarked on an action plan to build “A Stronger CEMEX.” This transformational plan was designed to fortify CEMEX’s position as a leading global heavy building materials company, accelerate our path to investment grade, enhance our total shareholder return and generate long-term value for our stakeholders. Specifically, we believed that through this action plan, we could rebalance and streamline our existing portfolio in order to better position ourselves to deliver higher growth and greater stakeholder value over the
mid-to-long-term
by divesting between $1.5 billion and $2 billion in assets by the end of 2020; achieve recurring operational improvements of $230 million by 2020; accelerate our path to investment grade by further deleveraging CEMEX by reducing our debt by $3.5 billion between the launch of the “A Stronger CEMEX” plan on July 1, 2018 and the end of 2020; and, subject to our business performance and required approvals at CEMEX, S.A.B. de C.V.’s general ordinary shareholders’ meeting for each applicable year, seek to return value to CEMEX, S.A.B. de C.V.’s shareholders through dividends and stock repurchase programs.
In light of the challenges of the
COVID-19
pandemic, including the prioritization of the health and safety of employees, customers, and the community, the need to improve customer experience through our “One CEMEX” commercial model, supported by digital platforms, and the importance of minimizing financial risk, aiming to maintain ample liquidity, in 2020, under our medium-term strategy for the following three years, we developed “Operation Resilience,” a decisive action plan designed to maximize shareholder value and reposition us for higher Operating EBITDA growth on a risk-adjusted basis. “Operation Resilience” is not only about deleveraging but also about building a lower risk and faster growing business. Initially, “Operation Resilience” was aimed at (i) growing the profitability of our business to achieve a consolidated Operating EBITDA margin equal to or greater than 20% by 2023, considering our then current portfolio, through cost reduction measures and other commercial and operational initiatives; (ii) optimizing our portfolio for Operating EBITDA growth through the execution of strategic divestments and reinvestments, thereby constructing a portfolio more weighted towards the United States and Europe, after which we expect we will be a heavy building materials company with a large part of its footprint represented by the United States, Europe and Mexico, focusing on vertically integrated positions near growing metropolises and developing Urbanization Solutions as one of our four core businesses;
(iii) de-risking
our capital structure, reducing our cost of funding and ultimately achieving investment grade capital structure by targeting additional net debt paydowns and a net leverage target equal to or below 3.0x
 
60

Table of Contents
for December 2023, among other initiatives, including extending our debt maturity profile, minimizing our cost of funding and raising funds in local currency to better align our Operating EBITDA and debt; and (iv) leveraging sustainability and digital platforms as a competitive advantage by moving forward on achieving our 2030 target to reduce our cement CO
2
emissions by 35% compared to our 1990 baseline and our ambition to deliver
net-zero
CO
2
concrete by 2050.
During 2021, we made progress on our “Operation Resilience” targets mainly by achieving (i) a consolidated Operating EBITDA margin of 19.7%, despite rising inflation; (ii) incremental Operating EBITDA of $440 million, with $540 million of asset sales announced or closed,
bolt-on
acquisitions in different geographies like France, Spain and Texas, and Operating EBITDA growth of 22% in our Urbanization Solutions core business; (iii) net leverage of 2.73x, a total debt plus other financial obligations reduction of $2,028 million, average life of debt of 6.2 years and a realization of $141 million in recurrent interest expense savings; and (iv) a reduction in CO
2
emissions of 26% compared to our 1990 baseline. As a result of the progress made, in addition to our previously existing “Operation Resilience” targets not yet achieved, we now look to maintain our investment grade capital structure and ultimately regain an investment grade rating, and also replaced our previously existing 2030 target to reduce our cement CO
2
emissions by 35% compared to our 1990 baseline with a more ambitious 40% reduction goal. See “Item 3—Key
Information—COVID-19
Pandemic” for more information on how
COVID-19
has impacted our “Operation Resilience” strategy, and also see notes 2, 8, 16.1 and 17.2 to our 2021 audited consolidated financial statements included elsewhere in this annual report.
In addition, to further fortify our balance sheet, we continue to be focused mainly on the following three initiatives, while at all times remaining committed to building a better world and helping alleviate some of the biggest challenges communities are facing today: (i) growing our Operating EBITDA through further cost-reduction efforts, operating efficiencies and customer-centric commercial strategies across all our core businesses; (ii) maximizing our free cash flow, which is expected to be used mainly for debt reduction and our
bolt-on
investments; and (iii) continuing to execute selective accretive divestments by selling what we believe are
non-essential
assets, which could allow us to free up more free cash flow. See “Item 3—Key
Information—COVID-19
Pandemic” for more information on how we have raised cash to be in a position to meet any liquidity requirements as a temporary measure to attend to the
COVID-19
pandemic and its effect on our liquidity.
Health and Safety
Health and Safety (“H&S”) remains our top value and priority. We are working towards developing a culture within which everyone in our organization embraces H&S. We believe that the health and safety of our employees, contractors and the people we interact with in our local communities on a
day-to-day
basis is of the utmost importance.
To help us meet our goals, four core principles guide our decisions and actions: (i) nothing comes before the health and safety of our employees, contractors, and communities; (ii) making health and safety a moral responsibility per employee by looking after ourselves and each other; (iii) looking to create safe workplaces; and (iv) maintaining accountability for health and safety practices.
Our Global Health and Safety Policy is the cornerstone of our HSMS and sets out clear expectations for our leaders and workforce to carry out their activities in a safe manner and to care for the well-being of our employees, contractors and other people with whom we interact. The HSMS is our main tool to establish performance requirements and goals for our operations by helping us assess potential risks and plan the measures needed to mitigate them in a coordinated manner. The HSMS is designed to empower our leaders to implement a successful health and safety strategy across our operations and guides us on how to adequately allocate resources to training programs for our employees. Furthermore, our line managers utilize our HSMS on an ongoing basis to make an annual review of further improvement opportunities and to formulate annual Health and Safety Improvement Plans.
 
61

Table of Contents
We are constantly working towards our ultimate target of zero injuries worldwide, evidenced by our Zero4Life objective. In 2021, we maintained our low employee Lost Time Injuries (“LTI”) frequency rate of 0.5, and we are working toward reducing this rate further to 0.3 and 0.2 by the end of 2022 and 2025, respectively. Our employee Total Recordable Injuries (“TRI”) frequency rate remained the same at 2.6, and we also expect to reduce this rate by the end of 2022. While the number of contractor LTIs increased by four cases when compared to 2020, contractor TRIs decreased by 0.8% in 2021. In 2022, we continue to work on health-related actions to achieve a reduction in our employee sickness absence rate, which decreased by 9% in 2021.
In 2021, the number of fatal occurrences involving CEMEX employees decreased from three to one; however, the number of fatal occurrences involving contractors and third parties increased from four to eight and one to five, respectively, 57% of which occurred away from our premises. We continued to make progress in most countries, with 96% of our operations achieving zero fatalities and LTIs.
Most of the fatalities were due to incidents involving moving vehicles. In an effort aimed at eliminating those types of incidents, we continue to focus on specific initiatives ranging from innovative awareness campaigns and safety features to defensive driving training and workshops. In 2021, our operations utilized digital platforms to reinforce road safety with key stakeholders, allowing us to bolster strong communication while complying with social distancing measures. We will continue to work hard and drive forward with our initiatives so that our employees and contractors understand the importance of and become integral to our H&S culture.
The following table sets forth our performance indicators with respect to safety by geographic location for the year ended December 31, 2021:
 
    
Mexico
    
United
States
    
EMEAA
    
SCA&C
    
Total
CEMEX
 
Total fatalities, employees, contractors and other third parties (#)
     7        1        3        3        14  
Fatalities employees (#)
     0        1        0        0        1  
Fatality rate employees
(1)
     0.0        1.1        0.0        0.0        0.2  
Lost-Time injuries (LTI), employees (#)
     21        13        12        3        49  
Lost-Time injuries (LTI), contractors (#)
     16        4        19        4        43  
Lost-Time injury (LTI) frequency rate, employees per million hours worked
     0.6        0.6        0.6        0.2        0.5  
 
(1)
Incidents per 10,000 people in a year.
At CEMEX, training is a key part of our strategy to achieve our Zero4Life commitment. We continuously revise and seek to improve our training programs and strive for all our employees to possess the correct knowledge, skills, and experience to perform their jobs safely.
As part of our training program, executives, line managers, and supervisors must complete our Health and Safety Academy, designed to enhance their leadership skills in relation to our Health and Safety number one value and priority across our organization. The Health and Safety Academy was launched in 2016 with our Foundation Module, which prepares our line managers to lead by example and play a fundamental role in ensuring safety throughout our operations. Launched in 2017, Module 2 enables our line managers to utilize our HSMS tool to help achieve our Zero4Life commitment in their operations. Module 3, deployed in 2018, is designed to enhance the health and safety proficiency of our line managers in key topics.
In 2021, we strengthened our Health and Safety Academy training to address the new Pandemics and Epidemics element included in our HSMS. We delivered the newly designed training using CEMEX University’s self-learning platform directed to supervisors to more than 660 employees in supervisory roles in 2021, reaching over 11,000 CEMEX leaders and regular contractors since its creation.
We continue to increase our local wellness initiatives throughout our global operations supported by medical professionals from our Global Health Forum of experts. We also remain focused on our employees’
 
62

Table of Contents
occupational health and well-being by providing ongoing health checks and promoting our CEMEX Health Essentials, which is our global health campaign designed to reduce the prevalence of health risks and encourage employees to live a healthy lifestyle both inside and outside the workplace.
In 2020, we introduced three new CEMEX University learning pathways to help address new challenges emerging from the
COVID-19
pandemic, including working remotely, building emotional and physical well-being, and building resilience. In 2021, we complemented these offerings by adding three new learning pathways: improving understanding of the
COVID-19
pandemic and the Delta variant; digital citizenship; and a more
in-depth
pathway covering financial, emotional and physical well-being.
As part of our Contractor Health and Safety Verification Program, in 2021, we reached our goal of evaluating health and safety practices of at least 88% of our company’s procurement contractors spend. To achieve this goal, we engaged our operations in different countries and worked closely with our Health and Safety Functional Network made up of national health and safety specialists.
See “Item 3—Key
Information—COVID-19
Pandemic” for more information on how we have addressed the health and safety of our employees during the
COVID-19
pandemic.
Customer Centricity
CEMEX is dedicated to helping our customers succeed and our efforts are focused on what success means to them. We are passionate about finding new ways to inspire and satisfy them by innovating around their needs to surpass their expectations in every interaction. Through our “One CEMEX” commercial model, we aim to provide our customers with a superior omnichannel experience everywhere and every time, and are creating new opportunities to serve them better. In 2021, we focused on four key efforts:
(1) An Integrated Service Delivery Model
In 2021, we set on a path to provide our customers with a frictionless, consistent, and personalized omnichannel experience to deliver fast responses to their needs. Our Service Delivery Model aims to leverage cost efficiencies and unleash revenue growth potential, while improving our customers’ experience across geographies and within each of our customer segments.
(2) A Robust Voice of The Customer Program
We have been using the Net Promoter Score (“NPS”), a key experience indicator used to measure our customers’ loyalty across all of our business units since 2018. In 2021, we maintained an outstanding annual global NPS result of 68, above the 45 benchmark for the construction and engineering industry and ahead of our then 2030 NPS target of 60, which, as of the date of this annual report, has been updated to 70.
This customer survey allows us to transform our customers’ feedback into actionable improvements, leverage enhanced analytics to better understand them, and develop insights to design more targeted, data-based value propositions for them. In 2021, as part of our Voice of the Customer program, we enabled new means to measure customer satisfaction at a transactional level throughout the entire customer journey and added advanced capabilities such as text analytics, sentiment analysis, and touchpoint correlation analysis.
(3) An Empowered Sales Force
Our employees are at the core of our ability to deliver a superior customer experience and we are committed on empowering them with the right skills, tools and technology to deliver on our customer-centricity promise. In 2021, more than 2,300 employees from our global sales team took part in LEAP, a learning experience that will help them toward becoming trusted advisors for our customers, and more than 2,500 employees participated in the various CEMEX Go Online Certification Programs to achieve a data-driven mindset and be proficient in our digital platforms.
 
63

Table of Contents
As part of our customer-centricity practice, we recognize excellence and best practices adopted across our business units that lead to a superior customer experience. In 2021, we also celebrated our Company’s customer-centric culture and commitment toward our customers at CEMEX’s Customer Experience Day. We will continue working toward making such programs part of our most valued CEMEX traditions.
(4) CEMEX: A Digitally Driven Company
We view the creation of a digital organization as essential to our customer-centricity and global business strategy. Technological applications we develop are designed to strengthen our competitive advantage by boosting our customers’ productivity, positively impacting their bottom line and improving their experience when interacting with CEMEX. Our digital solutions continued to support our customers during the pandemic, safely and reliably, assisting them to seamlessly continue carrying out their work without interruptions.
Notably, Olivia, our artificial intelligence chatbot, was recognized at the 2021 Aivo Awards in the Featured Global Expansion category. Olivia is designed to help our Customer Service Centers in Mexico, the U.S., Colombia, Spain, the Philippines, and the U.K. to provide responses to our customers’ most common questions.
(4)(a) Leading the Industry’s Digital Transformation through CEMEX Go
CEMEX Go enables our customers to build more efficient operations and the use of our online store has grown remarkably since 2017. This innovative digital solution automates
order-to-cash
workflows, which looks to streamline customers’ ability to achieve real-time management, from ordering to tracking to fulfillment. Additionally, CEMEX Go is designed to enhance decision-making capabilities by offering ready access to detailed information and
in-depth
analytics to make more informed decisions and to save time and money. As of December 31, 2021, more than 49,000 customers across 21 countries, have been onboarded to our CEMEX Go Online Store, and we received approximately 51% of our main product orders and processed 61% of our total global sales through this platform.
We continue to develop next generation functionalities of our CEMEX Go Online Store. In 2021, we released the Online Connection with dispatch capability so that orders are confirmed automatically and in real time, and the
Ready-Mix
Go App so that users can place, view, schedule and manage orders, as well as track deliveries, configure notifications and view order history from their mobile devices.
Moreover, we have been encouraging the digitalization of internal and customer processes to minimize the use of paper. As of the date of this annual report, around 73% of our invoices are delivered in a fully digital manner, putting us on track to achieving our global paperless goal.
(4)(b) CEMEX Go Developer Center: New Digital Connections with Our Customers
Our CEMEX Go Developer Center is a platform that allows customers to interact directly with our systems via digital platforms and Application Programming Interfaces (“APIs”). Since 2021, the CEMEX Go Developer Center is helping customers from the United States, Mexico, the United Kingdom, Germany, France, Spain, Poland and the Czech Republic have real-time status updates of the products they purchased and services they requested. In 2021, CEMEX joined a global initiative to develop OpenBuilt, a new platform designed to securely connect fragmented construction industry supply chains.
(4)(c) CEMEX Go CRM for Sales: The Digital Ally for Customer Relationship Service
CEMEX Go Customer Relationship Manager (“CRM”) for Sales helps commercial teams save time in daily planning and managing activities across our global operations by personalizing daily
follow-up
activities with customers such as the creation of quotes and demand planning. Furthermore, CEMEX Go CRM for Customer Service, our core technological layer for strengthening our customer service center capabilities through an omnichannel experience, is now operating in Mexico, the United States and expanding throughout Europe.
 
64

Table of Contents
(4)(d) Buying Construction Materials in the Digital Age
Construrama.com is the
e-commerce
solution boosting Construrama in Mexico, the largest construction materials distribution network in the country. Today, more than 78,000 online users can purchase from a wide catalog of products and construction materials.
CEMEX Professional and Self Builders (“PSB”) platform offers a full
e-commerce
experience for self-builder customers through a simple and fast online solution that guides them to select the right concrete products, place orders and pay online. We first offered CEMEX PSB in the United States in 2018. As of the date of this annual report, CEMEX PSB is also available in Mexico and the United Kingdom.
Innovation
Innovation is key to remain at the forefront of our industry and advance in achieving our strategic goals as a forward-looking company.
Research
 & Development (“R&D”)
. Led by our Global R&D team in Switzerland, our team of experts works in close collaboration with our customers to offer them unique, integrated and cost-effective solutions that aim to fulfill their specific performance requirements, including a growing portfolio of value-added brands. To provide the same offering in all our operations, our salesforce is continually informed and trained on value-added brands.
Technologies developed by our Global R&D team are protected by more than 45 international patent families and over 55 trade secrets covering new types of cement, cementitious materials, concrete mix designs, admixtures formulations, construction systems and advanced manufacturing processes.
In addition, we have more than 40 core strategic trademarked software products, developed to enable new specific capabilities in CEMEX’s Digital Commercial Model, which are protected by copyrights, which primarily cover Online Stores and Order to Fulfillment in our cement,
ready-mix
and aggregates businesses. This software includes proprietary developments in machine learning and vectorized algorithms to reduce response time, reduce costs and honor commitments made with customers, providing CEMEX with cutting edge competitive advantages.
Our Global R&D team is also currently engaged in projects addressing climate change to support CEMEX’s
Future in Action
climate action program, which is built on four pillars: (i) developing sustainable products and solutions; (ii) decarbonizing CEMEX’s operations; (iii) innovations and partnerships; and (iv) promoting a green economy. As a result of these efforts, in 2021 we developed a range of low embodied CO
2
cement and
ready-mix
products under the global brand
Vertua
, including Vertua
®
Ultra, a clinker-free
ready-mix
concrete that has up to 70% CO
2
reduction compared to conventional concrete. Our strategic R&D partnerships have generated technology opportunities that we believe have the potential to be groundbreaking in the reduction of CO
2
emissions. One of the companies we are collaborating with has developed the technology to achieve 1500°C heat using solar radiation for the first time. This technology would allow the manufacture of clinker using solely solar radiation, thereby reducing the use of fossil fuels, reducing carbon capture costs and increasing the captured CO
2
that can be converted into synthetic fuels. These aforementioned projects are examples of CEMEX’s larger R&D portfolio designed to innovate in the areas of mitigation of CO
2
emissions, development of sustainable construction solutions and products and digitalization of the construction industry. Additionally, CEMEX is actively participating in a number of projects funded by the EU and U.S. Department of Energy evaluating novel carbon capture technologies, waste heat recovery and conversion of CO
2
into synthetic fuels.
Another initiative is to begin integrating Building Information Modeling technology into our interaction with customers, providing them with an overview of their projects and how our products can be incorporated.
Providing Superior and Sustainable Products, Solutions and Services
. We aim to move from being a product-selling company to a comprehensive solutions provider.
 
65

Table of Contents
To the best of our knowledge, as the only global building materials company that develops and manufactures its own chemical admixtures for cement,
ready-mix
concrete, and aggregates, we are able to design and develop novel, tailor-made product technologies with our proprietary chemicals. An increasing number of admixtures are being developed to enhance the sustainable attributes of our core products and solutions, such as increasing cement’s strength; making concrete harden rapidly, improve its flow, give it self-curing properties, or develop water repellency, or helping recycle concrete into aggregates. Moreover, our experts in fields such as geology, chemistry, materials science and various other engineering disciplines work alongside behavioral scientists, cultural anthropologists and commercial strategists looking to anticipate and understand our customer needs and market trends in order to create innovative, sustainable construction solutions that seek to satisfy current and future needs. More than specific products or solutions, our value proposition is designed around a “Palette of Technologies” from which we can draw up new solutions based on the project specific and unique requirements. We expect our Urbanization Solutions core business to be well positioned to develop and grow in the performance materials market and be competitive, due to the growing range of admixture products. For instance, a range of new admixture products are being developed to address renovation and retrofitting requirements.
Our Global R&D team supported the design, creation and launch of our new value-added aggregates brand, Neogem. These products are specialized high-quality aggregates, whose intrinsic properties are designed to meet the essential needs of five market sectors—Agricultural, Environmental, Industrial, Landscaping and Sports. Neogem covers an extensive range of premium minerals that can add value to our customers’ projects through particular functional or aesthetic features. Neogem products are innovative, carefully selected and tailor-made solutions designed to go beyond commonly known building materials.
An important share of our portfolio offers performance characteristics beyond traditional options. By 2030, our target, which we have already achieved, is for at least half of our cement and
ready-mix
concrete sales to come from solutions with outstanding sustainability attributes such as the conservation of resources, energy efficiency, resilience, and health and safety benefits.
Our global brands of value-added
ready-mix
concrete and aggregates technologies are helping meet the challenges of the cities of the future.
Fostering Innovation and Enabling New Business Opportunities
. Since its launch in 2017, our open innovation and corporate venture capital unit, CEMEX Ventures, continues to engage with startups, entrepreneurs, universities, and other stakeholders to shape the construction ecosystem of tomorrow by tackling our industry’s toughest challenges.
Leveraging our knowledge of the industry and CEMEX’s leading edge technologies and platforms, CEMEX Ventures develops collaboration opportunities and targets innovating partnerships and investments in the following four target areas connected to the execution of our strategic priorities, which we further subdivide as set forth below:
 
   
Green Construction – CO
2
capture, utilization & storage; sustainable materials; circular economy; waste management & recycling; and new energy sources & solutions.
 
   
Construction Supply Chain – Materials, resourced procurement and marketplaces; logistic tools & materials tracking; fleet management & dispatching; last mile & delivery marketplaces; inventory management & onsite handling.
 
   
Enhanced Productivity – Project design, specification and budgeting; planning & scheduling; project monitoring & control; document management; H&S compliance; project quality; and asset management & maintenance.
 
   
Construction’s Future is Now – Advanced building materials; 3D printing; industrialized construction (offsite, modular and precast); robotics & machine assisted applications; and smart cities & buildings.
Jointly with the CEMEX Research and Development Centers based in Switzerland and Mexico (the “CEMEX Research Centers”) and other functions, CEMEX Ventures promotes the expansion of our open
 
66

Table of Contents
innovation ecosystem in search of opportunities in new construction trends and technologies, including construction materials, decarbonization and processes evolution.
CEMEX Ventures’ main role is to look for strategic partnerships and investment opportunities that go beyond our core businesses. It also aims to identify and assess emerging technologies to bring CEMEX new ideas and perceptions of the construction ecosystem. To this end, CEMEX Ventures allocates resources to search, incubate, and deploy innovative construction-related opportunities and solutions.
As of December 2021, CEMEX Ventures has invested in 18 startups headquartered in eight countries and focused on developing the aforementioned target areas within the construction industry. During 2021, CEMEX Ventures invested in six new startups and three
follow-on
investments in its portfolio companies. Additionally, CEMEX Ventures unveiled its “TOP 50 ConTech Startups” list and held its 2021 Construction Startup Competition with other top industry partners, seeking entrepreneurs and startups to drive innovation in the construction industry. Almost 500 startups participated, closing the event with 10 winners.
In addition, in 2019 CEMEX Ventures launched the “Smart Innovation” platform, aiming to bolster internal innovation at CEMEX
.
A vehicle to foster innovation at all levels of the organization, the Smart Innovation platform seeks to challenge the status quo, promote a culture of innovation within CEMEX and facilitate the execution of ideas. As of the date of this annual report, the Smart Innovation platform has more than 150 projects in the experimentation phase which we expect to have a direct impact on CEMEX and the construction industry.
Sustainability
Our sustainability efforts begin with CEMEX, S.A.B. de C.V.’s board of directors and are then facilitated across our entire organization. CEMEX, S.A.B. de C.V.’s Sustainability Committee is comprised of four members of CEMEX, S.A.B. de C.V.’s Board of Directors. The Sustainability Committee reports directly to CEMEX, S.A.B. de C.V.’s Board of Directors. The Sustainability Committee is supported by our Corporate Sustainability function, which reports to the Executive Vice President of Sustainability, Commercial and Operations Development, who is also a member of our senior management. To help embed sustainability into our entire business strategy, we have coordinators representing each geographical region where we operate. In parallel, our Global Sustainability Functional Network works to implement our core sustainability initiatives across all our operating regions and business lines. On March 24, 2022, the members of CEMEX, S.A.B. de C.V.’s Sustainability Committee were elected at CEMEX, S.A.B. de C.V.’s general ordinary shareholders’ meeting.
Our Climate Action Strategy.
In 2020, we announced
that we would move ahead with our Climate Action Strategy and continue advancing towards our vision of a carbon-neutral economy. At the time, we defined a 2030 target of a 35% reduction of net CO
2
emissions per ton of cementitious product compared with our 1990 baseline, established our ambition to deliver
net-zero
CO
2
concrete globally to all our customers by 2050 and developed a detailed CO
2
roadmap for each of our manufacturing plants aligned with a 2°C scenario.
In 2021, we announced our more ambitious Future in Action climate action program focused on developing
low-carbon
products, solutions and processes while increasing sustainability awareness and promoting a green economy. Under Future in Action, we are accelerating our short-term effort to reach our climate goals; our intermediate goals are to (i) achieve a 35% reduction of CO
2
emissions in cement compared to our 1990 baseline, increase our use of alternative fuels to 43% of our total fuel mix, reduce our clinker factor to 74% and reach 40% in clean electricity consumption, all by 2025; and (ii) achieve a greater than 40% reduction of CO
2
emissions in cement compared to our 1990 baseline, achieve a 35% reduction of CO
2
content in concrete compared to our 1990 baseline, increase our use of alternative fuels to 50% of our total fuel mix, reduce our clinker factor to 71% and reach 55% in clean electricity consumption, all by 2030. Our ultimate goal is to deliver
net-zero
CO
2
 concrete globally to all our customers by 2050.
 
67

Table of Contents
Our 2030 goals and commitments are aligned and have been validated by the SBTi according to the Well Below 2°C scenario. To achieve our 2030 goals, we have updated our detailed CO
2
 roadmap for each of our manufacturing plants to accelerate the rollout of proven technologies worldwide. Our roadmap is mainly based on the following CO
2
reduction levers: (i) accelerating the use of alternative fuels with high biomass content, (ii) optimizing thermal efficiency in our cement kilns, (iii) increasing the use of decarbonated raw materials in clinker, (iv) using novel clinkers such as
low-temperature
clinker and low CO
2
clinker, (v) reducing clinker factor through blended cements, (vi) maximizing our clean electricity consumption. Additionally, we are currently working on our transport roadmap to reduce our transport related emissions. Our roadmap, including our direct (Scope 1) greenhouse gas emissions and indirect electricity (Scope 2) emissions, has been validated by Carbon Trust, an internationally recognized consulting company that provides a rigorous third-party assessment of carbon reduction plans.
The technology for some of the main CO
2
reduction levers on which our path to achieve our 2050 ambition will be based is still in the early stages of development, setting an open path for innovation that requires continuous work in our Research and Development Center, new investments by CEMEX Ventures, the formation of strategic partnerships, and cross-industry collaboration. Nevertheless, we anticipate that the main levers that will lead us towards our 2050 ambition will be: (i) our 2030 CO
2
reduction cement levers, (ii) carbon capture, utilization and storage, (iii) increasing clean electricity and energy efficiency,
(iv) low-carbon
transport, (v) extending circular economy principles, (vi) new concrete technologies, (vii) reforestation and carbon removal and (viii) concrete
re-carbonation.
Improving Quality of Life and Well-being
. As a company that looks to make a progressive impact through its innovative services and solutions, our ability to operate as a responsible business is fundamental to our business model. This enables us to understand stakeholders’ material issues, map social impacts, and identify risks and opportunities to create shared value for us and society.
Furthermore, to reinforce our commitment with climate action, we have signed the Business Ambition for 1.5°C commitment led by the We Mean Business Coalition in partnership with the SBTi and the U.N. Global Compact, joined the Race to Zero Campaign of the UNFCCC launched to mobilize
net-zero
commitments from cities, businesses, and investors ahead of the COP26, joined the Corporate Leaders Group Europe convened by the Cambridge Institute for Sustainability Leadership in support of a climate neutral economy, and are founding members of both the First Movers Coalition launched at COP26 by the World Economic Forum and the U.S. State Department and of the United Nations Global Compact CFO Coalition for the Sustainable Development Goals, which provides a platform to interact with peers, investors, financial institutions, and the United Nations with the aim of attracting more capital towards sustainable development.
Our high impact social strategy directly contributes to our vision of building a better future and aims to understand our stakeholders’ expectations by managing our impacts and creating value and well-being through three strategic priorities:
(i) co-designing
and implementing socially impactful inclusive business models with customers and entrepreneurs; (ii) implementing sustainable community engagement plans intended to improve quality of life; and (iii) designing and
co-creating
responsible cross-functional practices within our operations and our value chain.
To achieve these three priorities, our aim is to continue improving the quality of life and well-being of our employees and our communities by considering economic, social, and environmental criteria and focusing on: (i) education and development capabilities for employability; (ii) sustainable and resilient infrastructure and mobility; (iii) social and environmental innovation and entrepreneurship; and (iv) a culture of environmental protection, health and safety.
Although our social projects focus on our core business expertise to create value and well-being, we believe that we are also causing positive impacts on other global challenges. Thus, consistent with our commitment to the United Nations Sustainable Development Goals, we measure our progress and contributions to some of these goals.
 
68

Table of Contents
Pursuing Excellence in Environmental Management
. We believe the pursuit of excellent environmental practices benefits sustainable growth. In addition to CEMEX, S.A.B. de C.V. Board of Directors’ Sustainability Committee, our primary environmental executives responsible for each of our operating regions, shares new trends, proposals and best practices to identify, inform, and tackle key environmental management concerns.
We are committed to contributing to climate change mitigation and its consequences. For years, as part of our carbon emissions reduction strategy, we have focused on using
low-emission
alternatives to traditional fossil fuels, decreasing our clinker factor, promoting clean energy and increasing energy efficiency across our operations. To this end, we have continuously sought to increase our use of low carbon alternative fuels, which represented 29.2% of our total fuel mix in 2021, and generated approximately $306 million in savings including fossil fuels costs and CO
2
emissions avoided in carbon regulated markets.
As a result of our efforts, we reduced our net CO
2
emissions per ton of cementitious products by 26.2% compared to our 1990 baseline—equivalent to the annual emissions generated by 2.2 million passenger vehicles. We actively seek to develop new technologies to reduce our carbon footprint. Most notably, as of December 31, 2021, we are participating in approximately 60 disruptive projects in the pipeline across our value chain to assess potential CO
2
emissions reduction solutions as well as carbon capture, utilization and storage technologies. Furthermore, we explore alternatives to traditional clinker and cement chemistry that enable the production of less CO
2
-intensive cements.
To complement these technical measures, we participate in several forums and bilateral dialogues with key stakeholders. These activities are designed to disseminate knowledge about potential reduction measures in our sector and to promote a legislative framework that enables us to implement these measures. As an example, we have a long history of contributing our best practices through our work with the Cement Sustainable Initiative (“CSI”). The work done in CSI was transferred as of January 1, 2019 to the Global Cement and Concrete Association (“GCCA”). The GCCA is an initiative of more than 39 major producers that actively promotes the use of concrete as an essential material for construction.
We have the expertise to responsibly source, process, store and recover energy from alternative fuels and we strongly believe that increasing
co-processing
residues from other sectors in our cement plants will further contribute to overcoming challenges such as climate change, waste management and fossil fuel depletion, while utilizing the principles of a circular economy.
Our key contribution to a circular economy is our transformation of waste streams from other sectors into valuable materials. To reduce most of the waste generated from our processes, we maximize our reuse of clinker kiln dust in our production loop, largely avoiding landfill disposal. To realize the financial and environmental benefits of waste, we monitor, minimize, reuse and recycle our waste, whenever possible.
In 2021, 95% of the waste generated by our production processes was recovered, reused or recycled. The remaining material was sent to disposal sites. Additionally, last year alone, we managed close to 23 million tons of waste in our business, including alternative fuels and raw materials, alternative/secondary aggregates, own recycled material in our main businesses and other waste managed by the company. This is close to 57 times the amount of waste we sent to landfills and equivalent to the waste produced by more than 28 million people in one year.
CEMEX Environmental Management System (“EMS”)
. We use EMS to evaluate and facilitate consistent and complete implementation of risk-based environmental management tools across our operations. The EMS consists of key mechanisms for environmental performance enhancement and impact assessment, stakeholder engagement and accident response based on input from a range of environmental and biodiversity specialists.
As of December 31, 2021, 92% of our operations had implemented either the EMS or equivalent programs. As we approach full implementation of our global EMS, our goal is for all of CEMEX’s operational facilities to be 100% compliant with our internal environmental criteria.
 
69

Table of Contents
The release of nitrogen oxides, sulfur compounds and dust occurs during cement manufacturing. Other emissions, including dioxins, furans, volatile organic compounds and other heavy metals, are released in very small or negligible quantities. To control our stack emissions and ensure that we remain compliant with local and national regulations, we have steadily expanded emissions monitoring at our manufacturing operations even exceeding regulation requirements in many geographies.
Through our internal EMS and more specifically through our Atmospheric Emissions Global Procedure, we monitor major emissions which assists us with our compliance with local regulation limits. In 2020, we launched a new industry-benchmark online tool that allows operators and management teams to closely analyze major emissions, improve monitoring abilities from kilns with Continuous Emissions Monitoring System (CEMS) installed, and strengthen emissions performance. To further improve upon these efforts, we have updated the minimum performance levels to fulfill annually for major emissions. In addition, we are working on establishing more stringent environmental standards for air emissions that are expected to be based on EU Best Available Techniques.
In 2021, we invested $103 million in sustainability related projects at our global operations, including projects to monitor and control our air emissions, increase our operations efficiency and mitigate our carbon footprint through alternative fuels and clinker substitution efforts.
Our Environmental Incidents Management
. We consistently work to minimize our environmental impact, and we believe we are generally prepared to respond to emergencies that may pose a potential threat to our operations and local communities: (i) we work with our neighbors, law enforcement officials, public agencies, and other stakeholders to develop contingency plans at each of our sites; (ii) we created emergency response teams that are specifically trained to address environmental incidents and hold annual emergency drills; and (iii) we consistently record and report incidents at every level of our business to identify recurring root causes and to share corrective actions.
Our Global Environmental and Social Incident Reporting process enables all our sites to maintain a proactive approach to respond to emergencies that could potentially impact our communities or our operations. The thorough application of this reporting procedure requires a timely registration of environmental and social impact events, identification and analysis of the root causes, and the implementation of corrective and preventive action plans as a first step toward avoiding their occurrence and reducing their severity. In 2021, our total reported incidents decreased by 52%, which is consistent with our permanent efforts for risks monitoring and transparency. There were no category 1 environmental events (major) registered in the year.
Preserving Land, Water and Biodiversity
. The preservation of land, biodiversity and water plays a key role in our long-term resource management strategy.
To protect water and enable our business to succeed, we are increasing our water efficiency and minimizing our water waste through the implementation of our Corporate Water Policy. This policy includes standardization of our water measurement based on the water protocol developed in coordination with the International Union for Conservation of Nature. We also have the goal of developing a specific Water Action Plan (“WAP”) comprised of a customized set of response actions to maximize water use efficiency and mitigate specific water risks for each community by adopting recommendations based on the Water Risk Filter tool from the World Wildlife Foundation, for each one of more than 1,500 of our cement,
ready-mix
concrete and aggregates sites in water-stressed zones. Results indicate that 1% of our operations are in extremely high water-stressed zones and 15% are in high water-stressed zones. In line with our 2030 targets, we plan to develop a specific WAP and follow the implementation roadmap for each of these sites. In 2021, we completed the implementation of WAPs in 100% of the sites located in extremely high water-stressed zones and the first pilot for a site located in high water-stressed zones.
Sustainable Finance.
In September 2021, we launched a comprehensive Sustainability-Linked Financing Framework (the “Framework”) that establishes our guiding principles when issuing new sustainability-linked
 
70

Table of Contents
financing instruments, including public bonds, private placements, loans, derivatives, working capital solutions, and other financing instruments. The Framework includes three sustainability-linked key performance indicators, including net CO
2
emissions per ton of cementitious product, clean electricity consumption and alternative fuels rate. Additionally, Sustainalytics, a leading independent firm that specializes in providing ESG research, ratings, and data to institutional investors and companies, validated the Framework’s alignment with the Sustainability-Linked Bond Principles, the International Capital Market Association’s Climate Transition Finance Handbook, and the Loan Market Association’s Sustainability-Linked Loan Principles. Furthermore, on November 8, 2021, we repaid in full all outstanding indebtedness under the 2017 Facilities Agreement. The funds used to repay the 2017 Facilities Agreement were sourced from the 2021 Credit Agreement. The 2021 Credit Agreement is our first borrowing issued under the Framework, which is aligned to the company’s Future in Action climate action program and its ultimate vision of a carbon-neutral economy. The annual performance in respect of the three metrics referenced in the 2021 Credit Agreement, which are aligned with those provided for in the Framework, may result in an adjustment of the interest rate margin of up to plus or minus five basis points, in line with other sustainability-linked loans to investment grade rated borrowers.
Attracting and Retaining Talent
.
Our employees are our competitive advantage and the reason for our success. We aim to offer programs, benefits and a work environment that are designed to attract and retain talented employees. Our approach to talent management is founded on three pillars: (i) employ the right people, in the right place, at the right time to perform the right job to achieve our strategy; (ii) enable a high-performing and rewarding culture to deliver sustainable business value in a safe, ethical workplace and (iii) build and develop our workforce capabilities to confront challenges and pursue excellence.
As we transform and look to expand, one of our main objectives is to develop people with the potential to fill key leadership positions, increasing their experience and capabilities with the intention of having them succeed in increasingly challenging roles. Through this process, we work to improve our employees’ commitment to us by helping them meet their own career development expectations and prepare them for key roles as they face critical challenges in their professional development. Our succession management process enables us to build a talented pool of leaders with the skills and understanding of our business fundamentals to continue our pursuit of reaching our goals. Through ongoing training and development opportunities, our employees are taught new skills and their expertise is deepened in several critical areas, including H&S, customer-centric capabilities, environmental conservation and awareness, leadership development and stakeholder engagement.
We look to foster a dynamic, high-performance environment where open dialogue is encouraged and rewarded. Apart from competitive compensation, more than 82% of our global workforce receives health and life insurance benefits beyond those required by local law in their respective countries. Approximately 79% of our global workforce receives retirement provision benefits above local requirements and more than 82% of our operations receive additional funds for disability and invalidity coverage beyond what is required by local laws in their respective countries.
In 2017, we began to integrate our current institutional academies, which include our Commercial, Health & Safety, Supply Chain, Digital, Cement Operations, and Culture & Values academies, under the concept of CEMEX University. CEMEX University aims to develop a digital continuous learning ecosystem for our employees and respond to our multi-region, multi-business learning needs. CEMEX University leverages traditional
in-person
training with new digital learning platforms to embed a growth mindset throughout our organization and fulfill our employees’ potential. Considering the relevance of developing strategic business capabilities among our people, in 2021, CEMEX University released ten new modules of the LEAP Commercial Interactions program, along with two new modules for the Operations Academy providing
in-depth
perspectives of our production and maintenance processes. We continue to develop continuous learning pathways on current topics such as on
COVID-19
variants, employee well-being and anti-corruption. Additionally, we are developing
 
71

Table of Contents
a new Sustainability Academy and the second portion of our ETHOS “Doing the Right Thing” course which we plan to release in early 2022.
Our Human Rights Policy reflects our support and respect for the protection of internationally proclaimed human rights principles, as expressed in the International Bill of Human Rights and the International Labor Organization’s Declaration on Fundamental Principles and Rights at Work. In addition, it recognizes employees, communities, contractors, and suppliers as main areas of impact and reaffirms our commitment to the promotion of and respect for human rights throughout our worldwide operations, local communities, and supply chain. This includes providing a workplace that is free from harassment and discrimination on the basis of race, gender, national origin, sexual orientation, disability and membership in any political, religious or union organization and, as reaffirmed in our Global Recruitment Policy launched in 2020, offering equal opportunities for training, personal development, individual recognition and promotion on the basis of merit. Employees who believe that there may have been a violation of the principles laid down in our Human Rights Policy can report it through various channels, including local Human Resources departments, Ethics Committees and our secured ETHOS line internet website. Community members, contractors and suppliers are also encouraged to submit a report through the ETHOS line if they believe there may have been a violation of our Human Rights Policy or any other guideline as stated in our Code of Ethics and Business Conduct.
Our four Leadership Development Programs—CONNECT, THRIVE, IGNITE, and
Leader-to-Leader—allow
us to provide new managers, newly appointed directors, and
top-tier
executives the foundational knowledge and necessary tools to support a successful transition and development in their roles. In 2021, more than 300 leaders across all our regions and business units participated in these programs.
In order to comprehensively measure the positive net balance of our employee experience, we build on the Employee Net Promoter Score (“eNPS”) methodology, a straightforward statistic. When asked whether they would recommend CEMEX as a good place to work, our employees’ responses generated an eNPS score of 48 in 2021, higher than the global benchmark score measured by our survey provider and above our recently updated 2030 annual goal of 43 points. We are using this indicator to identify areas for improvement and for structuring regional, local, and team-specific action plans to address employee concerns.
Additionally, our Workforce Experience (WEx) Survey helps us better understand from the perspective of our employees what organizational, digital, physical and interpersonal elements of our company require strengthening or developing so we can provide a consistently positive work experience for our employees worldwide. In 2021, 79% of our employees worldwide participated in this anonymous engagement survey, which yielded many important findings. The survey was 100% digital to promote hygiene protocols. To allow for a faster and consistent
follow-up
to the insights, we not only digitized much of the survey process but also empowered our “X Force” teams, a select group of employees who lead our coordinated
follow-up
and implementation of action plans that have been derived from our survey results.
Operating EBITDA Growth
We look to operate in markets where we can add value for our employees, our customers and our shareholders. We intend to focus on those markets that offer long-term profitability and Operating EBITDA growth potential, especially around high growth metropolitan areas, leveraging those assets that are best suited to achieve this. We believe that a geographically diverse portfolio of assets, in markets, regions or cities that we believe offer long-term profitability, provides us with the opportunity for significant value creation through profitable organic growth over the
medium-to-long-term.
Consequently, we intend to be selective and strategic about where we remain and where we operate. We believe our business portfolio should be particularly focused on high growth metropolitan areas that combine strong fundamentals, ranging from economic growth potential to strong construction investment, population growth, degree of urban development and political stability, all under the basis of sustainable urbanization. By identifying the needs of these markets and metropolises, we expect to be in a better position to offer a more complete value proposition of products and solutions to our clients and citizens of these markets and metropolises.
 
72

Table of Contents
As of the date of this annual report, as part of our “Operation Resilience” strategy, we are undertaking actions that are designed to streamline and reposition our portfolio in order to enhance our diversification and achieve higher profitable growth. As such, we expect to rebalance our portfolio by focusing on the markets we believe offer long-term growth potential and retaining those assets that we believe are best suited to grow, offering us long-term profitability. While these actions are being undertaken, we could continue to complement our “Operation Resilience” strategy with organic,
bolt-on
investments, on a stand-alone basis or with other partners, using a metropolis-centric approach leveraging our related businesses and digital strategy.
We believe that by managing our core operations as one vertically integrated business, we capture a significant portion of the construction value chain and create value for our customers by offering comprehensive building products and solutions. Historically, this strategic focus has enabled us to grow our existing businesses, particularly in high-growth markets and with specialized, high-margin products.
In particular, as outlined in our “Operation Resilience” strategy, we believe that the United States, Europe and Mexico are well-suited for vertically integrated positions near growing metropolises; and, in addition to our traditional cement, aggregated and ready mix concrete core businesses, these metropolises exhibit a need for a value proposition we’re well-positioned to deliver by means of our Urbanization Solutions, which has led us to consider it as a key component of our Operating EBITDA Growth strategic priority.
Urbanization Solutions
. Urbanization Solutions is one of our four core businesses. It is a business that complements our value offering of products and solutions, looking to connect with the broader city ecosystem. It seeks to address urbanization challenges and provide means to all stakeholders in the construction value chain to enable sustainable urbanization by focusing on four market segments:
 
   
Performance Materials.
They are used to modify or enhance the properties and usability of building materials and construction systems. Performance materials include construction chemicals, building finishes, admixtures and additives, mortars and special mortars, cellular concrete, asphalt, pavement solutions, etc.
 
   
Waste Management.
Efficient management of resources to improve the circularity of the construction value chain, ranging from reducing and managing waste to its recycling into the construction lifecycle value chain.
 
   
Related Services.
We provide certain services to offer integrated solutions through logistics and transportation, retail, pavement services, and design and engineering, among others, that add value along the construction value chain and complement our offering in Performance Materials, Industrialized Construction and Waste Management, while enabling CEMEX to provide value for our customers by offering building solutions for their construction needs.
 
   
Industrialized Construction.
We manufacture finished building elements that are easy and safe to assemble and install
on-site.
Products of industrialized construction range from precast components to complete structures, 2D panels, 3D modules, 3D structures, etc.
OPERATING MODEL
. We aim to operate effectively and achieve the greatest possible value by leveraging our knowledge and scale to establish best practices and common practices worldwide. Our operating model consists of: (i) working with global networks to market our products and solutions; (ii) providing modern support functions and technology to clients and customers; (iii) having clear and effective transactional functions at all levels of our business; and (iv) maintaining efficient governance controls.
 
73

Table of Contents
STAKEHOLDERS
. We value our: (i) employees by having plans and other resources that we believe provide a great workplace that helps them build skills, expertise and a strong sense of purpose; (ii) clients by tailoring our offerings to solve their construction needs while making it easy for them to work with us and by providing enhanced performance and reliability; (iii) shareholders and investors by focusing on plans designed to maximize revenue, reduce costs, optimize assets, reduce risk and enforce strong governance; and (iv) community and suppliers by serving as an engine of economic growth, building more capable, inclusive and resilient communities, striving to reduce local air, water and waste impacts in an effort to conserve biodiversity, encouraging the creation of innovative solutions to reduce costs while promoting sustainable goods and services, and being a reliable client throughout the value chain, adding a trustworthy reputation to the negotiation.
Environment and Biodiversity Partners
. We work closely with several partners to protect the environment and biodiversity of the countries in which we operate by engaging in fruitful partnerships with global, national and local organizations. At a global level, we cooperate or have cooperated closely with UNESCO, Wild Foundation, Birdlife International, Wildlife Conservation Society, World Business Council for Sustainable Development, Wildlife Habitat Council, Conservation International and the International Union for Conservation of Nature, among others. These projects have led to a series of conservation and nature books that have proven widely successful.
Knowledge and Innovation Partners
. We often leverage the knowledge and expertise of thought partners from varied perspectives such as consulting, research institutions, universities and technology partners.
Some of the most relevant partners we collaborate or have collaborated with include Deloitte Consulting, McKinsey & Company, IBM, ExperiencePoint, MIT Center for Information Systems, MIT Sloan School of Management, Cambridge University-Cambridge Service Alliance, Harvard Business Publishing, Degreed, NovoEd, London School of Economics, Ecole Polytechnique Fédéral de Lausanne and Tec de Monterrey. These collaborations enable the design, development, curation and delivery of relevant learning experiences aligned with our strategic capabilities and emerging practices.
Shared Value Partners
. Through collaboration in responsible business processes, we can achieve better results through the
co-creation
of value for society. We believe that more than 500 partnerships and strategic alliances worldwide have proven to be a key factor in successfully multiplying our positive impact on society and in the creation of sustainable communities.
These collaborative alliances have made possible joint projects, best practices documentation and pilots of socially innovative solutions throughout different lines of action: resiliency, environment, education, social integration, health, women’s economic empowerment in the communities, development of employability capabilities for youth and people in vulnerable situations in the communities, inclusive businesses, affordable housing, volunteering and CEMEX Foundation activities.
Regain our Investment Grade Rating
We remain committed to regaining our investment grade rating, which is one of our top priorities. We believe our “Operation Resilience” strategy should allow us to make progress in reaching this goal, as we expect that we should be able to increase our free cash flow, which would enable us to further reduce our debt, invest in our business and potentially return value to our shareholders.
As a result of implementing our “Operation Resilience” strategy, in June 2021, we reached our investment grade capital structure target of reducing our consolidated leverage ratio (as defined in the then-effective 2017 Facilities Agreement) below 3.0x. During 2021, we achieved a total debt plus other financial obligations reduction of $2,028 million.
Our financial strategy is designed to strengthen our capital structure by: (i) reducing refinancing risks, mainly by reducing short-term maturities and extending average life of debt, which reached 6.2 years as of the
 
74

Table of Contents
end of 2021; (ii) lowering our financial costs, using available free cash flow and divestments to reduce our liabilities and/or optimizing our funding sources by looking for opportunities to issue new securities while redeeming other securities with higher costs, as well as managing our interest rate mix between fixed and floating rates; and (iii) maintaining ample liquidity through the revolving credit facility under the 2021 Credit Agreement and access to short-term credit lines. We believe that our debt portfolio currency mix, mainly in Dollars and Euros, allows us to balance exposures to currency fluctuations in our most important markets while allowing for optimization of our funding costs. In addition, since 2017, we began to hedge CEMEX’s net investment in Mexican Pesos through derivative instruments.
Also, we have been focusing, and expect to continue to focus, on optimizing our operations by looking to grow our market positions in the markets that we believe offer the highest growth potential, and our core businesses and implementing our pricing policies for our products, on strengthening our capital structure and regaining financial flexibility through reducing our debt and cost of debt, on improving cash flow generation and on extending maturities. Our efforts in lowering our interest expense and our effective management of working capital have allowed us to support our free cash flow. As of the date of this annual report, we plan to continue with these efforts.
We have also introduced a comprehensive pricing strategy for our products that we expect to more fully reflect and capture the high value-creating capability of our products and services. Our strategy focuses on value enhancement, optimizing gains in customer relationships and on generating sufficient returns that would allow us to reinvest in our business. Under this strategy, we are establishing internal procedures and guidelines that are expected to support our approach to pricing our different products and services.
In addition, we plan to maintain and grow our market positions in cement,
ready-mix
concrete, aggregates and Urbanization Solutions by being one of the most customer-centric companies in the industry. Among other actions, we also expect to implement pricing initiatives for our products and receive compensation through fees for the services we provide that should allow us to improve our overall profits, as well as to operate in the most capital and cost-efficient manner possible. We may also seek to expand our presence in businesses related to cement,
ready-mix
concrete, aggregates and Urbanization Solutions, and potentially also implement similar pricing strategies in the markets related to these businesses.
We continue to look to reduce our overall production related costs for all our products and regional and corporate overhead through disciplined cost management policies and through improving efficiencies by removing redundancies. We have implemented several worldwide standard platforms as part of this process and have also started different initiatives, such as a system designed to improve our operating processes worldwide and other digital-based solutions to achieve this. In addition, we implemented, and have been using, centralized management information systems throughout our operations, including administrative, accounting, purchasing, customer management, budget preparation and control systems, which have helped us achieve cost efficiencies. We also have agreements with several service providers expected to improve some of our business processes. We have also transferred key processes, such as procurement and trading, from a centralized model to a regional model and are simplifying and delayering our business to accelerate decision-making and maximize efficiency. In a number of our core markets, such as Mexico, we launched initiatives aimed at reducing the use of fossil fuels, consequently looking to reduce our overall energy costs.
Furthermore, significant economies of scale in key markets at times allow us to obtain competitive freight contracts for key components of our cost structure, such as fuel and coal, among others.
Through a worldwide import and export strategy, we plan to continue to seek to optimize capacity utilization and maximize profitability by redirecting our products from countries experiencing economic downturns to target export markets where demand may be greater. Our global trading system enables us to coordinate our export activities globally to try and take advantage of demand opportunities. Should demand for our products in the United States improve, subject to any measures the current U.S. government could implement, we believe we are well-positioned to service this market through our established presence in the southern and southwestern regions of the country and our current ability to import into the United States.
 
75

Table of Contents
Our industry relies heavily on natural resources and energy, and we use cutting-edge technology to increase energy efficiency, reduce CO
2
emissions and optimize our use of raw materials and water. We are committed to measuring, monitoring and improving our environmental performance. In the last few years, we have implemented various procedures to improve the environmental impact of our activities as well as our overall product quality, such as a reduction of CO
2
emissions, an increased use of alternative fuels to reduce our reliance on primary fuels, an increased number of sites with local environmental impact plans in place and the use of alternative raw materials in our cement.
See “Item 3—Key Information—Risk Factors—Risks Relating to Our Business and Operations—The
COVID-19
pandemic could materially adversely affect our financial condition and results of operations” and “Item 3—Key
Information—COVID-19
Pandemic” for more information on how the
COVID-19
pandemic may affect us regarding our debt and cash levels, which could considerably delay us in regaining our investment grade.
Operational Improvements
As a key lever to achieve our Operating EBITDA growth objective, we are constantly looking for ways to implement reductions in our cost structure. Throughout the years, such global cost-reduction initiatives have encompassed different undertakings, including headcount reductions, capacity closures across the cement value chain and a general reduction in global operating expenses. During the past years, CEMEX has launched company-wide programs aimed at enhancing competitiveness, providing a more agile and flexible organizational structure and supporting an increased focus on the Company’s markets and customers.
Our latest significant initiative with operational improvement and cost-reduction implications is our Working Smarter digital transformation initiative. With Working Smarter, we leverage a combination of digital technologies, operative models, and innovation from leading service suppliers to reshape our business management services. As part of this initiative, in the first quarter of 2022, we signed separate multi-year contracts that range from 5 to 7 years that in the aggregate total $500 million with six service providers in the fields of finance and accounting, information technology, and human resources. We estimate that the combination of these next-generation service contracts and its internal delivery transformation should materially contribute towards a $100 million annual savings goal we have set once implementation is complete.
As part of our “Operation Resilience” strategy, we have implemented initiatives that seek to improve our operational performance and expense rationalization, increasing our use of alternative fuels in several of the countries in which we operate, serving our customers better and at lower costs, optimizing our production and logistics supply chain models and optimizing our procurement strategy. Also, in connection with the implementation of our cost-reduction initiatives, since 2017, we have implemented a
low-cost
sourcing initiative which is designed to maintain the continuity of our operations, while looking to provide attractive costs without materially affecting the quality of the products and services we acquire by using a strategic sourcing process empowered by our people’s knowledge and quality management. This initiative is intended to reduce our cost of operations, while maintaining quality and timely delivery by acquiring goods and equipment from Mexico, India, Turkey and certain countries in Asia and Eastern Europe, among others.
Also, as part of these initiatives, at times we temporarily shut down (in some cases for a period of at least two months) some of our cement production lines in order to rationalize the use of our assets and reduce the accumulation of our inventories. In the past we have announced the permanent closure of some of our cement plants. Similar actions were taken in our
ready-mix
concrete and aggregates businesses. In the past, such rationalizations have included, among others, our operations in Mexico, the United States, including Puerto Rico, Spain and the United Kingdom. As of December 31, 2021, not including plants in our discontinued operations, we had five cement and grinding plants temporarily shut down (two cement plants in the United States, one cement plant in the United Kingdom, one cement plant in Spain and one grinding plant in Colombia).
 
76

Table of Contents
Furthermore, we intend to achieve energy cost-savings by actively managing our energy contracting and sourcing, and by increasing our use of alternative fuels. We believe that these cost-saving measures could better position us to quickly adapt to potential increases in demand and thereby benefit from the operating leverage we have built into our cost structure.
We also aim to better serve our customers at lower cost and to optimize our production and logistics supply chain models.
During different parts of the past years, we had reduced capital expenditures related to maintenance and expansion of our operations in response to weak demand for our products in some of the markets in which we do business. Such reductions were implemented with the intention of maximizing our free cash flow generation available for debt service and debt reduction, consistent with our ongoing efforts to strengthen our capital structure, improve our conversion of Operating EBITDA to free cash flow and regain our financial flexibility. During 2020 and 2021, our capital expenditures related to maintenance and expansion of our operations have been $795 million and $1,094 million, respectively, lower in 2020 than the $1,033 million expended in 2019. Pursuant to the 2017 Facilities Agreement, until November 8, 2021, we were prohibited from making aggregate annual capital expenditures in excess of $1.5 billion (which were temporarily limited to $1.2 billion pursuant to the May 2020 Facilities Agreement Amendments (as defined below) for as long as we failed to report two consecutive quarters with a Consolidated Leverage Ratio of 5.25:1 or below) in any financial year (excluding certain capital expenditures, joint venture investments and acquisitions by each of CLH and CHP and their respective subsidiaries and those funded by Relevant Proceeds (as defined in the 2017 Facilities Agreement)), which capital expenditures, joint venture investments and acquisitions at any time then incurred were subject to a separate aggregate limit of (i) $500 million (or its equivalent) for CLH and its subsidiaries and (ii) $500 million (or its equivalent) for CHP and its subsidiaries. In addition, the amount which we and our subsidiaries were allowed to put towards permitted acquisitions and investments in joint ventures was restricted from exceeding certain thresholds as set forth in the 2017 Facilities Agreement. However, no similar restrictions apply pursuant to the 2021 Credit Agreement. See “Item 3—Key
Information—COVID-19
Pandemic” for more information on our reduction in capital expenditures intended to improve our liquidity during the
COVID-19
pandemic.
User Base
Cement is the primary building material in the industrial and residential construction sectors of the majority of markets in which we operate. We believe that the lack or shortage of available cement substitutes further enhances the marketability of our product. The primary
end-users
of cement in each region in which we operate vary but usually include, among others, wholesalers,
ready-mix
concrete producers, industrial customers and contractors in bulk. Additionally, sales of bagged cement to individuals for self-construction and other basic needs have traditionally been a significant component of the retail sector. The
end-users
of
ready-mix
concrete generally include homebuilders, commercial and industrial building contractors and road builders. Major
end-users
of aggregates include
ready-mix
concrete producers, mortar producers, general building contractors and those engaged in road building activity, asphalt producers and concrete product producers. Our Urbanization Solutions have a wide user base which includes, but is not limited to, contractors, builders and developers in general,
ready-mix
concrete, cement, mortars and special mortars producers, governments, paving companies, architects and civil engineers. In summary, because of their many favorable qualities, a considerable number of builders and other users worldwide use our cement,
ready-mix
concrete, aggregates and Urbanization Solutions for almost every kind of construction project, from hospitals and highways to factories and family homes.
As of December 31, 2021, we did not depend on any single existing customer to conduct our business and the loss of any of our existing customers individually would not have had a material adverse effect on our financial condition or results of operations. For the period ended December 31, 2021, none of our individual customers represented more than 10% of our consolidated revenues.
 
77

Table of Contents
Our Corporate Structure
CEMEX, S.A.B. de C.V. is an operating and a holding company that primarily operates its business through subsidiaries which, in turn, hold interests in CEMEX’s cement, aggregates,
ready-mix
concrete and Urbanization Solutions operating companies, as well as other businesses. The following chart summarizes CEMEX’s corporate structure as of December 31, 2021. The chart also shows for each company, unless otherwise indicated, CEMEX’s approximate direct or indirect, or consolidated, percentage equity ownership or economic interest. The chart has been simplified to show only some of CEMEX’s major holding companies and/or operating companies in most of the main countries in which CEMEX operates, and/or relevant companies in which CEMEX holds a significant direct or indirect interest and does not include all of CEMEX’s operating subsidiaries and its intermediate holding companies.
 
78

Table of Contents
 
(1)
Includes CEMEX’s direct or indirect, or consolidated, interest.
(2)
CxNetworks N.V. is the holding company of the global business and IT consulting entities, including Neoris N.V.
(3)
Includes COM’s, CIH’s and CEMEX’s interest, as well as shares held in CEMEX España’s treasury.
 
79

Table of Contents
(4)
Includes CEMEX España’s direct or indirect, or consolidated, interest.
(5)
Represents CEMEX España’s indirect economic interest in three companies incorporated in the United Arab Emirates: CEMEX Topmix LLC, CEMEX Supermix LLC and CEMEX Falcon LLC. CEMEX España indirectly owns a 49% equity interest in each of these companies and indirectly holds the remaining 51% of the economic benefits through agreements with other shareholders.
(6)
Represents CEMEX Holdings Philippines, Inc.’s direct and indirect equity interest.
(7)
Represents outstanding shares of CLH’s capital stock and excludes treasury stock.
(8)
Represents CLH’s 99.483% indirect interest in ordinary shares, which excludes a 0.516% interest held in Cemento Bayano, S.A.’s treasury.
(9)
Represents CLH’s direct and indirect interest in four companies incorporated in Guatemala: CEMEX Guatemala, S.A., Global Concrete, S.A., Gestión Integral de Proyectos, S.A. and Cementos de Centroamérica, S.A.
(10)
Represents CLH’s direct and indirect interest.
(11)
On December 29, 2021, through our subsidiaries, we signed an agreement for the sale of the interest in CEMEX (Costa Rica), S.A. and CEMEX El Salvador, S.A. de C.V. As of the date of this annual report, we expect to conclude the transaction during the first half of 2022, subject to the satisfaction of closing conditions in Costa Rica and El Salvador, including the receipt of requisite regulatory approvals.
(12)
Represents CLH’s direct and indirect interest in ordinary and preferred shares and includes shares held in CEMEX Colombia’s treasury.
(13)
Includes CEMEX Colombia’s 99% interest and Corporación Cementera Latinoamericana, S.L.U.’s 1% interest.
(14)
Includes Trinidad Cement Limited’s direct and indirect 74.08% interest and CEMEX’s indirect 4.96% interest held through other subsidiaries.
Mexico
Overview
. For the year ended December 31, 2021, our operations in Mexico represented 22% of our revenues in Dollar terms before eliminations resulting from consolidation. As of December 31, 2021, our operations in Mexico represented 30% of our total installed cement capacity and 14% of our total assets.
As of December 31, 2021, CEMEX, S.A.B. de C.V. was both a holding company for some of our operating companies in Mexico and was involved in the production, marketing, sale and distribution of cement,
ready-mix
concrete, aggregates and other construction materials and urbanization solutions in Mexico, as well as a construction materials and related products service provider. CEMEX, S.A.B. de C.V., indirectly, is also the holding company of all our international operations. CEMEX, S.A.B. de C.V. accounts for a substantial part of the revenues and operating income of our operations in Mexico.
Our Tepeaca cement plant in Puebla, Mexico, as of December 31, 2021, had a production capacity of 3.1 million tons of cement per year. In December 2014, we announced the restart of the Tepeaca cement plant expansion, consisting of the construction of a new kiln and mill. Its total production capacity is expected to reach 4.7 million tons of cement per year by 2023 based on mill capacity. Additionally, we invested in the same region to increase our cement production capacity by 0.5 million tons of cement through a debottlenecking project for our operations in Huichapan. This project was completed during the first quarter of 2019. In May 2021, in order to generate enough supply to meet the increasing demand in the U.S. market and strengthen our position in the region, we resumed our operations in our CPN cement plant in Sonora, which has a production capacity of 0.8 million tons of cement per year.
In March 2022, following the successful restart of our operations in our CPN cement plant in Sonora, we announced the reactivation of our second CPN kiln in the Sonora plant. We expect to invest $29 million to reactivate the second kiln, and expect the line to be operational by the third quarter of 2022. We believe this investment will leverage CEMEX’s regional trading network to meet growing cement demand throughout the western United States. Once operational, the recommissioned kiln is expected to provide nearly 800,000 additional metric tons of cement for customers across Arizona, California and Nevada.
 
80

Table of Contents
In 2001, we launched the Construrama program, a registered brand name for construction material stores. Through this program, we offer to an exclusive group of our Mexican distributors the opportunity to sell a variety of products under the Construrama brand name, a concept that includes the standardization of stores, image, marketing, products and services. As of December 31, 2021, 1,084 independent concessionaries with 2,282 stores were integrated into the Construrama program, with nationwide coverage.
Industry
. For 2021, the National Institute of Statistics and Geography (
Instituto Nacional de Estadística y Geografía
) indicated that total construction activity in Mexico increased by 7.3% up to December 2021 (seasonally adjusted figures). Such growth has been attributed to the recovery of the formal construction industry from the adverse effects of the
COVID-19
pandemic. In addition, bagged cement demand had a positive performance, particularly in the first half of the year, due to the increased demand from government social programs in anticipation of the
mid-term
elections held in June 2021, record high remittances inflow, and employment recovery.
Cement in Mexico is sold mainly through distributors, with the remaining balance sold through
ready-mix
concrete producers, manufacturers of
pre-cast
concrete products and construction contractors. Cement sold through distributors is mixed with aggregates and water by the end user at the construction site to form concrete.
Ready-mix
concrete producers mix the ingredients in plants and deliver it to local construction sites in mixer trucks, which pour the concrete. Unlike more developed economies, where purchases of cement are concentrated in the commercial and industrial sectors, retail sales of cement through distributors in 2021 accounted for approximately 60% of Mexico’s demand (bagged presentation). Individuals who purchase bags of cement for self-construction and other basic construction needs are a significant component of the retail sector. We believe that this large retail sales base is a factor that significantly contributes to the overall performance of the cement market in Mexico.
The retail nature of the Mexican cement market also enables us to foster brand loyalty, which distinguishes us from other worldwide producers selling primarily in bulk. We own the registered trademarks for our brands in Mexico, such as “Tolteca,” “Monterrey,” “Maya,” “Anahuac,” “Campana,” “Gallo,” “Centenario,” as well as certain
sub-brands,
such as “Extra,” “Impercem” and “Optimo” for grey cements and mortar and, additionally, recently launched “Multiplast” for coatings. We believe that these brand names are important in Mexico since cement is principally sold in bags to retail customers who may develop brand loyalty based on differences in quality and service. We also have trademark registrations for our special concrete’s brands such as “Promptis,” “Resilia,” “Pervia,” “Insularis” and “Evolution.” In Mexico, we introduced “Vertua” as a value cement and concrete brand. “Vertua” is CEMEX’s global brand for low carbon footprint products. In addition, we own the registered trademark for the “Construrama” brand name for construction material stores and for our new digital solution we have trademark registrations for “CEMEX Go” and “Olivia.”
Competition
. In the early 1970s, the cement industry in Mexico was regionally fragmented. However, since that time, cement producers in Mexico have increased their production capacity and the cement industry in Mexico has consolidated into a national market, thus becoming increasingly competitive. As of December 31, 2021, the major cement producers in Mexico were CEMEX; Holcim; Sociedad Cooperativa Cruz Azul, a Mexican operator; Cementos Moctezuma, an associate of Cements Molins and
Buzzi-Unicem;
and GCC, S.A.B. de C.V. (“GCC,” formerly Grupo Cementos de Chihuahua, S.A.B. de C.V.), a Mexican operator in whose majority holder, Camcem, S.A. de C.V. (“CAMCEM”), we hold a minority interest. During 2013, a
then-new
cement producer, Elementia (now
Fortaleza Materiales
), entered the market and in 2014 acquired two cement plants from Lafarge (prior to the Lafarge-Holcim merger). As of December 31, 2021, the major
ready-mix
concrete producers in Mexico were CEMEX, Holcim, Sociedad Cooperativa Cruz Azul and Cementos Moctezuma. In addition, as of December 31, 2021, the use of
non-integrated
ready-mixers has been increasing.
We believe potential entrants into the Mexican cement market face various barriers to entry, including, among other things: the time-consuming and expensive process of establishing a retail distribution network and developing the brand identification necessary to succeed in the retail market; the lack of port infrastructure and
 
81

Table of Contents
the high inland transportation costs resulting from the low
value-to-weight
ratio of cement; the distance from ports to major consumption centers and the presence of significant natural barriers, such as mountain ranges, which border Mexico’s east and west coasts; the strong brand recognition and the wide variety of special products with enhanced properties; the extensive capital expenditure requirements; and the length of time required for construction of new plants, which we estimate is approximately two years. Nevertheless, Fortaleza Materiales started a stand-alone cement mill in the Yucatan Peninsula during October 2020. Additionally, at the end of the first quarter of 2021, Holcim started operating a stand-alone cement mill located in the Yucatan Peninsula, aiming to strengthen its market position and supply cost in this region.
Urbanization Solutions
. In Mexico, for the year ended December 31, 2021, in terms of relevant revenues, our Urbanization Solutions business consisted primarily of Retail, Pavement Services and Alternative fuels among others. These businesses are located across Mexico.
Our Operating Network in Mexico
During 2021, we operated 14 out of our total of 15 cement plants (one was temporarily inactive) and 102 cement distribution centers (including eight marine terminals) located throughout Mexico.
 
 
82

Table of Contents
We operate cement plants on the Gulf of Mexico and Pacific coasts of Mexico, most of the time allowing us to take advantage of attractive transportation costs to export to the United States and the SCA&C region, when possible.
Products and Distribution Channels
Cement
. For the year ended December 31, 2021, our cement operations represented 58% of revenues for our operations in Mexico before eliminations resulting from consolidation in Dollar terms and our domestic cement sales volume represented 91% of our total cement sales volume in Mexico. As a result of the retail nature of the Mexican market, our operations in Mexico are not dependent on a limited number of large customers. The total volume of the five most important distributors accounted for 13% of our total cement sales by volume in Mexico in 2021 (excluding our
in-house
channels).
Ready-Mix
Concrete
. For the year ended December 31, 2021, our
ready-mix
concrete operations represented 18% of revenues for our operations in Mexico before eliminations resulting from consolidation in Dollar terms. Our
ready-mix
concrete operations in Mexico purchase substantially all their cement requirements from our cement operations in Mexico.
Ready-mix
concrete is sold through our own internal sales force and facilities network.
Aggregates
. For the year ended December 31, 2021, our aggregates operations represented 5% of revenues for our operations in Mexico before eliminations resulting from consolidation in Dollar terms.
Urbanization Solutions and Others
: For the year ended December 31, 2021, our Urbanization Solutions and other businesses operations represented 19% of revenues for our operations in Mexico before eliminations resulting from consolidation in Dollar terms.
 
83

Table of Contents
Exports
. Our operations in Mexico export a portion of their cement production, mainly in the form of cement and to a lesser extent in the form of clinker. Exports of cement by our operations in Mexico represented 11% of our total cement sales volume in Mexico for 2021. In 2021, 83% of our cement exports from Mexico were to the United States and 17% were to our Rest of SCA&C segment.
The cement and clinker exports by our operations in Mexico to the United States are mostly marketed through our trading network subsidiaries. Our cement and clinker transactions between CEMEX and its subsidiaries, are conducted on an
arm’s-length
basis.
Production Costs
. Our cement plants in Mexico primarily utilize pet coke and alternative fuels. We have entered into four
20-year
agreements with PEMEX, two under which PEMEX has agreed to supply us with pet coke for our cement plants through 2022 and 2023. However, during the past years, the volumes delivered by PEMEX to our operations in Mexico have been affected as a result of operational issues at PEMEX’s refineries. In general, we believe our operations in Mexico would be able to purchase pet coke in the open market, if needed, to make up for any quantities not supplied by PEMEX. The PEMEX pet coke contracts have somewhat helped in reducing the volatility of our fuel costs for our operations in Mexico. In addition, in 1992, our operations in Mexico began using alternative fuels to further reduce the consumption of residual fuel oil and natural gas. These alternative fuels represented 26% of the total fuel consumption for our cement plant operations in Mexico in 2021. For additional information, see “Item 5—Operating and Financial Review and Prospects—Summary of Material Contractual Obligations and Commercial Commitments—Cash Requirements.”
In 1999, we entered into an agreement with an international partnership, which financed, built and operated TEG, a 230 megawatt (“MW”) energy plant in Tamuín, San Luis Potosí, Mexico. We entered into this agreement in order to reduce the volatility of our energy costs. The power plant commenced commercial operations in April 2004. In 2007, the original operator was replaced and the agreement was extended to 2027. For additional information, see “Item 5—Operating and Financial Review and Prospects—Summary of Material Contractual Obligations and Commercial Commitments—Cash Requirements.”
In 2006, in order to take advantage of the high wind potential in the “Tehuantepec Isthmus,” CEMEX and the Spanish company ACCIONA, S.A. (“ACCIONA”), formed an alliance to develop a wind farm project for the generation of 250 MW in the Mexican state of Oaxaca. The installation of 167 wind turbines in the farm was finished on November 15, 2009. For additional information, see “Item 5—Operating and Financial Review and Prospects—Summary of Material Contractual Obligations and Commercial Commitments—Cash Requirements.”
In connection with the beginning of full commercial operations of Ventika, S.A.P.I. de C.V. and Ventika II S.A.P.I. de C.V. wind farms (jointly, “Ventikas”), located in the Mexican state of Nuevo León, with a combined generation capacity of 252 MW, we agreed to acquire a portion of the energy generated by Ventikas for our Mexican plants for a period of 20 years, which began in April 2016. During 2021, Ventikas supplied 7.5% of CEMEX’s overall electricity needs in Mexico. This agreement is for CEMEX’s own use and as of the date of this annual report, CEMEX does not intend to engage in energy trading. In 2017, we signed a contract with Energía Azteca X, a natural gas combined cycle plant located in Mexicali, Baja California. This plant supplied energy to the CEMEX Ensenada plant from November 2018 until November 2021. In 2021, CEMEX Ensenada consumed 47.2% of its electric energy needs from Energía Azteca X, which represented 1.1% of our electric energy needs in 2021.
On October 24, 2018, in order to take advantage of lower electric energy prices, we entered into agreements for a period of 20 years with Tuli Energía, S. de R.L. de C.V. (“Tuli Energía”) and Helios Generación, S. de R.L. de C.V. (“Helios Generación”) to acquire a portion of the energy generated by such solar projects. The solar plants located in the Mexican state of Zacatecas have a combined generation capacity of 300 MW. These solar plants started producing test energy in September 2019, and the effective commencement date of such agreements was December 21, 2019 for Tuli Energía and April 22, 2020 for Helios Generación.
 
84

Table of Contents
We have, from time to time, purchased hedges from third parties to reduce the effect of volatility in energy prices in Mexico. See “Item 5—Operating and Financial Review and Prospects—Summary of Material Contractual Obligations and Commercial Commitments—Cash Requirements.” Additionally, a CEMEX subsidiary participated as a buyer in the third long-term power auction organized in 2017 by the National Center for Energy Control (
Centro Nacional de Control de Energía
) (“CENACE”) (the independent system operator) and has been allocated a
20-year
contract, that started in November 2020. The contract is for 16,129 clean energy certificates per year for compliance with legal requirements and 14.9 GWh/a of electric power.
Description of Properties, Plants and Equipment
. As of December 31, 2021, we had 15 wholly-owned cement plants (of which one was temporarily inactive) with a cement installed capacity of 26.4 million tons per year and proportional interests through associates in three other cement plants located throughout Mexico. We have exclusive access to limestone quarries and clay reserves near each of our plant sites in Mexico. We estimate that, as of December 31, 2021, the limestone and clay permitted proven and probable reserves of our operations in Mexico had an average remaining life of 137 and 104 years, respectively, assuming 2017-2021 average annual production levels. As of December 31, 2021, all our producing plants in Mexico utilized the dry process. See “Item 3—Key
Information—COVID-19
Pandemic” for more information on the impact of certain measures being taken by the governments of the countries in which we operate regarding temporary halts in production at our operating facilities to stop the spread of
COVID-19.
As of December 31, 2021, we had a network of 94 land distribution centers in Mexico, which are supplied through a fleet of our own trucks and rail cars, as well as leased trucks and rail facilities, and operated eight marine terminals. In addition, we had 268
ready-mix
concrete plants (66 were temporarily inactive) throughout 81 cities in Mexico, more than 2,200
ready-mix
concrete delivery trucks and 12 aggregates quarries (one was temporarily inactive).
Capital Expenditures
. We made capital expenditures of $199 million in 2019, $144 million in 2020 and $190 million in 2021. As of December 31, 2021, we expected to make capital expenditures of over $265 million in our operations in Mexico during 2022, however, this amount could change based on the development of the
COVID-19
pandemic and other factors and any impact they could have on our business prospects. See
“Item 3—Key Information—COVID-19
Pandemic” for more information on our capital expenditures.
United States
Overview
. For the year ended December 31, 2021, our operations in the United States represented 27% of our revenues in Dollar terms before eliminations resulting from consolidation. As of December 31, 2021, our operations in the United States represented 16% of our total installed cement capacity and 48% of our total assets. As of December 31, 2021, CEMEX, Inc. was the main holding company of our operating subsidiaries in the United States.
As of December 31, 2021, we had a cement manufacturing capacity of 14.1 million tons per year in our operations in the United States. As of December 31, 2021, we operated a geographically diverse base of 10 cement plants (two were temporarily inactive) located in Alabama, California, Colorado, Florida, Georgia, Pennsylvania, Tennessee and Texas. As of that date, we also operated 35 (four were temporarily inactive) rail, truck or water-served active cement distribution terminals and 11 deep-water import terminals (two were temporarily inactive) in the United States. As of December 31, 2021, we had 340
ready-mix
concrete plants (47 were temporarily inactive) located in Alabama, Arizona, California, Florida, Georgia, Louisiana, Nevada, Tennessee, Texas and Virginia and 59 aggregates facilities (15 were temporarily inactive) in Arizona, California, Florida, Georgia, Nevada, South Carolina and Texas.
On September 23, 2013, we and Concrete Supply Company, a leading producer of
ready-mix
concrete throughout North and South Carolina, entered into a joint venture agreement and formed a joint venture company named Concrete Supply Co. LLC, in which Concrete Supply Holdings Co. holds a majority ownership stake in
 
85

Table of Contents
and acts as the managing member. This joint venture is a leading concrete supplier in North and South Carolina with strong local management.
Industry
. Demand for cement is derived from the demand for
ready-mix
concrete and concrete products which, in turn, is dependent on the demand for construction. The construction industry is composed of three major sectors: the residential, the
industrial-and-commercial
and the public sectors. The public sector is the most cement intensive sector, particularly for infrastructure projects such as streets, highways and bridges.
Prior to the impact of the
COVID-19
pandemic, the construction industry had showed signs of a slow recovery from the financial crisis experienced during 2008 and 2009, which was the worst downturn in over 70 years. The construction industry was hit particularly hard during this financial crisis due to the collapse of the housing sector. Housing starts fell 73% from a peak of 2.1 million units in 2005 to only 554,000 units in 2009. The decline in housing and other construction activity resulted in a 45% decline in cement demand from 2005 to 2010. The economic recovery had proceeded at a relatively moderate pace, with real GDP average annual growth of 2.3% since 2011 through the end of 2019. With the economy growing again, the construction sector stabilized in 2010 and joined the economy-wide recovery in 2011. The excess vacant inventory in the housing sector has been absorbed and existing home inventories for sale have declined to below normal levels across the nation, which together have supported an increase in housing prices for 2017, 2018 and 2019 of about 16%. Housing starts increased by 223% from 554 thousand units in 2009 to 1.3 million units in 2019. Housing starts in 2019 increased by 3% from 2018 to 1.3 million units, which remains below the historical steady state level. The
industrial-and-commercial
sector had also been growing with nominal spending up 8% from 2014 to 2019.
Industrial-and-commercial
nominal spending decreased by 2% in 2019. The public sector, which has lagged compared to the other construction sectors in this recovery, recorded a spending increase of 9% in 2019. Cement demand had been increasing annually since 2014 with an estimated growth of 4% in 2021 after an increase of 13% from 2015 to 2020. As of December 31, 2021, the Portland Cement Association is forecasting a 2.5% increase in cement demand in the United States for 2022, but as of the date of this annual report we are not able to assess whether the cement demand in the United States will increase or not during 2022. See “Item 3—Key Information—Risk Factors—Risks Relating to Our Business—The
COVID-19
pandemic could materially adversely affect our financial condition and results of operations” for more information on the risk of lower demand for our products and services.
Competition
. As of December 31, 2021, the cement industry in the United States was highly competitive, including national and regional cement producers in the United States. As of December 31, 2021, our principal competitors in the United States were Holcim,
Buzzi-Unicem,
HeidelbergCement AG (“Heidelberg”) and CRH.
As of December 31, 2021, the independent U.S.
ready-mix
concrete industry was highly fragmented. According to the National Ready Mixed Concrete Association (“NRMCA”), it is estimated that as of December 31, 2021 there were about 6,500
ready-mix
concrete plants that produce
ready-mix
concrete in the United States and about 65,000
ready-mix
concrete mixer trucks that delivered the concrete to the point of placement. The NRMCA estimates that, as of December 31, 2021, the value of
ready-mix
concrete produced by the industry was approximately $35 billion per year. Given that the concrete industry has historically consumed approximately 75% of all cement produced annually in the United States, many cement companies choose to develop concrete plant capabilities. See “Item 3—Key Information—Risk Factors—Risks Relating to Our Business—The
COVID-19
pandemic could materially adversely affect our financial condition and results of operations” and “Item 3—Key
Information—COVID-19
Pandemic” for more information on how the
ready-mix
concrete industry in the United States could be affected by the
COVID-19
pandemic.
Aggregates are widely used throughout the United States for all types of construction because they are the most basic materials for building activity. The United States Geological Survey (“USGS”) estimates over 2.5 billion tons of aggregates were produced in 2021, an increase of about 4% over 2020. As of December 31, 2021, crushed stone accounted for 60% of aggregates consumed, sand & gravel 39%, and slag 1%. These products are produced in all 50 states and had a value of $29.4 billion as of December 31, 2021. The United States aggregates industry is
 
86

Table of Contents
highly fragmented and geographically dispersed. The top ten producing states represented more than 50% of all production as of
year-end
2021. According to the USGS, during 2021, an estimated 4,037 companies operated 7,388 sand and gravel sites and 1,410 companies operated 3,440 crushed stone quarries in the 50 states.
Urbanization Solutions
. In the United States, for the year ended December 31, 2021, in terms of relevant revenues, our Urbanization Solutions business consisted primarily of logistic services, concrete block, fly ash and admixtures, among others. These businesses are located mainly in Florida, Texas and California.
Our Operating Network in the United States
The maps below reflect the location of our operating assets, including our cement plants and cement terminals in the United States as of December 31, 2021.
 
 
 
87

Table of Contents
Products and Distribution Channels
Cement
. For the year ended December 31, 2021, our cement operations represented 30% of revenues for our operations in the United States, before eliminations resulting from consolidation in Dollar terms. In the United States, we deliver a substantial portion of cement by rail, which occasionally goes directly to customers. Otherwise, shipments go to distribution terminals where customers pick up the product by truck or we deliver the product by truck. The majority of our cement sales in the United States are made directly to users of gray portland and masonry cements, generally within a radius of approximately 200 miles of each plant.
Ready-Mix
Concrete
. For the year ended December 31, 2021, our
ready-mix
concrete operations represented 43% of revenues for our operations in the United States, before eliminations resulting from consolidation in Dollar terms. Our
ready-mix
concrete operations in the United States purchase most of their cement aggregates requirements from our cement operations in the United States. Our
ready-mix
concrete products are mainly sold to residential, commercial and public contractors and to building companies.
Aggregates
. For the year ended December 31, 2021, our aggregates operations represented 17% of revenues for our operations in the United States, before eliminations resulting from consolidation in Dollar terms. We estimate that, as of December 31, 2021, the hard rock quarries and sand/gravel pits permitted proven and probable reserves of our operations in the United States had an average remaining life of 32 and 22 years, respectively, assuming 2017-2021 average annual aggregates production levels. Our aggregates are consumed mainly by our internal operations and by our trade customers in the
ready-mix,
concrete products and asphalt industries.
Urbanization Solutions and Others
: For the year ended December 31, 2021, our Urbanization Solutions and other businesses operations represented 10% of revenues for our operations in the United States before eliminations resulting from consolidation in Dollar terms.
Production Costs
. The largest cost components of our plants are usually electricity and fuel, which accounted for 11% of our total production costs of our cement operations in the United States in 2021. As of December 31, 2021, we had been implementing a program expected to gradually replace coal with more economic fuels, such as pet coke, tires and other alternative fuels, which has resulted in reduced energy costs. By retrofitting our cement plants to handle alternative energy fuels, we believe we have gained more flexibility in supplying our energy needs and have become less vulnerable to potential price spikes in energy. Power costs in 2021 represented 8% of the cash manufacturing cost of our cement operations in the United States, which represents production cost before depreciation. We aim to improve the efficiency of our electricity usage of our cement operations in the United States, concentrating our manufacturing activities in
off-peak
hours and negotiating lower rates with electricity suppliers.
Description of Properties, Plants and Equipment
. As of December 31, 2021, we operated 10 cement manufacturing plants in the United States (two were temporarily inactive), and had a total installed cement capacity of 14.1 million tons per year. We estimate that, as of December 31, 2021, the limestone permitted proven and probable reserves of our operations in the United States had an average remaining life of 45 years, assuming 2017-2021 average annual production levels. As of that date, we operated a distribution network of 35 cement terminals (four were temporarily inactive) and 11 deep-water import terminals (two were temporarily inactive). All of our 10 cement production facilities in 2021 were wholly-owned by CEMEX, Inc. As of December 31, 2021, CEMEX, Inc. had 340 wholly-owned
ready-mix
concrete plants (47 were temporarily inactive) and operated a total of 59 aggregates quarries (15 were temporarily inactive). As of December 31, 2021, we distributed fly ash through four terminals. As of that date, we also owned 19 concrete block facilities. Considering mainly the negative effects of the
COVID-19
pandemic on certain idle assets that will remain closed for the foreseeable future in relation to the estimated sales volumes and our ability to supply demand by achieving efficiencies in other operating assets, during 2021, we recognized
non-cash
impairment losses related to fixed assets of $18 million in the United States. See “Item 3—Key
Information—COVID-19
Pandemic” for more information on the temporary shut-down of a few
ready-mix
concrete plants in the San Francisco area as a result of
COVID-19.
 
88

Table of Contents
In the United States, we have continued to take a number of actions to streamline our operations and improve productivity, including temporary capacity adjustments and rationalizations in some of our cement plants, and shutdowns of
ready-mix
concrete and block plants and aggregates quarries. As of December 31, 2021, we were utilizing approximately 86% of our
ready-mix
concrete plants, 74% of our block manufacturing plants and 75% of our aggregates quarries in the United States.
Capital Expenditures.
We made capital expenditures of $398 million in 2019, $284 million in 2020 and $373 million in 2021 in our operations in the United States. As of December 31, 2021, we had expected to make capital expenditures of $430 million in our operations in the United States during 2022, however, this amount could change based on the development of the
COVID-19
pandemic and other factors and any impact they could have on our business prospects. See “Item 3—Key
Information—COVID-19
Pandemic” for more information on our capital expenditures.
EMEAA
For the year ended December 31, 2021, our business in the EMEAA region, which includes our operations in the EMEAA region and the Rest of EMEAA segment, as described below, represented 29% of our revenues before eliminations resulting from consolidation. As of December 31, 2021, our operations in the EMEAA region represented 39% of our total installed capacity and 25% of our total assets.
Our Operations in the United Kingdom
Overview
. For the year ended December 31, 2021, our operations in the United Kingdom represented 6% of our revenues in Dollar terms, before eliminations resulting from consolidation in Dollar terms. As of December 31, 2021, our operations in the United Kingdom represented 6% of our total assets.
As of December 31, 2021, we were a leading provider of building materials in the United Kingdom with vertically integrated cement,
ready-mix
concrete, aggregates and asphalt operations, and we were also an important provider of concrete and precast materials solutions such as concrete blocks, concrete block paving, flooring systems and sleepers for rail infrastructure.
On August 3, 2020, through an affiliate in the United Kingdom, we closed the sale of certain assets to Breedon for an amount in Pounds equivalent to $230 million, including $30 million of debt. The assets included 49
ready-mix
plants, 28 aggregate quarries, four depots, one cement terminal, 14 asphalt plants, four concrete products operations, as well as a portion of our paving solutions business in the United Kingdom. After completion of this divestiture, we maintain a significant footprint in key operating geographies in the United Kingdom related to the production and sale of cement,
ready-mix,
aggregates, asphalt and paving solutions, among others. Our operations of these assets in the United Kingdom for the period from January 1, 2020 to August 3, 2020, which includes a loss on sale of $57 million net of the proportional allocation of goodwill of $47 million, and the year ended December 31, 2019 are presented in our statements of operations, net of tax, as part of the single line item “Discontinued operations.”
Industry
. According to the U.K. Office for National Statistics, total construction output decreased by 14.9% in 2020, as compared to a 17.1% increase in 2021. New construction orders increased by 24% year to date up to September 2021. Private housing starts increased 31% in the full year 2021 according to the national House Building Council. The construction output of the commercial sector decreased 3.9% in 2021 as a result of Brexit-related uncertainty. Infrastructure increased 35.5% in 2021. As of December 31, 2021, the official data corresponding to 2021 has not been released by the Mineral Products Association, but as of the date of this annual report we estimate that domestic cement demand increased at double digit rates in 2021 compared to 2020.
Ready-mix
concrete consumption in the full year 2021 increased by 14.1%.
Competition
. As of December 31, 2021, our primary competitors in the United Kingdom are: Tarmac (owned by CRH after divestments by Lafarge and Holcim during their merger), Hanson (a subsidiary of
 
89

Table of Contents
Heidelberg), Aggregate Industries (a subsidiary of Holcim) and Breedon, which acquired Hope Construction Materials (owned by Mittal Investments). In addition, during 2021 an estimated 3.2 million tons of cement were imported to the United Kingdom by various players including CRH, Holcim, Heidelberg and other independents, with products that compete with ours increasingly arriving from over-capacity markets including Ireland, Spain and Greece.
Urbanization Solutions
. In the United Kingdom, for the year ended December 31, 2021, in terms of relevant revenues, our Urbanization Solutions business consisted primarily of asphalt, concrete block and mortars, among others. These businesses are located across the United Kingdom.
Our Operating Network in the United Kingdom
 
 
90

Table of Contents
Products and Distribution Channels
Cement
. For the year ended December 31, 2021, our cement operations represented 22% of revenues for our operations in the United Kingdom before eliminations resulting from consolidation in Dollar terms. About 80% of our United Kingdom cement sales were of bulk cement, with the remaining 20% in bags. Our bulk cement is mainly sold to
ready-mix
concrete, concrete block and
pre-cast
product customers and contractors. Our bagged cement is primarily sold to national builders’ merchants.
Ready-Mix
Concrete
. For the year ended December 31, 2021, our
ready-mix
concrete operations represented 26% of revenues for our operations in the United Kingdom before eliminations resulting from consolidation in Dollar terms. Special products, including self-compacting concrete, fiber-reinforced concrete, high strength concrete, flooring concrete and filling concrete, represented 21% of our 2021 United Kingdom sales volume. In 2021, our
ready-mix
concrete operations in the United Kingdom purchased 95% of its cement requirements from our cement operations in the United Kingdom and 76% of its aggregates requirements from our aggregates operations in the United Kingdom. Our
ready-mix
concrete products are mainly sold to public, commercial and residential contractors.
Aggregates
. For the year ended December 31, 2021, our aggregates operations represented 31% of revenues for our operations in the United Kingdom before eliminations resulting from consolidation in Dollar terms. In 2021, our United Kingdom aggregates sales were divided as follows: 58% were sand and gravel and 42% were limestone. In 2021, 21% of our aggregates volumes were obtained from marine sources along the United Kingdom’s coast. In 2021, 30% of our United Kingdom aggregates production was consumed by our own
ready-mix
concrete operations as well as our asphalt, concrete block and precast operations. We also sell aggregates to major contractors to build roads and other infrastructure projects.
 
91

Table of Contents
Urbanization Solutions and Others
: For the year ended December 31, 2021, our Urbanization Solutions and other businesses operations represented 21% of revenues for our operations in the United Kingdom before eliminations resulting from consolidation in Dollar terms.
Cement Production Costs
. In 2021, fixed production costs decreased by 5.5% driven by the closure of the South Ferriby cement plant. Variable costs increased by 53% in absolute terms, primarily as a result of increased purchased cement, clinker and energy costs. During 2021, we continued to implement our cost reduction programs through our use of alternative fuels.
Ready-Mix
Concrete Production Costs
. In 2021, fixed production costs increased by 6.7%, as compared to fixed production costs in 2020, due to increased maintenance spend following only essential spend in 2020.
Aggregates Production Costs
. In 2021, fixed production costs increased by 6% as compared to 2020 fixed production costs due to a change in insurance allocation between U.K. businesses and increased spend on temporary labor and machine hire following lockdowns resulting from
COVID-19
in 2020.
Description of Properties, Plants and Equipment
. As of December 31, 2021, we had two cement plants (one was inactive) and one clinker grinding facility in the United Kingdom. Assets in operation at
year-end
2021 represent an installed cement capacity of 3.6 million tons per year, the same level as 2020. We estimate that, as of December 31, 2021, the limestone and clay permitted proven and probable reserves of our operations in the United Kingdom had an average remaining life of 52 and 45 years, respectively, assuming 2017-2021 average annual production levels. As of December 31, 2021, we also owned two cement import terminals and operated 126
ready-mix
concrete plants (all of them fixed, of which 14 were temporarily inactive), 33 aggregates quarries (10 were temporarily inactive), 15 marine licenses, 15 distribution centers, and 12 marine terminals in the United Kingdom. In addition, we had operating units dedicated to the asphalt, concrete blocks, concrete block paving, sleepers and flooring businesses in the United Kingdom.
In order to have access to blended cements, which are more sustainable based on their reduced clinker factor and use of
by-products
from other industries, our grinding and blending facility at the Port of Tilbury, located on the Thames River east of London has an annual grinding capacity of 0.9 million tons, which allows us to have access to blended cements.
Capital Expenditures
. We made capital expenditures of $67 million in 2019, $55 million in 2020 and $94 million in 2021 in our operations in the United Kingdom. As of December 31, 2021, we expected to make capital expenditures of $94 million in our operations in the United Kingdom during 2022, however, this amount could change based on the development of the
COVID-19
pandemic and other factors and any impact they could have on our business prospects. See “Item 3—Key
Information—COVID-19
Pandemic” for more information on our capital expenditures.
Our Operations in France
Overview
. As of December 31, 2021, we were a leading
ready-mix
concrete producer and a leading aggregates producer in France. For the year ended December 31, 2021, our
ready-mix
concrete operations represented 63%, aggregates represented 36% and Urbanization Solutions represented 1% of revenues for our operations in France before eliminations resulting from consolidation in Dollar terms. We distribute most of our materials by road and a significant quantity by waterways, seeking to maximize the use of this efficient and sustainable alternative. For the year ended December 31, 2021, our operations in France represented 5% of our revenues in Dollar terms, before eliminations resulting from consolidation. As of December 31, 2021, our operations in France represented 4% of our total assets.
Industry
. According to the National Institute of Statistics and Economic Studies, housing starts in the residential sector increased by 11% in 2021 compared to 2020.
Non-residential
starts (m2) increased by 5.3% in
 
92

Table of Contents
2021 compared to 2020 and demand from the public works sector increased by 10% over the same period. According to National Union of Quarrying and Building Materials Industries (French Association),
ready-mix
concrete consumption increased by 10.2% in 2021
Competition
. As of December 31, 2021, our main competitors in the
ready-mix
concrete market in France included Holcim, Heidelberg, CRH and Vicat SA (“Vicat”), and our main competitors in the aggregates market in France included Holcim, Heidelberg, Colas (Bouygues) and Eurovia (Vinci). In France, we rely on sourcing cement from third parties, while many of our major competitors in
ready-mix
concrete are subsidiaries of French cement producers.
Urbanization Solutions
. In France, for the year ended December 31, 2021, our Urbanization Solutions business consisted of admixtures. This business is located across France.
Our Operating Network in France
 
 
93

Table of Contents
Description of Properties, Plants and Equipment.
As of December 31, 2021, we operated 193
ready-mix
concrete plants in France, two marine cement terminals located in Le Havre, on the northern coast of France, 18 land distribution centers, 47 aggregates quarries (six were temporarily inactive) and 11 river ports.
Capital Expenditures.
We made capital expenditures of $38 million in 2019, $62 million in 2020 and $44 million in 2021 in our operations in France. As of December 31, 2021, we expected to make capital expenditures of $46 million in our operations in France during 2022, however, this amount could change based on the development of the
COVID-19
pandemic and other factors and any impact they could have on our business prospects. See “Item 3—Key
Information—COVID-19
Pandemic” for more information on our capital expenditures.
Our Operations in Germany
Overview
. For the year ended December 31, 2021, our operations in Germany represented 3% of our revenues in Dollar terms, before eliminations resulting from consolidation. As of December 31, 2021, our operations in Germany represented 2% of our total assets. For the year ended December 31, 2021, cement represented 36%,
ready-mix
concrete represented 35%, aggregates represented 11%, Urbanization Solutions represented 5% and our other businesses represented 13% of revenues in Dollar terms from our operations in Germany before eliminations resulting from consolidation. As of December 31, 2021, we were a leading provider of building materials in Germany, with vertically integrated cement,
ready-mix
concrete and aggregates businesses.
Industry
. According to DESTATIS, the German Federal Statistical Office, total construction output in Germany increased by 1.0% in 2021 compared to 2020 with both infrastructure and buildings remaining relatively flat and slightly negative (1.2% and
-0.5%,
respectively).
Competition
. As of December 31, 2021, our primary competitors in the cement market in Germany were Heidelberg, Dyckerhoff (a subsidiary of
Buzzi-Unicem),
Holcim, CRH and Schwenk, a local German
 
94

Table of Contents
competitor. These competitors, along with CEMEX in Germany, represented a market share of above 95%, as estimated by us, for 2021. The
ready-mix
concrete and aggregates markets in Germany are fragmented and regionally heterogeneous, with many local competitors. The consolidation process in the
ready-mix
concrete and aggregates markets is moderate.
Urbanization Solutions
. In Germany, for the year ended December 31, 2021, our Urbanization Solutions business consisted of admixtures. This business is located mainly in the eastern and western regions of Germany.
Our Operating Network in Germany
 
 
95

Table of Contents
Description of Properties, Plants and Equipment.
As of December 31, 2021, we operated one cement plant and one cement grinding mill in Germany and our installed cement capacity was 3.1 million tons per year. We estimate that, as of December 31, 2021, the limestone permitted proven and probable reserves of our operations in Germany had an average remaining life up to 34 years, assuming 2017-2021 average annual production levels. As of December 31, 2021, our operations in Germany also included 57
ready-mix
concrete plants (all of them active), 13 aggregates quarries (three were temporarily inactive) and two land distribution centers.
Capital Expenditures.
We made capital expenditures of $25 million in 2019, $24 million in 2020 and $29 million in 2021 in our operations in Germany. As of December 31, 2021, we expected to make capital expenditures of $43 million in our operations in Germany during 2022, however, this amount could change based on the development of the
COVID-19
pandemic and other factors and any impact they could have on our business prospects. See “Item 3—Key
Information—COVID-19
Pandemic” for more information on our capital expenditures.
Our Operations in Poland
Overview
. For the year ended December 31, 2021, our operations in Poland represented 3% of our revenues in Dollar terms, before eliminations resulting from consolidation. As of December 31, 2021, our operating business in Poland represented 1% of our total assets. As of December 31, 2021, we were a leading provider of building materials in Poland, serving the cement,
ready-mix
concrete and aggregates markets. As of December 31, 2021, we operated two cement plants and one grinding mill with an installed cement capacity of 3.8 million tons per year. As of December 31, 2021, we also operated 44
ready-mix
concrete plants, six aggregates quarries, two distribution centers and two marine terminals in Poland. For the year ended December 31, 2021, cement represented 58%,
ready-mix
concrete represented 33%, aggregates represented 8% and Urbanization Solutions represented 1% of revenues in Dollar terms from our operations in Poland before eliminations resulting from consolidation.
Industry
. Preliminary estimates suggest that total cement consumption in Poland increased approximately 2.7% in 2021 from 2020.
 
96

Table of Contents
Competition
. As of December 31, 2021, our primary competitors in the cement,
ready-mix
concrete and aggregates markets in Poland were Heidelberg, Holcim, CRH, Dyckerhoff and Miebach.
Capital Expenditures
. We made capital expenditures of $32 million in 2019, $19 million in 2020 and $29 million in 2021 in our operations in Poland. As of December 31, 2021, we expected to make capital expenditures of $35.0 million in our operations in Poland during 2022, however, this amount could change based on the development of the
COVID-19
pandemic and other factors and any impact they could have on our business prospects. See “Item 3—Key
Information—COVID-19
Pandemic” for more information on our capital expenditures.
Urbanization Solutions
. In Poland, for the year ended December 31, 2021, in terms of relevant revenues, our Urbanization Solutions business consisted primarily of admixtures, mortars and pavement services. These businesses are located across Poland.
Our Operations in Spain
Overview
. For the year ended December 31, 2021, our operations in Spain represented 2% of our revenues in Dollar terms, before eliminations resulting from consolidation. As of December 31, 2021, our operating business in Spain represented 3% of our total assets.
On July 9, 2021, we announced that we concluded the sale agreed in March 2019 of our white cement business, except for Mexico and the U.S., to Çimsa Çimento Sanayi Ve Ticaret A.Ş. for a total consideration of $155 million. Assets sold included our Buñol cement plant in Spain and white cement customer list. Our operations of these assets in Spain for the period from January 1, 2021 to July 9, 2021 and for the years ended December 31, 2020 and 2019 are reported in the statements of operations, net of income tax, as part of the single line item “Discontinued operations,” including in 2021 a loss on sale of $67 million net of the proportional allocation of goodwill of $41 million.
Industry
. According to the Spanish Ministry of Industry, total cement consumption in Spain increased by 11% in 2021 compared to 2020.
As of December 31, 2021, cement exports from Spain amounted to 4.3 million tons. In recent years, Spanish cement and clinker export volumes have fluctuated, reflecting the rapid changes in demand in the Mediterranean basin as well as the strength of the Euro and changes in the domestic market. According to the Spanish Ministry of Industry, these total export volumes decreased 23.5% in 2019, remained flat in 2020 and increased 9.2% in 2021 compared to 2020.
Competition
. According to our estimates, as of December 31, 2021, we were one of the top four producers of clinker and cement in Spain. Competition in the
ready-mix
concrete industry is intense in large urban areas. The overall high degree of competition in the Spanish
ready-mix
concrete industry is reflected in the multitude of offerings from a large number of concrete suppliers. We have focused on developing value-added products and attempting to differentiate ourselves in the marketplace. The distribution of
ready-mix
concrete remains a key component of our business strategy in Spain.
Urbanization Solutions
. In Spain, for the year ended December 31, 2021, in terms of relevant revenues, our Urbanization Solutions business consisted primarily of Mortars, Admixtures and Pavement Services. These businesses are located across Spain.
 
97

Table of Contents
Our Operating Network in Spain
 
 
 
98

Table of Contents
Products and Distribution Channels
Cement
. For the year ended December 31, 2021, our cement operations represented 64% of revenues for our operations in Spain before eliminations resulting from consolidation in Dollar terms. We offer various types of cement in Spain, targeting specific products to specific markets and users. In 2021, 18% of the domestic sales volume of our main operating subsidiary in Spain consisted of bagged cement, and the remainder of its domestic sales volume consisted of bulk cement, primarily to
ready-mix
concrete operators, including sales to our other operations in Spain, as well as industrial customers that use cement in their production processes and construction companies.
Ready-Mix
Concrete
. For the year ended December 31, 2021, our
ready-mix
concrete operations represented 23% of revenues for our operations in Spain before eliminations resulting from consolidation in Dollar terms. Our
ready-mix
concrete operations in Spain in 2021 purchased 90% of their cement requirements from our cement operations in Spain and 51% of their aggregates requirements from our aggregates operations in Spain.
Aggregates
. For the year ended December 31, 2021, our aggregates operations represented 8% of revenues for our operations in Spain before eliminations resulting from consolidation in Dollar terms.
Urbanization Solutions and Others
: For the year ended December 31, 2021, our Urbanization Solutions and other businesses operations represented 5% of revenues for our operations in Spain before eliminations resulting from consolidation in Dollar terms.
Exports
. Exports of cement and clinker by our operations in Spain, which represented 9% of revenues for our operations in Spain before eliminations resulting from consolidation, increased 50% in 2021 compared to 2020, primarily as a result of better mix of cement/clinker mix and targeting markets with higher prices. Of our total exports from Spain in 2021, 53% consisted of gray portland cement and 47% of clinker.
Production Costs
. We have improved the efficiency of our operations in Spain by introducing technological improvements that have significantly reduced our energy costs, including the use of alternative fuels, in accordance with our cost reduction efforts. In 2021, we used organic waste, tires and plastics as fuel, achieving a 46% substitution rate for pet coke in our gray and white clinker kilns for the year.
Description of Properties, Plants and Equipment
. As of December 31, 2021, our operations in Spain included six cement plants (one was temporarily inactive) located in Spain with an annual installed cement capacity of 8 million tons. As of that date, we also had 29 operative distribution centers (three were temporarily inactive), including 20 land and nine marine terminals, 70
ready-mix
concrete plants (29 were temporarily inactive), 23 aggregates quarries (eight were temporarily inactive), seven mortar plants and one admixture plant. We estimate that, as of December 31, 2021, the limestone and clay permitted proven and probable reserves of our operations in Spain had an average remaining life of 97 and 50 years, respectively, assuming 2017-2021 average annual production levels. Considering the negative effects of the
COVID-19
pandemic on certain idle assets that will remain closed for the foreseeable future in relation to the estimated sales volumes and our ability to supply demand by achieving efficiencies in other operating assets, during 2020, we recognized
non-cash
impairment losses for $135 million referring to the Lloseta and Gador plants in Spain. During 2021, we did not recognize
non-cash
impairment related to long-lived assets. See “Item 3—Key
Information—COVID-19
Pandemic” for more information on the impact on our operating facilities as a result of
COVID-19.
Capital Expenditures
. We made capital expenditures of $34 million in 2019, $22 million in 2020 and $34 million in 2021 in our operations in Spain. As of December 31, 2021, we expected to make capital expenditures of $29 million in our operations in Spain during 2022, however, this amount could change based on the development of the
COVID-19
pandemic and other factors and any impact they could have on our business prospects. See “Item 3—Key
Information—COVID-19
Pandemic” for more information on our capital expenditures.
 
99

Table of Contents
Our Operations in the Philippines
Overview
. As of December 31, 2021, on a consolidated basis, CEMEX España indirectly held 100% of CEMEX Asian South East Corporation (“CASE”), which in turn owned 77.84% of the outstanding share capital of CHP. As of December 31, 2021, CHP directly and indirectly owned 100% of our two principal operating subsidiaries in the Philippines, Solid Cement Corporation (“Solid Cement”) and APO Cement Corporation (“APO”). For the year ended December 31, 2021, our operations in the Philippines represented 2% of our revenues before eliminations resulting from consolidation in Dollar terms. As of December 31, 2021, our operations in the Philippines represented 3% of our total assets.
As of December 31, 2021, CHP was investing in a new 1.5 million ton integrated cement production line at the Solid Cement Plant located in Luzon, Philippines (the “Solid Cement Plant”) with an estimated total investment of $372 million. Upon completion, this new line should nearly double the capacity of the Solid Cement Plant and would represent a 26% increase in our cement capacity in the Philippines. In October 2018, we entered into principal project agreements with CBMI Construction Co., Ltd (“CBMI”), an affiliate of Sinoma International Engineering Co., Ltd., for the procurement, construction and installation of the new line. On April 25, 2019, Solid Cement held its ceremonial groundbreaking for the new line. Various work was already ongoing, including the mobilization of equipment and site development. In 2021, we continued work on the different superstructures of the new line and installation of various equipment. The new rotary kiln was lifted into position in January 2021. On December 7, 2021, Solid Cement served a notice of termination with respect to the construction contract with CBMI, which covered the construction and installation of Solid Cement’s new line. Solid Cement’s notice of termination, which applies to one of the principal project agreements with CBMI, was issued due to the delay in construction and installation work. Solid Cement is taking measures to address contingencies which may arise as a result of this termination, including engaging replacement contractors for the project. See “Item 3—Key Information—Risk Factors—Risks Relating to Our Business—The
COVID-19
pandemic could materially adversely affect our financial condition and results of operations” and “Item 3—Key
Information—COVID-19
Pandemic” for more information on our capital expenditures.
Industry.
According to the Philippine Statistics Authority, Gross Fixed Capital Formation in construction grew by 10.6% in 2021 compared to 2020, driven by a 37.4% increase in infrastructure offsetting the 2.0% decline in private construction.
Competition
. As of December 31, 2021, our major competitors in the Philippine cement market were Holcim, Republic, Eagle, Northern, Goodfound, Taiheiyo, Mabuhay and Big Boss.
Description of Properties, Plants and Equipment
. As of December 31, 2021, our operations in the Philippines included two cement plants with an annual installed cement capacity of 5.7 million tons, exclusive access to four quarries to supply raw materials to our cement plants, two aggregate quarries (one was inactive), 24 land distribution centers (one was inactive) and six marine distribution terminals. We estimate that, as of December 31, 2021, the limestone and clay permitted proven and probable reserves accessed by our operations in the Philippines had an average remaining life of 174 years for Solid Cement and 36 years for APO, assuming 2017-2021 average annual production levels. See “Item 3—Key
Information—COVID-19
Pandemic” for more information on the impact of certain measures being taken by the governments of the countries in which we operate regarding temporary halts in production at our operating facilities to stop the spread of
COVID-19.
Cement.
For the year ended December 31, 2021, our cement operations represented 99% of revenues for our operations in the Philippines before eliminations resulting from consolidation in Dollar terms.
Urbanization Solutions and Others
: For the year ended December 31, 2021, our Urbanization Solutions and other businesses operations represented 1% of revenues for our operations in Philippines before eliminations resulting from consolidation in Dollar terms.
Capital Expenditures
. We made capital expenditures of $84 million in 2019, $82 million in 2020 and $89 million in 2021 in our operations in the Philippines. As of December 31, 2021, we expected to make capital
 
100

Table of Contents
expenditures of $121 million in our operations in the Philippines during 2022, however, this amount could change based on the development of the
COVID-19
pandemic and other factors and any impact they could have on our business prospects. See “Item 3—Key
Information—COVID-19
Pandemic” for more information on our capital expenditures.
Urbanization Solutions
. In the Philippines, for the year ended December 31, 2021, in terms of relevant revenues, our Urbanization Solutions business consisted of admixtures. This business is located across the Philippines.
Our Operations in Israel
Overview
. We are a leading producer and supplier of raw materials for the construction industry in Israel. In addition to
ready-mix
concrete and aggregates, we produce a diverse range of building materials and infrastructure products in Israel. As of December 31, 2021, we operated 59
ready-mix
concrete plants, seven aggregates quarries, one sand pit, two concrete products plant, one admixtures plant and one limestone factory in Israel. For the year ended December 31, 2021, our operations in Israel represented 5% of our revenues before eliminations resulting from consolidation in Dollar terms and 3% of our total assets. For the year ended December 31, 2021,
ready-mix
concrete represented 68%, aggregates represented 20%, Urbanization Solutions represented 9% and our other businesses represented 3% of revenues in Dollar terms from our operations in Israel before eliminations resulting from consolidation.
Capital
Expenditures
. We made capital expenditures of $33 million in 2019, $28 million in 2020 and $45 million in 2021 in our operations in Israel. As of December 31, 2021, we expected to make capital expenditures of $33 million in our operations in Israel during 2022, however, this amount could change based on the development of the
COVID-19
pandemic and other factors and any impact they could have on our business prospects. See “Item 3—Key
Information—COVID-19
Pandemic” for more information on our capital expenditures.
Urbanization Solutions
. In Israel, for the year ended December 31, 2021, in terms of relevant revenues, our Urbanization Solutions business consisted primarily of other concrete products and admixtures, among others. These businesses are located across Israel.
Rest of EMEAA
As of December 31, 2021, our operations in the Rest of EMEAA segment consisted primarily of our operations in the Czech Republic, Croatia, Egypt and the UAE. These operations represented 3% of our revenues, before eliminations resulting from consolidation in Dollar terms, for the year ended December 31, 2021, and 3% of our total assets as of December 31, 2021. As of December 31, 2021, we expected to make capital expenditures of 40 million in the Rest of EMEAA segment during 2022, however, this amount could change based on the development of the
COVID-19
pandemic and other factors and any impact they could have on our business prospects. See “Item 3—Key
Information—COVID-19
Pandemic” for more information on our capital expenditures.
Our Operations in the Czech Republic
Overview
. As of December 31, 2021, we were a leading producer of
ready-mix
concrete and aggregates in the Czech Republic. We also distribute cement in the Czech Republic. As of December 31, 2021, we operated one cement plant and one grinding mill with annual cement installed capacity of 1 million tons, one cement terminal and one admixtures plant in the Czech Republic. As of December 31, 2021, we also operated
71 ready-mix
concrete plants (eight of which were temporarily inactive), two mobile equipment producing concrete and 14 aggregates quarries in the Czech Republic (one was inactive).
 
101

Table of Contents
Industry
. According to the Czech Statistical Office, total construction output in the Czech Republic grew 5.7% year-over-year in 2021 as buildings construction increased by 9.6% while civil engineering was down by 3.5% year-over-year.
According to the Czech Cement Association, total cement consumption in the Czech Republic reached year-over-year growth of 2.5% in the first half of 2021.
Ready-mix
concrete production in the Czech Republic grew by 5% year-over-year up to September 2021.
Competition
. As of December 31, 2021, our main competitors in the cement,
ready-mix
concrete and aggregates markets in the Czech Republic were Heidelberg,
Buzzi-Unicem,
Holcim, Strabag and Skanska.
Capital
Expenditures
. We made capital expenditures of $16 million in 2019, $17 million in 2020 and $26 million in 2021, in our operations in the Czech Republic. As of December 31, 2021, we expected to make capital expenditures of $18 million in our operations in the Czech Republic during 2022, however, this amount could change based on the development of the
COVID-19
pandemic and other factors and any impact they could have on our business prospects. See “Item 3—Key
Information—COVID-19
Pandemic” for more information on our capital expenditures.
Urbanization Solutions
. In the Czech Republic, for the year ended December 31, 2021, in terms of relevant revenues, our Urbanization Solutions business consisted of admixtures. This business is located in the northeastern region of the Czech Republic.
Our Operations in Croatia
Overview
. We were the largest cement producer in Croatia based on installed capacity as of December 31, 2021, according to our estimates. As of December 31, 2021, we had three cement plants in Croatia with an annual cement installed capacity of 2.3 million tons. As of December 31, 2021, one cement plant in Croatia was temporarily inactive and one cement plant was permanently shut down. As of December 31, 2021, we also operated 11 land distribution centers, two marine cement terminals in Croatia, Bosnia and Herzegovina and Montenegro, six
ready-mix
concrete facilities in Croatia and Bosnia and Herzegovina, and one recycling yard in Croatia.
Industry
. According to our estimates made as of the date of this annual report, total cement consumption in Croatia, Bosnia and Herzegovina and Montenegro decreased by 0.9% in 2021 compared to 2020.
Competition
. As of December 31, 2021, our primary competitors in the cement market in Croatia were Nexe and Holcim.
Capital
Expenditures
. We made capital expenditures of $4 million in 2019, $8 million in 2020 and $15 million in 2021 in our operations in Croatia. As of December 31, 2021, we expected to make capital expenditures of $8 million in our operations in Croatia during 2022, however, this amount could change based on the development of the
COVID-19
pandemic and other factors and any impact they could have on our business prospects. See “Item 3—Key
Information—COVID-19
Pandemic” for more information on our capital expenditures.
Urbanization Solutions
. In Croatia, for the year ended December 31, 2021, in terms of our relevant revenues, our Urbanization Solutions business consisted of pavement services. This business is located across Croatia.
Our Operations in Egypt
Overview
. As of December 31, 2021, we operated one cement plant in Egypt with an annual installed cement capacity of 5.7 million tons. This plant is located approximately 280 miles south of Cairo and serves the
 
102

Table of Contents
upper Nile region of Egypt, as well as Cairo and the Delta region, Egypt’s main cement market. We estimate that, as of December 31, 2021, the limestone and clay permitted proven and probable reserves of our operations in Egypt had an average remaining life of 23 and 23 years, respectively, assuming 2017-2021 average annual production levels. In addition, as of December 31, 2021, we had seven
ready-mix
concrete plants (two were inactive) and five land distribution centers in Egypt. See “Item 4—Information on the Company—Regulatory Matters and Legal Proceedings—Other Legal Proceedings—Egypt Share Purchase Agreement” for a description of certain legal proceedings relating to the share purchase agreement, signed in November 1999 between CEMEX, S.A.B. de C.V. and state-owned Metallurgical Industries Company, pursuant to which CEMEX, S.A.B. de C.V. acquired a controlling interest in ACC.
Industry
. According to the Ministry of Trade and Industry official figures and CEMEX’s estimates, based on government data (local and imported cement), the Egyptian market cement consumption increased by 5.7% in 2021 compared to 2020, which was mainly attributed to the governmental construction ban in 2020. As of December 31, 2021, the cement industry in Egypt had a total of 23 cement producers, with an aggregate annual installed cement production capacity of approximately 90 million tons.
Competition
. According to the Ministry of Investment official figures, during 2021, Holcim (Egyptian Cement Company), ACC and Heidelberg (Suez Cement, Torah Cement and Helwan Portland Cement) represented approximately 28% of the total cement production in Egypt. Other significant competitors in Egypt are Arabian (La Union), Titan (Alexandria Portland Cement and BeniSuef Cement), Amreyah (InterCement), Sinai (Vicat), South Valley, Nile Valley, El Seweedy, Arish Cement, National Company for Cement (Beni Suef plant), Aswan Medcom, Misr BeniSuef, Al Nahda and Misr Quena Cement Companies, Building Materials Industries Co. and ASEC Cement.
Capital
Expenditures
. We made capital expenditures of $9 million in 2019, $8 million in 2020 and $20 million in 2021 in our operations in Egypt. As of December 31, 2021, we expected to make capital expenditures of $10 million in our operations in Egypt during 2022, however, this amount could change based on the development of the
COVID-19
pandemic and other factors and any impact they could have on our business prospects. See “Item 3—Key
Information—COVID-19
Pandemic” for more information on our capital expenditures.
Urbanization Solutions
. In Egypt, for the year ended December 31, 2021, in terms of relevant revenues, our Urbanization Solutions business consisted primarily of admixtures and pavement services. These businesses are located across Egypt.
Our Operations in the UAE
Overview
. As of December 31, 2021, CEMEX España held a 49% equity interest (and a 100% economic interest) in all of our main UAE companies: CEMEX Topmix LLC and CEMEX Supermix LLC,
ready-mix
concrete manufacturing companies, and CEMEX Falcon LLC, which specializes in the production of cement and slag. We are not permitted to have a controlling interest in these companies (UAE Commercial Companies Law requires 51% ownership by UAE nationals). However, through agreements with other shareholders in these companies, we have control over the remaining 51% of the economic benefits in each of the companies. As a result, we own a 100% economic interest in all three companies. As of December 31, 2021, we owned eight
ready-mix
concrete plants, three pugmill plants, one admixture plant and one cement and slag grinding facility in the UAE with an annual installed cement capacity of 1.3 million tons, serving the markets of Dubai and Abu Dhabi as well as neighboring countries such as Oman.
Capital
Expenditures
. We made capital expenditures of $4 million in 2019, $1 million in 2020 and $5 million in 2021 in our operations in the UAE. As of December 31, 2021, we expected to make capital expenditures of $4 million in our operations in the UAE during 2022, however, this amount could change based on the development of the
COVID-19
pandemic and other factors and any impact they could have on our
 
103

Table of Contents
business prospects. See “Item 3—Key
Information—COVID-19
Pandemic” for more information on our capital expenditures.
Urbanization Solutions
. In the UAE, for the year ended December 31, 2021, in terms of relevant revenues, our Urbanization Solutions business consisted of admixtures. This business is located across the UAE.
SCA&C
For the year ended December 31, 2021, our business in the SCA&C region, which included our operations in Colombia, Panama, Caribbean TCL, the Dominican Republic and the Rest of SCA&C segment, as described below, represented 11% of our revenues before eliminations resulting from consolidation in Dollar terms. As of December 31, 2021, our operations in the SCA&C region represented 15% of our total installed capacity and 9% of our total assets.
CLH is the main holding company for CEMEX’s operations in Colombia, Panama, Costa Rica, Guatemala, Nicaragua and El Salvador.
On December 29, 2021, certain of our subsidiaries signed an agreement for the sale of our operations in Costa Rica and El Salvador with certain subsidiaries of Cementos Progreso Holdings, S.L., for a total consideration of $335 million. Our operations of these assets in Costa Rica and El Salvador for the years ended December 31, 2019, 2020 and 2021 are reported in the statements of operations, net of income tax, as part of the single line item “Discontinued operations.”
Our Operations in Colombia
Overview
. As of December 31, 2021, CEMEX Colombia was the second-largest cement producer in Colombia, based on installed cement capacity of 4.1 million tons per year as of December 31, 2021. For the year ended December 31, 2021, our operations in Colombia represented 3% of our revenues before eliminations resulting from consolidation in Dollar terms. As of December 31, 2021, our operating business in Colombia represented 4% of our total assets.
CEMEX Colombia has a significant market share in the cement and
ready-mix
concrete market in the “Urban Triangle” of Colombia comprising the cities of Bogotá, Medellín and Cali. During 2021, these three metropolitan areas accounted for approximately 36.9% of Colombia’s cement consumption. CEMEX Colombia’s Ibagué plant, which is strategically located in the Urban Triangle, is CEMEX Colombia’s largest plant as of December 31, 2021. CEMEX Colombia, through its Cúcuta plant and Clemencia grinding facility, is also an active participant in Colombia’s northeastern and coastal markets.
Industry
. According to our estimates made as of the date of this annual report, the installed capacity for cement in Colombia was 20 million tons in 2021. According to the Colombian National Statistical Administrative Department (
Departamento Administrativo Nacional de Estadística
), total cement consumption in Colombia reached 13 million tons during 2021, an increase of 15.7% from 2020, while cement exports from Colombia during 2021 reached 0.7 million tons (according to the global trade and market research platform, SICEX). We estimate that as of December 31, 2021, close to 62.1% of cement in Colombia was consumed by the housing and self-construction sector, while the infrastructure sector accounted for approximately 30.2% of total cement consumption and has been growing in recent years up to December 31, 2021. The other construction segments in Colombia, including the formal housing and commercial sectors, account for the balance of cement consumption in Colombia.
Competition
. As of December 31, 2021, our two largest competitors in Colombia were Cementos Argos, which has established a leading position in the Colombian Caribbean coast, Antioquia and Southwest region markets, and Holcim in the central region of the country. We estimate that as of December 31, 2021 there were nine other local and regional competitors in Colombia.
 
104

Table of Contents
The
ready-mix
concrete industry in Colombia was fairly consolidated with the top three producers accounting for approximately 67.1% of the market as of December 31, 2021. CEMEX Colombia was the second-largest
ready-mix
concrete producer as of December 31, 2021. The first and third-largest producers were Cementos Argos and Holcim Colombia, respectively.
The aggregates market in Colombia is highly fragmented and is dominated by the informal market. Approximately 95.8% of the aggregates market in Colombia was comprised of small independent producers as of December 31, 2021.
Urbanization Solutions
. In Colombia, for the year ended December 31, 2021, in terms of relevant revenues, our Urbanization Solutions business consisted primarily of energy, multiproducts and admixtures, among others. These businesses are located across Colombia.
Our Operating Network in Colombia
 
 
105

Table of Contents
Products and Distribution Channels
Cement
. For the year ended December 31, 2021, our cement operations represented 56% of revenues for our operations in Colombia before eliminations resulting from consolidation in Dollar terms.
Ready-Mix
Concrete.
For the year ended December 31, 2021, our
ready-mix
concrete operations represented 23% of revenues for our operations in Colombia before eliminations resulting from consolidation in Dollar terms.
Aggregates
. For the year ended December 31, 2021, our aggregates operations represented 6% of revenues for our operations in Colombia before eliminations resulting from consolidation in Dollar terms.
Urbanization Solutions and Others
: For the year ended December 31, 2021, our Urbanization Solutions and other businesses operations represented 15% of revenues for our operations in Colombia before eliminations resulting from consolidation in Dollar terms.
Description of Properties, Plants and Equipment.
As of December 31, 2021, CEMEX Colombia owned two operating cement plants and two cement grinding mills (one of them inactive), having a total installed cement grinding capacity of 4.1 million tons. In 2021, we replaced 21.2% of our total fuel consumed in CEMEX Colombia with alternative fuels, and we had an internal electricity generating capacity of approximately 37 MW as of December 31, 2021. We estimate that, as of December 31, 2021, the limestone and clay permitted proven and probable reserves of our operations in Colombia had an average remaining life of 57 and 780 years, respectively, assuming 2017-2021 average annual production levels. The operating licenses for quarries in Colombia are renewed every 30 years; assuming renewal of such licenses, we estimate having sufficient cement raw materials reserves for our operations in Colombia for over 59 years assuming 2017-2021 average annual cement raw materials production levels. Immaterial volumes extracted from the quarry located in Maceo during its trial period and for the Maceo Plant road construction are excluded from this calculation. As of
 
106

Table of Contents
December 31, 2021, CEMEX Colombia also operated 13 distribution centers, one mortar plant, one admixtures plant,
54 ready-mix
concrete plants (23 of them inactive) and 12 aggregates operations (eight were temporarily inactive).
CEMEX Colombia continues its progress on the Maceo Plant Project, with 96% and 40% of the plant and road portions completed as of the year ended December 31, 2021, respectively. We expect the Maceo Plant Project to enter into commission in the second half of 2023. See “Item 4—Information on the Company—Regulatory Matters and Legal Proceedings—Regulatory Matters and Legal Proceedings—Other Legal Proceedings—Maceo, Colombia—Legal Proceedings in Colombia” for the status of that project.
Capital Expenditures
. We made capital expenditures of $25 million in 2019, $14 million in 2020 and $27 million in 2021 in our operations in Colombia. As of December 31, 2021, we expected to make capital expenditures of $74 million in our operations in Colombia during 2022, however, this amount could change based on the development of the
COVID-19
pandemic and other factors and any impact they could have on our business prospects. See “Item 3—Key
Information—COVID-19
Pandemic” for more information on our capital expenditures.
Our Operations in Panama
Overview
. For the year ended December 31, 2021, our operations in Panama represented 1% of our revenues before eliminations resulting from consolidation in Dollar terms. For the year ended December 31, 2021, cement represented 78%,
ready-mix
concrete represented 12%, aggregates represented 4%, Urbanization Solutions represented 5% and other businesses represented 1% of our revenues, respectively, in Dollar terms from our operations in Panama before eliminations resulting from consolidation. As of December 31, 2021, our operating business in Panama represented 1% of our total assets.
Industry
. As of the date of this annual report, we estimate that approximately 0.77 million cubic meters of
ready-mix
concrete were sold in Panama during 2021. Cement consumption in Panama increased 38% in 2021 compared to 2020, mainly due to more steady resumption of construction in 2021 following significant suspensions in connection to
COVID-19
lockdowns in 2020. However, cement consumption in Panama was still approximately 25% below in 2021 when compared to 2019, generally due to disruptions caused by intermittent suspensions and supply chain delays in connection to the continuing effects of the
COVID-19
pandemic in 2021.
Competition
. As of December 31, 2021, the cement industry in Panama included four cement producers: Cemento Bayano, Argos Panamá, an affiliate of Cementos Argos, Cemento Interoceánico, S.A., a company in which we were a minority shareholder until
mid-November
2019 when we sold our shares to Cemento Progreso, S.A. and Cemento Chagres, a company that started operations during the second half of 2020 and is 100% owned by Panamanian investors.
Description of Properties, Plants and Equipment
. As of December 31, 2021, our operations in Panama through Cemento Bayano operated one cement plant in Panama, with an installed cement capacity of 1.2 million tons and clinker capacity of 1.5 million tons. As of that date, Cemento Bayano also operated seven
ready-mix
concrete plants (four were temporarily inactive) and three distribution centers (including one location at the cement plant).
Capital Expenditures
. We made capital expenditures of $10 million in 2019, $3 million in 2020 and $9 million in 2021 in our operations in Panama. As of the date of this annual report, we expect to make capital expenditures of $19 million in our operations in Panama during 2022, however, this amount could change based on the development of the
COVID-19
pandemic and other factors and any impact they could have on our business prospects. See “Item 3—Key
Information—COVID-19
Pandemic” for more information on our capital expenditures.
Urbanization Solutions
. In Panama, for the year ended December 31, 2021, in terms of relevant revenues, our Urbanization Solutions business consisted primarily of admixtures, among others. These businesses are located across Panama.
 
107

Table of Contents
Our Operations in Caribbean TCL
We started consolidating TCL and its subsidiaries for financial reporting purposes on February 1, 2017. In March 2017, TCL
de-listed
from the Jamaica and Barbados stock exchanges.
As of December 31, 2021, Caribbean TCL was one of the leading producers and marketers of cement and
ready-mix
concrete products in the Caribbean’s construction sector, with operations strategically located in Jamaica, Trinidad and Tobago, Guyana and Barbados. For the year ended December 31, 2021, cement represented 92%,
ready-mix
concrete represented 2%, aggregates represented 2%, Urbanization Solutions represented 2% and our other businesses represented 2% of revenues, respectively, in Dollar terms from our operations in Caribbean TCL before intra-sector eliminations within the segment and before eliminations resulting from consolidation.
As of December 31, 2021, our focus with respect to Caribbean TCL will continue on attempting to maximize further synergies from TCL’s integration with us. As of December 31, 2021, we intended to improve the productivity and capacity of our Caribbean TCL’s cement plants, continue the vertical integration of Caribbean TCL’s business, invest in developing its employees and offer strong value products to our customers in the region and elsewhere.
Capital Expenditures.
We made capital expenditures of $21 million in 2019, $16 million in 2020 and $22 million in 2021 in Caribbean TCL. As of December 31, 2021, we expected to make capital expenditures of $18 million during 2022 in Caribbean TCL, however, this amount could change based on the development of the
COVID-19
pandemic and other factors and any impact they could have on our business prospects. See “Item 3—Key
Information—COVID-19
Pandemic” for more information on our capital expenditures.
Our Operations in Trinidad & Tobago
Description of Properties, Plants and Equipment
. As of December 31, 2021, TCL operated one cement plant in Trinidad & Tobago, with a total annual cement installed capacity of 0.9 million tons. As of December 31, 2021, TCL had three operational
ready-mix
concrete plants (one was temporarily inactive), three aggregates quarries, three land distribution centers and one marine terminal. See “Item 3—Key
Information—COVID-19
Pandemic” for more information on the impact of certain measures being taken by the governments of the countries in which we operate regarding temporary halts in production at our operating facilities to stop the spread of
COVID-19.
Urbanization Solutions
. In Trinidad & Tobago, for the year ended December 31, 2021, we did not have any Urbanization Solutions business.
Our TCL Operations in Jamaica
Overview
. As of December 31, 2021, we held an indirect controlling position mainly through TCL in CCCL.
Description of Properties, Plants and Equipment
. As of December 31, 2021, CCCL operated one cement plant in Jamaica, with a total cement installed capacity of 1.2 million tons. As of December 31, 2021, CCCL had four land distribution centers (including one location at the cement plant) and one marine terminal.
Urbanization Solutions
. In Jamaica, for the year ended December 31, 2021, in terms of relevant revenues, our Urbanization Solutions business consisted primarily of lime. This business serves specific customers.
Our Operations in Barbados
Overview
. As of December 31, 2021, through TCL, we held an indirect controlling position in Arawak Cement Company Limited (“Arawak”) in Barbados.
 
108

Table of Contents
Description of Properties, Plants and Equipment
. As of December 31, 2021, Arawak operated one cement plant in Barbados, with a total cement installed capacity of 0.4 million tons. As of that date, Arawak had one
ready-mix
concrete plant (temporarily inactive), one land distribution center and one marine terminal.
Urbanization Solutions
. In Barbados, for the year ended December 31, 2021, we did not have any Urbanization Solutions business.
Our Operations in the Dominican Republic
Overview
. As of December 31, 2021, CEMEX Dominicana, S.A.’s (“CEMEX Dominicana”) sales network covered the country’s main consumption areas, which are Santo Domingo, Santiago de los Caballeros, La Altagracia, San Cristobal and San Pedro de Macoris. On May 8, 2000, CEMEX Dominicana entered into a lease agreement with the government of the Dominican Republic related to the exploitation of a gypsum mine located at Las Salinas, Barahona, which has enabled CEMEX Dominicana to supply all local and regional gypsum requirements. The lease agreement expires on May 8, 2025 and may be extended by the parties. For the year ended December 31, 2021, our operations in the Dominican Republic represented 2% of our revenues before eliminations resulting from consolidation in Dollar terms. As of December 31, 2021, our operations in the Dominican Republic represented 1% of our total assets. For the year ended December 31, 2021, cement represented 78%,
ready-mix
concrete represented 5%, Urbanization Solutions represented 14% and other businesses represented 3% of revenues, respectively, in Dollar terms from our operations in the Dominican Republic before eliminations resulting from consolidation.
Industry
. According to figures from the Dominican Cement Producers Association (
Asociación Dominicana de Productores de Cemento Portland
), cement consumption in the Dominican Republic reached 5.5 million tons in 2021.
Competition
. As of December 31, 2021, our principal competitors in the Dominican Republic were: Cementos Cibao, a local producer; Domicem, a mixed Italian/local cement producer; Cementos Argos, a grinding operation of a Colombian cement producer; Cementos Santo Domingo, a cement grinding partnership between a local investor and Cementos La Union from Spain; Cementos Panam, a local cement producer; and Cementos Andino, a grinding operation; and a partially constructed cement kiln of a Colombian cement producer, currently inactive.
Description of Properties, Plants and Equipment
. As of December 31, 2021, CEMEX Dominicana operated one cement plant in the Dominican Republic, with an installed cement capacity of 2.4 million tons per year. As of that date, CEMEX Dominicana also owned 12
ready-mix
concrete plants (eight were temporarily inactive), one aggregates quarry (currently inactive), two land distribution centers and leased two marine terminals.
Capital Expenditures
. We made capital expenditures of $8 million in 2019, $2 million in 2020 and $15 million in 2021 in our operations in the Dominican Republic. As of December 31, 2021, we expected to make capital expenditures of $21 million in our operations in the Dominican Republic during 2022, however, this amount could change based on the development of the
COVID-19
pandemic and other factors and any impact they could have on our business prospects. See “Item 3—Key
Information—COVID-19
Pandemic” for more information on our capital expenditures.
Urbanization Solutions
. In the Dominican Republic, for the year ended December 31, 2021, in terms of relevant revenues, our Urbanization Solutions business consisted primarily of Multiproducts, among others. This business is located across the country.
Rest of SCA&C
As of December 31, 2021, our operations in the Rest of SCA&C segment consisted primarily of our operations and activities in Peru, Puerto Rico, Nicaragua, Jamaica, the Caribbean and Guatemala, excluding our
 
109

Table of Contents
Caribbean TCL segment. These operations represented 3% of our revenues, in Dollar terms, before eliminations resulting from consolidation. As of December 31, 2021, our business in the Rest of SCA&C segment represented 1% of our total assets. See “Item 3—Key
Information—COVID-19
Pandemic” for more information on our capital expenditures.
Our Operations in Puerto Rico
Overview
. As of December 31, 2021, CEMEX de Puerto Rico, Inc. (“CEMEX Puerto Rico”) was our main subsidiary in Puerto Rico.
Industry
. In 2021, cement consumption in Puerto Rico reached 0.67 million tons according to the Puerto Rico Economic Development Bank.
Competition
. The cement industry in Puerto Rico in 2021 was comprised of two cement companies: CEMEX Puerto Rico and Cementos Argos (formerly Antilles Cement Co (Marine Terminal) and San Juan Cement Co (Cement Plant)).
Description of Properties, Plants and Equipment
. As of December 31, 2021, CEMEX Puerto Rico operated one cement plant, which operated as a grinding mill only, with an installed cement capacity of 1.2 million tons per year. As of that date, CEMEX Puerto Rico also operated four
ready-mix
concrete plants (three were temporarily inactive), two land distribution centers (one was leased to a third party) and one marine terminal used for fly ash. As of that date, CEMEX Puerto Rico also owned an aggregates quarry, which is currently inactive.
Capital Expenditures
. We made capital expenditures of $4 million in 2019, $0.2 million in 2020 and $2 million in 2021 in our operations in Puerto Rico. As of December 31, 2021, we expected to make capital expenditures of $4 million in our operations in Puerto Rico during 2022, however, this amount could change based on the development of the
COVID-19
pandemic and other factors and any impact they could have on our business prospects. See “Item 3—Key
Information—COVID-19
Pandemic” for more information on our capital expenditures.
Urbanization Solutions
. In Puerto Rico, for the year ended December 31, 2021, we did not have any Urbanization Solutions business.
Our Operations in Nicaragua
Overview
. As of December 31, 2021, CEMEX Colombia and Corporación Cementera Latinoamericana, S.L.U., both CLH subsidiaries, indirectly and directly owned 100% of CEMEX Nicaragua, S.A. (“CEMEX Nicaragua”), our operating subsidiary in Nicaragua. During the fourth quarter of 2021, CEMEX Costa Rica sold 99% of its shares in CEMEX Nicaragua to CEMEX Colombia, and 1% of its shares to Corporación Cementera Latinoamericana, S.L.U.
Industry
. We estimate that 0.94 million tons of cement, 0.34 million cubic meters of
ready-mix
concrete and 4.68 million tons of aggregates were sold in Nicaragua during 2021.
Competition
. As of December 31, 2021, two market participants compete in the Nicaraguan cement industry, CEMEX and Holcim.
Description of Properties, Plants and Equipment
. As of December 31, 2021, we leased and operated one cement plant and owned one grinding mill with a total installed cement capacity of 0.6 million tons, seven
ready-mix
concrete plants (three were temporarily inactive) and two distribution centers in Nicaragua. Since March 2003, CEMEX Nicaragua has also leased a 100,000 ton milling plant in Managua, which has been used exclusively for pet coke milling.
 
110

Table of Contents
Capital Expenditures
. We made capital expenditures of $5 million in 2019, $3 million in 2020 and $5 million in 2021 in our operations in Nicaragua. As of December 31, 2021, we expected to make capital expenditures of $4 million in our operations in Nicaragua during 2022, however, this amount could change based on the development of the
COVID-19
pandemic and other factors and any impact they could have on our business prospects. See “Item 3—Key
Information—COVID-19
Pandemic” for more information on our capital expenditures.
Urbanization Solutions
. In Nicaragua, for the year ended December 31, 2021, in terms of relevant revenues, our Urbanization Solutions business consisted primarily of Multiproducts and Concrete Products. These businesses are located across Nicaragua.
Our Operations in Guatemala
Overview
. As of December 31, 2021, CLH indirectly owned 100% of CEMEX Guatemala, our main operating subsidiary in Guatemala. As of December 31, 2021, we owned and operated one cement grinding mill in Guatemala with an installed cement capacity of 0.6 million tons per year. As of that date, we also owned and operated six land distribution centers (including one location at the cement plant), one clinker dome close to our leased marine terminal in the southern part of the country and three
ready-mix
concrete plants (two of which were active).
Capital Expenditures
. We made capital expenditures of $1 million in 2019, $1 million in 2020 and $3 million in 2021 in Guatemala. As of December 31, 2021, we expected to make capital expenditures of $16 million in our operations in Guatemala during 2022, however, this amount could change based on the development of the
COVID-19
pandemic and other factors and any impact they could have on our business prospects. See “Item 3—Key
Information—COVID-19
Pandemic” for more information on our capital expenditures.
Urbanization Solutions
. In Guatemala, for the year ended December 31, 2021, in terms of relevant revenues, our Urbanization Solutions business consisted primarily of Multiproducts, among others. These businesses are located across Guatemala.
Our Operations in Other Rest of SCA&C
Overview
. As of December 31, 2021, we held a
non-controlling
position in National Cement Ltd. in the Cayman Islands, Maxcem Bermuda Ltd. in Bermuda and Societe des Ciments Antillais, a company with cement operations in Guadalupe and Martinique. As of December 31, 2021, CEMEX España additionally indirectly held a 100% interest in CEMEX Jamaica Limited, which operates one calcined limestone plant in Jamaica with a capacity of 120,000 tons per year and one hydrate line with a capacity of 4,800 tons per year.
As of December 31, 2021, we operated a network of seven marine terminals in these countries, which facilitated exports from our operations in Mexico, the Dominican Republic and Puerto Rico. Two of our marine terminals are in Haiti, and three are in the Bahamas. As of December 31, 2021, we also had a
non-controlling
interest in two other terminals, one in Bermuda and one in the Cayman Islands.
Capital Expenditures
. In our operations in the Rest of SCA&C segment, we made capital expenditures of $4 million in 2019 and $3 million in 2020 and $4 million in 2021. As of December 31, 2021, we expected to make capital expenditures of $2 million in our operations in other SCA&C countries during 2022, however, this amount could change based on the development of the
COVID-19
pandemic and other factors and any impact they could have on our business prospects. See “Item 3—Key
Information—COVID-19
Pandemic” for more information on our capital expenditures.
 
111

Table of Contents
Our Trading Operations
In 2021, we traded 13.7 million tons of cementitious and
non-cementitious
materials, in 96 countries, including 11.4 million tons of cement and clinker and 2.3 million tons of cementitious and other materials. This information includes discontinued operations. In addition, we traded 4.7 million tons of coal and pet coke. Slightly more than 4.5 million tons of the traded cement and clinker consisted of exports from our operations in Mexico, Croatia, Spain, Germany, Trinidad & Tobago, Barbados, Dominican Republic, Panama, and Poland, among others. Slightly above 6.5 million tons remaining were purchased from third parties in countries such as Vietnam, Turkey, Thailand, Saudi Arabia, Spain, Honduras, Greece, UAE and Angola. In 2021, we traded 1.5 million tons of granulated blast furnace slag, a
non-clinker
cementitious material, and 0.8 million tons of other products. This information does not include discontinued operations. Our trading network enables us to maximize the capacity utilization of our facilities worldwide while reducing our exposure to the inherent cyclicality of the cement industry. We are generally able to distribute excess capacity to regions around the world where there is demand. In addition, we believe that our worldwide network of strategically located marine terminals allows us to coordinate maritime logistics on a global basis and minimize transportation expenses. Our trading operations also enable us to explore new markets without significant initial capital expenditure.
Freight rates, which account for a large share of the total import supply cost, have been subject to significant volatility in recent years. We estimate, however, that our trading operations have obtained significant savings by contracting maritime transportation in due time and by using our own and chartered fleets, which transported more than 50% of our cement and clinker traded volume during 2021.
In addition, we provide freight service to third parties, which allows us to generate additional revenues.
Our Cement and Grinding Plants
The following table provides a summary of our cement and grinding plants, including location, grinding mill production and years of operation as of and for the year ended December 31, 2021:
 
Location
(1)
  
Mill prod.
    
Years of
Operation
(2)
 
Atotonilco, Hidalgo, México
     1,357,897        63  
Barrientos, Estado de México, México
     790,863        77  
Ensenada, Baja California, México
     495,892        46  
Guadalajara, Jalisco, México
     621,612        48  
CPN, Sonora, México
     173,052        41  
Hidalgo, Nuevo León, México
     171,303        116  
Huichapan, Hidalgo, México
     3,524,356        37  
Mérida, Yucatán, México
     806,177        68  
Monterrey, Nuevo León, México
     1,570,742        102  
Tamuín, San Luis Potosí, México
     1,800,402        57  
Tepeaca, Puebla, México
     2,825,976        27  
Torreón, Coahuila, México
     1,065,530        55  
Valles, San Luis Potosí, México
     406,842        56  
Yaqui, Sonora, México
     2,508,184        32  
Zapotiltic, Jalisco, México
     1,672,186        54  
Balcones, TX, United States
     1,761,227        41  
Brooksville, FL (North), United States
     0        46  
Brooksville, FL (South), United States
     1,239,089        34  
Clinchfield, GA, United States
     653,348        47  
Demopolis, AL, United States
     695,214        44  
Knoxville, TN, United States
     653,409        42  
Miami, FL, United States
     978,870        63  
 
112

Table of Contents
Location
(1)
  
Mill prod.
    
Years of
Operation
(2)
 
Lyons, CO, United States
     338,475        41  
Victorville, CA, United States
     2,717,238        56  
Wampum, PA, United States
     0        56  
Rugby, United Kingdom
     1,290,128        22  
Ferriby, United Kingdom
     0        55  
Rudersdof, Germany
     2,006,765        55  
Alcanar, Spain
     925,327        53  
Castillejo, Spain
     584,498        110  
Lloseta, Spain
     300        54  
Morata, Spain
     412,863        89  
San Vicente, Spain
     520,826        46  
Gador, Spain
     0        45  
Chelm, Poland
     1,489,784        61  
Rudniki, Poland
     815,659        56  
Prachovice, Czech Republic
     801,698        67  
Kolovoz, Croatia
     6,759        113  
Juraj, Croatia
     1,073,104        109  
Kajo, Croatia
     306,711        117  
Cucuta, Colombia
     295,273        38  
Ibagué, Colombia
     2,217,004        29  
Calzada Larga, Panama
     483,934        44  
Claxton Bay, Trinidad y Tobago
     723,381        68  
Rockport, Jamaica
     979,297        70  
St. Lucy, Barbados
     215,879        38  
San Pedro de Macorís, Dominican Republic
     2,104,842        31  
San Rafael del Sur, Nicaragua
(3)
     367,292        79  
Ponce, Puerto Rico
     319,991        31  
APO, Philippines
     3,356,543        23  
Solid Cement, Philippines
     1,624,922        28  
Assiut, Egypt
     3,673,911        35  
Detmaroviche, Czech Republic
     143,233        18  
Eisenhüttenstadt, Germany
     486,509        69  
Gdynia, Poland
     224,618        21  
Falcon, United Arab Emirates
     658,427        14  
Tilbury, United Kingdom
     579,635        13  
Clemencia, Colombia
     182,899        8  
Santa Rosa, Colombia
     515,611        39  
Arizona, Guatemala
     593,605        16  
Managua, Nicaragua
     210,550        6  
 
(1)
Our Colorado de Abangares and Patarra plants in Costa Rica are not included in this table, as they are included in our discontinued operations.
(2)
Approximate.
(3)
Leased.
For the aggregate installed capacity of our cement and grinding plants by region, see “Item 4—Information on the Company—Business Overview.”
We have insurance coverage for our cement and grinding plants, which we believe is adequate and sufficient, in line with industry practices. However, in some instances our insurance coverage may not be sufficient to cover all of our potential unforeseen losses and liabilities. In addition, our insurance coverage may not cover all the risks to which our cement and grinding plants may be exposed. See “Item 3—Key Information—Risk Factors—Risks Relating to Our Business—Our insurance coverage may not cover all the risks to which we may be exposed.”
 
113

Table of Contents
Regulatory Matters and Legal Proceedings
A description of material regulatory matters and legal proceedings affecting us as of December 31, 2021 is provided below. Materiality is tested at a CEMEX, S.A.B. de C.V. consolidated level. See “Item 5—Operating and Financial Review and Prospects—Recent Developments—Recent Developments Relating to Our Regulatory Matters and Legal Proceedings” for more information.
Antitrust Proceedings
Polish Antitrust Investigation
On January 2, 2007, CEMEX Polska Sp. Z.O.O. (“CEMEX Polska”) received a notification from the Polish Competition and Consumer Protection Office (the “Protection Office”) informing it of the formal initiation of an antitrust proceeding against all cement producers in Poland, including CEMEX Polska and another of our indirect subsidiaries in Poland. The notification alleged that there was an agreement between all cement producers in Poland regarding prices and other sales conditions for cement, an agreed division of the market with respect to the sale and production of cement, and the exchange of confidential information, all of which limited competition in the Polish market with respect to the production and sale of cement. On December 9, 2009, the Protection Office delivered to CEMEX Polska its decision against Polish cement producers related to an investigation which covered a period from 1998 to 2006. The decision-imposed fines on a number of Polish cement producers, including CEMEX Polska. The fine imposed on CEMEX Polska was Polish Zloty 115.56 million ($28.6 million as of December 31, 2021, based on an exchange rate of Polish Zloty 4.035 to $1.00), which was 10% of CEMEX Polska’s total revenue in 2008. CEMEX Polska disagreed with the decision, denied that it committed the practices alleged by the Protection Office and, therefore, on December 23, 2009, CEMEX Polska filed an appeal before the Polish Court of Competition and Consumer Protection in Warsaw (the “First Instance Court”). After a series of hearings, on December 13, 2013, the First Instance Court issued its judgment in regard to the appeals filed by CEMEX Polska and other cement producers, which were previously combined into a joint appeal. The First Instance Court reduced the penalty imposed on CEMEX Polska to Polish Zloty 93.89 million ($23.27 million as of December 31, 2021, based on an exchange rate of Polish Zloty 4.035 to $1.00), which was equal to 8.125% of CEMEX Polska’s revenue in 2008. On May 8, 2014, CEMEX Polska filed an appeal against the First Instance Court judgment before the Appeals Court of Warsaw. On March 27, 2018, after different hearings, the Appeals Court of Warsaw issued its final judgment reducing the fine imposed upon CEMEX Polska to Polish Zloty 69.4 million ($17.19 million as of December 31, 2021, based on an exchange rate of Polish Zloty 4.035 to $1.00). This fine, which was equal to 6% of CEMEX Polska’s revenue in 2008, was paid. On November 19, 2018, CEMEX Polska filed before the Polish Supreme Court an extraordinary, narrow based cassation appeal against the Appeals Court of Warsaw’s judgment specifically seeking the reduction of the imposed fine. On July 29, 2020, the Polish Supreme Court rendered a judgement cancelling the Appeals Court of Warsaw’s decision with respect to the cement cartel process as it applied to CEMEX Polska and four other cement producers. The cancelation was based on arguments raised in cassation regarding the calculation of penalties and the time at which the alleged agreement between the cement producers actually ended. Furthermore, the fine paid by CEMEX Polska equal to Polish Zloty 69.4 million ($17.19 million as of December 31, 2021, based on an exchange rate of Polish Zloty 4.035 to $1.00) was returned to CEMEX Polska on January 7, 2021. On March 9, 2021, CEMEX Polska requested the Protection Office to pay CEMEX Polska interest over the amount of the fine returned to CEMEX Polska, for the period going from April 9, 2018 (the date of payment of the fine) to January 7, 2021 (the date on which the fine was returned). The Protection Office has rejected to pay the interests in its response to CEMEX Polska’s request.
Following the judgment issued by the Polish Supreme Court, the proceeding was referred again to the Appeals Court of Warsaw. On May 21, 2021, the Appeals Court of Warsaw, due to procedural reasons, cancelled
 
114

Table of Contents
the judgment of the First Instance Court issued on December 13, 2013 against 5 producers, including CEMEX Polska, and referred the case to
re-examination
by the District Court in Warsaw, which will now serve as the court of first instance. The new trial case is expected to last two to three years, depending on the priority given to it by the courts adjudicating the case.
As of December 31, 2021, given that the case will be
re-examined,
at this stage we are not able to assess if CEMEX Polska would receive an adverse resolution that could lead to any fines, penalties or remedies against our operations in Poland, but while we believe an adverse resolution is not probable, if adversely resolved, we do not expect that any fines, penalties or remedies would have a material adverse effect on our results of operations, liquidity or financial condition.
See “Item 5—Operating and Financial Review and Prospects—Recent Developments—Recent Developments Relating to Our Regulatory Matters and Legal Proceedings—Antitrust Proceedings—Polish Antitrust Investigation.”
Antitrust Investigation in Spain by the CNMC
On September 16 and 17, 2014, the Competition Directorate (
Dirección de Competencia
) of the Spanish National Commission of Markets and Competition (
Comisión Nacional de los Mercados y la Competencia
) (“CNMC”), in the context of an investigation of the Spanish cement,
ready-mix
concrete and related products industry regarding alleged anticompetitive practices, inspected one of our facilities in Spain. On January 12, 2015, CEMEX España Operaciones, S.L.U. (“CEMEX España Operaciones”) was notified of the initiation by the CNMC of a disciplinary proceeding for alleged prohibited conducts pursuant to Article 1 of the Spanish Competition Law (
Ley 15/2007, de 3 de Julio, de Defensa de la Competencia
). On November 19, 2015, CEMEX España Operaciones was notified that the alleged anticompetitive practices covered the year 2013 for the cement market and the years 2008, 2009, 2012, 2013 and 2014 for the
ready-mix
market. On March 8, 2016, the Competition Directorate (
Dirección de Competencia
) notified CEMEX España Operaciones of a resolution proposal (
propuesta de resolución
) which considered that the alleged anti-competitive practices were carried out in the markets and years previously indicated. Thereafter, CEMEX España Operaciones submitted allegations rejecting the resolution proposal. On September 8, 2016, CEMEX España Operaciones was notified of a decision issued by the CNMC pursuant to which CEMEX España Operaciones was required to pay a fine of €5,865,480 ($6.66 million as of December 31, 2021, based on an exchange rate of €.8795 to $1.00). On November 7, 2016, CEMEX España Operaciones filed an appeal before the National Court (
Audiencia Nacional
) against the CNMC’s decision. The National Court was requested to suspend the sanction, and, by a resolution issued on December 22, 2016, the National Court granted the requested suspension, subject to the issuance of a bank guarantee for the principal amount of the sanction. The CNMC was notified of both the interposition of the appeal and the request for suspension. On January 12, 2021, the National Court (
Audiencia Nacional
) notified the parties of its judgment upholding CEMEX España Operaciones’ appeal. According to this judgment, the fine imposed by the CNMC is annulled for lack of evidence of the alleged anti-competitive practices. The State Attorney did not file an appeal against the National Court’s (
Audiencia Nacional
) judgment within the legally prescribed term, and the judgment became final and definitive. As of December 31, 2021, this matter is finalized.
Antitrust Cases in Georgia and South Carolina
On July 24, 2017, two
ready-mix
concrete producers filed a lawsuit in a U.S. Federal Court in the state of Georgia against certain subsidiaries of CEMEX in the U.S. and other companies alleging customer allocation and price fixing in both the
ready-mix
concrete and cement markets in the coastal Georgia and southeastern coastal South Carolina areas. In addition, on January 22, 2020, new plaintiffs who were the prior owners of a
ready-mix
concrete producer, and the concrete producer, filed a lawsuit in the same court against the same subsidiaries of CEMEX making substantially similar allegations as the suit filed on July 24, 2017. As CEMEX does not participate in the
ready-mix
concrete market in these areas, the lawsuits do not allege any improper actions by CEMEX with respect to
ready-mix
concrete. On October 2, 2017, CEMEX filed a motion to dismiss the 2017
 
115

Table of Contents
lawsuit. This motion to dismiss was denied on August 21, 2018, and, as a result, CEMEX will continue to defend the allegations. In response to a request to stay the proceedings made in the first quarter of 2021 by the United States Department of Justice, the lawsuit filed on July 24, 2017 was administratively closed and is expected to be reopened in the future. On March 31, 2021, a motion to dismiss the lawsuit filed on January 22, 2020 was granted with leave to file an amended complaint by the concrete producer plaintiff within 21 days following entry of the order to dismiss. The claims of the prior owners were dismissed. In April 2021, the concrete producer in the January 2020 lawsuit voluntary dismissed its claims. As of December 31, 2021, at this stage of the July 2017 lawsuit, while we cannot assess with certainty the likelihood of an adverse result in this lawsuit, we believe a final adverse resolution to this lawsuit is not probable; and, if adversely resolved, we believe an adverse resolution should not have a material adverse impact on our results of operations, liquidity and financial condition.
United States and its Territories Department of Justice Grand Jury Subpoena
Certain of our subsidiaries in the United States were notified of a grand jury subpoena dated March 29, 2018 issued by the DOJ in connection with an investigation of possible antitrust law violations in connection with our sales (and related sales practices) of grey portland cement and slag in the United States and its territories. This subpoena did not mean that the DOJ had concluded that we or any of our subsidiaries or employees had violated the law. Rather, the DOJ issued this grand jury subpoena to gather facts necessary to make an informed decision about whether violations of U.S. law have occurred. On December 10, 2021, the DOJ notified CEMEX that it has closed its investigation and the matter is now closed.
Antitrust Investigation in Colombia
On September 5, 2013, CEMEX Colombia was notified of Resolution No. 49141 dated August 21, 2013, issued by the Colombian Superintendency of Industry and Commerce (
Superintendencia de Industria y Comercio
) (“SIC”) pursuant to which the SIC opened an investigation and issued a statement of objections (
pliego de cargos
) against five cement companies and fourteen directors of those companies, including CEMEX Colombia, for alleged anti- competitive practices. On December 11, 2017, the SIC’s Chief Superintendent decided to impose a sanction against CEMEX Colombia, two other cement companies and six natural persons, for entering into an agreement to fix grey cement prices in Colombia. The fines imposed upon CEMEX Colombia, which were paid on January 5, 2018, amounted to $73.77 billion Colombian Pesos ($18.33 million as of December 31, 2021, based on an exchange rate of 4,022.46 Colombian Pesos to $1.00). CEMEX Colombia decided not to file a reconsideration request, and, instead, on June 7, 2018 it filed an annulment and reestablishment of right claim (
acci
ó
n de nulidad y restablecimiento de derecho
) before the Administrative Court (
Tribunal
Contencioso
Administrativo
) requesting that the charges brought forth by the SIC be annulled and that the restitution is made to CEMEX Colombia of the fine it had paid, with any applicable adjustments as provided by Colombian Law. This claim could take up to six years to be resolved. As of December 31, 2021, we are not able to assess the likelihood of an adverse result of this matter, but if such matter is resolved adversely to us, and considering that the fines were paid in 2018, such adverse resolution should not have a material adverse impact on our results of operations, liquidity and financial condition.
Colombian Class
 Action Lawsuit
On August 2020, a class action lawsuit (
Acción Popular
) (the “Colombian Class Action”) was filed with a Circuit Civil Court in Colombia against CEMEX Colombia and other gray portland cement market participants (the “Colombian Class Action Defendants”). The lawsuit seeks compensation for damages arising from alleged cartel actions for which the SIC fined the Colombian Class Action Defendants in December 2017. The complaint claims that the Colombian Class Action Defendants caused damages to all consumers of gray portland cement in Colombia during the period of 2010 to 2012. According to the plaintiff’s claims, the Colombian Class Action Defendants should be ordered to pay damages due to the higher price set on gray portland cement. The plaintiff also claims that this amount should be indexed since 2013. The plaintiff’s arbitrary calculation of the total
 
116

Table of Contents
alleged damages caused by the Colombian Class Action Defendants is $1.32 trillion Colombian Pesos ($328.15 million as of December 31, 2021, based on an exchange rate of 4,022.46 Colombian Pesos to $1.00). The Colombian Class Action was initially dismissed by the Circuit Civil Court and the plaintiff filed an appeal, which, on April 9, 2021, was resolved by the Superior Court of Bogotá, reversing the decision by the Circuit Civil Court and ordered to review the admission of the claim again. On May 14, 2021, the Circuit Civil Court admitted the claim. As of December 31, 2021, CEMEX Colombia has been formally notified of and filed an appeal against the admission of the claim. As of December 31, 2021, we believe a final adverse resolution in this matter, which could take from five to seven years, is not probable, but if such matter is resolved adversely to us, such adverse resolution should not have a material adverse impact on our results of operations, liquidity and financial condition.
Environmental Matters
In the ordinary course of business, we are subject to a broad range of environmental laws and regulations in each of the jurisdictions in which we operate. These laws and regulations impose increasingly stringent environmental protection standards regarding, among other things, air emissions, wastewater discharges, the use and handling of hazardous waste or materials, waste disposal practices and the remediation of environmental damage or contamination. These laws and regulations expose us to the risk of substantial environmental costs and liabilities, including liabilities associated with divested assets and past activities and, in some cases, the acts and omissions of the previous owners or operators of a property or facility that we own or operate. Furthermore, in some jurisdictions, certain environmental laws and regulations impose liability without regard to fault or the legality of the original activity at the time of the actions giving rise to liability. To prevent, control and remediate environmental problems and maintain compliance with regulatory requirements, in line with our global initiatives on environmental management, we maintain an environmental policy designed to monitor and control environmental matters. Our environmental policy requires that each of our subsidiaries respect and comply with local laws and meet our own internal standards to minimize the use of
non-renewable
resources and the generation of hazardous and other wastes. We use processes that are designed to reduce the impact of our operations on the environment throughout all the production stages in all our operations worldwide. In addition, during 2012, we started the implementation of a global EMS at our operating sites that provides a framework to facilitate the consistent and systematic implementation of practical, risk-based environmental management at all sites. As of December 31, 2021, substantially all of our operating sites have completed the implementation of the EMS. The EMS is designed to be used to support sites and businesses across CEMEX globally to document, maintain and continuously improve our environmental performance. We believe that, as of December 31, 2021, substantially all of our cement plants already have some kind of EMS (most of have earned ISO 14000 certifications)), with most of the remaining implementation efforts directed mainly towards our aggregates and
ready-mix
plants.
We regularly incur capital expenditures that have an environmental component or that are impacted by environmental regulations. However, we do not keep separate accounts for such mixed capital and environmental expenditures. Environmental expenditures that extend the life, increase the capacity, improve the safety or efficiency of assets, or are incurred to mitigate or prevent future environmental contamination may be capitalized. Other environmental costs are expensed when incurred. For the years ended December 31, 2019, 2020 and 2021, our sustainability-related capital expenditures (including our environmental expenditures and investments in alternative fuels and cementitious materials) were $79.6 million, $78 million and $103 million, respectively.
The following is a discussion of environmental regulations and related matters in our major markets.
Mexico
We were one of the first industrial groups in Mexico to sign an agreement with the Mexican Ministry of Environment and Natural Resources (
Secretaría del Medio Ambiente y Recursos Naturales
) (“SEMARNAT”) to
 
117

Table of Contents
carry out voluntary environmental audits in our 15 Mexican cement plants under a
government-run
program. In 2001, the Mexican Environmental Protection Agency (
Procuraduría Federal de Protección al Ambiente
), which is part of SEMARNAT, completed the audit of our cement plants and awarded each of them a Clean Industry Certificate (
Certificado de Industria Limpia
) (“CIC”) certifying that our cement plants are in full compliance with applicable environmental laws. The CICs are subject to renewal every two years. As of December 31, 2021, our operating cement plants in Mexico had CICs or were in the process of renewing them.
For almost three decades, the technology for
co-processing
used alternative fuels into an energy source has been employed in our cement plants in Mexico. By the end of 2019, all our operating cement plants in Mexico were using alternative fuels. Overall, 25.8% of the total fuel used in our operating cement plants in Mexico during 2021 was comprised of alternative fuels. In January 2021, a modification to the General Waste Law was published in the Official Gazette to include
co-processing
as part of the industrial process, providing that authorizations granted by the SEMARNAT under federal licenses will remove the need for authorizations at the State level.
In 2019, 2020 and 2021 our operations in Mexico invested $11.49 million, $7.58 million and $27.76 million respectively, in the acquisition of environmental protection equipment and the implementation of the integrated management system (ISO 9001, 14001 and 4500), for a total of $184.24 million since 1999 as of December 31, 2021. The audit to obtain the renewal of the ISO 14001:2015 certification took place during 2020 and our then operating cement plants in Mexico obtained the renewal of the ISO 14001:2015 certification for environmental management systems, which is valid until February 2024. As of December 31, 2021, our cement plant in Hermosillo, Mexico, is currently in the process of
re-certification
after having restarted production in 2021.
On June 6, 2012 the General Law on Climate Change (
Ley General de Cambio Climático
) (the “Climate Change Law”) was published in the Mexican Official Gazette. The Climate Change Law establishes a legal framework to regulate policies for climate change mitigation and adaptation. Important provisions of the Climate Change Law require the development of secondary legislation and depend on the publication of subsequent implementing regulations. For instance, the Climate Change Law provides, among other things, for (i) the elaboration of a registry of the emissions that are generated by fixed sources, (ii) companies to report their emissions, if required, and (iii) the application of fines to those companies that fail to report or that report false information. In this regard, on October 29, 2014, the Regulations to the General Law on Climate Change Regarding the National Registry of Emissions (
Reglamento de la Ley General de Cambio Climático en Materia del Registro Nacional de Emisiones
) (the “Regulations”) became effective. As of December 31, 2021, CEMEX has been granted the positive dictums on GHG emission by a certified and approved third party for all its required plants and has reported them to the Mexican environmental agency. The purpose of the Regulations is to govern the Climate Change Law regarding the National Registry of Emissions, identifying the sectors and subsectors, which include among others, the cement industry, that must file the corresponding reports before the National Registry of Emissions. We had previously reported our direct and indirect CO
2
emissions to SEMARNAT under a voluntary scheme. The Climate Change Law also allows for the establishment of specific greenhouse gas reduction targets in accordance with the respective contribution of each economic sector to the national greenhouse gas emissions. A Special Tax on Production and Services (
Impuesto Especial Sobre Producción y Servicios
) on the sale and import of fossil fuels was included in the tax reform that became effective on January 1, 2014. As of December 31, 2021, pet coke, a primary fuel widely used in our kilns in Mexico is taxed at a rate of Ps$20.3767 ($0.99 as of December 31, 2021, based on an exchange rate of Ps$20.49 to $1.00) per ton.
On August 12, 2014, a package of energy reform legislation became law in Mexico. The then newly enacted energy reform legislation, which included nine new laws, as well as amendments to existing laws, implemented the December 2013 constitutional energy reform and established a new legal framework for Mexico’s energy industry. One of the new laws that was enacted is the Electric Industry Law (
Ley de la Industria Eléctrica
) (the “Electric Industry Law”), which establishes a legal framework for electricity-related activities in Mexico, which has the effect of structurally changing the national electric industry. On October 31, 2014, certain rules and
 
118

Table of Contents
regulations related to the energy reform legislation, including the regulations of the Electric Industry Law, were published. As part of the Electric Industry Law, a system for tradable clean energy certificates was created and certain clean energy procurement obligations were imposed on consumers. The clean energy procurement obligations for 2018 to 2022 were announced at 5%, 5.8%, 7.4%, 10.9% and 13.9%, respectively, and this requirement is expected to increase in subsequent years. CEMEX’s operations in Mexico have ongoing commitments to procure power from renewable projects operating under the “self-supply” framework of the former Electric Energy Public Service Law, and the energy supplied under these contracts is exempted from the clean energy obligation. Nonetheless, since 2018, we are required to acquire clean energy certificates to comply with the clean energy obligations for the fraction of energy supply that does not come from clean generators. Over time, according to the penalty levels set by the Mexican Energy Regulatory Commission (
Comisión Reguladora de
Energía
) (“CRE”),
non-compliance
with the clean energy procurement obligations could have a material adverse impact on our business or operations in Mexico, but as of December 31, 2021, we are not able to assess if any such impact would in turn have a material adverse impact on our liquidity and financial condition.
On September 8, 2015, the Electricity Market Rules (
Bases del Mercado Eléctrico
) (the “Rules”) were published in the Federal Official Gazette and became effective on September 9, 2015. The Rules, which are an important step forward in the implementation of the reforms enacted regarding Mexico’s energy industry, contain the design and operation principles of the different components of the wholesale electricity market (the “Electricity Market”). As of December 31, 2021, we are authorized participants in the Electricity Market. Additionally, CEMEX participated as a buyer in the third long-term power auction organized in 2017 by CENACE, the independent national electric system operator, and was allocated a
20-year
contract for 16,129 clean energy certificates per year for compliance starting in 2020 and 14.9 GWh/a of electric power.
During 2016, a new electrical standards code was issued in Mexico (
Código de Red
) (the “Code”). The Code establishes new standards for electrical operation that begun to be enforced in 2019 against consumers connected to the national grid. On December 31, 2021, the CRE published a resolution in the Official Mexican Gazette (
Diario Oficial de la Federación
) through which it issued a revised version of the Code (the “2.0 Code”). The 2.0 Code came into force as of January 1, 2022, and pursuant thereto, load centers connected at medium and high tension must initiate the necessary actions to ensure compliance with the technical requirements thereunder. As of December 31, 2021, we do not foresee that compliance with the 2.0 Code would require material investments across our operating assets in Mexico.
On October 2, 2019, SEMARNAT published the basis for a trial emissions trading program (
programa de prueba del sistema de comercio de emisiones
). The trial program sets forth an initial
24-month
pilot phase for the adoption of the program that started on January 1, 2020 and concluded on December 31, 2021, which is followed by a
12-month
period to transition to the operative stage, which ends on December 31, 2022. The trial program will not have any economic consequences for the participants; but after December 2022, SEMARNAT will establish emission caps per industrial sector in line with Mexico’s greenhouse gas emissions reduction targets. We will have to meet those caps through mitigation measures or acquire emission reduction certificates in the proposed market. As of December 31, 2021, we cannot anticipate the impact that this new
cap-and-trade
scheme and the mandatory emissions caps will have on our operations in Mexico, mainly due to the fact that the existing rules apply only to its current pilot phase, yet, we are participating with various lobbying groups within different industrial sectors and chambers to address our concerns towards a fair and robust operative phase.
On April 29, 2020, CENACE issued a resolution providing for the implementation of several restrictive measures on output in privately-owned wind and photovoltaic plants to guarantee the efficiency, quality, reliability, continuity and security of the Mexican electrical system during the period of reduced power demand caused by the
COVID-19
pandemic (the “NES Resolution”). Additionally, on May 15, 2020, the Mexican Ministry of Energy (
Secretaría de Energía
, the “SENER”) published in the Official Mexican Gazette (
Diario Oficial de la Federación
) a substantial revision to the Policy for the Reliability, Safety, Continuity and Quality of the Mexican Electrical System (the “SENER Policy,” and together with the NES Resolution, the “Energy Publications”). The Energy Publications entailed significant deviations from the current Mexican Electricity Market Rules (
Bases y Reglas del Mercado Eléctrico
), among other laws and regulations in Mexico.
 
119

Table of Contents
The SENER Policy imposes additional restrictions and conditions on the issuance and modification of generation permits for solar and wind facilities. Additionally, the SENER Policy expressly prioritizes reliability over economic efficiency in the dispatch of the electric grid, potentially affecting the production of solar and wind generation; transfers the value of the capacity recognized to the solar and wind plants to the load-serving entities; and mandates the creation of new ancillary services and infrastructure improvements, the costs of which are to be borne by wind and solar generators. Several private power generators and
non-governmental
organizations have filed constitutional challenges claiming that the Energy Publications are unconstitutional and restrict constitutionally protected rights and interests, such as the right to a healthy environment. Moreover, on June 22, 2020, Mexico’s antitrust regulator (
Comisión Federal de Competencia Económica)
(“COFECE”) filed a legal controversy claim (
controversia constitucional
) with Mexico’s Supreme Court arguing that the SENER Policy violates several provisions of the Mexican Constitution and that it adversely affects the competitive nature of Mexico’s energy market. On June 29, 2020, the Supreme Court granted an injunction against the effects and consequences of the SENER Policy until a final judgement is issued. In October and November 2020, federal judges issued final rulings on constitutional challenges filed by private generators nullifying the Energy Publications with respect to the private generators that filed the constitutional challenges, and also on a general basis for all participants in the Electricity Market. Moreover, on February 3, 2021, Mexico’s Supreme Court issued a final ruling on the constitutional controversy claim filed by COFECE against the SENER Policy nullifying most of its provisions. Thereafter on March 4, 2021, SENER published in the Official Mexican Gazette a resolution abolishing the SENER Policy in its entirety.
Furthermore, on May 28, 2020, during an extraordinary meeting, the CRE approved two resolutions which call for increases to the transmission charges payable to the National Electricity Commission (
Comisión Federal de Electricidad
) (“CFE”) by all electric power generators operating under grandfathered interconnection agreements (“Grandfathered Generators”) which are subject to the laws and regulations that were applicable before the Mexican energy reform of 2013-2014 (the “CRE Resolutions”). Under the CRE Resolutions, these new wheeling charges for the transmission service constitute an exponential and immediate increase for Grandfathered Generators and were applied by CFE as of July 2020. While the entities legally obliged to pay for those transmission costs are Grandfathered Generators, depending on the structure agreed in the corresponding power supply agreements (which could consist of pass-through provisions for such transmission costs),
end-users
under the grandfathered self-supply (
autoabastecimiento
) scheme may run the risk of transmission costs and be obligated to pay the relevant grandfathered projects for said incremental costs. In the case of the three wind farms in Mexico with which CEMEX has entered into power supply agreements, the charges for transmission payable to CFE by the corresponding Grandfathered Generators associated with the wind farms increased by four to six times. Furthermore, we expect the transmission charges to increase by about 80% in the case of the grandfathered pet coke-fired self-supply thermal power plant in Tamuin, Mexico, with which CEMEX has a power supply agreement. As of December 31, 2021, the Grandfathered Generators that supply electric energy to our operations in Mexico have all obtained injunctions against the applicable CRE Resolutions. We are closely monitoring the progress of such constitutional challenges as certain contractual clauses regarding wheeling charges pass-through, which are typical of these types of agreements, expose CEMEX to the increases called for by the CRE Resolutions. On August 28, 2020, we filed a constitutional challenge against the CRE resolution applicable to Grandfathered Generators operating conventional power plants and we were granted an injunction against such CRE Resolution, though as of December 31, 2021, no final ruling on the appeal filed by the CRE against such injunction had been issued. As of December 31, 2021, we cannot assess with certainty the outcome of the legal challenges presented against the CRE Resolutions, or the impact that an adverse resolution on those could have on our business, operations and contractual obligations in Mexico.
On March 9, 2021, a decree amending several key provisions of the Electric Industry Law was published in the Official Mexican Gazette (the “Energy Industry Law Reform”). The Energy Industry Law Reform, among other consequences, (i) strengthens the National Electricity Commission’s powers in Mexico’s energy sector and grants its hydropower and conventional power plants preference on the use of transmission and distribution infrastructure over power plants owned by private parties; (ii) restricts the access to the national grid and general distribution network infrastructure by establishing new rules on open access for interconnection; (iii) subjects
 
120

Table of Contents
applications for power generation permits to new requirements for meeting certain planning criteria discretionarily established by the Ministry of Energy; and (iv) allows the CRE to revoke power generation permits granted to Grandfathered Generators which are subject to the laws and regulations that were applicable before the Mexican energy reform of 2013-2014, if found to have been obtained fraudulently. Shortly thereafter, federal judges granted injunctions under constitutional challenges filed by several private generators (including the Grandfathered Generators that supply electric energy to our operations in Mexico) and other participants in the Electricity Market temporarily suspending the effects of the Energy Industry Law Reform not only with respect to the parties that filed the constitutional challenges, but also on a general basis for all participants in the Electricity Market, though SENER filed appeals to challenge such rulings. Moreover, on April 22, 2021, COFECE filed a legal controversy claim with Mexico’s Supreme Court arguing that the Energy Industry Law Reform adversely affects the competitive nature of Mexico’s energy market. The legal controversy claim was admitted by Mexico’s Supreme Court on May 11, 2021, albeit without granting an injunction suspending the effects of the Energy Industry Law Reform. Furthermore, on July 1, 2021, a Federal Circuit Court of Appeals overturned one of the injunctions that had a general scope of application granted against the enforcement of the Energy Industry Law Reform. On August 10, 2021, the Energy Industry Law Reform was deemed unconstitutional by one federal judge under one of the constitutional challenges filed by private generators. This decision was immediately appealed by the Mexican Congress and final ruling on the appeal filed by the Mexican Congress has yet to be issued by the Mexican Supreme Court and therefore the matter is not yet resolved. As of December 31, 2021, we cannot anticipate the impact that the Energy Industry Law Reform could have on our business, operations, and contractual obligations in Mexico if it were to be upheld by the Mexican Supreme Court, nor we can anticipate the impact that such reform could have on our business, operations and contractual obligations in Mexico. However, if such reform were to limit the dispatch of renewable energy generators or impose new costs or charges to the renewable electric energy industry, and/or cause new regulatory burdens for participants in Mexico’s wholesale Electricity Market, we could have an adverse effect on our business, operations and contractual obligations in Mexico, and our plans to reduce the use of fossil fuels and our CO
2
reduction commitments could be affected.
On May 21, 2021, the Ministry of Energy published in the Federal Official Gazette (
Diario Oficial de la Federación
) the “Decree by means of which several provisions of the Hydrocarbons Law are added and amended” (
Decreto por el que se reforman y adicionan diversas disposiciones de la Ley de Hidrocarburos
or the “Hydrocarbons Law Reform”). The Hydrocarbons Law Reform entered into force on May 5, 2021 and will, among other things, (i) increase requirements for obtaining new permits, (ii) impose new conditions on existing permits and (iii) impose new grounds for revocation of permits. We have not yet determined if the Hydrocarbons Law Reform would have a material adverse impact on our results of operations, liquidity or financial condition. As of December 31, 2021, several federal judges have issued injunctions against the Hydrocarbons Law Reform, which have generally suspended its effects.
On September 30, 2021, a draft bill amending several articles of the Mexican Constitution in matters concerning the legal framework for Mexico’s energy industry (the “Energy Reform Bill”) was submitted to the House of Representatives of the Mexican congress. The Energy Reform Bill aims to completely reverse the December 2013 constitutional energy reform in matters related to the electricity sector, although it also contemplates important changes for the oil & gas and the mining sectors, such as the disappearance of the National Hydrocarbons Commission (
Comisión Nacional de Hidrocarburos
), the elimination of all references to state productive enterprises conducting oil & gas exploration and production activities, and the prohibition to grant concessions for the exploitation of lithium. As for the regulatory framework concerning the electricity sector, some of the main amendments introduced by the Energy Reform Bill are: (i) the generation, conduction, transformation, distribution, and supply of electric power, including the exploitation of natural resources and assets, would become a strategic area of the state; (ii) CENACE would be
re-integrated
back into CFE and the latter would operate as a single and autonomous governmental entity taking over the current functions of CENACE, and the responsibility of operating the electric grid, and would be exclusively in charge of preserving energy security and sufficiency, as well as the supply of electric power to all the population; (iii) the CRE would disappear and SENER would assume the former’s functions; (iv) power generation permits, together with all
 
121

Table of Contents
power purchase agreements entered into with the private sector and all pending permit applications would be cancelled as of the date on which the amendments introduced by Energy Reform Bill become effective; and (v) all clean energy certificates would be cancelled. An open parliament session during which experts, business leaders and lawmakers are participating in discussions related to the main aspects of the Energy Reform Bill is expected to start during the second half of January of 2022. As of December 31, 2021, we are not able to assess if the Energy Reform Bill will be passed in its current form, or if the bill will be subject to further amendments.
See “Item 5—Operating and Financial Review and Prospects—Recent Developments—Recent Developments Relating to Our Regulatory Matters and Legal Proceedings—Environmental Matters—Mexico.”
United States
Our operating subsidiaries in the United States are subject to a wide range of U.S. federal, state and local laws, regulations and ordinances dealing with the protection of human health and the environment that are strictly enforced and can lead to significant monetary penalties for noncompliance. These laws and regulations expose us to the risk of substantial environmental costs and liabilities, including liabilities associated with divested assets and past activities and, in some cases, the acts and omissions of the previous owners or operators of a property or facility. These laws regulate, among other things, water discharges, noise, and air emissions, including dust, as well as the handling, use and disposal of hazardous and
non-hazardous
waste materials. Certain laws also create a shared liability scheme under which parties are held responsible for the cost of cleaning up releases to the environment of designated hazardous substances. We therefore may have to conduct environmental remediation associated with the disposal or release of hazardous substances at our various operating facilities, or at sites in the United States to which we sent hazardous waste for disposal. As of December 31, 2021, we believe that our current procedures and practices for handling and managing materials are generally consistent with industry standards and legal and regulatory requirements, and also believe that we take appropriate precautions designed to protect employees and others from harmful exposure to hazardous materials.
As of December 31, 2021, CEMEX, Inc. and its subsidiaries had accrued liabilities specifically relating to environmental matters in the aggregate amount of $70.1 million. The environmental matters relate to (i) the disposal of various materials, in accordance with past industry practice, that might be categorized as hazardous substances or waste and (ii) the cleanup of hazardous substances or waste at sites used or operated by CEMEX, Inc. and its subsidiaries including discontinued operations, either individually or jointly with other parties. Most of these matters are in the preliminary stages, and a final resolution might take several years. For purposes of recording the provision, CEMEX, Inc. and its subsidiaries consider that it is probable that a liability has been incurred and the amount of the liability is reasonably estimable, whether or not claims have been asserted, and without giving effect to any possible future recoveries. Based on information developed as of December 31, 2021, CEMEX, Inc. does not believe it will be required to spend significant sums on these matters, in excess of the amounts previously recorded. The ultimate cost that might be incurred to resolve these environmental issues cannot be assured until all environmental studies, investigations, remediation work, and negotiations with, or litigation against, potential sources of recovery have been completed.
In 2007, the EPA launched a CAA enforcement initiative against the U.S. cement industry. The primary goal of the initiative is to assess the industry’s historic compliance with the CAA’s New Source Review program and to reduce emissions from the industry through the installation of
add-on
controls. We have actively engaged with the EPA on its investigations, which involved multiple of our facilities in the United States, and have entered into four settlements involving a total of $6.1 million in civil penalties and a commitment to incur certain capital expenditures for pollution control equipment at our Victorville, California; Fairborn, Ohio (divested on February 10, 2017); Lyons, Colorado; Knoxville, Tennessee; Louisville, Kentucky (divested on March 6, 2020); Demopolis, Alabama; Odessa, Texas (divested on November 18, 2016); and New Braunfels, Texas plants. Based on our past experience with such matters and currently available information, as of December 31, 2021, we believe any further proceedings should not have a material adverse impact on our results of operations, liquidity and financial condition.
 
122

Table of Contents
In 2002, CEMEX Construction Materials Florida, LLC (formerly Rinker Materials of Florida, Inc.) (“CEMEX Florida”), a subsidiary of CEMEX, Inc., was granted a federal quarry permit and was the beneficiary of another federal quarry permit for the Lake Belt area in South Florida. The permit held by CEMEX Florida covered CEMEX Florida’s SCL and FEC quarries. CEMEX Florida’s Kendall Krome quarry is operated under the permit of which it was a beneficiary. The FEC quarry is the largest of CEMEX Florida’s quarries measured by volume of aggregates mined and sold. CEMEX Florida’s Miami cement mill is located at the SCL quarry and is supplied by that quarry, while the FEC and Kendall Krome quarries have supplied aggregates to CEMEX and third-party users. In response to litigation brought by environmental groups concerning the manner in which the federal quarry permits were granted, in January 2009, the U.S. District Court for the Southern District of Florida ordered the withdrawal of the federal quarry permits for CEMEX Florida’s SCL, FEC and Kendall Krome quarries. The judge ruled that there were deficiencies in the procedures and analysis undertaken by the Army Corps of Engineers (“Corps”) in connection with the issuance of the permits. Upon appeal, on January 21, 2010, the Eleventh Circuit Court of Appeals affirmed the district court’s ruling withdrawing the federal quarry permits for the three CEMEX Florida quarries as well as other third-party federal quarry permits subject to the litigation. On January 29, 2010, the Corps completed a multi-year review commenced as a result of this litigation and issued a Record of Decision (“ROD”) supporting the issuance of new federal quarry permits for the FEC and SCL quarries. Excavation of new aggregates was stopped at the FEC and SCL quarries from January 20, 2009 until new permits were issued. The FEC permit was issued on February 3, 2010, and the SCL permit on February 18, 2010. Furthermore, permits to extend the areas available to mine at the FEC and SCL quarries were received on May 7, 2020 and July 22, 2020, respectively. The ROD also indicated that a number of potential environmental impacts must be addressed at the wetlands located at the Kendall Krome site before a new federal quarry permit may be issued for mining at that quarry, meaning that no new aggregates would be quarried from wetland areas at Kendall Krome pending the resolution of the potential environmental issues, with the FEC and SCL quarries continuing to operate. On November 15, 2020, the Corps determined that the wetlands at the Kendall Krome quarry are not subject to the jurisdiction of the Clean Water Act. Therefore, Clean Water Act permits will not be required to resume mining at the Kendall Krome site. If CEMEX Florida is unable to maintain the new Lake Belt permits, to the extent available, CEMEX Florida would need to source aggregates from other locations in Florida or import aggregates. This would likely affect operating income from our operations in Florida. As of December 31, 2021, any adverse impacts on the Florida economy arising from the cessation or significant restriction of quarrying operations in the Lake Belt area could also have a material adverse impact on our results of operations, liquidity and financial condition.
In June 2010, the EPA proposed regulating Coal Combustion Residuals (“CCRs”) generated by electric utilities and independent power producers as a hazardous or special waste under the United States Resource Conservation and Recovery Act. On December 19, 2014, the EPA issued a final rule on the regulation of CCRs. In the United States, we no longer use CCRs as a raw material in our cement manufacturing process, nor as a supplemental cementitious material in our
ready-mix
concrete products.
Our operations in the United States are subject to a number of federal and state laws and regulations addressing climate change. On the federal side, EPA has promulgated a series of regulations pertaining to emissions of GHGs from industrial sources. EPA issued the Mandatory Reporting of GHGs Rule, effective December 29, 2009, which requires certain covered sectors, including cement manufacturing, with GHG emissions above an established threshold to inventory and report their GHG emissions annually on a
facility-by-facility
basis. In 2010, EPA issued a final rule that establishes GHG thresholds for the New Source Review Prevention of Significant Deterioration (“PSD”) and Title V Operating Permit programs (“Title V”). The rule “tailors” the requirements of these CAA permitting programs to limit which facilities will be required to obtain PSD and Title V permits for GHG emissions. Cement production facilities are included within the categories of facilities required to obtain permits, provided that their GHG emissions exceed the thresholds in the tailoring rule. The PSD program requires new major sources of regulated pollutants and major modifications at existing major sources to secure
pre-construction
permits that establish, among other things, limits on pollutants based on Best Available Control Technology (“BACT”).
 
123

Table of Contents
According to EPA’s rules, stationary sources, such as cement manufacturing, which are already regulated under the PSD program for
non-GHG
pollutants, need to apply for a PSD permit for any GHG emissions increases above 75,000 tons/year of CO
2
equivalent (“CO
2
E”). Therefore, new cement plants and existing plants undergoing modification which are major sources for
non-GHG
pollutants regulated under the CAA need to acquire a PSD permit for construction or modification activities that increase CO
2
E by 75,000 or more tons/year, and would have to determine and install BACT controls for those emissions. Furthermore, any new source that emits 100,000 tons/year of CO
2
E or any existing source that emits 100,000 tons/year of CO
2
E and undergoes modifications that would increase CO
2
E emissions by at least 75,000 tons/year, must comply with PSD obligations. Complying with these PSD permitting requirements can involve significant costs and delay. As of December 31, 2021, the costs of future
GHG-related
regulation of our facilities through these efforts or others could have a material economic impact on our U.S. operations and the U.S. cement manufacturing industry, which in turn could have a material adverse impact in our results of operations, liquidity and financial condition.
With respect to state efforts to address climate change, in 2006, the State of California adopted the Global Warming Solutions Act (Assembly Bill 32 or “AB32”) setting into law a goal to reduce the State’s CO
2
emissions to 1990 levels by 2020. As part of the measures derived from AB32, the California Air Resources Board (“CARB”) developed a
cap-and-trade
program, enforced from 2013, that covers most industrial sources of greenhouse gas emissions in the State, including cement production facilities. The program involves allocating a number of allowances free of charge to covered installations, which must subsequently surrender back to the regulator a number of allowances or qualified offset credits matching their verified emissions during the compliance period. Based on the free allowances received, our Victorville cement plant met all of its compliance obligations for the second compliance period (2015-2017) without a material impact on its operating costs; and also met all of its compliance obligations for the third compliance period (2018-2020) without a material impact on its operating costs. Furthermore, as of December 31, 2021, for our operations in California, we are actively pursuing initiatives to substitute fossil fuels for lower carbon fuels, improve our energy efficiency and utilize renewable power in an effort to economically reduce our direct and indirect GHG emission intensities. However, even with these ongoing efforts and the expected distribution of free allowances, as of December 31, 2021, the measures corresponding to future compliance periods of AB32, which may eventually require us to purchase emission allowances at increased prices due to their reduced availability, and the resulting overall costs of complying with a
cap-and-trade
program, could have an impact on our operations in California, which in turn could have an adverse impact on the results of operations, liquidity and financial condition of our operations in the U.S., and consequently on us.
In 2007, CARB approved a regulation that requires California equipment owners/operators to reduce diesel particulate and nitrogen oxide emissions from
in-use
off-road
diesel equipment and to meet progressively more restrictive emission targets. In 2008, CARB approved a similar regulation for
in-use
on-road
diesel equipment. The emission targets require us to retrofit our California-based equipment with diesel emission control devices or replace equipment with new engine technology in accordance with certain deadlines. As of December 31, 2021, compliance with the CARB regulations has resulted in equipment related expenses or capital investments, including overhauling engines and purchases of new equipment related to the CARB regulations, in excess of $76 million. As of December 31, 2021, we estimate that we may continue to incur substantial expenditures to comply with these requirements.
In 2019, Colorado adopted the Climate Action Plan to Reduce Pollution (House Bill
19-1261)
(“CCAP”). The CCAP sets into law a goal to reduce the state’s greenhouse gas pollution levels by 25% by 2025, 50% by 2030 and 90% by 2050 compared to 2005 levels. Rulemaking to implement CCAP is now ongoing by the Colorado Department of Public Health and Environment, Air Pollution Control Division, and the resulting rules and regulations might result in the requirement for additional emissions control technology and other changes in operating processes for cement manufacturers. Further, on October 22, 2021, the Colorado Air Quality Control Commission passed the Green Gas Emissions and Energy Management for Manufacturers in Colorado rule (the “GEMM”). The GEMM became effective on December 15, 2021. The GEMM intends to reduce air pollution, save energy, and improve air quality in communities near emitting facilities. It requires specific facilities in the
 
124

Table of Contents
state that produce 50,000 tons or more in GHG emissions, including our construction materials facility in Lyons, to, among other things, prepare and submit to the Air Pollution Control Division an energy and GHG audit demonstrating that they are using GHG Best Available Control Technologies and Energy Best Management Practices. If the audit shows a facility is using GHG Best Available Control Technologies and Energy Best Management Practices, it will still be required to reduce its GHG emissions by 5%. On the other hand, if a facility’s audit shows it is not using such best controls to save energy and reduce GHG emissions, it will need to reduce the same amount of emission that those best controls would achieve, plus reduce an additional 5% in total GHG emissions. Additionally, in July 2021, Colorado adopted the Environmental Justice Act (House Bill
21-1266)
(the “EJA”), which requires Colorado’s manufacturing sector as a whole to reduce GHG emissions 20% by 2030, based on 2015 reported emissions. The regulations to implement the EJA are expected to be addresses in a second phase of the GEMM rulemaking in 2022 and 2023. We are currently working to comply with the GEMM and following developments in any new regulations proposed to implement the EJA.
Europe
General overview of EU industrial regulation
As of December 31, 2021, the EU legal system operates differently compared to federal systems. The EU legal regime, referred to as supra-national law, sits above the legal systems of the different EU member states (“Member States”), which retain their independence subject to tight oversight from EU institutions, especially the Court of Justice and the European Commission. As such, EU law operates (in its many fields of application, including industrial regulation) in order to control and authoritatively interpret the legislation and implementation of law (EU and domestic) in those Member States. One of the key manifestations of this supra-national control are the inter- related doctrines of the supremacy of EU law and of conforming interpretation. Essentially, where an area of legal control in a Member State has its origin in EU legislation, the Member States must implement or transpose the EU law fully and effectively into their domestic law and every organ of the Member State, including its regulators and its courts, must interpret (and if necessary, change) domestic law in order to conform with the objectives and the letter of the relevant EU legislation. This is of relevance to the cement sector since almost every aspect of its environmental regulation has its origins in EU legislation.
In the EU, the cement sector is subject to a range of environmental laws at EU and national Member States levels. These laws can be very broadly categorized as (1) primary and direct controls placed upon their main operational activities and (2) more general legal regimes which protect different aspects of the environment across many sectors.
The primary examples of the first kind of control are the various laws governing the specific operational activities of the sector, through stringent permitting and emissions controls, which are further explained below; examples of the second, more general, legal controls are the EU Water Framework Directive (2000/60/EC) and the EU Waste Framework Directive (2008/98/EC) which impose various obligations in relation to protection of the surface and underground water environments and the recovery, disposal and overall management of waste. In practice, even these more general laws indirectly impact our industry through permitting emissions control systems.
EU Industrial Permits and Emissions Controls
In the EU, the primary legal environmental controls applied to cement plants are those EU Directives which control operational activities and emissions from those activities. Initially, these controls were primarily derived from two EU Directives: (1) the
so-called
“IPPC Directives” (as described below) and (2) the Incineration Directive (as defined below).
The primary EU legislative control over the sector (until the transition to the IED, as described below) was the Directive on Integrated Pollution Prevention and Control (2008/1/EC) (“IPPC Directive”), which updated and
 
125

Table of Contents
consolidated an earlier Directive first promulgated in 1996. Since 1996, these IPPC Directives adopted an integrated approach to regulation of various sectors of industrial plants, including cement, by taking into account and controlling/regulating the whole environmental performance of the plant.
The second earlier Directive, which was applied in direct control of cement operations (until the transition to the IED, as described below), was the EU Waste Incineration Directive (2000/76/EC) (“Incineration Directive”) which regulated those parts of the cement operation that used recovered waste materials as substitute fuels in cement kilns. Its aim was to prevent or limit, as far as practicable, negative effects on the environment, in particular pollution by emissions in air, soil, surface water and groundwater and the resulting risks to human health, from incineration and
co-incineration
plants.
Cement and limestone kilns as a primary or secondary source of fuel fall within the definition of
“co-incineration
plants.” The Incineration Directive sought to achieve its aim by setting and maintaining stringent operational conditions and technical requirements, as well as emission limit values for a range of pollutants including dust, nitrogen oxides, sulfur dioxide, hydrogen chloride, heavy metals and dioxins.
On January 6, 2011, the Industrial Emissions Directive (2010/75/EU) (“IED”) came into force. The IED recasts seven pieces of previously existing legislation into a single coherent legislative instrument, including the IPPC Directives and the Incineration Directive, both of which it repeals. With some exceptions, the IED retains the essential substance of the earlier Directives and tightens some of its provisions. The IED has applied to new industrial installations since January 7, 2013 and to existing industrial installations (other than large combustion plants) since January 7, 2014.
Since the adoption of the early IPPC Directives and under the IED, operators of industrial installations, including cement plants, are required to obtain an integrated permit from the relevant permitting authority in the Member States. Under the IED, as with the IPPC Directive, these permits contain emission limit values and other conditions based on the application of a legal and technical concept called “best available techniques” (“BAT”).
The concept of BAT is central to the system, and effectively imposes a legal obligation on plant operators to use and apply the best available techniques (as they develop from time to time) in order to prevent or, where this is not practicable, minimize emissions of pollutants likely to be emitted in significant quantities from the plant to air, water or land. Emission limit values, parameters or equivalent technical measures must be based on the best available techniques, without prescribing the use of one specific technique or technology and taking into consideration the technical characteristics of the installation concerned, their geographical location and local environmental conditions. In all cases, the permit conditions must ensure a high level of protection for the environment as a whole and must address energy efficiency, waste minimization, prevention of accidental emissions and site restoration. Since the IPPC Directives were in effect, to assist the permitting authorities and companies in determining the BAT, the European Commission periodically organizes exchanges of information between experts from the Member States, industry and environmental organizations. This results in the adoption and publication by the European Commission of BAT Reference Documents (“BREFs”) for the industry sectors covered by the IED. A key element of the BREFs are the conclusions on BAT (“BAT conclusions”), which are used as a reference for setting permit conditions.
 
126

Table of Contents
However, there is an important difference regarding BREFs between the IPPC Directive and the IED. Under the IPPC Directive, the BREFs were considered as guidance only. This is not the case under the IED. Where BAT conclusions specify emission levels, permitting authorities are required to set emission limit values that do not exceed these levels. They may derogate from this requirement only where the costs associated with the achievement of the emission levels associated with the BAT disproportionately outweigh the environmental benefits due to the geographical location, the local environmental conditions or the technical characteristics of the installation concerned. The permitting authorities must document the reasons for the derogation from the emission limit values in the permit, including the result of the cost-benefit assessment.
In April 2013, pursuant to European Commission Decision No. 2013/163/EU, the European Commission published new BAT conclusions under the IED for production of cement, lime and magnesium oxide, together with specific emission levels. This document sets out an extensive list of technical requirements for most aspects of the cement manufacturing process in the EU, with a view to prevention and minimization of all polluting emissions.
It is a new requirement under the IED that permitting authorities must review and, if necessary, update permit conditions within four years of the European Commission publishing decisions on BAT conclusions for a particular activity. The European Commission describes review of the BREFs as a continuing process due to ongoing technological advances and so updates may be expected. As of December 31, 2021, a total of 15 BREFs of the existing 32 are being rewritten or revised for the IED. As of December 31, 2021, this has the potential to require our operations in Europe to be adapted to conform to the latest BAT, which in turn could impact our operations.
As of December 31, 2021, we believe that our operations in Member States will be impacted given the change in regulatory approach heralded by the legislation and its ongoing revision and the fact that it will be key to the permitting of the cement industry in the EU. As of December 31, 2021, we are not able to assess the degree of impact the requirements that come into effect under the IED will have on our operations in Member States.
EU Emissions Trading
In 1997, as part of the United Nations Framework Convention on Climate Change (the “UNFCCC”), the Kyoto Protocol was adopted to limit and reduce GHG emissions. The Kyoto Protocol set legally binding emission reduction targets for 37 industrialized countries and the EU. Under the Kyoto Protocol, industrialized countries agreed to reduce their collective GHG emissions by 5% against 1990 levels over the five-year period going from 2008 to 2012 (“First Commitment Period”). In 2012, at the United Nations Climate Change Conference in Doha, Qatar, the Doha Amendment to the Kyoto Protocol was adopted. Certain parties, including the United Kingdom and the EU, committed to reduce GHG emissions by at least 18% below 1990 levels in the eight-year period going from 2013 to 2020 (“Second Commitment Period”). To compensate for the sting of binding targets, the Kyoto Protocol allowed three “flexibility” mechanisms to be used by parties in meeting their emission limitation commitments: The Clean Development Mechanism (“CDM”), Joint Implementation (“JI”) and International Emissions Trading.
In order to be able to maintain the international climate protection process after 2020, a new climate agreement was required. Negotiations were held in the framework of the yearly UNFCCC Climate Change Conferences on measures to be taken after the Second Commitment Period would end in 2020. This resulted in the adoption of an agreement known as the Paris Agreement in 2015, which is a separate instrument under the UNFCCC rather than an amendment of the Kyoto Protocol. Under the Paris Agreement, each country must determine, plan, and regularly report on the contribution that it undertakes to mitigate global warming (“Nationally Determined Contribution” or “NDC”). The Paris Agreement sets out a global framework to avoid dangerous climate change by limiting global warming to well below 2°C and pursuing efforts to limit it to 1.5°C. The EU’s NDC under the Paris Agreement is to reduce GHG emissions by at least 55% by 2030 compared to 1990.
 
127

Table of Contents
Initially in order to implement the Kyoto Protocol, and now to implement the Paris Agreement, the EU established an emissions trading system (“ETS”) by means of Directive 2003/87/EC. Under the ETS, a cap or limit is set on the total amount of CO
2
emissions that can be emitted by the power plants, energy-intensive installations (including cement plants) and commercial airlines that are covered by the system. As of December 31, 2021, our operations in the European Union are subject to the binding caps on CO
2
emissions imposed pursuant to the ETS. The cap is reduced over time so that the total amount of emissions will decrease. Within the cap, companies receive or buy emission allowances. These allowances are tradable so as to enable companies that manage to reduce their emissions to sell their excess allowances to companies that are not reaching their emissions objectives. After each year, a company must surrender enough carbon allowances to cover all its emissions. In general, failure to meet the emissions caps is subject to significant monetary penalties of €100 for each ton of CO
2
E emitted by the installation for which the operator has not surrendered allowances.
The ETS consists of four trading phases: Phase I which lasted from January 1, 2005 to December 31, 2007, Phase II, which lasted from January 1, 2007 to December 31, 2012, Phase III, which commenced on January 1, 2013 and ended on December 31, 2020, and Phase IV, which commenced on January 1, 2021 and will last until December 31, 2030. Prior to the commencement of each of ETS Phases I and II, each Member State was responsible for publishing its National Allocation Plan (“NAP”), a document which set out a national cap on the total amount of carbon emissions by all installations during each relevant trading phase and the methodology by which the cap would be allocated to the different sectors in the ETS and their respective installations. Each Member State’s cap contributed to an overall EU cap on emissions, where one carbon allowance had to be surrendered to account for one metric ton of carbon emitted. The carbon allowances were mostly distributed for free by each Member State to its ETS installations, although some Member States also used a fraction of their material cap for auctioning, mainly to power generators. Under ETS Phase III, however, the system of NAPs was replaced by a single
EU-wide,
top-down,
cap on CO
2
emissions, with allocation for all installations made according to harmonized EU rules and set out in each Member State’s National Implementation Measures (“NIM”). Additional restrictions were introduced on the extent to which Kyoto Protocol units could be used to offset EU carbon emissions, and auctioning, not free allocation, became the default method for distributing allowances. During Phase IV of the ETS (2021-2030), the
EU-wide
overall cap on emission allowances will be reduced by 2.2% every year from 2021, benchmarks will be updated based on recent data twice during the
2021-2030
period, a more dynamic allocation based on recent production shall replace the “historical activity level” and less emission allowances will be available for auction due to their allocation to the EU’s Market Stability Reserve. As of December 31, 2021, it is not possible to predict with certainty how CEMEX will be affected by the reform to the ETS in Phase IV and which regulations implementing the European Union’s NDC and Green Deal (as defined below) will be approved; however, we currently expect that the aggregate amount of allowances that will be annually allocated for free to CEMEX in Phase IV, due to unused surplus from previous phases, should be sufficient for our operations in Europe until at least the end of 2025. If any emission allowances would need to be purchased, such emission allowances would likely be purchased at increased prices due to their reduced availability in auctions, since they would have been allocated to the Market Stability Reserve. If emission allowances for Phase IV were to be insufficient at some point which would trigger the need to purchase emission allowances, all of this could have a material impact on our results of operations, liquidity and financial condition.
EU policymakers have traditionally seen the free allocation of allowances as a principal way to reduce the risk of carbon leakage—that is, the risk that energy-intensive industries, facing higher costs because of the ETS, will move their facilities beyond the EU’s borders to countries that do not have climate change controls, thus resulting in a leakage of CO
2
emissions without any environmental benefits.
A list of ETS sectors deemed to be at significant risk of carbon leakage is periodically adopted by the European Commission, following agreement by Member States and the European Parliament. The main factors taken into account in determining whether a sector is at significant risk of carbon leakage include the extent to which direct and indirect costs induced by the implementation of the ETS would increase production cost,
 
128

Table of Contents
calculated as a proportion of the gross value added and the sector’s trade intensity with
non-EU
countries (imports and exports). This list has historically included the cement production sector.
Sectors classified as deemed to be at significant risk of carbon leakage continued to receive 100% of their benchmark allocation of allowances free of charge during Phase III, adjusted by a cross-sectoral correction factor applied uniformly upon all participating facilities in Europe in order to reduce the amount of free allocation that each installation received so that the total sum would not exceed the authorized
EU-wide
cap for free allocation. By contrast, sectors not considered at risk of carbon leakage received 80% of their benchmark allowances for free in 2013, declining to 30% by 2020. Although the cement industry is included in the list of sectors at significant risk of carbon leakage for Phase IV of the ETS; and, therefore, as of December 31, 2021, CEMEX has received free allocation during Phase IV of the ETS, a future decision that the cement industry should no longer be regarded at a significant risk of carbon leakage or the adoption of certain measures as part of the CBAM (as defined below) could have a material impact on our operations and our results of operations, liquidity and financial condition.
On April 27, 2011, the European Commission adopted Decision 2011/278/EU, which stated the rules, including the benchmarks of GHG emissions performance, to be used by the Member States in calculating the number of allowances to be annually allocated for free during Phase III of the ETS to industrial sectors (such as cement) deemed to be exposed to the risk of “carbon leakage.” The number of allowances to be allocated to installations for free was based on a combination of historic activity levels at that installation and an EU benchmark of carbon efficiency for the production of a particular product—for example, clinker. An installation’s historic activity level was calculated by taking the median of its annual production levels during the baseline period, either 2005 to 2008 or, where historic activity levels were higher, 2009 to 2010. The product benchmark was based on the average carbon emissions of the top 10% most “carbon efficient” EU installations for a particular product during 2007 and 2008, where carbon efficiency is measured by carbon intensity or carbon emission per metric ton of product. Preliminary allocation calculations based on the rules were carried out by each Member State and included in a NIM table which was sent for scrutiny to the European Commission. On September 5, 2013, the European Commission adopted Decision 2013/448/EU which approved the NIMs submitted by most Member States and which set the annual cross-sectoral correction factors for Phase III of the ETS. The cross-sectoral correction figure was used to adjust the levels of product benchmarks used to calculate the free allocation of allowances to each installation. This was to ensure that the total amount handed out for free did not exceed the maximum set in the ETS Directive. Each Member State was required to adjust its national allocation table of free allowances each year and submit this for approval to the European Commission prior to issuing allowances. The application of this cross-sectoral correction factor resulted in an important decrease in the quantity of allowances that our
ETS-participant
operations received for free in the 2013-2020 period. Also, during Phase III, if the activity level of a
sub-installation
and thus emissions therefrom decreased below a certain threshold than the activity level used to determine free allocation, rules known as the “partial cessation rules” would apply and the level of free allocation would be decreased. While the system for free allocation during Phase IV of the ETS doesn’t differ fundamentally from that of Phase III, free allocation during Phase IV of the ETS will focus on sectors at the highest risk of relocating their production outside of the EU, a considerable number of free allowances will be set aside in the Market Stability Reserve for new and growing installations, more flexible rules in place of the “partial cessation rules” have been set to better align the level of free allocation with actual production levels, allocation to individual installations may be adjusted annually to reflect relevant increases and decreases in production, the 54 benchmark values determining the level of free allocation to each installation will be updated twice in Phase IV to avoid windfall profits and reflect technological progress since 2008, and an annual reduction rate varying from 0.2% to 1.6% will be determined for each benchmark. Furthermore, the free allowance mechanism may be affected as a result of the potential adoption of certain measures as part of the CBAM (as defined below).
In addition to carbon allowances, up to the end of its Phase III, the ETS allowed the use or exchange of Kyoto Protocol units by companies for compliance up to a certain limit to offset their carbon emissions in the EU: the Emission Reduction Unit, representing a metric ton of carbon saved by a project under the JI mechanism,
 
129

Table of Contents
and the Certified Emission Reduction unit (“CERs”) under the CDM. As of December 31, 2021, we have registered 19 CDM projects with a total potential to, according to our estimates, reduce 2.44 million tons of CO
2
E emissions per year. Since July 2014, we do not verify the actual reductions, so we do not generate CERs on an annual basis since then. As of December 31, 2021, we have already used the maximum allowed number of CERs in all EU operations. Under Phase IV, Emission Reduction Units and CERs will no longer be usable or exchangeable for compliance purposes.
Despite having sold a substantial amount of allowances during Phase II of the ETS, the aggregate amount of allowances that were annually allocated for free to CEMEX in Phase III of the ETS (2013-2020) were sufficient to operate, which lead us to also sells a significant number of allowances that had been allocated to us in Phase III. This stems from various factors, notably our efforts to reduce emissions per unit of clinker produced and the stream of offset credits coming from our internal portfolio of CDM projects. As of December 31, 2021, we are taking measures intended to minimize our exposure to the ETS, while continuing to supply our products to our customers. As of December 31, 2021, it is not possible to predict with certainty how CEMEX will be affected by the ETS in Phase IV; however, we currently expect that the aggregate amount of allowances that will be annually allocated for free to CEMEX in Phase IV, due to unused surplus from previous phases, should be sufficient for our operations in Europe until at least the end of 2025. If any emission allowances would need to be purchased, such emission allowances would likely be purchased at increased prices due to their reduced availability in auctions, since they would have been allocated to the Market Stability Reserve. All of this could have a material impact on our results of operations, liquidity and financial condition. Also, although the cement industry is included in the list of leakage sectors which will receive free allocation of allowances during Phase IV of the ETS, a future decision that the cement industry should no longer be regarded at a significant risk of carbon leakage or the adoption of certain measures as part of the CBAM (as defined below) could have a material impact on our operations and our results of operations, liquidity and financial condition.
Additionally, as a result of the ongoing COVID 19 pandemic, some of CEMEX’s plants in Europe temporarily reduced operations or halted production, in some cases, such as in Spain, following mandatory rules from governmental authorities. Given that the rules for Phase IV of the ETS provide for adjustment of free allocations as a result of actual production levels, this is expected to impact our CO
2
allocation for the remainder of the 2021-2030 period, as production in time will condition allocations for the following years. Since we do not know (i) if the EU will apply any special regulation for those situations, and/or (ii) the extent to which production levels will be affected in the future as a result of the COVID 19 pandemic, as of December 31, 2021, we are not able to assess the real impact this will have on our CO
2
allocation for the remainder of the 2021-2030 period. In general, as of December 31, 2021, us receiving free allocations is subject to conditioning due to reductions in levels of production, some of which may be temporary or circumstance-based; and, to the extent this results in our plants foregoing free carbon allowances, this could represent a significant loss of revenue to us, since carbon allowances are also tradable, which in turn could have a material adverse impact on our results of operations, liquidity and financial condition.
Furthermore, as a result of the 2019 United Nations Climate Change Conference, also known as “COP25” held in Madrid, Spain, the EU published its “Green Deal” setting out Europe’s strategy to achieve its current NDC and carbon neutrality by 2050. Among the measures that make up the European Union’s Green Deal, the following are expected to impact our industry in the coming years: (i) implementation of a carbon border adjustment to protect from imports, which may be an obstacle for our industry to preserve free allocation; (ii) stricter enforcement of the existing legislation on energy performance of buildings; (iii) extending the ETS to the maritime sector, and possibly also to other sectors, including those related to construction; (iv) implementation of measures to address pollution from industrial activities; (v) development of a new sustainable finance strategy; and (vi) a review of regulations that cover construction products, as well as other initiatives.
On July 14, 2021, the European Commission proposed the following in relation to the measures mentioned in the paragraph above to ensure the fulfillment of the goals contained in its Green Deal, among
 
130

Table of Contents
others: (i) The implementation of the Carbon Border Adjustment Mechanism (“CBAM”), which would equalize the price of carbon between EU domestic products and imports mainly by making EU importers buy carbon certificates corresponding to the carbon price that would have been paid, had the goods been produced under the EU’s carbon pricing rules. Conversely, once a
non-EU
producer can show that they have already paid a price for the carbon used in the production of the imported goods in a third country, the corresponding cost can be fully deducted for the EU importer. The CBAM should help reduce the risk of carbon leakage and is expected to eventually replace the ETS free allowances granted to EU producers. The initial CBAM proposal shortlisted clinker and portland cement, among others, as goods subject to the adjustment mechanism. According to the proposal, CBAM would be introduced progressively starting in 2023, having a transitional period consisting of data collection starting January 1, 2023, to and including December 31, 2025. The proposal envisions CBAM to be fully implemented in 2026 with the beginning of its definitive stage; (ii) A reduction of the overall emission cap and an increase in the overall annual rate of reduction of emissions under the ETS was proposed. The proposal also intends to reduce free allowances in the ETS for sectors covered by the CBAM at the rate of 10% per year from 2026 to 2035, when they would be completely eliminated; (iii) For the maritime sector, building sector relating to heating in buildings with outdated systems that use polluting fossil fuels, and road transport to be incorporated into the ETS; (iv) The implementation of a separate emissions trading system for fuel distribution for road transport and buildings; (v) To increase the size of the EU’s Innovation and Modernization Funds, which are currently expected to be funded by the revenues from auctioning 450 million allowances from 2020 to 2030. If approved, this could potentially increase the amount of allowances to be auctioned, therefore reducing the price for such allowances; and (vi) An increase in its target to produce the EU’s energy from renewable sources by 2030 from 32% to 40% of the total energy production.
As of December 31, 2021, none of the proposals described above has been approved, as they are still subject to consultation throughout the first half of 2022. As a result, as of December 31, 2021, we are not able to foresee the final form of these proposals or any future proposals to achieve the goals of the Green Deal; and, consequently, we are not able to assess if their approval and implementation would have a material adverse impact on our results of operations, liquidity, and financial condition.
As of January 1, 2021, an independent emissions trading system in the United Kingdom (the “UK ETS”) replaced the ETS in the United Kingdom. The United Kingdom has already issued regulations establishing the structure of the UK ETS, including a cap on emissions each year to 2030. With some exceptions, the UK ETS is similar to the ETS and provides continuity after the transition from the ETS. Among these exceptions are the following: (i) a tighter annual cap than under the ETS, at 5% below the Phase IV ETS cap; and (ii) greater fines to apply, as a charge of £100 would be imposed for each ton of emissions not covered by allowances, which is higher than the €100 fine under the ETS. The United Kingdom cap is set to be revised in 2024 to fully align with a
net-zero
trajectory. As of December 31, 2021, although the UK ETS provides continuity after the transition from the ETS, it is not possible to predict with certainty how CEMEX will be affected by the UK ETS. As in Phase IV of the ETS and given the expected tighter caps and expected revision in 2024, the aggregate amount of allowances allocated to CEMEX under the UK ETS could not be sufficient for our operations in the UK, and, therefore, CEMEX could require to purchase emission allowances at some point in time. It could be necessary to purchase these emission allowances at increased prices due to potential insufficient liquidity and increased price volatility in the UK ETS compared to the ETS. All of this could have a material impact on our results of operations, liquidity and financial condition.
In furtherance of the Paris Agreement, countries are invited to deliver new NDCs every five years. During COP25, 41 countries, including the EU, representing 10.1% of global emissions committed to update their respective NDC during 2020. Furthermore, 80 countries signaled their intention to enhance ambition or action in an NDC by 2020, representing 10.5% of global emissions. Where satisfied, the aforementioned commitments and intentions were satisfied to varying degrees. All countries where CEMEX has operations, except for the Mexico and the Philippines updated and/or enhanced their 2030 NDC targets during COP26 held in Glasgow in November 2021. In addition, more than 130 countries have now set or are considering a target of reducing
 
131

Table of Contents
emission to reaching carbon zero by 2050. As of December 31, 2021, it is uncertain if the delivery of new NDCs or these enhanced action plans for carbon reduction will lead to the implementation of any further regulations, and if any such implementation would have a material adverse impact on our results of operations, liquidity and financial condition.
EU Taxonomy
Further to the European Union’s climate and energy targets and to reach the objectives of its Green Deal, the European Union has sought to establish a framework to facilitate sustainable development under Regulation (EU) 2020/852 (the “EU Taxonomy Regulation”), which was published in the Official Journal of the European Union on June 22, 2020 and entered into force on July 12, 2020 (although key provisions will be developed by delegated acts and will only come into force at later dates). Within the framework of the EU Taxonomy Regulation, the technical Expert Group on Sustainable Finance published a final report on a classification system that sets out a list of environmentally sustainable economic activities (the “EU Taxonomy”). In addition to imposing certain reporting obligations, the classification of a company’s activities under the EU Taxonomy could, among other things, influence a company’s ability to access funds for certain projects, the financial markets or financial products.
Great Britain Landfills
In Great Britain, future expenditure on closed and current landfill sites has been assessed and quantified over the period in which the sites are considered to have the potential to cause environmental harm, generally consistent with the regulatory view of up to 60 years from the date of closure. The assessed expenditure relates to the costs of monitoring the sites and the installation, repair and renewal of environmental infrastructure. The costs have been quantified on a net present value basis in the amount of £178.0 million ($240.8 million as of December 31, 2021, based on an exchange rate of £.7391 to $1.00) as of December 31, 2021, and we made an accounting provision for this amount.
Philippines Environmental Class Action
On September 20, 2018, a landslide occurred in Sitio Sindulan, Barangay
Tina-an,
Naga City, Cebu, Philippines (the “Landslide”), a site located within an area covered by mining rights of ALQC.
We are an indirect minority shareholder in ALQC, the principal raw material supplier of one of our subsidiaries in the Philippines, APO.
On November 19, 2018, CHP and APO were served summons concerning an environmental class action lawsuit filed by 40 individuals and one legal entity (on behalf of 8,000 individuals allegedly affected by the Landslide) at the Regional Trial Court of Talisay, Cebu (the “Cebu Court”), against CHP, ALQC, APO, the Mines and Geosciences Bureau of the Department of Environment and Natural Resources, the City Government of Naga, and the Province of Cebu, for “Restitution of Damage of the Natural and Human Environment, Application for the Issuance of Environmental Protection Order against Quarry Operations in Cebu Island with Prayer for Temporary Protection Order, Writ of Continuing Mandamus for Determination of the Carrying Capacity of Cebu Island and Rehabilitation and Restoration of the Damaged Ecosystems.”
In the complaint, among other allegations, plaintiffs claim that the Landslide occurred as a result of the defendants’ gross negligence; and seek, among other relief, (i) monetary damages in the amount of 4.3 billion Philippine Pesos ($84.21 million as of December 31, 2021, based on an exchange rate of 51.05 Philippine Pesos to $1.00), (ii) the establishment of a 500 million Philippine Pesos ($9.79 million as of December 31, 2021, based on an exchange rate of 51.05 Philippine Pesos to $1.00) rehabilitation fund, and (iii) the issuance of a Temporary Environment Protection Order against ALQC aiming to prevent ALQC from performing further quarrying activities while the case is still pending.
 
132

Table of Contents
As of December 31, 2021, among other defenses and based on a report by the Mines and Geosciences Bureau of the Department of Environment and Natural Resources, CHP, APO and ALQC (individually, each a “Private Defendant” and collectively, the “Private Defendants”) deny liability and hold the position that the Landslide occurred due to natural causes.
In an order dated August 16, 2019, the Cebu Court denied plaintiffs’ Application for Temporary Environment Protection Order. Plaintiffs moved for reconsideration, but the Cebu Court also denied plaintiffs’ motion in an order dated September 30, 2019. Plaintiffs did not appeal this ruling, which became final as of December 5, 2020.
Likewise, in a separate order also dated September 30, 2019, the Cebu Court partially granted the affirmative defenses raised by Private Defendants in their respective answers, and ruled, among others, that the subject case against CHP and APO is dismissed for failure to state a cause of action. The Cebu Court also ruled that: (i) the 22 plaintiffs who failed to sign the verification and certification against forum shopping are dropped as party-plaintiffs; (ii) the subject case is not a proper class suit, and that the remaining 17 plaintiffs can only sue for their respective claims, but not as representatives of the more than 8,000 alleged victims of the landslide incident; (iii) plaintiffs’ cause of action against ALQC for violation of Section 19(a) of Republic Act No. 10121 is dismissed; (iv) there is a misjoinder of causes of action between the environmental suit and the damage suit; and (v) the damage suit of the remaining plaintiffs will proceed separately upon payment of the required docket fees within 30 days from receipt of order, otherwise, the case for damages will be dismissed. A motion for reconsideration filed on November 26, 2019 by the plaintiffs was denied entirely in an order dated November 17, 2021. Additionally, in such order, the Cebu Court granted the motions of the Mines and Geosciences Bureau and the City Government of Naga and dismissed the case against them. As of December 31, 2021, only ALQC remains as a party-defendant in the case, as the Province of Cebu was dropped as party-defendant during the hearing that took place on September 11, 2020. This Cebu Court order can still be appealed by the plaintiffs before the Court of Appeals of the Philippines. As of December 31, 2021, we have not yet been notified of the filing of plaintiffs.
In the event that the latter order is reversed on appeal by the Court of Appeals of the Philippines, and a final adverse resolution is issued in this matter after trial, plaintiffs will have the option to proceed against any one of ALQC, APO or CHP for satisfaction of the entirety of the potential judgement award, without the need to proceed against any other Private Defendant beforehand. Thus, ALQC’s, APO’s or CHP’s assets alone could be exposed to execution proceedings. As of December 31, 2021, at this stage of the overall proceedings and considering all possible defenses that could be available, while we cannot assess with certainty the likelihood of an adverse result in the overall proceedings, we believe a final adverse resolution in the overall proceeding is not probable, and, in turn, because we are not able to assess the outcome of the appeal that may still be filed by the plaintiffs to challenge the Cebu Court’s latest order, we are not able to determine if a final adverse resolution, if any, would have a material adverse impact on the Company’s consolidated results of operations, liquidity and financial condition.
See “Item 5—Operating and Financial Review and Prospects—Recent Developments—Recent Developments Relating to Our Regulatory Matters and Legal Proceedings—Environmental Matters—Philippines Environmental Class Action.”
Tariffs
The following is a discussion of tariffs on imported cement in some of the countries and regions in which we operate.
Mexico
Mexican tariffs on imported goods vary by product and have historically been as high as 100%. Over the years, import tariffs have been substantially reduced and currently range from none at all for raw materials to
 
133

Table of Contents
over 20% for finished products. As a result of North American Free Trade Agreement (“NAFTA”), starting January 1, 1998, the tariff on cement imported into Mexico from the United States or Canada was eliminated. A new agreement signed on November 30, 2019, called the United States-Mexico-Canada Agreement (“USMCA”), and which supersedes NAFTA, entered into force on July 1, 2020. The USMCA does not have any impact on tariffs on cement imported from the United States or Canada into Mexico.
While the lack of existence or reduction in tariffs could lead to increased competition from imports in the markets in Mexico in which we operate, it is possible that other factors, such as the cost of transportation incurred from most producers outside Mexico to central Mexico, traditionally the region of highest demand in Mexico, could be seen as a barrier to enter certain of the regions in Mexico in which we operate.
United States
In general, and aside from any other restrictions or prohibitions, as of December 31, 2021, any cement imported into the United States from Cuba and North Korea is subject to custom duties depending on the specific type of cement. Imports into the United States from Cuba and North Korea are generally prohibited due to the U.S. import/export controls and economic sanctions. In order to import cement and other products into the United States from Cuba or North Korea, an importer would be required to obtain a license from the U.S. government or otherwise establish the existence of a license exception.
On September 18, 2018, the United States Trade Representative (“USTR”) released a list of $200 billion worth of Chinese imports that were to be subject to additional tariffs. This list included cement, clinker, slag cement, and granulated slag from the manufacture of iron or steel. These additional tariffs were effective starting September 24, 2018 and initially were in the amount of 10%. The U.S. was expected to increase the additional tariffs to 25% starting January 1, 2019, but this increase was postponed for 90 days starting on December 1, 2018, to allow time for the United States and China to negotiate their trade disputes. Accordingly, absent a resolution of the trade disputes, the rate of additional duty for the products covered by the September 2018 tariff action increased to 25% on May 10, 2019. On August 23, 2019, the United States announced that the current 25% import tariff would be increased to 30% by October 1, 2019. On September 11, 2019, the United States announced that implementation of this increase would be delayed to October 15, 2019, however, the implementation of this increase has not yet occurred as of December 31, 2021, and the tariff remains at 25%.
Also, as of December 31, 2021, cement imports from countries other than Cuba, China and North Korea into the United States are currently duty free, however, certain individuals and entities on U.S. government lists of specially designated nationals and prohibited parties, may be subject to U.S. import/export controls and other sanctions that prohibit transactions (including import transactions) with such persons without a license.
Europe
Member countries of the EU are subject to the uniform EU commercial policy. There is no tariff on cement imported into a country that is a member of the EU from another member country or on cement exported from an EU country to another member country. As of December 31, 2021, for cement imported into a member country from a
non-member
country, the tariff was 1.7% of the customs value. Any country with preferential treatment with the EU is subject to the same tariffs as members of the EU. Most Eastern European producers exporting cement into EU countries currently pay no tariff.
United Kingdom
Following the United Kingdom’s exit from the European Union Single Market and Customs Union in early 2021, the United Kingdom is no longer required to abide by the European Union’s Common External Tariff and has introduced its own U.K. Global Tariff schedule (the “UKGT”), which determines duties and tariffs on goods on a “Most Favoured Nation” basis in line with World Trade Organization principles. Pursuant to the UKGT, tariffs of 1.7% to 2.7% have been removed on over 40 construction products, including portland cement, marble, granite, various other types of building stone and plaster boards.
 
134

Table of Contents
The United Kingdom has also entered into a trade agreement with the European Union, known as the
EU-UK
Trade and Cooperation Agreement, which provides for continued trade without the imposition of tariffs and quotas.
Asia
On August 27, 2019, the Department of Trade and Industry (“DTI”) of the Republic of the Philippines imposed a general safeguard measure on imported cement from various countries (Department Administrative Order
19-13
(“DAO”), Series of 2019) for a period of three years (October 2019 to October 2022). On December 5, 2020, this safeguard was updated in order to make cement imports of cement types 2523.29.90 and 2523.90.00 under ASEAN Harmonized Tariff Nomenclature from major exporting markets of China, Japan, Taiwan, Thailand and Vietnam, subject to a general safeguard duty of 245 Philippine Pesos per metric ton for the second year (i.e., from October 22, 2020 to October 21, 2021) of the aforementioned three-year period. On March 3, 2021, the DTI amended the DAO on cement safeguards, specifically removing certain countries from the list of developing countries and separate customs territories which are exempted from the safeguard measure that meet the
de-minimis
level of import volume share (less than 3%) to total cement importation. The countries that are no longer excluded from the imposition of the safeguard duty are Chile, Israel, Slovenia, Slovakia, Poland, Lithuania, Latvia, Hungary, Estonia, Czech Republic, Republic of Korea, and Indonesia. As of December 31, 2021, the general safeguard duty imposed under the DAO on cement safeguards for the final year of the aforementioned three-year period has been confirmed by the DTI at 200 Philippine Pesos per metric ton. The duty amount remains subject to regular review by the DTI.
In an order dated November 29, 2021, the DTI imposed provisional anti-dumping duties on specific Portland cement brands imported from Vietnam. Provisional anti-dumping duties on Type 1 cement will range from 2.69% to 31.87% of the export price. The nine exporters account for 82% of total imports of Type 1 cement. Meanwhile, provisional anti-dumping duties on Vietnam’s Type 1P cement exports will range from 3.80% to 29.20% of the export price. The DTI announced the collection of duties in the form of a cash bond will cover the importations of
Type-1
and
Type-1P
cement from Vietnam for four months from the issuance of the relevant order. The case has been forwarded to the Tariff Commission for a formal investigation to determine if a permanent anti-dumping duty may be imposed. The preliminary conference before the Tariff Commission was held on December 20, 2021, and subsequent hearings will be scheduled thereafter.
Tax Matters
United States
As of December 31, 2021, the United States Internal Revenue Service (“IRS”) has concluded its audits for the years 2014 through 2018. The final findings did not alter the originally filed CEMEX returns in the United States, which had no reserves set aside for any potential tax issues. On February 14, 2019, the IRS commenced its audits of the 2019 tax year under the compliance assurance process. As of December 31, 2021, we have not identified any material audit issues and, as such, no reserves are recorded for the 2019 tax year audit in our financial statements.
Colombia
On April 6, 2018, the Colombian Tax Authority (
Dirección de Impuestos y Aduanas Nacionale
s) (“DIAN”) notified CEMEX Colombia of a proceeding notice in which the DIAN rejected certain deductions taken by CEMEX Colombia in its 2012
year-end
income tax return. The DIAN assessed an increase in taxes to be paid by CEMEX Colombia in the amount of 124.79 billion Colombian Pesos ($31.02 million as of December 31, 2021, based on an exchange rate of 4,022.46 Colombian Pesos to $1.00) and imposed a penalty in the amount of 124.79 billion Colombian Pesos ($31.02 million as of December 31, 2021, based on an exchange rate of 4,022.46 Colombian Pesos to $1.00). On June 22, 2018 CEMEX Colombia responded to the proceeding notice; and, on
 
135

Table of Contents
December 28, 2018, CEMEX Colombia was notified of the issuance of an official liquidation confirming the information in the proceeding notice. CEMEX Colombia filed an appeal for reconsideration on February 21, 2019 within the legal term. On January 8, 2020, CEMEX Colombia was notified that the DIAN had, in response to the appeal filed by CEMEX Colombia, confirmed the DIAN’s assessment that CEMEX Colombia is required to pay increased taxes and corresponding penalties, as previously notified on April 6, 2018. CEMEX Colombia had four months to appeal this resolution in the corresponding administrative courts in Colombia; however, the terms for administrative and judicial proceedings were suspended as a result of the government’s measures in connection with the
COVID-19
pandemic. On July 1, 2020, CEMEX Colombia filed an appeal against the aforementioned resolution in the Administrative Court of Cundinamarca. The Administrative Court of Cundinamarca admitted the appeal on September 20, 2021. No amounts are required to be paid by CEMEX Colombia until all available recourses have been filed and concluded. Additionally, on March 10, 2020, the DIAN issued a complementary administrative act “statement of objections” (
pliego de cargos
), in which the authority claims the payment of the credit balance that was originated in the tax declaration of the aforementioned year and that was offset by CEMEX Colombia with taxes from subsequent years. CEMEX Colombia filed its response on June 2, 2020. On October 25, 2021, the DIAN issued a resolution in relation to the “statement of objections” (
pliego de cargos
) confirming the imposed penalty due to inadmissible compensation. The aforementioned penalty comprises 56.82 billion Colombian Pesos ($14.12 million as of December 31, 2021, based on an exchange rate of 4,022.46 Colombian Pesos to $1.00) of the 124.79 billion Colombian Pesos ($31.02 million as of December 31, 2021, based on an exchange rate of 4,022.46 Colombian Pesos to $1.00) increase in taxes to be paid by CEMEX Colombia assessed in 2018. CEMEX Colombia filed the appeal before the Administrative Court of Cundinamarca on December 16, 2021. The Administrative Court of Cundinamarca has not responded to the filed appeal and it is estimated that the appeal procedure will last at least 2 years. Notwithstanding this resolution, as of December 31, 2021, CEMEX considers that an adverse resolution after conclusion of all available defense procedures is not probable. However, it is difficult to assess with certainty the likelihood of an adverse result in the proceeding. If this proceeding is adversely resolved, CEMEX believes this could have a material adverse impact on the operating results, liquidity, or financial position of CEMEX.
On September 5, 2018, the DIAN notified CEMEX Colombia of a proceeding notice in which the DIAN rejected certain deductions taken by CEMEX Colombia in its 2011
year-end
income tax return. The DIAN assessed an increase in taxes to be paid by CEMEX Colombia in the amount of 85.17 billion Colombian Pesos ($21.17 million as of December 31, 2021, based on an exchange rate of 4,022.46 Colombian Pesos to $1.00) and imposed a penalty in the amount of 85.17 billion Colombian Pesos ($21.17 million as of December 31, 2021, based on an exchange rate of 4,022.46 Colombian Pesos to $1.00). On November 30, 2018, CEMEX Colombia responded to the proceeding notice. On May 15, 2019, CEMEX Colombia was notified of the issuance of a tax assessment maintaining the initial rejection of the deductions taken by CEMEX Colombia in its 2011
year-end
income tax return. CEMEX Colombia filed an appeal on July 11, 2019. On July 6, 2020, CEMEX Colombia was notified about a resolution confirming the official liquidation. On October 22, 2020, CEMEX Colombia filed an appeal against such resolution in the Administrative Court of Cundinamarca. If a final adverse resolution to CEMEX Colombia is reached in this matter, in addition to any amounts to be paid in confirmation of the official liquidation, CEMEX Colombia would, as of the payment date, be required to pay interest on the amounts that would be declared due as of the dates they would have had to be paid. The Administrative Court of Cundinamarca admitted the appeal on September 13, 2021. Furthermore, on June 8, 2020, the DIAN issued a complementary administrative act “statement of objections” (
pliego de cargos
), in which the authority claims the payment of the credit balance that was originated in the tax declaration of the aforementioned year and that was offset by CEMEX Colombia with taxes from subsequent years. On December 17, 2020, CEMEX Colombia announced that the DIAN had archived such “statement of objections” (
pliego de cargos
), which means the DIAN issued an administrative act by which it closed the complementary statement of charges that had been issued within the income tax process for the fiscal year 2011 earlier in 2020. With the aforementioned administrative act, the complementary procedure within the income tax process for the fiscal year 2011 is concluded, since the value of 2011 is included within the complementary process for the fiscal year 2012. As of December 31, 2021, at this stage of the proceeding and considering all possible defenses available, while we cannot assess with certainty the likelihood of an adverse result in this special proceeding, we believe a final
 
136

Table of Contents
adverse resolution to this special proceeding is not probable. However, if adversely resolved, we believe such adverse resolution could have a material adverse impact on our results of operations, liquidity and financial condition.
Spain
Tax Assessment for the years 2006 to 2009
On July 7, 2011, the tax authorities in Spain notified CEMEX España of a tax audit process in Spain covering the tax years from and including 2006 to 2009. The tax authorities in Spain have challenged part of the tax losses reported by CEMEX España for such years. CEMEX España has been formally notified of fines in the aggregate amount of €456 million ($518.47 million as of December 31, 2021, based on an exchange rate of €.8795 to $1.00) resulting from the July 7, 2011 tax audit process in Spain. The laws of Spain provide a number of appeals that can be filed against such fines without CEMEX España having to make any payment until such appeals are finally resolved. On April 22, 2014, CEMEX España filed appeals against such fines before the Tribunal Económico Administrativo Central (“TEAC”) of the Spanish tax authorities. On September 20, 2017, CEMEX España was notified by the TEAC about an adverse resolution to such appeals. CEMEX España filed a recourse against such resolution on November 6, 2017 before the National Court (
Audiencia Nacional
) and applied for the suspension of the payment of the fines. The National Court (
Audiencia Nacional
) admitted the recourse; and, on January 31, 2018, it notified CEMEX España of the granting of the suspension of the payment, subject to the provision of guarantees on or before April 2, 2018. In this regard, CEMEX España provided the respective guarantees in the form of a combination of a liability insurance policy and a mortgage of several assets in Spain owned by its Spanish subsidiary CEMEX España Operaciones, S.L.U. On November 6, 2018, the National Court (
Audiencia Nacional
) confirmed the acceptance of the guarantees by the Spanish Tax Office, which ensures the suspension of the payment until the recourses are definitively resolved. On November 30, 2021, the National Court (
Audiencia Nacional
) issued a judgment rejecting the appeal filed by CEMEX España against the resolution of the TEAC, confirming the imposed fines. This adverse judgement was notified to CEMEX España on November 30, 2021. CEMEX España will request the Spanish Supreme Court to admit a cassation appeal against this judgement issued by the National Court (
Audiencia Nacional
). If the Supreme Court rejects the request to admit the cassation appeal, CEMEX currently believes the earliest any fines would need to be paid would be late 2022 or early 2023. If the Supreme Court accepts the request, a possible final resolution of the cassation appeal could come during 2024.
As of December 31, 2021, at this stage of the matter and considering all possible defenses available, while we cannot assess with certainty the likelihood of an adverse result in this matter, we believe a final adverse resolution to this matter is not probable. However, if adversely resolved, we believe such adverse resolution could have a material adverse impact on our results of operations, liquidity and financial condition.
See “Item 5—Operating and Financial Review and Prospects—Recent Developments—Recent Developments Relating to Our Regulatory Matters and Legal Proceedings—Tax Matters—Spain—Tax Assessment for the years 2006 to 2009.”
Tax Assessment for the years 2010 to 2014
On March 26, 2021, the tax authorities in Spain notified CEMEX España of an assessment for income taxes in an amount of €48 million ($55 million as of December 31, 2021, based on an exchange rate of €.8795 to $1.00) plus late interest, derived from a tax audit process covering the tax years 2010 to 2014. This assessment has been appealed before the TEAC on April 26, 2021. In order for the suspension of the payment of the tax assessment to be granted, CEMEX España provided a payment guarantee which was approved by the Spanish tax authorities on May 12, 2021.
On November 30, 2021, the tax authorities in Spain notified CEMEX España of a penalty for an amount of €68 million ($78 million as of December 31, 2021, based on an exchange rate of €.8795 to $1.00) derived from
 
137

Table of Contents
the tax audit process covering the same period from 2010 to 2014. This assessment was appealed before the TEAC on December 31, 2021. Until this appeal is resolved, no payment will be due and CEMEX España is not required to furnish a guarantee for the filing of the appeal.
As of December 31, 2021, at this stage of the matter and considering all possible defenses available, while we cannot assess with certainty the likelihood of an adverse result in this matter, we believe a final adverse resolution to this matter is not probable. However, if adversely resolved, we believe such adverse resolution should not have a material adverse impact on our results of operations, liquidity and financial condition.
Egypt
On February 9, 2014, ACC was notified of the decision of the Egyptian Ministry of Finance’s Appeals Committee (the “Appeals Committee”) pursuant to which ACC has been required to pay a development levy on clay (the “Levy on Clay”) applied to the Egyptian cement industry in the amount of: (i) 322 million Egyptian Pounds ($20.5 million as of December 31, 2021, based on an exchange rate of Egyptian Pounds 15.7 to $1.00) for the period from May 5, 2008 to August 31, 2011; and (ii) 50,235 Egyptian Pounds ($3,198.83 as of December 31, 2021, based on an exchange rate of Egyptian Pounds 15.7 to $1.00) for the period from September 1, 2011 to November 30, 2011. On March 10, 2014, ACC filed a claim before the North Cairo court of first instance (“North Cairo Court”) requesting the nullification of the Appeals Committee’s decision and requesting that the North Cairo Court rule that the Egyptian tax authority is not entitled to require payment of the aforementioned amounts. In parallel, ACC has filed a request before the Ministerial Committee for Resolution of Investment Disputes (the “Ministerial Committee”) claiming
non-entitlement
of the Egyptian tax authority to the Levy on Clay used in the production of cement from the date of enforceability of Law No. 114/2008 up until issuance of Law No. 73/2010, and from cement produced using imported clinker. On September 28, 2015, ACC was notified by the Egyptian Cabinet that on September 2, 2015, it ratified an August 10, 2015 decision by the Ministerial Committee (the “Ministerial Committee’s Decision”) pursuant to which the Egyptian tax authority is instructed to cease claiming payment of the Levy on Clay from ACC. The Ministerial Committee’s Decision applies to the years from 2008 up to the issuance date of Law No. 73/2010. It was further decided that the Levy on Clay should not be imposed on imported clinker. At this stage, as of December 31, 2021, the Ministerial Committee’s Decision strongly supports ACC’s position in this dispute, given the fact that the Ministerial Committee’s Decision is legally binding on the Egyptian tax authority. The Ministerial Committee’s Decision was submitted to the Egyptian tax authority and, accordingly, the Egyptian tax authority issued a settlement memorandum (the “Settlement Memorandum”), whereby it confirmed and recognized the Ministerial Committee’s Decision. Furthermore, in application of the Settlement Memorandum and the Ministerial Committee’s Decision, the Egyptian tax authority issued a new claim to ACC for an adjusted amount of 55,586 Egyptian Pounds ($3,539.56 as of December 31, 2021, based on an exchange rate of Egyptian Pounds 15.7 to $1.00). On a March 7, 2016 session of the North Cairo Court, ACC submitted the Settlement Memorandum and the Ministerial Committee’s Decision. In a May 28, 2016 session, before the North Cairo Court, the expert’s office appointed to review the case file submitted its report that confirmed and recognized the Ministerial Committee’s Decision and at this session this case was reviewed jointly with the Egyptian tax authority case which was filed to challenge ACC’s right to cancel the Levy on Clay. On December 27, 2016, the North Cairo Court ruled for referring the two jointly reviewed cases to the Cairo Administrative Judiciary Court for the former’s lack of jurisdiction to review the same. We do not expect that such referral will prejudice what we believe is ACC’s favorable legal position in this dispute. In parallel and in order to expedite the proceedings, ACC submitted, on December 27, 2018, a request to the Committee for Resolution of Tax Disputes to ratify the settlement. On November 2, 2020 the Commissioners of the Cairo Administrative Judiciary Court referred the two joint cases to the North Cairo Court. The first hearing session, after referral from the Commissioners, took place on February 15, 2021 and was adjourned to the May 31, 2021 session. During the session held on May 31, 2021, the North Cairo Court’s chamber that is hearing the case decided to refer the case to another chamber within the same court due to jurisdiction
ratione materiae
. On October 4, 2021 ACC was notified that the first hearing session before the new Chamber would take place on October 28, 2021. On this session, the court postponed the hearing to the session of January 20, 2022 for ACC lawyers to submit a power of attorney
 
138

Table of Contents
allowing the withdrawal of the court case. As of December 31, 2021, we do not expect our operations, liquidity, and financial condition to suffer a material adverse impact because of this matter.
See “Item 5—Operating and Financial Review and Prospects—Recent Developments—Recent Developments Relating to Our Regulatory Matters and Legal Proceedings—Tax Matters—Egypt.”
Other Legal Proceedings
Colombian Construction Claims
On August 5, 2005, the Urban Development Institute (
Instituto de Desarrollo Urbano
) (“UDI”), and an individual filed a lawsuit in the Fourth Anti-Corruption Court of Bogotá (
Fiscalía Cuarta Anticorrupción de Bogotá
) against a subsidiary of CEMEX Colombia claiming that it was liable, along with the other members of the
Asociación Colombiana de Productores de Concreto
(“ASOCRETO”), an association formed by the
ready-mix
concrete producers in Colombia, for the premature distress of the concrete slabs of the
Autopista Norte
trunk line of the TransMilenio bus rapid transit system of Bogotá in which
ready-mix
concrete and flowable fill supplied by CEMEX Colombia and other ASOCRETO members was used. The plaintiffs alleged that the base material supplied for the road construction failed to meet the quality standards offered by CEMEX Colombia and the other ASOCRETO members and/or that they provided insufficient or inaccurate information in connection with the product. The plaintiffs were seeking the repair of the concrete slabs in a manner which guarantees their service during the
20-year
period for which they were originally designed, and estimate that the cost of such repair could have been 100 billion Colombian Pesos ($24.86 million as of December 31, 2021, based on an exchange rate of 4,022.46 Colombian Pesos to $1.00). The lawsuit was filed within the context of a criminal investigation against a former director and two officers of the UDI, the contractor, the inspector and two ASOCRETO officers. On January 21, 2008, a court issued an order, sequestering the El Tunjuelo quarry, as security for payment of a possible future money judgment against CEMEX Colombia. The court determined that in order to lift this attachment and prevent further attachments, CEMEX Colombia was required to deposit 337.8 billion Colombian Pesos ($83.97 million as of December 31, 2021, based on an exchange rate of 4,022.46 Colombian Pesos to $1.00) in cash instead of posting an insurance policy to secure such recovery. CEMEX Colombia appealed this decision and the Superior Court of Bogotá (
Tribunal Superior de Bogotá
) allowed CEMEX to present an insurance policy in the amount of 20 billion Colombian Pesos ($4.97 million as of December 31, 2021, based on an exchange rate of 4,022.46 Colombian Pesos to $1.00). CEMEX gave the aforementioned security, and, on July 27, 2009, the court lifted the attachment on the quarry.
On October 10, 2012 the court issued a first instance judgment pursuant to which the accusation made against the ASOCRETO officers was nullified. The judgment also convicted a former UDI director, the contractor’s legal representatives and the inspector to a prison term of 85 months and a fine of 32 million Colombian Pesos ($7,955.33 as of December 31, 2021, based on an exchange rate of 4,022.46 Colombian Pesos to $1.00). As a consequence, of the nullification, the judge ordered a restart of the proceeding against the ASOCRETO officers. The UDI and other parties to the legal proceeding appealed the first instance judgment and on August 30, 2013 the Superior Court of Bogotá resolved to reduce the prison term imposed to the former UDI director and the UDI officers to 60 months and imposed a fine equivalent to 8.8 million Colombian Pesos ($2,187.72 as of December 31, 2021, based on an exchange rate of 4,022.46 Colombian Pesos to $1.00). Additionally, the UDI officers were sentenced to severally pay the amount of 108 billion Colombian Pesos ($26.84 million as of December 31, 2021, based on an exchange rate of 4,022.46 Colombian Pesos to $1.00) for the purported damages in the concrete slabs of the TransMilenio bus rapid transit system. Additionally, the Superior Court of Bogotá overturned the penalty imposed to the contractor’s legal representatives and inspector because the criminal action against them was barred due to the passage of time. Furthermore, the Superior Court of Bogotá revoked the annulment in favor of the ASOCRETO officers and ordered the first instance judge to render a judgment regarding the ASOCRETO officers’ liability or lack thereof. On June 25, 2014, the Supreme Court of Colombia’s Penal Cassation Chamber (
Sala de Casación Penal de la Corte Suprema de Justicia de Colombia
) dismissed the cassation claim filed by the former UDI director and the UDI officers against the
 
139

Table of Contents
Superior Court of Bogotá’s judgment. Dismissal of the cassation claim has no effect on CEMEX Colombia’s or the ASOCRETO officers’ interests in these proceedings. On January 21, 2015, the Penal Circuit Court of Bogotá issued a resolution agreeing with the arguments presented by CEMEX Colombia regarding the application of the statute of limitations to the criminal investigation against the ASOCRETO officers and acknowledging that the ASOCRETO officers were not public officers, and as a consequence, finalizing the process against the ASOCRETO officers and the civil responsibility claim against CEMEX Colombia. On July 28, 2015, the Superior Court of Bogotá (
Tribunal Superior de Bogotá
) upheld this resolution and as such the action brought against CEMEX Colombia for the premature distress of the concrete slabs of the
Autopista Norte
trunk line has ended.
Related to the premature distress of the concrete slabs of the Autopista Norte trunk line of the TransMilenio bus rapid transit system six legal actions were brought against CEMEX Colombia. The Cundinamarca Administrative Court (
Tribunal Administrativo de Cundinamarca
) nullified five of these actions and, as of December 31, 2021, only one remains outstanding. On June 17, 2019, an administrative court, in the first instance, ruled against CEMEX Colombia and other concrete producers, because the judge found that there was a violation of consumer rights, for alleged faults in the roads. Consequently, the judge ordered CEMEX Colombia to issue a public statement acknowledging the alleged violation and a commit to not incur such violation in the future. This first instance decision did not contemplate any economic consequence for CEMEX Colombia. CEMEX Colombia jointly with thirteen of the defendants filed an appeal before the Administrative Tribunal of Cundinamarca. At this stage of the proceedings, as of December 31, 2021, regarding the remaining pending action filed before the Cundinamarca Administrative Court, if adversely resolved, we do not expect that such adverse resolution should have a material adverse impact on our results of operations, liquidity and financial condition.
Egypt Share Purchase Agreement
On April 7, 2011 and March 6, 2012, lawsuits seeking, among other things, the annulment of the share purchase agreement entered into by and between CEMEX and state-owned Metallurgical Industries Company (the “Holding Company”) in November 1999 pursuant to which CEMEX acquired a controlling interest in ACC (the “Share Purchase Agreement”), were filed by different plaintiffs, including 25 former employees of ACC, before the 7th and 8th Circuits of Cairo’s State Council Administrative Judiciary Court, respectively. Hearings in both cases were adjourned in order for the State Commissioner Authority (“SCA”) to prepare the corresponding reports to be submitted for the consideration of the 7th and 8th Circuits of Cairo’s State Council Administrative Judiciary Court. During March 2015, the SCA submitted the relevant reports recommending, in both cases, that the 7th and 8
th
Circuits of Cairo’s State Council Administrative Judiciary Court stays the proceedings until the High Constitutional Court pronounces itself with regards to the challenges against the constitutionality of the Presidential Decree on Law No. 32 of 2014 (“Law 32/2014”). A hearing was held on October 13, 2015 before the 8th Circuit of Cairo’s State Council Administrative Judiciary Court in which the SCA’s report was reviewed and the case was adjourned to January 26, 2016 for passing judgment. At the session held on January 26, 2016, the 8th Circuit of Cairo’s State Council Administrative Judiciary Court issued a judgment ruling for the dismissal of this case considering the plaintiff’s lack of standing. The legal prescription period for the plaintiff to challenge the judgment before the High Administrative Court of 60 calendar days from the date of issuance of the judgment expired without the plaintiff filing a challenge to the judgment. Accordingly, the January 26, 2016 judgment issued by the 8th Circuit of Cairo’s State Council Administrative Judiciary Court is final and definitive. At a session held on September 3, 2015, the 7th Circuit of Cairo’s State Council Administrative Judiciary Court accepted the SCA’s report recommendation and ruled for staying the proceedings until the High Constitutional Court pronounces itself with regards to the challenges against the constitutionality of Law 32/2014. As of December 31, 2021, at this stage of the proceedings, we believe that the likelihood of an adverse result in this matter is not probable as we are not able to assess the likelihood of an adverse resolution regarding this lawsuit filed before the 7th Circuit of Cairo’s State Council Administrative Judiciary Court, but if adversely resolved, we do not believe the resolution in the first instance would have an immediate material adverse impact on our results of operations, liquidity and financial condition as there are different legal recourses that we could take. However,
 
140

Table of Contents
if we exhaust all legal recourses available to us, a final adverse resolution of this matter could have a material adverse impact on our operations, liquidity and financial condition.
Regarding a different lawsuit submitted to a First Instance Court in Assiut, Egypt and notified to ACC on May 23, 2011 (court case no. 670/2011), on September 13, 2012, the first instance court of Assiut, Egypt issued a judgment (the “First Instance Judgment”) to (i) annul the Share Purchase Agreement; and (ii) reinstate former employees to their former jobs at ACC. On October 18, 2012, ACC filed an appeal (appeal no. 1197/87) against the First Instance Judgment, which was followed by the Holding Company’s appeal filed on October 20, 2012 (appeal no. 1200/87) before the Appeal Court in Assiut, Egypt (the “Appeal Court”). At a November 17, 2013 hearing, the Appeal Court decided to join the appeals filed by ACC and the Holding Company and adjourned the session to January 20, 2014 to render judgment. On January 20, 2014, the Appeal Court issued a judgment (the “Appeal Judgment”) accepting both appeals, revoking the First Instance Judgment, ruling for
non-qualitative
jurisdiction of the first instance court to review the case and referred the matter to the administrative court in Assiut, Egypt (the “Assiut Administrative Court”) (Registered at Assiut Administrative Court under case no. 11842/41).
On March 12, 2014, ACC filed a challenge before the Cassation Court against the Appeal Judgment invoking economic court’s jurisdiction and requested suspension of the Appeal Judgment execution until the Cassation Court renders its judgment (the “Cassation Challenge”). A hearing was held on April 12, 2016 in order to review the request to stay the execution the Appeal Judgment regarding the referral of the case to the Assiut Administrative Court. At this hearing, the Cassation Court rejected the summary request. As of December 31, 2021, ACC has not been notified of a session before the Cassation Court in order to review the subject matter of the Cassation Challenge.
On October 15, 2014, the Assiut Administrative Court ruled (in case no. 11842/41) for its
non-jurisdiction
to review the case and referred the case to the Assiut Administrative Judiciary Court (Registered at administrative judiciary court under case no. 5580/26J). On December 11, 2014, ACC filed an appeal against the Assiut Administrative Court ruling (appeal no. 165/26—challenging the referral ruling in case 11842) (the “Appeal”), requesting that its enforcement be suspended until a judgment is issued on the Cassation Challenge. Additionally, another appeal substantially on the same terms as the Appeal was filed on March 10, 2014 by the Holding Company against the same ruling (administrative judiciary appeal no. 164/26—challenging the referral ruling in case 11842) (the “Parallel Appeal”).
In a session held on February 11, 2016 in order to review the Appeal, the Assiut Administrative Judiciary Court decided to refer the case to the First Circuit of Cairo’s State Council Administrative Judiciary Court, which in turn decided to refer the Appeal to the Assiut Administrative Judiciary Court. On August 27, 2018, the Assiut Administrative Judiciary Court decided to refer the Parallel Appeal to the Cairo Administrative Judiciary Court that decided lack of jurisdiction and to send the Parallel Appeal back to Assiut Administrative Judiciary Court. On July 27, 2020, upon the request of ACC, Assiut Administrative Judiciary Court decided joinder of both the Appeal and the Parallel Appeal and to adjourn both to the hearing session of February 27, 2021, April 24, 2021, and then May 22, 2021 for submitting memos and documents.
The Assiut Administrative Judiciary Court held a hearing for the case (no. 5580/26) on February 24, 2016, in which it decided to refer the case to the First Circuit (formerly 7th Circuit) of “Economic and Investment Disputes” of Cairo’s State Council Administrative Judiciary Court (Registers at Cairo’s State Council Administrative Judiciary under Case no. 16348/71J). On February 24, 2021 Cairo’s State Council Administrative Judiciary Court issued a judgment ruling for the dismissal of this case considering the plaintiff’s lack of standing. This judgment is final and definitive, as the plaintiff failed to challenge it within the legally prescribed term. On February 27, 2021 Assiut Administrative Judiciary Court adjourned the hearing (of joined Appeal and Parallel Appeal) to the session of March 27, 2021 and then to April 24, 2021 for the parties to submit an official copy of Cairo’s State Council Administrative Judiciary Court ruling of February 24, 2021 that dismissed the case considering the plaintiff’s lack of standing. On May 22, 2021, ACC submitted to the Assiut Administrative
 
141

Table of Contents
Judiciary Court a copy of Cairo’s State Council Administrative Judiciary Court ruling of February 24, 2021 (dismissing case no. 16348/71J). The court decided to set the joined Appeal and Parallel Appeal for adjudication at the session of June 29, 2021, but the session has been adjourned for the sixth time and it is expected to be held on February 28, 2022. As of December 31, 2021, at this stage of the proceedings, we believe that an adverse judgment in the joined Appeal and Parallel Appeal is not probable.
Also, on February 23, 2014, three plaintiffs filed a lawsuit before the Assiut Administrative Judiciary Court requesting the cancellation of the resolutions taken by the Holding Company’s shareholders during the extraordinary general shareholders meeting pursuant to which it was agreed to sell ACC’s shares and enter into the Share Purchase Agreement in 1999. A hearing held on May 17, 2014 was adjourned in order for the SCA to prepare a report to be submitted for the consideration of the Assiut Administrative Judiciary Court. On September 4, 2014, ACC received the report issued by the SCA which is
non-binding
to the Assiut Administrative Judiciary Court. On December 11, 2014, the Assiut Administrative Judiciary Court resolved to refer the case to the 7th Circuit of Cairo’s State Council Administrative Judiciary Court. The 7th Circuit of Cairo’s State Council Administrative Judiciary Court decided to adjourn to July 25, 2015 in order to review the parties’ pleadings. On this hearing held on July 25, 2015, the 7
th
Circuit of Cairo’s State Council Administrative Judiciary Court adjourned the case to September 3, 2015 for passing judgment. At the session held on September 3, 2015, the 7th Circuit of Cairo’s State Council Administrative Judiciary Court ruled for staying the proceedings until the High Constitutional Court pronounces itself with regards to the challenges against the constitutionality of Law 32/2014. As of December 31, 2021, we still do not have sufficient information to assess the likelihood of the 7th Circuit of Cairo’s State Council Administrative Judiciary Court cancelling the resolutions adopted by the Holding Company’s shareholders, or, if such shareholders’ resolutions are cancelled, how would such cancellation would affect us. However, if adversely resolved, we do not believe the resolution in this first instance would have an immediate material adverse impact on our results of operations, liquidity and financial condition as there are different legal recourses that we could take. However, if we exhaust all legal recourses available to us, a final adverse resolution of this matter could have a material adverse impact on our operations, liquidity and financial condition.
On April 22, 2014, Law 32/2014, which regulates legal actions to challenge agreements entered into by the Egyptian State (including its ministries, departments, special budget entities, local administrative units, authorities and state-participated companies) and third parties, was published in the Official Gazette, becoming effective as of April 23, 2014, subject to its presentation, discussion and approval by the House of Representatives 15 days after it holds its first session. As per the provisions of Law 32/2014, and considering certain exceptions, only the parties to these agreements have standing to challenge the validity of an agreement. During October and November 2015, parliamentary elections to the House of Representatives took place and the elected House of Representatives started to hold its sessions on January 10, 2016, as expected, and Law 32/2014 was discussed and ratified on January 20, 2016, as legally required. As of December 31, 2021, a constitutional challenge has been filed by a third party against Law 32/2014 before the High Constitutional Court. The High Constitutional Court scheduled a hearing for May 6, 2017 to proceed with the constitutional challenge that was filed against Law 32/2014 after the SCA had submitted its report with respect to the case. On May 6, 2017 the court decided to refer the case back to SCA to prepare and submit a complementary report on the merits. The SCA, if it deems it necessary, may schedule a hearing for reviewing the case before the SCA. After the SCA finishes the preparation of the complementary report, a new hearing will be scheduled before the High Constitutional Court. As of December 31, 2021, we are still not able to assess if the High Constitutional Court will dismiss Law 32/2014, but if the High Constitutional Court dismisses Law 32/2014, this could adversely impact the ongoing matters regarding the Share Purchase Agreement, which could have a material adverse impact on our operations, liquidity and financial condition.
See “Item 5—Operating and Financial Review and Prospects—Recent Developments—Recent Developments Relating to Our Regulatory Matters and Legal Proceedings—Other Legal Proceedings—Egypt Share Purchase Agreement.”
 
142

Table of Contents
Maceo, Colombia—Legal Proceedings in Colombia
On August 28, 2012, CEMEX Colombia entered into a memorandum of understanding (the “MOU”) with CI Calizas y Minerales S.A. (“CI Calizas”) to acquire land, a mining concession, an environmental license, free trade zone benefits and related assets necessary to carry out the construction by CEMEX Colombia of a new integrated cement plant in the Antioquia department near the municipality of Maceo, Colombia (the “Maceo Project”). In connection with the MOU, CI Calizas was represented by a
non-governmental
individual (the “Representative”).
After the execution of the MOU, one of CI Calizas’ former shareholders was linked to a domain extinction by the Colombian Attorney General’s Office (the “Attorney General’s Office”) that, among other measures, suspended CI Calizas’ ability to transfer certain assets to CEMEX Colombia as required by the MOU (the “Affected Assets”). To protect its interests in the Affected Assets, CEMEX Colombia joined the domain extinction proceeding and cooperated with the Attorney General’s Office. CEMEX Colombia also requested the dismissal of the domain extinction against the Affected Assets. On May 2, 2016, in order to collect further evidence, the Attorney General’s Office denied CEMEX Colombia’s request for the dismissal of the domain extinction proceeding. The domain extinction is in its evidence stage and we expect that the Attorney General’s Office’s final decision as to whether it will proceed with the domain extinction with respect to the Affected Assets could take five to ten years.
In July 2013, CEMEX Colombia entered into a five-year lease agreement (the “Lease Agreement”) with a depository that had been designated by the Colombian National Narcotics Directorate (
Dirección Nacional de
Estupefacientes
) (the “CNND”) with respect to the Affected Assets. The Lease Agreement, along with an accompanying governmental mandate, authorized CEMEX Colombia to continue the work necessary for the construction and operation of the Maceo Project during the domain extinction proceeding. The Lease Agreement expired on July 15, 2018. Notwithstanding the expiration of the Lease Agreement, CEMEX Colombia was entitled to continue using the Affected Assets pursuant to the terms of the accompanying mandate.
On April 12, 2019, CEMEX Colombia reached a conciliatory agreement with the Colombian Administrator of Special Assets (Sociedad de Activos Especiales S.A.S) (the “SAE”), CI Calizas and Zona Franca Especial Cementera Del Magdalena Medio SAS (“ZOMAM”) before the Public Prosecutor´s Office (
Procuraduría General de la Nación
) and signed a contract of Mining Operation, Manufacturing and Delivery Services and Leasing of Properties for Cement Production (the “New Lease Agreement”), allowing CEMEX Colombia to operate the Maceo Plant. CEMEX Colombia, under the terms of the New Lease Agreement, will lease the land portion of the Affected Assets for a term of 21 years, that can be extended by another 10 years. The New Lease Agreement will remain in full force and effect regardless of the outcome following the domain extinction proceeding over the Affected Assets unless the criminal judge grants CEMEX Colombia (and one of its subsidiaries) the ownership rights related to the Affected Assets. In such case, the New Lease Agreement will be terminated given that CEMEX Colombia and its subsidiary would be the owners of the Affected Assets and the New Lease Agreement would no longer be required to operate and manage them.
As of December 31, 2021, it is expected that the Maceo Plant will begin operating once the construction of the access road to the Maceo Plant is completed, for which certain permits are yet to be obtained.
Assuming that CEMEX Colombia conducted itself in good faith and considering that its investments in the Maceo Project were incurred with the consent of the SAE and CI Calizas under the Lease Agreement and the accompanying mandate, we believe the value of such investments is protected by Colombian law. We also believe that, during the term of the New Lease Agreement, CEMEX Colombia may use the Affected Assets in order to operate the Maceo Project. In the event that CEMEX Colombia’s right to the Affected Assets is extinguished in favor of the government of Colombia, which we believe is unlikely, the SAE may decide not to sell the Affected Assets to CEMEX Colombia. In either case, under Colombian law, CEMEX Colombia would be entitled to compensation for the value of the investments made in the Maceo Project. On November 18, 2021, CEMEX filed a Letter of Intent requesting that the SAE commence the process of selling of ZOMAM, in which
 
143

Table of Contents
CEMEX is interested in participating. If the SAE initiates the process, the sale will be carried out under objective parameters prescribed by law that apply to valuing entities undergoing domain extinction proceedings. As of December 31, 2021, the SAE has not responded to this request. As of December 31, 2021, at this stage of the proceedings, we believe that the likelihood of an adverse result in this matter is not probable, but we are not able to assess the likelihood of CEMEX Colombia receiving an adverse decision relating to the domain extinction proceedings or if the ownership of the assets subject to the MOU will be extinguished in favor of the Republic of Colombia. However, as of December 31, 2021, we believe that an adverse resolution in which CEMEX Colombia is not compensated for the value of its investments in the Maceo Project could have a material adverse effect on our results of operations, liquidity or financial condition.
On December 30, 2013, CEMEX Colombia and the Representative entered into a different memorandum of understanding (the “Land MOU”), pursuant to which the Representative would represent CEMEX Colombia in the acquisition of lands adjacent to the Maceo Project. In connection with the Maceo Project, CEMEX Colombia conveyed to the Representative 43.8 billion Colombian Pesos, including cash payments and interest, ($11.50 million as of December 31, 2021, based on an exchange rate of 3,807.80 Colombian Pesos to $1.00). Due to the domain extinction proceeding against the Affected Assets described above, the acquisition of the Affected Assets was not finalized.
On September 23, 2016, CLH disclosed that it had identified irregularities in the process for the purchase of the land related to the Maceo Project and submitted a criminal complaint with the Attorney General’s Office. Further, on December 20, 2016, CLH enhanced such filing with additional information and findings obtained as of such date. On June 12, 2018, the Attorney General’s Office formally charged two former officers of the Company and the Representative. One of the former officers of the Company entered into a plea bargain and cooperation agreement with the Attorney General’s Office, which was approved by the Colombian criminal court in April of 2019. The hearings for the other two individuals will continue during 2022.
On September 23, 2016, CLH and CEMEX Colombia terminated the employment of the Vice President of Planning of CLH, who was also CEMEX Colombia’s Director of Planning, and the Legal Counsel of CLH, who was also the General Counsel of CEMEX Colombia. In addition, effective September 23, 2016, the Chief Executive Officer of CLH, who was also the President of CEMEX Colombia, resigned from both positions. On October 4, 2016, in order to strengthen levels of leadership, management and corporate governance practices, the Board of Directors of CLH resolved to split the roles of Chairman of the Board of Directors of CLH, Chief Executive Officer of CLH and President of CEMEX Colombia, and appointed a new Chairman of the Board of Directors of CLH, a new Chief Executive Officer of CLH, a new President of CEMEX Colombia and a new Vice President of Planning of CLH and CEMEX Colombia. A new legal counsel for CLH and CEMEX Colombia was also appointed during the fourth quarter of 2016.
Additionally, pursuant to the requirements of CEMEX, S.A.B. de C.V.’s and CLH’s audit committees, CEMEX Colombia retained external counsel to assist CLH and CEMEX Colombia to collaborate as necessary with the Attorney General’s Office, as well as to assist on other related matters. A forensic investigator in Colombia was also engaged.
On December 7, 2020, CLH, acting as a shareholder of CEMEX Colombia, filed a lawsuit before the Colombian Business Superintendency (
Superintendencia de Sociedades de Colombia
) requesting a determination
 
144

Table of Contents
of inefficacy and subsequent declaration of invalidity and nonexistence of the capitalization in kind made by CEMEX Colombia to ZOMAM on December 11, 2015. If a favorable resolution is obtained, the aforementioned capitalization would be reversed, and the assets contributed to ZOMAM, which had an approximate value of $43 million, would revert to CEMEX Colombia in exchange for the shares in ZOMAM that had been issued as a result of this capitalization. These effects would only be reflected in CEMEX Colombia’s financial statements if a final favorable resolution is obtained. Given ZOMAM’s consolidation, no effects in our consolidated financial statements would arise from a potential favorable resolution.
Investigations related to ongoing matters in Colombia and certain other countries
As discussed in “Item 4—Information on the Company—Regulatory Matters and Legal Proceedings—Other Legal Proceedings—Maceo, Colombia—Legal Proceedings in Colombia,” internal audits and investigations by CEMEX, S.A.B. de C.V. and CLH had raised questions about payments relating to the Maceo Project. The payments made to the Representative in connection with the Maceo Project did not adhere to CEMEX, S.A.B. de C.V.’s and CLH’s internal controls. As announced on September 23, 2016, the CLH and CEMEX Colombia officers responsible for the implementation and execution of the above-referenced payments were terminated and the then Chief Executive Officer of CLH resigned. In December 2016, CEMEX, S.A.B. de C.V. received subpoenas from the SEC seeking information to determine whether there have been any violations of the U.S. Foreign Corrupt Practices Act stemming from the Maceo Project. Subsequently, on March 12, 2018, the DOJ issued a grand jury subpoena to CEMEX, S.A.B. de C.V. relating to its operations in Colombia and other jurisdictions. These subpoenas do not mean that the SEC or DOJ have concluded that CEMEX, S.A.B. de C.V. or any of its affiliates violated the law. CEMEX, S.A.B. de C.V. has cooperated and intends to continue to cooperate fully with the SEC, the DOJ, the Attorney General’s Office and any other investigatory entity. As of December 31, 2021, CEMEX, S.A.B. de C.V. is unable to predict the duration, scope, or outcome of the SEC or DOJ investigations, or any other investigation that may arise, or, because of the current status of the SEC and DOJ investigations, the potential sanctions which could be imposed on CEMEX, S.A.B. de C.V., or if such sanctions, if any, would have a material adverse impact on CEMEX, S.A.B. de C.V.’s consolidated results of operations, liquidity or financial position.
Maceo, Colombia—Operational Matters
On October 27, 2016, CLH decided to postpone the commencement of operations of the Maceo Plant. This decision was mainly due to the fact that CEMEX Colombia had not received the permits required to finalize road access to such cement plant. The only existing access to the Maceo Plant cannot guarantee safety or operations and could limit the capacity to transport products from the cement plant. As of December 31, 2021, the process to obtain the permits required to finalize the road access to the Maceo Plant is ongoing. CEMEX Colombia has provided all of the information the authorities have requested in order to grant such permits, but CEMEX Colombia is not able to assess if and when such permits will be received.
On May 21, 2021, CEMEX Colombia and ZOMAM submitted a new request to expand the free trade zone that covers the Maceo Project in order to commission a new clinker line at such cement plant. Failure to obtain such expansion would jeopardize ZOMAM´s capability to consolidate the benefits that would otherwise be available from the Maceo Project. As of December 31, 2021, the request has not been resolved by the corresponding authority.
CEMEX Colombia determined that the area covered by the environmental license related to the Maceo Project partially overlapped with a District of Integrated Management (“DIM”) (
Distrito de Manejo Integrado
), which could limit the granting of the environmental license modification. On October 9, 2017, CEMEX Colombia filed a petition with the Regional Autonomous Corporation of Antioquia (“Corantioquia”) to subtract from the DIM the zoning area covered by the environmental license related to the construction by CEMEX Colombia of the Maceo Project, in order to avoid any overlap between them.
 
145

Table of Contents
On September 3, 2019, CEMEX Colombia was notified of a favorable decision issued by the Corantioquia Board of Directors to approve subtracting from the DIM an area of 169.2 hectares of the municipality of Maceo. CEMEX Colombia will be responsible for managing the execution of the environmental compensations requested by the Corantioquia Board of Directors, reaffirming its commitment to generate development, employment and community welfare, by preserving the ecosystem and the environment.
The mining concession and the environmental license related to the Maceo Project were held by different legal entities, which is contrary to typical procedure in Colombia. CI Calizas assigned the mining concession and the environmental license to Central de Mezclas S.A. (“Central de Mezclas”), a subsidiary of CEMEX Colombia, in October 2012 and December 2013, respectively. However, in December 2013, the mining concession was assigned back to CI Calizas as a result of the revocation of such mining concession by the Mining Secretariat (Secretaría de Minas) of Antioquia. During the second half of 2016, Corantioquia, the regional environmental agency with jurisdiction over the Maceo Project, requested authorization and consent from Central de Mezclas to reverse the assignment of the environmental license back to CI Calizas
On February 22, 2018, Central de Mezclas granted such authorization. CEMEX Colombia had previously requested a modification to the environmental license to 950,000 tons of cement per annum, which Corantioquia denied. On July 17, 2020, CEMEX Colombia submitted a new request to modify the environmental license to expand its production to 950,000 tons of cement per annum as initially planned. On February 2, 2021, Corantioquia issued a resolution authorizing CI Calizas’ request to modify the environmental license and CI Calizas challenged such determination to further clarify the details and extent of the license. Following this challenge, on February 12, 2021, Corantioquia resolved to modify the environmental license, allowing the extraction of up to 990 thousand tons of minerals (clay and limestone) and up to 1,500,000 metric tons of cement annually. On October 22, 2021, a request for amendment of the Environmental License of Maceo Plant was filed, by means of which CEMEX Colombia requested to increase the scope of the production of exploding annually up to 1,300,000 tons of clay and limestone, among other requests.
On August 29, 2020, CEMEX Colombia received a favorable opinion from Corantioquia and the relevant municipality, which deems the industrial and mining use of the land where the Maceo Project is located as suitable. Further requirements are still in process of being fulfilled.
Regarding the permits to complete the construction of various sections of the access road: (i) on November 10, 2020, the Mayor’s Office of Maceo issued the Road Infrastructure Intervention authorization and (ii) on December 11, 2020, the Major´s Office issued a decree declaring that the road project is of public utility. Therefore, we can now seek the necessary approvals to obtain the permits to acquire the required properties and build the remainder of the road. Additionally, in accordance with the Colombian Infrastructure Law (
Ley de Infraestructura)
, it is also necessary to obtain the authorization from each of the owners of the land adjacent to the road. As of December 31, 2021, CEMEX Colombia cannot determine with certainty the date when the access road will be completed.
CEMEX Colombia and Central de Mezclas plan to continue to work on solving the issues causing the postponement of the commissioning of the Maceo Plant in order to capture, as soon as reasonably possible, the full operating benefits of this facility in Colombia. CEMEX Colombia believes some of these issues could be related to the domain extinction proceeding against the Affected Assets. As of December 31, 2021, we do not expect to suffer a material adverse impact to our results of operations, liquidity, or financial condition as a result of the Maceo Plant not being commissioned to operate pending resolution of these issues.
Quarry matter in France
One of our subsidiaries in France, CEMEX Granulats Rhône Méditerranée (“CEMEX Granulats”), is a party to a contract executed in 1990 (the “Quarry Contract”) with SCI La Quinoniere (“SCI”), pursuant to which CEMEX Granulats has drilling rights to extract reserves and conduct quarry remediation at a quarry in the Rhone region of
 
146

Table of Contents
France. In 2012, SCI filed a claim against CEMEX Granulats for breach of the Quarry Contract, requesting the rescission of the Quarry Contract and damages plus interest, totaling an aggregate amount of €55 million ($62.35 million as of December 31, 2021, based on an exchange rate of €.8795 to $1.00), resulting from CEMEX Granulats having partially filled the quarry allegedly in breach of the terms of the Quarry Contract. On May 18, 2016, CEMEX Granulats was notified about an adverse judgment in this matter by the corresponding court in Lyon, France, primarily ordering the rescission of the Quarry Contract and damages plus interest, totaling an aggregate amount of €55 million ($62.35 million as of December 31, 2021, based on an exchange rate of €.8795 to $1.00). This judgment is not enforceable. CEMEX Granulats filed the notice of appeal with the appeal court in Lyon, France. SCI updated its claim for damages to an approximate aggregate amount of €67 million ($76.17 million as of December 31, 2021, based on an exchange rate of €.8795 to $1.00). The judgment of the appeal court was notified to CEMEX Granulats on March 13, 2018. It overrules the first instance judgment but orders the rescission of the Quarry Contract. It also appoints a judicial expert to (i) determine the volume of both excavated materials and backfilling materials and (ii) give their opinion on the potential damages suffered by SCI. This judgment is enforceable. CEMEX Granulats has filed the notice of appeal with the Court of Cassation. The decision was handed down on May 23, 2019, our appeal was dismissed, and the Court of Cassation declared that CEMEX Granulats breached the Quarry Contract. In connection with this matter, judicial experts were appointed by the Lyon Court of Appeals to (i) determine the volume of both excavated materials and backfilling materials at issue and (ii) provide their assessment of the potential damages suffered by SCI. On November 25, 2020, the judicial expert appointed by the Lyon Court of Appeals issued his final report, concluding that the volume of excavated materials and external backfilling materials were calculated at 3.04 million cubic meters and 1.41 million cubic meters, respectively. Based on these volumes, the expert calculated the loss of profits at €0.65 million ($.73 million as of December 31, 2021, based on an exchange rate of €.8795 to $1.00) and the cost of excavation of the external backfilling materials at €12.35 million ($14.04 million as of December 31, 2021, based on an exchange rate of €.8795 to $1.00). However, the judicial expert clearly states that in his opinion the damages suffered by SCI can only be set based on the loss of profits. SCI, within the proceedings on the merits of this case that have resumed before the Lyon Court of Appeals following the end of the expertise phase, has updated the amount of its claims to €27 million ($30.69 million as of December 31, 2021, based on an exchange rate of €.8795 to $1.00) on the grounds of the excavation of the external backfilling materials. The hearing on pleadings is expected to be held on June 29, 2022. The decision should be handed down by the Lyon Court of Appeals in the weeks after this hearing, finalizing the proceedings on any actions CEMEX Granulats has initiated regarding this matter. At this stage of the proceedings, as of December 31, 2021, we are not able to determine the final amount that we would pay in relation to this matter, but we expect that any amounts to be paid should not have a material adverse impact on our results of operations, liquidity and financial condition.
General
As of December 31, 2021, we are involved in various legal and administrative proceedings as well as investigations involving, but not limited to, product warranty claims, commercial claims, criminal claims, environmental claims, claims regarding the procurement and supply of products and services, patent and copyright infringement claims, claims and disputes regarding the transportation of goods and services, indemnification claims relating to divestments and acquisitions and similar types of claims brought against us that have arisen in the ordinary course of business, some of which we have determined do not merit disclosure based on the stage in which any such investigation is at the time of this report, and that we would disclose once the investigation has finalized and based on the results of any such investigation. In addition, the administrative authorities in the countries in which we operate perform periodic audits on our operations, at times, as a result of those audits, we may receive notices to remedy (i.e., pay a fine, pay an interest, modify tax returns, adjust social security payments, cover balances, etc.) certain discrepancies found in the audits, some of which we have determined do not merit disclosure based on either the stage in which any audit is at the time of this report and/or because we believe the corresponding remedy would not have a material adverse effect on our operations, financial position, and results of operations, or that we would disclose once the audit has finalized and based on the results of any such audit, if the results would have a material adverse effect on our operations, financial position, and results of operations. Also, as of December 31, 2021, we have been made aware of claims that have
 
147

Table of Contents
been filed against us that have been either dismissed or rejected that lead to a recourse, appeal or legal action under the applicable legislation has been filed by the party that presented the claim, and in relation to which, consequently, we have not been formally notified, and that are not included in this report. We, and different organizations or associations to which we belong, also receive various information requests from various governmental and administrative authorities when such authorities are conducting periodic or general reviews of the markets in which we operate. We believe we have made adequate provisions to cover both current and contemplated general and specific litigation risks, and we believe these matters will be resolved without any significant effect on our operations, financial position, and results of operations. We are sometimes able to make and disclose reasonable estimates of the expected loss or range of possible loss, as well as disclose any provision accrued for such loss. However, for a limited number of ongoing legal proceedings, we may not be able to make a reasonable estimate of the expected loss or range of possible loss or may be able to do so but believe that disclosure of such information on a
case-by-case
basis would seriously prejudice our position in the ongoing legal proceedings or in any related settlement discussions. Accordingly, in these cases, we have disclosed qualitative information with respect to the nature and characteristics of the contingency but have not disclosed the estimate of the range of potential loss.
Item 4A — Unresolved Staff Comments
Not applicable.
Item 5 — Operating and Financial Review and Prospects
Cautionary Statement Regarding Forward-Looking Statements
This annual report contains, and the reports we will file or furnish in the future may contain, forward-looking statements within the meaning of the U.S. federal securities laws. We intend these forward-looking statements to be covered by the safe harbor provisions for forward-looking statements within the meaning of the U.S. federal securities laws. In some cases, these statements can be identified by the use of forward-looking words such as “will,” “may,” “assume,” “might,” “should,” “could,” “continue,” “would,” “can,” “consider,” “anticipate,” “estimate,” “expect,” “envision,” “plan,” “believe,” “foresee,” “predict,” “potential,” “target,” “strategy,” “intend,” “aimed” or other similar terms. These forward-looking statements reflect, as of the date such forward-looking statements are made, or unless otherwise indicated, our current expectations and projections about future events based on our knowledge of present facts and circumstances and assumptions about future events. These statements necessarily involve risks and uncertainties that could cause actual results to differ materially from our expectations. Some of the risks, uncertainties and other important factors that could cause results to differ, or that otherwise could have an impact on us or our consolidated entities, include, but are not limited to:
 
   
the impact of pandemics, epidemics or outbreaks of infectious diseases and the response of governments and other third parties, including with respect to
COVID-19,
which have affected and may continue to adversely affect, among other matters, the ability of our operating facilities to operate at full or any capacity, supply chains, international operations, availability of liquidity, investor confidence and consumer spending, as well as availability of, and demand for, our products and services;
 
   
the cyclical activity of the construction sector;
 
   
our exposure to other sectors that impact our and our clients’ businesses, such as, but not limited to, the energy sector;
 
   
availability of raw materials and related fluctuating prices;
 
   
volatility in pension plan asset values and liabilities, which may require cash contributions to the pension plans;
 
148

Table of Contents
   
the impact of environmental cleanup costs and other liabilities relating to existing and/or divested businesses;
 
   
our ability to secure and permit aggregates reserves in strategically located areas;
 
   
the timing and amount of federal, state and local funding for infrastructure;
 
   
changes in the level of spending for private residential and private nonresidential construction;
 
   
changes in our effective tax rate;
 
   
competition in the markets in which we offer our products and services;
 
   
general political, social, health, economic and business conditions in the markets in which we operate or that affect our operations and any significant economic, health, political or social developments in those markets, as well as any inherent risks to international operations;
 
   
the regulatory environment, including environmental, energy, tax, antitrust, labor, and acquisition-related rules and regulations;
 
   
our ability to satisfy our obligations under our material debt agreements, the indentures that govern our outstanding Notes and our other debt instruments and financial obligations;
 
   
the availability of short-term credit lines or working capital facilities, which can assist us in connection with market cycles;
 
   
the impact of our below investment grade debt rating on our cost of capital and on the cost of the products and services we purchase;
 
   
loss of reputation of our brands;
 
   
our ability to consummate asset sales, fully integrate newly acquired businesses, achieve cost-savings from our cost-reduction initiatives, implement our pricing initiatives for our products and generally meet our “Operation Resilience” strategy’s goals;
 
   
the increasing reliance on information technology infrastructure for our sales invoicing, procurement, financial statements and other processes that can adversely affect our sales and operations in the event that the infrastructure does not work as intended, experiences technical difficulties or is subjected to cyber-attacks;
 
   
changes in the economy that affect demand for consumer goods, consequently affecting demand for our products and services;
 
   
weather conditions, including, but not limited to, excessive rain and snow, and disasters such as earthquakes and floods;
 
   
trade barriers, including tariffs or import taxes and changes in existing trade policies or changes to, or withdrawals from, free trade agreements, including the USMCA;
 
   
availability and cost of trucks, railcars, barges and ships, as well as their licensed operators, for transport of our materials;
 
   
labor shortages and constraints;
 
   
terrorist and organized criminal activities as well as geopolitical events, such as war and armed conflicts, including the current conflict between Russia and Ukraine;
 
   
declarations of insolvency or bankruptcy, or becoming subject to similar proceedings;
 
   
natural disasters and other unforeseen events (including global health hazards such as
COVID-19);
and
 
   
the other risks and uncertainties described under “Item 3—Key Information—Risk Factors” and elsewhere in this annual report.
 
149

Table of Contents
Readers are urged to read this annual report and carefully consider the risks, uncertainties and other factors that affect our business and operations. The information contained in this annual report is subject to change without notice, and we are not obligated to publicly update or revise forward-looking statements after the date hereof or to reflect the occurrence of anticipated or unanticipated events or circumstances. Readers should review future reports filed or furnished by us with the SEC.
This annual report also includes statistical data regarding the production, distribution, marketing and sale of cement,
ready-mix
concrete, clinker and aggregates. We generated some of this data internally, and some was obtained from independent industry publications and reports that we believe to be reliable sources. We have not independently verified this data nor sought the consent of any organizations to refer to their reports in this annual report.
Overview
The following discussion and analysis should be read in conjunction with, and are qualified in their entirety by reference to, our audited consolidated financial statements for the years ended as of December 31, 2020 and 2021, and for each of the three years ended December 31, 2019, 2020 and 2021, included elsewhere in this annual report. Our financial statements have been prepared in accordance with IFRS as issued by IASB.
As previously described, our audited consolidated financial statements for the years ended December 31, 2020 and 2021, and for each of the three years ended December 31, 2019, 2020 and 2021 included elsewhere in this annual report include our presentation of several incurred and projected sales of assets as discontinued operations.
The regulations of the SEC do not require foreign private issuers that prepare their financial statements based on IFRS (as issued by IASB) to reconcile such financial statements to U.S. GAAP.
The percentage changes in cement sales volumes described in this annual report for our operations in a particular country or region include the number of tons of cement and/or the number of cubic meters of
ready-mix
concrete sold to our operations in other countries and regions. Likewise, unless otherwise indicated, the revenues financial information presented in this annual report for our operations in each country or region includes the Dollar amount of revenues derived from sales of cement and
ready-mix
concrete to our operations in other countries and regions, which have been eliminated in the preparation of our audited consolidated financial statements as of and for the year ended December 31, 2021 included elsewhere in this annual report.
 
150

Table of Contents
The following table sets forth selected consolidated financial information as of December 31, 2020 and 2021 and for each of the three years ended December 31, 2019, 2020 and 2021 by principal geographic reporting segment expressed as a percentage of our total consolidated group. We operate in countries and regions with economies in different stages of development and structural reform and with different levels of fluctuation in exchange rates, inflation and interest rates. These economic factors may affect our results of operations, liquidity and financial condition, depending upon the depreciation or appreciation of the exchange rate of each country and region in which we operate compared to the Dollar and the rate of inflation of each of these countries and regions.
 
    
Revenues For the Year
Ended December 31,
    
Operating Earnings Before
Other Expenses, Net For the
Year Ended December 31,
    
Total Assets at

December 31,
 
    
2019
(1)
    
2020
(1)
    
2021
(1)
    
2019
(2)
    
2020
(2)
    
2021
(2)
    
2019
(2)
    
2020
(2)
    
2021
(2)
 
Mexico
     21%        21%        22%        62%        60%        58%        14%        14%        14%  
United States
     28%        30%        27%        18%        23%        18%        49%        46%        48%  
EMEAA
                          
United Kingdom
     5%        5%        6%        4%        2%        4%        5%        6%        6%  
France
     6%        6%        5%        3%        2%        2%        3%        4%        4%  
Germany
     3%        4%        3%        3%        3%        2%        1%        2%        2%  
Poland
     3%        3%        3%        2%        4%        3%        1%        1%        1%  
Spain
     2%        2%        2%        (1)%        (1)%        (2)%        4%        4%        3%  
Philippines
     3%        3%        2%        6%        5%        4%        2%        3%        3%  
Israel
     5%        6%        5%        5%        7%        4%        2%        3%        3%  
Rest of EMEAA
     4%        4%        3%        2%        1%        2%        3%        3%        3%  
SCA&C
                          
Colombia
     4%        3%        3%        5%        5%        4%        4%        4%        4%  
Panama
     1%        1%        1%        2%        —          1%        1%        1%        1%  
Caribbean TCL
     2%        2%        2%        3%        3%        3%        2%        2%        2%  
Dominican Republic
     2%        2%        2%        6%        6%        7%        1%        1%        1%  
Rest of SCA&C
     3%        3%        3%        4%        6%        6%        1%        1%        1%  
Corporate and Other Operations
     8%        5%        11%        (24)%        (26)%        (16)%        7%        5%        4%  
Continuing operations
     13,735        13,516        16,083        1,299        1,311        1,734        28,524        27,238        26,509  
Assets held for sale
     —          —          —          —          —          —          839        187        141  
Eliminations
     (776)        (702)        (1,535)        —          —          —          —          —          —    
  
 
 
    
 
 
    
 
 
    
 
 
    
 
 
    
 
 
    
 
 
    
 
 
    
 
 
 
Consolidated information
     12,959        12,814        14,548        1,299        1,311        1,734        29,363        27,425        26,650  
  
 
 
    
 
 
    
 
 
    
 
 
    
 
 
    
 
 
    
 
 
    
 
 
    
 
 
 
 
(1)
Percentages by reporting segment are determined from continuing operations before eliminations resulting from consolidation.
(2)
Percentages by reporting segment are determined from continuing operations after eliminations resulting from consolidation.
Critical Accounting Estimates
The preparation of financial statements in accordance with IFRS requires our management to make estimates and assumptions that affect the reported amounts of assets and liabilities and the disclosure of contingent assets and liabilities at the date of the financial statements, as well as the reported amounts of revenues and expenses during the period. These assumptions are reviewed on an ongoing basis using available information. Actual results could differ from these estimates.
The main items subject to significant estimates and assumptions by our management include lease accounting, impairment tests of long-lived assets, recognition of deferred income tax assets, the measurement of
 
151

Table of Contents
financial instruments at fair value, the assets and liabilities related to employee benefits, as well as the analyses of contingent liabilities. Significant judgment by our management is required to appropriately assess the amounts of these assets and liabilities.
As of December 31, 2020 and 2021, and for the years ended December 31, 2019, 2020 and 2021, identified below are the accounting policies we have applied under IFRS that are critical to understanding our overall financial reporting.
Leases
Based on IFRS 16, at the inception of a lease contract, we assess whether a contract is, or contains, a lease. A contract is, or contains, a lease if the contract conveys the right to control the use of an identified asset for a period in exchange for consideration. We use the definition of a lease in IFRS 16, Leases (“IFRS 16”) to assess whether a contract conveys the right to control the use of an identified asset, pursuant to which financial liabilities related to lease contracts are recognized against assets for the
right-of-use,
measured at their commencement date as the net present value of the future contractual fixed payments, using the interest rate implicit in the lease or, if that rate cannot be readily determined, our incremental borrowing rate. We determine our incremental borrowing rate by obtaining interest rates from our external financing sources and making certain adjustments to reflect the term of the lease, the type of the asset leased and the economic environment in which the asset is leased.
We do not separate the
non-lease
component from the lease component included in the same contract. Lease payments included in the measurement of the lease liability comprise contractual rental fixed payments, less incentives, fixed payments of
non-lease
components and the value of a purchase option, to the extent that option is highly probable to be exercised or is considered a bargain purchase option. Interest incurred under the financial obligations related to lease contracts is recognized as part of the line item “Interest expense” in the statement of operations.
At the commencement date or on modification of a contract that contains a lease component, we allocate the consideration in the contract to each lease component based on their relative stand-alone prices. We apply the recognition exception for lease terms of 12 months or less and contracts of
low-value
assets and recognize the lease payment of these leases as rental expense in the statement of operations over the lease term. We defined the lease contracts related to office and computer equipment as
low-value
assets.
The lease liability is amortized using the effective interest method as payments are incurred and is remeasured when: (a) there is a change in future lease payments arising from a change in an index or rate, (b) if there is a change in the amount expected to be payable under a residual guarantee, (c) if we change our assessment of whether we will exercise a purchase, extension or termination option, or (d) if there is a revised
in-substance
fixed lease payment. When the lease liability is remeasured, an adjustment is made to the carrying amount of the asset for the
right-of-use
or is recognized within “Financial income and other items, net” if such asset has been reduced to zero.
Deferred Income Taxes
Our operations are subject to taxation in many different jurisdictions throughout the world. The effects reflected in the statement of operations for income taxes include the amounts incurred during the period and the amounts of deferred income taxes, determined according to the income tax law applicable to each subsidiary, reflecting uncertainty in income tax treatments, if any. Consolidated deferred income taxes represent the addition of the amounts determined in each subsidiary by applying the enacted statutory income tax rate to the total temporary differences resulting from comparing the book and taxable values of assets and liabilities, considering tax loss carryforwards and other recoverable tax credits, to the extent that it is probable that future taxable profits will be available against which they can be utilized. The measurement of deferred income taxes at the reporting
 
152

Table of Contents
period reflects the tax consequences that follow the manner in which we expect to recover or settle the carrying amount of its assets and liabilities. Deferred income taxes for the period represent the difference between balances of deferred income taxes at the beginning and the end of the period. Deferred income tax assets and liabilities relating to different tax jurisdictions are not offset. According to IFRS, all items charged or credited directly in stockholders’ equity or as part of other comprehensive income or loss for the period are recognized net of their current and deferred income tax effects. The effect of a change in enacted statutory tax rates is recognized in the period in which the change is officially enacted. Our worldwide tax position is highly complex and subject to numerous laws that require interpretation and application and that are not consistent among the countries in which we operate. Significant judgment is required to appropriately assess the amounts of tax assets and liabilities.
Deferred tax assets, mainly related to tax loss carryforwards, are reviewed at each reporting date and are reduced when it is not deemed probable that the related tax benefit will be realized, considering the aggregate amount of self-determined tax loss carryforwards that we believe will not be rejected by the tax authorities based on available evidence and the likelihood of recovering them prior to their expiration through an analysis of estimated future taxable income. If it is probable that the tax authorities would reject a self-determined deferred tax asset, we would decrease such asset. When it is considered that a deferred tax asset will not be recovered before its expiration, we would not recognize such deferred tax asset. Both situations would result in additional income tax expense for the period in which such determination is made. In order to determine whether it is probable that deferred tax assets will ultimately be recovered, we take into consideration all available positive and negative evidence, including factors such as market conditions, industry analysis, expansion plans, projected taxable income, carryforward periods, current tax structure, potential changes or adjustments in tax structure, tax planning strategies and future reversals of existing temporary differences. Likewise, we analyze our actual results versus our estimates, and adjust, as necessary, our tax asset valuations. If actual results vary from our estimates, the deferred tax asset and/or valuations may be affected, in which case, necessary adjustments will be made based on relevant information in our statement of operations for such period.
Based on IFRIC 23,
Uncertainty over income tax treatments
, the income tax effects from an uncertain tax position are recognized when it is probable that the position will be sustained based on its technical merits and assuming that the tax authorities will examine each position and have full knowledge of all relevant information. The probability of each position has been considered on its own, regardless of its relation to any other broader tax settlement. The probability threshold represents a positive assertion by management that we are entitled to the economic benefits of a tax position. If it is improbable for a tax position to be sustained, no benefits of the position are recognized. Our policy is to recognize interest and penalties related to unrecognized tax benefits as part of the income tax in the consolidated statements of operations.
Our overall tax strategy is to structure our worldwide operations to reduce or defer the payment of income taxes on a consolidated basis. Many of the activities we undertake in pursuing this tax reduction strategy are highly complex and involve interpretations of tax laws and regulations in multiple jurisdictions and are subject to review by the relevant taxing authorities. It is possible that the taxing authorities could challenge our application of these regulations to our operations and transactions. The taxing authorities in the past have challenged interpretations that we have made and have assessed additional taxes. Although we have, from time to time, paid some of these additional assessments, in general, we believe that these assessments have not been material and that we have been successful in sustaining our positions. No assurance can be given, however, that we will continue to be as successful as we have been in the past or that pending appeals of current tax assessments will be judged in our favor.
Our current and deferred income tax amounts included in our consolidated statements of operations are highly variable and are subject, among other factors, to the amounts of taxable income determined in each jurisdiction in which we operate. Such amounts of taxable income depend on factors such as sale volumes and prices, costs and expenses, exchange rates fluctuations and interest on debt, among others, as well as on the estimated tax assets at the end of the period due to the expected future generation of taxable gains in each
 
153

Table of Contents
jurisdiction. See our discussion of operations included elsewhere in this “Item 5—Operating and Financial Review and Prospects.”
Financial instruments
Financial assets are classified as “Held to collect” and measured at amortized cost when they are not designated as at fair value through profit or loss and meet both of the following conditions: (a) are held within a business model whose objective is to hold assets to collect contractual cash flows and (b) its contractual terms give rise on specified dates to cash flows that are solely payments of principal and interest on the principal amount outstanding. Amortized cost represents the net present value (“NPV”) of the consideration receivable or payable as of the transaction date. This classification of financial assets comprises the following captions:
 
   
Cash and cash equivalents;
 
   
Trade receivables, other current accounts receivable and other current assets. Due to their short-term nature, we initially recognize these assets at the original invoiced or transaction amount minus expected credit losses, as explained below;
 
   
Trade receivables sold under securitization programs, in which certain residual interest in the trade receivables sold in case of recovery failure and continued involvement in such assets is maintained, do not qualify for derecognition and are maintained in the statement of financial position; and
 
   
Investments and non-current accounts receivable. Subsequent changes in effects from amortized cost are recognized in the income statement as part of “Financial income and other items, net.”
Certain strategic investments are measured at fair value through other comprehensive income within “Other equity reserves.” We do not maintain financial assets “Held to collect and sell” whose business model has the objective the collection of contractual cash flows and the sale of those financial assets.
The financial assets that are not classified as “Held to collect” or that do not have strategic characteristics fall into the residual category of held at fair value through the income statement as part of “Financial income and other items, net.”
Debt instruments and other financial obligations are classified as “Loans” and measured at amortized cost. Interest accrued on financial instruments is recognized within “Other accounts payable and accrued expenses” against financial expense. During the reported periods, we did not have financial liabilities voluntarily recognized at fair value or associated with fair value hedge strategies with derivative financial instruments.
Derivative financial instruments are recognized as assets or liabilities in the statement of financial position at their estimated fair values, and the changes in such fair values are recognized in the income statement within “Financial income and other items, net” for the period in which they occur, except in the case of hedging instruments as described below.
(a) Derivative financial instruments
In compliance with the guidelines established by our Risk Management Committee and the restrictions in our debt agreements and our hedging strategy, we use derivative financial instruments with the objectives of: (i) changing the risk profile or fixing the price of fuels; (ii) foreign exchange hedging; (iii) hedging forecasted transactions; (iv) changing the risk of changes in market interest rates; and (v) accomplishing other corporate objectives.
Derivative financial instruments are recognized as assets or liabilities in the balance sheet at their estimated fair values, and changes in such fair values are recognized in the statements of operations within “Financial income and other items, net” for the period in which they occur, except for changes in the fair value of derivative
 
154

Table of Contents
instruments associated with cash flow hedges, in which case, such changes in fair value are recognized in stockholders’ equity, and are reclassified to earnings as the interest expense of the related debt is accrued, in the case of interest rate swaps, or when the underlying products are consumed in the case of contracts on the price of raw materials, fuel and commodities. Likewise, in hedges of the net investment in foreign subsidiaries, changes in fair value are recognized in stockholders’ equity as part of the foreign currency translation result, which reversal to earnings would take place upon disposal of the foreign investment. During the reported periods, we have not designated any derivative instruments in fair value hedges. Derivative instruments are negotiated with institutions with significant financial capacity; therefore, we believe the risk of
non-performance
of the obligations agreed to by such counterparties to be minimal. See note 18.4 to our 2021 audited consolidated financial statements included elsewhere in this annual report.
The estimated fair value under IFRS represents the price that would be received to sell an asset or paid to transfer a liability in an orderly transaction between market participants at the measurement date, considering the counterparty’s credit risk in the valuation, that is, an exit price or a market-based measurement.
In connection with hedge accounting under IFRS 9,
Financial Instruments: classification and measurement
(“IFRS 9”), among other changes, there is a relief for entities in performing: (a) the retrospective effectiveness test at inception of the hedging relationship and (b) the requirement to maintain a prospective effectiveness ratio between 0.8 and 1.25 at each reporting date for purposes of sustaining the hedging designation, both requirements under IAS 39,
Financial instruments: recognition and measurement
(“IAS 39”). Under IFRS 9, a hedging relationship can be established to the extent the entity considers, based on the analysis of the overall characteristics of the hedging and hedged items, that the hedge will be highly effective in the future and the hedge relationship at inception is aligned with the entity’s reported risk management strategy. IFRS 9 maintains the same hedge accounting categories of cash flow hedge, fair value hedge and hedge of a net investment established in IAS 39, as well as the requirement of recognizing the ineffective portion of a cash flow hedge immediately in the statement of operations.
The concept of exit value is premised on the existence of a market and market participants for the specific asset or liability. When there is no market and/or market participants willing to make a market, IFRS establishes a fair value hierarchy that prioritizes the inputs to valuation techniques used to measure fair value. The hierarchy gives the highest priority to unadjusted quoted prices in active markets for identical assets or liabilities (Level 1 measurements) and the lowest priority to measurements involving significant unobservable inputs (Level 3 measurements). The three levels of the fair value hierarchy are as follows:
 
   
Level 1—represents quoted prices (unadjusted) in active markets for identical assets or liabilities that we can access at the measurement date. A quoted price in an active market provides the most reliable evidence of fair value and is used without adjustment to measure fair value whenever available.
 
   
Level 2—are inputs other than quoted prices in active markets that are observable for the asset or liability, either directly or indirectly, and are used mainly to determine the fair value of securities, investments or loans that are not actively traded. Level 2 inputs included equity prices, certain interest rates and yield curves, implied volatility and credit spreads, among others, as well as inputs extrapolated from other observable inputs. In the absence of Level 1 inputs, we determined fair values by iteration of the applicable Level 2 inputs, the number of securities and/or the other relevant terms of the contract, as applicable.
 
   
Level 3—inputs are unobservable inputs for the asset or liability. We use unobservable inputs to determine fair values, to the extent there are no Level 1 or Level 2 inputs, in valuation models such as Black-Scholes, binomial, discounted cash flows or multiples of Operating EBITDA, including risk assumptions consistent with what market participants would use to arrive at fair value.
Critical judgment and estimates by management are required to appropriately identify the corresponding level of fair value applicable to each derivative financing transaction, as well as to assess the amounts of the
 
155

Table of Contents
resulting assets and liabilities, mainly in respect of Level 2 and Level 3 fair values, in order to account for the effects of derivative financial instruments in the financial statements. See note 18.4 to our 2021 audited consolidated financial statements included elsewhere in this annual report.
(b) Impairment of financial assets
Impairment losses of financial assets, including trade accounts receivable, are recognized using the Expected Credit Loss model (“ECL”) for the entire lifetime of such financial assets on initial recognition, and at each subsequent reporting period, even in the absence of a credit event or if a loss has not yet been incurred, considering for their measurement past events and current conditions, as well as reasonable and supportable forecasts affecting collectability. For purposes of the ECL model, we segment our accounts receivable in a matrix by country, type of client or homogeneous credit risk and days past due and determine for each segment an average rate of ECL, considering actual credit loss experience over the last 24 months and analyses of future delinquency, that is applied to the balance of the accounts receivable. The average ECL rate increases in each segment of days past due until the rate is 100% for the segment of 365 days or more past due.
Impairment of long-lived assets
Our statement of financial position reflects significant amounts of long-lived assets (including property, machinery and equipment, goodwill, intangible assets of definite life and other investments) associated with our operations throughout the world. Many of these amounts have resulted from past acquisitions, which have required us to reflect these assets at their fair market values at the dates of acquisition. According to their characteristics and the specific accounting rules related to them, we assess the recoverability of our long-lived assets at least once a year, normally during the fourth quarter, as is the case for goodwill, or whenever events or circumstances arise that we believe trigger a requirement to review such carrying values, as is the case with property, machinery and equipment and intangible assets of definite life.
Property, machinery and equipment, assets for the
right-of-use,
intangible assets of definite life and other investments are tested for impairment upon the occurrence of factors such as the occurrence of internal or external indicators of impairment, such as changes in our operating business model or in technology that affects the asset, as well as expectations of lower operating results for each cash generating unit, in order to determine whether their carrying amounts may not be recovered. In such cases, an impairment loss is recorded in the statements of operations for the period when such determination is made within “Other expenses, net.” The impairment loss of an asset results from the excess of the asset’s carrying amount over its recoverable amount, corresponding to the higher of the fair value of the asset, less costs to sell such asset, and the asset’s value in use, the latter represented by the net present value of estimated cash flows related to the use and eventual disposal of the asset.
Largely due to the
COVID-19
pandemic, certain idle assets will remain closed for the foreseeable future. As a result of such closures, in relation to our estimated sales volumes and our ability to satisfy demand by achieving efficiencies in other operating assets, we recognized
non-cash
impairment losses for these assets for an aggregate amount of $306 million in 2020, of which $76 million relate to assets in the United States, mainly the North Brooksville plant, $189 million to assets in the EMEAA region, mainly the Lloseta and Gador plants in Spain and the South Ferriby plant in the United Kingdom and minor adjustments in other countries, and $39 million to assets in the SCA&C region mainly in connection with land in Puerto Rico and kiln 1 in Panama. During 2021, there were no significant impairment losses of fixed assets. Generally, for all reported periods, we conduct impairment tests on several CGUs considering certain triggering events, mainly: (a) the closing and/or reduction of operations of cement and
ready-mix
concrete plants resulting from adjusting the supply to current demand conditions; (b) change of operating model of certain assets or the transferring of installed capacity to more efficient plants; as well as (c) for certain equipment, remaining idle for several periods. Any resulting impairment losses are recognized within the line item of “Other expenses, net.” See note 16.1 to our 2021 audited consolidated financial statements included elsewhere in this annual report.
 
156

Table of Contents
During 2019, 2020 and 2021, the breakdown of impairment losses of fixed assets by country was as follows:
 
    
For the Year Ended
December 31,
 
    
2019
    
2020
    
2021
 
    
(in millions of Dollars)
 
United States
   $ 6      $ 76      $ 18  
Colombia
     3        2        10  
United Kingdom
     —          39        5  
Czech Republic
     —          —          5  
Spain
     —          135        —    
Puerto Rico
     52        20        —    
Croatia
     —          13        —    
Panama
     —          12        —    
Others
     3        9        5  
  
 
 
    
 
 
    
 
 
 
     $64      $306      $43  
  
 
 
    
 
 
    
 
 
 
See note 16.1 to our 2021 audited consolidated financial statements included elsewhere in this annual report.
We do not have intangible assets of indefinite life other than goodwill. As mentioned above, goodwill is tested for impairment when required due to significant adverse changes or at least once a year, during the last quarter of such year, by determining the recoverable amount of the group of CGUs to which goodwill balances have been allocated, which consists of the higher of such group of CGUs fair value, less cost to sell and its value in use, represented by the discounted amount of estimated future cash flows to be generated by such CGUs to which goodwill has been allocated. We determine discounted cash flows generally over periods of five years. If the value in use of a group of CGUs to which goodwill has been allocated is lower than its corresponding carrying amount, we determine the fair value of our reporting units using methodologies generally accepted in the market to determine the value of entities, such as multiples of Operating EBITDA and by reference to other market transactions, among others. We recognize an impairment loss of goodwill within other expenses, net, if the recoverable amount is lower than the net book value of the group of CGUs to which goodwill has been allocated. Impairment charges recognized on goodwill are not reversed in subsequent periods.
In addition to the periodic goodwill impairment tests performed at year end 2020, considering the negative effects on our operating results caused by the
COVID-19
pandemic (see note 2 to our 2021 audited consolidated financial statements included elsewhere in this annual report), as well as the high uncertainty and lack of visibility in relation to the duration and consequences in certain markets where we operate, management considered that impairment indicators occurred during the third quarter of 2021 and 2020 in our operating segments in Spain and UAE in 2021 and in the United States, Spain, Egypt and the UAE in 2020, and consequently carried out impairment analyses of goodwill as of September 30, 2021 and 2020, respectively.
As a result of these impairment analyses, in the third quarter of 2021 and 2020, we recognized within other expenses, net in the statement of operations a
non-cash
goodwill impairment loss for an amount of $440 million and $1,020 million, respectively, related, in 2021, to the operating segments in Spain of $317 million, UAE of $96 million, representing the entire goodwill allocated to UAE’s operating segment, as well as $27 million related to our information technology business, due to reorganization, and in 2020 in connection with our operating segment in the United States. See notes 8 and 17.2 to our 2021 audited consolidated financial statements included elsewhere in this annual report. No other impairment test of goodwill as of September 30, 2021 and 2020 resulted in additional goodwill impairment losses. Moreover, we did not determine additional impairment losses in our goodwill impairment test as of December 31, 2020 and 2021 in any of the groups of CGUs to which goodwill balances have been allocated. In 2019, we did not determine goodwill impairment losses.
 
157

Table of Contents
The impairment loss of 2021 in Spain and UAE referred, in both cases, in the aftermath of the
COVID-19
pandemic (see note 2 to our 2021 audited consolidated financial statements included elsewhere in this annual report), to disruptions in the supply chains that have generated increases in the estimated production and transportation costs that are considered will be sustained in the
mid-term.
These negative effects significantly reduced the value in use of the reporting segments in Spain and UAE as of September 30, 2021 as compared to the valuations determined as of December 31, 2020, entirely generated by reductions in the projected Operating EBITDA as a result of the aforementioned increases in costs, considering that discount rates and long-term growth rates remained unchanged, which were 7.7% and 1.5% in Spain, respectively, as well as 8.3% and 2.6% in UAE, respectively. Additionally, we recognized an impairment loss related to our information technology business due to reorganization.
The impairment loss in the United States in 2020 resulted from the high volatility, lack of visibility and reduced outlook associated with the effects of the
COVID-19
pandemic which made us reduce our cash flows projections in the United States from seven to five years as well as reduce our long-term growth rate in the United States from 2.5% to 2%. Such changes significantly reduced the value in use as of September 30, 2020, which decreased by 25.7% as compared to December 31, 2019. Of this reduction, 51.5 percentage points (“p.p.”) were related to the decrease of two years in the cash flows projections, 27.3 p.p. resulted from the reduction in the long-term growth rate used to determine the terminal value which changed from 2.5% in 2019 to 2.0% as of September 30, 2020, and 28.3 p.p. resulted from the slowdown of sales growth over the projected years, partially compensated by a positive effect of 7.1 p.p. associated with the reduction in the discount rate which decrease from 7.8% in 2019 to 7.7% as of September 30, 2020.
For the years ended December 31, 2019, 2020 and 2021, the reporting segments we presented in note 5.3 to our 2021 audited consolidated financial statements included elsewhere in this annual report represent our groups of CGUs to which goodwill has been allocated for purposes of testing goodwill for impairment. In arriving at this conclusion, we considered: (i) that after the acquisition, goodwill was allocated at the level of the reporting segment; (ii) that the operating components that comprise the reporting segment have similar economic characteristics; (iii) that the reporting segments are used by us to organize and evaluate its activities in its internal information system; (iv) the homogenous nature of the items produced and traded in each operative component, which are all used by the construction industry; (v) the vertical integration in the value chain of the products comprising each component; (vi) the type of clients, which are substantially similar in all components; (vii) the operative integration among components; and (viii) whether the compensation system of the specific country is based on the consolidated results of the reporting segment and not on the particular results of the components. In addition, the country level represents the lowest level within us at which goodwill is monitored for internal management purposes.
Significant judgment by management is required to appropriately assess the fair values and values in use of these assets. Impairment tests are significantly sensitive to, among other factors, the estimation of future prices of our products, the development of operating expenses, local and international economic trends in the construction industry, the long-term growth expectations in the different markets as well as the discount rates and the growth rates in perpetuity applied. For purposes of estimating future prices, we use, to the extent available, historical data plus the expected increase or decrease according to information issued by trusted external sources, such as national construction or cement producer chambers and/or in governmental economic expectations. Operating expenses are normally measured as a constant proportion of revenues, following past experience. However, such operating expenses are also reviewed considering external information sources in respect to inputs that behave according to international prices, such as gas and oil. We use specific
pre-tax
discount rates for each group of CGUs to which goodwill is allocated, which are applied to
pre-tax
cash flows. The discount rates are determined using the approach of the weighted average cost of capital (WACC formula). The amounts of estimated undiscounted cash flows are significantly sensitive to the growth rate in perpetuity applied. The higher the growth rate in perpetuity applied, the higher the amount obtained of undiscounted future cash flows by group of CGUs obtained. Moreover, the amounts of discounted estimated future cash flows are significantly sensitive to the weighted average cost of capital (discount rate) applied. The higher the discount rate applied, the lower the
 
158

Table of Contents
amount obtained of discounted estimated future cash flows by group of CGUs obtained. Additionally, we monitor the useful lives assigned to these long-lived assets for purposes of depreciation and amortization, when applicable. This determination is subjective and is integral to the determination of whether impairment has occurred.
Pre-tax
discount rates and long-term growth rates used to determine the discounted cash flows in the group of CGUs with the main goodwill balances in 2019, 2020 and 2021 were as follows:
 
   
Discount rates
   
Long-term growth rate
 
Groups of CGUs
 
2019
   
2020
   
2021
   
2019
   
2020
   
2021
 
United States
    7.8     7.3     7.2     2.5     2.0     2.0
Spain
    8.3     7.7     7.6     1.6     1.5     1.5
United Kingdom
    8.0     7.4     7.3     1.5     1.6     1.5
France
    8.0     7.4     7.3     1.4     1.7     1.4
Mexico
    9.0     8.3     8.4     2.4     1.1     1.0
Colombia
    8.9     8.4     8.5     3.7     2.5     3.5
United Arab Emirates
    8.8     8.3     —         2.5     2.6     —    
Egypt
    10.3     10.2     10.7     6.0     5.6     3.0
Range of rates in other countries
   
8.1% - 11.5
   
7.2% - 15.5
   
7.4% - 11.7
   
1.6% - 6.5
   
(0.3%) - 6.5
   
1.7% - 6.0
The discount rates used in our cash flows projections to determine the value in use of our operating segments as of December 31, 2021 generally decreased as compared to 2020 in a range of -0.1% up to 0.5%, mainly generated for the effect that significantly increases the discount rate of the weighing of debt in the calculation of the discount rates that decreased from 34.6% in 2020 to 26.9% in 2021, as well as the market risk premium which increased from 5.7% in 2020 to 5.8% in 2021. These increases were partially offset by the decrease in the risk-free rate associated with us changed from 2.2% in 2020 to 1.8% in 2021, as well by the decrease in the public comparable companies’ stock volatility (beta) that changed from 1.19 in 2020 to 1.12 in 2021. As of December 31, 2021, the funding cost observed in the industry of 4.1% remained flat against 2020, while the specific risk rates of each country experienced mixed
non-significant
changes in 2021 as compared to 2020 in the majority of the countries.
In addition, as preventive measure to consider the high uncertainty, volatility and reduced visibility related to the negative effects of the
COVID-19
pandemic (see note 2 to our 2021 audited consolidated financial statements included elsewhere in this annual report), we significantly reduced in certain countries our long-term growth rates used in their cash flows projections as of December 31, 2021 as compared to 2020 such as in Mexico in 1.0% and Egypt in 2.8%. These long-term growth rates will be revised upwards or downwards again in the future as new economic data is available.
The discount rates used in our cash flows projections to determine the value in use of our operating segments as of December 31, 2020 generally decreased as compared to 2019 in a range of 0.1% up to 1.5%, mainly because of a decrease in 2020 in the funding cost observed in the industry that changed from 5.4% in 2019 to 4.1% in 2020, as well as the weighing of debt in the calculation of the discount rates that increased from 31.7% in 2019 to 34.6% in 2020. The risk-free rate associated with us changed from 2.9% in 2019 to 2.2% in 2020, while the country risk-specific rates increased slightly in 2020 in most cases. These reductions were partially offset by a slight increase in the public comparable companies’ stock volatility (beta) that changed from 1.08 in 2019 to 1.19 in 2020. In addition, as preventive measure to consider the high uncertainty, volatility and reduced visibility related to the negative effects of the
COVID-19
pandemic (see note 2 to our 2021 audited consolidated financial statements included elsewhere in this annual report), we significantly reduced in certain countries our long-term growth rates used in their cash flows projections as of December 31, 2020 as compared to 2019 such as in the United States in 0.5%, Mexico in 1.3% and Colombia in 1.2%.
 
159

Table of Contents
In connection with the discount rates and long-term growth rates included in the table above, we verified the reasonableness of our conclusions using sensitivity analyses to changes in assumptions, affecting the value in use of all groups of CGUs with an independent reasonably possible increase of 1% in the
pre-tax
discount rate, an independent possible decrease of 1% in the long-term growth rate, as well as using multiples of Operating EBITDA, by means of which, we determined a weighted-average multiple of Operating EBITDA to enterprise value observed in recent mergers and acquisitions in the industry. The average multiple was then applied to a stabilized amount of Operating EBITDA and the result was compared to the corresponding carrying amount for each group of CGUs to which goodwill has been allocated. We considered an industry average Operating EBITDA multiple of 11.5 times in 2021, 11.5 times in 2020 and 11.5 times in 2019.
As of December 31, 2021, except for the operating segments in the United States and Spain presented in the table below, none of the other sensitivity analyses indicated a potential impairment risk in our operating segments. We continually monitors the evolution of the group of CGUs to which goodwill has been allocated that have presented relative goodwill impairment risk in any of the reported periods and, if the relevant economic variables and the related value in use would be negatively affected, it may result in a goodwill impairment loss in the future. The table below shows the additional effects of the sensitivity analyses to the charges recognized from the changes in assumptions as of December 31, 2021.
 
Operating segment
  
Impairment
losses
recognized
    
Discount
rate

+1%
    
Long-term

growth rate

–1%
    
Multiples
Operating
EBITDA

11.5x
 
Spain
   $ 317        57        42        —    
United States
     —          238        —          —    
As of December 31, 2020 and 2021, goodwill allocated to our operating segment in the United States accounted for 81% and 76%, of our total amount of consolidated goodwill, respectively. In connection with our determination of value in use relative to our groups of CGUs in the United States in the reported periods, we have considered several factors, such as the historical performance of such operating segment, including the operating results in recent years, the long-term nature of our investment, the signs of recovery in the construction industry over the last years, the significant economic barriers for new potential competitors considering the high investment required, and the lack of susceptibility of the industry to technology improvements or alternate construction products, among other factors. To improve our assurance, as mentioned above, we verified our conclusions using sensitivity analyses over Operating EBITDA multiples of recent sale transaction within the industry occurred in such country, as well as macroeconomic information regarding GDP and cement consumption over the projected periods issued by the International Monetary Fund and the U.S. Portland Cement Association, respectively.
Employee benefits
The costs associated with our employees’ benefits for: (i) defined benefit pension plans and (ii) other post-employment benefits, primarily comprised of health care benefits, life insurance and seniority premiums, granted by us and/or pursuant to applicable law, are recognized as services rendered, based on actuarial estimations of the benefits’ present value with the advice of external actuaries. For certain pension plans, we have created irrevocable trust funds to cover future benefit payments (“plan assets”). These plan assets are valued at their estimated fair value at the statement of financial position date. The actuarial assumptions and accounting policy consider: (i) the use of nominal rates; (ii) a single rate is used for the determination of the expected return on plan assets and the discount of the benefits obligation to present value; (iii) a net interest is recognized on the net defined benefit liability (liability minus plan assets); and (iv) all actuarial gains and losses for the period, related to differences between the projected and real actuarial assumptions at the end of the period, as well as the difference between the expected and real return on plan assets, are recognized as part of “Other items of comprehensive income, net” within stockholders’ equity.
 
160

Table of Contents
The service cost, corresponding to the increase in the obligation for additional benefits earned by employees during the period, is recognized within operating costs and expenses. The net interest cost, resulting from the increase in obligations for changes in net present value and the change during the period in the estimated fair value of plan assets, is recognized within “Financial income and other items, net.”
The effects from modifications to the pension plans that affect the cost of past services are recognized within operating costs and expenses in the period in which such modifications become effective to the employees or without delay if changes are effective immediately. Likewise, the effects from curtailments and/or settlements of obligations occurring during the period, associated with events that significantly reduce the cost of future services and/or significantly reduce the population subject to pension benefits, respectively, are recognized within operating costs and expenses.
Contingent liabilities
Obligations or losses resulting from past events are recognized as liabilities in the statement of financial position only when present legal or constructive obligations exist, are probable to result in an outflow of resources and the amount can be measured reliably. We do not recognize a provision when a loss is less than probable or when it is considered probable, but it is not possible to estimate the amount of the outflow. In such cases, the entity discloses a contingent liability in the notes to the financial statements, unless the possibility of an outflow of resources is remote.
We conduct significant activities in all the countries we operate, and we are exposed to events that may create possible obligations that must be analyzed at each reporting period, in order to conclude whether we have a present obligation that could lead to an outflow of resources embodying economic benefits; or present obligations that do not meet the recognition criteria, according to IAS 37 Provisions, Contingent Liabilities and Contingent Assets.
We are involved in various legal proceedings that have arisen in the ordinary course of business. These proceedings include (1) antitrust proceedings; (2) product warranty claims; (3) claims for environmental damages; (4) indemnification claims relating to acquisitions or divestitures; (5) claims to revoke permits and/or concessions; (6) tax matters; and (7) other diverse civil, administrative, commercial and legal actions. Some of the cases require significant judgment and estimates from management to appropriately assess the likelihood of the outcomes and whether a present obligation exists. We maintain regional, country and centralized
in-house
legal departments which follow up on each of these cases and assist with the evaluation of the likelihood of the outcomes. In certain circumstances, external legal advice is also engaged.
We are sometimes able to make and disclose reasonable estimates of the expected loss or range of possible loss, as well as disclose any provision accrued for such loss. However, for a limited number of ongoing legal proceedings, we may not be able to make a reasonable estimate of the expected loss or range of possible loss, or may be able to do so but believe that disclosure of such information on a
case-by-case
basis would seriously prejudice our position in the ongoing legal proceedings or in any related settlement discussions. Accordingly, in such cases, we disclose qualitative information with respect to the nature and characteristics of the contingency but do not disclose our estimate of the range of potential loss.
Revenue Recognition
Under IFRS 15, Revenues from contracts with customers (“IFRS 15”)
,
an entity recognizes revenue to depict the transfer of promised goods or services to customers in an amount that reflects the consideration to which the entity expects to be entitled in exchange for those goods or services, following a five-step model: Step 1: Identify the contract(s) with a customer (agreement that creates enforceable rights and obligations); Step 2: Identify the different performance obligations (promises) in the contract and account for those separately; Step 3: Determine the transaction price (amount of consideration to which an entity expects to be entitled in
 
161

Table of Contents
exchange for transferring promised goods or services); Step 4: Allocate the transaction price to each performance obligation based on the relative stand-alone selling prices of each distinct good or service; and Step 5: Recognize revenue when (or as) the entity satisfies a performance obligation by transferring control of a promised good or service to the customer. A performance obligation may be satisfied at a point in time (typically for the sale of goods) or over time (typically for the sale of services and construction contracts).
We recognized revenues at a point in time or over time in the amount of the price, before tax on sales, expected to be received by our subsidiaries for goods and services supplied as a result of their ordinary activities, as contractual performance obligations are fulfilled, and control of goods and services passes to the customer. Revenues are decreased by any trade discounts or volume rebates granted to customers. Transactions between related parties are eliminated in consolidation.
We recognize variable consideration when it is highly probable that a significant reversal in the amount of cumulative revenue recognized for the contract will not occur and is measured using the expected value or the most likely amount method, whichever is expected to better predict the amount based on the terms and conditions of the contract.
Revenue and costs from trading activities, in which we acquire finished goods from a third party and subsequently sell the goods to another third-party, are recognized on a gross basis, considering that we assume the total risk on the goods purchased, not acting as agent or broker.
When revenue is earned over time as contractual performance obligations are satisfied, which is the case of construction contracts, we apply the stage of completion method to measure revenue, which represents: (i) the proportion that contract costs incurred for work performed to date bear to the estimated total contract costs; (ii) the surveys of work performed; or (iii) the physical proportion of the contract work completed, whichever better reflects the percentage of completion under the specific circumstances. Revenue related to construction contracts are recognized in the period in which the work is performed by reference to the contract’s stage of completion at the end of the period, considering that the following have been defined: (i) each party’s enforceable rights regarding the asset under construction; (ii) the consideration to be exchanged; (iii) the manner and terms of settlement; (iv) actual costs incurred and contract costs required to complete the asset are effectively controlled; and (v) it is probable that the economic benefits associated with the contract will flow to the entity. Progress payments and advances received from customers do not reflect the work performed and are recognized as a short- or long-term advance payments, as appropriate.
Results of Operations
Selected Consolidated Financial Information
The financial data set forth below as of December 31, 2020 and 2021, and for each of the three years ended December 31, 2019, 2020 and 2021 have been derived from, and should be read in conjunction with, and are qualified in their entirety by reference to, our 2021 audited consolidated financial statements included elsewhere in this annual report.
Our 2021 audited consolidated financial statements included elsewhere in this annual report have been prepared in accordance with IFRS, which differ in significant respects from U.S. GAAP. The regulations of the SEC do not require foreign private issuers that prepare their financial statements on the basis of IFRS (as issued by the IASB) to reconcile such financial statements to U.S. GAAP.
 
162

Table of Contents
CEMEX, S.A.B. DE C.V. AND SUBSIDIARIES
Selected Consolidated Financial Information
 
    
As of and for the Year Ended
December 31,
 
    
2019
   
2020
   
2021
 
    
(in millions of Dollars, except
ratios and share and per share
amounts)
 
Statement of Operations Information:
      
Revenues
   $ 12,959     $ 12,814     $ 14,548  
Cost of sales
(1)
     (8,714     (8,692     (9,875
Gross profit
     4,245       4,122       4,673  
Operating expenses
     (2,946     (2,811     (2,939
Operating earnings before other expenses, net
(2)
     1,299       1,311       1,734  
Other expenses, net
     (334     (1,767     (116
Operating earnings (loss)
(2)
     965       (456     1,618  
Financial items
(3)
     (776     (895     (740
Share of profit of equity accounted investees
     49       49       54  
Earnings (loss) before income tax
     238       (1,302     932  
Discontinued operations
(4)
     98       (99     (10
Non-controlling
interest net income
     36       21       25  
Controlling interest net income (loss)
     143       (1,467     753  
Basic earnings (loss) per share
(5)(6)
     0.0031       (0.0332     0.0171  
Diluted earnings (loss) per share
(5)(6)
     0.0031       (0.0332     0.0168  
Basic earnings (loss) per share from continuing operations
(5)(6)
     0.0010       (0.0310     0.0173  
Diluted earnings (loss) per share from continuing operations
(5)(6)
     0.0010       (0.0310     0.0170  
Number of shares outstanding
(5)(7)(8)
     47,322       44,870       44,853  
Statement of Financial Position Information:
      
Cash and cash equivalents
     788       950       613  
Assets held for sale
(9)
     839       187       141  
Property, machinery and equipment, net and assets for the
right-of-use,
net
(13)
     11,850       11,413       11,322  
Total assets
     29,363       27,425       26,650  
Current debt
     62       179       73  
Non-current
debt
     9,303       9,160       7,306  
Liabilities directly related to assets held for sale
     37       6       39  
Non-controlling
interest and Perpetual Debentures
(10)
     1,503       877       444  
Total controlling interest
     9,321       8,075       9,827  
Other Financial Information:
      
Book value per share
(5)(8)(11)
     0.1970       0.1800       0.2191  
Operating margin before other expenses, net
     10.0     10.2     11.9
Operating EBITDA
(12)
     2,338       2,421       2,861  
Capital expenditures
     1,033       795       1,094  
Depreciation and amortization of assets
     1,039       1,110       1,127  
Cash flows provided by operating activities from continuing operations
     2,117       2,368       2,517  
Basic earnings (loss) per CPO from continuing operations
(5)(6)
     0.0030       (0.0930     0.0519  
Basic earnings (loss) per CPO
(5)(6)
     0.0093       (0.0996     0.0513  
Total debt plus other financial obligations
(13)
     11,790       11,185       9,157  
 
(1)
Cost of sales includes depreciation, amortization and depletion of assets involved in production, expenses related to storage in production plants, freight expenses of raw materials in plants and delivery expenses of our
ready-mix
concrete business. Our cost of sales excludes (i) expenses related to personnel and equipment comprising our selling network and those expenses related to warehousing at the points of sale and (ii) freight
 
163

Table of Contents
  expenses of finished products from our producing plants to our points of sale and from our points of sale to our customers’ locations, which are all included as part of the line item titled “Operating expenses.”
(2)
In the statements of operations, we include the line item titled “Operating earnings before other expenses, net” considering that is a relevant measure for our management as explained in note 3.1 to our 2021 audited consolidated financial statements included elsewhere in this annual report. Under IFRS, while there are line items that are customarily included in the statements of operations, such as revenues, operating costs and expenses and financial revenues and expenses, among others, the inclusion of certain subtotals such as “Operating earnings before other expenses, net” and the display of such statements of operations varies significantly by industry and company according to specific needs.
(3)
Financial items include our financial expense and our financial income and other items, net, which includes our results in the sale of associates and remeasurement of previously held interest before change in control of associates, financial income, results from financial instruments, net (derivatives, fixed-income investments and other securities), foreign exchange results and effects of amortized cost on assets and liabilities and others, net. See notes 9.1 and 9.2 to our 2021 audited consolidated financial statements included elsewhere in this annual report.
(4)
Considering the disposal of entire reporting segments as well as the sale of significant businesses, our statements of operations present as part of the single line item of “Discontinued operations” the results of: (a) the operating segment in Costa Rica and El Salvador for the years 2019, 2020 and 2021; (b) the white cement business held for sale in Spain for the years of 2019, 2020 and for the period from January 1 to July 9, 2021; (c) France assets related to Rhone Alpes region for the years 2019 and 2020 and for the period from January 1 to March 31, 2021; (d) the assets sold in the United Kingdom for the year 2019 and for the period from January 1 to August 3, 2020; (e) Kosmos’ assets sold in the United States for the year 2019 and for the period from January 1 to March 6, 2020; (f) the French assets sold for the period from January 1 to June 28, 2019; (g) the German assets sold for the period from January 1 to May 31, 2019; and (h) the Baltics and Nordics businesses sold for the period from January 1 to March 29, 2019. See note 5.2 in our consolidated financial statements included elsewhere in this annual report.
(5)
CEMEX, S.A.B. de C.V.’s capital stock consists of Series A shares and Series B shares. Each CPO represents two Series A shares and one Series B share. As of December 31, 2021, 99.88% of CEMEX, S.A.B. de C.V.’s outstanding share capital was represented by CPOs. Each ADS represents ten CPOs.
(6)
Earnings per share is calculated based upon the weighted-average number of shares outstanding during the year, as described in note 24 to our 2021 audited consolidated financial statements included elsewhere in this annual report. Basic earnings per CPO is determined by multiplying the basic earnings per share for each period by three (the number of shares underlying each CPO). Basic earnings per CPO is presented solely for the convenience of the reader and does not represent a measure under IFRS. As shown in notes 5.2 and 24 to our 2021 audited consolidated financial statements included elsewhere in this annual report, and in connection with our discontinued operations mentioned above, for the years ended December 31, 2019 and 2020, “Basic earnings per share” and “Diluted earnings per share” include $0.0010 and ($0.0310), respectively from “Continuing operations” and for the year ended December 31, 2021, “Basic loss per share” and “Diluted loss per share” include $0.0170 from “Continuing operations.” In addition, for the years ended December 31, 2019 and 2020, “Basic earnings per share” and “Diluted earnings per share” include $0.0021 and ($0.0022), respectively from “Discontinued operations” and for the year ended December 31, 2021, “Basic loss per share” and “Diluted loss per share” include ($0.0002), from “Discontinued operations.” See note 24 to our 2021 audited consolidated financial statements included elsewhere in this annual report.
(7)
CEMEX, S.A.B. de C.V. did not declare a dividend for fiscal years 2019, 2020 and 2021. For fiscal year 2018, CEMEX, S.A.B. de C.V. declared a cash dividend in the amount of $150 million, payable in Mexican Pesos in two equal installments, in June 2019 and December 2019. No recapitalization of retained earnings was approved at CEMEX, S.A.B. de C.V.’s annual general ordinary shareholders’ meetings held on April 5, 2018 and March 28, 2019, respectively. No recapitalization of retained earnings or cash dividend was proposed for CEMEX, S.A.B. de C.V.’s annual general ordinary shareholders’ meeting held on March 26, 2020, March 25, 2021 and March 24, 2022.
(8)
Represents the weighted average number of shares diluted included in note 24 to our 2021 audited consolidated financial statements included elsewhere in this annual report.
 
164

Table of Contents
(9)
In 2019, includes assets held for sale in the United Kingdom, Kosmos’ assets in the United States and the white cement assets in Spain. In 2020, includes assets held for sale in connection with the white cement assets in Spain. In 2021, includes assets held for sale in connection with the operating segments in Costa Rica and El Salvador.
(10)
As of December 31, 2019 and 2020, the line item of
“Non-controlling
interest and perpetual debentures” included $443 million and $449 million, respectively, that represents the nominal amounts of Perpetual Debentures, denominated in Dollars and Euros, issued by consolidated entities. In June 2021, CEMEX redeemed all series of its outstanding Perpetual Debentures. In accordance with IFRS, these securities qualify as equity due to their perpetual nature and the option to defer the coupons.
(11)
Book value per share is calculated by dividing the total controlling interest by the number of shares outstanding.
(12)
“Operating EBITDA” equals operating earnings before other expenses, net, plus depreciation and amortization expenses. Operating EBITDA is calculated and presented because it is an indicator used by our management for decision-making purposes and it is included in our 2021 Credit Agreement) as a financial indicator of our ability to internally fund capital expenditures and service or incur debt. See note 18.1 to our 2021 audited consolidated financial statements included elsewhere in this annual report. Operating EBITDA is a
non-IFRS
measure and should not be considered an indicator of our financial performance as an alternative to cash flow, as measures of liquidity or as being comparable to other similarly titled measures of other companies. Under IFRS, while there are line items that are customarily included in statements of operations prepared pursuant to IFRS, such as revenues, operating costs and expenses and financial revenues and expenses, among others, the inclusion of certain subtotals, such as operating earnings before other expenses, net, and the display of such statement of operations varies significantly by industry and company according to specific needs. Our Operating EBITDA may not be comparable to similarly titled measures reported by other companies due to potential differences in the method of calculation. Operating EBITDA is reconciled below to operating earnings before other expenses, net, as reported in the statements of operations, and to cash flows provided by operating activities from continuing operations before financial expense, coupons on Perpetual Debentures and income taxes, as reported in the statement of cash flows. Financial expense under IFRS does not include coupon payments of the Perpetual Debentures and subordinated notes with no fixed maturity issued by consolidated entities of $29 million in 2019, $24 million in 2020, and $41 million in 2021, as described in note 22.2 and 22.4 to our 2021 audited consolidated financial statements included elsewhere in this annual report.
(13)
From 2019 through 2021, other financial obligations include: (a) lease contracts as per IFRS 16; (b) liabilities secured with accounts receivable; and (c) from 2019 through 2020, the liability components associated with our financial instruments convertible into CEMEX’s CPOs. See notes 16.2 and 18.2 to our 2021 audited consolidated financial statements included elsewhere in this annual report.
    
For the Year Ended
December 31,
 
    
2019
   
2020
   
2021
 
    
(in millions of Dollars)
 
Reconciliation of cash flows provided by operating activities from continuing operations to Operating EBITDA
      
Cash flow provided by operating activities from continuing operations
   $ 2,117     $ 2,368     $ 2,517  
  
 
 
   
 
 
   
 
 
 
Plus/minus:
      
Changes in working capital excluding income taxes
     (98     (198     143  
Depreciation and amortization of assets
     (1,039     (1,110     (1,127
Other items, net
     319       251       201  
  
 
 
   
 
 
   
 
 
 
Operating earnings before other expenses, net
     1,299       1,311       1,734  
Plus:
      
Depreciation and amortization of assets
     1,039       1,110       1,127  
  
 
 
   
 
 
   
 
 
 
Operating EBITDA
   $ 2,338     $ 2,421     $ 2,861  
  
 
 
   
 
 
   
 
 
 
 
165

Table of Contents
Consolidation of Our Results of Operations
Our 2021 audited consolidated financial statements included elsewhere in this annual report include those subsidiaries in which we hold a controlling interest or which we otherwise control. Control exists, and consolidation is required, only when we have all of the following: (a) the power, directly or indirectly, to direct the relevant activities of an entity; (b) the exposure to variable returns from our involvement with such entity; and (c) the ability to use our power over such entity to affect its returns.
Investments in associates are accounted for by the equity method, when we have significant influence, which is generally presumed with a minimum equity interest of 20% unless it is proven that we have significant influence with a lower percentage. Under the equity method, after acquisition, the investment’s original cost is adjusted for the proportional interest of the holding company in the associate’s equity and earnings, considering the effects of inflation.
All balances and transactions between the group subsidiaries have been eliminated in consolidation.
Discontinued Operations
Considering the disposal of entire reporting segments as well as the sale of significant businesses, our statements of operations present as part of the single line item of “Discontinued operations” the results of operations, net of income tax, of the following transactions (as further described below): (a) CEMEX’s operations in Costa Rica and El Salvador currently held for sale for the years 2019, 2020 and 2021; (b) the white cement business sold in Spain for the years 2019, 2020 and for the period from January 1 to July 9, 2021; (c) the France assets related to the Rhone Alpes region for the years ended December 31, 2019 and 2020 and for the period from January 1 to March 31, 2021; (d) the assets sold in the United Kingdom for the year 2019 and for the period from January 1 to August 3, 2020; (e) Kosmos’ assets sold in the United States for the year 2019 and for the period from January 1 to March 6, 2020; (f) the French assets sold for the period from January 1 to June 28, 2019; (g) the German assets sold for the period from January 1 to May 31, 2019; and (h) the Baltics and Nordics businesses sold for the period from January 1 to March 29, 2019. See note 5.2 in our consolidated financial statements included elsewhere in this annual report.
Acquisition of Operations
The operating results of newly acquired businesses are consolidated in our financial statements beginning on the acquisition date. Therefore, all periods presented do not include operating results corresponding to newly acquired businesses before we assumed control. As a result, the financial data for the years ended December 31, 2019, 2020 and 2021 may not be comparable to that of prior periods.
Significant Transactions
For the years ended December 31, 2019, 2020 and 2021, our consolidated results reflect the following transactions:
 
   
On December 29, 2021, certain of our subsidiaries signed an agreement for the sale of our operations in Costa Rica and El Salvador with certain subsidiaries of Cementos Progreso Holdings, S.L., for a total consideration of $335 million. As of the date of this annual report, we expect to conclude the transaction during the first half of 2022, subject to the satisfaction of closing conditions in Costa Rica and El Salvador, including the receipt of requisite regulatory approvals. As of December 31, 2021, the assets and liabilities related to our operations in Costa Rica and El Salvador were presented in the financial statements in the line item “Assets and liabilities directly related to assets held for sale.” Our operations of these assets in Costa Rica and El Salvador for the years ended December 31, 2019, 2020 and 2021 are reported in the statements of operations, net of income tax, as part of the single line item “Discontinued operations.”
 
166

Table of Contents
   
On October 4, 2021, we announced that we signed an agreement to acquire from HeidelbergCement a limestone quarry with a waste management operation near the Madrid metropolitan area and 3 concrete plants in the Balearic Islands.
 
   
On July 9, 2021, we announced that we concluded the sale agreed in March 2019 of our white cement business, except for Mexico and the U.S., to Çimsa Çimento Sanayi Ve Ticaret A.Ş. for a total consideration of $155 million. Assets sold included our Buñol cement plant in Spain and white cement customer list. Our operations of these assets in Spain for the years ended December 31, 2019 and 2020 and the period from January 1, 2021 to July 9, 2021 are reported in the statements of operations, net of income tax, as part of the single line item “Discontinued operations,” including in 2021 a loss on sale of $67 million net of the proportional allocation of goodwill of $41 million.
 
   
On April 12, 2021, we announced that we signed an agreement to acquire from Eqiom Granulats two aggregates quarries and one rail-enabled platform in the North Paris Metropolitan area.
 
   
On March 31, 2021, we sold 24 concrete plants and one aggregates quarry in France to Holcim for an amount in Euros equivalent to $44 million. These assets are located in the Rhone Alpes region in the Southeast of France, east of our operations in Lyon. We will retain our business in Lyon. The operations related to these assets for the years ended December 31, 2019 and 2020 and the three-month period ended March 31, 2021 are presented in our statements of operations, net of income tax, as part of the single line item “Discontinued operations.”
 
   
On February 16, 2021, we announced that we acquired the ready mix assets of Beck Readymix Concrete Co. LTD., including three
ready-mix
concrete plants and one portable plant to service the San Antonio, Texas metropolitan area and surrounding areas.
 
   
In January 2021, one of our subsidiaries in Israel acquired two
ready-mix
concrete plants from Kinneret and
Beton-He’Emek
for an amount in shekels equivalent to $6 million. After the conclusion of the purchase price allocation to the fair values of the assets acquired and liabilities assumed of this business, we determined goodwill of $5 million.
 
   
On November 9, 2020, the tender offer acceptance period commenced for the CLH Tender Offer for any and all outstanding ordinary shares of CLH registered with the National Register of Securities and Issuers (
Registro Nacional de Valores y Emisores
) and the Colombian Securities Exchange (
Bolsa de Valores de Colombia
) (except for shares either owned by CEMEX España or CLH). The CLH Tender Offer expired on December 10, 2020. As a result of the CLH Tender Offer, CEMEX España purchased 108,337,613 shares of CLH at a purchase price of 3,250 Colombian Pesos per ordinary share of CLH. The CLH Tender Offer fully settled on December 18, 2020 for an aggregate amount of 352 billion Colombian Pesos (equivalent to $103 million). As of December 31, 2021, CEMEX España owns 92.26% of all outstanding shares in CLH (which exclude shares owned by CLH), which includes shares purchased by us in the secondary market after the closing of the CLH Tender Offer.
 
   
On August 3, 2020, through an affiliate in the United Kingdom, we closed the sale of certain assets to Breedon for an amount in Pounds equivalent to $230 million, including $30 million of debt. The assets included 49
ready-mix
plants, 28 aggregate quarries, four depots, one cement terminal, 14 asphalt plants, four concrete products operations, as well as a portion of our paving solutions business in the United Kingdom. After completion of this divestiture, we maintain a significant footprint in key operating geographies in the United Kingdom related to the production and sale of cement,
ready-mix,
aggregates, asphalt and paving solutions, among others. Our operations of these assets in the United Kingdom for the year ended December 31, 2019 and for the period from January 1 to August 3, 2020, which includes a loss on sale of $57 million net of the proportional allocation of goodwill of $47 million, are presented in our statements of operations, net of tax, as part of the single line item “Discontinued operations.”
 
   
On March 6, 2020, we concluded the sale of our U.S. affiliate Kosmos, a partnership with a subsidiary of Buzzi Unicem S.p.A. in which we held a 75% interest, to Eagle Materials Inc. for $665 million. The
 
167

Table of Contents
 
share of proceeds to us from this transaction was $499 million before transactional and other costs and expenses. The assets that were divested consisted of Kosmos’ cement plant in Louisville, Kentucky, as well as related assets which include seven distribution terminals and raw material reserves. The operations of these assets in the United States for the year ended December 31, 2019 and for the period from January 1 to March 6, 2020, which includes a gain on sale of $14 million, net of the proportional allocation of goodwill of $291 million, and are presented in our statements of operations, net of income tax, as part of the single line item “Discontinued operations.”
 
   
During the first six months of 2020, one of our subsidiaries in Israel acquired Netivei Noy from Ashtrom Industries for an amount in Shekels equivalent to $33 million. After the conclusion of the purchase price allocation to the fair values of the assets acquired and liabilities assumed of this business, we determined goodwill of $2 million.
 
   
On January 29, 2020, CHP announced the results of its stock rights offering pursuant to which 8,293,831,169 common shares of CHP were issued and listed on the Philippine Stock Exchange on March 4, 2020. As of December 31, 2019, CEMEX España indirectly held 66.78% of CHP’s common shares. After giving effect to the stock rights offering, CEMEX España’s indirect ownership of CHP’s common shares increased to 75.66%. As of December 31, 2021, CEMEX España’s indirect ownership of CHP’s outstanding common shares had further increased to 77.84%.
 
   
On June 28, 2019, after obtaining customary authorizations, we concluded with several counterparties the sale of our
ready-mix
and aggregates business in the central region of France for an aggregate price in Euro equivalent to $36 million. Our operations of these disposed assets in France for the period from January 1 to June 28, 2019, which include a gain on sale of $17 million net of a proportional allocation of goodwill related to this reporting segment of $8 million, are presented in the statements of operations, net of income tax, as part of the single line item “Discontinued operations.”
 
   
On May 31, 2019, we concluded the sale of our aggregates and
ready-mix
assets in the North and North-West regions of Germany to GP Günter Papenburg AG for a price in Euro equivalent to $97 million. The assets divested in Germany consisted of four aggregates quarries and four
ready-mix
facilities in North Germany, and nine aggregates quarries and 14
ready-mix
facilities in North-West Germany. Our operations of these disposed assets for the period from January 1 to May 31, 2019, which include a gain on sale of $59 million, are presented in the statements of operations, net of income tax, as part of the single line item “Discontinued operations.”
 
   
On March 29, 2019, we closed the sale of our businesses in the Baltics and Nordics to the German building materials group Schwenk for a price in Euro equivalent to $387 million. The Baltic assets divested consisted of one cement production plant in Broceni, Latvia with a production capacity of approximately 1.7 million tons, four aggregates quarries, two cement quarries, six
ready-mix
plants, one marine terminal and one land distribution terminal in Latvia. The assets divested also included our 37.8% indirect interest in one cement production plant in Akmene, Lithuania with a production capacity of approximately 1.8 million tons, as well as the exports business to Estonia. The Nordic assets divested consisted of three import terminals in Finland, four import terminals in Norway and four import terminals in Sweden. Our operations of these disposed businesses for the period from January 1 to March 29, 2019, which include a gain on sale of $66 million, are reported in the statements of operations, net of income tax, as part of the single line item “Discontinued operations.”
See notes 5.1 and 5.2 to our 2021 audited consolidated financial statements included elsewhere in this annual report.
 
168

Table of Contents
Consolidated Statements of Operations Data
The following table sets forth our selected consolidated statements of operations data for each of the three years ended December 31, 2019, 2020 and 2021 expressed as a percentage of revenues.
 
    
Year Ended
December 31,
 
    
2019
   
2020
   
2021
 
Revenues
     100     100     100
Cost of sales
     (67.2     (67.8     (67.9
Gross profit
     32.8       32.2       32.1  
Operating expenses
     (22.7     (21.9     (20.2
Operating earnings before other expenses, net
     10.0       10.2       11.9  
Other expenses, net
     (2.6     (13.8     (0.8
Operating earnings
     7.4       (3.6     11.1  
Financial expense
     (5.5     (6.1     (4.6
Financial income and other items, net
     (0.5     (0.9     (0.5
Share of profit on equity accounted investees
     0.4       0.4       0.4  
Earnings before income tax
     1.8       (10.2     6.4  
Income tax
     (1.2     (0.4     (1.0
Net income from continuing operations
     0.6       (10.5     5.4  
Discontinued operations
     0.8       (0.8     (0.1
Consolidated net income
     1.4       (11.3     5.3  
Non-controlling
interest net income
     0.3       0.2       0.2  
Controlling interest net income
     1.1       (11.4     5.2  
Key Components of Results of Operations
Revenues
Revenues are primarily comprised of cement,
ready-mix
concrete, aggregates, and Urbanization Solutions, which accounted for 91%, 93% and 90% of consolidated revenues before eliminations resulting from consolidation for the years ended December 31, 2019, 2020 and 2021, respectively. We recognized revenues at a point in time or overtime in the amount of the price, before tax on sales, expected to be received for goods and services supplied because of ordinary activities, as contractual performance obligations are fulfilled, and control of goods and services passes to the customer. Revenues are decreased by any trade discounts or volume rebates granted to customers. Transactions between related parties are eliminated in consolidation. Variable consideration is recognized when it is highly probable that a significant reversal in the amount of cumulative revenue recognized for the contract will not occur and is measured using the expected value or the most likely amount method, whichever is expected to better predict the amount based on the terms and conditions of the contract.
Cost of Sales
Cost of sales represents the production cost of goods sold, including raw materials and goods for resale, payroll related to the production phase, electricity, fuels, and other services, depreciation and amortization of assets involved in the production, maintenance, repairs and supplies, freight expenses of raw material in plants and delivery expenses of our
ready-mix
concrete business, among other production costs. Cost of sales does not include (i) expenses related to personnel, equipment and services involved in sales activities and storage of product at points of sales, which are included in administrative and selling expenses and (iii) freight expenses of finished products between plants and points of sale and freight expenses between points of sales and the customers’ facilities, which are included as part of distribution expenses. Administrative and selling expenses and distribution expenses are included in operating expenses. As a percentage of revenues, cost of sales represented 67.2%, 67.8% and 67.9% for the years ended December 31, 2019, 2020 and 2021, respectively.
 
169

Table of Contents
Operating Expenses
Operating expenses comprise administrative and selling expenses and distribution and logistics expenses. Administrative expenses represent the expenses associated with personnel, services and equipment, including depreciation and amortization, related to managerial activities and back-office for our management. Sales expenses represent the expenses associated with personnel, services and equipment, including depreciation and amortization, involved specifically in sales activities. Distribution and logistics expenses refer to storage expenses at points of sales, including depreciation and amortization, freight expenses of finished products between plants and points of sale and freight expenses between points of sales and the customers’ facilities. As a percentage of revenues, operating expenses represented 22.7%, 21.9% and 20.2% for the years ended December 31, 2019, 2020, and 2021, respectively. The main operating expenses are comprised by transportation cost, payroll of personnel, depreciation and amortization of assets related to the operating expenses, as well as professional legal, accounting and advisory services and maintenance, repairs and supplies accounted for 94.0%, 96.2% and 96.3% of consolidated operating expenses for the years ended December 31, 2019, 2020 and 2021, respectively.
Other Expenses, Net
The line item Other expenses, net consists primarily of revenues and expenses not directly related to our main activities or which are of
non-recurring
nature, including impairment losses of long-lived assets,
non-recurring
sales of emission allowances, results on disposal of assets, which relates to sales of property plant and equipment, and restructuring costs, losses in connection with property damages and natural disasters, among others. For the years ended December 31, 2019, 2020, and 2021, Other Expenses, Net, amounted to $334 million, $1,767 million and $116 million, respectively. In 2020, include impairment losses of goodwill and other intangible assets of $1,020 and $194, respectively, related to our assets and the reporting Segment in the United States. As a percentage of revenues, Other expenses, net, represented 2.6%, 13.8% and 0.8% for the years ended December 31, 2019, 2020 and 2021, respectively.
Financial income and other items, net
Financial income and other items, net, includes (i) Effects of amortized cost on assets and liabilities and others, net; (ii) Net interest cost of pension liabilities; (iii) Results from financial instruments, net; (iv) Foreign exchange results, comprising foreign exchange gains and losses in connection with the effects of foreign exchange fluctuations on our assets and liabilities denominated in currencies other than the Dollar; (v) Financial income, which relates to income in connection with deposits and investments; and (vi) others. As a percentage of revenues, financial income, and other items, net, represented 0.5%, 0.9% and 0.5% for the years ended December 31, 2019, 2020 and 2021, respectively.
Income Tax
Income tax comprises current income taxes net of deferred income taxes. For the years ended December 31, 2019, 2020 and 2021, our statutory income tax rate was 30%. Our average effective tax rate equals the net amount of income tax revenue or expense divided by income or loss before income taxes, as these line items are reported in the statement of operations, was 66.0%, (3.5%) and 15.5%, for the years ended December 31, 2019, 2020 and 2021, respectively. The effects reflected in the statement of operations for income taxes include the amounts incurred during the period and the amounts of deferred income taxes, determined according to the income tax law applicable to each subsidiary, reflecting uncertainty in income tax treatments. Consolidated deferred income taxes represent the addition of the amounts determined in each subsidiary by applying the enacted statutory income tax rate or substantively enacted by the end of the reporting period to the total temporary differences resulting from comparing the book and taxable values of assets and liabilities, considering tax assets such as loss carryforwards and other recoverable taxes, to the extent that it is probable that future taxable profits will be available against which they can be utilized. The measurement of deferred income taxes at
 
170

Table of Contents
the reporting period reflects the tax consequences that follow how we expect to recover or settle the carrying amount of its assets and liabilities. Deferred income taxes for the period represent the difference between balances of deferred income taxes at the beginning and the end of the period. Deferred income tax assets and liabilities relating to different tax jurisdictions are not offset. The effect of a change in enacted statutory tax rates is recognized in the period in which the change is officially enacted.
Year Ended December 31, 2021 Compared to Year Ended December 31, 2020
Summarized in the table below are the percentage (%) increases (+) and decreases (-) for the year ended December 31, 2021, compared to the year ended December 31, 2020, in our domestic cement and
ready-mix
concrete sales volumes, as well as export sales volumes of cement and domestic cement and
ready-mix
concrete average sales prices for each of our reporting segments.
Reporting segments represent the components of CEMEX that engage in business activities from which we may earn revenues and incur expenses, whose operating results are regularly reviewed by the entity’s top management to make decisions about resources to be allocated to the segments and assess their performance, and for which discrete financial information is available. We operate geographically and by line of business on a regional basis. For the reported periods, the Company’s operations were organized in four geographical regions, each under the supervision of a regional president, as follows: 1) Mexico, 2) United States, 3) EMEAA and 4) SCA&C. The accounting policies applied to determine the financial information by reporting segment are consistent with those described in note 3 to our 2021 audited consolidated financial statements included elsewhere in this annual report.
As of December 31, 2021, considering similar regional and economic characteristics and/or materiality, certain countries have been aggregated and presented as single line items as follows: (i) “Rest of EMEAA” refers mainly to CEMEX’s operations and activities in the Czech Republic, Croatia, Egypt and the UAE; (ii) “Rest of SCA&C” refers mainly to CEMEX’s operations and activities in Puerto Rico, Nicaragua, Jamaica, the Caribbean and Guatemala, excluding the operations of TCL; and (iii) “Caribbean TCL” refers to TCL’s operations mainly in Trinidad and Tobago, Jamaica, Guyana and Barbados. The segment “Others” refers to: (1) cement trade maritime operations, (2) Neoris N.V., our subsidiary involved in the business of information technology solutions, (3) CEMEX, S.A.B. de C.V., other corporate entities and finance subsidiaries and (4) other minor subsidiaries with different lines of business.
 
171

Table of Contents
The table below and the other volume data presented by reporting segment in this “Item 5—Operating and Financial Review and Prospects—Results of Operations—Year Ended December 31, 2021 Compared to Year Ended December 31, 2020” section are presented before eliminations resulting from consolidation (including those shown in note 5.3 to our 2021 audited consolidated financial statements included elsewhere in this annual report).
 
    
Domestic Sales Volumes
   
Export Sales
Volumes
   
Average Domestic Sales
Prices in Local Currency
(1)
 
Reporting Segment
  
Cement
   
Ready-Mix

Concrete
   
Cement
   
Cement
   
Ready-Mix

Concrete
 
Mexico
     +8     +8     -1     +7     +3
United States
     +6     +8     —         +3     +2
EMEAA
          
United Kingdom
     +19     +3     —         +7     +7
France
     —         +8           —         +1
Germany
     -4     -7     +5     +3     +6
Poland
     +5     +9     -54     +5     -1
Spain
     +6     +7     +14     -1     +1
Philippines
     +7     —         -14     -2     —    
Israel
     —         Flat       —         —         Flat  
Rest of EMEAA
     -11     +2     Flat       +9     Flat  
SCA&C
          
Colombia
     +8     +11     —         Flat       +1
Panama
     +41     +22     >100     -5     -8
Caribbean TCL
     +16     -3     -14     Flat       +1
Dominican Republic
     +22     -2     -34     +11     +14
Rest of SCA&C
     +9     +3     -42     +4     +17
 
“—”
= Not Applicable
(1)
Represents the average change in domestic cement and
ready-mix
concrete prices in local currency terms. For purposes of a reporting segment consisting of a region, the average prices in local currency terms for each individual country within the region are first translated into Dollar terms (except for the Rest of EMEA segment, in which they are translated first into Euros) at the exchange rates in effect as of the end of the reporting period. Variations for a region represent the weighted average change of prices in Dollar terms (except for the Rest of EMEAA segment, in which they represent the weighted average change of prices in Euros) based on total sales volumes in the region.
On a consolidated basis, our cement sales volumes increased 6%, from 63.2 million tons in 2020 to 67.0 million tons in 2021, and our
ready-mix
concrete sales volumes increased 6%, from 46.7 million cubic meters in 2020 to 49.2 cubic meters in 2021. Our revenues increased 14%, from $12,814 million in 2020 to $14,548 million in 2021, and our operating earnings before other expenses, net increased 32%, from $1,311 million in 2020 to $1,734 million in 2021. See the table below for a breakdown according to reporting segment.
 
172

Table of Contents
The following tables present selected financial information for revenues and operating earnings before other expenses, net for each of our reporting segments for the years ended December 31, 2020 and 2021. The revenues information in the table below are presented before eliminations resulting from consolidation (including those shown in note 5.3 to our 2021 audited consolidated financial statements included elsewhere in this annual report). Variations in revenues determined on the basis of Dollars include the appreciation or depreciation which occurred during the period between the local currencies of the countries in the regions
vis-à-vis
the Dollar; therefore, such variations differ substantially from those based solely on the countries’ local currencies:
 
Reporting Segment
  
Variation in
Local
Currency
(1)
   
Approximate
Currency
Fluctuations
   
Variation in
Dollars
   
Revenues
For the Year Ended
 
 
2020
   
2021
 
    
(in millions of Dollars)
 
Mexico
     +17     +6     +23     2,812       3,466  
United States
     +9     —         +9     3,994       4,359  
EMEAA
          
United Kingdom
     +19     +8     +27     739       940  
France
     +12     +3     +14     754       863  
Germany
     -6     +2     -3     489       472  
Poland
     +5     +3     +7     377       405  
Spain
     +9     +3     +13     319       359  
Philippines
     +6     +1     +7     398       424  
Israel
     -2     +6     +4     754       785  
Rest of EMEAA
     +3     +3     +6     582       618  
SCA&C
          
Colombia
     +11     -3     +8     404       437  
Panama
     +51     —         +51     80       121  
Caribbean TCL
     +11     +1     +12     251       280  
Dominican Republic
     +31     -1     +31     229       299  
Rest of SCA&C
     +18           +18     393       465  
Others
     +90           +90     941       1,790  
        
 
 
   
 
 
 
Revenues from continuing operations before eliminations resulting from consolidation
         +19   $ 13,516     $ 16,083  
Eliminations resulting from consolidation
           (702     (1,535
        
 
 
   
 
 
 
Revenues from continuing operations
         +14   $ 12,814     $ 14,548  
        
 
 
   
 
 
 
 
173

Table of Contents
Reporting Segment
  
Variation in
Local
Currency
(1)
   
Approximate
Currency
Fluctuations
   
Variation in
Dollars
   
Operating Earnings
Before Other Expenses, Net
For the Year Ended
December 31,
 
 
    2020    
   
    2021    
 
    
(in millions of Dollars)
 
Mexico
     +22     +6     +28   $ 783     $ 1,003  
United States
     +2     —         +2     307       314  
EMEAA
          
United Kingdom
     +230     +13     +243     21       72  
France
     +88     -1     +87     23       43  
Germany
     +4     +1     +5     39       41  
Poland
     -5     +3     -2     49       48  
Spain
     -157     -22     -179     (14     (39
Philippines
     +2     +1     +3     72       74  
Israel
     -35     +14     -21     87       69  
Rest of EMEAA
     +60     +3     +63     19       31  
SCA&C
          
Colombia
     +2     -2     Flat       61       61  
Panama
     +504     —         +504     (4     15  
Caribbean TCL
     +6     +1     +7     43       46  
Dominican Republic
     +59     Flat       +59     76       121  
Rest of SCA&C
     +14     —         +14     85       97  
Others
     +22     —         +22     (336     (262
        
 
 
   
 
 
 
Operating earnings before other expenses, net from continuing operations
         +32   $ 1,311     $ 1,734  
        
 
 
   
 
 
 
 
“—”
= Not Applicable
(1)
Represents the variation in local currency terms. For purposes of a reporting segment consisting of a region, the variation in local currency terms for each individual country within the region are first translated into Dollar terms (except for the Rest of EMEAA segment, in which they are translated first into Euros) at the exchange rates in effect as of the end of the reporting period. Variations for a region represent the change in Dollar terms (except for the Rest of EMEAA segment, in which they represent the change in Euros), net, in the region.
Revenues
. Our consolidated revenues increased 14%, from $12,814 million in 2020 to $14,548 million in 2021. The increase in our revenues was mainly attributable to higher volumes in most of our regions, and higher prices of our products in local-currency terms in all of our regions. Set forth below is a quantitative and qualitative analysis of the various factors affecting our revenues on a reporting segment basis. The discussion of volume data and revenues information below is presented before eliminations resulting from consolidation as described in note 5.3 to our 2021 audited consolidated financial statements included elsewhere in this annual report.
Mexico
Our domestic cement sales volumes from our operations in Mexico increased 8% in 2021 compared to 2020, and
ready-mix
concrete sales volumes increased 8% over the same period. Our revenues from our operations in Mexico represented 22% of our total revenues for the year ended December 31, 2021, in Dollar terms, before eliminations resulting from consolidation. During the year, bagged cement grew double digits supported by government social programs and record level remittances. The country continues to experience a pickup in the formal economy, and bulk cement and
ready-mix
volumes benefited from higher formal housing and industrial activity. The latter was supported by growth in manufacturing and warehouses, onshoring, as well as the buildout of logistic networks. Our cement export volumes from our operations in Mexico, which represented 11% of our
 
174

Table of Contents
Mexican cement sales volumes for the year ended December 31, 2021, decreased 1% in 2021 compared to 2020, due to lower export volume. Of our total cement export volumes from our operations in Mexico during 2021, 83% was shipped to the United States and 17% to our SCA&C segment. Our average sales price of domestic cement from our operations in Mexico increased 7%, in Mexican Peso terms, in 2021 compared to 2020, and our average sales price of
ready-mix
concrete increased 3%, in Mexican Peso terms, over the same period.
The following chart indicates the breakdown of Mexico revenues by product, before others, intra sector eliminations within the segment and eliminations resulting from consolidation, as applicable for the year ended December 31, 2021:
 
As a result of increases in domestic cement sales volumes and
ready-mix
concrete sales volumes and sales prices, partially offset by a decrease in cement exports sales, our revenues in Mexico, in Mexican Peso terms, increased 17% in 2021 compared to 2020.
United States
Our domestic cement sales volumes from our operations in the United States increased 6% in 2021 compared to 2020, and
ready-mix
concrete sales volumes increased 8% over the same period. The increase in domestic cement and
ready-mix
concrete sales volumes were primarily attributable to the strong demand momentum driven mainly by the residential sector. The region continued to enjoy strong demand across all products with most of our markets sold out. Our operations in the United States represented 27% of our total revenues for the year ended December 31, 2021, in Dollar terms, before eliminations resulting from consolidation. Our average domestic cement sales prices of our operations in the United States increased 3%, in Dollar terms, in 2021 compared to 2020, and our average
ready-mix
concrete sales price increased 2%, in Dollar terms, over the same period.
The following chart indicates the breakdown of United States revenues by product, before others, intra sector eliminations within the segment and eliminations resulting from consolidation, as applicable for the year ended December 31, 2021:
 
 
175

Table of Contents
As a result of increases in domestic cement sales volumes and
ready-mix
concrete sales volumes and sales prices, revenues from our operations in the United States, in Dollar terms, increased 9% in 2021 compared to 2020.
EMEAA
In 2021, our operations in the EMEAA region consisted of our operations in the United Kingdom, France, Germany, Poland, Spain, Philippines and Israel, which represent the most significant operations in this region, in addition to the Rest of EMEAA segment. Our revenues from our operations in the EMEAA region represented 29% of our total revenues for the year ended December 31, 2021, in Dollar terms, before eliminations resulting from consolidation. As of December 31, 2021, our operations in the EMEAA region represented 25% of our total assets. Set forth below is a quantitative and qualitative analysis of the effects of the various factors affecting our revenues for our main operations in the EMEAA region.
The following chart indicates the geographic breakdown of EMEAA region revenues by reporting segment, after others and eliminations resulting from consolidation, for the year ended December 31, 2021:
 
United Kingdom
Our domestic cement sales volumes from our operations in the United Kingdom increased 19% in 2021 compared to 2020, and
ready-mix
concrete sales volumes increased 3% over the same period. The increases in domestic cement and
ready-mix
concrete sales volumes reflected a back to normality in construction activity as a result of the implementation of stringent
COVID-19
measures during 2020. Our operations in the United Kingdom represented 6% of our total revenues for the year ended December 31, 2021, in Dollar terms, before eliminations resulting from consolidation. Our average sales price of domestic cement from our operations in the United Kingdom increased 7%, in Pound terms, in 2021 compared to 2020, and our average sales price of
ready-mix
concrete increased 7%, in Pound terms, over the same period.
 
176

Table of Contents
The following chart indicates the breakdown of United Kingdom revenues by product, before others, intra sector eliminations within the segment and eliminations resulting from consolidation, as applicable for the year ended December 31, 2021:
 
As a result of increases in domestic cement and
ready-mix
concrete sales volumes and sales prices, revenues from our operations in the United Kingdom, in Pound terms, increased 19% in 2021 compared to 2020.
France
Our
ready-mix
concrete sales volumes from our operations in France increased 8% in 2021 compared to 2020. The increase in volumes reflected a back to normality in construction activity as a result of the implementation of stringent
COVID-19
measures during 2020. Our operations in France represented 5% of our total revenues for the year ended December 31, 2021, in Dollar terms, before eliminations resulting from consolidation. Our average sales price of
ready-mix
concrete of our operations in France increased 1%, in Euro terms, in 2021 compared to 2020.
The following chart indicates the breakdown of France revenues by product, before others, intra sector eliminations within the segment and eliminations resulting from consolidation, as applicable for the year ended December 31, 2021:
 
As a result of increases in
ready-mix
concrete sales volumes and by increases in
ready-mix
concrete sales prices, revenues from our operations in France, in Euro terms, increased 12% in 2021 compared to 2020.
Germany
Our domestic cement sales volumes from our operations in Germany decreased 4% in 2021 compared to 2020, and
ready-mix
concrete sales volumes decreased 7% over the same period. The decrease in domestic cement and
ready-mix
concrete sales volumes were mainly originated by unfavorable weather conditions in
 
177

Table of Contents
2021. Our operations in Germany represented 3% of our total revenues for the year ended December 31, 2021, in Dollar terms, before eliminations resulting from consolidation. Our cement export volumes from our operations in Germany, which represented 31% of our Germany cement sales volumes for the year ended December 31, 2021 increased 5% in 2021 compared to 2020, mainly due to higher volumes exported to Poland. All of our total cement export volumes from our operations in Germany during 2021, were to our EMEAA region. Our average sales price of domestic cement from our operations in Germany increased 3%, in Euro terms, in 2021 compared to 2020, and our average sales price of
ready-mix
concrete increased 6%, in Euro terms, over the same period.
The following chart indicates the breakdown of Germany revenues by product, before others, intra sector eliminations within the segment and eliminations resulting from consolidation, as applicable for the year ended December 31, 2021:
 
As a result of decreases in domestic cement sales volumes and in
ready-mix
concrete sales volumes, partially compensated by increases in sales prices, revenues from our operations in Germany, in Euro terms, decreased 6% in 2021 compared to 2020.
Poland
Our domestic cement sales volumes from our operations in Poland increased 5% in 2021 compared to 2020, and
ready-mix
concrete sales volumes increased 9% over the same period. The increase in domestic cement and
ready-mix
concrete sales volumes were mainly driven by higher infrastructure and residential activity. Our operations in Poland represented 3% of our total revenues for the year ended December 31, 2021, in Dollar terms, before eliminations resulting from consolidation. Our cement export volumes from our operations in Poland, which represented less than 1% of our Poland cement sales volumes for the year ended December 31, 2021 decreased 54% in 2021 compared to 2020. All of our total cement export volumes from our operations in Poland during 2021, were to our Rest of EMEAA segment. Our average sales price of domestic cement from our operations in Poland increased 5%, in Euro terms, in 2021 compared to 2020, and our average sales price of
ready-mix
concrete decreased 1%, in Euro terms, over the same period.
 
178

Table of Contents
The following chart indicates the breakdown of Poland revenues by product, before others, intra sector eliminations within the segment and eliminations resulting from consolidation, as applicable for the year ended December 31, 2021:
 
As a result of increases in domestic cement sales volumes and sales prices and increases in
ready-mix
concrete sales volumes, revenues from our operations in Poland, in Euro terms, increased 5% in 2021 compared to 2020.
Spain
Our domestic cement sales volumes from our operations in Spain increased 6% in 2021 compared to 2020, while
ready-mix
concrete sales volumes increased 7% over the same period. The increases in domestic cement and
ready-mix
concrete sales volumes were mainly driven by higher infrastructure and residential activity. Our operations in Spain represented 2% of our total revenues for the year ended December 31, 2021, in Dollar terms, before eliminations resulting from consolidation. Our cement export volumes from our operations in Spain, which represented 27% of our Spain cement sales volumes for the year ended December 31, 2021, increased 14% in 2021 compared to 2020, due to higher export volumes to United Kingdom. Of our total cement export volumes from our operations in Spain during 2021, 98% were to the United Kingdom and 2% were to United States. Our average sales price of domestic cement of our operations in Spain decreased 1%, in Euro terms, in 2021 compared to 2020, and our average sales price of
ready-mix
concrete increased 1%, in Euro terms, over the same period.
The following chart indicates the breakdown of Spain revenues by product, before others, intra sector eliminations within the segment and eliminations resulting from consolidation, as applicable for the year ended December 31, 2021:
 
As a result of increases in domestic cement and
ready-mix
concrete sales volumes, partially offset by decreases in domestic cement sales prices, revenues from our operations in Spain, in Euro terms, increased 9% in 2021 compared to 2020.
 
179

Table of Contents
The Philippines
Our domestic cement sales volumes from our operations in the Philippines increased 7% in 2021 compared to 2020. The increase in domestic cement volumes was mainly due to implementation of stringent
COVID-19
lockdown measures imposed by the government and by the closure of our Solid Cement Plant in Luzon for two months in 2020 and resumption of operations without such measures during 2021. Our cement export volumes from our operations in the Philippines, which represented less than 1% of our Philippines cement sales volumes for the year ended December 31, 2021, decreased 14% in 2021 compared to 2020. All of our total cement exports from our operations in Philippines during 2021 were to the Rest of EMEAA segment. Our revenues from our operations in the Philippines represented 2% of our total revenues for the year ended December 31, 2021, in Dollar terms, before eliminations resulting from consolidation. Our average sales price of domestic cement from our operations in the Philippines decreased 2%, in Philippine Peso terms, in 2021 compared to 2020.
The following chart indicates the breakdown of Philippines revenues by product, before others, intra sector eliminations within the segment and eliminations resulting from consolidation, as applicable for the year ended December 31, 2021:
 
As a result of increase in domestic cement sales volumes, partially compensated by a decrease in sales prices, revenues of our operations in the Philippines, in Philippine Peso terms, increased 6% in 2021 compared to 2020.
Israel
Our
ready-mix
concrete sales volumes from our operations in Israel decreased slightly in 2021 compared to 2020. Our operations in Israel represented 5% of our total revenues for the year ended December 31, 2021, in Dollar terms, before eliminations resulting from consolidation. Our average sales price of
ready-mix
concrete of our operations in Israel decreased slightly, in Israeli New Shekel terms, in 2021 compared to 2020.
 
180

Table of Contents
The following chart indicates the breakdown of Israel revenues by product, before others, intra sector eliminations within the segment and eliminations resulting from consolidation, as applicable for the year ended December 31, 2021:
 
As a result of a small decrease in
ready-mix
concrete sales volumes and prices, revenues from our operations in Israel, in Israeli New Shekel terms, decreased 2% in 2021 compared to 2020.
Rest of EMEAA
Our domestic cement sales volumes from our operations in the Rest of EMEAA segment decreased 11% in 2021 compared to 2020, and
ready-mix
concrete sales volumes increased 2% over the same period. Our cement export volumes from our operations in the Rest of EMEAA segment, which represented 9% of our Rest of EMEAA segment cement sales volumes for the year ended December 31, 2021, remained flat in 2021 compared to 2020. Of our total cement export volumes from our operations in the Rest of EMEAA segment during 2021, 2% were to Poland and 98% were to countries in the EMEAA region. Our revenues from our operations in the Rest of EMEAA segment represented 3% of our total revenues for the year ended December 31, 2021, in Dollar terms, before eliminations resulting from consolidation. Our average sales price of domestic cement from our operations in the Rest of EMEAA segment increased 9%, in Euro terms, in 2021 compared to 2020, and our average sales price of
ready-mix
concrete remained flat, in Euro terms, over the same period.
The following chart indicates the breakdown of Rest of EMEAA revenues by product, before others, intra sector eliminations within the segment and eliminations resulting from consolidation, as applicable for the year ended December 31, 2021:
 
As a result of increases in
ready-mix
concrete sales volumes and sales prices, as well, as increases in domestic cement sales prices, partially offset by decreases in domestic cement sales volumes, revenues in the Rest of EMEAA segment, in Euro terms, increased 3%, in 2021 compared to 2020.
 
181

Table of Contents
SCA&C
In 2021, our operations in the SCA&C region consisted of our operations in Colombia, Panama, the Dominican Republic, our Caribbean TCL operations, which represent our most significant operations in this region, and the Rest of SCA&C segment. Our revenues from our operations in the SCA&C region represented 11% of our total revenues in Dollar terms for the year ended December 31, 2021, before eliminations resulting from consolidation. As of December 31, 2021, our operations in the SCA&C region represented 9% of our total assets. Set forth below is a quantitative and qualitative analysis of the effects of the various factors affecting our revenues for our main operations in the SCA&C region.
The following chart indicates the geographic breakdown of SCA&C region revenues by reporting segment, after others and eliminations resulting from consolidation, for the year ended December 31, 2021:
 
Colombia
Our domestic cement sales volumes from our operations in Colombia increased 8% in 2021 compared to 2020, and
ready-mix
concrete sales volumes increased 11% over the same period. Cement sales volume increase in Colombia was supported by housing, self-construction, and infrastructure projects. Our revenues from our operations in Colombia represented 3% of our total revenues for the year ended December 31, 2021, in Dollar terms, before eliminations resulting from consolidation. Our average sales price of domestic cement from our operations in Colombia remained flat, in Colombian Peso terms, in 2021 compared to 2020, and our average sales price of
ready-mix
concrete increased 1%, in Colombian Peso terms, over the same period.
The following chart indicates the breakdown of Colombia revenues by product, before others, intra sector eliminations within the segment and eliminations resulting from consolidation, as applicable for the year ended December 31, 2021:
 
 
182

Table of Contents
As a result of increases in domestic cement and
ready-mix
concrete sales volumes and an increase in
ready-mix
concrete sales prices, revenues of our operations in Colombia, in Colombian Peso terms, increased 11% in 2021 compared to 2020.
Panama
Our domestic cement sales volumes from our operations in Panama increased 41% in 2021 compared to 2020, and
ready-mix
concrete sales volumes increased 22% over the same period. The increases in domestic cement and
ready-mix
concrete sales volumes in Panama were mainly to the reopening of the construction industry, after suspension in 2020 due to COVID 19. Our cement export volumes from our operations in Panama, which represented 57% of our Panama cement sales volumes for the year ended December 31, 2021, increased more than 100% in 2021 compared to 2020, as exports began at the end of 2020. Our revenues from our operations in Panama represented 1% of our total revenues for the year ended December 31, 2021, in Dollar terms, before eliminations resulting from consolidation. Our average sales price of domestic cement from our operations in Panama decreased 5% in Dollar terms, in 2021 compared to 2020, and our average sales price of
ready-mix
concrete decreased 8%, in Dollar terms, over the same period.
The following chart indicates the breakdown of Panama revenues by product, before others, intra sector eliminations within the segment and eliminations resulting from consolidation, as applicable for the year ended December 31, 2021:
 
As a result of increases in domestic cement sales volumes and
ready-mix
concrete sales volumes, partially offset by decreases in sales prices, revenues of our operations in Panama, in Dollar terms, increased 51% in 2021 compared to 2020.
Caribbean TCL
Our domestic cement sales volumes from our operations in Caribbean TCL increased 16% in 2021 compared to 2020, while
ready-mix
concrete sales volumes decreased 3% over the same period. The increase in cement sales volume came from a higher demand. Our revenues from our operations in Caribbean TCL represented 2% of our total revenues for the year ended December 31, 2021, in Dollar terms, before eliminations resulting from consolidation. Our cement export volumes from our operations in Caribbean TCL segment represented 20% of our Caribbean TCL cement sales volumes for the year ended December 31, 2021, decreased 14% in 2021 compared to 2020. All of our total cement exports from our operations in Caribbean TCL during 2021 were to the Rest of SCA&C segment. Our average sales price of domestic cement of our operations in Caribbean TCL remained flat, in Trinidad and Tobago Dollar terms, in 2021 compared to 2020, and our average sales price of
ready-mix
concrete increased 1%, in Trinidad and Tobago Dollar terms, over the same period.
 
183

Table of Contents
The following chart indicates the breakdown of Caribbean TCL revenues by product, before others, intra sector eliminations within the segment and eliminations resulting from consolidation, as applicable for the year ended December 31, 2021:
 
As a result of increases in domestic cement sales volumes, partially offset by decreases in
ready-mix
concrete sales volumes and sales prices, revenues of our operations in Caribbean TCL, in Trinidad and Tobago Dollar terms, increased 11% in 2021 compared to 2020.
Dominican Republic
Our domestic cement sales volumes from our operations in the Dominican Republic increased 22% in 2021 compared to 2020, while
ready-mix
concrete sales volumes decreased 2% over the same period. The increase in our domestic cement sales volumes in the Dominican Republic region was mainly driven by a recovery of a dynamic self-construction sector and the reactivation of delayed tourism projects. Domestic cement and
ready-mix
sales prices continued their positive trend. Our operations in the Dominican Republic represented 2% of our total revenues for the year ended December 31, 2021, in Dollar terms, before eliminations resulting from consolidation. Our cement export volumes from our operations in the Dominican Republic, which represented 5% of our Dominican Republic cement sales volumes for the year ended December 31, 2021, decreased 34% in 2021 compared to 2020. All of our total cement export volumes from our operations in the Dominican Republic during 2021, were to our Rest of SCA&C segment. Our average sales price of domestic cement of our operations in the Dominican Republic increased 11%, in Dominican Peso terms, in 2021 compared to 2020, and our average sales price of
ready-mix
concrete increased 14%, in Dominican Peso terms, over the same period.
The following chart indicates the breakdown of Dominican Republic revenues by product, before others, intra sector eliminations within the segment and eliminations resulting from consolidation, as applicable for the year ended December 31, 2021:
 
 
184

Table of Contents
As a result of increases in domestic cement sales volume and sales price and
ready-mix
concrete sales price, partially offset by decreases in
ready-mix
concrete sales volumes, revenues from our operations in the Dominican Republic, in Dominican Peso terms, increased 31% in 2021 compared to 2020.
Rest of SCA&C
Our domestic cement volumes from our operations in the Rest of SCA&C segment increased 9% in 2021 compared to 2020, and
ready-mix
concrete sales volumes increased 3% over the same period. Our cement export volumes from our operations in the Rest of SCA&C segment, which represented less than 1% of our Rest of SCA&C segment cement sales volumes for the year ended December 31, 2021, decreased 42% in 2021 compared to 2020. All of our total cement export volumes from our operations in the Rest of SCA&C segment during 2021, were within the same region. Our revenues from our operations in the Rest of SCA&C segment represented 3% of our total revenues for the year ended December 31, 2021, in Dollar terms, before eliminations resulting from consolidation. Our average sales price of domestic cement from our operations in the Rest of SCA&C segment increased 4% in Dollar terms, in 2021 compared to 2020, and our average sales price of
ready-mix
concrete increased 17%, in Dollar terms, over the same period.
The following chart indicates the breakdown of Rest of SCA&C revenues by product, before others, intra sector eliminations within the segment and eliminations resulting from consolidation, as applicable for the year ended December 31, 2021:
 
As a result of increases in domestic cement and
ready-mix
concrete sales volumes and sales prices, revenues of our operations in the Rest of SCA&C segment, in Dollar terms, increased 18% in 2021 compared to 2020.
Others (Revenues)
Revenues from our Others segment increased 90% before intra-sector eliminations within the segment and before eliminations resulting from consolidation, as applicable, in 2021 compared to 2020, in Dollar terms. The increase resulted mainly from higher revenues in our information technology solutions company and trading operations. Our revenues from our Others segment represented 10% of our total revenues for the year ended December 31, 2021, in Dollar terms, before eliminations resulting from consolidation. For the year ended December 31, 2021, our information technology solutions company represented 31% and our trading operations represented 44% of our revenues in our Others segment, in Dollar terms.
Cost of Sales
Our cost of sales, including depreciation, increased 14%, from $8,692 million in 2020 to $9,875 million in 2021. As a percentage of revenues, cost of sales remained flat, at 68% in 2020 and in 2021. Our cost of sales includes freight expenses of raw materials used in our producing plants.
 
185

Table of Contents
Gross Profit
For the reasons described above, our gross profit increased 13% from $4,122 million in 2020 to $4,673 million in 2021. As a percentage of revenues, gross profit remained flat, at 32% in 2020 and in 2021. In addition, our gross profit may not be directly comparable to those of other entities that include all their freight expenses in cost of sales. As described below, we include freight expenses of finished products from our producing plants to our points of sale and from our points of sale to our customers’ locations within operating expenses as part of distribution and logistics expenses.
Operating expenses
Our operating expenses, which are represented by administrative, selling and distribution and logistics expenses, increased 5%, from $2,811 million in 2020 to $2,939 million in 2021. As a percentage of revenues, operating expenses decreased from 22% in 2020 to 20% in 2021. The decrease as a percentage of revenues resulted primarily from lower administrative, sales, and corporate expense. Our operating expenses include expenses related to personnel, equipment and services involved in sales activities and storage of product at points of sale, which are included as part of the operating expenses, as well as freight expenses of finished products between plants and points of sale and freight expenses between points of sale and the customers’ facilities, which are included as part of the line item “Distribution and logistics expenses.” For the years ended December 31, 2020 and 2021, selling expenses included as part of the line item “Operating expenses” amounted to $330 million and $324 million, respectively. As discussed above, we include freight expenses of finished products from our producing plants to our points of sale and from our points of sale to our customers’ locations within distribution and logistics expenses, which in the aggregate represented costs of $1,412 million in 2020 and $1,636 million in 2021. As a percentage of revenues, distribution and logistics expenses remained flat at 11% in 2020 and in 2021.
Operating Earnings Before Other Expenses, Net
For the reasons described above, our operating earnings before other expenses, net increased 32% from $1,311 million in 2020 to $1,734 million in 2021. As a percentage of revenues, operating earnings before other expenses, net increased 2%, from 10% in 2020 to 12% in 2021. Additionally, set forth below is a quantitative and qualitative analysis of the effects of the various factors affecting our operating earnings before other expenses, net on a reporting segment basis.
Mexico
Our operating earnings before other expenses, net, from our operations in Mexico increased 22% in 2021 compared to 2020, in Mexican Peso terms. Our operating earnings before other expenses, net from our operations in Mexico represented 58% of our total operating earnings before other expenses, net for the year ended December 31, 2021, in Dollar terms. The increase resulted primarily from the increase in our revenues driven by formal construction activity.
United States
Our operating earnings before other expenses, net, from our operations in the United States increased 2% in 2021 compared to 2020, in Dollar terms. Our operating earnings before other expenses, net from our operations in the United States represented 18% of our total operating earnings before other expenses, net for the year ended December 31, 2021, in Dollar terms. The increase resulted primarily from the increase in our revenues in the United States segment, partially compensated by increases in our cost of sales due to higher costs of purchased clinker and fuel.
EMEAA
United Kingdom
. Our operating earnings before other expenses, net, from our operations in the United Kingdom increased 230%, in Pound terms, in 2021 compared to 2020. Our operating earnings before other
 
186

Table of Contents
expenses, net from our operations in the United Kingdom represented 4% of our total operating earnings before other expenses, net for the year ended December 31, 2021, in Dollar terms. The increase resulted primarily from the increase in our revenues in the United Kingdom.
France
. Our operating earnings before other expenses, net, from our operations in France increased 88%, in Euro terms, in 2021 compared to 2020. Our operating earnings before other expenses, net from our operations in France represented 2% of our total operating earnings before other expenses, net for the year ended December 31, 2021, in Dollar terms. The increase resulted primarily from the increase in our revenues.
Germany
. Our operating earnings before other expenses, net, from our operations in Germany increased 4%, in Euro terms, in 2021 compared to 2020. Our operating earnings before other expenses, net from our operations in Germany represented 2% of our total operating earnings before other expenses, net for the year ended December 31, 2021, in Dollar terms. The increase resulted primarily from our cost containment efforts.
Poland
. Our operating loss before other expenses, net, from our operations in Poland decreased 5% in 2021 compared to 2020, in Euro terms. Our operating loss before other expenses, net from our operations in Poland represented 3% of our total operating earnings before other expenses, net for the year ended December 31, 2021, in Dollar terms. The decrease resulted primarily from operational costs.
Spain
. Our operating loss before other expenses, net, from our operations in Spain decreased 157% in 2021 compared to 2020, in Euro terms. Our operating loss before other expenses, net from our operations in Spain represented a loss of $39 million, which was a negative impact of 2% of our total operating earnings before other expenses, net for the year ended December 31, 2021, in Dollar terms. The decrease resulted primarily from cost of sales, mainly higher electric power and fuel costs.
The Philippines
. Our operating earnings before other expenses, net, from our operations in the Philippines increased 2% in 2021 compared to 2020, in Philippine Peso terms. Our operating earnings before other expenses, net from our operations in the Philippines represented 4% of our total operating earnings before other expenses, net for the year ended December 31, 2021, in Dollar terms. The increase resulted primarily from the increase in our revenues.
Israel
. Our operating earnings before other expenses, net, from our operations in Israel decreased 35% in 2021 compared to 2020, in Israeli New Shekel terms. Our operating earnings before other expenses, net from our operations in Israel represented 4% of our total operating earnings before other expenses, net for the year ended December 31, 2021, in Dollar terms. The decrease in Israel operating earnings resulted primarily from the decrease in our revenues.
Rest of EMEAA
. Our operating earnings before other expenses, net, from our operations in the Rest of EMEAA segment increased 60% in 2021 compared to 2020, in Euro terms. Our operating earnings before other expenses, net from our operations in the Rest of EMEAA segment represented 2% of our total operating earnings before other expenses, net for the year ended December 31, 2021, in Dollar terms. This increase relates primarily to an increase in our revenues.
SCA&C
Colombia
. Our operating earnings before other expenses, net, from our operations in Colombia increased 2% in 2021 compared to 2020, in Colombian Peso terms. Our operating earnings before other expenses, net from our operations in Colombia represented 3% of our total operating earnings before other expenses, net for the year ended December 31, 2021, in Dollar terms. The increase resulted primarily from increase in our revenues.
Panama
. Our operating earnings before other expenses, net, from our operations in Panama increased significantly in 2021 compared to 2020, from an operating loss before other expenses, net of $4 million to an
 
187

Table of Contents
operating earnings before other expenses, net of $15 million. Our operating earnings before other expenses, net from our operations in Panama represented than 1% of our total operating earnings before other expenses, net for the year ended December 31, 2021, in Dollar terms. The increase resulted primarily from the increase in our revenues.
Caribbean TCL
. Our operating earnings before other expenses, net, from our operations in Caribbean TCL increased 6% in 2021 compared to 2020, in Trinidad and Tobago Dollar terms. Our operating earnings before other expenses, net from our Caribbean TCL operations represented 3% of our total operating earnings before other expenses, net for the year ended December 31, 2021, in Dollar terms. The increase resulted primarily from an increase in our revenues.
Dominican Republic
. Our operating earnings before other expenses, net, from our operations in the Dominican Republic increased 59% in 2021 compared to 2020, in Dominican Peso terms. Our operating earnings before other expenses, net from our operations in the Dominican Republic represented 7% of our total operating earnings before other expenses, net for the year ended December 31, 2021, in Dollar terms. The increase resulted primarily from an increase in our revenues.
Rest of SCA&C
. Our operating earnings before other expenses, net, from our operations in the Rest of SCA&C segment increased 14% in 2021 compared to 2020, in Dollar terms. Our operating earnings before other expenses, net from our operations in the Rest of SCA&C segment represented 6% of our total operating earnings before other expenses, net for the year ended December 31, 2021, in Dollar terms. The increase resulted primarily from a benefit in Guatemala and Nicaragua derived mainly from higher sales, partially offset by an increase in operating costs.
Others
. Our operating loss before other expenses, net, from our operations in our Others segment decreased 22% in 2021 compared to 2020, in Dollar terms. The decrease in the operating loss before other expenses resulted primarily from the increase in our revenues.
Other Expenses, Net
. Our other expenses, net, decreased significantly, in Dollar terms, from an expense of $1,767 million in 2020 to an expense of $116 million in 2021. The decrease in our other expenses, net, in 2021 resulted primarily from an income for the sale of 12.3 million emission allowances for a total of $600 million and a reduction of
non-cash
impairment losses from $1,520 million in 2020, to $536 million in 2021. In 2021 impairment losses includes aggregate impairment losses of goodwill of $440 million related to the operating segments in Spain, the United Arab Emirates and the information technology business, impairment losses of internally developed software capitalized in prior years and other intangible assets of $53 million, as well as impairment losses of fixed assets of $43 million, while the aggregate
non-cash
impairment losses of 2020 included $1,020 million related to goodwill and $194 million impairment loss of other intangible assets in our operating segment in the United States In addition, during 2020, we recognized
non-cash
impairment losses of idle fixed assets for an aggregate amount of $306 million, mainly related to assets in the United States, Spain and the United Kingdom. Moreover, we had a decrease in our restructuring cost in the twelve-month period ended December 31, 2021, compared to the same period in 2020. See notes 3.4, 16.1, 17.1 and 17.2 to our 2021 audited consolidated financial statements included elsewhere in this annual report.
 
188

Table of Contents
The most significant items included under this caption for the years ended December 31, 2020 and 2021, are as follows:
 
    
For the Years Ended
December 31,
 
    
2020
   
2021
 
    
(in millions of
Dollars)
 
Sale of emission Allowances
   $ —       $ 600  
Impairment losses
     (1,520     (536
Results from the sale of assets and others, net
     (115     (136
Incremental costs and expenses related to the
COVID-19
pandemic
     (48     (26
Restructuring costs
     (81     (17
Charitable contributions
     (3     (1
    
 
 
   
 
 
 
     $ (1,767   $ (116
    
 
 
   
 
 
 
Financial expense
. Our financial expense decreased 15%, from $777 million in 2020 to $662 million in 2021, primarily attributable to a decrease in our financial debt during 2021 compared to 2020, and by lower interest rates on our financial debt. See notes 2 and 18.1 to our 2021 audited consolidated financial statements included elsewhere in this annual report.
Financial income and other items, net
. Our financial income and other items, net, in Dollar terms, decreased 34%, from an expense of $118 million in 2020 to an expense of $78 million in 2021. The decrease is mainly due to a decrease in effects of amortized cost of assets and liabilities generated from a decrease in the discount rates utilized by the Company to determine its environmental remediation liabilities in the United Kingdom in 2020, which was partially offset by an increase in the loss due to the foreign exchange results, mainly due to the fluctuation of the Mexican Peso against the Dollar. See notes 9.2 and 18.4 to our 2021 audited consolidated financial statements included elsewhere in this annual report.
The most significant items included under this caption for the years ended December 31, 2020 and 2021 are as follows:
 
    
For the Year Ended
December 31,
 
    
2020
   
2021
 
    
(in millions of Dollars)
 
Financial income and other items, net:
                
Effects of amortized cost on assets and liabilities and others, net
   $ (89   $ (28
Net interest cost of pension liabilities
     (33     (31
Results from financial instruments, net
     (17     (6
Foreign exchange results
     (3     (37
Financial income
     20       22  
Other
     4       2  
    
 
 
   
 
 
 
     $ (118   $ (78
    
 
 
   
 
 
 
Income Taxes
. Our income tax effect in the statements of operations, which is comprised of current income taxes plus deferred income taxes, increased significantly, from an expense of $45 million in 2020 to $144 million in 2021. Our current income tax expense increased from $167 million in 2020 to $179 million in 2021, mainly as a result of increases in taxes in Spain and Mexico, partially offset by tax refunds received in Poland. Our deferred income tax revenue decreased from a deferred income tax revenue of $122 million in 2020 to a deferred income tax revenue of $35 million in 2021, mainly associated with the recognition of deferred tax assets in 2020 related to the impairments of fixed assets in the United States, the United Kingdom and Spain, among other countries,
 
189

Table of Contents
that generated an additional deferred income tax revenue in 2020 compared to 2021. See notes 21.1, 21.2, 21.3 and 21.4 to our 2021 audited consolidated financial statements included elsewhere in this annual report.
For each of the years ended December 31, 2020 and 2021, our statutory income tax rate in Mexico was 30%. Considering an increase in our earnings before income tax from a loss of $1,302 million in 2020 to an earnings before income tax of $932 million in 2021, as well as differences between accounting and tax expenses, our average effective income tax rate increased from a negative effective income tax rate of 3.5% in 2020 to an effective income tax rate of 15.5% in 2021. Our average effective tax rate equals the net amount of income tax expense divided by earnings before income taxes, as these line items are reported in our consolidated statements of operations. See “Item 3—Key Information—Risk Factors—Risks Relating to Our Business—Certain tax matters may have a material adverse effect on our cash flow, financial condition and net income, as well as on our reputation” and note 21.3 to our 2021 audited consolidated financial statements included elsewhere in this annual report.
Net Income from continuing operations
. For the reasons described above, our net income from continuing operations for 2021 increased significantly, from a net loss from continuing operations of $1,347 million in 2020 to a net income from continuing operations of $788 million in 2021. As a percentage of revenues, net loss from continuing operations represented 11% for the year ended as of December 31, 2020, and a net income from continuing operations represented 5% for the year ended as of December 31, 2021.
Discontinued operations
. For the years ended December 31, 2020 and 2021, our discontinued operations included in our consolidated statements of operations amounted to a net loss from discontinued operations of $99 million and a net loss from discontinued operations of $10 million, respectively. As a percentage of revenues, loss of discontinued operations, net of tax, represented 0.8% for the year ended as of December 31, 2020, and the loss of discontinued operations, net of tax, represented 0.1% for the year ended as of December 31, 2021. See note 5.2 to our 2021 audited consolidated financial statements included elsewhere in this annual report.
Consolidated Net Income
. For the reasons described above, our consolidated net income (before deducting the portion allocable to
non-controlling
interest) for 2021 increased significantly, from a consolidated net loss of $1,446 million in 2020 to a consolidated net income of $778 million in 2021. As a percentage of revenues, consolidated net loss represented 11% for the year ended as of December 31, 2020, and consolidated net income represented 5% for the year ended as of December 31, 2021.
Non-controlling
Interest Net Income
. Changes in
non-controlling
interest net income in any period reflect changes in the percentage of the stock of our subsidiaries held by
non-associated
third parties as of the end of each month during the relevant period and the consolidated net income attributable to those subsidiaries.
Non-controlling
interest net income increased 19%, from an income of $21 million in 2020 to an income of $25 million in 2021, primarily attributable to an increase in the net income of the consolidated entities in which others have a
non-controlling
interest. See note 22.4 to our 2021 audited consolidated financial statements included elsewhere in this annual report.
Controlling Interest Net Income
. Controlling interest net income represents the difference between our consolidated net income and
non-controlling
interest net income, which is the portion of our consolidated net income attributable to those of our subsidiaries in which
non-associated
third parties hold interests. For the reasons described above, our controlling interest net income increased significantly, from a controlling interest net loss of $1,467 million in 2020 to a controlling interest net income of $753 million in 2021. As a percentage of revenues, controlling interest net loss, represented 11% for the year ended as of December 31, 2020, and controlling interest net income, represented 5% for the year ended as of December 31, 2021.
Year Ended December 31, 2020 Compared to Year Ended December 31, 2019
Summarized in the table below are the percentage (%) increases (+) and decreases (-) for the year ended December 31, 2020, compared to the year ended December 31, 2019, in our domestic cement and
ready-mix
 
190

Table of Contents
concrete sales volumes, as well as export sales volumes of cement and domestic cement and
ready-mix
concrete average sales prices for each of our reporting segments.
Reporting segments represent the components of CEMEX that engage in business activities from which we may earn revenues and incur expenses, whose operating results are regularly reviewed by the entity’s top management to make decisions about resources to be allocated to the segments and assess their performance, and for which discrete financial information is available. We operate geographically and by line of business on a regional basis. On April 1, 2020 and for subsequent periods, the geographical regions Europe and Asia, Middle East and Africa were merged and reorganized under a single regional president and was denominated EMEAA. For the reported periods, the Company’s operations were organized in four geographical regions, each under the supervision of a regional president, as follows: 1) Mexico, 2) United States, 3) EMEAA and 4) SCA&C. The accounting policies applied to determine the financial information by reporting segment are consistent with those described in note 3 to our 2021 audited consolidated financial statements included elsewhere in this annual report.
As of December 31, 2020, considering similar regional and economic characteristics and/or materiality, certain countries have been aggregated and presented as single line items as follows: (i) “Rest of EMEAA” refers mainly to CEMEX’s operations and activities in the Czech Republic, Croatia, Egypt and the UAE; (ii) “Rest of SCA&C” refers mainly to CEMEX’s operations and activities in Puerto Rico, Nicaragua, Jamaica, the Caribbean and Guatemala, excluding the operations of TCL; and (iii) “Caribbean TCL” refers to TCL’s operations mainly in Trinidad and Tobago, Jamaica, Guyana and Barbados. The segment “Others” refers to: (1) cement trade maritime operations, (2) Neoris N.V., our subsidiary involved in the business of information technology solutions, (3) CEMEX, S.A.B. de C.V., other corporate entities and finance subsidiaries and (4) other minor subsidiaries with different lines of business.
The table below and the other volume data presented by reporting segment in this “Item 5—Operating and Financial Review and Prospects—Results of Operations—Year Ended December 31, 2020 Compared to Year Ended December 31, 2019” section are presented before eliminations resulting from consolidation (including those shown in note 5.3 to our 2021 audited consolidated financial statements included elsewhere in this annual report).
 
    
Domestic Sales Volumes
   
Export Sales
Volumes
   
Average Domestic Sales
Prices in Local Currency
(1)
 
Reporting Segment
  
Cement
   
Ready-Mix

Concrete
   
Cement
   
Cement
   
Ready-Mix

Concrete
 
Mexico
     +6     -16     +32     +2     Flat  
United States
     +8     +1     —         Flat       +1
EMEAA
          
United Kingdom
     -16     -13     —         +3     Flat  
France
     —         -19     —         —         +2
Germany
     +12     +3     -12     +1     +4
Poland
     +9     -2     +95     +7     +5
Spain
     -5     -7     +28     +2     +2
Philippines
     -11     —         +1     -6     —    
Israel
     —         +8     —         —         Flat  
Rest of EMEAA
     +4     -7     +54     -7     -3
SCA&C
          
Colombia
     -17     -26     —         +8     +2
Panama
     -55     -70     —         -6     -7
Caribbean TCL
     +5     -38     Flat       -3     -5
Dominican Republic
     -5     -42     -38     +15     +5
Rest of SCA&C
     +6     -34     +5     Flat       -5
 
191

Table of Contents
 
“—”
= Not Applicable
(1)
Represents the average change in domestic cement and
ready-mix
concrete prices in local currency terms. For purposes of a reporting segment consisting of a region, the average prices in local currency terms for each individual country within the region are first translated into Dollar terms (except for the Rest of EMEA segment, in which they are translated first into Euros) at the exchange rates in effect as of the end of the reporting period. Variations for a region represent the weighted average change of prices in Dollar terms (except for the Rest of EMEAA segment, in which they represent the weighted average change of prices in Euros) based on total sales volumes in the region.
On a consolidated basis, our cement sales volumes increased 2%, from 62.1 million tons in 2019 to 63.2 million tons in 2020, and our
ready-mix
concrete sales volumes decreased 7%, from 50.0 million cubic meters in 2019 to 46.7 cubic meters in 2020. Our revenues decreased 1%, from $12,959 million in 2019 to $12,814 million in 2020, and our operating earnings before other expenses, net increased less than 1%, from $1,299 million in 2019 to $1,311 million in 2020. See the table below for a breakdown according to reporting segment.
The following tables present selected financial information for revenues and operating earnings before other expenses, net for each of our reporting segments for the years ended December 31, 2019 and 2020. The revenues information in the table below are presented before eliminations resulting from consolidation (including those shown in note 5.3 to our 2021 audited consolidated financial statements included elsewhere in this annual report). Variations in revenues determined on the basis of Dollars include the appreciation or depreciation which occurred during the period between the local currencies of the countries in the regions
vis-à-vis
the Dollar; therefore, such variations differ substantially from those based solely on the countries’ local currencies:
 
Reporting Segment
  
Variation in
Local
Currency
(1)
   
Approximate
Currency
Fluctuations
   
Variation in
Dollars
   
Revenues
For the Year Ended
 
 
2019
   
2020
 
    
(in millions of Dollars)
 
Mexico
     +7     -10     -3     2,897       2,812  
United States
     +6     —         +6     3,780       3,994  
EMEAA
          
United Kingdom
     -3     +2     -1     749       739  
France
     -11     +2     -9     825       754  
Germany
     +8     +3     +11     439       489  
Poland
     +5     +3     +8     350       377  
Spain
     -3     +3     Flat       319       319  
Philippines
     -17     +4     -13     458       398  
Israel
     +10     +4     +14     660       754  
Rest of EMEAA
     -7     +3     -4     608       582  
SCA&C
          
Colombia
     -10     -10     -20     504       404  
Panama
     -56     —         -56     181       80  
Caribbean TCL
     +2     -1     +1     248       251  
Dominican Republic
     +4     -11     -7     245       229  
Rest of SCA&C
     +3           +3     383       393  
Others
     -14           -14     1,089       941  
        
 
 
   
 
 
 
Revenues from continuing operations before eliminations resulting from consolidation
         -2   $ 13,735     $ 13,516  
Eliminations resulting from consolidation
           (776     (702
        
 
 
   
 
 
 
Revenues from continuing operations
         -1   $ 12,959     $ 12,814  
        
 
 
   
 
 
 
 
192

Table of Contents
Reporting Segment
  
Variation in
Local
Currency
(1)
   
Approximate
Currency
Fluctuations
   
Variation in
Dollars
   
Operating Earnings
Before Other Expenses, Net
For the Year Ended
December 31,
 
 
2019
   
2020
 
    
(in millions of Dollars)
 
Mexico
     +7     -10     -3   $ 810     $ 783  
United States
     +30     —         +30     237       307  
EMEAA
          
United Kingdom
     -61     +3     -58     50       21  
France
     -48     +4     -44     41       23  
Germany
     +9     -4     +5     37       39  
Poland
     +36     +17     +53     32       49  
Spain
     +22     —         +22     (18     (14
Philippines
     -14     +5     -9     79       72  
Israel
     +27     +5     +32     66       87  
Rest of EMEAA
     -18     -14     -32     28       19  
SCA&C
          
Colombia
     +11     -11     Flat       61       61  
Panama
     -113     —         -113     31       (4
Caribbean TCL
     +32     -2     +30     33       43  
Dominican Republic
     +13     -12     +1     75       76  
Rest of SCA&C
     +60     —         +60     53       85  
Others
     -6     —         -6     (316     (336
        
 
 
   
 
 
 
Operating earnings before other expenses, net from continuing operations
         +1   $ 1,299     $ 1,311  
        
 
 
   
 
 
 
 
“—”
= Not Applicable
(1)
Represents the variation in local currency terms. For purposes of a reporting segment consisting of a region, the variation in local currency terms for each individual country within the region are first translated into Dollar terms (except for the Rest of EMEAA segment, in which they are translated first into Euros) at the exchange rates in effect as of the end of the reporting period. Variations for a region represent the change in Dollar terms (except for the Rest of EMEAA segment, in which they represent the change in Euros), net, in the region.
Revenues
. Our consolidated revenues decreased 1%, from $12,959 million in 2019 to $12,814 million in 2020. The decrease in our revenues was mainly attributable to lower volumes in some of our regions, excluding mainly the United States, Mexico, Germany and Poland, and partially offset by higher prices of our products in local-currency terms in most of our regions. Set forth below is a quantitative and qualitative analysis of the various factors affecting our revenues on a reporting segment basis. The discussion of volume data and revenues information below is presented before eliminations resulting from consolidation as described in note 5.3 to our 2021 audited consolidated financial statements included elsewhere in this annual report.
Mexico
Our domestic cement sales volumes from our operations in Mexico increased 6% in 2020 compared to 2019, and
ready-mix
concrete sales volumes decreased 16% over the same period. Our revenues from our operations in Mexico represented 21% of our total revenues for the year ended December 31, 2020, in Dollar terms, before eliminations resulting from consolidation. Under the lockdown measures due to
COVID-19,
the industry was limited to bagged cement for the retail market and essential infrastructure, which significantly impacted formal construction demand. With the lifting of these lockdown measures, domestic cement continued its growth path supported by government social programs, home improvements and higher remittances. Formal construction activity increased as private sector and government infrastructure projects accelerate. Our cement export volumes
 
193

Table of Contents
from our operations in Mexico, which represented 11% of our Mexican cement sales volumes for the year ended December 31, 2020, increased 32% in 2020 compared to 2019. Of our total cement export volumes from our operations in Mexico during 2020, 75% was shipped to the United States and 25% to our Rest of SCA&C segment. Our average sales price of domestic cement from our operations in Mexico increased 2%, in Mexican Peso terms, in 2020 compared to 2019, and our average sales price of
ready-mix
concrete remained flat, in Mexican Peso terms, over the same period.
The following chart indicates the breakdown of Mexico revenues by product, before others, intra sector eliminations within the segment and eliminations resulting from consolidation, as applicable for the year ended December 31, 2020:
 
As a result of increases in domestic cement sales volumes and sales prices, partially offset by a decrease in
ready-mix
concrete sales, our revenues in Mexico, in Mexican Peso terms, increased 7% in 2020 compared to 2019.
United States
Our domestic cement sales volumes from our operations in the United States increased 8% in 2020 compared to 2019, and
ready-mix
concrete sales volumes increased 1% over the same period. Despite the lack of visibility and high uncertainty resulting from the
COVID-19
pandemic, the increase in domestic cement and
ready-mix
concrete sales volumes were primarily attributable to the strong demand momentum driven by the infrastructure and residential sectors. Our operations in the United States represented 30% of our total revenues for the year ended December 31, 2020, in Dollar terms, before eliminations resulting from consolidation. Our average domestic cement sales prices of our operations in the United States remained flat, in Dollar terms, in 2020 compared to 2019, and our average
ready-mix
concrete sales price increased 1%, in Dollar terms, over the same period.
 
194

Table of Contents
The following chart indicates the breakdown of United States revenues by product, before others, intra sector eliminations within the segment and eliminations resulting from consolidation, as applicable for the year ended December 31, 2020:
 
As a result of increases in domestic cement sales volumes and
ready-mix
concrete sales volumes and sales prices, revenues from our operations in the United States, in Dollar terms, increased 6% in 2020 compared to 2019.
EMEAA
In 2020, our operations in the EMEAA region consisted of our operations in the United Kingdom, France, Germany, Poland, Spain, Philippines and Israel, which represent the most significant operations in this region, in addition to the Rest of EMEAA segment. Our revenues from our operations in the EMEAA region represented 33% of our total revenues for the year ended December 31, 2020, in Dollar terms, before eliminations resulting from consolidation. As of December 31, 2020, our operations in the EMEAA region represented 26% of our total assets. Set forth below is a quantitative and qualitative analysis of the effects of the various factors affecting our revenues for our main operations in the EMEAA region.
The following chart indicates the geographic breakdown of EMEAA region revenues by reporting segment, after others and eliminations resulting from consolidation, for the year ended December 31, 2020:
 
United Kingdom
Our domestic cement sales volumes from our operations in the United Kingdom decreased 16% in 2020 compared to 2019, and
ready-mix
concrete sales volumes decreased 13% over the same period. The decreases in
 
195

Table of Contents
domestic cement and
ready-mix
concrete sales volumes reflected a deceleration in construction activity as a result of the implementation of stringent
COVID-19
measures during 2020. Our operations in the United Kingdom represented 5% of our total revenues for the year ended December 31, 2020, in Dollar terms, before eliminations resulting from consolidation. Our average sales price of domestic cement from our operations in the United Kingdom increased 3%, in Pound terms, in 2020 compared to 2019, and our average sales price of
ready-mix
concrete remained flat, in Pound terms, over the same period.
The following chart indicates the breakdown of United Kingdom revenues by product, before others, intra sector eliminations within the segment and eliminations resulting from consolidation, as applicable for the year ended December 31, 2020:
 
As a result of decreases in domestic cement and
ready-mix
concrete sales volumes, partially offset by increases in domestic cement sales prices, revenues from our operations in the United Kingdom, in Pound terms, decreased 3% in 2020 compared to 2019.
France
Our
ready-mix
concrete sales volumes from our operations in France decreased 19% in 2020 compared to 2019. The decrease in volumes reflected a deceleration in construction activity as a result of the implementation of stringent
COVID-19
measures during 2020. Our operations in France represented 6% of our total revenues for the year ended December 31, 2020, in Dollar terms, before eliminations resulting from consolidation. Our average sales price of
ready-mix
concrete of our operations in France increased 2%, in Euro terms, in 2020 compared to 2019.
The following chart indicates the breakdown of France revenues by product, before others, intra sector eliminations within the segment and eliminations resulting from consolidation, as applicable for the year ended December 31, 2020:
 
As a result of decreases in
ready-mix
concrete sales volumes, partially offset by increases in
ready-mix
concrete sales prices, revenues from our operations in France, in Euro terms, decreased 11% in 2020 compared to 2019.
 
196

Table of Contents
Germany
Our domestic cement sales volumes from our operations in Germany increased 12% in 2020 compared to 2019, and
ready-mix
concrete sales volumes increased 3% over the same period. The increase in domestic cement and
ready-mix
concrete sales volumes were mainly by continued work in the infrastructure sector. Our operations in Germany represented 4% of our total revenues for the year ended December 31, 2020, in Dollar terms, before eliminations resulting from consolidation. Our cement export volumes from our operations in Germany, which represented 22% of our Germany cement sales volumes for the year ended December 31, 2020 decreased 12% in 2020 compared to 2019. All of our total cement export volumes from our operations in Germany during 2020, were to our Rest of EMEAA segment. Our average sales price of domestic cement from our operations in Germany increased 1%, in Euro terms, in 2020 compared to 2019, and our average sales price of
ready-mix
concrete increased 4%, in Euro terms, over the same period.
The following chart indicates the breakdown of Germany revenues by product, before others, intra sector eliminations within the segment and eliminations resulting from consolidation, as applicable for the year ended December 31, 2020:
 
As a result of increases in domestic cement sales volumes and sales prices and increases in
ready-mix
concrete sales volumes and sales prices, revenues from our operations in Germany, in Euro terms, increased 8% in 2020 compared to 2019.
Poland
Our domestic cement sales volumes from our operations in Poland increased 9% in 2020 compared to 2019, and
ready-mix
concrete sales volumes decreased 2% over the same period. The increase in domestic cement sales volumes was mainly driven by improved weather conditions and the increase in infrastructure investments. Our operations in Poland represented 3% of our total revenues for the year ended December 31, 2020, in Dollar terms, before eliminations resulting from consolidation. Our cement export volumes from our operations in Poland, which represented 3% of our Poland cement sales volumes for the year ended December 31, 2020 increased 95% in 2020 compared to 2019. All of our total cement export volumes from our operations in Poland during 2020, were to our Rest of EMEAA segment. Our average sales price of domestic cement from our operations in Poland increased 7%, in Euro terms, in 2020 compared to 2021, and our average sales price of
ready-mix
concrete increased 5%, in Euro terms, over the same period.
 
197

Table of Contents
The following chart indicates the breakdown of Poland revenues by product, before others, intra sector eliminations within the segment and eliminations resulting from consolidation, as applicable for the year ended December 31, 2020:
 
As a result of increases in domestic cement sales volumes and sales prices and increases in
ready-mix
sales price, revenues from our operations in Poland, in Euro terms, increased 5% in 2020 compared to 2019.
Spain
Our domestic cement sales volumes from our operations in Spain decreased 5% in 2020 compared to 2019, while
ready-mix
concrete sales volumes decreased 7% over the same period. The decreases in domestic cement and
ready-mix
concrete volumes reflected a deceleration in construction activity as a result of the implementation of stringent
COVID-19
measures during 2020. Our operations in Spain represented 2% of our total revenues for the year ended December 31, 2020, in Dollar terms, before eliminations resulting from consolidation. Our cement export volumes from our operations in Spain, which represented 20% of our Spain cement sales volumes for the year ended December 31, 2020, increased 28% in 2020 compared to 2019. Of our total cement export volumes from our operations in Spain during 2020, 85% were to the United Kingdom and 15% were to the Rest of EMEAA segment. Our average sales price of domestic cement of our operations in Spain increased 2%, in Euro terms, in 2020 compared to 2019, and our average sales price of
ready-mix
concrete increased 2%, in Euro terms, over the same period.
The following chart indicates the breakdown of Spain revenues by product, before others, intra sector eliminations within the segment and eliminations resulting from consolidation, as applicable for the year ended December 31, 2020:
 
As a result of decreases in domestic cement and
ready-mix
concrete sales volumes, partially offset by increases in domestic cement and
ready-mix
concrete sales prices, revenues from our operations in Spain, in Euro terms, decreased 3% in 2020 compared to 2019.
 
198

Table of Contents
The Philippines
Our domestic cement sales volumes from our operations in the Philippines decreased 11% in 2020 compared to 2019. The decrease in domestic cement volumes was mainly due to implementation of stringent
COVID-19
lockdown measures imposed by the government and by the closure of our Solid Cement Plant in Luzon for two months, partially mitigated by the subsequent reopening of our Solid Cement Plant. Our cement export volumes from our operations in the Philippines, which represented less than 1% of our Philippines cement sales volumes for the year ended December 31, 2020, increased 1% in 2020 compared to 2019. All of our total cement exports from our operations in Philippines during 2020 were to the Rest of EMEAA segment. Our revenues from our operations in the Philippines represented 3% of our total revenues for the year ended December 31, 2020, in Dollar terms, before eliminations resulting from consolidation. Our average sales price of domestic cement from our operations in the Philippines decreased 6%, in Philippine Peso terms, in 2020 compared to 2019.
The following chart indicates the breakdown of Philippines revenues by product, before others, intra sector eliminations within the segment and eliminations resulting from consolidation, as applicable for the year ended December 31, 2020:
 
As a result of decreases in domestic cement sales volumes and sales prices, revenues of our operations in the Philippines, in Philippine Peso terms, decreased 17% in 2020 compared to 2019.
Israel
Our
ready-mix
concrete sales volumes from our operations in Israel increased 8% in 2020 compared to 2019. The increase in the
ready-mix
concrete sales volumes was mainly driven by continued construction activity in all sectors. Our operations in Israel represented 6% of our total revenues for the year ended December 31, 2020, in Dollar terms, before eliminations resulting from consolidation. Our average sales price of
ready-mix
concrete of our operations in Israel remained flat, in Israeli New Shekel terms, in 2020 compared to 2019.
 
199

Table of Contents
The following chart indicates the breakdown of Israel revenues by product, before others, intra sector eliminations within the segment and eliminations resulting from consolidation, as applicable for the year ended December 31, 2020:
 
As a result of increases in
ready-mix
concrete sales volumes, revenues from our operations in Israel, in Israeli New Shekel terms, increased 10% in 2020 compared to 2019.
Rest of EMEAA
Our domestic cement sales volumes from our operations in the Rest of EMEAA segment increased 4% in 2020 compared to 2019, and
ready-mix
concrete sales volumes decreased 7% over the same period. Our cement export volumes from our operations in the Rest of EMEAA segment, which represented 8% of our Rest of EMEAA segment cement sales volumes for the year ended December 31, 2020, increased 54% in 2020 compared to 2019. Of our total cement export volumes from our operations in the Rest of EMEAA segment during 2020, 17% were to Poland, 5% were to Israel and 78% were to the Rest of EMEAA segment. Our revenues from our operations in the Rest of EMEAA segment represented 4% of our total revenues for the year ended December 31, 2020, in Dollar terms, before eliminations resulting from consolidation. Our average sales price of domestic cement from our operations in the Rest of EMEAA segment decreased 7%, in Euro terms, in 2020 compared to 2019, and our average sales price of
ready-mix
concrete decreased 3%, in Euro terms, over the same period.
The following chart indicates the breakdown of Rest of EMEAA revenues by product, before others, intra sector eliminations within the segment and eliminations resulting from consolidation, as applicable for the year ended December 31, 2020:
 
As a result of decreases in
ready-mix
concrete sales volumes and sales prices, as well, as decreases in domestic cement sales prices, partially offset by increases in domestic cement sales volumes, revenues in the Rest of EMEAA segment, in Euro terms, decreased 7%, in 2020 compared to 2019.
 
200

Table of Contents
SCA&C
In 2020, our operations in the SCA&C region consisted of our operations in Colombia, Panama, the Dominican Republic, our Caribbean TCL operations, which represent our most significant operations in this region, and the Rest of SCA&C segment, excluding the acquired operations of the Caribbean TCL. Our revenues from our operations in the SCA&C region represented 11% of our total revenues in Dollar terms for the year ended December 31, 2020, before eliminations resulting from consolidation. As of December 31, 2020, our operations in the SCA&C region represented 9% of our total assets. Set forth below is a quantitative and qualitative analysis of the effects of the various factors affecting our revenues for our main operations in the SCA&C region.
The following chart indicates the geographic breakdown of SCA&C region revenues by reporting segment, after others and eliminations resulting from consolidation, for the year ended December 31, 2020:
 
Colombia
Our domestic cement sales volumes from our operations in Colombia decreased 17% in 2020 compared to 2019, and
ready-mix
concrete sales volumes decreased 26% over the same period. Activity in Colombia was strong before the implementation of the government’s
COVID-19
restrictions. Upon reopening of the industry, our volumes recovered, mainly driven by the residential sector and
4G-highway
projects. Our revenues from our operations in Colombia represented 3% of our total revenues for the year ended December 31, 2020, in Dollar terms, before eliminations resulting from consolidation. Our average sales price of domestic cement from our operations in Colombia increased 8%, in Colombian Peso terms, in 2020 compared to 2019, and our average sales price of
ready-mix
concrete increased 2%, in Colombian Peso terms, over the same period.
The following chart indicates the breakdown of Colombia revenues by product, before others, intra sector eliminations within the segment and eliminations resulting from consolidation, as applicable for the year ended December 31, 2020:
 
 
201

Table of Contents
As a result of decreases in domestic cement and
ready-mix
concrete sales volumes, partially offset by increases in domestic cement and
ready-mix
concrete sales prices, revenues of our operations in Colombia, in Colombian Peso terms, decreased 10% in 2020 compared to 2019.
Panama
Our domestic cement sales volumes from our operations in Panama decreased 55% in 2020 compared to 2019, and
ready-mix
concrete sales volumes decreased 70% over the same period. The decreases in domestic cement and
ready-mix
concrete sales volumes in Panama were affected by the deceleration of the economy. The
COVID-19
pandemic intensified an already weakened demand environment. Our revenues from our operations in Panama represented 1% of our total revenues for the year ended December 31, 2020, in Dollar terms, before eliminations resulting from consolidation. Our average sales price of domestic cement from our operations in Panama decreased 6% in Dollar terms, in 2020 compared to 2019, and our average sales price of
ready-mix
concrete decreased 7%, in Dollar terms, over the same period.
The following chart indicates the breakdown of Panama revenues by product, before others, intra sector eliminations within the segment and eliminations resulting from consolidation, as applicable for the year ended December 31, 2020:
 
As a result of decreases in domestic cement sales volumes and sales prices and
ready-mix
concrete sales volumes and sales prices, revenues of our operations in Panama, in Dollar terms, decreased 56% in 2020 compared to 2019.
Caribbean TCL
Our domestic cement sales volumes from our operations in Caribbean TCL increased 5% in 2020 compared to 2019, while
ready-mix
concrete sales volumes decreased 38% over the same period. The decreases in
ready-mix
concrete volumes reflected a deceleration in construction activity as a result of the implementation of stringent
COVID-19
measures. Our revenues from our operations in Caribbean TCL represented 2% of our total revenues for the year ended December 31, 2020, in Dollar terms, before eliminations resulting from consolidation. Our cement export volumes from our operations in Caribbean TCL segment represented 21% of our Caribbean TCL cement sales volumes for the year ended December 31, 2020, remained flat in 2020 compared to 2019. All of our total cement exports from our operations in Caribbean TCL during 2020 were to the Rest of SCA&C segment. Our average sales price of domestic cement of our operations in Caribbean TCL decreased 3%, in Trinidad and Tobago Dollar terms, in 2020 compared to 2019, and our average sales price of
ready-mix
concrete decreased 5%, in Trinidad and Tobago Dollar terms, over the same period.
 
202

Table of Contents
The following chart indicates the breakdown of Caribbean TCL revenues by product, before others, intra sector eliminations within the segment and eliminations resulting from consolidation, as applicable for the year ended December 31, 2020:
 
As a result of increases in domestic cement sales volumes, partially offset by decreases in
ready-mix
concrete sales volumes and sales prices and domestic cement sales prices, revenues of our operations in Caribbean TCL, in Trinidad and Tobago Dollar terms, increased 2% in 2020 compared to 2019.
Dominican Republic
Our domestic cement sales volumes from our operations in the Dominican Republic decreased 5% in 2020 compared to 2019, while
ready-mix
concrete sales volumes decreased 42% over the same period. The decreases in our domestic cement and
ready-mix
concrete sales volumes in the Dominican Republic region were mainly driven by government restrictions implemented since
mid-March
2020 that slowed down the demand for our products. Domestic cement and
ready-mix
sales prices continued their positive trend. Our operations in the Dominican Republic represented 2% of our total revenues for the year ended December 31, 2020, in Dollar terms, before eliminations resulting from consolidation. Our cement export volumes from our operations in the Dominican Republic, which represented 9% of our Dominican Republic cement sales volumes for the year ended December 31, 2020, decreased 38% in 2020 compared to 2019. Of our total cement export volumes from our operations in the Dominican Republic during 2020, 99% were to our Rest of SCA&C segment and 1% were to the Rest of EMEAA segment. Our average sales price of domestic cement of our operations in the Dominican Republic increased 15%, in Dominican Peso terms, in 2020 compared to 2019, and our average sales price of
ready-mix
concrete increased 5%, in Dominican Peso terms, over the same period.
 
203

Table of Contents
The following chart indicates the breakdown of Dominican Republic revenues by product, before others, intra sector eliminations within the segment and eliminations resulting from consolidation, as applicable for the year ended December 31, 2020:
 
As a result of increases in domestic cement and
ready-mix
concrete sales prices, partially offset by decreases in domestic cement and
ready-mix
concrete sales volumes, revenues from our operations in the Dominican Republic, in Dominican Peso terms, increased 4% in 2020 compared to 2019.
Rest of SCA&C
Our domestic cement volumes from our operations in the Rest of SCA&C segment increased 6% in 2020 compared to 2019, and
ready-mix
concrete sales volumes decreased 34% over the same period. Our cement export volumes from our operations in the Rest of SCA&C segment, which represented 1% of our Rest of SCA&C segment cement sales volumes for the year ended December 31, 2020, increased 5% in 2020 compared to 2019. All of our total cement export volumes from our operations in the Rest of SCA&C segment during 2020, were within the same region. Our revenues from our operations in the Rest of SCA&C segment represented 3% of our total revenues for the year ended December 31, 2020, in Dollar terms, before eliminations resulting from consolidation. Our average sales price of domestic cement from our operations in the Rest of SCA&C segment remained flat in Dollar terms, in 2020 compared to 2019, and our average sales price of
ready-mix
concrete decreased 5%, in Dollar terms, over the same period.
The following chart indicates the breakdown of Rest of SCA&C revenues by product, before others, intra sector eliminations within the segment and eliminations resulting from consolidation, as applicable for the year ended December 31, 2020:
 
 
204

Table of Contents
As a result of increases in domestic cement sales volumes, partially offset by decreases in
ready-mix
concrete sales volumes and sales prices, revenues of our operations in the Rest of SCA&C segment, in Dollar terms, increased 3% in 2020 compared to 2019.
Others (Revenues)
Revenues from our Others segment decreased 14% before intra-sector eliminations within the segment and before eliminations resulting from consolidation, as applicable, in 2020 compared to 2019, in Dollar terms. The decrease resulted from lower revenue in our information technology solutions company. Our revenues from our Others segment represented 5% of our total revenues for the year ended December 31, 2020, in Dollar terms, before eliminations resulting from consolidation. For the year ended December 31, 2020, our information technology solutions company represented 31% and our trading operations represented 41% of our revenues in our Others segment, in Dollar terms.
Cost of Sales
Our cost of sales, including depreciation, remained flat, recognizing $8,714 million in 2019 to $8,692 million in 2020. As a percentage of revenues, cost of sales increased from 67% in 2019 to 68% in 2020. The increase in cost of sales as a percentage of revenues was mainly driven by transportation cost, as well as purchased cement and clinker costs, partially offset by lower fuel costs. Our cost of sales includes freight expenses of raw materials used in our producing plants.
Gross Profit
For the reasons described above, our gross profit decreased 3% from $4,245 million in 2019 to $4,122 million in 2020. As a percentage of revenues, gross profit decreased from 33% in 2019 to 32% in 2020. In addition, our gross profit may not be directly comparable to those of other entities that include all their freight expenses in cost of sales. As described below, we include freight expenses of finished products from our producing plants to our points of sale and from our points of sale to our customers’ locations within operating expenses as part of distribution and logistics expenses.
Operating expenses
Our operating expenses, which are represented by administrative, selling and distribution and logistics expenses, decreased 5%, from $2,946 million in 2019 to $2,811 million in 2020. As a percentage of revenues, operating expenses decreased from 23% in 2019 to 22% in 2020. The decrease as a percentage of revenues resulted primarily from operational improvements due to “Operation Resilience” cost savings from reduction in fees, sales, travel and headcount expense. Our operating expenses include expenses related to personnel, equipment and services involved in sales activities and storage of product at points of sale, which are included as part of the operating expenses, as well as freight expenses of finished products between plants and points of sale and freight expenses between points of sale and the customers’ facilities, which are included as part of the line item “Distribution and logistics expenses.” For the years ended December 31, 2019 and 2020, selling expenses included as part of the line item “Operating expenses” amounted to $366 million and $330 million, respectively. As discussed above, we include freight expenses of finished products from our producing plants to our points of sale and from our points of sale to our customers’ locations within distribution and logistics expenses, which in the aggregate represented costs of $1,476 million in 2019 and $1,412 million in 2020. As a percentage of revenues, distribution and logistics expenses remained flat at 11% in 2019 and in 2020.
Operating Earnings Before Other Expenses, Net
For the reasons described above, our operating earnings before other expenses, net increased 1% from $1,299 million in 2019 to $1,311 million in 2020. As a percentage of revenues, operating earnings before other
 
205

Table of Contents
expenses, net remained flat at 10% in 2019 and in 2020. Additionally, set forth below is a quantitative and qualitative analysis of the effects of the various factors affecting our operating earnings before other expenses, net on a reporting segment basis.
Mexico
Our operating earnings before other expenses, net, from our operations in Mexico increased 7% in 2020 compared to 2019, in Mexican Peso terms. Our operating earnings before other expenses, net from our operations in Mexico represented 58% of our total operating earnings before other expenses, net for the year ended December 31, 2020, in Dollar terms. The increase resulted primarily from the increase in our revenues driven by formal construction activity.
United States
Our operating earnings before other expenses, net, from our operations in the United States increased 30% in 2020 compared to 2019, in Dollar terms. Our operating earnings before other expenses, net from our operations in the United States represented 23% of our total operating earnings before other expenses, net for the year ended December 31, 2020, in Dollar terms. The increase resulted primarily from the increase in our revenues in the United States segment and due to operational improvements in the United States.
EMEAA
United Kingdom
. Our operating earnings before other expenses, net, from our operations in the United Kingdom decreased 61%, in Pound terms, in 2020 compared to 2019. Our operating earnings before other expenses, net from our operations in the United Kingdom represented 2% of our total operating earnings before other expenses, net for the year ended December 31, 2020, in Dollar terms. The decrease resulted primarily from the decrease in our revenues in the United Kingdom.
France
. Our operating earnings before other expenses, net, from our operations in France decreased 45%, in Euro terms, in 2020 compared to 2019. Our operating earnings before other expenses, net from our operations in France represented 2% of our total operating earnings before other expenses, net for the year ended December 31, 2020, in Dollar terms. The decrease resulted primarily from the decrease in our revenues.
Germany
. Our operating earnings before other expenses, net, from our operations in Germany increased 9%, in Euro terms, in 2020 compared to 2019. Our operating earnings before other expenses, net from our operations in Germany represented 3% of our total operating earnings before other expenses, net for the year ended December 31, 2020, in Dollar terms. The increase resulted primarily from the increase in our revenues in Germany.
Poland.
Our operating loss before other expenses, net, from our operations in Poland increased 36% in 2020 compared to 2019, in Euro terms. Our operating earnings before other expenses, net from our operations in Poland represented 4% of our total operating earnings before other expenses, net for the year ended December 31, 2020, in Dollar terms. The increase resulted primarily from lower operating costs and increase in revenues.
Spain
. Our operating loss before other expenses, net, from our operations in Spain decreased 22% in 2020 compared to 2019, in Euro terms. Our operating loss before other expenses, net from our operations in Spain represented a loss of $14 million, which was a negative impact of 1% of our total operating earnings before other expenses, net for the year ended December 31, 2020, in Dollar terms. The decrease resulted primarily from operational improvements.
The Philippines
. Our operating earnings before other expenses, net, from our operations in the Philippines decreased 14% in 2020 compared to 2019, in Philippine Peso terms. Our operating earnings before other
 
206

Table of Contents
expenses, net from our operations in the Philippines represented 5% of our total operating earnings before other expenses, net for the year ended December 31, 2020, in Dollar terms. The decrease resulted primarily from the decrease in our revenues, partially offset by our cost containment efforts.
Israel
. Our operating earnings before other expenses, net, from our operations in Israel increased 27% in 2020 compared to 2019, in Israeli New Shekel terms. Our operating earnings before other expenses, net from our operations in Israel represented 6% of our total operating earnings before other expenses, net for the year ended December 31, 2020, in Dollar terms. The increase in Israel operating earnings resulted primarily from the increase in our revenues.
Rest of EMEAA
. Our operating earnings before other expenses, net, from our operations in the Rest of EMEAA segment decreased 18% in 2020 compared to 2019, in Euro terms. Our operating earnings before other expenses, net from our operations in the Rest of EMEAA segment represented 1% of our total operating earnings before other expenses, net for the year ended December 31, 2020, in Dollar terms. This decrease relates primarily to a decrease in our revenues, partially offset by costs and expenses reductions mainly in Croatia due to lower production costs, as well as a decrease in fuels costs.
SCA&C
Colombia
. Our operating earnings before other expenses, net, from our operations in Colombia increased 11% in 2020 compared to 2019, in Colombian Peso terms. Our operating earnings before other expenses, net from our operations in Colombia represented 4% of our total operating earnings before other expenses, net for the year ended December 31, 2020, in Dollar terms. The increase resulted primarily from a reduction in production costs due to plant maintenance during 2019 as well as lower operating expenses for saving initiatives, partially offset by a decrease in our revenues.
Panama
. Our operating earnings before other expenses, net, from our operations in Panama decreased significantly in 2020 compared to 2019, from an operating earnings before other expenses, net of $31 million to an operating loss before other expenses, net of $4 million. Our operating earnings before other expenses, net from our operations in Panama represented less than 1% of our total operating earnings before other expenses, net for the year ended December 31, 2020, in Dollar terms. The decrease resulted primarily from the decrease in our revenues.
Caribbean TCL
. Our operating earnings before other expenses, net, from our operations in Caribbean TCL increased 32% in 2020 compared to 2019, in Trinidad and Tobago Dollar terms. Our operating earnings before other expenses, net from our Caribbean TCL operations represented 3% of our total operating earnings before other expenses, net for the year ended December 31, 2020, in Dollar terms. The increase resulted primarily from operational improvements and saving initiatives and by an increase in our revenues.
Dominican Republic
. Our operating earnings before other expenses, net, from our operations in the Dominican Republic increased 13% in 2020 compared to 2019, in Dominican Peso terms. Our operating earnings before other expenses, net from our operations in the Dominican Republic represented 6% of our total operating earnings before other expenses, net for the year ended December 31, 2020, in Dollar terms. The increase resulted primarily from a decrease in maintenance costs, lower distribution expenses and other operating expenses for saving initiatives, as well as, increase in our revenues.
Rest of SCA&C
. Our operating earnings before other expenses, net, from our operations in the Rest of SCA&C segment increased 60% in 2020 compared to 2019, in Dollar terms. Our operating earnings before other expenses, net from our operations in the Rest of SCA&C segment represented 6% of our total operating earnings before other expenses, net for the year ended December 31, 2020, in Dollar terms. The increase resulted primarily from a benefit in Guatemala and Puerto Rico derived from lower variable cost and a strong effort to minimize operating expenses and by an increase in our revenues.
 
207

Table of Contents
Others
. Our operating loss before other expenses, net, from our operations in our Others segment increased 6% in 2020 compared to 2019, in Dollar terms. The increase in the operating loss before other expenses resulted primarily from the decrease in our revenues.
Other Expenses, Net
. Our other expenses, net, increased significantly, in Dollar terms, from an expense of $334 million in 2019 to an expense of $1,767 million in 2020, including in both years, expenses related to property damages and natural disasters of $55 million in 2019 and $11 million in 2020. In addition, other expenses, net, which includes impairment losses, restructuring cost, contingency expenses that were
COVID-19
related, results from the sale of assets and others. The increase in our other expenses, net, in 2020 resulted primarily from aggregate
non-cash
impairment losses of $1,520 million, of which, $1,020 million relates to goodwill in our operating segment in the United States considering the high volatility, lack of visibility, the economic environment and reduced outlook associated with the effects of the
COVID-19
pandemic. Moreover, in our operating segment in the United States, we recognized an impairment loss of other intangible assets for $194 million. In addition, during the year ended December 31, 2020, we recognized
non-cash
impairment losses of idle fixed assets for an aggregate amount of $306 million, mainly related to assets in the United States, Spain and the United Kingdom. Moreover, we had an increase in our restructuring cost in the twelve-month period ended December 31, 2020 compared to the same period in 2019. See notes 8, 16 and 17 to our 2021 audited consolidated financial statements included elsewhere in this annual report.
The most significant items included under this caption for the years ended December 31, 2019 and 2020, are as follows:
 
    
For the Years Ended
December 31,
 
    
2019
   
2020
 
    
(in millions of Dollars)
 
Sale of emission Allowances
   $ —       $ —    
Impairment losses
     (64     (1,520
Results from the sale of assets and others, net
     (217     (115
Incremental costs and expenses related to the
COVID-19
pandemic
     —         (48
Restructuring costs
     (48     (81
Charitable contributions
     (5     (3
    
 
 
   
 
 
 
     $ (334   $ (1,767
    
 
 
   
 
 
 
Financial expense
. Our financial expense increased 9%, from $711 million in 2019 to $777 million in 2020, primarily attributable to premium payments and an increase in our financial debt during 2020 compared to 2019. The increase in our financial debt was mainly to improve our liquidity in light of the uncertainty of the
COVID-19
pandemic. Such increases were partially offset by lower interest rates on our financial debt during 2020 compared to 2019. See notes 2 and 19.1 to our 2021 audited consolidated financial statements included elsewhere in this annual report.
Financial income and other items, net
. Our financial income and other items, net, in Dollar terms, increased 81%, from an expense of $65 million in 2019 to an expense of $118 million in 2020. The increase in 2020 is mainly a result of the decrease in the discount rates in the United Kingdom utilized by the Company to determine its environmental remediation liabilities and by a loss in connection with the results from financial instruments, partially offset by result of the foreign exchange results due to the fluctuation of the Mexican Peso against the Dollar. See notes 9.2 and 18.4 to our 2021 audited consolidated financial statements included elsewhere in this annual report.
 
208

Table of Contents
The most significant items included under this caption for the years ended December 31, 2019 and 2020 are as follows:
 
    
For the Year Ended
December 31,
 
    
2019
   
2020
 
    
(in millions of
Dollars)
 
Financial income and other items, net:
                
Effects of amortized cost on assets and liabilities and others, net
   $ (20   $ (89
Net interest cost of pension liabilities
     (39     (33
Results from financial instruments, net
     (1     (17
Foreign exchange results
     (23     (3
Financial income
     18       20  
Other
     —         4  
    
 
 
   
 
 
 
     $ (65   $ (118
    
 
 
   
 
 
 
Income Taxes
. Our income tax effect in the statements of operations, which is comprised of current income taxes plus deferred income taxes, decreased 71% from an expense of $157 million in 2019 to $45 million in 2020. Our current income tax expense increased from $138 million in 2019 to $167 million in 2020, mainly as a result of increases in taxes in Poland, Jamaica and Mexico. Our deferred income tax expense decreased from a deferred income tax expense of $19 million in 2019 to a deferred income tax revenue of $122 million in 2020, mainly associated with the recognition of deferred tax assets related to the impairments of fixed assets in the United States, the United Kingdom and Spain, among other countries. See notes 21.1, 21.2, 21.3 and 21.4 to our 2021 audited consolidated financial statements included elsewhere in this annual report.
For each of the years ended December 31, 2019 and 2020, our statutory income tax rate in Mexico was 30%. Considering a decrease in our earnings before income tax from $238 million in 2019 to a loss before income tax of $1,302 million in 2020, as well as differences between accounting and tax expenses, partially offset by the recognition of deferred tax assets during 2020, our average effective income tax rate decreased from an effective income tax rate of 66.0% in 2019 to a negative effective income tax rate of 3.5% in 2020. Our average effective tax rate equals the net amount of income tax expense divided by earnings before income taxes, as these line items are reported in our consolidated statements of operations. See “Item 3—Key Information—Risk Factors—Risks Relating to Our Business—Certain tax matters may have a material adverse effect on our cash flow, financial condition and net income, as well as on our reputation” and note 21.3 to our 2021 audited consolidated financial statements included elsewhere in this annual report.
Net Income from continuing operations
. For the reasons described above, our net income from continuing operations for 2020 decreased significantly, from a net income from continuing operations of $81 million in 2019 to a net loss from continuing operations of $1,347 million in 2020. As a percentage of revenues, net income from continuing operations represented 1% for the year ended as of December 31, 2019 and a net loss from continuing operations represented 10% for the year ended as of December 31, 2020.
Discontinued operations
. For the years ended December 31, 2019 and 2020, our discontinued operations included in our consolidated statements of operations amounted to a net income from discontinued operations of $98 million and a net loss from discontinued operations of $99 million, respectively. As a percentage of revenues, gain of discontinued operations, net of tax, represented 1% for the year ended as of December 31, 2019, and the loss of discontinued operations, net of tax, represented 1% for the year ended as of December 31, 2020. See note 5.2 to our 2021 audited consolidated financial statements included elsewhere in this annual report.
Consolidated Net Income
. For the reasons described above, our consolidated net income (before deducting the portion allocable to
non-controlling
interest) for 2020 decreased significantly, from a consolidated net income
 
209

Table of Contents
of $179 million in 2019 to a consolidated net loss of $1,446 million in 2020. As a percentage of revenues, consolidated net income represented 1% for the year ended as of December 31, 2019, and consolidated net loss represented 11% for the year ended as of December 31, 2020.
Non-controlling
Interest Net Income
. Changes in
non-controlling
interest net income in any period reflect changes in the percentage of the stock of our subsidiaries held by
non-associated
third parties as of the end of each month during the relevant period and the consolidated net income attributable to those subsidiaries.
Non-controlling
interest net income decreased 42%, from an income of $36 million in 2019 to an income of $21 in 2020, primarily attributable to a decrease in the net income of the consolidated entities in which others have a
non-controlling
interest and to the decrease in
non-controlling
interest due to the repurchases shares in CLH and CHP. See note 22.4 to our 2021 audited consolidated financial statements included elsewhere in this annual report.
Controlling Interest Net Income
. Controlling interest net income represents the difference between our consolidated net income and
non-controlling
interest net income, which is the portion of our consolidated net income attributable to those of our subsidiaries in which
non-associated
third parties hold interests. For the reasons described above, our controlling interest net income decreased significantly, from a controlling interest net income of $143 million in 2019 to a controlling interest net loss of $1,467 million in 2020. As a percentage of revenues, controlling interest net income, represented 1% for the year ended as of December 31, 2019, and controlling interest net loss, represented 11% for the year ended as of December 31, 2020.
Liquidity and Capital Resources
Operating Activities
We have satisfied our operating liquidity needs primarily through the operation of our subsidiaries and expect to continue to do so for both the short and long-term. Although cash flow from our operations has historically met our overall liquidity needs for operations, servicing debt and funding capital expenditures and acquisitions, our subsidiaries are exposed to risks from changes in foreign currency exchange rates, price and currency controls, interest rates, inflation, governmental spending, social instability and other political, economic and/or social developments in the countries in which we operate, among other risks, any one of which may materially decrease our net income and cash from operations. Consequently, in order to meet our liquidity needs, we also rely on cost-cutting and operating improvements to optimize capacity utilization and maximize profitability, as well as borrowing under credit facilities, loans, proceeds of debt and equity offerings and proceeds from asset sales, including our account receivables securitizations. Our consolidated cash flows provided by operating activities from continuing operations were $2,117 million in 2019, $2,368 million in 2020 and $2,517 million in 2021. See our statements of cash flows included elsewhere in this annual report. CEMEX management is of the opinion that working capital is sufficient for our current requirements.
Sources and Uses of Cash
Our review of sources and uses of cash below refers to nominal amounts included in our consolidated statements of cash flows for 2019, 2020 and 2021.
 
210

Table of Contents
Our primary sources and uses of cash during the years ended December 31, 2019, 2020 and 2021 were as follows:
 
    
Year Ended December 31,
 
    
2019
   
2020
   
2021
 
    
(in millions of Dollars)
 
Operating Activities
      
Consolidated net income (loss)
     179       (1,446     778  
Discontinued operations
     98       (99     (10
  
 
 
   
 
 
   
 
 
 
Net income (loss) from continuing operations
     81       (1,347     788  
Adjustments to the cash flow other than changes in working capital
     1,938       3,517       1,872  
Changes in working capital, excluding income taxes
     98       198       (143
  
 
 
   
 
 
   
 
 
 
Cash flows provided by operating activities from continuing operations
     2,117       2,368       2,517  
Interest expense and income taxes paid
     (833     (803     (694
  
 
 
   
 
 
   
 
 
 
Net cash flows provided by operating activities from continuing operations
     1,248       1,565       1,823  
Net cash flows provided by operating activities from discontinued operations
     71       48       32  
  
 
 
   
 
 
   
 
 
 
Net cash flows provided by operating activities
     1,355       1,613       1,855  
Investing Activities
      
Purchase of property, machinery and equipment, net
     (651     (536     (801
Acquisition and disposal of subsidiaries and other disposal groups, net
     500       628       122  
Sale of emission allowances
     —         —         600  
Intangible assets
     (116     (53     (192
Non-current
assets and others, net
     5       50       (10
  
 
 
   
 
 
   
 
 
 
Net cash flows provided by (used in) investing activities from continuing operations
     (262     89       (281
Net cash flows used in investing activities from discontinued operations
     —         —         (4
  
 
 
   
 
 
   
 
 
 
Net cash flows provided by (used in) investing activities
     (262     89       (285
Financing Activities
      
Proceeds from new debt instruments
     3,331       4,210       3,960  
Debt repayments
     (3,284     (4,572     (5,897
Issuance of 5.125% Subordinated Notes
     —         —         994  
Other financial obligations, net
     (233     (794     (313
Shares repurchase program
     (50     (83     —    
Decrease in
non-controlling
interests
     (31     (105     (447
Derivative financial instruments
     (56     12       (41
Securitization of trade receivables
     (6     (26     25  
Dividends paid, coupons on perpetual debentures and subordinated notes
     (179     (24     (24
Non-current
liabilities, net
     (96     (138     (109
  
 
 
   
 
 
   
 
 
 
Net cash flows used in financing activities
     (604     (1,520     (1,852
  
 
 
   
 
 
   
 
 
 
Increase (decrease) in cash and cash equivalents from continuing operations
     418       134       (310
Increase in cash and cash equivalents from discontinued operations
     71       48       28  
Foreign currency translation effect on cash
     (10     (20     (55
Cash and cash equivalents at beginning of period
     309       788       950  
  
 
 
   
 
 
   
 
 
 
Cash and cash equivalents at end of period
     788       950       613  
  
 
 
   
 
 
   
 
 
 
 
211

Table of Contents
Year ended December 31, 2021
During 2021, excluding the negative foreign currency effect of our balances of cash and cash equivalents generated during the period of $55 million, there was a decrease in cash and cash equivalents from continuing operations of $310 million. This decrease was the result of our net cash flows used in financing activities of $1,852 million and our net cash flows used in investing activities from continuing operations of $281 million, partially offset by our net cash flows provided by operating activities from continuing operations, which, after interest expense and income taxes paid in cash of $694 million, amounted to $1,823 million.
For the year ended December 31, 2021, our net cash flows provided by operating activities included cash flows applied in working capital, excluding income taxes, of $143 million, which was primarily comprised of trade receivables, inventories and other accounts payable and accrued expenses, for an aggregate amount of $527 million, partially offset by proceeds from other accounts receivable and other assets and trade payables for an aggregate amount of $384 million.
During 2021, the decrease in cash and cash equivalents was the result of (i) our net cash flows used in financing activities of $1,852 million, which include debt repayments, other financial obligations, net,
non-controlling
interest, derivative financial instruments, coupons on Perpetual Debentures and subordinated notes, and
non-current
liabilities, net, for an aggregate amount of $6,831 million, partially offset by proceeds from new debt instruments, issuance of 5.125% Subordinated Notes, and securitization of trade receivables for an aggregate amount of $4,979 million; and (ii) our net cash flows used in investing activities from continuing activities of $281 million, which was primarily comprised of purchase of property, machinery and equipment, net, intangible assets, and
non-current
assets and others, net, for an aggregate amount of $1,003 million partially offset by proceeds from acquisition and disposal of subsidiaries and other disposal groups, net, and sale of emission allowance for an aggregate amount of $722 million, partially offset by our net cash flows provided by operating activities from continuing operations after interest and income taxes paid in cash of $694 million, amounted to $1,823 million.
Year ended December 31, 2020
During 2020, excluding the negative foreign currency effect of our balances of cash and cash equivalents generated during the period of $20 million, there was an increase in cash and cash equivalents from continuing operations of $134 million. This increase was the result of our net cash flows provided by operating activities from continuing operations, which, after interest and income taxes paid in cash of $803 million, amounted to $1,565 million and by our net cash flows provided by investing activities of $89 million, partially offset by our net cash flows used in financing activities of $1,520 million.
For the year ended December 31, 2020, our net cash flows provided by operating activities included cash flows generated from changes in working capital, excluding income taxes, of $198 million, which was primarily comprised of trade receivables, inventories, trade payables and other accounts payable and accrued expenses, for an aggregate amount of $220 million, partially offset by other accounts receivable and other assets for an amount of $22 million.
During 2020, our net cash flows provided by (i) our operating activities from continuing operations after interest and income taxes paid in cash of $803 million, amounted to $1,565 million and (ii) our net cash flows provided by investing activities from continuing operations of $89 million, which was primarily comprised of acquisition and disposal of subsidiaries and other disposal groups, net and by
non-current
assets and others, net for an aggregate amount of $678 million, partially offset by purchase of property, machinery and equipment, net, and intangible assets for an aggregate amount of $589 million, were disbursed in connection with our net cash flows used in financing activities of $1,520 million, which include debt repayments, other financial obligations, net, share repurchase program,
non-controlling
interest, securitization of trade receivables, coupons on Perpetual Debentures and
non-current
liabilities, net, for an aggregate amount of $5,742 million, partially offset by proceeds from new debt instruments and derivative instruments for an aggregate amount of $4,222 million.
 
212

Table of Contents
Year ended December 31, 2019
During 2019, excluding the negative foreign currency effect of our balances of cash and cash equivalents generated during the period of $10 million, there was an increase in cash and cash equivalents from continuing operations of $418 million. This increase was the result of our net cash flows provided by operating activities from continuing operations, which, after interest and income taxes paid in cash of $833 million, amounted to $1,284 million, partially offset by our net cash flows used in financing activities of $604 million and our net cash flows used in investing activities from continuing operations of $262 million.
For the year ended December 31, 2019, our net cash flows provided by operating activities included cash flows generated from changes in working capital, excluding income taxes, of $98 million, which was primarily comprised of other accounts receivable and other assets, inventories and other accounts payable and accrued expenses, for an aggregate amount of $147 million, partially offset by trade payables and trade receivables, net for an aggregate amount of $49 million.
During 2019, our net cash flows provided by operating activities from continuing operations after interest and income taxes paid in cash of $833 million, amounted to $1,284 million, were mainly disbursed in connection with (i) our net cash flows used in financing activities of $604 million, which include debt repayments, other financial obligations, share repurchase program,
non-controlling
interest, derivative financial instruments, securitization of trade receivables, dividends paid and coupons on Perpetual Debentures and by
non-current
liabilities for an aggregate amount of $3,935 million, partially offset by proceeds from new debt instruments of $3,331 million and (ii) our net cash flows used in the investing activities from continuing operations of $262 million, which was primarily comprised of purchase of property, machinery and equipment, net, and intangible assets for an aggregate amount of $767 million, partially offset by net resources from acquisition and disposal of subsidiaries and other disposal groups, net and by
non-current
assets and others, net for an aggregate amount of $505 million.
As of December 31, 2021, we had the following lines of credit, of which the only committed portion refers to the revolving credit facility under the 2021 Credit Agreement, at annual interest rates ranging between 1.65% and 3.94%, depending on the negotiated currency:
 
    
Lines of Credit
    
Available
 
    
(in millions of Dollars)
 
Other lines of credit in foreign subsidiaries
     199        87  
Other lines of credit from banks
     540        339  
Revolving credit facility 2021 Credit Agreement
     1,750        1,750  
  
 
 
    
 
 
 
     2,489        2,176  
  
 
 
    
 
 
 
As of December 31, 2021, we had full availability in our committed revolving credit tranche under the 2021 Credit Agreement. In connection with other lines of credit from banks, such uncommitted amounts are subject to the Lenders’ availability. We expect that this, in addition to our proven capacity to continually refinance and replace short-term obligations, will enable us to meet any liquidity risk in the short term. See “Item 3—Key
Information—COVID-19
Pandemic” for more information on the impact of
COVID-19
on our debt and cash levels.
 
213

Table of Contents
Capital Expenditures
Our capital expenditures incurred for the years ended December 31, 2020 and 2021, and our expected capital expenditures during 2022, which include an allocation to 2022 of a portion of our total future committed amount, are as follows:
 
    
Actual for the Year
Ended December 31,
Actual
    
Estimated in
2022
(1)(2)(3)
 
    
2020
(2)(3)
    
2021
(2)(3)
 
    
(in millions of Dollars)
 
Mexico
     144        190        265  
United States
     284        373        430  
EMEAA
        
United Kingdom
     55        94        94  
France
     62        44        46  
Germany
     24        29        43  
Poland
     19        29        41  
Spain
     22        34        29  
Philippines
     82        89        121  
Israel
     28        45        33  
Rest of EMEAA
     32        66        40  
SCA&C
        
Colombia
     14        27        74  
Panama
     3        9        19  
Caribbean TCL
     16        22        18  
Dominican Republic
     2        15        21  
Rest of SCA&C
     7        15        26  
Others
     1        13        0  
  
 
 
    
 
 
    
 
 
 
Total consolidated
     795        1,094        1,300  
  
 
 
    
 
 
    
 
 
 
Of which:
        
Expansion capital expenditures
     225        380        700  
  
 
 
    
 
 
    
 
 
 
Base capital expenditures
     570        714        600  
  
 
 
    
 
 
    
 
 
 
 
(1)
See “Item 3—Key
Information—COVID-19
Pandemic” for more information on the impact of
COVID-19-related
measures on our estimated capital expenditures for 2022.
(2)
For the years ended as of December 31, 2020 and 2021, the capital expenditures do not include our operations in Costa Rica and El Salvador, which are considered assets held for sale. (see note 5.1 to our 2021 audited consolidated financial statements included elsewhere in this annual report). The projected capital expenditures estimated for 2022 also do not include our operations in Costa Rica and El Salvador.
(3)
For the years ended as of December 31, 2020 and 2021, the capital expenditures include $41 million and $50 million, respectively, dedicated to climate-related projects. For the year ended December 31, 2022, the projected capital expenditures include approximately $100 million in connection with climate-related projects. This information does not include capital expenditures allocated for Air Quality related projects.
For the years ended December 31, 2020 and 2021, we recognized $795 million and $1,094 million in capital expenditures from our continuing operations, respectively. As of December 31, 2021, in connection with our significant projects, we had capital expenditure commitments of $1,300 million, including our capital expenditures estimated to be incurred during 2022. This amount is expected to be incurred during 2022, based on the evolution of the related projects. Pursuant to the 2017 Facilities Agreement, as of December 31, 2020, we were prohibited from making aggregate annual capital expenditures in excess of $1.5 billion (which were temporarily limited to $1.2 billion pursuant to the May 2020 Facilities Agreement Amendments for as long as we failed to report two consecutive quarters with a consolidated leverage ratio of 5.25:1 or below) in any financial
 
214

Table of Contents
year (excluding certain capital expenditures, joint venture investments and acquisitions by each of CLH and CHP and their respective subsidiaries and those funded by Relevant Proceeds (as defined in the 2017 Facilities Agreement), which capital expenditures, joint venture investments and acquisitions at any time then incurred were subject to a separate aggregate limit of (i) $500 million (or its equivalent) for CLH and its subsidiaries and (ii) $500 million (or its equivalent) for CHP and its subsidiaries. In addition, the amount which we and our subsidiaries were allowed for permitted acquisitions and investments in joint ventures was restricted from exceeding certain thresholds as set out in the 2017 Facilities Agreement. However, after November 8, 2021, no similar restrictions apply pursuant to the 2021 Credit Agreement. See “Item 3—Key
Information—COVID-19
Pandemic” for more information on the impact of
COVID-19-related
measures on our estimated capital expenditures for 2021.
Our Indebtedness
As of December 31, 2021, we had $9,157 million (principal amount $9,210 million, excluding deferred issuance costs) of total debt plus other financial obligations in our statement of financial position, which does not include $1,000 million of 5.125% Subordinated Notes. Of our total debt plus other financial obligations, 10% was current (including current maturities of
non-current
debt) and 90% was
non-current.
As of December 31, 2021, 82% of our total debt plus other financial obligations was Dollar-denominated, 8% was Euro-denominated, 2% was Pound Sterling-denominated, 4% was Mexican Peso-denominated, 2% was Philippine Peso-denominated and 2% was denominated in other currencies. See notes 18.1 and 18.2 to our 2021 audited consolidated financial statements included elsewhere in this annual report.
On July 19, 2017, CEMEX, S.A.B. de C.V. and certain of its subsidiaries entered into the 2017 Facilities Agreement for an amount in different currencies equivalent to $4.1 billion (in aggregate), the proceeds of which were used to refinance in full the indebtedness incurred under a credit agreement entered into with nine banks in 2014 and other debt repayment obligations, allowing us to increase the then average life of our syndicated bank debt to approximately 4.3 years with a final maturity in July 2022. The indebtedness incurred under the 2017 Facilities Agreement ranked equally in right of payment with certain of our other indebtedness, pursuant to the terms of an intercreditor agreement, dated September 17, 2012, among CEMEX, S.A.B. de C.V. and certain of its subsidiaries named therein, Citibank Europe PLC, UK Branch (formerly Citibank International plc), as facility agent, the financial institutions, noteholders and other entities named therein and Wilmington Trust (London) Limited, as security agent (as amended and restated from time to time, the “Intercreditor Agreement”). At the time, CEMEX, S.A.B. de C.V. and certain of its subsidiaries pledged collateral and all proceeds thereof to secure our payment obligations under the 2017 Facilities Agreement, our then-senior secured notes and under several other of our financing arrangements (the “Collateral”). The subsidiaries whose shares made up the Collateral collectively own, directly or indirectly, substantially all our operations worldwide. The Collateral has been released and the Intercreditor Agreement is no longer in effect, as described below.
On April 2, 2019, an amendment and restatement agreement to the 2017 Facilities Agreement was executed to, among other things, (i) extend the July 2020 and January 2021 repayment installments for a significant portion of the term loan tranches by three years; (ii) delay the scheduled tightening of the consolidated financial leverage ratio limit by one year; and (iii) make adjustments for the implementation of IFRS 16 and to compensate for its effects on certain financial ratios (together, the “April 2019 Facilities Agreement Amendments”).
On November 4, 2019, we amended and restated by an amendment and restatement agreement the 2017 Facilities Agreement. These amendments (together, the “November 2019 Facilities Agreement Amendments”) included: amendments providing for an additional basket of up to $500 million that can only be used for
buy-backs
of shares or securities that represent shares of CEMEX, S.A.B. de C.V.; amendments providing for a new allowance for disposals of
non-controlling
interest in subsidiaries that are not obligors (as defined in the 2017 Facilities Agreement) under the 2017 Facilities Agreement of up to $100 million per calendar year; amendments relating to the implementation of corporate reorganizations in Mexico, Europe and in the Trinidad Cement Group (as defined in the 2017 Facilities Agreement); and amendments to the consolidated leverage ratio
 
215

Table of Contents
and the consolidated coverage ratio (as defined and calculated in the 2017 Facilities Agreement) to increase CEMEX’s flexibility.
On May 22, 2020, we amended and restated by an amendment and restatement agreement the 2017 Facilities Agreement. These amendments (together, the “May 2020 Facilities Agreement Amendments”) included: (a) modifications to the limits of the consolidated coverage ratio and the consolidated leverage ratio; (b) modifications to the applicable margin over LIBOR, or EURIBOR in relation to any Euro loan, depending on the consolidated leverage ratio, to accommodate for the increased leverage limits; and (c) certain temporary or circumstance-based limitations on our ability to execute certain capital expenditures, acquisitions, share buybacks and the granting of loans to third parties.
On October 13, 2020, we further amended and restated by an amendment and restatement agreement the 2017 Facilities Agreement. As a result of these amendments (together, the “October 2020 Facilities Agreement Amendments”), we extended $1.1 billion of term loan maturities by three years, from 2022 to 2025, and $1.1 billion of commitments under the revolving credit facility by one year from 2022 to 2023. In addition, on October 15, 2020, we prepaid $530 million corresponding to the July 2021 amortization under the new term loan facilities created pursuant to the October 2020 Facilities Agreement Amendments.
Under the October 2020 Facilities Agreement Amendments, we also redenominated $313 million of previous Dollar exposure under the term loans that are part of the 2017 Facilities Agreement to Mexican Pesos, as well as $82 million to Euros. Aside from the new Mexican Pesos tranche that was created under the 2017 Facilities Agreement, which included a lower interest rate margin grid, pricing for all other tranches under the 2017 Facilities Agreement remained unchanged.
Following the October 2020 Facilities Agreement Amendments, certain tranches under the 2017 Facilities Agreement amounting to $3.2 billion incorporated five sustainability-linked metrics, including reduction of net CO
2
 emissions and use of power from green energy, among other indicators. Annual performance with respect to these five metrics could result in a total adjustment of the interest rate margin under these tranches of up to plus or minus five basis points.
Along with other technical amendments, under the October 2020 Facilities Agreement Amendments, we also tightened our consolidated leverage ratio covenant under the 2017 Facilities Agreement from 7.00:1 to a limit of 6.25:1 for the periods ending on September 30, 2020, December 31, 2020 and March 31, 2021. In addition, on December 17, 2020, commitments were increased by $93 million and $43 million under the new term loan facilities and the new revolving credit facility created pursuant to the October 2020 Facilities Agreement Amendments, respectively. Subsequently, we cancelled commitments in those same amounts under the term loan facilities and the revolving credit facility already existing before the October 2020 Facilities Agreement Amendments. Following the aforementioned increase and cancellation, the amount of commitments under the 2017 Facilities Agreement remained effectively unchanged, but maturity of the aforementioned amounts were effectively extended from 2022 to 2025 (for the term loan facility commitments) and to 2023 (for the revolving credit facility commitments). Additionally, effective December 24, 2020, an additional $14 million of commitments under the revolving facility existing prior to the October 2020 Facilities Agreement Amendments were cancelled.
On October 5, 2021, we further amended by an amendment agreement the 2017 Facilities Agreement. As a result of these amendments (the “October 2021 Facilities Agreement Amendments” and, together with the October 2020 Facilities Agreement Amendments, the April 2019 Facilities Agreement Amendments, the November 2019 Facilities Agreement Amendments and the May 2020 Facilities Agreement Amendments, the “Facilities Agreement Amendments”), the 2017 Facilities Agreement was modified so that when at any time CEMEX reported a Consolidated Leverage Ratio (as calculated pursuant to the Facilities Agreement) of 3.75x or less for two consecutive quarterly periods, the automatic release of the liens on the Collateral would be triggered. The terms of the indentures governing CEMEX’s then-senior secured notes, which were also secured by liens on
 
216

Table of Contents
the Collateral, also contain an automatic release of such liens when the Collateral is released under the 2017 Facilities Agreement.
As CEMEX reported a Consolidated Leverage Ratio of 3.75x or less for the quarterly periods ending on March 31, 2021 and June 30, 2021, CEMEX complied with all requirements for the automatic release of the liens on the Collateral securing its indebtedness under the 2017 Facilities Agreement and, in turn, its then-senior secured notes that benefited from the same Collateral. The Collateral was released on October 6, 2021 and, at the time, consisted of the shares of COM, CEMEX España and CIH. The then-senior secured notes that previously benefitted from the Collateral were the: (i) December 2024 Euro Notes issued by CEMEX, S.A.B. de C.V., which were subsequently redeemed in full; (ii) March 2026 Euro Notes issued by CEMEX, S.A.B. de C.V.; (iii) November 2029 Dollar Notes issued by CEMEX, S.A.B. de C.V.; (iv) June 2027 Dollar Notes issued by CEMEX, S.A.B. de C.V.; (v) September 2030 Dollar Notes issued by CEMEX, S.A.B. de C.V.; and (vi) July 2031 Dollar Notes issued by CEMEX, S.A.B. de C.V.
Additionally, the aforementioned Collateral release caused the automatic termination of the Intercreditor Agreement governing the rights of certain of CEMEX and its subsidiaries’ creditors in accordance with its terms.
2021 Credit Agreement
On October 29, 2021, CEMEX, S.A.B. de C.V. entered into the 2021 Credit Agreement for $3.25 billion to refinance indebtedness (including the 2017 Facilities Agreement) and general corporate purposes. The 2021 Credit Agreement consists of a $1.5 billion
5-year
amortizing term loan facility and a $1.75 billion
5-year
committed revolving credit facility. The committed facility is roughly $600 million higher than the 2017 Facilities Agreement. The 2021 Credit Agreement has financial covenants consistent with an investment grade capital structure, with a maximum leverage ratio of 3.75x throughout the life of the facility, and a minimum interest coverage ratio of 2.75x. The 2021 Credit Agreement is denominated exclusively in Dollars and includes an interest rate margin grid that is about 25 basis points lower on average than that of the 2017 Facilities Agreement. Furthermore, the 2021 Credit Agreement is the first debt to be issued under the Framework, which is aligned to the company’s Future in Action strategy and its ultimate vision of a carbon-neutral economy. The annual performance in respect of the three metrics referenced in the 2021 Credit Agreement, which are aligned with those provided for in the Framework, may result in an adjustment of the interest rate margin of up to plus or minus five basis points, in line with other sustainability-linked loans from investment grade rated borrowers.
As of December 31, 2021, we reported an aggregate amount of outstanding debt of $1,500 million under the 2021 Credit Agreement. As of December 31, 2021, we had $1,750 million of availability under the committed revolving credit tranche under the 2021 Credit Agreement. See “Item 3—Key
Information—COVID-19
Pandemic” for more information on the impact of
COVID-19
on our debt and cash levels.
Mexican Peso Banorte Agreement
On December 20, 2021, CEMEX, S.A.B. de C.V. entered into the Mexican Peso Banorte Agreement under terms and conditions substantially similar to those of the 2021 Credit Agreement. As of December 31, 2021 we had drawn the entirety of the only term loan thereunder for the then Mexican Peso equivalent of $250 million.
If we are unable to comply with our upcoming principal maturities under our indebtedness, or refinance or extend maturities of our indebtedness, our debt could be accelerated. Acceleration of our debt would have a material adverse effect on our financial condition. See “Item 3—Key Information—Risk Factors—Risks Relating to Our Business and Operations—We have a substantial amount of debt and other financial obligations maturing in the next several years. If we are unable to secure refinancing on favorable terms or at all, we may not be able to comply with our upcoming payment obligations. Our ability to comply with our principal maturities and financial covenants may depend on us implementing certain initiatives, including, but not limited to,
 
217

Table of Contents
“Operation Resilience,” which may include making asset sales, and there is no assurance that we will be able to implement any such initiatives or execute such sales, if needed, on terms favorable to us or at all.” Some of our subsidiaries have issued or provided guarantees of certain of our indebtedness, as indicated in the table below.
 
    
The Notes
    
2021 Credit
Agreement
    
5.125%
Subordinated
Notes
    
Mexican Peso
Banorte
Agreement
 
    
$,5,179
million
(principal
amount
$5,205
million)
    
$1,475
million
(principal
amount
$1,500
million)
    
$1,000
million
(principal
amount
$1,000
million)
    
$254 million
(principal
amount $255
million)
 
Amount Outstanding as of December 31, 2021
(1)
           
CEMEX, S.A.B. de C.V.
                   
CEMEX Operaciones México, S.A. de C.V.
                 
CEMEX Concretos, S.A. de C.V.
                 
CEMEX Corp.
                 
CEMEX Innovation Holding Ltd
                 
 
(1)
Includes Notes held by CEMEX.
In addition, as of December 31, 2021, (i) CEMEX Materials LLC was a borrower of $152 million (principal amount $152 million) under an indenture which is guaranteed by CEMEX Corp. and (ii) several of our other operating subsidiaries were borrowers under debt facilities or debt arrangements aggregating $320 million.
Most of our current outstanding indebtedness was incurred to finance our acquisitions and to finance our capital expenditure programs. Historically, we have addressed our liquidity needs (including funds required to make scheduled principal and interest payments, refinance debt, and fund working capital and planned capital expenditures) with operating cash flow, securitizations, borrowings under credit facilities, proceeds of debt and equity offerings and proceeds from asset sales.
If (i) the global economic environment deteriorates, (ii) the effects of the
COVID-19
pandemic on financial institutions extending maturities to companies that have our credit rating or that are highly leveraged like us becomes more restrictive and our operating results worsen significantly, (iii) we are unable to complete debt or equity offerings, (iv) we are unable to consummate asset sales, or (v) the proceeds of any divestitures and/or our cash flow or capital resources prove inadequate, among other events, we could face liquidity problems and may not be able to comply with our upcoming principal payments under our indebtedness or refinance our indebtedness. If we are unable to comply with our upcoming principal maturities under our indebtedness, or refinance or extend maturities of our indebtedness, our debt could be accelerated. Acceleration of our debt would have a material adverse effect on our business and financial condition.
Historically, we and our subsidiaries have sought and obtained waivers and amendments to several of our debt instruments relating to a number of financial ratios. Our ability to comply with these ratios may be affected by current global economic conditions and volatility in foreign exchange rates and the financial and capital markets, including the effects of the
COVID-19
pandemic and the conflict between Russia and Ukraine on the financial sector and the ability of our lenders to grant waivers or amendments to companies that have our credit rating or that are highly leveraged like us. We may need to seek waivers or amendments in the future. However, we cannot assure you that any future waivers or amendments, if requested, will be obtained. If we or our subsidiaries are unable to comply with the provisions of our debt instruments and are unable to obtain a waiver or amendment, the indebtedness outstanding under such debt instruments could be accelerated. Acceleration of these debt instruments would have a material adverse effect on our financial condition. See “Item 3—Key
Information—COVID-19
Pandemic” and “Item 5—Operating and Financial Review and Prospects—Recent Developments—Recent Developments Relating to Effects of
COVID-19
on Our Business and Operations” for more information on the impact of
COVID-19.
 
218

Table of Contents
Relevant Transactions Related to Our Indebtedness in 2021
The following is a description of our most important transactions related to our indebtedness in 2021:
 
   
On January 12, 2021, we issued $1,750 million aggregate principal amount of our July 2031 Dollar Notes in transactions exempt from registration pursuant to Rule 144A and Regulation S under the Securities Act. The Refinancing Guarantors fully and unconditionally guarantee the performance of all of our obligations under the July 2031 Dollar Notes.
 
   
On February 16, 2021, we redeemed $750 million of the $1,071 million aggregate principal amount of our 5.700% Senior Secured Notes due 2025 (the “January 2025 Dollar Notes”).
 
   
On February 16, 2021, we redeemed in full the $1,000 million aggregate principal amount of our 7.750% Senior Secured Notes due 2026.
 
   
On April 21, 2021, we redeemed in full the remaining $321 million aggregate principal amount of the January 2025 Dollar Notes.
 
   
On May 4, 2021, we made the following voluntary prepayments of the 2017 Facilities Agreement: (i) €6,493,506.48, the entirety of the loan due in July 2022 under the term loan facility described in paragraph (b) of Clause 2.1 (The Facilities) of the 2017 Facilities Agreement; (ii) £20,000,000.00, representing the installments due in July 2021 and January 2022 under the term loan facility described in paragraph (c) of Clause 2.1 (The Facilities) of the 2017 Facilities Agreement; (iii) £27,980,068.99, the entirety of the loan due in January 2024 under the term loan facility described in paragraph (h) of Clause 2.1 (The Facilities) of the 2017 Facilities Agreement; (iv) $134,759,848.87, representing the installment due in July 2023 under the term loan facility described in paragraph (j) of Clause 2.1 (The Facilities) of the 2017 Facilities Agreement; (v) $134,759,848.87, representing the installment due in July 2023 under the term loan facility described in paragraph (j) of Clause 2.1 (The Facilities) of the 2017 Facilities Agreement; (vi) €98,443,450.13, representing the installment due in July 2023 under the term loan facility described in paragraph (k) of Clause 2.1 (The Facilities) of the 2017 Facilities Agreement; and (vii) £27,660,298.01, representing the installment due in July 2023 under the term loan facility described in paragraph (l) of Clause 2.1 (The Facilities) of the 2017 Facilities Agreement.
 
   
On June 8, 2021, we issued $1.0 billion aggregate principal amount of the 5.125% Subordinated Notes with no fixed maturity and subordinated to all senior obligations, and senior only to equity, in transactions exempt from registration pursuant to Rule 144A and Regulation S under the Securities Act.
 
   
On June 30, 2021, the Perpetual Debentures that were outstanding (and, in each case, an equal aggregate principal amount of underlying dual-currency notes) were redeemed as follows: (i) $61.13 million issued by C5 Capital (SPV) Limited, (ii) $135.39 million issued by C8 Capital (SPV) Limited, (iii) $174.68 million issued by C10 Capital (SPV) Limited, and (iv) €63.73 million issued by
C10-EUR
Capital (SPV) Limited. For more information on the Perpetual Debentures and the dual-currency notes underlying them, see “Item 5—Operating and Financial Review and Prospects—Liquidity and Capital Resources—Perpetual Debentures.”
 
   
On July 22, 2021, we redeemed €450 million of the €650 million aggregate principal amount of our December 2024 Euro Notes.
 
   
On October 6, 2021, the Collateral securing our payment obligations under the 2017 Facilities Agreement, our then-senior secured notes and under several other of our financing arrangements was released.
 
   
On October 29, 2021, we entered into the 2021 Credit Agreement.
 
   
On November 8, 2021, we repaid in full all outstanding indebtedness under the 2017 Facilities Agreement, which amounted to approximately $1.90 billion in different currencies. Following this repayment in full, the 2017 Facilities Agreement is no longer in effect and only the Refinancing Guarantors guarantee the 2021 Credit Agreement and our Notes.
 
219

Table of Contents
   
On December 20, 2021, we entered into the Mexican Peso Banorte Agreement.
 
   
On December 29, 2021, we redeemed the remaining €200 million of the December 2024 Euro Notes.
During 2021, we conducted drawdowns and repayments under the revolving tranche of the 2017 Facilities Agreement and the 2021 Credit Agreement. As of December 31, 2021, the 2017 Facilities Agreement was no longer in effect and we had no amounts outstanding under the revolving tranche of the 2021 Credit Agreement. In addition, as of December 31, 2021, we had an aggregate amount of $1,750 million available under the revolving tranche of the 2021 Credit Agreement. We used a substantial portion of the proceeds from these transactions to repay and refinance indebtedness, to improve our liquidity position and for general corporate purposes. For a description of the 2017 Facilities Agreement and the 2021 Credit Agreement, see “Item 5— Operating and Financial Review and Prospects—Liquidity and Capital Resources—Our Indebtedness.”
Our Other Financial Obligations
Other financial obligations in the consolidated statement of financial position as of December 31, 2020 and 2021 are detailed as follows:
 
    
Short-term
    
2020
Long-term
    
Total
    
Short-term
    
2021
Long-term
    
Total
 
    
(in millions of Dollars)
 
Leases
   $ 293        967        1,260      $ 265        911        1,176  
Liabilities secured with accounts receivable
     586        —          586        602        —          602  
  
 
 
    
 
 
    
 
 
    
 
 
    
 
 
    
 
 
 
   $ 879        967        1,846      $ 867        911        1,778  
  
 
 
    
 
 
    
 
 
    
 
 
    
 
 
    
 
 
 
Leases
We have several operating and administrative assets under lease contracts. We apply the recognition exemption for short-term leases and leases of
low-value
assets. See notes 16.2 and 18.2 to our 2021 audited consolidated financial statements included elsewhere in the annual report.
Changes in the balance of lease financial liabilities during 2019, 2020 and 2021 were as follows:
 
(in millions of Dollars)
  
2019
   
2020
   
2021
 
Lease financial liability at beginning of year
   $ 1,315       1,306       1,260  
Additions from new leases
     274       213       227  
Reductions from payments
     (239     (276     (313
Cancellations and liability remeasurements
     (54     (9     27  
Foreign currency translation and accretion effects
     10       26       (25
  
 
 
   
 
 
   
 
 
 
Lease financial liability at end of year
   $ 1,306       1,260       1,176  
  
 
 
   
 
 
   
 
 
 
As of December 31, 2021, the maturities of
non-current
lease financial liabilities are as follows:
 
(in millions of Dollars)
  
Total
 
2023
   $ 233  
2024
     137  
2025
     104  
2026
     70  
2027 and thereafter
     367  
  
 
 
 
   $ 911  
  
 
 
 
 
220

Table of Contents
Total cash outflows for leases including the interest expense portion as disclosed in note 9.1 to our 2021 audited consolidated financial statements included elsewhere in this annual report in 2019, 2020 and 2021 were $316 million, $350 million and $381 million, respectively.
Our Receivables Financing Arrangements
Our subsidiaries in Mexico, the United States, France and the United Kingdom are parties to sales of trade accounts receivable programs with financial institutions, referred to as securitization programs. As of December 31, 2020 and 2021, trade accounts receivable included receivables of $677 million and $727 million, respectively. Under these programs, our subsidiaries effectively surrender control associated with the trade accounts receivable sold and there is no guarantee or obligation to reacquire the assets. Nonetheless, in such programs, our subsidiaries retain certain residual interest in the programs and/or maintain continuing involvement with the accounts receivable. Therefore, the trade accounts receivable sold were not removed from the statement of financial position, and the funded amounts were recognized within the line item “Other financial obligations” and the difference in each year against the trade receivables sold was maintained as reserves. Trade accounts receivable qualifying for sale exclude amounts over a certain number of days past due or concentrations over certain limits to any customer, according to the terms of the programs. The portion of the accounts receivable sold maintained as reserves amounted to $91 million and $125 million as of December 31, 2020 and 2021, respectively. Therefore, the funded amount to us was $586 million in 2020 and $602 million as of December 31, 2021. The discount granted to the acquirers of the trade accounts receivable is recorded as financial expense and amounted to $25 million in 2019, $13 million in 2020 and $11 million in 2021. Our securitization programs are usually negotiated for periods of one to two years and are usually renewed at their maturity. See notes 11 and 18.2 to our 2021 audited consolidated financial statements included elsewhere in this annual report.
Perpetual Debentures
We define the Perpetual Debentures, collectively, as the (i) Dollar-denominated 6.196%
Fixed-to-Floating
Rate Callable Perpetual Debentures issued by C5 Capital (SPV) Limited, (ii) Dollar-denominated 6.640%
Fixed-to-Floating
Rate Callable Perpetual Debentures issued by C8 Capital (SPV) Limited, (iii) Dollar-denominated 6.722%
Fixed-to-Floating
Rate Callable Perpetual Debentures issued by C10 Capital (SPV) Limited and (iv) Euro-denominated 6.277%
Fixed-to-Floating
Rate Callable Perpetual Debentures issued by
C10-EUR
Capital (SPV) Limited. Unless the context otherwise requires, when we refer to the Perpetual Debentures (as defined above), we also include our dual-currency notes that underlie the Perpetual Debentures.
As of December 31, 2019 and 2020,
non-controlling
interest stockholders’ equity included $443 million and $449 million, respectively, representing the notional amount of Perpetual Debentures, which exclude any Perpetual Debentures held by subsidiaries. The Perpetual Debentures had no fixed maturity date and there were no contractual obligations for us to exchange any series of its outstanding Perpetual Debentures for financial assets or financial liabilities. As a result, these debentures, issued by special purpose vehicles (“SPVs”), qualified as equity instruments under applicable IFRS and were classified within
non-controlling
interest as they were issued by consolidated entities. Subject to certain conditions, we had the unilateral right to defer indefinitely the payment of interest due on the debentures. The different SPVs were established solely for purposes of issuing the Perpetual Debentures and were included in CEMEX’s consolidated financial statements.
In June 2021, we redeemed all series of our outstanding Perpetual Debentures and, in each case, an equal aggregate amount of underlying dual-currency notes. See note 22.4 to our 2021 audited consolidated financial statements included elsewhere in this annual report.
Issuance costs, as well as the interest expense, which is accrued based on the principal amount of the Perpetual Debentures, were included within “Other equity reserves” and represented expenses of $29 million, $24 million and $11 million in 2019, 2020 and 2021, respectively.
 
221

Table of Contents
Subordinated Notes
On June 8, 2021, we issued $1.0 billion aggregate principal amount of the 5.125% Subordinated Notes with no fixed maturity and subordinated to all senior obligations, and senior only to equity, in transactions exempt from registration pursuant to Rule 144A and Regulation S under the Securities Act. After issuance costs, we received $994 million. Considering that the 5.125% Subordinated Notes have no fixed maturity date, there is no contractual obligation for us to deliver cash or any other financial assets, the payment of principal and interest may be deferred indefinitely at the sole discretion of us and specific redemption events, are fully under our control, under applicable IFRS, the 5.125% Subordinated Notes qualify as equity instruments and are classified within controlling interest stockholders’ equity. We have a repurchase option on the fifth anniversary of the 5.125% Subordinated Notes. In the event of liquidation of us due to commercial bankruptcy, the 5.125% Subordinated Notes would come to the liquidation process according to their subordination after all liabilities. Coupon payments on the 5.125% Subordinated Notes for the year ended December 31, 2021, were included within “Other equity reserves” and amounted to $30 million.
Stock Repurchase Program
Under Mexican law, CEMEX, S.A.B. de C.V.’s shareholders are the only ones authorized to approve the maximum amount of resources that can be allocated to the stock repurchase program at any annual general ordinary shareholders’ meeting. Unless otherwise instructed by CEMEX, S.A.B. de C.V.’s shareholders, we are not required to purchase any minimum number of shares pursuant to such program.
In connection with CEMEX, S.A.B. de C.V.’s annual general ordinary shareholders’ meetings held on March 26, 2020 and March 25, 2021, proposals were approved to set the amount of $500 million or its equivalent in Mexican Pesos, each year and until the next ordinary shareholders’ meeting, as the maximum amount of resources that CEMEX, S.A.B. de C.V. can use to repurchase its own shares or securities that represent such shares. The board of directors of CEMEX, S.A.B. de C.V. approved the policy and procedures for the operation of the stock repurchase program, and is authorized to determine the basis on which the repurchase and placement of such shares is made, appoint the persons who will be authorized to make the decision of repurchasing or replacing such shares and appoint the persons responsible to make the transaction and furnish the corresponding notices to authorities. The board of directors of CEMEX, S.A.B. de C.V. and/or
attorneys-in-fact
or delegates designated in turn, or the persons responsible for such transactions, will determine, in each case, if the repurchase is made with a charge to stockholders’ equity as long as the shares belong to CEMEX, S.A.B. de C.V. or with a charge to share capital if it is resolved to convert the shares into
non-subscribed
shares to be held in treasury. See “Item 5—Operating and Financial Review and Prospects—Recent Developments—Recent Developments Relating to CEMEX, S.A.B. de C.V.’s Shareholders’ Meetings.” We remain subject to certain restrictions regarding the repurchase of shares of our capital stock under the 2021 Credit Agreement and the indentures governing the outstanding Notes.
During 2019, under the repurchase program authorized at CEMEX, S.A.B. de C.V.’s ordinary general shareholders meeting held on March 28, 2019, CEMEX, S.A.B. de C.V. repurchased 157.7 million CPOs, at a weighted-average price in Mexican Pesos equivalent to $0.3164 per CPO. The total amount of these CPO repurchases was $49.9 million. The shares repurchased in 2019 under the 2019 repurchase program were cancelled at the CEMEX, S.A.B. de C.V. annual general ordinary shareholders’ meeting held on March 26, 2020.
During 2020, under the repurchase program authorized at CEMEX, S.A.B. de C.V.’s ordinary general shareholders meeting held on March 28, 2019, CEMEX, S.A.B. de C.V. repurchased 378.2 million CPOs, at a weighted-average price in Mexican Pesos equivalent to $0.2200 per CPO. The total amount of these CPO repurchases, was $83.2 million. The shares repurchased in 2020 under the 2019 repurchase program were cancelled at the CEMEX, S.A.B. de C.V. annual general ordinary shareholders’ meeting held on March 26, 2020.
During 2021, CEMEX did not use the repurchase program authorized at CEMEX, S.A.B. de C.V.’s ordinary general shareholders meeting held on March 25, 2021.
 
222

Table of Contents
For information concerning repurchases by CEMEX, S.A.B. de C.V. of its CPOs so far in 2022, see “Item 5—Operating and Financial Review and Prospects—Recent Developments—Other Recent Developments—Our CPO Repurchase Program.”
Research and Development, Patents and Licenses, etc.
Headed by CEMEX Research Center, Research and Development is increasingly assuming a key role as it is recognized as an important element in creating value for our products, which is important to CEMEX’s comprehensive pricing strategy for CEMEX’s products. Through the development of innovative technologies, services, and commercial models, CEMEX is leveraging its
know-how-based
assets to create an important differentiation in its offerings to customers in a broad range of markets with unique challenges. We focus on creating tangible value for our customers by creating products designed to make their business more profitable, but more importantly, as leaders in the industry, CEMEX intends to elevate and accelerate the industry’s evolution in order to achieve greater sustainability, increase engagement in social responsibility and provoke an important leap in its technological advancement.
CEMEX’s R&D initiatives are globally led, coordinated and managed by the CEMEX Research Centers based in Switzerland and Mexico, which encompasses the areas of Global R&D, Intellectual Property Management, Cement Production Technology, Sustainability, Business Process & IT, Innovation, and Commercial & Logistics.
CEMEX’s interaction and engagement with customers is growing and evolving through the exploration of novel interaction methodologies. CEMEX’s R&D continues to develop and evolve in the area of customer centricity, but with complementary emphases on digitalization, development of digital-based business models, socio-urban dynamics, processes and technologies to mitigate CO
2
, and evaluating, adopting and proposing methodologies to engage specific types of customers who are the key decision makers in the very early stages of a construction project. Such methodologies are defining innovative approaches to involve and expose existing, potential, and future customers (e.g., Engineering & Architectural students) to our value-added products (cement, aggregates,
ready-mix
concrete, and admixtures) and constructions solutions. In other words, we aspire to create a unique customer experience in which the customer can see, touch, interact and even stimulate the modification of our technologies.
The areas of Global R&D and Cement Production Technology are responsible for, among others, developing new products for our cement,
ready-mix
concrete, aggregate and admixture businesses as well as introduce novel and/or improved processing and manufacturing technology for all of CEMEX’s core businesses. These areas also address energy efficiency of buildings, comfort, novel and more efficient construction systems. Additionally, the Global R&D and Sustainability areas collaborate to develop and propose construction solutions through consulting and the integration of the aforementioned technologies.
The Cement Production Technology and Sustainability areas are dedicated to, among others, operational efficiencies leading to cost reductions and enhancing our CO
2
footprint and overall environmental impact through the usage of alternative or biomass fuels, the use of supplementary materials in substitution of clinker, as well as by managing our CO
2
footprint, mitigating it and processing it in the context of a circular economy. For example, we have developed processes and products that allow us to reduce heat consumption in our kilns, which in turn reduces energy costs. Special emphasis is placed on defining parameters by which we communicate our efforts to preserve resources for the future, reduce our CO
2
footprint and become more resilient with respect to our energy-related needs and potential supply constraints.
With respect to energy, the R&D team is focusing on energy storage, which represents the largest and most near-term opportunity to accelerate renewable energy deployments and bring us closer to replacing fossil fuels as the primary resource to meet the world’s continual growth in energy demand. Global products/brands have been
 
223

Table of Contents
conceptualized and engineered to positively impact the jobsite safety, promote efficient construction practices, sensibly preserve natural resources vital to life, lower carbon footprint and improve the quality of life in rapidly transforming cities.
Underlying CEMEX’s R&D philosophy is a growing culture of global collaboration and coordination, where the innovation team identifies and promotes novel collaboration practices and mobilizes its adoption within CEMEX. Getting closer and understanding our customers is a fundamental transformation within CEMEX, and consequently the Commercial & Logistics area is carrying out research initiatives to better attend the needs of customers as well as identify key changes in our supply chain management that should enable us to bring products, solutions and services to our customers in the most cost-effective and efficient manner, using what we believe to be the best available technologies to design a new standard in digital commercial models. As of December 31, 2021, CEMEX Research Center actively participates in several research projects (SOLPART, EPOS, LEILAC, GENESIS, DESTINY and eCOCO2), funded by the EU under the H2020 program, to develop new technologies aimed at reducing CEMEX’s carbon footprint in Europe and other countries in which CEMEX operates.
There are nine laboratories supporting CEMEX’s R&D efforts under a collaborative network. The laboratories are strategically located in close proximity to our plants and assist the operating subsidiaries with troubleshooting, optimization techniques and quality assurance methods. The laboratories located in Switzerland and Mexico are continually improving and consolidating our research and development efforts in the areas of cement, concrete, aggregates, admixtures, mortar and asphalt technology, sustainability and energy management. In addition, CEMEX Research Center actively generates and registers patents and pending applications in many of the countries in which CEMEX operates. Patents and trade secrets are managed strategically to achieve important technology
lock-ins
associated with CEMEX technology.
Our information technology divisions develop information management systems and software relating to cement and
ready-mix
concrete operational practices, automation and maintenance. These systems have helped us to better serve our clients with respect to purchasing, delivery and payment. More importantly, thanks to the activities of the Business Process and information technology departments, CEMEX is continuously improving and innovating its business processes to adapt them to the dynamically evolving markets to better serve CEMEX’s needs. The launch of CEMEX Go and its deployment throughout our operations is a testament to our commitment to evolve our digital commercial model to better serve the market and our customers.
R&D activities comprise part of the daily routine of the aforementioned departments and divisions. Therefore, the costs associated with such activities are expensed as incurred. In 2019, 2020 and 2021, total combined expenses of these departments recognized within administrative expenses were $38 million, $31 million and $35 million, respectively. We capitalize the costs incurred in the development of software for internal use which are amortized in operating results over the estimated useful life of the software, which is approximately five years. Capitalized direct costs incurred in the development stage of
internal-use
software, such as professional fees, direct labor and related travel expenses amounted to $102 million in 2019, $40 million in 2020 and $132 million in 2021. See notes 7 and 17.1 to our 2021 audited consolidated financial statements included elsewhere in this annual report.
Trend Information
Other than as disclosed elsewhere in this annual report, we are not aware of any trends, uncertainties, demands, commitments or events for the year ended December 31, 2021 that are reasonably likely to have a material and adverse effect on our revenues, income, profitability, liquidity or capital resources, or that would cause the disclosed financial information to be not necessarily indicative of future results of operations or financial conditions.
 
224

Table of Contents
Summary of Material Contractual Obligations and Commercial Commitments
The 2021 Credit Agreement
On October 29, 2021, CEMEX, S.A.B. de C.V. entered into the 2021 Credit Agreement for $3.25 billion to refinance indebtedness (including the 2017 Facilities Agreement) and general corporate purposes. The 2021 Credit Agreement consists of a $1.5 billion
5-year
amortizing term loan facility and a $1.75 billion
5-year
committed revolving credit facility. The committed facility is roughly $600 million higher than the 2017 Facilities Agreement. The 2021 Credit Agreement has financial covenants consistent with an investment grade capital structure, with a maximum leverage ratio of 3.75x throughout the life of the facility, and a minimum interest coverage ratio of 2.75x. The 2021 Credit Agreement is denominated exclusively in Dollars and includes an interest rate margin grid that is about 25 basis points lower on average than that of the 2017 Facilities Agreement. Furthermore, the 2021 Credit Agreement is the first debt to be issued under the Framework, which is aligned to the company’s Future in Action strategy and its ultimate vision of a carbon-neutral economy. The annual performance in respect of the three metrics referenced in the 2021 Credit Agreement, which are aligned with those provided for in the Framework, may result in an adjustment of the interest rate margin of up to plus or minus five basis points, in line with other sustainability-linked loans from investment grade rated borrowers.
As of December 31, 2021, we reported an aggregate principal amount of outstanding debt of $1,500 million under the 2021 Credit Agreement. As of November 8, 2021, commitments initially available under the 2021 Credit Agreement included $3.25 billion, out of which $1,750 million were in the committed revolving credit tranche under the 2021 Credit Agreement. As of December 31, 2021, the Term Loans under the 2021 Credit Agreement had an amortization profile of $300 million in semi-annual principal payments (as such payments may be reduced as a result of prepayments) commencing in November 2024, plus any applicable interest, in accordance with the 2021 Credit Agreement. For a discussion of restrictions and covenants under the 2021 Credit Agreement, see “Item 3—Key Information—Risk Factors—Risks Relating to Our Business and Operations—The 2021 Credit Agreement contains several restrictions and covenants. Our failure to comply with such restrictions and covenants could have a material adverse effect on our business and financial conditions.”
Notes
We refer to the March 2026 Euro Notes, November 2029 Dollar Notes, June 2027 Dollar Notes, September 2030 Dollar Notes and July 2031 Dollar Notes collectively as the Notes.
The indentures governing our outstanding Notes impose operating and financial restrictions on us. These restrictions limit our ability, among other things, to: (i) incur debt, including restrictions on incurring debt at our subsidiaries, which are not parties to the indentures governing the Notes; (ii) pay dividends on stock; (iii) redeem stock or redeem subordinated debt; (iv) make investments; (v) guarantee indebtedness; and (ix) create or assume liens.
March 2026 Euro Notes
. On March 19, 2019, CEMEX, S.A.B. de C.V. issued €400 million aggregate principal amount of its March 2026 Euro Notes in transactions exempt from registration pursuant to Rule 144A and Regulation S under the Securities Act. The Refinancing Guarantors fully and unconditionally guarantee the performance of all obligations of CEMEX, S.A.B. de C.V. under the March 2026 Euro Notes.
November 2029 Dollar Notes
. On November 19, 2019, CEMEX, S.A.B. de C.V. issued $1.0 billion aggregate principal amount of its November 2029 Dollar Notes in transactions exempt from registration pursuant to Rule 144A and Regulation S under the Securities Act. The Refinancing Guarantors fully and unconditionally guarantee the performance of all obligations of CEMEX, S.A.B. de C.V. under the November 2029 Dollar Notes.
June 2027 Dollar Notes
. On June 5, 2020, CEMEX, S.A.B. de C.V. issued $1.0 billion aggregate principal amount of its June 2027 Dollar Notes in transactions exempt from registration pursuant to Rule 144A and Regulation S under the Securities Act. The Refinancing Guarantors fully and unconditionally guarantee the performance of all of our obligations under the June 2027 Dollar Notes.
 
225

Table of Contents
September 2030 Dollar Notes
. On September 17, 2020, CEMEX, S.A.B. de C.V. issued $1.0 billion aggregate principal amount of its September 2030 Dollar Notes in transactions exempt from registration pursuant to Rule 144A and Regulation S under the Securities Act. The Refinancing Guarantors fully and unconditionally guarantee the performance of all of our obligations under the September 2030 Dollar Notes.
July 2031 Dollar Notes.
On January 12, 2021, CEMEX, S.A.B. de C.V. issued $1.75 billion aggregate principal amount of its July 2031 Dollar Notes in transactions exempt from registration pursuant to Rule 144A and Regulation S under the Securities Act. The Refinancing Guarantors fully and unconditionally guarantee the performance of all of our obligations under the July 2031 Dollar Notes.
On November 8, 2021, concurrently with funding under the 2021 Credit Agreement and in accordance with the indentures governing the Notes, CEMEX entered into supplemental indentures to add COM and CIH as new guarantors to each of the Notes. CEMEX Corp. and CEMEX Concretos, S.A. de C.V. were already guarantors of the Notes. Also, concurrently with funding under the 2021 Credit Agreement and the full repayment of the 2017 Facilities Agreement, the provisions contained in the indentures governing the Notes that provide that any guarantor of the Notes shall be released of its guarantee obligations upon a refinancing of the 2017 Facilities Agreement with debt not guaranteed by the guarantor were triggered. As a result, both the 2021 Credit Agreement and the Notes are now guaranteed exclusively by the Refinancing Guarantors. The original note guarantors that are no longer guaranteeing the Notes were CEMEX España, CEMEX Asia B.V., CEMEX Finance LLC, CEMEX Africa & Middle East Investments B.V., CEMEX France Gestion (S.A.S.), CEMEX Research Group AG and CEMEX UK.
Subordinated Notes
5.125% Subordinated Notes
. On June 8, 2021, CEMEX, S.A.B. de C.V. issued $1.0 billion aggregate principal amount of the 5.125% Subordinated Notes with no fixed maturity and subordinated to all senior obligations, and senior only to equity, in transactions exempt from registration pursuant to Rule 144A and Regulation S under the Securities Act.
Commercial Commitments
On July 27, 2012, we entered into a Master Professional Services Agreement with IBM (the “IBM 2012 MPSA”). The IBM 2012 MPSA provides the framework for the ordinary course of business-related services IBM provides to us on a global scale, including: information technology, application development and maintenance, finance and accounting services, and human resources administration. The term of the IBM 2012 MPSA began on July 27, 2012 and will end on August 31, 2022, unless terminated earlier. Our minimum required payment to IBM under the IBM 2012 MPSA is approximately $50 million per year. We have the right to negotiate a reduction of service fees every two years if, as a result of a third party’s benchmarking assessment, it is determined that IBM’s fees are greater than those charged by other providers for services of similar nature. We may terminate the IBM 2012 MPSA (or a portion of it) at our discretion and without cause at any time by providing at least six months’ notice to IBM and paying termination charges consisting of IBM’s unrecovered investment and breakage and wind-down costs. In addition, we may terminate the IBM 2012 MPSA (or a portion of it) for cause without paying termination charges. Other termination rights may be available to us for a termination charge that varies depending on the reason for termination. IBM may terminate the IBM 2012 MPSA if we (i) fail to make payments when due or (ii) become bankrupt and do not pay in advance for the services.
On March 31, 2021, we signed an amendment to the IBM 2012 MPSA by which the finance and accounting services were removed from the scope of such agreement and, on the same date, we entered into a new Master Services Agreement with IBM for the provision of finance and accounting services previously provided under the IBM 2012 MPSA (the “IBM 2021 MSA”). On June 30, 2021, we signed an amendment to the IBM 2021 MSA by which advanced cybersecurity services were incorporated into the agreement. On September 30, 2021, we signed another amendment to the IBM 2021 MSA by which the finance and accounting services were modified
 
226

Table of Contents
to incorporate advanced order-to-cash services. The cybersecurity services under the IBM 2021 MSA will end on June 30, 2026 and the finance and accounting services under the IBM 2021 MSA will end on December 31, 2028, unless terminated earlier. In comparison with the IBM 2012 MPSA, the IBM 2021 MSA includes provisions for automation, as well as provisions for increased consumption flexibility and a reassessment of service level requirements. As with the IBM 2012 MPSA, we may terminate the IBM 2021 MSA (or a portion of it) at our discretion and without cause at any time by providing at least six months’ notice to IBM and paying the corresponding termination charges. Other termination rights may be available to us for a termination charge that varies depending on the reason for termination. IBM may terminate the IBM 2021 MSA if we (i) fail to make payments when due or (ii) become bankrupt and do not pay in advance for the services. See note 25.2 to our 2021 audited consolidated financial statements included elsewhere in this annual report.
As of December 31, 2021, we did not depend on any single one of our suppliers of goods or services to conduct our business.
Cash Requirements
As of December 31, 2021, we had material cash requirements as set forth in the table below.
 
    
As of December 31, 2021
 
Obligations
  
Less than
1 year
    
1-3 years
    
3-5 years
    
More than
5 Years
    
Total
 
Non-current
debt
   $ 68        583        2,023        4,753        7,427  
Leases
(1)
     303        424        238        557        1,522  
  
 
 
    
 
 
    
 
 
    
 
 
    
 
 
 
Total debt and other financial obligations
(2)
     371        1,007        2,261        5,310        8,949  
Interest payments on debt
(3)
     283        709        639        1,014        2,645  
Pension plans and other benefits
(4)
     155        139        140        992        1,426  
Acquisition of property, plant and equipment
(5)
     126        70                      196  
Purchases of raw material, fuel and energy
(6)
     503        526        366        954        2,349  
  
 
 
    
 
 
    
 
 
    
 
 
    
 
 
 
Total cash requirements
   $ 1,438        2,451        3,406        8,270        15,565  
  
 
 
    
 
 
    
 
 
    
 
 
    
 
 
 
 
(1)
Represent nominal cash flows. As of December 31, 2021, the net present value of future payments under such leases was $1,222 million, of which, $531 million refers to payments from one to three years and $293 million refer to payments from three to five years. See note 25.1 to our 2021 audited consolidated financial statements included elsewhere in this annual report.
(2)
The schedule of debt payments, which includes current maturities, does not consider the effect of any refinancing of debt that may occur during the following years. In the past, we have replaced our
non-current
obligations for others of a similar nature.
(3)
Estimated cash flows on floating rate denominated debt were determined using the floating interest rates in effect as of December 31, 2021.
(4)
Represents estimated annual payments under these benefits for the next 10 years (see note 20 to our 2021 audited consolidated financial statements included elsewhere in this annual report), including the estimate of new retirees during such future years.
(5)
Refers mainly to the expansion of a cement-production line in the Philippines.
(6)
Future payments for the purchase of raw materials are presented on the basis of contractual nominal cash flows. Future nominal payments for energy were estimated for all contractual commitments on the basis of an aggregate average expected consumption per year using the future prices of energy established in the contracts for each period. Future payments also include our commitments for the purchase of fuel.
As of December 31, 2019, 2020 and 2021, in connection with the commitments for the purchase of fuel and energy included in the table above, a description of the most significant contracts is as follows:
On October 24, 2018, we entered into two
fixed-for-floating
energy financial hedge agreements in Mexico, for a period of 20 years starting in 2020 with the solar power plants Tuli Energía and Helios Generación.
 
227

Table of Contents
Pursuant to these agreements, we fixed the megawatt-hour price (which increases at a fixed annual rate) over an electric energy volume per year and the differential between the agreed price and the market price is settled monthly. We consider these agreements to be a hedge for a portion of our aggregate consumption of electric energy in Mexico and recognize the result of the exchange of price differentials described previously in the statement of operations as a part of the costs of energy. During 2021, we paid $2.5 million as a result of these hedges. We do not record these agreements at fair value because there is not a deep market for electric power in Mexico that would effectively allow for their valuation.
In connection with the Ventikas, located in the Mexican state of Nuevo León with a combined generation capacity of 252 MW, we agreed to acquire a portion of the energy generated by Ventikas for our overall electricity needs in Mexico for a period of 20 years, which began in April 2016. As of December 31, 2021, the estimated annual cost of this agreement was $21 million, assuming energy generation at full capacity (energy supply from wind sources is variable in nature and final amounts can be determined only based on energy ultimately received at the agreed prices per unit).
Beginning in February 2010, for our overall electricity needs in Mexico, we reached an agreement with the EURUS Wind Farm (“EURUS”) for the purchase of a portion of the electric energy generated for a period of no less than 20 years. EURUS is a wind farm with an installed capacity of 250 MW operated by ACCIONA in the Mexican state of Oaxaca. The estimated annual cost of this agreement is $70 million assuming that we receive all our energy allocation. Energy supply from wind sources is variable in nature and final amounts can be determined only based on energy ultimately received at the agreed prices per unit.
We maintain a commitment initiated in April 2004 to purchase the energy generated by TEG until 2027 for our overall electricity needs in Mexico. The estimated annual cost of this agreement is $171 million assuming we receive all our energy allocation. Nonetheless, final amounts will be determined considering the final megawatt hour effectively received at the agreed prices per unit.
In connection with the above, we also committed to supply TEG and another third-party electrical energy generating plant adjacent to TEG all fuel necessary for their operations until the year 2027, equivalent to approximately 1.2 million tons of pet coke per year. We cover our commitments under this agreement by acquiring the aforementioned volume of fuel from sources in the international markets and Mexico.
As of December 31, 2021, CEMEX Zement GmbH (“COZ”), a subsidiary of ours in Germany, holds an energy supply contract until the end of 2022 with Industriekraftwerk Rüdersdorf GmbH (“IKWR,” a subsidiary of STEAG GmbH) in connection with the overall electricity needs of CEMEX’s Rüdersdorf plant. Based on the contract, each year COZ has the option to fix in advance the volume of energy in terms of MW that it will acquire from IKWR, with the option to adjust the purchase amount one time on a monthly and quarterly basis. The estimated annual cost of this agreement is $18 million assuming that we receive all our energy allocation.
Off-Balance
Sheet Arrangements
We do not have any
off-balance
sheet arrangements that are reasonably likely to have a material effect on our financial condition, operating results and liquidity or capital resources.
Quantitative and Qualitative Market Disclosure
Our Derivative Financial Instruments
In the ordinary course of business, we are exposed to credit risk, interest rate risk, foreign exchange risk, equity risk, commodities risk and liquidity risk, considering the guidelines set forth by CEMEX, S.A.B. de
 
228

Table of Contents
C.V.’s board of directors, which represent our risk management framework and are supervised by several of our committees. Our management establishes specific policies that determine strategies focused on obtaining natural hedges or risk diversification to the extent possible, such as avoiding customer concentration on a determined market or aligning the currencies portfolio in which we incur our debt with those in which we generate our cash flows. As of December 31, 2020 and 2021, these strategies were sometimes complemented by the use of derivative financial instruments. See notes 18.4 and 18.5 to our 2021 audited consolidated financial statements included elsewhere in this annual report.
During the reported periods, in compliance with the guidelines established by our risk management committee, the restrictions set forth by our debt agreements and our hedging strategy, we held derivative instruments, with the objectives of, as the case may be: (a) changing the risk profile or fixing the price of fuels; (b) foreign exchange hedging; (c) hedge of forecasted transactions; and (d) other corporate purposes. See note 18.4 to our 2021 audited consolidated financial statements included elsewhere in this annual report.
As of December 31, 2020 and 2021 the notional amounts and fair values of our derivative instruments were as follows:
 
    
At December 31, 2020
   
At December 31, 2021
   
Maturity Date
 
(in millions of Dollars)
  
Notional
Amount
    
Estimated
Fair value
   
Notional
Amount
    
Estimated
Fair value
 
Net investment hedge
     741        (42     1,511        3      
March 2023
November 2026
 
 
Interest Rate Swaps
     1,334        (47     1,005        (18     November 2026  
Equity forwards on third party shares
     27        3       —          —         —    
Fuel price hedging
     128        5       145        30       December 2023  
Foreign exchange options
     —          —         250        6       September 2022  
  
 
 
    
 
 
   
 
 
    
 
 
   
     2,230        (81     2,911        21    
  
 
 
    
 
 
   
 
 
    
 
 
   
The caption “Financial income and other items, net” in the statement of operations includes gains and losses related to the recognition of changes in fair values of the derivative financial instruments during the applicable period, which represented net losses of $1 million in 2019, net losses of $17 million in 2020, net losses of $6 million in 2021. As described below, changes in fair value of our net investment hedge are recognized in other comprehensive income for the period as part of our currency translation results. In addition, changes in fair value of our outstanding interest rate swaps related to debt are recognized as part of our financial expense in the statement of operations. Changes in fair value of our fuel price hedging derivatives are temporarily recognized through other comprehensive income and are allocated to operating expenses as the related fuel volumes are consumed.
Our Net Investment Hedge.
As of December 31, 2020 and 2021, there are Dollar/Mexican Peso foreign exchange forward contracts for a notional amount of $741 million and $761 million, respectively, under a program that started in 2017 with a notional of up to $1,250 million, which can be adjusted in relation to hedged risks, with forward contracts with tenors from one to eighteen months. We have designated this program as a hedge of our net investment in Mexican Pesos, pursuant to which changes in fair market value of these instruments are recognized as part of other comprehensive income in equity. For the years 2019, 2020 and 2021, these contracts generated losses of $126 million, gains of $53 million and losses of $4 million, respectively, which partially offset currency translation results in each year recognized in equity generated from our net assets denominated in Mexican Pesos due to the appreciation of the Peso in 2019 and the depreciation of the Peso in 2020 and 2021.
Moreover, as of December 31, 2021, there are Dollar/Euro cross currency swap contracts for a notional amount of $750 million, which were entered into in November 2021, with maturity in November 2026. We have
 
229

Table of Contents
designated the foreign exchange forward component of this program as a hedge of our net investment in Euros, pursuant to which changes in fair market of such forward contracts are recognized as part of other comprehensive income in equity, while changes in fair value of the interest rate swap component are recognized within financial income and other items. For the year 2021, these contracts generated gains of $10 million, which partially offset currency translation results recognized in equity generated from our net assets denominated in Euros due to the depreciation of the Euro in 2021 against the Dollar, as well as losses in 2021 of $1 million related to the exchange of interest rates in the statement of operations.
See note 18.4 to our 2021 audited consolidated financial statements included elsewhere in this annual report.
Our Interest Rate Swaps.
As of December 31, 2020 and 2021, we held interest rate swaps for a notional amount of $1,000 million and $750 million, respectively, with a fair value representing liabilities of $44 million in 2020 and $30 million in 2021, negotiated in June 2018 to fix interest payments of existing bank loans bearing Dollar floating rates. During September 2020, we amended one of the interest rate swap contracts to reduce the weighted strike from 3.05% to 2.56% paying $14 million and, in November 2021, we partially unwound its interest rate swap paying $5 million, recognized within “Financial income and other items, net” in the statement of operations. In November 2021, these contracts were extended, and they will mature in November 2026. For accounting purposes under IFRS, we designated these contracts as cash flow hedges, pursuant to which, changes in fair value are initially recognized as part of other comprehensive income in equity and are subsequently allocated through financial expense as interest expense on the related bank loans is accrued. For the years ended in 2020 and 2021, changes in fair value of these contracts generated losses of $9 million and gains of $23 million, respectively, recognized in other comprehensive income.
In addition, as of December 31, 2020 and 2021, we held interest rate swaps for a notional of $334 million and $255 million, respectively, negotiated to fix interest payments of existing bank loans referenced to Mexican Peso floating rates and that will mature in November 2023, which fair value represented a liability of $3 million in 2020 and an asset of $12 million in 2021. During December 2021, CEMEX partially unwound its interest rate swap receiving $3 million recognized within “Financial income and other items, net” in the statement of operations. We designated these contracts as cash flow hedges, pursuant to which, changes in fair value are initially recognized as part of other comprehensive income in equity and are subsequently allocated through financial expense as interest expense on the related bank loans is accrued. For the years ended December 31, 2020 and 2021 changes in fair value of these contracts generated losses of $3 million and gains of $15 million, respectively, recognized in other comprehensive income.
Our Equity Forward Contracts on Third-Party Share
s. As of December 31, 2020, we maintained equity forward contracts with cash settlement in March 2022, over the price of 4.7 million shares of GCC. During 2020, we early settled portions of these contracts for 9.2 million shares. During 2021 we settled contracts for the remainder 4.7 million shares of GCC. Changes in the fair value of these instruments and early settlement effects generated gains of $2 million in 2019, of $1 million in 2020 and of $2 million in 2021 recognized within “Financial income and other items, net” in the statement of operations. See note 18.4 to our 2021 audited consolidated financial statements included elsewhere in this annual report.
Our Fuel Price Hedging Derivatives
. As of December 31, 2020 and 2021, we maintained swap and option contracts negotiated to hedge the price of certain fuels, primarily diesel and gas, in several operations for aggregate notional amounts of $128 million and $145 million, respectively, with an estimated aggregate fair value representing assets of $5 million in 2020 and of $30 million in 2021. By means of these contracts, for its own consumption only, we either fixed the price of these fuels, or entered into option contracts to limit the prices to be paid for these fuels, over certain volumes representing a portion of the estimated consumption of such fuels in several operations. These contracts have been designated as cash flow hedges of diesel or gas consumption, and as such, changes in fair value are recognized temporarily through other comprehensive income and are recycled to operating expenses as the related fuel volumes are consumed. For the years 2019, 2020 and 2021, changes in fair value of these contracts recognized in other comprehensive income represented gains of $15 million, $7 million and $22 million, respectively.
 
230

Table of Contents
Foreign Exchange Options
. As of December 31, 2021, we held Dollar/Mexican Peso call spread option contracts for a notional amount of $250 million, maturing in September 2022, negotiated to maintain the value in Dollars over such notional amount over revenues generated in Mexican Pesos. Changes in the fair value of these instruments, generated losses of $5 million, recognized within “Financial income and other items, net” in the statement of operations.
Other Derivative Financial Instruments
. During 2020, we negotiated Dollar/Peso, Dollar/Euro and Dollar/British Pound foreign exchange forward contracts to sell Dollars and Pesos and buy Euro and Pounds Sterling, negotiated in connection with the voluntary prepayment and currency exchanges under the 2017 Facilities Agreement, for a combined notional amount of $397 million. For the year 2020, the aggregate results from positions entered and settled, generated losses of $15 million recognized within “Financial income and other items, net” in the statements of operation. Additionally, during 2020, we negotiated Dollar/Euro foreign exchange forward contracts to sell Dollars and buy Euro, negotiated in connection with the redemption of the 4.625% Senior Secured Notes due 2024 previously issued by CEMEX, S.A.B. de C.V. For the year 2020, the aggregate results of these instruments from positions entered and settled, generated gains of $3 million, recognized within “Financial income and other items, net” in the statement of operations.
Moreover, in connection with the proceeds from the sale of certain assets in the United Kingdom, we negotiated British Pound/Euro foreign exchange forward contracts to sell Pounds Sterling and buy Euro for a notional amount of $186 million. We settled such derivatives on August 5, 2020. During the year 2020, changes in the fair value of these instruments and their settlement generated gains of $9 million recognized within “Financial income and other items, net” in the statement of operations. See notes 5.2 and 18.4 to our 2021 audited consolidated financial statements included elsewhere in this annual report.
With respect to our existing financial derivatives, we may incur net losses and be subject to margin calls that will require cash. Likewise, if we enter into new derivative financial instruments, we may incur net losses and be subject to margin calls. The cash required to cover the margin calls may be substantial and may reduce the funds available to us for our operations or other capital needs.
As with any derivative financial instrument, we assume the creditworthiness risk of the counterparty, including the risk that the counterparty may not honor its obligations to us. Before entering into any derivative financial instrument, we evaluate, by reviewing credit ratings and our business relationship according to our policies, the creditworthiness of the financial institutions and corporations that are prospective counterparties to our derivative financial instruments. We select our counterparties to the extent we believe that they have the financial capacity to meet their obligations in relation to these instruments. Under current financial conditions and volatility, we cannot assure that risk of
non-compliance
with the obligations agreed to with such counterparties is minimal. See notes 18.4 and 18.5 to our 2021 audited consolidated financial statements included elsewhere in this annual report.
The fair value of derivative financial instruments is based on estimated settlement costs or quoted market prices and supported by confirmations of these values received from the counterparties to these financial instruments. The notional amounts of derivative financial instrument agreements are used to measure interest to be paid or received and do not represent the amount of exposure to credit loss.
 
231

Table of Contents
Interest Rate Risk, Foreign Currency Risk and Equity Risk
Interest Rate Risk
. The table below presents tabular information of our fixed and floating rate
non-current
foreign currency-denominated debt as of December 31, 2021. Average floating interest rates are calculated based on forward rates in the yield curve as of December 31, 2021. Future cash flows represent contractual principal payments. The fair value of our floating rate
non-current
debt is determined by discounting future cash flows using borrowing rates available to us as of December 31, 2021 and is summarized as follows:
 
Non-Current
Debt
(1)
  
Expected maturity dates as of December 31, 2021
 
  
2022
   
2023
   
2024
   
2025
   
After 2026
   
Total
    
Fair Value
 
    
(In millions of Dollars, except percentages)
 
Variable rate
     27       150       156       295       295       923        1,031  
Average interest rate
     2.72     3.79     2.36     2.34     2.34                 
Fixed rate
     41       55       217       553       5,585       6,451        6,774  
Average interest rate
     5.37     5.67     3.49     4.54     4.92                 
 
(1)
The information above includes the current maturities of the
non-current
debt. Total
non-current
debt as of December 31, 2021 does not include our other financial obligations and the subordinated notes for an aggregate amount of $2,778 million issued by consolidated entities. See notes 18.2 and 22.4 to our 2021 audited consolidated financial statements included elsewhere in this annual report.
As of December 31, 2021, we were subject to the volatility of floating interest rates, which, if such rates were to increase, may adversely affect our financing cost and our net income. As of December 31, 2020, 17% of our long-term debt bore floating rates at a weighted average interest rate of LIBOR plus 294 basis points. As of December 31, 2021, 10% of our long-term debt bore floating rates at a weighted average interest rate of LIBOR plus 150 basis points. As of December 31, 2020 and 2021, if interest rates at that date had been 0.5% higher, with all other variables held constant, our net income for 2020 and 2021 would have been reduced by $17 million and reduced by $7 million, respectively, as a result of higher interest expense on variable-rate debt. However, this analysis does not include the interest rate swaps held by us during 2020 and 2021. See notes 18.4 and 18.5 to our 2021 audited consolidated financial statements included elsewhere in this annual report.
Foreign Currency Risk
. Due to our geographic diversification, our revenues are generated in various countries and settled in different currencies. However, some of our production costs, including fuel and energy, and some of our cement prices, are periodically adjusted to take into account fluctuations between the Dollar and the other currencies in which we operate. For the year ended December 31, 2021, 22% of our revenues, before eliminations resulting from consolidation, were generated in Mexico, 27% in the United States, 6% in the United Kingdom, 5% in France, 3% in Germany, 3% in Poland, 2% in Spain, 2% in Philippines, 5% in Israel, 3% in the Rest of EMEAA segment, 3% in Colombia, 1% in Panama, 2% in Caribbean TCL, 2% in the Dominican Republic, 3% in the Rest of SCA&C segment and 11% from our Other operations.
Foreign exchange gains and losses occur by monetary assets or liabilities in a currency different from its functional currency and are recorded in the consolidated statements of operations, except for exchange fluctuations associated with foreign currency indebtedness directly related to the acquisition of foreign entities and related parties’ long-term balances denominated in foreign currency, for which the resulting gains or losses are reported in other comprehensive income. As of December 31, 2020 and 2021, excluding from the sensitivity analysis the impact of translating the net assets of foreign operations into our reporting currency and considering a hypothetical 10% strengthening of the Dollar against the Mexican Peso, with all other variables held constant, our net income for 2020 and 2021 would have decreased by $87 million and decreased $9 million, respectively, as a result of higher foreign exchange losses on our Dollar-denominated net monetary liabilities held in consolidated entities with other functional currencies. Conversely, a hypothetical 10% weakening of the Dollar against the Mexican Peso would have had the opposite effect.
As of December 31, 2021, 82% of our total debt plus other financial obligations was Dollar-denominated, 8% was Euro-denominated, 2% was Pound Sterling-denominated, 4% was Mexican Peso-denominated, 2% was
 
232

Table of Contents
Philippine Peso-denominated and 2% was denominated in other currencies. Therefore, we had a foreign currency exposure arising from the debt plus other financial obligations denominated in Dollars and the debt and other financial obligations denominated in Euros versus the currencies in which our revenues are settled in most countries in which we operate. We cannot guarantee that we will generate sufficient revenues in Dollars and Euros from our operations to service these obligations. As of December 31, 2021, we had implemented a derivative financing hedging strategy using foreign exchange options for a notional amount of $250 million to hedge the value in Dollar terms of revenues generated in Pesos to partially address this foreign currency risk. See notes 18.4 and 18.5 to our 2021 audited consolidated financial statements included elsewhere in this annual report. Complementarily, we may negotiate other derivative financing hedging strategies in the future if either of our debt portfolio currency mix, interest rate mix, market conditions and/or expectations changes.
In addition, considering that CEMEX S.A.B. de C.V.’s functional currency for all assets, liabilities and transactions associated with its financial and holding company activities is the Dollar, there is foreign currency risk associated with the translation of subsidiaries’ net assets denominated in different currencies (Mexican Peso, Euro, Pound Sterling and other currencies) into Dollars. When the Dollar appreciates, the value of CEMEX S.A.B. de C.V.’s net assets denominated in other currencies decreases in terms of Dollars, generating negative foreign currency translation and reducing stockholders’ equity. Conversely, when the Dollar depreciates, the value of CEMEX S.A.B. de C.V.’s net assets denominated in other currencies would increase in terms of Dollars generating the opposite effect. As mentioned above in our derivative financial instruments section, we have implemented a Dollar/Mexican Peso foreign exchange forward contract program to hedge foreign currency translation in connection with our net assets denominated in Mexican Pesos. See notes 3.5 and 18.5 to our 2021 audited consolidated financial statements included elsewhere in this annual report.
Equity Risk
. Equity risk represents the risk that the fair value of future cash flows of a financial instrument will fluctuate because of changes in the market price of CEMEX, S.A.B. de C.V.’s and/or a third party’s shares.
Considering specific objectives, we have negotiated equity forward contracts on third-party shares. Under these equity derivative instruments, there is a direct relationship from the change in the fair value of the derivative with the change in price of the underlying share. All changes in fair value of such derivative instruments are recognized in the statement of operations as part of “Financial income and other items, net.” During the reported periods effects were not significant. As of December 31, 2021, we do not have derivative financial instruments based on the price of the Parent Company’s shares or any third-party’s shares. See notes 18.4 to our 2021 audited consolidated financial statements included elsewhere in this annual report.
Liquidity Risk
. Liquidity risk represents the risk that we will not have sufficient funds available to meet our obligations. In addition to cash flows provided by our operating activities, in order to meet our overall liquidity needs for operations, servicing debt and funding capital expenditures and acquisitions, we rely on cost-cutting and operating improvements to optimize capacity utilization and maximize profitability, as well as borrowing under credit facilities, proceeds of debt and equity offerings, and proceeds from asset sales. We are exposed to risks from changes in foreign currency exchange rates, prices and currency controls, interest rates, inflation, governmental spending, social instability and other political, economic and/or social developments in the countries in which we operate, any one of which may materially affect our results and reduce cash from operations. As of December 31, 2021, we had $1,750 million available under the committed revolving credit tranche under the 2021 Credit Agreement. See “Item 3—Key
Information—COVID-19
Pandemic” and our 2021 audited consolidated financial statements included elsewhere in this annual report for more information on the impact of
COVID-19
on our debt and cash levels.
As of December 31, 2021, current liabilities, which included $940 million of current maturities of debt and other financial obligations, exceeded current assets by $1,155 million. It is noted that as part of our operating strategy implemented by our management, we operate with a negative working capital balance. For the year ended December 31, 2021, we generated net cash flows provided by operating activities of $1,855 million. In addition, as of December 31, 2021, we had $1,750 million available under the committed revolving credit facility under the
 
233

Table of Contents
2021 Credit Agreement and had $426 million under other uncommitted lines of credit subject to the Lenders’ availability. See notes 18.1, 18.2, 18.5 and 25.1 to our 2021 audited consolidated financial statements included elsewhere in this annual report.
See “Item 3—Key Information—Risk Factors—Risks Relating to Our Business—The
COVID-19
pandemic could materially adversely affect our financial condition and results of operations” and “Item 3—Key
Information—COVID-19
Pandemic” for more information on our liquidity position and on risks to our business mainly caused by the
COVID-19
pandemic.
Investments, Acquisitions and Divestitures
The transactions described below represent our principal investments, acquisitions and divestitures completed during 2019, 2020 and 2021.
Investments and Acquisitions
On October 4, 2021, we announced that we signed an agreement to acquire from HeidelbergCement a limestone quarry with a waste management operation near the Madrid metropolitan area and 3 concrete plants in the Balearic Islands.
On April 12, 2021, we announced that we signed an agreement to acquire from Eqiom Granulats two aggregates quarries and one rail-enabled platform in the North Paris Metropolitan area.
On February 16, 2021, we announced that we acquired the
ready-mix
assets of Beck Readymix Concrete Co. LTD., including three
ready-mix
concrete plants and one portable plant to service the San Antonio, Texas metropolitan area and surrounding areas.
In January 2021, one of our subsidiaries in Israel acquired two
ready-mix
concrete plants from Kinneret and
Beton-He’Emek
for an amount in shekels equivalent to $6 million. As of December 31, 2021, based on the preliminary valuation of the fair values of the assets acquired and liabilities assumed, we determined goodwill in the amount of $5 million.
On November 9, 2020, the tender offer acceptance period commenced for the CLH Tender Offer for any and all outstanding ordinary shares of CLH registered with the National Register of Securities and Issuers (
Registro Nacional de Valores y Emisores
) and the Colombian Securities Exchange (
Bolsa de Valores de Colombia
) (except for shares either owned by CEMEX España or CLH). The CLH Tender Offer expired on December 10, 2020. As a result of the CLH Tender Offer, CEMEX España purchased 108,337,613 shares of CLH at a purchase price of 3,250 Colombian Pesos per ordinary share of CLH. The CLH Tender Offer fully settled on December 18, 2020 for an aggregate amount of 352 billion Colombian Pesos (equivalent to $103 million). As of December 31, 2021, CEMEX España owns 92.26% of all outstanding shares in CLH (which exclude shares owned by CLH), which includes shares purchased by us in the secondary market after the closing of the CLH Tender Offer.
From March 10, 2020 to March 24, 2020, under the repurchase program authorized at CEMEX, S.A.B. de C.V.’s ordinary general shareholders meeting held on March 28, 2019, CEMEX, S.A.B. de C.V. repurchased 378.2 million CPOs, which represented 2.5% of CEMEX, S.A.B. de C.V.’s outstanding share capital as of December 31, 2019, at a weighted-average price of 5.01 Mexican Pesos per CPO, which was equivalent to an amount of $83.2 million, excluding value-added tax. CEMEX, S.A.B. de C.V. did not repurchase any other CPOs between January 1, 2020 and March 10, 2020. On April 8, 2020, we announced that, to enhance our liquidity, we suspended the CEMEX, S.A.B. de C.V. share repurchase program for the remainder of 2020.
 
234

Table of Contents
On January 29, 2020, CHP announced the results of its stock rights offering pursuant to which 8,293,831,169 common shares of CHP were issued and listed on the Philippine Stock Exchange on March 4, 2020. As of December 31, 2019, CEMEX España indirectly held 66.78% of CHP’s common shares. After giving effect to the stock rights offering, CEMEX España’s indirect ownership of CHP’s common shares increased to 75.66%. As of December 31, 2021, CEMEX España’s indirect ownership of CHP’s outstanding common shares had further increased to 77.84%.
During the first six months of 2020, one of our subsidiaries in Israel acquired Netivei Noy from Ashtrom Industries for an amount in Shekels equivalent to $33 million. After the conclusion of the purchase price allocation to the fair values of the assets acquired and liabilities assumed of this business, we determined goodwill of $2 million.
Divestitures
During 2019, 2020 and 2021, we made divestitures of $621 million, $722 million and $211 million, respectively (which included fixed assets of $109 million, $44 million and $62 million, respectively).
On December 29, 2021, certain of our subsidiaries signed an agreement for the sale of our operations in Costa Rica and El Salvador with certain subsidiaries of Cementos Progreso Holdings, S.L., for a total consideration of $335 million. As of the date of this annual report, we expect to conclude the transaction during the first half of 2022, subject to the satisfaction of closing conditions in Costa Rica and El Salvador, including the receipt of requisite regulatory approvals. As of December 31, 2021, the assets and liabilities related to our operations in Costa Rica and El Salvador were presented in the financial statements in the line item “Assets and liabilities directly related to assets held for sale.” Our operations of these assets in Costa Rica and El Salvador for the years ended December 31, 2019, 2020 and 2021 are reported in the statements of operations, net of income tax, as part of the single line item “Discontinued operations.”
On July 9, 2021, we announced that we concluded the sale agreed in March 2019 of our white cement business, except for Mexico and the U.S., to Çimsa Çimento Sanayi Ve Ticaret A.Ş. for a total consideration of $155 million. Assets sold included our Buñol cement plant in Spain and white cement customer list. Our operations of these assets in Spain for the years ended December 31, 2019 and 2020 and for the period from January 1, 2021 to July 9, 2021 are reported in the statements of operations, net of income tax, as part of the single line item “Discontinued operations,” including in 2021 a loss on sale of $67 million net of the proportional allocation of goodwill of $41 million.
On March 31, 2021, we sold 24 concrete plants and one aggregates quarry in France to Holcim for an amount in Euros equivalent to $44 million. These assets are located in the Rhone Alpes region in the Southeast of France, east of our operations in Lyon. We will retain our business in Lyon. The operations related to these assets for the years ended December 31, 2019 and 2020 and for the three-month period ended March 31, 2021 are presented in our statements of operations, net of income tax, as part of the single line item “Discontinued operations.”
On August 3, 2020, through an affiliate in the United Kingdom, we closed the sale of certain assets to Breedon for an amount in Pounds equivalent to $230 million, including $30 million of debt. The assets included 49
ready-mix
plants, 28 aggregate quarries, four depots, one cement terminal, 14 asphalt plants, four concrete products operations, as well as a portion of our paving solutions business in the United Kingdom. After completion of this divestiture, we maintain a significant footprint in key operating geographies in the United Kingdom related to the production and sale of cement,
ready-mix
concrete, aggregates, asphalt and paving solutions, among others. Our operations of these assets in the United Kingdom for the year ended December 31, 2019 and for the period from January 1, 2020 to August 3, 2020, which includes a loss on sale of $57 million net
 
235

Table of Contents
of the proportional allocation of goodwill of $47 million, are presented in our statements of operations, net of tax, as part of the single line item “Discontinued operations.”
On March 6, 2020, we concluded the sale of our U.S. affiliate Kosmos, a partnership with a subsidiary of Buzzi Unicem S.p.A. in which we held a 75% interest, to Eagle Materials Inc. for $665 million. The share of proceeds to us from this transaction was $499 million before transactional and other costs and expenses. The assets that were divested consisted of Kosmos’ cement plant in Louisville, Kentucky, as well as related assets which include seven distribution terminals and raw material reserves. The operations of these assets in the United States for the year ended December 31, 2019 and for the period from January 1, 2020 to March 6, 2020, which includes a gain on sale of $14 million, net of the proportional allocation of goodwill of $291 million, are presented in our statements of operations, net of income tax, as part of the single line item “Discontinued operations.”
On June 28, 2019, after obtaining customary authorizations, we concluded with several counterparties the sale of our
ready-mix
and aggregates business in the central region of France for an aggregate price in Euro equivalent to $36 million. Our operations of these disposed assets in France for the period from January 1 to June 28, 2019, which include a gain on sale of $17 million net of a proportional allocation of goodwill related to this reporting segment of $8 million, are presented in the statements of operations, net of income tax, as part of the single line item “Discontinued operations.”
On May 31, 2019, we concluded the sale of our aggregates and
ready-mix
assets in the North and North-West regions of Germany to GP Günter Papenburg AG for a price in Euro equivalent to $97 million. The assets divested in Germany consisted of four aggregates quarries and four
ready-mix
facilities in North Germany, and nine aggregates quarries and 14
ready-mix
facilities in North-West Germany. Our operations of these disposed assets for the period from January 1 to May 31, 2019, which include a gain on sale of $59 million, are presented in the statements of operations, net of income tax, as part of the single line item “Discontinued operations.”
On March 29, 2019, we closed the sale of our businesses in the Baltics and Nordics to German building materials group Schwenk for a price in Euro equivalent to $387 million. The Baltic assets divested consisted of one cement production plant in Broceni, Latvia with a production capacity of approximately 1.7 million tons, four aggregates quarries, two cement quarries, six
ready-mix
plants, one marine terminal and one land distribution terminal in Latvia. The assets divested also included our 37.8% indirect interest in one cement production plant in Akmene, Lithuania with a production capacity of approximately 1.8 million tons, as well as the exports business to Estonia. The Nordic assets divested consisted of three import terminals in Finland, four import terminals in Norway and four import terminals in Sweden. Our operations of these disposed businesses for the period from January 1 to March 29, 2019, which include a gain on sale of $66 million, are presented in the statements of operations, net of income tax, as part of the single line item “Discontinued operations.”
Recent Developments
Recent Developments Relating to Our Indebtedness
Tender Offer for Outstanding Notes of CEMEX, S.A.B. de C.V.
On March 28, 2022, CEMEX, S.A.B. de C.V. announced that it had commenced a tender offer (the “CX Tender Offer”) to purchase up to $500 million of its September 2030 Dollar Notes, November 2029 Dollar Notes and July 2031 Dollar Notes (collectively, the “Tendered Notes”), subject to purchase in accordance with the acceptance priority level for each series of Tendered Notes and priority for early tenders and possible proration as described in CEMEX, S.A.B. de C.V.’s Offer to Purchase dated March 28, 2022 (the “Offer to Purchase”). The CX Tender Offer expired at 11:59 p.m., New York City time, on April 25, 2022 (the “Expiration Date”). Complete terms and conditions of the CX Tender Offer are set forth in the Offer to Purchase.
 
236

Table of Contents
On April 11, 2022, CEMEX, S.A.B. de C.V. announced that $163,762,000 aggregate principal amount of the outstanding September 2030 Dollar Notes, $108,648,000 aggregate principal amount of the outstanding November 2029 Dollar Notes and $156,178,000 aggregate principal amount of the outstanding July 2031 Dollar Notes were validly tendered by holders of the Tendered Notes at or prior to the early tender deadline of 8:00 a.m., New York City time, on April 11, 2022 (the “Early Tender Date”). CEMEX, S.A.B. de C.V. accepted for purchase all of the Tendered Notes tendered by the Early Tender Date, and made a total payment of $419,293,717.35 (which included an early tender premium and accrued and unpaid interest) for such Tendered Notes on April 13, 2022, pursuant to the terms of the Offer to Purchase.
On April 26, 2022, CEMEX, S.A.B. de C.V. announced that $4,160,000 aggregate principal amount of the outstanding September 2030 Dollar Notes, $3,000,000 aggregate principal amount of the outstanding November 2029 Dollar Notes and $3,075,000 aggregate principal amount of the outstanding July 2031 Dollar Notes were validly tendered by holders of the Tendered Notes after the Early Tender Date and at or prior to the Expiration Date. CEMEX, S.A.B. de C.V. accepted for purchase all of the Tendered Notes tendered and not validly withdrawn after the Early Tender Date and at or prior to the Expiration Date, and made a total payment of $9,789,319.41 (which included accrued and unpaid interest) for such Tendered Notes on April 27, 2022, pursuant to the terms of the Offer to Purchase.
This description and other information in this annual report regarding the CX Tender Offer is solely for informational purposes. Nothing in this annual report should be construed as an offer to purchase nor a solicitation of an offer to sell or buy any securities in any transaction.
Recent Developments Relating to Effects of
COVID-19
on Our Business and Operations
On March 22, 2022, the WHO informed that the Omicron subvariant BA.2 had become the dominant form of COVID-19 and, as of April 16, 2022, this variant was estimated to account for 90% of the active cases of COVID-19 in the United States. Nonetheless, mask mandates and other preventive measures previously imposed by local authorities have been lifted in several U.S. and Mexican states, as well as in other locations in which we operate worldwide. Future variants of COVID-19 may continue to emerge, and as of the date of this annual report, we are not able to fully assess the potential impact of a new variants, or if they may have a material adverse effect on our business, financial condition, liquidity and results of operations worldwide.
Recent Developments Relating to CEMEX, S.A.B. de C.V.’s Shareholders’ Meetings
On March 24, 2022, CEMEX, S.A.B. de C.V. held an ordinary general shareholders’ meeting followed by an extraordinary general shareholders’ meeting. The most significant items that were approved by shareholders at the ordinary general shareholders’ meeting were: (i) the appointment of the members of CEMEX, S.A.B. de C.V.’s board of directors, who for the first time stood for election on an individual basis, as opposed to on a “group slate” basis; (ii) the appointment of the members of the Audit Committee, the Corporate Practices and Finance Committee and the Sustainability Committee; (iii) from March 24, 2022 to the date of the next CEMEX, S.A.B. de C.V. ordinary general shareholders’ meeting, setting the compensation, as honoraria, for each member of CEMEX, S.A.B. de C.V.’s board of directors for each meeting they attend, and the compensation, as honoraria, for each member of the Audit Committee, the Corporate Practices and Finance Committee, and the Sustainability Committee, for each committee meeting they attend; and (iv) setting the amount of $500 million or its equivalent in Mexican Pesos as the maximum amount of resources that during fiscal year 2022 (until the next ordinary general shareholders’ meeting of CEMEX, S.A.B. de C.V. is held), CEMEX, S.A.B. de C.V. may use for the acquisition of its own shares or securities that represent such shares.
As a result of this ordinary general shareholders’ meeting, (i) CEMEX, S.A.B. de C.V.’s board of directors was reduced from 15 to 12 members, resulting in the proportion of members of the board of directors considered independent under Mexican securities law criteria increasing to 75%; (ii) Rogelio Zambrano Lozano (Chairman), Fernando A. González Olivieri, Marcelo Zambrano Lozano, Armando J. García Segovia,
 
237

Table of Contents
Rodolfo García Muriel, Francisco Javier Fernández Carbajal, Armando Garza Sada, David Martínez Guzmán, Everardo Elizondo Almaguer, Ramiro Gerardo Villarreal Morales, Gabriel Jaramillo Sanint and Isabel María Aguilera Navarro are the members of the board of directors of CEMEX, S.A.B. de C.V.; (iii) Everardo Elizondo Almaguer (President), Rodolfo García Muriel and Francisco Javier Fernández Carbajal are the members of the audit committee of CEMEX, S.A.B. de C.V.’s board of directors; (iv) Francisco Javier Fernández Carbajal (President), Rodolfo García Muriel and Armando Garza Sada are the members of the corporate practices and finance committee of CEMEX, S.A.B. de C.V.’s board of directors; (v) Armando J. García Segovia (President), Fernando A. González Olivieri, Francisco Javier Fernández Carbajal and Marcelo Zambrano Lozano are the members of the sustainability committee of CEMEX, S.A.B. de C.V.’s board of directors; (vi) the compensation amount, as honoraria, for each of the 12 members of CEMEX, S.A.B. de C.V.’s Board of Directors was set at Ps$481,000 for each meeting they attend; and (vii) the compensation amount, as honoraria, for each of the three members of the Audit Committee, each of the three members of the Corporate Practices and Finance Committee, and each of the four members of the Sustainability Committee was set at Ps$116,000 for each committee meeting they attend.
In addition, on March 24, 2022, CEMEX, S.A.B. de C.V. held an extraordinary general shareholders’ meeting, in which its shareholders approved changes to Article 2 of CEMEX, S.A.B. de C.V.’s
by-laws
to detail CEMEX, S.A.B. de C.V.’s corporate purpose so that it will list only those activities it currently carries out, and cease contemplating those activities it does not perform or that are already included in another part of the
by-laws.
Recent Developments Relating to Our Business and Operations
Execution of Agreements
Relating
to our Working Smarter Initiative
As part of our Working Smarter digital transformation initiative, on February 8, 2022, we announced that we signed separate multi-year contracts that range from five to seven years that in the aggregate total $500 million with six service providers in the fields of finance and accounting, information technology, and human resources. Certain services to be provided pursuant to these agreements will replace those rendered pursuant to the IBM 2012 MPSA expiring on August 31, 2022.
Restart of Second Kiln of CPN Plant
On March 7, 2022, we announced that we would restart the second kiln of our CPN cement plant located in northwest Mexico. Once operational, the recommissioned kiln is expected to provide nearly 800,000 additional metric tons of cement for customers across Arizona, California and Nevada. We expect to invest $29 million to bring on the second kiln and expect the line to be operational by the third quarter of 2022. This investment follows an earlier $15 million capital expenditure during 2021 to restart the first kiln.
SOLID Expansion Project
On February 11, 2022, CHP informed us that Solid Cement will be engaging Atlantic Gulf and Pacific Company of Manila, Inc. and Betonbau Phil., Inc. as the principal contractors to continue the construction and installation of the 1.5 million MT per year new integrated cement production line at Solid Cement’s plant located in Antipolo City, Rizal, Philippines. As of the date of this annual report, the construction of the new line is expected to be completed not earlier than March 2024, and operations could commence in April 2024.
Recent Developments Relating to Our Regulatory Matters and Legal Proceedings
Antitrust Proceedings
Polish Antitrust Investigation
On January 10, 2022, an appeal with the Supreme Court of Poland was filed by CEMEX Polska against the last judgment of the Appeals Court. The appeal of CEMEX Polska concentrates on the wrongful appointment of
 
238

Table of Contents
judges of the Supreme Court and selection of judges of the Appeals Court. The Protection Office has also filed an appeal with the Supreme Court against the last judgment of the Appeals Court, demanding that the Appeals Court conduct further proceedings, instead of the District Court in Warsaw.
Environmental Matters
Mexico
On April 7, 2022, Mexico’s Supreme Court issued a ruling in which they deliberated on the unconstitutionality claim (
acción de inconstitucionalidad
) filed by a group of Senators against the decree dated March 9, 2021, which intended to amend several key provisions of the Electric Industry Law. Although the Supreme Court’s ruling did not obtain the necessary votes to surpass the threshold to find the unconstitutionality claim founded, the Supreme Court did not declare the amendments as constitutionally compliant.
As of the date of this annual report, the ruling made by Mexico’s Supreme Court will not revoke the currently granted injunctions (including those granted to Grandfathered Generators that supply electric energy to our operations in Mexico) and other injunction claims against the decree that are not resolved in a definite manner, as revision recourses have been filed by the corresponding authorities.
On April 17, 2022, the House of Representatives of the Mexican Congress voted on the Energy Reform Bill, which did not reach the qualified majority necessary for its approval and was therefore dismissed.
On April 18, 2022, Mexico’s Supreme Court dismissed the legal controversy claim filed by COFECE arguing that the Energy Industry Law Reform adversely affects the competitive nature of Mexico’s energy market.
Philippines Environmental Class Action
On January 31, 2022, the plaintiffs appealed the Cebu Court’s latest order before the Court of Appeals of the Philippines. Defendants (including government defendants) opposed the plaintiff’s appeal for being filed out of time.
Tax Matters
Spain - Tax Assessment for the Years 2006 to 2009
On February 25, 2022 CEMEX España filed with the Spanish Supreme Court a cassation appeal against the judgment issued by the National Court (
Audiencia Nacional
).
Egypt
On February 24, 2022, this case was dismissed by the relevant court and this matter is ended.
Other Legal Proceedings
Egypt Share Purchase Agreement
On February 28, 2022, the court dismissed the Appeal and Parallel Appeal.
Other Recent Developments
Our Derivative Financial Instruments
During March 2022, we executed Dollar interest rate swap lock contracts for a notional amount of $300 million, to mitigate risks of higher Dollar interest rates in relation with a potential issuance of notes in the future. Such contracts have a termination date on July 2023.
 
239

Table of Contents
During the first quarter of 2022, we increased to $300 million the target notional under our Dollar/Mexican Peso call spread options program which started in 2021, and extended the tenor to up to 24 months.
Our CPO Repurchase Program
From February 23, 2022 to March 25, 2022, under the repurchase program authorized at CEMEX, S.A.B. de C.V.’s ordinary general shareholders meeting held on March 25, 2021 and at CEMEX, S.A.B. de C.V.’s ordinary general shareholders meeting held on March 24, 2022, CEMEX, S.A.B. de C.V. repurchased 220.6 million CPOs, which represented 1.5% of CEMEX, S.A.B. de C.V.’s outstanding share capital as of December 31, 2021, at a weighted-average price in Mexican Pesos equivalent to $0.5031 per CPO, which was equivalent to an amount of $111.0 million. The following table sets out information concerning repurchases by CEMEX, S.A.B. de C.V. of its CPOs so far in 2022:
 
Period
  
Total Number of
CPOs Purchased
    
Average Price in
Dollars per CPO
    
Total Number of
CPOs Purchases as
Part of Publicly
Announced Plans or
Programs
    
Approximate Peso Value
of CPOs that May Yet
be Purchased Under
Plans
 
January 1 to January 31
     —          —          —        $ 10,315,000,000.00  
February 1 to February 28
     50,000,000        0.5143        50,000,000      $ 9,698,501,927.90  
March 1 to March 31
     170,642,478        0.4997        170,642,478      $ 9,915,927,992.00  
Total
  
 
220,642,478
 
  
 
0.5031
 
  
 
220,642,478
 
        
    
 
 
    
 
 
    
 
 
    
 
 
 
 
240

Table of Contents
Item 6 — Directors, Senior Management and Employees
Senior Management and Directors
Senior Management
Set forth below is the name, position and experience of each member of our senior management team as of December 31, 2021. The terms of office of the senior managers are indefinite.
 
Name:    Fernando A. González Olivieri.
Age:    67.
Citizenship:    Mexican.
Title:    Chief Executive Officer.
Seniority:    Since 1989
Tenure as CEMEX’s Chief Executive Officer:    Since 2014.
Experience at CEMEX and Other Relevant Experience:   
He is a member of the Board of Directors of GCC, S.A.B. de C.V. (formerly Grupo Cementos de Chihuahua, S.A.B. de C.V.), and of Axtel, S.A.B. de C.V. Mr. González Olivieri is a member of the Board of Trustees of Tecmilenio University, which forms part of the Instituto Tecnológico y de Estudios Superiores de Monterrey.
 
He joined CEMEX in 1989 and held various positions in the Strategic Planning, Business Development and Human Resources departments through 1998. From 1998 through 2009, Mr. González Olivieri led various regions of CEMEX, including SCA&C, Europe, Asia and Oceania. He was appointed as CEMEX’s Executive Vice President of Planning and Development in May 2009, and he was appointed CEMEX’s Chief Financial Officer in 2011. Mr. González Olivieri held these positions until he was named Chief Executive Officer in 2014.
 
With his comprehensive knowledge of CEMEX’s organization and the markets where the company operates around the world, Mr. González Olivieri brings to CEMEX’s Board of Directors and Senior Management a unique global perspective and innovative leadership, that directly contributes to formulating and implementing a results-oriented business strategy. With over 30 years of direct involvement in top management positions, and a detailed understanding of CEMEX’s four main businesses (cement production,
ready-mix
concrete, aggregates and Urbanization Solutions), he has given particular attention to constantly improving CEMEX’s Health and Safety policies, and to implementing a sustainability strategy aimed at achieving Net Zero Carbon growth and development.
Education:    He holds a B.A. degree in Business Administration, and an M.B.A. from the Instituto Tecnológico y de Estudios Superiores de Monterrey.
 
 
241

Table of Contents
Name:    Jaime Muguiro Domínguez.
Age:    53.
Citizenship:    Spanish.
Title:    President of CEMEX USA.
Seniority:    Since 1996.
Tenure as President of CEMEX USA:    Since 2019.
Experience at CEMEX and Other Relevant Experience:    Mr. Muguiro Domínguez has held several executive positions in the Strategic Planning, Business Development,
Ready-Mix
Concrete, Aggregates and Human Resources areas. He headed CEMEX’s operations in Egypt, our former Mediterranean Region, and more recently, our operations in the South, Central America, and the Caribbean region.
Education:    He holds a B.A. degree in Management from San Pablo CEU University in Spain, a Law degree from the Universidad Complutense de Madrid, and an MBA from the Massachusetts Institute of Technology.
 
Name:    Ricardo Naya Barba.
Age:    49.
Citizenship:    Mexican.
Title:    President of CEMEX Mexico.
Seniority:    Since 1996.
Tenure as President of CEMEX México:    Since 2019.
Experience at CEMEX and Other Relevant Experience:    Mr. Naya Barba has held several executive positions, including Vice President of Strategic Planning for the South, Central America and the Caribbean region, Vice President of Strategic Planning for the Europe, Middle East, Africa and Asia region, President of CEMEX Poland and the Czech Republic, Vice President of Strategic Planning for the United States, Vice President of Commercial and Marketing in Mexico, Vice President of Distribution Segment Sales in Mexico, and most recently, President of CEMEX Colombia.
Education:    He holds a B.A. degree in Economics from the Instituto Tecnológico y de Estudios Superiores de Monterrey and an M.B.A. from the Massachusetts Institute of Technology.
 
 
242

Table of Contents
Name:    Sergio Mauricio Menéndez Medina.
Age:    51.
Citizenship:    Mexican.
Title:    President of CEMEX Europe, Middle East, Africa & Asia.
Seniority:    Since 1993.
Tenure as President of CEMEX Europe, Middle East, Africa & Asia:    Since 2020.
Experience at CEMEX and Other Relevant Experience:    Mr. Menéndez Medina has held several executive positions, including Director of Planning and Logistics in Asia, Corporate Director of Commercial Development, President of CEMEX Philippines, Vice President of Strategic Planning for the Europe, Middle East, Africa and Asia region, President of CEMEX Egypt, Vice President of Infrastructure Segment and Government Sales in Mexico, and most recently, as Vice President of Distribution Segment Sales in Mexico.
Education:    He holds a B.S. degree in Industrial Engineering from the Instituto Tecnológico y de Estudios Superiores de Monterrey and an M.B.A. from Stanford University.
 
Name:    José Antonio González Flores.
Age:    51.
Citizenship:    Mexican / Spanish.
Title:    Executive Vice President of Strategic Planning and Business Development.
Seniority:    Since 1998.
Tenure as Executive Vice President of Strategic Planning and Business Development:    Since 2020.
Experience at CEMEX and Other Relevant Experience:   
Mr. González Flores has held executive positions in the Finance, Strategic Planning, and Corporate Communications and Public Affairs areas, and, prior to his current role, was our Executive Vice President of Finance and Administration (CFO).
 
Additionally, Mr. González Flores is a member of the board of directors of GCC and is an alternate director of the board of directors of Axtel, S.A.B. de C.V.
Education:    He holds a B.S. degree in Industrial Engineering from the Instituto Tecnológico y de Estudios Superiores de Monterrey and an M.B.A. from Stanford University.
 
 
243

Table of Contents
Name:    Luis Hernández Echávez.
Age:    58.
Citizenship:    Mexican.
Title:    Executive Vice President of Digital and Organization Development.
Seniority:    Since 1996.
Tenure as Executive Vice President of Digital and Organization Development:    Since 2020.
Experience at CEMEX and Other Relevant Experience:    Mr. Hernández Echávez has held senior management positions in Strategic Planning and Human Resources. In his current position, he heads the areas of Organization and Human Resources, Information Technology, Digital Innovation, as well as CEMEX Ventures and Neoris.
Education:    He holds a B.S. degree in Civil Engineering from the Instituto Tecnológico y de Estudios Superiores de Monterrey, a Master’s degree in Civil Engineering, and an MBA from the University of Texas at Austin.
 
Name:    Maher
Al-Haffar.
Age:    63.
Citizenship:    American.
Title:    Executive Vice President of Finance and Administration and Chief Financial Officer.
Seniority:    Since 2000.
Tenure as Executive Vice President of Finance and Administration and Chief Financial Officer:    Since 2020.
Experience at CEMEX and Other Relevant Experience:   
Mr. Al-Haffar
has held several executive positions, including Managing Director of Finance, Head of Investor Relations, and most recently, Executive Vice President of Investor Relations, Corporate Communications and Public Affairs.
 
Additionally, he is a member of the NYSE Advisory Board and, before joining CEMEX, he spent nineteen years with Citicorp Securities Inc. and with Santander Investment Securities as an investment banker and capital markets professional.
Education:    He holds a B.S. degree in Economics from the University of Texas and a Master’s degree in International Relations and Finance from Georgetown University.
 
 
244

Table of Contents
Name:    Mauricio Doehner Cobián.
Age:    47.
Citizenship:    Mexican / German
Title:    Executive Vice President of Corporate Affairs, Enterprise Risk Management and Social Impact.
Seniority:    Since 1996.
Tenure as Executive Vice President of Corporate Affairs, Enterprise Risk Management and Social Impact:    Since 2021.
Experience at CEMEX and Other Relevant Experience:   
Mr. Doehner Cobián has held several executive positions in areas such as Strategic Planning and Enterprise Risk Management for Europe, Asia, the Middle East, South America and Mexico, and most recently Executive Vice President of Corporate Affairs and Enterprise Risk Management.
 
Additionally, he has also worked in the public sector within the office of the Mexican Presidency. Mr. Doehner was president of the Mexican National Cement Chamber (
Cámara Nacional del Cemento
) between 2017 and 2019, Vice President of the Transformation Industry Chamber (
CAINTRA – Cámara de la Industria de
Transformación
) between 2012 and 2013. He’s currently Vice President of Social Responsibility and Integration of the Mexican Employers Confederation (
COPARMEX – Confederación Patronal de la República Mexicana
), and member of the board of directors of Vista Oil & Gas, S.A.B. de C.V., Trust for the Americas and Museo de Arte Contemporáneo de Monterrey, A.C.
Education:    He holds a B.A. degree in Economics from the Instituto Tecnológico y de Estudios Superiores de Monterrey, an M.B.A. from Instituto Panamericano de Alta Dirección de Empresas (IPADE) and IESE Business School of the University of Navarra in Madrid, and a Master’s in Public Administration from Harvard University.
 
 
245

Table of Contents
Name:    Juan Romero Torres.
Age:    64.
Citizenship:    Spanish.
Title:    Executive Vice President of Sustainability, Commercial and Operations Development.
Seniority:    Since 1989.
Tenure as Executive Vice President of Sustainability, Commercial and Operations Development:    Since 2019.
Experience at CEMEX and Other Relevant Experience:   
Mr. Romero Torres has held several senior positions, including head of operations in Colombia and Mexico, President of CEMEX’s South America and the Caribbean Region, President of our Europe, Middle East, Africa and Asia Region, and, most recently, President of CEMEX México. He also assumed the Global Supply Chain Development functions at CEMEX effective as of October 1, 2020, and currently leads our Digital Marketing function as well.
 
Additionally, Mr. Romero was appointed Vice President and representative of the board of directors of the National Chamber of Cement (
Cámara Nacional del Cemento
) in June 2011 and is also a member of the board of directors of GCC, S.A.B. de C.V.
Education:    He holds a Law degree and a B.S. degree in Economics and Business Administration, both from the University of Comillas in Spain.
 
Name:    Jesús Vicente González Herrera.
Age:    56.
Citizenship:    American.
Title:    President of CEMEX South, Central America and the Caribbean.
Seniority:    Since 1998.
Tenure as President of CEMEX South, Central America and the Caribbean:    Since 2019.
Experience at CEMEX and Other Relevant Experience:   
Mr. González Herrera has held several senior positions, including Corporate Director of Strategic Planning, Vice President of Strategic Planning in CEMEX USA, President of CEMEX Central America, President of CEMEX UK and, more recently, Executive Vice President of Sustainability and Operations Development.
Additionally, he is the Chief Executive Officer of CLH and a member of CLH’s board of directors.
Education:    He holds a B.S. and an M.Sc. in Naval Engineering, both from the Polytechnic University of Madrid and an M.B.A. from IESE—University of Navarra, Barcelona.
 
 
246

Table of Contents
Name:    Louisa (Lucy) P. Rodriguez.
Age:    62.
Citizenship:    American.
Title:    Executive Vice President of Investor Relations, Corporate Communications and Public Affairs.
Seniority:    Since 2006.
Tenure as Executive Vice President of Investor Relations, Corporate Communications and Public Affairs:    Since 2021.
Experience at CEMEX and Other Relevant Experience:   
Ms. Rodriguez has held several executive positions including Head of Investor Relations. She has over 25 years of experience in international finance and capital markets.
 
Prior to CEMEX, Ms. Rodríguez spent 15 years at Citibank and Santander where she was a capital markets professional in Emerging Markets and held various senior management roles. In her early career, she also worked for KPMG, and she was previously a Certified Public Accountant.
Education:    She holds a B.A. degree in Economics from Trinity College (Hartford, CT.), an M.B.A. from New York University, and a Master’s from Columbia University School of International and Public Affairs.
 
Name:    Rafael Garza Lozano.
Age:    58.
Citizenship:    Mexican.
Title:    Vice President of Comptrollership.
Seniority:    Since 1985.
Tenure as Vice President of Comptrollership:    Since 1999.
Experience at CEMEX and Other Relevant Experience:   
Mr. Garza Lozano is a member of the board of directors of the Mexican Council for Research and Development of Financial Reporting Standards (
Consejo Mexicano para la Investigación y Desarrollo de Normas de Información Financiera
) and an alternate member of the board of directors of GCC, S.A.B. de C.V.
 
Mr. Garza Lozano is a certified public accountant.
Education:    He has a Master’s degree in Administration and Finance from the Instituto Tecnológico y de Estudios Superiores de Monterrey. He also attended executive programs at Instituto Tecnológico Autónomo de México (ITAM), Instituto Panamericano de Alta Dirección de Empresas (IPADE) and Harvard University.
 
 
247

Table of Contents
Name:    Roger Saldaña Madero.
Age:    53.
Citizenship:    Mexican.
Title:    Senior Vice President of Legal.
Seniority:    Since 2000.
Tenure as Senior Vice President of Legal:    Since 2017.
Experience at CEMEX and Other Relevant Experience:    Joined CEMEX in 2000 and served as Legal Counsel of CEMEX and, from 2001 to 2011, as General Counsel of NEORIS, a CEMEX subsidiary specialized in providing information technology services. From 2005 and until 2017, Mr. Saldaña was Senior Corporate Counsel of CEMEX, and was responsible for, among other matters, corporate finance legal affairs and, since June 1, 2017, has served as CEMEX’s Senior Vice President of Legal. On March 30, 2017, Mr. Saldaña was appointed Secretary of the Board of Directors of CEMEX, S.A.B. de C.V. and the committees to such Board of Directors. Prior to joining CEMEX, he served as Legal Counsel in CYDSA, S.A.B. de C.V. in the city of Monterrey, Nuevo León, Mexico, was a foreign associate in the law firm Fried, Frank, Harris, Shriver & Jacobson, in New York, N.Y., USA and previously was Chief of the Double Taxation Department in Mexico’s Ministry of Finance and Public Credit (
Secretaría de Hacienda y Crédito Público
) in Mexico City, Mexico.
Education:    Mr. Saldaña is a graduate of the Universidad de Monterrey, A.C. (UDEM) with a degree in Law, holds a Master’s degree in Law (LL.M.) from Harvard University, and a diploma from Harvard University’s International Tax Program.
 
 
248

Table of Contents
Senior Management Skill Matrix
Board of Directors
Set forth below are the names, positions and experiences of the members of CEMEX, S.A.B. de C.V.’s board of directors as of December 31, 2021. For information regarding the individuals that were appointed as members of CEMEX, S.A.B. de C.V.’s board of directors at CEMEX, S.A.B. de C.V.’s annual general ordinary shareholders’ meeting held on March 24, 2022, see “Item 5—Operating and Financial Review and Prospects—Recent Developments Relating to CEMEX, S.A.B. de C.V.’s Shareholders’ Meetings.”
 
249

Table of Contents
No alternate directors were elected at CEMEX, S.A.B. de C.V.’s annual general ordinary shareholders’ meeting that took place on March 25, 2021. Members of CEMEX, S.A.B. de C.V.’s board of directors serve for
one-year
terms.
 
Name:    Rogelio Zambrano Lozano.
Age:    65.
Citizenship:    Mexican.
Type of Board Member:   
Non-Independent.
Role within CEMEX’s Board of Directors:    Chairman.
Tenure on CEMEX’s Board of Directors:    Member since 1987, and Chairman since 2014.
Board Memberships at Listed Entities:    Mr. Zambrano Lozano is an alternate member of the Board of Directors of Banco Santander México, S.A.
Other Current Roles:    He is a member of the Board of Directors of Carza, S.A.P.I. de C.V. (a
non-public
corporation), a member of the Regional Council of Banco de México (Mexico’s central bank), a member of the Mexican Business Council (
Consejo Mexicano de Negocios
) and he is also a member of the Board of Trustees of the Instituto Tecnológico y de Estudios Superiores de Monterrey, as well as a visiting professor at this same University.
Experience:   
He was President of CEMEX’s Finance Committee from 2009 until March 2015.
 
Mr. Zambrano Lozano has been involved in the construction and building materials industries for over 40 years in Mexico and the United States, after founding and serving as President and Chief Executive Officer of Carza, S.A.P.I. de C.V., a leading real estate development company. With his vast experience and proven leadership, since his appointment as Chairman, Mr. Zambrano Lozano has been responsible for guiding the company’s global business strategy, particularly focusing on strengthening best corporate governance practices, based on a commitment to create lasting value for all CEMEX’s stakeholders.
Education:    He holds a B.S. degree in Industrial and Systems Engineering from the Instituto Tecnológico y de Estudios Superiores de Monterrey, and an M.B.A. from the Wharton Business School of the University of Pennsylvania.
 
Name:    Fernando A. González Olivieri.
Age:    67.
Citizenship:    Mexican.
Type of Board Member:   
Non-Independent.
Tenure on CEMEX’s Board of Directors:    Since 2015.
Experience and Education:    See “Item 6—Directors, Senior Management and Employees—Senior Management.”
 
 
250

Table of Contents
.Name:    Marcelo Zambrano Lozano.
Age:    66.
Citizenship:    Mexican.
Type of Board Member:   
Non-Independent.
Tenure on CEMEX’s Board of Directors:    Since 2017.
Tenure on CEMEX’s Sustainability Committee:    Since 2017.
Board Memberships at Listed Entities:    He is a member of the executive management of one of Go Proyectos, S.A. de C.V.’s development trusts, known by its ticker symbol as CARZACK 18, which is listed in Mexico. He is a member of the Board of Directors of Fibra Inn, a Real Estate Investment Trust listed in Mexico and the United States.
Other Current Roles:    He is a founding partner and Executive Chairman of the Board of Directors of Carza, S.A.P.I. de C.V., a recognized real estate development
non-public
corporation in the residential, commercial and industrial sectors. He is a member of the Board of Directors of Grupo Vigia, S.A. de C.V. (a
non-public
corporation dedicated to distribution of gas, fuel, and other oil derivatives), as well as an alternate member of the Board of Directors of Regional, S.A.B. de C.V., a financial institution listed in Mexico. He is also a member of the General Board of Universidad de Monterrey, A.C. (UDEM), and of the General Board of Teléfonos de México, S.A.B. de C.V. (a
non-public
corporation).
Experience:    His ample knowledge of the real estate and construction industries in Mexico and the United States provides the Board of Directors with an insightful view of major trends shaping the sector globally, particularly in key areas such as logistics and supply-chain development, thus helping CEMEX to anticipate the evolving needs of its customers in the aforementioned markets.
Education:    He holds a B.A. degree in Marketing from the Instituto Tecnológico y de Estudios Superiores de Monterrey.
 
 
251

Table of Contents
Name:    Ian Christian Armstrong Zambrano.
Age:    41.
Citizenship:    Mexican.
Type of Board Member:   
Non-Independent.
Tenure on CEMEX’s Board of Directors:    Since 2014.
Tenure on CEMEX’s Sustainability Committee:    Since 2014.
Board Memberships at Listed Entities:    N/A
Other Current Roles:    He is a founding partner and President of Biopower (a
non-public
corporation), which provides the private and public sectors with voltage optimization solutions and services related to quality of energy, as well as a founding member and President of RIC Energy Mexico (a
non-public
corporation), which is a qualified energy services provider and power generator. Mr. Armstrong Zambrano is also member of the Boards of Directors of Tec Salud (a
non-profit
organization) and Fondo Zambrano Hellion (a
non-profit
organization).
Experience:    With his experience in the financial and energy sectors, Mr. Armstrong Zambrano has advised and carried out several projects with leading multinational companies in Mexico. Thus, in addition to contributing his knowledge to CEMEX’s Sustainability Committee to evaluate energy projects, he provides strategic guidance to CEMEX’s Board of Directors for the development and global expansion of the company.
Education:    He holds Business Administration degree from the Instituto Tecnológico y de Estudios Superiores de Monterrey and holds an M.B.A. from the IE Business School.
 
Name:    Tomás Milmo Santos.
Age:    57.
Citizenship:    Mexican.
Type of Board Member:   
Non-Independent.
Tenure on CEMEX’s Board of Directors:    Since 2006.
Board Memberships at Listed Entities:    He is
co-chairman
of the board of directors of Axtel, S.A.B. de C.V. and member of the board of directors of Promotora Ambiental, S.A.B. de C.V.
Other Current Roles:    He is chairman of the board of directors and CEO of Grupo Perseus (a
non-public
corporation), a company focused on the energy sector, as well as vice-president of the board of directors of Thermion Energy Group (a
non-public
corporation). Likewise, he is a member of the directive board of the Instituto Tecnológico y de Estudios Superiores de Monterrey and chairman of the board of directors of Tec Salud (a
non-profit
organization) and Alianza Educativa Ciudadana por Nuevo León (a
non-profit
organization).
Experience:   
He served as an alternate member of CEMEX’s Board of Directors from 2001 to 2006 and a member of CEMEX’s Finance Committee from 2009 to 2015.
 
Mr. Milmo Santos is an entrepreneur with decades of experience in the industrial, energy and telecommunications sectors, which provides to CEMEX’s Board of Directors insight into the various markets where CEMEX operates around the world.
Education:    He holds B.A. in Economics from Stanford University.
 
 
252

Table of Contents
Name:    Armando J. García Segovia.
Age:    69.
Citizenship:    Mexican.
Type of Board Member:    Independent.
Tenure on CEMEX’s Board of Directors:    Since 1983.
Tenure on CEMEX’s Sustainability Committee:    Since 2014, and President of the Sustainability Committee since 2014.
Board Memberships at Listed Entities:    He is a member of the Board of Directors of Hoteles City Express, S.A.B. de C.V., and an alternate member of the Board of Directors of GCC, S.A.B. de C.V., both of which are listed corporations in Mexico.
Other Current Roles:    He is a member of the Board of Directors of Innovación y Conveniencia, S.A. de C.V. (a
non-public
corporation) and of the Board of Directors of Universidad de Monterrey, A.C. (UDEM). He serves as Vice President of the Patronato del Museo de la Fauna y Ciencias Naturales, A.B.P. and he is a member of the Consejo de Participación Ciudadana de Parques y Vida Silvestre de Nuevo León, two
not-for-profit
entities with a sustainability agenda. Mr. García Segovia is the founder and Chairman of the Board of Directors of Comenzar de Nuevo, A.C., a
non-profit
organization focused on the treatment, education, prevention, and research of eating behavior disorders and related diseases. Mr. García Segovia also serves as honorary consul in Monterrey of the Kingdom of Denmark.
Experience:   
He worked at Cydsa, S.A.B. de C.V. (a listed corporation) and Conek, S.A. de C.V. (a
non-public
corporation). From 1985 to 2010, he held several positions at CEMEX, including Director of Operations and Strategic Planning, Corporate Services, and Business Development, as well as Executive Vice President of Development, Technology, Energy and Sustainability. He was also Vice President of the Mexican Employers’ Association (COPARMEX), Chairman of the Private Sector Center for Sustainable Development Studies (CESPEDES), and a member of the Board of Directors of the World Environmental Center (a
non-profit
organization).
 
He brings to the Board of Directors a broad knowledge of the technical and production aspects of the global building-materials industry, along with a deep commitment to sustainability, climate action and nature conservancy, that provides valuable leadership to CEMEX’s sustainability and climate action strategy, a core component to the company’s long-term value creation objective.
Education:    He holds a B.S. degree in Mechanical Engineering and Administration from the Instituto Tecnológico y de Estudios Superiores de Monterrey, and an M.B.A. from the University of Texas.
 
 
253

Table of Contents
Name:    Rodolfo García Muriel.
Age:    76.
Citizenship:    Mexican.
Type of Board Member:    Independent.
Tenure on CEMEX’s Board of Directors:    Since 1985.
Tenure on CEMEX’s Corporate Practices and Finance Committee:    Since 2015.
Tenure on CEMEX’s Audit Committee:    Since 2016.
Board Memberships at Listed Entities:    N/A
Other Current Roles:    He is the Chief Executive Officer of Compañía Industrial de Parras, S.A. de C.V., Chairman of the Board of Directors of Grupo Romacarel, S.A.P.I de C.V., (both are
non-public
corporations) and a member of the Regional Board of Directors of Grupo Financiero Citibanamex (a
non-public
corporation).
Experience:   
He was a member of CEMEX’s Finance Committee from 2009 until March 2015.
 
He is a Mexican business leader with decades of experience and an outstanding record as founder, director and president of major companies in the manufacturing, construction, transport and communications industries. His vast business experience brings to the Board of Directors useful knowledge in critical areas such as logistics and manufacturing as well as macroeconomic and market trends.
Education:    He holds a B.S. degree in Electric Mechanical Engineering from the Universidad Iberoamericana and completed specialized programs in Business Administration at both Harvard University, and the Anderson School of the University of California in Los Angeles (UCLA).
 
 
254

Table of Contents
Name:    Dionisio Garza Medina.
Age:    67.
Citizenship:    Mexican.
Type of Board Member:    Independent.
Tenure on CEMEX’s Board of Directors:    Since 1995.
Tenure on CEMEX’s Corporate Practices and Finance Committee:    Since 2015.
Board Memberships at Listed Entities:    He member of the board of directors of Compañía Minera Autlán, S.A.B. de C.V.
Other Current Roles:    He is founder, chairman of the board of directors and CEO of Topaz Holding, S.A.P.I. de C.V. (a
non-public
corporation), a company dedicated to the energy, education and real estate sectors. He is also a member of the board of directors of ABC Holding, S.A.P.I. de C.V. and of Compañía Minera Autlán, S.A.B. de C.V.
Experience:   
He served as Chairman of the Corporate Practices and Finance Committee of CEMEX from 2015 to 2021.
 
With his extensive business experience and
in-depth
knowledge of the energy, oil and education sectors, the economy and global markets in general, Mr. Garza Medina brings to CEMEX’s Board of Directors a strategic vision that contributes to the achievement of CEMEX’s business objectives, including the constant strengthening and improvement of CEMEX’s corporate governance practices.
 
Mr. Garza Medina developed his professional career at Alfa, S.A.B. de C.V., where he held senior executive positions for 35 years, including Chief Executive Officer and chairman of the board of directors, until he retired in March 2010. He was also chairman of the board of the Universidad de Monterrey, A.C. (UDEM) for 13 years, as well as member of the Advisory Committee of the David Rockefeller Center for Latin American Studies at Harvard University, the Advisory Council of the Stanford University School of Engineering and the Latin American Advisory Board of the Harvard Business School, where he was President in 2009. He was also a member of the board of directors of ABC Holding, S.A.P.I. de C.V.
Education:    He holds a B.S. in Industrial Engineering and a Masters’ degree in Industrial Engineering from Stanford University. He also holds an M.B.A. from Harvard University.
 
 
255

Table of Contents
Name:    Francisco Javier Fernández Carbajal.
Age:    66.
Citizenship:    Mexican.
Type of Board Member:    Independent.
Tenure on CEMEX’s Board of Directors:    Since 2012.
Tenure on CEMEX’s Audit Committee:    Since 2015.
Tenure on CEMEX’s Sustainability Committee:    Since 2016.
Tenure on CEMEX’s Corporate Practices and Finance Committee:    Member of the Corporate Practices and Finance Committee since 2015, and President of the Corporate Practices and Finance Committee since 2019.
Board Memberships at Listed Entities:    He is a member of the Board of Directors of Alfa, S.A.B. de C.V., a listed corporation in Mexico and of two public corporations listed on the New York Stock Exchange: Fomento Económico Mexicano, S.A.B. de C.V. (also a listed corporation in Mexico), and VISA, Inc.
Other Current Roles:    Mr. Fernández Carbajal is the Chief Executive Officer of Servicios Administrativos Contry, S.A. de C.V. (a
non-public
corporation).
Experience:   
Previously, he held positions at Grupo Financiero BBVA Bancomer, including Executive Vice President of Strategic Planning, Deputy President of Systems and Operations, Deputy President, and Chief Financial Officer.
 
With a
38-year
business career and
in-depth
knowledge of specialized areas like payment systems and complex financial services worldwide, Mr. Fernández Carbajal brings to the Board of Directors relevant insights in strategic planning and risk management, as well as in essential business functions, including financial reporting and competitive compensation mechanisms, which are central to attracting and retaining talent.
Education:    He holds a B.S. degree in Electric Mechanical Engineering from the Instituto Tecnológico y de Estudios Superiores de Monterrey, and an M.B.A. from the Harvard Business School.
 
 
256

Table of Contents
Name:    Armando Garza Sada.
Age:    64.
Citizenship:    Mexican.
Type of Board Member:    Independent.
Tenure on CEMEX’s Board of Directors:    Since 2015.
Tenure on CEMEX’s Corporate Practices and Finance Committee:    Since 2015.
Board Memberships at Listed Entities:    Mr. Garza Sada is the Chairman of the Board of Directors of Alfa, S.A.B. de C.V., a listed corporation in Mexico with operations in 28 countries, and a business portfolio that includes refrigerated food, energy, petrochemicals, aluminum auto parts, IT and communications. He is also Chairman of the Board of Directors of Alpek, S.A.B. de C.V., and of Nemak, S.A.B. de C.V., a member of the Board of Directors of Axtel, S.A.B. de C.V., El Puerto de Liverpool, S.A.B. de C.V., Grupo Lamosa, S.A.B. de C.V., all of which are listed corporations in Mexico.
Other Current Roles:    He is an alternate member of the Board of Directors of Grupo Financiero BBVA México, S.A. de C.V.
(non-public
corporation). He is also a member of the Board of Trustees of the Instituto Tecnológico y de Estudios Superiores de Monterrey.
Experience:    Mr. Garza Sada’s decades of experience at the highest corporate level in
top-ranked
companies provides the Board of Directors with a unique insight on the global economic landscape, and a
hands-on
experience to best align the company’s business strategy with its
day-to-day
operations.
Education:    Mr. Garza Sada holds a B.S. degree in Industrial Engineering from the Massachusetts Institute of Technology and an M.B.A. from Stanford University.
 
 
257

Table of Contents
Name:    David Martínez Guzmán.
Age:    64.
Citizenship:    British.
Type of Board Member:    Independent.
Tenure on CEMEX’s Board of Directors:    Since 2015.
Board Memberships at Listed Entities:    He serves on the Board of Directors of Alfa, S.A.B. de C.V. and of Vitro, S.A.B. de C.V., both of which are listed corporations in Mexico, and of Sabadell Bank, a listed corporation in Spain.
Other Current Roles:    He is the founder and Principal of Fintech Advisory Inc., as well as Managing Director of its London subsidiary, Fintech Advisory, Ltd., and member of the Board of Directors of ICA Tenedora, S.A. de C.V.
Experience:   
In 1984, Mr. Martínez Guzmán joined the Latin America Sovereign Restructuring unit of Citibank, N.A. in New York, where he helped coordinate the restructuring of Argentina’s sovereign debt. In 1987, he formed Fintech in New York, which since then has participated in most of the sovereign debt restructurings around the world, starting with the Brady Plan in the 1980s. Over the past three decades, Mr. Martínez Guzmán has consistently pursued high-value investments through numerous corporate restructurings across various industries in Latin America, and over the last decade he has also conducted strategic investments in the Eurozone, participating in the recapitalization processes of systemically important banks in Greece, Spain and Italy.
 
Mr. Martínez Guzmán brings a renowned worldwide expertise in the financial sector and global markets to the Board of Directors, providing significant guidance on CEMEX’s proactive financial management for deleveraging and achieving an investment grade credit rating, as well as the company’s sustainable growth strategy.
Education:    He holds a B.S. degree in Mechanical and Electrical Engineering from the Universidad Nacional Autónoma de México (UNAM), a B.A. degree in Philosophy from the Universitas Gregoriana in Rome, Italy, and an M.B.A. from Harvard Business School.
 
 
258

Table of Contents
Name:    Everardo Elizondo Almaguer.
Age:    78.
Citizenship:    Mexican.
Type of Board Member:    Independent.
Tenure on CEMEX’s Board of Directors:    Since 2016.
Tenure on CEMEX’s Audit Committee:    Since 2018. President of the Audit Committee since 2019.
Board Memberships at Listed Entities:    He is a member of the Board of Directors of Grupo Financiero Banorte, S.A.B. de C.V., of Compañía Minera Autlán, S.A.B. de C.V., and of Gruma, S.A.B. de C.V., all of which are listed corporations in Mexico.
Other Current Roles:    Mr. Elizondo is a professor of Macroeconomics at EGADE Business School of the Instituto Tecnológico y de Estudios Superiores de Monterrey, and at the School of Economics of the Universidad Autónoma de Nuevo León (UANL), as well as a member of the Board of Directors of Afore
XXI-Banorte,
S.A., and of Rassini, S.A.B. de C.V. (these two are
non-public
corporations).
Experience:   
Mr. Elizondo Almaguer qualifies as a “financial expert” for purposes related to the Sarbanes-Oxley Act.
 
He served as deputy governor of the Banco de México (Mexico’s central bank) from 1998 to 2008. Before that, he was the director for Economic Studies at Alfa, S.A.B. de C.V. (a listed corporation), and at Grupo Financiero BBVA Bancomer, S.A. de C.V. (a
non-public
corporation). He founded and was the director of the Graduate School of Economics of the UANL.
 
With a distinguished professional career as a financial analyst, exemplary public official and academic scholar, Mr. Elizondo Almaguer brings to the Board of Directors extensive knowledge of the financial system and the international macroeconomic environment, providing insights to ensure the Company’s full observance of best corporate practices, and identify new business opportunities.
Education:    Mr. Elizondo Almaguer holds a B.A. degree in Economics from the Universidad Autónoma de Nuevo León, a Master’s in Economics from the University of Wisconsin-Madison, a certificate from Harvard University’s International Tax Program and a Honoris Causa Doctorate from the Universidad Autónoma de Nuevo León.
 
 
259

Table of Contents
Name:    Ramiro Gerardo Villarreal Morales.
Age:    74.
Citizenship:    Mexican.
Type of Board Member:    Independent.
Tenure on CEMEX’s Board of Directors:    Since 2017.
Board Memberships at Listed Entities:    He is a member of the Board of Directors of GCC, S.A.B. de C.V. and Vinte Viviendas Integrales, S.A.B. de C.V., which are listed on the Mexican Stock Exchange.
Other Current Roles:    Mr. Villarreal Morales is a member of the Board of Directors of Banco Bancrea, S.A., Institución de Banca Múltiple (a
non-public
financial institution).
Experience:   
He joined CEMEX in 1987 as General Legal Director, and subsequently served in various positions, including Executive Vice President of Legal and Advisor to the Chairman of the Board of Directors and the Chief Executive Officer until December 2017. Previously, he served as General Director of the regional bank division of Banpaís, where he was responsible for the operation of the bank’s 121 branches, and, until February 2012, he was the Secretary of the Board of Directors of Enseñanza e Investigación Superior, A.C., a
non-profit
that manages the Instituto Tecnológico y de Estudios Superiores de Monterrey.
 
He served as Secretary of CEMEX’s Board of Directors from 1995 to March 30, 2017.
 
With over 50 years of professional experience in different countries where CEMEX has operations, Mr. Villarreal Morales provides the Board of Directors with key guidance around regulatory and legal matters, as well as international financial transactions, helping to ensure strict observance of all applicable laws.
Education:    He holds a B.A. degree in Law from the Universidad Autónoma de Nuevo León, and a Master’s in Finance from the University of Wisconsin-Madison.
 
 
260

Table of Contents
Name:    Gabriel Jaramillo Sanint.
   
Age:    72.
   
Citizenship:    Brazilian.
   
Type of Board Member:    Independent.
   
Tenure on CEMEX’s Board of Directors:    Since 2018.
   
Board Memberships at Listed Entities:    He is a member of the Board of Directors of Minerva Foods, a listed corporation in Brazil.
   
Other Current Roles:    Mr. Jaramillo Sanint is the founder and director of a sustainable economic development program in the Orinoco Basin in Colombia. He is also a member of the Board of Directors of Centro Hospitalario Tatama (Colombia) (a
non-profit
organization), and of Medicines For Malaria Ventures (a
non-profit
organization) based in Geneva, Switzerland.
   
Experience:   
Previously, he served as Chairman of the Board of Directors and Chief Executive Officer of Santander USA (formerly Sovereign Bank), Banco Santander Brasil, and Banco Santander Colombia, and as CEO of Citibank Mexico, and Citibank Colombia. Since retiring, he has focused on health-related philanthropic work, leading the transformation of the Global Fund to Fight AIDS, Tuberculosis and Malaria, which raised $13 billion from 2017 to 2020.
 
He was a member of the Board of Directors of CEMEX Latam Holdings, S.A., which is listed on the Colombian Securities Exchange, from October 2012 to April 2018.
 
With an outstanding
35-year
career in South America, Mexico and the United States, Mr. Jaramillo Sanint not only brings to CEMEX’s Board of Directors extensive experience in complex financial matters, but also in sustainability, health and safety, as well as corporate social responsibility, a pillar of CEMEX’s global strategy to achieve sustainable growth and create lasting value.
   
Education:    Mr. Jaramillo Sanint holds a B.A. degree in Marketing and an M.B.A. from California State University. In 2015, Mr. Jaramillo Sanint received honorary degrees from the Universidad Autónoma de Manizales in Colombia and Northeastern University.
 
 
 
261

Table of Contents
Name:    Isabel María Aguilera Navarro.
   
Age:    61.
   
Citizenship:    Spanish.
   
Type of Board Member:    Independent.
   
Tenure on CEMEX’s Board of Directors:    Since 2019.
   
Board Memberships at Listed Entities:    She is a member of the Board of Directors of Oryzon Genomics, S.A., Lar España Real Estate SOCIMI, S.A., and Clínica Baviera, all of which are listed corporations in Spain.
   
Other Current Roles:    She is an independent consultant and an associate professor at the ESADE Business School in Barcelona. She is a member of the Board of Directors of the Spanish multinational state-owned entity Canal de Isabel II, which manages the water supply infrastructure of Madrid, Spain and has operations in South America. She is also a member of the Board of Directors of Making Science, a
non-public
corporation.
   
Experience:   
Mrs. Aguilera Navarro was President of General Electric Spain and Portugal from 2008 to 2009, General Manager of Google Inc. (now Alphabet) Spain and Portugal from 2006 to 2008, Operations Director of NH Hotel Group SA from May 2002 to June 2005, and General Director of Dell Computer Corporation for Spain, Italy and Portugal from March 1997 to May 2002. She has also served as an adviser to various Spanish
non-profit
organizations, including the Companies Institute (
Instituto de Empresa
), and the Association for Management Progress (
Asociación para el Progreso de la Gestión
). She was a member of the Advisory Board of Farmaindustria, Ikor, and Pelayo Mutua de Seguros, and a business entrepreneur from 2009 to 2012 at Twindocs International. Previously, she was a board member of Banca Farmafactoring S.p.A. and Hightech Payment System SA.
 
With her experience in multinational corporations in Europe, Mrs. Aguilera Navarro brings to the Board of Directors guidance on the overall global business landscape and an informed view on innovation, entrepreneurship, technological and digitalization issues, from customer-centric platforms to organizational processes and essential corporate functions, a key element of the Company’s digital strategy. In addition, she brings important insights in urban planning and a critical customer influencer, architects.
   
Education:    Mrs. Aguilera Navarro holds a B.A. degree in Architecture and Urban Planning from the Escuela Técnica Superior de Arquitectura de Sevilla (ETSA) and an M.B.A. from the IE Business School.
 
 
 
262

Table of Contents
Board of Directors Skill Matrix
 

Familial relationships among members of CEMEX, S.A.B. de C.V.’s Board of Directors
 
   
Rogelio Zambrano Lozano
Mr. Rogelio Zambrano Lozano (Chairman of CEMEX’s Board of Directors) has a familial relationship with Mr. Marcelo Zambrano Lozano.
 
   
Marcelo Zambrano Lozano
Mr. Marcelo Zambrano Lozano has a familial relationship with Mr. Rogelio Zambrano Lozano (Chairman of CEMEX’s Board of Directors).
 
   
Armando J. García Segovia
Mr. Armando J. García Segovia has a familial relationship with Mr. Rodolfo García Muriel.
 
   
Rodolfo García Muriel
Mr. Rodolfo García Muriel has a familial relationship with Mr. Armando J. García Segovia.
 
263

Table of Contents
Senior Management and Board Composition
The composition of our senior management and board of directors, as well as certain information regarding the areas of expertise and seniority of their members as of December 31, 2021, is addressed in this section.
Senior Management
Gender
As of December 31, 2021, our senior management was comprised of 13 members, of which 92% were male and 8% were female.
 

Seniority (in years at the Company)
As of December 31, 2021, our senior management’s average years at the Company was 26 years.
 

 
264

Table of Contents
Board of Directors
Gender
As of December 31, 2021, our Board of Directors was comprised of 15 members, of which 93% were male and 7% were female.
 

Seniority (in years at the Company)
As of December 31, 2021, our board of directors’ average years at the Company was 11 years.
 

As of December 31, 2021, there were no alternate members of CEMEX, S.A.B. de C.V.’s board of directors.
 
265

Table of Contents
Board Practices
Pursuant to the Mexican Securities Market Law (
Ley del Mercado de Valores
) (the “Mexican Securities Market Law”), CEMEX, S.A.B. de C.V.’s management is the responsibility of its board of directors and its chief executive officer. The Mexican Securities Market Law and CEMEX, S.A.B. de C.V.’s
by-laws
(
estatutos sociales
) together set forth the fiduciary duties of the members of CEMEX, S.A.B. de C.V.’s board of directors, who are required:
 
   
to perform their duties in a value-creating manner for the benefit of CEMEX without favoring a specific shareholder or group of shareholders;
 
   
to act diligently and in good faith by adopting informed decisions;
 
   
to maintain the confidentiality of the information and matters of which they become aware in their capacity as directors, when such information or matters are not of public knowledge;
 
   
to abstain from discussions and voting relating to matters in which they have an interest;
 
   
to abstain from engaging in illicit acts or activities; and
 
   
to act in a manner consistent with the duty of care and the duty of loyalty.
The Mexican Securities Market Law also specifies that the duties of surveillance over our business are the responsibility of the board of directors, which are fulfilled by the corporate practices and finance committee and the audit committee, as well as through the external auditor who audits the entity’s financial statements, each within its professional role.
Pursuant to the Mexican Securities Market Law and CEMEX, S.A.B. de C.V.’s
by-laws,
at least 25% of its directors must qualify as independent directors. As of December 31, 2021, CEMEX, S.A.B. de C.V.’s board of directors was comprised of 15 members, of which 10 were independent and 5 were
non-independent
under the standards of the Mexican Securities Market Law.
Other than any contractual arrangements entered into with any member of CEMEX, S.A.B. de C.V.’s board of directors while employed by us, which provide or may provide for retirement and pension benefits or other compensation upon termination of employment, CEMEX, S.A.B. de C.V. has not entered into any contracts with its directors that provide for benefits upon termination of their directorship.
The Audit Committee, the Corporate Practices and Finance Committee and Other Committees
The Mexican Securities Market Law requires CEMEX, S.A.B. de C.V.’s board of directors to have an audit committee and a corporate practices committee comprised entirely of independent directors. In compliance with such requirement, CEMEX, S.A.B. de C.V. has an audit committee and a corporate practices and finance committee.
CEMEX, S.A.B. de C.V.’s audit committee is responsible for:
 
   
Evaluating internal controls and procedures and identifying deficiencies;
 
   
Following up with corrective and preventive measures in response to any
non-compliance
with operation and accounting guidelines and policies;
 
   
Evaluating the performance of external auditors and analyzing the reports, opinions and other information issued by such external auditors;
 
   
Describing and valuing
non-audit
services performed by external auditors;
 
   
Reviewing financial statements and determining if their approval should be recommended to the Board of Directors;
 
266

Table of Contents
   
Informing the Board of Directors of the state of the company’s internal controls, internal audit and accounting systems, including any breaches detected;
 
   
Supporting the Board of Directors in producing different reports submitted to the shareholders;
 
   
Assessing the effects of any modifications to the accounting policies approved during any fiscal year;
 
   
Overseeing measures adopted as a result of any observations made by shareholders, directors, executive officers, employees or any third parties with respect to accounting, internal controls and internal and external audit, as well as any complaints regarding management irregularities;
 
   
Supervising complaints raised by employees, third parties and other stakeholders to report ethical, corruption, and/or compliance matters utilizing confidential methods and other whistleblowing mechanisms;
 
   
Ensuring compliance by the Chief Executive Officer with the resolutions adopted by the shareholders and Board of Directors; and
 
   
Analyzing the risks identified by independent auditors, accounting, internal control and process assessment areas.
CEMEX, S.A.B. de C.V.’s corporate practices and finance committee is responsible for:
 
   
Performing the role of a nomination and compensation committee, mainly by:
 
   
Evaluating the employment and compensation of the Chief Executive Officer and the Chairman of the Board; and
 
   
Reviewing the hiring and compensation policies for executive officers;
 
   
Reviewing related party transactions and any conflicts of interest;
 
   
Reviewing policies regarding use of corporate assets;
 
   
Reviewing unusual or material transactions;
 
   
Evaluating waivers granted to directors or executive officers regarding participation and benefiting of corporate opportunities;
 
   
Identification, evaluation and follow up on the main risks affecting the company and its subsidiaries;
 
   
Evaluating financial plans;
 
   
Reviewing the financial strategy and its implementation; and
 
   
Evaluating merger and acquisitions opportunities as well as asset sales, including financial and related transactions.
Under CEMEX, S.A.B. de C.V.’s
by-laws
and the Mexican Securities Market Law, all members of the audit committee and the corporate practices and finance committee, including their respective presidents, are required to be independent directors. The president of the audit committee and the corporate practices and finance committee shall be appointed and removed from his or her position only by a resolution of the shareholders adopted at a duly convened general shareholders’ meeting, and the rest of the members may only be appointed or removed by a resolution of the shareholders adopted at a duly convened general shareholders’ meeting or by resolution of the board of directors, following a recommendation from the president of the respective committee.
Set forth below are the names of the members of CEMEX, S.A.B. de C.V.’s audit committee and corporate practices and finance committee as of December 31, 2021. For information regarding the individuals that were appointed as members of CEMEX’ S.A.B. de C.V.’s audit committee and corporate practices and finance committee at CEMEX, S.A.B. de C.V.’s annual general ordinary shareholders’ meeting held on March 24, 2022, see “Item 5—Operating and Financial Review and Prospects—Recent Developments Relating to CEMEX, S.A.B. de C.V.’s Shareholders’ Meetings.” Each member of the committees is an independent director. The
 
267

Table of Contents
terms of the members of the committees are indefinite. Everardo Elizondo Almaguer qualifies, as an “audit committee financial expert” for purposes of the Sarbanes Oxley Act of 2002. See “Part II—Item 16A—Audit Committee Financial Expert.”
AUDIT COMMITTEE:
 
Everardo Elizondo Almaguer    President
Rodolfo García Muriel    Member
Francisco Javier Fernández Carbajal    Member
CORPORATE PRACTICES AND FINANCE COMMITTEE:
 
Francisco Javier Fernández Carbajal    President
Rodolfo García Muriel    Member
Armando Garza Sada    Member
In addition, CEMEX, S.A.B. de C.V. has had a sustainability committee since 2014. On March 26, 2020, CEMEX, S.A.B. de C.V. held an ordinary general shareholders’ meeting in which the shareholders for the first time approved the appointment of the members of the sustainability committee. Since then, the appointment of the members of the sustainability committee has been approved annually at CEMEX, S.A.B. de C.V.’s ordinary general shareholders’ meeting.
CEMEX, S.A.B. de C.V.’s sustainability committee is responsible for:
 
   
Overseeing sustainability and social responsibility policies, strategies and programs;
 
   
Overseeing climate action goals and evaluating progress against those goals;
 
   
Evaluating the effectiveness of sustainability programs and initiatives;
 
   
Providing assistance to the Chief Executive Officer and senior management team regarding the strategic direction on sustainability and social responsibilities model;
 
   
Identifying the main risks concerning sustainability-related matters and overseeing mitigating actions; and
 
   
Endorsing a model of sustainability, priorities, and key indicators.
Set forth below are the names of the members of CEMEX, S.A.B. de C.V.’s sustainability committee as of December 31, 2021. For information regarding the individuals that were appointed as members of CEMEX, S.A.B. de C.V.’s sustainability committee at CEMEX, S.A.B. de C.V.’s annual general ordinary shareholders’ meeting held on March 24, 2022, see “Item 5—Operating and Financial Review and Prospects—Recent Developments Relating to CEMEX, S.A.B. de C.V.’s Shareholders’ Meetings.” The terms of the members of the committee are indefinite.
SUSTAINABILITY COMMITTEE:
 
Armando J. García Segovia    President
Francisco Javier Fernández Carbajal    Member
Marcelo Zambrano Lozano    Member
Ian Christian Armstrong Zambrano    Member
 
268

Table of Contents
Compensation of CEMEX, S.A.B. de C.V.’s Directors and Members of Our Senior Management
For the year ended December 31, 2021, the aggregate amount of compensation we paid, or our subsidiaries paid, to all members of CEMEX, S.A.B. de C.V.’s management was $50 million, which amount includes the salaries paid to the members of our board of directors, including its Chairman, and the salaries of our senior management, including of our Chief Executive Officer. Of the $50 million that we paid to members of CEMEX, S.A.B. de C.V.’s management, $26 million was paid as base compensation and cash-based performance bonuses, including pension and post-employment benefits, and $24 million corresponds to stock-based long-term compensation. During 2021, we purchased 93.1 million CPOs to fund current and future requirements of the Restricted Stock Incentive Plan (“RSIP”) described below under “Item 6—Directors, Senior Management and Employees—Compensation of CEMEX, S.A.B. de C.V.’s Directors and Members of Our Senior Management—Restricted Stock Incentive Plan (RSIP).”
Variable Compensation Plan (“VCP”)
The terms of the VCP available to our senior management are based on cash value added (“CVA”) and consider performance metrics that include a combination of the employee’s business unit, regional and consolidated global results as compared to our specific annual target goals, including certain health and safety and sustainability-related factors. In addition, the evaluation process considers each member of senior management’s Individual Performance Assessment, along with his or her supervisor’s input.
We calculate CVA by subtracting depreciation and capital charge from our operating cash flow. A positive CVA means that revenues were greater than costs, including our cost of capital, whereas a negative CVA means that revenues were not sufficient to cover such costs. Members of senior management who achieve a positive CVA result with respect to our specific annual target goals will generally receive higher compensation under the VCP.
Each senior management position has a target variable compensation payout of his or her budgeted compensation, which is expressed as a percentage of such executive’s annual base pay. This target variable compensation amount varies according to the executive’s level in the Company.
Every year, specific annual target goals are set after considering local business expectations and volatility of each of our operations. This allows us to ensure we maintain an objective criteria across our operations. Depending on our results and executives’ performance as compared to our objectives and specific annual target goals, the annual target variable compensation incentive can range from 0% for poor results and performance to up to a maximum of 200% for exceptional results and performance.
In 2021, Consolidated CVA resulted in a VCP payout of 118%.
Restricted Stock Incentive Plan (“RSIP”)
Under the terms of the RSIP, eligible employees are allocated a specific number of restricted CPOs as variable compensation to be vested over a four-year period. CPOs to cover the RSIP are issued or purchased in the secondary market, in each case, pursuant to the corresponding approvals from the CEMEX, S.A.B. de C.V. ordinary general shareholders’ meetings. The CPOs are held in an individual account with a third-party supplier. At the end of each year during such four-year period, the restrictions lapse with respect to 25% of the allocated CPOs and such CPOs become freely transferable and subject to withdrawal from the trust. This current variable compensation plan has been applied to all its applicable participants since 2009, and it constitutes a further development to the variable remuneration plan that started in 2005.
As of the date of this annual report, we have three compensation programs that conform the RSIP: the “Ordinary Plan,” the “KVP Plan,” and the “Performance Plan.” Approximately 470 of our employees participate in the Ordinary Plan. Only our most senior executives in key value positions participate in the KVP Plan and the Performance Plan.
 
269

Table of Contents
As of December 31, 2021, the Ordinary Plan included approximately 470 participants. The annual award under the Ordinary Plan is calculated based on the result of the gross annual guaranteed compensation of the participants in Dollars as of May 31 of each calendar year, times a management factor, that, depending on the level of the participant, ranges from 12% to 28% and divided by the last
90-day
average closing price, converted into Dollars, of CPOs as of June 30 of such calendar year. No member of our senior management participated in the Ordinary Plan.
As of December 31, 2021, the KVP Plan included approximately 58 participants, all of which are executives in key value positions. The annual award under the KVP Plan is based on the result of the cash variable compensation bonus in Dollars paid in April 2021 to these participants and divided by the last
90-day
average closing price, converted into Dollars, of CPOs as of April 15 of each calendar year. As of December 31, 2021, all members of our senior management participate in the KVP Plan, except for Louisa (Lucy) P. Rodriguez who assumed a key value position in 2021 and will receive her first KVP Plan award in 2022.
The total number of CPOs granted for the Ordinary Plan and the KVP Plan during 2021 were 23 million and 34 million, respectively, of which 19 million were related to our senior management. In 2021, 34 million net CPOs of the Ordinary Plan and 19 million net CPOs of the KVP Plan were purchased in the secondary market, representing the first 25% of the 2021 compensation program, the second 25% of the 2020 compensation program, the third 25% of the 2019 compensation program and the final 25% of the 2018 compensation program. Of these 46 million CPOs, 11 million CPOs corresponded to our senior management.
Finally, our executives in key value positions participate in an additional RSIP program known as the Performance Plan. The Performance Plan replaced the Ordinary Plan in 2017 in order to align long-term compensation of our most senior executives with those of our investors. The Performance Plan entails granting a specific target of CPOs for each plan participant. The final payout can range from 0% to 200% of the target of CPOs based on CEMEX, S.A.B. de C.V.’s three-year total shareholder return relative to two market references: one market reference is comprised of seven public companies from the global construction and materials industry, and the second market reference is comprised of the 107 companies of the Morgan Stanley Capital International (MSCI) of Emerging Markets – LATAM Industry Index.
Under the Performance Plan, the vesting period occurs at the end of three years in a single 100% block, at which time the resultant number of CPOs become unrestricted immediately. Approximately 12 million CPOs were granted during 2021 under the Performance Plan, out of which 7 million CPOs were granted to our senior management, with an estimated fair value of 150%, which are expected to vest on July 1, 2024. During 2020 and 2021, 0 and 12 million CPOs, respectively, were vested to our senior management. Since the Performance Plan only came into effect in 2017 and there is a three-year vesting period, prior to 2020 there were no CPOs awarded under the Performance Plan.
See note 23 to our 2021 audited consolidated financial statements included elsewhere in this annual report.
CLH Employee Stock-Ownership Plan
To better align CLH’s executives’ interests with those of its stockholders, on January 16, 2013, CLH’s board of directors approved, effective as of January 1, 2013, a long-term incentive plan available to eligible executives of CLH, which consists of an annual compensation plan based on CLH shares. The underlying shares in this long-term incentive plan, which are held in CLH’s treasury and subject to certain restrictions, are delivered fully vested under each annual program over a service period of four years. During 2021, 2020 and 2019, CLH delivered 713,927 shares, 1,383,518 shares and 393,855 shares, respectively, corresponding to the vested portion of prior years’ grants, which were subscribed and held in CLH’s treasury. As of December 31, 2021, there are 3,476,865 shares of CLH associated with these annual programs that are expected to be delivered in the following years as the executives render services.
 
 
270

Table of Contents
CEMEX Holdings Philippines Employee Restricted Stock Incentive Plan
Starting in 2018, a CHP compensation plan was granted to Philippines eligible participants. While this plan replaced their ordinary CPO plan, the mechanics of the plan remain the same. As of December 31, 2021 and 2020, there were 10 eligible participants with a total award of 16 million and 18.5 million CHP shares, respectively.
Compensation of CEMEX, S.A.B. de C.V.’s Chief Executive Officer and senior management
 
Full Year 2021 - Chief Executive Officer
  
%
 
Salary
     20
Short Term Performance Bonus (Cash)
     20
Long Term Performance Bonus (Restricted Stock)
     40
Long Term Performance Shares
     20
     100
Full Year 2021 - Senior Management
  
%
 
Salary
     42
Short Term Performance Bonus (Cash)
     22
Long Term Performance Bonus (Restricted Stock)
     22
Long Term Performance Shares
     14
     100
For our Chief Executive Officer and our senior management, the short-term variable performance bonus is paid in cash. Long term restricted shares and the long-term variable performance bonus are paid in the form of restricted shares. As mentioned above, we use CVA to measure short- term performance bonus.
Additionally, all members of our Executive Committee have entered into change of control agreements that have been previously approved by the Corporate Practices and Finance Committee and the board of directors. Under these agreements, if during the term of the change of control agreement and while the executive remains an employee of CEMEX, we shall be subject to a change in control and (i) within one (1) year following such change in control CEMEX terminates the employment of the executive involuntarily and without business reasons or (ii) within six (6) months following such change in control the executive provides notice of intent to resign from employment with CEMEX then the executive should receive the executive’s salary and vacation accrued unpaid through his or her termination date, a lump sum equal to two times the executive’s annual salary, a lump sum equal to the executive’s target cash payout opportunity under the annual incentive bonus plan for which the executive is eligible, and vesting of all outstanding restricted stock plans and other equity arrangements subject to vesting and held by the executive through his or her termination date.
The post-employment benefits that our senior management receive are aligned to the local practices in the countries where they are based.
The competitiveness of our executive compensation structure, as well as the mix between base and variable, as well as short- and long-term compensation, is reviewed every two years. This analysis measures competitiveness versus similar size firms in both the US and European markets. The most recent review was performed in October 2021 by WTW (formerly Willis, Towers, Watson), a firm specialized in multinational risk management, insurance brokerage and company advisory.
CEMEX, S.A.B. de C.V.’s board of directors is compensated in a fixed manner based on participation in board meetings. The compensation of the board of directors is approved each year at CEMEX, S.A.B. de C.V.’s general ordinary shareholders’ meeting. In 2021, the amount approved by our shareholders was $22,400 per each board meeting attended and $5,400 per each committee meeting attended, and the actual amount paid for attendance to these meetings was approximately $1.8 million.
 
271

Table of Contents
The Chairman of CEMEX, S.A.B. de C.V.’s board of directors, however, is compensated in a similar manner as CEMEX, S.A.B. de C.V.’s senior management, including through the long-term performance plan based on CEMEX’s total shareholder return versus peer groups. The base salary of the Chairman of CEMEX, S.A.B. de C.V.’s board of directors is 27% fixed and the remaining 73% is variable compensation.
The total compensation (including fixed and variable compensation) of the Chairman of CEMEX, S.A.B. de C.V.’s board of directors and the Chief Executive Officer is approved every year by the Corporate Practices and Finance Committee of the board of directors, which is integrated by three (3) independent directors. The Corporate Practices and Finance Committee of the board of directors also reviews and approves the annual variable compensation of all members of senior management, key value position participants, and corporate and regional executives who are entitled to this benefit.
Employees
As of December 31, 2021, we had 46,210 employees worldwide, which represented an increase of approximately 11% from the total number of employees we had as of December 31, 2020. The following table sets forth the number of our employees and a breakdown of their geographic location as of December 31, 2019, 2020 and 2021:
 
Location
  
2019
    
2020
    
2021
 
Mexico
     11,567        14,248        18,166  
United States
     8,906        8,555        9,031  
EMEAA
     13,659        12,679        12,483  
United Kingdom
     2,814        1,961        1,933  
France
     1,839        1,813        1,768  
Germany
     1,124        1,117        1,117  
Spain
     1,919        1,823        1,774  
Poland
     1,057        1,066        1,070  
Egypt
     517        509        505  
Philippines
     722        777        775  
Rest of EMEAA
     3,667        3,613        3,541  
SCA&C
     6,508        6,181        6,530  
Colombia
     2,788        2,675        2,974  
Panama
     536        395        389  
Costa Rica
     322        295        325  
Caribbean TCL
     702        766        707  
Rest of SCA&C
     2,160        2,050        2,135  
Total
     40,640        41,663        46,210  
In Mexico, as of December 31, 2021, we have entered into collective bargaining agreements on a
plant-by-plant
basis, and such collective bargaining agreements are renewable on an annual basis with respect to salaries and on a biannual basis with respect to benefits. During 2021, we renewed approximately 102 contracts with different labor unions in Mexico. Our labor unions have taken important actions to implement the new labor laws, including, but not limited to, voting collective contracts in Mexico and informing employees about the terms and conditions of the collective agreements.
In the United States, as of December 31, 2021, approximately 28% of our employees were represented by unions, with the largest number being members of the International Brotherhood of Teamsters, the Laborers’ International Union of North America, United Steelworkers, International Union of Operating Engineers and the International Brotherhood of Boilermakers. We have entered into or are in the process of negotiating various collective bargaining agreements at many of our U.S. plants, which collective bargaining agreements have various expiration dates through July 1, 2027.
 
272

Table of Contents
As of December 31, 2021, our subsidiaries in Spain had 1,125 employees with collective bargaining agreements. Additionally, 740 of them, corresponding to employees in the cement business, had a company-specific collective bargaining agreement that has been renewed until December 31, 2022. The remaining 385, corresponding to the
ready-mix
concrete, mortar, aggregates and transport sectors, as well as
non-cement
office-based employees, have industry-specific collective bargaining agreements and are employees of different subsidiaries of ours in the country.
In the United Kingdom, as of December 31, 2021, our cement manufacturing and cement supply chain operations had collective bargaining agreements with Unite the Union. The rest of our operations in the United Kingdom are not part of collective bargaining agreements. However, there are local agreements for consultations and employees can be represented by a trade union official at specific types of meetings.
In Germany, as of December 31, 2021, most of our employees are working under collective bargaining agreements with the Industriegewerkschaft Bauen Agrar Umwelt—IG B.A.U. union. Most employees are subject to the
in-house
bargaining agreement with the IG B.A.U., which means salaries are negotiated between the applicable company and the trade union IG B.A.U. Collective bargaining agreement negotiations for cement operations employees occurred between employers’ associations Arbeitgeberverband Zement e.V. and IG B.A.U. during the third quarter of 2021. Both negotiations led to the execution of agreements. The period of both agreements will end in 2023. Agreed salary increases are in line with our budget assumptions. In addition, there are internal company agreements, negotiated between the works council and the company itself. The next works council elections for most areas will take place during 2022.
In France, as of December 31, 2021, less than 0.1% of our employees were members of two of the five main unions. At least one representative from one of the five main unions was represented in the following legal entities: CEMEX Granulats (one representative) and Cemex Bétons Ile de France (one representative). All agreements are negotiated with unions and
non-union
representatives elected in the local workers council (
Comité social et économique
) for periods of four years.
In Israel, as of December 31, 2021, our aggregates manufacturing and lime manufacturing operations had existing special collective bargaining agreements with the Histadrut—the largest employee organization in Israel (“Histadrut”). In addition, our concrete product landscape plant,
Netivei-Noy,
has an existing special collective bargaining agreement with Histadrut that applies to the plant’s employees. The rest of our operations in Israel are not part of collective bargaining agreements.
In the Philippines, as of December 31, 2021, approximately 31% of the
non-managerial
employees of our cement business were members of, and were represented by, labor unions. Their labor conditions including wages and benefits are governed by collective bargaining agreements negotiated at the plant level. The Solid Cement Plant has two unions and the collective bargaining agreements for these unions will expire on December 31, 2022 and February 28, 2023, respectively. APO Cement Plant also has two unions and the collective bargaining agreements for both these unions will expire on December 31, 2024.
In Egypt, as of December 31, 2021, the majority of our eligible employees were represented by the Assiut Cement Labor Union and the General Building Materials Union. The collective bargaining agreement, of which our employees are party to, governs annual profit share and productivity bonus payments. Such agreement will expire on December 31, 2024.
In Panama, as of December 31, 2021, approximately 55% of our workforce were members of Sindicato de Trabajadores de Cemento Bayano, a union which is a legal entity registered before the Panamanian Ministry of Labor. The union’s board of directors is elected every two to four years through a general voting process. The collective bargaining agreement that is in full force and effect since January 2020 expires in December 2023.
In Colombia, as of December 31, 2021, there were 5 regional sectionals of a single industry union that represents our employees at the Caracolito, Clemencia, Bucaramanga, Cúcuta and Maceo cement plants and
 
273

Table of Contents
mills, and a minority part of the logistics operations at the national level. As of the date of this annual report, the Bucaramanga and Clemencia regional sectionals are undergoing a dissolution process. Another union represented a minority of the employees in the
ready-mix
concrete operations, and there was also another union in the logistics operation which as of December 31, 2021 had no affiliated CEMEX employees. There were also collective agreements with
non-union
workers at the Santa Rosa cement plant, all aggregates operations and the majority of the logistics and
ready-mix
concrete operations in Colombia. We consider our relationships with labor unions representing our employees in Colombia to be satisfactory.
In Caribbean TCL, as of December 31, 2021, the majority of our employees are party to collective bargaining agreements with the exception of those in the Guyana operations. Collective bargaining agreements in Trinidad and Barbados have all expired, however negotiations are currently ongoing regarding new agreements to replace those that have expired. In Jamaica, as of December 31, 2021, approximately 57% of our employees were represented by unions, with the largest number being members of the Union of Clerical And Supervisory Employees (“UCASE”) representing the hourly paid employees (26%), UCASE representing the monthly paid technicians and operators (15%) and STAFF Association representing the coordinators and administrative assistants 16%). Negotiations were finalized with the UCASE representing the hourly paid employees and STAFF Association in October and November 2020, respectively, and the collective bargaining agreement with these groups will end in June and December 2021, respectively. A collective bargaining agreement ending on December 31, 2021 is also in place with the UCASE representing the monthly paid technicians and operators.
Share Ownership
As of December 31, 2021, to the best of our knowledge, the members of the board of directors of CEMEX, S.A.B. de C.V. and our senior management, including their immediate families, owned, collectively, approximately 1.368% of CEMEX, S.A.B. de C.V.’s outstanding shares, including shares underlying stock options and restricted CPOs under our RSIP. This percentage does not include shares held by the extended families of members of our senior management and directors, since, to the best of our knowledge, no voting arrangements or other agreements exist with respect to those shares. As of December 31, 2021, to the best of our knowledge, no individual member of the board of directors of CEMEX, S.A.B. de C.V. or individual member of our senior management beneficially owned one percent or more of any class of CEMEX, S.A.B. de C.V.’s outstanding capital stock and each such individual’s share ownership has not been previously disclosed to shareholders or otherwise made public.
Item 7 — Major Shareholders and Related Party Transactions
Major Shareholders
The information contained in Amendment No. 12 to a statement on Schedule 13G filed with the SEC on February 7, 2022, stated that as of December 31, 2021, BlackRock, Inc. (“Blackrock”) beneficially owned 1,579,282,399 CPOs, representing 10.4% of CEMEX, S.A.B. de C.V.’s outstanding capital stock. BlackRock does not have voting rights different from our other
non-Mexican
holders of CPOs. As required by CEMEX, S.A.B. de C.V.’s
by-laws,
CEMEX, S.A.B. de C.V.’s board of directors is required to approve BlackRock’s beneficial ownership of CEMEX, S.A.B. de C.V.’s outstanding capital stock. Pursuant to the authorizations by CEMEX, S.A.B. de C.V.’s Board of Directors, BlackRock is authorized to acquire up to 13% of CEMEX, S.A.B. de C.V.’s capital stock with voting rights.
As of December 31, 2021, CEMEX, S.A.B. de C.V.’s outstanding capital stock consisted of 29,457,941,452 Series A shares and 14,728,970,726 Series B shares, in each case including shares held by our subsidiaries. These numbers are based on our records, which may differ from those recorded by Indeval (as defined below).
As of December 31, 2021, 99.88% of Series A shares and 99.88% of Series B shares outstanding were held by the CPO trust. Each CPO represents two Series A shares and one Series B share. A portion of the CPOs is
 
274

Table of Contents
represented by ADSs. As set forth in the Deposit Agreement, holders of ADSs do not have the right to instruct the depositary as to the exercise of voting rights in respect of Series A shares underlying CPOs held in the CPO trust. Under the terms of the CPO trust agreement, Series A shares underlying CPOs held by
non-Mexican
nationals, including all Series A shares underlying CPOs represented by ADSs, will be voted by the trustee according to the majority of all Series A shares held by Mexican nationals and Series B shares voted at the meeting. However, holders of ADSs will have the right to instruct the depositary to exercise the voting rights of the Series B shares underlying the CPOs represented by ADSs. Voting instructions may be given only with respect to ADSs representing an integral number of Series B shares. If the depositary shall not have received voting instructions from a holder of ADSs on or prior to the ADS voting instructions deadline, such holder shall be deemed, and the depositary and CEMEX, S.A.B. de C.V. shall deem such holder, subject to the terms of the Deposit Agreement, to have instructed the depositary to give a discretionary proxy to a person designated by CEMEX, S.A.B. de C.V. (or, if requested by CEMEX, S.A.B. de C.V., a person designated by the technical committee appointed pursuant to the CPO trust agreement) to vote the Series B shares underlying the CPOs represented by such holder’s ADSs in his or her discretion. The Series B shares underlying the CPOs represented by ADSs for which no actual or deemed voting instructions have been received will be voted by the trustee for the CPO trust in cooperation with, and under the direction of, a technical committee appointed pursuant to the terms of the CPO trust agreement.
Other than BlackRock and the CPO trust, we are not aware of any person that is the beneficial owner of five percent or more of any class of CEMEX, S.A.B. de C.V.’s voting securities.
As of December 31, 2021, through CEMEX, S.A.B. de C.V.’s subsidiaries, we owned approximately 20.5 million CPOs, representing approximately 0.139% of CEMEX, S.A.B. de C.V.’s outstanding voting stock. These CPOs are voted at the direction of our management. CEMEX, S.A.B. de C.V.’s voting rights, through our subsidiaries that own those CPOs, over those CPOs are the same as those of any other CPO holder. As of the same date, we did not hold any CPOs in derivative instruments hedging expected cash flows of stock options exercises.
CEMEX, S.A.B. de C.V.’s
by-laws
provide that its board of directors must authorize in advance any transfer of voting shares of its capital stock that would result in any persons, or groups acting in concert, becoming a holder of 2% or more of CEMEX, S.A.B. de C.V.’s voting shares. In the event this requirement is not met, the persons acquiring such shares will not be entitled to any corporate rights with respect to such shares, such shares will not be taken into account for purposes of determining a quorum for shareholders’ meetings, CEMEX, S.A.B. de C.V. will not record such persons as holders of such shares in its share registry and the registry undertaken by Indeval (as defined below) shall not have any effect.
Mexican securities regulations provide that our majority-owned subsidiaries may neither directly nor indirectly invest in CEMEX, S.A.B. de C.V.’s CPOs nor other securities representing CEMEX, S.A.B. de C.V.’s capital stock. The Mexican securities authority could require any disposition of the CPOs or of other securities representing our capital stock so owned and/or impose fines on us if it were to determine that the ownership of CEMEX, S.A.B. de C.V.’s CPOs or of other securities representing CEMEX, S.A.B. de C.V.’s capital stock by CEMEX, S.A.B. de C.V.’s subsidiaries, in most cases, negatively affects the interests of CEMEX, S.A.B. de C.V.’s shareholders. Notwithstanding the foregoing, the exercise of all rights pertaining to CEMEX, S.A.B. de C.V.’s CPOs or to other securities representing our capital stock in accordance with the instructions of CEMEX, S.A.B. de C.V.’s subsidiaries does not violate any provisions of CEMEX, S.A.B. de C.V.’s
by-laws
or the
by-laws
of its subsidiaries. The holders of these CPOs or of other securities representing CEMEX, S.A.B. de C.V.’s capital stock are entitled to exercise the same rights relating to their CPOs or their other securities representing CEMEX, S.A.B. de C.V.’s capital stock, including all voting rights, as any other holder of the same series.
As of December 31, 2021, we had 491 ADS holders of record, holding 630,982,499 ADRs, representing 6,309,824,990 CPOs, or approximately 42.83% of CEMEX, S.A.B. de C.V.’s outstanding capital stock as of such date.
 
275

Table of Contents
Related Party Transactions
From January 1, 2021 through the date of this annual report, there were no transactions or proposed transactions that were material to either CEMEX, S.A.B. de C.V. or, to the best of our knowledge, any related party, nor were there any transactions with any related party that were unusual in their nature or conditions. During the same period, we did not have any outstanding loans to any of CEMEX, S.A.B. de C.V.’s directors or members of senior management.
Item 8 — Financial Information
Consolidated Financial Statements and Other Financial Information
See “Part III—Item 18—Financial Statements.”
Legal Proceedings
See “Item 4—Information on the Company—Regulatory Matters and Legal Proceedings.”
Dividends
A declaration of any dividend can be made by CEMEX, S.A.B. de C.V.’s shareholders at any general ordinary shareholders’ meeting. Any dividend declaration is usually based upon the recommendation of CEMEX, S.A.B. de C.V.’s board of directors. However, CEMEX, S.A.B. de C.V.’s shareholders are not obligated to approve the board’s recommendation. CEMEX, S.A.B. de C.V. may only pay dividends from retained earnings included in financial statements that have been approved by CEMEX, S.A.B. de C.V.’s shareholders and after all losses have been paid for, at least 5% of annual earnings have been set aside in a legal reserve until such reserve equals 20% of its
paid-in
capital and CEMEX, S.A.B. de C.V.’s shareholders have approved the relevant dividend payment. See “Item 10—Additional Information—Taxation—Mexican Tax Considerations—General.” Since CEMEX, S.A.B. de C.V. conducts its operations mainly through its subsidiaries, its most significant assets are its investments in those subsidiaries. Consequently, CEMEX, S.A.B. de C.V.’s ability to pay dividends to its shareholders is largely dependent upon its ability to receive funds from its subsidiaries in the form of dividends, management fees or otherwise. The 2021 Credit Agreement and the indentures governing our outstanding Notes effectively limit CEMEX, S.A.B. de C.V.’s ability to declare and pay cash dividends or make other cash distributions to its shareholders. See “Item 3—Key Information—Risk Factors—Risks Relating to Our Indebtedness and Certain Other Obligations—CEMEX, S.A.B. de C.V.’s ability to repay debt and pay dividends depends on our subsidiaries’ ability to transfer income and dividends to us. We control four publicly-listed companies, where this risk is heightened.”
The recommendation of CEMEX, S.A.B. de C.V.’s board of directors as to whether to pay and the amount of any annual dividends has been, and will continue to be, in absence of contractual restrictions to pay or declare dividends, based upon, among other things, earnings, cash flow, capital requirements, contractual restrictions, and our financial condition and other relevant factors.
Owners of ADSs on the applicable record date will be entitled to receive any dividends payable in respect of the Series A shares and the Series B shares underlying the CPOs represented by those ADSs. However, as permitted by the Deposit Agreement, CEMEX, S.A.B. de C.V. may instruct the ADS depositary not to extend the option to elect to receive cash in lieu of the stock dividend to the holders of ADSs. The ADS depositary will fix a record date for the holders of ADSs with respect to each dividend distribution. Unless otherwise stated, the ADS depositary has agreed to convert cash dividends received by it with respect to the Series A shares and the Series
 
276

Table of Contents
B shares underlying the CPOs represented by ADSs from Mexican Pesos into Dollars and, after deduction or after payment of expenses of the ADS depositary, to pay those dividends to holders of ADSs in Dollars. CEMEX, S.A.B. de C.V. cannot assure holders of its ADSs that the ADS depositary will be able to convert dividends received in Mexican Pesos into Dollars or that any such conversion would be made using any particular exchange rate.
For fiscal year 2018 CEMEX, S.A.B. de C.V. declared a cash dividend of $150 million, to be paid in Mexican Pesos, payable in two installments. The first installment was paid on or around June 17, 2019 and the second installment was paid on or around December 17, 2019. CEMEX, S.A.B. de C.V. did not declare a dividend for fiscal years 2019, 2020 or 2021.
Significant Changes
Except as described herein, no significant change has occurred since the date of our 2021 consolidated financial statements included elsewhere in this annual report.
Item 9 — Offer and Listing
Listing Details
CEMEX, S.A.B. de C.V.’s CPOs are listed on the Mexican Stock Exchange (“MSE”) and trade under the symbol “CEMEX.CPO.” CEMEX, S.A.B. de C.V.’s ADSs, each of which currently represents ten CPOs, are listed on the NYSE and trade under the symbol “CX.”
Item 10 — Additional Information
Articles of Association and
By-laws
General
Pursuant to the requirements of Mexican corporation law, CEMEX, S.A.B. de C.V.’s articles of association and
by-laws
(
estatutos sociales
) have been registered with the Mercantile Section of the Public Registry of Property and Commerce in Monterrey, Nuevo León, Mexico, under entry number 21, since June 11, 1920.
CEMEX, S.A.B. de C.V. is an operating and a holding company engaged directly or indirectly, through its operating subsidiaries, primarily in the production, distribution, marketing and sale of cement,
ready-mix
concrete, aggregates, clinker and other construction materials, and Urbanization Solutions throughout the world. CEMEX, S.A.B. de C.V.’s corporate purpose can be found in Article 2 of CEMEX, S.A.B. de C.V.’s
by-laws.
CEMEX, S.A.B. de C.V. has two series of common stock, the Series A common stock, with no par value (“Series A shares”), which can only be owned by Mexican nationals, and the Series B common stock, with no par value (“Series B shares”), which can be owned by both Mexican and
non-Mexican
nationals. CEMEX, S.A.B. de C.V.’s
by-laws
state that the Series A shares may not be held by
non-Mexican
individuals, corporations, groups, units, trusts, associations or governments that are foreign or have participation by foreign governments or their agencies. CEMEX, S.A.B. de C.V.’s
by-laws
also state that the Series A shares shall at all times account for a minimum of 64% of CEMEX, S.A.B. de C.V.’s total outstanding voting stock and that the Series B shares shall at all times account for a minimum of 36% of CEMEX, S.A.B. de C.V.’s total outstanding voting stock. Other than as described herein, holders of the Series A shares and the Series B shares have the same rights and obligations.
 
277

Table of Contents
In 1994, CEMEX, S.A.B. de C.V. changed from a fixed capital corporation to a variable capital corporation in accordance with Mexican corporation law. As a result, CEMEX, S.A.B. de C.V. established a fixed capital account and a variable capital account and issued one share of variable capital stock of the same series for each eight shares of fixed capital stock held by any shareholder. Each of our fixed and variable capital accounts is comprised of Series A shares and Series B shares. Under the Mexican Securities Market Law and CEMEX, S.A.B. de C.V.’s
by-laws,
holders of shares representing variable capital are not entitled to withdraw those shares.
Shareholder authorization is required to increase or decrease either the fixed capital account or the variable capital account. Shareholder authorization to increase or decrease the fixed capital account must be obtained at an extraordinary meeting of shareholders. Shareholder authorization to increase or decrease the variable capital account must be obtained at an ordinary general meeting of shareholders.
On April 29, 1999, CEMEX, S.A.B. de C.V.’s shareholders approved a stock split, and for every one of CEMEX, S.A.B. de C.V.’s shares of any series CEMEX, S.A.B. de C.V. issued two Series A shares and one Series B share. Concurrently with this stock split, CEMEX, S.A.B. de C.V. also consummated an exchange offer to exchange new CPOs and new ADSs representing the new CPOs for CEMEX, S.A.B. de C.V.’s then-existing Series A shares, Series B shares and ADSs, and converted CEMEX, S.A.B. de C.V.’s then existing CPOs into the new CPOs. On June 1, 2001, the then-effective Mexican Securities Market Law was amended, among other things, to increase the protection granted to minority shareholders of Mexican listed companies and to commence bringing corporate governance procedures of Mexican listed companies in line with international standards.
On February 6, 2002, the Mexican securities authority (
Comisión Nacional Bancaria y de Valores
) issued an official communication authorizing the amendment of CEMEX, S.A.B. de C.V.’s
by-laws
to incorporate additional provisions to comply with the then new provisions of the then-effective Mexican Securities Market Law. Following approval from CEMEX, S.A.B. de C.V.’s shareholders at the 2002 annual shareholders’ meeting, CEMEX, S.A.B. de C.V. amended and restated its
by-laws
to incorporate these additional provisions, which consisted of, among other things, protective measures to prevent share acquisitions, hostile takeovers, and direct or indirect changes of control.
On March 19, 2003, the Mexican securities authority issued new regulations designed to (i) further implement minority rights granted to shareholders by the then-effective Mexican Securities Market Law and (ii) simplify and consolidate in a single document provisions relating to securities offerings and periodic reports by Mexican-listed companies.
On April 24, 2003, CEMEX, S.A.B. de C.V.’s shareholders approved changes to its
by-laws,
incorporating additional provisions and removing some restrictions. The changes that are still in force are as follows:
 
   
The limitation on CEMEX, S.A.B. de C.V.’s variable capital was removed. Formerly, CEMEX, S.A.B. de C.V.’s variable capital was limited to ten times CEMEX, S.A.B. de C.V.’s minimum fixed capital.
 
   
Increases and decreases in CEMEX, S.A.B. de C.V.’s variable capital now require the notarization of the minutes of the ordinary general shareholders’ meeting that authorize such increase or decrease, as well as the filing of these minutes with the Mexican National Securities Registry (
Registro Nacional de Valores
), except when such increase or decrease results from stock repurchases.
 
   
The cancelation of registration of our shares in the Securities Section of the Mexican National Securities Registry now involves an amended procedure, which is described below under “Item 10—Additional Information—Repurchase Obligation.” In addition, any amendments to the article containing these provisions no longer require the consent of the Mexican securities authority and 95% approval by shareholders entitled to vote.
 
278

Table of Contents
On December 30, 2005, the Mexican Securities Market Law was published to continue bringing corporate governance requirements of Mexican listed companies in line with international standards. This new law included provisions increasing disclosure information requirements, improving minority shareholder rights and strengthening corporate governance standards, including the introduction of new requirements and fiduciary duties (duties of care and loyalty) applicable to each director, officer, external auditor and major shareholder of publicly traded companies. The law also provided that each member of the audit committee must be an independent director and required the creation of corporate governance committees integrated by independent directors as well. In addition, the law clarified directors’ duties, specified safe harbors for directors’ actions, clarified what is deemed as a conflict of interest and clarified what are the confidentiality obligations for directors.
Under the then new Mexican Securities Market Law, CEMEX, S.A.B. de C.V. was required to adopt specific amendments to its
by-laws
within 180 days of the effective date of the new law. Following approval from CEMEX, S.A.B. de C.V.’s shareholders at its extraordinary shareholders’ meeting held on April 27, 2006, CEMEX, S.A.B. de C.V. amended and restated its
by-laws
to incorporate these amendments. The amendments to CEMEX, S.A.B. de C.V.’s
by-laws
became effective on July 3, 2006. The most significant of these amendments were as follows:
 
   
The change of its corporate name from CEMEX, S.A. de C.V. to CEMEX, S.A.B. de C.V., which means that it is now called a publicly traded company (
sociedad anónima bursátil or S.A.B.
).
 
   
The creation of a corporate practices committee, which was a new committee of CEMEX, S.A.B. de C.V.’s board of directors and which is comprised exclusively of independent directors.
 
   
The elimination of the position of statutory examiner (
comisario
) and the assumption of its responsibilities by the board of directors through the audit committee and the then new corporate practices committee, as well as through the external auditor who audits CEMEX, S.A.B. de C.V.’s financial statements, each within its professional role.
 
   
The express attribution of certain duties (such as the duty of loyalty and the duty of care) and liabilities on members of the board of directors as well as on certain senior executive officers.
 
   
The implementation of a mechanism for claims of a breach of a director’s or officer’s duties, to be brought by us or by holders of 5% or more of CEMEX, S.A.B. de C.V.’s shares.
 
   
The chief executive officer is now the person in charge of managing the company. Previously, this was the duty of the board of directors. The board of directors now supervises the chief executive officer.
 
   
Shareholders are given the right to enter into certain agreements with other shareholders.
On March 20, 2014, CEMEX, S.A.B. de C.V. held an extraordinary shareholders’ meeting, at which its shareholders approved, among other items, the board of directors’ proposal to expand the corporate purpose of CEMEX, S.A.B. de C.V. so that, aside from being a holding company, CEMEX, S.A.B. de C.V. can undertake operating activities related to the production and commercialization of cement,
ready-mix
concrete and aggregates.
On March 26, 2015, CEMEX, S.A.B. de C.V. held an extraordinary shareholders’ meeting, at which its shareholders approved, among other items, changes to CEMEX, S.A.B. de C.V.’s
by-laws,
incorporating additional provisions and removing some restrictions. The changes, among other items, are the following: extend CEMEX, S.A.B. de C.V.’s corporate existence for an indefinite period of time; adopt the electronic system established by the Ministry of Economy (
Secretaría de Economía
) for the publication of notices and other legal matters; remove a redundancy in minority rights; adopt additional considerations that CEMEX, S.A.B. de C.V.’s board of directors shall consider in order to authorize purchases of 2% or more of shares; adopt provisions to improve corporate governance with respect to the presidency at shareholders’ meetings and corporate bodies; separation of roles of chairman of the board and chief executive officer; include the possibility of electing an
 
279

Table of Contents
alternate secretary of the board of directors; authorization to formalize CEMEX, S.A.B. de C.V.’s restated
by-laws;
and authorization to exchange the share certificates that represent CEMEX, S.A.B. de C.V.’s then outstanding capital stock.
On March 28, 2019, CEMEX, S.A.B. de C.V. held an extraordinary shareholders’ meeting, at which its shareholders approved, among other items, changes to Articles 2 and 28 of CEMEX, S.A.B. de C.V.’s
by-laws,
incorporating additional provisions and removing some restrictions. The changes, among other items, are the following: broadening CEMEX, S.A.B. de C.V.’s corporate purpose, which would permit CEMEX to transport goods; amending the provision regarding seaport related services for its marine terminals; the manufacture and commercialization of cement bags, etc.; and clarifying that CEMEX, S.A.B. de C.V.’s Relevant Executives (as defined under the laws of Mexico) are entitled to indemnification and liability protection only for liability arising from the lack of diligence when acting in good faith and pursuant to our best interests.
On March 25, 2021, CEMEX, S.A.B. de C.V. held an extraordinary shareholders’ meeting, at which its shareholders approved changes to Article 2 of CEMEX, S.A.B. de C.V.’s
by-laws
to further broaden CEMEX, S.A.B. de C.V.’s corporate purpose. The changes, among other things, adjust our written corporate purpose in order to allow us to conduct certain activities, directly or indirectly through third parties, in line with our current needs and corporate vision.
Lastly, on March 24, 2022, CEMEX, S.A.B. de C.V. held an extraordinary shareholders’ meeting, in which its shareholders approved changes to Article 2 of CEMEX, S.A.B. de C.V.’s
by-laws
to detail CEMEX, S.A.B. de C.V.’s corporate purpose so that it will list only those activities it currently carries out, and cease contemplating those activities it does not perform or that are already included in another part of the
by-laws.
For more information, see “Item 5—Operating and Financial Review and Prospects—Recent Developments—Recent Developments Relating to CEMEX, S.A.B. de C.V.’s Shareholders’ Meetings.”
Changes in Capital Stock and Preemptive Rights
Subject to certain exceptions discussed below, CEMEX, S.A.B. de C.V.’s
by-laws
allow for a decrease or increase in its capital stock if it is approved by its shareholders at a shareholders’ meeting. Additional shares of CEMEX, S.A.B. de C.V.’s capital stock, having no voting rights or limited voting rights, are authorized by its
by-laws
and may be issued upon the approval of its shareholders at a shareholders’ meeting, with the prior approval of the Mexican securities authority. CEMEX, S.A.B. de C.V.’s
by-laws
provide that, subject to certain exceptions, shareholders have preemptive rights with respect to the class and in proportion to the number of shares of our capital stock they hold, in connection with any capital increase in the number of outstanding Series A shares, Series B shares or any other existing series of shares, as the case may be. Subject to certain requirements: (i) under article 53 of the Mexican Securities Market Law, this preemptive right to subscribe is not applicable to increases of CEMEX, S.A.B. de C.V.’s capital through public offers and (ii) under article 210-bis of the General Law of Negotiable Instruments and Credit Operations (
Ley General de Títulos y Operaciones de Crédito
), this preemptive right to subscribe is not applicable when issuing shares under convertible notes. Preemptive rights give shareholders the right, upon any issuance of shares by us, to purchase a sufficient number of shares to maintain their existing ownership percentages. Preemptive rights must be exercised within the period and under the conditions established for that purpose by the shareholders, and CEMEX, S.A.B. de C.V.’s
by-laws
and applicable law provide that this period must be 15 days following the publication of the notice of the capital increase through the electronic system established by the Ministry of Economy (
Secretaría de Economía
) or, in its absence, in the Official Gazette of the State of Nuevo León (
Periódico Oficial del Estado de Nuevo León
) or in any major newspaper published and distributed in the city of Monterrey, Nuevo León, Mexico.
Holders of ADSs that are U.S. persons or are located in the United States may be restricted in their ability to participate in the exercise of such preemptive rights. See “Item 3—Key Information—Risk Factors—Risks Relating to Our Business—Preemptive rights generally available under Mexican Law may be unavailable to ADS holders.”
 
280

Table of Contents
Pursuant to CEMEX, S.A.B. de C.V.’s
by-laws,
significant acquisitions of shares of CEMEX, S.A.B. de C.V.’s capital stock and changes of control of CEMEX, S.A.B. de C.V. require prior approval from CEMEX, S.A.B. de C.V.’s board of directors. CEMEX, S.A.B. de C.V.’s board of directors must authorize in advance any transfer of, or creation of any encumbrance or lien on, voting shares of CEMEX, S.A.B. de C.V.’s capital stock that would result in any person or group becoming a holder of 2% or more of CEMEX, S.A.B. de C.V.´s shares. CEMEX, S.A.B. de C.V.’s board of directors shall consider the following when determining whether to authorize such transfer of voting shares: a) the type of investors involved; b) if stock prices may be affected or if the number of CEMEX, S.A.B. de C.V.’s shares outstanding would be reduced in such way that marketability may be affected; c) whether the acquisition would result in the potential acquirer exercising a significant influence or being able to obtain control; d) whether all applicable rules and CEMEX, S.A.B. de C.V.’s
by-laws
have been observed by the potential acquirer; e) whether the potential acquirers are our competitors or are persons or legal entities participating in companies, entities or persons that are our competitors and whether there is a risk of affecting market competition, or the potential acquirers could have access to confidential and privileged information; f) the morality and economic solvency of the potential acquirers; g) the protection of minority rights and the rights of our employees; and h) whether an adequate base of investors would be maintained. If CEMEX, S.A.B. de C.V.’s board of directors denies the authorization, or the transfer had been authorized on the basis of false or incorrect information or information had been withheld or the requirements established in CEMEX, S.A.B. de C.V.’s
by-laws
are not complied with, the persons involved in the transfer shall not be entitled to exercise the voting rights corresponding to the transferred shares, such shares shall not be taken into account for the determination of the quorums of attendance and voting at shareholders’ meetings and the transfers shall not be recorded or have any effect in our share registry and the registry undertaken by S.D. Indeval, Institución para el Depósito de Valores, S.A. de C.V. (“Indeval”), the Mexican securities depositary.
Any acquisition of shares of CEMEX, S.A.B. de C.V.’s capital stock representing 30% or more of its capital stock by a person or group of persons requires prior approval from CEMEX, S.A.B. de C.V.’s board of directors and, in the event approval is granted, the acquirer has an obligation to make a public offer to purchase all of the outstanding shares of CEMEX, S.A.B. de C.V.’s capital stock.
In the event the requirements for significant acquisitions of shares of CEMEX, S.A.B. de C.V.’s capital stock are not met, the persons acquiring such shares will not be entitled to any corporate rights with respect to such shares, such shares will not be taken into account for purposes of determining a quorum for shareholders’ meetings, CEMEX, S.A.B. de C.V. will not record such persons as holders of such shares in its share registry and the registry undertaken by Indeval shall not have any effect. CEMEX, S.A.B. de C.V.’s
by-laws
require the stock certificates representing shares of its capital stock to make reference to the provisions in its
by-laws
relating to the prior approval of the CEMEX, S.A.B. de C.V. board of directors for significant share transfers and the requirements for recording share transfers in its share registry. In addition, shareholders are responsible for informing CEMEX, S.A.B. de C.V. within five business days whenever their shareholdings exceed 5%, 10%, 15%, 20%, 25% and 30% of CEMEX, S.A.B. de C.V.’s capital stock. If a person acquires beneficial ownership (within the meaning of Rule
13d-3
promulgated by the SEC under the U.S. Securities Exchange Act of 1934 (“Exchange Act”)) of 20% or more in voting power of the outstanding voting stock of CEMEX, S.A.B. de C.V., a change of control will be deemed to have occurred under the 2021 Credit Agreement and other debt agreements of CEMEX.
CEMEX, S.A.B. de C.V. is required to maintain a share registry to record the names, nationalities and domiciles of all significant shareholders, and any shareholder that meets or exceeds these thresholds must be recorded in this registry if such shareholder is to be recognized or represented at any shareholders’ meeting. If a shareholder fails to inform CEMEX, S.A.B. de C.V. of its shareholdings reaching a threshold as described above, we will not record the transactions that cause such threshold to be met or exceeded in CEMEX, S.A.B. de C.V.’s share registry, and such transaction will have no legal effect and will not be binding on us.
CEMEX, S.A.B. de C.V.’s
by-laws
also require that its shareholders comply with legal provisions regarding acquisitions of securities and certain shareholders’ agreements that require disclosure to the public.
 
281

Table of Contents
Repurchase Obligation
In accordance with Mexican securities regulations, CEMEX, S.A.B. de C.V. is obligated to make a public offer for the purchase of stock to its shareholders if CEMEX, S.A.B. de C.V.’s registration with the Mexican securities registry is canceled, either by resolution of its shareholders or by an order of the Mexican securities authority. The minimum price at which we must purchase the stock is the higher of:
 
   
the weighted average price per share based on the weighted average trading price of CEMEX, S.A.B. de C.V.’s CPOs on the MSE during the latest period of 30 trading days preceding the date of the offer, for a period not to exceed six months; or
 
   
the book value per share, as reflected in the last quarterly report filed with the Mexican securities authority and the MSE before the date of the offer.
CEMEX, S.A.B. de C.V.’s board of directors shall prepare and disclose to the public through the MSE, within ten business days after the day the public offer begins, and after consulting the corporate practices and finance committee, its opinion regarding the price of the offer and any conflicts of interests that each of its members may have regarding such offer. This opinion may be accompanied by an additional opinion issued by an independent expert that we may hire.
Following the cancelation of CEMEX, S.A.B. de C.V.’s registration with the Mexican securities registry, it must place in a trust set up for that purpose for a
six-month
period an amount equal to that required to purchase the remaining shares held by investors who did not participate in the offer.
Shareholders’ Meetings and Voting Rights
Shareholders’ meetings may be called by:
 
   
CEMEX, S.A.B. de C.V.’s board of directors or the corporate practices and finance committee and audit committee;
 
   
shareholders representing at least 10% of outstanding and fully paid shares, by making a request to the chairman of CEMEX, S.A.B. de C.V.’s board of directors or CEMEX, S.A.B. de C.V.’s corporate practices and finance committee and audit committee;
 
   
any shareholder (i) if no meeting has been held for two consecutive years or when the matters referred to in Article 181 of the Mexican corporations law have not been dealt with or (ii) when, for any reason, the required quorum for valid sessions of the corporate practices and finance committee and audit committee was not reached and the board of directors failed to make the appropriate provisional appointments; or
 
   
a Mexican court of competent jurisdiction, in the event CEMEX, S.A.B. de C.V.’s board of directors or the corporate practices and finance committee and audit committee do not comply with the valid shareholders’ request described above.
Notice of shareholders’ meetings must be published through the electronic system established by the Ministry of Economy (
Secretaría de Economía
) or, in its absence, in the Official Gazette of the State of Nuevo León (
Periódico Oficial del Estado de Nuevo León
), Mexico or in any major newspaper published and distributed in the city of Monterrey, Nuevo León, Mexico. The notice must be published at least 15 days prior to the date of any shareholders’ meeting. Consistent with Mexican law, CEMEX, S.A.B. de C.V.’s
by-laws
further require that all information and documents relating to the shareholders’ meeting be available to shareholders from the date the notice of the meeting is published.
General shareholders’ meetings can be ordinary or extraordinary. At every general shareholders’ meeting, each qualified holder of Series A shares and Series B shares is entitled to one vote per share. Shareholders may
 
282

Table of Contents
vote by proxy duly appointed in writing. Under the CPO trust agreement, holders of CPOs who are not Mexican nationals cannot exercise voting rights corresponding to the Series A shares represented by their CPOs, in which case, the CPO trustee will vote the underlying Series A shares in the same manner as the holders of the majority of the voting shares.
An annual general ordinary shareholders’ meeting must be held during the first four months after the end of each of CEMEX, S.A.B. de C.V.’s fiscal year to consider the approval of a report of its board of directors regarding CEMEX, S.A.B. de C.V.’s performance and its financial statements for the preceding fiscal year and to determine the allocation of profits from the preceding year. In addition, CEMEX, S.A.B. de C.V.’s annual general ordinary shareholders’ meeting must:
 
   
review the annual reports of CEMEX, S.A.B. de C.V.’ corporate practices and finance committee and audit committee, its chief executive officer and its board of directors;
 
   
elect, remove, or substitute the members of CEMEX, S.A.B. de C.V.’s board of directors, which are voted on an individual basis;
 
   
determine the level of independence of the members of CEMEX, S.A.B. de C.V.’s board of directors;
 
   
elect or remove the chairman of CEMEX, S.A.B. de C.V.’s corporate practices and finance and the audit committees;
 
   
approve any transaction that represents 20% or more of CEMEX, S.A.B. de C.V.’s consolidated assets; and
 
   
resolve any issues not reserved for extraordinary shareholders’ meetings.
A general extraordinary shareholders’ meeting may be called at any time to deal with any of the matters specified by Article 182 of the Mexican corporations law, which include, among other things:
 
   
extending CEMEX, S.A.B. de C.V.’s corporate existence;
 
   
CEMEX, S.A.B. de C.V.’s voluntary dissolution;
 
   
increasing or reducing CEMEX, S.A.B. de C.V.’s fixed capital stock;
 
   
changing CEMEX, S.A.B. de C.V.’s corporate purpose;
 
   
changing CEMEX, S.A.B. de C.V.’s country of incorporation;
 
   
changing CEMEX, S.A.B. de C.V.’s form of organization;
 
   
a proposed merger;
 
   
issuing preferred shares;
 
   
redeeming CEMEX, S.A.B. de C.V.’s own shares;
 
   
any amendment to CEMEX, S.A.B. de C.V.’s
by-laws;
 
   
issuing bonds to be registered in the Mexican National Securities Registry; and
 
   
any other matter for which a special quorum is required by law or by CEMEX, S.A.B. de C.V.’s
by-laws.
In order to vote at a meeting of shareholders, shareholders must (i) appear on the list that Indeval and Indeval participants holding shares on behalf of the shareholders prepare prior to the meeting, or (ii) prior to the meeting, deposit the certificates representing their shares at CEMEX, S.A.B. de C.V.’s offices or in a Mexican credit institution or brokerage house that operates in accordance with applicable laws in Mexico. The certificate of deposit with respect to the share certificates must be presented to CEMEX, S.A.B. de C.V.’s company secretary at least 48 hours before a meeting of shareholders. CEMEX, S.A.B. de C.V.’s company secretary verifies that the person in whose favor any certificate of deposit was issued is named in CEMEX, S.A.B. de C.V.’s share registry and issues an admission pass authorizing that person’s attendance at the meeting of shareholders.
 
283

Table of Contents
CEMEX, S.A.B. de C.V.’s
by-laws
provide that a shareholder may only be represented by proxy in a shareholders’ meeting with a duly completed form provided by CEMEX, S.A.B. de C.V. authorizing the proxy’s presence. In addition, CEMEX, S.A.B. de C.V.’s
by-laws
require that the secretary acting at the shareholders’ meeting publicly affirm the compliance by all proxies with this requirement. A shareholders’ resolution is required to take action on any matter presented at a shareholders’ meeting.
At an ordinary shareholders’ meeting, the affirmative vote of the holders of a majority of the shares present at the meeting is required to adopt a shareholders’ resolution. At an extraordinary meeting of shareholders, the affirmative vote of at least 50% of the capital stock is required to adopt a shareholders’ resolution, except that when amending Article 7 (with respect to measures limiting shareholding ownership), Article 10 (relating to the register of shares and significant participations) or Article 22 (specifying the impediments to being appointed a member of CEMEX, S.A.B. de C.V.’s board of directors) of CEMEX, S.A.B. de C.V.’s
by-laws,
the affirmative vote of at least 75% of the voting stock is required.
The attendance quorum for a general ordinary shareholders’ meeting upon the first call is 50% of CEMEX, S.A.B. de C.V.’s outstanding and fully paid shares and, for the second call, is any number of CEMEX, S.A.B. de C.V.’s outstanding and fully paid shares. If the quorum is not met upon the first call, a subsequent meeting may be called and the quorum for the second ordinary shareholders’ meeting is any number of CEMEX, S.A.B. de C.V.’s outstanding and fully paid shares represented at the meeting. The attendance quorum for the extraordinary shareholders’ meeting upon the first call is 75% of CEMEX, S.A.B. de C.V.’s outstanding and fully paid shares and, upon the second and subsequent calls, is 50% of CEMEX, S.A.B. de C.V.’s outstanding and fully paid shares.
Rights of Minority Shareholders
At CEMEX, S.A.B. de C.V.’s annual general ordinary shareholders’ meeting, any shareholder or group of shareholders representing 10% or more of its voting stock has the right to appoint or remove one member of CEMEX, S.A.B. de C.V.’s board of directors, in addition to the directors appointed by the majority. Such appointment may only be revoked by other shareholders when the appointment of all other directors is also revoked. CEMEX, S.A.B. de C.V.’s
by-laws
provide that holders of at least 10% of its outstanding capital stock are entitled to demand the postponement of the voting on any resolution of which they deem they have not been sufficiently informed.
Under Mexican law, holders of at least 20% of CEMEX, S.A.B. de C.V.’s outstanding capital stock entitled to vote on a particular matter may oppose any resolution reached at a shareholders’ meeting by filing a petition with a court of law for a court order to suspend the resolution temporarily within 15 days after the adjournment of the meeting at which that action was taken and showing that the challenged action violates Mexican law or CEMEX, S.A.B. de C.V.’s
by-laws,
provided the opposing shareholders deliver a bond to the court to secure payment of any damages that we suffer as a result of suspending the resolution in the event that the court ultimately rules against the opposing shareholders. Relief under these provisions is only available to holders who were entitled to vote on, or whose rights as shareholders were adversely affected by, the challenged shareholder action and whose shares were not represented when the action was taken or, if represented, voted against it.
Under Mexican law, an action for civil liabilities against directors may be initiated by a shareholders’ resolution for violation of their duty of loyalty to shareholders. In the event shareholders decide to bring an action of this type, the persons against whom that action is brought will immediately cease to be directors. Additionally, shareholders representing not less than 33% of the outstanding shares may directly exercise that action against the directors;
provided
that:
 
   
those shareholders shall not have voted against exercising such action at the relevant shareholders’ meeting; and
 
284

Table of Contents
   
the claim covers all of the damage alleged to have been caused to us and not merely the damage suffered by the plaintiffs.
Under CEMEX, S.A.B. de C.V.’s
by-laws,
shareholders representing 5% or more of its outstanding capital stock may initiate actions exclusively on behalf of CEMEX, S.A.B. de C.V. against members of its board of directors, its corporate practices and finance committee and audit committee, its chief executive officer, or any relevant executives, for breach of their duty of care or duty of loyalty to shareholders or for committing illicit acts or activities. The only requirement is that the claim covers all of the damage alleged to have been caused to us or any entities on which we have a significant influence and not merely the damage suffered by the plaintiffs. Actions initiated on these grounds have a five-year statute of limitations from the day of the act or action that caused the damage.
Any recovery of damages with respect to these actions will be for CEMEX, S.A.B. de C.V.’s benefit and not that of the shareholders bringing the action.
Registration and Transfer
CEMEX, S.A.B. de C.V.’s common stock is evidenced by share certificates in registered form with registered dividend coupons attached. Shareholders who have not deposited their shares into the CPO trust may hold their shares in the form of physical certificates or through institutions that have accounts with Indeval. Accounts may be maintained at Indeval by brokers, banks and other entities approved by the Mexican securities authority. CEMEX, S.A.B. de C.V. maintains a stock registry, and, in accordance with Mexican law, only those holders listed in CEMEX, S.A.B. de C.V.’s stock registry and those holding certificates issued by Indeval and by Indeval participants indicating ownership are recognized as CEMEX, S.A.B. de C.V. shareholders.
Pursuant to Mexican law, any transfer of shares must be registered in CEMEX, S.A.B. de C.V.’s stock registry, if effected physically, or through book entries that may be tracked back from CEMEX, S.A.B. de C.V.’s stock registry to the records of Indeval.
Redemption
CEMEX, S.A.B. de C.V.’s capital stock is subject to redemption upon approval of our shareholders at an extraordinary shareholders’ meeting.
Share Repurchases
If approved by CEMEX, S.A.B. de C.V.’s shareholders at a general shareholders’ meeting, we may purchase CEMEX, S.A.B. de C.V.’s outstanding shares. The economic and voting rights corresponding to repurchased shares cannot be exercised during the period the shares are owned by us and the shares will be deemed outstanding for purposes of calculating any quorum or vote at any shareholders’ meeting. We may also repurchase our equity securities on the MSE at the then prevailing market prices in accordance with Mexican securities law. If we intend to repurchase shares representing more than 1% of CEMEX, S.A.B. de C.V.’s outstanding shares at a single trading session, we must inform the public of such intention at least ten minutes before submitting our bid. If we intend to repurchase shares representing 3% or more of CEMEX, S.A.B. de C.V.’s outstanding shares during a period of 20 trading days, we are required to conduct a public tender offer for such shares. We must conduct share repurchases as per the framework authorized by CEMEX, S.A.B. de C.V.’s board of directors and through the person or persons approved by CEMEX, S.A.B. de C.V.’s board of directors, through a single broker dealer during the relevant trading session and without submitting bids during the first and the last 30 minutes of each trading session. We must inform the MSE of the results of any share repurchase no later than the business day following any such share repurchase.
 
285

Table of Contents
Directors’ and Shareholders’ Conflict of Interest
Under Mexican law, any shareholder who has a conflict of interest with CEMEX, S.A.B. de C.V. with respect to any transaction is obligated to disclose such conflict and is prohibited from voting on that transaction. A shareholder who violates this prohibition may be liable for damages if the relevant transaction would not have been approved without that shareholder’s vote.
Under Mexican law, any director who has a conflict of interest with CEMEX, S.A.B. de C.V. in any transaction must disclose that fact to the other directors and is prohibited from participating and being present during the deliberations and voting on that transaction. A director who violates this prohibition will be liable for damages and lost profits. Additionally, CEMEX, S.A.B. de C.V.’s directors may not represent shareholders in our shareholders’ meetings.
Withdrawal Rights
Whenever CEMEX, S.A.B. de C.V.’s shareholders approve a change of corporate purpose, change of nationality or transformation from one form of corporate organization to another, Mexican law provides that any shareholder entitled to vote on that change who has voted against it may withdraw from CEMEX, S.A.B. de C.V. and receive an amount equal to the book value (in accordance with the latest statement of financial position approved by the annual general ordinary shareholders’ meeting) attributable to such shareholder’s shares;
provided
that such shareholder exercises that right within 15 days following the meeting at which the change was approved.
Dividends
At each annual general ordinary shareholders’ meeting, CEMEX, S.A.B. de C.V.’s board of directors submits, for approval by its shareholders, its financial statements together with a report on them prepared by its board of directors and the statutory auditors. CEMEX, S.A.B. de C.V.’s shareholders, once they have approved the financial statements, determine the allocation of our net income, after provision for income taxes, legal reserve and statutory employee profit sharing payments, for the preceding year. All shares of CEMEX, S.A.B. de C.V.’s capital stock outstanding at the time a dividend or other distribution is declared are entitled to share equally in that dividend or other distribution.
Liquidation Rights
In the event CEMEX, S.A.B. de C.V. is liquidated, the surplus assets remaining after payment of all its creditors will be divided among CEMEX, S.A.B. de C.V.’s shareholders in proportion to the respective shares held by them. The liquidator may, with the approval of CEMEX, S.A.B. de C.V.’s shareholders, distribute the surplus assets in kind among CEMEX, S.A.B. de C.V.’s shareholders, sell the surplus assets and divide the proceeds among CEMEX, S.A.B. de C.V.’s shareholders or put the surplus assets to any other uses agreed to by a majority of CEMEX, S.A.B. de C.V.’s shareholders voting at an extraordinary shareholders’ meeting.
Differences Between Our Corporate Governance Practices and NYSE Standards for Domestic Companies
For a description of significant ways in which CEMEX, S.A.B. de C.V.’s corporate governance practices differ from those required of domestic companies under NYSE standards, see “Part II—Item 16G—Corporate Governance.”
 
286

Table of Contents
You may find additional information in the corporate governance section of our website www.cemex.com, or you may contact our investment relations team, by writing to or telephoning us as follows:
CEMEX, S.A.B. de C.V.
Avenida Ricardo Margáin Zozaya #325
Colonia Valle del Campestre
San Pedro Garza García, Nuevo León, 66265, México
Attn: Louisa P. Rodriguez – Investor Relations
Telephone: +1 (212)
317-6011
Email: ir@cemex.com
The information on our website is not, and is not intended to be, part of this annual report and is not incorporated into this annual report by reference.
Share Capital
CEMEX, S.A.B. de C.V. did not declare a dividend for fiscal years 2020 or 2021. See “Item 8—Financial Information—Dividends” for a description of CEMEX, S.A.B. de C.V.’s policy on dividend distributions and dividend restrictions. As of December 31, 2021, CEMEX, S.A.B. de C.V.’s common stock was represented as follows:
 
    
2021
 
Shares
(1)
  
Series A
(2)
    
Series B
(2)
 
Subscribed and paid shares
     29,457,941,452        14,728,970,726  
Unissued shares authorized for stock compensation programs
     881,442,830        440,721,415  
     30,339,384,282        15,169,692,141  
 
(1)
As of December 31, 2021, 13,068,000,000 shares correspond to the fixed portion, and 32,441,076,423 shares correspond to the variable portion.
(2)
Series A or Mexican shares must represent at least 64% of CEMEX, S.A.B. de C.V.’s capital stock and Series B or free subscription shares must represent at most 36% of CEMEX, S.A.B. de C.V.’s capital stock.
Material Contracts
For a description of the material terms relating to the Notes, see “Item 5—Operating and Financial Review and Prospects—Summary of Material Contractual Obligations and Commercial Commitments—Notes.”
For a description of the material terms relating to the 2021 Credit Agreement, see “Item 5— Operating and Financial Review and Prospects —Summary of Material Contractual Obligations and Commercial Commitments—The 2021 Credit Agreement.”
For a description of the material terms relating to the 5.125% Subordinated Notes, see “Item 5—Operating and Financial Review and Prospects—Summary of Material Contractual Obligations and Commercial Commitments—Subordinated Notes.”
Exchange Controls
Not applicable.
 
287

Table of Contents
Taxation
Mexican Tax Considerations
General
The following is a summary of certain Mexican federal income tax considerations relating to the ownership and disposition of CEMEX, S.A.B. de C.V.’s CPOs or ADSs.
This summary is based on provisions of the Mexican Federal Income Tax Law (
Ley del impuesto Sobre la Renta
, or the “Mexican Income Tax Law”) effect on the date of this annual report, which is subject to change (including with retroactive effect) or to new or different interpretations, which could affect the continued validity or correctness of this summary. This summary is limited to
non-residents
of Mexico, as defined below, who own CEMEX, S.A.B. de C.V.’s CPOs or ADSs. This summary does not constitute tax advice and does not address all aspects of Mexican Income Tax Law. This summary does not describe any tax consequences arising under the laws, rules or regulations of any state or municipality of Mexico. Holders should consult their tax counsel as to the tax consequences that the purchase, ownership and disposition of CEMEX, S.A.B. de C.V.’s CPOs or ADSs may have.
Tax residency is a highly technical definition that involves the application of a number of factors that are specified in the Mexican Tax Code (
Código Fiscal de la Federación
). An individual is a resident of Mexico if he or she has established his or her home in Mexico. If the individual also has a home in another country, he or she will be considered a resident of Mexico if his or her center of vital interests is in Mexico. Under Mexican law, an individual’s center of vital interests is in Mexico if, among other things:
 
   
more than 50% of the individual’s total income in the calendar year comes from Mexican sources; or
 
   
the individual’s main center of professional activities is in Mexico.
A Mexican national that is employed by the Mexican government is deemed resident of Mexico, even if his or her center of vital interests is located outside of Mexico. Unless otherwise proven, Mexican nationals are deemed residents of Mexico for tax purposes.
A legal entity is a resident of Mexico if it is organized under the laws of Mexico or if it maintains the principal administration of its business or the effective location of its management in Mexico. A Mexican citizen is presumed to be a resident of Mexico for tax purposes unless such person or entity can demonstrate otherwise. If a legal entity or an individual is deemed to have a permanent establishment in Mexico for tax purposes, all income attributable to such permanent establishment will be subject to Mexican taxes, in accordance with relevant tax provisions.
Individuals or legal entities that cease to be residents of Mexico must notify the tax authorities within 15 business days before their change of residency, and individuals or legal entities that fail to do so will not be considered
non-residents
for Mexican tax purposes. If a Mexican resident changes its tax residency to a country considered as a low tax rate territory under Mexican law and such country has not entered into a broad exchange of information agreement with Mexico, the taxpayer will maintain its Mexican tax residency status for the following five fiscal years.
A
non-resident
of Mexico is a legal entity or individual that does not satisfy the requirements to be considered a resident of Mexico for Mexican tax purposes.
Taxation of Dividends
Dividends from earnings generated before January 1, 2014, either in cash or in any other form, paid to
non-residents
of Mexico with respect to Series A shares or Series B shares represented by the CPOs (or in the case of holders who hold CPOs represented by ADSs), will not be subject to withholding tax in Mexico.
 
288

Table of Contents
As a result of the enactment of certain tax provisions in Mexico, as of January 1, 2014, dividends in cash from identified
pre-tax
retained earnings generated after January 1, 2014 will be subject to a 10% withholding tax. This tax is considered as a definitive payment.
Disposition of CPOs or ADSs
As a result of the enactment of certain tax provisions in Mexico, as of January 1, 2014, in the case of Mexican individuals, capital gains of shares issued by Mexican companies on the MSE will be subject to a 10% withholding tax, which will be withheld by the intermediary acting as a withholding agent.
Under Mexican tax law, gains on the sale or disposition of CPOs or ADSs by a holder who is a
non-resident
of Mexico will not be subject to Mexican income tax, to the extent such sale is carried out through the MSE or other recognized securities market, as determined by Mexican tax authorities, and the
non-resident’s
country of tax residency has a tax treaty in force with Mexico. An affidavit stating that the
non-resident
of Mexico is entitled to tax treaty benefits should be delivered to the intermediary operating the disposition. Gains realized on sales or other dispositions of CPOs or ADSs by
non-residents
of Mexico made in other circumstances would be subject to a 10% capital gain withholding tax.
In addition, under the terms of the Convention Between the United States and Mexico for Avoidance of Double Taxation and Prevention of Fiscal Evasion with Respect to Income Taxes, and a protocol thereto (together, the “Tax Treaty”), gains obtained by a U.S. Shareholder (as defined below) eligible for benefits under the Tax Treaty on the disposition of CPOs or ADSs will generally not be subject to Mexican tax;
provided
that such gains are not attributable to a permanent establishment of such U.S. Shareholder in Mexico and that the eligible U.S. Shareholder did not own, directly or indirectly, 25% or more of our outstanding stock during the
12-month
period preceding the disposition. Furthermore, in the case of
non-residents
of Mexico eligible for the benefits of a tax treaty, gains derived from the disposition of ADSs or CPOs may also be exempt, in whole or in part, from Mexican taxation under a treaty to which Mexico is a party.
The term “U.S. Shareholder” shall have the same meaning ascribed below under the section “Item 10—Additional Information—U.S. Federal Income Tax Considerations.”
As of January 1, 2022, transfers of shares issued by Mexican entities between
non-residents
of Mexico should be informed to the Mexican Tax Authorities by the Mexican issuer entity within the following month of the transaction. However, this new obligation is not applicable to shares or CPOs traded in the MSE.
Estate and Gift Taxes
There are no Mexican inheritance or succession taxes applicable to the ownership, transfer or disposition of ADSs or CPOs by holders that are
non-residents
of Mexico, although gratuitous transfers of CPOs may, in some circumstances, cause a Mexican federal tax to be imposed upon a recipient. There are no Mexican stamp, issue, registration or similar taxes or duties payable by holders of ADSs or CPOs.
U.S. Federal Income Tax Considerations
General
The following is a summary of certain U.S. federal income tax considerations generally applicable to the ownership and disposition of CEMEX, S.A.B. de C.V.’s CPOs and ADSs.
This summary is based on provisions of Title 26 of the U.S. Code (Internal Revenue Code), as amended (the “Internal Revenue Code”), United States Department of the Treasury regulations promulgated under the Internal Revenue Code, administrative rulings, and judicial interpretations of the Internal Revenue Code, all as in effect on the date of this annual report and all of which are subject to change, possibly retroactively. This summary is
 
289

Table of Contents
limited to U.S. Shareholders (as defined below) who hold our ADSs or CPOs, as the case may be, as capital assets. This summary does not discuss all aspects of U.S. federal income taxation that may be important to an investor in light of its individual circumstances, for example, an investor subject to special tax rules (e.g., banks, thrifts, real estate investment trusts, regulated investment companies, insurance companies, dealers in securities or currencies, traders in securities that elect to use a
mark-to-market
method of accounting for securities holdings, expatriates,
tax-exempt
investors, persons who own 10% or more of our voting stock, or holders whose functional currency is not the Dollar or U.S. Shareholders who hold a CPO or an ADS as a position in a “straddle,” as part of a “synthetic security” or “hedge,” as part of a “conversion transaction” or other integrated investment, or as other than a capital asset). In addition, this summary does not address the Medicare tax imposed on certain net investment income or any aspect of state, local, foreign, gift, estate or alternative minimum tax considerations.
For purposes of this summary, a “U.S. Shareholder” means a beneficial owner of CPOs or ADSs, who is for U.S. federal income tax purposes:
 
   
an individual citizen or resident of the United States.;
 
   
a corporation or other entity taxable as a corporation that is created or organized in the United States or under the laws of the United States or any political subdivision thereof;
 
   
an estate the income of which is subject to U.S. federal income tax regardless of its source; or
 
   
a trust that (i) is subject to the primary supervision of a court within the United States and the control of one or more U.S. persons are authorized to control all substantial decisions or (ii) has a valid election in effect under applicable United States Department of the Treasury regulations to be treated as a U.S. person.
If a partnership (including any entity or arrangement treated as a partnership for U.S. federal income tax purposes) is the beneficial owner of CPOs or ADSs, the U.S. federal income tax treatment of a partner in such partnership will generally depend upon the status of the partner and the activities of the partnership. A partner in a partnership that is the beneficial owner of CPOs or ADSs should consult its tax advisor regarding the associated tax consequences.
U.S. Shareholders should consult their tax advisors as to the particular tax consequences to them under U.S. federal, state and local, and foreign laws relating to the ownership and disposition of CEMEX, S.A.B. de C.V.’s CPOs and ADSs.
Ownership of CPOs or ADSs in general
In general, for U.S. federal income tax purposes, U.S. Shareholders who own ADSs will be treated as the beneficial owners of the CPOs represented by those ADSs, and each CPO will represent a beneficial interest in two Series A shares and one Series B share.
Taxation of distributions with respect to CPOs and ADSs
A distribution of cash or property with respect to the Series A shares or Series B shares represented by CPOs, including CPOs represented by ADSs, generally will be treated as a dividend to the extent paid out of our current or accumulated earnings and profits, as determined under U.S. federal income tax principles, and will be includible in the gross income of a U.S. Shareholder as foreign source “passive” income on the date the distribution is received by the CPO trustee or successor thereof. Any such dividend will not be eligible for the dividends-received deduction allowed to corporate U.S. Shareholders. To the extent, if any, that the amount of any distribution by us exceeds our current and accumulated earnings and profits as determined under U.S. federal income tax principles, it will be treated first as a
tax-free
return of the U.S. Shareholder’s adjusted tax basis in the CPOs or ADSs, as applicable, and thereafter as capital gain. For more on the treatment of capital gain with respect to the CPOs and ADSs, see “Taxation of capital gains on disposition of CPOs or ADSs” below.
 
290

Table of Contents
The gross amount of any dividends paid in Mexican Pesos will be includible in the income of a U.S. Shareholder in a Dollar amount calculated by reference to the exchange rate in effect the day the Mexican Pesos are received by the CPO trustee or successor thereof whether or not the Mexican Pesos are converted into Dollars on that day. Generally, any gain or loss resulting from currency exchange fluctuations during the period from the date the dividend payment is includible in income to the date such payment is converted into Dollars will be treated as ordinary income or loss. Such gain or loss will generally be income from sources within the United States for foreign tax credit limitation purposes.
Dividend income is generally taxed as ordinary income. However, “qualified dividend income” received by U.S. Shareholders that are individuals (as well as certain trusts and estates) is generally eligible for preferential U.S. federal income tax rates (provided that certain holding period requirements are met). “Qualified dividend income” includes dividends paid on shares of “qualified foreign corporations” if, among other things: (i) the shares of the foreign corporation are readily tradable on an established securities market in the United States, or (ii) the foreign corporation is eligible with respect to substantially all of its income for the benefits of a comprehensive income tax treaty with the United States which contains an exchange of information program.
We believe that we are a “qualified foreign corporation” because (i) the ADSs trade on the New York Stock Exchange and (ii) we are eligible for the benefits of the comprehensive income tax treaty between Mexico and the United States which includes an exchange of information program. Accordingly, we believe that any dividends we pay should constitute “qualified dividend income” for U.S. federal income tax purposes. However, we cannot assure you that we will continue to be considered a “qualified foreign corporation” and that our dividends will continue to be “qualified dividend income.”
Taxation of capital gains on disposition of CPOs or ADSs
The sale, exchange, redemption, or other disposition of CPOs or ADSs will generally result in the recognition of gain or loss by a U.S. Shareholder for U.S. federal income tax purposes in an amount equal to the difference between the amount realized on the disposition and the U.S. Shareholder’s tax basis in the CPOs or ADSs, as applicable. Such gain or loss will be long-term capital gain or loss if the U.S. Shareholder’s holding period for the CPOs or ADSs exceeds one year at the time of disposition. Long-term capital gain recognized by a U.S. Shareholder that is an individual (as well as certain trusts and estates) upon the sale or exchange of CPOs or ADSs is generally eligible for preferential U.S. federal income tax rates. The deduction of capital losses is subject to limitations. Gain from the disposition of CPOs or ADSs will generally be treated as U.S. source for foreign tax credit purposes; losses will generally be allocated against U.S. source income. Deposits and withdrawals of CPOs by U.S. Shareholders in exchange for ADSs will not result in the realization of gain or loss for U.S. federal income tax purposes.
Documents on Display
We are subject to the informational requirements of the Exchange Act and, in accordance with these requirements, file reports and information statements and other information with the SEC. These reports and information statements and other information filed by us with the SEC are available at the SEC’s website www.sec.gov.
In reviewing the agreements included as exhibits to this annual report, please remember they are included to provide you with information regarding their terms and are not intended to provide any other factual or disclosure information about us or the other parties to the agreements.
The agreements may contain representations and warranties by each of the parties to the applicable agreement. These representations and warranties have been made solely for the benefit of the other parties to the applicable agreement and:
 
   
should not in all instances be treated as categorical statements of fact, but rather as a way of allocating the risk to one of the parties if those statements prove to be inaccurate;
 
291

Table of Contents
   
have been qualified by disclosures that were made to the other party in connection with the negotiation of the applicable agreement, which disclosures are not necessarily reflected in the agreement;
 
   
may apply standards of materiality in a way that is different from what may be viewed as material to you or other investors; and
 
   
were made only as of the date of the applicable agreement or such other date or dates as may be specified in the agreement and are subject to more recent developments.
Accordingly, these representations and warranties may not describe the actual state of affairs as of the date they were made or at any other time.
Item 11 — Quantitative and Qualitative Disclosures About Market Risk
See “Item 5—Operating and Financial Review and Prospects—Quantitative and Qualitative Market Disclosure.”
Item 12 — Description of Securities Other than Equity Securities
Item 12A — Debt Securities
Not applicable.
Item 12B — Warrants and Rights
Not applicable.
Item 12C — Other Securities
Not applicable.
Item 12D — American Depositary Shares
Depositary Fees and Charges
Under the terms of the Deposit Agreement for CEMEX, S.A.B. de C.V.’s ADSs, an ADS holder may have to pay the following service fees to the depositary:
 
Services
  
Fees
Issuance of ADSs upon deposit of eligible securities
   Up to 5¢ per ADS issued.
Surrender of ADSs for cancelation and withdrawal of deposited securities
   Up to 5¢ per ADS surrendered.
Exercise of rights to purchase additional ADSs
   Up to 5¢ per ADS issued.
Distribution of cash (i.e., upon sale of rights and other entitlements)
   Up to 2¢ per ADS held.
An ADS holder also is responsible to pay fees and expenses incurred by the ADS depositary and taxes and governmental charges including, but not limited to:
 
   
transfer and registration fees charged by the registrar and transfer agent for eligible and deposited securities, such as upon deposit of eligible securities and withdrawal of deposited securities;
 
   
expenses incurred for converting foreign currency into Dollars;
 
   
expenses for cable, telex and fax transmissions and for delivery of securities;
 
   
expenses incurred in connection with compliance with exchange control regulations and other applicable regulatory requirements;
 
292

Table of Contents
   
fees and expenses incurred in connection with the delivery of deposited securities; and
 
   
taxes and duties upon the transfer of securities, such as when eligible securities are deposited or withdrawn from deposit.
We have agreed to pay some of the other charges and expenses of the ADS depositary. Note that the fees and charges that a holder of ADSs is required to pay may vary over time and may be changed by us and by the ADS depositary. ADS holders will receive notice of the changes. The fees described above may be amended from time to time.
Depositary Payments for the Year Ended December 31, 2021
In 2021, we received $1,678,398.26 (after applicable U.S. taxes and including payments to third parties) from our Depositary Bank, Citibank, N.A., to reimburse us for contributions towards our investor relations activities (including but not limited to investor meetings, conferences and fees to investor relations service vendors) and other miscellaneous expenses related to the listing of our ADSs on the NYSE.
PART II
Item 13 — Defaults, Dividend Arrearages and Delinquencies
None.
Item 14 — Material Modifications to the Rights of Security Holders and Use of Proceeds
None.
Item 15 — Controls and Procedures
Disclosure Controls and Procedures
Our management has evaluated, with the participation of CEMEX, S.A.B. de C.V.’s CEO and CFO, the effectiveness of our disclosure controls and procedures (as defined in Rule
13a-15(e)
under the Exchange Act) as of the end of the period covered by this annual report, and has concluded that our disclosure controls and procedures were effective as of December 31, 2021.
Management’s Annual Report on Internal Control Over Financial Reporting
Our management is responsible for establishing and maintaining adequate internal control over financial reporting (as defined in Rule
13a-15(f)
under the Exchange Act). Internal control over financial reporting refers to a process designed by, or under the supervision of, the CEO and CFO and effected by CEMEX, S.A.B. de C.V.’s board of directors and our management to provide reasonable assurance regarding the reliability of financial reporting and the preparation of financial statements for external purposes in accordance with generally accepted accounting principles and includes those policies and procedures that:
 
   
pertain to the maintenance of records that in reasonable detail accurately and fairly reflect the transactions and dispositions of our assets;
 
293

Table of Contents
   
provide reasonable assurance that transactions are recorded as necessary to permit preparation of financial statements in accordance with generally accepted accounting principles, and that our receipts and expenditures are being made only in accordance with authorizations of our management and members of CEMEX, S.A.B. de C.V.’s board of directors; and
 
   
provide reasonable assurance regarding prevention or timely detection of unauthorized acquisition, use or disposition of our assets that could have a material effect on our financial statements.
Under the supervision and with the participation of our management, including the CEO and CFO and principal financial and accounting officers, we conducted an evaluation of the effectiveness of our internal control over financial reporting as of December 31, 2021, using the criteria established in “Internal Control—Integrated Framework (2013)” issued by the Committee of Sponsoring Organizations of the Treadway Commission (COSO). Based on this evaluation, our management has concluded that our internal control over financial reporting was effective as of December 31, 2021.
Attestation Report of the Independent Registered Public Accounting Firm
The report on the audit of the effectiveness of our internal control over financial reporting issued by KPMG Cárdenas Dosal, S.C., a registered public accounting firm appears on page
F-115
of this annual report.
Changes in Internal Control Over Financial Reporting
We have not identified changes in our internal control over financial reporting during 2021 that have materially affected, or are reasonably likely to materially affect, our internal control over financial reporting.
Item 16 — RESERVED
Item 16A — Audit Committee Financial Expert
CEMEX, S.A.B. de C.V.’s board of directors has determined that it has at least one “audit committee financial expert” (as defined in Item 16A of Form
20-F)
serving on its audit committee. Mr. Everardo Elizondo Almaguer meets the requisite qualifications.
Item 16B — Code of Ethics
We have adopted a written code of ethics that applies to all board members, employees, including our principal executive officer, principal financial officer and principal accounting officer, third parties (including but not limited to customers, suppliers, and contractors) and other stakeholders. All of our employees are expected to comply with this code in their daily interactions.
Our code of ethics provides the following main guidelines:
 
  (i)
Our purpose and scope: we look to act with integrity in our
day-to-day
work. This is important for CEMEX’s sustained success and to create a workplace in which our people can thrive. Our code of ethics aims to provide guidance on what is expected from all of us as part of CEMEX;
 
  (ii)
Our people: we believe our people are our competitive advantage and the reason for our success. Therefore, we aim to provide a great place to work, we encourage an atmosphere of openness, courage, generosity and respect, so that all employees feel free to come forward with their questions, ideas, and concerns;
 
294

Table of Contents
  (iii)
Health and safety in the workplace: we plan to prevent incidents and safeguard the health and safety of our workforce and are committed to carrying out our business activities in a safe and efficient manner to care for the well-being of all those on our sites and those who may be impacted by our activities;
 
  (iv)
Human rights: we look to support and respect the protection of internationally proclaimed human rights principles and we do not tolerate any violation of human rights in our business, our supply chain or partnerships;
 
  (v)
Harassment and workplace respect: we look to foster an environment of mutual respect, and we promote supporting and encouraging each other;
 
  (vi)
Diversity and inclusion: we seek to support differences and provide an inclusive work environment for everyone. Recruitment, promotion, training, compensation and benefits should be based on ability, career experience and alignment with our values;
 
  (vii)
Customer relations: we work to be our customers’ best option and aim to conduct our business dealings fairly, professionally and with integrity. We expect our customers to act with the same integrity;
 
  (viii)
Supplier relations: we look to manage our supplier relationships with honesty, respect and integrity, offering equal opportunities for all parties;
 
  (ix)
Government relations: our operations require a wide range of interactions with government agencies in many countries; these agencies may act as regulators, customers, suppliers, stockholders and/or promoters. We seek to always conduct our interactions with these agencies in a manner consistent with our values, with a particular emphasis on integrity;
 
  (x)
Community relations: we are committed to promoting and contributing to the development of our communities by preserving the environment, fostering mutually beneficial relationships and maintaining open lines of communication. When considering CEMEX’s participation in economic, social, and environmental programs, we should always comply with the law;
 
  (xi)
Environment: our business should be carried out in an environmentally responsible and sustainable manner, aiming to mitigate the environmental and social impacts of our business;
 
  (xii)
Antitrust compliance: we operate in many countries and are subject to different antitrust laws and regulations. Therefore, we are committed to conducting our business activities in compliance with local laws and regulations, and our policies;
 
  (xiii)
Anti-corruption: we forbid our personnel from promising or providing anything of value to government officials or any third parties to secure any undue advantage or unduly influence any decisions;
 
  (xiv)
Preventing money laundering: in order to prevent money laundering, we must recognize the signs of money laundering and procure that we do not facilitate or support the process of covering up the source of illicit funds of criminal activities through our legitimate business;
 
  (xv)
Conflicts of interest and corporate opportunities: our employees, officers and directors have an obligation to conduct themselves in an honest and ethical manner and to act in our best interest. Our employees, officers and directors should not engage in situations that present or could present a potential or actual conflict between their personal interests and our interests;
 
  (xvi)
Gifts and hospitalities: we avoid accepting or giving hospitalities of any kind that may influence, or appear to compromise, decision-making on current or future negotiations. We should never seek or structure a negotiation on the basis of any gift, service or hospitality from a customer, supplier, consultant, service provider or other third-party;
 
295

Table of Contents
  (xvii)
Use of CEMEX’s assets: employees should never use CEMEX assets for their own benefit, and we look to ensure that company assets are not misused by others, stolen or damaged. When using company devices it is prohibited for employees to create, view, store, request or distribute anything of an offensive, illegal or inappropriate nature;
 
  (xviii)
Political activities: we acknowledge and respect the right of our employees to participate in activities external to the company, such as politics; provided that they are legal in their jurisdiction. Employees are not allowed to conduct political activities at company facilities, use company resources for these activities or engage in these activities on company time. We can make political contributions as long as the contributions are allowed by local law and
pre-approved
internally;
 
  (xix)
Data privacy and protection: we are committed to protecting the confidentiality and integrity of personal data to foster trustworthy business relationships. We aim to process personal data fairly and lawfully and provide access to such data within our organization only on a
need-to-
know basis;
 
  (xx)
Insider trading: we should never transact with CEMEX securities while in possession of material
non-public
information about the company. We should never “tip” others or share material
non-public
information even if we do not intend to obtain profits for ourselves or others;
 
  (xxi)
Intellectual property: we look to ensure the protection of CEMEX’s intellectual property and capture innovation to ensure added value and freedom to operate. CEMEX recognizes and respects the intellectual property of third parties and intends to prevent and avoid consequences of potential infringement of third parties’ rights;
 
  (xxii)
Accurate records: we look to provide our stakeholders with correct and complete information in a timely manner. Anyone responsible for financial records, or any other CEMEX records or reporting, must aim to ensure that those records accurately reflect our business activities, are supported by evidence, and are complete, accurate, and timely; and
 
  (xxiii)
Communication and use of social media: we should not make any statements outside of CEMEX about company performance, initiatives or any other internal matters. We look to keep all confidential matters safe.
We promote awareness and enforcement of our code of ethics through our ethics committees, training programs and secured internal communications channels. We periodically evaluate and update the provisions of our code of ethics.
You may view our code of ethics in the corporate governance section of our website (www.cemex.com), or you may request a copy of our code of ethics, at no cost, by writing to or calling us at:
CEMEX, S.A.B. de C.V.
Avenida Ricardo Margáin Zozaya #325
Colonia Valle del Campestre
San Pedro Garza García, Nuevo León, 66265, México
Attn: Luis Hernández Echávez
Telephone: +52 81 8888-8888
Item 16C — Principal Accountant Fees and Services
Audit Fees: KPMG Cárdenas Dosal, S.C. in Mexico and KPMG firms worldwide charged us $14 million in fiscal year 2021 in connection with the professional services rendered for the audit of our annual financial statements and services normally provided by them relating to statutory and regulatory filings or engagements. In fiscal year 2020, KPMG Cárdenas Dosal, S.C. in Mexico and KPMG firms worldwide charged us $14 million for these services.
 
296

Table of Contents
Audit-Related Fees: KPMG Cárdenas Dosal, S.C. in Mexico and KPMG firms worldwide charged us $1 million in fiscal year 2021 for assurance and related services reasonably related to the performance of our audit. In fiscal year 2020, KPMG Cárdenas Dosal, S.C. in Mexico and KPMG firms worldwide charged us $1 million for audit-related services.
Tax Fees: KPMG Cárdenas Dosal, S.C. in Mexico and KPMG firms worldwide charged us $1 million in fiscal year 2021 for tax compliance, tax advice and tax planning. In fiscal year 2020, KPMG Cárdenas Dosal, S.C. in Mexico and KPMG firms worldwide charged us $1 million for
tax-related
services.
All other fees: KPMG Cárdenas Dosal, S.C. in Mexico and KPMG firms worldwide charged us $1 million in fiscal year 2021 for products and services other than those comprising audit fees, audit-related fees and tax fees. In fiscal year 2020, KPMG Cárdenas Dosal, S.C. in Mexico and KPMG firms worldwide charged us $1 million for products and services in this category. These fees relate mainly to services provided by KPMG to us with respect to our due diligence activities around the world.
Audit Committee
Pre-Approval
Policies and Procedures
Our audit committee is responsible for, among other things, the appointment, compensation and oversight of our external auditors. To assure the independence of our independent auditors, our audit committee
pre-approves
annually a catalog of specific audit and
non-audit
services in the categories Audit Services, Audit-Related Services,
Tax-Related
Services and Other Services that may be performed by our auditors, as well as the budgeted fee levels for each of these categories. All other permitted services must receive a specific approval from our audit committee. Our external auditor periodically provides a report to our audit committee in order for our audit committee to review the services that our external auditor is providing, as well as the status and cost of those services.
During 2021, there were no services provided to us by our external auditors that were performed pursuant to the de minimis exception.
Item 16D — Exemptions from the Listing Standards for Audit Committees
Not applicable.
Item 16E — Purchases of Equity Securities by the Issuer and Affiliated Purchasers
Not applicable.
Item 16F — Change in Registrant’s Certifying Accountant
Not applicable.
Item 16G — Corporate Governance
Section 303A.11 of the NYSE Listed Company Manual (“LCM”) requires that listed foreign private issuers, such as CEMEX, disclose any significant ways in which their corporate governance practices differ from those followed by U.S. companies under NYSE listing standards.
CEMEX’s corporate governance practices are governed by its
by-laws,
by the corporate governance provisions set forth in the Mexican Securities Market Law (
Ley del Mercado de Valores
), the Mexican Regulation for Issuers (
Disposiciones de Carácter General aplicables a las Emisoras de Valores y a otros Participantes del Mercado de Valores
) issued by the Mexican Banking and Securities Commission (
Comisión
 
297

Table of Contents
Nacional Bancaria y de Valores
) and the MSE Rules (
Reglamento Interior de la Bolsa Mexicana de Valores
) and by applicable U.S. securities laws. CEMEX is also subject to the rules of the NYSE to the extent they apply to foreign private issuers. Except for those specific rules, foreign private issuers are permitted to follow home country practice in lieu of the provisions of Section 303A of the LCM.
CEMEX, on a voluntary basis, also complies with the Mexican Code of Best Corporate Practices (
Código de Mejores Prácticas Corporativas
) which, as indicated below, was promulgated by a committee established by the Mexican Corporate Coordination Board (
Consejo Coordinador Empresarial
). The Mexican Corporate Coordination Board provides recommendations for better corporate governance practices for listed companies in Mexico, and the Mexican Code of Best Corporate Practices has been endorsed by the Mexican Banking and Securities Commission.
The following is a summary of significant ways in which our corporate governance practices differ from those required to be followed by U.S. domestic companies under the NYSE’s listing standards.
 
NYSE LISTING STANDARDS
  
CEMEX CORPORATE GOVERNANCE PRACTICE
303A.01
  
Listed companies must have a majority of independent directors.    Pursuant to the Mexican Securities Market Law, CEMEX, S.A.B. de C.V. is required to have a board of directors with a maximum of 21 members, 25% of whom must be independent. Determination as to the independence of CEMEX, S.A.B. de C.V.’s directors is made upon their election by CEMEX, S.A.B. de C.V.’s shareholders at the corresponding meeting. As of December 31, 2021, CEMEX, S.A.B. de C.V.’s board of directors had 15 members, of which 66.66% are independent under the Mexican Securities Market Law. As of the date of this annual report, CEMEX, S.A.B. de C.V.’s board of directors has 12 members, of which 75% are independent under the Mexican Securities Market Law.
303A.02
  
A listed company’s board of directors must perform director independence tests and affirmatively determine a director has no material relationship with the listed company after broadly considering all relevant facts and circumstances.    The Mexican Securities Market Law sets forth, in article 26, the definition of “independence,” which differs from the one set forth in Section 303A.02 of the LCM. Generally, under the Mexican Securities Market Law, a director is not independent if such director is an employee or officer of the company or its subsidiaries; an individual that has significant influence over the company or its subsidiaries; a shareholder that is part of a group that controls the company; or, if there exist certain relationships between a company and a director, entities with which the director is associated or family members of the director.
303A.03
  
Non-management
directors must meet at regularly scheduled executive sessions without management.
   Under CEMEX, S.A.B. de C.V.’s
by-laws
and Mexican laws and regulations, our
non-management
and independent directors are not required to meet in executive sessions. CEMEX, S.A.B. de C.V.’s board of directors must meet at least once every three months.
 
298

Table of Contents
NYSE LISTING STANDARDS
  
CEMEX CORPORATE GOVERNANCE PRACTICE
303A.04
  
Listed companies must have a nominating/ corporate governance committee composed of independent directors.    Under CEMEX, S.A.B. de C.V.’s
by-laws
and Mexican laws and regulations, we are not required to have and do not have a nominating/corporate governance committee. However, our corporate practices and finance committee performs substantially similar functions as would be performed by a nominating/corporate governance committee.
   Our corporate practices and finance committee operates pursuant to the provisions of the Mexican Securities Market Law and CEMEX, S.A.B. de C.V.’s
by-laws.
Our corporate practices and finance committee is composed of three independent directors.
   Our corporate practices and finance committee is responsible for performing the role of a nomination and compensation committee, mainly by (1) evaluating the employment and compensation of the Chief Executive Officer and the Chairman of the Board of Directors and (2) reviewing the hiring and compensation policies for executive officers; reviewing related party transactions and any conflicts of interest; reviewing policies regarding use of corporate assets; reviewing unusual or material transactions; evaluating waivers granted to directors or executive officers regarding participation and benefitting of corporate opportunities; identification, evaluation and follow up on the main risks affecting the company and its subsidiaries; evaluating financial plans; reviewing the financial strategy and its implementation; evaluating merger and acquisitions opportunities as well as asset sales, including financial and related transactions; and carrying out other activities described under Mexican law. Our corporate practices and finance committee meets as required by CEMEX, S.A.B. de C.V.’s
by-laws
and by Mexican laws and regulations. For more information on our corporate practices and finance committee, see “Item 6—Directors, Senior Management and Employees—Board Practices—The Audit Committee, the Corporate Practices and Finance Committee and Other Committees.”
303A.05
  
Listed companies must have a compensation committee composed of independent directors.    Under CEMEX, S.A.B. de C.V.’s
by-laws
and Mexican laws and regulations, we are not required to have and do not have a compensation committee. However, our corporate practices and finance committee performs substantially similar functions as would be performed by a compensation committee. For more information on our corporate practices and finance committee, see “Item 6—Directors, Senior Management and Employees—Board Practices—The Audit Committee, the Corporate Practices and Finance Committee and Other Committees.”
Compensation committee members must satisfy additional independence requirements specific to compensation committee membership.    See above.
 
299

Table of Contents
NYSE LISTING STANDARDS
  
CEMEX CORPORATE GOVERNANCE PRACTICE
Listed companies must have an audit committee that satisfies the requirements of Rule
10A-3
under the Exchange Act.
   CEMEX, S.A.B. de C.V.’s audit committee operates pursuant to the provisions of the Mexican Securities Market Law and CEMEX, S.A.B. de C.V.’s
by-laws.
   CEMEX, S.A.B. de C.V.’s audit committee is composed of three independent members. According to CEMEX, S.A.B. de C.V.’s
by-laws
and the Mexican Securities Market Law, all of the members must be independent.
   CEMEX, S.A.B. de C.V.’s audit committee is responsible for evaluating internal controls and procedures and identifying deficiencies; following up with corrective and preventive measures in response to any
non-compliance
with operation and accounting guidelines and policies; evaluating the performance of external auditors and analyzing the reports, opinions and other information issued by such external auditors; describing and valuing
non-audit
services performed by external auditors; reviewing financial statements and determining if their approval should be recommended to the Board of Directors; informing the Board of Directors of the state of the company’s internal controls, internal audit and accounting systems, including any breaches detected; supporting the Board of Directors in producing different reports submitted to the shareholders; assessing the effects of any modifications to the accounting policies approved during any fiscal year; overseeing measures adopted as a result of any observations made by shareholders, directors, executive officers, employees or any third parties with respect to accounting, internal controls and internal and external audit, as well as any complaints regarding management irregularities; supervising complaints raised by employees, third parties and other stakeholders to report ethical, corruption, and/or compliance matters utilizing confidential methods and other whistleblowing mechanisms; ensuring compliance by the Chief Executive Officer with the resolutions adopted by the shareholders and Board of Directors; and analyzing the risks identified by independent auditors, accounting, internal control and process assessment areas.
   CEMEX, S.A.B. de C.V.’s board of directors has determined that it has an “audit committee financial expert,” for purposes of the Sarbanes-Oxley Act of 2002, serving on its audit committee.
   CEMEX, S.A.B. de C.V.’s audit committee meets as required by CEMEX, S.A.B. de C.V.’s
by-laws
and by Mexican laws and regulations.
303A.09
  
Listed companies must adopt and disclose corporate governance guidelines.    Under CEMEX, S.A.B. de C.V.’s
by-laws
and Mexican laws and regulations, we are not required to adopt corporate governance guidelines, but, on an annual basis, we file a report with the MSE regarding our compliance with the Mexican Code of Best Corporate Practices.
 
300

Table of Contents
NYSE LISTING STANDARDS
  
CEMEX CORPORATE GOVERNANCE PRACTICE
303A.10
  
Listed companies must adopt and disclose a code of business conduct and ethics for directors, officers and employees, and promptly disclose any waivers of the code for directors or executive officers.    CEMEX, S.A.B. de C.V. has adopted and disclosed a written code of business conduct and ethics that applies to all of our directors, officers and employees.
Equity compensation plans
  
Equity compensation plans require shareholder approval, subject to limited exemptions.    Shareholder approval is not expressly required under CEMEX, S.A.B. de C.V.’s
by-laws
for the adoption and amendment of an equity compensation plan. However, at our annual shareholders’ meeting held on April 5, 2018, CEMEX, S.A.B. de C.V.’s shareholders resolved to extend our current stock program for our employees, officers and administrators until December 31, 2023.
Item 16H — Mine Safety Disclosure
The information concerning mine safety violations and other regulatory matters required by Section 1503(a) of the Dodd-Frank Wall Street Reform and Consumer Protection Act is included in Exhibit 15.1 to this annual report.
Item 16I — Disclosure Regarding Foreign Jurisdictions that Prevent Inspections
Not applicable.
PART III
Item 17 — Financial Statements
Not applicable.
Item 18 — Financial Statements
See pages
F-1
through
F-116,
incorporated herein by reference.
 
301

Table of Contents
Item 19 — Exhibits
 
   1.1    Amended and Restated By-laws of CEMEX, S.A.B. de C.V.(i)
   1.2    Extract of the Resolutions of the Extraordinary General Shareholders’ Meeting of CEMEX, S.A.B. de C.V. held on March 25, 2021.(i)
   1.3    Extract of the Resolutions of the Ordinary General Shareholders’ Meeting of CEMEX, S.A.B. de C.V. held on March 25, 2021.(i)
   2.1    Form of Certificate for shares of Series A Common Stock of CEMEX, S.A.B. de C.V.(h)
   2.2    Form of Certificate for shares of Series B Common Stock of CEMEX, S.A.B. de C.V.(h)
   2.3    English Translation of Amended and Restated Agreement to the Trust Agreement, dated as of November 27, 2014, between CEMEX, S.A.B. de C.V., as founder of the trust, and Banco Nacional de México, S.A. regarding the CPOs.(d)
   2.4    Form of CPO Certificate.(h)
   2.5    Form of Second Amended and Restated Deposit Agreement (Series A and Series B share CPOs), dated August 10, 1999, among CEMEX, S.A. de C.V., Citibank, N.A. and holders and beneficial owners of American Depositary Shares.(a)(k)
2.5.1    Amendment No. 1 to the Second Amended and Restated Deposit Agreement, dated as of July 1, 2005, by and among CEMEX, S.A. de C.V., Citibank, N.A., as Depositary, and all holders and beneficial owners from time to time of American Depositary Shares evidenced by American Depositary Receipts issued thereunder, including the form of ADR attached thereto.(b)
2.5.2    Amendment No. 2 to the Second Amended and Restated Deposit Agreement, dated as of February 11, 2015, by and among CEMEX, S.A.B. de C.V., Citibank, N.A., as Depositary, and all holders and beneficial owners from time to time of American Depositary Shares evidenced by American Depositary Receipts issued thereunder, including the form of ADR attached thereto.(e)
2.5.3    Letter Agreement, dated October 12, 2007, by and between CEMEX, S.A.B. de C.V. and Citibank, N.A., as Depositary, supplementing the Second Amended and Restated Deposit Agreement, as amended, to enable the Depositary to establish a direct registration system for the ADSs.(b)
2.5.4    Letter Agreement, dated March 30, 2010 by and between CEMEX, S.A.B. de C.V. and Citibank, N.A., as Depositary, supplementing the Second Amended and Restated Deposit Agreement, as amended, to set forth the terms upon which CEMEX, S.A.B. de C.V. is to establish a restricted ADS series.(c)
2.5.5    Letter Agreement, dated March 15, 2011 by and between CEMEX, S.A.B. de C.V. and Citibank, N.A., as Depositary, supplementing the Second Amended and Restated Deposit Agreement, as amended, to set forth the terms upon which CEMEX, S.A.B. de C.V. is to deposit CPOs upon conversion of the 3.75% Subordinated Convertible Notes due 2018, and the Depositary is to issue ADSs upon deposit of such CPOs.(c)
2.5.6    Letter Agreement, dated March 15, 2011 by and between CEMEX, S.A.B. de C.V. and Citibank, N.A., as Depositary, supplementing the Second Amended and Restated Deposit Agreement, as amended, to set forth the terms upon which CEMEX, S.A.B. de C.V. is to establish a restricted ADS series.(c)
   2.6    Description of the Registrant’s Securities Registered Pursuant to Section 12 of the Securities Exchange Act of 1934.(j)
   2.7    Form of American Depositary Receipt evidencing American Depositary Shares.(e)
 
302

Table of Contents
   4.1    Indenture, dated as of March 19, 2019, among CEMEX, S.A.B. de C.V., the guarantors listed therein, and The Bank of New York Mellon, as trustee, in connection with the issuance of 400,000,000 aggregate principal amount of 3.125% Euro-Denominated Senior Secured Notes due 2026.(g)
4.1.1    Supplemental Indenture No. 1, dated as of November 8, 2021, by and among CEMEX, S.A.B. de C.V., the guarantors listed therein and The Bank of New York Mellon, as trustee, supplementing Indenture, dated as of March 19, 2019, among CEMEX, S.A.B. de C.V., the guarantors listed therein, and The Bank of New York Mellon, as trustee, relating to CEMEX, S.A.B. de C.V.’s 3.125% Euro-Denominated Senior Secured Notes due 2026.(j)
   4.2    Indenture, dated as of November 19, 2019, among CEMEX, S.A.B. de C.V., the guarantors listed therein, and The Bank of New York Mellon, as trustee, in connection with the issuance of $1,000,000,000 aggregate principal amount of 5.450% Senior Secured Notes due 2029.(h)
4.2.1    Supplemental Indenture No. 1, dated as of November 8, 2021, by and among CEMEX, S.A.B. de C.V., the guarantors listed therein and The Bank of New York Mellon, as trustee, supplementing Indenture, dated as of November 19, 2019, among CEMEX, S.A.B. de C.V., the guarantors listed therein, and The Bank of New York Mellon, as trustee, relating to CEMEX, S.A.B. de C.V.’s 5.450% Senior Secured Notes due 2029.(j)
   4.3    Indenture, dated as of June 5, 2020, among CEMEX, S.A.B. de C.V., the guarantors listed therein, and The Bank of New York Mellon, as trustee, in connection with the issuance of $1,000,000,000 aggregate principal amount of 7.375% Senior Secured Notes due 2027.(i)
4.3.1    Supplemental Indenture No. 1, dated as of November 8, 2021, by and among CEMEX, S.A.B. de C.V., the guarantors listed therein and The Bank of New York Mellon, as trustee, supplementing Indenture, dated as of June 5, 2020, among CEMEX, S.A.B. de C.V., the guarantors listed therein, and The Bank of New York Mellon, as trustee, relating to CEMEX, S.A.B. de C.V.’s 7.375% Senior Secured Notes due 2027.(j)
   4.4    Indenture, dated as of September 17, 2020, among CEMEX, S.A.B. de C.V., the guarantors listed therein, and The Bank of New York Mellon, as trustee, in connection with the issuance of $1,000,000,000 aggregate principal amount of 5.200% Senior Secured Notes due 2030.(i)
4.4.1    Supplemental Indenture No. 1, dated as of November 8, 2021, by and among CEMEX, S.A.B. de C.V., the guarantors listed therein and The Bank of New York Mellon, as trustee, supplementing Indenture, dated as of September 17, 2020, among CEMEX, S.A.B. de C.V., the guarantors listed therein, and The Bank of New York Mellon, as trustee, relating to CEMEX, S.A.B. de C.V.’s 5.200% Senior Secured Notes due 2030.(j)
   4.5    Indenture, dated as of January 12, 2021, among CEMEX, S.A.B. de C.V., the guarantors listed therein, and The Bank of New York Mellon, as trustee, in connection with the issuance of $1,750,000,000 aggregate principal amount of 3.875% Senior Secured Notes due 2031.(i)
4.5.1    Supplemental Indenture No. 1, dated as of November 8, 2021, by and among CEMEX, S.A.B. de C.V., the guarantors listed therein and The Bank of New York Mellon, as trustee, supplementing Indenture, dated as of January 12, 2021, among CEMEX, S.A.B. de C.V., the guarantors listed therein, and The Bank of New York Mellon, as trustee, relating to CEMEX, S.A.B. de C.V.’s 3.875% Senior Secured Notes due 2031.(j)
   4.6    Indenture, dated as of June 8, 2021, among CEMEX, S.A.B. de C.V. and The Bank of New York Mellon, as trustee, in connection with the issuance of $1,000,000,000 aggregate principal amount of 5.125% Subordinated Notes.(j)
 
303

Table of Contents
    4.7    Credit Agreement, dated as of October 29, 2021, by and among CEMEX, S.A.B. de C.V., as borrower, Citibank, N.A., as administrative agent, ING Capital LLC, as sustainability structuring agent, BofA Securities Inc., BNP Paribas, Citigroup Global Markets Inc., and JPMorgan Chase Bank, N.A., as joint bookrunners and joint lead arrangers, and the other lenders party thereto.(j)
    8.1    List of subsidiaries of CEMEX, S.A.B. de C.V.(j)
  12.1    Certification of the Principal Executive Officer of CEMEX, S.A.B. de C.V. pursuant to Section 302 of the Sarbanes-Oxley Act of 2002.(j)
  12.2    Certification of the Principal Financial Officer of CEMEX, S.A.B. de C.V. pursuant to Section 302 of the Sarbanes-Oxley Act of 2002.(j)
  13.1    Certification of the Principal Executive and Financial Officers of CEMEX, S.A.B. de C.V. pursuant to 18 U.S.C. Section 1350, as adopted pursuant to Section 906 of the Sarbanes-Oxley Act of 2002.(j)
  14.1    Consent of KPMG Cárdenas Dosal, S.C. to the incorporation by reference into the effective registration statements of CEMEX, S.A.B. de C.V. under the Securities Act of their report with respect to the consolidated financial statements of CEMEX, S.A.B. de C.V., which appears in this annual report.(j)
  15.1    Mine safety and health administration safety data.(j)
101. INS    Inline XBRL Instance Document.
101. SCH    Inline XBRL Taxonomy Extension Schema Document.
101. CAL    Inline XBRL Taxonomy Extension Calculation Linkbase Document.
101. LAB    Inline XBRL Taxonomy Extension Label Linkbase Document.
101. PRE    Inline XBRL Taxonomy Extension Presentation Linkbase Document.
101. DEF    Inline XBRL Taxonomy Extension Definition Document.
104    Cover Page Interactive Data File (formatted in Inline XBRL and contained in Exhibit 101).
 
(a)
Incorporated by reference to the Registration Statement on Form
F-4
of CEMEX, S.A.B. de C.V. (Registration
No. 333-10682),
filed with the SEC on August 10, 1999.
(b)
Incorporated by reference to the 2009 annual report on Form
20-F
of CEMEX, S.A.B. de C.V. filed with the SEC on June 30, 2010.
(c)
Incorporated by reference to the Registration Statement on Form
F-6
of CEMEX, S.A.B. de C.V. (Registration
No. 333-174743),
filed with the SEC on June 6, 2011.
(d)
Incorporated by reference to the 2014 annual report on Form
20-F
of CEMEX, S.A.B. de C.V. filed with the SEC on April 27, 2015.
(e)
Incorporated by reference to the 2015 annual report on Form
20-F
of CEMEX, S.A.B. de C.V. filed with the SEC on April 22, 2016.
(f)
Incorporated by reference to the 2016 annual report on Form
20-F
of CEMEX, S.A.B. de C.V. filed with the SEC on April 28, 2017.
(g)
Incorporated by reference to the 2018 annual report on Form
20-F
of CEMEX, S.A.B. de C. V. filed with the SEC on April 25, 2019.
(h)
Incorporated by reference to the 2019 annual report on Form
20-F
of CEMEX, S.A.B. de C. V. filed with the SEC on April 29, 2020.
(i)
Incorporated by reference to the 2020 annual report on Form
20-F
of CEMEX, S.A.B. de C. V. filed with the SEC on April 23, 2021.
(j)
Filed herewith.
(k)
This was a paper filing, and it is not available on the SEC website.
 
304

Table of Contents
In reviewing the agreements included as exhibits to this annual report, please remember they are included to provide you with information regarding their terms and are not intended to provide any other factual or disclosure information about us or the other parties to the agreements.
The agreements may contain representations and warranties by each of the parties to the applicable agreement. These representations and warranties have been made solely for the benefit of the other parties to the applicable agreement and:
 
   
should not in all instances be treated as categorical statements of fact, but rather as a way of allocating the risk to one of the parties if those statements prove to be inaccurate;
 
   
have been qualified by disclosures that were made to the other party in connection with the negotiation of the applicable agreement, which disclosures are not necessarily reflected in the agreement;
 
   
may apply standards of materiality in a way that is different from what may be viewed as material to you or other investors; and
 
   
were made only as of the date of the applicable agreement or such other date or dates as may be specified in the agreement and are subject to more recent developments.
Accordingly, these representations and warranties may not describe the actual state of affairs as of the date they were made or at any other time.
 
305

Table of Contents
SIGNATURES
CEMEX, S.A.B. de C.V. hereby certifies that it meets all of the requirements for filing on Form
20-F
and that it has duly caused and authorized the undersigned to sign this annual report on its behalf.
 
CEMEX, S.A.B. de C.V.
By:   /s/ Fernando Ángel González Olivieri
Name: Fernando Ángel González Olivieri
Title: Chief Executive Officer
Date: April 29, 2022
 
306

Table of Contents
INDEX TO AUDITED CONSOLIDATED FINANCIAL STATEMENTS
 
CEMEX, S.A.B. de C.V. and Subsidiaries:
  
    
F-2
 
    
F-3
 
    
F-4
 
    
F-5
 
    
F-6
 
    
F-7
 
    
F-112
 
    
F-115
 
 
F-1

Table of Contents
CEMEX, S.A.B. DE C.V. AND SUBSIDIARIES
Consolidated Statements of Operations
(Millions of U.S. dollars, except for earnings per share)
 
 
  
 
  
Years ended December 31,
 
 
  
Notes
  
2021
 
 
2020
 
 
2019
 
Revenues
 
4
   $ 14,548       12,814       12,959  
Cost of sales
 
3.17, 6
     (9,875     (8,692     (8,714
          
 
   
 
 
   
 
 
 
Gross profit
        
4,673
 
 
 
4,122
 
 
 
4,245
 
Operating expenses
 
3.17, 7
     (2,939     (2,811     (2,946
          
 
   
 
 
   
 
 
 
Operating earnings before other expenses, net
 
3.1
    
1,734
 
 
 
1,311
 
 
 
1,299
 
Other expenses, net
 
8
     (116     (1,767     (334
          
 
   
 
 
   
 
 
 
Operating earnings (loss)
        
1,618
 
 
 
(456
 
 
965
 
 
 
 
 
 
 
 
 
 
 
 
 
 
 
 
Financial expense
 
9.1, 18
     (662     (777     (711
Financial income and other items, net
 
9.2
     (78     (118     (65
Share of profit of equity accounted investees
 
15.1
     54       49       49  
          
 
   
 
 
   
 
 
 
Earnings (loss) before income tax
        
932
 
 
 
(1,302
 
 
238
 
Income tax
 
21
     (144     (45     (157
          
 
   
 
 
   
 
 
 
Net income (loss) from continuing operations
        
788
 
 
 
(1,347
 
 
81
 
Discontinued operations
 
5.2
  
 
(10
 
 
(99
 
 
98
 
CONSOLIDATED NET INCOME (LOSS)
 
 
  
 
778
 
 
 
(1,446
 
 
179
 
Non-controlling
interest net income
 
22.4
     25       21       36  
          
 
   
 
 
   
 
 
 
CONTROLLING INTEREST NET INCOME (LOSS)
       $
753
 
 
 
(1,467
 
 
143
 
Basic earnings (loss) per share
 
24
   $ 0.0171       (0.0332     0.0031  
Basic earnings (loss) per share from continuing operations
 
24
   $ 0.0173       (0.0310     0.0010  
Diluted earnings (loss) per share
 
24
   $ 0.0168       (0.0332     0.0031  
Diluted earnings (loss) per share from continuing operations
 
24
   $ 0.0170       (0.0310     0.0010  
The accompanying notes are part of these consolidated financial statements.
 
F-2

Table of Contents
CEMEX, S.A.B. DE C.V. AND SUBSIDIARIES
Consolidated Statements of Comprehensive Income (Loss)
(Millions of U.S. dollars)
 
 
  
 
 
  
Years ended December 31,
 
 
  
Notes
 
  
    2021    
 
 
    2020    
 
 
    2019    
 
CONSOLIDATED NET INCOME (LOSS)
            $
778
 
 
 
(1,446
 
 
179
 
Items that will not be reclassified subsequently to the statement of operations
                                 
Net actuarial gains (losses) from remeasurements of defined benefit pension plans
  
 
20
 
     263       (199     (210
Effects from strategic equity investments
  
 
15.2
 
     (9     (11     (8
Income tax recognized directly in other comprehensive income
  
 
21
 
     (26     41       29  
               
 
   
 
 
   
 
 
 
                228       (169     (189
               
 
   
 
 
   
 
 
 
Items that are or may be reclassified subsequently to the statement of operations
                                 
Derivative financial instruments designated as cash flow hedges
  
 
18.4
 
     60       (5     (137
Currency translation results of foreign subsidiaries
  
 
22.2
 
     (400     (193     60  
Income tax recognized directly in other comprehensive income
  
 
21
 
     70       19       49  
               
 
   
 
 
   
 
 
 
                (270     (179     (28
               
 
   
 
 
   
 
 
 
Total items of other comprehensive income, net
              (42     (348     (217
               
 
   
 
 
   
 
 
 
TOTAL COMPREHENSIVE INCOME (LOSS)
             
736
 
 
 
(1,794
 
 
(38
Non-controlling
interest comprehensive income (loss)
              14       (181     (69
               
 
   
 
 
   
 
 
 
CONTROLLING INTEREST COMPREHENSIVE INCOME (LOSS)
            $
722
 
 
 
(1,613
 
 
31
 
               
 
   
 
 
   
 
 
 
The accompanying notes are part of these consolidated financial statements.
 
F-3

Table of Contents
CEMEX, S.A.B. DE C.V. AND SUBSIDIARIES
Consolidated Statements of Financial Position
(Millions of U.S. dollars)
 
 
 
  
 
 
  
December 31,
 
 
  
Notes
 
  
2021
 
 
2020
 
ASSETS
                       
CURRENT ASSETS
                       
Cash and cash equivalents
 
 
10
 
  $ 613       950  
Trade accounts receivable
 
 
11
 
    1,521       1,533  
Other accounts receivable
 
 
12
 
    558       477  
Inventories
 
 
13
 
    1,261       971  
Assets held for sale
 
 
14.1
 
    141       187  
Other current assets
 
 
14.2
 
    131       117  
             
 
   
 
 
 
Total current assets
            4,225       4,235  
             
 
   
 
 
 
NON-CURRENT
ASSETS
                       
Equity accounted investees
 
 
15.1
 
    535       510  
Other investments and
non-current
accounts receivable
 
 
15.2
 
    243       275  
Property, machinery and equipment, net and assets for the
right-of-use,
net
 
 
16
 
    11,322       11,413  
Goodwill and intangible assets, net
 
 
17
 
    9,763       10,252  
Deferred income tax assets
 
 
21.2
 
    562       740  
             
 
   
 
 
 
Total
non-current
assets
            22,425       23,190  
 
           
 
   
 
 
 
TOTAL ASSETS
          $
26,650
 
 
 
27,425
 
             
 
   
 
 
 
LIABILITIES AND STOCKHOLDERS’ EQUITY
                       
CURRENT LIABILITIES
                       
Current debt
 
 
18.1
 
  $ 73       179  
Other financial obligations
 
 
18.2
 
    867       879  
Trade payables
            2,762       2,571  
Income tax payable
            437       445  
Other current liabilities
 
 
19.1
 
    1,202       1,272  
Liabilities directly related to assets held for sale
 
 
14.1
 
    39       6  
             
 
   
 
 
 
Total current liabilities
            5,380       5,352  
             
 
   
 
 
 
NON-CURRENT
LIABILITIES
                       
Non-current
debt
 
 
18.1
 
    7,306       9,160  
Other financial obligations
 
 
18.2
 
    911       967  
Employee benefits
 
 
20
 
    999       1,339  
Deferred income tax liabilities
 
 
21.2
 
    485       658  
Other
non-current
liabilities
 
 
19.2
 
    1,298       997  
             
 
   
 
 
 
Total
non-current
liabilities
            10,999       13,121  
 
           
 
   
 
 
 
TOTAL LIABILITIES
           
16,379
 
 
 
18,473
 
             
 
   
 
 
 
STOCKHOLDERS’ EQUITY
                       
Controlling interest:
                       
Common stock and additional
paid-in
capital
 
 
22.1
 
    7,810       7,893  
Other equity reserves and subordinated notes
 
 
22.2
 
    (1,371     (2,453
Retained earnings
 
 
22.3
 
    3,388       2,635  
             
 
   
 
 
 
Total controlling interest
            9,827       8,075  
Non-controlling
interest and perpetual debentures
 
 
22.4
 
    444       877  
             
 
   
 
 
 
TOTAL STOCKHOLDERS’ EQUITY
           
10,271
 
 
 
8,952
 
             
 
   
 
 
 
TOTAL LIABILITIES AND STOCKHOLDERS’ EQUITY
          $
26,650
 
 
 
27,425
 
             
 
   
 
 
 
The accompanying notes are part of these consolidated financial statements.
 
F-4

Table of Contents
CEMEX, S.A.B. DE C.V. AND SUBSIDIARIES
Consolidated Statements of Cash Flows
(Millions of U.S. dollars) 
 
 
 
 
 
Years ended

December 31,
 
 
 
Notes
 
2021
 
 
2020
 
 
2019
 
OPERATING ACTIVITIES
 
 
 
 
Consolidated net income (loss)
  
 
 
$
778
 
 
 
(1,446
 
 
179
 
Discontinued operations
  
 
 
 
(10
 
 
(99
 
 
98  
Net income (loss) from continuing operations
  
 
 
 
788
 
 
 
(1,347
 
 
81  
Adjustments for:
  
 
 
 
 
 
 
 
 
 
 
 
 
 
Gain on sale of emission allowances
  
3.19
, 8
 
 
(600
 
 
  
 
 
 
  
 
Depreciation and amortization of assets
  
6
, 7
 
 
1,127
 
 
 
1,110
 
 
 
1,039  
Impairment losses of longed-lived assets
  
8
 
 
536
 
 
 
1,520
 
 
 
64  
Share of profit of equity accounted investees
  
15.1
 
 
(54
 
 
(49
 
 
(49
Results on sale of subsidiaries, other disposal groups and others
  
 
 
 
(21
 
 
(4
 
 
(49
Financial expense, financial income and other items, net
  
 
 
 
740
 
 
 
895
 
 
 
776  
Income taxes
  
21
 
 
144
 
 
 
45
 
 
 
157  
Changes in working capital, excluding income taxes
  
 
 
 
(143
 
 
198
 
 
 
98  
      
 
 
 
   
 
 
   
 
 
 
Cash flows provided by operating activities from continuing operations
  
 
 
 
2,517
 
 
 
2,368
 
 
 
2,117
 
      
 
 
 
   
 
 
   
 
 
 
Interest paid
  
 
 
 
(524
 
 
(679
 
 
(665
Income taxes paid
  
 
 
 
(170
 
 
(124
 
 
(168
      
 
 
 
   
 
 
   
 
 
 
Net cash flows provided by operating activities from continuing operations
  
 
 
 
1,823
 
 
 
1,565
 
 
 
1,284  
Net cash flows provided by operating activities from discontinued operations
  
 
 
 
32
 
 
 
48
 
 
 
71  
      
 
 
 
   
 
 
   
 
 
 
Net cash flows provided by operating activities
  
 
 
 
1,855
 
 
 
1,613
 
 
 
1,355
 
      
 
 
 
   
 
 
   
 
 
 
INVESTING ACTIVITIES
  
 
 
 
 
 
 
 
 
 
 
 
 
 
Purchase of property, machinery and equipment, net
  
16
 
 
(801
 
 
(536
 
 
(651
Disposal of subsidiaries and other disposal groups, net
  
5
, 15.1
 
 
122
 
 
 
628
 
 
 
500  
Sale of emission allowances
  
3.19
, 8
 
 
600
 
 
 
  
 
 
 
  
 
Intangible assets
  
17
 
 
(192
 
 
(53
 
 
(116
Non-current
assets and others, net
  
 
 
 
(10
 
 
50
 
 
 
5  
      
 
 
 
   
 
 
   
 
 
 
Cash flows (used in) provided by investing activities from continuing operations

  
 
 
 
(281
 
 
89
 
 
 
(262
Net cash flows used in investing activities from discontinued operations

  
 
 
 
(4
 
 
  
 
 
 
  
 
      
 
 
 
   
 
 
   
 
 
 
Net cash flows (used in) provided by investing activities
  
 
 
 
(285
 
 
89
 
 
 
(262
      
 
 
 
   
 
 
   
 
 
 
FINANCING ACTIVITIES
    
 
                     
Proceeds from new debt instruments
  
18.1
 
 
3,960
 
 
 
4,210
 
 
 
3,331  
Debt repayments
  
18.1
 
 
(5,897
 
 
(4,572
 
 
(3,284
Issuance of subordinated notes
  
22.2
 
 
994
 
 
 
  
 
 
 
  
 
Other financial obligations, net
  
18.2
 
 
(313
 
 
(794
 
 
(233
Shares repurchase program
  
22.1
 
 
  
 
 
 
(83
 
 
(50
Changes in
non-controlling
interests and repayment of perpetual debentures
  
22.4
 
 
(447
 
 
(105
 
 
(31
Derivative financial instruments
  
 
 
 
(41
 
 
12
 
 
 
(56
Securitization of trade receivables
  
 
 
 
25
 
 
 
(26
 
 
(6
Dividends paid and coupons on perpetual debentures and subordinated notes
  
22.1
, 22.2
, 22.4
 
 
(24
 
 
(24
 
 
(179
Non-current
liabilities, net
  
 
 
 
(109
 
 
(138
 
 
(96
      
 
 
 
   
 
 
   
 
 
 
Net cash flows used in financing activities
    
 
 
(1,852
 
 
(1,520
 
 
(604
      
 
 
 
   
 
 
   
 
 
 
Increase (decrease) in cash and cash equivalents from continuing operations
  
 
 
 
(310
 
 
134
 
 
 
418
 
Increase in cash and cash equivalents from discontinued operations
  
 
 
 
28
 
 
 
48
 
 
 
71
 
Foreign currency translation effect on cash
  
 
 
 
(55
 
 
(20
 
 
(10
Cash and cash equivalents at beginning of period
  
 
 
 
950
 
 
 
788
 
 
 
309
 
      
 
 
 
   
 
 
   
 
 
 
CASH AND CASH EQUIVALENTS AT END OF PERIOD
  
10
 
$
613
 
 
 
950
 
 
 
788
 
Changes in working capital, excluding income taxes:
  
 
 
 
 
 
 
 
 
 
 
 
 
 
Trade receivables
  
 
 
$
(20
)
 
 
25
 
 
 
(8
Other accounts receivable and other assets
  
 
 
 
94
 
 
 
(22
 
 
33
 
Inventories
  
 
 
 
(341
)
 
 
24
 
 
 
96
 
Trade payables
  
 
 
 
290
 
 
 
20
 
 
 
(41
Other accounts payable and accrued expenses
  
 
 
 
(166
)
 
 
151
 
 
 
18
 
      
 
 
 
   
 
 
   
 
 
 
Changes in working capital, excluding income taxes
  
 
 
$
(143
 
 
198
 
 
 
98
 
      
 
 
 
   
 
 
   
 
 
 
The accompanying notes are part of these consolidated financial statements.
 
F-5

Table of Contents
CEMEX, S.A.B. DE C.V. AND SUBSIDIARIES
Statements of Changes in Stockholders’ Equity
(Millions of U.S. dollars)
 
 
 
Notes
 
Common
stock
 
 
Additional
paid-in

capital
 
 
Other equity
reserves and
subordinated
notes
 
 
Retained
earnings
 
 
Total
controlling
interest
 
 
Non-controlling

interest
 
 
Total
stockholders’
equity
 
Balance as of January 1, 2018
 
 
 
$
318
 
 
 
10,013
 
 
 
(2,472
 
 
1,622
 
 
 
9,481
 
 
 
1,572
 
 
 
11,053
 
Effects from adoption of IFRIC 23
 
 
 
 
—  
 
 
 
—  
 
 
 
—  
 
 
 
6
 
 
 
6
 
 
 
—  
 
 
 
6
 
 
 
 
 
 
 
 
 
 
 
 
 
 
 
 
 
 
 
 
 
 
 
 
 
 
 
 
 
 
 
 
Balance as of January 1, 2019
 
 
 
 
318
 
 
 
10,013
 
 
 
(2,472
 
 
1,628
 
 
 
9,487
 
 
 
1,572
 
 
 
11,059
 
Net income for the period
 
 
 
 
—  
 
 
 
—  
 
 
 
—  
 
 
 
143
 
 
 
143
 
 
 
36
 
 
 
179
 
Other comprehensive income (loss) for the period
 
 
 
 
—  
 
 
 
—  
 
 
 
(112
 
 
—  
 
 
 
(112
 
 
(105
 
 
(217
 
 
 
 
 
 
 
 
 
 
 
 
 
 
 
 
 
 
 
 
 
 
 
 
 
 
 
 
 
 
 
Total other comprehensive income (loss) for the period
 
22.2
 
 
—  
 
 
 
—  
 
 
 
(112
 
 
143
 
 
 
31
 
 
 
(69
 
 
(38
Dividends
 
22.1
 
 
—  
 
 
 
—  
 
 
 
—  
 
 
 
(150
 
 
(150
 
 
—  
 
 
 
(150
Effects of mandatorily convertible securities
 
 
 
 
—  
 
 
 
151
 
 
 
(151
 
 
—  
 
 
 
—  
 
 
 
—  
 
 
 
—  
 
Own shares purchased under share repurchase program
 
22.1
 
 
—  
 
 
 
(75
 
 
25
 
 
 
—  
 
 
 
(50
 
 
—  
 
 
 
(50
Share-based compensation
 
23
 
 
—  
 
 
 
17
 
 
 
15
 
 
 
—  
 
 
 
32
 
 
 
—  
 
 
 
32
 
Coupons paid on perpetual debentures
 
22.4
 
 
—  
 
 
 
—  
 
 
 
(29
 
 
—  
 
 
 
(29
 
 
—  
 
 
 
(29
 
 
 
 
 
 
 
 
 
 
 
 
 
 
 
 
 
 
 
 
 
 
 
 
 
 
 
 
 
 
 
Balance as of December 31, 2019
 
 
 
 
318
 
 
 
10,106
 
 
 
(2,724
 
 
1,621
 
 
 
9,321
 
 
 
1,503
 
 
 
10,824
 
Net loss for the period
 
 
 
 
—  
 
 
 
—  
 
 
 
—  
 
 
 
(1,467
 
 
(1,467
 
 
21
 
 
 
(1,446
Other comprehensive income (loss) for the period
 
 
 
 
—  
 
 
 
—  
 
 
 
(146
 
 
—  
 
 
 
(146
 
 
(202
 
 
(348
 
 
 
 
 
 
 
 
 
 
 
 
 
 
 
 
 
 
 
 
 
 
 
 
 
 
 
 
 
 
 
Total of other comprehensive income (loss) for the period
 
22.2
 
 
—  
 
 
 
—  
 
 
 
(146
 
 
(1,467
 
 
(1,613
 
 
(181
 
 
(1,794
Own shares purchased under share repurchase program
 
22.1
 
 
—  
 
 
 
(50
 
 
(33
 
 
—  
 
 
 
(83
 
 
—  
 
 
 
(83
Restitution of retained earnings
 
22.3
 
 
—  
 
 
 
(2,481
 
 
—  
 
 
 
2,481
 
 
 
—  
 
 
 
—  
 
 
 
—  
 
Changes in
non-controlling
interest
 
22.4
 
 
—  
 
 
 
—  
 
 
 
445
 
 
 
—  
 
 
 
445
 
 
 
(445
 
 
—  
 
Share-based compensation
 
23
 
 
—  
 
 
 
—  
 
 
 
29
 
 
 
—  
 
 
 
29
 
 
 
—  
 
 
 
29
 
Coupons paid on perpetual debentures
 
22.4
 
 
—  
 
 
 
—  
 
 
 
(24
 
 
—  
 
 
 
(24
 
 
—  
 
 
 
(24
 
 
 
 
 
 
 
 
 
 
 
 
 
 
 
 
 
 
 
 
 
 
 
 
 
 
 
 
 
 
 
Balance as of December 31, 2020
 
 
 
 
318
 
 
 
7,575
 
 
 
(2,453
 
 
2,635
 
 
 
8,075
 
 
 
877
 
 
 
8,952
 
Net income for the period
 
 
 
 
—  
 
 
 
—  
 
 
 
—  
 
 
 
753
 
 
 
753
 
 
 
25
 
 
 
778
 
Other comprehensive income (loss) for the period
 
 
 
 
—  
 
 
 
—  
 
 
 
(31
 
 
—  
 
 
 
(31
 
 
(11
 
 
(42
 
 
 
 
 
 
 
 
 
 
 
 
 
 
 
 
 
 
 
 
 
 
 
 
 
 
 
 
 
 
 
Total of other comprehensive income (loss) for the period
 
22.2
 
 
—  
 
 
 
—  
 
 
 
(31
 
 
753
 
 
 
722
 
 
 
14
 
 
 
736
 
Own shares purchased under share repurchase program
 
22.1
 
 
—  
 
 
 
(83
 
 
83
 
 
 
—  
 
 
 
—  
 
 
 
—  
 
 
 
—  
 
Issuance of subordinated notes
 
22.2
 
 
—  
 
 
 
—  
 
 
 
994
 
 
 
—  
 
 
 
994
 
 
 
—  
 
 
 
994
 
Changes in
non-controlling
interest and repayment of perpetual debentures
 
22.4
 
 
—  
 
 
 
—  
 
 
 
—  
 
 
 
—  
 
 
 
—  
 
 
 
(447
 
 
(447
Share-based compensation
 
23
 
 
—  
 
 
 
—  
 
 
 
77
 
 
 
—  
 
 
 
77
 
 
 
—  
 
 
 
77
 
Coupons paid on perpetual debentures and subordinated notes
 
22.2, 22.4
 
 
—  
 
 
 
—  
 
 
 
(41
 
 
—  
 
 
 
(41
 
 
—  
 
 
 
(41
 
 
 
 
 
 
 
 
 
 
 
 
 
 
 
 
 
 
 
 
 
 
 
 
 
 
 
 
 
 
 
Balance as of December 31, 2021
 
 
 
$
318
 
 
 
7,492
 
 
 
(1,371
 
 
3,388
 
 
 
9,827
 
 
 
444
 
 
 
10,271
 
 
 
 
 
 
 
 
 
 
 
 
 
 
 
 
 
 
 
 
 
 
 
 
 
 
 
 
 
 
 
 
The accompanying notes are part of these consolidated financial statements.
 
F-6

Table of Contents
CEMEX, S.A.B. DE C.V. AND SUBSIDIARIES
Notes to the Consolidated Financial Statements
As of December 31, 2021, 2020 and 2019
(Millions of U.S. dollars)
 
1)
DESCRIPTION OF BUSINESS
CEMEX, S.A.B. de C.V., entity that started doing business in 1906, is a publicly traded variable stock corporation
(Sociedad Anónima Bursátil de Capital Variable)
organized under the laws of the United Mexican States, or Mexico, and is a holding company (parent) of entities whose main activities are oriented to the construction industry, through the production, marketing, sale and distribution of cement,
ready-mix
concrete, aggregates and other construction materials and services, including urbanization solutions. In addition, CEMEX, S.A.B. de C.V. performs significant business and operational activities in Mexico.
The shares of CEMEX, S.A.B. de C.V. are listed on the Mexican Stock Exchange (“MSE”) as Ordinary Participation Certificates (“CPOs”) (
Certificados de Participación Ordinaria
) under the symbol “CEMEXCPO”. Each CPO represents two series “A” shares and one series “B” share of common stock of CEMEX, S.A.B. de C.V. In addition, CEMEX, S.A.B. de C.V.’s shares are listed on the New York Stock Exchange (“NYSE”) as
American Depositary Shares
(“ADSs”) under the symbol “CX.” Each ADS represents ten CPOs.
The terms “CEMEX, S.A.B. de C.V.” and/or the “Parent Company” used in these accompanying notes to the financial statements refer to CEMEX, S.A.B. de C.V. without its consolidated subsidiaries. The terms the “Company” or “CEMEX” refer to CEMEX, S.A.B. de C.V. together with its consolidated subsidiaries.
The issuance of these consolidated financial statements was authorized by the Board of Directors of CEMEX, S.A.B. de C.V. on February 3, 2022 considering the favorable recommendation of its Audit Committee. These financial statements were approved by the Annual General Ordinary Shareholders’ Meeting of the Parent Company on March 24, 2022.
 
2)
RELEVANT EVENT DURING THE PERIOD AND AS OF THE ISSUANCE DATE OF THE FINANCIAL STATEMENTS
COVID-19
Pandemic
As of December 31, 2021, the outbreak of the Coronavirus
SARS-CoV-2
and its strains that causes the disease known as
COVID-19,
declared as a pandemic by the World Health Organization on March 11, 2020 (the
“COVID-19
Pandemic”), continued to affect the Company’s operations in various aspects. During the year ended December 31, 2021, in general, the restrictive and confinement measures to contain the spread of the pandemic that affected the construction industry in the countries where the Company operates were not so significant. Conversely, in 2020, mainly during the second quarter, the impact caused by the pandemic on the Company’s results was very significant, primarily attributable to the restrictive and confinement measures in effect from the middle of March 2020, much of the second quarter of 2020, and in some cases also during the third quarter of 2020. The recovery of the economic activity in general, and of the construction sector in particular, in most of the countries where the Company operates was very significant during the first half of 2021, however the recovery started to slow down during the third and fourth quarters of 2021. As of December 31, 2021, to a lesser degree than in 2020, the Company continues to be affected by the
COVID-19
Pandemic, mainly by the closing of several corporate offices and certain production slowdowns or stoppages and disruptions in the delivery systems, as well as disruptions or delays in the supply chains.
From the beginning of the
COVID-19
Pandemic and abiding by official dispositions in the countries in which CEMEX operates, CEMEX implemented strict hygiene, sanitary, and security measures guidelines in all its operations and modified its manufacturing, selling and distributions processes to assure physical distancing, aiming to protect the health and safety of its employees and their families, customers and communities. In this
 
F-7

Table of Contents
CEMEX, S.A.B. DE C.V. AND SUBSIDIARIES
Notes to the Consolidated Financial Statements
As of December 31, 2021, 2020 and 2019
(Millions of U.S. dollars)

 
2)
RELEVANT EVENT DURING THE PERIOD AND AS OF THE ISSUANCE DATE OF THE FINANCIAL STATEMENTS — continued
 
respect, for the years 2021 and 2020, since the start of the COVID-19 Pandemic, CEMEX has identified certain 
incremental costs and expenses associated with implementing and maintaining these measures of $26 and $48, respectively (note 8).
According to the measures implemented in each case by the local authorities, CEMEX’s most important segments were affected as follows:

 
 
 
In Mexico, the lockdown measures in place from the third week of March until May 13, 2020, except for certain sectors and construction activities of public works designated as essential by the government during the
COVID-19
Pandemic, significantly impacted the economic activity in general and the Company’s results. Beginning on May 14, 2020 the reopening of social, educational and economic activities was allowed. Therefore, companies dedicated to construction and mining industry activities were able to resume full operations as long they complied with the applicable health and safety protocols and guidelines established by the government. As of December 31, 2021 no additional official decrees were issued requiring the construction industry in Mexico to halt all or part of its operations.
 
 
 
In the United States of America (the “United States”), except for a few
ready-mix
concrete plants in the San Francisco area that were temporarily shut down during part of 2020, all sites that were operational before the
COVID-19
Pandemic have remained active. During November and December of 2020, certain states in the United States continued to implement certain degrees of lockdowns, which had an impact on the Company’s operations and demand for its products and services. The main negative impacts from the
COVID-19
Pandemic in the United States during 2021 and 2020 have been related to the shortage of freight services by reduced drivers and bottlenecks in certain maritime docks and distribution centers which have increased the costs of logistics, supplies, raw materials and fuels, among others.
 
 
 
In CEMEX’s Europe, Middle East, Africa and Asia (“EMEAA”) region, the main effects were experienced in Spain, the Philippines and the United Arab Emirates, where operations either operated on a limited basis or were temporarily halted during portions of 2020. However, CEMEX’s operations in the EMEAA region in general were not halted in 2021 and 2020. Other countries have experienced negative effects on the market side, with drops in demand resulting in temporary site closures. During November and December of 2020, certain countries like France, Germany and the United Kingdom implemented certain degrees of lockdowns, which affected the operations and demand for CEMEX’s products and services. CEMEX’s operations in the United Kingdom and other regions in Europe have also been significantly affected by the shortage of drivers which have increased the costs of logistics, supplies, raw materials and fuels, among others.
 
 
 
In most of CEMEX’s South America, Central America and Caribbean (“SCA&C”) region, considering governmental requirements, the Company’s operations were temporarily affected in 2020. In Colombia, CEMEX temporarily halted production and related activities beginning on March 25, 2020, partially resuming from April 13 to April 27, 2020 to attend to certain allowed needs and beginning on April 27, 2020 the supply of material and supplies for infrastructure works, public works and general construction was permitted. In Panama, the closing of the Company’s operations was initially effective from March 25, 2020 through May 24, 2020, partially resuming for certain approved activities and finally, on September 4, 2020, the supply for construction works in general was allowed. In Trinidad and Tobago and Barbados operations were temporarily halted from the last week of March until May 14, 2020. There were no significant lockdowns in 2021 in the SCA&C region. Nonetheless, the
COVID-19
Pandemic continues to affect several supply chains and has generated increases in fuels and transportation costs.
 
F-8

Table of Contents
CEMEX, S.A.B. DE C.V. AND SUBSIDIARIES
Notes to the Consolidated Financial Statements
As of December 31, 2021, 2020 and 2019
(Millions of U.S. dollars)
 
2)
RELEVANT EVENT DURING THE PERIOD AND AS OF THE ISSUANCE DATE OF THE FINANCIAL STATEMENTS — continued
 
During the year ended December 31, 2021, the Company’s revenues increased 14% compared to the previous year. This increase in revenues was generated considering certain general economic recovery during 2021, and 
by the significant reduction in sales volumes during 2020 resulting from the aforementioned adverse effects of the
COVID-19
Pandemic. The increase in revenues was partially offset by increases in costs of raw materials, fuels and transportation in the main countries in which CEMEX operates. However, these increases in costs were partially offset considering the measures implemented by the Company for the reduction and control of its operating costs and expenses. Considering the above, as well as the sale of CO2 emission allowances of $600 in 2021 (note 8) and the reduction in asset impairment losses from $1,520 in 2020 to $536 in 2021 described in the following paragraph, operating earnings increased from operating losses of $456 in 2020 to operating earnings of $1,618 in 2021. Moreover, during the year ended December 31, 2021, CEMEX’s Operating EBITDA (operating earnings before other expenses, net, plus depreciation and amortization (note 3.1)) increased 18.1% from $2,421 in 2020 to $2,861 in 2021.
Considering in 2021 and 2020 the negative effects of the pandemic and its impact on the valuation of the Company’s assets and the future operating plans of certain assets, CEMEX recognized
non-cash
impairment losses related to goodwill and other intangible assets in 2021 and idle assets, operating permits and goodwill in 2020 for aggregate amounts of $536 and $1,520, respectively (note 8). The Company considers that, taking into account that even with more persons being vaccinated around the world, the pandemic is still ongoing and new strains have caused infection numbers to grow as the negative impacts of such pandemic could remain and there would not be a significant global economic recovery, thus the significant negative effects occurred during 2021 and 2020 could be repeated in the future mainly in connection with: (i) increases in estimated credit losses on trade accounts receivable (note 11); as well as (ii) impairment of long-lived assets including goodwill (notes 16.1 and 17.1). The most relevant aspects regarding the potential negative effects mentioned above as of the date of approval of these consolidated financial statements as of December 31, 2021 are disclosed in the explanatory notes.
The degree to which the
COVID-19
Pandemic would affect again the Company’s liquidity, financial situation and results of operations will depend on the evolution of future developments that are highly uncertain, including among these, the duration and spread of the pandemic, its severity, the spread of even more infectious strains of the virus, the actions, in particular measures ordered by governments, to contain the virus or treat its impact and how fast and to which extent the economic and operational conditions can return, within a new normality with limited activities, until more effective vaccination initiatives are put in place in more countries around the world and how willing of the world’s population is to receive the vaccines. In the countries where the Company operates, vaccination against
COVID-19
generally maintained a positive rhythm in 2021 due to the availability of vaccines, which has helped to contain the level of outbreaks and severity of infections. The Company’s management carries out proactive efforts with the authorities in each country to facilitate to the extent possible the vaccination of its employees and their families in order to mitigate the potential risk in the operation that could be affected by future waves of contagion.
During 2020, CEMEX dealt with liquidity risks during the deepest phase of suspension of activities within the
COVID-19
Pandemic, maintaining sufficient cash, to the extent possible, through obtaining financing in the bonds market and with commercial banks. From March through September 2020, CEMEX issued notes, negotiated new loans and borrowed from its committed lines of credit a total of $3,478, of which, as of December 31, 2020 an aggregate of $2,785 had been repaid. In addition, CEMEX, S.A.B. de C.V. suspended its
 
F-9

Table of Contents
CEMEX, S.A.B. DE C.V. AND SUBSIDIARIES
Notes to the Consolidated Financial Statements
As of December 31, 2021, 2020 and 2019
(Millions of U.S. dollars)
 
2)
RELEVANT EVENT DURING THE PERIOD AND AS OF THE ISSUANCE DATE OF THE FINANCIAL STATEMENTS — continued
 
share repurchase program and did not pay dividends during 2021 and 2020. During 2021, CEMEX significantly continued to improve its capital structure seeking to reach an investment grade from rating agencies using cash 
flows provided by operations and the sale of assets to pay down debt and through the issuance on June 8, 2021 of 
$1,000 of its subordinated notes with no fixed maturity (note 22.2), proceeds that were applied fully to the repayment of debt. Furthermore, on October 29, 2021, CEMEX closed a new $3,250 syndicated sustainability-linked credit agreement (the “2021 Credit Agreement”), under terms consistent with an investment grade capital structure, and used a portion of the proceeds to fully repay its previous 2017 Facilities Agreement, as amended several times (note 18.1). In addition, on December 23, 2021, CEMEX closed a new credit agreement for the Mexican peso equivalent of $250 (the “2021 Pesos Credit Agreement”), under terms substantially similar to those of the 2021 Credit Agreement. The Company projects it will continue to generate sufficient cash flows from operations, which would enable the Company to meet its current obligations. Moreover, as of December 31, 2021, CEMEX had $1,750 available on its committed revolving line of credit under the 2021 Credit Agreement (note 18.1).
Other measures that contributed to easing liquidity risks that were applied beginning on April 8, 2020 and that were maintained in 2021 are as follows: a) all
non-critical
capital expenditures or not associated with the management of the
COVID-19
Pandemic were streamlined; b) operating expenses were also streamlined strictly according to the Company’s markets evolution and demand; c) the Company´s production was adjusted, to the extent permitted by quarantine measures, only to supply the volume of products required by the markets; and, d) all activities not related to managing basic operations were suspended.

3)
SIGNIFICANT ACCOUNTING POLICIES
 
3.1)
BASIS OF PRESENTATION AND DISCLOSURE
The consolidated financial statements as of December 31, 2021 and 2020 and for the years ended December 31, 2021, 2020 and 2019, were prepared in accordance with International Financial Reporting Standards (“IFRS”) as issued by the International Accounting Standards Board (“IASB”).
Presentation currency and definition of terms
The consolidated financial statements and the accompanying notes are presented in dollars of the United States of America (“United States”), except when specific reference is made to a different currency. When reference is made to U.S. dollars or “$” it means dollars of the United States. All amounts in the financial statements and the accompanying notes are stated in millions, except when references are made to earnings per share and/or prices per share. When reference is made to “Ps” or “pesos”, it means Mexican pesos. When reference is made to “€” or “euros,” it means the currency in circulation in a significant number of European Union (“EU”) countries. When reference is made to “£” or “pounds”, it means British pounds sterling. When it is deemed relevant, certain amounts in foreign currency presented in the notes to the financial statements include between parentheses a convenience translation into dollars and/or into pesos, as applicable. Previously reported convenience translations of prior years are not restated unless the transaction is still outstanding, in which case those are restated using the closing exchange rates as of the reporting date. These translations should not be construed as representations that the amounts in dollars or pesos, as applicable, represent those dollar or peso amounts or could be converted into dollar or peso at the rate indicated.

 
F-10

Table of Contents
CEMEX, S.A.B. DE C.V. AND SUBSIDIARIES
Notes to the Consolidated Financial Statements
As of December 31, 2021, 2020 and 2019
(Millions of U.S. dollars)
 
3)
SIGNIFICANT ACCOUNTING POLICIES — continued
 
Amounts disclosed in the notes in connection with outstanding tax and/or legal proceedings (notes 21.4 and 26), which are originated in jurisdictions where currencies are different from the dollar, are presented in dollar equivalents as of the closing of the most recent year presented. Consequently, without any change in the original currency, such dollar amounts will fluctuate over time due to changes in exchange rates.
Discontinued operations (note 5.2)

Considering the disposal of entire reportable operating segments as well as the sale of significant businesses, CEMEX’s Statements of Operations present in the single line item of “Discontinued operations,” the results of: a) the operating segments in Costa Rica and El Salvador for the years 2021, 2020 and 2019; b) the white cement business sold in Spain for the period from January 1 to July 9, 2021 and for the years 2020 and 2019; c) the assets sold in the United Kingdom for the period from January 1 to August 3, 2020 and for the year 2019; d) the assets sold in the United States for the period from January 1 to March 3, 2020 and for the year 2019; e) the French assets sold for the period from January 1 to June 28, 2019; f) the German assets sold for the period from January 1 to May 31, 2019; and g) the Baltic and Nordic businesses sold for the period from January 1 to March 29, 2019.
Statements of operations
CEMEX includes the line item titled “Operating earnings before other expenses, net” considering that it is a relevant operating measure for CEMEX’s management. The line item “Other expenses, net” consists primarily of revenues and expenses not directly related to CEMEX’s main activities or which are of a
non-recurring
nature, including impairment losses of long-lived assets,
non-recurring
sales of emission allowances (note 3.19), results on disposal of assets and restructuring costs, among others (note 8). Under IFRS, the inclusion of certain subtotals such as “Operating earnings before other expenses, net” and the display of the statement of operations vary significantly by industry and company according to specific needs.
Considering that it is an indicator of CEMEX’s ability to internally fund capital expenditures and to measure its ability to service or incur debt under financing agreements, for purposes of notes 5.3 and 18, CEMEX presents “Operating EBITDA” (operating earnings before other expenses, net, plus depreciation and amortization). This is not an indicator of CEMEX’s financial performance, an alternative to cash flows, a measure of liquidity or comparable to other similarly titled measures of other companies. In addition, this indicator is used by CEMEX’s management for decision-making purposes.
Statements of cash flows
The statements of cash flows exclude the following transactions that did not represent sources or uses of cash:
Financing activities:
 
   
In 2021, 2020 and 2019, the increases in other financing obligations in connection with lease contracts negotiated during the year for $227, $213 and $274, respectively (note 18.2); and
 
   
In 2019, in connection with the CPOs issued as part of the executive share-based compensation programs (note 23), the total increases in equity of $17.
 

 

F-11

Table of Contents
CEMEX, S.A.B. DE C.V. AND SUBSIDIARIES
Notes to the Consolidated Financial Statements
As of December 31, 2021, 2020 and 2019
(Millions of U.S. dollars)
 
3)
SIGNIFICANT ACCOUNTING POLICIES — continued
 
Investing activities:
 
 
 
In 2021, 2020 and 2019, in connection with the leases negotiated during the year, the increases in assets for the
right-of-use
related to lease contracts for $227, $213 and $274, respectively (note 16.2).
Newly issued IFRS adopted in the reported periods

Beginning January 1, 2021, CEMEX adopted prospectively standard amendments that did not result in any material impact on its results or financial position, and which are explained as follows:

 
Standard
  
Main topic
Amendments to IFRS 9, IAS 39, IFRS 7, IFRS 4 and IFRS 16, phases 1 and 2 —
The Reform of the Reference Interest Rates
  
Beginning January 1, 2021, the amendments refer to the replacement of the Interbank Reference Rates (IBOR) and provide temporary relief in several aspects, such as hedge accounting, when an IBOR rate is replaced by an alternative nearly risk-free rate (PFR) (see note 18.5).
 
3.2)
PRINCIPLES OF CONSOLIDATION
The consolidated financial statements include those of CEMEX, S.A.B. de C.V. and those of the entities over which the Parent Company exercises control, including structured entities (special purpose entities), by means of which the Parent Company, directly or indirectly, is exposed, or has rights, to variable returns from its involvement with the investee, and has the ability to affect those returns through its power over the investee’s relevant activities. Balances and operations between related parties are eliminated in consolidation.
Investments are accounted for by the equity method when CEMEX has significant influence which is generally presumed with a minimum equity interest of 20%. The equity method reflects the investee’s original cost and CEMEX’s share of the investee’s equity and earnings after acquisition. The financial statements of joint ventures, which relate to those arrangements in which CEMEX and other third-party investors have joint control and have rights to the net assets of the arrangements, are recognized under the equity method. During the reported periods, CEMEX did not have joint operations, referring to those cases in which the parties that have joint control of the arrangement have rights over specific assets and obligations for specific liabilities relating to the arrangements. The equity method is discontinued when the carrying amount of the investment, including any long-term interest in the investee or joint venture, is reduced to zero, unless CEMEX has incurred or guaranteed additional obligations of the investee or joint venture.
 
3.3)
USE OF ESTIMATES AND CRITICAL ASSUMPTIONS
The preparation of financial statements in accordance with IFRS requires management to make estimates and assumptions that affect the reported amounts of assets and liabilities, and the disclosure of contingent assets and liabilities at the date of the financial statements, as well as the reported amounts of revenues and expenses during the period. These assumptions are reviewed on an ongoing basis using available information. Actual results could differ from these estimates. The items subject to significant estimates and assumptions by management include impairment tests of long-lived assets, recognition of deferred income tax assets and uncertain tax positions, the measurement of financial instruments at fair value, the assets and liabilities related to employee benefits, legal proceedings and provisions regarding assets retirements obligations and environmental liabilities. Significant judgment is required by management to appropriately assess the amounts of these concepts.
 
F-12

Table of Contents
CEMEX, S.A.B. DE C.V. AND SUBSIDIARIES
Notes to the Consolidated Financial Statements
As of December 31, 2021, 2020 and 2019
(Millions of U.S. dollars)
 
3)
SIGNIFICANT ACCOUNTING POLICIES — continued
 
3.4)
CLIMATE CHANGE AND COMMITMENTS FOR THE REDUCTION OF CARBON DIOXIDE (“CO
2
”) EMISSIONS
The cement industry releases CO
2
as part of the production process, mainly during the calcination of limestone, as well as CO
2
released through the use of fossil fuels in the kilns. It is estimated that currently the whole cement 
industry releases between 5% to 7
% (unaudited) of global CO
2
emissions per year. In CEMEX, from
approximately 50
million tons (unaudited) of gross CO
2
emissions per year
, 60% (unaudited) are directly related
to the production process (Scope 1), 20% (unaudited) are indirect emissions from electricity consumption (Scope 2) and the remaining 20% (unaudited) arise from activities of supply and transportation (Scope 3). CEMEX has an agenda of medium-term and long-term initiatives aiming at significantly reduce its CO
2
emissions in order to align the Company’s efforts with the Paris Agreement objectives of limiting global warming to well-below 2ºC above
pre-industrial
levels and pursuing efforts to limit the temperature increase even further to 1.5 degrees Celsius. In 2021, CEMEX enhanced its goals by redefining its medium-term and long-term targets, which are mainly: 1) a 35% (unaudited) reduction in CO
2
emissions by 2025 and reaching a reduction greater than 40% (unaudited) by 2030, compared to its 1990 baseline in Scope 1 emissions; 2) achieve a 42% (unaudited) reduction in Scope 2 emissions by 2030 compared to a 2020 baseline, which represents reaching a 55% (unaudited) clean electricity consumption; and 3) delivery of
net-zero
CO
2
concrete for all geographies by 2050. CEMEX’s targets for its cement business were verified by the Science-Based Targets initiative (“SBTi”) to be in line with the well-below 2ºC scenario. SBTi, the foremost authority on science-based climate action goals, drives ambitious climate action in the private sector by enabling companies to set science-based emissions reductions targets. During 2021, CEMEX also signed its commitment to the Business Ambition for 1.5 Degrees program of the We Mean Business Coalition, establishing that CEMEX’s future CO
2
reduction targets beyond 2030 will be aligned to the 1.5 degrees scenario, when such a scenario is available for the cement industry. Furthermore, CEMEX also joined the Race To Zero campaign of the United Nations Framework Convention on Climate Change (“UNFCCC”) in the
run-up
to the UN Climate Change Conference 26 (“COP26”) in Glasgow, Scotland, finalized on November 12, 2021. By doing this, CEMEX reaffirmed its ambition to deliver globally
net-zero
carbon concrete by 2050.
To meet CEMEX’s 2030 targets, the objectives have been included in the variable compensation scheme of the Chief Executive Officer and top senior management and CEMEX has detailed yearly CO
2
roadmaps developed for each cement plant which include, among other factors: a) the increasing use of alternative fuels and electricity from clean sources as well as energy efficiency enhancers such as hydrogen, b) the increasing use of decarbonated raw materials and decarbonated cementitious materials to reduce the clinker factor, as well as, c) a
roll-out
of other proven CO
2
reduction technologies and the investments required for their implementation.
Furthermore, to achieve the
net-zero
CO
2
concrete target globally by 2050, CEMEX is working through an open innovation platform in which it partners and collaborates with
start-ups,
universities, other industry players and entities from other industries to develop a robust research and development portfolio of projects aimed at identifying the most promising technologies to capture, store and utilize CO
2
. These new technologies will contribute beyond 2030 to fully decarbonize CEMEX’s operations and its value chain. To build this portfolio, CEMEX is tapping into government funding in Europe and the United States, where there are well established programs to foster innovation in the green technologies of the future. CEMEX continues to pursue its strategy in the different markets where it operates.
As of the reporting date, there are no internal plans or commitments with local authorities to shut down operating assets due to climate change issues or concerns.

 
F-13

Table of Contents
CEMEX, S.A.B. DE C.V. AND SUBSIDIARIES
Notes to the Consolidated Financial Statements
As of December 31, 2021, 2020 and 2019
(Millions of U.S. dollars)
 
3)
SIGNIFICANT ACCOUNTING POLICIES — continued
 
3.5)
FOREIGN CURRENCY TRANSACTIONS AND TRANSLATION OF FOREIGN CURRENCY FINANCIAL STATEMENTS
Transactions denominated in foreign currencies are recorded in the functional currency at the exchange rates prevailing on the dates of their execution. Monetary assets and liabilities denominated in foreign currencies are translated into the functional currency at the exchange rates prevailing at the statement of financial position date, and the resulting foreign exchange fluctuations are recognized in earnings, except for exchange fluctuations arising from: 1) foreign currency indebtedness associated with the acquisition of foreign entities; and 2) fluctuations associated with related parties’ balances denominated in foreign currency, whose settlement is neither planned nor likely to occur in the foreseeable future and as a result, such balances are of a permanent investment nature. These fluctuations are recorded against “Other equity reserves”, as part of the foreign currency translation adjustment (note 22.2) until the disposal of the foreign net investment, at which time, the accumulated amount is recognized through the statement of operations as part of the gain or loss on disposal.
The financial statements of foreign subsidiaries, as determined using their respective functional currency, are translated to U.S. dollars at the closing exchange rate for statement of financial position accounts and at the closing exchange rates of each month within the period for statements of operations accounts. The functional currency is that in which each consolidated entity primarily generates and expends cash. The corresponding translation effect is included within “Other equity reserves” and is presented in the statement of other comprehensive income for the period as part of the foreign currency translation adjustment (note 22.2) until the disposal of the net investment in the foreign subsidiary.
Considering its integrated activities, for purposes of functional currency, the Parent Company is considered to have two divisions, one related with its financial and holding company activities, in which the functional currency is the dollar for all assets, liabilities and transactions associated with these activities, and another division related with the Parent Company’s operating activities in Mexico, in which the functional currency is the peso for all assets, liabilities and transactions associated with these activities.
The most significant closing exchange rates for statement of financial position accounts and the approximate average exchange rates (as determined using the closing exchange rates of each month within the period) for income statement accounts for the main functional currencies to the U.S. dollar as of December 31, 2021, 2020 and 2019, were as follows:
 
    
2021
    
2020
    
2019
 
Currency
  
Closing
    
Average
    
Closing
    
Average
    
Closing
    
Average
 
Mexican peso
     20.5000        20.4266        19.8900        21.5766        18.9200        19.3500  
Euro
     0.8789        0.8467        0.8183        0.8736        0.8917        0.8941  
British Pound Sterling
     0.7395        0.7262        0.7313        0.7758        0.7550        0.7831  
Colombian Peso
     3,981        3,783        3,433        3,730        3,277        3,300  
 
3.6)
CASH AND CASH EQUIVALENTS (note 10)
The balance in this caption is comprised of available amounts of cash and cash equivalents, mainly represented by highly liquid short-term investments, which are readily convertible into known amounts of cash, and which are not subject to significant risks of changes in their values, including overnight investments, which yield fixed returns and have maturities of less than three months from the investment date. These fixed-income investments

 
F-14

Table of Contents
CEMEX, S.A.B. DE C.V. AND SUBSIDIARIES
Notes to the Consolidated Financial Statements
As of December 31, 2021, 2020 and 2019
(Millions of U.S. dollars)
 
3)
SIGNIFICANT ACCOUNTING POLICIES — continued
 
are recorded at cost plus accrued interest. Accrued interest is included in the income statement as part of “Financial income and other items, net.”

 
To the extent that any restriction will be lifted in less than three months from the statement of financial position reporting date, the amount of cash and cash equivalents in the statement of financial position includes restricted cash and investments, when applicable, comprised of deposits in margin accounts that guarantee certain of CEMEX’s obligations, except when contracts contain provisions for net settlement, in which case, these restricted amounts of cash and cash equivalents are offset against the liabilities that CEMEX has with its counterparties. When the restriction period is greater than three months, any restricted balance of cash and investments is not considered cash equivalents and is included within short-term or long-term “Other accounts receivable,” as appropriate.
 
3.7)
FINANCIAL INSTRUMENTS
Classification and measurement of financial instruments
Financial assets are classified as “Held to collect” and measured at amortized cost when they meet both of the following conditions and are not designated as at fair value through profit or loss: a) are held within a business model whose objective is to hold assets to collect contractual cash flows; and b) its contractual terms give rise on specified dates to cash flows that are solely payments of principal and interest on the principal amount outstanding. Amortized cost represents the net present value (“NPV”) of the consideration receivable or payable as of the transaction date. This classification of financial assets comprises the following captions:

 
 
 
Cash and cash equivalents (notes 3.6 and 10).
 
 
 
Trade receivables, other current accounts receivable and other current assets (notes 11 and 12). Due to their short-term nature, CEMEX initially recognizes these assets at the original invoiced or transaction amount less expected credit losses, as explained below.
 
 
 
Trade receivables sold under securitization programs, in which certain residual interest in the trade receivables sold in case of recovery failure and continued involvement in such assets is maintained, do not qualify for derecognition and are maintained in the statement of financial position (notes 11 and 18.2).
 
 
 
Investments and
non-current
accounts receivable (note 15.2). Subsequent changes in effects from amortized cost are recognized in the income statement as part of “Financial income and other items, net”.
Certain strategic investments are measured at fair value through other comprehensive income within “Other equity reserves” (note 15.2). CEMEX does not maintain financial assets “Held to collect and sell” whose business model has the objective of collecting contractual cash flows and then selling those financial assets.
The financial assets that are not classified as “Held to collect” or that do not have strategic characteristics fall into the residual category of held at fair value through the income statement as part of “Financial income and other items, net” (note 15.2).
Debt instruments and other financial obligations are classified as “Loans” and measured at amortized cost (notes 18.1 and 18.2). Interest accrued on financial instruments is recognized within “Other accounts payable and accrued expenses” against financial expense. During the reported periods, CEMEX did not have financial liabilities voluntarily recognized at fair value or associated with fair value hedge strategies with derivative financial instruments.

 
F-15

Table of Contents
CEMEX, S.A.B. DE C.V. AND SUBSIDIARIES
Notes to the Consolidated Financial Statements
As of December 31, 2021, 2020 and 2019
(Millions of U.S. dollars)
 
3)
SIGNIFICANT ACCOUNTING POLICIES — continued
 
Derivative financial instruments are recognized as assets or liabilities in the statement of financial position at their estimated fair values, and the changes in such fair values are recognized in the income statement within “Financial income and other items, net” for the period in which they occur, except in the case of hedging instruments as described below (note 18.4).
Impairment of financial assets
Impairment losses of financial assets, including trade accounts receivable, are recognized using the Expected Credit Loss model (“ECL”) for the entire lifetime of such financial assets on initial recognition, and at each subsequent reporting period, even in the absence of a credit event or if a loss has not yet been incurred, considering for their measurement past events and current conditions, as well as reasonable and supportable forecasts affecting collectability. For purposes of the ECL model of trade accounts receivable, CEMEX segments its accounts receivable in a matrix by country, type of client or homogeneous credit risk and days past due and determines for each segment an average rate of ECL, considering actual credit loss experience over the last 24 months and analyses of future delinquency, that is applied to the balance of the accounts receivable. The average ECL rate increases in each segment of days past due until the rate is 100% for the segment of 365 days or more past due.
Costs incurred in the issuance of debt or borrowings
Direct costs incurred in debt issuances or borrowings, as well as debt refinancing or
non-substantial
modifications to debt agreements that did not represent an extinguishment of debt by considering that the holders and the relevant economic terms of the new instrument are not substantially different to the replaced instrument, adjust the carrying amount of the related debt and are amortized as interest expense as part of the effective interest rate of each instrument over its maturity. These costs include commissions and professional fees. Costs incurred in the extinguishment of debt, as well as debt refinancing or modifications to debt agreements, when the new instrument is substantially different from the old instrument according to a qualitative and quantitative analysis, are recognized in the income statement as incurred.
Leases (notes 3.9, 16 and 18.2)
At the inception of a contract, CEMEX assesses whether a contract is, or contains, a lease. A contract is, or contains, a lease if the contract conveys the right to control the use of an identified asset for a period in exchange for consideration. CEMEX uses the definition of a lease in IFRS 16,
Leases
(“IFRS 16”) to assess whether a contract conveys the right to control the use of an identified asset.
Based on IFRS 16, leases are recognized as financial liabilities against assets for the
right-of-use,
measured at their commencement date as the net present value (“NPV”) of the future contractual fixed payments, using the interest rate implicit in the lease or, if that rate cannot be readily determined, CEMEX´s incremental borrowing rate. CEMEX determines its incremental borrowing rate by obtaining interest rates from its external financing sources and makes certain adjustments to reflect the term of the lease, the type of the asset leased and the economic environment in which the asset is leased.
CEMEX does not separate the
non-lease
component from the lease component included in the same contract. Lease payments included in the measurement of the lease liability comprise contractual rental fixed payments,
 
F-16

Table of Contents
CEMEX, S.A.B. DE C.V. AND SUBSIDIARIES
Notes to the Consolidated Financial Statements
As of December 31, 2021, 2020 and 2019
(Millions of U.S. dollars)
 
3)
SIGNIFICANT ACCOUNTING POLICIES — continued
 
less incentives, fixed payments of
non-lease
components and the value of a purchase option, to the extent that option is highly probable to be exercised or is considered a bargain purchase option. Interest incurred under the financial obligations related to lease contracts is recognized as part of the “Interest expense” line item in the income statement.
At commencement date or on modification of a contract that contains a lease component, CEMEX allocates the consideration in the contract to each lease component based on their relative stand-alone prices. CEMEX applies the recognition exception for lease terms of 12 months or less and contracts of
low-value
assets and recognizes the lease payment of these leases as rental expense in the income statement over the lease term. CEMEX defined the lease contracts related to office and computer equipment as
low-value
assets.
The lease liability is measured at amortized cost using the effective interest method as payments are incurred and is remeasured when: a) there is a change in future lease payments arising from a change in an index or rate, b) if there is a change in the amount expected to be payable under a residual guarantee, c) if the Company changes its assessment of whether it will exercise a purchase, extension or termination option, or d) if there is a revised
in-substance
fixed lease payment. When the lease liability is remeasured, an adjustment is made to the carrying amount of the asset for the
right-of-use
or is recognized within “Financial income and other items, net” if such asset has been reduced to zero.
Hedging instruments (note 18.4)
A hedging relationship is established to the extent the entity considers, based on the analysis of the overall characteristics of the hedging and hedged items, that the hedge will be highly effective in the future and the hedge relationship at inception is aligned with the entity’s reported risk management strategy (note 18.5). The accounting categories of hedging instruments are: a) cash flow hedge; b) fair value hedge of an asset or forecasted transaction; and c) hedge of a net investment in a subsidiary.
In cash flow hedges, the effective portion of changes in fair value of derivative instruments are recognized in stockholders’ equity within other equity reserves and are reclassified to earnings as the interest expense of the related debt is accrued, in the case of interest rate swaps, or when the underlying products are consumed in the case of contracts on the price of raw materials and commodities. In hedges of the net investment in foreign subsidiaries, changes in fair value are recognized in stockholders’ equity as part of the foreign currency translation result within “Other equity reserves” (note 3.4), whose reversal to earnings would take place upon disposal of the foreign investment. During the reported periods, CEMEX did not have derivatives designated as fair value hedges. Derivative instruments are negotiated with institutions with significant financial capacity; therefore, CEMEX believes the risk of
non-performance
of the obligations agreed to by such counterparties to be minimal.
Embedded derivative financial instruments
CEMEX reviews its contracts to identify the existence of embedded derivatives. Identified embedded derivatives are analyzed to determine if they need to be separated from the host contract and recognized in the statement of financial position as assets or liabilities, applying the same valuation rules used for other derivative instruments.
 
F-17

Table of Contents
CEMEX, S.A.B. DE C.V. AND SUBSIDIARIES
Notes to the Consolidated Financial Statements
As of December 31, 2021, 2020 and 2019
(Millions of U.S. dollars)
 
3)
SIGNIFICANT ACCOUNTING POLICIES — continued
Put options granted for the purchase of
non-controlling
interests
Under IFRS 9, represent agreements by means of which a
non-controlling
interest has the right to sell, at a future date using a predefined price formula or at fair market value, its shares in a consolidated subsidiary. When the obligation should be settled in cash or through the delivery of another financial asset, an entity should recognize a liability for the NPV of the redemption amount as of the reporting date against the controlling interest within stockholders’ equity. A liability is not recognized under these agreements when the redemption amount is determined at fair market value at the exercise date and the entity has the election to settle using its own shares. As of December 31, 2021 and 2020, CEMEX did not have written put options.
Fair value measurements (note 18.3)
Under IFRS, fair value represents an “Exit Value” which is the price that would be received to sell an asset or paid to transfer a liability in an orderly transaction between market participants at the measurement date, considering the counterparty’s credit risk in the valuation. The concept of Exit Value is premised on the existence of a market and market participants for the specific asset or liability. When there are no market and/or market participants willing to make a market, IFRS establishes a fair value hierarchy that gives the highest priority to unadjusted quoted prices in active markets for identical assets or liabilities (Level 1 measurements) and the lowest priority to measurements involving significant unobservable inputs (Level 3 measurements).
The three levels of the fair value hierarchy are as follows:

 
 
 
Level 1. — represent quoted prices (unadjusted) in active markets for identical assets or liabilities that CEMEX can access at the measurement date. A quoted price in an active market provides the most reliable evidence of fair value and is used without adjustment to measure fair value whenever available.
 
 
 
Level 2. — are inputs other than quoted prices in active markets that are observable for the asset or liability, either directly or indirectly, and are used mainly to determine the fair value of securities, investments or loans that are not actively traded. Level 2 inputs included equity prices, certain interest rates and yield curves, implied volatility and credit spreads, among others, as well as inputs extrapolated from other observable inputs. In the absence of Level 1 inputs, CEMEX determined fair values by iteration of the applicable Level 2 inputs, the number of securities and/or the other relevant terms of the contract, as applicable.
 
 
 
Level 3. — inputs are unobservable inputs for the asset or liability. CEMEX used unobservable inputs to determine fair values, to the extent there are no Level 1 or Level 2 inputs, in valuation models such as Black-Scholes, binomial, discounted cash flows or multiples of Operating EBITDA, including risk assumptions consistent with what market participants would use to arrive at fair value.
 
3.8)
INVENTORIES (note 13)
Inventories are valued using the lower of cost or net realizable value. The cost of inventories is based on weighted average cost formula and includes expenditures incurred in acquiring the inventories, production or conversion costs and other costs incurred in bringing them to their existing location and condition. CEMEX analyzes its inventory balances to determine if, because of internal events, such as physical damage, or external events, such as technological changes or market conditions, certain portions of such balances have become obsolete or impaired. When an impairment situation arises, the inventory balance is adjusted to its net realizable

 
F-18

Table of Contents
CEMEX, S.A.B. DE C.V. AND SUBSIDIARIES
Notes to the Consolidated Financial Statements
As of December 31, 2021, 2020 and 2019
(Millions of U.S. dollars)
 
3)
SIGNIFICANT ACCOUNTING POLICIES — continued
 
value. In such cases, these adjustments are recognized against the results of the period. Advances to suppliers of inventory are presented as part of other current assets.
 

3.9)
PROPERTY, MACHINERY AND EQUIPMENT AND ASSETS FOR THE
RIGHT-OF-USE
(note 16)
Property, machinery and equipment are recognized at their acquisition or construction cost, as applicable, less accumulated depreciation and accumulated impairment losses. Depreciation of fixed assets is recognized as part of cost and operating expenses (notes 6 and 7) and is calculated using the straight-line method over the estimated useful lives of the assets, except for mineral reserves, which are depleted using the
units-of-production
method.
As of December 31, 2021, the average useful lives by category of fixed assets, which are reviewed at each reporting date, were as follows:

 
 
  
Years
 
Administrative buildings
     29  
Industrial buildings
     26  
Machinery and equipment in plant
     16  
Ready-mix
trucks and motor vehicles
     9  
Office equipment and other assets
     6  
As of December 31, 2021, to the best of its knowledge, management considers that the commitments and climate actions will not affect the estimated average useful lives of its property, machinery and equipment described above (note 3.4).
Assets for the
right-of-use
related to leases are initially measured at cost, which comprises the initial amount of the lease liability adjusted by any lease payments made at or before the commencement date, plus any initial direct costs incurred and an estimate of costs to dismantle, remove or restore the underlaying asset, less any lease incentives received. The asset for the
right-of-use
is subsequently depreciated using the straight-line method from the commencement date to the end of the lease term, unless the lease transfers ownership of the underlaying asset to CEMEX by the end of the lease term or if the cost of the asset for the
right-of-use
reflects that CEMEX will exercise a purchase option. In that case the asset for the
right-of-use
would be depreciated over the useful life of the underlying asset, on the same basis as those of property, plant and equipment. In addition, assets for the
right-of-use
may be reduced by impairment losses, if any, and adjusted for certain remeasurements of the lease liability.
CEMEX capitalizes, as part of the related cost of fixed assets, interest expense from existing debt during the construction or installation period of significant fixed assets, considering CEMEX’s corporate average interest rate and the average balance of investments in process for the period.
All waste removal costs or stripping costs incurred in the operative phase of a surface mine to access the mineral reserves are recognized as part of the carrying amount of the related quarries. The capitalized amounts are further amortized over the expected useful life of exposed ore body based on the
units-of-production
method.
 
F-19

Table of Contents
CEMEX, S.A.B. DE C.V. AND SUBSIDIARIES
Notes to the Consolidated Financial Statements
As of December 31, 2021, 2020 and 2019
(Millions of U.S. dollars)
 
3)
SIGNIFICANT ACCOUNTING POLICIES — continued
 
Costs incurred in respect of operating fixed assets that result in future economic benefits, such as an extension in their useful lives, an increase in their production capacity or in safety, as well as those costs incurred to mitigate or prevent environmental damage, are capitalized as part of the carrying amount of the related assets. The capitalized costs are depreciated over the remaining useful lives of such fixed assets. Periodic maintenance of fixed assets is expensed as incurred. Advances to suppliers of fixed assets are presented as part of other long-term accounts receivable.
 
3.10)
BUSINESS COMBINATIONS, GOODWILL AND OTHER INTANGIBLE ASSETS (notes 5.1 and 17)
Business combinations are recognized using the acquisition method, by allocating the consideration transferred to assume control of the entity to all assets acquired and liabilities assumed, based on their estimated fair values as of the acquisition date. Intangible assets acquired are identified and recognized at fair value. Any unallocated portion of the purchase price represents goodwill, which is not amortized and is subject to periodic impairment tests (note 3.11). Goodwill may be adjusted for any change to the preliminary assessment given to the assets acquired and/or liabilities assumed within the twelve-month period after purchase. Costs associated with the acquisition are expensed in the income statement as incurred.
CEMEX capitalizes intangible assets acquired, as well as costs incurred in the development of intangible assets, when probable future economic benefits associated are identified and there is evidence of control over such benefits. Intangible assets are recognized at their acquisition or development cost, as applicable. Indefinite life intangible assets are not amortized since the period in which the benefits associated with such intangibles will terminate cannot be accurately established. Definite life intangible assets are amortized on a straight-line basis as part of operating costs and expenses (notes 6 and 7).
Startup costs are recognized in the income statement as they are incurred. Costs associated with research and development activities (“R&D activities”), performed by CEMEX to create products and services, as well as to develop processes, equipment and methods to optimize operational efficiency and reduce costs are recognized in the operating results as incurred. Direct costs incurred in the development stage of computer software for internal use are capitalized and amortized through the operating results over the useful life of the software, which on average is approximately 5 years.
Costs incurred in exploration activities such as payments for rights to explore, topographical and geological studies, as well as trenching, among other items incurred to assess the technical and commercial feasibility of extracting a mineral resource, which are not significant to CEMEX, are capitalized when probable future economic benefits associated with such activities are identified. When extraction begins, these costs are amortized during the useful life of the quarry based on the estimated tons of material to be extracted. When future economic benefits are not achieved, any capitalized costs are subject to impairment.
CEMEX’s extraction rights have weighted-average useful lives of 83 years, depending on the sector and the expected life of the related reserves. As of December 31, 2021, except for extraction rights and/or as otherwise indicated, CEMEX’s intangible assets are amortized on a straight-line basis over their useful lives that range on average from 3 to 20 years.

 
F-20

Table of Contents
CEMEX, S.A.B. DE C.V. AND SUBSIDIARIES
Notes to the Consolidated Financial Statements
As of December 31, 2021, 2020 and 2019
(Millions of U.S. dollars)
 
3)
SIGNIFICANT ACCOUNTING POLICIES — continued
 
3.11)
IMPAIRMENT OF LONG-LIVED ASSETS (notes 16 and 17)
Property, machinery and equipment, assets for the
right-of-use,
intangible assets of definite life and other investments
These assets are tested for impairment upon the occurrence of internal or external indicators of impairment, such as changes in CEMEX’s operating business model or in technology that affect the asset, or expectations of lower operating results, to determine whether their carrying amounts may not be recovered. An impairment loss is recorded in the income statement for the period within “Other expenses, net,” for the excess of the asset’s carrying amount over its recoverable amount, corresponding to the higher of the fair value less costs to sell the asset, as generally determined by an external appraiser, and the asset’s value in use, the latter represented by the NPV of estimated cash flows related to the use and eventual disposal of the asset. The main assumptions utilized to develop estimates of NPV are a discount rate that reflects the risk of the cash flows associated with the assets and the estimations of generation of future income. Those assumptions are evaluated for reasonableness by comparing such discount rates to available market information and by comparing to third-party expectations of industry growth, such as governmental agencies or industry chambers.
When impairment indicators exist, for each intangible asset, CEMEX determines its projected revenue streams over the estimated useful life of the asset. To obtain discounted cash flows attributable to each intangible asset, such revenue is adjusted for operating expenses, changes in working capital and other expenditures, as applicable, and discounted to NPV using the risk adjusted discount rate of return. The most significant economic assumptions are: a) the useful life of the asset; b) the risk adjusted discount rate of return; c) royalty rates; and d) growth rates. Assumptions used for these cash flows are consistent with internal forecasts and industry practices. The fair values of these assets are significantly sensitive to changes in such relevant assumptions. Certain key assumptions are more subjective than others. In respect of trademarks, CEMEX considers that the most subjective key assumption is the royalty rate. In respect of extraction rights and customer relationships, the most subjective assumptions are revenue growth rates and estimated useful lives. CEMEX validates its assumptions through benchmarking with industry practices and the corroboration of third-party valuation advisors. Significant judgment by management is required to appropriately assess the fair values and values in use of the related assets, as well as to determine the appropriate valuation method and select the significant economic assumptions.
Goodwill is tested for impairment when required upon the occurrence of internal or external indicators of impairment or at least once a year, during the last quarter of such year. CEMEX determines the recoverable amount of the group of cash-generating units (“CGUs”) to which goodwill balances were allocated, which consists of the higher of such group of CGUs fair value less cost to sell and its value in use, the latter represented by the NPV of estimated future cash flows to be generated by such CGUs to which goodwill was allocated, which are determined over periods of 5 years. If the value in use of a group of CGUs to which goodwill has been allocated is lower than its corresponding carrying amount, CEMEX determines the fair value of such group of CGUs using methodologies generally accepted in the market to determine the value of entities, such as multiples of Operating EBITDA and by reference to other market transactions. An impairment loss is recognized within “Other expenses, net”, if the recoverable amount is lower than the net book value of the group of CGUs. Impairment charges recognized on goodwill are not reversed in subsequent periods.
The reportable segments reported by CEMEX (note 5.3), represent CEMEX’s groups of CGUs to which goodwill has been allocated for purposes of testing goodwill for impairment, considering: a) that after the acquisition, goodwill was allocated at the level of the reportable segment; b) that the operating components that comprise the

 
F-21

Table of Contents
CEMEX, S.A.B. DE C.V. AND SUBSIDIARIES
Notes to the Consolidated Financial Statements
As of December 31, 2021, 2020 and 2019
(Millions of U.S. dollars)
 
3)
SIGNIFICANT ACCOUNTING POLICIES — continued
 
reported segment have similar economic characteristics; c) that the reported segments are used by CEMEX to organize and evaluate its activities in its internal information system; d) the homogeneous nature of the items produced and traded in each operative component, which are all used by the construction industry; e) the vertical integration in the value chain of the products comprising each component; f) the type of clients, which are substantially similar in all components; g) the operative integration among components; and h) that the compensation system of a specific country is based on the consolidated results of the geographic segment and not on the particular results of the components. In addition, the country level represents the lowest level within CEMEX at which goodwill is monitored for internal management purposes.

Impairment tests are significantly sensitive to the estimation of future prices of CEMEX’s products, the development of operating expenses, local and international economic trends in the construction industry, the long-term growth expectations in the different markets, as well as the discount rates and the growth rates in perpetuity applied. For purposes of estimating future prices, CEMEX uses, to the extent available, historical data; plus the expected increase or decrease according to information issued by trusted external sources, such as national construction or cement producer chambers and/or in governmental economic expectations. Operating expenses are normally measured as a constant proportion of revenues, following experience. However, such operating expenses are also reviewed considering external information sources in respect of inputs that behave according to international prices, such as oil and gas. CEMEX uses specific
pre-tax
discount rates for each group of CGUs to which goodwill is allocated, which are applied to discount
pre-tax
cash flows. The amounts of estimated undiscounted cash flows are significantly sensitive to the growth rate in perpetuity applied. The higher the growth rate in perpetuity applied, the higher the amount of undiscounted future cash flows by group of CGUs obtained. Moreover, the amounts of discounted estimated future cash flows are significantly sensitive to the weighted average cost of capital (discount rate) applied. The higher the discount rate applied, the lower the amount of discounted estimated future cash flows by group of CGUs obtained.
 
3.12)
PROVISIONS
CEMEX recognizes provisions when it has a legal or constructive obligation resulting from past events, whose resolution would require cash outflows, or the delivery of other resources owned by the Company. As of December 31, 2021 and 2020, some significant proceedings that gave rise to a portion of the carrying amount of CEMEX’s other current and
non-current
liabilities and provisions are detailed in note 26.1.
Considering guidance under IFRS, CEMEX recognizes provisions for levies imposed by governments when the obligating event or the activity that triggers the payment of the levy has occurred, as defined in the legislation.
Restructuring
CEMEX recognizes provisions for restructuring when the restructuring detailed plans have been properly finalized and authorized by management and have been communicated to the third parties involved and/or affected by the restructuring prior to the statement of financial position’s date. These provisions may include costs not associated with CEMEX’s ongoing activities.

 
F-22

Table of Contents
CEMEX, S.A.B. DE C.V. AND SUBSIDIARIES
Notes to the Consolidated Financial Statements
As of December 31, 2021, 2020 and 2019
(Millions of U.S. dollars)
 
3)
SIGNIFICANT ACCOUNTING POLICIES — continued
 
Asset retirement obligations (note 19)
Unavoidable obligations, legal or constructive, to restore operating sites upon retirement of long-lived assets at the end of their useful lives are measured at the NPV of estimated future cash flows to be incurred in the restoration process and are initially recognized against the related assets’ book value. The increase to the assets’ book value is depreciated during its remaining useful life. The increase in the liability related to adjustments to NPV by the passage of time is charged to the line item “Financial income and other items, net.” Adjustments to the liability for changes in estimations are recognized against fixed assets, and depreciation is modified prospectively. These obligations are related mainly to future costs of demolition, cleaning and reforestation, so that quarries, maritime terminals and other production sites are left in acceptable condition at the end of their operation.

Costs related to remediation of the environment (notes 19 and 26)
Provisions associated with environmental damage represent the estimated future cost of remediation, which are recognized at their nominal value when the time schedule for the disbursement is not clear, or when the economic effect for the passage of time is not significant; otherwise, such provisions are recognized at their discounted values. Reimbursements from insurance companies are recognized as assets only when their recovery is practically certain. In that case, such reimbursement assets are not offset against the provision for remediation costs.
Contingencies and commitments (notes 25 and 26)
Obligations or losses related to contingencies are recognized as liabilities in the statement of financial position only when present obligations exist resulting from past events that are probable to result in an outflow of resources and the amount can be measured reliably. Otherwise, a qualitative disclosure is included in the notes to the financial statements. The effects of long-term commitments established with third parties, such as supply contracts with suppliers or customers, are recognized in the financial statements on an incurred or accrued basis, after taking into consideration the substance of the agreements. Relevant commitments are disclosed in the notes to the financial statements. The Company recognizes contingent revenues, income or assets only when their realization is virtually certain.
 
3.13)
PENSIONS AND OTHER POST-EMPLOYMENT BENEFITS (note 20)
Defined contribution pension plans
The costs of defined contribution pension plans are recognized in the operating results as they are incurred. Liabilities arising from such plans are settled through cash transfers to the employees’ retirement accounts, without generating future obligations.
Defined benefit pension plans and other post-employment benefits
The costs associated with employees’ benefits for defined benefit pension plans and other post-employment benefits, generally comprised of health care benefits, life insurance and seniority premiums, granted by CEMEX and/or pursuant to applicable law, are recognized as services are rendered by the employees based on actuarial estimations of the benefits’ present value considering the advice of external actuaries. For certain pension plans,
 
F-23

Table of Contents
CEMEX, S.A.B. DE C.V. AND SUBSIDIARIES
Notes to the Consolidated Financial Statements
As of December 31, 2021, 2020 and 2019
(Millions of U.S. dollars)
 
3)
SIGNIFICANT ACCOUNTING POLICIES — continued
 
CEMEX has created irrevocable trust funds to cover future benefit payments (“plan assets”). These plan assets are valued at their estimated fair value at the statement of financial position date. The actuarial assumptions and accounting policy consider: a) the use of nominal rates; b) a single rate is used for the determination of the expected return on plan assets and the discount of the benefits obligation to present value; c) a net interest is recognized on the net defined benefit liability (liability minus plan assets); and d) all actuarial gains and losses for the period, related to differences between the projected and real actuarial assumptions at the end of the period, as well as the difference between the expected and real return on plan assets, are recognized as part of “Other items of comprehensive income, net” within stockholders’ equity.
The service cost, corresponding to the increase in the obligation for additional benefits earned by employees during the period, is recognized within operating costs and expenses. The net interest cost, resulting from the increase in obligations for changes in NPV and the change during the period in the estimated fair value of plan assets, is recognized within “Financial income and other items, net.”
 
The effects from modifications to the pension plans that affect the cost of past services are recognized within operating costs and expenses over the period in which such modifications become effective to the employees or without delay if changes are effective immediately. Likewise, the effects from curtailments and/or settlements of obligations occurring during the period, associated with events that significantly reduce the cost of future services and/or significantly reduce the population subject to pension benefits, respectively, are recognized within operating costs and expenses.
Termination benefits
Termination benefits, not associated with a restructuring event, which mainly represent severance payments by law, are recognized in the operating results for the period in which they are incurred.
 
3.14)
INCOME TAXES (note 21)
The effects reflected in the income statement for income taxes include the amounts incurred during the period and the amounts of deferred income taxes, determined according to the income tax law applicable to each subsidiary, reflecting uncertainty in income tax treatments, if any. Consolidated deferred income taxes represent the addition of the amounts determined in each subsidiary by applying the enacted statutory income tax rate or substantively enacted by the end of the reporting period to the total temporary differences resulting from comparing the book and taxable values of assets and liabilities, considering tax assets such as loss carryforwards and other recoverable taxes, to the extent that it is probable that future taxable profits will be available against which they can be utilized. The measurement of deferred income taxes at the reporting period reflects the tax consequences that follow the way in which CEMEX expects to recover or settle the carrying amount of its assets and liabilities. Deferred income taxes for the period represent the difference between balances of deferred income taxes at the beginning and the end of the period. Deferred income tax assets and liabilities relating to different tax jurisdictions are not offset. According to IFRS, all items charged or credited directly in stockholders’ equity or as part of other comprehensive income or loss for the period are recognized net of their current and deferred income tax effects. The effect of a change in enacted statutory tax rates is recognized in the period in which the change is officially enacted.

 
F-24

Table of Contents
CEMEX, S.A.B. DE C.V. AND SUBSIDIARIES
Notes to the Consolidated Financial Statements
As of December 31, 2021, 2020 and 2019
(Millions of U.S. dollars)
 
3)
SIGNIFICANT ACCOUNTING POLICIES — continued
 
Deferred tax assets are reviewed at each reporting date and are reduced when it is not deemed probable that the related tax benefit will be realized, considering the aggregate amount of self-determined tax loss carryforwards that CEMEX believes will not be rejected by the tax authorities based on available evidence and the likelihood of recovering them prior to their expiration through an analysis of estimated future taxable income. If it is probable that the tax authorities would reject a self-determined deferred tax asset, CEMEX would decrease such asset. When it is considered that a deferred tax asset will not be recovered before its expiration, CEMEX would not recognize such deferred tax asset. Both situations would result in additional income tax expense for the period in which such determination is made. To determine whether it is probable that deferred tax assets will ultimately be recovered, CEMEX takes into consideration all available positive and negative evidence, including factors such as market conditions, industry analysis, expansion plans, projected taxable income, carryforward periods, current tax structure, potential changes or adjustments in tax structure, tax planning strategies, future reversals of existing temporary differences. Likewise, CEMEX analyzes its actual results versus the Company’s estimates, and adjusts, as necessary, its tax asset valuations. If actual results vary from CEMEX’s estimates, the deferred tax asset and/or valuations may be affected, and necessary adjustments will be made based on relevant information in CEMEX’s income statement for such period.
The income tax effects from an uncertain tax position are recognized when it is probable that the position will be sustained based on its technical merits and assuming that the tax authorities will examine each position and have full knowledge of all relevant information. For each position is considered individually its probability, regardless of its relation to any other broader tax settlement. The probability threshold represents a positive assertion by management that CEMEX is entitled to the economic benefits of a tax position. If a tax position is considered not probable of being sustained, no benefits of the position are recognized. Interest and penalties related to unrecognized tax benefits are recorded as part of the income tax in the consolidated statements of operations.
The effective income tax rate is determined dividing the line item “Income tax” by the line item “Earnings before income tax.” This effective tax rate is further reconciled to CEMEX’s statutory tax rate applicable in Mexico (note 21.3). A significant effect in CEMEX’s effective tax rate and consequently in the reconciliation of CEMEX’s effective tax rate, relates to the difference between the statutory income tax rate in Mexico of 30% against the applicable income tax rates of each country where CEMEX operates.
For the years ended December 31, 2021, 2020 and 2019, the statutory tax rates in CEMEX’s main operations were as follows:

 
Country
  
2021
  
2020
  
2019
Mexico
   30.0%   30.0%   30.0%
United States
   21.0%   21.0%   21.0%
United Kingdom
   19.0%   19.0%   19.3%
France
   28.4%   32.0%   34.4%
Germany
   28.2%   28.2%   28.2%
Spain
   25.0%   25.0%   25.0%
Philippines
   25.0%   30.0%   30.0%
Israel
   23.0%   23.0%   23.0%
Colombia
   31.0%   32.0%   33.0%
Others
   5.5% – 30.0%   9.0% – 30.0%   7.8% – 35.0%

F-25

Table of Contents
CEMEX, S.A.B. DE C.V. AND SUBSIDIARIES
Notes to the Consolidated Financial Statements
As of December 31, 2021, 2020 and 2019
(Millions of U.S. dollars)
 
3)
SIGNIFICANT ACCOUNTING POLICIES — continued
 
CEMEX’s current and deferred income tax amounts included in the income statement for the period are highly variable, and are subject, among other factors, to taxable income determined in each jurisdiction in which CEMEX operates. Such amounts of taxable income depend on factors such as sale volumes and prices, costs and expenses, exchange rate fluctuations and interest on debt, among others, as well as to the estimated tax assets at the end of the period due to the expected future generation of taxable gains in each jurisdiction.
 
3.15)
STOCKHOLDERS’ EQUITY
Common stock and additional
paid-in
capital (note 22.1)

These items represent the value of stockholders’ contributions and include the recognition of executive compensation programs in CEMEX, S.A.B. de C.V.’s CPOs as well as decreases associated with the restitution of retained earnings.
Other equity reserves and subordinated notes (note 22.2)
Groups the cumulative effects of items and transactions that are, temporarily or permanently, recognized directly to stockholders’ equity, and includes the comprehensive income (loss), which reflects certain changes in stockholders’ equity that do not result from investments by owners and distributions to owners.
Beginning in June 2021, this line item includes the balance of subordinated notes with no fixed maturity issued by the Parent Company. Considering that the Parent Company’s subordinated notes have no fixed maturity date, there is no contractual obligation for the Parent Company to deliver cash or any other financial assets, the payment of principal and interest may be deferred indefinitely at the sole discretion of CEMEX and specific redemption events, are fully under the Parent Company’s control, under applicable IFRS, these subordinated notes issued by the Parent Company qualify as equity instruments and are classified within controlling interest stockholders’ equity.
The most significant items within “Other equity reserves and subordinated notes” during the reported periods are as follows:
Items of “Other equity reserves and subordinated notes” included within other comprehensive income:

 
 
 
Currency translation effects from the translation of foreign subsidiaries, net of: a) exchange results from foreign currency debt directly related to the acquisition of foreign subsidiaries; and b) exchange results from foreign currency related parties’ balances that are of a
non-current
investment class (note 3.5);
 
 
 
The effective portion of the valuation and liquidation effects from derivative financial instruments under cash flow hedging relationships, which are recorded temporarily in stockholders’ equity (note 3.7);
 
 
 
Changes in fair value of other investments in strategic securities (note 3.7); and
 
 
 
Current and deferred income taxes during the period arising from items whose effects are directly recognized in stockholders’ equity.
 
F-26

Table of Contents
CEMEX, S.A.B. DE C.V. AND SUBSIDIARIES
Notes to the Consolidated Financial Statements
As of December 31, 2021, 2020 and 2019
(Millions of U.S. dollars)
 
3)
SIGNIFICANT ACCOUNTING POLICIES — continued
 
Items of “Other equity reserves and subordinated notes” not included in comprehensive income:
 
 
 
Effects related to controlling stockholders’ equity for changes or transactions affecting
non-controlling
interest stockholders in CEMEX’s consolidated subsidiaries;
 
 
 
Effects attributable to controlling stockholders’ equity for financial instruments issued by consolidated subsidiaries that qualify for accounting purposes as equity instruments, such as the interest expense paid on perpetual debentures;
 
 
 
The balance of subordinated notes with no fixed maturity and any interest accrued thereof; and
 
 
 
The cancellation of the Parent Company’s shares held by consolidated entities.
Retained earnings (note 22.3)
Retained earnings represent the cumulative net results of prior years, net of: a) dividends declared; b) capitalization of retained earnings; c) restitution of retained earnings when applicable; and d) cumulative effects from adoption of new IFRS.

Non-controlling
interest and perpetual debentures (note 22.4)
This caption includes the share of
non-controlling
stockholders in the results and equity of consolidated subsidiaries. This caption also includes the nominal amounts of financial instruments (perpetual debentures) issued by consolidated entities that qualify as equity instruments considering that there is: a) no contractual obligation to deliver cash or another financial asset; b) no predefined maturity date; and c) a unilateral option to defer interest payments or preferred dividends for indeterminate periods. In June 2021, CEMEX redeemed all its perpetual debentures.
 
3.16)
REVENUE RECOGNITION (note 4)
Revenue is recognized at a point in time or over time in the amount of the price, before tax on sales, expected to be received for goods and services supplied because of ordinary activities, as contractual performance obligations are fulfilled, and control of goods and services passes to the customer. Revenues are decreased by any trade discounts or volume rebates granted to customers. Transactions between related parties are eliminated in consolidation. Variable consideration is recognized when it is highly probable that a significant reversal in the amount of cumulative revenue recognized for the contract will not occur and is measured using the expected value or the most likely amount method, whichever is expected to better predict the amount based on the terms and conditions of the contract.
Revenue and costs from trading activities, in which CEMEX acquires finished goods from a third party and subsequently sells the goods to another third-party, are recognized on a gross basis, considering that CEMEX assumes ownership risks on the goods purchased, not acting as agent or broker.
When revenue is earned over time as contractual performance obligations are satisfied, which is the case of construction contracts, CEMEX applies the stage of completion method to measure revenue, which represents: a) the proportion that contract costs incurred for work performed to date bear to the estimated total contract costs; b) the surveys of work performed; or c) the physical proportion of the contract work completed; whichever better
F-27

Table of Contents
CEMEX, S.A.B. DE C.V. AND SUBSIDIARIES
Notes to the Consolidated Financial Statements
As of December 31, 2021, 2020 and 2019
(Millions of U.S. dollars)
 
3)
SIGNIFICANT ACCOUNTING POLICIES — continued
 
reflects the percentage of completion under the specific circumstances. Revenue related to such construction contracts is recognized in the period in which the work is performed by reference to the contract’s stage of completion at the end of the period, considering that the following have been defined: a) each party’s enforceable rights regarding the asset under construction; b) the consideration to be exchanged; c) the manner and terms of settlement; d) actual costs incurred and contract costs required to complete the asset are effectively controlled; and e) it is probable that the economic benefits associated with the contract will flow to the entity.
Progress payments and advances received from customers do not reflect the work performed and are recognized as short-term or long-term advanced payments, as appropriate.

3.17)
COST OF SALES AND OPERATING EXPENSES (notes 6 and 7)
Cost of sales represents the production cost of inventories at the moment of sale. Such cost of sales includes depreciation, amortization and depletion of assets involved in production, expenses related to storage in production plants and freight expenses of raw material in plants and delivery expenses of CEMEX’s
ready-mix
concrete business.
Administrative expenses represent the expenses associated with personnel, services and equipment, including depreciation and amortization, related to managerial activities and back office for the Company’s management.
Sales expenses represent the expenses associated with personnel, services and equipment, including depreciation and amortization, involved specifically in sales activities.
Distribution and logistics expenses refer to expenses of storage at points of sales, including depreciation and amortization, as well as freight expenses of finished products between plants and points of sale and freight expenses between points of sales and the customers’ facilities.

3.18)
EXECUTIVE SHARE-BASED COMPENSATION (note 23)
Share-based payments to executives are defined as equity instruments when services received from employees are settled by delivering shares of the Parent Company and/or a subsidiary; or as liability instruments when CEMEX commits to make cash payments to the executives on the exercise date of the awards based on changes in the Parent Company and/or subsidiary’s own stock (intrinsic value). The cost of equity instruments represents their estimated fair value at the date of grant and is recognized in the income statement during the period in which the exercise rights of the employees become vested. In respect of liability instruments, these instruments are valued at their estimated fair value at each reporting date, recognizing the changes in fair value through the operating results.
 
3.19)
ALLOWANCES RELATED TO EMISSIONS OF CO
2
According to the Paris Agreement objectives (note 3.4), in certain countries where CEMEX operates, such as European Union (“EU”) countries and the United Kingdom, among others, mechanisms aimed at reducing carbon dioxide emissions have been established, such as the EU’s Emissions Trading System (“EU ETS”), by means of which, the relevant environmental authorities grant annually certain number of emission rights (“Allowances”) so far free of cost to the different industries releasing CO
2
. Entities in turn must submit to such

F-28

Table of Contents
CEMEX, S.A.B. DE C.V. AND SUBSIDIARIES
Notes to the Consolidated Financial Statements
As of December 31, 2021, 2020 and 2019
(Millions of U.S. dollars)
 
3)
SIGNIFICANT ACCOUNTING POLICIES — continued
 
environmental authorities at the end of the compliance period, Allowances for a volume equivalent to the tons of CO
2
released. Companies must buy additional Allowances to meet deficits between actual CO
2
emissions during the compliance period and Allowances received. Entities may also dispose of any surplus of Allowances in the market. In general, failure to meet the emissions caps is subject to significant monetary penalties. The trend is that Allowances received free of cost will be reduced over time so that entities are compelled to act and gradually reduce the aggregate volume of emissions.
As of December 31, 2021, according to management estimates (unaudited), CEMEX held excess Allowances received for no consideration in prior years sufficient to allow the Company offsetting CO
2
costs in the EU and the United Kingdom operations until the end of 2025. Moreover, the increasing use of decarbonated raw materials, although far more expensive than traditional raw materials, among other strategies to reduce CO
2
emissions such as the use of alternative fuels and decarbonated cementitious materials, may allow CEMEX, according to internal estimates, to extend its consolidated surplus of Allowances beyond 2025.
CEMEX accounts for the effects associated with CO
2
emission reduction mechanisms as follows:
 
 
 
Certificates received through government grants for no consideration paid are recognized at zero cost in the statement of financial position.
 
 
 
Revenues from the sale of excess Allowances are recognized in the statement of operations in the period in which they occur.
 
 
 
Allowances acquired to hedge current CO
2
emissions are recognized as intangible assets at cost and are further amortized to cost of sales during the compliance period. In the case of forward purchases, assets are recognized upon physical reception of the certificates.
 
 
 
CEMEX accrues a provision against cost of sales when the estimated annual emissions of CO
2
are expected to exceed the number of emission rights.
 
 
 
In addition, in certain countries, the environmental authorities impose levies per ton of CO
2
or other greenhouse gases released. Such expenses are recognized as part of cost of sales as incurred.

3.20)
CONCENTRATION OF CREDIT
CEMEX sells its products primarily to distributors in the construction industry, with no specific geographic concentration within the countries in which CEMEX operates. As of and for the years ended December 31, 2021, 2020 and 2019, no single customer individually accounted for a significant amount of the reported amounts of sales or in the balances of trade receivables. In addition, there is no significant concentration of a specific supplier relating to the purchase of raw materials.

F-29

Table of Contents
CEMEX, S.A.B. DE C.V. AND SUBSIDIARIES
Notes to the Consolidated Financial Statements
As of December 31, 2021, 2020 and 2019
(Millions of U.S. dollars)
 
3)
SIGNIFICANT ACCOUNTING POLICIES — continued
 
 
3.21)
NEWLY ISSUED IFRS NOT YET ADOPTED
There are several amendments or new IFRS issued but not yet effective which are under analysis and the Company’s management expects to adopt in their specific effective dates considering preliminarily without any significant effect in the Company’s financial position or operating results, and which are summarized as follows:
 
Standard
  
Main topic
  
Effective date
Amendments to IFRS 10,
Consolidated financial statements and IAS 28
  
Clarify the recognition of gains or losses in the Parent’s financial statements for the sale or contribution of assets between an investor and its associate or joint venture
  
Has yet to be set
Amendments to IAS 37,
Provisions, Contingent Liabilities and Contingent Assets – Onerous Contracts – Cost of Fulfilling a Contract
  
Clarifies that the ‘cost of fulfilling’ a contract comprises the ‘costs that relate directly to the contract’. Costs that relate directly to a contract can either be incremental costs of fulfilling that contract or an allocation of other costs that relate directly to fulfilling contracts.
  
January 1, 2022
Amendments to IAS 16,
Property, Plant and Equipment – Proceeds before Intended Use
  
Clarifies the prohibition of deducting from the cost of an item of property, plant and equipment any proceeds from selling items produced while bringing that asset to the location and condition necessary for it to be capable of operating in the manner intended by management.
  
January 1, 2022
Annual improvements to IFRS (2018-2020 cycle): IFRS 9,
Financial Instruments
– Fees in the ‘10 per cent’ Test for Derecognition of Financial Liabilities
  
The amendment clarifies which fees an entity includes when it applies the ‘10 per cent’ test in assessing whether to derecognize a financial liability. An entity includes only fees paid or received between the entity (the borrower) and the lender, including fees paid or received by either the entity or the lender on the other’s behalf.
  
January 1, 2022
 
F-30

Table of Contents
CEMEX, S.A.B. DE C.V. AND SUBSIDIARIES
Notes to the Consolidated Financial Statements
As of December 31, 2021, 2020 and 2019
(Millions of U.S. dollars)
 
3)
SIGNIFICANT ACCOUNTING POLICIES — continued
 
Standard
  
Main topic
  
Effective date
Amendments to IAS 1,
Presentation of Financial Statements
– Classification of Liabilities as Current or
Non-current
  
Clarifies the requirements to be applied in classifying liabilities as current and
non-current.
  
January 1, 2023
Amendments to IAS 8,
Definition of Accounting Estimates
  
The amendment makes a distinction between how an entity should present and disclose different types of accounting changes in its financial statements. Changes in accounting policies must be applied retrospectively while changes in accounting estimates are accounted for prospectively.
  
January 1, 2023
Amendments to IAS 1 and IFRS Practice Statement
2,Disclosure of Accounting Policies
  
The amendment requires entities to disclose their material accounting policies rather than their significant accounting policies. To support this amendment the Board has also developed guidance and examples to explain and demonstrate the application of the ‘four-step materiality process’ described in IFRS Practice Statement 2
Making Materiality Judgements to accounting policy disclosures
.
  
January 1, 2023
Amendments to IAS 12,
Income Taxes
– Deferred Tax related to Assets and Liabilities arising from a Single Transaction
  
The amendment clarifies that companies should account for deferred tax assets and liabilities on transactions such as leases and decommissioning obligations. CEMEX has always applied these criteria.
  
January 1, 2023
IFRS 17,
Insurance Contracts
  
The new Standard establishes the principles for the recognition, measurement, presentation and disclosure of insurance contracts and supersedes IFRS 4,
Insurance contracts
. The Standard outlines a General Model, which is modified for insurance contracts with direct
  
January 1, 2023
 

F-31

Table of Contents
CEMEX, S.A.B. DE C.V. AND SUBSIDIARIES
Notes to the Consolidated Financial Statements
As of December 31, 2021, 2020 and 2019
(Millions of U.S. dollars)
 
3)
SIGNIFICANT ACCOUNTING POLICIES — continued
 
Standard
  
Main topic
  
Effective date
 
  
participation features, described as the Variable Fee Approach. The General Model is simplified if certain criteria are met by measuring the liability for remaining coverage using the Premium Allocation Approach.
  
 
 

4)
REVENUE AND CONSTRUCTION CONTRACTS
CEMEX’s revenues are mainly originated from the sale and distribution of cement,
ready-mix
concrete, aggregates and other construction materials and services, including urbanization solutions. CEMEX grants credit for terms ranging from 15 to 90 days depending on the type and risk of each customer. For the years ended December 31, 2021, 2020 and 2019, revenue is as follows: 
 

 
  
2021
 
  
2020
 
  
2019
 
From the sale of goods associated to CEMEX’s main activities
1
   $ 14,009        12,344        12,446  
From the sale of services
2
     169        145        147  
From the sale of other goods and services
3
     370        325        366  
      
 
    
 
 
    
 
 
 
     $ 14,548        12,814        12,959  
      
 
    
 
 
    
 
 
 
 
1
Includes in each period revenue generated under construction contracts that are presented in the table below.
2
Refers mainly to revenue generated by Neoris N.V. and its subsidiaries, involved in providing information technology solutions and services.
3
Refers mainly to revenues generated by subsidiaries not individually significant operating in different lines of business.
Information of revenues by reportable segment and line of business for the years 2021, 2020 and 2019 is presented in note 5.3
As of December 31, 2021 and 2020, amounts receivable for progress billings to and advances received from customers of construction contracts were not significant. For 2021, 2020 and 2019, revenues and costs related to construction contracts in progress were as follows: 
 
      
Accrued
1
   
2021
   
2020
   
2019
 
Revenue from construction contracts included in consolidated revenues
2
   $ 81       77       101       79  
Costs incurred in construction contracts included in consolidated cost of sales
3
     (85     (79     (101     (79
      
 
   
 
 
   
 
 
   
 
 
 
Construction contracts gross operating profit
   $ (4     (2                  
      
 
   
 
 
   
 
 
   
 
 
 
 
1
Revenues and costs recognized from inception of the contracts until December 31, 2021 in connection with those projects still in progress.
 
F-3
2

Table of Contents
CEMEX, S.A.B. DE C.V. AND SUBSIDIARIES
Notes to the Consolidated Financial Statements
As of December 31, 2021, 2020 and 2019
(Millions of U.S. dollars)
 
4)
REVENUE AND CONSTRUCTION CONTRACTS — continued
 
2
Revenues from construction contracts during 2021, 2020 and 2019, were mainly obtained in Mexico and Colombia.
3
Refers to actual costs incurred during the periods.
 
Certain promotions and/or discounts and rebates offered as part of the sale transaction, result in a portion of the transaction price should be allocated to such commercial incentives as separate performance obligations, recognized as contract liabilities with customers, and deferred to the income statement during the period in which the incentive is exercised by the customer or until it expires. For the years ended December 31, 2021, 2020 and 2019 changes in the balance of contract liabilities with customers are as follows:

 

 
  
2021
 
 
2020
 
 
2019
 
Opening balance of contract liabilities with customers
   $ 201       225       234  
Increase during the period for new transactions
     1,626       1,536       1,931  
Decrease during the period for exercise or expiration of incentives
     (1,574     (1,561     (1,946
Currency translation effects
     4       1       6  
      
 
   
 
 
   
 
 
 
Closing balance of contract liabilities with customers
   $ 257       201       225  
      
 
   
 
 
   
 
 
 
For the years 2021, 2020 and 2019, CEMEX did not identify any significant costs required to be capitalized as contract fulfilment assets and released over the contract life according to IFRS 15,
Revenues from contracts with customers
.
 
5)
BUSINESS COMBINATIONS, DISCONTINUED OPERATIONS, SALE OF OTHER DISPOSAL GROUPS AND SELECTED FINANCIAL INFORMATION BY REPORTABLE SEGMENT AND LINE OF BUSINESS
 
5.1)
BUSINESS COMBINATIONS
In January 2021, a subsidiary of CEMEX in Israel acquired two
ready-mix
concrete plants from Kinneret and
Beton-He’Emek
for an amount in shekels equivalent to $6. As of December 31, 2021, based on the preliminary valuation of the fair values of the assets acquired and liabilities assumed, CEMEX determined goodwill of $5.
During the first 6 months of 2020, a subsidiary of CEMEX in Israel acquire
d
 a
ready-mix
concrete products business from Ashtrom Industries for an amount in shekels equivalent to $33. After the conclusion of the purchase price allocation to the fair values of the assets acquired and liabilities assumed of this business, CEMEX determined goodwill of $2.
 
5.2)
DISCONTINUED OPERATIONS
On December 29, 2021, through subsidiaries in Colombia and Spain, CEMEX signed an agreement for the sale on a joint-basis-only of its entire operations in Costa Rica and El Salvador with Cementos Progreso Holdings, S.L., for a total consideration of $335 subject to final adjustments. The assets for divestment consist of one cement plant, one grinding station, seven
ready-mix
plants, one aggregates quarry, as well as one distribution center in Costa Rica and one distribution center in El Salvador. The transaction is subject to satisfaction of closing conditions in Costa Rica and El Salvador, including approvals by competition authorities, CEMEX 
 
F-3
3

Table of Contents
CEMEX, S.A.B. DE C.V. AND SUBSIDIARIES
Notes to the Consolidated Financial Statements
As of December 31, 2021, 2020 and 2019
(Millions of U.S. dollars)
 
5)
BUSINESS COMBINATIONS, DISCONTINUED OPERATIONS, SALE OF OTHER DISPOSAL GROUPS AND SELECTED FINANCIAL INFORMATION BY REPORTABLE SEGMENT AND LINE OF BUSINESS — continued
 
currently expects to finalize this transaction during the first half of 2022. As of December 31, 2021 the assets and liabilities associated with the operations in Costa Rica and El Salvador were presented in the Statement of Financial Position within the line items of “Assets and liabilities directly related to assets held for sale”, as correspond. CEMEX’s operations of these operations for the years ended December 31, 2021, 2020 and 2019 are reported in the statements of operations, net of income tax, in the single line item “Discontinued operations.”
 
On July 9, 2021, CEMEX closed the sale agreed with Çimsa Çimento Sanayi Ve Ticaret A.Ş. on March 29, 2019, of its white cement business, except for Mexico and the U.S., for a total consideration of $155, including its Buñol cement plant in Spain and its white cement customer list. As of December 31, 2020 the assets and liabilities associated with the white cement business were presented in the Statement of Financial Position within the line items of “Assets and liabilities directly related to assets held for sale”, as correspond. CEMEX’s operations of these assets in Spain for the period from January 1 to July 9, 2021 and for the years ended December 31, 2020 and 2019 are reported in the statements of operations, net of income tax, in the single line item “Discontinued operations,” including in 2021 a loss on sale of $67 net of the proportional allocation of goodwill of $41.
On March 31, 2021, CEMEX closed the sale of 24 concrete plants and one aggregates quarry in France to LafargeHolcim for $44. These assets are located in the Rhone Alpes region in the Southeast of France, east of CEMEX´s Lyon operations, which the company retained. CEMEX’s operations of these assets in France for the three-month period ended on March 31, 2021 and the years ended December 31, 2020 and 2019 are reported in the statements of operations, net of income tax, in the single line item “Discontinued operations.”
On August 3, 2020, through a subsidiary in the United Kingdom, CEMEX concluded the sale to Breedon Group plc of certain assets for an amount in Pounds equivalent to $230, including $30 of debt. The assets sold consisted of 49
ready-mix
plants, 28 aggregate quarries, four depots, one cement terminal, 14 asphalt plants, four concrete products operations, as well as a portion of CEMEX’s paving solutions business in the United Kingdom. CEMEX retained significant operations in the United Kingdom related with the production and sale of cement,
ready-mix
concrete, aggregates, asphalt and paving solutions, among others. CEMEX’s operations of these assets in the United Kingdom for the period from January 1 to August 3, 2020, including in 2020 a loss on sale of $57 net of the proportional allocation of goodwill of $47, and the year ended December 31, 2019 are reported in the statements of operations, net of tax, in the single line item “Discontinued operations.”
On March 6, 2020, CEMEX concluded the sale to Eagle Materials Inc. of its U.S. subsidiary Kosmos Cement Company (“Kosmos”), a partnership with a subsidiary of Buzzi Unicem S.p.A. in which CEMEX held a 75% interest, for a total consideration of $665, of which the proceeds to CEMEX were $499. The assets sold consisted of Kosmos’ cement plant in Louisville, Kentucky, as well as related assets which include seven distribution terminals and raw material reserves. CEMEX’s operations of these assets in the United States for the period from January 1 to March 6, 2020, including in 2020 a gain on sale of $14 net of the proportional allocation of goodwill of $291, and the year ended December 31, 2019 are reported in the statements of operations, net of income tax, in the single line item “Discontinued operations.”
On June 28, 2019, CEMEX concluded with several counterparties the sale of its
ready-mix
and aggregates business in the central region of France for an aggregate price in euro equivalent to $36. CEMEX’s operations of
 
F-34

Table of Contents
CEMEX, S.A.B. DE C.V. AND SUBSIDIARIES
Notes to the Consolidated Financial Statements
As of December 31, 2021, 2020 and 2019
(Millions of U.S. dollars)
 
5)
BUSINESS COMBINATIONS, DISCONTINUED OPERATIONS, SALE OF OTHER DISPOSAL GROUPS AND SELECTED FINANCIAL INFORMATION BY REPORTABLE SEGMENT AND LINE OF BUSINESS — continued

these
disposed assets in France for the period from January 1 to June 28, 2019 are reported in the statements of operations, net of income tax, in the single line item “Discontinued operations,” including in 2019 a gain on sale of $17 net of a proportional allocation of goodwill related to this reporting segment of $8.
On May 31, 2019, CEMEX concluded the sale of its aggregates and
ready-mix
assets in the North and North-West regions of Germany to GP Günter Papenburg AG for a price in euro equivalent to $97. The assets divested in Germany consisted of four aggregates quarries and four
ready-mix
facilities in North Germany, and nine aggregates quarries and 14
ready-mix
facilities in North-West Germany. CEMEX’s operations of these assets in Germany for the period from January 1 to May 31, 2019 are reported in the statements of operations, net of income tax, in the single line item “Discontinued operations,” including in 2019 a gain on sale of $59.
On March 29, 2019, CEMEX closed the sale of assets in the Baltics and Nordics to the German building materials group Schwenk Zement KG for a price in euro equivalent to $387. The Baltic assets divested consisted of one cement production plant in Broceni, four aggregates quarries, two cement quarries, six
ready-mix
plants, one marine terminal and one land distribution terminal in Latvia. The assets divested also included CEMEX’s 37.8%
non-controlling
interest in Akmenes Cementas AB owner of a cement production plant in Akmene in Lithuania, as well as the exports business to Estonia. The Nordic assets divested consisted of three import terminals in Finland, four import terminals in Norway and four import terminals in Sweden. CEMEX’s operations of these disposed assets for the period from January 1 to March 29, 2019 are reported in the statements of operations, net of income tax, in the single line item “Discontinued operations,” including in 2019 a gain on sale of $66.
The following table presents condensed combined information of the statement of financial position for the assets held for sale in 2021 related to the operating segments in Costa Rica and El Salvador and in 2020 related to the white cement business in Spain, as mentioned above:
 
 
  
2021
 
  
2020
 
Current assets
   $ 29        4  
Non-current
assets
     48        103  
      
 
    
 
 
 
Total assets of the disposal group
     77        107  
Current liabilities
     31        —    
Non-current
liabilities
     8        —    
      
 
    
 
 
 
Total liabilities directly related to disposal group
     39        —    
      
 
    
 
 
 
Total net assets of disposal group
   $ 38        107  
      
 
    
 
 
 
In addition, the following table present
s
 condensed combined information of the statements of operations of CEMEX’s discontinued operations previously mentioned in: a) Costa Rica and El Salvador for the years ended December 31, 2021, 2020 and 2019; b) Spain related to the white cement business for the period from January 1 to July 9, 2021 and for the years ended December 31, 2020 and 2019; c) France related to the Rhone Alpes region for the three-month period ended March 31, 2021 and the years ended December 31, 2020 and 2019; d) the United Kingdom for the period from January 1 to August 3, 2020 and for the year ended December 31, 2019; e) the United States for the period from January 1 to March 6, 2020 and for the year ended December 31, 2019; f)

 
F-35

Table of Contents
CEMEX, S.A.B. DE C.V. AND SUBSIDIARIES
Notes to the Consolidated Financial Statements
As of December 31, 2021, 2020 and 2019
(Millions of U.S. dollars)
 
5)
BUSINESS COMBINATIONS, DISCONTINUED OPERATIONS, SALE OF OTHER DISPOSAL GROUPS AND SELECTED FINANCIAL INFORMATION BY REPORTABLE SEGMENT AND LINE OF BUSINESS — continued
 
France related to the central region for the period from January 1 to June 28, 2019; g) Germany for the period from January 1 to May 31, 2019; and h) the Baltics and Nordics for the period from January 1 to March 29,
2019.
 
 
  
2021
 
 
2020
 
 
2019
 
Revenues
   $ 185       346       744  
Cost of sales and operating expenses
     (150     (308     (673
Other income (expenses), net
     (12     (18     (11
Financial expenses, net and others
     11       9       (6
      
 
   
 
 
   
 
 
 
Earnings before income tax
     34       29       54  
Income tax
     (40     (83     (11
      
 
   
 
 
   
 
 
 
Result of discontinued operations
     (6     (54     43  
Net disposal result
     (4     (45     55  
      
 
   
 
 
   
 
 
 
Net result of discontinued operations
   $ (10     (99     98  
      
 
   
 
 
   
 
 
 

5.3)
SELECTED FINANCIAL INFORMATION BY REPORTABLE SEGMENT AND LINE OF BUSINESS
Reportable segments represent the components of CEMEX that engage in business activities from which CEMEX may earn revenues and incur expenses, whose operating results are regularly reviewed by the entity’s top management to make decisions about resources to be allocated to the segments and assess their performance, and for which discrete financial information is available. CEMEX operates geographically and by business on a regional basis.
Beginning April 1, 2020 and for subsequent periods, the geographical regions Europe and Asia, Middle East and Africa (“AMEA”) were merged and reorganized under a single regional president and was denominated Europe, Middle East, Africa and Asia (“EMEAA”). For the reported periods, the Company’s operations were organized in four geographical regions, each under the supervision of a regional president, as follows: 1) Mexico, 2) United States, 3) EMEAA and 4) South, Central America and the Caribbean (“SCA&C”). The accounting policies applied to determine the financial information by reportable segment are consistent with those described in note 3.
Considering similar regional and economic characteristics and/or materiality, certain countries have been aggregated and presented as single line items as follows: a) “Rest of EMEAA” refers mainly to CEMEX’s operations and activities in the Czech Republic, Croatia, Egypt and the United Arab Emirates; b) “Rest of SCA&C” refers mainly to CEMEX’s operations and activities in Costa Rica, Puerto Rico, Nicaragua, Jamaica, the Caribbean, Guatemala and El Salvador, excluding the operations of Trinidad Cement Limited (“TCL”) and TCL’s subsidiaries; and c) “Caribbean TCL” refers to TCL’s operations mainly in Trinidad and Tobago, Jamaica, Guyana and Barbados. The segment “Others” refers to: 1) cement trade maritime operations, 2) Neoris N.V., CEMEX’s subsidiary involved in the business of information technology solutions, 3) the Parent Company, other corporate entities and finance subsidiaries, and 4) other minor subsidiaries with different lines of business. As of December 31, 2021 and 2020 and for the years ended December 31, 2021, 2020 and 2019 and the selected financial information by reportable segment and line of business included in the tables below, CEMEX’s
 
F-3
6

Table of Contents
CEMEX, S.A.B. DE C.V. AND SUBSIDIARIES
Notes to the Consolidated Financial Statements
As of December 31, 2021, 2020 and 2019
(Millions of U.S. dollars)
 
5)
BUSINESS COMBINATIONS, DISCONTINUED OPERATIONS, SALE OF OTHER DISPOSAL GROUPS AND SELECTED FINANCIAL INFORMATION BY REPORTABLE SEGMENT AND LINE OF BUSINESS — continued
 
reportable segments in Costa Rica and El Salvador, part of the SCA&C region, are presented in the line items of discontinued operations and/or assets held for sale and related liabilities, as correspond, jointly with the other discontinued operations previously described (note 5.2). As of the reporting date, the operating segment in Poland has been separated from the Rest of EMEAA considering its materiality within this region. The tables of financial information by reportable segment and line of business as of December 31, 2020 and for the years 2020 and 2019 were reformulated to consider this new presentation.

Selected information of the consolidated statements of operations by reportable segment for the years 2021, 2020 and 2019, excluding the share of profits of equity accounted investees by reportable segment that is included in the note 15.1, was as follows:

 
2021
 
Revenues
(including
intragroup
transactions)
 
 
Less:
Intragroup
transactions
 
 
Revenues
 
 
Operating
EBITDA
 
 
Less:
Depreciation
and
amortization
 
 
Operating
earnings
before
other
expenses,
net
 
 
Other
expenses,
net
 
 
Financial
expense
 
 
Other
financing
items, net
 
Mexico
 
$
3,466
 
 
 
(142)
 
 
 
3,324
 
 
 
1,164
 
 
 
161
 
 
 
1,003
 
 
 
(43)
 
 
 
(29)
 
 
 
2
 
United States
 
 
4,359
 
 
 
(4)
 
 
 
4,355
 
 
 
778
 
 
 
464
 
 
 
314
 
 
 
(127)
 
 
 
(47)
 
 
 
(19)
 
EMEAA
 
     
 
     
 
     
 
     
 
     
 
     
 
     
 
     
 
     
United Kingdom
 
 
940
 
 
 
—  
 
 
 
940
 
 
 
141
 
 
 
69
 
 
 
72
 
 
 
(3)
 
 
 
(8)
 
 
 
(17)
 
France
 
 
863
 
 
 
—  
 
 
 
863
 
 
 
93
 
 
 
50
 
 
 
43
 
 
 
(6)
 
 
 
(11)
 
 
 
—  
 
Germany
 
 
472
 
 
 
(43)
 
 
 
429
 
 
 
69
 
 
 
28
 
 
 
41
 
 
 
—  
 
 
 
(2)
 
 
 
(2)
 
Poland
 
 
405
 
 
 
(6)
 
 
 
399
 
 
 
73
 
 
 
25
 
 
 
48
 
 
 
(4)
 
 
 
(2)
 
 
 
1
 
Spain
 
 
359
 
 
 
(25)
 
 
 
334
 
 
 
(6)
 
 
 
33
 
 
 
(39)
 
 
 
(331)
 
 
 
(3)
 
 
 
51
 
Philippines
1
 
 
424
 
 
 
—  
 
 
 
424
 
 
 
114
 
 
 
40
 
 
 
74
 
 
 
(1)
 
 
 
17
 
 
 
(2)
 
Israel
 
 
785
 
 
 
—  
 
 
 
785
 
 
 
114
 
 
 
45
 
 
 
69
 
 
 
(1)
 
 
 
(4)
 
 
 
2
 
Rest of EMEAA
 
 
618
 
 
 
(5)
 
 
 
613
 
 
 
87
 
 
 
56
 
 
 
31
 
 
 
(110)
 
 
 
(3)
 
 
 
1
 
SCA&C
 
     
 
     
 
     
 
     
 
     
 
     
 
     
 
     
 
     
Colombia
2
 
 
437
 
 
 
—  
 
 
 
437
 
 
 
87
 
 
 
26
 
 
 
61
 
 
 
(19)
 
 
 
(7)
 
 
 
(12)
 
Panama
2
 
 
121
 
 
 
(23)
 
 
 
98
 
 
 
31
 
 
 
16
 
 
 
15
 
 
 
(2)
 
 
 
—  
 
 
 
—  
 
Caribbean TCL
3
 
 
280
 
 
 
(7)
 
 
 
273
 
 
 
65
 
 
 
19
 
 
 
46
 
 
 
(1)
 
 
 
(6)
 
 
 
(6)
 
Dominican Republic
 
 
299
 
 
 
(8)
 
 
 
291
 
 
 
128
 
 
 
7
 
 
 
121
 
 
 
3
 
 
 
—  
 
 
 
(1)
 
Rest of SCA&C
2
 
 
465
 
 
 
(21)
 
 
 
444
 
 
 
110
 
 
 
13
 
 
 
97
 
 
 
(5)
 
 
 
(2)
 
 
 
(3)
 
Others
 
 
1,790
 
 
 
(1,251)
 
 
 
539
 
 
 
(187)
 
 
 
75
 
 
 
(262)
 
 
 
534
 
 
 
(555)
 
 
 
(73)
 
 
 
 
 
 
 
 
 
 
 
 
 
 
 
 
 
 
 
 
 
 
 
 
 
 
 
 
 
 
 
 
 
 
 
 
 
 
Continuing operations
 
 
16,083
 
 
 
(1,535)
 
 
 
14,548
 
 
 
2,861
 
 
 
1,127
 
 
 
1,734
 
 
 
(116)
 
 
 
(662)
 
 
 
(78)
 
Discontinued operations
 
 
185
 
 
 
—  
 
 
 
185
 
 
 
44
 
 
 
9
 
 
 
35
 
 
 
(12)
 
 
 
—  
 
 
 
11
 
 
 
 
 
 
 
 
 
 
 
 
 
 
 
 
 
 
 
 
 
 
 
 
 
 
 
 
 
 
 
 
 
 
 
 
 
 
Total
 
$
16,268
 
 
 
(1,535)
 
 
 
14,733
 
 
 
2,905
 
 
 
1,136
 
 
 
1,769
 
 
 
(128)
 
 
 
(662)
 
 
 
(67)
 
 
 
 
 
 
 
 
 
 
 
 
 
 
 
 
 
 
 
 
 
 
 
 
 
 
 
 
 
 
 
 
 
 
 
 
 
 

 
F-3
7

Table of Contents
CEMEX, S.A.B. DE C.V. AND SUBSIDIARIES
Notes to the Consolidated Financial Statements
As of December 31, 2021, 2020 and 2019
(Millions of U.S. dollars)
 
5)
BUSINESS COMBINATIONS, DISCONTINUED OPERATIONS, SALE OF OTHER DISPOSAL GROUPS AND SELECTED FINANCIAL INFORMATION BY REPORTABLE SEGMENT AND LINE OF BUSINESS — continued
 
2020
 
Revenues
(including
intragroup
transactions)
 
 
Less:
Intragroup
transactions
 
 
Revenues
 
 
Operating
EBITDA
 
 
Less:
Depreciation
and
amortization
 
 
Operating
earnings
before
other
expenses,
net
 
 
Other
expenses,
net
 
 
Financial
expense
 
 
Other
financing
items, net
 
Mexico
 
$
2,812
 
 
 
(134
 
 
2,678
 
 
 
931
 
 
 
148
 
 
 
783
 
 
 
(46
 
 
(31
 
 
(4
United States
 
 
3,994
 
 
 
(1
 
 
3,993
 
 
 
747
 
 
 
440
 
 
 
307
 
 
 
(1,350
 
 
(53
 
 
(20
EMEAA
 
     
 
     
 
     
 
     
 
     
 
     
 
     
 
     
 
     
United Kingdom
 
 
739
 
 
 
—  
 
 
 
739
 
 
 
88
 
 
 
67
 
 
 
21
 
 
 
(73
 
 
(9
 
 
(77
France
 
 
754
 
 
 
—  
 
 
 
754
 
 
 
71
 
 
 
48
 
 
 
23
 
 
 
(1
 
 
(12
 
 
3
 
Germany
 
 
489
 
 
 
(37
 
 
452
 
 
 
67
 
 
 
28
 
 
 
39
 
 
 
(3
 
 
(2
 
 
(3
Poland
 
 
377
 
 
 
(7
 
 
370
 
 
 
74
 
 
 
25
 
 
 
49
 
 
 
(1
 
 
(2
 
 
1
 
Spain
 
 
319
 
 
 
(16
 
 
303
 
 
 
25
 
 
 
39
 
 
 
(14
 
 
(195
 
 
(3
 
 
(9
Philippines
1
 
 
398
 
 
 
—  
 
 
 
398
 
 
 
118
 
 
 
46
 
 
 
72
 
 
 
(1
 
 
2
 
 
 
2
 
Israel
 
 
754
 
 
 
—  
 
 
 
754
 
 
 
115
 
 
 
28
 
 
 
87
 
 
 
—  
 
 
 
(4
 
 
1
 
Rest of EMEAA
 
 
582
 
 
 
(9
 
 
573
 
 
 
75
 
 
 
56
 
 
 
19
 
 
 
(26
 
 
(3
 
 
(22
SCA&C
 
     
 
     
 
     
 
     
 
     
 
     
 
     
 
     
 
     
Colombia
2
 
 
404
 
 
 
—  
 
 
 
404
 
 
 
86
 
 
 
25
 
 
 
61
 
 
 
(14
 
 
(5
 
 
(13
Panama
2
 
 
80
 
 
 
(7
 
 
73
 
 
 
12
 
 
 
16
 
 
 
(4
 
 
(19
 
 
(1
 
 
1
 
Caribbean TCL
3
 
 
251
 
 
 
(7
 
 
244
 
 
 
65
 
 
 
22
 
 
 
43
 
 
 
(9
 
 
(6
 
 
(8
Dominican Republic
 
 
229
 
 
 
(11
 
 
218
 
 
 
84
 
 
 
8
 
 
 
76
 
 
 
(5
 
 
(1
 
 
4
 
Rest of SCA&C
2
 
 
393
 
 
 
(3
 
 
390
 
 
 
100
 
 
 
15
 
 
 
85
 
 
 
(38
 
 
(2
 
 
7
 
Others
 
 
941
 
 
 
(470
 
 
471
 
 
 
(237
 
 
99
 
 
 
(336
 
 
14
 
 
 
(645
 
 
19
 
 
 
 
 
 
 
 
 
 
 
 
 
 
 
 
 
 
 
 
 
 
 
 
 
 
 
 
 
 
 
 
 
 
 
 
 
 
Continuing operations
 
 
13,516
 
 
 
(702
 
 
12,814
 
 
 
2,421
 
 
 
1,110
 
 
 
1,311
 
 
 
(1,767
 
 
(777
 
 
(118
Discontinued operations
 
 
360
 
 
 
(14
 
 
346
 
 
 
53
 
 
 
15
 
 
 
38
 
 
 
(18
 
 
—  
 
 
 
9
 
 
 
 
 
 
 
 
 
 
 
 
 
 
 
 
 
 
 
 
 
 
 
 
 
 
 
 
 
 
 
 
 
 
 
 
 
 
Total
 
$
13,876
 
 
 
(716
 
 
13,160
 
 
 
2,474
 
 
 
1,125
 
 
 
1,349
 
 
 
(1,785
 
 
(777
 
 
(109
 
 
 
 
 
 
 
 
 
 
 
 
 
 
 
 
 
 
 
 
 
 
 
 
 
 
 
 
 
 
 
 
 
 
 
 
 
F-3
8

Table of Contents
CEMEX, S.A.B. DE C.V. AND SUBSIDIARIES
Notes to the Consolidated Financial Statements
As of December 31, 2021, 2020 and 2019
(Millions of U.S. dollars)
 
5)
BUSINESS COMBINATIONS, DISCONTINUED OPERATIONS, SALE OF OTHER DISPOSAL GROUPS AND SELECTED FINANCIAL INFORMATION BY REPORTABLE SEGMENT AND LINE OF BUSINESS — continued
 
2019
 
Revenues
(including
intragroup
transactions)
 
 
Less:
Intragroup
transactions
 
 
Revenues
 
 
Operating
EBITDA
 
 
Less:
Depreciation
and
amortization
 
 
Operating
earnings
before
other
expenses,
net
 
 
Other
expenses,
net
 
 
Financial
expense
 
 
Other
financing
items, net
 
Mexico
 
$
2,897
 
 
 
(105
 
 
2,792
 
 
 
969
 
 
 
159
 
 
 
810
 
 
 
(48
 
 
(36
 
 
(1
United States
 
 
3,780
 
 
 
—  
 
 
 
3,780
 
 
 
629
 
 
 
392
 
 
 
237
 
 
 
(22
 
 
(64
 
 
(13
EMEAA
 
     
 
     
 
     
 
     
 
     
 
     
 
     
 
     
 
     
United Kingdom
 
 
749
 
 
 
—  
 
 
 
749
 
 
 
119
 
 
 
69
 
 
 
50
 
 
 
(2
 
 
(11
 
 
(17
France
 
 
825
 
 
 
—  
 
 
 
825
 
 
 
89
 
 
 
48
 
 
 
41
 
 
 
(5
 
 
(11
 
 
1
 
Germany
 
 
439
 
 
 
(25
 
 
414
 
 
 
65
 
 
 
28
 
 
 
37
 
 
 
3
 
 
 
(3
 
 
(4
Poland
 
 
350
 
 
 
(2
 
 
348
 
 
 
56
 
 
 
24
 
 
 
32
 
 
 
—  
 
 
 
(2
 
 
—  
 
Spain
 
 
319
 
 
 
(25
 
 
294
 
 
 
16
 
 
 
34
 
 
 
(18
 
 
(8
 
 
(2
 
 
2
 
Philippines
1
 
 
458
 
 
 
—  
 
 
 
458
 
 
 
117
 
 
 
38
 
 
 
79
 
 
 
1
 
 
 
6
 
 
 
4
 
Israel
 
 
660
 
 
 
—  
 
 
 
660
 
 
 
89
 
 
 
23
 
 
 
66
 
 
 
 
 
 
(2
 
 
1
 
Rest of EMEAA
 
 
608
 
 
 
(12
 
 
596
 
 
 
74
 
 
 
46
 
 
 
28
 
 
 
(7
 
 
(5
 
 
26
 
SCA&C
 
     
 
     
 
     
 
     
 
     
 
     
 
     
 
     
 
     
Colombia
2
 
 
504
 
 
 
—  
 
 
 
504
 
 
 
90
 
 
 
29
 
 
 
61
 
 
 
(21
 
 
(4
 
 
(3
Panama
2
 
 
181
 
 
 
(2
 
 
179
 
 
 
48
 
 
 
17
 
 
 
31
 
 
 
(9
 
 
(1
 
 
—  
 
Caribbean TCL
3
 
 
248
 
 
 
(8
 
 
240
 
 
 
56
 
 
 
23
 
 
 
33
 
 
 
(2
 
 
(6
 
 
(4
Dominican Republic
 
 
245
 
 
 
(17
 
 
228
 
 
 
84
 
 
 
9
 
 
 
75
 
 
 
(1
 
 
—  
 
 
 
—  
 
Rest of SCA&C
2
 
 
383
 
 
 
(3
 
 
380
 
 
 
68
 
 
 
15
 
 
 
53
 
 
 
(57
 
 
(3
 
 
1
 
Others
 
 
1,089
 
 
 
(577
 
 
512
 
 
 
(231
 
 
85
 
 
 
(316
 
 
(156
 
 
(567
 
 
(58
 
 
 
 
 
 
 
 
 
 
 
 
 
 
 
 
 
 
 
 
 
 
 
 
 
 
 
 
 
 
 
 
 
 
 
 
 
Continuing operations
 
 
13,735
 
 
 
(776
 
 
12,959
 
 
 
2,338
 
 
 
1,039
 
 
 
1,299
 
 
 
(334
 
 
(711
 
 
(65
Discontinued operations
 
 
759
 
 
 
(15
 
 
744
 
 
 
128
 
 
 
57
 
 
 
71
 
 
 
(11
 
 
  
 
 
 
(6
 
 
 
 
 
 
 
 
 
 
 
 
 
 
 
 
 
 
 
 
 
 
 
 
 
 
 
 
 
 
 
 
 
 
 
 
 
Total
 
$
14,494
 
 
 
(791
 
 
13,703
 
 
 
2,466
 
 
 
1,096
 
 
 
1,370
 
 
 
(345
 
 
(711
 
 
(71
 
 
 
 
 
 
 
 
 
 
 
 
 
 
 
 
 
 
 
 
 
 
 
 
 
 
 
 
 
 
 
 
 
 
 
 
 
 

1
CEMEX’s operations in the Philippines are mainly conducted through CEMEX Holdings Philippines, Inc. (“CHP”), a Philippine company whose shares trade on the Philippines Stock Exchange. As of December 31, 2021 and 2020, there is a
non-controlling
interest in CHP of 22.16% of its ordinary shares (note 22.4).
2
CEMEX Latam Holdings, S.A. (“CLH”), a company incorporated in Spain, trades its ordinary shares on the Colombian Stock Exchange. CLH is the indirect holding company of CEMEX’s operations in Colombia, Panama, Costa Rica, Guatemala, Nicaragua and El Salvador. At year end 2021 and 2020, there is a
non-controlling
interest in CLH of 7.74% and 7.63%, respectively, of its ordinary shares, excluding shares held in CLH’s treasury (note 22.4).
3
The shares of TCL trade on the Trinidad and Tobago Stock Exchange. As of December 31, 2021 and 2020, there is a
non-controlling
interest in TCL of 30.17% of its ordinary shares in both years (note 22.4).

F-39

Table of Contents
CEMEX, S.A.B. DE C.V. AND SUBSIDIARIES
Notes to the Consolidated Financial Statements
As of December 31, 2021, 2020 and 2019
(Millions of U.S. dollars)
 
5)
BUSINESS COMBINATIONS, DISCONTINUED OPERATIONS, SALE OF OTHER DISPOSAL GROUPS AND SELECTED FINANCIAL INFORMATION BY REPORTABLE SEGMENT AND LINE OF BUSINESS — continued
 
Debt by reportable segment is disclosed in note 18.1. As of December 31, 2021 and 2020, selected statement of financial position information by reportable segment was as follows:

 
2021
  
Equity
accounted
investees
 
  
Other
segment
assets
 
  
Total
assets
 
  
Total
liabilities
 
  
Net assets
by
segment
 
 
Additions
to
fixed assets
1
 
Mexico
  $ —          3,785        3,785        1,513        2,272       190  
United States
    159        12,651        12,810        2,707        10,103       373  
EMEAA
                                                   
United Kingdom
    6        1,585        1,591        1,220        371       94  
France
    41        952        993        476        517       44  
Germany
    3        398        401        287        114       29  
Poland
    1        321        322        126        196       29  
Spain
    —          704        704        240        464       34  
Philippines
    —          777        777        153        624       89  
Israel
    —          776        776        526        250       45  
Rest of EMEAA
    9        798        807        287        520       66  
SCA&C
                                                   
Colombia
    —          962        962        477        485       27  
Panama
    —          282        282        88        194       9  
Caribbean TCL
    —          498        498        219        279       22  
Dominican Republic
    —          192        192        87        105       15  
Rest of SCA&C
    —          262        262        173        89       15  
Others
    316        1,031        1,347        7,761        (6,414     13  
     
 
    
 
 
    
 
 
    
 
 
    
 
 
   
 
 
 
Total
    535        25,974        26,509        16,340        10,169       1,094  
Assets held for sale and related liabilities (note 14.1)
    —          141        141        39        102       5  
     
 
    
 
 
    
 
 
    
 
 
    
 
 
   
 
 
 
Total consolidated
  $ 535        26,115        26,650        16,379        10,271       1,099  
     
 
    
 
 
    
 
 
    
 
 
    
 
 
   
 
 
 
 
F-
40

Table of Contents
CEMEX, S.A.B. DE C.V. AND SUBSIDIARIES
Notes to the Consolidated Financial Statements
As of December 31, 2021, 2020 and 2019
(Millions of U.S. dollars)
 
5)
BUSINESS COMBINATIONS, DISCONTINUED OPERATIONS, SALE OF OTHER DISPOSAL GROUPS AND SELECTED FINANCIAL INFORMATION BY REPORTABLE SEGMENT AND LINE OF BUSINESS — continued
 

2020
  
Equity
accounted
investees
 
  
Other
segment
assets
 
  
Total
assets
 
  
Total
liabilities
 
  
Net assets
by
segment
 
 
Additions
to fixed
assets
1
 
Mexico
  
$
—  
 
  
 
3,837
 
  
 
3,837
 
  
 
1,523
 
  
 
2,314
 
 
 
144
 
United States
  
 
146
 
  
 
12,296
 
  
 
12,442
 
  
 
2,490
 
  
 
9,952
 
 
 
284
 
EMEAA
  
     
  
     
  
     
  
     
  
     
 
     
United Kingdom
  
 
6
 
  
 
1,507
 
  
 
1,513
 
  
 
1,368
 
  
 
145
 
 
 
55
 
France
  
 
53
 
  
 
999
 
  
 
1,052
 
  
 
585
 
  
 
467
 
 
 
62
 
Germany
  
 
4
 
  
 
412
 
  
 
416
 
  
 
357
 
  
 
59
 
 
 
24
 
Poland
  
 
1
 
  
 
319
 
  
 
320
 
  
 
134
 
  
 
186
 
 
 
19
 
Spain
  
 
—  
 
  
 
1,023
 
  
 
1,023
 
  
 
230
 
  
 
793
 
 
 
22
 
Philippines
  
 
—  
 
  
 
761
 
  
 
761
 
  
 
158
 
  
 
603
 
 
 
82
 
Israel
  
 
—  
 
  
 
769
 
  
 
769
 
  
 
507
 
  
 
262
 
 
 
28
 
Rest of EMEAA
  
 
8
 
  
 
853
 
  
 
861
 
  
 
283
 
  
 
578
 
 
 
32
 
SCA&C
  
     
  
     
  
     
  
     
  
     
 
     
Colombia
  
 
—  
 
  
 
1,105
 
  
 
1,105
 
  
 
514
 
  
 
591
 
 
 
14
 
Panama
  
 
—  
 
  
 
295
 
  
 
295
 
  
 
78
 
  
 
217
 
 
 
3
 
Caribbean TCL
  
 
—  
 
  
 
493
 
  
 
493
 
  
 
258
 
  
 
235
 
 
 
16
 
Dominican Republic
  
 
—  
 
  
 
158
 
  
 
158
 
  
 
66
 
  
 
92
 
 
 
2
 
Rest of SCA&C
  
 
—  
 
  
 
333
 
  
 
333
 
  
 
162
 
  
 
171
 
 
 
7
 
Others
  
 
292
 
  
 
1,568
 
  
 
1,860
 
  
 
9,754
 
  
 
(7,894
 
 
1
 
 
  
 
 
 
  
 
 
 
  
 
 
 
  
 
 
 
  
 
 
 
 
 
 
 
Total
  
 
510
 
  
 
26,728
 
  
 
27,238
 
  
 
18,467
 
  
 
8,771
 
 
 
795
 
Assets held for sale and related liabilities (note 14.1)
  
 
—  
 
  
 
187
 
  
 
187
 
  
 
6
 
  
 
181
 
 
 
  
 
 
  
 
 
 
  
 
 
 
  
 
 
 
  
 
 
 
  
 
 
 
 
 
 
 
Total consolidated
  
$
510
 
  
 
26,915
 
  
 
27,425
 
  
 
18,473
 
  
 
8,952
 
 
 
795
 
 
  
 
 
 
  
 
 
 
  
 
 
 
  
 
 
 
  
 
 
 
 
 
 
 
 

1
In 2021 and 2020, the column “Additions to fixed assets” includes capital expenditures, which comprises acquisitions of property, machinery and equipment as well as additions of assets for the
right-of-use,
for combined amounts of $1,099 and $795, respectively (note 16).
As of the reporting date, the Urbanization Solutions line of business, comprising complementary solutions to solve urban needs such as admixtures for decoration, building, landscaping and renovation purposes as well as variety of mortars and water-repelling and water-retaining agents and stabilizers, among others, was separated from “Others” considering its materiality for CEMEX’s management. The tables of revenues by line of business for the years 2020 and 2019 were reformulated to consider this new presentation.
 
F-41

Table of Contents
CEMEX, S.A.B. DE C.V. AND SUBSIDIARIES
Notes to the Consolidated Financial Statements
As of December 31, 2021, 2020 and 2019
(Millions of U.S. dollars)
 
5)
BUSINESS COMBINATIONS, DISCONTINUED OPERATIONS, SALE OF OTHER DISPOSAL GROUPS AND SELECTED FINANCIAL INFORMATION BY REPORTABLE SEGMENT AND LINE OF BUSINESS — continued
Revenues by line of business and reportable segment for the years ended December 31, 2021, 2020 and 2019 were as follows:
 
2021
  
Cement
 
  
Concrete
 
  
Aggregates
 
  
Urbanization
solutions
 
  
Others
 
  
Eliminations
 
 
Revenues
 
Mexico
  $ 2,412        733        208        810        14        (853     3,324  
United States
    1,731        2,479        1,005        558        13        (1,431     4,355  
EMEAA
                                                            
United Kingdom
    270        311        377        200        53        (271     940  
France
    —          682        397        6                  (222     863  
Germany
    210        204        65        30        69        (149     429  
Poland
    272        154        38        6        1        (72     399  
Spain
    256        93        31        23                  (69     334  
Philippines
    423        —          —          4        1        (4     424  
Israel
    —          657        199        89        27        (187     785  
Rest of EMEAA
    423        232        47        14        21        (124     613  
SCA&C
                                                            
Colombia
    309        130        36        58        21        (117     437  
Panama
    103        16        5        7        1        (34     98  
Caribbean TCL
    271        5        7        4        6        (20     273  
Dominican Republic
    240        16                  44        8        (17     291  
Rest of SCA&C
    400        20        6        24        1        (7     444  
Others
    —          —          —          —          1,790        (1,251     539  
     
 
    
 
 
    
 
 
    
 
 
    
 
 
    
 
 
   
 
 
 
Continuing operations
    7,320        5,732        2,421        1,877        2,026        (4,828     14,548  
Discontinued operations
    156        23        7        3        3        (7     185  
     
 
    
 
 
    
 
 
    
 
 
    
 
 
    
 
 
   
 
 
 
Total
  $ 7,476        5,755        2,428        1,880        2,029        (4,835     14,733  
     
 
    
 
 
    
 
 
    
 
 
    
 
 
    
 
 
   
 
 
 
 
F-4
2

Table of Contents
CEMEX, S.A.B. DE C.V. AND SUBSIDIARIES
Notes to the Consolidated Financial Statements
As of December 31, 2021, 2020 and 2019
(Millions of U.S. dollars)
 
5)
BUSINESS COMBINATIONS, DISCONTINUED OPERATIONS, SALE OF OTHER DISPOSAL GROUPS AND SELECTED FINANCIAL INFORMATION BY REPORTABLE SEGMENT AND LINE OF BUSINESS — continued
 
2020
  
Cement
 
  
Concrete
 
  
Aggregates
 
  
Urbanization
solutions
 
  
Others
 
  
Eliminations
 
 
Revenues
 
Mexico
  
$
2,001
 
  
 
628
 
  
 
172
 
  
 
590
 
  
 
14
 
  
 
(727
 
 
2,678
 
United States
  
 
1,599
 
  
 
2,255
 
  
 
954
 
  
 
468
 
  
 
13
 
  
 
(1,296
 
 
3,993
 
EMEAA
  
     
  
     
  
     
  
     
  
     
  
     
 
     
United Kingdom
  
 
201
 
  
 
274
 
  
 
314
 
  
 
176
 
  
 
53
 
  
 
(279
 
 
739
 
France
  
 
—  
 
  
 
647
 
  
 
340
 
  
 
—  
 
  
 
—  
 
  
 
(233
 
 
754
 
Germany
  
 
210
 
  
 
202
 
  
 
69
 
  
 
31
 
  
 
69
 
  
 
(129
 
 
452
 
Poland
  
 
244
 
  
 
142
 
  
 
39
 
  
 
6
 
  
 
1
 
  
 
(62
 
 
370
 
Spain
  
 
233
 
  
 
83
 
  
 
24
 
  
 
18
 
  
 
—  
 
  
 
(55
 
 
303
 
Philippines
  
 
398
 
  
 
—  
 
  
 
—  
 
  
 
2
 
  
 
1
 
  
 
(3
 
 
398
 
Israel
  
 
—  
 
  
 
623
 
  
 
195
 
  
 
81
 
  
 
27
 
  
 
(172
 
 
754
 
Rest of EMEAA
  
 
400
 
  
 
220
 
  
 
42
 
  
 
11
 
  
 
21
 
  
 
(121
 
 
573
 
SCA&C
  
     
  
     
  
     
  
     
  
     
  
     
 
     
Colombia
  
 
294
 
  
 
119
 
  
 
34
 
  
 
44
 
  
 
21
 
  
 
(108
 
 
404
 
Panama
  
 
67
 
  
 
14
 
  
 
4
 
  
 
4
 
  
 
1
 
  
 
(17
 
 
73
 
Caribbean TCL
  
 
245
 
  
 
5
 
  
 
7
 
  
 
2
 
  
 
6
 
  
 
(21
 
 
244
 
Dominican Republic
  
 
185
 
  
 
15
 
  
 
5
 
  
 
31
 
  
 
8
 
  
 
(26
 
 
218
 
Rest of SCA&C
  
 
359
 
  
 
3
 
  
 
6
 
  
 
19
 
  
 
1
 
  
 
2
 
 
 
390
 
Others
  
 
—  
 
  
 
—  
 
  
 
—  
 
  
 
—  
 
  
 
947
 
  
 
(476
 
 
471
 
 
  
 
 
 
  
 
 
 
  
 
 
 
  
 
 
 
  
 
 
 
  
 
 
 
 
 
 
 
Continuing operations
  
 
6,436
 
  
 
5,230
 
  
 
2,205
 
  
 
1,483
 
  
 
1,183
 
  
 
(3,723
 
 
12,814
 
Discontinued operations
  
 
167
 
  
 
90
 
  
 
77
 
  
 
3
 
  
 
56
 
  
 
(47
 
 
346
 
 
  
 
 
 
  
 
 
 
  
 
 
 
  
 
 
 
  
 
 
 
  
 
 
 
 
 
 
 
Total
  
$
6,603
 
  
 
5,320
 
  
 
2,282
 
  
 
1,486
 
  
 
1,239
 
  
 
(3,770
 
 
13,160
 
 
  
 
 
 
  
 
 
 
  
 
 
 
  
 
 
 
  
 
 
 
  
 
 
 
 
 
 
 

F-4
3

Table of Contents
CEMEX, S.A.B. DE C.V. AND SUBSIDIARIES
Notes to the Consolidated Financial Statements
As of December 31, 2021, 2020 and 2019
(Millions of U.S. dollars)
 
5)
BUSINESS COMBINATIONS, DISCONTINUED OPERATIONS, SALE OF OTHER DISPOSAL GROUPS AND SELECTED FINANCIAL INFORMATION BY REPORTABLE SEGMENT AND LINE OF BUSINESS — continued
 
2019
  
Cement
 
  
Concrete
 
  
Aggregates
 
  
Urbanization
solutions
 
 
Others
 
  
Eliminations
 
 
Revenues
 
Mexico
  
$
2,009
 
  
 
798
 
  
 
196
 
  
 
542
 
 
 
76
 
  
 
(829
 
 
2,792
 
United States
  
 
1,608
 
  
 
2,189
 
  
 
917
 
  
 
437
 
 
 
15
 
  
 
(1,386
 
 
3,780
 
EMEAA
  
     
  
     
  
     
  
     
 
     
  
     
 
     
United Kingdom
  
 
227
 
  
 
310
 
  
 
290
 
  
 
141
 
 
 
126
 
  
 
(345
 
 
749
 
France
  
 
—  
 
  
 
720
 
  
 
355
 
  
 
—  
 
 
 
20
 
  
 
(270
 
 
825
 
Germany
  
 
192
 
  
 
184
 
  
 
62
 
  
 
29
 
 
 
93
 
  
 
(146
 
 
414
 
Poland
  
 
209
 
  
 
141
 
  
 
43
 
  
 
5
 
 
 
7
 
  
 
(57
 
 
348
 
Spain
  
 
228
 
  
 
86
 
  
 
23
 
  
 
20
 
 
 
4
 
  
 
(67
 
 
294
 
Philippines
  
 
457
 
  
 
—  
 
  
 
—  
 
  
 
2
 
 
 
1
 
  
 
(2
 
 
458
 
Israel
  
 
—  
 
  
 
554
 
  
 
166
 
  
 
59
 
 
 
43
 
  
 
(162
 
 
660
 
Rest of EMEAA
  
 
400
 
  
 
237
 
  
 
47
 
  
 
10
 
 
 
14
 
  
 
(112
 
 
596
 
SCA&C
  
     
  
     
  
     
  
     
 
     
  
     
 
     
Colombia
  
 
363
 
  
 
176
 
  
 
53
 
  
 
43
 
 
 
25
 
  
 
(156
 
 
504
 
Panama
  
 
141
 
  
 
49
 
  
 
15
 
  
 
13
 
 
 
2
 
  
 
(41
 
 
179
 
Caribbean TCL
  
 
241
 
  
 
9
 
  
 
5
 
  
 
—  
 
 
 
12
 
  
 
(27
 
 
240
 
Dominican Republic
  
 
194
 
  
 
27
 
  
 
8
 
  
 
24
 
 
 
10
 
  
 
(35
 
 
228
 
Rest of SCA&C
  
 
329
 
  
 
36
 
  
 
8
 
  
 
16
 
 
 
2
 
  
 
(11
 
 
380
 
Others
  
 
—  
 
  
 
—  
 
  
 
—  
 
  
 
(1
 
 
1,091
 
  
 
(578
 
 
512
 
 
  
 
 
 
  
 
 
 
  
 
 
 
  
 
 
 
 
 
 
 
  
 
 
 
 
 
 
 
Continuing operations
  
 
6,598
 
  
 
5,516
 
  
 
2,188
 
  
 
1,340
 
 
 
1,541
 
  
 
(4,224
 
 
12,959
 
Discontinued operations
  
 
348
 
  
 
157
 
  
 
174
 
  
 
2
 
 
 
89
 
  
 
(26
 
 
744
 
 
  
 
 
 
  
 
 
 
  
 
 
 
  
 
 
 
 
 
 
 
  
 
 
 
 
 
 
 
Total
  
$
6,946
 
  
 
5,673
 
  
 
2,362
 
  
 
1,342
 
 
 
1,630
 
  
 
(4,250
 
 
13,703
 
 
  
 
 
 
  
 
 
 
  
 
 
 
  
 
 
 
 
 
 
 
  
 
 
 
 
 
 
 

6)
COST OF SALES
The detail of consolidated cost of sales by nature for the years 2021, 2020 and 2019 is as follows:
 
 
  
2021
 
 
2020
 
 
2019
 
Raw materials and goods for resale
   $ 4,875       4,108       4,213  
Payroll
     1,498       1,372       1,413  
Electricity, fuels and other services
     1,174       1,052       1,180  
Depreciation and amortization
     936       915       859  
Maintenance, repairs and supplies
     722       648       738  
Transportation costs
     573       352       336  
Change in inventory
     (911     (712     (967
Other production costs
     1,008       957       942  
      
 
   
 
 
   
 
 
 
     $ 9,875       8,692       8,714  
      
 
   
 
 
   
 
 
 
 
F-4
4

Table of Contents
CEMEX, S.A.B. DE C.V. AND SUBSIDIARIES
Notes to the Consolidated Financial Statements
As of December 31, 2021, 2020 and 2019
(Millions of U.S. dollars)
 
7)
OPERATING EXPENSES
Consolidated operating expenses during 2021, 2020 and 2019 by function are as follows:
 
 
  
2021
 
  
2020
 
  
2019
 
Administrative expenses
1, 2
  
$
979
 
  
 
1,069
 
  
 
1,104
 
Selling expenses
2
  
 
324
 
  
 
330
 
  
 
366
 
 
  
 
 
 
  
 
 
 
  
 
 
 
Total administrative and selling expenses
  
 
1,303
 
  
 
1,399
 
  
 
1,470
 
Distribution and logistics expenses
  
 
1,636
 
  
 
1,412
 
  
 
1,476
 
 
  
 
 
 
  
 
 
 
  
 
 
 
Total operating expenses
  
$
2,939
 
  
 
2,811
 
  
 
2,946
 
 
1
All significant R&D activities are executed by several internal areas of CEMEX as part of their daily activities. In 2021, 2020 and 2019, total combined expenses of these departments recognized within administrative expenses were $35, $31 and $38, respectively. 
2
In 2021, 2020 and 2019, administrative expenses include depreciation and amortization of $142, $145 and $132, respectively, and selling expenses include depreciation and amortization of $49 in 2021, $50 in 2020 and $48 in 2019.
Consolidated operating expenses during 2021, 2020 and 2019 by nature are as follows:
 
 
  
2021
 
  
2020
 
  
2019
 
Transportation costs
  
$
1,502
 
  
 
1,313
 
  
 
1,371
 
Payroll
  
 
915
 
  
 
945
 
  
 
961
 
Depreciation and amortization
  
 
191
 
  
 
195
 
  
 
180
 
Professional legal, accounting and advisory services
  
 
145
 
  
 
176
 
  
 
180
 
Maintenance, repairs and supplies
  
 
78
 
  
 
74
 
  
 
78
 
Other operating expenses
  
 
108
 
  
 
108
 
  
 
176
 
 
  
 
 
 
  
 
 
 
  
 
 
 
 
  
$
2,939
 
  
 
2,811
 
  
 
2,946
 
 
  
 
 
 
  
 
 
 
  
 
 
 
 
8)
OTHER EXPENSES, NET
The detail of the line item “Other expenses, net” for the years 2021, 2020 and 2019 is as follows:
 
 
  
2021
 
 
2020
 
 
2019
 
Sale of emission Allowances (note 3.19)
1
   $ 600                    
Impairment losses
2
     (536     (1,520     (64
Results from the sale of assets and others
3
     (136     (115     (217
Incremental costs and expenses related to the
COVID-19
Pandemic (note 2)
     (26     (48         
Restructuring costs
4
     (17     (81     (48
Charitable contributions
     (1     (3     (5
      
 
   
 
 
   
 
 
 
     $ (116     (1,767     (334
      
 
   
 
 
   
 
 
 
 
 
1
During March 2021, considering CEMEX’s targets fo
r
 the reduction of CO
2
emissions (note 3.4), as well as the innovative technologies and considerable capital investments that have to be deployed to achieve such
 
F-4
5

Table of Contents
CEMEX, S.A.B. DE C.V. AND SUBSIDIARIES
Notes to the Consolidated Financial Statements
As of December 31, 2021, 2020 and 2019
(Millions of U.S. dollars)
 
8)
OTHER EXPENSES, NET — continued
 
 
goals, CEMEX sold 12.3 million Allowances in several transactions for $600. The Company had accrued such Allowances as of the end of Phase III under the EU ETS, which finalized on December 31, 2020.
2
In 2021, includes aggregate impairment losses of goodwill of $440 related to the operating segments in Spain, the United Arab Emirates and the Information Technology business (note 17.2), impairment losses of internally developed software capitalized in prior years and other intangible assets of $53 (note 17.1), as well as impairment losses of fixed assets of $43 (note 16.1). In 2020, include impairment losses of goodwill and other intangible assets of $1,020 and $194, respectively, related to CEMEX’s assets and its Reporting Segment in the United States (notes 17.1 and 17.2), as well as impairment losses of fixed assets of $306, mainly related to idle assets in the United States, Spain and the United Kingdom (note 16.1). In 2019, includes impairment losses of fixed assets of $64 (note 16.1).
3
In 2021, 2020 and 2019, includes $29, $11 and $55, respectively, in connection with property damages and natural disasters (note 26.1).
4
Restructuring costs mainly refer to severance payments and the definite closing of operating sites.
 
9)
FINANCIAL ITEMS
9.1) FINANCIAL EXPENSE
Consolidated financial expense in 2021, 2020 and 2019 includes $67, $74 and $77 of interest expense from financial obligations related to lease contracts (notes 16.2 and 18.2).

9.2) FINANCIAL INCOME AND OTHER ITEMS, NET
The detail of financial income and other items, net in 2021, 2020 and 2019 was as follows:
 
 
  
2021
 
 
2020
 
 
2019
 
Effects of amortized cost on assets and liabilities and others, net
1
   $ (28     (89     (20
Net interest cost of pension liabilities (note 20)
     (31     (33     (39
Results from financial instruments, net (notes 15.2 and 18.4)
     (6     (17     (1
Foreign exchange results
     (37     (3     (23
Financial income
     22       20       18  
Others
     2       4       —    
      
 
   
 
 
   
 
 
 
     $ (78     (118     (65
      
 
   
 
 
   
 
 
 
 
 
1
The increase in 2020 is mainly a result of the decrease in the discount rates in the United Kingdom utilized by the Company to determine its environmental remediation liabilities.
 
10)
CASH AND CASH EQUIVALENTS
As of December 31, 2021 and 2020, consolidated cash and cash equivalents consisted of:
 
 
  
2021
 
  
2020
 
Cash and bank accounts
   $ 367        501  
Fixed-income securities and other cash equivalents
     246        449  
      
 
    
 
 
 
     $ 613        950  
      
 
    
 
 
 
 

F-4
6

Table of Contents
CEMEX, S.A.B. DE C.V. AND SUBSIDIARIES
Notes to the Consolidated Financial Statements
As of December 31, 2021, 2020 and 2019
(Millions of U.S. dollars)
 
10)
CASH AND CASH EQUIVALENTS — continued
 
Based on net settlement agreements, the balance of cash and cash equivalents excludes deposits in margin accounts that guarantee several obligations of CEMEX of $15 in 2021 and $32 in 2020, which were offset against the corresponding obligations of CEMEX with the counterparties, considering CEMEX’s right, ability and intention to settle the amounts on a net basis.
 
11)
TRADE ACCOUNTS RECEIVABLE
As of December 31, 2021 and 2020, consolidated trade accounts receivable consisted of:
 
 
  
2021
 
 
2020
 
Trade accounts receivable
   $ 1,622       1,654  
Allowances for expected credit losses
     (101     (121
      
 
   
 
 
 
     $ 1,521       1,533  
      
 
   
 
 
 
As of December 31, 2021 and 2020, trade accounts receivable include receivables of $727 and $677, respectively, sold under outstanding trade receivables securitization programs and/or factoring programs with recourse, established in Mexico, the United States, France and the United Kingdom, in which CEMEX effectively surrenders control associated wit
h
 the trade accounts receivable sold and there is no guarantee or obligation to reacquire the assets; nonetheless, in such programs, CEMEX retains certain residual interest in the programs and/or maintains continuing involvement with the accounts receivable. Therefore, the trade accounts receivable sold were not removed from the statement of financial position and the funded amounts to CEMEX of $602 in 2021 and $586 in 2020, were recognized within the line item of “Other financial obligations.” Trade accounts receivable qualifying for sale exclude amounts over certain days past due or concentrations over certain limits to any one customer, according to the terms of the programs. The discount granted to the acquirers of the trade accounts receivable is recorded as financial expense and amounted to $11 in 2021, $13 in 2020 and $25 in 2019. CEMEX’s securitization programs are usually negotiated for periods of one to two years and are usually renewed at their maturity.
As of December 31, 2021, the balances of trade accounts receivable and the allowance for Expected Credit Losses (“ECL”) were as follows:
 
 
  
Accounts
receivable
 
  
ECL
allowance
 
  
ECL
average
rate
 
Mexico
   $ 253        31        12.3
United States
     503        6        1.2
Europe, Middle East, Africa and Asia
     742        47        6.3
South, Central America and the Caribbean
     82        13        15.9
Others
     42        4        9.5
      
 
    
 
 
          
     $ 1,622        101           
      
 
    
 
 
          
 
F-4
7

Table of Contents
CEMEX, S.A.B. DE C.V. AND SUBSIDIARIES
Notes to the Consolidated Financial Statements
As of December 31, 2021, 2020 and 2019
(Millions of U.S. dollars)
 
11)
TRADE ACCOUNTS RECEIVABLE — continued
 
Changes in the allowance for expected credit losses in 2021, 2020 and 2019, were as follows:
 
 
  
2021
 
 
2020
 
 
2019
 
Allowances for expected credit losses at beginning of period
   $ 121       116       119  
Charged to selling expenses
     1       23       12  
Deductions
     (16     (19     (16
Reclassification to assets held for sale (note 5.2)
     (2     —         —    
Foreign currency translation effects
     (3     1       1  
      
 
   
 
 
   
 
 
 
Allowances for expected credit losses at end of period
   $ 101       121       116  
      
 
   
 
 
   
 
 
 
As of December 31, 2021, in relation to the
COVID-19
Pandemic (note 2) and the potential increase in expected credit losses on trade accounts receivable because of the negative economic effects associated with the
COVID-19
Pandemic, CEMEX maintains continuous communication with its customers as part of its collection management, in order to anticipate situations that could represent an extension in the portfolio’s recovery period or in some cases the risk of
non-recovery.
As of this same date, the Company considers that these negative effects do not yet have a significant impact on the estimates of expected credit losses and will continue to monitor the development of relevant events that may eventually have effect because of a deepening or extension of the
COVID-19
Pandemic.
 
12)
OTHER ACCOUNTS RECEIVABLE
As of December 31, 2021 and 2020, consolidated other accounts receivable consisted of:
 
 
  
2021
 
  
2020
 
Advances of income taxes and other refundable taxes
   $ 396        304  
Non-trade
accounts receivable
1
     84        117  
Interest and notes receivable
     31        39  
Current portion of valuation of derivative financial instruments
     36        7  
Loans to employees and others
     11        10  
      
 
    
 
 
 
     $ 558        477  
      
 
    
 
 
 
 

1
Non-trade
accounts receivable are mainly attributable to the sale of assets.
 
13)
INVENTORIES
As of December 31, 2021 and 2020, the consolidated balance of inventories was summarized as follows:
 
 
  
2021
 
  
2020
 
Finished goods
   $ 343        309  
Materials and spare parts
     372        271  
Raw materials
     242        192  
Work-in-process
     225        164  
Inventory in transit
     79        35  
      
 
    
 
 
 
     $ 1,261        971  
      
 
    
 
 
 
 
F-48

Table of Contents
CEMEX, S.A.B. DE C.V. AND SUBSIDIARIES
Notes to the Consolidated Financial Statements
As of December 31, 2021, 2020 and 2019
(Millions of U.S. dollars)
 
13)
INVENTORIES — continued
 
For the years ended December 31, 2021, 2020 and 2019, CEMEX recognized within “Cost of sales” in the income statement, inventory impairment losses of $4, $9 and $6, respectively.
 
14)
ASSETS HELD FOR SALE AND OTHER CURRENT ASSETS
14.1) ASSETS HELD FOR SALE (note 5.2)
As of December 31, 2021 and 2020, assets held for sale, which are measured at the lower of their estimated realizable value, less costs to sell, and their carrying amounts, as well as liabilities directly related with such assets are detailed as
follows:
 
 
  
2021
 
  
2020
 
 
  
Assets
 
  
Liabilities
 
  
Net assets
 
  
Assets
 
  
Liabilities
 
  
Net assets
 
Costa Rica and El Salvador
   $ 77        39        38      $ —          —          —    
White cement assets in Spain
     —          —          —          107        —          107  
Other assets held for sale
1
     64        —          64        80        6        74  
      
 
    
 
 
    
 
 
      
 
    
 
 
    
 
 
 
     $ 141        39        102     
$
187        6        181  
      
 
    
 
 
    
 
 
      
 
    
 
 
    
 
 
 
 
1
In 2020, includes assets and liabilities of $26 and $6, respectively, associated with a committed sale of certain assets in France negotiated in December 2020.
CEMEX recognized within the line item “Other expenses, net” adjustments in the fair value of its assets held for sale representing losses of $23 in 2020.

14.2) OTHER CURRENT ASSETS
As of December 31, 2021 and 2020, other current assets of $131 and $117, respectively, are mainly comprised of advance payments to vendors.
 
15)
EQUITY ACCOUNTED INVESTEES, OTHER INVESTMENTS AND
NON-CURRENT
ACCOUNTS RECEIVABLE
 
15.1)
EQUITY ACCOUNTED INVESTEES
As of December 31, 2021 and 2020, the investments in common shares of associates were as
follows:
 
 
  
Activity
 
  
Country
 
  
%
 
  
2021
 
  
2020
 
Camcem, S.A. de C.V.
  
 
Cement
 
  
 
Mexico
 
  
 
40.1
 
  
$
269
 
  
 
244
 
Concrete Supply Co. LLC
  
 
Concrete
 
  
 
United States
 
  
 
40.0
 
  
 
90
 
  
 
81
 
Lehigh White Cement Company
  
 
Cement
 
  
 
United States
 
  
 
36.8
 
  
 
69
 
  
 
62
 
Société d’Exploitation de Carrières
  
 
Aggregates
 
  
 
France
 
  
 
50.0
 
  
 
22
 
  
 
21
 
Société Méridionale de Carrières
  
 
Aggregates
 
  
 
France
 
  
 
33.3
 
  
 
12
 
  
 
14
 
Other companies
  
 
—  
 
  
 
—  
 
  
 
—  
 
  
 
73
 
  
 
88
 
 
  
     
  
     
  
     
  
 
 
 
  
 
 
 
 
  
     
  
     
  
     
  
$
535
 
  
 
510
 
 
  
     
  
     
  
     
  
 
 
 
  
 
 
 
Out of which:
  
     
  
     
  
     
  
     
  
     
Book value at acquisition date
 
  
$
303
 
  
 
311
 
Changes in stockholders’ equity
 
  
$
232
 
  
 
199
 
   
  
 
 
 
  
 
 
 

 

F-4
9

Table of Contents
CEMEX, S.A.B. DE C.V. AND SUBSIDIARIES
Notes to the Consolidated Financial Statements
As of December 31, 2021, 2020 and 2019
(Millions of U.S. dollars)
 
15)
EQUITY ACCOUNTED INVESTEES, OTHER INVESTMENTS AND
NON-CURRENT
ACCOUNTS RECEIVABLE — continued
 
Combined condensed statement of financial position information of CEMEX’s equity accounted investees as of December 31, 2021 and 2020 is set forth
below:
 
 
  
2021
 
  
2020
 
Current assets
   $ 1,424        1,240  
Non-current
assets
     1,718        1,662  
      
 
    
 
 
 
Total assets
     3,142        2,902  
      
 
    
 
 
 
Current liabilities
     532        496  
Non-current
liabilities
     737        766  
      
 
    
 
 
 
Total liabilities
     1,269        1,262  
      
 
    
 
 
 
Total net assets
   $ 1,873        1,640  
      
 
    
 
 
 
Combined selected information of the statements of operations of CEMEX’s equity accounted investees in 2021, 2020 and 2019 is set forth
below:
 
 
  
2021
 
  
2020
 
  
2019
 
Sales
   $ 1,801        1,759        1,600  
Operating earnings
     312        296        237  
Income before income tax
     219        175        158  
Net income
     153        128        118  
      
 
    
 
 
    
 
 
 
The share of equity accounted investees by reportable segment in the statements of operations for 2021, 2020 and 2019 is detailed as
follows:
 
 
  
2021
 
  
2020
 
 
2019
 
Mexico
   $ 28        30       23  
United States
     18        15       18  
EMEAA
     8        6       10  
Corporate and others
               (2     (2
      
 
    
 
 
   
 
 
 
     $ 54        49       49  
      
 
    
 
 
   
 
 
 
F-50

Table of Contents
CEMEX, S.A.B. DE C.V. AND SUBSIDIARIES
Notes to the Consolidated Financial Statements
As of December 31, 2021, 2020 and 2019
(Millions of U.S. dollars)
 
15)
EQUITY ACCOUNTED INVESTEES, OTHER INVESTMENTS AND
NON-CURRENT
ACCOUNTS RECEIVABLE — continued
 
15.2) OTHER INVESTMENTS AND
NON-CURRENT
ACCOUNTS RECEIVABLE

 

As of December 31, 2021 and 2020, consolidated other investments and
non-current
accounts receivable were summarized as
follows:
 
 
  
2021
 
  
2020
 
Non-current
accounts receivable
1
   $ 204        246  
Investments in strategic equity securities
2
     14        23  
Non-current
portion of valuation of derivative financial instruments (note 18.4)
     22        3  
Investments at fair value through the income statement
3
     3        3  
      
 
    
 
 
 
     $ 243        275  
      
 
    
 
 
 
 

1
Includes, among other items: a) accounts receivable from investees and joint ventures of $21
million
in 2021 and $36 in 2020, b) advances to suppliers of fixed assets of $35 in 2021 and $47 in 2020, c) employee prepaid compensation of $7 in 2021 and $6 in 2020, and d) warranty deposits of $27 in 2021 and $29 in 2020.
2
These investments are recognized at fair value through other comprehensive income.
3
Refers to investments in private funds. In 2021 and 2020, no contributions were made to such private funds.

16)
PROPERTY, MACHINERY AND EQUIPMENT, NET AND ASSETS FOR THE
RIGHT-OF-USE,
NET
As of December 31, 2021 and 2020, property, machinery and equipment, net and assets for the
right-of-use,
net were summarized as
follows:
 
 
  
2021
 
  
2020
 
Property, machinery and equipment, net
   $ 10,202        10,170  
Assets for the
right-of-use,
net
     1,120        1,243  
      
 
    
 
 
 
     $ 11,322        11,413  
      
 
    
 
 
 
 
F-51

Table of Contents
CEMEX, S.A.B. DE C.V. AND SUBSIDIARIES
Notes to the Consolidated Financial Statements
As of December 31, 2021, 2020 and 2019
(Millions of U.S. dollars)
 
16)
PROPERTY, MACHINERY AND EQUIPMENT, NET AND ASSETS FOR THE
RIGHT-OF-USE,
NET — continued
 
16.1) PROPERTY, MACHINERY AND EQUIPMENT, NET
As of December 31, 2021 and 2020, consolidate
d
 property, machinery and equipment, net and the changes in this line item during 2021, 2020 and 2019, were as follows:

 
 
  
2021
 
 
  
Land and
mineral
reserves
 
 
Building
 
 
Machinery
and
equipment
 
 
Construction
in progress
1
 
 
Total
 
Cost at beginning of period
   $ 4,741       2,438       11,929       1,188       20,296  
Accumulated depreciation and depletion
     (1,177     (1,474     (7,475     —         (10,126
      
 
   
 
 
   
 
 
   
 
 
   
 
 
 
Net book value at beginning of period
     3,564       964       4,454       1,188       10,170  
Capital expenditures
     81       159       609       —         849  
Stripping costs
     18       —         —         —         18  
      
 
   
 
 
   
 
 
   
 
 
   
 
 
 
Total capital expenditures
     99       159       609       —         867  
Disposals
2
     (20     (6     (80     —         (106
Reclassifications
3
     (4     (8     (29     (3     (44
Depreciation and depletion for the period
     (108     (74     (542     —         (724
Impairment losses
     (11     (9     (15     (8     (43
Foreign currency translation effects
     55       12       (70     85       82  
      
 
   
 
 
   
 
 
   
 
 
   
 
 
 
Cost at end of period
     4,801       2,532       11,727       1,262       20,322  
Accumulated depreciation and depletion
     (1,226     (1,494     (7,400     —         (10,120
      
 
   
 
 
   
 
 
   
 
 
   
 
 
 
Net book value at end of period
   $ 3,575       1,038       4,327       1,262       10,202  
      
 
   
 
 
   
 
 
   
 
 
   
 
 
 
 
 
  
2020
 
 
 
 
 
  
Land and
mineral
reserves
 
 
Building
 
 
Machinery
and
equipment
 
 
Construction
in progress
1
 
 
Total
 
 
2019
1, 2
 
Cost at beginning of period
  
$
4,606
 
 
 
2,374
 
 
 
11,519
 
 
 
1,209
 
 
 
19,708
 
 
 
20,642
 
Accumulated depreciation and depletion
  
 
(968
 
 
(1,326
 
 
(6,849
 
 
—  
 
 
 
(9,143
 
 
(9,410
 
  
 
 
 
 
 
 
 
 
 
 
 
 
 
 
 
 
 
 
 
 
 
 
 
Net book value at beginning of period
  
 
3,638
 
 
 
1,048
 
 
 
4,670
 
 
 
1,209
 
 
 
10,565
 
 
 
11,232
 
Capital expenditures
  
 
47
 
 
 
35
 
 
 
482
 
 
 
—  
 
 
 
564
 
 
 
737
 
Stripping costs
  
 
18
 
 
 
—  
 
 
 
—  
 
 
 
—  
 
 
 
18
 
 
 
22
 
 
  
 
 
 
 
 
 
 
 
 
 
 
 
 
 
 
 
 
 
 
 
 
 
 
Total capital expenditures
  
 
65
 
 
 
35
 
 
 
482
 
 
 
—  
 
 
 
582
 
 
 
759
 
Disposals
2
  
 
(26
 
 
(7
 
 
(30
 
 
—  
 
 
 
(63
 
 
(96
Reclassifications
3
  
 
(10
 
 
(2
 
 
(6
 
 
—  
 
 
 
(18
 
 
(402
Business combinations (note 5.1)
  
 
—  
 
 
 
—  
 
 
 
11
 
 
 
—  
 
 
 
11
 
 
 
—  
 
Depreciation and depletion for the period
  
 
(134
 
 
(99
 
 
(515
 
 
—  
 
 
 
(748
 
 
(633
Impairment losses
  
 
(87
 
 
(54
 
 
(165
 
 
—  
 
 
 
(306
 
 
(64
Foreign currency translation effects
  
 
118
 
 
 
43
 
 
 
7
 
 
 
(21
 
 
147
 
 
 
(231
 
  
 
 
 
 
 
 
 
 
 
 
 
 
 
 
 
 
 
 
 
 
 
 
 
Cost at end of period
  
 
4,741
 
 
 
2,438
 
 
 
11,929
 
 
 
1,188
 
 
 
20,296
 
 
 
19,708
 
Accumulated depreciation and depletion
  
 
(1,177
 
 
(1,474
 
 
(7,475
 
 
—  
 
 
 
(10,126
 
 
(9,143
 
  
 
 
 
 
 
 
 
 
 
 
 
 
 
 
 
 
 
 
 
 
 
 
 
Net book value at end of period
  
$
3,564
 
 
 
964
 
 
 
4,454
 
 
 
1,188
 
 
 
10,170
 
 
 
10,565
 
 
  
 
 
 
 
 
 
 
 
 
 
 
 
 
 
 
 
 
 
 
 
 
 
 
 
F-52

Table of Contents
CEMEX, S.A.B. DE C.V. AND SUBSIDIARIES
Notes to the Consolidated Financial Statements
As of December 31, 2021, 2020 and 2019
(Millions of U.S. dollars)
 
16)
PROPERTY, MACHINERY AND EQUIPMENT, NET AND ASSETS FOR THE
RIGHT-OF-USE,
NET — continued
 
1
As of December 31, 2021, the Maceo plant in Colombia, finalized significantly in 2017, with an annual capacity of approximately 1.3 million tons, has not initiated commercial operations. As of the reporting date, the works related to the access road to the plant remain suspended and the beginning of commercial operations is subject to the successful conclusion of several ongoing processes for the proper operation of the assets and other legal proceedings (note 26.3). As of December 31, 2021, the carrying amount of the plant, is for an amount in Colombian pesos equivalent to $240.
2
In 2021 includes sales of
non-strategic
fixed assets in Spain, the United States and the United Kingdom for $51, $29 and $12, respectively, among others. In 2020, includes sales of
non-strategic
fixed assets in the United Kingdom and the United States for $28 and $18, respectively, among others. In 2019, includes sales of
non-strategic
fixed assets in Germany, France and the United Kingdom for $32, $12 and $6, respectively, among others.
3
In 2021, refers to the reclassification to
held-for-sale
of the assets in Costa Rica and El Salvador for $43 and $1, respectively. In 2020, refers to the reclassification of the assets in France, Puerto Rico, Colombia and Dominican Republic for $8, $5, $3 and $2, respectively. In 2019, refers to the reclassification to
held-for-sale
of the assets in the United States, United Kingdom and Spain for $134, $182 and $86, respectively.
During 2020, considering mainly the negative effects of the
COVID-19
Pandemic on certain idle assets that will remain closed for the foreseeable future in relation to the estimated sales volumes and the Company’s ability to supply demand by achieving efficiencies in other operating assets, CEMEX recognized
non-cash
impairment losses for these assets for an aggregate amount of $306, of which $76 relate to assets in the United States mainly the North Brooksville plant, $189 to assets in EMEAA mainly referring to the Lloseta and Gador plants in Spain and the South Ferriby plant in the United Kingdom, and minor adjustments in other countries and $39 to assets in SCA&C mainly in connection with land in Puerto Rico and the kiln 1 in Panama. In 2019 due to the continued adverse outlook and the overall uncertain economic conditions in Puerto Rico after hurricane “Maria” in 2017, CEMEX recognized an impairment loss of $52. During 2021, there were no significant impairment losses of fixed assets. Moreover, during 2021 there were no reversal of impairment charges of the
COVID-19
Pandemic’ related adjustments of 2020 due to assets being recommissioned.
For the years ended December 31, 2021, 2020 and 2019, CEMEX adjusted the related fixed assets to their estimated value in use in those circumstances in which the assets would continue in operation based on estimated cash flows during the remaining useful life, or to their realizable value, in case of permanent shut down, and recognized impairment losses within the line item of “Other expenses, net” (notes 3.11 and 8).

 
F-53

Table of Contents
CEMEX, S.A.B. DE C.V. AND SUBSIDIARIES
Notes to the Consolidated Financial Statements
As of December 31, 2021, 2020 and 2019
(Millions of U.S. dollars)
 
16)
PROPERTY, MACHINERY AND EQUIPMENT, NET AND ASSETS FOR THE
RIGHT-OF-USE,
NET — continued
 
During the years ended December 31, 2021, 2020 and 2019 impairment losses of fixed assets by country are as follows:
 
 
  
2021
 
  
2020
 
  
2019
 
United States
   $ 18        76        6  
Colombia
     10        2        3  
United Kingdom
     5        39        —    
Czech Republic
     5        —          —    
Spain
     —          135        —    
Puerto Rico
     —          20        52  
Croatia
     —          13        —    
Panama
     —          12        —    
Others
     5        9        3  
      
 
    
 
 
    
 
 
 
     $ 43        306        64  
      
 
    
 
 
    
 
 
 

16.2)
ASSETS FOR THE
RIGHT-OF-USE,
NET
As of December 31, 2021 and 2020, consolidated asset
s
 for the
right-of-use,
net and the changes in this caption during 2021, 2020 and 2019, were as follows:
 
 
  
2021
 
 
  
Land
 
 
Buildings
 
 
Machinery
and
equipment
 
 
Others
 
 
Total
 
Assets for the
right-of-use
at beginning of period
   $ 409       457       1,502       21       2,389  
Accumulated depreciation
     (139     (253     (744     (10     (1,146
      
 
   
 
 
   
 
 
   
 
 
   
 
 
 
Net book value at beginning of period
     270       204       758       11       1,243  
Additions of new leases
     59       22       143       3       227  
Cancellations and remeasurements
     (28     (19     (87    
  
      (134
Depreciation
     (17     (37     (226     (3     (283
Foreign currency translation effects
     (36     26       80       (3     67  
      
 
   
 
 
   
 
 
   
 
 
   
 
 
 
Assets for the
right-of-use
at end of period
     395       401       1,513       21       2,330  
Accumulated depreciation
     (147     (205     (845     (13     (1,210
      
 
   
 
 
   
 
 
   
 
 
   
 
 
 
Net book value at end of period
   $ 248       196       668       8       1,120  
      
 
   
 
 
   
 
 
   
 
 
   
 
 
 
 
F-5
4


Table of Contents
CEMEX, S.A.B. DE C.V. AND SUBSIDIARIES
Notes to the Consolidated Financial Statements
As of December 31, 2021, 2020 and 2019
(Millions of U.S. dollars)
 
16)
PROPERTY, MACHINERY AND EQUIPMENT, NET AND ASSETS FOR THE
RIGHT-OF-USE,
NET — continued
 
 
  
2020
 
 
 
 
 
  
Land
 
 
Buildings
 
 
Machinery
and
equipment
 
 
Others
 
 
Total
 
 
2019
 
Assets for the
right-of-use
at beginning of period
  
$
366
 
 
 
471
 
 
 
1,417
 
 
 
11
 
 
 
2,265
 
 
 
2,073
 
Accumulated depreciation
  
 
(117
 
 
(233
 
 
(625
 
 
(5
 
 
(980
 
 
(851
 
  
 
 
 
 
 
 
 
 
 
 
 
 
 
 
 
 
 
 
 
 
 
 
 
Net book value at beginning of period
  
 
249
 
 
 
238
 
 
 
792
 
 
 
6
 
 
 
1,285
 
 
 
1,222
 
Additions of new leases
  
 
42
 
 
 
38
 
 
 
127
 
 
 
6
 
 
 
213
 
 
 
274
 
Cancellations and remeasurements
  
 
(7
 
 
(17
 
 
(51
 
 
(1
 
 
(76
 
 
(52
Business combinations (note 5.1)
  
 
13
 
 
 
  
 
 
 
  
 
 
 
  
 
 
 
13
 
 
 
  
 
Reclassifications
  
 
  
 
 
 
  
 
 
 
  
 
 
 
  
 
 
 
  
 
 
 
35
 
Depreciation
  
 
(28
 
 
(35
 
 
(173
 
 
(3
 
 
(239
 
 
(288
Foreign currency translation effects
  
 
1
 
 
 
(20
 
 
63
 
 
 
3
 
 
 
47
 
 
 
94
 
 
  
 
 
 
 
 
 
 
 
 
 
 
 
 
 
 
 
 
 
 
 
 
 
 
Assets for the
right-of-use
at end of period
  
 
409
 
 
 
457
 
 
 
1,502
 
 
 
21
 
 
 
2,389
 
 
 
2,265
 
Accumulated depreciation
  
 
(139
 
 
(253
 
 
(744
 
 
(10
 
 
(1,146
 
 
(980
 
  
 
 
 
 
 
 
 
 
 
 
 
 
 
 
 
 
 
 
 
 
 
 
 
Net book value at end of period
  
$
270
 
 
 
204
 
 
 
758
 
 
 
11
 
 
 
1,243
 
 
 
1,285
 
 
  
 
 
 
 
 
 
 
 
 
 
 
 
 
 
 
 
 
 
 
 
 
 
 
For the years ended December 31, 2021, 2020 and 2019, the combined rental expense related with short-term leases, leases of
low-value
assets and variable lease payments were $94, $97 and $104, respectively, and were recognized in cost of sales and operating expenses, as correspond. During the reported periods, CEMEX did not have any material revenue from
sub-leasing
activities. Moreover, during 2021 and 2020, CEMEX did not have significant rent concessions related to the
COVID-19
Pandemic (note 2).
 
17)
GOODWILL AND INTANGIBLE ASSETS, NET
17.1) BALANCES AND CHANGES DURING THE PERIOD

 
As of December 31, 2021 and 2020, consolidated goodwill, intangible assets and deferred charges were summarized as follows:

 
 
  
2021
 
  
2020
 
 
  
Cost
 
  
Accumulated
amortization
 
 
Carrying
amount
 
  
Cost
 
  
Accumulated
amortization
 
 
Carrying
amount
 
Intangible assets of indefinite useful life:
  
     
  
     
 
     
  
     
  
     
 
     
Goodwill
  
$
7,984
 
  
 
—  
 
 
 
7,984
 
  
$
8,506
 
  
 
—  
 
 
 
8,506
 
Intangible assets of definite useful life:
  
     
  
     
 
     
  
     
  
     
 
     
Extraction rights
  
 
1,781
 
  
 
(431
 
 
1,350
 
  
 
1,774
 
  
 
(416
 
 
1,358
 
Industrial property and trademarks
  
 
45
 
  
 
(22
 
 
23
 
  
 
44
 
  
 
(20
 
 
24
 
Customer relationships
  
 
196
 
  
 
(196
 
 
—  
 
  
 
196
 
  
 
(196
 
 
—  
 
Mining projects
  
 
52
 
  
 
(7
 
 
45
 
  
 
49
 
  
 
(6
 
 
43
 
Internally developed software
  
 
689
 
  
 
(461
 
 
228
 
  
 
636
 
  
 
(423
 
 
213
 
Others intangible assets
  
 
351
 
  
 
(218
 
 
133
 
  
 
398
 
  
 
(290
 
 
108
 
 
  
 
 
 
  
 
 
 
 
 
 
 
  
 
 
 
  
 
 
 
 
 
 
 
 
  
$
11,098
 
  
 
(1,335
 
 
9,763
 
  
 
11,603
 
  
 
(1,351
 
 
10,252
 
 
  
 
 
 
  
 
 
 
 
 
 
 
  
 
 
 
  
 
 
 
 
 
 
 
 
F-5
5


Table of Contents
CEMEX, S.A.B. DE C.V. AND SUBSIDIARIES
Notes to the Consolidated Financial Statements
As of December 31, 2021, 2020 and 2019
(Millions of U.S. dollars)
 
17)
GOODWILL AND INTANGIBLE ASSETS, NET — continued
 
Changes in consolidated goodwill for the years ended December 31, 2021, 2020 and 2019, were as
follows:
 
 
  
2021
 
 
2020
 
 
2019
 
Balance at beginning of period
   $ 8,506       9,562       9,912  
Impairment losses
     (440     (1,020     —    
Business combinations (note 5.1)
     5       2       —    
Reclassification to assets held for sale (notes 5.2, 5.3 and 14.1)
     (2     (9     (371
Foreign currency translation effects
     (85     (29     21  
      
 
   
 
 
   
 
 
 
Balance at end of period
   $ 7,984       8,506       9,562  
      
 
   
 
 
   
 
 
 
Changes in intangible assets of definite life in 2021, 2020 and 2019, were as follows:

 
 
  
2021
 
 
  
Extraction
rights
 
 
Industrial
property
and
trademarks
 
 
Mining
projects
 
 
Internally
developed
software
1
 
 
Others
 
 
Total
 
Balance at beginning of period
   $ 1,358       24       43       213       108       1,746  
Impairment losses (note 2)
              —         —         (49     (4     (53
Amortization for the period
     (24     (2     (1     (71     (22     (120
Additions (disposals), net
1
     27       —         2       132       53       214  
Foreign currency translation effects
     (11     1       1       3       (2     (8
      
 
   
 
 
   
 
 
   
 
 
   
 
 
   
 
 
 
Balance at the end of period
   $ 1,350       23       45       228       133       1,779  
      
 
   
 
 
   
 
 
   
 
 
   
 
 
   
 
 
 
 
 
  
2020
 
 
 
 
 
  
Extraction
rights
 
 
Industrial
property
and
trademarks
 
 
Mining
projects
 
 
Internally
developed
software
1
 
 
Others
 
 
Total
 
 
2019
 
Balance at beginning of period
  $ 1,590       24       43       253       118       2,028       2,024  
Impairment losses (note 2)
    (181    
  
     
  
     
  
      (13     (194     —    
Amortization for the period
    (21     (2     (1     (79     (27     (130     (124
Additions (disposals), net
1
    (33    
  
     
  
      40       26       33       81  
Business combinations (note 5.1)
    —         2       —                  5       7       —    
Reclassifications
    —         —         —         —         —         —         (2
Foreign currency translation effects
    3             1       (1     (1     2       49  
     
 
   
 
 
   
 
 
   
 
 
   
 
 
   
 
 
   
 
 
 
Balance at the end of period
  $ 1,358       24       43       213       108       1,746       2,028  
     
 
   
 
 
   
 
 
   
 
 
   
 
 
   
 
 
   
 
 
 
 
 
1
Includes the capitalized direct costs incurred in th
e
 development stage of
internal-use
software, such as professional fees, direct labor and related travel expenses. The capitalized amounts are amortized to the statement of operations over a period ranging from 3 to 5 years.
In 2021, CEMEX recognized impairment losses in connection with its internally developed software of $49 considering certain obsolescence generated by the significant replacement of the applications platform during the period. In 2020, in connection with the idle status of North Brooksville plant in the United States (notes 2 and
 
F-5
6


Table of Contents

CEMEX, S.A.B. DE C.V. AND SUBSIDIARIES
Notes to the Consolidated Financial Statements
As of December 31, 2021, 2020 and 2019
(Millions of U.S. dollars)
 
17)
GOODWILL AND INTANGIBLE ASSETS, NET — continued
 
16.1), CEMEX also recognized a
non-cash
impairment charge of $181 associated with the operating permits
related to such plant considering that the book value of such permits will not be recovered through normal use before their expiration and $13 of other intangible assets.
 
17.2)
ANALYSIS OF GOODWILL IMPAIRMENT
At least once a year during the last quarter or when impairment indicators exist, CEMEX analyses the possible impairment of goodwill by means of determining the value in use of its Cash Generating Units (“CGUs”) to which goodwill balances have been allocated. The value in use is represented by the discounted cash flows projections for the next five years related to such CGUs using risk adjusted discount rates. In addition to the periodic goodwill impairment tests performed at year end 2020, considering the negative effects on its operating results caused by the
COVID-19
Pandemic (note 2), as well as the high uncertainty and lack of visibility in relation to the duration and consequences in the different markets where the Company operates, management considered that impairment indicators occurred during the third quarter of 2021 and 2020 in its operating segments in Spain and the United Arab Emirates (“UAE”) in 2021, and in the United States, Spain, Egypt and the United Arab Emirates in 2020, and consequently carried out impairment analyses of goodwill as of September 30, 2021 and 2020 in these operating segments.
As a result of these impairment analyses, in the third quarter of 2021 and 2020, the Company recognized within Other expenses, net (note 8) in the statement of operations,
non-cash
goodwill impairment losses for aggregate amounts of $440 and $1,020, respectively, related, in 2021, to the operating segments in Spain of $317, UAE of $96, representing the entire goodwill allocated to UAE’s operating segment, as well as $27 related to CEMEX’s Information Technology business due to reorganization, and in 2020, related with its operating segment in the United States. No other impairment test of goodwill as of September 30, 2021 and 2020 resulted in additional goodwill impairment losses.
Furthermore, CEMEX did not determine additional impairment losses in its goodwill impairment test as of December 31, 2021 and 2020 in any of the groups of CGUs to which goodwill balances have been allocated. In 2019, CEMEX did not determine goodwill impairment losses.
In 2021, the impairment losses in Spain and UAE referred, in both cases, in the aftermath of the
COVID-19
Pandemic (note 2), to disruptions in the supply chains that have generated increases in the estimated production and transportation costs that are considered will be sustained in the
mid-term.
These negative effects significantly reduced the value in use of the reporting segments in Spain and UAE as of September 30, 2021 as compared to the valuations determined as of December 31, 2020, entirely generated by reductions in the projected Operating EBITDA as a result of the aforementioned increases in costs, considering that discount rates and long-term growth rates remained unchanged, which were 7.7% and 1.5% in Spain, respectively, as well as 8.3% and 2.6% in UAE, respectively.
In 2020, the impairment loss in the United States resulted from the high volatility, lack of visibility and reduced outlook associated with the effects of the
COVID-19
Pandemic which made CEMEX reduce its cash-flows projections in such country from 7 to 5 years as well as reduce its long-term growth rate from 2.5% to 2%. Such changes significantly reduced the value in use as of September 30, 2020, which decreased by 25.7% as compared to December 31, 2019. Of this reduction, 51.5 percentage points (“p.p.”) were related to the decrease of two years in the cash flows projections, 27.3 p.p. resulted from the reduction in the long-term growth rate used to
 
determine the terminal value which changed from 2.5% in 2019 to 2.0% as of September 30, 2020, and 28.3 p.p.
 
resulted from the

 
F-57

Table of Contents
CEMEX, S.A.B. DE C.V. AND SUBSIDIARIES
Notes to the Consolidated Financial Statements
As of December 31, 2021, 2020 and 2019
(Millions of U.S. dollars)
 
17)
GOODWILL AND INTANGIBLE ASSETS, NET — continued
 
slowdown of sales growth over the projected years, partially compensated by a positive effect of 7.1 p.p. associated with the reduction in the discount rate which decreas
ed
 from 7.8% in 2019 to 7.7% as of September 30, 2020.
As of December 31, 2021 and 2020, goodwill balances allocated by Operating Segment were as
follows:
 
 
  
2021
 
  
2020
 
Mexico
   $ 361        372  
United States
     6,449        6,449  
EMEAA
                 
United Kingdom
     280        292  
France
     213        229  
Spain
     158        463  
Philippines
     89        95  
United Arab Emirates
     —          96  
Rest of EMEAA
1
     48        44  
SCA&C
                 
Colombia
     244        283  
Caribbean TCL
     83        92  
Rest of SCA&C
2
     59        64  
Others
                 
Other reporting segments
3
     —          27  
      
 
    
 
 
 
     $ 7,984        8,506  
      
 
    
 
 
 
 
1
This caption refers to the operating segments in Israel, the Czech Republic and Egypt.
2
This caption refers to the operating segments in the Dominican Republic, the Caribbean and Panama.
3
This caption is primarily associated with Neoris N.V., CEMEX’s subsidiary involved in the sale of information technology and services.
As of December 31, 2021, 2020 and 2019, CEMEX’s
pre-tax
discount rates and long-term growth rates used to determine the discounted cash flows in the group of CGUs with the main goodwill balances were as follows:
 
 
 
Discount rates
 
 
Long-term growth rates
 1
 
Groups of CGUs
 
2021
 
 
2020
 
 
2019
 
 
2021
 
 
2020
 
 
2019
 
United States
 
 
7.2
 
 
7.3
 
 
7.8
 
 
2.0
 
 
2.0
 
 
2.5
Spain
 
 
7.6
 
 
7.7
 
 
8.3
 
 
1.5
 
 
1.5
 
 
1.6
United Kingdom
 
 
7.3
 
 
7.4
 
 
8.0
 
 
1.5
 
 
1.6
 
 
1.5
France
 
 
7.3
 
 
7.4
 
 
8.0
 
 
1.4
 
 
1.7
 
 
1.4
Mexico
 
 
8.4
 
 
8.3
 
 
9.0
 
 
1.0
 
 
1.1
 
 
2.4
Colombia
 
 
8.5
 
 
8.4
 
 
8.9
 
 
3.5
 
 
2.5
 
 
3.7
United Arab Emirates
 
 
—  
 
 
 
8.3
 
 
8.8
 
 
—  
 
 
 
2.6
 
 
2.5
Egypt
 
 
10.7
 
 
10.2
 
 
10.3
 
 
3.0
 
 
5.6
 
 
6.0
Range of rates in other countries
 
 
7.4% – 11.7
 
 
7.2% – 15.5
 
 
8.1% – 11.5
 
 
1.7% – 6.0
 
 
(0.3%) – 6.5
 
 
1.6% – 6.5
 
 
 
 
 
 
 
 
 
 
 
 
 
 
 
 
 
 
 
 
 
 
 
 
 

F-5
8


Table of Contents
CEMEX, S.A.B. DE C.V. AND SUBSIDIARIES
Notes to the Consolidated Financial Statements
As of December 31, 2021, 2020 and 2019
(Millions of U.S. dollars)
 
17)
GOODWILL AND INTANGIBLE ASSETS, NET — continued
 
1
The long-term growth rates are generally based on projections issued by the International Monetary Fund (“IMF”).
The discount rates used by CEMEX in its cash flows projections to determine the value in use of its operating segments as of December 31, 2021 changed slightly as compared to 2020 in a range of
-0.1%
up to 0.5%. This was mainly generated for the effect that significantly increases the discount rates of the weighing of debt in the calculation of the discount rates that decreased from 34.6% in 2020 to 26.9% in 2021 as well as the market risk premium which increased from 5.7% in 2020 to 5.8% in 2021. These increasing effects were offset by the decrease in the risk-free rate associated to CEMEX changed from 2.2% in 2020 to 1.8% in 2021, as well as by the reduction in the public comparable companies’ stock volatility (beta) that changed from 1.19 in 2020 to 1.12 in 2021. As of December 31, 2021, the funding cost observed in the industry of 4.1% remained unchanged against 2020, while the specific risk rates of each country experienced mixed
non-significant
changes in 2021 as compared to 2020 in the majority of the countries. In addition, as preventive measures to continue considering the relative prevailing high uncertainty, volatility and reduced visibility in the aftermath of the
COVID-19
Pandemic
 (note 2),
 CEMEX reduced in certain countries its long-term growth rates used in their cash flows projections as of December 31, 2021 as compared to the International Monetary Fund (“IMF”) projections such as in Mexico in 1.0% and Egypt in 2.8%. These long-term growth rates will be revised upwards or downwards again in the future as new economic data is available.
The discount rates used by CEMEX in its cash flows projections to determine the value in use of its operating segments as of December 31, 2020 generally decreased as compared to 2019 in a range of 0.1% up to 1.5%, mainly as a result of a decrease in 2020 in the funding cost observed in the industry that changed from 5.4% in 2019 to 4.1% in 2020 as well as the weighing of debt in the calculation of the discount rates that increased from 31.7% in 2019 to 34.6% in 2020. The risk-free rate associated to CEMEX changed from 2.9% in 2019 to 2.2% in 2020, nonetheless, increases in the specific risk rates of each country and in the market risk premium which changed from 5.6% in 2019 to 5.7% in 2020, resulted in that total cost of equity remained significantly flat in 2020 as compared to 2019 in the majority of the countries. These reductions were partially offset by a slight increase in the public comparable companies’ stock volatility (beta) that changed from 1.08 in 2019 to 1.19 in 2020. Moreover, in 2020, as preventive measure to consider the then high uncertainty, volatility and reduced visibility related to the negative effects of the
COVID-19
Pandemic, CEMEX significantly reduced in certain countries its long-term growth rates used in their cash flows projections as of December 31, 2020 as compared to the IMF projections such as in the United States in 0.5%, Mexico in 1.3% and Colombia in 1.2%.
In addition, the discount rates used by CEMEX in its cash flows projections to determine the value in use of its operating segments as of December 31, 2019 generally decreased as compared to 2018 in a range of 0.6% up to 2.6%, mainly because of a decrease in 2019 in the funding cost observed in the industry that changed from 7.3% in 2018 to 5.4% in 2019. The risk-free rate associated to CEMEX remained significantly flat in the level of 2.9%, while the country risk-specific rates decreased slightly in 2019 in most cases. These reductions were partially offset by a slight increase in the public comparable companies’ stock volatility (beta) that changed from 1.06 in 2018 to 1.08 in 2019 and the decrease in the weighing of debt in the calculation of the discount rates that changed from 33.5% in 2018 to 31.7% in 2019.
In connection with the discount rates and long-term growth rates included in the table above, CEMEX verified the reasonableness of its conclusions using sensitivity analyses to changes in assumptions, affecting the value in use of all groups of CGUs with an independent reasonably possible increase of 1% in the
pre-tax
discount rate,
 
an independent possible decrease of 1% in the long-term growth rate, as well as using multiples of Operating
 
F-5
9


Table of Contents
CEMEX, S.A.B. DE C.V. AND SUBSIDIARIES
Notes to the Consolidated Financial Statements
As of December 31, 2021, 2020 and 2019
(Millions of U.S. dollars)
 
17)
GOODWILL AND INTANGIBLE ASSETS, NET — continued
 
EBITDA, by means of which, CEMEX determined a weighted-average multiple of Operating EBITDA to enterprise value observed in recent mergers and acquisitions in the industry. The average multiple was then applied to a stabilized amount of Operating EBITDA and the result was compared to the corresponding carrying amount for each group of CGUs to which goodwill has been allocated. CEMEX considered an industry average Operating EBITDA multiple of 11.5 times in 2021, 2020 and 2019.
In relation to the economic assumptions used by the Company described above, the additional impairment losses that would have resulted from the sensitivity analyses derived from independent changes in each of the relevant assumptions, as well as the multiples of Operating EBITDA, in those operating segments that presented impairment charges or relative impairment risk during 2021, are as
follows:
 
  
 
 
  
Additional effects of the sensitivity
analyses to the charges recognized
from the changes in assumptions as
of December 31, 2021
 
Operating segment
  
Impairment
losses
recognized
 
  
Discount
rate
+1%
 
  
Long-term

growth
rate
1%
 
  
Multiples
Operating
EBITDA
11.5x
 
Spain
   $ 317        57        42        —    
United States
     —          238        —          —    
 
 
 
 
 
 
 
 
 
 
 
 
 
 
 
 
 
    
 
 
    
 
 
    
 
 
    
 
 
 
The factors considered by the Company’s management that could cause the hypothetical scenarios of the previous sensitivity analysis in Spain and the United States are, in relation to the discount rate, an independent increase of 300 bps in the industry funding cost observed as of December 31, 2021 of 4.1% or, an independent increase in the risk-free rate of 190bps over the rates of 2.4% in Spain and 1.8% in the United States. Nonetheless, such assumptions did not seem reasonable as of December 31, 2021.
As of December 31, 2021, except for the operating segments in Spain and the United States presented in the table above, none of the other sensitivity analyses indicated a potential impairment risk in CEMEX’s operating segments. CEMEX continually monitors the evolution of the group of CGUs to which goodwill has been allocated that have presented relative goodwill impairment risk in any of the reported periods and, if the relevant economic variables and the related value in use would be negatively affected, it may result in a goodwill impairment loss in the future.
As of December 31, 2021 and 2020, goodwill allocated to its operating segment in the United States accounted for 81% and 76%, respectively, of CEMEX’s total amount of consolidated goodwill. In connection with CEMEX’s determination of value in use relative to its groups of CGUs in the United States in the reported periods, CEMEX has considered several factors, such as the historical performance of such operating segment, including the operating results in recent years, the long-term nature of CEMEX’s investment, the signs of recovery in the construction industry over the last years, the significant economic barriers for new potential competitors considering the high investment required, and the lack of susceptibility of the industry to technology improvements or alternate construction products, among other factors. To improve its assurance, as mentioned above, CEMEX verified its conclusions using sensitivity analyses over Operating EBITDA multiples of recent sale transaction within the industry occurred in such country, as well as macroeconomic information regarding
 
gross domestic product and cement consumption over the projected periods issued by the International Monetary Fund and the U.S. Portland Cement Association, respectively.
 
F-
60


Table of Contents
CEMEX, S.A.B. DE C.V. AND SUBSIDIARIES
Notes to the Consolidated Financial Statements
As of December 31, 2021, 2020 and 2019
(Millions of U.S. dollars)
 
18)
FINANCIAL INSTRUMENTS
18.1) CURRENT AND
NON-CURRENT
DEBT

As of December 31, 2021 and 2020, CEMEX’s consolidated debt summarized by interest rates and currencies, was as follows:
 
 
  
2021
 
  
2020
 
 
  
Current
 
 
Non-current
 
 
Total
 1, 2
 
  
Current
 
 
Non-current
 
 
Total
 1, 2
 
Floating rate debt
   $ 27       896       923      $ 172       2,538       2,710  
Fixed rate debt
     46       6,410       6,456        7       6,622       6,629  
      
 
   
 
 
   
 
 
      
 
   
 
 
   
 
 
 
     $ 73       7,306       7,379      $ 179       9,160       9,339  
      
 
   
 
 
   
 
 
      
 
   
 
 
   
 
 
 
Effective rate
3
                                                 
Floating rate
     2.7     2.6              3.1     4.0        
Fixed rate
     5.2     4.8              4.7     5.6        
      
 
   
 
 
              
 
   
 
 
         
 
 
     
 
 
  
2021
 
 
2020
 
Currency
  
Current
 
  
Non-current
 
  
Total
 
  
Effective
rate
3
 
 
Current
 
  
Non-current
 
  
Total
 
  
Effective
rate
3
 
Dollars
   $ 6        6,375        6,381        4.4   $ 6        6,089        6,095        5.8
Euros
     1        453        454        3.1     73        2,078        2,151        2.7
Pounds
     —          —          —          —         55        329        384        2.5
Philippine pesos
     66        109        175        4.4     3        220        223        4.1
Mexican pesos
     —          254        254        7.2     —          334        334        6.8
Other currencies
     —          115        115        4.1     42        110        152        4.9
      
 
    
 
 
    
 
 
              
 
    
 
 
    
 
 
          
     $ 73        7,306        7,379              $ 179        9,160        9,339           
      
 
    
 
 
    
 
 
              
 
    
 
 
    
 
 
          
 
1
As of December 31, 2021 and 2020, from total debt of $7,379 and $9,339, respectively, 94% in 2021 and 93% in 2020 was held in the Parent Company and 6% in 2021 and 7% in 2020 was in subsidiaries of the Parent Company.
2
As of December 31, 2021 and 2020, cumulative discounts, fees and other direct costs incurred in CEMEX’s outstanding debt borrowings and the issuance of notes payable (jointly “Issuance Costs”) for $53 and $66, respectively, are presented reducing debt balances and are amortized to financial expense over the maturity of the related debt instruments under the amortized cost method.
3
In 2021 and
2020
, represents the weighted-average nominal interest rate of the related debt agreements determined at the end of each period.

F-
61


Table of Contents
CEMEX, S.A.B. DE C.V. AND SUBSIDIARIES
Notes to the Consolidated Financial Statements
As of December 31, 2021, 2020 and 2019
(Millions of U.S. dollars)
 
18)
FINANCIAL INSTRUMENTS — continued
 
As of December 31, 2021 and 2020, CEMEX’s consolidated debt summarized by type of instrument, was as
follows:
 
2021
  
Current
 
  
Non-current
 
 
2020
  
Current
 
  
Non-current
 
Bank loans
  
 
 
 
 
 
 
 
 
Bank loans
  
 
 
 
 
 
 
 
Loans in foreign countries, 2023
to 2024
  
$
—  
 
 
 
289
 
 
Loans in foreign countries, 2021 to 2024
  
$
67
 
 
 
371
 
Syndicated loans, 2023
to 2026
  
 
—  
 
 
 
1,728
 
 
Syndicated loans, 2021 to 2025
  
 
—  
 
 
 
2,383
 
      
 
   
 
 
          
 
   
 
 
 
       —         2,017            67       2,754  
      
 
   
 
 
          
 
   
 
 
 
Notes payable
  
 
 
 
 
 
 
 
 
Notes payable
  
 
 
 
 
 
 
 
Medium-term notes, 2024
to 2031
  
 
—  
 
 
 
5,179
 
 
Medium-term notes, 2024 to 2030
  
 
—  
 
 
 
6,327
 
Other notes payable, 2022
to 2027
  
 
5
 
 
 
178
 
 
Other notes payable, 2021 to 2027
  
 
7
 
 
 
184
 
      
 
   
 
 
          
 
   
 
 
 
       5       5,357            7       6,511  
      
 
   
 
 
          
 
   
 
 
 
Total bank loans and notes payable
  
 
5
 
 
 
7,374
 
 
Total bank loans and notes payable
  
 
74
 
 
 
9,265
 
Current maturities
  
 
68
 
 
 
(68
 
Current maturities
  
 
105
 
 
 
(105
      
 
   
 
 
          
 
   
 
 
 
 
  
$
73
 
 
 
7,306
 
 
 
  
$
179
 
 
 
9,160
 
      
 
   
 
 
          
 
   
 
 
 
As of December 31, 2021, bank loans included a balance of $1,500 outstanding under CEMEX’s 2021 Credit Agreement signed on October 29, 2021 and a balance of $255 outstanding under the 2021 Pesos Credit Agreement. In addition, as of December 31, 2020, CEMEX’s bank loans included $2,420 of balance outstanding under the previous CEMEX’s facilities agreement entered on July 19, 2017, as amended and restated several times as described below (the “2017 Facilities Agreement”).
Changes in consolidated debt for the years ended December 31, 2021, 2020 and 2019 were as
follows:
 
 
  
2021
 
 
2020
 
 
2019
 
Debt at beginning of year
   $ 9,339       9,365       9,311  
Proceeds from new debt instruments
     3,960       4,210       3,331  
Debt repayments
     (5,897     (4,572     (3,284
Foreign currency translation and accretion effects
     (23     336       7  
      
 
   
 
 
   
 
 
 
Debt at end of year
   $ 7,379       9,339       9,365  
      
 
   
 
 
   
 
 
 
As a result of debt issuances, exchange offers and tender offers incurred to refinance, replace and/or repurchase existing debt instruments, as applicable, CEMEX paid Issuance Costs as well as premiums and/or redemption costs for a total of $142 in 2021, $98 in 2020 and $63 in 2019. Of these incurred Issuance Costs, $37 in 2021, $38 in 2020 and $24 in 2019, corresponding to new debt instruments or the refinancing of old debt, adjusted the carrying amount of the related debt instruments and are amortized over the remaining term of each instrument,

 
F-62

Table of Contents
CEMEX, S.A.B. DE C.V. AND SUBSIDIARIES
Notes to the Consolidated Financial Statements
As of December 31, 2021, 2020 and 2019
(Millions of U.S. dollars)
 
18)
FINANCIAL INSTRUMENTS — continued
while $99 in 2021, $60 in 2020 and $39
 
in 2019 of such Issuance Costs, associated with the extinguished portion of the related debt, were recognized in the statement of operations in each year within “Financial expense”. In addition, Issuance Costs pending for amortization related to extinguished debt instruments for
$27
in 2021, $
19
in 2020 and
 
$
1
in 2019 were also recognized in the statement of operations of each year within “Financial expense.”


As of December 31, 2021 and 2020,
non-current
notes payable for $5,357 and $6,511, respectively, were detailed as follows:
 
Description
 
Date of
issuance
 
 
Issuer
1
 
Currency
 
 
Principal
amount
 
 
Rate
 
 
Maturity

date
 
 
Redeemed
amount
2

$
 
 
Outstanding
amount
2

$
 
 
2021
 
 
2020
 
July 2031 Notes
3
 
 
12/Jan/2
1
 
 
CEMEX, S.A.B. de C.V.
 
 
Dollar
 
 
 
1,750
 
 
 
3.875
 
 
11/Jul/3
1
 
 
 
—  
 
 
 
1,750
 
 
$
1,741
 
 
 
—  
 
September 2030 Notes
 
 
17/Sep/2
0
 
 
CEMEX, S.A.B. de C.V.
 
 
Dollar
 
 
 
1,000
 
 
 
5.2
 
 
17/Sep/3
0
 
 
 
—  
 
 
 
1,000
 
 
 
995
 
 
 
995  
November 2029 Notes
 
 
19/Nov/19
 
 
CEMEX, S.A.B. de C.V.
 
 
Dollar
 
 
 
1,000
 
 
 
5.45
 
 
19/Nov/2
9
 
 
 
—  
 
 
 
1,000
 
 
 
994
 
 
 
993  
June 2027 Notes
 
 
05/Jun/2
0
 
 
CEMEX, S.A.B. de C.V.
 
 
Dollar
 
 
 
1,000
 
 
 
7.375
 
 
05/Jun/2
7
 
 
 
—  
 
 
 
1,000
 
 
 
995
 
 
 
994  
April 2026 Notes
3
 
 
16/Mar/1
6
 
 
CEMEX, S.A.B. de C.V.
 
 
Dollar
 
 
 
1,000
 
 
 
7.75
 
 
16/Apr/2
6
 
 
 
(1,000
 
 
—  
 
 
 
—  
 
 
 
997  
March 2026 Notes
 
 
19/Mar/1
9
 
 
CEMEX, S.A.B. de C.V.
 
 
Euro
 
 
 
400
 
 
 
3.125
 
 
19/Mar/2
6
 
 
 
—  
 
 
 
455
 
 
 
454
 
 
 
487  
July 2025 Notes
 
 
01/Apr/0
3
 
 
CEMEX Materials LLC
 
 
Dollar
 
 
 
150
 
 
 
7.70
 
 
21/Jul/2
5
 
 
 
—  
 
 
 
150
 
 
 
152
 
 
 
153  
January 2025 Notes
3
 
 
11/Sep/1
4
 
 
CEMEX, S.A.B. de C.V.
 
 
Dollar
 
 
 
1,100
 
 
 
5.70
 
 
11/Jan/2
5
 
 
 
(1,100
 
 
—  
 
 
 
—  
 
 
 
1,069  
December 2024 Notes
 
 
05/Dec/1
7
 
 
CEMEX, S.A.B. de C.V.
 
 
Euro
 
 
 
650
 
 
 
2.75
 
 
05/Dec/2
4
 
 
 
(650
 
 
—  
 
 
 
—  
 
 
 
792  
Other notes payable
 
 
 
 
 
 
 
 
 
 
 
 
 
 
 
 
 
 
 
 
 
 
 
 
 
 
 
 
 
 
 
 
26
 
 
 
31  
                                                                 
 
   
 
 
 
                                                         
 
 
 
$
5,357
 
 
 
6,511  
                                                                 
 
   
 
 
 
 
1
As of December 31, 2021, after closing the 2021 Credit Agreement, all notes issued are fully and unconditionally guaranteed by CEMEX Concretos, S.A. de C.V., CEMEX Operaciones México, S.A. de C.V., Cemex Innovation Holding Ltd. and CEMEX Corp.
2
Presented net of all outstanding notes repurchased and held by CEMEX. As of December 31, 2021 there are no repurchased notes outstanding.
3
CEMEX used the proceeds from the July 2031 Notes to redeem in full the April 2026 Notes and partially the January 2025 Notes.
 

F-6
3

Table of Contents
CEMEX, S.A.B. DE C.V. AND SUBSIDIARIES
Notes to the Consolidated Financial Statements
As of December 31, 2021, 2020 and 2019
(Millions of U.S. dollars)
 
18)
FINANCIAL INSTRUMENTS — continued
 
The maturities of consolidated long-term debt as of December 31, 2021, were as follows:
 
 
  
Bank loans
 
  
Notes payable
 
  
Total
 
2023
  
$
199
 
  
 
6
 
  
 
205
 
2024
  
 
368
 
  
 
5
 
  
 
373
 
2025
  
 
691
 
  
 
157
 
  
 
848
 
2026
  
 
691
 
  
 
460
 
  
 
1,151
 
2027 and thereafter
  
 
—  
 
  
 
4,729
 
  
 
4,729
 

  
 
 
 
  
 
 
 
  
 
 
 

  
$
1,949
 
  
 
5,357
 
  
 
7,306
 

  
 
 
 
  
 
 
 
  
 
 
 
As of December 31, 2021, CEMEX had the following lines of credit, of which, the only committed portion refers to the revolving credit facility under the 2021 Credit Agreement, at annual interest rates ranging between 1.65% and 3.94%, depending on the negotiated currency:
 
 
  
Lines of
credit
 
  
Available
 
Other lines of credit in foreign subsidiaries
1
  
$
199
 
  
 
87
 
Other lines of credit from banks
1
  
 
540
 
  
 
339
 
Revolving credit facility 2021 Credit Agreement
  
 
1,750
 
  
 
1,750
 

  
 
 
 
  
 
 
 

  
$
2,489
 
  
 
2,176
 

  
 
 
 
  
 
 
 
 
1
Uncommitted amounts subject to the banks’ availability.
2021 Credit Agreement
On October 29, 2021, CEMEX, S.A.B. de C.V. closed a new $3,250 syndicated sustainability-linked credit agreement, which proceeds were mainly used to fully repay its previous 2017 Facilities Agreement. The 2021 Credit Agreement consists of a $1,500 five-year amortizing term loan and a $1,750 five-year committed Revolving Credit Facility. The committed Revolving Credit Facility under CEMEX’s new 2021 Credit Agreement is $600 larger than the one under the previous 2017 Facilities Agreement, resulting in a stronger liquidity position which is favorable for CEMEX from a risk and credit rating perspective.
The 2021 Credit Agreement is exclusively Dollar denominated and includes an interest rate margin grid over LIBOR that is about 25 basis points lower on average than that of the 2017 Facilities Agreement. All tranches under the 2021 Credit Agreement include a margin over LIBOR from 100 bps to 175 bps, depending on the ratio of debt to Operating EBITDA (“Consolidated Leverage Ratio”) ranging from less than 2.25 times in the lower end to greater than 3.25 times in the higher end. The 2021 Credit Agreement includes the Loan Market Association replacement screen rate provisions in anticipation of the discontinuation of LIBOR rates.
Moreover, on December 23, 2021, CEMEX closed the 2021 Pesos Credit Agreement, under terms substantially similar to those of the 2021 Credit Agreement. The 2021 Pesos Credit Agreement has the same guarantor structure as the 2021 Credit Agreement.
The London Inter-Bank Offered Rate (“LIBOR”) and the Euro Inter-Bank Offered Rate (“EURIBOR”) represent variable rates used in international markets for debt denominated in U.S. dollars and Euros, respectively. The
 
F-64

Table of Contents
CEMEX, S.A.B. DE C.V. AND SUBSIDIARIES
Notes to the Consolidated Financial Statements
As of December 31, 2021, 2020 and 2019
(Millions of U.S. dollars)
 
18)
FINANCIAL INSTRUMENTS — continued
 
Tasa de Interés Interbancaria de Equilibrio
(“TIIE”) is the variable rate used for debt denominated in Mexican Pesos. As of December 31, 2021 and 2020,
3-Month
LIBOR rate was 0.21% and 0.24%, respectively, meanwhile
3-Month
EURIBOR rate was
-0.57%
and
-0.545%,
respectively. As of December 31, 2021,
28-day
TIIE rate was 5.72%. The contraction “bps” means basis points. One hundred basis points equal 1%. See note 18.5 for developments on the undergoing interest rate benchmark reform.
Furthermore, the 2021 Credit Agreement is the first debt instrument issued by CEMEX under the Sustainability-linked Financing Framework (the “Framework”), which is aligned to CEMEX’s strategy of CO
2
emissions reduction and its ultimate vision of a carbon-neutral economy (note 3.4). The annual performance in respect to the three metrics referenced in the Framework may result in a total adjustment of the interest rate margin of plus or minus 5 basis points, in line with other sustainability-linked loans from investment grade rated borrowers.
Additionally, the 2021 Credit Agreement has a simpler guarantor structure, replicated in all senior notes of the Parent Company, than that of the previous 2017 Facilities Agreement. The balance of debt under the 2021 Credit Agreement, which debtor is CEMEX, S.A.B. de C.V., is guaranteed by CEMEX Concretos, S.A. de C.V., CEMEX Operaciones México, S.A. de C.V., Cemex Innovation Holding Ltd. and CEMEX Corp.
Under the 2021 Credit Agreement, as compared to the 2017 Facilities Agreement, CEMEX has no limits or permitted baskets to incur capital expenditures, acquisitions, dividends, share buybacks and sale of assets, among others, as long as certain limited circumstances, such as
non-compliance
with financial covenants or specific fundamental changes, would not arise therefrom.
As of December 31, 2021 and 2020, CEMEX was in compliance with the limitations, restrictions and financial covenants contained in the 2021 Credit Agreement, in the 2021 Pesos Credit Agreement and in the 2017 Facilities Agreement, as applicable. CEMEX cannot assure that in the future it will be able to comply with such restrictive covenants and limitations. CEMEX’s failure to comply with such covenants and limitations could result in an event of default, which could materially and adversely affect CEMEX’s business and financial condition.

2017 Facilities Agreement
On July 19, 2017, the Parent Company and certain subsidiaries entered into the 2017 Facilities Agreement for an amount in different currencies equivalent to $4,050 at the origination date. The proceeds were used to repay the $3,680 then outstanding under the former facilities agreements and other debt repayments. After the amendments to the 2017 Facilities Agreement that became effective on October 13, 2020, debt outstanding would amortize between July 2021 and July 2025, except for the commitments under the revolving credit which would mature in July 2023. All tranches under the 2017 Facilities Agreement included a margin of LIBOR or EURIBOR from 125 bps to 475 bps, and TIIE from 100 bps to 425 bps, depending on the Consolidated Leverage Ratio ranging from less than 2.50 times in the lower end to greater than 6.00 times in the higher end.
In the amendment process to the 2017 Facilities Agreement that became effective on October 13, 2020, among other aspects, CEMEX negotiated new modifications to the financial covenants and the inclusion of sustainability-linked metrics, as well as the Loan Market Association replacement screen rate provisions in anticipation of the discontinuation of LIBOR and potentially EURIBOR. Moreover, as part of amendment process to the 2017 Facilities Agreement that became effective on May 22, 2020, among other aspects, CEMEX negotiated modifications to the financial covenants considering the adverse effects arising during the
COVID-19

 
F-65

Table of Contents
CEMEX, S.A.B. DE C.V. AND SUBSIDIARIES
Notes to the Consolidated Financial Statements
As of December 31, 2021, 2020 and 2019
(Millions of U.S. dollars)
 
18)
FINANCIAL INSTRUMENTS — continued
 
P
andemic (note 2) in exchange of a
one-time
fee of $14 (35 bps), and agreed to certain temporary restrictions with respect to permitted capital expenditures, the extension of loans to third parties, acquisitions and/or the use of proceeds from asset sales and fundraising activities, as well as the suspension of share repurchases whenever and for as long as the Company failed to report a consolidated leverage ratio of 4.50 times or less.
Until October 29, 2021, debt under the 2017 Facilities Agreement was guaranteed by CEMEX Concretos, S.A. de C.V., CEMEX España, S.A. (“CEMEX España”), CEMEX Asia B.V., CEMEX Corp., CEMEX Africa & Middle East Investments B.V., CEMEX Finance LLC, CEMEX France Gestion (S.A.S.), CEMEX Research Group AG and CEMEX UK. In addition, debt under this agreement (together with all other senior debt) was also secured by a first-priority security interest in: (a) substantially all the shares of CEMEX Operaciones México, S.A. de C.V, CEMEX Innovation Holding Ltd. and CEMEX España (the “Collateral”); and (b) all proceeds of such Collateral. At this respect, on October 6, 2021, after compliance with all relevant conditions of the 2017
Facilities Agreement and the
then-in
effect intercreditor agreement governing the rights of certain of CEMEX’s creditors, the liens on the Collateral were released.
During 2021 until October 29 and the years 2020 and 2019, under the 2017 Facilities Agreement, CEMEX was required to: a) not exceed an aggregate amount for capital expenditures of $1,500 per year, excluding certain capital expenditures, joint venture investments and acquisitions by CHP and its subsidiaries and CLH and its subsidiaries, which had a separate limit of $500 (or its equivalent) each; and b) not exceed the amount for permitted acquisitions and investments in joint ventures of $400 per year. Nonetheless, such limitations did not apply if capital expenditures or acquisitions did not exceed free cash flow generation or were funded with proceeds from equity issuances or asset disposals.
Financial Covenants
Under the 2021 Credit Agreement, at the end of each quarter for each period of four consecutive quarters, CEMEX must comply with a maximum Consolidated Leverage Ratio of 3.75 times throughout the life of the Credit Agreement, and a minimum ratio of Operating EBITDA to interest expense (“Consolidated Coverage Ratio”) of 2.75 times. These financial ratios are calculated using the consolidated amounts under IFRS.

Under the 2017 Facilities Agreement, CEMEX had to comply with a Consolidated Coverage Ratio equal or greater than 1.75 times as of December 31, 2020 and March 31, 2021; and equal or greater than 2.25 times as of June 30, 2021 and September 30, 2021.
Moreover, under the 2017 Facilities Agreement and until its expiration, CEMEX had to comply with a Consolidated Leverage Ratio as
follows:
 
Period
Leverage
 Ratio
For the period ending on December 31, 2020 up to and including the period ending on March 31, 2021
< = 6.25
For the period ending on June 30, 2021
< = 6.00
For the period ending on September 30, 2021
< = 5.75
 
 
F-66

Table of Contents
CEMEX, S.A.B. DE C.V. AND SUBSIDIARIES
Notes to the Consolidated Financial Statements
As of December 31, 2021, 2020 and 2019
(Millions of U.S. dollars)
 
18)
FINANCIAL INSTRUMENTS — continued
Consolidated Leverage Ratio

 
 
 
Under the 2021 Credit Agreement, the ratio is calculated dividing “Consolidated Net Debt” by “Consolidated EBITDA” for the last twelve months as of the calculation date. Consolidated Net Debt equals debt, as reported in the statement of financial position, net of cash and cash equivalents, excluding any existing or future obligations under any securitization program, and any subordinated debt of CEMEX, adjusted for net
mark-to-market
of all derivative instruments, as applicable, among other adjustments including in relation for business acquisitions or disposals.
 
 
 
Under the 2017 Facilities Agreement, the ratio was calculated dividing “Funded Debt” by pro forma Operating EBITDA for the last twelve months as of the calculation date including a permanent fixed adjustment from the adoption of IFRS 16. Funded Debt equals debt, as reported in the statement of financial position, net of cash and cash equivalents, excluding components of liability of convertible subordinated notes, plus lease liabilities, perpetual debentures and guarantees, plus or minus the fair value of derivative financial instruments, as applicable, among other adjustments for business acquisitions or disposals.
 

Consolidated
 EBITDA:
Under the 2021 Credit Agreement, represents Operating EBITDA for the last twelve months as of the calculation date, as adjusted for any discontinued EBITDA, and solely for the purpose of calculating the Consolidated Leverage Ratio on a pro forma basis for any material disposition and/or material acquisition.
Pro forma Operating EBITDA:
Under the 2017 Facilities Agreement, represented Operating EBITDA for the last twelve months as of the calculation date, after IFRS 16 effects, plus the portion of Operating EBITDA referring to such twelve-month period of any significant acquisition made in the period before its consolidation in CEMEX, minus Operating EBITDA referring to such twelve-month period of any significant disposal that had already been liquidated.
Consolidated Coverage Ratio

 
 
 
Under the 2021 Credit Agreement, the ratio is calculated by dividing Consolidated EBITDA by the financial expense for the last twelve months as of the calculation date.
 
 
 
Under the 2017 Facilities Agreement, the ratio was calculated by dividing pro forma Operating EBITDA by the financial expense for the last twelve months as of the calculation date, both including IFRS 16 effects. Financial expense included coupons accrued on the perpetual debentures.

As of December 31, 2021, 2020 and 2019, under the 2021 Credit Agreement and the 2017 Facilities Agreement, as applicable, the main consolidated financial ratios were as follows:
 
Consolidated financial ratios
  
 
  
Refers to the compliance limits
and calculations that were
effective on each date
 
 
  
 
  
2021
 
  
2020
 
  
2019
 
Leverage ratio
  
Limit
  
 
<=3.75
 
  
 
<=6.25
 
  
 
<=5.25
 
 
  
Calculation
  
 
2.73
 
  
 
4.07
 
  
 
4.17
 
 
  
 
  
 
 
 
  
 
 
 
  
 
 
 
Coverage ratio
  
Limit
  
 
>=2.75
 
  
 
>=1.75
 
  
 
>=2.50
 
 
  
Calculation
  
 
5.99
 
  
 
3.82
 
  
 
3.86
 
 
  
 
  
 
 
 
  
 
 
 
  
 
 
 
 
F-67

Table of Contents
CEMEX, S.A.B. DE C.V. AND SUBSIDIARIES
Notes to the Consolidated Financial Statements
As of December 31, 2021, 2020 and 2019
(Millions of U.S. dollars)
 
18)
FINANCIAL INSTRUMENTS — continued
CEMEX’s ability to comply with these ratios may be affected by economic conditions and volatility in foreign exchange rates, as well as by overall conditions in the financial and capital markets.
CEMEX will classify all of its
non-current
debt as current debt if: 1) as of any measurement date CEMEX fails to comply with the aforementioned financial ratios; or 2) the cross default clause that is part of the 2021 Credit Agreement is triggered by the provisions contained therein; 3) as of any date prior to a subsequent measurement date CEMEX expects not to be in compliance with such financial ratios in the absence of: a) amendments and/or waivers covering the next succeeding 12 months; b) high probability that the violation will be cured during any agreed upon remediation period and be sustained for the next succeeding 12 months; and/or c) an agreement to refinance the relevant debt on a long-term basis. As a result of such classification of debt as current for noncompliance with the agreed upon financial ratios or, in such event, the absence of a waiver of compliance or a negotiation thereof, after certain procedures upon CEMEX’s lenders’ request, they would call for the acceleration of payments due under the 2021 Credit Agreement. That scenario would have a material adverse effect on CEMEX’s operating results, liquidity or financial position.
 
18.2)
OTHER FINANCIAL OBLIGATIONS
As of December 31, 2021 and 2020, other financial obligations in the consolidated statement of financial position were detailed as follows:
 
 
  
2021
 
  
2020
 
 
  
Current
 
  
Non-current
 
  
Total
 
  
Current
 
  
Non-current
 
  
Total
 
I. Leases
   $ 265        911        1,176      $ 293        967        1,260  
II. Liabilities secured with accounts receivable
     602        —          602        586        —          586  
      
 
    
 
 
    
 
 
      
 
    
 
 
    
 
 
 
     $ 867        911        1,778      $ 879        967        1,846  
      
 
    
 
 
    
 
 
      
 
    
 
 
    
 
 
 
 
I.
Leases (notes 3.6, 9.1, 16.2 and 25.1)
CEMEX has several operating and administrative assets under lease contracts (note 16.2). As mentioned in note
 
3.6, CEMEX applies the recognition exemption for short-term leases and leases of
low-value
assets. Changes in the balance of lease financial liabilities during 2021, 2020 and 2019 were as follows:
 
 
  
2021
 
 
2020
 
 
2019
 
Lease financial liability at beginning of year
   $ 1,260       1,306       1,315  
Additions from new leases
     227       213       274  
Reductions from payments
     (313     (276     (239
Cancellations and liability remeasurements
     27       (9     (54
Foreign currency translation and accretion effects
     (25     26       10  
      
 
   
 
 
   
 
 
 
Lease financial liability at end of year
   $ 1,176       1,260       1,306  
      
 
   
 
 
   
 
 
 
 
F-68

Table of Contents
CEMEX, S.A.B. DE C.V. AND SUBSIDIARIES
Notes to the Consolidated Financial Statements
As of December 31, 2021, 2020 and 2019
(Millions of U.S. dollars)
 
18)
FINANCIAL INSTRUMENTS — continued
 
As of December 31, 2021, the maturities of
non-current
lease financial liabilities are as follows:
 
 
  
Total
 
2023
    
$
233  
2024
     137  
2025
     104  
2026
     70  
2027 and thereafter
     367  
      
$
911  
Total cash outflows for leases in 2021, 2020 and 2019, including the interest expense portion as disclosed at note 9.1, were $381, $350 and $316, respectively. Future payments associated with these contracts are presented in note 25.1.
 
II.
Liabilities secured with accounts receivable
As mentioned in note 11, as of December 31, 2021 and 2020, the funded amounts of sale of trade accounts receivable under securitization programs and/or factoring programs with recourse of $602 and $586, respectively, were recognized in “Other financial obligations” in the statement of financial
position.

18.3) FAIR VALUE OF FINANCIAL INSTRUMENTS
Financial assets and liabilities
The book values of cash, trade receivables, other accounts receivable, trade payables, other accounts payable and accrued expenses, as well as short-term debt, approximate their corresponding estimated fair values due to the revolving nature of these financial assets and liabilities in the short-term.
The estimated fair value of CEMEX´s
non-current
debt is level 1 and level 2 and is either based on estimated market prices for such or similar instruments, considering interest rates currently available for CEMEX to negotiate debt with the same maturities, or determined by discounting future cash flows using market-based interest rates currently available to CEMEX.

The fair values determined by CEMEX for its derivative financial instruments are level 2. There is no direct measure for the risk of CEMEX or its counterparties in connection with such instruments. Therefore, the risk factors applied for CEMEX’s assets and liabilities originated by the valuation of such derivatives were extrapolated from publicly available risk discounts for other public debt instruments of CEMEX or of its counterparties.
The estimated fair value of derivative instruments fluctuates over time and is determined by measuring the effect of future relevant economic variables according to the yield curves shown in the market as of the reporting date. These values should be analyzed in relation to the fair values of the underlying transactions and as part of CEMEX’s overall exposure to fluctuations in interest rates and foreign exchange rates. The notional amounts of derivative instruments do not represent amounts of cash exchanged by the parties, and consequently, there is no direct measure of CEMEX’s exposure to the use of these derivatives. The amounts exchanged are determined based on the notional amounts and other terms included in the derivative instruments.
 
F-
6
9

Table of Contents
CEMEX, S.A.B. DE C.V. AND SUBSIDIARIES
Notes to the Consolidated Financial Statements
As of December 31, 2021, 2020 and 2019
(Millions of U.S. dollars)
 
18)
FINANCIAL INSTRUMENTS — continued
 

As of December 31, 2021 and 2020, the carrying amounts of financial assets and liabilities and their respective fair values were as follows:
 
 
  
2021
 
  
2020
 
 
  
Carrying
amount
 
  
Fair
value
 
  
Carrying
amount
 
  
Fair
value
 
Financial assets
  
  
  
  
Derivative financial instruments (notes 15.2 and 18.4)
   $ 22        22      $ 3        3  
Other investments and
non-current
accounts receivable (note 15.2)
     221        221        272        272  
      
 
    
 
 
      
 
    
 
 
 
    
$
 
243        243     
$

275        275  
      
 
    
 
 
      
 
    
 
 
 
Financial liabilities
                                   
Long-term debt (note 18.1)
   $ 7,306        7,629      $ 9,160        9,687  
Other financial obligations (note 18.2)
     911        919        967        1,012  
Derivative financial instruments (notes 18.4 and 19.2)
     30        30        53        53  
      
 
    
 
 
      
 
    
 
 
 
     $ 8,247        8,578      $ 10,180        10,752  
      
 
    
 
 
      
 
    
 
 
 
As of December 31, 2021 and 2020, assets and liabilities carried at fair value in the consolidated statements of financial position are included in the following fair value hierarchy categories (note 3.6):
 
2021
  
Level 1
 
  
Level 2
 
  
Level 3
 
  
Total
 
Assets measured at fair value
  
  
  
  
Derivative financial instruments (notes 15.2 and 18.4)
   $ —          22        —          22  
Investments in strategic equity securities (note 15.2)
     14       
  
       —          14  
Other investments at fair value through earnings (note 15.2)
     —          3        —          3  
      
 
    
 
 
    
 
 
    
 
 
 
 
  
$
14
 
  
 
25
 
  
 
—  
 
  
 
39
 
      
 
    
 
 
    
 
 
    
 
 
 
Liabilities measured at fair value
                                   
Derivative financial instruments (notes 18.4 and 19.2)
   $ —          30        —          30  
      
 
    
 
 
    
 
 
    
 
 
 
 
2020
  
Level 1
 
  
Level 2
 
  
Level 3
 
  
Total
 
Assets measured at fair value
  
  
  
  
Derivative financial instruments (notes 15.2 and 18.4)
  
$
—  
 
  
 
3
 
  
 
—  
 
  
 
3
 
Investments in strategic equity securities (note 15.2)
  
 
23
 
  
 
—  
 
  
 
—  
 
  
 
23
 
Other investments at fair value through earnings (note 15.2)
  
 
—  
 
  
 
3
 
  
 
—  
 
  
 
3
 
 
  
 
 
 
  
 
 
 
  
 
 
 
  
 
 
 
 
  
$
23
 
  
 
6
 
  
 
—  
 
  
 
29
 
 
  
 
 
 
  
 
 
 
  
 
 
 
  
 
 
 
Liabilities measured at fair value
  
     
  
     
  
     
  
     
Derivative financial instruments (notes 18.4 and 19.2)
  
$
—  
 
  
 
53
 
  
 
–—  
 
  
 
53
 
 
  
 
 
 
  
 
 
 
  
 
 
 
  
 
 
 

18.4)
DERIVATIVE FINANCIAL INSTRUMENTS
During the reported periods, in compliance with the guidelines established by its Risk Management Committee, the restrictions set forth by its debt agreements and its hedging strategy (note 18.5), CEMEX held derivative instruments with the objectives explained in the following paragraphs.

 
F-70

Table of Contents
CEMEX, S.A.B. DE C.V. AND SUBSIDIARIES
Notes to the Consolidated Financial Statements
As of December 31, 2021, 2020 and 2019
(Millions of U.S. dollars)
 
18)
FINANCIAL INSTRUMENTS — continued
As of December 31, 2021 and 2020, the notional amounts and fair values of CEMEX’s derivative instruments were as follows:
 
 
  
2021
 
 
2020
 
 
  
Notional
amount
 
  
Fair
value
 
 
Notional
amount
 
  
Fair
value
 
I. Net investment hedge
   $ 1,511        3       741        (42
II. Interest rate swaps
     1,005        (18     1,334        (47
III. Equity forwards on third party shares
                        27        3  
IV. Fuel price hedging
     145        30       128        5  
V. Options
     250        6                     
      
 
    
 
 
   
 
 
    
 
 
 
 
  
2,911
 
  
 
21
 
 
 
2,230
 
  
 
(81
      
 
    
 
 
   
 
 
    
 
 
 
The caption “Financial income and other items, net” in the income statement includes certain gains and losses related to the recognition of changes in fair values of the derivative financial instruments during the applicable period, which represented net losses of $6 in 2021, of $17 in 2020 and of $1 in 2019.


I.
Net investment hedge
As of December 31, 2021 and 2020, there are Dollar/Mexican peso foreign exchange forward contracts for a notional amount of $761 and $741, respectively, under a program that started in 2017 with a notional of up to $1,250, which can be adjusted in relation to hedged risks, with forward contracts with tenors from 1 to 18 months. CEMEX has designated this program as a hedge of CEMEX’s net investment in Mexican pesos, pursuant to which changes in fair market value of these instruments are recognized as part of other comprehensive income in equity. For the years 2021, 2020 and 2019, these contracts generated losses of $4, gains of $53 and losses of $126, respectively, which partially offset currency translation results in each year recognized in equity generated from CEMEX’s net assets denominated in Mexican pesos due to the depreciation of the peso in 2021 and 2020 and the appreciation of the peso in 2019.
Moreover, as of December 31, 2021, there are Dollar/Euro cross currency swap contracts for a notional amount of $750, which were entered into in November 2021, with maturity in November 2026. CEMEX has designated the foreign exchange forward component of this program as a hedge of CEMEX’s net investment in Euros, pursuant to which changes in fair market of such forward contracts are recognized as part of other comprehensive income in equity, while changes in fair value of the interest rate swap component are recognized
within “Financial income and other items, net”.
For the year 2021, these contracts generated gains of $10, which partially offset currency translation results recognized in equity generated from CEMEX’s net assets denominated in Euros due to the depreciation of the Euro in 2021 against the dollar, as well as losses in 2021 of $1 related to the exchange of interest rates in the statement of operations.
 
II.
Interest rate swap contracts
As of December 31, 2021 and 2020, CEMEX held interest rate swaps for a notional amount of $750 and $1,000, respectively, with a fair value representing liabilities of $30 in 2021 and $44 in 2020, negotiated in June 2018 to fix interest payments of existing bank loans bearing Dollar floating rates. During September 2020, CEMEX amended one of the interest rate swap contracts to reduce the weighted strike from 3.05% to 2.56% paying $14

F-71

Table of Contents
CEMEX, S.A.B. DE C.V. AND SUBSIDIARIES
Notes to the Consolidated Financial Statements
As of December 31, 2021, 2020 and 2019
(Millions of U.S. dollars)
 
18)
FINANCIAL INSTRUMENTS — continued
and, in November 2021, CEMEX partially unwound its interest rate swap paying $5, recognized within “Financial income and other items, net” in the statement of operations. In November 2021, these contracts were extended, and they will mature in November 2026. For accounting purposes under IFRS, CEMEX designated these contracts as cash flow hedges, pursuant to which, changes in fair value are initially recognized as part of other comprehensive income in equity and are subsequently allocated through financial expense as interest expense on the related bank loans is accrued. For the years 2021 and 2020, changes in fair value of these contracts generated gains of $23 and losses of $9, respectively, recognized in other comprehensive income.
In addition, as of December 31, 2021 and 2020, CEMEX held interest rate swaps for a notional of $255 and $334, respectively, negotiated to fix interest payments of existing bank loans referenced to Mexican Peso floating rates and that will mature in November 2023, which fair value represented an asset of $12 in 2021 and a liability of $3 in 2020. During December 2021, CEMEX partially unwound its interest rate swap receiving $3 recognized within “Financial income and other items, net” in the statement of operations. CEMEX designated these contracts as cash flow hedges, pursuant to which, changes in fair value are initially recognized as part of other comprehensive income in equity and are subsequently allocated through financial expense as interest expense on the related bank loans is accrued. For the years ended December 31, 2021 and 2020 changes in fair value of these contracts generated gains of $15 and losses of $3, respectively, recognized in other comprehensive income.

III.
Equity forwards on third party shares
As of December 31, 2020, CEMEX maintained equity forward contracts with cash settlement in March 2022, over the price of 4.7 million shares of Grupo Cementos de Chihuahua, S.A.B. de C.V. (“GCC”). During 2020 and 2019, CEMEX early settled portions of these contracts for 9.2 and 6.9 million shares, respectively. During 2021 CEMEX settled contracts for the remainder 4.7 million shares of GCC. Changes in the fair value of these instruments and early settlement effects generated gains of $2 in 2021, of $1 in 2020 and of $2 in 2019 recognized within “Financial income and other items, net” in the income statement.
 
IV.
Fuel price hedging
As of December 31, 2021 and 2020, CEMEX maintained swap and option contracts negotiated to hedge the price of certain fuels, primarily diesel and gas, in several operations for aggregate notional amounts of $145 and $128, respectively, with an estimated aggregate fair value representing assets of $30 in 2021 and of $5 in 2020. By means of these contracts, for its own consumption only, CEMEX either fixed the price of these fuels, or entered into option contracts to limit the prices to be paid for these fuels, over certain volumes representing a portion of the estimated consumption of such fuels in several operations. These contracts have been designated as cash flow hedges of diesel or gas consumption, and as such, changes in fair value are recognized temporarily through other comprehensive income and are recycled to operating expenses as the related fuel volumes are consumed. For the years 2021, 2020 and 2019, changes in fair value of these contracts recognized in other comprehensive income represented gains of $22, $7 and $15, respectively.
 
V.
Foreign Exchange Options
As of December 31, 2021, CEMEX held Dollar/Mexican peso call spread option contracts for a notional amount of $250, maturing in September 2022, negotiated to maintain the value in dollars over such notional amount over revenues generated in pesos. Changes in the fair value of these instruments, generated losses of $5, recognized within “Financial income and other items, net” in the statement of operations.

 
F-72

Table of Contents
CEMEX, S.A.B. DE C.V. AND SUBSIDIARIES
Notes to the Consolidated Financial Statements
As of December 31, 2021, 2020 and 2019
(Millions of U.S. dollars)
 
18)
FINANCIAL INSTRUMENTS — continued
 
Other derivative financial instruments negotiated during the periods
During 2020, CEMEX negotiated Dollar/Peso, Dollar/Euro and Dollar/British Pound foreign exchange forward contracts to sell Dollars and Pesos and buy Euro and British Pounds, negotiated in connection with the voluntary prepayment and currency exchanges under the 2017 Facilities Agreement, for a combined notional amount of $397. For the year 2020, the aggregate results from positions entered and settled, generated losses of $15 recognized within “Financial income and other items, net” in the statements of operation. Additionally, during 2020, CEMEX negotiated Dollar/Euro foreign exchange forward contracts to sell Dollars and buy Euro, negotiated in connection with the redemption of the 4.625% April 2024 Notes. For the year 2020, the aggregate results of these instruments from positions entered and settled, generated gains of $3, recognized within “Financial income and other items, net” in the statement of operations.
Moreover, in connection with the proceeds from the sale of certain assets in the United Kingdom (note 5.2), the Company negotiated British Pound/Euro foreign exchange forward contracts to sell British Pounds and buy Euro for a notional amount of $186. CEMEX settled such derivatives on August 5, 2020. During the year 2020, changes in the fair value of these instruments and their settlement generated gains of $9 recognized within “Financial income and other items, net” in the statement of
operations.


18.5)
RISK MANAGEMENT
Enterprise risks may arise from any of the following situations: i) the potential change in the value of assets owned or reasonably anticipated to be owned, ii) the potential change in value of liabilities incurred or reasonably anticipated to be incurred, iii) the potential change in value of services provided, purchase or reasonably anticipated to be provided or purchased in the ordinary course of business, iv) the potential change in the value of assets, services, inputs, products or commodities owned, produced, manufactured, processed, merchandised, leased or sold or reasonably anticipated to be owned, produced, manufactured, processed, merchandised, leased or sold in the ordinary course of business, or v) any potential change in the value arising from interest rate or foreign exchange rate exposures arising from current or anticipated assets or liabilities.
In the ordinary course of business, CEMEX is exposed to commodities risk, including the exposure from inputs such as fuel, coal, petcoke,
fly-ash,
gypsum and other industrial materials which are commonly used by CEMEX in the production process, and expose CEMEX to variations in prices of the underlying commodities. To manage this and other risks, such as credit risk, interest rate risk, foreign exchange risk, equity risk and liquidity risk, considering the guidelines set forth by the Parent Company’s Board of Directors, which represent CEMEX’s risk management framework and that are supervised by several Committees, CEMEX’s management establishes specific policies that determine strategies oriented to obtain natural hedges to the extent possible, such as avoiding customer concentration on a determined market or aligning the currencies portfolio in which CEMEX incurred its debt, with those in which CEMEX generates its cash flows.
As of December 31, 2021 and 2020, these strategies are sometimes complemented with the use of derivative financial instruments as mentioned in note 18.4, such as the commodity forward contracts on fuels negotiated to fix the price of these underlying commodities.

 
F-73

Table of Contents
CEMEX, S.A.B. DE C.V. AND SUBSIDIARIES
Notes to the Consolidated Financial Statements
As of December 31, 2021, 2020 and 2019
(Millions of U.S. dollars)
 
18)
FINANCIAL INSTRUMENTS — continued
The main risk categories are mentioned below:
Credit risk
Credit risk is the risk of financial loss faced by CEMEX if a customer or counterparty to a financial instrument does not meet its contractual obligations and originates mainly from trade accounts receivable. As of December 31, 2021 and 2020, the maximum exposure to credit risk is represented by the balance of financial assets. Management has developed policies for the authorization of credit to customers. Exposure to credit risk is monitored constantly according to the payment behavior of debtors. Credit is assigned on a
customer-by-customer
basis and is subject to assessments which consider the customers’ payment capacity, as well as past behavior regarding due dates, balances past due and delinquent accounts. In cases deemed necessary, CEMEX’s management requires guarantees from its customers and financial counterparties regarding financial assets.
The Company’s management has established a policy of low risk tolerance which analyzes the creditworthiness of each new client individually before offering the general conditions of payment terms and delivery. The review includes external ratings, when references are available, and in some cases bank references. Thresholds of purchase limits are established for each client, which represent the maximum purchase amounts that require different levels of approval. Customers that do not meet the levels of solvency requirements imposed by CEMEX can only carry out transactions by paying cash in advance. As of December 31, 2021, considering CEMEX’s best estimate of potential expected losses based on the ECL model developed by CEMEX (note 11), the allowance for expected credit losses was $101.

Interest rate risk
Interest rate risk is the risk that the fair value or future cash flows of a financial instrument will fluctuate because of changes in market interest rates, which only affects CEMEX’s results if the fixed-rate long-term debt is measured at fair value. All of CEMEX’s fixed-rate long-term debt is carried at amortized cost and therefore is not subject to interest rate risk. CEMEX’s accounting exposure to the risk of changes in market interest rates relates primarily to its long-term debt obligations with floating interest rates, which, if such rates were to increase, may adversely affect its financing cost and the results for the period.
Nonetheless, it is not economically efficient to concentrate on fixed rates at a high point when the interest rates market expects a downward trend. That is, there is an opportunity cost for continuing to pay a determined fixed interest rate when the market rates have decreased, and the entity may obtain improved interest rate conditions in a new loan or debt issuance. CEMEX manages its interest rate risk by balancing its exposure to fixed and variable rates while attempting to reduce its interest costs. CEMEX could renegotiate the conditions or repurchase the debt, particularly when the net present value of the estimated future benefits from the interest rate reduction are expected to exceed the cost and commissions that would have to be paid in such renegotiation or repurchase of debt.
As of December 31, 2021 and 2020, 10% and 17%, respectively, of CEMEX’s long-term debt was denominated in floating rates at a weighted-average interest rate of LIBOR plus 150 basis points in 2021 and 294 basis points in 2020. These figures reflect the effect of interest rate swaps held by CEMEX during 2021 and 2020. As of December 31, 2021 and 2020, if interest rates at that date had been 0.5% higher, with all other variables held constant, CEMEX’s net income for 2021 and 2020 would have reduced by $7 and $17, respectively, because of higher interest expense on variable rate denominated debt. This analysis does not include the effect of interest rate swaps held by CEMEX during 2021 and 2020.

 
F-74

Table of Contents
CEMEX, S.A.B. DE C.V. AND SUBSIDIARIES
Notes to the Consolidated Financial Statements
As of December 31, 2021, 2020 and 2019
(Millions of U.S. dollars)
 
18)
FINANCIAL INSTRUMENTS — continued
 
Managing interest rate benchmark reform

A fundamental reform of major interest rate benchmarks is being undertaken globally, including the replacement of some interbank offered rates (IBORs) with alternative nearly risk-free rates (referred to as the “IBOR reform”). CEMEX has exposures to IBORs on its financial instruments that will be replaced or reformed as part of these market-wide initiatives. There is uncertainty over the timing and the methods of transition in some jurisdictions in which CEMEX operates. The Company anticipates that the IBOR reform will imply adjustments to its risk management and hedge accounting practices. Nonetheless, in anticipation of this transition, the 2021 Credit Agreement already incorporates a benchmark rate replacement mechanism. Moreover, CEMEX’s derivative instrument contracts contain standard definitions to incorporate robust fallbacks for instruments linked to certain IBORs, with the changes coming into effect from January, 2021. From that date, all new cleared and
non-cleared
derivatives that reference the definitions include the fallbacks. As of December 31, 2021, with the exemption of certain instrument that have migrated automatically to the alternate risk-free rates under the fallback protocol, CEMEX still has the majority of its debt and derivatives instruments, when applicable, linked to the LIBOR rate. There is no definite date to migrate to the alternate risk-free rates, although CEMEX considers to gradually migrate its financial instruments with no effect in the financial statements.
CEMEX’s respective risk management committee monitors and manages the Company’s transition to alternative rates. The committee evaluates the extent to which contracts reference IBOR cash flows, whether such contracts will need to be amended as a result of IBOR reform and how to manage communication about IBOR reform with counterparties. The committee reports to the Parent Company’s Board of Directors quarterly and collaborates with other business functions as needed. It provides periodic reports to management of interest rate risk and risks arising from IBOR
reform.


Foreign currency risk
Foreign currency risk is the risk that the fair value of future cash flows of a financial instrument will fluctuate because of changes in foreign exchange rates. CEMEX’s exposure to the risk of changes in foreign exchange rates relates primarily to its operating activities. Due to its geographic diversification, CEMEX’s revenues and costs are generated and settled in various countries and in different currencies. For the year ended December 31, 2021, 22% of CEMEX’s revenues, before eliminations resulting from consolidation, were generated in Mexico, 27% in the United States, 6% in the United Kingdom, 5% in France, 3% in Germany, 3% in Poland, 2% in Spain, 2% in the Philippines, 5% in Israel and 3% in the Rest of EMEAA region, 3% in Colombia, 1% in Panama, 2% in Dominican Republic, 2% in Caribbean TCL, 3% in the Rest of SCA&C, and 11% in CEMEX’s other operations.
Foreign exchange results incurred through monetary assets or liabilities in a currency different from its functional currency are recorded in the consolidated statements of operations. Exchange fluctuations associated with foreign currency indebtedness directly related to the acquisition of foreign entities and exchange fluctuations in related parties’ long-term balances denominated in foreign currency that are not expected to be settled in the foreseeable future, are recognized in the statement of other comprehensive income. As of December 31, 2021, excluding from the sensitivity analysis the impact of translating the net assets denominated in currencies different from CEMEX’s presentation currency, considering a hypothetic 10% strengthening of the dollar against the Mexican peso, with all other variables held constant, CEMEX’s net income for 2021 would have decreased by $9, as a result of higher foreign exchange losses on CEMEX’s dollar-denominated net monetary liabilities held in consolidated entities with other functional currencies. Conversely, a hypothetic 10% weakening of the U.S. dollar against the Mexican peso would have the opposite effect.

 
F-75

Table of Contents
CEMEX, S.A.B. DE C.V. AND SUBSIDIARIES
Notes to the Consolidated Financial Statements
As of December 31, 2021, 2020 and 2019
(Millions of U.S. dollars)
 
18)
FINANCIAL INSTRUMENTS — continued
As of December 31, 2021, 86% of CEMEX’s financial debt was Dollar-denominated, 6% was Euro-denominated, 3% was Mexican peso-denominated, 2% was Philippine peso-denominated and 3% was in other currencies. Therefore, CEMEX had a foreign currency exposure arising mainly from the Dollar-denominated versus the several currencies in which CEMEX’s revenues are settled in most countries in which it operates. CEMEX cannot guarantee that it will generate sufficient revenues in dollars from its operations to service these obligations. As of December 31, 2021, CEMEX had implemented a derivative financing hedging strategy using foreign exchange options for a notional amount of $250 to hedge the value in dollar terms of revenues generated in pesos to partially address this foreign currency risk (note 18.4). Complementarily, CEMEX may negotiate other derivative financing hedging strategies in the future if either of its debt portfolio currency mix, interest rate mix, market conditions and/or expectations
changes.

As of December 31, 2021 and 2020, CEMEX’s consolidated net monetary assets (liabilities) by currency are as follows:
 
 
  
2021
 
 
  
Mexico
 
 
United
States
 
 
EMEAA
 
 
SCA&C
 
 
Others
1
 
 
Total
 
Monetary assets
  
$
873       605       1,255       262       193       3,188  
Monetary liabilities
     1,644       2,701       3,279       659       7,544       15,827  
      
 
   
 
 
   
 
 
   
 
 
   
 
 
   
 
 
 
Net monetary assets (liabilities)
  
$
(771     (2,096     (2,024     (397     (7,351     (12,639
      
 
   
 
 
   
 
 
   
 
 
   
 
 
   
 
 
 
Out of which:
                                                
Dollars
  
$
(166     (2,096     23       (87     (6,254     (8,580
Pesos
     (601     —         —         —         (17     (618
Euros
     —         —         (762     1       (384     (1,145
Pounds
     —         —         (1,191     —         28       (1,163
Other currencies
     (4     —         (94     (311     (724     (1,133
      
 
   
 
 
   
 
 
   
 
 
   
 
 
   
 
 
 
    
$
(771     (2,096     (2,024     (397     (7,351     (12,639
      
 
   
 
 
   
 
 
   
 
 
   
 
 
   
 
 
 
     
      
2020
 
      
Mexico
   
United
States
   
EMEAA
   
SCA&C
   
Others
1
   
Total
 
Monetary assets
  
$
856       550       1,452       240       419       3,517  
Monetary liabilities
     1,420       2,480       3,534       680       9,625       17,739  
      
 
   
 
 
   
 
 
   
 
 
   
 
 
   
 
 
 
Net monetary assets (liabilities)
   $ (564     (1,930     (2,082     (440     (9,206     (14,222
      
 
   
 
 
   
 
 
   
 
 
   
 
 
   
 
 
 
Out of which:
                                                
Dollars
  
$
(161     (1,930     17       (37     (6,065     (8,176
Pesos
     (403     —         —         —         (87     (490
Euros
     —         —         (743              (2,451     (3,194
Pounds
     —         —         (1,174     —         26       (1,148
Other currencies
     —         —         (182     (403     (629     (1,214
      
 
   
 
 
   
 
 
   
 
 
   
 
 
   
 
 
 
    
$
 
(564     (1,930     (2,082     (440     (9,206     (14,222
      
 
   
 
 
   
 
 
   
 
 
   
 
 
   
 
 
 
 
1
Includes the Parent Company, CEMEX’s financing subsidiaries, as well as Neoris N.V., among other entities.
 
F-7
6

Table of Contents
CEMEX, S.A.B. DE C.V. AND SUBSIDIARIES
Notes to the Consolidated Financial Statements
As of December 31, 2021, 2020 and 2019
(Millions of U.S. dollars)
 
18)
FINANCIAL INSTRUMENTS — continued
 
Considering that the Parent Company’s functional currency for all assets, liabilities and transactions associated with its financial and holding company activities is the dollar (note 3.4), there is foreign currency risk associated with the translation into dollars of subsidiaries’ net assets denominated in different currencies. When the dollar appreciates, the value of these net assets denominated in other currencies decreases in terms of Dollars, generating negative foreign currency translation and reducing stockholders’ equity. Conversely, when the dollar depreciates, the value of such net assets denominated in other currencies would increase in terms of dollars generating the opposite effect. CEMEX has implemented a Dollar/Mexican peso foreign exchange forward contracts program to hedge foreign currency translation in connection with its net assets denominated in pesos (note 18.4).

Equity risk
Equity risk is the risk that the fair value of future cash flows of a financial instrument will fluctuate because of changes in the market price of CEMEX, S.A.B. de C.V.’s and/or third party’s shares. As described in note 18.4, considering specific objectives, CEMEX has negotiated equity forward contracts on third-party shares. Under these equity derivative instruments, there is a direct relationship from the change in the fair value of the derivative with the change in price of the underlying share. All changes in fair value of such derivative instruments are recognized in the income statement as part of “Financial income and other items, net.” During the reported periods effects were not significant. As of December 31, 2021, CEMEX does not have derivative financial instruments based on the price of the Parent Company’s shares or any third-party’s shares.
Liquidity risk
Liquidity risk is the risk that CEMEX will not have sufficient funds available to meet its obligations. In addition to cash flows provided by its operating activities, to meet CEMEX’s overall liquidity needs for operations, servicing debt and funding capital expenditures and acquisitions, CEMEX relies on cost-cutting and operating improvements to optimize capacity utilization and maximize profitability, as well as borrowing under credit facilities, proceeds of debt and equity offerings, and proceeds from asset sales. CEMEX is exposed to risks from changes in foreign currency exchange rates, prices and currency controls, interest rates, inflation, governmental spending, social instability and other political, economic and/or social developments in the countries in which it operates, any one of which may materially affect CEMEX’s results and reduce cash from operations. The maturities of CEMEX’s contractual obligations are included in note 25.1.
As of December 31, 2021, current liabilities, which included $940 of current debt and other financial obligations, exceed current assets by $1,155. It is noted that as part of its operating strategy implemented by management, the Company operates with a negative working capital balance. For the year ended December 31, 2021, CEMEX generated net cash flows provided by operating activities of $1,855. The Company’s management considers that CEMEX will generate sufficient cash flows from operations in the following twelve months to meet its current obligations and trusts in its proven capacity to continually refinance and replace its current obligations, which will enable CEMEX to meet any liquidity risk in the short-term. In addition, as of December 31, 2021, CEMEX has committed lines of credit under the revolving credit facility in its 2021 Credit Agreement for a total amount of $1,750.

 
F-77

Table of Contents
CEMEX, S.A.B. DE C.V. AND SUBSIDIARIES
Notes to the Consolidated Financial Statements
As of December 31, 2021, 2020 and 2019
(Millions of U.S. dollars)
 
19)
OTHER CURRENT AND
NON-CURRENT
LIABILITIES
19.1) OTHER CURRENT LIABILITIES
As of December 
31, 2021 and 2020, consolidated other current liabilities were as follows:

 
 
  
2021
 
  
2020
 
Provisions
1
   $ 620        718  
Interest payable
     92        86  
Other accounts payable and accrued expenses
2
     233        267  
Contract liabilities with customers (note 4)
3
     257        201  
      
 
    
 
 
 
     $ 1,202        1,272  
      
 
    
 
 
 
 
1
Current provisions primarily consist of accrued employee benefits, insurance payments, accruals for legal assessments and others. These amounts are revolving in nature and are expected to be settled and replaced by similar amounts within the next 12 months.
2
As of December 31, 2021 and 2020, includes $7 and $19, respectively, of the current portion of other taxes payable in Mexico.
3
As of December 31, 2021 and 2020, contract liabilities with customers included $219 and $161, respectively, of advances received from customers, as well as in 2021 and 2020 the current portion of deferred revenues in connection with advances under long-term clinker supply agreements of $4 and $4, respectively.
19.2) OTHER
NON-CURRENT
LIABILITIES


As
 
of December 31, 2021 and 2020, consolidated other
non-current
liabilities were as follows:

 
  
2021
 
  
2020
 
Asset retirement obligations
1
   $ 553        369  
Accruals for legal assessments and other responsibilities
2
     48        27  
Non-current liabilities for valuation of derivative instruments

     30        53  
Environmental liabilities
3
     276        275  
Other non-current liabilities and provisions
4, 5
     391        273  
      
 
    
 
 
 
     $ 1,298        997  
      
 
    
 
 
 
 
1
Provisions for asset retirement include future estimated costs for demolition, cleaning and reforestation of production sites at the end of their operation, which are initially recognized against the related assets and are depreciated over their estimated useful life. The increase in 2021 mainly refers to the decrease in the discount rate as well as update in estimates in CEMEX’s operations in the United States.
2
Provisions for legal claims and other responsibilities include items related to tax contingencies.
3
Environmental liabilities include future estimated costs arising from legal or constructive obligations, related to cleaning, reforestation and other remedial actions to remediate damage caused to the environment. The expected average period to settle these obligations is greater than 15 years.
4
As of December 31, 2021 and 2020, includes $6 and $12, respectively, of the
non-current
portion of taxes payable in Mexico.
5
As of December 31, 2021 and 2020, the balance includes deferred revenues of $32 and $42, respectively, that are amortized to the income statement as deliverables are fulfilled over the maturity of long-term clinker supply agreements.
 
F-7
8

Table of Contents
CEMEX, S.A.B. DE C.V. AND SUBSIDIARIES
Notes to the Consolidated Financial Statements
As of December 31, 2021, 2020 and 2019
(Millions of U.S. dollars)
 
19)
OTHER CURRENT AND
NON-CURRENT
LIABILITIES — continued
 
Changes in consolidated other current and
non-current
liabilities for the years ended December 31, 2021 and 2020, were as follows:
 
 
 
2021
 
 
 
 
 
 
Asset
retirement
obligations
 
 
Environmental
liabilities
 
 
Accruals

for legal
proceedings
 
 
Valuation of
derivative
instruments
 
 
Other liabilities
and provisions
 
 
Total
 
 
2020
 
Balance at beginning of period
 
$
369
 
 
 
275
 
 
 
27
 
 
 
91
 
 
 
994
 
 
 
1,756
 
 
 
1,524
 
Additions or increase in estimates
 
 
267
 
 
 
1
 
 
 
31
 
 
 
—  
 
 
 
2,474
 
 
 
2,773
 
 
 
2,397
 
Releases or decrease in estimates
 
 
(62
 
 
(2
 
 
(9
 
 
(23
 
 
(2,442
 
 
(2,538
 
 
(2,168
Reclassifications
 
 
(19
 
 
—  
 
 
 
17
 
 
 
—  
 
 
 
6
 
 
 
4
 
 
 
113
 
Accretion expense
 
 
(1
 
 
—  
 
 
 
(1
 
 
—  
 
 
 
(26
 
 
(28
 
 
(122
Foreign currency translation
 
 
(1
 
 
2
 
 
 
(17
 
 
(31
 
 
37
 
 
 
(10
 
 
12
 
 
 
 
 
 
 
 
 
 
 
 
 
 
 
 
 
 
 
 
 
 
 
 
 
 
 
 
 
 
Balance at end of period
 
$
553
 
 
 
276
 
 
 
48
 
 
 
37
 
 
 
1,043
 
 
 
1,957
 
 
 
1,756
 
 
 
 
 
 
 
 
 
 
 
 
 
 
 
 
 
 
 
 
 
 
 
 
 
 
 
 
 
 
Out of which:
 
     
 
     
 
     
 
     
 
     
 
     
 
     
Current provisions
 
$
—  
 
 
 
—  
 
 
 
—  
 
 
 
7
 
 
 
652
 
 
 
659
 
 
 
759
 
 
 
 
 
 
 
 
 
 
 
 
 
 
 
 
 
 
 
 
 
 
 
 
 
 
 
 
 
 
 
20)
PENSIONS AND POST-EMPLOYMENT BENEFITS
Defined
 
contribution pension plans
The consolidated costs of defined contribution plans for the years ended December 31, 2021, 2020 and 2019 were $47, $48 and $50, respectively. CEMEX contributes periodically the amounts offered by the pension plan to the employee’s individual accounts, not retaining any remaining liability as of the financial statements’ date.

Defined benefit pension plans
Most of CEMEX’s defined benefit plans have been closed to new participants for several years. Actuarial results related to pension and other post-employment benefits are recognized in earnings and/or in “Other comprehensive income” for the period in which they are generated, as appropriate. For the years ended
 
F-7
9

Table of Contents
CEMEX, S.A.B. DE C.V. AND SUBSIDIARIES
Notes to the Consolidated Financial Statements
As of December 31, 2021, 2020 and 2019
(Millions of U.S. dollars)
 
20)
PENSIONS AND POST-EMPLOYMENT BENEFITS — continued
 
December 31, 2021, 2020 and 2019, the effects of pension plans and other post-employment benefits are summarized as follows:

 
 
  
Pensions
 
 
Other benefits
 
  
Total
 
Net period cost (income):
  
2021
 
 
2020
 
 
2019
 
 
2021
 
 
2020
 
 
2019
 
  
2021
 
 
2020
 
 
2019
 
Recorded in operating costs and expenses
  
     
 
     
 
     
 
     
 
     
 
     
  
     
 
     
 
     
Service cost
  
$
9
 
 
 
10
 
 
 
10
 
 
 
3
 
 
 
2
 
 
 
2
 
  
 
12
 
 
 
12
 
 
 
12
 
Past service cost
  
 
—  
 
 
 
(2
 
 
1
 
 
 
—  
 
 
 
1
 
 
 
—  
 
  
 
—  
 
 
 
(1
 
 
1
 
Settlements and curtailments
  
 
(1
 
 
—  
 
 
 
(3
 
 
(1
 
 
(1
 
 
—  
 
  
 
(2
 
 
(1
 
 
(3
 
  
 
 
 
 
 
 
 
 
 
 
 
 
 
 
 
 
 
 
 
 
 
 
 
  
 
 
 
 
 
 
 
 
 
 
 
 
  
 
8
 
 
 
8
 
 
 
8
 
 
 
2
 
 
 
2
 
 
 
2
 
  
 
10
 
 
 
10
 
 
 
10
 
 
  
 
 
 
 
 
 
 
 
 
 
 
 
 
 
 
 
 
 
 
 
 
 
 
  
 
 
 
 
 
 
 
 
 
 
 
Recorded in other financial expenses
  
     
 
     
 
     
 
     
 
     
 
     
  
     
 
     
 
     
Net interest cost
  
 
26
 
 
 
28
 
 
 
34
 
 
 
5
 
 
 
5
 
 
 
5
 
  
 
31
 
 
 
33
 
 
 
39
 
 
  
 
 
 
 
 
 
 
 
 
 
 
 
 
 
 
 
 
 
 
 
 
 
 
  
 
 
 
 
 
 
 
 
 
 
 
Recorded in other comprehensive income
  
     
 
     
 
     
 
     
 
     
 
     
  
     
 
     
 
     
Actuarial (gains) losses for the period
  
 
(257
 
 
181
 
 
 
203
 
 
 
(6
 
 
18
 
 
 
7
 
  
 
(263
 
 
199
 
 
 
210
 
 
  
 
 
 
 
 
 
 
 
 
 
 
 
 
 
 
 
 
 
 
 
 
 
 
  
 
 
 
 
 
 
 
 
 
 
 
 
  
$
(223
 
 
217
 
 
 
245
 
 
 
1
 
 
 
25
 
 
 
14
 
  
 
(222
 
 
242
 
 
 
259
 
 
  
 
 
 
 
 
 
 
 
 
 
 
 
 
 
 
 
 
 
 
 
 
 
 
  
 
 
 
 
 
 
 
 
 
 
 
As
of December 31, 2021 and 2020, the reconciliation of the actuarial benefits’ obligations and pension plan assets, are presented as follows
:

 
  
Pensions
 
 
Other benefits
 
 
Total
 
 
  
2021
 
 
2020
 
 
2021
 
 
2020
 
 
2021
 
 
2020
 
Change in benefits obligation:
  
     
 
     
 
     
 
     
 
     
 
     
Projected benefit obligation at beginning of the period
  
$
2,928
 
 
 
2,651
 
 
 
105
 
 
 
87
 
 
 
3,033
 
 
 
2,738
 
Service cost
  
 
9
 
 
 
10
 
 
 
3
 
 
 
2
 
 
 
12
 
 
 
12
 
Interest cost
  
 
62
 
 
 
70
 
 
 
5
 
 
 
5
 
 
 
67
 
 
 
75
 
Actuarial (gains) losses
  
 
(134
 
 
258
 
 
 
(6
 
 
18
 
 
 
(140
 
 
276
 
Additions through business combinations
  
 
  
 
 
 
1
 
 
 
—  
 
 
 
—  
 
 
 
  
 
 
 
1
 
Settlements and curtailments
  
 
(1
 
 
  
 
 
 
(1
 
 
(1
 
 
(2
 
 
(1
Plan amendments
  
 
  
 
 
 
(2
 
 
  
 
 
 
1
 
 
 
  
 
 
 
(1
Benefits paid
  
 
(132
 
 
(140
 
 
(7
 
 
(6
 
 
(139
 
 
(146
Foreign currency translation
  
 
(47
 
 
80
 
 
 
(1
 
 
(1
 
 
(48
 
 
79
 
 
  
 
 
 
 
 
 
 
 
 
 
 
 
 
 
 
 
 
 
 
 
 
 
 
Projected benefit obligation at end of the period
  
 
2,685
 
 
 
2,928
 
 
 
98
 
 
 
105
 
 
 
2,783
 
 
 
3,033
 
 
  
 
 
 
 
 
 
 
 
 
 
 
 
 
 
 
 
 
 
 
 
 
 
 
Change in plan assets:
  
     
 
     
 
     
 
     
 
     
 
     
Fair value of plan assets at beginning of the period
  
 
1,693
 
 
 
1,599
 
 
 
1
 
 
 
1
 
 
 
1,694
 
 
 
1,600
 
Return on plan assets
  
 
36
 
 
 
42
 
 
 
—  
 
 
 
—  
 
 
 
36
 
 
 
42
 
Actuarial gains
  
 
123
 
 
 
77
 
 
 
—  
 
 
 
—  
 
 
 
123
 
 
 
77
 
Employer contributions
  
 
78
 
 
 
75
 
 
 
7
 
 
 
6
 
 
 
85
 
 
 
81
 
Benefits paid
  
 
(132
 
 
(140
 
 
(7
 
 
(6
 
 
(139
 
 
(146
Foreign currency translation
  
 
(15
 
 
40
 
 
 
—  
 
 
 
—  
 
 
 
(15
 
 
40
 
 
  
 
 
 
 
 
 
 
 
 
 
 
 
 
 
 
 
 
 
 
 
 
 
 
Fair value of plan assets at end of the period
  
 
1,783
 
 
 
1,693
 
 
 
1
 
 
 
1
 
 
 
1,784
 
 
 
1,694
 
 
  
 
 
 
 
 
 
 
 
 
 
 
 
 
 
 
 
 
 
 
 
 
 
 
Net projected liability in the statement of financial position
  
$
902
 
 
 
1,235
 
 
 
97
 
 
 
104
 
 
 
999
 
 
 
1,339
 
 
  
 
 
 
 
 
 
 
 
 
 
 
 
 
 
 
 
 
 
 
 
 
 
 
 
F-
80

Table of Contents
CEMEX, S.A.B. DE C.V. AND SUBSIDIARIES
Notes to the Consolidated Financial Statements
As of December 31, 2021, 2020 and 2019
(Millions of U.S. dollars)
 
20)
PENSIONS AND POST-EMPLOYMENT BENEFITS — continued
For
 
the years
2021
,
2020
and
2019
, actuarial (gains) losses for the period were generated by the following main factors as follows:

 
 
  
2021
 
 
2020
 
  
2019
 
Actuarial (gains) losses due to experience
   $ (87     1        5  
Actuarial (gains) losses due to demographic assumptions
     20       18        (11
Actuarial (gains) losses due financial assumptions
     (196     180        216  
      
 
   
 
 
    
 
 
 
     $ (263     199        210  
      
 
   
 
 
    
 
 
 
In
 
2021
, net actuarial gains due to financial assumptions were mainly driven by moderate increases in the discount rates applicable to the calculation of the benefits’ obligations in the United Kingdom, the United States, Germany and Mexico, as market interest rates increased in
2021
as compared to
2020
. In addition, there were significant reduction effects in the net projected liability related to adjustments due to experience in the United Kingdom, the United States and Germany for a combined amount of $
81
. Moreover, the net projected liability significantly decreased by actual returns in plan assets higher than estimated returns for a total of $
122
, of which $
86
refers to the United Kingdom, $
13
to the United States and $
23
to other countries, partially offset by actuarial losses due to demographic assumption of $
20
, of which $
12
refers to the United Kingdom.
 
In
 
2020
, net actuarial losses due to financial assumptions were mainly driven by a general decrease in the discount rates applicable to the calculation of the benefits’ obligations mainly in the United Kingdom, the United States, and Mexico, as market interest rates decrease globally in
2020
as compared to
2019
, partially offset by actual returns in plan assets higher than estimated in the United Kingdom and the United States. In addition, the United Kingdom Government confirmed on November 
25
,
2020
, with effect from February
2030
onwards, Retail Prices Index (“RPI”) will be aligned with Consumer Prices Index (“CPI”). The RPI is used to set pension increase assumptions for the United Kingdom pension plans. As a result of this change, in
2020
, CEMEX had an increase in its United Kingdom pension liabilities of $
54
. In
2019
, such net actuarial losses were also mainly driven by a general decrease in the discount rates applicable to the calculation of the benefits’ obligations mainly in the United Kingdom, the United States, Germany and Mexico, as market interest rates decrease globally in
2019
as compared to
2018
, partially offset by actual returns in plan assets higher than estimated in the United Kingdom and the United States.
As of December 31, 2021 and 2020, based on the hierarchy of fair values, plan assets are detailed as follows:

 
  
2021
 
  
2020
 
 
  
Level 1
 
  
Level 2
 
  
Level 3
 
  
Total
 
  
Level 1
 
  
Level 2
 
  
Level 3
 
  
Total
 
Cash
   $ 33                  —          33      $ 44                  —          44  
Investments in corporate bonds
     1        432        —          433        1        474        —          475  
Investments in government bonds
     85        393        —          478        86        371        —          457  
      
 
    
 
 
    
 
 
    
 
 
      
 
    
 
 
    
 
 
    
 
 
 
Total fixed-income securities
     119        825        —          944        131        845        —          976  
      
 
    
 
 
    
 
 
    
 
 
      
 
    
 
 
    
 
 
    
 
 
 
Investment in marketable securities
     380        109        —          489        341        89        —          430  
Other investments and private funds
     163        88        100        351        146        55        87        288  
      
 
    
 
 
    
 
 
    
 
 
      
 
    
 
 
    
 
 
    
 
 
 
Total variable-income securities
     543        197        100        840        487        144        87        718  
      
 
    
 
 
    
 
 
    
 
 
      
 
    
 
 
    
 
 
    
 
 
 
Total plan assets
   $ 662        1,022        100        1,784      $ 618        989        87        1,694  
      
 
    
 
 
    
 
 
    
 
 
      
 
    
 
 
    
 
 
    
 
 
 
 
 
 
F-
81

Table of Contents
CEMEX, S.A.B. DE C.V. AND SUBSIDIARIES
Notes to the Consolidated Financial Statements
As of December 31, 2021, 2020 and 2019
(Millions of U.S. dollars)
 
20)
PENSIONS AND POST-EMPLOYMENT BENEFITS — continued
The most significant assumptions used in the determination of the benefit obligation were as follows:
 
 
 
2021
 
 
2020
 
 
 
Mexico
 
 
United
States
 
 
United
Kingdom
 
 
Range of rates in
other countries
 
 
Mexico
 
 
United
States
 
 
United
Kingdom
 
 
Rates ranges in
other countries
 
Discount rates
    9.25 %     2.90     1.90     0.4% – 9.3%       7.80     2.60     1.50     0.2% – 9.0%  
Rate of return on plan assets
    9.25     2.90     1.90     0.4% – 9.3%       7.80     2.60     1.50     0.2% – 9.0%  
Rate of salary increases
    4.50     —         3.35     2.3% – 7.3%       4.50     —         3.00     2.3% – 6.8%  
 
 
 
 
 
 
 
 
 
 
 
 
 
 
 
 
 
 
 
 
 
 
 
 
 
 
 
 
 
 
 
 
 
As
 
of December 31, 2021, estimated payments for pensions and other post-employment benefits over the next 10 years were as follows:
 
  
Estimated
payments
 
2022
   $ 155  
2023
     139  
2024
     140  
2025
     142  
2026
2031
     850  
      
 
 
As of December 31, 2021 and
2020
, the aggregate projected benefit obligation (“PBO”) for pension plans and other post-employment benefits and the plan assets by country were as follows:

 
 
 
  
2021
 
  
2020
 
 
  
PBO
 
  
Assets
 
  
Deficit
 
  
PBO
 
  
Assets
 
  
Deficit
 
Mexico
   $ 200        38        162      $ 216        29        187  
United States
     270        226        44        305        222        83  
United Kingdom
1
     1,794        1,273        521        1,925        1,214        711  
Germany
     180        7        173        219        8        211  
Other countries
     339        240        99        368        221        147  
      
 
    
 
 
    
 
 
      
 
    
 
 
    
 
 
 
     $ 2,783        1,784        999      $ 3,033        1,694        1,339  
      
 
    
 
 
    
 
 
      
 
    
 
 
    
 
 
 
 
1
Applicable regulation in the United Kingdom requires to maintain plan assets at a level similar to that of the obligations. Beginning in 2012, the pension fund started to receive annual dividends from a limited partnership (the “Partnership”), whose assets, transferred by CEMEX UK of an approximate value of $553, are leased back to CEMEX UK. The Partnership is owned, controlled and consolidated by CEMEX UK. The annual dividends received by the pension funds in 2021, 2020 and 2019, which increase at a 5% rate per year, were £22.3 ($30), £21.3 ($29) and £20.3 ($27), respectively. In 2037, on expiry of the arrangement, the Partnership will be terminated and under the terms of the agreement, the remaining assets will be distributed to CEMEX UK. Distributions from the Partnership to the pension fund are considered as employer contributions to plan assets in the period in which they occur.
 
F-8
2

Table of Contents
CEMEX, S.A.B. DE C.V. AND SUBSIDIARIES
Notes to the Consolidated Financial Statements
As of December 31, 2021, 2020 and 2019
(Millions of U.S. dollars)
 
20)
PENSIONS AND POST-EMPLOYMENT BENEFITS — continued
In
 
some countries, CEMEX has established health care benefits for retired personnel limited to a certain number of years after retirement. As of December 31, 2021 and
2020
, the projected benefits obligation related to these benefits was $
69
and $
78
, respectively, included within other benefits liability. The medical inflation rates used to determine the projected benefits obligation of these benefits in 2021 and 2020 for Mexico were
7
% and
8
% respectively, for Puerto Rico
3.8
% and
6.4
%, respectively, for the United Kingdom were
6.9
% in both years and for TCL was a rate range between
5.0
% and
10.5
%, for both years.
Significant events of settlements or curtailments related to employees’ pension benefits and other post-employment benefits during the reported periods
In
 
2021, as an effect of a sale of assets in France (note 5.2), there was a curtailment gain of $1 in its pension plan recognized in the statement of operations for the period. In addition, one of the participating companies in other
 
postretirement benefits of TCL ceased operations in February 2021, resulting in a curtailment gain in other postretirement benefits of $
1
reflected in the statement of operations for the period.
During 2020, in connection with the divestiture of Kosmos’ assets in the United States (note 5.1), CEMEX recognized a curtailment gain of $1 related to its medical plan. Moreover, in France, CEMEX changed certain formulas of the pension benefits resulting in a past service gain of $2. In addition, in Mexico, CEMEX changed some postretirement benefits resulting in an expense for past services of $1 in 2020. These effects were recognized in the income statement for the year.
During 2019, CEMEX in France closed two legal entities resulting in a curtailment gain of $3, which was recognized in the income statement for the period.
Sensitivity analysis of pension and other post-employment benefits
For the year ended December 31, 2021, CEMEX performed sensitivity analyses on the most significant assumptions that affect the PBO, considering reasonable independent changes of plus or minus 50 basis points in each of these assumptions. The increase (decrease) that would have resulted in the PBO of pensions and other post-employment benefits as of December 31, 2021 are shown below:

 
 
  
Pensions
 
 
Other benefits
 
 
Total
 
Assumptions:
  
+50 bps
 
 
-50 bps
 
 
+50 bps
 
 
-50 bps
 
 
+50 bps
 
 
-50 bps
 
Discount Rate Sensitivity
   $ (178     200       (5     5       (183     205  
Salary Increase Rate Sensitivity
     6       (5     1       (1     7       (6
Pension Increase Rate Sensitivity
     124       (121     —         —         124       (121
 
 
 
 
 
 
 
 
 
 
 
 
 
 
 
 
 
 
 
 
 
 
 
 
 
Multiemployer defined benefit pension plans
In addition to the Company’s sponsored plans, certain union employees in the United States and the United Kingdom are covered under multiemployer defined benefit plans administered by their unions. The Company’s funding arrangements, rate of contributions and funding requirements were made in accordance with the contractual multiemployer agreements. The combined amounts contributed to the multiemployer plans were $58 in 2021, $56 in 2020 and $64 in 2019. The Company expects to contribute $59 to the multiemployer plans in
2022.
 
F-8
3

Table of Contents
CEMEX, S.A.B. DE C.V. AND SUBSIDIARIES
Notes to the Consolidated Financial Statements
As of December 31, 2021, 2020 and 2019
(Millions of U.S. dollars)
 
20)
PENSIONS AND POST-EMPLOYMENT BENEFITS — continued

In
 
addition to the funding described in the preceding paragraph, CEMEX negotiated with a union managing a multiemployer plan in the United States the change of the plan from defined benefit to defined contribution beginning on September 29,
2019
. This change generated a
one-time
settlement obligation of $
24
recognized in the income statement in 2019 as part of “Other expenses, net,” against an accrued liability. Payments are expected to be made over the next
20
years though lump sum payment is allowable.
 
21)
INCOME TAXES 
21.1) INCOME TAXES FOR THE PERIOD
 
The amounts of income tax expense in the statements of operations for 2021, 2020 and 2019 are summarized as follows:

 
 
  
2021
 
 
2020
 
 
2019
 
Current income tax expense
   $ 179       167       138  
Deferred income tax expense (income)
     (35     (122     19  
      
 
   
 
 
   
 
 
 
     $ 144       45       157  
      
 
   
 
 
   
 
 
 
21.2) DEFERRED INCOME TAXES
As
 
of December 31, 2021 and 2020, the main temporary differences that generated the consolidated deferred income tax assets and liabilities are presented below:

 
 
  
2021
 
 
2020
 
Deferred tax assets:
                
Tax loss carryforwards and other tax credits
   $ 662       777  
Accounts payable and accrued expenses
     808       558  
Intangible assets, net
     138       49  
      
 
   
 
 
 
Total deferred tax assets, gross
     1,608       1,384  
Presentation offset regarding same legal entity
     (1,046     (644
      
 
   
 
 
 
       562       740  
      
 
   
 
 
 
Deferred tax liabilities:
                
Property, machinery and equipment and
right-of-use
asset, net
     (1,502     (1,273
Investments and other assets
     (29     (29
      
 
   
 
 
 
Total deferred tax liabilities, gross
     (1,531     (1,302
Presentation offset regarding same legal entity
     1,046       644  
      
 
   
 
 
 
Total deferred tax liabilities, net in the statement of financial position
     (485     (658
      
 
   
 
 
 
Net deferred tax assets (liabilities)
   $ 77       82  
      
 
   
 
 
 
Out of which:
                
Net deferred tax liabilities in Mexican entities
1
   $ (81     (77
Net deferred tax assets in foreign entities
2
     158       159  
      
 
   
 
 
 
Net deferred tax assets
   $ 77       82  
      
 
   
 
 
 
 
F-8
4

Table of Contents
CEMEX, S.A.B. DE C.V. AND SUBSIDIARIES
Notes to the Consolidated Financial Statements
As of December 31, 2021, 2020 and 2019
(Millions of U.S. dollars)
 
21)
INCOME TAXES — continued

1
Net deferred tax liabilities in Mexico at the reporting date mainly refer to a temporary difference resulting when comparing the carrying amount of property, machinery and equipment, against their corresponding tax values (remaining
tax-deductible
amount), partially offset by certain deferred tax assets from tax loss carryforwards that are expected to be recovered in the future against taxable income. When the book value is greater than the related tax value results in a deferred tax liability. In 2011, upon transition to IFRS, CEMEX elected to measure its fixed assets at fair value, which resulted in a significant increase in book value, mainly associated with the revaluation of mineral reserves. Such restated amounts are depleted to the income statement in a period close to 35 years, generating accounting expense that is not
tax-deductible;
hence the temporary difference will gradually reverse over time but does not represent a payment obligation to the tax authority at the reporting date.
2
Net deferred tax assets in foreign entities in 2021 and 2020 are mainly related to tax loss carryforwards recognized in prior years, mainly in the United States, that are expected to be recovered in the future against taxable income.
As
 
of December 31,
2021
and 2020, balances of the deferred tax assets and liabilities included in the statement of financial position are located in the following entities
:

 
 
  
2021
 
 
2020
 
 
  
Assets
 
  
Liabilities
 
 
Net
 
 
Assets
 
  
Liabilities
 
 
Net
 
Mexican entities
   $ 191        (272     (81   $ 152        (229     (77
Foreign entities
     371        (213     158       588        (429     159  
      
 
    
 
 
   
 
 
     
 
    
 
 
   
 
 
 
     $ 562        (485     77     $ 740        (658     82  
      
 
    
 
 
   
 
 
     
 
    
 
 
   
 
 
 
The
 
breakdown of changes in consolidated deferred income taxes during 2021, 2020 and 2019 was as follows:

 
 
  
2021
 
 
2020
 
 
2019
 
Deferred income tax expense (income) in the income statement
   $ (35     (122     19  
Deferred income tax revenue in stockholders’ equity
     (38     (41     (59
Reclassifications
1
     78       (12     3  
      
 
   
 
 
   
 
 
 
Change in deferred income tax during the period
   $ 5       (175     (37
      
 
   
 
 
   
 
 
 

1
In 2021, 2020 and 2019, refers to the effects of the reclassification of balances to assets held for sale and related liabilities (note 5.2).
Current and/or deferred income tax relative to items of other comprehensive income during 2021, 2020 and 2019 were as follows:
 
  
2021
 
 
2020
 
 
2019
 
Revenue related to foreign exchange fluctuations from intercompany balances (note 22.2)
   $ (6     (19     (19
Expense (revenue) associated to actuarial results (note 22.2)
     26       (41     (29
Revenue related to derivative financial instruments (note 18.4)
     (1     14       (34
Expense (revenue) from foreign currency translation and other effects
     (63     (14     4  
      
 
   
 
 
   
 
 
 
     $ (44     (60     (78
      
 
   
 
 
   
 
 
 
 
F-8
5

Table of Contents
CEMEX, S.A.B. DE C.V. AND SUBSIDIARIES
Notes to the Consolidated Financial Statements
As of December 31, 2021, 2020 and 2019
(Millions of U.S. dollars)
 
21)
INCOME TAXES — continued
 
As of December 31, 2021, consolidated tax loss and tax credits carryforwards expire as follows:
 
 
  
Amount of
carryforwards
 
  
Amount of
unrecognized
carryforwards
 
  
Amount of
recognized
carryforwards
 
2022
   $ 4,341        4,340        1  
2023
     274        258        16  
2024
     426        195        231  
2025
     185        148        37  
2026 and thereafter
     9,569        7,221        2,348  
      
 
    
 
 
    
 
 
 
     $ 14,795        12,162        2,633  
      
 
    
 
 
    
 
 
 
As of December 31, 2021, in connection with CEMEX’s deferred tax loss carryforwards presented in the table above, to realize the benefits associated with such deferred tax assets that have been recognized, before their expiration, CEMEX would need to generate $2,633 in consolidated
pre-tax
income in future periods. Based on the same forecasts of future cash flows and operating results used by CEMEX’s management to allocate resources and evaluate performance in the countries in which CEMEX operates, along with the implementation of feasible tax strategies, CEMEX believes that it will recover the balance of its tax loss carryforwards that have been recognized before their expiration. In addition, CEMEX concluded that, the deferred tax liabilities that were considered in the analysis of recoverability of its deferred tax assets will reverse in the same period and tax jurisdiction of the related recognized deferred tax assets. Moreover, a certain amount of CEMEX’s deferred tax assets refers to operating segments and tax jurisdictions in which CEMEX is currently generating taxable income or in which, according to CEMEX’s management cash flow projections, will generate taxable income in the relevant periods before the expiration of the deferred tax assets.
The Parent Company does not recognize a deferred income tax liability related to its investments in subsidiaries considering that CEMEX controls the reversal of the temporary differences arising from these investments and management is satisfied that such temporary differences will not reverse in the foreseeable future.
21.3) RECONCILIATION OF EFFECTIVE INCOME TAX RATE
For the years ended December 31, 2021, 2020 and 2019, the effective consolidated income tax rates were as
follows:

 
 
  
2021
 
 
2020
 
 
2019
 
Earnings before income tax
   $ 932    
 
  (1,302     238  
Income tax expense
     (144  
 
  (45     (157
      
 
   
 
 
   
 
 
 
Effective consolidated income tax expense rate
1
     15.5  
 
  (3.5 )%      66.0
      
 
   
 
 
   
 
 
 
 
1
The average effective tax rate equals the net amount of income tax revenue or expense divided by income or loss before income taxes, as these line items are reported in the income statement.
Differences between the financial reporting and the corresponding tax basis of assets and liabilities and the different income tax rates and laws applicable to CEMEX, among other factors, give rise to permanent
 
F-86

Table of Contents
CEMEX, S.A.B. DE C.V. AND SUBSIDIARIES
Notes to the Consolidated Financial Statements
As of December 31, 2021, 2020 and 2019
(Millions of U.S. dollars)
 
21)
INCOME TAXES — continued
 
differences between the statutory tax rate applicable in Mexico, and the effective tax rate presented in the consolidated statements of operations, which in 2021, 2020 and 2019 were as follows:
 
 
  
2021
 
 
2020
 
 
2019
 
 
  
    %
 
 
$    
 
 
    %
 
 
$    
 
 
    %
 
 
$    
 
Mexican statutory tax rate
     30.0       280       30.0       (391     30.0       71  
Difference between accounting and tax expenses, net
1
     4.8       45       (18.4     240       111.2       265  
Non-taxable
sale of equity securities and fixed assets
     (3.8     (35     1.3       (17     (13.4     (32
Difference between book and tax inflation
     23.9       223       (7.1     92       38.1       91  
Differences in the income tax rates in the countries where CEMEX operates
2
     4.7       44       (0.9     12       (31.9     (76
Changes in deferred tax assets
3
     (48.7     (454     (9.6     125       (59.8     (142
Changes in provisions for uncertain tax positions
     2.6       24       0.2       (3     (5.2     (12
Others
     2.0       17       1.0       (13     (3.0     (8
    
 
 
   
 
 
   
 
 
   
 
 
   
 
 
   
 
 
 
Effective consolidated income tax expense rate
     15.5       144       (3.5     45       66.0       157  
    
 
 
   
 
 
   
 
 
   
 
 
   
 
 
   
 
 
 
 
1
In 2020 includes $312, related to the effects of the impairment charges which are basically
non-deductible
(note 8). In 2019, includes $117 of difference between book and tax foreign exchang
e
 fluctuations of the Parent Company.
2
Refers mainly to the effects of the differences between the statutory income tax rate in Mexico of 30% against the applicable income tax rates of each country where CEMEX operates and includes the effect related to the change in statutory tax rate in Colombia from 30% to 35%.
3
Refers to the effects in the effective income tax rate associated with changes during the period in the amount of deferred income tax assets related to CEMEX’s tax loss carryforwards.
The following table compares variations between the line item “Changes in deferred tax assets” as presented in the table above against the changes in deferred tax assets in the statement of financial position for the years ended December 31, 2021 and
2020:
 
 
  
2021
 
 
2020
 
 
  
Changes in the
statement of
financial
position
 
 
Amounts in
reconciliation
 
 
Changes in the
statement of
financial
position
 
 
Amounts in
reconciliation
 
Tax loss carryforwards generated and not recognized
during the year
  $ —         9       —         178  
Derecognition related to tax loss carryforwards
recognized in prior years
    (145     —         (70     12  
Recognition related to unrecognized tax loss
carryforwards
    19       (460     82       (84
Foreign currency translation and other effects
    11       (3     8       19  
      
 
   
 
 
   
 
 
   
 
 
 
Changes in deferred tax assets
  $ (115     (454     20       125  
      
 
   
 
 
   
 
 
   
 
 
 
 
F-8
7

Table of Contents
CEMEX, S.A.B. DE C.V. AND SUBSIDIARIES
Notes to the Consolidated Financial Statements
As of December 31, 2021, 2020 and 2019
(Millions of U.S. dollars)
 
21)
INCOME TAXES — continued
 
21.4) UNCERTAIN TAX POSITIONS AND SIGNIFICANT TAX PROCEEDINGS
Uncertain tax positions
As of December 31, 2021 and 2020, as part of current provisions and
non-current
other liabilities (note 19), CEMEX has recognized provisions related to unrecognized tax benefits in connection with uncertain tax positions taken, in which it is deemed probable that the tax authority would differ from the position adopted by CEMEX. As of December 31, 2021, the tax returns submitted by some subsidiaries of CEMEX located in several countries are under review by the respective tax authorities in the ordinary course of business. CEMEX cannot anticipate if such reviews will result in new tax assessments, which would, should any arise, be appropriately disclosed and/or recognized in the financial statements. A summary of the beginning and ending amount of unrecognized tax benefits for the years ended December 31, 2021, 2020 and 2019, excluding interest and penalties, is as follows:
 
 
  
2021
 
 
2020
 
 
2019
 
Balance of tax positions at beginning of the period
   $ 27       28       44  
Adoption effects of IFRIC 23 credited to retained earnings (note 3.1)
     —         —         (6
Additions for tax positions of prior periods
     4       —         —    
Additions for tax positions of current period
     27       3       4  
Reductions for tax positions related to prior periods and other items
     (2     (1     (13
Settlements and reclassifications
     (5     (3     —    
Expiration of the statute of limitations
     (2     (2     (2
Foreign currency translation effects
     (1     2       1  
      
 
   
 
 
   
 
 
 
Balance of tax positions at end of the period
   $ 48       27       28  
      
 
   
 
 
   
 
 
 
Tax examinations can involve complex issues, and the resolution of issues may span multiple years, particularly if subject to negotiation or litigation. Although CEMEX believes its estimates of the total unrecognized tax benefits are reasonable, uncertainties regarding the final determination of income tax audit settlements and any related litigation could affect the amount of total unrecognized tax benefits in future periods. It is difficult to estimate the timing and range of possible changes related to uncertain tax positions, as finalizing audits with the income tax authorities may involve formal administrative and legal proceedings. Accordingly, it is not possible to reasonably estimate the expected changes to the total unrecognized tax benefits over the next 12 months, although any settlements or statute of limitations expirations may result in a significant increase or decrease in the total unrecognized tax benefits, including those positions related to tax examinations being currently conducted.
Significant tax proceedings
As of December 31, 2021, the Company’s most significant tax proceedings are as follows:
 
 
 
The tax authorities in Spain (“the Spanish Tax Authorities”) challenged part of the tax loss carryforwards reported by CEMEX España covering the tax years from and including 2006 to 2009. During 2013, the Spanish Tax Authorities notified CEMEX España of fines in the aggregate amount of $518. In April 2014, CEMEX España filed appeals against such resolution before the
Tribunal Económico Administrativo
Central
(“TEAC”) of the Spanish Tax Authorities. On September 20, 2017, CEMEX España was notified by the TEAC about an adverse resolution to such appeals. CEMEX España filed a recourse against such

F-8
8

Table of Contents
CEMEX, S.A.B. DE C.V. AND SUBSIDIARIES
Notes to the Consolidated Financial Statements
As of December 31, 2021, 2020 and 2019
(Millions of U.S. dollars)
 
21)
INCOME TAXES — continued
 
 
resolution in November 2017 before the National Court (
Audiencia Nacional
) and applied for the suspension of the payment before the National Court until the case is finally resolved. On January 31, 2018, the National Court notified CEMEX España of the granting of the suspension of the payment, subject to the provision of guarantees on or before April 2, 2018. In this regard, CEMEX España provided the respective guarantees in the form of a combination of a liability insurance policy and a mortgage of several assets in Spain. In November 2018, the National Court confirmed the acceptance of the guarantees by the Spanish Tax Authorities, which ensures the suspension of the payment until the recourses are definitively resolved. On November 30, 2021, the National Court issued a judgment rejecting the appeal filed by CEMEX España against the resolution of the TEAC, confirming the imposed fines. CEMEX España will request the Spanish Supreme Court to admit a cassation appeal against this judgement issued by the National Court. As of December 31, 2021, CEMEX believes an adverse resolution in these proceedings is not probable and no accruals have been created in connection with these proceedings. Nonetheless, it is difficult to assess with certainty the likelihood of an adverse result, and the appeals that CEMEX España has filed could take an extended amount of time to be resolved, but if adversely resolved, these proceedings could have a material adverse impact on CEMEX’s results of operations, liquidity or financial position.
 
 
 
On March 26, 2021, the Spanish Tax Authorities notified CEMEX España of an assessment for Income Taxes in an amount in euros equivalent to $55 as of December 31, 2021, plus late interest, derived from a tax audit process covering the tax years 2010 to 2014. This assessment has been appealed before the TEAC. In order for the suspension of the payment of the tax assessment to be granted, CEMEX España provided a payment guarantee which was approved by such tax authorities. Moreover, on December 3, 2021, the Spanish Tax Authorities notified CEMEX España of a penalty for an amount in euros equivalent to $78, derived from the tax audit process covering the same period from 2010 to 2014. This assessment is expected to be appealed before the TEAC. Until this appeal is resolved, no payment will be made and the company is not required to furnish a guarantee for the filing of the appeal. As of December 31, 2021, CEMEX believes an adverse resolution in these proceedings are not probable and no accruals have been created in connection with these proceedings. Nonetheless, it is difficult to assess with certainty the likelihood of an adverse result, and the appeals that CEMEX España has filed could take an extended amount of time to be resolved, but if adversely resolved, these proceedings could have a material adverse impact on CEMEX’s results of operations, liquidity or financial position.
 
 
 
On April 6, 2018, CEMEX Colombia received a special proceeding from the Colombian Tax Authority (the “Tax Authority”), where certain deductions included in the 2012 income tax return were rejected. The Tax Authority assessed an increase in the income tax payable by CEMEX Colombia and imposed an inaccuracy penalty for amounts in Colombian pesos equivalent to $31
of income tax and $31 of penalty. On June 22, 2018, CEMEX Colombia filed a response to the special proceeding within the legal term. On December 28, 2018, CEMEX Colombia received an official review settlement ratifying the rejected deductible items and amounts. CEMEX Colombia filed a reconsideration request on February 21, 2019. On January 8, 2020, CEMEX Colombia was notified that, in response to the appeal filed by it, the Tax Authority had confirmed its assessment that CEMEX Colombia is required to pay increased taxes and corresponding penalties, as previously notified on April 6, 2018. On July 1, 2020, CEMEX Colombia filed an appeal against the aforementioned resolution in the Administrative Court of Cundinamarca. In addition, on March 10, 2020, the Tax Authority issued a complementary administrative act, in which the authority claims the payment of the credit balance that was originated in the 2012 tax declaration and that was offset with taxes from subsequent years. CEMEX Colombia filed its response on June 2, 2020. On October 25, 2021, the Tax Authority issued a resolution confirming the imposed penalty due to inadmissible compensation. The 
 
 
F-89

Table of Contents

CEMEX, S.A.B. DE C.V. AND SUBSIDIARIES
Notes to the Consolidated Financial Statements
As of December 31, 2021, 2020 and 2019
(Millions of U.S. dollars)
 
21)
INCOME TAXES — continued
 
 
penalty is an amount in Colombian pesos equivalent to $14 as of December 31, 2021. CEMEX Colombia filed an appeal before the Administrative Court of Cundinamarca on December 16, 2021. The Administrative Court of Cundinamarca has not responded to the filed appeal, and it is estimated that the procedure will last at least 2 years If the proceeding is adversely resolved in the final stage, CEMEX Colombia must pay the amounts determined in the official settlement plus interest accrued on the amount of the income tax adjustment until the payment date. As of December 31, 2021, at this stage of the proceeding, CEMEX considers that an adverse resolution in this proceeding after conclusion of all available defense procedures is not probable, however, it is difficult to assess with certainty the likelihood of an adverse result in the proceeding; if adversely resolved, CEMEX believes this proceeding could have a material adverse impact on the operating results, liquidity or financial position of CEMEX.
 
 
 
In September 2012, the Tax Authority requested CEMEX Colombia to amend its income tax return for the year 2011 in connection with several deductible expenses including the amortization of goodwill. CEMEX Colombia rejected the arguments of the ordinary request and filed a motion requesting the case to be closed. The 2011 income tax return was under audit of the Tax Authority from August 2013 until September 5, 2018, when CEMEX Colombia was notified of a special proceeding in which the Tax Authority rejected certain deductions included in such income tax return of the year 2011 and determined an increase in the income tax payable and imposed a penalty for amounts in Colombian pesos equivalent to $21 of income tax and $21 of penalty. CEMEX Colombia filed a response to the special proceeding on November 30, 2018 and the Tax Authority notified the official review liquidation on May 15, 2019, maintaining the claims of the special proceeding; therefore, CEMEX Colombia filed an appeal within the legal term on July 11, 2019. On July 6, 2020, CEMEX Colombia was notified about a resolution confirming the official liquidation. On October 22, 2020, CEMEX Colombia filed an appeal against such resolution in the Administrative Court of Cundinamarca and on September 13, 2021 the appeal was admitted. If the proceeding is adversely resolved in its final stage, CEMEX Colombia would have to pay the amounts determined in the official settlement plus interest accrued on the amount of the income tax adjustment until the date of payment. As of December 31, 2021, at this stage of the proceeding, CEMEX considers that an adverse resolution in this proceeding after conclusion of all available defense procedures is not probable, however, it is difficult to assess with certainty the likelihood of an adverse result in the proceeding; if adversely resolved, CEMEX believes this proceeding could have a material adverse impact on the operating results, liquidity or financial position of CEMEX.
 
22)
STOCKHOLDERS’ EQUITY
The consolidated financial statements are presented in dollars based on IAS 21,
The Effects of Changes in Foreign Exchange Rates
(“IAS 21”), while the reporting currency of the Parent Company is the Mexican Peso. As a result, for the consolidated entity, transactions of common stock, additional
paid-in
capital and retained earnings are translated and accrued using historical exchange rates of the dates in which the transactions occurred. As a result, although the amounts of total
non-controlling
interest in the consolidated financial statements and total stockholders’ equity of the Parent Company are the same, IAS 21 methodology results in differences between
line-by-line
items within CEMEX’s controlling interest and the Parent Company’s stockholders’ equity. The official stockholders’ equity for statutory purposes is that of the Parent Company as expressed in Mexican pesos. As of December 31, 2021, the
line-by-line
reconciliation between CEMEX’s controlling interest, as reported using the dollar as presentation currency, and the Parent Company’s
 
F-90

Table of Contents
CEMEX, S.A.B. DE C.V. AND SUBSIDIARIES
Notes to the Consolidated Financial Statements
As of December 31, 2021, 2020 and 2019
(Millions of U.S. dollars)
 
22)
STOCKHOLDERS’ EQUITY — continued
 
stockholders’
 
equity, using a convenience translation of the balances in pesos translated using the exchange rate of
20.50
pesos per dollar as of December 31, 2021, is as follows:

 
 
  
As of December 31, 2021
 
 
  
Consolidated
 
 
Parent Company
 
Common stock and additional
paid-in
capital
1
   $ 7,810       5,150  
Other equity reserves
1,2
     (1,371     2,289  
Retained earnings
2
     3,388       2,388  
      
 
   
 
 
 
Total controlling interest
   $ 9,827       9,827  
      
 
   
 
 
 
 
1
The difference relates to the method of accruing dollars using the historical exchange rates to translate each common stock and additional
paid-in
capital transaction denominated in Mexican pesos to dollars. The cumulative effect from these changes in exchange rates is recognized against other equity reserves.
2
The difference relates with the method of accruing dollars using the exchange rates of each month during the period for income statement purposes. The cumulative effect from these changes in exchange rates is recognized against other equity reserves.
As of December 31, 2021 and 2020, stockholders’ equity excludes investments in CPOs of the Parent Company held by subsidiaries of $14 (20,541,277 CPOs) and $11 (20,541,277 CPOs), respectively, which were eliminated
within “Other equity reserves.”
22.1) COMMON STOCK AND ADDITIONAL
PAID-IN
CAPITAL
As of December 31, 2021 and 2020, the breakdown of consolidated common stock and additional
paid-in
capital was as
follows:

 
 
  
2021
 
  
2020
 
Common stock
   $ 318        318  
Additional
paid-in
capital
     7,492        7,575  
      
 
    
 
 
 
     $ 7,810        7,893  
      
 
    
 
 
 
Effective as of December 31, 2020, the Company’s management approved a restitution to the consolidated line item of “Retained earnings” for $2,481, by means of transfer with charge to the line item of “Additional
paid-in
capital.” This transfer represents a reclassification between line items within CEMEX’s consolidated stockholders’ equity that does not affect its consolidated amount.
 
F-
91

Table of Contents
CEMEX, S.A.B. DE C.V. AND SUBSIDIARIES
Notes to the Consolidated Financial Statements
As of December 31, 2021, 2020 and 2019
(Millions of U.S. dollars)
 
22)
STOCKHOLDERS’ EQUITY — continued
 
As of December 31, 2021 and 2020 the common stock of CEMEX, S.A.B. de C.V. was presented as follows:
 
 
  
2021
 
  
2020
 
Shares
1
  
Series A
2
 
  
Series B
2
 
  
Series A
2
 
  
Series B
2
 
Subscribed and paid shares
     29,457,941,452        14,728,970,726        29,457,941,452        14,728,970,726  
Unissued shares authorized for executives’ stock compensation programs
     881,442,830        440,721,415        881,442,830        440,721,415  
Repurchased shares
3
                         756,323,120        378,161,560  
Shares that guarantee/guaranteed the issuance of convertible securities
4
                         1,970,862,596        985,431,298  
Shares authorized for the issuance of stock or convertible securities
5
                         302,144,720        151,072,360  
    
 
 
    
 
 
    
 
 
    
 
 
 
       30,339,384,282        15,169,692,141        33,368,714,718        16,684,357,359  
    
 
 
    
 
 
    
 
 
    
 
 
 
 
1
As of December 31, 2021 and 2020, 13,068,000,000 shares correspond to the fixed portion, and 32,441,076,423 shares as of December 31, 2021 and 36,985,072,077 shares as of December 31, 2020, correspond to the variable portion.
2
Series “A” or Mexican shares must represent at least 64% of CEMEX’s capital stock; Series “B” or free subscription shares must represent at most 36% of CEMEX’s capital stock.
3
Shares repurchased under the share repurchase program authorized by the Company’s shareholders (note 22.2).
4
Refers to those shares that guaranteed the conversion of a series of then outstanding convertible securities (note 18.2).
5
Shares that were authorized for issuance in a public offering or private placement and/or by issuance of new convertible securities.
On March 25, 2021, stockholders at the annual ordinary shareholders’ meeting (the “Shareholders’ Meeting”) of CEMEX, S.A.B. de C.V. approved: (i) setting the amount of $500 or its equivalent in Mexican Pesos as the maximum amount of resources through year 2021 and until the next ordinary general shareholders’ meeting of the Parent Company is held for the acquisition of its own shares or securities that represent such shares; (ii) the decrease of the variable part of the Parent Company’s share capital through the cancellation of (a) 1,134 million shares repurchased during the 2020 fiscal year, under the share repurchase program and (b) an aggregate of 3,409.5 million shares that were authorized to guarantee the conversion of then existing convertible securities, as well as for any new issuance of convertible securities and/or to be subscribed and paid for in a public offering or private subscription; and (iii) the appointment of the members of the Board of Directors, the Audit Committee, the Corporate Practices and Finance Committee (which reduced its members from four to three) and the Sustainability Committee of the Parent Company.
On March 26, 2020, the Shareholders’ Meeting of CEMEX, S.A.B. de C.V. approved: (i) setting the amount of $500 or its equivalent in Mexican Pesos as the maximum amount of resources through year 2020 and until the next ordinary Shareholders’ Meeting is held for the acquisition of its own shares or securities that represent such shares; and (ii) the cancellation of shares of repurchased during the 2019 fiscal year and the remained in the Parent Company’s treasury after the maturities of the November 2019 Mandatory Convertible Notes and the 3.72% Convertible Notes, except for the minimal conversion. Under the 2020 share repurchase program, the
 
F-92

Table of Contents
CEMEX, S.A.B. DE C.V. AND SUBSIDIARIES
Notes to the Consolidated Financial Statements
As of December 31, 2021, 2020 and 2019
(Millions of U.S. dollars)
 
22)
STOCKHOLDERS’ EQUITY — continued
 
Parent Company repurchased 378.2 million CEMEX CPOs, at a weighted-average price in pesos equivalent to 0.22 dollars per CPO. The total amount of these CPO repurchases, excluding value-added tax, was $83. On April 8, 2020, the Parent Company announced that, to enhance its liquidity, it suspended the share repurchase program for the remainder of 2020 (note 2).
On March 28, 2019, the Shareholders’ Meeting of CEMEX, S.A.B. de C.V. approved: (i) a cash dividend of $150 paid in two installments, the first installment, for half of the dividend was paid on June 17, 2019 and the second installment for the remainder of the dividend was paid on December 17, 2019; (ii) the acquisition of own shares of up to $500 or its equivalent in Mexican pesos, as the maximum amount of resources that through fiscal year 2019, and until the next ordinary annual shareholder’s meeting is held, the Parent Company may be used for the acquisition of its own shares or securities that represent such shares; (iii) a decrease of the Parent Company’s share capital, in its variable part for the amount in pesos equivalent to $0.2826, through the cancellation of 2 billion ordinary, registered and without
par-value
,
treasury shares; (iv) a decrease of the Parent Company’s share capital, in its variable part for the amount in pesos equivalent to $0.0670 by the cancellation of 461 million ordinary, registered and without
par-value,
treasury shares; (v) the increase of the Parent Company’s share capital in its variable part for the amount
of 
$22 thousands, through the issuance of 150 million ordinary shares. The subscription of shares representing the capital increase was made at a theoretical value of $0.000143 dollars per share. Until December 31, 2019, under the 2019 repurchase program, the Parent Company repurchased 157.7 million CEMEX CPOs, at a weighted-average price in pesos equivalent to 0.3164 dollars per CPO. The total amount of these CPO repurchases, excluding value-added tax, was $50.
In connection with the long-term executive share-based compensation programs (note 23), in 2021 and 2020 CEMEX did not issue shares, in 2019, CEMEX issued 27.4 million CPOs generating an additional
paid-in
capital of $17 associated with the fair value of the compensation received by executives.
 
22.2)
OTHER EQUITY RESERVES AND SUBORDINATED NOTES
As of December 31, 2021 and 2020, the caption of other equity reserves and subordinated notes was integrated as
follows:
 

 
  
2021
 
 
2020
 
Other equity reserves
   $ (2,365     (2,453
Subordinated notes
     994           
      
 
   
 
 
 
     $ (1,371     (2,453
      
 
   
 
 
 
 
F-9
3

Table of Contents
CEMEX, S.A.B. DE C.V. AND SUBSIDIARIES
Notes to the Consolidated Financial Statements
As of December 31, 2021, 2020 and 2019
(Millions of U.S. dollars)
 
22)
STOCKHOLDERS’ EQUITY — continued
 
As of December 31, 2021 and 2020, other equity reserves are detailed as follows:
 
 
  
2021
 
 
2020
 
Cumulative translation effect, net of effects from deferred income taxes recognized directly in equity (note 21.2) and derivative financial instruments designated as cash flow hedges
   $ (722     (508
Cumulative actuarial losses
     (529     (792
Cumulative coupon payments under perpetual debentures (note 22.4)
     (1,070     (1,059
Treasury shares repurchased under share repurchase program (note 22.1)
              (83
Cumulative coupon payments under subordinated notes
1
     (30         
Treasury shares held by subsidiaries
     (14     (11
      
 
   
 
 
 
     $ (2,365     (2,453
      
 
   
 
 
 
 
1
Interest accrued under the Parent Company’s subordinated notes described below are recognized as part of other equity reserves.
For the years ended December 31, 2021, 2020 and 2019, the translation effects of foreign subsidiaries included in the statements of comprehensive income were as
follows:
 
 
  
2021
 
 
2020
 
 
2019
 
Foreign currency translation result
1
   $ (476     352       88  
Foreign exchange fluctuations from debt
2
     89       (126     19  
Foreign exchange fluctuations from intercompany balances
3
     (13     (419     (47
      
 
   
 
 
   
 
 
 
     $ (400     (193     60  
      
 
   
 
 
   
 
 
 
 
1
These effects refer to the result from the translation of the financial statements of foreign subsidiaries and include the changes in fair value of foreign exchange forward contracts designated as hedge of a net investment (note 18.4).
2
Generated by foreign exchange fluctuations over a notional amount of debt in CEMEX, S.A.B. de C.V., associated with the acquisition of foreign subsidiaries and designated as a hedge of the net investment in foreign subsidiaries (note 3.4).
3
Refers to foreign exchange fluctuations arising from balances with related parties in foreign currencies that are of a long-term investment nature considering that their liquidation is not anticipated in the foreseeable future and foreign exchange fluctuations over a notional amount of debt of a subsidiary of CEMEX España identified and designated as a hedge of the net investment in foreign subsidiaries.
Subordinated notes
On June 8, 2021, the Parent Company issued one series of $1,000 million 5.125% subordinated notes with no fixed maturity. After issuance costs, the Parent Company received $994. Considering that the Parent Company’s subordinated notes have no fixed maturity date, there is no contractual
obligation for the Parent Company to deliver cash or any other financial assets, the payment of principal and interest may be deferred indefinitely at the sole discretion of CEMEX and specific redemption events, are fully under the Parent Company’s control, under applicable IFRS, these subordinated notes issued by the Parent Company qualify as equity instruments and are
 
F-94

Table of Contents
CEMEX, S.A.B. DE C.V. AND SUBSIDIARIES
Notes to the Consolidated Financial Statements
As of December 31, 2021, 2020 and 2019
(Millions of U.S. dollars)
 
22)
STOCKHOLDERS’ EQUITY — continued
 
classified within controlling interest stockholders’ equity. The Parent Company has a repurchase option on the fifth anniversary of the subordinated notes. In the event of liquidation of the Parent Company’s due to commercial bankruptcy, the subordinated notes would come to the liquidation process according to its subordination after all liabilities.
Coupon payments on the subordinated notes were included within “Other equity reserves” and amounted to $30 in
2021.
22.3) RETAINED EARNINGS
The
 
Parent Company’s net income for the year is subject to a
5
% allocation toward a legal reserve until such reserve equals one fifth of the common stock. As of December 31, 2021, the legal reserve amounted to
$95
. As mentioned in note 22.1, effective as of December 31, 2020, CEMEX incurred a restitution of retained earnings from additional
paid-in
capital for
$2,481.

22.4)
NON-CONTROLLING
INTEREST AND PERPETUAL DEBENTURES
Non-controlling
interest
Non-controlling
interest represents the share of
non-controlling
stockholders in the equity and results of consolidated subsidiaries. As of December 31, 2021 and 2020,
non-controlling
interest in equity amounted to $444 and $428, respectively. In 2021, 2020 and 2019,
non-controlling
interests in consolidated net income were $25, $21 and $36, respectively. These
non-controlling
interests arise mainly from the following CEMEX’s subsidiaries:
 
 
 
In February 2017, CEMEX acquired a controlling interest in TCL, whose shares trade in the Trinidad and Tobago Stock Exchange. As of December 31, 2021 and 2020, there is a
non-controlling
interest in TCL of 30.17% of its common shares (see note 5.3 for certain relevant condensed financial information).
 
 
 
In July 2016, CHP closed its initial offering of 45% of its common shares. Pursuant to the repurchase of CHP’s shares in the market and a public stock right offering. CEMEX’s reduced the
non-controlling
interest in CHP from 45% in 2018 to 33.22% in 2019 and to 22.16% in 2020 considering the results of a public stock rights offering. CHP’s assets consist primarily of CEMEX’s cement manufacturing assets in the Philippines.
 
 
 
In November 2012, CLH, a direct subsidiary of CEMEX España, concluded its initial offering of common shares. CLH’s assets include substantially all of CEMEX’s assets in Colombia, Panama, Costa Rica, Guatemala and El Salvador. In December 2020, by means of a public share tender offer, CEMEX España increased its ownership in CLH by acquiring 108,337,613 shares of CLH in exchange of $103. As of December 31, 2021 and 2020, there is a
non-controlling
interest in CLH of 7.74% and 7.63%, respectively, of CLH’s outstanding common shares, excluding shares held in treasury
 
F-95

Table of Contents
CEMEX, S.A.B. DE C.V. AND SUBSIDIARIES
Notes to the Consolidated Financial Statements
As of December 31, 2021, 2020 and 2019
(Millions of U.S. dollars)
 
22)
STOCKHOLDERS’ EQUITY — continued
 
Perpetual debentures
As of December 31, 2020, the line item
“Non-controlling
interest and perpetual debentures” included $449, representing the notional amount of perpetual debentures, which exclude any perpetual debentures held by subsidiaries. In June 2021, considering the issuance of the subordinated notes described above, CEMEX repurchased all series of its outstanding perpetual notes.
Until
 
its repurchase, coupon payments on the perpetual debentures were included within “Other equity reserves” and amounted to $
11
in
2021
, $
24
in
2020
and $
29
in
2019
, excluding in all the periods the coupons accrued by perpetual debentures held by subsidiaries.
CEMEX’s perpetual debentures had no fixed maturity date and there were no contractual obligations for CEMEX to exchange any series of its outstanding perpetual debentures for financial assets or financial liabilities. As a result, these debentures, issued by Special Purpose Vehicles (“SPVs”), qualified as equity instruments under applicable IFRS and were classified within
non-controlling
interest as they were issued by consolidated entities. Subject to certain conditions, CEMEX had the unilateral right to defer indefinitely the payment of interest due on the debentures. The different SPVs were established solely for purposes of issuing the perpetual debentures and were included in CEMEX’s consolidated financial statements.
 
23)
EXECUTIVE SHARE-BASED COMPENSATION
CEMEX has long-term restricted share-based compensation programs providing for the grant of the CEMEX’s CPOs to a group of eligible executives, pursuant to which, according to CEMEX’s election, either new CPOs are issued, or CEMEX provides funds to the administration trust owned by the executives for the purchase of a portion or all of the required CPOs in the market for delivery to such executives under each annual program over a service period of four years (the “Ordinary Program”). The Parent Company’s CPOs of the annual grant (25% of each annual Ordinary Program) are placed at the beginning of the service period in the executives’ accounts to comply with a
one-year
restriction on sale. Moreover, beginning in 2017, for a group of key executives the conditions of the program were modified for new awards by reducing the service period from four to three years and implementing
tri-annual
internal and external performance metrics, which depending on their weighted achievement, may result in a final payment of the Parent Company’s CPOs at the end of the third year between 0% and 200% of the target for each annual program (the “Key Executives Program”).
Under the Ordinary Program and the Key Executives Program (jointly the “Compensation Programs”), the Parent Company provided funds to a broker for the purchase of 93.4 million CPOs in 2021 and 83.8 million CPOs in 2020 and 21.2 million CPOs in 2019 on behalf and for delivery to the eligible executives and issued new shares for 27.4 million CPOs in 2019, that were subscribed and pending for payment in the Parent Company’s treasury. As of December 31, 2021, there are 243.0 million CPOs associated with these annual programs that are required to be delivered in the following years as the executives render services.
Beginning January 1, 2013, most of those eligible executives belonging to the operations of CLH and subsidiaries ceased to receive Parent Company’s CPOs and instead started receiving shares of CLH, significantly sharing the same conditions of CEMEX’s plan also over a service period of four years. During 2021, 2020 and 2019, CLH physically delivered 713,927 shares, 1,383,518 shares and 393,855 shares, respectively, corresponding to the vested portion of prior years’ grants, which were subscribed and held in CLH’s treasury. As of December 31, 2021, there are 3,476,865 shares of CLH associated with these annual programs that are expected to be delivered in the following years as the executives render
services.
 
F-96

Table of Contents
CEMEX, S.A.B. DE C.V. AND SUBSIDIARIES
Notes to the Consolidated Financial Statements
As of December 31, 2021, 2020 and 2019
(Millions of U.S. dollars)
 
23)
EXECUTIVE SHARE-BASED COMPENSATION — continued
 
Beginning 
in 2018, those eligible executives belonging to the operations of CHP and subsidiaries ceased to receive Parent Company’s CPOs and instead started receiving shares of CHP, significantly sharing the same conditions of CEMEX’s plan. During 2021 and 2020, CHP provided funds to a broker for the purchase of 16,511,882 and 11,546,350 CHP’s shares in the market, respectively, on behalf and for delivery to the eligible executives.
 
The
 
combined compensation expense related to the programs described above as determined considering the fair value of the awards at the date of grant in
2021
,
2020
and
2019
, was recognized in the operating results against other equity reserves or a cash outflow, as applicable, and amounted to $
77
, $
29
and $
32
, respectively, including the cost of CEMEX’s CPOs and the CHP’s shares, as correspond, acquired in the market on behalf of the executives. The weighted-average price per CEMEX CPO granted during the period was determined in pesos and was equivalent to $
0.8117
dollars in
2021
, $
0.3379
dollars in
2020
and $
0.6263
dollars in
2019
. Moreover, the weighted-average price per CLH share granted during the period as determined in Colombian pesos was equivalent to $
0.25
dollars in
2021
, $
0.72
dollars in
2020
and $
1.31
dollars in
2019
. As of December 
31
,
2021
and
2020
, there were
no
options or commitments to make payments in cash to the executives based on changes in the market price of the Parent Company’s CPO, CLH’s shares and/or CHP’s shares.
 
24)
EARNINGS (LOSS) PER SHARE
Basic earnings (loss) per share is calculated by dividing net income attributable to ordinary equity holders of the Parent Company (the numerator) by the weighted-average number of shares outstanding (the denominator) during the period. Shares that would be issued depending only on the passage of time should be included in the determination of the basic weighted-average number of shares outstanding. Diluted earnings (loss) per share should reflect in both the numerator and denominator the assumption that convertible instruments are converted, that options or warrants are exercised, or that ordinary shares are issued upon the satisfaction of specified conditions, to the extent that such assumption would lead to a reduction in basic earnings per share or an increase in basic loss per share. Otherwise, the effects of potential shares are not considered because they generate
antidilution.
 
F-97

Table of Contents
CEMEX, S.A.B. DE C.V. AND SUBSIDIARIES
Notes to the Consolidated Financial Statements
As of December 31, 2021, 2020 and 2019
(Millions of U.S. dollars)
 
24)
EARNINGS (LOSS) PER SHARE — continued
 
The amounts considered for calculations of earnings (loss) per share in 2021, 2020 and 2019 were as follows:
 
 
  
 
 
  
2021
 
  
2020
 
  
2019
 
Denominator (thousands of shares)
  
     
  
     
  
     
  
     
Weighted-average number of shares outstanding
1
  
 
 
 
 
  44,123,654        44,125,288        45,393,602  
Capitalization of retained earnings
1
  
 
 
 
 
  —          —          —    
Effect of dilutive instruments
mandatorily convertible securities (note 18.2)
2
  
 
 
 
 
  —          —          —    
    
 
 
 
 
 
 
    
 
 
    
 
 
 
Weighted-average number of shares
basic
  
 
 
 
 
  44,123,654        44,125,288        45,393,602  
Effect of dilutive instruments
share-based compensation (note 23)
2
  
 
 
 
 
  729,292        745,163        470,985  
Effect of potentially dilutive instruments
optionally convertible securities (note 18.2)
2
  
 
 
 
 
  —          —          1,457,554  
    
 
 
 
 
 
 
    
 
 
    
 
 
 
Weighted-average number of shares
diluted
  
 
 
 
 
  44,852,946        44,870,451        47,322,141  
    
 
 
 
 
 
 
    
 
 
    
 
 
 
Numerator
  
     
  
     
 
     
 
     
Net income (loss) from continuing operations
   $          788       (1,347     81  
Less:
non-controlling
interest net income (loss)
              25       21       36  
             
 
 
   
 
 
   
 
 
 
Controlling interest net income (loss) from continuing operations
              763       (1,368     45  
Plus: after tax interest expense on mandatorily convertible securities
             
  
      —         1  
             
 
 
   
 
 
   
 
 
 
Controlling interest net income (loss) from continuing
operations – for
basic earnings per share calculations
              763       (1,368     46  
Plus: after tax interest expense on optionally convertible securities
              —         4       18  
             
 
 
   
 
 
   
 
 
 
Controlling interest net income (loss) from continuing
operations – for
diluted earnings per share calculations
   $          763       (1,364     64  
             
 
 
   
 
 
   
 
 
 
Net income (loss) from discontinued operations
   $          (10     (99     98  
             
 
 
   
 
 
   
 
 
 
Basic earnings per share
                                 
Controlling interest basic earnings (loss) per share
  
$
         0.0171       (0.0332     0.0031  
Controlling interest basic earnings (loss) per share from continuing operations
              0.0173       (0.0310     0.0010  
Controlling interest basic earnings (loss) per share from discontinued operations
              (0.0002     (0.0022     0.0021  
             
 
 
   
 
 
   
 
 
 
Controlling interest diluted earnings per share
3
                                 
Controlling interest diluted earnings (loss) per share
  
$

         0.0168       (0.0332     0.0031  
Controlling interest diluted earnings (loss) per share
from continuing operations
              0.0170       (0.0310     0.0010  
Controlling interest diluted earnings (loss) per share
from discontinued operations
              (0.0002     (0.0022     0.0021  
             
 
 
   
 
 
   
 
 
 
 
1
In 2019, shareholders approved the delivery of a cash dividend (note 22.1).
 
F-98

Table of Contents
CEMEX, S.A.B. DE C.V. AND SUBSIDIARIES
Notes to the Consolidated Financial Statements
As of December 31, 2021, 2020 and 2019
(Millions of U.S. dollars)
 
24)
EARNINGS (LOSS) PER SHARE — continued
 
2
The number of Parent Company CPOs to be issued under the executive share-based compensation programs, as well as the total amount of Parent Company CPOs committed for issuance in the future under the mandatorily and optionally convertible securities, are computed from the beginning of the reporting period. The number of shares resulting from the executives’ stock-based compensation programs is determined under the inverse treasury method.
3
For 2020 and 2019, the effects on the denominator and numerator of potential dilutive shares generate antidilution; therefore, there is no change between the reported basic earnings per share and diluted earnings per share.
 
25)
COMMITMENTS
25.1) CONTRACTUAL OBLIGATIONS
As of December 31, 2021, CEMEX had the following contractual obligations:
 
 
  
2021
 
Obligations
  
Less than
1 year
 
  
1-3 years
 
  
3-5 years
 
  
More than
5 years
 
  
Total
 
Long-term debt
  
$

68        583        2,023        4,753        7,427  
Leases
1
     303        424        238        557        1,522  
 
 
 
 
 
 
 
 
 
 
 
 
 
 
 
 
 
 
 
 
 
Total debt and other financial obligations
2
     371        1,007        2,261        5,310        8,949  
Interest payments on debt
3
     283        709        639        1,014        2,645  
Pension plans and other benefits
4
     155        139        140        992        1,426  
Acquisition of property, plant and equipment
5
     126        70                            196  
Purchases of raw materials, fuel and energy
6
     503        526        366        954        2,349  
 
 
 
 
 
 
 
 
 
 
 
 
 
 
 
 
 
 
 
 
 
Total contractual obligations
   $ 1,438        2,451        3,406        8,270        15,565  
 
 
 
 
 
 
 
 
 
 
 
 
 
 
 
 
 
 
 
 
 
 
1
Represent nominal cash flows. As of December 31, 2021, the NPV of future payments under such leases was $1,222, of which, $531 refers to payments from 1 to 3 years and $293 refers to payments from 3 to 5 years.
2
The schedule of debt payments, which includes current maturities, does not consider the effect of any refinancing of debt that may occur during the following years. In the past, CEMEX has replaced its long-term obligations for others of a similar nature.
3
Estimated cash flows on floating rate denominated debt were determined using the floating interest rates in effect as of December 31, 2021.
4
Represents estimated annual payments under these benefits for the next 10 years (note 20), including the estimate of new retirees during such future years.
5
Refers mainly to the expansion of a cement-production line in the Philippines.
6
Future payments for the purchase of raw materials are presented based on contractual nominal cash flows. Future nominal payments for energy were estimated for all contractual commitments based on an aggregate average expected consumption per year using the future prices of energy established in the contracts for each period. Future payments also include CEMEX’s commitments for the purchase of fuel.
 
F-99

Table of Contents
CEMEX, S.A.B. DE C.V. AND SUBSIDIARIES
Notes to the Consolidated Financial Statements
As of December 31, 2021, 2020 and 2019
(Millions of U.S. dollars)
 
25)
COMMITMENTS — continued
 
25.2) OTHER COMMITMENTS
As
 
of December 
31
,
2021
and
2020
, CEMEX was party to other commitments for several purposes, including the purchase of fuel and energy, the estimated future cash flows over maturity of which are presented in note
25.1
. A description of the most significant contracts is as follows:
 
 
Beginning in April 2016, in connection with the Ventika S.A.P.I. de C.V. and the Ventika II S.A.P.I. de C.V. wind farms (jointly “Ventikas”) located in the Mexican state of Nuevo Leon with a combined generation capacity of 252 Megawatts (“MW”), CEMEX agreed to acquire a portion of the energy generated by Ventikas for its overall electricity needs in Mexico for a period of 20 years. The estimated annual cost of this agreement is $21 (unaudited) if CEMEX receives all its energy allocation. Nonetheless, energy supply from wind is variable in nature and final amounts are determined considering the final MW per hour (“MWh”) effectively received at the agreed prices per unit.
 
 
On July 27, 2012, CEMEX signed a
10-year
strategic agreement with International Business Machines Corporation (“IBM”) pursuant to which IBM provides, among others, data processing services (back office) in finance, accounting and human resources; as well as Information Technology (“IT”) infrastructure services, support and maintenance of IT applications in the countries in which CEMEX operates.
 
 
Beginning in February 2010, for its overall electricity needs in Mexico CEMEX agreed with EURUS the purchase a portion of the electric energy generated for a period of no less than 20 years. EURUS is a wind farm with an installed capacity of 250 MW operated by ACCIONA in the Mexican state of Oaxaca. The estimated annual cost of this agreement is $70 (unaudited) if CEMEX receives all its energy allocation. Nonetheless, energy supply from wind source is variable in nature and final amounts will be determined considering the final MWh effectively received at the agreed prices per unit.
 
 
CEMEX maintains a commitment initiated in April 2004 to purchase the energy generated by Termoeléctrica del Golfo (“TEG”) until 2027 for its overall electricity needs in Mexico. The estimated annual cost of this agreement is $171 (unaudited) if CEMEX receives all its energy allocation. Nonetheless, final amounts will be determined considering the final MWh effectively received at the agreed prices per unit.
 
 
In regards with the above, CEMEX also committed to supply TEG and another third-party electrical energy generating plant adjacent to TEG all fuel necessary for their operations until the year 2027, equivalent to approximately 1.2 million tons of petroleum coke per year. CEMEX covers its commitments under this agreement acquiring the volume of fuel from sources in the international markets and Mexico.
 
 
CEMEX Zement GmbH (“CZ”), CEMEX’s subsidiary in Germany, held a long-term energy supply contract until 2022 with S
TEAG
Industriekraft
werk
 
Rüdersdorf GmbH (“SIKW”) in connection with the overall electricity needs of CEMEX’s Rüdersdorf plant. Based on the contract, each year CZ has the option to fix in advance the volume of energy in terms of MW that it will acquire from SIKW, with the option to adjust the purchase amount one time on a monthly and quarterly basis. The estimated annual cost of this agreement is $18 (unaudited) if CEMEX receives all its energy allocation.
 
 
On October 24, 2018, CEMEX, S.A.B. de C.V. entered into an energy financial hedge agreement in Mexico, commencing October 1, 2019 and for a period of 20 years. Through the contract, the Company fixed the megawatt hour cost over an electric energy volume of 400 thousand megawatts hour per year, through the payment of 25.375 dollars per megawatt hour of electric power in exchange for a market price. The committed price to pay will increase 1.5% annually. The differential between the agreed price and the
 
F-100

Table of Contents
CEMEX, S.A.B. DE C.V. AND SUBSIDIARIES
Notes to the Consolidated Financial Statements
As of December 31, 2021, 2020 and 2019
(Millions of U.S. dollars)
 
25)
COMMITMENTS — continued
 
 
market price is settled monthly. CEMEX considers this agreement as a hedge for a portion of its aggregate consumption of electric energy in Mexico and recognizes the result of the exchange of price differentials described previously in the Income Statement as a part of the costs of energy. During 2021, the Company received $2.5. CEMEX, S.A.B. de C.V. does not record this agreement at fair value since there is not a deep market for electric power in Mexico that would effectively allow for its valuation.
25.3) COMMITMENTS FROM EMPLOYEE BENEFITS
In some countries, CEMEX has self-insured health care benefits plans for its active employees, which are managed on cost plus fee arrangements with major insurance companies or provided through health maintenance organizations. As of December 31, 2021, in certain plans, CEMEX has established stop-loss limits for continued medical assistance derived from a specific cause (e.g., an automobile accident, illness, etc.) ranging from 23 thousand dollars to 550 thousand dollars. In other plans, CEMEX has established stop-loss limits per
 
employee regardless of the number of events ranging from
100
 thousand dollars to
2.5
 million dollars. The contingency for CEMEX if all employees qualifying for health care benefits required medical services simultaneously is significantly. However, CEMEX believes this
scenario
is remote. The amount expensed through self-insured health care benefits was $
59
in 2021, $
61
in 2020 and $
62
in 2019.
 
26)
LEGAL PROCEEDINGS
 
26.1)
PROVISIONS RESULTING FROM LEGAL PROCEEDINGS
CEMEX is involved in various significant legal proceedings, the adverse resolutions of which are deemed probable and imply the incurrence of losses and/or cash outflows or the delivery of other resources owned by CEMEX. As a result, certain provisions and/or losses have been recognized in the financial statements, representing the best estimate of cash outflows. CEMEX believes that it will not make significant expenditure in excess of the amounts recorded. As of December 31, 2021, the details of the most significant events giving effect to provisions or losses are as follows:
 
 
 
As of December 31, 2021, CEMEX had accrued environmental remediation liabilities through its subsidiaries in the United Kingdom pertaining to closed and current landfill sites for the confinement of waste, representing the NPV of such obligations for an amount in pounds sterling equivalent to $241. Expenditure was assessed and quantified over the period in which the sites have the potential to cause environmental harm, which is generally consistent with the views taken by the regulator as being up to 60 years from the date of closure. The assessed expenditure included the costs of monitoring the sites and the installation, repair and renewal of environmental infrastructure.
 
 
 
As of December 31, 2021, CEMEX had accrued environmental remediation liabilities through its subsidiaries in the United States for $70, related to: a) the disposal of various materials in accordance with past industry practice, which might currently be categorized as hazardous substances or wastes; and b) the cleanup of sites used or operated by CEMEX, including discontinued operations, regarding the disposal of hazardous substances or waste, either individually or jointly with other parties. Most of the proceedings are in the preliminary stages and a final resolution might take several years. CEMEX does not believe that it will be required to spend significant sums on these matters in excess of the amounts previously recorded. The ultimate cost that may be incurred to resolve these environmental issues cannot be assured until all environmental studies, investigations, remediation work and negotiations with, or litigation against, potential sources of recovery have been completed.
 
F-101

Table of Contents
CEMEX, S.A.B. DE C.V. AND SUBSIDIARIES
Notes to the Consolidated Financial Statements
As of December 31, 2021, 2020 and 2019
(Millions of U.S. dollars)
 
26)
LEGAL PROCEEDINGS — continued
 
 
 
In 2012, in connection with a contract entered into in 1990 (the “Quarry Contract”) by CEMEX Granulats Rhône Méditerranée (“CEMEX GRM”), one of CEMEX’s subsidiaries in France, with SCI La Quinoniere (“SCI”) pursuant to which CEMEX GRM had drilling rights to extract reserves and do quarry remediation at a quarry in the Rhône region of France, SCI filed a claim against CEMEX GRM for breach of the Quarry Contract, requesting the rescission of such contract and damages plus interest for a revised amount in euros equivalent to $76, arguing that CEMEX GRM partially filled the quarry allegedly in breach of the terms of the Quarry Contract. After many hearings, resolutions and appeals over the years, on November 25, 2020, the expert appointed by the court of appeals determined an amount of loss of profits of $0.73 and a cost of backfilling the quarry in $14. In 2020, CEMEX had accrued a provision through its subsidiaries in France for $8 in connection with the best estimate of the remediation costs resulting from this claim. As of December 31, 2021, CEMEX is waiting for the next hearing and final judgement of the Court of Appeal scheduled in June 2022, the provision remains unchanged. Although the final amount may differ, CEMEX considers that any such amount should not have a material adverse impact on CEMEX’s results of operations, liquidity and financial condition.
26.2) CONTINGENCIES FROM LEGAL PROCEEDINGS
CEMEX is involved in various legal proceedings, which have not required the recognition of accruals, considering that the probability of loss is less than probable. Nonetheless, until all stages in the procedures are exhausted in each proceeding, CEMEX cannot assure the achievement of a final favorable resolution.
As of December 31, 2021, the most significant contingencies with a quantification of the potential loss, when it is determinable and would not impair the outcome of the relevant proceeding, were as follows:
 
 
 
In July 2020, an individual filed a class action lawsuit (
Acción de Grupo
) with a Circuit Civil Court in Colombia against CEMEX Colombia and other two gray Portland cement market participants (the “Colombian Class Action Defendants”). The lawsuit seeks compensation for damages arising from alleged cartel actions for which the Colombian Class Action Defendants were fined in December 2017. The complaint claims that the Colombian Class Action Defendants caused damages to all consumers of gray Portland cement in Colombia during the period of 2010 to 2012. According to the plaintiff’s claims, the Colombian Class Action Defendants should be ordered to pay damages due to the higher price set on gray Portland cement in an amount in Colombian pesos equivalent to $328 determined considering the sales of the three market participants in such period. The Colombian Class Action was initially dismissed, but the plaintiff filed an appeal and, in May 2021, the Circuit Civil Court admitted the claim. Moreover, CEMEX Colombia filed an appeal against the admission of the claim which is pending for resolution. As of December 31, 2021, CEMEX believes that a final adverse resolution in this matter, which could take from five to seven years, is not probable, but if such matter is resolved adversely to CEMEX, such adverse resolution should not have a material adverse impact on CEMEX’s results of operations, liquidity and financial condition.
 
 
 
On September 20, 2018, triggered by heavy rainfall, a landslide causing damages and fatalities (the “Landslide”) occurred in a site located within an area covered by mining rights of APO Land & Quarry Corporation (“ALQC”) in Naga City, Cebu, Philippines. ALQC is a principal raw material supplier of APO Cement Corporation (“APO”), a wholly owned subsidiary of CHP. CEMEX indirectly owns a minority 40% stake in ALQC. On November 19, 2018, 40 individuals and one legal entity (on behalf of 8,000 individuals allegedly affected by the Landslide) filed an environmental class action lawsuit at the Regional Trial Court
 
 
F-10
2

Table of Contents
CEMEX, S.A.B. DE C.V. AND SUBSIDIARIES
Notes to the Consolidated Financial Statements
As of December 31, 2021, 2020 and 2019
(Millions of U.S. dollars)
 
26)
LEGAL PROCEEDINGS — continued
 
 
(the “Court”) of Talisay, Cebu, against CHP, ALQC, APO, the Mines and Geosciences Bureau of the Department of Environment and Natural Resources, the City Government of Naga, and the Province of Cebu. Plaintiffs claim that the Landslide occurred because of the defendants’ gross negligence and seek, among other relief, (a) damages for an amount in Philippine Pesos equivalent to $84, (b) a rehabilitation fund for an amount in Philippine Pesos equivalent to $10, and (c) the issuance of a Temporary Environment Protection Order against ALQC aiming to prevent ALQC from performing further quarrying activities while the case is still pending. This last request was rejected by the Court on August 16, 2019 and after reconsideration, the resolution became final on December 5, 2020. Moreover, on September 30, 2019 the Court dismissed the case against CHP and APO, order that is not yet final and that was appealed by the plaintiffs on November 26, 2019 and that was denied entirely in an order dated November 17, 2021. In such order, the Court dismissed the case against the other parties. As of December 31, 2021, only ALQC remains as a party-defendant in the case. This Court order can still be appealed by the Plaintiffs before the Court of Appeals. As of December 31, 2021, in this stage of the lawsuit, CEMEX is not able to assess with certainty the likelihood of an adverse result in this lawsuit; and CEMEX is neither able to assess if a final adverse result in this lawsuit would have a material adverse impact on its results of operations, liquidity and financial position.
 
 
 
Certain of CEMEX’s subsidiaries in the United States were notified of a grand jury subpoena dated March 29, 2018 issued by the United States Department of Justice (“DOJ”) related to an investigation of possible antitrust law violations in connection with CEMEX’s sales (and related sales practices) of gray Portland cement and slag in the United States and its territories. The objective of this subpoena is to gather facts necessary to make an informed decision about whether violations of U.S. law have occurred. CEMEX cooperated with the DOJ and complied with the subpoena. On December 10, 2021, the DOJ notified CEMEX that it has closed its investigation and the matter is now closed.
 
 
 
In December 2016, the Parent Company received subpoenas from the SEC seeking information to determine whether there have been any violations of the U.S. Foreign Corrupt Practices Act stemming from the Maceo Project. These subpoenas do not mean that the SEC has concluded that the Parent Company or any of its affiliates violated the law. The Parent Company has been cooperating with the SEC and intends to continue cooperating fully with the SEC. The DOJ also opened an investigation into this matter. In this regard, on March 12, 2018, the DOJ issued a grand jury subpoena to the Parent Company relating to its operations in Colombia and other jurisdictions. The Parent Company intends to cooperate fully with the SEC, the DOJ and any other investigatory entity. As of December 31, 2021, the Parent Company is unable to predict the duration, scope, or outcome of either the SEC investigation or the DOJ investigation, or any other investigation that may arise, or, because of the current status of the SEC investigation and the preliminary nature of the DOJ investigation, the potential sanctions which could be borne by the Parent Company, or if such sanctions, if any, would have a material adverse impact on CEMEX results of operations, liquidity or financial position.
 
 
 
In February 2014, the Egyptian Tax Authority requested Assiut Cement Company (“ACC”), a subsidiary of CEMEX in Egypt, the payment of a development levy on clay used in the Egyptian cement industry for an amount equivalent as of December 31, 2021 to $21 for the period from May 5, 2008 to November 30, 2011. In March 2014, ACC appealed the levy and on September 2014 it was notified that it obtained a favorable resolution from the Ministerial Committee for Resolution of Investment Disputes, which instructed the Egyptian Tax Authority to cease claiming from ACC the payment of the levy on clay. It was further decided that the levy on clay should not be imposed on imported clinker. Nonetheless, in May 2016, the Egyptian Tax Authority challenged ACC´s right to cancel the levy on clay before the North Cairo Court, which
 
F-10
3

Table of Contents
CEMEX, S.A.B. DE C.V. AND SUBSIDIARIES
Notes to the Consolidated Financial Statements
As of December 31, 2021, 2020 and 2019
(Millions of U.S. dollars)
 
26)
LEGAL PROCEEDINGS — continued
 
 
referred the cases to Cairo’s Administrative Judiciary Court. These cases have been adjourned by the Commissioners of the Cairo Administrative Judiciary Court, which on November 2, 2020 referred the cases to the Court and established a first hearing session for February 15, 2021 and was adjourned to the May 31, 2021 session. During the session held on May 31, 2021, the Court that is hearing the case decided to refer the case to another Chamber within the same Court considering the nature of the subject. On October 28, 2021 ACC held the first hearing session before the new Chamber. On this session, the court postponed the hearing to the session of January 20, 2022 for ACC lawyers to submit a power of attorney allowing the withdrawal of the court case. CEMEX does not expect that such referral will prejudice ACC’s favorable legal position in this dispute. As of December 31, 2021, CEMEX does not expect a material adverse impact due to this matter in its results of operations, liquidity or financial position.
 
 
 
In September 2012, in connection with a lawsuit submitted to a first instance court in Assiut, Egypt in 2011, the first instance court of Assiut issued a resolution to nullify the Share Purchase Agreement (the “SPA”) pursuant to which CEMEX acquired in 1999 a controlling interest in Assiut Cement Company. In addition, during 2011 and 2012, lawsuits seeking, among other things, the annulment of the SPA were filed by different plaintiffs, including 25 former employees of ACC, before Cairo’s State Council. After several appeals, hearings and resolutions over the years, the cases are held in Cairo’s 7
th
Circuit State Council Administrative Judiciary Court awaiting the High Constitutional Court to pronounce regarding the challenges against the constitutionality of Law 32/2014 filed by the plaintiffs, which protects CEMEX’s investments in Egypt. These matters are complex and take several years to be resolved. As of December 31, 2021, CEMEX is not able to assess the likelihood of an adverse resolution regarding these lawsuits nor is able to assess if the Constitutional Court will dismiss Law 32/2014, but, regarding the lawsuits, if adversely resolved, CEMEX does not believe the resolutions in the first instance would have an immediate material adverse impact on CEMEX’s operations, liquidity and financial condition. However, if CEMEX exhausts all legal recourses available, a final adverse resolution of these lawsuits, or if the Constitutional Court dismisses Law 32/2014, this could adversely impact the ongoing matters regarding the SPA, which could have a material adverse impact on CEMEX’s operations, liquidity and financial condition.
In addition to the legal proceedings described above in notes 26.1 and 26.2, as of December 31, 2021, CEMEX is involved in various legal proceedings of minor impact that have arisen in the ordinary course of business. These proceedings involve: 1) product warranty claims; 2) claims for environmental damages; 3) indemnification claims relating to acquisitions or divestitures; 4) claims to revoke permits and/or concessions; and 5) other diverse civil, administrative, commercial and lawless actions. CEMEX considers that in those instances in which obligations have been incurred, CEMEX has accrued adequate provisions to cover the related risks. CEMEX believes these matters will be resolved without any significant effect on its business, financial position or results of operations. In addition, in relation to certain ongoing legal proceedings, CEMEX is sometimes able to make and disclose reasonable estimates of the expected loss or range of possible loss, as well as disclose any provision accrued for such loss, but for a limited number of ongoing legal proceedings, CEMEX may not be able to make a reasonable estimate of the expected loss or range of possible loss or may be able to do so but believes that disclosure of such information on a
case-by-case
basis would seriously prejudice CEMEX’s position in the ongoing legal proceedings or in any related settlement discussions. Accordingly, in these cases, CEMEX has disclosed qualitative information with respect to the nature and characteristics of the contingency but has not disclosed the estimate of the range of potential loss.
 
F-104

Table of Contents
CEMEX, S.A.B. DE C.V. AND SUBSIDIARIES
Notes to the Consolidated Financial Statements
As of December 31, 2021, 2020 and 2019
(Millions of U.S. dollars)
 
26)
LEGAL PROCEEDINGS — continued
 
26.3) OTHER SIGNIFICANT PROCESSES
In connection with the cement plant located in the municipality of Maceo in Colombia (the “Maceo Plant”), as described in note 16.1, as of December 31, 2021, the plant has not initiated commercial operations considering several significant processes for the profitability of the investment. The evolution and status of the main issues related to such plant are described as follows:
Maceo Plant – Memorandums of understanding
 
 
 
In August 2012, CEMEX Colombia signed a memorandum of understanding (the “MOU”) with the representative of CI Calizas y Minerales S.A. (“CI Calizas”), for the acquisition and transfer of assets mainly comprising land, the mining concession and the shares of Zona Franca Especial Cementera del Magdalena Medio S.A.S. (“Zomam”) (holder of the free trade zone concession). In addition, in December 2013, CEMEX Colombia engaged the same representative of CI Calizas to also represent in the name and on behalf of CEMEX Colombia in the acquisition of certain land plots adjacent to the plant, signing a new memorandum of understanding (the “Land MOU”). Under the MOU and the Land MOU, CEMEX Colombia made cash advances to this representative for amounts in Colombian Pesos equivalent to $13.4 of a total of $22.5, and paid interest accrued over the unpaid committed amount for $1.2, considering the exchange rate as of December 31, 2016 of 3,000.75 Colombian Pesos per Dollar. In September 2016, after confirming irregularities in the acquisition processes by means of investigations and internal audits initiated in response to complaints received, which were reported to Colombia’s Attorney General (the “Attorney General”), providing the findings obtained, and considering that such payments were made in breach of the Parent Company’s and CLH’s policies, the Company decided to terminate the employment relationship with then those responsible for the Planning and Legal areas and accepted the resignation of the then Chief Executive Officer. In December 2016, CEMEX Colombia write off such advances from its investments in progress and cancelled the remaining advance payable.
Maceo Plant – Expiration of property process and other related matters
 
 
 
After the signing of the MOU, in December 2012, a former shareholder of CI Calizas, who presumptively transferred its shares of CI Calizas two years before the signing of the MOU, was linked to a process of expiration of property initiated by the Attorney General. Amongst other measures, the Attorney General suspended the sale and ordered the seizure of the assets subject to the MOU, including the shares of Zomam acquired by CEMEX Colombia before the beginning of such process. As a third party acting in good faith and free of guilt, CEMEX Colombia joined the expiration of property process cooperating with the Attorney General. As of December 31, 2021, a final resolution in the expiration of property process, currently under the evidentiary phase, may take between 10 and 15 years from its beginning. As of December 31, 2021, pursuant to the expiration of property process of the assets subject to the MOU and the failures to formalize the purchases under the Land MOU, CEMEX Colombia does not have the legal representation of Zomam, is not the rightful owner of the land and is not the assigned entity of the mining concession.
 
 
 
In addition, there is an ongoing criminal investigation that resulted in a legal resolution by means of which an indictment was issued to two of the Company’s former officers and to CI Calizas’ representative. CEMEX is not able to anticipate the actions that criminal judges may impose against these people. Moreover, CEMEX Colombia filed a legal recourse for accountability (Rendición de Cuentas) against the representative, in connection with the responsibilities agreed under the Land MOU for the acquisition of certain land plots adjacent to the plant. This legal recourse finalized in 2021 with a definitive resolution
 
F-105

Table of Contents
CEMEX, S.A.B. DE C.V. AND SUBSIDIARIES
Notes to the Consolidated Financial Statements
As of December 31, 2021, 2020 and 2019
(Millions of U.S. dollars)
 
26)
LEGAL PROCEEDINGS — continued
 
 
favorable to CEMEX Colombia in which it was ordered the transfer to CEMEX Colombia of those land plots acquired by the representative, as well as the return of unused cash advances, equivalent to $1. As of the reporting date, CEMEX Colombia has initiated the corresponding actions to materialize the effects of the aforementioned resolution.
Maceo Plant – Lease contract, mandate agreement and operation contract
 
 
 
In July 2013, CEMEX Colombia signed with the provisional depository designated by the former Drugs National Department (then depository of the assets subject to the expiration of property process), which functions after its liquidation were assumed by the Administrator of Special Assets (
Sociedad de Activos Especiales S.A.S.
or the “SAE”), a lease contract for a period of five years by means of which CEMEX Colombia was duly authorized to build and operate the plant (the “Lease Contract”). Moreover, in 2014, the provisional depository granted a mandate (the “Mandate”) to CEMEX Colombia for an indefinite period for the same purpose of continuing the construction and operation of the plant. On July 15, 2018, the Lease Contract expired.
 
 
 
On April 12, 2019, CEMEX Colombia, CCL and another of its subsidiaries reached a conciliatory agreement with the SAE and CI Calizas before the Attorney General’s Office and signed a contract of Mining Operation, Manufacturing and Delivery Services and Leasing of Properties for Cement Production (the “Operation Contract”), which will allow CEMEX Colombia to continue using the assets subject to the aforementioned expiration of property process for an initial term of 21 years that can be renewed for 10 additional years, provided that the extension of the mining concession is obtained. The Operation Contract was signed by CI Calizas and Zomam with the authorization of the SAE as delegate of these last two companies. In addition to certain
one-time
initial payments in Colombian pesos equivalent to $1.5 settled in 2019 and 2020 and an annual payment equivalent to 15 thousand dollars to CI Calizas for the use of land adjusted annually for inflation, the Operation Contract includes the following payments:
 
 
 
Once the Maceo Plant begins commercial operations, CEMEX Colombia and/or a subsidiary will pay on a quarterly basis: a) 0.9% of the net sales resulting from the cement produced in the plant as compensation to CI Calizas for the right of CEMEX Colombia to extract and use the mineral reserves; and b) 0.8% of the net sales resulting from the cement produced in the plant as payment to Zomam for cement manufacturing and delivery services, as long as Zomam maintains the Free Zone benefit, or, 0.3% of the aforementioned net sales exclusively for the use of equipment, in case that Zomam losses the benefits as Free Trade Zone.
 
 
 
The Operation Contract will continue in force regardless of the result in the expiration of property process, except that the applicable criminal judge would recognize ownership rights of the assets under expiration of property to CEMEX Colombia and its subsidiary, in which case the Operation Contract would no longer be needed and would be early terminated.
 
 
 
Under the presumption that CEMEX Colombia conducted itself in good faith, CEMEX considers that it will be able to keep ownership of the plant, and that the rest of its investments are protected by Colombian law, under which, if a person builds on the property of a third party, with full knowledge of such third party, this third party may: a) take ownership of the plant, provided a corresponding indemnity to CEMEX Colombia, or otherwise, b) oblige CEMEX Colombia to purchase the land. Nonetheless, had this not be the case, CEMEX Colombia would take all necessary actions to safeguard its rights. If the expiration of property over the assets subject to the MOU is ordered in favor of the State, if the assets were adjudicated to a third party in a public tender offer, considering the signing of the Operation Contract, such third party would have to
 
F-106

Table of Contents
CEMEX, S.A.B. DE C.V. AND SUBSIDIARIES
Notes to the Consolidated Financial Statements
As of December 31, 2021, 2020 and 2019
(Millions of U.S. dollars)

 
26)
LEGAL PROCEEDINGS — continued
 
 
subrogate to the Operation Contract. As of December 31, 2021, CEMEX is not able to estimate whether the expiration of property over the assets subject to the MOU will be ordered in favor of the State, or, if applicable, if the assets would be adjudicated to a third party in a public tender offer.
Maceo Plant – Resource against the capitalization of Zomam
 
 
On December 7, 2020, the Parent Company, acting as shareholder of CEMEX Colombia, filed a lawsuit before the Business Superintendency of Colombia (
Superintendencia de Sociedades de Colombia
or the “Business Superintendency”), requesting a declaration of inefficiency and subsequent declaration of invalidity and inexistence of the equity contribution
in-kind
carried out by CEMEX Colombia to Zomam on December 11, 2015. In the event of a favorable resolution, all the effects of the equity contribution would roll back. As a consequence, the assets contributed to Zomam, which had a value of $43, would revert to CEMEX Colombia in exchange for the shares in Zomam it received as a result of the capitalization. As a result of the current consolidation of Zomam, such favorable resolution would not have any effect in CEMEX’s consolidated financial statements. As of December 31, 2021, the legal claim has not yet been admitted by the Business Superintendency.
Maceo Plant – Status in connection with the commissioning of the plant

 
On September 3, 2019, CEMEX Colombia was notified of the resolution issued by Corantioquia’s Directive Council, the regional environmental authority (“Corantioquia”), regarding the approval for the subtraction of a portion of the plant from the Integrated Management District of the Canyon of the Alicante River (“IMD”).
O
n February 16, 2021, Corantioquia notified CI Calizas of the modification of the environmental license by means of the Company may extract up to 990 thousand tons of minerals (clay and limestone) and may produce up to 1,500 thousand metric tons of cement per year, requiring in addition, the modification of the Program of Works and Projects (PWP) of the mining title that is currently in progress in the Secretary of Mines of the Antioquia’s Government, condition that was timely resolved in a favorable manner for the company through authorization issued by that entity on April 8, 2021. On October 22, 2021, a request for amendment of the Environmental License of Maceo Plant was filed, by means of which CEMEX Colombia request to increase the scope of the production of exploding annually up to 1,300 thousand tons of clay and limestone, among other requests. As of December 31, 2021, the Company works with the authorities to expand the mineral extraction license mentioned above so the approved 1,500,000 tons can be produced from Maceo’s own quarry without the need to bring minerals from other locations. Regarding the permits to conclude the construction of several sections of the access road, on November 10, 2020, Maceo’s municipality issued the approval of the Road Infrastructure Intervention project and, on December 11, 2020, issued a decree establishing the public utility of the access road, required authorizations for both, building the road and acquire the required land. In respect to the modification of the permitted land use where the project is located, CEMEX Colombia received favorable criteria from Corantioquia regarding the change of land use because of the approval for the subtraction from the IMD, which was endorsed by the municipality of Maceo on August 29, 2020, which allows for an industrial and mining use compatible with the project. As of December 31, 2021, CEMEX continues working to resolve these matters as soon as possible and limits its activities to those for which it has the relevant authorizations.
 
F-107

Table of Contents
CEMEX, S.A.B. DE C.V. AND SUBSIDIARIES
Notes to the Consolidated Financial Statements
As of December 31, 2021, 2020 and 2019
(Millions of U.S. dollars)
 
27) RELATED PARTIES
All
 
significant balances and transactions between the entities that constitute the CEMEX group have been eliminated in the preparation of the consolidated financial statements. These balances with related parties resulted primarily from: (i) the sale and purchase of goods between group entities; (ii) the sale and/or acquisition of subsidiaries’ shares within the CEMEX group; (iii) the invoicing of administrative services, rentals, trademarks and commercial name rights, royalties and other services rendered between group entities; and (iv) loans between related parties. Transactions between group entities are conducted on arm’s length terms based on market prices and conditions. When market prices and/or market conditions are not readily available, CEMEX conducts transfer pricing studies in the countries in which it operates to assure compliance with regulations applicable to transactions between related parties.
The definition of related parties includes entities or individuals outside the CEMEX group, which, due to their relationship with CEMEX, may take advantage of being in a privileged situation. Likewise, this applies to cases in which CEMEX may take advantage of such relationships and obtain benefits in its financial position or operating results. CEMEX’s transactions with related parties are executed under market conditions.
For the years ended December 31, 2021, 2020 and 2019, in ordinary course of business, CEMEX has entered into transactions with related parties for the sale and/or purchase of products, sale and/or purchase of services or the lease of assets, all of which are not significant for CEMEX and to the best of CEMEX’s knowledge are not significant to the related party, are incurred for
non-significant
amounts for CEMEX and are executed under market terms and conditions following the same commercial principles and authorizations applied to other third parties. These identified transactions, as applicable, are approved or ratified at least annually by the Parent Company’s Board of Directors. For CEMEX, none of these transactions are material to be disclosed separately.
In addition, for the years ended December 31, 2021, 2020 and 2019, the aggregate amount of compensation of CEMEX, S.A.B. de C.V. Board of Directors, including alternate directors, and CEMEX’s top management executives was $50, $35 and $40, respectively. Of these amounts, $26 in 2021, $29 in 2020, $34 in 2019, were paid as base compensation plus performance bonuses, including pension and post-employment benefits. In addition, $24 in 2021, $6 in 2020 and $6 in 2019 of the aggregate amounts in each year, corresponded to allocations of Parent Company CPOs under CEMEX’s executive share-based compensation programs.
 
28)
SUBSEQUENT EVENTS
On January 4 and 18, 2022, in connection with the committed revolving facility under the 2021 Credit Agreement described in note 18.1, CEMEX drew down $180 and $90, respectively, as part of normal operations for the financing of working capital needs.
In January 2022, the Company entered into several multi-year strategic service agreements for an aggregate amount of $500 with six providers over a period of 7 years beginning in January, 2022 for back-office services in the fields of finance, accounting, information technology and human resources services, among others, in the countries in which CEMEX operates. The services to be provided pursuant to these agreements are expected to replace and go beyond those provided pursuant to the strategic agreement signed with IBM in 2012 (note 25.2).
From February 23, 2022, to March 25, 2022, under the repurchase program authorized at CEMEX, S.A.B. de C.V.’s ordinary general shareholders’ meeting held on March 25, 2021, and at CEMEX, S.A.B. de C.V.’s ordinary general shareholders’ meeting held on March 24, 2022, CEMEX, S.A.B. de C.V. repurchased 220.6 million of CEMEX’s CPOs for a total amount of $111
(note 22.1).
 
F-108

Table of Contents
CEMEX, S.A.B. DE C.V. AND SUBSIDIARIES
Notes to the Consolidated Financial Statements
As of December 31, 2021, 2020 and 2019
(Millions of U.S. dollars)
 
28)
SUBSEQUENT EVENTS — continued
 
On March 24, 2022, CEMEX, S.A.B. de C.V. held its ordinary general shareholders’ meeting followed by an extraordinary general shareholders’ meeting. The most significant items that were approved by shareholders at the ordinary general shareholders’ meeting were: (a) setting the amount of $500 or its equivalent in Mexican Pesos as the maximum amount of resources that during fiscal year 2022 (until the next ordinary general shareholders’ meeting of CEMEX, S.A.B. de C.V. is held), CEMEX, S.A.B. de C.V. may use this amount for the acquisition of its own shares or securities that represent such shares; b) Authorize the Company’s Board of Directors to determine the bases on which the acquisition and placement of said shares shall be instructed, designate the persons that shall make the decisions to acquire or place them, appoint those responsible for carrying out the transaction and giving the corresponding notices to the authorities; (c) members of CEMEX’s Board of Directors, as well as members of the Audit, Corporate Practices and Finance, and Sustainability Committees, were elected.
On
 
March 
28
,
2022
, CEMEX announced that it had commenced a tender offer to purchase up to $
500
of the outstanding September
2030
Notes, November
2029
Notes, and July
2031
 (note 18.1).
 On April 
11
,
2022
, CEMEX announced the early tender results, in which the aggregate principal amount tendered and whose Notes have been accepted for purchase were $
429
. The total cash payment to purchase the mentioned Notes represented $
419
.
In connection with the derivative financial instruments described in note 18.4, during March 2022, CEMEX executed interest rate swap contracts for a $300 to mitigate risks concerning a forecasted transaction. CEMEX designated these contracts as cash flow hedges. In addition, during the first quarter of 2022, CEMEX increased $300, the notional amount under its foreign exchange options.
The accompanying consolidated financial statements were authorized for issuance in the Company´s annual report on Form
20-F,
by the Chief Executive Officer of CEMEX, S.A.B. de C.V. on April 29, 2022, hereby updated for subsequent events, to be filed with the United States Securities and Exchange Commission.
 
29)
MAIN SUBSIDIARIES
As mentioned in notes 5.3 and 22.4, as of December 31, 2021 and 2020, there are
non-controlling
interests on certain consolidated entities that are in turn holding companies of relevant operations. The main subsidiaries as
 
F-109

Table of Contents

CEMEX, S.A.B. DE C.V. AND SUBSIDIARIES
Notes to the Consolidated Financial Statements
As of December 31, 2021, 2020 and 2019
(Millions of U.S. dollars)
 
29)
MAIN SUBSIDIARIES — continued
 
of December 31, 2021 and 2020, which ownership interest is presented according to the interest maintained by CEMEX, were as
follows:
 
 
  
 
  
% Interest
 
Subsidiary
  
Country
  
2021
 
  
2020
 
CEMEX España, S.A.1
   Spain      99.9        99.9  
CEMEX, Inc.
   United States of America      100.0        100.0  
CEMEX Latam Holdings, S.A.2
   Spain      92.3        92.4  
CEMEX (Costa Rica), S.A.3
   Costa Rica      99.4        99.2  
CEMEX Nicaragua, S.A.4
   Nicaragua      100.0        100.0  
Assiut Cement Company
   Egypt      95.8        95.8  
CEMEX Colombia, S.A.5
   Colombia      99.7        99.7  
Cemento Bayano, S.A.6
   Panama      99.5        99.5  
CEMEX Dominicana, S.A.
   Dominican Republic      100.0        100.0  
Trinidad Cement Limited
   Trinidad and Tobago      69.8        69.8  
Caribbean Cement Company Limited7
   Jamaica      79.0        79.0  
CEMEX de Puerto Rico Inc.
   Puerto Rico      100.0        100.0  
CEMEX France Gestion (S.A.S.)
   France      100.0        100.0  
CEMEX Holdings Philippines, Inc.8
   Philippines      77.8        77.8  
Solid Cement Corporation9
   Philippines      100.0        100.0  
APO Cement Corporation9
   Philippines      100.0        100.0  
CEMEX U.K.
   United Kingdom      100.0        100.0  
CEMEX Deutschland, AG.
   Germany      100.0        100.0  
CEMEX Czech Republic, s.r.o.
   Czech Republic      100.0        100.0  
CEMEX Polska sp. Z.o.o.
   Poland      100.0        100.0  
CEMEX Holdings (Israel) Ltd.
   Israel      100.0        100.0  
CEMEX Topmix LLC, CEMEX Supermix LLC and CEMEX Falcon LLC10
   United Arab Emirates      100.0        100.0  
Neoris N.V.11
   The Netherlands      99.8        99.8  
CEMEX International Trading LLC12
   United States of America      100.0        100.0  
Sunbulk Shipping Limited13
 
   Bahamas      100.0        100.0  
 
 
1
CEMEX España is the direct or indirect holding company of most of CEMEX’s international operations.
2
The interest reported excludes own shares held in CLH’s treasury. CLH, incorporated in Spain, trades its ordinary shares in the Colombian Stock Exchange under the symbol CLH, and is the indirect holding company of CEMEX’s operations in Colombia, Panama, Costa Rica, Guatemala, Nicaragua and El Salvador (note 22.4).
3
An agreement for the sale of the interest in CEMEX (Costa Rica), S.A. was executed, and closing may take place during the first half of 2022.
4
Represents CEMEX Colombia, S.A.’s 99% interest and CLH´s 1% interest held indirectly through another subsidiary of CLH.
5
Represents CLH’s direct and indirect interest in ordinary and preferred shares, including own shares held in CEMEX Colombia, S.A.’s treasury.
6
Represents CLH’s 99.483%indirect interest in ordinary shares, which excludes a 0.516% interest held in Cemento Bayano, S.A.’s treasury.
 
F-1
10

Table of Contents
CEMEX, S.A.B. DE C.V. AND SUBSIDIARIES
Notes to the Consolidated Financial Statements
As of December 31, 2021, 2020 and 2019
(Millions of U.S. dollars)
 
29)
MAIN SUBSIDIARIES — continued
 
7
Represents the aggregate ownership interest of CEMEX in this entity of 79.04%, which includes TCL’s 74.08% direct and indirect interest and CEMEX’s 4.96% indirect interest held through other subsidiaries. 
8
CEMEX’s operations in the Philippines are conducted through CHP, a subsidiary incorporated in the Philippines which since July 2016 trades its ordinary shares on the Philippines Stock Exchange under the symbol CHP (note 22.4)
9
Represents CHP´s direct and indirect interest.
10
CEMEX España indirectly owns a 49% equity interest in each of these entities and indirectly holds the remaining 51% of the economic benefits, through agreements with other shareholders.
11
Neoris N.V. is the holding company of the entities involved in the sale of information technology solutions and services.
12
CEMEX International Trading LLC is involved in the international trading of CEMEX’s products.
13
Sunbulk Shipping Limited is involved mainly in maritime and land transportation and/or shipping of goods worldwide and the handling, administration, hiring of shipments and cargo at ports, terminals and other loading and unloading destinations worldwide, as well as the offering and contracting of services in relation thereto for CEMEX’s trading entities and operations.
 
F-1
11

Table of Contents
REPORT OF INDEPENDENT REGISTERED PUBLIC ACCOUNTING FIRM
To the Stockholders and Board of Directors
CEMEX, S.A.B. de C.V.:
Opinion on the Consolidated Financial Statements
We have audited the accompanying consolidated statements of financial position of CEMEX, S.A.B. de C.V. and subsidiaries (the Company) as of December 31, 2021 and 2020, the related consolidated statements of operations, comprehensive income (loss), changes in stockholders’ equity, and cash flows for each of the years in the three-year period ended December 31, 2021, and the related notes (collectively, the consolidated financial statements). In our opinion, the consolidated financial statements present fairly, in all material respects, the financial position of the Company as of December 31, 2021 and 2020, and the results of its operations and its cash flows for each of the years in the three-year period ended December 31, 2021, in conformity with International Financial Reporting Standards as issued by the International Accounting Standards Board.
We also have audited, in accordance with the standards of the Public Company Accounting Oversight Board (United States) (PCAOB), the Company’s internal control over financial reporting as of December 31, 2021, based on criteria established in Internal Control — Integrated Framework (2013) issued by the Committee of Sponsoring Organizations of the Treadway Commission, and our report dated April 29, 2022 expressed an unqualified opinion on the effectiveness of the Company’s internal control over financial reporting.
Basis for Opinion
These consolidated financial statements are the responsibility of the Company’s management. Our responsibility is to express an opinion on these consolidated financial statements based on our audits. We are a public accounting firm registered with the PCAOB and are required to be independent with respect to the Company in accordance with the U.S. federal securities laws and the applicable rules and regulations of the Securities and Exchange Commission and the PCAOB.
We conducted our audits in accordance with the standards of the PCAOB. Those standards require that we plan and perform the audit to obtain reasonable assurance about whether the consolidated financial statements are free of material misstatement, whether due to error or fraud. Our audits included performing procedures to assess the risks of material misstatement of the consolidated financial statements, whether due to error or fraud, and performing procedures that respond to those risks. Such procedures included examining, on a test basis, evidence regarding the amounts and disclosures in the consolidated financial statements. Our audits also included evaluating the accounting principles used and significant estimates made by management, as well as evaluating the overall presentation of the consolidated financial statements. We believe that our audits provide a reasonable basis for our opinion.
Critical Audit Matters
The critical audit matters communicated below are matters arising from the current period audit of the consolidated financial statements that were communicated or required to be communicated to the audit committee and that: (1) relate to accounts or disclosures that are material to the consolidated financial statements and (2) involved our especially challenging, subjective, or complex judgments. The communication of critical audit matters does not alter in any way our opinion on the consolidated financial statements, taken as a whole, and we are not, by communicating the critical audit matters below, providing separate opinions on the critical audit matters or on the accounts or disclosures to which they relate.
Evaluation of the goodwill impairment analysis for certain groups of cash-generating units
As discussed in Notes 3.11 and 17.2 to the consolidated financial statements, the goodwill balance as of December 31, 2021 was $7,984 million, of which $6,449 million relate to the groups of Cash-Generating Units
 
F-112

Table of Contents
(CGUs) in the United States of America (USA), and $158 million to the groups of CGUs in Spain. The goodwill balance represents 30% of the Company’s total consolidated assets as of December 31, 2021. During 2021, management of the Company recognized impairment of goodwill for $440 million, of which $317 million related to the groups of CGUs in Spain. Goodwill is tested for impairment when required upon the occurrence of internal or external indicators of impairment or at least once a year, during the last quarter of such year.
We have identified the evaluation of the goodwill impairment analysis for these two groups of CGUs as a critical audit matter. The estimated value in use involved a high degree of subjectivity. Specifically, the evaluation of the discount rate and the long-term growth rate used to calculate the value in use of the two groups of CGUs was challenging and changes to these assumptions had a significant impact on the value in use.
The following are the primary procedures we performed to address this critical audit matter. We evaluated the design and tested the operating effectiveness of certain internal controls related to the goodwill impairment assessment process, including controls related to the determination of the value in use of the groups of CGUs, and the development of the long-term growth rate and discount rate assumptions. We performed sensitivity analyses over the discount rate and long-term growth rate assumptions to assess their impact on the determination of the value in use of the two groups of CGUs. We evaluated the Company’s forecasted long-term growth rates for these two groups of CGUs by comparing the growth assumptions to publicly available data. We compared the Company’s historical cash flows forecasts to actual results to assess the Company’s ability to accurately forecast. We involved valuation professionals with specialized skills and knowledge, who assisted in: (1) Evaluating the discount rates for these two groups of CGUs, by comparing them with a discount rate range that was independently developed using publicly available data for comparable entities; and (2) Developing an estimate of the value in use of the groups of CGUs using the Company’s cash flow forecasts and determining an independently developed discount rate and comparing the results of our estimates to the Company’s estimates of value in use.
Evaluation of a tax proceeding in Spain
As discussed in Notes 3.14 and 21.4 to the consolidated financial statements, the Company is involved in a significant tax proceeding in Spain related to uncertain tax treatments. The Company recognizes the effect of an uncertain tax treatment when it is probable that it would be accepted by the tax authorities. If an uncertain tax treatment is considered not probable of being accepted, the Company recognizes the effect of such uncertainties in its tax liabilities.
We have identified the evaluation of a tax proceeding in Spain and the related disclosures made as a critical audit matter. It required challenging auditor judgment and significant audit effort, due to the nature of the estimates and assumptions, including judgments about the likelihood of loss and the amounts that would be paid in the event of loss.
The following are the primary procedures we performed to address this critical audit matter. We evaluated the design and tested the operating effectiveness of certain internal controls related to the evaluation of tax proceedings, including controls related to the evaluation of information from external and internal legal counsel, the determination of the likelihood of loss and the amounts that would be paid in the event of loss, as well as controls over the financial statement disclosures. We evaluated the competence and capabilities of the internal and external tax advisers and legal counsel of the Company that assessed the likelihood of loss and the estimate of the outflow of resources. Together with tax professionals with specialized skills and knowledge, we assessed the amounts disclosed by: (1) Inspecting letters received directly from the Company’s internal and external tax advisers and legal counsel that assessed the likelihood of loss and the amounts that would be paid in the event of loss to the tax proceeding, comparing these assessments and estimates to those made by the Company; and (2) Inspecting the latest correspondence between the Company, internal and external tax advisers of the Company and the various tax authorities, as applicable. We assessed that the disclosures reflect the underlying facts and circumstances of the tax proceeding.
 
F-113

Table of Contents
Evaluation of certain legal proceedings
As discussed in Notes 3.12 and 26 to the consolidated financial statements, the Company is involved in legal proceedings in Mexico (Corporate) and Colombia. The Company records provisions for legal proceedings when it is probable that an outflow of resource will be required to settle a present obligation and when the outflow can be reliably estimated. The Company discloses a contingency for legal proceedings whenever the likelihood of loss from the proceedings is considered possible or when it is considered probable but it is not possible to reliably estimate the amount of the outflow of resources.
We have identified the evaluation of certain of these legal proceedings in Mexico (Corporate) and Colombia and the related disclosures made as a critical audit matter. The assessment required significant challenging auditor judgment and audit effort, due to the nature of the estimates and assumptions, including judgments about the likelihood of loss and the amounts that would be paid in the event of loss.
The following are the primary procedures we performed to address this critical audit matter. We evaluated the design and tested the operating effectiveness of certain internal controls related to the evaluation of legal proceedings, including controls related to the evaluation of information from external and internal legal counsel, the determination of the likelihood of loss and the amounts that would be paid in the event of loss, as well as controls over the financial statement disclosures. We evaluated the competence and capabilities of the internal and external legal counsel that assessed the likelihood of loss and the estimate of the outflow of resources. Together with our legal professionals with specialized skills and knowledge, we assessed the amounts disclosed by: (1) Inspecting letters received directly from the Company’s internal and external legal counsel that assessed the likelihood of loss and the amounts that would be paid in the event of loss of these legal proceedings and comparing these assessments and estimates to those made by the Company; and (2) Inspecting the latest correspondence between the Company, internal and external legal counsel of the Company and the various authorities or plaintiffs, as applicable. We assessed that the disclosures reflect the underlying facts and circumstances of each legal proceeding.
/s/ KPMG Cárdenas Dosal, S.C.
We have not been able to determine the specific year that we began serving as the Company´s auditor, however we are aware that we have served as the Company´s auditor since at least 1998.
Monterrey, Nuevo León, México
April 29, 2022
 
F-114

Table of Contents
INTERNAL CONTROL REPORT OF INDEPENDENT REGISTERED PUBLIC ACCOUNTING FIRM
To the Stockholders and Board of Directors
CEMEX, S.A.B. de C.V.
Opinion on Internal Control Over Financial Reporting
We have audited CEMEX, S.A.B. de C.V. and subsidiaries’ (the Company) internal control over financial reporting as of December 31, 2021, based on criteria established in Internal Control — Integrated Framework (2013) issued by the Committee of Sponsoring Organizations of the Treadway Commission. In our opinion, the Company maintained, in all material respects, effective internal control over financial reporting as of December 31, 2021, based on criteria established in Internal Control — Integrated Framework (2013) issued by the Committee of Sponsoring Organizations of the Treadway Commission.
We also have audited, in accordance with the standards of the Public Company Accounting Oversight Board (United States) (PCAOB), the consolidated statements of financial position of the Company as of December 31, 2021 and 2020, the related consolidated statements of operations, comprehensive income (loss), changes in stockholders’ equity, and cash flows for each of the years in the three-year period ended December 31, 2021, and the related notes (collectively, the consolidated financial statements), and our report dated April 29, 2022 expressed an unqualified opinion on those consolidated financial statements.
Basis for Opinion
The Company’s management is responsible for maintaining effective internal control over financial reporting and for its assessment of the effectiveness of internal control over financial reporting, included in the accompanying Management’s Annual Report on Internal Control Over Financial Reporting. Our responsibility is to express an opinion on the Company’s internal control over financial reporting based on our audit. We are a public accounting firm registered with the PCAOB and are required to be independent with respect to the Company in accordance with the U.S. federal securities laws and the applicable rules and regulations of the Securities and Exchange Commission and the PCAOB.
We conducted our audit in accordance with the standards of the PCAOB. Those standards require that we plan and perform the audit to obtain reasonable assurance about whether effective internal control over financial reporting was maintained in all material respects. Our audit of internal control over financial reporting included obtaining an understanding of internal control over financial reporting, assessing the risk that a material weakness exists, and testing and evaluating the design and operating effectiveness of internal control based on the assessed risk. Our audit also included performing such other procedures as we considered necessary in the circumstances. We believe that our audit provides a reasonable basis for our opinion.
Definition and Limitations of Internal Control Over Financial Reporting
A company’s internal control over financial reporting is a process designed to provide reasonable assurance regarding the reliability of financial reporting and the preparation of financial statements for external purposes in accordance with generally accepted accounting principles. A company’s internal control over financial reporting includes those policies and procedures that (1) pertain to the maintenance of records that, in reasonable detail, accurately and fairly reflect the transactions and dispositions of the assets of the company; (2) provide reasonable assurance that transactions are recorded as necessary to permit preparation of financial statements in accordance with generally accepted accounting principles, and that receipts and expenditures of the company are being made only in accordance with authorizations of management and directors of the company; and (3) provide reasonable assurance regarding prevention or timely detection of unauthorized acquisition, use, or disposition of the company’s assets that could have a material effect on the financial statements.
 
F-115

Table of Contents
Because of its inherent limitations, internal control over financial reporting may not prevent or detect misstatements. Also, projections of any evaluation of effectiveness to future periods are subject to the risk that controls may become inadequate because of changes in conditions, or that the degree of compliance with the policies or procedures may deteriorate.
/s/ KPMG Cardenas Dosal, S. C.
Monterrey, Nuevo León, Mexico
April 29, 2022
 
F-116