10-K 1 a13-25941_110k.htm 10-K

Table of Contents

 

 

 

UNITED STATES

SECURITIES AND EXCHANGE COMMISSION

Washington, D.C. 20549

 

Form 10-K

 

(Mark One)

 

x      ANNUAL REPORT PURSUANT TO SECTION 13 OR 15(d) OF THE SECURITIES EXCHANGE ACT OF 1934

 

For the fiscal year ended December 31, 2013

 

or

 

o         TRANSITION REPORT PURSUANT TO SECTION 13 OR 15(d) OF THE SECURITIES EXCHANGE ACT OF 1934

 

Commission file number 1-14569

 

PLAINS ALL AMERICAN PIPELINE, L.P.

(Exact name of registrant as specified in its charter)

 

Delaware

 

76-0582150

(State or other jurisdiction of

 

(I.R.S. Employer

incorporation or organization)

 

Identification No.)

 

333 Clay Street, Suite 1600, Houston, Texas

 

77002

(Address of principal executive offices)

 

(Zip Code)

 

Registrant’s telephone number, including area code: (713) 646-4100

 

Securities registered pursuant to Section 12(b) of the Act:

 

Title of Each Class

 

Name of Each Exchange on Which Registered

Common Units

 

New York Stock Exchange

 

Securities registered pursuant to Section 12(g) of the Act: None

 

Indicate by check mark if the registrant is a well-known seasoned issuer, as defined in Rule 405 of the Securities Act. Yes x  No o

 

Indicate by check mark if the registrant is not required to file reports pursuant to Section 13 or Section 15(d) of the Act. Yes o  No x

 

Indicate by check mark whether the registrant (1) has filed all reports required to be filed by Section 13 or 15(d) of the Securities Exchange Act of 1934 during the preceding 12 months (or for such shorter period that the registrant was required to file such reports), and (2) has been subject to such filing requirements for the past 90 days.  Yes x  No o

 

Indicate by check mark whether the registrant has submitted electronically and posted on its corporate Web site, if any, every Interactive Data File required to be submitted and posted pursuant to Rule 405 of Regulation S-T during the preceding 12 months (or for such shorter period that the registrant was required to submit and post such files).  Yes x  No o

 

Indicate by check mark if disclosure of delinquent filers pursuant to Item 405 of Regulation S-K is not contained herein, and will not be contained, to the best of registrant’s knowledge, in definitive proxy or information statements incorporated by reference in Part III of this Form 10-K or any amendment to this Form 10-K. o

 

Indicate by check mark whether the registrant is a large accelerated filer, an accelerated filer, a non-accelerated filer, or a smaller reporting company. See the definitions of “large accelerated filer,” “accelerated filer” and “smaller reporting company” in Rule 12b-2 of the Exchange Act. (Check one):

 

Large Accelerated Filer x

 

Accelerated Filer o

 

 

 

Non-Accelerated Filer o

 

Smaller Reporting Company o

(Do not check if a smaller reporting company)

 

 

 

Indicate by check mark whether the registrant is a shell company (as defined in Rule 12b-2 of the Exchange Act). Yes o No x

 

The aggregate market value of the Common Units held by non-affiliates of the registrant (treating all executive officers and directors of the registrant and holders of 10% or more of the Common Units outstanding, for this purpose, as if they may be affiliates of the registrant) was approximately $18.8 billion on June 28, 2013, based on a closing price of $55.81 per Common Unit as reported on the New York Stock Exchange on such date.

 

As of February 20, 2014, there were 359,904,180 Common Units outstanding.

 

DOCUMENTS INCORPORATED BY REFERENCE

NONE

 

 

 



Table of Contents

 

PLAINS ALL AMERICAN PIPELINE, L.P. AND SUBSIDIARIES

FORM 10-K—2013 ANNUAL REPORT

Table of Contents

 

 

 

Page

PART I

4

Items 1 and 2.

Business and Properties

4

Item 1A.

Risk Factors

44

Item 1B.

Unresolved Staff Comments

61

Item 3.

Legal Proceedings

61

Item 4.

Mine Safety Disclosures

64

PART II

65

Item 5.

Market for Registrant’s Common Units, Related Unitholder Matters and Issuer Purchases of Equity Securities

65

Item 6.

Selected Financial Data

66

Item 7.

Management’s Discussion and Analysis of Financial Condition and Results of Operations

68

Item 7A.

Quantitative and Qualitative Disclosures About Market Risk

93

Item 8.

Financial Statements and Supplementary Data

95

Item 9.

Changes in and Disagreements With Accountants on Accounting and Financial Disclosure

95

Item 9A.

Controls and Procedures

95

Item 9B.

Other Information

95

PART III

96

Item 10.

Directors and Executive Officers of Our General Partner and Corporate Governance

96

Item 11.

Executive Compensation

110

Item 12.

Security Ownership of Certain Beneficial Owners and Management and Related Unitholder Matters

131

Item 13.

Certain Relationships and Related Transactions, and Director Independence

135

Item 14.

Principal Accountant Fees and Services

139

PART IV

140

Item 15.

Exhibits and Financial Statement Schedules

140

 

2



Table of Contents

 

FORWARD-LOOKING STATEMENTS

 

All statements included in this report, other than statements of historical fact, are forward-looking statements, including but not limited to statements incorporating the words “anticipate,” “believe,” “estimate,” “expect,” “plan,” “intend” and “forecast,” as well as similar expressions and statements regarding our business strategy, plans and objectives for future operations. The absence of such words, expressions or statements, however, does not mean that the statements are not forward-looking. Any such forward-looking statements reflect our current views with respect to future events, based on what we believe to be reasonable assumptions. Certain factors could cause actual results or outcomes to differ materially from the results or outcomes anticipated in the forward-looking statements. The most important of these factors include, but are not limited to:

 

·                  failure to implement or capitalize, or delays in implementing or capitalizing, on planned internal growth projects;

 

·                  unanticipated changes in crude oil market structure, grade differentials and volatility (or lack thereof);

 

·                  environmental liabilities or events that are not covered by an indemnity, insurance or existing reserves;

 

·                  fluctuations in refinery capacity in areas supplied by our mainlines and other factors affecting demand for various grades of crude oil, refined products and natural gas and resulting changes in pricing conditions or transportation throughput requirements;

 

·                  the occurrence of a natural disaster, catastrophe, terrorist attack or other event, including attacks on our electronic and computer systems;

 

·                  tightened capital markets or other factors that increase our cost of capital or limit our access to capital;

 

·                  maintenance of our credit rating and ability to receive open credit from our suppliers and trade counterparties;

 

·                  continued creditworthiness of, and performance by, our counterparties, including financial institutions and trading companies with which we do business;

 

·                  the currency exchange rate of the Canadian dollar;

 

·                  the availability of, and our ability to consummate, acquisition or combination opportunities;

 

·                  the successful integration and future performance of acquired assets or businesses and the risks associated with operating in lines of business that are distinct and separate from our historical operations;

 

·                  the effectiveness of our risk management activities;

 

·                  declines in the volume of crude oil, refined product and NGL shipped, processed, purchased, stored, fractionated and/or gathered at or through the use of our facilities, whether due to declines in production from existing oil and gas reserves, failure to develop or slowdown in the development of additional oil and gas reserves or other factors;

 

·                 shortages or cost increases of supplies, materials or labor;

 

·                  our ability to obtain debt or equity financing on satisfactory terms to fund additional acquisitions, expansion projects, working capital requirements and the repayment or refinancing of indebtedness;

 

·                  the impact of current and future laws, rulings, governmental regulations, accounting standards and statements, and related interpretations;

 

·                  non-utilization of our assets and facilities;

 

·                  the effects of competition;

 

·                  increased costs or lack of availability of insurance;

 

·                  fluctuations in the debt and equity markets, including the price of our units at the time of vesting under our long-term incentive plans;

 

3



Table of Contents

 

·                  weather interference with business operations or project construction;

 

·                  risks related to the development and operation of our facilities, including our ability to satisfy our contractual obligations to our customers at our facilities;

 

·                  factors affecting demand for natural gas and natural gas storage services and rates;

 

·                  general economic, market or business conditions and the amplification of other risks caused by volatile financial markets, capital constraints and pervasive liquidity concerns; and

 

·                  other factors and uncertainties inherent in the transportation, storage, terminalling and marketing of crude oil and refined products, as well as in the storage of natural gas and the processing, transportation, fractionation, storage and marketing of natural gas liquids.

 

Other factors described herein, as well as factors that are unknown or unpredictable, could also have a material adverse effect on future results. Please read Item 1A “Risk Factors.” Except as required by applicable securities laws, we do not intend to update these forward-looking statements and information.

 

PART I

 

Items 1 and 2.  Business and Properties

 

General

 

Plains All American Pipeline, L.P. is a Delaware limited partnership formed in 1998. As used in this Form 10-K and unless the context indicates otherwise, the terms “Partnership,” “Plains,” “PAA,” “we,” “us,” “our,” “ours” and similar terms refer to Plains All American Pipeline, L.P. and its subsidiaries.

 

We own and operate midstream energy infrastructure and provide logistics services for crude oil, natural gas liquids (“NGL”), natural gas and refined products. The term NGL includes ethane and natural gasoline products as well as products commonly referred to as liquefied petroleum gas (“LPG”) such as propane and butane. When used in this Form 10-K, NGL refers to all NGL products including LPG. We own an extensive network of pipeline transportation, terminalling, storage, and gathering assets in key crude oil and NGL producing basins and transportation corridors and at major market hubs in the United States and Canada. Our business activities are conducted through three operating segments: Transportation, Facilities and Supply and Logistics.

 

Organizational History

 

We were formed as a master limited partnership to acquire and operate the midstream crude oil businesses and assets of a predecessor entity and completed our initial public offering in 1998.  Our 2% general partner interest is held by PAA GP LLC, a Delaware limited liability company, whose sole member is Plains AAP, L.P., a Delaware limited partnership. In October 2013, Plains GP Holdings, L.P. (NYSE: PAGP), a Delaware limited partnership that has elected to be treated as a corporation for U.S. federal income tax purposes, completed its initial public offering, and at December 31, 2013, PAGP owned a 22.1% limited partner interest in Plains AAP, L.P. (a 20.6% economic interest). The remaining limited partner interests in Plains AAP, L.P. continue to be held by the owners of our general partner entities immediately prior to PAGP’s initial public offering. In addition to its ownership of PAA GP LLC, Plains AAP, L.P. also owns all of our incentive distribution rights. Plains All American GP LLC, a Delaware limited liability company, is Plains AAP, L.P.’s general partner. PAGP is the sole member of Plains All American GP LLC, and PAA GP Holdings LLC is the general partner of PAGP. References to our “general partner,” as the context requires, include any or all of PAA GP LLC, Plains AAP, L.P. and Plains All American GP LLC.

 

Partnership Structure and Management

 

Our operations are conducted through, and our operating assets are owned by, our subsidiaries. Plains All American GP LLC has responsibility for conducting our business and managing our operations; however, PAGP effectively controls our business and affairs through the exercise of its rights as the sole and managing member of our General Partner, including its right to appoint certain members to the board of directors of our General Partner. See Item 10. “Directors and Executive Officers of our General Partner and Corporate Governance.” Our general partner does not receive a management fee or other compensation in connection with its management of our business, but it is reimbursed for substantially all direct and indirect expenses incurred on our behalf (other than expenses related to the Class B units of Plains AAP, L.P., which are referred to herein as the “AAP Management Units”).

 

4



Table of Contents

 

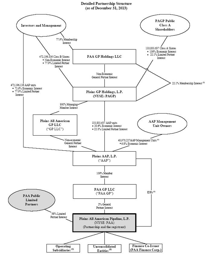
The two charts below show the structure and ownership of PAA and certain subsidiaries as of December 31, 2013 in both an abridged and more detailed format.  The first chart depicts PAA’s legal structure in summary format, while the second chart depicts a more comprehensive view of PAA’s legal structure, including ownership and economic interests and shares and units outstanding.

 

 

5



Table of Contents

 

 


(1)                                     Incentive Distribution Rights (“IDRs”). See Item 5. “Market for Registrant’s Common Units, Related Unitholder Matters and Issuer Purchases of Equity Securities” for discussion of our general partner’s incentive distribution rights.

 

6



Table of Contents

 

(2)                                     The Partnership holds direct and indirect ownership interests in consolidated operating subsidiaries including, but not limited to, Plains Marketing, L.P., Plains Pipeline, L.P. and Plains Midstream Canada ULC (“PMC”).

 

(3)                                     The Partnership holds indirect equity interests in unconsolidated entities including Settoon Towing, LLC (“Settoon Towing”), White Cliffs Pipeline, LLC (“White Cliffs”), Butte Pipe Line Company (“Butte”), Frontier Pipeline Company (“Frontier”) and Eagle Ford Pipeline LLC (“Eagle Ford Pipeline”).

 

(4)                                     Represents the number of Class A units of Plains AAP, L.P. (“AAP units”) for which the AAP Management Units would be exchangeable, assuming a conversion rate of approximately 0.90 AAP units for each AAP Management Unit as of December 31, 2013. The AAP Management Units are entitled to certain proportionate distributions paid by AAP.

 

(5)                                     As of December 31, 2013, PAGP owned 22.1% of the membership interests in its general partner, which percentage corresponds to its ownership percentage of AAP units (22.1%, representing a 20.6% economic interest in AAP, including the dilutive effect of the AAP Management Units).

 

Business Strategy

 

Our principal business strategy is to provide competitive and efficient midstream transportation, terminalling, storage, processing, fractionation and supply and logistics services to producers, refiners and other customers. Toward this end, we endeavor to address regional supply and demand imbalances for crude oil and NGL in the United States and Canada by combining the strategic location and capabilities of our transportation, terminalling, storage, processing and fractionation assets with our extensive supply, logistics and distribution expertise. To a lesser extent, we also engage in similar activities for natural gas and refined products. We believe successful execution of this strategy will enable us to generate sustainable earnings and cash flow. We intend to manage and grow our business by:

 

·                  commercially optimizing our existing assets and realizing cost efficiencies through operational improvements;

 

·                  using our transportation (including pipeline, rail, barge and truck), terminalling, storage, processing and fractionation assets in conjunction with our supply and logistics activities to capitalize on inefficient energy markets and to address physical market imbalances, mitigate inherent risks and increase margin;

 

·                  developing and implementing internal growth projects that (i) address evolving crude oil and NGL needs in the midstream transportation and infrastructure sector and (ii) are well positioned to benefit from long-term industry trends and opportunities;

 

·                  selectively pursuing strategic and accretive acquisitions that complement our existing asset base and distribution capabilities; and

 

·                  capitalizing on anticipated intermediate to long-term opportunities for natural gas storage services in North America by owning and operating high-quality natural gas storage facilities and providing our current and future customers reliable, competitive and flexible natural gas storage and related services.

 

Competitive Strengths

 

We believe that the following competitive strengths position us to successfully execute our principal business strategy:

 

·                  Many of our transportation segment and facilities segment assets are strategically located and operationally flexible. The majority of our primary transportation segment assets are in crude oil service, are located in well-established oil producing regions and other transportation corridors and are connected, directly or indirectly, with our facilities segment assets located at major trading locations and premium markets that serve as gateways to major North American refinery and distribution markets where we have strong business relationships. Our assets include pipeline, rail, barge and truck assets, which provide our customers and us with significant flexibility and optionality to satisfy demand and balance markets, particularly during a dynamic period of changing product flows.

 

·                  We possess specialized crude oil market knowledge.  We believe our business relationships with participants in various phases of the crude oil distribution chain, from crude oil producers to refiners, as well as our own industry expertise, provide us with an extensive understanding of the North American physical crude oil markets.

 

7



Table of Contents

 

·                  Our supply and logistics activities typically generate a base level of margin with the opportunity to realize incremental margins.  We believe the variety of activities executed within our supply and logistics segment in combination with our risk management strategies provides us with a balance that generally affords us the flexibility to maintain a base level of margin in a variety of market conditions (subject to the effects of seasonality). In certain circumstances, we are able to realize incremental margins during volatile market conditions.

 

·                  We have the evaluation, integration and engineering skill sets and the financial flexibility to continue to pursue acquisition and expansion opportunities. Over the past sixteen years, we have completed and integrated over 80 acquisitions with an aggregate purchase price of approximately $10.5 billion, which figures include over 30 acquisitions totaling approximately $5.2 billion in aggregate purchase price over the last six years. We have also implemented internal expansion capital projects totaling over $5.8 billion. In addition, we believe we have resources to finance future strategic expansion and acquisition opportunities. As of December 31, 2013, we had over $1.8 billion available under our committed credit facilities, subject to continued covenant compliance.

 

·                  We have an experienced management team whose interests are aligned with those of our unitholders. Our executive management team has an average of 29 years industry experience, and an average of 17 years with us or our predecessors and affiliates. In addition, through their ownership of common units, indirect interests in our general partner, grants of phantom units and AAP Management Units, our management team has a vested interest in our continued success.

 

Financial Strategy

 

Targeted Credit Profile

 

We believe that a major factor in our continued success is our ability to maintain a competitive cost of capital and access to the capital markets. In that regard, we intend to maintain a credit profile that we believe is consistent with investment grade credit ratings. We have targeted a general credit profile with the following attributes:

 

·                  an average long-term debt-to-total capitalization ratio of approximately 45% to 50%;

 

·                  a long-term debt-to-adjusted EBITDA multiple averaging between 3.5x and 4.0x (Adjusted EBITDA is earnings before interest, taxes, depreciation and amortization, equity-indexed compensation plan charges, gains and losses from derivative activities and other selected items that impact comparability.  See Item 7. “Management’s Discussion and Analysis of Financial Condition and Results of Operations — Results of Operations — Non-GAAP Financial Measures” for a discussion of our selected items that impact comparability and our non-GAAP measures.);

 

·                  an average total debt-to-total capitalization ratio of approximately 60%; and

 

·                  an average adjusted EBITDA-to-interest coverage multiple of approximately 3.3x or better.

 

The first two of these four metrics include long-term debt as a critical measure.  We also incur short-term debt in connection with our supply and logistics activities that involve the simultaneous purchase and forward sale of crude oil, NGL and natural gas. The crude oil, NGL and natural gas purchased in these transactions are hedged.  We do not consider the working capital borrowings associated with these activities to be part of our long-term capital structure. These borrowings are self-liquidating as they are repaid with sales proceeds. We also incur short-term debt to fund New York Mercantile Exchange (“NYMEX”) and IntercontinentalExchange (“ICE”) margin requirements. In certain market conditions, these routine short-term debt levels may increase significantly above baseline levels.

 

In order for us to maintain our targeted credit profile and achieve growth through internal growth projects and acquisitions, we intend to fund approximately 55% of the capital requirements associated with these activities with equity and cash flow in excess of distributions. From time to time, we may be outside the parameters of our targeted credit profile as, in certain cases, these capital expenditures and acquisitions may be financed initially using debt or there may be delays in realizing anticipated synergies from acquisitions or contributions from capital expansion projects to adjusted EBITDA.

 

8



Table of Contents

 

Acquisitions

 

The acquisition of midstream assets and businesses that are strategic and complementary to our existing operations constitutes an integral component of our business strategy and growth objectives. Such assets and businesses include crude oil, refined products and NGL logistics assets, natural gas storage assets and other energy assets that have characteristics and provide opportunities similar to such business lines and enable us to leverage our assets, knowledge and skill sets.

 

The following table summarizes acquisitions greater than $200 million that we have completed over the past five years (in millions). See Note 3 to our Consolidated Financial Statements for a full discussion regarding our acquisition activities.

 

 

 

 

 

 

 

Approximate

 

Acquisition (1)

 

Date

 

Description

 

Purchase Price (2)

 

US Development Group Crude Oil Rail Terminals (“USD”)

 

Dec-2012

 

Four operating crude oil rail terminals and one terminal under development

 

$

503

 

BP Canada Energy Company (“BP NGL”)

 

Apr-2012

 

NGL assets located in Canada and the upper-Midwest United States

 

$

1,683

(3)

Western Refining, Inc. Pipeline and Storage Assets (“Western”)

 

Dec-2011

 

Multi-product storage facility in Virginia and a crude oil pipeline in southeastern New Mexico

 

$

220

(4)

Velocity South Texas Gathering, LLC (“Velocity”)

 

Nov-2011

 

Crude oil and condensate gathering and transportation assets in South Texas (“Gardendale Gathering System”)

 

$

349

 

SG Resources Mississippi, LLC (“SG Resources”)

 

Feb-2011

 

Southern Pines Energy Center (“Southern Pines”) natural gas storage facility

 

$

765

(5)

Nexen Holdings U.S.A. Inc. Gathering and Transportation Assets (“Nexen”)

 

Dec-2010

 

Crude oil gathering business and transportation assets in North Dakota and Montana

 

$

229

(6)

PAA Natural Gas Storage, LLC (“PNGS”)

 

Sep-2009

 

Remaining 50% interest in PNGS

 

$

215

(7)

 


(1)                                     Excludes our acquisition of all of the outstanding publicly-traded common units of PAA Natural Gas Storage, L.P. (“PNG”) on December 31, 2013 (referred to herein as the “PNG Merger”), as we historically consolidated PNG into our financial statements for financial reporting purposes in accordance with generally accepted accounting principles in the United States (“GAAP”). As consideration for the PNG Merger, we issued approximately 14.7 million PAA common units with a value of approximately $760 million. See Note 10 to our Consolidated Financial Statements for further discussion of the PNG Merger.

(2)                                     As applicable, the approximate purchase price includes total cash paid and debt assumed, including amounts for working capital and inventory.

(3)                                     Purchase price includes approximately $17 million of imputed interest. A prepayment of $50 million was made during 2011. Approximate purchase price of $1.192 billion, net of working capital, linefill and long-term inventory acquired.

(4)                                     Includes two transactions with Western.

(5)                                     Approximate purchase price of $750 million, net of cash and other working capital acquired.

(6)                                     Approximate purchase price of $170 million, net of cash, inventory and other working capital acquired.

(7)                                     In connection with the PNGS acquisition we consolidated and subsequently refinanced approximately $450 million of previously non-recourse joint venture debt.

 

Ongoing Acquisition Activities

 

Consistent with our business strategy, we are continuously engaged in discussions with potential sellers regarding the possible purchase of assets and operations that are strategic and complementary to our existing operations. In addition, we have in the past evaluated and pursued, and intend in the future to evaluate and pursue, other energy-related assets that have characteristics and provide opportunities similar to our existing business lines and enable us to leverage our assets, knowledge and skill sets. Such acquisition efforts may involve participation by us in processes that have been made public and involve a number of potential buyers, commonly referred to as “auction” processes, as well as situations in which we believe we are the only party or one of a limited number of potential buyers in negotiations with the potential seller. These acquisition efforts often involve assets which, if acquired, could have a material effect on our financial condition and results of operations.

 

We typically do not announce a transaction until after we have executed a definitive acquisition agreement. However, in certain cases in order to protect our business interests or for other reasons, we may defer public announcement of an acquisition until closing or a later date. Past experience has demonstrated that discussions and negotiations regarding a potential acquisition can advance or terminate in a short period of time. Moreover, the closing of any transaction for which we have entered into a definitive acquisition agreement will be subject to customary and other closing conditions, which may not ultimately be satisfied or waived. Accordingly, we can give no assurance that our current or future acquisition efforts will be successful. Although we expect the acquisitions we make to be accretive in the long term, we can provide no assurance that our expectations will ultimately be realized. See Item 1A.

 

9



Table of Contents

 

“Risk Factors—Risks Related to Our Business—If we do not make acquisitions or if we make acquisitions that fail to perform as anticipated, our future growth may be limited” and “—Our acquisition strategy involves risks that may adversely affect our business.”

 

Organic Growth Projects

 

Our extensive asset base and our relationships with customers provide us with opportunities for organic growth through the construction of additional assets that are complementary to, and expand or extend, our existing asset base. We believe that the diversity and balance of our organic project portfolio (i.e., relatively large number of projects that are small to medium sized and spread across multiple geographic regions) reduces our overall exposure to cost overruns, timing delays and other adverse market developments with respect to a particular project or region. Our 2014 capital plan is representative of the diversity and the balance of our overall organic project portfolio. The following expansion projects are included in our 2014 capital plan as of February 2014:

 

Basin/Region

 

Project

 

2014 Plan 
Amount 
(1)
 ($ in millions)

 

Description

Permian

 

Permian Basin Area Projects

 

$

430

 

Multiple projects to increase and expand pipeline infrastructure in the Permian Basin, including the construction of three new trunklines and related assets

 

 

 

 

 

 

 

 

 

Cactus Pipeline

 

310

 

310 miles of new pipeline; 250,000 Bbls/d capacity pipeline from the Permian Basin to the Eagle Ford JV Pipeline

Eagle Ford

 

PAA/Enterprise Products Partners Eagle Ford Joint Venture Project

 

60

 

Expansion of Eagle Ford JV pipeline capacity to 470,000 barrels per day; construction of additional 2.3 million barrels of storage capacity

 

 

 

 

 

 

 

 

 

Gardendale Fractionator and Stabilizer

 

35

 

New NGL fractionator, expansion of existing condensate stabilization facility and related infrastructure enhancements in the Eagle Ford area of South Texas

Mid-Continent

 

Western Oklahoma Extension

 

50

 

95 miles of new pipeline; 75,000 Bbls/d of capacity from Reydon, OK to Orion Station in Major County, OK

 

 

 

 

 

 

 

 

 

Mississippian Lime Pipeline

 

45

 

45 miles of new crude oil pipeline to complement our existing Mississippian Lime pipelines

Rockies/Williston

 

White Cliffs Pipeline Expansion

 

40

 

35.7% interest in 80,000 Bbls/d expansion of capacity through the construction of a new 12-inch diameter pipeline looping the existing pipeline

West Coast

 

Line 63 Reactivation

 

35

 

Reactivation of 71 miles of idled pipeline and supporting assets

Canada

 

Fort Saskatchewan Facility Projects / NGL Pipeline

 

180

 

Development of two new NGL storage caverns and conversion of service of two existing caverns

Various

 

Rail Terminal Projects

 

185

 

Includes new rail facilities and expansion projects located at or near Bakersfield, CA; Carr, Co Van Hook, ND; and Western Canada

 

 

 

 

 

 

 

 

 

Natural Gas Storage

 

25

 

Multiple projects

 

 

 

 

 

 

 

 

 

Other Projects

 

305

 

 

 

 

 

 

$

1,700

 

 

 


(1)                       Represents the portion of the total project cost expected to be incurred during the year.

 

10



Table of Contents

 

Global Petroleum Market Overview

 

The United States comprises less than 5% of the world’s population, generates approximately 14% of the world’s petroleum production, and consumes approximately 21% of the world’s petroleum production. The following table sets forth projected world supply and demand for petroleum products (including crude oil and NGL) and is derived from the Energy Information Administration’s (“EIA”) Annual Energy Outlook 2014 Early Release (see EIA website at www.eia.doe.gov):

 

 

 

 

 

Projected (2)

 

 

 

2013 (1) (2)

 

2014

 

2015

 

2016

 

2020

 

 

 

(In millions of barrels per day)

 

Supply

 

 

 

 

 

 

 

 

 

 

 

OECD (3)

 

 

 

 

 

 

 

 

 

 

 

U.S.

 

12.3

 

13.1

 

13.7

 

14.2

 

14.2

 

Other

 

11.5

 

11.8

 

12.1

 

11.6

 

11.2

 

Total OECD

 

23.8

 

24.9

 

25.7

 

25.8

 

25.4

 

Organization of the Petroleum Exporting Countries

 

35.8

 

35.7

 

36.0

 

36.7

 

39.6

 

Other

 

30.4

 

30.7

 

30.7

 

31.4

 

33.0

 

Total World Production (4)

 

89.9

 

91.3

 

92.5

 

93.8

 

98.0

 

 

 

 

 

 

Projected (2)

 

 

 

2013 (1) (2)

 

2014

 

2015

 

2016

 

2020

 

 

 

(In millions of barrels per day)

 

Demand

 

 

 

 

 

 

 

 

 

 

 

OECD

 

 

 

 

 

 

 

 

 

 

 

U.S

 

18.8

 

18.8

 

19.2

 

19.4

 

19.5

 

Other

 

27.2

 

26.9

 

26.8

 

26.9

 

27.3

 

Total OECD

 

46.1

 

45.6

 

46.1

 

46.3

 

46.8

 

Other

 

44.3

 

45.6

 

46.4

 

47.5

 

51.2

 

Total World Consumption (4)

 

90.4

 

91.3

 

92.5

 

93.8

 

98.0

 

 

 

 

 

 

 

 

 

 

 

 

 

U.S. Production as % of World Production

 

14

%

14

%

15

%

15

%

14

%

U.S. Consumption as % of World Consumption

 

21

%

21

%

21

%

21

%

20

%

Net U.S. (Consumption)

 

(6.5

)

(5.7

)

(5.5

)

(5.2

)

(5.3

)

 


(1)                                     The 2013 amounts are derived from the EIA’s Short-Term Energy Outlook.

 

(2)                                     Amounts may not recalculate due to rounding.

 

(3)                                     Organization for Economic Co-operation and Development.

 

(4)                                     Production and consumption may not equal in every year due to inventory builds or draws.

 

World economic growth is a driver of the world petroleum market. The challenging global economic climate of the last several years has resulted in continued uncertainty in the petroleum market. To the extent that an event causes weaker world economic growth, energy demand would likely decline and could result in lower energy prices, depending on the production responses of producers.

 

Crude Oil Market Overview

 

The definition of a commodity is a “mass-produced unspecialized product” and implies the attribute of fungibility. Crude oil is typically referred to as a commodity; however, it is neither unspecialized nor fungible. The crude slate available to U.S. and world-wide refineries consists of a substantial number of different grades and varieties of crude oil. Each crude oil grade has distinguishing physical properties. For example, specific gravity (generally referred to as light or heavy), sulfur content (generally referred to as sweet or sour) and metals content, along with other characteristics, collectively result in varying economic attributes. In many cases, these factors result in the need for such grades to be batched or segregated in the transportation and storage processes, blended to precise specifications or adjusted in value.

 

11



Table of Contents

 

The lack of fungibility of the various grades of crude oil creates logistical transportation, terminalling and storage challenges and inefficiencies associated with regional volumetric supply and demand imbalances. These logistical inefficiencies are created as certain qualities of crude oil are indigenous to particular regions or countries. Also, each refinery has a distinct configuration of process units designed to handle particular grades of crude oil. The relative yields and the cost to obtain, transport and process the crude oil drives the refinery’s choice of feedstock. In addition, from time to time, natural disasters and geopolitical factors such as hurricanes, earthquakes, tsunamis, inclement weather, labor strikes, refinery disruptions, embargoes and armed conflicts may impact supply, demand and transportation and storage logistics.

 

Our assets and our business strategy are designed to serve our producer and refiner customers by addressing regional crude oil supply and demand imbalances that exist in the United States and Canada.  The nature and extent of these imbalances change from time to time as a result of a variety of factors, including regional production declines and/or increases; refinery expansions, modifications and shut-downs; available transportation and storage capacity; and government mandates and related regulatory factors.

 

Over the last five years, one of the most significant developments impacting the crude oil market has been the rapid growth in North American crude oil production. As a result of advances in horizontal drilling and fracturing technology over the last several years and their application to various large scale resource plays, certain historical trends have been reversed as domestic crude oil supplies have increased substantially and are expected to continue to increase over the next five years and potentially beyond. This production is being developed both in mature producing areas such as the Rockies, the Permian Basin in West Texas and the Mid-Continent region, as well as in less mature, but rapidly growing areas such as the Eagle Ford Shale in South Texas and the Bakken Shale in North Dakota. We forecast that by December 2017, crude oil production in the United States and Canada will have increased by an average of approximately 2.9 million barrels per day from fourth-quarter 2013 levels, with the increases coming primarily from Canada, the Eagle Ford Shale in South Texas, the Permian Basin in West Texas and the Bakken Shale in North Dakota. Actual and anticipated production increases in all of these regions combined with actual and anticipated volumes from Canada have strained or are expected to strain existing transportation, terminalling and downstream infrastructure. These changes have resulted in significant alterations to historical patterns of crude oil movements among regions of the U.S. For example, the quantity of crude oil transported from the Gulf Coast area into the Midwest has declined, but the overall change in crude oil flows has resulted in an increased demand for storage and terminalling services at Cushing, Oklahoma and Patoka, Illinois.

 

In addition to overall production growth, significant shifts in the type and location of crude oil being produced from these regions have resulted in additional strains on existing infrastructure. Notably, the increase in domestic production of light, sweet crude oil is inconsistent with the sizeable, multi-year investments made by a number of U.S. refining companies in order to expand their capabilities to process heavier, sour grades of crude oil. This divergence between readily available supplies of light sweet crude oil and increased refinery demand for heavy sour crude oil has begun to cause differentials between crude oil grades and qualities to change relative to historical levels and become more dynamic and volatile. This increase in light sweet crude oil production has also resulted in a decrease in foreign imports of light sweet crude into the U.S., particularly into the Gulf Coast, which has caused the international producers of such lighter crudes to seek alternative markets in other parts of the world. Thus far it appears that the rest of the world has been able to absorb the previously imported barrels, but that could change over time as worldwide demand fluctuates.

 

Since reaching a multi-year low in 2009, U.S. net refinery inputs of crude oil have slowly increased to a level of 15.2 million barrels per day for the twelve month period ending November 2013, which approximates the levels achieved during 2005 and 2006. Although domestic demand for petroleum products from end users has declined from peak levels in 2004-2007 and the increased use of ethanol for blending in gasoline has further negatively impacted refinery demand for crude oil, the attractive export market for refined products and access to discounted domestic crude oil has driven the increased refinery demand.  Domestic production growth has also led to lower use of imported crude oil by U.S. refineries, a meaningful change in a multi-year trend where foreign imports of crude oil tripled over an approximately 23-year period from 1985-2007. The EIA is currently forecasting a continued gradual decline in foreign crude imports from current levels, which is attributable to increased domestic production and increased supply from other liquid products, including ethanol and biodiesel.

 

The table below shows the overall domestic petroleum consumption projected out to 2020 and is derived from recent information published by the EIA (see EIA website at www.eia.doe.gov). The amounts in the 2013 column are based on the 12 months ended November 2013.  We believe these trends will be subject to significant variation from time to time due to a number of factors, including the level of domestic production volumes and infrastructure limitations which impact pricing and geopolitical developments.

 

12



Table of Contents

 

 

 

Actual (1)

 

Projected (1)

 

 

 

2013

 

2014

 

2015

 

2016

 

2020

 

 

 

(In millions of barrels per day)

 

Supply

 

 

 

 

 

 

 

 

 

 

 

Domestic Crude Oil Production

 

7.4

 

8.5

 

9.0

 

9.5

 

9.6

 

Net Imports - Crude Oil from Canada

 

2.4

 

3.1

 

3.3

 

3.2

 

3.1

 

Net Imports - Crude Oil from Other

 

5.2

 

3.4

 

2.9

 

2.5

 

2.7

 

Other (Supply Adjustment / Stock Change)

 

0.2

 

 

 

 

 

Crude Oil Input to Domestic Refineries

 

15.2

 

15.0

 

15.2

 

15.3

 

15.3

 

 

 

 

 

 

 

 

 

 

 

 

 

Product Imports

 

1.9

 

1.9

 

2.0

 

2.1

 

2.1

 

Product Exports

 

(2.9

)

(2.9

)

(3.0

)

(3.0

)

(3.0

)

Net Product Imports / (Exports)

 

(1.0

)

(1.0

)

(1.0

)

(0.9

)

(0.9

)

 

 

 

 

 

 

 

 

 

 

 

 

Supply from Renewable Sources

 

1.0

 

0.9

 

1.0

 

1.0

 

1.0

 

Other - (NGL Production, Refinery Processing Gain)

 

3.6

 

3.9

 

4.0

 

4.0

 

4.0

 

Total Domestic Petroleum Consumption

 

18.8

 

18.8

 

19.2

 

19.4

 

19.5

 

 


(1)                                         Amounts may not recalculate due to rounding.

 

As illustrated in the table above, while expected to decline, imports of foreign crude oil and other petroleum products are still expected to play a major role in achieving a balanced U.S. market on an aggregate basis.  However, because of the substantial number of different grades and varieties of crude oil and their distinguishing physical and economic properties and the distinct configuration of each refinery’s process units, significant logistics infrastructure and services are required to balance the U.S. market on a region by region basis.

 

By way of illustration, the Department of Energy segregates the United States into five Petroleum Administration Defense Districts (“PADDs”), which are used by the energy industry for reporting statistics regarding crude oil supply and demand. The table below sets forth supply, demand and shortfall information for each PADD for the twelve months ended November 2013 and is derived from information published by the EIA (see EIA website at www.eia.doe.gov):

 

 

 

Regional

 

Refinery

 

Supply

 

Petroleum Administration Defense District (in millions of barrels per day) (1)

 

Supply

 

Demand

 

Shortfall

 

PADD I (East Coast)

 

 

1.0

 

(1.0

)

PADD II (Midwest)

 

1.4

 

3.4

 

(2.0

)

PADD III (South)

 

4.3

 

7.9

 

(3.6

)

PADD IV (Rockies)

 

0.5

 

0.6

 

(0.1

)

PADD V (West Coast)

 

1.1

 

2.3

 

(1.2

)

Total U.S.

 

7.4

 

15.2

 

(7.9

)

 


(1)                                         Amounts may not recalculate or cross-foot due to rounding.

 

Overall, volatility of multiple aspects of the crude oil market, including absolute price, market structure and grade and location differentials, has increased over time and we expect volatility to continue. Some factors that we believe are causing and will continue to cause volatility in the market include:

 

·                  the multi-year growth in North American crude oil production;

 

·                  fluctuations in international supply and demand related to the economic environment, geopolitical events and armed conflicts;

 

·                  regional supply and demand imbalances and changes in refinery capacity and specific capabilities;

 

·                  significant fluctuations in absolute price as well as grade and location differentials;

 

·                  political instability in critical producing nations; and

 

·                  policy decisions made by various governments around the world attempting to navigate energy challenges.

 

13



Table of Contents

 

The complexity and volatility of the crude oil market creates opportunities to solve the logistical inefficiencies inherent in the business. The combination of (i) a significant increase in North American production volumes, (ii) a change in crude oil qualities and related differentials and (iii) a high utilization of existing pipeline and terminal infrastructure has stimulated multiple industry initiatives to build new pipeline and terminal infrastructure, convert certain pipeline assets to alternative service or reverse flows and expand the use of trucks, rail and barges for the movement of crude oil and condensate.

 

Refined Products Market Overview

 

After transport to a refinery, the crude oil is processed into different petroleum products. These “refined products” fall into three major categories: transportation fuels such as motor gasoline and distillate fuel oil (diesel fuel and jet fuel); finished non-fuel products such as solvents, lubricating oils and asphalt; and feedstocks for the petrochemical industry such as naphtha and various refinery gases. Demand is greatest for transportation fuels, particularly motor gasoline and diesel.

 

The characteristics of the gasoline produced depend upon the setup of the refinery at which it is produced. Gasoline characteristics are also impacted by other ingredients that may be blended into it, such as ethanol and octane enhancers. The performance of the gasoline must meet strictly defined industry standards and environmental regulations that vary based on season and location.

 

After crude oil is refined into gasoline and other petroleum products, the products are distributed to consumers. The majority of products are shipped by pipeline to storage terminals near consuming areas, and then loaded into trucks for delivery to gasoline stations and end users. Products that are used as feedstocks are typically transported by pipeline or barges to chemical plants.

 

Demand for refined products has generally been affected by price levels, economic growth trends, conservation, fuel efficiency mandates and, to a lesser extent, weather conditions. From 2008 through the 12 months ended November 2013, petroleum consumption averaged approximately 18.8 million barrels per day, an approximate 10% decrease from peak levels, largely due to economic weakness and increased and expanding fuel efficiency standards.  Given this decreased demand for refined products, the increased use of ethanol and other renewable fuels and the resulting excess refining capacity, a number of U.S. refineries reduced output and, in some cases, indefinitely shut-down. The EIA is currently forecasting growth in overall refined product demand to increase marginally over the next decade.

 

The level of future domestic demand generally will be influenced by economic conditions as well as the absolute prices of the products. Counteracting the impact of decreased domestic refined product demand on many U.S. refineries has been the combination of a significant decrease in refined product imports and a significant increase in refined product exports.  Refined product imports decreased from 3.2 million barrels per day in 2005 to an average of approximately 1.9 million barrels per day for the 12 months ended November 2013.  Conversely, refined product exports increased from approximately 1.1 million barrels per day in 2005 to 2.9 million barrels per day for the 12 months ended November 2013. We believe that potential demand growth will be met primarily by the increase in mandated alternative fuels and increased utilization of existing refining capacity, which could generate demand for midstream infrastructure in certain areas, including pipelines and terminals.

 

NGL Market Overview

 

NGL primarily includes ethane, propane, normal butane, iso-butane, and natural gasoline, and is derived from natural gas production and processing activities as well as crude oil refining processes.  LPG primarily includes propane, butane, and natural gasoline, which liquefy at moderate pressures thus making it easier to transport and store such products as compared to ethane.  As discussed above, NGL refers to all NGL products including LPG when used in this document.

 

NGL Demand. Individual NGL products have varying uses.  Described below are the five basic NGL components and their typical uses:

 

·                  Ethane. Ethane accounts for the largest portion of the NGL barrel and substantially all of the extracted ethane is used as feedstock in the production of ethylene, one of the basic building blocks for a wide range of plastics and other chemical products. When ethane recovery from a wet natural gas stream is uneconomic, ethane is left in the natural gas stream, subject to pipeline specifications.

 

·                  Propane. Propane is used as heating fuel, engine fuel and industrial fuel, for agricultural burning and drying and also as petrochemical feedstock for the production of ethylene and propylene.

 

·                  Normal butane. Normal butane is principally used for motor gasoline blending and as fuel gas, either alone or in a mixture with propane, and feedstock for the manufacture of ethylene and butadiene, a key ingredient of synthetic rubber.

 

14



Table of Contents

 

Normal butane is also used as a feedstock for iso-butane production and as a diluent in the transportation of heavy crude oil and bitumen, particularly in Canada.

 

·                  Iso-butane. Iso-butane is principally used by refiners to produce alkylates to enhance the octane content of motor gasoline.

 

·                  Natural Gasoline. Natural gasoline is principally used as a motor gasoline blend stock, a petrochemical feedstock, or as diluent in the transportation of heavy crude oil and bitumen, particularly in Canada.

 

NGL Supply. The bulk (approximately 75%) of the United States NGL supply comes from gas processing plants, which separate a mixture of NGL from the dry gas (primarily methane). The NGL mix (also referred to as “Y Grade”) is then either fractionated at the processing site into the five individual NGL components (known as purity products), which may be transported, stored and sold to end use markets or transported as a Y-Grade to a regional fractionation facility.

 

The majority of gas processing plants in the United States are located along the Gulf Coast, in the West Texas/Oklahoma area and in the Rockies region. Smaller gas processing regions are located in Michigan and Illinois as well as the Marcellus region (which is expanding rapidly) and Southern California. In Canada, the vast majority of the processing capacity is located in Alberta, with a much smaller (but increasing) amount in British Columbia and Saskatchewan.

 

NGL products from refineries represent approximately 19% of the United States supply and are by-products of the refinery conversion processes.  Consequently, they have generally already been separated into individual components and do not require further fractionation. NGL products from refineries are principally propane, with lesser amounts of butane, refinery naphthas (products similar to natural gasoline) and ethane.  Due to refinery maintenance schedules and seasonal demand considerations, refinery production of propane and butane varies on a seasonal basis.

 

NGL is also imported into certain regions of the United States from Canada and other parts of the world (approximately 6% of total supply). NGL (primarily propane) is also exported from certain regions of the United States.

 

NGL Transportation and Trading Hubs. NGL, whether as a mixture or as purity products, is transported by pipelines, barges, railcars and tank trucks. The method of transportation used depends on, among other things, the resources of the transporter, the locations of the production points and the delivery points, cost-efficiency and the quantity of product being transported. Pipelines are generally the most cost-efficient mode of transportation when large, consistent volumes of product are to be delivered.

 

The major NGL infrastructure and trading hubs in North America are located at Mont Belvieu, Texas; Conway, Kansas; Edmonton, Alberta; and Sarnia, Ontario. Each of these hubs contains a critical mass of infrastructure, including fractionators, storage, pipelines and access to end markets, particularly Mont Belvieu.  In addition, there are several other production hubs, including Empress, Alberta and Hobbs, New Mexico. The West Virginia/Western Pennsylvania area is also rapidly developing as a meaningful NGL infrastructure hub.

 

NGL Storage. NGL must be stored under pressure to maintain a liquid state. The lighter the product (e.g., ethane), the greater the pressure that must be maintained. Large volumes of NGL are stored in underground caverns constructed in salt or granite. Product is also stored in above ground tanks. Natural gasoline can be stored at relatively low pressures in tankage similar to that used to store motor gasoline. Propane and butane are stored at much higher pressures in steel spheres, cylinders, bullets, salt caverns or other configurations. Ethane is stored at very high pressures, typically in salt caverns. Storage is especially important for NGL as supply and demand can vary materially on a seasonal basis.

 

NGL Market Outlook.  NGL supplies from gas processing plants are increasing rapidly due to the increased drilling activity in unconventional resource plays. Numerous industry and financial analysts project NGL supply volumes will continue to grow over the next several years with some analysts projecting U.S. supply volumes to increase from 2013 levels over 30% by 2017.  A significant amount of this volume is expected to come from recently discovered, unconventional resource plays that do not have the NGL infrastructure to process the wet natural gas or transport, fractionate, and store the NGL products.  Nor are these new supply areas near historical markets for the NGL purity products.  As a result of these dynamics, substantial incremental infrastructure is likely to be developed throughout the NGL value chain over the next several years, and traditional regional basis relationships could change significantly.  The expected continuation of a relatively low ratio of North American gas and NGL prices to world-wide crude oil prices means North American NGL will continue to be competitive on a world scale, either as feedstock for North American based manufacturing or export to overseas markets.  Thus, a portion of the increased supply of NGL will be absorbed by the domestic petrochemical sector as low-cost feed stocks, as the North American petrochemical industry has a supply cost advantage on a world scale.  In addition, growing production of Canadian heavy crude oil is likely to create demand for additional diluents, primarily natural gasoline and butane. The remaining product not absorbed domestically will likely drive continued growth in the NGL export market.

 

15



Table of Contents

 

Due to rapid increases in NGL production, the prices of NGL (particularly ethane and propane) have been pressured relatively downward in certain regions. It is difficult to predict when such prices may rebound but this downward pressure on prices is one of the key drivers for the new infrastructure development referred to above.  The NGL market is, among other things, expected to be driven by:

 

·                  the absolute prices of NGL products and their prices relative to natural gas and crude oil;

 

·                  drilling activity and wet natural gas production in developing liquids-rich production areas;

 

·                  production growth/decline rates of wet natural gas in established supply areas;

 

·                  available processing, fractionation, storage and transportation capacity;

 

·                  infrastructure development costs and timing as well as development risk sharing;

 

·                  the cost of acquiring rights from producers to process their gas;

 

·                  petro-chemical demand;

 

·                  diluent requirements for heavy Canadian oil;

 

·                  international demand for NGL products;

 

·                  regulatory changes in gasoline specifications affecting demand for butane;

 

·                  refinery shut downs;

 

·                  alternating needs of refineries to store and blend NGL;

 

·                  seasonal shifts in weather; and

 

·                  inefficiencies caused by regional supply and demand imbalances.

 

As a result of these and other factors, the NGL market is complex and volatile, which along with expected market growth creates opportunities to solve the logistical inefficiencies inherent in the business.

 

Natural Gas Storage Market Overview

 

North American natural gas storage facilities provide a staging and warehousing function for seasonal swings in demand relative to supply, as well as an essential reliability cushion against disruptions in natural gas supply, demand and transportation by allowing natural gas to be injected into, withdrawn from or warehoused in such storage facilities as dictated by market conditions. Natural gas storage serves as the “shock absorber” that balances the market, serving as a source of supply to meet the consumption demands in excess of daily production capacity and a warehouse for gas production in excess of daily demand during low demand periods.

 

Overall market conditions for natural gas storage have been challenging during the last several years, driven by a variety of factors, including (i) increased natural gas supplies due to production from shale resources, (ii) increased availability of storage capacity due to both new construction and the release of previously contracted storage capacity into the market as customers reduce their storage positions and/or exit the market, (iii) a reduction in overall market depth due to various companies exiting the physical gas marketing business, and (iv) lower basis differentials due to expansion and improved connectivity of natural gas transportation infrastructure over the last five years.  Due to these factors, both seasonal spreads, which are a proxy for the current intrinsic value of natural gas storage, and volatility levels, which impact the value we are able to realize on a short-term basis from our hub service and merchant storage activities, have been low relative to values experienced during the last seven years.

 

16



Table of Contents

 

Longer term, we believe several factors will contribute to meaningful growth in North American natural gas demand that will bolster the market need for and the commercial value of natural gas storage.  These fundamental factors include (i) exports of North American volumes of LNG, (ii) construction of new gas-fired power plants, (iii) sustained fuel switching from coal to natural gas among existing power plants and (iv) growth in base-level industrial demand. As a result, we remain optimistic about the intermediate- to long-term intrinsic value of our natural gas storage assets.

 

However, projected seasonal spreads for the next few years reflect a directionally similar picture to the challenging market conditions we experienced during most of 2013. While recent extremely cold weather has added volatility and uncertainty to the market in the short term,  it is difficult to predict the extent to which such conditions will impact overall market conditions on a longer term basis. A return to and continuation of the market conditions that prevailed during most of 2013 will continue to adversely impact our hub services activities as well as the lease rates our customers are willing to pay for firm storage services with respect to new capacity under construction and existing capacity upon expirations of existing term leases.

 

Description of Segments and Associated Assets

 

Our business activities are conducted through three segments—Transportation, Facilities and Supply and Logistics. We have an extensive network of transportation, terminalling, and storage facilities at major market hubs and in key crude oil producing basins, as well as crude oil, NGL and refined product transportation corridors in the United States and Canada.

 

Following is a description of the activities and assets for each of our business segments.

 

Transportation Segment

 

Our transportation segment operations generally consist of fee-based activities associated with transporting crude oil and NGL on pipelines, gathering systems, trucks and barges. We generate revenue through a combination of tariffs, third-party leases of pipeline capacity and other transportation fees. Our transportation segment also includes our equity earnings from our investments in Settoon Towing and the White Cliffs, Butte, Frontier and Eagle Ford pipeline systems, in which we own interests ranging from 22% to 50% and account for under the equity method of accounting.

 

As of December 31, 2013, we employed a variety of owned or, to a much lesser extent, leased long-term physical assets throughout the United States and Canada in this segment, including approximately:

 

·                  16,900 miles of active crude oil and NGL pipelines and gathering systems;

 

·                  24 million barrels of active, above-ground tank capacity used primarily to facilitate pipeline throughput;

 

·                  744 trailers (primarily in Canada); and

 

·                  130 transport and storage barges and 62 transport tugs through our interest in Settoon Towing.

 

17



Table of Contents

 

The following is a tabular presentation of our active crude oil and NGL pipeline assets in the United States and Canada as of December 31, 2013, grouped by geographic location:

 

Region / Pipeline and Gathering Systems (1) 

 

System Miles

 

2013 Average
Net Barrels
per Day
 (2)

 

 

 

 

 

(in thousands)

 

United States Crude Oil Pipelines

 

 

 

 

 

 

 

 

 

 

 

Permian Basin

 

 

 

 

 

Basin / Mesa

 

599

 

718

 

Permian Basin Area Systems

 

2,944

 

581

 

Permian Basin Subtotal

 

3,543

 

1,299

 

 

 

 

 

 

 

South Texas/Eagle Ford

 

 

 

 

 

Eagle Ford Area Systems

 

439

 

102

 

 

 

 

 

 

 

Western

 

 

 

 

 

All American

 

138

 

40

 

Line 63 / Line 2000

 

354

 

113

 

Other

 

129

 

94

 

Western Subtotal

 

621

 

247

 

 

 

 

 

 

 

Rocky Mountain

 

 

 

 

 

Bakken Area Systems

 

953

 

131

 

Salt Lake City Area Systems

 

983

 

131

 

White Cliffs (3)

 

527

 

23

 

Other

 

1,316

 

113

 

Rocky Mountain Subtotal

 

3,779

 

398

 

 

 

 

 

 

 

Gulf Coast

 

 

 

 

 

Capline (3)

 

631

 

151

 

Other

 

898

 

291

 

Gulf Coast Subtotal

 

1,529

 

442

 

 

 

 

 

 

 

Central

 

 

 

 

 

Mid-Continent Area Systems

 

2,298

 

281

 

Other

 

313

 

124

 

Central Subtotal

 

2,611

 

405

 

 

 

 

 

 

 

United States Total

 

12,522

 

2,893

 

 

 

 

 

 

 

Canada

 

 

 

 

 

Crude Oil Pipelines:

 

 

 

 

 

Manito

 

555

 

46

 

Rainbow

 

858

 

124

 

Rangeland

 

1,316

 

60

 

South Saskatchewan

 

341

 

51

 

Other

 

99

 

102

 

Crude Oil Pipelines Subtotal

 

3,169

 

383

 

NGL Pipelines:

 

 

 

 

 

Co-Ed

 

772

 

56

 

Other

 

435

 

194

 

NGL Pipelines Subtotal

 

1,207

 

250

 

 

 

 

 

 

 

Canada Total

 

4,376

 

633

 

 

 

 

 

 

 

Grand Total

 

16,898

 

3,526

 

 

18



Table of Contents

 


(1)                                     Ownership percentage varies on each pipeline and gathering system ranging from approximately 20% to 100%. In 2013, we sold certain of our refined products pipeline systems and related assets.

 

(2)                                     Represents average volume for the entire year attributable to our interest.

 

(3)                                     Pipelines operated by a third party.

 

United States Pipelines

 

Permian Basin

 

Basin Pipeline System.  We own an 87% undivided joint interest in and are the operator of the Basin Pipeline system. The Basin system is a primary route for transporting crude oil from the Permian Basin (in west Texas and southern New Mexico) to Cushing, Oklahoma, for further delivery to Mid-Continent and Midwest refining centers. The Basin system also serves as the initial movement for transporting crude oil from the Permian Basin to the Gulf coast through connections to other carriers at Colorado City, Texas and Wichita Falls, Texas. The Basin system accommodates three primary movements of crude oil: (i) barrels that are shipped from Jal, New Mexico to the West Texas markets of Wink/Hendrick and Midland; (ii) barrels that are shipped from Midland to connecting carriers at Colorado City or Wichita Falls; and (iii) barrels that are shipped from Jal, Midland, Colorado City and Wichita Falls to connecting carriers at Cushing.

 

The Basin system is an approximate 520-mile mainline, telescoping crude oil system with a system capacity ranging from approximately 144,000 barrels per day to 450,000 barrels per day (approximately 125,000 barrels per day to 392,000 barrels per day attributable to our interest) depending on the segment. System throughput (as measured by tariff volumes) was approximately 512,000 barrels per day (attributable to our interest) during 2013. The Basin system is subject to tariff rates regulated by the Federal Energy Regulatory Commission (“FERC”).The system also includes approximately 6 million barrels of tankage. In 2013, we announced a project to increase capacity on the segment from Jal to Wink/Hendrick from 144,000 barrels per day to 240,000 barrels per day (approximately 125,000 barrels per day to 208,800 barrels per day attributable to our interest), which will be completed in 2014.

 

Mesa Pipeline System. We own a 63% interest in and are the operator of the Mesa Pipeline system, which transports crude oil from Midland to a refinery at Big Spring, Texas and to connecting carriers at Colorado City. The Mesa system is an 80-mile mainline with a system capacity of up to 360,000 barrels per day (approximately 226,800 barrels per day attributable to our interest).  System throughput (as measured by tariff volumes) was approximately 206,000 barrels per day (attributable to our interest) during 2013.

 

Permian Basin Area Systems. We operate wholly owned systems of approximately 2,950 miles that aggregate receipts from wellhead gathering lines and bulk truck injection locations into a combination of 4- to 16-inch diameter trunk lines for transportation and delivery into the Basin system at Jal, Wink and Midland as well as our terminal facilities in Midland. These systems are subject to tariff rates regulated by either the FERC or state regulatory agencies. During 2012 and 2013, we completed construction of multiple expansion and extension projects servicing the Bone Spring, Spraberry and Wolfberry producing areas in the Permian Basin. For 2013, combined throughput on the Permian Basin area systems totaled an average of approximately 581,000 barrels per day.

 

In 2013, we announced several new projects to increase and expand our Permian Basin infrastructure over the next few years to support crude oil production growth. These projects are expected to be completed in stages throughout 2014 and early 2015 and include:

 

·                  a new 310-mile crude oil pipeline extending from McCamey to Gardendale, Texas to provide 200,000 barrels per day (which, based on shipper demand,  may be increased to 250,000 barrels per day) of additional takeaway capacity from the Permian Basin (the “Cactus Pipeline”);

 

·                  a new 40-mile crude oil pipeline with 100,000 barrels per day of pipeline capacity from Monahans to Crane, Texas to supply volumes to a third-party pipeline as well as the Cactus Pipeline;

 

·                  a new 62-mile crude oil pipeline with 200,000 barrels of takeaway capacity from the South Midland Basin to the origin of the Cactus Pipeline at McCamey; and

 

·                  a new 80-mile crude oil pipeline between Midland and Colorado City, Texas that will provide an additional 250,000 barrels per day of capacity to supply connecting carriers at Colorado City.

 

19



Table of Contents

 

SouthTexas/Eagle Ford Area

 

Eagle Ford Area Systems. We own a 100% interest in and are the operator of several gathering systems that feed into our Gardendale Station, and we also own a 50% interest in and are the operator of the Eagle Ford joint venture pipeline. These Eagle Ford Area Systems consist of 439 miles of pipeline that service increasing production in the Eagle Ford shale play of South Texas and include approximately 2 million barrels of operational storage capacity across the system. The system serves the Three Rivers and Corpus Christi, Texas refineries and other markets via a marine terminal facility at Corpus Christi, as well as the Houston market via Enterprise Products Partners L.P.’s (“Enterprise”) connection at Lyssy, Texas. For 2013, total average throughput on our Eagle Ford Area Systems was approximately 102,000 barrels per day.

 

In 2013, we and Enterprise announced an expansion of the Eagle Ford joint venture pipeline to increase the pipeline’s capacity to 470,000 barrels per day. This expansion, which also includes the construction of an additional 2 million barrels of operational storage capacity, is expected to be in service in the second quarter of 2015.

 

Western

 

All American Pipeline System.  We own a 100% interest in the All American Pipeline system. The All American Pipeline is a common carrier crude oil pipeline system that transports crude oil produced from two outer continental shelf, or OCS, fields offshore California via connecting pipelines to refinery markets in California. The system receives crude oil from ExxonMobil’s Santa Ynez field at Las Flores and receives crude oil from the Freeport-McMoRan-operated Point Arguello field at Gaviota.  The system terminates at our Emidio Station. Between Gaviota and our Emidio Station, the All American Pipeline interconnects with our San Joaquin Valley Gathering System, Line 2000 and Line 63, as well as other third party intrastate pipelines. The system is subject to tariff rates regulated by the FERC.

 

A portion of our transportation segment profit on Line 63 and Line 2000 is derived from the pipeline transportation business associated with the Santa Ynez and Point Arguello fields and fields located in the San Joaquin Valley. Volumes shipped from the OCS are expected to decline.

 

Line 63.  We own a 100% interest in the Line 63 system. The Line 63 system is an intrastate common carrier crude oil pipeline system that transports crude oil produced in the San Joaquin Valley and California OCS to refineries and terminal facilities in the Los Angeles Basin and in Bakersfield. The Line 63 system consists of a 144-mile trunk pipeline, originating at our Kelley Pump Station in Kern County, California and terminating at our West Hynes Station in Long Beach, California. The trunk pipeline has a capacity of approximately 110,000 barrels per day. The Line 63 system includes five miles of distribution pipelines in the Los Angeles Basin, with a throughput capacity of approximately 144,000 barrels per day, and 148 miles of gathering pipelines in the San Joaquin Valley, with a throughput capacity of approximately 72,000 barrels per day. We also have approximately 1 million barrels of storage capacity on this system. These storage assets are used primarily to facilitate the transportation of crude oil on the Line 63 system.

 

During the fourth quarter of 2009, a 71-mile segment of Line 63 was temporarily taken out of service to allow for certain repairs and realignments to be performed. Line 63 volumes are currently being redirected from the north end of this out-of-service segment to the parallel Line 2000. The product is then batched along Line 2000 until it is re-injected into the active portion of Line 63, which is south of the out-of-service segment, for subsequent delivery to customers. This temporary pipeline segment closure and redirection of product has not impacted our normal throughput levels on this line. In 2013, we commenced a project to place this idle segment into service. We expect the project to be completed by mid-2015. For 2013, combined throughput on Line 63 totaled an average of approximately 52,000 barrels per day.

 

Line 2000.  We own and operate 100% of Line 2000, an intrastate common carrier crude oil pipeline that originates at our Emidio Pump Station (part of the All American Pipeline System) and transports crude oil produced in the San Joaquin Valley and California OCS to refineries and terminal facilities in the Los Angeles Basin. Line 2000 is an approximate 130-mile, 20-inch trunk pipeline with a throughput capacity of approximately 130,000 barrels per day. During 2013, throughput on Line 2000 (excluding Line 63 volumes) averaged approximately 61,000 barrels per day.

 

Rocky Mountain

 

Bakken Area Systems. We own and operate several gathering systems and pipelines that service crude oil production in Eastern Montana and Western North Dakota, and we also own a 22% interest in Butte Pipe Line. These Bakken Area Systems consist of 953 miles of pipeline, with total average throughput for 2013 of approximately 131,000 barrels per day.

 

20



Table of Contents

 

Salt Lake City Area Systems.  We operate the Salt Lake City and Wahsatch pipeline systems, in which we own interests of between 75% and 100%.  These systems include interstate and intrastate common carrier crude oil pipeline systems that transport crude oil produced in the U.S. Rocky Mountain region and Canada to refiners in Salt Lake City, Utah and to other pipelines at Ft. Laramie, Wyoming. These pipeline systems consist of 693 miles of pipelines and approximately one million barrels of storage capacity. These systems have a maximum throughput capacity of (i) approximately 20,000 barrels per day from Wamsutter, Wyoming to Ft. Laramie, Wyoming, (ii) approximately 49,000 barrels per day from Wamsutter, Wyoming to Wahsatch, Utah and (iii) approximately 120,000 barrels per day from Wahsatch, Utah to Salt Lake City, Utah.  For 2013, throughput on these systems (excluding Frontier Pipeline) in total averaged approximately 124,000  barrels per day.

 

Included in the Salt Lake City Area systems is our 22% interest in Frontier Pipeline, an interstate common carrier crude oil pipeline that consists of a 289-mile trunk pipeline with a maximum throughput capacity of 79,000 barrels per day. Frontier Pipeline originates in Casper, Wyoming and delivers crude oil into the Wahsatch Pipeline System. For 2013, throughput on Frontier averaged approximately 7,000 barrels per day (attributable to our interest).

 

White Cliffs Pipeline. We own an approximate 36% interest in the White Cliffs Pipeline, a 527-mile, 12-inch common carrier pipeline that originates in Platteville, Colorado and terminates in Cushing, Oklahoma. Rose Rock Midstream, L.P. serves as the operator of the pipeline. For 2013, throughput on White Cliffs Pipeline averaged approximately 23,000 barrels per day (attributable to our interest). In 2012, White Cliffs announced an expansion project that will increase total system capacity from 70,000 barrels per day to 150,000 barrels per day and is underpinned by long-term shipper commitments. This expansion is expected to be completed in the first half of 2014.

 

Gulf Coast

 

Capline Pipeline System.  The Capline Pipeline system, in which we own an aggregate undivided joint interest of approximately 54%, is a 631-mile, 40-inch mainline crude oil pipeline originating in St. James, Louisiana, and terminating in Patoka, Illinois.

 

Capline has direct connections to a significant amount of crude production in the Gulf of Mexico. In addition, it has two active docks capable of handling approximately 600,000-barrel tankers and is connected to the Louisiana Offshore Oil Port and our St. James terminal and transports various grades of crude oil to PADD II. Total designed operating capacity is approximately 1.1 million barrels per day of crude oil, of which our attributable interest is approximately 600,000 barrels per day.  Throughput on our interest averaged approximately 151,000 barrels per day during 2013.

 

Gulf Coast Pipeline. We are constructing our Gulf Coast Pipeline, an approximate 42-mile pipeline that originates at our Ten Mile facility in Alabama and extends to a refinery on the Gulf Coast. Additionally, we are constructing approximately 600,000 of storage capacity at our Ten Mile facility. We expect this project to be in service by mid-2014.

 

Central

 

Mid-Continent Area Systems. We own and operate pipeline systems that source crude oil from the Cleveland Sand, Granite Wash and Mississippian/Lime resource plays of Western and Central Oklahoma, Southwest Kansas and the eastern Texas Panhandle. These systems consist of approximately 2,300 miles of pipeline with transportation and delivery into and out of our terminal facilities at Cushing. For 2013, combined throughput on the Mid-Continent Area systems totaled an average of approximately 281,000 barrels per day.

 

Included in the Mid-Continent Area Systems is our Mississippian Lime pipeline, which was placed into service in August 2013. This new pipeline, which is supported by a long-term commitment from an area producer, services the increasing crude oil production in Northern Oklahoma and Southern Kansas and provides crude oil transportation to our terminal facilities at Cushing. We are currently constructing two expansions of the Mississippian Lime pipeline, including an approximate 55-mile extension from Coldwater in Comanche County, Kansas to Byron in Alfalfa County, Oklahoma, as well as an approximate 45-mile extension that will extend our pipeline infrastructure into Logan County and farther into Grant County, Oklahoma. Each of these expansions is expected to be brought into service in the first quarter of 2014 and is supported by a long-term commitment from an area producer.

 

Also in 2013, we commenced construction of a 95-mile extension of our existing Oklahoma crude oil pipeline system to service increasing production from producing areas in Western Oklahoma and the Texas Panhandle. This new Western Oklahoma pipeline will provide up to 75,000 barrels per day of new takeaway capacity from Reydon, Oklahoma to our existing Orion station in Major County, Oklahoma. This pipeline is supported by long-term producer commitments and is expected to be in service by the first quarter of 2014.

 

21



Table of Contents

 

Canada Pipelines

 

Crude Oil Pipelines

 

Manito.  We own a 100% interest in the Manito heavy oil system. This 555-mile system is comprised of the Manito pipeline, the North Sask pipeline and the Bodo/Cactus Lake pipeline. Each system consists of a blended crude oil line and a parallel diluent line which delivers condensate to upstream blending locations. The North Sask pipeline is 84 miles in length and originates near Turtleford, Saskatchewan and terminates in Dulwich, Saskatchewan. The Manito pipeline includes 334 miles of pipeline, and the mainline segment originates at Dulwich and terminates at Kerrobert, Saskatchewan. The Bodo/Cactus Lake pipeline is 137 miles long and originates in Bodo, Alberta and also terminates at our Kerrobert storage facility. The Kerrobert storage and terminalling facility is connected to the Enbridge pipeline system and can both receive and deliver heavy crude from and to the Enbridge pipeline system.  For 2013, approximately 46,000 barrels per day of crude oil were transported on the Manito system.

 

Rainbow System.  We own a 100% interest in the Rainbow system. The Rainbow system is comprised of a 480-mile, 20-inch to 24-inch mainline crude oil pipeline extending from the Norman Wells Pipeline connection in Zama, Alberta to Edmonton, Alberta that has a throughput capacity of approximately 220,000 barrels per day and has 190 miles of gathering pipelines. In September 2013, we placed into service a 188-mile, 10-inch pipeline to transport diluent north from Edmonton, Alberta to our Nipisi truck terminal in Northern Alberta. This new pipeline has an initial capacity of 35,000 barrels per day and is expandable to 70,000 barrels per day. Total average throughput during 2013 on the Rainbow system was approximately 124,000 barrels per day.

 

Rangeland System.  We own a 100% interest in the Rangeland system. The Rangeland system consists of a 670 mile, 8-inch to 16-inch mainline pipeline and 646 miles of 3-inch to 8-inch gathering pipelines.  The Rangeland system transports NGL mix, butane, condensate, light sweet crude and light sour crude either north to Edmonton, Alberta or south to the U.S./Canadian border near Cutbank, Montana, where it connects to our Western Corridor system. Total average throughput during 2013 on the Rangeland system was approximately 60,000 barrels per day.

 

South Saskatchewan. We own a 100% interest in the South Saskatchewan system. This system consists of a 160 mile, 16-inch mainline from Cantuar to Regina, Saskatchewan and 181 miles of 6-inch to 12-inch gathering pipelines from the Rapdan area to Cantuar. The South Saskatchewan system transports heavy crude oil from four gathering areas in southern Saskatchewan to Enbridge’s Mainline at Regina. Total average throughput during 2013 on the South Saskatchewan system was approximately 51,000 barrels per day.

 

NGL Pipelines

 

Co-Ed NGL Pipeline System.  We own a 100% interest in and are the operator of the Co-Ed NGL Pipeline System, which consists of approximately 772 miles of 3-inch to 10-inch pipeline. This pipeline gathers NGL from approximately 35 field gas processing plants located in Alberta, including all of the NGL produced at the Cochrane Straddle Plant.  The Co-Ed NGL Pipeline System has throughput capacity of approximately 72,000 barrels per day. During 2013, throughput averaged approximately 56,000 barrels per day.

 

Facilities Segment

 

Our facilities segment operations generally consist of fee-based activities associated with providing storage, terminalling and throughput services for crude oil, refined products, NGL and natural gas, NGL fractionation and isomerization services and natural gas and condensate processing services. We generate revenue through a combination of month-to-month and multi-year leases and processing arrangements. Revenues generated in this segment include (i) storage fees that are generated when we lease storage capacity, (ii) terminal throughput fees that are generated when we receive crude oil, refined products or NGL from one connecting source and redeliver the applicable product to another connecting carrier, (iii) loading and unloading fees at our rail terminals, (iv) hub service fees associated with natural gas park and loan activities, interruptible storage services and wheeling and balancing services, (v) revenues from the sale of natural gas, (vi) fees from NGL fractionation and isomerization and (vii) fees from natural gas and condensate processing services.

 

As of December 31, 2013, we owned, operated or employed a variety of long-term physical assets throughout the United States and Canada in this segment, including:

 

·      approximately 74 million barrels of crude oil and refined products storage capacity primarily at our terminalling and storage locations;

 

·      approximately 23 million barrels of NGL storage capacity;

 

22



Table of Contents

 

·      approximately 97 Bcf of natural gas storage working capacity;

 

·      approximately 17 Bcf of owned base gas;

 

·      11 natural gas processing plants located throughout Canada and the Gulf Coast area of the United States;

 

·      a condensate stabilization facility located in the Eagle Ford area of South Texas with an aggregate processing capacity of approximately 80,000 barrels per day;

 

·      seven fractionation plants located throughout Canada and the United States with an aggregate gross processing capacity of approximately 221,800 barrels per day, and an isomerization and fractionation facility in California with an aggregate processing capacity of approximately 14,000 barrels per day;

 

·      24 crude oil and NGL rail terminals located throughout the United States and Canada. See “-Major Facilities Assets - Rail Facilities” below for an overview of various terminals and “Supply and Logistics” regarding our use of railcars; and

 

·      approximately 1,250 miles of active pipelines that support our facilities assets, consisting primarily of NGL and natural gas pipelines.

 

The following is a tabular presentation of our active facilities segment storage and service assets in the United States and Canada as of December 31, 2013, grouped by product and service type and capacity and volume as indicated:

 

Crude Oil and Refined Products Storage Facilities

 

Total Capacity
(MMBbls)

 

Cushing

 

20

 

Kerrobert

 

1

 

LA Basin

 

8

 

Martinez and Richmond

 

5

 

Mobile and Ten Mile

 

2

 

Patoka

 

6

 

Philadelphia Area

 

4

 

St. James

 

9

 

Yorktown (1)

 

6

 

Other

 

13

 

 

 

74

 

 

NGL Storage Facilities

 

Total Capacity
(MMBbls)

 

Bumstead

 

4

 

Fort Saskatchewan

 

4

 

Sarnia Area

 

8

 

Tirzah

 

1

 

Other

 

6

 

 

 

23

 

 

Natural Gas Storage Facilities

 

Total Capacity
(Bcf)

 

Salt-caverns and Depleted Reservoir

 

97

 

 

Natural Gas Processing Facilities (2) 

 

Ownership Interest

 

Total Gas
Inlet Volume
 (3)
(Bcf/d)

 

Gross Gas
Processing
Capacity
(Bcf/d)

 

Net Gas
Processing
Capacity
(Bcf/d)

 

United States Gulf Coast Area

 

100%

 

0.2

 

0.6

 

0.6

 

Canada

 

36-100%

 

1.3

 

6.7

 

5.4

 

 

 

 

 

1.5

 

7.3

 

6.0

 

 

23



Table of Contents

 

Condensate Stabilization Facility

 

Total Capacity
(Bpd)

 

Gardendale

 

80,000

 

 

NGL Fractionation and Isomerization Facilities

 

Ownership Interest

 

Total
Inlet Volume
 (3)
(Bpd)

 

Gross
Capacity
(Bpd)

 

Net
Capacity
(Bpd)

 

Fort Saskatchewan

 

21-100%

 

23,332

 

75,000

 

51,300

 

Sarnia

 

62-84%

 

53,788

 

120,000

 

90,000

 

Shafter

 

100%

 

8,951

 

14,000

 

14,000

 

Other

 

82-100%

 

10,255

 

26,800

 

24,973

 

 

 

 

 

96,326

 

235,800

 

180,273

 

 

Rail Facilities

 

Ownership Interest

 

Loading
Capacity
 (4)
(Bpd)

 

Unloading
Capacity
 (4)
(Bpd)

 

Crude Oil Rail Facilities

 

100

%

211,000

 

280,000

 

 

 

 

Ownership Interest

 

Number of
Rack Spots

 

Number of
Storage Spots

 

NGL Rail Facilities (5)

 

50-100%

 

247

 

1,135

 

 


(1)    Amount includes 1.6 million barrels of capacity for which we hold lease options (1.1 million barrels of which have been exercised).

 

(2)    While natural gas processing inlet volumes and capacity amounts are presented, they currently are not a significant driver of our segment results.

 

(3)    Inlet volumes represent average inlet volumes net to our share for the entire year.

 

(4)    Capacity transported will vary according to specification of product moved.

 

(5)    Our NGL rail terminals are predominately utilized for internal purposes specifically for our supply and logistics activities.  See our “-Supply and Logistics Segment” discussion following this section for further discussion regarding the use of our rail terminals.

 

The following discussion contains a detailed description of our more significant facilities segment assets.

 

Major Facilities Assets

 

Crude Oil and Refined Products Facilities

 

Cushing Terminal.  Our Cushing, Oklahoma Terminal (the “Cushing Terminal”) is located at the Cushing Interchange, one of the largest wet-barrel trading hubs in the United States and the delivery point for crude oil futures contracts traded on the NYMEX. The Cushing Terminal has been designated by the NYMEX as an approved delivery location for crude oil delivered under the NYMEX light sweet crude oil futures contract. As the NYMEX delivery point and a cash market hub, the Cushing Interchange serves as a source of refinery feedstock for Midwest and Gulf Coast refiners and plays an integral role in establishing and maintaining markets for many varieties of foreign and domestic crude oil. The facility has access to all major inbound and outbound pipelines in Cushing and is designed to handle multiple grades of crude oil while minimizing the interface and enabling deliveries to connecting carriers at their maximum rate.

 

Since 1999, we have completed multiple expansions, which have increased the capacity of the Cushing Terminal to a total of approximately 20 million barrels. During 2013, we added approximately 1.1 million barrels of such storage capacity through the construction of four 270,000 barrel tanks. We also added additional delivery capacity through the installation of a high volume meter. During mid-2013, we commenced construction of an additional 0.5 million barrels of storage capacity, which is expected to be placed into service in stages throughout 2014.

 

24



Table of Contents

 

Kerrobert Terminal.  We own a crude oil and condensate storage and terminalling facility, which is located near Kerrobert, Saskatchewan and is connected to our Manito and Cactus Lake pipeline systems. The total storage capacity at the Kerrobert terminal is approximately 1 million barrels. This facility is also connected to the Enbridge pipeline system and can both receive and deliver heavy crude from and to the Enbridge pipeline system.

 

L.A. Basin.  We own four crude oil and refined product storage facilities in the Los Angeles area with a total of approximately 8 million barrels of storage capacity in commercial service and a distribution pipeline system of approximately 50 miles of pipeline in the Los Angeles Basin. We use the Los Angeles area storage and distribution system to service the storage and distribution needs of the refining, pipeline and marine terminal industries in the Los Angeles Basin. Our Los Angeles area system’s pipeline distribution assets connect our storage assets with major refineries and third-party pipelines and marine terminals in the Los Angeles Basin.

 

Martinez and Richmond Terminals.  We own two terminals in the San Francisco, California area: a terminal at Martinez (which provides refined product and crude oil service) and a terminal at Richmond (which provides refined product service). Our San Francisco area terminals have approximately 5 million barrels of combined storage capacity that are connected to area refineries through a network of owned and third-party pipelines that carry crude oil and refined products to and from area refineries. The terminals have dock facilities and our Richmond terminal is also able to receive products by rail.

 

Mobile and Ten Mile Terminal.  We have a marine terminal in Mobile, Alabama (the “Mobile Terminal”) that has current useable capacity of approximately 2 million barrels. Approximately 2 million barrels of additional storage capacity is available at our nearby Ten Mile Facility, which is connected to our Mobile Terminal via a 36-inch pipeline. Approximately half of the additional storage capacity at Ten Mile is included in our transportation segment.

 

The Mobile Terminal is equipped with a ship/tanker dock, barge dock, truck unloading facilities and various third-party connections for crude oil movements to area refiners. Additionally, the Mobile Terminal serves as a source for imports of foreign crude oil to PADD II refiners through our Mississippi/Alabama pipeline system, which connects to the Capline System at our station in Liberty, Mississippi.

 

Patoka Terminal.  Our Patoka Terminal has approximately 6 million barrels of storage capacity and the associated manifold and header system at the Patoka Interchange located in southern Illinois. Our terminal is connected to all major pipelines and terminals at the Patoka Interchange. Patoka is a growing regional hub with access to domestic and foreign crude oil for certain volumes moving north on the Capline system as well as Canadian barrels moving south.

 

Philadelphia Area Terminals.  We own four refined product terminals in the Philadelphia, Pennsylvania area. Our Philadelphia area terminals have a combined storage capacity of approximately 4 million barrels. The terminals have 20 truck loading lanes, two barge docks and a ship dock. The Philadelphia area terminals provide services and products to all of the refiners in the Philadelphia harbor. The Philadelphia area terminals also receive products from connecting pipelines.

 

St. James Terminal.  We have approximately 9 million barrels of crude oil storage capacity at the St. James crude oil interchange in Louisiana, which is one of the three most liquid crude oil interchanges in the United States. The facility is connected to major pipelines and other terminals and includes a manifold and header system that allows for receipts and deliveries with connecting pipelines at their maximum operating capacity. Over the past few years, we completed the construction of a marine dock that is able to receive from tankers and receive from, and load, barges.  The facility is also connected to our rail unloading facility. See “-Rail Facilities” below for further discussion.

 

In 2013, we added approximately 0.6 million barrels of crude oil storage capacity to the St. James terminal, and we expect to add approximately 1.1 million barrels of crude oil storage capacity throughout 2014. These expansions are supported by multi-year contracts and throughput arrangements with third-party customers.

 

Yorktown Terminal.  We have approximately 6 million barrels of storage for crude oil, black oil, propane, butane and refined products at the Yorktown facility, including 1.6 million barrels of capacity for which we hold lease options (1.1 million barrels of which have been exercised). The Yorktown facility has its own deep-water port on the York River with the capacity to service the receipt and delivery of product from ships and barges.  This facility also has an active truck rack and rail capacity.  See “-Rail Facilities” below for further discussion. We are in the process of making a number of modifications to the Yorktown facility, which will enhance the capabilities of the rail system, the dock facilities and related infrastructure, and increase connectivity and flexibility within the terminal itself. Portions of these projects were completed in the fourth quarter of 2013, with the balance expected to be completed in early 2014.

 

25



Table of Contents

 

NGL Storage Facilities

 

Bumstead.  The Bumstead facility is located at a major rail transit point near Phoenix, Arizona. With approximately 4 million barrels of useable capacity, the facility’s primary assets include three salt-dome storage caverns, a 30-car rail rack and six truck racks.

 

Fort Saskatchewan.  The Fort Saskatchewan facility is located approximately 16 miles northeast of Edmonton, Alberta in one of the key North American NGL hubs. The facility is a receipt, storage, fractionation and delivery facility for NGL and is connected to other major NGL plants and pipeline systems in the area. The facility’s primary assets include 21 storage caverns with approximately 4 million barrels in useable storage capacity. NGL mix and spec products can be delivered to the Enbridge pipeline in addition to the propane truck loading rack at the facility. The facility includes assets operated by us and assets operated by a third-party.  Our ownership in the various facility assets ranges from approximately 21% to 100%. See the section entitled “—NGL Fractionation and Isomerization Facilities” below for additional discussion of this facility.

 

During 2013, we began upgrading our Fort Saskatchewan storage capacity as part of a multi-phase expansion. The first phase of the expansion will add two additional NGL storage caverns and approximately 2.5 million barrels of additional brine pond capacity.

 

Sarnia Area.  The Sarnia facility is a large NGL fractionation, storage and shipping facility located on a 380 acre plant site in the Sarnia Chemical Valley. There are 36 multi-product rail car loading spots, 4 multi-product truck loading racks and a network of 14 pipelines providing product delivery capabilities to our Windsor, St. Clair and Green Springs terminal facilities, in addition to refineries, chemical plants, and other pipeline systems in the area. The facility has approximately 3 million barrels in useable storage capacity.   In 2013, we initiated a brine disposal program which will facilitate the removal of excess brine via truck from our Sarnia facility. The project is expected to increase useable NGL storage capacity at the facility by as much as 3 million barrels when completed.

 

The Windsor storage terminal in Windsor, Canada, is a pipeline hub and underground storage facility. The facility is served by three Plains owned receipt/dispatch pipelines, the Cochin pipeline and rail and truck offloading. There are eight storage caverns on site with a useable capacity of approximately 3 million barrels. The primary terminal assets consist of 16 multi-product rail tank car loading spots and a propane truck loading rack. In 2014, we plan to initiate a brine disposal program which will facilitate the removal of excess brine via pipeline from our Windsor storage terminal. The project is expected to increase useable NGL storage capacity at the facility by approximately 1 million barrels.

 

The St. Clair terminal is a propane, isobutane and butane storage and distribution facility located in St. Clair, Michigan and is connected to the Sarnia facility via a Plains owned pipeline.  On site are seven storage caverns with useable capacity of approximately 2 million barrels and 28 multi-product rail tank car loading spots.

 

Tirzah.  The Tirzah facility is located in South Carolina and consists of an underground granite storage cavern with approximately 1 million barrels of useable capacity. The Tirzah facility is connected to the Dixie Pipeline System (a third-party system) via our 62-mile pipeline.

 

Natural Gas Storage Facilities

 

We own three FERC regulated natural gas storage facilities located in the Gulf Coast and Midwest that are permitted for 149 Bcf of working gas capacity, and as of December 31, 2013, we had an aggregate working gas capacity of approximately 97 Bcf in service. Our facilities have aggregate peak daily injection and withdrawal rates of 4.1 Bcf and 6.4 Bcf, respectively.

 

Our natural gas storage facilities are strategically located and have a diverse group of customers, including utilities, pipelines, producers, power generators, marketers and liquefied natural gas (“LNG”) exporters, whose storage needs vary from traditional seasonal storage services to hourly balancing. We are located near several major market hubs, including the Henry Hub (the delivery point for NYMEX natural gas futures contracts), the Carthage Hub (located in East Texas), the Perryville Hub (located in North Louisiana), and the major market hubs of Chicago, Illinois and Dawn, Ontario. Our facilities service consumer and industrial markets in the Gulf Coast, Midwest, Mid-Atlantic, Northeast, and Southeast regions of the United States and the Southeastern portion of Canada through 19 interconnects with 12 interstate pipelines and 4 utility companies.

 

26



Table of Contents

 

Natural Gas Processing Facilities

 

We own and operate five natural gas processing plants located in Louisiana and Alabama with an aggregate natural gas processing capacity of approximately 0.6 Bcf per day. In 2013, we completed a number of modifications to our Patterson, Louisiana gas processing facility, which included new pipeline and customer connections.

 

We also own and/or operate four straddle plants and two field gas processing plants located in Western Canada with an aggregate gross natural gas processing capacity of approximately 6.7 Bcf per day and long-term liquid supply contracts relating to a third-party owned straddle plant with gross processing capacity of approximately 2.5 Bcf per day.

 

Condensate Stabilization Facility

 

In February 2013, we completed construction of a condensate stabilization facility in La Salle County, Texas which is designed to extract natural gas liquids from condensate.  The facility, which currently has two stabilizers and a capacity of 80,000 barrels per day, is adjacent to our Gardendale terminal and rail facility. Throughput at the Gardendale stabilization facility is supplied by long-term commitments from producers. Since the facility began operations, throughput has averaged approximately 40,000 barrels per day.

 

In 2013, we announced that we will add a third condensate stabilizer that will provide approximately 40,000 barrels per day of incremental capacity to the existing facility, bringing the total capacity to approximately 120,000 barrels per day. This project is expected to be in service in the second quarter of 2015.

 

NGL Fractionation and Isomerization Facilities

 

Fort Saskatchewan.  Our Fort Saskatchewan facility has a fractionation capacity of approximately 45,000 barrels per day and produces both spec NGL products and C3/C4 mix for delivery to the Sarnia facility via the Enbridge pipeline.

 

The fractionation feedstock is supplied via the Fort Saskatchewan Pipeline System which connects to the Co-Ed NGL Pipeline System. Through ownership in the Keyera Fort Saskatchewan fractionation plant, (which has a gross fractionation capacity of 30,000 barrels per day), we have additional fractionation capacity, net to our share of 6,300 barrels per day.

 

Sarnia.  The Sarnia Fractionator is the largest fractionation plant in Eastern Canada and receives NGL feedstock from the Enbridge Pipeline, the Kalkaska Pipeline, and from refineries, gas plants and chemical plants in the area.  The fractionation unit has a gross useable capacity of 120,000 barrels per day and produces specification propane, isobutane, normal butane and natural gasoline. Our ownership in the various processing units at the Sarnia Fractionator ranges from 62% to 84%.

 

Shafter.  Our Shafter facility located near Bakersfield, California provides isomerization and fractionation services to producers and customers. The primary assets consist of approximately 200,000 barrels of NGL storage and a processing facility with butane isomerization capacity of approximately 14,000 barrels per day and NGL fractionation capacity of approximately 12,000 barrels per day.

 

During the fourth quarter of 2013, we completed construction of a 15-mile NGL pipeline system that is capable of delivering up to 10,000 barrels per day from Occidental Petroleum Corporation’s Elk Hills Gas plant to our Shafter facility. This project also included additions to our storage capacity and rail facilities.

 

Gardendale. In 2013, we announced a project to construct a new NGL fractionator in the Eagle Ford area of South Texas that will have a capacity of up to 15,000 barrels per day of NGL Y-Grade and off-spec Y-Grade product. The fractionator will be located near existing PAA assets in Gardendale (La Salle County), Texas, and will be designed to fractionate NGL Y-Grade and to treat and fractionate off-spec Y-Grade sourced from our area gathering system, our condensate stabilizer and throughout the Eagle Ford producing region. This project, which is supported by long-term third-party commitments, will also include the construction of approximately 80,000 barrels of pressurized storage to accommodate Y-Grade and purity products and is expected to be in service in the second quarter of 2015.

 

27



Table of Contents

 

Rail Facilities

 

Crude Oil Rail Loading Facilities

 

We own five active crude oil and condensate rail loading terminals that service production in the Niobrara, Eagle Ford and Bakken shale formations and have a combined loading capacity of approximately 211,000 barrels per day. These facilities are located in Carr, Colorado; Tampa, Colorado; Gardendale, Texas; Manitou, North Dakota; and Van Hook, North Dakota. We placed the Tampa, Colorado facility into service in November 2013.

 

We are currently expanding our Van Hook and Carr terminals to increase loading capacity at each terminal from 35,000 and 15,000 barrels per day, respectively, to 68,000 barrels per day. We expect to complete these expansions in mid-2014 and the first half of 2015, respectively. In addition, we are currently constructing crude oil rail loading facilities in Western Canada, which we expect to be in service in mid-2015.

 

Crude Oil Rail Unloading Facilities

 

We own two active crude oil rail unloading terminals and have one additional unloading terminal under construction. Our terminal at St. James, Louisiana is connected to our active rail unloading facility that has an unload capacity of 140,000 barrels of sweet crude oil per day. Our Yorktown, Virginia rail facility was placed into service in December 2013. This facility receives unit trains and has an unload capacity of approximately 140,000 barrels per day.

 

In connection with our 2012 acquisition of rail terminals from US Development Group, we acquired a project to construct a crude oil unloading terminal near Bakersfield, California. We expect to complete this project during the second half of 2014, at which point this terminal will have permitted capacity to unload 70,000 barrels per day.

 

NGL Rail Facilities

 

We own nineteen operational NGL rail facilities located throughout the United States and Canada that are strategically located near NGL storage, pipelines, gas production or propane distribution centers. Our NGL rail facilities currently have 247 railcar rack spots and 1,135 railcar storage spots and we have the ability to switch our own rail cars at six of these terminals.

 

Supply and Logistics Segment

 

Our supply and logistics segment operations generally consist of the following merchant-related activities:

 

·      the purchase of U.S. and Canadian crude oil at the wellhead, the bulk purchase of crude oil at pipeline, terminal and rail facilities, and the purchase of cargos at their load port and various other locations in transit;

 

·      the storage of inventory during contango market conditions and the seasonal storage of NGL;

 

·      the purchase of NGL from producers, refiners, processors and other marketers;

 

·      the resale or exchange of crude oil and NGL at various points along the distribution chain to refiners or other resellers to maximize profits; and

 

·      the transportation of crude oil and NGL on trucks, barges, railcars, pipelines and ocean-going vessels from various delivery points, market hub locations or directly to end users such as refineries, processors and fractionation facilities.

 

We characterize a substantial portion of our baseline segment profit generated by our Supply and Logistics segment as fee equivalent. This portion of the segment profit is generated by the purchase and resale of crude oil on an index-related basis, which results in us generating a gross margin for such activities. This gross margin is reduced by the transportation, facilities and other logistical costs associated with delivering the crude oil to market as well as any operating and general and administrative expenses. The level of profit associated with a portion of the other activities we conduct in the Supply and Logistics segment is influenced by overall market structure and the degree of market volatility, as well as variable operating expenses. The majority of activities that are carried out within our supply and logistics segment are designed to produce a stable baseline of results in a variety of market conditions, while at the same time providing upside potential associated with opportunities inherent in volatile market conditions (including opportunities to benefit from fluctuating differentials). These activities utilize storage facilities at major interchange and terminalling locations and various hedging strategies to provide a balance. The tankage that is used to support our arbitrage activities positions us to capture margins in a contango market or when the market switches from contango to backwardation. See “—Impact of Commodity Price Volatility and Dynamic Market Conditions on Our Business Model” below for further discussion.

 

28



Table of Contents

 

In addition to substantial working inventories associated with its merchant activities, as of December 31, 2013, our supply and logistics segment also owned significant volumes of crude oil and NGL classified as long-term assets for linefill or minimum inventory requirements and employs a variety of owned or leased physical assets throughout the United States and Canada, including approximately:

 

·      12 million barrels of crude oil and NGL linefill in pipelines owned by us;

 

·      4 million barrels of crude oil and NGL linefill in pipelines owned by third parties and other long-term inventory;

 

·      843 trucks and 982 trailers; and

 

·      7,400 crude oil and NGL railcars.

 

In connection with its operations, the supply and logistics segment secures transportation and facilities services from our other two segments as well as third-party service providers under month-to-month and multi-year arrangements. Intersegment sales are based on posted tariff rates, rates similar to those charged to third parties or rates that we believe approximate market rates. However, certain terminalling and storage rates recognized within our facilities segment are discounted to our supply and logistics segment to reflect the fact that these services may be canceled on short notice to enable the facilities segment to provide services to third parties, generally under longer term arrangements.

 

The following table shows the average daily volume of our supply and logistics activities for the year ended December 31, 2013 (in thousands of barrels per day):

 

 

 

Volumes

 

Crude oil lease gathering purchases

 

859

 

NGL sales

 

215

 

Waterborne cargos

 

4

 

Supply and Logistics activities total

 

1,078

 

 

Crude Oil and NGL Purchases.  We purchase crude oil and NGL from multiple producers under contracts and believe that we have established long-term, broad-based relationships with the crude oil and NGL producers in our areas of operations. Our crude oil contracts generally range in term from thirty-day evergreen to five years, with the majority ranging from thirty days to one year and a limited number of contracts extending up to eight years. We utilize our truck fleet and gathering pipelines as well as leased railcars, third-party pipelines, trucks and barges to transport the crude oil to market. In addition, we purchase foreign crude oil. Under these contracts we may purchase crude oil upon delivery in the United States or we may purchase crude oil in foreign locations and transport it on third-party tankers.

 

We purchase NGL from producers, refiners, and other NGL marketing companies under contracts that typically have ranged from immediate delivery to one year in term. With the shortage of fractionation and storage space in Western Canada, we are pursuing an increasing number of contracts with five to 10 year terms to firm up capacity utilization and base-load expansion projects. We utilize our trucking fleet and pipeline network, as well as leased railcars, third-party tank trucks and third-party pipelines to transport NGL.

 

In addition to purchasing crude oil from producers, we purchase both domestic and foreign crude oil in bulk at major pipeline terminal locations and barge facilities. We also purchase NGL in bulk at major pipeline terminal points and storage facilities from major integrated oil companies, large independent producers or other NGL marketing companies or processors. Crude oil and NGL are purchased in bulk when we believe additional opportunities exist to realize margins further downstream in the crude oil or NGL distribution chain. The opportunities to earn additional margins vary over time with changing market conditions. Accordingly, the margins associated with our bulk purchases will fluctuate from period to period.

 

Crude Oil and NGL Sales.  The activities involved in the supply, logistics and distribution of crude oil and NGL are complex and require current detailed knowledge of crude oil and NGL sources and end markets, as well as a familiarity with a number of factors including grades of crude oil, individual refinery demand for specific grades of crude oil, area market price structures, location of customers, various modes and availability of transportation facilities and timing and costs (including storage) involved in delivering crude oil and NGL to the appropriate customer.

 

29



Table of Contents

 

We sell our crude oil to major integrated oil companies, independent refiners and other resellers in various types of sale and exchange transactions. We sell NGL primarily to propane and refined product retailers, petrochemical companies and refiners, and limited volumes to other marketers. A majority of our crude oil and NGL contracts generally range in term from a thirty-day evergreen to one year terms. We establish a margin for the crude oil and NGL we purchase by entering into physical sales contracts with third parties, or by entering into a future delivery obligation with respect to futures contracts on the NYMEX, ICE or over-the-counter. Through these transactions, we seek to maintain a position that is substantially balanced between purchases and sales and future delivery obligations. From time to time, we enter into various types of sale and exchange transactions including fixed price delivery contracts, floating price collar arrangements, financial swaps and crude oil and NGL-related futures contracts as hedging devices.

 

Crude Oil and NGL Exchanges.  We pursue exchange opportunities to enhance margins throughout the gathering and marketing process. When opportunities arise to increase our margin or to acquire a grade, type or volume of crude oil or NGL that more closely matches our physical delivery requirement, location or the preferences of our customers, we exchange physical crude oil or NGL, as appropriate, with third parties. These exchanges are effected through contracts called exchange or buy/sell agreements. Through an exchange agreement, we agree to buy crude oil or NGL that differs in terms of geographic location, grade of crude oil or type of NGL, or physical delivery schedule from crude oil or NGL we have available for sale. Generally, we enter into exchanges to acquire crude oil or NGL at locations that are closer to our end markets, thereby reducing transportation costs and increasing our margin. We also exchange our crude oil to be physically delivered at a later date, if the exchange is expected to result in a higher margin net of storage costs, and enter into exchanges based on the grade of crude oil, which includes such factors as sulfur content and specific gravity, in order to meet the quality specifications of our physical delivery contracts. See Note 2 to our Consolidated Financial Statements for further discussion of our accounting for exchange and buy/sell agreements.

 

Credit.  Our merchant activities involve the purchase of crude oil, NGL, natural gas and refined products for resale and require significant extensions of credit by our suppliers. In order to assure our ability to perform our obligations under the purchase agreements, various credit arrangements are negotiated with our suppliers. These arrangements include open lines of credit and, to a lesser extent, standby letters of credit issued under our hedged inventory facility or our senior unsecured revolving credit facility.

 

When we sell crude oil, NGL, natural gas and refined products, we must determine the amount, if any, of the line of credit to be extended to any given customer. We manage our exposure to credit risk through credit analysis, credit approvals, credit limits, prepayment, letters of credit and monitoring procedures.

 

Because our typical sales transactions can involve large volumes of crude oil and natural gas, the risk of nonpayment and nonperformance by customers is a major consideration in our business. We believe our sales are made to creditworthy entities or entities with adequate credit support. Generally, sales of crude oil and natural gas are settled within 30 days of the month of delivery, and pipeline, transportation and terminalling services settle within 30 days from the date we issue an invoice for the provision of services.

 

We also have credit risk exposure related to our sales of NGL (principally propane); however, because our sales are typically in relatively small amounts to individual customers, we do not believe that these transactions pose a material concentration of credit risk. Typically, we enter into annual contracts to sell NGL on a forward basis, as well as to sell NGL on a current basis to local distributors and retailers. In certain cases our NGL customers prepay for their purchases, in amounts ranging up to 100% of their contracted amounts.

 

Certain activities in our supply and logistics segment are affected by seasonal aspects, primarily with respect to NGL supply and logistics activities, which generally have higher activity levels during the first and fourth quarters of each year.

 

Impact of Commodity Price Volatility and Dynamic Market Conditions on Our Business Model

 

Through our three business segments, we are engaged in the transportation, storage, terminalling and marketing of crude oil, refined products, NGL and natural gas.  The majority of our activities are focused on crude oil, which is the principal feedstock used by refineries in the production of transportation fuels.

 

Crude oil, NGL, natural gas and refined products commodity prices have historically been very volatile. For example, since the mid-1980s, NYMEX West Texas Intermediate crude oil benchmark prices have ranged from a low of approximately $10 per barrel during 1986 to a high of over $147 per barrel during 2008. During 2013, West Texas Intermediate crude oil prices traded within a range of $87 to $111 per barrel.

 

30



Table of Contents

 

Absent extended periods of lower crude oil prices that are below production replacement costs or higher crude oil prices that have a significant adverse impact on consumption, demand for the services we provide in our fee-based transportation and facilities segments and our gross profit from these activities have little correlation to absolute crude oil prices.  Relative contribution levels will vary from quarter-to-quarter due to seasonal and other similar factors, but our fee-based transportation and facilities segments should comprise approximately 70% to 80% of our aggregate base level segment profit.

 

Base level segment profit from our supply and logistics activities is dependent on our ability to sell crude oil and NGL at prices in excess of our aggregate cost. Although segment profit may be adversely affected during certain transitional periods, our crude oil supply, logistics and distribution operations are not directly affected by the absolute level of crude oil prices, but are affected by overall levels of supply and demand for crude oil and relative fluctuations in market-related indices.

 

In developing our business model and allocating our resources among our three segments, we attempt to anticipate the impacts of shifts between supply-driven markets and demand-driven markets, seasonality, cyclicality, regional surpluses and shortages, economic conditions and a number of other influences that can cause volatility and change market dynamics on a short, intermediate and long-term basis.  Our objective is to position the Partnership such that our overall annual base level of cash flow is not materially adversely affected by the absolute level of energy prices, shifts between demand-driven markets and supply-driven markets or other similar dynamics.  We believe the complementary, balanced nature of our business activities and diversification of our asset base among varying regions and demand-driven and supply-driven markets provides us with a durable base level of cash flow in a variety of market scenarios.

 

In addition to providing a durable base level of cash flow, this approach is also intended to provide opportunities to realize incremental margin during volatile market conditions. For example, if crude oil prices are high relative to historical levels, we may hedge some of our expected pipeline loss allowance barrels, and if crude oil prices are low relative to historical prices, we may hedge a portion of our anticipated diesel purchases needed to operate our trucks and barges.  Also, during periods when supply exceeds the demand for crude oil, NGL or natural gas in the near term, the market for such product is often in contango, meaning that the price for future deliveries is higher than current prices. In a contango market, entities that have access to storage at major trading locations can purchase crude oil, NGL or natural gas at current prices for storage and simultaneously sell forward such products for future delivery at higher prices.  Conversely, when there is a higher demand than supply of crude oil, NGL or natural gas in the near term, the market is backwardated, meaning that the price for future deliveries is lower than current prices.  In a backwardated market, hedged positions established in a contango market can be unwound, with the physical product or futures position sold into the current higher priced market at a level that mitigates losses associated with closing out future delivery obligations.

 

The combination of a high level of fee-based cash flow from our transportation and facilities segments, complemented by a number of diverse, flexible and counter-balanced sources of cash flow within our supply and logistics segment is intended to enable us to accomplish our objectives of maintaining a durable base level of cash flow and providing upside opportunities.  In executing this business model, we employ a variety of financial risk management tools and techniques, predominantly in our supply and logistics segment.

 

Risk Management

 

In order to hedge margins involving our physical assets and manage risks associated with our various commodity purchase and sale obligations and, in certain circumstances, to realize incremental margin during volatile market conditions, we use derivative instruments.  We also use various derivative instruments to manage our exposure to interest rate risk and currency exchange rate risk. In analyzing our risk management activities, we draw a distinction between enterprise level risks and trading-related risks. Enterprise level risks are those that underlie our core businesses and may be managed based on management’s assessment of the cost or benefit in doing so. Conversely, trading-related risks (the risks involved in trading in the hopes of generating an increased return) are not inherent in our core business; rather, those risks arise as a result of engaging in the trading activity. Our policy is to manage the enterprise level risks inherent in our core businesses, rather than trying to profit from trading activity. Our commodity risk management policies and procedures are designed to monitor NYMEX, ICE and over the counter positions, as well as physical volumes, grades, locations, delivery schedules and storage capacity, to help ensure that our hedging activities address our risks. Our interest rate and currency exchange rate risk management policies and procedures are designed to monitor our derivative positions and ensure that those positions are consistent with our objectives and approved strategies. We have a risk management function that has direct responsibility and authority for our risk policies, related controls around commercial activities and procedures and certain other aspects of corporate risk management. Our risk management function also approves all new risk management strategies through a formal process. Our approved strategies are intended to mitigate and manage enterprise level risks that are inherent in our core businesses.

 

Except for pre-defined inventory positions, our policy is generally to structure our purchase and sales contracts so that price fluctuations do not materially affect our operating income, and not to acquire and hold physical inventory or derivatives for the purpose of speculating on outright commodity price changes.

 

31



Table of Contents

 

Although we seek to maintain a position that is substantially balanced within our supply and logistics activities, we purchase crude oil, refined products, NGL and natural gas from thousands of locations and may experience net unbalanced positions for short periods of time as a result of production, transportation and delivery variances as well as logistical issues associated with inclement weather conditions and other uncontrollable events that occur within each month. When unscheduled physical inventory builds or draws do occur, they are monitored constantly and managed to a balanced position over a reasonable period of time. This activity is monitored independently by our risk management function and must take place within predefined limits and authorizations.

 

Geographic Data; Financial Information about Segments

 

See Note 18 to our Consolidated Financial Statements.

 

Customers

 

Marathon Petroleum Corporation and its subsidiaries accounted for approximately 15% of our revenues for the year ended December 31, 2013 and approximately 16% of our revenues for each of the years ended December 31, 2012 and 2011. ExxonMobil Corporation and its subsidiaries accounted for approximately 13%, 13% and 10% of our revenues for the years ended December 31, 2013, 2012 and 2011, respectively. Phillips 66 and its subsidiaries accounted for approximately 11% of our revenues for the year ended December 31, 2013. ConocoPhillips Company (prior to the spin-off of Phillips 66, which was effective May 1, 2012) accounted for approximately 10% of our revenues for the year ended December 31, 2011. No other customers accounted for 10% or more of our revenues during any of the three years ended December 31, 2013, 2012 and 2011. The majority of revenues from these customers pertain to our supply and logistics operations. The sales to these customers occur at multiple locations and we believe that the loss of these customers would have only a short-term impact on our operating results. There is risk, however, that we would not be able to identify and access a replacement market at comparable margins.  For a discussion of customers and industry concentration risk, see Note 13 to our Consolidated Financial Statements.

 

Competition

 

Competition among pipelines is based primarily on transportation charges, access to producing areas and supply regions and demand for the crude oil and NGL by end users. We believe that high capital requirements, environmental considerations and the difficulty in acquiring rights-of-way and related permits make it unlikely that competing pipeline systems comparable in size and scope to our pipeline systems will be built in the foreseeable future. However, to the extent there are already third-party owned pipelines or owners with joint venture pipelines with excess capacity in the vicinity of our operations, we are exposed to significant competition based on the relatively low cost of moving an incremental barrel of crude oil or NGL. In addition, in areas where additional infrastructure is necessary to accommodate new or increased production or changing product flows, we face competition in providing the required infrastructure solutions as well as the risk of building capacity in excess of sustained demand. Depending upon the specific movement, pipelines, which generally offer the lowest cost of transportation, may also face competition from other forms of transportation, such as rail and barge. Although these alternative forms of transportation are typically higher cost, they can provide access to alternative markets at which a higher price may be realized for the commodity being transported, thereby overcoming the increased transportation cost.

 

We also face competition with respect to our supply and logistics and facilities services. Our competitors include other crude oil and NGL pipeline companies, other NGL processing and fractionation companies, the major integrated oil companies, their marketing affiliates and independent gatherers, banks that have established a trading platform, brokers and marketers of widely varying sizes, financial resources and experience. Some of these competitors have capital resources greater than ours.

 

With respect to our natural gas storage operations, the principal elements of competition are rates, terms of service, supply and market access and flexibility of service.  An increase in competition in our markets could arise from new ventures or expanded operations from existing competitors.  Our natural gas storage facilities compete with several other storage providers, including regional storage facilities and utilities. Certain pipeline companies have existing storage facilities connected to their systems that compete with some of our facilities.

 

Regulation

 

Our assets, operations and business activities are subject to extensive legal requirements and regulations under the jurisdiction of numerous federal, state, provincial and local agencies. Many of these agencies are authorized by statute to issue, and have issued, requirements binding on the pipeline industry, related businesses and individual participants. The failure to comply with such legal requirements and regulations can result in substantial penalties. At any given time there may be proposals, provisional rulings or proceedings in legislation or under governmental agency or court review that could affect our business. The regulatory burden on our assets, operations and activities increases our cost of doing business and, consequently, affects our profitability, but we do not believe that these laws and regulations affect us in a significantly different manner than our competitors. We may at any time also be required to apply significant resources in responding to governmental requests for information and/or enforcement actions. In 2010 we settled by means of separate Consent Decrees, two Department of Justice (“DOJ”)/Environmental Protection

 

32



Table of Contents

 

Agency (“EPA”) proceedings regarding certain releases of crude oil.  One Consent Decree applied to our crude oil pipelines in general and was terminated in November 2013. The remaining Consent Decree applies to a specific system. Although we believe that all material aspects of the injunctive elements of the remaining Consent Decree (costs and operational effects) have been incorporated into our budgeting and planning process, future proceedings could result in additional injunctive remedies, the effect of which would subject us to operational requirements and constraints that would not apply to our competitors.

 

The following is a discussion of certain, but not all, of the laws and regulations affecting our operations.

 

Environmental, Health and Safety Regulation

 

General

 

Our operations involving the storage, treatment, processing and transportation of liquid hydrocarbons including crude oil are subject to stringent federal, state, provincial and local laws and regulations governing the discharge of materials into the environment or otherwise relating to protection of the environment. As with the industry generally, compliance with these laws and regulations increases our overall cost of doing business, including our capital costs to construct, maintain and upgrade equipment and facilities. Failure to comply with these laws and regulations could result in the assessment of administrative, civil and criminal penalties, the imposition of investigatory and remedial liabilities and the issuance of injunctions that may subject us to additional operational constraints that our competitors are not required to follow. Environmental and safety laws and regulations are subject to changes that may result in more stringent requirements, and we cannot provide any assurance that compliance with current and future laws and regulations will not have a material effect on our results of operations or earnings. A discharge of hazardous liquids into the environment could, to the extent such event is not insured, subject us to substantial expense, including both the cost to comply with applicable laws and regulations and any claims made by third parties. The following is a summary of some of the environmental and safety laws and regulations to which our operations are subject.

 

Pipeline Safety/Pipeline and Storage Tank Integrity Management

 

A substantial portion of our petroleum pipelines and our storage tank facilities in the United States are subject to regulation by the Pipeline and Hazardous Materials Safety Administration (“PHMSA”) pursuant to the Hazardous Liquids Pipeline Safety Act of 1979, as amended (the “HLPSA”). The HLPSA imposes safety requirements on the design, installation, testing, construction,

operation, replacement and management of pipeline and tank facilities. Federal regulations implementing the HLPSA require pipeline operators to adopt measures designed to reduce the environmental impact of oil discharges from onshore oil pipelines, including the maintenance of comprehensive spill response plans and the performance of extensive spill response training for pipeline personnel. These regulations also require pipeline operators to develop and maintain a written qualification program for individuals performing covered tasks on pipeline facilities. Comparable regulation exists in some states in which we conduct intrastate common carrier or private pipeline operations. Regulation in Canada is under the National Energy Board (“NEB”) and provincial agencies.

 

United States

 

The HLPSA was amended by the Pipeline Safety Improvement Act of 2002 and the Pipeline Inspection, Protection, Enforcement and Safety Act of 2006. These amendments have resulted in the adoption of rules by the Department of Transportation (“DOT”) that require transportation pipeline operators to implement integrity management programs, including more frequent inspections, correction of identified anomalies and other measures, to ensure pipeline safety in “high consequence areas” such as high population areas, areas unusually sensitive to environmental damage, and commercially navigable waterways. In the United States, our costs associated with the inspection, testing and correction of identified anomalies were approximately $57 million in 2013, $39 million in 2012 and $32 million in 2011. Based on currently available information, our preliminary estimate for 2014 is that we will incur approximately $25 million in operational expenditures and approximately $52 million in capital expenditures associated with our required pipeline integrity management program. Significant additional expenses could be incurred if new or more stringently interpreted pipeline safety requirements are implemented. Currently, we believe our pipelines are in substantial compliance with HLPSA and the 2002 and 2006 amendments. In addition to required activities, our integrity management program includes several internal programs designed to prevent incidents and includes activities such as automating valves and replacing river crossings. Costs incurred for such activities were approximately $22 million in 2013, $24 million in 2012 and $22 million in 2011, and our preliminary estimate for 2014 is that we will incur approximately $47 million.

 

On December 13, 2011, the United States Congress passed the “Pipeline Safety, Regulatory Certainty, and Job Creation Act of 2011” (the “Act”). The President signed the Act into law on January 3, 2012.  Under the Act, maximum civil penalties for certain violations have been increased from $100,000 to $200,000 per violation per day, and from a total cap of $1 million to $2 million.  In addition, the Act reauthorizes the federal pipeline safety programs of PHMSA through September 30, 2015, and directs the Secretary

 

33



Table of Contents

 

of Transportation to undertake a number of reviews, studies and reports, some of which may result in additional natural gas and hazardous liquids pipeline safety rulemaking.

 

A number of the provisions of the Act have the potential to cause owners and operators of pipeline facilities to incur significant capital expenditures and/or operating costs.  Any additional requirements resulting from these directives are not expected to impact us differently than our competitors.  We will work closely with our industry associations to participate with and monitor DOT-PHMSA’s efforts.

 

We have an internal review process in which we examine the condition and operating history of our pipelines and gathering assets to determine if any of our assets warrant additional investment or replacement. Accordingly, in addition to potential cost increases related to unanticipated regulatory changes or injunctive remedies resulting from U.S. EPA enforcement actions, we may elect (as a result of our own internal initiatives) to spend substantial sums to ensure the integrity of and upgrade our pipeline systems and, in some cases, we may take pipelines out of service if we believe the cost of upgrades will exceed the value of the pipelines.

 

If approved by PHMSA, states may assume responsibility for enforcing federal interstate pipeline regulations as agents for PHMSA and conduct inspections of intrastate pipelines. In practice, states vary in their authority and capacity to address pipeline safety. We do not anticipate any significant issues in complying with applicable state laws and regulations.

 

The DOT has issued guidelines with respect to securing regulated facilities against terrorist attack. We have instituted security measures and procedures in accordance with such guidelines to enhance the protection of certain of our facilities. We cannot provide any assurance that these security measures would fully protect our facilities from an attack.

 

The DOT has adopted American Petroleum Institute Standard 653 (“API 653”) as the standard for the inspection, repair, alteration and reconstruction of steel aboveground petroleum storage tanks subject to DOT jurisdiction. API 653 requires regularly scheduled inspection and repair of tanks remaining in service. In the United States, costs associated with this program were approximately $26 million, $31 million and $22 million in 2013, 2012 and 2011, respectively. For 2014, we have budgeted approximately $34 million in connection with continued API 653 compliance activities and similar new EPA regulations for tanks not regulated by the DOT. Certain storage tanks may be taken out of service if we believe the cost of compliance will exceed the value of the storage tanks or replacement tankage may be constructed.

 

Canada

 

In Canada, the NEB and provincial agencies such as the Alberta Energy Regulator (f/k/a the Energy Resources Conservation Board) (“AER”) and the Saskatchewan Ministry of Economy regulate the safety and integrity management of pipelines and storage tanks used for hydrocarbon transmission. We have incurred and will continue to incur costs related to such regulatory requirements.  In 2013 the AER issued an order under Section 22 of the Oil and Gas Conservation Act imposing additional regulatory requirements on PMC with respect to obtaining operating approvals under such Act and ordering an audit of PMC’s operations. Although we believe that all material aspects of the order (costs and operational effects) have been incorporated into our budgeting and planning process, future proceedings could result in additional operational requirements and constraints that would not apply to our competitors.  In addition to required activities, our integrity management program includes several internal programs designed to prevent incidents and includes activities such as upgrades to our operating and maintenance programs and systems and upgrades to our pipeline watercourse crossing integrity program.  Between such required and elective activities we spent approximately $90 million in 2013, $80 million in 2012 and $35 million in 2011. Our preliminary estimate for 2014 is approximately $106 million. Significant additional expenses could be incurred if new or more stringently interpreted pipeline safety requirements are implemented.

 

Although we believe that our pipeline operations are in substantial compliance with currently applicable regulatory requirements, we cannot predict the potential costs associated with additional, future regulation. Since asset acquisitions are an integral part of our business strategy, as we acquire additional assets, we may be required to incur additional costs to ensure that the acquired assets comply with the regulatory standards in the United States and Canada.

 

Occupational Safety and Health

 

United States

 

In the United States, we are subject to the requirements of the Occupational Safety and Health Act, as amended (“OSHA”) and comparable state statutes that regulate the protection of the health and safety of workers. In addition, the OSHA hazard communication standard requires that certain information be maintained about hazardous materials used or produced in operations and that this information be provided to employees, state and local government authorities and citizens. Certain of our facilities are subject to OSHA Process Safety Management (“PSM”) regulations, which are designed to prevent or minimize the consequences of catastrophic releases of toxic, reactive, flammable or explosive chemicals.  These regulations apply to any process which involves a chemical at or above specified thresholds or any process that involves 10,000 pounds or more of a flammable liquid or gas in one

 

34



Table of Contents

 

location.  We believe that our operations are in substantial compliance with OSHA requirements, including general industry standards, recordkeeping requirements and monitoring of occupational exposure to regulated substances.

 

Canada

 

Similar regulatory requirements exist in Canada under the federal and provincial Occupational Health and Safety Acts, Regulations and Codes. The agencies with jurisdiction under these regulations are empowered to enforce them through inspection, audit, incident investigation or investigation of a public or employee complaint.  In some jurisdictions, the agencies have been empowered to administer penalties for contraventions without the company first being prosecuted.  Additionally, under the Criminal Code of Canada, organizations, corporations and individuals may be prosecuted criminally for violating the duty to protect employee and public safety. We believe that our operations are in substantial compliance with applicable occupational health and safety requirements.

 

Solid Waste

 

We generate wastes, including hazardous wastes, which are subject to the requirements of the federal Resource Conservation and Recovery Act, as amended (“RCRA”), and analogous state and provincial laws. Many of the wastes that we generate are not subject to the most stringent requirements of RCRA because our operations generate primarily oil and gas wastes, which currently are excluded from consideration as RCRA hazardous wastes. It is possible, however, that in the future, oil and gas wastes may be included as hazardous wastes under RCRA, in which event our wastes as well as the wastes of our competitors will be subject to more rigorous and costly disposal requirements, resulting in additional capital expenditures or operating expenses.

 

Hazardous Substances

 

The federal Comprehensive Environmental Response, Compensation and Liability Act, as amended (“CERCLA”), also known as “Superfund,” and comparable state laws impose liability, without regard to fault or the legality of the original act, on certain classes of persons that contributed to the release of a “hazardous substance” into the environment. These persons include the owner or operator of the site or sites where the release occurred and companies that disposed of, or arranged for the disposal of, the hazardous substances found at the site. Such persons may be subject to strict, joint and several liability for the costs of cleaning up the hazardous substances that have been released into the environment, for damages to natural resources, and for the costs of certain health studies. It is not uncommon for neighboring landowners and other third parties to file claims for personal injury and property damage allegedly caused by hazardous substances or other pollutants released into the environment. In the course of our ordinary operations, we may generate waste that falls within CERCLA’s definition of a “hazardous substance.”  Canadian and provincial laws also impose liabilities for releases of certain substances into the environment.

 

We are subject to the EPA’s Risk Management Plan regulations at certain facilities. These regulations are intended to work with OSHA’s PSM regulations (see “-Occupational Safety and Health” above) to minimize the offsite consequences of catastrophic releases.  The regulations require us to develop and implement a risk management program that includes a five-year accident history, an offsite consequence analysis process, a prevention program and an emergency response program.  We believe we are operating in substantial compliance with our risk management program.

 

Environmental Remediation

 

We currently own or lease, and in the past have owned or leased, properties where hazardous liquids, including hydrocarbons, are or have been handled. These properties and the hazardous liquids or associated wastes disposed thereon may be subject to CERCLA, RCRA and state and Canadian federal and provincial laws and regulations. Under such laws and regulations, we could be required to remove or remediate hazardous liquids or associated wastes (including wastes disposed of or released by prior owners or operators) and to clean up contaminated property (including contaminated groundwater).

 

We maintain insurance of various types with varying levels of coverage that we consider adequate under the circumstances to cover our operations and properties. The insurance policies are subject to deductibles and retention levels that we consider reasonable and not excessive. Consistent with insurance coverage generally available in the industry, in certain circumstances our insurance policies provide limited coverage for losses or liabilities relating to gradual pollution, with broader coverage for sudden and accidental occurrences.

 

Assets we have acquired or will acquire in the future may have environmental remediation liabilities for which we are not indemnified. We have in the past experienced and in the future will likely experience releases of crude oil into the environment from our pipeline and storage operations. We may also discover environmental impacts from past releases that were previously unidentified.

 

35



Table of Contents

 

Air Emissions

 

Our United States operations are subject to the United States Clean Air Act (“Clean Air Act”), comparable state laws and associated state and federal regulations. Our Canadian operations are subject to federal and provincial air emission regulations. The new Canadian standards for air quality and industrial air emissions were implemented in May 2013.  The new standards provide more stringent objectives for outdoor air quality, including for the first time in Canada, a long term (annual) target for fine particulate matter. Under these laws, permits may be required before construction can commence on a new or modified source of potentially significant air emissions, and operating permits may be required for sources already constructed. We may be required to incur certain capital and operating expenditures in the next several years to install air pollution control equipment and otherwise comply with more stringent federal, state, provincial and regional air emissions control requirements when we attempt to obtain or maintain permits and approvals for sources of air emissions. Although we believe that our operations are in substantial compliance with these laws in the areas in which we operate, we can provide no assurance that future compliance obligations will not have a material adverse effect on our financial condition or results of operations.

 

Climate Change Initiatives

 

United States

 

A number of studies have been conducted by various parties which represent to be authoritative on the issue of emissions of carbon dioxide and certain other gases, generally referred to as greenhouse gases (“GHG”).  Many of these studies draw conflicting conclusions as to whether GHG is contributing to warming of the Earth’s atmosphere. In 2009, the U.S. EPA adopted rules for establishing a GHG emissions reporting program.  Fewer than ten of our facilities are presently subject to the federal GHG reporting requirements.  These include facilities with combustion GHG emissions and potential fugitive emissions above the reporting thresholds.  We import sufficient quantities of finished fuel products into the United States to be required to report that activity as well.  We also continue to monitor GHG emissions for all of our facilities and activities.  At the present time, we do not anticipate the need to purchase a material amount of GHG credits or install control technology to reduce GHG emissions at any of our facilities.

 

In 2010, the EPA promulgated regulations establishing Title V and Prevention of Significant Deterioration permitting requirements for large sources of GHGs.  Fewer than ten of our existing facilities are potential major sources of GHG subject to these permitting requirements.  We may be required to install “best available control technology” to limit emissions of GHGs from any new or significantly modified facilities that we may seek to construct in the future if they would otherwise emit large volumes of GHGs.  The EPA is in the process of identifying what constitutes best available control technology for various sources of GHG emissions, but it appears likely that the agency will seek to impose energy efficiency requirements on sources that burn large volumes of fossil fuels rather than post-combustion GHG capture requirements.  If the EPA imposes energy efficiency requirements, we do not anticipate that they will have an adverse effect on the cost of our operations.

 

In the absence of federal climate legislation in the United States, a number of regional efforts have emerged aimed at reducing GHG emissions.  Two of the more significant non-federal GHG programs are the Regional Greenhouse Gas Initiative (RGGI) and the Western Climate Initiative (WCI).  RGGI, which includes a number of states in the northeastern United States, implemented a cap-and-trade program in 2009.  At present, this program only applies to utility power plants.  None of our facilities are affected by RGGI.

 

The WCI originally included several U.S. states and Canadian provinces, either as full voting members or observers.  Most U.S. states have withdrawn from WCI, with California the sole remaining member from the United States.  California has implemented a GHG cap-and-trade program, authorized under Assembly Bill 32 (“AB32”).  The California Air Resources Board has published a list of facilities expected to be subject to this program.  At this time, the list only includes one of our facilities, the Lone Star Gas Liquids facility in Shafter, California. The rules implementing the AB32 program were finalized in December 2011, and the first auction of GHG emission credits was conducted in the fall of 2012, with the average credit selling for $10.09 per ton. The compliance requirements of the GHG cap-and-trade program through 2020 are being phased in, and we do not anticipate any problems in complying with those obligations going forward or for such impacts to be material. The California Air Resources Board is currently developing a scoping plan for AB-32 compliance obligations after the year 2020.

 

Although it is not possible at this time to predict how legislation or new regulations that may be adopted to address GHG emissions would impact our business, any such future laws and regulations could result in increased compliance costs or additional operating restrictions, and could have a material adverse effect on our business, demand for our services, financial condition, results of operations and cash flows. Finally, it should be noted that some scientists have concluded that increasing concentrations of GHGs in the Earth’s atmosphere may produce climate changes that have significant physical effects, such as increased frequency and severity of storms, droughts, and floods and other climate events that could have an adverse effect on our assets and operations.

 

The operations of our refinery customers could also be negatively impacted by current GHG legislation or new regulations resulting in increased operating or compliance costs.  Some of the proposed federal and state “cap-and-trade” legislation would require

 

36



Table of Contents

 

businesses that emit GHGs to buy emission credits from government, other businesses, or through an auction process.  In addition, refiners could be required to purchase emission credits for GHG emissions resulting from their own refining operations as well as the fuels they sell.  While it is not possible at this time to predict the final form of “cap-and-trade” legislation, any new federal or state restrictions on GHG emissions could result in material increased compliance costs, additional operating restrictions and an increase in the cost of feedstock and products produced by our refinery customers.

 

Canada

 

Pursuant to the 1997 United Nations Framework Convention on Climate Change, also known as the “Kyoto Protocol”, many nations, including Canada, agreed to limit emissions of GHGs. The Kyoto Protocol required Canada to reduce its emissions of GHG to 6% below 1990 levels by 2012. However, by 2009, emissions in Canada were 17% higher than 1990 levels.  In December 2011, Canada withdrew from the Kyoto Protocol, but signed the “Durban Platform” committing it to a legally binding treaty to reduce GHG emissions, the terms of which are to be defined by 2015 and are to become effective in 2020.

 

In 2007, in response to the Kyoto Protocol, the Canadian federal government introduced the Regulatory Framework for Air Emissions (also known as the “Turning the Corner”  measures), a regulatory framework for monitoring industrial GHG emissions by establishing mandatory emissions reduction requirements on a sector basis. Originally, this framework was intended to be implemented by 2010; however no federally mandated reduction targets for GHGs have been implemented to date.  Since 2004, companies emitting more than 100 thousand tons per year (“kt/y”) of CO2 equivalent (“CO2e”) were required to report their GHG emissions under the Greenhouse Gas Emissions Reporting Program. In 2010, this reporting threshold was reduced to 50 kt/y. Two PMC facilities meet this reporting threshold.

 

In Alberta, the provincial government implemented the Specified Gas Emitter Regulation in 2007 (under the Alberta Environment Protection and Enhancement Act), which mandated a 12% reduction in emission intensity over the established baseline level (average of the 2003-2005 levels) for all facilities emitting more than 100kt/y of CO2e. Since the regulation came into effect, PMC has had one facility (Fort Saskatchewan Storage and Fractionation Facility) which currently does not meet the reduction obligation. As such, PMC has been required to submit compliance credits which have been completed by submitting payment to the Climate Change Emissions Management Fund. Alberta also has a GHG reporting threshold at 50kt/y of CO2e.

 

With regard to the oil and gas industry and the pipeline transportation sector, it is unclear at this time what direction the government plans to take. However, given that there have been no specific regulatory changes announced to date regarding GHG emissions reduction in these sectors; any future initiatives would likely not take effect until beyond 2015.

 

Water

 

The Federal Water Pollution Control Act, as amended, also known as the Clean Water Act (“CWA”), and analogous state and Canadian federal and provincial laws impose restrictions and strict controls regarding the discharge of pollutants into navigable waters of the United States and Canada, as well as state and provincial waters. See “—Pipeline Safety/Pipeline and Storage Tank Integrity Management” above and Note 16 to our Consolidated Financial Statements. Federal, state and provincial regulatory agencies can impose administrative, civil and/or criminal penalties for non-compliance with discharge permits or other requirements of the CWA.

 

The Oil Pollution Act of 1990 (“OPA”) amended certain provisions of the CWA, as they relate to the release of petroleum products into navigable waters. OPA subjects owners of facilities to strict, joint and potentially unlimited liability for containment and removal costs, natural resource damages and certain other consequences of an oil spill. We believe that we are in substantial compliance with applicable OPA requirements. State and Canadian federal and provincial laws also impose requirements relating to the prevention of oil releases and the remediation of areas affected by releases when they occur. We believe that we are in substantial compliance with all such federal, state and Canadian requirements.

 

With respect to our new pipeline construction activities and maintenance on our existing pipelines, Section 404 of the CWA authorizes the Army Corps of Engineers (“Corps”) to permit the discharge of dredged or fill materials into “navigable waters,” which are defined as “the waters of the United States.”  Section 404 (e) authorizes the Corps to issue permits on a nationwide basis for categories of discharges that have no more than minimal individual or cumulative environmental effects.  For the past 35 years, the Corps has authorized construction, maintenance and repair of pipelines under a streamlined nationwide permit program known as Nationwide Permit 12 (“NWP”).  NWP is supported by strong statutory and regulatory history and was originally approved by Congress in 1977. In a June 2012 lawsuit (Sierra Club v. Bostick), to which we were not a party, a plaintiff sought to have the court strike down the NWP and enjoin the construction of a particular oil pipeline project that would run from Cushing, Oklahoma to oil refineries along the Gulf Coast near Port Arthur, Texas. In August 2012, a District Court denied the motion to enjoin the construction

 

37



Table of Contents

 

and ruled that the Corps had acted properly in approving the project under the NWP. The District Court’s decision was reaffirmed by the Tenth Circuit Court of Appeals in October 2013. We cannot predict whether future lawsuits will be filed to contest the validity of the NWP; however, in the event that a court wholly or partially strikes down the NWP, which we believe to be unlikely, we could face significant delays and financial costs when seeking project approvals.

 

Other Regulation

 

Transportation Regulation

 

Our transportation activities are subject to regulation by multiple governmental agencies. Our historical and projected operating costs reflect the recurring costs resulting from compliance with these regulations, and we do not anticipate material expenditures in excess of these amounts in the absence of future acquisitions or changes in regulation, or discovery of existing but unknown compliance issues. The following is a summary of the types of transportation regulation that may impact our operations.

 

General Interstate Regulation.  Our interstate common carrier liquids pipeline operations are subject to rate regulation by the FERC under the Interstate Commerce Act (“ICA”). The ICA requires that tariff rates for liquids pipelines, which include both crude oil pipelines and refined products pipelines, be just and reasonable and non-discriminatory.

 

State Regulation.  Our intrastate liquids pipeline transportation activities are subject to various state laws and regulations, as well as orders of state regulatory bodies, including the Railroad Commission of Texas (“TRRC”) and the California Public Utility Commission (“CPUC”). The CPUC prohibits certain of our subsidiaries from acting as guarantors of our senior notes and credit facilities.

 

Regulation of OCS Pipelines.  The Outer Continental Shelf Lands Act requires that all pipelines operating on or across the OCS provide open access, non-discriminatory transportation service. In June 2008, the Minerals Management Service (now replaced by the Bureau of Ocean Energy Management, Regulation and Enforcement) issued a final rule establishing formal and informal complaint procedures for shippers that believe they have been denied open and nondiscriminatory access to transportation on the OCS. We do not expect the rule to have a material impact on our operations or results.

 

Energy Policy Act of 1992 and Subsequent Developments.  In October 1992, Congress passed the Energy Policy Act of 1992 (“EPAct”), which, among other things, required the FERC to issue rules to establish a simplified and generally applicable ratemaking methodology for petroleum pipelines and to streamline procedures in petroleum pipeline proceedings. The FERC responded to this mandate by establishing a formulaic methodology for petroleum pipelines to change their rates within prescribed ceiling levels that are tied to an inflation index. The FERC reviews the formula every five years. Effective July 1, 2011, the annual index adjustment for the five year period ending June 30, 2016 will equal the producer price index for finished goods for the applicable year plus an adjustment factor of 2.65%. Pipelines may raise their rates to the rate ceiling level generated by application of the annual index adjustment factor each year; however, a shipper may challenge such increase if the increase in the pipeline’s rates was substantially in excess of the actual cost increases incurred by the pipeline during the relevant year. If the FERC’s annual index adjustment reduces the ceiling level such that it is lower than a pipeline’s filed rate, the pipeline must reduce its rate to conform with the lower ceiling unless doing so would reduce a rate “grandfathered” by the EPAct (see below) to below the grandfathered level. A pipeline must, as a general rule, use the indexing methodology to change its rates. The FERC, however, retained cost-of-service ratemaking, market-based rates and settlement rates as alternatives to the indexing approach that may be used in certain specified circumstances. Because the indexing methodology for the next five-year period is tied to an inflation index and is not based on pipeline-specific costs, the indexing methodology could hamper our ability to recover cost increases.

 

Under the EPAct, petroleum pipeline rates in effect for the 365-day period ending on the date of enactment of EPAct are deemed to be just and reasonable under the ICA, if such rates had not been subject to complaint, protest or investigation during such 365-day period. Generally, complaints against such “grandfathered” rates may only be pursued if the complainant can show that a substantial change has occurred since the enactment of EPAct in either the economic circumstances of the oil pipeline or in the nature of the services provided that were a basis for the rate. EPAct places no such limit on challenges to a provision of an oil pipeline tariff as unduly discriminatory or preferential.

 

Canadian Regulation.  Our Canadian pipeline assets are subject to regulation by the NEB and by provincial authorities, such as the AER. With respect to a pipeline over which it has jurisdiction, the relevant regulatory authority has the power, upon application by a third party, to determine the rates we are allowed to charge for transportation on, and set other terms of access to, such pipeline. In such circumstances, if the relevant regulatory authority determines that the applicable terms and conditions of service are not just and reasonable, the regulatory authority can impose conditions it considers appropriate.

 

38



Table of Contents

 

Our Pipelines.  The FERC generally has not investigated rates of liquids pipelines on its own initiative when those rates have not been the subject of a protest or complaint by a shipper. The majority of our transportation segment profit in the United States is produced by rates that are either grandfathered or set by agreement with one or more shippers.

 

Trucking Regulation

 

United States

 

We operate a fleet of trucks to transport crude oil and oilfield materials as a private, contract and common carrier. We are licensed to perform both intrastate and interstate motor carrier services. As a motor carrier, we are subject to certain safety regulations issued by the DOT. The trucking regulations cover, among other things: (i) driver operations, (ii) log book maintenance, (iii) truck manifest preparations, (iv) safety placard placement on the trucks and trailer vehicles, (v) drug and alcohol testing, (vi) operation and equipment safety and (vii) many other aspects of truck operations. We are also subject to OSHA with respect to our trucking operations.

 

Canada

 

Our trucking assets in Canada are subject to regulation by both federal and provincial transportation agencies in the provinces in which they are operated. These regulatory agencies do not set freight rates, but do establish and administer rules and regulations relating to other matters including equipment, facility inspection, reporting and safety. We are licensed to operate both intra- and inter-provincially under the direction of the National Safety Code (NSC) that is administered by Transport Canada.  Our for-hire service is primarily the transportation of crude oil, condensates and NGL.  We are required under the NSC among other things to monitor: (i) driver operations, (ii) log book maintenance, (iii) truck manifest preparations, (iv) safety placard placement on the trucks and trailers, (v) operation and equipment safety and (vi) many other aspects of trucking operations.  We are also subject to Occupational Health and Safety regulations with respect to our trucking operations. We believe that our trucking operations are in substantial compliance with all existing federal, state and local regulations.

 

Railcar Regulation

 

We operate a number of railcar loading and unloading facilities, and lease a significant number of railcars, in the United States and Canada.  Our railcar operations are subject to the regulatory jurisdiction of the Federal Railroad Administration of the DOT, the Occupational Safety and Health Administration, as well as other federal and state regulatory agencies and Canadian regulatory agencies for operations in Canada.  We believe that our railcar operations are in substantial compliance with all existing federal, state, and local regulations.

 

Recent railcar accidents in Lac-Megantic, Quebec, Aliceville, Alabama and Casselton, North Dakota involving derailments and explosions have led to increased regulatory scrutiny over the safety of transporting crude oil by rail.  All of these incidents involved trains carrying crude oil from North Dakota’s Bakken shale formation.  In the wake of the Casselton derailment, PHMSA issued a safety advisory warning that Bakken crude may be more flammable than other grades of crude oil and reinforcing the requirement to properly test,  characterize, classify, and where appropriate sufficiently degasify hazardous materials prior to and during transportation.   PHMSA also initiated “Operation Classification”, a compliance initiative involving unannounced inspections and testing of crude oil samples to verify that offerors of the materials have properly classified, described and labeled the hazardous materials before transportation.   On February 25, 2014, the DOT issued an emergency order designed to insure that crude oil is properly tested and classified prior to transportation by rail in accordance with existing hazardous materials regulations. The DOT emergency order also provides for potential penalties for non-compliance of up to $175,000 per violation. While we believe that we are in material compliance with existing regulations governing our railcar operations, the extent to which the DOT’s emergency order requires additional procedures has not yet been fully established; accordingly, we cannot predict the impact that the DOT order and any future regulations may have on our operations.

 

These recent accidents could also prompt lawmakers to step up their efforts to phase out or require upgrades on the DOT Class 111 tank railcar, the most commonly used tank car to transport crude oil by railcar in North America. A DOT Class 111 rail tanker is not pressurized, unlike sturdier DOT-112 and -114 models used to transport more volatile liquids such as propane and methane. The U.S. National Transportation Safety Board has recommended that all tank cars used to carry crude oil be reinforced to make them more resistant to punctures if trains derail.  This recommendation has not yet been adopted by PHMSA. PHMSA has said that it is considering amendments to current regulations that would enhance rail safety, including for DOT-111 railcars, but the rules are still under development.  Any requirement to retrofit and upgrade existing rail tankers (DOT-111 or other models) could involve substantial cost to the partnership and we can provide no assurance that such a future compliance obligation will not have a material adverse impact on our financial condition or results of operations.

 

39



Table of Contents

 

Cross Border Regulation

 

As a result of our cross border activities, including importation of crude oil, NGL and natural gas between the United States and Canada, we are subject to a variety of legal requirements pertaining to such activities including export/import license requirements, tariffs, Canadian and U.S. customs and taxes and requirements relating to toxic substances. U.S. legal requirements relating to these activities include regulations adopted pursuant to the Short Supply Controls of the Export Administration Act, the North American Free Trade Agreement and the Toxic Substances Control Act. In addition, the importation and exportation of natural gas from and to the United States and Canada is subject to regulation by U.S. Customs and Border Protection, U.S. Department of Energy and the NEB.  Violations of these licensing, tariff and tax reporting requirements or failure to provide certifications relating to toxic substances could result in the imposition of significant administrative, civil and criminal penalties. Furthermore, the failure to comply with U.S. federal, state and local tax requirements, as well as Canadian federal and provincial tax requirements, could lead to the imposition of additional taxes, interest and penalties.

 

Market Anti-Manipulation Regulation

 

In November 2009, the Federal Trade Commission (“FTC”) issued regulations pursuant to the Energy Independence and Security Act of 2007, intended to prohibit market manipulation in the petroleum industry.  Violators of the regulations face civil penalties of up to $1 million per violation per day.  In July 2010, Congress passed the Dodd-Frank Act, which incorporated an expansion of the authority of the Commodity Futures Trading Commission (“CFTC”) to prohibit market manipulation in the markets regulated by the CFTC.  This authority, with respect to crude oil swaps and futures contracts, is similar to the anti-manipulation authority granted to the FTC with respect to crude oil purchases and sales.  In November 2010, the CFTC issued proposed rules to implement their new anti-manipulation authority.  The proposed rules would subject violators to a civil penalty of up to the greater of $1 million or triple the monetary gain to the person for each violation.

 

We have not experienced a material impact from the FTC regulations.  The CFTC rules are not final.  We will continue to monitor the status of proposed rules.

 

Natural Gas Storage Regulation

 

Our natural gas storage operations are subject to regulatory oversight by numerous federal, state and local regulatory agencies, many of which are authorized by statute to issue, and have issued, rules and regulations binding on the natural gas storage and pipeline industry, related businesses and market participants.  The failure to comply with such laws and regulations can result in substantial penalties and fines.  The regulatory burden increases our cost of doing business and, consequently, affects our profitability.  Our historical and projected operating costs reflect the recurring costs resulting from compliance with these regulations, and we do not anticipate material expenditures in excess of these amounts in the absence of future acquisitions or changes in regulation, or discovery of existing but unknown compliance issues.  We do not believe that we are affected by applicable laws and regulations in a significantly different manner than are our competitors.

 

The following is a summary of the kinds of regulation that may impact our natural gas storage operations.  However, our unitholders should not rely on such discussion as an exhaustive review of all regulatory considerations affecting our natural gas storage operations.

 

Our natural gas storage facilities provide natural gas storage services in interstate commerce and are subject to comprehensive regulation by the FERC under the Natural Gas Act of 1938 (“NGA”).  Pursuant to the NGA and FERC regulations, storage providers are prohibited from making or granting any undue preference or advantage to any person or subjecting any person to any undue prejudice or disadvantage or from maintaining any unreasonable difference in rates, charges, service, facilities, or in any other respect.  The terms and conditions for services provided by our facilities are set forth in FERC approved tariffs.  We have been granted market-based rate authorization for the services that our facilities provide.  Market-based rate authority allows us to negotiate rates with individual customers based on market demand.

 

The FERC also has authority over the siting, construction, and operation of United States pipeline transportation and storage facilities and related facilities used in the transportation, storage and sale for resale of natural gas in interstate commerce, including the extension, enlargement or abandonment of such facilities.  The FERC’s authority extends to maintenance of accounts and records, terms and conditions of service, acquisition and disposition of facilities, initiation and discontinuation of services, imposition of creditworthiness and credit support requirements applicable to customers and relationships among pipelines and storage companies and certain affiliates.  Our natural gas storage entities are required by the FERC to post certain information daily regarding customer activity, capacity and volumes on their respective websites. Additionally, the FERC has jurisdiction to impose rules and regulations applicable to all natural gas market participants to ensure market transparency. FERC regulations require that buyers and sellers of more than a de minimis volume of natural gas report annual

 

40



Table of Contents

 

numbers and volumes of relevant transactions to the FERC.  Our natural gas storage facilities and related marketing entities are subject to these annual reporting requirements.

 

Under the Energy Policy Act of 2005 (“EPAct 2005”) and related regulations, it is unlawful in connection with the purchase or sale of natural gas or transportation services subject to FERC jurisdiction to use or employ any device, scheme or artifice to defraud; to make any untrue statement of material fact or omit to make any such statement necessary to make the statements made not misleading; or to engage in any act or practice that operates as a fraud or deceit upon any person.  EPAct 2005 gives the FERC civil penalty authority to impose penalties for certain violations of up to $1 million per day for each violation.  FERC also has the authority to order disgorgement of profits from transactions deemed to violate the NGA and the EPAct 2005.

 

The natural gas industry historically has been heavily regulated. New rules, orders, regulations or laws may be passed or implemented that impose additional costs, burdens or restrictions on us. We cannot give any assurance regarding the likelihood of such future rules, orders, regulations or laws or the effect they could have on our business, financial condition, and results of operations or ability to make distributions to our unitholders.

 

Operational Hazards and Insurance

 

Pipelines, terminals, trucks or other facilities or equipment may experience damage as a result of an accident or natural disaster. These hazards can cause personal injury and loss of life, severe damage to and destruction of property and equipment, pollution or environmental damage and suspension of operations. Since the time we and our predecessors commenced midstream crude oil activities in the early 1990s, we have maintained insurance of various types and varying levels of coverage that we consider adequate under the circumstances to cover our operations and properties. The insurance policies are subject to deductibles and retention levels that we consider reasonable and not excessive. However, such insurance does not cover every potential risk associated with operating pipelines, terminals and other facilities, including the potential loss of significant revenues. Consistent with insurance coverage generally available to the industry, in certain circumstances our insurance policies provide limited coverage for losses or liabilities relating to gradual pollution, with broader coverage for sudden and accidental occurrences. Over the last several years, our operations have expanded significantly, with total assets increasing over 30 times since the end of 1998. At the same time that the scale and scope of our business activities have expanded, the breadth and depth of the available insurance markets have contracted. The overall cost of such insurance as well as the deductibles and overall retention levels that we maintain have increased. As a result, we have elected to self-insure more activities against certain of these operating hazards and expect this trend will continue in the future. Due to the events of September 11, 2001, insurers have excluded acts of terrorism and sabotage from our insurance policies. We have elected to purchase a separate insurance policy for acts of terrorism and sabotage.

 

Since the terrorist attacks, the United States Government has issued numerous warnings that energy assets, including our nation’s pipeline infrastructure, may be future targets of terrorist organizations. These developments expose our operations and assets to increased risks. We have instituted security measures and procedures in conformity with DOT guidance. We will institute, as appropriate, additional security measures or procedures indicated by the DOT or the Transportation Safety Administration. However, there can be no assurance that these or any other security measures would protect our facilities from an attack. Any future terrorist attacks on our facilities, those of our customers and, in some cases, those of our competitors, could have a material adverse effect on our business, whether insured or not.

 

The occurrence of a significant event not fully insured, indemnified or reserved against, or the failure of a party to meet its indemnification obligations, could materially and adversely affect our operations and financial condition. We believe we are adequately insured for public liability and property damage to others with respect to our operations. We believe that our levels of coverage and retention are generally consistent with those of similarly situated companies in our industry. With respect to all of our coverage, no assurance can be given that we will be able to maintain adequate insurance in the future at rates we consider reasonable, or that we have established adequate reserves to the extent that such risks are not insured.

 

Title to Properties and Rights-of-Way

 

Our real property holdings are generally comprised of: (i) parcels of land that we own in fee, (ii) surface leases, underground storage leases and (iii) easements, rights-of-way, permits, crossing agreements or licenses from landowners or governmental authorities permitting the use of certain lands for our operations. We believe we have satisfactory title or the right to use the sites upon which our significant facilities are located, subject to customary liens, restrictions or encumbrances. We have no knowledge of any challenge to the underlying fee title of any material fee, lease, easement, right-of-way, permit or license held by us or to our rights pursuant to any material deed, lease, easement, right-of-way, permit or license, and we believe that we have satisfactory rights pursuant to all of our material leases, easements, rights-of-way, permits and licenses. Some of our real property rights (mainly for pipelines) may be subject to termination under agreements that provide for one or more of: periodic payments, term periods, renewal rights, revocation by the licensor or grantor and possible relocation obligations. We believe that our real property holdings are

 

41



Table of Contents

 

adequate for the conduct of our business activities and that none of the burdens discussed above will materially (i) detract from the value of such properties or (ii) interfere with the use of such properties in our business.

 

Employees and Labor Relations

 

To carry out our operations, our general partner or its affiliates (including Plains Midstream Canada) employed approximately 4,900 employees at December 31, 2013. None of the employees of our general partner are subject to a collective bargaining agreement, except for eight employees covered by an agreement scheduled for renegotiation in September 2015 and another nine employees covered by another agreement scheduled for renegotiation in September 2016. Our general partner considers its employee relations to be good.

 

Summary of Tax Considerations

 

The following is a brief summary of material tax considerations of owning and disposing of common units, however, the tax consequences of ownership of common units depends in part on the owner’s individual tax circumstances. It is the responsibility of each unitholder, either individually or through a tax advisor, to investigate the legal and tax consequences, under the laws of pertinent U.S. federal, states and localities, as well as Canada and the Canadian provinces, of the unitholder’s investment in us. Further, it is the responsibility of each unitholder to file all U.S. federal, Canadian, state, provincial and local tax returns that may be required of the unitholder.  Also see Item 1A. “Risk Factors—Tax Risks to Common Unitholders.”

 

Partnership Status; Cash Distributions

 

We are treated for federal income tax purposes as a partnership based upon our meeting the “Qualifying Income Exception” imposed by Section 7704 of the Internal Revenue Code (the “Code”), which we must meet each year. The owners of our common units are considered partners in the Partnership so long as they do not loan their common units to others to cover short sales or otherwise dispose of those units. Accordingly, we are not liable for U.S. federal income taxes, and a common unitholder is required to report on the unitholder’s federal income tax return the unitholder’s share of our income, gains, losses and deductions. In general, cash distributions to a common unitholder are taxable only if, and to the extent that, they exceed the tax basis in the common units held. In certain cases, we are subject to, or have paid Canadian income and withholding taxes. Canadian withholding taxes are due on intercompany interest payments and dividend payments and are treated as income tax expenses as a result of our restructuring of how we hold our Canadian investment on January 1, 2011.  Unitholders may be eligible for foreign tax credits with respect to allocable Canadian withholding and income taxes paid.

 

Partnership Allocations

 

In general, our income and loss is allocated to the general partner and the unitholders for each taxable year in accordance with their respective percentage interests in the Partnership, as determined annually and prorated on a monthly basis and subsequently apportioned among the general partner and the unitholders of record as of the opening of the first business day of the month to which they relate, even though unitholders may dispose of their units during the month in question. In determining a unitholder’s U.S. federal income tax liability, the unitholder is required to take into account the unitholder’s share of income generated by us for each taxable year of the Partnership ending with or within the unitholder’s taxable year, even if cash distributions are not made to the unitholder. As a consequence, a unitholder’s share of our taxable income (and possibly the income tax payable by the unitholder with respect to such income) may exceed the cash actually distributed to the unitholder by us. Any time incentive distributions are made to the general partner, gross income will be allocated to the recipient to the extent of those distributions.

 

Basis of Common Units

 

A unitholder’s initial tax basis for a common unit is generally the amount paid for the common unit and the unitholder’s share of our nonrecourse liabilities (or liabilities for which no partner bears the economic risk of loss). A unitholder’s basis is generally increased by the unitholder’s share of our income and by any increases in the unitholder’s share of our nonrecourse liabilities. That basis will be decreased, but not below zero, by the unitholder’s share of our losses and distributions (including deemed distributions due to a decrease in the unitholder’s share of our nonrecourse liabilities).

 

42



Table of Contents

 

Limitations on Deductibility of Partnership Losses

 

The deduction by a unitholder of that unitholder’s allocable share of our losses will be limited to the amount of that unitholder’s tax basis in his or her common units and, in the case of an individual unitholder or a corporate unitholder who is subject to the “at risk” rules (generally, certain closely-held corporations), to the amount for which the unitholder is considered to be “at risk” with respect to our activities, if that is less than the unitholder’s tax basis. A unitholder must recapture losses deducted in previous years to the extent that distributions cause the unitholder’s at risk amount to be less than zero at the end of any taxable year.  Losses disallowed to a unitholder or recaptured as a result of these limitations will carry forward and will be allowable as a deduction to the extent that his at-risk amount is subsequently increased, provided such losses do not exceed such unitholder’s tax basis in his common units.  Upon the taxable disposition of a common unit, any gain recognized by a unitholder can be offset by losses that were previously suspended by the at risk limitation but may not be offset by losses suspended by the basis limitation. Any loss previously suspended by the at risk limitation in excess of that gain could no longer be used.

 

In addition to the basis and at-risk limitations described above, a passive activity loss limitation generally limits the deductibility of losses incurred by individuals, estates, trusts, some closely-held corporations and personal service corporations from “passive activities” (generally, trade or business activities in which the taxpayer does not materially participate). The passive loss limitations are applied separately with respect to each publicly-traded partnership. Consequently, any passive losses we generate will be available to offset only passive income generated by us, and will not be available to offset income from other passive activities or investments, including investments in other publicly traded partnerships or salary, active business or other income. The application of the passive loss limitations to tiered partnerships is uncertain. However, we will take the position that any passive losses we generate that are reasonably allocable to our investment in any publicly-traded partnership in which we own an interest will only be available to offset its passive income generated in the future, and will not be available to offset our income from any other passive activities. Passive losses that exceed a unitholder’s share of passive income we generate may be deducted in full when the unitholder disposes of all of its units in a fully taxable transaction with an unrelated party. The passive activity loss rules are generally applied after other applicable limitations on deductions, including the at risk and basis limitations.

 

Section 754 Election

 

We have made the election provided for by Section 754 of the Code, which will generally result in a unitholder being allocated income and deductions calculated by reference to the portion of the unitholder’s purchase price attributable to each asset of the Partnership.

 

Disposition of Common Units

 

A unitholder who sells common units will recognize gain or loss equal to the difference between the amount realized and the adjusted tax basis of those common units. A unitholder may not be able to trace basis to particular common units for this purpose. Thus, distributions of cash from us to a unitholder in excess of the income allocated to the unitholder will, in effect, become taxable income if the unitholder sells the common units at a price greater than the unitholder’s adjusted tax basis even if the price is less than the unitholder’s original cost. Moreover, a portion of the amount realized (whether or not representing gain) will be taxed as ordinary income due to potential recapture items, including depreciation recapture. In addition, because the amount realized includes a unitholder’s share of our nonrecourse liabilities, a unitholder may incur a tax liability in excess of the amount of cash the unitholder receives from the sale.

 

State, Local and Other Tax Considerations

 

In addition to federal income taxes, unitholders will likely be subject to other taxes, including state and local income taxes, unincorporated business taxes, and estate, inheritance or intangible taxes that are imposed by the various jurisdictions in which a unitholder resides or in which we conduct business or own property. We own property and conduct business in most states in the United States as well as several provinces in Canada. A unitholder may also be required to file state income tax returns and to pay taxes in various states, even if they do not live in those jurisdictions. As a result of an organizational restructuring of our Canadian entities as of January 1, 2011, our Canadian-source income will pass through a taxable entity and thus will not be subject to Canadian filing obligations for our unitholders. For 2010 and prior years, a unitholder was required to file Canadian federal income tax returns and to pay Canadian federal and provincial income taxes in respect of our Canadian source income earned by partnership entities that were pass-through entities for tax purposes. Unitholders who are not resident in the United States may have additional tax reporting and payment requirements.

 

43



Table of Contents

 

A unitholder may be subject to interest and penalties for failure to comply with such requirements. In certain states, tax losses may not produce a tax benefit in the year incurred (if, for example, we have no income from sources within that state) and also may not be available to offset income in subsequent taxable years. Some states may require us, or we may elect, to withhold a percentage of income from amounts to be distributed to a unitholder who is not a resident of the state. Withholding, the amount of which may be more or less than a particular unitholder’s income tax liability owed to a particular state, may not relieve the unitholder from the obligation to file an income tax return in that state. Amounts withheld may be treated as if distributed to unitholders for purposes of determining the amounts distributed by us.

 

Ownership of Common Units by Tax-Exempt Organizations and Certain Other Investors

 

An investment in common units by tax-exempt organizations (including Individual Retirement Accounts (“IRAs”) and other retirement plans) and non-U.S. persons raises issues unique to such persons. Virtually all of our income allocated to a unitholder that is a tax-exempt organization is unrelated business taxable income and, thus, is taxable to such a unitholder. A unitholder who is a nonresident alien, non-U.S. corporation or other non-U.S. person is regarded as being engaged in a trade or business in the United States as a result of ownership of a common unit and, thus, is required to file federal income tax returns and to pay tax on the unitholder’s share of our taxable income. Finally, distributions to non-U.S. unitholders are subject to federal income tax withholding at the highest applicable rate.

 

Available Information

 

We make available, free of charge on our Internet website at http://www.plainsallamerican.com, our annual report on Form 10-K, quarterly reports on Form 10-Q, current reports on Form 8-K, and amendments to those reports filed or furnished pursuant to Section 13(a) or 15(d) of the Exchange Act as soon as reasonably practicable after we electronically file the material with, or furnish it to, the Securities and Exchange Commission (SEC).

 

Item 1A.  Risk Factors

 

Risks Related to Our Business

 

We may not be able to fully implement or capitalize upon planned growth projects.

 

We have a number of organic growth projects that involve the construction of new midstream energy infrastructure assets or the expansion or modification of existing assets. Many of these projects involve numerous regulatory, environmental, commercial, economic, weather-related, political and legal uncertainties that are beyond our control, including the following:

 

·                  As these projects are undertaken, required approvals, permits and licenses may not be obtained, may be delayed or may be obtained with conditions that materially alter the expected return associated with the underlying projects;

 

·                  Despite the fact that we will expend significant amounts of capital during the construction phase of these projects, revenues associated with these organic growth projects will not materialize until the projects have been completed and placed into commercial service, and the amount of revenue generated from these projects could be significantly lower than anticipated for a variety of reasons;

 

·                  We may not be able to secure, or we may be significantly delayed in obtaining, all of the rights of way or other real property interests we need to complete such projects, or the costs we incur in order to obtain such rights of way or other interests may be greater than we anticipated;

 

·                  We may construct pipelines, facilities or other assets in anticipation of market demand that dissipates or market growth that never materializes;

 

·                  Due to unavailability or costs of materials, supplies, power, labor or equipment, the cost of completing these projects could turn out to be significantly higher than we budgeted and the time it takes to complete construction of these projects and place them into commercial service could be significantly longer than planned; and

 

·                  The completion or success of our projects may depend on the completion or success of third-party facilities over which we have no control.

 

44



Table of Contents

 

As a result of these uncertainties, the anticipated benefits associated with our capital projects may not be achieved.  In turn, this could negatively impact our cash flow and our ability to make or increase cash distributions to our partners.

 

Our results of operations are influenced by the overall forward market for crude oil, and certain market structures or the absence of pricing volatility may adversely impact our results.

 

Results from our supply and logistics segment are influenced by the overall forward market for crude oil. A contango market is favorable to commercial strategies that are associated with storage capacity as it allows a party to simultaneously purchase crude oil at current prices for storage and sell at higher prices for future delivery. Wide contango spreads combined with price structure volatility generally have a favorable impact on our results. A backwardated market (meaning that the price of crude oil for future deliveries is lower than current prices) has a positive impact on lease gathering margins because in certain circumstances crude oil gatherers can capture a premium for prompt deliveries; however, in this environment there is little incentive to store crude oil as current prices are above future delivery prices. In either case, margins can be improved when prices are volatile. The periods between these two market structures are referred to as transition periods. If the market is in a backwardated to transitional structure, our results from our supply and logistics segment may be less than those generated during the more favorable contango market conditions. Additionally, a prolonged transition period or a lack of volatility in the pricing structure may further negatively impact our results. Depending on the overall duration of these transition periods, how we have allocated our assets to particular strategies and the time length of our crude oil purchase and sale contracts and storage lease agreements, these transition periods may have either an adverse or beneficial effect on our aggregate segment profit. A prolonged transition from a backwardated market to a contango market, or vice versa (essentially a market that is neither in pronounced backwardation nor contango), represents the least beneficial environment for our supply and logistics segment.

 

A natural disaster, catastrophe, terrorist attack or other event, including attacks on our electronic and computer systems, could interrupt our operations and/or result in severe personal injury, property damage and environmental damage, which could have a material adverse effect on our financial position, results of operations and cash flows.

 

Some of our operations involve risks of personal injury, property damage and environmental damage, which could curtail our operations and otherwise materially adversely affect our cash flow. Virtually all of our operations are exposed to potential natural disasters, including hurricanes, tornadoes, storms, floods and/or earthquakes. The location of our assets and our customers’ assets in the U.S. Gulf Coast region makes them particularly vulnerable to hurricane or tropical storm risk. In addition, since the September 11, 2001 terrorist attacks, the U.S. government has issued warnings that energy assets, specifically the nation’s pipeline infrastructure, may be future targets of terrorist organizations. Terrorists may target our physical facilities and hackers may attack our electronic and computer systems.

 

If one or more of our facilities, including electronic and computer systems, or any facilities or businesses that deliver products, supplies or services to us or that we rely on in order to operate our business, are damaged by severe weather or any other disaster, accident, catastrophe, terrorist attack or event, our operations could be significantly interrupted. These interruptions could involve significant damage or injury to people, property or the environment, and repairs could take from a week or less for minor incidents to six months or more for major interruptions. Any such event that interrupts the revenues generated by our operations, or which causes us to make significant expenditures not covered by insurance, could reduce our cash available for paying distributions to our partners and, accordingly, adversely affect our financial condition and the market price of our securities.

 

If we do not make acquisitions or if we make acquisitions that fail to perform as anticipated, our future growth may be limited.

 

Our ability to grow our distributions depends in part on our ability to make acquisitions that result in an increase in operating surplus per unit. If we are unable to make such accretive acquisitions either because we are (i) unable to identify attractive acquisition candidates or negotiate acceptable purchase contracts with the sellers, (ii) unable to raise financing for such acquisitions on economically acceptable terms or (iii) outbid by competitors, our future growth will be limited. As a result, we may not be able to complete the number or size of acquisitions that we have targeted internally or to continue to grow as quickly as we have historically.

 

In evaluating acquisitions, we generally prepare one or more financial cases based on a number of business, industry, economic, legal, regulatory, and other assumptions applicable to the proposed transaction. Although we expect a reasonable basis will exist for those assumptions, the assumptions will generally involve current estimates of future conditions. Realization of many of the assumptions will be beyond our control. Moreover, the uncertainty and risk of inaccuracy associated with any financial projection will increase with the length of the forecasted period. Some acquisitions may not be accretive in the near term, and will be accretive in the long term only if we are able to timely and effectively integrate the underlying assets and such assets perform at or near the levels anticipated in our acquisition projections.

 

45



Table of Contents

 

Our acquisition strategy involves risks that may adversely affect our business.

 

Any acquisition involves potential risks, including:

 

·                  performance from the acquired businesses or assets that is below the forecasts we used in evaluating the acquisition;

 

·                  a significant increase in our indebtedness and working capital requirements;

 

·                  the inability to timely and effectively integrate the operations of recently acquired businesses or assets;

 

·                  the incurrence of substantial unforeseen environmental and other liabilities arising out of the acquired businesses or assets for which we are not indemnified by a credit-worthy party, including liabilities arising from the operation of the acquired businesses or assets prior to our acquisition;

 

·                  risks associated with operating in lines of business that are distinct and separate from our historical operations;

 

·                  customer or key employee loss from the acquired businesses; and

 

·                  the diversion of management’s attention from other business concerns.

 

Any of these factors could adversely affect our ability to achieve anticipated levels of cash flows from our acquisitions, realize other anticipated benefits and our ability to pay distributions to our partners or meet our debt service requirements.

 

Our growth strategy requires access to new capital. Tightened capital markets or other factors that increase our cost of capital could impair our ability to grow.

 

We continuously consider potential acquisitions and opportunities for organic growth projects. Acquisition transactions can be effected quickly, may occur at any time and may be significant in size relative to our existing assets and operations. Our ability to fund our capital projects and make acquisitions depends on whether we can access the necessary financing to fund these activities.  Any limitations on our access to capital or increase in the cost of that capital could significantly impair our growth strategy. Our ability to maintain our targeted credit profile, including maintaining our credit ratings, could affect our cost of capital as well as our ability to execute our growth strategy. In addition, a variety of factors beyond our control could impact the availability or cost of capital, including domestic or international economic conditions, changes in key benchmark interest rates, the adoption of new or amended banking or capital market laws or regulations, the re-pricing of market risks and volatility in capital and financial markets.

 

Due to these factors, we cannot be certain that funding for our capital needs will be available from bank credit arrangements or capital markets on acceptable terms. If funding is not available when needed, or is available only on unfavorable terms, we may be unable to implement our development plans, enhance our existing business, complete acquisitions and construction projects, take advantage of business opportunities or respond to competitive pressures, any of which could have a material adverse effect on our revenues and results of operations.

 

Loss of our investment grade credit rating or the ability to receive open credit could negatively affect our ability to purchase crude oil, NGL and natural gas supplies or to capitalize on market opportunities.

 

We believe that, because of our strategic asset base and complementary business model, we will continue to benefit from swings in market prices and shifts in market structure during periods of volatility in the crude oil, NGL and natural gas markets. The extent to which we are able to capture that benefit, however, is subject to numerous risks and uncertainties, including whether we will be able to maintain an attractive credit rating and continue to receive open credit from our suppliers and trade counterparties. Our senior unsecured debt is currently rated as “investment grade” by Standard & Poor’s and Moody’s Investors Service.  A downgrade by either of such rating agencies could increase our borrowing costs, reduce our borrowing capacity and cause our counterparties to reduce the amount of open credit we receive from them.  This could negatively impact our ability to capitalize on market opportunities. For example, our ability to utilize our crude oil storage capacity for merchant activities to capture contango market opportunities (meaning that the price of crude oil for future deliveries is higher than current prices) is dependent upon having adequate credit facilities, both in terms of the total amount of credit facilities and the cost of such credit facilities, which enables us to finance the storage of the crude oil from the time we complete the purchase of the crude oil until the time we complete the sale of the crude oil.

 

46



Table of Contents

 

We are exposed to the credit risk of our customers in the ordinary course of our business activities.

 

Risks of nonpayment and nonperformance by customers are a significant consideration in our business.  Although we have credit risk management policies and procedures that are designed to mitigate and limit our exposure in this area, there can be no assurance that we have adequately assessed and managed the creditworthiness of our existing or future counterparties or that there will not be an unanticipated deterioration in their creditworthiness or unexpected instances of nonpayment or nonperformance, all of which could have an adverse impact on our cash flow and our ability to pay or increase our cash distributions to our partners.

 

In those cases in which we provide division order services for crude oil purchased at the wellhead, we may be responsible for distribution of proceeds to all parties. In other cases, we pay all of or a portion of the production proceeds to an operator who distributes these proceeds to the various interest owners. These arrangements expose us to operator credit risk, and there can be no assurance that we will not experience losses in dealings with such operators and other parties.

 

Our risk policies cannot eliminate all risks. In addition, any non-compliance with our risk policies could result in significant financial losses.

 

Generally, it is our policy to establish a margin for crude oil or other products we purchase by selling such products for physical delivery to third-party users, or by entering into a future delivery obligation under derivative contracts. Through these transactions, we seek to maintain a position that is substantially balanced between purchases on the one hand, and sales or future delivery obligations on the other hand. Our policy is not to acquire and hold physical inventory or derivative products for the purpose of speculating on commodity price changes. These policies and practices cannot, however, eliminate all risks. For example, any event that disrupts our anticipated physical supply of crude oil or other products could expose us to risk of loss resulting from price changes. We are also exposed to basis risk when crude oil or other products are purchased against one pricing index and sold against a different index. Moreover, we are exposed to some risks that are not hedged, including risks on certain of our inventory, such as linefill, which must be maintained in order to transport crude oil on our pipelines. In an effort to maintain a balanced position, specifically authorized personnel can purchase or sell an aggregate limit of up to 860,000 barrels of crude oil, refined products and NGL. Although this activity is monitored independently by our risk management function, it exposes us to risks within predefined limits and authorizations.

 

In addition, our operations involve the risk of non-compliance with our risk policies. We have taken steps within our organization to implement processes and procedures designed to detect unauthorized trading; however, we can provide no assurance that these steps will detect and prevent all violations of our risk policies and procedures, particularly if deception, collusion or other intentional misconduct is involved.

 

Our operations are also subject to laws and regulations relating to protection of the environment and wildlife, operational safety, climate change and related matters that may expose us to significant costs and liabilities.

 

Our operations involving the storage, treatment, processing, and transportation of liquid hydrocarbons, including crude oil, NGL and refined products, as well as our operations involving the storage of natural gas, are subject to stringent federal, state, and local laws and regulations governing the discharge of materials into the environment. Our operations are also subject to laws and regulations relating to protection of the environment and wildlife, operational safety, climate change and related matters. Compliance with all of these laws and regulations increases our overall cost of doing business, including our capital costs to construct, maintain and upgrade equipment and facilities. For example, the adoption of legislation or regulatory programs to reduce emissions of greenhouse gases, including cap and trade programs, could require us to incur increased operating costs, such as costs to purchase and operate emissions control systems, to acquire emissions allowances or comply with new regulatory or reporting requirements. In addition, with respect to our railcar operations, the adoption of new regulations designed to enhance the overall safety of crude oil and natural gas liquids transportation by rail, including new regulations requiring that existing railcars be retrofitted or upgraded to improve integrity, could result in increased operating costs and potentially involve substantial capital expenditures.  Also, the failure to comply with any such laws and regulations could result in the assessment of administrative, civil, and criminal penalties, the imposition of investigatory and remedial liabilities, the issuance of injunctions that may subject us to additional operational requirements and constraints, or claims of damages to property or persons resulting from our operations. The laws and regulations applicable to our operations are subject to change and interpretation by the relevant governmental agency, including the possibility that exemptions we currently qualify for may be modified or changed in ways that require us to incur significant additional compliance costs. Any such change or interpretation adverse to us could have a material adverse effect on our operations, revenues, expenses and profitability.

 

We have a history of incremental additions to the miles of pipelines we own, both through acquisitions and internal growth projects. We have also increased our terminal and storage capacity and operate several facilities on or near navigable waters and domestic water supplies. Although we have implemented programs intended to maintain the integrity of our assets (discussed below), as we acquire additional assets we historically have observed an increase in the number of releases of liquid hydrocarbons into the environment. These releases expose us to potentially substantial expense, including clean-up and remediation costs, fines and penalties, and third party claims for personal injury or property damage related to past or future releases. Some of these expenses could increase by amounts disproportionately higher than the relative increase in pipeline mileage and the increase in revenues associated therewith. Our refined products terminal

 

47



Table of Contents

 

assets are also subject to significant compliance costs and liabilities. In addition, because of their increased volatility and tendency to migrate farther and faster than crude oil, releases of refined products into the environment can have a more significant impact than crude oil and require significantly higher expenditures to respond and remediate. The incurrence of such expenses not covered by insurance, indemnity or reserves could materially adversely affect our results of operations.

 

We currently devote substantial resources to comply with DOT-mandated pipeline integrity rules. The 2006 Pipeline Safety Act requires the DOT to issue regulations for certain pipelines that were not previously subject to regulation. The DOT regulations include requirements for the establishment of pipeline integrity management programs and for protection of “high consequence areas” where a pipeline leak or rupture could produce significant adverse consequences. We have also developed and implemented certain pipeline integrity measures that go beyond regulatory mandate. See Items 1 and 2 “Business and Properties—Regulation.”

 

For 2014 and beyond, we will continue to focus on pipeline integrity management as a primary operational emphasis. In that regard, we have implemented programs intended to maintain the integrity of our assets, with a focus on risk reduction through testing, enhanced corrosion control, leak detection, and damage prevention. We have an internal review process pursuant to which we examine various aspects of our pipeline and gathering systems that are not subject to the DOT pipeline integrity management mandate. The purpose of this process is to review the surrounding environment, condition and operating history of these pipeline and gathering assets to determine if such assets warrant additional investment or replacement. Accordingly, in addition to potential cost increases related to unanticipated regulatory changes or injunctive remedies resulting from regulatory agency enforcement actions, we may elect (as a result of our own internal initiatives) to spend substantial sums to ensure the integrity of and upgrade our pipeline systems to maintain environmental compliance and, in some cases, we may take pipelines out of service if we believe the cost of upgrades will exceed the value of the pipelines. We cannot provide any assurance as to the ultimate amount or timing of future pipeline integrity expenditures but any such expenditures could be significant. See Item 3 “Legal Proceedings—Environmental.”

 

Our profitability depends on the volume of crude oil, refined product, natural gas and NGL shipped, processed, purchased, stored, fractionated and/or gathered at or through the use of our facilities, which can be negatively impacted by a variety of factors outside of our control.

 

Our profitability could be materially impacted by a decline in the volume of crude oil, natural gas, refined product and NGL transported, gathered, stored or processed at our facilities. A material decrease in crude oil or natural gas production or crude oil refining, as a result of depressed commodity prices, natural decline rates attributable to crude oil and natural gas reservoirs, a decrease in exploration and development activities, supply disruptions, economic conditions or otherwise, could result in a decline in the volume of crude oil, natural gas, refined product or NGL handled by our facilities and other energy logistics assets.

 

For example, while advances in horizontal drilling and fracturing technology over the last several years have lead to increased oil and hydrocarbon production in North America, much of the incremental production is attributable to shale resource plays where production from wells decline very rapidly.  As a result, a significant slow-down in the number of well completions, whether due to net wellhead prices falling below minimum required economic levels, reduced capital market access or increased capital costs for producers, adverse governmental or regulatory action or other factors, could lead to a significant decline in North American crude oil and hydrocarbon production.  In turn, such a development could lead to reduced throughput on our pipelines and at our other facilities, which could have a material adverse effect on our business.

 

In addition, catastrophic accidents, such as the 2010 explosion and sinking of the Deepwater Horizon drilling rig in the Gulf of Mexico and the resulting oil spill, could lead to increased governmental regulation of our industry’s operations in a number of areas, including health and safety, environmental, and licensing, any of which could restrict the supply of crude oil available for transportation and have a negative impact on our profitability.

 

Also, third-party shippers generally do not have long-term contractual commitments to ship crude oil on our pipelines. A decision by a shipper to substantially reduce or cease to ship volumes of crude oil on our pipelines could cause a significant decline in our revenues.

 

To maintain the volumes of crude oil we purchase in connection with our operations, we must continue to contract for new supplies of crude oil to offset volumes lost because of natural declines in crude oil production from depleting wells or volumes lost to competitors. Generally, because producers experience inconveniences in switching crude oil purchasers, such as delays in receipt of proceeds while awaiting the preparation of new division orders, producers typically do not change purchasers on the basis of minor variations in price. Thus, we may experience difficulty acquiring crude oil at the wellhead in areas where relationships already exist between producers and other gatherers and purchasers of crude oil.

 

48



Table of Contents

 

Fluctuations in demand, which can be caused by a variety of factors outside of our control, can negatively affect our operating results.

 

Demand for crude oil and other hydrocarbon products we handle is dependent upon a variety of factors, including price, the impact of future economic conditions, fuel conservation measures, alternative fuel requirements, governmental regulation, including climate change regulations, and technological advances in fuel economy and energy generation devices. For example, the adoption of legislation or regulatory programs to reduce emissions of greenhouse gases could increase the cost of consuming crude oil and other hydrocarbon products, thereby causing a reduction in the demand for such products. Demand also depends on the ability and willingness of shippers having access to our transportation assets to satisfy their demand by deliveries through those assets.

 

Fluctuations in demand for crude oil, such as those caused by refinery downtime or shutdowns, can have a negative effect on our operating results. Specifically, reduced demand in an area serviced by our transportation systems will negatively affect the throughput on such systems. Although the negative impact may be mitigated or overcome by our ability to capture differentials created by demand fluctuations, this ability is dependent on location and grade of crude oil, and thus is unpredictable.

 

Fluctuations in demand for NGL products, whether because of general or industry specific economic conditions, new government regulations, global competition, reduced demand by consumers for products made with NGL products, increased competition from petroleum-based feedstocks due to pricing differences, mild winter weather for some NGL products, particularly propane, or other reasons, could result in a decline in the volume of NGL products we handle or a reduction of the fees we charge for our services. Also, increased supply of NGL products could reduce the value of NGL we handle and reduce the margins realized by us.

 

NGL and products produced from NGL also compete with products from global markets. Any reduced demand or increased supply for ethane, propane, normal butane, iso-butane or natural gasoline in the markets we access for any of the reasons stated above could adversely affect demand for the services we provide as well as NGL prices, which could negatively impact our operating results.

 

Our assets are subject to federal, state and provincial regulation. Rate regulation or a successful challenge to the rates we charge on our U.S. and Canadian pipeline systems may reduce the amount of cash we generate.

 

Our U.S. interstate common carrier liquids pipelines are subject to regulation by the FERC under the ICA. The ICA requires that tariff rates for liquids pipelines be just and reasonable and non-discriminatory. We are also subject to the Pipeline Safety Regulations of the DOT. Our intrastate pipeline transportation activities are subject to various state laws and regulations as well as orders of regulatory bodies.

 

For our U.S. interstate common carrier liquids pipelines subject to FERC regulation under the ICA, shippers may protest our pipeline tariff filings, file complaints against our existing rates, or the FERC can investigate on its own initiative. Under certain circumstances, the FERC could limit our ability to set rates based on our costs, or could order us to reduce our rates and could require the payment of reparations to complaining shippers for up to two years prior to the complaint. Natural gas storage facilities are subject to regulation by the FERC and certain state agencies.

 

Our Canadian pipelines are subject to regulation by the NEB and by provincial authorities. Under the National Energy Board Act, the NEB could investigate the tariff rates or the terms and conditions of service relating to a jurisdictional pipeline on its own initiative upon the filing of a toll or tariff application, or upon the filing of a written complaint. If the NEB found the rates or terms of service relating to such pipeline to be unjust or unreasonable or unjustly discriminatory, the NEB could require us to change our rates, provide access to other shippers, or change our terms of service. A provincial authority could, on the application of a shipper or other interested party, investigate the tariff rates or our terms and conditions of service relating to our provincially regulated proprietary pipelines. If it found our rates or terms of service to be contrary to statutory requirements, it could impose conditions it considers appropriate. A provincial authority could declare a pipeline to be a common carrier pipeline, and require us to change our rates, provide access to other shippers, or otherwise alter our terms of service. Any reduction in our tariff rates would result in lower revenue and cash flows.

 

Some of our operations cross the U.S./Canada border and are subject to cross-border regulation.

 

Our cross border activities subject us to regulatory matters, including import and export licenses, tariffs, Canadian and U.S. customs and tax issues and toxic substance certifications. Such regulations include the Short Supply Controls of the Export Administration Act, the North American Free Trade Agreement and the Toxic Substances Control Act. Violations of these licensing, tariff and tax reporting requirements could result in the imposition of significant administrative, civil and criminal penalties.

 

49



Table of Contents

 

Our sales of oil, natural gas, NGL and other energy commodities, and related transportation and hedging activities, expose us to potential regulatory risks.

 

The FTC, the FERC and the Commodity Futures Trading Commission hold statutory authority to monitor certain segments of the physical and futures energy commodities markets. These agencies have imposed broad regulations prohibiting fraud and manipulation of such markets. With regard to our physical sales of oil, natural gas, NGL or other energy commodities, and any related transportation and/or hedging activities that we undertake, we are required to observe the market-related regulations enforced by these agencies, which hold substantial enforcement authority.  Our sales may also be subject to certain reporting and other requirements. Additionally, to the extent that we enter into transportation contracts with natural gas pipelines that are subject to FERC regulation, we are subject to FERC requirements related to the use of such capacity. Any failure on our part to comply with the regulations and policies of the FERC, the FTC or the Commodity Futures Trading Commission could result in the imposition of civil and criminal penalties. Failure to comply with such regulations, as interpreted and enforced, could have a material adverse effect on our business, results of operations, financial condition and our ability to make cash distributions to our unitholders.

 

The enactment and implementation of derivatives legislation could have an adverse impact on our ability to use derivative instruments to reduce the effect of commodity price, interest rate and other risks associated with our business and increase the working capital requirement to conduct these hedging activities.

 

The Dodd-Frank Wall Street Reform and Consumer Protection Act (the “Dodd Frank Act”), enacted on July 21, 2010, established federal oversight and regulation of derivative markets and entities, such as us, that participate in those markets. The Dodd Frank Act requires the CFTC and the SEC to promulgate rules and regulations implementing the Dodd Frank Act. Although the CFTC has finalized certain regulations, others remain to be finalized or implemented and it is not possible at this time to predict when this will be accomplished.

 

In October 2011, the CFTC issued regulations to set position limits for certain futures and option contracts in the major energy markets. The initial position limits rule was vacated by the United States District Court for the District of Columbia in September 2012. However, in November 2013, the CFTC proposed new rules that would place limits on positions in certain core futures and equivalent swaps contracts for, or linked to, certain physical commodities, subject to exceptions for certain bona fide hedging transactions.  As these new position limit rules are not yet final, the impact of those provisions on us is uncertain at this time.

 

The CFTC has designated certain interest rate swaps and credit default swaps for mandatory clearing, and the associated rules could also require us, in connection with covered derivative activities, to comply with clearing and trade-execution requirements or take steps to qualify for an exemption from such requirements. We do not utilize credit default swaps and we qualify and expect to continue to qualify for the end-user exception from the mandatory clearing requirements for swaps entered into to hedge our interest rate risks.  Should the CFTC designate commodity derivatives for mandatory clearing, we would expect to qualify for an end-user exception from the mandatory clearing requirements for swaps entered into to hedge our commodity price risk.  However, the majority of our financial derivative transactions used for hedging commodity price risks are currently executed and cleared over exchanges that require the posting of margin or letters of credit based on initial and variation margin requirements. Pursuant to the Dodd Frank Act, however, the CFTC or federal banking regulators may require the posting of collateral with respect to uncleared interest rate and commodity derivative transactions.

 

Posting of additional cash margin or collateral could affect our liquidity (defined as unrestricted cash on hand plus available capacity under our credit facilities) and reduce our ability to use cash for capital expenditures or other partnership purposes. A requirement to post additional cash margin or collateral could therefore reduce our ability to execute hedges necessary to reduce commodity price exposures and protect cash flows. We could be at risk for reduced liquidity if the CFTC adopts rules and definitions that require companies, such as ours, to post collateral for our uncleared derivative hedging activities. The proposed margin rules for uncleared swaps are not yet final and, therefore, the impact of such rules on us is uncertain at this time.

 

Even if we ourselves are not required to post additional cash margin or collateral for our derivative contracts, the banks and other derivatives dealers who are our contractual counterparties will be required to comply with other new requirements under the Dodd Frank Act and related rules.  The costs of such compliance may be passed on to customers such as ourselves, thus decreasing the benefits to us of hedging transactions or reducing our profitability.  The Dodd Frank Act also may require the counterparties to our derivative instruments to spin off some of their derivatives activities to a separate entity, which may not be as creditworthy as the current counterparty. In addition, implementation of the Dodd Frank Act and related rules and regulations could reduce the overall liquidity and depth of the markets for financial and other derivatives we utilize in connection with our business, which could expose us to additional risks or limit the opportunities we are able to capture by limiting the extent to which we are able to execute our hedging strategies.

 

Finally, the Dodd Frank Act was intended, in part, to reduce the volatility of oil and gas prices, which some legislators attributed to speculative trading in derivatives and commodity instruments related to oil and gas. Our financial results could be adversely affected if a consequence of the Dodd Frank Act and implementing regulations is to reduce the volatility of commodity prices.

 

The full impact of the Dodd Frank Act and related regulatory requirements upon our business will not be known until the regulations are implemented and the market for derivatives contracts has adjusted. The Dodd Frank Act and any new regulations could significantly increase the cost of derivative contracts, materially alter the terms of derivative contracts, reduce the availability of derivatives to protect against risks we encounter, reduce our ability to monetize or restructure our existing derivative contracts or increase our exposure to less creditworthy counterparties. If we reduce our use of derivatives as a result of the Dodd Frank Act and regulations implementing the Dodd Frank Act, our results of operations may become more volatile and our cash flows may be less predictable. Any of these consequences could have a material adverse effect on us, our financial condition and our results of operations.

 

50



Table of Contents

 

Legislation and regulatory initiatives relating to hydraulic fracturing could reduce domestic production of crude oil and natural gas.

 

Hydraulic fracturing is an important and common practice that is used to stimulate production of hydrocarbons from unconventional geological formations. Recent advances in hydraulic fracturing techniques have resulted in significant increases in crude oil and natural gas production in many basins in the United States and Canada. The process involves the injection of water, sand and chemicals under pressure into the formation to fracture the surrounding rock and stimulate production, and it is typically regulated by state and provincial oil and gas commissions.  Hydraulic fracturing has been subject to increased scrutiny due to public concerns that it could result in contamination of drinking water supplies, and there have been a variety of legislative and regulatory proposals to prohibit, restrict, or more closely regulate various forms of hydraulic fracturing.  Any legislation or regulatory initiatives that curtail hydraulic fracturing could reduce the production of crude oil and natural gas in the United States or Canada, and could thereby reduce demand for our transportation, terminalling and storage services as well as our supply and logistics services.

 

We may not be able to compete effectively in our transportation, facilities and supply and logistics activities, and our business is subject to the risk of a capacity overbuild of midstream energy infrastructure in the areas where we operate.

 

We face competition in all aspects of our business and can give no assurances that we will be able to compete effectively against our competitors.  In general, competition comes from a wide variety of players in a wide variety of contexts, including new entrants and existing players and in connection with day-to-day business, organic growth projects, acquisitions and joint venture activities.  Some of our competitors have capital resources many times greater than ours and control greater supplies of crude oil, natural gas or NGL.

 

A significant driver of competition in some of the markets where we operate (including, for example, the Eagle Ford, Permian Basin, and Rockies/Bakken areas) is the rapid development of new midstream energy infrastructure capacity driven by the combination of (i) significant increases in oil and gas production and development in the applicable production areas, both actual and anticipated, (ii) relatively low barriers to entry and (iii) generally widespread access to relatively low cost capital.  While this environment presents opportunities for us, we are also exposed to the risk that these areas become overbuilt, resulting in an excess of midstream energy infrastructure capacity.  Most midstream projects require several years of “lead time” to develop and companies like us that develop such projects are exposed (to varying degrees depending on the contractual arrangements that underpin specific projects) to the risk that expectations for oil and gas development in the particular area may not be realized or that too much capacity is developed relative to the demand for services that ultimately materializes.  In addition, as an established player in some markets, we also face competition from aggressive new entrants to the market that are willing to provide services at a discount in order to establish relationships and gain a foothold in the market.  If we experience a significant capacity overbuild in one or more of the areas where we operate, it could have a significant adverse impact on our financial position, cash flows and ability to pay or increase distributions to our unitholders.

 

With respect to our crude oil activities, our competitors include other crude oil pipelines, the major integrated oil companies, their marketing affiliates, refiners, industrial companies, independent gatherers, investment banks, brokers and marketers of widely varying sizes, financial resources and experience. We compete against these companies on the basis of many factors, including geographic proximity to production areas, market access, rates, terms of service, connection costs and other factors.

 

With respect to our natural gas storage operations, the principal elements of competition are rates, terms of service, supply and market access and flexibility of service. Our natural gas storage facilities compete with several other storage providers, including regional storage facilities and utilities. Certain pipeline companies have existing storage facilities connected to their systems that compete with some of our facilities.

 

With regard to our NGL operations, we compete with large oil, natural gas and natural gas liquids companies that may, relative to us, have greater financial resources and access to supplies of natural gas and NGL. The principal elements of competition are rates, processing fees (e.g., extraction premiums) paid to the owners or aggregators of natural gas to be processed, geographic proximity to the natural gas or NGL mix, available processing and fractionation capacity, transportation alternatives and their associated costs, and access to end user markets.

 

We may in the future encounter increased costs related to, and lack of availability of, insurance.

 

Over the last several years, as the scale and scope of our business activities has expanded, the breadth and depth of available insurance markets has contracted. As a result of these factors and other market conditions, premiums and deductibles for certain insurance policies has increased substantially. Accordingly, we can give no assurance that we will be able to maintain adequate insurance in the future at rates or on other terms we consider commercially reasonable. In addition, although we believe that we currently maintain adequate insurance coverage, insurance will not cover many types of interruptions or events that might occur and

 

51



Table of Contents

 

will not cover all risks associated with our operations. In addition, the proceeds of any such insurance may not be paid in a timely manner and may be insufficient if such an event were to occur. The occurrence of a significant event, the consequences of which are either not covered by insurance or not fully insured, or a significant delay in the payment of a major insurance claim, could materially and adversely affect our financial position, results of operations and cash flows.

 

The terms of our indebtedness may limit our ability to borrow additional funds or capitalize on business opportunities. In addition, our future debt level may limit our future financial and operating flexibility.

 

As of December 31, 2013, our consolidated debt outstanding was approximately $7.8 billion, consisting of approximately $6.7 billion principal amount of long-term debt (including senior notes) and approximately $1.1 billion of short-term borrowings. As of December 31, 2013, we had over $1.8 billion of available borrowing capacity under our senior unsecured revolving credit facility and our senior secured hedged inventory facility.

 

The amount of our current or future indebtedness could have significant effects on our operations, including, among other things:

 

·                  a significant portion of our cash flow will be dedicated to the payment of principal and interest on our indebtedness and may not be available for other purposes, including the payment of distributions on our units and capital expenditures;

 

·                  credit rating agencies may view our debt level negatively;

 

·                  covenants contained in our existing debt arrangements will require us to continue to meet financial tests that may adversely affect our flexibility in planning for and reacting to changes in our business;

 

·                  our ability to obtain additional financing for working capital, capital expenditures, acquisitions and general partnership purposes may be limited;

 

·                  we may be at a competitive disadvantage relative to similar companies that have less debt; and

 

·                  we may be more vulnerable to adverse economic and industry conditions as a result of our significant debt level.

 

Our credit agreements prohibit distributions on, or purchases or redemptions of, units if any default or event of default is continuing. In addition, the agreements contain various covenants limiting our ability to, among other things, incur indebtedness if certain financial ratios are not maintained, grant liens, engage in transactions with affiliates, enter into sale-leaseback transactions, and sell substantially all of our assets or enter into a merger or consolidation. Our credit facility treats a change of control as an event of default and also requires us to maintain a certain debt coverage ratio. Our senior notes do not restrict distributions to unitholders, but a default under our credit agreements will be treated as a default under the senior notes. Please read Item 7. “Management’s Discussion and Analysis of Financial Condition and Results of Operations—Liquidity and Capital Resources—Credit Facilities and Indentures.”

 

Our ability to access capital markets to raise capital on favorable terms will be affected by our debt level, our operating and financial performance, the amount of our current maturities and debt maturing in the next several years, and by prevailing market conditions. Moreover, if the rating agencies were to downgrade our credit ratings, then we could experience an increase in our borrowing costs, face difficulty accessing capital markets or incurring additional indebtedness, be unable to receive open credit from our suppliers and trade counterparties, be unable to benefit from swings in market prices and shifts in market structure during periods of volatility in the crude oil market or suffer a reduction in the market price of our common units. If we are unable to access the capital markets on favorable terms at the time a debt obligation becomes due in the future, we might be forced to refinance some of our debt obligations through bank credit, as opposed to long-term public debt securities or equity securities, or sell assets. The price and terms upon which we might receive such extensions or additional bank credit, if at all, could be more onerous than those contained in existing debt agreements. Any such arrangements could, in turn, increase the risk that our leverage may adversely affect our future financial and operating flexibility and thereby impact our ability to pay cash distributions at expected rates.

 

Increases in interest rates could adversely affect our business and the trading price of our units.

 

As of December 31, 2013, we had approximately $7.8 billion of consolidated debt, of which approximately $6.7 billion was at fixed interest rates and approximately $1.1 billion was at variable interest rates. We are exposed to market risk due to the short-term nature of our commercial paper borrowings and the floating interest rates on our credit facilities. Our results of operations, cash flows and financial position could be adversely affected by significant increases in interest rates above current levels. Additionally, increases in interest rates could adversely affect our supply and logistics segment results by increasing interest costs associated with the storage

 

52



Table of Contents

 

of hedged crude oil and NGL inventory. Further, the trading price of our common units may be sensitive to changes in interest rates and any rise in interest rates could adversely impact such trading price.

 

Changes in currency exchange rates could adversely affect our operating results.

 

Because we are a U.S. dollar reporting company and also conduct operations in Canada, we are exposed to currency fluctuations and exchange rate risks that may adversely affect the U.S. dollar value of our earnings, cash flow and partners’ capital under applicable accounting rules.

 

An impairment of goodwill or intangibles could reduce our earnings.

 

At December 31, 2013, we had approximately $2.5 billion of goodwill and approximately $420 million of intangibles. Goodwill is recorded when the purchase price of a business exceeds the fair market value of the acquired tangible and separately measurable intangible net assets. GAAP requires us to test goodwill for impairment on an annual basis or when events or circumstances occur indicating that goodwill might be impaired. GAAP requires that we amortize finite-lived intangibles over their estimated useful lives and test all of our intangibles for impairment when events or circumstances indicate the carrying value may not be recoverable. If we were to determine that any of our goodwill or intangibles were impaired, we would be required to take an immediate charge to earnings with a corresponding reduction of partners’ capital and increase in balance sheet leverage as measured by debt to total capitalization.

 

Marine transportation of crude oil has inherent operating risks.

 

Our supply and logistics operations include purchasing crude oil that is carried on third-party tankers or barges. Such waterborne cargos are at risk of being damaged or lost because of events such as marine disaster, inclement weather, mechanical failures, grounding or collision, fire, explosion, environmental accidents, piracy, terrorism and political instability. Such occurrences could result in death or injury to persons, loss of property or environmental damage, delays in the delivery of cargo, loss of revenues , termination of contracts, governmental fines, penalties or restrictions on conducting business, higher insurance rates and damage to our reputation and customer relationships generally. Although certain of these risks may be covered under our insurance program, any of these circumstances or events could increase our costs or lower our revenues.

 

We are dependent on use of third-party assets for certain of our operations.

 

Certain of our business activities require the use of third-party assets over which we may have little or no control. For example, a portion of our storage and distribution business conducted in the Los Angeles basin receives waterborne crude oil through dock facilities operated by a third party in the Port of Long Beach. If at any time our access to this dock was denied, and if access to an alternative dock could not be arranged, the volume of crude oil that we presently receive from our customers in the Los Angeles basin may be reduced, which could result in a reduction of facilities segment revenue and cash flow.

 

Non-utilization of certain assets, such as our leased rail cars, could significantly reduce our profitability due to fixed costs incurred to obtain the right to use such assets.

 

From time to time in connection with our business, we may lease or otherwise secure the right to use certain third party assets (such as rail cars, trucks, barges, ships, pipeline capacity, storage capacity and other similar assets) with the expectation that the revenues we generate through the use of such assets will be greater than the fixed costs we incur pursuant to the applicable leases or other arrangements.  However, when such assets are not utilized or are under-utilized, our profitability could be negatively impacted because the revenues we earn are either non-existent or reduced, but we remain obligated to continue paying any applicable fixed charges, in addition to the potential of incurring other costs attributable to the non-utilization of such assets.  For example, in connection with our rail operations, we lease substantially all of our rail cars, typically pursuant to multi-year leases that obligate us to pay the applicable lease rate without regard to utilization.  If business conditions are such that a portion of our rail fleet is not utilized for any period of time due to reduced demand for the services they provide, we will still be obligated to pay the applicable fixed lease rate for such rail cars.  In addition, during the period of time that we are not utilizing such rail cars, we will incur incremental costs associated with the cost of storing such rail cars and will continue to incur costs for maintenance and upkeep.  Non-utilization of our leased rail cars and other similar assets in connection with our business could have a significant negative impact on our profitability and cash flows.

 

53



Table of Contents

 

For various operating and commercial reasons, we may not be able to perform all of our obligations under our contracts, which could lead to increased costs and negatively impact our financial results.

 

Various operational and commercial factors could result in an inability on our part to satisfy our contractual commitments and obligations. For example, in connection with our provision of firm storage services and hub services to our natural gas storage customers, we enter into contracts that obligate us to honor our customers’ requests to inject gas into our storage facilities, withdraw gas from our facilities and wheel gas through our facilities, in each case subject to volume, timing and other limitations set forth in such contracts. The following factors could adversely impact our ability to perform our obligations under these contracts:

 

 

·

a failure on the part of our storage facilities to perform as we expect them to, whether due to malfunction of equipment or facilities or realization of other operational risks;

 

 

 

 

·

a failure on our part to create incremental storage capacity at our facilities due to reduced leaching rates, operational or other factors;

 

 

 

 

·

the operating pressure of our storage facilities (affected in varying degree, depending on the type of storage cavern, by total volume of working and base gas, and temperature);

 

 

 

 

·

a variety of commercial decisions we make from time to time in connection with the management and operation of our storage facilities. Examples include, without limitation, decisions with respect to matters such as (i) the aggregate amount of commitments we are willing to make with respect to wheeling, injection, and withdrawal services, which could exceed our capabilities at any given time for various reasons, (ii) the timing of scheduled and unplanned maintenance or repairs, which can impact equipment availability and capacity, (iii) the schedule for and rate at which we conduct leaching activities at our facilities in connection with the creation of new salt caverns or the expansion of existing caverns, which can impact the amount of storage capacity we have available to satisfy our customers’ requests, (iv) the timing and aggregate volume of any base gas park and/or loan transactions we consummate, which can directly affect the operating pressure of our storage facilities and (v) the amount of compression capacity and other gas handling equipment that we install at our facilities to support gas wheeling, injection and withdrawal activities; and

 

 

 

 

·

adverse operating conditions due to hurricanes, extreme weather events or conditions, and operational problems or issues with third party pipelines, storage or production facilities.

 

Although we manage and monitor all of these various factors in connection with the ongoing operation of our natural gas storage facilities with the goal of performing all of our contractual commitments and obligations and optimizing our revenue, one or more of the above factors may adversely impact our ability to satisfy our injection, withdrawal or wheeling obligations under our storage contracts. In such event, we may be liable to our customers for losses or damages they suffer and/or we may need to incur costs or expenses in order to permit us to satisfy our obligations.

 

54



Table of Contents

 

Risks Inherent in an Investment in Us

 

Cost reimbursements due to our general partner may be substantial and will reduce our cash available for distribution to unitholders.

 

Prior to making any distribution on our common units, we will reimburse our general partner and its affiliates, including officers and directors of the general partner, for all expenses incurred on our behalf (other than expenses related to the AAP Management Units). The reimbursement of expenses and the payment of fees could adversely affect our ability to make distributions. The general partner has sole discretion to determine the amount of these expenses. In addition, our general partner and its affiliates may provide us services for which we will be charged reasonable fees as determined by the general partner.

 

Cash distributions are not guaranteed and may fluctuate with our performance and the establishment of financial reserves.

 

Because distributions on our common units are dependent on the amount of cash we generate, distributions may fluctuate based on our performance. The actual amount of cash that is available to be distributed each quarter will depend on numerous factors, some of which are beyond our control and the control of the general partner. Cash distributions are dependent primarily on cash flow, including cash flow from financial reserves and working capital borrowings, and not solely on profitability, which is affected by non-cash items. Therefore, cash distributions might be made during periods when we record losses and might not be made during periods when we record profits.

 

Unitholders may not be able to remove our general partner even if they wish to do so.

 

Our general partner manages and operates the Partnership. Unlike the holders of common stock in a corporation, unitholders will have only limited voting rights on matters affecting our business. Unitholders have no right to elect the general partner or the directors of the general partner on an annual or any other basis.

 

Furthermore, if unitholders are dissatisfied with the performance of our general partner, they currently have little practical ability to remove our general partner or otherwise change its management. Our general partner may not be removed except upon the vote of the holders of at least 662/3% of our outstanding units (including units held by our general partner or its affiliates). Because the owners of our general partner, along with directors and executive officers and their affiliates, own a significant percentage of our outstanding common units, the removal of our general partner would be difficult without the consent of both our general partner and its affiliates.

 

In addition, the following provisions of our partnership agreement may discourage a person or group from attempting to remove our general partner or otherwise change our management:

 

·                  generally, if a person acquires 20% or more of any class of units then outstanding other than from our general partner or its affiliates, the units owned by such person cannot be voted on any matter; and

 

·                  limitations upon the ability of unitholders to call meetings or to acquire information about our operations, as well as other limitations upon the unitholders’ ability to influence the manner or direction of management.

 

As a result of these provisions, the price at which our common units will trade may be lower because of the absence or reduction of a takeover premium in the trading price.

 

We may issue additional common units without unitholder approval, which would dilute a unitholder’s existing ownership interests.

 

Our general partner may cause us to issue an unlimited number of common units without unitholder approval (subject to applicable NYSE rules). We may also issue at any time an unlimited number of equity securities ranking junior or senior to the common units without unitholder approval (subject to applicable NYSE rules). The issuance of additional common units or other equity securities of equal or senior rank may have the following effects:

 

·                  an existing unitholder’s proportionate ownership interest in the Partnership will decrease;

 

·                  the amount of cash available for distribution on each unit may decrease;

 

·                  the ratio of taxable income to distributions may increase;

 

55



Table of Contents

 

·                  the relative voting strength of each previously outstanding unit may be diminished; and

 

·                  the market price of the common units may decline.

 

Our general partner has a limited call right that may require unitholders to sell their units at an undesirable time or price.

 

If at any time our general partner and its affiliates own 80% or more of the common units, the general partner will have the right, but not the obligation, which it may assign to any of its affiliates, to acquire all, but not less than all, of the remaining common units held by unaffiliated persons at a price generally equal to the then current market price of the common units. As a result, unitholders may be required to sell their common units at a time when they may not desire to sell them and/or at a price that is less than the price they would like to receive. They may also incur a tax liability upon a sale of their common units.

 

Unitholders may not have limited liability if a court finds that unitholder actions constitute control of our business.

 

Under Delaware law, a unitholder could be held liable for our obligations to the same extent as a general partner if a court determined that the right of unitholders to remove our general partner or to take other action under our partnership agreement constituted participation in the “control” of our business.

 

Our general partner generally has unlimited liability for our obligations, such as our debts and environmental liabilities, except for those contractual obligations that are expressly made without recourse to our general partner. Our partnership agreement allows the general partner to incur obligations on our behalf that are expressly non-recourse to the general partner. The general partner has entered into such limited recourse obligations in most instances involving payment liability and intends to do so in the future.

 

Furthermore, Section 17-607 of the Delaware Revised Uniform Limited Partnership Act provides that under some circumstances, a unitholder may be liable to us for the amount of a distribution for a period of three years from the date of the distribution.

 

Conflicts of interest could arise among our general partner and us or the unitholders.

 

These conflicts may include the following:

 

·                  under our partnership agreement, we reimburse the general partner for the costs of managing and for operating the partnership;

 

·                  the amount of cash expenditures, borrowings and reserves in any quarter may affect available cash to pay quarterly distributions to unitholders;

 

·                  the general partner tries to avoid being liable for partnership obligations. The general partner is permitted to protect its assets in this manner by our partnership agreement. Under our partnership agreement the general partner would not breach its fiduciary duty by avoiding liability for partnership obligations even if we can obtain more favorable terms without limiting the general partner’s liability; under our partnership agreement, the general partner may pay its affiliates for any services rendered on terms fair and reasonable to us. The general partner may also enter into additional contracts with any of its affiliates on behalf of us. Agreements or contracts between us and our general partner (and its affiliates) are not necessarily the result of arms length negotiations; and

 

·                  the general partner would not breach our partnership agreement by exercising its call rights to purchase limited partnership interests or by assigning its call rights to one of its affiliates or to us.

 

The control of our general partner may be transferred to a third party without unitholder consent. A change of control may result in defaults under certain of our debt instruments and the triggering of payment obligations under compensation arrangements.

 

Our general partner may transfer its general partner interest to a third party in a merger or in a sale of all or substantially all of its assets without the consent of our unitholders. Furthermore, there is no restriction in our partnership agreement on the ability of the general partner of our general partner to transfer its general partnership interest in our general partner to a third party. Any new owner of our general partner would be able to replace the board of directors and officers with its own choices and to control their decisions and actions.

 

56



Table of Contents

 

In addition, a change of control would constitute an event of default under our revolving credit agreements. During the continuance of an event of default under our revolving credit agreements, the administrative agent may terminate any outstanding commitments of the lenders to extend credit to us under our revolving credit facility and/or declare all amounts payable by us under our revolving credit facility immediately due and payable. A change of control also may trigger payment obligations under various compensation arrangements with our officers.

 

Risks Related to an Investment in Our Debt Securities

 

The right to receive payments on our outstanding debt securities is unsecured and will be effectively subordinated to our existing and future secured indebtedness and will be structurally subordinated as to any existing and future indebtedness and other obligations of our subsidiaries, other than subsidiaries that may guarantee our debt securities in the future.

 

Our debt securities are effectively subordinated to claims of our secured creditors and to any existing and future indebtedness and other obligations of our subsidiaries, including trade payables, other than subsidiaries that may guarantee our debt securities in the future. In the event of the insolvency, bankruptcy, liquidation, reorganization, dissolution or winding up of the business of a subsidiary, other than a subsidiary that may guarantee our debt securities in the future, creditors of that subsidiary would generally have the right to be paid in full before any distribution is made to us or the holders of our debt securities.

 

Our leverage may limit our ability to borrow additional funds, comply with the terms of our indebtedness or capitalize on business opportunities.

 

Our leverage is significant in relation to our partners’ capital. At December 31, 2013, our total outstanding long-term debt was approximately $6.7 billion, and our total outstanding short-term debt was approximately $1.1 billion. We will be prohibited from making cash distributions during an event of default under any of our indebtedness. Various limitations in our credit facilities and other debt instruments may reduce our ability to incur additional debt, to engage in some transactions and to capitalize on business opportunities. Any subsequent refinancing of our current indebtedness or any new indebtedness could have similar or greater restrictions.

 

Our leverage could have important consequences to investors in our debt securities. We will require substantial cash flow to meet our principal and interest obligations with respect to the notes and our other consolidated indebtedness. Our ability to make scheduled payments, to refinance our obligations with respect to our indebtedness or our ability to obtain additional financing in the future will depend on our financial and operating performance, which, in turn, is subject to prevailing economic conditions and to financial, business and other factors. We believe that we will have sufficient cash flow from operations and available borrowings under our bank credit facility to service our indebtedness, although the principal amount of the notes will likely need to be refinanced at maturity in whole or in part. A significant downturn in the hydrocarbon industry or other development adversely affecting our cash flow could materially impair our ability to service our indebtedness. If our cash flow and capital resources are insufficient to fund our debt service obligations, we may be forced to refinance all or a portion of our debt or sell assets. We can give no assurance that we would be able to refinance our existing indebtedness or sell assets on terms that are commercially reasonable.

 

Our leverage may adversely affect our ability to fund future working capital, capital expenditures and other general partnership requirements, future acquisition, construction or development activities, or to otherwise fully realize the value of our assets and opportunities because of the need to dedicate a substantial portion of our cash flow from operations to payments on our indebtedness or to comply with any restrictive terms of our indebtedness. Our leverage may also make our results of operations more susceptible to adverse economic and industry conditions by limiting our flexibility in planning for, or reacting to, changes in our business and the industry in which we operate and may place us at a competitive disadvantage as compared to our competitors that have less debt.

 

The ability to transfer our debt securities may be limited by the absence of an organized trading market.

 

We do not currently intend to apply for listing of our debt securities on any securities exchange or stock market. The liquidity of any market for our debt securities will depend on the number of holders of those debt securities, the interest of securities dealers in making a market in those debt securities and other factors. Accordingly, we can give no assurance as to the development, continuation or liquidity of any market for the debt securities.

 

We have a holding company structure in which our subsidiaries conduct our operations and own our operating assets.

 

We are a holding company, and our subsidiaries conduct all of our operations and own all of our operating assets. We have no significant assets other than the ownership interests in our subsidiaries. As a result, our ability to make required payments on our debt securities depends on the performance of our subsidiaries and their ability to distribute funds to us. The ability of our subsidiaries

 

57



Table of Contents

 

to make distributions to us may be restricted by, among other things, credit facilities and applicable state partnership laws and other laws and regulations. Pursuant to our credit facilities, we may be required to establish cash reserves for the future payment of principal and interest on the amounts outstanding under our credit facilities. If we are unable to obtain the funds necessary to pay the principal amount at maturity of our debt securities, or to repurchase our debt securities upon the occurrence of a change of control, we may be required to adopt one or more alternatives, such as a refinancing of our debt securities. We can give no assurance that we would be able to refinance our debt securities.

 

We do not have the same flexibility as other types of organizations to accumulate cash, which may limit cash available to service our debt securities or to repay them at maturity.

 

Unlike a corporation, our partnership agreement requires us to distribute, on a quarterly basis, 100% of our available cash to our unitholders of record and our general partner. Available cash is generally all of our cash receipts adjusted for cash distributions and net changes to reserves. Our general partner will determine the amount and timing of such distributions and has broad discretion to establish and make additions to our reserves or the reserves of our operating partnerships in amounts the general partner determines in its reasonable discretion to be necessary or appropriate:

 

·                  to provide for the proper conduct of our business and the businesses of our operating partnerships (including reserves for future capital expenditures and for our anticipated future credit needs);

 

·                  to provide funds for distributions to our unitholders and the general partner for any one or more of the next four calendar quarters; or

 

·                  to comply with applicable law or any of our loan or other agreements.

 

Although our payment obligations to our unitholders are subordinate to our payment obligations to debtholders, the value of our units will decrease in direct correlation with decreases in the amount we distribute per unit. Accordingly, if we experience a liquidity problem in the future, we may not be able to issue equity to recapitalize.

 

Tax Risks to Common Unitholders

 

Our tax treatment depends on our status as a partnership for U.S. federal income tax purposes, as well as our not being subject to a material amount of additional entity-level taxation by individual states. If the Internal Revenue Service (“IRS”) were to treat us as a corporation for federal income tax purposes or if we become subject to additional amounts of entity-level taxation for state or foreign tax purposes, it would reduce the amount of cash available to pay distributions and our debt obligations.

 

The anticipated after-tax economic benefit of an investment in our common units depends largely on our being treated as a partnership for federal income tax purposes. A publicly traded partnership such as us may be treated as a corporation for federal income tax purposes unless it satisfies a “qualifying income” requirement, as defined in Section 7704 of the Internal Revenue Code of 1986, as amended.  Based on our current operations we believe that we are treated as a partnership rather than a corporation for such purposes; however, a change in our business could cause us to be treated as a corporation for federal income tax purposes.  We have not requested, and do not plan to request, a ruling from the IRS on this or any other tax matter affecting us.

 

Current law may change, causing us to be treated as a corporation for federal income tax purposes or otherwise subject us to additional entity-level taxation. In addition, several states are evaluating ways to subject partnerships to entity-level taxation through the imposition of state income, franchise and other forms of taxation. For example, we are subject to entity-level tax on the portion of our income apportioned to Texas. Imposition of any similar taxes on us in additional states will reduce the cash available for distribution to our unitholders. If we were treated as a corporation for federal income tax purposes, we would pay federal income tax on our taxable income at the corporate tax rate, which is currently a maximum of 35%, and would likely pay state income taxes at varying rates. Distributions to our unitholders would generally be taxed again as corporate distributions, and no income, gains, losses or deductions would flow through to our unitholders. Because a tax would be imposed upon us as a corporation, the cash available for distributions or to pay our debt obligations would be substantially reduced. Therefore, treatment of us as a corporation would result in a material reduction in cash flow and after-tax returns to our unitholders, likely causing a substantial reduction in the value of our common units.

 

Our partnership agreement provides that if a law is enacted or existing law is modified or interpreted in a manner that subjects us to taxation as a corporation or otherwise subjects us to entity-level taxation for federal income tax purposes, our minimum quarterly distribution and target distribution amounts will be adjusted downward by a percentage that is based on the applicable entity-level tax rate, including both federal and state tax burdens. Although it is impossible to make an accurate assessment of the impact on us without the specific details of any such new law or modification, in such event, it is likely the overall amount of cash available for

 

58



Table of Contents

 

distribution by the partnership will decline and, due to the structure of our incentive distribution rights and the distribution provisions of our partnership agreement, our common unitholders will likely bear a disproportionately larger percentage of such reduction as compared to the holder of our incentive distribution rights.

 

The tax treatment of publicly traded partnerships or an investment in our units could be subject to potential legislative, judicial, or administrative changes and differing interpretations, possibly on a retroactive basis.

 

The present U.S. federal income tax treatment of publicly traded partnerships, including us, or an investment in our common units may be modified by administrative, legislative or judicial changes, or differing interpretations at any time. Any modifications to the U.S. federal income tax laws that may be applied retroactively or prospectively could make it more difficult or impossible to meet the expectation of future cash distributions or reduce the cash available for distributions to our unitholders.  For example, from time to time, members of Congress propose and consider substantive changes to the existing federal income tax laws that affect publicly traded partnerships. Currently, one such legislative proposal would eliminate the qualifying income exception to the treatment of all publicly traded partnerships as corporations upon which we rely for our treatment as a partnership for U.S. federal income tax purposes. We are unable to predict whether any of these changes or other proposals will be reintroduced or ultimately will be enacted. Any such changes could negatively impact the value of an investment in our common units. Any modification to the U.S. federal income tax laws may be applied retroactively and could make it more difficult or impossible to meet the exception for certain publicly traded partnerships to be treated as partnerships for U.S. federal income tax purposes.

 

The sale or exchange of 50% or more of our capital and profits interests during any twelve-month period will result in our termination as a partnership for federal income tax purposes.

 

We will be considered to have constructively terminated as a partnership for tax purposes if there are sales or exchanges which, in the aggregate, constitute 50% or more of the total interests in our capital and profits within a twelve-month period. For purposes of measuring whether the 50% threshold is reached, multiple sales of the same interest are counted only once. Our termination would, among other things, result in the closing of our taxable year for all unitholders, which would result in our filing two tax returns for one fiscal year and could result in a deferral of depreciation deductions allowable in computing our taxable income. In the case of a unitholder reporting on a taxable year other than a calendar year, the closing of our taxable year may also result in more than twelve months of our taxable income or loss being includable in his taxable income for the year of termination. Our termination currently would not affect our classification as a partnership for federal income tax purposes, but it would result in our being treated as a new partnership for tax purposes. If we were treated as a new partnership, we would be required to make new tax elections and could be subject to penalties if we were unable to determine that a termination occurred. The IRS has recently announced a relief procedure whereby if a publicly traded partnership that has technically terminated requests and the IRS grants special relief, among other things, the partnership may be permitted to provide only a single Schedule K-1 to unitholders for the tax years in which the termination occurs.

 

If the IRS or Canada Revenue Agency (“CRA”) contests the federal income tax positions we take, the market for our common units may be adversely impacted and the cost of any IRS or CRA contest will reduce our cash available for distribution or debt service.

 

The IRS has made no determination as to our status as a partnership for federal income tax purposes or as to any other matter affecting us. The IRS or CRA may adopt positions that differ from the positions we take. It may be necessary to resort to administrative or court proceedings to sustain some or all of the positions we take. A court may not agree with some or all of the positions we take. Any contest with the IRS may materially and adversely impact the market for our common units and the price at which they trade. In addition, our costs of any contest with the IRS or CRA will be borne indirectly by our unitholders and our general partner because the costs will reduce our cash available for distribution or debt service.

 

Our unitholders may be required to pay taxes on their share of our income even if they do not receive any cash distributions from us.

 

Because our unitholders will be treated as partners to whom we will allocate taxable income that could be different in amount than the cash we distribute, they will be required to pay any federal income taxes and, in some cases, state and local income taxes on their share of our taxable income even if they receive no cash distributions from us. Unitholders may not receive cash distributions from us equal to their share of our taxable income or even equal to the actual tax liability that results from that income.

 

Taxable gain or loss on the disposition of our common units could be more or less than expected.

 

If our unitholders sell their common units, they will recognize gain or loss equal to the difference between the amount realized and their tax basis in those common units. Because distributions in excess of a unitholder’s allocable share of our net taxable

 

59



Table of Contents

 

income decrease the unitholder’s tax basis in their common units, the amount of any such prior excess distributions with respect to their units will, in effect, become taxable income to the unitholder if the common units are sold at a price greater than the unitholder’s tax basis in those common units, even if the price the unitholder receives is less than the unitholder’s original cost. Furthermore, a substantial portion of the amount realized, whether or not representing gain, may be taxed as ordinary income due to potential recapture items, including depreciation recapture. In addition, because the amount realized includes a unitholder’s share of our nonrecourse liabilities, if a unitholder sells units, the unitholder may incur a tax liability in excess of the amount of cash received from the sale.

 

Tax-exempt entities and non-U.S. persons face unique tax issues from owning our common units that may result in adverse tax consequences to them.

 

Investment in common units by tax-exempt entities, such as employee benefit plans and IRAs, and non-U.S. persons raises issues unique to them. For example, virtually all of our income allocated to organizations that are exempt from federal income tax, including IRAs and other retirement plans, will be unrelated business taxable income and will be taxable to them. Distributions to non-U.S. persons will be reduced by withholding taxes at the highest applicable effective tax rate, and non-U.S. persons will be required to file U.S. federal tax returns and pay tax on their share of our taxable income. Non-U.S. persons will also potentially have tax filing and payment obligations in additional jurisdictions. Tax-exempt entities and non-U.S. persons should consult their tax advisor before investing in our common units.

 

We treat each purchaser of our common units as having the same tax benefits without regard to the actual units purchased. The IRS may challenge this treatment, which could adversely affect the value of our common units.

 

Because we cannot match transferors and transferees of common units, we have adopted depreciation and amortization positions that may not conform to all aspects of existing Treasury Regulations. A successful IRS challenge to those positions could adversely affect the amount of tax benefits available to our unitholders. It also could affect the timing of these tax benefits or the amount of gain from the sale of common units and could have a negative impact on the value of our common units or result in audit adjustments to our unitholders’ tax returns.

 

Our unitholders will likely be subject to state, local and non-U.S. taxes and return filing requirements in states and jurisdictions where they do not live as a result of investing in our units.

 

In addition to U.S. federal income taxes, our unitholders will likely be subject to other taxes, including state and local taxes, unincorporated business taxes and estate, inheritance or intangible taxes that are imposed by the various jurisdictions in which we conduct business or own property now or in the future, even if our unitholders do not live in any of those jurisdictions. Our unitholders will likely be required to file state and local income tax returns and pay state and local income taxes in some or all of these various jurisdictions. Further, our unitholders may be subject to penalties for failure to comply with those requirements. We currently own property and conduct business in most states in the United States, most of which impose a personal income tax on individuals and an income tax on corporations and other entities. It is our unitholders’ responsibility to file all U.S. federal, state, local and non-U.S. tax returns, as applicable.  As a result of the Canadian restructuring, non-Canadian resident unitholders are not required to file Canadian tax returns with respect to an investment in our units.

 

We have adopted certain valuation methodologies that may result in a shift of income, gain, loss and deduction between our general partner and our unitholders. The IRS may challenge this treatment, which could adversely affect the value of our common units.

 

When we issue additional units or engage in certain other transactions, we determine the fair market value of our assets and allocate any unrealized gain or loss attributable to our assets to the capital accounts of our unitholders and our general partner. Our methodology may be viewed as understating the value of our assets. In that case, there may be a shift of income, gain, loss and deduction between certain unitholders and the general partner, which may be unfavorable to such unitholders. Moreover, under our current valuation methods, subsequent purchasers of common units may have a greater portion of their Internal Revenue Code Section 743(b) adjustment allocated to our tangible assets and a lesser portion allocated to our intangible assets. The IRS may challenge our valuation methods, or our allocation of the Section 743(b) adjustment attributable to our tangible and intangible assets, and allocations of income, gain, loss and deduction between the general partner and certain of our unitholders.

 

A successful IRS challenge to these methods or allocations could adversely affect the amount of taxable income or loss being allocated to our unitholders. It also could affect the amount of gain from our unitholders’ sale of common units and could have a negative impact on the value of the common units or result in audit adjustments to our unitholders’ tax returns without the benefit of additional deductions.

 

60



Table of Contents

 

A unitholder whose common units are the subject of a securities loan (e.g., a loan to a “short seller” to cover a short sale of common units) may be considered as having disposed of those common units. If so, he would no longer be treated for tax purposes as a partner with respect to those common units during the period of the loan and may recognize gain or loss from the disposition.

 

Because there are no specific rules governing the federal income tax consequences of loaning a partnership interest, a unitholder whose common units are the subject of a securities loan may be considered as having disposed of the loaned units.  In that case, the unitholder may no longer be treated for tax purposes as a partner with respect to those common units during the period of the loan and the unitholder may recognize gain or loss from such disposition. Moreover, during the period of the loan, any of our income, gain, loss or deduction with respect to those common units may not be reportable by the unitholder and any cash distributions received by the unitholder as to those common units may be fully taxable as ordinary income. Unitholders desiring to assure their status as partners and avoid the risk of gain recognition from a loan to a short seller should modify any applicable brokerage account agreements to prohibit their brokers from borrowing their common units.

 

We prorate our items of income, gain, loss and deduction between transferors and transferees of our units each month based upon the ownership of our units on the first day of each month, instead of on the basis of the date a particular unit is transferred. The IRS may challenge this treatment, which could change the allocation of items of income, gain, loss and deduction among our unitholders.

 

We generally prorate our items of income, gain, loss and deduction between existing unitholders and unitholders who purchase our units based upon the ownership of our units on the first day of each month, instead of on the basis of the date a particular unit is transferred.  The use of this proration method may not be permitted under existing Treasury Regulations. Recently, the U.S. Treasury Department issued proposed Treasury Regulations that provide a safe harbor pursuant to which publicly traded partnerships may use a similar monthly simplifying convention to allocate tax items. Nonetheless, the proposed regulations do not specifically authorize the use of the proration method we have adopted.  If the IRS were to challenge our proration method or new Treasury Regulations were issued, we may be required to change the allocation of items of income, gain, loss and deduction among our unitholders.

 

Item 1B.  Unresolved Staff Comments

 

None.

 

Item 3.  Legal Proceedings

 

General. In the ordinary course of business, we are involved in various legal proceedings. To the extent we are able to assess the likelihood of a negative outcome for these proceedings, our assessments of such likelihood range from remote to probable.  If we determine that a negative outcome is probable and the amount of loss is reasonably estimable, we accrue the estimated amount.  We do not believe that the outcome of these legal proceedings, individually or in the aggregate, will have a material adverse effect on our financial condition, results of operations or cash flows.  Although we believe that our operations are presently in material compliance with applicable requirements, as we acquire and incorporate additional assets it is possible that the EPA or other governmental entities may seek to impose fines, penalties or performance obligations on us (or on a portion of our operations) as a result of any past noncompliance whether such noncompliance initially developed before or after our acquisition.

 

Pemex Exploración y Producción v. Big Star Gathering Ltd L.L.P. et al. In two cases filed in the Texas Southern District Court in May 2011 and April 2012, Pemex Exploración y Producción (“PEP”) alleges that certain parties stole condensate from pipelines and gathering stations and conspired with U.S. companies (primarily in Texas) to import and market the stolen condensate.  PEP does not allege that Plains was part of any conspiracy, but that it dealt in the condensate only after it had been obtained by others and resold to Plains Marketing, L.P.  PEP seeks actual damages, attorney’s fees, and statutory penalties from Plains Marketing, L.P.  In February 2013, the Court granted Plains Marketing, L.P.’s motion to be dismissed from the April 2012 lawsuit. In October 2013, the Court issued an order in the May 2011 lawsuit granting summary judgment in favor of Plains Marketing, L.P. with respect to all of PEP’s remaining claims against Plains Marketing, L.P. In February 2014, the Court affirmed its order granting summary judgment in favor of Plains Marketing, L.P., denied PEP’s motion for reconsideration, and issued a judgment dismissing all claims against Plains. PEP has the right to appeal such rulings.

 

PNG Merger. Purported class action lawsuits were filed on behalf of PNG unitholders challenging the PNG Merger.  Two lawsuits were filed in the Delaware Court of Chancery in September 2013 and were consolidated under the caption In re PAA Natural Gas Storage, Limited Partnership Unitholder Litigation, C.A. No. 8908-VCL (which we refer to as the Consolidated Delaware Action).  Two lawsuits were filed in Texas state court in September 2013 and were consolidated under the caption Vicars v. PNGS GP, LLC, et al., Cause No. 2013-52687 (Tex. Dist. Ct. Harris County) (which we refer to as the Consolidated Texas Action).  Four lawsuits were filed in Texas federal court in October 2013 and were consolidated under the caption The DuckPond Trust, et al., v. PAA Natural Gas Storage, LP., et al., 4:13-cv-03170 (S.D. Tex.) (which we refer to as the Consolidated Federal Action).

 

61



Table of Contents

 

Plaintiffs in the Consolidated Delaware Action generally allege that (i) the individual defendants breached fiduciary duties owed to PNG unitholders by allegedly approving the merger agreement at an unfair price and through an unfair process and by agreeing to certain deal protection devices; and (ii) the PNG Merger unfairly benefits certain members of PNG’s board of directors.  Plaintiffs also allege that PNG’s general partner, PNG and other of our affiliates aided and abetted the alleged fiduciary breaches by the individual defendants.

 

Plaintiffs in the Consolidated Texas Action generally allege that (i) the individual defendants breached their duties owed to PNG’s unitholders under PNG’s partnership agreement as well as the implied covenant of good faith and fair dealing, and are engaging in self-dealing; and (ii) PNG’s general partner, PNG and other of our affiliates have aided and abetted the defendant directors for the purpose of advancing their own interests and/or assisting such directors in connection with their breaches of their respective duties.  In addition, the Consolidated Texas Action includes purported derivative claims on behalf of PNG based on the alleged breaches of duties by the individual defendants.

 

In February 2014, the Consolidated Federal Action was dismissed. Plaintiffs in the remaining actions generally seek, among other relief, to enjoin the transaction, rescission in the event the transaction is consummated, an order directing defendants to account to plaintiff and other members of the putative class for all damages caused by their breaches, money damages and an award of costs and disbursements, including reasonable attorneys’ fees. We cannot predict the outcome of these or any other lawsuits that might be filed, nor can we predict the amount of time and expense that will be required to resolve these lawsuits. We intend to defend vigorously against these and any other actions. See Note 10 to our Consolidated Financial Statements for a description of the PNG Merger.

 

Environmental

 

General

 

Although we believe that our efforts to enhance our leak prevention and detection capabilities have produced positive results, we have experienced (and likely will experience future) releases of hydrocarbon products into the environment from our pipeline and storage operations. These releases can result from unpredictable man-made or natural forces and may reach surface water bodies, groundwater aquifers or other sensitive environments. Whether current or past, damages and liabilities associated with any such releases from our assets may substantially affect our business.

 

At December 31, 2013, our estimated undiscounted reserve for environmental liabilities totaled approximately $93 million, of which approximately $11 million was classified as short-term and approximately $82 million was classified as long-term. At December 31, 2012, our reserve for environmental liabilities totaled approximately $96 million, of which approximately $13 million was classified as short-term and approximately $83 million was classified as long-term. The short- and long-term environmental liabilities referenced above are reflected in “Accounts payable and accrued liabilities” and “Other long-term liabilities and deferred credits,” respectively, on our Consolidated Balance Sheets. At December 31, 2013 and 2012, we had recorded receivables totaling approximately $10 million and $42 million, respectively, for amounts probable of recovery under insurance and from third parties under indemnification agreements, which are predominantly reflected in “Trade accounts receivable and other receivables, net” on our Consolidated Balance Sheets.

 

In some cases, the actual cash expenditures may not occur for three to five years. Our estimates used in these reserves are based on information currently available to us and our assessment of the ultimate outcome. Among the many uncertainties that impact our estimates are the necessary regulatory approvals for, and potential modification of, our remediation plans, the limited amount of data available upon initial assessment of the impact of soil or water contamination, changes in costs associated with environmental remediation services and equipment and the possibility of existing legal claims giving rise to additional liabilities. Therefore, although we believe that the reserve is adequate, costs incurred may be in excess of the reserve and may potentially have a material adverse effect on our financial condition, results of operations or cash flows.

 

Rainbow Pipeline Release

 

During April 2011, we experienced a crude oil release of approximately 28,000 barrels of crude oil on a remote section of our Rainbow Pipeline located in Alberta, Canada.  Since the release and through December 31, 2013, we spent approximately $70 million, before insurance recoveries, in connection with site clean-up, reclamation and remediation activities, and as of December 31, 2013, we did not have any material outstanding liabilities or insurance receivables relating to this release. On February 26, 2013, the

 

62



Table of Contents

 

AER issued a report detailing four enforcement actions against PMC for failure to comply with certain regulatory requirements in connection with the release, including requirements related to operations and maintenance procedures, leak detection and response, backfill and compaction procedures and emergency response plan testing.  PMC is in the process of taking appropriate actions necessary to respond to and comply with the enforcement actions set forth in the report, including the implementation of additional risk assessment procedures and the taking of other actions designed to minimize the risk that similar incidents occur in the future and enhance the effectiveness of PMC’s response to any such future incidents.  In addition, on April 23, 2013, the Alberta Crown Prosecutor filed civil charges under the Environmental Protection and Enhancement Act against PMC relating to the release.  To date, PMC has not been assessed any fines or penalties related to this release; however, such fines or penalties may be assessed in the future and are not expected to be material.

 

Rangeland Pipeline Release

 

During June 2012, we experienced a crude oil release on a section of our Rangeland Pipeline located near Sundre, Alberta, Canada.  Approximately 3,000 barrels were released into the Red Deer River and were contained downstream in the Gleniffer Reservoir. Remediation activities in the reservoir area were completed by June 30, 2012, remediation of the remaining impacted areas of government-owned lands was completed by September 30, 2012 and interim closure, in respect of those lands, was received from the applicable regulatory agencies.  Monitoring will continue into 2014, and a long-term monitoring plan has been developed and implemented in accordance with regulatory requirements. Through December 31, 2013, we spent approximately $46 million, before insurance recoveries, in connection with site clean-up, reclamation and remediation activities. This release is currently under investigation by the AER, which also intends to perform an audit of PMC’s operations. Although the AER’s final investigation is not complete, on July 4, 2013, the AER issued four enforcement actions against PMC citing failure to inspect water crossings, failure to complete an engineering assessment to determine suitability of continued operation of the Rangeland Pipeline, failure to maintain updated emergency response plans, and failure to conduct regular public awareness programs.  To date, no fines or penalties have been assessed against PMC with respect to this release; however, it is possible that fines or penalties may be assessed against PMC in the future and are not expected to be material.

 

Bay Springs Pipeline Release

 

During February 2013, we experienced a crude oil release of approximately 120 barrels on a portion of one of our pipelines near Bay Springs, Mississippi. Most of the released oil was contained within our pipeline right of way, but some of the released oil entered a nearby waterway where it was contained with booms.  The EPA has issued an administrative order requiring us to take various actions in response to the release, including remediation, reporting and other actions, and we may be subjected to a civil penalty. The aggregate cost to clean up and remediate the site was approximately $6 million, which has been recognized in “Field operating costs” on our Consolidated Statement of Operations.

 

Kemp River Pipeline Release

 

During May and June 2013, two separate releases were discovered on our Kemp River pipeline in Northern Alberta, Canada that, in the aggregate, resulted in the release of approximately 700 barrels of condensate and light crude oil.  Clean-up and remediation activities are being conducted in cooperation with the applicable regulatory agencies. We estimate that the aggregate clean-up and remediation costs associated with these releases will be approximately $15 million which we have recognized in “Field operating costs” on our Consolidated Statement of Operations.

 

Insurance

 

A pipeline, terminal or other facility may experience damage as a result of an accident, natural disaster or terrorist activity. These hazards can cause personal injury and loss of life, severe damage to and destruction of property and equipment, pollution or environmental damage and suspension of operations. We maintain various types of insurance that we consider adequate to cover our operations and certain assets. The insurance policies are subject to deductibles or self-insured retentions that we consider reasonable. Our insurance does not cover every potential risk associated with operating pipelines, terminals and other facilities, including the potential loss of significant revenues.

 

The occurrence of a significant event not fully insured, indemnified or reserved against, or the failure of a party to meet its indemnification obligations, could materially and adversely affect our operations and financial condition. We believe we are adequately insured for public liability and property damage with respect to our operations. In the future, we may not be able to maintain insurance at levels that we consider adequate for rates we consider reasonable. As a result, we may elect to self-insure or utilize higher deductibles in certain insurance programs. For example, the market for hurricane- or windstorm-related property damage coverage has remained difficult the last few years. The amount of coverage available has been limited, costs have increased substantially and deductibles have increased as well.

 

63



Table of Contents

 

In 2011, we elected not to renew our hurricane insurance, and, instead, to self-insure this risk. Our assessment of the current availability of coverage and associated rates has led us to the decision to continue to self-insure. This decision does not affect our third-party liability insurance, which still covers hurricane-related liability claims which we have renewed at our historic coverage levels. In addition, although we believe that we have established adequate reserves to the extent such risks are not insured, costs incurred in excess of these reserves may be higher and may potentially have a material adverse effect on our financial conditions, results of operations or cash flows.

 

Item 4. Mine Safety Disclosures

 

Not applicable.

 

64



Table of Contents

 

PART II

 

Item 5.  Market for Registrant’s Common Units, Related Unitholder Matters and Issuer Purchases of Equity Securities

 

Our common units are listed and traded on the New York Stock Exchange (“NYSE”) under the symbol “PAA.”  As of February 20, 2014, the closing market price for our common units was $53.02 per unit and there were approximately 223,000 record holders and beneficial owners (held in street name). As of February 20, 2014, there were 359,904,180 common units outstanding.

 

A two-for-one split of our common units was completed on October 1, 2012. The effect of the two-for one split has been retroactively applied to all unit and per-unit amounts presented in this Form 10-K. In addition, our partnership agreement was amended to modify certain definitions related to target distribution amounts and minimum distribution amounts to reflect the unit split.

 

The following table sets forth high and low sales prices for our common units and the cash distributions declared per common unit for the periods indicated:

 

 

 

Common Unit

 

 

 

 

 

Price Range

 

Cash

 

 

 

High

 

Low

 

Distributions (1)

 

2013

 

 

 

 

 

 

 

4th Quarter

 

$

53.74

 

$

47.26

 

$

0.6150

 

3rd Quarter

 

$

57.72

 

$

48.86

 

$

0.6000

 

2nd Quarter

 

$

59.52

 

$

50.15

 

$

0.5875

 

1st Quarter

 

$

57.17

 

$

45.95

 

$

0.5750

 

 

 

 

 

 

 

 

 

2012

 

 

 

 

 

 

 

4th Quarter

 

$

47.14

 

$

42.60

 

$

0.5625

 

3rd Quarter

 

$

45.57

 

$

40.18

 

$

0.5425

 

2nd Quarter

 

$

41.23

 

$

37.59

 

$

0.5325

 

1st Quarter

 

$

42.24

 

$

34.74

 

$

0.5225

 

 


(1)                                     Cash distributions associated with the quarter presented. These distributions were declared and paid in the following calendar quarter.  See the “Cash Distribution Policy” section below for a discussion of our policy regarding distribution payments.

 

Our common units are also used as a form of compensation to our employees and directors. Additional information regarding our equity-indexed compensation plans is included in Part III of this report under Item 13. “Certain Relationships and Related Transactions, and Director Independence.”

 

Cash Distribution Policy

 

In accordance with our partnership agreement, we will distribute all of our available cash to our unitholders within 45 days following the end of each quarter in the manner described below. Available cash generally means, for any quarter ending prior to liquidation, all cash on hand at the end of that quarter less the amount of cash reserves that are necessary or appropriate in the reasonable discretion of the general partner to:

 

·                  provide for the proper conduct of our business;

 

·                  comply with applicable law or any partnership debt instrument or other agreement; or

 

·                  provide funds for distributions to unitholders and the general partner in respect of any one or more of the next four quarters.

 

In addition to distributions on its 2% general partner interest, our general partner is entitled to receive incentive distributions if the amount we distribute with respect to any quarter exceeds levels specified in our partnership agreement. Under the quarterly incentive distribution provisions, our general partner is entitled, without duplication and except for the agreed upon adjustments discussed below, to 15% of amounts we distribute in excess of $0.2250 per unit, 25% of the amounts we distribute in excess of $0.2475 per unit and 50% of amounts we distribute in excess of $0.3375 per unit.

 

Although not required to do so, in response to past requests by our management in connection with our acquisition activities, our general partner has, from time to time, agreed to reduce the amounts due to it as incentive distributions.  Such modifications were implemented with a view toward enhancing our competitiveness for such acquisitions and managing the overall cost of equity capital while achieving an appropriate balance between short-term and long-term accretion to our limited partners and the holders of our general partner interest and IDRs.  Our general partner agreed to reduce the amount of its incentive distribution by $3.75 million per quarter for distributions paid during 2013, $6.75 million for the distribution paid in February 2014, $5.5 million per quarter thereafter through November 2015, $5.0 million per quarter in 2016 and $3.75 million per quarter thereafter. These reductions were agreed to in connection with our BP NGL Acquisition and the completion of the PNG Merger on December 31, 2013. See Note 3 to our Consolidated Financial Statements for further discussion of

 

65



Table of Contents

 

the BP NGL Acquisition. See Note 10 to our Consolidated Financial Statements for further discussion of the PNG Merger.

 

During 2013, we paid approximately $369 million to our general partner, including approximately $353 million of incentive distributions, net of reductions of $15 million. Additionally, on February 14, 2014, we paid a quarterly distribution of $0.6150 per unit applicable to the fourth quarter of 2013, and in connection therewith, approximately $107 million was paid to our general partner, including approximately $102 million of incentive distributions, net of reductions of $6.75 million. See Item 13. “Certain Relationships and Related Transactions, and Director Independence—Our General Partner.”

 

Under the terms of the agreements governing our debt, we are prohibited from declaring or paying any distribution to unitholders if a default or event of default (as defined in such agreements) exists. No such default has occurred. See Item 7. “Management’s Discussion and Analysis of Financial Condition and Results of Operations—Liquidity and Capital Resources—Credit Facilities and Indentures.”

 

See Item 12. “Security Ownership of Certain Beneficial Owners and Management and Related Unitholder Matters” for information regarding securities authorized for issuance under equity compensation plans.

 

Issuer Purchases of Equity Securities

 

We did not repurchase any of our common units during the fourth quarter of 2013, and we do not have any announced or existing plans to repurchase any of our common units other than potential repurchases consistent with past practice in providing units for relatively small vestings of phantom units under our long-term incentive plans (“LTIP”).

 

Item 6.  Selected Financial Data

 

The historical financial information below was derived from our audited consolidated financial statements as of December 31, 2013, 2012, 2011, 2010 and 2009 and for the years then ended. The selected financial data should be read in conjunction with the Consolidated Financial Statements, including the notes thereto, and Item 7. “Management’s Discussion and Analysis of Financial Condition and Results of Operations.”

 

 

 

Year Ended December 31,

 

 

 

2013

 

2012

 

2011

 

2010

 

2009

 

 

 

(in millions, except for per unit data)

 

Statement of operations data:

 

 

 

 

 

 

 

 

 

 

 

Total revenues

 

$

42,249

 

$

37,797

 

$

34,275

 

$

25,893

 

$

18,520

 

Net income

 

$

1,391

 

$

1,127

 

$

994

 

$

514

 

$

580

 

Net income attributable to PAA

 

$

1,361

 

$

1,094

 

$

966

 

$

505

 

$

579

 

 

 

 

 

 

 

 

 

 

 

 

 

Per unit data:

 

 

 

 

 

 

 

 

 

 

 

Basic net income per limited partner unit

 

$

2.82

 

$

2.41

 

$

2.46

 

$

1.21

 

$

1.67

 

Diluted net income per limited partner unit

 

$

2.80

 

$

2.40

 

$

2.44

 

$

1.20

 

$

1.66

 

Declared distributions per limited partner unit (1)

 

$

2.33

 

$

2.11

 

$

1.95

 

$

1.88

 

$

1.81

 

 

 

 

 

 

 

 

 

 

 

 

 

Balance sheet data (at end of period):

 

 

 

 

 

 

 

 

 

 

 

Total assets

 

$

20,360

 

$

19,235

 

$

15,381

 

$

13,703

 

$

12,358

 

Long-term debt

 

$

6,715

 

$

6,320

 

$

4,520

 

$

4,631

 

$

4,142

 

Total debt

 

$

7,828

 

$

7,406

 

$

5,199

 

$

5,957

 

$

5,216

 

Partners’ capital

 

$

7,703

 

$

7,146

 

$

5,974

 

$

4,573

 

$

4,159

 

 

 

 

 

 

 

 

 

 

 

 

 

Other data:

 

 

 

 

 

 

 

 

 

 

 

Net cash provided by operating activities

 

$

1,954

 

$

1,240

 

$

2,365

 

$

259

 

$

365

 

Net cash used in investing activities

 

$

(1,653

)

$

(3,392

)

$

(2,020

)

$

(851

)

$

(686

)

Net cash provided by/(used in) financing activities

 

$

(281

)

$

2,151

 

$

(345

)

$

604

 

$

338

 

Capital expenditures:

 

 

 

 

 

 

 

 

 

 

 

Acquisitions

 

$

19

 

$

2,286

 

$

1,404

 

$

407

 

$

393

 

Internal growth projects

 

$

1,622

 

$

1,185

 

$

531

 

$

355

 

$

379

 

Maintenance

 

$

176

 

$

170

 

$

120

 

$

93

 

$

81

 

 

66



Table of Contents

 

 

 

Year Ended December 31,

 

 

 

2013

 

2012

 

2011

 

2010

 

2009

 

Volumes (2)(3) 

 

 

 

 

 

 

 

 

 

 

 

Transportation segment (average daily volumes in thousands of barrels per day):

 

 

 

 

 

 

 

 

 

 

 

Tariff activities

 

3,595

 

3,373

 

2,942

 

2,889

 

2,836

 

Trucking

 

117

 

106

 

105

 

97

 

85

 

Transportation segment total

 

3,712

 

3,479

 

3,047

 

2,986

 

2,921

 

 

 

 

 

 

 

 

 

 

 

 

 

Facilities segment:

 

 

 

 

 

 

 

 

 

 

 

Crude oil, refined products and NGL terminalling and storage (average monthly capacity in millions of barrels)

 

94

 

90

 

70

 

61

 

56

 

Rail load / unload volumes (average volumes in thousands of barrels per day)

 

221

 

 

 

 

 

Natural gas storage (average monthly capacity in billions of cubic feet)

 

96

 

84

 

71

 

47

 

26

 

NGL fractionation (average volumes in thousands of barrels per day)

 

96

 

79

 

14

 

14

 

15

 

Facilities segment total (average monthly volumes in millions of barrels)

 

120

 

106

 

82

 

70

 

61

 

 

 

 

 

 

 

 

 

 

 

 

 

Supply and Logistics segment (average daily volumes in thousands of barrels per day):

 

 

 

 

 

 

 

 

 

 

 

Crude oil lease gathering purchases

 

859

 

818

 

742

 

620

 

612

 

NGL sales

 

215

 

182

 

103

 

96

 

105

 

Waterborne cargos

 

4

 

3

 

21

 

68

 

55

 

Supply and Logistics segment total

 

1,078

 

1,003

 

866

 

784

 

772

 

 


(1)                                     Represents cash distributions declared and paid during the year presented. Our general partner is entitled, directly or indirectly, to receive 2% proportional distributions, as well as incentive distributions if the amount we distribute with respect to any quarter exceeds levels specified in our partnership agreement. See Note 10 to our Consolidated Financial Statements for further discussion regarding our distributions.

 

(2)                                     Volumes associated with acquisitions represent total volumes (attributable to our interest) for the number of days or months we actually owned the assets divided by the number of days or months in the year.

 

(3)                                    Facilities segment total is calculated as the sum of: (i) crude oil, refined products and NGL terminalling and storage capacity; (ii) rail load and unload volumes multiplied by the number of days in the year and divided by the number of months in the year; (iii) natural gas storage capacity divided by 6 to account for the 6:1 mcf of gas to crude British thermal unit (“Btu”) equivalent ratio and further divided by 1,000 to convert to monthly volumes in millions; and (iv) NGL fractionation volumes multiplied by the number of days in the year and divided by the number of months in the year.

 

67



Table of Contents

 

Item 7.   Management’s Discussion and Analysis of Financial Condition and Results of Operations

 

Introduction

 

The following discussion is intended to provide investors with an understanding of our financial condition and results of our operations and should be read in conjunction with our historical consolidated financial statements and accompanying notes.

 

Our discussion and analysis includes the following:

 

·                  Executive Summary

 

·                  Company Overview

 

·                  Overview of Operating Results, Capital Investments and Significant Activities

 

·                  Acquisitions and Internal Growth Projects

 

·                  Critical Accounting Policies and Estimates

 

·                  Recent Accounting Pronouncements

 

·                  Results of Operations

 

·                  Outlook

 

·                  Liquidity and Capital Resources

 

Executive Summary

 

Company Overview

 

We own and operate midstream energy infrastructure and provide logistics services for crude oil, NGL, natural gas and refined products. The term NGL includes ethane and natural gasoline products as well as products commonly referred to as liquefied petroleum gas (“LPG”) such as propane and butane. When used in this Form 10-K, NGL refers to all NGL products including LPG. We own an extensive network of pipeline transportation, terminalling, storage, and gathering assets in key crude oil and NGL producing basins and transportation corridors and at major market hubs in the United States and Canada. We were formed in 1998, and our operations are conducted directly and indirectly through our operating subsidiaries and are managed through three operating segments: (i) Transportation, (ii) Facilities and (iii) Supply and Logistics. See “—Results of Operations—Analysis of Operating Segments” for further discussion.

 

Overview of Operating Results, Capital Investments and Significant Activities

 

During 2013, we recognized net income attributable to PAA of approximately $1.361 billion, or $2.80 per diluted limited partner unit, as compared to net income attributable to PAA of approximately $1.094 billion, or $2.40 per diluted limited partner unit, recognized during 2012. Major items impacting the favorable performance between periods include contributions from the USD Rail Terminal and BP NGL Acquisitions, which were completed in December 2012 and April 2012, respectively, incremental fee-based contributions associated with acquisition and expansion capital invested in our Transportation and Facilities segments and favorable unit margins in our Supply and Logistics segment.

 

The favorable unit margins in the Supply and Logistics segment were driven by our NGL marketing operations, which benefited from improved market conditions and higher demand, as well as additional sales volumes related to the BP NGL Acquisition noted above. However, such results were partially offset by the impact of less favorable crude oil market conditions, particularly narrower crude oil differentials during much of 2013.

 

Other significant items impacting the comparison to 2012 include:

 

·                  Decreased depreciation and amortization expense, largely driven by one-time asset impairment charges of approximately $168 million recognized during the comparative 2012 period; and

 

68



Table of Contents

 

·                  Increased income tax expense resulting from an increased proportion of earnings subject to Canadian federal and provincial taxes, primarily driven by the stronger performance from our existing operations and our operations related to the BP NGL Acquisition.

 

Acquisitions and Internal Growth Projects

 

We completed a number of acquisitions and capital expansion projects in 2013, 2012 and 2011 that have impacted our results of operations. The following table summarizes our capital expenditures for acquisitions, internal growth projects and maintenance capital for the periods indicated (in millions):

 

 

 

For the Year Ended December 31,

 

 

 

2013

 

2012

 

2011

 

Acquisition capital (1)

 

$

19

 

$

2,286

 

$

1,404

 

Internal growth projects

 

1,622

 

1,185

 

531

 

Maintenance capital

 

176

 

170

 

120

 

 

 

$

1,817

 

$

3,641

 

$

2,055

 

 


(1)                                     Excludes the PNG Merger completed on December 31, 2013, as we historically consolidated PNG into our financial statements for financial reporting purposes in accordance with GAAP. As consideration for the PNG Merger, we issued approximately 14.7 million PAA common units with a value of approximately $760 million. See Note 10 to our Consolidated Financial Statements for further discussion of the PNG Merger.

 

Acquisitions

 

Acquisitions are financed using a combination of equity and debt, including borrowings under our credit facilities and the issuance of senior notes. Businesses acquired impact our results of operations commencing on the closing date of each acquisition. Our acquisition and capital expansion activities are discussed further in “—Liquidity and Capital Resources” and in Note 3 to our Consolidated Financial Statements. Information regarding acquisitions completed in 2013, 2012 and 2011 is set forth in the table below (in millions):

 

 

 

Effective

 

Acquisition

 

 

Acquisition

 

Date

 

Price

 

Operating Segment

2013 Total (1)

 

09/01/2013

 

$

19

 

Transportation

 

 

 

 

 

 

 

BP NGL Acquisition (2)

 

04/01/2012

 

$

1,633

 

Transportation, Facilities and Supply and Logistics

US Development Group Crude Oil Rail Terminals

 

12/13/2012

 

503

 

Facilities

Other

 

Various

 

150

 

Transportation, Facilities and Supply and Logistics

2012 Total

 

 

 

$

2,286

 

 

 

 

 

 

 

 

 

Southern Pines

 

02/09/2011

 

$

765

 

Facilities

Gardendale Gathering System

 

11/29/2011

 

349

 

Transportation

Western Pipeline and Storage Assets

 

12/29/2011

 

220

 

Facilities and Transportation

Other

 

Various

 

70

 

Transportation, Facilities and Supply and Logistics

2011 Total

 

 

 

$

1,404

 

 

 


(1)                                     Excludes the PNG Merger completed on December 31, 2013, as we historically consolidated PNG into our financial statements for financial reporting purposes in accordance with GAAP. As consideration for the PNG Merger, we issued approximately 14.7 million PAA common units with a value of approximately $760 million. See Note 10 to our Consolidated Financial Statements for further discussion of the PNG Merger.

 

(2)                                     Total BP NGL Acquisition purchase price was approximately $1.683 billion. A cash deposit of $50 million was paid during 2011 and is reflected in ‘Other’ in the 2011 Total in the table above.

 

69



Table of Contents

 

Internal Growth Projects

 

Our 2013 projects included the construction and expansion of pipeline systems and storage and terminal facilities. The following table summarizes our 2013, 2012 and 2011 projects (in millions):

 

Projects

 

2013

 

2012

 

2011

 

Mississippian Lime Pipeline (1)

 

$

163

 

$

54

 

$

 

Gulf Coast Pipeline (1)

 

125

 

13

 

 

Rainbow II Pipeline

 

124

 

79

 

44

 

Yorktown Terminal Projects

 

114

 

39

 

 

Eagle Ford Area Pipeline Projects (1) (2)

 

86

 

88

 

2

 

Rail Terminal Projects (4)

 

83

 

41

 

27

 

White Cliffs Expansion (5)

 

73

 

1

 

 

Fort Saskatchewan Facility Expansions

 

73

 

 

 

Cactus Pipeline (1)

 

64

 

 

 

Eagle Ford JV Project (1) (3)

 

60

 

132

 

18

 

Spraberry Area Pipeline Projects (1)

 

51

 

91

 

 

St. James Expansions (1)

 

51

 

46

 

4

 

Western Oklahoma Pipeline (1)

 

50

 

 

 

Natural Gas Storage (multiple projects) (1)

 

45

 

61

 

89

 

Cushing Terminal Expansions (1)

 

38

 

31

 

41

 

Gulf Coast Gas Processing Facility Enhancements

 

36

 

 

 

Shafter Expansion

 

28

 

21

 

2

 

Other projects

 

358

 

488

 

304

 

Total

 

$

1,622

 

$

1,185

 

$

531

 

 


(1)                                     These projects will continue into 2014. See “—Liquidity and Capital Resources—Acquisitions, Capital Expenditures and Distributions Paid to Our Unitholders, General Partner and Noncontrolling Interests—2014 Capital Expansion Projects.”

 

(2)                                     Includes pipeline, tankage and condensate stabilization.

 

(3)                                     Includes net expenditures associated with the formation of Eagle Ford Pipeline LLC in 2012, as well as subsequent contributions related to our 50% interest.

 

(4)                                     Includes Manitou, ND, Bakersfield, CA, Tampa, CO, and Van Hook, ND rail projects.

 

(5)                                     Represents contributions related to our 35.7% investment interest in the White Cliffs Pipeline.

 

Critical Accounting Policies and Estimates

 

Critical Accounting Policies

 

We have adopted various accounting policies to prepare our consolidated financial statements in accordance with generally accepted accounting principles in the United States (“GAAP”). These critical accounting policies are discussed in Note 2 to our Consolidated Financial Statements.

 

70



Table of Contents

 

Critical Accounting Estimates

 

The preparation of financial statements in conformity with GAAP and rules and regulations of the United States Securities and Exchange Commission (“SEC”) requires us to make estimates and assumptions that affect the reported amounts of assets and liabilities, as well as the disclosure of contingent assets and liabilities, at the date of the financial statements. Such estimates and assumptions also affect the reported amounts of revenues and expenses during the reporting period. Although we believe these estimates are reasonable, actual results could differ from these estimates. On a regular basis, we evaluate our assumptions, judgments and estimates.  We also discuss our critical accounting policies and estimates with the Audit Committee of the Board of Directors.

 

We believe that the assumptions, judgments and estimates involved in the accounting for our (i) purchase and sales accruals, (ii) fair value of assets and liabilities acquired and identification of associated goodwill and intangible assets, (iii) fair value of derivatives, (iv) accruals and contingent liabilities, including our equity-indexed compensation plan accruals, (v) property and equipment and depreciation expense and (vi) allowance for doubtful accounts have the greatest potential impact on our Consolidated Financial Statements.  These areas are key components of our results of operations and are based on complex rules which require us to make judgments and estimates, so we consider these to be our critical accounting estimates.  Such critical accounting estimates are discussed further as follows:

 

Purchase and Sales Accruals.  We routinely make accruals based on estimates for certain components of our revenues and cost of sales due to the timing of compiling billing information, receiving third-party information and reconciling our records with those of third parties. Where applicable, these accruals are based on nominated volumes expected to be purchased, transported and subsequently sold. Uncertainties involved in these estimates include levels of production at the wellhead, access to certain qualities of crude oil, pipeline capacities and delivery times, utilization of truck fleets to transport volumes to their destinations, weather, market conditions and other forces beyond our control. These estimates are generally associated with a portion of the last month of each reporting period. For the year ended December 31, 2013, we estimate that approximately 1% and 2% of annual revenues and cost of sales were recorded using sales and purchase estimates, respectively. Accordingly, a hypothetical variance of 10% from both of these estimates, either up or down in tandem, would impact annual revenues, cost of sales, operating income and net income attributable to PAA by 1% or less on an annual basis. Although the resolution of these uncertainties has not historically had a material impact on our reported results of operations or financial condition, because of the high volume, low margin nature of our business, we cannot provide assurance that actual amounts will not vary significantly from estimated amounts. Variances from estimates are reflected in the period actual results become known, typically in the month following the estimate.

 

Fair Value of Assets and Liabilities Acquired and Identification of Associated Goodwill and Intangible Assets.  In accordance with Financial Accounting Standards Board (“FASB”) guidance regarding business combinations, with each acquisition, we allocate the cost of the acquired entity to the assets and liabilities assumed based on their estimated fair values at the date of acquisition. If the initial accounting for the business combination is incomplete when the combination occurs, an estimate will be recorded.  Any subsequent adjustments to this estimate, if material, will be recognized retroactive to the date of acquisition.  With exception to our equity method investments, we also expense the transaction costs as incurred in connection with each acquisition.  In addition, we are required to recognize intangible assets separately from goodwill. Intangible assets with finite lives are amortized over their estimated useful life as determined by management. Goodwill and intangible assets with indefinite lives are not amortized but instead are periodically assessed for impairment.

 

Impairment testing entails estimating future net cash flows relating to the asset, based on management’s estimate of future revenues, future cash flows and market conditions including pricing, demand, competition, operating costs and other factors. Determining the fair value of assets and liabilities acquired, as well as intangible assets that relate to such items as customer relationships, contracts and industry expertise, involves professional judgment and is ultimately based on acquisition models and management’s assessment of the value of the assets acquired and, to the extent available, third party assessments. Uncertainties associated with these estimates include changes in production decline rates, production interruptions, fluctuations in refinery capacity or product slates, economic obsolescence factors in the area and potential future sources of cash flow. Although the resolution of these uncertainties has not historically had a material impact on our results of operations or financial condition, we cannot provide assurance that actual amounts will not vary significantly from estimated amounts. We perform our goodwill impairment test annually (as of June 30) and when events or changes in circumstances indicate that the carrying value may not be recoverable. We did not have any material goodwill impairments in 2013, 2012 or 2011. See Note 8 to our Consolidated Financial Statements for a further discussion of goodwill.

 

Fair Value of Derivatives. Our derivatives are reported at fair value as either assets or liabilities with changes in fair value recognized in either earnings or accumulated other comprehensive income (“AOCI”). The fair value of a derivative at a particular period end does not reflect the end results of a particular transaction, and will most likely not reflect the gain or loss at the conclusion of a transaction. We reflect estimates for these items based on our internal records and information from third parties. For our derivatives that are not exchange traded, the estimates we use are based on indicative broker quotations or an internal valuation model.

 

71



Table of Contents

 

Our valuation models utilize market observable inputs such as price, volatility, correlation and other factors and may not be reflective of the price at which they can be settled due to the lack of a liquid market. Less than 1% of total annual revenues are based on estimates derived from internal valuation models. Although the resolution of these uncertainties has not historically had a material impact on our results of operations or financial condition, we cannot provide assurance that actual amounts will not vary significantly from estimated amounts. See Note 11 to our Consolidated Financial Statements for a discussion regarding our derivatives and risk management activities.

 

Accruals and Contingent Liabilities.  We record accruals or liabilities including, but not limited to, environmental remediation and governmental penalties, asset retirement obligations, equity-indexed compensation plan accruals (as further discussed below), bonus accruals and potential legal claims. Accruals are made when our assessment indicates that it is probable that a liability has occurred and the amount of liability can be reasonably estimated. Our estimates are based on all known facts at the time and our assessment of the ultimate outcome. Among the many uncertainties that impact our estimates are the necessary regulatory approvals for, and potential modification of, our environmental remediation plans, the limited amount of data available upon initial assessment of the impact of soil or water contamination, changes in costs associated with environmental remediation services and equipment, and the possibility of existing legal claims giving rise to additional claims. Our estimates for contingent liability accruals are increased or decreased as additional information is obtained or resolution is achieved. A hypothetical variance of 5% in our aggregate estimate for the accruals and contingent liabilities discussed above would have an impact on earnings of up to approximately $15 million. Although the resolution of these uncertainties has not historically had a material impact on our results of operations or financial condition, we cannot provide assurance that actual amounts will not vary significantly from estimated amounts.

 

Equity-Indexed Compensation Plan Accruals.  We accrue compensation expense (referred to herein as equity-indexed compensation expense) for outstanding equity-indexed compensation awards. Under GAAP, we are required to estimate the fair value of our outstanding equity-indexed compensation awards and recognize that fair value as compensation expense over the service period. For equity-indexed compensation awards that contain a performance condition, the fair value of the award is recognized as compensation expense only if the attainment of the performance condition is considered probable. Uncertainties involved in this estimate include the actual unit price at time of vesting, whether or not a performance condition will be attained and the continued employment of personnel with outstanding equity-indexed compensation awards.

 

We recognized total compensation expense of approximately $116 million, $101 million and $110 million in 2013, 2012 and 2011, respectively, related to awards granted under our various equity-indexed compensation plans. We cannot provide assurance that the actual fair value of our equity-indexed compensation awards will not vary significantly from estimated amounts. See Note 15 to our Consolidated Financial Statements.

 

Property and Equipment and Depreciation Expense. We compute depreciation using the straight-line method based on estimated useful lives. These estimates are based on various factors including condition, manufacturing specifications, technological advances and historical data concerning useful lives of similar assets. Uncertainties that impact these estimates include changes in laws and regulations relating to restoration and abandonment requirements, economic conditions and supply and demand in the area. When assets are put into service, we make estimates with respect to useful lives and salvage values that we believe are reasonable. However, subsequent events could cause us to change our estimates, thus impacting the future calculation of depreciation and amortization.

 

We periodically evaluate property and equipment for impairment when events or circumstances indicate that the carrying value of these assets may not be recoverable. Any evaluation is highly dependent on the underlying assumptions of related cash flows. We consider the fair value estimate used to calculate impairment of property and equipment a critical accounting estimate. In determining the existence of an impairment of carrying value, we make a number of subjective assumptions as to:

 

·                  whether there is an event or circumstance that may be indicative of an impairment;

 

·                  the grouping of assets;

 

·                  the intention of “holding”, “abandoning” or “selling” an asset;

 

·                  the forecast of undiscounted expected future cash flow over the asset’s estimated useful life; and

 

·                  if an impairment exists, the fair value of the asset or asset group.

 

72



Table of Contents

 

During 2013, 2012 and 2011, we recognized losses on impairments of long-lived assets of approximately $20 million, $168 million and $5 million, respectively. The impairments recognized in 2013 and 2011 were predominantly related to assets that were taken out of service. These assets did not support spending the capital necessary to continue service and, in some instances, we utilized other assets to handle these activities. The impairments recognized in 2012 primarily related to our Pier 400 terminal project and the anticipated sale of certain refined products pipeline systems and related assets. See Note 6 to our Consolidated Financial Statements for further discussion regarding impairments.

 

Allowance for Doubtful Accounts.  We perform credit evaluations of our customers and grant credit based on past payment history, financial conditions and anticipated industry conditions.  Customer payments are regularly monitored and a provision for doubtful accounts is established based on specific situations and overall industry conditions. Our history of bad debt losses has been minimal and generally limited to specific customer circumstances; however, credit risks can change suddenly and without notice.  See Note 2 to our Consolidated Financial Statements for additional discussion.

 

Recent Accounting Pronouncements

 

See Note 2 to our Consolidated Financial Statements for information regarding the effect of recent accounting pronouncements on our consolidated financial statements.

 

Results of Operations

 

Analysis of Operating Segments

 

We manage our operations through three operating segments: (i) Transportation, (ii) Facilities and (iii) Supply and Logistics. Our Chief Operating Decision Maker (our Chief Executive Officer) evaluates such segment performance based on a variety of measures including segment profit, segment volumes, segment profit per barrel and maintenance capital investment. See Note 18 to our Consolidated Financial Statements for a definition of segment profit (including an explanation of why this is a performance measure) and a reconciliation of segment profit to net income attributable to PAA.

 

Our segment analysis involves an element of judgment relating to the allocations between segments. In connection with its operations, the Supply and Logistics segment secures transportation and facilities services from our other two segments as well as third-party service providers under month-to-month and multi-year arrangements. Intersegment transportation service rates are conducted at posted tariff rates, rates similar to those charged to third parties or rates that we believe approximate market. Facilities segment services are also obtained at rates generally consistent with rates charged to third parties for similar services; however, certain terminalling and storage rates are discounted to our Supply and Logistics segment to reflect the fact that these services may be canceled on short notice to enable the Facilities segment to provide services to third parties. Intersegment activities are eliminated in consolidation and we believe that the estimates with respect to these rates are reasonable. Also, our segment operating and general and administrative expenses reflect direct costs attributable to each segment; however, we also allocate certain operating expense and general and administrative overhead expenses between segments based on management’s assessment of the business activities for the period. The proportional allocations by segment require judgment by management and may be adjusted in the future based on the business activities that exist during each period. We believe that the estimates with respect to these allocations are reasonable.

 

73



Table of Contents

 

The following table sets forth an overview of our consolidated financial results calculated in accordance with GAAP (in millions, except for per unit amounts):

 

 

 

For the Twelve Months

 

Favorable/(Unfavorable)

 

 

 

Ended December 31,

 

2013-2012

 

2012-2011

 

 

 

2013

 

2012

 

2011

 

$

 

%

 

$

 

%

 

 

 

 

 

 

 

 

 

 

 

 

 

 

 

 

 

Transportation segment profit

 

$

729

 

$

710

 

$

555

 

$

19

 

3

%

$

155

 

28

%

Facilities segment profit

 

616

 

482

 

358

 

134

 

28

%

124

 

35

%

Supply and Logistics segment profit

 

822

 

753

 

647

 

69

 

9

%

106

 

16

%

Total segment profit

 

2,167

 

1,945

 

1,560

 

222

 

11

%

385

 

25

%

Depreciation and amortization

 

(375

)

(482

)

(249

)

107

 

22

%

(233

)

(94

)%

Interest expense

 

(303

)

(288

)

(253

)

(15

)

(5

)%

(35

)

(14

)%

Other income/(expense), net

 

1

 

6

 

(19

)

(5

)

(83

)%

25

 

132

%

Income tax expense

 

(99

)

(54

)

(45

)

(45

)

(83

)%

(9

)

(20

)%

Net income

 

1,391

 

1,127

 

994

 

264

 

23

%

133

 

13

%

Net income attributable to noncontrolling interests

 

(30

)

(33

)

(28

)

3

 

9

%

(5

)

(18

)%

Net income attributable to PAA

 

$

1,361

 

$

1,094

 

$

966

 

$

267

 

24

%

$

128

 

13

%

 

 

 

 

 

 

 

 

 

 

 

 

 

 

 

 

Net income attributable to PAA:

 

 

 

 

 

 

 

 

 

 

 

 

 

 

 

Basic net income per limited partner unit

 

$

2.82

 

$

2.41

 

$

2.46

 

$

0.41

 

17

%

$

(0.05

)

(2

)%

Diluted net income per limited partner unit

 

$

2.80

 

$

2.40

 

$

2.44

 

$

0.40

 

17

%

$

(0.04

)

(2

)%

Basic weighted average units outstanding

 

341

 

325

 

297

 

16

 

5

%

28

 

9

%

Diluted weighted average units outstanding

 

343

 

328

 

299

 

15

 

5

%

29

 

10

%

 

Non-GAAP Financial Measures

 

To supplement our financial information presented in accordance with GAAP, management uses additional measures that are known as “non-GAAP financial measures” in its evaluation of past performance and prospects for the future.  The primary additional measures used by management are adjusted earnings before interest, taxes, depreciation and amortization (“adjusted EBITDA”) and implied distributable cash flow (“DCF”).

 

Management believes that the presentation of such additional financial measures provides useful information to investors regarding our performance and results of operations because these measures, when used in conjunction with related GAAP financial measures, (i) provide additional information about our core operating performance and ability to generate and distribute cash flow, (ii) provide investors with the financial analytical framework upon which management bases financial, operational, compensation and planning decisions and (iii) present measurements that investors, rating agencies and debt holders have indicated are useful in assessing us and our results of operations. These measures may exclude, for example, (i) charges for obligations that are expected to be settled with the issuance of equity instruments, (ii) the mark-to-market adjustment of derivative instruments that are related to underlying activities in another period (or the reversal of such adjustments from a prior period), (iii) items that are not indicative of our core operating results and business outlook and/or (iv) other items that we believe should be excluded in understanding our core operating performance. We have defined all such items hereinafter as “Selected Items Impacting Comparability.”  These additional financial measures are reconciled to the most directly comparable measures as reported in accordance with GAAP, and should be viewed in addition to, and not in lieu of, our Consolidated Financial Statements and footnotes.

 

74



Table of Contents

 

The following table sets forth non-GAAP financial measures that are reconciled to the most directly comparable GAAP measures (in millions):

 

 

 

For the Twelve Months

 

Favorable/(Unfavorable)

 

 

 

Ended December 31,

 

2013-2012

 

2012-2011

 

 

 

2013

 

2012

 

2011

 

$

 

%

 

$

 

%

 

 

 

 

 

 

 

 

 

 

 

 

 

 

 

 

 

Net income

 

$

1,391

 

$

1,127

 

$

994

 

$

264

 

23

%

$

133

 

13

%

Add:

 

 

 

 

 

 

 

 

 

 

 

 

 

 

 

Depreciation and amortization

 

375

 

482

 

249

 

(107

)

(22

)%

233

 

94

%

Income tax expense

 

99

 

54

 

45

 

45

 

83

%

9

 

20

%

Interest expense

 

303

 

288

 

253

 

15

 

5

%

35

 

14

%

EBITDA

 

$

2,168

 

$

1,951

 

$

1,541

 

$

217

 

11

%

$

410

 

27

%

 

 

 

 

 

 

 

 

 

 

 

 

 

 

 

 

Selected Items Impacting Comparability of EBITDA

 

 

 

 

 

 

 

 

 

 

 

 

 

 

 

Gains/(losses) from derivative activities net of inventory valuation adjustments (1)

 

$

(59

)

$

(74

)

$

62

 

$

15

 

20

%

$

(136

)

(219

)%

Equity-indexed compensation expense (2)

 

(63

)

(59

)

(77

)

(4

)

(7

)%

18

 

23

%

Net gain/(loss) on foreign currency revaluation (3)

 

(1

)

(7

)

(7

)

6

 

86

%

 

%

Net loss on early repayment of senior notes

 

 

 

(23

)

 

%

23

 

100

%

Significant acquisition-related expenses

 

 

(14

)

(10

)

14

 

100

%

(4

)

(40

)%

Other (4)

 

(1

)

(2

)

(2

)

1

 

50

%

 

%

Selected Items Impacting Comparability of EBITDA

 

$

(124

)

$

(156

)

$

(57

)

$

32

 

21

%

$

(99

)

(174

)%

 

 

 

 

 

 

 

 

 

 

 

 

 

 

 

 

EBITDA

 

$

2,168

 

$

1,951

 

$

1,541

 

$

217

 

11

%

$

410

 

27

%

Selected Items Impacting Comparability of EBITDA

 

124

 

156

 

57

 

(32

)

(21

)%

99

 

174

%

Adjusted EBITDA

 

$

2,292

 

$

2,107

 

$

1,598

 

$

185

 

9

%

$

509

 

32

%

 

 

 

 

 

 

 

 

 

 

 

 

 

 

 

 

Adjusted EBITDA

 

$

2,292

 

$

2,107

 

$

1,598

 

$

185

 

9

%

$

509

 

32

%

Interest expense

 

(303

)

(288

)

(253

)

(15

)

(5

)%

(35

)

(14

)%

Maintenance capital (5)

 

(176

)

(170

)

(120

)

(6

)

(4

)%

(50

)

(42

)%

Current income tax expense

 

(100

)

(53

)

(38

)

(47

)

(89

)%

(15

)

(39

)%

Equity earnings in unconsolidated entities, net of distributions

 

(10

)

2

 

10

 

(12

)

(600

)%

(8

)

(80

)%

Distributions to noncontrolling interests (6)

 

(38

)

(48

)

(47

)

10

 

21

%

(1

)

(2

)%

Other

 

 

 

(1

)

 

%

1

 

100

%

Implied DCF

 

$

1,665

 

$

1,550

 

$

1,149

 

$

115

 

7

%

$

401

 

35

%

Less: Distributions paid (6)

 

(1,215

)

(1,017

)

(833

)

 

 

 

 

 

 

 

 

DCF Excess/(Shortage) (7)

 

$

450

 

$

533

 

$

316

 

 

 

 

 

 

 

 

 

 


(1)                                        We use derivative instruments for risk management purposes and our related processes include specific identification of hedging instruments to an underlying hedged transaction. Although we identify an underlying transaction for each derivative instrument we enter into, there may not be an accounting hedge relationship between the instrument and the underlying transaction. In the course of evaluating our results of operations, we identify the earnings that were recognized during the period related to derivative instruments for which the identified underlying transaction does not occur in the current period and exclude the related gains and losses in determining Adjusted EBITDA. We also exclude the impact of inventory valuation adjustments. See Note 11 to our Consolidated Financial Statements for a comprehensive discussion regarding our derivatives and risk management activities.

 

(2)                                        Our total equity-indexed compensation expense includes expense associated with awards that will or may be settled in units and awards that will or may be settled in cash.  The awards that will or may be settled in units are included in our diluted earnings per unit calculation when the applicable performance criteria have been met.  We consider the compensation expense associated with these awards as a selected item impacting comparability as the dilutive impact of the outstanding awards is included in our diluted earnings per unit calculation and the majority of the awards are expected to be settled in units.  The portion of compensation expense associated with awards that are certain to be settled in cash is not considered a selected item impacting comparability.  See Note 15 to our Consolidated Financial Statements for a comprehensive discussion regarding our equity-indexed compensation plans.

 

(3)                                        During 2013, 2012 and 2011, there were fluctuations in the value of the Canadian dollar (“CAD”) to the U.S. dollar (“USD”), resulting in gains and losses that were not related to our core operating results for the period and were thus classified as selected items impacting comparability.  See Note 11 to our Consolidated Financial Statements for further discussion regarding our currency exchange rate risk hedging activities.

 

75



Table of Contents

 

(4)                          Includes other immaterial selected items impacting comparability.

 

(5)                                     Maintenance capital expenditures are defined as capital expenditures for the replacement of partially or fully depreciated assets in order to maintain the operating and/or earnings capacity of our existing assets.

 

(6)                           Includes distributions that pertain to the current period’s net income and are paid in the subsequent period.

 

(7)                           Excess DCF is retained to establish reserves for future distributions, capital expenditures and other partnership purposes.

 

Transportation Segment

 

Our Transportation segment operations generally consist of fee-based activities associated with transporting crude oil and NGL on pipelines, gathering systems, trucks and barges. The Transportation segment generates revenue through a combination of tariffs, third-party leases of pipeline capacity and other transportation fees.

 

The following table sets forth our operating results from our Transportation segment for the periods indicated:

 

 

 

 

 

 

 

 

 

Favorable/(Unfavorable)

 

Operating Results (1)

 

Year Ended December 31,

 

2013-2012

 

2012-2011

 

(in millions, except per barrel amounts)

 

2013

 

2012

 

2011

 

$

 

%

 

$

 

%

 

Revenues

 

 

 

 

 

 

 

 

 

 

 

 

 

 

 

Tariff activities

 

$

1,293

 

$

1,232

 

$

1,005

 

$

61

 

5

%

$

227

 

23

%

Trucking

 

205

 

184

 

160

 

21

 

11

%

24

 

15

%

Total transportation revenues

 

1,498

 

1,416

 

1,165

 

82

 

6

%

251

 

22

%

 

 

 

 

 

 

 

 

 

 

 

 

 

 

 

 

Cost and Expenses

 

 

 

 

 

 

 

 

 

 

 

 

 

 

 

Trucking costs

 

(147

)

(134

)

(115

)

(13

)

(10

)%

(19

)

(17

)%

Field operating costs (excluding equity-indexed compensation expense)

 

(528

)

(468

)

(387

)

(60

)

(13

)%

(81

)

(21

)%

Equity-indexed compensation expense - operations (2)

 

(18

)

(16

)

(14

)

(2

)

(13

)%

(2

)

(14

)%

Segment general and administrative expenses (3) (excluding equity-indexed compensation expense)

 

(101

)

(96

)

(69

)

(5

)

(5

)%

(27

)

(39

)%

Equity-indexed compensation expense - general and administrative (2)

 

(39

)

(30

)

(38

)

(9

)

(30

)%

8

 

21

%

Equity earnings in unconsolidated entities

 

64

 

38

 

13

 

26

 

68

%

25

 

192

%

Segment profit

 

$

729

 

$

710

 

$

555

 

$

19

 

3

%

$

155

 

28

%

Maintenance capital

 

$

123

 

$

108

 

$

86

 

$

(15

)

(14

)%

$

(22

)

(26

)%

Segment profit per barrel

 

$

0.54

 

$

0.56

 

$

0.50

 

$

(0.02

)

(4

)%

$

0.06

 

12

%

 

76



Table of Contents

 

 

 

 

 

 

 

 

 

Favorable/(Unfavorable)

 

Average Daily Volumes

 

Year Ended December 31,

 

2013-2012

 

2012-2011

 

(in thousands of barrels per day) (4)

 

2013

 

2012

 

2011

 

Volumes

 

%

 

Volumes

 

%

 

Tariff activities

 

 

 

 

 

 

 

 

 

 

 

 

 

 

 

Crude Oil Pipelines

 

 

 

 

 

 

 

 

 

 

 

 

 

 

 

All American

 

40

 

33

 

35

 

7

 

21

%

(2

)

(6

)%

Bakken Area Systems

 

131

 

130

 

130

 

1

 

1

%

 

%

Basin / Mesa

 

718

 

696

 

566

 

22

 

3

%

130

 

23

%

Capline

 

151

 

146

 

160

 

5

 

3

%

(14

)

(9

)%

Eagle Ford Area Systems

 

102

 

23

 

5

 

79

 

343

%

18

 

360

%

Line 63 / Line 2000

 

113

 

128

 

114

 

(15

)

(12

)%

14

 

12

%

Manito

 

46

 

57

 

66

 

(11

)

(19

)%

(9

)

(14

)%

Mid-Continent Area Systems

 

281

 

271

 

218

 

10

 

4

%

53

 

24

%

Permian Basin Area Systems

 

581

 

461

 

404

 

120

 

26

%

57

 

14

%

Rainbow

 

124

 

145

 

142

 

(21

)

(14

)%

3

 

2

%

Rangeland

 

60

 

62

 

59

 

(2

)

(3

)%

3

 

5

%

Salt Lake City Area Systems

 

131

 

149

 

146

 

(18

)

(12

)%

3

 

2

%

South Saskatchewan

 

51

 

60

 

52

 

(9

)

(15

)%

8

 

15

%

White Cliffs

 

23

 

18

 

13

 

5

 

28

%

5

 

38

%

Other

 

725

 

703

 

730

 

22

 

3

%

(27

)

(4

)%

NGL Pipelines

 

 

 

 

 

 

 

 

 

 

 

 

 

 

 

Co-Ed

 

56

 

44

 

 

12

 

27

%

44

 

N/A

 

Other

 

194

 

131

 

 

63

 

48

%

131

 

N/A

 

Refined Products Pipelines

 

68

 

116

 

102

 

(48

)

(41

)%

14

 

14

%

Tariff activities total

 

3,595

 

3,373

 

2,942

 

222

 

7

%

431

 

15

%

Trucking

 

117

 

106

 

105

 

11

 

10

%

1

 

1

%

Transportation segment total

 

3,712

 

3,479

 

3,047

 

233

 

7

%

432

 

14

%

 


(1)                                 Revenues and costs and expenses include intersegment amounts.

 

(2)                                     Equity-indexed compensation expense shown in the table above includes expenses associated with awards that will or may be settled in units and awards that will or may be settled in cash. See Note 15 to our Consolidated Financial Statements for additional discussion regarding our equity-indexed compensation plans.

 

(3)                                     Segment general and administrative expenses reflect direct costs attributable to each segment and an allocation of other expenses to the segments. The proportional allocations by segment require judgment by management and are based on the business activities that exist during each period.

 

(4)                                     Volumes associated with acquisitions represent total volumes (attributable to our interest) for the number of days we actually owned the assets divided by the number of days in the period.

 

Tariffs and other fees on our pipeline systems vary by receipt point and delivery point. The segment profit generated by our tariff and other fee-related activities depends on the volumes transported on the pipeline and the level of the tariff and other fees charged as well as the fixed and variable field costs of operating the pipeline. Revenue from our pipeline capacity leases generally reflects a negotiated amount.

 

The following is a discussion of items impacting Transportation segment profit and segment profit per barrel for the periods indicated.

 

Operating Revenues and Volumes. As noted in the table above, our total Transportation segment revenues, net of trucking costs, and volumes increased year-over-year for each comparative period presented. Our Transportation segment results were impacted by the following for the years ended December 31, 2013, 2012 and 2011:

 

·                  North American Crude Oil Production and Related Expansion Projects — For the year ended December 31, 2013, the favorable volume and revenue variances experienced were primarily due to increased producer drilling activities as well as the completion of certain of our expansion projects, most notably on our Permian Basin and Eagle Ford Area Systems and our Basin and Mesa pipelines. The Permian Basin Area Systems also benefited from increased movements to a new third-party pipeline connected to Gulf Coast markets. We estimate that increased production combined with our phased-in

 

77



Table of Contents

 

expansion projects increased revenues by approximately $40 million for the annual 2013 period over the comparable 2012 period.

 

Increased producer drilling activities and phased-in expansion projects also resulted in favorable volume and revenue variances for the year ended December 31, 2012 over the comparative 2011 period, most notably on our Basin and Mesa pipelines and Permian Basin and Mid-Continent Area Systems. We estimate that increased production combined with our phased-in expansion projects increased revenues by approximately $50 million for the annual 2012 period over the comparable 2011 period.

 

·                  Rate Changes — Revenues on our pipelines are impacted by various rate changes that may occur during the period.  These rate changes primarily include the indexing of rates on our FERC regulated pipelines, rate increases or decreases on our intrastate and Canadian pipelines or other negotiated rate changes. The upward indexings effective July 1, 2011, 2012 and 2013 favorably impacted revenues on a majority of our FERC regulated pipelines. However, during the third quarter of 2013, as a result of market factors, we lowered our tariff rates on certain of our FERC regulated pipelines relative to 2012 rates, which partially offset the favorable impact of the upward indexing effective July 1, 2013. Revenues for both the 2013 and 2012 periods were also favorably impacted by increasing tariff rates on certain of our non-FERC regulated pipelines.

 

We estimate that the collective impact of these rate changes increased revenues by approximately $50 million for 2013 compared to 2012, and by approximately $45 million for 2012 compared to 2011.

 

·                  BP NGL Acquisition Assets —We acquired pipelines through the BP NGL Acquisition completed on April 1, 2012. These assets contributed approximately $27 million of additional tariff revenues for the year ended December 31, 2013 over the year ended December 31, 2012, which was primarily related to the benefit from a full period of ownership of these assets (as we only owned the assets for nine months of 2012). This increase excludes the unfavorable impacts related to decreased tariff rates and weather-related downtime on our Co-Ed pipeline, as discussed elsewhere in this section.

 

The BP NGL Acquisition assets generated tariff revenues of approximately $89 million and increased volumes by approximately 175,000 barrels per day for the year ended December 31, 2012 over the year ended December 31, 2011.

 

·                  Loss Allowance Revenue — As is common in the industry, our tariffs incorporate a loss allowance factor that is intended to  offset losses due to evaporation, measurement and other losses in transit.  We value the variance of allowance volumes to actual losses at the estimated net realizable value (including the impact of gains and losses from derivative-related activities) at the time the variance occurred and the result is recorded as either an increase or decrease to tariff revenues.  The loss allowance revenue decreased by approximately $23 million for 2013 compared to 2012 primarily due to a lower average realized price per barrel (including the impact of gains and losses from derivative-related activities) and lower volumes. The loss allowance revenue increased by approximately $13 million for 2012 compared to 2011 primarily due to higher loss allowance volumes, partially offset by a lower average realized price per barrel compared to 2011 (including the impact of losses from derivative-related activities).

 

·                  Weather-Related Downtime — During the second and third quarters of 2013, our Rangeland, South Saskatchewan and Co-Ed pipelines in Canada were shut down due to high river flow rates and flooding in the surrounding area. We estimate that the downtime on these pipelines negatively impacted revenues and volumes by approximately $15 million to $20 million and 15,000 to 20,000 barrels per day, respectively, for the year ended December 31, 2013.

 

·                  Rail Impact — Volumes for the 2013 period, primarily on our Manito and Rainbow pipelines and certain pipelines included in our Bakken Area Systems, were unfavorably impacted by producer decisions to deliver more crude oil to rail loading facilities in the area.  We estimate that the impact to revenues was approximately $20 million for the year ended December 31, 2013 and that volumes decreased by approximately 25,000 to 30,000 barrels per day for the period. Although to a lesser extent, volumes in the 2012 period compared to 2011 were also unfavorably impacted by producer decisions to deliver more crude oil to rail loading facilities, primarily on our Manito pipeline.

 

·                  Foreign Exchange Impact — Revenues and expenses from our Canadian based subsidiaries, which use the Canadian dollar as their functional currency, are translated at the prevailing average exchange rates for each month. The average CAD to USD exchange rates for 2013 and 2012 were $1.03 CAD: $1.00 USD and $1.00 CAD: $1.00 USD, respectively. Therefore, revenues from our Canadian pipeline systems and trucking operations were unfavorably impacted by approximately $13 million for 2013 compared to 2012 due to the depreciation of the Canadian dollar relative to the U.S. dollar. The translation of revenues and expenses from our Canadian based subsidiaries did not have a significant impact on our Transportation segment results in 2012 as compared to 2011.

 

Additional noteworthy volume and revenue variances for the year ended December 31, 2013 compared to 2012 include (i) increased volumes and revenues on our All American pipeline due to higher production levels in 2013 coupled with lower maintenance activities at the production facilities in 2013 compared to 2012, (ii) decreases on the Salt Lake City Area Systems and our Line 63 and Line 2000 pipelines due to refinery maintenance issues and lower refinery demand for pipeline barrels; however, revenues

 

78



Table of Contents

 

on Line 63 pipeline were consistent with 2012 results due to movements on higher tariff segments, (iii) increased volumes and revenues on our Mid-Continent Area Systems primarily due the startup of the Mississippian Lime pipeline, which was placed in service in August 2013, (iv) increased trucking activity due to increased demand for production transported to rail terminals and hauls from pipeline disruptions and (v) decreased volumes and revenues on our Refined Products Pipelines primarily due to the sale of these assets in the third and fourth quarters of 2013.

 

Additional noteworthy volume and revenue variances on our individual pipeline systems for the year ended December 31, 2012 include (i) increases on the Eagle Ford Area Systems resulting from the Gardendale Gathering System acquired in November 2011 and (ii) favorable volume and revenue variances in 2012 on our Rainbow pipeline due to downtime in 2011 as a result of a pipeline release in April of 2011 and  rate increases in 2012, partially offset by the impact of a third-party competitor pipeline that was placed into service in the third quarter of 2011.

 

Field Operating Costs. Field operating costs (excluding equity-indexed compensation expense) increased during the year ended December 31, 2013 compared to the year ended December 31, 2012 primarily due to (i) higher environmental response, remediation and related repair expenses associated with pipeline releases of approximately $21 million, (ii) higher integrity management expenses associated with smart pigging and other integrity work, (iii) higher payroll costs, primarily due to the BP NGL Acquisition and increased headcount and (iv) approximately $4 million of cost incurred associated with the testing of certain lines that we considered bringing back into service. Excluding the impacts of the environmental response and remediation expenses, field operating costs in general remained relatively consistent on a per barrel basis during the comparable annual periods.

 

Field operating costs (excluding equity-indexed compensation expenses) increased during the year ended December 31, 2012 compared to the year ended December 31, 2011 consistent with the overall growth in segment volumes and remained relatively constant on a per barrel basis during each of those periods.  Operating costs were also impacted by approximately $15 million of environmental remediation expenses associated with the Rangeland Pipeline release, which occurred in the second quarter of 2012, and approximately $11 million of environmental remediation expenses associated with the Rainbow Pipeline release, which occurred in the second quarter of 2011.

 

General and Administrative Expenses.  General and administrative expenses (excluding equity-indexed compensation expenses) increased during the year ended December 31, 2013 over the year ended December 31, 2012 due to the continued overall growth of the segment and legal fees incurred in connection with the sale of certain of our refined products pipelines in 2013.

 

The increase in general and administrative expenses (excluding equity-indexed compensation expenses) during the year ended December 31, 2012 over the year ended December 31, 2011 was due to non-recurring costs associated with the closing and integration of the BP NGL Acquisition and ongoing administrative costs associated with this acquisition, as well as the continued overall growth of the segment.

 

Equity-Indexed Compensation Expenses. A majority of our equity-indexed compensation awards (including the AAP Management Units) contain performance conditions contingent upon achieving certain distribution levels.  For awards with performance conditions (such as distribution targets), expense is accrued over the service period only if the performance condition is considered probable of occurring.  When awards with performance conditions that were previously considered improbable become probable, we incur additional expense in the period that our probability assessment changes.  This is necessary to bring the accrued liability associated with these awards up to the level it would have been if we had been accruing for these awards since the grant date.  At December 31, 2013 and 2012, we determined that PAA distribution levels of $2.75 and $2.45 per unit, respectively, were probable of occurring. Furthermore, a change in unit price impacts the fair value of our liability-classified awards. See Note 15 to our Consolidated Financial Statements for additional information regarding our equity-indexed compensation plans.

 

On a consolidated basis, equity-indexed compensation expense increased by approximately $15 million for the year ended December 31, 2013 over the year ended December 31, 2012 primarily due to the following: (i) a more significant impact of the increase in unit price during the year  ended December 31, 2013 compared to the impact of the increase during the year ended December 31, 2012, (ii) a greater number of units deemed probable of vesting for the year ended December 31, 2013 compared to the year ended December 31, 2012 and (iii) a higher average fair value per unit for those units deemed probable of vesting for the year ended December 31, 2013 compared to the year ended December 31, 2012. Equity-indexed compensation expense decreased by approximately $9 million for the year ended December 31, 2012 compared to the year ended December 31, 2011, primarily related to a less significant impact of the change in probability assessment as compared to 2011.

 

Equity Earnings in Unconsolidated Entities. The favorable variance in equity earnings in unconsolidated entities for the year ended December 31, 2013 compared to the year ended December 31, 2012 was largely due to (i) increased throughput on the Eagle Ford and White Cliffs pipelines as a result of increased

 

79



Table of Contents

 

production, as discussed above and (ii) increased capacity related to vessel additions and increased rates on services provided by Settoon Towing.

 

Equity earnings in unconsolidated entities increased for the year ended December 31, 2012 compared to the year ended December 31, 2011 due to increased volumes as a result of industry fundamentals, as noted above.

 

Maintenance Capital. Maintenance capital consists of capital expenditures for the replacement of partially or fully depreciated assets in order to maintain the operating and/or earnings capacity of our existing assets.  The increase in maintenance capital in 2013 compared to 2012 and in 2012 compared to 2011 is primarily due to increased investments on pipeline integrity projects.

 

Facilities Segment

 

Our Facilities segment operations generally consist of fee-based activities associated with providing storage, terminalling and throughput services for crude oil, refined products, natural gas and NGL, as well as NGL fractionation and isomerization services and natural gas and condensate processing services. The Facilities segment generates revenue through a combination of month-to-month and multi-year leases and processing arrangements.

 

The following table sets forth our operating results from our Facilities segment for the periods indicated:

 

 

 

For the Year Ended

 

Favorable/(Unfavorable)

 

Operating Results (1)

 

December 31,

 

2013-2012

 

2012-2011

 

(in millions, except per barrel amounts)

 

2013

 

2012

 

2011

 

$

 

%

 

$

 

%

 

Revenues

 

$

1,075

 

$

868

 

$

605

 

$

207

 

24

%

$

263

 

43

%

Natural gas sales (2)

 

302

 

230

 

191

 

72

 

31

%

39

 

20

%

Storage related costs (natural gas related)

 

(16

)

(22

)

(22

)

6

 

27

%

 

%

Natural gas costs (2)

 

(296

)

(216

)

(183

)

(80

)

(37

)%

(33

)

(18

)%

Field operating costs (excluding equity-indexed compensation expense)

 

(362

)

(289

)

(165

)

(73

)

(25

)%

(124

)

(75

)%

Equity-indexed compensation expense - operations (3)

 

(2

)

(2

)

(2

)

 

%

 

%

Segment general and administrative expenses (4) (excluding equity-indexed compensation expense)

 

(63

)

(64

)

(47

)

1

 

2

%

(17

)

(36

)%

Equity-indexed compensation expense - general and administrative (3)

 

(22

)

(23

)

(19

)

1

 

4

%

(4

)

(21

)%

Segment profit

 

$

616

 

$

482

 

$

358

 

$

134

 

28

%

$

124

 

35

%

Maintenance capital

 

$

38

 

$

49

 

$

22

 

$

11

 

22

%

$

(27

)

(123

)%

Segment profit per barrel

 

$

0.43

 

$

0.38

 

$

0.36

 

$

0.05

 

13

%

$

0.02

 

6

%

 

 

 

 

 

 

 

 

 

 

 

 

 

 

 

 

 

 

 

 

 

 

 

For the Year Ended

 

Favorable/(Unfavorable)

 

 

 

December 31,

 

2013-2012

 

2012-2011

 

Volumes (5) (6)

 

2013

 

2012

 

2011

 

Volumes

 

%

 

Volumes

 

%

 

Crude oil, refined products and NGL terminalling and storage (average monthly capacity in millions of barrels)

 

94

 

90

 

70

 

4

 

4

%

20

 

29

%

Rail load / unload volumes (average volumes in thousands of barrels per day)

 

221

 

 

 

221

 

N/A

 

 

N/A

 

Natural gas storage (average monthly capacity in billions of cubic feet)

 

96

 

84

 

71

 

12

 

14

%

13

 

18

%

NGL fractionation (average volumes in thousands of barrels per day)

 

96

 

79

 

14

 

17

 

22

%

65

 

464

%

Facilities segment total (average monthly volumes in millions of barrels)

 

120

 

106

 

82

 

14

 

13

%

24

 

29

%

 


(1)                                     Revenues and costs and expenses include intersegment amounts.

 

80



Table of Contents

 

(2)                                     Natural gas sales and costs are primarily attributable to the activities performed by our natural gas storage commercial optimization group.

 

(3)                                     Equity-indexed compensation expense shown in the table above includes expenses associated with awards that will or may be settled in units and awards that will or may be settled in cash. See Note 15 to our Consolidated Financial Statements for additional discussion regarding our equity-indexed compensation plans.

 

(4)                                     Segment general and administrative expenses reflect direct costs attributable to each segment and an allocation of other expenses to the segments.  The proportional allocations by segment require judgment by management and are based on the business activities that exist during each period.

 

(5)                                     Volumes associated with acquisitions represent total volumes for the number of months we actually owned the assets divided by the number of months in the period.

 

(6)                                    Facilities segment total is calculated as the sum of: (i) crude oil, refined products and NGL terminalling and storage capacity; (ii) rail load and unload volumes multiplied by the number of days in the year and divided by the number of months in the year; (iii) natural gas capacity divided by 6 to account for the 6:1 mcf of gas to crude Btu equivalent ratio and further divided by 1,000 to convert to monthly volumes in millions; and (iv) NGL fractionation volumes multiplied by the number of days in the year and divided by the number of months in the year.

 

The following is a discussion of items impacting Facilities segment profit and segment profit per barrel for the periods indicated.

 

Operating Revenues and Volumes.  As noted in the table above, our Facilities segment revenues, less storage related costs and natural gas costs, and volumes increased year-over-year for each comparative period presented. The significant variances in revenues and average monthly volumes between the comparative periods are primarily due to our ongoing acquisition and expansion activities as discussed below:

 

·                  Rail Terminal Acquisition and Related Expansion Projects — The USD Rail Terminal Acquisition in December 2012 and rail-related internal growth projects completed during the latter portion of 2012 and 2013 expanded our rail loading and unloading fee-based activities. Rail load and unload activities contributed approximately $103 million and $22 million to the increase in total revenues for the years ended December 31, 2013 and 2012, respectively.

 

·                  NGL Storage, Fractionation and Gas Processing Activities —We acquired NGL storage facilities, fractionation plants and related assets through the BP NGL Acquisition completed in April 2012.  These assets contributed approximately $87 million of aggregate revenues for the year ended December 31, 2013 over the year ended December 31, 2012, primarily due to the benefit from a full period of ownership of these assets in 2013 (as we only owned the assets for nine months of 2012), as well as from physical processing gains recognized primarily at our NGL fractionation facilities.

 

For the year ended December 31, 2012, the BP NGL Acquisition assets contributed aggregate revenues of approximately $204 million, increased average monthly capacity of NGL storage by approximately 10 million barrels and increased average NGL fractionation throughput by approximately 65,000 barrels per day over the year ended December 31, 2011.

 

·                  Other Expansion Projects and Acquisitions — We estimate that expansion projects that were completed in phases throughout recent years at some of our major terminal locations favorably impacted revenues by approximately $22 million for the year ended December 31, 2013 compared to the year ended December 31, 2012. Such projects included completed phases of expansions at our Cushing, Patoka, St. James and Yorktown terminals, new condensate stabilizers at our Gardendale site, and expansion of gas processing capacity at our facilities near the Gulf Coast. Partially offsetting the increased revenues from these expansions was reduced revenues from certain storage facilities in California and the East Coast due to decreased demand. While average monthly natural gas storage capacity increased during 2013 due to expansions of the Pine Prairie and Southern Pines facilities, decreased storage rates on contracts executed to replace expiring contracts on existing capacity largely offset incremental revenues from our natural gas storage activities.

 

The completion of our Yorktown facility acquisition in December 2011 and expansion projects at our Cushing, Patoka and St. James terminals throughout 2011 and 2012 resulted in increased storage capacity and barge loading and receipt capability. We estimate that these activities increased our revenues by approximately $24 million on a combined basis for the year ended December 31, 2012 compared to the year ended December 31, 2011. Additionally, revenues and volumes for 2012 compared

 

81



Table of Contents

 

to 2011 were favorably impacted by the expansion of working gas capacity at PNG’s Pine Prairie and Southern Pines facilities by approximately 17 Bcf in the aggregate during 2012.

 

Field Operating Costs. Field operating costs (excluding equity-indexed compensation expenses) increased during the year ended December 31, 2013 compared to the year ended December 31, 2012 due to our growth through acquisitions, primarily the BP NGL and USD Rail Terminal Acquisitions. A portion of the increase was also related to additional costs for integrity and other maintenance, particularly on the assets that were part of the BP NGL Acquisition.

 

The increase in field operating costs (excluding equity-indexed compensation expenses) during the year ended December 31, 2012 over the year ended December 31, 2011 was also primarily due to growth through acquisitions, primarily the BP NGL and Yorktown acquisitions.

 

General and Administrative Expenses.  General and administrative expenses (excluding equity-indexed compensation expenses) increased during the year ended December 31, 2012 compared to the year ended December 31, 2011 due to growth associated with the BP NGL Acquisition as well as certain one-time costs during 2012 associated with integrating this acquisition.

 

Equity-Indexed Compensation Expense. On a consolidated basis, equity-indexed compensation expense increased during 2013 as compared to 2012 and decreased during 2012 as compared to 2011.  See the discussion regarding such variances under “— Transportation Segment” above.  Also, see Note 15 to our Consolidated Financial Statements for additional information regarding our equity-indexed compensation plans.

 

Maintenance Capital. Maintenance capital consists of capital expenditures for the replacement of partially or fully depreciated assets in order to maintain the operating and/or earnings capacity of our existing assets. The decrease in maintenance capital in 2013 from 2012 is primarily due to two major equipment replacement projects that occurred in 2012.  These projects contributed to the overall increase in 2012 from 2011, along with growth from acquisitions and increased integrity investment.

 

Supply and Logistics Segment

 

Our revenues from supply and logistics activities reflect the sale of gathered and bulk-purchased crude oil, as well as sales of NGL volumes purchased from suppliers. We do not anticipate that future changes in revenues resulting from variances in commodity prices will be a primary driver of segment profit. Generally, we expect our segment profit to increase or decrease directionally with (i) increases or decreases in our Supply and Logistics segment volumes (which consist of lease gathering crude oil purchase volumes, NGL sales volumes and waterborne cargos), (ii) demand for lease gathering services we provide producers and (iii) the overall volatility and strength or weakness of market conditions and the allocation of our assets among our various risk management strategies. In addition, the execution of our risk management strategies in conjunction with our assets can provide upside in certain markets.

 

The following table sets forth our operating results from our Supply and Logistics segment for the periods indicated:

 

 

 

For the Year Ended

 

Favorable/(Unfavorable)

 

Operating Results (1) 

 

December 31,

 

2013-2012

 

2012-2011

 

(in millions, except per barrel amounts)

 

2013

 

2012

 

2011

 

$

 

%

 

$

 

%

 

Revenues

 

$

40,696

 

$

36,440

 

$

33,068

 

$

4,256

 

12

%

$

3,372

 

10

%

Purchases and related costs (2)

 

(39,315

)

(35,139

)

(31,984

)

(4,176

)

(12

)%

(3,155

)

(10

)%

Field operating costs (excluding equity-indexed compensation expense)

 

(422

)

(417

)

(314

)

(5

)

(1

)%

(103

)

(33

)%

Equity-indexed compensation expense - operations (3)

 

(3

)

(2

)

(2

)

(1

)

(50

)%

 

%

Segment general and administrative expenses (4) (excluding equity-indexed compensation expense)

 

(102

)

(101

)

(86

)

(1

)

(1

)%

(15

)

(17

)%

Equity-indexed compensation expense - general and administrative (3)

 

(32

)

(28

)

(35

)

(4

)

(14

)%

7

 

20

%

Segment profit

 

$

822

 

$

753

 

$

647

 

$

69

 

9

%

$

106

 

16

%

Maintenance capital

 

$

15

 

$

13

 

$

12

 

$

(2

)

(15

)%

$

(1

)

(8

)%

Segment profit per barrel

 

$

2.09

 

$

2.05

 

$

2.05

 

$

0.04

 

2

%

$

 

%

 

82



Table of Contents

 

 

 

For the Year Ended

 

Favorable (Unfavorable)

 

Average Daily Volumes 

 

December 31,

 

2013-2012

 

2012-2011

 

(in thousands of barrels per day)

 

2013

 

2012

 

2011

 

Volume

 

%

 

Volume

 

%

 

Crude oil lease gathering purchases

 

859

 

818

 

742

 

41

 

5

%

76

 

10

%

NGL sales

 

215

 

182

 

103

 

33

 

18

%

79

 

77

%

Waterborne cargos

 

4

 

3

 

21

 

1

 

33

%

(18

)

(86

)%

Supply and Logistics segment total

 

1,078

 

1,003

 

866

 

75

 

7

%

137

 

16

%

 


(1)                                     Revenues and costs include intersegment amounts.

 

(2)                                     Purchases and related costs include interest expense (related to hedged crude oil and NGL inventory) of approximately $30 million, $12 million and $20 million for the years ended December 31, 2013, 2012, and 2011, respectively.

 

(3)                                     Equity-indexed compensation expense shown in the table above includes expenses associated with awards that will or may be settled in units and awards that will or may be settled in cash.  See Note 15 to our Consolidated Financial Statements for additional discussion regarding our equity-indexed compensation plans.

 

(4)                                    Segment general and administrative expenses reflect direct costs attributable to each segment and an allocation of other expenses to the segments.  The proportional allocations by segment require judgment by management and are based on the business activities that exist during each period.

 

The NYMEX West Texas Intermediate benchmark price of crude oil ranged from approximately $87 to $111 per barrel, $77 to $111 per barrel, and $75 to $115 per barrel during 2013, 2012, and 2011, respectively. Because the commodities that we buy and sell are generally indexed to the same pricing indices for both the sales and purchases, revenues and costs related to purchases will fluctuate with market prices. However, the margins related to those sales and purchases will not necessarily have a corresponding increase or decrease. The absolute amount of our revenues and purchases increased for all periods presented, resulting from increases in volumes in the comparative 2013 and 2012 periods. The increase in 2012 over 2011 was further impacted by higher commodity prices.

 

Generally, we expect a base level of earnings from our Supply and Logistics segment from the assets employed by this segment. This base level may be optimized and enhanced when there is a high level of market volatility, favorable basis differentials and/or a steep contango or backwardated market structure. Also, our NGL marketing operations are sensitive to weather-related demand, particularly during the approximate five-month peak heating season of November through March, and temperature differences from period-to-period may have a significant effect on NGL demand and thus our financial performance.

 

The following is a discussion of items impacting Supply and Logistics segment profit and segment profit per barrel for the periods indicated.

 

Operating Revenues and Volumes. Our Supply and Logistics segment revenues, net of purchases and related costs and excluding gains and losses from derivative activities (see the “Impact from Derivative Activities” section below), increased year-over-year for each of the comparative periods presented. The following summarizes the more significant items in the comparative periods:

 

·                  NGL Marketing Operations — Revenues from our NGL marketing operations increased during the year ended December 31, 2013 as compared to the year ended December 31, 2012, primarily due to more favorable market prices and higher demand related to (i) increases in export capacity in the U.S. that reduced overall product availability in the market, (ii) increased heating requirements during the extended winter season, (iii) heavy crop drying and (iv) petrochemical demand as well as more favorable supply contracts. Additionally, NGL margins during the 2012 period were negatively impacted by the sale of NGL product at points in time where spot prices were less than our weighted average inventory cost, primarily associated with inventory acquired in the BP NGL Acquisition on April 1, 2012. NGL sales volumes increased over the comparative year ended December 31, 2012 primarily due to increased demand as discussed above, as well as the impact from our BP NGL Acquisition.

 

·                  North American Crude Oil Production and Related Market Economics — The increasing production of oil and liquids-rich gas in North America over the last several years generally created supply and demand imbalances that increased the volatility of historical differentials for various grades of crude oil and also impacted the historical pricing relationship

 

83



Table of Contents

 

between NGL and crude oil. Lack of existing pipeline takeaway capacity and associated logistical challenges in certain of these producing regions created market conditions and opportunities that were favorable to our supply and logistics activities. During 2012 and the first quarter of 2013, these conditions provided opportunities for increased margins. However, infrastructure additions in many of these resource plays during the second and third quarters of 2013 began to relieve certain of the transportation constraints that had created opportunities for these favorable crude oil margins. Therefore, although we experienced higher crude oil lease gathering volumes in 2013 compared to 2012, we experienced fewer opportunities to capture favorable differentials from market dislocations.

 

We believe the fundamentals of our business remain strong; however, as the midstream infrastructure in these producing regions continues to be developed, we believe a normalization of margins will continue to occur as the logistics challenges are addressed.  (See Items 1 and 2 “Business and Properties—Description of Segments and Associated Assets—Supply and Logistics Segment—Impact of Commodity Price Volatility and Dynamic Market Conditions on Our Business Model” included in Part I for further discussion regarding our business model, including diversification and utilization of our asset base among varying demand- and supply-driven markets.)

 

Impact from derivative activities. The mark-to-market valuation of our derivative activities impacted our net revenues as shown in the table below (in millions):

 

 

 

For the Twelve Months

 

 

 

 

 

 

 

Ended December 31,

 

Variance

 

 

 

2013

 

2012

 

2011

 

2013-2012

 

2012-2011

 

Gains/(losses) from derivative activities(1)

 

$

(59

)

$

(75

)

$

62

 

$

16

 

$

(137

)

 


(1)                                     Includes mark-to-market gains and losses resulting from derivative instruments that are related to underlying activities in future periods or the reversal of mark-to-market gains and losses from the prior period. These amounts are reduced by the net impact of inventory valuation adjustments attributable to inventory hedged by the related derivative and gains recognized in later periods on physical sales of inventory that was previously written down. See Note 11 to our Consolidated Financial Statements for a comprehensive discussion regarding our derivatives and risk management activities.

 

Field Operating Costs.  The increase in field operating costs (excluding equity-indexed compensation expenses) for the year ended December 31, 2012 over the year ended December 31, 2011 was primarily related to increased lease gathering volumes, particularly in West Texas, Oklahoma and the Rockies, which required the use of higher cost, third-party transporters to supplement our truck fleet.

 

Equity-Indexed Compensation Expense. On a consolidated basis, equity-indexed compensation expense increased during 2013 as compared to 2012 and decreased during 2012 as compared to 2011.  See the discussion regarding such variances under “— Transportation Segment” above.  Also, see Note 15 to our Consolidated Financial Statements for additional information regarding our equity-indexed compensation plans.

 

Other Income and Expenses

 

Depreciation and Amortization

 

Depreciation and amortization expense was $375 million for the year ended December 31, 2013 compared to $482 million and $249 million for the years ended December 31, 2012 and 2011. Such amounts include losses on impairments of long-lived assets of approximately $20 million, $168 million and $5 million, for the 2013, 2012 and 2011 periods, respectively. The impairments recognized in 2013 and 2011 were predominantly related to assets that were taken out of service. These assets did not support spending the capital necessary to continue service and, in some instances, we utilized other assets to handle these activities. The impairments recognized in 2012 primarily related to our Pier 400 terminal project and the anticipated sale of certain refined products pipeline systems and related assets, which occurred in 2013. See Note 6 to our Consolidated Financial Statements for further discussion of asset impairments.

 

Excluding the impact of asset impairments, depreciation and amortization expense increased during the 2013 period over the comparable 2012 period primarily due to an increased amount of assets resulting from acquisition activities, as well as various internal growth projects completed in recent years.

 

Excluding the impact of asset impairments, the remaining increase for the 2012 as compared to the 2011 period was primarily the result of an increased amount of assets resulting from acquisition activities, including accelerated amortization of certain intangible assets associated with our BP NGL Acquisition, as well as the completion of various internal growth projects. Such increases were

 

84



Table of Contents

 

partially offset by a decrease in expense of $13 million resulting from extensions of depreciable lives of several of our crude oil and other storage facilities and pipeline systems, as well as a net gain of approximately $6 million recognized upon disposition of certain assets.

 

Interest Expense

 

Interest expense increased by approximately $15 million and $35 million for the years ended December 31, 2013 and 2012, respectively, over the previous year. Interest expense is primarily impacted by:

 

·                  our weighted average debt balances;

 

·                  the level and maturity of fixed rate debt and interest rates associated therewith;

 

·                  market interest rates and our interest rate hedging activities on floating rate debt; and

 

·                  interest capitalized on capital projects.

 

The following table summarizes the components impacting the interest expense variance for the years ended December 31, 2013 and 2012 (in millions, except for percentages):

 

 

 

 

 

Average
LIBOR Rate

 

Weighted Average
Interest Rate 
(1)

 

 

 

 

 

 

 

 

 

Interest expense for the year ended December 31, 2011

 

$

253

 

0.2

%

5.4

%

Impact of retirement of senior notes (2) (4)

 

(8

)

 

 

 

 

Impact of issuance of senior notes (3) (5)

 

44

 

 

 

 

 

Impact of capitalized interest

 

(11

)

 

 

 

 

Impact of credit facilities

 

(3

)

 

 

 

 

Impact of interest included in purchases and other costs (8)

 

8

 

 

 

 

 

Other

 

5

 

 

 

 

 

Interest expense for the year ended December 31, 2012

 

$

288

 

0.2

%

5.2

%

Impact of retirement of senior notes (4) (7)

 

(15

)

 

 

 

 

Impact of issuance of senior notes (5) (6)

 

47

 

 

 

 

 

Impact of ineffective portion of terminated forward-starting swaps

 

(4

)

 

 

 

 

Impact of credit facilities and commercial paper program

 

16

 

 

 

 

 

Impact of interest included in purchases and other costs (8)

 

(18

)

 

 

 

 

Other

 

(11

)

 

 

 

 

Interest expense for the year ended December 31, 2013

 

$

303

 

0.2

%

4.6

%

 


(1)                                     Excludes commitment and other fees.

 

(2)                                     In February 2011, we redeemed our outstanding $200 million, 7.75% senior notes due 2012.

 

(3)                                     In January 2011, we completed the issuance of $600 million of 5.00% senior notes due 2021.

 

(4)                                     In September 2012, our $500 million, 4.25% senior notes matured.

 

(5)                                     In March 2012, we completed the issuance of $750 million of 3.65% senior notes due 2022 and $500 million of 5.15% senior notes due 2042, and in December 2012, we completed the issuance of $400 million of 2.85% senior notes due 2023 and $350 million of 4.30% senior notes due 2043.

 

(6)                                     In August 2013, we completed the issuance of $700 million of 3.85% senior notes due 2023.

 

(7)                                     In December 2013, our $250 million, 5.63% senior notes matured.

 

85



Table of Contents

 

(8)                                     Interest costs attributable to borrowings for hedged crude oil and NGL inventory are included in purchases and related costs in our Supply and Logistics segment profit as we consider interest on these borrowings a direct cost to storing the inventory. These costs were approximately $30 million, $12 million and $20 million for the years ended December 31, 2013, 2012, and 2011, respectively.

 

Other Income/(Expense), Net

 

Other income/(expense), net in each of the years ended December 31, 2013 and 2012 was primarily impacted by foreign currency gains or losses related to revaluations of CAD-denominated interest receivables associated with our intercompany notes and the impact of related foreign currency hedges.

 

In addition to the impact of such foreign currency gains, the 2011 period also included a loss of approximately $23 million that was recognized in conjunction with the early redemption of our $200 million, 7.75% senior notes in February 2011.

 

Income Tax Expense

 

Income tax expense increased for year ended December 31, 2013 compared to the year ended December 31, 2012 primarily as a result of stronger performance from our existing Canadian operations and our operations related to the BP NGL Acquisition, both of which increased the proportion of earnings subject to Canadian federal and provincial taxes.

 

Income tax expense increased for the year ended December 31, 2012 compared to the year ended December 31, 2011, even with a slight decrease in the combined Canadian federal and provincial rates for 2012, primarily as a result of the BP NGL Acquisition which increased the proportion of earnings subject to Canadian federal and provincial taxes. Canadian withholding taxes also increased on interest and dividends from our Canadian entities to other affiliates. These Canadian withholding taxes are due as payments occur.

 

Outlook

 

Primarily as a result of advances in drilling and completion techniques and their application to a number of large-scale shale and resource plays occurring contemporaneously with attractive crude oil and liquids prices, U.S. crude oil and liquids production has increased rapidly in multiple regions in the lower 48 states. This is particularly true for light crudes and condensates. As a result of similar resource development activities in Canada and ongoing oil sands development activities, Canadian crude oil production has also increased.  A significant portion of these activities and production increases are concentrated in areas where we have a significant asset presence, increasing the utilization of our existing assets as well as providing multiple opportunities to expand and extend our asset base as well as the services we provide our customers throughout the value chain.

 

Additionally, the crude oil market has periodically experienced high levels of volatility in location and quality differentials as a result of the confluence of regional infrastructure constraints in North America, rapid and unexpected changes in crude qualities, international supply issues, and regional downstream operating issues. During 2012 and 2013, these market conditions had a positive impact on our profitability as our business strategy and asset base positioned us to capitalize on opportunities created by the volatile environment.  As a result of the factors enumerated above we believe current U.S. and Canadian energy industry fundamentals are favorable for our asset base and business model.

 

However, despite the prevailing outlook for steady growth in U.S. and Canadian crude oil production and the continuing opportunity to displace waterborne foreign crude imports to balance the North American market, we believe global oil and petroleum products supply and demand balances are such that the potential exists for a disruption that leads to lower than forecasted rates of growth in North American crude oil production.  Potential disruption catalysts include a meaningful decrease in crude oil prices and/or capital availability coupled with an overall increase in cost of capital. Accordingly, there can be no assurance that North American production increases will continue unabated or that we will not be negatively impacted by potential volatility or challenging capital markets conditions. Additionally, construction of additional infrastructure by us and our competitors will likely continue to reduce existing infrastructure constraints, which could place downward pressure on unit margins in our various segments, and we cannot be certain that our expansion efforts will generate targeted returns or that any future acquisition activities will be successful. See Item 1A. “Risk Factors - Risks Related to Our Business.”

 

Liquidity and Capital Resources

 

General

 

Our primary sources of liquidity are (i) cash flow from operating activities as further discussed below in the section entitled “—Cash Flow from Operating Activities,” (ii) borrowings under our credit facilities or commercial paper program and (iii) funds received from sales of equity and debt securities. Our primary cash requirements include, but are not limited to (i) ordinary course of business uses, such as the payment of amounts related to the purchase of crude oil, NGL and other

 

86



Table of Contents

 

products and other expenses and interest payments on our outstanding debt, (ii) maintenance and expansion activities, (iii) acquisitions of assets or businesses, (iv) repayment of principal on our long-term debt and (v) distributions to our unitholders and general partner. We generally expect to fund our short-term cash requirements through cash flow generated from operating activities and/or borrowings under our credit facility or commercial paper program. In addition, we generally expect to fund our long-term needs, such as those resulting from expansion activities or acquisitions and refinancing our long-term debt, through a variety of sources (either separately or in combination), which may include the sources mentioned above as funding for short-term needs and/or the issuance of additional equity or debt securities. As of December 31, 2013, we had a working capital deficit of approximately $447 million and approximately $1.9 billion of liquidity available to meet our ongoing operating, investing and financing needs as noted below (in millions):

 

 

 

As of
December 31, 2013

 

Availability under PAA senior unsecured revolving credit facility, prior to giving effect to PAA commercial paper program (1)

 

$

1,587

 

Availability under PAA senior secured hedged inventory facility, prior to giving effect to PAA commercial paper program (1)

 

1,372

 

Less: Amounts outstanding under the PAA commercial paper program

 

(1,109

)

Subtotal

 

1,850

 

Cash and cash equivalents

 

41

 

Total

 

$

1,891

 

 


(1)            Borrowings under our commercial paper program reduce available capacity under the facility.

 

We believe that we have and will continue to have the ability to access our credit facilities and commercial paper program, which we use to meet our short-term cash needs.  We believe that our financial position remains strong and we have sufficient liquidity; however, extended disruptions in the financial markets and/or energy price volatility that adversely affect our business may have a materially adverse effect on our financial condition, results of operations or cash flows. Also, see Item 1A. “Risk Factors” for further discussion regarding such risks that may impact our liquidity and capital resources. Usage of the credit facilities and commercial paper program is subject to ongoing compliance with covenants. As of December 31, 2013, we were in compliance with all such covenants.

 

Cash Flow from Operating Activities

 

The primary drivers of cash flow from operating activities are (i) the collection of amounts related to the sale of crude oil, NGL and other products, the transportation of crude oil and other products for a fee, and storage and terminalling services provided for a fee and (ii) the payment of amounts related to the purchase of crude oil, NGL and other products and other expenses, principally field operating costs, general and administrative expenses and interest expense.

 

Cash flow from operating activities can be materially impacted by the storage of crude oil in periods of a contango market, when the price of crude oil for future deliveries is higher than current prices. In the month we pay for the stored crude oil, we borrow under our credit facilities or commercial paper program (or use cash on hand) to pay for the crude oil, which negatively impacts operating cash flow. Conversely, cash flow from operating activities increases during the period in which we collect the cash from the sale of the stored crude oil. Similarly, the level of NGL and other product inventory stored and held for resale at period end affects our cash flow from operating activities.

 

In periods when the market is not in contango, we typically sell our crude oil during the same month in which we purchase it and we do not rely on borrowings under our credit facilities or commercial paper program to pay for the crude oil. During such market conditions, our accounts payable and accounts receivable generally move in tandem as we make payments and receive payments for the purchase and sale of crude oil in the same month, which is the month following such activity. In periods during which we build inventory or linefill, regardless of market structure, we may rely on our credit facilities or commercial paper program to pay for the inventory or linefill. In addition, cash flow from operating activities may be impacted by the timing of settlement of our derivative activities. Gains and losses from settled instruments that qualify as effective cash flow hedges are deferred in AOCI, but may impact operating cash flow in the period settled.

 

Net cash provided by operating activities for the year ended December 31, 2013 was approximately $1.95 billion, primarily resulting from earnings from our operations. Additionally, during 2013, we decreased the amount of our inventory, primarily due to the sale of crude oil inventory that had been stored during the contango market, as well as the sale of NGL inventory due to end users’ increased demand for product used for heating and crop drying during the latter half of 2013. The net proceeds received from liquidation of such inventory during the year were used to repay borrowings under our credit facilities or commercial paper program and favorably impacted cash flow from operating activities. These decreases in inventory were partially offset by an increase in natural gas inventory whereby we retained more capacity for our own use.  We primarily used borrowings under credit facilities to pay for the stored natural gas, which negatively impacted our cash flow from operating activities.  Also, a significant portion of our 2013 natural gas sales occurred in December 2013, with cash collections on these sales occurring in January 2014.

 

87



Table of Contents

 

Net cash provided by operating activities for the twelve months ended December 31, 2012 was approximately $1.24 billion. The cash provided by operating activities reflects cash generated by our recurring operations, and is also significantly impacted in periods when we are increasing or decreasing the amount of inventory in storage as discussed above. During 2012, we increased the amount of our crude oil inventory, which was primarily financed through borrowings under our credit facilities as well as through our $250 million senior notes that are currently classified as “Short-term debt” on our Consolidated Balance Sheet.  This resulted in a negative impact on our cash flow from operating activities for the period. During the year, we also increased the amount of our NGL inventory; however, these volumetric increases were offset by lower prices for such inventory stored at the end of the year compared to prior year amounts.

 

Net cash provided by operating activities for the twelve months ended December 31, 2011 was approximately $2.37 billion. During 2011, we reduced our overall inventory levels resulting in a positive impact to operating cash flow. The reduction in our crude oil inventory levels was primarily due to liquidating a certain amount of inventory that had been stored in the contango market, which primarily began liquidating during the latter portion of the second quarter of 2011, as well as liquidating the inventory stored through our waterborne cargo purchase activity, which occurred throughout the third and fourth quarters of 2011.

 

Credit Agreements, Commercial Paper Program and Indentures

 

We have three primary credit arrangements. These include a $1.6 billion senior unsecured revolving credit facility maturing in 2018 and a $1.4 billion senior secured hedged inventory facility maturing in 2016.  Additionally, we have a $1.5 billion unsecured commercial paper program that is backstopped by our revolving credit facility and our hedged inventory facility. Our credit agreements (which impact our ability to access our commercial paper program) and the indentures governing our senior notes contain cross-default provisions. A default under our credit agreements would permit the lenders to accelerate the maturity of the outstanding debt. As long as we are in compliance with the provisions in our credit agreements, our ability to make distributions of available cash is not restricted. We were in compliance with the covenants contained in our credit agreements and indentures as of December 31, 2013.  See Note 9 to our Consolidated Financial Statements for additional discussion regarding our credit agreements, commercial paper program and long-term debt.

 

Equity and Debt Financing Activities

 

Our financing activities primarily relate to funding acquisitions and internal capital projects, and short-term working capital and hedged inventory borrowings related to our NGL business and contango market activities, as well as refinancing of our debt maturities.  Our financing activities have primarily consisted of equity offerings, senior notes offerings and borrowings and repayments under our credit facilities or commercial paper program, as well as payment of distributions to our unitholders and general partner.

 

88



Table of Contents

 

Registration Statements.  We periodically access the capital markets for both equity and debt financing. We have filed with the SEC a universal shelf registration statement that, subject to effectiveness at the time of use, allows us to issue up to an aggregate of $2.0 billion of debt or equity securities (“Traditional Shelf”). All issuances of equity securities associated with our continuous offering program have been issued pursuant to the Traditional Shelf. At December 31, 2013, we had approximately $1.5 billion of unsold securities available under the Traditional Shelf. We also have access to a universal shelf registration statement (“WKSI Shelf”), which provides us with the ability to offer and sell an unlimited amount of debt and equity securities, subject to market conditions and our capital needs. During 2013, our August offering of $700 million, 3.85% senior notes due 2023 was conducted under the WKSI Shelf.

 

Equity Offerings. The following table summarizes our issuance of common units in connection with marketed equity offerings or our Continuous Offering Program during the three years ended December 31, 2013 (net proceeds in millions):

 

Year

 

Type of Offering

 

Units Issued

 

Net Proceeds (1)(2)

 

2013

 

Continuous Offering Program

 

8,644,807

 

$

477

(3)

2013 Total

 

 

 

8,644,807

 

$

477

 

 

 

 

 

 

 

 

 

2012

 

Continuous Offering Program

 

12,063,707

 

$

524

(3)

2012

 

Marketed Offerings

 

11,500,000

 

455

(4)

2012 Total

 

 

 

23,563,707

 

$

979

 

 

 

 

 

 

 

 

 

2011

 

Marketed Offerings

 

27,870,000

 

$

889

(4)

2011 Total

 

 

 

27,870,000

 

$

889

 

 


(1)                                     Amounts are net of costs associated with the offerings.

 

(2)                                     Amounts include our general partner’s proportionate capital contributions of approximately $9 million, $20 million and $19 million during 2013, 2012 and 2011, respectively.

 

(3)                                     We pay commissions to our sales agents in connection with common unit issuances under our Continuous Offering Program. We paid approximately $5 million and $6 million of such commissions during 2013 and 2012, respectively. The net proceeds from these offerings were used for general partnership purposes.

 

(4)                                     These offerings of our common units were underwritten transactions that required us to pay a gross spread. The net proceeds from these offerings were used to reduce outstanding borrowings under our credit facilities and for general partnership purposes.

 

Senior Notes.  During the last three years we issued senior unsecured notes as summarized in the table below (in millions):

 

Year

 

Description

 

Maturity

 

Face Value

 

Net Proceeds(1)

 

2013

 

3.85% Senior Notes issued at 99.792% of face value (2)

 

October 2023

 

$

700

 

$

699

 

 

 

 

 

 

 

 

 

 

 

2012

 

2.85% Senior Notes issued at 99.752% of face value (2)

 

January 2023

 

$

400

 

$

399

 

2012

 

4.30% Senior Notes issued at 99.925% of face value (2)

 

January 2043

 

$

350

 

$

350

 

2012

 

3.65% Senior Notes issued at 99.823% of face value (3)

 

June 2022

 

$

750

 

$

748

 

2012

 

5.15% Senior Notes issued at 99.755% of face value (3)

 

June 2042

 

$

500

 

$

499

 

 

 

 

 

 

 

 

 

 

 

2011

 

5.00% Senior Notes issued at 99.521% of face value (4)

 

February 2021

 

$

600

 

$

597

 

 

89



Table of Contents

 


(1)                                     Face value of notes less the applicable premium or discount (before deducting for initial purchaser discounts, commissions and offering expenses).

 

(2)                                     We used the net proceeds from this offering to repay outstanding borrowings under our credit facilities or commercial paper program and for general partnership purposes.

 

(3)                                     We used the net proceeds from this offering to repay outstanding borrowings under our credit facilities and for general partnership purposes.  In addition, we used a portion of the proceeds to prefund the BP NGL Acquisition. See Note 3 to our Consolidated Financial Statements for a discussion of the BP NGL Acquisition.

 

(4)                                     We used the net proceeds from this offering to repay outstanding borrowings under our credit facilities and for general partnership purposes.  In addition, we used a portion of the proceeds to redeem all of our outstanding $200 million, 7.75% senior notes due 2012, as discussed further below.

 

In December 2013, our $250 million, 5.63% senior notes matured and were repaid with proceeds from our commercial paper program. In September 2012, our $500 million, 4.25% senior notes matured and were repaid with proceeds from our credit facilities.

 

In February 2011, our $200 million, 7.75% senior notes due 2012 were redeemed in full. In conjunction with the early redemption, we recognized a loss of approximately $23 million. We utilized cash on hand and available capacity under our credit facilities to redeem these notes.

 

Acquisitions and Capital Expenditures and Distributions Paid to Our Unitholders, General Partner and Noncontrolling Interests

 

In addition to operating needs discussed above, we also use cash for our acquisition activities, internal growth projects and distributions paid to our unitholders, general partner and noncontrolling interests. We have made and will continue to make capital expenditures for acquisitions, expansion capital and maintenance capital. Historically, we have financed these expenditures primarily with cash generated by operations and the financing activities discussed above. See “—Acquisitions and Internal Growth Projects” for further discussion of such capital expenditures.

 

Acquisitions.  The price of the acquisitions includes cash paid, assumed liabilities and net working capital items. Because of the non-cash items included in the total price of the acquisition and the timing of certain cash payments, the net cash paid may differ significantly from the total price of the acquisitions completed during the year.

 

2014 Capital Expansion Projects.  We expect the majority of funding for our 2014 capital program will be provided by borrowings under our revolving credit facility, commercial paper program and cash flow in excess of partnership distributions as well as through our access to the capital markets for equity and debt as we deem necessary.  Our 2014 capital expansion program includes the following projects with the estimated cost for the entire year (in millions):

 

90



Table of Contents

 

Projects

 

2014

 

Permian Basin Area Projects

 

$430

 

Cactus Pipeline

 

310

 

Rail Terminal Projects (1)

 

185

 

Ft. Sask Facility Projects / NGL Pipeline

 

180

 

Eagle Ford JV Project

 

60

 

Western Oklahoma Extension

 

50

 

Mississippian Lime Pipeline

 

45

 

White Cliffs Expansion

 

40

 

Line 63 Reactivation

 

35

 

Gardendale Fractionator and Stabilizer

 

35

 

Natural Gas Storage (Multiple Projects)

 

25

 

Other Projects

 

305

 

 

 

$1,700

 

Potential Adjustments for Timing/Scope Refinement (2)

 

-$100   +   $100

 

Total Projected Expansion Capital Expenditures

 

$1,600    -     $1,800

 

 


(1)                                     Includes projects located in or near Bakersfield, CA, Carr, Co, Van Hook, ND and Western Canada.

 

(2)                                     Potential variation to current capital costs estimates may result from changes to project design, final cost of materials and labor and timing of incurrence of costs due to uncontrollable factors such as permits, regulatory approvals and weather.

 

Distributions to our unitholders and general partner.  We distribute 100% of our available cash within 45 days after the end of each quarter to unitholders of record and to our general partner. Available cash is generally defined as all of our cash and cash equivalents on hand at the end of each quarter less reserves established in the discretion of our general partner for future requirements. On February 14, 2014, we paid a quarterly distribution of $0.6150 per limited partner unit. This distribution represents a year-over-year distribution increase of approximately 9.3%. See Note 10 to our Consolidated Financial Statements for details of distributions paid. Also, see Item 5. “Market for Registrant’s Common Units, Related Unitholder Matters and Issuer Purchases of Equity Securities—Cash Distribution Policy” for additional discussion on distributions.

 

Although not required to do so, in response to past requests by our management in connection with our acquisition activities, our general partner has, from time to time, agreed to reduce amounts due to it as incentive distributions. Such modifications were implemented with a view toward enhancing our competitiveness for such acquisitions and managing the overall cost of equity capital while achieving an appropriate balance between short-term and long-term accretion to our limited partners and the holders of our general partner interest and IDRs. Our general partner agreed to reduce the amount of its incentive distribution by $3.75 million per quarter for distributions paid during 2013, $6.75 million for the distribution paid in February 2014, $5.5 million per quarter thereafter through November 2015, $5 million per quarter in 2016 and $3.75 million per quarter thereafter. These reductions were agreed to in connection with our BP NGL Acquisition and the completion of the PNG Merger on December 31, 2013. See Note 3 to our Consolidated Financial Statements for further discussion of the BP NGL Acquisition. See Note 10 to our Consolidated Financial Statements for further discussion of the PNG Merger. During 2013, our general partner’s incentive distributions were reduced by $15 million.

 

Distributions to noncontrolling interests.  We paid approximately $49 million and $48 million for distributions to our noncontrolling interests during the years ended December 31, 2013 and 2012, respectively. These amounts represent distributions paid on interests in PNG and SLC that were not owned by us. We completed the PNG Merger on December 31, 2013, through which we purchased all of the noncontrolling interests in PNG. See Note 10 to our Consolidated Financial Statements for further discussion of the PNG Merger.

 

We believe that we have sufficient liquid assets, cash flow from operations and borrowing capacity under our credit agreements to meet our financial commitments, debt service obligations, contingencies and anticipated capital expenditures. We are, however, subject to business and operational risks that could adversely affect our cash flow. A material decrease in our cash flows would likely produce an adverse effect on our borrowing capacity.

 

91



Table of Contents

 

Contingencies

 

For a discussion of contingencies that may impact us, see Note 16 to our Consolidated Financial Statements.

 

Commitments

 

Contractual Obligations.  In the ordinary course of doing business, we purchase crude oil and NGL from third parties under contracts, the majority of which range in term from thirty-day evergreen to five years with a limited number of contracts extending up to approximately ten years. We establish a margin for these purchases by entering into various types of physical and financial sale and exchange transactions through which we seek to maintain a position that is substantially balanced between purchases on the one hand and sales and future delivery obligations on the other. In addition, we enter into similar contractual obligations in conjunction with our natural gas operations. The table below includes purchase obligations related to these activities. Where applicable, the amounts presented represent the net obligations associated with buy/sell contracts and those subject to a net settlement arrangement with the counterparty. We do not expect to use a significant amount of internal capital to meet these obligations, as the obligations will be funded by corresponding sales to entities that we deem creditworthy or who have provided credit support we consider adequate.

 

The following table includes our best estimate of the amount and timing of these payments as well as others due under the specified contractual obligations as of December 31, 2013 (in millions):

 

 

 

 

 

 

 

 

 

 

 

 

 

2019 and

 

 

 

 

 

2014

 

2015

 

2016

 

2017

 

2018

 

Thereafter

 

Total

 

Long-term debt, including related interest payments (1)

 

$

351

 

$

894

 

$

500

 

$

695

 

$

867

 

$

7,350

 

$

10,657

 

Leases (2)

 

152

 

132

 

124

 

103

 

78

 

386

 

975

 

Other obligations (3)

 

216

 

80

 

46

 

32

 

21

 

140

 

535

 

Subtotal

 

719

 

1,106

 

670

 

830

 

966

 

7,876

 

12,167

 

Crude oil, natural gas, NGL and other purchases (4)

 

9,952

 

4,560

 

4,341

 

3,634

 

2,389

 

7,503

 

32,379

 

Total

 

$

10,671

 

$

5,666

 

$

5,011

 

$

4,464

 

$

3,355

 

$

15,379

 

$

44,546

 

 


(1)                                     Includes debt service payments, interest payments due on our senior notes and the commitment fee on assumed available capacity under the PAA revolving credit facilities. Although there may be short-term borrowings on the PAA revolving credit facilities, we historically repay and borrow at varying amounts. As such, we have included only the maximum commitment fee (as if no short-term borrowings were outstanding on the facilities) in the amounts above.

 

(2)                                     Leases are primarily for (i) surface rentals, (ii) office rent, (iii) pipeline assets and (iv) trucks, trailers and railcars.

 

(3)                                     Includes (i) other long-term liabilities, (ii) storage and transportation agreements and (iii) commitments related to our capital expansion projects, including projected contributions for our share of the capital spending of our equity-method investments. Excludes a non-current liability of approximately $1 million related to derivative activity included in Crude oil, natural gas, NGL and other purchases.

 

(4)                                     Amounts are primarily based on estimated volumes and market prices based on average activity during December 2013. The actual physical volume purchased and actual settlement prices will vary from the assumptions used in the table. Uncertainties involved in these estimates include levels of production at the wellhead, weather conditions, changes in market prices and other conditions beyond our control.

 

Letters of Credit.  In connection with supply and logistics activities, we provide certain suppliers with irrevocable standby letters of credit to secure our obligation for the purchase of crude oil, NGL and natural gas. Our liabilities with respect to these purchase obligations are recorded in accounts payable on our balance sheet in the month the product is purchased. Generally, these letters of credit are issued for periods of up to seventy days and are terminated upon completion of each transaction. Additionally, we issue letters of credit to support insurance programs and construction activities. At December 31, 2013 and 2012, we had outstanding letters of credit of approximately $41 million and $24 million, respectively.

 

92



Table of Contents

 

Off-Balance Sheet Arrangements

 

We have no off-balance sheet arrangements as defined by Item 303 of Regulation S-K.

 

Investments in Unconsolidated Entities

 

We have invested in entities that are not consolidated in our financial statements. Certain of these entities are borrowers under credit facilities. We are neither a co-borrower nor a guarantor under any such facilities. We may elect at any time to make additional capital contributions to any of these entities. The following table sets forth selected information regarding these entities as of December 31, 2013 (unaudited, dollars in millions):

 

Entity

 

Type of Operation

 

Our
Ownership
Interest

 

Total Entity
Assets

 

Total Cash
and
Restricted
Cash

 

Total Entity
Debt

 

Settoon Towing, LLC

 

Barge Transportation Services

 

50

%

$

315

 

$

 

$

230

 

Eagle Ford Pipeline LLC

 

Crude Oil Pipeline

 

50

%

$

425

 

$

9

 

$

 

White Cliffs Pipeline, LLC

 

Crude Oil Pipeline

 

36

%

$

449

 

$

85

 

$

 

Frontier Pipeline Company

 

Crude Oil Pipeline

 

22

%

$

25

 

$

3

 

$

 

Butte Pipe Line Company

 

Crude Oil Pipeline

 

22

%

$

26

 

$

6

 

$

 

 

Item 7A.  Quantitative and Qualitative Disclosures About Market Risk

 

We are exposed to various market risks, including (i) commodity price risk, (ii) interest rate risk and (iii) currency exchange rate risk.  We use various derivative instruments to manage such risks and, in certain circumstances, to realize incremental margin during volatile market conditions.  Our risk management policies and procedures are designed to help ensure that our hedging activities address our risks by monitoring our exchange-cleared and over-the-counter positions, as well as physical volumes, grades, locations, delivery schedules and storage capacity.  We have a risk management function that has direct responsibility and authority for our risk policies, related controls around commercial activities and certain aspects of corporate risk management.  Our risk management function also approves all new risk management strategies through a formal process. The following discussion addresses each category of risk.

 

Commodity Price Risk

 

We use derivative instruments to hedge commodity price risk associated with the following commodities:

 

·                  Crude oil and refined products

 

We utilize crude oil and refined products derivatives to hedge commodity price risk inherent in our Supply and Logistics and Transportation segments.  Our objectives for these derivatives include hedging anticipated purchases and sales, stored inventory, and storage capacity utilization.  We manage these exposures with various instruments including exchange-traded and over-the-counter futures, forwards, swaps and options.

 

·                  Natural gas

 

We utilize natural gas derivatives to hedge commodity price risk inherent in our Supply and Logistics and Facilities segments.  Our objectives for these derivatives include hedging anticipated purchases and sales and managing our anticipated base gas requirements.  We manage these exposures with various instruments including exchange-traded futures, swaps and options.

 

·                  NGL

 

We utilize NGL derivatives, primarily butane and propane derivatives, to hedge commodity price risk inherent in our Supply and Logistics segment. Our objectives for these derivatives include hedging anticipated purchases and sales.  We manage these exposures with various instruments including exchange-traded and over-the-counter futures, forwards, swaps and options.

 

See Note 11 to our Consolidated Financial Statements for further discussion regarding our hedging strategies and objectives.

 

93



Table of Contents

 

Our policy is to (i) purchase only product for which we have a market, (ii) hedge our purchase and sales contracts so that price fluctuations do not materially affect our operating income and (iii) not acquire and hold physical inventory or other derivative instruments for the purpose of speculating on outright commodity price changes, as these activities could expose us to significant losses.

 

The fair value of our commodity derivatives and the change in fair value as of December 31, 2013 that would be expected from a 10% price increase or decrease is shown in the table below (in millions):

 

 

 

 

 

Effect of 10%

 

Effect of 10%

 

 

 

Fair Value

 

Price Increase

 

Price Decrease

 

Crude oil and related products

 

$

24

 

$

8

 

$

(4

)

Natural gas

 

(20

)

$

(9

)

$

9

 

NGL and other

 

(50

)

$

(23

)

$

23

 

Total fair value

 

$

(46

)

 

 

 

 

 

The fair values presented in the table above reflect the sensitivity of the derivative instruments only and do not include the effect of the underlying hedged commodity.  Price-risk sensitivities were calculated by assuming an across-the-board 10% increase or decrease in price regardless of term or historical relationships between the contractual price of the instruments and the underlying commodity price.  In the event of an actual 10% change in near-term commodity prices, the fair value of our derivative portfolio would typically change less than that shown in the table as changes in near-term prices are not typically mirrored in delivery months further out.

 

Interest Rate Risk

 

Our use of variable rate debt and any forecasted issuances of fixed rate debt expose us to interest rate risk. Therefore, from time to time we use interest rate derivatives to hedge interest rate risk associated with anticipated debt issuances and, in certain cases, outstanding debt instruments.  All of our senior notes are fixed rate notes and thus are not subject to interest rate risk. The majority of our variable rate debt at December 31, 2013, approximately $1.1 billion, is subject to interest rate re-sets, which range from one week to three months. The average interest rate of approximately 1.4% is based upon rates in effect during the year ended December 31, 2013. The fair value of our interest rate derivatives is an asset of approximately $26 million as of December 31, 2013. A 10% increase in the forward LIBOR curve as of December 31, 2013 would result in an increase of approximately $19 million to the fair value of our interest rate derivatives. A 10% decrease in the forward LIBOR curve as of December 31, 2013 would result in a decrease of approximately $19 million to the fair value of our interest rate derivatives. See Note 11 to our Consolidated Financial Statements for a discussion of our interest rate risk hedging activities.

 

Currency Exchange Rate Risk

 

We use foreign currency derivatives to hedge foreign currency exchange rate risk associated with our exposure to fluctuations in the USD-to-CAD exchange rate. Because a significant portion of our Canadian business is conducted in CAD and, at times, a portion of our debt is denominated in CAD, we use certain financial instruments to minimize the risks of unfavorable changes in exchange rates. These instruments include foreign currency exchange contracts, forwards and options. The fair value of our foreign currency derivatives is a liability of approximately $4 million as of December 31, 2013. A 10% increase in the exchange rate (USD-to-CAD) would result in a decrease of approximately $27 million to the fair value of our foreign currency derivatives. A 10% decrease in the exchange rate (USD-to-CAD) would result in an increase of approximately $28 million to the fair value of our foreign currency derivatives. See Note 11 to our Consolidated Financial Statements for a discussion of our currency exchange rate risk hedging.

 

94



Table of Contents

 

Item 8.  Financial Statements and Supplementary Data

 

See “Index to the Consolidated Financial Statements” on page F-1.

 

Item 9.  Changes In and Disagreements With Accountants on Accounting and Financial Disclosure

 

None.

 

Item 9A.  Controls and Procedures

 

Disclosure Controls and Procedures

 

We maintain written disclosure controls and procedures, which we refer to as our “DCP.” Our DCP is designed to ensure that  information required to be disclosed by us in reports that we file under the Securities Exchange Act of 1934 (the “Exchange Act”) is (i) recorded, processed, summarized and reported within the time periods specified in the SEC’s rules and forms, and (ii)  accumulated and communicated to management, including our Chief Executive Officer and Chief Financial Officer, to allow for timely decisions regarding required disclosure.

 

Applicable SEC rules require an evaluation of the effectiveness of the design and operation of our DCP. Management, under the supervision and with the participation of our Chief Executive Officer and Chief Financial Officer, has evaluated the effectiveness of the design and operation of our DCP as of the end of the period covered by this report, and has found our DCP to be effective in providing reasonable assurance of the timely recording, processing, summarization and reporting of information, and in accumulation and communication of information to management to allow for timely decisions with regard to required disclosure.

 

Internal Control over Financial Reporting

 

Management is responsible for establishing and maintaining adequate internal control over financial reporting. “Internal control over financial reporting” is a process designed by, or under the supervision of, our Chief Executive Officer and our Chief Financial Officer, and effected by our Board of Directors, management and other personnel, to provide reasonable assurance regarding the reliability of financial reporting and the preparation of financial statements for external purposes in accordance with GAAP. Our management, including our Chief Executive Officer and our Chief Financial Officer, has evaluated the effectiveness of our internal control over financial reporting as of December 31, 2013. See Management’s Report on Internal Control Over Financial Reporting on page F-2 of our Consolidated Financial Statements.

 

Although we have made various enhancements to our controls, there have been no changes in our internal control over financial reporting during the period covered by this report that have materially affected, or are reasonably likely to materially affect, our internal control over financial reporting.

 

Certifications

 

The certifications of our Chief Executive Officer and Chief Financial Officer pursuant to Exchange Act Rules 13a-14(a) and 15d-14(a) are filed with this report as Exhibits 31.1 and 31.2. The certifications of our Chief Executive Officer and Chief Financial Officer pursuant to 18 U.S.C. 1350 are furnished with this report as Exhibits 32.1 and 32.2.

 

Item 9B.  Other Information

 

There was no information that was required to be disclosed in a report on Form 8-K during the fourth quarter of 2013 that has not previously been reported.

 

95



Table of Contents

 

PART III

 

Item 10.  Directors and Executive Officers of Our General Partner and Corporate Governance

 

Partnership Management and Governance

 

As with many publicly traded partnerships, we do not directly have officers, directors or employees. Our operations and activities are managed by Plains All American GP LLC (“GP LLC”), which employs our management and operational personnel (other than our Canadian personnel, who are employed by Plains Midstream Canada ULC (“PMC” or “Plains Midstream Canada”)). GP LLC is the general partner of Plains AAP, L.P. (“AAP”), which is the sole member of PAA GP LLC, our general partner. Plains GP Holdings, L.P. (“PAGP”) is the sole member of GP LLC, and PAA GP Holdings LLC (“Holdings GP”) is the general partner of PAGP.  References to our officers, directors and employees are references to the officers, directors and employees of GP LLC (or, in the case of our Canadian operations, Plains Midstream Canada).

 

GP LLC manages our operations and activities; however, PAGP effectively controls our business and affairs through the exercise of its rights as the sole and managing member of GP LLC, including its right to appoint certain members to the board of directors of GP LLC.  The business and affairs of GP LLC are managed by or under the direction of its Board of Directors, which we refer to as our “Board of Directors”.  As provided in the Sixth Amended and Restated Limited Liability Company Agreement of GP LLC (the “GP LLC Agreement”), our Board of Directors consists of eight members, appointed as follows:

 

·                  Three of the members are the same individuals designated to serve on the board of directors of Holdings GP by the three members of Holdings GP that currently hold board designation rights for the Holdings GP board of directors (affiliates of Occidental Petroleum Corporation, Energy & Minerals Group and Kayne Anderson Investment Management Inc.);

·                  Four of the members (three of whom must be independent directors eligible to serve on the audit committee) are elected, and may be removed, by PAGP, acting by majority vote through the board of directors of its general partner, Holdings GP; and

·                  One of the members is the Chief Executive Officer of GP LLC.

 

Any member of Holdings GP that accumulates an interest in AAP greater than 20% and does not otherwise have a Holdings GP board designation right may designate a Holdings GP director, except that there may be no more than three designated directors serving on the Holdings GP board at any one time.  In the event a designated director ceases to serve as a director of the Holdings GP board of directors, such director will be automatically removed as a director of our board; the replacement for such director shall either be (i) the director appointed to the Holdings GP board by a subsequent designating member of Holdings GP or (ii) if there is no such subsequent designating member, an individual elected by PAGP acting by majority vote through the board of directors of Holdings GP.

 

Our unitholders are limited partners and do not directly or indirectly participate in our management or operation.  Unlike holders of common stock in a corporation, our unitholders have only limited voting rights on matters affecting our business or governance.  In addition, our partnership agreement limits any fiduciary duties our general partner might owe to our unitholders.  As a general partner, our general partner is liable for all of our debts (to the extent not paid from our assets), except for indebtedness or other obligations that are made specifically non-recourse to it. Our general partner has the sole discretion to incur indebtedness or other obligations on our behalf on a non-recourse basis to the general partner. Our general partner has in the past exercised such discretion, in most instances involving payment liability, and intends to exercise such discretion in the future.

 

Board Leadership Structure and Role in Risk Oversight

 

Our CEO also serves as Chairman of the Board.  The board has no policy with respect to the separation of the offices of chairman and CEO; rather, that relationship is currently defined and governed by the GP LLC Agreement and the employment agreement with the CEO, which currently require coincidence of the offices.  However, pursuant to the terms of the GP LLC Agreement, if and when our Board of Directors elects a successor to our current CEO, by majority vote our Board of Directors may determine to separate the offices of CEO and Chairman of the Board.  We do not have a lead independent director.

 

96



Table of Contents

 

The management of enterprise-level risk (ELR) may be defined as the process of identifying, managing and monitoring events that present opportunities and risks with respect to creation of value for our unitholders.  The board has delegated to management the primary responsibility for ELR management, while the board has retained responsibility for oversight of management in that regard.  Management provides an ELR assessment to the board at least once every year.

 

Non-Management Executive Sessions and Shareholder Communications

 

Non-management directors meet in executive session in connection with each regular board meeting. Each non-management director acts as presiding director at the regularly scheduled executive sessions, rotating alphabetically by last name.

 

Interested parties can communicate directly with non-management directors by mail in care of the General Counsel and Secretary or in care of the Vice President of Internal Audit at Plains All American Pipeline, L.P., 333 Clay Street, Suite 1600, Houston, Texas 77002. Such communications should specify the intended recipient or recipients. Commercial solicitations or communications will not be forwarded.

 

Independence Determinations and Audit Committee

 

Because we are a limited partnership, the listing standards of the NYSE do not require that we or our general partner have a majority of independent directors on the board, nor that we establish or maintain a nominating or compensation committee of the board. We are, however, required to have an audit committee consisting of at least three members, all of whom are required to be “independent” as defined by the NYSE.

 

To be considered independent under NYSE listing standards, our board of directors must determine that a director has no material relationship with us other than as a director. The standards specify the criteria by which the independence of directors will be determined, including guidelines for directors and their immediate family members with respect to employment or affiliation with us or with our independent public accountants.  The board of directors has determined that Messrs. Goyanes, Petersen, Symonds and Temple are independent under applicable NYSE rules.

 

We have an audit committee that reviews our external financial reporting, engages our independent auditors, and reviews the adequacy of our internal accounting controls. The charter of our audit committee is available on our website. See “—Meetings and Other Information” for information on how to access or obtain copies of this charter. The board of directors has determined that each member of our audit committee (Messrs. Goyanes, Symonds and Temple) is (i) “independent” under applicable NYSE rules and (ii) an “Audit Committee Financial Expert,” as that term is defined in Item 407 of Regulation S-K.

 

None of the members of our audit committee has any relationships with either GP LLC or us, other than as a director and unitholder.  Mr. Goyanes also serves as a director and member of the audit committee of the board of directors of Holdings GP.  For additional information regarding the experience and qualifications of our directors, please read the biographical descriptions under “—Directors, Executive Officers and Other Officers” below.

 

Compensation Committee

 

Although not required by NYSE listing standards, we have a compensation committee that reviews and makes recommendations to the board regarding the compensation for the executive officers and administers our equity compensation plans for officers and key employees. The charter of our compensation committee is available on our website. See “—Meetings and Other Information” for information on how to access or obtain copies of this charter. The compensation committee currently consists of Messrs. Petersen, Raymond and Sinnott and Ms. Sutil. Under applicable stock exchange rules, none of the members of our compensation committee is required to be “independent.”  The compensation committee has the sole authority to retain any compensation consultants to be used to assist the committee, but did not retain any consultants in 2013.  The compensation committee has delegated limited authority to the CEO to administer our long-term incentive plans with respect to employees other than executive officers.

 

97



Table of Contents

 

Governance and Other Committees

 

Although not required by the NYSE listing standards, we also have a governance committee that periodically reviews our governance guidelines. The charter of our governance committee is available on our website. See “—Meetings and Other Information” for information on how to access or obtain copies of this charter. The governance committee currently consists of Messrs. Petersen and Symonds, both of whom (although not required in this context) are independent under the NYSE’s listing standards. As discussed above, three of the owners of Holdings GP each have the right to designate a member of the Board of Directors of Holdings GP, and by virtue of such designation such individual shall automatically serve as a member of our board of directors. In addition, Mr. Armstrong is a director by virtue of his office. In the event of a vacancy in the three required independent director seats, the governance committee will assist in identifying and screening potential candidates. Upon request of PAGP as the sole member of GP LLC, the governance committee is also available to assist in identifying and screening potential candidates for any vacant “at large” seats. The governance committee will base its recommendations on an assessment of the skills, experience and characteristics of the candidate in the context of the needs of the board.  The governance committee does not have a policy with regard to the consideration of diversity in identifying director nominees; therefore, diversity may or may not be considered in connection with the assessment process.  As a minimum requirement for the three required independent board seats, any candidate must be “independent” and qualify for service on the audit committee under applicable SEC and NYSE rules, the GP LLC Agreement and our partnership agreement.

 

In addition, our partnership agreement allows for the establishment or activation of a conflicts committee as circumstances warrant to review conflicts of interest between us and our general partner or the owners of our general partner. Such a committee will typically consist of a minimum of two members, none of whom can be (i) security holders, officers or employees of GP LLC, or (ii) directors, officers or employees of any affiliates of GP LLC.  Our partnership agreement provides that any matters approved by the conflicts committee will be conclusively deemed to be fair and reasonable to us, approved by all of our partners, and not a breach by our general partner of any duties owed to us or our unitholders.  See Item 13. “Certain Relationships and Related Transactions, and Director Independence—Review, Approval or Ratification of Transactions with Related Persons.”

 

Meetings and Other Information

 

During the last fiscal year, our board of directors had five meetings, our audit committee had nine meetings, our compensation committee had one meeting and our governance committee had one meeting.  All directors have access to members of management, and a substantial amount of information transfer and informal communication occurs between meetings.  None of our directors attended fewer than 75% of the aggregate number of meetings of the board of directors and committees of the board on which the director served.

 

As discussed above, GP LLC manages our operations and activities, and GP LLC is managed by or under the direction of its board of directors, whose members are either designated by certain members of Holdings GP or appointed by PAGP, as the sole member of GP LLC acting through the Holdings GP board of directors. Accordingly, unlike holders of common stock in a corporation, our unitholders have only limited voting rights on matters affecting our business or governance, subject in all cases to any specific unitholder rights contained in our partnership agreement. As a result, we do not hold regular annual meetings of unitholders for the purpose of electing directors or soliciting approval of any other routine matters.  In November 2013, we held a special meeting of unitholders for the purpose of approving a new long-term incentive plan as required by NYSE listing standards.

 

All of our standing committees have charters. Our committee charters and governance guidelines, as well as our Code of Business Conduct and our Code of Ethics for Senior Financial Officers, which apply to our principal executive officer, principal financial officer and principal accounting officer, are available under the Structure and Governance tab in the Investor Relations section of our Internet website at http://www.plainsallamerican.com.  We intend to disclose any amendment to or waiver of the Code of Ethics for Senior Financial Officers and any waiver of our Code of Business Conduct on behalf of an executive officer or director either on our Internet website or in an 8-K filing.

 

98



Table of Contents

 

Audit Committee Report

 

The audit committee of our Board of Directors oversees the Partnership’s financial reporting process on behalf of the board of directors. Management has the primary responsibility for the financial statements and the reporting process, including the systems of internal controls.

 

In fulfilling its oversight responsibilities, the audit committee reviewed and discussed with management the audited financial statements contained in this Annual Report on Form 10-K.

 

The Partnership’s independent registered public accounting firm, PricewaterhouseCoopers LLP, is responsible for expressing an opinion on the conformity of the audited financial statements with accounting principles generally accepted in the United States of America. The audit committee reviewed with PricewaterhouseCoopers LLP the firm’s judgment as to the quality, not just the acceptability, of the Partnership’s accounting principles and such other matters as are required to be discussed with the audit committee under generally accepted auditing standards.

 

The audit committee discussed with PricewaterhouseCoopers LLP the matters required to be discussed by Public Company Accounting Oversight Board Auditing Standard No. 16, Communications with Audit Committees. The committee received written disclosures and the letter from PricewaterhouseCoopers LLP required by applicable requirements of the Public Company Accounting Oversight Board regarding PricewaterhouseCoopers LLP’s communications with the audit committee concerning independence, and has discussed with PricewaterhouseCoopers LLP its independence from management and the Partnership.

 

Based on the reviews and discussions referred to above, the audit committee recommended to the board of directors that the audited financial statements be included in the Annual Report on Form 10-K for the year ended December 31, 2013 for filing with the SEC.

 

 

Everardo Goyanes, Chairman

 

J. Taft Symonds

 

Christopher M. Temple

 

99



Table of Contents

 

Directors, Executive Officers and Other Officers

 

The following table sets forth certain information with respect to the members of our board of directors, our executive officers (for purposes of Item 401(b) of Regulation S-K) and certain other officers of us and our subsidiaries. Directors are elected annually and all executive officers are appointed by the board of directors. There is no family relationship between any executive officer and director. As discussed above, three of the owners of membership interests in Holdings GP each have the right to separately designate a member of the board of directors of Holdings GP, and such designee in turn automatically becomes a member of our board. Such designees are indicated in footnote 2 to the following table.

 

Name

 

Age (as of
12/31/13)

 

Position(1)

Greg L. Armstrong*(2)

 

55

 

Chairman of the Board, Chief Executive Officer and Director

Harry N. Pefanis*

 

56

 

President and Chief Operating Officer

Mark J. Gorman*

 

59

 

Executive Vice President—Operations and Business Development

Phillip D. Kramer*

 

57

 

Executive Vice President

Richard K. McGee*

 

52

 

Executive Vice President, General Counsel and Secretary

John R. Rutherford*

 

53

 

Executive Vice President

Al Swanson*

 

49

 

Executive Vice President and Chief Financial Officer

John P. vonBerg*

 

59

 

Executive Vice President—Commercial Activities

W. David Duckett*

 

58

 

President, Plains Midstream Canada

Lawrence J. Dreyfuss

 

59

 

Senior Vice President, General Counsel—Commercial & Litigation and Assistant Secretary

Alfred A. Lindseth

 

44

 

Senior Vice President—Technology, Process & Risk Management

Daniel J. Nerbonne

 

56

 

Senior Vice President—Engineering

Jason Balasch

 

45

 

Senior Vice President, LPG Commercial and Facilities, Plains Midstream Canada

Samuel N. Brown

 

57

 

Vice President—Pipeline Business Development

Kevin L. Cantrell

 

53

 

Vice President—Internal Audit

David Craig

 

56

 

Executive Vice President and Chief Financial Officer, Plains Midstream Canada

Ralph R. Cross

 

58

 

Vice President, Corporate Development, Plains Midstream Canada

Brad Deets

 

40

 

Vice President, LPG Commercial, Plains Midstream Canada

A. Patrick Diamond

 

41

 

Vice President

Roger D. Everett

 

68

 

Vice President—Human Resources

James Ferrell

 

43

 

Vice President—Supply Chain Management

Bill Forward

 

47

 

Vice President, Finance, Plains Midstream Canada

James B. Fryfogle

 

62

 

Vice President—Refinery Supply

M.D. (Mike) Hallahan

 

53

 

Vice President, Crude Oil and Truck Transportation, Plains Midstream Canada

Chris Herbold*

 

41

 

Vice President—Accounting and Chief Accounting Officer

Jim G. Hester

 

54

 

Vice President—Natural Gas Gathering and Processing

Richard Jensen

 

60

 

Executive Vice President, Operations, Plains Midstream Canada

Christopher M. Kean

 

49

 

Vice President, Engineering, Plains Midstream Canada

John Keffer

 

54

 

Vice President—Terminals

Charles Kingswell-Smith

 

62

 

Vice President and Treasurer

Sterling Koch

 

44

 

Vice President, Health, Safety, Environment & Regulatory, Plains Midstream Canada

Dwayne Koehn

 

40

 

Vice President—Engineering

Mike Mikuska

 

45

 

Vice President, Pipelines Development and Logistics, Plains Midstream Canada

George N. Polydoros

 

50

 

Vice President—Land and Office Services

Robert M. Sanford

 

64

 

Vice President—Lease Supply

David Schwarz

 

44

 

Vice President, Human Resources, Plains Midstream Canada

Scott Sill

 

51

 

Vice President, Operations, Plains Midstream Canada

Phil Smith

 

55

 

Vice President—Operations

Troy E. Valenzuela

 

52

 

Vice President—Environmental, Health and Safety

Walter van Zanten

 

57

 

Vice President—Tax

Sandi Wingert

 

43

 

Vice President, Corporate Services, Plains Midstream Canada

 

100



Table of Contents

 

Everardo Goyanes

 

69

 

Director and Member of Audit** Committee

Gary R. Petersen

 

67

 

Director and Member of Compensation and Governance Committees

John T. Raymond(2)

 

43

 

Director and Member of Compensation Committee

Robert V. Sinnott(2)

 

64

 

Director and Member of Compensation** Committee

Vicky Sutil(2)

 

49

 

Director and Member of Compensation Committee

J. Taft Symonds

 

74

 

Director and Member of Audit and Governance** Committees

Christopher M. Temple

 

46

 

Director and Member of Audit Committee

 


*                                         Indicates an “executive officer” for purposes of Item 401(b) of Regulation S-K.

 

**                                  Indicates chairman of committee.

 

(1)                                     Unless otherwise described, the position indicates the position held with Plains All American GP LLC.

 

(2)                                     The GP LLC Agreement specifies that the Chief Executive Officer of the general partner will be a member of the board of directors. Under the GP LLC Agreement, three of the members of Holdings GP each have the right to appoint one director each to the Holdings GP board of directors and each such appointee is automatically appointed as a member of our board of directors. Mr. Raymond is serving as a member of our board of directors by virtue of his appointment as a member of the board of directors of Holdings GP by EMG Investment, LLC (“EMG”), of which he is the sole member of the general partner of its manager. Mr. Sinnott is serving as a member of our board of directors by virtue of his appointment as a member of the board of directors of Holdings GP by KAFU Holdings, L.P., which is affiliated with Kayne Anderson Investment Management, Inc., of which he is President. Ms. Sutil is serving as a member of our board of directors by virtue of her appointment as a member of the board of directors of Holdings GP by Occidental Holding Company (Pipeline), Inc., a subsidiary of Occidental Petroleum Corporation (“Oxy”), of which she is Director, Corporate Development Midstream and Director, Business Development, Rockies.  The remaining directors were elected by PAGP, as the sole member of GP LLC acting through the board of Holdings GP. See Item 12. “Security Ownership of Certain Beneficial Owners and Management and Related Unitholder Matters—Beneficial Ownership of General Partner Interest.”

 

Greg L. Armstrong has served as Chairman of the Board and Chief Executive Officer since our formation in 1998. He has also served as a director of our general partner or former general partner since our formation. In addition, he was President, Chief Executive Officer and director of Plains Resources Inc. from 1992 to May 2001. He previously served Plains Resources as: President and Chief Operating Officer from October to December 1992; Executive Vice President and Chief Financial Officer from June to October 1992; Senior Vice President and Chief Financial Officer from 1991 to 1992; Vice President and Chief Financial Officer from 1984 to 1991; Corporate Secretary from 1981 to 1988; and Treasurer from 1984 to 1987.  Mr. Armstrong is a director and Chairman of the Federal Reserve Bank of Dallas, Houston Branch, and a director of National Oilwell Varco, Inc.  Mr. Armstrong previously served as a director of BreitBurn Energy Partners, L.P.  Mr. Armstrong is Chairman, Chief Executive and a director of PNGS GP LLC, the general partner of PAA Natural Gas Storage, L.P., which, as of December 31, 2013, is no longer a publicly traded entity.  Mr. Armstrong is also Chairman, Chief Executive Officer and Director of PAA GP Holdings LLC, which is the general partner of Plains GP Holdings, L.P. Mr. Armstrong is also a member of the advisory board of the Maguire Energy Institute at the Cox School of Business at Southern Methodist University, the National Petroleum Council and the Foundation for The Council on Alcohol and Drugs Houston.

 

Harry N. Pefanis has served as President and Chief Operating Officer since our formation in 1998. He was also a director of our former general partner. In addition, he was Executive Vice President—Midstream of Plains Resources from May 1998 to May 2001. He previously served Plains Resources as: Senior Vice President from February 1996 until May 1998; Vice President—Products Marketing from 1988 to February 1996; Manager of Products Marketing from 1987 to 1988; and Special Assistant for Corporate Planning from 1983 to 1987. Mr. Pefanis was also President of several former midstream subsidiaries of Plains Resources until our formation.  Mr. Pefanis is a director of Settoon Towing.  Mr. Pefanis is Vice Chairman and a director of PNGS GP LLC, the general partner of PAA Natural Gas Storage, L.P., which, as of December 31, 2013, is no longer a publicly traded entity.  Mr. Pefanis is also President and Chief Operating Officer of PAA GP Holdings LLC, which is the general partner of Plains GP Holdings, L.P.

 

101



Table of Contents

 

Mark J. Gorman has served as Executive Vice President—Operations and Business Development since February 2013 and served as Senior Vice President—Operations and Business Development from August 2008 until February 2013. He previously served as Vice President from November 2006 until August 2008. Prior to joining Plains, he was with Genesis Energy in differing capacities as a Director, President and CEO, and Executive Vice President and COO from 1996 through August 2006. From 1992 to 1996, he served as a President for Howell Crude Oil Company. Mr. Gorman began his career with Marathon Oil Company, spending 13 years in various disciplines. Mr. Gorman is also a director of Settoon Towing, Butte, Frontier and SLC Pipeline, and a managing director of Eagle Ford Pipeline, LLC.  Mr. Gorman also serves as Executive Vice President — Operations and Business Development of PAA GP Holdings LLC, which is the general partner of Plains GP Holdings, L.P.

 

Phillip D. Kramer has served as Executive Vice President since November 2008 and previously served as Executive Vice President and Chief Financial Officer from our formation in 1998 until November 2008. In addition, he was Executive Vice President and Chief Financial Officer of Plains Resources from May 1998 to May 2001. He previously served Plains Resources as Senior Vice President and Chief Financial Officer from May 1997 until May 1998; Vice President and Chief Financial Officer from 1992 to 1997; Vice President from 1988 to 1992; Treasurer from 1987 to 2001; and Controller from 1983 to 1987.  Mr. Kramer also serves as Executive Vice President of PAA GP Holdings LLC, which is the general partner of Plains GP Holdings, L.P.

 

Richard K. McGee has served as Executive Vice President, General Counsel and Secretary since February 2013. He served as Vice President, General Counsel and Secretary from March 2012 until February 2013 and served as Vice President and Deputy General Counsel from August 2011 through March 2012.  He also serves as Executive Vice President, General Counsel and Secretary for PAA’s natural gas storage business, where he was Vice President—Legal and Business Development from September 2009 through March 2012.  From January 1999 to July 2009, he was employed by Duke Energy, serving as President of Duke Energy International from October 2001 through July 2009 and serving as general counsel of Duke Energy Services from January 1999 through September 2001. He previously spent 12 years at Vinson & Elkins L.L.P., where he was a partner with a focus on acquisitions, divestitures and development work for various clients in the energy industry. Mr. McGee also serves as Executive Vice President, General Counsel and Secretary of PAA GP Holdings LLC, which is the general partner of Plains GP Holdings, L.P.

 

John R. Rutherford has served as Executive Vice President since October 2010.  Mr. Rutherford has 25 years of energy and investment banking experience, most recently serving as Managing Director and Head of North American Energy at Lazard, Freres & Co. Prior to joining Lazard, Mr. Rutherford worked at Simmons & Company International for 10 years, where he served as Managing Director and Partner and played a leadership role in building its financial advisory businesses in the mid-stream, downstream, and exploration and production sectors. During his career, Mr. Rutherford has developed substantial experience advising clients on mergers and acquisitions, corporate restructurings and other strategic actions, including many transactions in which he represented PAA.  Mr. Rutherford also serves as Executive Vice President of PAA GP Holdings LLC, which is the general partner of Plains GP Holdings, L.P.

 

Al Swanson has served as Executive Vice President and Chief Financial Officer since February 2011. He previously served as Senior Vice President and Chief Financial Officer from November 2008 through February 2011, as Senior Vice President—Finance from August 2008 until November 2008 and as Senior Vice President—Finance and Treasurer from August 2007 until August 2008. He served as Vice President—Finance and Treasurer from August 2005 to August 2007, as Vice President and Treasurer from February 2004 to August 2005 and as Treasurer from May 2001 to February 2004. In addition, he held finance related positions at Plains Resources including Treasurer from February 2001 to May 2001 and Director of Treasury from November 2000 to February 2001. Prior to joining Plains Resources, he served as Treasurer of Santa Fe Snyder Corporation from 1999 to October 2000 and in various capacities at Snyder Oil Corporation including Director of Corporate Finance from 1998, Controller—SOCO Offshore, Inc. from 1997, and Accounting Manager from 1992. Mr. Swanson began his career with Apache Corporation in 1986 serving in internal audit and accounting.  Mr. Swanson is Executive Vice President, Chief Financial Officer and Director of PNGS GP LLC, the general partner of PAA Natural Gas Storage, L.P., which, as of December 31, 2013, is no longer a publicly traded entity.  Mr. Swanson also serves as Executive Vice President and Chief Financial Officer of PAA GP Holdings LLC, which is the general partner of Plains GP Holdings, L.P.

 

102



Table of Contents

 

John P. vonBerg has served as Executive Vice President—Commercial Activities since February 2014. Previously he served as Senior Vice President—Commercial Activities from August 2008 until February 2014, as Vice President—Commercial Activities from August 2007 until August 2008 and as Vice President—Trading from May 2003 until August 2007. He served as Director of these activities from January 2002 until May 2003. Prior to joining us in January 2002, he was with Genesis Energy in differing capacities as a Director, Vice Chairman, President and CEO from 1996 through 2001, and from 1993 to 1996 he served as a Vice President and a Crude Oil Manager for Phibro Energy USA. Mr. vonBerg began his career with Marathon Oil Company, spending 13 years in various disciplines.  Mr. vonBerg also serves as Executive Vice President — Commercial Activities of PAA GP Holdings LLC, which is the general partner of Plains GP Holdings, L.P.

 

W. David Duckett has served as President of Plains Midstream Canada since June 2003, and served as Executive Vice President of Plains Midstream Canada from July 2001 to June 2003. Mr. Duckett was with CANPET Energy Group Inc. (“CANPET”) from 1985 to 2001, where he served in various capacities, including most recently as President, Chief Executive Officer and Chairman of the Board.

 

Lawrence J. Dreyfuss has served as Senior Vice President, General Counsel—Commercial and Litigation and Assistant Secretary since February 2013, and served as Vice President, General Counsel—Commercial & Litigation and Assistant Secretary from August 2006 until February 2013. Mr. Dreyfuss was Vice President, Associate General Counsel and Assistant Secretary of our general partner from February 2004 to August 2006 and Associate General Counsel and Assistant Secretary of our general partner from June 2001 to February 2004 and held a senior management position in the Law Department since May 1999. In addition, he was a Vice President of Scurlock Permian LLC from 1987 to 1999.

 

Alfred A. Lindseth has served as Senior Vice President—Technology, Process & Risk Management since June 2003 and as Vice President—Administration from March 2001 to June 2003. He served as Risk Manager from March 2000 to March 2001. Mr. Lindseth previously served PricewaterhouseCoopers LLP in its Financial Risk Management Practice section as a Consultant from 1997 to 1999 and as Principal Consultant from 1999 to March 2000. He also served GSC Energy, an energy risk management brokerage and consulting firm, as Manager of its Oil & Gas Hedging Program from 1995 to 1996 and as Director of Research and Trading from 1996 to 1997.

 

Daniel J. Nerbonne has served as Senior Vice President—Engineering since February 2013 and as Vice President—Engineering from February 2005 until February 2013. Prior to joining us, Mr. Nerbonne was General Manager of Portfolio Projects for Shell Oil Products US from January 2004 to January 2005 and served in various capacities, including General Manager of Commercial and Joint Interest, with Shell Pipeline Company or its predecessors from 1998. From 1980 to 1998 Mr. Nerbonne held numerous positions of increasing responsibility in engineering, operations, and business development, including Vice President of Business Development from December 1996 to April 1998, with Texaco Trading and Transportation or its affiliates.

 

Jason Balasch has served as Senior Vice President, LPG Commercial and Facilities of Plains Midstream Canada since September 2013 and is responsible for overseeing all commercial activities associated with PMC’s LPG business including supply, logistics, facilities, business development and joint ventures.  He served as Vice President of LPG of PMC from September 2011 until September 2013.  Prior to joining PMC, he was with Enterprise Products Partners L.P. from June 2000 to August 2011, where he served in various capacities, most recently as Vice President, U.S. Gulf Coast Gathering & Processing in their Houston, Texas office.  Mr. Balasch has also worked for Chevron and TransCanada Corporation in both engineering and business development roles.

 

Samuel N. Brown has served as Vice President—Pipeline Business Development since October 2009.  Prior to joining PAA, Mr. Brown served TEPPCO for over 10 years, most recently as Vice President—Commercial

 

103



Table of Contents

 

Downstream and previously as Vice President—Pipeline Marketing and Business Development for the Upstream segment. Prior to joining TEPPCO, Mr. Brown was with Duke Energy Transport and Trading Company.

 

Kevin L. Cantrell has served as Vice President—Internal Audit since February 2011 and served as Managing Director of Internal Audit from April 2009 to February 2011. Prior to joining PAA, Mr. Cantrell was a managing director and founding member of Protiviti, Inc., a global risk consulting and internal audit firm, from May 2002 to April 2009, and a manager in Andersen’s Risk Consulting practice in Houston, Texas, from February 1999 to May 2002, where he lead internal audit, risk management, and Sarbanes-Oxley compliance projects for clients in the Energy industry. Mr. Cantrell began his professional career at J.P. Morgan Chase, where he held positions of increasing responsibilities in the internal audit and capital markets compliance groups from July 1986 through February 1999.

 

David Craig has served as Executive Vice President and Chief Financial Officer of Plains Midstream Canada since June 2008. Prior to joining our Canadian operations, Mr. Craig was with Nexen Inc. from 2004 to June 2008, where he served in various capacities, including most recently as Vice President of natural gas marketing. From 1999 until 2004, he was with Apache Canada Ltd., with responsibilities in the areas of gas marketing and finance. Mr. Craig has over 25 years of experience in the energy industry in various financial roles (including accounting, planning, treasury, and mergers & acquisitions) as well as natural gas marketing.

 

Ralph R. Cross has served as Vice President, Corporate Development of Plains Midstream Canada since July 2012. He previously served as Vice President—Corporate Development and Transportation Services of Plains Midstream Canada from July 2001 until July 2012. Mr. Cross was previously with CANPET since 1992, where he served in various capacities, including most recently as Vice President of Business Development.

 

Brad Deets has served as Vice President, LPG Commercial of Plains Midstream Canada since September 2013.  He served as Vice President of Strategic Planning from June 2013 through August 2013, and previously served as Director of Strategic Planning.  He has served in a number of roles at PMC including butane trading, risk management and acquisitions. Prior to joining PMC, Brad worked with CANPET Energy Group Inc. for a number of years, focusing on crude oil trading.

 

A. Patrick Diamond has served as Vice President since August 2007. He previously served as Director, Strategic Planning from July 2005 to August 2007 and as Manager—Special Projects from June 2001 to July 2005. In addition, he was Manager—Special Projects of Plains Resources from August 1999 to June 2001. Prior to joining Plains Resources, Mr. Diamond served Salomon Smith Barney in its Global Energy Investment Banking Group as an Associate from July 1997 to May 1999 and as a Financial Analyst from July 1994 to June 1997.

 

Roger D. Everett has served as Vice President—Human Resources since November 2006 and as Director of Human Resources from August 2006 to December 2006. Before joining us, Mr. Everett was a Principal with Stone Partners, a human resource management consulting firm, for over 10 years serving as the Managing Director Human Resources from 2000 to 2006. Mr. Everett has held numerous positions of increasing responsibility in human resource management since 1979 including Vice President of Human Resources at Living Centers of America and Beverly Enterprises, Director of Human Resources at Healthcare International and Director of Compensation and benefits at Charter Medical.

 

James Ferrell has served as Vice President—Supply Chain Management since August 2011.  He joined Plains in 2006 from ConocoPhillips.  He is responsible for functions all along the supply chain, including the majority of all purchasing requirements, all vendor contract negotiations, and fleet management.

 

Bill Forward has served as Vice President, Finance of Plains Midstream Canada since September 2013.  Prior to joining PMC, he held senior management positions in accounting and finance for several midstream energy companies, most recently serving as Corporate Controller for Pembina Pipelines Corp. Previously, he was Vice-President at Provident Energy Ltd. and served in financial reporting and accounting roles at ENMAX, TransCanada and PricewaterhouseCoopers.

 

James B. Fryfogle has served as Vice President—Refinery Supply since March 2005. He served as Vice President—Lease Operations from July 2004 until March 2005. Prior to joining Plains in January 2004, Mr. Fryfogle

 

104



Table of Contents

 

served as Manager of Crude Supply and Trading for Marathon Ashland Petroleum. Mr. Fryfogle had held numerous positions of increasing responsibility with Marathon Ashland Petroleum or its affiliates or predecessors since 1975.

 

M.D. (Mike) Hallahan has served as Vice President, Crude Oil and Truck Transportation of Plains Midstream Canada since February 2004 and Managing Director, Facilities from July 2001 to February 2004. He was previously with CANPET where he served in various capacities since 1996, most recently as General Manager, Facilities.

 

Chris Herbold has served as Vice President—Accounting and Chief Accounting Officer since August 2010.  He served as Controller of PAA from 2008 until August 2010. He previously served as Director of Operational Accounting from 2006 to 2008, Director of Financial Reporting and Accounting from 2003 to 2006 and Manager of SEC and Financial Reporting from 2002 to 2003. Prior to joining PAA in April 2002, Mr. Herbold spent seven years working for the accounting firm Arthur Andersen LLP.  Mr. Herbold also serves as Vice President — Accounting and Chief Accounting Officer of PAA GP Holdings LLC, which is the general partner of Plains GP Holdings, L.P.

 

Jim G. Hester has served as Vice President—Natural Gas Gathering and Processing since August 2011.  He previously served as Vice President—Acquisitions since March 2002. Prior to joining PAA, Mr. Hester was Senior Vice President—Special Projects of Plains Resources. From May 2001 to December 2001, he was Senior Vice President—Operations for Plains Resources. From May 1999 to May 2001, he was Vice President—Business Development and Acquisitions of Plains Resources. He was Manager of Business Development and Acquisitions of Plains Resources from 1997 to May 1999, Manager of Corporate Development from 1995 to 1997 and Manager of Special Projects from 1993 to 1995. He was Assistant Controller from 1991 to 1993, Accounting Manager from 1990 to 1991 and Revenue Accounting Supervisor from 1988 to 1990.

 

Richard Jensen has served as Executive Vice President, Operations of Plains Midstream Canada since October 2012.  Prior to joining PMC, Mr. Jensen worked with Nexen Petroleum for over 27 years, where he served in various leadership capacities, most recently as Vice President, Middle East, South America and Africa. Mr. Jensen has also worked in executive leadership roles at Canadian Occidental Petroleum and Canadian Nexen Chemicals.

 

Christopher M. Kean has served as Vice President, Engineering of Plains Midstream Canada since September 2012.  He has over 25 years of experience in global projects and operations across the oil and gas, chemical and oil sands sectors.  Prior to joining PMC, Mr. Kean worked with Enbridge Pipelines for over four years, where he served in various capacities, most recently as Project Director for the Cabin Gas Plant project. Mr. Kean has also worked in both engineering and project management leadership roles for Canadian Natural Resources Limited (11 years), Petro-Canada, and Amoco Chemical and Production Companies.

 

John Keffer has served as Vice President—Terminals since November 2006. Mr. Keffer joined Plains Marketing, L.P. in October 1998 and prior to his appointment as Vice President, he served as Managing Director—Refinery Supply, Director of Trading and Manager of Sales and Trading. Prior to joining Plains, Mr. Keffer was with Prebon Energy, an energy brokerage firm, from January 1996 through September 1998. Mr. Keffer was with the Permian Corporation/Scurlock Permian from January 1990 through December 1995, where he served in several capacities in the marketing department including Director of Crude Oil Trading. Mr. Keffer began his career with Amoco Production Company and served in various capacities beginning in June 1982.

 

Charles Kingswell-Smith has served as Vice President and Treasurer since August 2008. Mr. Kingswell-Smith previously served as Managing Director of GE Energy Financial Services from January 2008 to July 2008 and as Managing Director with Merrill Lynch Capital from March 2007 until January 2008. Prior to joining Merrill Lynch Capital, Mr. Kingswell-Smith spent 12 years in the energy banking business with JPMorgan Chase and BankOne.  Mr. Kingswell-Smith also serves as Vice President and Treasurer of PAA GP Holdings LLC, which is the general partner of Plains GP Holdings, L.P.

 

Sterling Koch has served as Vice President, Health, Safety, Environment & Regulatory of Plains Midstream Canada since January 2013.  He is responsible for providing strategic direction and oversight to the environment, health & safety, regulatory and land activities of our Canadian operations. Mr. Koch brings over 20 years of energy industry experience, including regulatory and legal affairs, commercial operations, compliance and

 

105



Table of Contents

 

security.  Prior to joining PMC, Mr. Koch worked with TransAlta for over 14 years, where he served in various vice president roles including regulatory and legal affairs, commercial management and business development. He also brings to PMC a background as legal counsel, originating from his days with Western Gas Marketing, Northridge Petroleum and TransCanada.

 

Dwayne Koehn has served as Vice President—Engineering since February 2014. Mr. Koehn previously served as Managing Director of Engineering from July 2008 to February 2014, and as Director of Engineering from September 2005 to June 2008. He initially joined Plains in 2004 in connection with the acquisition of Link Energy where he was a Manager of Engineering. Mr. Koehn has also served in various manager and director roles with Koch Industries and PF Net Construction.

 

Mike Mikuska has served as Vice President, Pipelines Development and Logistics of Plains Midstream Canada since August 2012. He previously served as Vice President of Business Development—Crude Oil of Plains Midstream Canada from September 2008 to August 2012. Mr. Mikuska has been with PMC and its predecessor CANPET since 1995 and has served in various commercial and development roles over that time.

 

George N. Polydoros has served as Vice President—Land and Office Services since February 2013. He served as Managing Director—Land and Office Services from April 2011 until February 2013. Prior to joining PAA, Mr. Polydoros was a partner at the law firm of Mayer Brown.  Before joining Mayer Brown, he worked as an attorney at American General Corporation (now part of AIG) and Bracewell & Giuliani.

 

Robert M. Sanford has served as Vice President—Lease Supply since June 2006. He served as Managing Director—Lease Acquisitions and Trucking from July 2005 to June 2006 and as Director of South Texas and Mid Continent Business Units from April 2004 to July 2005. Mr. Sanford was with Link Energy/EOTT Energy from 1994 to April 2004, where he held various positions of increasing responsibility.

 

David Schwarz has served as Vice President, Human Resources of Plains Midstream Canada since October 2012. He previously served as Vice President of Human Resources and Corporate Communications of Plains Midstream Canada from February 2011 to October 2012. He joined Plains Midstream Canada in August 2009 and brings over 18 years of experience to this role. Prior to joining PMC, Mr. Schwarz held various senior human resources roles in Calgary, and most recently served as Senior Manager, Human Resources in the ATCO Group of Companies. He has also gained experience working for such companies as Fluor Daniel, Manalta Coal and Superior Propane.

 

Scott Sill has served as Vice President, Operations of Plains Midstream Canada since September 2013 and is responsible for PMC’s crude oil, NGL and LPG operations.  He previously served as Vice President of LPG Operations from March 2010 until September 2013.  He joined Plains Midstream Canada in April 2006 through PAA’s acquisition of the Shafter gas liquids processing facility. Prior to his most recent role as Managing Director of U.S. and Canadian LPG Operations, Mr. Sill performed the role of West Coast District Superintendent, overseeing an LPG isomerization/hydrotreating facility, salt cavern terminal, fractionation plant and various storage terminals. Mr. Sill brings over 25 years of LPG operations experience to this role.

 

Phil Smith has served as Vice President—Operations since April 2010.  He joined PAA in 2002 from Shell Pipeline. Mr. Smith is responsible for the Partnership’s operations and maintenance activities on its domestic pipeline and terminal facilities.

 

Troy E. Valenzuela has served as Vice President—Environmental, Health and Safety, or EH&S, since July 2002, and has had oversight responsibility for the environmental, safety and regulatory compliance efforts of us and our predecessors since 1992. He was Director of EH&S with Plains Resources from January 1996 to June 2002, and Manager of EH&S from July 1992 to December 1995. Prior to his time with Plains Resources, Mr. Valenzuela spent seven years with Chevron USA Production Company in various EH&S roles.

 

Walter van Zanten has served as Vice President—Tax since February 2013.  He served as Director of Tax from December 2008 until February 2013. Before joining PAA, Mr. van Zanten worked in various leadership and functional capacities for Chimerical, Inc., El Paso Corp., Tenneco Energy, The Coastal Corporation, Tangram Transmission Corp. and Arthur Young.

 

Sandi Wingert has served as Vice President, Corporate Services of Plains Midstream Canada since September 2013.  She served as Vice President of Accounting of PMC from February 2008 until September 2013. She has been with PMC and its predecessor CANPET acting as Controller since 2000. Prior to joining our Canadian operations, she held various accounting roles with Koch Petroleum and Ernst & Young.

 

106



Table of Contents

 

Everardo Goyanes has served as a director of our general partner or former general partner since May 1999.  He is Founder of Ex Cathedra LLC (a consulting firm).  Mr. Goyanes served as Chairman of Liberty Natural Resources from April 2009 until August 2011.  From May 2000 to April 2009, he was President and Chief Executive Officer of Liberty Energy Holdings, LLC (an energy investment firm).  From 1999 to May 2000, he was a financial consultant specializing in natural resources.  From 1989 to 1999, he was Managing Director of the Natural Resources Group of ING Barings Furman Selz (a banking firm).  He was a financial consultant from 1987 to 1989 and was Vice President—Finance of Forest Oil Corporation from 1983 to 1987.  From 1967 to 1982, Mr. Goyanes served in various financial and management capacities at Chase Bank, where his major emphasis was international and corporate finance to large independent and major oil companies.  Mr. Goyanes also serves as a director and as chairman of the audit committee of PAA GP Holdings LLC, which is the general partner of Plains GP Holdings, L.P.  Mr. Goyanes received a BA in Economics from Cornell University and a Masters degree in Finance (honors) from Babson Institute.  The Board of Directors has determined that Mr. Goyanes is “independent” under applicable NYSE rules and qualifies as an “Audit Committee Financial Expert.”  Mr. Goyanes’ qualifications as an Audit Committee Financial Expert are supplemented by extensive experience comprising direct involvement in the energy sector over a span of more than 30 years.  We believe that this experience, coupled with the leadership qualities demonstrated by his executive background bring important experience and skill to the Board.

 

Gary R. Petersen has served as a director of our general partner since June 2001. Mr. Petersen is a Managing Partner of EnCap Investments L.P., an investment management firm which he co-founded in 1988. He is also a director of EV Energy Partners, L.P. and Canacol Energy Ltd. He had previously served as Senior Vice President and Manager of the Corporate Finance Division of the Energy Banking Group for RepublicBank Corporation. Prior to his position at RepublicBank, he was Executive Vice President and a member of the Board of Directors of Nicklos Oil & Gas Company from 1979 to 1984. He served from 1970 to 1971 in the U.S. Army as a First Lieutenant in the Finance Corps and as an Army Officer in the Army Security Agency. He is a member of the Independent Petroleum Association of America, the Houston Producers Forum and the Petroleum Club of Houston.  Mr. Petersen holds BBA and MBA degrees in finance from Texas Tech University.  The Board of Directors has determined that Mr. Petersen is “independent” under applicable NYSE rules. Mr. Petersen has been involved in the energy sector for a period of more than 35 years, garnering extensive knowledge of the energy sectors’ various cycles, as well as the current market and industry knowledge that comes with management of approximately $18 billion of energy-related investments. In tandem with the leadership qualities evidenced by his executive background, we believe that Mr. Petersen brings numerous valuable attributes to the Board.

 

John T. Raymond has served as a director of our general partner since December 2010.  Mr. Raymond is an owner and founder of EMG, a diversified natural resource private equity fund manager with approximately $8.4 billion of total investor commitments (including co-investments), and has been Managing Partner and CEO since EMG’s inception in 2006. Previous to that time, Mr. Raymond held leadership positions with various energy companies, including President and CEO of Plains Resources Inc. (the predecessor entity for Vulcan Energy), President and Chief Operating Officer of Plains Exploration and Production Company and Director of Development for Kinder Morgan, Inc.  Mr. Raymond has been a direct or indirect owner of PAA’s general partner since 2001 and served on the board of PAA’s general partner from 2001 to 2005. Mr. Raymond also serves as a director of PAA GP Holdings LLC, which is the general partner of Plains GP Holdings, L.P.  He serves on numerous other boards, including NGL Energy Holdings LLC, the general partner of NGL Energy Partners, L.P., and Tallgrass MLP GP, LLC, the general partner of Tallgrass Energy Partners, L.P.  Mr. Raymond received a BSM degree from the A.B. Freeman School of Business at Tulane University with dual concentrations in finance and accounting.  We believe that Mr. Raymond’s experience with investment in and management of a variety of upstream and midstream assets and operations provides a valuable resource to the Board.

 

Robert V. Sinnott has served as a director of our general partner or former general partner since September 1998. Mr. Sinnott is President, Chief Executive Officer, and Senior Managing Director of energy investments, of Kayne Anderson Capital Advisors, L.P. (an investment management firm). He also served as a Managing Director from 1992 to 1996 and as a Senior Managing Director from 1996 until assuming his CEO role in 2010. He is also President of Kayne Anderson Investment Management, Inc., the general partner of Kayne Anderson Capital Advisors, L.P.  Mr. Sinnott served as a director of Kayne Anderson Energy Development Company from 2006 through June 2013. He was Vice President and Senior Securities Officer of the Investment Banking Division of Citibank from 1986 to 1992. Mr. Sinnott also serves as a director of PAA GP Holdings LLC, which is the general partner of Plains GP Holdings, L.P.  Mr. Sinnott received a BA from the University of Virginia and an MBA from Harvard.  Mr. Sinnott’s extensive investment management background includes his current role of managing approximately $22 billion of energy-related investments.  Coupled with his direct involvement in the energy sector,

 

107



Table of Contents

 

spanning more than 30 years, the breadth of his current market and industry knowledge is enhanced by the depth of his knowledge of the various cycles in the energy sector.  We believe that as a result of his background and knowledge, as well as the attributes of leadership demonstrated by his executive experience, Mr. Sinnott brings substantial experience and skill to the Board.

 

Vicky Sutil has served as a director of our general partner since December 2010.  Ms. Sutil is Director, Corporate Development Midstream, and Director, Business Development Rockies, for Oxy, where she has led and worked on a variety of international and domestic oil and gas acquisitions. Her prior positions at Oxy have included Senior Manager, Corporate Development, Manager, Financial Planning and Analysis, and Senior Business Analyst. Before joining Oxy in 2000, Ms. Sutil worked for ARCO Products Company as a Business Analyst for the Refining and Retail Marketing divisions, and Senior Project Manager for the Refining Division. Earlier, she held a variety of engineering positions at Mobil Oil Corporation. Ms. Sutil served as Oxy’s designated board observer from 2008, when Oxy acquired its initial interest in PAA’s general partner, until December 2010.  Ms. Sutil also serves as a director of PAA GP Holdings LLC, which is the general partner of Plains GP Holdings, L.P.  Ms. Sutil received a BS in Mechanical Engineering — Petroleum Emphasis from the University of California, Berkeley, and an MBA from Pepperdine University.  We believe that Ms. Sutil’s financial and analytical background, coupled with her knowledge of engineering, provides the Board a distinctive and valuable perspective.

 

J. Taft Symonds has served as a director of our general partner since June 2001.  Mr. Symonds is Chairman of the Board of Symonds Investment Company, Inc. (a private investment firm).  From 1978 to 2004 he was Chairman of the Board and Chief Financial Officer of Maurice Pincoffs Company, Inc. (an international marketing firm).  Mr. Symonds has a background in both investment and commercial banking, including merchant banking in New York, London and Hong Kong with Paine Webber, Robert Fleming Group and Banque de la Societe Financiere Europeenne.  He was Chairman of the Houston Arboretum and Nature Center and currently serves as a director of Howard Supply Company LLC and Free Flow Wines LLC.  Mr. Symonds previously served as a director of Tetra Technologies Inc. and Schilling Robotics LLC, where he served on the audit committee.  Mr. Symonds received a BA from Stanford University and an MBA from Harvard. The Board of Directors has determined that Mr. Symonds is “independent” under applicable NYSE rules and qualifies as an “Audit Committee Financial Expert.”  In addition to his qualifications as an Audit Committee Financial Expert, Mr. Symonds has a broad background in both commercial and investment banking, as well as investment management, all with a heavy emphasis on the energy sector.  We believe that Mr. Symonds’ background offers to the Board a distinct and valuable knowledge base representative of both the capital and physical markets and refined by the leadership qualities evident from his executive experience.

 

Christopher M. Temple has served as a director of our general partner since May 2009.  He is President of DelTex Capital LLC (a private investment firm) and Chairman of Brawler Industries Holdco, LLC, a Midland, Texas based distributor of engineered plastics used in the exploration and production of oil and gas.  Mr. Temple served as the President of Vulcan Capital, the private investment group of Vulcan Inc., from May 2009 until December 2009 and as Vice President of Vulcan Capital from September 2008 to May 2009.  Mr. Temple has served on the board of directors and audit committee of Clear Channel Outdoor Holdings since April 2011.  Mr. Temple previously served on the board of directors and audit committee of Charter Communications, Inc. from November 2009 through January 2011.  Prior to joining Vulcan in September 2008, Mr. Temple served as a managing director at Tailwind Capital LLC from May to August 2008.  Prior to joining Tailwind, Mr. Temple was a managing director at Friend Skoler & Co., Inc. from May 2005 to May 2008.  From April 1996 to December 2004, Mr. Temple was a managing director at Thayer Capital Partners.  Additionally, Mr. Temple was a licensed CPA serving clients in the energy sector with KPMG in Houston, Texas from 1989 to 1993. Mr. Temple holds a BBA, magna cum laude, from the University of Texas and an MBA from Harvard.  The Board of Directors has determined that Mr. Temple is “independent” under applicable NYSE rules and qualifies as an “Audit Committee Financial Expert.”  Mr. Temple has a broad investment management background across a variety of business sectors, as well as experience in the energy sector. We believe that this background, along with the leadership attributes indicated by his executive experience, provide an important source of insight and perspective to the Board.

 

108



Table of Contents

 

Section 16(a) Beneficial Ownership Reporting Compliance

 

Section 16(a) of the Securities Exchange Act of 1934 requires directors, executive officers and persons who beneficially own more than ten percent of a registered class of our equity securities to file with the SEC and the NYSE initial reports of ownership and reports of changes in ownership of such equity securities. Such persons are also required to furnish us with copies of all Section 16(a) forms that they file. Such reports are accessible on or through our Internet website at http://www.plainsallamerican.com.

 

Based solely upon a review of the copies of Forms 3 and 4 furnished to us, or written representations from certain reporting persons that no Forms 5 were required, we believe that our executive officers and directors complied with all filing requirements with respect to transactions in our equity securities during 2013, except as follows:

 

·                  Mr. Gorman was late in filing three Forms 4 in connection with the purchase of 372 common units on September 28, 2012, the sale of 34 common units on April 11, 2013, and the sale of 338 common units on August 20, 2013.  These transactions were associated with third-party managed accounts and were reported on a Form 4 filed on January 14, 2014.

·                  Mr. Sinnott was late in filing one Form 4 in connection with the acquisition of 212,083 common units on October 9, 2013 as the result of a pro rata distribution from KAFU Holdings, L.P., in which he holds a limited partner interest.  The acquisition was reported on a Form 4 filed on October 16, 2013.

 

109



Table of Contents

 

Item 11.  Executive Compensation

 

Compensation Committee Report

 

The compensation committee of Plains All American GP LLC reviews and makes recommendations to the board of directors regarding the compensation for the executive officers and directors.

 

In fulfilling its oversight responsibilities, the compensation committee reviewed and discussed with management the compensation discussion and analysis contained in this Annual Report on Form 10-K. Based on those reviews and discussions, the compensation committee recommended to the board of directors that the compensation discussion and analysis be included in the Annual Report on Form 10-K for the year ended December 31, 2013 for filing with the SEC.

 

 

Robert V. Sinnott, Chairman

 

Gary R. Petersen

 

John T. Raymond

 

Vicky Sutil

 

Compensation Committee Interlocks and Insider Participation

 

Messrs. Petersen, Raymond and Sinnott and Ms. Sutil served on the compensation committee throughout 2013. No other persons served on the compensation committee during 2013.  During 2013, none of the members of the compensation committee was an officer or employee of us or any of our subsidiaries, or served as an officer of any company with respect to which any of our executive officers served on such company’s board of directors. In addition, none of the members of the compensation committee are former employees of ours or any of our subsidiaries. Mr. Raymond is associated with EMG, Mr. Sinnott is associated with Kayne Anderson and its affiliates, and Ms. Sutil is associated with Oxy.  We have relationships with these entities.  See Item 13. “Certain Relationships and Related Transactions, and Director Independence—Transactions with Related Persons — Other.”

 

Compensation Discussion and Analysis

 

Background

 

All of our officers and employees (other than our Canadian personnel) are employed by Plains All American GP LLC. Our Canadian personnel are employed by Plains Midstream Canada, which is a wholly owned subsidiary. Under our partnership agreement, we are required to reimburse our general partner and its affiliates for all employment-related costs, including compensation for executive officers, other than expenses related to the AAP Management Units (which are borne entirely by AAP).

 

Objectives

 

Since our inception, we have employed a compensation philosophy that emphasizes pay for performance, both on an individual and entity level, and places the majority of each Named Executive Officer’s (defined in the Summary Compensation Table below) compensation at risk. The primary long-term measure of our performance is our ability to increase our sustainable quarterly distribution to our unitholders. We believe our pay-for-performance approach aligns the interests of our executive officers with that of our equity holders, and at the same time enables us to maintain a lower level of base overhead in the event our operating and financial performance is below expectations. Our executive compensation is designed to attract and retain individuals with the background and skills necessary to successfully execute our business model in a demanding environment, to motivate those individuals to reach near-term and long-term goals in a way that aligns their interest with that of our unitholders, and to reward success in reaching such goals. We use three primary elements of compensation to fulfill that design—salary, cash bonus and long-term equity incentive awards. Cash bonuses and equity incentives (as opposed to salary) represent the performance driven elements. They are also flexible in application and can be tailored to meet our objectives. The determination of specific individuals’ cash bonuses is based on their relative contribution to achieving or exceeding annual goals and the determination of specific individuals’ long-term incentive awards is based on their expected contribution in respect of longer term performance objectives. We do not maintain a defined

 

110



Table of Contents

 

benefit or pension plan for our executive officers as we believe such plans primarily reward longevity and not performance. We provide a basic benefits package generally to all employees, which includes a 401(k) plan and health, disability and life insurance. In instances considered necessary for the execution of their job responsibilities, we also reimburse certain of our Named Executive Officers and other employees for club dues and similar expenses. We consider these benefits and reimbursements to be typical of other employers, and we do not believe they are distinctive of our compensation program.

 

Elements of Compensation

 

Salary.  We do not “benchmark” our salary or bonus amounts. In practice, we believe our salaries are generally competitive with the narrower universe of large-cap master limited partnerships, but are moderate relative to the broad spectrum of energy industry competitors for similar talent.

 

Cash Bonuses.  Our cash bonuses include annual discretionary bonuses in which all of our current domestic Named Executive Officers potentially participate, as well as a quarterly bonus program in which Mr. vonBerg participates.  Mr. Duckett participates in an annual and quarterly bonus program that is specific to activities managed by our Canadian personnel.

 

Long-Term Incentive Awards.  The primary long-term measure of our performance is our ability to increase our sustainable quarterly distribution to our unitholders. Historically, we have used performance-indexed phantom unit grants issued under our Long-Term Incentive Plans to encourage and reward timely achievement of targeted distribution levels and align the long-term interests of our Named Executive Officers with those of our unitholders. These grants also require minimum service periods as further described below in order to encourage long-term retention. A phantom unit is the right to receive, upon the satisfaction of vesting criteria specified in the grant, a common unit (or cash equivalent). We do not use options as a form of incentive compensation. Unlike “vesting” of an option, vesting of a phantom unit results in delivery of a common unit or cash of equivalent value as opposed to a right to exercise. Terms of historical phantom unit grants have varied, but generally phantom units vest upon the later of achievement of targeted distribution threshold levels and continued employment for periods ranging from two to five years. These distribution performance thresholds are generally consistent with our targeted range for distribution growth. To encourage accelerated performance, if we meet certain distribution thresholds prior to meeting the minimum service requirement for vesting, our current Named Executive Officers have the right to receive distributions on phantom units prior to vesting in the underlying common units (referred to as distribution equivalent rights, or “DERs”).

 

In 2007, the owners of AAP authorized the creation of “Class B” units of AAP (the “AAP Management Units”) and authorized GP LLC’s compensation committee to issue grants of AAP Management Units to create additional long-term incentives for our management designed to attract talent and encourage retention over an extended period of time. The entire economic burden of the AAP Management Units is borne solely by AAP, and does not impact our cash or units outstanding.

 

The AAP Management Units are subject to restrictions on transfer and generally become incrementally “earned” (entitled to receive a portion of the distributions that would otherwise be paid to our general partner) upon achievement of certain performance thresholds, which are aligned with the interests of our common unitholders. As of February 15, 2014, 100% of the outstanding AAP Management Units granted in 2007, 2009, 2010 and 2011 had been earned (or will be earned within 180 days), and 25% of the AAP Management Units granted in 2013 had been earned. No AAP Management Units were granted in 2008 or 2012.

 

To encourage retention following achievement of these performance benchmarks, AAP retained a call right to purchase any earned AAP Management Units at a discount to fair market value that is exercisable upon the termination of a holder’s employment with GP LLC and its affiliates (other than a termination without cause or by the employee for good reason) prior to certain stated dates.  If a holder of an AAP Management Unit remains employed past such designated date (or prior to such date is terminated without cause or quits for good reason), any earned units are no longer subject to the call right and are deemed to have “vested.”  The applicable designated dates for the various AAP Management Unit grants range from January 1, 2016 for AAP Management Units granted in 2007 to January 1, 2021 for AAP Management Units granted in 2013. In order to encourage retention,

 

111



Table of Contents

 

the size of the discount to fair market value reflected in the potential call right purchase price decreases over time pursuant to a formula set forth in each AAP Management Unit grant agreement.  AAP Management Unit grants also provide that all earned AAP Management Units and a portion of any unearned and unvested AAP Management Units will vest upon a change of control. All earned AAP Management Units will also vest if AAP elects not to timely exercise its call right.

 

If at any time after December 31, 2015 the PAGP Class A shares are publicly traded, each vested AAP Management Unit may be converted into AAP Class A units and a like number of PAGP Class B shares based on a conversion ratio calculated in accordance with the AAP limited partnership agreement (which conversion ratio will not be more than one-to-one and was approximately 0.90 AAP Class A units and PAGP Class B shares for each AAP Management Unit as of December 31, 2013 and approximately 0.91 as of February 15, 2014).  Following any such conversion, the resulting AAP Class A units and PAGP Class B shares are exchangeable for PAGP Class A shares on a one-for-one basis as provided in the PAGP limited partnership agreement.  See Item 13. “Certain Relationships and Related Transactions, and Director Independence—Our General Partner—AAP Management Units.”

 

Transaction/Transition Grants.  In connection with the initial public offering of PNG in 2010, we created a plan based on PNG equity, which was designed to reward and create incentive for certain of our officers who were instrumental in developing the natural gas storage business and bringing it to the point of the IPO, and who would continue to allocate meaningful amounts of time to the business.  In September 2010, we entered into transaction/transition grant agreements with Messrs. Armstrong, Pefanis and Swanson, pursuant to which they acquired, in equal proportion, phantom common units, phantom series A subordinated units and phantom series B subordinated units representing a portion of the limited partner interest of PNG issued to PAA in connection with PNG’s IPO.  The phantom common units vested in equal one-half increments in May 2011 and May 2012.  Messrs. Armstrong, Pefanis and Swanson unilaterally surrendered the unvested portion of these grants, which consisted of all of the phantom series A subordinated units and phantom series B subordinated units, on December 31, 2013 in connection with the closing of the PNG Merger.

 

Relation of Compensation Elements to Compensation Objectives

 

Our compensation program is designed to motivate, reward and retain our executive officers. Cash bonuses serve as a near-term motivation and reward for achieving the annual goals established at the beginning of each year. Phantom unit awards (and associated DERs) and AAP Management Units provide motivation and reward over both the near-term and long-term for achieving performance thresholds necessary for earning and vesting. The level of annual bonus and phantom unit awards reflect the moderate salary profile and the significant weighting towards performance based, at-risk compensation. Salaries and cash bonuses (particularly quarterly bonuses), as well as currently payable DERs associated with unvested phantom units and earned AAP Management Units subject to AAP’s call right, serve as near-term retention tools. Longer-term retention is facilitated by the minimum service periods of up to five years associated with phantom unit awards, the long-term vesting profile of the AAP Management Units and, in the case of certain executives directly involved in activities that generate partnership earnings, annual bonuses that are payable over a three-year period. To facilitate GP LLC’s compensation committee in reviewing and making recommendations, a compensation “tally sheet” is prepared by GP LLC’s CEO and General Counsel and provided to the compensation committee.

 

We stress performance-based compensation elements to attempt to create a performance-driven environment in which our executive officers are (i) motivated to perform over both the short term and the long term, (ii) appropriately rewarded for their services and (iii) encouraged to remain with us even after meeting long-term performance thresholds in order to meet the minimum service periods and by the potential for rewards yet to come. We believe our compensation philosophy as implemented by application of the three primary compensation elements (i) aligns the interests of our Named Executive Officers with our unitholders, (ii) positions us to achieve our business goals, and (iii) effectively encourages the exercise of sound judgment and risk-taking that is conducive to creating and sustaining long-term value. We believe the processes employed by the compensation committee and by the board in applying the elements of compensation (as discussed in more detail below) provide an adequate level of oversight with respect to the degree of risk being taken by management to achieve short-term performance goals.  See “Relation of Compensation Policies and Practices to Risk Management.”

 

112



Table of Contents

 

We believe our compensation program has been instrumental in our achievement of stated objectives. Over the five-year period ended December 31, 2013, our annual distribution per common unit has grown at a compound annual rate of 6.10% and the total return realized by our unitholders for that period averaged approximately 32.1% per annum. During this period, we have enjoyed a very high rate of retention among executive officers.

 

Application of Compensation Elements

 

Salary.  We do not make systematic annual adjustments to the salaries of our Named Executive Officers. We do, however, make salary adjustments as necessary to maintain hierarchical relationships among senior management levels after new senior management members are added to keep pace with our overall growth. Since the date of our initial public offering in 1998 (or date of employment, if later) through December 31, 2013, Messrs. Armstrong, Pefanis and vonBerg have each received one salary adjustment, Mr. Duckett has received small salary adjustments in line with other Canadian personnel, and Mr. Swanson has received four salary adjustments in connection with taking on increasing responsibilities and promotions.

 

Annual Discretionary Bonuses.  Annual discretionary bonuses are determined based on our performance relative to our annual plan forecast and public guidance (typically provided quarterly in conjunction with release of earnings), our distribution growth targets, and other quantitative and qualitative goals established at the beginning of each year. Such annual objectives are discussed and reviewed with the board of directors in conjunction with the review and authorization of the annual plan.

 

At the end of each year, the CEO performs a quantitative and qualitative assessment of our performance relative to our goals. Key quantitative measures include earnings before interest, taxes, depreciation and amortization, excluding items affecting comparability (“adjusted EBITDA”), relative to established guidance, as well as the growth in the annualized quarterly distribution level per common unit relative to annual growth targets. Our primary performance metric is our ability to generate increasing and sustainable cash distributions to our unitholders. Accordingly, although net income and net income per unit are monitored to highlight inconsistencies with primary performance metrics, as is our market performance relative to our MLP peers and major indices, these metrics are considered secondary performance measures. The CEO’s written analysis of our performance examines our accomplishments, shortfalls and overall performance against opportunity, taking into account controllable and non-controllable factors encountered during the year.

 

The resulting document and supporting detail is submitted to the board of directors of GP LLC for review and comment. Based on the conclusions set forth in the annual performance review, the CEO submits recommendations to the compensation committee for bonuses to our other Named Executive Officers taking into account the relative contribution of the individual officer. There are no set formulas for determining the annual discretionary bonus for our Named Executive Officers. Factors considered by the CEO in determining the level of bonus in general include (i) whether or not we achieved the goals established for the year and any notable shortfalls relative to expectations; (ii) the level of difficulty associated with achieving such objectives based on the opportunities and challenges encountered during the year; (iii) current year operating and financial performance relative to both public guidance and prior year’s performance; (iv) significant transactions or accomplishments for the period not included in the goals for the year; (v) our relative prospects at the end of the year with respect to future growth and performance; and (vi) our positioning at the end of the year with respect to our targeted credit profile. The CEO takes these factors into consideration as well as the relative contributions of each of our Named Executive Officers to the year’s performance in developing his recommendations for bonus amounts.

 

These recommendations are discussed with the compensation committee, adjusted as appropriate, and submitted to the board of directors for its review and approval. Similarly, the compensation committee assesses the CEO’s contribution toward meeting our goals, and recommends a bonus for the CEO it believes to be commensurate with such contribution. In several historical instances, the CEO and the President have requested that the bonus amount recommended by the compensation committee be reduced to maintain a closer relationship to bonuses awarded to the other Named Executive Officers. Accordingly, the current practice is for the CEO to submit to the compensation committee a preliminary draft of bonus recommendations with the amount for the CEO left blank. In the context of discussing and adjusting bonus amounts for other executives set forth in the preliminary draft, the committee and the CEO reach consensus on the appropriate bonus amount for the CEO. The preliminary draft is

 

113



Table of Contents

 

then revised to include any changes or adjustments, as well as an amount for the CEO, in the formal submittal to the compensation committee for review and recommendation to the board.

 

U.S. Bonus based on Adjusted EBITDA.  Mr. vonBerg and certain other members of our U.S.-based senior management team are directly involved in activities that generate partnership earnings. These individuals, along with other employees in our marketing and business development groups participate in a quarterly bonus pool, the size of which is based on adjusted EBITDA, which directly rewards for quarterly performance the commercial and asset managing employees who participate. This quarterly incentive provides a direct incentive to optimize quarterly performance even when, on an annual basis, other factors might negatively affect bonus potential. The size of the bonus pool, and the allocation of quarterly bonus amounts among all participants based on relative contribution, is recommended by Mr. Pefanis and reviewed, modified and approved by Mr. Armstrong, as appropriate. Messrs. Pefanis and Armstrong do not participate in the quarterly bonus pool. The quarterly bonus amounts for Mr. vonBerg are taken into consideration in determining the recommended annual discretionary bonus submitted by the CEO to the compensation committee.

 

Annual Bonus and Quarterly Bonus based on Adjusted EBITDA (Canada).  Substantially all of the personnel employed by Plains Midstream Canada (including Mr. Duckett) or involved in Canadian operations participate in a bonus pool under a program established at the time of our entry into Canada in 2001 in connection with the CANPET acquisition. The program encompasses a bonus pool consisting of 10% of adjusted EBITDA for Canadian-based operations (reduced by the carrying cost of inventory in excess of base-level requirements and by the cost of capital associated with growth capital and acquisitions). Participation in the program is recommended by Mr. Duckett and reviewed, adjusted if warranted, and approved by Mr. Pefanis. Mr. Pefanis does not participate in the bonus pool. Mr. Duckett receives a quarterly bonus equal to approximately 40% of his participation level for the first three fiscal quarters of the year. He receives an annual bonus consisting of 60% of his participation in the first three quarters and 100% of his participation in the fourth quarter.

 

Long-Term Incentive Awards.  We do not make systematic annual phantom unit awards to our Named Executive Officers. Instead, our objective is to time the granting of awards such that the creation of new long-term incentives coincides with the satisfaction of performance thresholds under existing awards. Thus, performance is rewarded by relatively greater frequency of awards, and lack of performance by relatively lesser frequency of awards. Generally, we believe that a grant cycle of approximately three years (and extended time-vesting requirements) provides a balance between a meaningful retention period for us and a visible, reachable reward for the executive officer. Achievement of performance targets does not shorten the minimum service period requirement. If top performance targets on outstanding awards are achieved in the early part of this cycle, new awards are granted with higher performance thresholds, and the minimum service periods of the new awards are generally synchronized with the remaining time-vesting requirements of outstanding awards in a manner designed to encourage extended retention of our Named Executive Officers. Accordingly, these new arrangements inherently take into account the value of awards where performance levels have been achieved but have not yet vested due to ongoing service period requirements, but do not take into consideration previous awards that have fully vested.

 

As an additional means of providing longer-term, performance-based officer incentives that require extended periods of employment to realize the full benefit, in 2007 the owners of AAP authorized the creation of AAP Management Units, which the compensation committee of GP LLC is authorized to administer. See “—Elements of Compensation—Long-Term Incentives.” These AAP Management Units are limited to 52,125,935 authorized units, of which approximately 48,642,830 were outstanding as of December 31, 2013 pursuant to individual restricted units agreements between AAP and certain members of management. As of December 31, 2013 our Named Executive Officers held 28,931,571 of the restricted AAP Management Units. The remaining available AAP Management Units are administered at the discretion of the compensation committee and may be awarded upon advancement, exceptional performance or other change in circumstance of an existing member of management, or upon the addition of a new individual to the management team.

 

114



Table of Contents

 

Application in 2013

 

At the beginning of 2013, we established four public goals with paraphrased versions of these goals overlapping two of our five internal goals.

 

The four public goals for the year were to:

 

1.                                      Deliver operating and financial performance in line with guidance;

 

2.                                      Successfully execute our 2013 capital program and set the stage for growth in 2014 and beyond;

 

3.                                      Increase our November 2013 annualized distribution level by approximately 9% to 10% over the November 2012 annualized distribution level; and

 

4.                                      Selectively pursue strategic and accretive acquisitions.

 

Additionally, our internal qualitative goals included (a) advancing multi-year programs and initiatives and preparing the organization for future growth, (b) continuing to promote a culture of safety and environmental responsibility throughout the organization, and (c) realizing targeted synergies and opportunities from the BP NGL Acquisition and completing remaining material integration activities.

 

In general, we substantially achieved or exceeded all of these goals.

 

·                  Our adjusted EBITDA and distributable cash flow exceeded our 2013 guidance furnished in the February 6, 2013 Form 8-K by approximately 13% and 15%, respectively;

 

·                  We executed a $1.62 billion expansion capital program generally on time and on budget, and refined and expanded our portfolio of organic growth projects, setting up a 2014 program of approximately $1.7 billion;

 

·                  We completed integration of the BP NGL Acquisition and generated/exceeded our acquisition model EBITDA forecasts for 2013.  We also continued to focus on extracting further commercial synergies and identifying additional organic growth opportunities associated with the acquired assets;

 

·                  We increased our annualized distribution rate by 10.6% to $2.40 per common unit, while maintaining distribution coverage of approximately 143%;

 

·                  We executed multiple financings that enabled us to fund our expansion capital expenditures while maintaining solid financial strength and high liquidity, including raising an aggregate of approximately $1.15 billion of long-term debt and equity capital, extending and lowering pricing on $3 billion of bank credit facilities, initiating a $1.5 billion commercial paper program and retaining $500 million of cash flow in excess of distributions;

 

·                  We initiated and executed the IPO of our general partner and completed the acquisition of all of the publicly held units of PNG; and

 

·                  We executed multiple initiatives to sustain the organization, prepare it for future growth and promote a culture of safety and environmental responsibility.

 

For 2013, the elements of compensation were applied as described below.

 

Salary.  No salary adjustments for Named Executive Officers were recommended or made in 2013.

 

115



Table of Contents

 

Cash Bonuses.  Based on the CEO’s annual performance review and the individual performance of each of our Named Executive Officers, the compensation committee recommended to the board of directors and the board of directors approved the annual bonuses reflected in the Summary Compensation Table and notes thereto. Such amounts take into account the performance relative to our 2013 goals; the absence of shortfalls relative to expectations; the level of difficulty associated with achieving such objectives; our relative positioning at the end of the year with respect to future growth and performance; the significant transactions or accomplishments for the period not included in the goals for the year; and our positioning at the end of the year with respect to our targeted credit profile. As noted in the CEO’s annual performance review, although performance in 2013 was very solid, our performance during 2012 was considered outstanding and thus superior to 2013 on a relative basis. As a result, overall bonuses for 2013 for our Named Executive Officers as a group were, on average, approximately 10% below 2012 bonus levels. In the case of Mr. Duckett, the aggregate bonus amount reflected in the Summary Compensation Table for 2013 represented 40% of his participation level for the first three fiscal quarters and an annual payment consisting of 60% of his participation for the first three quarters and 100% of his participation for the fourth quarter. For Mr. vonBerg, the aggregate bonus amount reflected in the Summary Compensation Table for 2013 represented approximately 36% in annual bonus and 64% in quarterly bonus.

 

Long-Term Incentive Awards.  Prior to 2013, the last grant cycle of equity awards to Named Executive Officers occurred in 2010.  All of the performance thresholds for vesting of the 2010 awards had been met as of December 31, 2012, however, vesting under such awards remained subject to minimum service periods that extend to May 2015.  Consistent with our policy of issuing new grants with extended time-vesting periods when attainment of the distribution performance thresholds of existing grants has occurred, in February 2013, the board of directors of our general partner granted new awards to our Named Executive Officers designed to incentivize continued growth and fundamental performance, as well as encourage retention.  The phantom units covered by these awards will vest in one-third increments as follows:  (i) one-third will vest upon the later of the August 2016 distribution date and the date we pay a quarterly distribution of at least $0.5875 ($2.35 annualized) per common unit, (ii) one third will vest upon the later of the August 2017 distribution date and the date we pay a quarterly distribution of at least $0.6250 ($2.50 annualized) per common unit, and (iii) one-third will vest upon the later of the August 2018 distribution date and the date we pay a quarterly distribution of at least $0.6625 ($2.65 annualized) per common unit.  Upon vesting, the phantom units are payable on a one-for-one basis in PAA common units.  These phantom units include tandem DERs that will vest (i.e., commence receiving cash distributions as if the underlying common units were owned) in one-third increments upon achieving the referenced distribution performance thresholds, without regard to the minimum service period.  The DERs expire when the associated phantom units vest.  Any of these phantom units (and all associated DERs) that have not vested as of the August 2019 distribution date will be forfeited.  The 2013 awards included grants to our Named Executive Officers as follows:  Mr. Armstrong — 150,000; Mr. Pefanis — 135,000; Mr. Swanson — 100,000; Mr. Duckett — 100,000; and Mr. vonBerg — 75,000.

 

Other.  In connection with the closing of the PNG Merger on December 31, 2013, Messrs. Armstrong, Pefanis and Swanson unilaterally surrendered the unvested portion of their respective Transaction/Transition Grants, which consisted of all of the previously granted phantom series A subordinated units and phantom series B subordinated units.

 

Other Compensation Related Matters

 

Equity Ownership in PAA.  As of December 31, 2013, our Named Executive Officers collectively owned substantial equity in the Partnership. Although we encourage our Named Executive Officers to acquire and retain ownership in the Partnership, we do not have a policy requiring maintenance of a specified equity ownership level. Our policies prohibit our Named Executive Officers from using puts, calls or options to hedge the economic risk of their ownership. As of December 31, 2013, our Named Executive Officers beneficially owned, in the aggregate, (i) approximately 2.4 million of our common units (excluding any unvested equity awards), (ii) through their ownership of interests in PAA Management, L.P., an approximate 2.0% indirect ownership interest (approximate 1.9% economic interest including the dilutive effect of the AAP Management Units) in AAP, which directly owns all of our IDRs and indirectly owns a 2% general partner interest in us, and (iii) 28,931,571 AAP Management Units, which represent an approximate 4.1% economic interest in AAP. Based on the market price of our common units and PAGP’s Class A shares at December 31, 2013 and assuming the conversion of all earned AAP Management Units into AAP Class A units at a conversion factor of approximately 0.90 and the exchange of such AAP Class A units for an equivalent number of PAGP Class A shares, the value of the equity ownership of these individuals was significantly greater than the combined aggregate salaries and bonuses of these individuals for 2013.

 

Recovery of Prior Awards.  Except as provided by applicable laws and regulations, we do not have a policy with respect to adjustment or recovery of awards or payments if relevant company performance measures upon

 

116



Table of Contents

 

which previous awards were based are restated or otherwise adjusted in a manner that would have reduced the size of such award or payment if previously known.

 

Section 162(m).  With respect to the deduction limitations under Section 162(m) of the Code, we are a limited partnership and do not fall within the definition of a “corporation” under Section 162(m).

 

Change in Control Triggers.  The employment agreements for Messrs. Armstrong and Pefanis, the long-term incentive plan grants to our Named Executive Officers, and the AAP Management Unit grant agreements to which our Named Executive Officers are a party include severance payment provisions or accelerated vesting triggered upon a change of control, as defined in the respective agreements. In the case of the long-term incentive plan grants, the provision becomes operative only if the change in control is accompanied by a change in status (such as the termination of employment by GP LLC). We believe this “double trigger” arrangement is appropriate because it provides assurance to the executive, but does not offer a windfall to the executive when there has been no real change in employment status. The provisions in the employment agreements for Messrs. Armstrong and Pefanis become operative only if the executive terminates employment within three months of the change in control. Messrs. Armstrong and Pefanis agreed to a conditional waiver of these provisions with respect to Vulcan Energy Corporation’s (“Vulcan Energy”) sale of its 50.1% general partner interest in December 2010 and with respect to the completion of the initial public offering of PAGP in October 2013. The AAP Management Unit grant agreements generally call for vesting upon a change in control of any units that have already been earned, plus the next increment of units that could be earned at the next distribution threshold. Any remaining AAP Management Units would be forfeited (unless waived at the discretion of the general partner or acquirer as the case may be).  As a result of significant participation by existing general partner owners or their affiliates in the December 2010 sale of Vulcan Energy’s 50.1% ownership in the general partner, the change of control provisions of the AAP Management Unit grant agreements were not triggered.  In addition, the completion of the initial public offering of PAGP in October 2013 did not constitute a change of control pursuant to the terms of the AAP Management Unit grant agreements.  See “—Employment Contracts” and “—Potential Payments upon Termination or Change-in-Control.” The provision of severance or equity acceleration for certain terminations and change of control help to create a retention tool by assuring the executive that the benefit of the employment arrangement will be at least partially realized despite the occurrence of an event that would materially alter the employment arrangement.

 

Relation of Compensation Policies and Practices to Risk Management

 

Our compensation policies and practices are designed to provide rewards for short-term and long-term performance, both on an individual basis and at the entity level. In general, optimal financial and operational performance, particularly in a competitive business, requires some degree of risk-taking. Accordingly, the use of compensation as an incentive for performance can foster the potential for management and others to take unnecessary or excessive risks to reach the performance thresholds.  For us, such risks would primarily attach to certain commercial activities conducted in our supply and logistics segment as well as to the execution of capital expansion projects and acquisitions and the realization of associated returns.

 

From a risk management perspective, our policy is to conduct our commercial activities within pre-defined risk parameters that are closely monitored and are structured in a manner intended to control and minimize the potential for unwarranted risk-taking.  See “Impact of Commodity Price Volatility and Dynamic Market Conditions on Our Business Model—Risk Management” in Part I of this annual report.  We also routinely monitor and measure the execution and performance of our capital projects and acquisitions relative to expectations.

 

Our compensation arrangements contain a number of design elements that serve to minimize the incentive for unwarranted risk-taking to achieve short-term, unsustainable results, including delaying the reward and subjecting such rewards to forfeiture for terminations related to violations of our risk management policies and practices or of our Code of Business Conduct.  In addition, our long-term incentive awards typically include vesting criteria based on payment of distributions from currently available cash.  See “Compensation Discussion and Analysis—Relation of Compensation Elements to Compensation Objectives.”

 

In combination with our risk-management practices, we do not believe that risks arising from our compensation policies and practices for our employees are reasonably likely to have a material adverse effect on us.

 

117



Table of Contents

 

Summary Compensation Table

 

The following table sets forth certain compensation information for our Chief Executive Officer, Chief Financial Officer, and the three other most highly compensated executive officers in 2013 (our “Named Executive Officers”). We reimburse our general partner and its affiliates for expenses incurred on our behalf, including the costs of officer compensation (excluding the costs of the obligations represented by the AAP Management Units).

 

Name and Principal
Position

 

Year

 

Salary
($)

 

Bonus
($)

 

Stock Awards
($)
(1)

 

All Other
Compensation
($)
(2)

 

Total
($)

 

 

 

 

 

 

 

 

 

 

 

 

 

 

 

Greg L. Armstrong

 

2013

 

375,000

 

4,400,000

 

2,662,378

 

16,740

 

7,454,118

 

Chairman and Chief Executive

 

2012

 

375,000

 

5,200,000

 

 

16,320

 

5,591,320

 

Officer

 

2011

 

375,000

 

5,000,000

 

 

15,900

 

5,390,900

 

 

 

 

 

 

 

 

 

 

 

 

 

 

 

Harry N. Pefanis

 

2013

 

300,000

 

4,250,000

 

2,396,140

 

16,740

 

6,962,880

 

President and Chief Operating

 

2012

 

300,000

 

5,000,000

 

 

16,320

 

5,316,320

 

Officer

 

2011

 

300,000

 

4,800,000

 

 

15,900

 

5,115,900

 

 

 

 

 

 

 

 

 

 

 

 

 

 

 

Al Swanson

 

2013

 

250,000

 

1,800,000

 

1,774,919

 

16,740

 

3,841,659

 

Executive Vice President and

 

2012

 

250,000

 

2,000,000

 

 

16,320

 

2,266,320

 

Chief Financial Officer

 

2011

 

250,000

 

1,750,000

 

 

15,900

 

2,015,900

 

 

 

 

 

 

 

 

 

 

 

 

 

 

 

W. David Duckett(3)

 

2013

 

276,666

 

3,887,652

 

1,774,919

 

102,936

 

6,042,173

 

President—Plains Midstream

 

2012

 

285,380

 

4,080,876

 

 

115,433

 

4,481,689

 

Canada

 

2011

 

288,799

 

4,017,220

 

 

106,744

 

4,412,763

 

 

 

 

 

 

 

 

 

 

 

 

 

 

 

John P. vonBerg

 

2013

 

250,000

 

5,255,000

(4)

1,331,189

 

16,740

 

6,852,929

 

Executive Vice President—

 

2012

 

250,000

 

6,315,000

(4)

 

16,320

 

6,581,320

 

Commercial Activities

 

2011

 

250,000

 

5,220,000

(4)

 

15,900

 

5,485,900

 

 


(1)                                     Grant date fair values are presented for LTIP phantom unit grants awarded to Messrs. Armstrong, Pefanis, Swanson, Duckett and vonBerg in 2013.  Dollar amounts represent the aggregate grant date fair value of phantom units awarded based on the probable outcome of underlying performance conditions pursuant to FASB ASC Topic 718.  The performance threshold for the first tranche of vesting was deemed probable of occurring on the grant date.  The maximum grant date fair values of phantom unit grants awarded in 2013 assuming that the highest level of performance conditions will be met are: $7,562,664 for Mr. Armstrong; $6,806,398 for Mr. Pefanis; $5,041,776 for Mr. Swanson; $5,041,776 for Mr. Duckett and $3,781,332 for Mr. vonBerg. See Note 15 to our Consolidated Financial Statements for further discussion regarding the calculation of grant date fair values.

 

(2)                                     GP LLC matches 100% of employees’ contributions to its 401(k) plan in cash, subject to certain limitations in the plan. All Other Compensation for each of Messrs. Armstrong, Pefanis, Swanson and vonBerg includes $15,300 in such contributions for 2013. The remaining amount for each represents premium payments on behalf of such Named Executive Officer for group term life insurance. All Other Compensation for Mr. Duckett includes, for 2013, employer contributions to the Plains Midstream Canada savings plan of $35,967, group term life insurance premiums of $29,314, automobile lease payments of $30,369 and club dues of $7,286.

 

(3)                                     Salary, bonus and all other compensation amounts for Mr. Duckett are presented in U.S. dollar equivalent based on the exchange rates in effect on the dates payments were made or approved.

 

(4)                                     Includes quarterly bonuses aggregating $3,355,000, $4,115,000 and $3,220,000 and annual bonuses of $1,900,000, $2,200,000 and $2,000,000 in 2013, 2012 and 2011, respectively. The annual bonuses are payable 60% at the time of award and 20% in each of the two succeeding years.

 

118



Table of Contents

 

Grants of Plan-Based Awards Table

 

The following table sets forth summary information regarding all grants of plan-based awards made to our Named Executive Officers during the fiscal year ended December 31, 2013.

 

 

 

 

 

All Other

 

 

 

 

 

 

 

Stock

 

 

 

 

 

 

 

Awards:

 

Grant Date

 

 

 

 

 

Number
Of

 

Fair Value
Of

 

 

 

 

 

Shares Of

 

Stock and

 

 

 

 

 

Stock or

 

Option

 

 

 

Grant

 

Units

 

Awards

 

Name

 

Date

 

(#)

 

($)(2)

 

Greg L. Armstrong

 

2/21/13

 

150,000

(1)

2,662,378

 

 

 

 

 

 

 

 

 

Harry N. Pefanis

 

2/21/13

 

135,000

(1)

2,396,140

 

 

 

 

 

 

 

 

 

Al Swanson

 

2/21/13

 

100,000

(1)

1,774,919

 

 

 

 

 

 

 

 

 

W. David Duckett

 

2/21/13

 

100,000

(1)

1,774,919

 

 

 

 

 

 

 

 

 

John P. vonBerg

 

2/21/13

 

75,000

(1)

1,331,189

 

 


(1)                                     The phantom units covered by these awards will vest in one-third increments as follows:  (i) one-third will vest upon the later of the August 2016 distribution date and the date we pay a quarterly distribution of at least $0.5875 ($2.35 annualized) per common unit, (ii) one third will vest upon the later of the August 2017 distribution date and the date we pay a quarterly distribution of at least $0.6250 ($2.50 annualized) per common unit, and (iii) one-third will vest upon the later of the August 2018 distribution date and the date we pay a quarterly distribution of at least $0.6625 ($2.65 annualized) per common unit.  Upon vesting, the phantom units are payable on a one-for-one basis in PAA common units.  These phantom units include tandem DERs that will vest (i.e., commence receiving cash distributions as if the underlying common units were owned) in one-third increments upon achieving the referenced distribution performance thresholds, without regard to the minimum service period.  The DERs expire when the associated phantom units vest.  Any of these phantom units (and all associated DERs) that have not vested as of the August 2019 distribution date will be forfeited.

 

(2)                                     Represents the grant date fair values of phantom units based on the probable outcome of underlying performance conditions pursuant to FASB ASC Topic 718.  The performance threshold for the first tranche of vesting was deemed probable of occurring on the grant date.  See footnote 1 to the Summary Compensation Table for the maximum grant date fair values of these phantom unit awards.

 

Narrative Disclosure to Summary Compensation Table and Grants of Plan-Based Awards Table

 

A narrative description of all material factors necessary to an understanding of the information included in the above Summary Compensation Table and Grant of Plan-Based Awards Table is included in “—Compensation Discussion and Analysis” and in the footnotes to such tables.

 

Employment Contracts

 

Mr. Armstrong is employed as Chairman and Chief Executive Officer. The initial three-year term of Mr. Armstrong’s employment agreement commenced on June 30, 2001, and is automatically extended for one year on June 30 of each year (such that the term is reset to three years) unless Mr. Armstrong receives notice from the chairman of the compensation committee that the board of directors has elected not to extend the agreement. Mr. Armstrong has agreed, during the term of the agreement and for five years thereafter, not to disclose (subject to typical exceptions, including, but not limited to, requirement of law or prior disclosure by a third party) any confidential information obtained by him while employed under the agreement. The agreement provided for a base salary of $330,000 per year, subject to annual review. In 2005, Mr. Armstrong’s annual salary was increased to $375,000.

 

119



Table of Contents

 

Mr. Pefanis is employed as President and Chief Operating Officer. The initial three-year term of Mr. Pefanis’ employment agreement commenced on June 30, 2001, and is automatically extended for one year on June 30 of each year (such that the term is reset to three years) unless Mr. Pefanis receives notice from the Chairman of the Board that the board of directors has elected not to extend the agreement. Mr. Pefanis has agreed, during the term of the agreement and for one year thereafter, not to disclose (subject to typical exceptions) any confidential information obtained by him while employed under the agreement. The agreement provided for a base salary of $235,000 per year, subject to annual review. In 2005, Mr. Pefanis’ annual salary was increased to $300,000.

 

See “—Compensation Discussion and Analysis” for a discussion of how we use salary and bonus to achieve compensation objectives. See “—Potential Payments upon Termination or Change-In-Control” for a discussion of the provisions in Messrs. Armstrong’s and Pefanis’ employment agreements related to termination, change of control and related payment obligations.

 

120



Table of Contents

 

Outstanding Equity Awards at Fiscal Year-End

 

The following table sets forth certain information regarding outstanding equity awards at December 31, 2013 with respect to our Named Executive Officers:

 

 

 

Unit Awards

 

Name

 

Number of
Shares or
Units of Stock
That Have
Not
Vested (#)

 

Market
Value of
Shares or
Units of
Stock That
Have Not
Vested ($)
(1)

 

Equity
Incentive Plan
Awards:
Number of
Unearned
Shares, Units
or Other
Rights That
Have Not
Vested (#)

 

Equity
Incentive Plan
Awards:
Market or
Payout Value
of Unearned
Shares, Units
or Other
Rights That
Have Not
Vested ($)
(1)

 

 

 

 

 

 

 

 

 

 

 

Greg L. Armstrong

 

10,425,791

(2)

252,288,377

 

 

 

 

 

240,000

(3)

12,424,800

 

 

 

 

 

50,000

(4)

2,588,500

 

100,000

(4)

5,177,000

 

 

 

 

 

 

 

 

 

 

 

Harry N. Pefanis

 

7,819,344

(2)

189,216,276

 

 

 

 

 

160,000

(3)

8,283,200

 

 

 

 

 

45,000

(4)

2,329,650

 

90,000

(4)

4,659,300

 

 

 

 

 

 

 

 

 

 

 

Al Swanson

 

2,606,448

(2)

63,072,101

 

 

 

 

 

80,000

(3)

4,141,600

 

 

 

 

 

33,333

(4)

1,725,649

 

66,667

(4)

3,451,351

 

 

 

 

 

 

 

 

 

 

 

W. David Duckett

 

4,430,961

(2)

107,222,550

 

 

 

 

 

100,000

(3)

5,177,000

 

 

 

 

 

33,333

(4)

1,725,649

 

66,667

(4)

3,451,351

 

 

 

 

 

 

 

 

 

 

 

John P. vonBerg

 

3,649,027

(2)

88,300,925

 

 

 

 

 

72,000

(3)

3,727,440

 

 

 

 

 

25,000

(4)

1,294,250

 

50,000

(4)

2,588,500

 

 


(1)                                     Market value of phantom units reported in these columns is calculated by multiplying the closing market price ($51.77) of our common units at December 31, 2013 (the last trading day of the fiscal year) by the number of units. No discount is applied for remaining performance threshold or service period requirements. Market value of AAP Management Units is calculated by (i) assuming that such AAP Management Units are converted into AAP Class A units based on the December 31, 2013 conversion factor of approximately 0.90 AAP Class A units and PAGP Class B shares for each AAP Management Unit, (ii) assuming the exchange of the resulting AAP Class A units and PAGP Class B shares for PAGP Class A shares on a one-for-one basis, and (iii) multiplying such resulting number of PAGP Class A shares by the closing market price ($26.77) of PAGP’s Class A shares at December 31, 2013 (the last trading day of the fiscal year).

 

(2)                                     Represents the pre-conversion number of AAP Management Units held by the applicable individual, each of which represents a “profits interest” in AAP, entitling the holder to participate in future profits and losses from operations, current distributions from operations, and an interest in future appreciation or depreciation in AAP’s asset values, but does not represent an interest in the capital of AAP on the applicable grant date of the AAP Management Units. Despite the fact that 100% of the AAP Management Units held by our Named Executive Officers had been earned as of December 31, 2013 (i.e., all relevant performance benchmarks have been satisfied), all such AAP Management Units are treated as stock that has not vested for purposes of this table due to the fact that, as of December 31, 2013, they remained

 

121



Table of Contents

 

subject to a “call right” held by AAP.  Such call right gives AAP the right to purchase such AAP Management Units for an amount equal to 75% of the fair market value of such AAP Management Units upon the termination of the applicable Named Executive Officer’s employment with GP LLC and its affiliates prior to January 1, 2016 (subject to certain exceptions as set forth in the AAP Management Unit Grant Agreements).  If at any time after December 31, 2015 the PAGP Class A shares are publicly traded, each vested AAP Management Unit may be converted into AAP Class A units and a like number of PAGP Class B shares based on a conversion ratio calculated in accordance with the AAP limited partnership agreement (which conversion ratio will not be more than one-to-one and was approximately 0.90 AAP Class A units and PAGP Class B shares for each AAP Management Unit as of December 31, 2013).  Following any such conversion, the resulting AAP Class A units and PAGP Class B shares are exchangeable for PAGP Class A shares on a one-for-one basis as provided in the PAGP limited partnership agreement.  For additional information regarding the AAP Management Units, please read Item 13. “Certain Relationships and Related Transactions, and Director Independence—Our General Partner—AAP Management Units.”

 

(3)                                     Represents phantom units granted in 2010 under our Long-Term Incentive Plan.  As of December 31, 2013, all of these phantom units had been earned and will vest one-half on each of the May 2014 and May 2015 distribution dates.  All of the DERs associated with these phantom units are currently payable.

 

(4)                                     Represents phantom units granted in 2013 under our Long-Term Incentive Plan.  These phantom units will vest in one-third increments as follows:  (i) one-third will vest on the August 2016 distribution date as the quarterly distribution threshold of $0.5875 ($2.35 annualized) has already been satisfied, (ii) one third will vest upon the later of the August 2017 distribution date and the date we pay a quarterly distribution of at least $0.6250 ($2.50 annualized) per common unit, and (iii) one-third will vest upon the later of the August 2018 distribution date and the date we pay a quarterly distribution of at least $0.6625 ($2.65 annualized) per common unit.  Upon vesting, the phantom units are payable on a one-for-one basis in PAA common units.  These phantom units include tandem DERs that will vest (i.e., commence receiving cash distributions as if the underlying common units were owned) in one-third increments upon achieving the referenced distribution performance thresholds, without regard to the minimum service period.  The DERs expire when the associated phantom units vest.  Any of these phantom units (and all associated DERs) that have not vested as of the August 2019 distribution date will be forfeited.

 

Option Exercises and Units Vested

 

The following table sets forth certain information regarding the vesting of phantom units during the fiscal year ended December 31, 2013 with respect to our Named Executive Officers.

 

 

 

Unit Awards

 

Name

 

Number of Units
Acquired on
Vesting (#)

 

Value Realized on
Vesting ($)

 

 

 

 

 

 

 

Greg L. Armstrong

 

120,000

(1)

7,042,800

(2)

 

 

 

 

 

 

Harry N. Pefanis

 

80,000

(1)

4,695,200

(2)

 

 

 

 

 

 

Al Swanson

 

40,000

(1)

2,347,600

(2)

 

 

23,336

(1)

1,369,590

(2)

 

 

 

 

 

 

W. David Duckett

 

50,000

(1)

2,934,500

(2)

 

 

 

 

 

 

John P. vonBerg

 

36,000

(1)

2,112,840

(2)

 


(1)             Represents the gross number of phantom units that vested during the year ended December 31, 2013. The actual number of units delivered was net of income tax withholding.

 

122



Table of Contents

 

(2)             Consistent with the terms of our 2005 Long-Term Incentive Plan, the value realized upon vesting is computed by multiplying the closing market price ($58.69) of our common units on May 14, 2013 (the date preceding the vesting date) by the number of units that vested.

 

Pension Benefits

 

We sponsor a 401(k) plan that is available to all U.S. employees, but we do not maintain a pension or defined benefit program.

 

Nonqualified Deferred Compensation and Other Nonqualified Deferred Compensation Plans

 

We do not have a nonqualified deferred compensation plan or program for our officers or employees.

 

Potential Payments upon Termination or Change-in-Control

 

The following table sets forth potential amounts payable to the Named Executive Officers upon termination of employment under various circumstances, and as if terminated on December 31, 2013.

 

 

 

By Reason of
Death
($)

 

By Reason of
Disability
($)

 

By Company
without

Cause
($)

 

By Executive
with Good
Reason
($)

 

In
Connection
with a

Change
In Control
($)

 

Greg L. Armstrong

 

 

 

 

 

 

 

 

 

 

 

Salary and Bonus

 

11,150,000

(1)

11,150,000

(1)

11,150,000

(1)

11,150,000

(1)

16,725,000

(2)

Equity Compensation

 

15,013,300

(3)

15,013,300

(3)

20,190,300

(4)

20,190,300

(4)

20,190,300

(5)

Health Benefits

 

N/A

 

30,024

(6)

30,024

(6)

30,024

(6)

30,024

(6)

Tax Gross-up

 

N/A

 

N/A

 

N/A

 

N/A

 

1,339,190

(7)

AAP Management Units

 

N/A

 

N/A

 

63,072,094

(8)

63,072,094

(8)

63,072,094

(9)

Total

 

26,163,300

 

26,193,324

 

94,442,418

 

94,442,418

 

101,356,608

 

 

 

 

 

 

 

 

 

 

 

 

 

Harry N. Pefanis

 

 

 

 

 

 

 

 

 

 

 

Salary and Bonus

 

10,600,000

(1)

10,600,000

(1)

10,600,000

(1)

10,600,000

(1)

15,900,000

(2)

Equity Compensation

 

10,612,850

(3)

10,612,850

(3)

15,272,150

(4)

15,272,150

(4)

15,272,150

(5)

Health Benefits

 

N/A

 

46,688

(6)

46,688

(6)

46,688

(6)

46,688

(6)

Tax Gross-up

 

N/A

 

N/A

 

N/A

 

N/A

 

1,629,547

(7)

AAP Management Units

 

N/A

 

N/A

 

47,304,069

(8)

47,304,069

(8)

47,304,069

(9)

Total

 

21,212,850

 

21,259,538

 

73,222,907

 

73,222,907

 

80,152,454

 

 

 

 

 

 

 

 

 

 

 

 

 

Al Swanson (10)

 

 

 

 

 

 

 

 

 

 

 

Equity Compensation

 

5,867,249

(3)

5,867,249

(3)

5,867,249

(4)

N/A

 

9,318,600

(5)

AAP Management Units

 

N/A

 

N/A

 

15,768,025

(8)

15,768,025

(8)

15,768,025

(9)

Total

 

5,867,249

 

5,867,249

 

21,635,274

 

15,768,025

 

25,086,625

 

 

 

 

 

 

 

 

 

 

 

 

 

W. David Duckett (10)

 

 

 

 

 

 

 

 

 

 

 

Equity Compensation

 

6,902,649

(3)

6,902,649

(3)

6,902,649

(4)

N/A

 

10,354,000

(5)

AAP Management Units

 

N/A

 

N/A

 

26,805,638

(8)

26,805,638

(8)

26,805,638

(9)

Total

 

6,902,649

 

6,902,649

 

33,708,287

 

26,805,638

 

37,159,638

 

 

 

 

 

 

 

 

 

 

 

 

 

John P. vonBerg (10)

 

 

 

 

 

 

 

 

 

 

 

Equity Compensation

 

5,021,690

(3)

5,021,690

(3)

5,021,690

(4)

N/A

 

7,610,190

(5)

AAP Management Units

 

N/A

 

N/A

 

22,075,231

(8)

22,075,231

(8)

22,075,231

(9)

Total

 

5,021,690

 

5,021,690

 

27,096,921

 

22,075,231

 

29,685,421

 

 


(1)                                     The employment agreements between GP LLC and Messrs. Armstrong and Pefanis provide that if (i) their employment with GP LLC is terminated as a result of their death, (ii) they terminate their employment with GP LLC (a) because of a disability (as defined in Section 409A of the Code) or (b) for good reason (as defined below), or (iii)  GP LLC terminates their employment without cause (as defined below), they are

 

123



Table of Contents

 

entitled to a lump-sum amount equal to the product of (1) the sum of their (a) highest annual base salary paid prior to their date of termination and (b) highest annual bonus paid or payable for any of the three years prior to the date of termination, and (2) the lesser of (i) two or (ii) the number of days remaining in the term of their employment agreement divided by 360. The amount provided in the table assumes for each executive a termination date of December 31, 2013, and also assumes a highest annual base salary of $375,000 and highest annual bonus of $5,200,000 for Mr. Armstrong, and a highest annual base salary of $300,000 and highest annual bonus of $5,000,000 for Mr. Pefanis.

 

The employment agreements between GP LLC and Messrs. Armstrong and Pefanis define “cause” as (i) willfully engaging in gross misconduct, or (ii) conviction of a felony involving moral turpitude. Notwithstanding, no act, or failure to act, on their part is “willful” unless done, or omitted to be done, not in good faith and without reasonable belief that such act or omission was in the best interest of GP LLC or otherwise likely to result in no material injury to GP LLC. However, neither Mr. Armstrong nor Mr. Pefanis will be deemed to have been terminated for cause unless and until there is delivered to them a copy of a resolution of the board of directors of GP LLC at a meeting held for that purpose (after reasonable notice and an opportunity to be heard), finding that Mr. Armstrong or Mr. Pefanis, as applicable, was guilty of the conduct described above, and specifying the basis for that finding. If Mr. Armstrong or Mr. Pefanis were terminated for cause, GP LLC would be obligated to pay base salary through the date of termination, with no other payment obligations triggered by the termination under the employment agreement or other employment arrangement.

 

The employment agreements between GP LLC and Messrs. Armstrong and Pefanis define “good reason” as the occurrence of any of the following circumstances: (i) removal by GP LLC from, or failure to re-elect them to, the positions to which Messrs. Armstrong and Pefanis were appointed pursuant to their respective employment agreements, except in connection with their termination for cause (as defined above); (ii) (a) a reduction in their rate of base salary (other than in connection with across-the-board salary reductions for all executive officers of GP LLC) unless such reduction reduces their base salary to less than 85% of their current base salary, (b) a material reduction in their fringe benefits, or (c) any other material failure by GP LLC to comply with its obligations under their employment agreements to pay their annual salary and bonus, reimburse their business expenses, provide for their participation in certain employee benefit plans and arrangements, furnish them with suitable office space and support staff, or allow them no less than 15 business days of paid vacation annually; or (iii) the failure of GP LLC to obtain the express assumption of the employment agreements by a successor entity (whether direct or indirect, by purchase, merger, consolidation or otherwise) to all or substantially all of the business and/or assets of Plains All American GP LLC.

 

(2)                                     Pursuant to their employment agreements, if Messrs. Armstrong and Pefanis terminate their employment with GP LLC within three (3) months of a change in control (as defined below), they are entitled to a lump-sum payment in an amount equal to the product of (i) three and (ii) the sum of (a) their highest annual base salary previously paid to them and (b) their highest annual bonus paid or payable for any of the three years prior to the date of such termination. The amount provided in the table assumes a change in control and termination date of December 31, 2013, and also assumes a highest annual base salary of $375,000 and highest annual bonus of $5,200,000 for Mr. Armstrong, and a highest annual base salary of $300,000 and highest annual bonus of $5,000,000 for Mr. Pefanis.

 

“Change in control” was originally defined in their employment agreements to mean (i) the acquisition by a person or group (other than Vulcan Energy or a wholly owned subsidiary thereof) of beneficial ownership, directly or indirectly, of 50% or more of the membership interest of GP LLC or (ii) the owners of the membership interests of GP LLC on June 30, 2001 ceasing to beneficially own, directly or indirectly, more than 50% of the membership interests of GP LLC.

 

In August 2005, Vulcan Energy increased its interest in GP LLC from approximately 44% to greater than 50%. The consummation of the transaction constituted a change in control under the employment agreements with Messrs. Armstrong and Pefanis. However, Messrs. Armstrong and Pefanis entered into agreements with GP LLC waiving their rights to payments under their employment agreements in connection with the change in control, contingent on the execution and performance by Vulcan Energy of a

 

124



Table of Contents

 

voting agreement with GP LLC that restricted certain of Vulcan’s voting rights.  The December 2010 sale by Vulcan Energy of its interest in our general partner also constituted a change in control under the employment agreements and resulted in the termination of the voting agreement.  Messrs. Armstrong and Pefanis executed new agreements waiving their rights to payments under their employment agreements with respect to the December 2010 transaction and voting agreement termination.

 

The initial public offering of PAGP and certain related transactions also would have constituted a change in control under the employment agreements, which would have allowed Messrs. Armstrong and Pefanis to terminate their employment and become entitled to certain separation benefits.  Messrs. Armstrong and Pefanis executed agreements waiving their rights to terminate employment and receive such benefits.  In connection with such waiver, the definition of “Change in Control” in the employment agreements was also modified to mean, and will be deemed to occur upon, one or more of the following events: (i) any person (other than PAGP or its wholly owned subsidiaries), including any partnership, limited partnership, syndicate or other group deemed a “person” for purposes of Section 13(d) or 14(d) of the Securities Exchange Act of 1934, as amended, becomes the beneficial owner, directly or indirectly, of 50% or more of the membership interest in GP LLC or 50% or more of the outstanding limited partnership interests of PAGP; (ii) any person (other than PAGP or its wholly owned subsidiaries), including any partnership, limited partnership, syndicate or other group deemed a “person” for purposes of Section 13(d) or 14(d) of the Securities Exchange Act of 1934, as amended, becomes the beneficial owner, directly or indirectly, of 50% or more of the membership interest in PAA GP Holdings LLC; (iii) PAGP ceases to beneficially own, directly or indirectly, more than 50% of the membership interest in GP LLC; (iv) KAFU Holdings, L.P. and its affiliates, Lynx Holdings I, LLC and its affiliates, Oxy Holding Company (Pipeline), Inc. and its affiliates, Mark Strome and his affiliates, Windy, LLC and its affiliates, PAA Management, L.P. and its affiliates, PAGP and its affiliates, and various individual investors (collectively, the “Owner Affiliates”), cease to beneficially own, directly or indirectly, more than 50% of the membership interest in PAGP GP; or (v) there has been a direct or indirect transfer, sale, exchange or other disposition in a single transaction or series of transactions (whether by merger or otherwise) of all or substantially all of the assets of PAGP or Plains All American Pipeline, L.P. to one or more persons who are not affiliates of PAGP (“third party or parties”), other than a transaction in which the Owner Affiliates continue to beneficially own, directly or indirectly, more than 50% of the issued and outstanding voting securities of such third party or parties immediately following such transaction.

 

(3)                                     The letters evidencing phantom unit grants to our Named Executive Officers in 2010 and 2013 provide that in the event of their death or disability (as defined below), all of their then outstanding phantom units and associated DERs will be deemed nonforfeitable, and (i) any unvested phantom units that had satisfied all of the vesting criteria as of the date of their termination but for the passage of time would vest on the next following distribution date and (ii) the remaining unvested outstanding phantom units will vest on the distribution date on which the vesting criteria is met. For this purpose “disability” means a physical or mental infirmity that impairs the ability substantially to perform duties for a period of eighteen (18) months or that the general partner otherwise determines constitutes a disability.

 

Assuming death or disability occurred on December 31, 2013, all of the 2010 phantom unit grants and associated DERs and one-third of the 2013 phantom unit grants and associated DERs of our Named Executive Officers would have become nonforfeitable effective as of December 31, 2013, and would vest on the February 2014 distribution date.  For the 2013 grants, any units not vested by August 2019 would expire. That portion of the dollar value given that is attributable to PAA phantom units is based on the market value of PAA’s common units on December 31, 2013 ($51.77 per unit) without discount for service period.

 

(4)                                     Pursuant to the phantom unit grants to our Named Executive Officers in 2010 and 2013, in the event their employment is terminated other than in connection with a change of control (as defined in footnote 5 below) or by reason of death, disability (as defined in footnote 3 above) or retirement, all of the phantom units and associated DERs (regardless of vesting) then outstanding under such phantom unit grants would automatically be forfeited as of the date of termination; provided, however, that if GP LLC terminated their employment other than for cause (as defined in footnote 5 below), any unvested phantom units that had satisfied all of the vesting criteria as of the date of their termination but for the passage of time would be

 

125



Table of Contents

 

deemed nonforfeitable and would vest on the next following distribution date. The dollar value amount provided assumes that our Named Executive Officers were terminated without cause on December 31, 2013.  As a result, all of the 2010 phantom unit grants and one-third of the 2013 phantom unit grants held by Messrs. Armstrong, Pefanis, Swanson, Duckett and vonBerg would be deemed nonforfeitable and would vest on the February 2014 distribution date.  That portion of the dollar value given that is attributable to PAA phantom units is based on the market value of PAA’s common units on December 31, 2013 ($51.77 per unit), without discount for service period. In addition to the foregoing, under Canadian law, Mr. Duckett could have a claim for additional payment if inadequate notice were given for a termination without cause.

 

Under the waiver signed in 2010 by Mr. Armstrong and Mr. Pefanis (see footnote 2 above), upon a termination of employment by GP LLC without cause or by the executive for good reason (in each case as defined in the relevant employment agreement) all of the executive’s outstanding awards under the 2005 Long-Term Incentive Plan would immediately vest.

 

(5)                                     The letters evidencing the phantom unit grants to our Named Executive Officers in 2010 and 2013 provide that in the event of a change in status (as defined below), all of the then outstanding phantom units and associated DERs will be deemed nonforfeitable, and such phantom units will vest in full (i.e., the phantom units will become payable in the form of one common unit per phantom unit) upon the next following distribution date. Assuming the change in status occurred on December 31, 2013, all outstanding phantom units and the associated DERs would have become nonforfeitable as of December 31, 2013, and such phantom units would vest on the February 2014 distribution date. That portion of the dollar value given that is attributable to PAA phantom units is based on the market value of PAA’s common units on December 31, 2013 ($51.77 per unit), without discount for service period.

 

The phrase “change in status” means, with respect to a Named Executive Officer, the occurrence, during the period beginning two and a half months prior to and ending one year following a change of control (as defined below), of any of the following: (A) the termination of employment by GP LLC other than a termination for cause (as defined below), or (B) the termination of employment by the Named Executive Officer due to the occurrence, without the Named Executive Officer’s written consent, of (i) any material diminution in the Named Executive Officer’s authority, duties or responsibilities, (ii) any material reduction in the Named Executive Officer’s base salary or (iii) any other action or inaction that would constitute a material breach of the agreement by GP LLC.

 

The phrase “change of control” means, and is deemed to have occurred upon the occurrence of, one or more of the following events: (i)  GP LLC ceasing to be the general partner of our general partner; (ii) any sale, lease, exchange or other transfer (in one transaction or a series of related transactions) of all or substantially all of the assets of our partnership or GP LLC to any person and/or its affiliates, other than to us or GP LLC, including any employee benefit plan thereof; (iii) the consolidation, reorganization, merger, or any other similar transaction involving (A) a person other than us or GP LLC and (B) us, GP LLC or both; (iv) the persons who own membership interests in GP LLC as of the grant date ceasing to beneficially own, directly or indirectly, more than 50% of the membership interests of GP LLC; or (v) any person, including any partnership, limited partnership, syndicate or other group deemed a “person” for purposes of Section 13(d) or 14(d) of the Securities Exchange Act of 1934, as amended, becoming the beneficial owner, directly or indirectly, of more than 49.9% of the membership interest in GP LLC.  Notwithstanding the definition of change of control, no change of control is deemed to have occurred in connection with a restructuring or reorganization related to the securitization and sale to the public of direct or indirect equity interests in the general partner if (x)  GP LLC retains direct or indirect control over the general partner and (y) the current members of GP LLC continue to own more than 50% of the member interest in GP LLC. The initial public offering of PAGP did not constitute a change of control under the phantom unit grant letters.  The term “cause” means (i) the failure to perform the duties and responsibilities of a position at an acceptable level as reasonably determined in good faith by the CEO of GP LLC (or by the Board in the case of the CEO), or (ii) the violation of GP LLC’s Code of Business Conduct (unless waived in accordance with the terms thereof), in each case, with the specific failure or violation described in writing.

 

126



Table of Contents

 

(6)                                     Pursuant to their employment agreements with GP LLC, if Messrs. Armstrong or Pefanis are terminated other than (i) for cause (as defined in footnote 1 above), (ii) by reason of death or (iii) by resignation (unless such resignation is due to a disability or for good reason (each as defined in footnote 1 above)), then they are entitled to continue to participate, for a period which is the lesser of two years from the date of termination or the remaining term of the employment agreement, in such health and accident plans or arrangements as are made available by GP LLC to its executive officers generally. The amounts provided in the table assume a termination date of December 31, 2013.

 

(7)                                    Pursuant to their employment agreements, Messrs. Armstrong and Pefanis will be reimbursed for any excise tax due under Section 4999 of the Code as a result of compensation (parachute) payments made under their respective employment agreements. The values provided for this benefit assume that Messrs. Armstrong and Pefanis were terminated in connection with a change in control effective as of December 31, 2013.

 

(8)                                     Pursuant to the AAP Management Unit grant agreements of each of our Named Executive Officers, to encourage retention following the achievement of applicable performance benchmarks, AAP retained a call right to purchase any earned AAP Management Units for an amount equal to 75% of fair market value (which is referred to in the AAP Management Unit grant agreements as the “Call Value” as defined below) of such AAP Management Units, which call right is exercisable upon the termination of such Named Executive Officer’s employment with GP LLC and its affiliates prior to January 1, 2016; provided, however, that such call right is not applicable in the case of the termination of such Named Executive Officer’s employment without cause (defined below) or in the event of a resignation by such Named Executive Officer with good reason (defined below).  In either such event, or if such Named Executive Officer remains employed past December 31, 2015, any earned AAP Management Units are no longer subject to the call right and are deemed to have “vested.”  As of December 31, 2013, 100% of the AAP Management Units held by Messrs. Armstrong, Pefanis, Swanson, Duckett and vonBerg had been earned, but all of such AAP Management Units remained subject to AAP’s call right.  Assuming a termination of employment without cause or for good reason on December 31, 2013, all of the AAP Management Units held by Messrs. Armstrong, Pefanis, Swanson, Duckett and vonBerg would become vested and would no longer be subject to the call right.  Because the call right provides for a discounted purchase price equal to 75% of fair market value, in such event the applicable Named Executive Officer would “benefit” by virtue of the fact that such officer’s AAP Management Units could no longer be purchased by AAP at a 25% discount.  The value reflected in the table above represents the implied value of such “benefit” to the applicable Named Executive Officer, calculated as of December 31, 2013 by (i) assuming that such officer’s AAP Management Units are converted into AAP Class A units based on the December 31, 2013 conversion factor of approximately 0.90 AAP Class A units and PAGP Class B shares for each AAP Management Unit, (ii) assuming the exchange of the resulting AAP Class A units and PAGP Class B shares for PAGP Class A shares on a one-for-one basis, and (iii) multiplying such resulting number of PAGP Class A shares by an amount equal to 25% of the closing market price ($26.77) of PAGP’s Class A shares at December 31, 2013 (the last trading day of the fiscal year).  The entire economic burden of the AAP Management Units is borne solely by AAP.

 

“Cause” is defined in the AAP Management Unit grant agreements as (i) a finding by the board of GP LLC that the executive has substantially failed to perform the duties and responsibilities of his position at an acceptable level and after written notice specifying such failure in detail and after a reasonable period under the circumstances (determined by the board in good faith) such failure has continued without full correction by the executive, (ii) the executive’s conviction of or guilty plea to the committing of an act or acts constituting a felony under the laws of the United States or any state thereof or any misdemeanor involving moral turpitude, or (iii) any action by the executive involving personal dishonesty, theft or fraud in connection with executive’s duties as an employee of GP LLC or its affiliates.

 

“Good Reason” is defined in the AAP Management Unit grant agreements as (i) any material breach by AAP of executive’s AAP Management Unit grant agreement, (ii) the failure of any successor of AAP to assume executive’s AAP Management Unit grant agreement, or (iii) any material overall reduction the executive’s authority, responsibilities or duties.

 

127



Table of Contents

 

“Call Value” is defined in the AAP Management Unit grant agreements as the product of the applicable conversion factor and the closing sales price of the PAGP Class A shares on the applicable date.

 

(9)                                     Pursuant to the AAP Management Unit grant agreements, upon the occurrence of a Change in Control, any earned AAP Management Units (and any AAP Management Units that will become earned in less than 180 days) become vested units and, to the extent any AAP Management Units remain unearned, an incremental 25% of the number of AAP Management Units originally granted becomes vested. As of December 31, 2013, 100% of the AAP Management Units held by Messrs. Armstrong, Pefanis, Swanson, Duckett and vonBerg had been earned. Accordingly, assuming a Change in Control on December 31, 2013, all of the AAP Management Units held by Messrs. Armstrong, Pefanis, Swanson, Duckett and vonBerg would become vested and would no longer be subject to the call right.  Because the call right provides for a discounted purchase price equal to 75% of fair market value as described above, the applicable Named Executive Officer would “benefit” from a Change in Control by virtue of the fact that such officer’s AAP Management Units could no longer be purchased by AAP at a 25% discount.  The value reflected in the table above represents the implied value of such “benefit” to the applicable Named Executive Officer, calculated as of December 31, 2013 by (i) assuming that such officer’s AAP Management Units are converted into AAP Class A units based on the December 31, 2013 conversion factor of approximately 0.90 AAP Class A units and PAGP Class B shares for each AAP Management Unit, (ii) assuming the exchange of the resulting AAP Class A units and PAGP Class B shares for PAGP Class A shares on a one-for-one basis, and (iii) multiplying such resulting number of PAGP Class A shares by an amount equal to 25% of the closing market price ($26.77) of PAGP’s Class A shares at December 31, 2013 (the last trading day of the fiscal year).  The entire economic burden of the AAP Management Units is borne solely by AAP.

 

“Change in Control” means the determination by the Board that one of the following events has occurred:  (i) the Persons who own member interests in PAA GP Holdings, LLC immediately following the closing of the GP IPO, including PAGP, and the respective Affiliates of such Persons (such owners and Affiliates being referred to as the “Owner Affiliates”), cease to own directly or indirectly at least 50% of the membership interests of such entity; (ii) (x) a “person” or “group” other than the Owner Affiliates becomes the “beneficial owner” directly or indirectly of 25% or more of the member interest in the general partner of PAGP, and (y) the member interest beneficially owned by such “person” or “group” exceeds the aggregate member interest in the general partner of PAGP beneficially owned, directly or indirectly, by the Owner Affiliates; or (iii) a direct or indirect transfer, sale, exchange or other disposition in a single transaction or series of transaction (whether by merger or otherwise) of all or substantially all of the assets of PAGP or PAA to one or more Persons who are not Affiliates of PAGP (“third party or parties”), other than a transaction in which the Owner Affiliates continues to beneficially own, directly or indirectly, more than 50% of the issued and outstanding voting securities of such third party or parties immediately following such transaction.

 

(10)                               If Messrs. Swanson, Duckett or vonBerg were terminated for cause, GP LLC would be obligated to pay base salary through the date of termination, with no other payment obligation triggered by the termination under any employment arrangement.

 

Confidentiality, Non-Compete and Non-Solicitation Arrangements

 

Pursuant to his employment agreement, Mr. Armstrong has agreed to maintain the confidentiality of PAA information for a period of five years after the termination of his employment. Mr. Pefanis has agreed to a similar restriction for a period of one year following the termination of his employment. Mr. Duckett has agreed to maintain confidentiality following termination of his employment for a period of two years with respect to customer lists. He has also agreed not to compete in a specified geographic area for a period of two years after termination of his employment. Mr. vonBerg has agreed to maintain confidentiality and not to solicit customers for a period of one year following termination of his employment.

 

128



Table of Contents

 

Compensation of Directors

 

The following table sets forth a summary of the compensation paid to each person who served as a non-employee director of GP LLC in 2013:

 

Name

 

Fees
Earned
or Paid in
Cash ($)

 

Stock
Awards ($)
(1)

 

Total ($)

 

Everardo Goyanes

 

75,000

 

265,700

 

340,700

 

Gary R. Petersen

 

45,000

 

132,850

 

177,850

 

John T. Raymond

 

45,000

 

132,850

 

177,850

 

Robert V. Sinnott

 

47,000

 

132,850

 

179,850

 

Vicky Sutil (2)

 

45,000

 

n/a

 

45,000

 

J. Taft Symonds

 

62,000

 

265,700

 

327,700

 

Christopher M. Temple

 

60,000

 

265,700

 

325,700

 

 


(1)                                     The dollar value of LTIPs granted during 2013 is based on the grant date fair value computed in accordance with FASB ASC Topic 718. See Note 15 to our Consolidated Financial Statements for additional discussion regarding the calculation of grant date fair values. In connection with the August 2013 vesting of director LTIP awards, Messrs. Goyanes, Symonds and Temple each were granted 5,000 units, and Messrs. Petersen, Raymond and Sinnott each were granted 2,500 units by virtue of the automatic re-grant feature of the vested awards. Upon vesting of the director LTIP awards in August 2013 (other than the incremental audit committee awards), a cash payment of $107,688 was made to Oxy as directed by Ms. Sutil. Such cash payment was based on the unit value of Mr. Sinnott’s award on the previous year’s vesting date.  As of December 31, 2013, the number of outstanding LTIPs held by our directors was as follows: Goyanes - 20,000 ; Petersen - 10,000; Raymond - 10,000; Sinnott - 10,000; Symonds - 20,000; and Temple - 20,000.

 

(2)                                     Ms. Sutil’s compensation is assigned to Oxy.

 

Each director of GP LLC who is not an employee of GP LLC is reimbursed for any travel, lodging and other out-of-pocket expenses related to meeting attendance or otherwise related to service on the board (including, without limitation, reimbursement for continuing education expenses). Each non-employee director is currently paid an annual retainer fee of $45,000. Mr. Armstrong is otherwise compensated for his services as an employee and therefore receives no separate compensation for his services as a director. In addition to the annual retainer, each committee chairman (other than the chairman of the audit committee) receives $2,000 annually. The chairman of the audit committee receives $30,000 annually, and the other members of the audit committee receive $15,000 annually, in each case, in addition to the annual retainer. During 2013, Messrs. Sinnott, Goyanes and Symonds served as chairmen of the compensation, audit and governance committees, respectively.

 

Our non-employee directors receive LTIP awards or cash equivalent awards as part of their compensation. The LTIP awards vest annually in 25% increments over a four-year period and have an automatic re-grant feature such that as they vest, an equivalent amount is granted.  The awards have associated distribution equivalent rights that are payable quarterly.  The three non-employee directors who serve on the audit committee (Messrs. Goyanes, Symonds and Temple) each have outstanding a grant of 20,000 units (vesting 5,000 units per year).  Messrs. Petersen, Raymond and Sinnott each have outstanding a grant of 10,000 units (vesting 2,500 units per year).  Upon vesting of the director LTIPs (other than the incremental audit committee awards), a cash payment will be made to Oxy as directed by the Oxy designee. Such cash payment is based on the unit value of Mr. Sinnott’s award on the previous year’s vesting date.

 

All LTIP awards held by a director vest in full upon the next following distribution date after the death or disability (as determined in good faith by the board) of the director. For audit committee grants, the awards also vest in full if such director (i) retires (no longer with full-time employment and no longer serving as an officer or director of any public company) or (ii) is removed from the board of directors or is not reelected to the board of directors, unless such removal or failure to reelect is for “good cause,” as defined in the letter granting the units.

 

129



Table of Contents

 

Reimbursement of Expenses of Our General Partner and its Affiliates

 

We do not pay our general partner a management fee, but we do reimburse our general partner for all direct and indirect costs of services provided to us, incurred on our behalf, including the costs of employee, officer and director compensation (other than expenses related to the AAP Management Units) and benefits allocable to us, as well as all other expenses necessary or appropriate to the conduct of our business, allocable to us. We record these costs on the accrual basis in the period in which our general partner incurs them. Our partnership agreement provides that our general partner will determine the expenses that are allocable to us in any reasonable manner determined by our general partner in its sole discretion.

 

130



Table of Contents

 

Item 12.  Security Ownership of Certain Beneficial Owners and Management and Related Unitholder Matters

 

Beneficial Ownership of Limited Partner Interest

 

Our common units outstanding represent 98% of our equity (limited partner interest). The 2% general partner interest is discussed separately below under “—Beneficial Ownership of General Partner Interest.” The following table sets forth the beneficial ownership of limited partner units held by beneficial owners of 5% or more of the units, directors, the Named Executive Officers, and all directors and executive officers as a group as of February 15, 2014.

 

Name of Beneficial
Owner

 

Common
Units

 

Percentage
of
Common
Units

 

Tortoise Capital Advisors, L.L.C.(1)

11550 Ash Street, Suite 300

Leawood, KS 66211

 

18,617,985

 

5.2

%

Richard Kayne/Kayne Anderson Capital Advisors, L.P.

 

13,522,707

(2)

3.8

%

Greg L. Armstrong

 

1,128,030

(3)

 

(4)

Harry N. Pefanis

 

724,941

(3)

 

(4)

W. David Duckett

 

344,607

(3)

 

(4)

John P. vonBerg

 

122,359

(3)

 

(4)

Al Swanson

 

123,429

(3)

 

(4)

Everardo Goyanes

 

73,400

(3)

 

(4)

Gary R. Petersen

 

31,950

(3)

 

(4)

John T. Raymond

 

1,682,531

(3)

 

(4)

Robert V. Sinnott

 

338,893

(3)(5)

 

(4)

Vicky Sutil

 

 

 

J. Taft Symonds

 

89,050

(3)

 

(4)

Christopher M. Temple

 

16,250

(3)

 

(4)

All directors and executive officers as a group (17 persons)

 

5,233,621

(3)(6)

1.5

%

 


(1)                                     This information has been derived from a Schedule 13G filed with the SEC on February 11, 2014.

 

(2)                                     Richard A. Kayne is Chief Executive Officer and Director of Kayne Anderson Investment Management, Inc., which is the general partner of Kayne Anderson Capital Advisors, L.P. (“KACALP”). Various accounts (including KAFU Holdings, L.P., which owns a portion of our general partner) under the management or control of KACALP own 12,293,852 common units. Mr. Kayne may be deemed to beneficially own such units. In addition, Mr. Kayne directly owns or has sole voting and dispositive power over 1,228,855 common units. Mr. Kayne disclaims beneficial ownership of any of our partner interests other than units held by him or interests attributable to him by virtue of his interests in the accounts that own our partner interests. The address for Mr. Kayne and Kayne Anderson Investment Management, Inc. is 1800 Avenue of the Stars, 3rd Floor, Los Angeles, California 90067.

 

(3)                                     Does not include unvested phantom units granted under our Long-Term Incentive Plans, none of which will vest within 60 days of the date hereof. See Item 11. “Executive Compensation—Outstanding Equity Awards at Fiscal Year-End” and “— Director Compensation.”

 

(4)                                     Less than one percent.

 

(5)                                     Pursuant to the GP LLC Agreement, Mr. Sinnott is one of our directors by virtue of his designation as a member of the board of directors of Holdings GP by KAFU Holdings, L.P., which is controlled by Kayne Anderson Investment Management, Inc., of which he is President. Mr. Sinnott disclaims any deemed beneficial ownership of the interests owned by KAFU Holdings, L.P. or its affiliates, beyond his pecuniary interest therein, if any. Mr. Sinnott has a non-controlling ownership interest in KACALP, which is the general partner of KAFU Holdings, L.P. KACALP is entitled to a percentage of the profits earned by the funds invested in KAFU Holdings, L.P. The address for KAFU Holdings, L.P. is 1800 Avenue of the Stars, 3rd Floor, Los Angeles, California 90067.

 

131



Table of Contents

 

(6)                                     As of February 15, 2014, no units were pledged by directors or Named Executive Officers. Certain of the directors and Named Executive Officers hold units in marginable broker’s accounts, but none of the units were margined as of February 15, 2014.

 

Beneficial Ownership of General Partner Interest

 

AAP owns all of our incentive distribution rights and, through its 100% member interest in PAA GP LLC, our 2% general partner interest.  GP LLC owns a non-economic general partner interest in AAP.  Thus, GP LLC has responsibility for conducting our business and managing our operations and the Class A limited partners of AAP, together with the holders of the AAP Management Units, collectively own 100% of the economic interests in AAP.  The following table sets forth the percentage ownership of each of the Class A limited partners of AAP and the resulting economic interest of each such limited partner and the holders of the AAP Management Units as a group, in each case as of February 15, 2014:

 

Name of Owner and Address (in the case of Owners of more than 5%)

 

Percentage 
Ownership of 
Plains AAP, L.P.
Class A LP 
Interest

 

Economic
Interest in
Plains
AAP, L.P.
(1)

 

Plains GP Holdings, L.P.
333 Clay Street, Suite 1600
Houston, TX 77002

 

22.12

%

20.61

%

Oxy Holding Company (Pipeline), Inc.
10889 Wilshire Boulevard
Los Angeles, CA 90024

 

24.56

%

22.88

%

EMG Investment, LLC
811 Main, Suite 4200
Houston, TX
77002

 

20.05

%

18.68

%

KAFU Holdings, L.P. and Affiliates
1800 Avenue of the Stars, 3rd Floor
Los Angeles, CA 90067

 

18.54

%

17.27

%

KA First Reserve XII, LLC

 

2.48

%

2.32

%

PAA Management, L.P. (2) 

 

3.60

%

3.36

%

Strome PAA, L.P. and Affiliate

 

3.71

%

3.46

%

Windy, L.L.C.

 

3.00

%

2.79

%

Lynx Holdings I, LLC

 

1.40

%

1.30

%

Various Individual Investors

 

0.54

%

0.50

%

AAP Management Unitholders(3) 

 

 

6.83

%

 


(1)                                     AAP owns a 100% member interest in PAA GP LLC, which owns our 2% general partner interest. AAP has pledged its member interest, as well as its interest in our incentive distribution rights, as security for its obligations under the Second Amended and Restated Credit Agreement dated as of September 26, 2013 among AAP, Citibank, N.A. and the lenders party thereto (the “Plains AAP Credit Agreement”). A default by AAP under the Plains AAP Credit Agreement could result in a change in control of our general partner.

 

(2)                                     PAA Management, L.P. is owned entirely by certain current and former members of senior management, including Messrs. Armstrong (approximately 25%), Pefanis (approximately 14%), Duckett (approximately 6%), vonBerg (approximately 4%) and Swanson (approximately 5%). Other than Mr. Armstrong, none of our directors own any interest in PAA Management, L.P. Executive officers as a group own approximately 65% of PAA Management, L.P. Mr. Armstrong disclaims any beneficial ownership of the general partner interest owned by AAP, except to the extent of his ownership interest in PAA Management, L.P.

 

132



Table of Contents

 

(3)                                     Represents profits interest in AAP in the form of AAP Management Units owned by certain members of management.  Named Executive Officers and executive officers as a group own the following AAP Management Units:  Mr. Armstrong — 10,425,791; Mr. Pefanis — 7,819,344; Mr. Swanson — 2,606,448; Mr. Duckett — 4,430,961; Mr. vonBerg — 3,649,027, and executive officers as a group — 37,793,493.  None of our directors own any AAP Management Units.

 

133



Table of Contents

 

Equity Compensation Plan Information

 

The following table sets forth certain information with respect to our equity compensation plans as of December 31, 2013. For a description of these plans, see Item 13. “Certain Relationships and Related Transactions, and Director Independence—Equity-Based Long-Term Incentive Plans.”

 

Plan
Category

 

Number of Units
to
be Issued upon
Exercise/Vesting
of
Outstanding
Options,
Warrants and
Rights
(a)

 

Weighted Average
Exercise Price of
Outstanding
Options,
Warrants and
Rights
(b)

 

Number of Units
Remaining
Available
for Future
Issuance
under Equity
Compensation
Plans
(c)

 

Equity compensation plans approved by unitholders:
2013 Long Term Incentive Plan

 

4,237,801

(1)

N/A

(2)

8,836,885

(1)(3)

 

 

 

 

 

 

 

 

Equity compensation plans not approved by unitholders:
PNG Successor LTIP

 

384,919

(4)

N/A

(2)

935,064

(3)(4)

 


(1)                                     The 2013 Long-Term Incentive Plan (the “2013 Plan”), which was approved by our unitholders in November 2013, consolidated three prior plans (the Plains All American GP LLC 1998 Long-Term Incentive Plan (the “1998 Plan”), the Plains All American GP LLC 2005 Long-Term Incentive Plan (the “2005 Plan”), and the PPX Successor Long-Term Incentive Plan (the “PPX Successor Plan”)).  The 2013 Plan contemplates the issuance or delivery of up to 13,074,686 common units to satisfy awards under the plan, which amount is net of 4,774,932 common units previously issued under the prior plans. The number of units presented in column (a) assumes that all remaining grants will be satisfied by the issuance of new units upon vesting unless such grants are by their terms payable only in cash. In fact, a substantial number of phantom units that have vested were satisfied without the issuance of units. These phantom units were settled in cash or withheld for taxes. Any units not issued upon vesting will become “available for future issuance” under column (c).

 

(2)                                     Phantom unit awards under the 2013 Plan and PNG Successor Plan vest without payment by recipients.

 

(3)                                     In accordance with Item 201(d) of Regulation S-K, column (c) excludes the securities disclosed in column (a). However, as discussed in footnotes (1) and (4), any phantom units represented in column (a) that are not satisfied by the issuance of units become “available for future issuance.”

 

(4)                                 In December 2013, in connection with the PNG Merger, we adopted and assumed the PAA Natural Gas Storage, L.P. 2010 Long Term Incentive Plan (the “PNG Legacy Plan”), and all outstanding awards of PNG phantom units were converted into comparable awards of PAA phantom units by applying the merger exchange ratio of 0.445 PAA common units for each PNG common unit and rounding down for any fractions.  The GP LLC Board of Directors amended and restated the PNG Legacy Plan, which is now known as the PNG Successor Long-Term Incentive Plan (the “PNG Successor Plan”).  The PNG Successor Plan contemplates the issuance or delivery of up to 1,319,983 units to satisfy awards under the plan, which amount is net of 15,017 common units previously issued under the PNG Legacy Plan. The number of units presented in column (a) assumes that all outstanding grants will be satisfied by the issuance of new units upon vesting unless such LTIPs are by their terms payable only in cash.  In fact, some portion of the phantom units may be settled in cash and some portion will be withheld for taxes. Any units not issued upon vesting will become “available for future issuance” under column (c).

 

134



Table of Contents

 

Item 13.  Certain Relationships and Related Transactions, and Director Independence

 

For a discussion of director independence, see Item 10. “Directors and Executive Officers of Our General Partner and Corporate Governance.”

 

Our General Partner

 

Our operations and activities are managed, and our officers and personnel are employed, by our general partner (or, in the case of our Canadian operations, Plains Midstream Canada). We do not pay our general partner a management fee, but we do reimburse our general partner for all expenses incurred on our behalf (other than expenses related to the AAP Management Units). Total costs reimbursed by us to our general partner for the year ended December 31, 2013 were approximately $567 million.

 

Our general partner owns the 2% general partner interest and all of the incentive distribution rights. In addition to distributions on its 2% general partner interest, our general partner is entitled to receive incentive distributions if the amount we distribute with respect to any quarter exceeds levels specified in our partnership agreement. Under the quarterly distribution provisions, generally our general partner is entitled, without duplication and except for the agreed upon adjustments discussed below, to 2% of amounts we distribute up to $0.2250 ($0.90 annualized) per unit, 15% of amounts we distribute in excess of $0.2250 ($0.90 annualized) per unit, 25% of the amounts we distribute in excess of $0.2475 ($0.99 annualized) per unit and 50% of amounts we distribute in excess of $0.3375 ($1.35 annualized) per unit. Effective upon closing of the BP NGL Acquisition and the PNG Merger, our general partner agreed to reduce the amount of its incentive distribution by $3.75 million per quarter for distributions paid during 2013, $6.75 million for the distribution paid in February 2014, $5.5 million per quarter thereafter through November 2015, $5 million per quarter in 2016 and $3.75 million per quarter thereafter.

 

The following table illustrates the allocation of aggregate distributions at different per-unit levels, excluding the effect of the incentive distribution reductions (dollars in thousands):

 

Annual LP Distribution Per
Unit

 

Distribution
to LP
Unitholders
(1)

 

Distribution
to GP
(1)(2)

 

Total
Distribution
(1)(2)

 

GP %
of Total
Distribution

 

$

 0.90

 

$

323,100

 

$

6,594

 

$

329,694

 

2.0

%

$

 0.99

 

$

355,410

 

$

12,296

 

$

367,706

 

3.3

%

$

 1.35

 

$

484,650

 

$

55,376

 

$

540,026

 

10.3

%

$

 2.45

 

$

879,550

 

$

450,276

 

$

1,329,826

 

33.9

%

$

 2.65

 

$

951,350

 

$

522,076

 

$

1,473,426

 

35.4

%

$

 2.85

 

$

1,023,150

 

$

593,876

 

$

1,617,026

 

36.7

%

 


(1)                                    Assumes 359,000,000 units outstanding.  The actual number of units outstanding as of December 31, 2013 was 359,133,200.  An increase in the number of units outstanding would increase both the distribution to unitholders and the distribution to the general partner for any given level of distribution per unit.

 

(2)                                    Includes distributions attributable to the 2% general partner interest and the incentive distribution rights.

 

Equity-Based Long-Term Incentive Plans

 

In November 2013, our unitholders approved the adoption of the 2013 Plan, which consolidated three prior plans (the 1998 LTIP, the 2005 LTIP, and the PPX Successor Plan).  In December 2013, in connection with the PNG Merger, we adopted and assumed the PNG Legacy Plan, and all outstanding awards of PNG phantom units were converted into comparable awards of PAA phantom units by applying the merger exchange ratio of 0.445 PAA common units for each PNG common unit and rounding down for any fractions.  The GP LLC Board of Directors amended and restated the PNG Legacy Plan, which is now known as the PNG Successor Plan (together with the 2013 Plan, the “Plans”).  The provisions of the PNG Successor Plan are substantially the same as the 2013 Plan, except that new awards under the PNG Successor Plan may only be made to employees hired after the date of the PNG Merger. Awards contemplated by the Plans include phantom units, distribution equivalent rights (DERs), unit appreciation rights, restricted units, and unit options. The 2013 Plan

 

135



Table of Contents

 

authorizes the grant of awards covering an aggregate of 13,074,686 common units deliverable upon vesting or exercise (as applicable) of such awards. The PNG Successor Plan authorizes the grant of awards covering an aggregate of 1,319,983 common units deliverable upon vesting or exercise (as applicable) of such awards. Our general partner’s board of directors has the right to alter or amend the Plans from time to time, including, subject to any applicable NYSE listing requirements, increasing the number of common units with respect to which awards may be granted; provided, however, that no change in any outstanding grant may be made that would materially impair the rights of the participant without the consent of such participant.

 

Common units to be delivered upon the vesting of rights may be common units acquired in the open market or, common units acquired from us, any of our affiliates or any other person, or any combination of the foregoing. Our general partner will be entitled to reimbursement by us for the cost incurred in acquiring common units. In addition, over the term of the Plans we may issue new common units to satisfy delivery obligations under the grants. When we issue new common units upon vesting of grants, the total number of common units outstanding increases.

 

Phantom Units.  A phantom unit entitles the grantee to receive, upon the vesting of the phantom unit, a common unit (or cash equivalent, depending on the terms of the grant).  The issuance of the common units upon vesting of phantom units is primarily intended to serve as a means of incentive compensation for performance. Therefore, no consideration is paid to us by the plan participants upon receipt of the common units.

 

As of December 31, 2013, grants of approximately 5,268,900 and 445,036 unvested phantom units were outstanding under the 2013 Plan and PNG Successor Plan, respectively, and approximately 8,836,885 and 935,064 remained available for future grant, respectively. The compensation committee or board of directors may, in the future, make additional grants under the Plans to employees and directors containing such terms as the compensation committee or board of directors shall determine, including DERs with respect to phantom units. DERs entitle the grantee to a cash payment, either while the award is outstanding or upon vesting, equal to any cash distributions paid on a unit while the award is outstanding.

 

Unit Appreciation Rights.  A unit appreciation right is an award that, upon exercise, entitles the holder to receive the excess, if any, of the fair market value of a common unit on the exercise date over the grant price of the unit appreciation right.  The excess may be paid in cash and/or common units as determined by the plan administrator in its discretion.  No unit appreciation rights have been granted under the Plans to date.

 

Restricted Unit Awards.  A restricted unit is a common unit granted under the Plan that is subject to a risk of forfeiture, restrictions on transferability, and any other restrictions that may be imposed by the plan administrator in its discretion.  No restricted unit awards have been granted under the Plans to date.

 

Unit Options.  Options may be granted under the Plan to purchase a specific number of common units at a set exercise price.  The exercise price of each option granted under the Plan will be determined by the plan administrator at the time the option is granted, provided that each option may not have an exercise price that is less than the fair market value of the common units on the date of grant.  No options have been granted under the Plans to date.

 

AAP Management Units

 

In August 2007, the owners of AAP authorized the creation and issuance of AAP Management Units and authorized the compensation committee of GP LLC to issue grants of AAP Management Units to create long-term incentives for our management. The entire economic burden of the AAP Management Units, which are equity classified, is borne solely by AAP and does not impact our cash or units outstanding. We are not obligated to reimburse AAP for any costs attributable to the AAP Management Units, and any distributions made on the AAP Management Units will not reduce the amount of cash available for distribution to our unitholders. Each AAP Management Unit represents a “profits interest” in AAP, which entitles the holder to participate in future profits and losses from operations, current distributions from operations, and an interest in future appreciation or depreciation in AAP’s asset values. Up to 52,125,935 AAP Management Units are authorized for issuance. As of December 31, 2013, 48,642,830 AAP Management Units were issued and outstanding.

 

136



Table of Contents

 

The outstanding AAP Management Units are subject to restrictions on transfer and generally become “earned” (entitled to receive a portion of the distributions that would otherwise be paid to our general partner) in percentage increments when the annualized quarterly distributions on our common units equal or exceed certain thresholds.  Upon achievement of these performance thresholds (or, in some cases, within six months thereafter), the AAP Management Units will be entitled to their proportionate share of all quarterly cash distributions made by AAP in excess of $11 million per quarter (as adjusted for debt service costs and excluding special distributions funded by debt). Assuming all authorized AAP Management Units are issued, the maximum participation would be approximately 8% of the amount in excess of $11 million per quarter, as adjusted. As of February 14, 2014, approximately 98% of the outstanding AAP Management Units had been earned or will be earned within 180 days.  The remaining AAP Management Units will be earned in 25% increments 180 days after payment of annualized quarterly distributions of $2.55, $2.70 and $2.85 per unit, respectively.

 

To encourage retention following achievement of these performance benchmarks, AAP retained a call right to purchase any earned AAP Management Units at a discount to fair market value that is exercisable upon the termination of a holder’s employment with GP LLC and its affiliates (other than a termination without cause or by the employee for good reason) prior to certain stated dates.  If a holder of an AAP Management Unit remains employed past such designated date (or prior to such date is terminated without cause or quits for good reason), any earned units are no longer subject to the call right and are deemed to have “vested.”  The applicable designated dates for the various AAP Management Unit grants range from January 1, 2016 for AAP Management Units granted in 2007 to January 1, 2021 for AAP Management Units granted in 2013. If the call right of AAP becomes exercisable, in order to encourage retention, the size of the discount to fair market value reflected in the purchase price decreases over time pursuant to a formula set forth in each AAP Management Unit grant agreement.  AAP Management Unit grants also provide that all earned AAP Management Units and a portion of any unearned and unvested AAP Management Units will vest upon a change of control. All earned AAP Management Units will also vest if AAP elects not to timely exercise its call right.

 

If at any time after December 31, 2015 the PAGP Class A shares are publicly traded, each vested AAP Management Unit may be converted into AAP Class A units and a like number of PAGP Class B shares based on a conversion ratio calculated in accordance with the AAP limited partnership agreement (which conversion ratio will not be more than one-to-one and was approximately 0.91 AAP Class A units and PAGP Class B shares for each AAP Management Unit as of February 15, 2014).  Following any such conversion, the resulting AAP Class A units and PAGP Class B shares are exchangeable for PAGP Class A shares on a one-for-one basis as provided in the PAGP limited partnership agreement.

 

Administrative Agreement

 

In connection with the closing of the initial public offering of PAGP, PAA entered into an administrative agreement (the “Administrative Agreement”) with PAGP, GP Holdings, AAP, PAA GP LLC and GP LLC to address, among other things, potential conflicts with respect to business opportunities that may arise among PAGP, GP Holdings, AAP, PAA, PAA GP LLC and GP LLC. The agreement provides that if any business opportunity is presented to PAGP, GP Holdings, AAP, PAA, PAA GP LLC or GP LLC, then PAA will have the first right to pursue such business opportunity. PAGP will have the right to pursue and/or participate in such business opportunity if invited to do so by PAA, or if PAA abandons the business opportunity and GP LLC so notifies GP Holdings.

 

Pursuant to the Administrative Agreement, all of PAGP’s officers and other personnel necessary for its business to function (to the extent not out-sourced) are employed by GP LLC, and AAP pays GP LLC an annual fee for general and administrative services performed on behalf of PAGP. The initial fee is $1.5 million per year and is subject to adjustment on an annual basis, beginning on January 1, 2015, based on the Consumer Price Index. The fee is also subject to adjustment if a material event occurs that impacts the general and administrative services provided to PAGP, such as acquisitions, entering into new lines of business or changes in laws, regulations, listing requirements or accounting rules.

 

In addition, the Administrative Agreement provides that any direct expenses incurred by PAGP, GP Holdings and AAP (other than income taxes payable by PAGP) are borne by AAP. These direct expenses

 

137



Table of Contents

 

include costs related to (i) compensation for new directors, (ii) incremental director and officer liability insurance, (iii) listing on the NYSE, (iv) investor relations, (v) legal, (vi) tax and (vii) accounting.

 

In addition to the fee and expenses described above, the Administrative Agreement requires AAP to reimburse GP LLC for any additional expenses incurred by GP LLC and certain of its affiliates (i) on PAGP’s behalf, (ii) on behalf of GP Holdings, or (iii) for any other purpose related to PAGP’s business and activities or those of GP Holdings. AAP is also required to reimburse GP Holdings for any additional expenses incurred by it on PAGP’s behalf or to maintain PAGP’s legal existence and good standing. There is no limit on the amount of fees and expenses AAP may be required to pay to affiliates of GP Holdings on PAGP’s behalf pursuant to the Administrative Agreement.

 

Pursuant to the Administrative Agreement, PAA has also granted PAGP a license to use the names “PAA” and “Plains” and any associated or related marks.

 

Transactions with Related Persons

 

During 2013, we purchased approximately $3.9 million of oil from companies owned and controlled by funds managed by KACALP. We pay the same amount per barrel to these companies that we pay to other producers in the area.

 

During 2013, we recognized sales and transportation and storage revenues of approximately $1.3 billion from companies affiliated with Oxy. During 2013, we also purchased approximately $0.9 billion of petroleum products from companies affiliated with Oxy. These transactions were conducted at posted tariff rates or prices that we believe approximate market.

 

An employee in our marketing department is the son of Phil Kramer, one of our executive officers.  His total compensation for 2013 (which amount includes the grant date fair value of LTIPs awarded to him on terms consistent with all eligible employees) was approximately $275,000.

 

An employee with our Canadian operations is the son of W. David Duckett, one of our executive officers.  His total compensation for 2013 (which amount includes the grant date fair value of LTIPs awarded to him on terms consistent with all eligible employees) was approximately $225,000.

 

Review, Approval or Ratification of Transactions with Related Persons

 

Pursuant to our Governance Guidelines, a director is expected to bring to the attention of the CEO or the board any conflict or potential conflict of interest that may arise between the director or any affiliate of the director, on the one hand, and the Partnership or GP LLC on the other. The resolution of any such conflict or potential conflict should, at the discretion of the board in light of the circumstances, be determined by a majority of the disinterested directors.

 

If a conflict or potential conflict of interest arises between the Partnership and GP LLC, the resolution of any such conflict or potential conflict should be addressed by the board in accordance with the provisions of the Partnership Agreement. At the discretion of the board in light of the circumstances, the resolution may be determined by the board of directors of our general partner or by a “conflicts committee” meeting the definitional requirements for such a committee under the Partnership Agreement. Such resolution may include resolution of any derivative conflicts created by an executive officer’s ownership of interests in GP LLC or a director’s appointment by an owner of GP LLC.

 

Pursuant to our Code of Business Conduct, any executive officer must avoid conflicts of interest unless approved by the board of directors of our general partner.

 

In the case of any sale of equity by the Partnership in which an owner or affiliate of an owner of our general partner participates, our practice is to obtain board approval for the transaction. The board typically delegates authority to set the specific terms to a pricing committee, consisting of the CEO and one independent director. Actions by the pricing committee require unanimous approval of such committee.

 

138



Table of Contents

 

Item 14.  Principal Accountant Fees and Services

 

The following table details the aggregate fees billed for professional services rendered by our independent auditor for services provided to us and to our consolidated subsidiaries (in millions):

 

 

 

Year Ended December 31,

 

 

 

2013

 

2012

 

Audit fees (1)

 

$

4.4

 

$

4.5

 

Audit-related fees (2)

 

0.1

 

0.1

 

Tax fees (3)

 

1.5

 

1.3

 

All other fees (4)

 

0.2

 

0.5

 

Total

 

$

6.2

 

$

6.4

 

 


(1)                                     Audit fees include those related to (a) our annual audit (including internal control evaluation and reporting); (b) the annual audit of PNG; (c) the audit of certain joint ventures of which we are the operator, and (d) work performed on our registration of publicly held debt and equity.

 

(2)                                     Audit-related fees are for an audit of our benefit plan.

 

(3)                                     Tax fees are related to tax processing as well as the preparation of Forms K-1 for our unitholders and international tax planning work associated with the structure of our Canadian investment.

 

(4)                                     All other fees primarily consist of those associated with due diligence performed on our behalf and evaluating potential acquisitions.

 

Pre-Approval Policy

 

As discussed above, we have an audit committee that reviews our external financial reporting, engages our independent auditors and reviews the adequacy of our internal accounting controls. Prior to the PNG Merger on December 31, 2013, our consolidated subsidiary, PNG, also had an audit committee that performed similar functions on PNG’s behalf. All services provided by our independent auditor are subject to pre-approval by our audit committee (or the audit committee of PNG (for services provided to PNG)). The audit committees have instituted policies that describe certain pre-approved non-audit services.  We believe that the descriptions of services are designed to be sufficiently detailed as to particular services provided, such that (i) management is not required to exercise judgment as to whether a proposed service fits within the description and (ii) the audit committee knows what services it is being asked to pre-approve. The audit committees are informed of each engagement of the independent auditor to provide services under the respective policy. All services provided by our independent auditor during the years ended December 31, 2013 and 2012 were approved in advance by the applicable audit committee.

 

139



Table of Contents

 

PART IV

 

Item 15.  Exhibits and Financial Statement Schedules

 

(a)         (1)        Financial Statements

 

See “Index to the Consolidated Financial Statements” set forth on Page F-1.

 

(2)        Financial Statement Schedules

 

All schedules are omitted because they are either not applicable or the required information is shown in the consolidated financial statements or notes thereto.

 

(3)        Exhibits

 

The exhibits listed on the accompanying Exhibit Index are filed or incorporated by reference as part of this report, and such Exhibit Index is incorporated herein by reference.

 

140



Table of Contents

 

SIGNATURES

 

Pursuant to the requirements of Section 13 or 15(d) of the Securities Exchange Act of 1934, the registrant has duly caused this report to be signed on its behalf by the undersigned, thereunto duly authorized.

 

 

PLAINS ALL AMERICAN PIPELINE, L.P.

 

 

 

 

By:

PAA GP LLC,

 

 

its general partner

 

 

 

 

By:

Plains AAP, L.P.,

 

 

its sole member

 

 

 

 

By:

PLAINS ALL AMERICAN GP LLC,

 

 

its general partner

 

 

 

 

By:

/s/ Greg L. Armstrong

 

 

Greg L. Armstrong,

 

 

Chairman of the Board, Chief Executive Officer

 

 

and Director of Plains All American GP LLC

 

 

(Principal Executive Officer)

 

 

 

February 27, 2014

 

 

 

 

 

 

By:

/s/ Al Swanson

 

 

Al Swanson,

 

 

Executive Vice President and Chief Financial Officer

 

 

of Plains All American GP LLC

 

 

(Principal Financial Officer)

 

 

 

February 27, 2014

 

 

 

 

 

 

 

 

 

By:

/s/ Chris Herbold

 

 

Chris Herbold,

 

 

Vice President —Accounting and Chief Accounting Officer

 

 

of Plains All American GP LLC

 

 

(Principal Accounting Officer)

February 27, 2014

 

 

 

141



Table of Contents

 

Pursuant to the requirements of the Securities Exchange Act of 1934, this report has been signed below by the following persons on behalf of the registrant and in the capacities and on the dates indicated.

 

Name

 

Title

 

Date

 

 

 

 

 

/s/ Greg L. Armstrong

 

Chairman of the Board, Chief Executive Officer and Director of Plains All American GP LLC (Principal Executive Officer)

 

February 27, 2014

Greg L. Armstrong

 

 

 

 

 

 

 

 

 

 

 

 

/s/ Harry N. Pefanis

 

President and Chief Operating Officer of Plains All American GP LLC

 

February 27, 2014

Harry N. Pefanis

 

 

 

 

 

 

 

 

/s/ Al Swanson

 

Executive Vice President and Chief Financial Officer of Plains All American GP LLC (Principal Financial Officer)

 

February 27, 2014

Al Swanson

 

 

 

 

 

 

 

 

/s/ Chris Herbold

 

Vice President—Accounting and Chief Accounting Officer of Plains All American GP LLC (Principal Accounting Officer)

 

February 27, 2014

Chris Herbold

 

 

 

 

 

 

 

 

 

 

 

 

/s/ Everardo Goyanes

 

Director of Plains All American GP LLC

 

February 27, 2014

Everardo Goyanes

 

 

 

 

 

 

 

 

 

/s/ Gary R. Petersen

 

Director of Plains All American GP LLC

 

February 27, 2014

Gary R. Petersen

 

 

 

 

 

 

 

 

 

/s/ John T. Raymond

 

Director of Plains All American GP LLC

 

February 27, 2014

John T. Raymond

 

 

 

 

 

 

 

 

 

/s/ Robert V. Sinnott

 

Director of Plains All American GP LLC

 

February 27, 2014

Robert V. Sinnott

 

 

 

 

 

 

 

 

 

/s/ Vicky Sutil

 

Director of Plains All American GP LLC

 

February 27, 2014

Vicky Sutil

 

 

 

 

 

 

 

 

 

/s/ J. Taft Symonds

 

Director of Plains All American GP LLC

 

February 27, 2014

J. Taft Symonds

 

 

 

 

 

 

 

 

 

/s/ Christopher M. Temple

 

Director of Plains All American GP LLC

 

February 27, 2014

Christopher M. Temple

 

 

 

 

 

142



Table of Contents

 

PLAINS ALL AMERICAN PIPELINE, L.P. AND SUBSIDIARIES

 

INDEX TO THE CONSOLIDATED FINANCIAL STATEMENTS

 

 

Page

Consolidated Financial Statements

 

Management’s Report on Internal Control Over Financial Reporting

F-2

Report of Independent Registered Public Accounting Firm

F-3

Consolidated Balance Sheets as of December 31, 2013 and 2012

F-4

Consolidated Statements of Operations for the years ended December 31, 2013, 2012 and 2011

F-5

Consolidated Statements of Comprehensive Income for the years ended December 31, 2013, 2012 and 2011

F-6

Consolidated Statements of Changes in Accumulated Other Comprehensive Income for the years ended December 31, 2013, 2012 and 2011

F-6

Consolidated Statements of Cash Flows for the years ended December 31, 2013, 2012 and 2011

F-7

Consolidated Statements of Changes in Partners’ Capital for the years ended December 31, 2013, 2012 and 2011

F-8

Notes to the Consolidated Financial Statements:

 

1. Organization and Basis of Presentation

F-9

2. Summary of Significant Accounting Policies

F-10

3. Acquisitions and Dispositions

F-14

4. Net Income Per Limited Partner Unit

F-17

5. Inventory, Linefill and Base Gas and Long-term Inventory

F-19

6. Property and Equipment

F-20

7. Goodwill

F-22

8. Other Assets, Net

F-23

9. Debt

F-24

10. Partners’ Capital and Distributions

F-27

11. Derivatives and Risk Management Activities

F-30

12. Income Taxes

F-38

13. Major Customers and Concentration of Credit Risk

F-39

14. Related Party Transactions

F-39

15. Equity-Indexed Compensation Plans

F-41

16. Commitments and Contingencies

F-45

17. Quarterly Financial Data (Unaudited)

F-48

18. Operating Segments

F-48

 

F-1



Table of Contents

 

MANAGEMENT’S REPORT ON INTERNAL CONTROL OVER FINANCIAL REPORTING

 

Plains All American Pipeline, L.P.’s management is responsible for establishing and maintaining adequate internal control over financial reporting. Our internal control over financial reporting is a process designed to provide reasonable assurance regarding the reliability of financial reporting and the preparation of financial statements for external purposes in accordance with generally accepted accounting principles.

 

Internal control over financial reporting cannot provide absolute assurance of achieving financial reporting objectives because of its inherent limitations. Internal control over financial reporting is a process that involves human diligence and compliance and is subject to lapses in judgment and breakdowns resulting from human failures. Internal control over financial reporting also can be circumvented by collusion or improper management override. Because of such limitations, there is a risk that material misstatements may not be prevented or detected on a timely basis by internal control over financial reporting. However, these inherent limitations are known features of the financial reporting process. Therefore, it is possible to design into the process safeguards to reduce, though not eliminate, this risk.

 

Management has used the framework set forth in the report entitled “Internal Control—Integrated Framework (1992)” issued by the Committee of Sponsoring Organizations of the Treadway Commission (“COSO”) to evaluate the effectiveness of the Partnership’s internal control over financial reporting. Based on that evaluation, management has concluded that the Partnership’s internal control over financial reporting was effective as of December 31, 2013.

 

The effectiveness of the Partnership’s internal control over financial reporting as of December 31, 2013 has been audited by PricewaterhouseCoopers LLP, an independent registered public accounting firm, as stated in their report which appears on Page F-3.

 

 

/s/ Greg L. Armstrong

 

Greg L. Armstrong

 

Chairman of the Board, Chief Executive Officer and Director of Plains All American GP LLC

 

(Principal Executive Officer)

 

 

 

/s/ Al Swanson

 

Al Swanson

 

Executive Vice President and Chief Financial Officer of Plains All American GP LLC

 

(Principal Financial Officer)

 

 

February 27, 2014

 

 

F-2



Table of Contents

 

Report of Independent Registered Public Accounting Firm

 

To the Board of Directors of the General Partner and Unitholders of

Plains All American Pipeline, L.P.:

 

In our opinion, the accompanying consolidated balance sheets and the related consolidated statements of operations, of comprehensive income, of changes in accumulated other comprehensive income, of changes in partners’ capital, and of cash flows present fairly, in all material respects, the financial position of Plains All American Pipeline, L.P. and subsidiaries (the “Partnership”) at December 31, 2013 and 2012, and the results of their operations and their cash flows for each of the three years in the period ended December 31, 2013 in conformity with accounting principles generally accepted in the United States of America. Also in our opinion, the Partnership maintained, in all material respects, effective internal control over financial reporting as of December 31, 2013, based on criteria established in Internal Control—Integrated Framework (1992) issued by the Committee of Sponsoring Organizations of the Treadway Commission (COSO). The Partnership’s management is responsible for these financial statements, for maintaining effective internal control over financial reporting and for its assessment of the effectiveness of internal control over financial reporting, included in the accompanying Management’s Report on Internal Control over Financial Reporting. Our responsibility is to express opinions on these financial statements and on the Partnership’s internal control over financial reporting based on our integrated audits. We conducted our audits in accordance with the standards of the Public Company Accounting Oversight Board (United States). Those standards require that we plan and perform the audits to obtain reasonable assurance about whether the financial statements are free of material misstatement and whether effective internal control over financial reporting was maintained in all material respects. Our audits of the financial statements included examining, on a test basis, evidence supporting the amounts and disclosures in the financial statements, assessing the accounting principles used and significant estimates made by management, and evaluating the overall financial statement presentation. Our audit of internal control over financial reporting included obtaining an understanding of internal control over financial reporting, assessing the risk that a material weakness exists, and testing and evaluating the design and operating effectiveness of internal control based on the assessed risk. Our audits also included performing such other procedures as we considered necessary in the circumstances. We believe that our audits provide a reasonable basis for our opinions.

 

A company’s internal control over financial reporting is a process designed to provide reasonable assurance regarding the reliability of financial reporting and the preparation of financial statements for external purposes in accordance with generally accepted accounting principles. A company’s internal control over financial reporting includes those policies and procedures that (i) pertain to the maintenance of records that, in reasonable detail, accurately and fairly reflect the transactions and dispositions of the assets of the company; (ii) provide reasonable assurance that transactions are recorded as necessary to permit preparation of financial statements in accordance with generally accepted accounting principles, and that receipts and expenditures of the company are being made only in accordance with authorizations of management and directors of the company; and (iii) provide reasonable assurance regarding prevention or timely detection of unauthorized acquisition, use, or disposition of the company’s assets that could have a material effect on the financial statements.

 

Because of its inherent limitations, internal control over financial reporting may not prevent or detect misstatements. Also, projections of any evaluation of effectiveness to future periods are subject to the risk that controls may become inadequate because of changes in conditions, or that the degree of compliance with the policies or procedures may deteriorate.

 

/s/ PricewaterhouseCoopers LLP

 

Houston, Texas

 

February 27, 2014

 

 

F-3



Table of Contents

 

PLAINS ALL AMERICAN PIPELINE, L.P. AND SUBSIDIARIES

CONSOLIDATED BALANCE SHEETS

(in millions, except units)

 

 

 

December 31,

 

December 31,

 

 

 

2013

 

2012

 

ASSETS

 

 

 

 

 

 

 

 

 

 

 

CURRENT ASSETS

 

 

 

 

 

Cash and cash equivalents

 

$

41

 

$

24

 

Trade accounts receivable and other receivables, net

 

3,638

 

3,563

 

Inventory

 

1,065

 

1,209

 

Other current assets

 

220

 

351

 

Total current assets

 

4,964

 

5,147

 

 

 

 

 

 

 

PROPERTY AND EQUIPMENT

 

12,473

 

11,142

 

Accumulated depreciation

 

(1,654

)

(1,499

)

 

 

10,819

 

9,643

 

 

 

 

 

 

 

OTHER ASSETS

 

 

 

 

 

Goodwill

 

2,503

 

2,535

 

Linefill and base gas

 

798

 

707

 

Long-term inventory

 

251

 

274

 

Investments in unconsolidated entities

 

485

 

343

 

Other, net

 

540

 

586

 

Total assets

 

$

20,360

 

$

19,235

 

 

 

 

 

 

 

LIABILITIES AND PARTNERS’ CAPITAL

 

 

 

 

 

 

 

 

 

 

 

CURRENT LIABILITIES

 

 

 

 

 

Accounts payable and accrued liabilities

 

$

3,983

 

$

3,822

 

Short-term debt

 

1,113

 

1,086

 

Other current liabilities

 

315

 

275

 

Total current liabilities

 

5,411

 

5,183

 

 

 

 

 

 

 

LONG-TERM LIABILITIES

 

 

 

 

 

Senior notes, net of unamortized discount of $15 and $15, respectively

 

6,710

 

6,010

 

Long-term debt under credit facilities and other

 

5

 

310

 

Other long-term liabilities and deferred credits

 

531

 

586

 

Total long-term liabilities

 

7,246

 

6,906

 

 

 

 

 

 

 

COMMITMENTS AND CONTINGENCIES (NOTE 16)

 

 

 

 

 

 

 

 

 

 

 

PARTNERS’ CAPITAL

 

 

 

 

 

Common unitholders (359,133,200 and 335,283,874 units outstanding, respectively)

 

7,349

 

6,388

 

General partner

 

295

 

249

 

Total partners’ capital excluding noncontrolling interests

 

7,644

 

6,637

 

Noncontrolling interests

 

59

 

509

 

Total partners’ capital

 

7,703

 

7,146

 

Total liabilities and partners’ capital

 

$

20,360

 

$

19,235

 

 

The accompanying notes are an integral part of these consolidated financial statements.

 

F-4



Table of Contents

 

PLAINS ALL AMERICAN PIPELINE, L.P. AND SUBSIDIARIES

CONSOLIDATED STATEMENTS OF OPERATIONS

(in millions, except per unit data)

 

 

 

Year Ended December 31,

 

 

 

2013

 

2012

 

2011

 

REVENUES

 

 

 

 

 

 

 

Supply and Logistics segment revenues

 

$

40,692

 

$

36,438

 

$

33,065

 

Transportation segment revenues

 

701

 

623

 

572

 

Facilities segment revenues

 

856

 

736

 

638

 

Total revenues

 

42,249

 

37,797

 

34,275

 

 

 

 

 

 

 

 

 

COSTS AND EXPENSES

 

 

 

 

 

 

 

Purchases and related costs

 

38,465

 

34,368

 

31,564

 

Field operating costs

 

1,322

 

1,180

 

870

 

General and administrative expenses

 

359

 

342

 

294

 

Depreciation and amortization

 

375

 

482

 

249

 

Total costs and expenses

 

40,521

 

36,372

 

32,977

 

 

 

 

 

 

 

 

 

OPERATING INCOME

 

1,728

 

1,425

 

1,298

 

 

 

 

 

 

 

 

 

OTHER INCOME/(EXPENSE)

 

 

 

 

 

 

 

Equity earnings in unconsolidated entities

 

64

 

38

 

13

 

Interest expense (net of capitalized interest of $38, $36 and $25, respectively)

 

(303

)

(288

)

(253

)

Other income/(expense), net

 

1

 

6

 

(19

)

 

 

 

 

 

 

 

 

INCOME BEFORE TAX

 

1,490

 

1,181

 

1,039

 

Current income tax expense

 

(100

)

(53

)

(38

)

Deferred income tax benefit/(expense)

 

1

 

(1

)

(7

)

 

 

 

 

 

 

 

 

NET INCOME

 

1,391

 

1,127

 

994

 

Net income attributable to noncontrolling interests

 

(30

)

(33

)

(28

)

NET INCOME ATTRIBUTABLE TO PAA

 

$

1,361

 

$

1,094

 

$

966

 

 

 

 

 

 

 

 

 

NET INCOME ATTRIBUTABLE TO PAA:

 

 

 

 

 

 

 

LIMITED PARTNERS

 

$

967

 

$

789

 

$

730

 

GENERAL PARTNER

 

$

394

 

$

305

 

$

236

 

 

 

 

 

 

 

 

 

BASIC NET INCOME PER LIMITED PARTNER UNIT

 

$

2.82

 

$

2.41

 

$

2.46

 

 

 

 

 

 

 

 

 

DILUTED NET INCOME PER LIMITED PARTNER UNIT

 

$

2.80

 

$

2.40

 

$

2.44

 

 

 

 

 

 

 

 

 

BASIC WEIGHTED AVERAGE UNITS OUTSTANDING

 

341

 

325

 

297

 

 

 

 

 

 

 

 

 

DILUTED WEIGHTED AVERAGE UNITS OUTSTANDING

 

343

 

328

 

299

 

 

The accompanying notes are an integral part of these consolidated financial statements.

 

F-5



Table of Contents

 

PLAINS ALL AMERICAN PIPELINE, L.P. AND SUBSIDIARIES

CONSOLIDATED STATEMENTS OF COMPREHENSIVE INCOME

(in millions)

 

 

 

Year Ended December 31,

 

 

 

2013

 

2012

 

2011

 

Net income

 

$

1,391

 

$

1,127

 

$

994

 

Other comprehensive income/(loss)

 

(177

)

26

 

(64

)

Comprehensive income

 

1,214

 

1,153

 

930

 

Comprehensive income attributable to noncontrolling interests

 

(30

)

(30

)

(24

)

Comprehensive income attributable to PAA

 

$

1,184

 

$

1,123

 

$

906

 

 

The accompanying notes are an integral part of these consolidated financial statements.

 

PLAINS ALL AMERICAN PIPELINE, L.P. AND SUBSIDIARIES

CONSOLIDATED STATEMENTS OF CHANGES IN ACCUMULATED

OTHER COMPREHENSIVE INCOME

(in millions)

 

 

 

Derivative

 

Translation

 

 

 

 

 

 

 

Instruments

 

Adjustments

 

Other

 

Total

 

Balance at December 31, 2010

 

$

(79

)

$

198

 

$

(1

)

$

118

 

 

 

 

 

 

 

 

 

 

 

Reclassification adjustments

 

131

 

 

 

131

 

Deferred loss on cash flow hedges, net of tax

 

(154

)

 

 

(154

)

Currency translation adjustments

 

 

(42

)

 

(42

)

Proportionate share of our unconsolidated entities’ other comprehensive income

 

 

 

1

 

1

 

2011 Activity

 

(23

)

(42

)

1

 

(64

)

Balance at December 31, 2011

 

$

(102

)

$

156

 

$

 

$

54

 

 

 

 

 

 

 

 

 

 

 

Reclassification adjustments

 

(62

)

 

 

(62

)

Deferred gain on cash flow hedges, net of tax

 

44

 

 

 

44

 

Currency translation adjustments

 

 

44

 

 

44

 

2012 Activity

 

(18

)

44

 

 

26

 

Balance at December 31, 2012

 

$

(120

)

$

200

 

$

 

$

80

 

 

 

 

 

 

 

 

 

 

 

Reclassification adjustments

 

(66

)

 

 

(66

)

Deferred gain on cash flow hedges, net of tax

 

109

 

 

 

109

 

Currency translation adjustments

 

 

(220

)

 

(220

)

2013 Activity

 

43

 

(220

)

 

(177

)

Balance at December 31, 2013

 

$

(77

)

$

(20

)

$

 

$

(97

)

 

The accompanying notes are an integral part of these consolidated financial statements.

 

F-6



Table of Contents

 

PLAINS ALL AMERICAN PIPELINE, L.P. AND SUBSIDIARIES

CONSOLIDATED STATEMENTS OF CASH FLOWS

(in millions)

 

 

 

Year Ended December 31,

 

 

 

2013

 

2012

 

2011

 

 

 

 

 

 

 

 

 

CASH FLOWS FROM OPERATING ACTIVITIES

 

 

 

 

 

 

 

Net income

 

$

1,391

 

$

1,127

 

$

994

 

Reconciliation of net income to net cash provided by operating activities:

 

 

 

 

 

 

 

Depreciation and amortization

 

375

 

482

 

249

 

Inventory valuation adjustments

 

7

 

128

 

4

 

Equity-indexed compensation expense

 

116

 

101

 

110

 

Gain on sales of linefill and base gas

 

(7

)

(19

)

(21

)

Settlement of terminated interest rate and foreign currency hedging instruments

 

8

 

(112

)

12

 

Other

 

(10

)

(1

)

15

 

Changes in assets and liabilities, net of acquisitions:

 

 

 

 

 

 

 

Trade accounts receivable and other

 

(186

)

218

 

83

 

Inventory

 

134

 

(180

)

518

 

Accounts payable and other current liabilities

 

126

 

(504

)

401

 

Net cash provided by operating activities

 

1,954

 

1,240

 

2,365

 

 

 

 

 

 

 

 

 

CASH FLOWS FROM INVESTING ACTIVITIES

 

 

 

 

 

 

 

Cash paid in connection with acquisitions, net of cash acquired (Note 3)

 

(28

)

(2,156

)

(1,390

)

Change in restricted cash

 

 

 

20

 

Additions to property, equipment and other

 

(1,613

)

(1,204

)

(635

)

Cash received for sales of linefill and base gas

 

40

 

65

 

56

 

Cash paid for purchases of linefill and base gas

 

(122

)

(109

)

(78

)

Investment in unconsolidated entities

 

(133

)

(76

)

 

Proceeds from sales of assets

 

200

 

22

 

12

 

Cash received upon formation of equity-method investment

 

 

59

 

 

Other investing activities

 

3

 

7

 

(5

)

Net cash used in investing activities

 

(1,653

)

(3,392

)

(2,020

)

 

 

 

 

 

 

 

 

CASH FLOWS FROM FINANCING ACTIVITIES

 

 

 

 

 

 

 

Net borrowings/(repayments) under PAA senior secured hedged inventory facility (Note 9)

 

(660

)

591

 

(425

)

Net borrowings/(repayments) under PAA senior unsecured revolving credit facility (Note 9)

 

(92

)

59

 

(793

)

Net borrowings/(repayments) under PNG credit agreement (Note 9)

 

(382

)

61

 

62

 

Net borrowings under PAA commercial paper program (Note 9)

 

1,110

 

 

 

Proceeds from the issuance of senior notes

 

699

 

1,996

 

597

 

Repayments of senior notes

 

(250

)

(500

)

(200

)

Net proceeds from the issuance of common units (Note 10)

 

490

 

979

 

889

 

Net proceeds from the issuance of PNG common units

 

40

 

 

370

 

Distributions paid to common unitholders (Note 10)

 

(791

)

(684

)

(575

)

Distributions paid to general partner (Note 10)

 

(369

)

(285

)

(216

)

Distributions paid to noncontrolling interests

 

(49

)

(48

)

(40

)

Other financing activities

 

(27

)

(18

)

(14

)

Net cash provided by/(used in) financing activities

 

(281

)

2,151

 

(345

)

 

 

 

 

 

 

 

 

Effect of translation adjustment on cash

 

(3

)

(1

)

(10

)

 

 

 

 

 

 

 

 

Net increase /(decrease) in cash and cash equivalents

 

17

 

(2

)

(10

)

Cash and cash equivalents, beginning of period

 

24

 

26

 

36

 

Cash and cash equivalents, end of period

 

$

41

 

$

24

 

$

26

 

 

 

 

 

 

 

 

 

Cash paid for:

 

 

 

 

 

 

 

Interest, net of amounts capitalized

 

$

305

 

$

295

 

$

254

 

Income taxes, net of amounts refunded

 

$

37

 

$

71

 

$

11

 

 

The accompanying notes are an integral part of these consolidated financial statements.

 

F-7



Table of Contents

 

PLAINS ALL AMERICAN PIPELINE, L.P. AND SUBSIDIARIES

CONSOLIDATED STATEMENTS OF CHANGES IN PARTNERS’ CAPITAL

(in millions)

 

 

 

 

 

 

 

 

 

Partners’ Capital

 

 

 

 

 

 

 

 

 

 

 

 

 

Excluding

 

 

 

 

 

 

 

Common Units

 

General

 

Noncontrolling

 

Noncontrolling

 

Partners’

 

 

 

Units

 

Amount

 

Partner

 

Interests

 

Interests

 

Capital

 

Balance at December 31, 2010

 

282.4

 

$

4,189

 

$

153

 

$

4,342

 

$

231

 

$

4,573

 

 

 

 

 

 

 

 

 

 

 

 

 

 

 

Net income

 

 

730

 

236

 

966

 

28

 

994

 

Distributions

 

 

(575

)

(216

)

(791

)

(40

)

(831

)

Issuance of common units

 

27.9

 

870

 

19

 

889

 

 

889

 

Issuance of common units under LTIP

 

0.5

 

15

 

 

15

 

 

15

 

Issuance of PNG common units

 

 

63

 

1

 

64

 

306

 

370

 

Equity-indexed compensation expense

 

 

16

 

9

 

25

 

3

 

28

 

Other comprehensive loss

 

 

(59

)

(1

)

(60

)

(4

)

(64

)

Balance at December 31, 2011

 

310.8

 

$

5,249

 

$

201

 

$

5,450

 

$

524

 

$

5,974

 

 

 

 

 

 

 

 

 

 

 

 

 

 

 

Net income

 

 

789

 

305

 

1,094

 

33

 

1,127

 

Distributions

 

 

(684

)

(285

)

(969

)

(48

)

(1,017

)

Issuance of common units

 

23.5

 

959

 

20

 

979

 

 

979

 

Issuance of common units under LTIP

 

1.0

 

33

 

1

 

34

 

 

34

 

Equity-indexed compensation expense

 

 

18

 

6

 

24

 

4

 

28

 

Distribution equivalent right payments

 

 

(4

)

 

(4

)

(1

)

(5

)

Other comprehensive income/(loss)

 

 

28

 

1

 

29

 

(3

)

26

 

Balance at December 31, 2012

 

335.3

 

$

6,388

 

$

249

 

$

6,637

 

$

509

 

$

7,146

 

 

 

 

 

 

 

 

 

 

 

 

 

 

 

Net income

 

 

967

 

394

 

1,361

 

30

 

1,391

 

Distributions

 

 

(791

)

(369

)

(1,160

)

(49

)

(1,209

)

Issuance of common units

 

8.6

 

468

 

9

 

477

 

 

477

 

Issuance of common units under LTIP

 

0.8

 

4

 

1

 

5

 

 

5

 

Units tendered by employees to satisfy tax withholding obligations

 

(0.3

)

(15

)

 

(15

)

 

(15

)

Issuance of PNG common units

 

 

8

 

 

8

 

32

 

40

 

Equity-indexed compensation expense

 

 

33

 

5

 

38

 

1

 

39

 

Distribution equivalent right payments

 

 

(5

)

 

(5

)

(1

)

(6

)

Other comprehensive loss

 

 

(173

)

(4

)

(177

)

 

(177

)

PNG Merger (Note 10)

 

14.7

 

465

 

10

 

475

 

(463

)

12

 

Balance at December 31, 2013

 

359.1

 

$

7,349

 

$

295

 

$

7,644

 

$

59

 

$

7,703

 

 

The accompanying notes are an integral part of these consolidated financial statements.

 

F-8



Table of Contents

 

PLAINS ALL AMERICAN PIPELINE, L.P. AND SUBSIDIARIES

 

NOTES TO THE CONSOLIDATED FINANCIAL STATEMENTS

 

Note 1—Organization and Basis of Presentation

 

Organization

 

Plains All American Pipeline, L.P. is a Delaware limited partnership formed in 1998. Our operations are conducted directly and indirectly through our primary operating subsidiaries. As used in this Form 10-K and unless the context indicates otherwise, the terms “Partnership,” “Plains,” “PAA,” “we,” “us,” “our,” “ours” and similar terms refer to Plains All American Pipeline, L.P. and its subsidiaries.

 

We own and operate midstream energy infrastructure and provide logistics services for crude oil, natural gas liquids (“NGL”), natural gas and refined products. The term NGL includes ethane and natural gasoline products as well as products commonly referred to as liquefied petroleum gas (“LPG”) such as propane and butane. When used in this Form 10-K, NGL refers to all NGL products including LPG. We own an extensive network of pipeline transportation, terminalling, storage, and gathering assets in key crude oil and NGL producing basins and transportation corridors and at major market hubs in the United States and Canada. Our business activities are conducted through three operating segments: (i) Transportation, (ii) Facilities and (iii) Supply and Logistics. See Note 18 for further discussion of our operating segments.

 

Our 2% general partner interest is held by PAA GP LLC, a Delaware limited liability company, whose sole member is Plains AAP, L.P. (“AAP”), a Delaware limited partnership. In October 2013, Plains GP Holdings, L.P. (“PAGP”), a Delaware limited partnership that has elected to be treated as a corporation for U.S. federal income tax purposes, completed its initial public offering, and at December 31, 2013, owned a 22.1% limited partner interest in AAP. The remaining limited partner interests in AAP continue to be held by the owners of AAP immediately prior to PAGP’s initial public offering. In addition to its ownership of PAA GP LLC, AAP also owns all of our incentive distribution rights. Plains All American GP LLC (“GP LLC”), a Delaware limited liability company, is AAP’s general partner. GP LLC manages our operations and activities and employs our domestic officers and personnel. Our Canadian officers and personnel are employed by our subsidiary, Plains Midstream Canada ULC. PAGP is the sole member of GP LLC, and PAA GP Holdings LLC is the general partner of PAGP. References to our “general partner,” as the context requires, include any or all of PAA GP LLC, AAP and GP LLC.

 

Definitions

 

Additional defined terms are used in the following notes and shall have the meanings indicated below:

 

AOCI

=

Accumulated other comprehensive income

Bcf

=

Billion cubic feet

Btu

=

British thermal unit

CAD

=

Canadian dollar

CERCLA

=

Federal Comprehensive Environmental Response, Compensation and Liability Act, as amended

CME

=

Chicago Mercantile Exchange

DERs

=

Distribution equivalent rights

EBITDA

=

Earnings before interest, taxes, depreciation and amortization

FASB

=

Financial Accounting Standards Board

FERC

=

Federal Energy Regulatory Commission

GAAP

=

Generally accepted accounting principles in the United States

ICE

=

Intercontinental Exchange

IPO

=

Initial public offering

LIBOR

=

London Interbank Offered Rate

LLS

=

Light Louisiana Sweet

LTIP

=

Long-term incentive plan

Mcf

=

Thousand cubic feet

MLP

=

Master limited partnership

MQD

=

Minimum quarterly distribution

NGL

=

Natural gas liquids including ethane, natural gasoline products, propane and butane

NYMEX

=

New York Mercantile Exchange

NYSE

=

New York Stock Exchange

Pacific

=

Pacific Energy Partners, L.P.

 

F-9



Table of Contents

 

PLA

=

Pipeline loss allowance

PNG

=

PAA Natural Gas Storage, L.P.

PNGS

=

PAA Natural Gas Storage, LLC

Rainbow

=

Rainbow Pipe Line Company, Ltd.

RCRA

=

Federal Resource Conservation and Recovery Act, as amended

SG Resources

=

SG Resources Mississippi, LLC

SLC Pipeline

=

SLC Pipeline LLC

SOP

=

Shell Oil Products

USD

=

United States dollar

Velocity

=

Velocity South Texas Gathering, LLC

White Cliffs

=

White Cliffs Pipeline, LLC

WTI

=

West Texas Intermediate

WTS

=

West Texas Sour

 

Basis of Consolidation and Presentation

 

The accompanying financial statements and related notes present and discuss our consolidated financial position as of December 31, 2013 and 2012, and the consolidated results of our operations, cash flows, changes in partners’ capital, comprehensive income and changes in accumulated other comprehensive income for the years ended December 31, 2013, 2012 and 2011. All significant intercompany transactions have been eliminated in consolidation, and certain reclassifications have been made to information from previous years to conform to the current presentation. These reclassifications do not affect net income attributable to PAA. The accompanying consolidated financial statements include PAA and all of its wholly owned subsidiaries.

 

Investments in entities over which we have significant influence but not control are accounted for by the equity method. We evaluate our equity investments for impairment in accordance with FASB guidance with respect to the equity method of accounting for investments in common stock. An impairment of an equity investment results when factors indicate that the investment’s fair value is less than its carrying value and the reduction in value is other than temporary in nature.

 

Subsequent events have been evaluated through the financial statements issuance date and have been included in the following footnotes where applicable.

 

Completion of PNG Merger

 

On October 21, 2013, we entered into a definitive agreement and plan of merger (the “PNG Merger Agreement”) with PNG that provided for a merger whereby PNG would become our wholly-owned subsidiary through a unit-for-unit exchange. On December 31, 2013, PNG’s common unitholders approved the PNG Merger Agreement, with PNG surviving the transactions as our wholly-owned subsidiary (referred to herein as the “PNG Merger”). See Note 10 for further discussion. Since we historically consolidated PNG for financial reporting purposes, the PNG Merger did not change the basis of consolidation of our historical financial statements.

 

Two-for-One Unit Split

 

A two-for-one split of our common units was completed on October 1, 2012. The effect of the two-for one split has been retroactively applied to all unit and per-unit amounts presented in this Form 10-K. In addition, our partnership agreement was amended to modify certain definitions related to target distribution amounts and minimum distribution amounts to reflect the unit split.

 

Note 2—Summary of Significant Accounting Policies

 

Use of Estimates

 

The preparation of financial statements in conformity with GAAP requires us to make estimates and assumptions that affect the reported amounts of assets and liabilities and disclosure of contingent assets and liabilities at the date of the financial statements and the reported amounts of revenues and expenses during the reporting period. We make significant estimates with respect to (i) purchases and sales accruals, (ii) estimated fair value of assets and liabilities acquired and identification of associated goodwill and intangible assets, (iii) mark-to-market gains and losses on derivative instruments (pursuant to guidance issued by the FASB regarding fair value measurements), (iv) accruals and contingent liabilities, (v) equity-indexed compensation plan accruals, (vi) property and equipment and depreciation expense and (vii) allowance for doubtful accounts. Although we believe these estimates are reasonable, actual results could differ from these estimates.

 

Revenue Recognition

 

Supply and Logistics Segment Revenues.  Revenues from sales of crude oil and NGL are recognized at the time title to the product sold transfers to the purchaser, which occurs upon delivery of the product to the purchaser or its designee. Sales of crude oil and NGL consist of outright sales contracts. Inventory purchases and sales under buy/sell transactions are treated as inventory exchanges. The sales under these exchanges are netted to zero in Supply and Logistics segment revenues in our Consolidated Statements of Operations.

 

F-10



Table of Contents

 

Additionally, we may utilize derivatives in connection with the transactions described above. For commodity derivatives that are designated as cash flow hedges, derivative gains and losses are deferred in AOCI and recognized in revenues in the periods during which the underlying physical hedged transaction impacts earnings. Also, the ineffective portion of the change in fair value of cash flow hedges is recognized in revenues each period along with the change in fair value of derivatives that do not qualify for or are not designated for hedge accounting.

 

Transportation Segment Revenues.  Revenues from pipeline tariffs and fees are associated with the transportation of crude oil and NGL at a published tariff, as well as revenues associated with leases and other agreements for committed space on various assets. Tariff revenues are recognized either at the point of delivery or at the point of receipt pursuant to specifications outlined in the regulated and non-regulated tariffs. Revenues associated with lease fees are recognized in the month to which the lease applies. The majority of our pipeline tariff and fee revenues are based on actual volumes and rates. As is common in the industry, our tariffs incorporate a loss allowance factor that is intended to offset losses due to evaporation, measurement and other losses in transit. We value the variance of allowance volumes to actual losses at the estimated net realizable value (including the impact of gains and losses from derivative related activities) at the time the variance occurred and the result is recorded as either an increase or decrease to tariff revenues. In addition, we have certain agreements that require counterparties to ship a minimum volume over an agreed upon period. Revenue is recognized at the latter of when the volume is shipped (pursuant to specifications outlined in the tariffs) or when the counterparty’s ability to make up the minimum volume has expired.

 

Facilities Segment Revenues.  Our Facilities segment operations generally consist of fee-based activities associated with providing storage, terminalling and throughput services for crude oil, refined products, NGL and natural gas, NGL fractionation and isomerization services and natural gas and condensate processing services. Revenues generated in this segment include (i) storage fees that are generated when we lease storage capacity, (ii) terminal throughput fees that are generated when we receive crude oil, refined products or NGL from one connecting source and redeliver the applicable product to another connecting carrier, (iii) rail terminal loading and unloading fees, (iv) hub service fees associated with natural gas park and loan activities, interruptible storage services and wheeling and balancing services, (v) revenues from the sale of natural gas, (vi) fees from NGL fractionation and isomerization and (vii) fees from gas processing services.  We generate revenue through a combination of month-to-month and multi-year leases and processing arrangements.  Storage fees resulting from short-term and long-term contracts are typically recognized in revenue ratably over the term of the contract regardless of the actual storage capacity utilized. Terminal fees (including throughput and rail fees) are recognized as the crude oil, NGL or refined product enters or exits the terminal and is received from or delivered to the connecting carrier or third-party terminal, as applicable. Hub service fees are recognized in the period the natural gas moves across our header system. Fees from NGL fractionation, isomerization services and gas processing services are recognized in the period when the services are performed.  Revenues associated with the sale of natural gas are recognized at the time title to the product sold transfers to the purchaser or its designee. In addition, we have certain agreements that require counterparties to throughput a minimum volume over an agreed upon period. Revenue is recognized at the latter of when the volume exits the terminal or when the counterparty’s ability to make up the minimum volume has expired.

 

Purchases and Related Costs

 

Purchases and related costs include (i) the cost of crude oil, NGL, natural gas and refined products obtained in outright purchases, (ii) fees incurred for third-party transportation and storage, whether by pipeline, truck, rail, ship or barge, (iii) interest cost attributable to borrowings for inventory stored in a contango market and (iv) performance-related bonus costs. These costs are recognized when incurred except in the case of products purchased, which are recognized at the time title transfers to us. Purchases that are part of exchanges under buy/sell transactions are netted with the related sales, with any margin presented in “Purchases and related costs” in our Consolidated Statements of Operations.

 

Field Operating Costs and General and Administrative Expenses

 

Field operating costs consist of various field operating expenses, including fuel and power costs, telecommunications, payroll and benefit costs (including equity-indexed compensation expense) for truck drivers and field personnel, third-party trucking transportation costs for our U.S. crude oil operations, maintenance and integrity management costs, regulatory compliance, environmental remediation, insurance, vehicle leases, and property taxes. General and administrative expenses consist primarily of payroll and benefit costs (including equity-indexed compensation expense), certain information systems and legal costs, office rent, contract and consultant costs and audit and tax fees.

 

Foreign Currency Transactions

 

Certain of our subsidiaries use the Canadian dollar as their functional currency. Assets and liabilities of subsidiaries with a Canadian dollar functional currency are translated at period-end rates of exchange, and revenues and expenses are translated at average exchange rates prevailing for each month. The resulting translation adjustments are made directly to a separate component of other comprehensive income, which is reflected in Partners’ Capital on our Consolidated Balance Sheet.

 

F-11



Table of Contents

 

Certain of our subsidiaries also enter into transactions and have monetary assets and liabilities that are denominated in a currency other than the entities’ respective functional currencies. Gains and losses from the revaluation of foreign currency transactions and monetary assets and liabilities are included in the Consolidated Statements of Operations. The revaluation of foreign currency transactions and monetary assets and liabilities resulted in a gain of approximately $1 million for the year ended December 31, 2013 and losses of approximately $2 million for each of the years ended December 31, 2012 and 2011.

 

Cash and Cash Equivalents

 

Cash and cash equivalents consist of all unrestricted demand deposits and funds invested in highly liquid instruments with original maturities of three months or less and typically exceed federally insured limits. We periodically assess the financial condition of the institutions where these funds are held and believe that our credit risk is minimal. In accordance with our policy, outstanding checks are classified as accounts payable rather than negative cash. As of December 31, 2013 and 2012, accounts payable included approximately $70 million and $72 million, respectively, of outstanding checks that were reclassified from cash and cash equivalents.

 

Accounts Receivable

 

Our accounts receivable are primarily from purchasers and shippers of crude oil and, to a lesser extent, purchasers of NGL and natural gas storage. These purchasers include, but are not limited to refiners, producers, marketing and trading companies and financial institutions that are active in the physical and financial commodity markets. The majority of our accounts receivable relate to our crude oil supply and logistics activities that can generally be described as high volume and low margin activities, in many cases involving exchanges of crude oil volumes.

 

To mitigate credit risk related to our accounts receivable, we have in place a rigorous credit review process. We closely monitor market conditions in order to make a determination with respect to the amount, if any, of credit to be extended to any given customer and the form and amount of financial performance assurances we require. Such financial assurances are commonly provided to us in the form of standby letters of credit, parental guarantees or advance cash payments. At December 31, 2013 and 2012, we had received approximately $117 million and $173 million, respectively, of advance cash payments from third parties to mitigate credit risk. Furthermore, at December 31, 2013 and 2012, we had received approximately $426 million and $343 million, respectively, of standby letters of credit to support obligations due from third parties, a portion of which applies to future business. In addition, in an effort to mitigate credit risk, a significant portion of our transactions with counterparties are settled on a net-cash basis. Further, we enter into netting agreements (contractual agreements that allow us to offset receivables and payables with those counterparties against each other on our balance sheet) for a majority of such arrangements.

 

We review all outstanding accounts receivable balances on a monthly basis and record a reserve for amounts that we expect will not be fully recovered. We do not apply actual balances against the reserve until we have exhausted substantially all collection efforts. At December 31, 2013 and 2012, substantially all of our accounts receivable (net of allowance for doubtful accounts) were less than 30 days past their scheduled invoice date. Our allowance for doubtful accounts receivable totaled approximately $5 million and $4 million at December 31, 2013 and 2012, respectively. Although we consider our allowance for doubtful trade accounts receivable to be adequate, actual amounts could vary significantly from estimated amounts.

 

Equity Method of Accounting

 

Our investments in the following entities are accounted for under the equity method of accounting:

 

Entity

 

Type of Operation

 

Our Ownership
Interest

 

Settoon Towing, LLC

 

Barge Transportation Services

 

50

%

Eagle Ford Pipeline LLC

 

Crude Oil Pipeline

 

50

%

White Cliffs Pipeline, LLC

 

Crude Oil Pipeline

 

36

%

Frontier Pipeline Company

 

Crude Oil Pipeline

 

22

%

Butte Pipe Line Company

 

Crude Oil Pipeline

 

22

%

 

We do not consolidate any part of the assets or liabilities of our equity investees. Our share of net income or loss is reflected as one line item on our Consolidated Statements of Operations entitled “Equity earnings in unconsolidated entities” and will increase or decrease, as applicable, the carrying value of our investments in unconsolidated entities on the balance sheet. In addition, as applicable, we include a proportionate share of our equity method investees’ unrealized gains and losses in other comprehensive income on our Consolidated Balance Sheet.  We also adjust our investment balances in these investees by the like amount.  Distributions we receive reduce the carrying value of our investments and will be reflected in our Consolidated Statements of Cash Flows in operating activities. In turn, contributions will increase the carrying value of our investments and will be reflected in our Consolidated Statements of Cash Flows in investing activities.

 

F-12



Table of Contents

 

During the year ended December 31, 2013, we contributed approximately $133 million to our equity method investees. Such contributions were primarily to Eagle Ford Pipeline LLC and White Cliffs Pipeline LLC for construction and expansion activities.

 

In August 2012, we formed Eagle Ford Pipeline LLC with Enterprise Products Partners (“Enterprise”) for the purpose of developing a crude oil pipeline system in the Eagle Ford Area of South Texas. In conjunction with the formation, we and Enterprise contributed fixed assets with estimated book values of approximately $134 million and $15 million, respectively.  In addition, Enterprise contributed cash of $59 million, which we received from Eagle Ford Pipeline LLC. Subsequent to the formation and through December 31, 2012, we and Enterprise contributed $75 million each to fund continued development of the pipeline system.

 

We received distributions of approximately $55 million, $40 million and $23 million from our equity method investees during the years ended December 31, 2013, 2012 and 2011, respectively.

 

Noncontrolling Interests

 

We account for noncontrolling interests in subsidiaries in accordance with FASB guidance, which requires all entities to report noncontrolling interests in subsidiaries as a component of equity in the consolidated financial statements. Noncontrolling interest represents the portion of assets and liabilities in a consolidated subsidiary that is owned by a third-party.  See Note 10 for additional discussion regarding our noncontrolling interests.

 

Asset Retirement Obligations

 

FASB guidance establishes accounting requirements for retirement obligations associated with tangible long-lived assets, including estimates related to (i) the time of the liability recognition, (ii) initial measurement of the liability, (iii) allocation of asset retirement cost to expense, (iv) subsequent measurement of the liability and (v) financial statement disclosures. FASB guidance also requires that the cost for asset retirement should be capitalized as part of the cost of the related long-lived asset and subsequently allocated to expense using a systematic and rational method.

 

Some of our assets, primarily related to our Transportation and Facilities segments, have contractual or regulatory obligations to perform remediation and, in some instances, dismantlement and removal activities when the assets are abandoned. These obligations include varying levels of activity including disconnecting inactive assets from active assets, cleaning and purging assets, and in some cases, completely removing the assets and returning the land to its original state. These assets have been in existence for many years and with regular maintenance will continue to be in service for many years to come. It is not possible to predict when demand for these transportation or storage services will cease, and we do not believe that such demand will cease for the foreseeable future. Accordingly, we believe the date when these assets will be abandoned is indeterminate. With no reasonably determinable abandonment date, we cannot reasonably estimate the fair value of the associated asset retirement obligations. We will record asset retirement obligations for these assets in the period in which sufficient information becomes available for us to reasonably determine the settlement dates.

 

A small portion of our contractual or regulatory obligations is related to assets that are inactive or that we plan to take out of service and, although the ultimate timing and costs to settle these obligations are not known with certainty, we have recorded a reasonable estimate of these obligations. We have estimated that the fair value of these obligations was approximately $34 million and $31 million, respectively, at December 31, 2013 and 2012.

 

Fair Value Measurements

 

Financial assets and liabilities are classified in their entirety based on the lowest level of input that is significant to the fair value measurement.  Our assessment of the significance of a particular input to the fair value measurement requires judgment, which affects the placement of assets and liabilities within the fair value hierarchy levels. The determination of the fair values includes not only the credit standing of the counterparties involved and the impact of credit enhancements (such as cash deposits and letters of credit) but also the impact of our nonperformance risk on our liabilities. The fair value of our commodity derivatives, interest rate derivatives and foreign currency derivatives includes adjustments for credit risk. Our credit adjustment methodology uses market observable inputs and requires judgment. There were no changes to any of our valuation techniques during the period. See Notes 9 and 11 for further discussion.

 

Other Significant Accounting Policies

 

See the respective footnotes for our accounting policies regarding (i) net income per limited partner unit, (ii) inventory, linefill and base gas and long-term inventory, (iii) property and equipment, (iv) other assets, (v) goodwill, (vi) derivatives and risk management activities, (vii) income taxes, (viii) equity-indexed compensation and (ix) environmental matters.

 

F-13



Table of Contents

 

Recent Accounting Pronouncements

 

In March 2013, the FASB issued guidance regarding the release of cumulative translation adjustments into net income when a parent either sells a part or all of its investment in a foreign entity or no longer holds a controlling financial interest in a subsidiary or group of assets that is a business within a foreign entity. This guidance becomes effective beginning after December 15, 2013. We adopted this guidance on January 1, 2014. Our adoption is not expected to have a material impact on our financial position, results of operations or cash flows.

 

In February 2013, the FASB issued guidance requiring an entity to present either in a single note or parenthetically on the face of the financial statements (i) the amount of significant items reclassified from each component of AOCI and (ii) the income statement line items affected by the reclassification. This guidance became effective for interim and annual periods beginning after December 15, 2012. We adopted this guidance during the first quarter of 2013. For the years ended December 31, 2013, 2012 and 2011, all reclassifications out of AOCI were related to derivative instruments. Other than requiring additional disclosure, which is included in Note 11, our adoption did not have an impact on our financial position, results of operations or cash flows.

 

In July 2012, the FASB issued guidance intended to simplify the impairment test for indefinite-lived intangible assets other than goodwill by giving entities the option to first assess qualitative factors to determine whether it is more likely than not that an indefinite-lived intangible asset is impaired. The results of the qualitative assessment would be used as a basis in determining whether it is necessary to perform the two-step quantitative impairment testing. An entity can choose to perform the qualitative assessment on none, some or all of its indefinite-lived intangible assets, or may bypass the qualitative assessment and proceed directly to the quantitative impairment test. This guidance is effective for annual and interim impairment tests performed for fiscal years beginning after September 15, 2012, with early adoption permitted in certain circumstances. We adopted this guidance on January 1, 2013. Our adoption did not have a material impact on our financial position, results of operations or cash flows.

 

In December 2011, the FASB issued guidance requiring disclosures of both gross and net information about recognized financial instruments and derivative instruments that are either (i) offset in accordance with the specified sections of GAAP or (ii) subject to an enforceable master netting arrangement or similar agreement. In January 2013, the FASB amended and clarified the scope of these disclosures to include only (i) derivative instruments, (ii) repurchase agreements and reverse repurchase agreements and (iii) securities lending transactions. This guidance is effective for annual reporting periods beginning on or after January 1, 2013, and interim periods within those annual periods. We adopted this guidance on January 1, 2013. Other than requiring additional disclosure, which is included in Note 11, our adoption did not have an impact on our financial position, results of operations or cash flows.

 

Note 3—Acquisitions and Dispositions

 

The following acquisitions were accounted for using the acquisition method of accounting and the determination of the fair value of the assets and liabilities acquired has been estimated in accordance with the applicable accounting guidance.

 

2013 Acquisitions

 

During the year ended December 31, 2013, we completed an acquisition for aggregate consideration of approximately $19 million. The assets acquired included a trucking business included in our Transportation segment. We recognized goodwill of approximately $6 million related to this acquisition.

 

2012 Acquisitions

 

BP NGL Acquisition

 

On April 1, 2012, we acquired all of the outstanding shares of BP Canada Energy Company (“BPCEC”), a wholly owned subsidiary of BP Corporation North America Inc. (“BP North America”) from Amoco Canada International Holdings B.V. (the “Seller”).  Total consideration for this acquisition (referred to herein as the “BP NGL Acquisition”), which was based on an October 1, 2011 effective date, was approximately $1.68 billion in cash, including $17 million of imputed interest, subject to working capital and other adjustments.

 

F-14



Table of Contents

 

The determination of the fair value of the assets and liabilities acquired is as follows (in millions):

 

 

 

 

 

Average

 

 

 

 

 

Depreciable

 

Description

 

Amount

 

Life (in years)

 

Working capital

 

$

241

 

N/A

 

Property and equipment

 

1,081

 

5 - 70

 

Linefill

 

85

 

N/A

 

Long-term inventory

 

165

 

N/A

 

Intangible assets (contract)

 

130

 

13

 

Goodwill

 

236

 

N/A

 

Deferred tax liability

 

(236

)

N/A

 

Environmental liability

 

(14

)

N/A

 

Other long-term liabilities

 

(5

)

N/A

 

Total

 

$

1,683

 

 

 

 

The purchase price was equal to the fair value of the net tangible and intangible assets acquired, excluding the resulting deferred tax liability and goodwill. The deferred tax liability is determined by the difference between the fair value of the acquired assets and liabilities and the tax basis for those assets and liabilities. The resulting liability gives rise to an equal and offsetting goodwill balance for this transaction.

 

Intangible assets above consisted of a contract with a 13 year life.  Amortization of this contract under the declining balance method was approximately $31 million and $41 million during the years ended December 31, 2013 and 2012, respectively, and the future amortization through 2017 is estimated as follows:

 

2014

 

$

10

 

2015

 

$

8

 

2016

 

$

7

 

2017

 

$

6

 

 

The BP NGL Acquisition was pre-funded through various means, including the issuance of common units and senior notes in March 2012 for net proceeds of approximately $1.69 billion. During the year ended December 31, 2012, we incurred approximately $13 million of acquisition-related costs associated with the BP NGL Acquisition. Such costs are reflected as a component of “General and administrative expenses” in our Consolidated Statement of Operations.

 

USD Rail Terminal Acquisition

 

On December 12, 2012, we completed a transaction with U.S. Development Group (referred to herein as the “USD Rail Terminal Acquisition”) for an aggregate consideration of approximately $503 million, paid in cash. Through the USD Rail Terminal Acquisition, we acquired four operating crude oil rail terminals and one terminal under development. The determination of the fair value of the assets and liabilities acquired was approximately $1 million of working capital, $76 million of property and equipment and $426 million of goodwill. The goodwill arising from the USD Rail Terminal Acquisition represents anticipated opportunities to generate future cash flows from the rail facilities by utilizing them to reduce capacity constraints in certain geographic market areas.

 

Other 2012 Acquisitions

 

During the year ended December 31, 2012, we completed several additional acquisitions for an aggregate consideration of approximately $150 million. The assets acquired primarily included crude oil and condensate gathering pipelines, a truck unloading terminal and trailers that are utilized in our Transportation segment, and terminal facilities included in our Facilities segment. We recognized goodwill of approximately $10 million related to these acquisitions.

 

F-15



Table of Contents

 

Pro Forma Results

 

Disclosure of the revenues and earnings from the BP NGL Acquisition, USD Rail Terminal Acquisition and our other 2012 acquisitions in our results for the year ended December 31, 2012 is not practicable as they are not being operated as standalone subsidiaries. Selected unaudited pro forma results of operations for the years ended December 31, 2012 and 2011, assuming our 2012 acquisitions had occurred on January 1, 2011, are presented below (in millions, except per unit amounts):

 

 

 

 

Year Ended December 31,

 

 

 

2012

 

2011

 

Total revenues

 

$

38,729

 

$

37,493

 

Net income attributable to PAA

 

$

1,149

 

$

1,153

 

Limited partner interest in net income attributable to PAA

 

$

846

 

$

928

 

Net income per limited partner unit:

 

 

 

 

 

Basic

 

$

2.57

 

$

3.01

 

Diluted

 

$

2.55

 

$

2.99

 

 

2011 Acquisitions

 

Southern Pines Acquisition

 

On February 9, 2011, we acquired 100% of the equity interests in SG Resources from SGR Holdings, L.L.C. (the “Southern Pines Acquisition”) for an aggregate purchase price of approximately $765 million in cash (approximately $750 million, net of cash and other working capital acquired). The purchase price included the release of restricted cash of approximately $20 million held in escrow prior to the closing of the acquisition. The primary asset of SG Resources is the Southern Pines Energy Center (“Southern Pines”), a FERC-regulated, salt-cavern natural gas storage facility located in Greene County, Mississippi.

 

The fair value of assets acquired and liabilities assumed was as follows (in millions):

 

 

 

 

 

Average

 

 

 

 

 

Depreciable

 

Description

 

Amount

 

Life (in years)

 

Inventory

 

$

14

 

N/A

 

Property and equipment

 

340

 

5 - 70

 

Base gas

 

3

 

N/A

 

Other working capital (including approximately $13 million of cash acquired)

 

15

 

N/A

 

Intangible assets

 

92

 

2 - 10

 

Goodwill

 

301

 

N/A

 

Total

 

$

765

 

 

 

 

The allocation of fair value to intangible assets above was comprised of a tax abatement valued at approximately $15 million and contracts valued at approximately $77 million. Goodwill or indefinite lived intangible assets will not be subject to depreciation or amortization, but will be subject to periodic impairment testing and, if necessary, will be written down to fair value should circumstances warrant.

 

Several factors contributed to a purchase price in excess of the fair value of the net tangible and intangible assets acquired. Such factors included the strategic location of the Southern Pines facility, the limited alternative locations and the extended lead times required to develop and construct such facility, along with its operational flexibility, organic expansion capabilities and synergies anticipated to be obtained from combining Southern Pines with our existing asset base. This acquisition is reflected in our Facilities segment.

 

F-16



Table of Contents

 

Other 2011 Acquisitions

 

Western Acquisition. On December 29, 2011, we completed two transactions with Western Refining for a combined consideration of approximately $220 million in cash. Through the first transaction, we acquired crude oil, refined products and NGL storage and the associated manifold and pumping equipment located at Western’s Yorktown, Virginia refinery site, which we operate as a terminal, as well as certain intangible assets. The second transaction included an 82-mile, 16-inch segment of pipeline that originates in Chaves County, New Mexico and connects into our Basin Pipeline system at Jal, New Mexico. The transaction includes associated tankage, piping and other related assets at the Lynch and Jal Stations.

 

Gardendale Gathering System Acquisition. On November 29, 2011, we completed the acquisition of 100% of the member interests in Velocity from Velocity Midstream Partners, LLC for an aggregate consideration of approximately $349 million in cash. The assets acquired included approximately 120 miles of crude oil and condensate gathering and transportation pipelines (the “Gardendale Gathering System”) in the Eagle Ford Shale. We recognized goodwill of approximately $155 million associated with this acquisition, which was primarily related to the potential incremental income from anticipated growth projects.

 

Additional 2011 Acquisitions.  During 2011, we completed six additional acquisitions for an aggregate consideration of approximately $20 million. These acquisitions included propane storage and terminal facilities included in our Facilities segment, a trucking business included in our Transportation segment as well as the right to ship on third-party pipelines, the revenues of which are included in our Supply and Logistics segment.

 

The determination of fair value of assets acquired and liabilities assumed for all other acquisitions completed during 2011, including the Western and Gardendale Gathering System acquisitions, is as follows (in millions):

 

Description

 

Amount

 

Inventory

 

$

2

 

Linefill

 

2

 

Property and equipment

 

280

 

Other working capital, net of cash acquired

 

(6

)

Intangible assets

 

142

 

Environmental liability

 

(9

)

Goodwill

 

178

 

Total

 

$

589

 

 

Dispositions

 

During 2013, 2012 and 2011, we sold various property and equipment for proceeds totaling approximately $200 million, $22 million and $12 million, respectively. Gains of less than $1 million and approximately $6 million and a loss of approximately $6 million were recognized in 2013, 2012 and 2011, respectively, related to these sales.

 

In February 2013, we signed a definitive agreement to sell certain refined products pipeline systems and related assets included in our Transportation segment. At December 31, 2012, these assets were classified as held for sale on our Consolidated Balance Sheet (in “Other current assets”). We closed a portion of the transaction on July 1, 2013 and the balance in November 2013.

 

Note 4—Net Income Per Limited Partner Unit

 

Basic and diluted net income per limited partner unit is determined pursuant to the two-class method for Master Limited Partnerships as prescribed in the FASB guidance.  The two-class method is an earnings allocation formula that is used to determine earnings to our general partner, common unitholders and participating securities according to distributions pertaining to the current period’s net income and participation rights in undistributed earnings.  Under this method, all earnings are allocated to our general partner, common unitholders and participating securities based on their respective rights to receive distributions, regardless of whether those earnings would actually be distributed during a particular period from an economic or practical perspective.

 

F-17



Table of Contents

 

We calculate basic and diluted net income per limited partner unit by dividing net income attributable to PAA, after deducting the amount allocated to the general partner’s interest, incentive distribution rights (“IDRs”) and participating securities, by the basic and diluted weighted-average number of limited partner units outstanding during the period.  Participating securities include LTIP awards that have vested distribution equivalent rights (“DERs”), which entitle the grantee to a cash payment equal to the cash distribution paid on our outstanding common units.

 

Diluted net income per limited partner unit is computed based on the weighted average number of units plus the effect of dilutive potential units outstanding during the period using the two-class method.  Our LTIP awards that contemplate the issuance of common units are considered dilutive unless (i) vesting occurs only upon the satisfaction of a performance condition and (ii) that performance condition has yet to be satisfied.  LTIP awards that are deemed to be dilutive are reduced by a hypothetical unit repurchase based on the remaining unamortized fair value, as prescribed by the treasury stock method in guidance issued by the FASB.  See Note 15 for a complete discussion of our LTIP awards including specific discussion regarding DERs.

 

The following table sets forth the computation of basic and diluted earnings per limited partner unit for the years ended 2013, 2012 and 2011 (in millions, except per unit data):

 

 

 

Year Ended December 31,

 

 

 

2013

 

2012

 

2011

 

Basic Net Income per Limited Partner Unit

 

 

 

 

 

 

 

Net income attributable to PAA

 

$

1,361

 

$

1,094

 

$

966

 

General partner’s incentive distribution (1)

 

(375

)

(289

)

(221

)

General partner 2% ownership (1)

 

(19

)

(16

)

(15

)

Net income available to limited partners

 

967

 

789

 

730

 

Undistributed earnings allocated and distributions to participating securities (1)

 

(7

)

(5

)

 

Net income available to limited partners in accordance with application of the two-class method for MLPs

 

$

960

 

$

784

 

$

730

 

 

 

 

 

 

 

 

 

Basic weighted average number of limited partner units outstanding

 

341

 

325

 

297

 

 

 

 

 

 

 

 

 

Basic net income per limited partner unit

 

$

2.82

 

$

2.41

 

$

2.46

 

 

 

 

 

 

 

 

 

Diluted Net Income per Limited Partner Unit

 

 

 

 

 

 

 

Net income attributable to PAA

 

$

1,361

 

$

1,094

 

$

966

 

General partner’s incentive distribution (1)

 

(375

)

(289

)

(221

)

General partner 2% ownership (1)

 

(19

)

(16

)

(15

)

Net income available to limited partners

 

967

 

789

 

730

 

Undistributed earnings allocated and distributions to participating securities (1)

 

(6

)

(4

)

 

Net income available to limited partners in accordance with application of the two-class method for MLPs

 

$

961

 

$

785

 

$

730

 

 

 

 

 

 

 

 

 

Basic weighted average number of limited partner units outstanding

 

341

 

325

 

297

 

Effect of dilutive securities: Weighted average LTIP units

 

2

 

3

 

2

 

Diluted weighted average number of limited partner units outstanding

 

343

 

328

 

299

 

 

 

 

 

 

 

 

 

Diluted net income per limited partner unit

 

$

2.80

 

$

2.40

 

$

2.44

 

 


(1)                                     We calculate net income available to limited partners based on the distributions pertaining to the current period’s net income.  After adjusting for the appropriate period’s distributions, the remaining undistributed earnings or excess distributions over earnings, if any, are allocated to the general partner, limited partners and participating securities in accordance with the contractual terms of the partnership agreement and as further prescribed under the two-class method.

 

F-18



Table of Contents

 

The terms of our partnership agreement limit the general partner’s incentive distribution to the amount of available cash, which, as defined in the partnership agreement, is net of reserves deemed appropriate.  As such, IDRs are not allocated undistributed earnings or distributions in excess of earnings in the calculation of net income per limited partner unit.  If, however, undistributed earnings were allocated to our IDRs beyond amounts distributed to them under the terms of the partnership agreement, basic and diluted earnings per limited partner unit as reflected in the table above would be impacted as follows:

 

 

 

Year Ended December 31,

 

 

 

2013

 

2012

 

2011

 

Basic net income per limited partner unit impact

 

$

(0.20

)

$

(0.11

)

$

(0.22

)

 

 

 

 

 

 

 

 

Diluted net income per limited partner unit impact

 

$

(0.20

)

$

(0.11

)

$

(0.21

)

 

Note 5—Inventory, Linefill and Base Gas and Long-term Inventory

 

Inventory primarily consists of crude oil, NGL and natural gas in pipelines, storage facilities and railcars that are valued at the lower of cost or market, with cost determined using an average cost method within specific inventory pools. At the end of each reporting period, we assess the carrying value of our inventory and make any adjustments necessary to reduce the carrying value to the applicable net realizable value.  We recorded non-cash charges of approximately $7 million and $128 million for the years ended December 31, 2013 and 2012, respectively related to the writedown of our crude oil and NGL inventory due to declines in prices during the period. As of December 31, 2013 and 2012, a majority of the inventory subject to writedown in each period had been liquidated and the applicable derivative instruments had been settled by the end of each year. The recognition of these adjustments in 2013 and 2012, which are a component of “Purchases and related costs” in our accompanying Consolidated Statement of Operations, was substantially offset by the recognition of gains on derivative instruments being utilized to hedge the future sales of our crude oil and NGL inventory. Substantially all of such gains were recorded to “Supply and Logistics segment revenues”  in our Consolidated Statement of Operations. See Note 11 for discussion of our derivative and risk management activities. We did not recognize a material writedown of inventory during 2011.

 

Linefill and base gas and minimum working inventory requirements in assets we own are recorded at historical cost and consist of crude oil, NGL and natural gas. We classify as linefill or base gas (i) our proportionate share of barrels used to fill a pipeline that we own such that when an incremental barrel is pumped into or enters a pipeline it forces product out at another location, (ii) barrels that represent the minimum working requirements in tanks that we own and (iii) natural gas required to maintain the minimum operating pressure of natural gas storage facilities we own.  During 2013, 2012 and 2011, we recorded gains of approximately $7 million, $19 million and $21 million, respectively, on the sale of linefill and base gas for proceeds of approximately $40 million, $65 million and $56 million, respectively.

 

Minimum working inventory requirements in third-party assets and other working inventory in our assets that is needed for our commercial operations are included within specific inventory pools in inventory (a current asset) in determining the average cost of operating inventory. At the end of each period, we reclassify the inventory not expected to be liquidated within the succeeding twelve months out of inventory, at the average cost of the applicable inventory pools, and into long-term inventory, which is reflected as a separate line item in “Other assets” on our Consolidated Balance Sheet.

 

F-19



Table of Contents

 

Inventory, linefill and base gas and long-term inventory consisted of the following as of the dates indicated (barrels and natural gas volumes in thousands and carrying value in millions):

 

 

 

December 31, 2013

 

December 31, 2012

 

 

 

Volumes

 

Unit of
Measure

 

Carrying
Value

 

Price/
Unit 
(1)

 

Volumes

 

Unit of
Measure

 

Carrying
Value

 

Price/
Unit 
(1)

 

Inventory

 

 

 

 

 

 

 

 

 

 

 

 

 

 

 

 

 

Crude oil

 

6,951

 

barrels

 

$

540

 

$

77.69

 

9,492

 

barrels

 

$

737

 

$

77.64

 

NGL

 

8,061

 

barrels

 

352

 

$

43.67

 

9,472

 

barrels

 

388

 

$

40.96

 

Natural gas

 

40,505

 

Mcf

 

150

 

$

3.70

 

20,374

 

Mcf

 

60

 

$

2.94

 

Other

 

N/A

 

 

 

23

 

N/A

 

N/A

 

 

 

24

 

N/A

 

Inventory subtotal

 

 

 

 

 

1,065

 

 

 

 

 

 

 

1,209

 

 

 

 

 

 

 

 

 

 

 

 

 

 

 

 

 

 

 

 

 

Linefill and base gas

 

 

 

 

 

 

 

 

 

 

 

 

 

 

 

 

 

Crude oil

 

10,966

 

barrels

 

679

 

$

61.92

 

9,919

 

barrels

 

583

 

$

58.78

 

NGL

 

1,341

 

barrels

 

62

 

$

46.23

 

1,400

 

barrels

 

70

 

$

50.00

 

Natural gas

 

16,615

 

Mcf

 

57

 

$

3.43

 

15,755

 

Mcf

 

54

 

$

3.43

 

Linefill and base gas subtotal

 

 

 

 

 

798

 

 

 

 

 

 

 

707

 

 

 

 

 

 

 

 

 

 

 

 

 

 

 

 

 

 

 

 

 

Long-term inventory

 

 

 

 

 

 

 

 

 

 

 

 

 

 

 

 

 

Crude oil

 

2,498

 

barrels

 

202

 

$

80.86

 

1,962

 

barrels

 

149

 

$

75.94

 

NGL

 

1,161

 

barrels

 

49

 

$

42.20

 

3,238

 

barrels

 

125

 

$

38.60

 

Long-term inventory subtotal

 

 

 

 

 

251

 

 

 

 

 

 

 

274

 

 

 

 

 

 

 

 

 

 

 

 

 

 

 

 

 

 

 

 

 

Total

 

 

 

 

 

$

2,114

 

 

 

 

 

 

 

$

2,190

 

 

 

 


(1)                                     Price per unit of measure represents a weighted average associated with various grades, qualities and locations. Accordingly, these prices may not coincide with any published benchmarks for such products.

 

Note 6—Property and Equipment

 

In accordance with our capitalization policy, expenditures made to expand the existing operating and/or earnings capacity of our assets, including related interest costs, are capitalized. For the years ended December 31, 2013, 2012 and 2011, capitalized interest was $38 million, $36 million and $25 million, respectively. We also capitalize expenditures for the replacement of partially or fully depreciated assets in order to maintain the operating and/or earnings capacity of our existing assets. Repair and maintenance expenditures incurred in order to maintain the day to day operation of our existing assets are expensed as incurred.

 

Property and equipment, net is stated at cost and consisted of the following as of the dates indicated (in millions):

 

 

 

Estimated Useful

 

December 31,

 

 

 

Lives (Years)

 

2013

 

2012

 

Pipelines and related facilities

 

10 - 70

 

$

6,113

 

$

5,305

 

Storage, terminal and rail facilities

 

30 - 70

 

4,704

 

4,354

 

Trucking equipment and other

 

3 - 15

 

150

 

136

 

Construction in progress

 

 

1,008

 

910

 

Office property and equipment

 

2 - 50

 

125

 

111

 

Land and other

 

N/A

 

373

 

326

 

 

 

 

 

12,473

 

11,142

 

Accumulated depreciation

 

 

 

(1,654

)

(1,499

)

Property and equipment, net

 

 

 

$

10,819

 

$

9,643

 

 

Depreciation expense for the years ended December 31, 2013, 2012 and 2011 was approximately $259 million, $222 million and $196 million, respectively. We also classify gains and losses on sales of assets and asset impairments as a component of “Depreciation and amortization” in our Consolidated Statements of Operations. See Note 3 for additional information regarding dispositions. See “Impairment of Long-Lived Assets” below for a discussion of our policy for the recognition of asset impairments.

 

F-20



Table of Contents

 

We calculate our depreciation using the straight-line method, based on estimated useful lives and salvage values of our assets. During 2011, we extended the depreciable lives of several of our crude oil and other storage facilities and pipeline systems based on a review to assess the useful lives of our property and equipment and to adjust those lives, if appropriate, to reflect current expectations given actual experience and current technology. For the year ended December 31, 2012, these extensions reduced depreciation expense by $13 million as compared to the year ended December 31, 2011.

 

Impairment of Long-Lived Assets

 

Long-lived assets with recorded values that are not expected to be recovered through future cash flows are written down to estimated fair value in accordance with FASB guidance with respect to the accounting for the impairment or disposal of long-lived assets. Under this guidance, a long-lived asset is tested for impairment when events or circumstances indicate that its carrying value may not be recoverable. The carrying value of a long-lived asset is not recoverable if it exceeds the sum of the undiscounted cash flows expected to result from the use and eventual disposition of the asset. If the carrying value exceeds the sum of the undiscounted cash flows, an impairment loss equal to the amount by which the carrying value exceeds the fair value of the asset is recognized.

 

We periodically evaluate property and equipment and other long-lived assets for impairment when events or circumstances indicate that the carrying value of these assets may not be recoverable. The evaluation is highly dependent on the underlying assumptions of related cash flows.  The subjective assumptions used to determine the existence of an impairment in carrying value include:

 

·                  whether there is an indication of impairment;

 

·                  the grouping of assets;

 

·                  the intention of “holding,” “abandoning” or “selling” an asset;

 

·                  the forecast of undiscounted expected future cash flow over the asset’s estimated useful life; and

 

·                  if an impairment exists, the fair value of the asset or asset group.

 

For the years ended December 31, 2013 and 2011, we recognized impairments of approximately $20 million and $5 million, respectively, related predominantly to assets taken out of service.

 

During the year ended December 31, 2012, we recognized losses on impairments of long-lived assets of approximately $168 million, primarily related to our Pier 400 terminal project, which is reflected in “Depreciation and amortization” on our Consolidated Statement of Operations. This project, which we acquired in late 2006 by virtue of our merger with Pacific, was to develop deepwater petroleum import terminal at Pier 400 and Terminal Island in the Port of Los Angeles to handle marine receipts of crude oil and refinery feedstock. During the third quarter of 2012, we decided not to proceed with the development of this project.  A number of factors contributed to the uncertainties with respect to financial returns and the determination not to proceed with the project, including project delays, the economic downturn, regulatory and permitting hurdles, a challenging refining environment in California and an industry shift in the outlook for availability of domestic crude oil. We assessed the recoverability of these long-lived assets and, where necessary, performed further analysis based on a projected discounted cash flow methodology. As a result of this impairment review, we wrote off a substantial portion of the carrying amount of these long-lived assets, except for the portion that we anticipate we will recover. These project assets were included in our Facilities segment.

 

Also in 2012, we recognized a loss on impairment as a result of our decision to sell certain refined products pipeline systems and related assets included in the Transportation segment. At December 31, 2012, these assets were classified as held for sale on our Consolidated Balance Sheet (in “Other current assets”). In accordance with GAAP, we wrote their book value down to their expected sales price. In February 2013, we signed a definitive agreement to sell these systems and related assets. A portion of the transaction closed in July 2013 and we closed the balance of the transaction in November 2013.

 

F-21



Table of Contents

 

Note 7—Goodwill

 

Goodwill represents the future economic benefits arising from assets acquired in a business combination that are not individually identified and separately recognized.

 

In accordance with FASB guidance, we test goodwill at least annually (as of June 30) and on an interim basis if a triggering event occurs, such as an adverse change in business climate, to determine whether impairment has occurred. Goodwill is tested for impairment at a level of reporting referred to as a reporting unit. A reporting unit is an operating segment or one level below an operating segment for which discrete financial information is available and regularly reviewed by segment management. Our reporting units are our operating segments. FASB guidance requires a two-step, quantitative approach to testing goodwill for impairment; however, we may first assess certain qualitative factors to determine whether it is necessary to perform the two-step goodwill impairment test. We did not elect to apply this qualitative assessment during our 2013 annual goodwill impairment test, but proceeded directly to the two-step, quantitative test. In Step 1, we compare the fair value of the reporting unit with the respective book values, including goodwill, by using an income approach based on a discounted cash flow analysis. This approach requires us to make long-term forecasts of future revenues, expenses and other expenditures. Those forecasts require the use of various assumptions and estimates, the most significant of which are net revenues (total revenues less purchases and related costs), operating expenses, general and administrative expenses and the weighted average cost of capital. Fair value of the reporting units is determined using significant unobservable inputs, or level 3 inputs in the fair value hierarchy. When the fair value is greater than book value, then the reporting unit’s goodwill is not considered impaired. If the book value is greater than fair value, then we proceed to Step 2. In Step 2, we compare the implied fair value of the reporting unit’s goodwill with the book value. A goodwill impairment loss is recognized if the carrying amount exceeds its fair value.

 

Through Step 1 of our annual testing of goodwill for potential impairment, which also includes a sensitivity analysis regarding the excess of our reporting unit’s fair value over book value, we determined that the fair value of each reporting unit was substantially greater than its respective book value, and therefore goodwill was not considered impaired.  We will continue to monitor various potential indicators (including the financial markets) to determine if a triggering event occurs and will perform another goodwill impairment analysis if necessary.

 

The table below reflects our goodwill by segment and changes during the periods presented (in millions):

 

 

 

Transportation

 

Facilities

 

Supply and Logistics

 

Total

 

Balance at December 31, 2011

 

$

818

 

$

609

 

$

427

 

$

1,854

 

 

 

 

 

 

 

 

 

 

 

2012 Goodwill Related Activity:

 

 

 

 

 

 

 

 

 

BP NGL Acquisition

 

72

 

136

 

28

 

236

 

USD Rail Terminal Acquisition

 

 

426

 

 

426

 

Other acquisitions

 

10

 

 

 

10

 

Foreign currency translation adjustments

 

5

 

 

2

 

7

 

Purchase price accounting adjustments and other

 

(8

)

 

10

 

2

 

Balance at December 31, 2012

 

$

897

 

$

1,171

 

$

467

 

$

2,535

 

 

 

 

 

 

 

 

 

 

 

2013 Goodwill Related Activity:

 

 

 

 

 

 

 

 

 

Acquisitions (1)

 

6

 

 

 

6

 

Foreign currency translation adjustments

 

(20

)

(9

)

(4

)

(33

)

Purchase price accounting adjustments and other (1)

 

(5

)

 

 

(5

)

Balance at December 31, 2013

 

$

878

 

$

1,162

 

$

463

 

$

2,503

 

 


(1)                                     Goodwill is recorded at the acquisition date based on a preliminary fair value determination. This preliminary goodwill balance may be adjusted when the fair value determination is finalized. See Note 3 for additional discussion of our acquisitions.

 

F-22



Table of Contents

 

Note 8—Other Assets, Net

 

Other assets, net of accumulated amortization, consist of the following as of the dates indicated (in millions):

 

 

 

December 31,

 

 

 

2013

 

2012

 

Debt issue costs

 

$

70

 

$

69

 

Fair value of derivative instruments

 

30

 

10

 

Intangible assets

 

674

 

642

 

Other

 

37

 

54

 

 

 

811

 

775

 

Accumulated amortization

 

(271

)

(189

)

 

 

$

540

 

$

586

 

 

Costs incurred in connection with the issuance of long-term debt and amendments to our credit facilities are capitalized and amortized using the straight-line method over the term of the related debt. Use of the straight-line method does not differ materially from the “effective interest” method of amortization. Fully amortized debt issue costs and the related accumulated amortization are written off in conjunction with the refinancing or termination of the applicable debt arrangement. We capitalized debt issue costs of approximately $9 million and $20 million in 2013 and 2012, respectively. Approximately $8 million and $5 million of gross debt issue costs, primarily related to the restructuring of credit facilities, were removed from our Consolidated Balance Sheet during 2013 and 2012, respectively.

 

Amortization expense related to other assets (including finite-lived intangible assets) for the three years ended December 31, 2013, 2012 and 2011 was approximately $96 million, $99 million and $44 million, respectively. Our amortization expense for finite-lived intangible assets for the years ended December 31, 2013, 2012 and 2011 was approximately $85 million, $90 million and $36 million, respectively.

 

Intangible assets that have finite lives are tested for impairment when events or circumstances indicate that the carrying value may not be recoverable. Our intangible assets that have finite lives consist of the following as of the dates indicated (in millions):

 

 

 

 

 

December 31, 2013

 

December 31, 2012

 

 

 

Estimated Useful

 

 

 

Accumulated

 

 

 

 

 

Accumulated

 

 

 

 

 

Lives (Years)

 

Cost

 

Amortization

 

Net

 

Cost

 

Amortization

 

Net

 

Customer contracts and relationships

 

1 - 20

 

$

591

 

$

(237

)

$

354

 

$

558

 

$

(157

)

$

401

 

Property tax abatement

 

7 - 13

 

38

 

(14

)

24

 

38

 

(10

)

28

 

Other agreements

 

25 - 70

 

37

 

(3

)

34

 

38

 

(2

)

36

 

Emission reduction credits (1)

 

N/A

 

8

 

 

8

 

8

 

 

8

 

 

 

 

 

$

674

 

$

(254

)

$

420

 

$

642

 

$

(169

)

$

473

 

 


(1)                                     Emission reduction credits, once surrendered in exchange for environmental permits, are finite-lived.

 

We estimate that our amortization expense related to finite-lived intangible assets for the next five years will be as follows (in millions):

 

2014

 

$

59

 

2015

 

$

52

 

2016

 

$

45

 

2017

 

$

42

 

2018

 

$

36

 

 

F-23



Table of Contents

 

Note 9—Debt

 

Debt consisted of the following as of the dates indicated (in millions):

 

 

 

December 31,

 

December 31,

 

 

 

2013

 

2012

 

SHORT-TERM DEBT

 

 

 

 

 

Credit Facilities (1):

 

 

 

 

 

PAA senior secured hedged inventory facility, bearing a weighted-average interest rate of 1.6% at December 31, 2012 (2)

 

$

 

$

665

 

PAA senior unsecured revolving credit facility, bearing a weighted-average interest rate of 2.4% at December 31, 2012 (2)

 

 

92

 

PNG senior unsecured revolving credit facility, bearing a weighted-average interest rate of 2.1% at December 31, 2012 (3)

 

 

77

 

PAA commercial paper notes, bearing a weighted-average interest rate of 0.33% at December 31, 2013 (2)

 

1,109

 

 

5.63% senior notes due December 2013

 

 

250

 

Other

 

4

 

2

 

Total short-term debt

 

1,113

 

1,086

 

 

 

 

 

 

 

LONG-TERM DEBT

 

 

 

 

 

Senior Notes:

 

 

 

 

 

5.25% senior notes due June 2015

 

150

 

150

 

3.95% senior notes due September 2015

 

400

 

400

 

5.88% senior notes due August 2016

 

175

 

175

 

6.13% senior notes due January 2017

 

400

 

400

 

6.50% senior notes due May 2018

 

600

 

600

 

8.75% senior notes due May 2019

 

350

 

350

 

5.75% senior notes due January 2020

 

500

 

500

 

5.00% senior notes due February 2021

 

600

 

600

 

3.65% senior notes due June 2022

 

750

 

750

 

2.85% senior notes due January 2023

 

400

 

400

 

3.85% senior notes due October 2023

 

700

 

 

6.70% senior notes due May 2036

 

250

 

250

 

6.65% senior notes due January 2037

 

600

 

600

 

5.15% senior notes due June 2042

 

500

 

500

 

4.30% senior notes due January 2043

 

350

 

350

 

Unamortized discounts

 

(15

)

(15

)

Senior notes, net of unamortized discounts

 

6,710

 

6,010

 

Credit Facilities and Other Long-Term Debt (1):

 

 

 

 

 

PNG senior unsecured revolving credit facility, bearing a weighted-average interest rate of 2.1% at December 31, 2012 (3)

 

 

105

 

PNG GO Bond term loans, bearing a weighted-average interest rate of 1.5% at December 31, 2012 (3)

 

 

200

 

Other

 

5

 

5

 

Total long-term debt

 

6,715

 

6,320

 

Total debt (2) (3) (4)

 

$

7,828

 

$

7,406

 

 


(1)                                     During 2013 and 2012, we renewed, extended or refinanced our principal bank credit facilities. See “Credit Facilities” below for further discussion.

 

(2)                                     We classify as short-term certain borrowings under our commercial paper program, PAA senior unsecured revolving credit facility and PAA senior secured hedged inventory facility. These borrowings are primarily designated as working capital borrowings, must be repaid within one year and are primarily for hedged NGL and crude oil inventory and NYMEX and ICE margin deposits.

 

(3)                                     On December 31, 2013, in connection with the completion of the PNG Merger, all of PNG’s outstanding debt obligations were repaid and terminated. See Note 10 for further discussion of the PNG Merger.

 

F-24



Table of Contents

 

(4)                                     Our fixed-rate senior notes (including current maturities) had a face value of approximately $6.7 billion and $6.3 billion as of December 31, 2013 and 2012, respectively. We estimated the aggregate fair value of these notes as of December 31, 2013 and 2012 to be approximately $7.2 billion and $7.3 billion, respectively. Our fixed-rate senior notes are traded among institutions, and these trades are routinely published by a reporting service. Our determination of fair value is based on reported trading activity near year end. We estimate that the carrying value of outstanding borrowings under our credit facilities and agreements and commercial paper program approximates fair value as interest rates reflect current market rates. The fair value estimates for both our senior notes and credit facilities are based upon observable market data and are classified within Level 2 of the fair value hierarchy.

 

Commercial Paper Program

 

In August 2013, we established a commercial paper program under which we may issue, from time to time, privately placed, unsecured commercial paper notes for up to a maximum aggregate amount outstanding at any time of $1.5 billion. Such notes are backstopped by the PAA senior unsecured revolving credit facility and the PAA senior secured hedged inventory facility; as such, any borrowings under our commercial paper program reduce the available capacity under these facilities.

 

Credit Facilities

 

PAA senior secured hedged inventory facility. In August 2013, we amended our senior secured hedged inventory facility agreement to, among other things, extend the maturity date of the facility by two years to August 2016. The agreement also provides for one or more one-year extensions, subject to applicable approval. The facility has a committed borrowing capacity of $1.4 billion, of which $400 million is available for the issuance of letters of credit. Subject to obtaining additional or increased lender commitments, the committed amount of the facility may be increased to $1.9 billion. Proceeds from the facility are being used to finance purchased or stored hedged inventory. Obligations under the committed facility are secured by the financed inventory and the associated accounts receivable and will be repaid from the proceeds of the sale of the financed inventory. Borrowings accrue interest based, at our election, on either the Eurocurrency Rate or the Base Rate, in each case plus a margin based on our credit rating at the applicable time.

 

PAA senior unsecured revolving credit facility. In August 2013, we amended our senior unsecured revolving credit facility agreement to, among other things, extend the maturity date by two years to August 2018. The agreement also provides for one or more one-year extensions, subject to applicable approval. The facility has a committed borrowing capacity of $1.6 billion which contains an accordion feature that enables us to increase the committed capacity to $2.1 billion, subject to obtaining additional or increased lender commitments. The credit agreement also provides for the issuance of letters of credit. Borrowings accrue interest based, at our election, on the Eurocurrency Rate, the Base Rate or the Canadian Prime Rate, in each case plus a margin based on our credit rating at the applicable time.

 

PNG senior unsecured credit agreement. The PNG senior unsecured credit agreement provided for (i) $350 million under a revolving credit facility and (ii) two $100 million GO Bond term loans. PNG’s revolving credit facility included the ability to issue letters of credit. Borrowings under the revolving credit facility accrued interest, at PNG’s election, on either the Eurodollar Rate or the Base Rate, in each case plus an applicable margin. The GO Bond term loans accrued interest in accordance with the interest payable on the related GO Bonds purchased with respect thereto as provided in such GO Bonds and the GO Bonds Indenture pursuant to which such GO Bonds are issued and governed. On December 31, 2013, in connection with the completion of the PNG Merger, all outstanding borrowings were repaid under the credit facility and the related revolving credit commitments were terminated. We retained the effectiveness of the GO Bond Indenture, which may be utilized for a future tax-exempt $200 million debt issuance.

 

Senior Notes

 

Our senior notes are co-issued, jointly and severally, by Plains All American Pipeline, L.P. and a 100%-owned consolidated finance subsidiary (neither of which have independent assets or operations) and are unsecured senior obligations of such entities and rank equally in right of payment with existing and future senior indebtedness of the issuers. We may, at our option, redeem any series of senior notes at any time in whole or from time to time in part, prior to maturity, at the redemption prices described in the indentures governing the senior notes. In August 2011, as permitted under the indentures governing the senior notes, PAA released the guarantees of each subsidiary guarantor. As such, our senior notes are not guaranteed by any of our subsidiaries.

 

Senior Notes Issuances

 

In August 2013, we completed the sale and issuance of $700 million, 3.85% senior notes due October 15, 2023.  The senior notes were sold at 99.792% of face value.  Interest payments are due on April 15 and October 15 each year beginning on April 15, 2014.

 

In December 2012, we completed the sale and issuance of $400 million, 2.85% senior notes due January 31, 2023 and $350 million, 4.30% senior notes due January 31, 2043.  The senior notes were sold at 99.752% and 99.925% of face value, respectively.  Interest payments are due on January 31 and July 31 each year, which began on July 31, 2013.

 

In March 2012, we completed the sale and issuance of $750 million, 3.65% senior notes due June 1, 2022 and $500 million, 5.15% senior notes due June 1, 2042.  The senior notes were sold at 99.823% and 99.755% of face value, respectively.  Interest payments are due on June 1 and December 1 each year, which began on December 1, 2012.

 

F-25



Table of Contents

 

Senior Note Repayments and Redemptions

 

On December 13, 2013, we repaid our $250 million 5.63% senior notes. We utilized cash on hand and available capacity under our commercial paper program to repay these notes.

 

On September 4, 2012, we repaid our $500 million, 4.25% senior notes. We utilized cash on hand and available capacity under our credit facilities to repay these notes.

 

On February 7, 2011, our $200 million 7.75% senior notes due 2012 were redeemed in full.  In conjunction with the early redemption, we recognized a loss of approximately $23 million, recorded to “Other income/(expense), net” in our Consolidated Statement of Operations. We utilized cash on hand and available capacity under our credit facilities to redeem these notes.

 

Maturities

 

The weighted average life of our long-term debt outstanding at December 31, 2013 was approximately 11 years and the aggregate maturities for the next five years and thereafter are as follows (in millions):

 

Calendar Year

 

Payment

 

2014

 

$

 

2015

 

550

 

2016

 

175

 

2017

 

400

 

2018

 

600

 

Thereafter

 

5,000

 

Total (1)

 

$

6,725

 

 


(1)                                     Excludes aggregate unamortized net discount of approximately $15 million and other long-term obligations of approximately $5 million.

 

Covenants and Compliance

 

Our credit agreements (which impact our ability to access our commercial paper program) and the indentures governing the senior notes contain cross-default provisions. Our credit agreements prohibit declaration or payments of distributions on, or purchases or redemptions of, units if any default or event of default is continuing. In addition, the agreements contain various covenants limiting our ability to, among other things:

 

·                  grant liens on certain property;

 

·                  incur indebtedness, including capital leases;

 

·                  sell substantially all of our assets or enter into a merger or consolidation;

 

·                  engage in certain transactions with affiliates; and

 

·                  enter into certain burdensome agreements.

 

The PAA senior unsecured revolving credit facility and the PAA senior secured hedged inventory facility treat a change of control as an event of default and also require us to maintain a debt-to-EBITDA coverage ratio that will not be greater than 5.00 to 1.00 (or 5.50 to 1.00 on all outstanding debt during an acquisition period (generally, the period consisting of three fiscal quarters following an acquisition greater than $150 million)).

 

For covenant compliance purposes, letters of credit and borrowings to fund hedged inventory and margin requirements are excluded when calculating the debt coverage ratio.

 

A default under our credit facilities would permit the lenders to accelerate the maturity of the outstanding debt. As long as we are in compliance with our credit agreements, our ability to make distributions of available cash is not restricted. As of December 31, 2013, we were in compliance with the covenants contained in our credit agreements and indentures.

 

F-26



Table of Contents

 

Borrowings and Repayments

 

Total borrowings under our credit agreements and commercial paper program for the years ended December 31, 2013, 2012 and 2011 were approximately $31.0 billion, $12.9 billion and $9.7 billion, respectively. Total repayments under our credit agreements and commercial paper program were approximately $31.0 billion, $12.2 billion and $10.9 billion for the years ended December 31, 2013, 2012 and 2011, respectively. The variance in total gross borrowings and repayments is impacted by various business and financial factors including, but not limited to, the timing, average term and method of general partnership borrowing activities.

 

Letters of Credit

 

In connection with our supply and logistics activities, we provide certain suppliers with irrevocable standby letters of credit to secure our obligation for the purchase of crude oil, NGL and natural gas. These letters of credit are issued under the PAA senior unsecured revolving credit facility and the PAA senior secured hedged inventory facility, and our liabilities with respect to these purchase obligations are recorded in accounts payable on our balance sheet in the month the crude oil, NGL or natural gas is purchased. Generally, these letters of credit are issued for periods of up to seventy days and are terminated upon completion of each transaction. Additionally, we issue letters of credit to support insurance programs and construction activities. At December 31, 2013 and 2012, we had outstanding letters of credit of approximately $41 million and $24 million, respectively.

 

Note 10—Partners’ Capital and Distributions

 

Units Outstanding

 

Partners’ capital at December 31, 2013 consists of 359,133,200 common units outstanding, representing a 98% effective aggregate ownership interest in the Partnership and its subsidiaries after giving effect to the 2% general partner interest.

 

Distributions

 

We distribute 100% of our available cash within 45 days after the end of each quarter to unitholders of record and to our general partner. Available cash is generally defined as all of our cash and cash equivalents on hand at the end of each quarter, less reserves established by our general partner for future requirements.

 

General Partner Incentive Distributions. Our general partner is entitled to receive (i) distributions representing its 2% general partner interest and (ii) incentive distributions if the amount we distribute with respect to any quarter exceeds levels specified in our partnership agreement. Under the quarterly distribution provisions, the general partner is entitled, without duplication, to 2% of amounts we distribute up to $0.2250 per unit, referred to as our MQD, 15% of amounts we distribute in excess of $0.2250 per unit, 25% of the amounts we distribute in excess of $0.2475 per unit and 50% of amounts we distribute in excess of $0.3375 per unit.

 

Per unit cash distributions on our outstanding units and the portion of the distributions representing an excess over the MQD were as follows:

 

 

 

Year

 

 

 

2013

 

2012

 

2011

 

 

 

 

 

Excess

 

 

 

Excess

 

 

 

Excess

 

 

 

Distribution (1)

 

over MQD

 

Distribution (1)

 

over MQD

 

Distribution (1)

 

over MQD

 

First Quarter

 

$

0.5625

 

$

0.3375

 

$

0.5125

 

$

0.2875

 

$

0.4788

 

$

0.2538

 

Second Quarter

 

$

0.5750

 

$

0.3500

 

$

0.5225

 

$

0.2975

 

$

0.4850

 

$

0.2600

 

Third Quarter

 

$

0.5875

 

$

0.3625

 

$

0.5325

 

$

0.3075

 

$

0.4913

 

$

0.2663

 

Fourth Quarter

 

$

0.6000

 

$

0.3750

 

$

0.5425

 

$

0.3175

 

$

0.4975

 

$

0.2725

 

 


(1)                                     Distributions represent those declared and paid in the applicable period shown.

 

Our general partner agreed to reduce the amount of its incentive distribution by $3.75 million per quarter for distributions paid during 2013, $6.75 million for the distribution paid in February 2014, $5.5 million per quarter thereafter through November 2015, $5.0 million per quarter in 2016 and $3.75 million per quarter thereafter. These reductions were agreed to in connection with the BP NGL Acquisition and the completion of the PNG Merger on December 31, 2013. See Note 3 for further discussion of the BP NGL Acquisition. For distributions paid during the years ended December 31, 2013, 2012 and 2011, our general partner’s incentive distributions were reduced by approximately $15 million, $11 million and $7 million, respectively.

 

F-27



Table of Contents

 

Total cash distributions paid during the periods indicated were as follows (in millions, except per unit amounts):

 

 

 

Distributions Paid

 

Distributions

 

 

 

Common

 

General Partner

 

 

 

per limited

 

Year

 

Units

 

Incentive

 

2%

 

Total

 

partner unit

 

2013

 

$

791

 

$

353

 

$

16

 

$

1,160

 

$

2.33

 

2012

 

$

684

 

$

271

 

$

14

 

$

969

 

$

2.11

 

2011

 

$

575

 

$

204

 

$

12

 

$

791

 

$

1.95

 

 

On January 9, 2014, we declared a cash distribution of $0.6150 per unit on our outstanding common units. The distribution was paid on February 14, 2014 to unitholders of record on January 31, 2014, for the period October 1, 2013 through December 31, 2013. The total distribution paid was approximately $328 million, with approximately $221 million paid to our common unitholders and $5 million and $102 million paid to our general partner for its general partner and incentive distribution interests, respectively.

 

PAA Equity Offerings

 

Continuous Offering Program.  During 2012 and 2013 we entered into several equity distribution agreements, under our Continuous Offering Program, with respect to the offer and sale, through sales agents, of common units representing limited partner interests having aggregate offering prices ranging from up to $300 million to up to $750 million. Sales of such common units are made by means of ordinary brokers’ transactions on the NYSE at market prices, in block transactions or as otherwise agreed upon by our sales agent and us.

 

During the year ended December 31, 2013, we sold an aggregate of approximately 8.6 million common units under our Continuous Offering Program, generating proceeds of approximately $477 million, including our general partner’s proportionate capital contribution, net of approximately $5 million of commissions to our sales agents. The net proceeds from sales were used for general partnership purposes.

 

During the year ended December 31, 2012, we sold an aggregate of approximately 12.0 million common units under our Continuous Offering Program, generating proceeds of approximately $524 million, including our general partner’s proportionate capital contribution, net of approximately $6 million of commissions to our sales agents. The net proceeds from sales were used for general partnership purposes.

 

Other Equity Offerings.  In addition to sales of our common units under the Continuous Offering Program described above, we completed the following offerings of our common units, during the three years ended December 31, 2013 (in millions, except unit and per unit data):

 

 

 

 

 

 

 

 

 

General

 

 

 

 

 

 

 

 

 

Gross

 

Proceeds

 

Partner

 

 

 

Net

 

Period

 

Units Issued

 

Unit Price

 

from Sale

 

Contribution

 

Costs

 

Proceeds

 

March 2012 (1)

 

11,500,000

 

$

40.015

 

$

460

 

$

9

 

$

(14

)

$

455

 

2012 Total

 

11,500,000

 

 

 

$

460

 

$

9

 

$

(14

)

$

455

 

 

 

 

 

 

 

 

 

 

 

 

 

 

 

November 2011 (1)

 

12,000,000

 

$

32.515

 

$

390

 

$

9

 

$

(13

)

$

386

 

March 2011 (1)

 

15,870,000

 

$

32.000

 

508

 

10

 

(15

)

503

 

2011 Total

 

27,870,000

 

 

 

$

898

 

$

19

 

$

(28

)

$

889

 

 


(1)                                     These offerings of common units were underwritten transactions that required us to pay a gross spread. The net proceeds from these offerings were used to reduce outstanding borrowings under our credit facilities and for general partnership purposes. The net proceeds from the March 2012 offering were also used to fund a portion of the BP NGL Acquisition.

 

F-28



Table of Contents

 

Noncontrolling Interests in Subsidiaries

 

As of December 31, 2013, noncontrolling interests in our subsidiaries consisted of a 25% interest in SLC Pipeline.

 

PNG Merger

 

Prior to the PNG Merger, we owned 100% of the outstanding subordinated units of PNG and approximately 46% of the 61.2 million outstanding common units of PNG. Under the terms of the Merger Agreement, we issued 0.445 PAA common units for each outstanding PNG common unit held by unitholders other than us, plus cash in lieu of any fractional PAA common units otherwise issuable in the PNG Merger.

 

As a result of the PNG Merger, we purchased the noncontrolling interests in PNG for consideration of approximately 14.7 million PAA common units for a value of approximately $760 million. Such purchase resulted in an equity-classified loss of approximately $290 million, which we recorded as a decrease to our partners’ capital. In addition, in conjunction with the PNG Merger, our general partner made a proportional contribution of approximately $16 million associated with our issuance of PAA common units and we incurred transaction costs of approximately $4 million resulting in a net increase in partners’ capital associated with the PNG Merger of approximately $12 million.

 

Issuance of PNG Common Units

 

                PNG issued approximately 1.9 million and 27.6 million common units during the years ended December 31, 2013 and 2011, respectively. PNG did not issue any common units during the year ended December 31, 2012. As a result of PNG’s common unit issuances, we recorded an increase in noncontrolling interest of approximately $32 million and an increase to our partners’ capital of approximately $8 million in 2013, and an increase in noncontrolling interest of approximately $306 million and an increase to our partners’ capital of approximately $64 million in 2011. These increases represent the portion of the proceeds attributable to the respective ownership interests in PNG, adjusted for the impact of the dilution of our ownership interest.

 

The following table as required by GAAP sets forth the impact upon net income attributable to PAA giving effect to the changes in our ownership interest in PNG, which was recognized in partners’ capital during the years ended December 31, 2013, 2012 and 2011 (in millions):

 

 

 

Year Ended December 31,

 

 

 

2013

 

2012

 

2011

 

Net income attributable to PAA

 

$

1,361

 

$

1,094

 

$

966

 

Transfers to/from noncontrolling interests:

 

 

 

 

 

 

 

Increase in capital from sale of PNG common units

 

8

 

 

64

 

Decrease in capital from purchase of PNG common units in conjunction with the PNG Merger

 

(290

)

 

 

Net transfers to/from noncontrolling interests

 

(282

)

 

64

 

Change from net income attributable to PAA and transfers to/from noncontrolling interests

 

$

1,079

 

$

1,094

 

$

1,030

 

 

F-29



Table of Contents

 

Note 11—Derivatives and Risk Management Activities

 

We identify the risks that underlie our core business activities and use risk management strategies to mitigate those risks when we determine that there is value in doing so.  Our policy is to use derivative instruments for risk management purposes and not for the purpose of speculating on hydrocarbon commodity (referred to herein as “commodity”) price changes.  We use various derivative instruments to (i) manage our exposure to commodity price risk as well as to optimize our profits, (ii) manage our exposure to interest rate risk and (iii) manage our exposure to currency exchange rate risk.  Our commodity risk management policies and procedures are designed to help ensure that our hedging activities address our risks by monitoring our derivative positions, as well as physical volumes, grades, locations, delivery schedules and storage capacity.  Our interest rate and currency exchange rate risk management policies and procedures are designed to monitor our derivative positions and ensure that those positions are consistent with our objectives and approved strategies.  When we apply hedge accounting, our policy is to formally document all relationships between hedging instruments and hedged items, as well as our risk management objectives for undertaking the hedge.  This process includes specific identification of the hedging instrument and the hedged transaction, the nature of the risk being hedged and how the hedging instrument’s effectiveness will be assessed.  Both at the inception of the hedge and on an ongoing basis, we assess whether the derivatives used in a transaction are highly effective in offsetting changes in cash flows or the fair value of hedged items.

 

Commodity Price Risk Hedging

 

Our core business activities contain certain commodity price-related risks that we manage in various ways, including the use of derivative instruments.  Our policy is to (i) only purchase inventory for which we have a market, (ii) structure our sales contracts so that price fluctuations do not materially affect our operating income and (iii) not acquire and hold physical inventory or derivatives for the purpose of speculating on commodity price changes.  The material commodity-related risks inherent in our business activities can be divided into the following general categories:

 

Commodity Purchases and Sales — In the normal course of our operations, we purchase and sell commodities.  We use derivatives to manage the associated risks and to optimize profits.  As of December 31, 2013, net derivative positions related to these activities included:

 

·                  An average of 242,800 barrels per day net long position (total of 7.5 million barrels) associated with our crude oil purchases, which was unwound ratably during January 2014 to match monthly average pricing.

 

·                  A net short spread position averaging approximately 13,600 barrels per day (total of 5.4 million barrels), which hedges a portion of our anticipated crude oil lease gathering purchases through February 2015.  These derivatives are time spreads consisting of offsetting purchases and sales between two different months.  Our use of these derivatives does not expose us to outright price risk.

 

·                  An average of 2,200 barrels per day (total of 1.0 million barrels) of butane/WTI spread positions, which hedge specific butane sales contracts that are priced as a percentage of WTI through March 2015.

 

·                  A long position of approximately 2.3 Bcf through April 2016 related to anticipated base gas requirements.

 

·                  A short position of approximately 40.5 Bcf through April 2014 related to anticipated sales of natural gas inventory.

 

·                  A short position of approximately 6.9 million barrels through March 2015 related to the anticipated sales of our crude oil, NGL and refined products inventory.

 

Storage Capacity Utilization — We own a significant amount of crude oil, NGL and refined products storage capacity other than that used in our transportation operations. This storage may be leased to third parties or utilized in our own supply and logistics activities, including for the storage of inventory in a contango market. For capacity allocated to our supply and logistics operations, we have utilization risk in a backwardated market structure. As of December 31, 2013, we used derivatives to manage the risk of not utilizing approximately 0.8 million barrels per month of storage capacity through February 2014. These positions involve no outright price exposure, but instead enable us to profitably use the capacity to store hedged crude oil.

 

Pipeline Loss Allowance Oil — As is common in the pipeline transportation industry, our tariffs incorporate a loss allowance factor that is intended to offset losses due to evaporation, measurement and other losses in transit.  We utilize derivative instruments to hedge a portion of the anticipated sales of the allowance oil that is to be collected under our tariffs.  As of December 31, 2013, our PLA hedges included a net short position for an average of approximately 1,700 barrels per day (total of 1.2 million barrels) through December 2015 and a long call option position of approximately 0.5 million barrels through December 2015.

 

Natural Gas Processing/NGL Fractionation — As part of our supply and logistics activities, we purchase natural gas for processing and NGL mix for fractionation, and we sell the resulting individual specification products (including ethane, propane, butane and condensate).  In conjunction with these activities, we hedge the price risk associated with the purchase of the natural gas and the subsequent sale of the individual specification products.  As of December 31, 2013, we had a long natural gas position of approximately 19.5 Bcf through December 2015, a short propane position of approximately 3.4 million barrels through December 2015, a short butane position of approximately 1.0 million barrels through December 2015 and a short WTI position of approximately 0.4 million barrels through December 2015. In addition, we had a long power position of 0.5 million megawatt hours which hedges a portion of our power supply requirements at our natural gas processing and fractionation plants through June 2016.

 

F-30



Table of Contents

 

All of our commodity derivatives that qualify for hedge accounting are designated as cash flow hedges.  We have determined that substantially all of our physical purchase and sale agreements qualify for the normal purchase normal sale scope exception.  Physical commodity contracts that meet the definition of a derivative but are ineligible, or not designated, for the normal purchase normal sale scope exception are recorded on the balance sheet at fair value, with changes in fair value recognized in earnings.

 

Interest Rate Risk Hedging

 

We use interest rate derivatives to hedge interest rate risk associated with anticipated debt issuances and outstanding debt instruments.  The derivative instruments we use to manage this risk consist primarily of interest rate swaps and treasury locks.  As of December 31, 2013, AOCI includes deferred losses of approximately $65 million that relate to open and terminated interest rate derivatives that were designated for hedge accounting.  The terminated interest rate derivatives were cash-settled in connection with the issuance or refinancing of debt agreements.  The deferred loss related to these instruments is being amortized to interest expense over the terms of the hedged debt instruments.

 

We have entered into forward starting interest rate swaps to hedge the underlying benchmark interest rate related to forecasted debt issuances through 2015.  The following table summarizes the terms of our forward starting interest rate swaps as of December 31, 2013 (notional amounts in millions):

 

Hedged Transaction

 

Number and Types of
Derivatives Employed

 

Notional
Amount

 

Expected
Termination Date

 

Average Rate
Locked

 

Accounting
Treatment

 

Anticipated debt offering

 

10 forward starting swaps (30-year)

 

$

250

 

6/15/2015

 

3.60

%

Cash flow hedge

 

 

Concurrent with our August 2013 senior notes issuance, we terminated five thirty-year forward starting interest rate swaps. These swaps had an aggregate notional amount of $125 million and an average fixed rate of 3.39%. We received cash proceeds of approximately $11 million, of which a gain of approximately $8 million was deferred in AOCI and a gain of approximately $3 million was recognized in interest expense attributable to the ineffective portion of these swaps.

 

Concurrent with our December 2012 senior note issuance, we terminated six thirty-year forward starting interest rate swaps.  These swaps had an aggregate notional amount of $250 million and an average fixed rate of 4.24%.  We made a cash payment of approximately $89 million in connection with the termination of these swaps.

 

Concurrent with our March 2012 senior note issuances, we terminated four ten-year forward starting interest rate swaps.  These swaps had an aggregate notional amount of $200 million and an average fixed rate of 3.46%.  We made a cash payment of approximately $24 million in connection with the termination of the swaps.

 

Concurrent with our January 2011 senior notes issuance, we terminated three forward starting interest rate swaps.  These swaps had an aggregate notional amount of $100 million and an average fixed rate of 3.6%.  We received cash proceeds of approximately $12 million in connection with the termination of these swaps.

 

During June 2011 and August 2011, PNG entered into three interest rate swaps to fix the interest rate on a portion of PNG’s outstanding debt.  Following the completion of the PNG Merger, these swaps were terminated in conjunction with the termination of the PNG credit facility.

 

Currency Exchange Rate Risk Hedging

 

Because a significant portion of our Canadian business is conducted in CAD and, at times, a portion of our debt is denominated in CAD, we use foreign currency derivatives to minimize the risks of unfavorable changes in exchange rates.  These instruments include foreign currency exchange contracts and forwards.

 

As of December 31, 2013, our outstanding foreign currency derivatives include derivatives we use to (i) hedge currency exchange risk associated with USD-denominated commodity purchases and sales in Canada and (ii) hedge currency exchange risk created by the use of USD-denominated commodity derivatives to hedge commodity price risk associated with CAD-denominated commodity purchases and sales.

 

F-31



Table of Contents

 

The following table summarizes our open forward exchange contracts as of December 31, 2013 (in millions):

 

 

 

 

 

USD

 

CAD

 

Average Exchange Rate
USD to CAD

 

Forward exchange contracts that exchange CAD for USD:

 

 

 

 

 

 

 

 

 

 

 

2014

 

$

336

 

$

358

 

$1.00 - $1.06

 

 

 

2015

 

9

 

9

 

$1.00 - $1.07

 

 

 

 

 

$

345

 

$

367

 

$1.00 - $1.06

 

 

 

 

 

 

 

 

 

 

 

Forward exchange contracts that exchange USD for CAD:

 

 

 

 

 

 

 

 

 

 

 

2014

 

$

336

 

$

354

 

$1.00 - $1.05

 

 

 

2015

 

9

 

9

 

$1.00 - $1.06

 

 

 

 

 

$

345

 

$

363

 

$1.00 - $1.05

 

 

 

 

 

 

 

 

 

 

 

Net position by currency:

 

 

 

 

 

 

 

 

 

 

 

2014

 

$

 

$

4

 

 

 

 

 

2015

 

 

 

 

 

 

 

 

 

$

 

$

4

 

 

 

 

Summary of Financial Impact

 

We record all open derivatives on the balance sheet as either assets or liabilities measured at fair value. Changes in the fair value of derivatives are recognized currently in earnings unless specific hedge accounting criteria are met.  For derivatives that qualify as cash flow hedges, changes in fair value of the effective portion of the hedges are deferred in AOCI and recognized in earnings in the periods during which the underlying physical transactions are recognized in earnings. Derivatives that do not qualify for hedge accounting and the portion of cash flow hedges that are not highly effective in offsetting changes in cash flows of the hedged items are recognized in earnings each period.  Cash settlements associated with our derivative activities are reflected as cash flows from operating activities in our Consolidated Statements of Cash Flows.

 

F-32



Table of Contents

 

A summary of the impact of our derivative activities recognized in earnings for the years ended December 31, 2013, 2012 and 2011 is as follows (in millions):

 

 

 

Year Ended December 31, 2013

 

 

 

Derivatives in Hedging Relationships

 

 

 

 

 

Location of gain/(loss)

 

Gain/(loss)
reclassified
from AOCI
into income 
(1)

 

Other gain/(loss)
recognized in
income

 

Derivatives
Not Designated
as a Hedge

 

Total

 

Commodity Derivatives

 

 

 

 

 

 

 

 

 

 

 

 

 

 

 

 

 

 

 

Supply and Logistics segment revenues

 

$

78

 

$

(1

)

$

(116

)

$

(39

)

 

 

 

 

 

 

 

 

 

 

Facilities segment revenues

 

(10

)

(1

)

 

(11

)

 

 

 

 

 

 

 

 

 

 

Field operating costs

 

 

 

8

 

8

 

 

 

 

 

 

 

 

 

 

 

Interest Rate Derivatives

 

 

 

 

 

 

 

 

 

 

 

 

 

 

 

 

 

 

 

Interest expense

 

(7

)

3

 

 

(4

)

 

 

 

 

 

 

 

 

 

 

Foreign Currency Derivatives

 

 

 

 

 

 

 

 

 

 

 

 

 

 

 

 

 

 

 

Other income/(expense), net

 

5

 

 

 

5

 

 

 

 

 

 

 

 

 

 

 

Total Gain/(Loss) on Derivatives Recognized in Net Income

 

$

66

 

$

1

 

$

(108

)

$

(41

)

 

 

 

Year Ended December 31, 2012

 

 

 

Derivatives in Hedging Relationships

 

 

 

 

 

Location of gain/(loss)

 

Gain/(loss)
reclassified from
AOCI into
income 
(1)

 

Other gain/(loss)
recognized in
income

 

Derivatives
Not Designated
as a Hedge

 

Total

 

Commodity Derivatives

 

 

 

 

 

 

 

 

 

 

 

 

 

 

 

 

 

 

 

Supply and Logistics segment revenues

 

$

12

 

$

 

$

60

 

$

72

 

 

 

 

 

 

 

 

 

 

 

Facilities segment revenues

 

3

 

(1

)

1

 

3

 

 

 

 

 

 

 

 

 

 

 

Purchases and related costs

 

45

 

 

1

 

46

 

 

 

 

 

 

 

 

 

 

 

Field operating costs

 

 

 

1

 

1

 

 

 

 

 

 

 

 

 

 

 

Interest Rate Derivatives

 

 

 

 

 

 

 

 

 

 

 

 

 

 

 

 

 

 

 

Interest expense

 

(4

)

1

 

 

(3

)

 

 

 

 

 

 

 

 

 

 

Foreign Currency Derivatives

 

 

 

 

 

 

 

 

 

 

 

 

 

 

 

 

 

 

 

Supply and Logistics segment revenues

 

 

 

(1

)

(1

)

 

 

 

 

 

 

 

 

 

 

Other income/(expense), net

 

6

 

 

 

6

 

 

 

 

 

 

 

 

 

 

 

Total Gain/(Loss) on Derivatives Recognized in Net Income

 

$

62

 

$

 

$

62

 

$

124

 

 

F-33



Table of Contents

 

 

 

Year Ended December 31, 2011

 

 

 

Derivatives in Hedging Relationships

 

 

 

 

 

Location of gain/(loss)

 

Gain/(loss)
reclassified from
AOCI into
income 
(1)

 

Other gain/(loss)
recognized in
income

 

Derivatives
Not Designated
as a Hedge

 

Total

 

Commodity Derivatives

 

 

 

 

 

 

 

 

 

 

 

 

 

 

 

 

 

 

 

Supply and Logistics segment revenues

 

$

(153

)

$

(8

)

$

99

 

$

(62

)

 

 

 

 

 

 

 

 

 

 

Facilities segment revenues

 

11

 

 

 

11

 

 

 

 

 

 

 

 

 

 

 

Purchases and related costs

 

6

 

 

 

6

 

 

 

 

 

 

 

 

 

 

 

Field operating costs

 

 

 

1

 

1

 

 

 

 

 

 

 

 

 

 

 

Interest Rate Derivatives

 

 

 

 

 

 

 

 

 

 

 

 

 

 

 

 

 

 

 

Interest expense

 

(1

)

2

 

 

1

 

 

 

 

 

 

 

 

 

 

 

Foreign Currency Derivatives

 

 

 

 

 

 

 

 

 

 

 

 

 

 

 

 

 

 

 

Supply and Logistics segment revenues

 

 

 

1

 

1

 

 

 

 

 

 

 

 

 

 

 

Other income/(expense), net

 

6

 

 

 

6

 

 

 

 

 

 

 

 

 

 

 

Total Gain/(Loss) on Derivatives Recognized in Net Income

 

$

(131

)

$

(6

)

$

101

 

$

(36

)

 


(1)                                  During the year ended December 31, 2013, we reclassified a gain of approximately $3 million and losses of approximately $1 million from AOCI to Supply and Logistics segment revenues and Facilities segment revenues, respectively, as a result of anticipated hedged transactions that are probable of not occurring. During the year ended December 31, 2011 we reclassified a gain of approximately $1 million from AOCI to Facilities segment revenues and a gain of approximately $1 million from AOCI to other expense, net as a result of anticipated hedged transactions that are probable of not occurring. During the year ended December 31, 2012, all of our hedged transactions were deemed probable of occurring.

 

F-34



Table of Contents

 

The following table summarizes the derivative assets and liabilities on our Consolidated Balance Sheet on a gross basis as of December 31, 2013 (in millions):

 

 

 

Asset Derivatives

 

Liability Derivatives

 

 

 

Balance Sheet

 

 

 

Balance Sheet

 

 

 

 

 

Location

 

Fair Value

 

Location

 

Fair Value

 

Derivatives designated as hedging instruments:

 

 

 

 

 

 

 

 

 

Commodity derivatives

 

Other current assets

 

$

36

 

Other current assets

 

$

(24

)

 

 

Other long-term assets

 

5

 

 

 

 

 

Interest rate derivatives

 

Other long-term assets

 

26

 

 

 

 

 

Total derivatives designated as hedging instruments

 

 

 

$

67

 

 

 

$

(24

)

 

 

 

 

 

 

 

 

 

 

Derivatives not designated as hedging instruments:

 

 

 

 

 

 

 

 

 

Commodity derivatives

 

Other current assets

 

$

60

 

Other current assets

 

$

(117

)

 

 

Other long-term assets

 

5

 

Other long-term assets

 

(6

)

 

 

Other current liabilities

 

1

 

Other current liabilities

 

(5

)

 

 

 

 

 

 

Other long-term liabilities

 

(1

)

Foreign currency derivatives

 

 

 

 

 

Other current liabilities

 

(4

)

Total derivatives not designated as hedging instruments

 

 

 

$

66

 

 

 

$

(133

)

 

 

 

 

 

 

 

 

 

 

 

 

Total derivatives

 

 

 

$

133

 

 

 

$

(157

)

 

The following table summarizes the derivative assets and liabilities on our Consolidated Balance Sheet on a gross basis as of December 31, 2012 (in millions):

 

 

 

Asset Derivatives

 

Liability Derivatives

 

 

 

Balance Sheet

 

 

 

Balance Sheet

 

 

 

 

 

Location

 

Fair Value

 

Location

 

Fair Value

 

Derivatives designated as hedging instruments:

 

 

 

 

 

 

 

 

 

Commodity derivatives

 

Other current assets

 

$

45

 

Other current assets

 

$

(23

)

 

 

Other long-term assets

 

11

 

Other long-term assets

 

(1

)

Interest rate derivatives

 

 

 

 

 

Other long-term liabilities

 

(38

)

 

 

 

 

 

 

 

 

 

 

Total derivatives designated as hedging instruments

 

 

 

$

56

 

 

 

$

(62

)

 

 

 

 

 

 

 

 

 

 

Derivatives not designated as hedging instruments:

 

 

 

 

 

 

 

 

 

Commodity derivatives

 

Other current assets

 

$

128

 

Other current assets

 

$

(115

)

 

 

Other long-term assets

 

1

 

Other long-term assets

 

(3

)

 

 

Other current liabilities

 

4

 

Other current liabilities

 

(7

)

 

 

Other long-term liabilities

 

2

 

Other long-term liabilities

 

(2

)

 

 

 

 

 

 

 

 

 

 

Total derivatives not designated as hedging instruments

 

 

 

$

135

 

 

 

$

(127

)

 

 

 

 

 

 

 

 

 

 

Total derivatives

 

 

 

$

191

 

 

 

$

(189

)

 

Our derivative transactions are governed through ISDA (International Swaps and Derivatives Association) master agreements and clearing brokerage agreements. These agreements include stipulations regarding the right of set off in the event that we or our counterparty default on our performance obligations. If a default were to occur, both parties have the right to net amounts payable and receivable into a single net settlement between parties.

 

F-35



Table of Contents

 

Our accounting policy is to offset derivative assets and liabilities executed with the same counterparty when a master netting arrangement exists.  Accordingly, we also offset derivative assets and liabilities with amounts associated with cash margin.  Our exchange-traded derivatives are transacted through clearing brokerage accounts and are subject to margin requirements as established by the respective exchange.  On a daily basis, our account equity (consisting of the sum of our cash balance and the fair value of our open derivatives) is compared to our initial margin requirement resulting in the payment or return of variation margin. As of December 31, 2013, we had a net broker receivable of approximately $161 million (consisting of initial margin of $85 million increased by $76 million of variation margin that had been posted by us).  As of December 31, 2012, we had a net broker receivable of approximately $41 million (consisting of initial margin of $69 million reduced by $28 million of variation margin that had been returned to us).

 

The following tables present information about derivatives and financial assets and liabilities that are subject to offsetting, including enforceable master netting arrangements at December 31, 2013 and December 31, 2012 (in millions):

 

 

 

December 31, 2013

 

December 31, 2012

 

 

 

Derivative

 

Derivative

 

Derivative

 

Derivative

 

 

 

Asset Positions

 

Liability Positions

 

Asset Positions

 

Liability Positions

 

 

 

 

 

 

 

 

 

 

 

Netting Adjustments:

 

 

 

 

 

 

 

 

 

Gross position - asset/(liability)

 

$

133

 

$

(157

)

$

191

 

$

(189

)

Netting adjustment

 

(148

)

148

 

(148

)

148

 

Cash collateral paid/(received)

 

161

 

 

41

 

 

Net position - asset/(liability)

 

$

146

 

$

(9

)

$

84

 

$

(41

)

 

 

 

 

 

 

 

 

 

 

Balance Sheet Location After Netting Adjustments:

 

 

 

 

 

 

 

 

 

Other current assets

 

$

116

 

$

 

$

76

 

$

 

Other long-term assets

 

30

 

 

8

 

 

Other current liabilities

 

 

(8

)

 

(3

)

Other long-term liabilities

 

 

(1

)

 

(38

)

 

 

$

146

 

$

(9

)

$

84

 

$

(41

)

 

As of December 31, 2013, there was a net loss of approximately $77 million deferred in AOCI including tax effects.  The deferred net loss recorded in AOCI is expected to be reclassified to future earnings contemporaneously with (i) the earnings recognition of the underlying hedged commodity transaction or (ii) interest expense accruals associated with underlying debt instruments. Of the total net loss deferred in AOCI at December 31, 2013, we expect to reclassify a net loss of approximately $10 million to earnings in the next twelve months.  The remaining deferred loss of approximately $67 million is expected to be reclassified to earnings through 2045. A portion of these amounts are based on market prices as of December 31, 2013; thus, actual amounts to be reclassified will differ and could vary materially as a result of changes in market conditions.

 

The net deferred gain/(loss), including tax effects, recognized in AOCI for derivatives for the three years ended December 31, 2013 are as follows (in millions):

 

 

 

Year Ended December 31,

 

 

 

2013

 

2012

 

2011

 

Commodity derivatives, net

 

$

37

 

$

56

 

$

(18

)

Interest rate derivatives, net

 

72

 

(12

)

(136

)

Total

 

$

109

 

$

44

 

$

(154

)

 

At December 31, 2013 and December 31, 2012, none of our outstanding derivatives contained credit-risk related contingent features that would result in a material adverse impact to us upon any change in our credit ratings.  Although we may be required to post margin on our cleared derivatives as described above, we do not require our non-cleared derivative counterparties to post collateral with us.

 

F-36



Table of Contents

 

Recurring Fair Value Measurements

 

Derivative Financial Assets and Liabilities

 

The following table sets forth by level within the fair value hierarchy our financial assets and liabilities that were accounted for at fair value on a recurring basis as of December 31, 2013 and December 31, 2012 (in millions):

 

 

 

Fair Value as of December 31, 2013

 

Fair Value as of December 31, 2012

 

Recurring Fair Value Measures (1)

 

Level 1

 

Level 2

 

Level 3

 

Total

 

Level 1

 

Level 2

 

Level 3

 

Total

 

Commodity derivatives

 

$

16

 

$

(59

)

$

(3

)

$

(46

)

$

1

 

$

35

 

$

4

 

$

40

 

Interest rate derivatives

 

 

26

 

 

26

 

 

(38

)

 

(38

)

Foreign currency derivatives

 

 

(4

)

 

(4

)

 

 

 

 

Total net derivative asset/ (liability)

 

$

16

 

$

(37

)

$

(3

)

$

(24

)

$

1

 

$

(3

)

$

4

 

$

2

 

 


(1)                  Derivative assets and liabilities are presented above on a net basis but do not include related cash margin deposits.

 

Level 1

 

Level 1 of the fair value hierarchy includes exchange-traded commodity derivatives such as futures and options.  The fair value of exchange-traded commodity derivatives is based on unadjusted quoted prices in active markets.

 

Level 2

 

Level 2 of the fair value hierarchy includes exchange-cleared commodity derivatives and over-the-counter commodity, interest rate and foreign currency derivatives that are traded in active markets.  The fair value of these derivatives is based on broker price quotations which are corroborated with market observable inputs.

 

Level 3

 

Level 3 of the fair value hierarchy includes over-the-counter commodity derivatives that are traded in markets that are active but not sufficiently active to warrant level 2 classification in our judgment and certain physical commodity contracts.  The fair value of our level 3 over-the-counter commodity derivatives is based on broker price quotations.  The fair value of our level 3 physical commodity contracts is based on a valuation model utilizing broker-quoted forward commodity prices, and timing estimates, which involve management judgment. The significant unobservable inputs used in the fair value measurement of our level 3 derivatives are forward prices obtained from brokers.  A significant increase (decrease) in these forward prices would result in a proportionately lower (higher) fair value measurement.

 

Rollforward of Level 3 Net Asset/ (Liability)

 

The following table provides a reconciliation of changes in fair value of the beginning and ending balances for our derivatives classified as level 3 (in millions):

 

 

 

Year Ended December 31,

 

 

 

2013

 

2012

 

Beginning Balance

 

$

4

 

$

12

 

Total gains/(losses) for the period:

 

 

 

 

 

Included in earnings (1)

 

(1

)

(3

)

Included in other comprehensive income

 

 

3

 

Settlements

 

(3

)

(22

)

Derivatives entered into during the period

 

(3

)

23

 

Transfers out of level 3

 

 

(9

)

Ending Balance

 

$

(3

)

$

4

 

 

 

 

 

 

 

Change in unrealized gains/(losses) included in earnings relating to level 3
derivatives still held at the end of the periods

 

$

(4

)

$

24

 

 


(1)                  We reported unrealized gains and losses associated with level 3 commodity derivatives in our Consolidated Statements of Operations as Supply and Logistics segment revenues.

 

F-37



Table of Contents

 

During the third quarter of 2012, we transferred commodity derivatives with an aggregate fair value of a $14 million gain from level 3 to level 2. These derivatives consist of over the counter derivatives that were previously valued using forward prices obtained from a broker and are now being valued using unadjusted quoted prices in active markets. Our policy is to recognize transfers between levels as of the beginning of the reporting period in which the transfer occurred.

 

During the second quarter of 2012, we transferred commodity derivatives with an aggregate fair value of a $5 million loss from level 3 to level 2. These derivatives consist of NGL derivatives that are cleared through the CME Clearport platform.  This transfer resulted from additional analysis regarding the CME’s pricing methodology.

 

We believe that a proper analysis of our level 3 gains or losses must incorporate the understanding that these items are generally used to hedge our commodity price risk, interest rate risk and foreign currency exchange risk and will therefore be offset by gains or losses on the underlying transactions.

 

Note 12—Income Taxes

 

We estimate (i) income taxes in the jurisdictions in which we operate, (ii) net deferred tax assets and liabilities based on temporary differences that are expected to be recovered or settled at the enacted tax rates expected in future periods, (iii) valuation allowances for deferred tax assets and (iv) contingent tax liabilities for estimated exposures related to our current tax positions.

 

Pursuant to FASB guidance related to accounting for uncertainty in income taxes, we must recognize the tax benefit from an uncertain tax position only if it is more likely than not that the tax position will be sustained upon examination by the taxing authorities, based on the technical merits of the tax position and also the past administrative practices and precedents of the taxing authority. As of December 31, 2013 and 2012, we had not recognized any material amounts in connection with uncertainty in income taxes.

 

U.S. Federal and State Taxes

 

As an MLP, we are not subject to U.S. federal income taxes; rather the tax effect of our operations is passed through to our unitholders. Although we are subject to state income taxes in some states, the impact to the years ended December 31, 2013, 2012, and 2011 was immaterial.

 

Canadian Federal and Provincial Taxes

 

All of our Canadian operations are conducted within entities that are treated as corporations for Canadian tax purposes (flow through for U.S. tax purposes) and that are subject to Canadian federal and provincial taxes. Additionally, payments of interest and dividends from our Canadian entities to other Plains entities are subject to Canadian withholding tax that is treated as income tax expense.

 

Tax Components

 

Components of income tax expense are as follows (in millions):

 

 

 

Year Ended December 31,

 

 

 

2013

 

2012

 

2011

 

Current tax expense:

 

 

 

 

 

 

 

State income tax

 

$

1

 

$

2

 

$

2

 

Canadian federal and provincial income tax

 

99

 

51

 

36

 

Total current tax expense

 

$

100

 

$

53

 

$

38

 

 

 

 

 

 

 

 

 

Deferred tax (benefit)/expense:

 

 

 

 

 

 

 

State income tax

 

$

 

$

 

$

(2

)

Canadian federal and provincial income tax

 

(1

)

1

 

9

 

Total deferred tax (benefit)/expense

 

$

(1

)

$

1

 

$

7

 

Total income tax expense

 

$

99

 

$

54

 

$

45

 

 

F-38



Table of Contents

 

The difference between tax expense based on the statutory federal income tax rate and our effective tax expense is summarized as follows (in millions):

 

 

 

Year Ended December 31,

 

 

 

2013

 

2012

 

2011

 

Income before tax

 

$

1,490

 

$

1,181

 

$

1,039

 

Partnership earnings not subject to current Canadian tax

 

(1,187

)

(1,046

)

(909

)

 

 

$

303

 

$

135

 

$

130

 

Canadian federal and provincial corporate tax rate

 

25

%

25

%

27

%

Income tax at statutory rate

 

$

76

 

$

34

 

$

35

 

 

 

 

 

 

 

 

 

Canadian withholding taxes

 

$

19

 

$

18

 

$

12

 

Canadian permanent differences and rate changes

 

3

 

 

(2

)

State income tax

 

1

 

2

 

 

Total income tax expense

 

$

99

 

$

54

 

$

45

 

 

Deferred tax assets and liabilities are aggregated by the applicable tax paying entity and jurisdiction and presented net in “Other long-term liabilities and deferred credits” on our Consolidated Balance Sheet and result from the following (in millions):

 

 

 

December 31,

 

 

 

2013

 

2012

 

Deferred tax assets:

 

 

 

 

 

Book accruals in excess of current tax deductions

 

$

56

 

$

28

 

Total deferred tax assets

 

56

 

28

 

 

 

 

 

 

 

Deferred tax liabilities:

 

 

 

 

 

Property and equipment in excess of tax values

 

(398

)

(397

)

Total deferred tax liabilities

 

(398

)

(397

)

Net deferred tax liabilities

 

$

(342

)

$

(369

)

 

Generally, tax returns for our Canadian entities are open to audit from 2009 through 2013.  Our U.S. and state tax years are generally open to examination from 2010 to 2013.

 

Note 13—Major Customers and Concentration of Credit Risk

 

Marathon Petroleum Corporation and its subsidiaries accounted for approximately 15% of our revenues for the year ended December 31, 2013 and approximately 16% of our revenues for each of the years ended December 31, 2012 and 2011. Exxon Mobil Corporation and its subsidiaries accounted for approximately 13%, 13% and 10% of our revenues for the years ended December 31, 2013, 2012 and 2011, respectively. Phillips 66 and its subsidiaries accounted for approximately 11% of our revenues for the year ended December 31, 2013. ConocoPhillips Company (prior to the spin-off of Phillips 66, which was effective May 1, 2012) accounted for approximately 10% of our revenues for the year ended December 31, 2011. No other customers accounted for 10% or more of our revenues during any of the three years ended December 31, 2013. The majority of revenues from these customers pertain to our supply and logistics operations. The sales to these customers occur at multiple locations and we believe that the loss of these customers would have only a short-term impact on our operating results. There is risk, however, that we would not be able to identify and access a replacement market at comparable margins.

 

Financial instruments that potentially subject us to concentrations of credit risk consist principally of trade receivables. Our accounts receivable are primarily from purchasers and shippers of crude oil and, to a lesser extent, purchasers of NGL and natural gas storage. This industry concentration has the potential to impact our overall exposure to credit risk in that the customers may be similarly affected by changes in economic, industry or other conditions. We review credit exposure and financial information of our counterparties and generally require letters of credit for receivables from customers that are not considered creditworthy, unless the credit risk can otherwise be reduced. See Note 2 for additional discussion of our accounts receivable and our review of credit exposure.

 

Note 14—Related Party Transactions

 

Reimbursement of Expenses of Our General Partner and its Affiliates

 

We do not pay our general partner a management fee, but we do reimburse our general partner for all direct and indirect costs of services provided to us or incurred on our behalf, including the costs of employee, officer and director compensation and benefits

 

F-39



Table of Contents

 

allocable to us as well as all other expenses necessary or appropriate to the conduct of our business (other than expenses related to grants of AAP Management Units). We record these costs on the accrual basis in the period in which our general partner incurs them. Our partnership agreement provides that our general partner will determine the expenses that are allocable to us in any reasonable manner determined by our general partner in its sole discretion. Total costs reimbursed by us to our general partner for the years ended December 31, 2013, 2012 and 2011 were $567 million, $535 million and $419 million, respectively.

 

Occidental Petroleum Corporation

 

As of December 31, 2013, a subsidiary of Occidental Petroleum Corporation (“Oxy”) owned approximately 25% of our general partner interest and had a representative on the board of directors of GP LLC. During the three years ended December 31, 2013, we recognized sales and transportation revenues and purchased petroleum products from companies affiliated with Oxy. These transactions were conducted at posted tariff rates or prices that we believe approximate market. See detail below (in millions):

 

 

 

Year Ended December 31,

 

 

 

2013

 

2012

 

2011

 

Revenues

 

$

1,309

 

$

1,636

 

$

2,568

 

 

 

 

 

 

 

 

 

Purchases and related costs

 

$

863

 

$

557

 

$

361

 

 

We currently have a netting arrangement with Oxy. Our gross receivable and payable amounts with affiliates of Oxy were as follows (in millions):

 

 

 

 

December 31,

 

 

 

2013

 

2012

 

Trade accounts receivable and other receivables

 

$

133

 

$

231

 

 

 

 

 

 

 

Accounts payable

 

$

181

 

$

129

 

 

Other

 

We also have transactions with companies in which we hold an investment accounted for under the equity method of accounting (see Note 2 for information related to these investments). We recorded revenues of approximately $33 million and $18 million during the years ended December 31, 2013 and 2012, respectively, primarily associated with sales of crude oil to Eagle Ford Pipeline LLC for its linefill requirements.  These sales did not result in any gain for us. Revenues from transactions with our equity method investees in 2011 were immaterial. During the three years ended December 31, 2013, we utilized transportation services provided by these companies. Costs related to these services totaled approximately $79 million, $42 million and $33 million for the years ended December 31, 2013, 2012 and 2011, respectively. These transactions were conducted at posted tariff rates or contracted rates or prices that we believe approximate market. Receivables from our equity method investees totaled approximately $2 million and $8 million at December 31, 2013 and 2012, respectively. Accounts payable to our equity method investees at December 31, 2013 and 2012 were approximately $6 million and $4 million, respectively.

 

F-40



Table of Contents

 

Note 15—Equity-Indexed Compensation Plans

 

PAA Long-Term Incentive Plan Awards

 

Plains All American 2013 Long-Term Incentive Plan. In November 2013, our common unitholders approved the Plains All American 2013 Long-Term Incentive Plan (the “PAA 2013 LTIP”), which consolidated our three previous long-term incentive plans (the Plains All American GP LLC 1998 Long-Term Incentive Plan, as amended, the Plains All American 2005 Long-Term Incentive Plan, as amended, and the Plains All American PPX Successor Long-Term Incentive Plan, as amended) into a single plan. The PAA 2013 LTIP authorizes the issuance of an aggregate of approximately 13.1 million PAA common units deliverable upon vesting. Although other types of awards are contemplated under the PAA 2013 LTIP, currently outstanding awards are limited to “phantom units,” which mature into the right to receive common units of PAA (or cash equivalent) upon vesting. Some awards also include DERs, which, subject to applicable vesting criteria, entitle the grantee to a cash payment equal to the cash distribution paid on an outstanding PAA common unit.

 

Plains All American PNG Successor Long-Term Incentive Plan. In conjunction with the PNG Merger on December 31, 2013, our general partner adopted and assumed the PAA Natural Gas Storage, L.P. 2010 Long-Term Incentive Plan (the “PNG 2010 LTIP”) and changed the plan name to the Plains All American PNG Successor Long-Term Incentive Plan (the “PNG Successor LTIP”). Additionally, as a result of the PNG Merger, outstanding awards of PNG phantom units issued under the PNG 2010 LTIP were converted into comparable awards of phantom units representing the right to receive PAA common units by applying the Merger Exchange Ratio to each outstanding phantom unit and rounding down to the nearest PAA phantom unit for any fractions. See Note 10 for further discussion of the PNG Merger. The PNG Successor LTIP authorizes the issuance of an aggregate of 1.3 million PAA common units deliverable upon vesting. Although other types of awards are contemplated under the PNG Successor LTIP, currently outstanding awards are limited to “phantom units,” which mature into the right to receive common units of PAA (or cash equivalent) upon vesting. Some awards also include DERs, which, subject to applicable vesting criteria, entitle the grantee to a cash payment equal to the cash distribution paid on an outstanding PAA common unit.

 

F-41



Table of Contents

 

Plains All American GP LLC 2006 Long-Term Incentive Tracking Unit Plan. Our general partner has adopted the Plains All American GP LLC 2006 Long-Term Incentive Tracking Unit Plan (the “2006 Plan”) for non-officer employees. The 2006 Plan authorizes the grant of approximately 4.2 million “tracking units” which, upon vesting, represent the right to receive a cash payment in an amount based upon the market value of a PAA common unit at the time of vesting.

 

Our general partner is entitled to reimbursement by us for any costs incurred in settling obligations under the PAA 2013 LTIP, the PNG Successor LTIP or the 2006 Plan.

 

At December 31, 2013, the following LTIP awards, denominated in PAA units, were outstanding (units in millions):

 

 

 

PAA

 

 

 

 

 

 

 

 

 

 

 

LTIP Units

 

Distribution

 

Estimated Unit Vesting Date

 

Outstanding (1) (2)

 

Required (3)

 

2014

 

2015

 

2016

 

2017

 

Thereafter

 

8.4

 

$1.925 - $2.65

 

1.9

 

2.1

 

2.0

 

1.3

 

1.1

 

 


(1)                                     Approximately 4.5 million of the 8.4 million outstanding PAA LTIP awards also include DERs, of which 3.0 million had vested as of December 31, 2013.

 

(2)                                     LTIP units outstanding do not include AAP Management Units.

 

(3)                                     These LTIP awards have performance conditions requiring the attainment of an annualized PAA distribution of between $1.925 and $2.65 and vest upon the later of a certain date or the attainment of such levels. If the performance conditions are not attained while the grantee remains employed by us, or the grantee does not meet employment requirements, these awards will be forfeited. For purposes of this disclosure, vesting dates are based on an estimate of future distribution levels and assume that all grantees remain employed by us through the vesting date.

 

Our LTIP awards include both liability-classified and equity-classified awards. In accordance with FASB guidance regarding share-based payments, the fair value of liability-classified LTIP awards is calculated based on the closing market price of the underlying PAA unit at each balance sheet date and adjusted for the present value of any distributions that are estimated to occur on the underlying units over the vesting period that will not be received by the award recipients. The fair value of equity-classified LTIP awards is calculated based on the closing market price of the PAA unit on the respective grant dates and adjusted for the present value of any distributions that are estimated to occur on the underlying units over the vesting period that will not be received by the award recipient. This fair value is recognized as compensation expense over the service period.

 

Our LTIP awards typically contain performance conditions based on the attainment of certain annualized distribution levels and vest upon the later of a certain date or the attainment of such levels.  For awards with performance conditions (such as distribution targets), expense is accrued over the service period only if the performance condition is considered to be probable of occurring.  When awards with performance conditions that were previously considered improbable become probable, we incur additional expense in the period that the probability assessment changes.  This is necessary to bring the accrued obligation associated with these awards up to the level it would be as if we had been accruing for these awards since the grant date.  DER awards typically contain performance conditions based on the attainment of certain annualized distribution levels and become earned upon the attainment of such levels.  The DERs terminate with the vesting or forfeiture of the underlying LTIP award.  For liability-classified awards, we recognize DER payments in the period the payment is earned as compensation expense.  For equity-classified awards, we recognize DER payments in the period it is paid as a reduction of partners’ capital.

 

Our accrued liability at December 31, 2013 related to all outstanding liability-classified LTIP awards and DERs is approximately $98 million, of which approximately $43 million was classified as short-term and approximately $55 million was classified as long-term. These short- and long-term accrued LTIP liabilities are reflected in “Accounts payable and accrued liabilities” and “Other long-term liabilities and deferred credits,” respectively, on our Consolidated Balance Sheet. These liabilities include accruals associated with our assessments that an annualized distribution of $2.75 was probable of occurring. At December 31, 2012, the accrued liability was approximately $90 million.

 

F-42



Table of Contents

 

Equity-indexed compensation activity for LTIP awards is summarized in the following table (units in millions):

 

 

 

PAA Units (1) (3)

 

PNG Units (2) (4)

 

 

 

 

 

Weighted Average

 

 

 

Weighted Average

 

 

 

 

 

Grant Date

 

 

 

Grant Date

 

 

 

Units

 

Fair Value per Unit

 

Units

 

Fair Value per Unit

 

Outstanding, December 31, 2010

 

8.8

 

$

20.85

 

1.0

 

$

20.55

 

Granted

 

1.0

 

$

27.53

 

 

$

 

Vested

 

(1.4

)

$

20.34

 

(0.1

)

$

23.62

 

Cancelled or forfeited

 

(0.4

)

$

20.99

 

(0.1

)

$

19.20

 

Outstanding, December 31, 2011

 

8.0

 

$

21.77

 

0.8

 

$

20.55

 

Granted

 

1.5

 

$

33.90

 

0.1

 

$

15.33

 

Vested

 

(3.2

)

$

19.82

 

 

$

23.64

 

Cancelled or forfeited

 

(0.3

)

$

29.36

 

 

$

 

Outstanding, December 31, 2012

 

6.0

 

$

25.55

 

0.9

 

$

17.49

 

Granted

 

4.1

 

$

47.60

 

0.4

 

$

17.51

 

Vested

 

(1.8

)

$

24.79

 

 

$

18.88

 

Cancelled or forfeited (5)

 

(0.3

)

$

36.70

 

(0.3

)

$

21.62

 

Conversion of PNG unit-denominated awards into PAA unit-denominated awards (6)

 

0.4

 

$

40.54

 

(1.0

)

$

16.41

 

Outstanding, December 31, 2013

 

8.4

 

$

36.97

 

 

$

 

 


(1)                                     Amounts do not include AAP Management Units.

 

(2)                                     Amounts include PNG Transaction Grants, which are discussed further below.

 

(3)                                     Approximately 0.5 million, 1.0 million, and 0.5 million PAA common units were issued net of tax withholding of approximately 0.3 million, 0.5 million and 0.2 million units, in 2013, 2012, and 2011 respectively, in connection with the settlement of vested awards. The remaining 1.0 million, 1.7 million and 0.8 million of awards that vested during 2013, 2012 and 2011 respectively, were settled in cash.

 

(4)                                     Less than 0.1 million PNG units vested during each of the years ended December 31, 2013 and December 31, 2012.

 

(5)                                     As a result of the PNG Merger on December 31, 2013, approximately 0.3 million outstanding PNG Transaction Grants were cancelled.

 

(6)                                     As a result of the PNG Merger on December 31, 2013, outstanding awards of PNG phantom units were converted into comparable awards of PAA phantom units representing the right to receive PAA common units by applying the Merger Exchange Ratio to each outstanding PNG phantom unit and rounding down to the nearest PAA phantom unit for any fractions.

 

F-43



Table of Contents

 

PNG Transaction Grants

 

In connection with the IPO of PNG in 2010, we created a plan based on PNG equity. In September 2010, we entered into agreements with certain of our officers, pursuant to which these officers acquired, in equal proportion, phantom common units, phantom series A subordinated units, and phantom series B subordinated units representing a portion of the limited partner interest of PNG issued to us in connection with PNG’s IPO. The phantom common units vested in equal one-half increments in May 2011 and May 2012. The unvested portion of these grants were surrendered on December 31, 2013 in connection with the closing of the PNG Merger.

 

AAP Management Units

 

In August 2007, the owners of our general partner authorized the issuance of AAP Management Units in order to provide additional performance incentives and encourage retention for certain members of our senior management. AAP Management Units become earned in various increments upon the achievement of PAA distribution levels of between $1.75 and $2.85 (or in some cases, within 180 days thereafter). When earned, the AAP Management Units are entitled to participate in distributions paid by our general partner in excess of $11 million (as adjusted for debt service costs and excluding special distributions funded by debt) per quarter. Up to approximately 52.1 million AAP Management Units are authorized for issuance. Assuming all 52.1 million AAP Management Units were granted and earned, the maximum participation would be approximately 8% of our general partner’s distribution in excess of $11 million (as adjusted) each quarter.

 

As a result of the recapitalization of our general partner in connection with the IPO of PAGP on October 21, 2013, the number of AAP Management Units reserved for future grants, outstanding and earned were adjusted on a proportionate basis. The adjustment did not result in a change in vesting criteria, service period, or total grant date fair value. This adjustment is reflected retrospectively in the following summary of AAP Management Units (in millions):

 

 

 

Reserved for Future
Grants

 

Outstanding

 

Outstanding Units
Earned

 

 

Grant Date
Fair Value Of Outstanding AAP
Management Units 
(1)

 

Balance as of December 31, 2011

 

4.3

 

47.8

 

20.9

 

 

$

44

 

Forfeitures

 

0.4

 

(0.4

)

 

 

 

Earned

 

N/A

 

N/A

 

13.1

 

 

N/A

 

Balance as of December 31, 2012

 

4.7

 

47.4

 

34.0

 

 

$

44

 

Granted

 

(1.2

)

1.2

 

 

 

7

 

Earned

 

N/A

 

N/A

 

13.0

 

 

N/A

 

Balance as of December 31, 2013

 

3.5

 

48.6

 

47.0

 

 

$

51

 

 


(1)             Of the grant date fair value, approximately $5 million, $6 million and $9 million was recognized as expense during the years ended December 31, 2013, 2012 and 2011, respectively. Of the $51 million grant date fair value, approximately $49 million had been recognized through December 31, 2013.

 

The entire economic burden of the AAP Management Units, which are equity classified, is borne solely by AAP and does not impact our cash or units outstanding. However, because the intent of the AAP Management Units is to provide a performance incentive and encourage retention for certain members of our senior management, we recognize the grant date fair value of the AAP Management Units as compensation expense over the service period. The expense is also reflected as a capital contribution and thus, results in a corresponding credit to partners’ capital on our Consolidated Financial Statements.

 

Other Consolidated Equity-Indexed Compensation Information

 

We refer to all of the LTIPs and AAP Management Units collectively as the “Equity-indexed compensation plans.” The table below summarizes the expense recognized and the value of vesting (settled both in units and cash) related to our equity-indexed compensation plans and includes both liability-classified and equity- classified awards (in millions):

 

 

 

2013

 

2012

 

2011

 

Equity-indexed compensation expense

 

$

116

 

$

101

 

$

110

 

LTIP unit-settled vestings (1)

 

$

48

 

$

62

 

$

24

 

LTIP cash-settled vestings

 

$

61

 

$

66

 

$

19

 

DER cash payments

 

$

8

 

$

7

 

$

4

 

 


(1)                                        For the years ended December 31, 2013, 2012 and 2011, less than $1 million, approximately $1 million and $2 million, respectively, relates to unit vestings which were settled with PNG common units.

 

F-44



Table of Contents

 

Based on the December 31, 2013 fair value measurement and probability assessment regarding future distributions, we expect to recognize approximately $193 million of additional expense over the life of our outstanding awards related to the remaining unrecognized fair value. Actual amounts may differ materially as a result of a change in the market price of our units and/or probability assessments regarding future distributions. We estimate that the remaining fair value will be recognized in expense as shown below (in millions):

 

Year

 

Equity-Indexed
Compensation Plan Fair Value
Amortization 
(1) (2)

 

2014

 

$

80

 

2015

 

55

 

2016

 

36

 

2017

 

16

 

2018

 

5

 

Thereafter

 

1

 

Total

 

$

193

 

 


(1)                                     Amounts do not include fair value associated with awards containing performance conditions that are not considered to be probable of occurring at December 31, 2013.

 

(2)                                     Includes unamortized fair value associated with AAP Management Units.

 

Note 16—Commitments and Contingencies

 

Commitments

 

Expenditures related to leases for 2013, 2012 and 2011 were approximately $132 million, $102 million and $60 million, respectively. We have commitments, some of which are leases, related to real property, equipment and operating facilities. We also incur costs associated with leased land, rights-of-way, permits and regulatory fees. Future non-cancelable commitments related to these items at December 31, 2013, are summarized below (in millions):

 

 

 

2014

 

2015

 

2016

 

2017

 

2018

 

Thereafter

 

Total

 

Leases (1)

 

$

152

 

$

132

 

$

124

 

$

103

 

$

78

 

$

386

 

$

975

 

Other commitments (2)

 

38

 

32

 

29

 

25

 

16

 

42

 

182

 

Total

 

$

190

 

$

164

 

$

153

 

$

128

 

$

94

 

$

428

 

$

1,157

 

 


(1)                                     Includes capital and operating leases as defined by the FASB guidance.

 

(2)                                     Primarily includes third-party storage and transportation agreements and pipeline throughput agreements.

 

Litigation

 

General.  In the ordinary course of business, we are involved in various legal proceedings. To the extent we are able to assess the likelihood of a negative outcome for these proceedings, our assessments of such likelihood range from remote to probable.  If we determine that a negative outcome is probable and the amount of loss is reasonably estimable, we accrue the estimated amount.  We do not believe that the outcome of these legal proceedings, individually or in the aggregate, will have a material adverse effect on our financial condition, results of operations or cash flows.  Although we believe that our operations are presently in material compliance with applicable requirements, as we acquire and incorporate additional assets it is possible that the EPA or other governmental entities may seek to impose fines, penalties or performance obligations on us (or on a portion of our operations) as a result of any past noncompliance whether such noncompliance initially developed before or after our acquisition.

 

Pemex Exploración y Producción v. Big Star Gathering Ltd L.L.P. et al. In two cases filed in the Texas Southern District Court in May 2011 and April 2012, Pemex Exploración y Producción (“PEP”) alleges that certain parties stole condensate from pipelines and gathering stations and conspired with U.S. companies (primarily in Texas) to import and market the stolen condensate.  PEP does not allege that Plains was part of any conspiracy, but that it dealt in the condensate only after it had been obtained by others and resold to Plains Marketing, L.P.  PEP seeks actual damages, attorney’s fees, and statutory penalties from Plains Marketing, L.P.    In February 2013, the Court granted Plains Marketing, L.P.’s motion to be dismissed from the April 2012 lawsuit. In October 2013, the Court issued an order in the May 2011 lawsuit granting summary judgment in favor of Plains Marketing, L.P. with respect to all of PEP’s remaining claims against Plains Marketing, L.P. In February 2014, the Court affirmed its order granting summary judgment in favor of Plains Marketing, L.P., denied PEP’s motion for reconsideration, and issued a judgment dismissing all claims against Plains. PEP has the right to appeal such rulings.

 

F-45



Table of Contents

 

PNG Merger. Purported class action lawsuits were filed on behalf of PNG unitholders challenging the PNG Merger.  Two lawsuits were filed in the Delaware Court of Chancery in September 2013 and were consolidated under the caption In re PAA Natural Gas Storage, Limited Partnership Unitholder Litigation, C.A. No. 8908-VCL (which we refer to as the Consolidated Delaware Action).  Two lawsuits were filed in Texas state court in September 2013 and were consolidated under the caption Vicars v. PNGS GP, LLC, et al., Cause No. 2013-52687 (Tex. Dist. Ct. Harris County) (which we refer to as the Consolidated Texas Action).  Four lawsuits were filed in Texas federal court in October 2013 and were consolidated under the caption The DuckPond Trust, et al., v. PAA Natural Gas Storage, LP., et al., 4:13-cv-03170 (S.D. Tex.) (which we refer to as the Consolidated Federal Action).

 

Plaintiffs in the Consolidated Delaware Action generally allege that (i) the individual defendants breached fiduciary duties owed to PNG unitholders by allegedly approving the merger agreement at an unfair price and through an unfair process and by agreeing to certain deal protection devices; and (ii) the PNG Merger unfairly benefits certain members of PNG’s board of directors.  Plaintiffs also allege that PNG’s general partner, PNG and other of our affiliates aided and abetted the alleged fiduciary breaches by the individual defendants.

 

Plaintiffs in the Consolidated Texas Action generally allege that (i) the individual defendants breached their duties owed to PNG’s unitholders under PNG’s partnership agreement as well as the implied covenant of good faith and fair dealing, and are engaging in self-dealing; and (ii) PNG’s general partner, PNG and other of our affiliates have aided and abetted the defendant directors for the purpose of advancing their own interests and/or assisting such directors in connection with their breaches of their respective duties.  In addition, the Consolidated Texas Action includes purported derivative claims on behalf of PNG based on the alleged breaches of duties by the individual defendants.

 

In February 2014, the Consolidated Federal Action was dismissed. Plaintiffs in the remaining actions generally seek, among other relief, to enjoin the transaction, rescission in the event the transaction is consummated, an order directing defendants to account to plaintiff and other members of the putative class for all damages caused by their breaches, money damages and an award of costs and disbursements, including reasonable attorneys’ fees. We cannot predict the outcome of these or any other lawsuits that might be filed, nor can we predict the amount of time and expense that will be required to resolve these lawsuits. We intend to defend vigorously against these and any other actions. See Note 10 for a description of the PNG Merger.

 

Environmental

 

General.  Although we believe that our efforts to enhance our leak prevention and detection capabilities have produced positive results, we have experienced (and likely will experience future) releases of hydrocarbon products into the environment from our pipeline and storage operations. These releases can result from unpredictable man-made or natural forces and may reach surface water bodies, groundwater aquifers or other sensitive environments. Whether current or past, damages and liabilities associated with any such releases from our assets may substantially affect our business.

 

We record environmental liabilities when environmental assessments and/or remedial efforts are probable and the amounts can be reasonably estimated. Generally, our recording of these accruals coincides with our completion of a feasibility study or our commitment to a formal plan of action. We do not discount our environmental remediation liabilities to present value. We also record environmental liabilities assumed in business combinations based on the estimated fair value of the environmental obligations caused by past operations of the acquired company. We record receivables for amounts recoverable from insurance or from third parties under indemnification agreements in the period that we determine the costs are probable of recovery.

 

Environmental expenditures that pertain to current operations or to future revenues are expensed or capitalized consistent with our capitalization policy for property and equipment. Expenditures that result from the remediation of an existing condition caused by past operations and that do not contribute to current or future profitability are expensed.

 

At December 31, 2013, our estimated undiscounted reserve for environmental liabilities totaled approximately $93 million, of which approximately $11 million was classified as short-term and approximately $82 million was classified as long-term. At December 31, 2012, our reserve for environmental liabilities totaled approximately $96 million, of which approximately $13 million was classified as short-term and approximately $83 million was classified as long-term. The short- and long-term environmental liabilities referenced above are reflected in “Accounts payable and accrued liabilities” and “Other long-term liabilities and deferred credits,” respectively, on our Consolidated Balance Sheets. At December 31, 2013 and 2012, we had recorded receivables totaling approximately $10 million and $42 million, respectively, for amounts probable of recovery under insurance and from third parties under indemnification agreements, which are predominantly reflected in “Trade accounts receivable and other receivables, net” on our Consolidated Balance Sheets.

 

In some cases, the actual cash expenditures  may not occur for three to five years. Our estimates used in these reserves are based on information currently available to us and our assessment of the ultimate outcome. Among the many uncertainties that impact our estimates are the necessary regulatory approvals for, and potential modification of, our remediation plans, the limited amount of data available upon initial assessment of the impact of soil or water contamination, changes in costs associated with environmental remediation services and equipment and the possibility of existing legal claims giving rise to additional liabilities. Therefore, although we believe that the reserve is adequate, costs incurred may be in excess of the reserve and may potentially have a material adverse effect on our financial condition, results of operations or cash flows.

 

F-46



Table of Contents

 

Rainbow Pipeline Release. During April 2011, we experienced a crude oil release of approximately 28,000 barrels of crude oil on a remote section of our Rainbow Pipeline located in Alberta, Canada.  Since the release and through December 31, 2013, we spent approximately $70 million, before insurance recoveries, in connection with site clean-up, reclamation and remediation activities, and as of December 31, 2013, we did not have any material outstanding liabilities or insurance receivables relating to this release. On February 26, 2013, the Alberta Energy Regulator (“AER”) issued a report detailing four enforcement actions against Plains Midstream Canada ULC (“PMC”) for failure to comply with certain regulatory requirements in connection with the release, including requirements related to operations and maintenance procedures, leak detection and response, backfill and compaction procedures and emergency response plan testing.  PMC is in the process of taking appropriate actions necessary to respond to and comply with the enforcement actions set forth in the report, including the implementation of additional risk assessment procedures and the taking of other actions designed to minimize the risk that similar incidents occur in the future and enhance the effectiveness of PMC’s response to any such future incidents.  In addition, on April 23, 2013, the Alberta Crown Prosecutor filed civil charges under the Environmental Protection and Enhancement Act against PMC relating to the release.  To date, PMC has not been assessed any fines or penalties related to this release; however, such fines or penalties may be assessed in the future and are not expected to be material.

 

Rangeland Pipeline Release. During June 2012, we experienced a crude oil release on a section of our Rangeland Pipeline located near Sundre, Alberta, Canada.  Approximately 3,000 barrels were released into the Red Deer River and were contained downstream in the Gleniffer Reservoir. Remediation activities in the reservoir area were completed by June 30, 2012, remediation of the remaining impacted areas of government-owned lands was completed by September 30, 2012 and interim closure, in respect of those lands, was received from the applicable regulatory agencies.  Monitoring will continue into 2014, and a long-term monitoring plan has been developed and implemented in accordance with regulatory requirements. Through December 31, 2013, we spent approximately $46 million, before insurance recoveries, in connection with site clean-up, reclamation and remediation activities. This release is currently under investigation by the AER, which also intends to perform an audit of PMC’s operations. Although the AER’s final investigation is not complete, on July 4, 2013, the AER issued four enforcement actions against PMC citing failure to inspect water crossings, failure to complete an engineering assessment to determine suitability of continued operation of the Rangeland Pipeline, failure to maintain updated emergency response plans, and failure to conduct regular public awareness programs.  To date, no fines or penalties have been assessed against PMC with respect to this release; however, it is possible that fines or penalties may be assessed against PMC in the future and are not expected to be material.

 

Bay Springs Pipeline Release   During February 2013, we experienced a crude oil release of approximately 120 barrels on a portion of one of our pipelines near Bay Springs, Mississippi. Most of the released oil was contained within our pipeline right of way, but some of the released oil entered a nearby waterway where it was contained with booms.  The EPA has issued an administrative order requiring us to take various actions in response to the release, including remediation, reporting and other actions, and we may be subjected to a civil penalty. The aggregate cost to clean up and remediate the site was approximately $6 million, which has been recognized in “Field operating costs” on our Consolidated Statement of Operations.

 

Kemp River Pipeline Release. During May and June 2013, two separate releases were discovered on our Kemp River pipeline in Northern Alberta, Canada that, in the aggregate, resulted in the release of approximately 700 barrels of condensate and light crude oil.  Clean-up and remediation activities are being conducted in cooperation with the applicable regulatory agencies. We estimate that the aggregate clean-up and remediation costs associated with these releases will be approximately $15 million which we have recognized in “Field operating costs” on our Consolidated Statement of Operations.

 

Environmental Remediation

 

We currently own or lease, and in the past have owned and leased, properties where hazardous liquids, including hydrocarbons, are or have been handled. These properties and the hazardous liquids or associated wastes disposed thereon may be subject to CERCLA, RCRA and state and Canadian federal and provincial laws and regulations. Under such laws and regulations, we could be required to remove or remediate hazardous liquids or associated wastes (including wastes disposed of or released by prior owners or operators) and to clean up contaminated property (including contaminated groundwater).

 

We maintain insurance of various types with varying levels of coverage that we consider adequate under the circumstances to cover our operations and properties. The insurance policies are subject to deductibles and retention levels that we consider reasonable and not excessive. Consistent with insurance coverage generally available in the industry, in certain circumstances our insurance policies provide limited coverage for losses or liabilities relating to gradual pollution, with broader coverage for sudden and accidental occurrences.

 

Assets we have acquired or will acquire in the future may have environmental remediation liabilities for which we are not indemnified. We have in the past experienced and in the future likely will experience releases of crude oil into the environment from our pipeline and storage operations. We also may discover environmental impacts from past releases that were previously unidentified.

 

Insurance

 

A pipeline, terminal or other facility may experience damage as a result of an accident, natural disaster or terrorist activity. These hazards can cause personal injury and loss of life, severe damage to and destruction of property and equipment, pollution or environmental damage and suspension of operations. We maintain various types of insurance that we consider adequate to cover our operations and certain assets. The insurance policies are subject to deductibles or self-insured retentions that we consider reasonable. Our insurance does not cover every potential risk associated with operating pipelines, terminals and other facilities, including the potential loss of significant revenues.

 

F-47



Table of Contents

 

The occurrence of a significant event not fully insured, indemnified or reserved against, or the failure of a party to meet its indemnification obligations, could materially and adversely affect our operations and financial condition. We believe we are adequately insured for public liability and property damage with respect to our operations. In the future, we may not be able to maintain insurance at levels that we consider adequate for rates we consider reasonable. As a result, we may elect to self-insure or utilize higher deductibles in certain insurance programs. For example, the market for hurricane- or windstorm-related property damage coverage has remained difficult the last few years. The amount of coverage available has been limited, costs have increased substantially and deductibles have increased as well.

 

In 2011, we elected not to renew our hurricane insurance, and, instead, to self-insure this risk. Our assessment of the current availability of coverage and associated rates has led us to the decision to continue to self-insure. This decision does not affect our third-party liability insurance, which still covers hurricane-related liability claims which we have renewed at our historic coverage levels. In addition, although we believe that we have established adequate reserves to the extent such risks are not insured, costs incurred in excess of these reserves may be higher and may potentially have a material adverse effect on our financial conditions, results of operations or cash flows.

 

Note 17—Quarterly Financial Data (Unaudited)

 

 

 

First

 

Second

 

Third

 

Fourth

 

 

 

 

 

Quarter

 

Quarter

 

Quarter

 

Quarter

 

Total (1)

 

 

 

(in millions, except per unit data)

 

2013

 

 

 

 

 

 

 

 

 

 

 

Revenues

 

$

10,620

 

$

10,295

 

$

10,703

 

$

10,631

 

$

42,249

 

Gross margin (2)

 

$

761

 

$

474

 

$

375

 

$

478

 

$

2,087

 

Operating income

 

$

655

 

$

383

 

$

296

 

$

394

 

$

1,728

 

Net income

 

$

536

 

$

300

 

$

237

 

$

318

 

$

1,391

 

Net income attributable to PAA

 

$

528

 

$

292

 

$

231

 

$

309

 

$

1,361

 

Basic net income per limited partner unit

 

$

1.28

 

$

0.58

 

$

0.38

 

$

0.59

 

$

2.82

 

Diluted net income per limited partner unit

 

$

1.27

 

$

0.57

 

$

0.38

 

$

0.58

 

$

2.80

 

Cash distributions per common unit (3)

 

$

0.5625

 

$

0.5750

 

$

0.5875

 

$

0.6000

 

$

2.3250

 

 

 

 

 

 

 

 

 

 

 

 

 

2012

 

 

 

 

 

 

 

 

 

 

 

Revenues

 

$

9,218

 

$

9,786

 

$

9,354

 

$

9,439

 

$

37,797

 

Gross margin (2)

 

$

407

 

$

551

 

$

328

 

$

480

 

$

1,767

 

Operating income

 

$

313

 

$

462

 

$

247

 

$

402

 

$

1,425

 

Net income

 

$

237

 

$

386

 

$

173

 

$

330

 

$

1,127

 

Net income attributable to PAA

 

$

230

 

$

378

 

$

165

 

$

320

 

$

1,094

 

Basic net income per limited partner unit

 

$

0.52

 

$

0.93

 

$

0.27

 

$

0.70

 

$

2.41

 

Diluted net income per limited partner unit

 

$

0.51

 

$

0.93

 

$

0.27

 

$

0.69

 

$

2.40

 

Cash distributions per common unit (3)

 

$

0.5125

 

$

0.5225

 

$

0.5325

 

$

0.5425

 

$

2.1100

 

 


(1)                                     The sum of the four quarters may not equal the total year due to rounding.

 

(2)                                    Gross margin is calculated as Total revenues less (i) Purchases and related costs, (ii) Field operating costs and (iii) Depreciation and amortization.

 

(3)                                     Represents cash distributions declared and paid in the applicable period.

 

Note 18—Operating Segments

 

We manage our operations through three operating segments: (i) Transportation, (ii) Facilities and (iii) Supply and Logistics.  See “Revenue Recognition” in Note 2 for a summary of the types of products and services from which each segment derives its revenues. Our Chief Operating Decision Maker (our Chief Executive Officer) evaluates segment performance based on measures including segment profit and maintenance capital investment. We define segment profit as revenues and equity earnings in unconsolidated entities less (i) purchases and related costs, (ii) field operating costs and (iii) segment general and administrative expenses. Each of the items above excludes depreciation and amortization.

 

As an MLP, we make quarterly distributions of our “available cash” (as defined in our partnership agreement) to our unitholders. We look at each period’s earnings before non-cash depreciation and amortization as an important measure of segment performance. The exclusion of depreciation and amortization expense could be viewed as limiting the usefulness of segment profit as a performance measure because it does not account in current periods for the implied reduction in value of our capital assets, such as crude oil pipelines and facilities, caused by age-related decline and wear and tear. We compensate for this limitation by recognizing that depreciation and amortization are largely offset by repair and maintenance investments, which acts to partially offset the aging and wear and tear in the value of our principal fixed assets. These maintenance investments are a component of field operating costs included in segment profit or in maintenance capital, depending on the nature of the cost. Maintenance capital, which is deducted in determining “available cash,” consists of capital expenditures for the replacement of partially or fully depreciated assets in order to maintain the operating and/or earnings capacity of our existing assets. Capital expenditures made to expand the existing operating and/or earnings capacity of our assets are considered expansion capital expenditures, not maintenance capital. Repair and maintenance expenditures incurred in order to maintain the day to day operation of our existing assets are charged to expense as incurred.

 

F-48



Table of Contents

 

The following table reflects certain financial data for each segment for the periods indicated (in millions):

 

 

 

Transportation

 

Facilities

 

Supply and Logistics

 

Total

 

Twelve Months Ended December 31, 2013

 

 

 

 

 

 

 

 

 

Revenues:

 

 

 

 

 

 

 

 

 

External Customers

 

$

701

 

$

856

 

$

40,692

 

$

42,249

 

Intersegment (1)

 

797

 

521

 

4

 

1,322

 

Total revenues of reportable segments

 

$

1,498

 

$

1,377

 

$

40,696

 

$

43,571

 

Equity earnings in unconsolidated entities

 

$

64

 

$

 

$

 

$

64

 

Segment profit (2) (3) 

 

$

729

 

$

616

 

$

822

 

$

2,167

 

Capital expenditures

 

$

1,046

 

$

549

 

$

46

 

$

1,641

 

Total assets

 

$

7,221

 

$

6,555

 

$

6,584

 

$

20,360

 

Maintenance capital

 

$

123

 

$

38

 

$

15

 

$

176

 

 

 

 

 

 

 

 

 

 

 

Twelve Months Ended December 31, 2012

 

 

 

 

 

 

 

 

 

Revenues:

 

 

 

 

 

 

 

 

 

External Customers

 

$

623

 

$

736

 

$

36,438

 

$

37,797

 

Intersegment (1)

 

793

 

362

 

2

 

1,157

 

Total revenues of reportable segments

 

$

1,416

 

$

1,098

 

$

36,440

 

$

38,954

 

Equity earnings in unconsolidated entities

 

$

38

 

$

 

$

 

$

38

 

Segment profit (2) (3)

 

$

710

 

$

482

 

$

753

 

$

1,945

 

Capital expenditures

 

$

1,244

 

$

1,724

 

$

503

 

$

3,471

 

Total assets

 

$

6,423

 

$

6,134

 

$

6,678

 

$

19,235

 

Maintenance capital

 

$

108

 

$

49

 

$

13

 

$

170

 

 

 

 

 

 

 

 

 

 

 

Twelve Months Ended December 31, 2011

 

 

 

 

 

 

 

 

 

Revenues:

 

 

 

 

 

 

 

 

 

External Customers

 

$

572

 

$

638

 

$

33,065

 

$

34,275

 

Intersegment (1)

 

593

 

158

 

3

 

754

 

Total revenues of reportable segments

 

$

1,165

 

$

796

 

$

33,068

 

$

35,029

 

Equity earnings in unconsolidated entities

 

$

13

 

$

 

$

 

$

13

 

Segment profit (2) (3)

 

$

555

 

$

358

 

$

647

 

$

1,560

 

Capital expenditures

 

$

600

 

$

1,317

 

$

18

 

$

1,935

 

Total assets

 

$

5,156

 

$

4,506

 

$

5,719

 

$

15,381

 

Maintenance capital

 

$

86

 

$

22

 

$

12

 

$

120

 

 


(1)                                     Segment revenues and purchases and related costs include intersegment amounts. Intersegment sales are conducted at posted tariff rates, rates similar to those charged to third parties or rates that we believe approximate market.

 

(2)                                     Supply and Logistics segment profit includes interest expense (related to hedged inventory purchases) of approximately $30 million, $12 million and $20 million for the years ended December 31, 2013, 2012 and 2011, respectively.

 

F-49



Table of Contents

 

(3)                                     The following table reconciles segment profit to net income attributable to PAA (in millions):

 

 

 

Year Ended December 31,

 

 

 

2013

 

2012

 

2011

 

Segment profit

 

$

2,167

 

$

1,945

 

$

1,560

 

Depreciation and amortization

 

(375

)

(482

)

(249

)

Interest expense

 

(303

)

(288

)

(253

)

Other income/(expense), net

 

1

 

6

 

(19

)

Income tax expense

 

(99

)

(54

)

(45

)

Net income

 

1,391

 

1,127

 

994

 

Net income attributable to noncontrolling interests

 

(30

)

(33

)

(28

)

Net income attributable to PAA

 

$

1,361

 

$

1,094

 

$

966

 

 

Geographic Data

 

We have operations in the United States and Canada. Set forth below are revenues and long-lived assets attributable to these geographic areas (in millions):

 

 

 

Year Ended December 31,

 

Revenues (1)

 

2013

 

2012

 

2011

 

United States

 

$

32,924

 

$

29,978

 

$

28,181

 

Canada

 

9,325

 

7,819

 

6,094

 

 

 

$

42,249

 

$

37,797

 

$

34,275

 

 


(1)                                     Revenues are primarily attributed to each region based on where the services are provided or the product is shipped.

 

 

 

 

 

December 31,

 

Long-Lived Assets (1)

 

2013

 

2012

 

United States

 

$

11,743

 

$

10,401

 

Canada

 

3,623

 

3,677

 

 

 

$

15,366

 

$

14,078

 

 


(1)                                     Excludes long-term derivative assets.

 

F-50



Table of Contents

 

EXHIBIT INDEX

 

2.1 *

Share Purchase Agreement dated December 1, 2011 by and among Amoco Canada International Holdings B.V. and Plains Midstream Canada ULC (the schedules and exhibits have been omitted pursuant to Item 601(b)(2) of Regulation S-K) (incorporated by reference to Exhibit 2.1 to the Annual Report on Form 10-K for the year ended December 31, 2011).

 

 

 

2.2

Agreement and Plan of Merger dated as of October 21, 2013, by and among Plains All American Pipeline, L.P., PAA Acquisition Company LLC, PAA Natural Gas Storage, L.P. and PNGS GP LLC (incorporated by reference to Exhibit 2.1 to the Current Report on Form 8-K filed October 24, 2013).

 

 

 

3.1

Fourth Amended and Restated Agreement of Limited Partnership of Plains All American Pipeline, L.P. dated as of May 17, 2012 (incorporated by reference to Exhibit 3.1 to the Current Report on Form 8-K filed May 23, 2012).

 

 

 

3.2

Amendment No. 1 dated October 1, 2012 to the Fourth Amended and Restated Agreement of Limited Partnership of Plains All American Pipeline, L.P. (incorporated by reference to Exhibit 3.1 to the Current Report on Form 8-K filed October 2, 2012).

 

 

 

3.3

Amendment No. 2 dated December 31, 2013 to Fourth Amended and Restated Agreement of Limited Partnership of Plains All American Pipeline, L.P. (incorporated by reference to Exhibit 3.1 to the Current Report on Form 8-K filed December 31, 2013).

 

 

 

3.4

Third Amended and Restated Agreement of Limited Partnership of Plains Marketing, L.P. dated as of April 1, 2004 (incorporated by reference to Exhibit 3.2 to the Quarterly Report on Form 10-Q for the quarter ended March 31, 2004).

 

 

 

3.5

Amendment No. 1 dated December 31, 2010 to the Third Amended and Restated Agreement of Limited Partnership of Plains Marketing, L.P. (incorporated by reference to Exhibit 3.9 to the Annual Report on Form 10-K for the year ended December 31, 2010).

 

 

 

3.6

Amendment No. 2 dated January 1, 2011 to the Third Amended and Restated Agreement of Limited Partnership of Plains Marketing, L.P. (incorporated by reference to Exhibit 3.10 to the Annual Report on Form 10-K for the year ended December 31, 2010).

 

 

 

3.7

Amendment No. 3 dated June 30, 2011 to the Third Amended and Restated Agreement of Limited Partnership of Plains Marketing, L.P.

 

 

 

3.8

Amendment No. 4 dated January 1, 2013 to the Third Amended and Restated Agreement of Limited Partnership of Plains Marketing, L.P.

 

 

 

3.9

Third Amended and Restated Agreement of Limited Partnership of Plains Pipeline, L.P. dated as of April 1, 2004 (incorporated by reference to Exhibit 3.3 to the Quarterly Report on Form 10-Q for the quarter ended March 31, 2004).

 

 

 

3.10

Amendment No. 1 dated January 1, 2013 to the Third Amended and Restated Agreement of Limited Partnership of Plains Pipeline, L.P.

 

 

 

3.11

Sixth Amended and Restated Limited Liability Company Agreement of Plains All American GP LLC dated October 21, 2013 (incorporated by reference to Exhibit 3.2 to the Current Report on Form 8-K filed October 25, 2013).

 

 

 

3.12

Seventh Amended and Restated Limited Partnership Agreement of Plains AAP, L.P. dated October 21, 2013 (incorporated by reference to Exhibit 3.1 to the Current Report on Form 8-K filed October 25, 2013).

 

 

 

3.13

Amendment No. 1 dated December 31, 2013 to Seventh Amended and Restated Limited Partnership Agreement of Plains AAP, L.P. (incorporated by reference to Exhibit 3.2 to the Current Report on Form 8-K filed December 31, 2013).

 

 

 

3.14

Certificate of Incorporation of PAA Finance Corp (f/k/a Pacific Energy Finance Corporation, successor-by-merger to PAA Finance Corp.) (incorporated by reference to Exhibit 3.10 to the Annual Report on Form 10-K for the year ended December 31, 2006).

 

 

 

3.15

Bylaws of PAA Finance Corp (f/k/a Pacific Energy Finance Corporation, successor-by-merger to PAA Finance Corp.) (incorporated by reference to Exhibit 3.11 to the Annual Report on Form 10-K for the year ended December 31, 2006).

 

 

 

3.16

Limited Liability Company Agreement of PAA GP LLC dated December 28, 2007 (incorporated by reference to Exhibit 3.3 to the Current Report on Form 8-K filed January 4, 2008).

 

 

 

4.1

Indenture dated September 25, 2002 among Plains All American Pipeline, L.P., PAA Finance Corp. and Wachovia Bank, National Association, as trustee (incorporated by reference to Exhibit 4.1 to the Quarterly Report on Form 10-Q for the quarter ended September 30, 2002).

 

 

 

4.2

Fourth Supplemental Indenture (Series A and Series B 5.875% Senior Notes due 2016) dated August 12, 2004

 



Table of Contents

 

 

 

among Plains All American Pipeline, L.P., PAA Finance Corp., the Subsidiary Guarantors named therein and Wachovia Bank, National Association, as trustee (incorporated by reference to Exhibit 4.5 to the Registration Statement on Form S-4, File No. 333-121168).

 

 

 

4.3

Fifth Supplemental Indenture (Series A and Series B 5.25% Senior Notes due 2015) dated May 27, 2005 among Plains All American Pipeline, L.P., PAA Finance Corp., the Subsidiary Guarantors named therein and Wachovia Bank, National Association, as trustee (incorporated by reference to Exhibit 4.1 to the Current Report on Form 8-K filed May 31, 2005).

 

 

 

4.4

Sixth Supplemental Indenture (Series A and Series B 6.70% Senior Notes due 2036) dated May 12, 2006 among Plains All American Pipeline, L.P., PAA Finance Corp., the Subsidiary Guarantors named therein and Wachovia Bank, National Association, as trustee (incorporated by reference to Exhibit 4.1 to the Current Report on Form 8-K filed May 12, 2006).

 

 

 

4.5

Ninth Supplemental Indenture (Series A and Series B 6.125% Senior Notes due 2017) dated October 30, 2006 among Plains All American Pipeline, L.P., PAA Finance Corp., the Subsidiary Guarantors named therein and U.S. Bank National Association, as trustee (incorporated by reference to Exhibit 4.1 to the Current Report on Form 8-K filed October 30, 2006).

 

 

 

4.6

Tenth Supplemental Indenture (Series A and Series B 6.650% Senior Notes due 2037) dated October 30, 2006 among Plains All American Pipeline, L.P., PAA Finance Corp., the Subsidiary Guarantors named therein and U.S. Bank National Association, as trustee (incorporated by reference to Exhibit 4.2 to the Current Report on Form 8-K filed October 30, 2006).

 

 

 

4.7

Thirteenth Supplemental Indenture (Series A and Series B 6.5% Senior Notes due 2018) dated April 23, 2008 among Plains All American Pipeline, L.P., PAA Finance Corp., the Subsidiary Guarantors named therein and U.S. Bank National Association, as trustee (incorporated by reference to Exhibit 4.1 to the Current Report on Form 8-K filed April 23, 2008).

 

 

 

4.8

Fifteenth Supplemental Indenture (8.75% Senior Notes due 2019) dated April 20, 2009 among Plains All American Pipeline, L.P., PAA Finance Corp., the Subsidiary Guarantors named therein and U.S. Bank National Association, as trustee (incorporated by reference to Exhibit 4.1 to the Current Report on Form 8-K filed April 20, 2009).

 

 

 

4.9

Seventeenth Supplemental Indenture (5.75% Senior Notes due 2020) dated September 4, 2009 among Plains All American Pipeline, L.P., PAA Finance Corp., the Subsidiary Guarantors named therein and U.S. Bank National Association, as trustee (incorporated by reference to Exhibit 4.1 to the Current Report on Form 8-K filed September 4, 2009).

 

 

 

4.10

Eighteenth Supplemental Indenture (3.95% Senior Notes due 2015) dated July 14, 2010 among Plains All American Pipeline, L.P., PAA Finance Corp., the Subsidiary Guarantors named therein and U.S. Bank National Association, as trustee (incorporated by reference to Exhibit 4.1 to the Current Report on Form 8-K filed July 13, 2010).

 

 

 

4.11

Nineteenth Supplemental Indenture (5.00% Senior Notes due 2021) dated January 14, 2011 among Plains All American Pipeline, L.P., PAA Finance Corp., the Subsidiary Guarantors named therein and U.S. Bank National Association, as trustee (incorporated by reference to Exhibit 4.1 to the Current Report on Form 8-K filed January 11, 2011).

 

 

 

4.12

Twentieth Supplemental Indenture (3.65% Senior Notes due 2022) dated March 22, 2012 among Plains All American Pipeline, L.P., PAA Finance Corp and U.S. Bank National Association, as trustee (incorporated by reference to Exhibit 4.1 to the Current Report on Form 8-K filed March 26, 2012).

 

 

 

4.13

Twenty-First Supplemental Indenture (5.15% Senior Notes due 2042) dated March 22, 2012 among Plains All American Pipeline, L.P., PAA Finance Corp and U.S. Bank National Association, as trustee (incorporated by reference to Exhibit 4.3 to the Current Report on Form 8-K filed March 26, 2012).

 

 

 

4.14

Twenty-Second Supplemental Indenture (2.85% Senior Notes due 2023) dated December 10, 2012, by and among Plains All American Pipeline, L.P., PAA Finance Corp., and U.S. Bank National Association, as trustee

 



Table of Contents

 

 

 

(incorporated by reference to Exhibit 4.1 to the Current Report on Form 8-K filed December 12, 2012).

 

 

 

4.15

Twenty-Third Supplemental Indenture (4.30% Senior Notes due 2043) dated December 10, 2012, by and among Plains All American Pipeline, L.P., PAA Finance Corp., and U.S. Bank National Association, as trustee (incorporated by reference to Exhibit 4.3 to the Current Report on Form 8-K filed December 12, 2012).

 

 

 

4.16

Twenty-Fourth Supplemental Indenture (3.85% Senior Notes due 2023) dated August 15, 2013, by and among Plains All American Pipeline, L.P., PAA Finance Corp., and U.S. Bank National Association, as trustee (incorporated by reference to Exhibit 4.1 to the Current Report on Form 8-K filed August 15, 2013).

 

 

 

4.17

Registration Rights Agreement dated September 3, 2009 by and between Plains All American Pipeline, L.P. and Vulcan Gas Storage LLC (incorporated by reference to Exhibit 4.1 to the Registration Statement on Form S-3, File No. 333-162477).

 

 

 

10.1

Credit Agreement dated as of August 19, 2011 among Plains All American Pipeline, L.P., as Borrower; certain subsidiaries of Plains All American Pipeline, L.P. from time to time party thereto, as Designated Borrowers; Bank of America, N.A., as Administrative Agent; and the other Lenders party thereto (incorporated by reference to Exhibit 10.1 to the Current Report on Form 8-K filed August 25, 2011).

 

 

 

10.2

First Amendment to Credit Agreement dated as of June 27, 2012, among Plains All American Pipeline, L.P. and Plains Midstream Canada ULC, as Borrowers; Bank of America, N.A., as Administrative Agent, Swing Line Lender and L/C Issuer; Wells Fargo Bank, National Association, as an L/C Issuer; and the other Lenders party thereto (incorporated by reference to Exhibit 10.2 to the Current Report on Form 8-K filed July 3, 2012).

 

 

 

10.3

Second Amendment to Credit Agreement dated as of August 16, 2013, among Plains All American Pipeline, L.P. and Plains Midstream Canada ULC, as Borrowers; Bank of America, N.A., as Administrative Agent, Swing Line Lender and L/C Issuer; Wells Fargo Bank, National Association, as an L/C Issuer; and the other Lenders party thereto (incorporated by reference to Exhibit 10.2 to the Current Report on Form 8-K filed August 20, 2013).

 

 

 

10.4

Contribution, Assignment and Amendment Agreement dated as of June 27, 2001, among Plains All American Pipeline, L.P., Plains Marketing, L.P., All American Pipeline, L.P., Plains AAP, L.P., Plains All American GP LLC and Plains Marketing GP Inc. (incorporated by reference to Exhibit 10.1 to the Current Report on Form 8-K filed June 27, 2001).

 

 

 

10.5

Contribution, Assignment and Amendment Agreement dated as of June 8, 2001, among Plains All American Inc., Plains AAP, L.P. and Plains All American GP LLC (incorporated by reference to Exhibit 10.1 to the Current Report on Form 8-K filed June 11, 2001).

 

 

 

10.6

Separation Agreement dated as of June 8, 2001 among Plains Resources Inc., Plains All American Inc., Plains All American GP LLC, Plains AAP, L.P. and Plains All American Pipeline, L.P. (incorporated by reference to Exhibit 10.2 to the Current Report on Form 8-K filed June 11, 2001).

 

 

 

10.7 **

Pension and Employee Benefits Assumption and Transition Agreement dated as of June 8, 2001 among Plains Resources Inc., Plains All American Inc. and Plains All American GP LLC (incorporated by reference to Exhibit 10.3 to the Current Report on Form 8-K filed June 11, 2001).

 

 

 

10.8 **

Plains All American GP LLC 2005 Long-Term Incentive Plan (incorporated by reference to Exhibit 10.1 to the Current Report on Form 8-K filed January 26, 2005).

 

 

 

10.9 **

Plains All American GP LLC 1998 Long-Term Incentive Plan (incorporated by reference to Exhibit 99.1 to Registration Statement on Form S-8, File No. 333-74920) as amended June 27, 2003 (incorporated by reference to Exhibit 10.1 to the Quarterly Report on Form 10-Q for the quarter ended June 30, 2003).

 

 

 

10.10**

Amended and Restated Employment Agreement between Plains All American GP LLC and Greg L. Armstrong dated as of June 30, 2001 (incorporated by reference to Exhibit 10.1 to the Quarterly Report on Form 10-Q for the quarter ended September 30, 2001).

 

 

 

10.11**

Amended and Restated Employment Agreement between Plains All American GP LLC and Harry N. Pefanis dated as of June 30, 2001 (incorporated by reference to Exhibit 10.2 to the Quarterly Report on Form 10-Q for the quarter ended September 30, 2001).

 

 

 

10.12

Asset Purchase and Sale Agreement dated February 28, 2001 between Murphy Oil Company Ltd. and Plains Marketing Canada, L.P. (incorporated by reference to Exhibit 99.1 to the Current Report on Form 8-K filed

 



Table of Contents

 

 

 

May 10, 2001).

 

 

 

10.13

Transportation Agreement dated July 30, 1993, between All American Pipeline Company and Exxon Company, U.S.A. (incorporated by reference to Exhibit 10.9 to the Registration Statement on Form S-1 filed September 23, 1998, File No. 333-64107).

 

 

 

10.14

Transportation Agreement dated August 2, 1993, among All American Pipeline Company, Texaco Trading and Transportation Inc., Chevron U.S.A. and Sun Operating Limited Partnership (incorporated by reference to Exhibit 10.10 to the Registration Statement on Form S-1 filed September 23, 1998, File No. 333-64107).

 

 

 

10.15

First Amendment to Contribution, Conveyance and Assumption Agreement dated as of December 15, 1998 (incorporated by reference to Exhibit 10.13 to the Annual Report on Form 10-K for the year ended December 31, 1998).

 

 

 

10.16

Agreement for Purchase and Sale of Membership Interest in Scurlock Permian LLC between Marathon Ashland LLC and Plains Marketing, L.P. dated as of March 17, 1999 (incorporated by reference to Exhibit 10.16 to the Annual Report on Form 10-K for the year ended December 31, 1998).

 

 

 

10.17**

PMC (Nova Scotia) Company Bonus Program (incorporated by reference to Exhibit 10.20 to the Annual Report on Form 10-K for the year ended December 31, 2004).

 

 

 

10.18**

Quarterly Bonus Program Summary (incorporated by reference to Exhibit 10.21 to the Annual Report on Form 10-K for the year ended December 31, 2005).

 

 

 

10.19**

Form of LTIP Grant Letter (independent directors) (incorporated by reference to Exhibit 10.3 to the Current Report on Form 8-K filed February 23, 2005).

 

 

 

10.20**

Form of LTIP Grant Letter (designated directors) (incorporated by reference to Exhibit 10.4 to the Current Report on Form 8-K filed February 23, 2005).

 

 

 

10.21

Membership Interest Purchase Agreement by and between Sempra Energy Trading Corporation and PAA/Vulcan Gas Storage, LLC dated August 19, 2005 (incorporated by reference to Exhibit 1.2 to the Current Report on Form 8-K filed September 19, 2005).

 

 

 

10.22**

Waiver Agreement dated as of December 23, 2010 between Plains All American GP LLC and Greg L. Armstrong (incorporated by reference to Exhibit 10.31 to the Annual Report on Form 10-K for the year ended December 31, 2010).

 

 

 

10.23**

Waiver Agreement dated as of December 23, 2010 between Plains All American GP LLC and Harry N. Pefanis (incorporated by reference to Exhibit 10.32 to the Annual Report on Form 10-K for the year ended December 31, 2010).

 

 

 

10.24

Excess Voting Rights Agreement dated as of August 12, 2005 between Vulcan Energy GP Holdings Inc. and Plains All American GP LLC (incorporated by reference to Exhibit 10.3 to the Current Report on Form 8-K filed August 16, 2005).

 

 

 

10.25

Excess Voting Rights Agreement dated as of August 12, 2005 between Lynx Holdings I, LLC and Plains All American GP LLC (incorporated by reference to Exhibit 10.4 to the Current Report on Form 8-K filed August 16, 2005).

 

 

 

10.26**

Employment Agreement between Plains All American GP LLC and John P. vonBerg dated December 18, 2001 (incorporated by reference to Exhibit 10.40 to the Annual Report on Form 10-K for the year ended December 31, 2005).

 

 

 

10.27**

Form of LTIP Grant Letter (audit committee members) (incorporated by reference to Exhibit 10.1 to the Current Report on Form 8-K filed August 23, 2006).

 

 

 

10.28**

Plains All American PPX Successor Long-Term Incentive Plan (incorporated by reference to Exhibit 10.45 to the Annual Report on Form 10-K for the year ended December 31, 2006).

 



Table of Contents

 

10.29**

Form of Plains AAP, L.P. Class B Restricted Units Agreement (incorporated by reference to Exhibit 10.1 to the Current Report on Form 8-K filed January 4, 2008).

 

 

 

10.30

Third Amended and Restated Credit Agreement dated as of August 19, 2011 by and among Plains Marketing, L.P., as Borrower, Plains All American Pipeline, L.P., as Guarantor, Bank of America, N.A., as Administrative Agent, and the other Lenders party thereto (incorporated by reference to Exhibit 10.1 to the Current Report on Form 8-K filed August 25, 2011).

 

 

 

10.31

First Amendment to Third Amended and Restated Credit Agreement dated as of June 27, 2012, among Plains Marketing, L.P. and Plains Midstream Canada ULC, as Borrowers; Plains All American Pipeline, L.P., as Guarantor; Bank of America, N.A., as Administrative Agent, Swing Line Lender and L/C Issuer; and the other Lenders and L/C Issuers party thereto (incorporated by reference to Exhibit 10.1 to the Current Report on Form 8-K filed July 3, 2012).

 

 

 

10.32

Second Amendment to Third Amended and Restated Credit Agreement dated as of August 16, 2013, among Plains Marketing, L.P. and Plains Midstream Canada ULC, as Borrowers; Plains All American Pipeline, L.P., as Guarantor; Bank of America, N.A., as Administrative Agent, Swing Line Lender and L/C Issuer; and the other Lenders and L/C Issuers party thereto (incorporated by reference to Exhibit 10.1 to the Current Report on Form 8-K filed August 20, 2013).

 

 

 

10.33

Contribution and Assumption Agreement dated December 28, 2007, by and between Plains AAP, L.P. and PAA GP LLC (incorporated by reference to Exhibit 10.2 to the Current Report on Form 8-K filed January 4, 2008).

 

 

 

10.34**

First Amendment to Amended and Restated Employment Agreement dated December 4, 2008 between Plains All American GP LLC and Greg L. Armstrong (incorporated by reference to Exhibit 10.49 to the Annual Report on Form 10-K for the year ended December 31, 2008).

 

 

 

10.35**

First Amendment to Amended and Restated Employment Agreement dated December 4, 2008 between Plains All American GP LLC and Harry N. Pefanis (incorporated by reference to Exhibit 10.50 to the Annual Report on Form 10-K for the year ended December 31, 2008).

 

 

 

10.36**

First Amendment to Plains All American GP LLC 2005 Long-Term Incentive Plan dated December 4, 2008 (incorporated by reference to Exhibit 10.51 to the Annual Report on Form 10-K for the year ended December 31, 2008).

 

 

 

10.37**

Second Amendment to Plains All American GP LLC 1998 Long-Term Incentive Plan dated December 4, 2008 (incorporated by reference to Exhibit 10.52 to the Annual Report on Form 10-K for the year ended December 31, 2008).

 

 

 

10.38**

Form of Amendment to LTIP grant letters (executive officers) (incorporated by reference to Exhibit 10.53 to the Annual Report on Form 10-K for the year ended December 31, 2008).

 

 

 

10.39**

Form of Amendment to LTIP grant letters (directors) (incorporated by reference to Exhibit 10.54 to the Annual Report on Form 10-K for the year ended December 31, 2008).

 

 

 

10.40

Contribution Agreement dated as of April 29, 2010 by and among PAA Natural Gas Storage, L.P., PNGS GP LLC, Plains All American Pipeline, L.P., PAA Natural Gas Storage, LLC, PAA/Vulcan Gas Storage, LLC, Plains Marketing, L.P. and Plains Marketing GP Inc. (incorporated by reference to Exhibit 10.1 to PNG’s Current Report on Form 8-K filed May 4, 2010).

 

 

 

10.41

Omnibus Agreement dated May 5, 2010 by and among Plains All American GP LLC, Plains All American Pipeline, L.P., PNGS GP LLC and PAA Natural Gas Storage, L.P. (incorporated by reference to Exhibit 10.1 to PNG’s Current Report on Form 8-K filed May 11, 2010).

 

 

 

10.42**

Form of Transaction Grant Agreement (incorporated by reference to Exhibit 10.3 to the Quarterly Report on Form 10-Q for the quarter ended September 30, 2010).

 

 

 

10.43**

Form of 2010 LTIP Grant Letters (incorporated by reference to Exhibit 10.58 to the Annual Report on Form 10-K for the year ended December 31, 2010).

 

 

 

10.44**

Director Compensation Summary (incorporated by reference to Exhibit 10.45 to the Annual Report on Form 10-K for the year ended December 31, 2011).

 



Table of Contents

 

10.45

Administrative Agreement dated October 21, 2013 by and among Plains GP Holdings, L.P., PAA GP Holdings LLC, Plains All American Pipeline, L.P., and Plains All American GP LLC (incorporated by reference to Exhibit 10.1 to the Current Report on Form 8-K filed October 25, 2013).

 

 

 

10.46**

Waiver Agreement dated October 21, 2013 to the Amended and Restated Employment Agreement dated June 30, 2001 of Greg L. Armstrong (incorporated by reference to Exhibit 10.2 to the Current Report on Form 8-K filed October 25, 2013).

 

 

 

10.47**

Waiver Agreement dated October 21, 2013 to the Amended and Restated Employment Agreement dated June 30, 2001 of Harry N. Pefanis (incorporated by reference to Exhibit 10.3 to the Current Report on Form 8-K filed October 25, 2013).

 

 

 

10.48**

Form of Amendment to the Plains AAP, L.P. Class B Restricted Units Agreement, dated October 18, 2013 (incorporated by reference to Exhibit 10.4 to the Current Report on Form 8-K filed October 25, 2013).

 

 

 

10.49**

Plains All American 2013 Long-Term Incentive Plan (incorporated by reference to Annex A to the Definitive Proxy Statement filed on October 3, 2013).

 

 

 

10.50**

Plains All American PNG Successor Long-Term Incentive Plan (incorporated by reference to Exhibit 4.4 to the Registration Statement on Form S-8 (333-19319) filed December 31, 2013).

 

 

 

10.51**

PAA Natural Gas Storage, L.P. 2010 Long-Term Incentive Plan (incorporated by reference to PNG’s Current Report on Form 8-K filed May 11, 2010).

 

 

 

10.52**

Form of PAA LTIP Grant Letter for Officers (incorporated by reference to Exhibit 10.1 to the Quarterly Report on Form 10-Q for the quarter ended March 31, 2013).

 

 

 

12.1

Computation of Ratio of Earnings to Fixed Charges.

 

 

 

21.1

List of Subsidiaries of Plains All American Pipeline, L.P.

 

 

 

23.1

Consent of PricewaterhouseCoopers LLP.

 

 

 

31.1

Certification of Principal Executive Officer pursuant to Exchange Act Rules 13a-14(a) and 15d-14(a).

 

 

 

31.2

Certification of Principal Financial Officer pursuant to Exchange Act Rules 13a-14(a) and 15d-14(a).

 

 

 

32.1 ††

Certification of Principal Executive Officer pursuant to 18 U.S.C. 1350.

 

 

 

32.2 ††

Certification of Principal Financial Officer pursuant to 18 U.S.C. 1350.

 

 

 

101. INS

XBRL Instance Document

 

 

 

101.SCH

XBRL Taxonomy Extension Schema Document

 

 

 

101.CAL

XBRL Taxonomy Extension Calculation Linkbase Document

 

 

 

101.DEF

XBRL Taxonomy Extension Definition Linkbase Document

 

 

 

101.LAB

XBRL Taxonomy Extension Label Linkbase Document

 

 

 

101.PRE

XBRL Taxonomy Extension Presentation Linkbase Document

 


                                           Filed herewith.

 

††                                      Furnished herewith.

 

*                                           Certain confidential portions of this exhibit have been omitted pursuant to an Application for Confidential Treatment under Rule 24b-2 under the Exchange Act. This exhibit, with the omitted language, has been filed separately with the SEC.

 

**                                      Management compensatory plan or arrangement.