10-K 1 paa1231201610-k.htm FORM 10-K Document

 
UNITED STATES
SECURITIES AND EXCHANGE COMMISSION
Washington, D.C. 20549

Form 10-K

(Mark One)

x
ANNUAL REPORT PURSUANT TO SECTION 13 OR 15(d) OF THE SECURITIES EXCHANGE ACT OF 1934

For the fiscal year ended December 31, 2016

or

o
TRANSITION REPORT PURSUANT TO SECTION 13 OR 15(d) OF THE SECURITIES EXCHANGE ACT OF 1934

Commission file number 1-14569

PLAINS ALL AMERICAN PIPELINE, L.P.
(Exact name of registrant as specified in its charter)

Delaware
 
76-0582150
(State or other jurisdiction of
 
(I.R.S. Employer
incorporation or organization)
 
Identification No.)
333 Clay Street, Suite 1600, Houston, Texas
 
77002
(Address of principal executive offices)
 
(Zip Code)

Registrant’s telephone number, including area code: (713) 646-4100

Securities registered pursuant to Section 12(b) of the Act:
Title of Each Class
 
Name of Each Exchange on Which Registered
Common Units
 
New York Stock Exchange

Securities registered pursuant to Section 12(g) of the Act: None

Indicate by check mark if the registrant is a well-known seasoned issuer, as defined in Rule 405 of the Securities Act. Yes x  No o

Indicate by check mark if the registrant is not required to file reports pursuant to Section 13 or Section 15(d) of the Act. Yes o  No x

Indicate by check mark whether the registrant (1) has filed all reports required to be filed by Section 13 or 15(d) of the Securities Exchange Act of 1934 during the preceding 12 months (or for such shorter period that the registrant was required to file such reports), and (2) has been subject to such filing requirements for the past 90 days.  Yes x  No o

Indicate by check mark whether the registrant has submitted electronically and posted on its corporate Web site, if any, every Interactive Data File required to be submitted and posted pursuant to Rule 405 of Regulation S-T during the preceding 12 months (or for such shorter period that the registrant was required to submit and post such files).  Yes x  No o

Indicate by check mark if disclosure of delinquent filers pursuant to Item 405 of Regulation S-K is not contained herein, and will not be contained, to the best of registrant’s knowledge, in definitive proxy or information statements incorporated by reference in Part III of this Form 10-K or any amendment to this Form 10-K. o

Indicate by check mark whether the registrant is a large accelerated filer, an accelerated filer, a non-accelerated filer, or a smaller reporting company. See the definitions of “large accelerated filer,” “accelerated filer” and “smaller reporting company” in Rule 12b-2 of the Exchange Act. (Check one):
Large Accelerated Filer x
 
Accelerated Filer o
 
 
 
Non-Accelerated Filer o
 
Smaller Reporting Company o
(Do not check if a smaller reporting company)
 
 

Indicate by check mark whether the registrant is a shell company (as defined in Rule 12b-2 of the Exchange Act). Yes o No x

The aggregate market value of the Common Units held by non-affiliates of the registrant (treating all executive officers and directors of the registrant and holders of 10% or more of the Common Units outstanding, for this purpose, as if they may be affiliates of the registrant) was approximately $10.8 billion on June 30, 2016, based on a closing price of $27.49 per Common Unit as reported on the New York Stock Exchange on such date.

As of February 10, 2017, there were 675,097,184 Common Units outstanding.

DOCUMENTS INCORPORATED BY REFERENCE
NONE
 



PLAINS ALL AMERICAN PIPELINE, L.P. AND SUBSIDIARIES
FORM 10-K—2016 ANNUAL REPORT
Table of Contents

 
 
Page
 
 
 
 
 
 
 
 
 
 
 
 
 
 
 
 
 
 
 
 
 
 
 
 
 


2


FORWARD-LOOKING STATEMENTS

All statements included in this report, other than statements of historical fact, are forward-looking statements, including but not limited to statements incorporating the words “anticipate,” “believe,” “estimate,” “expect,” “plan,” “intend” and “forecast,” as well as similar expressions and statements regarding our business strategy, plans and objectives for future operations. The absence of such words, expressions or statements, however, does not mean that the statements are not forward-looking. Any such forward-looking statements reflect our current views with respect to future events, based on what we believe to be reasonable assumptions. Certain factors could cause actual results or outcomes to differ materially from the results or outcomes anticipated in the forward-looking statements. The most important of these factors include, but are not limited to:
declines in the volume of crude oil and NGL shipped, processed, purchased, stored, fractionated and/or gathered at or through the use of our assets, whether due to declines in production from existing oil and gas reserves, reduced demand, failure to develop or slowdown in the development of additional oil and gas reserves, whether from reduced cash flow to fund drilling or the inability to access capital, or other factors;
the effects of competition;
market distortions caused by producer over-commitments to new or recently constructed infrastructure projects, which impacts volumes, margins, returns and overall earnings;
unanticipated changes in crude oil market structure, grade differentials and volatility (or lack thereof);
environmental liabilities or events that are not covered by an indemnity, insurance or existing reserves;
maintenance of our credit rating and ability to receive open credit from our suppliers and trade counterparties;
fluctuations in refinery capacity in areas supplied by our mainlines and other factors affecting demand for various grades of crude oil, refined products and natural gas and resulting changes in pricing conditions or transportation throughput requirements;
the occurrence of a natural disaster, catastrophe, terrorist attack (including eco-terrorist attacks) or other event, including attacks on our electronic and computer systems;
failure to implement or capitalize, or delays in implementing or capitalizing, on expansion projects, whether due to permitting delays, permitting withdrawals or other factors;
tightened capital markets or other factors that increase our cost of capital or limit our ability to obtain debt or equity financing on satisfactory terms to fund additional acquisitions, expansion projects, working capital requirements and the repayment or refinancing of indebtedness;
the successful integration and future performance of acquired assets or businesses and the risks associated with operating in lines of business that are distinct and separate from our historical operations;
the currency exchange rate of the Canadian dollar;
continued creditworthiness of, and performance by, our counterparties, including financial institutions and trading companies with which we do business;
inability to recognize current revenue attributable to deficiency payments received from customers who fail to ship or move more than minimum contracted volumes until the related credits expire or are used;
non-utilization of our assets and facilities;
increased costs, or lack of availability, of insurance;
weather interference with business operations or project construction, including the impact of extreme weather events or conditions;
the availability of, and our ability to consummate, acquisition or combination opportunities;
the effectiveness of our risk management activities;
shortages or cost increases of supplies, materials or labor;
the impact of current and future laws, rulings, governmental regulations, accounting standards and statements, and related interpretations;
fluctuations in the debt and equity markets, including the price of our units at the time of vesting under our long-term incentive plans;

3


risks related to the development and operation of our assets, including our ability to satisfy our contractual obligations to our customers;
factors affecting demand for natural gas and natural gas storage services and rates;
general economic, market or business conditions and the amplification of other risks caused by volatile financial markets, capital constraints and pervasive liquidity concerns; and
other factors and uncertainties inherent in the transportation, storage, terminalling and marketing of crude oil and refined products, as well as in the storage of natural gas and the processing, transportation, fractionation, storage and marketing of natural gas liquids.
Other factors described herein, as well as factors that are unknown or unpredictable, could also have a material adverse effect on future results. Please read Item 1A. “Risk Factors.” Except as required by applicable securities laws, we do not intend to update these forward-looking statements and information.


4


PART I

Items 1 and 2.  Business and Properties

General

Plains All American Pipeline, L.P. is a Delaware limited partnership formed in 1998. Our operations are conducted directly and indirectly through our primary operating subsidiaries. As used in this Form 10-K and unless the context indicates otherwise, the terms “Partnership,” “Plains,” “PAA,” “we,” “us,” “our,” “ours” and similar terms refer to Plains All American Pipeline, L.P. and its subsidiaries.

We own and operate midstream energy infrastructure and provide logistics services for crude oil, natural gas liquids (“NGL”), natural gas and refined products. We own an extensive network of pipeline transportation, terminalling, storage, and gathering assets in key crude oil and NGL producing basins and transportation corridors and at major market hubs in the United States and Canada. Our business activities are conducted through three operating segments: Transportation, Facilities and Supply and Logistics.

Organizational History

We were formed as a master limited partnership to acquire and operate the midstream crude oil businesses and assets of a predecessor entity and completed our initial public offering in 1998. From an economic perspective, we are owned 100% by our limited partners, which include Series A preferred unitholders and common unitholders. Our common units are publicly traded on the New York Stock Exchange (“NYSE”) under the ticker symbol “PAA”. Our non-economic general partner interest is held by PAA GP LLC (“PAA GP”), a Delaware limited liability company, whose sole member is Plains AAP, L.P. (“AAP”), a Delaware limited partnership. In addition to its ownership of PAA GP, as of December 31, 2016, AAP also owned an approximate 33% limited partner interest in us represented by 241.7 million of our common units.

Plains All American GP LLC (“GP LLC”), a Delaware limited liability company, is AAP’s general partner. Plains GP Holdings, L.P. (“PAGP”), a Delaware limited partnership that completed its initial public offering in October 2013, is the sole and managing member of GP LLC. Both PAGP and GP LLC have elected to be treated as a corporation for United States federal income tax purposes, and, at December 31, 2016, owned a combined 42% limited partner and economic interest in AAP. PAA GP Holdings LLC (“PAGP GP”), a Delaware limited liability company, is the general partner of PAGP.

References to the “PAGP Entities” include PAGP GP, PAGP, GP LLC, AAP and PAA GP. References to our “general partner,” as the context requires, include any or all of the PAGP Entities. References to the “Plains Entities” include us, our subsidiaries and the PAGP Entities.

Simplification Transactions

On November 15, 2016, the Plains Entities closed a series of transactions and executed several organizational and ancillary documents (the “Simplification Transactions”) intended to simplify our capital structure, better align the interests of our stakeholders and improve our overall credit profile. The Simplification Transactions included, among other things: the permanent elimination of our incentive distribution rights (“IDRs”) and the economic rights associated with our 2% general partner interest in exchange for the issuance by us to AAP of 245.5 million PAA common units (including approximately 0.8 million common units to be issued in the future) and the assumption by us of all of AAP’s outstanding debt ($642 million); the implementation of a unified governance structure pursuant to which the board of directors of our general partner was eliminated and an expanded board of directors of PAGP GP (the “PAGP GP Board”) assumed oversight responsibility over both us and PAGP; and provision for annual PAGP shareholder elections beginning in 2018 with certain directors with expiring terms in 2018, and the participation of our common unitholders in such elections through our ownership of newly issued Class C shares in PAGP, which provide us, as the sole holder, the right to vote in elections of eligible PAGP GP directors together with the holders of PAGP Class A and Class B shares. In addition, we entered into an Omnibus Agreement with AAP and PAGP to promote economic alignment between our common unitholders and PAGP’s Class A shareholders by, among other measures, maintaining a one-to-one relationship between the number of outstanding PAGP Class A shares and the number of our common units indirectly owned by PAGP through AAP.

See Note 1 to our Consolidated Financial Statements for further discussion of the Simplification Transactions.


5


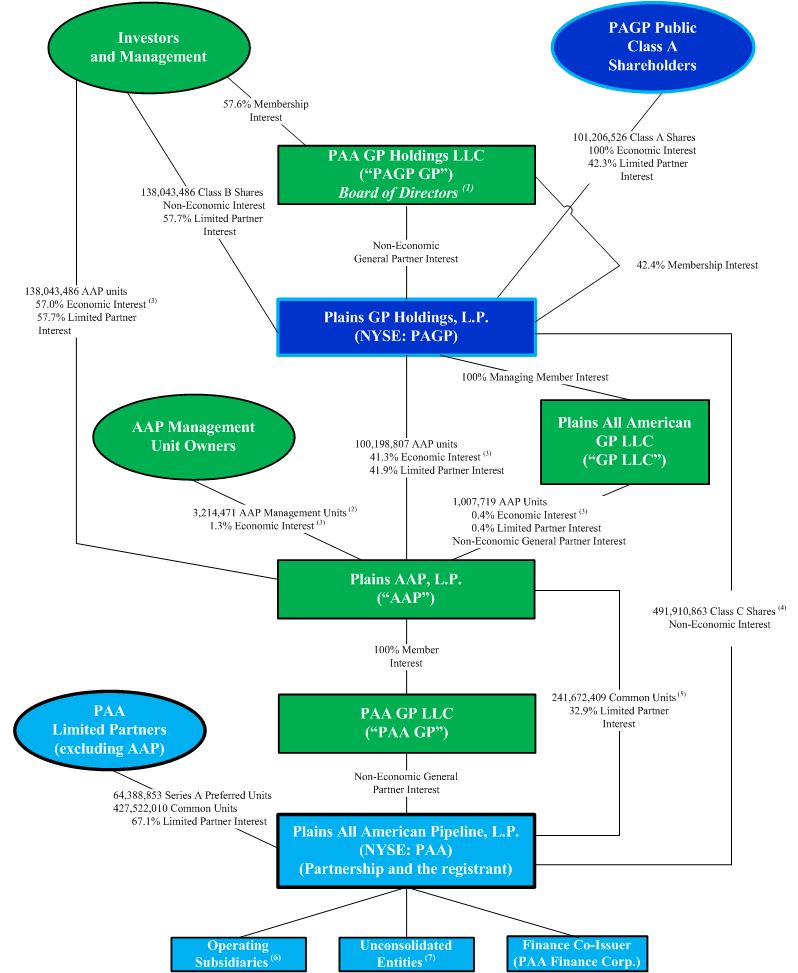
Partnership Structure and Management

Our operations are conducted directly and indirectly through, and our operating assets are owned by, our subsidiaries. As the sole member of GP LLC, PAGP has responsibility for conducting our business and managing our operations; however, the PAGP GP Board has ultimate responsibility for managing the business and affairs of PAGP, AAP and us. As the sole holder of Class C shares of PAGP, we have the right to vote in elections of eligible directors, together with the holders of PAGP’s Class A and Class B shares. See Item 10. “Directors and Executive Officers of Our General Partner and Corporate Governance.” Our general partner does not receive a management fee or other compensation in connection with its management of our business, but it is reimbursed for substantially all direct and indirect expenses incurred on our behalf.

The two diagrams below show our organizational structure and ownership as of December 31, 2016 in both a summarized and more detailed format. The first diagram depicts our legal structure in summary format, while the second diagram depicts a more comprehensive view of such structure, including ownership and economic interests and shares and units outstanding:

Summarized Partnership Structure
(as of December 31, 2016)

orgstructuresimplifiedpaa.jpg
 
(1) 
PAGP will hold an annual meeting for the election of eligible PAGP GP directors beginning in 2018. Through our ownership of Class C shares of PAGP, our common unitholders have the right to vote, pro rata with the holders of Class A and Class B shares of PAGP, for the election of eligible PAGP GP directors. See Item 10. “Directors and Executive Officers of our General Partner and Corporate Governance” for further information regarding governance of the Plains Entities, including changes as a result of the Simplification Transactions.


6



Detailed Partnership Structure
(as of December 31, 2016)

orgstructurepaadetail.jpg

7


 
(1)
As of December 31, 2016, the PAGP GP Board consisted of 10 members. In February 2017, the limited liability agreement of PAGP GP was amended and restated to provide for two additional directors. See Item 10. “Directors and Executive Officers of our General Partner and Corporate Governance” for further information regarding governance of the Plains Entities.
(2)
Represents the number of Class A units of AAP (“AAP units”) for which the outstanding Class B units of AAP (referred to herein as the “AAP Management Units”) will be exchangeable, assuming the conversion of all such units at a rate of approximately 0.941 AAP units for each AAP Management Unit.
(3)
Assumes conversion of all outstanding AAP Management Units into AAP units.
(4) 
Each Class C share represents a non-economic limited partner interest in PAGP and carries with it the right to vote, pro rata with the holders of Class A and Class B shares of PAGP, for the election of eligible PAGP GP directors.
(5) 
Amount does not include 792,074 common units that will become issuable to AAP that relate to AAP Management Units that are outstanding but not earned. See Note 16 to our Consolidated Financial Statements for additional discussion of the AAP Management Units.
(6) 
The Partnership holds direct and indirect ownership interests in consolidated operating subsidiaries including, but not limited to, Plains Marketing, L.P., Plains Pipeline, L.P. and Plains Midstream Canada ULC (“PMC”).
(7) 
The Partnership holds indirect equity interests in unconsolidated entities including BridgeTex Pipeline Company, LLC (“BridgeTex”), Butte Pipe Line Company (“Butte”), Caddo Pipeline LLC (“Caddo”), Cheyenne Pipeline LLC (“Cheyenne”), Diamond Pipeline LLC (“Diamond”), Eagle Ford Pipeline LLC (“Eagle Ford Pipeline”), Eagle Ford Terminals Corpus Christi LLC (“Eagle Ford Terminals”), Frontier Aspen LLC (“Frontier”), Saddlehorn Pipeline Company, LLC (“Saddlehorn”), Settoon Towing, LLC (“Settoon Towing”), STACK Pipeline LLC (“STACK”) and White Cliffs Pipeline LLC (“White Cliffs”).

Business Strategy
Our principal business strategy is to provide competitive and efficient midstream transportation, terminalling, storage, processing, fractionation and supply and logistics services to producers, refiners and other customers. Toward this end, we endeavor to address regional supply and demand imbalances for crude oil and NGL in the United States and Canada by combining the strategic location and capabilities of our transportation, terminalling, storage, processing and fractionation assets with our supply, logistics and distribution expertise. We believe successful execution of this strategy will enable us to generate sustainable earnings and cash flow. We intend to manage and grow our business by:

optimizing our existing assets and realizing cost efficiencies through operational improvements;
using our transportation, terminalling, storage, processing and fractionation assets in conjunction with our supply and logistics activities to capture inefficiencies, address physical market imbalances, mitigate inherent risks and increase margin;
developing and implementing growth projects that (i) address evolving crude oil and NGL needs in the midstream transportation and infrastructure sector and (ii) are well positioned to benefit from long-term industry trends and opportunities; and
selectively pursuing strategic and accretive acquisitions that complement our existing asset base and distribution capabilities.

Competitive Strengths

We believe that the following competitive strengths position us to successfully execute our principal business strategy:

Many of our assets are strategically located and operationally flexible. The majority of our primary Transportation segment assets are in crude oil service, are located in well-established crude oil producing regions and other transportation corridors and are connected, directly or indirectly, with our Facilities segment assets. The majority of our Facilities segment assets are located at major trading locations and premium markets that serve as gateways to major North American refinery and distribution markets where we have strong business relationships. In addition, our assets include pipeline, rail, barge, truck and storage assets, which provide our customers and us

8


with significant flexibility and optionality to satisfy demand and balance markets, particularly during a dynamic period of changing product flows.
We possess specialized crude oil and NGL market knowledge.  We believe our business relationships with participants in various phases of the crude oil and NGL distribution chain, from producers to refiners, as well as our own industry expertise (including our knowledge of North American crude oil and NGL flows), provide us with an extensive understanding of the North American physical crude oil and NGL markets.
Our supply and logistics activities typically generate a base level of margin with the opportunity to realize incremental margins.  We believe the variety of activities executed within our Supply and Logistics segment in combination with our risk management strategies provides us with a low risk opportunity to generate a base level of margin, the amount of which may vary depending on market conditions (such as commodity price levels, differentials and certain competitive factors). In certain market scenarios, we may be able to realize incremental margins that meaningfully exceed such base levels.
We have the evaluation, integration and engineering skill sets and the financial flexibility to continue to pursue acquisition and expansion opportunities. Since 1998, we have completed and integrated over 90 acquisitions with an aggregate purchase price of approximately $13.2 billion, including our February 2017 acquisition of the Alpha Crude Connector gathering system. Since 1998, we have also implemented expansion capital projects totaling approximately $11.4 billion. In addition, considering our investment grade credit rating, liquidity and capital structure, we believe we have the financial resources and strength necessary to finance future strategic expansion and acquisition opportunities. As of December 31, 2016, we had approximately $2.4 billion of liquidity available, including cash and cash equivalents and availability under our committed credit facilities, subject to continued covenant compliance.
We have an experienced management team whose interests are aligned with those of our unitholders. Our executive management team has an average of 31 years of industry experience, and an average of 19 years with us or our predecessors and affiliates. In addition, through their ownership of common units, grants of phantom units and interests in our general partner, including interests in PAGP, AAP units and AAP Management Units, our management team has a vested interest in our continued success.

Financial Strategy

Targeted Credit Profile

We believe that a major factor in our continued success is our ability to maintain a competitive cost of capital and access to the capital markets. In that regard, we intend to maintain a credit profile that we believe is consistent with investment grade credit ratings. We have targeted a general credit profile with the following attributes:

an average long-term debt-to-total capitalization ratio of approximately 50% or less;
a long-term debt-to-adjusted EBITDA multiple averaging between 3.5x and 4.0x (adjusted EBITDA is earnings before interest, taxes, depreciation and amortization and further adjusted for selected items that impact comparability.  See Item 7. “Management’s Discussion and Analysis of Financial Condition and Results of OperationsResults of OperationsNon-GAAP Financial Measures” for a discussion of our selected items that impact comparability and our non-GAAP measures.);
an average total debt-to-total capitalization ratio of approximately 60% or less; and
an average adjusted EBITDA-to-interest coverage multiple of approximately 3.3x or better.

The first two of these four metrics include long-term debt as a critical measure. We also incur short-term debt in connection with our supply and logistics activities that involve the simultaneous purchase and forward sale of crude oil, NGL and natural gas. The crude oil, NGL and natural gas purchased in these transactions are hedged. We do not consider the working capital borrowings associated with these activities to be part of our long-term capital structure. These borrowings are self-liquidating as they are repaid with sales proceeds. We also incur short-term debt to fund New York Mercantile Exchange (“NYMEX”) and Intercontinental Exchange (“ICE”) margin requirements. In certain market conditions, these routine short-term debt levels may increase significantly above baseline levels. For example, our short-term debt levels at December 31, 2016 included borrowings for $410 million of margin requirements, which is significantly elevated from historical levels primarily due to the increase in crude oil prices at the end of the year. For the years ended December 31, 2015 and 2014, we had positive cash flow associated with such margin balance activities at the end of the year of $157 million and $133 million, respectively.

9



Typically, to maintain our targeted credit profile and achieve growth through acquisitions and expansion capital, we fund approximately 55% of the capital requirements associated with these activities with equity and cash flow in excess of distributions. From time to time, we may be outside the parameters of our targeted credit profile as, in certain cases, capital expenditures and acquisitions may be financed initially using debt or there may be delays in realizing anticipated synergies from acquisitions or contributions from expansion capital projects to adjusted EBITDA. As a result of the challenging environment and the impact of the gap in the timing between funding our capital program and the time the assets are placed in service and begin to generate cash flow, we expect our long-term debt-to-adjusted EBITDA to be above our target range for the near-term. We expect this leverage ratio will improve and return to our targeted levels as we execute our 2017 funding plan, complete the 2017 asset sales, and as the industry recovers and we realize EBITDA growth from our capital investments.

To improve our ability to manage through the industry downturn and to position for a recovery, we completed a number of initiatives during 2016 to maintain a solid capital structure, significant liquidity and overall financial flexibility. Such initiatives included (i) executing the Simplification Transactions in November 2016, which lowered our incremental cost of equity through the elimination of our IDRs, and in connection therewith resetting our distribution level, which resulted in an annual reduction in cash distributions of approximately $320 million, (ii) securing approximately $1.6 billion of equity capital through the sale of new Series A preferred units in January 2016, (iii) selectively utilizing our continuous offering program to raise approximately $805 million of net proceeds, (iv) selling non-core assets and entering into strategic joint ventures, which raised approximately $550 million of net cash proceeds while reducing our capital commitments, and (v) entering into a definitive agreement to sell additional assets for approximately $290 million that is expected to close in the first half of 2017, subject to regulatory approvals. See Note 6 and Note 11 to our Consolidated Financial Statements for additional discussion of these transactions.

We intend to end 2017 with a long-term debt balance at or below levels at December 31, 2016. To that end, we expect that our 2017 acquisition and expansion capital will be funded with proceeds from asset sales, equity issuances and retained cash flow.

Acquisitions

The acquisition of midstream assets and businesses that are strategic and complementary to our existing operations constitutes an integral component of our business strategy and growth objectives. Such assets and businesses include crude oil and NGL logistics assets as well as other energy assets that have characteristics and provide opportunities similar to our existing business lines and enable us to leverage our assets, knowledge and skill sets.

The following table summarizes acquisitions greater than $200 million that we have completed over the past five years.
Acquisition (1)
 
Date
 
Description
 
Approximate Purchase Price (2)
(in millions)
Alpha Crude Connector Gathering System
 
Feb-2017
 
Recently constructed gathering system located in the Northern Delaware Basin
 
$
1,215

(3)
Spectra Energy Partners Western Canada NGL Assets
 
Aug-2016
 
Integrated system of NGL assets located in Western Canada
 
$
204

(4)
50% Interest in BridgeTex Pipeline Company, LLC (“BridgeTex”)
 
Nov-2014
 
BridgeTex owns a crude oil pipeline that extends from Colorado City, Texas to East Houston
 
$
1,088

(5)
US Development Group Crude Oil Rail Terminals
 
Dec-2012
 
Four operating crude oil rail terminals and one terminal under development
 
$
503

 
BP Canada Energy Company
 
Apr-2012
 
NGL assets located in Canada and the upper-Midwest United States
 
$
1,683

(6)
 
(1) 
Excludes our acquisition of all of the outstanding publicly-traded common units of PAA Natural Gas Storage, L.P. (“PNG”) on December 31, 2013 (referred to herein as the “PNG Merger”), as we historically consolidated PNG into our financial statements for financial reporting purposes in accordance with generally accepted accounting principles in the United States (“GAAP”). As consideration for the PNG Merger, we issued approximately 14.7 million PAA common units with a value of approximately $760 million.
(2) 
As applicable, the approximate purchase price includes total cash paid and debt assumed, including amounts for working capital and inventory.

10


(3) 
Purchase price subject to working capital and other adjustments. See Note 6 to our Consolidated Financial Statements for additional information regarding this acquisition.
(4) 
Approximate purchase price of $180 million, net of cash, inventory and other working capital acquired.
(5) 
Approximate purchase price of $1.075 billion, net of working capital acquired. We account for our 50% interest in BridgeTex under the equity method of accounting.
(6) 
Purchase price includes approximately $17 million of imputed interest. A prepayment of $50 million was made during 2011. Approximate purchase price of $1.192 billion, net of working capital, linefill and long-term inventory acquired.

Divestitures

During 2016, we initiated a program to evaluate potential sales of non-core assets and/or sales of partial interests in assets to strategic joint venture partners to optimize our asset portfolio and strengthen our balance sheet and leverage metrics. This program currently totals approximately $1.2 billion of asset sales, of which approximately $550 million closed in 2016, with the remaining $670 million either already closed or expected to close during the first half of 2017. See Note 6 to our Consolidated Financial Statements for additional discussion of our dispositions and divestitures.

Ongoing Acquisition, Divestiture and Investment Activities

Consistent with our business strategy, we are continuously engaged in the evaluation of potential acquisitions, joint ventures and capital projects. In addition, we continue to evaluate our asset portfolio to determine whether additional sales of non-core assets would further optimize our portfolio and strengthen our balance sheet. As a part of these efforts, we often engage in discussions with potential third parties regarding the possible purchase of or investment in assets and operations that are strategic and complementary to our existing operations, or the potential sale of assets that we believe might have more value to a third-party buyer. In addition, in the past we have evaluated and pursued, and intend in the future to evaluate and pursue, the acquisition of or investment in other energy-related assets that have characteristics and provide opportunities similar to our existing business lines and enable us to leverage our assets, knowledge and skill sets. Such efforts may involve participation by us in processes that have been made public and involve a number of potential buyers or investors, commonly referred to as “auction” processes, as well as situations in which we believe we are the only party or one of a limited number of parties who are in negotiations with the potential seller or other party. With respect to a potential divestiture, we may also conduct an auction process or may negotiate a transaction with one or a limited number of potential buyers. These acquisition and investment efforts often involve assets which, if acquired, constructed or sold, as applicable, could have a material effect on our financial condition and results of operations.

We typically do not announce a transaction until after we have executed a definitive agreement. However, in certain cases in order to protect our business interests or for other reasons, we may defer public announcement of a transaction until closing or a later date. Past experience has demonstrated that discussions and negotiations regarding a potential transaction can advance or terminate in a short period of time. Moreover, the closing of any transaction for which we have entered into a definitive agreement may be subject to customary and other closing conditions, which may not ultimately be satisfied or waived. Accordingly, we can give no assurance that our current or future acquisition, divestiture or investment efforts will be successful. Although we expect the acquisitions and investments we make to be accretive in the long term, we can provide no assurance that our expectations will ultimately be realized. See Item 1A. “Risk FactorsRisks Related to Our BusinessIf we do not make acquisitions or if we make acquisitions that fail to perform as anticipated, our future growth may be limited” and “—Acquisitions involve risks that may adversely affect our business.”

Expansion Capital Projects

Our extensive asset base and our relationships with customers provide us with opportunities for organic growth through the construction of additional assets that are complementary to, and expand or extend, our existing asset base. Our 2017 expansion capital plan is representative of the diversity and balance of our overall project portfolio. The following expansion capital projects are included in our 2017 capital plan as of February 2017:

11



Basin/Region
 
Project
 
2017 Plan
Amount 
(1)
($ in millions)
 
Description
 
Projected
In-Service Date
Permian
 
Permian Basin Area Gathering System Projects
 
$
120

 
Multiple projects to increase and expand our pipeline infrastructure in the Delaware Basin, including planned interconnects associated with the recently acquired Alpha Crude Connector gathering system
 
Q1 2017 - 2018
 
 
 
 
 
 
 
 
 
Central / Mid-Continent
 
Diamond Pipeline
 
300

 
50% interest in approximately 440 miles of new crude oil pipeline; 200,000 Bbls/d capacity from Cushing, OK to Valero’s refinery in Memphis, TN
 
Q4 2017
 
 
 
 
 
 
 
 
 
 
 
Cushing Terminal Expansions
 
30

 
Addition of approximately 2.1 million barrels of storage capacity and additional
 
Q2 2017 - Q4 2017
Canada
 
Fort Saskatchewan Facility Projects
 
90

 
Multi-phase project, remaining Phase I project includes conversion of service of approximately 3 million barrels of existing caverns
 
Q1 2017 - 2018
 
 
 
 
 
 
Remaining Phase II projects include (i) adding a merox sweetening unit that will increase our ability to handle a variety of feed streams providing more flexibility and flow assurance, (ii) development of two new ethane caverns with 1.6 million barrels of capacity and a utility cavern and (iii) the addition of 2.7 million barrels of brine capacity

Phase III includes a six-spot rail rack expansion for condensate service and adding butane service to four existing propane spots
 
 
Other
 
Other Projects
 
260

 
 
 
Q1 2017 - 2018+
Total Projected Expansion Capital Expenditures
 
 
 
$
800

 
 
 
 
 
(1) 
Represents the portion of the total project cost expected to be incurred during the year. Potential variation to current capital costs estimates may result from (i) changes to project design, (ii) final cost of materials and labor and (iii) timing of incurrence of costs due to uncontrollable factors such as receipt of permits or regulatory approvals and weather.



12


Global Petroleum Market Overview

The health of the global petroleum market is dependent on the relative supply and demand of hydrocarbons, including crude oil and NGL. These supply and demand economics are greatly influenced by the broader global economic climate, exposing the petroleum market to the challenges and volatility associated with global economic development. For the period from 2004 through 2013, global liquids production increased 7.6 million barrels per day while global liquids consumption increased 8.4 million barrels per day. For the period from 2013 through 2015, global production growth outpaced global consumption growth by 2.5 million barrels per day resulting in a cumulative imbalance of 2.3 million barrels per day. In 2016, the market remained oversupplied, but global demand growth began to outpace global supply growth as non-OPEC production declined 0.6 million barrels per day. The table below depicts historical OPEC and non-OPEC liquids production and global liquids consumption and is derived from the EIA Short-Term Energy Outlook, January 2017 (see EIA website at www.eia.doe.gov):
 
 
Annual Liquids Production (1)
 
 
∆ from 
 
∆ from 
 
∆ from 
 
 
2004
 
2013
 
2014
 
2015
 
2016
 
 
2004-2013
 
2013-2015
 
2015-2016
 
 
(in millions of barrels per day) (2)
Production (Supply)
 
 
 
 
 
 
 
 
 
 
 
 
 
 
 
 
 
OPEC
 
35.0

 
37.6

 
37.5

 
38.7

 
39.6

 
 
2.6

 
1.1

 
0.9

Non-OPEC
 
48.4

 
53.4

 
55.9

 
57.5

 
56.8

 
 
5.0

 
4.1

 
(0.6
)
Total
 
83.4

 
91.0

 
93.4

 
96.1

 
96.4

 
 
7.6

 
5.2

 
0.3

 
 
 
 
 
 
 
 
 
 
 
 
 
 
 
 
 
 
Total Consumption (Demand)
 
83.0

 
91.4

 
92.6

 
94.1

 
95.6

 
 
8.4

 
2.7

 
1.4

 
 
 
 
 
 
 
 
 
 
 
 
 
 
 
 
 
 
Global Supply / Demand Balance
 
0.4

 
(0.5
)
 
0.8

 
2.0

 
0.9

 
 
(0.9
)
 
2.5

 
(1.1
)
 
(1) 
Amounts are derived from the EIA’s Short-Term Energy Outlook.
(2) 
Amounts may not recalculate due to rounding.

This surge in liquids production without a commensurate increase in demand has led to a near-to-medium-term supply imbalance and increase in inventory, which has resulted in a reduction to benchmark petroleum prices. Producers, in turn, scaled back capital programs, which ultimately reduced supply. These outcomes are expected to lead to underinvestment in long lead time projects and additionally stimulate petroleum demand growth, which ultimately should lead to an environment where prices will recover to a level to support future production growth in the U.S.

In November 2016, OPEC indicated a desire to return to its historical strategy of managing crude oil production levels. Joined by certain non-OPEC countries such as Russia and Mexico, OPEC and non-OPEC participants have targeted to cut output by approximately 1.8 million barrels per day in the first of half of 2017. This decision drove a significant increase in crude oil prices during the fourth quarter of 2016. To the extent the production cut is executed and demand growth stays on trend, accumulated inventories should begin to decline, prices should remain firm and potentially rise, ultimately leading to increased activity levels.

Crude Oil Market Overview

The definition of a commodity is a “mass-produced unspecialized product” and implies the attribute of fungibility. Crude oil is typically referred to as a commodity; however, it is neither unspecialized nor fungible. The crude slate available to U.S. and world-wide refineries consists of a substantial number of different grades and varieties of crude oil. Each crude oil grade has distinguishing physical properties. For example, specific gravity (generally referred to as light or heavy), sulfur content (generally referred to as sweet or sour) and metals content, along with other characteristics, collectively result in varying economic attributes. In many cases, these factors result in the need for such grades to be batched or segregated in the transportation and storage processes, blended to precise specifications or adjusted in value.

The lack of fungibility of the various grades of crude oil creates logistical transportation, terminalling and storage challenges and inefficiencies associated with regional volumetric supply and demand imbalances. These logistical inefficiencies are created as certain qualities of crude oil are indigenous to particular regions or countries. Also, each refinery has a distinct configuration of process units designed to handle particular grades of crude oil. The relative yields and the cost to obtain, transport and process the crude oil drives the refinery’s choice of feedstock. In addition, from time to time, natural

13


disasters and geopolitical factors such as hurricanes, earthquakes, tsunamis, inclement weather, labor strikes, refinery disruptions, embargoes and armed conflicts may impact supply, demand, transportation and storage logistics.

Our assets and our business strategy are designed to serve our producer and refiner customers by addressing regional crude oil supply and demand imbalances that exist in the United States and Canada.  The nature and extent of these imbalances change from time to time as a result of a variety of factors, including regional production declines and/or increases; refinery expansions, modifications and shut-downs; available transportation and storage capacity; and government mandates and related regulatory factors.

From 2011 through 2014, the combination of (i) a significant increase in North American production volumes, (ii) a change in crude oil qualities and related differentials and (iii) high utilization of existing pipeline and terminal infrastructure stimulated multiple industry initiatives to build new pipeline and terminal infrastructure, convert certain pipeline assets to alternative service or reverse flows and expand the use of trucks, rail and barges for the movement of crude oil and condensate. Increased production came from mature producing areas such as the Rockies, the Permian Basin in West Texas and the Mid-Continent region, as well as from less mature, but rapidly growing areas such as the Eagle Ford Shale in South Texas and the Williston Basin in North Dakota. As a result, North American crude oil production increased 3.7 million barrels per day, or 33% between 2011 and 2014, with the increases coming primarily from Canada, the Eagle Ford Shale, the Permian Basin and the Williston Basin. Production increases in all of these regions strained existing transportation, terminalling and downstream infrastructure. This opportunity for new crude oil infrastructure attracted significant investment in midstream oil assets, resulting in excess midstream capacity in the Permian, Eagle Ford, Williston, Mid-continent and DJ basins. The combination of the slowdown in U.S. crude oil production growth and significant commitments for new infrastructure created an environment in which margins have compressed and differentials are less than transportation cost in some cases. As production growth resumes and pipeline utilizations increase, differentials should approach transportation cost parity. The improvement is expected to occur on a regional basis subject to reductions in excess capacity.

In addition, significant shifts in the type and location of crude oil being produced in North America, relative to the types and location of crude oil being produced five years ago, have led to changes in the utilization of downstream infrastructure. From 2009 through 2015, refiners increased throughputs to take advantage of discounted domestic production, which led to lower use of imported crude oil by U.S. refineries. This decline in imports was a meaningful change in a multi-year trend where foreign imports of crude oil tripled over an approximately 23-year period from 1985 to 2007. However, in 2016, this more recent trend reversed as a result of lower 48 onshore production declines. In 2016, U.S. refinery inputs reached historically high levels fueled by price driven demand growth and exports, and U.S. petroleum consumption increased to 19.6 million barrels per day. The table below shows the overall domestic petroleum consumption projected through 2018 and is derived from the EIA Short-Term Energy Outlook, January 2017 (see EIA website at www.eia.doe.gov). This forecast shows increasing domestic production, decreasing foreign imports and steady levels of product exports.

 
 
Actual (1)
 
Projected (1)
 
 
2016
 
2017
 
2018
 
 
(in millions of barrels per day)
Supply
 
 
 
 
 
 
Domestic Crude Oil Production
 
8.9

 
9.0

 
9.3

Net Imports - Crude Oil
 
7.3

 
6.9

 
6.7

Other - (Supply Adjustment/Stock Change)
 

 
0.3

 
0.3

Crude Oil Input to Domestic Refineries
 
16.2

 
16.2

 
16.3

 
 
 
 
 
 
 
Net Product Imports / (Exports)
 
(2.6
)
 
(2.5
)
 
(2.6
)
 
 
 
 
 
 
 
Supply from Renewable Sources
 
1.1

 
1.1

 
1.2

Other - (NGL Production, Refinery Processing Gain)
 
4.8

 
5.0

 
5.4

Total Domestic Petroleum Consumption
 
19.6

 
19.8

 
20.2

 
(1) 
Amounts may not recalculate due to rounding.


14


NGL Market Overview

NGL primarily includes ethane, propane, normal butane, iso-butane and natural gasoline, and is derived from natural gas production and processing activities as well as crude oil refining processes. Liquefied petroleum gas (“LPG”) primarily includes propane and butane, which liquefy at moderate pressures thus making it easier to transport and store such products as compared to ethane. NGL refers to all NGL products including LPG when used in this Form 10-K.

NGL Demand. Individual NGL products have varying uses.  Described below are the five basic NGL components and their typical uses:

Ethane. Ethane accounts for the largest portion of the NGL barrel and substantially all of the extracted ethane is used as feedstock in the production of ethylene, one of the basic building blocks for a wide range of plastics and other chemical products. When ethane recovery from a wet natural gas stream is uneconomic, ethane is left in the natural gas stream, subject to pipeline specifications.

Propane. Propane is used as heating fuel, engine fuel and industrial fuel, for agricultural burning and drying and also as petrochemical feedstock for the production of ethylene and propylene.
Normal butane. Normal butane is principally used for motor gasoline blending and as fuel gas, either alone or in a mixture with propane, and feedstock for the manufacture of ethylene and butadiene, a key ingredient of synthetic rubber. Normal butane is also used as a feedstock for iso-butane production and as a diluent in the transportation of heavy crude oil and bitumen, particularly in Canada.
Iso-butane. Iso-butane is principally used by refiners to produce alkylates to enhance the octane content of motor gasoline.
Natural Gasoline. Natural gasoline is principally used as a motor gasoline blend stock, a petrochemical feedstock, or as diluent in the transportation of heavy crude oil and bitumen, particularly in Canada.

NGL Supply. The bulk (approximately 82%) of the United States NGL supply comes from gas processing plants, which separate a mixture of NGL from the dry gas (primarily methane). This NGL mix (also referred to as “Y Grade”) is then either fractionated at the processing site into the five individual NGL components (known as purity products), which may be transported, stored and sold to end use markets, or transported as a Y-Grade to a regional fractionation facility.

The majority of gas processing plants in the United States are located along the Gulf Coast, in the West Texas/Oklahoma area, the Marcellus and Utica region and in the Rockies region. In Canada, the vast majority of the processing capacity is located in Alberta, with a much smaller (but increasing) amount in British Columbia and Saskatchewan.

NGL products from refineries represent approximately 14% of the United States supply and are by-products of the refinery conversion processes.  Consequently, they have generally already been separated into individual components and do not require further fractionation. NGL products from refineries are principally propane, with lesser amounts of butane, refinery naphthas (products similar to natural gasoline) and ethane.  Due to refinery maintenance schedules and seasonal demand considerations, refinery production of propane and butane varies on a seasonal basis.

NGL is also imported into certain regions of the United States from Canada and other parts of the world (approximately 4% of total supply). NGL (primarily propane and butane) is also exported from certain regions of the United States.

NGL Transportation and Trading Hubs. NGL, whether as a mixture or as purity products, is transported by pipelines, barges, railcars and tank trucks. The method of transportation used depends on, among other things, the resources of the transporter, the locations of production points and delivery points, cost-efficiency and the quantity of product being transported. Pipelines are generally the most cost-efficient mode of transportation when large, consistent volumes of product are to be delivered.

The major NGL infrastructure and trading hubs in North America are located at Mont Belvieu, Texas; Conway, Kansas; Edmonton, Alberta; and Sarnia, Ontario. Each of these hubs contains a critical mass of infrastructure, including fractionators, storage, pipelines and access to end markets, particularly Mont Belvieu.

NGL Storage. NGL must be stored under pressure to maintain a liquid state. The lighter the product (e.g., ethane), the greater the pressure that must be maintained. Large volumes of NGL are stored in underground caverns constructed in salt or

15


granite; however, product is also stored in above ground tanks. Natural gasoline can be stored at relatively low pressures in tankage similar to that used to store motor gasoline. Propane and butane are stored at much higher pressures in steel spheres, cylinders, bullets, salt caverns or other configurations. Ethane is stored at very high pressures, typically in salt caverns. Storage is especially important for NGL as supply and demand can vary materially on a seasonal basis.

NGL Market Outlook.  The growth of shale based production in both traditional and new producing areas has resulted in a significant increase in NGL supplies from gas processing plants over the past several years. This has driven extensive expansion and new development of midstream infrastructure in Canada, the Bakken, Marcellus/Utica, and throughout Texas.
The growth of production in non-traditional producing regions has shifted regional basis relationships and created new logistics and infrastructure opportunities. Growing NGL production has meant expansion into new markets, through exports or increased petrochemical demand.  The continuation of a relatively low ratio of North American gas and NGL prices to world-wide crude oil prices will mean North American NGL can continue to be competitive on a world scale, either as feedstock for North American based manufacturing or export to overseas markets. In addition to substantially increased exports, a portion of the increased supply of NGL will be absorbed by the domestic petrochemical sector as low-cost feed stocks, as the North American petrochemical industry has enjoyed a supply cost advantage on a world scale.
While a low price environment may stunt production growth, we believe the fundamentals of an accessible resource base and improved midstream infrastructure should mean producers can continue to develop the most economic new supply and be ready to go back to rapid growth as prices recover. The NGL market is, among other things, expected to be driven by:
the absolute prices of NGL products and their prices relative to natural gas and crude oil;
drilling activity and wet natural gas production in developing liquids-rich production areas;
available processing, fractionation, storage and transportation capacity;
petro-chemical demand driven by the build-out or new builds of Ethylene Cracker capacity (ethane demand) and Propane Dehydrogenation facilities (propane demand);
increased export capacity for both ethane and propane;
diluent requirements for heavy Canadian oil;
regulatory changes in gasoline specifications affecting demand for butane;
seasonal demand from refiners;
seasonal weather related demand; and
inefficiencies caused by regional supply and demand imbalances.

As a result of these and other factors, the NGL market is complex and volatile, which, along with expected market growth, creates opportunities to solve the logistical inefficiencies inherent in the business.

Natural Gas Storage Market Overview

North American natural gas storage facilities provide a staging and warehousing function for seasonal swings in demand relative to supply, as well as an essential reliability cushion against disruptions in natural gas supply, demand and transportation by allowing natural gas to be injected into, withdrawn from or warehoused in such storage facilities as dictated by market conditions. Natural gas storage serves as the “shock absorber” that balances the market, serving as a source of supply to meet the consumption demands in excess of daily production capacity and a warehouse for gas production in excess of daily demand during low demand periods.
Overall market conditions for natural gas storage have been challenging during the last several years, driven by a variety of factors, including (i) increased natural gas supplies due to production from shale resources, (ii) a shift from Gulf of Mexico production to Northeast production causing less concern over disruptions from tropical weather and (iii) lower basis differentials in certain regions due to expansion and improved connectivity of natural gas transportation infrastructure.
Longer term, we believe several factors will contribute to meaningful growth in North American natural gas demand that will bolster the market need for and the commercial value of natural gas storage.  These fundamental factors include (i) exports of North American volumes of LNG, (ii) increased exports of natural gas to Mexico, (iii) construction of new gas-fired power plants, (iv) sustained fuel switching from coal to natural gas among existing power plants and (v) growth in base-level industrial demand. As a result, we remain optimistic about the intermediate- to long-term intrinsic value of our natural gas storage assets.

16




Description of Segments and Associated Assets

Our business activities are conducted through three segments—Transportation, Facilities and Supply and Logistics. We have an extensive network of pipeline transportation, terminalling, storage and gathering assets in key crude oil and NGL producing basins and transportation corridors and at major market hubs in the United States and Canada. The map and descriptions below highlights our more significant assets (including certain assets under construction or development) as of December 31, 2016:
 
plainsassetswebsitemap.jpg

Following is a description of the activities and assets for each of our three business segments.


 

17


Transportation Segment

Our Transportation segment operations generally consist of fee-based activities associated with transporting crude oil and NGL on pipelines, gathering systems, trucks and barges. We generate revenue through a combination of tariffs, third-party pipeline capacity agreements and other transportation fees. Our Transportation segment also includes equity earnings from our investments in entities that own the BridgeTex, Cheyenne, Eagle Ford, White Cliffs, Frontier, Saddlehorn, STACK and Butte pipeline systems, as well as Settoon Towing. We account for these investments under the equity method of accounting.

As of December 31, 2016, we employed a variety of owned or, to a much lesser extent, leased long-term physical assets throughout the United States and Canada in this segment, including approximately:

19,200 miles of active crude oil and NGL pipelines and gathering systems;
31 million barrels of active, above-ground tank capacity used primarily to facilitate pipeline throughput;
810 trailers (primarily in Canada); and
120 transport and storage barges and 60 transport tugs through our interest in Settoon Towing.

The following is a tabular presentation of our active crude oil and NGL pipeline assets in the United States and Canada as of December 31, 2016, grouped by geographic location:
Region / Pipeline and Gathering Systems (1)
 
System Miles
 
2016 Average Net
Barrels per Day 
(2)
 
 
 
 
(in thousands)
United States Crude Oil Pipelines
 
 
 
 
 
 
 
 
 
Permian Basin
 
 
 
 
Basin / Mesa / Sunrise
 
770

 
992

BridgeTex (3) (4)
 
408

 
108

Cactus
 
297

 
125

Permian Basin Area Systems
 
2,796

 
921

Permian Basin Subtotal
 
4,271

 
2,146

 
 
 
 
 
South Texas/Eagle Ford
 
 
 
 
Eagle Ford Area Systems (4)
 
660

 
284

South Texas/Eagle Ford Subtotal
 
660

 
284

 
 
 
 
 
Western
 
 
 
 
All American (5)
 
138

 

Line 63 / Line 2000
 
382

 
104

Other
 
121

 
84

Western Subtotal
 
641

 
188

 
 
 
 
 
Rocky Mountain
 
 
 
 
Bakken Area Systems (4)
 
991

 
146

Cheyenne (4)
 
87

 
10

Saddlehorn (3) (4)
 
538

 
6

Salt Lake City Area Systems (4)
 
977

 
178

White Cliffs (3) (4)
 
1,054

 
42

Other
 
1,225

 
67

Rocky Mountain Subtotal
 
4,872

 
449

 
 
 
 
 

18


Region / Pipeline and Gathering Systems (1)
 
System Miles
 
2016 Average Net
Barrels per Day 
(2)
 
 
 
 
(in thousands)
Gulf Coast
 
 
 
 
Capline (3)
 
631

 
194

Pascagoula
 
41

 
143

Other
 
506

 
160

Gulf Coast Subtotal
 
1,178

 
497

 
 
 
 
 
Central
 
 
 
 
Mid-Continent Area Systems (4)
 
2,696

 
325

Other
 
217

 
69

Central Subtotal
 
2,913

 
394

 
 
 
 
 
United States Crude Oil Pipelines Total
 
14,535

 
3,958

 
 
 
 
 
Canada Crude Oil Pipelines
 
 
 
 
Manito
 
445

 
42

Rainbow
 
830

 
91

Rangeland
 
1,076

 
52

South Saskatchewan
 
342

 
60

Other
 
201

 
136

Canada Crude Oil Pipelines Total
 
2,894

 
381

 
 
 
 
 
Crude Oil Pipelines Total
 
17,429

 
4,339

 
 
 
 
 
Canada NGL Pipelines
 
 
 
 
Co-Ed
 
595

 
61

PPTC
 
593

 
5

Other
 
548

 
118

Canada NGL Pipelines Total
 
1,736

 
184

 
 
 
 
 
Grand Total
 
19,165

 
4,523

 
(1) 
Ownership percentage varies on each pipeline and gathering system ranging from approximately 20% to 100%.
(2) 
Represents average daily volumes for the entire year attributable to our interest. Average daily volumes are calculated as the total volumes (attributable to our interest) for the year divided by the number of days in the year. Volumes reflect tariff movements and thus might be included multiple times as volumes move through our integrated system.
(3) 
Pipelines operated by a third party.
(4) 
Includes total mileage and volumes (attributable to our interest) from pipelines owned by unconsolidated entities.
(5) 
Except for the segment of the All American Pipeline between Pentland and Emidio, the pipeline has been shut down since May 19, 2015, following the Line 901 incident.


19


United States Pipelines
A significant portion of our U.S. pipeline assets are interconnected and are operated as a contiguous system. The following descriptions are based on geographic location.

Permian Basin
Basin Pipeline.  We own an 87% undivided joint interest in and are the operator of Basin Pipeline. Basin Pipeline is a 607-mile mainline, and is the primary route for transporting crude oil from the Permian Basin (in west Texas and southern New Mexico) to Cushing, Oklahoma, for further delivery to Mid-Continent and Midwest refining centers. Basin Pipeline also serves as the initial movement for transporting crude oil from the Permian Basin to the Gulf Coast through connections to other carriers at Colorado City, Texas and Wichita Falls, Texas.

The segment of the pipeline from Wink to Midland, Texas includes both a 24-inch pipeline and a 20-inch pipeline; together these lines have a capacity of approximately 600,000 barrels per day. The segment of the pipeline from Midland, Texas to Cushing, Oklahoma is a 22-inch to 24-inch telescoping pipeline with capacity ranging from 400,000 barrels per day to 460,000 barrels per day. The pipeline also includes approximately 6 million barrels of storage tankage, as well as a receipt facility in southern Oklahoma to aggregate South Central Oklahoma Oil Province (SCOOP) production.

Mesa Pipeline. We own a 63% undivided interest in and are the operator of Mesa Pipeline, which transports crude oil from Midland to a refinery at Big Spring, Texas, and to connecting carriers at Colorado City. Mesa Pipeline is an 80-mile mainline with capacity of up to 400,000 barrels per day (approximately 252,000 barrels per day attributable to our interest).

Sunrise Pipeline. We own and operate the Sunrise Pipeline, an 84-mile pipeline with a capacity of approximately 250,000 barrels per day that extends from Midland to connecting carriers at Colorado City.

BridgeTex Pipeline. We own a 50% interest in BridgeTex, a joint venture with a subsidiary of Magellan Midstream Partners, L.P. (“Magellan”). BridgeTex owns a 20-inch crude oil pipeline that extends from Colorado City to East Houston, Texas. At Colorado City, the BridgeTex pipeline is connected to our Basin and Sunrise pipelines. The BridgeTex pipeline has a current capacity of 300,000 barrels per day, and will be expanded to 400,000 barrels per day when pumping equipment enhancements are completed in the second quarter of 2017. BridgeTex holds a long-term capacity lease agreement with Magellan whereby its shippers have access to capacity on Magellan’s pipeline from Houston to Texas City. Magellan serves as the operator of the BridgeTex pipeline.

Cactus Pipeline. We own and operate the Cactus Pipeline, an approximate 300-mile crude oil pipeline extending from McCamey to Gardendale, Texas, where it connects to the Eagle Ford joint venture pipeline. The Cactus Pipeline has a current takeaway capacity of approximately 300,000 barrels per day from the Permian Basin, and will be expanded to approximately 390,000 barrels per day when manifold and metering enhancements are completed in 2017.

Permian Basin Area Pipelines. We operate wholly owned pipelines comprised of approximately 2,800 miles of pipe that aggregate receipts from wellhead gathering lines and bulk truck injection locations into trunk lines for transportation and delivery into the Basin Pipeline at Jal, Wink and Midland as well as to our terminal facilities in Midland. During 2016, we completed construction of several projects, including 63 miles of 20-inch crude oil pipeline from the Highway 285 Station in Reeves County to Wink, Texas in Winkler County, which increased capacity on that segment of our Pinon pipeline by approximately 200,000 barrels per day.
South Texas/Eagle Ford Area
Eagle Ford Area Pipelines. We own a 100% interest in and are the operator of several gathering systems that feed into our Gardendale Station, and we also own a 50% interest in Eagle Ford Pipeline, which owns a crude oil and condensate pipeline with approximately 660,000 barrels per day of capacity that extends from Gardendale to Corpus Christi, Texas. We serve as operator of the Eagle Ford joint venture pipeline, and our joint venture partner is a subsidiary of Enterprise Products Partners, L.P. (“Enterprise”).

Combined, these Eagle Ford Area Pipelines consist of 660 miles of pipe that service production in the Eagle Ford shale play of South Texas and include approximately 5 million barrels of operational storage capacity across the systems. The Eagle Ford Area Pipelines can source Eagle Ford production as well as Permian Basin production via a connection with the Cactus Pipeline at Gardendale. These pipelines serve the Three Rivers and Corpus Christi, Texas refineries and other markets via marine terminal facilities at Corpus Christi, as well as the Houston market via a connection with Enterprise’s pipeline at Lyssy in Wilson County, Texas.


20


Western

All American Pipeline.  We own the All American Pipeline, which receives crude oil from offshore oil producers at Las Flores, California and at Gaviota, California. The pipeline terminates at our Emidio Station. Between Gaviota and our Emidio Station, the All American Pipeline interconnects with our San Joaquin Valley Gathering System, Line 2000 and Line 63, as well as other third party intrastate pipelines.

In May 2015, we experienced a crude oil release from our Las Flores to Gaviota Pipeline (Line 901) in Santa Barbara County, California. The segment of the pipeline upstream of our Pentland station has been shut down since this incident. We are currently conducting a feasibility study to evaluate a replacement of the pipeline, subject to receipt of shipper commitments and regulatory approvals. See Note 17 to our Consolidated Financial Statements for additional information regarding this incident.

Line 63.  We own and operate the Line 63 pipeline that transports crude oil from the San Joaquin Valley to refineries and terminal facilities in the Los Angeles Basin and in Bakersfield, California. The pipeline is also connected to our crude oil rail terminal at Bakersfield. The Line 63 pipeline consists of an approximate 105-mile trunk pipeline, originating at our Kelley Pump Station in Kern County, California, and terminating at our West Hynes Station in Long Beach, California. The trunk pipeline has a capacity of approximately 60,000 barrels per day. The Line 63 pipeline also includes approximately 30 miles of distribution pipelines in the Los Angeles Basin with a throughput capacity of approximately 20,000 barrels per day, and approximately 115 miles of gathering pipelines in the San Joaquin Valley with an average throughput capacity of approximately 35,000 barrels per day. We also have approximately 1 million barrels of storage capacity on this pipeline. In 2016, we completed the reactivation of an approximate 70-mile segment of Line 63 that had been temporarily taken out of service to allow for certain repairs and realignments to be performed.

Line 2000.  We own and operate the Line 2000 crude oil pipeline that originates at our Emidio Pump Station and transports crude oil produced in the San Joaquin Valley and California OCS to refineries and terminal facilities in the Los Angeles Basin. Line 2000 is an approximately 130-mile, 20-inch trunk pipeline with a throughput capacity of approximately 130,000 barrels per day.

Rocky Mountain

Bakken Area Pipelines. We own and operate several gathering systems and pipelines that service crude oil production in Eastern Montana and Western North Dakota. We also own a 22% interest in Butte, which owns a 16-inch crude oil pipeline system extending from Baker, Montana to Guernsey, Wyoming.

Cheyenne Pipeline. We own a 50% interest in Cheyenne, which owns an 87-mile, 16-inch crude oil pipeline that runs from Fort Laramie to Cheyenne, Wyoming and has a capacity of 80,000 barrels per day. Cheyenne is a joint venture with a subsidiary of Holly Energy Partners, L.P., which purchased a 50% interest in Cheyenne from us in June 2016. We serve as operator of the Cheyenne pipeline, which can be expanded through the addition of pumping capacity.

Saddlehorn Pipeline. We own a 40% interest in Saddlehorn, which owns a 62.5% undivided joint interest in a 20-inch pipeline that extends from the Niobrara and DJ Basin to Cushing, Oklahoma. Saddlehorn owns 190,000 barrels per day of the capacity in the pipeline and has approximately one million barrels of storage capacity at Platteville, Colorado. The Platteville-to-Cushing segment of the pipeline was placed in service in the third quarter of 2016, and linefill is expected to begin in the latter part of the first quarter of 2017 for the Carr-to-Platteville segment. Saddlehorn has the option to expand the capacity of the pipeline at its sole discretion and cost and would own all of the incremental capacity from any expansion. Magellan serves as operator of the Saddlehorn pipeline.

Salt Lake City Area Pipelines.  We operate the Salt Lake City and Wahsatch pipelines, in which we own interests ranging between 75% and 100%, and we also own a 50% interest in Frontier, which owns the Frontier pipeline. These area pipelines transport crude oil produced in the U.S. Rocky Mountain region and Canada to refiners in Salt Lake City, Utah and to other pipelines at Ft. Laramie, Wyoming.

These pipelines include approximately one million barrels of storage capacity and have a maximum throughput capacity of (i) approximately 20,000 barrels per day from Wamsutter, Wyoming to Ft. Laramie, (ii) approximately 40,000 barrels per day from Wamsutter to Wahsatch, Utah, (iii) approximately 100,000 barrels per day from Wahsatch to Salt Lake City and (iv) approximately 65,000 barrels per day from Casper to Ranch Station, Utah.



21


White Cliffs Pipeline. We own an approximate 36% interest in White Cliffs, which owns a pipeline system consisting of two 527-mile, 12-inch, crude oil pipelines with a combined capacity of approximately 215,000 barrels per day that move crude out of the DJ Basin to the Cushing market. Rose Rock Midstream, L.P. serves as the operator of the pipeline, which originates in Platteville, Colorado and terminates in Cushing.

Gulf Coast

Capline Pipeline. Capline Pipeline, in which we own an aggregate undivided joint interest of approximately 54%, is a 631-mile, 40-inch mainline crude oil pipeline originating in St. James, Louisiana, and terminating in Patoka, Illinois. Marathon Pipeline LLC serves as the operator. Capline Pipeline has direct connection to crude oil production in the Gulf of Mexico. In addition, it is connected to an active dock capable of handling approximately 600,000-barrel tankers and is also connected to the Louisiana Offshore Oil Port and our St. James terminal. Total designed operating capacity is approximately 1.1 million barrels per day of crude oil, of which our attributable interest is approximately 600,000 barrels per day. The Capline owners are assessing the commercial potential to reverse the pipeline direction within the next several years, potentially enabling it to transport Canadian crude oil to the Gulf Coast.

Pascagoula Pipeline. We own and operate the Pascagoula Pipeline, a 41-mile crude oil pipeline that originates at our Ten Mile facility in Alabama and extends to a refinery on the Gulf Coast. Additionally, we have approximately 2 million barrels of storage capacity at our Ten Mile facility that supports the operational needs of the Pascagoula pipeline.

Other. During the first quarter of 2016, we sold certain of our non-core Gulf Coast pipeline assets. See Note 6 to our Consolidated Financial Statements for discussion of our divestiture activities.

Central

Mid-Continent Area Pipelines. We own and operate pipelines that source crude oil from Western and Central Oklahoma, Southwest Kansas and the Eastern Texas Panhandle. These pipelines consist of approximately 2,700 miles of pipe with transportation and delivery into and out of our terminal facilities at Cushing, Oklahoma.

We also own a 50% interest in STACK, which owns a 55-mile pipeline that transports crude oil from the Sooner Trend, Anadarko Basin, Canadian and Kingfisher Counties (STACK) play in northwestern Oklahoma to the Cushing market. STACK is a joint venture with Phillips 66 Partners, L.P., which purchased a 50% interest in STACK from us in August 2016. We serve as operator of the STACK pipeline, which has a current capacity of approximately 100,000 barrels per day and includes a terminal located at Cashion, Oklahoma with approximately 200,000 barrels of crude oil storage.

Caddo Pipeline. We own a 50% interest in Caddo, a joint venture with Delek Logistics Partners, LP (“Delek”). Caddo recently constructed and commissioned an approximate 80-mile, 12-inch crude oil pipeline with the capacity to move up to 80,000 barrels per day from our terminal in Longview, Texas to supply a refinery in the Shreveport, Louisiana area, as well as to an El Dorado, Arkansas refinery through a connection to Delek’s pipeline. We serve as operator of the Caddo pipeline, which was placed in service in December 2016.

Diamond Pipeline. We own a 50% interest in Diamond, a joint venture with Valero Energy Corporation (“Valero”). Diamond is currently constructing a 20-inch, approximately 440-mile pipeline that will provide 200,000 barrels per day of capacity from our Cushing terminal to Valero’s refinery in Memphis, Tennessee. The Diamond pipeline is underpinned by a long-term shipper agreement with Valero and a related contract for storage and terminalling services at our Cushing terminal. Construction of the Diamond pipeline is expected to be completed by late 2017. We will serve as operator of the pipeline.
   
Red River Pipeline (Cushing to Longview). The Red River Pipeline is a 140-mile, 16-inch crude oil pipeline with takeaway capacity of 150,000 barrels per day that extends from Cushing, Oklahoma to Longview, Texas, where it connects with various pipelines, including the Caddo pipeline. The Red River Pipeline is supported by long-term shipper commitments and was placed in service in December 2016. We serve as operator of the pipeline. In January 2017, we sold an undivided 40% interest in a segment of the Red River Pipeline to a subsidiary of Valero Energy Partners LP. The undivided interest conveyed represents 60,000 barrels per day on the segment of the pipeline extending from Cushing to Hewitt, Oklahoma near Valero’s refinery in Ardmore, Oklahoma (the “Hewitt Segment”). We retained an undivided 60% interest in the Hewitt Segment and a 100% interest in the remaining portion of the pipeline that extends from Ardmore to Longview, Texas.


22


Canada Crude Oil Pipelines

Crude Oil Pipelines

Manito Pipeline.  We own a 100% interest in the Manito heavy oil system. This 445-mile system is comprised of the Manito Pipeline and the Bodo/Cactus Lake pipeline. Each system consists of a blended crude oil line and a parallel diluent line that delivers condensate to upstream blending locations. The Manito Pipeline includes 334 miles of 6-inch to 12-inch blend pipeline. The mainline segment originates at Dulwich and terminates at Kerrobert, Saskatchewan. The Bodo/Cactus Lake pipeline is a 111-mile long, 3-inch to 10-inch blend pipeline that originates in Bodo, Alberta and also terminates at our Kerrobert storage facility. The Kerrobert storage and terminalling facility is connected to the Enbridge pipeline system and can both receive and deliver heavy crude oil from and to the Enbridge pipeline system.

Rainbow Pipeline.  We own a 100% interest in the Rainbow Pipeline. The Rainbow Pipeline is comprised of (i) an approximate 470-mile, 20-inch to 24-inch mainline crude oil pipeline, with capacity of approximately 185,000 barrels per day of batched light sweet and heavy sour oil capacity, that extends from the Norman Wells Pipeline connection in Zama, Alberta to Edmonton, Alberta and has 173 miles of associated gathering pipelines and (ii) a 187-mile, 10-inch to 12-inch pipeline to transport diluent north from Edmonton to our Nipisi truck terminal in Northern Alberta.

Rangeland Pipeline.  We own a 100% interest in the Rangeland Pipeline. Rangeland Pipeline consists of a 683-mile, 8-inch to 16-inch mainline pipeline and approximately 393 miles of 3-inch to 8-inch gathering pipelines. Rangeland Pipeline transports NGL mix, butane, condensate, light sweet crude oil and light sour crude oil either north to Edmonton or south to the U.S./Canadian border near Cutbank, Montana.

South Saskatchewan Pipeline. We own a 100% interest in the South Saskatchewan system. This pipeline consists of a 158-mile, 16-inch mainline from Cantuar to Regina, Saskatchewan and 184 miles of 4-inch to 12-inch gathering pipelines from the Rapdan area to Cantuar. South Saskatchewan Pipeline has capacity to transport approximately 68,000 barrels per day of heavy crude oil from gathering areas in southern Saskatchewan to Enbridge’s mainline at Regina.

Canada NGL Pipelines

Co-Ed NGL Pipeline.  We own and operate the Co-Ed NGL pipeline, which consists of 595 miles of 3-inch to 10-inch pipeline. This pipeline gathers NGL from approximately 27 field gas processing plants located in Alberta, including all of the NGL produced at the Cochrane Straddle Plant for delivery to our NGL facilities at Fort Saskatchewan. The Co-Ed NGL pipeline system has throughput capacity of approximately 72,000 barrels per day.

PPTC Pipeline. In August 2016, we acquired a 593-mile, 6-inch pipeline extending from Empress, Alberta to the Fort Whyte Terminal in Winnipeg, Manitoba (referred to herein as the Plains Petroleum Transmission Company Pipeline, or the “PPTC” Pipeline). The addition of this pipeline increased our current NGL pipeline capacity by an additional 15,500 barrels per day. The PPTC Pipeline gives us access to seven truck terminals and three rail loading facilities across the system, allowing for increased flexibility in rail operations.


23


Facilities Segment

Our Facilities segment operations generally consist of fee-based activities associated with providing storage, terminalling and throughput services for crude oil, refined products, NGL and natural gas, as well as NGL fractionation and isomerization services and natural gas and condensate processing services. We generate revenue through a combination of month-to-month and multi-year agreements.

Revenues generated in this segment primarily include (i) fees that are generated from storage capacity agreements, (ii) terminal throughput fees that are generated when we receive crude oil, refined products or NGL from one connecting source and deliver the applicable product to another connecting source, (iii) loading and unloading fees at our rail terminals, (iv) fees from NGL fractionation and isomerization services, (v) fees from natural gas and condensate processing services and (vi) fees associated with natural gas park and loan activities, interruptible storage services and wheeling and balancing services.

As of December 31, 2016, we owned, operated or employed a variety of long-term physical assets throughout the United States and Canada in this segment, including:

approximately 80 million barrels of crude oil and refined products storage capacity primarily at our terminalling and storage locations;
approximately 32 million barrels of NGL storage capacity;
approximately 97 Bcf of natural gas storage working capacity;
approximately 31 Bcf of owned base gas;
nine natural gas processing plants located throughout Canada and the Gulf Coast area of the United States;
a condensate processing facility located in the Eagle Ford area of South Texas with an aggregate processing capacity of approximately 120,000 barrels per day;
eight fractionation plants located throughout Canada and the United States with an aggregate net processing capacity of approximately 211,000 barrels per day, and an isomerization and fractionation facility in California with an aggregate processing capacity of approximately 15,000 barrels per day;
34 crude oil and NGL rail terminals located throughout the United States and Canada. See “Rail Facilities” below for an overview of various terminals and “Supply and Logistics” regarding our use of railcars;
six major marine facilities in the United States; and
approximately 1,000 miles of active pipelines that support our facilities assets.

The following is a tabular presentation of our active Facilities segment storage and service assets in the United States and Canada as of December 31, 2016, grouped by product and service type, with capacity and volume as indicated:
Crude Oil and Refined Products Storage Facilities
 
Total Capacity
(MMBbls)
Cushing
 
23

LA Basin
 
8

Martinez and Richmond
 
5

Mobile and Ten Mile
 
5

Patoka
 
6

St. James
 
13

Yorktown (1)
 
5

Other (2)
 
15

 
 
80




24


NGL Storage Facilities
 
Total Capacity
(MMBbls)
Bumstead
 
3

Empress Area
 
5

Fort Saskatchewan
 
8

Sarnia Area
 
10

Other
 
6

 
 
32

Natural Gas Storage Facilities
 
Total Capacity
(Bcf)
Salt-caverns and Depleted Reservoir
 
97


Natural Gas Processing Facilities (3)
 
Ownership Interest
 
Total Gas
Inlet Volume 
(Bcf/d)
 
Net Gas
Processing
Capacity 
(Bcf/d)
United States Gulf Coast Area
 
100%
 
0.1

 
0.3

Canada
 
50-100%
 
1.9

 
7.1

 
 
 
 
2.0

 
7.4


Condensate Stabilization Facility
 
Total Capacity
(Bbls/d)
Gardendale
 
120,000


NGL Fractionation and Isomerization Facilities 
 
Ownership Interest
 
Total
Spec Product 
(4)
(Bbls/d)
 
Net
Capacity
(Bbls/d)
Empress
 
100%
 
6,300

 
28,300

Fort Saskatchewan
 
21-100%
 
28,300

 
67,800

Sarnia
 
62-84%
 
62,300

 
90,000

Shafter
 
100%
 
9,300

 
15,000

Other
 
82-100%
 
9,100

 
25,000

 
 
 
 
115,300

 
226,100


Rail Facilities
 
Ownership Interest
 
Loading
Capacity 
(Bbls/d)
 
Unloading
Capacity 
(Bbls/d)
Crude Oil Rail Facilities
 
100%
 
380,000

 
350,000


 
 
Ownership Interest
 
Number of
Rack Spots
 
Number of
Storage Spots
NGL Rail Facilities (5)
 
50-100%
 
335

 
1,515

 
(1) 
Amount includes approximately 1 million barrels of capacity for which we hold lease options (all of which have been exercised).
(2) 
Amount includes approximately 2 million barrels of storage capacity associated with our crude oil rail terminal operations.
(3) 
While natural gas processing inlet volumes and capacity amounts are presented, they currently are not a significant driver of our segment results.
(4) 
Represents average volumes net to our share for the entire year.

25


(5) 
Our NGL rail terminals are predominately utilized for internal purposes specifically for our supply and logistics activities.  See our “Supply and Logistics Segment” discussion following this section for further discussion regarding the use of our rail terminals.

The following discussion contains a detailed description of our more significant Facilities segment assets.

Crude Oil and Refined Products Facilities

Cushing Terminal.  Our Cushing, Oklahoma Terminal (the “Cushing Terminal”) is located at the Cushing Interchange, one of the largest physical trading hubs in the United States and the delivery point for crude oil futures contracts traded on the NYMEX. The Cushing Terminal has been designated by the NYMEX as an approved delivery location for crude oil delivered under the NYMEX light sweet crude oil futures contract. As the NYMEX delivery point and a cash market hub, the Cushing Interchange serves as a source of refinery feedstock for Midwest and Gulf Coast refiners and plays an integral role in establishing and maintaining markets for many varieties of foreign and domestic crude oil. The Cushing Terminal has access to all major inbound and outbound pipelines in Cushing and is designed to handle multiple grades of crude oil while minimizing the interface and enabling deliveries to connecting carriers at their maximum rate.

Since 1999, we have completed multiple expansions that have increased the capacity of the Cushing Terminal to a total of 23 million barrels. In 2016, we added approximately 1.6 million barrels of storage and we expect to add approximately 2.1 million barrels of storage capacity during 2017.

L.A. Basin.  We own four crude oil and black oil storage facilities in the Los Angeles area with a total of 8 million barrels of storage capacity in commercial service and a distribution pipeline system of approximately 50 miles of pipeline in the Los Angeles Basin. We use the Los Angeles area storage and distribution system to service the storage and distribution needs of refining, pipeline and marine terminal facilities in the Los Angeles Basin. Our Los Angeles area system’s pipeline distribution assets connect our storage assets with major refineries and third-party pipelines and marine terminals in the Los Angeles Basin.

Martinez and Richmond Terminals.  We own two terminals in the San Francisco, California area: a terminal at Martinez (which provides refined product and crude oil service) and a terminal at Richmond (which provides refined product and black oil service). Our San Francisco area terminals have 5 million barrels of combined storage capacity and are connected to area refineries through a network of owned and third-party pipelines that carry crude oil and refined products to and from area refineries. These terminals have dock facilities and our Richmond terminal is also able to receive product by rail. We have entered into a definitive agreement to sell these non-core terminals, which we expect to close in the first half of 2017.

Mobile and Ten Mile Terminal.  We have a marine terminal in Mobile, Alabama (the “Mobile Terminal”) that has current useable capacity of 2 million barrels. Approximately 4 million barrels of additional storage capacity is available at our nearby Ten Mile Facility, which is connected to our Mobile Terminal via a 36-inch pipeline. Of this capacity, approximately 3 million barrels supports our Facilities segment operations, with the remaining storage supporting our Transportation segment assets. The Mobile Terminal is equipped with a ship/tanker dock, barge dock, truck unloading facilities and various third-party connections for crude oil movements to area refiners. Our Ten Mile Facility is connected to our Pascagoula Pipeline.

Patoka Terminal.  Our Patoka Terminal has 6 million barrels of storage capacity and includes an associated manifold and header system at the Patoka Interchange located in southern Illinois. Our terminal has access to all major pipelines and terminals at the Patoka Interchange. Patoka is a growing regional hub with access to domestic and foreign crude oil for certain volumes moving north on the Capline Pipeline as well as Canadian barrels moving south. In 2017, we expect to add approximately 0.5 million barrels of storage capacity to accommodate future pipeline connectivity.

St. James Terminal.  We have 13 million barrels of crude oil storage capacity at the St. James crude oil interchange in Louisiana, which is one of the three most liquid crude oil interchanges in the United States. The facility is connected to major pipelines and other terminals and includes a manifold and header system that allows for receipts and deliveries with connecting pipelines at their maximum operating capacity. In addition, this facility includes a marine dock that is able to receive from, and load, tankers and barges and is also connected to our rail unloading facility. See “Rail Facilities” below for further discussion. In 2016, we added approximately 2.2 million barrels of storage capacity to the St. James terminal, which included connections to the rail unloading facility, marine dock and operational pipelines. In 2017, we expect to add approximately 0.4 million barrels of storage capacity.


26


Yorktown Terminal.  We have 5 million barrels of storage for crude oil and refined products at our Yorktown facility located in Virginia, including approximately 1 million barrels of capacity for which we hold lease options (all of which have been exercised). The Yorktown facility has its own deep-water port on the York River with the capacity to service the receipt and delivery of product from ships and barges. This facility also has an active truck rack and rail capacity.  See “Rail Facilities” below for further discussion.

Corpus Christi Terminal. We own a 50% interest in Eagle Ford Terminals, a joint venture with a subsidiary of Enterprise. Eagle Ford Terminals is currently developing a terminal in Corpus Christi, Texas that, when completed, will be capable of loading ocean going vessels at a rate of 40,000 barrels per hour. Initial storage capacity of the terminal will be approximately 1 million barrels. The facility will have access to production from both the Eagle Ford and the Permian Basin through the Eagle Ford joint venture pipeline and is expected to be placed in service in 2018.

NGL Storage Facilities

Bumstead.  The Bumstead facility is located at a major rail transit point near Phoenix, Arizona. With 3 million barrels of useable capacity, the facility’s primary assets include three salt-dome storage caverns, a 30-car rail track and six truck racks.

Empress Area. In August 2016, we acquired a network of seven NGL terminals (Fort Whyte, Moose Jaw, Rapid City, Stewart Valley, Dewdney, Empress and Richardson) with an aggregate useable storage capacity of 5 million barrels. Our Dewdney terminal includes two loading and unloading truck spots, with a rate of 18 trucks per day, as well as rail access to two loading racks with capacity of 20 cars per day. The Richardson terminal is connected to our recently acquired PPTC Pipeline and includes two loading truck spots with a rate of 24 trucks per day. Our Stewart Valley, Moose Jaw and Rapid City propane terminals each have one truck loading rack. The Fort Whyte terminal is equipped with a truck terminal containing two loading spots capable of loading 40 trucks per day, and a rail loading terminal with loading capacity of 13 railcars per day.

Fort Saskatchewan.  The Fort Saskatchewan facility is located approximately 16 miles northeast of Edmonton, Alberta in one of the key North American NGL hubs. The facility is a receipt, storage, fractionation and delivery facility for NGL and is connected to other major NGL plants and pipeline systems in the area. The facility’s primary assets include 22 storage caverns with approximately 8 million barrels in useable storage capacity. The facility includes assets operated by us and assets operated by a third-party. Our ownership in the various facility assets ranges from approximately 21% to 100%. See the section entitled “—NGL Fractionation and Isomerization Facilities” below for additional discussion of this facility.

In 2013, we began upgrading our Fort Saskatchewan storage capacity as part of a multi-phase expansion. The first phase of the expansion added 2.4 million barrels of new brine pond capacity and two new NGL storage caverns each with a capacity of 350,000 barrels; the first NGL cavern was completed in July 2016, and the second cavern in December 2016. We will convert approximately 3 million barrels of NGL mix storage to propane, butane and condensate storage by the end of the first quarter of 2017. The second phase of the project, which is expected to be completed in 2017, will see the development of 2.7 million barrels of new brine pond capacity and two new ethane caverns totaling 1.6 million barrels of capacity which are supported by long-term commitments from third parties.

Sarnia Area.  Our Sarnia Area facilities consist of (i) our Sarnia facility, (ii) our Windsor storage terminal and (iii) our St. Clair terminal. The Sarnia facility is a large NGL fractionation, storage and shipping facility located on a 380-acre plant site in the Sarnia Chemical Valley. There are 36 multi-product railcar loading spots, 7 multi-product truck loading racks and a network of 14 pipelines providing product delivery capabilities to our Windsor and St. Clair terminal facilities, in addition to refineries, chemical plants and other pipeline systems in the area. The Sarnia facility has approximately 5 million barrels of useable storage capacity. In 2012, we initiated a brine disposal program to facilitate the removal of excess brine via truck from our Sarnia facility. The project increased useable NGL storage capacity at the facility by 1 million barrels in 2015, and further by approximately 1 million barrels in 2016.

The Windsor storage terminal in Windsor, Canada, is a pipeline hub and underground storage facility. The facility is served by three of our receipt/dispatch pipelines and rail and truck offloading. There are eight storage caverns on site with a useable capacity of approximately 3 million barrels. The terminal assets include 16 multi-product rail tank car loading spots and a propane truck loading rack.

The St. Clair terminal is a propane, isobutane and butane storage and distribution facility located in St. Clair, Michigan and is connected to the Sarnia facility via one of our pipelines. On site are five storage caverns with useable capacity of approximately 2 million barrels and 28 multi-product rail tank car loading spots.


27


Natural Gas Storage Facilities

We own three FERC regulated natural gas storage facilities located in the Gulf Coast and Midwest that are permitted for 149 Bcf of working gas capacity, and as of December 31, 2016, we had an aggregate working gas capacity of approximately 97 Bcf in service. Our facilities have aggregate permitted peak daily injection and withdrawal rates of 4.1 Bcf and 6.4 Bcf, respectively.

Our natural gas storage facilities are strategically located and have a diverse group of customers, including utilities, pipelines, producers, power generators, marketers and liquefied natural gas (“LNG”) exporters, whose storage needs vary from traditional seasonal storage services to hourly balancing. We are located near several major market hubs, including the Henry Hub (the delivery point for NYMEX natural gas futures contracts), the Carthage Hub (located in East Texas), the Perryville Hub (located in North Louisiana), and the major market hubs of Chicago, Illinois and Dawn, Ontario. Our facilities have 22 direct interconnects with third party interstate pipelines, industrial facilities and gas fired power plants, serving markets in the Gulf Coast, Midwest, Mid-Atlantic, Northeast, and Southeast regions of the United States and the Southeastern portion of Canada.

In January 2017, we executed a definitive agreement to sell our Bluewater natural gas storage facility located in Michigan. We expect this transaction to close in the first half of 2017, subject to customary closing conditions.

Natural Gas Processing Facilities

We own and/or operate four straddle plants and two field gas processing plants located in Western Canada. Through our August 2016 acquisition of the Empress straddle plant, we added 2.4 Bcf per day of gross NGL processing capacity with the ability to extract ethane and NGL liquids from TransCanada main lines. Cumulatively, our straddle plants have an aggregate net natural gas processing capacity of approximately 7.1 Bcf per day and a long-term liquids supply contract relating to a third-party owned straddle plant with gross processing capacity of approximately 2.5 Bcf per day. We also own and operate three natural gas processing plants located in Louisiana and Alabama with an aggregate natural gas processing capacity of approximately 0.3 Bcf per day.

NGL Fractionation and Isomerization Facilities

Empress. In August 2016, we acquired the Empress fractionation facility, which is connected to and receives liquids from our Empress straddle plant and has a fractionation capacity of approximately 28,000 barrels per day of propane, butane and condensate. The facility is capable of producing spec NGL products and connects to our recently acquired PPTC Pipeline network. See “Empress Area” under “NGL Storage Facilities” above for a description of the assets connected to the PPTC Pipeline.

Fort Saskatchewan.  Our recently expanded Fort Saskatchewan fractionation facility has an inlet capacity of 85,000 barrels per day and produces spec propane, butane, condensate and a C3/C4 mix, which is sent to our Sarnia facility for further fractionation. We are in the process of adding a merox sweetening unit that will increase our ability to handle a variety of feed streams providing more flexibility and flow assurance. This final stage of the expansion is expected to be completed in late 2017 and is supported by long-term commitments from third parties. Through our 21% ownership in the Keyera Fort Saskatchewan fractionation plant, we have additional fractionation capacity, net to our share, of approximately 17,000 barrels per day.

Sarnia.  The Sarnia Fractionator is the largest fractionation plant in Eastern Canada and receives NGL feedstock from the Enbridge Pipeline and from refineries, gas plants and chemical plants in the area. The fractionation unit has a net useable capacity of 90,000 barrels per day and produces specification propane, isobutane, normal butane and natural gasoline. Our ownership in the various processing units at the Sarnia Fractionator ranges from 62% to 84%.

Shafter.  Our Shafter facility located near Bakersfield, California provides isomerization and fractionation services to producers and customers. The primary assets consist of approximately 200,000 barrels of NGL storage and a processing facility with butane isomerization capacity of approximately 15,000 barrels per day including NGL fractionation capacity of approximately 12,000 barrels per day.

The facility also includes an approximate 40-mile NGL pipeline system capable of delivering up to 20,000 barrels per day from California Resources Corporation’s Elk Hills Gas plant to our Shafter facility, equipped with storage capacity of 30,000 barrels and 10,000 barrels per day of rail capacity.


28


Condensate Processing Facility

Our Gardendale condensate processing facility located in La Salle County, Texas is designed to extract natural gas liquids from condensate. The facility is adjacent to our Gardendale terminal and rail facility and is connected to a third-party pipeline that delivers NGL to Mont Belvieu. The facility has a total processing capacity of 120,000 barrels per day and useable storage capacity of 160,000 barrels. Throughput at the Gardendale processing facility is supplied by long-term commitments from producers.

Rail Facilities

Crude Oil Rail Loading Facilities

We own crude oil and condensate rail loading terminals with a combined loading capacity of approximately 380,000 barrels per day. These facilities are located at or near Carr, Colorado; Tampa, Colorado; Gardendale, Texas; McCamey, Texas; Manitou, North Dakota; Van Hook, North Dakota; and Kerrobert, Saskatchewan.

Crude Oil Rail Unloading Facilities

We own three crude oil rail unloading terminals that have a combined unloading capacity of approximately 350,000 barrels per day. Our terminal at St. James, Louisiana is connected to our rail unloading facility that has an unload capacity of 140,000 barrels per day. Our Yorktown, Virginia rail facility receives unit trains and has an unload capacity of approximately 140,000 barrels per day, and our Bakersfield, California rail facility receives unit trains and has permitted capacity to unload 70,000 barrels per day.

NGL Rail Facilities

In April 2016, we completed the Fort Saskatchewan rail terminal which consists of 20 rack spots capable of loading 60 cars per day of propane. We have initiated projects to add butane loading and condensate offloading capacity at the facility, which is expected to be in service in the third quarter of 2018.

We also own 26 operational NGL rail facilities strategically located near NGL storage, pipelines, gas production or propane distribution centers throughout the United States and Canada. Our NGL rail facilities currently have 335 railcar rack spots and 1,515 railcar storage spots, and we have the ability to switch our own railcars at six of these terminals.

Supply and Logistics Segment

Our Supply and Logistics segment operations generally consist of the following merchant-related activities:

the purchase of U.S. and Canadian crude oil at the wellhead, the bulk purchase of crude oil at pipeline, terminal and rail facilities, and the purchase of cargos at their load port and various other locations in transit;
the storage of inventory during contango market conditions and the seasonal storage of NGL and natural gas;
the purchase of NGL from producers, refiners, processors and other marketers;
the resale or exchange of crude oil and NGL at various points along the distribution chain to refiners, exporters or other resellers;
the transportation of crude oil and NGL on trucks, barges, railcars, pipelines and ocean-going vessels from various delivery points, market hub locations or directly to end users such as refineries, processors and fractionation facilities; and
the purchase and sale of natural gas.

We generally characterize a portion of our baseline segment results generated by our Supply and Logistics segment as fee equivalent. This portion of the segment results is generated by the purchase and resale of crude oil on an index-related basis, which results in us generating a gross margin for such activities. This gross margin is reduced by the transportation, facilities and other logistical costs associated with delivering the crude oil to market as well as any operating and general and administrative expenses. The level of results associated with a portion of the other activities we conduct in the Supply and Logistics segment is influenced by overall market structure and the degree of market volatility, as well as variable operating expenses. The majority of activities that are carried out within our Supply and Logistics segment are designed to produce stable

29


baseline results in a variety of market conditions, while at the same time providing upside potential associated with opportunities inherent in volatile market conditions (including opportunities to benefit from fluctuating differentials). These activities utilize storage facilities at major interchange and terminalling locations and various hedging strategies. The tankage that is used to support our arbitrage activities positions us to capture margins in various market conditions. During a transitional market, however, our Supply and Logistics segment may not be able to fully recover its costs on certain transactions in order to capture incremental barrels into our overall value chain. See “—Impact of Commodity Price Volatility and Dynamic Market Conditions on Our Business Model” below for further discussion.

In addition to hedged working inventories associated with its merchant activities, as of December 31, 2016, our Supply and Logistics segment also owned significant volumes of crude oil and NGL classified as long-term assets and linefill or minimum inventory requirements and employed a variety of owned or leased physical assets throughout the United States and Canada, including approximately:

14 million barrels of crude oil and NGL linefill in pipelines owned by us;
5 million barrels of crude oil and NGL linefill in pipelines owned by third parties and other long-term inventory;
820 trucks and 1,065 trailers; and
10,660 crude oil and NGL railcars.

In connection with its operations, our Supply and Logistics segment secures transportation and facilities services from our other two segments as well as third-party service providers under month-to-month and multi-year arrangements. Intersegment fees are based on posted tariff rates, rates similar to those charged to third parties or rates that we believe approximate market rates. However, certain terminalling and storage rates recognized within our Facilities segment are discounted to our Supply and Logistics segment to reflect the fact that these services may be canceled on short notice to enable the Facilities segment to provide services to third parties, generally under longer term arrangements.

The following table shows the average daily volume of our supply and logistics activities for the year ended December 31, 2016:

 
Volumes
(MBbls/d)
Crude oil lease gathering purchases
894

NGL sales
259

Waterborne cargos
7

Supply and Logistics activities total
1,160


Crude Oil and NGL Purchases.  We purchase crude oil and NGL from multiple producers under contracts and believe that we have established long-term, broad-based relationships with the crude oil and NGL producers in our areas of operations. Our crude oil contracts generally range in term from thirty-day evergreen to five years, with the majority ranging from thirty days to one year and a limited number of contracts with remaining terms extending up to nine years. We utilize our truck fleet, railcars and pipelines as well as leased railcars, third-party pipelines, trucks and barges to transport the crude oil to market. From time to time, we enter into various types of purchase and exchange transactions including fixed price purchase contracts, collars, financial swaps and crude oil and NGL-related futures contracts as hedging devices.

We purchase NGL from producers, refiners and other NGL marketing companies under contracts that typically have ranged from immediate delivery to one year in term. In the last few years, we have implemented an increasing number of contracts with longer terms to ensure capacity utilization and base-load expansion projects. We utilize our trucking fleet and pipeline network, as well as leased railcars, third-party tank trucks and third-party pipelines to transport NGL.

In addition to purchasing crude oil from producers, we purchase both domestic and foreign crude oil in bulk at major hub locations, rail facilities and dock or load port facilities. We also purchase NGL in bulk at major pipeline terminal points and storage facilities from major integrated oil companies, large independent producers or other NGL marketing companies or processors. Crude oil and NGL are purchased in bulk when we believe additional opportunities exist to realize margins further downstream in the crude oil or NGL distribution chain. The opportunities to earn additional margins vary over time with changing market conditions. Accordingly, the margins associated with our bulk purchases will fluctuate from period to period.


30


Crude Oil and NGL Sales.  The activities involved in the supply, logistics and distribution of crude oil and NGL are complex and require current detailed knowledge of crude oil and NGL sources and end markets, as well as a familiarity with a number of factors including individual refinery demand for specific grades of crude oil, area market price structures, location of customers, various modes and availability of transportation facilities to deliver crude oil and NGL to our customers.

We sell our crude oil to major integrated oil companies, independent refiners, exporters and other resellers in various types of sale and exchange transactions. Our crude oil sales contracts generally range in term from thirty-day evergreen to five years, with the majority ranging from thirty days to one year. We sell NGL primarily to propane and refined product retailers, petrochemical companies and refiners, and limited volumes to other marketers. The majority of our NGL contracts generally span a term of one year. For contracts greater than one year, pricing mechanisms are put in place to ensure any cost escalations are accounted for as well as annual price negotiations occur to ensure both the buyer and seller remain at market based pricing. We establish a margin for the crude oil and NGL we purchase by entering into physical sales contracts with third parties, or by entering into a future delivery obligation with respect to futures contracts on the NYMEX, ICE or over-the-counter exchanges. Through these transactions, we seek to maintain a position that is substantially balanced between purchases and sales and future delivery obligations. From time to time, we enter into various types of sale and exchange transactions including fixed price delivery contracts, collars, financial swaps and crude oil and NGL-related futures contracts as hedging devices.

Crude Oil and NGL Exchanges.  We pursue exchange opportunities to enhance margins throughout the gathering and marketing process. When opportunities arise to increase our margin or to acquire a grade, type or volume of crude oil or NGL that more closely matches our physical delivery requirement, location or the preferences of our customers, we exchange physical crude oil or NGL, as appropriate, with third parties. These exchanges are effected through contracts called exchange or buy/sell agreements. Through an exchange agreement, we agree to buy crude oil or NGL that differs in terms of geographic location, grade of crude oil or type of NGL, or physical delivery schedule from crude oil or NGL we have available for sale. Generally, we enter into exchanges to acquire crude oil or NGL at locations that are closer to our end markets, thereby reducing transportation costs and increasing our margin. We also exchange our crude oil to be physically delivered at a later date, if the exchange is expected to result in a higher margin net of storage costs, and enter into exchanges based on the grade of crude oil, which includes such factors as sulfur content and specific gravity, in order to meet the quality specifications of our physical delivery contracts. See Note 2 to our Consolidated Financial Statements for further discussion of our accounting for exchange and buy/sell agreements.

Natural Gas Purchase and Sales Activities. We also generate net revenue through the merchant storage activities of our natural gas commercial marketing group, which captures short term market opportunities by utilizing a portion of our natural gas storage capacity and engaging in related commercial marketing activities. Our natural gas merchant storage activities generate revenue through the hedged purchase and sale of natural gas net of any storage-related costs incurred. We utilize physical natural gas storage at our facilities and derivatives to hedge expected margin from these activities. Through these transactions, we seek to maintain a position that is substantially balanced between purchases of natural gas on the one hand and sales or future delivery obligations on the other hand.

Credit.  Our merchant activities involve the purchase of crude oil, NGL and natural gas for resale and require significant extensions of credit by our suppliers. In order to assure our ability to perform our obligations under the purchase agreements, various credit arrangements are negotiated with our suppliers. These arrangements include open lines of credit and, to a lesser extent, standby letters of credit issued under our hedged inventory facility or our senior unsecured revolving credit facility.

When we sell crude oil, NGL and natural gas, we must determine the amount, if any, of the line of credit to be extended to any given customer. We manage our exposure to credit risk through credit analysis, credit approvals, credit limits, prepayment, letters of credit and monitoring procedures.

Because our typical sales transactions can involve large volumes of crude oil and natural gas, the risk of nonpayment and nonperformance by customers is a major consideration in our business. We believe our sales are made to creditworthy entities or entities with adequate credit support. Generally, sales of crude oil and natural gas are settled within 30 days of the month of delivery, and pipeline, transportation and terminalling services settle within 30 days from the date we issue an invoice for the provision of services.

We also have credit risk exposure related to our sales of NGL (principally propane); however, because our sales are typically in relatively small amounts to individual customers, we do not believe that these transactions pose a material concentration of credit risk. Typically, we enter into annual contracts to sell NGL on a forward basis, as well as to sell NGL on a current basis to local distributors and retailers. In certain cases our NGL customers prepay for their purchases, in amounts ranging up to 100% of their contracted amounts.

31



Certain activities in our Supply and Logistics segment are affected by seasonal aspects, primarily with respect to NGL and natural gas supply and logistics activities.

Impact of Commodity Price Volatility and Dynamic Market Conditions on Our Business Model

Through our three business segments, we are engaged in the transportation, storage, terminalling and marketing of crude oil, NGL and natural gas. The majority of our activities are focused on crude oil, which is the principal feedstock used by refineries in the production of transportation fuels.

Crude oil, NGL and natural gas commodity prices have historically been very volatile. For example, since the mid-1980s, NYMEX West Texas Intermediate (“WTI”) crude oil benchmark prices have ranged from a low of approximately $10 per barrel during 1986 to a high of over $147 per barrel during 2008. During 2016, WTI crude oil prices traded within a range of approximately $26 to $54 per barrel. There is also volatility within the propane and butane markets as seen through the North American benchmark price located at Mont Belvieu, Texas. Specifically, propane prices have ranged from a low of approximately 40% of the WTI benchmark price for crude oil in 2016 to a high of approximately 81% of the WTI benchmark price for crude oil in 2000.  Butane has seen a price range from a low of approximately 53% of the WTI benchmark price for crude oil in 2016 to a high of approximately 99% of the WTI benchmark price for crude oil in 2016.

Absent extended periods of lower crude oil or NGL prices that are below production replacement costs or higher crude oil or NGL prices that have a significant adverse impact on consumption, demand for the services we provide in our fee-based Transportation and Facilities segments and our financial results from these activities have little correlation to absolute commodity prices. Relative contribution levels will vary from quarter-to-quarter due to seasonal and other similar factors, but we project that our fee-based Transportation and Facilities segments should comprise approximately 80% or greater of our aggregate base level segment results.

Base level segment results from our supply and logistics activities is dependent on our ability to sell crude oil and NGL at prices in excess of our aggregate cost. Although segment results may be adversely affected during certain transitional periods as discussed further below, our crude oil and NGL supply, logistics and distribution operations are not directly affected by the absolute level of prices, but are affected by overall levels of supply and demand for crude oil and NGL and relative fluctuations in market-related indices.

In developing our business model and allocating our resources among our three segments, we attempt to anticipate the impacts of shifts between supply-driven markets and demand-driven markets, seasonality, cyclicality, regional surpluses and shortages, economic conditions and a number of other influences that can cause volatility and change market dynamics on a short, intermediate and long-term basis. Our objective is to position the Partnership such that our overall annual base level of cash flow is not materially adversely affected by the absolute level of energy prices, shifts between demand-driven markets and supply-driven markets or other similar dynamics. Beginning in the second half of 2014 to present, however, the market has experienced impacts from aggressive competition and overbuilt infrastructure in certain regions, which has caused supply and demand imbalances and price volatility. In some of the areas where we operate, there has been significantly increased competition for marginal or incremental volumes from shippers on third party pipelines who have committed to ship more production than they have and are purchasing barrels in the market for shipment on the applicable third party pipeline in satisfaction of their transportation commitments, often doing so at a loss because the loss on sale of the purchased crude oil will be less than the amount of the take-or-pay obligation on the pipeline. This type of activity has put downward pressure on volumes and margins across our three business segments. This transitioning crude oil market presents challenges to both us and the overall midstream industry, and while we believe our integrated business model and diversification of our asset base among varying regions and demand-driven and supply-driven markets gives us competitive advantages, we may see a lower level of cash flow than we would have otherwise experienced. In addition, increased competition and compressed differentials may drive lower volumes and lower unit margins in parts of our business, particularly our Supply and Logistics segment. Also, during such transitional markets, our Supply and Logistics segment may not be able to fully recover its costs on certain transactions in order to capture incremental barrels into our overall value chain creating the opportunity to provide profitability at the company level.


32


While recent market conditions have been challenging, we believe the complementary, integrated nature of our business activities and diversification of our asset base among varying regions and demand-driven and supply-driven markets generally provides us with the opportunity to generate a base level of cash flow in a variety of market scenarios. In addition to providing the opportunity to generate a base level of cash flow, this approach is also intended to provide opportunities to realize incremental margin during volatile market conditions. For example, if crude oil prices are high relative to historical levels, we may hedge some of our expected pipeline loss allowance barrels, and if crude oil prices are low relative to historical prices, we may hedge a portion of our anticipated diesel purchases needed to operate our trucks and barges.  Also, during periods when supply exceeds the demand for crude oil, NGL or natural gas in the near term, the market for such product is often in contango, meaning that the price for future deliveries is higher than current prices. In a contango market, entities that have access to storage at major trading locations can purchase crude oil, NGL or natural gas at current prices for storage and simultaneously sell forward such products for future delivery at higher prices.

The combination of fee-based cash flow from our Transportation and Facilities segments, complemented by a number of diverse, flexible and generally counter-balanced sources of cash flow within our Supply and Logistics segment is intended to provide us with the opportunity to generate a base level of cash flow and provide upside opportunities.  In executing this business model, we employ a variety of financial risk management tools and techniques, predominantly in our Supply and Logistics segment.

During certain transitional periods, such as this extended period of lower crude oil prices, the ability to generate above base line performance is challenging, and taking into account the over-capacity of midstream assets that currently exists in most crude oil producing regions, generating even baseline level performance will be challenging. See “Global Petroleum Market Overview ” above for additional discussion regarding market conditions.

Risk Management

In order to hedge margins involving our physical assets and manage risks associated with our various commodity purchase and sale obligations and, in certain circumstances, to realize incremental margin during volatile market conditions, we use derivative instruments. We also use various derivative instruments to manage our exposure to interest rate risk and currency exchange rate risk. In analyzing our risk management activities, we draw a distinction between enterprise level risks and trading-related risks. Enterprise level risks are those that underlie our core businesses and may be managed based on management’s assessment of the cost or benefit in doing so. Conversely, trading-related risks (the risks involved in trading in the hopes of generating an increased return) are not inherent in our core business; rather, those risks arise as a result of engaging in the trading activity. Our policy is to manage the enterprise level risks inherent in our core businesses, rather than trying to profit from trading activity. Our commodity risk management policies and procedures are designed to monitor NYMEX, ICE and over the counter positions, as well as physical volumes, grades, locations, delivery schedules and storage capacity, to help ensure that our hedging activities address our risks. Our interest rate and currency exchange rate risk management policies and procedures are designed to monitor our derivative positions and ensure that those positions are consistent with our objectives and approved strategies. We have a risk management function that has direct responsibility and authority for our risk policies, related controls around commercial activities and procedures and certain other aspects of corporate risk management. Our risk management function also approves all new risk management strategies through a formal process. Our approved strategies are intended to mitigate and manage enterprise level risks that are inherent in our core businesses.

Our policy is generally to structure our purchase and sales contracts so that price fluctuations do not materially affect our operating income, and not to acquire and hold physical inventory or derivatives for the purpose of speculating on outright commodity price changes. Although we seek to maintain a position that is substantially balanced within our supply and logistics activities, we purchase crude oil, NGL and natural gas from thousands of locations and may experience net unbalanced positions for short periods of time as a result of production, transportation and delivery variances as well as logistical issues associated with inclement weather conditions and other uncontrollable events that may occur. When unscheduled physical inventory builds or draws do occur, they are monitored constantly and managed to a balanced position over a reasonable period of time. This activity is monitored independently by our risk management function and must take place within predefined limits and authorizations.



33


Geographic Data; Financial Information about Segments

See Note 19 to our Consolidated Financial Statements.

Customers

Marathon Petroleum Corporation and its subsidiaries accounted for 18%, 17% and 17% of our revenues for the years ended December 31, 2016, 2015 and 2014, respectively. ExxonMobil Corporation and its subsidiaries accounted for 14%, 13% and 15% of our revenues for the years ended December 31, 2016, 2015 and 2014, respectively. Phillips 66 Company and its subsidiaries accounted for 11% of our revenues for the year ended December 31, 2016. No other customers accounted for 10% or more of our revenues during any of the three years ended December 31, 2016. The majority of revenues from these customers pertain to our supply and logistics operations. The sales to these customers occur at multiple locations and we believe that the loss of these customers would have only a short-term impact on our operating results. There is risk, however, that we would not be able to identify and access a replacement market at comparable margins.  For a discussion of customers and industry concentration risk, see Note 14 to our Consolidated Financial Statements.

Competition

Competition among pipelines is based primarily on transportation charges, access to producing areas and supply regions and demand for crude oil and NGL by end users. We believe that high capital requirements, environmental considerations and the difficulty in acquiring rights-of-way and related permits, together with the fact that many of the producing basins in the United States and Canada currently have excess take-away capacity (whether by pipeline or rail), generally make it less likely that new competing pipeline systems comparable in size and scope to our larger pipeline systems (and excluding those already publicly announced to be under development or construction) will limit the number of new pipeline projects over the next few years. However, there are currently third-party owned pipelines or owners with joint venture pipelines with excess capacity in the vicinity of our operations that expose us to significant competition based on the relatively low cost of moving an incremental barrel of crude oil or NGL. In the current environment, such competition for marginal or incremental volumes has been exacerbated in some areas by shippers on third party pipelines who have committed to ship more production than they own or have secured under contract and are purchasing barrels in the market and shipping them on the applicable third party pipeline in satisfaction of their transportation commitment. This type of activity reduces the pool of incremental barrels that would otherwise be available for transport on our pipelines. In addition, in areas where additional infrastructure is necessary to accommodate new or increased production or changing product flows, we face competition in providing the required infrastructure solutions as well as the risk of building capacity in excess of sustained demand. Depending upon the specific movement, pipelines, which generally offer the lowest cost of transportation, may also face competition from other forms of transportation, such as rail and barge. Although these alternative forms of transportation are typically higher cost, they can provide access to alternative markets at which a higher price may be realized for the commodity being transported, thereby overcoming the increased transportation cost.

We also face competition with respect to our supply and logistics and facilities services. Our competitors include other crude oil and NGL pipeline and terminalling companies, other NGL processing and fractionation companies, the major integrated oil companies and their marketing affiliates, independent gatherers, private equity backed entities, banks that have established a trading platform, brokers and marketers of widely varying sizes, financial resources and experience. Some of these competitors have capital resources greater than ours.

With respect to our natural gas storage operations, the principal elements of competition are rates, terms of service, supply and market access and flexibility of service. An increase in competition in our markets could arise from new ventures or expanded operations from existing competitors.  Our natural gas storage facilities compete with several other storage providers, including regional storage facilities and utilities. Certain pipeline companies have existing storage facilities connected to their systems that compete with some of our facilities.



34


Regulation

Our assets, operations and business activities are subject to extensive legal requirements and regulations under the jurisdiction of numerous federal, state, provincial and local agencies. Many of these agencies are authorized by statute to issue, and have issued, requirements binding on the pipeline industry, related businesses and individual participants. The failure to comply with such legal requirements and regulations can result in substantial fines and penalties, expose us to civil and criminal claims, and cause us to incur significant costs and expenses. In all material respects, we believe that we are in substantial compliance with the various laws, rules and regulations that apply to our assets, operations and business activities; however, we can provide no assurances in that regard. See Item 1A. “Risk FactorsRisks Related to Our BusinessOur operations are also subject to laws and regulations relating to protection of the environment and wildlife, operational safety, climate change and related matters that may expose us to significant costs and liabilities.” At any given time there may be proposals, provisional rulings or proceedings in legislation or under governmental agency or court review that could affect our business. The regulatory burden on our assets, operations and activities increases our cost of doing business and, consequently, affects our profitability. We can provide no assurance that the increased costs associated with any new or proposed laws, rules or regulations will not be material. We may at any time also be required to apply significant resources in responding to governmental requests for information and/or enforcement actions.

The following is a discussion of certain, but not all, of the laws and regulations affecting our operations.

Environmental, Health and Safety Regulation

General

Our operations involving the storage, treatment, processing and transportation of liquid hydrocarbons, including crude oil, are subject to stringent federal, state, provincial and local laws and regulations governing the discharge of materials into the environment or otherwise relating to protection of the environment. As with the industry generally, compliance with these laws and regulations increases our overall cost of doing business, including our capital costs to construct, maintain and upgrade equipment and facilities. Failure to comply with these laws and regulations could result in the assessment of administrative, civil and criminal penalties, the imposition of investigatory and remedial liabilities and the issuance of injunctions that may subject us to additional operational constraints. Environmental and safety laws and regulations are subject to changes that may result in more stringent requirements, and we cannot provide any assurance that compliance with current and future laws and regulations will not have a material effect on our results of operations or earnings. A discharge of hazardous liquids into the environment could, to the extent such event is not insured, subject us to substantial expense, including both the cost to comply with applicable laws and regulations and any claims made by third parties. The following is a summary of some of the environmental, health and safety laws and regulations to which our operations are subject.

Pipeline Safety/Integrity Management

A substantial portion of our petroleum pipelines and our storage tank facilities in the United States are subject to regulation by the Pipeline and Hazardous Materials Safety Administration (“PHMSA”) pursuant to the Hazardous Liquids Pipeline Safety Act of 1979, as amended (the “HLPSA”). The HLPSA imposes safety requirements on the design, installation, testing, construction, operation, replacement and management of pipeline and tank facilities. Federal regulations implementing the HLPSA require pipeline operators to adopt measures designed to reduce the environmental impact of oil discharges from onshore oil pipelines, including the maintenance of comprehensive spill response plans and the performance of extensive spill response training for pipeline personnel. These regulations also require pipeline operators to develop and maintain a written qualification program for individuals performing covered tasks on pipeline facilities. Comparable regulation exists in some states in which we conduct intrastate common carrier or private pipeline operations. Regulation in Canada is under the National Energy Board (“NEB”) and provincial agencies.

United States

The HLPSA was amended by the Pipeline Safety Improvement Act of 2002 and the Pipeline Inspection, Protection, Enforcement and Safety Act of 2006. These amendments have resulted in the adoption of rules by the Department of Transportation (“DOT”) that require transportation pipeline operators to implement integrity management programs, including frequent inspections, correction of identified anomalies and other measures, to ensure pipeline safety in “high consequence areas” such as high population areas, areas unusually sensitive to environmental damage, and commercially navigable waterways. In the United States, our costs associated with the inspection, testing and correction of identified anomalies were approximately $89 million in 2016, $107 million in 2015 and $107 million in 2014. Based on currently available information, our preliminary estimate for 2017 is that we will incur approximately $95 million in capital expenditures and approximately

35


$35 million in operational expenditures associated with our required pipeline integrity management program. Significant additional expenses could be incurred if new or more stringently interpreted pipeline safety requirements are implemented. In addition to required activities, our integrity management program includes several voluntary, multi-year initiatives designed to prevent incidents. Costs incurred for such activities were approximately $48 million in 2016, $33 million in 2015 and $21 million in 2014, and our preliminary estimate for 2017 is that we will incur approximately $50 million of such costs.

In 2012, the Pipeline Safety, Regulatory Certainty, and Job Creation Act of 2011 (the “2011 Act”) became effective. Under the 2011 Act, maximum civil penalties for certain violations have been increased from $100,000 to $200,000 per violation per day, and from a total cap of $1 million to $2 million. In addition, the 2011 Act reauthorized the federal pipeline safety programs of PHMSA through September 30, 2015, and directs the Secretary of Transportation to undertake a number of reviews, studies and reports, some of which may result in additional natural gas and hazardous liquids pipeline safety rulemaking. A number of the provisions of the 2011 Act have the potential to cause owners and operators of pipeline facilities to incur significant capital expenditures and/or operating costs.

The Securing America’s Future Energy: Protecting Infrastructure of Pipelines and Enhancing Safety Act (“SAFE PIPES Act”) was signed into law on June 22, 2016. This bill imposes a number of requirements on the industry and PHMSA, but the key provisions include: (i) reauthorization of PHMSA through fiscal year 2019, (ii) requirements for reports to Congress on the status of rulemaking efforts and certain specific information gathering efforts, (iii) a requirement that PHMSA initiate new rulemaking for underground natural gas storage facilities, (iv) a requirement to convene a work group on the development of a voluntary information sharing program; and (v) the granting of authority to the DOT to issue industry-wide emergency orders under certain circumstances.

The pending rule-making efforts that are required by the SAFE PIPES Act, and that could materially affect the operation of pipeline operators, include: (i) expansion of integrity management programs beyond high-consequence areas, (ii) additional regulation of pipeline leak detection systems and (iii) the use of shut-off valves and excess flow valves in certain applications. We will monitor the rule-making resulting from the SAFE PIPES Act, as well as the reports PHMSA is obligated to provide to Congress to better understand the potential impact to our operations. At this time we cannot predict the full impact to our operations or the potential additional cost of compliance.

In October 2015, PHMSA published a Notice of Proposed Rulemaking (“NPRM”) in the Federal Register proposing to make changes to the hazardous liquid pipeline safety regulations.  PHMSA is proposing to make the following changes to the regulations:

Extend reporting requirements to all hazardous liquid gravity and gathering lines;
Require inspections of pipelines in areas affected by extreme weather, natural disasters, and other similar events, and periodic inline integrity assessments of pipelines that are located outside of high consequence areas of at least once every ten years;
Use of leak detection systems on hazardous liquid pipelines in all locations;
Modify the provisions for making pipeline repairs;
Require that all pipelines subject to the integrity management requirements be capable of accommodating inline inspection tools within 20 years; and
Clarifications to improve certainty and compliance to certain existing regulations.

PHMSA announced the regulatory text of the final rule on January 13, 2017; however, the complete text was not published in the Federal Register prior to the regulatory freeze put in place by the incoming administration on January 24, 2017. The regulatory freeze was instituted to allow the incoming administration the opportunity to review all pending rules. The rule will go into effect six months after publication in the Federal Register. We do not currently believe this rule will have a significant adverse financial impact on our operations.

If approved by PHMSA, states may assume responsibility for enforcing federal interstate pipeline regulations as agents for PHMSA and conduct inspections of interstate pipelines. In practice, states vary in their authority and capacity to address pipeline safety.


36


The California Governor signed into law the following three bills on October 8, 2015 related to pipeline safety:

The Oil Spill Response Bill allows volunteer cleanup crews to be paid as contractors, requires oil skimmers to be placed along the coastline at all times, and prohibits the use of dispersants until the EPA issues rules on dispersant safety.
The Pipeline Safety: Inspections Bill (SB 295) mandates annual pipeline inspections commencing January 1, 2017, with the State Fire Marshal responsible for annually inspecting all intrastate pipelines and operators of intrastate pipelines under the jurisdiction of the State Fire Marshal.
The Oil Spill Response: Environmentally and Ecologically Sensitive Areas Bill (AB 864) requires automatic shut-offs for pipelines located in environmentally sensitive areas.

The SB 295 rulemaking efforts were completed in 2016 and the annual pipeline inspection requirements commence in 2017. Efforts to draft and implement regulations to adopt the provisions of AB 864 continue and are expected to be finalized by July 2017. We cannot currently predict the impact and costs of these new laws, and any associated regulations, on our operations.

The DOT has issued guidelines with respect to securing regulated facilities against terrorist attack. We have instituted security measures and procedures in accordance with such guidelines to enhance the protection of certain of our facilities. We cannot provide any assurance that these security measures would fully protect our facilities from an attack.

The DOT has adopted American Petroleum Institute Standard 653 (“API 653”) as the standard for the inspection, repair, alteration and reconstruction of steel aboveground petroleum storage tanks subject to DOT jurisdiction. API 653 requires regularly scheduled inspection and repair of tanks remaining in service. In the United States, our costs associated with this program were approximately $29 million, $33 million and $32 million in 2016, 2015 and 2014, respectively. For 2017, we have budgeted approximately $40 million in connection with continued API 653 compliance activities and similar new EPA regulations for tanks not regulated by the DOT. Certain storage tanks may be taken out of service if we believe the cost of compliance will exceed the value of the storage tanks or replacement tankage may be constructed.

Canada

In Canada, the NEB and provincial agencies such as the Alberta Energy Regulator (“AER”) and the Saskatchewan Ministry of Economy regulate the safety and integrity management of pipelines and storage tanks used for hydrocarbon transmission. We have incurred and will continue to incur costs related to such regulatory requirements.

The Pipeline Safety Act, SC 2015, c. 21 (the “Pipeline Safety Act” or the “Act”) came into force in June 2016, amending the National Energy Board Act and the Canada Oil and Gas Operations Act in order to strengthen the safety and security of pipelines regulated under those acts. It reinforces the “polluter pays” principle, such that operators of pipelines are liable for costs and damages for all unintended or uncontrolled releases of oil, gas, or other substances. The Act introduces absolute liability for costs and damages up to $1 billion from an uncontrolled release of oil, gas or other commodity from a major pipeline (i.e. those with capacity over 250,000 barrels per day). Additionally, operators will be required to maintain the financial resources necessary to meet the applicable absolute liability obligations imposed under the Act. Finally, the Act imposes requirements with respect to abandoned pipelines, including an obligation to maintain adequate funds to pay for abandonment costs. The total transport capacity of our pipelines regulated by the NEB exceeds 250,000 barrels per day so financial instruments in the form of lines of credit and insurance verification were filed with the NEB. The Pipeline Safety Act also amended the pipeline damage prevention provisions of the National Energy Board Act and regulations for pipeline damage prevention came in effect June 2016. Potential operational requirements and costs may be incurred around depth of cover information and mitigation with landowners, crossings and encroachments, turnaround timelines for responding to dig requests near pipelines and land use monitoring for adjacent lands to the pipeline right-of-way. The cost impact of the Pipeline Safety Act on us is not expected to be material.

In addition to required activities, our Canadian integrity management program includes several voluntary, multi-year programs designed to prevent incidents, such as upgrades to our operating and maintenance programs and systems and upgrades to our pipeline watercourse crossing integrity program. Between such required and elective activities, we spent approximately $56 million, $66 million and $66 million in 2016, 2015 and 2014, respectively. Our preliminary estimate for 2017 is approximately $75 million.


37


We cannot predict the potential costs associated with additional, future regulation. Significant additional expenses could be incurred, and additional operational requirements and constraints could be imposed, if new or more stringently interpreted pipeline safety requirements are implemented.

Occupational Safety and Health

United States

In the United States, we are subject to the requirements of the Occupational Safety and Health Act, as amended (“OSHA”) and comparable state statutes that regulate the protection of the health and safety of workers. In addition, the OSHA hazard communication standard requires that certain information be maintained about hazardous materials used or produced in operations and that this information be provided to employees, state and local government authorities and citizens. Certain of our facilities are subject to OSHA Process Safety Management (“PSM”) regulations, which are designed to prevent or minimize the consequences of catastrophic releases of toxic, reactive, flammable or explosive chemicals.  These regulations apply to any process which involves a chemical at or above specified thresholds or any process that involves 10,000 pounds or more of a flammable liquid or gas in one location.

Canada

Similar regulatory requirements exist in Canada under the federal and provincial Occupational Health and Safety Acts, Regulations and Codes. The agencies with jurisdiction under these regulations are empowered to enforce them through inspection, audit, incident investigation or investigation of a public or employee complaint.  In some jurisdictions, the agencies have been empowered to administer penalties for contraventions without the company first being prosecuted. Additionally, under the Criminal Code of Canada, organizations, corporations and individuals may be prosecuted criminally for violating the duty to protect employee and public safety.

Solid Waste

We generate wastes, including hazardous wastes, which are subject to the requirements of the federal Resource Conservation and Recovery Act, as amended (“RCRA”), and analogous state and provincial laws. Many of the wastes that we generate are not subject to the most stringent requirements of RCRA because our operations generate primarily oil and gas wastes, which currently are excluded from consideration as RCRA hazardous wastes. It is possible, however, that in the future, oil and gas waste under RCRA may be revisited and our wastes subject to more rigorous and costly disposal requirements, resulting in additional capital expenditures or operating expenses. For example, in December 2016, the EPA and environmental groups entered into a consent decree to address the EPA’s alleged failure to timely assess its RCRA Subtitle D criteria regulations exempting certain exploration and production related oil and gas wastes from RCRA regulation as hazardous wastes under RCRA. The consent decree requires the EPA to propose a rulemaking no later than March 15, 2019 for revision of certain Subtitle D criteria regulations pertaining to oil and gas wastes or to sign a determination that revision of the regulations is not necessary.

Hazardous Substances

The federal Comprehensive Environmental Response, Compensation and Liability Act, as amended (“CERCLA”), also known as “Superfund,” and comparable state laws impose liability, without regard to fault or the legality of the original act, on certain classes of persons that contributed to the release of a “hazardous substance” into the environment. These persons include the owner or operator of the site or sites where the release occurred and companies that disposed of, or arranged for the disposal of, the hazardous substances found at the site. Such persons may be subject to strict, joint and several liability for the costs of cleaning up the hazardous substances that have been released into the environment, for damages to natural resources, and for the costs of certain health studies. It is not uncommon for neighboring landowners and other third parties to file claims for personal injury and property damage allegedly caused by hazardous substances or other pollutants released into the environment. In the course of our ordinary operations, we may generate waste that falls within CERCLA’s definition of a “hazardous substance.”  Canadian federal and provincial laws also impose liabilities for releases of certain substances into the environment.

We are subject to the EPA’s Risk Management Plan regulations at certain facilities. These regulations are intended to work with OSHA’s PSM regulations (see “—Occupational Safety and Health” above) to minimize the offsite consequences of catastrophic releases. The regulations require us to develop and implement a risk management program that includes a five-year accident history, an offsite consequence analysis process, a prevention program and an emergency response program. In March 2016, the EPA proposed revisions to the Risk Management Plan (“RMP”) rules, including requirements for the use of third

38


party compliance audits, root cause analyses for facilities that experience releases, process hazard analyses and enhanced information-sharing provisions. OSHA has announced that it is considering similar revisions to the PSM rule, but, to date, has not issued an NPRM.

Environmental Remediation

We currently own or lease, and in the past have owned or leased, properties where hazardous liquids, including hydrocarbons, are or have been handled. These properties may be subject to CERCLA, RCRA and state and Canadian federal and provincial laws and regulations. Under such laws and regulations, we could be required to remove or remediate hazardous liquids or associated wastes (including wastes disposed of or released by prior owners or operators) and to clean up contaminated property (including contaminated groundwater).

We maintain insurance of various types with varying levels of coverage that we consider adequate under the circumstances to cover our operations and properties. The insurance policies are subject to deductibles and retention levels that we consider reasonable and not excessive. Consistent with insurance coverage generally available in the industry, in certain circumstances our insurance policies provide limited coverage for losses or liabilities relating to gradual pollution, with broader coverage for sudden and accidental occurrences.

Assets we have acquired or will acquire in the future may have environmental remediation liabilities for which we are not indemnified. We have in the past experienced and in the future may experience releases of crude oil into the environment from our pipeline and storage operations. We may also discover environmental impacts from past releases that were previously unidentified.

Air Emissions

Our United States operations are subject to the United States Clean Air Act (“Clean Air Act”), comparable state laws and associated state and federal regulations. In October 2015, the EPA promulgated a revised national ambient air standard for ozone. While full implementation of the standard may take a number of years, the revised standard could make air permits for sources of volatile organic compounds (such as crude oil tank farms) more difficult to obtain in some areas. In addition, in June 2016, the EPA finalized rules regarding criteria for aggregating multiple small surface sites into a single source for air-quality permitting purposes applicable to the oil and gas industry. This rule could cause small facilities, on an aggregate basis, to be deemed a major source, thereby triggering more stringent air permitting processes and control requirements.

Our Canadian operations are subject to federal and provincial air emission regulations. New Canadian standards for air quality and industrial air emissions were implemented in May 2013. The new standards provide more stringent objectives for outdoor air quality, including a long term (annual) target for fine particulate matter. Under these laws, permits may be required before construction can commence on a new or modified source of potentially significant air emissions, and operating permits may be required for sources already constructed.

As a result of the changing requirements in both Canada and the United States such as those mentioned above, we may be required to incur certain capital and operating expenditures in the next several years to install air pollution control equipment and otherwise comply with more stringent federal, state, provincial and regional air emissions control requirements when we attempt to obtain or maintain permits and approvals for sources of air emissions. We can provide no assurance that future compliance obligations will not have a material adverse effect on our financial condition or results of operations.

Climate Change Initiatives

United States

The EPA has adopted rules for the reporting of carbon dioxide, methane and other greenhouse gases (“GHG”) from certain sources.  Fewer than ten of our facilities are presently subject to the federal GHG reporting requirements.  These include facilities with combustion GHG emissions and potential fugitive emissions above the reporting thresholds.  We import sufficient quantities of finished fuel products into the United States to be required to report that activity as well.  We also continue to monitor GHG emissions for our facilities and activities.

The EPA has also promulgated regulations establishing Title V and Prevention of Significant Deterioration permitting requirements for certain large sources of GHGs. Fewer than ten of our existing facilities are potential major sources of GHG subject to these permitting requirements. We may be required to install “best available control technology” (“BACT”) to limit emissions of GHGs from any new or significantly modified facilities that we may seek to construct in the future if they emit

39


quantities of GHGs that trigger the requirements of these regulations. For facilities such as ours, BACT will normally take the form of enhanced energy efficiency measures rather than post-combustion GHG capture requirements. We do not anticipate that the imposition of enhanced energy efficiency requirements will have a material adverse effect on the cost of our operations.

In June 2016, the EPA finalized regulations affecting new, modified and reconstructed sources of air emissions in the oil and natural gas sector that require significant reductions in fugitive methane emissions from certain upstream and midstream oil and gas facilities. These new rules also require operators to implement fugitive emission leak detection and repair requirements for compressor stations. We do not expect the cost of complying with these rules to have a material effect on the cost of our operations.

California has implemented a GHG cap-and-trade program, authorized under Assembly Bill 32 (“AB32”). Through 2014, California’s cap-and-trade program has only applied to large industrial facilities. The California Air Resources Board has published a list of facilities that are subject to this program. At this time, the list only includes one of our facilities, the Lone Star Gas Liquids facility in Shafter, California because it is a significant combustion source. As a result, compliance instruments for GHG emissions have been purchased since 2013.

On January 1, 2015, the AB32 regulations for the first time covered finished fuel providers and importers. California finished fuels providers (refiners and importers) were required to purchase GHG emission credits for finished fuel sold in or imported into California. Plains Marketing was included in this portion of the regulation due to propane imports and completed its first year of compliance in 2016. The rules implementing the AB32 program were finalized in December 2011. The compliance requirements of the GHG cap-and-trade program through 2020 are being phased in. The California Air Resources Board is currently developing a scoping plan for AB32 compliance obligations after the year 2020. We will be reporting associated GHG emissions for finished fuels imported and exported across California borders and will be subject to the cap and trade program in 2016.

Executive Order B-30-15 was signed by California’s Governor in mid-year 2015. This Executive Order requires a 40% reduction in GHG emissions from the 1990 baseline level by 2030. The current 2020 goals for GHG emissions reductions are at 15% below the 1990 baseline level.  Compliance with this reduction requirement may necessitate the lowering of the threshold for industrial facilities required to participate in the GHG cap and trade program.  This may increase the number of PAA facilities subject to this program.

The operations of our refinery and producer customers could also be negatively impacted by current GHG legislation or new regulations resulting in increased operating or compliance costs.  Some of the proposed federal and state “cap-and-trade” legislation would require businesses that emit GHGs to buy emission credits from government, other businesses, or through an auction process.  In addition, refiners could be required to purchase emission credits for GHG emissions resulting from their refining operations as well as the fuels they sell.  While it is not possible at this time to predict the final form of “cap-and-trade” legislation, any new federal or state restrictions on GHG emissions could result in material increased compliance costs, additional operating restrictions and an increase in the cost of feedstock and products produced by our refinery customers.

In December 2015, the Paris Agreement was signed at the 21st annual Conference of Parties to the United Nations Framework Convention on Climate Change (“UNFCCC”).  The Paris Agreement, which came into effect in November 2016, requires signatory parties to develop and implement carbon emission reduction policies with a goal of limiting the rise in average global temperatures to 2°C or less. This Agreement is likely to become a significant driver for future potential GHG reduction programs in the United States and Canada.

Although it is not possible at this time to predict how legislation or new regulations that may be adopted to address GHG emissions would impact our business, any such future laws and regulations could result in increased compliance costs or additional operating restrictions, and could have a material adverse effect on our business, demand for our services, financial condition, results of operations and cash flows.

Canada

Federal Regulations. Along with 194 other countries, Canada is a signatory to the UNFCCC “Durban Platform” committing it to develop a legally binding agreement to reduce GHG emissions by 2020. Since 2004, large emitters of GHG were required to report their emissions under the Canadian Greenhouse Gas Emissions Reporting Program. Three PMC facilities meet the current 50kt/y reporting threshold.


40


The federal Department of Environment and Climate Change is proposing to lower the reporting threshold for all facilities from 50kt/y to 10 kt/y. The enactment of this proposal would result in more PMC facilities being required to prepare annual reports of their emissions. The associated costs with this requirement would not be considered material.

In October 2016, the Government of Canada proposed a pan-Canadian approach to pricing carbon pollution requiring all Canadian provinces and territories to have carbon pricing in place by 2018. The provinces and territories will have flexibility in deciding how they implement carbon pricing either by placing a direct price on carbon pollution or adopting a cap-and-trade system. The price on carbon pollution will start at $10/tonne in 2018 and rise by $10 a year to reach $50/tonne in 2022.

Provincial Regulations

Ontario. In February 2015, the Ontario Ministry of Environment and Climate Change issued a discussion paper that identified carbon pricing as a critical action necessary to reduce emissions of greenhouse gases. In April 2015, the Ontario government announced it would be implementing a GHG cap and trade program, which would be implemented through the Western Climate Initiative (WCI), which includes Quebec and California. Mandatory participants for the program will be responsible for their emissions starting on January 1, 2017.

PMC’s facility at Sarnia is considered to be a mandatory participant in the program (threshold >25,000 tonnes GHG emissions). At this early stage of the program, it is not possible to predict any material increases in compliance costs or additional operating restrictions.

Alberta. The Alberta Climate Change and Emissions Management Act provides a framework for managing GHG emissions by reducing specified gas emissions to 50% of 1990 levels by December 31, 2020. The accompanying Specified Gas Emitters Regulation imposes GHG emissions limits on large emitters and requires reductions in GHG emissions intensity. Since the regulation came into effect, PMC has two facilities (Fort Saskatchewan Storage and Fractionation Facility and Empress VI) which currently do not meet the reduction obligation. As such, PMC has been required to submit compliance payments to the Climate Change Emissions Management Fund (the “CCEMC”). CCEMC will increase from $30 per tonne (from $20 in 2016) of CO2 over a facility’s budget in 2017, which will increase our operating costs at these two facilities.

On May 24, 2016, the Government of Alberta introduced Bill 20: the Climate Leadership Implementation Act, which implements a carbon levy on Alberta businesses previously announced under the Plan. Subject to certain exemptions, the Act applies a carbon levy to all sales and imports of fuel. PMC has registered and received specific exemptions for its Alberta facilities until January 1, 2023. The combined effect of these Alberta climate change enactments is not expected to be material.

Saskatchewan. The Management and Reduction of Greenhouse Gases Act received royal assent on May 20, 2010 and set 20% GHG emission reduction targets below 2006 levels by 2020, but no regulations to implement the targets have been passed by the provincial government to date. The provincial government continues discussions with the federal government on implementation.

Water

The U.S. Federal Water Pollution Control Act, as amended, also known as the Clean Water Act (“CWA”), and analogous state and Canadian federal and provincial laws impose restrictions and strict controls regarding the discharge of pollutants into navigable waters of the United States and Canada, as well as state and provincial waters. See “—Pipeline Safety/Integrity Management” above and Note 17 to our Consolidated Financial Statements. Federal, state and provincial regulatory agencies can impose administrative, civil and/or criminal penalties for non-compliance with discharge permits or other requirements of the CWA.

The U.S. Oil Pollution Act of 1990 (“OPA”) amended certain provisions of the CWA, as they relate to the release of petroleum products into navigable waters. OPA subjects owners of facilities to strict, joint and potentially unlimited liability for containment and removal costs, natural resource damages and certain other consequences of an oil spill. State and Canadian federal and provincial laws also impose requirements relating to the prevention of oil releases and the remediation of areas affected by releases when they occur.

With respect to our new pipeline construction activities and maintenance on our existing pipelines, Section 404 of the CWA authorizes the Army Corps of Engineers (“Corps”) to permit the discharge of dredged or fill materials into “navigable waters,” which are defined as “the waters of the United States.” Section 404(e) authorizes the Corps to issue permits on a nationwide basis for categories of discharges that have no more than minimal individual or cumulative environmental effects. 

41


For over 35 years, the Corps has authorized construction, maintenance and repair of pipelines under a streamlined nationwide permit program known as Nationwide Permit 12 (“NWP”). The NWP program is supported by strong statutory and regulatory history and was originally approved by Congress in 1977. From time to time, environmental groups have challenged the NWP program; however, to date, federal courts have upheld the validity of NWP program under the CWA. We cannot predict whether future lawsuits will be filed to contest the validity of NWP; however, in the event that a court wholly or partially strikes down the NWP program, which we believe to be unlikely, we could face significant delays and financial costs when seeking project approvals from the Corps.

In May 2015, the EPA published a final rule that attempted to clarify federal jurisdiction under the CWA over waters of the United States, but a number of legal challenges to this rule are pending, and implementation of the rule has been stayed nationwide. To the extent the rule expands the scope of the CWA’s jurisdiction, we could face increased costs and delays with respect to obtaining permits for dredge and fill activities in wetland areas.

The Corps completed their five-year review and update of the NWPs in 2016, publishing the final version of the revised NWPs in the Federal Register on January 6, 2017. The revised NWPs will be effective on March 19, 2017. Changes to NWP 12, which applies to linear projects such as pipelines, could impact both the time to obtain project authorization under NWP 12 and the cost to comply with the revised conditions.

Endangered Species

New projects may require approvals and environmental analysis under federal, state and provincial laws, including the National Environmental Policy Act and the Endangered Species Act in the United States and the Species at Risk Act in Canada. The resulting costs and liabilities associated with lengthy regulatory review and approval requirements could materially and negatively affect the viability of such projects.

Other Regulation

Transportation Regulation

Our transportation activities are subject to regulation by multiple governmental agencies. Our historical operating costs reflect the recurring costs resulting from compliance with these regulations. The following is a summary of the types of transportation regulation that may impact our operations.

General Interstate Regulation in the United States.  Our interstate common carrier liquids pipeline operations are subject to rate regulation by the FERC under the Interstate Commerce Act (“ICA”). The ICA requires that tariff rates for liquids pipelines, which include both crude oil pipelines and refined products pipelines, be just and reasonable and non-discriminatory.

State Regulation in the United States.  Our intrastate liquids pipeline transportation activities are subject to various state laws and regulations, as well as orders of state regulatory bodies, including the Railroad Commission of Texas (“TRRC”) and the California Public Utility Commission (“CPUC”). The CPUC prohibits certain of our subsidiaries from acting as guarantors of our senior notes and credit facilities.

U.S. Energy Policy Act of 1992 and Subsequent Developments.  In October 1992, Congress passed the Energy Policy Act of 1992 (“EPAct”), which, among other things, required the FERC to issue rules to establish a simplified and generally applicable ratemaking methodology for petroleum pipelines and to streamline procedures in petroleum pipeline proceedings. The FERC responded to this mandate by establishing a formulaic methodology for petroleum pipelines to change their rates within prescribed ceiling levels that are tied to an inflation index. The FERC reviews the formula every five years. Effective July 1, 2016, the annual index adjustment for the five year period ending June 30, 2021 will equal the producer price index for finished goods for the applicable year plus an adjustment factor of 1.23%. Pipelines may raise their rates to the rate ceiling level generated by application of the annual index adjustment factor each year; however, a shipper may challenge such increase if the increase in the pipeline’s rates was substantially in excess of the actual cost increases incurred by the pipeline during the relevant year. If the FERC’s annual index adjustment reduces the ceiling level such that it is lower than a pipeline’s filed rate, the pipeline must reduce its rate to conform with the lower ceiling unless doing so would reduce a rate “grandfathered” by the EPAct (see below) to below the grandfathered level. A pipeline must, as a general rule, use the indexing methodology to change its rates. The FERC, however, retained cost-of-service ratemaking, market-based rates and settlement rates as alternatives to the indexing approach that may be used in certain specified circumstances. Because the indexing methodology for the next five-year period is tied to an inflation index and is not based on pipeline-specific costs, the indexing methodology could hamper our ability to recover cost increases.


42


Under the EPAct, petroleum pipeline rates in effect for the 365-day period ending on the date of enactment of EPAct are deemed to be just and reasonable under the ICA, if such rates had not been subject to complaint, protest or investigation during such 365-day period. Generally, complaints against such “grandfathered” rates may only be pursued if the complainant can show that a substantial change has occurred since the enactment of EPAct in either the economic circumstances of the oil pipeline or in the nature of the services provided that were a basis for the rate. EPAct places no such limit on challenges to a provision of an oil pipeline tariff as unduly discriminatory or preferential.

Pipeline Rate Regulation in the United States. The FERC historically has not investigated rates of liquids pipelines on its own initiative when those rates have not been the subject of a protest or complaint by a shipper. The majority of our Transportation segment profit in the United States is produced by rates that are either grandfathered or set by agreement with one or more shippers. FERC issued an Advance Notice of Proposed Rulemaking on October 20, 2016 that addressed issues related to FERC’s indexing methodology and liquids pipeline reporting practices. If implemented, the proposals in this rulemaking could affect the profitability of certain liquids pipelines. On December 15, 2016, FERC issued a Notice of Inquiry regarding certain matters related to FERC’s income tax allowance policy. Parties are currently submitting comments in response to this notice, and FERC could, after review of those comments, decide to propose changes to its current policy.

Canadian Regulation.  Our Canadian pipeline assets are subject to regulation by the NEB and by provincial authorities, such as the AER. With respect to a pipeline over which it has jurisdiction, the relevant regulatory authority has the power, upon application by a third party, to determine the rates we are allowed to charge for transportation on, and set other terms of access to, such pipeline. In such circumstances, if the relevant regulatory authority determines that the applicable terms and conditions of service are not just and reasonable, the regulatory authority can impose conditions it considers appropriate.

Trucking Regulation

United States

We operate a fleet of trucks to transport crude oil and oilfield materials as a private, contract and common carrier. We are licensed to perform both intrastate and interstate motor carrier services. As a motor carrier, we are subject to certain safety regulations issued by the DOT. The trucking regulations cover, among other things: (i) driver operations, (ii) log book maintenance, (iii) truck manifest preparations, (iv) safety placard placement on the trucks and trailer vehicles, (v) drug and alcohol testing and (vi) operation and equipment safety. We are also subject to OSHA with respect to our trucking operations.

Canada

Our trucking assets in Canada are subject to regulation by both federal and provincial transportation agencies in the provinces in which they are operated. These regulatory agencies do not set freight rates, but do establish and administer rules and regulations relating to other matters including equipment, facility inspection, reporting and safety. We are licensed to operate both intra- and inter-provincially under the direction of the National Safety Code (“NSC”) that is administered by Transport Canada.  Our for-hire service is primarily the transportation of crude oil, condensates and NGL.  We are required under the NSC to, among other things, monitor: (i) driver operations, (ii) log book maintenance, (iii) truck manifest preparations, (iv) safety placard placement on the trucks and trailers, (v) operation and equipment safety and (vi) many other aspects of trucking operations.  We are also subject to Occupational Health and Safety regulations with respect to our trucking operations.

On June 1, 2016, the Transportation of Dangerous Goods (“TDG”) Regulations were amended. The amendments to the TDG regulations concern volume thresholds for reporting flammable product releases. For many products transported by PMC, the volume threshold for reporting changed from 200 litres (52.8 gallons) to ‘any volume’ that could endanger public safety. While this change in legislation may result in an increase in the number of reportable releases, it is not expected to have a financial impact (penalties or remediation).

Railcar Regulation

We own and operate a number of railcar loading and unloading facilities in the United States and Canada. In connection with these rail terminals, we own and lease a significant number of railcars. Our railcar operations are subject to the regulatory jurisdiction of the Federal Railroad Administration of the DOT, the Occupational Safety and Health Administration, as well as other federal and state regulatory agencies and Canadian regulatory agencies for operations in Canada.


43


Railcar accidents involving trains carrying crude oil from North Dakota’s Bakken shale formation have led to increased regulatory scrutiny. PHMSA issued a safety advisory warning that Bakken crude may be more flammable than other grades of crude oil and reinforcing the requirement to properly test, characterize, classify, and where appropriate sufficiently degasify hazardous materials prior to and during transportation. PHMSA also initiated “Operation Classification”, a compliance initiative involving unannounced inspections and testing of crude oil samples to verify that offerors of the materials have properly classified, described and labeled the hazardous materials before transportation. In May 2015, PHMSA adopted a final rule that, among other things, imposes a new tank car design standard, a phase out by as early as January 2018 for older DOT-111 tank cars that are not retrofitted, and a classification and testing program for unrefined petroleum based products, including crude oil. We expect our railcar fleet to be in compliance with such requirements. The rule also includes new operational requirements such as speed restrictions. In December 2015, Congress passed the Fixing America’s Transportation (“FAST”) Act which was subsequently signed by the President. This legislation clarified the parameters around the timeline and requirements for railcars hauling crude oil in the United States.

In December 2014, the North Dakota Industrial Commission adopted new standards to improve the safety of Bakken crude oil for transport. The new standard, Commission Order 25417, was effective April 1, 2015, and requires operators/producers to condition Bakken crude oil to certain vapor pressure limits. Under the order, all Bakken crude oil produced in North Dakota will be conditioned with no exceptions. The order requires operators/producers to separate light hydrocarbons from all Bakken crude oil to be transported and prohibits the blending of light hydrocarbons back into oil supplies prior to shipment. We are not directly responsible for the conditioning or stabilization of Bakken crude oil, however, under the order, it is our responsibility to notify the State of North Dakota upon discovering that Bakken crude oil received at our rail facility exceeds the permitted vapor pressure limits.

Cross Border Regulation

As a result of our cross border activities, including importation of crude oil, NGL and natural gas between the United States and Canada, we are subject to a variety of legal requirements pertaining to such activities including export/import license requirements, tariffs, Canadian and U.S. customs and taxes and requirements relating to toxic substances. U.S. legal requirements relating to these activities include regulations adopted pursuant to the Short Supply Controls of the Export Administration Act, the North American Free Trade Agreement and the Toxic Substances Control Act. In addition, the importation and exportation of natural gas from and to the United States and Canada is subject to regulation by U.S. Customs and Border Protection, U.S. Department of Energy and the NEB.  Violations of these licensing, tariff and tax reporting requirements or failure to provide certifications relating to toxic substances could result in the imposition of significant administrative, civil and criminal penalties. Furthermore, the failure to comply with U.S. federal, state and local tax requirements, as well as Canadian federal and provincial tax requirements, could lead to the imposition of additional taxes, interest and penalties.

Market Anti-Manipulation Regulation

In November 2009, the Federal Trade Commission (“FTC”) issued regulations pursuant to the Energy Independence and Security Act of 2007, intended to prohibit market manipulation in the petroleum industry.  Violators of the regulations face civil penalties of up to $1 million per violation per day.  In July 2010, Congress passed the Dodd-Frank Act, which incorporated an expansion of the authority of the Commodity Futures Trading Commission (“CFTC”) to prohibit market manipulation in the markets regulated by the CFTC.  This authority, with respect to crude oil swaps and futures contracts, is similar to the anti-manipulation authority granted to the FTC with respect to crude oil purchases and sales.  In July 2011, the CFTC issued final rules to implement their new anti-manipulation authority.  The rules subject violators to a civil penalty of up to the greater of $1 million or triple the monetary gain to the person for each violation.

Natural Gas Storage Regulation

Our natural gas storage operations are subject to regulatory oversight by numerous federal, state and local regulatory agencies, many of which are authorized by statute to issue, and have issued, rules and regulations binding on the natural gas storage and pipeline industry, related businesses and market participants.  The failure to comply with such laws and regulations can result in substantial penalties and fines.

The following is a summary of the kinds of regulation that may impact our natural gas storage operations.  However, our unitholders should not rely on such discussion as an exhaustive review of all regulatory considerations affecting our natural gas storage operations.


44


Our natural gas storage facilities provide natural gas storage services in interstate commerce and are subject to comprehensive regulation by the FERC under the Natural Gas Act of 1938 (“NGA”). Pursuant to the NGA and FERC regulations, storage providers are prohibited from making or granting any undue preference or advantage to any person or subjecting any person to any undue prejudice or disadvantage or from maintaining any unreasonable difference in rates, charges, service, facilities, or in any other respect. The terms and conditions for services provided by our facilities are set forth in natural gas tariffs on file with the FERC. We have been granted market-based rate authorization for the services that our facilities provide. Market-based rate authority allows us to negotiate rates with individual customers based on market demand.

The FERC also has authority over the siting, construction, and operation of United States pipeline transportation and storage facilities and related facilities used in the transportation, storage and sale for resale of natural gas in interstate commerce, including the extension, enlargement or abandonment of such facilities. The FERC’s authority extends to maintenance of accounts and records, terms and conditions of service, acquisition and disposition of facilities, initiation and discontinuation of services, imposition of creditworthiness and credit support requirements applicable to customers and relationships among pipelines and storage companies and certain affiliates.  Our natural gas storage entities are required by the FERC to post certain information daily regarding customer activity, capacity and volumes on their respective websites. Additionally, the FERC has jurisdiction to impose rules and regulations applicable to all natural gas market participants to ensure market transparency. FERC regulations require that buyers and sellers of more than a de minimis volume of natural gas report annual numbers and volumes of relevant transactions to the FERC. Our natural gas storage facilities and related marketing entities are subject to these annual reporting requirements.

Under the Energy Policy Act of 2005 (“EPAct 2005”) and related regulations, it is unlawful in connection with the purchase or sale of natural gas or transportation services subject to FERC jurisdiction to use or employ any device, scheme or artifice to defraud; to make any untrue statement of material fact or omit to make any such statement necessary to make the statements made not misleading; or to engage in any act or practice that operates as a fraud or deceit upon any person. EPAct 2005 gives the FERC civil penalty authority to impose penalties for certain violations of up to $1,193,970 per day for each violation. FERC also has the authority to order disgorgement of profits from transactions deemed to violate the NGA and the EPAct 2005.

In December 2016, PHMSA issued an interim final rule (“IFR”) that establishes minimum federal standards for underground natural gas storage facilities. The IFR imposes new requirements on “downhole facilities,” including wells, wellbore tubing and casings at underground natural gas storage facilities. The IFR addresses construction, maintenance, risk management and integrity management procedures for these facilities and includes registration and reporting obligations. The IFR adopts and incorporates by reference the requirements and recommendations contained in American Petroleum Institute (“API”) Recommended Practice (“RP”) 1170 and 1171. Existing underground natural gas storage facilities must meet the appropriate requirements and recommendations of API 1170 and 1171 by January 18, 2018. While we believe that our facilities are currently in substantial conformance with API 1170 and 1171, a review is underway to ensure consistency.

The natural gas industry historically has been heavily regulated. New rules, orders, regulations or laws may be passed or implemented that impose additional costs, burdens or restrictions on us. We cannot give any assurance regarding the likelihood of such future rules, orders, regulations or laws or the effect they could have on our business, financial condition, and results of operations or ability to make distributions to our unitholders.

Operational Hazards and Insurance

Pipelines, terminals, trucks or other facilities or equipment may experience damage as a result of an accident, natural disaster, terrorist attack, cyber event or other event. These hazards can cause personal injury and loss of life, severe damage to and destruction of property and equipment, pollution or environmental damage and suspension of operations. We maintain various types and varying levels of insurance coverage that we consider adequate under the circumstances to cover our operations and properties, and we self-insure certain risks, including gradual pollution and named windstorm. With respect to our insurance, our policies are subject to deductibles and retention levels that we consider reasonable and not excessive. However, such insurance does not cover every potential risk that might occur, associated with operating pipelines, terminals and other facilities and equipment, including the potential loss of significant revenues and cash flows.

Since the terrorist attacks of September 11, 2001, the United States Government has issued numerous warnings that energy assets, including our nation’s pipeline infrastructure, may be future targets of terrorist organizations. These developments expose our operations and assets to increased risks. We have instituted security measures and procedures in conformity with DOT guidance. We will institute, as appropriate, additional security measures or procedures indicated by the DOT or the Transportation Safety Administration. However, there can be no assurance that these or any other security measures

45


would protect our facilities from an attack. Any future terrorist attacks on our facilities, those of our customers and, in some cases, those of our competitors, could have a material adverse effect on our business, whether insured or not.

The occurrence of a significant event not fully insured, indemnified or reserved against, or the failure of a party to meet its indemnification obligations, could materially and adversely affect our operations and financial condition. We believe that we maintain adequate insurance coverage, although insurance will not cover many types of interruptions that might occur, will not cover amounts up to applicable deductibles and will not cover all risks associated with certain of our assets and operations. Additionally we self-insure certain risks including, gradual pollution and named windstorm. With respect to our insurance coverage, no assurance can be given that we will be able to maintain adequate insurance in the future at rates we consider reasonable. As a result, we may elect to self-insure or utilize higher deductibles in certain other insurance programs. In addition, although we believe that we have established adequate reserves and liquidity to the extent such risks are not insured, costs incurred in excess of these reserves may be higher or we may not receive insurance proceeds in a timely manner, and may potentially have a material adverse effect on our financial conditions, results of operations or cash flows.
    
Title to Properties and Rights-of-Way

Our real property holdings generally consist of: (i) parcels of land that we own in fee, (ii) surface leases and underground storage leases and (iii) easements, rights-of-way, permits, crossing agreements or licenses from landowners or governmental authorities permitting the use of certain lands for our operations. In all material respects, we believe we have satisfactory title or the right to use the sites upon which our significant facilities are located, subject to customary liens, restrictions or encumbrances. Except for challenges that we do not regard as material relative to our overall operations, we have no knowledge of any challenge to the underlying fee title of any material fee, lease, easement, right-of-way, permit or license held by us or to our rights pursuant to any material deed, lease, easement, right-of-way, permit or license, and we believe that we have satisfactory rights pursuant to all of our material leases, easements, rights-of-way, permits and licenses. Some of our real property rights (mainly for pipelines) may be subject to termination under agreements that provide for one or more of: periodic payments, term periods, renewal rights, revocation by the licensor or grantor and possible relocation obligations.

Employees and Labor Relations

To carry out our operations, our general partner or its affiliates (including PMC) employed approximately 5,100 employees at December 31, 2016. None of these employees were subject to a collective bargaining agreement, except for eight employees covered by an agreement scheduled for renegotiation in September 2019; 61 employees covered by a separate agreement scheduled for renegotiation in January 2019; and 23 employees covered by a separate agreement scheduled for renegotiation in January 2019. Also, a first collective agreement is being negotiated for 61 employees who recently unionized in Canada. Our general partner and its affiliates consider employee relations to be good.

Summary of Tax Considerations

The following is a brief summary of material tax considerations of owning and disposing of common units, however, the tax consequences of ownership of common units depends in part on the owner’s individual tax circumstances. It is the responsibility of each unitholder, either individually or through a tax advisor, to investigate the legal and tax consequences, under the laws of pertinent U.S. federal, states and localities of the unitholder’s investment in us. Further, it is the responsibility of each unitholder to file all U.S. federal, state and local tax returns that may be required of the unitholder.  Also see Item 1A. “Risk FactorsTax Risks to Common Unitholders.”

Partnership Status; Cash Distributions

We are treated for federal income tax purposes as a partnership based upon our meeting the “Qualifying Income Exception” imposed by Section 7704 of the Internal Revenue Code (the “Code”), which we must meet each year. The owners of our common units are considered partners in the Partnership so long as they do not loan their common units to others to cover short sales or otherwise dispose of those units. Accordingly, we are not liable for U.S. federal income taxes, and a common unitholder is required to report on the unitholder’s federal income tax return the unitholder’s share of our income, gains, losses and deductions. In general, cash distributions to a common unitholder are taxable only if, and to the extent that, they exceed the tax basis in the common units held. In certain cases, we are subject to, or have paid Canadian income and withholding taxes. Canadian withholding taxes are due on intercompany interest payments and dividend payments and are treated as income tax expenses as a result of our restructuring of how we hold our Canadian investment on January 1, 2011.  Unitholders may be eligible for foreign tax credits with respect to allocable Canadian withholding and income taxes paid.


46


Partnership Allocations

In general, our income and loss is allocated to the general partner and the unitholders for each taxable year in accordance with their respective percentage interests in the Partnership, as determined annually and prorated on a monthly basis and subsequently apportioned among the general partner and the unitholders of record as of the opening of the first business day of the month to which they relate, even though unitholders may dispose of their units during the month in question. In determining a unitholder’s U.S. federal income tax liability, the unitholder is required to take into account the unitholder’s share of income generated by us for each taxable year of the Partnership ending with or within the unitholder’s taxable year, even if cash distributions are not made to the unitholder. As a consequence, a unitholder’s share of our taxable income (and possibly the income tax payable by the unitholder with respect to such income) may exceed the cash actually distributed to the unitholder by us.

Basis of Common Units

A unitholder’s initial tax basis for a common unit is generally the amount paid for the common unit and the unitholder’s share of our nonrecourse liabilities (or liabilities for which no partner bears the economic risk of loss). A unitholder’s basis is generally increased by the unitholder’s share of our income and by any increases in the unitholder’s share of our nonrecourse liabilities. That basis will be decreased, but not below zero, by the unitholder’s share of our losses and distributions (including deemed distributions due to a decrease in the unitholder’s share of our nonrecourse liabilities).

Limitations on Deductibility of Partnership Losses

The deduction by a unitholder of that unitholder’s allocable share of our losses will be limited to the amount of that unitholder’s tax basis in his or her common units and, in the case of an individual unitholder or a corporate unitholder who is subject to the “at risk” rules (generally, certain closely-held corporations), to the amount for which the unitholder is considered to be “at risk” with respect to our activities, if that is less than the unitholder’s tax basis. A unitholder must recapture losses deducted in previous years to the extent that distributions cause the unitholder’s at risk amount to be less than zero at the end of any taxable year.  Losses disallowed to a unitholder or recaptured as a result of these limitations will carry forward and will be allowable as a deduction to the extent that his at-risk amount is subsequently increased, provided such losses do not exceed such unitholder’s tax basis in his common units.  Upon the taxable disposition of a common unit, any gain recognized by a unitholder can be offset by losses that were previously suspended by the at risk limitation but may not be offset by losses suspended by the basis limitation. Any loss previously suspended by the at risk limitation in excess of that gain could no longer be used.

In addition to the basis and at-risk limitations described above, a passive activity loss limitation generally limits the deductibility of losses incurred by individuals, estates, trusts, some closely-held corporations and personal service corporations from “passive activities” (generally, trade or business activities in which the taxpayer does not materially participate). The passive loss limitations are applied separately with respect to each publicly-traded partnership. Consequently, any passive losses we generate will be available to offset only passive income generated by us, and will not be available to offset income from other passive activities or investments, including investments in other publicly traded partnerships or salary, active business or other income. Passive losses that exceed a unitholder’s share of passive income we generate may be deducted in full when the unitholder disposes of all of its units in a fully taxable transaction with an unrelated party. The passive activity loss rules are generally applied after other applicable limitations on deductions, including the at risk and basis limitations.

Section 754 Election

We have made the election provided for by Section 754 of the Code, which will generally result in a unitholder being allocated income and deductions calculated by reference to the portion of the unitholder’s purchase price attributable to each asset of the Partnership.


47


Disposition of Common Units

A unitholder who sells common units will recognize gain or loss equal to the difference between the amount realized and the adjusted tax basis of those common units. A unitholder may not be able to trace basis to particular common units for this purpose. Thus, distributions of cash from us to a unitholder in excess of the income allocated to the unitholder will, in effect, become taxable income if the unitholder sells the common units at a price greater than the unitholder’s adjusted tax basis even if the price is less than the unitholder’s original cost. Moreover, a portion of the amount realized (whether or not representing gain) will be taxed as ordinary income due to potential recapture items, including depreciation recapture. In addition, because the amount realized includes a unitholder’s share of our nonrecourse liabilities, a unitholder may incur a tax liability in excess of the amount of cash the unitholder receives from the sale.

State, Local and Other Tax Considerations

In addition to federal income taxes, unitholders will likely be subject to other taxes, including state and local income taxes, unincorporated business taxes, and estate, inheritance or intangible taxes that are imposed by the various jurisdictions in which a unitholder resides or in which we conduct business or own property. We own property and conduct business in most states in the United States as well as several provinces in Canada. A unitholder may also be required to file state income tax returns and to pay taxes in various states, even if they do not live in those jurisdictions. As our entire Canadian source income passes through Canadian taxable entities, our unitholders do not have a separate Canadian tax filing obligation as it relates to this income. Unitholders who are not resident in the United States may have additional tax reporting and payment requirements.

A unitholder may be subject to interest and penalties for failure to comply with such requirements. In certain states, tax losses may not produce a tax benefit in the year incurred (if, for example, we have no income from sources within that state) and also may not be available to offset income in subsequent taxable years. Some states may require us, or we may elect, to withhold a percentage of income from amounts to be distributed to a unitholder who is not a resident of the state. Withholding, the amount of which may be more or less than a particular unitholder’s income tax liability owed to a particular state, may not relieve the unitholder from the obligation to file an income tax return in that state. Amounts withheld may be treated as if distributed to unitholders for purposes of determining the amounts distributed by us.

Ownership of Common Units by Tax-Exempt Organizations and Certain Other Investors

An investment in common units by tax-exempt organizations (including Individual Retirement Accounts (“IRAs”) and other retirement plans) and non-U.S. persons raises issues unique to such persons. Virtually all of our income allocated to a unitholder that is a tax-exempt organization is unrelated business taxable income and, thus, is taxable to such a unitholder. A unitholder who is a nonresident alien, non-U.S. corporation or other non-U.S. person is regarded as being engaged in a trade or business in the United States as a result of ownership of a common unit and, thus, is required to file federal income tax returns and to pay tax on the unitholder’s share of our taxable income. Finally, distributions to non-U.S. unitholders are subject to federal income tax withholding at the highest applicable rate.

Available Information

We make available, free of charge on our Internet website at http://www.plainsallamerican.com, our annual report on Form 10-K, quarterly reports on Form 10-Q, current reports on Form 8-K, and amendments to those reports filed or furnished pursuant to Section 13(a) or 15(d) of the Exchange Act as soon as reasonably practicable after we electronically file the material with, or furnish it to, the Securities and Exchange Commission (“SEC”). The public may read and copy any materials filed by PAA with the SEC at the SEC's Public Reference Room at 100 F Street, NE, Room 1580, Washington, DC 20549. The public may obtain information on the operation of the Public Reference Room by calling the SEC at 1-800-SEC-0330. The SEC maintains an Internet site that contains reports, proxy and information statements, and other information regarding issuers that file electronically with the SEC at http://www.sec.gov.



48


Item 1A.  Risk Factors

Risks Related to Our Business

Our profitability depends on the volume of crude oil, natural gas and NGL shipped, processed, purchased, stored, fractionated and/or gathered at or through the use of our facilities, which can be negatively impacted by a variety of factors outside of our control.

Our profitability could be materially impacted by a decline in the volume of crude oil, natural gas and NGL transported, gathered, stored or processed at our facilities. A material decrease in crude oil or natural gas production or crude oil refining, as a result of depressed commodity prices, natural decline rates attributable to crude oil and natural gas reservoirs, a decrease in exploration and development activities, supply disruptions, economic conditions or otherwise, could result in a decline in the volume of crude oil, natural gas or NGL handled by our facilities.

During the latter half of 2014 and continuing into 2016, benchmark crude oil prices declined significantly; as a result, many of the companies that produce oil and gas significantly reduced capital expenditures. Such reduced expenditure levels, coupled with high decline rates for many horizontal wells in the shale resource plays, led to production declines in many areas in the Lower 48 United States (excluding Gulf of Mexico production). Other factors that could adversely impact production include reduced capital market access, increased capital raising costs for producers or adverse governmental or regulatory action. In turn, such developments could lead to reduced throughput on our pipelines and at our other facilities, which, depending on the level of production declines, could have a material adverse effect on our business.

Also, except with respect to some of our recently constructed pipeline assets, third-party shippers generally do not have long-term contractual commitments to ship crude oil on our pipelines. A decision by a shipper to substantially reduce or cease to ship volumes of crude oil on our pipelines could cause a significant decline in our revenues.

To maintain the volumes of crude oil we purchase in connection with our operations, we must continue to contract for new supplies of crude oil to offset volumes lost because of reduced drilling activity by producers, natural declines in crude oil production from depleting wells or volumes lost to competitors. If production declines, competitors with under-utilized assets could impair our ability to secure additional supplies of crude oil.

We may not be able to compete effectively in our transportation, facilities and supply and logistics activities, and our business is subject to various risks associated with the general capacity overbuild of midstream energy infrastructure in some of the areas where we operate.

We face competition in all aspects of our business and can give no assurances that we will be able to compete effectively against our competitors.  In general, competition comes from a wide variety of participants in a wide variety of contexts, including new entrants and existing participants and in connection with day-to-day business, expansion capital projects, acquisitions and joint venture activities.  Some of our competitors have capital resources many times greater than ours and control greater supplies of crude oil, natural gas or NGL.

A significant driver of competition in some of the markets where we operate (including, for example, the Eagle Ford, Permian Basin, and Rockies/Bakken areas) stems from the rapid development of new midstream energy infrastructure capacity that was driven by the combination of (i) significant increases in oil and gas production and development in the applicable production areas, both actual and anticipated, (ii) relatively low barriers to entry and (iii) generally widespread access to relatively low cost capital. While this environment presented opportunities for us, many of these areas have become overbuilt, resulting in an excess of midstream energy infrastructure capacity.  In addition, as an established participant in some markets, we also face competition from aggressive new entrants to the market that are willing to provide services at a discount in order to establish relationships and gain a foothold in the market.  Current expectations for oil and gas development in many of the areas where we operate are not as robust as they were during the last few years. This adversely impacts both our existing assets and growth projects in such areas. We also face competition for incremental volumes from shippers on third party pipelines who overcommitted relative to their actual production or committed supplies and are now purchasing barrels on the open market and shipping them on such third party pipelines in order to satisfy their minimum commitment levels. This puts downward pressure on our throughput and margins and, together with other adverse competitive effects, could have a significant adverse impact on our financial position, cash flows and ability to pay or increase distributions to our unitholders.


49


With respect to our crude oil activities, our competitors include other crude oil pipelines, the major integrated oil companies, their marketing affiliates, refiners, private equity backed entities, independent gatherers, brokers and marketers of widely varying sizes, financial resources and experience. We compete against these companies on the basis of many factors, including geographic proximity to production areas, market access, rates, terms of service, connection costs and other factors.

With respect to our natural gas storage operations, the principal elements of competition are rates, terms of service, supply and market access and flexibility of service. Our natural gas storage facilities compete with several other storage providers, including regional storage facilities and utilities. Certain pipeline companies have existing storage facilities connected to their systems that compete with some of our facilities.

With regard to our NGL operations, we compete with large oil, natural gas and natural gas liquids companies that may, relative to us, have greater financial resources and access to supplies of natural gas and NGL. The principal elements of competition are rates, processing fees, geographic proximity to the natural gas or NGL mix, available processing and fractionation capacity, transportation alternatives and their associated costs, and access to end user markets.

Fluctuations in supply and demand, which can be caused by a variety of factors outside of our control, can negatively affect our operating results.

Supply and demand for crude oil and other hydrocarbon products we handle is dependent upon a variety of factors, including price, the impact of future economic conditions, fuel conservation measures, alternative fuel requirements, governmental regulation, including climate change regulations, and technological advances in fuel economy and energy generation devices. For example, the adoption of legislation or regulatory programs to reduce emissions of greenhouse gases could increase the cost of consuming crude oil and other hydrocarbon products, thereby causing a reduction in the demand for such products. Demand also depends on the ability and willingness of shippers having access to our transportation assets to satisfy their demand by deliveries through those assets. The supply of crude oil depends on a variety of global political and economic factors, including the reliance of foreign governments on petroleum revenues. Excess global supply of crude oil may negatively impact our operating results by decreasing the price of crude oil and making production and transportation less profitable in areas we service.

Fluctuations in demand for crude oil, such as those caused by refinery downtime or shutdowns, can have a negative effect on our operating results. Specifically, reduced demand in an area serviced by our transportation systems will negatively affect the throughput on such systems. Although the negative impact may be mitigated or overcome by our ability to capture differentials created by demand fluctuations, this ability is dependent on location and grade of crude oil, and thus is unpredictable.

Fluctuations in demand for NGL products, whether because of general or industry specific economic conditions, new government regulations, global competition, reduced demand by consumers for products made with NGL products, increased competition from petroleum-based feedstocks due to pricing differences, mild winter weather for some NGL products, particularly propane, or other reasons, could result in a decline in the volume of NGL products we handle or a reduction of the fees we charge for our services. Also, increased supply of NGL products could reduce the value of NGL we handle and reduce the margins realized by us.

NGL and products produced from NGL also compete with products from global markets. Any reduced demand or increased supply for ethane, propane, normal butane, iso-butane or natural gasoline in the markets we access for any of the reasons stated above could adversely affect demand for the services we provide as well as NGL prices, which could negatively impact our operating results.

Our results of operations are influenced by the overall forward market for crude oil, and certain market structures or the absence of pricing volatility may adversely impact our results.

Results from our Supply and Logistics segment are influenced by the overall forward market for crude oil. A contango market is favorable to commercial strategies that are associated with storage capacity as it allows a party to simultaneously purchase crude oil at current prices for storage and sell at higher prices for future delivery. Wide contango spreads combined with price structure volatility generally have a favorable impact on our results. A backwardated market (meaning that the price of crude oil for future deliveries is lower than current prices) can have a positive impact on lease gathering margins because in certain circumstances crude oil gatherers can capture a premium for prompt deliveries; however, in this environment there is little incentive to store crude oil as current prices are above future delivery prices. In either case, margins can be improved when prices are volatile. The periods between these two market structures are referred to as transition periods. If the market is in a backwardated to transitional structure, our results from our Supply and Logistics segment may be less than those generated

50


during the more favorable contango market conditions. Additionally, a prolonged transition period or a lack of volatility in the pricing structure may further negatively impact our results. Depending on the overall duration of these transition periods, how we have allocated our assets to particular strategies and the time length of our crude oil purchase and sale contracts and storage agreements, these transition periods may have either an adverse or beneficial effect on our aggregate segment results. A prolonged transition from a backwardated market to a contango market, or vice versa (essentially a market that is neither in pronounced backwardation nor contango), represents the least beneficial environment for our Supply and Logistics segment.

A natural disaster, catastrophe, terrorist attack (including eco-terrorist attacks), process safety failure or other event, including pipeline or facility accidents and attacks on our electronic and computer systems, could interrupt our operations and/or result in severe personal injury, property damage and environmental damage, which could have a material adverse effect on our financial position, results of operations and cash flows.

Some of our operations involve risks of personal injury, property damage and environmental damage, which could curtail our operations and otherwise materially adversely affect our cash flow. Virtually all of our operations are exposed to potential natural disasters or other natural events, including hurricanes, tornadoes, storms, floods, earthquakes, shifting soil and/or landslides. The location of some of our assets and our customers’ assets in the U.S. Gulf Coast region makes them particularly vulnerable to hurricane or tropical storm risk. Our facilities and operations are also vulnerable to accidents caused by process safety failures, equipment failures or human error. In addition, since the September 11, 2001 terrorist attacks, the U.S. government has issued warnings that energy assets, specifically the nation’s pipeline infrastructure, may be future targets of terrorist organizations. Terrorists may target our physical facilities and hackers may attack our electronic and computer systems.

If one or more of our pipelines or facilities, including electronic and computer systems, or any facilities or businesses that deliver products, supplies or services to us or that we rely on in order to operate our business, are damaged by severe weather or any other disaster, accident, catastrophe, terrorist attack or event, our operations could be significantly interrupted. These interruptions could involve significant damage or injury to people, property or the environment, and repairs could take from a week or less for minor incidents to six months or more for major interruptions. Any such event that interrupts the revenues generated by our operations, or which causes us to make significant expenditures not covered by insurance, could reduce our cash available for paying distributions to our partners and, accordingly, adversely affect our financial condition and the market price of our securities.

We may also suffer damage (including reputational damage) as a result of a disaster, accident, catastrophe, terrorist attack or other such event. The occurrence of such an event, or a series of such events, especially if one or more of them occurs in a highly populated or sensitive area, could negatively impact public perception of our operations and/or make it more difficult for us to obtain the approvals, permits, licenses or real property interests we need in order to operate our assets or complete planned growth projects.

We may face opposition to the operation of our pipelines and facilities from various groups.

We may face opposition to the operation of our pipelines and facilities from environmental groups, landowners, tribal groups, local groups and other advocates. Such opposition could take many forms, including organized protests, attempts to block or sabotage our operations, intervention in regulatory or administrative proceedings involving our assets, or lawsuits or other actions designed to prevent, disrupt or delay the operation of our assets and business. For example, repairing our pipelines often involves securing consent from individual landowners to access their property; one or more landowners may resist our efforts to make needed repairs, which could lead to an interruption in the operation of the affected pipeline or facility for a period of time that is significantly longer than would have otherwise been the case. In addition, acts of sabotage or eco-terrorism could cause significant damage or injury to people, property or the environment or lead to extended interruptions of our operations. Any such event that interrupts the revenues generated by our operations, or which causes us to make significant expenditures not covered by insurance, could reduce our cash available for paying distributions to our partners and, accordingly, adversely affect our financial condition and the market price of our securities.

Cybersecurity breaches and other disruptions could compromise our information and operations, and expose us to liability, which would cause our business and reputation to suffer.

In the ordinary course of our business, we collect and store sensitive data, including intellectual property, our proprietary business information and information regarding our customers, suppliers and business partners, and personally identifiable information of our employees, in our data centers and on our networks. The secure processing, maintenance and transmission of this information is critical to our operations and business strategy. Despite our security measures, our information technology and infrastructure may be vulnerable to attacks by hackers or breached due to employee error,

51


malfeasance or other disruptions. Any such breach could compromise our networks and the information stored there could be accessed, publicly disclosed, lost or stolen. Any such access, disclosure or other loss of information could result in legal claims or proceedings, liability under laws that protect the privacy of personal information, regulatory penalties for divulging shipper information, disruption of our operations, damage to our reputation, and loss of confidence in our services, which could adversely affect our business.

Our information technology infrastructure is critical to the efficient operation of our business and essential to our ability to perform day-today operations. Breaches in our information technology infrastructure or physical facilities, or other disruptions, could result in damage to our assets, safety incidents, damage to the environment, potential liability or the loss of contracts, and have a material adverse effect on our operations, financial position and results of operations.

Our growth strategy requires access to new capital. Tightened capital markets or other factors that increase our cost of capital could impair our ability to grow.

We continuously consider potential acquisitions and opportunities for expansion capital projects. Acquisition transactions can be effected quickly, may occur at any time and may be significant in size relative to our existing assets and operations. Our ability to fund our capital projects and make acquisitions depends on whether we can access the necessary financing to fund these activities.  Any limitations on our access to capital or increase in the cost of that capital could significantly impair our growth strategy. Our ability to maintain our targeted credit profile, including maintaining our credit ratings, could affect our cost of capital as well as our ability to execute our growth strategy. In addition, a variety of factors beyond our control could impact the availability or cost of capital, including domestic or international economic conditions, increases in key benchmark interest rates and/or credit spreads, the adoption of new or amended banking or capital market laws or regulations, the re-pricing of market risks and volatility in capital and financial markets.

In addition, our ability to achieve and maintain our target credit profile is in part dependent on our ability to consummate previously announced divestiture transactions. The closing of such transactions is not entirely within our control and depends in part on the satisfaction of closing conditions that require action by governmental authorities or others. To the extent we are unable to consummate such transactions, we may be forced to incur additional indebtedness or issue more equity than we would have otherwise preferred, which could make it harder for us to achieve our target credit profile.

Due to these factors, we cannot be certain that funding for our capital needs will be available from bank credit arrangements, capital markets or other sources on acceptable terms. If funding is not available when needed, or is available only on unfavorable terms, we may be unable to implement our development plans, enhance our existing business, complete acquisitions and construction projects, take advantage of business opportunities or respond to competitive pressures, any of which could have a material adverse effect on our revenues and results of operations.

Loss of our investment grade credit rating or the ability to receive open credit could negatively affect our borrowing costs, ability to purchase crude oil, NGL and natural gas supplies or to capitalize on market opportunities.

We believe that, because of our strategic asset base and complementary business model, we will continue to benefit from swings in market prices and shifts in market structure during periods of volatility in the crude oil, NGL and natural gas markets. The extent to which we are able to capture that benefit, however, is subject to numerous risks and uncertainties, including whether we will be able to maintain an attractive credit rating and continue to receive open credit from our suppliers and trade counterparties. Our senior unsecured debt is currently rated as “investment grade” by Standard & Poor’s, Moody’s Investors Service and Fitch Ratings Inc.; however, in late January 2017, Moody’s Investors Service placed such rating under review for downgrade. A downgrade below our current ratings levels by any of such rating agencies could increase our borrowing costs, reduce our borrowing capacity and cause our counterparties to reduce the amount of open credit we receive from them.  This could negatively impact our ability to capitalize on market opportunities. For example, our ability to utilize our crude oil storage capacity for merchant activities to capture contango market opportunities is dependent upon having adequate credit facilities, both in terms of the total amount of credit facilities and the cost of such credit facilities, which enables us to finance the storage of the crude oil from the time we complete the purchase of the crude oil until the time we complete the sale of the crude oil. Loss of our investment grade credit rating could also adversely impact our cash flows, our ability to make distributions at our current levels and the value of our outstanding equity and debt securities.


52


We may not be able to fully implement or capitalize upon planned growth projects.

We have a number of organic growth projects that involve the construction of new midstream energy infrastructure assets or the expansion or modification of existing assets. Many of these projects involve numerous regulatory, environmental, commercial, economic, weather-related, political and legal uncertainties that are beyond our control, including the following:

As these projects are undertaken, required approvals, permits and licenses may not be obtained, may be delayed, may be obtained with conditions that materially alter the expected return associated with the underlying projects or may be granted and then subsequently withdrawn;
We may face opposition to our planned growth projects from environmental groups, landowners, local groups and other advocates, including lawsuits or other actions designed to disrupt or delay our planned projects;
We may not be able to obtain, or we may be significantly delayed in obtaining, all of the rights of way or other real property interests we need to complete such projects, or the costs we incur in order to obtain such rights of way or other interests may be greater than we anticipated;
Despite the fact that we will expend significant amounts of capital during the construction phase of these projects, revenues associated with these organic growth projects will not materialize until the projects have been completed and placed into commercial service, and the amount of revenue generated from these projects could be significantly lower than anticipated for a variety of reasons;
We may construct pipelines, facilities or other assets in anticipation of market demand that dissipates or market growth that never materializes;
Due to unavailability or costs of materials, supplies, power, labor or equipment, including increased costs associated with any requirements to source certain supplies or materials from U.S. suppliers or manufacturers, the cost of completing these projects could turn out to be significantly higher than we budgeted and the time it takes to complete construction of these projects and place them into commercial service could be significantly longer than planned; and
The completion or success of our projects may depend on the completion or success of third-party facilities over which we have no control.

As a result of these uncertainties, the anticipated benefits associated with our capital projects may not be achieved or could be delayed.  In turn, this could negatively impact our cash flow and our ability to make or increase cash distributions to our partners.

If we do not make acquisitions or if we make acquisitions that fail to perform as anticipated, our future growth may be limited.

Our ability to grow our distributions depends in part on our ability to make acquisitions that result in an increase in operating surplus per unit. If we are unable to make such accretive acquisitions either because we are (i) unable to identify attractive acquisition candidates or negotiate acceptable purchase contracts with the sellers, (ii) unable to raise financing for such acquisitions on economically acceptable terms or (iii) outbid by competitors, our future growth will be limited. As a result, we may not be able to grow as quickly as we have historically.

In evaluating acquisitions, we generally prepare one or more financial cases based on a number of business, industry, economic, legal, regulatory, and other assumptions applicable to the proposed transaction. Although we expect a reasonable basis will exist for those assumptions, the assumptions will generally involve current estimates of future conditions. Realization of many of the assumptions will be beyond our control. Moreover, the uncertainty and risk of inaccuracy associated with any financial projection will increase with the length of the forecasted period. Some acquisitions may not be accretive in the near term, and will be accretive in the long term only if we are able to timely and effectively integrate the underlying assets and such assets perform at or near the levels anticipated in our acquisition projections.


53


Acquisitions involve risks that may adversely affect our business.

Any acquisition involves potential risks, including:

performance from the acquired businesses or assets that is below the forecasts we used in evaluating the acquisition;
a significant increase in our indebtedness and working capital requirements;
the inability to timely and effectively integrate the operations of recently acquired businesses or assets;
the incurrence of substantial unforeseen environmental and other liabilities arising out of the acquired businesses or assets for which we are either not indemnified, or the indemnity is not from a credit-worthy party, including liabilities arising from the operation of the acquired businesses or assets prior to our acquisition;
risks associated with operating in lines of business that are distinct and separate from our historical operations;
customer or key employee loss from the acquired businesses; and
the diversion of management’s attention from other business concerns.

Any of these factors could adversely affect our ability to achieve anticipated levels of cash flows from our acquisitions, realize other anticipated benefits and our ability to pay distributions to our partners or meet our debt service requirements.

We are exposed to the credit risk of our customers and other counterparties we transact within the ordinary course of our business activities.

Risks of nonpayment and nonperformance by customers are a significant consideration in our business and are of increased concern in the current low commodity price environment. Although we have credit risk management policies and procedures that are designed to mitigate and limit our exposure in this area, there can be no assurance that we have adequately assessed and managed the creditworthiness of our existing or future counterparties or that there will not be an unanticipated deterioration in their creditworthiness or unexpected instances of nonpayment or nonperformance, all of which could have an adverse impact on our cash flow and our ability to pay or increase our cash distributions to our partners.

We have a number of minimum volume commitment contracts that support pipelines in our Transportation segment. In addition, certain of the pipelines in which we own a joint venture interest have minimum volume commitment contracts. Pursuant to such contracts, shippers are obligated to pay for a minimum volume of transportation service regardless of whether such volume is actually shipped (typically referred to as a deficiency payment), subject to the receipt of credits that typically expire if not used by a certain date. While such contracts provide greater revenue certainty, if the applicable shipper fails to transport the minimum required volume and is required to make a deficiency payment, under applicable accounting rules, the revenue associated with such deficiency payment may not be recognized until the applicable transportation credit has expired or has been used. Deferred revenue associated with non-performance by shippers under minimum volume contracts could be significant and could adversely affect our profitability and earnings.

In addition, in those cases in which we provide division order services for crude oil purchased at the wellhead, we may be responsible for distribution of proceeds to all parties. In other cases, we pay all of or a portion of the production proceeds to an operator who distributes these proceeds to the various interest owners. These arrangements expose us to operator credit risk, and there can be no assurance that we will not experience losses in dealings with such operators and other parties.

Further, to the extent one or more of our major customers experiences financial distress or commences bankruptcy proceedings, contracts with such customers (including contracts that are supported by acreage dedications) may be subject to renegotiation or rejection under applicable provisions of the United States Bankruptcy Code. Any such renegotiation or rejection could have an adverse effect on our revenue and cash flows and our ability to make cash distributions to our unitholders.

We have also undertaken numerous projects that require cooperation with and performance by joint venture co-owners. Nonperformance by these parties could result in increased costs or delays that could decrease our returns on these joint venture projects.

We also rely to a significant degree on the banks that lend to us under our revolving credit facility for financial liquidity, and any failure of those banks to perform on their obligations to us could significantly impair our liquidity.

54


Furthermore, nonpayment by the counterparties to our interest rate, commodity and/or foreign currency derivatives could expose us to additional interest rate, commodity price and/or foreign currency risk.

Our risk policies cannot eliminate all risks. In addition, any non-compliance with our risk policies could result in significant financial losses.

Generally, it is our policy to establish a margin for crude oil or other products we purchase by selling such products for physical delivery to third-party users, or by entering into a future delivery obligation under derivative contracts. Through these transactions, we seek to maintain a position that is substantially balanced between purchases on the one hand, and sales or future delivery obligations on the other hand. Our policy is not to acquire and hold physical inventory or derivative products for the purpose of speculating on commodity price changes. These policies and practices cannot, however, eliminate all risks. For example, any event that disrupts our anticipated physical supply of crude oil or other products could expose us to risk of loss resulting from price changes. We are also exposed to basis risk when crude oil or other products are purchased against one pricing index and sold against a different index. Moreover, we are exposed to some risks that are not hedged, including risks on certain of our inventory, such as linefill, which must be maintained in order to transport crude oil on our pipelines. In an effort to maintain a balanced position, specifically authorized personnel can purchase or sell crude oil, refined products and NGL, up to predefined limits and authorizations. Although this activity is monitored independently by our risk management function, it exposes us to commodity price risks within these limits.

In addition, our operations involve the risk of non-compliance with our risk policies. We have taken steps within our organization to implement processes and procedures designed to detect unauthorized trading; however, we can provide no assurance that these steps will detect and prevent all violations of our risk policies and procedures, particularly if deception, collusion or other intentional misconduct is involved.

Our operations are also subject to laws and regulations relating to protection of the environment and wildlife, operational safety, climate change and related matters that may expose us to significant costs and liabilities.

Our operations involving the storage, treatment, processing, and transportation of liquid hydrocarbons, including crude oil, NGL and refined products, as well as our operations involving the storage of natural gas, are subject to stringent federal, state, and local laws and regulations governing the discharge of materials into the environment. Our operations are also subject to laws and regulations relating to protection of the environment and wildlife, operational safety, climate change and related matters. Compliance with all of these laws and regulations increases our overall cost of doing business, including our capital costs to construct, maintain and upgrade equipment and facilities. For example, the adoption of legislation or regulatory programs to reduce emissions of greenhouse gases, including cap and trade programs, could require us to incur increased operating costs, such as costs to purchase and operate emissions control systems, to acquire emissions allowances or comply with new regulatory or reporting requirements. In addition, with respect to our railcar operations, the adoption of new regulations designed to enhance the overall safety of crude oil and natural gas liquids transportation by rail could result in increased operating costs and potentially involve substantial capital expenditures. Also, the failure to comply with any such laws and regulations could result in the assessment of administrative, civil, and criminal penalties, the imposition of investigatory and remedial liabilities, the issuance of injunctions that may subject us to additional operational requirements and constraints, or claims of damages to property or persons resulting from our operations. The laws and regulations applicable to our operations are subject to change and interpretation by the relevant governmental agency, including the possibility that exemptions we currently qualify for may be modified or changed in ways that require us to incur significant additional compliance costs. Any such change or interpretation adverse to us could have a material adverse effect on our operations, revenues, expenses and profitability.

We have a history of incremental additions to the miles of pipelines we own, both through acquisitions and expansion capital projects. We have also increased our terminal and storage capacity and operate several facilities on or near navigable waters and domestic water supplies. Although we have implemented programs intended to maintain the integrity of our assets (discussed below), as we acquire additional assets we historically have observed an increase in the number of releases of liquid hydrocarbons into the environment. These releases expose us to potentially substantial expense, including clean-up and remediation costs, fines and penalties, and third party claims for personal injury or property damage related to past or future releases. Some of these expenses could increase by amounts disproportionately higher than the relative increase in pipeline mileage and the increase in revenues associated therewith. Our refined products terminal assets are also subject to significant compliance costs and liabilities. In addition, because of their increased volatility and tendency to migrate farther and faster than crude oil, releases of refined products into the environment can have a more significant impact than crude oil and require significantly higher expenditures to respond and remediate. The incurrence of such expenses not covered by insurance, indemnity or reserves could materially adversely affect our results of operations.


55


We currently devote substantial resources to comply with DOT-mandated pipeline integrity rules. The 2006 Pipeline Safety Act requires the DOT to issue regulations for certain pipelines that were not previously subject to regulation. The DOT regulations include requirements for the establishment of pipeline integrity management programs and for protection of “high consequence areas” where a pipeline leak or rupture could produce significant adverse consequences. We have also developed and implemented certain pipeline integrity measures that we believe go beyond regulatory mandates. See Items 1 and 2 “Business and Properties—Regulation.”

For 2017 and beyond, we will continue to focus on pipeline integrity management as a primary operational emphasis. In that regard, we have implemented programs intended to maintain the integrity of our assets, with a continued focus on risk reduction through testing, enhanced corrosion control, leak detection, and damage prevention. We have an internal review process pursuant to which we examine various aspects of our pipeline and gathering systems that are not subject to the DOT pipeline integrity management mandate. The purpose of this process is to review the surrounding environment, condition and operating history of these pipeline and gathering assets to determine if such assets warrant additional investment or replacement. Accordingly, in addition to potential cost increases related to unanticipated regulatory changes or injunctive remedies resulting from regulatory agency enforcement actions, we may elect (as a result of our own internal initiatives) to spend substantial sums to enhance the integrity of and upgrade our pipeline systems to maintain environmental compliance and, in some cases, we may take pipelines out of service if we believe the cost of upgrades will exceed the value of the pipelines. We cannot provide any assurance as to the ultimate amount or timing of future pipeline integrity expenditures but any such expenditures could be significant. See “Environmental — General” in Note 17 to our Consolidated Financial Statements. In addition, despite our pipeline and facility integrity management efforts, we can provide no assurance that our pipelines and facilities will not experience leaks or releases or that we will be able to fully comply with all of the federal, state and local laws and regulations applicable to the operation of our pipelines or facilities; any such leaks or releases could be material and could have a significant adverse impact on our reputation, financial position, cash flows and ability to pay or increase distributions to our unitholders.

Our assets are subject to federal, state and provincial regulation. Rate regulation or a successful challenge to the rates we charge on our U.S. and Canadian pipeline systems may reduce the amount of cash we generate.

Our U.S. interstate common carrier liquids pipelines are subject to regulation by the FERC under the ICA. The ICA requires that tariff rates for liquids pipelines be just and reasonable and non-discriminatory. We are also subject to the Pipeline Safety Regulations of the DOT. Our intrastate pipeline transportation activities are subject to various state laws and regulations as well as orders of regulatory bodies.

For our U.S. interstate common carrier liquids pipelines subject to FERC regulation under the ICA, shippers may protest our pipeline tariff filings, file complaints against our existing rates, or the FERC can investigate on its own initiative. Under certain circumstances, the FERC could limit our ability to set rates based on our costs, or could order us to reduce our rates and could require the payment of reparations to complaining shippers for up to two years prior to the complaint. Natural gas storage facilities are subject to regulation by the FERC and certain state agencies.

Our Canadian pipelines are subject to regulation by the NEB and by provincial authorities. Under the National Energy Board Act, the NEB could investigate the tariff rates or the terms and conditions of service relating to a jurisdictional pipeline on its own initiative upon the filing of a toll or tariff application, or upon the filing of a written complaint. If the NEB found the rates or terms of service relating to such pipeline to be unjust or unreasonable or unjustly discriminatory, the NEB could require us to change our rates, provide access to other shippers, or change our terms of service. A provincial authority could, on the application of a shipper or other interested party, investigate the tariff rates or our terms and conditions of service relating to our provincially regulated proprietary pipelines. If it found our rates or terms of service to be contrary to statutory requirements, it could impose conditions it considers appropriate. A provincial authority could declare a pipeline to be a common carrier pipeline, and require us to change our rates, provide access to other shippers, or otherwise alter our terms of service. Any reduction in our tariff rates would result in lower revenue and cash flows.

Some of our operations cross the U.S./Canada border and are subject to cross-border regulation.

Our cross border activities subject us to regulatory matters, including import and export licenses, tariffs, Canadian and U.S. customs and tax issues and toxic substance certifications. Such regulations include the Short Supply Controls of the Export Administration Act, the North American Free Trade Agreement and the Toxic Substances Control Act. Violations of these licensing, tariff and tax reporting requirements could result in the imposition of significant administrative, civil and criminal penalties.



56


Our sales of crude oil, natural gas and NGL, and hedging activities, expose us to potential regulatory risks.

The FTC, the FERC and the CFTC hold statutory authority to monitor certain segments of the physical and futures energy commodities markets. These agencies have imposed broad regulations prohibiting fraud and manipulation of such markets. With regard to our physical sales of oil, natural gas or NGL and any related hedging activities that we undertake, we are required to observe the market-related regulations enforced by these agencies, which hold substantial enforcement authority.  Our sales may also be subject to certain reporting and other requirements. Additionally, to the extent that we enter into transportation contracts with natural gas pipelines that are subject to FERC regulation, we are subject to FERC requirements related to the use of such capacity. Any failure on our part to comply with the regulations and policies of the FERC, the FTC or the CFTC could result in the imposition of civil and criminal penalties. Failure to comply with such regulations, as interpreted and enforced, could have a material adverse effect on our business, results of operations, financial condition and our ability to make cash distributions to our unitholders.

The enactment and implementation of derivatives legislation could have an adverse impact on our ability to use derivative instruments to reduce the effect of commodity price, interest rate and other risks associated with our business and increase the working capital requirement to conduct these hedging activities.

The Dodd-Frank Wall Street Reform and Consumer Protection Act (the “Dodd Frank Act”), enacted on July 21, 2010, established federal oversight and regulation of derivative markets and entities, such as us, that participate in those markets. The Dodd Frank Act requires the CFTC and the SEC to promulgate rules and regulations implementing the Dodd Frank Act. Although the CFTC has finalized certain regulations, others remain to be finalized or implemented and it is not possible at this time to predict when this will be accomplished.

In October 2011, the CFTC issued regulations to set position limits for certain futures and option contracts in the major energy markets. The initial position limits rule was vacated by the United States District Court for the District of Columbia in September 2012. However, in November 2013, the CFTC proposed new rules that would place limits on positions in certain core futures and equivalent swaps contracts for, or linked to, certain physical commodities, subject to exceptions for certain bona fide hedging transactions.  As these new position limit rules are not yet final, the impact of those provisions on us is uncertain at this time.

The CFTC has designated certain interest rate swaps and credit default swaps for mandatory clearing, and the associated rules require us, in connection with covered derivative activities, to comply with clearing and trade-execution requirements or take steps to qualify for an exemption from such requirements. We do not utilize credit default swaps and we qualify for, and expect to continue to qualify for, the end-user exception from the mandatory clearing requirements for swaps entered into to hedge our interest rate risks.  Should the CFTC designate commodity derivatives for mandatory clearing, we would expect to qualify for an end-user exception from the mandatory clearing requirements for swaps entered into to hedge our commodity price risk.  However, the majority of our financial derivative transactions used for hedging commodity price risks are currently executed and cleared over exchanges that require the posting of margin or letters of credit based on initial and variation margin requirements. Pursuant to the Dodd Frank Act, however, the CFTC or federal banking regulators may require the posting of collateral with respect to uncleared interest rate and commodity derivative transactions.

Certain banking regulators and the CFTC have adopted final rules establishing minimum margin requirements for uncleared swaps. Although we qualify for the end-user exception from margin requirements for swaps entered into to hedge commercial risks, if any of our swaps do not qualify for the commercial end-user exception, a requirement to post additional cash margin or collateral could reduce our ability to execute hedges necessary to reduce commodity price exposures and protect cash flows. Posting of additional cash margin or collateral could affect our liquidity (defined as unrestricted cash on hand plus available capacity under our credit facilities) and reduce our ability to use cash for capital expenditures or other partnership purposes.

Even if we ourselves are not required to post additional cash margin or collateral for our derivative contracts, the banks and other derivatives dealers who are our contractual counterparties will be required to comply with other new requirements under the Dodd Frank Act and related rules.  The costs of such compliance may be passed on to customers such as ourselves, thus decreasing the benefits to us of hedging transactions or reducing our profitability.  In addition, implementation of the Dodd Frank Act and related rules and regulations could reduce the overall liquidity and depth of the markets for financial and other derivatives we utilize in connection with our business, which could expose us to additional risks or limit the opportunities we are able to capture by limiting the extent to which we are able to execute our hedging strategies.


57


Finally, the Dodd Frank Act was intended, in part, to reduce the volatility of oil and gas prices, which some legislators attributed to speculative trading in derivatives and commodity instruments related to oil and gas. Our financial results could be adversely affected if a consequence of the Dodd Frank Act and implementing regulations is lower commodity prices.

The full impact of the Dodd Frank Act and related regulatory requirements upon our business will not be known until the regulations are implemented and the market for derivatives contracts has adjusted. The Dodd Frank Act and any new regulations could significantly increase the cost of derivative contracts, materially alter the terms of derivative contracts, reduce the availability of derivatives to protect against risks we encounter, reduce our ability to monetize or restructure our existing derivative contracts. If we reduce our use of derivatives as a result of the Dodd Frank Act and regulations implementing the Dodd Frank Act, our results of operations may become more volatile and our cash flows may be less predictable. Any of these consequences could have a material adverse effect on us, our financial condition and our results of operations.

Legislation and regulatory initiatives relating to hydraulic fracturing could reduce domestic production of crude oil and natural gas.

Hydraulic fracturing is an important and common practice that is used to stimulate production of hydrocarbons from unconventional geological formations. Recent advances in hydraulic fracturing techniques have resulted in significant increases in crude oil and natural gas production in many basins in the United States and Canada. The process involves the injection of water, sand and chemicals under pressure into the formation to fracture the surrounding rock and stimulate production, and it is typically regulated by state and provincial oil and gas commissions.  We do not perform hydraulic fracturing, but many of the producers using our pipelines do. Hydraulic fracturing has been subject to increased scrutiny due to public concerns that it could result in contamination of drinking water supplies, and there have been a variety of legislative and regulatory proposals to prohibit, restrict, or more closely regulate various forms of hydraulic fracturing.  Any legislation or regulatory initiatives that curtail hydraulic fracturing could reduce the production of crude oil and natural gas in the United States or Canada, and could thereby reduce demand for our transportation, terminalling and storage services as well as our supply and logistics services.

We may in the future encounter increased costs related to, and lack of availability of, insurance.

Over the last several years, as the scale and scope of our business activities has expanded, the breadth and depth of available insurance markets has contracted. As a result of these factors and other market conditions, as well as the fact that we have experienced several incidents over the last 3 to 5 years, premiums and deductibles for certain insurance policies have increased substantially. Accordingly, we can give no assurance that we will be able to maintain adequate insurance in the future at rates or on other terms we consider commercially reasonable. In addition, although we believe that we currently maintain adequate insurance coverage, insurance will not cover many types of interruptions or events that might occur and will not cover all risks associated with our operations. In addition, the proceeds of any such insurance may not be paid in a timely manner and may be insufficient if such an event were to occur. The occurrence of a significant event, the consequences of which are either not covered by insurance or not fully insured, or a significant delay in the payment of a major insurance claim, could materially and adversely affect our financial position, results of operations and cash flows.

The terms of our indebtedness may limit our ability to borrow additional funds or capitalize on business opportunities. In addition, our future debt level may limit our future financial and operating flexibility.

As of December 31, 2016, the face value of our consolidated debt outstanding was approximately $11.9 billion, consisting of approximately $10.2 billion face value of long-term debt (including senior notes and long-term commercial paper borrowings) and approximately $1.7 billion of short-term borrowings. As of December 31, 2016, we had approximately $2.4 billion of liquidity available, including cash and cash equivalents and available borrowing capacity under our senior unsecured revolving credit facility, our senior secured hedged inventory facility and our senior unsecured 364-day credit facility, subject to continued covenant compliance. Lower Adjusted EBITDA could increase our leverage ratios and effectively reduce our ability to incur additional indebtedness.

The amount of our current or future indebtedness could have significant effects on our operations, including, among other things:

a significant portion of our cash flow will be dedicated to the payment of principal and interest on our indebtedness and may not be available for other purposes, including the payment of distributions on our units and capital expenditures;
credit rating agencies may view our debt level negatively;

58


covenants contained in our existing debt arrangements will require us to continue to meet financial tests that may adversely affect our flexibility in planning for and reacting to changes in our business;
our ability to obtain additional financing for working capital, capital expenditures, acquisitions and general partnership purposes may be limited;
we may be at a competitive disadvantage relative to similar companies that have less debt; and
we may be more vulnerable to adverse economic and industry conditions as a result of our significant debt level.

Our credit agreements prohibit distributions on, or purchases or redemptions of, units if any default or event of default is continuing. In addition, the agreements contain various covenants limiting our ability to, among other things, incur indebtedness if certain financial ratios are not maintained, grant liens, engage in transactions with affiliates, enter into sale-leaseback transactions, and sell substantially all of our assets or enter into a merger or consolidation. Our credit facility treats a change of control as an event of default and also requires us to maintain a certain debt coverage ratio. Our senior notes do not restrict distributions to unitholders, but a default under our credit agreements will be treated as a default under the senior notes. Please read Item 7. “Management’s Discussion and Analysis of Financial Condition and Results of OperationsLiquidity and Capital ResourcesCredit Agreements, Commercial Paper Program and Indentures.”

Our ability to access capital markets to raise capital on favorable terms will be affected by our debt level, our operating and financial performance, the amount of our current maturities and debt maturing in the next several years, and by prevailing market conditions. Moreover, if the rating agencies were to downgrade our credit ratings, then we could experience an increase in our borrowing costs, face difficulty accessing capital markets or incurring additional indebtedness, be unable to receive open credit from our suppliers and trade counterparties, be unable to benefit from swings in market prices and shifts in market structure during periods of volatility in the crude oil market or suffer a reduction in the market price of our common units. If we are unable to access the capital markets on favorable terms at the time a debt obligation becomes due in the future, we might be forced to refinance some of our debt obligations through bank credit, as opposed to long-term public debt securities or equity securities, or sell assets. The price and terms upon which we might receive such extensions or additional bank credit, if at all, could be more onerous than those contained in existing debt agreements. Any such arrangements could, in turn, increase the risk that our leverage may adversely affect our future financial and operating flexibility and thereby impact our ability to pay cash distributions at expected rates.

Increases in interest rates could adversely affect our business and the trading price of our units.

As of December 31, 2016, the face value of our consolidated debt was approximately $11.9 billion, of which approximately $10.3 billion was at fixed interest rates and approximately $1.6 billion was at variable interest rates. We are exposed to market risk due to the short-term nature of our commercial paper borrowings and the floating interest rates on our credit facilities. Our results of operations, cash flows and financial position could be adversely affected by significant increases in interest rates above current levels. Additionally, increases in interest rates could adversely affect our Supply and Logistics segment results by increasing interest costs associated with the storage of hedged crude oil and NGL inventory. Further, the trading price of our common units may be sensitive to changes in interest rates and any rise in interest rates could adversely impact such trading price.

Changes in currency exchange rates could adversely affect our operating results.

Because we are a U.S. dollar reporting company and also conduct operations in Canada, we are exposed to currency fluctuations and exchange rate risks that may adversely affect the U.S. dollar value of our earnings, cash flow and partners’ capital under applicable accounting rules. For example, as the U.S. dollar appreciates against the Canadian dollar, the U.S. dollar value of our Canadian dollar denominated earnings is reduced for U.S. reporting purposes.

An impairment of long-term assets could reduce our earnings.

At December 31, 2016, we had approximately $13.9 billion of net property and equipment, $2.3 billion of goodwill, $2.3 billion of investments accounted for under the equity method of accounting and $242 million of net intangible assets capitalized on our balance sheet. GAAP requires an assessment for impairment on an annual basis or in certain circumstances, including when there is an indication that the carrying value of property and equipment may not be recoverable or a determination that it is more likely than not that a reporting unit’s carrying value is in excess of the reporting unit’s fair value. If we were to determine that any of our property and equipment, goodwill, intangibles or equity method investments was impaired, we could be required to take an immediate charge to earnings, which could adversely impact our operating results, with a corresponding reduction of partners’ capital and increase in balance sheet leverage as measured by debt-to-total

59


capitalization. During the year ended December 31, 2016, we recognized impairment losses of approximately $80 million. See Note 5 to our Consolidated Financial Statements for additional information regarding impairments.

Rail and marine transportation of crude oil have inherent operating risks.

Our supply and logistics operations include purchasing crude oil that is carried on railcars, tankers or barges. Such cargos are at risk of being damaged or lost because of events such as derailment, marine disaster, inclement weather, mechanical failures, grounding or collision, fire, explosion, environmental accidents, piracy, terrorism and political instability. Such occurrences could result in death or injury to persons, loss of property or environmental damage, delays in the delivery of cargo, loss of revenues, termination of contracts, governmental fines, penalties or restrictions on conducting business, higher insurance rates and damage to our reputation and customer relationships generally. Although certain of these risks may be covered under our insurance program, any of these circumstances or events could increase our costs or lower our revenues.

We are dependent on use of third-party assets for certain of our operations.

Certain of our business activities require the use of third-party assets over which we may have little or no control. For example, a portion of our storage and distribution business conducted in the Los Angeles basin receives waterborne crude oil through dock facilities operated by a third party in the Port of Long Beach. If at any time our access to this dock was denied, and if access to an alternative dock could not be arranged, the volume of crude oil that we presently receive from our customers in the Los Angeles basin may be reduced, which could result in a reduction of Facilities segment revenue and cash flow.

Non-utilization of certain assets, such as our leased railcars, could significantly reduce our profitability due to fixed costs incurred to obtain the right to use such assets.

From time to time in connection with our business, we may lease or otherwise secure the right to use certain third party assets (such as railcars, trucks, barges, ships, pipeline capacity, storage capacity and other similar assets) with the expectation that the revenues we generate through the use of such assets will be greater than the fixed costs we incur pursuant to the applicable leases or other arrangements.  However, when such assets are not utilized or are under-utilized, our profitability could be negatively impacted because the revenues we earn are either non-existent or reduced, but we remain obligated to continue paying any applicable fixed charges, in addition to the potential of incurring other costs attributable to the non-utilization of such assets. For example, in connection with our rail operations, we lease a significant number of our railcars, typically pursuant to multi-year leases that obligate us to pay the applicable lease rate without regard to utilization.  If business conditions are such that a portion of our rail fleet is not utilized for any period of time due to reduced demand for the services they provide, we will still be obligated to pay the applicable fixed lease rate for such railcars.  In addition, during the period of time that we are not utilizing such railcars, we will incur incremental costs associated with the cost of storing such railcars and will continue to incur costs for maintenance and upkeep. Non-utilization of our leased assets in connection with our business could have a significant negative impact on our profitability and cash flows.

Many of our assets have been in service for many years and require significant expenditures to maintain them. As a result, our maintenance or repair costs may increase in the future.

Our pipelines, terminals and storage assets are generally long-lived assets, and many of them have been in service for many years. The age and condition of our assets could result in increased maintenance or repair expenditures in the future. Any significant increase in these expenditures could adversely affect our results of operations, financial position or cash flows, as well as our ability to make cash distributions to our unitholders.

For various operating and commercial reasons, we may not be able to perform all of our obligations under our contracts, which could lead to increased costs and negatively impact our financial results.

Various operational and commercial factors could result in an inability on our part to satisfy our contractual commitments and obligations. For example, in connection with our provision of firm storage services and hub services to our natural gas storage customers, we enter into contracts that obligate us to honor our customers’ requests to inject gas into our storage facilities, withdraw gas from our facilities and wheel gas through our facilities, in each case subject to volume, timing and other limitations set forth in such contracts. The following factors could adversely impact our ability to perform our obligations under these contracts:

a failure on the part of our storage facilities to perform as we expect them to, whether due to malfunction of equipment or facilities or realization of other operational risks;

60


the operating pressure of our storage facilities (affected in varying degree, depending on the type of storage cavern, by total volume of working and base gas, and temperature);
a variety of commercial decisions we make from time to time in connection with the management and operation of our storage facilities. Examples include, without limitation, decisions with respect to matters such as (i) the aggregate amount of commitments we are willing to make with respect to wheeling, injection, and withdrawal services, which could exceed our capabilities at any given time for various reasons, (ii) the timing of scheduled and unplanned maintenance or repairs, which can impact equipment availability and capacity, (iii) the schedule for and rate at which we conduct opportunistic leaching activities at our facilities in connection with the expansion of existing salt caverns, which can impact the amount of storage capacity we have available to satisfy our customers’ requests, (iv) the timing and aggregate volume of any base gas park and/or loan transactions we consummate, which can directly affect the operating pressure of our storage facilities and (v) the amount of compression capacity and other gas handling equipment that we install at our facilities to support gas wheeling, injection and withdrawal activities; and
adverse operating conditions due to hurricanes, extreme weather events or conditions, and operational problems or issues with third-party pipelines, storage or production facilities.

Although we manage and monitor all of these various factors in connection with the ongoing operation of our natural gas storage facilities with the goal of performing all of our contractual commitments and obligations and optimizing our revenue, one or more of the above factors may adversely impact our ability to satisfy our injection, withdrawal or wheeling obligations under our storage contracts. In such event, we may be liable to our customers for losses or damages they suffer and/or we may need to incur costs or expenses in order to permit us to satisfy our obligations.

Risks Inherent in an Investment in Us

Cost reimbursements due to our general partner may be substantial and will reduce our cash available for distribution to unitholders.

Prior to making any distribution on our common units, we will reimburse our general partner and its affiliates, including officers and directors of the general partner, for all expenses incurred on our behalf. In addition, we are required to pay all direct and indirect expenses of the Plains Entities, other than income taxes of any of the PAGP Entities. The reimbursement of expenses and the payment of fees and expenses could adversely affect our ability to make distributions. The general partner has sole discretion to determine the amount of these expenses. In addition, our general partner and its affiliates may provide us services for which we will be charged reasonable fees as determined by the general partner.

Cash distributions are not guaranteed and may fluctuate with our performance and the establishment of financial reserves.

Because distributions on our common units are dependent on the amount of cash we generate, distributions may fluctuate based on our performance. The actual amount of cash that is available to be distributed each quarter will depend on numerous factors, some of which are beyond our control and the control of the general partner. Cash distributions are dependent primarily on cash flow, including cash flow from financial reserves and working capital borrowings, and not solely on profitability, which is affected by non-cash items. Therefore, cash distributions might be made during periods when we record losses and might not be made during periods when we record profits.

Our preferred units have rights, preferences and privileges that are not held by, and are preferential to the rights of, holders of our common units.

Our Series A Preferred Units (our “preferred units”), issued in January 2016, rank senior to all of our other classes or series of equity securities with respect to distribution rights and rights upon liquidation. These preferences could adversely affect the market price for our common units, or could make it more difficult for us to sell our common units in the future.

In addition, distributions on the preferred units accrue and are cumulative, at the rate of 8% per annum on the original issue price and are convertible into common units by the holders of such units or by us in certain circumstances. Our obligation to pay distributions on our preferred units, or on the common units issued following the conversion of such preferred units, could impact our liquidity and reduce the amount of cash flow available for working capital, capital expenditures, growth opportunities, acquisitions, and other general partnership purposes. Our obligations to the holders of preferred units could also limit our ability to obtain additional financing or increase our borrowing costs, which could have an adverse effect on our financial condition.


61


Unitholders may not be able to remove our general partner even if they wish to do so.

Our general partner manages and operates the Partnership. If unitholders are dissatisfied with the performance of our general partner, they currently have little practical ability to remove our general partner. Our general partner may not be removed except upon the vote of the holders of at least 662/3% of our outstanding units (including units held by our general partner or its affiliates). Because the owners of our general partner, along with directors and executive officers and their affiliates, own a significant percentage of our outstanding common units, the removal of our general partner would be difficult without the consent of both our general partner and its affiliates.

In addition, the following provisions of our partnership agreement may discourage a person or group from attempting to remove our general partner or otherwise change our management:

generally, if a person acquires 20% or more of any class of units then outstanding other than from our general partner or its affiliates, the units owned by such person cannot be voted on any matter, except that such shares constituting up to 19.9% of the total shares outstanding may be voted in the election of PAGP GP directors; and
limitations upon the ability of unitholders to call meetings or to acquire information about our operations, as well as other limitations upon the unitholders’ ability to influence the manner or direction of management.

As a result of these provisions, the price at which our common units will trade may be lower because of the absence or reduction of a takeover premium in the trading price.

We may issue additional common units without unitholder approval, which would dilute a unitholder’s existing ownership interests.

Our general partner may cause us to issue an unlimited number of common units without unitholder approval (subject to applicable NYSE rules). We may also issue at any time an unlimited number of equity securities ranking junior or senior to the common units without unitholder approval (subject to applicable NYSE rules). The issuance of additional common units or other equity securities of equal or senior rank may have the following effects:

an existing unitholder’s proportionate ownership interest in the Partnership will decrease;
the amount of cash available for distribution on each unit may decrease;
the ratio of taxable income to distributions may increase;
the relative voting strength of each previously outstanding unit may be diminished; and
the market price of the common units may decline.

In addition, our preferred units are convertible into common units at any time after January 28, 2018 by the holders of such units, or under certain circumstances, at our option. If a substantial portion of the preferred units were converted into common units, common unitholders could experience significant dilution. In addition, if holders of such converted preferred units were to dispose of a substantial portion of these common units in the public market, whether in a single transaction or series of transactions, it could adversely affect the market price for our common units. In addition, these sales, or the possibility that these sales may occur, could make it more difficult for us to sell our common units in the future.

Our general partner has a limited call right that may require unitholders to sell their units at an undesirable time or price.

If at any time our general partner and its affiliates own 80% or more of the common units, the general partner will have the right, but not the obligation, which it may assign to any of its affiliates, to acquire all, but not less than all, of the remaining common units held by unaffiliated persons at a price generally equal to the then current market price of the common units. As a result, unitholders may be required to sell their common units at a time when they may not desire to sell them and/or at a price that is less than the price they would like to receive. They may also incur a tax liability upon a sale of their common units.


62


Unitholders may not have limited liability if a court finds that unitholder actions constitute control of our business and unitholders may have liability to repay distributions under certain circumstances.

Under Delaware law, a unitholder could be held liable for our obligations to the same extent as a general partner if a court determined that the right of unitholders to remove our general partner or to take other action under our partnership agreement constituted participation in the “control” of our business.

Our general partner generally has unlimited liability for our obligations, such as our debts and environmental liabilities, except for those contractual obligations that are expressly made without recourse to our general partner. Our partnership agreement allows the general partner to incur obligations on our behalf that are expressly non-recourse to the general partner. The general partner has entered into such limited recourse obligations in most instances involving payment liability and intends to do so in the future.

Furthermore, under Section 17-607 of the Delaware Revised Uniform Limited Partnership Act we may not make a distribution to our unitholders if the distribution would cause our liabilities to exceed the fair value of our assets. Liabilities to partners on account of their partnership interests and liabilities that are non-recourse to the partnership are not counted for purposes of determining whether a distribution is permitted. Delaware law provides that for a period of three years from the date of an impermissible distribution, limited partners who received the distribution and who knew at the time of the distribution that it violated Delaware law will be liable to the limited partnership for the distribution amount.

Conflicts of interest could arise among our general partner and us or the unitholders.

These conflicts may include the following:

under our partnership agreement, we reimburse the general partner for the costs of managing and for operating the partnership;
the amount of cash expenditures, borrowings and reserves in any quarter may affect available cash to pay quarterly distributions to unitholders;
the general partner tries to avoid being liable for partnership obligations. The general partner is permitted to protect its assets in this manner by our partnership agreement. Under our partnership agreement the general partner would not breach its fiduciary duty by avoiding liability for partnership obligations even if we can obtain more favorable terms without limiting the general partner’s liability; under our partnership agreement, the general partner may pay its affiliates for any services rendered on terms fair and reasonable to us. The general partner may also enter into additional contracts with any of its affiliates on behalf of us. Agreements or contracts between us and our general partner (and its affiliates) are not necessarily the result of arms length negotiations; and
the general partner would not breach our partnership agreement by exercising its call rights to purchase limited partnership interests or by assigning its call rights to one of its affiliates or to us.

The control of our general partner may be transferred to a third party without unitholder consent. A change of control may result in defaults under certain of our debt instruments and the triggering of payment obligations under compensation arrangements.

Our general partner may transfer its general partner interest to a third party in a merger or in a sale of all or substantially all of its assets without the consent of our unitholders. Furthermore, there is no restriction in our partnership agreement on the ability of the general partner of our general partner to transfer its general partnership interest in our general partner to a third party. Any new owner of our general partner would be able to replace the board of directors and officers with its own choices and to control their decisions and actions.

In addition, a change of control would constitute an event of default under our revolving credit agreements. During the continuance of an event of default under our revolving credit agreements, the administrative agent may terminate any outstanding commitments of the lenders to extend credit to us under our revolving credit facility and/or declare all amounts payable by us under our revolving credit facility immediately due and payable. A change of control also may trigger payment obligations under various compensation arrangements with our officers.


63


Risks Related to an Investment in Our Debt Securities

The right to receive payments on our outstanding debt securities is unsecured and will be effectively subordinated to our existing and future secured indebtedness and will be structurally subordinated as to any existing and future indebtedness and other obligations of our subsidiaries, other than subsidiaries that may guarantee our debt securities in the future.

Our debt securities are effectively subordinated to claims of our secured creditors and to any existing and future indebtedness and other obligations of our subsidiaries, including trade payables, other than subsidiaries that may guarantee our debt securities in the future. In the event of the insolvency, bankruptcy, liquidation, reorganization, dissolution or winding up of the business of a subsidiary, other than a subsidiary that may guarantee our debt securities in the future, creditors of that subsidiary would generally have the right to be paid in full before any distribution is made to us or the holders of our debt securities.

Our leverage may limit our ability to borrow additional funds, comply with the terms of our indebtedness or capitalize on business opportunities.

Our leverage is significant in relation to our partners’ capital. At December 31, 2016, the face value of our total outstanding long-term debt was approximately $10.2 billion, and the face value of our total outstanding short-term debt was approximately $1.7 billion. We will be prohibited from making cash distributions during an event of default under any of our indebtedness. Various limitations in our credit facilities and other debt instruments may reduce our ability to incur additional debt, to engage in some transactions and to capitalize on business opportunities. Any subsequent refinancing of our current indebtedness or any new indebtedness could have similar or greater restrictions.

Our leverage could have important consequences to investors in our debt securities. We will require substantial cash flow to meet our principal and interest obligations with respect to our debt securities and our other consolidated indebtedness. Our ability to make scheduled payments, to refinance our obligations with respect to our indebtedness or our ability to obtain additional financing in the future will depend on our financial and operating performance, which, in turn, is subject to prevailing economic conditions and to financial, business and other factors. We believe that we will have sufficient cash flow from operations and available borrowings under our bank credit facilities to service our indebtedness, although the principal amount of our debt securities will likely need to be refinanced at maturity in whole or in part. A significant downturn in the hydrocarbon industry or other development adversely affecting our cash flow could materially impair our ability to service our indebtedness. If our cash flow and capital resources are insufficient to fund our debt service obligations, we may be forced to refinance all or a portion of our debt or sell assets. We can give no assurance that we would be able to refinance our existing indebtedness or sell assets on terms that are commercially reasonable.

Our leverage may adversely affect our ability to fund future working capital, capital expenditures and other general partnership requirements, future acquisition, construction or development activities, or to otherwise fully realize the value of our assets and opportunities because of the need to dedicate a substantial portion of our cash flow from operations to payments on our indebtedness or to comply with any restrictive terms of our indebtedness. Our leverage may also make our results of operations more susceptible to adverse economic and industry conditions by limiting our flexibility in planning for, or reacting to, changes in our business and the industry in which we operate and may place us at a competitive disadvantage as compared to our competitors that have less debt.

The ability to transfer our debt securities may be limited by the absence of an organized trading market.

We do not currently intend to apply for listing of our debt securities on any securities exchange or stock market. The liquidity of any market for our debt securities will depend on the number of holders of those debt securities, the interest of securities dealers in making a market in those debt securities and other factors. Accordingly, we can give no assurance as to the development, continuation or liquidity of any market for the debt securities.

We have a holding company structure in which our subsidiaries conduct our operations and own our operating assets.

We are a holding company, and our subsidiaries conduct all of our operations and own all of our operating assets. We have no significant assets other than the ownership interests in our subsidiaries. As a result, our ability to make required payments on our debt securities depends on the performance of our subsidiaries and their ability to distribute funds to us. The ability of our subsidiaries to make distributions to us may be restricted by, among other things, credit facilities and applicable state partnership laws and other laws and regulations. Pursuant to our credit facilities, we may be required to establish cash reserves for the future payment of principal and interest on the amounts outstanding under our credit facilities. If we are unable to obtain the funds necessary to pay the principal amount at maturity of our debt securities, or to repurchase our debt securities

64


upon the occurrence of a change of control, we may be required to adopt one or more alternatives, such as a refinancing of our debt securities. We can give no assurance that we would be able to refinance our debt securities.

We do not have the same flexibility as other types of organizations to accumulate cash, which may limit cash available to service our debt securities or to repay them at maturity.

Unlike a corporation, our partnership agreement requires us to distribute, on a quarterly basis, 100% of our available cash to our unitholders of record. Available cash is generally all of our cash receipts adjusted for cash distributions and net changes to reserves. Our general partner will determine the amount and timing of such distributions and has broad discretion to establish and make additions to our reserves or the reserves of our operating partnerships in amounts the general partner determines in its reasonable discretion to be necessary or appropriate:

to provide for the proper conduct of our business and the businesses of our operating partnerships (including reserves for future capital expenditures and for our anticipated future credit needs);
to provide funds for distributions to our unitholders and the general partner for any one or more of the next four calendar quarters; or
to comply with applicable law or any of our loan or other agreements.

Although our payment obligations to our unitholders are subordinate to our payment obligations to debtholders, the value of our units will decrease in direct correlation with decreases in the amount we distribute per unit. Accordingly, if we experience a liquidity problem in the future, we may not be able to issue equity to recapitalize.

Tax Risks to Common Unitholders

Our tax treatment depends on our status as a partnership for U.S. federal income tax purposes, as well as our not being subject to a material amount of additional entity-level taxation by individual states. If the Internal Revenue Service (“IRS”) were to treat us as a corporation for federal income tax purposes or if we become subject to additional amounts of entity-level taxation for state or foreign tax purposes, it would reduce the amount of cash available to pay distributions and our debt obligations.

The anticipated after-tax economic benefit of an investment in our common units depends largely on our being treated as a partnership for federal income tax purposes. A publicly traded partnership such as us may be treated as a corporation for federal income tax purposes unless it satisfies a “qualifying income” requirement, as defined in Section 7704 of the Internal Revenue Code of 1986, as amended.  The IRS issued final regulations on January 24, 2017, that are effective January 19, 2017, that define the activities that generate qualifying income from exploration, development, mining or production, processing, refining, transportation, and marketing of minerals or natural resources within the meaning of Section 7704. These regulations are intended to provide regulatory guidance on whether income from activities with respect to minerals or natural resources is qualifying income. Based on our current operations we believe that we are treated as a partnership rather than a corporation for such purposes; however, a change in our business could cause us to be treated as a corporation for federal income tax purposes.  We have not requested, and do not plan to request, a ruling from the IRS on this or any other tax matter affecting us.
 
Current law may change, causing us to be treated as a corporation for federal income tax purposes or otherwise subject us to additional entity-level taxation. In addition, several states are evaluating ways to subject partnerships to entity-level taxation through the imposition of state income, franchise and other forms of taxation. For example, we are subject to entity-level tax on the portion of our income apportioned to Texas. Imposition of any similar taxes on us in additional states will reduce the cash available for distribution to our unitholders. If we were treated as a corporation for federal income tax purposes, we would pay federal income tax on our taxable income at the corporate tax rate, which is currently a maximum of 35%, and would likely pay state income taxes at varying rates. Distributions to our unitholders would generally be taxed again as corporate distributions, and no income, gains, losses or deductions would flow through to our unitholders. Because a tax would be imposed upon us as a corporation, the cash available for distributions or to pay our debt obligations would be substantially reduced. Therefore, treatment of us as a corporation would result in a material reduction in cash flow and after-tax returns to our unitholders, likely causing a substantial reduction in the value of our common units.

Our partnership agreement provides that if a law is enacted or existing law is modified or interpreted in a manner that subjects us to taxation as a corporation or otherwise subjects us to entity-level taxation for federal income tax purposes, distribution amounts will be adjusted downward by a percentage that is based on the applicable entity-level tax rate, including both federal and state tax burdens.


65


The tax treatment of publicly traded partnerships or an investment in our units could be subject to potential legislative, judicial or administrative changes and differing interpretations, possibly on a retroactive basis.

The present U.S. federal income tax treatment of publicly traded partnerships, including us, or an investment in our common units may be modified by administrative, legislative or judicial changes or differing interpretations at any time. For example, the Obama administration’s budget proposal for fiscal year 2016 recommended that certain publicly traded partnerships earning income from activities related to fossil fuels be taxed as corporations beginning in 2021. From time to time, members of Congress propose and consider such substantive changes to the existing federal income tax laws that affect publicly traded partnerships. Similar proposals could eliminate the qualifying income exception to the treatment of all publicly-traded partnerships as corporations upon which we rely for our treatment as a partnership for U.S. federal income tax purposes.

Any modification to the U.S. federal income tax laws may be applied retroactively and could make it more difficult or impossible for us to meet the exception for certain publicly traded partnerships to be treated as partnerships for U.S. federal income tax purposes. We are unable to predict whether any of these changes or other proposals will ultimately be enacted. Any such changes could negatively impact the value of an investment in our common units.

Legislative changes to the IRS audit rules, starting with partnership tax years beginning after 2017, will allow the IRS to assess and collect tax on audit adjustments at the partnership level as opposed to the partner level unless the partnership makes an election or exercises certain alternatives. Changes were also made to limit partner representation in the event of an audit.

The Bipartisan Budget Act of 2015 (H.R. 1315) (“Act”), effective for partnership tax years beginning after December 31, 2017, repeals the partnership audit rules of the Tax Equity and Fiscal Responsibility Act of 1982 (“TEFRA”) and replaces the TEFRA provisions with new provisions that allow for the IRS to assess and collect taxes associated with audit adjustments, referred to as an “imputed underpayment”, at the partnership entity level rather than the partner level in the year the partnership adjustment is made, the “adjustment year”, as opposed to the year the adjustment relates, the “reviewed year”. The imputed underpayment is calculated using the highest tax rate in effect for the reviewed year. The implications of an imputed underpayment are that current partners could be liable for a liability of former partners. If an audit adjustment did result in a material imputed underpayment the partnership would need to determine whether to pay the imputed underpayment or to avail itself of one of three alternative provisions under the Act that can shift the partnership level tax liability back onto the prior tax year partners. The first alternative, an opt-out election, is not available to us as a publicly traded partnership because we do not meet the criteria of 100 or fewer partners. The second alternative would require the partnership to submit audit adjustment information to the affected partners and to the IRS as well as ensure amended return compliance by our partners within 270 days after receipt of the proposed audit adjustment. From an administrative standpoint, considering the number of our partners, as a publicly traded partnership, the second alternative is not a viable option to us. The third alternative is an election by us that would require the partnership, not later than 45 days after the date of the notice of final partnership adjustment, to furnish to each affected partner and to the IRS a statement of each partner’s share of any adjustment to income, gain, loss, deduction, or credit. Under this alternative, reviewed year partners calculate their share of additional tax due and pay the additional amount with their respective current year individual tax returns. An election under this provision, however, because the reviewed year is older increases the applicable imputed underpayment interest rate by two percentage points. If we are required to pay taxes, penalties and interest as the result of audit adjustments, cash available for distribution to our unitholders may be substantially reduced. In addition, because payment would be due for the taxable year in which the audit is completed, unitholders during that taxable year would bear the expense of the adjustment even if they were not unitholders during the audited taxable year.

Also for partnership tax years beginning after 2017, the Act eliminated rights that certain individual partners might previously have had in the audit process by now restricting it to a single “partnership representative”.

The sale or exchange of 50% or more of our capital and profits interests during any twelve-month period will result in our termination as a partnership for federal income tax purposes.

We will be considered to have constructively terminated as a partnership for tax purposes if there are sales or exchanges which, in the aggregate, constitute 50% or more of the total interests in our capital and profits within a twelve-month period. For purposes of measuring whether the 50% threshold is reached, multiple sales of the same interest are counted only once. Our termination would, among other things, result in the closing of our taxable year for all unitholders, which would result in our filing two tax returns for one fiscal year and could result in a deferral of depreciation deductions allowable in computing our taxable income. In the case of a unitholder reporting on a taxable year other than a calendar year, the closing of our taxable year may also result in more than twelve months of our taxable income or loss being includable in his taxable income for the year of termination. Our termination currently would not affect our classification as a partnership for federal

66


income tax purposes, but it would result in our being treated as a new partnership for tax purposes. If we were treated as a new partnership, we would be required to make new tax elections and could be subject to penalties if we were unable to determine that a termination occurred. The IRS has recently announced a relief procedure whereby if a publicly traded partnership that has technically terminated requests and the IRS grants special relief, among other things, the partnership may be permitted to provide only a single Schedule K-1 to unitholders for the tax years in which the termination occurs.

If the IRS or Canada Revenue Agency (“CRA”) contests the federal income tax positions or inter-country allocations we take, the market for our common units may be adversely impacted and the cost of any IRS or CRA contest or incremental taxes paid will reduce our cash available for distribution or debt service.

The IRS has made no determination as to our status as a partnership for federal income tax purposes or as to any other matter affecting us. The IRS or CRA may adopt positions that differ from the positions we take or challenge the inter-country allocations we make. It may be necessary to resort to administrative or court proceedings to sustain some or all of the positions we take. A court may not agree with some or all of the positions we take. Any contest with the IRS or CRA may materially and adversely impact the market for our common units and the price at which they trade. In addition, our costs of any contest with the IRS or CRA and any incremental taxes required to be paid will be borne indirectly by our unitholders and our general partner because the costs will reduce our cash available for distribution or debt service.

Our unitholders may be required to pay taxes on their share of our income even if they do not receive any cash distributions from us.

Because our unitholders will be treated as partners to whom we will allocate taxable income that could be different in amount than the cash we distribute, they will be required to pay any federal income taxes and, in some cases, state and local income taxes on their share of our taxable income even if they receive no cash distributions from us. Unitholders may not receive cash distributions from us equal to their share of our taxable income or even equal to the actual tax liability that results from that income.

Taxable gain or loss on the disposition of our common units could be more or less than expected.

If our unitholders sell their common units, they will recognize gain or loss equal to the difference between the amount realized and their tax basis in those common units. Because distributions in excess of a unitholder’s allocable share of our net taxable income decrease the unitholder’s tax basis in their common units, the amount of any such prior excess distributions with respect to their units will, in effect, become taxable income to the unitholder if the common units are sold at a price greater than the unitholder’s tax basis in those common units, even if the price the unitholder receives is less than the unitholder’s original cost. Furthermore, a substantial portion of the amount realized, whether or not representing gain, may be taxed as ordinary income due to potential recapture items, including depreciation recapture. In addition, because the amount realized includes a unitholder’s share of our nonrecourse liabilities, if a unitholder sells units, the unitholder may incur a tax liability in excess of the amount of cash received from the sale.

Tax-exempt entities and non-U.S. persons face unique tax issues from owning our common units that may result in adverse tax consequences to them.

Investment in common units by tax-exempt entities, such as employee benefit plans and IRAs, and non-U.S. persons raises issues unique to them. For example, virtually all of our income allocated to organizations that are exempt from federal income tax, including IRAs and other retirement plans, will be unrelated business taxable income and will be taxable to them. Distributions to non-U.S. persons will be reduced by withholding taxes at the highest applicable effective tax rate, and non-U.S. persons will be required to file U.S. federal tax returns and pay tax on their share of our taxable income. Non-U.S. persons will also potentially have tax filing and payment obligations in additional jurisdictions. Tax-exempt entities and non-U.S. persons should consult their tax advisor before investing in our common units.

We treat each purchaser of our common units as having the same tax benefits without regard to the actual units purchased. The IRS may challenge this treatment, which could adversely affect the value of our common units.

Because we cannot match transferors and transferees of common units, we have adopted depreciation and amortization positions that may not conform to all aspects of existing Treasury Regulations. A successful IRS challenge to those positions could adversely affect the amount of tax benefits available to our unitholders. It also could affect the timing of these tax benefits or the amount of gain from the sale of common units and could have a negative impact on the value of our common units or result in audit adjustments to our unitholders’ tax returns.


67


Our unitholders will likely be subject to state, local and non-U.S. taxes and return filing requirements in states and jurisdictions where they do not live as a result of investing in our units.

In addition to U.S. federal income taxes, our unitholders will likely be subject to other taxes, including state and local taxes, unincorporated business taxes and estate, inheritance or intangible taxes that are imposed by the various jurisdictions in which we conduct business or own property now or in the future, even if our unitholders do not live in any of those jurisdictions. Our unitholders will likely be required to file state and local income tax returns and pay state and local income taxes in some or all of these various jurisdictions. Further, our unitholders may be subject to penalties for failure to comply with those requirements. We currently own property and conduct business in most states in the United States, most of which impose a personal income tax on individuals and an income tax on corporations and other entities. It is our unitholders’ responsibility to file all U.S. federal, state, local and non-U.S. tax returns, as applicable.

We have adopted certain valuation methodologies in determining unitholder’s allocations of income, gain, loss and deduction. The IRS may challenge these methods or the resulting allocations, and such a challenge could adversely affect the value of our common units.

In determining the items of income, gain, loss and deduction allocable to our unitholders, we must routinely determine the fair market value of our respective assets. Although we may from time to time consult with professional appraisers regarding valuation matters, we make fair market value estimates using a methodology based on the market value of our common units as a means to measure the fair market value of our respective assets. The IRS may challenge these valuation methods and the resulting allocations of income, gain, loss and deduction.

A successful IRS challenge to these methods or allocations could adversely affect the amount, character, and timing of taxable income or loss being allocated to our unitholders. It also could affect the amount of gain from our unitholders’ sale of common units and could have a negative impact on the value of the common units or result in audit adjustments to our unitholders’ tax returns without the benefit of additional deductions.

A unitholder whose common units are the subject of a securities loan (e.g., a loan to a “short seller” to cover a short sale of common units) may be considered as having disposed of those common units. If so, he would no longer be treated for tax purposes as a partner with respect to those common units during the period of the loan and may recognize gain or loss from the disposition.

Because there are no specific rules governing the federal income tax consequences of loaning a partnership interest, a unitholder whose common units are the subject of a securities loan may be considered as having disposed of the loaned units.  In that case, the unitholder may no longer be treated for tax purposes as a partner with respect to those common units during the period of the loan and the unitholder may recognize gain or loss from such disposition. Moreover, during the period of the loan, any of our income, gain, loss or deduction with respect to those common units may not be reportable by the unitholder and any cash distributions received by the unitholder as to those common units may be fully taxable as ordinary income. Unitholders desiring to assure their status as partners and avoid the risk of gain recognition from a loan to a short seller should modify any applicable brokerage account agreements to prohibit their brokers from borrowing their common units.

We prorate our items of income, gain, loss and deduction between transferors and transferees of our units each month based upon the ownership of our units on the first day of each month, instead of on the basis of the date a particular unit is transferred. The IRS may challenge this treatment, which could change the allocation of items of income, gain, loss and deduction among our unitholders.

We generally prorate our items of income, gain, loss and deduction between existing unitholders and unitholders who purchase our units based upon the ownership of our units on the first day of each month, instead of on the basis of the date a particular unit is transferred.  The use of this proration method may not be permitted under existing Treasury Regulations. Recently, the U.S. Treasury Department issued proposed Treasury Regulations that provide a safe harbor pursuant to which publicly traded partnerships may use a similar monthly simplifying convention to allocate tax items. Nonetheless, the proposed regulations do not specifically authorize the use of the proration method we have adopted.  If the IRS were to challenge our proration method or new Treasury Regulations were issued, we may be required to change the allocation of items of income, gain, loss and deduction among our unitholders.

Item 1B.  Unresolved Staff Comments

None.


68


Item 3.  Legal Proceedings

The information required by this item is included in Note 17 to our Consolidated Financial Statements, and is incorporated herein by reference thereto.

Item 4. Mine Safety Disclosures

Not applicable.


69


PART II

Item 5.  Market for Registrant’s Common Units, Related Unitholder Matters and Issuer Purchases of Equity Securities

Our common units are listed and traded on the New York Stock Exchange (“NYSE”) under the symbol “PAA.”  As of February 10, 2017, the closing market price for our common units was $31.27 per unit and there were approximately 159,000 record holders and beneficial owners (held in street name). As of February 10, 2017, there were 675,097,184 common units outstanding.

The following table sets forth high and low sales prices for our common units and the cash distributions declared per common unit for the periods indicated:

 
Common Unit
Price Range
 
Cash
Distributions (1)
 
High
 
Low
 
2016
 
 
 
 
 
4th Quarter
$
33.95

 
$
27.17

 
$
0.55

3rd Quarter
$
31.72

 
$
26.11

 
$
0.55

2nd Quarter
$
28.50

 
$
19.76

 
$
0.70

1st Quarter
$
25.39

 
$
14.82

 
$
0.70

2015
 
 
 
 
 
4th Quarter
$
34.98

 
$
17.83

 
$
0.70

3rd Quarter
$
44.29

 
$
26.71

 
$
0.70

2nd Quarter
$
51.71

 
$
43.00

 
$
0.70

1st Quarter
$
52.70

 
$
45.81

 
$
0.70

 
(1) 
Cash distributions pertaining to the quarter presented. These distributions were declared and paid in the following calendar quarter.  See the “Cash Distribution Policy” section below for a discussion of our policy regarding distribution payments.

Our common units are also used as a form of compensation to our employees and directors. Additional information regarding our equity-indexed compensation plans is included in Part III of this report under Item 13. “Certain Relationships and Related Transactions, and Director Independence.”

See Item 12. “Security Ownership of Certain Beneficial Owners and Management and Related Unitholder Matters” for information regarding securities authorized for issuance under equity compensation plans.

Simplification Transactions

On November 15, 2016, the Plains Entities closed a series of transactions and executed several organizational and ancillary documents (the “Simplification Transactions”) intended to simplify our capital structure, better align the interests of our stakeholders and improve our overall credit profile. The Simplification Transactions included, among other things: the permanent elimination of our incentive distribution rights (“IDRs”) and the economic rights associated with our 2% general partner interest in exchange for the issuance by us to AAP of 245.5 million PAA common units (including approximately 0.8 million units to be issued in the future) and the assumption by us of all of AAP’s outstanding debt ($642 million); the implementation of a unified governance structure pursuant to which the board of directors of our general partner was eliminated and an expanded board of directors of PAGP GP assumed oversight responsibility over both us and PAGP; and provision for annual PAGP shareholder elections beginning in 2018 with certain directors with expiring terms in 2018, and the participation of our common unitholders and Series A preferred unitholders in such elections through our ownership of newly issued Class C shares in PAGP, which provide us, as the sole holder, the right to vote in elections of eligible PAGP directors together with the holders of PAGP Class A and Class B shares. In addition, we entered into an Omnibus Agreement with AAP and PAGP to promote economic alignment between our common unitholders and PAGP’s Class A shareholders by, among other measures, maintaining a one-to-one relationship between the number of outstanding PAGP Class A shares and the number of our common units indirectly owned by PAGP through AAP.


70


See Note 1 to our Consolidated Financial Statements for further discussion of the Simplification Transactions.

Cash Distribution Policy

In accordance with our partnership agreement, after making distributions to holders of outstanding Series A preferred units, we distribute all of our available cash to our common unitholders within 45 days following the end of each quarter. Available cash generally means, for any quarter ending prior to liquidation, all cash on hand at the end of that quarter less the amount of cash reserves that are necessary or appropriate in the reasonable discretion of the general partner to:

provide for the proper conduct of our business;
comply with applicable law or any partnership debt instrument or other agreement; or
provide funds for distributions to unitholders and the general partner in respect of any one or more of the next four quarters.

Under the terms of the agreements governing our debt, we are prohibited from declaring or paying any distribution to unitholders if a default or event of default (as defined in such agreements) exists. No such default has occurred. See Item 7. “Management’s Discussion and Analysis of Financial Condition and Results of OperationsLiquidity and Capital ResourcesCredit Agreements, Commercial Paper Program and Indentures.”

Under the terms of our partnership agreement, our Series A preferred units rank senior to all classes or series of equity securities in us with respect to distribution rights.

Prior to the Simplification Transactions, our general partner was entitled, directly or indirectly, to receive 2% proportional distributions, as well as incentive distributions if the amount we distributed with respect to any quarter exceeded certain specified levels. See Note 11 to our Consolidated Financial Statements for discussion of the prior quarterly incentive distribution provisions. Also See Item 13. “Certain Relationships and Related Transactions, and Director IndependenceOur General Partner.”

Recent Sales of Unregistered Securities

Pursuant to the Omnibus Agreement entered into as part of the Simplification Transactions, PAGP has agreed to use the net proceeds from any public or private offering and sale of Class A shares, after deducting the sales agents’ commissions and offering expenses, to purchase from AAP a number of AAP units equal to the number of Class A shares sold in such offering at a price equal to the net proceeds from such offering. The Omnibus Agreement also provides that immediately following such purchase and sale, AAP will use the net proceeds it receives from such sale of AAP units to purchase from us an equivalent number of our common units. Subsequent to December 31, 2016, AAP purchased approximately 1.8 million common units from us for net proceeds of approximately $60 million received from the sale of AAP units to PAGP in connection with PAGP’s issuance of Class A shares under its continuous equity offering program. The issuance of such common units to AAP was exempt from the registration requirements of the Securities Act of 1933, as amended, pursuant to Section 4(2) thereof.

Issuer Purchases of Equity Securities

We did not repurchase any of our common units during the fourth quarter of 2016, and we do not have any announced or existing plans to repurchase any of our common units other than potential repurchases consistent with past practice in providing units for relatively small vestings of phantom units under our long-term incentive plans (“LTIP”).


Item 6.  Selected Financial Data

The historical financial information below was derived from our audited consolidated financial statements as of December 31, 2016, 2015, 2014, 2013 and 2012 and for the years then ended. The selected financial data should be read in conjunction with the Consolidated Financial Statements, including the notes thereto, and Item 7. “Management’s Discussion and Analysis of Financial Condition and Results of Operations.”

A two-for-one split of our common units was completed on October 1, 2012. The effect of the two-for one split has been retroactively applied to all unit and per-unit amounts presented in this Form 10-K.

71


 
Year Ended December 31,
 
2016
 
2015
 
2014
 
2013
 
2012
 
(in millions, except per unit data)
Statement of operations data:
 
 
 
 
 
 
 
 
 
Total revenues
$
20,182

 
$
23,152

 
$
43,464

 
$
42,249

 
$
37,797

Operating income
$
994

 
$
1,262

 
$
1,799

 
$
1,738

 
$
1,434

Net income
$
730

 
$
906

 
$
1,386

 
$
1,391

 
$
1,127

Net income attributable to PAA
$
726

 
$
903

 
$
1,384

 
$
1,361

 
$
1,094

 
 
 
 
 
 
 
 
 
 
Per unit data:
 
 
 
 
 
 
 
 
 
Basic net income per common unit
$
0.43

 
$
0.78

 
$
2.39

 
$
2.82

 
$
2.41

Diluted net income per common unit
$
0.43

 
$
0.77

 
$
2.38

 
$
2.80

 
$
2.40

Declared distributions per common unit (1)
$
2.65

 
$
2.76

 
$
2.55

 
$
2.33

 
$
2.11

 
 
 
 
 
 
 
 
 
 
Balance sheet data (at end of period):
 
 
 
 
 
 
 
 
 
Property and equipment, net
$
13,872

 
$
13,474

 
$
12,272

 
$
10,819

 
$
9,643

Total assets
$
24,210

 
$
22,288

 
$
22,198

 
$
20,320

 
$
19,196

Long-term debt
$
10,124

 
$
10,375

 
$
8,704

 
$
6,675

 
$
6,281

Total debt
$
11,839

 
$
11,374

 
$
9,991

 
$
7,788

 
$
7,367

Partners’ capital
$
8,816

 
$
7,939

 
$
8,191

 
$
7,703

 
$
7,146

 
 
 
 
 
 
 
 
 
 
Other data:
 
 
 
 
 
 
 
 
 
Net cash provided by operating activities
$
726

 
$
1,344

 
$
2,004

 
$
1,954

 
$
1,240

Net cash used in investing activities
$
(1,273
)
 
$
(2,530
)
 
$
(3,296
)
 
$
(1,653
)
 
$
(3,392
)
Net cash provided by/(used in) financing activities
$
563

 
$
814

 
$
1,657

 
$
(281
)
 
$
2,151

Capital expenditures:
 
 
 
 
 
 
 
 
 
Acquisition capital
$
289

 
$
105

 
$
1,099

 
$
19

 
$
2,286

Expansion capital
$
1,405

 
$
2,170

 
$
2,026

 
$
1,622

 
$
1,185

Maintenance capital
$
186

 
$
220

 
$
224

 
$
176

 
$
170

 
 
 
 
 
 
 
 
 
 
Volumes (2) (3)
 
 
 
 
 
 
 
 
 
Transportation segment (average daily volumes in thousands of barrels per day):
 
 
 
 
 
 
 
 
 
Tariff activities
4,523

 
4,340

 
3,952

 
3,595

 
3,373

Trucking
114

 
113

 
127

 
117

 
106

Transportation segment total volumes
4,637

 
4,453

 
4,079

 
3,712

 
3,479

 
 
 
 
 
 
 
 
 
 
Facilities segment:
 
 
 
 
 
 
 
 
 
Crude oil, refined products and NGL terminalling and storage (average monthly capacity in millions of barrels)
107

 
100

 
95

 
94

 
90

Rail load / unload volumes (average volumes in thousands of barrels per day)
83

 
210

 
231

 
221

 

Natural gas storage (average monthly working capacity in billions of cubic feet)
97

 
97

 
97

 
96

 
84

NGL fractionation (average volumes in thousands of barrels per day)
115

 
103

 
96

 
96

 
79

Facilities segment total volumes (average monthly volumes in millions of barrels)
129

 
126

 
121

 
120

 
106

 
 
 
 
 
 
 
 
 
 

72


 
Year Ended December 31,
 
2016
 
2015
 
2014
 
2013
 
2012
 
(in millions, except per unit data)
Supply and Logistics segment (average daily volumes in thousands of barrels per day):
 
 
 
 
 
 
 
 
 
Crude oil lease gathering purchases
894

 
943

 
949

 
859

 
818

NGL sales
259

 
223

 
208

 
215

 
182

Waterborne cargos
7

 
2

 

 
4

 
3

Supply and Logistics segment total volumes
1,160

 
1,168

 
1,157

 
1,078

 
1,003

 
(1) 
Represents cash distributions declared and paid during the year presented. See Note 11 to our Consolidated Financial Statements for further discussion regarding our distributions.
(2) 
Average volumes are calculated as the total volumes (attributable to our interest) for the year divided by the number of days or months in the year.
(3) 
Facilities segment total is calculated as the sum of: (i) crude oil, refined products and NGL terminalling and storage capacity; (ii) rail load and unload volumes multiplied by the number of days in the year and divided by the number of months in the year; (iii) natural gas storage working capacity divided by 6 to account for the 6:1 thousand cubic feet (“mcf”) of natural gas to crude British thermal unit (“Btu”) equivalent ratio and further divided by 1,000 to convert to monthly volumes in millions; and (iv) NGL fractionation volumes multiplied by the number of days in the year and divided by the number of months in the year.

Item 7.   Management’s Discussion and Analysis of Financial Condition and Results of Operations

Introduction
 
The following discussion is intended to provide investors with an understanding of our financial condition and results of our operations and should be read in conjunction with our historical consolidated financial statements and accompanying notes.

Our discussion and analysis includes the following:

Executive Summary
Acquisitions and Capital Projects
Critical Accounting Policies and Estimates
Recent Accounting Pronouncements
Results of Operations
Market Overview and Outlook
Liquidity and Capital Resources

Executive Summary

Company Overview

We own and operate midstream energy infrastructure and provide logistics services for crude oil, NGL, natural gas and refined products. We own an extensive network of pipeline transportation, terminalling, storage, and gathering assets in key crude oil and NGL producing basins and transportation corridors and at major market hubs in the United States and Canada. We were formed in 1998, and our operations are conducted directly and indirectly through our operating subsidiaries and are managed through three operating segments: Transportation, Facilities and Supply and Logistics. See “—Results of OperationsAnalysis of Operating Segments” for further discussion.


73


Overview of Operating Results, Capital Investments and Other Significant Activities

The transitioning crude oil market over the last two years created a challenging environment for the overall midstream industry. See the “—Market Overview and Outlook” section below for further discussion. We recognized net income attributable to PAA of $726 million in 2016 as compared to net income attributable to PAA of $903 million recognized in 2015. This year-over-year decrease was impacted by:

Lower operating results, primarily due to less favorable crude oil and NGL market conditions, increased competition and the impact of mark-to-market losses on certain derivative instruments, partially offset by (i) contributions from our recently completed acquisition and capital expansion projects and (ii) lower field operating costs, largely due to lower trucking costs associated with our supply and logistics activities and the absence of costs related to the Line 901 incident, which occurred in May 2015;

Higher depreciation and amortization expense primarily resulting from (i) our recently completed capital expansion projects, (ii) impairment losses related to certain of our rail and other terminal assets and (iii) assets taken out of service and the discontinuation of certain capital projects, all partially offset by net gains related to non-core assets sales and joint venture formations completed during the 2016 period;

Higher interest expense primarily related to financing activities associated with our capital investments;

Gains recognized during 2016 related to the mark-to-market impact of our Preferred Distribution Rate Reset Option; and

Lower income tax expense primarily due to lower earnings from our Canadian operations and the impact from the cumulative revaluation of Canadian net deferred tax liabilities resulting from an Alberta, Canada provincial tax rate increase enacted during the comparative 2015 period.

See further discussion of our segment operating results in the “—Results of OperationsAnalysis of Operating Segments” and “—Other Income and Expenses” sections below;

We executed a $1.4 billion capital program during 2016, which we expect will contribute to growth in our fee-based Transportation and Facilities segments in future years. In addition, we paid approximately $1.6 billion of cash distributions to our common unitholders and general partner during 2016.

To improve our ability to manage through the industry downturn and to position for a recovery, we completed a number of initiatives during 2016 to maintain a solid capital structure, significant liquidity and overall financial flexibility. Such initiatives included (i) executing the Simplification Transactions in November 2016, which lowered our incremental cost of equity through the elimination of our IDRs, and in connection therewith resetting our distribution level, which resulted in an annual reduction in cash distributions of approximately $320 million, (ii) securing approximately $1.6 billion of equity capital through the sale of new Series A preferred units in January 2016, (iii) selectively utilizing our continuous offering program to raise approximately $805 million of net proceeds, (iv) selling non-core assets and entering into strategic joint ventures, which raised approximately $550 million of cash proceeds during 2016 while reducing our capital commitments, and (v) entering into a definitive agreement to sell additional assets for approximately $290 million that is expected to close in the first half of 2017, subject to regulatory approvals. 

Subsequent to December 31, 2016, we acquired a crude oil gathering system located in the Northern Delaware Basin for approximately $1.215 billion. In addition, in February 2017, we entered into a definitive agreement to form a 50/50 joint venture to acquire a crude oil pipeline located in the Southern Delaware Basin for $133 million. We also entered into definitive sales agreements for two transactions totaling $310 million, and we completed a third transaction, the sale of a partial interest in a pipeline segment, in January 2017 for proceeds of $70 million. We expect the remaining transactions to close during the first half of 2017, subject to customary closing conditions, including receipt of regulatory approvals.



74


Acquisitions and Capital Projects

We completed a number of acquisitions and capital projects in 2016, 2015 and 2014 that have impacted our results of operations. The following table summarizes our expenditures for acquisition capital, expansion capital and maintenance capital for the periods indicated (in millions):

 
 
Year Ended December 31,
 
 
2016
 
2015
 
2014
Acquisition capital (1)
 
$
289

 
$
105

 
$
1,099

Expansion capital (2)
 
1,405

 
2,170

 
2,026

Maintenance capital (2)
 
186

 
220

 
224

 
 
$
1,880

 
$
2,495

 
$
3,349

 
(1) 
Acquisitions of initial investments or additional interests in unconsolidated entities are included in “Acquisition capital.” Subsequent contributions to unconsolidated entities related to expansion projects of such entities are recognized in “Expansion capital.” We account for our investments in such entities under the equity method of accounting.
(2) 
Capital expenditures made to expand the existing operating and/or earnings capacity of our assets are classified as expansion capital. Capital expenditures for the replacement of partially or fully depreciated assets in order to maintain the operating and/or earnings capacity of our existing assets are classified as maintenance capital.

Acquisitions

Acquisitions are financed using a combination of equity and debt, including borrowings under our commercial paper program or credit facilities and the issuance of senior notes. In addition, we use proceeds from sales of non-core assets for funding. Businesses acquired impact our results of operations commencing on the closing date of each acquisition. Our acquisition, divestiture and capital expansion activities are discussed further in “—Liquidity and Capital Resources.” Information regarding acquisitions completed in 2016, 2015 and 2014 is set forth in the table below (in millions):

Acquisition
 
Effective
Date
 
Acquisition
Price
 
Operating Segment
Western Canada NGL Assets
 
August 2016
 
$
204

 
Transportation and Facilities
Other
 
Various
 
85

 
Transportation
2016 Total
 
 
 
$
289

 
 
 
 
 
 
 
 
 
2015 Total
 
Various
 
$
105

 
Transportation and Facilities
 
 
 
 
 
 
 
BridgeTex Acquisition (50% interest) (1)
 
November 2014
 
$
1,088

 
Transportation
Other
 
Various
 
11

 
Facilities
2014 Total
 
 
 
$
1,099

 
 
 
(1) 
We account for our 50% interest in BridgeTex under the equity method of accounting. See Note 8 to our Consolidated Financial Statements for further discussion of our equity method investments.

Alpha Crude Connector Gathering System. In February 2017, we acquired the Alpha Crude Connector (“ACC”) gathering system for total consideration of $1.215 billion, subject to working capital and other adjustments. The ACC gathering system is located in the Northern Delaware Basin in Southeastern New Mexico and West Texas and is comprised of 515 miles of recently constructed gathering and transmission lines and five market interconnects, including to our Basin Pipeline at Wink. The ACC gathering system is supported by long-term acreage dedications.


75


Expansion Capital Projects

Our 2016 projects primarily included the construction and expansion of pipeline systems and storage and terminal facilities. The following table summarizes our 2016, 2015 and 2014 projects (in millions):

Projects
 
2016
 
2015
 
2014
Red River Pipeline (Cushing to Longview) (1)
 
$
306

 
$
143

 
$

Permian Basin Area Projects (2)
 
200

 
470

 
378

Fort Saskatchewan Facility Projects / NGL Line (2)
 
200

 
272

 
142

Saddlehorn Pipeline (4)
 
108

 
103

 

Diamond Pipeline (2) (5)
 
104

 
6

 
29

Cushing Terminal Expansions (2)
 
62

 
39

 
13

St. James Terminal Expansions (2)
 
51

 
45

 
25

Eagle Ford JV Projects (2) (5)
 
29

 
93

 
117

Cactus Pipeline (2)
 
26

 
134

 
350

Rail Terminal Projects (3)
 
5

 
294

 
239

Other Projects
 
314

 
571

 
733

Total
 
$
1,405

 
$
2,170

 
$
2,026

 
(1) 
In January 2017, we sold an undivided 40% interest in a segment of the Red River Pipeline.
(2) 
These projects will continue into 2017. See “—Liquidity and Capital ResourcesAcquisitions, Divestitures and Expansion Capital Expenditures2017 Capital Projects.”
(3) 
Includes railcar purchases, as well as rail projects near St. James, LA; Tampa, CO; Bakersfield, CA; Carr, CO; Manitou, ND; Van Hook, ND; Yorktown, VA; and Kerrobert, Canada rail projects.
(4) 
Represents contributions related to our 40% investment interest in Saddlehorn.
(5) 
Represents contributions related to our 50% investment interest.

Our recent expansion capital programs were primarily driven by investment in midstream infrastructure projects to address the need for additional takeaway capacity in regions impacted by the increase in crude oil and liquids-rich gas production growth in North America, as well as the long-term needs of both the upstream and downstream sectors of the crude oil space. A majority of the expansion capital spent in the years presented was invested in our fee-based Transportation and Facilities segments.

However, the meaningful decrease in crude oil prices since the second half of 2014 led to production declines and infrastructure overbuild in a number of onshore resource plays. As such, we have reduced our forecasted capital expansion program in 2017 relative to prior years. We currently expect to spend approximately $800 million for expansion capital in 2017. See “—Liquidity and Capital ResourcesAcquisitions, Divestitures and Expansion Capital Expenditures2017 Capital Projects” and “—Market Overview and Outlook” for additional information.

Critical Accounting Policies and Estimates

Critical Accounting Policies

We have adopted various accounting policies to prepare our consolidated financial statements in accordance with GAAP. These critical accounting policies are discussed in Note 2 to our Consolidated Financial Statements.

Critical Accounting Estimates

The preparation of financial statements in conformity with GAAP and rules and regulations of the SEC requires us to make estimates and assumptions that affect the reported amounts of assets and liabilities, as well as the disclosure of contingent assets and liabilities, at the date of the financial statements. Such estimates and assumptions also affect the reported amounts of revenues and expenses during the reporting period. Although we believe these estimates are reasonable, actual results could

76


differ from these estimates. On a regular basis, we evaluate our assumptions, judgments and estimates.  We also discuss our critical accounting policies and estimates with the Audit Committee of the Board of Directors.

We believe that the assumptions, judgments and estimates involved in the accounting for our (i) estimated fair value of assets and liabilities acquired and identification of associated goodwill and intangible assets, (ii) fair value of derivatives, (iii) accruals and contingent liabilities, (iv) equity-indexed compensation plan accruals, (v) property and equipment, depreciation expense and asset retirement obligations, (vi) allowance for doubtful accounts and (vii) inventory valuations have the greatest potential impact on our Consolidated Financial Statements.  These areas are key components of our results of operations and are based on complex rules which require us to make judgments and estimates, so we consider these to be our critical accounting estimates.  Such critical accounting estimates are discussed further as follows:

Fair Value of Assets and Liabilities Acquired and Identification of Associated Goodwill and Intangible Assets.  In accordance with FASB guidance regarding business combinations, with each acquisition, we allocate the cost of the acquired entity to the assets and liabilities assumed based on their estimated fair values at the date of acquisition. If the initial accounting for the business combination is incomplete when the combination occurs, an estimate will be recorded.  Any subsequent adjustments to this estimate, if material, will be recognized retroactive to the date of acquisition. With exception to acquisitions of equity method investments, we also expense the transaction costs as incurred in connection with each acquisition. In addition, we are required to recognize intangible assets separately from goodwill. Intangible assets with finite lives are amortized over their estimated useful life as determined by management. Goodwill and intangible assets with indefinite lives are not amortized but instead are periodically assessed for impairment.

Determining the fair value of assets and liabilities acquired, as well as intangible assets that relate to such items as customer relationships, acreage dedications and other contracts, involves professional judgment and is ultimately based on acquisition models and management’s assessment of the value of the assets acquired and, to the extent available, third party assessments. Impairment testing entails estimating future net cash flows relating to the business, based on management’s estimate of future revenues, future cash flows and market conditions including pricing, demand, competition, operating costs and other factors, such as weighted average cost of capital. Uncertainties associated with these estimates include changes in production decline rates, production interruptions, fluctuations in refinery capacity or product slates, economic obsolescence factors in the area and potential future sources of cash flow. We cannot provide assurance that actual amounts will not vary significantly from estimated amounts. Resolutions of these uncertainties have resulted, although not material, and in the future may result, in impairments that impact our results of operations and financial condition. See Note 7 to our Consolidated Financial Statements for further discussion of goodwill.

Fair Value of Derivatives. The fair value of a derivative at a particular period end does not reflect the end results of a particular transaction, and will most likely not reflect the gain or loss at the conclusion of a transaction. We reflect estimates for these items based on our internal records and information from third parties. We have commodity derivatives, interest rate derivatives and foreign currency derivatives that are accounted for as assets and liabilities at fair value in our Consolidated Balance Sheets. The valuations of our derivatives that are exchange traded are based on market prices on the applicable exchange on the last day of the period. For our derivatives that are not exchange traded, the estimates we use are based on indicative broker quotations or an internal valuation model. Our valuation models utilize market observable inputs such as price, volatility, correlation and other factors and may not be reflective of the price at which they can be settled due to the lack of a liquid market. Less than 1% of total annual revenues are based on estimates derived from internal valuation models.

We also have embedded derivatives in our preferred units that are accounted for as assets and liabilities at fair value in our Consolidated Balance Sheets. Derivatives related to the embedded derivatives in our preferred units are valued using a model that contains inputs, including our common unit price, ten-year U.S. Treasury rates, default probabilities and timing estimates, which involve management judgment.

Although the resolution of these uncertainties has not historically had a material impact on our results of operations or financial condition, we cannot provide assurance that actual amounts will not vary significantly from estimated amounts. See Item 7A.  Quantitative and Qualitative Disclosures About Market Risk and Note 12 to our Consolidated Financial Statements for a discussion regarding our derivatives and risk management activities.

Accruals and Contingent Liabilities.  We record accruals or liabilities for, among other things, environmental remediation, natural resource damage assessments, governmental fines and penalties, potential legal claims and fees for legal services associated with loss contingencies, and bonuses. Accruals are made when our assessment indicates that it is probable that a liability has occurred and the amount of liability can be reasonably estimated. Our estimates are based on all known facts at the time and our assessment of the ultimate outcome. Among the many uncertainties that impact our estimates are the necessary regulatory approvals for, and potential modification of, our environmental remediation plans, the limited amount of

77


data available upon initial assessment of the impact of soil or water contamination, changes in costs associated with environmental remediation services and equipment, the duration of the natural resource damage assessment and the ultimate amount of damages determined, the determination and calculation of fines and penalties, the possibility of existing legal claims giving rise to additional claims and the nature, extent and cost of legal services that will be required in connection with lawsuits, claims and other matters. Our estimates for contingent liability accruals are increased or decreased as additional information is obtained or resolution is achieved. A hypothetical variance of 5% in our aggregate estimate for the accruals and contingent liabilities discussed above would have an impact on earnings of up to approximately $12 million. Although the resolution of these uncertainties has not historically had a material impact on our results of operations or financial condition, we cannot provide assurance that actual amounts will not vary significantly from estimated amounts.

Equity-Indexed Compensation Plan Accruals.  We accrue compensation expense (referred to herein as equity-indexed compensation expense) for outstanding equity-indexed compensation awards. Under GAAP, we are required to estimate the fair value of our outstanding equity-indexed compensation awards and recognize that fair value as compensation expense over the service period. For equity-indexed compensation awards that contain a performance condition, the fair value of the award is recognized as equity-indexed compensation expense only if the attainment of the performance condition is considered probable. Uncertainties involved in this estimate include the actual unit price at time of vesting, whether or not a performance condition will be attained and the continued employment of personnel with outstanding equity-indexed compensation awards. We cannot provide assurance that the actual fair value of our equity-indexed compensation awards will not vary significantly from estimated amounts.

We recognized equity-indexed compensation expense of $60 million, $27 million and $98 million in 2016, 2015 and 2014, respectively, related to awards granted under our various equity-indexed compensation plans. A hypothetical variance of 5% in our aggregate estimate for the equity-indexed compensation expense would have an impact on net income attributable to PAA of less than 1%.  See Note 16 to our Consolidated Financial Statements for a discussion regarding our equity-indexed compensation plans.

Property and Equipment, Depreciation Expense, Asset Retirement Obligations and Impairments. We compute depreciation using the straight-line method based on estimated useful lives. These estimates are based on various factors including condition, manufacturing specifications, technological advances and historical data concerning useful lives of similar assets. Uncertainties that impact these estimates include changes in laws and regulations relating to restoration and abandonment requirements, economic conditions and supply and demand in the area. When assets are put into service, we make estimates with respect to useful lives and salvage values that we believe are reasonable. However, subsequent events could cause us to change our estimates, thus impacting the future calculation of depreciation and amortization.

We record retirement obligations associated with tangible long-lived assets based on estimates related to the costs associated with cleaning, purging and in some cases, completely removing the assets and returning the land to its original state. In addition, our estimates include a determination of the settlement date or dates for the potential obligation, which may or may not be determinable. Uncertainties that impact these estimates include the costs associated with these activities and the timing of incurring such costs.

We periodically evaluate property and equipment for impairment when events or circumstances indicate that the carrying value of these assets may not be recoverable. Any evaluation is highly dependent on the underlying assumptions of related cash flows. We consider the fair value estimate used to calculate impairment of property and equipment a critical accounting estimate. In determining the existence of an impairment of carrying value, we make a number of subjective assumptions as to:
 
whether there is an event or circumstance that may be indicative of an impairment;
the grouping of assets;
the intention of “holding”, “abandoning” or “selling” an asset;
the forecast of undiscounted expected future cash flow over the asset’s estimated useful life; and
if an impairment exists, the fair value of the asset or asset group.

As discussed in the “Market Overview and Outlook” section below, the decline in crude oil prices and its impact on certain differentials and downward pressure on production that has occurred since mid-2014 has adversely impacted most companies in the midstream industry, including us. As a result of such adverse market conditions, during 2016, we recognized approximately $80 million of non-cash impairment losses on certain of our long-lived rail and other terminal assets included in

78


our Facilities segment. Despite the modest recovery in the crude oil market in recent months, we continue to monitor appropriate indicators of potential impairment.

We did not recognize any material impairment of long-lived assets during the year ended December 31, 2015. During the year ended December 31, 2014, we recognized impairments of $10 million primarily related to assets that were taken out of service. See Note 5 to our Consolidated Financial Statements for further discussion regarding impairments.

Allowance for Doubtful Accounts.  We perform credit evaluations of our customers and grant credit based on past payment history, financial conditions and anticipated industry conditions. Customer payments are regularly monitored and a provision for doubtful accounts is established based on specific situations and overall industry conditions. Our history of bad debt losses has been minimal (less than $2 million in the aggregate over the years ended December 31, 2016, 2015 and 2014) and generally limited to specific customer circumstances; however, credit risks can change suddenly and without notice. See Note 2 to our Consolidated Financial Statements for additional discussion.

Inventory Valuations.  Inventory, including long-term inventory, primarily consists of crude oil, NGL and natural gas and is valued at the lower of cost or market, with cost determined using an average cost method within specific inventory pools. At the end of each reporting period, we assess the carrying value of our inventory and use estimates and judgment when making any adjustments necessary to reduce the carrying value to net realizable value. Among the uncertainties that impact our estimates are the applicable quality and location differentials to include in our net realizable value analysis. Additionally, we estimate the upcoming liquidation timing of the inventory. Changes in assumptions made as to the timing of a sale can materially impact net realizable value. During the years ended December 31, 2016, 2015 and 2014, we recorded charges of $3 million, $117 million and $289 million, respectively, related to the valuation adjustment of our crude oil, NGL and natural gas inventory due to declines in prices. See Note 4 to our Consolidated Financial Statements for further discussion regarding inventory.

Recent Accounting Pronouncements

See Note 2 to our Consolidated Financial Statements for information regarding the effect of recent accounting pronouncements on our consolidated financial statements, including the impact of our adoption of revised debt issuance costs guidance on prior period financial statements.



79


Results of Operations

The following table sets forth an overview of our consolidated financial results calculated in accordance with GAAP (in millions, except per unit amounts):
 
 
 
 
 
 
 
 
 
Favorable/(Unfavorable) Variance
 
 
Year Ended December 31,
 
 
2016-2015
 
2015-2014
 
 
2016
 
2015
 
2014
 
 
$
 
%
 
$
 
%
Transportation segment adjusted EBITDA (1)
 
$
1,141

 
$
1,056

 
$
979

 
 
$
85

 
8
 %
 
$
77

 
8
 %
Facilities segment adjusted EBITDA (1)
 
667

 
588

 
597

 
 
79

 
13
 %
 
(9
)
 
(2
)%
Supply and Logistics segment adjusted EBITDA (1)
 
359

 
568

 
651

 
 
(209
)
 
(37
)%
 
(83
)
 
(13
)%
Adjustments:
 
 
 
 
 
 
 
 
 
 
 
 
 
 
 
Depreciation and amortization of unconsolidated entities
 
(50
)
 
(45
)
 
(29
)
 
 
(5
)
 
(11
)%
 
(16
)
 
(55
)%
Selected items impacting comparability - segment adjusted EBITDA
 
(434
)
 
(290
)
 
93

 
 
(144
)
 
**

 
(383
)
 
**

Depreciation and amortization
 
(494
)
 
(432
)
 
(384
)
 
 
(62
)
 
(14
)%
 
(48
)
 
(13
)%
Interest expense, net
 
(467
)
 
(432
)
 
(348
)
 
 
(35
)
 
(8
)%
 
(84
)
 
(24
)%
Other income/(expense), net
 
33

 
(7
)
 
(2
)
 
 
40

 
**

 
(5
)
 
**

Income tax expense
 
(25
)
 
(100
)
 
(171
)
 
 
75

 
75
 %
 
71

 
42
 %
Net income
 
730

 
906

 
1,386

 
 
(176
)
 
(19
)%
 
(480
)
 
(35
)%
Net income attributable to noncontrolling interests
 
(4
)
 
(3
)
 
(2
)
 
 
(1
)
 
(33
)%
 
(1
)
 
(50
)%
Net income attributable to PAA
 
$
726

 
$
903

 
$
1,384

 
 
$
(177
)
 
(20
)%
 
$
(481
)
 
(35
)%
 
 
 
 
 
 
 
 
 
 
 
 
 
 
 
 
Basic net income per common unit
 
$
0.43

 
$
0.78

 
$
2.39

 
 
$
(0.35
)
 
(45
)%
 
$
(1.61
)
 
(67
)%
Diluted net income per common unit
 
$
0.43

 
$
0.77

 
$
2.38

 
 
$
(0.34
)
 
(44
)%
 
$
(1.61
)
 
(68
)%
Basic weighted average common units outstanding
 
464

 
394

 
367

 
 
70

 
18
 %
 
27

 
7
 %
Diluted weighted average common units outstanding
 
466

 
396

 
369

 
 
70

 
18
 %
 
27

 
7
 %
 
** Indicates that variance as a percentage is not meaningful.
(1) 
Segment adjusted EBITDA is the measure of segment performance that is utilized by our Chief Operating Decision Maker (“CODM”) to assess performance and allocate resources among our operating segments. This measure is adjusted for certain items, including those that our CODM believes impact comparability of results across periods. See Note 19 to our Consolidated Financial Statements for additional discussion of such adjustments.


80


Non-GAAP Financial Measures

To supplement our financial information presented in accordance with GAAP, management uses additional measures known as “non-GAAP financial measures” in its evaluation of past performance and prospects for the future. The primary additional measures used by management are earnings before interest, taxes, depreciation and amortization (including our proportionate share of depreciation and amortization of unconsolidated entities) and adjusted for certain selected items impacting comparability (“Adjusted EBITDA”) and implied distributable cash flow (“DCF”).

Management believes that the presentation of such additional financial measures provides useful information to investors regarding our performance and results of operations because these measures, when used to supplement related GAAP financial measures, (i) provide additional information about our core operating performance and ability to fund distributions to our unitholders through cash generated by our operations, (ii) provide investors with the same financial analytical framework upon which management bases financial, operational, compensation and planning/budgeting decisions and (iii) present measurements that investors, rating agencies and debt holders have indicated are useful in assessing us and our results of operations. These non-GAAP measures may exclude, for example, (i) charges for obligations that are expected to be settled with the issuance of equity instruments, (ii) the mark-to-market of derivative instruments that are related to underlying activities in another period (or the reversal of such adjustments from a prior period), the mark-to-market related to our Preferred Distribution Rate Reset Option, gains and losses on derivatives that are related to investing activities (such as the purchase of linefill) and inventory valuation adjustments, as applicable, (iii) long-term inventory costing adjustments, (iv) items that are not indicative of our core operating results and business outlook and/or (v) other items that we believe should be excluded in understanding our core operating performance. These measures may further be adjusted to include amounts related to deficiencies associated with minimum volume commitments whereby we have billed the counterparties for their deficiency obligation and such amounts are recognized as deferred revenue in “Accounts payable and accrued liabilities” on our Consolidated Financial Statements. Such amounts are presented net of applicable amounts subsequently recognized into revenue. We have defined all such items as “selected items impacting comparability.” We do not necessarily consider all of our selected items impacting comparability to be non-recurring, infrequent or unusual, but we believe that an understanding of these selected items impacting comparability is material to the evaluation of our operating results and prospects.

Although we present selected items impacting comparability that management considers in evaluating our performance, you should also be aware that the items presented do not represent all items that affect comparability between the periods presented. Variations in our operating results are also caused by changes in volumes, prices, exchange rates, mechanical interruptions, acquisitions, expansion projects and numerous other factors as discussed, as applicable, in “Analysis of Operating Segments.”

Our definition and calculation of certain non-GAAP financial measures may not be comparable to similarly-titled measures of other companies. Adjusted EBITDA and Implied DCF are reconciled to Net Income, the most directly comparable measure as reported in accordance with GAAP, and should be viewed in addition to, and not in lieu of, our Consolidated Financial Statements and footnotes.


81


The following table sets forth the reconciliation of these non-GAAP financial performance measures from Net Income (in millions):
 
 
 
 
 
 
 
 
 
Favorable/(Unfavorable) Variance
 
 
Year Ended December 31,
 
 
2016-2015
 
2015-2014
 
 
2016
 
2015
 
2014
 
 
$
 
%
 
$
 
%
Net income
 
$
730

 
906

 
$
1,386

 
 
$
(176
)
 
(19
)%
 
$
(480
)
 
(35
)%
Add/(Subtract):
 
 
 
 
 
 
 
 
 
 
 
 
 
 
 
Interest expense, net
 
467

 
432

 
348

 
 
35

 
8
 %
 
84

 
24
 %
Income tax expense
 
25

 
100

 
171

 
 
(75
)
 
(75
)%
 
(71
)
 
(42
)%
Depreciation and amortization
 
494

 
432

 
384

 
 
62

 
14
 %
 
48

 
13
 %
Depreciation and amortization of unconsolidated entities (1)
 
50

 
45

 
29

 
 
5

 
11
 %
 
16

 
55
 %
Selected Items Impacting Comparability - Adjusted EBITDA:
 
 
 
 
 
 
 
 
 
 
 
 
 
 
 
(Gains)/losses from derivative activities net of inventory valuation adjustments (2)
 
404

 
110

 
(243
)
 
 
294

 
267
 %
 
353

 
145
 %
Deficiencies under minimum volume commitments, net (3)
 
46

 

 

 
 
46

 
N/A

 

 
N/A

Long-term inventory costing adjustments (4)
 
(58
)
 
99

 
85

 
 
(157
)
 
(159
)%
 
14

 
16
 %
Equity-indexed compensation expense (5)
 
33

 
27

 
56

 
 
6

 
22
 %
 
(29
)
 
(52
)%
Net (gain)/loss on foreign currency revaluation (6)
 
9

 
(29
)
 
9

 
 
38

 
131
 %
 
(38
)
 
(422
)%
Line 901 incident (7)
 

 
83

 

 
 
(83
)
 
(100
)%
 
83

 
N/A

Selected Items Impacting Comparability - segment adjusted EBITDA
 
434

 
290

 
(93
)
 
 
144

 
**

 
383

 
**

Gains from derivative activities (2)
 
(30
)
 

 

 
 
(30
)
 
N/A

 

 
N/A

Net (gain)/loss on foreign currency revaluation (6)
 
(1
)
 
8

 
4

 
 
(9
)
 
(113
)%
 
4

 
100
 %
Selected Items Impacting Comparability - Adjusted
    EBITDA (8)
 
403

 
298

 
(89
)
 
 
105

 
**

 
387

 
**

Adjusted EBITDA (8)
 
$
2,169

 
$
2,213

 
$
2,229

 
 
$
(44
)
 
(2
)%
 
$
(16
)
 
(1
)%
Interest expense (9)
 
(451
)
 
(417
)
 
(334
)
 
 
(34
)
 
(8
)%
 
(83
)
 
(25
)%
Maintenance capital (10)
 
(186
)
 
(220
)
 
(224
)
 
 
34

 
15
 %
 
4

 
2
 %
Current income tax expense
 
(85
)
 
(84
)
 
(71
)
 
 
(1
)
 
(1
)%
 
(13
)
 
(18
)%
Adjusted equity earnings in unconsolidated entities, net of distributions (11)
 
(29
)
 
(14
)
 
(32
)
 
 
(15
)
 
(107
)%
 
18

 
56
 %
Distributions to noncontrolling interests (12)
 
(4
)
 
(4
)
 
(3
)
 
 

 
 %
 
(1
)
 
(33
)%
Implied DCF (13)
 
$
1,414

 
$
1,474

 
$
1,565

 
 
$
(60
)
 
(4
)%
 
$
(91
)
 
(6
)%
Less: Distributions paid (12)
 
(1,565
)
 
(1,714
)
 
(1,469
)
 
 
 
 
 
 
 
 
 
DCF Excess/(Shortage) (14)
 
$
(151
)
 
$
(240
)
 
$
96

 
 
 
 
 
 
 
 
 

 
** Indicates that variance as a percentage is not meaningful.
(1) 
Over the past several years, we have increased our participation in pipeline strategic joint ventures, which are accounted for under the equity method of accounting. Our proportionate share of the depreciation and amortization

82


expense associated with such unconsolidated entities is excluded when reviewing Adjusted EBITDA, similar to our consolidated pipelines.
(2) 
We use derivative instruments for risk management purposes, and our related processes include specific identification of hedging instruments to an underlying hedged transaction. Although we identify an underlying transaction for each derivative instrument we enter into, there may not be an accounting hedge relationship between the instrument and the underlying transaction. In the course of evaluating our results of operations, we identify the earnings that were recognized during the period related to derivative instruments for which the identified underlying transaction does not occur in the current period and exclude the related gains and losses in determining Adjusted EBITDA. In addition, we exclude gains and losses on derivatives that are related to investing activities, such as the purchase of linefill. We also exclude the impact of corresponding inventory valuation adjustments, as applicable, as well as the mark-to-market adjustment related to our Preferred Distribution Rate Reset Option. See Note 12 to our Consolidated Financial Statements for a comprehensive discussion regarding our derivatives and risk management activities.
(3) 
We have certain agreements that require counterparties to deliver, transport or throughput a minimum volume over an agreed upon period. Substantially all of such agreements were entered into with counterparties to economically support the return on our capital expenditure necessary to construct the related asset. Some of these agreements include make-up rights if the minimum volume is not met. We record a receivable from the counterparty in the period that services are provided or when the transaction occurs, including amounts for deficiency obligations from counterparties associated with minimum volume commitments. If a counterparty has a make-up right associated with a deficiency, we defer the revenue attributable to the counterparty’s make-up right and subsequently recognize the revenue at the earlier of when the deficiency volume is delivered or shipped, when the make-up right expires or when it is determined that the counterparty’s ability to utilize the make-up right is remote. We include the impact of amounts billed to counterparties for their deficiency obligation, net of applicable amounts subsequently recognized into revenue, as a selected item impacting comparability. We believe the inclusion of the contractually committed revenues associated with that period is meaningful to investors as the related asset has been constructed, is standing ready to provide the committed service and the fixed operating costs are included in the current period results. Amounts for years prior to 2016 were not significant.
(4) 
We carry crude oil and NGL inventory that is comprised of minimum working inventory requirements in third-party assets and other working inventory that is needed for our commercial operations.  We consider this inventory necessary to conduct our operations and we intend to carry this inventory for the foreseeable future. Therefore, we classify this inventory as long-term on our balance sheet and do not hedge the inventory with derivative instruments (similar to linefill in our own assets). We treat the impact of changes in the average cost of the long-term inventory (that result from fluctuations in market prices) and writedowns of such inventory that result from price declines as a selected item impacting comparability. See Note 4 to our Consolidated Financial Statements for additional inventory disclosures.
(5) 
Our total equity-indexed compensation expense includes expense associated with awards that will or may be settled in units and awards that will or may be settled in cash. The awards that will or may be settled in units are included in our diluted net income per unit calculation when the applicable performance criteria have been met. We consider the compensation expense associated with these awards as a selected item impacting comparability as the dilutive impact of the outstanding awards is included in our diluted net income per unit calculation, as applicable, and the majority of the awards are expected to be settled in units. The portion of compensation expense associated with awards that are certain to be settled in cash is not considered a selected item impacting comparability. See Note 16 to our Consolidated Financial Statements for a comprehensive discussion regarding our equity-indexed compensation plans.
(6) 
During the periods presented, there were fluctuations in the value of the Canadian dollar (“CAD”) to the U.S. dollar (“USD”), resulting in gains and losses that were not related to our core operating results for the period and were thus classified as a selected item impacting comparability. See Note 12 to our Consolidated Financial Statements for discussion regarding our currency exchange rate risk hedging activities.
(7) 
Includes costs recognized during the period related to the Line 901 incident that occurred in May 2015, net of amounts we believe are probable of recovery from insurance. See Note 17 to our Consolidated Financial Statements for additional information.
(8) 
Adjusted EBITDA includes Other income/(expense), net adjusted for selected items impacting comparability. Segment adjusted EBITDA is exclusive of such amounts.
(9) 
Excludes certain non-cash items impacting interest expense such as amortization of debt issuance costs and terminated interest rate swaps.

83


(10) 
Maintenance capital expenditures are defined as capital expenditures for the replacement of partially or fully depreciated assets in order to maintain the operating and/or earnings capacity of our existing assets.
(11) 
Does not include the depreciation and amortization expense of unconsolidated entities, as such expenses are excluded in the calculation of Adjusted EBITDA.
(12) 
Includes distributions that pertain to the current period’s net income and are paid in the subsequent period.
(13) 
Including net costs recognized during the period related to the Line 901 incident that occurred in May 2015, Implied DCF would have been $1,391 million for the year ended December 31, 2015. See Note 17 to our Consolidated Financial Statements for additional information regarding the Line 901 incident.
(14) 
Excess DCF is retained to establish reserves for future distributions, capital expenditures and other partnership purposes. DCF shortages are funded from previously established reserves, cash on hand or from borrowings under our credit facilities or commercial paper program.

Analysis of Operating Segments

We manage our operations through three operating segments: Transportation, Facilities and Supply and Logistics. Our CODM (our Chief Executive Officer) evaluates segment performance based on a variety of measures including segment adjusted EBITDA, segment volumes, segment adjusted EBITDA per barrel and maintenance capital investment.

During the fourth quarter of 2016, we modified our primary segment performance measure to segment adjusted EBITDA from segment profit, and thus prior period segment disclosures have been recast to reflect this change. Segment adjusted EBITDA forms the basis of our internal financial reporting and is the measure of segment performance that is utilized by our CODM in assessing performance and allocating resources among our operating segments. Such recasts have no impact on previously reported consolidated financial results.

We define segment adjusted EBITDA as revenues and equity earnings in unconsolidated entities less (a) purchases and related costs, (b) field operating costs and (c) segment general and administrative expenses, plus our proportionate share of the depreciation and amortization expense of unconsolidated entities, and further adjusted for certain selected items including (i) the mark-to-market of derivative instruments that are related to underlying activities in another period (or the reversal of such adjustments from a prior period), gains and losses on derivatives that are related to investing activities (such as the purchase of linefill) and inventory valuation adjustments, as applicable, (ii) long-term inventory costing adjustments, (iii) charges for obligations that are expected to be settled with the issuance of equity instruments, (iv) amounts related to deficiencies associated with minimum volume commitments, net of applicable amounts subsequently recognized into revenue and (v) other items that our CODM believes are integral to understand our core segment operating performance. See Note 19 to our Consolidated Financial Statements for a reconciliation of segment adjusted EBITDA to net income attributable to PAA.
Our segment analysis involves an element of judgment relating to the allocations between segments. In connection with its operations, the Supply and Logistics segment secures transportation and facilities services from our other two segments as well as third-party service providers under month-to-month and multi-year arrangements. Intersegment transportation service rates are conducted at posted tariff rates, rates similar to those charged to third parties or rates that we believe approximate market. Facilities segment services are also obtained at rates generally consistent with rates charged to third parties for similar services; however, certain terminalling and storage rates are discounted to our Supply and Logistics segment to reflect the fact that these services may be canceled on short notice to enable the Facilities segment to provide services to third parties. Intersegment activities are eliminated in consolidation and we believe that the estimates with respect to these rates are reasonable. Also, our segment operating and general and administrative expenses reflect direct costs attributable to each segment; however, we also allocate certain operating expenses and general and administrative overhead expenses between segments based on management’s assessment of the business activities for the period. The proportional allocations by segment require judgment by management and may be adjusted in the future based on the business activities that exist during each period. We believe that the estimates with respect to these allocations are reasonable.

Revenues and expenses from our Canadian based subsidiaries, which use CAD as their functional currency, are translated at the prevailing average exchange rates for each month.



84


Transportation Segment

Our Transportation segment operations generally consist of fee-based activities associated with transporting crude oil and NGL on pipelines, gathering systems, trucks and barges. The Transportation segment generates revenue through a combination of tariffs, third-party pipeline capacity agreements and other transportation fees.

The following tables set forth our operating results from our Transportation segment:
 
 
 
 
 
 
 
 
 
Favorable/(Unfavorable) Variance
Operating Results (1)
(in millions, except per barrel data)
 
Year Ended December 31,
 
 
2016-2015
 
2015-2014
 
2016
 
2015
 
2014
 
 
$
 
%
 
$
 
%
Revenues
 
 
 
 
 
 
 
 
 
 
 
 
 
 
 
Tariff activities
 
$
1,436

 
$
1,439

 
$
1,447

 
 
$
(3
)
 
 %
 
$
(8
)
 
(1
)%
Trucking
 
148

 
155

 
208

 
 
(7
)
 
(5
)%
 
(53
)
 
(25
)%
Total transportation revenues
 
1,584

 
1,594

 
1,655

 
 
(10
)
 
(1
)%
 
(61
)
 
(4
)%
 
 
 
 
 
 
 
 
 
 
 


 
 
 


Costs and expenses
 
 
 
 
 
 
 
 
 
 


 
 
 


Trucking costs
 
(94
)
 
(108
)
 
(151
)
 
 
14

 
13
 %
 
43

 
28
 %
Field operating costs (2)
 
(537
)
 
(652
)
 
(560
)
 
 
115

 
18
 %
 
(92
)
 
(16
)%
Equity-indexed compensation expense - field operating costs
 
(14
)
 
(5
)
 
(15
)
 
 
(9
)
 
(180
)%
 
10

 
67
 %
Segment general and administrative expenses (2) (3)
 
(88
)
 
(89
)
 
(83
)
 
 
1

 
1
 %
 
(6
)
 
(7
)%
Equity-indexed compensation expense - general and administrative
 
(15
)
 
(6
)
 
(29
)
 
 
(9
)
 
(150
)%
 
23

 
79
 %
Equity earnings in unconsolidated entities
 
195

 
183

 
108

 
 
12

 
7
 %
 
75

 
69
 %
 
 
 
 
 
 
 
 
 
 
 
 
 
 
 
 
Adjustments (4):
 
 
 
 
 
 
 
 
 
 
 
 
 
 
 
Depreciation and amortization of unconsolidated entities
 
50

 
45

 
29

 
 
5

 
11
 %
 
16

 
55
 %
Deficiencies under minimum volume commitments, net
 
44

 

 

 
 
44

 
N/A

 

 
N/A

Line 901 incident
 

 
83

 

 
 
(83
)
 
(100
)%
 
83

 
N/A

Equity-indexed compensation expense
 
16

 
11

 
25

 
 
5

 
45
 %
 
(14
)
 
(56
)%
Segment adjusted EBITDA
 
$
1,141

 
$
1,056

 
$
979

 
 
$
85

 
8
 %
 
$
77

 
8
 %
Maintenance capital
 
$
121

 
$
144

 
$
165

 
 
$
(23
)
 
(16
)%
 
$
(21
)
 
(13
)%
Segment adjusted EBITDA per barrel
 
$
0.67

 
$
0.65

 
$
0.66

 
 
$
0.02

 
3
 %
 
$
(0.01
)
 
(2
)%

85


 
 
 
 
 
 
 
 
 
Favorable/(Unfavorable) Variance
Average Daily Volumes
(in thousands of barrels per day) 
(5)
 
Year Ended December 31,
 
 
2016-2015
 
2015-2014
 
2016
 
2015
 
2014
 
 
Volumes
 
%
 
Volumes
 
%
Tariff activities volumes
 
 
 
 
 
 
 
 
 
 
 
 
 
 
 
Crude oil pipelines (by region):
 
 
 
 
 
 
 
 
 
 
 
 
 
 
 
Permian Basin (6)
 
2,146

 
1,849

 
1,512

 
 
297

 
16
 %
 
337

 
22
 %
South Texas / Eagle Ford (6)
 
284

 
306

 
227

 
 
(22
)
 
(7
)%
 
79

 
35
 %
Western
 
188

 
215

 
260

 
 
(27
)
 
(13
)%
 
(45
)
 
(17
)%
Rocky Mountain (6)
 
449

 
440

 
426

 
 
9

 
2
 %
 
14

 
3
 %
Gulf Coast
 
497

 
532

 
492

 
 
(35
)
 
(7
)%
 
40

 
8
 %
Central (6)
 
394

 
413

 
450

 
 
(19
)
 
(5
)%
 
(37
)
 
(8
)%
Canada
 
381

 
392

 
399

 
 
(11
)
 
(3
)%
 
(7
)
 
(2
)%
Crude oil pipelines
 
4,339

 
4,147

 
3,766

 
 
192

 
5
 %
 
381

 
10
 %
NGL pipelines
 
184

 
193

 
186

 
 
(9
)
 
(5
)%
 
7

 
4
 %
Tariff activities total volumes
 
4,523

 
4,340

 
3,952

 
 
183

 
4
 %
 
388

 
10
 %
Trucking volumes
 
114

 
113

 
127

 
 
1

 
1
 %
 
(14
)
 
(11
)%
Transportation segment total volumes
 
4,637

 
4,453

 
4,079

 
 
184

 
4
 %
 
374

 
9
 %
 
(1) 
Revenues and costs and expenses include intersegment amounts.
(2) 
Field operating costs and Segment general and administrative expenses exclude equity-indexed compensation expense, which is presented separately in the table above.
(3) 
Segment general and administrative expenses reflect direct costs attributable to each segment and an allocation of other expenses to the segments. The proportional allocations by segment require judgment by management and are based on the business activities that exist during each period.
(4) 
Represents adjustments included in the performance measure utilized by our CODM in the evaluation of segment results. See Note 19 to our Consolidated Financial Statements for additional discussion of such adjustments.
(5) 
Average daily volumes are calculated as the total volumes (attributable to our interest) for the year divided by the number of days in the year.
(6) 
Area systems include volumes (attributable to our interest) from pipelines owned by unconsolidated entities.

Tariffs and other fees on our pipeline systems vary by receipt point and delivery point. The segment results generated by our tariff and other fee-related activities depend on the volumes transported on the pipeline and the level of the tariff and other fees charged as well as the fixed and variable field costs of operating the pipeline. As is common in the pipeline transportation industry, our tariffs incorporate a loss allowance factor that is intended to offset losses due to evaporation, measurement and other losses in transit. We value the variance of allowance volumes to actual losses at the estimated net realizable value (including the impact of gains and losses from derivative-related activities) at the time the variance occurred and the result is recorded as either an increase or decrease to tariff activities revenues.

The following is a discussion of items impacting Transportation segment operating results for the periods indicated.


86


Revenues from Tariff Activities, Equity Earnings in Unconsolidated Entities and Volumes. The following table presents variances in tariff activities revenues and equity earnings in unconsolidated entities by region for the comparative periods presented:
 
 
Favorable/(Unfavorable) Variance 
 2016-2015
 
 
Favorable/(Unfavorable) Variance 
 2015-2014
(in millions)
 
Revenues
 
Equity Earnings
 
 
Revenues
 
Equity Earnings
Tariff activities:
 
 
 
 
 
 
 
 
 
Permian Basin region
 
$
98

 
$
7

 
 
$
75

 
$
52

South Texas / Eagle Ford region
 
(7
)
 
(1
)
 
 
12

 
19

Western region
 
(6
)
 

 
 
(24
)
 

Rocky Mountain region
 
(18
)
 
10

 
 
7

 
10

Gulf Coast region
 
(19
)
 

 
 
10

 

Central region
 
(23
)
 
2

 
 
(8
)
 

Canada crude oil
 
(2
)
 

 
 
(16
)
 

NGL
 
11

 

 
 
(2
)
 

Other (including pipeline loss allowance revenue)
 
(37
)
 
(6
)
 
 
(62
)
 
(6
)
Total variance
 
$
(3
)
 
$
12

 
 
$
(8
)
 
$
75


Permian Basin region. The increase in revenues for 2016 compared to 2015 was primarily driven by (i) higher volumes associated with the expansion of our pipeline systems in the Delaware Basin, (ii) higher volumes on our takeaway pipelines and (iii) a full year of service of our Cactus pipeline, which was placed in service in April 2015. Revenues increased for 2015 over 2014 primarily due to (i) results from our Cactus pipeline and (ii) higher volumes related to increased production, primarily associated with the expansion of our pipeline system in the Delaware Basin. The increase in equity earnings for 2015 over 2014 was driven by earnings from our interest in BridgeTex, which we acquired in November 2014.

South Texas / Eagle Ford region. Revenues decreased in 2016 compared to 2015 due to production declines in the region. Revenues increased for 2015 over 2014 due to higher volumes driven by the extension of our gathering system and increased production. Equity earnings increased for 2015 over 2014 due to higher earnings from our interest in Eagle Ford Pipeline LLC, primarily driven by higher throughput on the Eagle Ford pipeline system. The higher throughput was due to a combination of (i) the connection to our Cactus pipeline in April 2015 and (ii) increased crude oil production in the Eagle Ford region.

Western region. Revenues and volumes decreased for each of the comparative periods presented primarily due to pipeline downtime on our All American Pipeline associated with the Line 901 incident that occurred in the second quarter of 2015. See Note 17 to our Consolidated Financial Statements for additional information regarding this incident.

Rocky Mountain region. The decrease in revenues for 2016 compared to 2015 was largely driven by (i) lower volumes due to production declines and increased competition and (ii) the sale of 50% of our investment in Cheyenne Pipeline in June 2016, subsequent to which it was accounted for under the equity method of accounting.

Equity earnings increased for 2016 over 2015 due to earnings from (i) our 40% investment in the entity that owns Saddlehorn Pipeline, a segment of which was placed in service in the third quarter of 2016, and (ii) our 50% investment in Cheyenne Pipeline, as discussed above.

The increase in equity earnings for 2015 compared to 2014 was driven by higher earnings from our interest in White Cliffs, primarily as a result of increased throughput on the White Cliffs pipeline due to an expansion of the pipeline that was placed into service in July 2014.

Gulf Coast region. Revenues and volumes decreased for 2016 compared to 2015 primarily due to the sale of certain of our Gulf Coast pipelines in March and July 2016. These decreases were partially offset by increased

87


volumes on the Capline and Pascagoula pipelines, which were favorably impacted by higher refinery demand, but were at lower tariff rates than the pipelines that were sold.

The increase in revenues for 2015 over 2014 was primarily driven by (i) results from our Pascagoula pipeline, which was placed in service in April 2014, and which also favorably impacted volumes and demand for storage on our Mississippi/Alabama system, and (ii) higher volumes on Capline due to higher refinery demand.

Central region. The decrease in revenues for 2016 compared to 2015 was largely driven by lower volumes due to production declines in the Mid-Continent area, as well as the sale of 50% of our investment in STACK in August 2016, subsequent to which it was accounted for under the equity method of accounting.

Canada. Revenues decreased for 2016 as compared to 2015 and for 2015 as compared to 2014 due to unfavorable foreign exchange impacts of $9 million and $38 million, respectively, which more than offset revenue increases from higher tariff rates on certain of our pipelines and related system assets in each of the comparative periods.

NGL pipelines. Revenues increased for 2016 as compared to 2015 primarily due to contributions from the Western Canada NGL assets we acquired in August 2016.

Revenues and volumes from our NGL pipelines were relatively consistent for 2015 compared to 2014, as higher revenue from tariff rate increases was substantially offset by unfavorable foreign exchange fluctuation impacts of $12 million.

Other. The variances for the comparative periods presented were related to pipeline loss allowance revenue. Loss allowance revenue decreased for the comparative periods presented due to a lower average realized price per barrel. The decrease in loss allowance revenue for 2015 compared to 2014 was partially offset by higher volumes.

Adjustments: Deficiencies under minimum volume commitments, net. Many industry infrastructure projects developed and completed over the last several years were underpinned by long-term minimum volume commitment contracts whereby the shipper, based on an expectation of continued production growth, agreed to either: (i) ship and pay for certain stated volumes or (ii) pay the agreed upon price for a minimum contract quantity. The activity for 2016 presented in the table above primarily
reflects the amounts billed in 2016 under minimum volume commitment contracts. Such amounts were not material to periods prior to 2016 and, thus, are not included in the table for prior years.
    
Adjustments: Depreciation and amortization of unconsolidated entities. The increases for the periods presented were primarily driven by additional depreciation expense associated with newly acquired or completed joint venture pipeline projects.

Trucking Revenues. Trucking revenues for the comparative periods presented were unfavorably impacted by foreign exchange fluctuation impacts of $5 million and $28 million, respectively. The decrease in trucking revenues for 2015 compared to 2014 was further unfavorably impacted by lower producer volumes.

Trucking Costs. The decrease in trucking costs for 2016 compared to 2015 was primarily driven by lower contract services rates. The decrease in trucking costs for 2015 compared to 2014 was primarily driven by lower producer volumes, as discussed above. Trucking costs for the comparative periods presented were further favorably impacted by foreign exchange fluctuation impacts of $4 million and $20 million, respectively.

Field Operating Costs. Field operating costs (excluding equity-indexed compensation expense) decreased for the year ended December 31, 2016 compared to the year ended December 31, 2015 primarily due to net costs of approximately $83 million associated with the Line 901 incident that were recognized during 2015. See Note 17 to our Consolidated Financial Statements for additional information regarding this incident. The decrease in field operating costs was further driven by lower utilities and maintenance costs, costs associated with the MP 29 release during 2015, lower operating costs due to the sale of certain of our Gulf Coast pipelines in March and July 2016 and a favorable foreign exchange impact of $5 million, partially offset by an increase in insurance premiums.

The increase in field operating costs (excluding equity-indexed compensation expense) for the year ended December 31, 2015 compared to the year ended December 31, 2014 was primarily due to the estimated costs of $83 million recognized during 2015 associated with the Line 901 incident, net of amounts we believe are probable of recovery from insurance. The increase in field operating costs was also driven by (i) higher salary and related expenses and property tax

88


expense primarily associated with new assets placed in service in 2015 and (ii) higher maintenance and repairs cost, partially offset by favorable foreign exchange impacts of $22 million.

Segment General and Administrative Expenses. The increase in segment general and administrative expenses (excluding equity-indexed compensation expense) for the year ended December 31, 2015 over the year ended December 31, 2014 was primarily due to increased salaries, benefits and other costs associated with the growth in the segment, partially offset by a $4 million favorable foreign exchange impact.

Equity-Indexed Compensation Expense. The following table presents total equity-indexed compensation expense by segment (in millions):
 
 
Year Ended December 31,
 
 
Favorable/(Unfavorable) Variance
Operating Segment
 
2016
 
2015
 
2014
 
 
2016-2015
 
2015-2014
Transportation
 
$
29

 
$
11

 
$
44

 
 
$
(18
)
 
$
33

Facilities
 
15

 
5

 
24

 
 
(10
)
 
19

Supply and Logistics
 
16

 
11

 
30

 
 
(5
)
 
19

 
 
$
60

 
$
27

 
$
98

 
 
$
(33
)
 
$
71


Across all segments, equity-indexed compensation expense increased by $33 million for the year ended December 31, 2016 compared to the year ended December 31, 2015, primarily due to the impact of the increase in unit price during the year ended December 31, 2016 compared to the impact of the decrease in unit price during the year ended December 31, 2015, partially offset by the impact of fewer average probable awards outstanding and lower average values per award during the 2016 period compared to the same period in 2015. Across all segments, equity-indexed compensation expense decreased by $71 million for the year ended December 31, 2015 compared to the year ended December 31, 2014, primarily due to the impact of the decrease in unit price during the year ended December 31, 2015 compared to the impact of the decrease in unit price during the year ended December 31, 2014. See Note 16 to our Consolidated Financial Statements for additional information regarding our equity-indexed compensation plans.

Allocations of equity-indexed compensation expense vary over time between field operating costs and general and administrative expenses, as well as between segments, and could result in variances in those expense categories or segments that differ from the consolidated variance explanations above.

Adjustments: Equity-Indexed Compensation Expense. The equity-indexed compensation expense selected item adjustment is primarily associated with equity-classified awards, which are not impacted by changes in unit price. Therefore, the impact of unit price changes is less on the equity-indexed compensation expense selected item adjustment than on equity-indexed compensation expense as a whole.

Maintenance Capital. Maintenance capital consists of capital expenditures for the replacement of partially or fully depreciated assets in order to maintain the operating and/or earnings capacity of our existing assets. The decrease in maintenance capital for the year ended December 31, 2016 compared to the year ended December 31, 2015 was primarily driven by completion of several large projects in earlier years and lower third party service costs.

The decrease in maintenance capital in 2015 compared to 2014 was primarily due to a reclassification of certain maintenance capital costs from our Facilities segment during the 2014 period. In addition, the decrease in maintenance capital was impacted by favorable foreign exchange rate fluctuations.

Facilities Segment

Our Facilities segment operations generally consist of fee-based activities associated with providing storage, terminalling and throughput services for crude oil, refined products, NGL and natural gas, as well as NGL fractionation and isomerization services and natural gas and condensate processing services. The Facilities segment generates revenue through a combination of month-to-month and multi-year agreements.

89



The following tables set forth our operating results from our Facilities segment:

 
 
 
 
 
 
 
 
 
Favorable/(Unfavorable) Variance
Operating Results (1)
(in millions, except per barrel data)
 
Year Ended December 31,
 
 
2016-2015
 
2015-2014
 
2016
 
2015
 
2014
 
 
$
 
%
 
$
 
%
Revenues
 
$
1,107

 
$
1,050

 
$
1,127

 
 
$
57

 
5
 %
 
$
(77
)
 
(7
)%
Natural gas related storage costs
 
(26
)
 
(24
)
 
(55
)
 
 
(2
)
 
(8
)%
 
31

 
56
 %
Field operating costs (2)
 
(347
)
 
(377
)
 
(404
)
 
 
30

 
8
 %
 
27

 
7
 %
Equity-indexed compensation expense - field operating costs
 
(5
)
 

 
(4
)
 
 
(5
)
 
N/A

 
4

 
100
 %
Segment general and administrative expenses (2) (3)
 
(58
)
 
(65
)
 
(60
)
 
 
7

 
11
 %
 
(5
)
 
(8
)%
Equity-indexed compensation expense - general and administrative
 
(10
)
 
(5
)
 
(20
)
 
 
(5
)
 
(100
)%
 
15

 
75
 %
 
 
 
 
 
 
 
 
 
 
 
 
 
 
 
 
Adjustments (4)
 
6

 
9

 
13

 
 
(3
)
 
(33
)%
 
(4
)
 
(31
)%
Segment adjusted EBITDA
 
$
667

 
$
588

 
$
597

 
 
$
79

 
13
 %
 
$
(9
)
 
(2
)%
Maintenance capital
 
$
55

 
$
68

 
$
52

 
 
$
(13
)
 
(19
)%
 
$
16

 
31
 %
Segment adjusted EBITDA per barrel
 
$
0.43

 
$
0.39

 
$
0.41

 
 
$
0.04

 
10
 %
 
$
(0.02
)
 
(5
)%

 
 
 
 
 
 
 
 
 
Favorable/(Unfavorable) Variance
 
 
Year Ended December 31,
 
 
2016-2015
 
2015-2014
Volumes (5)
 
2016
 
2015
 
2014
 
 
Volumes
 
%
 
Volumes
 
%
Crude oil, refined products and NGL terminalling and storage (average monthly capacity in millions of barrels)
 
107

 
100

 
95

 
 
7

 
7
 %
 
5

 
5
 %
Rail load / unload volumes (average volumes in thousands of barrels per day)
 
83

 
210

 
231

 
 
(127
)
 
(60
)%
 
(21
)
 
(9
)%
Natural gas storage (average monthly working capacity in billions of cubic feet)
 
97

 
97

 
97

 
 

 
 %
 

 
 %
NGL fractionation (average volumes in thousands of barrels per day)
 
115

 
103

 
96

 
 
12

 
12
 %
 
7

 
7
 %
Facilities segment total volumes (average monthly volumes in millions of barrels) (6)
 
129

 
126

 
121

 
 
3

 
2
 %
 
5

 
4
 %
 
(1) 
Revenues and costs and expenses include intersegment amounts.
(2) 
Field operating costs and Segment general and administrative expenses exclude equity-indexed compensation expense, which is presented separately in the table above.
(3) 
Segment general and administrative expenses reflect direct costs attributable to each segment and an allocation of other expenses to the segments.  The proportional allocations by segment require judgment by management and are based on the business activities that exist during each period.
(4) 
Represents adjustments included in the performance measure utilized by our CODM in the evaluation of segment results. See Note 19 to our Consolidated Financial Statements for additional discussion of such adjustments.
(5) 
Average monthly volumes are calculated as total volumes for the year divided by the number of months in the year.
(6) 
Facilities segment total is calculated as the sum of: (i) crude oil, refined products and NGL terminalling and storage capacity; (ii) rail load and unload volumes multiplied by the number of days in the year and divided by the number of

90


months in the year; (iii) natural gas storage working capacity divided by 6 to account for the 6:1 mcf of natural gas to crude Btu equivalent ratio and further divided by 1,000 to convert to monthly volumes in millions; and (iv) NGL fractionation volumes multiplied by the number of days in the year and divided by the number of months in the year.

The following is a discussion of items impacting Facilities segment operating results for the periods indicated.

Revenues and Volumes.  Variances in revenues and average monthly volumes for the comparative periods were primarily driven by:

NGL Storage, NGL Fractionation and Canadian Gas Processing — Revenues increased by $53 million for the year ended December 31, 2016 over the same 2015 period primarily due to (i) contributions from the Western Canada NGL assets we acquired in August 2016, (ii) contributions from ongoing expansion projects at our Fort Saskatchewan facility and (iii) higher fees at certain of our NGL storage and fractionation facilities. Such increases were partially offset by unfavorable foreign exchange fluctuation impacts of $10 million, which were largely offset in our Supply and Logistics segment results.

Revenues decreased by $7 million for the year ended December 31, 2015 compared to the year ended December 31, 2014. This decrease was primarily due to estimated unfavorable foreign exchange fluctuation impacts of $41 million, which offset revenue increases from higher facility fees for the 2015 period. These impacts were largely offset in our Supply and Logistics segment results.

Crude Oil Storage — Revenues increased by $24 million for the year ended December 31, 2016 over the year ended December 31, 2015 primarily due to (i) aggregate capacity expansions of approximately 4 million barrels at our St. James and Cushing terminals and (ii) increased utilization at certain of our West Coast terminals. Such increases were partially offset by lower results due to the sale of certain of our East Coast terminals in April 2016.

For the year ended December 31, 2015, revenues increased by $9 million over the year ended December 31, 2014 primarily due to capacity expansions of approximately 1 million barrels and higher marine access activity at our St. James terminal.

Rail Terminals — Revenues decreased by $17 million for the year ended December 31, 2016 compared to the year ended December 31, 2015 primarily due to (i) lower volumes at our U.S. terminals as a result of production declines in the Bakken and less favorable market conditions, partially offset by (i) revenue associated with minimum volume commitments at certain of our terminals and (ii) revenues and volumes from our Canadian NGL rail terminal that came online in April 2016.

For the year ended December 31, 2015, revenues decreased by $26 million compared to the year ended December 31, 2014 due to lower volumes and lower rail fees related to the movement of certain volumes of Bakken crude oil, partially offset by revenues from our Bakersfield rail terminal that came online in the fourth quarter of 2014.

Gulf Coast Gas Processing — Revenues decreased by $13 million for the year ended December 31, 2015 compared to the same 2014 period, primarily due to lower volumes and decreased margins driven by lower commodity prices. Revenues remained relatively consistent for the year ended December 31, 2016 compared to the same 2015 period.

Natural Gas Storage Operations — Net revenues decreased by $12 million for the year ended December 31, 2015 compared to the year ended December 31, 2014 primarily due to (i) declines in market rates for natural gas storage, which resulted in lower rates on new contracts replacing expiring contracts, and (ii) reduced hub services opportunities. In addition, the 2014 period was unfavorably impacted by costs incurred to manage deliverability requirements in conjunction with the extended period of severe cold weather experienced during the first quarter of 2014. Revenues remained relatively consistent for the year ended December 31, 2016 compared to the same 2015 period.

Field Operating Costs. Field operating costs (excluding equity-indexed compensation expense) decreased for the year ended December 31, 2016 compared to the same 2015 period due to (i) lower costs related to contract services, largely at our rail terminals and, to a lesser extent, at our processing facilities, (ii) the impact of the sale of certain of our East Coast terminals in April 2016, (iii) lower turnaround and inspection costs and (iv) favorable foreign exchange fluctuation impacts of $4 million. Such decreases were partially offset by an increase in operating costs due to the Western Canada NGL assets acquired in August 2016.


91


The decrease in field operating costs (excluding equity-indexed compensation expenses) for the year ended December 31, 2015 compared to the year ended December 31, 2014 was primarily due to (i) decreased maintenance and repairs cost, (ii) lower gas and power costs largely associated with our NGL fractionation and Canadian gas processing activities and (iii) favorable foreign exchange fluctuation impacts of $19 million. Such decreases were partially offset by an increase in expenses associated with new assets placed in service.

Segment General and Administrative Expenses. Segment general and administrative expenses (excluding equity-indexed compensation expense) decreased for the year ended December 31, 2016 compared to the year ended December 31, 2015 due to cost reduction efforts and lower expenses incurred for legal fees.

The increase in general and administrative expenses (excluding equity-indexed compensation expenses) for the year ended December 31, 2015 compared to the year ended December 31, 2014 was primarily due to increased salaries and benefits, partially offset by a $3 million favorable foreign exchange fluctuation impact.

Equity-indexed compensation expense. See “—Analysis of Operating Segments—Transportation Segment” for discussion of equity-indexed compensation expense for the periods presented.

Maintenance Capital. The decrease in maintenance capital for 2016 compared to 2015 was primarily due to lower spending on various tank and other maintenance capital projects, partially due to the timing of certain 2015 projects at our NGL storage and fractionation facilities.

The increase in maintenance capital in 2015 over 2014 was primarily due to various tank and facility projects and timing of equipment replacements, as well as the impact from a change in classification of certain maintenance capital costs to our Transportation segment in the 2014 period.

Supply and Logistics Segment

Our revenues from supply and logistics activities reflect the sale of gathered and bulk-purchased crude oil, as well as sales of NGL volumes purchased from suppliers and natural gas sales attributable to the activities performed by our natural gas storage commercial optimization group. Generally, our segment results are impacted by (i) increases or decreases in our Supply and Logistics segment volumes (which consist of lease gathering crude oil purchases volumes, NGL sales volumes and waterborne cargos), (ii) the effects of competition on our lease gathering margins and (iii) the overall volatility and strength or weakness of market conditions and the allocation of our assets among our various risk management strategies. In addition, the execution of our risk management strategies in conjunction with our assets can provide upside in certain markets. Although our segment results may be adversely affected during certain transitional periods as discussed further below, our crude oil and NGL supply, logistics and distribution operations are not directly affected by the absolute level of prices, but are affected by overall levels of supply and demand for crude oil and NGL and relative fluctuations in market-related indices.

92



The following tables set forth our operating results from our Supply and Logistics segment:

 
 
 
 
 
 
 
 
 
Favorable/(Unfavorable) Variance
Operating Results (1)
(in millions, except per barrel data)
 
Year Ended December 31,
 
 
2016-2015
 
2015-2014
 
2016
 
2015
 
2014
 
 
$
 
%
 
$
 
%
Revenues
 
$
19,018

 
$
21,945

 
$
42,150

 
 
$
(2,927
)
 
(13
)%
 
$
(20,205
)
 
(48
)%
Purchases and related costs
 
(18,627
)
 
(21,018
)
 
(40,752
)
 
 
2,391

 
11
 %
 
19,734

 
48
 %
Field operating costs (2)
 
(291
)
 
(433
)
 
(481
)
 
 
142

 
33
 %
 
48

 
10
 %
Equity-indexed compensation expense - field operating costs
 
(1
)
 

 
(2
)
 
 
(1
)
 
N/A

 
2

 
100
 %
Segment general and administrative expenses (2) (3)
 
(93
)
 
(102
)
 
(105
)
 
 
9

 
9
 %
 
3

 
3
 %
Equity-indexed compensation expense - general and administrative
 
(15
)
 
(11
)
 
(28
)
 
 
(4
)
 
(36
)%
 
17

 
61
 %
 
 
 
 
 
 
 
 
 
 
 
 
 
 
 
 
Adjustments (4):
 
 
 
 
 
 
 
 
 
 
 
 
 
 
 
(Gains)/losses from derivative activities net of inventory valuation adjustments
 
406

 
106

 
(243
)
 
 
300

 
283
 %
 
349

 
144
 %
Long-term inventory costing adjustments
 
(58
)
 
99

 
85

 
 
(157
)
 
(159
)%
 
14

 
16
 %
Net (gain)/loss on foreign currency revaluation
 
10

 
(29
)
 
9

 
 
39

 
134
 %
 
(38
)
 
(422
)%
Equity-indexed compensation expense
 
10

 
11

 
18

 
 
(1
)
 
(9
)%
 
(7
)
 
(39
)%
Segment adjusted EBITDA
 
$
359

 
$
568

 
$
651

 
 
$
(209
)
 
(37
)%
 
$
(83
)
 
(13
)%
Maintenance capital
 
$
10

 
$
8

 
$
7

 
 
$
2

 
25
 %
 
$
1

 
14
 %
Segment adjusted EBITDA per barrel
 
$
0.85

 
$
1.33

 
$
1.54

 
 
$
(0.48
)
 
(36
)%
 
$
(0.21
)
 
(14
)%
 
 
 
 
 
 
 
 
 
 
 
 
 
 
 
 
 
 
 
 
 
 
 
 
 
Favorable (Unfavorable) Variance
Average Daily Volumes 
(in thousands of barrels per day)
 
Year Ended December 31,
 
 
2016-2015
 
2015-2014
 
2016
 
2015
 
2014
 
 
Volume
 
%
 
Volume
 
%
Crude oil lease gathering purchases
 
894

 
943

 
949

 
 
(49
)
 
(5
)%
 
(6
)
 
(1
)%
NGL sales
 
259

 
223

 
208

 
 
36

 
16
 %
 
15

 
7
 %
Waterborne cargos
 
7

 
2

 

 
 
5

 
250
 %
 
2

 
N/A

Supply and Logistics segment total volumes
 
1,160

 
1,168

 
1,157

 
 
(8
)
 
(1
)%
 
11

 
1
 %
 
(1) 
Revenues and costs include intersegment amounts.
(2) 
Field operating costs and Segment general and administrative expenses exclude equity-indexed compensation expense, which is presented separately in the table above.
(3) 
Segment general and administrative expenses reflect direct costs attributable to each segment and an allocation of other expenses to the segments.  The proportional allocations by segment require judgment by management and are based on the business activities that exist during each period.
(4) 
Represents adjustments included in the performance measure utilized by our CODM in the evaluation of segment results. See Note 19 to our Consolidated Financial Statements for additional discussion of such adjustments.


93


The following table presents the range of the NYMEX West Texas Intermediate benchmark price of crude oil (in dollars per barrel):

 
 
NYMEX WTI
Crude Oil Price
During the Year Ended December 31, 
 
Low
 
High
2016
 
$
26

 
$
54

2015
 
$
35

 
$
61

2014
 
$
53

 
$
107


Because the commodities that we buy and sell are generally indexed to the same pricing indices for both sales and purchases, revenues and costs related to purchases will fluctuate with market prices. However, the margins related to those sales and purchases will not necessarily have a corresponding increase or decrease. The absolute amount of our revenues and purchases decreased for the year ended December 31, 2016 compared to the year ended December 31, 2015 and the year ended December 31, 2015 compared to the same 2014 period primarily due to lower crude oil and NGL prices during the period.

Generally, we expect a base level of earnings from our Supply and Logistics segment from the assets employed by this segment. This base level may be optimized and enhanced when there is a high level of market volatility, favorable basis differentials and/or a steep contango or backwardated market structure. During certain transitional periods, such as the current extended period of lower crude oil prices, our ability to generate above base-level earnings is challenging, and taking into account the overcapacity of midstream assets and increased competition that currently exists in most crude oil producing regions, generating even baseline-level performance is challenging. Our NGL operations are also impacted by similar competitive pressures. In addition, our NGL operations are sensitive to weather-related demand, particularly during the approximate five-month peak heating season of November through March, and temperature differences from period-to-period may have a significant effect on NGL demand and thus our financial performance.

The following is a discussion of items impacting Supply and Logistics segment operating results for the periods indicated.

Net Revenues and Volumes. Our Supply and Logistics segment revenues, net of purchases and related costs, decreased by $536 million for the year ended December 31, 2016 compared to the year ended December 31, 2015 (of which $144 million was related to the mark-to-market impact of certain derivatives and long-term inventory costing adjustments). Revenues, net of purchases and related costs, decreased by $471 million for the year ended December 31, 2015 compared to the same 2014 period (of which $389 million was related to the mark-to-market impact of certain derivatives and long-term inventory costing adjustments). The following summarizes the significant items impacting the comparative periods:

Crude Oil Operations — Net revenues from our crude oil supply and logistics operations decreased for the year ended December 31, 2016 compared to the year ended December 31, 2015 primarily due to continued and intensifying competition, largely due to overbuilt infrastructure underwritten with volume commitments and the effect of such on differentials, as well as volume declines in certain areas, which negatively impacted our unit margins. See the “Market Overview and Outlook” section below for additional discussion of recent market conditions.

Net revenues decreased for the year ended December 31, 2015 as compared to the year ended December 31, 2014 primarily due to (i) the compression of certain differentials during the 2015 period, which resulted in fewer opportunities to capture above-baseline margins as compared to 2014 and (ii) increased competition, largely due to overbuilt infrastructure in certain areas that has negatively impacted our lease gathering unit margins and volumes, most notably during the second half of 2015. However, such unfavorable results were partially offset by revenues from opportunities created by the contango market structure during 2015.

NGL Operations — Net revenues from our NGL operations decreased for the year ended December 31, 2016 compared to the year ended December 31, 2015, largely due to (i) higher storage and processing fees for the 2016 periods, which are primarily reflected in our Facilities segment and (ii) higher supply costs driven by competition, which more than offset higher sales volumes.

Net revenues increased for the year ended December 31, 2015 compared to the year ended December 31, 2014. The increase was primarily driven by higher margins due to the lower cost of inventory carried over from 2014 year end and higher sales volumes.

94



Impact from Certain Derivative Activities, Net of Inventory Valuation Adjustments — The mark-to-market of certain of our derivative activities impacting our net revenues includes mark-to-market and other gains and losses resulting from certain derivative instruments that are related to underlying activities in another period (or the reversal of mark-to-market gains and losses from a prior period), gains and losses on certain derivatives that are related to investing activities (such as the purchase of linefill) and inventory valuation adjustments, as applicable. See Note 12 to our Consolidated Financial Statements for a comprehensive discussion regarding our derivatives and risk management activities.

Long-Term Inventory Costing Adjustments — Our net revenues are impacted by changes in the weighted average cost of our crude oil and NGL inventory pools that result from price movements during the periods. These costing adjustments related to long-term inventory necessary to meet our minimum inventory requirements in third-party assets and other working inventory that was needed for our commercial operations. We consider this inventory necessary to conduct our operations and we intend to carry this inventory for the foreseeable future.

Foreign Exchange Impacts — Our net revenues are impacted by fluctuations in the value of CAD to USD, resulting in foreign exchange gains and losses on U.S. denominated net assets within our Canadian operations. In addition, the depreciation of CAD relative to USD resulted in lower net USD costs of approximately $15 million for 2016 compared to 2015 and $41 million for 2015 compared to 2014. Such costs are primarily associated with intercompany facility fees and are largely offset in our Facilities segment results.

Field Operating Costs. Field operating costs (excluding equity-indexed compensation expense) decreased for the year ended December 31, 2016 compared to the same 2015 period primarily due to a combination of (i) lower lease gathering volumes, (ii) shorter truck hauls and reduced use of third-party trucking services as pipeline expansion projects were placed into service, (iii) lower driver wages and (iv) a decrease in fuel prices.

The decrease in field operating costs (excluding equity-indexed compensation expense) for the year ended December 31, 2015 compared to the year ended December 31, 2014 was primarily due to the decreased use of third-party trucking services as pipeline expansion projects were placed into service.
    
Segment General and Administrative Expenses. Segment general and administrative expenses (excluding equity-indexed compensation expense) decreased for the year ended December 31, 2016 compared to the same 2015 period due to cost reduction efforts.

Equity-indexed compensation expense. See “—Analysis of Operating Segments—Transportation Segment” for discussion of equity-indexed compensation expense for the periods presented.

Other Income and Expenses

Depreciation and Amortization
    
Depreciation and amortization expense for the year ended December 31, 2016 includes net gains of approximately $100 million which were primarily associated with non-core asset sales and joint venture formations during the period. Excluding such gains, depreciation and amortization expense increased for the year ended December 31, 2016 compared to the same period in 2015 primarily due to (i) additional depreciation associated with the completion of various capital expansion projects, (ii) the write-off of $33 million of costs associated with the discontinuation of certain capital projects during 2016 and (iii) an $18 million charge in 2016 related to assets taken out of service. In addition, the 2016 period was further impacted by impairment losses of $80 million associated with certain of our rail and other terminal assets. See Note 5 and Note 6 to our Consolidated Financial Statements for additional information.

Depreciation and amortization expense increased during the 2015 period over the comparable 2014 period primarily due to various capital expansion projects completed during 2015, partially offset by favorable foreign exchange fluctuation impacts.


95


Interest Expense

Interest expense is primarily impacted by:

our weighted average debt balances;
the level and maturity of fixed rate debt and interest rates associated therewith;
market interest rates and our interest rate hedging activities on floating rate debt; and
interest capitalized on capital projects.

The following table summarizes the components impacting the interest expense variance (in millions, except for percentages):

 
 
 
 
Average
LIBOR
 
Weighted Average
Interest Rate (1)
Interest expense for the year ended December 31, 2014
 
$
348

 
0.1
%
 
4.5
%
Impact of issuance of senior notes
 
88

 
 
 
 
Impact of retirement of senior notes
 
(9
)
 
 
 
 
Impact of capitalized interest
 
(9
)
 
 
 
 
Other
 
14

 
 
 
 
Interest expense for the year ended December 31, 2015
 
$
432

 
0.2
%
 
4.5
%
Impact of issuance of senior notes
 
34

 
 
 
 
Impact of retirement of senior notes
 
(19
)
 
 
 
 
Impact of borrowings under credit facilities and commercial paper program
 
12

 
 
 
 
Impact of capitalized interest
 
10

 
 
 
 
Other
 
(2
)
 
 
 
 
Interest expense for the year ended December 31, 2016
 
$
467

 
0.5
%
 
4.5
%
 
(1) 
Excludes commitment and other fees.

See Note 10 to our Consolidated Financial Statements for additional information regarding our debt activities during the periods presented.

Other Income/(Expense), Net

Other income/(expense), net for the year ended December 31, 2016 was impacted by gains of $30 million related to the mark-to-market adjustment of our Preferred Distribution Rate Reset Option. See Note 12 to our Consolidated Financial Statements for additional information. Excluding such gains, other income/(expense), net in each of the years ended December 31, 2016, 2015 and 2014 was primarily comprised of foreign currency gains or losses related to revaluations of CAD-denominated interest receivables associated with our intercompany notes.

Income Tax Expense

Income tax expense decreased for the year ended December 31, 2016 compared to the year ended December 31, 2015 primarily due to lower year-over-year income as impacted by fluctuations in derivative mark-to-market valuations in our Canadian operations during the 2016 period and the cumulative revaluation of Canadian net deferred tax liabilities resulting from a 2% Alberta, Canada provincial tax increase in the second quarter of 2015.

The decrease in income tax expense for the year ended December 31, 2015 compared to the year ended December 31, 2014 was primarily due to the deferred income tax impact associated with fluctuations in the derivative mark-to-market valuation in our Canadian operations during the 2015 and 2014 periods. This benefit was partially offset by an Alberta, Canada provincial tax rate increase of 2% enacted during the second quarter of 2015, as well as higher current income tax expense resulting from increased year-over-year taxable earnings from our Canadian operations. The 2015 period was also favorably impacted by the depreciation of CAD relative to USD.

96



Market Overview and Outlook

For the last six years, crude oil markets have been fairly volatile, with significant swings in both prices and production levels coupled with relatively modest growth in global liquids demand. The period from 2011 through 2014 was generally characterized by (i) high commodity prices driving a significant increase in North American production volumes (3.7 million barrels per day, or 33%), including significantly increased production of light crudes and condensate, (ii) high levels of volatility in location and quality differentials, and (iii) high utilization of then existing pipeline and terminal infrastructure. These factors stimulated multiple industry initiatives to build new pipeline and terminal infrastructure, ultimately resulting in excess midstream capacity in the Permian, Eagle Ford, Williston, Midcontinent and DJ basins. Many of the new infrastructure projects constructed during this period are supported by long-term minimum volume commitments (“MVCs”) whereby the shipper, often a producer with expectations of continued production or volume growth and the desire to secure associated takeaway capacity, agreed to ship and pay for certain stated volumes. The period of high commodity prices and increased production from 2011 through 2014 led to an oversupply of North American and global petroleum liquids, which resulted in a meaningful decrease in crude oil prices during the second half of 2014 and throughout 2015 and 2016 relative to the levels experienced during the first half of 2014. In turn, this resulted in a decrease in North American production levels in many areas as producers took rigs out of service and deferred completions at an increased rate. As a result, many of the producers and shippers that had previously entered into MVCs found themselves short of the volumes they needed to fulfill their MVCs, resulting in increased competition for the marginal uncommitted barrel. The combination of the slowdown in North American crude oil production growth and significant MVCs for new infrastructure created an environment for our business in which margins have compressed and differentials are less than transportation cost in some cases.

In 2016, the market remained oversupplied, but global demand growth began to outpace global supply growth as non-OPEC production declined. In November 2016, OPEC indicated a desire to return to its historical strategy of managing crude oil production levels. Joined by certain non-OPEC countries such as Russia and Mexico, OPEC and non-OPEC participants have targeted to cut output by approximately 1.8 million barrels per day in the first half of 2017. This decision drove a significant increase in crude oil prices during the fourth quarter of 2016. To the extent the production cut is successfully executed by the participating countries, accumulated inventories should begin to decline, prices should remain firm and potentially rise, ultimately leading to increased drilling and production activity levels. If the production cut is not executed, inventories could rise and prices could decline, ultimately leading to reduced drilling and production activity levels.
The recent increase in crude oil prices has led to increased rig activity in a few areas where we anticipate production levels to increase, most notably the Permian Basin and the STACK resource play in Oklahoma. If production growth resumes and pipeline utilization increases, differentials should improve and approach transportation cost on a regional basis. While we believe that challenging industry conditions will persist in the near term, especially given the uncertainty surrounding the degree to which the proposed production cut by OPEC and other non-OPEC countries is implemented, we anticipate improvements in market conditions and production growth in the lower 48 States during the latter half of 2017 and into 2018.
    However, we can provide no assurance that the improvement in market conditions will be achieved or that we will not be negatively impacted by declining crude oil supply, lower commodity prices, reduced producer activity levels, competition for incremental volumes, reduced margins, low levels of volatility, challenging capital markets conditions or other related factors. Additionally, construction of additional infrastructure by us and our competitors could lead to even greater levels of excess takeaway capacity in certain areas for the near- to medium-term, which could further reduce unit margins in our various segments, and which could be exacerbated by declining levels of crude oil production. Finally, we cannot be certain that our expansion efforts will generate targeted returns or that any recently completed or future acquisition activities will be successful. See Item 1A. “Risk FactorsRisks Related to Our Business.”

Liquidity and Capital Resources

General

Our primary sources of liquidity are (i) cash flow from operating activities as further discussed below in the section entitled “—Cash Flow from Operating Activities,” (ii) borrowings under our credit facilities or commercial paper program and (iii) funds received from sales of equity and debt securities. In addition, we may supplement these sources of liquidity with proceeds from a program we initiated to evaluate potential sales of non-core assets and/or sales of partial interests in assets to strategic joint venture partners. Our primary cash requirements include, but are not limited to, (i) ordinary course of business uses, such as the payment of amounts related to the purchase of crude oil, NGL and other products and other expenses and interest payments on outstanding debt, (ii) expansion and maintenance activities, (iii) acquisitions of assets or businesses, (iv) repayment of principal on our long-term debt and (v) distributions to our unitholders. We generally expect to fund our

97


short-term cash requirements through cash flow generated from operating activities and/or borrowings under our commercial paper program or credit facilities. In addition, we generally expect to fund our long-term needs, such as those resulting from expansion activities or acquisitions and refinancing our long-term debt, through a variety of sources (either separately or in combination), which may include the sources mentioned above as funding for short-term needs and/or the issuance of additional equity or debt securities. As of December 31, 2016, we had a working capital deficit of $392 million and approximately $2.4 billion of liquidity available to meet our ongoing operating, investing and financing needs, subject to continued covenant compliance, as noted below (in millions):
 
As of
December 31, 2016
Availability under senior unsecured revolving credit facility (1) (2)
$
1,580

Availability under senior secured hedged inventory facility (1) (2)
597

Availability under senior unsecured 364-day revolving credit facility
1,000

Amounts outstanding under commercial paper program
(810
)
Subtotal
2,367

Cash and cash equivalents
47

Total
$
2,414

 
(1) 
Represents availability prior to giving effect to amounts outstanding under our commercial paper program, which reduce available capacity under the facilities.
(2) 
Available capacity under the senior unsecured revolving credit facility and the senior secured hedged inventory facility was reduced by outstanding letters of credit of $20 million and $53 million, respectively.

We repaid $400 million of senior notes in January 2017, and we completed an approximate $1.215 billion acquisition in February 2017, both of which were initially funded with borrowings under our credit facilities and cash on hand. We received approximately $190 million of net proceeds from sales of our common units in January 2017, which sales were completed under our continuous offering program and pursuant to the Omnibus Agreement with AAP and PAGP. See further discussion in “Equity and Debt Financing Activities” and “Acquisitions, Divestitures and Expansion Capital Expenditures below.

We believe that we have, and will continue to have, the ability to access the commercial paper program and credit facilities, which we use to meet our short-term cash needs. We believe that our financial position remains strong and we have sufficient liquidity; however, extended disruptions in the financial markets and/or energy price volatility that adversely affect our business may have a materially adverse effect on our financial condition, results of operations or cash flows. Also, see Item 1A. “Risk Factors” for further discussion regarding such risks that may impact our liquidity and capital resources. Usage of the credit facilities, which provide the backstop for the commercial paper program, is subject to ongoing compliance with covenants. As of December 31, 2016, we were in compliance with all such covenants.

Cash Flow from Operating Activities

The primary drivers of cash flow from operating activities are (i) the collection of amounts related to the sale of crude oil, NGL and other products, the transportation of crude oil and other products for a fee, and storage and terminalling services provided for a fee and (ii) the payment of amounts related to the purchase of crude oil, NGL and other products and other expenses, principally field operating costs, general and administrative expenses and interest expense.

Cash flow from operating activities can be materially impacted by the storage of crude oil in periods of a contango market, when the price of crude oil for future deliveries is higher than current prices. In the month we pay for the stored crude oil, we borrow under our credit facilities or commercial paper program (or use cash on hand) to pay for the crude oil, which negatively impacts operating cash flow. Conversely, cash flow from operating activities increases during the period in which we collect the cash from the sale of the stored crude oil. Similarly, the level of NGL and other product inventory stored and held for resale at period end affects our cash flow from operating activities.

In periods when the market is not in contango, we typically sell our crude oil during the same month in which we purchase it and we do not rely on borrowings under our credit facilities or commercial paper program to pay for the crude oil. During such market conditions, our accounts payable and accounts receivable generally move in tandem as we make payments and receive payments for the purchase and sale of crude oil in the same month, which is the month following such activity. In periods during which we build inventory, regardless of market structure, we may rely on our credit facilities or commercial

98


paper program to pay for the inventory. In addition, we use derivative instruments to manage the risks associated with the purchase and sale of our commodities. Therefore, our cash flow from operating activities may be impacted by the margin deposit requirements related to our derivative activities. See Note 12 to our Consolidated Financial Statements for a discussion regarding our derivatives and risk management activities.

Net cash provided by operating activities for the years ended December 31, 2016, 2015 and 2014 was approximately $726 million, $1.3 billion and $2.0 billion, respectively, and primarily resulted from earnings from our operations. Additionally, as discussed further below, changes in our inventory levels during these years impacted our cash flow from operating activities.

During 2016, we increased our inventory levels and margin balances required as part of our hedging activities that were funded by short-term debt, resulting in an unfavorable impact on our cash provided by operating activities. Furthermore, cash provided by operating activities as compared to prior periods was unfavorably impacted by the decrease in cash from overall earnings.

During 2015, we increased the amount of our inventory; however, these volumetric increases were largely offset by lower prices for our inventory stored at the end of the year compared to prior year amounts.

During 2014, we decreased the volume of our crude oil inventory that we held. The decreased inventory levels were further impacted by lower prices for such inventory stored at the end of the year compared to prior year amounts. In addition, our margin balances fluctuated from a net cash outflow to a net cash inflow. A portion of the net proceeds received from the liquidation of such inventory and the positive cash flow associated with our margin balance activities were used to repay borrowings under our commercial paper program and favorably impacted cash flow from operating activities. These overall decreases were partially offset by an increase in the amount of NGL inventory stored at December 31, 2014 compared to prior year amounts, which was primarily financed through borrowings under our commercial paper program.

Credit Agreements, Commercial Paper Program and Indentures

At December 31, 2016, we had four primary credit arrangements. These include a $1.6 billion senior unsecured revolving credit facility maturing in 2021, a $1.4 billion senior secured hedged inventory facility maturing in 2019 and a $1.0 billion, 364-day senior unsecured credit facility maturing in August 2017. Additionally, we have a $3.0 billion unsecured commercial paper program that is backstopped by our revolving credit facility and our hedged inventory facility. Our credit agreements (which impact our ability to access our commercial paper program because they provide the backstop that supports our short-term credit ratings) and the indentures governing our senior notes contain cross-default provisions. A default under our credit agreements would permit the lenders to accelerate the maturity of the outstanding debt. As long as we are in compliance with the provisions in our credit agreements, our ability to make distributions of available cash is not restricted. We were in compliance with the covenants contained in our credit agreements and indentures as of December 31, 2016.

    
During the year ended December 31, 2016, we had net repayments on our credit facilities and commercial paper program of $759 million. The net repayments resulted primarily from cash flow from operating activities as well as cash received from our equity issuances and asset divestitures, which offset borrowings during the period related to funding needs for (i) inventory purchases and related margin balances required as part of our hedging activities, (ii) capital investments, (iii) repayment of our $175 million senior notes in August 2016, (iv) repayment of $642 million of borrowings that we assumed under AAP’s senior secured credit agreement in connection with the Simplification Transactions and (v) other general partnership purposes.

During the year ended December 31, 2015, we had net borrowings under our credit facilities and commercial paper program of $931 million. These net borrowings resulted primarily from funding needs for (i) capital investments, (ii) repayment of senior notes that matured during 2015 and (iii) other general partnership purposes, and were partially offset by repayments from cash received from our debt and equity issuances.

Equity and Debt Financing Activities

Our financing activities primarily relate to funding expansion capital projects, acquisitions and refinancing of our debt maturities, as well as short-term working capital and hedged inventory borrowings related to our NGL business and contango market activities.  Our financing activities have primarily consisted of equity offerings, senior notes offerings and borrowings and repayments under our credit facilities or commercial paper program, as well as payment of distributions to our unitholders and general partner.

99



Registration Statements.  We periodically access the capital markets for both equity and debt financing. We have filed with the SEC a universal shelf registration statement that, subject to effectiveness at the time of use, allows us to issue up to an aggregate of $2.0 billion of debt or equity securities (“Traditional Shelf”). All issuances of equity securities associated with our continuous offering program have been issued pursuant to the Traditional Shelf. At December 31, 2016, we had approximately $1.2 billion of unsold securities available under the Traditional Shelf. We also have access to a universal shelf registration statement (“WKSI Shelf”), which provides us with the ability to offer and sell an unlimited amount of debt and equity securities, subject to market conditions and our capital needs. Our November 2016 senior notes issuance were conducted under our WKSI shelf. See “Common Unit Issuances” and “Senior Notes” below.

Common Unit Issuances. The following table summarizes our issuance of common units during the three years ended December 31, 2016 (net proceeds in millions):

Year
 
Type of Offering
 
Units Issued
 
Net Proceeds (1) (2)
 
2016 Total
 
Continuous Offering Program
 
26,278,288

 
$
805

(3) 
 
 
 
 
 
 
 
 
2015
 
Continuous Offering Program
 
1,133,904

 
$
59

(3) 
2015
 
Underwritten Offering
 
21,000,000

 
1,062

(4) 
2015 Total
 
 
 
22,133,904

 
$
1,121

 
 
 
 
 
 
 
 
 
2014 Total
 
Continuous Offering Program
 
15,375,810

 
$
866

(3) 
 
(1) 
Amounts are net of costs associated with the offerings.
(2) 
For periods prior to the closing of the Simplification Transactions, amounts include our general partner’s proportionate capital contributions of $9 million, $22 million and $18 million during 2016, 2015 and 2014, respectively.
(3) 
We pay commissions to our sales agents in connection with common unit issuances under our Continuous Offering Program. We paid $8 million, $1 million and $9 million of such commissions during 2016, 2015 and 2014, respectively. The net proceeds from these offerings were used for general partnership purposes.
(4) 
A portion of the net proceeds from such offering was used to repay borrowings under our commercial paper program and the remaining net proceeds were used for general partnership purposes, including expenditures for our 2015 capital program.

Subsequent to December 31, 2016, we sold an additional 4.0 million common units under our continuous offering program, generating proceeds of $129 million, net of $1 million of commissions to our sales agents.

PAGP Continuous Offering Program. On December 27, 2016, PAGP entered into an equity distribution agreement pursuant to which it may, from time to time though sales agents, sell Class A shares with an aggregate offering price of up to $500 million. PAGP did not issue any Class A shares prior to December 31, 2016. Subsequent to December 31, 2016, PAGP issued approximately 1.8 million Class A shares, generating proceeds of $60 million, net of $1 million of commissions to sales agents.

Pursuant to the Omnibus Agreement, PAGP has agreed to use the net proceeds from any public or private offering and sale of Class A shares, after deducting the sales agents’ commissions and offering expenses, to purchase from AAP a number of AAP units equal to the number of Class A shares sold in such offering at a price equal to the net proceeds from such offering. The Omnibus Agreement also provides that immediately following such purchase and sale, AAP will use the net proceeds it receives from such sale of AAP units to purchase from us an equivalent number of our common units.
 
We used the net proceeds we received from the sale of such common units to AAP, and we intend to use any future proceeds, for general partnership purposes, which may include, among other things, repayment of indebtedness, acquisitions, capital expenditures and additions to working capital. Amounts repaid under our credit facilities or commercial paper program may be reborrowed to fund our ongoing expansion capital program, future acquisitions and investments or for general partnership purposes.

    

100


Preferred Unit Issuance. In January 2016, we completed the private placement of approximately 61.0 million Series A preferred units at a price of $26.25 per unit resulting in total net proceeds to us, after deducting offering expenses and the 2% transaction fee due to the purchasers and including our 2% general partner’s proportionate contribution, of approximately $1.6 billion. We used the net proceeds for capital expenditures, repayment of debt and general partnership purposes. While our Series A preferred units are considered equity securities and are classified within partners’ capital on our Consolidated Balance Sheet, the rating agencies only ascribe 50% equity credit with the remaining 50% considered debt for purposes of determining our credit ratings.

Our Series A preferred units rank senior to all classes or series of equity securities in us with respect to distribution rights. The holders of the Series A preferred units are entitled to receive quarterly distributions, subject to customary anti-dilution adjustments, of $0.525 per unit ($2.10 per unit annualized), which commenced with the quarter ending March 31, 2016. With respect to any quarter ending on or prior to December 31, 2017, we may elect to pay distributions on the preferred units in additional preferred units, in cash or in a combination of both.

After two years, the Series A preferred units are convertible at the purchasers’ option into common units on a one-for-one basis, subject to certain conditions, and are convertible at our option in certain circumstances after three years. See Note 11 to our Consolidated Financial Statements for additional information regarding the Series A preferred units.

Senior Notes.  During the last three years, we issued senior unsecured notes as summarized in the table below (in millions):

Year
 
Description
 
Maturity
 
Face Value
 
Gross
Proceeds(1)
 
Net
Proceeds(2)
2016
 
4.50% Senior Notes issued at 99.716% of face value (3)
 
December 2026
 
$
750

 
$
748

 
$
741

 
 
 
 
 
 
 
 
 
 
 
2015
 
4.65% Senior Notes issued at 99.846% of face value (3)
 
October 2025
 
$
1,000

 
$
998

 
$
990

 
 
 
 
 
 
 
 
 
 
 
2014
 
2.60% Senior Notes issued at 99.813% of face value (4)
 
December 2019
 
$
500

 
$
499

 
$
495

2014
 
4.90% Senior Notes issued at 99.876% of face value (4)
 
February 2045
 
$
650

 
$
649

 
$
643

2014
 
3.60% Senior Notes issued at 99.842% of face value (3)
 
November 2024
 
$
750

 
$
749

 
$
743

2014
 
4.70% Senior Notes issued at 99.734% of face value (3)
 
June 2044
 
$
700

 
$
698

 
$
691

 
(1) 
Face value of notes less the applicable premium or discount (before deducting for initial purchaser discounts, commissions and offering expenses).
(2) 
Face value of notes less the applicable premium or discount, initial purchaser discounts, commissions and offering expenses.
(3) 
We used the net proceeds from this offering to repay outstanding borrowings under our credit facilities or commercial paper program and for general partnership purposes.
(4) 
We used the net proceeds from this offering to repay outstanding borrowings under our commercial paper program (a portion of which was used to fund the acquisition of a 50% interest in BridgeTex). See Note 8 to our Consolidated Financial Statements for further discussion.

In January 2017, our $400 million, 6.13% senior notes matured and were repaid with cash on hand and proceeds from borrowings under our credit facilities and commercial paper program.

In August 2016, our $175 million, 5.88% senior notes matured and were repaid with cash on hand and proceeds from borrowings under our credit facilities and commercial paper program.

Our $150 million, 5.25% senior notes and $400 million, 3.95% senior notes matured in June 2015 and September 2015, respectively, and were repaid with borrowings under our commercial paper program.


101


Acquisitions, Divestitures and Expansion Capital Expenditures

In addition to our operating needs discussed above, we also use cash for our acquisition activities and expansion capital projects. Historically, we have financed these expenditures primarily with cash generated by operations and the financing activities discussed above. In the near term, we also intend to use proceeds from our asset sales program, as discussed further below. Also see “—Acquisitions and Capital Projects” for further discussion of such capital expenditures.

Acquisitions.  The price of acquisitions includes cash paid, assumed liabilities and net working capital items. Because of the non-cash items included in the total price of the acquisition and the timing of certain cash payments, the net cash paid may differ significantly from the total price of the acquisitions completed during the year. During the years ended December 31, 2016, 2015 and 2014, we paid cash of $282 million (net of cash acquired of $7 million), $105 million and $1,098 million, respectively, for acquisitions.

In February 2017, we acquired the Alpha Crude Connector gathering system for total consideration of $1.215 billion, subject to working capital and other adjustments. This acquisition was initially funded with borrowings under our credit facilities, which we intend to repay with proceeds from asset sales, equity issuances and retained cash flow. See Note 6 to our Consolidated Financial Statements for discussion of our acquisition activities.

Also in February 2017, we entered into a definitive agreement to form a 50/50 joint venture to acquire a crude oil pipeline located in the Southern Delaware Basin for $133 million; a majority of our 50% share of such amount is expected to be paid in common units issued to certain of the sellers at closing, which we expect to occur, subject to the satisfaction of customary closing conditions, during the first half of 2017.
    
2016-2017 Asset Sales Program. During 2016, we initiated a program to evaluate potential sales of non-core assets and/or sales of partial interests in assets to strategic joint venture partners to optimize our asset portfolio and strengthen our balance sheet and leverage metrics. We completed approximately $550 million of asset sales in 2016 (net of $85 million paid for a remaining interest in a pipeline that was subsequently sold), and $670 million of sales have closed or are expected to close during the first half of 2017, subject to customary closing conditions.

2017 Capital Projects. The majority of our 2017 expansion capital program will be invested in our fee-based Transportation and Facilities segments. We expect that our investments will have minimal contributions to our 2017 results, but will provide growth for 2018 and beyond. Our 2017 capital program includes the following projects as of February 2017 with the estimated cost for the entire year (in millions):

Projects
 
2017
Diamond Pipeline
 
$300
Permian Basin Area Systems (1)
 
120
Fort Saskatchewan Facility Projects
 
90
Cushing Terminal Expansions
 
30
Other Projects
 
260
Total Projected 2017 Expansion Capital Expenditures
 
$800
 
(1) 
Includes projected capital projects associated with our recently acquired Alpha Crude Connector gathering system.
 
Distributions to Our Unitholders

In accordance with our partnership agreement, after making distributions to holders of outstanding Series A preferred units, we distribute all of our available cash to our common unitholders of record within 45 days following the end of each quarter. Available cash is generally defined as all of our cash and cash equivalents on hand at the end of each quarter less reserves established in the discretion of our general partner for future requirements.

Distributions to our Series A preferred unitholders. On February 14, 2017, we issued 1,287,773 additional Series A preferred units in lieu of paying a cash distribution of $34 million. See Note 11 to our Consolidated Financial Statements for additional information regarding our Series A preferred units.


102


Distributions to our unitholders. On February 14, 2017, we paid a quarterly distribution of $0.55 per common unit, which represents a year-over-year distribution decrease of approximately 21%. We believe this revised distribution level will significantly enhance our distribution coverage and credit profile. The total distribution of $371 million was paid to unitholders of record as of January 31, 2017. See Note 11 to our Consolidated Financial Statements for details of distributions paid during 2016, 2015 and 2014. Also, see Item 5. “Market for Registrant’s Common Units, Related Unitholder Matters and Issuer Purchases of Equity SecuritiesCash Distribution Policy” for additional discussion regarding distributions.

Distributions to our general partner.  Prior to the Simplification Transactions, our general partner was entitled, directly or indirectly, to receive 2% proportional distributions, as well as incentive distributions if the amount we distributed with respect to any quarter exceeded certain specified levels. See Note 11 to our Consolidated Financial Statements for discussion of the prior quarterly incentive distribution provisions and amounts paid to our general partner in 2016, 2015 and 2014.

We believe that we have sufficient liquid assets, cash flow from operating activities and borrowing capacity under our credit agreements to meet our financial commitments, debt service obligations, contingencies and anticipated capital expenditures. We are, however, subject to business and operational risks that could adversely affect our cash flow. A prolonged material decrease in our cash flows would likely produce an adverse effect on our borrowing capacity.

Contingencies

For a discussion of contingencies that may impact us, see Note 17 to our Consolidated Financial Statements.

Commitments

Contractual Obligations.  In the ordinary course of doing business, we purchase crude oil and NGL from third parties under contracts, the majority of which range in term from thirty-day evergreen to five years, with a limited number of contracts with remaining terms extending up to nine years. We establish a margin for these purchases by entering into various types of physical and financial sale and exchange transactions through which we seek to maintain a position that is substantially balanced between purchases on the one hand and sales and future delivery obligations on the other. In addition, we enter into similar contractual obligations in conjunction with our natural gas operations. The table below includes purchase obligations related to these activities. Where applicable, the amounts presented represent the net obligations associated with our counterparties (including giving effect to netting buy/sell contracts and those subject to a net settlement arrangement). We do not expect to use a significant amount of internal capital to meet these obligations, as the obligations will be funded by corresponding sales to entities that we deem creditworthy or who have provided credit support we consider adequate.

The following table includes our best estimate of the amount and timing of these payments as well as others due under the specified contractual obligations as of December 31, 2016 (in millions):
 
 
2017
 
2018
 
2019
 
2020
 
2021
 
2022 and  
 Thereafter
 
Total
Long-term debt, including current maturities and related interest payments (1)
 
$
1,128


$
1,054


$
1,270


$
870


$
940


$
11,054

 
$
16,316

Leases and rights-of-way easements (2)
 
195


165


140


118


97


404

 
1,119

Other obligations (3)
 
662


223


163


143


139


465

 
1,795

Subtotal
 
1,985

 
1,442

 
1,573

 
1,131

 
1,176

 
11,923

 
19,230

Crude oil, natural gas, NGL and other purchases (4)
 
5,068


2,626


2,120


1,492


1,283


4,377

 
16,966

Total
 
$
7,053

 
$
4,068

 
$
3,693

 
$
2,623

 
$
2,459

 
$
16,300

 
$
36,196

 
 
(1) 
Includes debt service payments, interest payments due on senior notes, the commitment fee on assumed available capacity under our credit facilities, and long-term borrowings under our commercial paper program. Although there may be short-term borrowings under our credit facilities and commercial paper program, we historically repay and borrow at varying amounts. As such, we have included only the maximum commitment fee (as if no short-term borrowings were outstanding on the credit facilities or commercial paper program) in the amounts above. For additional information regarding our debt obligations, see Note 10 to our Consolidated Financial Statements.

103


(2) 
Leases are primarily for (i) surface rentals, (ii) office rent, (iii) pipeline assets and (iv) trucks, trailers and railcars. Includes capital and operating leases as defined by FASB guidance as well as obligations for rights-of-way easements.
(3) 
Includes (i) other long-term liabilities, (ii) storage, processing and transportation agreements and (iii) non-cancelable commitments related to our capital expansion projects, including projected contributions for our share of the capital spending of our equity method investments.  The transportation agreements include approximately $855 million associated with an agreement to transport crude oil on a pipeline that is owned by an equity method investee, in which we own a 50% interest. Our commitment to transport is supported by crude oil buy/sell agreements with third parties (including Oxy) with commensurate quantities.
(4) 
Amounts are primarily based on estimated volumes and market prices based on average activity during December 2016. The actual physical volume purchased and actual settlement prices will vary from the assumptions used in the table. Uncertainties involved in these estimates include levels of production at the wellhead, weather conditions, changes in market prices and other conditions beyond our control.

Letters of Credit.  In connection with supply and logistics activities, we provide certain suppliers with irrevocable standby letters of credit to secure our obligation for the purchase of crude oil, NGL and natural gas. Our liabilities with respect to these purchase obligations are recorded in accounts payable on our balance sheet in the month the product is purchased. Generally, these letters of credit are issued for periods of up to seventy days and are terminated upon completion of each transaction. Additionally, we issue letters of credit to support insurance programs, derivative transactions and construction activities. At December 31, 2016 and 2015, we had outstanding letters of credit of approximately $73 million and $46 million, respectively.

Off-Balance Sheet Arrangements

We have no off-balance sheet arrangements as defined by Item 303 of Regulation S-K.


Investments in Unconsolidated Entities

We have invested in entities that are not consolidated in our financial statements. Certain of these entities are borrowers under credit facilities. We are neither a co-borrower nor a guarantor under any such facilities. We may elect at any time to make additional capital contributions to any of these entities. The following table sets forth selected information regarding these entities as of December 31, 2016 (unaudited, dollars in millions):
Entity
 
Type of Operation
 
Our
Ownership
Interest
 
Total Entity
Assets
 
Total Cash
and
Restricted
Cash
 
Total Entity
Debt
Settoon Towing, LLC (“Settoon”) (1)
 
Barge Transportation Services
 
50
%
 
$
318

 
$

 
$
201

BridgeTex Pipeline Company, LLC
 
Crude Oil Pipeline
 
50
%
 
$
920

 
$
31

 
$

Caddo Pipeline LLC
 
Crude Oil Pipeline
 
50
%
 
$
125

 
$
2

 
$

Cheyenne Pipeline LLC
 
Crude Oil Pipeline
 
50
%
 
$
60

 
$
4

 
$

Diamond Pipeline LLC
 
Crude Oil Pipeline
 
50
%
 
$
300

 
$

 
$

Eagle Ford Pipeline LLC
 
Crude Oil Pipeline
 
50
%
 
$
776

 
$
17

 
$

Eagle Ford Terminals Corpus Christi LLC
 
Crude Oil Terminal and Dock
 
50
%
 
$
105

 
$
7

 
$

Frontier Aspen LLC
 
Crude Oil Pipeline
 
50
%
 
$
27

 
$
5

 
$

STACK Pipeline LLC
 
Crude Oil Pipeline
 
50
%
 
$
34

 
$
6

 
$

Saddlehorn Pipeline Company, LLC
 
Crude Oil Pipeline
 
40
%
 
$
587

 
$
53

 
$

White Cliffs Pipeline, LLC
 
Crude Oil Pipeline
 
36
%
 
$
568

 
$
5

 
$

Butte Pipe Line Company
 
Crude Oil Pipeline
 
22
%
 
$
41

 
$
5

 
$

 
(1) 
In February 2017, Settoon signed a definitive agreement to sell its Liquid Bulk division that is expected to close in the first half of 2017, subject to customary closing conditions, including receipt of regulatory approvals. Settoon intends to use a portion of the proceeds from such sale to pay off all of its outstanding debt.



104


Item 7A.  Quantitative and Qualitative Disclosures About Market Risk

We are exposed to various market risks, including (i) commodity price risk, (ii) interest rate risk and (iii) currency exchange rate risk.  We use various derivative instruments to manage such risks and, in certain circumstances, to realize incremental margin during volatile market conditions.  Our risk management policies and procedures are designed to help ensure that our hedging activities address our risks by monitoring our exchange-cleared and over-the-counter positions, as well as physical volumes, grades, locations, delivery schedules and storage capacity. We have a risk management function that has direct responsibility and authority for our risk policies, related controls around commercial activities and certain aspects of corporate risk management.  Our risk management function also approves all new risk management strategies through a formal process. The following discussion addresses each category of risk.

Commodity Price Risk

We use derivative instruments to hedge price risk associated with the following commodities:
Crude oil
We utilize crude oil derivatives to hedge commodity price risk inherent in our Supply and Logistics and Transportation segments.  Our objectives for these derivatives include hedging anticipated purchases and sales, stored inventory, and storage capacity utilization.  We manage these exposures with various instruments including exchange-traded and over-the-counter futures, forwards, swaps and options.
Natural gas
We utilize natural gas derivatives to hedge commodity price risk inherent in our Supply and Logistics and Facilities segments.  Our objectives for these derivatives include hedging anticipated purchases and sales and managing our anticipated base gas requirements.  We manage these exposures with various instruments including exchange-traded futures, swaps and options.
NGL and other
We utilize NGL derivatives, primarily butane and propane derivatives, to hedge commodity price risk inherent in our Supply and Logistics segment. Our objectives for these derivatives include hedging anticipated purchases and sales and stored inventory.  We manage these exposures with various instruments including exchange-traded and over-the-counter futures, forwards, swaps and options.

See Note 12 to our Consolidated Financial Statements for further discussion regarding our hedging strategies and objectives.

The fair value of our commodity derivatives and the change in fair value as of December 31, 2016 that would be expected from a 10% price increase or decrease is shown in the table below (in millions):

 
Fair Value
 
Effect of 10%
Price Increase
 
Effect of 10%
Price Decrease
Crude oil
$
(111
)
 
$
(96
)
 
$
97

Natural gas
8

 
$
11

 
$
(11
)
NGL and other
(185
)
 
$
(68
)
 
$
68

Total fair value
$
(288
)
 
 
 
 

The fair values presented in the table above reflect the sensitivity of the derivative instruments only and do not include the effect of the underlying hedged commodity.  Price-risk sensitivities were calculated by assuming an across-the-board 10% increase or decrease in price regardless of term or historical relationships between the contractual price of the instruments and the underlying commodity price.  In the event of an actual 10% change in near-term commodity prices, the fair value of our derivative portfolio would typically change less than that shown in the table as changes in near-term prices are not typically mirrored in delivery months further out.


105


Interest Rate Risk

Our use of variable rate debt and any forecasted issuances of fixed rate debt expose us to interest rate risk. Therefore, from time to time we use interest rate derivatives to hedge interest rate risk associated with anticipated interest payments and, in certain cases, outstanding debt instruments. All of our senior notes are fixed rate notes and thus are not subject to interest rate risk. Our variable rate debt outstanding at December 31, 2016, approximately $1.6 billion, is subject to interest rate re-sets that range from less than one week to two months. The average interest rate on variable rate debt that was outstanding during the year ended December 31, 2016 was 1.4%, based upon rates in effect during the year. The fair value of our interest rate derivatives was a liability of $50 million as of December 31, 2016. A 10% increase in the forward LIBOR curve as of December 31, 2016 would have resulted in an increase of $32 million to the fair value of our interest rate derivatives. A 10% decrease in the forward LIBOR curve as of December 31, 2016 would have resulted in a decrease of $32 million to the fair value of our interest rate derivatives. See Note 12 to our Consolidated Financial Statements for a discussion of our interest rate risk hedging activities.

Currency Exchange Rate Risk

We use foreign currency derivatives to hedge foreign currency exchange rate risk associated with our exposure to fluctuations in the USD-to-CAD exchange rate. Because a significant portion of our Canadian business is conducted in CAD and, at times, a portion of our debt is denominated in CAD, we use certain financial instruments to minimize the risks of unfavorable changes in exchange rates. These instruments include foreign currency exchange contracts, forwards and options. The fair value of our foreign currency derivatives was a liability of $3 million as of December 31, 2016. A 10% increase in the exchange rate (USD-to-CAD) would have resulted in a decrease of $22 million to the fair value of our foreign currency derivatives. A 10% decrease in the exchange rate (USD-to-CAD) would have resulted in an increase of $22 million to the fair value of our foreign currency derivatives. See Note 12 to our Consolidated Financial Statements for a discussion of our currency exchange rate risk hedging.

Preferred Distribution Rate Reset Option
 
The Preferred Distribution Rate Reset Option of our Series A preferred units is an embedded derivative that must be bifurcated from the related host contract, our partnership agreement, and recorded at fair value in our Condensed Consolidated Balance Sheets. The valuation model utilized for this embedded derivative contains inputs including our common unit price, ten-year U.S. treasury rates and default probabilities to ultimately calculate the fair value of our Series A preferred units with and without the Preferred Distribution Rate Reset Option. The fair value of this embedded derivative was a liability of $32 million as of December 31, 2016. A 10% increase in the fair value would have an impact of $3 million. A 10% decrease in the fair value would also have an impact of $3 million. See Note 12 to our Consolidated Financial Statements for a discussion of embedded derivatives.

Item 8.  Financial Statements and Supplementary Data

See “Index to the Consolidated Financial Statements” on page F-1.

Item 9.  Changes In and Disagreements With Accountants on Accounting and Financial Disclosure

None.

Item 9A.  Controls and Procedures

Disclosure Controls and Procedures

We maintain written disclosure controls and procedures, which we refer to as our “DCP.” Our DCP is designed to ensure that information required to be disclosed by us in reports that we file under the Securities Exchange Act of 1934 (the “Exchange Act”) is (i) recorded, processed, summarized and reported within the time periods specified in the SEC’s rules and forms, and (ii) accumulated and communicated to management, including our Chief Executive Officer and Chief Financial Officer, to allow for timely decisions regarding required disclosure.

Applicable SEC rules require an evaluation of the effectiveness of our DCP. Management, under the supervision and with the participation of our Chief Executive Officer and Chief Financial Officer, has evaluated the effectiveness of our DCP as of December 31, 2016, the end of the period covered by this report, and, based on such evaluation, our Chief Executive Officer and Chief Financial Officer have concluded that our DCP is effective.

106



Internal Control over Financial Reporting

Management is responsible for establishing and maintaining adequate internal control over financial reporting. “Internal control over financial reporting” is a process designed by, or under the supervision of, our Chief Executive Officer and our Chief Financial Officer, and effected by our Board of Directors, management and other personnel, to provide reasonable assurance regarding the reliability of financial reporting and the preparation of financial statements for external purposes in accordance with GAAP. Our management, including our Chief Executive Officer and our Chief Financial Officer, has evaluated the effectiveness of our internal control over financial reporting as of December 31, 2016. See “Management’s Report on Internal Control Over Financial Reporting” on page F-2 of our Consolidated Financial Statements.

Our independent registered public accounting firm, PricewaterhouseCoopers LLP, assessed the effectiveness of our internal control over financial reporting, as stated in the firm’s report. See “Report of Independent Registered Public Accounting Firm” on page F-3 of our Consolidated Financial Statements.

Changes in Internal Control over Financial Reporting

There have been no changes in our internal control over financial reporting during the fourth quarter of 2016 that have materially affected, or are reasonably likely to materially affect, our internal control over financial reporting.

Certifications

The certifications of our Chief Executive Officer and Chief Financial Officer pursuant to Exchange Act Rules 13a-14(a) and 15d-14(a) are filed with this report as Exhibits 31.1 and 31.2. The certifications of our Chief Executive Officer and Chief Financial Officer pursuant to 18 U.S.C. 1350 are furnished with this report as Exhibits 32.1 and 32.2.

Item 9B.  Other Information

There was no information that was required to be disclosed in a report on Form 8-K during the fourth quarter of 2016 that has not previously been reported.


107


PART III

Item 10.  Directors and Executive Officers of Our General Partner and Corporate Governance

Partnership Management and Governance

As with many publicly traded partnerships, we do not directly have officers, directors or employees. Our operations and activities are managed by Plains All American GP LLC (“GP LLC”), which employs our management and operational personnel (other than our Canadian personnel, who are employed by Plains Midstream Canada ULC (“PMC” or “Plains Midstream Canada”)). GP LLC is the general partner of Plains AAP, L.P. (“AAP”), which is the sole member of PAA GP LLC, our general partner. Plains GP Holdings, L.P. (“PAGP”) is the sole member of GP LLC, and PAA GP Holdings LLC (“PAGP GP”) is the general partner of PAGP.  Prior to the Simplification Transactions completed on November 15, 2016, the board of directors of GP LLC managed the business and affairs of PAA and AAP. As a result of the Simplification Transactions, the board of directors of GP LLC was eliminated and the board of directors of PAGP GP now has responsibility for managing the business and affairs of PAGP, PAA and AAP. References to our directors are references to the directors of GP LLC prior to November 15, 2016 and to the directors of PAGP GP after November 15, 2016 or both as the context requires. References to our officers and employees are references to the officers and employees of GP LLC (or, in the case of our Canadian operations, Plains Midstream Canada).

GP LLC manages our day-to-day operations and activities; however, PAGP effectively controls our business and affairs through the exercise of its rights as the sole and managing member of GP LLC.  The business and affairs of GP LLC are managed by or under the direction of the board of directors of PAGP GP, which we refer to as our “board of directors” or “board”. 
As provided in the Third Amended and Restated Limited Liability Company Agreement of PAGP GP (the “PAGP GP LLC Agreement”), our board of directors consists of 12 members divided into three classes (excluding those directors who are also officers), with each class serving a three-year term as follows:

Name
Class
Expiration of Initial Term
Officer Directors:
 
 
Greg L. Armstrong
N/A
N/A
Harry N. Pefanis
N/A
N/A
Willie Chiang
N/A
N/A
 
 
 
Designated Directors:
 
 
John T. Raymond
I
2020
Robert V. Sinnott
II
2019
Bernard (Ben) Figlock
III
2018
 
 
 
Independent Directors:
 
 
Everardo Goyanes
I
2020
J. Taft Symonds
I
2020
Victor Burk
II
2019
Gary R. Petersen
II
2019
Bobby S. Shackouls
III
2018
Christopher M. Temple
III
2018

Pursuant to the PAGP GP LLC Agreement, the directors of PAGP GP are appointed as follows:

Three of the members are designated to serve on the board of directors of PAGP GP by the three members of PAGP GP that currently hold board designation rights (affiliates of The Energy & Minerals Group, Kayne Anderson Investment Management Inc. and Occidental Petroleum Corporation);
Six of the members (three of whom must be independent directors eligible to serve on the audit committee) are elected, and may be removed, by the board of directors of PAGP GP; and

108


One of the members is the Chief Executive Officer and two of the members are appointed by majority vote of the board of directors of PAGP GP.

Any member of PAGP GP that accumulates a qualifying interest in AAP of at least 20% (based on the outstanding interests of AAP as of the closing of the Simplification Transactions) and does not otherwise have a PAGP GP board designation right may designate a PAGP GP director, except that there may be no more than three designated directors serving on the PAGP GP board at any one time.  If PAA fails to make three distributions on its Series A Convertible Preferred Units (the “Preferred Units”) (whether or not consecutive), the holders of Preferred Units will have the right to appoint a new member of the board to serve until such time as all accrued and unpaid distributions on the Preferred Units have been paid in full.

Beginning in 2018, PAGP will hold an annual meeting of its shareholders for the purpose of electing PAGP GP directors with expiring terms other than the designated directors, any directors who are officers of PAGP GP and any director subject to appointment by the holders of the Preferred Units. PAA, which holds all of PAGP’s issued and outstanding Class C shares, will hold an annual meeting of its limited partners in advance of PAGP’s annual meeting. The purpose of the PAA annual meeting will be to allow its limited partners, other than AAP, to cast a “pass-through” vote instructing PAA how to vote its PAGP Class C shares in the election of eligible PAGP GP directors. PAA will vote (or refrain from voting) its Class C shares for the election of eligible PAGP GP directors in the same proportion as the votes received from or withheld by its limited partners. At the PAA annual meeting, PAA common units held by AAP will not be voted and will not be counted for purposes of determining whether a quorum exists.

Our unitholders are limited partners and do not directly or indirectly participate in our management or operation.  Unlike holders of common stock in a corporation, our unitholders have only limited voting rights on matters affecting our business or governance, including the limited director voting rights described above.  In addition, our partnership agreement limits any fiduciary duties our general partner might owe to our unitholders.  As a general partner, our general partner is liable for all of our debts (to the extent not paid from our assets), except for indebtedness or other obligations that are made specifically non-recourse to it. Our general partner has the sole discretion to incur indebtedness or other obligations on our behalf on a non-recourse basis to the general partner. Our general partner has in the past exercised such discretion, in most instances involving payment liability, and intends to exercise such discretion in the future.

Board Leadership Structure and Role in Risk Oversight

Our CEO also serves as Chairman of the Board.  The board has no policy with respect to the separation of the offices of chairman and CEO; rather, that relationship is currently defined and governed by the PAGP GP LLC Agreement and the employment agreement with the CEO, which currently require coincidence of the offices.  However, pursuant to the terms of the PAGP GP LLC Agreement, if and when our board of directors elects a successor to our current CEO, by majority vote our board of directors may determine to separate the offices of CEO and Chairman of the Board.  We do not have a lead independent director.

The management of enterprise-level risk (ELR) may be defined as the process of identifying, managing and monitoring events that present opportunities and risks with respect to creation of value for our unitholders.  The board has delegated to management the primary responsibility for ELR management, while the board has retained responsibility for oversight of management in that regard.  Management provides an ELR assessment to the board at least once every year.

Non-Management Executive Sessions and Shareholder Communications

Non-management directors meet in executive session in connection with each regular board meeting. On a rotating basis (determined alphabetically by last name), one of the non-management directors acts as presiding director at each such regularly scheduled executive session. As circumstances warrant, non-management directors may also meet in executive sessions of special meetings of the board.

Interested parties can communicate directly with non-management directors by mail in care of the General Counsel and Secretary or in care of the Vice President of Internal Audit at Plains All American Pipeline, L.P., 333 Clay Street, Suite 1600, Houston, Texas 77002. Such communications should specify the intended recipient or recipients. Commercial solicitations or communications will not be forwarded.


109


Independence Determinations and Audit Committee

Because we are a limited partnership, the listing standards of the NYSE do not require that we or our general partner have a majority of independent directors on the board, or that we establish or maintain a nominating or compensation committee of the board. We are, however, required to have an audit committee consisting of at least three members, all of whom are required to be “independent” as defined by the NYSE.

To be considered independent under NYSE listing standards, our board of directors must determine that a director has no material relationship with us other than as a director. The standards specify the criteria by which the independence of directors will be determined, including guidelines for directors and their immediate family members with respect to employment or affiliation with us or with our independent public accountants.

We have an audit committee that reviews our external financial reporting, engages our independent auditors, and reviews the adequacy of our internal accounting controls. The charter of our audit committee is available on our website. See “—Meetings and Other Information” for information on how to access or obtain copies of this charter. The board of directors has determined that each member of our audit committee (Messrs. Burk, Goyanes and Symonds) is (i) “independent” under applicable NYSE rules and (ii) an “Audit Committee Financial Expert,” as that term is defined in Item 407 of Regulation S-K.

None of the members of our audit committee has any relationships with either PAGP GP, PAGP or us, other than as a director, shareholder or unitholder.  For additional information regarding the experience and qualifications of our directors, please read the biographical descriptions under “—Directors, Executive Officers and Other Officers” below.

Compensation Committee

Although not required by NYSE listing standards, we have a compensation committee that reviews and makes recommendations to the board regarding the compensation for the executive officers and administers our equity compensation plans for officers and key employees. The charter of our compensation committee is available on our website. See “—Meetings and Other Information” for information on how to access or obtain copies of this charter. The compensation committee currently consists of Messrs. Petersen, Raymond and Sinnott. Under applicable stock exchange rules, none of the members of our compensation committee is required to be “independent.”  The compensation committee has the sole authority to retain any compensation consultants to be used to assist the committee, but did not retain any consultants in 2016.  The compensation committee has delegated limited authority to the CEO to administer our long-term incentive plans with respect to employees other than executive officers.

Governance and Other Committees

Although not required by NYSE listing standards, we also have a governance committee that periodically reviews our governance guidelines. The charter of our governance committee is available on our website. See “—Meetings and Other Information” for information on how to access or obtain copies of this charter. The governance committee currently consists of Messrs. Petersen, Shackouls and Symonds. Under applicable stock exchange rules, none of the members of our governance committee is required to be “independent.”  With respect to any director nominations to be made by the board in connection with the commencement of director elections in 2018 or in the event of a vacancy in the three required independent director seats on our board, the governance committee will assist in identifying and screening potential candidates. Upon request , the governance committee is also available to assist in identifying and screening potential candidates for any vacancy with respect to directors other than independent directors or directors designated by a designating member. The governance committee will base any recommendations on an assessment of the skills, experience and characteristics of the candidate in the context of the needs of the board.  The governance committee does not have a policy with regard to the consideration of diversity in identifying director nominees; therefore, diversity may or may not be considered in connection with the assessment process.  As a minimum requirement for the three required independent board seats, any candidate must be “independent” and qualify for service on the audit committee under applicable SEC and NYSE rules and the PAGP GP LLC Agreement.

In addition, our partnership agreement allows for the establishment or activation of a conflicts committee as circumstances warrant to review conflicts of interest between us and our general partner or its owners. Such committee will typically consist of a minimum of two independent, non-employee members of the PAGP GP board.  Our partnership agreement provides that any matters approved by the conflicts committee will be conclusively deemed to be fair and reasonable to us, approved by all of our partners, and not a breach by our general partner of any duties owed to us or our unitholders.  See Item 13. “Certain Relationships and Related Transactions, and Director Independence—Review, Approval or Ratification of Transactions with Related Persons.”


110


Meetings and Other Information

During the last fiscal year, including meetings of the board of GP LLC and applicable committees thereof prior to the closing of the Simplification Transactions and meetings of the PAGP GP board and applicable committees thereof following such closing, our board of directors had seven meetings, our audit committee had nine meetings and our compensation committee had two meetings.  All directors have access to members of management, and a substantial amount of information transfer and informal communication occurs between meetings.  None of our directors attended fewer than 75% of the aggregate number of meetings of the applicable board of directors and applicable committees of the board on which the director served.

As discussed above, GP LLC manages our operations and activities, and since the closing of the Simplification Transactions, GP LLC is managed by or under the direction of the PAGP GP board of directors, whose members will, until director elections commence for eligible directors starting in 2018, continue to be either designated by certain members of PAGP GP or appointed by vote of the board of directors.  Accordingly, unlike holders of common stock in a corporation, our unitholders have only limited voting rights on matters affecting our business or governance, subject in all cases to any specific unitholder rights contained in our partnership agreement. As a result, we have not historically held regular annual meetings of unitholders for the purpose of electing directors or soliciting approval of any other routine matters. See, however, “Partnership Management and Governance” above for information regarding annual meetings to be held beginning in 2018.

All of our standing committees have charters. Our committee charters and governance guidelines, as well as our Code of Business Conduct and our Code of Ethics for Senior Financial Officers (which applies to our principal executive officer, principal financial officer and principal accounting officer), are available under the Structure and Governance tab under “Company Information” in the Investor Relations section of our Internet website at http://www.plainsallamerican.com.  We intend to disclose any amendment to or waiver of the Code of Ethics for Senior Financial Officers and any waiver of our Code of Business Conduct on behalf of an executive officer or director either on our Internet website or in an 8-K filing.

Audit Committee Report

The audit committee of our board of directors oversees the Partnership’s financial reporting process on behalf of the board of directors. Management has the primary responsibility for the financial statements and the reporting process, including the systems of internal controls.

In fulfilling its oversight responsibilities, the audit committee reviewed and discussed with management the audited financial statements contained in this Annual Report on Form 10-K.

The Partnership’s independent registered public accounting firm, PricewaterhouseCoopers LLP, is responsible for expressing an opinion on the conformity of the audited financial statements with accounting principles generally accepted in the United States of America. The audit committee reviewed with PricewaterhouseCoopers LLP the firm’s judgment as to the quality, not just the acceptability, of the Partnership’s accounting principles and such other matters as are required to be discussed with the audit committee under generally accepted auditing standards.

The audit committee discussed with PricewaterhouseCoopers LLP the matters required to be discussed by Public Company Accounting Oversight Board Auditing Standard No. 16, Communications with Audit Committees. The audit committee received written disclosures and the letter from PricewaterhouseCoopers LLP required by applicable requirements of the Public Company Accounting Oversight Board regarding PricewaterhouseCoopers LLP’s communications with the audit committee concerning independence, and has discussed with PricewaterhouseCoopers LLP its independence from management and the Partnership.

Based on the reviews and discussions referred to above, the audit committee recommended to the board of directors that the audited financial statements be included in the Annual Report on Form 10-K for the year ended December 31, 2016 for filing with the SEC.

 
Everardo Goyanes, Chairman
 
Victor Burk
 
J. Taft Symonds
 
 


111


Directors, Executive Officers and Other Officers

The following table sets forth certain information with respect to our current board members, executive officers (for purposes of Item 401(b) of Regulation S-K) and certain other officers of us and our subsidiaries. Directors are elected annually and all executive officers are appointed by the board of directors. There is no family relationship between any executive officer and director. As discussed above, three of the owners of membership interests in PAGP GP currently each have the right to separately designate a member of the board of directors. Such designees are indicated in footnote 2 to the following table.

Name
 
Age (as of
12/31/16)
 
Position(1)
Greg L. Armstrong*(2)
 
58
 
Chairman of the Board, Chief Executive Officer and Director
Harry N. Pefanis*
 
59
 
President and Chief Operating Officer and Director
Wilfred (Willie) C. Chiang*
 
56
 
Executive Vice President and Chief Operating Officer (U.S.) and Director
Mark J. Gorman
 
62
 
Executive Vice President
Richard K. McGee*
 
55
 
Executive Vice President, General Counsel and Secretary
Daniel J. Nerbonne*
 
59
 
Executive Vice President—Operations and Engineering
Al Swanson*
 
52
 
Executive Vice President and Chief Financial Officer
John P. vonBerg*
 
62
 
Executive Vice President—Commercial Activities
Samuel N. Brown
 
60
 
Senior Vice President
Lawrence J. Dreyfuss
 
62
 
Senior Vice President, General Counsel—Commercial & Litigation and Assistant Secretary
John Keffer
 
57
 
Senior Vice President
Alfred A. Lindseth
 
47
 
Senior Vice President—Technology, Process & Risk Management
Phil Smith
 
58
 
Senior Vice President—Operations
Jason Balasch
 
48
 
President, Plains Midstream Canada
Kevin L. Cantrell
 
56
 
Vice President—Internal Audit
Brad Deets
 
43
 
Senior Vice President, NGL Commercial and Facilities, Plains Midstream Canada
Steve Falgoust
 
53
 
Vice President—Asset Integrity
James Ferrell
 
45
 
Vice President—Supply Chain Management
Bill Forward
 
50
 
Vice President, Finance, Plains Midstream Canada
James B. Fryfogle
 
65
 
Vice President—Bulk Supply and Logistics
Jeremy L. Goebel
 
39
 
Vice President—Acquisitions and Strategic Planning
Dean Gore
 
58
 
Vice President—Environmental and Regulatory Compliance
Chris Herbold*
 
44
 
Vice President—Accounting and Chief Accounting Officer
Barry Holtzman
 
57
 
Vice President—Safety, Security and Training
Keith Jalbert
 
51
 
Vice President—Commercial Activities
Christopher M. Kean
 
52
 
Vice President, Engineering, Plains Midstream Canada
Sterling Koch
 
47
 
Vice President, Health, Safety, Environment & Regulatory, Plains Midstream Canada
Dwayne Koehn
 
43
 
Vice President—Engineering
Don Lacey
 
62
 
Vice President, Operations, Plains Midstream Canada
Mark Mazerolle
 
52
 
Vice President, Pipelines & Supply, Plains Midstream Canada
James H. Pinchback
 
51
 
Vice President—Pipeline Business Development
Michelle Podavin
 
43
 
Vice President—NGL Supply and Facilities, Plains Midstream Canada
George N. Polydoros
 
53
 
Vice President—Land and Office Services
Megan Prout
 
40
 
Vice President—Commercial Law and Litigation
Tyler Rimbey
 
50
 
Senior Vice President, Crude Commercial and Pipelines, Plains Midstream Canada

112


Name
 
Age (as of
12/31/16)
 
Position(1)
James Roberts
 
50
 
Vice President—Lease Supply
Robert M. Sanford
 
67
 
Vice President—Lease Supply
David Schwarz
 
47
 
Vice President, Human Resources, Plains Midstream Canada
James Shelford
 
34
 
Vice President, LPG Commercial, Plains Midstream Canada
Scott Sill
 
54
 
Senior Vice President, Operations, Plains Midstream Canada
Sharon S. Spurlin
 
51
 
Vice President and Treasurer
Jim Tillis
 
49
 
Vice President—Human Resources
Walter van Zanten
 
60
 
Vice President—Tax
Sandi Wingert
 
46
 
Senior Vice President and Chief Financial Officer, Plains Midstream Canada
Victor Burk
 
67
 
Director and Member of Audit Committee
Bernard (Ben) Figlock(2)
 
56
 
Director
Everardo Goyanes
 
72
 
Director and Member of Audit** Committee
Gary R. Petersen
 
70
 
Director and Member of Compensation and Governance Committees
John T. Raymond(2)
 
46
 
Director and Member of Compensation Committee
Bobby Shackouls
 
66
 
Director and Member of Governance** Committee
Robert V. Sinnott(2)
 
67
 
Director and Member of Compensation** Committee
J. Taft Symonds
 
77
 
Director and Member of Audit and Governance Committees
Christopher M. Temple
 
49
 
Director
 
*
Indicates an “executive officer” for purposes of Item 401(b) of Regulation S-K.

**
Indicates chairman of committee.

(1) 
Unless otherwise described, the position indicates the position held with GP LLC; directors serve on the board of directors of PAGP GP.

(2) 
The PAGP GP LLC Agreement specifies that the Chief Executive Officer of PAGP GP will be a member of the board of directors. Under the PAGP GP LLC Agreement, three of the members of PAGP GP each have the right to appoint one director each to the PAGP GP board of directors. Mr. Raymond is serving as a member of our board of directors by virtue of his appointment by EMG Investment, LLC (“EMG”), of which he is the sole member of the general partner of its manager. Mr. Sinnott is serving as a member of our board of directors by virtue of his appointment by KAFU Holdings, L.P., which is affiliated with Kayne Anderson Investment Management, Inc., of which he is President. Mr. Figlock is serving as a member of our board of directors by virtue of his appointment by Occidental Holding Company (Pipeline), Inc., a subsidiary of Occidental Petroleum Corporation (“Oxy”), of which he is Vice President and Treasurer.  The remaining directors, other than Mr. Armstrong who serves as a director by virtue of his capacity as CEO of PAGP GP, were appointed pursuant to the PAGP GP LLC Agreement. See Item 12. “Security Ownership of Certain Beneficial Owners and Management and Related Unitholder Matters—Beneficial Ownership of General Partner Interest.”

Greg L. Armstrong has served as Chairman of the Board and Chief Executive Officer of PAGP GP since July 2013 and as Chairman of the Board and Chief Executive Officer of GP LLC since PAA’s formation in 1998. He also served as a director of PAA’s general partner or former general partner from PAA’s formation until November 2016. In addition, he was President, Chief Executive Officer and director of Plains Resources Inc. from 1992 to May 2001. He previously served Plains Resources as: President and Chief Operating Officer from October to December 1992; Executive Vice President and Chief Financial Officer from June to October 1992; Senior Vice President and Chief Financial Officer from 1991 to 1992; Vice President and Chief Financial Officer from 1984 to 1991; Corporate Secretary from 1981 to 1988; and Treasurer from 1984 to 1987.  Mr. Armstrong is a director and Deputy Chairman of the Federal Reserve Bank of Dallas, and a director of National Oilwell Varco, Inc.  Mr. Armstrong is also a member of the advisory board of the Maguire Energy Institute at the Cox School of Business at Southern Methodist University, and the Foundation for The Council on Alcohol and Drugs Houston and is Vice Chairman of the National Petroleum Council.


113


Harry N. Pefanis has served as a Director of PAGP GP since February 2017 and as President and Chief Operating Officer since our formation in 1998. He was also a director of our former general partner. In addition, he was Executive Vice President—Midstream of Plains Resources from May 1998 to May 2001. He previously served Plains Resources as: Senior Vice President from February 1996 until May 1998; Vice President—Products Marketing from 1988 to February 1996; Manager of Products Marketing from 1987 to 1988; and Special Assistant for Corporate Planning from 1983 to 1987.
Mr. Pefanis was also President of several former midstream subsidiaries of Plains Resources until our formation.  Mr. Pefanis is a director of Settoon Towing.  Mr. Pefanis has also served as President and Chief Operating Officer of PAGP GP since July 2013.

Wilfred (Willie) C. Chiang has served as a Director of PAGP GP since February 2017 and as Executive Vice President and Chief Operating Officer (U.S.) since August 2015.  Prior to joining Plains, Mr. Chiang served as Executive Vice President — Operations for Occidental Petroleum Corporation from 2012 until 2015.  From 1996 until 2012, he served in various positions at ConocoPhillips, including most recently as Senior Vice President — Refining, Marketing, Transportation and Commercial.  Mr. Chiang has also served as Executive Vice President and Chief Operating Officer (U.S.) of PAGP GP since August 2015.

Mark J. Gorman has served as Executive Vice President since August 2016 and served as Executive Vice President — Operations and Engineering from December 2015 until August 2016.  He served as Executive Vice President—Operations and Business Development from February 2013 until December 2015, and served as Senior Vice President—Operations and Business Development from August 2008 until February 2013. He previously served as Vice President from November 2006 until August 2008. Prior to joining Plains, he was with Genesis Energy in differing capacities as a Director, President and CEO, and Executive Vice President and COO from 1996 through August 2006. From 1992 to 1996, he served as a President for Howell Crude Oil Company. Mr. Gorman began his career with Marathon Oil Company, spending 13 years in various disciplines. Mr. Gorman is also a director of Butte.  Mr. Gorman also serves as Executive Vice President of PAGP GP.

Richard K. McGee has served as Executive Vice President, General Counsel and Secretary since February 2013. He served as Vice President, General Counsel and Secretary from March 2012 until February 2013 and served as Vice President and Deputy General Counsel from August 2011 through March 2012.  He also served as Vice President—Legal and Business Development of PAA’s natural gas storage business from September 2009 through March 2012.  From January 1999 to July 2009, he was employed by Duke Energy, serving as President of Duke Energy International from October 2001 through July 2009 and serving as general counsel of Duke Energy Services from January 1999 through September 2001. He previously spent 12 years at Vinson & Elkins L.L.P., where he was a partner with a focus on acquisitions, divestitures and development work for various clients in the energy industry. Mr. McGee also serves as Executive Vice President, General Counsel and Secretary of PAGP GP.

Daniel J. Nerbonne has served as Executive Vice President - Operations and Engineering since August 2016. He served as Senior Vice President—Engineering from February 2013 until August 2016 and as Vice President—Engineering from February 2005 until February 2013. Prior to joining Plains, Mr. Nerbonne was General Manager of Portfolio Projects for Shell Oil Products US and served in various capacities with Shell Pipeline Company or its predecessors from 1998 to January 2005. From 1980 to 1998, Mr. Nerbonne held numerous positions of increasing responsibility in engineering, operations, and business development, including Vice President of Business Development with Texaco Trading and Transportation or its affiliates. Mr. Nerbonne also serves as Executive Vice President - Operations and Engineering of PAGP GP.

Al Swanson has served as Executive Vice President and Chief Financial Officer since February 2011. He previously served as Senior Vice President and Chief Financial Officer from November 2008 through February 2011, as Senior Vice President—Finance from August 2008 until November 2008 and as Senior Vice President—Finance and Treasurer from August 2007 until August 2008. He served as Vice President—Finance and Treasurer from August 2005 to August 2007, as Vice President and Treasurer from February 2004 to August 2005 and as Treasurer from May 2001 to February 2004. In addition, he held finance related positions at Plains Resources including Treasurer from February 2001 to May 2001 and Director of Treasury from November 2000 to February 2001. Prior to joining Plains Resources, he served as Treasurer of Santa Fe Snyder Corporation from 1999 to October 2000 and in various capacities at Snyder Oil Corporation including Director of Corporate Finance from 1998, Controller—SOCO Offshore, Inc. from 1997, and Accounting Manager from 1992. Mr. Swanson began his career with Apache Corporation in 1986 serving in internal audit and accounting.  Mr. Swanson also serves as Executive Vice President and Chief Financial Officer of PAGP GP.

John P. vonBerg has served as Executive Vice President—Commercial Activities since February 2014. Previously he served as Senior Vice President—Commercial Activities from August 2008 until February 2014, as Vice President—Commercial Activities from August 2007 until August 2008 and as Vice President—Trading from May 2003 until August 2007. He served as Director of these activities from January 2002 until May 2003. Prior to joining us in January 2002, he was with

114


Genesis Energy in differing capacities as a Director, Vice Chairman, President and CEO from 1996 through 2001, and from 1993 to 1996 he served as a Vice President and a Crude Oil Manager for Phibro Energy USA. Mr. vonBerg began his career with Marathon Oil Company, spending 13 years in various disciplines. Mr. vonBerg also serves as Executive Vice President — Commercial Activities of PAGP GP.

Samuel N. Brown has served as Senior Vice President since July 2015. He previously served as Vice President—Pipeline Business Development from October 2009 until July 2015. Prior to joining PAA in October 2009, Mr. Brown served TEPPCO for over 10 years, most recently as Vice President—Commercial Downstream and previously as Vice President—Pipeline Marketing and Business Development for the Upstream segment. Prior to joining TEPPCO, Mr. Brown was with Duke Energy Transport and Trading Company. Mr. Brown serves as a director of Frontier and Eagle Ford Pipeline.

Lawrence J. Dreyfuss has served as Senior Vice President, General Counsel—Commercial and Litigation and Assistant Secretary since February 2013, and served as Vice President, General Counsel—Commercial & Litigation and Assistant Secretary from August 2006 until February 2013. Mr. Dreyfuss was Vice President, Associate General Counsel and Assistant Secretary of our general partner from February 2004 to August 2006 and Associate General Counsel and Assistant Secretary of our general partner from June 2001 to February 2004 and held a senior management position in the Law Department since May 1999. In addition, he was a Vice President of Scurlock Permian LLC from 1987 to 1999.

John Keffer has served as Senior Vice President since July 2015. He previously served as Vice President—Terminals from November 2006 until July 2015. Mr. Keffer joined Plains Marketing, L.P. in October 1998 and prior to his appointment as Vice President, he served as Managing Director—Refinery Supply, Director of Trading and Manager of Sales and Trading. Prior to joining Plains, Mr. Keffer was with Prebon Energy, an energy brokerage firm, from January 1996 through September 1998. Mr. Keffer was with the Permian Corporation/Scurlock Permian from January 1990 through December 1995, where he served in several capacities in the marketing department including Director of Crude Oil Trading. Mr. Keffer began his career with Amoco Production Company and served in various capacities beginning in June 1982.

Alfred A. Lindseth has served as Senior Vice President—Technology, Process & Risk Management since June 2003 and as Vice President—Administration from March 2001 to June 2003. He served as Risk Manager from March 2000 to March 2001. Mr. Lindseth previously served PricewaterhouseCoopers LLP in its Financial Risk Management Practice section as a Consultant from 1997 to 1999 and as Principal Consultant from 1999 to March 2000. He also served GSC Energy, an energy risk management brokerage and consulting firm, as Manager of its Oil & Gas Hedging Program from 1995 to 1996 and as Director of Research and Trading from 1996 to 1997.

Phil Smith has served as Senior Vice President - Operations since August 2016. He served as Vice President—Operations from April 2010 until August 2016. He joined PAA in 2002 from Shell Pipeline. Mr. Smith is responsible for the Partnership’s operations and maintenance activities on its domestic pipeline and terminal facilities.

Jason Balasch has served as President of Plains Midstream Canada since January 1, 2016. He served as Executive Vice President, NGL Commercial and Facilities of Plains Midstream Canada throughout 2015 and is responsible for the day-to-day operation of all of PMC’s business activities. He previously served as Senior Vice President, LPG Commercial and Facilities of PMC from September 2013 through December 2014 and as Vice President of LPG of PMC from September 2011 until September 2013. Prior to joining PMC, he was with Enterprise Products Partners L.P. from June 2000 to August 2011, where he served in various capacities, most recently as Vice President, U.S. Gulf Coast Gathering & Processing in their Houston, Texas office. Mr. Balasch has also worked for Chevron and TransCanada Corporation in both engineering and business development roles.

Kevin L. Cantrell has served as Vice President—Internal Audit since February 2011 and served as Managing Director of Internal Audit from April 2009 to February 2011. Prior to joining PAA, Mr. Cantrell was a managing director and founding member of Protiviti, Inc., a global risk consulting and internal audit firm, from May 2002 to April 2009, and a manager in Andersen’s Risk Consulting practice in Houston, Texas, from February 1999 to May 2002, where he lead internal audit, risk management, and Sarbanes-Oxley compliance projects for clients in the Energy industry. Mr. Cantrell began his professional career at J.P. Morgan Chase, where he held positions of increasing responsibilities in the internal audit and capital markets compliance groups from July 1986 through February 1999.

Brad Deets has served as Senior Vice President, NGL Commercial and Facilities of Plains Midstream Canada since January 1, 2016. He served as Vice President, LPG Commercial of Plains Midstream Canada from September 2013 through December 2015. He served as Vice President of Strategic Planning from June 2013 through August 2013, and previously served as Director of Strategic Planning. He has served in a number of roles at PMC including butane trading, risk management and

115


acquisitions. Prior to joining PMC, Mr. Deets worked with CANPET Energy Group Inc. for a number of years, focusing on crude oil trading.


Steve Falgoust has served as Vice President — Asset Integrity since February 2016.  Mr. Falgoust has been with PAA since 1991, most recently serving as Managing Director — Integrity.  Prior to joining PAA, Mr. Falgoust was employed at Scurlock Oil Company.

James Ferrell has served as Vice President—Supply Chain Management since August 2011. He joined Plains in 2006 from ConocoPhillips, where he served as the Director of Market Intelligence and Strategy for their Global Procurement Services organization. Prior to that, he spent eight years as a Senior Manager in the Supply Chain consulting practice of Accenture.

Bill Forward has served as Vice President, Finance of Plains Midstream Canada since September 2013. Prior to joining PMC, he held senior management positions in accounting and finance for several midstream energy companies, most recently serving as Corporate Controller for Pembina Pipelines Corp. Previously, he was Vice-President at Provident Energy Ltd. and served in financial reporting and accounting roles at ENMAX, TransCanada and PricewaterhouseCoopers.

James B. Fryfogle has served as Vice President—Bulk Supply and Logistics since April 2014. He previously served as Vice President—Refinery Supply from March 2005 through March 2014. He served as Vice President—Lease Operations from July 2004 until March 2005. Prior to joining Plains in January 2004, Mr. Fryfogle served as Manager of Crude Supply and Trading for Marathon Ashland Petroleum. Mr. Fryfogle had held numerous positions of increasing responsibility with Marathon Ashland Petroleum or its affiliates or predecessors since 1975.

Jeremy L. Goebel has served as Vice President — Acquisitions and Strategic Planning since July 2015. He previously served as Managing Director of Acquisitions from 2013 until July 2015. Prior to joining Plains in 2013, Mr. Goebel worked at Simmons & Company International, where he served as an advisor to Plains on several acquisitions.

Dean Gore has served as Vice President — Environmental and Regulatory Compliance since February 2016.  Mr. Gore has been with PAA since 2011, most recently serving as Managing Director — Environmental and Regulatory Compliance.  Prior to joining PAA, Mr. Gore was employed at Environeering, Inc.

Chris Herbold has served as Vice President—Accounting and Chief Accounting Officer since August 2010. He served as Controller of PAA from 2008 until August 2010. He previously served as Director of Operational Accounting from 2006 to 2008, Director of Financial Reporting and Accounting from 2003 to 2006 and Manager of SEC and Financial Reporting from 2002 to 2003. Prior to joining PAA in April 2002, Mr. Herbold spent seven years working for the accounting firm Arthur Andersen LLP. Mr. Herbold also serves as Vice President — Accounting and Chief Accounting Officer of PAGP GP.

Barry Holtzman has served as Vice President — Safety, Security and Training since February 2016.  Mr. Holtzman has been with PAA since 2013, most recently serving as Managing Director — Safety, Security and Training.  Prior to joining PAA, Mr. Holtzman was employed at BP North America.

Keith Jalbert has served as Vice President — Commercial Activities since December 2014. He previously served as Managing Director of Commercial Activities from 2008 until December 2014, and as a Trader from 2002 through 2008. Before joining Plains, he was employed by Genesis Energy as a Crude Oil Trader. Prior to that, he held various analyst, scheduling, trading and management positions with Basis Petroleum and Phibro Energy.

Christopher M. Kean has served as Vice President, Engineering of Plains Midstream Canada since September 2012. He has over 25 years of experience in global projects and operations across the oil and gas, chemical and oil sands sectors. Prior to joining PMC, Mr. Kean worked with Enbridge Pipelines for over four years, where he served in various capacities, most recently as Project Director for the Cabin Gas Plant project. Mr. Kean has also worked in both engineering and project management leadership roles for Canadian Natural Resources Limited (11 years), Petro-Canada, and Amoco Chemical and Production Companies.

Sterling Koch has served as Vice President, Health, Safety, Environment & Regulatory of Plains Midstream Canada since January 2013. He is responsible for providing strategic direction and oversight to the environment, health & safety, regulatory, legal and land activities of our Canadian operations. Mr. Koch brings over 20 years of energy industry experience, including regulatory and legal affairs, commercial operations, compliance and security. Prior to joining PMC, Mr. Koch worked with TransAlta for over 14 years, where he served in various vice president roles including regulatory and legal affairs,

116


commercial management and business development. He also brings to PMC a background as legal counsel, originating from his days with Western Gas Marketing, Northridge Petroleum and TransCanada.

Dwayne Koehn has served as Vice President—Engineering since February 2014. Mr. Koehn previously served as Managing Director of Engineering from July 2008 to February 2014, and as Director of Engineering from September 2005 to June 2008. He initially joined Plains in 2004 in connection with the acquisition of Link Energy where he was a Manager of Engineering. Mr. Koehn has also served in various manager and director roles with Koch Industries and PF Net Construction.

Don Lacey has served as Vice President, Operations of Plains Midstream Canada since July 2016 and is responsible for PMC’s Crude Oil, NGL and LPG operations in Canada and the United States. He joined PMC in 2014, serving most recently as Director, Operations, overseeing various facilities and assets. Prior to joining PMC, Mr. Lacey spent 8 years with Spectra Energy, working as Director of Operations. He brings over 10 years of energy industry experience to this role and 30 years of senior leadership experience across several different industries, including Pulp & Paper, Manufacturing, Electrical Generation and Natural Gas Processing.

Mark Mazerolle has served as Vice President, Pipelines & Supply of Plains Midstream Canada since June 2016 and is responsible for PMC’s pipeline logistics, crude oil supply distribution and optimization activities. He has been with PMC since 2012, serving most recently as Director, Facilities Business Development, Joint Ventures. Mr. Mazerolle has over 19 years of senior management experience in the oil and gas industry serving in various operations, commercial and business development roles.

James H. Pinchback has served as Vice President — Pipeline Business Development since July 2015. He previously served as Managing Director — Pipeline Business Development. Mr. Pinchback joined Plains in 2006.

Michelle Podavin has served as Vice President, NGL Supply and Facilities of Plains Midstream Canada since April 2015 and is responsible for providing leadership and direction on NGL supply, storage, fractionation, and logistics. Ms. Podavin has been with PMC for over 14 years, serving most recently as Director of NGL Supply. Prior to joining PMC, she spent 6 years at major accounting firms in various roles.

George N. Polydoros has served as Vice President—Land and Office Services since February 2013. He served as Managing Director—Land and Office Services from April 2011 until February 2013. Prior to joining PAA, Mr. Polydoros was a partner at the law firm of Mayer Brown. Before joining Mayer Brown, he worked as an attorney at American General Corporation (now part of AIG) and Bracewell LLP.

Megan Prout has served as Vice President — Commercial Law and Litigation since February 2016.  Ms. Prout has been with PAA since 2005 in various legal roles, most recently serving as Associate General Counsel — Commercial Litigation and Law.  Prior to joining PAA, Ms. Prout was employed at the law firm Chadbourne & Parke LLP.

Tyler Rimbey has served as Senior Vice President, Crude Commercial and Pipelines of Plains Midstream Canada since July 2014 and is responsible for overseeing commercial areas of the business including crude oil trading, crude oil business development, pipelines and logistics, acquisitions and rail and truck transportation. Mr. Rimbey brings over 25 years of energy industry experience, including commodity trading, marketing and business development. Prior to joining PMC, Mr. Rimbey worked with Platino Energy Corp., serving as Vice President of Business Development. He has also worked in executive and senior leadership roles with BP Canada Energy Trading Company, BP Energy Company, Goldman Sachs and Shell in Canada, the U.S. and United Kingdom.

James Roberts has served as Vice President — Lease Supply since February 2016.  Mr. Roberts has been with PAA since 1998, most recently serving as Managing Director — Lease Supply.  Prior to joining PAA, Mr. Roberts was employed at Link Energy.

Robert M. Sanford has served as Vice President—Lease Supply since June 2006. He served as Managing Director—Lease Acquisitions and Trucking from July 2005 to June 2006 and as Director of South Texas and Mid Continent Business Units from April 2004 to July 2005. Mr. Sanford was with Link Energy/EOTT Energy from 1994 to April 2004, where he held various positions of increasing responsibility.

David Schwarz has served as Vice President, Human Resources of Plains Midstream Canada since October 2012. He previously served as Vice President of Human Resources and Corporate Communications of Plains Midstream Canada from February 2011 to October 2012. He joined Plains Midstream Canada in August 2009 and brings over 18 years of experience to this role. Prior to joining PMC, Mr. Schwarz held various senior human resources roles in Calgary, and most recently served as

117


Senior Manager, Human Resources in the ATCO Group of Companies. He has also gained experience working for such companies as Fluor Daniel, Manalta Coal and Superior Propane.

James Shelford has served as Vice President, LPG Commercial of Plains Midstream Canada since January 1, 2016. He is responsible for PMC’s propane and butane commercial activities across North America. Mr. Shelford has 13 years’ experience in various commercial roles in the oil and gas industry including the last 6 with PMC, serving most recently as Director of North American Propane. Prior to joining PMC, Mr. Shelford spent 5 years with Superior Gas Liquids, where he served in various capacities including market analysis, product distribution and marketing. Mr. Shelford also spent two years with Willis, a global risk management firm where he worked primarily with Husky Energy as well as other midsized E&P companies based in Calgary.

Scott Sill has served as Senior Vice President, Operations of Plains Midstream Canada since July 2016 and is responsible for PMC’s crude oil, NGL and LPG operations. He served as Vice President, Operations of Plains Midstream Canada from September 2013 until July 2016. He previously served as Vice President of LPG Operations from March 2010 until September 2013. He joined Plains Midstream Canada in April 2006 through PAA’s acquisition of the Shafter gas liquids processing facility. Prior to his most recent role as Managing Director of U.S. and Canadian LPG Operations, Mr. Sill performed the role of West Coast District Superintendent, overseeing an LPG isomerization/hydrotreating facility, salt cavern terminal, fractionation plant and various storage terminals. Mr. Sill brings over 25 years of LPG operations experience to this role.

Sharon S. Spurlin has served as Vice President and Treasurer since October 2014. Before re-joining PAA, Ms. Spurlin served as Chief Financial Officer of PetroLogistics from 2009 until 2014. She originally joined PAA in 2002 and served as Director of Internal Audit and as Assistant Treasurer until 2009. Ms. Spurlin also serves as Vice President and Treasurer of PAGP GP.

Jim Tillis has served as Vice President — Human Resources since February 2016.  Mr. Tillis has been with PAA since 2015, most recently serving as Managing Director — Human Resources.  Prior to joining PAA, Mr. Tillis was employed at Mattress Firm.

Walter van Zanten has served as Vice President—Tax since February 2013. He served as Director of Tax from December 2008 until February 2013. Before joining PAA, Mr. van Zanten worked in various leadership and functional capacities for Chimerical, Inc., El Paso Corp., Tenneco Energy, The Coastal Corporation, Tangram Transmission Corp. and Arthur Young. Mr. van Zanten also serves as Vice President - Tax of PAGP GP.

Sandi Wingert has served as Senior Vice President and Chief Financial Officer of Plains Midstream Canada since January 1, 2016. She served as Vice President, Corporate Services of Plains Midstream Canada from September 2013 through December 2015. She served as Vice President of Accounting of PMC from February 2008 until September 2013. She has been with PMC and its predecessor CANPET acting as Controller since 2000. Prior to joining our Canadian operations, she held various accounting roles with Koch Petroleum and Ernst & Young.

Victor Burk has served as a director of PAGP GP since January 2014. He has been a Managing Director for Alvarez and Marsal, a privately owned professional services firm since April 2009. From 2005 to 2009, Mr. Burk was the global energy practice leader for Spencer Stuart, a privately owned executive recruiting firm. Prior to joining Spencer Stuart, Mr. Burk served as managing partner of Deloitte & Touche’s global oil and natural gas group from 2002 to 2005. He began his professional career in 1972 with Arthur Andersen and served as managing partner of Arthur Andersen’s global oil and natural gas group from 1989 until 2002. Mr. Burk is on the board of directors of EV Management, LLC, the ultimate general partner of EV Energy Partners, L.P., a publicly traded limited partnership engaged in the acquisition, development and production of oil and natural gas. Mr. Burk served as a director and as chairman of the audit committee of PNGS GP LLC, the general partner of PAA Natural Gas Storage, L.P., from April 2010 through December 2013. Mr. Burk also serves as a board member of the Sam Houston Area Council of the Boy Scouts of America. He received a BBA in Accounting from Stephen F. Austin State University, graduating with highest honors. The board has determined that Mr. Burk is “independent” under applicable NYSE rules and qualifies as an “Audit Committee Financial Expert.” We believe that Mr. Burk’s background, spanning over 30 years of extensive public accounting and consulting in the energy industry, coupled with his demonstrated leadership abilities, brings valuable experience and insight to the board.

Bernard (Ben) Figlock has served as a director of PAGP GP since January 2015. He served as a director of PAA’s general partner from January 2015 until November 2016. Mr. Figlock currently serves as Vice President and Treasurer at Oxy, where he directs and oversees management of Oxy’s treasury and risk management functions including finance, investments, insurance and operational risk, commodities trading credit and market risk, and currencies. Mr. Figlock joined Oxy in 1987,

118


advancing to positions of increasing responsibility in Internal Audit, Corporate Finance Planning & Analysis, Corporate Development, and Treasury. Mr. Figlock holds a BS in Accounting from Wake Forest University and an MBA from Loyola Marymount University. We believe that Mr. Figlock’s financial and analytical background provides the board a distinctive and valuable perspective.

Everardo Goyanes has served as a director of PAGP GP since October 2013. He served as a director of PAA’s general partner or former general partner from May 1999 until November 2016. He is Founder of Ex Cathedra LLC (a consulting firm). Mr. Goyanes served as Chairman of Liberty Natural Resources from April 2009 until August 2011. From May 2000 to April 2009, he was President and Chief Executive Officer of Liberty Energy Holdings, LLC (an energy investment firm). From 1999 to May 2000, he was a financial consultant specializing in natural resources. From 1989 to 1999, he was Managing Director of the Natural Resources Group of ING Barings Furman Selz (a banking firm). He was a financial consultant from 1987 to 1989 and was Vice President—Finance of Forest Oil Corporation from 1983 to 1987. From 1967 to 1982, Mr. Goyanes served in various financial and management capacities at Chase Bank, where his major emphasis was international and corporate finance to large independent and major oil companies. Mr. Goyanes received a BA in Economics from Cornell University and a Masters degree in Finance (honors) from Babson Institute. The board of directors has determined that Mr. Goyanes is “independent” under applicable NYSE rules and qualifies as an “Audit Committee Financial Expert.”  Mr. Goyanes’ qualifications as an Audit Committee Financial Expert are supplemented by extensive experience comprising direct involvement in the energy sector over a span of more than 30 years. We believe that this experience, coupled with the leadership qualities demonstrated by his executive background bring important experience and skill to the board.

Gary R. Petersen has served as a director of PAGP GP since November 2016. He served as a director of PAA’s general partner from June 2001 until November 2016. Mr. Petersen is a Managing Partner of EnCap Investments L.P., an investment management firm which he co-founded in 1988. He is also a director of EV Energy Partners, L.P. He had previously served as Senior Vice President and Manager of the Corporate Finance Division of the Energy Banking Group for RepublicBank Corporation. Prior to his position at RepublicBank, he was Executive Vice President and a member of the Board of Directors of Nicklos Oil & Gas Company from 1979 to 1984. He served from 1970 to 1971 in the U.S. Army as a First Lieutenant in the Finance Corps and as an Army Officer in the Army Security Agency. He is a member of the Independent Petroleum Association of America, the Houston Producers Forum and the Petroleum Club of Houston. Mr. Petersen holds BBA and MBA degrees in finance from Texas Tech University. The board of directors has determined that Mr. Petersen is “independent” under applicable NYSE rules. Mr. Petersen has been involved in the energy sector for a period of more than 35 years, garnering extensive knowledge of the energy sectors’ various cycles, as well as the current market and industry knowledge that comes with management of approximately $18 billion of energy-related investments. In tandem with the leadership qualities evidenced by his executive background, we believe that Mr. Petersen brings numerous valuable attributes to the board.

John T. Raymond has served as a director of PAGP GP since October 2013. He served as a director of PAA’s general partner from December 2010 until November 2016. Mr. Raymond is an owner and founder of The Energy & Minerals Group, which is the management company for a series of specialized private equity funds. EMG was founded in 2006 and focuses on investing across various facets of the global natural resource industry including the upstream and midstream segments of the energy complex. As of September 30, 2016, EMG has approximately $14.6 billion of regulatory assets under management and approximately $9.8 billion in commitments have been allocated across the energy sector since inception. Previous to that time, Mr. Raymond held leadership positions with various energy companies, including President and CEO of Plains Resources Inc. (the predecessor entity for Vulcan Energy), President and Chief Operating Officer of Plains Exploration and Production Company and Director of Development for Kinder Morgan, Inc. Mr. Raymond has been a direct or indirect owner of PAA’s general partner since 2001 and served on the board of PAA’s general partner from 2001 to 2005. He serves on numerous other boards, including NGL Energy Holdings LLC, the general partner of NGL Energy Partners, L.P., Tallgrass MLP GP, LLC, the general partner of Tallgrass Energy Partners, L.P. and Tallgrass Management, LLC, the general partner of Tallgrass Energy GP, L.P. Mr. Raymond received a BSM degree from the A.B. Freeman School of Business at Tulane University with dual concentrations in finance and accounting. We believe that Mr. Raymond’s experience with investment in and management of a variety of upstream and midstream assets and operations provides a valuable resource to the board.

Bobby S. Shackouls has served as a director of PAGP GP since January 2014. Mr. Shackouls served as Chairman of Burlington Resources Inc. from 1997 until its acquisition by ConocoPhillips in 2006, and continued to serve on the ConocoPhillips Board of Directors until his retirement in May 2011. Prior thereto, Mr. Shackouls served as President and Chief Executive Officer of Meridian Oil, Inc, a wholly owned subsidiary of Burlington Resources, from 1994-1995, and as President and Chief Executive Officer of Burlington Resources from 1995 until 2006. Mr. Shackouls currently serves as a director and member of the audit and corporate governance committees of The Kroger Co. and as a director and member of the compensation committee of Oasis Petroleum. He served as a director and member of the audit committee of PNGS GP LLC, the general partner of PAA Natural Gas Storage, L.P., from April 2010 through December 2013. The board of directors has

119


determined that Mr. Shackouls is “independent” under applicable NYSE rules. We believe that Mr. Shackouls’ extensive experience within the energy industry offers valuable perspective and, in tandem with his long history of leadership as the CEO of a public company, make him highly qualified to serve as a member of the board.

Robert V. Sinnott has served as a director of PAGP GP since October 2013. He served as a director of PAA’s general partner or former general partner from September 1998 until November 2016. Mr. Sinnott is Co-Chairman of Kayne Anderson Capital Advisors, L.P. (an investment management firm). He also served as a Managing Director from 1992 to 1996, Senior Managing Director from 1996 until 2010 and Chief Executive Officer and Chief Investment Officer from 2010 until 2016. He is also President of Kayne Anderson Investment Management, Inc., the general partner of Kayne Anderson Capital Advisors, L.P. Mr. Sinnott served as a director of Kayne Anderson Energy Development Company from 2006 through June 2013. He was Vice President and Senior Securities Officer of the Investment Banking Division of Citibank from 1986 to 1992, and previously held positions with United Energy Resources, a pipeline company, and Bank of America in its oil and gas finance department. Mr. Sinnott also serves as a director of California Resources Corporation. Mr. Sinnott received a BA from the University of Virginia and an MBA from Harvard. Mr. Sinnott’s extensive investment management background includes his current role of managing approximately $17 billion of energy-related investments. Coupled with his direct involvement in the energy sector, spanning more than 30 years, the breadth of his current market and industry knowledge is enhanced by the depth of his knowledge of the various cycles in the energy sector. We believe that as a result of his background and knowledge, as well as the attributes of leadership demonstrated by his executive experience, Mr. Sinnott brings substantial experience and skill to the board.

J. Taft Symonds has served as a director of PAGP GP since November 2016. He served as a director of PAA’s general partner from June 2001 until November 2016. Mr. Symonds is Chairman of the Board of Symonds Investment Company, Inc. (a private investment firm). From 1978 to 2004 he was Chairman of the Board and Chief Financial Officer of Maurice Pincoffs Company, Inc. (an international marketing firm). Mr. Symonds has a background in both investment and commercial banking, including merchant banking in New York, London and Hong Kong with Paine Webber, Robert Fleming Group and Banque de la Societe Financiere Europeenne. He was Chairman of the Houston Arboretum and Nature Center and currently serves as a director of Howard Supply Company LLC. Mr. Symonds previously served as a director of Tetra Technologies Inc., Schilling Robotics LLC and Free Flow Wines LLC, where he served on the audit committee. Mr. Symonds received a BA from Stanford University and an MBA from Harvard. The board of directors has determined that Mr. Symonds is “independent” under applicable NYSE rules and qualifies as an “Audit Committee Financial Expert.”  In addition to his qualifications as an Audit Committee Financial Expert, Mr. Symonds has a broad background in both commercial and investment banking, as well as investment management, all with a heavy emphasis on the energy sector. We believe that Mr. Symonds’ background offers to the board a distinct and valuable knowledge base representative of both the capital and physical markets and refined by the leadership qualities evident from his executive experience.

Christopher M. Temple has served as a director of PAGP GP since November 2016. He served as a director of PAA’s general partner from May 2009 until November 2016. He is President of DelTex Capital LLC (a private investment firm) and served as Chairman of Brawler Industries, LLC, a Midland, Texas based distributor of engineered plastics used in the exploration and production of oil and gas, from September 2012 to July 2016. Mr. Temple served as the President of Vulcan Capital, the private investment group of Vulcan Inc., from May 2009 until December 2009 and as Vice President of Vulcan Capital from September 2008 to May 2009. Mr. Temple has served on the board of directors and audit committee of Clear Channel Outdoor Holdings since April 2011. Mr. Temple previously served on the board of directors and audit committee of Charter Communications, Inc. from November 2009 through January 2011. Prior to joining Vulcan in September 2008, Mr. Temple served as a managing director at Tailwind Capital LLC from May to August 2008. Prior to joining Tailwind, Mr. Temple was a managing director at Friend Skoler & Co., Inc. from May 2005 to May 2008. From April 1996 to December 2004, Mr. Temple was a managing director at Thayer Capital Partners. Additionally, Mr. Temple was a licensed CPA serving clients in the energy sector with KPMG in Houston, Texas from 1989 to 1993. Mr. Temple holds a BBA, magna cum laude, from the University of Texas and an MBA from Harvard. The board of directors has determined that Mr. Temple is “independent” under applicable NYSE rules.  Mr. Temple has a broad investment management background across a variety of business sectors, as well as experience in the energy sector. We believe that this background, along with the leadership attributes indicated by his executive experience, provide an important source of insight and perspective to the board.

Section 16(a) Beneficial Ownership Reporting Compliance

Section 16(a) of the Securities Exchange Act of 1934 requires directors, executive officers and persons who beneficially own more than ten percent of a registered class of our equity securities to file with the SEC and the NYSE initial reports of ownership and reports of changes in ownership of such equity securities. Such persons are also required to furnish us with copies of all Section 16(a) forms that they file. Such reports are accessible on or through our Internet website at http://www.plainsallamerican.com.

120



Based solely upon a review of the copies of Forms 3, 4 and 5 furnished to us, or written representations from certain reporting persons that no Forms 5 were required, we believe that our executive officers and directors complied with all filing requirements with respect to transactions in our equity securities during 2016; however, in January 2017 PAA GP LLC filed a late Form 3 to report its non-economic general partner interest in us.

Item 11. Executive Compensation

Compensation Committee Report

The compensation committee reviews and makes recommendations to the board of directors regarding the compensation for the executive officers and directors.

In fulfilling its oversight responsibilities, the compensation committee reviewed and discussed with management the compensation discussion and analysis contained in this Annual Report on Form 10-K. Based on those reviews and discussions, the compensation committee recommended to the board of directors that the compensation discussion and analysis be included in the Annual Report on Form 10-K for the year ended December 31, 2016 for filing with the SEC.

 
Robert V. Sinnott, Chairman
 
Gary R. Petersen
 
John T. Raymond

Compensation Committee Interlocks and Insider Participation

Messrs. Petersen, Raymond and Sinnott currently serve on the compensation committee and served on the compensation committee throughout 2016. During 2016, none of the members of the compensation committee was an officer or employee of us or any of our subsidiaries, or served as an officer of any company with respect to which any of our executive officers served on such company’s board of directors. In addition, none of the members of the compensation committee are former employees of ours or any of our subsidiaries. Mr. Petersen is associated with EnCap Investments, L.P. (“EnCap”), Mr. Raymond is associated with EMG and Mr. Sinnott is associated with Kayne Anderson and its affiliates. We have relationships with these entities. See Item 13. “Certain Relationships and Related Transactions, and Director Independence—Transactions with Related Persons.”

Compensation Discussion and Analysis

Background

All of our named executive officers are employed by GP LLC. Under our partnership agreement, we are required to reimburse our general partner and its affiliates for all employment-related costs, including compensation for our named executive officers. For 2016, we are including our CEO, CFO and the three most highly compensated executive officers (other than our CEO and CFO) as well as an additional individual as a Named Executive Officer (defined in the Summary Compensation Table below). Therefore, as used throughout this Compensation Discussion and Analysis, the term Named Executive Officers includes Messrs. Armstrong, Pefanis, Chiang, Swanson, McGee and Nerbonne.

Objectives

Since our inception, we have employed a compensation philosophy that emphasizes pay for performance, both on an individual and entity level, and places the majority of each Named Executive Officer’s (defined in the Summary Compensation Table below) compensation at risk. The primary long-term measure of our performance is our ability to sustain and increase our quarterly distribution to our unitholders, however, we also use other measures such as the amount of distributable cash flow we generate over a specified period of time. We believe our pay-for-performance approach aligns the interests of our executive officers with that of our equity holders, and at the same time enables us to maintain a lower level of base overhead in the event our operating and financial performance is below expectations. Our executive compensation is designed to attract and retain individuals with the background and skills necessary to successfully execute our business model in a demanding environment, to motivate those individuals to reach near-term and long-term goals in a way that aligns their interest with that of our unitholders, and to reward success in reaching such goals. We use three primary elements of compensation to fulfill that design—salary, cash bonus and long-term equity incentive awards. Cash bonuses and equity incentives (as opposed to salary)

121


represent the performance driven elements. They are also flexible in application and can be tailored to meet our objectives. The determination of specific individuals’ cash bonuses is based on their relative contribution to achieving or exceeding annual goals and/or performance against opportunity and the determination of specific individuals’ long-term incentive awards is based on their expected contribution in respect of longer term performance objectives. We do not maintain a defined benefit or pension plan for our executive officers as we believe such plans primarily reward longevity and not performance. We provide a basic benefits package generally to all employees, which includes a 401(k) plan and health, disability and life insurance. In instances considered necessary for the execution of their job responsibilities, we also reimburse certain of our Named Executive Officers and other employees for club dues and similar expenses. We consider these benefits and reimbursements to be typical of other employers, and we do not believe they are distinctive of our compensation program.

Elements of Compensation

Salary. We do not “benchmark” our salary or bonus amounts. In practice, we believe our salaries are generally competitive with the narrower universe of large-cap master limited partnerships, but are moderate relative to the broad spectrum of energy industry competitors for similar talent.

Cash Bonuses. Our cash bonuses include annual discretionary bonuses in which all of our Named Executive Officers potentially participate.

Long-Term Incentive Awards. The primary long-term measure of our performance is our ability to sustain and increase our quarterly distribution to our unitholders, however, we also use other measures such as the amount of distributable cash flow we generate over a specified period of time. Historically, we have generally used performance-indexed phantom unit grants issued under our Long-Term Incentive Plans to encourage and reward timely achievement of targeted distribution levels and align the long-term interests of our Named Executive Officers with those of our unitholders. These grants require minimum service periods as further described below in order to encourage long-term retention. A phantom unit is the right to receive, upon the satisfaction of vesting criteria specified in the grant, a common unit (or cash equivalent). We do not use options as a form of incentive compensation. Unlike “vesting” of an option, vesting of a phantom unit results in delivery of a common unit or cash of equivalent value as opposed to a right to exercise. Terms of historical phantom unit grants have varied, but generally phantom units vest upon the later of achievement of targeted distribution threshold levels and continued employment for periods ranging from two to five years. These distribution performance thresholds are generally consistent with our targeted range for distribution growth. To encourage accelerated performance, if we meet certain distribution or other performance thresholds prior to meeting the minimum service requirement for vesting, our current Named Executive Officers have the right to receive distributions on phantom units prior to vesting in the underlying common units (referred to as distribution equivalent rights, or “DERs”).

In 2007, the owners of AAP authorized the creation of Class B units of AAP (“AAP Management Units”), each of which represents a profits interest in AAP, and authorized the compensation committee to issue grants of AAP Management Units to create additional long-term incentives for our management designed to attract talent and encourage retention over an extended period of time.

The AAP Management Units are subject to restrictions on transfer and generally become incrementally “earned” (entitled to receive a portion of the distributions that would otherwise be paid to holders of AAP units) upon achievement of certain performance thresholds related to achievement of targeted distribution levels and/or targeted distributable cash flow levels, which are aligned with the interests of our common unitholders. As of February 15, 2017, 100% of the outstanding AAP Management Units granted in 2007, 2009, 2010 and 2011 (including those held by Mr. McGee) had been earned, 75% of the AAP Management Units granted in 2013 (including a portion held by Mr. McGee) had been earned, and 25% of the AAP Management Units granted in 2014 had been earned. None of the AAP Management Units issued in 2015 (including those held by Messrs. Chiang and Nerbonne) have been earned. No AAP Management Units were granted in 2008, 2012 or 2016.

To encourage retention following achievement of the applicable performance benchmarks, AAP retained a call right to purchase any earned AAP Management Units at a discount to fair market value that is generally exercisable upon the termination of a holder’s employment with GP LLC and its affiliates (other than termination under certain circumstances such as a termination without cause or by the employee for good reason) prior to certain stated dates. If a holder of an AAP Management Unit remains employed past such designated date (or prior to such date such holder is terminated without cause or quits for good reason), any earned units are no longer subject to the call right and are deemed to have “vested.”  As of January 1, 2017, AAP Management Units granted in 2007, 2009 and 2010 (including those held by Messrs. Armstrong, Pefanis, and Swanson) were no longer subject to such call right and have vested. A significant portion of the vested AAP Management Units (including all or a portion of those held by Messrs. Armstrong, Pefanis and Swanson) have been converted as described

122


below and are no longer outstanding. The applicable vesting dates for the remaining AAP Management Unit grants range from January 1, 2020 for AAP Management Units granted in 2011 to January 1, 2023 for AAP Management Units granted in 2015. The size of the discount to fair market value reflected in the potential call right purchase price decreases over time pursuant to a formula set forth in each AAP Management Unit grant agreement. AAP Management Unit grants also provide that all earned AAP Management Units and a portion of any unearned and unvested AAP Management Units will vest upon a change of control. All earned AAP Management Units will also vest if AAP does not timely exercise its call right.

As long as the PAGP Class A shares are publicly traded, each vested AAP Management Unit may be converted into AAP units and a like number of PAGP Class B shares based on a conversion ratio of approximately 0.941. Following any such conversion, the resulting AAP units and PAGP Class B shares are exchangeable for PAGP Class A shares or, subject to certain limitations, redeemable for PAA common units, in each case on a one-for-one basis as provided in the AAP limited partnership agreement. Between January 1, 2016 and February 15, 2017, approximately 17.1 million AAP Management Units became vested, of which 10.0 million were converted into 9.4 million AAP units and PAGP Class B shares and 5.9 million were converted and then exchanged for an aggregate of 5.6 million PAGP Class A shares. See Item 13. “Certain Relationships and Related Transactions, and Director Independence—Our General Partner—AAP Management Units.”

Prior to the Simplification Transactions, the entire economic burden of the AAP Management Units was borne by AAP. However, in connection with the closing of the Simplification Transactions, AAP received one PAA common unit for each outstanding earned and vested AAP Management Unit, and PAA withheld approximately 841,000 units from the Simplification consideration for future distribution or issuance when and if such units become earned.

Relation of Compensation Elements to Compensation Objectives

Our compensation program is designed to motivate, reward and retain our executive officers. Cash bonuses serve as a near-term motivation and reward for achieving the annual goals established at the beginning of each year. Phantom unit awards (and associated DERs) and AAP Management Units provide motivation and reward over both the near-term and long-term for achieving performance thresholds necessary for earning and vesting. The level of annual bonus and phantom unit awards reflect the moderate salary profile and the significant weighting towards performance based, at-risk compensation. Salaries and cash bonuses , as well as currently payable DERs associated with unvested phantom units and earned AAP Management Units subject to AAP’s call right, serve as near-term retention tools. Longer-term retention is facilitated by the minimum service periods of up to five years associated with phantom unit awards, the long-term vesting profile of the AAP Management Units and, in the case of certain executives directly involved in activities that generate partnership earnings, annual bonuses that are payable over a three-year period. To facilitate the compensation committee in reviewing and making recommendations, a compensation “tally sheet” is prepared by the CEO and General Counsel and provided to the compensation committee.

We stress performance-based compensation elements to attempt to create a performance-driven environment in which our executive officers are (i) motivated to perform over both the short term and the long term, (ii) appropriately rewarded for their services and (iii) encouraged to remain with us even after meeting long-term performance thresholds in order to meet the minimum service periods and by the potential for rewards yet to come. We believe our compensation philosophy as implemented by application of the three primary compensation elements (i) aligns the interests of our Named Executive Officers with our unitholders, (ii) positions us to achieve our business goals, and (iii) effectively encourages the exercise of sound judgment and risk-taking that is conducive to creating and sustaining long-term value. We believe the processes employed by the compensation committee and by the board in applying the elements of compensation (as discussed in more detail below) provide an adequate level of oversight with respect to the degree of risk being taken by management to achieve short-term performance goals. See “Relation of Compensation Policies and Practices to Risk Management.”

We believe our compensation program has been instrumental in our achievement of stated objectives. Over the five-year period ended December 31, 2016, our annual distribution per common unit has grown at a compound annual rate of 2.0% and the total return realized by our unitholders for that period averaged approximately 3.8% per annum as compared to the AMZ total return of 2.2%. During this period, we have enjoyed a very high rate of retention among executive officers.

Application of Compensation Elements

Salary.  We do not make systematic annual adjustments to the salaries of our Named Executive Officers. We do, however, make salary adjustments as necessary to maintain hierarchical relationships among senior management levels after new senior management members are added to keep pace with our overall growth. Since the date of our initial public offering in 1998 (or date of employment, if later) through December 31, 2016, Messrs. Armstrong and Pefanis have each received one salary adjustment and Mr. Swanson, Mr. McGee and Mr. Nerbonne have received four, one and two salary adjustments,

123


respectively, in connection with taking on increasing responsibilities and promotions. During 2016 and 2017, Mr. Armstrong unilaterally elected to forego approximately 90% of his annual base salary.

Annual Discretionary Bonuses.  Annual discretionary bonuses are determined based on our performance relative to our annual plan forecast and public guidance (typically provided quarterly in conjunction with release of earnings), our distribution growth targets, and other quantitative and qualitative goals established at the beginning of each year. Such annual objectives are discussed and reviewed with the board of directors in conjunction with the review and authorization of the annual plan.

At the end of each year, the CEO performs a quantitative and qualitative assessment of our performance relative to our goals. Key quantitative measures include earnings before interest, taxes, depreciation and amortization (including our proportionate share of depreciation and amortization of unconsolidated entities) and adjusted for certain selected items impacting comparability (“Adjusted EBITDA”), relative to established guidance, as well as the growth in the annualized quarterly distribution level per common unit relative to annual growth targets. Our primary performance metric is our ability to sustain and increase cash distributions to our unitholders; we also use distributable cash flow as a performance metric. Accordingly, although net income and net income per common unit are monitored to highlight inconsistencies with primary performance metrics, as is our market performance relative to our MLP peers and major indices, these metrics are considered secondary performance measures. The CEO’s written analysis of our performance examines our accomplishments, shortfalls and overall performance against opportunity, taking into account controllable and non-controllable factors encountered during the year.

The resulting document and supporting detail is submitted to the board of directors for review and comment. Based on the conclusions set forth in the annual performance review, the CEO submits recommendations to the compensation committee for bonuses to our other Named Executive Officers taking into account the relative contribution of the individual officer. There are no set formulas for determining the annual discretionary bonus for our Named Executive Officers; however, pursuant to his employment agreement, Mr. Chiang is entitled to a minimum bonus of $1.25 million for each of 2016 and 2017. Factors considered by the CEO in determining the level of bonus in general include (i) whether or not we achieved the goals established for the year and any notable shortfalls relative to expectations; (ii) the level of difficulty associated with achieving such objectives based on the opportunities and challenges encountered during the year; (iii) current year operating and financial performance relative to both public guidance and prior year’s performance; (iv) significant transactions or accomplishments for the period not included in the goals for the year; (v) our relative prospects at the end of the year with respect to future growth and performance; and (vi) our positioning at the end of the year with respect to our targeted credit profile. The CEO takes these factors into consideration as well as the relative contributions of each of our Named Executive Officers to the year’s performance in developing his recommendations for bonus amounts.

These recommendations are discussed with the compensation committee, adjusted as appropriate, and submitted to the board of directors for its review and approval. Similarly, the compensation committee typically assesses the CEO’s contribution toward meeting our goals, and recommends a bonus for the CEO it believes to be commensurate with such contribution. In several historical instances, the CEO and the President have requested that the bonus amount recommended by the compensation committee be reduced to maintain a closer relationship to bonuses awarded to the other Named Executive Officers. With respect to 2016, despite executing a number of positive transactions in a difficult environment and several positive qualitative accomplishments, in consideration of weaker than expected financial and operating performance for 2016 and challenging industry conditions, each of the Named Executive Officers indicated that they will neither request nor accept a cash bonus for 2016. Accordingly, the typical practice of having the CEO submit to the compensation committee a preliminary draft of bonus recommendations was modified for 2016, and the CEO did not recommend any cash bonuses for our Named Executive Officers for 2016.

Long-Term Incentive Awards.  We do not make systematic annual grants of phantom unit awards to our Named Executive Officers. Although we may make “off cycle” awards from time to time, generally our objective is to time the granting of awards such that the creation of new long-term incentives coincides with the satisfaction of performance thresholds under existing awards. Thus, performance is rewarded by relatively greater frequency of awards, and lack of performance by relatively lesser frequency of awards. Generally, we believe that a grant cycle of approximately three years (and extended time-vesting requirements) provides a balance between a meaningful retention period for us and a visible, reachable reward for the executive officer. Achievement of performance targets does not shorten the minimum service period requirement. If top performance targets on outstanding awards are achieved in the early part of this cycle, new awards are granted with higher performance thresholds, and the minimum service periods of the new awards are generally synchronized with the remaining time-vesting requirements of outstanding awards in a manner designed to encourage extended retention of our Named Executive Officers. Accordingly, these new arrangements inherently take into account the value of awards where performance levels have been achieved but have not yet vested due to ongoing service period requirements, but do not take into consideration previous awards that have fully vested.

124



AAP Management Units (each of which represents a “profits interest” in AAP) have been previously issued to provide an additional longer-term, performance-based officer incentive. As of December 31, 2016, 872,298 AAP Management Units were held by our Named Executive Officers. The compensation committee does not plan to issue any additional AAP Management Units.  

Application in 2016

At the beginning of 2016, we established internal quantitative and qualitative goals that included implementing strategic plan initiatives; advancing multi-year programs and initiatives to prepare the organization for future growth; and enhancing and improving our focus on safe, compliant and reliable operations. Such goals were generally consistent with or overlapped our publicly stated objectives to:

1.
Maintain a solid balance sheet, sound credit metrics and ample liquidity;
2.
Execute our capital program in order to facilitate cash flow growth underpinned by MVCs and position PAA to benefit meaningfully as U.S. production volumes increase; and
3.
Optimize our assets and focus our organization to deliver the best results possible under whatever conditions we encounter in the near term.

2016 was a challenging year for the energy industry in general and PAA specifically, as industry sentiments and overall activity levels generally followed oil price movements throughout 2016. Accordingly, the overall environment for the crude oil and MLP sectors was extremely unfavorable for the first six months of 2016, recovered some over the next five months and then strengthened in relative terms throughout December in response to positive OPEC actions. In response to the drop in oil prices and severely limited capital market access, oil producers revised down their 2016 capital budgets relative to prior indications, and the lower 48 onshore oil rig count declined approximately 50% from year end 2015 levels of around 600 rigs to bottom at approximately 300 rigs in May 2016. The reduced activity level adversely impacted expected crude oil production levels which, in conjunction with pressures associated with MVC over-commitments, intensified competition for the marginal barrel for gathering, marketing and transport and exacerbated the already severe pressure on margins.

PAA’s operating and financial results in 2016 came in below public guidance despite aggressive steps to compete in the highly competitive environment. However, PAA accomplished a number of positive events that included raising capital in a challenging environment, orchestrating a complex simplification transaction and executing a number of transactions that reduced risk and lowered leverage. PAA also executed its expansion capital program on time and on budget and advanced a number of multi-year efforts to improve our efficiency, lower operating costs and enhance our focus on safe, compliant and reliable operations. Selected actions/transactions included:

Raising $2.4 billion of common and preferred equity on terms considered by us to be fair and reasonable during challenging and volatile market conditions;
Completing a complex simplification transaction that significantly reduced PAA’s cost of equity capital and enhanced its ability to fund its activities;
Executing a $1.4 billion capital expansion program generally on time and on budget;
Initiating and completing approximately $550 million of asset sales at attractive multiples and advancing discussions on an additional $670 million of asset sales transactions that are now fully contracted and expected to close during the first half of 2017;
Entering into various joint venture transactions that reduced risk and the level of PAA’s capital commitments;
Initiating a review to challenge and reduce operating costs to adapt and strengthen PAA’s organization for the future; and
Executing a strategic NGL acquisition for approximately $204 million and positioning PAA to complete the acquisition of a strategic crude oil gathering system in the Northern Delaware Basin in early 2017 for approximately $1.2 billion.
For 2016, the elements of compensation were applied as described below.


125


Salary.  Other than Mr. Armstrong’s unilateral election to forego a significant portion of his base salary in 2016 and an increase in Mr. Nerbonne’s base salary in connection with his promotion to Executive Vice President, no salary adjustments for Named Executive Officers were recommended or made in 2016.  See “—Employment Contracts” for additional information regarding the base salaries of our Named Executive Officers with employment contracts.

Cash Bonuses.  Given the weaker than expected financial and operating performance for 2016 and challenging industry conditions, each of the Named Executive Officers indicated that they will neither request nor accept a cash bonus for 2016. Accordingly, we did not pay a cash bonus for 2016 to our Named Executive Officers.

Long-Term Incentive Awards.  Prior to 2016, the last grant cycle of equity awards to Named Executive Officers occurred in 2013. All of the performance thresholds for vesting of the 2013 awards have been met, however, vesting under such awards remains subject to minimum service periods that extend to August 2018. Consistent with our policy of issuing new grants with extended time-vesting periods when attainment of the distribution performance thresholds of existing grants has occurred, in August 2016, the board of directors granted new awards to certain of our Named Executive Officers designed to incentivize continued growth and fundamental performance, as well as encourage retention. The phantom units covered by these awards will vest as follows: (i) one-third shall vest on the August 2019 distribution date, (ii) one-sixth shall vest on the August 2020 distribution date, (iii) one-sixth shall vest on the August 2021 distribution date, (iv) one-sixth shall vest on the date on which we pay an annualized quarterly distribution of at least $2.50 per common unit; however, in the event the $2.50 distribution threshold is not met prior to the August 2022 distribution date, the applicable phantom units will vest on such distribution date provided that on or prior to such date, PAA shall have achieved a minimum annualized distribution rate of $2.30 per common unit, and (v) one-sixth shall vest on the date on which we pay an annualized quarterly distribution of at least $2.65 per common unit; however, in the event the $2.65 distribution threshold is not met prior to the August 2022 distribution date, the applicable phantom units will vest on such distribution date provided that on or prior to such date, PAA shall have achieved a minimum annualized distribution rate of $2.30 per common unit. Any phantom units that have not vested as of the August 2022 distribution date will be forfeited. Upon vesting, the phantom units are payable on a one-for-one basis in PAA common units. These phantom units include tandem DERs that will vest (i.e., commence receiving cash distributions as if the underlying common units were owned) as follows: (i) one-third shall vest upon and effective with the earlier to occur of the August 2018 distribution date and the first date following the date of grant on which we pay an annualized quarterly distribution of at least $2.30 per common unit ($0.575 per quarter), (ii) one-third shall vest upon and effective with the earlier to occur of the August 2019 distribution date and the first date following the date of grant on which we pay an annualized quarterly distribution of at least $2.40 per common unit ($0.60 per quarter), and (iii) one-third shall vest upon and effective with the earlier to occur of the August 2020 distribution date and the first date following the date of grant on which we pay an annualized quarterly distribution of at least $2.50 per common unit ($0.625 per quarter). The 2016 awards included grants to our Named Executive Officers as follows: Mr. Armstrong - 0; Mr. Pefanis - 0; Mr. Chiang - 165,000; Mr. Swanson - 138,000; Mr. McGee - 138,000 and Mr. Nerbonne - 95,000.

In connection with his promotion to Executive Vice President in 2016, Mr. Nerbonne received an additional grant of 25,000 phantom units. These phantom units, which include associated DERs payable in cash, will vest in full on December 14, 2018.

In addition, in connection with the Simplification Transactions, certain modifications were made to the phantom units previously granted to Mr. Chiang in 2015. Specifically, the vesting terms of such award were modified so that 40% of such award will vest on the later of the August 2018 distribution date and the date PAA pays an annualized quarterly distribution of $2.30 per common unit; 30% of such award will vest on the later of the August 2019 distribution date and the date PAA pays an annualized quarterly distribution of $2.40 per common unit; and 30% of such award will vest on the later of the August 2020 distribution date and the date PAA pays an annualized quarterly distribution of $2.50 per common unit.

Outstanding unearned AAP Management Units, including those held by Messrs. Chiang, McGee and Nerbonne, were also modified in connection with the Simplification Transactions. Specifically, the following modifications were made:

For Mr. Chiang, the AAP Management Units originally granted in August 2015 (approximately 375,000 units) will become earned as follows: (i) subsequent to March 31, 2017, 50% upon the payment by PAA of an annualized quarterly distribution of $2.20 per common unit and the generation by PAA of distributable cash flow of $1.5 billion or more on a trailing four quarter basis (subject to adjustment under certain circumstances to account for significant asset sales); (ii) 25% upon the payment by PAA of an annualized quarterly distribution of $2.50 per common unit; and (iii) 25% upon the payment by PAA of an annualized quarterly distribution of $2.80 per common unit.

For Mr. McGee, the remaining 25% of the AAP Management Units originally granted in March 2013 (approximately 61,000 units) will become earned on the first date subsequent to March 31, 2017 upon which PAA pays an annualized quarterly

126


distribution of $2.20 per common unit and generates distributable cash flow of $1.5 billion or more on a trailing four quarter basis (subject to adjustment under certain circumstances to account for significant asset sales).

For Mr. Nerbonne, the AAP Management Units originally granted in July 2015 (approximately 56,000 units) will become earned as follows: (i) subsequent to March 31, 2017, 25% upon the payment by PAA of an annualized quarterly distribution of $2.20 per common unit and the generation by PAA of distributable cash flow of $1.5 billion or more on a trailing four quarter basis; (ii) 25% upon the payment by PAA of an annualized quarterly distribution of $2.30 per common unit and the generation by PAA of distributable cash flow of $1.75 billion or more on a trailing four quarter basis; (iii) 25% upon the payment by PAA of an annualized quarterly distribution of $2.40 per common unit and the generation by PAA of distributable cash flow of $1.9 billion or more on a trailing four quarter basis; and (iv) 25% upon the payment by PAA of an annualized quarterly distribution of $2.40 per common unit and the generation by PAA of distributable cash flow of $2.05 billion or more on a trailing four quarter basis. Distributable cash flow will be subject to adjustment under certain circumstances to account for significant asset sales.

Other Compensation Related Matters

Equity Ownership.  Our Named Executive Officers collectively own substantial equity in the Partnership as well as interests in the general partner. Although we encourage our Named Executive Officers to acquire and retain ownership in the Partnership, we do not have a policy requiring maintenance of a specified equity ownership level. Our policies prohibit our Named Executive Officers from using puts, calls or options to hedge the economic risk of their ownership. As of February 15, 2017, our Named Executive Officers beneficially owned, in the aggregate, directly or indirectly approximately 16 million PAA common units with an approximate market value of over $500 million, which was significantly greater than the combined aggregate salaries and bonuses of these individuals for 2016.

Recovery of Prior Awards.  Except as provided by applicable laws and regulations, we do not have a policy with respect to adjustment or recovery of awards or payments if relevant company performance measures upon which previous awards were based are restated or otherwise adjusted in a manner that would have reduced the size of such award or payment if previously known.

Section 162(m).  With respect to the deduction limitations under Section 162(m) of the Code, we are a limited partnership and do not fall within the definition of a “corporation” under Section 162(m).

Change in Control Triggers.  The employment agreements for Messrs. Armstrong, Pefanis and Chiang, the long-term incentive plan grants to our Named Executive Officers, and the AAP Management Unit grant agreements to which our Named Executive Officers are a party include severance payment provisions or accelerated vesting triggered upon a change of control, as defined in the respective agreements. In the case of the long-term incentive plan grants, the provision becomes operative only if the change in control is accompanied by a change in status (such as the termination of employment by GP LLC). We believe this “double trigger” arrangement is appropriate because it provides assurance to the executive, but does not offer a windfall to the executive when there has been no real change in employment status. The provisions in the employment agreements for Messrs. Armstrong and Pefanis become operative only if the executive terminates employment within three months of the change in control. Messrs. Armstrong and Pefanis agreed to a conditional waiver of these provisions with respect to all prior qualifying transactions.  Mr. Chiang’s employment agreement provides for accelerated vesting of his 2015 long-term incentive plan grant and AAP Management Unit grant in the event of a change of control prior to December 31, 2018 if, in connection therewith, he is not designated to receive a promotion to the top leadership position of GP LLC and terminates his employment within a period of 90 days following such change of control. See “—Employment Contracts” and “—Potential Payments Upon Termination or Change-in-Control.” The provision of severance or equity acceleration for certain terminations and change of control help to create a retention tool by assuring the executive that the benefit of the employment arrangement will be at least partially realized despite the occurrence of an event that would materially alter the employment arrangement.

Relation of Compensation Policies and Practices to Risk Management

Our compensation policies and practices are designed to provide rewards for short-term and long-term performance, both on an individual basis and at the entity level. In general, optimal financial and operational performance, particularly in a competitive business, requires some degree of risk-taking. Accordingly, the use of compensation as an incentive for performance can foster the potential for management and others to take unnecessary or excessive risks to reach the performance thresholds.  For us, such risks would primarily attach to certain commercial activities conducted in our Supply and Logistics segment as well as to the execution of capital expansion projects and acquisitions and the realization of associated returns.


127


From a risk management perspective, our policy is to conduct our commercial activities within pre-defined risk parameters that are closely monitored and are structured in a manner intended to control and minimize the potential for unwarranted risk-taking.  See “Impact of Commodity Price Volatility and Dynamic Market Conditions on Our Business Model—Risk Management” in Part I of this annual report.  We also routinely monitor and measure the execution and performance of our capital projects and acquisitions relative to expectations.

Our compensation arrangements contain a number of design elements that serve to minimize the incentive for unwarranted risk-taking to achieve short-term, unsustainable results, including splitting the awards into a number of tranches and delaying the vesting date for various tranches, in addition to subjecting such awards to forfeiture for terminations related to violations of our risk management policies and practices or of our Code of Business Conduct.  In addition, the vesting criteria for our long-term incentive awards are typically based on the passage of time and/or the payment of distributions from currently available cash.  See “Compensation Discussion and Analysis—Relation of Compensation Elements to Compensation Objectives.”

In combination with our risk-management practices, we do not believe that risks arising from our compensation policies and practices for our employees are reasonably likely to have a material adverse effect on us.

Summary Compensation Table

The following table sets forth certain compensation information for our Chief Executive Officer, Chief Financial Officer, President and Chief Operating Officer plus the three most highly compensated executive officers in 2016 other than our CEO and CFO (collectively, our “Named Executive Officers”). We reimburse our general partner and its affiliates for expenses incurred on our behalf, including the costs of officer compensation.  Mr. Chiang joined PAA in August 2015; therefore, his salary and bonus amounts for 2015 reflect a partial year of employment.

Name and Principal
Position
 
Year
 
Salary
($)
 
Bonus
($)
 
Stock
Awards
($)(1)
 
All Other
Compensation
($)(2)
 
Total
($)
 
 
 
 
 
 
 
 
 
 
 
 
 
Greg L. Armstrong
 
2016
 
40,000

 

 

 
2,575

 
42,575

Chairman and Chief Executive
 
2015
 
375,000

 

 

 
17,340

 
392,340

Officer
 
2014
 
375,000

 
3,900,000

 

 
17,040

 
4,292,040

 
 
 
 
 
 
 
 
 
 
 
 
 
Harry N. Pefanis
 
2016
 
300,000

 

 

 
17,340

 
317,340

President and Chief Operating
 
2015
 
300,000

 

 

 
17,340

 
317,340

Officer
 
2014
 
300,000

 
3,800,000

 

 
17,040

 
4,117,040

 
 
 
 
 
 
 
 
 
 
 
 
 
Wilfred (Willie) C. Chiang
 
2016
 
250,000

 

 
2,542,650

 
17,340

 
2,809,990

Executive Vice President and Chief
 
2015
 
89,102

 
500,000

 
5,330,830

 
5,886

 
5,925,818

Operating Officer (U.S.)
 
 
 
 
 
 
 
 
 
 
 
 
 
 
 
 
 
 
 
 
 
 
 
 
 
Al Swanson
 
2016
 
250,000

 

 
2,126,580

 
17,340

 
2,393,920

Executive Vice President and
 
2015
 
250,000

 
900,000

 

 
17,340

 
1,167,340

Chief Financial Officer
 
2014
 
250,000

 
1,650,000

 

 
17,040

 
1,917,040

 
 
 
 
 
 
 
 
 
 
 
 
 
Richard McGee
 
2016
 
250,000

 

 
3,265,760

 
17,340

 
3,533,100

Executive Vice President, General Counsel and Secretary
 
 
 
 
 
 
 
 
 
 
 
 
 
 
 
 
 
 
 
 
 
 
 
 
 
Daniel J. Nerbonne
 
2016
 
232,292

 

 
2,122,694

 
25,638

 
2,380,624

Executive Vice President - Operations and Engineering
 
 
 
 
 
 
 
 
 
 
 
 
 

128


(1) 
Grant date fair values are presented for (i) LTIP phantom unit grants awarded to Messrs. Swanson, Chiang, McGee and Nerbonne in 2016, (ii) LTIP phantom unit grants awarded to Mr. Chiang in 2015, (iii) AAP Management Unit grants awarded to Mr. Chiang in 2015, and (iv) a portion of an AAP Management Unit grant awarded to Mr. McGee in 2013 and amended in 2016.  Dollar amounts in the table represent the aggregate grant date fair value of phantom units and AAP Management Units awarded based on the probable outcome of underlying performance conditions pursuant to FASB ASC Topic 718.  The amount presented for Mr. McGee includes incremental grant date fair value of $1,139,180 resulting from the modification in 2016 of previously granted AAP Management Unit awards. Specifically, the AAP Management Unit award originally granted to Mr. McGee in March 2013 was amended in 2016 in connection with the Simplification Transactions so that the portion of such grant that had not yet become earned (approximately 61,000 units or 25%) would, instead of becoming earned upon the payment by PAA of an annualized quarterly distribution of $2.85 per common unit, become earned on the first date subsequent to March 31, 2017 upon which PAA pays an annualized quarterly distribution of $2.20 per common unit and generates distributable cash flow of $1.5 billion or more on a trailing four quarter basis (subject to adjustment under certain circumstances to account for significant asset sales). The incremental grant date fair value of $1,139,180 represents the increase in grant date fair value of such award relative to the original March 2013 grant date fair value of such AAP Management units. The modification in 2016 of previously granted LTIP phantom unit awards and AAP Management Unit awards for Messrs. Chiang and Nerbonne did not result in any incremental grant date fair value relative to the grant date fair value of such awards as of their respective dates of issuance. For LTIP phantom unit grants and AAP Management Unit grants awarded in 2015, the performance threshold for the first tranche of vesting was deemed probable of occurring on the grant date.  The aggregate maximum grant date fair value of phantom unit grants and AAP Management Unit grants awarded to Mr. Chiang in 2015, assuming that the highest level of performance conditions will be met, was $17,197,332.  For LTIP phantom unit grants awarded in 2016, the performance thresholds for the first, second and third tranches of vesting were deemed probable of occurring on the grant date.  The maximum grant date fair value of phantom unit grants awarded in 2016, assuming that the highest level of performance conditions will be met, was: $3,115,120 for Mr. Swanson, $3,724,600 for Mr. Chiang, $3,115,120 for Mr. McGee and $2,803,217 for Mr. Nerbonne.  See Note 16 to our Consolidated Financial Statements for further discussion regarding the calculation of grant date fair values.
(2) 
GP LLC matches 100% of employees’ contributions to its 401(k) plan in cash, subject to certain limitations in the plan. All Other Compensation for 2016 includes $2,348 in such contributions for Mr. Armstrong and $15,900 for each of Messrs. Pefanis, Chiang, Swanson, McGee and Nerbonne. The remaining amount represents premium payments on behalf of such Named Executive Officer for group term life insurance and, for Mr. Nerbonne only, a car allowance of $8,400.
Grants of Plan-Based Awards Table

The following table sets forth summary information regarding all grants of plan-based awards made to our Named Executive Officers during the fiscal year ended December 31, 2016:

Name
 
Grant
Date
 
All Other Stock Awards:
Number Of Shares Of Stock or Units (#)
 
Grant Date
Fair Value Of
Stock and Option
Awards ($)(4)
 
 
 
 
 
 
 
Al Swanson
 
8/25/16
 
138,000

(1) 
$
2,126,580

Wilfred (Willie) C. Chiang
 
8/25/16
 
165,000

(1) 
$
2,542,650

Richard McGee
 
8/25/16
 
138,000

(1) 
$
2,126,580

 
 
9/15/16
 
61,174

(2) 
$
1,139,180

Dan Nerbonne
 
8/25/16
 
95,000

(1) 
$
1,463,944

 
 
8/25/16
 
25,000

(3) 
$
658,750

 
(1) 
For a description of the vesting terms of these awards, see “Compensation Discussion and Analysis—Application in 2016—Long Term Incentive Awards”.
(2) 
Represents incremental grant date fair value resulting from the modification in 2016 of the unearned portion of AAP Management Unit awards originally granted in March 2013. See Footnote 1 to the Summary Compensation Table for a description.
(3) 
These phantom units, which include associated DERs payable in cash, will vest 100% on December 14, 2018.

129


(4) 
Represents the grant date fair values of LTIP phantom units granted in 2016 based on the probable outcome of underlying performance conditions pursuant to FASB ASC Topic 718.  The performance thresholds for the first, second and third tranches of vesting of the LTIP phantom units granted in 2016 was deemed probable of occurring on the grant date.  The aggregate maximum grant date fair value of phantom unit grants awarded in 2016, assuming that the highest level of performance conditions will be met, was $3,115,120 for Mr. Swanson, $3,724,600 for Mr. Chiang, $3,115,120 for Mr. McGee and $2,803,217 for Mr. Nerbonne.

Narrative Disclosure to Summary Compensation Table

A narrative description of all material factors necessary to an understanding of the information included in the above Summary Compensation Table is included in “—Compensation Discussion and Analysis” and in the footnotes to such table.

Employment Contracts

Mr. Armstrong is employed as Chairman and Chief Executive Officer. The initial three-year term of Mr. Armstrong’s employment agreement commenced on June 30, 2001, and is automatically extended for one year on June 30 of each year (such that the term is reset to three years) unless Mr. Armstrong receives notice from the chairman of the compensation committee that the board of directors has elected not to extend the agreement. Mr. Armstrong has agreed, during the term of the agreement and for five years thereafter, not to disclose (subject to typical exceptions, including, but not limited to, requirement of law or prior disclosure by a third party) any confidential information obtained by him while employed under the agreement. The agreement provided for a base salary of $330,000 per year, subject to annual review. In 2005, Mr. Armstrong’s annual salary was increased to $375,000.  For 2016 and 2017, Mr. Armstrong unilaterally elected to forego approximately 90% of his annual base salary.

Mr. Pefanis is employed as President and Chief Operating Officer. The initial three-year term of Mr. Pefanis’ employment agreement commenced on June 30, 2001, and is automatically extended for one year on June 30 of each year (such that the term is reset to three years) unless Mr. Pefanis receives notice from the Chairman of the Board that the board of directors has elected not to extend the agreement. Mr. Pefanis has agreed, during the term of the agreement and for one year thereafter, not to disclose (subject to typical exceptions) any confidential information obtained by him while employed under the agreement. The agreement provided for a base salary of $235,000 per year, subject to annual review. In 2005, Mr. Pefanis’ annual salary was increased to $300,000.

In connection with Mr. Chiang’s employment in August 2015, GP LLC and Mr. Chiang entered into an agreement setting forth the terms of his employment. The agreement, which may be terminated by either party at any time, provides for a base salary of $250,000 per year, and a minimum bonus of $500,000 for 2015 and $1.25 million for each of 2016 and 2017.  GP LLC’s obligation to pay the minimum bonus is subject to Mr. Chiang’s continued employment through the bonus payment date.  For 2016, in consideration of weaker than expected financial and operating performance and challenging industry conditions, Mr. Chiang has elected to forego his right to receive a cash bonus. Mr. Chiang was hired with the expectation that, contingent on his performance, he would be offered the top executive leadership position of GP LLC (the “Executive Promotion”) no later than December 31, 2018 (the “Reference Date”).  Consistent with such expectation and as an inducement to Mr. Chiang, Mr. Chiang’s employment agreement provides for the accelerated vesting of the phantom units and AAP Management Units he received in 2015 in the event his employment is terminated under certain circumstances prior to the Reference Date.  These circumstances include the following: (i) if Mr. Chiang has not received the Executive Promotion and is terminated other than for cause prior to the Reference Date; (ii) if Mr. Chiang has not received the Executive Promotion by the Reference Date and Mr. Chiang resigns within 90 days thereafter or if Mr. Chiang has not received the Executive Promotion and terminates his employment for “good reason” prior to the Reference Date; and (iii) if a change of control occurs prior to the Reference Date and in connection therewith Mr. Chiang is not designated to receive the Executive Promotion and terminates his employment within 90 days of such change of control. Mr. Chiang’s employment agreement also provides that in the event of his death or disability prior to the second anniversary of his employment date under circumstances where less than 187,760 of his AAP Management Units have previously become “earned”, he will immediately vest in such number of AAP Management Units as may be necessary to cause the number of vested AAP Management Units to equal 187,760.  Mr. Chiang also entered into ancillary agreements pursuant to which he has agreed to maintain confidentiality and not to solicit customers, assets or employees for a period of two years following termination of his employment.

See “—Compensation Discussion and Analysis” for a discussion of how we use salary and bonus to achieve compensation objectives. See “—Potential Payments upon Termination or Change-In-Control” for a discussion of the provisions in Messrs. Armstrong’s, Pefanis’ and Chiang’s employment agreements related to termination, change of control and related payment obligations.

130



Outstanding Equity Awards at Fiscal Year-End

The following table sets forth certain information regarding outstanding equity awards at December 31, 2016 with respect to our Named Executive Officers:

 
 
Unit Awards
Name
 
Number of
Shares or
Units of Stock
That Have
Not
Vested (#)
 
Market
Value of
Shares or
Units of
Stock That
Have Not
Vested ($)(1)
 
Equity
Incentive Plan
Awards:
Number of
Unearned
Shares, Units
or Other
Rights That
Have Not
Vested (#)
 
Equity
Incentive Plan
Awards:
Market or
Payout Value
of Unearned
Shares, Units
or Other
Rights That
Have Not
Vested ($)(1)
 
 
 
 
 
 
 
 
 
Greg L. Armstrong
 
100,000

(2) 
3,229,000

 

 

 
 
 
 
 
 
 
 
 
Harry N. Pefanis
 
90,000

(2) 
2,906,100

 

 

 
 
 
 
 
 
 
 
 
Wilfred (Willie) C. Chiang
 

 

 
375,521

(3) 
12,258,999

 
 

 

 
120,000

(7) 
3,874,800

 
 
110,000

(8) 
3,551,900

 
55,000

(8) 
1,775,950

 
 
 
 
 
 
 
 
 
Al Swanson
 
66,667

(2) 
2,152,677

 

 

 
 
92,000

(8) 
2,970,680

 
46,000

(8) 
1,485,340

 
 
 
 
 
 
 
 
 
Richard McGee
 
60,000

(2) 
1,937,400

 

 

 
 
195,755

(4) 
6,390,449

 

 

 
 
183,520

(4) 
5,991,074

 
61,174

(5) 
1,997,048

 
 
92,000

(8) 
2,970,680

 
46,000

(8) 
1,485,340

 
 
 
 
 
 
 
 
 
Dan Nerbonne
 
36,000

(2) 
1,162,440

 

 

 
 

 

 
56,328

(6) 
1,838,838

 
 
63,333

(8) 
2,045,023

 
31,667

(8) 
1,022,527

 
 
25,000

(9) 
807,250

 

 

 
(1) 
Market value of phantom units reported in these columns is calculated by multiplying the closing market price ($32.29) of our common units at December 30, 2016 (the last trading day of the fiscal year) by the number of units. No discount is applied for remaining performance threshold or service period requirements. Market value of AAP Management Units is calculated by (i) assuming that such AAP Management Units are converted into AAP units based on the conversion factor of approximately 0.941 AAP units and PAGP Class B shares for each AAP Management Unit, (ii) assuming the exchange of the resulting AAP units and PAGP Class B shares for PAGP Class A shares on a one-for-one basis, and (iii) multiplying such resulting number of PAGP Class A shares by the closing market price ($34.68) of PAGP’s Class A shares at December 30, 2016 (the last trading day of the fiscal year).
(2) 
Represents the unvested portion of phantom units granted in 2013 under our Long-Term Incentive Plan.  All performance thresholds have been met.  Accordingly, subject to continued employment, these phantom units will vest as follows:  (i) one-half will vest on the August 2017 distribution date, and (ii) one-half will vest on the August 2018 distribution date.  Upon vesting, the phantom units are payable on a one-for-one basis in PAA common units.  All of the DERs associated with these phantom units are currently payable.  The DERs expire when the associated phantom units vest.

131


(3) 
Represents the pre-conversion number of AAP Management Units held by Mr. Chiang, each of which represents a profits interest in AAP, entitling him to participate in future profits and losses from operations, current distributions from operations, and an interest in future appreciation or depreciation in AAP’s asset values, but does not represent an interest in the capital of AAP on the applicable grant date of the AAP Management Units. These AAP Management Units become earned as follows: 50% will become earned on the first date subsequent to March 31, 2017 upon which we pay a quarterly distribution of at least $0.55 per common unit ($2.20 annualized) and generate distributable cash flow of $1.5 billion or more on a trailing four quarter basis (subject to adjustment under certain circumstances to account for significant asset sales), 25% will become earned on the first date subsequent to March 31, 2017 upon which we pay a quarterly distribution of at least $0.625 per common unit ($2.50 annualized, and 25% will become earned on the first date subsequent to March 31, 2017 on which we pay a quarterly distribution of at least $0.70 per common unit ($2.80 annualized). These AAP Management Units are subject to a call right in the event Mr. Chiang’s employment is terminated under certain circumstances prior to December 31, 2022. If Mr. Chiang remains employed after such date, his AAP Management Units will be deemed to have vested. Mr. Chiang’s employment agreement provides for the accelerated vesting of his AAP Management Units under certain circumstances prior to December 31, 2018.  See “—Employment Contracts” and “—Potential Payments Upon Termination or Change-in-Control.”
(4) 
Represents the pre-conversion number of earned AAP Management Units held by Mr. McGee. Despite the fact that these AAP Management Units are earned, they are treated as stock that has not vested for purposes of this table due to the fact that they remain subject to a call right held by AAP that entitles AAP to purchase such AAP Management Units for (i) an amount equal to 75% of their fair market value upon the termination of employment prior to December 31, 2019 (with respect to 195,755 AAP Management Units) or (ii) an amount equal to 50-75% of their fair market value upon the termination of employment prior to December 31, 2020 (with respect to 183,520 AAP Management Units).
(5) 
Represents the remaining 25% of the AAP Management Units originally granted to Mr. McGee in March 2013. These AAP Management Units will become earned on the first date subsequent to March 31, 2017 upon which PAA pays an annualized quarterly distribution of $2.20 per common unit and PAA generates distributable cash flow of $1.5 billion or more on a trailing four quarter basis (subject to adjustment under certain circumstances to account for significant asset sales).
(6) 
Represents AAP Management Units originally granted to Mr. Nerbonne in July 2015. These AAP Management Units will become earned as follows: (i) subsequent to March 31, 2017, 25% upon the payment by PAA of an annualized quarterly distribution of $2.20 per common unit and the generation by PAA of distributable cash flow of $1.5 billion or more on a trailing four quarter basis; (ii) 25% upon the payment by PAA of an annualized quarterly distribution of $2.30 per common unit and the generation by PAA of distributable cash flow of $1.75 billion or more on a trailing four quarter basis; (iii) 25% upon the payment by PAA of an annualized quarterly distribution of $2.40 per common unit and the generation by PAA of distributable cash flow of $1.9 billion or more on a trailing four quarter basis; and (iv) 25% upon the payment by PAA of an annualized quarterly distribution of $2.40 per common unit and the generation by PAA of distributable cash flow of $2.05 billion or more on a trailing four quarter basis. Distributable cash flow will be subject to adjustment under certain circumstances to account for significant asset sales.
(7) 
Represents phantom units granted to Mr. Chiang in 2015 under our Long-Term Incentive Plan.  In August 2016, the terms of these phantom units were modified such that they will vest 40% on the later of the August 2018 distribution date and the date PAA pays an annualized quarterly distribution of $2.30 per common unit; 30% on the later of the August 2019 distribution date and the date PAA pays an annualized quarterly distribution of $2.40 per common unit; and 30% on the later of the August 2020 distribution date and the date PAA pays an annualized quarterly distribution of $2.50 per common unit. The phantom units also vest upon termination of employment under certain circumstances. See “—Employment Contracts” and “—Potential Payments Upon Termination or Change-in-Control.” Any phantom units that have not vested as of the August 2021 distribution date will be forfeited. Upon vesting, the phantom units are payable on a one-for-one basis in common units.  The phantom units have associated DERs that are currently vested and payable in cash on each distribution payment date.
(8) 
Represents phantom units granted in 2016 under our Long-Term Incentive Plan. For a description of the vesting terms of these awards, see “Compensation Discussion and Analysis—Application in 2016—Long-Term Incentive Awards”.
(9) 
Represents phantom units granted to Mr. Nerbonne in 2016 under our Long-Term Incentive Plan. These phantom units, which include DERs payable in cash, will vest 100% on December 14, 2018.

Option Exercises and Units Vested

The following table sets forth certain information regarding the vesting of phantom units during the fiscal year ended December 31, 2016 with respect to our Named Executive Officers.


132


 
 
Unit Awards
 
Name
 
Number of Units
Acquired on
Vesting (#)
 
Value Realized on
Vesting ($)
 
 
 
 
 
 
 
Greg L. Armstrong
 
50,000

(1) 
1,457,500

(3) 
 
 
 
 
 
 
Harry N. Pefanis
 
45,000

(1) 
1,311,750

(3) 
 
 
 
 
 
 
Wilfred (Willie) C. Chiang
 

 

 
 
 
 
 
 
 
Al Swanson
 
33,333

(1) 
966,657

(2) 
 
 
 
 
 
 
Richard McGee
 
30,000

(1) 
870,000

(2) 
 
 
 
 
 
 
Dan Nerbonne
 
18,000

(1) 
522,000

(2) 
 
(1) 
Represents the gross number of phantom units that vested during the year ended December 31, 2016. The actual number of units delivered was net of income tax withholding.
(2) 
Consistent with the terms of the applicable Long-Term Incentive Plan, the value realized upon vesting is computed by multiplying the closing market price ($29.00) of our common units on August 11, 2016 (the date preceding the vesting date) by the number of units that vested.
(3) 
Consistent with the terms of the applicable Long-Term Incentive Plan, the value realized upon vesting is computed by multiplying the closing market price ($29.15) of our common units on August 12, 2016 (the vesting date) by the number of units that vested.

Pension Benefits

We sponsor a 401(k) plan that is available to all U.S. employees, but we do not maintain a pension or defined benefit program.

Nonqualified Deferred Compensation and Other Nonqualified Deferred Compensation Plans

We do not have a nonqualified deferred compensation plan or program for our officers or employees.

Potential Payments upon Termination or Change-in-Control

The following table sets forth potential amounts payable to the Named Executive Officers upon termination of employment under various circumstances, and as if terminated on December 30, 2016.

 
 
By Reason of
Death
($)
 
By Reason of
Disability
($)
 
By Company
without
Cause
($)
 
By Executive
with Good
Reason
($)
 
In Connection with a
Change In Control
($)
 
Greg L. Armstrong
 
 
 
 
 
 
 
 
 
 
 
Salary and Bonus
 
8,550,000

(1) 
8,550,000

(1) 
8,550,000

(1) 
8,550,000

(1) 
12,825,000

(2) 
Equity Compensation
 
3,229,000

(3) 
3,229,000

(3) 
3,229,000

(4) 
3,229,000

(4) 
3,229,000

(5) 
Health Benefits
 
N/A

 
36,844

(6) 
36,844

(6) 
36,844

(6) 
36,844

(6) 
Tax Gross-up
 
N/A

 
N/A

 
N/A

 
N/A

 
112,219

(7) 
AAP Management Units
 
N/A

 
N/A

 
N/A

(8) 
N/A

(8) 
N/A

(9) 
Total
 
11,779,000

 
11,815,844

 
11,815,844

 
11,815,844

 
16,203,063

 
 
 
 
 
 
 
 
 
 
 
 
 

133


 
 
By Reason of
Death
($)
 
By Reason of
Disability
($)
 
By Company
without
Cause
($)
 
By Executive
with Good
Reason
($)
 
In Connection with a
Change In Control
($)
 
Harry N. Pefanis
 
 
 
 
 
 
 
 
 
 
 
Salary and Bonus
 
8,200,000

(1) 
8,200,000

(1) 
8,200,000

(1) 
8,200,000

(1) 
12,300,000

(2) 
Equity Compensation
 
2,906,100

(3) 
2,906,100

(3) 
2,906,100

(4) 
2,906,100

(4) 
2,906,100

(5) 
Health Benefits
 
N/A

 
57,286

(6) 
57,286

(6) 
57,286

(6) 
57,286

(6) 
Tax Gross-up
 
N/A

 
N/A

 
N/A

 
N/A

 
603,349

(7) 
AAP Management Units
 
N/A

 
N/A

 
N/A

(8) 
N/A

(8) 
N/A

(9) 
Total
 
11,106,100

 
11,163,386

 
11,163,386

 
11,163,386

 
15,866,735

 
 
 
 
 
 
 
 
 
 
 
 
 
Wilfred (Willie) C. Chiang (10)
 
 
 
 
 
 
 
 
 
 
 
Equity Compensation
 

(3) 

(3) 
3,874,800

(4) 
3,874,800

(4) 
9,202,650

(5) 
AAP Management Units
 
6,129,499

(11) 
6,129,499

(11) 
12,258,999

(8) 
12,258,999

(8) 
12,258,999

(9) 
Total
 
6,129,499

 
6,129,499

 
16,133,799

 
16,133,799


21,461,649

 
 
 
 
 
 
 
 
 
 
 
 
 
Al Swanson (10)
 
 
 
 
 
 
 
 
 
 
 
Equity Compensation
 
2,152,645

(3) 
2,152,645

(3) 
2,152,645

(4) 
N/A

 
6,608,665

(5) 
AAP Management Units
 
N/A

 
N/A

 
N/A

(8) 
N/A

(8) 
N/A

(9) 
Total
 
2,152,645

 
2,152,645

 
2,152,645

 

 
6,608,665

 
 
 
 
 
 
 
 
 
 
 
 
 
Richard McGee (10)
 
 
 
 
 
 
 
 
 
 
 
Equity Compensation
 
1,937,400

(3) 
1,937,400

(3) 
1,937,400

(4) 
N/A

 
6,393,420

(5) 
AAP Management Units
 
N/A

 
N/A

 
7,189,285

(8) 
7,189,285

(8) 
8,187,801

(9) 
Total
 
1,937,400

 
1,937,400

 
9,126,685

 
7,189,285

 
14,581,221

 
 
 
 
 
 
 
 
 
 
 
 
 
Dan Nerbonne (10)
 
 
 
 
 
 
 
 
 
 
 
Equity Compensation
 
1,162,440

(3) 
1,162,440

(3) 
1,162,440

(4) 
N/A

 
5,037,240

(5) 
AAP Management Units
 
N/A

 
N/A

 

(8) 

(8) 
459,709

(9) 
Total
 
1,162,440

 
1,162,440

 
1,162,440

 

 
5,496,949

 
 
(1) 
The employment agreements between GP LLC and Messrs. Armstrong and Pefanis provide that if (i) their employment with GP LLC is terminated as a result of their death, (ii) they terminate their employment with GP LLC (a) because of a disability (as defined in Section 409A of the Code) or (b) for good reason (as defined below), or (iii)  GP LLC terminates their employment without cause (as defined below), they are entitled to a lump-sum amount equal to the product of (1) the sum of their (a) highest annual base salary paid prior to their date of termination and (b) highest annual bonus paid or payable for any of the three years prior to the date of termination, and (2) the lesser of (i) two or (ii) the number of days remaining in the term of their employment agreement divided by 360. The amount provided in the table assumes for each executive a termination date of December 30, 2016, and also assumes a highest annual base salary of $375,000 and highest annual bonus of $3,900,000 for Mr. Armstrong, and a highest annual base salary of $300,000 and highest annual bonus of $3,800,000 for Mr. Pefanis.
The employment agreements between GP LLC and Messrs. Armstrong and Pefanis define “cause” as (i) willfully engaging in gross misconduct, or (ii) conviction of a felony involving moral turpitude. Notwithstanding, no act, or failure to act, on their part is “willful” unless done, or omitted to be done, not in good faith and without reasonable belief that such act or omission was in the best interest of GP LLC or otherwise likely to result in no material injury to GP LLC. However, neither Mr. Armstrong nor Mr. Pefanis will be deemed to have been terminated for cause unless and until there is delivered to them a copy of a resolution of the board of directors at a meeting held for that purpose (after reasonable notice and an opportunity to be heard), finding that Mr. Armstrong or Mr. Pefanis, as applicable, was guilty of the conduct described above, and specifying the basis for that finding. If Mr. Armstrong or Mr. Pefanis were terminated for cause, GP LLC would

134


be obligated to pay base salary through the date of termination, with no other payment obligations triggered by the termination under the employment agreement or other employment arrangement.
The employment agreements between GP LLC and Messrs. Armstrong and Pefanis define “good reason” as the occurrence of any of the following circumstances: (i) removal by GP LLC from, or failure to re-elect them to, the positions to which Messrs. Armstrong and Pefanis were appointed pursuant to their respective employment agreements, except in connection with their termination for cause (as defined above); (ii) (a) a reduction in their rate of base salary (other than in connection with across-the-board salary reductions for all executive officers of GP LLC) unless such reduction reduces their base salary to less than 85% of their current base salary, (b) a material reduction in their fringe benefits, or (c) any other material failure by GP LLC to comply with its obligations under their employment agreements to pay their annual salary and bonus, reimburse their business expenses, provide for their participation in certain employee benefit plans and arrangements, furnish them with suitable office space and support staff, or allow them no less than 15 business days of paid vacation annually; or (iii) the failure of GP LLC to obtain the express assumption of the employment agreements by a successor entity (whether direct or indirect, by purchase, merger, consolidation or otherwise) to all or substantially all of the business and/or assets of GP LLC.
(2) 
Pursuant to their employment agreements, if Messrs. Armstrong and Pefanis terminate their employment with GP LLC within three (3) months of a change in control (as defined below), they are entitled to a lump-sum payment in an amount equal to the product of (i) three and (ii) the sum of (a) their highest annual base salary previously paid to them and (b) their highest annual bonus paid or payable for any of the three years prior to the date of such termination. The amount provided in the table assumes a change in control and termination date of December 30, 2016, and also assumes a highest annual base salary of $375,000 and highest annual bonus of $3,900,000 for Mr. Armstrong, and a highest annual base salary of $300,000 and highest annual bonus of $3,800,000 for Mr. Pefanis.
In conjunction with events occurring in 2005, 2010 and 2013, Messrs. Armstrong and Pefanis executed various agreements waiving their rights to terminate employment and receive separation benefits under their employment agreements. In connection with such waivers, the definition of “Change in control” in the employment agreements was also modified to mean, and will be deemed to occur upon, one or more of the following events: (i) any person (other than PAGP or its wholly owned subsidiaries), including any partnership, limited partnership, syndicate or other group deemed a “person” for purposes of Section 13(d) or 14(d) of the Securities Exchange Act of 1934, as amended, becomes the beneficial owner, directly or indirectly, of 50% or more of the membership interest in GP LLC or 50% or more of the outstanding limited partnership interest of PAGP; (ii) any person (other than PAGP or its wholly owned subsidiaries, including any partnership, limited partnership, syndicate or other group deemed a “person” for purposes of Section 13(d) or 14(d) of the Securities Exchange Act of 1934, as amended, becomes the beneficial owner, directly or indirectly, of 50% or more of the membership interest in PAGP GP; (iii) PAGP ceases to beneficially own, directly or indirectly, more than 50% of the membership interest in GP LLC; (iv) the “Owner Affiliates”, as defined in such agreements, cease to beneficially own, directly or indirectly, more than 50% of the membership interest in PAGP GP; or (v) there has been a direct or indirect transfer, sale, exchange or other disposition in a single transaction or series of transactions (whether by merger or otherwise) of all or substantially all of the assets of PAGP or PAA to one or more persons who are not affiliates of PAGP (“third party” or “parties”), other than a transaction in which the Owner Affiliates continue to beneficially own, directly or indirectly, more than 50% of the issued and outstanding voting securities of such third party or parties immediately following such transaction.
(3) 
The letters evidencing the 2013 phantom unit grants awarded to our Named Executive Officers, and the 2015 phantom unit grant awarded to Mr. Chiang, provide that in the event of their death or disability (as defined below), all of their then outstanding phantom units and associated DERs will be deemed nonforfeitable, and (i) any unvested phantom units that had satisfied all of the vesting criteria as of the date of their termination but for the passage of time would vest on the next following distribution date and (ii) the remaining unvested outstanding phantom units will vest on the distribution date on which the vesting criteria is met. The letters evidencing the 2016 phantom unit grants awarded to our Named Executive Officers provide that in the event of their death or disability (as defined below), the following terms shall apply: (a) if such death or disability takes place prior to the second anniversary of the date of the applicable grant (August 25, 2018), all of their then outstanding phantom units and associated DERs will be automatically forfeited as of such date, and (b) if such death or disability takes place on or after such second anniversary, all of their then outstanding phantom units will be deemed nonforfeitable and will vest on the next following distribution date (and any associated DERs shall not be forfeited but shall vest, be payable and expire according to the terms of the applicable phantom unit grant letter). For these purposes, “disability” means a physical or mental infirmity that impairs the ability substantially to perform duties for a period of eighteen (18) months or that the general partner otherwise determines constitutes a disability.
Assuming death or disability occurred on December 31, 2016, (A) all of the phantom unit grants and associated DERs held by our Named Executive Officers pursuant to their 2013 grant letters would have become nonforfeitable effective as of December 31, 2016, and would vest on February 14, 2017 (the February 2017 distribution date) given that the performance

135


vesting criteria for all of the phantom units issued pursuant to such 2013 grant letters has already been satisfied, (B) all of the phantom unit grants and associated DERs held by our Named Executive Officers pursuant to their 2016 grant letters would have become automatically forfeited as of such date given that such death or disability would have taken place prior to the second anniversary of the date of such grants, and (C) all of the phantom units and associated DERs held by Mr. Chiang pursuant to his 2015 phantom unit grant letter would not have been forfeited but would vest on the future distribution date on which the applicable distribution vesting criteria is satisfied. At December 30, 2016, an annualized distribution level of $2.20 was deemed probable of occurrence. Because none of the performance thresholds contained in Mr. Chiang’s 2015 phantom unit grant letter were deemed probable of occurrence as of December 31, 2016, no value is given in the table. All of the performance thresholds for the 2013 LTIP grants have been satisfied and all outstanding 2013 grants were assumed to vest as a result. The dollar value given for the Named Executive Officers who hold 2013 phantom units is based on the market value of PAA’s common units on December 30, 2016 ($32.29 per unit) without discount for service period. 
(4) 
Pursuant to the 2013 phantom unit grants held by our Named Executive Officers, in the event their employment is terminated other than in connection with a change of control (as defined in footnote 5 below) or by reason of death or disability (as defined in footnote 3 above), all of the phantom units and associated DERs (regardless of vesting) then outstanding under such phantom unit grants would automatically be forfeited as of the date of termination; provided, however, that if GP LLC terminated their employment other than for cause (as defined in footnote 5 below), any unvested phantom units that had satisfied all of the vesting criteria as of the date of their termination but for the passage of time would be deemed nonforfeitable and would vest on the next following distribution date. Pursuant to the 2016 phantom unit grants held by our Named Executive Officers, in the event their employment is terminated other than in connection with a change of control (as defined in footnote 5 below) or by reason of death or disability (as defined in footnote 3 above), all of the phantom units and associated DERs (regardless of vesting) then outstanding under such phantom unit grants would automatically be forfeited as of the date of termination; provided, however, that if GP LLC terminated their employment other than for cause (as defined in footnote 5 below), any unvested phantom units that would, but for such termination and forfeiture, vest on a specified distribution date (either August 2019, August 2020, August 2021 or August 2022) during the twelve month period immediately following such termination, shall be deemed nonforfeitable on the date of such termination and shall vest on the next following distribution date. Mr. Chiang’s employment agreement also provides that his 2015 phantom unit grant will vest in full if he has not received the Executive Promotion and is terminated by GP LLC other than for cause or he terminates his employment for good reason prior to December 31, 2018 (see “—Employment Contracts” for additional information regarding Mr. Chiang’s employment agreement). The dollar value amount provided assumes that (i) our Named Executive Officers (other than Mr. Chiang) were terminated without cause on December 30, 2016, and (ii) Mr. Chiang had not received the Executive Promotion and was terminated without cause or terminated his employment for good reason on December 30, 2016.  As a result of the foregoing, in the event of the termination of our Named Executive Officers under the circumstances described above on December 31, 2016, (i) all of the phantom units covered by the 2013 phantom unit grants held by our Named Executive Officers and the 2015 phantom unit grant held by Mr. Chiang would have vested on or before February 14, 2017 (the February 2017 distribution date), and (ii) all remaining phantom units held by our Named Executive Officers would have become automatically forfeited as of such date of termination.  That portion of the dollar value given that is attributable to PAA phantom units is based on the market value of PAA’s common units on December 30, 2016 ($32.29 per unit).
Under the waiver signed in 2010 by Mr. Armstrong and Mr. Pefanis (see footnote 2 above), upon a termination of employment by GP LLC without cause or by the executive for good reason (in each case as defined in the relevant employment agreement), all of the executive’s outstanding awards under the Long-Term Incentive Plan would immediately vest.
(5) 
The letters evidencing phantom unit grants awarded to our Named Executive Officers provide that in the event of a change in status (as defined below), all of the then outstanding phantom units and associated DERs will be deemed nonforfeitable, and such phantom units will vest in full (i.e., the phantom units will become payable in the form of one common unit per phantom unit) upon the next following distribution date.  Additionally, Mr. Chiang’s employment agreement provides that his phantom unit grants will vest in full if he terminates his employment within 90 days after a change of control (as defined below) prior to December 31, 2018 and in connection therewith he does not receive the Executive Promotion (see “—Employment Contracts” for additional information regarding Mr. Chiang’s employment agreement). Assuming (i) that a change in status occurred on December 30, 2016, (ii) that a change of control occurred 90 days prior to December 30, 2016, and (iii) that, in connection with the change of control, Mr. Chiang did not receive the Executive Promotion and terminated his employment on December 30, 2016, all outstanding phantom units and the associated DERs would have become nonforfeitable as of December 30, 2016, and such phantom units would vest on the February 2017 distribution date.  That portion of the dollar value given that is attributable to PAA phantom units is based on the market value of PAA’s common units on December 30, 2016 ($32.29 per unit), without discount for service period.

136


The phrase “change in status” means, with respect to a Named Executive Officer, the occurrence, during the period beginning two and a half months prior to and ending one year following a change of control (as defined below), of any of the following: (A) the termination of employment by GP LLC other than a termination for cause (as defined below), or (B) the termination of employment by the Named Executive Officer due to the occurrence, without the Named Executive Officer’s written consent, of (i) any material diminution in the Named Executive Officer’s authority, duties or responsibilities, (ii) any material reduction in the Named Executive Officer’s base salary or (iii) any other action or inaction that would constitute a material breach of the agreement by GP LLC.
The phrase “change of control” is defined in the phantom unit grants awarded to our Named Executive Officers other than Mr. Chiang to mean, and is deemed to have occurred upon the occurrence of, one or more of the following events: (i) GP LLC ceasing to be the general partner of our general partner; (ii) any sale, lease, exchange or other transfer (in one transaction or a series of related transactions) of all or substantially all of the assets of our partnership or GP LLC to any person and/or its affiliates, other than to us or GP LLC, including any employee benefit plan thereof; (iii) the consolidation, reorganization, merger, or any other similar transaction involving (A) a person other than us or GP LLC and (B) us, GP LLC or both; (iv) the persons who own membership interests in GP LLC as of the grant date ceasing to beneficially own, directly or indirectly, more than 50% of the membership interests of GP LLC; or (v) any person, including any partnership, limited partnership, syndicate or other group deemed a “person” for purposes of Section 13(d) or 14(d) of the Securities Exchange Act of 1934, as amended, becoming the beneficial owner, directly or indirectly, of more than 49.9% of the membership interest in GP LLC.  Notwithstanding the definition of change of control, no change of control is deemed to have occurred in connection with a restructuring or reorganization related to the securitization and sale to the public of direct or indirect equity interests in the general partner if (x) GP LLC retains direct or indirect control over the general partner and (y) the current members of GP LLC continue to own more than 50% of the member interest in GP LLC. The initial public offering of PAGP did not constitute a change of control under the phantom unit grant letters.  The term “cause” means (i) the failure to perform the duties and responsibilities of a position at an acceptable level as reasonably determined in good faith by the CEO of GP LLC (or by the board in the case of the CEO), or (ii) the violation of GP LLC’s Code of Business Conduct (unless waived in accordance with the terms thereof), in each case, with the specific failure or violation described in writing.
With respect to Mr. Chiang’s phantom units, “Change of Control” means the determination by the board that one of the following events has occurred:  (i) the Persons who owned member interests in PAGP GP immediately following the closing of PAGP’s initial public offering, including PAGP, and the respective Affiliates of such Persons (such owners and Affiliates being referred to as the “Owner Affiliates”), cease to own directly or indirectly at least 50% of the membership interests of such entity; (ii) (x) a “person” or “group” other than the Owner Affiliates becomes the “beneficial owner” directly or indirectly of 25% or more of the member interest in the general partner of PAGP, and (y) the member interest beneficially owned by such “person” or “group” exceeds the aggregate member interest in the general partner of PAGP beneficially owned, directly or indirectly, by the Owner Affiliates; or (iii) a direct or indirect transfer, sale, exchange or other disposition in a single transaction or series of transaction (whether by merger or otherwise) of all or substantially all of the assets of PAGP or PAA to one or more Persons who are not Affiliates of PAGP (“third party or parties”), other than a transaction in which the Owner Affiliates continues to beneficially own, directly or indirectly, more than 50% of the issued and outstanding voting securities of such third party or parties immediately following such transaction.  “Cause” is defined in Mr. Chiang’s phantom unit grant agreement as (i) substantial failure to perform the duties and responsibilities of his position at an acceptable level as reasonably determined in good faith by the CEO and President-COO of GP LLC (or if Mr. Chiang is the CEO, by vote of the board of directors) and after written notice specifying such failure in detail and after a reasonable period under the circumstances (determined by the CEO, or alternatively the board of directors, in good faith) such failure has continued without full correction by the executive, (ii) the executive’s conviction of or guilty plea to the committing of an act or acts constituting a felony under the laws of the United States or any state thereof or any misdemeanor involving moral turpitude, or (iii) violation of GP LLC’s Code of Business Conduct (unless waived in accordance with the terms thereof), in each case with the specific failure or violation described in writing.
(6) 
Pursuant to their employment agreements with GP LLC, if Messrs. Armstrong or Pefanis are terminated other than (i) for cause (as defined in footnote 1 above), (ii) by reason of death or (iii) by resignation (unless such resignation is due to a disability or for good reason (each as defined in footnote 1 above)), then they are entitled to continue to participate, for a period which is the lesser of two years from the date of termination or the remaining term of the employment agreement, in such health and accident plans or arrangements as are made available by GP LLC to its executive officers generally. The amounts provided in the table assume a termination date of December 30, 2016.
(7) 
Pursuant to their employment agreements, Messrs. Armstrong and Pefanis will be reimbursed for any excise tax due under Section 4999 of the Code as a result of compensation (parachute) payments made under their respective employment agreements. The values provided for this benefit assume that Messrs. Armstrong and Pefanis were terminated in connection with a change in control effective as of December 30, 2016.

137


(8) 
Pursuant to the AAP Management Unit grant agreements of Messrs. Chiang, McGee and Nerbonne, AAP retained a call right to purchase any earned AAP Management Units at a discount to fair market value equal to 25%, 50%, or 75% of fair market value depending on the date of exercise of the call right (which value is referred to in the AAP Management Unit grant agreements as the “Call Value” as defined below) of such AAP Management Units, which call right is exercisable upon the termination of such Named Executive Officer’s employment with GP LLC and its affiliates prior to a stated date (January 1, 2020 for Mr. McGee’s 2011 grant, January 1, 2021 for Mr. McGee’s 2013 grant and January 1, 2023 for the grants to Messrs. Chiang and Nerbonne; such dates being referred to as the “Applicable Stated Date”); provided, however, that such call right is not applicable (i) in the case of the termination of such Named Executive Officer’s employment without cause (defined below), (ii) in the event of a resignation by such Named Executive Officer with good reason (defined below), and (iii) in Mr. Chiang’s case, in the event of his death or disability.  Additionally, Mr. Chiang’s employment agreement provides that his AAP Management Units will vest in full if he has not received the Executive Promotion and is terminated by GP LLC other than for cause (as defined below) or he terminates his employment for good reason prior to December 31, 2018 (see “—Employment Contracts” for additional information regarding Mr. Chiang’s employment agreement).  If Messrs. Chiang, McGee and Nerbonne are terminated without cause or terminate their employment for good reason, or if such Named Executive Officer remains employed past their Applicable Stated Date, any earned AAP Management Units are no longer subject to the call right and are deemed to have “vested.”  As of December 31, 2016, approximately 86% of the AAP Management Units held by Mr. McGee had been earned, but all of such AAP Management Units remained subject to AAP’s call right, and none of the AAP Management Units held by Mr. Chiang or Mr. Nerbonne had been earned.  Assuming a termination of employment without cause or for good reason on December 31, 2016 and assuming that Mr. Chiang had not received the Executive Promotion prior to that date, all of the AAP Management Units held by Mr. Chiang, 86% of the AAP Management Units held by Mr. McGee, and none of the AAP Management Units held by Mr. Nerbonne would become vested and would no longer be subject to the call right.  Because the call right provides for a discounted purchase price equal to 50% of fair market value in the case of Mr. McGee, in such event the applicable Named Executive Officer would “benefit” by virtue of the fact that such officer’s AAP Management Units could no longer be purchased by AAP at a discount.  The value reflected in the table above for Mr. McGee represents the implied value of such “benefit”, calculated as of December 31, 2016 by (i) assuming that Mr. McGee’s earned AAP Management Units are converted into AAP units based on the conversion factor of approximately 0.941 AAP units and PAGP Class B shares for each AAP Management Unit, (ii) assuming the exchange of the resulting AAP units and PAGP Class B shares for PAGP Class A shares on a one-for-one basis, and (iii) multiplying such resulting number of PAGP Class A shares by an amount equal to 50% of the closing market price ($34.68) of PAGP’s Class A shares at December 30, 2016 (the last trading day of the fiscal year).  The value reflected in the table above for Mr. Chiang represents the implied value of such “benefit”, calculated as of December 30, 2016 by (i) assuming that Mr. Chiang’s AAP Management Units are converted into AAP units based on the conversion factor of approximately 0.941 AAP units and PAGP Class B shares for each AAP Management Unit, (ii) assuming the exchange of the resulting AAP units and PAGP Class B shares for PAGP Class A shares on a one-for-one basis, and (iii) multiplying such resulting number of PAGP Class A shares by an amount equal to 100% of the closing market price ($34.68) of PAGP’s Class A shares at December 30, 2016 (the last trading day of the fiscal year). 
“Cause” is defined in the AAP Management Unit grant agreements of Messrs. McGee and Nerbonne as (i) a reasonable determination made in good faith by the CEO that the executive has substantially failed to perform the duties and responsibilities of his position at an acceptable level and after written notice specifying such failure in reasonable detail, (ii) the executive’s conviction of or guilty plea to the committing of an act or acts constituting a felony under the laws of the United States or any state thereof or any misdemeanor involving moral turpitude, or (iii) executive’s violation of PAA’s Code of Business Conduct (unless waived), provided that executive is provided written notice of such violation. For Mr. Chiang, “Cause” is defined as (i) substantial failure to perform the duties and responsibilities of his position at an acceptable level as reasonably determined in good faith by the CEO and President-COO of GP LLC (or if Mr. Chiang is the CEO, by vote of the board of directors) and after written notice specifying such failure in detail and after a reasonable period under the circumstances (determined by the CEO, or alternatively the board of directors, in good faith) such failure has continued without full correction by the executive, (ii) the executive’s conviction of or guilty plea to the committing of an act or acts constituting a felony under the laws of the United States or any state thereof or any misdemeanor involving moral turpitude, or (iii) violation of GP LLC’s Code of Business Conduct (unless waived in accordance with the terms thereof), in each case with the specific failure or violation described in writing.
“Good Reason” is defined in the AAP Management Unit grant agreements as (i) any material breach by AAP of executive’s AAP Management Unit grant agreement, (ii) the failure of any successor of AAP to assume executive’s AAP Management Unit grant agreement, or (iii) any material overall reduction the executive’s authority, responsibilities or duties.
“Call Value” is defined in the AAP Management Unit grant agreements as the product of the applicable conversion factor and the closing sales price of the PAGP Class A shares on the applicable date.

138


(9) 
Pursuant to the AAP Management Unit grant agreements, upon the occurrence of a Change in Control, any earned AAP Management Units (and any AAP Management Units that will become earned in less than 180 days) become vested units and, to the extent any AAP Management Units remain unearned, an incremental 25% of the number of AAP Management Units originally granted pursuant to the applicable grant becomes vested.  Mr. Chiang’s employment agreement also provides that his AAP Management Units will vest in full if he terminates his employment within 90 days after a change of control prior to December 31, 2018 and in connection therewith he does not receive the Executive Promotion (see “—Employment Contracts” for additional information regarding Mr. Chiang’s employment agreement).  As of December 31, 2016, none of the AAP Management Units held by Mr. Chiang or Mr. Nerbonne had been earned, but all of Mr. McGee’s AAP Management Units had become earned with the exception of 25% of the units covered by his 2013 grant.  Accordingly, assuming that a Change in Control occurred on December 30, 2016 (or in the case of Mr. Chiang, 90 days prior to December 30, 2016) and that in connection with such Change in Control, Mr. Chiang had not received the Executive Promotion, all of the AAP Management Units held by Mr. Chiang and Mr. McGee, and 25% held by Mr. Nerbonne would become vested and would no longer be subject to the call right.  Because the call right provides for a discounted purchase price relative to fair market value as described above, the applicable Named Executive Officer would “benefit” from a Change in Control by virtue of the fact that such officer’s AAP Management Units could no longer be purchased by AAP at such discount.  The value reflected in the table above for Messrs. Chiang, McGee and Nerbonne represents the implied value of such “benefit”, calculated as of December 30, 2016 by (i) assuming that such executive’s vested AAP Management Units are converted into AAP units based on the conversion factor of approximately 0.941 AAP units and PAGP Class B shares for each AAP Management Unit, (ii) assuming the exchange of the resulting AAP units and PAGP Class B shares for PAGP Class A shares on a one-for-one basis, and (iii) multiplying such resulting number of PAGP Class A shares by an amount equal to the applicable percentage (100% for Mr. Chiang, 50% for Mr. McGee’s 2011 grant, 62.5% for Mr. McGee’s 2013 grant, and 25% for Mr. Nerbonne) (taking any applicable discount into account) of the closing market price ($34.68) of PAGP’s Class A shares at December 30, 2016 (the last trading day of the fiscal year). 
“Change in Control” means the determination by the board that one of the following events has occurred:  (i) the Persons who own member interests in PAGP GP immediately following the closing of the GP IPO, including PAGP, and the respective Affiliates of such Persons (such owners and Affiliates being referred to as the “Owner Affiliates”), cease to own directly or indirectly at least 50% of the membership interests of such entity; (ii) (x) a “person” or “group” other than the Owner Affiliates becomes the “beneficial owner” directly or indirectly of 25% or more of the member interest in the general partner of PAGP, and (y) the member interest beneficially owned by such “person” or “group” exceeds the aggregate member interest in the general partner of PAGP beneficially owned, directly or indirectly, by the Owner Affiliates; or (iii) a direct or indirect transfer, sale, exchange or other disposition in a single transaction or series of transaction (whether by merger or otherwise) of all or substantially all of the assets of PAGP or PAA to one or more Persons who are not Affiliates of PAGP (“third party or parties”), other than a transaction in which the Owner Affiliates continue to beneficially own, directly or indirectly, more than 50% of the issued and outstanding voting securities of such third party or parties immediately following such transaction.
(10) 
If Messrs. Swanson, Chiang, McGee or Nerbonne were terminated for cause, GP LLC would be obligated to pay base salary through the date of termination, with no other payment obligation triggered by the termination under any employment arrangement.
(11) 
Mr. Chiang’s employment agreement provides that in the event of his death or disability prior to December 31, 2018, if less than 187,760 of his AAP Management Units have been earned, he shall vest in such number of additional AAP Management Units as may be necessary to cause the total number of vested AAP Management Units to equal 187,760.  Mr. Chiang’s AAP Management Unit grant agreement also provides that in the event of his death or disability, AAP will not have a call right and all of his earned AAP Management Units will vest.  As of December 30, 2016, none of Mr. Chiang’s AAP Management Units had been earned.  The dollar value given assumes Mr. Chiang’s death or disability on December 30, 2016 and represents the implied value of such “benefit,” calculated as of December 30, 2016 by (i) assuming that Mr. Chiang’s vested AAP Management Units are converted into AAP units based on the conversion factor of approximately 0.941 AAP units and PAGP Class B shares for each AAP Management Unit, (ii) assuming the exchange of the resulting AAP units and PAGP Class B shares for PAGP Class A shares on a one-for-one basis, and (iii) multiplying such resulting number of PAGP Class A shares by the closing market price ($34.68) of PAGP’s Class A shares at December 30, 2016 (the last trading day of the fiscal year). 

Confidentiality, Non-Compete and Non-Solicitation Arrangements

Pursuant to his employment agreement, Mr. Armstrong has agreed to maintain the confidentiality of PAA information for a period of five years after the termination of his employment. Mr. Pefanis has agreed to a similar restriction for a period of one year following the termination of his employment. Mr. Chiang has agreed to maintain confidentiality and not to solicit customers, assets and employees for two years following termination of his employment. Mr. Nerbonne and Mr. McGee have

139


each agreed to maintain confidentiality and not to solicit customers for a period of two years after termination of his employment.

Compensation of Directors

As a result of the Simplification Transactions completed in November 2016, the board of directors of GP LLC was eliminated and the board of directors of PAGP GP now has responsibility for managing the business and affairs of PAGP, PAA and AAP. The following table sets forth a summary of the compensation paid to each person who served as a non-employee director of GP LLC or PAGP GP in 2016:

Name
 
Fees
Earned
or Paid in
Cash ($)(1)
 
Stock
Awards ($)(2)
 
Total ($)
Victor Burk
 
42,500

 
45,040

 
87,540

Ben Figlock (3)
 
45,000

 
n/a

 
45,000

Everardo Goyanes
 
75,000

 
172,774

 
247,774

Gary R. Petersen
 
121,250

 
72,875

 
194,125

John T. Raymond
 
45,000

 
72,875

 
117,875

Bobby S. Shackouls
 
40,875

 
45,040

 
85,915

Robert V. Sinnott
 
47,000

 
72,875

 
119,875

J. Taft Symonds
 
138,250

 
145,750

 
284,000

Christopher M. Temple
 
155,000

 
145,750

 
300,750

 
(1) 
For Messrs. Petersen, Symonds and Temple, fees paid in 2016 include fees for service on the conflicts committee established by the board of directors of GP LLC in connection with the Simplification Transactions.
(2) 
The dollar value of LTIPs granted during 2016 is based on the grant date fair value computed in accordance with FASB ASC Topic 718. See Note 16 to our Consolidated Financial Statements for additional discussion regarding the calculation of grant date fair values. In connection with the August 2016 vesting of director LTIP awards issued prior to the consummation of the Simplification Transactions, Messrs. Goyanes, Symonds and Temple each were granted 5,000 PAA phantom units, and Messrs. Petersen, Raymond and Sinnott each were granted 2,500 PAA phantom units by virtue of the automatic re-grant feature of the vested awards. Upon vesting of such PAA director LTIP awards in August 2016 (other than the incremental audit committee awards), a cash payment of $89,600 was made to Oxy as directed by Mr. Figlock. Such cash payment was based on the unit value of Mr. Sinnott’s award on the previous year’s vesting date.  In connection with the February 2016 vesting of PAGP director LTIP awards, Messrs. Burk and Shackouls each were granted 3,004 phantom PAGP Class A shares and Mr. Goyanes was granted 1,803 phantom PAGP Class A shares by virtue of the automatic re-grant feature of the vested awards. As of December 31, 2016, the number of outstanding PAA LTIPs held by our directors was as follows: Goyanes - 20,000; Petersen - 10,000; Raymond - 10,000; Sinnott - 10,000; Symonds - 20,000; and Temple - 20,000. As of December 31, 2016, the number of outstanding PAGP LTIPs held by our directors was as follows: Burk - 12,016; Goyanes - 7,210; and Shackouls - 12,016. These arrangements were modified in February 2017 (see below for a description of the modified arrangements).
(3) 
Mr. Figlock’s compensation is assigned to Oxy.

Each director who is not an employee of GP LLC is reimbursed for any travel, lodging and other out-of-pocket expenses related to meeting attendance or otherwise related to service on the board (including, without limitation, reimbursement for continuing education expenses). Each non-employee director is currently paid an annual retainer fee of $45,000; however, the annual retainer fee for the director designated by Oxy is paid to Oxy. Messrs. Armstrong, Chiang and Pefanis are otherwise compensated for their services as employees and therefore receive no separate compensation for services as directors. In addition to the annual retainer, each committee chairman (other than the chairman of the audit committee) receives $2,000 annually. The chairman of the audit committee receives $30,000 annually, and the other members of the audit committee receive $15,000 annually, in each case, in addition to the annual retainer.

Our non-employee directors receive LTIP awards or cash equivalent awards as part of their compensation. In February 2017, the board of directors approved a modified equity compensation structure for non-employee directors and a plan for transitioning to the new structure. Specifically, the board of directors approved making new grants, cancelling existing grants

140


or amending and restating the director’s existing grants as necessary to effect the following (with the grants described below being denominated in either PAA phantom units or PAGP phantom units based on a one-time election to be made by each director): (i) for each designated director other than the Oxy designee (i.e., Messrs. Raymond and Sinnott, but excluding Mr. Figlock), a phantom unit grant of 10,000 units vesting 25% on the August distribution date of each year, with an automatic re-grant of an additional 25% immediately upon each such vesting, together with associated DERs, (ii) for each independent director who is not serving on the Audit Committee (Messrs. Petersen, Shackouls and Temple), a phantom unit grant of 15,000 units vesting 25% on the August distribution date of each year, with an automatic re-grant of an additional 25% immediately upon each such vesting, together with associated DERs, (iii) for each independent director who is serving on the Audit Committee (Messrs. Burk, Goyanes and Symonds), two phantom unit grants of 10,000 units each (one for service as an independent director and a supplemental grant for service on the Audit Committee, for a total of 20,000 units) vesting 25% on the August distribution date of each year, with an automatic re-grant of an additional 25% immediately upon each such vesting, together with associated DERs, and (iv) for the director designated by Oxy (Mr. Figlock), concurrent with the annual August vesting of the awards made to the other designated directors, a cash payment will be made to Oxy based on the unit value of Mr. Sinnott’s award on the previous year’s vesting date. 


All director LTIP awards vest in full upon the next following distribution date after the death or disability (as determined in good faith by the board) of the director. For supplemental audit committee grants, the awards also vest in full if such director (i) retires (no longer with full-time employment and no longer serving as an officer or director of any public company) or (ii) is removed from the board of directors or the Audit Committee or is not reelected to the board of directors or the Audit Committee, unless such removal or failure to reelect is for “good cause,” as defined in the letter granting the units.

During 2016, prior to the closing of the Simplification Transactions, Messrs. Figlock, Goyanes, Raymond and Sinnott also served as directors of PAGP GP, and Mr. Goyanes served as chairman of the PAGP GP audit committee.  Messrs. Figlock, Raymond and Sinnott did not receive additional compensation for their service on the PAGP GP board.  During 2016, prior to the closing of the Simplification Transactions, Messrs. Sinnott and Goyanes served as chairmen of the compensation and audit committees, respectively, of the GP LLC board. Mr. Symonds served as chairman of the governance committee of the GP LLC board prior to the Simplification Transactions; Mr. Shackouls has served as chairman of the governance committee of the PAGP GP board since the Simplification Transactions.

During 2016, prior to the Simplification Transactions, Messrs. Burk and Shackouls each received an annual retainer of $40,000 for service on the PAGP GP board and audit committee. Messrs. Burk and Shackouls each also received initial equity compensation in the form of an LTIP award for 12,016 phantom Class A shares of PAGP. Mr. Goyanes did not receive additional cash compensation for his service as a director and chairman of the audit committee of the PAGP GP board, but he received initial equity compensation in the form of an LTIP award for 7,210 phantom Class A shares of PAGP.

Reimbursement of Expenses of Our General Partner and its Affiliates

We do not pay our general partner a management fee, but we do reimburse our general partner for all direct and indirect costs of services provided to us, incurred on our behalf, including the costs of employee, officer and director compensation and benefits allocable to us, as well as all other expenses necessary or appropriate to the conduct of our business, allocable to us. We record these costs on the accrual basis in the period in which our general partner incurs them. Our partnership agreement provides that our general partner will determine the expenses that are allocable to us in any reasonable manner determined by our general partner in its sole discretion.

Item 12.  Security Ownership of Certain Beneficial Owners and Management and Related Unitholder Matters

Beneficial Ownership of Limited Partner Interest

Our common units and Preferred Units outstanding represent 100% of our equity (limited partner interest). Ownership of the non-economic general partner interest is discussed separately below under “—Beneficial Ownership of General Partner Interest.” The following table sets forth the beneficial ownership of limited partner units held by beneficial owners of 5% or more of our common units and Preferred Units, directors, the Named Executive Officers, and all directors and executive officers as a group as of February 15, 2017.

141



Name of Beneficial
Owner and Address (in the case of Owners of more than 5%)
 
Common
Units
 
Percentage
of Common
Units
 
Preferred
Units(1)
 
Percentage
of Preferred
Units
EnCap Partners LLC (2)
 

 

 
23,426,064

 
35.7
%
EMG Fund IV PAA Holdings, LLC (3)
 

 

 
18,824,515

 
28.7
%
FR KA Plains Holdings LLC (4)
 

 

 
11,713,032

 
17.8
%
Stonepeak Partners LLC (5)
 

 

 
5,856,515

 
8.9
%
Plains AAP, L.P.
 
243,383,735

 
36.1
%
 

 

Richard A. Kayne/Kayne Anderson Capital Advisors, L.P. (6)
 
13,361,597

 
2.0
%
 
5,856,500

 
8.9
%
Greg L. Armstrong
 
1,467,871

(7) 
*

 

 

Harry N. Pefanis
 
847,532

(7) 
*

 

 

Wilfred (Willie) C. Chiang
 

(7) 

 

 

Al Swanson
 
100,998

(7) 
*

 

 

Richard McGee
 
113,420

(7) 
*

 

 

Daniel J. Nerbonne
 

(7) 

 

 

Victor Burk
 
14,543

(7) 
*

 

 

Ben Figlock
 

 

 

 

Everardo Goyanes
 
88,400

(7) 
*

 

 

Gary R. Petersen (2)
 
49,450

(7) 
*

 
23,426,064

 
35.7
%
John T. Raymond (3)
 
1,599,616

(7) 
*

 
18,824,515

 
28.7
%
Bobby Shackouls
 
19,418

 
*

 

 

Robert V. Sinnott
 
346,393

(7)(8) 
*

 

 

J. Taft Symonds
 
104,050

(7) 
*

 

 

Christopher M. Temple
 
31,250

(7) 
*

 

 

All directors and executive officers as a group (18 persons)
 
5,212,489

(7)(9) 
*

 
42,250,579

 
64.4
%
 
*
Less than 1%.
(1) 
The Preferred Units will vote on an as-converted basis with the common units and will have certain other class voting rights with respect to any amendment to our partnership agreement that would adversely affect any rights, preferences or privileges of the Preferred Units.  The Preferred Units are convertible, generally on a one-for-one basis and subject to customary anti-dilution adjustments, (i) by the holders after January 28, 2018, and (ii) by us after January 28, 2019.
(2) 
The Preferred Units are owned by funds managed by EnCap Partners, LLC, whose address is 1100 Louisiana, Suite 4900, Houston, Texas 77002.  Gary R. Petersen may be deemed to be the beneficial owner of the Preferred Units owned by these holders by virtue of being a member of EnCap Partners, LLC, the managing member of each holder’s general partner.  Mr. Petersen disclaims beneficial ownership of the Preferred Units except to the extent of his pecuniary interest therein.
(3) 
The address for this holder is 811 Main Street, Suite 4200, Houston, Texas 77002.  John T. Raymond has sole voting and dispositive power over the Preferred Units and may be deemed to be the beneficial owner of the Preferred Units owned by the holder by virtue of being the sole member of the general partner of the holder’s manager.  Mr. Raymond disclaims beneficial ownership of the Preferred Units except to the extent of his pecuniary interest therein.
(4) 
The address for this holder is 600 Travis, Suite 6000, Houston, Texas 77002.
(5) 
The Preferred Units are owned by a fund managed by Stonepeak Partners LLC, whose address is 717 Fifth Avenue, 25th Floor, New York, New York 10022.
(6) 
Richard A. Kayne is Chief Executive Officer and Director of Kayne Anderson Investment Management, Inc., which is the general partner of Kayne Anderson Capital Advisors, L.P. (“KACALP”). Various accounts under the management or control of KACALP own 9,918,015 common units and 5,856,500 Preferred Units. Mr. Kayne may be deemed to beneficially own such units. In addition, Mr. Kayne directly owns or has sole voting and dispositive power over 3,443,582 common units. Mr. Kayne disclaims beneficial ownership of any of our partner interests other than units held by him or interests attributable to him by virtue of his interests in the accounts that own our partner interests. The address for

142


Mr. Kayne and Kayne Anderson Investment Management, Inc. is 1800 Avenue of the Stars, 3rd Floor, Los Angeles, California 90067.
(7) 
Does not include unvested phantom units granted under our Long-Term Incentive Plans, none of which will vest within 60 days of the date hereof. See Item 11. “Executive Compensation—Outstanding Equity Awards at Fiscal Year-End” and “— Director Compensation.”
(8) 
Pursuant to the PAGP GP LLC Agreement, Mr. Sinnott is designated as a member of the board of directors of PAGP GP by KAFU Holdings, L.P., which is controlled by Kayne Anderson Investment Management, Inc., of which he is President. Mr. Sinnott disclaims any deemed beneficial ownership of the interests owned by KAFU Holdings, L.P. or its affiliates, beyond his pecuniary interest therein, if any. Mr. Sinnott has a non-controlling ownership interest in KACALP, which is the general partner of KAFU Holdings, L.P. KACALP is entitled to a percentage of the profits earned by the funds invested in KAFU Holdings, L.P. The address for KAFU Holdings, L.P. is 1800 Avenue of the Stars, 3rd Floor, Los Angeles, California 90067.
(9) 
As of February 15, 2017, no units were pledged by directors or Named Executive Officers. 

Beneficial Ownership of General Partner Interest

AAP owns a significant limited partner interest in us and, through its 100% member interest in PAA GP LLC, our non-economic general partner interest.  GP LLC owns a limited partner interest and non-economic general partner interest in AAP.  The Class A limited partners of AAP, together with the holders of the AAP Management Units, collectively own 100% of the economic interests in AAP.  The following table sets forth the percentage ownership of each of the Class A limited partners of AAP and the resulting economic interest of each such limited partner and the holders of the AAP Management Units as a group, in each case as of February 15, 2017:

Name of Owner and Address (in the case of Owners of more than 5%)
 
Percentage
Ownership of
Plains AAP, L.P.
Class A LP
Interest
 
Economic
Interest in
Plains
AAP, L.P. (1)
Plains GP Holdings, L.P. and Plains All American GP LLC
333 Clay Street, Suite 1600
Houston, TX 77002
 
42.8
%
 
42.3
%
EMG Investment, LLC
  811 Main, Suite 4200
  Houston, TX 77002
 
18.9
%
 
18.7
%
KAFU Holdings, L.P. and Affiliates
  1800 Avenue of the Stars, 3rd Floor
  Los Angeles, CA 90067
 
11.2
%
 
11.0
%
Oxy Holding Company (Pipeline), Inc.
  5 Greenway Plaza
  Houston, TX 77046
 
12.4
%
 
12.3
%
Strome PAA, L.P. and Affiliate
 
2.8
%
 
2.8
%
Windy, L.L.C.
 
2.8
%
 
2.7
%
Lynx Holdings I, LLC
 
1.3
%
 
1.3
%
Various Individual Investors and Former PAA Management LP Investors (2)(3)
 
7.8
%
 
7.7
%
AAP Management Unitholders (4)
 

 
1.2
%

 
(1) 
AAP owns approximately 243.4 million common units and a 100% member interest in PAA GP LLC, which owns our non-economic general partner interest.
(2) 
Prior to December 31, 2016, PAA Management, L.P. owned an approximate 3.3% interest in AAP represented by approximately 8.2 million AAP units. Effective as of December 31, 2016, PAA Management, L.P. was liquidated and the AAP units owned by it (together with the associated Class B shares and GP Units) were distributed pro rata to its owners, including certain current and former members of senior management. AAP units received by our Named Executive Officers in connection with this pro rata distribution included 2,071,859 for Mr. Armstrong; 1,181,676 for Mr. Pefanis;

143


433,620 for Mr. Swanson; 14,739 for Mr. McGee and 4,913 for Mr. Nerbonne; all executive officers as a group received an aggregate of 4,840,602 AAP units. Mr. Chiang did not have an ownership interest in PAA Management, L.P.
(3) 
Includes, among others, certain current and former members of management who (i) have converted AAP Management Units into AAP units and PAGP Class B shares and (ii) received AAP units and PAGP Class B shares as a result of the pro rata distribution by PAA Management, L.P. described in footnote 2 above.
(4) 
Represents a profits interest in AAP in the form of AAP Management Units owned by certain members of management.  On January 1, 2016, a significant number of AAP Management Units vested and a portion of such vested units have since been converted into AAP units and PAGP Class B shares.  Additionally, a portion of the resulting AAP units and PAGP Class B shares has been exchanged for PAGP Class A shares.  As a result of such conversions and exchanges as well as open market purchases, as of February 15, 2017, Named Executive Officers and executive officers as a group owned the following AAP Management Units, AAP units and PAGP Class A shares (none of our outside directors own any AAP Management Units):
Name of Owner
 
AAP Management
Units
 
AAP Units*
 
PAGP Class A
Shares
Greg L. Armstrong
 

 
5,757,268

 
450,625

Harry N. Pefanis
 

 
3,768,988

 
183,654

Wilfred (Willie) C. Chiang
 
375,521

 

 
75,104

Al Swanson
 

 
433,620

 
918,219

Richard McGee
 
440,449

 
14,739

 

Daniel J. Nerbonne
 
56,328

 
4,913

 
184,010

All executive officers as a group
 
1,019,115

 
11,113,323

 
3,739,871


* Includes AAP units acquired upon liquidation of PAA Management, L.P. See footnote 2 above.

Equity Compensation Plan Information

The following table sets forth certain information with respect to our equity compensation plans as of December 31, 2016. For a description of these plans, see Item 13. “Certain Relationships and Related Transactions, and Director Independence—Equity-Based Long-Term Incentive Plans.”

Plan
Category
 
Number of Units
to
be Issued upon
Exercise/Vesting
of
Outstanding
Options,
Warrants and
Rights
(a)
 
Weighted Average
Exercise Price of
Outstanding
Options,
Warrants and
Rights
(b)
 
Number of Units
Remaining
Available
for Future
Issuance
under Equity
Compensation
Plans
(c)
 
Equity compensation plans approved by unitholders: 2013 Long Term Incentive Plan
 
4,095,569

(1) 
N/A
(2) 
7,502,103

(1)(3) 
 
 
 
 
 
 
 
 
Equity compensation plans not approved by unitholders: PNG Successor LTIP
 
581,670

(4) 
N/A
(2) 
570,607

(3)(4) 
 
(1) 
The 2013 Long-Term Incentive Plan (the “2013 Plan”), which was approved by our unitholders in November 2013, consolidated three prior plans (the Plains All American GP LLC 1998 Long-Term Incentive Plan (the “1998 Plan”), the Plains All American GP LLC 2005 Long-Term Incentive Plan (the “2005 Plan”), and the PPX Successor Long-Term Incentive Plan (the “PPX Successor Plan”)).  The 2013 Plan contemplates the issuance or delivery of up to 13,074,686 common units to satisfy awards under the plan, which amount is net of 4,774,932 common units previously issued under the prior plans. The number of units presented in column (a) assumes that all remaining grants will be satisfied by the issuance of new units upon vesting unless such grants are by their terms payable only in cash. In fact, a substantial number of phantom units that have vested were satisfied without the issuance of units. These phantom units were settled in cash or withheld for taxes. Any units not issued upon vesting will become “available for future issuance” under column (c).
(2) 
Phantom unit awards under the 2013 Plan and PNG Successor Plan vest without payment by recipients.

144


(3) 
In accordance with Item 201(d) of Regulation S-K, column (c) excludes the securities disclosed in column (a). However, as discussed in footnotes (1) and (4), any phantom units represented in column (a) that are not satisfied by the issuance of units become “available for future issuance.”
(4) 
In December 2013, in connection with the PNG Merger, we adopted and assumed the PAA Natural Gas Storage, L.P. 2010 Long Term Incentive Plan (the “PNG Legacy Plan”), and all outstanding awards of PNG phantom units were converted into comparable awards of PAA phantom units by applying the merger exchange ratio of 0.445 PAA common units for each PNG common unit and rounding down for any fractions.  The GP LLC board of directors amended and restated the PNG Legacy Plan, which is now known as the PNG Successor Long-Term Incentive Plan (the “PNG Successor Plan”).  The PNG Successor Plan contemplates the issuance or delivery of up to 1,319,983 units to satisfy awards under the plan, which amount is net of 15,017 common units previously issued under the PNG Legacy Plan. The number of units presented in column (a) assumes that all outstanding grants will be satisfied by the issuance of new units upon vesting unless such LTIPs are by their terms payable only in cash.  In fact, some portion of the phantom units may be settled in cash and some portion will be withheld for taxes. Any units not issued upon vesting will become “available for future issuance” under column (c).

Item 13.  Certain Relationships and Related Transactions, and Director Independence

For a discussion of director independence, see Item 10. “Directors and Executive Officers of Our General Partner and Corporate Governance.”

Our General Partner

Our operations and activities are managed, and our officers and personnel are employed, by our general partner (or, in the case of our Canadian operations, Plains Midstream Canada). We do not pay our general partner a management fee, but we do reimburse our general partner for all expenses incurred on our behalf (other than expenses related to the AAP Management Units). Total costs reimbursed by us to our general partner for the year ended December 31, 2016 were approximately $514 million.

Prior to completion of the Simplification Transactions on November 15, 2016, our general partner was entitled to receive (i) distributions resulting from its ownership of a 2% economic general partner interest in us, and (ii) incentive distributions resulting from its ownership of all of the incentive distribution rights (“IDRs”) in us if the amount we distributed with respect to any quarter exceeded certain specified levels. Under the quarterly distribution provisions in our partnership agreement in effect prior to the Simplification Transactions, our general partner was generally entitled, without duplication and except for the agreed upon adjustments discussed below, to 2% of amounts we distributed up to $0.2250 ($0.90 annualized) per common unit, 15% of amounts we distributed in excess of $0.2250 ($0.90 annualized) per common unit, 25% of the amounts we distributed in excess of $0.2475 ($0.99 annualized) per common unit and 50% of amounts we distributed in excess of $0.3375 ($1.35 annualized) per common unit. Our general partner’s incentive distributions were reduced by approximately $23 million, $22 million and $18 million in 2014, 2015 and 2016, respectively. These reductions were agreed to in connection with certain acquisitions and other transactions.

As a result of the Simplification Transactions, the IDRs were eliminated and our general partner now owns a non-economic general partner interest in us and, as of December 31, 2016, approximately 241.7 million common units, representing an approximate 33% limited partner interest in us. This limited partner interest entitles our general partner to receive quarterly distributions at the same rate as other common unitholders.

Equity-Based Long-Term Incentive Plans

In November 2013, our unitholders approved the adoption of the 2013 Plan, which consolidated three prior plans (the 1998 LTIP, the 2005 LTIP, and the PPX Successor Plan).  In December 2013, in connection with the PNG Merger, we adopted and assumed the PNG Legacy Plan, and all outstanding awards of PNG phantom units were converted into comparable awards of PAA phantom units by applying the merger exchange ratio of 0.445 PAA common units for each PNG common unit and rounding down for any fractions.  The board of directors amended and restated the PNG Legacy Plan, which is now known as the PNG Successor Plan (together with the 2013 Plan, the “Plans”).  The provisions of the PNG Successor Plan are substantially the same as the 2013 Plan, except that new awards under the PNG Successor Plan may only be made to employees hired after the date of the PNG Merger. Awards contemplated by the Plans include phantom units, distribution equivalent rights (DERs), unit appreciation rights, restricted units, and unit options. The 2013 Plan authorizes the grant of awards covering an aggregate of 13,074,686 common units deliverable upon vesting or exercise (as applicable) of such awards. The PNG Successor Plan authorizes the grant of awards covering an aggregate of 1,319,983 common units deliverable upon

145


vesting or exercise (as applicable) of such awards. Our board of directors has the right to alter or amend the Plans from time to time, including, subject to any applicable NYSE listing requirements, increasing the number of common units with respect to which awards may be granted; provided, however, that no change in any outstanding grant may be made that would materially impair the rights of the participant without the consent of such participant.

Common units to be delivered upon the vesting of rights may be common units acquired in the open market or, common units acquired from us, any of our affiliates or any other person, or any combination of the foregoing. Our general partner will be entitled to reimbursement by us for the cost incurred in acquiring common units. In addition, over the term of the Plans we may issue new common units to satisfy delivery obligations under the grants. When we issue new common units upon vesting of grants, the total number of common units outstanding increases.

Phantom Units.  A phantom unit entitles the grantee to receive, upon the vesting of the phantom unit, a common unit (or cash equivalent, depending on the terms of the grant).  The issuance of the common units upon vesting of phantom units is primarily intended to serve as a means of incentive compensation for performance. Therefore, no consideration is paid to us by the plan participants upon receipt of the common units.

As of December 31, 2016, grants of approximately 4,377,736 and 587,073 unvested phantom units were outstanding under the 2013 Plan and PNG Successor Plan, respectively, and approximately 7,502,103 and 570,607 remained available for future grant, respectively. The compensation committee or board of directors may, in the future, make additional grants under the Plans to employees and directors containing such terms as the compensation committee or board of directors shall determine, including DERs with respect to phantom units. DERs entitle the grantee to a cash payment, either while the award is outstanding or upon vesting, equal to any cash distributions paid on a unit while the award is outstanding.

Unit Appreciation Rights.  A unit appreciation right is an award that, upon exercise, entitles the holder to receive the excess, if any, of the fair market value of a common unit on the exercise date over the grant price of the unit appreciation right.  The excess may be paid in cash and/or common units as determined by the plan administrator in its discretion.  No unit appreciation rights have been granted under the Plans to date.

Restricted Unit Awards.  A restricted unit is a common unit granted under the Plan that is subject to a risk of forfeiture, restrictions on transferability, and any other restrictions that may be imposed by the plan administrator in its discretion.  No restricted unit awards have been granted under the Plans to date.

Unit Options.  Options may be granted under the Plan to purchase a specific number of common units at a set exercise price.  The exercise price of each option granted under the Plan will be determined by the plan administrator at the time the option is granted, provided that each option may not have an exercise price that is less than the fair market value of the common units on the date of grant.  No options have been granted under the Plans to date.

AAP Management Units

In August 2007, the owners of AAP authorized the creation and issuance of AAP Management Units and authorized the compensation committee to issue grants of AAP Management Units to create long-term incentives for our management. Each AAP Management Unit represents a “profits interest” in AAP, which entitles the holder to participate in future profits and losses from operations, current distributions from operations, and an interest in future appreciation or depreciation in AAP’s asset values. As of December 31, 2016, 3,414,812 AAP Management Units were issued and outstanding.  The compensation committee does not plan to issue any additional AAP Management Units.

The outstanding AAP Management Units are subject to restrictions on transfer and generally become “earned” (entitled to receive a portion of the distributions that would otherwise be paid to holders of AAP units) in percentage increments when certain performance thresholds related to achievement of targeted distribution levels and/or targeted distributable cash flow levels are achieved.  As of February 15, 2017, approximately 73% of the outstanding AAP Management Units had been earned.  The remaining AAP Management Units will be earned upon achievement of certain distribution and distributable cash flow levels.

To encourage retention following achievement of the applicable performance benchmarks, AAP retained a call right to purchase any earned AAP Management Units at a discount to fair market value that is generally exercisable upon the termination of a holder’s employment with GP LLC and its affiliates (other than termination under certain circumstances such as a termination without cause or by the employee for good reason) prior to certain stated dates.  If a holder of an AAP Management Unit remains employed past such designated date (or prior to such date such holder is terminated without cause or quits for good reason), any earned units are no longer subject to the call right and are deemed to have “vested.”  As of

146


January 1, 2017, AAP Management Units granted in 2007, 2009 and 2010 are no longer subject to such call right and have vested. The applicable vesting dates for the remaining AAP Management Unit grants range from January 1, 2020 for AAP Management Units granted in 2011 to January 1, 2023 for AAP Management Units granted in 2015. The size of the discount to fair market value reflected in the potential call right purchase price decreases over time pursuant to a formula set forth in each AAP Management Unit grant agreement.  AAP Management Unit grants also provide that all earned AAP Management Units and a portion of any unearned and unvested AAP Management Units will vest upon a change of control. All earned AAP Management Units will also vest if AAP does not timely exercise its call right.

As long as the PAGP Class A shares are publicly traded, each vested AAP Management Unit may be converted into AAP units and a like number of PAGP Class B shares based on a conversion ratio of approximately 0.941 AAP units and PAGP Class B shares for each AAP Management Unit.  Following any such conversion, the resulting AAP units and PAGP Class B shares are exchangeable for PAGP Class A shares or, subject to certain limitations, redeemable for PAA common units, in each case on a one-for-one basis as provided in the AAP limited partnership agreement. Between January 1, 2016 and February 15, 2017, approximately 17.1 million AAP Management Units became vested, of which 10.0 million were converted into 9.4 million AAP units and PAGP Class B shares, and 5.9 million were converted and then exchanged for an aggregate of 5.6 million PAGP Class A shares. As of February 15, 2017, none of the converted AAP Management Units had been redeemed for PAA common units.

Prior to the Simplification Transactions, the entire economic burden of the AAP Management Units was borne by AAP. However, in connection with the closing of the Simplification Transactions, AAP received one PAA common unit for each outstanding earned and vested AAP Management Unit, and PAA withheld approximately 841,000 units from the Simplification consideration for future distribution or issuance when and if such units become earned.

Administrative Agreement

In connection with the closing of the initial public offering of PAGP in 2013, PAA entered into an administrative agreement (the “Administrative Agreement”) with PAGP, PAGP GP, AAP, PAA GP LLC and GP LLC to address, among other things, potential conflicts with respect to business opportunities that may arise among PAGP, PAGP GP, AAP, PAA, PAA GP LLC and GP LLC. The agreement provides that if any business opportunity is presented to PAGP, PAGP GP, AAP, PAA, PAA GP LLC or GP LLC, then PAA will have the first right to pursue such business opportunity. PAGP will have the right to pursue and/or participate in such business opportunity if invited to do so by PAA, or if PAA abandons the business opportunity and GP LLC so notifies PAGP GP. PAA also granted PAGP a license to use the names “PAA” and “Plains” and any associated or related marks.

Under the Administrative Agreement, AAP was required to pay GP LLC an annual fee for general and administrative services performed by GP LLC on behalf of PAGP. During 2016, the annual fee paid by AAP to GP LLC totaled $1.5 million.  The Administrative Agreement also provided that any direct expenses incurred by PAGP, PAGP GP and AAP (other than income taxes payable by PAGP) would be borne by AAP and that AAP would be required to reimburse GP LLC and PAGP GP for any additional expenses incurred by them on PAGP’s or PAGP GP’s behalf.

In connection with the Simplification Transactions completed in November 2016, the Administrative Agreement was amended to remove the annual fee payment obligation and expense allocation provisions; allocation expense provisions are now included in the Omnibus Agreement described below.

Simplification Transactions

The Simplification Transactions completed in November 2016 included, among other things:

the permanent elimination of our IDRs and the economic rights associated with our 2% general partner interest in exchange for the issuance by us to AAP of 245.5 million PAA common units (including approximately 0.8 million units to be issued in the future) and the assumption by us of all of AAP’s outstanding debt ($642 million);

the implementation of a unified governance structure pursuant to which the board of directors of GP LLC was eliminated and an expanded board of directors of PAGP GP assumed oversight responsibility over both us and PAGP;

the provision for annual PAGP shareholder elections beginning in 2018 with certain directors with expiring terms in 2018, and the participation of our common unitholders and Series A preferred unitholders in such elections through our ownership of newly issued Class C shares in PAGP, which provide us, as the sole holder, the right to vote in elections of eligible PAGP directors together with the holders of PAGP Class A and Class B shares;

147



the execution by AAP of a reverse split to adjust the number of AAP units such that the number of outstanding AAP units (assuming the conversion of AAP Management Units into AAP units) equaled the number of our common units received by AAP at the closing of the Simplification Transactions. Simultaneously, PAGP executed a reverse split to adjust the number of PAGP Class A and Class B shares outstanding to equal the number of AAP units it owns following AAP’s reverse unit split. These reverse splits, along with the Omnibus Agreement described below, resulted in economic alignment between our common unitholders and PAGP’s Class A shareholders, such that the number of outstanding PAGP Class A shares equals the number of AAP units owned by PAGP, which in turn equals the number of our common units held by AAP. We also entered into an Omnibus Agreement with the PAGP Entities, pursuant to which such one-to-one relationship will be maintained subsequent to the closing of the Simplification Transactions; and

the creation of a right, subject to certain limitations, for certain holders of the AAP units to cause AAP to redeem such AAP units in exchange for an equal number of our common units held by AAP (an “AAP Unit Redemption”).

Omnibus Agreement

In connection with the Simplification Transactions completed in November 2016, PAA entered into an omnibus agreement (the “Omnibus Agreement”) with PAGP, PAGP GP, AAP, PAA GP LLC and GP LLC (collectively with PAA, the “Plains Entities”), which provides for, among other things, the following:

that all direct or indirect expenses of any of the Plains Entities will be paid by PAA, other than income taxes, if any, of PAGP GP, PAGP, GP LLC, AAP and PAA GP LLC. Such direct or indirect expenses include, but are not limited to (i) compensation for the directors of PAGP GP, (ii) director and officer liability insurance, (iii) listing exchange fees, (iv) investor relations expenses, and (v) fees related to legal, tax, financial advisory and accounting services;

the mechanics by which the number of PAGP Class C shares outstanding will equal, at all times, the number of PAA’s units that are outstanding and entitled to vote, other than such voting units held by AAP;

the mechanics by which (i) the total number of PAGP’s outstanding Class A shares will equal the number of AAP Units held by PAGP, and (ii) the total number of PAA common units held by AAP will equal the sum of the number of outstanding AAP units and the number of AAP units that are issuable to the holders of vested and earned AAP Management Units;

the ability of PAGP to issue additional Class A shares and related obligation of PAGP to use the net proceeds therefrom to purchase a like number of AAP units from AAP, and the corresponding obligation of AAP to use the net proceeds therefrom to purchase a like number of PAA common units from PAA; and

the ability of PAGP to lend proceeds of any future indebtedness incurred by it to AAP, and AAP’s corresponding obligation to lend such proceeds to PAA, in each case on substantially the same terms as incurred by PAGP (also clarifying that PAA will reimburse the net fees and expenses in connection with the incurrence of such debt; provided that PAA will only be required to reimburse such net fees and expenses on one occasion with respect to each incurrence of indebtedness by PAA from AAP).

AAP Credit Agreement
In connection with the Simplification Transactions completed in November 2016, PAA assumed all of the outstanding indebtedness, obligations and liabilities of AAP under the Second Amended and Restated Credit Agreement dated as of September 26, 2013 among AAP, Citibank, N.A. and the lenders party thereto (the “AAP Credit Agreement”). Immediately prior to the closing of the Simplification, AAP had $550 million of term loan borrowings and $92 million of revolving credit facility borrowings outstanding under the AAP Credit Agreement. On November 15, 2016, PAA repaid the AAP Credit Agreement in full and terminated the AAP Credit Agreement.

Registration Rights Agreement
In connection with the Simplification Transactions completed in November 2016, the holders of AAP Units other than PAGP and GP LLC (the “Holders”) entered into a Registration Rights Agreement with PAA, pursuant to which PAA agreed to use commercially reasonable efforts to file, and cause to be continuously effective, a shelf registration statement to permit the public resale of the PAA common units held by AAP immediately following the closing of the Simplification Transactions that

148


are distributable to the Holders pursuant to an AAP Unit Redemption. Additionally, PAA agreed to register the resale of any PAA common units issued to AAP following the closing of the Simplification Transactions pursuant to the Omnibus Agreement in respect of certain of the AAP Management Units. In certain circumstances, the Holders will have piggyback registration rights on offerings initiated by persons (other than PAA) for whom PAA has the obligation to undertake an underwritten offering (including the holders of its Series A Preferred Units), and certain Holders will collectively have the right to request up to a total of twelve underwritten offerings, subject to size limitations and customary rights of PAA to delay such offerings.

Preferred Unit Offering

In January 2016, we sold approximately 61.0 million unregistered Series A Convertible Preferred Units (the “Preferred Units”) in a private placement offering to a group of purchasers that included affiliates of EnCap, KAFU and EMG.  Net proceeds of the sale, after deducting offering expenses and a transaction fee due to the purchasers and including our general partner’s 2% equity contribution, were approximately $1.6 billion.

In connection with the closing of our private placement of Preferred Units, we entered into a Registration Rights Agreement (the “Registration Rights Agreement”) with the purchasers of the Preferred Units relating to the registered resale of the common units issuable upon conversion of the Preferred Units. Pursuant to the Registration Rights Agreement, we are required to file or cause to be filed a registration statement for such registered resale and are required to cause the registration statement to become effective no later than two years after the closing. In certain circumstances, the holders of registrable securities (as defined in the Registration Rights Agreement) will have piggyback registration rights on offerings initiated by other holders, and certain purchasers will have rights to request an underwritten offering as described in the Registration Rights Agreement. Holders of registrable securities will cease to have registration rights under the Registration Rights Agreement on the later of (i) the fourth anniversary of the date on which all Preferred Units have been converted into common units pursuant to our partnership agreement and (ii) the earlier of (x) the date on which such holder is no longer an “affiliate” as such term is defined in Rule 144 promulgated under the Securities Act of 1933, as amended, and (y) the tenth anniversary of the closing.

Other

During 2016, we recognized sales and transportation revenues of approximately $655 million from companies affiliated with Oxy. During 2016, we also purchased approximately $42 million of petroleum products from companies affiliated with Oxy. These transactions were conducted at posted tariff rates or prices that we believe approximate market. Included in these transactions was a crude oil buy/sell agreement that includes a multi-year minimum volume commitment.  These amounts do not include revenues from unconsolidated equity investments.

During 2016, we recognized sales and transportation and storage revenues of approximately $9 million from companies affiliated with EMG.  During 2016, we also purchased approximately $191 million of oil from companies affiliated with EMG. These transactions were conducted at posted tariff rates or prices that we believe approximate market.

During 2016, we purchased approximately $5 million of oil from companies owned and controlled by funds managed by KACALP. We pay the same amount per barrel to these companies that we pay to other producers in the area.

An employee in our marketing department is the son of Phil Kramer, who served as an executive officer during 2016.  Mr. Kramer’s son’s total compensation for 2016 (which amount includes the grant date fair value of LTIPs awarded to him on terms consistent with all eligible employees) was approximately $231,000.

An employee in our supply chain management department is the son of Daniel J. Nerbonne, one of our executive officers. Mr. Nerbonne’s son’s total compensation for 2016 (which amount includes the grant date fair value of LTIPs awarded to him on terms consistent with all eligible employees) was approximately $140,000.

An employee in our marketing department is the son of Daniel J. Nerbonne, one of our executive officers. Mr. Nerbonne’s son’s total compensation for 2016 (which amount includes the grant date fair value of LTIPs awarded to him on terms consistent with all eligible employees) was approximately $189,000.

An employee with our Canadian operations is the son of W. David Duckett, who served as an executive officer during 2016.  Mr. Duckett’s son’s total compensation for 2016 (which amount includes the grant date fair value of LTIPs awarded to him on terms consistent with all eligible employees) was approximately $649,000.



149


Review, Approval or Ratification of Transactions with Related Persons

Pursuant to our Governance Guidelines, a director is expected to bring to the attention of the CEO or the board any conflict or potential conflict of interest that may arise between the director or any affiliate of the director, on the one hand, and PAGP GP, PAA, PAGP or their respective affiliates, on the other. The resolution of any such conflict or potential conflict should, at the discretion of the board in light of the circumstances, be determined by a majority of the disinterested directors.

If a conflict or potential conflict of interest arises between PAA and its limited partners, on the one hand, and our general partner and its owners and affiliates, on the other, the resolution of any such conflict or potential conflict should be addressed by the board in accordance with the applicable provisions of the partnership agreements of PAA and PAGP. At the discretion of the board in light of the circumstances, the resolution may be determined by the board of directors or by a “conflicts committee” meeting the definitional requirements for such a committee under the partnership agreements.

Pursuant to our Code of Business Conduct, any executive officer must avoid conflicts of interest unless approved by the board of directors of our general partner.

In the case of any sale of equity by the Partnership in which an owner or affiliate of an owner of our general partner participates, our practice would be to obtain board approval for the transaction. The board typically delegates authority to set the specific terms to a pricing committee, consisting of the CEO and one independent director. Actions by the pricing committee require unanimous approval of such committee.

Item 14.  Principal Accountant Fees and Services

The following table details the aggregate fees billed for professional services rendered by our independent auditor for services provided to us and to our subsidiaries (in millions):

 
Year Ended December 31,
 
2016
 
2015
Audit fees (1)
$
5.3

 
$
4.6

Audit-related fees (2)
1.0

 
0.1

Tax fees (3)
1.4

 
1.5

Total
$
7.7

 
$
6.2

 
(1) 
Audit fees include those related to (a) our annual audit (including internal control evaluation and reporting); (b) the audit of certain joint ventures of which we are the operator, and (c) work performed on our registration of publicly held debt and equity.
(2) 
Audit-related fees for the year ended December 31, 2016 are primarily comprised of fees associated with the audits of financial statements prepared in conjunction with divestiture transactions.  Such fees were reimbursed to us by the purchasers.  Audit-related fees also include fees for the audits of our benefit plan in both periods presented.
(3) 
Tax fees are related to tax processing as well as the preparation of Forms K-1 for our unitholders and international tax planning work associated with the structure of our Canadian investment.

Pre-Approval Policy

As discussed above, we have an audit committee that reviews our external financial reporting, engages our independent auditors and reviews the adequacy of our internal accounting controls. All services provided by our independent auditor are subject to pre-approval by our audit committee. The audit committee has instituted policies that describe certain pre-approved non-audit services.  We believe that the descriptions of services are designed to be sufficiently detailed as to particular services provided, such that (i) management is not required to exercise judgment as to whether a proposed service fits within the description and (ii) the audit committee knows what services it is being asked to pre-approve. The audit committee is informed of each engagement of the independent auditor to provide services under the respective policy. All services provided by our independent auditor during the years ended December 31, 2016 and 2015 were approved in advance by our audit committee.


150


PART IV

Item 15.  Exhibits and Financial Statement Schedules

(a)    (1)    Financial Statements

See “Index to the Consolidated Financial Statements” set forth on Page F-1.

(2)    Financial Statement Schedules

All schedules are omitted because they are either not applicable or the required information is shown in the Consolidated Financial Statements or notes thereto.

(3)    Exhibits

The exhibits listed on the accompanying Exhibit Index are filed or incorporated by reference as part of this report, and such Exhibit Index is incorporated herein by reference.

Item 16.  Form 10-K Summary

None.



151


SIGNATURES

Pursuant to the requirements of Section 13 or 15(d) of the Securities Exchange Act of 1934, the registrant has duly caused this report to be signed on its behalf by the undersigned, thereunto duly authorized.

 
PLAINS ALL AMERICAN PIPELINE, L.P.
 
 
 
 
By:
PAA GP LLC,
 
 
its general partner
 
 
 
 
By:
Plains AAP, L.P.,
 
 
its sole member
 
 
 
 
By:
PLAINS ALL AMERICAN GP LLC,
 
 
its general partner
 
 
 
 
By:
/s/ Greg L. Armstrong
 
 
Greg L. Armstrong,
 
 
Chief Executive Officer of Plains All American GP LLC
 
 
(Principal Executive Officer)
 
 
 
February 23, 2017
 
 
 
 
 
 
By:
/s/ Al Swanson
 
 
Al Swanson,
 
 
Executive Vice President and Chief Financial Officer of Plains All American GP LLC
 
 
(Principal Financial Officer)
 
 
 
February 23, 2017
 
 
 
 
 
 
By:
/s/ Chris Herbold
 
 
Chris Herbold,
 
 
Vice President —Accounting and Chief Accounting Officer of Plains All American GP LLC
 
 
(Principal Accounting Officer)
February 23, 2017
 
 


152


Pursuant to the requirements of the Securities Exchange Act of 1934, this report has been signed below by the following persons on behalf of the registrant and in the capacities and on the dates indicated.

Name
 
Title
 
Date
 
 
 
 
 
/s/ Greg L. Armstrong
 
Chairman of the Board and Director of PAA GP Holdings LLC and Chief Executive Officer of Plains All American GP LLC (Principal Executive Officer)
 
February 23, 2017
Greg L. Armstrong
 
 
 
 
 
 
 
 
/s/ Harry N. Pefanis
 
Director of PAA GP Holdings LLC and President and Chief Operating Officer of Plains All American GP LLC
 
February 23, 2017
Harry N. Pefanis
 
 
 
 
 
 
 
 
/s/ Willie Chiang
 
Director of PAA GP Holdings LLC and Executive Vice President and Chief Operating Officer (U.S.) of Plains All American GP LLC
 
February 23, 2017
Willie Chiang
 
 
 
 
 
 
 
 
/s/ Al Swanson
 
Executive Vice President and Chief Financial Officer of Plains All American GP LLC (Principal Financial Officer)
 
February 23, 2017
Al Swanson
 
 
 
 
 
 
 
 
/s/ Chris Herbold
 
Vice President—Accounting and Chief Accounting Officer of Plains All American GP LLC (Principal Accounting Officer)
 
February 23, 2017
Chris Herbold
 
 
 
 
 
 
 
 
/s/ Victor Burk
 
Director of PAA GP Holdings LLC
 
February 23, 2017
Victor Burk
 
 
 
 
 
 
 
 
 
/s/ Bernard Figlock
 
Director of PAA GP Holdings LLC
 
February 23, 2017
Bernard Figlock
 
 
 
 
 
 
 
 
 
/s/ Everardo Goyanes
 
Director of PAA GP Holdings LLC
 
February 23, 2017
Everardo Goyanes
 
 
 
 
 
 
 
 
 
/s/ Gary R. Petersen
 
Director of PAA GP Holdings LLC
 
February 23, 2017
Gary R. Petersen
 
 
 
 
 
 
 
 
 
/s/ John T. Raymond
 
Director of PAA GP Holdings LLC
 
February 23, 2017
John T. Raymond
 
 
 
 
 
 
 
 
 
/s/ Bobby S. Shackouls
 
Director of PAA GP Holdings LLC
 
February 23, 2017
Bobby S. Shackouls
 
 
 
 
 
 
 
 
 
/s/ Robert V. Sinnott
 
Director of PAA GP Holdings LLC
 
February 23, 2017
Robert V. Sinnott
 
 
 
 
 
 
 
 
 
/s/ J. Taft Symonds
 
Director of PAA GP Holdings LLC
 
February 23, 2017
J. Taft Symonds
 
 
 
 
 
 
 
 
 
/s/ Christopher M. Temple
 
Director of PAA GP Holdings LLC
 
February 23, 2017
Christopher M. Temple
 
 
 
 


153


PLAINS ALL AMERICAN PIPELINE, L.P. AND SUBSIDIARIES
INDEX TO THE CONSOLIDATED FINANCIAL STATEMENTS

 
Page
Consolidated Financial Statements
 


F-1


MANAGEMENT’S REPORT ON INTERNAL CONTROL OVER FINANCIAL REPORTING

Plains All American Pipeline, L.P.’s management is responsible for establishing and maintaining adequate internal control over financial reporting. Our internal control over financial reporting is a process designed to provide reasonable assurance regarding the reliability of financial reporting and the preparation of financial statements for external purposes in accordance with generally accepted accounting principles.

Internal control over financial reporting has inherent limitations. Internal control over financial reporting is a process that involves human diligence and compliance and is subject to lapses in judgment and breakdowns resulting from human failures. Internal control over financial reporting also can be circumvented by collusion or improper management override. Because of such limitations, there is a risk that material misstatements may not be prevented or detected on a timely basis by internal control over financial reporting. However, these inherent limitations are known features of the financial reporting process. Therefore, it is possible to design into the process safeguards to reduce, though not eliminate, this risk.

Management has used the framework set forth in the report entitled “Internal Control—Integrated Framework” (2013) issued by the Committee of Sponsoring Organizations of the Treadway Commission (“COSO”) to evaluate the effectiveness of the Partnership’s internal control over financial reporting. Based on that evaluation, management has concluded that the Partnership’s internal control over financial reporting was effective as of December 31, 2016.

The effectiveness of the Partnership’s internal control over financial reporting as of December 31, 2016 has been audited by PricewaterhouseCoopers LLP, an independent registered public accounting firm, as stated in their report which appears on Page F-3.
 
 
/s/ Greg L. Armstrong
 
Greg L. Armstrong
 
Chief Executive Officer of Plains All American GP LLC
 
(Principal Executive Officer)
 
 
 
/s/ Al Swanson
 
Al Swanson
 
Executive Vice President and Chief Financial Officer of Plains All American GP LLC
 
(Principal Financial Officer)
 
 
February 23, 2017
 


F-2


Report of Independent Registered Public Accounting Firm

To the Board of Directors of the General Partner and Unitholders of
Plains All American Pipeline, L.P.:

In our opinion, the accompanying consolidated balance sheets and the related consolidated statements of operations, of comprehensive income, of changes in accumulated other comprehensive income/(loss), of changes in partners’ capital, and of cash flows present fairly, in all material respects, the financial position of Plains All American Pipeline, L.P. and its subsidiaries at December 31, 2016 and 2015, and the results of their operations and their cash flows for each of the three years in the period ended December 31, 2016 in conformity with accounting principles generally accepted in the United States of America. Also in our opinion, the Partnership maintained, in all material respects, effective internal control over financial reporting as of December 31, 2016, based on criteria established in Internal Control—Integrated Framework (2013) issued by the Committee of Sponsoring Organizations of the Treadway Commission (COSO). The Partnership’s management is responsible for these financial statements, for maintaining effective internal control over financial reporting and for its assessment of the effectiveness of internal control over financial reporting, included in the accompanying Management’s Report on Internal Control Over Financial Reporting. Our responsibility is to express opinions on these financial statements and on the Partnership’s internal control over financial reporting based on our integrated audits. We conducted our audits in accordance with the standards of the Public Company Accounting Oversight Board (United States). Those standards require that we plan and perform the audits to obtain reasonable assurance about whether the financial statements are free of material misstatement and whether effective internal control over financial reporting was maintained in all material respects. Our audits of the financial statements included examining, on a test basis, evidence supporting the amounts and disclosures in the financial statements, assessing the accounting principles used and significant estimates made by management, and evaluating the overall financial statement presentation. Our audit of internal control over financial reporting included obtaining an understanding of internal control over financial reporting, assessing the risk that a material weakness exists, and testing and evaluating the design and operating effectiveness of internal control based on the assessed risk. Our audits also included performing such other procedures as we considered necessary in the circumstances. We believe that our audits provide a reasonable basis for our opinions.

A company’s internal control over financial reporting is a process designed to provide reasonable assurance regarding the reliability of financial reporting and the preparation of financial statements for external purposes in accordance with generally accepted accounting principles. A company’s internal control over financial reporting includes those policies and procedures that (i) pertain to the maintenance of records that, in reasonable detail, accurately and fairly reflect the transactions and dispositions of the assets of the company; (ii) provide reasonable assurance that transactions are recorded as necessary to permit preparation of financial statements in accordance with generally accepted accounting principles, and that receipts and expenditures of the company are being made only in accordance with authorizations of management and directors of the company; and (iii) provide reasonable assurance regarding prevention or timely detection of unauthorized acquisition, use, or disposition of the company’s assets that could have a material effect on the financial statements.

Because of its inherent limitations, internal control over financial reporting may not prevent or detect misstatements. Also, projections of any evaluation of effectiveness to future periods are subject to the risk that controls may become inadequate because of changes in conditions, or that the degree of compliance with the policies or procedures may deteriorate.

/s/ PricewaterhouseCoopers LLP
Houston, Texas
February 23, 2017


F-3



PLAINS ALL AMERICAN PIPELINE, L.P. AND SUBSIDIARIES
CONSOLIDATED BALANCE SHEETS
(in millions, except unit data)
 
December 31, 2016
 
December 31, 2015
ASSETS
 
 
 
 
 
 
 
CURRENT ASSETS
 
 
 
Cash and cash equivalents
$
47

 
$
27

Trade accounts receivable and other receivables, net
2,279

 
1,785

Inventory
1,343

 
916

Other current assets
603

 
241

Total current assets
4,272

 
2,969

 
 
 
 
PROPERTY AND EQUIPMENT
16,220

 
15,654

Accumulated depreciation
(2,348
)
 
(2,180
)
Property and equipment, net
13,872

 
13,474

 
 
 
 
OTHER ASSETS
 
 
 
Goodwill
2,344

 
2,405

Investments in unconsolidated entities
2,343

 
2,027

Linefill and base gas
896

 
898

Long-term inventory
193

 
129

Other long-term assets, net
290

 
386

Total assets
$
24,210

 
$
22,288

 
 
 
 
LIABILITIES AND PARTNERS’ CAPITAL
 
 
 
 
 
 
 
CURRENT LIABILITIES
 
 
 
Accounts payable and accrued liabilities
$
2,588

 
$
2,038

Short-term debt
1,715

 
999

Other current liabilities
361

 
370

Total current liabilities
4,664

 
3,407

 
 
 
 
LONG-TERM LIABILITIES
 
 
 
Senior notes, net of unamortized discounts and debt issuance costs
9,874

 
9,698

Other long-term debt
250

 
677

Other long-term liabilities and deferred credits
606

 
567

Total long-term liabilities
10,730

 
10,942

 
 
 
 
COMMITMENTS AND CONTINGENCIES (NOTE 17)


 


 
 
 
 
PARTNERS’ CAPITAL
 
 
 
Series A preferred unitholders (64,388,853 units outstanding)
1,508

 

Common unitholders (669,194,419 and 397,727,624 units outstanding, respectively)
7,251

 
7,580

General partner

 
301

Total partners’ capital excluding noncontrolling interests
8,759

 
7,881

Noncontrolling interests
57

 
58

Total partners’ capital
8,816

 
7,939

Total liabilities and partners’ capital
$
24,210

 
$
22,288


The accompanying notes are an integral part of these consolidated financial statements.

F-4


PLAINS ALL AMERICAN PIPELINE, L.P. AND SUBSIDIARIES
CONSOLIDATED STATEMENTS OF OPERATIONS
(in millions, except per unit data)
 
Year Ended December 31,
 
2016
 
2015
 
2014
REVENUES
 
 
 
 
 
Supply and Logistics segment revenues
$
19,004

 
$
21,927

 
$
42,114

Transportation segment revenues
632

 
697

 
774

Facilities segment revenues
546

 
528

 
576

Total revenues
20,182

 
23,152

 
43,464

 
 
 
 
 
 
COSTS AND EXPENSES
 
 
 
 
 
Purchases and related costs
17,233

 
19,726

 
39,500

Field operating costs
1,182

 
1,454

 
1,456

General and administrative expenses
279

 
278

 
325

Depreciation and amortization
494

 
432

 
384

Total costs and expenses
19,188

 
21,890

 
41,665

 
 
 
 
 
 
OPERATING INCOME
994

 
1,262

 
1,799

 
 
 
 
 
 
OTHER INCOME/(EXPENSE)
 
 
 
 
 
Equity earnings in unconsolidated entities
195

 
183

 
108

Interest expense (net of capitalized interest of $47, $57 and $48, respectively)
(467
)
 
(432
)
 
(348
)
Other income/(expense), net
33

 
(7
)
 
(2
)
 
 
 
 
 
 
INCOME BEFORE TAX
755

 
1,006

 
1,557

Current income tax expense
(85
)
 
(84
)
 
(71
)
Deferred income tax benefit/(expense)
60

 
(16
)
 
(100
)
 
 
 
 
 
 
NET INCOME
730

 
906

 
1,386

Net income attributable to noncontrolling interests
(4
)
 
(3
)
 
(2
)
NET INCOME ATTRIBUTABLE TO PAA
$
726

 
$
903

 
$
1,384

 
 
 
 
 
 
NET INCOME PER COMMON UNIT (NOTE 3):
 
 
 
 
 
Net income attributable to common unitholders - Basic
$
200

 
$
305

 
$
878

Basic weighted average common units outstanding
464

 
394

 
367

Basic net income per common unit
$
0.43

 
$
0.78

 
$
2.39

 
 
 
 
 
 
Net income attributable to common unitholders - Diluted
$
200

 
$
305

 
$
878

Diluted weighted average common units outstanding
466

 
396

 
369

Diluted net income per common unit
$
0.43

 
$
0.77

 
$
2.38


The accompanying notes are an integral part of these consolidated financial statements.


F-5


PLAINS ALL AMERICAN PIPELINE, L.P. AND SUBSIDIARIES
CONSOLIDATED STATEMENTS OF COMPREHENSIVE INCOME
(in millions)

 
Year Ended December 31,
 
2016
 
2015
 
2014
Net income
$
730

 
$
906

 
$
1,386

Other comprehensive income/(loss)
72

 
(614
)
 
(370
)
Comprehensive income
802

 
292

 
1,016

Comprehensive income attributable to noncontrolling interests
(4
)
 
(3
)
 
(2
)
Comprehensive income attributable to PAA
$
798

 
$
289

 
$
1,014


The accompanying notes are an integral part of these consolidated financial statements.

PLAINS ALL AMERICAN PIPELINE, L.P. AND SUBSIDIARIES
CONSOLIDATED STATEMENTS OF CHANGES IN ACCUMULATED
OTHER COMPREHENSIVE INCOME/(LOSS)
(in millions)

 
Derivative
Instruments
 
Translation
Adjustments
 
Other
 
Total
Balance at December 31, 2013
$
(77
)
 
$
(20
)
 
$

 
$
(97
)
 
 
 
 
 
 
 
 
Reclassification adjustments
4

 

 

 
4

Deferred loss on cash flow hedges, net of tax
(86
)
 

 

 
(86
)
Currency translation adjustments

 
(288
)
 

 
(288
)
2014 Activity
(82
)
 
(288
)
 

 
(370
)
Balance at December 31, 2014
$
(159
)
 
$
(308
)
 
$

 
$
(467
)
 
 
 
 
 
 
 
 
Reclassification adjustments
(45
)
 

 

 
(45
)
Deferred gain on cash flow hedges
1

 

 

 
1

Currency translation adjustments

 
(570
)
 

 
(570
)
2015 Activity
(44
)
 
(570
)
 

 
(614
)
Balance at December 31, 2015
$
(203
)
 
$
(878
)
 
$

 
$
(1,081
)
 
 
 
 
 
 
 
 
Reclassification adjustments
8

 

 

 
8

Deferred loss on cash flow hedges
(33
)
 

 

 
(33
)
Currency translation adjustments

 
96

 

 
96

Other

 

 
1

 
1

2016 Activity
(25
)
 
96

 
1

 
72

Balance at December 31, 2016
$
(228
)
 
$
(782
)
 
$
1

 
$
(1,009
)

The accompanying notes are an integral part of these consolidated financial statements.


F-6


PLAINS ALL AMERICAN PIPELINE, L.P. AND SUBSIDIARIES
CONSOLIDATED STATEMENTS OF CASH FLOWS
(in millions)
 
Year Ended December 31,
 
2016
 
2015
 
2014
CASH FLOWS FROM OPERATING ACTIVITIES
 
 
 
 
 
Net income
$
730

 
$
906

 
$
1,386

Reconciliation of net income to net cash provided by operating activities:
 
 
 
 
 
Depreciation and amortization
494

 
432

 
384

Equity-indexed compensation expense
60

 
27

 
98

Inventory valuation adjustments
3

 
117

 
289

Deferred income tax (benefit)/expense
(60
)
 
16

 
100

Settlement of terminated interest rate hedging instruments
(29
)
 
(48
)
 
(7
)
Change in fair value of Preferred Distribution Rate Reset Option (Note 12)
(30
)
 

 

Equity earnings in unconsolidated entities
(195
)
 
(183
)
 
(108
)
Distributions from unconsolidated entities
216

 
214

 
105

Other
23

 
(21
)
 
24

Changes in assets and liabilities, net of acquisitions:
 
 
 
 
 
Trade accounts receivable and other
(524
)
 
803

 
1,177

Inventory
(463
)
 
(90
)
 
(129
)
Accounts payable and other current liabilities
501

 
(829
)
 
(1,315
)
Net cash provided by operating activities
726

 
1,344

 
2,004

 
 
 
 
 
 
CASH FLOWS FROM INVESTING ACTIVITIES
 
 
 
 
 
Cash paid in connection with acquisitions, net of cash acquired (Note 6)
(282
)
 
(105
)
 
(1,098
)
Investments in unconsolidated entities (Note 8)
(301
)
 
(253
)
 
(158
)
Additions to property, equipment and other
(1,334
)
 
(2,079
)
 
(1,932
)
Cash paid for purchases of linefill and base gas
(7
)
 
(133
)
 
(161
)
Proceeds from sales of assets
654

 
5

 
28

Other investing activities
(3
)
 
35

 
25

Net cash used in investing activities
(1,273
)
 
(2,530
)
 
(3,296
)
 
 
 
 
 
 
CASH FLOWS FROM FINANCING ACTIVITIES
 
 
 
 
 
Net borrowings/(repayments) under commercial paper program (Note 10)
(564
)
 
631

 
(366
)
Net borrowings under senior secured hedged inventory facility (Note 10)
447

 
300

 

Repayment under AAP senior secured revolving credit facility (Note 10)
(92
)
 

 

Repayment of AAP term loan (Note 10)
(550
)
 

 

Proceeds from the issuance of senior notes (Note 10)
748

 
998

 
2,595

Repayments of senior notes (Note 10)
(175
)
 
(549
)
 

Net proceeds from the sale of Series A preferred units (Note 11)
1,569

 

 

Net proceeds from the sale of common units (Note 11)
796

 
1,099

 
848

Contributions from general partner
42

 
23

 
18

Distributions paid to common unitholders (Note 11)
(1,062
)
 
(1,081
)
 
(934
)
Distributions paid to general partner (Note 11)
(565
)
 
(590
)
 
(473
)
Other financing activities
(31
)
 
(17
)
 
(31
)
Net cash provided by financing activities
563

 
814

 
1,657

 
 
 
 
 
 
Effect of translation adjustment on cash
4

 
(4
)
 
(3
)
 
 
 
 
 
 
Net increase/(decrease) in cash and cash equivalents
20

 
(376
)
 
362

Cash and cash equivalents, beginning of period
27

 
403

 
41

Cash and cash equivalents, end of period
$
47

 
$
27

 
$
403

 
 
 
 
 
 
Cash paid for:
 
 
 
 
 
Interest, net of amounts capitalized
$
450

 
$
396

 
$
334

Income taxes, net of amounts refunded
$
98

 
$
50

 
$
159


The accompanying notes are an integral part of these consolidated financial statements.

F-7


PLAINS ALL AMERICAN PIPELINE, L.P. AND SUBSIDIARIES
CONSOLIDATED STATEMENTS OF CHANGES IN PARTNERS’ CAPITAL
(in millions)

 
Limited Partners
 
General
Partner
 
Partners’ Capital Excluding Noncontrolling Interests
 
Noncontrolling
Interests
 
Total
Partners’
Capital
 
Series A Preferred Uniholders
 
Common Unitholders
 
 
 
 
Balance at December 31, 2013
$

 
$
7,349

 
$
295

 
$
7,644

 
$
59

 
$
7,703

 
 
 
 
 
 
 
 
 
 
 
 
Net income

 
884

 
500

 
1,384

 
2

 
1,386

Cash distributions to partners

 
(934
)
 
(473
)
 
(1,407
)
 
(3
)
 
(1,410
)
Sale of common units

 
848

 
18

 
866

 

 
866

Other comprehensive loss

 
(362
)
 
(8
)
 
(370
)
 

 
(370
)
Other

 
8

 
8

 
16

 

 
16

Balance at December 31, 2014
$

 
$
7,793

 
$
340

 
$
8,133

 
$
58

 
$
8,191

 
 
 
 
 
 
 
 
 
 
 
 
Net income

 
314

 
589

 
903

 
3

 
906

Cash distributions to partners

 
(1,081
)
 
(590
)
 
(1,671
)
 
(3
)
 
(1,674
)
Sale of common units

 
1,099

 
22

 
1,121

 

 
1,121

Other comprehensive loss

 
(602
)
 
(12
)
 
(614
)
 

 
(614
)
Other

 
57

 
(48
)
 
9

 

 
9

Balance at December 31, 2015
$

 
$
7,580

 
$
301

 
$
7,881

 
$
58

 
$
7,939

 
 
 
 
 
 
 
 
 
 
 
 
Net income

 
333

 
393

 
726

 
4

 
730

Cash distributions to partners

 
(1,062
)
 
(565
)
 
(1,627
)
 
(4
)
 
(1,631
)
Sale of Series A preferred units
1,509

 

 
33

 
1,542

 

 
1,542

Sale of common units

 
796

 
9

 
805

 

 
805

Other comprehensive income

 
72

 

 
72

 

 
72

Simplification Transactions (Note 1)

 
(471
)
 
(171
)
 
(642
)
 

 
(642
)
Other
(1
)
 
3

 

 
2

 
(1
)
 
1

Balance at December 31, 2016
$
1,508

 
$
7,251

 
$

 
$
8,759

 
$
57

 
$
8,816


The accompanying notes are an integral part of these consolidated financial statements.


F-8


PLAINS ALL AMERICAN PIPELINE, L.P. AND SUBSIDIARIES
NOTES TO THE CONSOLIDATED FINANCIAL STATEMENTS

Note 1—Organization and Basis of Consolidation and Presentation

Organization

Plains All American Pipeline, L.P. (“PAA”) is a Delaware limited partnership formed in 1998. Our operations are conducted directly and indirectly through our primary operating subsidiaries. As used in this Form 10-K and unless the context indicates otherwise, the terms “Partnership,” “we,” “us,” “our,” “ours” and similar terms refer to PAA and its subsidiaries.

We own and operate midstream energy infrastructure and provide logistics services for crude oil, natural gas liquids (“NGL”), natural gas and refined products. We own an extensive network of pipeline transportation, terminalling, storage and gathering assets in key crude oil and NGL producing basins and transportation corridors and at major market hubs in the United States and Canada. Our business activities are conducted through three operating segments: Transportation, Facilities and Supply and Logistics. See Note 19 for further discussion of our operating segments.

Our non-economic general partner interest is held by PAA GP LLC (“PAA GP”), a Delaware limited liability company, whose sole member is Plains AAP, L.P. (“AAP”), a Delaware limited partnership. In addition to its ownership of PAA GP, as of December 31, 2016, AAP also owned an approximate 33% limited partner interest in us represented by 241.7 million of our common units. Plains All American GP LLC (“GP LLC”), a Delaware limited liability company, is AAP’s general partner. Plains GP Holdings, L.P. (“PAGP”) is the sole and managing member of GP LLC, and, at December 31, 2016, owned an approximate 42% limited partner interest in AAP. PAA GP Holdings LLC (“PAGP GP”) is the general partner of PAGP.

As the sole member of GP LLC, PAGP has responsibility for conducting our business and managing our operations; however, the board of directors of PAGP GP has ultimate responsibility for managing the business and affairs of PAGP, AAP and us. GP LLC employs our domestic officers and personnel; our Canadian officers and personnel are employed by our subsidiary, Plains Midstream Canada ULC (“PMC”).

References to the “PAGP Entities” include PAGP GP, PAGP, GP LLC, AAP and PAA GP. References to our “general partner,” as the context requires, include any or all of the PAGP Entities. References to the “Plains Entities” include us, our subsidiaries and the PAGP Entities.

Simplification Transactions

On November 15, 2016, the Plains Entities closed a series of transactions and executed several organizational and ancillary documents (the “Simplification Transactions”) intended to simplify our capital structure, better align the interests of our stakeholders and improve our overall credit profile. The Simplification Transactions included, among other things:

the permanent elimination of our incentive distribution rights (“IDRs”) and the economic rights associated with our 2% general partner interest in exchange for the issuance by us to AAP of 245.5 million PAA common units (including approximately 0.8 million units to be issued in the future) and the assumption by us of all of AAP’s outstanding debt ($642 million);

the implementation of a unified governance structure pursuant to which the board of directors of GP LLC was eliminated and an expanded board of directors of PAGP GP assumed oversight responsibility over both us and PAGP;

the provision for annual PAGP shareholder elections beginning in 2018 with certain directors with expiring terms in 2018, and the participation of our common unitholders and Series A preferred unitholders in such elections through our ownership of newly issued Class C shares in PAGP, which provide us, as the sole holder, the right to vote in elections of eligible PAGP directors together with the holders of PAGP Class A and Class B shares;

the execution by AAP of a reverse split to adjust the number of AAP Class A units (“AAP units”) such that the number of outstanding AAP units (assuming the conversion of AAP Class B units (the “AAP Management Units”) into AAP units) equaled the number of our common units received by AAP at the closing of the Simplification Transactions. Simultaneously, PAGP executed a reverse split to adjust the number of PAGP Class A and Class B shares outstanding to equal the number of AAP units it owns following AAP’s reverse unit split. These reverse splits, along with the Omnibus Agreement, resulted in economic alignment between our common unitholders and PAGP’s Class A shareholders, such that the number of outstanding PAGP Class A shares equals the number of AAP units owned by

F-9


PAGP, which in turn equals the number of our common units held by AAP. The Plains Entities also entered into an Omnibus Agreement, pursuant to which such one-to-one relationship will be maintained subsequent to the closing of the Simplification Transactions; and

the creation of a right for certain holders of the AAP units to cause AAP to redeem such AAP units in exchange for an equal number of our common units held by AAP.

The Simplification Transactions were between and among consolidated subsidiaries of PAGP that are considered entities under common control. These equity transactions did not result in a change in the carrying value of the underlying assets and liabilities.

Definitions

Additional defined terms are used in the following notes and shall have the meanings indicated below:

AOCI
=
Accumulated other comprehensive income/(loss)
Bcf
=
Billion cubic feet
Btu
=
British thermal unit
CAD
=
Canadian dollar
DERs
=
Distribution equivalent rights
EBITDA
=
Earnings before interest, taxes, depreciation and amortization
EPA
=
United States Environmental Protection Agency
FASB
=
Financial Accounting Standards Board
GAAP
=
Generally accepted accounting principles in the United States
ICE
=
Intercontinental Exchange
IPO
=
Initial public offering
LTIP
=
Long-term incentive plan
Mcf
=
Thousand cubic feet
MLP
=
Master limited partnership
NGL
=
Natural gas liquids, including ethane, propane and butane
NYMEX
=
New York Mercantile Exchange
Oxy
=
Occidental Petroleum Corporation or its subsidiaries
PLA
=
Pipeline loss allowance
USD
=
United States dollar
WTI
=
West Texas Intermediate

Basis of Consolidation and Presentation

The accompanying financial statements and related notes present and discuss our consolidated financial position as of December 31, 2016 and 2015, and the consolidated results of our operations, cash flows, changes in partners’ capital, comprehensive income and changes in accumulated other comprehensive income/(loss) for the years ended December 31, 2016, 2015 and 2014. All significant intercompany transactions have been eliminated in consolidation, and certain reclassifications have been made to information from previous years to conform to the current presentation. These reclassifications do not affect net income attributable to PAA. The accompanying consolidated financial statements include the accounts of PAA and all of its wholly owned subsidiaries and those entities that it controls. Investments in entities over which we have significant influence but not control are accounted for by the equity method. We apply proportionate consolidation for pipelines and other assets in which we own undivided joint interests.

Subsequent events have been evaluated through the financial statements issuance date and have been included in the following footnotes where applicable.



F-10


Note 2—Summary of Significant Accounting Policies

Use of Estimates
The preparation of financial statements in conformity with GAAP requires us to make estimates and assumptions that affect the reported amounts of assets and liabilities and disclosure of contingent assets and liabilities at the date of the financial statements and the reported amounts of revenues and expenses during the reporting period. We make significant estimates with respect to (i) estimated fair value of assets and liabilities acquired and identification of associated goodwill and intangible assets, (ii) fair value of derivatives, (iii) accruals and contingent liabilities, (iv) equity-indexed compensation plan accruals, (v) property and equipment, depreciation expense and asset retirement obligations, (vi) allowance for doubtful accounts and (vii) inventory valuations. Although we believe these estimates are reasonable, actual results could differ from these estimates.

Revenue Recognition
Supply and Logistics Segment Revenues.  Revenues from sales of crude oil, NGL and natural gas are recognized at the time title to the product sold transfers to the purchaser, which occurs upon delivery of the product to the purchaser or its designee. Sales of crude oil and NGL consist of outright sales contracts. Inventory purchases and sales under buy/sell transactions are treated as inventory exchanges. The sales under these exchanges are netted to zero in Supply and Logistics segment revenues in our Consolidated Statements of Operations.

Additionally, we may utilize derivatives in connection with the transactions described above. For commodity derivatives that are designated as cash flow hedges, derivative gains and losses are deferred in AOCI and recognized in revenues in the periods during which the underlying physical hedged transaction impacts earnings. Also, the ineffective portion of the change in fair value of cash flow hedges is recognized in revenues each period along with the change in fair value of derivatives that do not qualify for or are not designated for hedge accounting.

Transportation Segment Revenues.  Our Transportation segment operations generally consist of fee-based activities associated with transporting crude oil and NGL on pipelines, gathering systems, trucks and barges. Revenues from pipeline tariffs and fees are associated with the transportation of crude oil and NGL at a published tariff, as well as revenues associated with agreements for committed space on various assets. Tariff revenues are recognized either at the point of delivery or at the point of receipt pursuant to specifications outlined in the tariffs. Revenues associated with fees are recognized in the month to which the fee applies. As is common in the pipeline transportation industry, our tariffs incorporate a loss allowance factor that is intended to offset losses due to evaporation, measurement and other losses in transit. We value the variance of allowance volumes to actual losses at the estimated net realizable value (including the impact of gains and losses from derivative related activities) at the time the variance occurred and the result is recorded as either an increase or decrease to tariff revenues.

Facilities Segment Revenues.  Our Facilities segment operations generally consist of fee-based activities associated with providing storage, terminalling and throughput services for crude oil, refined products, NGL and natural gas, as well as NGL fractionation and isomerization services and natural gas and condensate processing services. Revenues generated in this segment include (i) fees that are generated from storage capacity agreements, (ii) terminal throughput fees that are generated when we receive crude oil, refined products or NGL from one connecting source and deliver the applicable product to another connecting carrier, (iii)  loading and unloading fees at our rail terminals, (iv) fees from NGL fractionation and isomerization, (v) fees from natural gas and condensate processing services and (vi) fees associated with natural gas park and loan activities, interruptible storage services and wheeling and balancing services.

We generate revenue through a combination of month-to-month and multi-year agreements. Storage fees resulting from short-term and long-term contracts are typically recognized in revenue ratably over the term of the contract regardless of the actual storage capacity utilized. Terminal fees (including throughput and rail fees) are recognized as the crude oil, NGL or refined product enters or exits the terminal and is received from or delivered to the connecting carrier or third-party terminal, as applicable. Hub service fees are recognized in the period the natural gas moves across our header system. Fees from NGL fractionation, isomerization services and gas processing services are recognized in the period when the services are performed.

Minimum Volume Commitments.  We have certain agreements that require counterparties to deliver, transport or throughput a minimum volume over an agreed upon period.  Some of these agreements include make-up rights if the minimum volume is not met. We record a receivable from the counterparty in the period that services are provided or when the transaction occurs, including amounts for deficiency obligations from counterparties associated with minimum volume commitments.  If a counterparty has a make-up right associated with a deficiency, we defer the revenue attributable to the counterparty make-up right and subsequently recognize the revenue at the earlier of when the deficiency volume is delivered or shipped, when the make-up right expires or when it is determined that the counterparty’s ability to utilize the make-up right is remote.

F-11



At December 31, 2016 and 2015, counterparty deficiencies associated with agreements that include minimum volume commitments totaled $66 million and $33 million, respectively, of which $54 million and $17 million, respectively, was recorded as deferred revenue. The balance of $12 million and $16 million at each respective date was related to deficiencies for which the counterparties had not met their contractual minimum commitments and were not reflected in our Consolidated Financial Statements as we had not yet billed or collected such amounts.

Purchases and Related Costs

Purchases and related costs include (i) the cost of crude oil, NGL and natural gas obtained in outright purchases, (ii) fees incurred for third-party storage and transportation, whether by pipeline, truck, rail, ship or barge and (iii) performance-related bonus costs. These costs are recognized when incurred except in the case of products purchased, which are recognized at the time title transfers to us. Purchases that are part of inventory exchanges under buy/sell transactions are netted with the related sales, with any margin presented in “Purchases and related costs” in our Consolidated Statements of Operations.

Field Operating Costs and General and Administrative Expenses

Field operating costs consist of various field operating expenses, including fuel and power costs (including the impact of gains and losses from derivative related activities), telecommunications, payroll and benefit costs (including equity-indexed compensation expense) for truck drivers and field and other operations personnel, third-party trucking transportation costs for our U.S. crude oil operations, maintenance and integrity management costs, regulatory compliance, environmental remediation, insurance, vehicle leases, and property taxes. General and administrative expenses consist primarily of payroll and benefit costs (including equity-indexed compensation expense), certain information systems and legal costs, office rent, contract and consultant costs and audit and tax fees.

Foreign Currency Transactions/Translation

Certain of our subsidiaries use the Canadian dollar as their functional currency. Assets and liabilities of subsidiaries with a Canadian dollar functional currency are translated at period-end rates of exchange, and revenues and expenses are translated at average exchange rates prevailing for each month. The resulting translation adjustments are made directly to a separate component of other comprehensive income, which is reflected in Partners’ Capital on our Consolidated Balance Sheets.

Certain of our subsidiaries also enter into transactions and have monetary assets and liabilities that are denominated in a currency other than the entities’ respective functional currencies. Gains and losses from the revaluation of foreign currency transactions and monetary assets and liabilities are included in the Consolidated Statements of Operations. The revaluation of foreign currency transactions and monetary assets and liabilities resulted in a net loss of $8 million for the year ended December 31, 2016, a net gain of $21 million for the year ended December 31, 2015 and a net loss of $13 million for the year ended December 31, 2014.

Cash and Cash Equivalents

Cash and cash equivalents consist of all unrestricted demand deposits and funds invested in highly liquid instruments with original maturities of three months or less and typically exceed federally insured limits. We periodically assess the financial condition of the institutions where these funds are held and believe that our credit risk is minimal.

In accordance with our policy, outstanding checks are classified as accounts payable rather than negative cash. As of December 31, 2016 and 2015, accounts payable included $66 million and $60 million, respectively, of outstanding checks that were reclassified from cash and cash equivalents.

Accounts Receivable, Net

Our accounts receivable are primarily from purchasers and shippers of crude oil and, to a lesser extent, purchasers of NGL and natural gas. These purchasers include, but are not limited to, refiners, producers, marketing and trading companies and financial institutions that are active in the physical and financial commodity markets. The majority of our accounts receivable relate to our crude oil supply and logistics activities that can generally be described as high volume and low margin activities, in many cases involving exchanges of crude oil volumes.


F-12


The sustained decrease in commodity prices since late 2014 has caused liquidity issues throughout the energy industry, which in turn has increased the potential credit risks associated with certain counterparties with which we do business. To mitigate credit risk related to our accounts receivable, we utilize a rigorous credit review process. We closely monitor market conditions to make a determination with respect to the amount, if any, of open credit to be extended to any given customer and the form and amount of financial performance assurances we require. Such financial assurances are commonly provided to us in the form of advance cash payments, standby letters of credit or parental guarantees. As of December 31, 2016 and 2015, we had received $89 million and $88 million, respectively, of advance cash payments from third parties to mitigate credit risk. We also received $66 million and $36 million as of December 31, 2016 and 2015, respectively, of standby letters of credit to support obligations due from third parties, a portion of which applies to future business. Additionally, in an effort to mitigate credit risk, a significant portion of our transactions with counterparties are settled on a net-cash basis. Furthermore, we also enter into netting agreements (contractual agreements that allow us to offset receivables and payables with those counterparties against each other on our balance sheet) for a majority of such arrangements.
We review all outstanding accounts receivable balances on a monthly basis and record a reserve for amounts that we expect will not be fully recovered. We do not apply actual balances against the reserve until we have exhausted substantially all collection efforts. At December 31, 2016 and 2015, substantially all of our trade accounts receivable (net of allowance for doubtful accounts) were less than 30 days past their scheduled invoice date. Our allowance for doubtful accounts receivable totaled $3 million and $4 million at December 31, 2016 and 2015, respectively. Although we consider our allowance for doubtful accounts receivable to be adequate, actual amounts could vary significantly from estimated amounts.

Noncontrolling Interests
We account for noncontrolling interests in subsidiaries in accordance with FASB guidance, which requires all entities to report noncontrolling interests in subsidiaries as a component of equity in the consolidated financial statements. Noncontrolling interest represents the portion of assets and liabilities in a consolidated subsidiary that is owned by a third-party.  See Note 11 for additional discussion regarding our noncontrolling interests.

Asset Retirement Obligations
FASB guidance establishes accounting requirements for retirement obligations associated with tangible long-lived assets, including estimates related to (i) the time of the liability recognition, (ii) initial measurement of the liability, (iii) allocation of asset retirement cost to expense, (iv) subsequent measurement of the liability and (v) financial statement disclosures. FASB guidance also requires that the cost for asset retirement should be capitalized as part of the cost of the related long-lived asset and subsequently allocated to expense using a systematic and rational method.
Some of our assets, primarily related to our Transportation and Facilities segments, have contractual or regulatory obligations to perform remediation and, in some instances, dismantlement and removal activities when the assets are abandoned. These obligations include varying levels of activity including disconnecting inactive assets from active assets, cleaning and purging assets, and in some cases, completely removing the assets and returning the land to its original state. These assets have been in existence for many years and with regular maintenance will continue to be in service for many years to come. It is not possible to predict when demand for these transportation or storage services will cease, and we do not believe that such demand will cease for the foreseeable future. Accordingly, we believe the date when these assets will be abandoned is indeterminate. With no reasonably determinable abandonment date, we cannot reasonably estimate the fair value of the associated asset retirement obligations. We will record asset retirement obligations for these assets in the period in which sufficient information becomes available for us to reasonably determine the settlement dates.

A small portion of our contractual or regulatory obligations is related to assets that are inactive or that we plan to take out of service and, although the ultimate timing and costs to settle these obligations are not known with certainty, we have recorded a reasonable estimate of these obligations. We have estimated that the fair value of these obligations was $44 million and $35 million, respectively, at December 31, 2016 and 2015.

Fair Value Measurements
Financial assets and liabilities are classified in their entirety based on the lowest level of input that is significant to the fair value measurement. Our assessment of the significance of a particular input to the fair value measurement requires judgment, which affects the placement of assets and liabilities within the fair value hierarchy levels. The determination of the fair values includes not only the credit standing of the counterparties involved and the impact of credit enhancements (such as cash deposits and letters of credit) but also the impact of our nonperformance risk on our liabilities. The fair value of our commodity derivatives, interest rate derivatives and foreign currency derivatives includes adjustments for credit risk. Our credit adjustment methodology uses market observable inputs and requires judgment. There were no changes to any of our valuation techniques during the period. See Note 12 for further discussion.

F-13


Other Significant Accounting Policies

See the respective footnotes for our accounting policies regarding (i) net income per common unit, (ii) inventory, linefill and base gas and long-term inventory, (iii) property and equipment, (iv) acquisitions, (v) goodwill, (vi) investments in unconsolidated entities, (vii) other long-term assets, net, (viii) income allocation for partners’ capital presentation purposes,(ix) derivatives and risk management activities, (x) income taxes, (xi) equity-indexed compensation and (xii) legal and environmental matters.

Recent Accounting Pronouncements

In November 2016, the FASB issued guidance requiring that a statement of cash flows explain the change in total cash, cash equivalents, and amounts generally described as restricted cash or restricted cash equivalents during the period. Therefore, amounts generally described as restricted cash and restricted cash equivalents should be included with cash and cash equivalents when reconciling the beginning-of-period total amounts shown on the statement of cash flows. This guidance will become effective for interim and annual periods beginning after December 31, 2017. We expect to adopt this guidance on January 1, 2018, and we do not currently anticipate that our adoption will have a material impact on our statement of cash flows.

In October 2016, the FASB issued guidance to improve the accounting for the income tax consequences of intra-entity transfers of assets other than inventory. This guidance will become effective for interim and annual periods beginning after December 15, 2017, with early adoption permitted in the first interim period of an annual reporting period. We expect to adopt this guidance on January 1, 2018, and we are currently evaluating the effect that adopting this guidance will have on our financial position, results of operations and cash flows.

In October 2016, the FASB issued guidance changing how a reporting entity that is the single decision maker of a variable interest entity (“VIE”) should treat indirect interests in the entity held through related parties that are under common control with the reporting entity when determining whether it is the primary beneficiary of that VIE. This guidance is effective for interim and annual periods beginning after December 31, 2016. We adopted this guidance on January 1, 2017. Our adoption did not have a material impact on our financial position, results of operations or cash flows.

In August 2016, the FASB issued guidance relating to the classification and presentation of eight specific cash flow issues. This guidance will become effective for interim and annual periods beginning after December 15, 2018, with early adoption permitted. We early adopted this guidance during the fourth quarter of 2016, and our adoption had no impact on our statement of cash flows.

In June 2016, the FASB issued new guidance for the accounting for credit losses on certain financial instruments. This guidance will become effective for interim and annual periods beginning after December 15, 2019, with early adoption permitted by one year. We expect to adopt this guidance on January 1, 2020, and we are currently evaluating the effect that adopting this guidance will have on our financial position, results of operations and cash flows.

In March 2016, the FASB issued guidance to simplify several aspects of the accounting for share-based payment transactions, including the income tax consequences, classification of awards as either equity or liabilities and classification of certain related payments on the statement of cash flows. This guidance is effective for interim and annual periods beginning after December 15, 2016, with early adoption permitted. We adopted this guidance on January 1, 2017 and elected to account for forfeitures as they occur, utilizing the modified retrospective approach of adoption. Our adoption did not have a material impact on our financial position, results of operations or cash flows.

In February 2016, the FASB issued guidance that revises the current accounting model for leases. The most significant changes are the clarification of the definition of a lease and required lessee recognition on the balance sheet of lease assets and liabilities with lease terms of more than 12 months, including extensive quantitative and qualitative disclosures. This guidance will become effective for interim and annual periods beginning after December 15, 2018, with a modified retrospective application required. Early adoption is permitted, including adoption in an interim period. We expect to adopt this guidance on January 1, 2019. We are currently evaluating the effect that adopting this guidance will have on our financial position, results of operations and cash flows. Although our evaluation is ongoing, we do expect that the adoption will impact our financial statements as the standard requires the recognition on the balance sheet of a right of use asset and corresponding lease liability. We are currently analyzing our contracts to determine whether they contain a lease under the revised guidance and have not quantified the amount of the asset and liability that will be recognized on our consolidated balance sheet.


F-14


In September 2015, the FASB issued guidance to simplify the accounting for measurement-period adjustments for provisional amounts recognized in a business combination by eliminating the requirement for an acquirer to retrospectively account for measurement-period adjustments. Under the updated guidance, the acquirer must recognize adjustments in the reporting period in which the adjustment amounts are determined and the effect on earnings as a result of the change to the provisional amounts must be calculated as if the accounting had been completed at the acquisition date. This guidance was effective for interim and annual periods beginning after December 15, 2015, with early adoption permitted, and prospective application required. We adopted this guidance on January 1, 2016. Our adoption did not have a material impact on our financial position, results of operations or cash flows.

In July 2015, the FASB issued guidance to simplify the measurement of inventory. This updated guidance requires entities to measure inventory at the lower of cost and net realizable value; however, inventory measured using last-in, first-out and the retail inventory method is unchanged by this update. This guidance is effective for interim and annual periods beginning after December 15, 2016, with prospective application required. We adopted this guidance on January 1, 2017. Our adoption did not have a material impact on our financial position, results of operations or cash flows.

In February 2015, the FASB issued guidance that revises the analysis that a reporting entity must perform to determine whether it should consolidate certain types of legal entities. All legal entities are subject to reevaluation under the revised consolidation model. Among other things, this guidance (i) modifies the evaluation of whether limited partnerships and similar legal entities are variable interest entities or voting interest entities, (ii) eliminates the presumption that a general partner should consolidate a limited partnership and (iii) affects the consolidation analysis of reporting entities that are involved with variable interest entities, particularly those that have fee arrangements and related party relationships. This guidance was effective for interim and annual periods beginning after December 15, 2015, with early adoption permitted. We adopted this guidance on January 1, 2016. Our adoption did not have a material impact on our financial position, results of operations or cash flows.

In August 2014, the FASB issued guidance that requires management to evaluate whether there is substantial doubt about an entity’s ability to continue as a going concern and to provide related footnote disclosures in certain situations. This guidance is effective for the annual period ending after December 15, 2016, and for interim and annual periods thereafter. We adopted this guidance for the 2016 annual reporting period. Our adoption has not had any impact on our financial position, results of operations or cash flows.

In May 2014, the FASB issued guidance regarding the recognition of revenue from contracts with customers with the underlying principle that an entity will recognize revenue to reflect amounts expected to be received in exchange for the provision of goods and services to customers upon the transfer of those goods or services. The guidance also requires additional disclosures about the nature, amount, timing and uncertainty of revenue and the related cash flows. This guidance can be adopted either with a full retrospective approach or a modified retrospective approach with a cumulative-effect adjustment as of the date of adoption. This guidance is effective for interim and annual periods beginning after December 15, 2017. We implemented a process to evaluate the impact of adopting this guidance on each type of revenue contract entered into with customers and our implementation team is in the process of determining appropriate changes to our business processes, systems and controls to support recognition and disclosure under the new standard. In addition, while we have not identified any significant revenue recognition timing differences for types of revenue streams assessed to date, our evaluation is not complete, and we have not quantified the impact to our financial statements, including assessing the impact of changes to disclosures. We expect this determination will near completion during the first half of 2017. We will adopt this guidance on January 1, 2018, and are currently evaluating which transition approach to apply.




F-15


Note 3—Net Income Per Common Unit

After consideration of distributions to preferred unitholders (whether cash or paid-in-kind), basic and diluted net income per common unit is determined pursuant to the two-class method as prescribed in FASB guidance. This method is an earnings allocation formula that is used to determine allocations to the general partner, limited partners and participating securities according to distributions pertaining to the current period’s net income and participation rights in undistributed earnings or distributions in excess of earnings. Under the two-class method, net income is reduced by distributions pertaining to the period, and all remaining earnings or distributions in excess of earnings are then allocated to our general partner, common unitholders and participating securities based on their respective rights to share in distributions, regardless of whether those earnings would actually be distributed during a particular period from an economic or practical perspective. Participating securities include LTIP awards that have vested DERs, which entitle the grantee to a cash payment equal to the cash distribution paid on our outstanding common units.

The Simplification Transactions, which closed on November 15, 2016, included the permanent elimination of our IDRs and the economic rights associated with our 2% general partner interest in exchange for the issuance by us to AAP of approximately 244.7 million common units and the assumption by us of AAP’s debt. In addition, we will issue to AAP up to 0.8 million common units in connection with certain AAP Management Units becoming earned in future periods. As such, beginning with the distribution pertaining to the fourth quarter of 2016, our general partner is no longer entitled to receive distributions on the IDRs or general partner interest. See Note 1 for additional discussion of the Simplification Transactions.

We calculate basic and diluted net income per common unit by dividing net income attributable to PAA (after deducting amounts allocated to the preferred unitholders and participating securities, and for applicable periods, the 2% general partner’s interest and IDRs) by the basic and diluted weighted-average number of common units outstanding during the period.

Diluted net income per common unit is computed based on the weighted-average number of common units plus the effect of potentially dilutive securities outstanding during the period, which include (i) our Series A preferred units, (ii) our LTIP awards and (iii) units that are issuable to AAP when certain AAP Management Units are earned. See Note 11 for additional information regarding our Series A preferred units. See Note 16 for a complete discussion of our LTIP awards, including specific discussion regarding DERs, and the AAP Management Units. When applying the if-converted method prescribed by FASB guidance, the possible conversion of our Series A preferred units was excluded from the calculation of diluted net income per common unit for the year ended December 31, 2016 as the effect was antidilutive. Our LTIP awards and certain AAP Management Units that contemplate the issuance of common units are considered dilutive unless (i) vesting occurs only upon the satisfaction of a performance condition and (ii) that performance condition has yet to be satisfied. LTIP awards that were deemed to be dilutive for the periods presented were reduced by a hypothetical common unit repurchase based on the remaining unamortized fair value, as prescribed by the treasury stock method in guidance issued by the FASB. As none of the necessary conditions for the remaining AAP Management Units to become earned had been satisfied by December 31, 2016, no units issuable to AAP were contemplated in the calculation of diluted net income per common unit.


F-16


The following table sets forth the computation of basic and diluted net income per common unit (in millions, except per unit data):

 
Year Ended December 31,
 
2016
 
2015
 
2014
Basic Net Income per Common Unit
 
 
 
 
 
Net income attributable to PAA
$
726

 
$
903

 
$
1,384

Distributions to Series A preferred units (1)
(122
)
 

 

Distributions to general partner (1)
(412
)
 
(608
)
 
(502
)
Distributions to participating securities (1)
(4
)
 
(6
)
 
(6
)
Undistributed loss allocated to general partner (1)
14

 
16

 
2

Other
(2
)
 

 

Net income allocated to common unitholders in accordance with application of the two-class method
$
200

 
$
305

 
$
878

 
 
 
 
 
 
Basic weighted average common units outstanding (2)
464

 
394

 
367

 
 
 
 
 
 
Basic net income per common unit
$
0.43

 
$
0.78

 
$
2.39

 
 
 
 
 
 
Diluted Net Income per Common Unit
 
 
 
 
 
Net income attributable to PAA
$
726

 
$
903

 
$
1,384

Distributions to Series A preferred units (1)
(122
)
 

 

Distributions to general partner (1)
(412
)
 
(608
)
 
(502
)
Distributions to participating securities (1)
(4
)
 
(6
)
 
(6
)
Undistributed loss allocated to general partner (1)
14

 
16

 
2

Other
(2
)
 

 

Net income allocated to common unitholders in accordance with application of the two-class method
$
200

 
$
305

 
$
878

 
 
 
 
 
 
Basic weighted average common units outstanding (2)
464

 
394

 
367

Effect of dilutive securities: Weighted average LTIP units
2

 
2

 
2

Diluted weighted average common units outstanding
466

 
396

 
369

 
 
 
 
 
 
Diluted net income per common unit
$
0.43

 
$
0.77

 
$
2.38

 
(1) 
We calculate net income allocated to common unitholders based on the distributions pertaining to the current period’s net income. After adjusting for the appropriate period’s distributions, the remaining undistributed earnings or excess distributions over earnings (“undistributed loss”), if any, are allocated to the general partner, common unitholders and participating securities in accordance with the contractual terms of our partnership agreement in effect for the period and as further prescribed under the two-class method.
(2) 
We have considered the common units issued in connection with the Simplification Transactions to be outstanding for the entire fourth quarter of 2016 in the calculation of weighted average common units outstanding to more closely reflect the ownership interests in us with rights to the distributions for the periods included in the calculation of net income allocated to common unitholders.


F-17


Note 4—Inventory, Linefill and Base Gas and Long-term Inventory

Inventory primarily consists of crude oil, NGL and natural gas in pipelines, storage facilities and railcars that are valued at the lower of cost or market, with cost determined using an average cost method within specific inventory pools. At the end of each reporting period, we assess the carrying value of our inventory and make any adjustments necessary to reduce the carrying value to the applicable net realizable value. Any resulting adjustments are a component of “Purchases and related costs” on our accompanying Consolidated Statements of Operations. During the years ended December 31, 2016, 2015 and 2014, we recorded charges of $3 million, $117 million and $289 million, respectively, related to the writedown of our crude oil, NGL and natural gas inventory due to declines in prices. In addition, the charges recorded during the year ended December 31, 2014 included the writedown of our natural gas inventory that was purchased in conjunction with managing natural gas storage deliverability requirements during the extended period of severe cold weather in the first quarter of 2014. A portion of these inventory valuation adjustments was offset by the recognition of gains on derivative instruments being utilized to hedge the future sales of our crude oil and NGL inventory. Substantially all of such gains were recorded to “Supply and Logistics segment revenues” in our accompanying Consolidated Statement of Operations. See Note 12 for discussion of our derivative and risk management activities.

Linefill and base gas in assets we own are recorded at historical cost and consist of crude oil, NGL and natural gas. We classify as linefill or base gas (i) our proportionate share of barrels used to fill a pipeline that we own such that when an incremental barrel is pumped into or enters a pipeline it forces product out at another location, (ii) barrels that represent the minimum working requirements in tanks and caverns that we own and (iii) natural gas required to maintain the minimum operating pressure of natural gas storage facilities we own. We recognized gains of less than $1 million and $8 million during 2015 and 2014, respectively, on the sale of linefill and base gas for proceeds of $1 million and $24 million, respectively. We did not conduct any sales of linefill and base gas during 2016.

Linefill and base gas carrying amounts are reviewed for impairment in accordance with FASB guidance with respect to accounting for the impairment or disposal of long-lived assets. Carrying amounts that are not expected to be recoverable through future cash flows are written down to estimated fair value. See Note 5 for further discussion regarding impairment of long-lived assets. During 2016, 2015 and 2014, we did not recognize any impairments of linefill and base gas.

Minimum working inventory requirements in third-party assets and other working inventory in our assets that are needed for our commercial operations are included within specific inventory pools in inventory (a current asset) in determining the average cost of operating inventory. At the end of each period, we reclassify the inventory not expected to be liquidated within the succeeding twelve months out of inventory, at the average cost of the applicable inventory pools, and into long-term inventory, which is reflected as a separate line item in “Other assets” on our Consolidated Balance Sheets.


F-18


Inventory, linefill and base gas and long-term inventory consisted of the following (barrels and natural gas volumes in thousands and carrying value in millions):

 
December 31, 2016
 
December 31, 2015
 
Volumes
 
Unit of
Measure
 
Carrying
Value
 
Price/
Unit (1)
 
Volumes
 
Unit of
Measure
 
Carrying
Value
 
Price/
Unit (1)
Inventory
 
 
 
 
 
 
 
 
 
 
 
 
 
 
 
Crude oil
23,589

 
barrels
 
$
1,049

 
$
44.47

 
16,345

 
barrels
 
$
608

 
$
37.20

NGL
13,497

 
barrels
 
242

 
$
17.93

 
13,907

 
barrels
 
218

 
$
15.68

Natural gas
14,540

 
Mcf
 
32

 
$
2.20

 
22,080

 
Mcf
 
53

 
$
2.40

Other
N/A

 
 
 
20

 
N/A

 
N/A

 
 
 
37

 
N/A

Inventory subtotal
 
 
 
 
1,343

 
 
 
 
 
 
 
916

 
 
 
 
 
 
 
 
 
 
 
 
 
 
 
 
 
 
Linefill and base gas
 
 
 
 
 
 
 
 
 
 
 
 
 
 
 
Crude oil
12,273

 
barrels
 
710

 
$
57.85

 
12,298

 
barrels
 
713

 
$
57.98

NGL
1,660

 
barrels
 
45

 
$
27.11

 
1,348

 
barrels
 
44

 
$
32.64

Natural gas
30,812

 
Mcf
 
141

 
$
4.58

 
30,812

 
Mcf
 
141

 
$
4.58

Linefill and base gas subtotal
 
 
 
 
896

 
 
 
 
 
 
 
898

 
 
 
 
 
 
 
 
 
 
 
 
 
 
 
 
 
 
Long-term inventory
 
 
 
 
 
 
 
 
 
 
 
 
 
 
 
Crude oil
3,279

 
barrels
 
163

 
$
49.71

 
3,417

 
barrels
 
106

 
$
31.02

NGL
1,418

 
barrels
 
30

 
$
21.16

 
1,652

 
barrels
 
23

 
$
13.92

Long-term inventory subtotal
 
 
 
 
193

 
 
 
 
 
 
 
129

 
 
 
 
 
 
 
 
 
 
 
 
 
 
 
 
 
 
Total
 
 
 
 
$
2,432

 
 
 
 
 
 
 
$
1,943

 
 
 
(1) 
Price per unit of measure is comprised of a weighted average associated with various grades, qualities and locations. Accordingly, these prices may not coincide with any published benchmarks for such products.

Note 5—Property and Equipment

In accordance with our capitalization policy, expenditures made to expand the existing operating and/or earnings capacity of our assets are capitalized. We also capitalize certain costs directly related to the construction of such assets, including related internal labor costs, engineering costs and interest costs. For the years ended December 31, 2016, 2015 and 2014, capitalized interest recorded to property and equipment was $34 million, $49 million and $48 million, respectively. In addition, we capitalize interest related to investments in certain unconsolidated entities. See Note 8 for additional information. We also capitalize expenditures for the replacement of partially or fully depreciated assets in order to maintain the operating and/or earnings capacity of our existing assets. Repair and maintenance expenditures incurred in order to maintain the day to day operation of our existing assets are expensed as incurred.


F-19



Property and equipment, net is stated at cost and consisted of the following (in millions):
 
Estimated Useful
Lives (Years)
 
December 31,
 
 
2016
 
2015
Pipelines and related facilities (1)
10 - 70
 
$
9,025

 
$
8,395

Storage, terminal and rail facilities
30 - 70
 
5,305

 
5,012

Trucking equipment and other
3 - 15
 
408

 
392

Construction in progress
 
826

 
1,217

Office property and equipment
2 - 50
 
222

 
196

Land and other
N/A
 
434

 
442

Property and equipment, gross
 
 
16,220

 
15,654

Accumulated depreciation
 
 
(2,348
)
 
(2,180
)
Property and equipment, net
 
 
$
13,872

 
$
13,474

 
(1) 
We include rights-of-way, which are intangible assets, in our pipeline and related facilities amounts within property and equipment.

We calculate our depreciation using the straight-line method, based on estimated useful lives and salvage values of our assets. Depreciation expense for the years ended December 31, 2016, 2015  and 2014 was $470 million, $380 million and $319 million, respectively. Such amounts for the 2016 period include $33 million of costs associated with the discontinuation of certain capital projects during 2016 and an $18 million charge related to the write-off of the remaining book value of assets taken out of service. Such assets were included in our Transportation and Facilities segments. We also classify gains and losses on sales of assets and asset impairments as a component of “Depreciation and amortization” in our Consolidated Statements of Operations. See Note 6 for a discussion of our acquisition and disposition activities. See “Impairment of Long-Lived Assets” below for a discussion of our policy for the recognition of asset impairments.

Impairment of Long-Lived Assets

Long-lived assets with recorded values that are not expected to be recovered through future cash flows are written down to estimated fair value in accordance with FASB guidance with respect to the accounting for the impairment or disposal of long-lived assets. Under this guidance, a long-lived asset is tested for impairment when events or circumstances indicate that its carrying value may not be recoverable. The carrying value of a long-lived asset is not recoverable if it exceeds the sum of the undiscounted cash flows expected to result from the use and eventual disposition of the asset. If the carrying value exceeds the sum of the undiscounted cash flows, an impairment loss equal to the amount by which the carrying value exceeds the fair value of the asset is recognized.

We periodically evaluate property and equipment and other long-lived assets for impairment when events or circumstances indicate that the carrying value of these assets may not be recoverable. The evaluation is highly dependent on the underlying assumptions of related cash flows. The subjective assumptions used to determine the existence of an impairment in carrying value include:
whether there is an indication of impairment;
the grouping of assets;
the intention of “holding,” “abandoning” or “selling” an asset;
the forecast of undiscounted expected future cash flow over the asset’s estimated useful life; and
if an impairment exists, the fair value of the asset or asset group.


F-20


During the year ended December 31, 2016, we recognized $80 million of non-cash impairment losses on certain of our long-lived rail and other terminal assets included in our Facilities segment. Such impairment losses are reflected in “Depreciation and amortization” on our Consolidated Financial Statements. The decline in demand for movements of crude oil by rail in the United States due to sustained unfavorable market conditions resulted in expected decreases in future cash flows for certain of our rail terminal assets, which was a triggering event that required us to assess the recoverability of our carrying value of such long-lived assets. As a result of this impairment review, we wrote off the portion of the carrying amount of these long-lived assets that exceeded their fair value. Our estimated fair values were based upon recent sales prices of comparable facilities, as well as management’s expectation of the market values for such assets based on their industry experience. We consider such inputs to be a Level 3 input in the fair value hierarchy.

We did not recognize any impairments during the year ended December 31, 2015. During the year ended December 31, 2014, we recognized impairments of $10 million primarily related to assets that were taken out of service.

Note 6—Acquisitions and Dispositions

The following acquisitions, excluding acquired interests accounted for under the equity method of accounting mentioned specifically below, were accounted for using the acquisition method of accounting and the determination of the fair value of the assets and liabilities acquired has been estimated in accordance with the applicable accounting guidance.

Acquisitions

2017. On February 14, 2017, we acquired 100% of the equity interests of Alpha Holding Company, LLC (“Alpha Holding”) for cash consideration of $1.215 billion, subject to working capital and other adjustments. Alpha Holding indirectly owns the Alpha Crude Connector (“ACC”) gathering system located in the Northern Delaware Basin in Southeastern New Mexico and West Texas. The ACC gathering system is comprised of 515 miles of recently constructed gathering and transmission lines and five market interconnects, including to our Basin Pipeline at Wink, and is supported by long-term acreage dedications. The initial accounting for this acquisition was not complete as of the financial statement issuance date.

2016. During the year ended December 31, 2016, we completed two acquisitions for aggregate cash consideration of $289 million. These acquisitions included (i) an integrated system of NGL assets in Western Canada for cash consideration of approximately $204 million and (ii) the remaining interest in a Gulf Coast pipeline that was subsequently sold in July 2016. The assets acquired were primarily included in our Transportation and Facilities segments. We did not recognize any goodwill related to these acquisitions.

2015. During the year ended December 31, 2015, we completed three acquisitions for aggregate cash consideration of $105 million. These acquisitions included (i) an additional approximate 28% interest in Frontier Aspen LLC, which is accounted for under the equity method of accounting, (ii) a crude oil terminal included in our Facilities segment and (iii) the remaining interest in a pipeline system included in our Transportation segment. We recognized goodwill of $11 million related to these acquisitions. See Note 8 for additional discussion of our equity method investments.

2014. During the year ended December 31, 2014, we completed three acquisitions for aggregate cash consideration of $1.099 billion. Included in these acquisitions was a 50% interest in BridgeTex Pipeline Company, LLC from Oxy. We account for this investment under the equity method of accounting. See Note 8 for additional discussion. The remaining acquisitions were a crude oil terminal and a propane terminal included in our Facilities segment. We recognized goodwill of $1 million related to these acquisitions.

Dispositions and Divestitures

During the year ended December 31, 2016, we sold several non-core assets, including certain of our Gulf Coast pipelines and East Coast refined products terminals. In addition, we sold interests in Cheyenne Pipeline LLC and STACK Pipeline LLC. See Note 8 for additional discussion. In the aggregate, we recognized a net gain of approximately $100 million related to these transactions, which is included in “Depreciation and amortization” on our Consolidated Statement of Operations. Such amount is comprised of gains of $158 million and losses of $58 million, including $15 million of impairment of goodwill that was included in a disposal group classified as held for sale prior to the closing of such transaction.

During 2015 and 2014, we sold various property and equipment and recognized a net loss of $2 million and a net gain of $1 million, respectively.


F-21


As of December 31, 2016, we classified approximately $275 million of assets as held for sale on our Consolidated Balance Sheet (in “Other current assets”) primarily related to definitive agreements to sell non-core assets, a majority of which are property and equipment and included in our Facilities segment. We expect the sales to be consummated in the first half of 2017, subject to customary closing conditions, as applicable. As of December 31, 2015, we did not have any assets classified as held for sale.

During the first quarter of 2017, we completed the sale of an undivided interest in a segment of our Red River Pipeline for proceeds of approximately $70 million. In addition, we executed definitive agreements to sell two non-core assets for aggregate proceeds of approximately $310 million. These transactions include a natural gas storage facility and a non-core pipeline segment and are expected to close during the first half of 2017.

Note 7—Goodwill

Goodwill represents the future economic benefits arising from assets acquired in a business combination that are not individually identified and separately recognized.

In accordance with FASB guidance, we test goodwill to determine whether an impairment has occurred at least annually (as of June 30) and on an interim basis if it is more likely than not that a reporting unit’s fair value is less than its carrying value. Goodwill is tested for impairment at a level of reporting referred to as a reporting unit. A reporting unit is an operating segment or one level below an operating segment for which discrete financial information is available and regularly reviewed by segment management. Our reporting units are our operating segments. FASB guidance requires a two-step, quantitative approach to testing goodwill for impairment; however, we may first assess certain qualitative factors to determine whether it is necessary to perform the two-step goodwill impairment test. We did not elect to apply this qualitative assessment during our 2016 annual goodwill impairment test, but proceeded directly to the two-step, quantitative test. In Step 1, we compare the fair value of the reporting unit with the respective book values, including goodwill, by using an income approach based on a discounted cash flow analysis. This approach requires us to make long-term forecasts of future revenues, expenses and other expenditures. Those forecasts require the use of various assumptions and estimates, the most significant of which are net revenues (total revenues less purchases and related costs), operating expenses, general and administrative expenses and the weighted average cost of capital. Fair value of the reporting units is determined using significant unobservable inputs, or Level 3 inputs in the fair value hierarchy. When the fair value is greater than book value, then the reporting unit’s goodwill is not considered impaired. If the book value is greater than fair value, then we proceed to Step 2. In Step 2, we compare the implied fair value of the reporting unit’s goodwill to the book value. A goodwill impairment loss is recognized if the carrying amount exceeds its fair value.

Through Step 1 of our annual testing of goodwill for potential impairment, which also includes a sensitivity analysis regarding the excess of our reporting unit’s fair value over book value, we determined that the fair value of each reporting unit was substantially greater than its respective book value; therefore, goodwill was not considered impaired. We did not recognize any material impairments of goodwill during the last three years.

Goodwill by segment and changes in goodwill is reflected in the following table (in millions):

 
Transportation
 
Facilities
 
Supply and Logistics
 
Total
Balance at December 31, 2014
$
854

 
$
1,152

 
$
459

 
$
2,465

Acquisitions
3

 
8

 

 
11

Foreign currency translation adjustments
(42
)
 
(19
)
 
(10
)
 
(71
)
Other

 
(54
)
 
54

 

Balance at December 31, 2015
$
815

 
$
1,087

 
$
503

 
$
2,405

Foreign currency translation adjustments
6

 
3

 
1

 
10

Dispositions and reclassifications to assets held for sale
(15
)
 
(56
)
 

 
(71
)
Balance at December 31, 2016
$
806

 
$
1,034

 
$
504

 
$
2,344




F-22


Note 8—Investments in Unconsolidated Entities

Investments in entities over which we have significant influence but not control are accounted for by the equity method. We do not consolidate any part of the assets or liabilities of our equity investees. Our share of net income or loss is reflected as one line item on our Consolidated Statements of Operations entitled “Equity earnings in unconsolidated entities” and will increase or decrease, as applicable, the carrying value of our investments in unconsolidated entities on our Consolidated Balance Sheets. We evaluate our equity investments for impairment in accordance with FASB guidance with respect to the equity method of accounting for investments in common stock. An impairment of an equity investment results when factors indicate that the investment’s fair value is less than its carrying value and the reduction in value is other than temporary in nature.

Our investments in unconsolidated entities consisted of the following (in millions, except percentage data):
 
 
 
 
Ownership
Interest at December 31,
2016
 
December 31,
Entity
 
Type of Operation
 
 
2016
 
2015
BridgeTex Pipeline Company, LLC (“BridgeTex”)
 
Crude Oil Pipeline
 
50%
 
$
1,098

 
$
1,082

Butte Pipe Line Company
 
Crude Oil Pipeline
 
22%
 
11

 
9

Caddo Pipeline LLC
 
Crude Oil Pipeline
 
50%
 
65

 
28

Cheyenne Pipeline LLC (“Cheyenne”)
 
Crude Oil Pipeline
 
50%
 
30

 

Diamond Pipeline LLC (“Diamond”)
 
Crude Oil Pipeline (1)
 
50%
 
143

 
38

Eagle Ford Pipeline LLC
 
Crude Oil Pipeline
 
50%
 
372

 
382

Eagle Ford Terminals Corpus Christi LLC (“Eagle Ford Terminals”)
 
Crude Oil Terminal and Dock (1)
 
50%
 
53

 
29

Frontier Aspen LLC
 
Crude Oil Pipeline
 
50%
 
45

 
48

Saddlehorn Pipeline Company, LLC
 
Crude Oil Pipeline
 
40%
 
213

 
103

Settoon, Towing LLC
 
Barge Transportation Services
 
50%
 
87

 
84

STACK Pipeline LLC (“STACK”)
 
Crude Oil Pipeline
 
50%
 
14

 

White Cliffs Pipeline, LLC
 
Crude Oil Pipeline
 
36%
 
212

 
224

Total Investments in Unconsolidated Entities
 
 
 
 
 
$
2,343

 
$
2,027

 
(1) 
Asset is currently under construction by the entity and has not yet been placed in service.

In June 2016, we sold 50% of our investment in Cheyenne, and in August 2016 we sold 50% of our investment in STACK. As a result of these transactions, we now account for our remaining 50% equity interest in such entities under the equity method of accounting. See Note 6 for additional information related to these transactions.

In November 2014, we acquired a 50% interest in BridgeTex from Oxy. BridgeTex owns a crude oil pipeline that extends from Colorado City in West Texas to a crude oil terminal in East Houston, which we believe is complementary to our existing West Texas assets. We paid cash of $1.088 billion, including working capital adjustments of $13 million, for our interest in BridgeTex.

Distributions received from unconsolidated entities are classified based on the nature of the distribution approach, which looks to the activity that generated the distribution. We consider distributions received from unconsolidated entities as a return on investment in those entities to the extent that the distribution was generated through operating results, and therefore classify these distributions as cash flows from operating activities in our Consolidated Statement of Cash Flows. Other distributions received from unconsolidated entities are considered a return of investment and classified as cash flows from investing activities on the Consolidated Statement of Cash Flows.


F-23


We generally fund our portion of development, construction or capital expansion projects of our equity method investees through capital contributions. Our contributions to these entities increase the carrying value of our investments and are reflected in our Consolidated Statements of Cash Flows as cash used in investing activities. During the years ended December 31, 2016, 2015 and 2014, we made cash contributions of $288 million, $245 million and $158 million, respectively, to certain of our equity method investees. The contributions amount for 2015 is net of $53 million of cash received as a return of our investment. In addition, we capitalized interest of $13 million and $8 million during the years ended December 31, 2016 and 2015, respectively, related to contributions to unconsolidated entities for projects under development and construction. We anticipate that we will make additional contributions related to ongoing projects at BridgeTex, Diamond, Eagle Ford Terminals and STACK over the next few years.

Our investments in unconsolidated entities exceeded our share of the underlying equity in the net assets of such entities by $736 million and $760 million at December 31, 2016 and 2015, respectively. Such basis differences are included in the carrying values of our investments on our Consolidated Balance Sheets. The portion of the basis differences attributable to depreciable or amortizable assets is amortized on a straight-line basis over the estimated useful life of the related assets, which reduces “Equity earnings in unconsolidated entities” on our Consolidated Statements of Operations. The portion of the basis differences attributable to goodwill is not amortized. The basis difference is primarily related to our acquisition of an interest in BridgeTex in 2014.

Summarized Financial Information of Unconsolidated Entities

Combined summarized financial information for all of our unconsolidated entities is shown in the tables below (in millions). None of our unconsolidated entities have noncontrolling interests.

 
December 31,
 
2016
 
2015
Current assets
$
303

 
$
365

Noncurrent assets
$
3,558

 
$
2,901

Current liabilities
$
241

 
$
231

Noncurrent liabilities
$
162

 
$
184


 
Year Ended December 31,
 
2016
 
2015
 
2014
Revenues
$
802

 
$
769

 
$
531

Operating income
$
469

 
$
441

 
$
301

Net income
$
452

 
$
424

 
$
285





F-24


Note 9—Other Long-Term Assets, Net

Other long-term assets, net of accumulated amortization, consisted of the following (in millions):
 
December 31,
 
2016
 
2015
Intangible assets (1)
$
603

 
$
610

Fair value of derivative instruments
1

 
9

Other
47

 
94

 
651

 
713

Accumulated amortization
(361
)
 
(327
)
 
$
290

 
$
386

 
(1) 
We include rights-of-way, which are intangible assets, in our pipeline and related facilities amounts within property and equipment. See Note 5 for a discussion of property and equipment.

Amortization expense for finite-lived intangible assets for the years ended December 31, 2016, 2015 and 2014 was $44 million, $49 million and $57 million, respectively.

Intangible assets that have finite lives are tested for impairment when events or circumstances indicate that the carrying value may not be recoverable. Our intangible assets that have finite lives consisted of the following (in millions):
 
 
 
December 31, 2016
 
December 31, 2015
 
Estimated Useful
Lives (Years)
 
Cost
 
Accumulated
Amortization
 
Net
 
Cost
 
Accumulated
Amortization
 
Net
Customer contracts and relationships
1 – 20
 
$
529

 
$
(330
)
 
$
199

 
$
537

 
$
(301
)
 
$
236

Property tax abatement
7 – 13
 
38

 
(26
)
 
12

 
38

 
(22
)
 
16

Other agreements
25 – 70
 
29

 
(5
)
 
24

 
28

 
(4
)
 
24

Emission reduction credits (1)
N/A
 
7

 

 
7

 
7

 

 
7

 
 
 
$
603

 
$
(361
)
 
$
242

 
$
610

 
$
(327
)
 
$
283

 
(1) 
Emission reduction credits, once surrendered in exchange for environmental permits, are finite-lived.

We estimate that our amortization expense related to finite-lived intangible assets for the next five years will be as follows (in millions):
2017
$
42

2018
$
37

2019
$
34

2020
$
32

2021
$
30




F-25


Note 10—Debt

Debt consisted of the following (in millions):

 
December 31,
2016
 
December 31,
2015
SHORT-TERM DEBT
 
 
 
Commercial paper notes, bearing a weighted-average interest rate of 1.6% and 1.1%, respectively (1)
$
563

 
$
696

Senior secured hedged inventory facility, bearing a weighted-average interest rate of 1.8% and 1.4%, respectively (1)
750

 
300

Senior notes:
 
 
 
6.13% senior notes due January 2017
400

 

Other
2

 
3

Total short-term debt (2)
1,715

 
999

 
 
 
 
LONG-TERM DEBT
 
 
 
Senior notes:
 
 
 
5.88% senior notes due August 2016 (3)

 
175

6.13% senior notes due January 2017

 
400

6.50% senior notes due May 2018
600

 
600

8.75% senior notes due May 2019
350

 
350

2.60% senior notes due December 2019
500

 
500

5.75% senior notes due January 2020
500

 
500

5.00% senior notes due February 2021
600

 
600

3.65% senior notes due June 2022
750

 
750

2.85% senior notes due January 2023
400

 
400

3.85% senior notes due October 2023
700

 
700

3.60% senior notes due November 2024
750

 
750

4.65% senior notes due October 2025
1,000

 
1,000

4.50% senior notes due December 2026
750

 

6.70% senior notes due May 2036
250

 
250

6.65% senior notes due January 2037
600

 
600

5.15% senior notes due June 2042
500

 
500

4.30% senior notes due January 2043
350

 
350

4.70% senior notes due June 2044
700

 
700

4.90% senior notes due February 2045
650

 
650

Unamortized discounts and debt issuance costs
(76
)
 
(77
)
Senior notes, net of unamortized discounts and debt issuance costs
9,874

 
9,698

Commercial paper notes, bearing a weighted-average interest rate of 1.6% and 1.1%, respectively (3)
247

 
672

Other
3

 
5

Total long-term debt
10,124

 
10,375

Total debt (4)
$
11,839

 
$
11,374

 
(1) 
We classified these commercial paper notes and credit facility borrowings as short-term at December 31, 2016 and 2015, as these notes and borrowings were primarily designated as working capital borrowings, were required to be repaid within one year and were primarily for hedged NGL and crude oil inventory and NYMEX and ICE margin deposits.

F-26


(2) 
At December 31, 2016, includes borrowings of $410 million for cash margin deposits with NYMEX and ICE, which are associated with financial derivatives used for hedging purposes.
(3) 
As of December 31, 2016 and 2015, we classified a portion of our commercial paper notes as long-term and as of December 31, 2015, we classified our $175 million, 5.88% senior notes due August 2016 as long-term based on our ability and intent to refinance such amounts on a long-term basis under our credit facilities.
(4) 
Our fixed-rate senior notes (including current maturities) had a face value of approximately $10.3 billion and $9.8 billion as of December 31, 2016 and 2015, respectively. We estimated the aggregate fair value of these notes as of December 31, 2016 and 2015 to be approximately $10.4 billion and $8.6 billion, respectively. Our fixed-rate senior notes are traded among institutions, and these trades are routinely published by a reporting service. Our determination of fair value is based on reported trading activity near year end. We estimate that the carrying value of outstanding borrowings under our credit facilities and commercial paper program approximates fair value as interest rates reflect current market rates. The fair value estimates for our senior notes, credit facilities and commercial paper program are based upon observable market data and are classified in Level 2 of the fair value hierarchy.

Commercial Paper Program

We have a commercial paper program under which we may issue (and have outstanding at any time) up to $3.0 billion in the aggregate of privately placed, unsecured commercial paper notes. Such notes are backstopped by our senior unsecured revolving credit facility and our senior secured hedged inventory facility; as such, any borrowings under our commercial paper program reduce the available capacity under these facilities.

Credit Facilities

Senior secured hedged inventory facility. We have a credit agreement that provides for a senior secured hedged inventory facility with a committed borrowing capacity of $1.4 billion, of which $400 million is available for the issuance of letters of credit. Subject to obtaining additional or increased lender commitments, the committed capacity of the facility may be increased to $1.9 billion. Proceeds from the facility are primarily used to finance purchased or stored hedged inventory, including NYMEX and ICE margin deposits. Such obligations under the committed facility are secured by the financed inventory and the associated accounts receivable and are repaid from the proceeds of the sale of the financed inventory. Borrowings accrue interest based, at our election, on either the Eurocurrency Rate or the Base Rate, in each case plus a margin based on our credit rating at the applicable time. The agreement also provides for one or more one-year extensions, subject to applicable approval. In August 2016, we amended this agreement to, among other things, extend the maturity date of the facility to August 2019 for each extending lender. The maturity date with respect to each non-extending lender (which represent aggregate commitments of approximately $126.3 million out of total commitments of $1.4 billion from all lenders) remains August 2018.

Senior unsecured revolving credit facility. We have a credit agreement that provides for a senior unsecured revolving credit facility with a committed borrowing capacity of $1.6 billion. Subject to obtaining additional or increased lender commitments, the committed capacity may be increased to $2.1 billion. The credit agreement also provides for the issuance of letters of credit. Borrowings accrue interest based, at our election, on the Eurocurrency Rate, the Base Rate or the Canadian Prime Rate, in each case plus a margin based on our credit rating at the applicable time. The agreement also provides for one or more one-year extensions, subject to applicable approval. In August 2016, we amended this agreement to, among other things, extend the maturity date of the facility to August 2021 for each extending lender. The maturity date with respect to each non-extending lender (which represent aggregate commitments of $140 million out of total commitments of $1.6 billion from all lenders) remains August 2020.

Senior unsecured 364-day revolving credit facility. We have a credit agreement that provides for a 364-day senior unsecured revolving credit facility with a borrowing capacity of $1.0 billion. In August 2016, we amended this agreement to extend the maturity date to August 2017. Borrowings accrue interest based, at our election, on either the Eurocurrency Rate or the Base Rate, as defined in the agreement, in each case plus a margin based on our credit rating at the applicable time.

AAP senior secured credit agreement. In connection with the Simplification Transactions, on November 15, 2016, we assumed all of AAP’s then outstanding borrowings under the AAP senior secured credit agreement, and immediately repaid such amounts and canceled the credit agreement. See Note 1 for further discussion of the Simplification Transactions.
 

F-27


Senior Notes

Our senior notes are co-issued, jointly and severally, by Plains All American Pipeline, L.P. and a 100%-owned consolidated finance subsidiary (neither of which have independent assets or operations) and are unsecured senior obligations of such entities and rank equally in right of payment with existing and future senior indebtedness of the issuers. We may, at our option, redeem any series of senior notes at any time in whole or from time to time in part, prior to maturity, at the redemption prices described in the indentures governing the senior notes. Our senior notes are not guaranteed by any of our subsidiaries.

Senior Notes Issuances

The table below summarizes our issuances of senior unsecured notes during 2016, 2015 and 2014 (in millions):
Year
 
Description
 
Maturity
 
Face Value
 
Interest Payment Dates
2016
 
4.50% Senior Notes issued at 99.716% of face value
 
December 2026
 
$
750

 
June 15 and December 15
 
 
 
 
 
 
 
 
 
2015
 
4.65% Senior Notes issued at 99.846% of face value
 
October 2025
 
$
1,000

 
April 15 and October 15
 
 
 
 
 
 
 
 
 
2014
 
2.60% Senior Notes issued at 99.813% of face value
 
December 2019
 
$
500

 
June 15 and December 15
2014
 
4.90% Senior Notes issued at 99.876% of face value
 
February 2045
 
$
650

 
February 15 and August 15
2014
 
3.60% Senior Notes issued at 99.842% of face value
 
November 2024
 
$
750

 
May 1 and November 1
2014
 
4.70% Senior Notes issued at 99.734% of face value
 
June 2044
 
$
700

 
June 15 and December 15

Senior Note Repayments

Our $400 million, 6.13% senior notes were repaid in January 2017. Our $175 million, 5.88% senior notes were repaid in August 2016. We utilized cash on hand and available capacity under our commercial paper program and credit facilities to repay these notes.

Our $150 million, 5.25% senior notes and $400 million, 3.95% senior notes were repaid in June 2015 and September 2015, respectively. We utilized cash on hand and available capacity under our commercial paper program to repay these notes.

Maturities

The weighted average maturity of our long-term debt outstanding at December 31, 2016 was approximately 11 years. The following table presents the aggregate contractually scheduled maturities of such long-term debt for the next five years and thereafter. The amounts presented exclude unamortized discounts and debt issuance costs.

Calendar Year
 
Payment
(in millions)
2017
 
$
247

2018
 
600

2019
 
850

2020
 
500

2021
 
600

Thereafter
 
7,403



F-28


Covenants and Compliance

Our credit agreements (which impact our ability to access our commercial paper program because they provide the backstop that supports our short-term credit ratings) and the indentures governing our senior notes contain cross-default provisions. Our credit agreements prohibit declaration or payments of distributions on, or purchases or redemptions of, units if any default or event of default is continuing. In addition, the agreements contain various covenants limiting our ability to, among other things:

grant liens on certain property;
incur indebtedness, including capital leases;
sell substantially all of our assets or enter into a merger or consolidation;
engage in certain transactions with affiliates; and
enter into certain burdensome agreements.

The credit agreements for our senior unsecured revolving credit facility, senior secured hedged inventory facility and senior unsecured 364-day revolving credit facility treat a change of control as an event of default and also require us to maintain a debt-to-EBITDA coverage ratio that, on a trailing four-quarter basis, will not be greater than 5.00 to 1.00 (or 5.50 to 1.00 on all outstanding debt during an acquisition period (generally, the period consisting of three fiscal quarters following an acquisition greater than $150 million), and/or during the GP Simplification Period (the period beginning on November 15, 2016 and ending on December 31, 2017)). For covenant compliance purposes, Consolidated EBITDA may include certain adjustments, including those for material projects and certain non-recurring expenses. Additionally, letters of credit and borrowings to fund hedged inventory and margin requirements are excluded when calculating the debt coverage ratio.

A default under our credit facilities would permit the lenders to accelerate the maturity of the outstanding debt. As long as we are in compliance with our credit agreements, our ability to make distributions of available cash is not restricted. As of December 31, 2016, we were in compliance with the covenants contained in our credit agreements and indentures.

Borrowings and Repayments

Total borrowings under our credit agreements and commercial paper program for the years ended December 31, 2016, 2015 and 2014 were approximately $60.3 billion, $62.2 billion and $70.9 billion, respectively. Total repayments under our credit agreements and commercial paper program were approximately $61.0 billion, $61.3 billion and $71.3 billion for the years ended December 31, 2016, 2015 and 2014, respectively. The variance in total gross borrowings and repayments is impacted by various business and financial factors including, but not limited to, the timing, average term and method of general partnership borrowing activities.

Letters of Credit

In connection with our supply and logistics activities, we provide certain suppliers with irrevocable standby letters of credit to secure our obligation for the purchase of crude oil, NGL and natural gas. These letters of credit are issued under the PAA senior unsecured revolving credit facility and the PAA senior secured hedged inventory facility, and our liabilities with respect to these purchase obligations are recorded in accounts payable on our balance sheet in the month the crude oil, NGL or natural gas is purchased. Generally, these letters of credit are issued for periods of up to seventy days and are terminated upon completion of each transaction. Additionally, we issue letters of credit to support insurance programs, derivative transactions and construction activities. At December 31, 2016 and 2015, we had outstanding letters of credit of $73 million and $46 million, respectively.

Debt Issuance Costs

Costs incurred in connection with the issuance of senior notes are recorded as a direct deduction from the related debt liability and are amortized using the straight-line method over the term of the related debt. Use of the straight-line method does not differ materially from the “effective interest” method of amortization.



F-29


Note 11—Partners’ Capital and Distributions

Units Outstanding

At December 31, 2016, partners’ capital consisted of outstanding common units and Series A preferred units, which represent limited partner interests in us, which give the holders thereof the right to participate in distributions and to exercise the other rights or privileges as outlined in our partnership agreement. Our general partner has a non-economic interest in us. However, prior to the closing of the Simplification Transactions, our outstanding common units and Series A preferred units represented a 98% effective aggregate ownership interest in us and our subsidiaries after giving effect to the 2% general partner interest. See Note 1 for discussion of the Simplification Transactions.

The following table presents the activity for our Series A preferred units and common units:

 
Limited Partners
 
Preferred Units
 
Common Units
Outstanding at December 31, 2013

 
359,133,200

 
 
 
 
Sale of common units

 
15,375,810

Issuance of common units under LTIP

 
598,783

Outstanding at December 31, 2014

 
375,107,793

 
 
 
 
Sale of common units

 
22,133,904

Issuance of common units under LTIP

 
485,927

Outstanding at December 31, 2015

 
397,727,624

 
 
 
 
Sale of Series A preferred units
61,030,127

 

Issuance of Series A preferred units in connection with in-kind distributions
3,358,726

 

Sale of common units

 
26,278,288

Issuance of common units under LTIP

 
480,581

Issuance of common units in connection with Simplification Transactions

 
244,707,926

Outstanding at December 31, 2016
64,388,853

 
669,194,419


Distributions

In accordance with our partnership agreement, after making distributions to holders of outstanding Series A preferred units, we distribute 100% of our available cash within 45 days following the end of each quarter to unitholders of record. Available cash is generally defined as all of our cash and cash equivalents on hand at the end of each quarter, less reserves established in the discretion of our general partner for future requirements.

The following table details distributions paid during the year presented (in millions, except per unit data):
 
 
Distributions Paid
 
 
Distributions per
common unit
Year
 
Common Unitholders
 
General Partner (1)
 
Total
 
 
2016
 
$
1,062

 
$
565

 
$
1,627

 
 
$
2.65

2015
 
$
1,081

 
$
590

 
$
1,671

 
 
$
2.76

2014
 
$
934

 
$
473

 
$
1,407

 
 
$
2.55

 
(1) 
During the years ended December 31, 2016, 2015 and 2014, our general partner’s incentive distributions were reduced by approximately $18 million, $22 million and $23 million, respectively, which were agreed to in connection with certain acquisitions.


F-30


On January 9, 2017, we declared a cash distribution of $0.55 per unit on our outstanding common units. The total distribution of $371 million was paid on February 14, 2017 to unitholders of record on January 31, 2017, for the period October 1, 2016 through December 31, 2016.

General Partner Distributions. Prior to the Simplification Transactions, our general partner was entitled to receive (i) distributions representing its 2% indirect general partner interest and (ii) as the holder of our IDRs, incentive distributions if the amount we distributed with respect to any quarter exceeded certain specified levels. Under the quarterly distribution provisions contained in our partnership agreements effective prior to the Simplification Transactions, our general partner was entitled directly and indirectly, without duplication and except for the agreed upon adjustments discussed below, to 2% of amounts we distributed up to $0.2250 per unit, referred to as our minimum quarterly distribution, 15% of amounts we distributed in excess of $0.2250 per unit, 25% of the amounts we distributed in excess of $0.2475 per unit and 50% of amounts we distributed in excess of $0.3375 per unit.

In-kind distributions. In 2016, we issued 3,358,726 additional Series A preferred units in lieu of cash distributions of $89 million. On February 14, 2017, we issued 1,287,773 additional Series A preferred units in lieu of a cash distribution of $34 million. Since this quarterly distribution was declared as payment-in-kind, the distribution payable was accrued to partners’ capital as of December 31, 2016 and thus had no net impact on the Series A preferred unitholders’ capital account.

Equity Offerings
Common Unit Issuances. We have entered into several equity distribution agreements under our Continuous Offering Program, pursuant to which we may offer and sell, through sales agents, common units representing limited partner interests. In addition to our Continuous Offering Program, we may sell common units through overnight or underwritten offerings.

The following table summarizes our issuance of common units in connection with our Continuous Offering Program and underwritten offerings (net proceeds in millions):

Year
 
Type of Offering
 
Units Issued
 
Net Proceeds (1) (2)
 
2016 Total
 
Continuous Offering Program
 
26,278,288

 
$
805

(3) 
 
 
 
 
 
 
 
 
2015
 
Continuous Offering Program
 
1,133,904

 
$
59

(3) 
2015
 
Underwritten Offering
 
21,000,000

 
1,062

 
2015 Total
 
 
 
22,133,904

 
$
1,121

 
 
 
 
 
 
 
 
 
2014 Total
 
Continuous Offering Program
 
15,375,810

 
$
866

(3) 
 
(1) 
Amounts are net of costs associated with the offerings.
(2) 
For periods prior to the closing of the Simplification Transactions, amounts include our general partner’s proportionate capital contributions of $9 million, $22 million and $18 million during 2016, 2015 and 2014, respectively.
(3) 
We pay commissions to our sales agents in connection with common unit issuances under our Continuous Offering Program. We paid $8 million, $1 million and $9 million of such commissions during 2016, 2015 and 2014, respectively.

Preferred Unit Issuance. On January 28, 2016 (the “Issuance Date”), we completed the private placement of approximately 61.0 million Series A preferred units representing limited partner interests in us for a cash purchase price of $26.25 per unit (the “Issue Price”), resulting in total net proceeds to us, after deducting offering expenses and the 2% transaction fee due to the purchasers and including our general partner’s proportionate capital contribution, of approximately $1.6 billion. Certain of the purchasers or their affiliates are related parties. See Note 15 for additional information.

The Series A preferred units are a new class of equity security that ranks senior to all classes or series of our equity securities with respect to distribution rights and rights upon liquidation. The holders of the Series A preferred units receive cumulative quarterly distributions, subject to customary antidilution adjustments, equal to $0.525 per unit ($2.10 per unit annualized). With respect to any quarter ending on or prior to December 31, 2017 (the “Initial Distribution Period”), we may elect to pay distributions on the Series A preferred units in additional preferred units, in cash or a combination of both. With respect to any quarter ending after the Initial Distribution Period, we must pay distributions on the Series A preferred units in cash.

F-31



The purchasers may convert their Series A preferred units into common units, generally on a one-for-one basis and subject to customary anti-dilution adjustments, at any time after the second anniversary of the Issuance Date (or prior to a liquidation), in whole or in part, subject to certain minimum conversion amounts. We may convert the Series A preferred units into common units at any time (but not more often than once per quarter) after the third anniversary of the Issuance Date, in whole or in part, subject to certain minimum conversion amounts, if the closing price of our common units is greater than 150% of the Issue Price for the preceding 20 trading days. The Series A preferred units will vote on an as-converted basis with our common units and will have certain other class voting rights with respect to any amendment to our partnership agreement that would adversely affect any rights, preferences or privileges of the Series A preferred units. In addition, upon certain events involving a change of control, the holders of the Series A preferred units may elect, among other potential elections, to convert the preferred units to common units at the then applicable conversion rate.

For a period of 30 days following (a) the fifth anniversary of the Issuance Date of the Series A preferred units and (b) each subsequent anniversary of the Issuance Date, the holders of the Series A preferred units, acting by majority vote, may make a one-time election to reset the distribution rate to equal the then applicable rate of the ten-year U.S. Treasury plus 5.85% (the “Preferred Distribution Rate Reset Option”). The Preferred Distribution Rate Reset Option is accounted for as an embedded derivative. See Note 12 for additional information. If the holders of the Series A preferred units have exercised the Preferred Distribution Rate Reset Option, then, at any time following 30 days after the sixth anniversary of the Issuance Date, we may redeem all or any portion of the outstanding Series A preferred units in exchange for cash, common units (valued at 95% of the volume-weighted average price of the common units for a trading day period specified in our partnership agreement) or a combination of cash and common units at a redemption price equal to 110% of the Issue Price, plus any accrued and unpaid distributions.

Income Allocation

We allocate net income for partners’ capital presentation purposes by applying the allocation methodology in our partnership agreement. Following the closing of the Simplification Transactions, net income is allocated 100% to our common unitholders, after giving effect to income allocations for cash distributions to our preferred unitholders. In accordance with our partnership agreement, our preferred unitholders are not allocated income for paid-in-kind distributions for partners’ capital presentation purposes.

For periods prior to the Simplification Transactions, our general partner and common unitholders were allocated income based on their respective partnership percentages, after giving effect to income allocations for (i) incentive distributions, if any, to our general partner for distributions declared and paid following the close of each quarter and (ii) cash distributions to our preferred unitholders. Our preferred unitholders were not allocated income for paid-in-kind distributions for partners’ capital presentation purposes.

For purposes of determining basic and diluted net income per common unit, income is allocated as prescribed in FASB guidance for calculating earnings per unit, including a deduction to income available to common unitholders for cash or paid-in-kind distributions to preferred untiholders. See Note 3 for additional information.

Noncontrolling Interests in Subsidiaries

As of December 31, 2016, noncontrolling interests in our subsidiaries consisted of a 25% interest in SLC Pipeline LLC.

Note 12—Derivatives and Risk Management Activities

We identify the risks that underlie our core business activities and use risk management strategies to mitigate those risks when we determine that there is value in doing so.  Our policy is to use derivative instruments for risk management purposes and not for the purpose of speculating on hydrocarbon commodity (referred to herein as “commodity”) price changes.  We use various derivative instruments to manage our exposure to (i) commodity price risk, as well as to optimize our profits, (ii) interest rate risk and (iii) currency exchange rate risk.  Our commodity price risk management policies and procedures are designed to help ensure that our hedging activities address our risks by monitoring our derivative positions, as well as physical volumes, grades, locations, delivery schedules and storage capacity.  Our interest rate and currency exchange rate risk management policies and procedures are designed to monitor our derivative positions and ensure that those positions are consistent with our objectives and approved strategies.  When we apply hedge accounting, our policy is to formally document all relationships between hedging instruments and hedged items, as well as our risk management objectives for undertaking the hedge.  This process includes specific identification of the hedging instrument and the hedged transaction, the nature of the risk

F-32


being hedged and how the hedging instrument’s effectiveness will be assessed.  Both at the inception of the hedge and throughout the hedging relationship, we assess whether the derivatives employed are highly effective in offsetting changes in cash flows of anticipated hedged transactions.

Commodity Price Risk Hedging

Our core business activities involve certain commodity price-related risks that we manage in various ways, including through the use of derivative instruments.  Our policy is to (i) only purchase inventory for which we have a market, (ii) structure our sales contracts so that price fluctuations do not materially affect our operating income and (iii) not acquire and hold physical inventory or derivatives for the purpose of speculating on commodity price changes.  The material commodity-related risks inherent in our business activities can be divided into the following general categories:

Commodity Purchases and Sales — In the normal course of our operations, we purchase and sell commodities.  We use derivatives to manage the associated risks and to optimize profits.  As of December 31, 2016, net derivative positions related to these activities included:
A net long position of 3.6 million barrels associated with our crude oil purchases, which was unwound ratably during January 2017 to match monthly average pricing.
A net short time spread position of 5.2 million barrels, which hedges a portion of our anticipated crude oil lease gathering purchases through January 2018.
A crude oil grade basis position of 43.8 million barrels through December 2019. These derivatives allow us to lock in grade basis differentials.
A net short position of 12.2 Bcf through May 2017 related to anticipated sales of natural gas inventory.
A net short position of 34.5 million barrels through December 2019 related to anticipated net sales of our crude oil and NGL inventory.

Pipeline Loss Allowance Oil — As is common in the pipeline transportation industry, our tariffs incorporate a loss allowance factor that is intended to, among other things, offset losses due to evaporation, measurement and other losses in transit.  We utilize derivative instruments to hedge a portion of the anticipated sales of the allowance oil that is to be collected under our tariffs.  As of December 31, 2016, our PLA hedges included a long call option position of 0.9 million barrels through November 2018.

Natural Gas Processing/NGL Fractionation — We purchase natural gas for processing and operational needs. Additionally, we purchase NGL mix for fractionation and sell the resulting individual specification products (including ethane, propane, butane and condensate).  In conjunction with these activities, we hedge the price risk associated with the purchase of the natural gas and the subsequent sale of the individual specification products.  As of December 31, 2016, we had a long natural gas position of 61.3 Bcf which hedges our natural gas processing and operational needs through December 2018. We also had a short propane position of 10.6 million barrels through December 2018, a short butane position of 3.2 million barrels through December 2018 and a short WTI position of 1.5 million barrels through December 2018. In addition, we had a long power position of 0.3 million megawatt hours, which hedges a portion of our power supply requirements at our Canadian natural gas processing and fractionation plants through December 2018.

Physical commodity contracts that meet the definition of a derivative but are ineligible, or not designated, for the normal purchases and normal sales scope exception are recorded on the balance sheet at fair value, with changes in fair value recognized in earnings. We have determined that substantially all of our physical commodity contracts qualify for the normal purchases and normal sales scope exception.

Interest Rate Risk Hedging

We use interest rate derivatives to hedge the benchmark interest rate associated interest payments occurring as a result of debt issuances.  The derivative instruments we use to manage this risk consist of forward starting interest rate swaps and treasury locks. These derivatives are designated as cash flow hedges. As such, changes in fair value are deferred in AOCI and are reclassified to interest expense as we incur the interest payments associated with the underlying debt. 



F-33


The following table summarizes the terms of our outstanding interest rate derivatives as of December 31, 2016 (notional amounts in millions):

Hedged Transaction
 
Number and Types of
Derivatives Employed
 
Notional
Amount
 
Expected
Termination Date
 
Average Rate Locked
 
Accounting
Treatment
Anticipated interest payments
 
8 forward starting swaps (30-year)
 
$
200

 
6/15/2017
 
3.14
%
 
Cash flow hedge
Anticipated interest payments
 
8 forward starting swaps (30-year)
 
$
200

 
6/15/2018
 
3.20
%
 
Cash flow hedge
Anticipated interest payments
 
8 forward starting swaps (30-year)
 
$
200

 
6/14/2019
 
2.83
%
 
Cash flow hedge

Currency Exchange Rate Risk Hedging

Because a significant portion of our Canadian business is conducted in CAD and, at times, a portion of our debt is denominated in CAD, we use foreign currency derivatives to minimize the risk of unfavorable changes in exchange rates.  These instruments include foreign currency exchange contracts and forwards.

As of December 31, 2016, our outstanding foreign currency derivatives include derivatives we use to hedge currency exchange risk (i) associated with USD-denominated commodity purchases and sales in Canada and (ii) created by the use of USD-denominated commodity derivatives to hedge commodity price risk associated with CAD-denominated commodity purchases and sales.

The following table summarizes our open forward exchange contracts as of December 31, 2016 (in millions):

 
 
 
USD
 
CAD
 
Average Exchange Rate
USD to CAD
Forward exchange contracts that exchange CAD for USD:
 
 
 
 
 
 
 
 
2017
 
$
274

 
$
363

 
$1.00 - $1.33
 
 
 
 
 
 
 
 
Forward exchange contracts that exchange USD for CAD:
 
 
 
 
 
 
 
 
2017
 
$
492

 
$
652

 
$1.00 - $1.33

Preferred Distribution Rate Reset Option
 
A derivative feature embedded in a contract that does not meet the definition of a derivative in its entirety must be bifurcated and accounted for separately if the economic characteristics and risks of the embedded derivative are not clearly and closely related to those of the host contract. The Preferred Distribution Rate Reset Option of our Series A preferred units is an embedded derivative that must be bifurcated from the related host contract, our partnership agreement, and recorded at fair value on our Consolidated Balance Sheets. Corresponding changes in fair value are recognized in “Other income/(expense), net” in our Consolidated Statement of Operations. At December 31, 2016, the fair value of this embedded derivative was a liability of approximately $32 million. We recognized gains of approximately $30 million for the year ended December 31, 2016. See Note 11 for additional information regarding our Series A preferred units and the Preferred Distribution Rate Reset Option.

Summary of Financial Impact

We record all open derivatives on the balance sheet as either assets or liabilities measured at fair value. Changes in the fair value of derivatives are recognized currently in earnings unless specific hedge accounting criteria are met.  For derivatives that qualify as cash flow hedges, changes in fair value of the effective portion of the hedges are deferred in AOCI and recognized in earnings in the periods during which the underlying physical transactions are recognized in earnings. Derivatives that do not qualify for hedge accounting and the portion of cash flow hedges that are not highly effective in offsetting changes in cash flows of the hedged items are recognized in earnings each period. Cash settlements associated with our derivative activities are classified within the same category as the related hedged item in our Consolidated Statements of Cash Flows.


F-34


A summary of the impact of our derivative activities recognized in earnings for the periods indicated is as follows (in millions):

 
 
Year Ended December 31, 2016
Location of Gain/(Loss)
 
Derivatives in
Hedging
Relationships (1) (2)
 
Derivatives
Not Designated
as a Hedge
 
 
Total
Commodity Derivatives
 
 
 
 
 
 
 
 
 
 
 
 
 
 
 
Supply and Logistics segment revenues
 
$
2

 
$
(344
)
 
 
$
(342
)
 
 
 
 
 
 
 
 
Transportation segment revenues
 

 
5

 
 
5

 
 
 
 
 
 
 
 
Interest Rate Derivatives
 
 
 
 
 
 
 
 
 
 
 
 
 
 
 
Interest expense, net
 
(14
)
 

 
 
(14
)
 
 
 
 
 
 
 
 
Foreign Currency Derivatives
 
 
 
 
 
 
 
 
 
 
 
 
 
 
 
Supply and Logistics segment revenues
 

 
(3
)
 
 
(3
)
 
 
 
 
 
 
 
 
Preferred Distribution Rate Reset Option
 
 
 
 
 
 
 
 
 
 
 
 
 
 
 
Other income/(expense), net
 

 
30

 
 
30

 
 
 
 
 
 
 
 
Total Gain/(Loss) on Derivatives Recognized in Net Income
 
$
(12
)
 
$
(312
)
 
 
$
(324
)

F-35



 
 
Year Ended December 31, 2015
Location of Gain/(Loss)
 
Derivatives in
Hedging
Relationships (1) (2)
 
Derivatives
Not Designated
as a Hedge
 
 
Total
Commodity Derivatives
 
 
 
 
 
 
 
 
 
 
 
 
 
 
 
Supply and Logistics segment revenues
 
$
56

 
$
152

 
 
$
208

 
 
 
 
 
 
 
 
Transportation segment revenues
 

 
8

 
 
8

 
 
 
 
 
 
 
 
Field operating costs
 

 
(18
)
 
 
(18
)
 
 
 
 
 
 
 
 
Interest Rate Derivatives
 
 
 
 
 
 
 
 
 
 
 
 
 
 
 
Interest expense, net
 
(11
)
 

 
 
(11
)
 
 
 
 
 
 
 
 
Foreign Currency Derivatives
 
 
 
 
 
 
 
 
 
 
 
 
 
 
 
Supply and Logistics segment revenues
 

 
(31
)
 
 
(31
)
 
 
 
 
 
 
 
 
Total Gain/(Loss) on Derivatives Recognized in Net Income
 
$
45

 
$
111

 
 
$
156

 
 
Year Ended December 31, 2014
Location of Gain/(Loss)
 
Derivatives in
Hedging
Relationships (1) (2)
 
Derivatives
Not Designated
as a Hedge
 
 
Total
Commodity Derivatives
 
 
 
 
 
 
 
 
 
 
 
 
 
 
 
Supply and Logistics segment revenues
 
$
(1
)
 
$
206

 
 
$
205

 
 
 
 
 
 
 
 
Field operating costs
 

 
(21
)
 
 
(21
)
 
 
 
 
 
 
 
 
Interest Rate Derivatives
 
 
 
 
 
 
 
 
 
 
 
 
 
 
 
Interest expense, net
 
(5
)
 

 
 
(5
)
 
 
 
 
 
 
 
 
Foreign Currency Derivatives
 
 
 
 
 
 
 
 
 
 
 
 
 
 
 
Supply and Logistics segment revenues
 

 
(28
)
 
 
(28
)
 
 
 
 
 
 
 
 
Other income/(expense), net
 
2

 

 
 
2

 
 
 
 
 
 
 
 
Total Gain/(Loss) on Derivatives Recognized in Net Income
 
$
(4
)
 
$
157

 
 
$
153

 
(1) 
During the year ended December 31, 2016, we reclassified losses of approximately $2 million and $2 million from AOCI to Supply and Logistics segment revenues and Interest expense, net, respectively, due to anticipated hedged transactions being probable of not occurring. During the year ended December 31, 2015, we reclassified a loss of approximately $4 million from AOCI to Interest expense, net due to an anticipated hedged transaction being probable of not occurring. During the year ended December 31, 2014, all of our hedged transactions were probable of occurring.

F-36


(2) 
Amounts in Interest expense, net include a loss of $4 million during the year ended December 31, 2016 attributable to the ineffective portion of cash flow hedges. No ineffectiveness was recognized for cash flow hedges during the years ended December 31, 2015 and 2014.

The following table summarizes the derivative assets and liabilities on our Consolidated Balance Sheet on a gross basis as of December 31, 2016 (in millions):

 
Asset Derivatives
 
 
Liability Derivatives
 
Balance Sheet
Location
 
Fair
Value
 
 
Balance Sheet
Location
 
Fair
Value
Derivatives designated as hedging instruments:
 
 
 
 
 
 
 
 
Commodity derivatives
 
 
$

 
 
Other current assets
 
$

 
 
 
 
 
 
 
 
 
Interest rate derivatives
 
 

 
 
Other current liabilities
 
(23
)
 
 
 
 
 
 
Other long-term liabilities and deferred credits
 
(27
)
Total derivatives designated as hedging instruments
 
 
$

 
 
 
 
$
(50
)
 
 
 
 
 
 
 
 
 
Derivatives not designated as hedging instruments:
 
 
 
 
 
 
 
 
Commodity derivatives
Other current assets
 
$
101

 
 
Other current assets
 
$
(344
)
 
Other long-term assets, net
 
2

 
 
Other long-term assets, net
 
(1
)
 
Other long-term liabilities and deferred credits
 
2

 
 
Other current liabilities
 
(14
)
 
 
 
 
 
 
Other long-term liabilities and deferred credits
 
(34
)
 
 
 
 
 
 
 
 
 
Foreign currency derivatives
Other current liabilities
 
3

 
 
Other current liabilities
 
(6
)
 
 
 
 
 
 
 
 
 
Preferred Distribution Rate Reset Option
 
 

 
 
Other long-term liabilities and deferred credits
 
(32
)
Total derivatives not designated as hedging instruments
 
 
$
108

 
 
 
 
$
(431
)
 
 
 
 
 
 
 
 
 
Total derivatives
 
 
$
108

 
 
 
 
$
(481
)


F-37


The following table summarizes the derivative assets and liabilities on our Consolidated Balance Sheet on a gross basis as of December 31, 2015 (in millions):

 
Asset Derivatives
 
 
Liability Derivatives
 
Balance Sheet
Location
 
Fair
Value
 
 
Balance Sheet
Location
 
Fair
Value
Derivatives designated as hedging instruments:
 
 
 
 
 
 
 
 
Commodity derivatives
Other current assets
 
$
4

 
 
Other current assets
 
$
(2
)
 
 
 
 
 
 
 
 
 
Interest rate derivatives
Other long-term assets, net
 
1

 
 
Other current liabilities
 
(17
)
 
 
 
 
 
 
Other long-term liabilities and deferred credits
 
(33
)
Total derivatives designated as hedging instruments
 
 
$
5

 
 
 
 
$
(52
)
 
 
 
 
 
 
 
 
 
Derivatives not designated as hedging instruments:
 
 
 
 
 
 
 
 
Commodity derivatives
Other current assets
 
$
265

 
 
Other current assets
 
$
(35
)
 
Other long-term assets, net
 
10

 
 
Other long-term assets, net
 
(1
)
 
 
 
 
 
 
Other current liabilities
 
(13
)
 
 
 
 
 
 
Other long-term liabilities and deferred credits
 
(1
)
 
 
 
 
 
 
 
 
 
Foreign currency derivatives
 
 
 
 
 
Other current liabilities
 
(8
)
Total derivatives not designated as hedging instruments
 
 
$
275

 
 
 
 
$
(58
)
 
 
 
 
 
 
 
 
 
Total derivatives
 
 
$
280

 
 
 
 
$
(110
)

Our derivative transactions are governed through ISDA (International Swaps and Derivatives Association) master agreements and clearing brokerage agreements. These agreements include stipulations regarding the right of set off in the event that we or our counterparty default on performance obligations. If a default were to occur, both parties have the right to net amounts payable and receivable into a single net settlement between parties.

Our accounting policy is to offset derivative assets and liabilities executed with the same counterparty when a master netting arrangement exists.  Accordingly, we also offset derivative assets and liabilities with amounts associated with cash margin.  Our exchange-traded derivatives are transacted through clearing brokerage accounts and are subject to margin requirements as established by the respective exchange.  On a daily basis, our account equity (consisting of the sum of our cash balance and the fair value of our open derivatives) is compared to our initial margin requirement resulting in the payment or return of variation margin. The following table provides the components of our net broker receivable/(payable):
 
 
December 31, 2016
 
December 31, 2015
Initial margin
 
$
119

 
$
91

Variation margin posted/(returned)
 
291

 
(247
)
Net broker receivable/(payable)
 
$
410

 
$
(156
)


F-38


The following table presents information about derivative financial assets and liabilities that are subject to offsetting, including enforceable master netting arrangements (in millions):

 
December 31, 2016
 
 
December 31, 2015
 
Derivative
Asset Positions
 
Derivative
Liability Positions
 
 
Derivative
Asset Positions
 
Derivative
Liability Positions
Netting Adjustments:
 
 
 
 
 
 
 
 
Gross position - asset/(liability)
$
108

 
$
(481
)
 
 
$
280

 
$
(110
)
Netting adjustment
(350
)
 
350

 
 
(38
)
 
38

Cash collateral paid/(received)
410

 

 
 
(156
)
 

Net position - asset/(liability)
$
168

 
$
(131
)
 
 
$
86

 
$
(72
)
 
 
 
 
 
 
 
 
 
Balance Sheet Location After Netting Adjustments:
 
 
 
 
 
 
 
 
Other current assets
$
167

 
$

 
 
$
76

 
$

Other long-term assets, net
1

 

 
 
10

 

Other current liabilities

 
(40
)
 
 

 
(38
)
Other long-term liabilities and deferred credits

 
(91
)
 
 

 
(34
)
 
$
168

 
$
(131
)
 
 
$
86

 
$
(72
)

As of December 31, 2016, there was a net loss of $228 million deferred in AOCI. The deferred net loss recorded in AOCI is expected to be reclassified to future earnings contemporaneously with (i) the earnings recognition of the underlying hedged commodity transaction or (ii) interest expense accruals associated with underlying debt instruments. Of the total net loss deferred in AOCI at December 31, 2016, we expect to reclassify a net loss of $8 million to earnings in the next twelve months. The remaining deferred loss of $220 million is expected to be reclassified to earnings through 2049. A portion of these amounts is based on market prices as of December 31, 2016; thus, actual amounts to be reclassified will differ and could vary materially as a result of changes in market conditions.

The following table summarizes the net deferred gain/(loss), including tax effects, recognized in AOCI for derivatives (in millions):

 
Year Ended December 31,
 
2016
 
2015
 
2014
Commodity derivatives, net
$

 
$
33

 
$
15

Interest rate derivatives, net
(33
)
 
(32
)
 
(103
)
Foreign currency derivatives, net

 

 
2

Total
$
(33
)
 
$
1

 
$
(86
)

At December 31, 2016 and December 31, 2015, none of our outstanding derivatives contained credit-risk related contingent features that would result in a material adverse impact to us upon any change in our credit ratings. Although we may be required to post margin on our cleared derivatives as described above, we do not require our non-cleared derivative counterparties to post collateral with us.


F-39


Recurring Fair Value Measurements

Derivative Financial Assets and Liabilities

The following table sets forth by level within the fair value hierarchy our financial assets and liabilities that were accounted for at fair value on a recurring basis (in millions):

 
 
Fair Value as of December 31, 2016
 
 
Fair Value as of December 31, 2015
Recurring Fair Value Measures (1)
 
Level 1
 
Level 2
 
Level 3
 
Total
 
 
Level 1
 
Level 2
 
Level 3
 
Total
Commodity derivatives
 
$
(113
)
 
$
(171
)
 
$
(4
)
 
$
(288
)
 
 
$
126

 
$
90

 
$
11

 
$
227

Interest rate derivatives
 

 
(50
)
 

 
(50
)
 
 

 
(49
)
 

 
(49
)
Foreign currency derivatives
 

 
(3
)
 

 
(3
)
 
 

 
(8
)
 

 
(8
)
Preferred Distribution Rate Reset Option
 

 

 
(32
)
 
(32
)
 
 

 

 

 

Total net derivative asset/(liability)
 
$
(113
)
 
$
(224
)
 
$
(36
)
 
$
(373
)
 
 
$
126

 
$
33

 
$
11

 
$
170

 
(1) 
Derivative assets and liabilities are presented above on a net basis but do not include related cash margin deposits.

Level 1

Level 1 of the fair value hierarchy includes exchange-traded commodity derivatives such as futures and options.  The fair value of exchange-traded commodity derivatives is based on unadjusted quoted prices in active markets.

Level 2

Level 2 of the fair value hierarchy includes exchange-cleared commodity derivatives and over-the-counter commodity, interest rate and foreign currency derivatives that are traded in active markets. In addition, it includes certain physical commodity contracts. The fair value of these derivatives is based on broker price quotations which are corroborated with market observable inputs.

Level 3

Level 3 of the fair value hierarchy includes certain physical commodity contracts and the Preferred Distribution Rate Reset Option contained in our partnership agreement which is classified as an embedded derivative.

The fair value of our Level 3 physical commodity contracts is based on a valuation model utilizing broker-quoted forward commodity prices, and timing estimates, which involve management judgment. The significant unobservable inputs used in the fair value measurement of our Level 3 derivatives are forward prices obtained from brokers.  A significant increase or decrease in these forward prices could result in a material change in fair value to our physical commodity contracts. We report unrealized gains and losses associated with these physical commodity contracts in our Consolidated Statements of Operations as Supply and Logistics segment revenues.

The fair value of the embedded derivative feature contained in our partnership agreement is based on a valuation model that estimates the fair value of the Series A preferred units with and without the Preferred Distribution Rate Reset Option. This model contains inputs, including our common unit price, ten-year U.S. treasury rates, default probabilities and timing estimates which involve management judgment. A significant increase or decrease in the value of these inputs could result in a material change in fair value to this embedded derivative feature. We report unrealized gains and losses associated with this embedded derivative in our Consolidated Statements of Operations as “Other income/(expense), net.”

To the extent any transfers between levels of the fair value hierarchy occur, our policy is to reflect these transfers as of the beginning of the reporting period in which they occur.


F-40


Rollforward of Level 3 Net Asset/(Liability)

The following table provides a reconciliation of changes in fair value of the beginning and ending balances for our derivatives classified as Level 3 (in millions):

 
Year Ended December 31,
 
2016
 
2015
Beginning Balance
$
11

 
$
15

Net gains for the period included in earnings
28

 
1

Settlements
(10
)
 
(14
)
Derivatives entered into during the period
(65
)
 
9

Ending Balance
$
(36
)
 
$
11

 
 
 
 
Change in unrealized gains/(losses) included in earnings relating to Level 3 derivatives still held at the end of the period
$
(36
)
 
$
10


Note 13—Income Taxes

Income tax expense is estimated using the tax rate in effect or to be in effect during the relevant periods in the jurisdictions in which we operate. Deferred income tax assets and liabilities are recognized for temporary differences between the basis of assets and liabilities for financial reporting and tax purposes and are stated at enacted tax rates expected to be in effect when taxes are actually paid or recovered. To the extent we do not consider it more likely than not that a deferred tax asset will be recovered, a valuation allowance is established.  Changes in tax legislation are included in the relevant computations in the period in which such changes are effective. We review contingent tax liabilities for estimated exposures on a more likely than not standard related to our current tax positions.

Pursuant to FASB guidance related to accounting for uncertainty in income taxes, we may recognize the tax benefit from an uncertain tax position only if it is more likely than not that the tax position will be sustained upon examination by the taxing authorities, based on the technical merits of the tax position and also the past administrative practices and precedents of the taxing authority. As of December 31, 2016 and 2015, we had not recognized any material amounts in connection with uncertainty in income taxes.

U.S. Federal and State Taxes

As an MLP, we are not subject to U.S. federal income taxes; rather the tax effect of our operations is passed through to our unitholders. Although we are subject to state income taxes in some states, the impact to the years ended December 31, 2016, 2015, and 2014 was immaterial.

Canadian Federal and Provincial Taxes

All of our Canadian operations are conducted by entities that are treated as corporations for Canadian tax purposes (flow through for U.S. income tax purposes) and that are subject to Canadian federal and provincial taxes. Additionally, payments of interest and dividends from our Canadian entities to other Plains entities are subject to Canadian withholding tax that is treated as income tax expense.


F-41


Tax Components

Components of income tax expense are as follows (in millions):

 
Year Ended December 31,
 
2016
 
2015
 
2014
Current income tax expense:
 
 
 
 
 
State income tax
$
2

 
$
1

 
$
1

Canadian federal and provincial income tax
83

 
83

 
70

Total current income tax expense
$
85

 
$
84

 
$
71

 
 
 
 
 
 
Deferred income tax expense/(benefit):
 
 
 
 
 
Canadian federal and provincial income tax
$
(60
)
 
$
16

 
$
100

Total deferred income tax expense/(benefit)
$
(60
)
 
$
16

 
$
100

Total income tax expense
$
25

 
$
100

 
$
171


The difference between income tax expense based on the statutory federal income tax rate and our effective income tax expense is summarized as follows (in millions):

 
Year Ended December 31,
 
2016
 
2015
 
2014
Income before tax
$
755

 
$
1,006

 
$
1,557

Partnership earnings not subject to current Canadian tax
(723
)
 
(773
)
 
(976
)
 
$
32

 
$
233

 
$
581

Canadian federal and provincial corporate tax rate
27
%
 
26
%
 
25
%
Income tax at statutory rate
$
8

 
$
61

 
$
145

 
 
 
 
 
 
Canadian withholding tax
$
13

 
$
14

 
$
16

Canadian permanent differences and rate changes
2

 
24

 
9

State income tax
2

 
1

 
1

Total income tax expense
$
25

 
$
100

 
$
171



F-42


Deferred tax assets and liabilities are aggregated by the applicable tax paying entity and jurisdiction and result from the following (in millions):

 
December 31,
 
2016
 
2015
Deferred tax assets:
 
 
 
Derivative instruments
$
49

 
$

Book accruals in excess of current tax deductions
24

 
20

Net operating losses
4

 
3

Total deferred tax assets
77

 
23

 
 
 
 
Deferred tax liabilities:
 
 
 
Derivative instruments

 
(30
)
Property and equipment in excess of tax values
(394
)
 
(312
)
Other
(41
)
 
(41
)
Total deferred tax liabilities
(435
)
 
(383
)
Net deferred tax liabilities
$
(358
)
 
$
(360
)
 
 
 
 
Balance sheet classification of deferred tax assets/(liabilities):
 
 
 
Other long-term assets, net
$
4

 
$
3

Other long-term liabilities and deferred credits
(362
)
 
(363
)
 
$
(358
)
 
$
(360
)

As of December 31, 2016, we had foreign net operating loss carryforwards of $15 million, which will expire beginning in 2034.

Generally, tax returns for our Canadian entities are open to audit from 2008 through 2016.  Our U.S. and state tax years are generally open to examination from 2013 to 2016.

Note 14—Major Customers and Concentration of Credit Risk

Marathon Petroleum Corporation and its subsidiaries accounted for 18%, 17% and 17% of our revenues for the years ended December 31, 2016, 2015 and 2014, respectively. ExxonMobil Corporation and its subsidiaries accounted for 14%, 13% and 15% of our revenues for the years ended December 31, 2016, 2015 and 2014, respectively. Phillips 66 Company and its subsidiaries accounted for 11% of our revenues for the year ended December 31, 2016. No other customers accounted for 10% or more of our revenues during any of the three years ended December 31, 2016. The majority of revenues from these customers pertain to our supply and logistics operations. The sales to these customers occur at multiple locations and we believe that the loss of these customers would have only a short-term impact on our operating results. There is risk, however, that we would not be able to identify and access a replacement market at comparable margins.

Financial instruments that potentially subject us to concentrations of credit risk consist principally of trade receivables. Our accounts receivable are primarily from purchasers and shippers of crude oil and, to a lesser extent, purchasers of NGL and natural gas. This industry concentration has the potential to impact our overall exposure to credit risk in that the customers may be similarly affected by changes in economic, industry or other conditions. We review credit exposure and financial information of our counterparties and generally require letters of credit for receivables from customers that are not considered creditworthy, unless the credit risk can otherwise be reduced. See Note 2 for additional discussion of our accounts receivable and our review of credit exposure.



F-43


Note 15—Related Party Transactions

Ownership of PAGP Class C Shares

As of December 31, 2016, we owned 491,910,863 Class C shares of PAGP. The Class C shares represent a non-economic limited partner interest in PAGP that provides us, as the sole holder, the right to vote in elections of eligible PAGP GP directors together with the holders of PAGP’s Class A and Class B shares, commencing in 2018.

Reimbursement of Our General Partner and its Affiliates

Our general partner provides general and administrative services necessary to manage and operate our business, properties and assets, including employing or retaining personnel. We do not pay our general partner a management fee, but we do reimburse our general partner for all direct and indirect costs it incurs or payments it makes on our behalf, including the costs of employee, officer and director compensation and benefits allocable to us as well as all other expenses necessary or appropriate to the conduct of our business. We record these costs on the accrual basis in the period in which our general partner incurs them. Our partnership agreement provides that our general partner will determine the expenses that are allocable to us in any reasonable manner determined by our general partner in its sole discretion. Total costs reimbursed by us to our general partner for the years ended December 31, 2016, 2015 and 2014 were $514 million, $648 million and $598 million, respectively.

Omnibus Agreement

In connection with the Simplification Transactions completed in November 2016, the Plains Entities entered into an Omnibus Agreement, which provides for the following:

that, for all periods following the closing of the Simplification Transactions, we will pay all direct or indirect expenses of any of the PAGP Entities, other than income taxes (including, but not limited to, (i) compensation for the directors of PAGP GP, (ii) director and officer liability insurance, (iii) listing exchange fees, (iv) investor relations expenses and (v) fees related to legal, tax, financial advisory and accounting services). We paid $4 million of such expenses in 2016;

the ability of PAGP to issue additional Class A shares and use the net proceeds therefrom to purchase a like number of AAP units from AAP, and the corresponding ability of AAP to use the net proceeds therefrom to purchase a like number of our common units from us; and

the ability of PAGP to lend proceeds of any future indebtedness incurred by it to AAP, and AAP’s corresponding ability to lend such proceeds to us, in each case on substantially the same terms as incurred by PAGP.

See Note 1 for discussion of the Simplification Transactions.

Transactions with Oxy

As of December 31, 2016, Oxy had a representative on the board of directors of PAGP and owned approximately 13% of the limited partner interests in AAP. During the three years ended December 31, 2016, we recognized sales and transportation revenues and purchased petroleum products from Oxy. These transactions were conducted at posted tariff rates or prices that we believe approximate market. Included in these transactions was a crude oil buy/sell agreement that includes a multi-year minimum volume commitment. The impact to our Consolidated Statements of Operations from those transactions is included below (in millions):

 
Year Ended December 31,
 
2016
 
2015
 
2014
Revenues
$
655

 
$
866

 
$
1,212

 
 
 
 
 
 
Purchases and related costs (1)
$
42

 
$
41

 
$
925

 
(1) 
Purchases and related costs include crude oil buy/sell transactions that are accounted for as inventory exchanges and are presented net in our Consolidated Statements of Operations.

F-44



We currently have a netting arrangement with Oxy. Our gross receivable and payable amounts with Oxy were as follows (in millions):

 
December 31,
 
2016
 
2015
Trade accounts receivable and other receivables
$
789

 
$
405

 
 
 
 
Accounts payable
$
836

 
$
363


In November 2014, we purchased Oxy’s 50% interest in BridgeTex. See Note 8 for further discussion. Also in November 2014, Oxy exchanged a portion of its interest in our general partner for Class A shares of PAGP and immediately sold such shares through a secondary public offering completed by PAGP.

Transactions with Equity Method Investees
We also have transactions with companies in which we hold an investment accounted for under the equity method of accounting (see Note 8 for information related to these investments). We recorded revenues of $14 million, $17 million and $3 million during the years ended December 31, 2016, 2015 and 2014, respectively. During the three years ended December 31, 2016, we utilized transportation services and purchased petroleum products provided by these companies. Costs related to these services totaled $209 million, $164 million and $75 million for the years ended December 31, 2016, 2015 and 2014, respectively. These transactions were conducted at posted tariff rates or contracted rates or prices that we believe approximate market. Receivables from our equity method investees totaled $39 million and $14 million at December 31, 2016 and 2015, respectively, and included amounts related to capital activity at several of our investments. In addition, we had prepaid tariff costs related to our equity method investees of $14 million at December 31, 2016. Accounts payable to our equity method investees were $35 million and $25 million at December 31, 2016 and 2015, respectively, and included amounts related to capital activity at several of our investments.

In addition, we have an agreement to transport crude oil at posted tariff rates on a pipeline that is owned by an equity method investee, in which we own a 50% interest.  Our commitment to transport is supported by crude oil buy/sell agreements with third parties (including Oxy) with commensurate quantities.

Preferred Unit Issuance
In January 2016, we completed a private placement of preferred units. Certain of the purchasers of the preferred units or their affiliates are related parties. Kayne Anderson Capital Advisors, L.P. and certain of its affiliates and an affiliate of The Energy Minerals Group hold ownership interests in our general partner. In addition, certain of the current directors of our general partner are affiliated with certain of the purchasers. See Note 11 for additional information.

Note 16—Equity-Indexed Compensation Plans

PAA Long-Term Incentive Plan Awards
Plains All American 2013 Long-Term Incentive Plan. In November 2013, our common unitholders approved the Plains All American 2013 Long-Term Incentive Plan (the “PAA 2013 LTIP”). The PAA 2013 LTIP authorizes the issuance of an aggregate of approximately 10.1 million PAA common units deliverable upon vesting. Although other types of awards are contemplated under the PAA 2013 LTIP, currently outstanding awards are limited to “phantom units,” which mature into the right to receive common units of PAA (or cash equivalent) upon vesting. Some awards also include DERs, which, subject to applicable vesting criteria, entitle the grantee to a cash payment equal to the cash distribution paid on an outstanding PAA common unit.
Plains All American PNG Successor Long-Term Incentive Plan. Our general partner has adopted the Plains All American PNG Successor Long-Term Incentive Plan (the “PNG Successor LTIP”). The PNG Successor LTIP authorizes the issuance of an aggregate of 1.3 million PAA common units deliverable upon vesting. Although other types of awards are contemplated under the PNG Successor LTIP, currently outstanding awards are limited to “phantom units,” which mature into the right to receive common units of PAA (or cash equivalent) upon vesting. Some awards also include DERs, which, subject to applicable vesting criteria, entitle the grantee to a cash payment equal to the cash distribution paid on an outstanding PAA common unit.


F-45


Plains All American GP LLC 2006 Long-Term Incentive Tracking Unit Plan. Our general partner has adopted the Plains All American GP LLC 2006 Long-Term Incentive Tracking Unit Plan (the “2006 Plan”) for non-officer employees. The 2006 Plan authorizes the grant of approximately 10.8 million “tracking units” which, upon vesting, represent the right to receive a cash payment in an amount based upon the market value of a PAA common unit at the time of vesting.

Our general partner is entitled to reimbursement by us for any costs incurred in settling obligations under the PAA 2013 LTIP, the PNG Successor LTIP or the 2006 Plan.

At December 31, 2016, the following LTIP awards, denominated in PAA units, were outstanding (units in millions):

PAA
LTIP Units
Outstanding (1) (2)
 
PAA
Distribution
Required (3)
 
Estimated Unit Vesting Date
 
 
2017
 
2018
 
2019
 
2020
 
Thereafter
 
Total
8.9

 
$2.20-$2.65
 
1.7

 
2.1

 
2.0

 
1.3

 
1.8

 
8.9

 
(1) 
Approximately 4.3 million of the 8.9 million outstanding PAA LTIP awards also include DERs, of which 1.6 million had vested as of December 31, 2016.
(2) 
LTIP units outstanding do not include AAP Management Units.
(3) 
Certain LTIP awards vest upon the later of a certain date or the attainment of performance conditions requiring the attainment of certain annualized PAA distribution levels or upon the attainment of such levels alone. For purposes of this disclosure, vesting dates are based on an estimate of future distribution levels and assume that all grantees remain employed by us through the vesting date. As of December 31, 2016, a distribution of $2.20 per common unit was deemed probable of occurring in the reasonably foreseeable future (and was initially determined to be probable in the third quarter of 2016).

Our LTIP awards include both liability-classified and equity-classified awards. In accordance with FASB guidance regarding share-based payments, the fair value of liability-classified LTIP awards is calculated based on the closing market price of the underlying PAA unit at each balance sheet date and adjusted for the present value of any distributions that are estimated to occur on the underlying units over the vesting period that will not be received by the award recipients. The fair value of equity-classified LTIP awards is calculated based on the closing market price of the underlying PAA unit on the respective grant dates and adjusted for the present value of any distributions that are estimated to occur on the underlying units over the vesting period that will not be received by the award recipient. This fair value is recognized as compensation expense over the service period.

Certain LTIP awards contain performance conditions based on the attainment of certain annualized distribution levels and vest upon the later of a certain date or the attainment of such levels.  For awards with performance conditions (such as distribution targets), expense is accrued over the service period only if the performance condition is considered probable of occurring.  When awards with performance conditions that were previously considered improbable become probable, we incur additional expense in the period that the probability assessment changes.  This is necessary to bring the accrued obligation associated with these awards up to the level it would be if we had been accruing for these awards since the grant date.  DER awards typically contain performance conditions based on the attainment of certain annualized distribution levels and become earned upon the attainment of such levels.  The DERs terminate with the vesting or forfeiture of the underlying LTIP award.  For liability-classified awards, we recognize DER payments in the period the payment is earned as compensation expense.  For equity-classified awards, we recognize DER payments in the period they are paid as a reduction of partners’ capital.

During the third quarter of 2016 modifications were made to the vesting criteria of 2.2 million PAA LTIP units such that the awards, with performance conditions requiring the attainment of an annualized PAA distribution in excess of $2.80, no longer include a distribution performance threshold and will vest based solely on the passage of time during the years 2017 to 2020 (0.9 million of these units would have vested based on the passage of time, but will vest earlier following the modification). There are awards outstanding that were issued prior to the modification in the third quarter of 2016 which had performance conditions requiring the attainment of an annualized PAA distribution between $2.30 and $2.80 which have been satisfied and those awards will vest at the later of the date stated in each award’s respective grant letter.


F-46


Our accrued liability at December 31, 2016 related to all outstanding liability-classified LTIP awards and DERs was $38 million, of which $25 million was classified as short-term and $13 million was classified as long-term. These short- and long-term accrued LTIP liabilities are reflected in “Accounts payable and accrued liabilities” and “Other long-term liabilities and deferred credits,” respectively, on our Consolidated Balance Sheets. These liabilities include accruals associated with our assessment that an annualized distribution of $2.20 per unit is probable of occurring in the reasonably foreseeable future (which was initially determined to be probable in the third quarter of 2016). At December 31, 2015, the accrued liability was $33 million, of which $20 million was classified as short-term and $13 million was classified as long-term.

Activity for LTIP awards under our equity-indexed compensation plans denominated in PAA units is summarized in the following table (units in millions):

 
PAA Units (1) (2)
 
Units
 
Weighted Average
Grant Date
Fair Value per Unit
Outstanding at December 31, 2013
8.4

 
$
36.97

Granted
1.2

 
$
47.68

Vested
(1.9
)
 
$
25.49

Cancelled or forfeited
(0.4
)
 
$
40.14

Outstanding at December 31, 2014
7.3

 
$
41.45

Granted
2.1

 
$
28.76

Vested
(2.1
)
 
$
28.91

Cancelled or forfeited
(0.4
)
 
$
44.56

Outstanding at December 31, 2015
6.9

 
$
41.23

Granted
4.5

 
$
23.38

Vested
(1.9
)
 
$
45.91

Modified (3)

 
$
(8.21
)
Cancelled or forfeited
(0.6
)
 
$
37.19

Outstanding at December 31, 2016
8.9

 
$
29.62

 
(1) 
Amounts do not include AAP Management Units.
(2) 
Approximately 0.5 million, 0.5 million and 0.6 million PAA common units were issued, net of tax withholding of approximately 0.3 million, 0.3 million and 0.3 million units during 2016, 2015 and 2014, respectively, in connection with the settlement of vested awards. The remaining PAA awards (approximately 1.1 million, 1.3 million and 1.0 million units) that vested during 2016, 2015 and 2014, respectively, were settled in cash.
(3) 
During the third quarter of 2016 modifications were made to the vesting criteria of 2.2 million PAA LTIP units. In accordance with FASB guidance on share-based payments, the grant date fair values of these awards were adjusted as of the modification date.  

AAP Management Units

In August 2007, the owners of AAP authorized the issuance of AAP Management Units (a profits interest) in order to provide additional long-term incentives and encourage retention for certain members of our senior management. In the third quarter of 2016, modifications were made to the distribution performance thresholds of the 0.8 million unearned AAP Management Units such that the awards will become earned based on the attainment of PAA distribution levels between $2.20 and $2.40 and additional performance conditions based on distributable cash flow measures determined by management. Additionally, this plan has been discontinued and there will be no new grants of AAP Management Units. As of December 31, 2016, 0.8 million AAP Management Units were unearned. Once earned, we will issue to AAP approximately 0.941 common units for each AAP Management Unit and each AAP Management Unit will be entitled to a distribution equal to approximately 94.1% of the distribution paid by AAP to an AAP unit on a quarterly basis. Once vested, each AAP Management Unit holder is entitled to convert his or her AAP Management Units into AAP units and a like number of PAGP Class B shares based on a conversion ratio of approximately 0.941 AAP units and Class B shares for each AAP Management Unit.


F-47


The following is a summary of activity of AAP Management Units (in millions):

 
 
Outstanding
 
Outstanding
Units Earned
 
 
Grant Date
Fair Value of Outstanding
AAP Management Units (1)
Balance at December 31, 2014
 
18.4

 
17.9

 
 
$
64

Granted
 
0.6

 

 
 
24

Earned
 
N/A

 
0.3

 
 
N/A

Balance at December 31, 2015
 
19.0

 
18.2

 
 
$
88

Modified (2)
 

 

 
 
(17
)
Converted
 
(15.6
)
 
(15.6
)
 
 
(36
)
Balance at December 31, 2016
 
3.4

 
2.6

 
 
$
35

 
(1) 
Of the $35 million grant date fair value, $22 million had been recognized through December 31, 2016 on a cumulative basis. Of this amount, $2 million, $1 million and $7 million was recognized as expense during the years ended December 31, 2016, 2015 and 2014, respectively.
(2) 
During the third quarter of 2016 modifications were made to the distribution performance thresholds of the 0.8 million unearned AAP Management Units. In accordance with FASB guidance on share-based payments, the grant date fair values of these awards were adjusted as of the modification date.

As the intent of the AAP Management Units is to provide a performance incentive and encourage retention for certain members of our senior management, we recognize the grant date fair value of the AAP Management Units as compensation expense over the service period. The expense is also reflected as a capital contribution and thus, results in a corresponding credit to partners’ capital on our Consolidated Financial Statements.

Other Consolidated Equity-Indexed Compensation Plan Information

We refer to all of the LTIPs and AAP Management Units collectively as our “equity-indexed compensation plans.” The table below summarizes the expense recognized and the value of vested LTIP awards (settled both in common units and cash) under our equity-indexed compensation plans and includes both liability-classified and equity-classified awards (in millions):

 
Year Ended December 31,
 
2016
 
2015
 
2014
Equity-indexed compensation expense
$
60

 
$
27

 
$
98

LTIP unit-settled vestings
$
24

 
$
37

 
$
53

LTIP cash-settled vestings
$
28

 
$
66

 
$
53

DER cash payments
$
6

 
$
8

 
$
8



F-48


Based on the December 31, 2016 fair value measurement and probability assessment regarding future distributions, we expect to recognize $135 million of additional expense over the life of our outstanding awards related to the remaining unrecognized fair value. Actual amounts may differ materially as a result of a change in the market price of our units and/or probability assessments regarding future distributions. We estimate that the remaining fair value will be recognized in expense as shown below (in millions):

Year
 
Equity-Indexed
Compensation Plan Fair Value
Amortization (1) (2)
2017
 
$
65

2018
 
42

2019
 
19

2020
 
7

2021
 
2

Total
 
$
135


(1) 
Amounts do not include fair value associated with awards containing performance conditions that are not considered to be probable of occurring at December 31, 2016.
(2) 
Includes unamortized fair value associated with AAP Management Units.

Note 17—Commitments and Contingencies

Commitments

We have commitments, some of which are leases, related to real property, equipment and operating facilities. We also incur costs associated with leased land, rights-of-way, permits and regulatory fees. Future non-cancelable commitments related to these items at December 31, 2016, are summarized below (in millions):

 
2017
 
2018
 
2019
 
2020
 
2021
 
Thereafter
 
Total
Leases and rights-of-way easements (1)
$
195

 
$
165

 
$
140

 
$
118

 
$
97

 
$
404

 
$
1,119

Other commitments (2)
257

 
166

 
153

 
132

 
128

 
378

 
1,214

Total
$
452

 
$
331

 
$
293

 
$
250

 
$
225

 
$
782

 
$
2,333

 
(1) 
Includes capital and operating leases as defined by FASB guidance as well as obligations for rights-of-way easements. Lease expense for 2016, 2015 and 2014 was $198 million, $164 million and $145 million, respectively.

(2) 
Primarily includes third-party storage and transportation agreements and pipeline throughput agreements, as well as approximately $855 million associated with an agreement to transport crude oil on a pipeline that is owned by an equity method investee, in which we own a 50% interest. Our commitment to transport is supported by crude oil buy/sell agreements with third parties (including Oxy) with commensurate quantities.

Loss Contingencies  — General

To the extent we are able to assess the likelihood of a negative outcome for a contingency, our assessments of such likelihood range from remote to probable. If we determine that a negative outcome is probable and the amount of loss is reasonably estimable, we accrue an undiscounted liability equal to the estimated amount.  If a range of probable loss amounts can be reasonably estimated and no amount within the range is a better estimate than any other amount, then we accrue an undiscounted liability equal to the minimum amount in the range.  In addition, we estimate legal fees that we expect to incur associated with loss contingencies and accrue those costs when they are material and probable of being incurred.

We do not record a contingent liability when the likelihood of loss is probable but the amount cannot be reasonably estimated or when the likelihood of loss is believed to be only reasonably possible or remote. For contingencies where an unfavorable outcome is reasonably possible and the impact would be material to our consolidated financial statements, we disclose the nature of the contingency and, where feasible, an estimate of the possible loss or range of loss.

F-49



Legal Proceedings — General

In the ordinary course of business, we are involved in various legal proceedings, including those arising from regulatory and environmental matters. Although we are insured against various risks to the extent we believe it is prudent, there is no assurance that the nature and amount of such insurance will be adequate, in every case, to fully protect us from losses arising from current or future legal proceedings.

Taking into account what we believe to be all relevant known facts and circumstances, and based on what we believe to be reasonable assumptions regarding the application of those facts and circumstances to existing laws and regulations, we do not believe that the outcome of the legal proceedings in which we are currently involved (including those described below) will, individually or in the aggregate, have a material adverse effect on our consolidated financial condition, results of operations or cash flows.

Environmental — General

Although over the course of the last several years we have made significant investments in our maintenance and integrity programs, and have hired additional personnel in those areas, we have experienced (and likely will experience future) releases of hydrocarbon products into the environment from our pipeline, rail, storage and other facility operations. These releases can result from accidents or from unpredictable man-made or natural forces and may reach surface water bodies, groundwater aquifers or other sensitive environments. Damages and liabilities associated with any such releases from our existing or future assets could be significant and could have a material adverse effect on our consolidated financial condition, results of operations or cash flows.

We record environmental liabilities when environmental assessments and/or remedial efforts are probable and the amounts can be reasonably estimated. Generally, our recording of these accruals coincides with our completion of a feasibility study or our commitment to a formal plan of action. We do not discount our environmental remediation liabilities to present value. We also record environmental liabilities assumed in business combinations based on the estimated fair value of the environmental obligations caused by past operations of the acquired company. We record receivables for amounts recoverable from insurance or from third parties under indemnification agreements in the period that we determine the costs are probable of recovery.

Environmental expenditures that pertain to current operations or to future revenues are expensed or capitalized consistent with our capitalization policy for property and equipment. Expenditures that result from the remediation of an existing condition caused by past operations and that do not contribute to current or future profitability are expensed.

At December 31, 2016, our estimated undiscounted reserve for environmental liabilities (including liabilities related to the Line 901 incident, as discussed further below) totaled $147 million, of which $61 million was classified as short-term and $86 million was classified as long-term. At December 31, 2015, our estimated undiscounted reserve for environmental liabilities (including liabilities related to the Line 901 incident) totaled $185 million, of which $81 million was classified as short-term and $104 million was classified as long-term. The short- and long-term environmental liabilities referenced above are reflected in “Accounts payable and accrued liabilities” and “Other long-term liabilities and deferred credits,” respectively, on our Consolidated Balance Sheets. At December 31, 2016, we had recorded receivables totaling $56 million for amounts probable of recovery under insurance and from third parties under indemnification agreements, of which $39 million was reflected in “Trade accounts receivable and other receivables, net” and $17 million was reflected in “Other long-term assets, net” on our Consolidated Balance Sheet. At December 31, 2015, we had recorded $161 million of such receivables, of which $138 million was reflected in “Trade accounts receivable and other receivables, net” and $23 million was reflected in “Other long-term assets, net” on our Consolidated Balance Sheet.

In some cases, the actual cash expenditures associated with these liabilities may not occur for three years or longer. Our estimates used in determining these reserves are based on information currently available to us and our assessment of the ultimate outcome. Among the many uncertainties that impact our estimates are the necessary regulatory approvals for, and potential modification of, our remediation plans, the limited amount of data available upon initial assessment of the impact of soil or water contamination, changes in costs associated with environmental remediation services and equipment and the possibility of existing or future legal claims giving rise to additional liabilities. Therefore, although we believe that the reserve is adequate, actual costs incurred (which may ultimately include costs for contingencies that are currently not reasonably estimable or costs for contingencies where the likelihood of loss is currently believed to be only reasonably possible or remote) may be in excess of the reserve and may potentially have a material adverse effect on our consolidated financial condition, results of operations or cash flows.

F-50



Specific Legal, Environmental or Regulatory Matters

Line 901 Incident. In May 2015, we experienced a crude oil release from our Las Flores to Gaviota Pipeline (Line 901) in Santa Barbara County, California.  A portion of the released crude oil reached the Pacific Ocean at Refugio State Beach through a drainage culvert. Following the release, we shut down the pipeline and initiated our emergency response plan. A Unified Command, which includes the United States Coast Guard, the EPA, the California Office of Spill Prevention and Response and the Santa Barbara Office of Emergency Management, was established for the response effort. Clean-up and remediation operations with respect to impacted shoreline and other areas has been determined by the Unified Command to be complete, subject to continued shoreline monitoring. Our current “worst case” estimate of the amount of oil spilled, representing the maximum volume of oil that we believed could have been spilled based on relevant facts, data and information, is approximately 2,935 barrels.

As a result of the Line 901 incident, several governmental agencies and regulators initiated investigations into the Line 901 incident, various claims have been made against us and a number of lawsuits have been filed against us. We may be subject to additional claims, investigations and lawsuits, which could materially impact the liabilities and costs we currently expect to incur as a result of the Line 901 incident. Set forth below is a brief summary of actions and matters that are currently pending:

On May 21, 2015, we received a corrective action order from the United States Department of Transportation’s Pipeline and Hazardous Materials Safety Administration (“PHMSA”), the governmental agency with jurisdiction over the operation of Line 901 as well as over a second stretch of pipeline extending from Gaviota Pump Station in Santa Barbara County to Emidio Pump Station in Kern County, California (Line 903), requiring us to shut down, purge, review, remediate and test Line 901. The corrective action order was subsequently amended on June 3, 2015; November 13, 2015; and June 16, 2016 to require us to take additional corrective actions with respect to both Lines 901 and 903 (as amended, the “CAO”). Among other requirements, the CAO also obligates us to conduct a root cause failure analysis with respect to Line 901 and present remedial work plans and restart plans to PHMSA prior to returning Line 901 and 903 to service; the CAO also imposes a pressure restriction on the section of Line 903 between Pentland Pump Station and Emidio Pump Station and requires us to take other specified actions with respect to both Lines 901 and 903. We intend to continue to comply with the CAO and to cooperate with any other governmental investigations relating to or arising out of the release. Excavation and removal of the affected section of the pipeline was completed on May 28, 2015. Line 901 and Line 903 have been purged and are not currently operational. No timeline has been established for the restart of Line 901 or Line 903. On February 17, 2016, PHMSA issued a Preliminary Factual Report of the Line 901 failure, which contains PHMSA’s preliminary findings regarding factual information about the events leading up to the accident and the technical analysis that has been conducted to date. On May 19, 2016, PHMSA issued its final Failure Investigation Report regarding the Line 901 incident. PHMSA’s findings indicate that the direct cause of the Line 901 incident was external corrosion that thinned the pipe wall to a level where it ruptured suddenly and released crude oil. PHMSA also concluded that there were numerous contributory causes of the Line 901 incident, including ineffective protection against external corrosion, failure to detect and mitigate the corrosion and a lack of timely detection and response to the rupture. The report also included copies of various engineering and technical reports regarding the incident. By virtue of its statutory authority, PHMSA has the power and authority to impose fines and penalties on us and cause civil or criminal charges to be brought against us. While to date PHMSA has not imposed any such fines or penalties or pursued any such civil or criminal charges with respect to the Line 901 release, their investigation is still open and we may have fines or penalties imposed upon us, or civil or criminal charges brought against us, in the future.

On September 11, 2015, we received a Notice of Probable Violation and Proposed Compliance Order from PHMSA arising out of its inspection of Lines 901 and 903 in August, September and October of 2013 (the “2013 Audit NOPV”).  The 2013 Audit NOPV alleges that the Partnership committed probable violations of various federal pipeline safety regulations by failing to document, or inadequately documenting, certain activities. On October 12, 2015, the Partnership filed a response to the 2013 Audit NOPV.  To date, PHMSA has not issued a final order with respect to the 2013 Audit NOPV, nor has it assessed any fines or penalties with respect thereto; however, we cannot provide any assurances that any such fines or penalties will not be assessed against us.

In late May of 2015, the California Attorney General’s Office and the District Attorney’s office for the County of Santa Barbara began investigating the Line 901 incident to determine whether any applicable state or local laws had been
violated. On May 16, 2016, PAA and one of its employees were charged by a California state grand jury, pursuant to an
indictment filed in California Superior Court, Santa Barbara County (the “May 2016 Indictment”), with alleged violations of California law in connection with the Line 901 incident. The indictment included a total of 46 counts, 36 of which were
misdemeanor charges relating to wildlife allegedly taken as a result of the accidental release. The remaining 10 counts (four
felony and six misdemeanor charges) relate to the release of crude oil or reporting of the release. PAA believes that the criminal
charges are unwarranted and that neither PAA nor any of its employees engaged in any criminal behavior at any time in

F-51


connection with this accident. PAA intends to continue to vigorously defend itself against the charges. On July 28, 2016, at an arraignment hearing held in California Superior Court in Santa Barbara County, PAA pled not guilty to all counts.

Also in late May of 2015, the United States Attorney for the Department of Justice, Central District of California, Environmental Crimes Section (“DOJ”) began an investigation into whether there were any violations of federal criminal statutes in connection with the Line 901 incident, including potential violations of the federal Clean Water Act. We are cooperating with the DOJ’s investigation by responding to their requests for documents and access to our employees. The DOJ has already spoken to several of our employees and has expressed an interest in talking to other employees; consistent with the terms of our governing organizational documents, we are funding our employees’ defense costs, including the costs of separate counsel engaged to represent such individuals. On August 26, 2015, we received a Request for Information from the EPA relating to Line 901. We have provided various responsive materials to date and we will continue to do so in the future in cooperation with the EPA. While to date no civil or criminal charges with respect to the Line 901 release, other than those brought pursuant to the May 2016 Indictment, have been brought against PAA or any of its affiliates, officers or employees by PHMSA, DOJ, EPA, the California Attorney General, the Santa Barbara District Attorney or the California Department of Fish and Wildlife, and no fines or penalties have been imposed by such governmental agencies, the investigations being conducted by such agencies are still open and we may have fines or penalties imposed upon us, our officers or our employees, or civil or criminal charges brought against us, our officers or our employees in the future, whether by those or other governmental agencies.

Shortly following the Line 901 incident, we established a claims line and encouraged any parties that were damaged by the release to contact us to discuss their damage claims. We have received a number of claims through the claims line and we are processing those claims for payment as we receive them. In addition, we have also had nine class action lawsuits filed against us, six of which have been administratively consolidated into a single proceeding in the United States District Court for the Central District of California. In general, the plaintiffs are seeking to establish different classes of claimants that have allegedly been damaged by the release, including potential classes such as persons that derive a significant portion of their income through commercial fishing and harvesting activities in the waters adjacent to Santa Barbara County or from businesses that are dependent on marine resources from Santa Barbara County, retail businesses located in historic downtown Santa Barbara, certain owners of oceanfront and/or beachfront property on the Pacific Coast of California, and other classes of individuals and businesses that were allegedly impacted by the release. We are also defending a separate class action lawsuit proceeding in the United States District Court for the Central District of California brought on behalf of the Line 901 and Line 903 easement holders seeking injunctive relief as well as compensatory damages.

There have also been two securities law class action lawsuits filed on behalf of certain purported investors in the Partnership and/or PAGP against the Partnership, PAGP and/or certain of their respective officers, directors and underwriters.  Both of these lawsuits have been consolidated into a single proceeding in the United States District Court for the Southern District of Texas. In general, these lawsuits allege that the various defendants violated securities laws by misleading investors regarding the integrity of the Partnership’s pipelines and related facilities through false and misleading statements, omission of material facts and concealing of the true extent of the spill.  The plaintiffs claim unspecified damages as a result of the reduction in value of their investments in the Partnership and PAGP, which they attribute to the alleged wrongful acts of the defendants. The Partnership and PAGP, and the other defendants, deny the allegations in these lawsuits and intend to respond accordingly. Consistent with and subject to the terms of our governing organizational documents (and to the extent applicable, insurance policies), we are indemnifying and funding the defense costs of our officers and directors in connection with these lawsuits; we are also indemnifying and funding the defense costs of our underwriters pursuant to the terms of the underwriting agreements we previously entered into with such underwriters.

In addition, four unitholder derivative lawsuits have been filed by certain purported investors in the Partnership against the Partnership, certain of its affiliates and certain officers and directors. Two of these lawsuits were filed in the United States District Court for the Southern District of Texas and were administratively consolidated into one action and later dismissed on the basis that Plains Partnership agreements require that derivative suits be filed in Delaware Chancery Court. Following the order dismissing the Texas Federal Court suits, a new derivative suit brought by different plaintiffs was filed in Delaware Chancery Court. The other remaining lawsuit was filed in State District Court in Harris County, Texas. In general, these lawsuits allege that the various defendants breached their fiduciary duties, engaged in gross mismanagement and made false and misleading statements, among other similar allegations, in connection with their management and oversight of the Partnership during the period of time leading up to and following the Line 901 release. The plaintiffs in the two remaining lawsuits claim that the Partnership suffered unspecified damages as a result of the actions of the various defendants and seek to hold the defendants liable for such damages, in addition to other remedies. The defendants deny the allegations in these lawsuits and intend to respond accordingly. Consistent with and subject to the terms of our governing organizational documents (and to the extent applicable, insurance policies), we are indemnifying and funding the defense costs of our officers and directors in connection with these lawsuits.

F-52



We have also had two lawsuits filed against us wherein the respective plaintiffs seek to compel the production of certain books and records that purportedly relate to the Line 901 incident, our alleged failure to comply with certain regulations and other matters. These lawsuits have been consolidated into a single proceeding in the Chancery Court for the State of Delaware.

We have also received several other individual lawsuits and complaints from companies and individuals alleging damages arising out of the Line 901 incident. These lawsuits and claims generally seek compensatory and punitive damages, and in some cases permanent injunctive relief.

In addition to the foregoing, as the “responsible party” for the Line 901 incident we are liable for various costs and for certain natural resource damages under the Oil Pollution Act, and we also have exposure to the payment of additional fines, penalties and costs under other applicable federal, state and local laws, statutes and regulations.  To the extent any such costs are reasonably estimable, we have included an estimate of such costs in the loss accrual described below.

Taking the foregoing into account, as of December 31, 2016, we estimate that the aggregate total costs we have incurred or will incur with respect to the Line 901 incident will be approximately $280 million, which estimate includes actual and projected emergency response and clean-up costs, natural resource damage assessments and certain third party claims settlements, as well as estimates for fines, penalties and certain legal fees. This estimate considers our prior experience in environmental investigation and remediation matters and available data from, and in consultation with, our environmental and other specialists, as well as currently available facts and presently enacted laws and regulations. We have made assumptions for (i) the expected number of remaining days that monitoring services will be required, (ii) the duration of the natural resource damage assessment and the ultimate amount of damages determined, (iii) the resolution of certain third party claims and lawsuits, but excluding claims and lawsuits with respect to which losses are not probable and reasonably estimable, and excluding future claims and lawsuits, (iv) the determination and calculation of fines and penalties, but excluding fines and penalties that are not probable and reasonably estimable and (v) the nature,  extent and cost of  legal services that will be required in connection with all lawsuits, claims and other matters requiring legal or expert advice associated with the Line 901 incident. Our estimate does not include any lost revenue associated with the shutdown of Line 901 or 903 and does not include any liabilities or costs that are not reasonably estimable at this time or that relate to contingencies where we currently regard the likelihood of loss as being only reasonably possible or remote. We believe we have accrued adequate amounts for all probable and reasonably estimable costs; however, this estimate is subject to uncertainties associated with the assumptions that we have made. For example, the amount of time it takes for us to resolve all of the current and future lawsuits, claims and investigations that relate to the Line 901 incident could turn out to be significantly longer than we have assumed, and as a result the costs we incur for legal services could be significantly higher than we have estimated. In addition, with respect to fines and penalties, the ultimate amount of any fines and penalties assessed against us depends on a wide variety of factors, many of which are not estimable at this time. Where fines and penalties are probable and estimable, we have included them in our estimate, although such estimates could turn out to be wrong. Accordingly, our assumptions and estimates may turn out to be inaccurate and our total costs could turn out to be materially higher; therefore, we can provide no assurance that we will not have to accrue significant additional costs in the future with respect to the Line 901 incident.

We have accrued such estimate of aggregate total costs to “Field operating costs” on our Consolidated Statement of Operations. As of December 31, 2016, we had a remaining undiscounted gross liability of $75 million related to this event, of which approximately $50 million is presented as a current liability in “Accounts payable and accrued liabilities” on our Consolidated Balance Sheet, with the remainder presented in “Other long-term liabilities and deferred credits”. We maintain insurance coverage, which is subject to certain exclusions and deductibles, in the event of such environmental liabilities. Subject to such exclusions and deductibles, we believe that our coverage is adequate to cover the current estimated total emergency response and clean-up costs, claims settlement costs and remediation costs and we believe that this coverage is also adequate to cover any potential increase in the estimates for these costs that exceed the amounts currently identified. Through December 31, 2016, we had collected, subject to customary reservations, $148 million out of the approximate $197 million of release costs that we believe are probable of recovery from insurance carriers, net of deductibles. Therefore, as of December 31, 2016, we have recognized a receivable of approximately $49 million for the portion of the release costs that we believe is probable of recovery from insurance, net of deductibles and amounts already collected. Of this amount, approximately $34 million is recognized as a current asset in “Trade accounts receivable and other receivables, net” on our Consolidated Balance Sheet, with the remainder in “Other long-term assets, net”. We have substantially completed the clean-up and remediation efforts, excluding long-term site monitoring activities; however, we expect to make payments for additional costs associated with restoration and monitoring of the area, as well as natural resource damage assessment, legal, professional and regulatory costs, in addition to fines and penalties, during future periods.


F-53


In the Matter of Bakersfield Crude Terminal LLC et al. On April 30, 2015, the EPA issued a Finding and Notice of Violation (“NOV”) to Bakersfield Crude Terminal LLC, our subsidiary, for alleged violations of the Clean Air Act, as amended. The NOV, which cites 10 separate rule violations, questions the validity of construction and operating permits issued to our Bakersfield rail unloading facility in 2012 and 2014 by the San Joaquin Valley Air Pollution Control District (the “SJV District”). We believe we fully complied with all applicable regulatory requirements and that the permits issued to us by the SJV District are valid. To date, no fines or penalties have been assessed in this matter; however, it is possible that fines and penalties could be assessed in the future.

Mesa to Basin Pipeline.  On January 6, 2016, PHMSA issued a Notice of Probable Violation and Proposed Civil Penalty relating to an approximate 500 barrel release of crude oil that took place on January 1, 2015 on our Mesa to Basin 12” pipeline in Midland, Texas. PHMSA conducted an accident investigation and reviewed documentation related to the incident, and concluded that we had committed probable violations of certain pipeline safety regulations. In the Notice, PHMSA maintains that we failed to carry out our written damage prevention program and to follow our pipeline excavation/ditching and backfill procedures on four separate occasions, and that such failures resulted in outside force damage that led to the January 1, 2015 release.  PHMSA’s compliance officer has recommended that we be assessed a civil penalty of $190,000.  We have formally responded to PHMSA regarding this matter, but at this point we can provide no assurance regarding the final disposition of this matter or the final amount of any civil penalties.

Environmental Remediation
We currently own or lease, and in the past have owned and leased, properties where hazardous liquids, including hydrocarbons, are or have been handled. These properties and the hazardous liquids or associated wastes disposed thereon may be subject to the U.S. federal Comprehensive Environmental Response, Compensation and Liability Act, as amended, and the U.S. federal Resource Conservation and Recovery Act, as amended, as well as state and Canadian federal and provincial laws and regulations. Under such laws and regulations, we could be required to remove or remediate hazardous liquids or associated wastes (including wastes disposed of or released by prior owners or operators) and to clean up contaminated property (including contaminated groundwater).

We maintain insurance of various types with varying levels of coverage that we consider adequate under the circumstances to cover our operations and properties. The insurance policies are subject to deductibles and retention levels that we consider reasonable and not excessive. Consistent with insurance coverage generally available in the industry, in certain circumstances our insurance policies provide limited coverage for losses or liabilities relating to gradual pollution, with broader coverage for sudden and accidental occurrences.

Assets we have acquired or will acquire in the future may have environmental remediation liabilities for which we are not indemnified. We have in the past experienced and in the future likely will experience releases of crude oil into the environment from our pipeline and storage operations. We also may discover environmental impacts from past releases that were previously unidentified.
Insurance
Pipelines, terminals, trucks or other facilities or equipment may experience damage as a result of an accident, natural disaster, terrorist attack, cyber event or other event. These hazards can cause personal injury and loss of life, severe damage to and destruction of property and equipment, pollution or environmental damage and suspension of operations. We maintain various types and varying levels of insurance coverage that we consider adequate under the circumstances to cover our operations and properties, and we self-insure certain risks, including gradual pollution and named windstorm. With respect to our insurance, our policies are subject to deductibles and retention levels that we consider reasonable and not excessive. However, such insurance does not cover every potential risk that might occur, associated with operating pipelines, terminals and other facilities and equipment, including the potential loss of significant revenues and cash flows.

The occurrence of a significant event not fully insured, indemnified or reserved against, or the failure of a party to meet its indemnification obligations, could materially and adversely affect our operations and financial condition. We believe that we maintain adequate insurance coverage, although insurance will not cover many types of interruptions that might occur, will not cover amounts up to applicable deductibles and will not cover all risks associated with certain of our assets and operations. Additionally we self-insure certain risks including, gradual pollution and named windstorm. With respect to our insurance coverage, no assurance can be given that we will be able to maintain adequate insurance in the future at rates we consider reasonable. As a result, we may elect to self-insure or utilize higher deductibles in certain other insurance programs. In addition, although we believe that we have established adequate reserves and liquidity to the extent such risks are not insured, costs incurred in excess of these reserves may be higher or we may not receive insurance proceeds in a timely manner, and may potentially have a material adverse effect on our financial conditions, results of operations or cash flows.

F-54



Note 18—Quarterly Financial Data (Unaudited)

 
First
Quarter
 
Second
Quarter
 
Third
Quarter
 
Fourth
Quarter
 
Total (1)
 
(in millions, except per unit data)
2016
 
 
 
 
 
 
 
 
 
Total revenues
$
4,111

 
$
4,950

 
$
5,170

 
$
5,952

 
$
20,182

Gross margin (2)
$
349

 
$
219

 
$
419

 
$
286

 
$
1,273

Operating income
$
282

 
$
146

 
$
349

 
$
218

 
$
994

Net income
$
203

 
$
102

 
$
298

 
$
127

 
$
730

Net income attributable to PAA
$
202

 
$
101

 
$
297

 
$
126

 
$
726

Basic net income/(loss) per common unit
$
0.07

 
$
(0.20
)
 
$
0.40

 
$
0.14

 
$
0.43

Diluted net income/(loss) per common unit
$
0.07

 
$
(0.20
)
 
$
0.40

 
$
0.14

 
$
0.43

Cash distributions per common unit (3)
$
0.70

 
$
0.70

 
$
0.70

 
$
0.55

 
$
2.65

 
 
 
 
 
 
 
 
 
 
2015
 
 
 
 
 
 
 
 
 
Total revenues
$
5,942

 
$
6,663

 
$
5,551

 
$
4,996

 
$
23,152

Gross margin (2)
$
450

 
$
290

 
$
395

 
$
405

 
$
1,540

Operating income
$
372

 
$
211

 
$
335

 
$
344

 
$
1,262

Net income
$
284

 
$
124

 
$
250

 
$
248

 
$
906

Net income attributable to PAA
$
283

 
$
124

 
$
249

 
$
247

 
$
903

Basic net income/(loss) per common unit
$
0.36

 
$
(0.06
)
 
$
0.25

 
$
0.24

 
$
0.78

Diluted net income/(loss) per common unit
$
0.35

 
$
(0.06
)
 
$
0.24

 
$
0.24

 
$
0.77

Cash distributions per common unit (3)
$
0.68

 
$
0.69

 
$
0.70

 
$
0.70

 
$
2.76

 
(1) 
The sum of the four quarters may not equal the total year due to rounding.
(2) 
Gross margin is calculated as Total revenues less (i) Purchases and related costs, (ii) Field operating costs and (iii) Depreciation and amortization.
(3) 
Represents cash distributions declared and paid in the period presented.

Note 19—Operating Segments

We manage our operations through three operating segments: Transportation, Facilities and Supply and Logistics.  See “Revenue Recognition” in Note 2 for a summary of the types of products and services from which each segment derives its revenues. Our Chief Operating Decision Maker (“CODM”) (our Chief Executive Officer) evaluates segment performance based on measures including segment adjusted EBITDA (as defined below) and maintenance capital investment.

The measure of segment adjusted EBITDA forms the basis of our internal financial reporting and is the primary performance measure used by our CODM in assessing performance and allocating resources among our operating segments. During the fourth quarter of 2016, we modified our primary segment performance measure to segment adjusted EBITDA from segment profit, and thus prior period segment disclosures have been recast to reflect this change. Prior to the fourth quarter of 2016, our primary segment measure did not include certain adjustments (described further below) that our CODM believes are useful in evaluating the core operating performance of our segments.

We define segment adjusted EBITDA as revenues and equity earnings in unconsolidated entities less (a) purchases and related costs, (b) field operating costs and (c) segment general and administrative expenses, plus our proportionate share of the depreciation and amortization expense of unconsolidated entities, and further adjusted for certain selected items including (i) the mark-to-market of derivative instruments that are related to underlying activities in another period (or the reversal of such adjustments from a prior period), gains and losses on derivatives that are related to investing activities (such as the purchase of linefill) and inventory valuation adjustments, as applicable, (ii) long-term inventory costing adjustments, (iii) charges for obligations that are expected to be settled with the issuance of equity instruments, (iv) amounts related to deficiencies

F-55


associated with minimum volume commitments, net of applicable amounts subsequently recognized into revenue and (v) other items that our CODM believes are integral to understand our core segment operating performance.

Segment adjusted EBITDA excludes depreciation and amortization. Maintenance capital consists of capital expenditures for the replacement of partially or fully depreciated assets in order to maintain the operating and/or earnings capacity of our existing assets. As an MLP, we make quarterly distributions of our “available cash” (as defined in our partnership agreement) to our unitholders. We look at each period’s earnings before non-cash depreciation and amortization as an important measure of segment performance. The exclusion of depreciation and amortization expense could be viewed as limiting the usefulness of segment adjusted EBITDA as a performance measure because it does not account in current periods for the implied reduction in value of our capital assets, such as crude oil pipelines and facilities, caused by age-related decline and wear and tear. We compensate for this limitation by recognizing that depreciation and amortization are largely offset by repair and maintenance investments, which act to partially offset the aging and wear and tear in the value of our principal fixed assets. These maintenance investments are a component of field operating costs included in segment adjusted EBITDA or in maintenance capital, depending on the nature of the cost. Capital expenditures made to expand the existing operating and/or earnings capacity of our assets are classified as expansion capital. Capital expenditures for the replacement of partially or fully depreciated assets in order to maintain the operating and/or earnings capacity of our existing assets are classified as maintenance capital, which is deducted in determining “available cash”. Repair and maintenance expenditures incurred in order to maintain the day to day operation of our existing assets are charged to expense as incurred.

The following table reflects certain financial data for each segment (in millions):
 
Transportation
 
Facilities
 
Supply and 
Logistics
 
Intersegment
Adjustment (1)
 
Total
Year Ended December 31, 2016
 
 
 
 
 
 
 
 
 
Revenues:
 
 
 
 
 
 
 
 
 
External customers
$
954

 
$
546

 
$
19,004

 
$
(322
)
 
$
20,182

Intersegment (2)
630

 
561

 
14

 
322

 
1,527

Total revenues of reportable segments
$
1,584

 
$
1,107

 
$
19,018

 
$

 
$
21,709

Equity earnings in unconsolidated entities
$
195

 
$

 
$

 


 
$
195

Segment adjusted EBITDA
$
1,141

 
$
667

 
$
359

 


 
$
2,167

Capital expenditures (3)
$
1,063

 
$
577

 
$
54

 


 
$
1,694

Maintenance capital
$
121

 
$
55

 
$
10

 


 
$
186

 
 
 
 
 
 
 
 
 
 
As of December 31, 2016
 
 
 
 
 
 
 
 
 
Total assets
$
10,917

 
$
7,556

 
$
5,737

 


 
$
24,210

Investments in unconsolidated entities
$
2,290

 
$
53

 
$

 


 
$
2,343


F-56



 
Transportation
 
Facilities
 
Supply and 
Logistics
 
Intersegment
Adjustment (1)
 
Total
Year Ended December 31, 2015
 
 
 
 
 
 
 
 
 
Revenues:
 
 
 
 
 
 
 
 
 
External customers
$
953

 
$
528

 
$
21,927

 
$
(256
)
 
$
23,152

Intersegment (2)
641

 
522

 
18

 
256

 
1,437

Total revenues of reportable segments
$
1,594

 
$
1,050

 
$
21,945

 
$

 
$
24,589

Equity earnings in unconsolidated entities
$
183

 
$

 
$

 


 
$
183

Segment adjusted EBITDA
$
1,056

 
$
588

 
$
568

 


 
$
2,212

Capital expenditures (3)
$
1,278

 
$
813

 
$
184

 


 
$
2,275

Maintenance capital
$
144

 
$
68

 
$
8

 


 
$
220

 
 
 
 
 
 
 
 
 
 
As of December 31, 2015
 
 
 
 
 
 
 
 
 
Total assets
$
10,345

 
$
7,330

 
$
4,613

 


 
$
22,288

Investments in unconsolidated entities
$
1,998

 
$
29

 
$

 


 
$
2,027


 
Transportation
 
Facilities
 
Supply and 
Logistics
 
Intersegment
Adjustment (1)
 
Total
Year Ended December 31, 2014
 
 
 
 
 
 
 
 
 
Revenues:
 
 
 
 
 
 
 
 
 
External customers
$
994

 
$
576

 
$
42,114

 
$
(220
)
 
$
43,464

Intersegment (2)
661

 
551

 
36

 
220

 
1,468

Total revenues of reportable segments
$
1,655

 
$
1,127

 
$
42,150

 
$

 
$
44,932

Equity earnings in unconsolidated entities
$
108

 
$

 
$

 


 
$
108

Segment adjusted EBITDA
$
979

 
$
597

 
$
651

 


 
$
2,227

Capital expenditures (3)
$
2,483

 
$
582

 
$
60

 


 
$
3,125

Maintenance capital
$
165

 
$
52

 
$
7

 


 
$
224

 
 
 
 
 
 
 
 
 
 
As of December 31, 2014
 

 
 

 
 

 
 
 
 

Total assets
$
9,579

 
$
6,843

 
$
5,776

 


 
$
22,198

Investments in unconsolidated entities
$
1,735

 
$

 
$

 


 
$
1,735


(1) 
Transportation revenues from external customers include inventory exchanges that are substantially similar to tariff-like arrangements with our customers. Under these arrangements, our Supply and Logistics segment has transacted the inventory exchange and serves as the shipper on our pipeline systems. See Note 2 for discussion of our related accounting policy. We have included an estimate of the revenues from these inventory exchanges in our Transportation segment revenue presented above and adjusted those revenues out such that Total revenue from External customers reconciles to our Consolidated Statement of Operations. This presentation is consistent with the information provided to our CODM.
(2) 
Segment revenues include intersegment amounts that are eliminated in Purchases and related costs and Field operating costs in our Consolidated Statements of Operations. Intersegment sales are conducted at posted tariff rates, rates similar to those charged to third parties or rates that we believe approximate market at the time the agreement is executed or renegotiated.
(3) 
Expenditures for acquisition capital and expansion capital, including investments in unconsolidated entities.


F-57


Segment Adjusted EBITDA Reconciliation
The following table reconciles segment adjusted EBITDA to net income attributable to PAA (in millions):
 
Year Ended December 31,
 
2016
 
2015
 
2014
Segment adjusted EBITDA
$
2,167

 
$
2,212

 
$
2,227

Adjustments (1):
 
 
 
 
 
Depreciation and amortization of unconsolidated entities (2)
(50
)
 
(45
)
 
(29
)
Gains/(losses) from derivative activities net of inventory valuation adjustments (3)
(404
)
 
(110
)
 
243

Long-term inventory costing adjustments (4)
58

 
(99
)
 
(85
)
Deficiencies under minimum volume commitments, net (5)
(46
)
 

 

Equity-indexed compensation expense (6)
(33
)
 
(27
)
 
(56
)
Net gain/(loss) on foreign currency revaluation (7)
(9
)
 
29

 
(9
)
Line 901 incident (8)

 
(83
)
 

Depreciation and amortization
(494
)
 
(432
)
 
(384
)
Interest expense, net
(467
)
 
(432
)
 
(348
)
Other income/(expense), net
33

 
(7
)
 
(2
)
Income before tax
755

 
1,006

 
1,557

Income tax expense
(25
)
 
(100
)
 
(171
)
Net income
730

 
906

 
1,386

Net income attributable to noncontrolling interests
(4
)
 
(3
)
 
(2
)
Net income attributable to PAA
$
726

 
$
903

 
$
1,384


 
(1) 
Represents adjustments utilized by our CODM in the evaluation of segment results.
(2) 
Includes our proportionate share of the depreciation and amortization of equity method investments.
(3) 
We use derivative instruments for risk management purposes and our related processes include specific identification of hedging instruments to an underlying hedged transaction. Although we identify an underlying transaction for each derivative instrument we enter into, there may not be an accounting hedge relationship between the instrument and the underlying transaction. In the course of evaluating our results, we identify the earnings that were recognized during the period related to derivative instruments for which the identified underlying transaction does not occur in the current period and exclude the related gains and losses in determining segment adjusted EBITDA. In addition, we exclude gains and losses on derivatives that are related to investing activities, such as the purchase of linefill. We also exclude the impact of corresponding inventory valuation adjustments, as applicable.
(4) 
We carry crude oil and NGL inventory that is comprised of minimum working inventory requirements in third-party assets and other working inventory that is needed for our commercial operations. We consider this inventory necessary to conduct our operations and we intend to carry this inventory for the foreseeable future. Therefore, we classify this inventory as long-term on our balance sheet and do not hedge the inventory with derivative instruments (similar to linefill in our own assets). We exclude the impact of changes in the average cost of the long-term inventory (that result from fluctuations in market prices) and writedowns of such inventory that result from price declines from segment adjusted EBITDA.
(5) 
We have certain agreements that require counterparties to deliver, transport or throughput a minimum volume over an agreed upon period. Substantially all of such agreements were entered into with counterparties to economically support the return on our capital expenditure necessary to construct the related asset. Some of these agreements include make-up rights if the minimum volume is not met. We record a receivable from the counterparty in the period that services are provided or when the transaction occurs, including amounts for deficiency obligations from counterparties associated with minimum volume commitments. If a counterparty has a make-up right associated with a deficiency, we defer the revenue attributable to the counterparty’s make-up right and subsequently recognize the revenue at the earlier of when the deficiency volume is delivered or shipped, when the make-up right expires or when it is determined that the counterparty’s ability to utilize the make-up right is remote. We include the impact of amounts

F-58


billed to counterparties for their deficiency obligation, net of applicable amounts subsequently recognized into revenue, as a selected item impacting comparability. Our CODM views the inclusion of the contractually committed revenues associated with that period as meaningful to segment adjusted EBITDA as the related asset has been constructed, is standing ready to provide the committed service and the fixed operating costs are included in the current period results. Amounts for years prior to 2016 were not significant to segment adjusted EBITDA ($13 million and $4 million for the years ended December 31, 2015 and 2014, respectively).
(6) 
Includes equity-indexed compensation expense associated with awards that will or may be settled in units.
(7) 
Includes gains and losses from the revaluation of foreign currency transactions and monetary assets and liabilities.
(8) 
Includes costs recognized during the period related to the Line 901 incident that occurred in May 2015, net of amounts we believe are probable of recovery from insurance.

Geographic Data

We have operations in the United States and Canada. Set forth below are revenues and long-lived assets attributable to these geographic areas (in millions):

 
Year Ended December 31,
Revenues (1)
2016
 
2015
 
2014
United States
$
15,599

 
$
18,701

 
$
34,860

Canada
4,583

 
4,451

 
8,604

 
$
20,182

 
$
23,152

 
$
43,464

 
(1) 
Revenues are primarily attributed to each region based on where the services are provided or the product is shipped.
 
December 31,
Long-Lived Assets (1)
2016
 
2015
United States
$
16,041

 
$
15,942

Canada
3,895

 
3,368

 
$
19,936

 
$
19,310

 
(1) 
Excludes long-term derivative assets.


F-59


EXHIBIT INDEX

2.1*
 
 
Share Purchase Agreement dated December 1, 2011 by and among Amoco Canada International Holdings B.V. and Plains Midstream Canada ULC (the schedules and exhibits have been omitted pursuant to Item 601(b)(2) of Regulation S-K) (incorporated by reference to Exhibit 2.1 to our Annual Report on Form 10-K for the year ended December 31, 2011).
 
 
 
 
 
2.2
 
 
Agreement and Plan of Merger dated as of October 21, 2013, by and among Plains All American Pipeline, L.P., PAA Acquisition Company LLC, PAA Natural Gas Storage, L.P. and PNGS GP LLC (incorporated by reference to Exhibit 2.1 to our Current Report on Form 8-K filed October 24, 2013).
 
 
 
 
 
2.3**
 
 
Simplification Agreement, dated as of July 11, 2016, by and among PAA GP Holdings LLC, Plains GP Holdings, L.P., Plains All American GP LLC, Plains AAP, L.P., PAA GP LLC and Plains All American Pipeline, L.P. (incorporated by reference to Exhibit 2.1 to our Current Report on Form 8-K filed July 14, 2016).
 
 
 
 
 
3.1
 
 
Sixth Amended and Restated Agreement of Limited Partnership of Plains All American Pipeline, L.P. dated as of November 15, 2016 (incorporated by reference to Exhibit 3.5 to our Current Report on Form 8-K filed November 21, 2016).
 
 
 
 
 
3.2
 
 
Third Amended and Restated Agreement of Limited Partnership of Plains Marketing, L.P. dated as of April 1, 2004 (incorporated by reference to Exhibit 3.2 to our Quarterly Report on Form 10-Q for the quarter ended March 31, 2004).
 
 
 
 
 
3.3
 
 
Amendment No. 1 dated December 31, 2010 to the Third Amended and Restated Agreement of Limited Partnership of Plains Marketing, L.P. (incorporated by reference to Exhibit 3.9 to our Annual Report on Form 10-K for the year ended December 31, 2010).
 
 
 
 
 
3.4
 
 
Amendment No. 2 dated January 1, 2011 to the Third Amended and Restated Agreement of Limited Partnership of Plains Marketing, L.P. (incorporated by reference to Exhibit 3.10 to our Annual Report on Form 10-K for the year ended December 31, 2010).
 
 
 
 
 
3.5
 
 
Amendment No. 3 dated June 30, 2011 to the Third Amended and Restated Agreement of Limited Partnership of Plains Marketing, L.P. (incorporated by reference to Exhibit 3.7 to our Annual Report on Form 10-K for the year ended December 31, 2013).
 
 
 
 
 
3.6
 
 
Amendment No. 4 dated January 1, 2013 to the Third Amended and Restated Agreement of Limited Partnership of Plains Marketing, L.P (incorporated by reference to Exhibit 3.8 to our Annual Report on Form 10-K for the year ended December 31, 2013).
 
 
 
 
 
3.7
 
 
Third Amended and Restated Agreement of Limited Partnership of Plains Pipeline, L.P. dated as of April 1, 2004 (incorporated by reference to Exhibit 3.3 to our Quarterly Report on Form 10-Q for the quarter ended March 31, 2004).
 
 
 
 
 
3.8
 
 
Amendment No. 1 dated January 1, 2013 to the Third Amended and Restated Agreement of Limited Partnership of Plains Pipeline, L.P. (incorporated by reference to Exhibit 3.10 to our Annual Report on Form 10-K for the year ended December 31, 2013).
 
 
 
 
 
3.9
 
 
Seventh Amended and Restated Limited Liability Company Agreement of Plains All American GP LLC dated November 15, 2016 (incorporated by reference to Exhibit 3.3 to our Current Report on Form 8-K filed November 21, 2016).
 
 
 
 
 
3.10
 
 
Eighth Amended and Restated Limited Partnership Agreement of Plains AAP, L.P. dated November 15, 2016 (incorporated by reference to Exhibit 3.4 to our Current Report on Form 8-K filed November 21, 2016).
 
 
 
 
 



3.11
 
 
Certificate of Incorporation of PAA Finance Corp. (f/k/a Pacific Energy Finance Corporation, successor-by-merger to PAA Finance Corp.) (incorporated by reference to Exhibit 3.10 to our Annual Report on Form 10-K for the year ended December 31, 2006).
 
 
 
 
 
3.12
 
 
Bylaws of PAA Finance Corp. (f/k/a Pacific Energy Finance Corporation, successor-by-merger to PAA Finance Corp.) (incorporated by reference to Exhibit 3.11 to our Annual Report on Form 10-K for the year ended December 31, 2006).
 
 
 
 
 
3.13
 
 
Limited Liability Company Agreement of PAA GP LLC dated December 28, 2007 (incorporated by reference to Exhibit 3.3 to our Current Report on Form 8-K filed January 4, 2008).
 
 
 
 
 
3.14
 
 
Certificate of Limited Partnership of Plains GP Holdings, L.P. (incorporated by reference to Exhibit 3.1 to
PAGP’s Registration Statement on Form S-1 (333-190227) filed July 29, 2013).
 
 
 
 
 
3.15
 
 
Second Amended and Restated Agreement of Limited Partnership of Plains GP Holdings, L.P. dated as of November 15, 2016 (incorporated by reference to Exhibit 3.2 to PAGP’s Current Report on Form 8-K filed November 21, 2016).
 
 
 
 
 
3.16
 
 
Certificate of Formation of PAA GP Holdings LLC (incorporated by reference to Exhibit 3.3 to PAGP’s Registration Statement on Form S-1 (333-190227) filed July 29, 2013).
 
 
 
 
 
3.17
 
 
Third Amended and Restated Limited Liability Company Agreement of PAA GP Holdings LLC dated as of February 16, 2017 (incorporated by reference to Exhibit 3.1 to our Current Report on Form 8-K filed February 21, 2017).
 
 
 
 
 
4.1
 
 
Indenture dated September 25, 2002 among Plains All American Pipeline, L.P., PAA Finance Corp. and Wachovia Bank, National Association, as trustee (incorporated by reference to Exhibit 4.1 to our Quarterly Report on Form 10-Q for the quarter ended September 30, 2002).
 
 
 
 
 
4.2
 
 
Sixth Supplemental Indenture (Series A and Series B 6.70% Senior Notes due 2036) dated May 12, 2006 among Plains All American Pipeline, L.P., PAA Finance Corp., the Subsidiary Guarantors named therein and Wachovia Bank, National Association, as trustee (incorporated by reference to Exhibit 4.1 to our Current Report on Form 8-K filed May 12, 2006).
 
 
 
 
 
4.3
 
 
Ninth Supplemental Indenture (Series A and Series B 6.125% Senior Notes due 2017) dated October 30, 2006 among Plains All American Pipeline, L.P., PAA Finance Corp., the Subsidiary Guarantors named therein and U.S. Bank National Association, as trustee (incorporated by reference to Exhibit 4.1 to our Current Report on Form 8-K filed October 30, 2006).
 
 
 
 
 
4.4
 
 
Tenth Supplemental Indenture (Series A and Series B 6.650% Senior Notes due 2037) dated October 30, 2006 among Plains All American Pipeline, L.P., PAA Finance Corp., the Subsidiary Guarantors named therein and U.S. Bank National Association, as trustee (incorporated by reference to Exhibit 4.2 to our Current Report on Form 8-K filed October 30, 2006).
 
 
 
 
 
4.5
 
 
Thirteenth Supplemental Indenture (Series A and Series B 6.50% Senior Notes due 2018) dated April 23, 2008 among Plains All American Pipeline, L.P., PAA Finance Corp., the Subsidiary Guarantors named therein and U.S. Bank National Association, as trustee (incorporated by reference to Exhibit 4.1 to our Current Report on Form 8-K filed April 23, 2008).
 
 
 
 
 
4.6
 
 
Fifteenth Supplemental Indenture (8.75% Senior Notes due 2019) dated April 20, 2009 among Plains All American Pipeline, L.P., PAA Finance Corp., the Subsidiary Guarantors named therein and U.S. Bank National Association, as trustee (incorporated by reference to Exhibit 4.1 to our Current Report on Form 8-K filed April 20, 2009).
 
 
 
 
 
4.7
 
 
Seventeenth Supplemental Indenture (5.75% Senior Notes due 2020) dated September 4, 2009 among Plains All American Pipeline, L.P., PAA Finance Corp., the Subsidiary Guarantors named therein and U.S. Bank National Association, as trustee (incorporated by reference to Exhibit 4.1 to our Current Report on Form 8-K filed September 4, 2009).



 
 
 
 
 
4.8
 
 
Nineteenth Supplemental Indenture (5.00% Senior Notes due 2021) dated January 14, 2011 among Plains All American Pipeline, L.P., PAA Finance Corp., the Subsidiary Guarantors named therein and U.S. Bank National Association, as trustee (incorporated by reference to Exhibit 4.1 to our Current Report on Form 8-K filed January 11, 2011).
 
 
 
 
 
4.9
 
 
Twentieth Supplemental Indenture (3.65% Senior Notes due 2022) dated March 22, 2012 among Plains All American Pipeline, L.P., PAA Finance Corp. and U.S. Bank National Association, as trustee (incorporated by reference to Exhibit 4.1 to our Current Report on Form 8-K filed March 26, 2012).
 
 
 
 
 
4.10
 
 
Twenty-First Supplemental Indenture (5.15% Senior Notes due 2042) dated March 22, 2012 among Plains All American Pipeline, L.P., PAA Finance Corp. and U.S. Bank National Association, as trustee (incorporated by reference to Exhibit 4.3 to our Current Report on Form 8-K filed March 26, 2012).
 
 
 
 
 
4.11
 
 
Twenty-Second Supplemental Indenture (2.85% Senior Notes due 2023) dated December 10, 2012, by and among Plains All American Pipeline, L.P., PAA Finance Corp. and U.S. Bank National Association, as trustee (incorporated by reference to Exhibit 4.1 to our Current Report on Form 8-K filed December 12, 2012).
 
 
 
 
 
4.12
 
 
Twenty-Third Supplemental Indenture (4.30% Senior Notes due 2043) dated December 10, 2012, by and among Plains All American Pipeline, L.P., PAA Finance Corp. and U.S. Bank National Association, as trustee (incorporated by reference to Exhibit 4.3 to our Current Report on Form 8-K filed December 12, 2012).
 
 
 
 
 
4.13
 
 
Twenty-Fourth Supplemental Indenture (3.85% Senior Notes due 2023) dated August 15, 2013, by and among Plains All American Pipeline, L.P., PAA Finance Corp. and U.S. Bank National Association, as trustee (incorporated by reference to Exhibit 4.1 to our Current Report on Form 8-K filed August 15, 2013).
 
 
 
 
 
4.14
 
 
Twenty-Fifth Supplemental Indenture (4.70% Senior Notes due 2044) dated April 23, 2014, by and among Plains All American Pipeline, L.P., PAA Finance Corp. and U.S. Bank National Association, as trustee (incorporated by reference to Exhibit 4.1 to our Current Report on Form 8-K filed April 29, 2014).
 
 
 
 
 
4.15
 
 
Twenty-Sixth Supplemental Indenture (3.60% Senior Notes due 2024) dated September 9, 2014, by and among Plains All American Pipeline, L.P., PAA Finance Corp. and U.S. Bank National Association, as trustee (incorporated by reference to Exhibit 4.1 to our Current Report on Form 8-K filed September 11, 2014).
 
 
 
 
 
4.16
 
 
Twenty-Seventh Supplemental Indenture (2.60% Senior Notes due 2019) dated December 9, 2014, by and among Plains All American Pipeline, L.P., PAA Finance Corp. and U.S. Bank National Association, as trustee (incorporated by reference to Exhibit 4.1 to our Current Report on Form 8-K filed December 11, 2014).
 
 
 
 
 
4.17
 
 
Twenty-Eighth Supplemental Indenture (4.90% Senior Notes due 2045) dated December 9, 2014, by and among Plains All American Pipeline, L.P., PAA Finance Corp. and U.S. Bank National Association, as trustee (incorporated by reference to Exhibit 4.3 to our Current Report on Form 8-K filed December 11, 2014).
 
 
 
 
 
4.18
 
 
Twenty-Ninth Supplemental Indenture (4.65% Senior Notes due 2025) dated August 24, 2015, by and among Plains All American Pipeline, L.P., PAA Finance Corp. and U.S. Bank National Association, as trustee (incorporated by reference to Exhibit 4.1 to our Current Report on Form 8-K filed August 26, 2015).
 
 
 
 
 
4.19
 
 
Thirtieth Supplemental Indenture (4.50% Senior Notes due 2026) dated November 22, 2016, by and among Plains All American Pipeline, L.P., PAA Finance Corp. and U.S. Bank National Association, as trustee (incorporated by reference to Exhibit 4.1 to our Current Report on Form 8-K filed November 29, 2016).
 
 
 
 
 



4.20
 
 
Registration Rights Agreement dated September 3, 2009 by and between Plains All American Pipeline, L.P. and Vulcan Gas Storage LLC (incorporated by reference to Exhibit 4.1 to our Registration Statement on Form S-3, File No. 333-162477).
 
 
 
 
 
4.21
 
 
Registration Rights Agreement, dated as of January 28, 2016 among Plains All American Pipeline, L.P. and the Purchasers named therein (incorporated by reference to Exhibit 4.1 to our Current Report on Form 8-K filed February 2, 2016).
 
 
 
 
 
4.22
 
 
Registration Rights Agreement by and among Plains All American Pipeline, L.P. and the Holders defined therein, dated November 15, 2016 (incorporated by reference to Exhibit 10.4 to our Current Report on Form 8-K filed November 21, 2016).
 
 
 
 
 
10.1
 
 
Credit Agreement dated as of August 19, 2011 among Plains All American Pipeline, L.P., as Borrower; certain subsidiaries of Plains All American Pipeline, L.P. from time to time party thereto, as Designated Borrowers; Bank of America, N.A., as Administrative Agent; and the other Lenders party thereto (incorporated by reference to Exhibit 10.1 to our Current Report on Form 8-K filed August 25, 2011).
 
 
 
 
 
10.2
 
 
First Amendment to Credit Agreement dated as of June 27, 2012, among Plains All American Pipeline, L.P. and Plains Midstream Canada ULC, as Borrowers; Bank of America, N.A., as Administrative Agent, Swing Line Lender and L/C Issuer; Wells Fargo Bank, National Association, as an L/C Issuer; and the other Lenders party thereto (incorporated by reference to Exhibit 10.2 to our Current Report on Form 8-K filed July 3, 2012).
 
 
 
 
 
10.3
 
 
Second Amendment to Credit Agreement dated as of August 16, 2013, among Plains All American Pipeline, L.P. and Plains Midstream Canada ULC, as Borrowers; Bank of America, N.A., as Administrative Agent, Swing Line Lender and L/C Issuer; Wells Fargo Bank, National Association, as an L/C Issuer; and the other Lenders party thereto (incorporated by reference to Exhibit 10.2 to our Current Report on Form 8-K filed August 20, 2013).
 
 
 
 
 
10.4
 
 
Third Amendment to Credit Agreement dated as of August 11, 2016, among Plains All American Pipeline, L.P. and Plains Midstream Canada ULC, as Borrowers; Bank of America, N.A., as Administrative Agent, Swing Line Lender and L/C Issuer; Wells Fargo Bank, National Association, as an L/C Issuer; and the other Lenders party thereto (incorporated by reference to Exhibit 10.1 to our Current Report on Form 8-K filed August 17, 2016).
 
 
 
 
 
10.5
 
 
Contribution, Assignment and Amendment Agreement dated as of June 27, 2001, among Plains All American Pipeline, L.P., Plains Marketing, L.P., All American Pipeline, L.P., Plains AAP, L.P., Plains All American GP LLC and Plains Marketing GP Inc. (incorporated by reference to Exhibit 10.1 to our Current Report on Form 8-K filed June 27, 2001).
 
 
 
 
 
10.6
 
 
Contribution, Assignment and Amendment Agreement dated as of June 8, 2001, among Plains All American Inc., Plains AAP, L.P. and Plains All American GP LLC (incorporated by reference to Exhibit 10.1 to our Current Report on Form 8-K filed June 11, 2001).
 
 
 
 
 
10.7
 
 
Separation Agreement dated as of June 8, 2001 among Plains Resources Inc., Plains All American Inc., Plains All American GP LLC, Plains AAP, L.P. and Plains All American Pipeline, L.P. (incorporated by reference to Exhibit 10.2 to our Current Report on Form 8-K filed June 11, 2001).
 
 
 
 
 
10.8***
 
 
Pension and Employee Benefits Assumption and Transition Agreement dated as of June 8, 2001 among Plains Resources Inc., Plains All American Inc. and Plains All American GP LLC (incorporated by reference to Exhibit 10.3 to our Current Report on Form 8-K filed June 11, 2001).
 
 
 
 
 
10.9***
 
 
Plains All American GP LLC 2005 Long-Term Incentive Plan (incorporated by reference to Exhibit 10.1 to our Current Report on Form 8-K filed January 26, 2005).
 
 
 
 
 
10.10***
 
 
Plains All American GP LLC 1998 Long-Term Incentive Plan (incorporated by reference to Exhibit 99.1 to Registration Statement on Form S-8, File No. 333-74920) as amended June 27, 2003 (incorporated by reference to Exhibit 10.1 to our Quarterly Report on Form 10-Q for the quarter ended June 30, 2003).



 
 
 
 
 
10.11***
 
 
Amended and Restated Employment Agreement between Plains All American GP LLC and Greg L. Armstrong dated as of June 30, 2001 (incorporated by reference to Exhibit 10.1 to our Quarterly Report on Form 10-Q for the quarter ended September 30, 2001).
 
 
 
 
 
10.12***
 
 
Amended and Restated Employment Agreement between Plains All American GP LLC and Harry N. Pefanis dated as of June 30, 2001 (incorporated by reference to Exhibit 10.2 to our Quarterly Report on Form 10-Q for the quarter ended September 30, 2001).
 
 
 
 
 
10.13
 
 
Asset Purchase and Sale Agreement dated February 28, 2001 between Murphy Oil Company Ltd. and Plains Marketing Canada, L.P. (incorporated by reference to Exhibit 99.1 to our Current Report on Form 8-K filed May 10, 2001).
 
 
 
 
 
10.14
 
 
Transportation Agreement dated July 30, 1993, between All American Pipeline Company and Exxon Company, U.S.A. (incorporated by reference to Exhibit 10.9 to our Registration Statement on Form S-1 filed September 23, 1998, File No. 333-64107).
 
 
 
 
 
10.15
 
 
Transportation Agreement dated August 2, 1993, among All American Pipeline Company, Texaco Trading and Transportation Inc., Chevron U.S.A. and Sun Operating Limited Partnership (incorporated by reference to Exhibit 10.10 to our Registration Statement on Form S-1 filed September 23, 1998, File No. 333-64107).
 
 
 
 
 
10.16
 
 
Contribution, Conveyance and Assumption Agreement among Plains All American Pipeline, L.P. and certain other parties dated as of November 23, 1998 (incorporated by reference to Exhibit 10.3 to our Annual Report on Form 10-K for the year ended December 31, 1998).
 
 
 
 
 
10.17
 
 
First Amendment to Contribution, Conveyance and Assumption Agreement dated as of December 15, 1998 (incorporated by reference to Exhibit 10.13 to our Annual Report on Form 10-K for the year ended December 31, 1998).
 
 
 
 
 
10.18
 
 
Agreement for Purchase and Sale of Membership Interest in Scurlock Permian LLC between Marathon Ashland LLC and Plains Marketing, L.P. dated as of March 17, 1999 (incorporated by reference to Exhibit 10.16 to our Annual Report on Form 10-K for the year ended December 31, 1998).
 
 
 
 
 
10.19***
 
 
PMC (Nova Scotia) Company Bonus Program (incorporated by reference to Exhibit 10.20 to our Annual Report on Form 10-K for the year ended December 31, 2004).
 
 
 
 
 
10.20***
 
 
Quarterly Bonus Program Summary (incorporated by reference to Exhibit 10.21 to our Annual Report on Form 10-K for the year ended December 31, 2005).
 
 
 
 
 
10.21***
 
 
Form of LTIP Grant Letter (independent directors) (incorporated by reference to Exhibit 10.3 to our Current Report on Form 8-K filed February 23, 2005).
 
 
 
 
 
10.22***
 
 
Form of LTIP Grant Letter (designated directors) (incorporated by reference to Exhibit 10.4 to our Current Report on Form 8-K filed February 23, 2005).
 
 
 
 
 
10.23
 
 
Membership Interest Purchase Agreement by and between Sempra Energy Trading Corporation and PAA/Vulcan Gas Storage, LLC dated August 19, 2005 (incorporated by reference to Exhibit 1.2 to our Current Report on Form 8-K filed September 19, 2005).
 
 
 
 
 
10.24***
 
 
Waiver Agreement dated as of December 23, 2010 between Plains All American GP LLC and Greg L. Armstrong (incorporated by reference to Exhibit 10.31 to our Annual Report on Form 10-K for the year ended December 31, 2010).
 
 
 
 
 



10.25***
 
 
Waiver Agreement dated as of December 23, 2010 between Plains All American GP LLC and Harry N. Pefanis (incorporated by reference to Exhibit 10.32 to our Annual Report on Form 10-K for the year ended December 31, 2010).
 
 
 
 
 
10.26***
 
 
Form of LTIP Grant Letter (audit committee members) (incorporated by reference to Exhibit 10.1 to our Current Report on Form 8-K filed August 23, 2006).
 
 
 
 
 
10.27***
 
 
Plains All American PPX Successor Long-Term Incentive Plan (incorporated by reference to Exhibit 10.45 to our Annual Report on Form 10-K for the year ended December 31, 2006).
 
 
 
 
 
10.28***
 
 
Form of Plains AAP, L.P. Class B Restricted Units Agreement (incorporated by reference to Exhibit 10.1 to our Current Report on Form 8-K filed January 4, 2008).
 
 
 
 
 
10.29
 
 
Third Amended and Restated Credit Agreement dated as of August 19, 2011 by and among Plains Marketing, L.P., as Borrower, Plains All American Pipeline, L.P., as Guarantor, Bank of America, N.A., as Administrative Agent, and the other Lenders party thereto (incorporated by reference to Exhibit 10.2 to our Current Report on Form 8-K filed August 25, 2011).
 
 
 
 
 
10.30
 
 
First Amendment to Third Amended and Restated Credit Agreement dated as of June 27, 2012, among Plains Marketing, L.P. and Plains Midstream Canada ULC, as Borrowers; Plains All American Pipeline, L.P., as Guarantor; Bank of America, N.A., as Administrative Agent, Swing Line Lender and L/C Issuer; and the other Lenders and L/C Issuers party thereto (incorporated by reference to Exhibit 10.1 to our Current Report on Form 8-K filed July 3, 2012).
 
 
 
 
 
10.31
 
 
Second Amendment to Third Amended and Restated Credit Agreement dated as of August 16, 2013, among Plains Marketing, L.P. and Plains Midstream Canada ULC, as Borrowers; Plains All American Pipeline, L.P., as Guarantor; Bank of America, N.A., as Administrative Agent, Swing Line Lender and L/C Issuer; Wells Fargo Bank, National Association, as an L/C Issuer; and the other Lenders and L/C Issuers party thereto (incorporated by reference to Exhibit 10.1 to our Current Report on Form 8-K filed August 20, 2013).
 
 
 
 
 
10.32
 
 
Third Amendment to Third Amended and Restated Credit Agreement dated as of August 11, 2016, among Plains Marketing, L.P. and Plains Midstream Canada ULC, as Borrowers; Plains All American Pipeline, L.P., as Guarantor; Bank of America, N.A., as Administrative Agent, Swing Line Lender and L/C Issuer; Wells Fargo Bank, National Association, as an L/C Issuer; and the other Lenders and L/C Issuers party thereto (incorporated by reference to Exhibit 10.3 to our Current Report on Form 8-K filed August 17, 2016).
 
 
 
 
 
10.33
 
 
Contribution and Assumption Agreement dated December 28, 2007, by and between Plains AAP, L.P. and PAA GP LLC (incorporated by reference to Exhibit 10.2 to our Current Report on Form 8-K filed January 4, 2008).
 
 
 
 
 
10.34***
 
 
First Amendment to Amended and Restated Employment Agreement dated December 4, 2008 between Plains All American GP LLC and Greg L. Armstrong (incorporated by reference to Exhibit 10.49 to our Annual Report on Form 10-K for the year ended December 31, 2008).
 
 
 
 
 
10.35***
 
 
First Amendment to Amended and Restated Employment Agreement dated December 4, 2008 between Plains All American GP LLC and Harry N. Pefanis (incorporated by reference to Exhibit 10.50 to our Annual Report on Form 10-K for the year ended December 31, 2008).
 
 
 
 
 
10.36***
 
 
First Amendment to Plains All American GP LLC 2005 Long-Term Incentive Plan dated December 4, 2008 (incorporated by reference to Exhibit 10.51 to our Annual Report on Form 10-K for the year ended December 31, 2008).
 
 
 
 
 
10.37***
 
 
Second Amendment to Plains All American GP LLC 1998 Long-Term Incentive Plan dated December 4, 2008 (incorporated by reference to Exhibit 10.52 to our Annual Report on Form 10-K for the year ended December 31, 2008).
 
 
 
 
 



10.38***
 
 
Form of Amendment to LTIP grant letters (executive officers) (incorporated by reference to Exhibit 10.53 to our Annual Report on Form 10-K for the year ended December 31, 2008).
 
 
 
 
 
10.39***
 
 
Form of Amendment to LTIP grant letters (directors) (incorporated by reference to Exhibit 10.54 to our Annual Report on Form 10-K for the year ended December 31, 2008).
 
 
 
 
 
10.40
 
 
Contribution Agreement dated as of April 29, 2010 by and among PAA Natural Gas Storage, L.P., PNGS GP LLC, Plains All American Pipeline, L.P., PAA Natural Gas Storage, LLC, PAA/Vulcan Gas Storage, LLC, Plains Marketing, L.P. and Plains Marketing GP Inc. (incorporated by reference to Exhibit 10.1 to PNG’s Current Report on Form 8-K filed May 4, 2010).
 
 
 
 
 
10.41
 
 
Omnibus Agreement dated May 5, 2010 by and among Plains All American GP LLC, Plains All American Pipeline, L.P., PNGS GP LLC and PAA Natural Gas Storage, L.P. (incorporated by reference to Exhibit 10.1 to PNG’s Current Report on Form 8-K filed May 11, 2010).
 
 
 
 
 
10.42***
 
 
Form of 2010 LTIP Grant Letters (incorporated by reference to Exhibit 10.58 to our Annual Report on Form 10-K for the year ended December 31, 2010).
 
 
 
 
 
10.43***†
 
 
Director Compensation Summary
 
 
 
 
 
10.44***
 
 
Waiver Agreement dated October 21, 2013 to the Amended and Restated Employment Agreement dated June 30, 2001 of Greg L. Armstrong (incorporated by reference to Exhibit 10.2 to our Current Report on Form 8-K filed October 25, 2013).
 
 
 
 
 
10.45***
 
 
Waiver Agreement dated October 21, 2013 to the Amended and Restated Employment Agreement dated June 30, 2001 of Harry N. Pefanis (incorporated by reference to Exhibit 10.3 to our Current Report on Form 8-K filed October 25, 2013).
 
 
 
 
 
10.46***
 
 
Form of Amendment to the Plains AAP, L.P. Class B Restricted Units Agreement, dated October 18, 2013 (incorporated by reference to Exhibit 10.4 to our Current Report on Form 8-K filed October 25, 2013).
 
 
 
 
 
10.47***
 
 
Plains All American 2013 Long-Term Incentive Plan (incorporated by reference to Exhibit A to our Definitive Proxy Statement filed on October 3, 2013).
 
 
 
 
 
10.48***
 
 
Plains All American PNG Successor Long-Term Incentive Plan (incorporated by reference to Exhibit 4.4 to our Registration Statement on Form S-8 (333-19319) filed December 31, 2013).
 
 
 
 
 
10.49***
 
 
PAA Natural Gas Storage, L.P. 2010 Long-Term Incentive Plan (incorporated by reference to Exhibit 10.2 to PNG’s Current Report on Form 8-K filed May 11, 2010).
 
 
 
 
 
10.50***
 
 
Form of PAA LTIP Grant Letter for Officers (February 2013) (incorporated by reference to Exhibit 10.1 to our Quarterly Report on Form 10-Q for the quarter ended March 31, 2013).
 
 
 
 
 
10.51
 
 
364-Day Credit Agreement dated January 16, 2015 among Plains All American Pipeline, L.P., as Borrower; Bank of America, N.A., as Administrative Agent; Citibank, N.A., JPMorgan Chase Bank N.A. and Wells Fargo Bank, National Association, as Co-Syndication Agents; DNB Bank ASA, New York Branch and Mizuho Bank, Ltd., as Co-Documentation Agents; the other Lenders party thereto; and Merrill Lynch, Pierce, Fenner & Smith Incorporated, Citigroup Global Markets Inc., DNB Markets, Inc., J.P. Morgan Securities LLC, Mizuho Bank, Ltd. and Wells Fargo Securities, LLC, as Joint Lead Arrangers and Joint Bookrunners (incorporated by reference to Exhibit 10.1 to our Current Report on Form 8-K filed January 20, 2015).
 
 
 
 
 



10.52
 
 
First Amendment to 364-Day Credit Agreement dated August 14, 2015 among Plains All American Pipeline, L.P., as Borrower; Bank of America, N.A., as Administrative Agent; Citibank, N.A., JPMorgan Chase Bank N.A. and Wells Fargo Bank, National Association, as Co-Syndication Agents; DNB Bank ASA, New York Branch and Mizuho Bank, Ltd., as Co-Documentation Agents; the other Lenders party thereto; and Merrill Lynch, Pierce, Fenner & Smith Incorporated, Citigroup Global Markets Inc., DNB Markets, Inc., J.P. Morgan Securities LLC, Mizuho Bank, Ltd. and Wells Fargo Securities, LLC, as Joint Lead Arrangers and Joint Bookrunners (incorporated by reference to Exhibit 10.1 to our Current Report on Form 8-K filed August 14, 2015).
 
 
 
 
 
10.53
 
 
Second Amendment to 364-Day Credit Agreement dated as of August 11, 2016 among Plains All American Pipeline, L.P., as Borrower; Bank of America, N.A., as Administrative Agent; Citibank, N.A., JPMorgan Chase Bank N.A. and Wells Fargo Bank, National Association, as Co-Syndication Agents; DNB Bank ASA, New York Branch and Mizuho Bank Ltd., as Co-Documentation Agents; the other Lenders party thereto; and Merrill Lynch, Pierce, Fenner & Smith Incorporated, Citigroup Global Markets Inc., DNB Markets, Inc., J.P. Morgan Securities LLC, Mizuho Bank, Ltd. and Wells Fargo Securities, LLC, as Joint Lead Arrangers and Join Bookrunners (incorporated by reference to Exhibit 10.2 to our Current Report on Form 8-K filed August 17, 2016).
 
 
 
 
 
10.54***
 
 
Employment Agreement between Plains All American GP LLC and Willie Chiang dated July 10, 2015 (incorporated by reference to Exhibit 10.53 to our Annual Report on Form 10-K for the year ended December 31, 2015).
 
 
 
 
 
10.55***
 
 
Amendment dated August 25, 2016 to LTIP Grant Letter dated August 24, 2015 (Willie Chiang) (incorporated by reference to Exhibit 10.7 to our Quarterly Report on Form 10-Q for the quarter ended September 30, 2016).
 
 
 
 
 
10.56***
 
 
 
First Amendment to Plains AAP, L.P. Class B Restricted Units Agreement dated August 25, 2016 (Willie Chiang) (incorporated by reference to Exhibit 10.8 to our Quarterly Report on Form 10-Q for the quarter ended September 30, 2016).
 
 
 
 
 
10.57***
 
 
Form of PAA LTIP Grant Letter for Officers (August 2016) (incorporated by reference to Exhibit 10.5 to our Quarterly Report on Form 10-Q for the quarter ended September 30, 2016).
 
 
 
 
 
10.58***
 
 
Form of Amendment to Plains AAP, L.P. Class B Restricted Units Agreement dated August 25, 2016 (incorporated by reference to Exhibit 10.6 to our Quarterly Report on Form 10-Q for the quarter ended September 30, 2016).
 
 
 
 
 
10.59
 
 
Omnibus Agreement by and among PAA GP Holdings LLC, Plains GP Holdings, L.P., Plains All American GP LLC, Plains AAP, L.P., PAA GP LLC, and Plains All American Pipeline, L.P., dated November 15, 2016 (incorporated by reference to Exhibit 10.1 to our Current Report on Form 8-K filed November 21, 2016).
 
 
 
 
 
10.60
 
 
Amended and Restated Administrative Agreement by and among PAA GP Holdings LLC, Plains GP Holdings, L.P., Plains All American GP LLC, Plains AAP, L.P., PAA GP LLC, and Plains All American Pipeline, L.P., dated November 15, 2016 (incorporated by reference to Exhibit 10.2 to our Current Report on Form 8-K filed November 21, 2016).
 
 
 
 
 
12.1 †
 
 
Computation of Ratio of Earnings to Fixed Charges.
 
 
 
 
 
21.1 †
 
 
List of Subsidiaries of Plains All American Pipeline, L.P.
 
 
 
 
 
23.1 †
 
 
Consent of PricewaterhouseCoopers LLP.
 
 
 
 
 
31.1 †
 
 
Certification of Principal Executive Officer pursuant to Exchange Act Rules 13a-14(a) and 15d-14(a).
 
 
 
 
 
31.2 †
 
 
Certification of Principal Financial Officer pursuant to Exchange Act Rules 13a-14(a) and 15d-14(a).
 
 
 
 
 



32.1 ††
 
 
Certification of Principal Executive Officer pursuant to 18 U.S.C. 1350.
 
 
 
 
 
32.2 ††
 
 
Certification of Principal Financial Officer pursuant to 18 U.S.C. 1350.
 
 
 
 
 
101. INS†
 
 
XBRL Instance Document
 
 
 
 
 
101.SCH†
 
 
XBRL Taxonomy Extension Schema Document
 
 
 
 
 
101.CAL†
 
 
XBRL Taxonomy Extension Calculation Linkbase Document
 
 
 
 
 
101.DEF†
 
 
XBRL Taxonomy Extension Definition Linkbase Document
 
 
 
 
 
101.LAB†
 
 
XBRL Taxonomy Extension Label Linkbase Document
 
 
 
 
 
101.PRE†
 
 
XBRL Taxonomy Extension Presentation Linkbase Document
 
Filed herewith.
††
Furnished herewith.
* Certain confidential portions of this exhibit have been omitted pursuant to an Application for Confidential Treatment under Rule 24b-2 under the Exchange Act. This exhibit, with the omitted language, has been filed separately with the Securities and Exchange Commission.
** Certain schedules have been omitted pursuant to Item 601(b)(2) of Regulation S-K. A copy of any omitted schedule will be furnished supplementally to the SEC upon request.
*** Management compensatory plan or arrangement.