UNITED STATES
SECURITIES AND EXCHANGE COMMISSION
Washington, D.C. 20549
FORM
For the fiscal year ended
OR
For the Transition Period from _________ to _________
Commission File Number
(Exact name of registrant as specified in its charter)
| (State or other jurisdiction of | (I.R.S. Employer | |
| incorporation or organization) | Identification Number) | |
| (Address of principal executive offices) | (Zip Code) |
Registrant’s Telephone Number:
Securities registered pursuant to Section 12(b) of the Act:
| Title of each class | Trading Symbol(s) | Name of each exchange on which registered | ||
Securities registered pursuant to Section 12(g) of the Act:
| None | ||
| (Title of class) |
Indicate by check mark if the registrant is a
well-known seasoned issuer, as defined in rule 405 of the Securities Act. Yes ☐
Indicate by check mark if the registrant is not
required to file reports pursuant to Section 13 or Section 15(d) of the Act. Yes ☐
Indicate by check mark whether the registrant
(1) has filed all reports required to be filed by Section 13 or 15(d) of the Securities Exchange Act of 1934 during the preceding 12
months (or for such shorter period that the registrant was required to file such reports), and (2) has been subject to such filing requirements
for the past 90 days.
Indicate by check mark whether the registrant
has submitted electronically every Interactive Data File required to be submitted pursuant to Rule 405 of Regulation S-T (§232.405
of this chapter) during the preceding 12 months (or for such shorter period that the registrant was required to submit such files).
Indicate by check mark if disclosure of delinquent filers pursuant to Item 405 of Regulation S-K is not contained herein, and will not be contained, to the best of Registrant’s knowledge, in definitive proxy statement or information statements incorporated by reference in Part III of this Form 10-K or any amendment to this Form 10-K. Yes ☐ No ☐
Indicate by check mark whether the registrant is a large accelerated filer, an accelerated filer, a non-accelerated filer, smaller reporting company, or an emerging growth company. See the definitions of “large accelerated filer,” “accelerated filer,” “smaller reporting company,” and “emerging growth company” in Rule 12b-2 of the Exchange Act.
| Large accelerated filer | ☐ | Accelerated filer | ☐ |
| ☒ | Smaller reporting company | ||
| Emerging growth company | |||
If an emerging growth company, indicate by check mark if the registrant has elected not to use the extended transition period for complying with any new or revised financial accounting standards provided pursuant to Section 13(a) of the Exchange Act. ☐
Indicate by check mark whether the registrant
has filed a report on and attestation to its management’s assessment of the effectiveness of its internal control over financial
reporting under Section 404(b) of the Sarbanes-Oxley Act (15 U.S.C. 7262(b)) by the registered public accounting firm that prepared or
issued its audit report.
If securities are registered pursuant to Section 12(b) of the Act, indicate by check mark whether the financial statements of the registrant included in the filing reflect the correction of an error to previously issued financial statements. ☐
Indicate by check mark whether any of those error corrections are restatements that required a recovery analysis of incentive-based compensation received by any of the registrant’s executive officers during the relevant recovery period pursuant to §240.10D-1(b). ☐
Indicate by check mark whether the registrant
is a shell company (as defined in rule 12b-2 of the Exchange Act). Yes ☐
No
The aggregate market value of voting and nonvoting stock held by non-affiliates
of the registrant, based upon the closing price of $0.42 per share for shares of the registrant’s Common Stock on June 30, 2022,
the last business day of the registrant’s most recently completed second fiscal quarter as reported by the NASDAQ Capital Market,
was approximately $
The number of shares of Common Stock outstanding as of April 12, 2023
was
FUTURE FINTECH GROUP INC.
Annual Report on Form 10-K for Fiscal Year Ended December 31, 2022
i
NOTE CONCERNING FORWARD-LOOKING STATEMENTS
This Annual Report on Form 10-K for the fiscal year ended December 31, 2022 (“Annual Report”) of Future Fintech Group, Inc. (together with our direct or indirect subsidiaries, “we,” “us,” “our”, “the Company” or “Future FinTech”) includes forward-looking statements regarding, among other things, Future FinTech’s plans, strategies and prospects, both business and financial. Although Future FinTech believes that its plans, intentions and expectations reflected in or suggested by these forward-looking statements are reasonable, Future FinTech cannot assure you that we will achieve or realize these plans, intentions or expectations. Forward-looking statements are inherently subject to risks, uncertainties and assumptions including, without limitation, the factors described under “Risk Factors” from time to time in Future FinTech’s filings with the SEC. Many of the forward-looking statements contained in this presentation may be identified by the use of forward-looking words such as “believe”, “expect”, “anticipate”, “should”, “planned”, “will”, “may”, “intend”, “estimated”, “aim”, “on track”, “target”, “opportunity”, “tentative”, “positioning”, “designed”, “create”, “predict”, “project”, “seek”, “would”, “could”, “continue”, “ongoing”, “upside”, “increases” and “potential”, among others. Important factors that could cause actual results to differ materially from the forward-looking statements we make in this presentation are set forth in other reports or documents that we file from time to time with the SEC, and include, but are not limited to:
| ● | fluctuations in the supply of products from our suppliers; | |
| ● | the expected growth of the online retail and supply chain industries in China, asset management business in Hong Kong and global financial technology industry; | |
| ● | changes in general economic conditions and conditions adversely affecting the businesses in which Future FinTech is engaged; | |
| ● | changes in U.S., China and global financial and equity markets, including market disruptions and significant interest rate fluctuations, which may impede our access to, or increase the cost of, external financing for our operations and investments; | |
| ● | our success in implementing our business strategy, integrating the business that we have recently acquired and introducing new products and services; | |
| ● | our ability to attract and retain customers; | |
| ● | changes in tastes and preferences for, or the consumption of, our products and services; | |
| ● | impact of competitive activities on our business; | |
| ● | the result of future financing efforts; | |
| ● | risks associated with the adverse effects of COVID-19 pandemic globally; | |
| ● | risks associated with conducting business internationally and especially in the People’s Republic of China (“PRC”, or “China”), including currency fluctuations and devaluation, currency restrictions, local laws and restrictions and possible social, political and economic instability; and | |
| ● | change of laws and regulations of blockchain technology and its application to business; | |
| ● | other economic, financial and regulatory factors beyond the Company’s control. |
Any or all of our forward-looking statements in this report may turn out to be inaccurate. They can be affected by inaccurate assumptions we might make or by known or unknown risks or uncertainties. Consequently, no forward-looking statement can be guaranteed. Actual future results may vary materially as a result of various factors, including, without limitation, the risks outlined under “Item 1A. Risk Factors” in this Annual Report. In light of these risks and uncertainties, there can be no assurance that the forward-looking statements contained in this filing will in fact occur. You should not place undue reliance on these forward-looking statements.
We undertake no obligation to update forward-looking statements to reflect subsequent events, changed circumstances or the occurrence of unanticipated events except as required by law.
ii
Future Fintech Group, Inc. is a holding company incorporated in Florida and it is not an operating company. As a holding company with no material operations of its own, the Company conducts its business through its subsidiaries and contractual arrangements with a variable interest entity (VIE) – Cloud Chain E-Commerce (Tianjin) Co., Ltd. (“E-Commerce Tianjin”). The Company is the primary beneficiary of the VIE for accounting purposes. It is the holding company that the investors will hold an interest.
Unless otherwise stated, as used in this report “we,” “us,” “Company,” “our,” or “Future FinTech” refers to Future FinTech Group Inc., a Florida holding company, and “VIE” refers to the PRC variable interest entity (E-Commerce Tianjin).
Summary of Significant Risk Factors
The following is a summary of significant risk factors and uncertainties that may affect our business, which are discussed in more detail below in “Part I—Item 1A—Risk Factors” included in this Annual Report on Form 10-K:
Risks Related to Our Business
| ● | An occurrence of an uncontrollable event such as the COVID-19 pandemic may negatively affect our operations and financial results. (see page 33 of this report) |
| ● | The supply chain financing service industry is an emerging and rapidly evolving industry in China and we might not achieve the development as we expected. (see page 35 of this report) |
| ● | The supply chain financing service industry is increasingly competitive in China. If we fail to compete effectively, we may lose our customers and partners, which could materially and adversely affect our business, financial condition and results of operations. (see page 35 of this report) |
| ● | The asset management services that NTAM provides involve various risks, and failure to identify or fully appreciate such risks will negatively affect our reputation, client relationships, operations and prospects. (see page 36 of this report) |
| ● | Our operations of NTAM depend on key management and professional staff and our business may suffer if we are unable to recruit or retain them. (see page 36 of this report) |
| ● | The regulatory regime governing blockchain technologies, cryptocurrencies, digital assets, and offerings of digital assets is uncertain, and new regulations or policies may materially adversely affect the development of our blockchain related business. (see page 38 of this report) |
| ● | We are subject to cyber security risks and may incur increasing costs in an effort to minimize those risks and to respond to cyber incidents. (see page 39 of this report) |
| ● | Our business depends on our website, app, network infrastructure and transaction-processing systems. (see page 39 of this report) |
Risks Related to Doing Business in the PRC
| ● | Changes in China’s economic, political or social conditions or government policies could have a material adverse effect on our business and results of operations. (see page 43 of this report) |
| ● | Uncertainties and quick change in the interpretation and enforcement of Chinese laws and regulations with little advance notice could result in a material and negative impact our business operations, decrease the value of our shares of common stock and limit the legal protections available to us. (see page 44 of this report) |
iii
| ● | The Chinese government exerts substantial influence over the manner in which we must conduct our business as well as more oversight and control over offerings that are conducted overseas and/or foreign investment in China-based issuers, and may intervene or influence our operations at any time, which could result in a material change in our operations, and significantly limit or completely hinder our ability to offer or continue to offer securities to investors and, and cause the value of our shares of common stock to significantly decline or be worthless. (see page 45 of this report) |
| ● | There are uncertainties under the PRC Securities Law relating to the procedures and requisite timing for the U.S. securities regulatory agencies to conduct investigations and collect evidence within the territory of the PRC. (see page 44 of this report) |
| ● | We could be restricted from paying dividends to shareholders due to PRC laws and other contractual requirements. To the extent cash and/or assets in the business are in the PRC and/or Hong Kong or our PRC and/or Hong Kong entities, the VIE, and the WFOE, such funds and/or assets may not be available to fund operations or for other use outside of the PRC and/or Hong Kong due to interventions in or the imposition of restrictions and limitations on the ability of us or our subsidiaries by the PRC government to transfer cash and/or assets. (see page 47 of this report) |
| ● | The Holding Foreign Companies Accountable Act, or the HFCA Act, and the related regulations are evolving quickly. Further implementations and interpretations of or amendments to the HFCA Act or the related regulations, or a PCOAB’s determination of its lack of sufficient access to inspect our auditor, might pose regulatory risks to and impose restrictions on us because of our operations in mainland China. A potential consequence is that our shares of common stock may be delisted by the exchange. The delisting of our common stock, or the threat of our common stock being delisted, may materially and adversely affect the value of your investment. Additionally, the inability of the PCAOB to conduct full inspections of our auditor deprives our investors of the benefits of such inspections. (see page 50 of this report) |
Risks Relating to Our Corporate Structure
| ● | If the PRC government deems that the contractual arrangements in relation to the consolidated variable interest entity do not comply with PRC regulatory restrictions on foreign investment in the relevant industries, or if these regulations or the interpretation of existing regulations change in the future, we could be subject to severe penalties or be forced to relinquish our interests in those operations. (see page 51 of this report) |
| ● | The shareholders of the consolidated VIE may have potential conflicts of interest with us, which may adversely affect our business and financial condition. (see page 52 of this report) |
| ● | Any failure by the consolidated VIE or its shareholders to perform their obligations under the contractual arrangements with them would have an adverse effect on our business. (see page 52 of this report) |
| ● | The contractual arrangements with the consolidated affiliated entity may not be as effective in providing operational control as direct ownership. (see page 52 of this report) |
Risks Related to Our Common Stock
| ● | We are authorized to issue blank check preferred stock, which may be issued without shareholder approval and which may adversely affect the rights of holders of our Common Stock. (see page 53 of this report) |
| ● | In recent years, our Common Stock has been in danger of being delisted from the NASDAQ Stock Market (“NASDAQ”). (see page 54 of this report) |
Other risks and uncertainties, including those listed under “Part I—Item 1A—Risk Factors”.
These factors should not be construed as exhaustive, and should be read with the other cautionary statements, and other information in this Annual Report on Form 10-K, and our other filings with the SEC.
iv
PART I
ITEM 1 – BUSINESS
Overview
Future FinTech is a holding company incorporated under the laws of the State of Florida and it is not a Chinese operating company. As a holding company with no material operations of our own, we conduct a substantial majority of our operations through our subsidiaries and contractual arrangements with a variable interest entity (VIE) – Cloud Chain E-Commerce (Tianjin) Co., Ltd. (“E-Commerce Tianjin”), based in China and this structure involves unique risks to investors. The Company historically engaged in the production and sale of fruit juice concentrates (including fruit purees and fruit juices), fruit beverages (including fruit juice beverages and fruit cider beverages) in People’s Republic of China. Due to drastically increased production costs and tightened environmental laws in China, the Company had transformed its business from fruit juice manufacturing and distribution to a real-name blockchain based e-commerce platform, supply chain financing services and trading business and financial services and technology business. The business operations of the Company include blockchain based online shopping platform, Chain Cloud Mall (“CCM”), supply chain financing services and trading, asset management and money transfer service .The Company is also developing cryptocurrency mining and cryptocurrency market data services.
There are legal and operational risks associated with being based in and having majority of our operations in Hong Kong and China. Recently, the PRC government initiated a series of regulatory actions and statements to regulate business operations in China with little advance notice, including cracking down on illegal activities in the securities market, enhancing supervision over China-based companies listed overseas using variable interest entity structure, adopting new measures to extend the scope of cybersecurity reviews, and expanding the efforts in anti-monopoly enforcement. On July 6, 2021, the General Office of the Communist Party of China Central Committee and the General Office of the State Council jointly issued an announcement to crack down on illegal activities in the securities market and promote the high-quality development of the capital market, which, among other things, requires the relevant governmental authorities to strengthen cross-border oversight of law-enforcement and judicial cooperation, to enhance supervision over China-based companies listed overseas, and to establish and improve the system of extraterritorial application of the PRC securities laws. On December 28, 2021, Cybersecurity Review Measures was published by Cyberspace Administration of China or the CAC, National Development and Reform Commission, Ministry of Industry and Information Technology, Ministry of Public Security, Ministry of State Security, Ministry of Finance, Ministry of Commerce, People’s Bank of China, State Administration of Radio and Television, China Securities Regulatory Commission, State Secrecy Administration and State Cryptography Administration, effective on February 15, 2022, which provides that, Critical Information Infrastructure Operators (“CIIOs”) that purchase internet products and services and Online Platform Operators engaging in data processing activities that affect or may affect national security shall be subject to the cybersecurity review by the Cybersecurity Review Office. On November 14, 2021, CAC published the Administration Measures for Cyber Data Security (Draft for Public Comments), or the “Cyber Data Security Measure (Draft)”, which requires cyberspace operators with personal information of more than 1 million users who want to list abroad to file a cybersecurity review with the Office of Cybersecurity Review. On April 2, 2022, the CSRC released the Provisions on Strengthening Confidentiality and Archives Administration of Overseas Securities Offering and Listing by Domestic Companies (Draft for Comments), which provide that a domestic company that seeks to offer and list its securities in a overseas market shall strictly abide by applicable PRC laws and regulations, enhance legal awareness of keeping state secrets and strengthening archives administration, institute a sound confidentiality and archives administration system, and take necessary measures to fulfill confidentiality and archives administration obligations. On July 7, 2022, CAC promulgated the Measures for the Security Assessment of Data Cross-border Transfer, effective on September 1, 2022, which requires the data processors to apply for data cross-border security assessment coordinated by the CAC under the following circumstances: (i) any data processor transfers important data to overseas; (ii) any critical information infrastructure operator or data processor who processes personal information of over 1 million people provides personal information to overseas; (iii) any data processor who provides personal information to overseas and has already provided personal information of more than 100,000 people or sensitive personal information of more than 10,000 people to overseas since January 1st of the previous year; and (iv) other circumstances under which the data cross-border transfer security assessment is required as prescribed by the CAC. On February 17, 2023, the CSRC released the Trial Administrative Measures of Overseas Securities Offering and Listing by Domestic Enterprises (the “New Overseas Listing Rules”) with five interpretive guidelines, which took effect on March 31, 2023. The New Overseas Listing Rules require Chinese domestic enterprises to complete filings with relevant governmental authorities and report related information under certain circumstances. The required filing scope is not limited to the initial public offering, but also includes subsequent overseas securities offering, single or multiple acquisition(s), share swap, transfer of shares or other means to seek an overseas direct or indirect listing and a secondary listing or dual major listing of issuers already listed overseas. According to the Notice on Arrangements for Overseas Securities Offering and Listing by Domestic Enterprises, published by the CSRC on February 17, 2023, a company that (i) has already completed overseas listing or (ii) has already obtained the approval for the offering or listing from overseas securities regulators or exchanges but has not completed such offering or listing before effective date of the new rules and also completes the offering or listing before September 30, 2023 will be considered as an existing listed company and is not required to make any filing until it conducts a new offering in the future. Furthermore, upon the occurrence of any of the material events specified below after an issuer has completed its offering and listed its securities on an overseas stock exchange, the issuer shall submit a report thereof to the CSRC within 3 working days after the occurrence and public disclosure of the event: (i) change of control; (ii) investigations or sanctions imposed by overseas securities regulatory agencies or other competent authorities; (iii) change of listing status or transfer of listing segment; or (iv) voluntary or mandatory delisting. On February 24, 2023, the CSRC revised the Provisions on Strengthening the Management of Confidentiality and Archives Related to the Overseas Issuance of Securities and Overseas Listing by Domestic Companies which were issued in 2009 (the “Archives Rules”). The revised Archives Rules took effect on March 31, 2023. The revised Archives Rules expands their application to cover indirect overseas offering and listing, stipulating that a domestic company which plans to publicly disclose any documents and materials containing state secrets or working secrets of government agencies, shall first obtain approval from competent authorities according to law, and file with the secrecy administrative department at the same level. As of the date of this report, these new laws and guidelines have not impacted the Company’s ability to conduct its business, accept foreign investments, or list and trade on a U.S. or other foreign exchange; however, there are uncertainties in the interpretation and enforcement of these new laws and guidelines, which could materially and adversely impact our business and financial outlook and may impact our ability to accept foreign investments or continue to list on a U.S. or other foreign exchange. Any change in foreign investment regulations, and other policies in China or related enforcement actions by China government could result in a material change in our operations and the value of our securities and could significantly limit or completely hinder our ability to offer our securities to investors or cause the value of our securities to significantly decline or be worthless. The Company’s auditor, Onestop Assurance PAC is headquartered in the Singapore and the Public Company Accounting Oversight Board (United States) (the “PCAOB”) currently has access to inspect the working papers of our auditor and our auditor is not subject to the determinations announced by the PCAOB on December 16, 2021. On December 15, 2022, the PCAOB Board determined that the PCAOB was able to secure complete access to inspect and investigate registered public accounting firms headquartered in mainland China and Hong Kong and voted to vacate its previous determinations to the contrary. However, should PRC authorities obstruct or otherwise fail to facilitate the PCAOB’s access in the future, the PCAOB Board will consider the need to issue a new determination. On December 29, 2022, a legislation entitled “Consolidated Appropriations Act, 2023” (the “Consolidated Appropriations Act”), was signed into law by President Biden. The Consolidated Appropriations Act contained, among other things, an identical provision to Accelerating Holding Foreign Companies Accountable Act, which reduces the number of consecutive non-inspection years required for triggering the prohibitions under the HFCA Act from three years to two. The Holding Foreign Companies Accountable Act and related regulations currently does not affect the Company as the Company’s auditor is subject to PCAOB’s inspection and investigation.
1
As a holding company, we may rely on dividends and other distributions on equity paid by our subsidiaries for our cash and financing requirements. If any of our subsidiaries or our WFOE incurs debt on its own behalf in the future, the instruments governing such debt may restrict their ability to pay dividends to us. However, neither any of our subsidiaries or the VIE has made any dividends, other distributions or cash transfers to our holding company or any U.S. investors as of the date of this report. In the future, cash proceeds raised from overseas financing activities may be transferred by us to our PRC subsidiaries via capital contribution or shareholder loans, as the case may be. As a holding company, we may rely principally on dividends and other distributions on equity paid by our subsidiaries for our cash and financing requirements we may have. As of the date of this report, we do not have cash management policies and procedures in place that dictate how funds are transferred through our organization. Rather, the funds can be transferred in accordance with the applicable PRC laws and regulations. See “Dividend Distribution and Cash Transfer Between the Holding Company, Subsidiary and VIE” and “Selected Condensed Consolidated Financial Schedule of the Company and Its Subsidiaries and VIE.
As of the date of this report, no dividends or distributions have been made between the holding company, its subsidiaries, and consolidated VIE, or to investors including U.S. investors. The holding company, its subsidiaries, and the VIE do not have any plan to distribute dividend or settle amounts owed under the VIE Agreements in the foreseeable future. To the extent cash and/or assets in the business are in the PRC and/or Hong Kong or our PRC and/or Hong Kong entities, the VIE, and the WFOE (as defined below), such funds and/or assets may not be available to fund operations or for other use outside of the PRC and/or Hong Kong due to interventions in or the imposition of restrictions and limitations on the ability of us or our subsidiaries by the PRC government to transfer cash and/or assets. See “Dividend Distribution and Cash Transfer Between the Holding Company, Subsidiary and VIE.” and “Risk Factor - We could be restricted from paying dividends to shareholders due to PRC laws and other contractual requirements. To the extent cash and/or assets in the business are in the PRC and/or Hong Kong or our PRC and/or Hong Kong entities, the VIE, and the WFOE, such funds and/or assets may not be available to fund operations or for other use outside of the PRC and/or Hong Kong due to interventions in or the imposition of restrictions and limitations on the ability of us or our subsidiaries by the PRC government to transfer cash and/or assets.”
In the opinion of our PRC counsel Fengdong Law Firm, the VIE and certain subsidiaries of the Company are incorporated and operating in mainland China and they have received all required permissions from Chinese authorities to operate their current business in China, including Business licenses, Bank Account Open Permits and Value Added Telecom Business License. Our subsidiaries outside of mainland China also have obtained permissions or approvals to operate their business in the countries where they operate their business.
As of the date of this report, in the opinion of our PRC counsel Fengdong Law Firm, we, our subsidiaries and the VIE in China are not subject to permission requirements from the China Securities Regulatory Commission (“CSRC”), Cyberspace Administration of China (“CAC”) or any other entity that is required to approve of the VIE’s operations and have not received or were denied such permissions by any PRC authorities. Nevertheless, the General Office of the Central Committee of the Communist Party of China and the General Office of the State Council jointly issued the “Opinions on Severely Cracking Down on Illegal Securities Activities According to Law,” or the Opinions, which were made available to the public on July 6, 2021. The Opinions emphasized the need to strengthen the administration over illegal securities activities, and the need to strengthen the supervision over overseas listings by Chinese companies. On February 17, 2023, the CSRC released the New Overseas Listing Rules with five interpretive guidelines, which took effect on March 31, 2023. The New Overseas Listing Rules require Chinese domestic enterprises to complete filings with relevant governmental authorities and report related information for overseas offerings and listings. Given the current PRC regulatory environment, it is uncertain whether we will be able to obtain permission from the PRC government to offer our securities to foreign investors, and even when such permission is obtained, whether it will be denied or rescinded. If we or any of our subsidiaries or the VIE do not receive or maintain such permissions or approvals, inadvertently conclude that such permissions or approvals are not required, or applicable laws, regulations, or interpretations change and we or our subsidiaries are required to obtain such permissions or approvals, it could significantly limit or completely hinder our ability to offer or continue to offer our securities to investors and cause the value of our securities to significantly decline or become worthless. If applicable laws, regulations, or interpretations change and the VIE is required to obtain such permissions or approvals in the future, we may face substantial uncertainties as to whether we can obtain such permissions or approvals in a timely manner, or at all. Failure to take timely and appropriate measures to adapt to any of these or similar regulatory compliance challenges could materially and adversely affect our current corporate structure and business operations. In addition, these VIE agreements have not been truly tested in the courts in China and Chinese regulatory authorities could disallow the VIE structure, which would likely result in a material change in our operations and/or value of our securities, including that it could cause the value of our securities to significantly decline or become worthless. The VIE structure is used to provide investors with exposure to foreign investment in China-based companies where Chinese law prohibits or restricts direct foreign investment in certain types of operating companies, and that investors may never hold equity interests in the VIE. See “Risk Factor - If the PRC government deems that the contractual arrangements in relation to the consolidated variable interest entity do not comply with PRC regulatory restrictions on foreign investment in the relevant industries, or if these regulations or the interpretation of existing regulations change in the future, we could be subject to severe penalties or be forced to relinquish our interests in those operations.”
2
On May 11, 2021, the Company established Future Supply Chain (Chengdu) Co., Ltd. Its business is coal and aluminum ingots supply chain financing services and trading.
On May 12, 2021, the Company established Future Big Data (Chengdu) Co., Ltd. in Chengdu, China. Its business includes big data technology and industrial internet data services.
On June 8, 2021, the Company established Tianjin Future Private Equity Fund Management Partnership (Limited Partnership) in Tianjin, China. Its main business is external equity investment.
June 14, 2021, the Company established Future FinTech Labs Inc. in New York to serve as its global R&D and technical support center.
On June 24, 2021, the Company established FTFT Capital Investments L.L.C. in Dubai, United Arab Emirates. In December 2021, FTFT Capital Investments, LLC (“FTFT Dubai”), a subsidiary of the Company, officially launched FTFTX, a cryptocurrency market data platform that provides investors with real-time cryptocurrency market data and trading information from a large number of cryptocurrency exchanges. The market data is available for Bitcoin, ETH, EOS, Litecoin, TRON and other cryptocurrencies at https://www.ftftx.com and via the FTFTX App on iOS and Android devices. The FTFTX app is free to download on Google Play and the Apple Store.
On July 2, 2021, the Company established Future Fintech Digital Number One US, LP. which is an investment fund.
On July 6, 2021, the Company established Future Fintech Digital Capital Management, LLC., which provides investment advisory services and investment fund management.
On July 6, 2021, the Company established Future Fintech Digital Number One GP, LLC., which is an off-shore investment fund.
On August 2, 2021, the Company incorporated FTFT UK Limited in United Kingdom as serve as its operating base to develop fintech business in Europe.
On August 6, 2021, the Company completed acquisition of 90% of the issued and outstanding shares of Nice Talent Asset Management Limited (“NTAM”), a Hong Kong-based asset management company, from Joy Rich Enterprises Limited (“Joy Rich”). NTAM is licensed under the Securities and Futures Commission of Hong Kong (“SFC”) to carry out regulated activities in Type 4: Advising on Securities and Type 9: Asset Management.
On August 11, 2021, the Company established Future Private Equity Fund Management (Hainan) Co., Ltd. Its business is investment fund management.
On November 22, 2021, the Company established FTFT Digital Number One, Ltd., an investment fund.
On November 22, 2021, the Company established Future Fintech Digital Number One Offshore, LLC., an investment fund.
On December 15, 2021, the Company established FTFT Super Computing Inc. Its business is bitcoin and other cryptocurrency mining and related services.
In March 2022, FTFT UK Limited received has received approval to operate as an Electronic Money Directive (“EMD”) Agent and has been registered as such with the Financial Conduct Authority (FCA), a UK regulator. This status grants FTFT UK Limited the ability to distribute or redeem e-money and provide certain financial services on behalf of an e-money institution (registration number 903050).
On April 18, 2022, the Company and Future Fintech (Hong Kong) Limited, a wholly owned subsidiary of the Company jointly acquired 100% equity interest of KAZAN S.A., a company incorporated in Republic of Paraguay for $288. The Company owns 90% and FTFT HK owns 10% of Kazan S.A., respectively. Kazan S.A. has no operation before the acquisition. The Company plans to develop bitcoin and other cryptocurrency mining and related services in Paraguay. The Company has changed its name from KAZAN S.A to FTFT Paraguay S.A. on July 28, 2022.
On September 29, 2022, FTFT UK Limited completed its acquisition of 100% of the issued and outstanding shares of Khyber Money Exchange Ltd., a company incorporated in England and Wales, from Rahim Shah, a resident of United Kingdom for a total of Euros €685,000 (“Purchase Price”), pursuant to a Share Purchase Agreement (the “Agreement”) dated September 1, 2021. Khyber Money Exchange Ltd. is a money transfer company with a platform for transferring money through one of its agent locations or via its online portal, mobile platform or over the phone. Khyber Money Exchange Ltd. is regulated by the UK Financial Conduct Authority (FCA) and the parties received approval by the FCA before the formal closing of the transaction. On October 11, 2022, the Company changed the name of Khyber Money Exchange Ltd. to FTFT Finance UK Limited.
3
On February 27, 2023, Future FinTech (Hong Kong) Limited (“Buyer”), a company incorporated in Hong Kong and a wholly owned subsidiary of Future FinTech Group Inc. (the “Company”) entered into a Share Transfer Agreement (the “Agreement”) with Alpha Financial Limited, a company incorporated in Hong Kong (“Seller”) and sole owner and shareholder of Alpha International Securities (Hong Kong) Limited, a company incorporated in Hong Kong (“Alpha HK”) and Alpha Information Service (Shenzhen) Co., Ltd., a company incorporated in China (“Alpha SZ”). Alpha HK holds Type 1 ‘Securities Trading’, Type 2 ‘Futures Contract Trading’ and Type 4 ‘Securities Consulting’ financial licenses issued by the Hong Kong Securities and Futures Commission. Alpha SZ provides technical support services to Alpha HK.
On January 26, 2023, the Company filed with the Florida Secretary of State’s office Articles of Amendment (the “Amendment”) to amend its Second Amended and Restated Articles of Incorporation, as amended (“Articles of Incorporation”). As a result of the Amendment, the Company has authorized and approved a 1-for-5 reverse stock split of the Company’s authorized shares of common stock from 300,000,000 shares to 60,000,000 shares, accompanied by a corresponding decrease in the Company’s issued and outstanding shares of common stock (the “Reverse Stock Split”). The common stock will continue to be $0.001 par value. The Company rounds up to the next full share of the Company’s shares of common stock any fractional shares that result from the Reverse Stock Split and no fractional shares is issued in connection with the Reverse Stock Split and no cash or other consideration is paid in connection with any fractional shares that would otherwise have resulted from the Reverse Stock Split. No changes are being made to the number of preferred shares of the Company which remain as 10,000,000 preferred shares as authorized but not issued. The amendment to the Articles of Incorporation of the Company will take effect at 1:00am Eastern Time on February 1, 2023. The Reverse Stock Split and Amendment were authorized and approved by the Board of Directors of the Company without shareholders’ approval, pursuant to 607.10025 of the Florida Business Corporation Act of the State of Florida.
Currently, Chain Cloud Mall adopts an “Enterprise Communication as A Service” or eCAAS platform which is a part of 3.15 China Responsible Brand Program run by the Anti-Counterfeiting Committee of China Foundation of Consumer Protection (the “Anti-Counterfeiting Committee”). Anti-Counterfeiting Committee reviews and accepts the companies to join its 3.15 China Responsible Brand Program. After acceptance, these companies are authorized to use anti-counterfeiting labels on their products which have authenticated signatures of these companies and Anti-Counterfeiting Committee recorded on the blockchain quality and safety traceability system controlled by the Anti-Counterfeiting Committee. The companies will sell such products on our eCAAS platform. The companies can also use sales agents to sell their products on our eCAAS platform and parties can negotiate the commission percentages for the products sold. Any new sales agent must be recommended by existing agents and pay a one-time fee to the eCAAS platform to be admitted as the authorized agent to provide sales agent services on the platform.
The Company started its trial operation of NONOGIRL, a cross-border e-commerce platform, in March 2020 and formally launched it in July 2020. The cross-border e-commerce platform aimed to build a new s2b2c (supplier to business and consumer) outsourcing sales platform dominated by social media influencers. It was aimed at the growing female consumer market, with the ability to broadcast, short video, and all forms communication through the platform. It could also create a sales oriented sharing ecosystem with other major social media used by customers, etc. The Company’s promotion strategy previously mainly relied on the training of members and distributors through meetings and conferences. Due to the outbreak of COVID-19, the Chinese government put a restriction on large gatherings. These restrictions made the promotion strategy for our online e-commerce platforms difficult to implement and the Company has experienced difficulties to subscribe new members for its online e-commerce platforms. Due to the lack of new subscribers, in June 2021, the Company suspended its cross-border e-commerce platform (NONOGIRL) which has been closed now. Also, since the second quarter of 2021, the Company has transformed its member-based business model of Chain Cloud Mall to a sale agent based “Enterprise Communication as A Service” or eCAAS platform and began to provide supply chain financing services and trading of coal for coal mines and power generation plants as well as aluminum ingots.
4
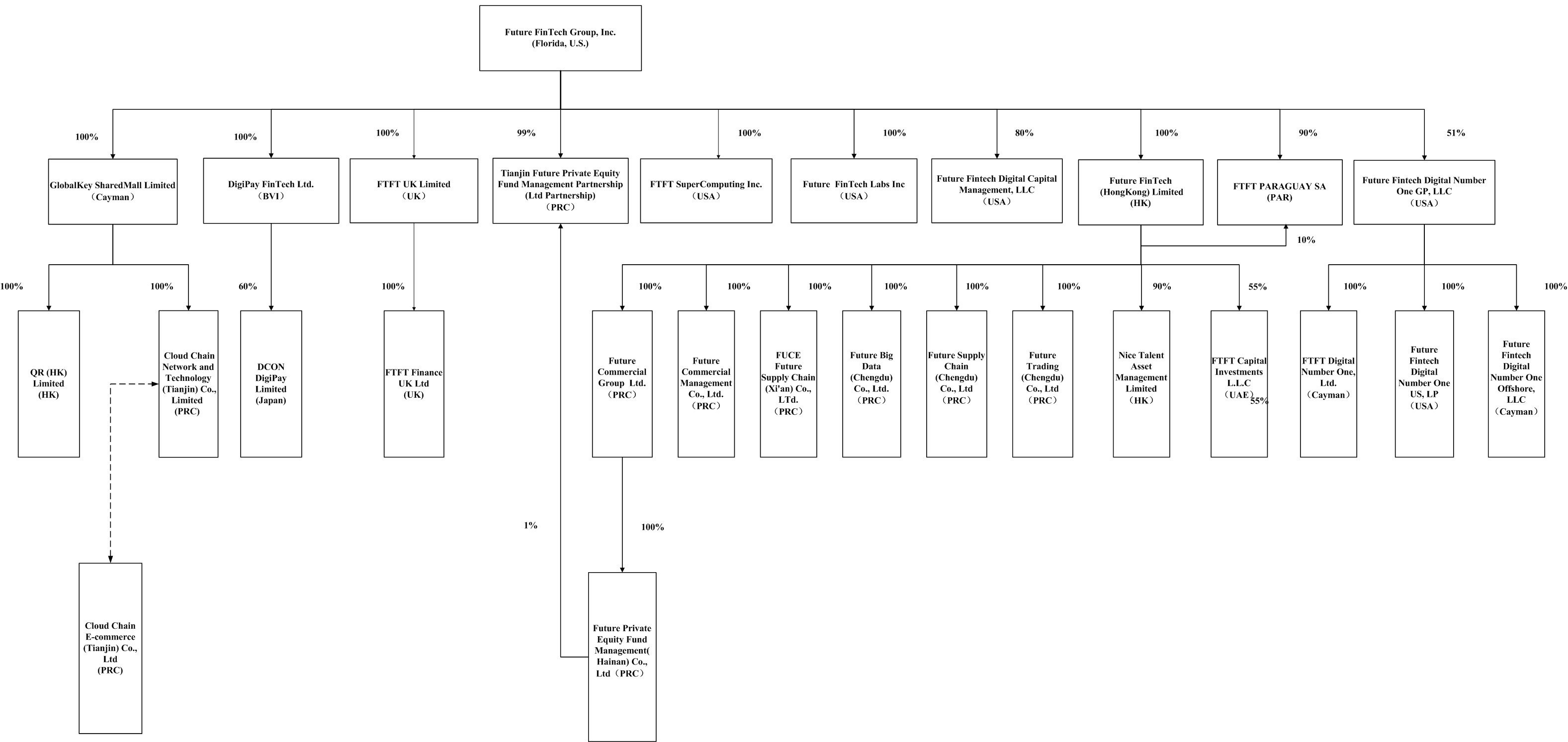
The Company currently has ten directly controlled subsidiaries: DigiPay FinTech Limited (“DigiPay”), a company incorporated under the laws of the British Virgin Islands, Future FinTech (Hong Kong) Limited, a company incorporated under the laws of Hong Kong, GlobalKey Shared Mall Limited, a company incorporated under the laws of Cayman Islands (“GlobalKey Shared Mall”), Tianjin Future Private Equity Fund Management Partnership, a Limited Partnership under the laws of China, FTFT UK Limited, a company incorporated under the laws of United Kingdom, Future Fintech Digital Capital Management, LLC, a company incorporated under the laws of Connecticut, Future Fintech Digital Number One GP, LLC, a company incorporated under the laws of Connecticut, Future FinTech Labs Inc., a company incorporated under the laws of New York, FTFT SuperComputing Inc. a company incorporated under the laws of Ohio and FTFT Paraguay S.A., a company incorporated under the laws of Paraguay.
SkyPeople Foods Holdings Limited (“SkyPeople BVI”) was a wholly owned subsidiary of the Company and a company organized under the laws of the British Virgin Islands, which held 100% of the equity interest of HeDeTang Holdings (HK) Ltd. (“HeDeTang HK”), a company organized under the laws of the Hong Kong Special Administrative Region of the People’s Republic of China (“Hong Kong”), and HeDeTang HK held 73.42% of the equity interest of SkyPeople Juice Group Co., Ltd., (“SkyPeople (China)”), a company incorporated under the laws of the PRC. SkyPeople (China) had eleven subsidiaries in the PRC, which were mainly involved in the production and sales of fruit juice concentrates, fruit juice beverages and other fruit-related products in the PRC and overseas markets. On February 27, 2020, SkyPeople BVI (the “Seller”) completed the transfer of its ownership of HeDeTang HK to New Continent International Co., Ltd. (the “Buyer”), an unrelated third party and a company incorporated in the British Virgin Islands for a total price of RMB 0.6 million (approximately $85,714), pursuant to a Share Transfer Agreement entered into by the Seller and the Buyer on September 18, 2019 and approved at the special shareholders meeting of the Company on February 26, 2020 (the “Sale Transaction”). SkyPeople BVI had no operational assets or business after the transfer and the Company dissolved SkyPeople BVI on July 27, 2020.
Our organizational structure as of December 31, 2022 is set forth in the diagram:

Contractual
Arrangements
Equity
Interest
5
VIE Contractual Arrangements
On July 31, 2019, Cloud Chain Network and Technology (Tianjin) Co., Limited (“CCM Network” or “CCM Tianjin”, formerly known as Chain Cloud Mall Network and Technology (Tianjin) Co., Limited), Cloud Chain E-Commerce (Tianjin) Co., Ltd., formerly known as Chain Cloud Mall E-Commerce (Tianjin) Co., Ltd. (“E-Commerce Tianjin”), a limited liability company incorporated under the laws of China, and Mr. Zeyao Xue and Mr. Kai Xu, citizens of China and together 100% shareholders of E-Commerce Tianjin, entered into the following agreements, or collectively, the “Variable Interest Entity Agreements” or “VIE Agreements,” pursuant to which CCM Network has contractual rights to control and operate the business of E-commerce Tianjin (the “VIE”). Mr. Zeyao Xue is a major shareholder of the Company and the son of Mr. Yongke Xue, the President of the Company. Mr. Kai Xu was the Chief Operating Officer of the Company then and currently is the Deputy General Manager of FT Commercial Group Ltd., a wholly owned subsidiary of the Company and the vice president of blockchain division of the Company. The VIE is consolidated for accounting purposes but is not an entity in which we own equity.
Pursuant to Chinese law and regulations, a foreign owned enterprise cannot apply for and hold a license for operation of certain e-commerce businesses. CCM Network is an indirectly wholly foreign owned enterprise of the Company (“WFOE”). In order to comply with Chinese law and regulations, CCM Network agreed to provide E-Commerce Tianjin an Exclusive Operation and Use Rights Authorization to operate and use the Chain Cloud Mall System owned by CCM Network. Although the VIE Contractual Arrangements have been widely adopted by PRC companies seeking for listing aboard, such arrangements have not been truly tested in any of the PRC courts. There are very few precedents as to how contractual arrangements in the context of a consolidated variable interest entity should be interpreted or enforced under PRC laws. In addition, these VIE agreements have not been truly tested in the courts in China and Chinese regulatory authorities could disallow the VIE structure, which would likely result in a material change in our operations and/or value of our securities, including that it could cause the value of our securities to significantly decline or become worthless. The VIE structure is used to provide investors with exposure to foreign investment in China-based companies where Chinese law prohibits or restricts direct foreign investment in certain types of operating companies, and that investors may never hold equity interests in the VIE. If the consolidated VIE or its shareholders fail to perform their respective obligations under the contractual arrangements, we may have to incur substantial costs and expend additional resources to enforce such arrangements.
The following is a summary of the currently effective contractual arrangements relating to E-Commerce Tianjin.
Contractual Arrangements with The Consolidated Affiliated Entity and Its Respective Shareholders
The contractual arrangements with the VIE and its shareholders allow us to consolidate financial results of the VIE in our financial statements because we have satisfied conditions for consolidation of the VIE under U.S. GAAP, pursuant to which E-Commerce Tianjin is considered a VIE under the Statement of Financial Accounting Standards Board (“FASB”) Accounting Standards Codification (“ASC”) 810 “Consolidation”, because the equity investments in E-Commerce Tianjin no longer have the characteristics of a controlling financial interest, and the Company, through CCM Network, is the primary beneficiary of E-Commerce Tianjin for accounting purposes. A VIE is an entity that either has a total equity investment that is insufficient to finance its activities without additional subordinated financial support, or whose equity investors lack the characteristics of a controlling financial interest, such as through voting rights, right to receive the expected residual returns of the entity. The variable interest holder, if any, that has a controlling financial interest in a VIE is deemed to be the primary beneficiary of, and must consolidate, the VIE. CCM Network has a controlling financial interest in, receives the economic benefits from, is the primary beneficiary of and has the power to direct the activities of the VIE to the extent that it has satisfied the conditions for consolidation of the VIE under U.S. GAAP. Pursuant to the contractual arrangements with CCM Network, E-Commerce Tianjin shall pay service fees equal to all of its net profit after tax to CCM Network. Such contractual arrangements are designed so that the E-Commerce Tianjin would operate for the benefit of CCM Network and ultimately, the Company.
6
As a result of the contractual arrangements with the VIE, we are regarded as the primary beneficiary of the VIE for accounting purposes, and we treat the VIE and its subsidiaries as the consolidated affiliated entities under U.S. GAAP. We have consolidated the financial results of the VIE in our consolidated financial statements in accordance with U.S. GAAP.
Exclusive Technology Consulting and Service Agreement.
Pursuant to the Exclusive Technology Consulting and Service Agreement, CCM Network agreed to act as the exclusive consultant of E-Commerce Tianjin and provide technology consulting and services to E-Commerce Tianjin. In exchange, E-Commerce Tianjin agreed to pay CCM Network a technology consulting and service fee, the amount of which is to be equivalent to the amount of net profit before tax of E-Commerce Tianjin, payable on a quarterly basis after making up losses of previous years (if necessary) and deducting necessary costs and expenses related to the business operations of E-Commerce Tianjin. Without the prior written consent of CCM Network, E-Commerce Tianjin may not accept the same or similar technology consulting and services provided by any third party during the term of the agreement. All the benefits and interests generated from the agreement, including but not limited to intellectual property rights, know-how and trade secrets, will be CCM Network’s sole and exclusive property. This agreement has a term of 10 years and may be extended unilaterally by CCM Network with CCM Network’s written confirmation prior to the expiration date. E-Commerce Tianjin cannot terminate the agreement early unless CCM Network commits fraud, gross negligence or illegal acts, or becomes bankrupt or winds up.
Exclusive Purchase Option Agreement and Power of Attorney.
Pursuant to the Exclusive Purchase Option Agreement, Mr. Zeyao Xue and Mr. Kai Xu granted to CCM Network and any party designated by CCM Network the exclusive right to purchase, at any time during the term of this agreement, all or part of the equity interests in E-Commerce Tianjin, or the “Equity Interests,” at a purchase price equal to the registered capital paid by Mr. Zeyao Xue and Mr. Kai Xu for the Equity Interests, or, in the event that applicable law requires an appraisal of the Equity Interests, the lowest price permitted under applicable law. Pursuant to powers of attorney executed by Mr. Zeyao Xue and Mr. Kai Xu, they irrevocably authorized any person appointed by CCM Network to exercise all shareholder rights, including but not limited to voting on their behalf on all matters requiring approval of E-Commerce Tianjin’s shareholder, disposing of all or part of the shareholder’s equity interest in E-Commerce Tianjin, and electing, appointing or removing directors and executive officers. The person designated by CCM Network is entitled to dispose of dividends and profits on the equity interest without reliance on any oral or written instructions of Mr. Zeyao Xue and Mr. Kai Xu. The powers of attorney will remain in force for so long as Mr. Zeyao Xue and Mr. Kai Xu remain the shareholders of E-Commerce Tianjin. Mr. Zeyao Xue and Mr. Kai Xu have waived all the rights which have been authorized to CCM Network’s designated person under the powers of attorney.
Equity Pledge Agreement.
Pursuant to the Equity Pledge Agreements, Mr. Zeyao Xue and Mr. Kai Xu pledged all of the Equity Interests to CCM Network to secure the full and complete performance of the obligations and liabilities on the part of E-Commerce Tianjin and them under this and the above contractual arrangements. If E-Commerce Tianjin, Mr. Zeyao Xue, or Mr. Kai Xu breaches their contractual obligations under these agreements, then CCM Network, as pledgee, will have the right to dispose of the pledged equity interests. Mr. Zeyao Xue and Mr. Kai Xu agree that, during the term of the Equity Pledge Agreements, they will not dispose of the pledged equity interests or create or allow any encumbrance on the pledged equity interests, and they also agree that CCM Network’s rights relating to the equity pledge should not be interfered with or impaired by the legal actions of the shareholders of E-Commerce Tianjin, their successors or designees. During the term of the equity pledge, CCM Network has the right to receive all of the dividends and profits distributed on the pledged equity. The Equity Pledge Agreements will terminate on the second anniversary of the date when E-Commerce Tianjin, Mr. Zeyao Xue and Mr. Kai Xu have completed all their obligations under the contractual agreements described above.
Spousal Consent Letters. The spouse of Mr. Kai Xu (Mr. Zeyao Xue is not married), the shareholder of E-Commerce Tianjin has signed a spousal consent letter agreeing that the equity interests in E-Commerce Tianjin held by and registered under the name of such shareholder will be disposed pursuant to the contractual agreements with CCM Network. The spouse of such shareholder agreed not to assert any rights over the equity interest in E-Commerce Tianjin held by such shareholder.
We are a holding company incorporated in Florida. As a holding company with no material operations of our own, we conduct a substantial majority of our operations through our subsidiaries and contractual arrangements with the VIE (E-Commerce Tianjin) based in China. The VIE is consolidated for accounting purposes but is not an entity in which we own equity. The VIE structure is subject to various risks. For example, the contractual arrangements may not be as effective as direct ownership in providing us with control over E-Commerce Tianjin. We expect to rely on the performance by the VIE shareholders of their respective obligations under the contracts to exercise control over E-Commerce Tianjin. The VIE shareholders may not act in the best interests of our company or may not perform their obligations under these contracts. Such risks will exist throughout the period in which we operate related e-commerce platform business through the contractual arrangements. If any dispute relating to these contracts remains unresolved, we will have to enforce our rights under these contracts through the operations of PRC law and arbitration, litigation or other legal proceedings which could be a lengthy process and very costly.
7
Dividend Distribution and Cash Transfer Between the Holding Company, Subsidiary and VIE
Our PRC operating entities receive a substantial part of our revenue in the RMB. Under our current corporate structure, to fund any cash and financing requirements we may have, the Company may rely on dividend payments from its ten direct wholly-owned subsidiaries. CCM Network will receives payment from E-Commerce Tianjin when it starts to generate profits, pursuant to the VIE Agreements. Under existing PRC foreign exchange regulations, payments of current account items, such as profit distributions and trade and service-related foreign exchange transactions, can be made in foreign currencies without prior approval from State Administration of Foreign Exchange or the SAFE by complying with certain procedural requirements. Therefore, our Chinese subsidiaries are able to pay dividends in foreign currencies to us without prior approval from SAFE, subject to the condition that the remittance of such dividends outside of the PRC complies with certain procedures under PRC foreign exchange regulation, such as the overseas investment registrations by our shareholders or the ultimate shareholders of our corporate shareholders who are PRC residents. Approval from or registration with appropriate government authorities is, however, required where the RMB is to be converted into foreign currency and remitted out of China to pay capital expenses such as the repayment of loans denominated in foreign currencies. The PRC government may also at its discretion restrict access in the future to foreign currencies for current account transactions. For the Company and our subsidiaries in Hong Kong, BVI, Japan, Cayman, UK, Dubai and U.S. (“Non-PRC Entities”), there is no restrictions on foreign exchange for such entities and they are able to transfer cash among these entities across borders. Also, there is no restrictions and limitations on the abilities of Non-PRC Entities to distribute earnings from their businesses, including from subsidiaries to the parent company or from the Company to the U.S. investors.
Current PRC regulations permit our PRC subsidiaries to pay dividends to the Company only out of their accumulated profits, if any, determined in accordance with Chinese accounting standards and regulations. In addition, each of our subsidiaries in China is required to set aside at least 10% of its after-tax profits each year, if any, to fund a statutory reserve until such reserve reaches 50% of its registered capital. Each such entity in China is also required to further set aside a portion of its after-tax profits to fund the employee welfare fund, although the amount to be set aside, if any, is determined at the discretion of its board of directors. Although the statutory reserves can be used, among other ways, to increase the registered capital and eliminate future losses in excess of retained earnings of the respective companies, the reserve funds are not distributable as cash dividends except in the event of liquidation. Under the existing laws of Hong Kong, funds from capital accounts can be repatriated and remitted overseas without restrictions, and there is no foreign exchange control imposed.
To the extent cash and/or assets in the business are in the PRC and/or Hong Kong or our PRC and/or Hong Kong entities, the VIE, and the WFOE, such funds and/or assets may not be available to fund operations or for other use outside of the PRC and/or Hong Kong due to interventions in or the imposition of restrictions and limitations on the ability of us or our subsidiaries by the PRC government to transfer cash and/or assets. See “Risk Factor - We could be restricted from paying dividends to shareholders due to PRC laws and other contractual requirements.” and “Risk Factor - We could be restricted from paying dividends to shareholders due to PRC laws and other contractual requirements. To the extent cash and/or assets in the business are in the PRC and/or Hong Kong or our PRC and/or Hong Kong entities, the VIE, and the WFOE, such funds and/or assets may not be available to fund operations or for other use outside of the PRC and/or Hong Kong due to interventions in or the imposition of restrictions and limitations on the ability of us or our subsidiaries by the PRC government to transfer cash and/or assets.” We intend to keep any future earnings to re-invest in and finance the expansion of our business, and we do not anticipate that any cash dividends will be paid in the foreseeable future. We currently don’t have any cash management policies and procedures in place that dictate how funds are transferred through our organization. Rather, the funds can be transferred in accordance with the applicable PRC laws and regulations.
Cash dividends, if any, on our shares of common stock will be paid in U.S. dollars. If we are considered a PRC tax resident enterprise for tax purposes, any dividends we pay to our overseas shareholders may be regarded as China-sourced income and as a result may be subject to PRC withholding tax at a rate of up to 10.0%. Pursuant to the Arrangement between the Mainland of China and the Hong Kong Special Administrative Region for the Avoidance of Double Taxation and the Prevention of Fiscal Tax Evasion With Respect to Taxes On Income, or the Double Tax Avoidance Arrangement, the 10% withholding tax rate may be lowered to 5%, if the recipient of the relevant dividends qualifies certain necessary requirements, including without limitation that (a) the Hong Kong project must be the beneficial owner of the relevant dividends; and (b) the Hong Kong project must directly hold no less than 25% share ownership in the PRC project during the 12 consecutive months preceding its receipt of the dividends. The 5% withholding tax rate, however, does not automatically apply and in current practice, a Hong Kong project must obtain a tax resident certificate from the Hong Kong tax authority to apply for the 5% lower PRC withholding tax rate. As the Hong Kong tax authority will issue such a tax resident certificate on a case-by-case basis, we cannot assure you that we will be able to obtain the tax resident certificate from the relevant Hong Kong tax authority and enjoy the preferential withholding tax rate of 5% under the Double Taxation Arrangement with respect to any dividends paid by our PRC subsidiaries to its immediate holding company, Future FinTech (Hong Kong) Limited. As of the date of this report, we have not applied for the tax resident certificate from the relevant Hong Kong tax authority. Future FinTech (Hong Kong) Limited intends to apply for the tax resident certificate if and when its PRC subsidiaries plan to declare and pay dividends to Future FinTech (Hong Kong) Limited.
During the fiscal years ended December 31, 2022 and 2021, cash transfers between our Company, our subsidiaries, and the VIE were as follows:
8
Selected Condensed Consolidated Financial Schedule of the Company and Its Subsidiaries and VIE
The following tables present selected condensed consolidated financial data of the Company and its subsidiaries and VIE for the years ended December 31, 2022 and 2021, and balance sheet data as of December 31, 2022 and 2021, which have been derived from our audited consolidated financial statements for those periods. The Company records its investments in its subsidiaries under the equity method of accounting. Such investments are presented in the selected condensed consolidated balance sheets of the Company as “Investments in VIE” and the profit of the subsidiaries is presented as “Income for equity method investment” in the selected condensed consolidated statements of income and comprehensive income.
Future FinTech Group Inc.
As of December 31, 2022
| Future FinTech(1) | WOFE(2) | Parent(3) | Subsidiaries(4) | PRC(5) | Hong Kong subsidiaries(6) | VIE(7) | Eliminations | Consolidated Total(8) | ||||||||||||||||||||||||||||
| Cash | 29,722,486 | 2,177 | 8,480,197 | 1,809,789 | 16,222,765 | 3,209,735 | 12,684 | - | 29,735,170 | |||||||||||||||||||||||||||
| Intercompany receivables | - | 20,714 | 168,350,050 | 1,084,054 | 26,305,916 | 21,334,055 | 307,655 | (217,381,730 | ) | - | ||||||||||||||||||||||||||
| TOTAL CURRENT ASSETS | 64,721,998 | 94,683 | 177,121,351 | 5,024,467 | 61,880,638 | 38,077,272 | 328,381 | (217,381,730 | ) | 65,050,379 | ||||||||||||||||||||||||||
| Investment in subsidiaries | - | - | 2,729,775 | 1,101,657 | 1,435,833 | 51,130,446 | - | (56,397,711 | ) | - | ||||||||||||||||||||||||||
| TOTAL NON CURRENT ASSETS | 19,967,242 | 134 | 2,729,775 | 3,647,349 | 4,331,362 | 51,680,383 | 98 | (42,421,627 | ) | 19,967,340 | ||||||||||||||||||||||||||
| TOTAL ASSETS | 84,689,240 | 94,817 | 179,851,126 | 8,671,816 | 66,212,000 | 89,757,655 | 328,479 | (259,803,357 | ) | 85,017,719 | ||||||||||||||||||||||||||
| Intercompany payables | 1,706,496 | 802 | 28,714,374 | 84,302,045 | 101,822,055 | 710,294 | (215,549,570 | ) | - | |||||||||||||||||||||||||||
| TOTAL LIABILITIES | 18,379,918 | 1,756,008 | 314,387 | 30,237,905 | 93,775,031 | 109,602,165 | 952,160 | (215,549,570 | ) | 19,332,078 | ||||||||||||||||||||||||||
| TOTAL STOCKHOLDERS’ EQUITY | 66,309,322 | (1,661,191 | ) | 179,536,739 | (21,566,089 | ) | (27,563,031 | ) | (19,844,510 | ) | (623,681 | ) | (44,253,787 | ) | 65,685,641 | |||||||||||||||||||||
| TOTAL LIABILITIES AND STOCKHOLDERS’ EQUITY | 84,689,240 | 94,817 | 179,851,126 | 8,671,816 | 66,212,000 | 89,757,655 | 328,479 | (259,803,357 | ) | 85,017,719 | ||||||||||||||||||||||||||
Future FinTech Group Inc.
For the year ended December 31, 2022
| Future FinTech(1) | WOFE(2) | Parent(3) | Subsidiaries(4) | PRC(5) | Hong Kong subsidiaries(6) | VIE(7) | Eliminations | Consolidated Total(8) | ||||||||||||||||||||||||||||
| Revenues | 23,878,818 | - | - | 51,000 | 10,131,137 | 13,696,681 | 2,188 | - | 23,881,006 | |||||||||||||||||||||||||||
| Cost of goods/services | 18,485,560 | - | - | 30,000 | 9,773,366 | 8,682,194 | - | - | 18,485,560 | |||||||||||||||||||||||||||
| Other material expenses | 22,229,470 | 51,629 | 4,601,483 | 8,801,251 | 3,663,973 | 2,947,938 | 279,523 | 2,214,825 | 22,508,993 | |||||||||||||||||||||||||||
| Subtotals | (16,836,212 | ) | (51,629 | ) | (4,601,483 | ) | (8,780,251 | ) | (3,306,202 | ) | 2,066,549 | (277,335 | ) | (2,214,825 | ) | (17,113,547 | ) | |||||||||||||||||||
| Net Income (Loss) | (14,039,598 | ) | 51,900 | (4,673,362 | ) | (8,370,070 | ) | (1,550,548 | ) | 2,769,361 | (276,766 | ) | (2,214,979 | ) | (14,316,364 | ) | ||||||||||||||||||||
| Comprehensive Income ( Loss) | (17,496,232 | ) | (328,909 | ) | (4,673,362 | ) | (8,370,070 | ) | (7,222,162 | ) | 2,769,361 | 154,726 | - | (17,341,507 | ) | |||||||||||||||||||||
9
Future FinTech Group Inc.
For the year ended December 31, 2022
| Future FinTech(1) | WOFE(2) | Parent(3) | Subsidiaries(4) | PRC(5) | Hong Kong subsidiaries(6) | VIE(7) | Eliminations | Consolidated Total(8) | ||||||||||||||||||||||||||||
| Net cash provided by (used in) operating activities | (2,511,303 | ) | 335,656 | (27,533,588 | ) | (30,869,964 | ) | (996,606 | ) | 56,888,855 | (179,342 | ) | - | (2,690,645 | ) | |||||||||||||||||||||
| Net Cash Used in Investing Activities | (14,128,360 | ) | - | - | (7,683,514 | ) | (96,791 | ) | (6,348,055 | ) | (63,265 | ) | - | (14,191,625 | ) | |||||||||||||||||||||
| Net Cash Provided by Financing Activities | (251,692 | ) | - | - | (63,477 | ) | (188,215 | ) | - | - | - | (251,692 | ) | |||||||||||||||||||||||
Future FinTech Group Inc.
As of December 31 2021
| Future FinTech(1) | WOFE(2) | Parent(3) | Subsidiaries(4) | PRC(5) | Hong Kong subsidiaries(6) | VIE(7) | Eliminations | Consolidated Total (8) | ||||||||||||||||||||||||||||
| Cash | 50,262,855 | 3,208 | 36,013,785 | 1,735,353 | 11,385,955 | 1,127,762 | 10,662 | - | 50,273,517 | |||||||||||||||||||||||||||
| Intercompany receivables | 91,648 | 145,935,113 | - | 16,528,820 | 21,606,086 | 399,594 | (184,469,613 | ) | - | |||||||||||||||||||||||||||
| TOTAL CURRENT ASSETS | 72,282,967 | 174,690 | 181,977,108 | 3,627,337 | 40,615,756 | 31,110,930 | 438,088 | (185,048,164 | ) | 72,721,055 | ||||||||||||||||||||||||||
| Investment in subsidiaries | - | - | 373,366 | 153,259 | 1,568,455 | 42,943,083 | - | (45,038,163 | ) | - | ||||||||||||||||||||||||||
| TOTAL NON CURRENT ASSETS | 18,899,330 | 37,590 | 373,366 | 649,526 | 4,341,708 | 42,989,219 | 36,700 | (29,454,489 | ) | 18,936,030 | ||||||||||||||||||||||||||
| TOTAL ASSETS | 91,182,297 | 212,280 | 182,350,474 | 4,276,863 | 44,957,464 | 74,100,149 | 474,788 | (214,502,653 | ) | 91,657,085 | ||||||||||||||||||||||||||
| Intercompany payables | 1,917,979 | - | 20,090,419 | 79,878,750 | 87,889,375 | 601,915 | (188,460,459 | ) | - | |||||||||||||||||||||||||||
| TOTAL LIABILITIES | 9,938,826 | 1,972,157 | 313,363 | 20,297,678 | 82,134,085 | 96,232,710 | 864,101 | (189,039,010 | ) | 10,802,927 | ||||||||||||||||||||||||||
| TOTAL STOCKHOLDERS’ EQUITY | 81,243,471 | (1,759,877 | ) | 182,037,111 | (16,020,815 | ) | (37,176,621 | ) | (22,132,561 | ) | (389,313 | ) | (25,463,643 | ) | 80,854,158 | |||||||||||||||||||||
| TOTAL LIABILITIES AND STOCKHOLDERS’ EQUITY | 91,182,297 | 212,280 | 182,350,474 | 4,276,863 | 44,957,464 | 74,100,149 | 474,788 | (214,502,653 | ) | 91,657,085 | ||||||||||||||||||||||||||
10
Future FinTech Group Inc.
For the year ended December 31 2021
| Future FinTech(1) | WOFE(2) | Parent(3) | Subsidiaries(4) | PRC(5) | Hong Kong subsidiaries(6) | VIE(7) | Eliminations | Consolidated Total(8) | ||||||||||||||||||||||||||||
| Revenues | 25,044,142 | - | - | - | 34,034,661 | 5,315,708 | 6,659 | (14,306,227 | ) | 25,050,801 | ||||||||||||||||||||||||||
| Cost of goods/services | 23,242,882 | - | - | - | 33,524,791 | 4,024,318 | 6,054 | (14,306,227 | ) | 23,248,936 | ||||||||||||||||||||||||||
| Other material expenses | 14,879,235 | 66,955 | 11,401,929 | 2,564,823 | 2,260,575 | 1,479,272 | 131,214 | (2,827,364 | ) | 15,010,449 | ||||||||||||||||||||||||||
| Subtotals | (13,077,975 | ) | (66,955 | ) | (11,401,929 | ) | (2,564,823 | ) | (1,750,705 | ) | (187,882 | ) | (130,609 | ) | 2,827,364 | (13,208,584 | ) | |||||||||||||||||||
| Net Income (Loss) | (14,117,924 | ) | 341,357 | (11,413,830 | ) | (2,584,775 | ) | (523,733 | ) | (235,699 | ) | (88,001 | ) | 640,113 | (14,205,925 | ) | ||||||||||||||||||||
| Comprehensive Income ( Loss) | (14,349,766 | ) | 385,623 | (11,413,830 | ) | (2,584,775 | ) | (115,462 | ) | (235,699 | ) | (56,007 | ) | - | (14,405,773 | ) | ||||||||||||||||||||
Future FinTech Group Inc.
For the year ended December 31 2021
| Future FinTech (1) |
WOFE (2) | Parent(3) | Subsidiaries(4) | PRC(5) | Hong Kong subsidiaries(6) |
VIE(7) | Eliminations | Consolidated Total(8) |
||||||||||||||||||||||||||||
| Net cash provided by (used in) operating activities | (17,378,033 | ) | (44,014 | ) | 29,838,415 | 2,981,154 | (56,152,939 | ) | 5,955,337 | 4,439 | - | (17,373,594 | ) | |||||||||||||||||||||||
| Net Cash Used in Investing Activities | (11,144,882 | ) | - | - | (586,913 | ) | (4,797,486 | ) | (5,760,483 | ) | (36,105 | ) | - | (11,180,987 | ) | |||||||||||||||||||||
| Net Cash Provided by Financing Activities | 69,274,810 | - | (1,163,146 | ) | - | 70,437,956 | - | - | - | 69,274,810 | ||||||||||||||||||||||||||
| (1) | Future FinTech:all companies except for VIE. |
| (2) | WFOE: Cloud Chain Network and Technology (Tianjin) Co., Limited, the wholly foreign owned entity of the Company that is the primary beneficiary of the VIE. |
| (3) | Parent:the holding company, i.e. Future FinTech Group Inc. |
| (4) | Subsidiaries:all subsidiaries except for VIE, subsidiaries in PRC, Future FinTech (Hong Kong) Limited and Nice Talent Asset Management Limited in Hong Kong. |
| (5) | PRC:all subsidiaries in China except for VIE. |
| (6) | Hong Kong subsidiaries:Future FinTech (Hong Kong) Limited and Nice Talent Asset Management Limited. |
| (7) | VIE:E-Commerce Tianjin. |
| (8) | Consolidated Total:all companies included. |
11
Impact of COVID-19 on our Business
In December 2019, a novel strain of coronavirus was reported and has spread throughout China and other parts of the world. On March 11, 2020, the World Health Organization characterized the outbreak as a “pandemic”. In early 2020, Chinese government took emergency measures to combat the spread of the virus, including quarantines, travel restrictions, and the temporary closure of office buildings and facilities in China. In response to the evolving dynamics related to the COVID-19 outbreak, the Company followed the guidelines of local authorities as it prioritizes the health and safety of its employees, contractors, suppliers and business partners. Our offices in China were closed and the employees worked from home at the end of January 2020 until late March 2020. The quarantines, travel restrictions, and the temporary closure of office buildings have materially negatively impacted our business. Our suppliers were negatively affected, and could continue to be negatively affected in their ability to supply and ship products to our customers in case of any resurgence of COVID-19. Our customers that have been negatively impacted by the outbreak of COVID-19 may reduce their budgets to purchase products and services from us, which may materially adversely impact our revenue. The business operations of the third parties’ stores on our e-commerce platform have been and continue to be negatively impacted by the outbreak, which in turn adversely affects the business of our platform as a whole as well as our financial condition and operating results. The outbreak has had and continues to have disruption to our supply chain, logistics providers, customers or our marketing activities with the new variants of COVID-19, which could materially adversely impact our business and results of operations, especially to our supply chain financing and trading business during the first quarter of 2022. There was outbreak in various cities and provinces due to Omicron variant in Xi’an city, Hong Kong, Shanghai and Beijing in 2022, which have resulted quarantines, travel restrictions, and temporary closure of office buildings and facilities in these cities. In December 2022, the Chinese government eased its strict zero COVID-19 policy which resulted in a surge of new COVID-19 cases during December 2022 and January 2023, which has disrupted our business operations in China. The Company’s promotion strategy of CCM Shopping Mall previously mainly relied on the training of members and distributors through meetings and conferences. Chinese government put a restriction on large gatherings in 2020 and 2021, which made the promotion strategy for our online e-commerce platforms difficult to implement and the Company experienced difficulties to subscribe new members for its online e-commerce platforms. Due to the lack of new subscribers, in June 2021, the Company suspended its cross-border e-commerce platform NONOGIRL which has been closed now. Also, since the second quarter of 2021, the Company has transformed its member-based Chain Cloud Mall to a sale agent based eCAAS platform and began to provide supply chain financing services.
The global economy has also been materially negatively affected by the COVID-19 and there is continued uncertainty about the duration and intensity of its impacts. The Chinese and global growth forecast is extremely uncertain, which would seriously affect our business.
While the potential economic impact brought by, and the duration of COVID-19 and its new variants may be difficult to assess or predict, a widespread pandemic could result in significant disruption of global financial markets, reducing our ability to access capital, which could negatively affect our liquidity. In addition, a recession or market correction resulting from the spread of COVID-19 and its new variants could materially negatively affect our business and the value of our common stock.
Further, as we do not have access to a revolving credit facility, there can be no assurance that we would be able to secure commercial debt financing in the future in the event that we require additional capital. We currently believe that our financial resources will be adequate to see us through the outbreak. However, in the event that we do need to raise capital in the future, outbreak-related instability in the securities markets could adversely affect our ability to raise additional capital.
Consequently, our results of operations have been materially and adversely affected by COVID-19 pandemic. Any potential further impact to our results will depend on, to a large extent, future developments and new information that may emerge regarding the duration and severity of the COVID-19, new variants of COVID-19, the efficacy and distribution of COVID-19 vaccines and the actions taken by government authorities and other entities to contain the COVID-19 or treat its impact, almost all of which are beyond our control.
12
Company Strategy and Principal Products and Services
Our core business historically has been in the production and sale of fruit juice concentrates (including fruit purees and fruit juices), fruit beverages (including fruit juice beverages and fruit cider beverages) in the PRC and internationally. Due to drastically increased production cost and tightened environmental laws in China, the Company has transformed its main business from fruit juice manufacturing and distribution to a real-name blockchain e-commerce platform that integrates blockchain and internet technology in fiscal year 2019. The e-commerce platform contributed 93.7% to the total revenue for fiscal year 2020. Due to the outbreak of COVID-19, the Chinese government put a restriction on large gatherings. These restrictions made the promotion strategy for our online e-commerce platforms difficult to implement and the Company experienced difficulties to subscribe new members for its online e-commerce platforms. Due to the lack of new subscribers, since the second quarter of 2021, the Company has transformed its member-based business model of Chain Cloud Mall to a sale agent based eCAAS platform and began to provide supply chain financing services and trading of coal for coal mines and power generation plants as well as aluminum ingots. Also, the Company acquired 90% of the issued and outstanding shares of NTAM, a Hong Kong-based asset management company in August 2021. NTAM is licensed under the Securities and Futures Commission of Hong Kong (“SFC”) to carry out regulated activities in Type 4: Advising on Securities and Type 9: Asset Management. During the fiscal year of 2021, the supply chain financing and wealth management business of NTAM contributed 78.75% and 21.22% of our revenues, respectively. During the fiscal year of 2022, the supply chain financing and wealth management business of NTAM contributed 42.33% and 57.08% of our revenues, respectively.
On September 29, 2022, FTFT UK Limited completed its acquisition of 100% of the issued and outstanding shares of Khyber Money Exchange Ltd., a company incorporated in England and Wales, from Rahim Shah, a resident of United Kingdom for a total of Euros €685,000 (“Purchase Price”), pursuant to a Share Purchase Agreement (the “Agreement”) dated September 1, 2021. Khyber Money Exchange Ltd. is a money transfer company with a platform for transferring money through one of its agent locations or via its online portal, mobile platform or over the phone. Khyber Money Exchange Ltd. is regulated by the UK Financial Conduct Authority (FCA) and the parties received approval by the FCA before the formal closing of the transaction.
In December 2021, FTFT Capital Investments, LLC officially launched FTFTX, a cryptocurrency market data platform that provides investors with real-time cryptocurrency market data and trading information from a large number of cryptocurrency exchanges. The market data is available for Bitcoin, ETH, EOS, Litecoin, TRON and other cryptocurrencies at https://www.ftftx.com and via the FTFTX App on iOS and Android devices. The FTFTX app is free to download on Google Play and the Apple Store.
In March 2022, FTFT UK Limited received has received approval to operate as an Electronic Money Directive (“EMD”) Agent and has been registered as such with the Financial Conduct Authority (FCA), a UK regulator. This status grants FTFT UK Limited the ability to distribute or redeem e-money and provide certain financial services on behalf of an e-money institution (registration number 903050).
On February 27, 2023, Future FinTech (Hong Kong) Limited (“Buyer”), a company incorporated in Hong Kong and a wholly owned subsidiary of Future FinTech Group Inc. (the “Company”) entered into a Share Transfer Agreement (the “Agreement”) with Alpha Financial Limited, a company incorporated in Hong Kong (“Seller”) and sole owner and shareholder of Alpha International Securities (Hong Kong) Limited, a company incorporated in Hong Kong (“Alpha HK”) and Alpha Information Service (Shenzhen) Co., Ltd., a company incorporated in China (“Alpha SZ”). Alpha HK holds Type 1 ‘Securities Trading’, Type 2 ‘Futures Contract Trading’ and Type 4 ‘Securities Consulting’ financial licenses issued by the Hong Kong Securities and Futures Commission. Alpha SZ provides technical support services to Alpha HK.
The Company is in the process of transition and developing its financial technology related business, including asset management, supply chain financial services, digital banking, financial services and payment services, blockchain based e-commerce, and cryptocurrency market data services.
13
Chain Cloud Mall (CCM)
The trial operation of CCM started on December 26, 2018. On January 22, 2019, the Company formally launched Chain Cloud Mall, the real-name and membership-based blockchain shared shopping mall platform that integrates blockchain and internet technology. On June 1, 2019, CCM v2.0 was launched and on May 1, 2020, CCM v3.0 was launched. The blockchain technology enables CCM to record every event or transaction on a distributed ledger and makes the whole process traceable. It also enables the CCM to record and provide CCM points to its members upon a successful new member and/or product referral, which can be used as credit when making purchases on CCM. It incentivizes its members to promote the platform and share the products with their social contacts, which in turn increases the sales through CCM.
Due to the outbreak of COVID-19 in early 2020, the Chinese government put a restriction on large gatherings. These restrictions made the promotion strategy for our online e-commerce platforms difficult to implement and the Company has experienced difficulties to subscribe new members for its online e-commerce platforms. Due to the lack of new subscribers, since the second quarter of 2021, the Company has transformed its member-based business model of CCM to a sale agent based eCAAS platform.
Currently, Chain Cloud Mall adopts an “Enterprise Communication as A Service” or eCAAS platform which is a part of 3.15 China Responsible Brand Program run by the Anti-Counterfeiting Committee of China Foundation of Consumer Protection (the “Anti-Counterfeiting Committee”). Anti-Counterfeiting Committee reviews and accepts the companies to join its 3.15 China Responsible Brand Program. After acceptance, these companies are authorized to use anti-counterfeiting labels on their products which have authenticated signatures of these companies and Anti-Counterfeiting Committee recorded on the blockchain quality and safety traceability system controlled by the Anti-Counterfeiting Committee. The companies will sell such products on our eCAAS platform. The companies can also use sales agents to sell their products on our eCAAS platform and parties can negotiate the commission percentages for the products sold. Any new sales agent must be recommended by existing agents and pay a one-time fee to the eCAAS platform to be admitted as the authorized agent to provide sales agent services on the platform.
Coal and Aluminum Ingots Supply Chain Financing Service and Trading
Since the second quarter of 2021, we started coal supply chain financing service and trading business. Since the third quarter of 2021, we started aluminum ingots supply chain financing service and trading business.
Our supply chain finance business mainly serves the receivables and payables of industrial customers, obtains the creditor’s rights or commodity goods rights of large state-owned enterprises through trade execution, provides customers with working capital, accelerates capital turnover, and then expands the business scale and improves the industrial value.
Through our supply chain service ability and customer resources, we can tap into low-risk assets, flexibly carry out financial services around the actual financial needs of certain industries, and reduce the overall risk of the business by using the control of business flow, goods logistics and capital flow in the process of commodity circulation.
We focus on bulk coal and aluminum ingots an take large state-owned or listed companies as the core service targets; We use our own funds as the operation basis, actively uses a variety of channels and products for financing, such as banks, commercial factoring companies, accounts receivable, asset-backed securities, and other innovative financing methods to obtain sufficient funds.
We sign purchase and sale agreements with suppliers and buyers. The suppliers are responsible for the supply and transportation of coal to the end users’ designated freight yard or transfer the title of aluminum ingots to us in certain warehouses. We also provide trading service as we don’t take control over the ownership of the goods but receive lower margin for the transaction. We select the customers and suppliers that have good credit and reputation.
The Company’s revenues are substantially reported on a net basis as the supply chain service is primarily responsible for providing the underlying supply chain service and the Company does not control the service provided by the supply chain supplier to the customer.
14
Asset Management Service.
NTAM was founded in 2018 and it engages asset management and advisory services. NTAM is licensed under the Securities and Futures Commission of Hong Kong (SFC) for carrying out regulated activities in “Advising on Securities” and “Asset Management”. NTAM offers diversified asset management portfolio for professional investors. Assets of NTAM’s clients are held in banks, where clients gave the banks their authorization allowing NTAM to place trading instructions on behalf of the clients in order to manage the clients’ assets.
NTAM mainly engages in following asset management services for its clients:
(1) Equity Investment
NTAM manages clients’ investment portfolio in stocks of the companies listed on the international market with strong liquidity. At the same time, it selects companies that have unique or differentiated businesses, realizing above average profit growth.
(2) Debt investment
When NTAM manages clients’ investment portfolio in bonds that are denominated in major international currencies such as US dollar, euro and sterling, the issuer of debts shall have good credit rating and asset liability ratio. Through active management, NTAM focus in bonds with higher yield to maturity among bonds with the same maturity and credit rating.
(3) Precious metals and currencies investment
NTAM also manages clients’ investment portfolio in major international currencies and precious metals, including US dollar, euro, British pound, Japanese yen, Australian dollar and offshore Chinese yuan. Precious metals include gold, platinum and silver. With research on the fundamentals of market supply and demand to predict the trend of commodity prices, NTAM endeavors to improve the rate of return for clients through dual currency investment, options and structured products.
(4) Derivative Investment
NTAM also manages clients’ investment portfolio in financial derivatives in different asset classes, such as options and structured products.
(5) External Asset Management Services (EAM)
This business takes customer demand as the service purpose, cooperates with several private banks which provide asset custody services, and innovatively introduces the function of investment bank to provide exclusive private solutions for our clients.
NTAM’s main revenue is generated from providing professional advices to clients and management fees for managing the investment of the clients. As of March 15, 2023, NTAM has approximately US$300 million assets under its management.
Money Transfer Business
FTFT Finance UK Limited (“FTFT Finance”) formerly known as Khyber Money Exchange Ltd. was acquired by FTFT UK Limited in September 2022. It is regulated by UK Financial Conduct Authority (“FCA”) for its cross-border money transfer systems and service. FTFT Finance was incorporated in 2009 and is a pioneer in the UK for money remittance services. FTFT Finance provides money transfer services through its platform to transfer money around the world via one of its agent locations or its online portal, mobile platform, or over the phone. FTFT Finance is headquartered in the UK and it has a trade name of FTFT Pay. FTFT Finance’s plan is to develop products and services across different regions of the world and become a global name in money remittance services.
15
FTFT Finance is a financial platform that enables its customers to send their hard-earned money to their country of origin, or any other country of their liking, with ease and at a reasonable cost, transparent exchange rate and without any hidden charges. We believe that it is our understanding of our customers and their diverse backgrounds that has helped FTFT Finance to become a credible and trustworthy money remittance business. The FTFT Pay platform and system support direct connections to over 130 countries and their local banks, targeting customers with transfer destinations based in prominent countries across the Middle East and Southeast Asia.
Remittance service is a highly saturated market in the United Kingdom. There are many companies that offer remittance services however FTFT Finance only sees Ace Money Transfer, Wise (formerly known as Transfer Wise), Remitly and Remit World as its main competitors.
FTFT Finance has an edge over companies like wise in many different ways, for example, FTFT Finance offers competitive rates for its services and does not charge customer fees for remittance to Pakistan as it receives its rebate from local banks. This approach provides gives us an advantage over our competitors.
In the Year 2022, the total UK Remittance Market was estimated to be valued at $49.55 billion with a growth rate of 6.0% according to a report of Remittance Brave Global Headwinds of World Bank in November 2022. It is also estimate that by the year 2027 the UK’s remittance market will be $66.5 billion according to the UK remittance statistics from Finder.com.
Expats living in the United Kingdom often send money to their relatives either to support them, or for emergency uses or weddings. The UK has a large migrant population of Indians, Pakistanis and Bangladeshis.
FTFT Finance has been in money remittance business since 2009 and has over 500,000 customers. FTFT Finance advertises through Instagram, Twitter, Facebook and LinkedIn in order to reach out to new customers. FTFT Finance implemented email marketing, in which they email customers daily to keep them updated on their account, transactions as well as marketing and promotions.
The management of FTFT Finance are currently engaged in talks with different PR companies to kick start a new campaign under FTFT Finance brand name as all previous campaigns were under Khyber Money Exchange brand.
Competition and our Competitive Advantages
E-Commerce Market in China
The e-commerce industry in China is intensely competitive. Our competitors include all major e-commerce companies in China, and other internet companies that engage in social e-commerce businesses.
We anticipate that the e-commerce industry will continually evolve and will continue to experience rapid technological change, evolving industry standards, shifting customer requirements, and frequent innovation. We must continually innovate to remain competitive.
We have a unique real-name based blockchain e-commerce shopping platform that integrates blockchain, internet technology and distinguishes itself through its eCAAS platform which is a part of 3.15 China Responsible Brand Program run by the Anti-Counterfeiting Committee of China Foundation of Consumer Protection. Our platform utilizes technologies that read the authenticated signatures of the companies and Anti- Counterfeiting Committee on the products that are recorded on the blockchain quality and safety traceability system controlled by the Anti-Counterfeiting Committee. We work closely with Anti-Counterfeiting Committee of the China Foundation of Consumer Protection which is the first and only organization that is approved by China’s Ministry of Civil Affairs that specializes in anti- counterfeiting in China.
16
Asset Management Market in Hong Kong
We believe NTAM has the following competitive advantages in the asset management market in Hong Kong:
(1) Provide customers with comprehensive and professional financial services
NTAM currently holds Type 4 (Securities Advisory) and Type 9 (Asset Management) regulated activity licenses issued by the Hong Kong Securities and Futures Commission. It can provide a series of professional financial services for customers, including providing financial advisory services, and various capital entrusted investment management services for the investment in the companies and instruments listed or unlisted on the stock exchanges in Hong Kong, mainland China and worldwide.
(2) Simple and efficient management structure
Compared with the multi-level structure with multiple approval procedures by other large firms, NTAM adopts a more concise and efficient direct reporting system. Each business team can directly report the business to the board of directors of NTAM, which provides fast and efficient services for the company’s customers, quickly responds to the changes of market conditions, timely seizes market investment opportunities and responds to adverse factors.
(3) An experienced and diligent management team
The senior managers in NTAM have many years of experience in private banks and accounting firms and some of them have been in the asset management industry for more than 10 years. The management team has a comprehensive vision and efficient execution ability, and can bring more incremental business to the company with their professional advantages and personal resources.
(4) Maintain close and stable relationship with customers
NTAM has established a close and stable business relationship with its existing customers and understood their long-term business objectives, strategies and preferences, so that it can provide customized advisory and asset management services to the customers. NTAM believes its market reputation and existing customers’ confidence in the company can promote customers to introduce and bring new customers.
Supply Chain Finance Market in China
We believe our supply chain finance business has the following competitive strengths and set us apart from our competitors:
(1) Independent risk control management system
At the beginning of its establishment, we established a complete and independent risk control management system for our supply chain fiancé business, and have strictly implemented the unified and comprehensive risk control management for customer access, contract signing, business execution, and capital allocation.
(2) High-quality customer groups
The criteria for our corporate clients are generally the wholly owned or controlled subsidiaries of large state-owned companies or publicly listed companies. At present, our customers are mainly in the coal and metal industries, power generation and heating industries, which includes subsidiary of China Datang Corporation, one of the five large-scale power generation enterprises in China.
17
(3) Standardization of financing process and system
To improve operational efficiency and decision-making timeliness, we have established a standardized financing process and system to provide supply chain finance and services.
(4) Access to capital market
One of the key elements to the supply chain finance is to have access to sufficient funds in order to expand its business and increase number of clients. Our supply chain business will take the advantage as a subsidiary of the public company of Future FinTech as well as its other financial technology business development to obtain enough funds for its further development and provide comprehensive financial services to its clients.
Money Transfer Market in UK
Remittance service is a highly saturated market in the United Kingdom. There are many companies that offer remittance services however FTFT Finance only sees Ace Money Transfer, Wise (formerly known as Transfer Wise), Remitly and Remit World as its main competitors.
FTFT Finance has an edge over companies like wise in many different ways, for example, FTFT Finance offers competitive rates for its services and it does not charge customer fees for remittance to Pakistan as it receives its rebate from local banks. This approach provides gives us an advantage over our competitors.
Industry and Principal Markets
E-Commerce Market in China
According to emarketer data, the global e-commerce market is expected to reach US$5.5 trillion in 2022. China is leading the global e-commerce market, with online sales of nearly $4.61 trillion in 2022, accounting for half of the total global e-commerce market. The United States, which ranks second in the world, is expected to have a total e-commerce market of about US$890 billion in 2022. In addition, China’s digital consumers reached 842 million, accounting for 38% of the global total, ranking first in the world. In terms of retail, 56.3% of China’s retail transactions come from e-commerce, and China is the first country in history where online retail sales exceed offline retail sales.
Asset Management Market in Hong Kong
According to a report by Research Office Information Services Division Legislative Council Secretariat on April 30, 2021, asset management is an important pillar for Hong Kong as an international financial center. While Hong Kong serves as the gateway for overseas investors to invest in the mainland China, it also serves as the gateway for the mainland investors to invest in overseas markets at the same time. This has contributed to the rapid development of the asset management industry in Hong Kong. According to the latest available information, asset management accounted for 1.0% of Hong Kong’s Gross Domestic Product in 2017. As at end-2020, there were 1,914 companies licensed by or registered with the Securities and Futures Commission (“SFC”) to carry out asset management business, representing an increase of 78% over 2014. Over the same period, the number of individuals licensed for asset management also grew from 7,729 to 13,074. The thriving development of the sector is also reflected in the rising trend in the revenue received by the industry. According to the Census and Statistics Department of Hong Kong, the business receipts index for the industry increased to 135 in 2020, representing an increase of 45% over 2014. According to a survey by SFC, Hong Kong’s asset management business amounted to HK$17.9 trillion (approximately US$2.29 trillion) as at end-2019. Within the industry, licensed corporations (e.g. fund houses) were the major market players, accounting for 87% of the total business. This was followed by registered institutions (i.e. banks engaging in asset management business) (7%) and insurance companies (6%).
18
Supply Chain Finance Market in China
Supply chain finance has become an important financing channel for small and medium-sized enterprises in China. Although China started late in supply chain finance, thanks to the favorable regulatory environment and good economic development, the scale of China’s supply chain financial market reached RMB 32.2 trillion (approximately US$4.6 trillion) in 2022 according to the Overview Survey and Development Strategy Research Consulting Report for China Supply Chain Finance Industry 2021-2027 by Zhongyan Puhua Industry Research Institute.
The market participants in supply chain finance business in China are diversified, among which supply chain management service companies, internet financial platforms and business sections of commercial banks have a total market share of nearly 60%, according to the 2021 China Supply Chain Finance Market Forecast and Investment Strategy Planning Analyst Report by Qianzhan Industry Research Institute.
Since 2021, the performance of bulk commodities has been particularly strong. Affected by COVID-19 pandemic and related supply chain disruption, economic recovery, monetary easing and the carbon emission control goal, the prices of bulk commodities have been rising, among which the price of coal has reached a new high in 2021. In this context, the active trading situation and market demand provide a good business environment for commodity supply chain enterprises.
Commodity supply chain is an important part of modern economic system. The development of China’s bulk commodity supply chain is conducive to the optimal allocation of bulk commodity resources and further enhance China’s competitiveness and voice in the global bulk commodity market.
In recent years, thanks to good economic development and favorable policy support, China’s supply chain financial market has developed rapidly. The scale of supply chain financial market in China has increased from RMB 16.7 trillion in 2016 to RMB 28.6 trillion in 2021, with an average annual compound growth rate of 10.5%. The market scale in 2023 is expected to be the same as that in 2022, which was approximately RMB32.2 trillion. With the recovery of the economy after negative impact caused by COVID-19 in 2022, the supply chain finance industry will continue to expand. The rapid development of the downstream demands help the growth of the supply chain finance industry. It is estimated that the compound annual growth rate (CAGR) of the market size of China’s supply chain finance industry will be 7% from 2022 to 2027. By 2027, the market size of China’s supply chain finance industry will reach RMB 42.9 trillion. (According to the Overview Survey and Development Strategy Research Consulting Report for China Supply Chain Finance Industry 2021-2027 by Zhongyan Puhua Industry Research Institute.)
The Chinese government has regarded the development of supply chain finance as an effective way to promote the real economy and supply chain industry. The Guideline Opinions of Promoting Supply Chain Finance to Serve the Real Economy issued by China Banking and Insurance Regulatory Commission in 2019 and the Opinions on Management of the Development of Supply Chain Finance to Support the Stable Business Cycle and Optimized Upgrade for Supply Chain Industry jointly issued by the People’s Bank of China, the Ministry of Industry and Information Technology (“MIIT”), the Ministry of Commerce, China Banking and Insurance Regulatory Commission and four other regulatory departments in 2020 are designed to encourage and promote the development of supply chain industry.
Money Transfer Market in UK
In the Year 2022, the total UK Remittance Market was estimated to be valued at $49.55 billion with a growth rate of 6.0% according to a report of Remittance Brave Global Headwinds of World Bank in November 2022. It is also estimate that by the year 2027 the UK’s remittance market will be $66.5 billion according to the UK remittance statistics from Finder.com.
Expats living in the United Kingdom often send money to their relatives either to support them, or for emergency uses or weddings. The UK has a large migrant population of Indians, Pakistanis and Bangladeshis.
19
Marketing and Sales
Due to the lack of new member subscriptions caused by restrictions on our promotion strategy for the control of spread of COVID-19, we have transformed the CCM shopping mall to an “Enterprise Communication as A Service” or eCAAS platform. The eCAAS platform is entrusted by the Anti-Counterfeiting Committee of the China Foundation of Consumer Protection (the “Anti-Counterfeiting Committee”) to run its 3.15 China Responsible Brand Program.
Anti-Counterfeiting Committee will review and accept the companies to join its 3.15 China Responsible Brand Program. After acceptance, these companies are authorized to use anti-counterfeiting labels on their products and sell them on our eCAAS platform. The companies can also use sales agents to sell their products on our eCAAS platform and parties can negotiate the commission percentages for the products sold. Any new sales agent must be recommended by existing agents and pay a one-time fee to the eCAAS platform to be admitted as the authorized agent to provide sales agent services on the platform.
We market our supply chain financing services to large state-owned or controlled enterprises and public company, with a focus on energy and metal industries. Our supply chain finance business has established a high-quality team that fully understands our strategy and market situation and is sensitive to market changes to find target customers and expand our business. Based on standardized operation, our team has established a good reputation in the cooperation with existing customers, and to reach out to their respective upstream and downstream business partners to expand our business scope.
NTAM has multidimensional flexible layout for its business development. It manages clients’ investment portfolio in a diversified manner across multiple asset classes in global markets. The type and proportion of positions are determined according to the long-term and short-term investment goals of investors and other market factors. In terms of specific operation, NTAM relies on solid investment and research ability to flexibly adjust its position and avoid the price fluctuation of its subject matter caused by risk events. NTAM also uses “License + talent” to maintain core competitiveness. With its Type 4 (Securities Advisory) and Type 9 (Asset Management) licenses issued by the Hong Kong Securities and Futures Commission, NTAM continues to take the advantages of such licenses to optimize its business structure, expand the business scale, actively expand business opportunities in different regions, continue to recruit outstanding talents in the industry, and introduce incentive measures for the senior management, so as to maintain the development vitality of the company, continuously strengthening the core competitiveness. NTAM runs its risk management system throughout its core business operations and continuously evaluates the potential risks that may cause impact in the daily operation of its business segment, including evaluating the effectiveness of existing internal control measures, whether they are sufficient to deal with potential risks and whether they need to be supplemented. The relevant review results are entered in time to analyze the potential strategic impact, so that the internal control measures can be more effective and timely, and ensure the steady operation of the company while developing rapidly.
FTFT Finance has been in money remittance business since 2009 and has over 500,000 customers. FTFT Finance advertises through Instagram, Twitter, Facebook and LinkedIn in order to reach out to new customers. FTFT Finance implemented email marketing, in which they email customers daily to keep them updated on their account, transactions as well as marketing and promotions. The management of FTFT Finance are currently engaged in talks with different PR companies to kick start a new campaign under FTFT Finance brand name as all previous campaigns were under Khyber Money Exchange brand.
20
Government Regulations
Regulations on Cybersecurity Review
On December 28, 2021, Cybersecurity Review Measures was published by Cyberspace Administration of China or the CAC, National Development and Reform Commission, Ministry of Industry and Information Technology, Ministry of Public Security, Ministry of State Security, Ministry of Finance, Ministry of Commerce, People’s Bank of China, State Administration of Radio and Television, China Securities Regulatory Commission, State Secrecy Administration and State Cryptography Administration, effective on February 15, 2022, which provides that, Critical Information Infrastructure Operators (“CIIOs”) that purchase internet products and services and Online Platform Operators engaging in data processing activities that affect or may affect national security shall be subject to the cybersecurity review by the Cybersecurity Review Office. On November 14, 2021, CAC published the Administration Measures for Cyber Data Security (Draft for Public Comments), or the “Cyber Data Security Measure (Draft)”, which requires cyberspace operators with personal information of more than 1 million users who want to list abroad to file a cybersecurity review with the Office of Cybersecurity Review.
Regulations Relating to E-Commerce
On March 15, 2021, the SAMR promulgated the Measures for the Supervision and Administration of Online Transactions, which took effect on May 1, 2021. Under the Measures for the Supervision and Administration of Online Transactions, online transaction operators engaging in business activities should follow the principles of voluntariness, equality, fairness, and good faith, comply with laws, regulations, rules, business ethics, public order, and good morals, participate in market competition fairly, earnestly perform statutory obligations, actively assume subject responsibilities, and accept supervision from all sectors of the society. Online transaction platform operators should require business operators that are applying to sell goods or provide services on their platforms to provide authentic information such as information relating to identity, address, contact, and administrative license, verify and register such information, create registration files, and verify and update such information at least once every six months. In addition, online transaction platform operators should establish an inspection and monitoring system relating to information of business operators on their platforms and relating to goods and services such business operators advertise. Where an online transaction platform operator identifies any information relating to goods and services on its platforms that is in violation of laws, regulations or rules on market supervision and administration, damages national or public interests, or is detrimental to public order or good morals, it must take necessary measures to remove such information in accordance with the law, maintain relevant records, and report the same to the administration for market regulation.
In March 2016, the State Administration of Taxation, or the SAT, the Ministry of Finance, or the MOF, and the General Administration of Customs jointly issued the Circular on Tax Policy for Cross-Border E-Commerce Retail Imports, which took effect in April 2016. Pursuant to this circular, goods imported through the cross-border e-commerce retail are subject to tariff, import value-added tax, and consumption tax based on the types of goods. Individuals purchasing any goods imported through cross-border e-commerce retail are taxpayers, and e-commerce companies, companies operating e-commerce transaction platforms or logistic companies are required to withhold the taxes.
On August 31, 2018, the Standing Committee of the National People’s Congress promulgated the E-Commerce Law, which became effective on January 1, 2019. The E-Commerce Law sets forth a series of requirements on e-commerce platform operators. According to the E-Commerce Law, e-commerce platform operators shall verify and register platform merchants, and cooperate with the market regulatory administrative department and tax administrative department to conduct industry and commerce registrations and tax registrations for merchants. The e-commerce platform operators shall also prepare a contingency plan for cybersecurity events and take technological measures and other measures to prevent online illegal and criminal activities. The E-Commerce Law also expressly requires platform operators to take necessary actions to ensure fair dealing on their platforms to safeguard the legitimate rights and interests of consumers, including to prepare platform service agreements and transaction information record-keeping and transaction rules, to prominently display such documents on the platform’s website, and to keep such information for no fewer than three years following the completion of a transaction. To legally handle intellectual property infringement disputes, upon receipt of the notice specifying preliminary evidence for alleged infringement, the platform operators are required to take necessary measures in a timely manner, such as deleting, blocking and disconnecting the hyperlinks, terminating transactions and services, and forwarding notices to merchants on its platform. If an e-commerce platform operator fails to take necessary measures when it knows or should have known that a merchant on the platform infringes any third-party intellectual property rights, products or services provided by a merchant on its platform do not meet the requirements regarding personal or property safety, or any merchant otherwise impairs the lawful rights and interests of consumers, the e-commerce platform operator will be held jointly liable with the merchants on its platform.
21
Moreover, the E-Commerce Law imposes a requirement on operators of e-commerce platforms to assist in tax collection with respect to income generated by sellers from transactions conducted on e-commerce platforms, including among others, submitting to the tax authority information on the identities of sellers on e-commerce platforms and other information relating to tax payment. Failure to comply with the requirement may result in operators of e-commerce platform being subject to fines and, in severe circumstances, suspension of business operations of e-commerce platforms. If the merchants on our platform were deemed to be selling our products on consignment basis, the PRC tax authorities may require our members to make tax registration and request our assistance in these efforts, pursuant to the new E-Commerce Law, and the merchants may be subject to more stringent tax compliance requirements. See “Risk Factors— Failure to comply with the relatively new E-Commerce Law may have a material adverse impact on our business, financial conditions and results of operations.” According to the EIT Law, the VAT Law and other applicable regulations, sellers that conduct transactions on e-commerce platforms are generally subject to enterprise income tax at a rate of 25%, and value-added tax at a rate of 13% or 9% for services or products sold on the e-commerce platforms. Certain sellers that are deemed as small taxpayers under PRC law are subject to reduced value-added tax at a rate of 3%.
Trial Administrative Measures of Overseas Securities Offering and Listing by Domestic Enterprises
On February 17, 2023, the CSRC released the Trial Administrative Measures of Overseas Securities Offering and Listing by Domestic Enterprises (the “New Overseas Listing Rules”) with five interpretive guidelines, which took effect on March 31, 2023. The New Overseas Listing Rules require Chinese domestic enterprises to complete filings with relevant governmental authorities and report related information under certain circumstances. The required filing scope is not limited to the initial public offering, but also includes subsequent overseas securities offering, single or multiple acquisition(s), share swap, transfer of shares or other means to seek an overseas direct or indirect listing and a secondary listing or dual major listing of issuers already listed overseas. According to the Notice on Arrangements for Overseas Securities Offering and Listing by Domestic Enterprises, published by the CSRC on February 17, 2023, a company that (i) has already completed overseas listing or (ii) has already obtained the approval for the offering or listing from overseas securities regulators or exchanges but has not completed such offering or listing before effective date of the new rules and also completes the offering or listing before September 30, 2023 will be considered as an existing listed company and is not required to make any filing until it conducts a new offering in the future. Furthermore, upon the occurrence of any of the material events specified below after an issuer has completed its offering and listed its securities on an overseas stock exchange, the issuer shall submit a report thereof to the CSRC within 3 working days after the occurrence and public disclosure of the event: (i) change of control; (ii) investigations or sanctions imposed by overseas securities regulatory agencies or other competent authorities; (iii) change of listing status or transfer of listing segment; or (iv) voluntary or mandatory delisting.
Value-Added Telecommunication Business Operating Licenses
The PRC Telecommunications Regulations, or the Telecom Regulations, which were issued by the State Council in 2000 and were most recently amended in February 2016 are the primary governing law on telecommunication services. The Telecom Regulations set out the general framework for the provision of telecommunication services by PRC entities. Under the Telecom Regulations, telecommunications service providers are required to procure operating licenses prior to their commencement of operations. The Telecom Regulations draw a distinction between “basic telecommunications services” and “value-added telecommunications services.” A “Catalog of Telecommunications Business” was issued as an attachment to the Telecom Regulations to categorize telecommunications services as basic or value-added. In December 2015, MIIT released the Catalog of Telecommunication Business (2015 Revision), or the 2015 Telecom Catalog, implemented in March 2016. Under the 2015 Telecom Catalog, both the online data processing and transaction processing business (i.e., operating e-commerce business) and information service business, continue to be categorized as value-added telecommunication services.
In March 2009, MIIT issued the Administrative Measures for Telecommunications Business Operating Permit, or the Telecom Permit Measures, which was implemented in 2009 and most recently amended in 2017. Pursuant to the Telecom Permit Measures, the operation scope of the value-added telecommunication business operating license, or VATS license, shall detail the permitted activities of the enterprise to which it is granted. An approved telecommunication services operator shall conduct its business in accordance with the specifications recorded on its VATS License. The VATS Licenses can be further categorized based on the specific business operations permitted to be carried out under such licenses, including among others, the VATS Licenses for internet information services, or the ICP License, and the VATS License for electronic data interchange business, or the EDI License. In addition, a VATS License holder is required to obtain approval from the original permit-issuing authority prior to any change to its shareholders, business scope or other information recorded on such license. In February 2015, the State Council issued the Decisions on Cancelling and Adjusting a Batch of Administrative Approval Items, which, among other things, replaced the pre-registration approval requirement for telecommunications businesses with a post-registration approval requirement.
In September 2000, the State Council promulgated the Administrative Measures on Internet Information Services, or the Internet Measures, most recently amended in January 2011. Under the Internet Measures, “internet information services” refer to the provision of information through the internet to online users, and are divided into “commercial internet information services” and “non-commercial internet information services”. Commercial internet information services operators shall obtain an ICP License, from the relevant government authorities within China. E-commerce (Tianjin), the VIE, holds our VATS License for our Value-Added Telecommunication businesses.
22
Regulations Relating to Internet Information Security and Privacy Protection
Internet information in China is regulated from a national security standpoint. The National People’s Congress, or the NPC, enacted the Decisions on Preserving Internet Security in December 2000 and amended in August 2009, which subject violators to potential criminal punishment in China for any attempt to: (i) gain improper entry into a computer or system of strategic importance; (ii) disseminate politically disruptive information; (iii) leak state secrets; (iv) spread false commercial information; or (v) infringe intellectual property rights. The Ministry of Public Security of the PRC, or the MPS, promulgated the Administrative Measures for the Computer Information Network and Internet Security Protection in December 1998 and amended in January 2011, which prohibits use of the internet in ways which, among other things, result in a leak of state secrets or a spread of socially destabilizing content. If an internet information service provider violates these measures, the MPS and its local branches may issue a warning, confiscate the illegal gains, impose fines, and, in severe cases, advise competent authority to revoke its operating license or shut down its websites.
Under the Several Provisions on Regulating the Market Order of Internet Information Services, issued by the MIIT in December 2011 and implemented in March 2012, an internet information service provider may not collect any user personal information or provide any such information to third parties without the consent of the user. An internet information service provider must expressly inform the users of the method, content and purpose of the collection and processing of such user personal information and may only collect such information necessary for the provision of its services. An internet information service provider is also required to properly maintain the user’s personal information, and in case of any leak or likely leak of the user’s personal information, the internet information service provider must take immediate remedial measures and, in severe circumstances, immediately report to the telecommunications authority. Moreover, pursuant to the Ninth Amendment to the Criminal Law issued by Standing Committee of the National People’s Congress (the “SCNPC”) in August 2015 and implemented in November 2015, any internet service provider that fails to fulfill the obligations related to internet information security administration as required by applicable laws and refuses to rectify such failure upon orders, shall be subject to criminal penalty for the result of (i) any dissemination of illegal information in large scale; (ii) any severe effect due to the leakage of the client’s information; (iii) any serious loss of criminal evidence; or (iv) other severe situation. Any individual or entity that (i) sells or provides personal information to others in a way violating the applicable law, or (ii) steals or illegally obtains any personal information, shall be subject to criminal penalty in severe situation. In addition, the Interpretations of the Supreme People’s Court and the Supreme People’s Procuratorate of the PRC on Several Issues Concerning the Application of Law in Handling Criminal Cases of Infringing Personal Information, issued in May 2017 and implemented in June 2017, clarified certain standards for the conviction and sentencing of the criminals in relation to personal information infringement.
In November 2016, the SCNPC promulgated the Cyber Security Law of the PRC, or the Cyber Security Law, which became effective on June 1, 2017. The Cyber Security Law requires that a network operator, which includes, among other things, internet information services providers, take technical measures and other necessary measures in accordance with applicable laws and regulations and the compulsory requirements of the national and industrial standards to safeguard the safe and stable operation of its networks. We are subject to such requirements as we are operating websites and mobile applications and providing certain internet services mainly through our mobile applications. The Cyber Security Law further requires internet information service providers to formulate contingency plans for network security incidents, report to the competent departments immediately upon the occurrence of any incident endangering cyber security and take corresponding remedial measures.
Internet information service providers are also required to maintain the integrity, confidentiality and availability of network data. The Cyber Security Law reaffirms the basic principles and requirements specified in other existing laws and regulations on personal data protection, such as the requirements on the collection, use, processing, storage and disclosure of personal data, and internet information service providers being required to take technical and other necessary measures to ensure the security of the personal information they have collected and prevent the personal information from being divulged, damaged or lost. Any violation of the Cyber Security Law may subject the internet information service provider to warnings, fines, confiscation of illegal gains, revocation of licenses, cancellation of filings, shutdown of websites or criminal liabilities.
23
Furthermore, MIIT’s Rules on Protection of Personal Information of Telecommunications and Internet Users promulgated in July 2013, effective September 2013, contain detailed requirements on the use and collection of personal information as well as security measures required to be taken by telecommunications business operators and internet information service providers.
Regulations Relating to Pledged Assets and Rights in PRC
On January 1, 2021, the Civil Code of China took effective which replaced the Guarantee Law, Contract Law, Property Law and General Provisions of Civil Law. The credit control measures used in supply chain finance business mostly are subject to the relevant provisions of the Civil Code. Article 681 of the Civil Code stipulates that a guarantee contract is a contract to ensure the realization of creditor’s rights. The guarantor and the creditor may agree when the debtor fails to pay its due debts or the event agreed by the parties occur, the guarantor shall pay the debts or bear responsibility. Article 696 of the Civil Code stipulates that if the creditor transfers all or part of the creditor’s rights without notifying the guarantor, the transfer shall have no effect on the guarantor. The guarantor and the creditor may agree to prohibit the transfer of creditor’s rights. Also, if the collateral lien is not registered, it cannot be used against a bona fide third party. A bona fide third party means a buyer who has paid a reasonable price and obtained the property in normal business activities. In supply chain finance business, the bulk goods are usually used as collaterals for the financing and the pledge must be registered in order to be used against the claim from a bona fide buyer. Certain accounts receivable may be pledged pursuant to the Civil Code. Article 440 of the Civil Code stipulates that the debtor or a third party that has the disposal rights to the assets may pledge such assets, including bills of exchange, promissory notes and cheques, bonds and certificates of deposit, warehouse receipt and bill of lading, etc. The Decision On Implementation of Unified Registration of Tangible Assets and Rights Guarantees by the State Council became effective on January 1, 2021. The types of tangible assets and right guarantees covered by the unified registration include production equipment, raw materials, semi-finished products and products, accounts receivable, deposit certificate, warehouse receipt and bill of lading, finance lease and factoring, etc. The tangible assets and rights guarantee covered by the unified registration shall be registered by the parties through the unified registration and publicity system of tangible assets financing under the credit investigation center of the People’s Bank of China, and parties shall be responsible for the authenticity, integrity and legitimacy of the registered contents. The registration authority does not conduct substantive examination of the registered contents.
Regulations Relating to Intellectual Property in the PRC
Trademark
The Trademark Law of the PRC was promulgated in August 2013, which took effect in May 2014 (the “Trademark Law”), and was revised in 2019, and its implementation rules protect registered trademarks. The Trademark Office of National Intellectual Property Administration, PRC, formerly the PRC Trademark Office of the State Administration of Market Regulation, is responsible for the registration and administration of trademarks throughout the PRC. The Trademark Law has adopted a “first-to-file” principle with respect to trademark registration. Registered trademarks are granted a valid term of ten years, which can be renewed each time for another ten years commencing from the day after the expiry date of the last period of validity if the required renewal formalities have been completed. Pursuant to the PRC Trademark Law, counterfeit or unauthorized production of the label of another person’s registered trademark, or sale of any label that is counterfeited or produced without authorization will be deemed as an infringement to the exclusive right to use a registered trademark. The infringing party will be ordered to stop the infringement immediately, a fine may be imposed, and the counterfeit goods will be confiscated. The infringing party may also be held liable for the right holder’s damages, which will be equal to the gains obtained by the infringing party or the losses suffered by the right holder as a result of the infringement, including reasonable expenses incurred by the right holder for stopping the infringement.
24
Regulations Relating to Asset Management in Hong Kong.
The Securities and Futures Ordinance (Cap. 571) of Hong Kong, or the HKSFO, including its subsidiary legislation, is the principal legislation regulating the securities and futures industry in Hong Kong, including the regulation of securities and futures markets and leveraged foreign exchange trading, the offering of investments to the public in Hong Kong, and intermediaries and their conduct of regulated activities. In particular, Part V of the HKSFO and the relevant guidelines and codes issued by the HKSFC deal with licensing and registration matter.
The HKSFO is administered by the HKSFC, which is the statutory regulatory body that governs the securities and futures markets and non-bank retail leveraged foreign exchange market in Hong Kong.
The HKSFC is an independent statutory body which administers the HKSFO and is responsible for regulating the securities and the futures industry in Hong Kong, including Brokers, investment advisers, fund managers, and intermediaries carrying out the regulated activities as listed in “—Licensing Regime Under the HKSFO—Types of Regulated Activities” below. The HKSFC works to strengthen and protect the integrity and soundness of Hong Kong’s securities and futures markets for the benefit of investors and the industry.
Licensing Regime Under the HKSFO
The functions of the HKSFC, as a gatekeeper of standards for individuals and corporations seeking approval to enter into the securities and futures markets of Hong Kong, include the following:
| ● | grant licenses to those who are appropriately qualified and can demonstrate their fitness and properness to be licensed under the HKSFO; |
| ● | maintain online a public register of licensed persons and registered corporations; |
| ● | monitor the ongoing compliance of licensing requirements by licensees, substantial shareholders of licensed corporations, and directors of licensed corporations; and |
| ● | initiate policies on licensing issues. |
The HKSFC operates a system of authorizing corporations and individuals (through licenses) to act as financial intermediaries. Under the HKSFO, a corporation that is not an authorized financial institution (as defined in section 2(1) of the Banking Ordinance (Cap. 155) of Hong Kong) and is:
| ● | carrying on a business in a regulated activity (or holding out as carrying on a regulated activity), or |
| ● | actively marketing, whether in Hong Kong or from a place outside Hong Kong, to the public such services it provides, would constitute a regulatory activity if provided in Hong Kong, |
must be licensed by the HKSFC to carry out that regulatory activity, unless one of the exemptions under the HKSFO applies.
In addition to the licensing requirements on corporations, any individual who: (i) performs any regulated function in relation to a regulated activity carried on as a business, or (ii) holds himself out as performing such regulated activity, must be licensed separately under the HKSFO as a Licensed Representative accredited to his principal.
25
Types of Regulated Activities Under the HKSFO
The HKSFO provides a licensing regime under which a person needs a license to carry on different types of regulated activities as specified in Schedule 5 of the HKSFO. The different types of regulated activities are set out as follows:
Type 1: dealing in securities;
Type 2: dealing in futures contracts;
Type 3: leveraged foreign exchange trading;
Type 4: advising on securities;
Type 5: advising on futures contracts;
Type 6: advising on corporate finance;
Type 7: providing automated trading services;
Type 8: securities margin financing;
Type 9: asset management;
Type 10: providing credit rating services;
Type 11: Dealing in OTC derivative products or advising on OTC derivative products; and
Type 12: Providing client clearing services for OTC derivative transactions.
The Type 12 regulated activity came into operation on September 1, 2016 pursuant to the Securities and Futures (Amendment) Ordinance 2014 (Commencement) Notice 2016 (L.N. 27 of 2016), in so far as it relates to paragraph (c) of the new definition of “excluded services” in Part 2 of Schedule 5 to the HKSFO. The licensing requirement with respect to Type 12 regulated activity is, as of the date of this annual report, not yet in operation and the effective date will be appointed by the Hong Kong Secretary for Financial Services and the Treasury by notice published in the Gazette.
As of the date of this annual report, our subsidiary NTAM is licensed under the HKSFO to conduct the following regulated activities:
| Company | Type of Regulated Activities | |
| Nice Talent Asset Management Limited (“NTAM”) (1) | Type 4 and Type 9 |
Notes:
| (1) | The following conditions are currently imposed on the HKSFC license of NTAM: |
| ● | The licensee shall only provide services to professional investors. The term “professional investor” is as defined in the HKSFO and its subsidiary legislation. |
| ● | The licensee shall not hold client assets. The terms “hold” and “client assets” are as defined under the HKSFO. |
26
Licensed Corporation
For application as a licensed corporation, the applicant has to be incorporated in Hong Kong or an overseas company registered with the Companies Registry of Hong Kong. The licensed corporation has to satisfy the HKSFC that it has proper business structure, good internal control systems and qualified personnel to ensure the proper management of risks that it will encounter in carrying on the proposed regulated activities as detailed in its business plan submitted to the HKSFC. Detailed guidelines to meet the requirements and expectations of the HKSFC are contained in the following publications of the HKSFC:
| ● | “Guidelines on Competence”; |
| ● | “the Code of Conduct for Persons Licensed by or Registered with the Securities and Futures Commission,” or the Code of Conduct; |
| ● | “the Management, Supervision and Internal Control Guidelines for Persons Licensed by or Registered with the HKSFC”; |
| ● | “Corporate Finance Adviser Code of Conduct”; and |
| ● | “Fund Manager Code of Conduct.” |
Responsible Officers
For each regulated activity conducted by a licensed corporation, it must appoint no less than two responsible officers, at least one of them must be an executive director, to directly supervise the business of such regulated activity. A responsible officer is an individual approved by the HKSFC to supervise the regulated activity or activities of the licensed corporation to which he or she is accredited. For each regulated activity of a licensed corporation, it should have at least one responsible officer available at all times to supervise the business.
Qualification and Experience Required for Being a Responsible Officer
A person who intends to apply to be a responsible officer must demonstrate that he or she fulfills the requirements on both competence and sufficient authority. An applicant should possess appropriate ability, skills, knowledge, and experience to properly manage and supervise the corporation’s regulated activity or activities. Accordingly, the applicant has to fulfill certain requirements on academic and industry qualifications, relevant industry experience, management experience, and local regulatory framework paper as stipulated by the HKSFC.
Managers-in-Charge of Core Functions, or MICs
A licensed corporation is required to designate certain individuals as MICs and provide to the HKSFC information about its MICs and their reporting lines. MICs are individuals appointed by a licensed corporation to be principally responsible, either alone or with others, for managing each of the following eight core functions of the licensed corporation:
| (a) | overall management oversight; |
| (b) | key business lines; |
| (c) | operational control and review; |
| (d) | risk management; |
27
| (e) | finance and accounting; |
| (f) | information technology; |
| (g) | compliance; and |
| (h) | anti-money laundering and counter-terrorist financing. |
The management structure of a licensed corporation (including its appointment of MICs) should be approved by the board of the licensed corporation. The board should ensure that each of the licensed corporation’s MICs has acknowledged his or her appointment as MIC and the particular core function(s) for which he or she is principally responsible.
Fit and Proper Requirement
Persons who apply for licenses under the HKSFO must satisfy and continue to satisfy after the grant of such licenses by the HKSFC that they are fit and proper persons to be so licensed. Generally, a fit and proper person means one who is financially sound, competent, honest, reputable, and reliable.
Section 129(1) of the HKSFO sets out a number of matters that the HKSFC shall have regard to in assessing the fitness and properness of a person, an individual, corporation, or institution, which includes:
| ● | financial status or solvency; |
| ● | educational or other qualifications or experience having regard to the nature of the functions to be performed; |
| ● | ability to carry on the regulated activity concerned competently, honestly, and fairly; and |
| ● | reputation, character, reliability, and financial integrity of the applicant and other relevant persons as appropriate. |
The above fit and proper criteria serve as the fundamental basis when the HKSFC considers each license or registration application. Detailed guidelines are contained in “the Fit and Proper Guidelines,” “the Licensing Information Booklet,” and “the Guidelines on Competence” published by the HKSFC.
The Fit and Proper Guidelines apply to a number of persons including the following:
| ● | an individual who applies for license or is licensed under Part V of the HKSFO; |
| ● | a licensed representative who applies for approval or is approved as a responsible officer under Part V of the HKSFO; |
| ● | a corporation which applies for license or is licensed under Part V of the HKSFO; |
| ● | an authorized financial institution which applies for registration or is registered under Part V of the HKSFO; |
| ● | an individual whose name is to be or is entered in the register maintained by the Hong Kong Monetary Authority under section 20 of the Banking Ordinance (Cap. 155) of Hong Kong; and |
| ● | an individual who applies to be or has been given consent to act as an executive director of a registered institution under section 71C of the Banking Ordinance (Cap. 155 of Hong Kong). |
28
Section 129(2) of the HKSFO empowers the HKSFC to take into consideration any of the following in considering whether a person is fit and proper:
| ● | decisions made by such relevant authorities as stated in section 129(2)(a) of the HKSFO or any other authority or regulatory organization, whether in Hong Kong or elsewhere, in respect of that person; |
| ● | in the case of a corporation, any information relating to: |
| o | any other corporation within the group of companies; or |
| o | any substantial shareholder or officer of the corporation or of any of its group companies; |
| ● | in the case of a corporation licensed under section 116 or 117 of the HKSFO or registered under section 119 of the HKSFO or an application for such license or registration: |
| o | any information relating to any other person who will be acting for or on its behalf in relation to the regulated activity; and |
| o | whether the person has established effective internal control procedures and risk management systems to ensure its compliance with all applicable regulatory requirements under any of the relevant provisions; |
| ● | in the case of a corporation licensed under section 116 or section 117 of the HKSFO or an application for the license, any information relating to any person who is or to be employed by, or associated with, the person for the purposes of the regulated activity; and |
| ● | the state of affairs of any other business which the person carries on or proposes to carry on. |
The HKSFC is obliged to refuse an application to be licensed if the applicant fails to satisfy the HKSFC that the applicant is a fit and proper person to be licensed. The onus is on the applicant to make out a case that the applicant is fit and proper to be licensed for the regulated activity.
Continuing Obligations of Licensed Corporations
Licensed corporations, licensed representatives, and responsible officers must remain fit and proper as defined under the HKSFO at all times. They are required to comply with all applicable provisions of the HKSFO and its subsidiary rules and regulations as well as the codes and guidelines issued by the HKSFC.
Outlined below are some of the key continuing obligations of the licensed corporations within the Group under the HKSFO:
| ● | maintenance of minimum paid-up share capital and liquid capital, and submission of financial returns to the HKSFC in accordance with the requirements under the Securities and Futures (Financial Resources) Rules (as discussed in more detail below); |
| ● | maintenance of segregated account(s), and custody and handling of client securities in accordance with the requirements under the Securities and Futures (Client Securities) Rules (Chapter 571H of the Laws of Hong Kong); |
| ● | maintenance of segregated account(s), and holding and payment of client money in accordance with the requirements under the Securities and Futures (Client Money) Rules (Chapter 571I of the Laws of Hong Kong); |
29
| ● | maintenance of proper records in accordance with the requirements prescribed under the Securities and Futures (Keeping of Records) Rules (Chapter 571O of the Laws of Hong Kong); |
| ● | maintenance of insurance against specific risks for specified amounts in accordance with the requirements under the Securities and Futures (Insurance) Rules (Chapter 571AI of the Laws of Hong Kong); |
| ● | payment of annual fees and submission of annual returns to the HKSFC within one month after each anniversary date of the license; and |
| ● | implementation of appropriate policies and procedures relating to client acceptance, client due diligence, record keeping, identification, and reporting of suspicious transactions and staff screening, education, and training in accordance with the requirements under the Guideline on Anti-Money Laundering and Counter-Terrorist Financing issued by the HKSFC; |
Obligation for substantial shareholders
A person shall, in relation to a corporation, be regarded as a substantial shareholder of the corporation if he, either alone or with any of his associates—
| (a) | has an interest in shares in the corporation— |
| (i) | the aggregate number of which shares is equal to more than 10% of the total number of issued shares of the corporation; or |
| (ii) | which entitles the person, either alone or with any of his associates and either directly or indirectly, to exercise or control the exercise of more than 10% of the voting power at general meetings of the corporation; or |
| (b) | holds shares in any other corporation which entitles him, either alone or with any of his associates and either directly or indirectly, to exercise or control the exercise of 35% or more of the voting power at general meetings of the other corporation, or of a further corporation, which is itself entitled, either alone or with any of its associates and either directly or indirectly, to exercise or control the exercise of more than 10% of the voting power at general meetings of the corporation. |
A person shall be regarded as being entitled to exercise or control the exercise of 35% or more of the voting power at general meetings of a corporation indirectly if he, either alone or with any of his associates, has an interest in shares in a further corporation which entitles him, either alone or with any of his associates, to exercise or control the exercise of 35% or more of the voting power at general meetings of the further corporation which is itself entitled, either alone or with any of its associates, to exercise or control the exercise of 35% or more of the voting power at general meetings of the first-mentioned corporation.
Under section 132 of the HKSFO, a person (including a corporation) has to apply for HKSFC’s approval prior to becoming or continuing to be, as the case may be, a substantial shareholder of a corporation licensed under section 116 of the HKSFO. A person who has become aware that he has become a substantial shareholder of a licensed corporation without HKSFC’s prior approval should, as soon as reasonably practicable and in any event within three business days after he becomes so aware, apply to the HKSFC for approval to continue to be a substantial shareholder of the licensed corporation.
An application to the HKSFC regarding the change of the substantial shareholder of NTAM to Future FinTech (Hong Kong) Limited was approved by the HKSFC on June 17, 2021.
30
Supervision by the HKSFC
HKSFC supervises licensed corporations and intermediaries operating in the market. HKSFC conducts on-site inspections and off-site monitoring to ascertain and supervise intermediaries’ business conduct and compliance with relevant regulatory requirements and to assess and monitor the financial soundness of intermediaries.
Disciplinary Power of the HKSFC
Under Part IX of the HKSFO and subject to the due process for exercising disciplinary powers laid down in section 198 of the HKSFO, the HKSFC may exercise any of the following disciplinary actions against a regulated person (including a licensed person or a registered institution) if that person is found to be guilty of misconduct or the HKSFC is of the opinion that a regulated person is not fit and proper to be or remain the same type of regulated person (sections 194 and 196 of the HKSFO).
| ● | revocation or suspension of a license or a registration; |
| ● | revocation or suspension of part of a license or registration in relation to any of the regulated activities for which a regulated person is licensed or registered; |
| ● | revocation or suspension of the approval granted to a responsible officer; |
| ● | public or private reprimand on a regulated person; |
| ● | prohibition of a regulated person from applying to be licensed or registered or to be approved as a responsible officer; |
| ● | prohibition of a regulated person from applying to be given consent to act or continue to act as an executive officer of a registered institution; |
| ● | prohibition of a regulated person from re-entry to be licensed or registered; and |
| ● | pecuniary penalty of not exceeding the amount of HK$10 million or three times the amount of the profit gained or loss avoided as a result of the misconduct. |
Regulations Relating to Money Transfer in UK.
The Financial Conduct Authority (FCA) - The FCA is the main regulator for money transfer business in the UK. It is responsible for authorizing and supervising money transfer business that provide payment services, including money transfer services. The FCA sets out the regulatory requirements for money transfer business in the Payment Services Regulations 2017 (PSR 2017) and the Electronic Money Regulations 2011 (EMR).
Her Majesty’s Revenue and Customs (HMRC) - HMRC is responsible for supervising money transfer business that are not authorized by the FCA but are required to register with HMRC for anti-money laundering purposes. HMRC sets out the regulatory requirements for money transfer business in the Money Laundering Regulations 2017 (MLR 2017).
While the FCA and HMRC are the main regulators for money transfer business in the UK, there may be other regulators that money transfer business needs to comply with depending on their specific activities. For example, if a money transfer business also provides currency exchange services, it may be subject to additional regulations from the Financial Conduct Authority or HM Revenue & Customs.
Domain Name
The MIIT promulgated the Measures on Administration of Internet Domain Names, or the Domain Name Measures, on August 24, 2017, which took effect on November 1, 2017. The MIIT is the major regulatory body responsible for the administration of PRC internet domain names, under supervision of which the China Internet Network Information Center, or CNNIC, is responsible for the daily administration of “.cn” domain names and Chinese domain names. CNNIC adopts a “first-to-file” principle with respect to the registration of domain names. Applicants for registration of domain names must provide the true, accurate and complete information of their identities to domain name registration service institutions. The applicants will become the holder of such domain names upon the completion of the registration procedure.
Trademark.
The Trademark Law of the PRC promulgated in August 2013 which took effect in May 2014 (the “Trademark Law”), and revised in 2019, and its implementation rules protect registered trademarks. The Trademark Office of National Intellectual Property Administration, PRC, formerly the PRC Trademark Office of the State Administration of Market Regulation is responsible for the registration and administration of trademarks throughout the PRC. The Trademark Law has adopted a “first-to-file” principle with respect to trademark registration. Where registration is sought for a trademark that is identical or similar to another trademark which has already been registered or given preliminary examination and approval for use in the same or similar category of commodities or services, such application for registration of this trademark may be rejected. Trademark registrations are effective for a renewable ten-year period, unless otherwise revoked.
31
Copyright
In accordance with the Copyright Law of the PRC promulgated by the SCNPC on September 7, 1990, amended on February 26, 2010 and November 11, 2020, Chinese citizens, legal persons or other entities own the copyright in their works whether published or not, including written works, oral works, music, comedy, arts of talking and singing, dance and acrobatics, work of art and architecture work, photographic works, cinematographic work and work created by the method similar to the film production method; engineering design drawing, product design drawing, map, sketch and other graphic works and model works, computer software and other works specified by laws and administrative regulations. The rights a copyright owner has include but not limited to the following rights of the person and property rights: the right of publication, right of authorship, right of modification, right of integrity, right of reproduction, distribution right, rental right, right of network communication, translation right and right of compilation.
In accordance with the Regulations on the Protection of Computer Software promulgated by the State Council on December 20, 2001 and last amended on January 30, 2013, Chinese citizens, legal persons or other entities own the copyright, including the right of publication, right of authorship, right of modification, right of reproduction, distribution right, rental right, right of network communication, translation right and other rights software copyright owners shall have in software developed by them, regardless of whether it has been published.
In accordance with the Measures for the Registration of Computer Software Copyright promulgated by the National Copyright Administration on April 6, 1992 and last amended on February 20, 2002, software copyrights, exclusive licensing contracts for software copyrights and software copyright transfer contracts shall be registered, and the National Copyright Administration shall be the competent authority for the administration of software copyright registration and designates the Copyright Protection Center of China as a software registration authority. The Copyright Protection Center of China shall grant a registration certification to a computer software copyright applicant who complies with regulations. Under the Copyright Law, the term of protection for copyrighted software is 50 years.
Intellectual Property
The Company currently has 34 registered Internet Domain names, including hedejiachuan.com, intervalue.vip, intervalue.net.cn, intervalue.com.cn, intervalue.cc, intervalue.ltd, intervalue.top, ftex.ltd, ftex.net.cn, ftex.vip, ftex.top, ftex.cc, dcon.top, dconpay.com, dconio.com, digipay.ink, digipay.vip, globalkey.vip, globalkey.shop, globalkey.store, digipay.net.cn, digipay.ltd, globalkey.net.cn, globalkey.cc, globalkey.top, ftft.top, ftftex.com, ftft.com, ftftbank.com, mftftpay.com, inuteam.com,ftftx.com,ftftcapital.com,ftftorbit.com,ftftdigitalcapital.com. All these Domain names are owned by the subsidiaries of the Company.
The Company owns copyrights for the software for its blockchain based e-commerce platform application, including: (i) a blockchain credit points discount settlement system; (ii) a blockchain credit points circulation monitoring system; (iii) a legal currency and credit points synchronization settlement system; (iv) a blockchain credit points flow system; (v) an agent automatic profit distribution system (vi) an agent automatic tax deduction and accounting system; (vii) a manufacturer automatic accounting system; (viii) an e-commerce and blockchain anti-counterfeiting linkage system; (ix) a blockchain discount and promotion automatic balance system; (x) a blockchain real-name authentication and legal responsibility system. FTFT UK Limited owns the software for its financial app and FTFT Capital Investments L.L.C. owns the software for its marketing data platform FTFTX.
We believe that our continued success and competitive status depend largely on our proprietary technology and ability to innovate. We have taken measures to protect the confidentiality of our proprietary technologies and intellectual property. We rely on a combination of know-how, copyrights for our software and trade secret laws, as well as confidentiality agreements to protect our proprietary rights. We will take the necessary action to seek remuneration if we believe our intellectual property rights have been infringed upon.
32
Human Capital Resources
We understand that our success depends on our ability to attract, train and retain our employees. We strive to attract, recruit, and retain employees through competitive compensation and benefit programs, learning and development opportunities that support career growth and advancement opportunities, and employee engagement initiatives that foster a strong Company culture. In addition to cash compensation, we offer customary benefits in accordance with local regulatory requirements as well as performance-based stock awards to our employees. We also recognize the importance of keeping our employees safe. In response to the COVID-19 pandemic, we implemented changes that we determined were in the best interest of our employees and have followed local government orders to prevent the spread of COVID-19.
Employees
As of December 31, 2022, we had 80 full-time employees and 25 part-time employees, among which 49 are located in the PRC, 19 are located in Hong Kong, 12 are located in the United States, 10 are located in United Kingdom and 9 are located in Dubai and 6 are located in Paraguay. None of our employees are covered by a collective bargaining agreement as of the date of this Report. We consider our relationships with our employees to be good.
ITEM 1A – RISK FACTORS
Our business and an investment in our securities are subject to a variety of risks. The following risk factors describe the most significant events, facts or circumstances that could have a material adverse effect upon our business, financial condition, results of operations, ability to implement our business plan and the market price for our securities. Additional risks and uncertainties that presently are not considered material or are not known to us, and therefore are not mentioned herein, may impair our business operations. Many of these events are outside of our control. If any of these risks actually occurs, our business, financial condition or results of operations may be materially adversely affected. In such case, the trading price of our common stock could decline and investors in our common stock could lose all or part of their investment.
Risks Related to Our Business
An occurrence of an uncontrollable event such as the COVID-19 pandemic may negatively affect our operations and financial results.
In recent years, there have been outbreaks of epidemics in various countries, including China. Recently, there was an outbreak of a novel strain of coronavirus (COVID-19), which has been spread rapidly to many parts of the world, including China, Hong Kong and the U.S. In March 2020, the World Health Organization declared COVID-19 a pandemic. The COVID-19 pandemic has resulted in, among other things, quarantines, travel restrictions, and the temporary closure of office buildings and facilities in China, Hong Kong and in the U.S.
A large part of our revenues are generated in China and Hong Kong. Consequently, our results of operations have been and may continue to be adversely affected, to the extent that COVID-19 harms the Chinese, Hong Kong and global economy. Any potential impact to our results will depend on, to a large extent, future developments and new information that may emerge regarding the duration and severity of COVID-19 and the actions taken by government authorities and other entities to contain COVID-19 or treat its impact, almost all of which are beyond our control. Potential impacts include, but are not limited to, the following:
| ● | temporary closure of offices, travel restrictions or suspension of transportation of products to our customers; and our suppliers have been negatively affected, and could continue to be negatively affected, on their ability to fulfill our demands if there is any resurgence of COVID-19; | |
| ● | our customers that are negatively impacted by the outbreak of COVID-19 may reduce their budgets to purchase our products and services, which may materially adversely impact our revenue; |
33
| ● | We may have to provide significant sales incentives to our customers in response to the COVID-19 outbreak, which may in turn materially adversely affect our financial condition and operating results; | |
| ● | The business operations of our customers and suppliers have been and could continue to be negatively impacted by the outbreak, which may result in loss of customers or disruption of our services, which may in turn materially adversely affect our financial condition and operating results; | |
| ● | any disruption of our supply chain, logistics providers or customers could adversely impact our business and results of operations, including causing our suppliers unable to provide products for a period of time or materially delay delivery to customers, which may also lead to loss of customers, as well as reputational, competitive and business harm to us; | |
| ● | The Company’s promotion strategy for our e-commerce platform mainly relied on the training of members and distributors through meetings and conferences. Due to the outbreak of COVID-19, the Chinese government put a restriction on large gatherings and these restrictions has made CCM Shopping Mall and NONOGIRL difficult to recruit new members and the Company has to close NONOGIRL platform and change business model of CCM Shopping Mall. | |
| ● | The global stock markets may experience, significant decline from the COVID-19 outbreak, which could materially adversely affect our stock price. |
Because of the uncertainty surrounding the COVID-19 outbreak, the future impact related to the outbreak and potential resurgence as well as the local and global response cannot be reasonably estimated at this time. There have been outbreaks of Omicron variant in various cities in China in 2022 which have resulted quarantines, travel restrictions, and temporary closure of office buildings and facilities in these cities. In December 2022, the Chinese government eased its strict zero COVID-19 policy which resulted in a surge of new COVID-19 cases during December 2022 and January 2023, which has disrupted our business operations in China.
The global economy has also been materially negatively affected by the COVID-19 and there is continued severe uncertainty about the duration and intensity of its impacts. The Chinese and global growth forecast is extremely uncertain, which would seriously affect our business.
While the potential economic impact brought by, and the duration of COVID-19 and its new variants may be difficult to assess or predict, a widespread pandemic could result in significant disruption of global financial markets, reducing our ability to access capital, which could negatively affect our liquidity. In addition, a recession or market correction resulting from the spread of COVID-19 and its new variants could materially negatively affect our business and the value of our common stock.
Further, as we do not have access to a revolving credit facility, there can be no assurance that we would be able to secure commercial debt financing in the future in the event that we require additional capital. We currently believe that our financial resources will be adequate to see us through the outbreak. However, in the event that we do need to raise capital in the future, outbreak-related instability in the securities markets could adversely affect our ability to raise additional capital.
In general, our business could be adversely affected by the epidemics, including, but not limited to, COVID-19, avian influenza, severe acute respiratory syndrome (SARS), the influenza A virus, the Ebola virus, or other outbreaks. In response to an epidemic or other outbreaks, governments and other organizations may adopt regulations and policies that could lead to severe disruption to our daily operations, including temporary closure of our offices and other facilities. These severe conditions may cause us and/or our partners to make internal adjustments, including but not limited to, temporarily closing down business, limiting business hours, and setting restrictions on travel and/or visits with clients and partners for a prolonged period of time. Various impacts arising from severe conditions may cause business disruption, resulting in material, adverse effects to our financial condition and results of operations.
34
Economic conditions have had and may continue to have an adverse effect on our customers’ spending on our products and services.
The worldwide economy remains volatile and may have entered in global recession. The adverse effect of a sustained international economic downturn, including sustained periods of decreased spending, high unemployment levels, declining consumer or business confidence and continued volatility and disruption in the credit and capital markets, would likely result in reduced demand for our products and services. To the extent an international economic downturn develops, we could experience a reduction in sales volume. If we are unable to reduce our operating costs and expenses proportionately, many of which are fixed, our results of operations would be adversely affected.
The supply chain financing service industry is an emerging and rapidly evolving industry in China and we might not achieve the development as we expected.
The supply chain financing service industry in China is highly dynamic and rapidly evolving. Operating in this industry demands applying cutting-edge technologies to digitalize supply chain financing workflows and optimize payment cycles, which is an emerging and relatively new business model in China. In addition, we are faced with uncertainties relating to the intensifying competition and evolving regulatory environment in China’s supply chain financing service industry. There have been limited proven methods to project available technology, regulatory and industry standards on which we can rely, and the delayed, unexpected or adverse developments in this sector may adversely and materially affect our operational and financial performances. As market dynamics, regulatory environment and our business continue to develop, we may need to adjust our business model and continue to upgrade our products and service offerings, and if we fail to adapt to these developments promptly, or at all, our business, financial condition, results of operations and prospects may be materially and adversely affected.
The supply chain financing service industry is increasingly competitive in China. If we fail to compete effectively, we may lose our customers and partners, which could materially and adversely affect our business, financial condition and results of operations.
The supply chain financing service industry in the PRC is increasingly competitive, and there is no guarantee that we will be able to compete effectively and implement our business strategies. We face intense competition primarily from third-party supply chain financing service providers. Some of these competitors may have established strong brand recognition, robust technological capabilities and significant financial resources or offer comparable technology solutions or own similar business scale to us. Intensifying competition may result in certain developments in this industry, such as downward competitive pressure on price, expansion by existing competitors, adoption by our competitors of innovative technology solutions or comparatively effective branding efforts, any of which may have a material adverse impact on our financial condition, results of operations and growth prospects. Increased investments made and lower prices or innovative services offered by our competitors may require us to divert significant managerial, financial and human resources in order to remain competitive, and ultimately may place a greater pressure on us to maintain our market share and negatively impact the revenues growth and profitability of our business. Furthermore, our business is subject to rapid changes in the industries we operate in, such as the introduction of new business models, and the entry of new and well-funded competitors or industry disruptors. We may face even more intensified competition as a result of certain alliances, acquisitions or consolidations within the industries where we operate that result in emergence of stronger competitors. Existing and new competitors may leverage their established platforms or market positions, or introduce innovative business models, to launch products or services that may attract a large customer base and achieve rapid growth, which may materially and adversely affect our business and results of operations. If we are not able to compete effectively, the number of our customers and partners may decrease and our market share and profitability may be negatively affected, which could materially and adversely affect our business, financial condition, results of operations and prospects, as well as our reputation and brand.
35
Our supply chain finance business faces risks in receivables, timely supplies, credit evaluation and commodity price fluctuations all of which could materially and adversely affect our business, financial condition and results of operations.
Our supply chain finance business faces various risk in its operation, including (i) risk of failure to collect our receivables in time after the delivery of commodities; (ii) risk of unable to supply the commodity according to the contract requirements such as issues of quality and/or quantity of goods. If we fail to control such risk and strictly implement our new supplier and client evaluation standards as well as the background investigation for our risk control, we might not receive payment for the goods delivered or lose control of the title of the goods or breach contracts to supply goods according to its terms, which will materially and adversely affect our business, financial condition and results of operations. Also, if the market for commodities fluctuates sharply, our downstream customers might default on their purchase obligation and cause losses to us.
The asset management services that NTAM provides involve various risks, and failure to identify or fully appreciate such risks will negatively affect our reputation, client relationships, operations and prospects.
NTAM provides asset and wealth management service to clients.
Neither the principal nor the return of the asset management products that NTAM has provided its services on is guaranteed by NTAM. As such, NTAM generally does not bear any liabilities for any loss to capital invested in the products. However, despite related risk warnings and disclaimers, the investors may attempt to hold NTAM responsible for their losses and terminate their business with us, which could harm our reputation and result in reduced business. In addition, although NTAM has implemented transparent disclosure policies, such policies and procedures may not be fully effective. If NTAM or its customer service personnel are found to have engaged in misconduct or negligent in providing their services, NTAM may be held responsible when the investors incur losses, and our reputation, client relationships, business and prospects will be materially and adversely affected.
Our operations of NTAM depend on key management and professional staff and our business may suffer if we are unable to recruit or retain them.
The success of our business is dependent, to a large extent, on the continued services of NTAM’s senior management, especially Mr. Siu Kei Chan, the Chief Executive Officer of NTAM. If NTAM loses the services of Mr. Chan, it needs to promptly hire an experienced professional from the market, otherwise it may not be able to execute its existing business strategy effectively, or we may have to change our current business direction. Such disruptions to our business may take up significant energy and resources of the Company, and materially and adversely affect our future prospects.
Moreover, NTAM daily operations depend on the members of its mid-level management, experienced investment and trading managers, licensed representatives, risk management officers, research analysts and IT specialists. We devote considerable resources to the recruiting and retaining these personnel. However, the market for quality professionals is increasingly competitive. We expect to face significant competition from other assets management firms and technology companies in hiring such personnel. The intense competition may require us to offer more competitive compensation and other benefits to our talent, which could materially and adversely affect our financial condition and results of operations. As a result, it may be difficult for us to continue to retain and motivate these employees, and this could affect their decisions about whether or not they continue to work for us. If we do not succeed in attracting, hiring, and integrating excellent personnel, or retaining and motivating existing personnel, NTAM may be unable to grow effectively.
36
Our risk management and internal control systems of NTAM, as well as the risk management tools available to us, may not fully protect us against various risks inherent in our business.
Currently, NTAM follows its comprehensive internal risk management framework and procedures to manage its risks, including but not limited to, reputational risk, legal risk, regulatory and compliance risk, operational risk, market risk, liquidity risk, and credit risk. However, its risk management policies, procedures and internal controls may not be adequate or effective in mitigating the risks or protecting it against unidentified or unanticipated risks. In particular, some methods of managing risks are based upon observed historical market behavior and experience in the securities industry. These methods may fail to predict future risk exposures, which could be significantly greater than those indicated by our historical measures. Other risk management methods depend upon an evaluation of available information regarding operating and market conditions and other matters, which may not be accurate, complete, up-to-date or properly evaluated. In addition, the capital markets in Hong Kong are rapidly developing, the information and experience that NTAM relies on for its risk management methods may become quickly outdated as capital markets and regulatory environment in Hong Kong continue to evolve. Deficiencies in the risk management and internal control systems and procedures may adversely affect our ability to identify or report our deficiencies or non-compliance. Any of these may have a material and adverse effect on our business, financial condition, and operating results.
The operations of NTAM may be adversely affected if it fails to obtain or maintain necessary approvals for conducting a particular business.
Due to the highly regulated nature of the financial industry in jurisdiction where NTAM operates, many aspects of its business depend on obtaining and maintaining approvals, licenses, permits or qualifications from relevant regulators in Hong Kong. Obtaining and maintaining such approvals, licenses, permits or qualifications is contingent on NTAM’s compliance with regulatory requirements. Any failure to comply with regulatory requirements could limit the scope of businesses in which NTAM is permitted to engage. Furthermore, additional regulatory approvals, licenses, permits or qualifications may be required by relevant regulators in the future, and some of current approvals, licenses, permits or qualifications of NTAM are subject to periodic renewal. The failure to obtain or maintain the required approvals, licenses, permits or qualifications could adversely affect our results of operations and financial condition.
We may engage in future acquisitions involving significant expenditures of cash, the incurrence of debt or the issuance of stock, all of which could have a materially adverse effect on our operating results.
As part of our business strategy, we review acquisition and strategic investment prospects that we believe would complement our current product and service offerings, augment our market coverage, enhance our technological capabilities or otherwise offer growth opportunities. From time to time, we review investments in new business and we expect to make investments in, and to acquire, business, products or technologies in the future. We are in the process to complete an acquisition of a money transfer company in UK, which is expected to close during the first half of this year. In the event of any future acquisitions, we may expend significant cash, incur substantial debt and/or issue equity securities and dilute the percentage ownership of current shareholders, all of which could have a material adverse effect on our operating results and the price of our stock. We cannot guarantee that we will be able to successfully integrate any business, products, technologies or personnel that we may acquire in the future, and our failure to do so could have a material adverse effect on our business, operating results and financial condition.
We may not be able to prevent others from unauthorized use of our intellectual property, which could harm our business and competitive position.
Our success depends, in part, on our ability to protect our proprietary technologies. The process of seeking intellectual property protection can be lengthy and expensive and we cannot guarantee that our existing or future intellectual property rights will be fully protected or bring us the commercial advantages. We also cannot guarantee that our current or potential competitors do not have, and will not obtain, intellectual property rights that will prevent, limit or interfere with our ability to use our technology or sell our products and services in the PRC or other countries.
37
The implementation and enforcement of PRC intellectual property laws historically have not been vigorous or consistent. Accordingly, intellectual property rights and confidentiality protections in the PRC are not as effective as those in the United States and other countries. We may need to resort to litigation to enforce or defend our rights or to determine the enforceability, scope and validity of our proprietary rights or those of others. Such litigation will require significant expenditures of cash and management efforts and could harm our business, financial condition and results of operations. An adverse determination in any such litigation will impair our intellectual property rights and may harm our business, competitive position, business prospects and reputation.
The blockchain related products and services that we are developing have the potential to be used in ways we do not intend, including for criminal or other illegal activities.
Blockchain-related products and services, in particular cryptocurrencies, have the potential to be used for financial crimes or other illegal activities. Because the blockchain platform that we are developing is novel, there are uncertainties regarding any legal and regulatory requirements for preventing blockchain-related products and services from being put to such uses, and there are uncertainties regarding the liabilities and risks to the Company if we are unable to prevent such uses. Even if we comply with all laws and regulations regarding financial and blockchain related products and services, we have no ability to ensure that our customers, partners or others to whom we license or sell our products and services comply with all laws and regulations applicable to them and their transactions.
Our blockchain based Shopping Mall employs security measures common to blockchain technologies, such a multiple identity authentication and multi-signature requirements. The security measures to be employed by our blockchain projects are subject to further improvement and development. There is no guarantee that the security measures that we currently use or any that we may develop in the future will be effective.
Any negative publicity we receive regarding any allegations of unlawful uses of our blockchain platform could damage our reputation. More generally, any negative publicity regarding unlawful uses of blockchain technology in the marketplace could reduce the demand for our products and services. The occurrence of any of the foregoing could have a material adverse effect on our financial results and business.
The regulatory regime governing blockchain technologies, cryptocurrencies, digital assets, and offerings of digital assets is uncertain, and new regulations or policies may materially adversely affect the development of our blockchain related business.
Regulation of digital assets, cryptocurrencies, crypto mining, blockchain technologies, and the blockchain platform we are developing is currently undeveloped and likely to rapidly evolve as government agencies take greater interest in them. Regulation also varies significantly among international, federal, state and local jurisdictions and is subject to significant uncertainty. Various legislative and executive bodies in the United States and in other countries may in the future adopt laws, regulations, or guidance, or take other actions, which may severely impact the permissibility of tokens generally and the technology behind them or the means of transaction or in transferring them. Failure by our subsidiaries to comply with any laws, rules and regulations, some of which may not exist yet or are subject to interpretation and may be subject to change, could result in a variety of adverse consequences, including civil penalties and fines.
Intellectual property infringement claims may adversely impact our results of operations.
As we develop and introduce new products and services, we may be increasingly subject to claims of infringement of another party’s intellectual property. If a claim for infringement is brought against us, such claim may require us to modify our products or services, cease selling certain products or engage in litigation to determine the validity and scope of such claims. Any of these events may harm our business and results of operations.
Our e-commerce business depends on the continued use of the Internet and the adequacy of the Internet infrastructure.
Our e-commerce business, money transfer business and cryptocurrency market data platform depend upon the widespread use of the Internet and e-commerce. Factors which could reduce the widespread use of the internet for e-commerce include, without limitation, actual or perceived lack of security of information or privacy protection, cyberattacks or other disruptions or damage to the internet or to users’ computers, whatever the cause, could reduce customer satisfaction with our platforms and services and harm our business.
38
Our business depends on our website, app, network infrastructure and transaction-processing systems.
Our e-commerce business, money transfer business and cryptocurrency market data platform are dependent on our IT infrastructure. Any system interruption that results in the unavailability of our websites, apps or reduced performance of our transaction and information systems could reduce our ability to conduct our business. We use internally and externally developed systems for our websites, apps and our transaction and information processing systems. We expect to experience system interruptions due to software failure. We may also experience temporary capacity constraints due to sharply increased traffic during events or other promotions. Capacity constraints can cause system disruptions, slower response times, delayed page presentation, degradation in levels of customer service and other problems. We may also experience difficulties with our infrastructure upgrades. Any future difficulties with our transaction and information processing systems or difficulties upgrading, expanding or integrating aspects of our systems may cause system disruptions, slower response times, and degradation in levels of customer service, additional expense, impaired quality and speed of our services or other problems.
If the location where all of our computer and communications hardware is located is compromised, our business, prospects, financial condition and results of operations could be harmed. If we suffer an interruption or degradation of services at the location for any reason, our business could be harmed. Our success, and in particular, our ability to successfully receive and fulfil customers’ requests and provide high-quality customer service, largely depends on the efficient and uninterrupted operation of our computer and communications systems. These limitations could have an adverse effect on our business. Our disaster recovery plan may be inadequate, and we do not carry business interruption insurance to compensate us for the losses that could occur. Despite our implementation of network security measures, our servers are vulnerable to computer viruses, physical or electronic break-ins and similar disruptions, the occurrence of any of which could lead to interruptions, delays, loss of critical data or the inability to accept and fulfil customer requests. The occurrence of any of the foregoing risks could harm our business.
We are subject to cyber security risks and may incur increasing costs in an effort to minimize those risks and to respond to cyber incidents.
Our e-commerce business, money transfer business and cryptocurrency market data platform are entirely dependent on the secure operation of our website and systems as well as the operation of the internet generally. Our business involves the storage and transmission of users’ proprietary information, and security breaches could expose us to a risk of loss or misuse of this information, litigation, and potential liability. A number of large internet companies have suffered security breaches, some of which have involved intentional ransomware attacks. From time to time, we and many other internet businesses also may be subject to a denial of service attacks wherein attackers attempt to block customers’ access to our website with ransomware. If we are unable to avert a denial of service attack for any significant period, we could sustain substantial loss from payment of ransom fee, lost sales and customer dissatisfaction. We may not have the resources or technical sophistication to anticipate or prevent rapidly evolving types of cyberattacks.
Cyberattacks may target us, our customers, our suppliers, banks, payment processors, e-commerce in general or the communication infrastructure on which we depend. If an actual or perceived attack or breach of our security occurs, customer and/or supplier perception of the effectiveness of our security measures could be harmed and we could lose customers, vendors or both. Actual or anticipated attacks and risks may cause us to incur increasing costs, including costs to deploy additional personnel and protection technologies, train employees, and engage third party experts and consultants. A person who is able to circumvent our security measures might be able to misappropriate our or our users’ proprietary information, cause interruption in our operations, damage our computers or those of our users, or otherwise damage our reputation and business. Any compromise of our security could result in a violation of applicable privacy and other laws, significant legal and financial exposure, damage to our reputation, and a loss of confidence in our security measures, which could harm our business.
39
Failure to comply with the relatively new E-Commerce Law may have a material adverse impact on our business, financial conditions and results of operations.
As the e-commerce industry is still evolving in China, new laws and regulations may be adopted from time to time to address new issues that arise from time to time. For example, in August 2018, the Standing Committee of the National People’s Congress promulgated the E-Commerce Law, which became effective on January 1, 2019. The E-Commerce Law generally provides that e-commerce operators must obtain administrative licenses if business activities conducted by the e-commerce operators are subject to administrative licensing requirements under applicable laws and regulations. In addition, the E-Commerce Law imposes a number of obligations on e-commerce platform operators, including the obligations: (i) to verify and register platform merchants, (ii) to ensure platform cybersecurity, including, but not limited to, data privacy, (iii) to ensure fair dealing and the legitimate rights and interests of consumers on the platform, (iv) to publicize transaction information preservation and transaction rules, and (v) to protect intellectual properties. See “Item 1. Overview—Government Regulations—Regulations Relating to E-Commerce” for further details. As the E-Commerce Law is relatively new, no detailed interpretation and implementation rules have been promulgated, and it remains uncertain how the E-Commerce Law will be interpreted and implemented. We cannot assure you that our current business operations satisfy the obligations provided under the E-Commerce Law in all respects. If the PRC governmental authorities determine that we are not in compliance with all the requirements proposed under the E-Commerce Law, we may be subject to fines and/or other sanctions.
The E-Commerce Law also imposes a requirement on operators of e-commerce platforms, such as E-Commerce Tianjin, to assist in tax collection with respect to income generated by sellers from transactions conducted on e-commerce platforms, including, among others, submitting to the tax authority information on the identities of sellers on e-commerce platforms and other information relating to tax payment. Failure to comply with the requirement may result in operators of e-commerce platforms being subject to fines and, in severe circumstances, suspension of business operations of e-commerce platforms. Substantial uncertainties exist regarding the interpretation and implementation of the E-Commerce Law. We encourage and incentivize merchants to promote the products on our platform. If the merchants were deemed to be selling our products on consignment basis, the PRC tax authorities may require them to make tax registration and request our assistance in these efforts, pursuant to the E-Commerce Law, and the merchants on our platform may be subject to more stringent tax compliance requirements. The PRC government may adopt additional requirements from time to time, and we may be requested by tax authorities to provide further assistance in the enforcement of tax regulations, such as disclosure of transaction records and bank account information of the merchants, and withholding taxes for such merchants. If any of these were to occur, we may lose our existing stores or fail to attract new stores on our platform and the level of activity may be reduced on our platform. We may also incur increased costs and expenses as a result. The tightened tax enforcement by PRC tax authorities in the e-commerce industry, such as imposition of reporting or withholding obligations on operators of e-commerce platforms with respect to tax payable of merchants on e-commerce platforms, may have a material and adverse effect on our business, financial condition and results of operations.
Failure to comply with sanctions laws, anti-terrorist financing laws, anti-money laundering laws, and similar laws associated with our activities, and anti-corruption laws could subject us to penalties and other adverse consequences.
We have implemented policies and procedures designed to allow us to comply with anti-money laundering laws and economic sanctions laws and prevent our money transfer platform from being used to facilitate business in countries or with persons or entities designated on lists promulgated by UK government and equivalent international authorities or that are otherwise the target of sanctions. We may utilize the services of vendors, such as screening tools, in implementing such policies and procedures. In the event that we or any of our users engage in any conduct, intentionally or not, that facilitates money laundering, terrorist financing, or other illicit activity, or that violates anti-money laundering or sanctions laws, or otherwise constitutes activity that is prohibited by such laws, including through the fault of any vendor, we may be subject to fines, penalties, lawsuits, and enforcement actions; additional compliance requirements; increased regulatory scrutiny of our business; restriction of our operations; or damage to our reputation or brand.
Law enforcement and regulators continue to scrutinize compliance with these obligations, which may require us to further revise or expand our compliance program, including the procedures that we use to verify the identity of our customers or monitor our platform for potential illegal activity. In addition, any policies and procedures that we implement to comply with sanctions laws may not be effective, including in preventing customers from using our services for transactions with sanctioned persons or jurisdictions subject to comprehensive sanctions. Given the technical limitations in developing controls to prevent, among other things, the ability of customers to publish on our platform false or deliberately misleading information or to develop sanctions-evasion methods, it is possible that we may inadvertently and without our knowledge provide services to individuals or entities that have been designated by UK government or other relevant sanctions authorities are located in a jurisdiction subject to comprehensive sanctions or an embargo by the UK or another country in which we operate or are licensed to do business, and such services may not be in compliance with applicable economic sanctions regulations.
40
Sanctions are imposed to address acute foreign policy and national security threats and may change rapidly and unpredictably in response to world events or domestic or international political developments. Additionally, as we expand our services into additional jurisdictions, we may become subject to additional sanctions requirements imposed by those jurisdictions or face increased risk of processing transactions in violation of sanctions requirements to which we are currently subject. We may be unable to update policies, procedures, or controls to timely and effectively address changes in applicable legal requirements or in our sanctions risk environment.
Consequences for failing to comply with applicable rules and regulations could include fines, criminal and civil lawsuits, forfeiture of significant assets, or other enforcement actions. We could also be required to make changes to our business practices or compliance programs as a result of regulatory scrutiny. In addition, any perceived or actual breach of compliance by us, our customers, vendors, or our payment or disbursement partners with respect to applicable laws, rules, and regulations could have a significant impact on our reputation and could cause us to lose existing customers, prevent us from obtaining new customers, cause other payment or disbursement partners to terminate or not renew their agreements with us, require us to expend significant funds to remedy problems caused by violations and to avert further violations, adversely affect our relationship with our partner banks and other commercial counterparties and expose us to legal risk and potential liability, all of which may adversely affect our business, operating results, and financial condition.
Use of our money transfer platform for illegal or fraudulent activities could harm our business, reputation, financial condition, and operating results.
Our platform is susceptible to illegal, improper or fraudulent uses, including money laundering, terrorist financing, sanctions evasion, bank fraud, payments involving child pornography or human trafficking, and the facilitation of other illegal, improper or fraudulent activity. The digital financial services industry is under increasing scrutiny from federal, state, and international regulators in connection with the potential for such illegal, improper or fraudulent activities. In addition, our remittance service facilitates payments to jurisdictions which may in some cases have higher levels of illegal, improper payments. Our payment system has been utilized for illegal, improper and fraudulent uses in the past and we cannot guarantee that our policies, procedures and internal controls, or insurance, would adequately protect our business, maintain our continued ability to operate in the jurisdictions that we serve, or our reputation, especially if such illegal, improper or fraudulent activities were discovered to have taken place on our platform in the future. Our fraud loss expenses may increase if our fraud systems lose effectiveness or if new methods or schemes are developed to defraud us. Since the methods and schemes utilized by perpetrators of fraud are constantly evolving or, in some cases, not immediately detectable, we cannot assure you that our policies, procedures and controls for managing fraud will be effective over time or of our ability to update these measures to address emerging fraud risks. In addition, if illicit or fraudulent activity levels involving our services were to rise, it could lead to regulatory intervention and reputational and financial damage to us. This, in turn, could lead to government enforcement actions and investigations, a suspension or termination of our operating licenses, a reduction in the use and acceptance of our services, or an increase in our compliance costs, any of which may harm our business, financial condition, and operating results.
On the other hand, if the measures we have taken to detect illegal, improper or fraudulent activities are too restrictive and/or inadvertently prevent or delay proper transactions, this could result in suspension of legitimate customer activity on our payment system, deter new and existing customers or otherwise diminish our customer experience, any of which could harm our business.
As a public company, we are obligated to maintain effective internal controls over financial reporting. Our internal controls may be determined not to be effective, which may adversely affect investor confidence in us and, as a result, decrease the value of our Common Stock.
The PRC has not adopted management and financial reporting concepts and practices similar to those in the United States. We may have difficulty in hiring and retaining a sufficient number of qualified financial and accounting employees who are familiar with US GAAP and reporting requirements to work in the PRC. As a result of these factors, we may experience difficulty in establishing and maintaining accounting and financial controls, collecting financial data, budgeting, managing our funds and preparing financial statements, books of account and corporate records and instituting business practices that meet investors’ expectations in the United States.
Rules adopted by the SEC, or the Commission, pursuant to Sarbanes-Oxley Section 404 require annual assessment of our internal controls over financial reporting. The standards that must be met for management to assess the internal controls over financial reporting as effective are relatively new and complex, and they require significant documentation, testing and possible remediation to meet the detailed standards. This assessment will need to include disclosure of any material weaknesses identified by our management in our internal control over financial reporting. During the evaluation and testing process, if we identify one or more material weaknesses in our internal control over financial reporting as we have done previously and this year, we will be unable to assert that our internal controls are effective. If we continue to be unable to conclude that our internal control over financial reporting is effective, we could lose investor confidence in the accuracy and completeness of our financial reports, which could harm our business and cause the price of our stock to decline.
41
We may need additional capital to fund our future operations and, if it is not available when needed, we may need to reduce our planned development and marketing efforts, which may reduce our sales revenue.
We believe that our existing working capital and cash available from operations will enable us to meet our working capital requirements for at least the next twelve months. However, if cash from future operations is insufficient, or if cash is used for acquisitions or other currently unanticipated uses, we may need additional capital. The development and marketing of new products and services and the expansion of our business and associated support personnel require a significant commitment of resources. In addition, if the markets for our products and services develop more slowly than anticipated, or if we fail to establish significant market share and achieve sufficient net revenues, we may continue to consume significant amounts of capital. As a result, we could be required to raise additional capital. To the extent that we raise additional capital through the sale of equity or convertible debt securities or other methods, the issuance of such securities could result in dilution of the shares held by existing shareholders. If additional funds are raised through the issuance of debt securities, such securities may provide the holders certain rights, preferences, and privileges senior to those of common shareholders, and the terms of such debt could impose restrictions on our operations. We cannot guarantee that additional capital, if required, will be available on acceptable terms, or at all. If we are unable to obtain sufficient amounts of additional capital, we may be required to reduce the scope of our planned business development and marketing efforts, which could harm our business, financial condition and operating results.
If our costs and demands upon management increase disproportionately to the growth of our business and revenue as a result of complying with the laws and regulations affecting public companies, our operating results could be harmed.
As a public company, we do and will continue to incur significant legal, accounting, investor relations and other expenses, including costs associated with public company reporting requirements. We also have incurred and will incur costs associated with current corporate governance requirements, including requirements under Section 404 and other provisions of Sarbanes-Oxley, as well as rules implemented by the SEC and the stock exchange on which our common stock is traded. The expenses incurred by public companies for reporting and corporate governance purposes have increased dramatically over the past several years. These rules and regulations have increased our legal and financial compliance costs substantially and make some activities more time consuming and costly. If our costs and demands upon management increase disproportionately to the growth of our business and revenue, our operating results could be harmed.
There are inherent uncertainties involved in estimates, judgments and assumptions used in the preparation of financial statements in accordance with generally accepted accounting principles in the United States, or U.S. GAAP. Any changes in estimates, judgments and assumptions could have a material adverse effect on our business, financial condition and operating results.
The preparation of financial statements in accordance with U.S. Generally Accepted Accounting Principles (“U.S. GAAP”) involves making estimates, judgments and assumptions that affect reported amounts of assets (including intangible assets), liabilities and related reserves, revenue, expenses and income. Estimates, judgments and assumptions are inherently subject to change in the future, and any such changes could result in corresponding changes to the amounts of assets, liabilities, revenue, expenses and income. Any such changes could have a material adverse effect on our business, financial condition and operating results.
We may be exposed to litigation related to the Sale Transaction on February 27, 2020 from the holders of our common stock.
Transactions such as the Sale Transaction are often subject to lawsuits by stockholders. Particularly because the holders of our common stock will not receive any consideration from the Sale Transaction, it is possible that they may sue the Company or the Board of Directors. Such lawsuits could result in substantial costs and divert our management’s attention from other business concerns, which could seriously harm our business.
42
Risks Related to Doing Business in the PRC
Changes in China’s economic, political or social conditions or government policies could have a material adverse effect on our business and results of operations.
A substantial of the Company’s operations are located in the PRC. Accordingly, the Company’s business, financial condition, and results of operations may be influenced by the political, economic, and legal environments in the PRC, in addition to the general state of the PRC economy. The Company’s results may be adversely affected by changes in the political and social conditions in the PRC, and by changes in governmental policies with respect to laws and regulations, cybersecurity, anti-monopoly, anti-inflationary measures, currency conversion and remittance abroad, VIE structures, and rates and methods of taxation, among other things, and such change of rules and policies can happen quickly with little advance notice.
A substantial of the Company’s sales, purchases and expense transactions are in RMB. The RMB is not freely convertible into foreign currencies under the current law. In China, foreign exchange transactions are required by law to be transacted only by authorized financial institutions at exchange rates set by the People’s Bank of China, the central bank of China. Remittances in currencies other than RMB may require certain supporting documentation in order to affect the remittance.
The Chinese economy differs from the economies of most developed countries in many respects, including the amount of government involvement, level of development, growth rate, control of foreign exchange and allocation of resources. Although the Chinese government has implemented measures emphasizing the utilization of market forces for economic reform, the reduction of state ownership of productive assets and the establishment of improved corporate governance in business enterprises, a substantial portion of productive assets in China is still owned by the government. In addition, the Chinese government continues to play a significant role in regulating industry development by imposing industrial policies. The Chinese government also exercises significant control over China’s economic growth through allocating resources, controlling payment of foreign currency-denominated obligations, setting monetary policy, and providing preferential treatment to particular industries or companies.
While the Chinese economy has experienced significant growth over the past decades, growth has been uneven, both geographically and among various sectors of the economy. The Chinese government has implemented various measures to encourage economic growth and guide the allocation of resources. Some of these measures may benefit the overall Chinese economy, but may have a negative effect on us. For example, our financial condition and results of operations may be adversely affected by government control over blockchain related financial technology, capital investments or changes in tax regulations. In addition, in the past the Chinese government has implemented certain measures, including interest rate increases, to control the pace of economic growth. These measures may cause decreased economic activity in China, and since 2012, China’s economic growth has slowed down. Any prolonged slowdown in the Chinese economy may reduce the demand for our products and services and materially and adversely affect our business and results of operations.
Furthermore, we and our China based operating entities, as well as our investors, face uncertainty about future actions by the Chinese government that could significantly affect our financial performance and operations, including the enforceability of the VIE contractual arrangements. If future laws, administrative regulations or provisions mandate further actions to be taken by companies with respect to existing VIE contractual arrangements, we may face substantial uncertainties as to whether we can complete such actions in a timely manner, or at all. Failure to take timely and appropriate measures to adapt to any of these or similar regulatory compliance challenges could materially and adversely affect our current corporate structure and business operations.
43
If we become subject to additional scrutiny, criticism and negative publicity involving U.S.-listed China-based companies, we may have to expend significant resources to investigate and resolve the matter which could harm our business operations, any offering and our reputation and could result in a loss of your investment in our shares, especially if such matter cannot be addressed and resolved favorably.
Recently, U.S. public companies that have substantially operations in China have been the subject of intense scrutiny, criticism and negative publicity by investors, financial commentators and regulatory agencies. Much of the scrutiny, criticism and negative publicity has centered around financial and accounting irregularities, a lack of effective internal controls over financial accounting, inadequate corporate governance policies or a lack of adherence thereto and, in some cases, allegations of fraud. As a result of the scrutiny, criticism and negative publicity, the publicly traded stock of many U.S.-listed China-based companies has decreased in value and, in some cases, has become virtually worthless. Many of these companies have been subject to shareholder lawsuits and SEC enforcement actions and have conducted internal and external investigations into the allegations. The Company has received subpoenas from the SEC’s Division of Enforcement requiring us to produce documents and detailed information relating to, among other things, the Company’s accounting procedures and treatment, management oversight, and the sale of HeDeTang Holdings (HK) Ltd. to New Continent International Co., Ltd. The Company has provided responsive documents and information and will continue to cooperate with regulator and produce requested documents and information. It is not clear what effect this sector-wide scrutiny, criticism and negative publicity will have on us and our business. If we become the subject of any unfavorable allegations, whether such allegations are proven to be true or untrue, we will have to expend significant resources to investigate such allegations and/or defend our company. This situation may be a major distraction to our management. If such allegations are not proven to be groundless, our business operations will be severely hindered and your investment in our shares could be rendered worthless.
Uncertainties and quick change in the interpretation and enforcement of Chinese laws and regulations with little advance notice could result in a material and negative impact our business operations, decrease the value of our shares of common stock and limit the legal protections available to us.
The PRC legal system is based on written statutes, and prior court decisions have limited value as precedents. Since these laws and regulations are relatively new and the PRC legal system continues to rapidly evolve, the interpretations of many laws, regulations and rules are not always uniform and enforcement of these laws, regulations and rules involves uncertainties. The enforcement of laws and that rules and regulations in China can change quickly with little advance notice and the risk that the Chinese government may intervene or influence our operations at any time, or may exert more control over offerings conducted overseas and/or foreign investment in China- based issuers, could result in a material change in our operations and/or the value of our shares of common stock.
On July 6, 2021, the General Office of the Communist Party of China Central Committee and the General Office of the State Council jointly issued an announcement to crack down on illegal activities in the securities market and promote the high-quality development of the capital market, which, among other things, requires the relevant governmental authorities to strengthen cross-border oversight of law-enforcement and judicial cooperation, to enhance supervision over China-based companies listed overseas, and to establish and improve the system of extraterritorial application of the PRC securities laws. Since this announcement is relatively new, uncertainties still exist in relation to how soon legislative or administrative regulation making bodies will respond and what existing or new laws or regulations or detailed implementations and interpretations will be modified or promulgated, if any, and the potential impact such modified or new laws and regulations will have on companies like us and our shares of common stock.
44
On February 15, 2022, Cybersecurity Review Measures published by Cyberspace Administration of China, National Development and Reform Commission, Ministry of Industry and Information Technology, Ministry of Public Security, Ministry of State Security, Ministry of Finance, Ministry of Commerce, People’s Bank of China, State Administration of Radio and Television, China Securities Regulatory Commission, State Secrecy Administration and State Cryptography Administration became effective, which provides that, Critical Information Infrastructure Operators (“CIIOs”) that purchase internet products and services and Online Platform Operators engaging in data processing activities that affect or may affect national security shall be subject to the cybersecurity review by the Cybersecurity Review Office. On November 14, 2021, CAC published the Administration Measures for Cyber Data Security (Draft for Public Comments), or the “Cyber Data Security Measure (Draft)”, which requires cyberspace operators with personal information of more than 1 million users who want to list abroad to file a cybersecurity review with the Office of Cybersecurity Review. As confirmed by our PRC counsel Fengdong Law Firm, we are currently not subject to cybersecurity review with the Cyberspace Administration of China (“CAC”) under these new measures, because the VIE E-Commerce Tianjin is not a cyberspace operator with personal information of more than 1 million users or has activities that affect or may affect national security. Nevertheless, the aforementioned draft measures and any related implementation rules to be enacted may subject us to additional compliance requirement in the future.
We cannot rule out the possibility that the PRC government will institute a licensing regime or pre-approval requirement covering our industry at some point in the future. If such a licensing regime or approval requirement were introduced, we cannot assure you that we would be able to obtain any newly required license in a timely manner, or at all, which could materially and adversely affect our business and impede our ability to continue our operations.
From time to time, we may have to resort to administrative and court proceedings to enforce our legal rights. Since PRC administrative and court authorities have significant discretion in interpreting and implementing statutory and contractual terms, however, it may be more difficult to evaluate the outcome of administrative and court proceedings and the level of legal protection we enjoy in the PRC legal system than in more developed legal systems. Furthermore, the PRC legal system is based in part on government policies and internal rules (some of which are not published in a timely manner or at all) that may have retroactive effect. As a result, we may not be aware of our violation of these policies and rules until sometime after the violation. Such uncertainties, including uncertainties over the scope and effect of our contractual, property (including intellectual property) and procedural rights, and any failure to respond to changes in the regulatory environment in China could materially and adversely affect our business and impede our ability to continue our operations.
The Chinese government exerts substantial influence over the manner in which we must conduct our business as well as more oversight and control over offerings that are conducted overseas and/or foreign investment in China-based issuers, and may intervene or influence our operations at any time, which could result in a material change in our operations, and significantly limit or completely hinder our ability to offer or continue to offer securities to investors and, and cause the value of our shares of common stock to significantly decline or be worthless.
The Chinese government has exercised and continues to exercise substantial control over virtually every sector of the Chinese economy through regulation and state ownership. Our ability to operate in China may be harmed by changes in its laws and regulations, including those relating to taxation, environmental regulations, land use rights, property and other matters. The central or local governments of these jurisdictions may impose new, stricter regulations or interpretations of existing regulations that would require additional expenditures and efforts on our part to ensure our compliance with such regulations or interpretations. Accordingly, government actions in the future, including any decision not to continue to support recent economic reforms and to return to a more centrally planned economy or regional or local variations in the implementation of economic policies, could have a significant effect on economic conditions in China or particular regions thereof, and could require us to divest ourselves of any interest we then hold in Chinese properties.
As such, our business is subject to various government and regulatory interferences. We could be subject to regulation by various political and regulatory entities, including various local and municipal agencies and government sub-divisions. The Company may incur increased costs necessary to comply with existing and newly adopted laws and regulations or penalties for any failure to comply. Our operations could be adversely affected, directly or indirectly, by existing or future laws and regulations relating to its business or industry, which could result in a material change in our operation and the value of our shares of common stock.
45
On February 17, 2023, the CSRC released New Overseas Listing Rules with five interpretive guidelines, which will take effect on March 31, 2023. The New Overseas Listing Rules require Chinese domestic enterprises to complete filings with relevant governmental authorities and report related information under certain circumstances. The required filing scope is not limited to the initial public offering, but also includes subsequent overseas securities offering, single or multiple acquisition(s), share swap, transfer of shares or other means to seek an overseas direct or indirect listing and a secondary listing or dual major listing of issuers already listed overseas. According to the Notice on Arrangements for Overseas Securities Offering and Listing by Domestic Enterprises, published by the CSRC on February 17, 2023, a company that (i) has already completed overseas listing or (ii) has already obtained the approval for the offering or listing from overseas securities regulators or exchanges but has not completed such offering or listing before effective date of the new rules and also completes the offering or listing before September 30, 2023 will be considered as an existing listed company and is not required to make any filing until it conducts a new offering in the future. Also, upon the occurrence of any of the material events specified below after an issuer has completed its offering and listed its securities on an overseas stock exchange, the issuer shall submit a report thereof to the CSRC within 3 working days after the occurrence and public disclosure of the event: (i) change of control; (ii) investigations or sanctions imposed by overseas securities regulatory agencies or other competent authorities; (iii) change of listing status or transfer of listing segment; or (iv) voluntary or mandatory delisting.
On February 24, 2023, the CSRC revised the Provisions on Strengthening the Management of Confidentiality and Archives Related to the Overseas Issuance of Securities and Overseas Listing by Domestic Companies which were issued in 2009 (the “Archives Rules”). The revised Archives Rules took effect on March 31, 2023. The revised Archives Rules expands their application to cover indirect overseas offering and listing, stipulating that a domestic company which plans to publicly disclose any documents and materials containing state secrets or working secrets of government agencies, shall first obtain approval from competent authorities according to law, and file with the secrecy administrative department at the same level.
Furthermore, given recent statements by the Chinese government indicating an intent to exert more oversight and control over offerings that are conducted overseas, although we are currently not required to obtain permission from any of the PRC central or local government and has not received any denial to list on the U.S. exchange, it is uncertain when and whether we will be required to obtain permission from the PRC government to list on U.S. exchanges in the future, and even when such permission is obtained, whether it will be denied or rescinded, which could significantly limit or completely hinder our ability to offer or continue to offer our securities to investors and cause the value of our shares to significantly decline or be worthless.
There are uncertainties under the PRC Securities Law relating to the procedures and requisite timing for the U.S. securities regulatory agencies to conduct investigations and collect evidence within the territory of the PRC.
On December 28, 2019, the amended Securities Law of the PRC (the “PRC Securities Law”) was promulgated, which became effective on March 1, 2020. According to Article 177 of the PRC Securities Law (“Article 177”), the securities regulatory authority of the State Council may establish a regulatory cooperation mechanism with securities regulatory authorities of another country or region for the implementation of cross-border supervision and administration. Article 177 further provides that overseas securities regulatory authorities shall not engage in activities pertaining to investigations or evidence collection directly conducted within the territories of the PRC, and that no Chinese entities or individuals shall provide documents and information in connection with securities business activities to any organizations and/or persons aboard without the prior consent of the securities regulatory authority of the State Council and the competent departments of the State Council.
As advised by our PRC counsel Fengdong Law Firm, Article 177 is only applicable where the activities of overseas authorities constitute a direct investigation or evidence collection by such authorities within the territory of the PRC. A substantial of our business operation is conducted in the PRC. In the event that the U.S. securities regulatory agencies carry out an investigation on us such as an enforcement action by the Department of Justice, the SEC or other authorities, such agencies’ activities will constitute conducting an investigation or collecting evidence directly within the territory of the PRC and accordingly fall within the scope of Article 177. In that case, the U.S. securities regulatory agencies may have to consider establishing cross-border cooperation with the securities regulatory authority of the PRC by way of judicial assistance, diplomatic channels or establishing a regulatory cooperation mechanism with the securities regulatory authority of the PRC. However, there is no assurance that the U.S. securities regulatory agencies will succeed in establishing such cross-border cooperation in this particular case and/or establish such cooperation in a timely manner.
Furthermore, as Article 177 is still a recently promulgated provision and, as the date of this report, there have not been implementing rules or regulations regarding the application of Article 177, it remains unclear as to how it will be interpreted, implemented or applied by the Chinese Securities Regulatory Commission or other relevant government authorities. As such, there are uncertainties as to the procedures and requisite timing for the U.S. securities regulatory agencies to conduct investigations and collect evidence within the territory of the PRC. If the U.S. securities regulatory agencies are unable to conduct such investigations, there exists a risk that they may determine to suspend or de-register our registration with the SEC and may also delist our securities from Nasdaq or other applicable trading market within the US.
46
Under the PRC Enterprise Income Tax Law, we may be classified as a PRC “resident enterprise” for PRC enterprise income tax purposes. Such classification would likely result in unfavorable tax consequences to us and our non-PRC shareholders and have a material adverse effect on our results of operations and the value of your investment.
Under the PRC Enterprise Income Tax Law, or the “EIT Law,” that became effective in January 2008, an enterprise established outside the PRC with “de facto management bodies” within the PRC is considered a “resident enterprise” for PRC enterprise income tax purposes and is generally subject to a uniform 25% enterprise income tax rate on its worldwide income. Under the implementation rules to the EIT Law, a “de facto management body” is defined as a body that has material and overall management and control over the manufacturing and business operations, personnel and human resources, finances, and properties of an enterprise. In addition, a circular, known as SAT Circular 82, issued in April 2009 by the State Administration of Taxation, or the “SAT,” specifies that certain offshore incorporated enterprises controlled by PRC enterprises or PRC enterprise groups will be classified as PRC resident enterprises if the following are located or resident in the PRC: senior management personnel and departments that are responsible for daily production, operation and management; financial and personnel decision making bodies; key properties, accounting books, company seal, and minutes of board meetings and shareholders’ meetings; and half or more of the senior management or directors having voting rights. Further to SAT Circular 82, the SAT issued a bulletin, known as SAT Bulletin 45, which took effect in September 2011, to provide more guidance on the implementation of SAT Circular 82 and clarify the reporting and filing obligations of such “Chinese-controlled offshore incorporated resident enterprises.” SAT Bulletin 45 provides procedures and administrative details for the determination of resident status and administration on post-determination matters. Although both SAT Circular 82 and SAT Bulletin 45 only apply to offshore enterprises controlled by PRC enterprises or PRC enterprise groups, not those controlled by PRC individuals or foreign individuals, the determining criteria set forth in SAT Circular 82 and SAT Bulletin 45 may reflect the SAT’s general position on how the “de facto management body” test should be applied in determining the tax resident status of offshore enterprises, regardless of whether they are controlled by PRC enterprises, PRC enterprise groups, or by PRC or foreign individuals.
If the PRC tax authorities determine that the actual management organ of Future FinTech Group Inc. is within the territory of China, it may be deemed to be a PRC resident enterprise for PRC enterprise income tax purposes and a number of unfavorable PRC tax consequences could follow. First, we will be subject to the uniform 25% enterprise income tax on our world-wide income, which could materially reduce our net income. In addition, we will also be subject to PRC enterprise income tax reporting obligations. Finally, dividends payable by us to our investors and gains on the sale of our shares may become subject to PRC withholding tax, at a rate of 10% in the case of non-PRC enterprises or 20% in the case of non-PRC individuals (in each case, subject to the provisions of any applicable tax treaty), if such gains are deemed to be from PRC sources. It is unclear whether non-PRC shareholders of our company would be able to claim the benefits of any tax treaties between their country of tax residence and the PRC in the event that we are treated as a PRC resident enterprise. Any such tax may reduce the returns on your investment in our shares. Although up to the date of this report, Future FinTech Group Inc. has not been notified or informed by the PRC tax authorities that it has been deemed to be a resident enterprise for the purpose of the EIT Law, we cannot assure you that it will not be deemed to be a resident enterprise in the future.
We could be restricted from paying dividends to shareholders due to PRC laws and other contractual requirements. To the extent cash and/or assets in the business are in the PRC and/or Hong Kong or our PRC and/or Hong Kong entities, the VIE, and the WFOE, such funds and/or assets may not be available to fund operations or for other use outside of the PRC and/or Hong Kong due to interventions in or the imposition of restrictions and limitations on the ability of us or our subsidiaries by the PRC government to transfer cash and/or assets.
We are a holding company incorporated in the State of Florida and do not have any assets or conduct any business operations other than our investments in our subsidiaries and affiliates. As a result of our holding company structure, we rely entirely on dividend payments from our subsidiaries. PRC accounting standards and regulations currently permit payment of dividends only out of accumulated profits, a portion of which is required to be set aside for certain reserve funds. Furthermore, if our subsidiaries and the VIE in China incur debt on its own in the future, the instruments governing the debt may restrict its ability to pay dividends or make other payments. Although we do not intend to pay dividends in the future, our inability to receive all of the profit from our China subsidiaries’ operations may provide an additional obstacle to our ability to pay dividends if we so decide in the future. To the extent cash and/or assets in the business are in the PRC and/or Hong Kong or our PRC and/or Hong Kong entities, the VIE, and the WFOE, such funds and/or assets may not be available to fund operations or for other use outside of the PRC and/or Hong Kong due to interventions in or the imposition of restrictions and limitations on the ability of us or our subsidiaries by the PRC government to transfer cash and/or assets.
47
Governmental control of currency conversion may affect the value of shareholder investments.
The PRC government imposes controls on the convertibility of RMB into foreign currencies and, in certain cases, the remittance of currency out of the PRC. RMB is currently not a freely convertible currency. Shortages in the availability of foreign currency may restrict our ability to remit sufficient foreign currency to satisfy foreign currency obligations. Under existing PRC foreign exchange regulations, payments of current account items, including profit distributions, interest payments and expenditures from the transaction, can be made in foreign currencies without prior approval by complying with certain procedural requirements. Approval from appropriate governmental authorities, however, is required where RMB is to be converted into foreign currency and remitted out of the PRC to pay capital expenses such as the repayment of bank loans denominated in foreign currencies. In addition, the PRC government could restrict access to foreign currencies for current account transactions in the future. If the foreign exchange control system prevents us from obtaining sufficient foreign currency to satisfy our currency demands, we may not be able to pay certain of our expenses as they come due.
The fluctuation of the RMB may harm shareholder investments.
The value of the RMB against the U.S. dollar and other currencies may fluctuate and is affected by, among other things, changes in the PRC’s political and economic conditions. Any significant revaluation of the RMB may materially and adversely affect our cash flows, revenue and financial condition. For example, to the extent that we need to convert U.S. dollars we receive from an offering of our securities into RMB for our operations in China, appreciation of the RMB against the U.S. dollar would diminish the value of the proceeds of the offering and could harm our business, financial condition and results of operations. Conversely, if we decide to convert our RMB into U.S. dollars for business purposes and the U.S. dollar appreciates against the RMB, the U.S. dollar equivalent of the RMB we convert would be reduced. In addition, the depreciation of significant U.S. dollar denominated assets could result in a charge to our income statement and a reduction in the value of these assets.
PRC regulations relating to offshore investment activities by PRC residents may limit our PRC subsidiary’s ability to increase its registered capital or distribute profits to us or otherwise expose us or our PRC resident beneficial owners to liability and penalties under PRC law.
The State Administration of Foreign Exchange or SAFE promulgated the Circular on Relevant Issues Relating to Domestic Resident’s Investment and Financing and Roundtrip Investment through Special Purpose Vehicles, or SAFE Circular 37, in July 2014 that requires PRC residents or entities to register with SAFE or its local branch in connection with their establishment or control of an offshore entity established for the purpose of overseas investment or financing. In addition, such PRC residents or entities must update their SAFE registrations when the offshore special purpose vehicle undergoes material events relating to any change of basic information (including change of such PRC citizens or residents, name, and operation term), increases or decreases in investment amount, transfers or exchanges of shares, or mergers or divisions. SAFE Circular 37 is issued to replace the Notice on Relevant Issues Concerning Foreign Exchange Administration for PRC Residents Engaging in Financing and Roundtrip Investments via Overseas Special Purpose Vehicles, or SAFE Circular 75. SAFE promulgated the Notice on Further Simplifying and Improving the Administration of the Foreign Exchange Concerning Direct Investment in February 2015, which took effect on June 1, 2015. This notice has amended SAFE Circular 37 requiring PRC residents or entities to register with qualified banks rather than SAFE or its local branch in connection with their establishment or control of an offshore entity established for the purpose of overseas investment or financing.
If our shareholders who are PRC residents or entities do not complete their registration as required, our PRC subsidiaries may be prohibited from distributing its profits and proceeds from any reduction in capital, share transfer or liquidation to us, and we may be restricted in our ability to contribute additional capital to our PRC subsidiaries.
The failure or inability of the relevant shareholders to comply with the registration procedures set forth in these regulations may subject us to fines and legal sanctions, such as restrictions on our cross-border investment activities, on the ability of our wholly foreign-owned subsidiaries in China to distribute dividends and the proceeds from any reduction in capital, share transfer or liquidation to us. Moreover, failure to comply with the various foreign exchange registration requirements described above could result in liability under PRC law for circumventing applicable foreign exchange restrictions. As a result, our business operations and our ability to distribute profits to you could be materially and adversely affected.
48
Any failure to comply with PRC regulations regarding the registration requirements for employee stock incentive plans may subject the PRC plan participants or us to fines and other legal or administrative sanctions.
In February 2012, SAFE promulgated the Notices on Issues Concerning the Foreign Exchange Administration for Domestic Individuals Participating in Stock Incentive Plan of Overseas Publicly-Listed Company, replacing earlier rules promulgated in March 2007. Pursuant to these rules, PRC citizens and non-PRC citizens who reside in China for a continuous period of not less than one year who participate in any stock incentive plan of an overseas publicly listed company, subject to a few exceptions, are required to register with SAFE through a domestic qualified agent, which could be the PRC subsidiary of such overseas listed company, and complete certain other procedures. In addition, an overseas entrusted institution must be retained to handle matters in connection with the exercise or sale of stock options and the purchase or sale of shares and interests. We and our executive officers and other employees who are PRC citizens or who have resided in the PRC for a continuous period of not less than one year will be subject to these regulations. Failure to complete the SAFE registrations may subject them to fines and legal sanctions and may also limit our ability to contribute additional capital into our PRC subsidiary and limit our PRC subsidiary’s ability to distribute dividends to us. We also face regulatory uncertainties that could restrict our ability to adopt additional incentive plans for our directors, executive officers and employees under PRC law.
Because our principal assets are located outside of the United States, it may be difficult for investors to use U.S. securities laws to enforce their rights against us, our officers and directors in the United States or to enforce judgments of United States courts against us or them in the PRC.
Most of our present officers and directors reside outside of the United States. In addition, most of our subsidiaries and assets are located outside of the United States. Therefore, it may be difficult for investors in the United States to enforce their legal rights based on the civil liability provisions of the U.S. securities laws against us in the courts of either the United States or the Hong Kong/PRC and, even if civil judgments are obtained in courts of the United States, to enforce such judgments in the PRC or Hong Kong courts. Further, it is unclear if extradition treaties now in effect between the United States, Hong Kong and the PRC would permit effective enforcement against us or our officers and directors of criminal penalties under the U.S. Federal securities laws or otherwise.
It may also be difficult for you or overseas regulators to conduct investigations or collect evidence within China. For example, in China, there are significant legal and other obstacles to obtaining information needed for shareholder investigations or litigation outside China or otherwise with respect to foreign entities. Although the authorities in China may establish a regulatory cooperation mechanism with its counterparts of another country or region to monitor and oversee cross-border securities activities, such regulatory cooperation with the securities regulatory authorities in the Unities States may not be efficient in the absence of practical cooperation mechanism. Furthermore, according to Article 177 of the PRC Securities Law, or “Article 177,” which became effective in March 2020, no overseas securities regulator is allowed to directly conduct investigation or evidence collection activities within the territory of the PRC. Article 177 further provides that Chinese entities and individuals are not allowed to provide documents or materials related to securities business activities to foreign agencies without prior consent from the securities regulatory authority of the PRC State Council and the competent departments of the PRC State Council. While detailed interpretation of or implementing rules under Article 177 have yet to be promulgated, the inability for an overseas securities regulator to directly conduct investigation or evidence collection activities within China may further increase difficulties faced by you in protecting your interests.
49
The Holding Foreign Companies Accountable Act, or the HFCA Act, and the related regulations are evolving quickly. Further implementations and interpretations of or amendments to the HFCA Act or the related regulations, or a PCOAB’s determination of its lack of sufficient access to inspect our auditor, might pose regulatory risks to and impose restrictions on us because of our operations in mainland China and Hong Kong. A potential consequence is that our shares of common stock may be delisted by the exchange. The delisting of our common stock, or the threat of our common stock being delisted, may materially and adversely affect the value of your investment. Additionally, the inability of the PCAOB to conduct full inspections of our auditor deprives our investors of the benefits of such inspections.
The Holding Foreign Companies Accountable Act, or the HFCA Act, was enacted on December 18, 2020. In accordance with the HFCA Act, trading in securities of any registrant on a national securities exchange or in the over-the-counter trading market in the United States may be prohibited if the PCAOB determines that it cannot inspect or fully investigate the registrant’s auditor for three consecutive years beginning in 2021, and, as a result, an exchange may determine to delist the securities of such registrant. On June 22, 2021, the U.S. Senate passed the Accelerating Holding Foreign Companies Accountable Act, which, would amend the HFCA Act and require the SEC to prohibit an issuer’s securities from trading on any U.S. stock exchanges if its auditor is not subject to PCAOB inspections for two consecutive years instead of three, thus reducing the time period before our securities may be prohibited from trading or delisted if our auditor is unable to meet the PCAOB inspection requirement. On December 29, 2022, a legislation entitled “Consolidated Appropriations Act, 2023” (the “Consolidated Appropriations Act”), was signed into law by President Biden. The Consolidated Appropriations Act contained, among other things, an identical provision to Accelerating Holding Foreign Companies Accountable Act, which reduces the number of consecutive non-inspection years required for triggering the prohibitions under the HFCA Act from three years to two.
On November 5, 2021, the SEC adopted the PCAOB rule to implement HFCA Act, which provides a framework for the PCAOB to determine whether it is unable to inspect or investigate completely registered public accounting firms located in a foreign jurisdiction because of a position taken by one or more authorities in that jurisdiction.
On December 2, 2021, SEC adopted amendments to finalize rules implementing the submission and disclosure requirements in the HFCA Act. The rules apply to registrants the SEC identifies as having filed an annual report with an audit report issued by a registered public accounting firm that is located in a foreign jurisdiction and that the PCAOB is unable to inspect or investigate (the “Commission-Identified Issuers”). A Commission-Identified Issuer will be required to comply with the submission and disclosure requirements in the annual report for each year in which it was identified. If a registrant is identified as a Commission-Identified Issuer based on its annual report for the fiscal year ended December 31, 2021, the registrant will be required to comply with the submission or disclosure requirements in its annual report filing covering the fiscal year ended December 31, 2022.
On December 16, 2021, the PCAOB issued its determinations (the “Determination”) that they are unable to inspect or investigate completely PCAOB-registered public accounting firms headquartered in mainland China and in Hong Kong. The Determination includes lists of public accounting firms headquartered in mainland China and Hong Kong that the PCAOB is unable to inspect or investigate completely.
On August 26, 2022, the PCAOB signed a Statement of Protocol with the China Securities Regulatory Commission and the Ministry of Finance of the People’s Republic of China governing inspections and investigations of audit firms based in China and Hong Kong. On December 15, 2022, the PCAOB Board determined that the PCAOB was able to secure complete access to inspect and investigate registered public accounting firms headquartered in mainland China and Hong Kong and voted to vacate its previous determinations to the contrary. However, should PRC authorities obstruct or otherwise fail to facilitate the PCAOB’s access in the future, the PCAOB Board will consider the need to issue a new determination.
The enactment of the HFCA Act and related regulations and any additional actions, proceedings, or new rules resulting from these efforts to increase U.S. regulatory access to audit information could cause investors uncertainty for affected issuers and the market price of our ordinary shares could be adversely affected, and we could be delisted if our auditor is unable to meet the PCAOB inspection requirement.
50
The lack of access to PCAOB inspections prevents the PCAOB from fully evaluating audits and quality control procedures of the auditors based in China and Hong Kong. As a result, investors may be deprived of the benefits of such PCAOB inspections. The inability of the PCAOB to conduct inspections of auditors in China and Hong Kong makes it more difficult to evaluate the effectiveness of these accounting firm’s audit procedures or quality control procedures as compared to auditors outside of China that are subject to the PCAOB inspections.
Our auditor, Onestop Assurance PAC, an independent registered public accounting firm that is headquartered in Singapore, as an auditor of companies that are traded publicly in the United States and a firm registered with the PCAOB, is subject to laws in the United States pursuant to which the PCAOB conducts inspections to assess its compliance with the applicable professional standards. Our auditor is currently subject to PCAOB inspections and is not included in the PCAOB Determinations. Although we believe that the Holding Foreign Companies Accountable Act and the related regulations do not currently affect us, we cannot assure you that there will not be any further implementations and interpretations of or amendments to the Holding Foreign Companies Accountable Act or the related regulations, which might pose regulatory risks to and impose restrictions on us because of our operations in China and Hong Kong. A potential consequence is that our shares may be delisted by the exchange on which they are listed. If our securities are unable to be listed on another securities exchange, such a delisting would substantially impair your ability to sell or purchase our securities when you wish to do so, and the risk and uncertainty associated with a potential delisting would have a negative impact on the market price of our shares.
Risks Relating to Our Corporate Structure
If the PRC government deems that the contractual arrangements in relation to the consolidated variable interest entity do not comply with PRC regulatory restrictions on foreign investment in the relevant industries, or if these regulations or the interpretation of existing regulations change in the future, we could be subject to severe penalties or be forced to relinquish our interests in those operations.
Foreign ownership of internet-based businesses, including value-added telecommunications services, is subject to restrictions under current PRC laws and regulations. To comply with PRC laws and regulations, we conduct our e-commerce operations in China through a series of contractual arrangements entered into among WFOE, the VIE and the shareholders of the VIE. As a result of these contractual arrangements, we exert control over the VIE and consolidate its operating results in our financial statements under U.S. GAAP. For a detailed description of these contractual arrangements, see “The VIE Contractual Arrangements.”
In the opinion of our PRC counsel Fengdong Law Firm, our current ownership structure, the ownership structure of our PRC subsidiary and the consolidated VIE, and the contractual arrangements among WFOE, the VIE and the shareholders of the VIE are common practices for the companies listed on stock exchanges in the U.S. engaging in the businesses restricted in China and these contractual arrangements are valid and binding in accordance with their terms and applicable PRC laws and regulations currently in effect. However, our PRC counsel Fengdong Law Firm has also advised us that there are substantial uncertainties regarding the interpretation and application of current or future PRC laws and regulations and there can be no assurance that the PRC government will ultimately take a view that is consistent with the opinion of our PRC counsel Fengdong Law Firm. In the event PRC regulations change or are interpreted differently in the future, our shares may decline in value or become worthless if we are unable to assert our contractual control rights over the assets of the VIE.
If the PRC government finds that our contractual arrangements do not comply with its restrictions on foreign investment in the e-commerce business, the relevant PRC regulatory authorities, including the China Securities Regulatory Commission may require us to discontinue or place restrictions or onerous conditions on our operations and it may also impose fines, confiscate the income from the WFOE or VIE. The imposition of any of these penalties would result in a material and adverse effect on our ability to conduct our e-commerce business. In addition, it is unclear what impact the PRC government actions would have on us and on our ability to consolidate the financial results of the VIE in our consolidated financial statements, if the PRC government authorities were to find the VIE structure and contractual arrangements to be in violation of PRC laws and regulations. If the imposition of any of these government actions causes us to lose our right to direct the activities of the VIE or our right as the primary beneficiary of the VIE for accounting purposes and we are not able to restructure our ownership structure and operations in a satisfactory manner, we would no longer be able to consolidate the financial results of the VIE in our consolidated financial statements. Either of these results, or any other significant penalties that might be imposed on us in this event, would have a material adverse effect on our financial condition and results of operations.
51
Any failure by the consolidated VIE or its shareholders to perform their obligations under our contractual arrangements with them would have an adverse effect on our business.
If the consolidated VIE or its shareholders fail to perform their respective obligations under the contractual arrangements, we may have to incur substantial costs and expend additional resources to enforce such arrangements. We may also have to rely on legal remedies under PRC laws, including seeking specific performance or injunctive relief, and claiming damages, which we cannot assure you will be effective under PRC laws. For example, if the shareholders of the VIE were to refuse to transfer their equity interest in the VIE to us or our designee if we exercise the purchase option pursuant to these contractual arrangements, or if they were otherwise to act in bad faith toward us, then we may have to take legal action to compel them to perform their contractual obligations.
All the agreements under our contractual arrangements are governed by PRC laws. Accordingly, these contracts would be interpreted in accordance with PRC laws and any disputes would be resolved in accordance with PRC legal procedures. The legal system in the PRC is not as well established as in some other jurisdictions, such as in the United States. As a result, uncertainties in the PRC legal system could limit our ability to enforce these contractual arrangements. Meanwhile, there are some regulations unfavorable to VIEs. However, there are very few precedents and little formal guidance as to how contractual arrangements in the context of a consolidated variable interest entity should be interpreted or enforced under PRC laws and there remain significant uncertainties regarding the ultimate outcome of such legal proceedings should legal action become necessary. Currently, almost all of the Chinese companies listed on overseas stock exchanges that are in the internet-based business such as e-commerce or online-gaming have adopted a VIE structure. If the losing parties fail to carry out the court judgement or arbitration awards within a prescribed time limit, the prevailing parties may only enforce them in PRC courts, which would require additional expenses and delay. In the event that we are unable to enforce these contractual arrangements, or if we suffer significant delay or other obstacles in the process of enforcing these contractual arrangements, we may not be able to exert effective control over the consolidated variable interest entities, and our ability to conduct our business may be negatively affected.
The shareholders of the consolidated VIE may have potential conflicts of interest with us, which may adversely affect our business and financial condition.
The shareholders of the VIE and their interests in the VIE may differ from their interests of our Company as a whole. These shareholders may breach, or cause the consolidated variable interest entities to breach, the existing contractual arrangements we have with them and the consolidated variable interest entity, which would have a material adverse effect on our ability to act as the primary beneficiary of the VIE for accounting purposes. For example, the shareholders may be able to cause our agreements with E-Commerce Tianjin to be performed in a manner adverse to us by, among other things, failing to remit payments due under the contractual arrangements to us on a timely basis. We cannot assure you that when conflicts of interest arise, any or all of these shareholders will act in the best interests of our company or such conflicts will be resolved in our favor.
Currently, we do not have any arrangements to address potential conflicts of interest between these shareholders and our company, except that we could exercise our purchase option under the exclusive option agreements with these shareholders to request them to transfer all of their equity interests in E-Commerce Tianjin to a PRC entity or individual designated by us, to the extent permitted by PRC laws. If we cannot resolve any conflict of interest or dispute between us and the shareholders of the VIE, we would have to rely on legal proceedings, which could result in the disruption of our business and subject us to substantial uncertainty as to the outcome of any such legal proceedings.
Our contractual arrangements with the consolidated affiliated entity may not be as effective in providing operational control as direct ownership.
We have relied and expect to continue to rely on contractual arrangements with E-Commerce Tianjin and its shareholders to operate our CCM shopping mall business. For a description of these contractual arrangements, see “The VIE Contractual Arrangements.” These contractual arrangements may not be as effective in providing us with control over such entity as direct ownership. If we had direct ownership of E-Commerce Tianjin, we would be able to exercise our rights as a shareholder to effect changes in the board of directors, which in turn could effect changes, subject to any applicable fiduciary obligations, at the management level. However, under the current contractual arrangements, we rely on the performance by E-Commerce Tianjin and its shareholders of their contractual obligations to exercise control over the consolidated affiliated entity. Therefore, our contractual arrangements with the consolidated affiliated entity may not be as effective in ensuring our control over our CCM shopping mall as direct ownership would be.
52
Risks Related to Our Common Stock
We are authorized to issue blank check preferred stock, which may be issued without shareholder approval and which may adversely affect the rights of holders of our Common Stock.
We are authorized to issue 10,000,000 shares of preferred stock. The Board is authorized under our articles of incorporation, as amended, to provide for the issuance of shares of preferred stock by resolution and by filing a certificate of designations under Florida law, to fix the designation, powers, preferences and rights of the shares of each such series of preferred stock and the qualifications, limitations or restrictions thereof without any further vote or action by the shareholders. As of December 31, 2022, there were no shares of preferred stock issued and outstanding. Any shares of preferred stock that are issued are likely to have priority over our Common Stock with respect to dividend or liquidation rights. In the event of issuance, the preferred stock could be utilized under certain circumstances as a method of discouraging, delaying or preventing a change in control, which could have the effect of discouraging bids to acquire us and thereby prevent shareholders from receiving the maximum value for their shares. We have no present intention to issue any shares of preferred stock in order to discourage or delay a change of control or for any other reason. However, there can be no assurance that preferred stock will not be issued at some time in the future.
Zeyao Xue has control over key decision making as a result of his control of a substantial amount of our voting stock.
Mr. Zeyao Xue, the son of our president, indirectly and directly beneficially owns 2,602,525 shares, or approximately 17.8%, of our outstanding common stock as of April 12, 2023. Mr. Zeyao Xue’s beneficial ownership of 17.8% of Future FinTech’s issued and outstanding common stock will likely give him the ability to control the outcome of matters submitted to shareholders for approval, including but not limited to the election of directors and any merger, consolidation, or sale of all or substantially all of the Company’s assets. This concentrated control could delay, defer, or prevent a change of control, merger, consolidation, or sale of all or substantially all of the Company’s assets that other shareholders support, or conversely this concentrated control could result in the consummation of such a transaction that other shareholders do not support. This concentrated control could also discourage a potential investor from acquiring the common stock of the Company due to the limited voting power of such shares. As a shareholder, even a controlling shareholder, Mr. Zeyao Xue is entitled to vote his shares, and shares over which he has voting control, in his own interests, which may not always be in the interests of our shareholders generally.
Anti-takeover provisions in our charter documents and under Florida law could discourage, delay or prevent a change in control of our Company and may affect the trading price of our Common Stock.
As a Florida corporation, we are subject to certain provisions of the Florida Business Corporation Act that have anti-takeover effects and may inhibit a non-negotiated merger or other business combination. Our Articles of Incorporation and Bylaws also contain other provisions which could have anti-takeover effects. These provisions include, without limitation, the authority of our Board of Directors to issue additional shares of preferred stock and to fix the relative rights and preferences of the preferred stock without the need for any shareholder vote or approval, as discussed above, and advance notice procedures to be complied with by our shareholders in order to make shareholder proposals or nominate directors, such as:
| ● | authorize the issuance of “blank check” preferred stock that could be issued by the Board to thwart a takeover attempt; | |
| ● | require that directors only be removed from office upon a majority shareholder vote; |
| ● | provide that vacancies on the board of directors, including newly created directorships, may be filled only by a majority vote of directors then in office; | |
| ● | limit who may call special meetings of shareholders; and |
For more information regarding these and other provisions, see the exhibit titled “Description of Our Securities — Anti-Takeover Effects of Certain Provisions of Florida Law.”
53
In recent years, our Common Stock has been in danger of being delisted from the NASDAQ Stock Market (“NASDAQ”).
Our common stock is currently listed on the Nasdaq Capital Market. The NASDAQ Stock Market LLC has requirements that a company must meet in order to remain listed on NASDAQ, for example, NASDAQ rules require us to maintain a minimum bid price of $1.00 per share of our common stock. We may be unable to meet NASDAQ listing requirements, including minimum bid price, minimum levels of stockholders’ equity or market values of our common stock in which case, our common stock could be delisted. If our common stock were to be delisted, the liquidity of our common stock would be materially adversely affected and the market price of our common stock could decrease.
On February 28, 2019, the Company received a letter from NASDAQ notifying the Company that, because the closing bid price for the Company’s common stock listed on NASDAQ was below $1.00 for 30 consecutive trading days, the Company no longer met the minimum bid price requirement for continued listing on NASDAQ under NASDAQ Marketplace Rule 5550(a)(2). On May 7, 2019, the Company received a written notification from the NASDAQ Stock Market Listing Qualifications Staff indicating that the Company has regained compliance with the $1.00 minimum closing bid price requirement and that the matter is now closed.
On April 17, 2019, the Company received a notification letter from NASDAQ stating the Company was not in compliance with NASDAQ Listing Rule 5250(c)(1), due to its failure to timely file its Annual Report on Form 10-K for the year ended December 31, 2018 (the “2018 10-K”). On May 21, 2019, the Company received a notification letter from NASDAQ stating the Company was not in compliance with NASDAQ Listing Rule 5250(c)(1), due to its failure to timely file its Quarterly Report on Form 10-Q for the quarter ended March 31, 2019. On August 20, 2019, the Company received a notification letter from the NASDAQ stating the Company was not in compliance with NASDAQ Listing Rule 5250(c)(1), due to its failure to timely file its Quarterly Report on Form 10-Q for the quarter ended June 30, 2019.
On October 16, 2019, the Company received a letter from the NASDAQ notifying the Company that it has regained compliance with NASDAQ’s periodic filing requirements for continued listing on the Nasdaq Capital Market. The letter noted that as a result of the September 3, 2019 filing of the Form 10-K for the year ended on December 31, 2018 and the September 30, 2019 filing of the Forms 10-Q for the periods ended March 31, and June 30, 2019 with the Securities and Exchange Commission, the Company has regained compliance with Listing Rule 5250(c)(1) and the matter is now closed.
On September 4, 2019, the Company received written notice from the NASDAQ stating that the Company did not meet the requirement of maintaining a minimum of $2,500,000 in stockholders’ equity for continued listing on the NASDAQ Capital Market, as set forth in NASDAQ Listing Rule 5550(b)(1), the Company also does not meet the alternative of market value of listed securities of $35 million under NASDAQ Listing Rule 5550(b)(2) or net income from continuing operations of $500,000 in the most recently completed fiscal year or in two of the last three most recently completed fiscal years under NASDAQ Listing Rule 5550(b)(3), and the Company is no longer in compliance with the NASDAQ Listing Rules. On March 18, 2020, the Company received written notice form NASDAQ stating that the Company complies with the Listing Rule 5550(b)(1).
On November 4, 2019, the Company received a letter from the Nasdaq notifying the Company that, because the closing bid price for the Company’s common stock listed on Nasdaq was below $1.00 for 30 consecutive trading days, the Company no longer meets the minimum bid price requirement for continued listing on Nasdaq under Nasdaq Marketplace Rule 5550(a)(2), which requires a minimum bid price of $1.00 per share. On April 14, 2020, the Company received a written notification from the Nasdaq indicating that the Company has regained compliance with the $1.00 minimum closing bid price requirement and that the matter is now closed.
On March 1, 2022, the Company received a letter from the Nasdaq Stock Market (“Nasdaq”) notifying the Company that, because the closing bid price for the Company’s common stock listed on Nasdaq was below $1.00 for 30 consecutive trading days, the Company no longer meets the minimum bid price requirement for continued listing on Nasdaq under Nasdaq Marketplace Rule 5550(a)(2), which requires a minimum bid price of $1.00 per share (the “Minimum Bid Price Requirement”). The Company has a period of 180 calendar days from the date of notification, until August 29, 2022 (the “Compliance Period”), to regain compliance with the Minimum Bid Price Requirement. On August 30, 2022, the Company received a written notification from the NASDAQ Stock Market Listing Qualifications Staff (the “Staff”) indicating that the Company has been granted an additional 180 calendar day period or until February 27, 2023, to regain compliance with the $1.00 minimum closing bid price requirement for continued listing on the NASDAQ Capital Market pursuant to NASDAQ Listing Rule. On January 26, 2023, the Company filed with the Florida Secretary of State’s office Articles of Amendment (the “Amendment”) to amend its Second Amended and Restated Articles of Incorporation, as amended (“Articles of Incorporation”). As a result of the Amendment, the Company has authorized and approved a 1-for-5 reverse stock split of the Company’s authorized shares of common stock from 300,000,000 shares to 60,000,000 shares, accompanied by a corresponding decrease in the Company’s issued and outstanding shares of common stock (the “Reverse Stock Split”). The common stock will continue to be $0.001 par value. The Company’s shares of common stock began to trade on the NASDAQ Stock Market on the post-Reverse Stock Split basis under the symbol “FTFT” on February 1, 2023. On February 15, 2023, the Company received a written notification from the NASDAQ Stock Market Listing Qualifications Staff indicating that the Company has regained compliance with the $1.00 minimum closing bid price requirement for continued listing on the NASDAQ Capital Market pursuant to NASDAQ Listing Rule 5550(a)(2) and that the matter is now closed.
54
ITEM 1B – UNRESOLVED STAFF COMMENTS
Not applicable.
ITEM 2 – PROPERTIES
Our principal executive office is located at Americas Tower, 1177 Avenue of The Americas, Suite 5100, New York, NY 10036 and we lease such office for a term of one year from December 1, 2020, which has been renewed until December 1, 2023. We also lease offices at 23/F, South Tower, Kaisa Plaza,86th Jianguo Rd. Chaoyang District, Beijing for a term from September 1, 2020 to August 31, 2024; FTFT Dubai leases an office at 1113, Onyx tower 2, The Greens, Dubai, UAE from July 1, 2022 to June 30, 2023, FTFT UK leases an office at Devonshire House, 9th Floor 1 Mayfair Place, London, W1J 8AJ, United Kingdom from October 26, 2021 to May 23, 2023. NTAM leases an office at Unit B 17/F, Chung Nam Building 1 Lockhart Road Wan Chai, Hong Kong until May 31, 2023. We believe that our current offices are adequate to meet our needs.
ITEM 3 – LEGAL PROCEEDINGS
Legal case with FT Global Capital, Inc.
In January 2021, FT Global Capital, Inc. (“FT Global”), a former placement agent of the Company filed a lawsuit against the Company in the Superior Court of Fulton County, Georgia. FT Global served the complaint upon the Company in January 2021. In the complaint, FT Global alleges claims, most of which attempt to hold the Company liable under legal theories that relate back to an alleged breach of an exclusive placement agent agreement between FT Global and the Company in July 2020 which had a term of three months. FT Global claims that the Company failed to compensate FT Global for securities purchase transactions between December 2020 and April 2021, pursuant to the terms of the expired exclusive placement agent agreement. Allegedly, the exclusive placement agent agreement required the Company to pay FT Global for capital received during the term of the agreement and for the 12-month period following the termination of the agreement involving any investors that FT Global introduced and/or wall-crossed to the Company. However, the Company believes the securities purchase transactions at issue did not involve the one investor which FT Global introduced or wall-crossed to the Company during the term of the agreement. FT Global claims approximately $7,000,000 in damages and attorneys’ fees.
The Company timely removed the case to the United States District Court for the Northern District of Georgia (the (“Court) on February 9, 2021 based on diversity of jurisdiction. On March 9, 2021, the Company filed a motion to dismiss based on FT Global’s failure to state a claim which is pending before the Court. On March 23, 2021, FT Global filed its response to the Company’s motion to dismiss. FT Global argues that the Court should deny the Company’s motion to dismiss. However, if the Court is inclined to grant the Company’s motion to dismiss, FT Global requested that the Court permit it to file an amended complaint. On April 8, 2021, the parties filed a Joint Preliminary Report and Discovery Plan. On April 12, 2021, the Court approved the Joint Preliminary Report and Discovery Plan and issued a Scheduling Order placing this case on a six-month discovery tract. On April 30, 2021, the Company served FT Global with its Initial Disclosures. On May 6, 2021, FT Global served the Company with its Initial Disclosures. On May 17, 2021, FT Global served the Company with its First Amended Initial Disclosures. On November 10, 2021, the Court entered an Order granting the Company’s motion to dismiss FT Global’s fraud claim and breach of contract claim as to the disclosure of its confidential and proprietary information. The Court denied the Company’s motion to dismiss FT Global’s i) breach of contract claim for failure to pay FT Global pursuant to the terms of the exclusive placement agent agreement; ii) claim for breach of the covenant of good faith and fair dealing; and iii) claim for attorney’s fees, and the court concluded that additional information can be obtained through discovery. The Company timely filed an answer and defenses to FT Global’s complaint on November 24, 2021. On January 3, 2022 the Company propounded discovery requests upon FT Global, including interrogatories and requests for production of documents. On March 23, 2022, the Company propounded requests for admission upon FT Global. On March 24, 2022, FT Global propounded discovery requests upon the Company, including requests for production of documents and requests for admission. On April 1, 2022, FT Global served its response to the Company’s requests for production of documents. On May 13, 2022, FT Global served its responses to the Company’s interrogatories and requests for admissions. On May 13, 2022, FT Global produced documents in response to the Company’s requests for production of documents. On June 3, 2022, the Company produced documents in response to FT Global’s requests for production of documents. On August 3, 2022, the Company took the deposition of FT Global. On August 4, 2022, FT Global took the deposition of the Company. On August 3, 2022, the Court granted the parties’ Consent Motion to Extend Discovery Period extending the discovery period from August 5, 2022 to September 14, 2022 and the deadline to file dispositive motions to October 12, 2022. On October 12, 2022, the Company filed a motion for summary judgment on all claims asserted by FT Global in this lawsuit. On November 2, 2022, FT Global filed its opposition to the Company’s motion for summary judgment. On November 16, 2022, the Company filed its reply in support of its motion for summary judgement on all claims asserted by FT Global in this lawsuit. The Company will continue to vigorously defend the action against FT Global.
ITEM 4 – MINE SAFETY DISCLOSURES
Not applicable.
55
PART II
ITEM 5 – MARKET FOR REGISTRANT’S COMMON EQUITY, RELATED STOCKHOLDER MATTERS AND ISSUER PURCHASES OF EQUITY SECURITIES
Our Common Stock is currently traded on the Nasdaq Capital Market under the symbol “FTFT.” Prior to December 31, 2018, our stock traded on the Nasdaq Global Market, and before that, on the NYSE Amex.
As of April 12, 2023, there were 14,645,653 shares of our Common Stock issued and outstanding, and the Company had approximately 23 record holders of Common Stock. The number of holders of record does not include the number of persons whose stock is in nominee or “street name” accounts through brokers.
Dividend Policy
We have never declared or paid any cash dividends on our Common Stock. The payment of dividends is at the discretion of the Board and is contingent on our revenues and earnings, capital requirements, financial condition and the ability of our operating subsidiaries to obtain governmental approval to send funds out of the PRC. We currently intend to retain all earnings, if any, for use in business operations. Accordingly, we do not anticipate declaring any dividends in the near future.
The PRC’s national currency, the RMB or yuan, is not a freely-convertible currency. Please refer to the Risk Factors “Governmental control of currency conversion may affect the value of shareholder investment,” and “PRC regulations relating to offshore investment activities by PRC residents may limit our PRC subsidiary’s ability to increase its registered capital or distribute profits to us or otherwise expose us or our PRC resident beneficial owners to liability and penalties under PRC law”.
Recent Sales of Unregistered Securities and Use of Proceeds
The Company did not make any sales of unregistered securities during the fiscal year ended December 31, 2022 that were not previously disclosed in a quarterly report on Form 10-Q or a current report on Form 8-K.
56
Securities Authorized for Issuance Under Equity Compensation Plans
The following table sets forth information as of December 31, 2022, with respect to our equity compensation plans previously approved by stockholders and equity compensation plans not previously approved by stockholders.
| Equity Compensation Plan Information | ||||||||||||
| Plan Category | Number of securities to be issued upon exercise of outstanding options, warrants and rights |
Weighted average exercise price of outstanding options, warrants and rights |
Number of securities remaining available for future issuance under equity compensation plans (excluding securities reflected in column (a)) |
|||||||||
| (a) | (b) | (c) | ||||||||||
| Equity compensation plans approved by stockholders (1) | - | $ | - | - | ||||||||
| Equity compensation plans not approved by stockholders | - | $ | - | - | ||||||||
| Total | $ | |||||||||||
| (1) | Consists of equity incentive plans, which was approved by the Company’s shareholders at its annual or special meetings on November 19, 2015, March 13, 2018, February 26, 2020 and December 18, 2020. As of December 31, 2022, there was no shares authorized for issuance under stock incentive plans of the Company.
The Board of Directors of the Company approved and adopted the Future FinTech Group Inc. 2019 Omnibus Equity Plan (the “2019 Equity Plan”) on October 9, 2019, which was approved by the shareholders at the shareholders special meeting on February 26, 2020. The 2019 Equity Plan has a total of 3,000,000 shares of Common Stock. The Company grant the 3,000,000 shares under 2019 Equity Plan to nine officers, employees and director of the Company on December 28, 2020.
The Board of Directors of the Company approved and adopted the Future FinTech Group Inc. 2020 Omnibus Equity Plan (the “2020 Equity Plan”) on October 27, 2020, which was approved by the shareholders at the shareholders annual meeting on December 18, 2020. The 2020 Equity Plan has a total of 5,000,000 shares of Common Stock. The Company grant the 1,953,000 shares under 2020 Equity Plan to sixteen officers and employees of the Company and its subsidiaries on July 12, 2021. On July 12, 2022, the Company granted 3,047,000 shares under the 2020 Equity Plan, to six officers and employees of the Company and its subsidiaries. |
ITEM 6 – [RESERVED]
Not Applicable.
57
ITEM 7 – MANAGEMENT’S DISCUSSION AND ANALYSIS OF FINANCIAL CONDITION AND RESULTS OF OPERATIONS
The following discussion and analysis of the consolidated financial condition and results of operations should be read in conjunction with the consolidated financial statements and related notes appearing elsewhere in this report. This discussion and analysis contains forward-looking statements that involve risks, uncertainties and assumptions. Our actual results could differ materially from the results described in or implied by these forward-looking statements as a result of various factors, including those discussed below and elsewhere in this Annual Report on Form 10-K, particularly under the heading “Risk Factors.”
Overview
Future FinTech is a holding company incorporated under the laws of the State of Florida and it is not a Chinese operating company. As a holding company with no material operations of our own, we conduct a substantial majority of our operations through our subsidiaries and contractual arrangements with a variable interest entity (VIE) – Cloud Chain E-Commerce (Tianjin) Co., Ltd. (“E-Commerce Tianjin”), based in China and this structure involves unique risks to investors. The Company historically engaged in the production and sale of fruit juice concentrates (including fruit purees and fruit juices), fruit beverages (including fruit juice beverages and fruit cider beverages) in People’s Republic of China. Due to drastically increased production costs and tightened environmental laws in China, the Company had transformed its business from fruit juice manufacturing and distribution to a real-name blockchain based e-commerce platform, supply chain financing services and trading business and financial services and technology business. The business operations of the Company include blockchain based online shopping platform, Chain Cloud Mall (“CCM”), supply chain financing services and trading, asset management and money transfer service. The Company is also developing cryptocurrency mining and cryptocurrency market data services.
On August 6, 2021, the Company completed acquisition of 90% of the issued and outstanding shares of Nice Talent Asset Management Limited (“NTAM”), a Hong Kong-based asset management company, from Joy Rich Enterprises Limited (“Joy Rich”). NTAM is licensed under the Securities and Futures Commission of Hong Kong (“SFC”) to carry out regulated activities in Type 4: Advising on Securities and Type 9: Asset Management.
In December 2021, FTFT Capital Investments, LLC officially launched FTFTX, a cryptocurrency market data platform that provides investors with real-time cryptocurrency market data and trading information from a large number of cryptocurrency exchanges. The market data is available for Bitcoin, ETH, EOS, Litecoin, TRON and other cryptocurrencies at https://www.ftftx.com and via the FTFTX App on iOS and Android devices. The FTFTX app is free to download on Google Play and the Apple Store.
In March 2022, FTFT UK Limited received has received approval to operate as an Electronic Money Directive (“EMD”) Agent and has been registered as such with the Financial Conduct Authority (FCA), a UK regulator. This status grants FTFT UK Limited the ability to distribute or redeem e-money and provide certain financial services on behalf of an e-money institution (registration number 903050).
On April 18, 2022, the Company and Future Fintech (Hong Kong) Limited, a wholly owned subsidiary of the Company jointly acquired 100% equity interest of KAZAN S.A., a company incorporated in Republic of Paraguay for $288. The Company owns 90% and FTFT HK owns 10% of Kazan S.A., respectively. Kazan S.A. has no operation before the acquisition. The Company plans to develop bitcoin and other cryptocurrency mining and related services in Paraguay. The Company has changed its name from KAZAN S.A to FTFT Paraguay S.A. on July 28, 2022.
On September 29, 2022, FTFT UK Limited completed its acquisition of 100% of the issued and outstanding shares of Khyber Money Exchange Ltd., a company incorporated in England and Wales, from Rahim Shah, a resident of United Kingdom for a total of Euros €685,000 (“Purchase Price”), pursuant to a Share Purchase Agreement (the “Agreement”) dated September 1, 2021. Khyber Money Exchange Ltd. is a money transfer company with a platform for transferring money through one of its agent locations or via its online portal, mobile platform or over the phone. Khyber Money Exchange Ltd. is regulated by the UK Financial Conduct Authority (FCA) and the parties received approval by the FCA before the formal closing of the transaction. On October 11, 2022, the Company changed the name of Khyber Money Exchange Ltd. to FTFT Finance UK Limited.
On February 27, 2023, Future FinTech (Hong Kong) Limited (“Buyer”), a company incorporated in Hong Kong and a wholly owned subsidiary of Future FinTech Group Inc. (the “Company”) entered into a Share Transfer Agreement (the “Agreement”) with Alpha Financial Limited, a company incorporated in Hong Kong (“Seller”) and sole owner and shareholder of Alpha International Securities (Hong Kong) Limited, a company incorporated in Hong Kong (“Alpha HK”) and Alpha Information Service (Shenzhen) Co., Ltd., a company incorporated in China (“Alpha SZ”). Alpha HK holds Type 1 ‘Securities Trading’, Type 2 ‘Futures Contract Trading’ and Type 4 ‘Securities Consulting’ financial licenses issued by the Hong Kong Securities and Futures Commission. Alpha SZ provides technical support services to Alpha HK.
We are a holding company incorporated in Florida and we are not a Chinese operating company. As a holding company with no material operations of our own, we conduct a substantial majority of our operations through our subsidiaries and the VIE E-Commerce Tianjin in China and this structure involves unique risks. Our shares of common stock are shares of our Florida holding company, and we do not have any equity ownership of the VIE, instead we control and is the primary beneficiary of the VIE for accounting purposes through certain contractual arrangements, which are used to provide investors with exposure foreign investment in Chinese-based companies where Chinese law prohibits or restricts direct foreign investment in value added telecom/e-commerce business. Chinese regulatory authorities could disallow the VIE structure, which would likely result in a material change in our operations and/or value of our securities, including that it could cause the value of our securities to significantly decline or worthless. See “Risk Factors— If the PRC government deems that the contractual arrangements in relation to the consolidated variable interest entity do not comply with PRC regulatory restrictions on foreign investment in the relevant industries, or if these regulations or the interpretation of existing regulations change in the future, we could be subject to severe penalties or be forced to relinquish our interests in those operations.”
58
There are legal and operational risks associated with being based in and having majority of our operations in Hong Kong and China. Recently, the PRC government initiated a series of regulatory actions and statements to regulate business operations in China with little advance notice, including cracking down on illegal activities in the securities market, enhancing supervision over China-based companies listed overseas using variable interest entity structure, adopting new measures to extend the scope of cybersecurity reviews, and expanding the efforts in anti-monopoly enforcement. On July 6, 2021, the General Office of the Communist Party of China Central Committee and the General Office of the State Council jointly issued an announcement to crack down on illegal activities in the securities market and promote the high-quality development of the capital market, which, among other things, requires the relevant governmental authorities to strengthen cross-border oversight of law-enforcement and judicial cooperation, to enhance supervision over China-based companies listed overseas, and to establish and improve the system of extraterritorial application of the PRC securities laws. On December 28, 2021, Cybersecurity Review Measures was published by Cyberspace Administration of China or the CAC, National Development and Reform Commission, Ministry of Industry and Information Technology, Ministry of Public Security, Ministry of State Security, Ministry of Finance, Ministry of Commerce, People’s Bank of China, State Administration of Radio and Television, China Securities Regulatory Commission, State Secrecy Administration and State Cryptography Administration, effective on February 15, 2022, which provides that, Critical Information Infrastructure Operators (“CIIOs”) that purchase internet products and services and Online Platform Operators engaging in data processing activities that affect or may affect national security shall be subject to the cybersecurity review by the Cybersecurity Review Office. On November 14, 2021, CAC published the Administration Measures for Cyber Data Security (Draft for Public Comments), or the “Cyber Data Security Measure (Draft)”, which requires cyberspace operators with personal information of more than 1 million users who want to list abroad to file a cybersecurity review with the Office of Cybersecurity Review. On April 2, 2022, the CSRC released the Provisions on Strengthening Confidentiality and Archives Administration of Overseas Securities Offering and Listing by Domestic Companies (Draft for Comments), which provide that a domestic company that seeks to offer and list its securities in a overseas market shall strictly abide by applicable PRC laws and regulations, enhance legal awareness of keeping state secrets and strengthening archives administration, institute a sound confidentiality and archives administration system, and take necessary measures to fulfill confidentiality and archives administration obligations. On July 7, 2022, CAC promulgated the Measures for the Security Assessment of Data Cross-border Transfer, effective on September 1, 2022, which requires the data processors to apply for data cross-border security assessment coordinated by the CAC under the following circumstances: (i) any data processor transfers important data to overseas; (ii) any critical information infrastructure operator or data processor who processes personal information of over 1 million people provides personal information to overseas; (iii) any data processor who provides personal information to overseas and has already provided personal information of more than 100,000 people or sensitive personal information of more than 10,000 people to overseas since January 1st of the previous year; and (iv) other circumstances under which the data cross-border transfer security assessment is required as prescribed by the CAC. On February 17, 2023, the CSRC released the Trial Administrative Measures of Overseas Securities Offering and Listing by Domestic Enterprises (the “New Overseas Listing Rules”) with five interpretive guidelines, which took effect on March 31, 2023. The New Overseas Listing Rules require Chinese domestic enterprises to complete filings with relevant governmental authorities and report related information under certain circumstances. The required filing scope is not limited to the initial public offering, but also includes subsequent overseas securities offering, single or multiple acquisition(s), share swap, transfer of shares or other means to seek an overseas direct or indirect listing and a secondary listing or dual major listing of issuers already listed overseas. According to the Notice on Arrangements for Overseas Securities Offering and Listing by Domestic Enterprises, published by the CSRC on February 17, 2023, a company that (i) has already completed overseas listing or (ii) has already obtained the approval for the offering or listing from overseas securities regulators or exchanges but has not completed such offering or listing before effective date of the new rules and also completes the offering or listing before September 30, 2023 will be considered as an existing listed company and is not required to make any filing until it conducts a new offering in the future. Furthermore, upon the occurrence of any of the material events specified below after an issuer has completed its offering and listed its securities on an overseas stock exchange, the issuer shall submit a report thereof to the CSRC within 3 working days after the occurrence and public disclosure of the event: (i) change of control; (ii) investigations or sanctions imposed by overseas securities regulatory agencies or other competent authorities; (iii) change of listing status or transfer of listing segment; or (iv) voluntary or mandatory delisting. On February 24, 2023, the CSRC revised the Provisions on Strengthening the Management of Confidentiality and Archives Related to the Overseas Issuance of Securities and Overseas Listing by Domestic Companies which were issued in 2009 (the “Archives Rules”). The revised Archives Rules took effect on March 31, 2023. The revised Archives Rules expands their application to cover indirect overseas offering and listing, stipulating that a domestic company which plans to publicly disclose any documents and materials containing state secrets or working secrets of government agencies, shall first obtain approval from competent authorities according to law, and file with the secrecy administrative department at the same level. As of the date of this report, these new laws and guidelines have not impacted the Company’s ability to conduct its business, accept foreign investments, or list on a U.S. or other foreign stock exchange; however, there are uncertainties in the interpretation and enforcement of these new laws and guidelines, which could materially and adversely impact our business and financial outlook and may impact our ability to accept foreign investments or continue to list on a U.S. or other foreign stock exchange. In the opinion of our PRC counsel Fengdong Law Firm, the VIE and certain subsidiaries of the Company are incorporated and operating in mainland China and they have received all required permissions from Chinese authorities to operate their current business in China, including a Business license, Bank Account Open Permits and Value Added Telecom Business License. As of the date of this report, in the opinion of our PRC counsel Fengdong Law Firm, we, our subsidiaries and the VIE in China are not subject to permission requirements from the China Securities Regulatory Commission (“CSRC”), Cyberspace Administration of China (“CAC”) or any other entity that is required to approve of the VIE’s operations and have not received or were denied such permissions by any PRC authorities. However, given the current PRC regulatory environment, it is uncertain whether we, our subsidiaries or the VIE, will be able to obtain permission from the PRC government to offer our securities to foreign investors, and even when such permission is obtained, whether it will be denied or rescinded. If we or any of our subsidiaries or the VIE do not receive or maintain such permissions or approvals, inadvertently conclude that such permissions or approvals are not required, or applicable laws, regulations, or interpretations change and we or our subsidiaries are required to obtain such permissions or approvals, it could significantly limit or completely hinder our ability to offer or continue to offer our securities to investors and cause the value of our securities to significantly decline or become worthless. If applicable laws, regulations, or interpretations change and the VIE is required to obtain permissions or approvals in the future, we may face substantial uncertainties as to whether we can obtain such permissions or approvals in a timely manner, or at all. Failure to take timely and appropriate measures to adapt to any of these or similar regulatory compliance challenges could materially and adversely affect our current corporate structure and business operations.
59
Chain Cloud Mall is a unique real-name based blockchain e-commerce shopping platform that integrates blockchain, internet technology. The CCM shared shopping mall platform is designed to be a block-chain based shopping mall for merchants and goods, not the exchange of digital currencies, and it currently only accepts payment from credit cards, Alipay and WeChat.
The Company started its trial operation of NONOGIRL, a cross-border e-commerce platform, in March 2020 and formally launched it in July 2020. The cross-border e-commerce platform aimed to build a new s2b2c (supplier to business and consumer) outsourcing sales platform dominated by social media influencers. It was aimed at the growing female consumer market, with the ability to broadcast, short video, and all forms communication through the platform. It could also create a sales oriented sharing ecosystem with other major social media used by customers, etc. The Company’s promotion strategy previously mainly relied on the training of members and distributors through meetings and conferences. Due to the outbreak of COVID-19, the Chinese government put a restriction on large gatherings. These restrictions made the promotion strategy for our online e-commerce platforms difficult to be implemented and the Company has experienced difficulties to subscribe new members for its online e-commerce platforms. Due to the lack of new subscribers, in June 2021, the Company suspended its cross-border e-commerce platform (NONOGIRL) which has been closed now. Also, since the second quarter of 2021, the Company has transformed its member-based business model of Chain Cloud Mall to a sale agent based eCAAS platform and began to provide supply chain financing services and trading of coal for coal mines and power generation plants as well as aluminum ingots.
The Company currently has ten directly controlled subsidiaries: DigiPay FinTech Limited (“DigiPay”), a company incorporated under the laws of the British Virgin Islands, Future FinTech (Hong Kong) Limited, a company incorporated under the laws of Hong Kong, GlobalKey Shared Mall Limited, a company incorporated under the laws of Cayman Islands (“GlobalKey Shared Mall”), Tianjin Future Private Equity Fund Management Partnership, a Limited Partnership under the laws of China, FTFT UK Limited, a company incorporated under the laws of United Kingdom, Future Fintech Digital Capital Management, LLC, a company incorporated under the laws of Connecticut, Future Fintech Digital Number One GP, LLC, a company incorporated under the laws of Connecticut, Future FinTech Labs Inc., a company incorporated under the laws of New York, FTFT SuperComputing Inc. a company incorporated under the laws of Ohio and FTFT Paraguay S.A., a company incorporated under the laws of Paraguay.
SkyPeople Foods Holdings Limited (“SkyPeople BVI”) was a wholly owned subsidiary of the Company and a company organized under the laws of the British Virgin Islands, which held 100% of the equity interest of HeDeTang Holdings (HK) Ltd. (“HeDeTang HK”), a company organized under the laws of the Hong Kong Special Administrative Region of the People’s Republic of China (“Hong Kong”), and HeDeTang HK held 73.42% of the equity interest of SkyPeople Juice Group Co., Ltd., (“SkyPeople (China)”), a company incorporated under the laws of the PRC. SkyPeople (China) had eleven subsidiaries in the PRC, which were mainly involved in the production and sales of fruit juice concentrates, fruit juice beverages and other fruit-related products in the PRC and overseas markets. On February 27, 2020, SkyPeople BVI (the “Seller”) completed the transfer of its ownership of HeDeTang HK to New Continent International Co., Ltd. (the “Buyer”), an unrelated third party and a company incorporated in the British Virgin Islands for a total price of RMB 0.6 million (approximately $85,714), pursuant to a Share Transfer Agreement entered into by the Seller and the Buyer on September 18, 2019 and approved at the special shareholders meeting of the Company on February 26, 2020 (the “Sale Transaction”). SkyPeople BVI had no operational assets or business after the transfer and the Company dissolved SkyPeople BVI on July 27, 2020.
CCM Shopping Mall
Due to the lack of new member subscriptions caused by restrictions on our promotion strategy for the control of spread of COVID-19, we have transformed the CCM shopping mall from a member based platform to a sale agent based eCAAS platform. The eCAAS platform is entrusted by the Anti-Counterfeiting Committee to run its Responsible Brand Program.
Anti-Counterfeiting Committee will review and accept the companies to join its Responsible Brand Program. After acceptance, these companies are authorized to use 315 anti-counterfeiting labels on their products and sell them on our eCAAS platform. The companies can also use sales agents to sell their products on our eCAAS platform and parties can negotiate the commission percentages for the products sold. Any new sales agent must be recommended by existing agents and pay a one-time fee to the eCAAS platform to be admitted as the authorized agent to provide sales agent services on the platform.
60
Coal and Aluminum Ingots Supply Chain Financing Service and Trading
Since the second quarter of 2021, we started coal supply chain financing service and trading business. Since the third quarter of 2021, we started aluminum ingots supply chain financing service and trading business.
Our supply chain finance business mainly serves the receivables and payables of industrial customers, obtains the creditor’s rights or commodity goods rights of large state-owned enterprises through trade execution, provides customers with working capital, accelerates capital turnover, and then expands the business scale and improves the industrial value.
Through our supply chain service ability and customer resources, we can tap into low-risk assets, flexibly carry out financial services around the actual financial needs of certain industries, and reduce the overall risk of the business by using the control of business flow, goods logistics and capital flow in the process of commodity circulation.
We focus on bulk coal and aluminum ingots and take large state-owned or listed companies as the core service targets; We use our own funds as the operation basis, actively uses a variety of channels and products for financing, such as banks, commercial factoring companies, accounts receivable, asset-backed securities, and other innovative financing methods to obtain sufficient funds.
We sign purchase and sale agreements with suppliers and buyers. The suppliers are responsible for the supply and transportation of coal to the end users’ designated freight yard or transfer the title of aluminum ingots to us in certain warehouses. We also provide trading service as we don’t take control over the ownership of the goods and lower margin for the transaction. We select the customers and suppliers that have good credit and reputation.
The Company’s revenues are substantially reported on a net basis as the supply chain service is primarily responsible for providing the underlying supply chain service and the Company does not control the service provided by the supply chain supplier to the customer.
Asset Management Service
NTAM engages assets management and advisory services. NTAM’s main revenue is generated from providing professional advices to customers and management fees for managing the investment of the clients. NTAM is licensed under the Securities and Futures Commission of Hong Kong (SFC) for carrying out regulated activities in “Advising on Securities” and “Asset Management”. NTAM offers diversified asset management portfolio for professional investors. Assets of NTAM’s clients are held in banks, where clients gave the banks their authorization allowing NTAM to place trading instructions on behalf of the clients in order to manage the clients’ assets.
NTAM mainly engages in following asset management services for its clients:
(1) Equity Investment
NTAM manages clients’ investment portfolio in stocks of the companies listed on the international market with strong liquidity. At the same time, it selects companies that have unique or differentiated businesses, realizing above average profit growth.
(2) Debt investment
When NTAM manages clients’ investment portfolio in bonds that are denominated in major international currencies such as US dollar, euro and sterling, the issuer of debts shall have good credit rating and asset liability ratio. Through active management, NTAM focuses in bonds with higher yield to maturity among bonds with the same maturity and credit rating.
(3) Precious metals and currencies investment
NTAM also manages clients’ investment portfolio in major international currencies and precious metals, including US dollar, euro, British pound, Japanese yen, Australian dollar and offshore Chinese yuan. Precious metals include gold, platinum and silver. With research on the fundamentals of market supply and demand to predict the trend of commodity prices, NTAM endeavors to improve the rate of return for clients through dual currency investment, options and structured products.
(4) Derivative Investment
NTAM also manages clients’ investment portfolio in financial derivatives in different asset classes, such as options and structured products.
(5) External Asset Management Services (EAM)
This business takes customer demand as the service purpose, cooperates with several private banks which provide asset custody services, and innovatively introduces the function of investment bank to provide exclusive private solutions for our clients.
NTAM’s main revenue is generated from providing professional advices to clients and management fees for managing the investment of the clients. As of March 15, 2023, NTAM has approximately US$300 million assets under its management.
61
Money Transfer Business
FTFT Finance UK Limited (“FTFT Finance”) formerly known as Khyber Money Exchange Ltd. was acquired by FTFT UK in September 2022. It is regulated by UK Financial Conduct Authority (“FCA”) for its cross-border money transfer systems and service. FTFT Finance was incorporated in 2009 and is a pioneer in the UK for money remittance services. FTFT Finance provides money transfer services through its platform to transfer money around the world via one of its agent locations or its online portal, mobile platform, or over the phone. FTFT Finance is headquartered in the UK and it has a trade name of FTFT Pay. FTFT Finance’s plan is to develop products and services across different regions of the world and become a global name in money remittance services.
FTFT Finance is a financial platform that enables its customers to send their hard-earned money to their country of origin, or any other country of their liking, with ease and at a reasonable cost, transparent exchange rate and without any hidden charges. We believe that it is our understanding of our customers and their diverse backgrounds that has helped FTFT Finance to become a credible and trustworthy money remittance business. The FTFT Pay platform and system support direct connections to over 130 countries and their local banks, targeting customers with transfer destinations based in prominent countries across the Middle East and Southeast Asia.
Remittance service is a highly saturated market in the United Kingdom. There are many companies that offer remittance services however FTFT Finance only sees Ace Money Transfer, Wise (formerly known as Transfer Wise), Remitly and Remit World as its main competitors.
FTFT Finance has an edge over companies like wise in many different ways, for example, FTFT Finance offers competitive rates for our services and does not charge customer fees for remittance to Pakistan as it receives its rebate from local banks is Free of Cost. This approach provides gives us an advantage over our competitors.
In the Year 2022, the total UK Remittance Market was estimated to be valued at $49.55 billion with a growth rate of 6.0% according to a report of Remittance Brave Global Headwinds of World Bank in November 2022. It is also estimate that by the year 2027 the UK’s remittance market will be $66.5 billion according to the UK remittance statistics from Finder.com.
Expats living in the United Kingdom often send money to their relatives either to support them, or for emergency uses or weddings. The UK has a large migrant population of Indians, Pakistanis and Bangladeshis.
FTFT Finance has been in money remittance business since 2009 and has over 500,000 customers. FTFT Finance advertises through Instagram, Twitter, Facebook and LinkedIn in order to reach out to new customers. FTFT Finance implemented email marketing, in which they email customers daily to keep them updated on their account, transactions as well as marketing and promotions.
The management of FTFT Finance are currently engaged in talks with different PR companies to kick start a new campaign under FTFT Finance brand name as all previous campaigns were under Khyber Money Exchange brand.
Recent Developments Related to the COVID-19 Outbreak
In December 2019, a novel strain of coronavirus was reported and has spread throughout China and other parts of the world. On March 11, 2020, the World Health Organization characterized the outbreak as a “pandemic”. In early 2020, Chinese government took emergency measures to combat the spread of the virus, including quarantines, travel restrictions, and the temporary closure of office buildings and facilities in China. In response to the evolving dynamics related to the COVID-19 outbreak, the Company followed the guidelines of local authorities as it prioritizes the health and safety of its employees, contractors, suppliers and business partners. Our offices in China were closed and the employees worked from home at the end of January 2020 until late March 2020. The quarantines, travel restrictions, and the temporary closure of office buildings have materially negatively impacted our business. Our suppliers were negatively affected, and could continue to be negatively affected in their ability to supply and ship products to our customers in case of any resurgence of COVID-19. Our customers that have been negatively impacted by the outbreak of COVID-19 may reduce their budgets to purchase products and services from us, which may materially adversely impact our revenue. The business operations of the third parties’ stores on our e-commerce platform have been and continue to be negatively impacted by the outbreak, which in turn adversely affects the business of our platform as a whole as well as our financial condition and operating results. The outbreak has had and continues to have disruption to our supply chain, logistics providers, customers or our marketing activities with the new variants of COVID-19, which could materially adversely impact our business and results of operations, especially to our supply chain financing and trading business during the first quarter of 2022. There was outbreak in various cities and provinces due to Omicron variant in Xi’an city, Hong Kong, Shanghai and Beijing in 2022, which have resulted quarantines, travel restrictions, and temporary closure of office buildings and facilities in these cities. In December 2022, the Chinese government eased its strict zero COVID-19 policy which resulted in a surge of new COVID-19 cases during December 2022 and January 2023, which has disrupted our business operations in China. The Company’s promotion strategy of CCM Shopping Mall previously mainly relied on the training of members and distributors through meetings and conferences. Chinese government put a restriction on large gatherings in 2020 and 2021, which made the promotion strategy for our online e-commerce platforms difficult to implement and the Company experienced difficulties to subscribe new members for its online e-commerce platforms. Due to the lack of new subscribers, in June 2021, the Company suspended its cross-border e-commerce platform NONOGIRL which has been closed now. Also, since the second quarter of 2021, the Company has transformed its member-based Chain Cloud Mall to a sale agent based eCAAS platform and began to provide supply chain financing services.
The global economy has also been materially negatively affected by the COVID-19 and there is continued uncertainty about the duration and intensity of its impacts. The Chinese and global growth forecast is extremely uncertain, which would seriously affect our business.
While the potential economic impact brought by, and the duration of COVID-19 and its new variants may be difficult to assess or predict, a widespread pandemic could result in significant disruption of global financial markets, reducing our ability to access capital, which could negatively affect our liquidity. In addition, a recession or market correction resulting from the spread of COVID-19 and its new variants could materially negatively affect our business and the value of our common stock.
62
Further, as we do not have access to a revolving credit facility, there can be no assurance that we would be able to secure commercial debt financing in the future in the event that we require additional capital. We currently believe that our financial resources will be adequate to see us through the outbreak. However, in the event that we do need to raise capital in the future, outbreak-related instability in the securities markets could adversely affect our ability to raise additional capital.
Consequently, our results of operations have been materially and adversely affected by COVID-19 pandemic. Any potential further impact to our results will depend on, to a large extent, future developments and new information that may emerge regarding the duration and severity of the COVID-19, new variants of COVID-19, the efficacy and distribution of COVID-19 vaccines and the actions taken by government authorities and other entities to contain the COVID-19 or treat its impact, almost all of which are beyond our control.
Discontinued Operations
On September 18, 2019, SkyPeople Foods Holdings Limited, entered into a Share Transfer Agreement (the “Agreement”) with New Continent International Co., Ltd., (the “Buyer”) a company incorporated in the British Virgin Islands. Pursuant to the terms of the Agreement, the Buyer purchased 100% ownership of HeDeTang HK from SkyPeople Foods Holdings Limited, which value is primarily derived from HeDeTang HK’s wholly-owned subsidiary HeDeJiaChuan Holdings Co., Ltd. and 73.41% owned subsidiary SkyPeople Juice Group Co., Ltd., for a total price of RMB 600,000 (approximately $85,714) (the “Sale Transaction”). The Sale Transaction was closed on February 27, 2020. In accordance with ASC Topic 205, Presentation of Financial Statement Discontinued Operations (“ASC Topic 205”), the Company presented the operation results of HeDeTang HK and its subsidiaries as a discontinued operation, as the Company believed that no continued cash flow would be generated by the discontinued component and that the Company would have no significant continuing involvement in the operations of the discontinued component. The total assets of HeDeTang HK were $106.85 million as of February 27, 2020 and the total liabilities of HeDeTang HK were $231.21 million as of February 27, 2020, resulting in a gain on disposal of $123.69 million. There was no income or loss from HeDeTang HK from January 1, 2020 to the close of Sale Transaction.
On March 11, 2020, the Company’s Board of Directors passed a resolution to sell the operation of Globalkey Supply Chain Limited and Zhonglian Hengxin Assets Management Co., Ltd (“Zhonglian Hengxin”) and close the operation of Digital Online Marketing Limited, SkyPeople Foods Holdings Limited and Chain Future Digital Tech (Beijing) Co., Ltd. Based on the disposal plan and in accordance with ASC 205-20, the Company presented the operating results from these operations as a discontinued operation.
On May 7, 2020, Future Business Management Co., Ltd. completed the transfer of its ownership of Zhonglian Hengxin to an individual third party. On July 24, 2020, the Company’s Board of Directors passed a resolution to sale the operation of Hedetang Farm Products Trading Markets (Mei County) Co., Ltd. and close the operation of Chain Cloud Mall Logistics Center (Shaanxi) Co., Ltd, which was dissolved and deregistered in June 2022. On July 27, 2020, Skypeople Foods Holdings Limited was dissolved; On July 28, 2020, Digital Online Marketing Limited was dissolved;
On November 12, 2020, CCM Tianjin, a wholly owned subsidiary of the Company entered into an Equity Transfer Agreement with Xi’an Yishengkang Information Technology, Ltd. (“Xi’an Yishengkang”), an unrelated third party, pursuant to which CCM Tianjin agreed to sell 90% of total issued and outstanding capital stock of in Hedetang Farm Products Trading Markets (Mei county) Co., Ltd. that it owns to Xi’an Yishengkang for RMB9,000 (approximately $1,324). On the same date, CCM Logistics entered into another Equity Transfer Agreement with an individual and unrelated third party, Liyuan Ying, pursuant to which CCM Tianjin agreed to sell 10% of total issued and outstanding capital stock of in Hedetang Farm Products Trading Markets (Mei county) Co., Ltd. that it owns to Liyuan Ying for RMB1,000 (approximately $147).
On April 9, 2021, FT Commercial Management (Beijing) Co., Ltd. was dissolved and deregistered.
On August 2, 2021, the Company sold Guangchengji (Guangdong) Industrial Co., Ltd. to an unrelated third party.
63
On September 2, 2021, Future Supply Chain Co., Ltd. discontinued its operations, and on November 4, 2021, it completed the transfer of its ownership to Shaanxi Fu Chen Venture Capital Management Co. Ltd.
On June 27, 2022, Chain Cloud Mall Logistics Center (Shaanxi) Co., Limited was dissolved and deregistered.
Segment Information Reclassification
The Company’s businesses mainly are CCM Shopping Mall, Coal and Aluminum Ingots Supply Chain Financing Service and Trading and Asset Management Services.
Use of Estimates
The Company’s consolidated financial statements have been prepared in accordance with U.S. GAAP and this requires management to make estimates and assumptions that affect the reported amounts of assets and liabilities and disclosure at contingent assets and liabilities at the date of the consolidated financial statements and reported amounts of revenue and expenses during the reporting period. The significant areas requiring the use of management estimates include the allowance for doubtful accounts receivable, estimated useful life and residual value of property, plant and equipment, impairment of long-lived assets, provision for staff benefit, valuation of change in fair value of warrant liability, recognition and measurement of deferred income taxes and valuation allowance for deferred tax assets. Although these estimates are based on management’s knowledge of current events and actions management may undertake in the future, actual results may ultimately differ from those estimates.
Fair Value of Financial Instruments
On January 1, 2009, the Company adopted FASB Accounting Standard Codification Topic on Fair Value Measurements and Disclosures (“ASC 820”), which defines fair value, establishes a framework for measuring fair value in GAAP, and expands disclosures about fair value measurements. ASC 820 does not require any new fair value measurements, but provides guidance on how to measure fair value by providing a fair value hierarchy used to classify the source of the information. In February 2008, FASB deferred the effective date of ASC 820 by one year for certain non-financial assets and non-financial liabilities, except those that are recognized or disclosed at fair value in the financial statements on a recurring basis (at least annually). The Company adopted the provisions of ASC 820, except as it applies to those non-financial assets and non-financial liabilities for which the effective date has been delayed by one year.
ASC 820 establishes a three-level valuation hierarchy of valuation techniques based on observable and unobservable input, which may be used to measure fair value and include the following:
Level 1 - Quoted prices in active markets for identical assets or liabilities.
Level 2 - Input other than Level 1 that is observable, either directly or indirectly, such as quoted prices for similar assets or liabilities; quoted prices in markets that are not active; or other input that is observable or can be corroborated by observable market data for substantially the full term of the assets or liabilities.
Level 3 - Unobservable input that is supported by little or no market activity and that is significant to the fair value of the assets or liabilities. Classification within the hierarchy is determined based on the lowest level of input that is significant to the fair value measurement.
Revenue Recognition
The Company adopted ASC 606, Revenue from Contracts with Customers, from January 1, 2018. The adoption had no impact on the Company’s retained earnings as of January 1, 2018 as well as the Company’s financial statements for the year ended December 31, 2019. To achieve that core principle, we apply the five steps defined under Topic 606: (i) identify the contract(s) with a customer, (ii) identify the performance obligations in the contract, (iii) determine the transaction price, (iv) allocate the transaction price to the performance obligations in the contract, and (v) recognize revenue when (or as) the entity satisfies a performance obligation. We assess its revenue arrangements against specific criteria in order to determine if it is acting as principal or agent. Revenue is recognized upon the transfer of control of promised goods or services to a customer. Historically, the Company has not had any returned products. Accordingly, no provision has been made for returnable goods. The Company is not required to rebate or credit a portion of the original fee if it subsequently reduces the price of its products.
64
Foreign Currency and Other Comprehensive Income
The financial statements of the Company’s foreign subsidiaries are measured using the local currency as the functional currency; however, the reporting currency of the Company is the United States dollar (“USD”). Assets and liabilities of the Company’s foreign subsidiaries have been translated into USD using the exchange rate at the balance sheet date, while equity accounts are translated using historical exchange rate. The average exchange rate for the period has been used to translate revenues and expenses. Translation adjustments are reported separately and accumulated in a separate component of equity (cumulative translation adjustment).
Other comprehensive income for the years ended December 31, 2022 and 2021 represented foreign currency translation adjustments and were included in the consolidated statements of comprehensive income.
There is no guarantee the RMB amounts could have been, or could be, converted into USD at rates used in translation.
Income Taxes
Income taxes are provided on an asset and liability approach for financial accounting and reporting of income taxes. Any tax paid by subsidiaries during the year is recorded. Current tax is based on the profit or loss from ordinary activities adjusted for items that are non-assessable or disallowable for income tax purpose and is calculated using tax rates that have been enacted at the balance sheet date. Deferred income tax liabilities or assets are recorded to reflect the tax consequences in future years of differences between the tax basis of assets and liabilities and the financial reporting amounts at each period end. A valuation allowance is recognized if it is more likely than not that some portion, or all, of a deferred tax asset will not be realized.
ASC 740 provides guidance for recognizing and measuring uncertain tax positions, and it prescribes a threshold condition that a tax position must meet for any of the benefits of the uncertain tax position to be recognized in the financial statements. ASC 740 also provides accounting guidance on derecognizing, classification and disclosure of these uncertain tax positions.
Impairment of Long-Lived Assets
In accordance with the FASB ASC 360-10, Accounting for the Impairment or Disposal of Long-Lived Assets, long-lived assets, such as property, plant and equipment and purchased intangibles subject to amortization are reviewed for impairment whenever events or changes in circumstances indicate that the carrying value of an asset may not be recoverable. It is reasonably possible that these assets could become impaired as a result of technological or other industrial changes. Determination of recoverability of assets to be held and used is by comparing the carrying amount of an asset to future net undiscounted cash flows to be generated by the assets.
If such assets are considered to be impaired, the impairment to be recognized is measured as the amount by which the carrying amount of the assets exceeds the fair value of the assets. Assets to be disposed of are reported at the lower of the carrying amount or fair value less costs to sell.
Recent Accounting Pronouncements
We have reviewed all the recently issued, but not yet effective, accounting pronouncements and we do not believe any of these pronouncements will have a material impact on the Company. See Note 2. Summary of Significant Accounting Policies, to our Consolidated Financial Statements for a description of applicable recent accounting pronouncements.
65
Comparison of Operation Results of years ended December 31, 2022 and 2021
Revenue
The following table presents our consolidated revenues for our main products and services for the fiscal years 2022 and 2021, respectively, (in thousands):
| Year ended December 31, | Change | |||||||||||||||
| 2022 | 2021 | Amount | % | |||||||||||||
| CCM Shopping Mall Membership | $ | - | $ | 0.09 | $ | (0.09 | ) | (100.00 | )% | |||||||
| Coal and Aluminum Ingots Supply Chain Financing/Trading | 10,108 | 19,728 | (9,620 | ) | (48.76 | )% | ||||||||||
| Asset management service | 13,631 | 5,316 | 8,315 | 156.41 | % | |||||||||||
| Others | 142 | 7 | 135 | 1928.57 | % | |||||||||||
| Total | $ | 23,881 | $ | 25,051 | $ | (1,170 | ) | (4.67 | )% | |||||||
Revenue decreased from $25.05 million in 2021 to $23.88 million in 2022, decrease of $1.17million or 4.67%. The decrease in overall revenue was mainly due to decrease in revenues generated from asset management services and supply chain financing service and trading business.
The Company has transformed its business model of CCM Shopping Mall from a member-based platform to a sales agent based eCAAS platform. Due to COVID-19 related restriction and slow-down of economy in China, we were unable to revenue for the sales agent based eCAAS platform during the year ended 2022.
Revenues from coal and aluminum ingots supply chain financing service and trading business decreased from $19.73 million for year ended 2021 to $10.11 million for the year ended 2022. The COVID-19 outbreak in Xi’an and other cities in China where we had our supply chain services and related control measures by local government in 2022 has had negative impact on the coal and aluminum ingot business and we also had more business in sales agent type trading service mode which we did not take ownership of the goods but receive lower margin for the transactions in the third and fourth quarters of 2022, which resulted the decrease in revenue in the year 2022 comparing to the same period of 2021.
Asset management service fee increased from $5.32 million for the year ended 2021 to $13.63 million for the year ended 2022. We acquire this new business on August 6, 2021 and only consolidated partial of its revenues for the five months revenues for the year ended December 31, 2021, comparing to full year revenues for 2022.
Gross Margin
(in thousands)
| 2022 | 2021 | |||||||||||||||
| Gross profit | Gross margin | Gross profit | Gross margin | |||||||||||||
| CCM Shopping Mall Membership | $ | - | - | 0.09 | 98.95 | % | ||||||||||
| Coal and Aluminum Ingots Supply Chain Financing/Trading | 339 | 3.35 | % | 510 | 2.58 | % | ||||||||||
| Asset management service | 4,948 | 36.31 | % | 1,291 | 24.29 | % | ||||||||||
| Other | 108 | 76.06 | % | 0.5 | 7.88 | % | ||||||||||
| Total | $ | 5,395 | 22.59 | % | $ | 1,802 | 7.19 | % | ||||||||
Overall gross margin as a percentage of revenue was 22.59% for the year ended 2022, an increase of 15.4% compared to 7.19% for the same period of last fiscal year, mainly due to more revenues from the asset management service which had a higher gross margin.
66
Operating Expenses
The following table presents consolidated operating expenses and operating expenses as a percentage of revenue for 2022 and 2021, respectively, (in thousands):
| 2022 | 2021 | |||||||||||||||
| Amount | % of revenue | Amount | % of revenue | |||||||||||||
| General and administrative | $ | 14,474 | 60.61 | % | $ | 7,678 | 30.65 | % | ||||||||
| Research and development expenses | 2,672 | 11.19 | % | 698 | 2.79 | % | ||||||||||
| Stock compensation expense | 1,280 | 5.36 | % | 5,488 | 21.91 | % | ||||||||||
| Selling expenses | 808 | 3.38 | % | 366 | 1.46 | % | ||||||||||
| Bad debt provision | 26 | 0.11 | % | (2 | ) | (0.01 | )% | |||||||||
| Impairment Loss | 3,249 | 13.6 | % | 782 | 3.12 | % | ||||||||||
| Total operating expenses | $ | 22,509 | 94.26 | % | $ | 15,010 | 59.92 | % | ||||||||
General and administrative expenses increased by $6.8 million, or 88.51%, from $7.7million to $14.47 million for the year ended 2022, compared to the same period of last fiscal year. The increase in general and administrative expenses was mainly due to increased professional service fees for acquisition projects and certain training and consulting fees for the acquired and newly established companies during the year ended December 31, 2022.
Selling expenses increased by $0.44 million to $0.81 million in 2022 as compared to $0.37 million in 2021, the increase in selling expenses was mainly due to increased salary and advertising fees.
Stock compensation expense was $1.28 million during the year ended December 31, 2022, as the Compensation Committee of the Board of Directors (the “Board”) of the Company granted certain shares of common stock of the Company to certain officers and employees in July 2022. Stock compensation expense was decreased 76.68% from $5.49 million in the year ended December 30, 2021 to $1.28 million in same period of 2022, mainly due to our stock price was lower in 2022 than in 2021.
The Company recorded $0.91 million of impairment loss in the year ended December 31, 2022 relating to short term investment which mainly due to Future Private Equity Fund Management (Hainan) Co., Ltd. invested $1.87 million (RMB13,000,000) to entrust Shanghai Yuli Enterprise Management Consulting Firm to invest in various types of investment portfolios. The impairment loss relating to the short term investment is due to that overall economic environment has worsened in China with Covid-19 outbreak and related lockdown in various cities in China in 2022, Ukraine war, inflation, looming recession worldwide. According to the market value, the Company’s balance of the short term investment was $0.91 million on December 31, 2022.
Loss from Operations
Loss from operations increased by $1.57 million to $14.77 million for 2022 from $13.21 million for 2021, mainly due to decrease in revenue.
Noncontrolling Interests
Shaanxi Chunlv Ecological Agriculture Co., Ltd. (“Shaanxi Chunlv”) holds 20.0% interest in Chain Cloud Mall Logistics Center (Shaanxi) Co., Limited, which was dissolved and deregistered on June 27, 2022. Nature Worldwide Resources Ltd. holds 40% interest in DCON DigiPay Limited (“DCON Digipay”). Each of Bin Wu and Lixiong Huang holds 25% and 20% interest in FTFT Capital Investments L.L.C., respectively. Aspenwood Capital Partner Limited holds 5%, Cheung Hiu Tung holds 2.22% and Choi Tsz Leung holds 2.78% of equity interest of NATM. Yaohua Dai holds 20% equity interest of Future Fintech Digital Capital.
67
Loss per Share
Basic and diluted loss per share from continuing operations were $0.19 and $0.19 in fiscal 2022, as compared to $0.17 and $0.17 in fiscal 2021, respectively. Basic and diluted loss per share attributable to discontinued operations was nil and nil for fiscal year 2022 as compared to basic and diluted income per share $0.04 and $0.04 for fiscal year 2021 respectively.
Liquidity and Capital Resources
As of December 31, 2022, we had cash and cash equivalents of $26.15 million, a decrease of $24.12 million, from $50.27 million as of December 31, 2021. The decrease in cash, cash equivalents was mainly due the loss in operations and the Company did not issue shares of common stock to raise money for the year ended December 31, 2022 comparing to the same period of 2021.
Our working capital has historically been generated from our operating cash flows, advances from our customers and loans from bank facilities. Our working capital was $46.42 million as of December 31, 2022, an increase of $19.07 million from $65.49 million as of December 31, 2021, mainly due to an increase in current assets.
In 2022, net cash used in our operating activities was $2.69 million compared to net cash used in operating activities of $18.74 million in 2021. The decrease in net cash used by operating activities was primarily due to an increase in accounts payable and notes payable during the year ended December 31, 2022.
In 2022, net cash used in our investing activities was $14.18 million compared to net cash used in operating activities of $11.18 million in 2021 mainly due to payment for loan receivable and repayment for loan receivable.
In 2022, cash provided by financing activities was negative $0.25 million as compared to cash used in financing activities positive $69.27 million in 2021. The decrease in cash provided by financing activities was mainly due to financing from the issuance of shares of common stock.
Off-Balance Sheet Arrangements
As of December 31, 2022, we did not have any off-balance sheet arrangements.
ITEM 7A – QUANTITATIVE AND QUALITATIVE DISCLOSURES ABOUT MARKET RISK
Not applicable.
ITEM 8 – FINANCIAL STATEMENTS AND SUPPLEMENTARY DATA
The information called for by this item is included in the Company’s consolidated financial statements beginning on page F-1 of this Annual Report on Form 10-K.
ITEM 9 – CHANGES IN AND DISAGREEMENTS WITH ACCOUNTANTS ON ACCOUNTING AND FINANCIAL DISCLOSURE
Not applicable.
ITEM 9A – CONTROLS AND PROCEDURES
Evaluation of Disclosure Controls and Procedures
Our management, with the participation of our CEO and CFO, has evaluated the effectiveness of the Company’s disclosure controls and procedures, as defined in Rule 13a-15(e) and 15d-15(e) of the Exchange Act, as of December 31, 2022.
68
The term “disclosure controls and procedures” as defined in Rules 13a-15(e) and 15d-15(e) means controls and other procedures of the Company that are designed to ensure that information required to be disclosed by a company in reports, such as this report, that it files or submits under the Exchange Act is recorded, processed, summarized and reported within the time periods specified in the SEC rules and forms. Disclosure controls and procedures include, without limitation, controls and procedures designed to ensure that information required to be disclosed by a company in the reports that it files or submits under the Exchange Act is accumulated and communicated to the company’s management, including its principal executive and principal financial officers, as appropriate to allow timely decisions regarding required disclosure. Management recognizes that any controls and procedures, no matter how well designed and operated, can provide only reasonable assurance of achieving their objectives, and management necessarily applies its judgment in evaluating the cost-benefit relationship of possible controls and procedures.
Based on that evaluation, our CEO and CFO concluded that our disclosure controls and procedures were not effective as of December 31, 2022, due to a material weakness in our internal control over financial reporting. We have weakness of controls over i) loans to third parties; ii) identify the related party transaction; iii) assessment for impairment and iv) lack sufficient accounting personnel with the appropriate level of knowledge, experience and training in U.S. GAAP and SEC reporting requirements.
Management’s Report on Internal Controls Over Financial Reporting
Our management is responsible for establishing and maintaining adequate internal control over financial reporting. Our internal control over financial reporting is designed to provide reasonable assurances regarding the reliability of financial reporting and the preparation of our consolidated financial statements in accordance with U.S. GAAP. Our accounting policies and internal controls over financial reporting, established and maintained by management, are under the general oversight of the Board’s audit committee.
Our internal control over financial reporting includes those policies and procedures that:
| ● | pertain to the maintenance of records that, in reasonable detail, accurately and fairly reflect the transactions and dispositions of our assets; |
| ● | provide reasonable assurance that transactions are recorded as necessary to permit preparation of financial statements in accordance with U.S. GAAP, and that receipts and expenditures are being made only in accordance with authorizations of our management and directors; and |
| ● | provide reasonable assurance regarding prevention or timely detection of unauthorized acquisition, use or disposition of assets that could have a material effect on the financial statements. |
Because of its inherent limitations, internal control over financial reporting may not prevent or detect misstatements. Also, projections of any evaluation of effectiveness to future periods are subject to the risk that controls may become inadequate because of changes in conditions, or that the degree or compliance with the policies or procedures may deteriorate.
Management assessed our internal control over financial reporting as of December 31, 2022.
The standard measures adopted by management in making its evaluation are the measures in the Internal-Control Integrated Framework published by the Committee of Sponsoring Organizations of the Treadway Commission.
Based on management’s assessment, our CEO and CFO concluded that our internal control over financial reporting as of December 31, 2022 was ineffective. We have taken, and will take, certain actions to remediate the material weakness related to our lack of U.S. GAAP and SEC reporting experience. We engaged a consultant with U.S. GAAP knowledge and experience to supplement our current internal accounting personnel and assist us in the preparation of our financial statements to ensure that our financial statements are prepared in accordance with U.S. GAAP. We will engage an internal control consultant to improve our internal control procedures on loans to third parties, related party transactions management and assessment for impairment. We are also planning to arrange additional training of internal control for our employees and management on disclosure controls and procedures.
The Company continues to make efforts to implementing our existing and newly adopted procedures to improve our disclosure controls and internal controls over financing reporting.
Changes to Internal Control over Financial Reporting
Other than discussed above, there has been no change to our internal control over financial reporting that occurred during the period covered by this annual report on Form 10-K that has materially affected, or is reasonably likely to materially affect, our internal control over financial reporting.
ITEM 9B – OTHER INFORMATION
None
ITEM 9C. DISCLOSURE REGARDING FOREIGN JURISDICTIONS THAT PREVENT INSPECTIONS.
Not applicable.
69
PART III
ITEM 10 – DIRECTORS, EXECUTIVE OFFICERS AND CORPORATE GOVERNANCE
Directors and Executive Officers
The following table sets forth as of April 12, 2023, the names, positions and ages of our current executive officers and directors. Our directors serve until the next annual meeting of shareholders or until their successors are elected and qualified. Our officers are elected by the Board and their terms of office are, except to the extent governed by an employment contract, at the discretion of the Board.
| Name of Current Director and/or Executive Officer |
Age | Position(s) | ||
| Yongke Xue (1) | 55 | President | ||
| Shanchun Huang (2) | 57 | Chief Executive Officer (“CEO”) and Director | ||
| Ming Yi (3) | 42 | Chief Financial Officer (“CFO”) | ||
| Yang Liu (4) | 43 | Chief Operating Officer (“COO”) | ||
| Fuyou Li (5)(6) | 69 | Independent Director and Chairman of the Board of Directors | ||
| Johnson Lau (5)(7) | 49 | Independent Director | ||
| Mingjie Zhao (5)(8) | 57 | Independent Director | ||
| Ying Li (9) | 34 | Vice President and Director |
| (1) | On September 2, 2016, Mr. Yongke Xue resigned from his position as the CEO of the Company and Chairman of the Board of the Directors of the Company. Mr. Yongke Xue was appointed CEO on December 24, 2014, and resigned as CEO of the Company on September 2, 2016. On January 5, 2018, Mr. Yongke Xue was reappointed as the Company’s CEO, effective on January 31, 2018. On March 4, 2020. Mr. Yongke Xue resigned from his position as the CEO of the Company. On June 23, 2021, Yongke Xue resigned as a director and the Chairman of the Board. Yongke Xue was appointed as President of the Company on June 23, 2021. |
| (2) | Shanchun Huang was appointed as CEO on March 4, 2020 and a member of the Board of Directors of the Company on March 4, 2020. |
| (3) | Ming Yi was appointed as CFO on November 30, 2020. |
| (4) | Yang Liu was appointed as the COO of the Company on November 16, 2020. |
| (5) | Member of the audit committee and compensation committee. |
| (6) | Fuyou Li was appointed a member of the Board of Directors of the Company on May 8, 2015 and as the Chairman of the Board on June 23, 2021. |
| (7) | Johnson Lau was appointed a member of the Board of Directors of the Company on December 23, 2014. |
| (8) | Mingjie Zhao was appointed a member of the Board of Directors of the Company on July 15, 2020. |
| (9) | Ms. Ying Li was appointed as a member of the Board on June 23, 2021. |
70
Yongke Xue, President
Mr. Yongke Xue served as a member of the Board from February 26, 2008 to June 23, 2021 and as the Chairman of the Board from January 31, 2018 to June 23, 2021 and from February 26, 2008 to September 2, 2016. Mr. Xue served as our Chief Executive Officer from January 31, 2018 to March 4, 2020. Mr. Xue also served in that position from February 26, 2008 to February 18, 2013, and from December 24, 2014 to September 2, 2016. Mr. Yongke Xue served as the director of SkyPeople Juice Group Co., Ltd. from December 2005 to February 2020. Mr. Xue graduated from Xi’an Jiaotong University with an MBA in 2000. Mr. Xue graduated with a Bachelor’s degree in Metal Material& Heat Treatment from National University of Defense Technology in July 1989.
Shanchun Huang, Chief Executive officer and Director of the Board
Mr. Shanchun Huang has served as the Chief Executive Officer of the Company and a member of the Board since March 4, 2020. Since April 2021, Mr. Huang has served as the Chairman of the Board of Directors of Mars Acquisition Corp., a Cayman Islands exempted company incorporated as a blank check company. Mr. Huang served as the president of Wealth Index (Beijing) Fund Management Co., Ltd., which provides private equity fund management service, from March 2011 to March 2020, and as the president of Wealth Index (Beijing) International Investment Consulting Co., Ltd., which provides investment management and consulting services for non-securities related business, from August 2004 to March 2020. From May 2001 to June 2004, Mr. Huang was the vice president of Zhejiang Geely Holding Group Corporation, a global automobile company headquartered in Hangzhou, China. Mr. Huang graduated from Hefei Staff University of Science and Technology in July 1986, majoring in news collection and editing. The Board believes that Mr. Huang’s significant experience in investment and management will be an asset to the Company and the Board.
Ming Yi, Chief Financial Officer
On November 30, 2020, the Board of the Directors appointed Mr. Ming Yi as the Chief Financial Officer (“CFO”) of the Company.
Mr. Yi has served as an independent director of Hudson Capital Inc. (Nasdaq: HUSN) since March 31, 2020. Mr. Yi was the Chief Financial Officer of SSLJ.com Limited from July 2018 to July 2019. From June 2011 to August 2018, Mr. Yi was the Chief Financial Officer and a board member of Wave Sync Corp. (formerly known as China Bio-Energy Corp). From September 2009 to April 2011, he served as a senior manager at Qi He Certified Public Accountants Co. Ltd. Form July 2007 to August 2010, Mr. Yi was a senior auditor at Ernst & Young. Mr. Yi received his Bachelor of Science degree in Accounting from School of Business Administrations of Liaoning University in 2004 and his Master of Science degree in Accounting and Finance from Victory University, Australia in 2006. Mr. Yi is a Certified Public Accountant in Australia.
Yang Liu, Chief Operating Officer
On November 16, 2020, the Company appointed Mr. Yang (Sean) Liu as the Chief Operating Officer (“COO”) of the Company.
Since April 2021, Mr. Liu has served as an independent director of Mars Acquisition Corp., a Cayman Islands exempted company incorporated as a blank check company. Mr. Liu served as Chairman and Chief Executive Officer of Color Star Technology Co. Ltd. (Nasdaq: CSCW) from March 2019 to July 2020. Mr. Liu served as President of MagniFinTech from May 2017 to March 2019 and served as Chief Executive Officer of Wave Sync Corporation from July 2017 to August 2018. Mr. Liu served as the Murex Regional Manager at UBS from November 2015 to May 2017. From June 2008 to November 2015, Mr. Liu served as a Senior Consultant, Client Coordinator and Single-point of Contact at Murex North America. Mr. Liu holds a Bachelor of Science degree in Electric Engineering from Tsinghua University in China and two Master’s degrees in Financial Mathematics and Electrical Engineering from New Mexico State University.
Fuyou Li, Director and Chairman of the Board
Mr. Fuyou Li has served as a member of the Board and a member of the audit and compensation committees of the Board since May 8, 2015. Mr. Li was appointed as the Chairman of the Board on June 23, 2021. Mr. Li graduated from Xi’an Jiaotong University with a doctor’s degree in economics. He has taught international finance as a professor at Xi’an Jiaotong University since 2000. The Board believes his qualifications, professional background and expertise in international finance are important to the Company and the Board.
Johnson Lau, Director
On December 23, 2014, the Board appointed Johnson Lau as a member of the Board of Directors of the Company. Mr. Lau is also the Chairman of Audit committee of the Board and a member of the Compensation Committee of the Board.
71
Mr. Lau is the Chief Financial Officer of Beauty Express Group Holdings Limited (“Beauty Express”), a private company in Hong Kong since April 2021. Mr. Lau is a Certified Public Accountant of the Hong Kong Institute of Certified Public Accountants and CPA Australia. Mr. Lau has over 20 years of experience in the accounting profession. Mr. Lau started his career in Deloitte in Hong Kong and Beijing from 1997 to 2004. Prior to joining Beauty Express in 2021, Mr. Lau worked in various public and private companies in the United States, England and Hong Kong as Director of Finance and CFO for over fifteen years. Mr. Lau was the chief financial officer and was subsequently an executive director of Haike Chemical Group Limited, a company listed on the London Stock Exchange (LSE code: HAIK), from December 2006 to March 2009. Mr. Lau subsequently resigned as chief financial officer and was redesignated as a non-executive director of Haike Chemical Group Limited in March 2009 and retired as a non-executive director in January 2010. From April 2009, Mr. Lau was employed by Auto China International Limited, a company listed on the NASDAQ Capital Market and subsequently quoted on the OTC Markets (OTC: AUTCF) as chief financial officer. He was redesignated as the director of finance in July 2009 and subsequently departed in June 2013. From June 2010 to January 2013, Mr. Lau was an independent director of Lizhan Environmental Corporation. Mr. Lau was the chief financial officer of SGOCO Group, Ltd. (NASDAQ: SGOC) from July 2013 to June 2015. Mr. Lau was the chief financial officer of China Golden Classic Group Limited (HKEX: 8281.HK) from July 2015 to July 2018. Mr. Lau was the chief financial officer of Dafy Holdings Limited (HKEX: 1826.HK) from August 2018 to October 2019. Mr. Lau was the chief financial officer of a Hong Kong incorporated private company from November 2019 to February 2021. He was an independent non-executive director of Winshine Science Company Limited (HKEX: 209.HK) from October 2017 to April 2019. Mr. Lau holds a bachelor’s degree in commerce from Monash University, Australia. The Board believes that Mr. Lau’s extensive knowledge and experience in accounting and his public company experience is important to the Company’s internal controls and financial reporting and its status as a US publicly traded company.
Mingjie Zhao, Director
Mr. Mingjie Zhao was appointed as a member of the Board and Chairman of the Compensation Committee and a member of Audit Committee of the Board on July 15, 2020. Mr. Zhao has served as a director of New York Hua Yang, Inc. since April 2018. From July 2016 to March 2018, Mr. Zhao served as Chief Executive Officer of TD Holdings, Inc. (formerly known as China Commercial Credit Inc. and Nasdaq: CLG). Mr. Zhao was the Chief Operating Officer and a director of New York Hua Yang, Inc. from September 2011 to July 2016. Mr. Zhao obtained his Master of Business Administration degree from University of Bridgeport in Connecticut in May 2003 and his Bachelor of Science degree from China Eastern Normal University in Shanghai, China in July 1985. The Board believes that Mr. Zhao’s experience and extensive knowledge in management and public company is essential to the Company.
Ying Li, Director and Vice President
Ms. Ying Li was appointed as a member of the Board on June 23, 2021 and she has served as a director of Alpha International Securities (HONG KONG) Limited since September 9, 2020 and as a director of Alpha International Financial Holdings Limited since February 5, 2020. Ms. Li has served as the vice president of the Company and a director of Future FinTech (Hong Kong) Limited, a wholly owned subsidiary of the Company since July 2016. From October 2011 to December 2019, Ms. Li served as the secretary of the Board of the Company. Ms. Li received her bachelor’s degree in English from Xi’an International Studies University in July 2010. The Board believes that Ms. Li’s extensive business and operational knowledge of the Company qualifies her as a member of the Board.
All of our directors and officers reside outside of the United States, except for Mr. Yang Liu, Mingjie Zhao and Ying Li. Mr. Yongke Xu, Mr. Ming Yi and Fuyou Li reside in China, Mr. Shanchuan Huang resides in the U.K. and Mr. Johnson Lau resides in Hong Kong.
Board Diversity Matrix
| Board Diversity Matrix (As of April 12, 2023) | |||||||||||||||
| Total Number of Directors | 5 | ||||||||||||||
| Female | Male | Non-Binary | Did Not Disclose Gender |
||||||||||||
| Part I: Gender Identity | |||||||||||||||
| Directors | 1 | 4 | 0 | 0 | |||||||||||
| Part II: Demographic Background | |||||||||||||||
| Asian (other than South Asian) | 5 | ||||||||||||||
Section 16(a) Beneficial Ownership Reporting Compliance
Section 16(a) of the Exchange Act requires that directors, certain officers of the Company and ten percent shareholders file reports of ownership and changes in ownership with the Commission as to the Company’s securities beneficially owned by them. Such persons are also required by SEC rules to furnish the Company with copies of all Section 16(a) forms they file.
Based solely on its review of copies of such forms received by the Company, or on written representations from certain reporting persons, the Company believes that, all Section 16(a) filing requirements applicable to its officers, directors and greater than ten percent shareholders were complied with during the fiscal year ended December 31, 2022, except for the following: Mr. Ming Yi, the CFO of the Company, did not file a Form 4 for the grant of stock award for 100,000 shares on July 12, 2022 until August 2, 2022; Mr. Shanchun Huang, the CEO of the Company, did not file a Form 4 for the grant of stock award for 800,000 shares on July 12, 2022 until July 20, 2022; and Mr. Yongke Xue, president of the Company, did not file Form 4 for the grant of stock award for 800,000 shares on July 12, 2022.
72
Code of Ethics
We have adopted a code of business conduct and ethics that applies to all of our employees, officers and directors, including those officers responsible for financial reporting. Our code of business conduct and ethics is available on our website at www.ftft.com and may be found by first clicking on “Investors,” then “Corporate Governance” and then “Governance Documents.” We intend to disclose any amendments to the code, or any waivers of its requirements, on our website.
Committees of the Company’s Board of Directors
The Board held 10 regularly scheduled and special meetings during fiscal year 2022. All of the directors attended (in person or by telephone) all of the Board meetings and any committees of the Board on which they served during the fiscal year. Directors are expected to use their best efforts to be present at the shareholders annual meeting. All of our directors attended the December 16, 2022 shareholders annual meeting by tele-conference or in person.
Audit Committee
On April 25, 2008, the Board formed an audit committee. Messrs. Lau, Li and Zhao currently serve on the audit committee, which is chaired by Mr. Lau. Each member of the audit committee is “independent” as that term is defined in the rules of the SEC and within the meaning of such term as defined under the rules of the NASDAQ Capital Market. The Board has determined that each audit committee member has sufficient knowledge in financial and auditing matters to serve on the audit committee. The audit committee held 5 meetings during fiscal year 2022, and all audit committee members attended each of those meetings. Our Board has determined that Mr. Lau is an “audit committee financial expert,” as defined under the applicable SEC rules. The audit committee has a written charter, which is available on the Company’s website at http://www.ftft.com.
Management is responsible for the Company’s internal controls and the financial reporting process. The independent accounting firm is responsible for performing an independent audit of the Company’s consolidated financial statements in accordance with the standards of the Public Company Accounting Oversight Board (United States) (“PCAOB”) and issuing reports thereon. The audit committee’s responsibility is to monitor these processes. The audit committee meets with management, the leader of the internal audit function, and the independent accounting firm to facilitate communication. In addition, the audit committee appoints the Company’s independent accounting firm and pre-approves all audit and non-audit services to be performed by the independent accounting firm.
Compensation Committee
On April 25, 2008, the Board formed a compensation committee. Messrs. Lau, Li and Zhao currently serve on the compensation committee, which is chaired by Mr. Zhao. Each member of the compensation committee is “independent” as that term is defined in the SEC rules and within the meaning of such term as defined under the rules of the NASDAQ Capital Market, a “nonemployee director” for purposes of Section 16 of the Exchange Act. No interlocking relationship exists between the Board or the compensation committee and the Board or compensation committee of any other company, nor has any interlocking relationship existed during the last fiscal year. The compensation committee held 3 meetings during fiscal year 2022. The compensation committee has a written charter, which is available on the Company’s website at http://www.ftft.com/.
Our Board has delegated to the compensation committee the responsibility, among other things, to determine any and all compensation payable to our executive officers, including annual salaries, incentive compensation, long-term incentive compensation and any other compensation, and to administer our equity and incentive compensation plans applicable to our executive officers. Decisions regarding executive compensation made by the compensation committee are considered final and are not generally subject to Board review or ratification. Under the terms of its written charter, the compensation committee has the power and authority to delegate any of its duties and responsibilities to subcommittees as the compensation committee may deem appropriate in its sole discretion. Historically, the compensation committee has not generally delegated any of its duties and responsibilities to subcommittees, but rather has taken such actions as a committee, as a whole. Deliberations and decisions by the compensation committee concerning executive officers are made by the compensation committee, without the presence of the any executive officer of the Company.
73
Other Committees
The Board may on occasion establish other committees, as it deems necessary or required. We do not currently have a standing nominating committee, or a committee performing similar functions. The full Board currently serves this function. Our directors believe that it is not necessary to have such committees, at this time, because the functions of such committees can be adequately performed by the Board. The Board will assess all candidates, whether submitted by management or shareholders, and make recommendations for election or appointment. There have been no material changes to the procedures by which security holders may recommend nominees to the Board.
Board Leadership Structure
Our Board of Directors is currently comprised of five members, including three independent directors who serve as members of our audit committee and compensation committee. Our Board leadership structure consists of a Chairman of the Board. Currently, Mr. Fuyou Li, an independent director, serves as Chairman of the Board. The Board of Directors believes that this leadership structure, with Mr. Li serving as the Chairman and Mr. Shanchun Huang serving as Chief Executive Officer, is appropriate at this time because it enables the Board, as a whole, to engage in oversight of management, promote communication and collaboration between management and the Board, and oversee governance matters, while allowing our Chief Executive Officer to focus on his primary responsibility, the operational leadership and strategic direction of the Company. In addition to chairing the Board, Mr. Li is a member of the Audit and Compensation Committees.
Board independence and oversight of the senior management of the Company are enabled by the presence of independent directors who have a wide range of expertise and skills and have oversight over critical functions of the Company, such as the review of business development, evaluation and compensation of executive management, the nomination of directors. Our independent directors collectively provide additional strength and balance to our Board leadership structure.
Compensation Committee Interlocks and Insider Participation
None of the Company’s executive officers has served as a member of a compensation committee, or other committee serving an equivalent function, of any other entity whose executive officers serve as a director of the Company or member of the Company’s compensation committee.
Family Relationships
There are no family relationships between any current executive officer or director of the Company.
ITEM 11 – EXECUTIVE COMPENSATION
Compensation Discussion and Analysis
Compensation Objectives
We operate in a highly competitive and rapidly changing industry. The key objectives of our executive compensation programs are to:
| ● | attract, motivate and retain executives who drive our success and industry leadership; and provide executive officers, with a salary and/or stock award on the market value of that role, and | |
| ● | the individual’s demonstrated ability to perform that role. |
74
Stock Incentive Plans
On October 9, 2019, the Board of Directors of the Company approved and adopted the Future FinTech Group Inc. 2019 Omnibus Equity Plan (the “2019 Equity Plan”), which was approved by the shareholders of the Company on February 26, 2020. The 2019 Equity Plan permits the grant of incentive stock options (“ISOs”), nonqualified stock options (“NQSOs”), stock appreciation rights (“SARs”), restricted stock, unrestricted stock and restricted stock units (“RSUs”) to its employees of up to 3,000,000 shares of Common Stock. The 2019 Equity Plan has a total of 3,000,000 shares of Common Stock. The Company grant the 3,000,000 shares under 2019 Equity Plan to nine officers, employees and director of the Company on December 28, 2020. As of December 31, 2021, no shares of stock available for award under the 2019 Equity Plan.
The Board of Directors of the Company approved and adopted the Future FinTech Group Inc. 2020 Omnibus Equity Plan (the “2020 Equity Plan”) on October 27, 2020, which was approved by the shareholders at the shareholders annual meeting on December 18, 2020. The 2020 Equity Plan has a total of 5,000,000 shares of Common Stock. The Company grant the 1,953,000 shares under 2020 Equity Plan to sixteen officers and employees of the Company on July 12, 2021, including 500,000 shares to Shanchun Huang, Chief Executive Officer of the Company; 300,000 shares to Yongke Xue, President of the Company; 20,000 shares to Ming Yi, Chief Financial Officer of the Company, and 40,000 shares to Yang Liu, Chief Operating Officer of the Company. On July 12, 2022, the Company granted 3,047,000 shares under the 2020 Equity Plan, to six officers and employees of the Company and its subsidiaries, including: 800,000 shares to Shanchun Huang, Chief Executive Officer of the Company, 800,000 shares to Yongke Xue, President of the Company, and 100,000 shares to Ming Yi, Chief Financial Officer of the Company. As of December 31, 2022, no shares of stock available for award under the 2020 Equity Plan.
We believe that the future success of the Company depends, in large part, upon the ability of the Company to maintain a competitive position in attracting, retaining and motivating key personnel.
What Our Executive Compensation Program is Designed to Reward
Our executive compensation program is designed to reward each individually named executive officer’s contribution to the advancement of our overall performance and execution of our goals, ideas and objectives. It is designed to reward and encourage exceptional performance at the individual level in the areas of organization, creativity and responsibility while supporting our core values and ambitions. This in turn aligns the interest of our executive officers with the interests of our shareholders, and thus with our interests.
Determining Executive Compensation
The Board’s compensation committee reviews and approves the compensation for executive officers annually. The compensation committee considers the overall performance of the past year and the financial and operating plans for the upcoming year in determining the compensation for the executive officers.
A named executive officer’s base salary is determined by an assessment of his/her sustained performance against individual job responsibilities, including, where appropriate, the impact of his/her performance on our business results, current salary in relation to the salary range designated for the job, experience and mastery, and potential for advancement. The compensation committee also annually reviews market compensation levels with comparable jobs in the industry to determine whether the total compensation for our officers remains in the targeted median pay range.
Role of Executive Officers in Determining Executive Compensation
The compensation committee determines the compensation for the CEO, which is based on various factors, such as level of responsibility and contributions to our performance. The CEO recommends the compensation for our executive officers (other than the compensation of the CEO) to the compensation committee. The compensation committee reviews the recommendations made by the CEO and determines the compensation of the CFO and the other executive officers.
75
Employment Agreements
We did not have an employment agreement with our Mr. Yongke Xue when he served as our CEO. On June 24, 2021, we entered into an Employment Agreement with Mr. Xue upon his appointment as the president of the Company. The Employment Agreement has a term of one year and Mr. Xue receives compensation in the amount of $1 per year.
We entered into an Employment Agreement with our CEO, Mr. Shanchun Huang, on March 7, 2020 with a term of one year, which was renewed until March 7, 2024. Mr. Huang receives compensation in the amount of $1 per year.
On November 16, 2020, the Company entered into an employment agreement with Mr. Yang Liu as COO of the Company and the term of the agreement is for one (1) year, which has been renewed until November 16, 2023. The agreement provides that Mr. Liu receives compensation in the amount of $1 per year.
On December 1, 2020, the Company entered into an employment agreement with Mr. Ming Yi as CFO of the Company and the term of the agreement is for one (1) year, which has been renewed until December 1, 2023. The agreement provides that Mr. Yi receives compensation in the amount of $4,000 per month before tax.
Summary Compensation of Named Executive Officers
Our executive officers do not receive any compensation from the Company for also serving as directors of the Company. The following table sets forth information concerning cash and non-cash compensation paid by the Company to our named executive officers for the years ended December 31, 2022 and 2021.
| Name and Principal Position | Year Ended | Salary ($) | Bonus ($) | Stock Awards ($) | Option Awards | Non-Equity Incentive Plan Compensation ($) | Non-Qualified Deferred Compensation Earnings ($) | All Other Compensation ($) | Total ($) | |||||||||||||||||||||||||||
| Yongke Xue (1) | 12/31/2021 | $ | 1 | - | 843,000 | - | - | - | - | $ | 843,001 | |||||||||||||||||||||||||
| 12/31/2022 | $ | 5,352 | - | 336,000 | - | - | - | - | $ | 341,352 | ||||||||||||||||||||||||||
| Shanchun Huang (2) | 12/31/2021 | $ | 1 | - | 1,405,000 | - | - | - | - | $ | 1,405,001 | |||||||||||||||||||||||||
| 12/31/2022 | $ | 1 | - | 336,000 | - | - | - | - | $ | 336,001 | ||||||||||||||||||||||||||
| Ming Yi (3) | 12/31/2021 | $ | 48,000 | - | 56,200 | $ | 104,200 | |||||||||||||||||||||||||||||
| 12/31/2022 | $ | 48,000 | - | 42,000 | - | - | - | - | $ | 90,000 | ||||||||||||||||||||||||||
| Kai Xu (4) | 12/31/2021 | $ | 13,642 | - | 792,000 | - | - | - | - | $ | 805,642 | |||||||||||||||||||||||||
| 12/31/2022 | $ | 35,682 | 210,000 | $ | 223,642 | |||||||||||||||||||||||||||||||
| Yang Liu (5) | 12/31/2021 | $ | 1 | - | 112,400 | - | - | - | - | $ | 112,401 | |||||||||||||||||||||||||
| 12/31/2022 | $ | 99,500 | - | - | - | - | - | - | $ | 99,500 | ||||||||||||||||||||||||||
| Zhi Yan(6) | 12/31/2022 | $ | 26,761 | $ | 26,761 | |||||||||||||||||||||||||||||||
| Peng Lei(7) | 12/31/2022 | $ | 53,582 | 229,740 | $ | 283,322 | ||||||||||||||||||||||||||||||
| (1) | On March 4, 2020, Mr. Yongke Xue resigned as the CEO of the Company and on June 23, 2021, Mr. Xue was appointed as the president of the Company. The compensation committee of the Board granted him a stock award for 300,000 shares of common stock of the Company under 2020 Equity Plan on July 12, 2021 and a stock award for 800,000 shares of common stock of the Company under 2020 Equity Plan on July 12, 2022. |
| (2) | On March 4, 2020, Mr. Shanchun Huang was appointed as the CEO of the Company. The compensation committee of the Board granted him a stock award for 500,000 shares of common stock of the Company under 2020 Equity Plan on July 12, 2021 and a stock award for 800,000 shares of common stock of the Company under 2020 Equity Plan on July 12, 2022. |
76
| (3) | On November 30, 2020, the Board of the Directors appointed Mr. Ming Yi as the CFO of the Company. The compensation committee of the Board granted him a stock award for 20,000 shares of common stock of the Company under 2020 Equity Plan on July 12, 2021 and a stock award for 100,000 shares of common stock of the Company under 2020 Equity Plan on July 12, 2022. |
| (4) | On November 16, 2020, the Board of the Directors appointed Mr. Yang Liu as the COO of the Company. The compensation committee of the Board granted him a stock award for 40,000 shares of common stock of the Company under 2020 Omnibus Equity Plan on July 12, 2021. |
| (5) | On February 28, 2019, the board of directors appointed Mr. Kai Xu as the COO of the Company. Since February 2020, Mr. Xu has no longer served as the COO of the Company and he continues to serve as deputy general manager in a subsidiary of the Company and the vice president of blockchain division of the Company. The compensation committee of the Board granted him a stock award for 500,000 shares of common stock of the Company under 2020 Equity Plan on July 12, 2022. |
| (6) | On February 9, 2018, the board of directors appointed Mr. Zhi Yan as the Chief Technology Officer (“CTO”) of the Company. Since February 2020, Mr. Yan has no longer served as the CTO of the Company and he continues to serve as the general manager of a subsidiary of the Company. The compensation committee of the Board granted him a stock award for 300,000 shares of common stock of the Company under 2020 Equity Plan on July 12, 2021. |
| (7) | The compensation committee of the Board granted him a stock award for 547,000 shares of common stock of the Company under 2020 Equity Plan on July 12, 2022. |
| * | The Company effected a 1 for 5 reverse stock split on February 1, 2023. |
Outstanding Equity Awards at December 31, 2022
No outstanding equity awards held by named executive officers as of December 31, 2022.
Compensation of Directors
The following table sets forth information concerning cash and non-cash compensation paid by us to our directors during 2022.
| Name | Fees Paid in Cash ($) | Stock Awards | Option Awards | Non-Equity Incentive Plan Compensation ($) | Non-Qualified Deferred Compensation Earnings ($) | All Other Compensation ($) | Total ($) | |||||||||||||||||||||
| Yongke Xue(1) | $ | — | — | — | — | — | — | $ | — | |||||||||||||||||||
| Shanchun Huang | $ | — | — | — | — | — | — | $ | — | |||||||||||||||||||
| Ying Li (2) | $ | — | — | — | — | — | — | $ | — | |||||||||||||||||||
| Fuyou Li (3) | $ | 18,000 | — | — | — | — | — | $ | 18,000 | |||||||||||||||||||
| Johnson Lau (4) | $ | 25,000 | — | — | — | — | — | $ | 25,000 | |||||||||||||||||||
| Mingjie Zhao(5) | $ | 25,000 | — | — | — | — | — | $ | 25,000 | |||||||||||||||||||
| (1) | Yongke Xue resigned as a member and Chairman of the Board on June 23, 2021. |
| (2) | Ying Li was appointed as a director of the Board on June 23, 2021. |
| (3) | On May 8, 2015, the Board appointed Mr. Fuyou Li as a member of the Board of Directors and a member of both the audit committee and compensation committee. Before June 30, 2021, Mr. Li was entitled for $8,850 per annum as compensation for his service as director of the Company and a member of the audit committee and compensation committee. On June 23, 2021, the Board appointed Mr. Fuyou Li as the Chairman of the Board and his annual compensation increased to $18,000 after June 30, 2021. |
| (4) | On December 23, 2014, the Board appointed Johnson Lau as a member of the Board of Directors of the Company and he currently serves as the Chairman of Audit Committee and a member of Compensation Committee of the Board. Mr. Lau is entitled for $25,000 per annum as compensation for his current services as a director of the Company and chair of the audit committee and a member of compensation committee. |
| (5) | On July 15, 2020, the Board appointed Mr. Mingjie Zhao as a member of the Board and Chairman of the Compensation Committee and a member of Audit Committee of the Board. Mr. Zhao is entitled for $25,000 per annum as compensation for his current services as a director of the Company and chair of the compensation committee and a member of audit committee. |
77
ITEM 12 – SECURITY OWNERSHIP OF CERTAIN BENEFICIAL OWNERS AND MANAGEMENT AND RELATED STOCKHOLDER MATTERS
Security Ownership of Certain Beneficial Owners and Management
The following table provides information concerning beneficial ownership of our capital stock as of April 12, 2022, by:
| ● | each shareholder or group of affiliated shareholders who owns more than 5% of our outstanding capital stock; | |
| ● | each of our named executive officers; | |
| ● | each of our directors; and all of our directors and | |
| ● | executive officers as a group. |
The following table lists the number of shares and percentage of shares beneficially owned based on 14,645,653 shares of our Common Stock outstanding as of April 12, 2023. On February 1, 2023, the Company effected a 1-for-5 Reverse Stock Split of the Company’s authorized shares and outstanding shares of common stock.
Beneficial ownership is determined in accordance with the SEC rules, and generally includes voting power and/or investment power with respect to the securities held. Shares of Common Stock subject to options and warrants currently exercisable or exercisable within 60 days of April 12, 2023 or issuable upon conversion of convertible securities which are currently convertible or convertible within 60 days of April 12, 2023 are deemed outstanding and beneficially owned by the person holding those options, warrants or convertible securities for purposes of computing the number of shares and percentage of shares beneficially owned by that person, but are not deemed outstanding for purposes of computing the percentage beneficially owned by any other person. Except as indicated in the footnotes to this table, and subject to applicable community property laws, the persons or entities named have sole voting and investment power with respect to all shares of our Common Stock shown as beneficially owned by them.
Unless otherwise indicated in the footnotes, the principal address of each of the shareholders, named executive officers, and directors below is c/o Future FinTech Group, Inc., Americas Tower, 1177 Avenue of The Americas, Suite 5100, New York, NY 10036.
Shares Beneficially Owned
| Name of Beneficial Owner | Number | Percent | ||||||
| Directors and Named Executive Officers | ||||||||
| Yongke Xue (1) | 650,093 | 4.4 | % | |||||
| Shanchun Huang | 260,000 | 1.8 | % | |||||
| Ming Yi | 24,000 | * | ||||||
| Ying Li | - | - | ||||||
| Mingjie Zhao | - | - | ||||||
| Yang Liu | 8,000 | * | ||||||
| Fuyou Li | - | - | ||||||
| Johnson Lau | - | - | ||||||
| All current directors and name executive officers as a group (8 persons) | 942,093 | 6.4 | % | |||||
| 5% or Greater Shareholders | ||||||||
| Zeyao Xue (2) | 2,602,525 | 17.8 | % | |||||
| All 5% or Greater Shareholders | 2,602,525 | 17.8 | % | |||||
| * | Less than 1% |
| (1) | Consists of (i) 293,416 shares owned directly by Golden Dawn International Limited, a British Virgin Islands company, (ii) 36,677 shares owned directly by China Tianren Organic Food Holding. Each of Golden Dawn International Limited and China Tianren Organic Good Holding are indirect subsidiaries of V.X. Fortune Capital Limited, a British Virgin Islands company and Yongke Xue is the sole director of V.X. Fortune Capital Limited and (iii) 320,000 shares owned directly by Yongke Xue. |
| (2) | Mr. Zeyao Xue, the son of Yongke Xue, holds all of the issued and outstanding capital stock of Fancylight Limited, which is the indirect owner of those shares held by Golden Dawn International Limited and China Tianren Organic Food Holding. As such, Mr. Zeyao Xue shares beneficial ownership of 330,093 of his shares with Mr. Yongke Xue. The address of Zeyao Xue is No.3, Xijuyuan Xiang, Lianhu District, Xi’an City, Shaanxi Province, China. |
78
ITEM 13 – CERTAIN RELATIONSHIPS AND RELATED TRANSACTIONS, AND DIRECTOR INDEPENDENCE
For details of related party transactions, see Note 21 “Related Party Transaction” to our consolidated financial statements.
Director Independence
We currently have five directors. Three of our current directors, Messrs. Johnson Lau, Fuyou Li and Mingjie Zhao, have been determined by our Board to be “independent directors” as defined under the rules of the NASDAQ Capital Market, constituting a majority of independent directors of the Board as required by the rules of the NASDAQ Capital Market.
ITEM 14 – PRINCIPAL ACCOUNTING FEES AND SERVICES
The following table shows the fees that we paid or accrued for audit and other services for fiscal years 2022 and 2021. All of the services described in the following fee table were approved in conformity with the audit committee’s pre-approval process.
Audit Fees
| 2022 | 2021 | |||||||
| Audit Fees | $ | 280,000 | $ | 250,000 | ||||
| Tax Fees | — | — | ||||||
| All Other Fees | — | — | ||||||
| Total | $ | 280,000 | $ | 250,000 | ||||
Audit Fees
The amounts set forth opposite “Audit Fees” above reflect the aggregate fees billed or billable by auditors Onestop Assurance PAC (“Onestop Assurance”) for the audit of our annual consolidated financial statements, review of quarterly financial information and audit services that are normally provided by the principal accountant in connection with regulatory filings or engagements.
Onestop Assurance provided professional services for the audit of our fiscal years 2022 and 2021 financial statements and $280,000 and $250,000 was paid to Onestop Assurance for audit of our fiscal years 2022 and 2021 financial statements, respectively.
Tax Fees
The Board audit committee’s policy is to pre-approve all audit services and all non-audit services that our independent accountants are permitted to perform for us under applicable federal securities regulations. The audit committee’s policy utilizes an annual review and general pre-approval of certain categories of specified services that may be provided by the independent accountant, up to pre-determined fee levels. Any proposed services not qualifying as a pre-approved specified service, and pre-approved services exceeding the pre-determined fee levels, require further specific pre-approval by the audit committee. The audit committee has delegated to the Chairman of the audit committee the authority to pre-approve audit and non-audit services proposed to be performed by the independent accountants. Our audit committee was established in April 2008. All the services provided by our auditors in fiscal years 2022 were pre-approved by the audit committee.
79
Changes in Registrant’s Certified Accountant
On April 25, 2021, the Audit Committee of the Board of Directors of Future FinTech Group, Inc. (the “Company”) dismissed BF Borgers CPA PC (“BF Borgers”) as the Company’s independent registered public accounting firm, effective immediately.
BF Borgers’ audit reports on the Company’s consolidated financial statements as of and for the fiscal years ended December 31, 2020 and December 31, 2019 did not contain an adverse opinion or a disclaimer of opinion and were not qualified or modified as to uncertainty, audit scope or accounting principles, except that the audit reports on the consolidated financial statements of the Company for the fiscal years ended December 31, 2020 and December 31, 2019 contained an uncertainty about the Company’s ability to continue as a going concern.
During the Company’s two fiscal years ended December 31, 2020 and December 31, 2019 and in the subsequent interim period through April 24, 2021, there were (i) no disagreements between the Company and BF Borgers on any matter of accounting principles or practices, financial statement disclosure or auditing scope or procedure, which disagreements, if not resolved to the satisfaction of BF Borgers, would have caused BF Borgers to make reference to the subject matter of the disagreement in their reports on the financial statements for such years, and (ii) no “reportable events” as that term is defined in Item 304(a)(1)(v) of Regulation S-K.
On April 25, 2021, the Audit Committee of the Board of Directors of the Company approved the engagement of Onestop Assurance PAC (“Onestop Assurance”) as the Company’s independent registered public accounting firm, effective immediately. The Audit Committee also approved Onestop Assurance to act as the Company’s independent registered public accounting firm for the fiscal year ended December 31, 2021.
During the Company’s two fiscal years ended December 31, 2020 and December 31, 2019 and through April 24, 2021, neither the Company nor anyone on its behalf consulted Onestop Assurance regarding (i) the application of accounting principles to a specified transaction, either completed or proposed, or the type of audit opinion that might be rendered on the consolidated financial statements of the Company; or (ii) any matter that was either the subject of a disagreement or a reportable event as described above; and there was neither a written report nor was oral advice provided to the Company by Onestop Assurance that was an important factor considered by the Company in reaching a decision as to an accounting, auditing or financial reporting issue.
The Company reported its change in auditors in Current Report on Form 8-K, filed on April 29, 2021.
80
PART IV
ITEM 15 – EXHIBITS AND FINANCIAL STATEMENT SCHEDULES
(a) (1) FINANCIAL STATEMENTS:
The following documents are filed as part of or are included in this Annual Report:
| 1. | Financial statements listed in the Index to Financial Statements, filed as part of this Annual Report beginning on page F-1; and |
| 2. | Exhibits |
(b) EXHIBITS:
Exhibit Index
81
82
| * | Filed herewith |
| † | Furnished herewith |
| (c) | Other Financial Statement Schedules - None. |
83
SIGNATURES
Pursuant to the requirements of Section 13 or 15(d) of the Securities Exchange Act of 1934, the Registrant has duly caused this report to be signed on its behalf by the undersigned, thereunto duly authorized.
| Future FinTech Group Inc. | ||
| April 19, 2023 | By: | /s/ Shanchun Huang |
| Shanchun Huang | ||
| Chief Executive Officer | ||
| (principal executive officer) | ||
POWER OF ATTORNEY
KNOW ALL PERSONS BY THESE PRESENTS, that each person whose signature appears below constitutes and appoints Shanchun Huang and Ming Yi, and each of them, their attorneys-in-fact and agents, each with the power of substitution, for them in any and all capacities, to sign any and all amendments to this Report on Form 10-K, and to file the same, with exhibits thereto and other documents in connection therewith, with the Securities and Exchange Commission, hereby ratifying and confirming all that said attorneys-in-fact, or substitutes, may do or cause to be done by virtue hereof.
Pursuant to the requirement of the Securities Exchange Act of 1934, this report has been signed below by the following persons on behalf of the Registrant and in the capacity and on the dates indicated.
Signature
| Name and Title | Date | |
| /s/ Shanchun Huang | ||
| Shanchun Huang | April 19, 2023 | |
| Chief
Executive Officer (principal executive officer and Director) |
||
| /s/ Ming Yi | ||
| Ming Yi | April 19, 2023 | |
| Chief
Financial Officer (Principal Financial and Accounting Officer) |
||
| /s/ Fuyou Li | ||
| Fuyou Li | April 19, 2023 | |
| Chairman of the Board of Directors and Director | ||
| /s/ Mingjie Zhao | ||
| Mingjie Zhao, Director | April 19, 2023 | |
| /s/ Johnson Lau | ||
| Johnson Lau, Director | April 19, 2023 | |
| /s/ Ying Li | ||
| Ying Li, Director | April 19, 2023 |
84
INDEX TO CONSOLIDATED FINANCIAL STATEMENTS
Audited Consolidated Financial Statements of Future FinTech Group Inc.
F-1
REPORT OF INDEPENDENT REGISTERED PUBLIC ACCOUNTING FIRM
To the shareholders and the board of directors of Future Fintech Group, Inc.
Opinion on the Financial Statements
We have audited the accompanying consolidated balance sheets of Future FinTech Group, Inc. (the “Company”) as of December 31, 2022 and 2021, the related consolidated statements of operations and comprehensive income (loss), stockholders’ equity, and cash flows, for each of the two years in the period ended December 31, 2022 and 2021, and the related notes (collectively referred to as the “financial statements”). In our opinion, the financial statements present fairly, in all material respects, the financial position of the Company as of December 31, 2022 and 2021, and the results of its operations and its cash flows for the year ended December 31, 2022 and 2021, in conformity with accounting principles generally accepted in the United States of America.
Going Concern Uncertainty
The accompanying financial statements have been prepared assuming that the Company will continue as a going concern. As discussed in Note 2 to the financial statements, the Company has suffered recurring losses from operations and has negative operating cash flow that raise substantial doubt about its ability to continue as a going concern. Management’s plans in regard to these matters are also described in Note 2. The financial statements do not include any adjustments that might result from the outcome of this uncertainty.
Basis for Opinion
These financial statements are the responsibility of the Company’s management. Our responsibility is to express an opinion on the Company’s financial statements based on our audit. We are a public accounting firm registered with the Public Company Accounting Oversight Board (United States) (“PCAOB”) and are required to be independent with respect to the Company in accordance with the U.S. federal securities laws and the applicable rules and regulations of the Securities and Exchange Commission and the PCAOB.
We conducted our audits in accordance with the standards of the PCAOB. Those standards require that we plan and perform the audits to obtain reasonable assurance about whether the financial statements are free of material misstatement, whether due to error or fraud. The Company is not required to have, nor were we engaged to perform, an audit of its internal control over financial reporting. As part of our audits, we are required to obtain an understanding of internal control over financial reporting but not for the purpose of expressing an opinion on the effectiveness of the Company’s internal control over financial reporting. Accordingly, we express no such opinion.
Our audits included performing procedures to assess the risks of material misstatement of the financial statements, whether due to error or fraud, and performing procedures that respond to those risks. Such procedures included examining, on a test basis, evidence regarding the amounts and disclosures in the financial statements. Our audits also included evaluating the accounting principles used and significant estimates made by management, as well as evaluating the overall presentation of the financial statements. We believe that our audits provide a reasonable basis for our opinion.
Emphasis of Matter
The Company has significant transactions with related parties, which are described in Note 21 to the financial statements. Transactions involving related party cannot be presumed to be carried out on an arm’s length basis, as the requisite conditions of competitive, free market dealings may not exist.
Critical Audit Matters
The critical audit matters communicated below are matters arising from the current period audit of the financial statements that was communicated or required to be communicated to the audit committee and that: (1) relates to accounts or disclosures that are material to the financial statements and (2) involved our especially challenging, subjective, or complex judgments. The communication of the critical audit matter does not alter in any way our opinion on the financial statements, taken as a whole, and we are not, by communicating the critical audit matter below, providing a separate opinion on the critical audit matter or on the accounts or disclosures to which it relates.
Legal Proceedings Contingencies
As described in Note 29 to the financial statements, management disclosed legal proceedings that involved the Company’s current subsidiaries, disposed subsidiaries, or the Company’s senior management where liability is not probable or the amount of the liability is not estimable, or both. If management believes there is at least a reasonable probability that a liability has been incurred as of the date of the financial statements, and the amount of loss is reasonably estimable, then an accrual for such amount to resolve or settle these claims will be recorded in the financial statements.
F-2
We determined that the legal proceedings contingencies are a critical audit matter as there was significant judgment made by management when assessing the likelihood of a loss being incurred and when estimating the loss or range of loss for each claim, which in turn led to significant auditor judgment, subjectivity, and effort in performing procedures and evaluating management’s assessment of the liabilities and disclosures related to legal proceedings contingencies.
Our audit of legal proceeding contingencies included, among others:
| ● | reviewing management’s control for assessing legal proceedings; |
| ● | obtaining and evaluating the letters of audit inquiry with external legal counsel; |
| ● | reviewing public information regarding the Company’s litigation cases; |
| ● | evaluating the reasonableness of management’s assessment regarding whether an unfavorable outcome is reasonably possible or probable and reasonably estimable; |
| ● | evaluating the sufficiency of the Company’s disclosures related to legal proceedings. |
Valuation of Goodwill
As described in Note 9 to the financial statements, goodwill mainly represented an amount of $13.98 million that arose from acquisition of Nice Talent Asset Management Limited and Khyber Money Exchange Ltd.
The Company’s evaluation of goodwill for impairment involves the comparison of the fair value of the reporting unit to its carrying value. The Company uses the discounted cash flow model to estimate fair value, which requires management to make significant estimates and assumptions related to forecasts of future revenue and operating margin. In addition, the discounted cash flow model requires the Company to select an appropriate weighted average cost of capital based on current market conditions as of December 31, 2022. A high degree of auditor judgment and an increased extent of effort were required when performing audit procedures to evaluate the reasonableness of management’s estimates and assumptions related to the forecasts.
Our audit procedures related to the forecasts of future revenue and operating margin and the selection of the weighted average cost of capital used by management to estimate the fair value contributed by the reporting unit included the following, among others:
| ● | Reviewing procedures of management’s impairment assessment; |
| ● | evaluating the reasonableness of the valuation model, methodology, and significant assumptions used by the Company, specifically the weighted average cost of capital including testing the mathematical accuracy of the Company’s calculation of the weighted average cost of capital; |
| ● | examining original transaction related documents; | |
| ● | evaluating the sufficiency of the Company’s disclosures to goodwill. |
| /s/ | |
| We have served as the Company’s auditor since 2021. | |
| April 19, 2023 | |
F-3
FUTURE FINTECH GROUP INC.
CONSOLIDATED BALANCE SHEETS
| December 31, 2022 | December 31, 2021 | |||||||
| ASSETS | ||||||||
| CURRENT ASSETS | ||||||||
| Cash and cash equivalents | $ | $ | ||||||
| Restricted cash | ||||||||
| Short - term investments | ||||||||
| Accounts receivable, net | ||||||||
| Advances to suppliers and other current assets | ||||||||
| Loan receivables | ||||||||
| Other receivables, net | ||||||||
| Amount due from related parties | ||||||||
| Assets related to discontinued operations | ||||||||
| TOTAL CURRENT ASSETS | $ | $ | ||||||
| Property, plant and equipment, net | $ | $ | ||||||
| Right of use assets - operation lease | ||||||||
| Intangible assets | ||||||||
| Goodwill | ||||||||
| TOTAL NON-CURRENT ASSETS | $ | $ | ||||||
| TOTAL ASSETS | $ | $ | ||||||
| LIABILITIES | ||||||||
| CURRENT LIABILITIES | ||||||||
| Accounts payable | $ | $ | ||||||
| Notes payable | ||||||||
| Accrued expenses and other payables | ||||||||
| Advances from customers | ||||||||
| Dividend payables | ||||||||
| Lease liability - operation lease | ||||||||
| Amounts due to related parties | ||||||||
| Deferred liabilities | ||||||||
| Short term loans | ||||||||
| TOTAL CURRENT LIABILITIES | $ | $ | ||||||
| NON-CURRENT LIABILITIES | ||||||||
| Long term debt | ||||||||
| Lease liability - operation lease | ||||||||
| Deferred liabilities | $ | $ | ||||||
| TOTAL NON-CURRENT LIABILITIES | ||||||||
| TOTAL LIABILITIES | $ | $ | ||||||
| Commitments and contingencies (Note 29) | ||||||||
| STOCKHOLDERS’ EQUITY | ||||||||
| Future FinTech Group, Inc, Stockholders’ equity | ||||||||
| Common stock, $ | $ | $ | ||||||
| Additional paid-in capital | ||||||||
| Statutory reserve | ||||||||
| Accumulated deficit | ( | ) | ( | ) | ||||
| Accumulated other comprehensive loss | ( | ) | ( | ) | ||||
| Total Future FinTech Group, Inc. stockholders’ equity | ||||||||
| Non-controlling interests | ( | ) | ( | ) | ||||
| Total stockholders’ equity | ||||||||
| TOTAL LIABILITIES AND STOCKHOLDERS’ EQUITY | $ | $ | ||||||
| * |
The accompanying notes are an integral part of these consolidated financial statements.
F-4
FUTURE FINTECH GROUP INC.
CONSOLIDATED STATEMENTS OF OPERATIONS AND COMPREHENSIVE INCOME (LOSS)
| For the Years Ended, | ||||||||
| 2022 | 2021 | |||||||
| Revenue | $ | $ | ||||||
| Cost – third party | ||||||||
| Cost – related party | ||||||||
| Gross profit | ||||||||
| Operating Expenses | ||||||||
| General and administrative expenses | ||||||||
| Research and development expenses | ||||||||
| Stock-based compensation | ||||||||
| Selling expenses | ||||||||
| Provision (Recovery) of doubtful debts | ( | ) | ||||||
| Impairment loss | ||||||||
| Total operating expenses | ||||||||
| Loss from operations | ( | ) | ( | ) | ||||
| Other (expenses) income | ||||||||
| Interest income | ||||||||
| Interest expenses | ( | ) | ( | ) | ||||
| Other income, net | ||||||||
| Total other income, net | ||||||||
| Loss from Continuing Operations before Income Tax | ( | ) | ( | ) | ||||
| Income tax provision | ( | ) | ( | ) | ||||
| Deferred income tax | ( | ) | ||||||
| Loss from Continuing Operations | ( | ) | ( | ) | ||||
| Discontinued Operations (Note 27) | ||||||||
| Loss on disposal of discontinued operations | ( | ) | ( | ) | ||||
| Net Loss | $ | ( | ) | $ | ( | ) | ||
| Less: Net Loss attributable to non-controlling interests | ( | ) | ( | ) | ||||
| Net loss attributable to Future Fintech Group Inc. | $ | ( | ) | $ | ( | ) | ||
| Other comprehensive income (loss) | ||||||||
| Loss from continued operations | $ | ( | ) | $ | ( | ) | ||
| Foreign currency translation – continued operations | ( | ) | ( | ) | ||||
| Comprehensive income (loss) - continued operation | ( | ) | ( | ) | ||||
| Loss from discontinued operations | $ | ( | ) | $ | ( | ) | ||
| Foreign currency translation - discontinued operation | ( | ) | ||||||
| Comprehensive loss - discontinued operation | ( | ) | ( | ) | ||||
| Comprehensive Loss | $ | ( | ) | $ | ( | ) | ||
| Less: Net loss attributable to non-controlling interests | ( | ) | ( | ) | ||||
| COMPREHENSIVE LOSS ATTRIBUTABLE TO FUTURE FINTECH GROUP INC. STOCKHOLDERS | $ | ( | ) | ( | ) | |||
| Earnings (loss) per share: | ||||||||
| Basic loss per share from continued operation | $ | ( | ) | $ | ( | ) | ||
| Basic loss per share from discontinued operation | ( | ) | ||||||
| $ | ( | ) | $ | ( | ) | |||
| Diluted Earnings (loss) per share: | ||||||||
| Diluted loss per share | $ | ( | ) | $ | ( | ) | ||
| Diluted loss per share from discontinued operation | ( | ) | ||||||
| $ | ( | ) | $ | ( | ) | |||
| Weighted average number of shares outstanding | ||||||||
| Basic | ||||||||
| Diluted | ||||||||
The accompanying notes are an integral part of these consolidated financial statements.
F-5
FUTURE FINTECH GROUP INC.
CONSOLIDATED STATEMENTS OF STOCKHOLDERS’ EQUITY
| Accumulative | ||||||||||||||||||||||||||||||||
| Additional | Other | Non- | ||||||||||||||||||||||||||||||
| Common Stock | paid-in | Statutory | Accumulated | comprehensive | controlling | |||||||||||||||||||||||||||
| Shares | Amount | capital | reserve | Deficits | income | interests | Total | |||||||||||||||||||||||||
| Balance at December 31, 2020 | $ | $ | $ | ( | ) | $ | ( | ) | $ | ( | ) | $ | ||||||||||||||||||||
| Issuance of common stocks-cash | ||||||||||||||||||||||||||||||||
| Issuance of common stocks-non cash | ||||||||||||||||||||||||||||||||
| Share-based payments-omnibus equity plan | ||||||||||||||||||||||||||||||||
| Net loss from continued operation | - | ( | ) | ( | ) | ( | ) | |||||||||||||||||||||||||
| Dividend to shareholders | - | ( | ) | ( | ) | ( | ) | |||||||||||||||||||||||||
| Share-based payments-service | - | |||||||||||||||||||||||||||||||
| Statutory reserve | - | ( | ) | |||||||||||||||||||||||||||||
| Non-controlling interests on acquisition of subsidiary | - | |||||||||||||||||||||||||||||||
| Disposition of Discontinued operation | - | ( | ) | ( | ) | ( | ) | |||||||||||||||||||||||||
| Foreign currency translation adjustment | - | ( | ) | ( | ) | |||||||||||||||||||||||||||
| Balance at December 31, 2021 | $ | $ | $ | ( | ) | $ | ( | ) | $ | ( | ) | $ | ||||||||||||||||||||
| Net loss from continued operation | - | ( | ) | ( | ) | ( | ) | |||||||||||||||||||||||||
| Statutory reserve | - | ( | ) | |||||||||||||||||||||||||||||
| Share-based payments-service | - | |||||||||||||||||||||||||||||||
| Share-based payments-omnibus equity plan | ||||||||||||||||||||||||||||||||
| Disposition of Discontinued operation | - | ( | ) | ( | ) | |||||||||||||||||||||||||||
| Foreign currency translation adjustment | - | ( | ) | ( | ) | |||||||||||||||||||||||||||
| Balance at December 31, 2022 | $ | $ | $ | $ | ( | ) | $ | ( | ) | $ | ( | ) | $ | |||||||||||||||||||
All shares and per share data have been retroactively restated to reflect reverse stock split effected on February 1, 2023.
The accompanying notes are an integral part of these consolidated financial statements.
F-6
FUTURE FINTECH GROUP INC.
CONSOLIDATED STATEMENTS OF CASH FLOWS
| For the Year Ended | ||||||||
| 2022 | 2021 | |||||||
| CASH FLOWS FROM OPERATING ACTIVITIES | ||||||||
| Net loss | $ | ( | ) | $ | ( | ) | ||
| Net loss from discontinued operation | ( | ) | ( | ) | ||||
| Net loss from continuing operations | ( | ) | ( | ) | ||||
| Adjustments to reconcile net income to net cash provided by operating activities | ||||||||
| Depreciation | ||||||||
| Amortization | ||||||||
| Provision (Recovery) of doubtful debts | ( | ) | ||||||
| Impairment of goodwill | ||||||||
| Impairment of intangible | - | |||||||
| Impairment of short term investment | ||||||||
| Share-based payments | ||||||||
| Changes in operating assets and liabilities | ||||||||
| Accounts receivable | ( | ) | ||||||
| Other receivables | ( | ) | ( | ) | ||||
| Advances to suppliers and other current assets | ( | ) | ( | ) | ||||
| Notes payable | ||||||||
| Accounts payable | ||||||||
| Accrued expenses | ( | ) | ||||||
| Advances from customers | ( | ) | ||||||
| Proceeds from amounts due from related parties, net | ||||||||
| Repayment of amounts due to related parties, net | ( | ) | ( | ) | ||||
| Taxes payable | ( | ) | ||||||
| Net cash used in operating activities – continued operations | ( | ) | ( | ) | ||||
| Net cash provided by operating activities – discontinued operations | ||||||||
| CASH FLOWS FROM INVESTING ACTIVITIES | ||||||||
| Additions to property, plant and equipment | ( | ) | ( | ) | ||||
| Additions to loan receivables | ( | ) | ( | ) | ||||
| Repayment of loan receivable | ||||||||
| Payment for available-for-sale securities | ( | ) | ||||||
| Acquisition of a subsidiary, net of cash | ||||||||
| Disposal of a subsidiary, net of cash | ( | ) | ||||||
| Purchase of intangible assets | ( | ) | ( | ) | ||||
| Net cash used in investing activities from continued operations | ( | ) | ( | ) | ||||
| CASH FLOWS FROM FINANCING ACTIVITIES | ||||||||
| Proceeds from the issuance of common stock, net of issuance costs | ||||||||
| Proceeds from loan payable | ||||||||
| Repayment of loans | ( | ) | ||||||
| Payment of dividends to the non-controlling interest | ( | ) | ||||||
| Repayment of convertible note payables | ( | ) | ||||||
| Net cash (used in) provided by financing activities | ( | ) | ||||||
| Effect of change in exchange rate | ( | ) | ||||||
| NET (DECREASE ) INCREASE IN CASH AND CASH EQUIVALENTS | ( | ) | ||||||
| Cash and cash equivalents, beginning of year | ||||||||
| Cash and restricted cash at end of year | ||||||||
| SUPPLEMENTARY DISCLOSURE OF SIGNIFICANT NON-CASH TRANSACTION | ||||||||
| Issuance of common stocks (Note 26) | $ | $ | ||||||
| Deferred liabilities (Note 19) | ||||||||
| SUPPLEMENTAL CASH FLOW INFORMATION: | ||||||||
| Income taxes paid | ||||||||
| Interest paid | ||||||||
The accompanying notes are an integral part of these consolidated financial statements.
F-7
FUTURE FINTECH GROUP INC.
NOTES TO CONSOLIDATED FINANCIAL STATEMENTS
FOR YEARS ENDED DECEMBER 31, 2022 AND 2021
1. CORPORATE INFORMATION
Future FinTech Group Inc. (the “Company”) is a holding company incorporated under the laws of the State of Florida. The main business of the Company includes an online shopping platform, Chain Cloud Mall (“CCM”), which is based on blockchain technology; supply chain financing services and trading, financial technology service business and the application and development of blockchain-based technology in financial technology services. The Company has also expanded into financial services and cryptocurrency market data and information service businesses. Prior to 2019, the Company engaged in the production and sales of fruit juice concentrates, fruit juice beverages and other fruit-related products in the People’s Republic of China (“PRC”, or “China”), and overseas markets. Due to the drastically increased production cost and tightened environmental law in China, the Company has transformed its business from fruit juice manufacturing and distribution to a real-name blockchain e-commerce platform that integrates blockchain and internet technology, supply chain financing services and trading and financial services.
On May 11, 2021, the Company established Future Supply (Chengdu) Co., Ltd. Its business is coal and aluminum ingots supply chain financing services and trading.
On May 12, 2021, the Company established Future Big Data (Chengdu) Co., Ltd. in Chengdu, China. Its business includes big data technology and industrial internet data services.
On June 8, 2021, the Company established Tianjin Future Private Equity Fund Management Partnership (Limited Partnership) in Tianjin, China. Its main business is external equity investment.
June 14, 2021, the Company established Future FinTech Labs Inc. in New York to serve as its global R&D and technical support center.
On June 24, 2021, the Company established FTFT Capital Investments L.L.C. in Dubai, United Arab Emirates. Its business is to provide financial technology and services, including a cryptocurrency market data platform that provides investors with real-time cryptocurrency market data and trading information.
On July 2, 2021, the Company established Future Fintech Digital Number One US, LP. which is an investment fund.
On July 6, 2021, the Company established Future Fintech Digital Capital Management, LLC, in the State of Connecticut, which provides investment advisory services and investment fund management.
On July 6, 2021, the Company established Future Fintech Digital Number One GP, LLC., which is an off-shore investment fund.
On August 2, 2021, the Company incorporated FTFT UK Limited in United Kingdom which serve as its operating base to develop fintech business in Europe.
On
August 6, 2021, the Company acquired
On August 11, 2021, the Company established Future Private Equity Fund Management (Hainan) Co., Ltd. Its business is investment fund management.
F-8
On November 22, 2021, the Company established FTFT Digital Number One, Ltd., an investment fund.
On November 22, 2021, the Company established Future Fintech Digital Number One Offshore, LLC., an investment.
On December 15, 2021, the Company established FTFT Super Computing Inc. Its business is bitcoin and other cryptocurrency mining and related services.
On April 14, 2022, the Company established Future Trading (Chengdu) Co., Ltd. Its business is coal and aluminum ingots supply chain financing services and trading.
On
April 18, 2022, the Company and Future Fintech (Hong Kong) Limited, a wholly owned subsidiary of the Company jointly acquired
On October 1, 2022, FTFT UK Limited, a wholly owned subsidiary of the
Company acquired
The Company’s business and operations are principally conducted by its subsidiaries and its blockchain based e-commerce platform business is conducted through its Variable Interest Entity (“VIE”) - Cloud Chain E-Commerce (Tianjin) Co., Ltd., formerly known as Chain Cloud Mall E-Commerce (Tianjin) Co., Ltd. (“E-Commerce Tianjin”) in the PRC.
On February 1, 2023, the Company has authorized
and approved a 1-for-5 reverse stock split of the Company’s authorized shares of common stock from
The reverse stock split would be reflected in December 31, 2022 and December 31, 2021 statements of changes in stockholders’ equity, and in per share data for all periods presented.
2. SUMMARY OF SIGNIFICANT ACCOUNTING POLICIES
Basis of preparation and principle of consolidation
These consolidated financial statements (“financial statements”) have been prepared in conformity with accounting principles generally accepted in the United States of America, or US GAAP.
The Company’s functional currency of subsidiaries and VIE in China is the Chinese Renminbi (RMB). Other subsidiaries outside of China use U.S. Dollar (USD), Hong Kong Dollar (HKD), Great Britain Pound (“GBP”), AED (United Arab Emirates Dirham) and Guarani (PYG) as the functional currency; however, the accompanying consolidated financial statements have been translated and presented in USD.
According to US GAAP Accounting Standard Codification (“ASC”) 810-10-15-8, for legal entities other than limited partnerships, the usual condition for a controlling financial interest is ownership of a majority voting interest, and, therefore, as a general rule ownership by one reporting entity, directly or indirectly, of more than 50 percent of the outstanding voting shares of another entity is a condition pointing toward consolidation. The power to control may also exist with a lesser percentage of ownership, for example, by contract, lease, agreement with other stockholders, or by court decree.
The consolidated financial statements include the accounts of the Company and its subsidiaries and the VIE. Our contractual arrangements with the VIE and their respective shareholders allow us to (i) exercise effective control over the VIE, (ii) become the primary beneficiary of the VIE for accounting purposes, and (iii) have an exclusive option to purchase all or part of the equity interests in the VIE when and to the extent permitted by PRC law.
F-9
As a result of our direct ownership in our wholly foreign-owned enterprise (“WFOE”) and the contractual arrangements with the VIE, we are regarded as the primary beneficiary of the VIE for accounting purposes, and we treat it and its subsidiaries as the consolidated affiliated entities under U.S. GAAP.
Certain amounts of prior years were reclassified to conform with current year presentation.
Discontinued Operations
On March 18, 2021, Chain Future Digital Tech (Beijing) Co., Ltd. was deregistered.
On April 9, 2021, FT Commercial Management (Beijing) Co., Ltd. was dissolved and deregistered.
On August 2, 2021, the Company sold Guangchengji (Guangdong) Industrial Co., Ltd. to an unrelated third party.
On September 2, 2021, Future Supply Chain Co., Ltd. discontinued its operations, and on November 4, 2021, it was transferred to Shaanxi Fu Chen Venture Capital Management Co. Ltd.
On June 27, 2022, Chain Cloud Mall Logistics Center (Shanxi) Co., Ltd. was dissolved and deregistered.
Based on the disposal plan and in accordance with ASC 205-20, the Company presented the operating results from these operations as a discontinued operation.
Segment Information Reclassification
The Company classified business segment into CCM Shopping Mall Membership, asset management service, coal and aluminum ingots supply chain financing service and trading, and others.
Uses of Estimates in the Preparation of Financial Statements
The Company’s consolidated financial statements have been prepared in accordance with US GAAP and this requires management to make estimates and assumptions that affect the reported amounts of assets and liabilities and disclosure of contingent assets and liabilities at the date of the consolidated financial statements and reported amounts of revenue and expenses during the reporting period. The significant areas requiring the use of management estimates include, but not limited to, the allowance for doubtful accounts receivable, estimated useful life and residual value of property, plant and equipment, impairment of long-lived assets, provision for staff benefit, recognition and measurement of deferred income taxes and valuation allowance for deferred tax assets. Although these estimates are based on management’s knowledge of current events and actions management may undertake in the future, actual results may ultimately differ from those estimates and such differences may be material to our consolidated financial statements.
Going Concern
The Company’s financial statements are prepared assuming that the Company will continue as a going concern.
The
Company incurred operating loss of $
F-10
The ability of the Company to continue as a going concern is dependent upon its ability to successfully execute its new business strategy and eventually attain profitable operations. The financial statements do not include any adjustments that might result from the outcome of this uncertainty.
Research and development
Research and development expenses include salaries, contracted services, as well as the related expenses for our research and product development team, and expenditures relating to our efforts to develop, design, and enhance our service to our clients. The Company expenses research and development costs as they are incurred.
Impairment of Long-Lived Assets
In accordance with the ASC 360-10, Accounting for the Impairment or Disposal of Long-Lived Assets, long-lived assets, such as property, plant and equipment and purchased intangibles subject to amortization are reviewed for impairment whenever events or changes in circumstances indicate that the carrying value of an asset may not be recoverable, or it is reasonably possible that these assets could become impaired as a result of technological or other industrial changes. The determination of recoverability of assets to be held and used is made by comparing the carrying amount of an asset to future undiscounted cash flows to be generated by the assets.
If such assets are considered to be impaired, the impairment to be recognized is measured as the amount by which the carrying amount of the assets exceeds the fair value of the assets. Assets to be disposed of are reported at the lower of the carrying amount or fair value less cost to sell.
Fair Value of Financial Instruments
The Company has adopted FASB ASC Topic on Fair Value Measurements and Disclosures (“ASC 820”), which defines fair value, establishes a framework for measuring fair value in GAAP, and expands disclosures about fair value measurements. ASC 820 establishes a three-level valuation hierarchy of valuation techniques based on observable and unobservable input, which may be used to measure fair value and include the following:
Level 1 – Quoted prices in active markets for identical assets or liabilities.
Level 2 – Input other than Level 1 that is observable, either directly or indirectly, such as quoted prices for similar assets or liabilities; quoted prices in markets that are not active; or other input that is observable or can be corroborated by observable market data for substantially the full term of the assets or liabilities.
Level 3 – Unobservable input that is supported by little or no market activity and that is significant to the fair value of the assets or liabilities.
Our cash and cash equivalents and restricted cash and short-term investments are classified within level 1 of the fair value hierarchy because they are value using quoted market price.
Earnings (Loss) Per Share
Under ASC 260-10, Earnings Per Share, basic EPS excludes dilution for Common Stock equivalents and is calculated by dividing net income (loss) available to common stockholders by the weighted-average number of Common Stock outstanding for the period.
F-11
Diluted EPS is calculated by using the treasury stock method, assuming conversion of all potentially dilutive securities, such as stock options and warrants. Under this method, (i) exercise of options and warrants is assumed at the beginning of the period and shares of Common Stock are assumed to be issued, (ii) the proceeds from exercise are assumed to be used to purchase Common Stock at the average market price during the period, and (iii) the incremental shares (the difference between the number of shares assumed issued and the number of shares assumed purchased) are included in the denominator of the diluted EPS computation. The numerators and denominators used in the computations of basic and diluted EPS are presented in the following table.
For the year ended December 31, 2022:
| Income | Share | Pre-share amount |
||||||||||
| Loss from continued operations attributable to Future Fintech Group, Inc. | $ | ( |
) | $ | ( |
) | ||||||
| Loss from discontinued operations attributable to Future Fintech Group, Inc. | $ | ( |
) | $ | ||||||||
| Basic EPS: | ||||||||||||
| Loss to common stockholders from continued operations | $ | ( |
) | $ | ( |
) | ||||||
| Loss available to common stockholders from discontinued operations | $ | ( |
) | $ | ||||||||
| Dilutive EPS: | ||||||||||||
| Warrants | ||||||||||||
| Diluted loss per share is calculated by taking net loss, divided by the diluted weighted average common shares outstanding. Diluted net loss per share equals basic net loss per share because the effect of securities convertible into common shares is anti-dilutive from continued operations attributable to Future Fintech Group, Inc. | $ | ( |
) | $ | ( |
) | ||||||
| Diluted loss per share is calculated by taking net loss, divided by the diluted weighted average common shares outstanding from discontinued operations | $ | ( |
) | $ | ||||||||
For the year ended December 31, 2021:
| Income | Share | Pre-share amount |
||||||||||
| Loss from continued operations attributable to Future Fintech Group, Inc. | $ | ( |
) | $ | ( |
) | ||||||
| Loss from discontinued operations attributable to Future Fintech Group, Inc. | $ | ( |
) | $ | ( |
) | ||||||
| Basic EPS: | ||||||||||||
| Loss to common stockholders from continuing operations | $ | ( |
) | $ | ( |
) | ||||||
| Loss available to common stockholders from discontinued operations | $ | ( |
) | $ | ( |
) | ||||||
| Dilutive EPS: | ||||||||||||
| Warrants | ||||||||||||
| Diluted loss per share is calculated by taking net loss, divided by the diluted weighted average common shares outstanding. Diluted net loss per share equals basic net loss per share because the effect of securities convertible into common shares is anti-dilutive from continued operations attributable to Future Fintech Group, Inc. | $ | ( |
) | $ | ( |
) | ||||||
| Diluted loss per share is calculated by taking net loss, divided by the diluted weighted average common shares outstanding from discontinued operations | $ | ( |
) | $ | ( |
) | ||||||
F-12
Cash, cash equivalents and restricted cash
Cash and cash equivalents included cash on hand and demand deposits placed with banks or other financial institutions, which are unrestricted as to withdrawal and use and with an original maturity of three months or less.
Deposits in banks in the PRC are only insured
by the government up to RMB
The Company believes the probability of a bank failure, causing loss to the Company, is remote.
Cash that is restricted as to withdrawal for use or pledged as security is reported separately on the face of the consolidated balance sheets, and is not included in the total cash and cash equivalents in the consolidated statements of cash flows.
Receivable and Allowances
Accounts receivable are recognized and carried at the original invoice amounts less an allowance for any uncollectible amount. We have a policy of reserving for uncollectible accounts based on our best estimate of the amount of probable credit losses in our existing accounts receivable. We perform ongoing credit evaluations of our customers and maintain an allowance for potential bad debts if required.
Other receivables, and loan receivables are recognized and carried at the initial amount when occurred less an allowance for any uncollectible amount. We have a policy of reserving for uncollectible accounts based on our best estimate of the amount of probable impairment losses in our existing receivable.
We determine whether an allowance for doubtful accounts is required by evaluating specific accounts where information indicates the customers may have an inability to meet financial obligations. In these cases, we use assumptions and judgment, based on the best available facts and circumstances, to record a specific allowance for those customers against amounts due to reduce the receivable to the amount expected to be collected. These specific allowances are re-evaluated and adjusted as additional information is received. The amounts calculated are analyzed to determine the total amount of the allowance. We may also record a general allowance as necessary.
Direct write-offs are taken in the period when we have exhausted our efforts to collect overdue and unpaid receivable or otherwise evaluate other circumstances that indicate that we should abandon such efforts.
The
Company has assessed its receivable including credit term and corresponding all its receivables in December 2022. Upon such credit terms,
bad debt expense was $
Revenue Recognition
We apply the five steps defined under ASC 606: (i) identify the contract(s) with a customer, (ii) identify the performance obligations in the contract, (iii) determine the transaction price, (iv) allocate the transaction price to the performance obligations in the contract, and (v) recognize revenue when (or as) the entity satisfies a performance obligation. We assess its revenue arrangements against specific criteria in order to determine if it is acting as principal or agent. Revenue arrangements with multiple performance obligations are divided into separate distinct goods or services. We allocate the transaction price to each performance obligation based on the relative standalone selling price of the goods or services provided. Revenue is recognized upon the transfer of control of promised goods or services to a customer. Control is generally transferred when the Company has a present right to payment and title and the significant risks and rewards of ownership of products or services are transferred to its customers.
F-13
We do not make any significant judgment in evaluating when control is transferred. Revenue is recorded net of value-added tax.
Revenue recognitions are as follows:
Online sales and membership fee:
The Company recognizes the sale of goods 15 days after the products are shipped (after the 15 days return policy). The revenue from the membership fee is amortized over the lifetime of the membership, which is one year. For the merchandise gift package, revenue is recognized when the receipt of the gift package is confirmed by the members. Other revenues include revenues earned on net basis from sales of certain products on our platform and agent authorization fee. During the second quarter of 2021, the Company has transformed its member based business model to a sale agent based eCAAS platform for its online shopping mall.
Sales of coals and aluminum ingots
The Company recognize revenue when the receipt of merchandise is confirmed by the customers, which is the point that the title of the goods is transferred to the customer.
Sales of coals and aluminum ingots agent
For the sale of third-party products where the Company obtains control of the product before transferring it to the customer, the Company recognizes revenue based on the gross amount billed to customers. The Company considers multiple factors when determining whether it obtains control of third-party products, including evaluating if it can establish the price of the product, retains inventory risk for tangible products or has the responsibility for ensuring acceptability of the product. The company recognize net revenue from sale of coals and aluminum ingots when no control obtained throughout the transactions.
Asset Management Service
The Company recognizes service revenue when a service is rendered, the Company issues bills to its customers and recognizes revenue according to the bills.
Property, Plant and Equipment
Property, plant and equipment are stated at cost less accumulated depreciation and any impairment losses. Depreciation is computed using the straight-line method over the useful lives of the assets. Major renewals and betterments are capitalized and depreciated; maintenance and repairs that do not extend the life of the respective assets are expensed as incurred. Upon disposal of assets, the cost and related accumulated depreciation are removed from the accounts and any gain or loss is included in the consolidated statements of operations and comprehensive income.
Depreciation
related to property, plant and equipment used in production is reported in cost of sales, and includes amortized amounts related to capital
leases. We estimated that the residual value of the Company’s property and equipment ranges from
| Building | ||
| Machinery and equipment | ||
| Furniture and office equipment | ||
| Motor vehicles |
Intangible Assets
Acquired intangible assets are recognized based
on their cost to the Company, which generally includes the transaction costs of the asset acquisition, and no gain or loss is recognized
unless the fair value of noncash assets given as consideration differs from the assets’ carrying amounts on the Company’s
book. These assets are amortized over their useful lives if the assets are deemed to have a finite life and they are reviewed for impairment
by testing for recoverability whenever events or changes in circumstances indicate that its carrying amount may not be recoverable. The
fair value of an intangible asset is the amount that would be determined if the entity used the assumptions that market participants would
use if they were pricing the intangible asset. The useful life of the Company’s intangible assets is
F-14
Foreign Currency and Other Comprehensive Income (Loss)
The financial statements of the Company’s foreign subsidiaries are measured using the local currency as the functional currency; however, the reporting currency of the Company is the USD. Assets and liabilities of the Company’s foreign subsidiaries have been translated into USD using the exchange rate at the balance sheet dates, while equity accounts are translated using historical exchange rate. The exchange rate we used to convert RMB to USD was 6.96:1 and 6.38:1 at the balance sheet dates of December 31, 2022 and December 31, 2021, respectively. The average exchange rate for the period has been used to translate revenues and expenses. The average exchange rates we used to convert RMB to USD were 6.73:1 and 6.45:1 for fiscal year 2022 and fiscal year 2021, respectively.
The exchange rate we used to convert HKD to USD was 7.80:1 and 7.80:1 at the balance sheet dates of December 31, 2022 and December 31, 2021. The average exchange rate for the period has been used to translate revenues and expenses. The average exchange rates we used to convert HKD to USD were 7.83:1 and 7.77:1 for fiscal year 2022 and fiscal year 2021.
The exchange rate we used to convert GBP to USD was 0.83:1 and 0.74:1 at the balance sheet dates of December 31, 2022 and December 31, 2021. The average exchange rate for the period has been used to translate revenues and expenses. The average exchange rates we used to convert GBP to USD were 0.81:1 and 0.73:1 for fiscal year 2022 and fiscal year 2021.
The exchange rate we used to convert AED to USD was 3.67:1 and 3.67:1 at the balance sheet dates of December 31, 2022 and December 31, 2021. The average exchange rate for the period has been used to translate revenues and expenses. The average exchange rates we used to convert AED to USD were 3.67:1 and 3.67:1 for fiscal year 2022 and fiscal year 2021.
The exchange rate we used to convert PYG to USD was 7,322.90:1 at the balance sheet dates of December 31, 2022. The average exchange rate for the period has been used to translate revenues and expenses. The average exchange rate we used to convert PYG to USD was 6,976.87:1 for fiscal year 2022.
Translation adjustments are reported separately and accumulated in a separate component of equity (cumulative translation adjustment).
Government subsidies
Government subsidies primarily consist of financial subsidies received from provincial and local governments for operating a business in their jurisdictions and compliance with specific policies promoted by the local governments. For certain government subsidies, there are no defined rules and regulations to govern the criteria necessary for companies to receive such benefits, and the amount of financial subsidy is determined at the discretion of the relevant government authorities. The government subsidies of operating nature with no further conditions to be met are recorded of operating expenses in “Other income” in the consolidated statements when received.
The amendments in this update require disclosures about transactions with a government that have been accounted for by analogizing to a grant or contribution accounting model to increase transparency about (1) the types of transactions, (2) the accounting for the transactions, and (3) the effect of the transactions on an entity’s financial statements.
Income Taxes
We use the asset and liability method of accounting for income taxes in accordance with ASC Topic 740, “Income Taxes.” Under this method, income tax expense is recognized for the amount of: (i) taxes payable or refundable for the current year and (ii) deferred tax consequences of temporary differences resulting from matters that have been recognized in an entity’s financial statements or tax returns. Deferred tax assets and liabilities are measured using enacted tax rates expected to apply to taxable income in the years in which those temporary differences are expected to be recovered or settled. The effect on deferred tax assets and liabilities of a change in tax rates is recognized in the results of operations in the period that includes the enactment date. A valuation allowance is provided to reduce the deferred tax assets reported if based on the weight of the available positive and negative evidence, it is more likely than not some portion or all of the deferred tax assets will not be realized.
ASC Topic 740-10-30 clarifies the accounting for uncertainty in income taxes recognized in an enterprise’s financial statements and prescribes a recognition threshold and measurement attribute for the financial statement recognition and measurement of a tax position taken or expected to be taken in a tax return. ASC Topic 740-10-25 provides guidance on de-recognition, classification, interest and penalties, accounting in interim periods, disclosure, and transition. We have no material uncertain tax positions for any of the reporting periods presented.
F-15
Goodwill
The Company tests goodwill for impairment for its reporting units on an annual basis, or when events occur or circumstances indicate the fair value of a reporting unit is below its carrying value. If the fair value of a reporting unit is less than its carrying value, an impairment loss is recorded to the extent that implied fair value of the goodwill within the reporting unit is less than its carrying value.
The
Company’s evaluation of goodwill for impairment involves the comparison of the fair value of the reporting unit to its
carrying value. The Company uses the discounted cash flow model to estimate fair value, which requires management to make
significant estimates and assumptions related to forecasts of future revenue and operating margin. In addition, the discounted cash
flow model requires the Company to select an appropriate weighted average cost of capital based on current market conditions as of
December 31, 2022 and December 31, 2021. A high degree of auditor judgment and an increased extent of effort were required when
performing audit procedures to evaluate the reasonableness of management’s estimates and assumptions related to the forecasts.
Based upon the assessment, the Company has concluded that goodwill is $
Short-term investments
Short-term investments consist primarily
of investments in fixed deposits with original maturities between three months and one year and certain investments in wealth management
products and other investments that the Company has the intention to redeem within one year. Fair valued or carried at amortized costs.
As of December 31, 2022 and December 31, 2021, the short-term investments amounted to $
Lease
We adopted ASU No. 2016-02, Leases (Topic 842), or ASC 842, from January 1, 2020. We determine if an arrangement is a lease or contains a lease at lease inception. For operating leases, we recognize a right-of-use (“ROU”) asset and a lease liability based on the present value of the lease payments over the lease term on the consolidated balance sheets at commencement date. As most of our leases do not provide an implicit rate, we estimate our incremental borrowing rate based on the information available at the commencement date in determining the present value of lease payments. The incremental borrowing rate is estimated to approximate the interest rate on a collateralized basis with similar terms and payments, and in economic environments where the leased asset is located. The ROU assets also include any lease payments made, net of lease incentives. Lease expense is recorded on a straight-line basis over the lease term. Our leases often include options to extend and lease terms include such extended terms when we are reasonably certain to exercise those options. Lease terms also include periods covered by options to terminate the leases when we are reasonably certain not to exercise those options.
Share-based compensation
The Company awards share options and other equity-based instruments to its employees, directors and consultants (collectively “share-based payments”). Compensation cost related to such awards is measured based on the fair value of the instrument on the grant date. The Company recognizes the compensation cost over the period the employee is required to provide service in exchange for the award, which generally is the vesting period. The amount of cost recognized is adjusted to reflect the expected forfeiture prior to vesting. When no future services are required to be performed by the employee in exchange for an award of equity instruments, and if such award does not contain a performance or market condition, the cost of the award is expensed on the grant date. The Company recognizes compensation cost for an award with only service conditions that has a graded vesting schedule on a straight-line basis over the requisite service period for the entire award, provided that the cumulative amount of compensation cost recognized at any date at least equals the portion of the grant-date value of such award that is vested at that date.
F-16
Statutory reserves
Pursuant
to the laws applicable to the PRC, PRC entities must make appropriations from after-tax profit to the non-distributable “statutory
surplus reserve fund”. Subject to certain cumulative limits, the “statutory surplus reserve fund” requires annual appropriations
of
Variable interest entities
On July 31, 2019, CCM Tianjin, E-commerce Tianjin, and Mr. Zeyao Xue and Mr. Kai Xu, citizens of China and shareholders of E-commerce Tianjin, entered into the following agreements, or collectively, the “Variable Interest Entity Agreements” or “VIE Agreements,” pursuant to which CCM Tianjin has contractual rights to control and operate the business of E-commerce Tianjin (the “VIE”). Therefore, pursuant to ASC 810, E-Commerce Tianjin is included in the Company’s consolidated financial statements since then.
Pursuant to Chinese law and regulations, a foreign owned enterprise cannot apply for and hold a license for operation of certain e-commerce businesses, the category of business which the Company is conducting in China. CCM Tianjin is an indirectly wholly foreign owned enterprise of the Company. In order to comply with Chinese law and regulations, CCM Tianjin agreed to provide E-commerce Tianjin an Exclusive Operation and Use Rights Authorization to operate and use the Chain Cloud Mall System owned by CCM Tianjin.
E-commerce Tianjin was incorporated by Mr. Zeyao Xue and Mr. Kai Xu solely for the purpose of holding the operation license of the Chain Cloud Mall System. Mr. Zeyao Xue is a major shareholder of the Company and the son of Mr. Yongke Xue, the President of the Company. Mr. Kai Xu was the Chief Operating Officer of the Company and currently is the Deputy General Manager of FT Commercial Group Ltd., a wholly owned subsidiary of the Company and the vice president of blockchain division of the Company.
The VIE Agreements are as follows:
| 1) | Exclusive Technology Consulting and Service Agreement by and between CCM Tianjin and E-commerce Tianjin. Pursuant to the Exclusive Technology Consulting and Service Agreement, CCM Tianjin agreed to act as the exclusive consultant of E-commerce Tianjin and provide technology consulting and services to E-commerce Tianjin. In exchange, E-commerce Tianjin agreed to pay CCM Tianjin a technology consulting and service fee, the amount of which is to be equivalent to the amount of net profit before tax of E-commerce Tianjin, payable on a quarterly basis after making up losses of previous years (if necessary) and deducting necessary costs, expenses and taxes related to the business operations of E-commerce Tianjin. Without the prior written consent of CCM Tianjin, E-commerce Tianjin may not accept the same or similar technology consulting and services provided by any third party during the term of the agreement. All the benefits and interests generated from the agreement, including but not limited to intellectual property rights, know-how and trade secrets, will be CCM Tianjin’s sole and exclusive property. This agreement has a term of |
F-17
| 2) | Exclusive Purchase Option Agreement by and among CCM Tianjin, E-commerce Tianjin, Mr. Zeyao Xue and Mr. Kai Xu. Pursuant to the Exclusive Purchase Option Agreement, Mr. Zeyao Xue and Mr. Kai Xu granted to CCM Tianjin and any party designated by CCM Tianjin the exclusive right to purchase, at any time during the term of this agreement, all or part of the equity interests in E-commerce Tianjin, or the “Equity Interests,” at a purchase price equal to the registered capital paid by Mr. Zeyao Xue and Mr. Kai Xu for the Equity Interests, or, in the event that applicable law requires an appraisal of the Equity Interests, the lowest price permitted under applicable law. Pursuant to powers of attorney executed by Mr. Zeyao Xue and Mr. Kai Xu, they irrevocably authorized any person appointed by CCM Tianjin to exercise all shareholder rights, including but not limited to voting on their behalf on all matters requiring approval of E-commerce Tianjin’s shareholder, disposing of all or part of the shareholder’s equity interest in E-commerce Tianjin, and electing, appointing or removing directors and executive officers. The person designated by CCM Tianjin is entitled to dispose of dividends and profits on the equity interest without reliance on any oral or written instructions of Mr. Zeyao Xue and Mr. Kai Xu. The powers of attorney will remain in force for so long as Mr. Zeyao Xue and Mr. Kai Xu remain the shareholders of E-commerce Tianjin. Mr. Zeyao Xue and Mr. Kai Xu have waived all the rights which have been authorized to CCM Tianjin’s designated person under the powers of attorney. |
| 3) | Equity Pledge Agreements by and among CCM Tianjin, E-commerce Tianjin, Mr. Zeyao Xue and Mr. Kai Xu. Pursuant to the Equity Pledge Agreements, Mr. Zeyao Xue and Mr. Kai Xu pledged all of the Equity Interests to CCM Tianjin to secure the full and complete performance of the obligations and liabilities on the part of E-commerce Tianjin and them under this and the above contractual arrangements. If E-commerce Tianjin, Mr. Zeyao Xue, or Mr. Kai Xu breaches their contractual obligations under these agreements, then CCM Tianjin, as pledgee, will have the right to dispose of the pledged equity interests. Mr. Zeyao Xue and Mr. Kai Xu agree that, during the term of the Equity Pledge Agreements, they will not dispose of the pledged equity interests or create or allow any encumbrance on the pledged equity interests, and they also agree that CCM Tianjin’s rights relating to the equity pledge should not be interfered with or impaired by the legal actions of the shareholders of E-commerce Tianjin, their successors or designees. During the term of the equity pledge, CCM Tianjin has the right to receive all of the dividends and profits distributed on the pledged equity. The Equity Pledge Agreements will terminate on the second anniversary of the date when E-commerce Tianjin, Mr. Zeyao Xue and Mr. Kai Xu have completed all their obligations under the contractual agreements described above. |
| 4) | Exclusive Operation and Use Rights Authorization letter which authorizes Chain Cloud Mall E-commerce (Tianjin) Co., Ltd, to exclusively operate and use the Chain Cloud Mall System and the authorization period is the same as the term of the Exclusive Technology Consulting and Service Agreement entered into by and between Chain Cloud Mall Network and Technology (Tianjin) Co., Ltd. and Cloud Chain Mall E-commerce (Tianjin) Co., Ltd. dated July 31, 2019. |
| 5) | GlobalKey Shared Mall Shopping Platform Software and System Transfer Agreement by and between Future Supply Chain Co., Ltd. and CCM Tianjin, pursuant to which the GlobalKey Shared Mall Shopping Platform Software and System was transferred from Future Supply China Co., Ltd. to CCM Tianjin and that both parties were wholly owned subsidiaries of the Company and transfer price is . |
| (6) | Spousal Consent Letters. The spouse of Mr. Kai Xu (Mr. Zeyao Xue is not married), the shareholder of E-Commerce Tianjin has signed a spousal consent letter agreeing that the equity interests in E-Commerce Tianjin held by and registered under the name of such shareholder will be disposed pursuant to the contractual agreements with CCM Tianjin. The spouse of such shareholder agreed not to assert any rights over the equity interest in E-Commerce Tianjin held by such shareholder. |
New Accounting Pronouncements
In June 2016, the FASB issued ASU No. 2016-13 (“ASU 2016-13”) “Financial Instruments - Credit Losses” (“ASC 326”): Measurement of Credit Losses on Financial Instruments” which requires the measurement and recognition of expected credit losses for financial assets held at amortized cost. ASU 2016-13 replaces the existing incurred loss impairment model with an expected loss model which requires the use of forward-looking information to calculate credit loss estimates. It also eliminates the concept of other-than-temporary impairment and requires credit losses related to available-for-sale debt securities to be recorded through an allowance for credit losses rather than as a reduction in the amortized cost basis of the securities. These changes will result in earlier recognition of credit losses. In November 2019, the FASB issued ASU 2019-10 “Financial Instruments – Credit Losses (Topic 326), Derivatives and Hedging (Topic 815), and Leases (Topic 842)” (“ASC 2019-10”), which defers the effective date of ASU 2016-13 to fiscal years beginning after December 15, 2022, including interim periods within those fiscal years, for public entities which meet the definition of a smaller reporting company. The Company will adopt ASU 2016-13 effective January 1, 2023. Management is currently evaluating the effect of the adoption of ASU 2016-13 on the consolidated financial statements. The effect will largely depend on the composition and credit quality of our investment portfolio and the economic conditions at the time of adoption.
F-18
In November 2021, the FASB issued ASU No. 2021-10, Government Assistance (Topic 832): Disclosures by Business Entities about Government Assistance. The amendments in this update require disclosures about transactions with a government that have been accounted for by analogizing to a grant or contribution accounting model to increase transparency about (1) the types of transactions, (2) the accounting for the transactions, and (3) the effect of the transactions on an entity’s financial statements. The amendments are effective for all entities within their scope, which excludes not-for-profit entities and employee benefit plans, for financial statements issued for annual periods beginning after December 15, 2021. Early application of the amendment is permitted. The Company adopted ASU No. 2021-10 effective January 1, 2022.
Management does not believe that any other recently issued, but not yet effective accounting pronouncements, if adopted, would have a material impact on the accompanying consolidated financial statements.
3. VARIABLE INTEREST ENTITY
The carrying amount of the VIE’s consolidated assets and liabilities are as follows:
| December 31, | December 31, | |||||||
| 2022 | 2021 | |||||||
| Cash and cash equivalents | $ | $ | ||||||
| Other receivables | ||||||||
| Other current assets | ||||||||
| Total current assets | ||||||||
| Intangible assets | ||||||||
| Property and equipment, net | ||||||||
| Total assets | ||||||||
| Total liabilities | ( | ) | ( | ) | ||||
| Net assets | $ | ( | ) | $ | ( | ) | ||
| December 31, | December 31, | |||||||
| 2022 | 2021 | |||||||
| Current liabilities: | ||||||||
| Accounts payable | $ | $ | ||||||
| Accrued expenses and other payables | ||||||||
| Advances from customers | ||||||||
| Amount Due to Related Party | ||||||||
| Total current liabilities | ||||||||
| Total liabilities | $ | $ | ||||||
The summarized operating results of the VIE’s are as follows:
| December 31, | December 31, | |||||||
| 2022 | 2021 | |||||||
| Revenue | $ | $ | ||||||
| Gross profit | $ | $ | ||||||
| Net loss | $ | ( | ) | $ | ( | ) | ||
4. ACCOUNTS RECEIVABLE
Accounts receivable, net consist of the following:
| December 31, | December 31, | |||||||
| 2022 | 2021 | |||||||
| Coal and Aluminum Ingots Supply Chain Financing/Trading | $ | $ | ||||||
| Asset management service | ||||||||
| Others | ||||||||
| Total accounts receivable, net | $ | $ | ||||||
F-19
The following table sets forth our concentration of accounts receivable, net of specific allowances for doubtful accounts.
| December 31, | December 31, | |||||||
| 2022 | 2021 | |||||||
| Debtor A | $ | % | $ | % | ||||
| Debtor B | % | % | ||||||
| Debtor C | % | % | ||||||
| Total accounts receivable, net | $ | % | $ | % | ||||
5. OTHER RECEIVABLES
As
of December 31, 2022, the balance of other receivables was $
On
October 1, 2022, FTFT UK Limited, a wholly owned subsidiary of the Company acquired
As
of April 22, 2022, FTFT Super Computing Inc. entered into a “Electricity Sales and Purchase Agreement” with a third party.
FTFT Super Computing Inc. provided an initial amount of Adequate Assurance to Seller in the form of a cash deposit in the amount of $
In
addition, other receivables included total $
As of December 31, 2021, the balance of other
receivables was $
In addition, other receivables included total $
6. LOAN RECEIVABLES
As
of December 31, 2022, the balance of loan receivables was $
On
September 8, 2021, FUCE Future Supply Chain (Xi’an) Co., Ltd., a wholly owned subsidiary of the Company, entered into a
“Loan Agreement” with a third party. Pursuant to the Loan Agreement, FUCE Future Supply Chain (Xi’an) Co., Ltd.
loaned an amount of $
On March 10, 2022, Future FinTech (Hong Kong)
Limited (“FTFT HK”), a wholly owned subsidiary of the Company, entered into a “Loan Agreement” with a third party.
Pursuant to the Loan Agreement, FTFT HK loaned an amount of $
On May 31, 2022, FTFT HK entered into a “Loan
Agreement” with a third party. Pursuant to the Loan Agreement, FTFT HK loaned an amount of $
On
December 26, 2022, FTFT HK entered into a “Loan Agreement” with a third party. Pursuant to the Loan Agreement, FTFT HK
loaned an amount of $
On
July 14, 2022, Future Private Equity Fund Management (Hainan) Co., Limited entered into a “Loan Agreement” with a third party.
Pursuant to the Loan Agreement, Future Private Equity Fund Management (Hainan) Co., Limited loaned an amount of $
F-20
7. SHORT - TERM INVESTMENTS
As
of December 31, 2022, the balance of short - term investments was $
8. OTHER CURRENT ASSETS
The amount of other current assets consisted of the followings:
| December 31, | December 31, | |||||||
| 2022 | 2021 | |||||||
| Prepayments for Coal and Aluminum Ingots Supply Chain Financing/Trading | $ | $ | ||||||
| Prepaid expenses | ||||||||
| Others | ||||||||
| Total | $ | $ | ||||||
9. GOODWILL
As
of December 31, 2022, the balance of goodwill mainly represented an amount of $
On
August 6, 2021, the Company through its wholly owned subsidiary Future FinTech (Hong Kong) Limited., completed its acquisition of
On
October 1, 2022, FTFT UK Limited, a wholly owned subsidiary of the Company acquired
The Company recorded $
10. ACQUISITION
Nice Talent
On August 6, 2021 (“Acquisition Date”), the Company through
its wholly owned subsidiary Future FinTech (Hong Kong) Limited., completed its acquisition of
F-21
The transaction was accounted for in accordance with the provisions of ASC 805-10, Business Combinations. The Company retained an independent appraisal firm to advise management in the determination of the fair value of the various assets acquired and liabilities assumed. The values assigned in these financial statements represent management’s best estimate of fair values as of the Acquisition Date.
As required by ASC 805-20, Business Combinations—Identifiable Assets and Liabilities, and Any - Noncontrolling Interest, management conducted a review to reassess whether they identified all the assets acquired and all the liabilities assumed, and followed ASC 805-20’s measurement procedures for recognition of the fair value of net assets acquired.
The following table summarizes the allocation of estimated fair values of net assets acquired and liabilities assumed:
| Accounts receivable | $ | |||
| Other receivables | ||||
| Other current assets | ||||
| Property, plant and equipment, net | ||||
| Amount due from related party | ||||
| Accrued expenses and other payables | ( | ) | ||
| Net identifiable assets acquired | $ | |||
| Less: non-controlling interests | ||||
| Add: goodwill | ||||
| Total purchase price for acquisition net of $ | $ |
The
Company has included the operating results of Nice Talent in its consolidated financial statements since the Acquisition Date. US$
Khyber Money Exchange Ltd.
On
October 1, 2022, FTFT UK Limited, a wholly owned subsidiary of the Company acquired
The following table summarizes the allocation of estimated fair values of net assets acquired and liabilities assumed:
| Other receivables | $ | |||
| Property, plant and equipment, net | ||||
| Accrued expenses and other payables | ( | ) | ||
| Net identifiable assets acquired | $ | |||
| Add: goodwill | ||||
| Total purchase price for acquisition net of $ | $ |
The
Company has included the operating results of FTFT Finance UK Limited in its consolidated financial statements since the
Acquisition Date. in net sales and US$
F-22
11. LEASES
The
Company’s noncancelable operating leases consist of leases for office spaces and computer processing center. The Company is the
lessee under the terms of the operating leases. For the year ended December 31, 2022, the operating lease cost was $
The
Company’s operating leases have remaining lease terms of approximately
Maturities of lease liabilities were as follows:
| Operating | ||||
| As of December 31, 2022 | Lease | |||
| From January 1, 2023 to December 31, 2023 | $ | |||
| From January 1, 2024 to December 31, 2024 | ||||
| From January 1, 2025 to December 31, 2025 | ||||
| From January 1, 2026 to December 31, 2026 | ||||
| From January 1, 2027 to March 31, 2027 | ||||
| Total | $ | |||
| Less: amounts representing interest | $ | |||
| Present Value of future minimum lease payments | ||||
| Less: Current obligations | ||||
| Long term obligations | $ | |||
The Company leases office space and equipment
under various short-term operating leases. As permitted by ASC 842, the Company has elected the practical expedient for short-term leases,
whereby lease assets and lease liabilities are not recognized on the balance sheet. Short term leases cost was $
12. PROPERTY, PLANT AND EQUIPMENT, NET
Property and equipment consist of the following:
| December 31, | December 31, | |||||||
| 2022 | 2021 | |||||||
| Office equipment, fixtures and furniture | $ | $ | ||||||
| Vehicle | ||||||||
| Building | ||||||||
| Subtotal | ||||||||
| Less: accumulated depreciation and amortization | ( |
( |
) | |||||
| Construction in progress | ||||||||
| Impairment | ( |
( |
) | |||||
| Total | $ | $ | ||||||
Depreciation
expense included in general and administration expenses for the years ended December 31, 2022 and 2021 was $
F-23
13. INTANGIBLE ASSETS
Intangible assets consist of the following:
| December 31, | December 31, | |||||||
| 2022 | 2021 | |||||||
| Trademarks | $ | $ | ||||||
| System and software | ||||||||
| Subtotal | ||||||||
| Less: accumulated depreciation and amortization | ( | ) | ( | ) | ||||
| Less: impairment | ( | ) | ( | ) | ||||
| Total | ||||||||
Amortization
expense included in general and administration expenses for the years ended December 31, 2022 and 2021 was $
The estimated amortization is as follows:
| As of December 31, | Estimated amortization expense | |||
| From January 1, 2023 to December 31, 2023 | $ | |||
| From January 1, 2024 to December 31, 2024 | ||||
| From January 1, 2025 to December 31, 2025 | ||||
| From January 1, 2026 to December 31, 2026 | ||||
| From January 1, 2027 to December 31, 2027 | ||||
| Thereafter | ||||
| Total | $ | |||
14. NOTE PAYABLE
Note payable consist of the following:
| Issue date |
Principal amount US$ |
Mature date |
Effective interest rate |
|||||||||
| FUCE Future Supply Chain (Xi’an) Co., Ltd. | $ | |||||||||||
| FUCE Future Supply Chain (Xi’an) Co., Ltd. | ||||||||||||
| FUCE Future Supply Chain (Xi’an) Co., Ltd. | ||||||||||||
| FUCE Future Supply Chain (Xi’an) Co., Ltd. | ||||||||||||
| Total | $ | |||||||||||
At
maturity, the Notes are payable at their principal amount thereon. There occurring with respect to any of the Company’s indebtedness,
an event of default resulting in accelerated maturity or a failure to pay principal, interest or premium when due, the overdue interest
shall be charged at
15. LONG TERM DEBT
As of December 31, 2022, long term debt were .
As
of December 31, 2021, loan payables were $
The
loan from Shaanxi Entai Bio-Technology Co., Ltd of $
F-24
16. ACCOUNT PAYABLES
The amount of account payables were consisted of the followings:
| December 31, | December 31, | |||||||
| 2022 | 2021 | |||||||
| Coal and Aluminum Ingots Supply Chain Financing/Trading payment | $ | $ | ||||||
| Others | ||||||||
| Total | $ | $ | ||||||
17. ACCRUED EXPENSES AND OTHER PAYABLES
The amount of accrued expenses and other payables were consisted of the followings:
| December 31, | December 31, | |||||||
| 2022 | 2021 | |||||||
| Legal fee and other professionals | $ | $ | ||||||
| Wages and employee reimbursement | ||||||||
| Suppliers | ||||||||
| Accruals | ||||||||
| Total | $ | $ | ||||||
18. CONVERTIBLE NOTES PAYABLE
As of December 31, 2022 and 2021, convertible debt consisted of the following:
| December 31, | December 31, | |||||||
| 2022 | 2021 | |||||||
| Beginning | $ | $ | ||||||
| Addition | ||||||||
| Payment | ( | ) | ||||||
| Conversion | ||||||||
| Balance | $ | $ | ||||||
19. DEFERRED LIABILITIES
As
of December 31, 2022, the balance of deferred liabilities mainly represented an amount of $
F-25
20. DIVIDEND PAYABLES
As of December 31, 2022, the balance of dividend payables was .
As of December 31, 2021, the balance of dividend payables was $
21. RELATED PARTY TRANSACTION
As of December 31, 2022, the amount due to the related parties was consisted of the followings:
| Name | Amount | Relationship | Note | |||||
| Reits (Beijing) Technology Co., Ltd | $ | |||||||
| Zhi Yan | ||||||||
| Total | $ | |||||||
As of December 31, 2022, the amount due from the related parties was consisted of the followings:
| Name | Amount | Relationship | Note | |||||
| Kai Xu | $ | |||||||
| Ming Yi | ||||||||
| Jing Chen | ||||||||
| Ola Johannes Lind | ||||||||
| Wong Tai Kue | Amount is interest free and payment on demand. | |||||||
| Total | $ | |||||||
During 2022, the Company had the following transactions with related parties:
| Name | Amount | Relationship | Note | |||||
| NDC | $ | |||||||
| JKNDC Limited | ||||||||
| Alpha Yield Limited | ||||||||
| Nice Talent Partner Limited | ||||||||
| NDC | ||||||||
| Ningbo Tielin Supply Chain Management Co., Ltd | ||||||||
During fiscal year 2022, the Company extended
advances amounting to $
During fiscal year 2022, five key management personnel
advanced a total of $
F-26
As of December 31, 2021, the amounts due to the related parties were consisted of the followings:
| Name | Amount | Relationship | Note | |||||
| Zhi Yan | $ | |||||||
| Jing Chen | ||||||||
| Shaanxi Fu Chen Venture Capital Management Co. Ltd. (“Shaanxi Fu Chen”) | ||||||||
| Future Supply Chain Co., Ltd. | ||||||||
| Reits (Beijing) Technology Co., Ltd | The amount is interest free and payment on demand. | |||||||
| Shaanxi Chunlv Ecological Agriculture Co. Ltd. | ||||||||
| Ming Yi | ||||||||
| Ola Johannes Lind | ||||||||
| Kai Xu | ||||||||
| Shaanxi Fuju Mining Co., Ltd | ||||||||
| Total | $ | |||||||
F-27
As of December 31, 2021, the amounts due from the related parties were consisted of the followings:
| Name | Amount | Relationship | Note | |||||
| Shaanxi Fu Chen Venture Capital Management Co. Ltd. (“Shaanxi Fu Chen”) | $ | |||||||
| Bin Wu | Amount is interest free and payment on demand. | |||||||
| Total | $ | |||||||
During 2021, the Company had the following transactions with related parties:
| Name | Amount | Relationship | Note | |||||
| Loan to | ||||||||
| Shaanxi Fu Chen Venture Capital Management Co. Ltd. (“Shaanxi Fu Chen”) | $ | |||||||
| Loan from | ||||||||
| Shanchun Huang | ||||||||
| Zhi, Yan | ||||||||
Shaanxi Fu Chen repaid loan interest of $
During fiscal year 2021, the Company repaid loans to two key management personnel, which included a loan from the previous year amounting to $442,195 and a loan from the current year amounting to $300,359.
During fiscal year 2021, the Company extended advances amounting to $391,250 to ten key management personnel, and a total of $675,637 had been either repaid or classified as business expenses.
During fiscal year 2021, ten key management personnel advanced a total of $489,885 to the Company.
| * |
22. INCOME TAX
The Company is incorporated in the United States
of America and is subject to United States federal taxation. The applicable tax rate is
The Company evaluates the level of authority for each uncertain tax position (including the potential application of interest and penalties) based on the technical merits, and measures the unrecognized benefits associated with the tax positions. For the year ended December 31, 2022, the Company had no unrecognized tax benefits. Due to uncertainties surrounding future utilization, the Company estimates there will not be sufficient future income to realize the deferred tax assets for certain subsidiaries and a VIE.
The amount of unrecognized deferred tax liabilities for temporary differences related to the dividend from foreign subsidiaries is not determined because such determination is not practical.
The Company has not provided deferred taxes on undistributed earnings attributable to its PRC and Hong Kong subsidiaries as they are to be permanently reinvested.
The Company had no material adjustments to its liabilities for unrecognized income tax benefits according to the provisions of ASC Topic 740, Income Taxes. Since the Company intends to reinvest its earnings to further expand its businesses in mainland China, its PRC subsidiaries do not intend to declare dividends to their immediate foreign holding companies in the foreseeable future. Accordingly, the Company has not recorded any deferred taxes in relation to US tax on the cumulative amount of undistributed retained earnings since January 1, 2008.
F-28
Effective on January 1, 2008, the PRC Enterprise Income Tax Law, EIT Law, and Implementing Rules imposed a unified enterprise income tax rate of 25% on all domestic-invested enterprises and foreign-invested enterprises in the PRC, unless they qualify under certain limited exceptions. The tax rate for pre-tax profits below RMB 1 million to RMB 3 million is 5%; the tax rate for pre-tax profits between RMB1 million to RMB 3 million is 10%. E-Commerce Tianjin, Future Supply (Chengdu) Co., Ltd. and Future Big Data (Chengdu) Co., Ltd. were subject to an enterprise income tax rate of 2.5% and 10% in 2021, the applicable tax rate is 25% in 2022. Other subsidiaries and VIE were subject to an enterprise income tax rate of 25%.
Each
of Future Fin-Tech (Hong Kong) Limited, QR (HK) Limited and Nice Talent Asset Management Limited is incorporated in Hong Kong and is
subject to Hong Kong Profits Tax on the taxable income as reported in its statutory financial statements adjusted in accordance with
relevant Hong Kong tax laws. The applicable tax rate below HKD2 million is
FTFT
UK Limited is incorporated in United Kingdom and is subject to United Kingdom Profits Tax on the taxable income as reported in its statutory
financial statements adjusted in accordance with relevant United Kingdom tax laws. The applicable tax rate is
FTFT Capital Investments L.L.C is incorporated in Dubai, United Arab Emirates. The applicable tax rate is in Dubai, United Arab Emirates.
Digipay Fintech Limited is incorporated in British Virgin Island. The applicable tax rate is in British Virgin Island.
FTFT Paraguay S.A. is incorporated in Republic of Paraguay. The applicable
tax rate is
Significant components of the provision for income taxes are as follows:
| 2022 | 2021 | |||||||
| Current tax | $ | $ | ||||||
| Deferred tax - book-tax difference | ||||||||
| The provision for income taxes | $ | $ | ||||||
Reconciliation of the differences between the statutory EIT rate applicable to profits of the consolidated entities and the income tax expenses of the Company:
| 2022 | 2021 | |||||||
| Loss before taxation | $ | ( | ) | $ | ( | ) | ||
| Notional tax on profit before CIT and Hong Kong | ||||||||
| Computed expected tax expense | ( | ) | ( | ) | ||||
| Others, primarily the difference in tax rates | ||||||||
| Deferred tax assets losses not recognized | ( | ) | ||||||
| Total | $ | $ | ||||||
23. IMPAIRMENT LOSS
The Company recorded $
The Company has intangible assets for certain
acquired trade names and trademarks which are determined to have indefinite useful lives. The Company test indefinite-lived intangible
assets for impairment annually the same measurement date as goodwill, the first day of our fiscal fourth quarter, or more frequently if
events or changes in circumstances indicate that it is more likely than not that the asset is impaired. Based on annual analysis, impairment
of intangible assets $
Future
Private Equity Fund Management (Hainan) Co., Ltd. invested $
F-29
Goodwill represents the excess of the cost over the net tangible and
identified intangible assets of acquired businesses. The Company evaluate goodwill for impairment annually as of the first day of our
fiscal fourth quarter, or more frequently if events or changes in circumstances indicate the carrying value of goodwill may not be recoverable.
Based on the impairment analysis performed in the fourth quarter. The Company recorded $
24. OTHER INCOME (EXPENSES), NET
The amount of other income (expenses) were consisted of the followings:
| 2022 | 2021 | |||||||
| Gain on waiver of long term payables | $ | $ | ||||||
| Government subsidies | ||||||||
| Exchange gains | ||||||||
| Other expenses (income) | ( | ) | ||||||
| Total other income, net | $ | $ | ||||||
25. SHARE BASED COMPENSATION
On February 1, 2023, the Company has authorized
and approved a
Consulting Service Agreement
On January 25, 2020, the Company entered into a Consulting Service
Agreement (the “Agreement”) with Dragon Investment Holding Limited (Malta) (the “Consultant”), a company incorporated
in Malta, pursuant to which Consultant will: (i) help the Company to locate new merger projects globally, develop new merger strategy
and provide the Company with at least five (5) merger and acquisition targets that have synergy with the Company’s business and
development plans and could clearly contribute to the Company’s strategic goals each year; (ii) help the Company to map out new
growth strategies in addition to its current business; (iii) work with the Company to explore new lines of business and associated growth
strategies; and (iv) conduct market research and evaluating variable projects and providing feasibility studies per Company’s request
from time to time. The term of the Agreement is three years. In consideration of the services to be provided by the Consultant to the
Company, the Company agrees to pay the Consultant a three-year consulting fee totaling $
Statutory reserve
During
the years ended December 31, 2022 and 2021, the Company collectively attributed $
F-30
Restricted net assets
PRC
laws and regulations permit payments of dividends by the Company’s subsidiaries incorporated in the PRC only out of their
retained earnings, if any, as determined in accordance with PRC accounting standards and regulations. In addition, the
Company’s subsidiaries incorporated in the PRC are required to annually appropriate
Payments-omnibus equity plan
On
July 12, 2022 (the “Grant Date”), the Compensation Committee of the Board of Directors (the “Board”) of the Company
granted
26. COMMON STOCK
Securities Purchase Agreement
On December 24, 2020, the Company entered into
a securities purchase agreement with certain purchasers, pursuant to which the Company sold to the purchasers in a registered direct offering,
an aggregate of
The net proceeds from offering were $
On January 11, 2021, the Company entered
into a securities purchase agreement with certain purchasers identified on the signature page thereto, pursuant to which the Company
sold to the purchasers in a registered direct offering, an aggregate of
F-31
On February 9, 2021, the Company entered into
a securities purchase agreement with certain purchasers identified on the signature page thereto, pursuant to which the Company sold
to the purchasers in a registered direct offering, an aggregate of
On April 1, 2021, the Company entered into a Securities
Purchase Agreement with certain purchasers identified on the signature page thereto (the “Purchasers”), pursuant to which
the Company sold to the Purchasers in a registered direct offering, an aggregate of
On April 12, 2017,
On July 26, 2021,
On August 6, 2021,
The share numbers in this Note 26 are pre-reverse stock split effected on February 1, 2023.
27. DISCONTINUED OPERATIONS
On March 18, 2021, Chain Future Digital Tech (Beijing) Co., Ltd. was deregistered.
On April 9, 2021, FT Commercial Management (Beijing) Co., Ltd. was dissolved and deregistered.
On August 2, 2021, the Company sold Guangchengji (Guangdong) Industrial Co., Ltd. to an unrelated third party.
On September 2, 2021, Future Supply Chain Co., Ltd. discontinued its operations, and on November 4, 2021, it was transferred to Shaanxi Fu Chen Venture Capital Management Co. Ltd.
On June 27, 2022, Chain Cloud Mall Logistics Center (Shanxi) Co., Ltd. was dissolved and deregistered.
F-32
Loss from discontinued operations for fiscal years 2022 and 2021 was as follows:
| December 31, | December 31, | |||||||
| 2022 | 2021 | |||||||
| REVENUES | $ | $ | ||||||
| COST OF SALES | ||||||||
| GROSS PROFIT | ||||||||
| OPERATING EXPENSES: | ||||||||
| General and administrative | ||||||||
| Selling expenses | ||||||||
| Bad debt expenses | ||||||||
| Total | ||||||||
| OTHER INCOME (EXPENSE) | ||||||||
| Interest income | ||||||||
| Interest expense | ||||||||
| Other income (expenses) | ||||||||
| Total | ||||||||
| Loss from discontinued operations before income tax | ||||||||
| Income tax provision | ||||||||
| Loss from discontinued operation before noncontrolling interest | $ | |||||||
| Loss on disposal of discontinued operations | ( | ) | ( | ) | ||||
| Less: Net loss attributable to non-controlling interests | ||||||||
| LOSS FROM DISCONTINUED OPERATION | $ | ( | ) | $ | ( | ) | ||
The major components of assets and liabilities related to discontinued operations are summarized below:
| December 31, 2022 | December 31, 2021 | |||||||
| Amount due from related parties | $ | $ | ||||||
| Total assets related to discontinued operations | $ | $ | ||||||
| Total liabilities related to discontinued operations | $ | $ | ||||||
28. SEGMENT REPORTING
In its operation of the business, management, including our chief operating decision maker, who is our Chief Executive Officer, reviews certain financial information, including segmented internal profit and loss statements prepared on a basis consistent with GAAP. The Company operates in four segments starting in fiscal 2021: “shared shopping mall membership fee, coal and aluminum ingots supply chain financing service and trading business and asset management service and others”.
Due the COVID-19 pandemic and restriction on large gatherings in China, which have made the promotion strategy for its online e-commerce platform difficult to implement and the Company has experienced difficulties to subscribe new members for its online e-commerce platform. Due to lack of new members, difficulties in retaining old customers and significant decrease of revenue in e-commerce business, the Company began to provide supply chain financing services during the second quarter of 2021 and the Company acquired Nice Talent and started to provide asset management services since August 2021.
Some of our operation might not individually meet the quantitative thresholds for determining reportable segments and we determine the reportable segments based on the discrete financial information provided to the chief operating decision maker. The chief operating decision maker evaluates the results of each segment in assessing performance and allocating resources among the segments. Since there is an overlap of services and products between different subsidiaries of the Company, the Company does not allocate operating expenses and assets based on the product segments. Therefore, operating expenses and asset information by segment are not presented. Segment profit represents the gross profit of each reportable segment.
F-33
For fiscal year 2022:
| Coals and aluminum ingots supply chain financing/trading | Asset management service | Others | Total | |||||||||||||
| Reportable segment revenue | $ | $ | $ | $ | ||||||||||||
| Inter-segment loss | ||||||||||||||||
| Revenue-third party | ||||||||||||||||
| Segment gross profit | $ | $ | $ | $ | ||||||||||||
For fiscal year 2021:
| CCM Shopping Mall Membership | Coals and aluminum ingots supply chain financing/trading | Asset management service | Others | Total | ||||||||||||||||
| Reportable segment revenue | $ | $ | $ | $ | ||||||||||||||||
| Inter-segment loss | ||||||||||||||||||||
| Revenue from external customers | $ | |||||||||||||||||||
| Segment gross profit | $ | $ | $ | $ | ||||||||||||||||
Loss from Continuing Operations before Income Tax:
| For the Years Ended, | ||||||||
| 2022 | 2021 | |||||||
| Coals and aluminum ingots supply chain financing/trading | ( | ) | ( | ) | ||||
| Asset management service | ||||||||
| Others | ||||||||
| Corporate and Unallocated | ||||||||
| Total operating expenses and other expense (income) | ||||||||
| Loss from Continuing Operations before Income Tax | ( | ) | ( | ) | ||||
Segment assets:
| December 31, | ||||||||
| 2022 | 2021 | |||||||
| Coals and aluminum ingots supply chain financing/trading | ||||||||
| Asset management service | ||||||||
| Others | ||||||||
| Corporate and Unallocated | ||||||||
| Total assets | ||||||||
Assets subject to attribution to business segments largely include property, plant and equipment, receivable and right of use assets. All other items are reflected in Corporate and Unallocated.
29. COMMITMENTS AND CONTINGENCIES
Legal case with FT Global Litigation
In
January 2021, FT Global Capital, Inc. (“FT Global”), a former placement agent of the Company filed a lawsuit against the
Company in the Superior Court of Fulton County, Georgia. FT Global served the complaint upon the Company in January 2021. In the complaint,
FT Global alleges claims, most of which attempt to hold the Company liable under legal theories that relate back to an alleged breach
of an exclusive placement agent agreement between FT Global and the Company in July 2020 which had a term of three months. FT Global
claims that the Company failed to compensate FT Global for securities purchase transactions between December 2020 and April 2021, pursuant
to the terms of the expired exclusive placement agent agreement. Allegedly, the exclusive placement agent agreement required the Company
to pay FT Global for capital received during the term of the agreement and for the 12-month period following the termination of the agreement
involving any investors that FT Global introduced and/or wall-crossed to the Company. However, the Company believes the securities purchase
transactions at issue did not involve the one investor which FT Global introduced or wall-crossed to the Company during the term of the
agreement. FT Global claims approximately $
F-34
The Company timely removed the case to the United States District Court for the Northern District of Georgia (the (“Court”) on February 9, 2021 based on diversity of jurisdiction. On March 9, 2021, the Company filed a motion to dismiss based on FT Global’s failure to state a claim which is pending before the Court. On March 23, 2021, FT Global filed its response to the Company’s motion to dismiss. FT Global argues that the Court should deny the Company’s motion to dismiss. However, if the Court is inclined to grant the Company’s motion to dismiss, FT Global requested that the Court permit it to file an amended complaint. On April 8, 2021, the parties filed a Joint Preliminary Report and Discovery Plan. On April 12, 2021, the Court approved the Joint Preliminary Report and Discovery Plan and issued a Scheduling Order placing this case on a six-month discovery tract. On April 30, 2021, the Company served FT Global with its Initial Disclosures. On May 6, 2021, FT Global served the Company with its Initial Disclosures. On May 17, 2021, FT Global served the Company with its First Amended Initial Disclosures. On November 10, 2021, the Court entered an Order granting the Company’s motion to dismiss FT Global’s fraud claim and breach of contract claim as to the disclosure of its confidential and proprietary information. The Court denied the Company’s motion to dismiss FT Global’s i) breach of contract claim for failure to pay FT Global pursuant to the terms of the exclusive placement agent agreement; ii) claim for breach of the covenant of good faith and fair dealing; and iii) claim for attorney’s fees, and the Court concluded that additional information can be obtained through discovery. The Company timely filed an answer and defenses to FT Global’s complaint on November 24, 2021. On January 3, 2022, the Company propounded discovery requests upon FT Global, including interrogatories and requests for production of documents. On March 23, 2022, the Company propounded requests for admission upon FT Global. On March 24, 2022, FT Global propounded discovery requests upon the Company, including requests for production of documents and requests for admission. On April 1, 2022, FT Global served its response to the Company’s requests for production of documents. On May 13, 2022, FT Global served its responses to the Company’s interrogatories and requests for admissions. On May 13, 2022, FT Global produced documents in response to the Company’s requests for production of documents. On June 3, 2022, the Company produced documents in response to FT Global’s requests for production of documents. On August 3, 2022, the Company took the deposition of FT Global. On August 4, 2022, FT Global took the deposition of the Company. On August 3, 2022, the Court granted the parties’ Consent Motion to Extend Discovery Period extending the discovery period from August 5, 2022 to September 14, 2022 and the deadline to file dispositive motions to October 12, 2022. On October 12, 2022, the Company filed a motion for summary judgment on all claims asserted by FT Global in this lawsuit. On November 2, 2022, FT Global filed its opposition to the Company’s motion for summary judgment. On November 16, 2022, the Company filed its reply in support of its motion for summary judgement on all claims asserted by FT Global in this lawsuit. The Company will continue to vigorously defend the action against FT Global.
30. RISKS AND UNCERTAINTIES
Impact of COVID 19
In December 2019, a novel strain of coronavirus was reported and has spread throughout China and other parts of the world. On March 11, 2020, the World Health Organization characterized the outbreak as a “pandemic”. In early 2020, Chinese government took emergency measures to combat the spread of the virus, including quarantines, travel restrictions, and the temporary closure of office buildings and facilities in China. In response to the evolving dynamics related to the COVID-19 outbreak, the Company is following the guidelines of local authorities as it prioritizes the health and safety of its employees, contractors, suppliers and business partners. Our offices in China were closed and the employees worked from home at the end of January until late March 2020 and was closed again in January 2022 due to the COVID-19 outbreak. The quarantines, travel restrictions, and the temporary closure of office buildings have materially negatively impacted our business. Our suppliers were negatively affected, and could continue to be negatively affected in their ability to supply and ship products to our customers in case of any resurgence of COVID-19. Our customers that have been negatively impacted by the outbreak of COVID-19 may reduce their budgets to purchase products and services from us, which may materially adversely impact our revenue. The business operations of the third parties’ stores on our e-commerce platform have been and continue to be negatively impacted by the outbreak, which in turn adversely affects the business of our platform as a whole as well as our financial condition and operating results. The outbreak has had and continues to have disruption to our supply chain, logistics providers, customers or our marketing activities with the new variants of COVID-19, which could materially adversely impact our business and results of operations. Although China has already begun to recover from the outbreak of COVID-19, there are still outbreak in various cities and provinces due to new variants, including the recent outbreak of Omicron variant in Xi’an city, Hong Kong and Shanghai city in 2022 which have resulted quarantines, travel restrictions, and temporary closure of office buildings and facilities in these cities. The Company’s promotion strategy of CCM Shopping Mall previously mainly relied on the training of members and distributors through meetings and conferences. Chinese government still puts a restriction on large gatherings. These restrictions made the promotion strategy for our online e-commerce platforms difficult to implement and the Company has experienced difficulties to subscribe new members for its online e-commerce platforms. Due to the lack of new subscribers, in June 2021, the Company suspended its cross-border e-commerce platform NONOGIRL. Also, since the second quarter of 2021, the Company has transformed its member-based Chain Cloud Mall to a sale agent based eCAAS platform and began to provide supply chain financing services.
The global economy has also been materially negatively affected by the COVID-19 and there is continued severe uncertainty about the duration and intensity of its impacts. The Chinese and global growth forecast is extremely uncertain, which would seriously affect our business.
While the potential economic impact brought by, and the duration of COVID-19 and its new variants may be difficult to assess or predict, a widespread pandemic could result in significant disruption of global financial markets, reducing our ability to access capital, which could negatively affect our liquidity. In addition, a recession or market correction resulting from the spread of COVID-19 and its new variants could materially negatively affect our business and the value of our common stock.
F-35
Further, as we do not have access to a revolving credit facility, there can be no assurance that we would be able to secure commercial debt financing in the future in the event that we require additional capital. We currently believe that our financial resources will be adequate to see us through the outbreak. However, in the event that we do need to raise capital in the future, outbreak-related instability in the securities markets could adversely affect our ability to raise additional capital.
Consequently, our results of operations have been materially and adversely affected by COVID-19 pandemic. Any potential further impact to our results will depend on, to a large extent, future developments and new information that may emerge regarding the duration and severity of the COVID-19, new variants of COVID-19, the efficacy and distribution of COVID-19 vaccines and the actions taken by government authorities and other entities to contain the COVID-19 or treat its impact, almost all of which are beyond our control.
PRC Regulations
There are substantial uncertainties regarding the interpretation and application of PRC laws and regulations including, but not limited to, the laws and regulations governing our business and the enforcement and performance of our arrangements with customers in certain circumstances. We are considered foreign persons or foreign funded enterprises under PRC laws and, as a result, we are required to comply with PRC laws and regulations related to foreign persons and foreign funded enterprises. These laws and regulations are sometimes vague and may be subject to future changes, and their official interpretation and enforcement may involve substantial uncertainty. The effectiveness of newly enacted laws, regulations or amendments may be delayed, resulting in detrimental reliance. New laws and regulations that affect existing and proposed future businesses may also be applied retroactively. We cannot predict what effect the interpretation of existing or new PRC laws or regulations may have on our business.
Customer concentration risk
For the year ended December 31, 2022,
Vendor concentration risk
For the year ended December 31, 2022,
31. SUBSEQUENT EVENTS
On
January 26, 2023, Future FinTech Group Inc. (the “Company”) filed with the Florida Secretary of State’s office Articles
of Amendment (the “Amendment”) to amend its Second Amended and Restated Articles of Incorporation, as amended (“Articles
of Incorporation”). As a result of the Amendment, the Company has authorized and approved a
On
February 27, 2023,
Ms. Ying Li, a director of the Board of Directors and vice president of the Company is a minority shareholder of the parent company of Alpha International Financial Holdings Limited (“Alpha International”), which is the sole shareholder of the Seller. Ms. Li has served as a director of Alpha International since February 5, 2020, and as a director of Alpha HK since September 9, 2020.
F-35