10-Q 1 f10q0319_futurefintech.htm QUARTERLY REPORT

 

 

UNITED STATES

SECURITIES AND EXCHANGE COMMISSION

Washington, D.C. 20549

 

FORM 10-Q

 

☒ QUARTERLY REPORT PURSUANT TO SECTION 13 OR 15(d) OF THE SECURITIES EXCHANGE ACT OF 1934

 

For the quarterly period ended March 31, 2019

 

☐ TRANSITION REPORT PURSUANT TO SECTION 13 OR 15(d) OF THE SECURITIES EXCHANGE ACT OF 1934

 

For the transition period from ____________ to __________

 

Commission file number: 001-34502

 

FUTURE FINTECH GROUP INC.

(Exact name of registrant as specified in its charter)

 

Florida   98-0222013
(State or other jurisdiction of
incorporation or organization)
  (I.R.S. Employer
Identification No.)

 

23F, China Development Bank

Tower, No. 2, Gaoxin 1st Road,

Xi’an, PRC

710075

(Address of principal executive offices including zip code)

 

86-29-8187-8277

(Registrant’s telephone number, including area code)

 

N/A

(Former name, former address and former fiscal year, if changed since last report)

 

Indicate by check mark whether the registrant (1) has filed all reports required to be filed by Section 13 or 15(d) of the Securities Exchange Act of 1934 during the preceding 12 months (or for such shorter period that the registrant was required to file such reports), and (2) has been subject to such filing requirements for the past 90 days.  ☐ Yes  ☒ No

 

Indicate by check mark whether the registrant has submitted electronically every Interactive Data File required to be submitted and posted pursuant to Rule 405 of Regulation S-T (§232.405 of this chapter) during the preceding 12 months (or for such shorter period that the registrant was required to submit and post such files).  ☐ Yes  ☒ No

 

Indicate by check mark whether the registrant is a large accelerated filer, an accelerated filer, a non-accelerated filer, smaller reporting company, or an emerging growth company. See definitions of “large accelerated filer,” “accelerated filer” “smaller reporting company,” and “emerging growth company” in Rule 12b-2 of the Exchange Act: 

 

Large accelerated filer ☐ Accelerated filer ☐
Non-accelerated filer ☒ Smaller reporting company ☒

Emerging growth company ☐

 

If an emerging growth company, indicate by check mark if the registrant has elected not to use the extended transition period for complying with any new or revised financial accounting standards provided pursuant to Section 13(a) of the Exchange Act. ☐

 

Indicate by check mark whether the registrant is a shell company (as defined in Rule 12b-2 of the Exchange Act). ☐ Yes ☒ No.

 

Securities registered pursuant to Section 12(b) of the Act:

 

Title of each class  Trading Symbol(s)  Name of each exchange on which registered
 Common Stock, par value $0.001 per share  FTFT  Nasdaq Stock Market

 

Class   Outstanding at September 27, 2019
Common Stock, $0.001 par value per share   32,317,083

 

 

 

 

 

TABLE OF CONTENTS

 

PART I. FINANCIAL INFORMATION 1
Item 1. Financial Statements (Unaudited) 1
Item 2. Management’s Discussion and Analysis of Financial Condition and Results of Operations 30
Item 3. Quantitative and Qualitative Disclosures about Market Risk 36
Item 4. Controls and Procedures 36
PART II. OTHER INFORMATION 37
Item 1. Legal Proceedings 37
Item 1A. Risk Factors 43
Item 2. Unregistered Sales of Equity Securities and Use of Proceeds 43
Item 3. Defaults upon Senior Securities 43
Item 4. Mine Safety Disclosure 43
Item 5. Other Information 43
Item 6. Exhibits 43
SIGNATURES 44

 

i

 

 

PART I. FINANCIAL INFORMATION

 

Item 1. Financial Statements

 

FUTURE FINTECH GROUP INC.

CONDENSED CONSOLIDATED BALANCE SHEETS

(UNAUDITED) 

 

   March 31,   December 31, 
   2019   2018 
   (Unaudited)     
CURRENT ASSETS        
Cash and cash equivalents  $514,498    253,804 
Accounts receivable, net of allowance of $412,429 as of March 31, 2019 and $15,650,217 as of December 31, 2018, respectively   62,822    73,244 
Other receivables   19,067,927    23,774,163 
Inventories   197,876    63,017 
Advances to suppliers and other current assets   124,500    - 
TOTAL CURRENT ASSETS   19,967,622    24,164,227 
           
PROPERTY, PLANT AND EQUIPMENT, NET   1,944,861    2,336,036 
LINTANGIBLE ASSETS   30,358,212    21,446,345 
LONG TERM INVESTMENTS   15,000,000    15,000,000 
TOTAL ASSETS  $67,270,696    62,946,609 
           
LIABILITIES          
           
CURRENT LIABILITIES          
Accounts payable  $11,193,990    11,054,290 
Accrued expenses   95,178,697    99,131,073 
Advances from customers   1,025,479    1,160,029 
Short-term bank loans   6,510,447    5,828,185 
TOTAL CURRENT LIABILITIES   113,908,612    117,173,578 
           
NON-CURRENT LIABILITIES          
Long-term debt   33,035,862    32,450,867 
Obligations under capital leases          
TOTAL NON-CURRENT LIABILITIES   33,035,862    32,450,867 
TOTAL LIABILITIES  $146,944,474    149,624,445 
           
EQUITY          
           
Future FinTech Group Inc., Stockholders’ equity          
Common stock, $0.001 par value; 60,000,000 shares authorized and  31,017,083 shares issued and outstanding as of March 31, 2019 and December 31, 2018, respectively   31,017    31,017 
Additional paid-in capital   115,336,056    105,737,256 
Retained earnings   (189,764,478)   (188,085,680)
Accumulated other comprehensive loss   (9,527,351)   (8,961,549)
Total Future FinTech Group Inc. stockholders’ equity   (83,924,757)   (91,287,957)
Non-controlling interests   4,250,979    4,601,121 
TOTAL EQUITY   (79,673,778)   (86,677,836)
TOTAL LIABILITIES AND EQUITY  $67,270,696    62,946,609 

 

The accompanying notes are an integral part of these condensed consolidated financial statements.

 

1

 

 

FUTURE FINTECH GROUP INC.

CONDENSED CONSOLIDATED STATEMENTS OF OPERATIONS AND COMPREHENSIVE INCOME (LOSS)

(UNAUDITED)

 

   For the three month Ended
March 31,
 
   2019   2018 
Revenue  $196,329   $562,146 
Cost of goods sold   143,073    499,560 
Gross profit   53,255    62,586 
           
Operating Expenses          
General and administrative expenses   1,482,282    2,749,845 
Selling expenses   79,972    93,483 
R&D expenses   24,469    - 
Impairment Loss   (22,753)   - 
Total operating expenses   1,563,970    2,843,328 
           
Loss from operations   (1,510,715)   (2,780,742)
           
Other income (expenses)          
Interest income   43    11 
Interest expenses   (198,097)   (445,594)
Other income(expense)   29,972    (7,015)
Total other expenses   (168,083)   (452,598)
           
Loss from Continuing Operations before Income Tax   (1,678,798)   (3,233,340)
Income tax provision   -    - 
Loss from Continuing Operations before Minority Interest   (1,678,798)   (3,233,340)
           
Less: Net loss (income) attributable to non-controlling interests   (350,142)   (490,985)
           
Loss from Continuing Operations   (1,328,656)  $(2,742,355)
           
Discontinued Operations (Note 10)          
Loss from discontinued operations   -    (49,571)
NET LOSS ATTRIBUTABLE TO FUTURE FINTECH GROUP INC. STOCKHOLDERS  $(1,328,656)  $(2,791,926)
           
Other comprehensive income (loss)          
Foreign currency translation adjustment  $(565,802)  $2,301,332 
Comprehensive loss   (2,244,600)   (981,579)
Comprehensive expense attributable to non-controlling interests  $350,142   $(194,562)
COMPREHENSIVE LOSS ATTRIBUTABLE TO FUTURE FINTECH GROUP INC. STOCKHOLDERS   (1,894,458)   (1,176,141)
Loss per share:          
Basic loss per share from continued operations   (0.04)   (0.41)
Basic loss per share from discontinued operations   -    (0.01)
Basic loss per share from net income   (0.04)   (0.42)
Diluted Loss per share:          
Diluted loss per share from continued operations   (0.04)   (0.41)
Diluted loss per share from discontinued operations   -    (0.01)
Diluted loss per share from net income   (0.04)   (0.42)
Weighted average number of shares outstanding          
Basic   31,017,083    6,642,598 
Diluted   31,686,606    6,705,098 

  

The accompanying notes are an integral part of these condensed consolidated financial statements.

 

2

 

 

FUTURE FINTECH GROUP INC.

CONDENSED CONSOLIDATED STATEMENTS OF CASH FLOWS

(UNAUDITED)

 

    For the three months ended March 31,  
    2019     2018  
             
CASH FLOWS FROM OPERATING ACTIVITIES            
Net loss   $ (1,678,798 )   $ (2,791,926 )
Adjustments to reconcile net income to net cash provided by operating activities                
Minority interest     350,142       490,985  
Depreciation and amortization     439,610       2,168,922  
Impairment loss     387,836       499,463  
Changes in operating assets and liabilities                
Accounts receivable     (10,422 )     109,500  
Other receivable     4,706,236       (39,705 )
Advances to suppliers and other current assets     (124,500 )     (113,902 )
Inventories     (104,494 )     (146,385 )
Accounts payable     139,700       (374,837 )
Accrued expenses     (3,952,377 )     (1 )
Income tax payable           1,576  
Advances from customers     134,551       208,547  
Net cash used in operating activities     287,485       (487,226 )
                 
CASH FLOWS FROM INVESTING ACTIVITIES                
Additions to property, plant and equipment           (1,978 )
Net cash used in investing activities           (1,978 )
                 
CASH FLOWS FROM FINANCING ACTIVITIES                
Repayment from short term loan     499,992       -  
Net cash provided by financing activities     499,992       -  
                 
Effect of change in exchange rate     1,048,172       (566,251 )
                 
NET (DECREASE) INCREASE IN CASH AND CASH EQUIVALENTS     260,695       (1,055,455 )
Cash and cash equivalents, beginning of period     253,804       4,586,757  
Cash and cash equivalents, end of period   $ 514,498     $ 3,531,302  
                 
SUPPLEMENTAL DISCLOSURES OF CASH FLOW INFORMATION                
Cash paid for interest   $ -     $  
Cash paid for income taxes   $ -     $  
                 
SUPPLEMENTARY DISCLOSURE OF SIGNIFICANT NON-CASH TRANSACTION                
Transferred from other assets to property, plant and equipment and  construction in process   $ -     $  

 

The accompanying notes are an integral part of these condensed consolidated financial statements.

 

3

 

  

FUTURE FINTECH GROUP INC.

NOTES TO CONDENSED CONSOLIDATED FINANCIAL STATEMENTS

(UNAUDITED)

 

1. Basis of Presentation

 

The unaudited condensed consolidated financial statements have been prepared in accordance with accounting principles generally accepted in the United States for interim financial information and the rules and regulations of the Securities and Exchange Commission (the “SEC”). In the opinion of management, the unaudited financial statements have been prepared on the same basis as the financial statements and reflect all adjustments, which include only normal recurring adjustments, necessary to present fairly the financial position as of March 31, 2019 and the results of operations and cash flows for the periods ended March 31, 2019 and 2018. The financial data and other information disclosed in these notes to the interim financial statements related to these periods are unaudited. The results for the three months ended March 31, 2019 are not necessarily indicative of the results to be expected for any subsequent periods or for the entire year ending December 31, 2019. The balance sheet at December 31, 2018 has been derived from the audited financial statements at that date.

 

Certain information and footnote disclosures normally included in financial statements prepared in accordance with accounting principles generally accepted in the United States have been condensed or omitted pursuant to the SEC’s rules and regulations. These unaudited financial statements should be read in conjunction with our audited financial statements and notes thereto for the year ended December 31, 2018 as included in our Annual Report on Form 10-K.

 

2. Business Description

 

The principal activities of Future FinTech Group Inc. (together with our direct or indirect subsidiaries, “we,” “us,” “our” or “the Company”) consist of production and sales of fruit juice concentrates, fruit juice beverages and other fruit-related products in the People’s Republic of China (“PRC”, or “China”), and overseas markets. Due to drastically increased production cost and tightened environmental law in China, the Company is transforming its business from fruit juice manufacturing and distribution to a real-name blockchain e-commerce platform that integrates blockchain and internet technology.

 

On January 22, 2019, the company formally launched of GlobalKey SharedMall, also known as Chain Cloud Mall (CCM) v1.0, the real-name blockchain shared shopping mall platform that integrates blockchain and internet technology and distinguishes itself by utilizing the automatic value distribution system of blockchain and sharing the value of the platform with all participants in the system.

 

On June 1, 2019, CCM v2.0 was launched. Compared to the 1.0 version, CCM v2.0 has a wider variety of product categories, easier user interface, more transparent information, more stable operation, higher security level, and faster logistics. Currently, CCM v2.0 adopts a “multi-vendor hosted stores + platform self-hosted stores” model, supported by multiple local warehouses in different regions. The platform supports various marketing methods, including point rewards programs, coupons, live webcasts, game interactions, and social media sharing. Besides the blockchain-powered features, CCM v2.0 is also fully equipped with the same functions and services that other Chinese leading traditional e-commerce platforms provide.

 

Besides the design, development, testing, deployment and maintenance of a blockchain-based CCM Shared Shopping Mall, the Company also operates a supply chain, logistics and trading business for fruit juice products, foods and other consumer and agricultural products as well as a digital payment system, “DCON,” through blockchain technology. DCON is built to be a transparent digital payment system backed by blockchain technology and its mBTC is the only currency and payment system used in Nova Realm City (“NRC”) communities. Each Bitcoin exchanges for one million mBTC and DCON provides exchange services between its mBTC and Bitcoin.

 

The Company’s activities are principally conducted by subsidiaries operating in the PRC.

 

4

 

 

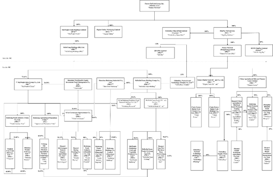
Organizational Structure

 

Current organizational structure is set forth in the diagram below:

 

 

(1) Xi’an Qinmei Food Co., Ltd., an entity not affiliated with the Company, owns the remaining 8.85% of the equity interest in Shaanxi Qiyiwangguo.

 

(2) Formerly known as Shaanxi Tianren Organic Food Co. Ltd.

 

(3) Hedetang Foods Industry (Yidu) Co., Ltd. (“Foods Industry Yidu”), formerly known as SkyPeople Juice Group Yidu Orange Products Co., Ltd., was established on March 13, 2012. Its scope of business includes deep processing and sales of oranges.

 

(4) Hedetang Agricultural Plantations (Yidu) Co., Ltd., formerly known as Hedetang Fruit Juice Beverages (Yidu) Co., Ltd., was established on March 13, 2012. Its scope of business includes the planting, acquisition and sales of vegetables, fruits, flowers, farm products; fresh fruit picking; research, training and promotion of planting and breeding technology.

 

(5) SkyPeople (Suizhong) Fruit and Vegetable Products Co., Ltd. was established on April 26, 2012. Its scope of business includes the initial processing, quick-freezing and sales of agricultural products and related by-products.

 

(6) Hedetang Farm Products Trading Market (Mei County) Co., Ltd., formerly known as SkyPeople Juice Group (Mei County) Kiwi Fruit and Farm Products Trading Market Co., Ltd. (“Kiwi Fruit & Farm Products”) was established on April 19, 2013. Its scope of business includes preliminary processing of agricultural and subsidiary products, establishment of trading markets for agriculture products, and similar activities.

 

5

 

 

(7) Shaanxi Guo Wei Mei Kiwi Deep Processing Co., Ltd. was established on April 19, 2013. Its scope of business includes producing kiwi fruit juice, kiwi puree, cider beverages, and similar products.

 

(8) Xi’an Hedetang Fruit Juice Beverages Co., Ltd. (“Xi’an Hedetang”) was established on March 31, 2014. Its scope of business includes the production and sales of fruit juice beverages. On August 10, 2017, it changed its name to Xi’an Hedetang Nutritious Food Research Institute Co., Ltd.

 

(9) Xi’an Cornucopia International Co., Ltd. (“Cornucopia”) was established on July 2, 2014. Its scope of business includes the retail and wholesale of pre-packaged food.

 

(10) Shaanxi Fruitee Fun Co., Ltd. (“Fruitee Fun”) was established on July 3, 2014. Its scope of business includes retail and wholesale of pre-packaged food. Shaanxi Fruitee Fun Co., Ltd. (also known as Shaanxi Guoweiduomei Beverage Co., Limited) changed its name to Hedetang Foods Industry (Xi’an) Co., Ltd. (“Foods Industry Xi’an”) on July 5, 2016. On June 6, 2017, it again changed its name to HedeJiachuan Foods (Xi’an) Co. Ltd.

 

(11) Hedetang Holding Group Co., Ltd., formerly known as Hedetang Holding Co., Ltd., (“Hedetang Holding”) was established on July 21, 2014. Its scope of business includes corporate investment consulting, corporate management consulting, corporate image design and corporate marketing planning. On June 14, 2017, it changed its name to HedeJiachuan Holding Group Co. Ltd.

 

(12) The Company acquired Huludao Wonder Co. Ltd. (“Huludao”) on September 10, 2008. Its scope of business mainly includes the manufacture and sale of concentrated fruit juice and fruit juice beverages.

 

(13) The Company acquired Yingkou Trusty Fruits Co., Ltd. (“Yingkou”) on November 25, 2009. Its scope of business mainly includes the manufacture of concentrated fruit juice.

 

(14) Hedetang Foods Industry (Jingyang) Co., Ltd. (“Foods Industry Jingyang”) was established on September 7, 2016. Its scope of business includes processing, storage and sales of farm products, fruits, tea and snacks; as well as research and promotion of processing technology of organic agriculture, fruit industry and agricultural products.

 

(15) HedeJiachuan Foods (Yichang) Co. Ltd (“Hedejiachuan Yichang”), formerly known as Hedetang Farm Products Trading Market (Yidu) Co., Ltd., and Hedetang Foods Industry (Yichang) Co., Ltd, was established on March 23, 2016. Its scope of business includes construction, operation, and property management of a farm products trading market; e-commerce services for farm products; and construction and operation management of an e-commerce information platform.

 

(16) Yichang Old Orchard Modern Specialized Farmers Cooperatives Union (“Old Orchard”) was established on April 8, 2016. Its main business scope is the purchase, sales, trading and reprocessing of farm products, development of products for the union, introducing new technology and new plants, and technical training for union members.

 

6

 

 

(17) The Company acquired Hedetang Foods (China) Co., Ltd. (“Hedetang Foods China”) on May 18, 2016 through the acquisition of DigiPay FinTech Limited (formerly known as Belking Foods Holdings Group Co., Ltd.), the 100% indirect shareholder of Hedetang Foods China, on the same date. It changed its name to China Agricultural Silkroad Finance Lease Ltd. on May 24, 2018. The scope of business of China Agricultural Silkroad Finance Lease Ltd. includes finance leasing; purchasing leased property domestically and abroad; commercial factoring related to its main businesses; residual value processing related to the leasing business and similar activities.

 

(18) Hedetang Agricultural Plantations (Mei County) Co., Ltd. was established on September 2, 2016. Its scope of business includes the planting, acquisition and sales of vegetables, fruits, flowers, Chinese herbal medicine, and farm products; fresh fruit picking; research, training and promotion of planting and breeding technology, development and training for E-commerce and online sales of agricultural and sideline products. On September 6, 2017, it changed its name to Shaanxi China Agricultural Silk Road Farm Products Trading Center Co., Ltd. On April 17, 2019, it changed its name to Chain Cloud Mall Logistics Center.

 

(19) Hedetang Foods Industry (Zhouzhi) Co., Ltd. (“Foods Industry Zhouzhi”) was established on November 29, 2016. Its scope of business includes production, processing and sales of kiwifruit wine, juice, puree and beverages; storage and sales of fresh fruits; and import and export of a variety of products and technology.

 

(20) Future FinTech (HongKong) Limited (“FinTech HK”), formerly known as Future World Trading (Hong Kong) and SkyPeople International Trading (HK) Limited, was first established on July 27, 2016. It mainly engages in the import and export of food products.

 

(21) GlobalKey Supply Chain Limited, formerly known as Shaanxi Quangoutong E-commerce Inc., was acquired on May 27, 2017. Its main business scope includes computer hardware and software development and sales, electronic products and communication equipment, computer network engineering design, business information consultation, online sales and online marketing, and investment management.

 

(22) Shaanxi Heying Trading Co. Ltd was established on December 17, 2009. Its main business scope includes the sales of pre-packaged food and bulk food; import and export of goods and technology; food technology research and development; business management and consulting, and corporate planning services.

 

(23) Zhonglian Hengxin Assets Management Co., Ltd. (“Zhonglian Hengxin”) was established in Xi’an in 2017. Its main business scope includes asset management (except for financial, securities, futures and other restricted items); asset acquisition, asset disposal and asset operation (except for financial, securities, futures and other restricted items); planning and advisory for corporate restructure and merger and acquisition; equity and real estate investment (no public offerings, restricted to investment through assets of the company itself ); financial business process outsourcing entrusted by financial institutions; financial information technology outsourcing entrusted by financial institutions; financial knowledge process outsourcing. Businesses that require approval by government agencies shall only operate within the scope of such approval.

 

7

 

 

(24) Shenzhen Hedetang Industrial Co., Ltd. (“Shenzhen Hedetang”) was established on September 29, 2017. Its main business scope includes industrial projects (specific items to be declared separately); domestic trade; and import and export businesses.

 

(25) DigiPay FinTech Limited (“DigiPay FinTech”), formerly known as Belking Foods Holdings Group Co., Ltd., was established on May 3, 2016.

 

(26) QR (HK) Limiter (“QR HK”), formerly known as GlobalKey Holdings Limited, was established on January 13, 2012 and its name was changed on October 23, 2018. It was established mainly to engage in the import and export of food products.

 

(27) DCON DigiPay Limited (“DCON DigiPay”) was established on February 5, 2018 in Tokyo, Japan. Its main business scope includes the development and marketing of a blockchain based payment system, computer software, asset management consulting, and business consulting.

 

(28) Future Digital FinTech (Xi’an) Co., Ltd. (“FinTech (Xi’an)”) was established on February 9, 2018 in Xi’an. Its main business scope includes software development and marketing, information consulting services, and financial information technology development.

 

(29) GlobalKey SharedMall Limited (“GlobalKey SharedMall”) was established on March 6, 2018 in the Cayman Islands. Its main business scope includes an online trading and shopping platform for fresh fruits, juices and other products and services, using blockchain technology.

 

(30) Chain Future Digital Tech (Beijing) Co., Ltd, (“Chain Future”) was established on July 10, 2018. Its main business scope includes technical services and technology transfer, development, promotion and consultation; wholesale of computers, software and auxiliary equipment, electronic products, and other related products. This company focuses its business on acting as an accelerator for blockchain projects and it provides basic support including technical support, whitepaper editing, solution design and financial management services for its clients. Its business also includes training and cultivating technicians for blockchain projects, providing consultation services regarding cryptocurrency exchanges and token listing matters, as well as marketing-related services.

 

(31) Chain Future Digital Tech (Tianjin) Co., Ltd, (“Chain Future Tianjin”) was established on November 12, 2018. Its main business scope includes digital technology development, technology transfer, technical consultation and technical services; business incubation services; development and sales of software technology; computer system integration services; company management consulting; financial information consulting; computer system technology services, basic software, application software; exhibition services; meeting services; and advertisement business. Its business also includes training and cultivating technicians for blockchain projects, providing consultation services regarding cryptocurrency exchanges and token listing matters, as well as marketing-related services.

 

8

 

 

(32) The company acquired 19.88% of the shares of Hedetang Holdings (Shenzhen) Co., Limited which is a NEEQ listed company, through Shenzhen Hedetang Industrial Co., Ltd on March 26, 2018. The business scope of Hedetang Holdings (Shenzhen) Limited is information consultation (excluding restricted projects and talent intermediary services); import and export business (except for the items prohibited by law or administrative regulations of the state council; and restricted items can only be operated after obtaining permission); venture capital business; business information consulting, financial, investment and enterprise management consulting (the above items do not include restricted items); research and development of prepackaged food and health food, pre-packaged food, health food production and sales; and information service business (internet information service business only).

 

(33) SkyPeople Foods Holdings Limited established in British Virgin Island in 2011. Its main business scope includes trading, import and export of food products.

 

(34) HeDeTang Holdings (HK) Ltd. incorporated in Hong Kong, China in 2007. Its main business scope includes the research and development of food packages, food production techniques; and the research and development of technique consultancy and transferring.

 

(35) Digital Online Marketing Limited established in British Virgin Island in 2011. Its main business scope includes trading consultancy, corporation management, software development and marketing, and information consulting services.

 

(36) GlobalKey Network Technology (Tianjin) Co., Ltd. which name was changed to Chain Cloud Mall (CCM) Network and Technology (Tianjin) Co., Ltd., was established in January 2019. Its main business scope includes blockchain technology development and services, consultation and transfer; encryption technology, digital integral system technology, e-commerce platform technology development, and similar services.

 

(37) GloblalKey Network and Technology (Beijing) Co., Ltd was established on March 20, 2018. Its main business scope is technology services, development, consultation, transfer and technology popularization, technology import and export, serving as agent for import and export, and import and export of goods.

 

(38) Chain Cloud Mall E-commerce (Tianjin) Co., Ltd. was established on April 4, 2019 by Mr. Zeyao Xue and Kai Xu and it is a variable interest entity of the Company. Its main business scope is sale of products through e-commerce. Mr. Zeyao Xue is a major shareholder of the Company and the son of Mr. Yongke Xue, our Chairman and Chief Executive Officer. Mr. Kai Xu is the Chief Operating Officer of the Company. 

 

On July 31, 2019, Chain Cloud Mall Network and Technology (Tianjin) Co., Ltd., (“CCM Tianjin”), a wholly owned subsidiary of the Company, Chain Cloud Mall E-commerce (Tianjin) Co., Ltd., a limited liability company incorporated under the laws of China (the “E-commerce Tianjin” or “WOFE”), and Mr. Zeyao Xue and Mr. Kai Xu, citizens of China and shareholders of E-commerce Tianjin, entered into the following agreements, or collectively, the “Variable Interest Entity Agreements” or “VIE Agreements,” pursuant to which CCM Tianjin has contractual rights to control and operate the business of E-commerce Tianjin (the “VIE”).

 

9

 

 

Pursuant to Chinese law and regulations, a foreign owned enterprise cannot apply for and hold a license for operation of certain e-commerce businesses, the category of business which the Company plans to expand in China. CCM Tianjin is an indirectly wholly foreign owned enterprise of the Company. In order to comply with Chinese law and regulations, CCM Tianjin agreed to provide E-commerce Tianjin an Exclusive Operation and Use Rights Authorization to operate and use the Chain Cloud Mall System owned by CCM Tianjin.

 

The following is a summary of the currently effective contractual arrangements relating to E-commerce Tianjin.

 

Contractual Arrangements with Our Consolidated Affiliated Entity and Its Respective Shareholders

 

Our contractual arrangements with our VIE and their respective shareholders allow us to (i) exercise effective control over our VIE, (ii) receive substantially all of the economic benefits of our VIE, and (iii) have an exclusive option to purchase all or part of the equity interests in our VIE when and to the extent permitted by PRC law.

 

As a result of our direct ownership in our WFOE and the contractual arrangements with our VIE, we are regarded as the primary beneficiary of our VIE, and we treat them and their subsidiaries as our consolidated affiliated entities under U.S. GAAP. We have consolidated the financial results of our VIE in our consolidated financial statements in accordance with U.S. GAAP.

 

Agreements that Provide us with Effective Control over our VIE

 

Exclusive Purchase Option Agreement.

 

Pursuant to the Exclusive Purchase Option Agreement, Mr. Zeyao Xue and Mr. Kai Xu granted to CCM Tianjin and any party designated by CCM Tianjin the exclusive right to purchase, at any time during the term of this agreement, all or part of the equity interests in E-commerce Tianjin, or the “Equity Interests,” at a purchase price equal to the registered capital paid by Mr. Zeyao Xue and Mr. Kai Xu for the Equity Interests, or, in the event that applicable law requires an appraisal of the Equity Interests, the lowest price permitted under applicable law. Pursuant to powers of attorney executed by Mr. Zeyao Xue and Mr. Kai Xu, they irrevocably authorized any person appointed by CCM Tianjin to exercise all shareholder rights, including but not limited to voting on their behalf on all matters requiring approval of E-commerce Tianjin’s shareholder, disposing of all or part of the shareholder’s equity interest in E-commerce Tianjin, and electing, appointing or removing directors and executive officers. The person designated by CCM Tianjin is entitled to dispose of dividends and profits on the equity interest without reliance on any oral or written instructions of Mr. Zeyao Xue and Mr. Kai Xu. The powers of attorney will remain in force for so long as Mr. Zeyao Xue and Mr. Kai Xu remain the shareholders of E-commerce Tianjin. Mr. Zeyao Xue and Mr. Kai Xu have waived all the rights which have been authorized to CCM Tianjin’s designated person under the powers of attorney.

 

10

 

 

Equity Pledge Agreement.

 

Pursuant to the Equity Pledge Agreements, Mr. Zeyao Xue and Mr. Kai Xu pledged all of the Equity Interests to CCM Tianjin to secure the full and complete performance of the obligations and liabilities on the part of E-commerce Tianjin and them under this and the above contractual arrangements. If E-commerce Tianjin, Mr. Zeyao Xue, or Mr. Kai Xu breaches their contractual obligations under these agreements, then CCM Tianjin, as pledgee, will have the right to dispose of the pledged equity interests. Mr. Zeyao Xue and Mr. Kai Xu agree that, during the term of the Equity Pledge Agreements, they will not dispose of the pledged equity interests or create or allow any encumbrance on the pledged equity interests, and they also agree that CCM Tianjin’s rights relating to the equity pledge should not be interfered with or impaired by the legal actions of the shareholders of E-commerce Tianjin, their successors or designees. During the term of the equity pledge, CCM Tianjin has the right to receive all of the dividends and profits distributed on the pledged equity. The Equity Pledge Agreements will terminate on the second anniversary of the date when E-commerce Tianjin, Mr. Zeyao Xue and Mr. Kai Xu have completed all their obligations under the contractual agreements described above.

 

Agreements that Allow us to Receive Economic Benefits from our VIE

 

Exclusive Technology Consulting and Service Agreement.

 

Pursuant to the Exclusive Technology Consulting and Service Agreement, CCM Tianjin agreed to act as the exclusive consultant of E-commerce Tianjin and provide technology consulting and services to E-commerce Tianjin. In exchange, E-commerce Tianjin agreed to pay CCM Tianjin a technology consulting and service fee, the amount of which is to be equivalent to the amount of net profit before tax of E-commerce Tianjin, payable on a quarterly basis after making up losses of previous years (if necessary) and deducting necessary costs, expenses and taxes related to the business operations of E-commerce Tianjin. Without the prior written consent of CCM Tianjin, E-commerce Tianjin may not accept the same or similar technology consulting and services provided by any third party during the term of the agreement. All the benefits and interests generated from the agreement, including but not limited to intellectual property rights, know-how and trade secrets, will be CCM Tianjin’s sole and exclusive property. This agreement has a term of 10 years and may be extended unilaterally by CCM Tianjin with CCM Tianjin’s written confirmation prior to the expiration date. E-commerce Tianjin cannot terminate the agreement early unless CCM Tianjin commits fraud, gross negligence or illegal acts, or becomes bankrupt or winds up.

 

11

 

 

Agreements that Provide us with the Option to Purchase the Equity Interests in and Assets of our VIE

 

See Exclusive Purchase Option Agreement above

 

Spousal Consent Letters. The spouse of Mr. Kai Xu (Mr. Zeyao Xue is not married) of Chain Cloud Mall E-commerce (Tianjin) Co., Ltd. has signed a spousal consent letter agreeing that the equity interests in Chain Cloud Mall E-commerce (Tianjin) Co., Ltd. held by and registered under the name of the shareholder will be disposed pursuant to the contractual agreements with our WFOE. Mr. Xu’s spouse agreed not to assert any rights over the equity interest in Chain Cloud Mall E-commerce (Tianjin) Co., Ltd. held by the shareholder.

 

Principles of Consolidation

 

Our consolidated financial statements include the accounts of the Company and its subsidiaries. All material intercompany accounts and transactions have been eliminated in consolidation.

 

The condensed consolidated financial statements are prepared in accordance with U.S. GAAP. This basis differs from that used in the statutory accounts of SkyPeople (China), , Food Industry Yidu,, Agriculture Plantation Yidu, Yingkou, Huludao Wonder,,Yichang Odd Orchard, Xi’an Cornucopia, Shaanxi Qiyiwangguo, Shaanxi Heying, Food Industry Jingyang, Foods Industry Zhouzhi, Hedetang Holding, Hedetang Research, SkyPeople Suizhong, Hedejiachuan Yichang, Guo Wei Mei, HeDeJiaChuan Foods Xi’an, Shenzhen Hedetang, Dcon Digipay, FinTech HK, Hedetang Foods China, Agricultural Silkroad, Agricultural Plantation Mei County Trading Market Yidu, Trading Market Mei County, Hedetang Plantations, GlobalKey Supply Chain Limited, Zhonglian Hengxin, FinTech (Xi’an), and Chain Future (Tianjin), and China Future (Beijing), all of which were prepared in accordance with the accounting principles and relevant financial regulations applicable to enterprises in the PRC. All necessary adjustments have been made to present the financial statements in accordance with U.S. GAAP. All significant inter-company accounts and transactions have been eliminated.

 

12

 

 

Uses of estimates in the preparation of financial statements

 

The Company’s condensed consolidated financial statements have been prepared in accordance with accounting principles generally accepted in the United States of America and this requires management to make estimates and assumptions that affect the reported amounts of assets and liabilities and disclosure of contingent assets and liabilities at the date of the condensed consolidated financial statements and reported amounts of revenue and expenses during the reporting period. The significant areas requiring the use of management estimates include, but not limited to, the allowance for doubtful accounts receivable, estimated useful life and residual value of property, plant and equipment, provision for staff benefit, recognition and measurement of deferred income taxes and valuation allowance for deferred tax assets. Although these estimates are based on management’s knowledge of current events and actions management may undertake in the future, actual results may ultimately differ from those estimates.

 

Going Concern

 

The Company’s financial statements are prepared using accounting principles generally accepted in the United States of America applicable to a going concern, which contemplates the realization of assets and liquidation of liabilities in the normal course of business for the foreseeable future.

 

Under the going concern assumption, an entity is ordinarily viewed as continuing in business for the foreseeable future with neither the intention nor the necessity of liquidation, ceasing trading, or seeking protection from creditors pursuant to laws or regulations. Accordingly, assets and liabilities are recorded on the basis that the entity will be able to realize its assets and discharge its liabilities in the normal course of business.

 

The accompanying financial statements do not include any adjustments related to the recoverability and classification of assets or the amounts and classifications of liabilities that might be necessary should the Company be unable to continue as a going concern.

 

The ability of the Company to continue as a going concern is dependent upon its ability to successfully execute its new business strategy and eventually attain profitable operations. The accompanying financial statements do not include any adjustments that may be necessary if the Company is unable to continue as a going concern.

 

For the first quarter of 2019, the Company started to recognize its revenue for the new business section of blockchain based e-commerce platform.

 

Shipping and Handling Costs

 

Shipping and handling amounts billed to customers in related sales transactions are included in sales revenues and shipping expenses incurred by the Company are reported as a component of selling expenses. The shipping and handling expenses of $3,243 and $8,614 for the three months ended March 31, 2019 and 2018, respectively, are reported in the Condensed Consolidated Statements of Comprehensive Income (Expense) as a component of selling expenses.

 

Leases

 

Leases are reviewed and classified as capital or operating at their inception in accordance with ASC Topic 840, Accounting for Leases. For leases that contain rent escalations, the Company records monthly rent expense equal to the total amount of the payments due in the reporting period over the lease term. The difference between rent expense recorded and amount paid is credited or charged to a deferred rent account.

 

Earnings (loss) per share

 

The Company adopted ASC Topic 215, Statement of Shareholder Equity. Basic Earnings Per Share (“EPS”) are computed by dividing net income available to common shareholders (numerator) by the weighted average number of common shares outstanding (denominator) during the period. Diluted EPS give effect to all dilutive potential common shares outstanding during a period. In computing diluted EPS, the average price for the period is used in determining the number of shares assumed to be purchased from the exercise of stock options and warrants. 

 

Recent Accounting Pronouncements

 

In August 2018, the FASB issued ASU 2018-15, “Intangibles - Goodwill and Other - Internal-use Software (Subtopic 350-40): Customer’s Accounting for Implementation Costs Incurred in a Cloud Computing Arrangement That Is a Service Contract.” The standard requires implementation costs incurred by customers in cloud computing arrangements to be capitalized and amortized under the same premises of authoritative guidance for internal-use software. Adoption of ASU 2018-15 did not have any other material effect on the results of operations, financial position or cash flows of the Company.

 

In June 2018, the FASB issued Accounting Standards Update “ASU No. 2018-07 – Compensation – Stock Compensation”. The ASU expands the scope of current guidance to include all share-based payment arrangements related to the acquisition of goods and services from both non-employees and employees. The guidance in the ASU is effective for the Company in all fiscal years beginning after December 15, 2018. Adoption of ASU 2018-07 did not have any other material effect on the results of operations, financial position or cash flows of the Company.

 

13

 

 

In February 2018, the FASB issued ASU 2018-02, Income Statement-Reporting Comprehensive Income (Topic 220), “Reclassification of Certain Tax Effects from Accumulated Other Comprehensive Income.” ASU 2018-02 was issued to allow the reclassification from accumulated other comprehensive income to retained earnings for the stranded tax effect resulting from the Tax Cuts and Jobs Act enacted on December 22, 2017. The Tax Cuts and Jobs Act, among other things, reduced the corporate tax rate from 35% to 21%, which required the re-evaluation of any deferred tax assets or liabilities at the lowered tax rate which potentially could leave disproportionate tax effects in accumulated other comprehensive income. ASU 2018-02 allows for the election to reclassify these stranded tax effects to retained earnings. ASU 2018-02 is effective for all entities for fiscal years beginning after December 15, 2018, and interim periods within those fiscal years. Early adoption is permitted, including adoption in any interim period for public business entities for reporting periods for which financial statements have not yet been issued. Adoption of ASU 2018-02 did not have any other material effect on the results of operations, financial position or cash flows of the Company.

 

Other accounting standards that have been issued or proposed by the FASB or other standard-setting bodies that do not require adoption until a future date are not expected to have a material impact on the Company’s consolidated financial statements upon adoption.

 

3. Inventories

 

Inventories by major categories are summarized as follows: (in thousands)

 

   March 31, 2019
(Unaudited)
   December 31, 2018
(Audited)
 
         
Raw materials and packaging  $77   $25 
Finished goods   120    38 
Inventories  $198   $63 

 

14

 

 

4. Related Party Transaction

 

Sales to related parties

 

The Company did not have any sales to related parties for the three months ended March 31, 2019 and March 31, 2018, respectively. The accounts receivable balances for such transactions were nil as of March 31, 2019 and December 31, 2018, respectively.

 

5. Concentrations

 

(1) Concentration of customers

 

Sales to our five largest customers accounted for approximately 26% and 100% of our net sales during the three months ended March 31, 2019 and 2018, respectively. One customer represented 12% of total sales for the three months ended March 31, 2019, and one customer represented over 87% of total sales for the three months ended March 31, 2018.

 

(2) Concentration of suppliers

 

There was one supplier that accounted over 14% of our purchases for the three months ended March 31, 2019, and there was no supplier that accounted for over 10% of our purchases for the three months ended March 31, 2018.

 

6. Issuance of common stock and warrants

 

On April 12, 2017, the Company entered into a Securities Purchase Agreement (the “Purchase Agreement”) with certain purchasers identified on the signature pages thereto (the “Purchasers”), pursuant to which the Company offered to the Purchasers, in a registered direct offering, an aggregate of 862,097 shares (the “Shares”) of common stock, par value $0.001 per share (“Common Stock”). The Shares were sold to the Purchasers at a negotiated purchase price of $3.10 per share, for aggregate gross proceeds to the Company of $2,672,500, before deducting fees to the placement agent and other estimated offering expenses payable by the Company. The Shares were offered by the Company pursuant to an effective shelf registration statement on Form S-3, which was originally filed with the Securities and Exchange Commission on August 3, 2015, amended on February 17, 2017, and was declared effective on February 23, 2017 (File No. 333-206353) (the “Registration Statement”).

 

In a concurrent private placement, the Company also issued to each of the Purchasers a warrant to purchase one (1) share of the Company’s Common Stock for each share purchased under the Purchase Agreement, pursuant to that certain Common Stock Purchase Warrant by and between the Company and each Purchaser (each, a “Warrant”, and collectively, the “Warrants”). The Warrants are exercisable beginning on the six month anniversary of the date of issuance at an initial exercise price of $5.20 per share and will expire on the five and a half year anniversary of the date of issuance.

 

15

 

 

The Warrants and the shares of the Company’s Common Stock issuable upon the exercise of the Warrants (the “Warrant Shares”) are not being registered under the Securities Act of 1933, as amended (the “Securities Act”), pursuant to the Company’s Registration Statement, and were instead offered pursuant to the exemption provided in Section 4(a)(2) under the Securities Act. Each Purchaser was either (i) an “accredited investor” as defined in Rule 501(a)(1), (a)(2), (a)(3), (a)(7) or (a)(8) under the Securities Act or (ii) a “qualified institutional buyer” as defined in Rule 144A(a) under the Securities Act.

 

In connection with the private placement and in accordance with the Purchase Agreement, the Company was required to file a registration statement on Form S-1 within 45 calendar days after the date of the Purchase Agreement to provide for the resale of the Warrant Shares. The Company filed a registration statement on Form S-1 (File No. 333-218276) on May 26, 2017, which was declared effective on June 12, 2017.

 

Rodman & Renshaw, a unit of H.C. Wainwright & Co., served as our placement agent in connection with the offering under the Purchase Agreement and received warrants to purchase our Common Stock in an amount equal to 4% of our Shares sold to the Purchasers in the offering on substantially the same terms as the Warrants, with an initial exercise price of $5.20 per share, except that the termination date shall be April 12, 2022 and the warrants have certain transfer restrictions pursuant to FINRA Rule 5110 (the “Placement Agent Warrants”).

 

On November 2, 2017 (the “Agreement Date”), a wholly-owned indirect subsidiary of the Company, Hedetang Foods (China) Co., Ltd. (“Hedetang”), entered into a series of Creditor’s Rights Transfer Agreements (collectively, the “Acquisition Agreements”) with each of Shaanxi Chunlv Ecological Agriculture Co. Ltd., Shaanxi Boai Medical Technology Development Co., Ltd., and Shaanxi Fu Chen Venture Capital Management Co. Ltd. (collectively, the “Sellers”). Pursuant to the Acquisition Agreements, Hedetang agreed to purchase certain creditor’s rights associated with companies located in the PRC, for an aggregate purchase price of RMB 181,006,980 (approximately $27,344,096), of which RMB 108,604,188 (approximately $16,437,248.50) was paid in cash and RMB 72,402,792 (approximately $10,937,639) was paid in shares of common stock of the Company based on the average of the closing prices of Future FinTech’s common stock over the five trading days preceding the date of the Acquisition Agreements.

 

A summary of the Acquisition Agreements is as follows:

 

1) Shaanxi Chunlv Ecological Agriculture Co. Ltd. agreed to transfer all its credit rights of principal and interest owed by Xi’an Tongji Department Store Co., Ltd. to Hedetang. As of the Agreement Date, the book balance of the principal was RMB 23,625,000, the interest was RMB 38,281,900, and the total credit balance, including the principal and the interest, was RMB 61,906,900, of which the RMB 19,757,800 credit was guaranteed by a third party company.

 

2) Shaanxi Chunlv Ecological Agriculture Co. Ltd. agreed to transfer all its credit rights of principal and interest owed by Shaanxi Youyi Co., Ltd. to Hedetang. As of the Agreement Date, the book balance for the principal was RMB 45,345,000, the interest was RMB 71,224,300, and the total credit balance including the principal and the interest was RMB 116,569,300, all of which was guaranteed by a third party company.

 

16

 

 

3) Shaanxi Fu Chen Venture Capital Management Co., Ltd. agreed to transfer all its credit rights of principal and interest owed by State Owned Shaanxi No. 8 Cotton and Textile Mill to Hedetang. As of the Agreement Date, the book balance for the principal was RMB 72,370,000, the interest was RMB 138,037,700, the total of credit including the principal and the interest was RMB 210,407,700, and there was no effective guarantee or pledged assets to secure this debt.

 

4) Shaanxi Boai Medical Technology Development Co., Ltd. agreed to transfer all its credit rights of principal and interest owed by Xi’an Yanliang Economic Development Co., Ltd. to Hedetang. As of the Agreement Date, the book balance for the principal was RMB 6,350,000, the interest was RMB 9,834,300, and the total of credit including the principal and the interest was RMB 16,184,300, which is secured by certain land use rights.

 

In connection with the Acquisition Agreements and to provide funding for their consummation, on November 3, 2017, the Company entered into a Share Purchase Agreement (the “Share Purchase Agreement”) with Mr. Zeyao Xue (“Xue”) pursuant to which Future FinTech agreed to sell 11,362,159 shares of its common stock (the “Shares”) to Xue for an aggregate purchase price of $16,437,248.50. The per share price for the Shares was determined using the average closing price quoted on the NASDAQ Global Market for the common stock of the Company over the three (3) trading days prior to the date of the Share Purchase Agreement (the “Purchase Price”), subject to potential upward adjustment. The consummation of the Share Purchase Agreement was contingent on Future FinTech receiving shareholder approval at a Special Shareholders Meeting for an amendment to its articles of incorporation and the approval of Share issuance under the Share Purchase Agreement by the shareholders of the Company.

 

On April 6, 2018, the Company issued an aggregate 7,111,599 shares of the Company’s common stock to three individuals designated by the Sellers in the respective amounts of 3,409,466, 3,323,225 and 378,908 shares, pursuant to the Acquisition Agreements, and 11,362,159 shares of the Company’s common stock pursuant to the Share Purchase Agreement, which such issuances were approved by the Company’s shareholders at a special meeting held on March 13, 2018.

 

On January 23, 2018, DigiPay FinTech Limited (“DigiPay”), a limited liability company incorporated in the British Virgin Islands and a wholly-owned subsidiary of the Company, and Peng Youwang (“Peng”), a Chinese citizen, entered into a DCON Digital Assets Transfer Agreement (the “Agreement”).

 

Under the terms of the Agreement, Peng transferred to DigiPay a 60% ownership interest in certain digital assets of DCON, a blockchain platform for cryptocurrency conversion, payment and other services (“DCON”), including but not limited to its business plan and white papers, business models, software, codes, architectures, applications, technologies, patents, copyrights, trade secrets, customer lists, business points, trading platforms, digital rights, authentication systems, agreements and contracts, intellectual property, tokens, and the DCON communities established on Nova Realm City (the “Transfer Assets”) for an aggregate purchase price of $9,600,000 (the “Purchase Price”). The Company paid the Purchase Price by issuing to Peng 1,200,000 shares of the Company’s common stock, par value $0.001 per share (the “Common Stock”), equaling a per share sale price of $8.00 (the “Share Payment”). Half of the shares of Common Stock subject to the Share Payment were issued within 30 days of the date of the Agreement, and the remaining Share Payment shares were issued within 90 days of the date of the Agreement. On May 3, 2018, the Company issued the remaining 600,000 shares of its common stock to Mr. Peng and his designee according to the Agreement.

 

17

 

 

The Agreement also contains customary representations and warranties regarding the Transfer Assets and the ownership thereof, and covenants regarding the parties’ cooperation. DigiPay and Peng further agreed to establish a Japanese operating company for the Transfer Assets, of which DigiPay holds a 60% ownership interest and Peng’s designee holds a 40% ownership interest.

 

On January 5, 2018, the Company issued 880,580 shares of its common stock to Reits (Beijing) Technology Co. Ltd., a limited liability company incorporated in China (“Reits”) pursuant to the Technology Development Service Contract (the “Service Agreement”) signed on December 18, 2017 by Reits and GlobalKey Supply Chain Ltd. (“GlobalKey”), a limited liability company incorporated in China and a wholly owned subsidiary of the Company.

 

Under the Service Agreement, Reits shall provide services to GlobalKey relating to the design, development, testing, deployment and maintenance of a blockchain-based Globally Shared Shopping Mall and other software systems (the “System”). Following the completion and delivery of the System by Reits, (i) GlobalKey shall provide the hardware and network requirements for the trial deployment of the System, (ii) Reits shall provide training of GlobalKey’s staff in the use and operation of the System, and (iii) for a period of one year from the System delivery date and for no additional charge, Reits shall provide ongoing System maintenance and technical support (the “Free Maintenance Period”). Following the completion of the Free Maintenance Period, GlobalKey may elect to engage Reits for ongoing maintenance and technical support. Under the Service Agreement, GlobalKey shall pay Reits aggregate consideration of RMB 13,000,000 ($2,067,397), of which RMB 9,100,000 ($1,447,178) may be paid in shares of the Company’s common stock, par value $0.001 per share (the “Common Stock”), at a per share price equal to the average of the Common Stock’s closing prices over the 5 trading days prior to the date of the Agreement, or $1.554 per share (the “Share Payment”). The exchange rate between US dollar and RMB for the payment is 1:6.65. The Share Payment was made within 15 business days of the date of the Service Agreement, and the remaining Service Agreement consideration shall be paid by GlobalKey in accordance with the schedule described in the Service Agreement. The Company paid RMB 876,663 ($139,416) and RMB 788,353 ($115,459) in cash to Reits in the first and second quarters of 2018, respectively.

 

On January 5, 2018, the Company issued 30,000 shares of the Company’s common stock to a certain warrant holder for the exercise of Warrants.

 

On February 28, 2017, the Company issued options to purchase 62,500 shares of the Company’s common stock with an exercise price equal to the fair market value of the Company’s Common Stock (as defined under the 2011 Stock Incentive Plan in conformity with Regulation 409A of the Internal Revenue Code of 1986, as amended) at the date of grant to three of the Company’s employees pursuant to the 2011 Stock Incentive Plan, which was approved by the Company’s shareholders at annual stockholders meeting on August 18, 2011. These options vested immediately on the grant date with a fair market value of $223,375 based on the fair value of $3.57 per share, which was determined by using the Black Scholes option pricing model. The Company recognized stock-based compensation expense of $223,375 in the first quarter of fiscal 2017 under the 2011 Stock Incentive Plan. On January 5, 2018, the Company issued 62,500 shares of the Company’s common stock to three of its employees for the exercise of such stock options.

 

18

 

 

As of March, 31, 2019, there were no shares of stock available for awards under the 2011 Stock Incentive Plan.

 

On March 29, 2017, the Company issued 250,000 shares of the Company’s unrestricted common stock to six of the Company’s employees pursuant to our 2015 Omnibus Equity Plan, which was approved by the Company’s shareholders at the annual stockholders meeting on November 19, 2015. The Company recorded an expense of $250 in the first quarter of fiscal 2017 under the 2015 Omnibus Equity Plan, reflecting a par value of $0.001 per share of the Company’s common stock.

 

The Company’s 2015 Omnibus Equity Plan permits the grant of incentive stock options (“ISOs”), nonqualified stock options (“NQSOs”), stock appreciation rights (“SARs”), restricted stock, unrestricted stock and restricted stock units (“RSUs”) to its employees of up to 250,000 shares of Common Stock. As of March 31, 2019, there were no shares of stock available for awards under the 2015 Stock Incentive Plan.

 

On March 13, 2018, the Company’s shareholders approved the 2017 Omnibus Equity Plan at the annual shareholders meeting, which permits the grant of incentive stock options (“ISOs”), nonqualified stock options (“NQSOs”), stock appreciation rights (“SARs”), restricted stock, unrestricted stock and restricted stock units (“RSUs”) to its employees of up to 1,300,000 shares of Common Stock. On December 21, 2018, the Company granted 1,300,000 shares of the Company’s unrestricted common stock to seven of the Company’s employees pursuant to our 2017 Omnibus Equity Plan, which was approved by the Company’s shareholders at the annual shareholders meeting on December 6, 2018. The Company recorded an expense of $13,000 in the fourth quarter of fiscal year 2018 under the 2017 Omnibus Equity Plan, reflecting a par value of $0.001 per share of the Company’s common stock. As of March 31, 2019, there were no shares of stock available for awards under the 2017 Omnibus Equity Plan.

 

On October 19, 2018, the Company issued 5 million shares of its Common Stock to Mr. Chenliu pursuant to the InUnion Chain Ltd. Shares Transfer and IUN Digital Assets Investment Agreement entered into on June 22, 2018 between Digipay Fintech Limited (“Digipay”), a limited liability company incorporated in the British Virgin Islands and a wholly-owned subsidiary of the Company, Mr. Chenliu, an individual resident of Costa Rica, and InUnion Chain Ltd. (“InUnion”), a British Virgin Islands company wholly owned by Mr. Chenliu.

 

7.Intangible Assets

 

On January 23, 2018, DigiPay FinTech Limited (“DigiPay”), a limited liability company incorporated in the British Virgin Islands and a wholly-owned subsidiary of the Company, and Peng Youwang (“Peng”), a Chinese citizen, entered into a DCON Digital Assets Transfer Agreement (the “Agreement”). Under the terms of the Agreement, Peng transferred to DigiPay a 60% ownership interest in certain digital assets of DCON, a blockchain platform for cryptocurrency conversion, payment and other services (“DCON”), including but not limited to its business plan and white papers, business models, software, codes, architectures, codes, software, applications, technologies, patents, copyrights, trade secrets, customer lists, business points, trading platforms, digital rights, authentication systems, agreements and contracts, intellectual property, token, and the DCON communities established on Nova Realm City (the “Transfer Assets”) for an aggregate purchase price of $9,600,000 (the “Purchase Price”).

 

DCON DigiPay Limited was incorporated in Japan in February, 2018 and 60% of DCON DigiPay Limited is owned by the Company. The Company has recognized this digital asset as an intangible asset at a total amount of the purchase price of $9,600,000, and amortized over 5 years with amortization of $480,000 for the three months ended March 31, 2019.

 

8.Other Receivables

 

In April 2016, the Company signed a letter of intent with Mei County Kiwifruits Investment and Development Corporation to purchase 833.5 mu (approximately 137 acres) of kiwifruits orchard in Mei County. The purchase price will be determined by a third party valuation company appointed by both parties. As of the date of this report, the valuation has not been completed and the purchase price has not been settled. The Company paid RMB 200 million (approximately $30 million) as a deposit in the second quarter of 2016. The purchase is subject to government approval, approval by the Company’s Board of Directors and a definitive agreement negotiated and signed by the parties. Pursuant to the letter of intent, the Deposit shall be returned to the Company within 10 working days upon the request of the Company if the kiwifruits orchard cannot be transferred to the Company according to the schedule. The Company expects to complete the purchase process in 2020.

 

9.Long-term Assets

 

On August 3, 2016, Shaanxi Guoweimei Kiwi Deep Processing Company, an indirectly wholly-owned subsidiary of the Company, signed a lease agreement for 20,000 mu (approximately 3,292 square acres) of a kiwifruits orchard located in Mei County, Shaanxi Province, with the Di’erpo Committe of Jinqu Village, Mei County, Shaanxi for a term of 30 years, from August 5, 2016 to August 4, 2046. The annual leasing fee is RMB 1,250 (approximately $189) per mu, and payment of 10 years of leasing fees shall be made on each of September 25, 2016, 2026 and 2036. The Company made a payment of RMB 250 million (approximately $37.4 million) for the first 10 years’ leasing fees on August 15, 2016, which is recorded as deposits in the Company’s balance sheet.

 

On August 15, 2016, Hedetang Agricultural Plantations (Yidu) Co., Ltd., an indirectly wholly-owned subsidiary of the Company, signed a lease agreement for 8,000 mu (approximately 1,317 square acres) of an orange orchard located in city of Yidu, Hubei Province, with the Yidu Sichang Farmers Association, Hubei Province, for a term of 20 years, from September 22, 2016 to September 21, 2036. The annual leasing fee is RMB 2,000 (approximately $306) per mu, and payment of 10 years of leasing fees shall be made on each of September 25, 2016 and 2026. The Company made a payment of RMB 160 million (approximately $24.0 million) for the first 10 years’ of leasing fees on September 20, 2016, which is recorded as deposits in the Company’s balance sheet.

 

19

 

 

10. Discontinued Operation

 

The Company’s Huludao Wonder operation, a subsidiary which produces concentrated apple juice, has suffered continued operating losses since year 2014. In December 2016, the Company established a winding-down plan to close this operation. Based on the restructuring plan and in accordance with EITF 03-13, the Company presented the operating results from Huludao Wonder as a discontinued operation, as the Company believed that no continued cash flow would be generated by the disposed component (Huludao Wonder) and that the Company would have no significant continuing involvement in the operation of the discontinued component. Management of the Company initiated a plan to sell the property located in Huludao in December 2016, and ceased the depreciation of the property in accordance with SFAS No. 144. Huludao Wonder additionally stopped payment of interest on the loan it borrowed during year 2016. The bank sued Huludao Wonder, the result was that according to the enforcement of the court, Huludao Wonder paid off its all owed long-term debt principal and interest due at the time of the settlement with its fixed assets in year 2018.

 

As of March 31, 2019, Huludao Wonder no longer incurred any income or expenses, and the Company believes there will not be any future significant cash flows from the discontinued operation, as the outstanding accounts receivable and accounts payable are immaterial to the Company’s financial position and liquidity.

 

11. Segment Reporting

 

The Company operates in four segments starting from fiscal 2019: shared shopping mall membership fee, fruit related products, sales of goods and others. Our concentrated juice and juice beverages are primarily produced by the Company’s Jingyang factory.

 

Since the Company began transforming its lines of business, membership fees from the shared shopping mall and sales of goods through the shared shopping mall platform started to generate the main revenues for the Company, and became the more important business sections of the Company, while its traditional business section of seasonal fruit related products shrunk.

 

In March 31, 2019, the Company sold its fruit related products and other products mainly to domestic customers in the PRC.

  

Some of these product segments might not individually meet the quantitative thresholds for determining reportable segments and we determine the reportable segments based on the discrete financial information provided to the chief operating decision maker. The chief operating decision maker evaluates the results of each segment in assessing performance and allocating resources among the segments. Since there is an overlap of services provided and products manufactured between different subsidiaries of the Company, the Company does not allocate operating expenses and assets based on the product segments. Therefore, operating expenses and asset information by segment are not presented. Segment profit represents the gross profit of each reportable segment.

 

20

 

 

For the three months ended March 31, 2019 (in thousands, unaudited):

 

   Fruit Related Products   CCM Shopping Mall Membership   Sales of Goods   Others   Total 
Reportable segment revenue  $36   $22   $157   $14   $229 
Inter-segment loss   (14)   -    19    -    (33)
Revenue from external customers   22    22    138    14    196 
Segment gross profit  $2   $20   $17   $14   $53 

 

For the three months ended March 31, 2018 (in thousands, unaudited):

 

   Fruit Related Products   CCM Shopping Mall Membership   Sales of Goods   Others   Total 
Reportable segment revenue  $609   $    -   $-   $61   $670 
Inter-segment loss   (108)   -    -    -    (108)
Revenue from external customers   501    -    -    61    562 
Segment gross profit  $46   $-   $-   $17   $63 

 

The following table reconciles reportable segment profit to the Company’s condensed consolidated loss before income tax provision for the three months ended March 31, 2019 and 2018: (in thousands)

 

   2019   2018 
   (Unaudited)   (Unaudited) 
Segment profit  $ 53   $63 
Unallocated amounts:   -    - 
Operating expenses   (1,564)   (2,843)
Other income   (168)   (453)
Loss before tax provision  $(1,679)  $(3,233)

 

21

 

 

12. Commitments And Contingencies

 

Litigation

 

On June 29, 2015, SkyPeople China entered into a loan agreement with Beijing Bank. Pursuant to the loan agreement, SkyPeople China borrowed RMB 30 million (approximately $4.36 million) from Beijing Bank. Hongke Xue, Yongke Xue and Xiujun Wang provided guarantees for the loan and Shaanxi Boai Medical Technology Development Co., Ltd. (“Shaanxi Boai”) provided certain real estate property as a pledge for the loan. SkyPeople China did not repay the loan on time and Beijing Bank filed an enforcement request with Xi’an Intermediate People's Court in June 2017. The Xi’an Intermediate People’s Court seized real estate properties pledged by Shaanxi Boai and Xiujun Wang. In November 2018, the Court sold the real estate property pledged by Xiujun Wang for RMB1,170,180. Because the real estate property is Xiujun Wang’s primary home, the Court allocated RMB 117,000 to Xiujun Wang as transition home leasing fee and deducted outstanding mortgage payments, and the remaining amount was delivered to Beijing Bank as the repayment. The Court has also made inquiries to Beijing Bank as to whether it is willing to accept the pledged real estate property of Shaanxi Boai as the repayment of the outstanding loan for the amount of RMB 27,932,300 (approximately $4.06 million) but Beijing Bank has refused to take the real property as repayment of the loan and the enforcement has been terminated by the Court.

 

On March 8, 2016, SkyPeople China entered into a loan agreement with Ningxia Bank. Pursuant to the loan agreement, SkyPeople China borrowed RMB 25 million (approximately $3.63 million) from Ningxia Bank. Hongke Xue, Yongke Xue, Lake Chen, Shaanxi Boai Medical Technology Development Co., Ltd. and Shaanxi Qiyiwangguo provided guarantees for the loan. SkyPeople China also pledged 37 pieces of equipment and the related trademarks to Ningxia Bank for the loan. SkyPeople China has not repaid the loan and Ningxia Bank filed an enforcement action with Xi’an Intermediate people’s court in August 2017. The Court has frozen the assets of SkyPeople China that were pledged as guarantee for the loan from being transferred to any third-party, but the freeze does not limit or affect the use of these properties by SkyPeople China for its business. In July 2018, Shaanxi Qiyiwangguo filed a petition to the Court and requested the termination of the enforcement action on the basis that its guarantee of the loan was not valid because the seal used on the guarantee agreement was not authentic and the guarantee was not approved by the shareholders of Shaanxi Qiyiwangguo. On Novermber 27, 2019, Shaanxi Qiyiwangguo withdrew its petition and the Court agreed to such withdrawal and there has been on other progress of this case.

 

22

 

 

On December 23, 2015, SkyPeople China entered into two loan agreements with China Construction Bank. Pursuant to the loan agreements, SkyPeople China borrowed RMB 13.90 million (approximately $2.13 million), and RMB 30 million (approximately $4.59 million) from China Construction Bank, respectively. Shaanxi Boai Medical Technology Development Co., Ltd. (“Boai”), Hongke Xue, Yongke Xue, Xiujun Wang and Yingkou Trusty Fruits Co., Ltd. (“Yingkou”) provided pledges for the loans. SkyPeople China has not repaid the loans and China Construction Bank filed an enforcement action with Xi’an Intermediate People's Court in March 2017. In December 2017, SkyPeople China received the enforcement notice from the Court. The Court has seized certain parking space and land use rights pledged by Xiujun Wang and Boai and sold the land use right pledged by Boai in auction for approximately RMB 24,835,790 as repayment to China Construction Bank. The Court also seized certain land use rights pledged by Yingkou Trusty Fruits Co., Ltd., but the auction sale for those rights was not successful. SkyPeople China currently is in discussions with China Construction Bank on the payment terms and the final amount.

 

On May 9, 2016, SkyPeople China entered into loan agreements with China Construction Bank. Pursuant to the loan agreements, SkyPeople China borrowed RMB 22.9 million (approximately $3.50 million) from China Construction Bank. Shaanxi Province Credit Reassurance Company (“Credit Reassurance Company”) provided a guarantee to China Construction Bank for the loan, Hongke Xue and Yongke Xue provided their guarantees, and SkyPeople China provided an office space that it owned to Credit Reassurance Company as a pledge. SkyPeople China has not repaid the loan and Credit Reassurance Company repaid the loan for SkyPeople China. In June 2017, Credit Reassurance filed an enforcement action request with Xi’an Intermediate People’s Court (the “Court”) in June 2017. In December 2017, SkyPeople China received the enforcement notice from the Court. The Court issued a verdict to seize the office space of SkyPeople China for auction sale on December 26, 2017. In February 2018, the auction sale was conducted but not successful. In June 2018, the Court decided to use the pledge property as the repayment for the outstanding loan of RMB 12.21 million (approximately $1.78 million).

 

In April 2015, China Cinda Asset Management Co., Ltd. Shaanxi Branch (“Cinda Shaanxi Branch”) filed two enforcement proceedings with Xi’an Intermediate People’s Court (the “Court”) against the Company for alleged defaults pursuant to guarantees by the Company to its suppliers for a total amount of RMB 39,596,250 or approximately $5.8 million.

 

In September 2014, two long term suppliers of pear, mulberry, and kiwi fruits to the Company requested that the Company provide guarantees for their loans with Cinda Shaanxi Branch. Considering the long term business relationship and to ensure the timely supply of raw materials, the Company agreed to provide guarantees on the value of the raw materials supplied to the Company. Because Cinda Shaanxi Branch is not a bank authorized to provide loans, it eventually provided financing to the two suppliers through the purchase of accounts receivables of the two suppliers with the Company. In July 2014, the parties entered into two agreements – an Accounts Receivables Purchase and Debt Restructure Agreement, and Guarantee Agreements for Accounts Receivables Purchase and Debt Restructure. Pursuant to the agreements, Cinda Shaanxi Branch agreed to provide a RMB 100 million credit line on a rolling basis to the two suppliers and the Company agreed to pay its accounts payables to the two suppliers directly to Cinda Shaanxi Branch and provided guarantees for the two suppliers. In April 2015, Cinda Shaanxi Branch stopped providing financing to the two suppliers and the two suppliers were unable to continue the supply of raw materials to the Company. Consequently, the Company stopped making any payment to Cinda Shaanxi Branch.

 

23

 

 

The Company has responded to the Court and taken the position that the financings under the agreements are essentially the loans from Cinda Shaanxi Branch to the two suppliers, and because Cinda Shaanxi Branch does not have permits to make loans in China, the agreements are invalid, void and had no legal effect from the beginning. Therefore, the Company has no obligation to repay the debts owed by the two suppliers to Cinda Shaanxi Branch.

 

Upon the Court’s suggestion, the parties agreed to a settlement discussion in April 2017. As a part of the settlement discussion, on April 18, 2017, the Company withdrew its non-enforcement request from the Court without prejudice. Both parties are still in the process of settlement negotiations. If the parties cannot reach a settlement agreement, the Company has the right to refile the non-enforcement request with the Court. As the Company may still be liable for this loan, the Company recorded expenses and liability of $5.8 million as the result of these two enforcement proceedings in the third quarter of 2018.

 

In August 2017, Cinda Capital Financing Co. Ltd. (“Cinda”) filed a lawsuit with Beijing 2nd Intermediate People’s Court (the “Beijing Intermediate Court”) against the Company’s indirectly wholly-owned subsidiaries Shaanxi Guoweimei Kiwi Deep Processing Company, Ltd. (“Guoweimei”) and Hedetang Farm Products Trading Market (Mei County) Co., Ltd. (“Trading Market Mei County Co”, and together with Guoweimei, “Lessees”) requested that Lessees repay RMB 50 million (approximately $7.27 million) in capital lease fees, plus interest. Cinda has purchased or paid for refrigerant warehouse and trading hall to the suppliers and vendors and agreed to lease them to the Lessees for a leasing fee of RMB 50 million in December 2016. The capital leasing fee became due on its maturity date of June 2017, with certain land use rights of Lessees in Mei County and equity of Guoweimei as a pledge. The Company has disputed that the land use rights for the refrigerant warehouse and trading hall were never sold to or transferred to Cinda, therefore it is loan agreement and not capital lease agreement among the parties. Lessees have taken the position that Cinda is not a bank and does not have government permits required to make loans in China, and the agreements including pledge agreement were invalid, void and without legal effect from the beginning. Therefore, the Company only has the obligations to repay principal but not the interest. In November 2017, Beijing Intermediate Court ruled in favor of Cinda and the Lessees appealed the case to the Beijing Supreme Court. The Beijing Supreme Court held a hearing at the end of July 2018. On December 4, 2018, the Beijing Supreme Court upheld the lower court’s decision. Currently, the case is under enforcement procedure and Cinda is in the process of evaluating the value of the land use rights. Currently, the seized properties are still owned by subsidiaries of SkyPeople China.

 

In August 2017, Cinda Capital Financing Co. Ltd. (“Cinda”) filed another lawsuit with Beijing Intermediate Court against the Company’s indirectly wholly-owned subsidiaries Guoweimei and SkyPeople China for repayment of leasing fee of RMB 84,970,959 (approximately $12.35 million) plus interest. In January 2014, Guoweimei and SkyPeople China (the “Equipment Lessees”) signed an Equipment Financial Lease Purchase Agreement with Cinda and an equipment supplier pursuant to which Cinda would provide funds to purchase equipment and the Equipment Lessees would lease the equipment from Cinda. Guoweimei pledged certain land use rights in Mei County to Cinda and Xi’an Hedetang and Hedetang Holding pledged their equities in Guoweimei to Cinda to secure the repayment. Mr. Hongke Xue also provided a personal guarantee for the payment of the leasing fee. Beijing Intermediate Court had two hearings of the case and on March 21, 2018 it ruled in favor of Cinda to the effect that SkyPeople China and Guoweimei shall pay leasing fees due in the amount of RMB 20,994,048 (approximately $3.05 million), as well as leasing fees not yet due in the amount of RMB 63,975,910 (approximately $9.30 million), plus attorney’s fees and expenses. Beijing Intermediate Court also ruled that Mr. Hongke Xue is jointly liable for the debt as the guarantor, and that Cinda has priority rights to the pledged land use rights in Mei County and the pledged equities of Guoweimei as well as the ownership of the leasing properties until the leasing fees are paid. SkyPeople China has appealed the decision to the Beijing Supreme Court. The Beijing Supreme Court rejected the appeal and upheld the original verdict on September 7, 2018. Currently, the case is under enforcement procedure and the seized properties are still owned by subsidiaries of SkyPeople China.

 

24

 

 

In April 2015, SkyPeople China entered into a loan agreement with Shaanxi Fangtian Decoration Co. Ltd. (“Fangtian”). Pursuant to the loan agreement, SkyPeople China borrowed RMB 3.5 million (approximately $508,780) from Fangtian. SkyPeople China has not repaid the loan and Fangtian filed a lawsuit with Xi’an Yanta District People’s Court (“Yanta District Court”). On August 10, 2017, Yanta District Court ruled against SkyPeople China and determined that SkyPeople China must repay the loan of RMB 3.5 million plus interest RMB of 402,500 (approximately $585,098). Fangtian has requested that the Yanta District Court enter into enforcement procedures for the case.

 

On May 4, 2015, SkyPeople China and Xi’an Branch of Shanghai Pudong Development Bank (SPD Bank Xi’an Branch) renewed a Working Capital Loan Contract and Repayment Schedule, according to which both parties agreed that SPD Bank Xi’an Branch loaned RMB 26.9 million (approximately $3.92 million) to SkyPeople China with a term of one year. On the signing date of the Loan Contract, Hongke Xue, Yongke Xue, Xiujun Wang and SPD Bank Xi’an Branch signed a Contract of Guaranty, guaranteeing the repayment of loan and undertaking joint liability. According to a Mortgage Contract of Maximum Amount signed between SkyPeople China and SPD Bank Xi’an Branch on April 2, 2013, SkyPeople China provided one of its real properties and land use rights as the pledge. But SkyPeople China failed to repay after SPD Bank Xi’an Branch issued the loan.

 

In October 2015, SPD Bank Xi’an Branch filed the enforcement request with the Intermediate Court of Xi’an and the Court has seized pledge real property and land use rights and equity ownership of SkyPeople China in Wonder Fruit and SkyPeople Suizhong. During the enforcement procedure, SPD Bank Xi’an Branch has transferred its creditor’s rights to China Huarong Asset Management Co., Ltd. (“China Huarong”). The Court changed the execution applicant to China Huarong on December 12, 2018. China Huarong had applied to the Court to evaluate the seized real property and land use rights. The valuation process has not yet been completed.

 

Shaanxi Guoweimei Kiwi Deep Processing Co. Ltd (“Guoweimei”), entered into a construction agreement with Shaanxi Fangyuan construction co., Ltd. (“Fangyuan”) in July, 2013. On October 8, 2018, Fangyuan filed a lawsuit and requested that Guoweimei pay a project construction fee plus penalty of RMB 56,323,403.93 (approximately $8.22 million). On June 10, 2019, Baoji Intermediate People's Court issued a verdict that Guoweimei just pay RMB41, 576,833.4 (approximately $6.07 million) plus penalty to Fangyuan, and Fangyuan will enjoy preferential right for the projects in processing zone of National Wholesale and Trading Center in Mei County for Kiwi Fruits developed by Guoweimei.

 

25

 

 

In May 2015, Hedetang Farm Products Trading Markets (Mei County) Co., Ltd. (“Hedetang”) and Shaanxi Zhongkun Construction Co., Ltd. (“Zhongkun”) entered into a construction and decoration agreement. On September 5, 2018, Zhongkun filed the lawsuit with Shaanxi Provincial People’s Court (the “Court”) for repayment of construction and decoration fees. The Court issued a civil judgement in November 2018, ordering Hedetang to pay project funds of RMB 1,632,971.6 (approximately $238,389) to Zhongkun, plus interest. After entering into the enforcement phase, the Court found assets of Hedetang had been seized by Xi’an Yanta District People’s Court and Baoji Intermediate People's Court, and there were no other assets for enforcement, so the enforcement procedure has been terminated by the Court.

 

On October 31, 2017, Xi’an Shanmei Food Co. Ltd. filed a lawsuit against Shaanxi Qiyiwangguo, a majority-owned subsidiary of the Company, with Zhouzhi County People’s Court in connection with a Land Lease Agreement entered into by the parties on October 1, 2013. On March 2, 2018, Zhouzhi County People’s Court issued a verdict that: (i) the Land Lease Agreement was thereby terminated; (ii) Shaanxi Qiyiwangguo shall pay Xi’an Shanmei the outstanding leasing fee RMB 211,621 (approximately $30,762) and (iii) Shaanxi Qiyiwangguo shall return the 29.3 mu industrial use land to Xi’an Shanmei. Shaanxi Qiyiwangguo has appealed the decision to the Xi’an Intermediate People’s Court on the basis that: (x) the land use right was a capital contribution by Xi’an Shanmei for a shareholder of Shaanxi Qiyiwangguo who is also the sole shareholder of Xi’an Shanmei and the Land Lease Agreement was invalid and has no legal effect; (y) Zhouzhi Court did not schedule the hearing for the count claims filed by Shaanxi Qiyiwangguo; and (z) Zhouzhi Court violated certain civil procedures during the trial of the case. Due to the late notice to Zhouzhi Court, the case file was not timely transferred to Xi’an Intermediate Court and no appeal hearing was scheduled. Zhouzhi Court has issued verdict for enforcement procedure and Qiyiwangguo has filed petition of disagreement for the enforcement which is still under Zhouzhi Court’s review.

 

In January 2016 Shaanxi Qiyiwangguo Modern Organic Agriculture Co., Ltd (“Qiyiwangguo”) and Nanjing Bailuotong Logistics Services Co., Ltd (“Bailutong”) entered into a transportation agreement to ship fruit juices. Bailutong failed to deliver the juice products and held them after their expiration date. Qiyiwangguo filed a lawsuit against Bailutong with Zhouzhi county People’s Court, and the Court issue the verdict in February 2018 that: (1) the transportation contract between Qiyiwangguo and Bailutong was terminated; and (2) Bailutong owed RMB 203, 550.76 (approximately $29,715) to Qiyiwangguo for the loss of Qiyiwangguo. Bailutong appealed the case to Xi’an Intermediate People's Court. Xi’an Intermediate People's Court rejected the appeal and upheld the original verdict.

 

Qiyiwangguo entered into an agreement with Henan Huaxing Glass Co., Ltd. (“Huaxing”) in May 2014 for Huaxing to supply glass bottles to Qiyiwangguo. However, due to the disputes regarding the quality of products supplied by Huaxing, Qiyiwangguo did not pay the prices for certain glass bottles. In August 2017, Huaxing filed a lawsuit and the court ruled Qiyiwangguo was required to pay Huaxing RMB 203,742 (approximately $29,743) in July 2018. During the enforcement process, the parties reached a settlement agreement but Qiyiwangguo failed to pay the amount due and now the case is still in the court enforcement process.

 

26

 

 

In September 2016, the Suizhong Branch of Huludao Banking Co. Ltd. (“Suizhong Branch”) filed a lawsuit with Huludao Intermediate People’s Court (the “Huludao Court”) against the Company’s indirectly wholly-owned subsidiary Huludao Wonder Fruit Co., Ltd. (“Wonder Fruit”) and requested that Wonder Fruit repay a RMB 40 million (approximately $5.81 million) bank loan, plus interest. The loan became due on its maturity date of December 9, 2016. On December 19, 2016, the Huludao Court accepted the case. The Company has been disputing the interest rate of the loan with Suizhong Branch, and has not repaid the loan to date. Wonder Fruit believes that the interest charged by Suizhong Branch is 100% higher than the base rate set by People’s Bank of China and is not consistent with the China People’s Bank’s base interest and floating rate. The Huludao Court has seized land use rights, buildings and equipment of Wonder Fruit that were pledged as guarantee for the loan and has organized two auction sales for these assets in January and February of 2018, but both auction sales have been unsuccessful in finding a buyer. On July 19, 2018, the Court issued a verdict ordering Huludao Wonder to transfer its land use rights, building, equipment, electronic and transportation assets to Zuizhong Branch as payment of the outstanding principal, auction and evaluation fees and some interest of the loan for RMB 42, 639,264 (approximately $6.22 million).

  

In September 2017, Andrew Chien, a former consultant of SkyPeople China, brought a lawsuit against the Company and Mr. Hongke Xue in the District Court of Connecticut (the “Court”). The complaint was not properly served and the Company learned of the litigation in December 2017. In the complaint, Mr. Chien has made several claims, most of which attempt to hold the Company liable under novel legal theories that relate back to an alleged breach of a consulting agreement between SkyPeople China and Chien from August 2006. Mr. Chien claimed approximately $257,000 damages and interest plus 2% of the Company’s then-outstanding shares. Mr. Chien has unsuccessfully attempted to sue the Company on the breach of the same consulting agreement several times in the courts of Connecticut and New York, and these cases have been dismissed. The Company has filed a motion to dismiss (“MTD”) and all proceedings are stayed pending determination of the MTD. On August 31, 2018, the Court granted our MTD. On September 10, 2018, Mr. Chien filed a motion for reconsideration. On September 28, 2018, the Court denied Mr. Chien’s motion for reconsideration. On October 26, 2018, Mr. Chien appealed the case to the United States Court of Appeals for the Federal Second Circuit.  The appeal is fully briefed and presently awaiting decision. The Company will vigorously defend this lawsuit and expects to obtain early dismissal of Mr. Chien’s claims.

 

27

 

 

13.Entry into a Material Definitive Agreement

 

On March 26, 2019, Future FinTech Group, Inc., a Florida corporation (the “Company”), entered into a Securities Purchase Agreement (the “Purchase Agreement”) with Iliad Research and Trading, L.P., a Utah limited partnership (the “Purchaser”), pursuant to which the Company sold and issued to the Purchaser a Secured Convertible Promissory Note (the “Note”) in the principal amount of $1,070,000. The Purchaser purchased the Note with an original issue discount of $50,000, and the Company agreed to pay to the Purchaser $20,000 for fees and costs incurred by Purchaser in connection with the consummation of the Purchase Agreement. The Note was sold to the Purchaser pursuant to an exemption from registration under Regulation D, promulgated under the Securities Act of 1933, as amended. The purchase price for the Note will be paid by the Purchaser through an initial cash payment of $500,000 and the issuance of an Investor note to the Company with a one-year term and an interest rate of 8% (the “Investor Note”), which the Purchaser agrees to prepay in full upon the satisfaction of certain conditions for pledged shares and transfer agent instruction letter pursuant to the Investor Note and Purchase Agreement.

 

On May 2, 2019, the Company received the second cash payment of $503,817.92 after satisfying certain conditions for pledged shares as required in the Securities Purchase Agreement. Among which, $3,817.92 was interest income for the Company due to late payment past the agreed date by Iliad Research and Trading, L.P.

 

The Note bears interest at the rate of 8% per annum. All outstanding principal and accrued interest on the Note will become due and payable on March 26, 2020. The Company’s obligations under the Note may be prepaid at any time, provided that in such circumstance the Company would pay a 125% of any amounts outstanding under the Note. Amounts outstanding under the Note may be converted at any time, at the Purchaser’s option, into shares of the Company’s common stock at a conversion price of $3.00 per share. During the term of the Note, the Company shall not, without the prior written consent of the Purchaser, enter into or effect certain fundamental business transactions. The Company has the option to redeem the Note at any time after the six month anniversary of the date when the purchase price is delivered to the Company. The Company’s obligations under the Note are secured by a pledge of 2,500,000 shares of the Company’s common stock by Mengyao Chan, an unrelated third party, in favor of the Purchaser.

 

14.Subsequent Events

 

On May 16, 2019, the Board of the Directors (the “Board”) of Future FinTech Group Inc. (the “Company”) appointed Ms. Jing (Veronica) Chen as the Chief Financial Officer (“CFO”) of the Company.

 

Ms. Chen, age 53, served as the CFO of AnZhiXinCheng (Beijing) Technology Co., Ltd. from August, 2018 to May, 2019. From August, 2017 to July, 2018, Ms. Chen served as CFO of Beijing Logis Technology Development Co., Ltd., a company listed on The National Equities Exchange and Quotations Co., Ltd. of China which is a Chinese over-the-counter stock trading system. From June 2016 to July 2017, Ms. Chen served as Group Chief Financial Officer of Beijing AnWuYou Food Co., Ltd. Ms. Chen served as Chief Financial Officer Beijing DKI Investment Management Co., Ltd. from August, 2012 to May, 2016.

 

28

 

 

Ms. Chen received a degree of Doctor of Business Administration from Victoria University, Neuchatel, Switzerland in March 2008 and an MBA degree from City University of Seattle, Washington, U.S. in April 2000. Ms. Chen holds Fellow Membership of CPA Australia (FCPA), and Fellow Membership of the Association of International Accountants U.K. (FAIA). Ms. Chen is a Member of Chartered Institute of Management Accountants (CIMA), a Senior Member of International Financial Management (SIFM) accredited by Ministry of Human Resources and Social Security of PRC and a Certified Internal Control Professional granted by Internal Control Institute (ICI).

 

In connection with her appointment as CFO, the Company entered into an employment agreement (the “Agreement”) with Ms. Chen on May 21, 2019. The employment agreement provides that Ms. Chen will receive compensation in the amount of RMB 624,000 (approximately $90,620) per year after tax, payable monthly. The term of the employment agreement is for one year.

 

On September 18, 2019, SkyPeople Foods Holdings Limited, a company incorporated in the British Virgin Islands (“SkyPeople Foods”) and a wholly owned subsidiary of Future FinTech Group Inc. (the “Company”), entered into a Share Transfer Agreement (the “Agreement”) with New Continent International Co., Ltd., a company incorporated in the British Virgin Islands (the “Buyer”).  Pursuant to the terms of the Agreement, SkyPeople Foods will sell all of the issued and outstanding shares of HeDeTang Holdings (HK) Ltd. (“HeDeTang HK”), a wholly owned subsidiary of SkyPeople Foods, to the Buyer for a total of RMB 600,000, or approximately US$85,714 (the “Purchase Price”), which value is primarily derived from HeDeTang HK’s wholly-owned subsidiary HeDeJiaChuan Holdings Co., Ltd. and 73.41% owned subsidiary SkyPeople Juice Group Co., Ltd. (“SkyPeople China”). The Purchase Price was based upon the preliminary evaluation of HeDeTang HK and its subsidiaries by Shanxi Delixin Assets Evaluation Co., Ltd. (“ Shanxi Delixin”) If the final evaluation amount of HeDeTang HK and its subsidiaries by Shanxi Delixin is lower than or no more than 10% higher than the Purchase Price, the Parties agree there will be no change to the Purchase Price. If the final evaluation amount of HeDeTang HK and its subsidiaries by Shanxi Delixin is more than 10% higher than the Purchase Price, the Parties agree the final evaluation amount shall be the final purchase price. The closing of the above mentioned share transfer is subject to the approval by the shareholders of both parties and the approval by the shareholders of the Company.

 

29

 

 

Item 2.Management’s Discussion and Analysis of Financial Condition and Results of Operations.

 

The following discussion should be read in conjunction with the Financial Statements and Notes thereto appearing elsewhere in this Form 10-Q.

 

DISCLAIMER REGARDING FORWARD-LOOKING STATEMENTS

 

This quarterly report on Form 10-Q and other reports filed by the Company from time to time with the SEC (collectively the “Filings”) contain or may contain forward-looking statements and information that are based upon beliefs of, and information currently available to, Company’s management as well as estimates and assumptions made by Company’s management. Readers are cautioned not to place undue reliance on these forward-looking statements, which are only predictions and speak only as of the date hereof. When used in the filings, the words “may”, “will”, “should”, “would”, “anticipate”, “believe”, “estimate”, “expect”, “future”, “intend”, “plan”, or the negative of these terms and similar expressions as they relate to Company or Company’s management identify forward-looking statements. Such statements reflect the current view of Company with respect to future events and are subject to risks, uncertainties, assumptions, and other factors (including the statements in the section “results of operations” below), and any businesses that Company may acquire. Should one or more of these risks or uncertainties materialize, or should the underlying assumptions prove incorrect, actual results may differ significantly from those anticipated, believed, estimated, expected, intended, or planned. Factors that might cause or contribute to such a discrepancy include, but are not limited to, those listed under the heading “Risk Factors” and those listed in our Annual Report on Form 10-K for the year ended December 31, 2018 (the “2018 Form 10-K”). The following discussion should be read in conjunction with our Financial Statements and related Notes thereto included elsewhere in this report and in our 2018 Form 10-K.

 

Although the Company believes the expectations reflected in the forward-looking statements are based on reasonable assumptions, the Company cannot guarantee future results, levels of activity, performance, or achievements. Except as required by applicable law, including the securities laws of the United States, the Company does not intend to update any of the forward-looking statements to conform these statements to actual results. Readers are urged to carefully review and consider the various disclosures made throughout the entirety of this report, which attempts to advise interested parties of the risks and factors that may affect our business, financial condition, results of operations, and prospects.

 

Overview of Our Business

 

We are an integrated producer of fruit-related products and blockchain based e-commerce company. We engage in the production and sale of fruit juice concentrates (including fruit purees and fruit juices), fruit beverages (including fruit juice beverages and fruit cider beverages) in the PRC. Due to drastically increased production cost and tightened environmental laws in China, the Company is transforming its business from fruit juice manufacturing and distribution to a real-name blockchain e-commerce platform that integrates blockchain and internet technology.

 

On January 22, 2019, the company formally launched GlobalKey SharedMall, also known as Chain Cloud Mall (CCM) v1.0, the real-name and membership-based blockchain shared shopping mall platform that integrates blockchain and internet technology and distinguishes itself by utilizing the automatic value distribution system of blockchain and sharing the value of the platform to all the participants in the system.

 

On June 1, 2019, CCM v2.0 was launched. Compared to the 1.0 version, CCM v2.0 has a wider variety of product categories, easier user interface, more transparent information, more stable operation, higher security level, and faster logistics. Currently, CCM v2.0 adopts a “multi-vendor hosted stores + platform self-hosted stores” model, supported by multiple local warehouses in different regions. The platform supports various marketing methods, including point rewards programs, coupons, live webcasts, game interaction, and social media sharing. Besides the blockchain-powered features, CCM v2.0 is also fully equipped with the same functions and services that other Chinese leading traditional e-commerce platforms provide.

 

CCM's blockchain-powered QRO plan enables CCM to record every event or transaction on a distributed ledger and make the whole process traceable. CCM is adopting an unalterable anti-counterfeit code to be issued by the manufacturers, which can ensure the authenticity of products and directly link manufacturers with their targeted customers as a way of precision marketing.

 

Based on blockchain technology, CCM is established to transform the relationship between companies and consumers from traditional selling and buying relationships to a value-sharing relationship. The platform will fairly distribute the benefit of the entire mall to users who engaged in the promotion, development, and consumption based on their contributions to the platform. The members of CCM are not only consumers and entrepreneurs but also participants, promoters and beneficiaries.

 

The CCM shared shopping mall platform is designed to be a block-chain based shopping mall for merchants and goods, not the exchange of digital currencies, and it currently only accepts payment from credit cards, Alipay, and Wechat.

 

We offer high-quality products at attractive prices and incentivize our members to promote our platform and share our products with their social contacts. Our platform has attracted a growing base of users, including members and non-members. These users are actively purchasing products on our platform. Since our trial operation of our platform on December 26, 2018, we had approximately 164 and 4,014 users as of December 31, 2018 and June 30, 2019, respectively.

 

30

 

 

Members are the key participants on our platform and drivers of our growth. Our members typically pay to gain access to a dedicated app that provides access to a curated selection of products, exclusive membership benefits, and features, including discounted prices and point rewards. Members can refer others to become members and are rewarded for doing so. Members can also promote products on various social platforms and are rewarded if those users purchase our products. We currently generate revenues primarily from fixed membership fees and selling products on our platform to users, including both members and non-members.

 

Currently, there are two kinds of membership programs, Diamond Elite and Silver Elite, with different membership Fees. The members are required to log onto Chain Cloud Mall (CCM) app or web portal in order to download some of their rewarding points each day. The member could download all his/her rewarding points if he/she log onto the app or web portal for at least 200 days within the membership valid period which is 365 days. Members must renew their membership before expiration to continue earning points and enjoy the discounts. A non-member user can purchase products from the platform but does not enjoy the above mentioned benefits.

 

Membership revenue is recognized when member registers and makes his/her first order on CCM app or web portal.

 

Membership benefits are as follows:

 

1)Receive a merchandise gift package
2)Exclusive discounts for merchandise sold on the Chain Cloud Mall (CCM) Web and App
3)Receive CCM-Points upon a successful new member and product referral

 

CCM-Points can be used as coupons for the member’s future purchases on our app and website.

 

In order to promote our membership program, we currently allow our users to join the membership program by purchasing any merchandise of the equivalent value of the membership fee through our CCM app or website as an alternative to paying the upfront fixed membership fee.

 

CCM-Points can only be used as credits when making purchases on our platform, with one CCM Point representing RMB1.00. CCM-Points cannot be redeemed for cash. Members may transfer CCM Points to others.

 

From December 2018, the trial period of e-commerce platform launched until August 31, 2019, we received proceeds of RMB 8,854,890.39, approximately $1,238,701 for fixed membership fees and merchandise sales from 5,977 members with 6,086 orders. For the first quarter of 2019, we received total proceeds of RMB2,094,799, approximately $311,101 from 1,209 members with 1,226 orders.

 

31

 

 

For our fruit juice business, core products are (1) fruit juice concentrates, mainly including concentrated apple, pear, and kiwi juices; (2) fruit beverages, including pure fruit beverages and fruit cider beverages; and (3) other fruit-related products, including, for example, fresh fruits, vegetables and fructose. Our fruit juice business is highly seasonal and can be greatly affected by weather because of the seasonal nature of growing and harvesting of fruits and vegetables. From the beginning of year 2019, we classified the above products all into one category of fruit related products.

 

Our production line at the Shaanxi Qiyiwangguo factory can only produce puree and concentrated puree. We use the production line that produces concentrated apple and pear juice in the facility of the Jingyang branch of SkyPeople (China) to produce concentrated clear kiwifruit juice.

 

For the first quarter of 2019, sales of our fruit-related products represented 38% of our revenue, compared to sales of 89% in the same period of 2018.

 

Fresh fruits are the primary raw materials needed for the juice production of our products. Our raw materials mainly consist of apples, pears and kiwifruits. Other raw materials used in our business include pectic enzyme, amylase, auxiliary power fuels and other power sources such as coal, electricity and water. We purchase raw materials from local markets and fruit growers that deliver directly to our plants.

 

There are two general categories of fruit and vegetable juices available in the market. One is fresh juice that is canned directly upon filtering and sterilization after being squeezed out of fresh fruits or vegetables. The other general category is juice drinks made out of concentrated fruit and vegetable juices. Concentrated fruit and vegetable juices are produced through the pressing, filtering, sterilization and evaporation of fresh fruits or vegetables. Concentrated juices are not drinkable. Instead, they are used as a basic ingredient for manufacturing juice drinks and as an additive to fruit wine, fruit jam, cosmetics and medicines.

  

As compared to our fruit juice concentrate products, which experience seasonality, fruit juice beverages can be produced and sold year-round.

 

The manufacturing process for fruit juice beverages involves further processing of fruit juice concentrates. Our fruit juice beverages are divided into two categories: pure fruit juice and fruit cider beverages. Currently we produce five flavors of fruit beverages in 236 ml glass bottles, 258 ml glass bottles, 280 ml glass bottles, 418 ml glass and 500 ml glass bottles, and BIB (bag in box) packages, including kiwifruit juice, mulberry juice, peach juice, pomegranate juice and fruit and vegetable juice. We also produce two flavors of lactobacillus fruit beverages in 268 ml glass bottles, including lactobacillus kiwifruit juice and lactobacillus mulberry juice, as well as three beverages with rich dietary fiber in 330 ml glass bottles, including kumquat and grapefruit juice, kiwifruit juice and mulberry juice. Our products are sold through distributors in stores.

 

32

 

 

Results of Operations

 

Comparison of Three Months ended March 31, 2019 and 2018:

 

Revenue

 

The following table presents our consolidated revenues for each of our main products and services for the three months ended March 31, 2019 and 2018, respectively (in thousands for the revenue):

 

   Three month ended
March 31,
   Change 
   2019   2018   Amount   % 
Fruit related products  $22   $501   $(479)   (96)%
CCM Shopping Mall Membership   22    -     22    100%
Sales of goods   138    -     138    100%
Others   14    61    (47)   77%
Total  $196   $562   $(365)   65%

 

The decrease in gross revenue for the three months ended March 31, 2019 was primarily due to decreased sales in our traditional main business section of fruit juice related products. Our new businesses, including CCM membership and sales of goods through e-commence platforms, are growing.

 

In the first quarter of year 2018, the Company operated in five segments: concentrated apple juice and apple aroma, concentrated kiwifruit juice and kiwifruit puree, concentrated pear juice, fruit juice beverages, and others. In the first quarter of year 2019, and in accordance with the Company’s new business strategy, the Company reclassified the concentrated apple juice and apple aroma, the concentrated kiwifruit juice and kiwifruit puree, the concentrated pear juice and the fruit juice beverages all into the category of fruit related products.

 

Sales from fruit related products decreased by 96% during the first quarter of 2019 primarily as a result of business transformation, which leads to decreased orders compared to the first quarter of 2018.

 

Furthermore, in the first quarter of 2019, the Company started to receive membership fees and sell products on its CCM e-commerce platform to its members or non-members, which is a brand new business section embodied in the Company’s current transformation. Therefore, revenue from segments of membership fees and sales of goods was a 100% change during the first quarter of 2019 compared to the same period of 2018.

 

Sales from our other products were $0.014 million and $0.061 million in the first quarters of 2019 and 2018, respectively. The segment of other products contains different products in first quarters of 2018 and 2019. In the first quarter of 2018, the Company’s other products included health care product and other by products, such as kiwifruit seeds, but in the first quarter of 2019, revenue from others were mainly attribute to leasing out a cold storage from a subsidiary of the Company to a third party.

 

33

 

 

Gross Margin

 

The following table presents the consolidated gross profit of each of our main products and services and the consolidated gross profit margin, which is gross profit as a percentage of the related revenues, for the three months ended March 31, 2019 and 2018, respectively (in thousands for the gross profit):

 

    Three months ended
March 31,
 
    2019     2018  
    Gross
 profit
    Gross
 margin
    Gross
profit
    Gross
 margin
 
Fruit related products   $ 2       9 %   $ 46       20 %
CCM Shopping Mall Membership     20       90 %     -       -
Sales of goods     17       12 %     -       -
Others     14       100 %     17       11 %
Total/Overall (for gross margin)   $ 53       27 %   $ 63       28 %

 

The consolidated gross profit for the three months ended March 31, 2019 was $0.05 million, a decrease of $0.01 million, from $0.06 million for the same period of 2018, primarily due to a business transformation resulting in a decrease in total sales, but increased sales for new emerging business segments.

 

The gross profit of our fruit related products segment decreased to $0.002 million for the first quarter of 2019 from $0.05 for the same period of 2018, and the gross margin decreased from 20% to 9% because of the higher percentage for the fixed cost of production due to the lower production activities. 

 

 

Operating Expenses

 

The following table presents our consolidated operating expenses and operating expenses as a percentage of revenue for the three months ended March 31, 2019 and 2018, respectively: (in thousands)

 

    First quarter of 2019     First quarter of 2018  
    Amount     % of revenue     Amount     % of revenue  
General and administrative   $ 1,482       745 %   $ 2,750       489 %
Selling expenses     80       41 %     93       17 %
R&D expenses     24       12 %     -       -  
Impairment Loss     (23 )     -12 %     -       -
Total operating expenses   $ 1,564       797 %   $ 2,843       506 %

 

34

 

 

Operating expenses decreased $1.51 million for the three months ended March 31, 2019 compared to the corresponding period in 2018 primarily due to decrease in general and administrative expenses.

 

General and administrative expenses decreased to $1.48 million for the three months ended March 31, 2019, a decrease of $1.27 million as compared to the same period of 2018, mainly due to a decrease in depreciation cost of fixed assets and amortization. The Company recorded an impairment cost of fixed assets in fiscal year of 2018, which resulted in a lower depreciation expenses and amortization in the first quarter of 2019.

 

Selling expenses decreased $0.013 million for the three months ended March 31, 2019 as compared to the same period in 2018, mainly due to a decrease in the volume of sales.

 

The Company incurred $0.024 million in R&D expenses for the first quarter of year 2019 compared to $0 in the same period of 2018, mainly due to developing, testing, updating and maintaining a blockchain-based CCM Shared Shopping Mall and other related software systems.

 

Impairment loss was negative of $0.023 million for the three months ended March 31, 2019, and $0 for the same period in 2018 because of the resale of markdown inventories at the end year of 2018.

 

Other Income (Expense), Net

 

Other expenses of $0.17 million for the three months ended March 31, 2019, a decrease of $0.28 million as compared to the same period of 2018, primarily due to lower loan interest expenses incurred.

 

Interest expense decreased to $0.19 million, representing a decrease of $0.25 million during the three-month period ended March 31, 2019, as compared to interest expense of $0.45 million during the same period of 2018. The decrease was primarily due to our discontinued operation of Huludao Wonder paying back the principals of its bank loan by transferring its fixed asset to the bank in year 2018, resulting in lower interest expenses for the first quarter of 2019.

 

Income Tax

 

We did not have tax provision for the three months ended March 31, 2019 and 2018 as the Company suffered a loss in the first quarter of 2019 and 2018.

 

Non-controlling Interests

 

As of March 31, 2018, SkyPeople (China) held a 91.15% interest in Shaanxi Qiyiwangguo, and Hedetang Holding (HK) held a 73.42% interest in SkyPeople (China). TSD held a 26.36% interest in SkyPeople (China). Net income attributable to non-controlling interests decreased mainly due to the decrease in the net income generated from Shaanxi Qiyiwangguo and SkyPeople (China).

 

35

 

Liquidity and Capital Resources

  

As of March 31, 2019, we had cash, cash equivalents and restricted cash of $0.51 million, an increase of $0.26 million, from $0.25 million as of December 31, 2018 

 

Our working capital has historically been generated from our operating cash flows, advances from our customers and loans from bank facilities. Our working capital was negative $93.94 million, as of March 31, 2019, a decrease of $37.02 million from working capital of negative $56.92 million as of March 31, 2018, mainly due to a decrease in current assets. The Company revalued its accounts receivable including credit term and corresponding all its accounts receivables at the end of year 2018. Upon such revaluation, bad debt expense was increased, leading to a decrease of accounts receivable.

  

Off-balance sheet arrangements

 

As of March 31, 2019, we did not have any off-balance sheet arrangements.

 

Item 3. Quantitative and Qualitative Disclosures about Market Risk

 

Not applicable.

 

Item 4. Controls and Procedures

 

Disclosure Controls and Procedures

 

Our management, with the participation of our Chief Executive Officer and Chief Financial Officer, our principal executive officer and principal interim financial officer, respectively, evaluated the effectiveness of our disclosure controls and procedures as defined in Rules 13a-15(e) and 15d-15(e) under the Exchange Act, as of the end of the period covered by this report. Disclosure controls and procedures include, without limitation, controls and procedures designed to provide reasonable assurance that information we are required to disclose in reports that we file or submit under the Exchange Act is recorded, processed, summarized and reported within the time periods specified in the SEC’s rules and forms, and that such information is accumulated and communicated to our management, including our Chief Executive Officer and Chief Financial Officer, as appropriate, to allow timely decisions regarding required disclosure. Based on this evaluation, our Chief Executive Officer and Chief Financial Officer concluded that, as of March 31, 2019, our disclosure controls and procedures were effective as of such date as identified in our internal control over financial reporting below.

 

Changes to Internal Control over Financial Reporting

 

There has been no change to our internal control over financial reporting that has materially affected, or is reasonably likely to materially affect, our internal control over financial reporting.

 

36

 

 

PART II. OTHER INFORMATION

 

Item 1. Legal Proceedings

 

On June 29, 2015, SkyPeople China entered into a loan agreement with Beijing Bank. Pursuant to the loan agreement, SkyPeople China borrowed RMB 30 million (approximately $4.36 million) from Beijing Bank. Hongke Xue, Yongke Xue and Xiujun Wang provided guarantees for the loan and Shaanxi Boai Medical Technology Development Co., Ltd. (“Shaanxi Boai”) provided certain real estate property as a pledge for the loan. SkyPeople China did not repay the loan on time and Beijing Bank filed an enforcement request with Xi’an Intermediate People's Court in June 2017. The Xi’an Intermediate People’s Court seized real estate properties pledged by Shaanxi Boai and Xiujun Wang. In November 2018, the Court sold the real estate property pledged by Xiujun Wang for RMB1,170,180. Because the real estate property is Xiujun Wang’s primary home, the Court allocated RMB 117,000 to Xiujun Wang as transition home leasing fee and deducted outstanding mortgage payments, and the remaining amount was delivered to Beijing Bank as the repayment. The Court has also made inquiries to the Beijing Bank as to whether it is willing to accept the pledged real estate property of Shaanxi Boai as the repayment of the outstanding loan for the amount of RMB 27,932,300 (approximately $4.06 million) but Beijing Bank has refused to take the real property as repayment of the loan and the enforcement has been terminated by the Court.

 

On March 8, 2016, SkyPeople China entered into a loan agreement with Ningxia Bank. Pursuant to the loan agreement, SkyPeople China borrowed RMB 25 million (approximately $3.63 million) from Ningxia Bank. Hongke Xue, Yongke Xue, Lake Chen, Shaanxi Boai Medical Technology Development Co., Ltd. and Shaanxi Qiyiwangguo provided guarantees for the loan. SkyPeople China also pledged 37 pieces of equipment and the related trademarks to Ningxia Bank for the loan. SkyPeople China has not repaid the loan and Ningxia Bank filed an enforcement action with Xi’an Intermediate people’s court in August 2017. The Court has frozen the assets of SkyPeople China that were pledged as guarantee for the loan from being transferred to any third-party, but the freeze does not limit or affect the use of these properties by SkyPeople China for its business. In July 2018, Shaanxi Qiyiwangguo filed a petition to the Court and requested the termination of the enforcement action on the basis that its guarantee of the loan was not valid because the seal used on the guarantee agreement was not authentic and the guarantee was not approved by the shareholders of Shaanxi Qiyiwangguo. On Novermber 27, 2019, Shaanxi Qiyiwangguo withdrew its petition and the Court agreed to such withdrawal and there has been on other progress of this case.

 

On December 23, 2015, SkyPeople China entered into two loan agreements with China Construction Bank. Pursuant to the loan agreements, SkyPeople China borrowed RMB 13.90 million (approximately $2.13 million), and RMB 30 million (approximately $4.59 million) from China Construction Bank, respectively. Shaanxi Boai Medical Technology Development Co., Ltd. (“Boai”), Hongke Xue, Yongke Xue, Xiujun Wang and Yingkou Trusty Fruits Co., Ltd. (“Yingkou”) provided pledges for the loans. SkyPeople China has not repaid the loans and China Construction Bank filed an enforcement action with Xi’an Intermediate People's Court in March 2017. In December 2017, SkyPeople China received the enforcement notice from the Court. The Court has seized certain parking space and land use rights pledged by Xiujun Wang and Boai and sold the land use right pledged by Boai in auction for approximately RMB 24,835,790 as repayment to China Construction Bank. The Court also seized certain land use rights pledged by Yingkou Trusty Fruits Co., Ltd., but the auction sale for those rights was not successful. SkyPeople China currently is in discussions with China Construction Bank on the payment terms and the final amount.

 

37

 

 

On May 9, 2016, SkyPeople China entered into loan agreements with China Construction Bank. Pursuant to the loan agreements, SkyPeople China borrowed RMB 22.9 million (approximately $3.50 million) from China Construction Bank. Shaanxi Province Credit Reassurance Company (“Credit Reassurance Company”) provided a guarantee to China Construction Bank for the loan, Hongke Xue and Yongke Xue provided their guarantees, and SkyPeople China provided an office space that it owned to Credit Reassurance Company as a pledge. SkyPeople China has not repaid the loan and Credit Reassurance Company repaid the loan for SkyPeople China. In June 2017, Credit Reassurance filed an enforcement action request with Xi’an Intermediate People’s Court (the “Court”) in June 2017. In December 2017, SkyPeople China received the enforcement notice from the Court. The Court issued a verdict to seize the office space of SkyPeople China for auction sale on December 26, 2017. In February 2018, the auction sale was conducted but not successful. In June 2018, the Court decided to use the pledge property as the repayment for the outstanding loan of RMB 12.21 million (approximately $1.78 million).

 

In April 2015, China Cinda Asset Management Co., Ltd. Shaanxi Branch (“Cinda Shaanxi Branch”) filed two enforcement proceedings with Xi’an Intermediate People’s Court (the “Court”) against the Company for alleged defaults pursuant to guarantees by the Company to its suppliers for a total amount of RMB 39,596,250 or approximately $5.8 million.

 

In September 2014, two long term suppliers of pear, mulberry, and kiwi fruits to the Company requested that the Company provide guarantees for their loans with Cinda Shaanxi Branch. Considering the long term business relationship and to ensure the timely supply of raw materials, the Company agreed to provide guarantees on the value of the raw materials supplied to the Company. Because Cinda Shaanxi Branch is not a bank authorized to provide loans, it eventually provided financing to the two suppliers through the purchase of accounts receivables of the two suppliers with the Company. In July 2014, the parties entered into two agreements – an Accounts Receivables Purchase and Debt Restructure Agreement, and Guarantee Agreements for Accounts Receivables Purchase and Debt Restructure. Pursuant to the agreements, Cinda Shaanxi Branch agreed to provide a RMB 100 million credit line on a rolling basis to the two suppliers and the Company agreed to pay its accounts payables to the two suppliers directly to Cinda Shaanxi Branch and provided guarantees for the two suppliers. In April 2015, Cinda Shaanxi Branch stopped providing financing to the two suppliers and the two suppliers were unable to continue the supply of raw materials to the Company. Consequently, the Company stopped making any payment to Cinda Shaanxi Branch.

 

38

 

 

The Company has responded to the Court and taken the position that the financings under the agreements are essentially the loans from Cinda Shaanxi Branch to the two suppliers, and because Cinda Shaanxi Branch does not have permits to make loans in China, the agreements are invalid, void and had no legal effect from the beginning. Therefore, the Company has no obligation to repay the debts owed by the two suppliers to Cinda Shaanxi Branch.

 

Upon the Court’s suggestion, the parties agreed to a settlement discussion in April 2017. As a part of the settlement discussion, on April 18, 2017, the Company withdrew its non-enforcement request from the Court without prejudice. Both parties are still in the process of settlement negotiations. If the parties cannot reach a settlement agreement, the Company has the right to refile the non-enforcement request with the Court. As the Company may still be liable for this loan, the Company recorded expenses and liability of $5.8 million as the result of these two enforcement proceedings in the third quarter of 2018.

 

In August 2017, Cinda Capital Financing Co. Ltd. (“Cinda”) filed a lawsuit with Beijing 2nd Intermediate People’s Court (the “Beijing Intermediate Court”) against the Company’s indirectly wholly-owned subsidiaries Shaanxi Guoweimei Kiwi Deep Processing Company, Ltd. (“Guoweimei”) and Hedetang Farm Products Trading Market (Mei County) Co., Ltd. (“Trading Market Mei County Co”, and together with Guoweimei, “Lessees”) requested that Lessees repay RMB 50 million (approximately $7.27 million) in capital lease fees, plus interest. Cinda has purchased or paid for refrigerant warehouse and trading hall to the suppliers and vendors and agreed to lease them to the Lessees for a leasing fee of RMB 50 million in December 2016. The capital leasing fee became due on its maturity date of June 2017, with certain land use rights of Lessees in Mei County and equity of Guoweimei as a pledge. The Company has disputed that the land use rights for the refrigerant warehouse and trading hall were never sold to or transferred to Cinda, therefore it is loan agreement and not capital lease agreement among the parties. Lessees have taken the position that Cinda is not a bank and does not have government permits required to make loans in China, and the agreements including pledge agreement were invalid, void and without legal effect from the beginning. Therefore, the Company only has the obligations to repay principal but not the interest. In November 2017, Beijing Intermediate Court ruled in favor of Cinda and the Lessees appealed the case to the Beijing Supreme Court. The Beijing Supreme Court held a hearing at the end of July 2018. On December 4, 2018, the Beijing Supreme Court upheld the lower court’s decision. Currently, the case is under enforcement procedure and Cinda is in the process of evaluating the value of the land use rights. Currently, the seized properties are still owned by subsidiaries of SkyPeople China.

 

In August 2017, Cinda Capital Financing Co. Ltd. (“Cinda”) filed another lawsuit with Beijing Intermediate Court against the Company’s indirectly wholly-owned subsidiaries Guoweimei and SkyPeople China for repayment of leasing fee of RMB 84,970,959 (approximately $12.35 million) plus interest. In January 2014, Guoweimei and SkyPeople China (the “Equipment Lessees”) signed an Equipment Financial Lease Purchase Agreement with Cinda and an equipment supplier pursuant to which Cinda would provide funds to purchase equipment and the Equipment Lessees would lease the equipment from Cinda. Guoweimei pledged certain land use rights in Mei County to Cinda and Xi’an Hedetang and Hedetang Holding pledged their equities in Guoweimei to Cinda to secure the repayment. Mr. Hongke Xue also provided a personal guarantee for the payment of the leasing fee. Beijing Intermediate Court had two hearings of the case and on March 21, 2018, and it ruled in favor of Cinda to the effect that SkyPeople China and Guoweimei shall pay leasing fees due in the amount of RMB 20,994,048 (approximately $3.05 million), as well as leasing fees not yet due in the amount of RMB 63,975,910 (approximately $9.30 million), plus attorney’s fees and expenses. Beijing Intermediate Court also ruled that Mr. Hongke Xue is jointly liable for the debt as the guarantor, and that Cinda has priority rights to the pledged land use rights in Mei County and the pledged equities of Guoweimei as well as the ownership of the leasing properties until the leasing fees are paid. SkyPeople China has appealed the decision to the Beijing Supreme Court. The Beijing Supreme Court rejected the appeal and upheld the original verdict on September 7, 2018. Currently, the case is under enforcement procedure and the seized properties are still owned by subsidiaries of SkyPeople China. 

39

 

 

In April 2015, SkyPeople China entered into a loan agreement with Shaanxi Fangtian Decoration Co. Ltd. (“Fangtian”). Pursuant to the loan agreement, SkyPeople China borrowed RMB 3.5 million (approximately $508,780) from Fangtian. SkyPeople China has not repaid the loan and Fangtian filed a lawsuit with Xi’an Yanta District People’s Court (“Yanta District Court”). On August 10, 2017, Yanta District Court ruled against SkyPeople China and determined that SkyPeople China must repay the loan of RMB 3.5 million plus interest RMB of 402,500 (approximately $585,098). Fangtian has requested that the Yanta District Court enter into enforcement procedures for the case.

 

On May 4, 2015, SkyPeople China and Xi’an Branch of Shanghai Pudong Development Bank (SPD Bank Xi’an Branch) renewed a Working Capital Loan Contract and Repayment Schedule, according to which both parties agreed that SPD Bank Xi’an Branch loaned RMB 26.9 million (approximately $3.92 million) to SkyPeople China with a term of one year. On the signing date of the Loan Contract, Hongke Xue, Yongke Xue, Xiujun Wang and SPD Bank Xi’an Branch signed a Contract of Guaranty, guaranteeing the repayment of loan and undertaking joint liability. According to a Mortgage Contract of Maximum Amount signed between SkyPeople China and SPD Bank Xi’an Branch on April 2, 2013, SkyPeople China provided one of its real properties and land use rights as the pledge. But SkyPeople China failed to repay after SPD Bank Xi’an Branch issued the loan.

 

In October 2015, SPD Bank Xi’an Branch filed the enforcement request with the Intermediate Court of Xi’an and the Court has seized pledge real property and land use rights and equity ownership of SkyPeople China in Wonder Fruit and SkyPeople Suizhong. During the enforcement procedure, SPD Bank Xi’an Branch has transferred its creditor’s rights to China Huarong Asset Management Co., Ltd. (“China Huarong”). The Court changed the execution applicant to China Huarong on December 12, 2018. China Huarong had applied to the Court to evaluate the seized real property and land use rights. The valuation process has not yet been completed.

 

40

 

 

Shaanxi Guoweimei Kiwi Deep Processing Co. Ltd (“Guoweimei”), entered into a construction agreement with Shaanxi Fangyuan construction co., Ltd. (“Fangyuan”) in July, 2013. On October 8, 2018, Fangyuan filed a lawsuit and requested that Guoweimei pay a project construction fee plus penalty of RMB 56,323,403.93 (approximately $8.22 million). On June 10, 2019, Baoji Intermediate People's Court issued a verdict that Guoweimei just pay RMB41, 576,833.4 (approximately $6.07 million) plus penalty to Fangyuan, and Fangyuan will enjoy preferential right for the projects in processing zone of National Wholesale and Trading Center in Mei County for Kiwi Fruits developed by Guoweimei.

 

In May 2015, Hedetang Farm Products Trading Markets (Mei County) Co., Ltd. (“Hedetang”) and Shaanxi Zhongkun Construction Co., Ltd. (“Zhongkun”) entered into a construction and decoration agreement. On September 5, 2018, Zhongkun filed the lawsuit with Shaanxi Provincial People’s Court (the “Court”) for repayment of construction and decoration fees. The Court issued a civil judgement in November 2018, ordering Hedetang to pay project funds of RMB 1,632,971.6 (approximately $238,389) to Zhongkun, plus interest. After entering into the enforcement phase, the Court found assets of Hedetang had been seized by Xi’an Yanta District People’s Court and Baoji Intermediate People's Court, and there were no other assets for enforcement, so the enforcement procedure has been terminated by the Court.

 

On October 31, 2017, Xi’an Shanmei Food Co. Ltd. filed a lawsuit against Shaanxi Qiyiwangguo, a majority-owned subsidiary of the Company, with Zhouzhi County People’s Court in connection with a Land Lease Agreement entered into by the parties on October 1, 2013. On March 2, 2018, Zhouzhi County People’s Court issued a verdict that: (i) the Land Lease Agreement was thereby terminated; (ii) Shaanxi Qiyiwangguo shall pay Xi’an Shanmei the outstanding leasing fee RMB 211,621 (approximately $30,762) and (iii) Shaanxi Qiyiwangguo shall return the 29.3 mu industrial use land to Xi’an Shanmei. Shaanxi Qiyiwangguo has appealed the decision to the Xi’an Intermediate People’s Court on the basis that: (x) the land use right was a capital contribution by Xi’an Shanmei for a shareholder of Shaanxi Qiyiwangguo who is also the sole shareholder of Xi’an Shanmei and the Land Lease Agreement was invalid and has no legal effect; (y) Zhouzhi Court did not schedule the hearing for the count claims filed by Shaanxi Qiyiwangguo; and (z) Zhouzhi Court violated certain civil procedures during the trial of the case. Due to the late notice to Zhouzhi Court, the case file was not timely transferred to Xi’an Intermediate Court and no appeal hearing was scheduled. Zhouzhi Court has issued verdict for enforcement procedure and Qiyiwangguo has filed petition of disagreement for the enforcement which is still under Zhouzhi Court’s review.

 

In January 2016 Shaanxi Qiyiwangguo Modern Organic Agriculture Co., Ltd (“Qiyiwangguo”) and Nanjing Bailuotong Logistics Services Co., Ltd (“Bailutong”) entered into a transportation agreement to ship fruit juices. Bailutong failed to deliver the juice products and held them after their expiration date. Qiyiwangguo filed a lawsuit against Bailutong with Zhouzhi county People’s Court, and the Court issue the verdict in February 2018 that: (1) the transportation contract between Qiyiwangguo and Bailutong was terminated; and (2) Bailutong owed RMB 203, 550.76 (approximately $29,715) to Qiyiwangguo for the loss of Qiyiwangguo. Bailutong appealed the case to Xi’an Intermediate People's Court. Xi’an Intermediate People's Court rejected the appeal and upheld the original verdict.

 

41

 

 

Qiyiwangguo entered into an agreement with Henan Huaxing Glass Co., Ltd. (“Huaxing”) in May 2014 for Huaxing to supply glass bottles to Qiyiwangguo. However, due to the disputes regarding the quality of products supplied by Huaxing, Qiyiwangguo did not pay the prices for certain glass bottles. In August, 2017, Huaxing filed a lawsuit and the court ruled Qiyiwangguo was required to pay Huaxing RMB 203,742 (approximately $29,743) in July 2018. During the enforcement process, the parties reached a settlement agreement but Qiyiwangguo failed to pay the amount due and now the case is still in the court enforcement process.

 

In September 2016, the Suizhong Branch of Huludao Banking Co. Ltd. (“Suizhong Branch”) filed a lawsuit with Huludao Intermediate People’s Court (the “Huludao Court”) against the Company’s indirectly wholly-owned subsidiary Huludao Wonder Fruit Co., Ltd. (“Wonder Fruit”) and requested that Wonder Fruit repay a RMB 40 million (approximately $5.81 million) bank loan, plus interest. The loan became due on its maturity date of December 9, 2016. On December 19, 2016, the Huludao Court accepted the case. The Company has been disputing the interest rate of the loan with Suizhong Branch, and has not repaid the loan to date. Wonder Fruit believes that the interest charged by Suizhong Branch is 100% higher than the base rate set by People’s Bank of China and is not consistent with the China People’s Bank’s base interest and floating rate. The Huludao Court has seized land use rights, buildings and equipment of Wonder Fruit that were pledged as guarantee for the loan and has organized two auction sales for these assets in January and February of 2018, but both auction sales have been unsuccessful in finding a buyer. On July 19, 2018, the Court issued a verdict ordering Huludao Wonder to transfer its land use rights, building, equipment, electronic and transportation assets to Zuizhong Branch as payment of the outstanding principal, auction and evaluation fees and some interest of the loan for RMB 42, 639,264 (approximately $6.22 million).

 

In September 2017, Andrew Chien, a former consultant of SkyPeople China, brought a lawsuit against the Company and Mr. Hongke Xue in the District Court of Connecticut (the “Court”). The complaint was not properly served and the Company learned of the litigation in December 2017. In the complaint, Mr. Chien has made several claims, most of which attempt to hold the Company liable under novel legal theories that relate back to an alleged breach of a consulting agreement between SkyPeople China and Chien from August 2006. Mr. Chien claimed approximately $257,000 damages and interest plus 2% of the Company’s then-outstanding shares. Mr. Chien has unsuccessfully attempted to sue the Company on the breach of the same consulting agreement several times in the courts of Connecticut and New York, and these cases have been dismissed. The Company has filed a motion to dismiss (“MTD”) and all proceedings are stayed pending determination of the MTD. On August 31, 2018, the Court granted our MTD. On September 10, 2018, Mr. Chien filed a motion for reconsideration. On September 28, 2018, the Court denied Mr. Chien’s motion for reconsideration. On October 26, 2018, Mr. Chien appealed the case to the United States Court of Appeals for the Federal Second Circuit.  The appeal is fully briefed and presently awaiting decision. The Company will vigorously defend this lawsuit and expects to obtain early dismissal of Mr. Chien’s claims.

 

42

 

 

Item 1A. Risk Factors

 

Not applicable.

 

Item 2. Unregistered Sales of Equity Securities and Use of Proceeds

 

None.

 

Item 3. Defaults upon Senior Securities

 

None.

 

Item 4. Mine Safety Disclosure

 

Not applicable.

 

Item 5. Other Information

 

None.

 

Item 6. Exhibits

 

Exhibit No.   Description
31.1   Certification of Principal Executive Officer pursuant to Rule 13a-14(a) and Rule15d-14(a) of the Securities Exchange Act of 1934, as amended*
31.2   Certification of Principal Financial Officer pursuant to Rule 13a-14(a) and Rule 15d-14(a) of the Securities Exchange Act of 1934, as amended*
32.1   Certification of Principal Executive Officer, pursuant to 18 U.S.C. 1350, as adopted pursuant to Section 906 of the Sarbanes-Oxley Act of 2002+
32.2   Certification of Principal Financial Officer, pursuant to 18 U.S.C. 1350, as adopted pursuant to Section 906 of the Sarbanes-Oxley Act of 2002+
101.INS   XBRL Instance Document*
101.SCH   XBRL Schema Document*
101.CAL   XBRL Calculation Linkbase Document*
101.DEF   XBRL Definition Linkbase Document*
101.LAB   XBRL Label Linkbase Document*
101.PRE   XBRL Presentation Linkbase Document*

 

* filed herewith
   
+ Furnished herewith

  

43

 

  

SIGNATURES

 

Pursuant to the requirements of the Securities Exchange Act of 1934, the registrant has duly caused this report to be signed on its behalf by the undersigned thereunto duly authorized.

 

  FUTURE FINTECH GROUP INC.
   
  By: /s/ Yongke Xue
    Yongke Xue
    Chief Executive Officer
    (Principal Executive Officer)
    September 30, 2019
     
  By: /s/ JING CHEN
    Jing Chen
    Chief Financial Officer
    (Principal Financial and Accounting Officer)
    September 30, 2019

 

 

44