10-Q 1 f10q0918_futurefintech.htm QUARTERLY REPORT

 

 

UNITED STATES

SECURITIES AND EXCHANGE COMMISSION

Washington, D.C. 20549

 

FORM 10-Q

 

☒  QUARTERLY REPORT PURSUANT TO SECTION 13 OR 15(d) OF THE SECURITIES EXCHANGE ACT OF 1934

 

For the quarterly period ended September 30, 2018

 

☐  TRANSITION REPORT PURSUANT TO SECTION 13 OR 15(d) OF THE SECURITIES EXCHANGE ACT OF 1934

 

For the transition period from ____ to ____

 

Commission file number: 001-34502

 

Future FinTech Group Inc.
(Exact name of registrant as specified in its charter)

 

Florida   98-0222013
(State or other jurisdiction of
incorporation or organization)
  (I.R.S. Employer
Identification No.)

 

23F, China Development Bank

Tower, No. 2, Gaoxin 1st Road,

Xi’an, PRC

710075

(Address of principal executive offices including zip code)

 

86-29-81878277

(Registrant’s telephone number, including area code)

 

N/A

(Former name, former address and former fiscal year, if changed since last report)

 

Indicate by check mark whether the registrant (1) has filed all reports required to be filed by Section 13 or 15(d) of the Securities Exchange Act of 1934 during the preceding 12 months (or for such shorter period that the registrant was required to file such reports), and (2) has been subject to such filing requirements for the past 90 days.  Yes   No

 

Indicate by check mark whether the registrant has submitted electronically every Interactive Data File required to be submitted and posted pursuant to Rule 405 of Regulation S-T (§232.405 of this chapter) during the preceding 12 months (or for such shorter period that the registrant was required to submit such files).  Yes   No

 

Indicate by check mark whether the registrant is a large accelerated filer, an accelerated filer, a non-accelerated filer, smaller reporting company, or an emerging growth company. See the definitions of “large accelerated filer,” “accelerated filer,” “smaller reporting company,” and “emerging growth company” in Rule 12b-2 of the Exchange Act.

 

Large accelerated filer  Accelerated filer
Non-accelerated filer   (Do not check if a smaller reporting company) Smaller reporting company ☒
    Emerging growth company ☐

 

If an emerging growth company, indicate by check mark if the registrant has elected not to use the extended transition period for complying with any new or revised financial accounting standards provided pursuant to Section 13(a) of the Exchange Act.

 

Indicate by check mark whether the registrant is a shell company (as defined in Rule 12b-2 of the Exchange Act).  Yes   No.

 

Class   Outstanding at November 15, 2018
Common Stock, $0.001 par value per share   31,017,083

 

 

 

 

 

 

TABLE OF CONTENTS

 

PART I. FINANCIAL INFORMATION 1
Item 1. Financial Statements 1
Item 2. Management’s Discussion and Analysis of Financial Condition and Results of Operations 23
Item 3. Quantitative and Qualitative Disclosures about Market Risk 35
Item 4. Controls and Procedures 35
PART II.  OTHER INFORMATION 37
Item 1. Legal Proceedings 37
Item 1A. Risk Factors 37
Item 2. Unregistered Sales of Equity Securities and Use of Proceeds 55
Item 3. Defaults upon Senior Securities 55
Item 4. Mine Safety Disclosure 55
Item 5. Other Information 55
Item 6. Exhibits 55
SIGNATURES 56

 

i

 

 

PART I. FINANCIAL INFORMATION

 

Item 1.Financial Statements

 

FUTURE FINTECH GROUP INC.

CONSOLIDATED BALANCE SHEETS

 

   September 30,   December 31, 
   2018   2017 
   (Unaudited)   (Audited) 
CURRENT ASSETS        
Cash and cash equivalents  $324,123   $4,586,757 
Accounts receivable, net of allowance of $14,741,931 as of September 30, 2018 and $5,583,194 (CORRECTED) as of December 31, 2017, respectively   1,076,402    17,156,130 
Other receivables   31,951,900    36,781,068 
Inventories   2,104,171    2,097,307 
Advances to suppliers and other current assets   5,751,077    1,437,657 
TOTAL CURRENT ASSETS   41,207,673    62,058,919 
           
PROPERTY, PLANT AND EQUIPMENT, NET   24,221,552    28,065,460 
LAND USE RIGHT, NET   31,052,566    33,118,454 
LONG TERM ASSETS   60,810,199    67,509,002 
TOTAL ASSETS  $157,291,990   $190,751,835 
           
LIABILITIES          
           
CURRENT LIABILITIES          
Accounts payable  $35,142,773   $11,349,288 
Accrued expenses   66,810,494    99,910,577 
Income tax payable   1,577    - 
Advances from customers   4,310,425    655,938 
Short-term bank loans   5,814,630    6,121,637 
TOTAL CURRENT LIABILITIES   112,079,899    118,037,440 
           
NON-CURRENT LIABILITIES          
Long-term debt   21,136,179    22,252,150 
Obligations under capital leases   16,634,135    17,512,402 
TOTAL NON-CURRENT LIABILITIES   37,770,314    39,764,552 
TOTAL LIABILITIES   149,850,213    157,801,992 
           
EQUITY          
           
Future Fintech Group Inc., Stockholders’ equity          
Series B Preferred stock, $0.001 par value; 10,000,000 shares authorized; None issued and outstanding as of September 30, 2018 and December 31, 2017, respectively   -    - 
Common stock, $0.001 par value; 60,000,000 shares authorized and 26,071,083 shares issued and outstanding as of September 30, 2018 and 8,333,333 shares authorized and 5,370,245 shares issued and outstanding as of December 31, 2017, respectively   26,071    5,173 
Additional paid-in capital   109,246,500    109,090,782 
Retained earnings   (26,177,587)   (2,346,689 
Accumulated other comprehensive loss   (96,345,146)   (94,142,481)
Total Future FinTech Group Inc. stockholders’ equity   (13,250,162)   12,606,785 
Non-controlling interests   20,691,939    20,343,058 
TOTAL EQUITY   7,441,777    32,949,843 
TOTAL LIABILITIES AND EQUITY  $157,291,990   $190,751,835 

   

The accompanying notes are an integral part of these condensed consolidated financial statements.

 

 1 

 

 

FUTURE FINTECH GROUP INC.

CONSOLIDATED STATEMENTS OF OPERATIONS AND COMPREHENSIVE INCOME (LOSS)

(Unaudited)

 

   Three Months Ended
September 30,
   Nine Months Ended
September 30,
 
   2018   2017   2018   2017 
Revenue  $308,691   $4,443,710   $1,658,911   $10,179,416 
Cost of goods sold   459,893    4,519,587    1,574,843    8,427,936 
Gross profit   (151,202)   (75,877)   84,068    1,751,480 
                     
Operating Expenses                    
General and administrative expenses   2,577,333    8,660,710    8,962,643    14,593,052 
Selling expenses   14,982,148    221,684    15,088,692    727,641 
Total operating expenses   17,559,481    8,882,394    24,051,335    15,320,693 
                     
Loss from operations   (17,710,683)   (8,958,271)   (23,967,267)   (13,569,213)
                     
Other income (expense)                    
Interest income   9,317    -    8,289    2,032 
Subsidy income   -    573,040)   -    915,164 
Interest expenses   (399,292)   (112,743)   (1,260,671)   (738,705)
Other income (expenses)   (115)   2,238,382    (7,492)   2,098,173 
Total other income (expenses)   (390,090)   2,698,679    (1,259,874)   2,276,664 
                     
Loss before income tax   (18,100,773)   (6,259,592)   (25,227,141)   (11,292,549)
Income tax provision   -    (1,825)   -    258,260 
Net loss   (18,100,773)   (6,257,767)   (25,227,141)   (11,550,809)
                     
Less: Net loss attributable to non-controlling interests   (508,648)   2,971,298   (1,444,625)   2,767,477
                     
NET LOSS ATTRIBUTABLE TO FUTURE FINTECH GROUP, INC.   (17,592,125)   (9,229,065)   (23,782,516)   (14,318,286)
                     
Discontinued Operations (Note 11)                    
Loss from discontinued operations   1,128    (45,418)   (48,382)   (142,126)
NET LOSS ATTRIBUTABLE TO FUTURE FINTECH GROUP, INC.   (17,590,997)   (9,274,483)   (23,830,898)   (14,460,412)
                     
Other comprehensive income (loss)                    
Foreign currency translation adjustment   348,796    4,953,922    (164,737)   7,912,158 
Comprehensive loss   (17,750,849)   (1,349,263)   (25,440,260)   (4,500,777)
Comprehensive income (loss) attributable to non-controlling interests   (977,257)   1,195,760    (226,773)   452,317 
COMPREHENSIVE LOSS ATTRIBUTABLE TO FUTURE FINTECH GROUP, INC.  $(18,728,106)  $(153,503)  $(25,667,033)  $(4,048,460)
                     
Loss per share:                    
Basic loss per share from continued operations   (0.94)   (1.89)   (1.27)   (3.01)
Basic loss per share from discontinued operations   -    (0.01)   -    (0.03)
Basic loss per share from net income   (0.94)   (1.90)   (1.27)   (3.04)
Diluted loss per share:                    
Diluted loss per share from continued operations   (0.93)   (1.86)   (1.26)   (2.97)
Diluted loss per share from discontinued operations   -    (0.01)   -    (0.03)
Diluted loss per share from net income   (0.93)   (1.87)   (1.26)   (3.00)
                     
Weighted average number of shares outstanding                    
Basic   18,680,092    4,751,552    18,680,092    4,751,552 
Diluted   18,907,150    4,814,052    18,907,150    4,814,052 

 

The accompanying notes are an integral part of these condensed consolidated financial statements.

  

 2 

 

 

FUTURE FINTECH GROUP INC.

CONSOLIDATED STATEMENTS OF CASH FLOWS

(Unaudited)

 

   For the Nine Months Ended
September 30,
 
   2018   2017 
         
CASH FLOWS FROM OPERATING ACTIVITIES        
Net loss  $(23,830,898)  $(14,460,412)
Adjustments to reconcile net loss to net cash provided by operating activities          
Minority interest   1,444,625    2,767,477 
Depreciation and amortization   9,718,294    2,341,178 
     Bad debt   14,931,963    - 
Changes in operating assets and liabilities        
Accounts receivable   6,120,377    6,908,544 
Other receivable   (215,026)   (1,248,917)
Advances to suppliers and other current assets   (4,313,420)   5,384,278)
Inventories   (6,864)   (1,021,369)
Accounts payable   23,865,067    (115,060)
Accrued expenses   (33,100,083)   1,250,827 
Income tax payable   1,577    (796,119)
Advances from customers   3,654,487    453,592 
Net cash provided by (used in) operating activities   (1,729,901)   1,464,019 
           
CASH FLOWS FROM INVESTING ACTIVITIES          
           
Additions to property, plant and equipment   (1,902)   (1,042,191)
Proceeds from disposal of plant, property and equipment   -    - 
Prepayment for other assets   -    851,294 
Purchase of intangible assets   -    - 
Net cash used in investing activities   (1,902)   (190,897)
           
CASH FLOWS FROM FINANCING ACTIVITIES          
Issue of common stock   -    4,880,921 
Decrease in restricted cash   -    - 
Proceeds from short-term notes   -    139,599 
Repayment of short-term bank loans   -    (690,739)
Repayment of long term debt   -    - 
(Repayment) proceeds from related party loan   -    2,079,369 
Payment for capital lease   -    - 
Net cash provided by financing activities   -    6,409,150 
           
Effect of change in exchange rate   (2,530,831)   (4,280,356)
           
NET INCREASE (DECREASE) IN CASH AND CASH EQUIVALENTS   (4,262,634)   3,401,916 
Cash and cash equivalents, beginning of period   4,586,757    1,143,585 
Cash and cash equivalents, end of period  $324,123   $4,545,501 
           
SUPPLEMENTAL DISCLOSURES OF CASH FLOW INFORMATION          
Cash paid for interest  $-   $737,651 
Cash paid for income taxes  $-   $258,260 
           
SUPPLEMENTARY DISCLOSURE OF SIGNIFICANT NON-CASH TRANSACTION          
Transferred from other assets to property, plant and equipment and  construction in process  $-   $851,294 

 

The accompanying notes are an integral part of these condensed consolidated financial statements.

 

 3 

 

 

FUTURE FINTECH GROUP INC.

NOTES TO CONDENSED CONSOLIDATED FINANCIAL STATEMENTS

(Unaudited)

 

1.Basis of Presentation

 

The unaudited condensed consolidated financial statements have been prepared in accordance with accounting principles generally accepted in the United States for interim financial information and the rules and regulations of the Securities and Exchange Commission. In the opinion of management, the unaudited financial statements have been prepared on the same basis as the annual financial statements and reflect all adjustments, which include only normal recurring adjustments, necessary to present fairly the financial position as of September 30, 2018 and the results of operations and cash flows for the periods ended September 30, 2018 and 2017. The financial data and other information disclosed in these notes to the interim financial statements related to these periods are unaudited. The results for the three months and nine months ended September 30, 2018 are not necessarily indicative of the results to be expected for any subsequent periods or for the entire year ending December 31, 2018. The balance sheet at December 31, 2017 has been derived from the audited financial statements at that date.

 

Certain information and footnote disclosures normally included in financial statements prepared in accordance with accounting principles generally accepted in the United States have been condensed or omitted pursuant to the Securities and Exchange Commission’s rules and regulations. These unaudited financial statements should be read in conjunction with our audited financial statements and notes thereto for the year ended December 31, 2017 as included in our Annual Report on Form 10-K.

 

2.Business Description and Significant Accounting Policies

 

The principal activities of Future FinTech Group Inc. (together with our direct or indirect subsidiaries, “we,” “us,” “our” or “the Company”) consist of production and sales of fruit juice concentrates, fruit juice beverages and other fruit-related products in the People’s Republic of China (“PRC”, or “China”), and overseas markets. We are also currently in the process of transitioning our business into the following, most of which are still in the developmental stage: the design, development, testing, deployment and maintenance of a blockchain-based Globally Shared Shopping Mall and other related software systems; the operation of a supply chain, logistics and trading business for fruit juice products, foods and other consumer and agricultural products; bulk agricultural products spot trading business and financial technology businesses, including software development and information services for the financial leasing and project finance industries through intelligent investment advisory and blockchain technology; related asset and equity investment management; and the development and operation of a blockchain platform for cryptocurrency conversion between Bitcoin and mBTC and payment and other services (“DCON”).

 

The Company’s activities are principally conducted by subsidiaries operating in the PRC.

 

 4 

 

 

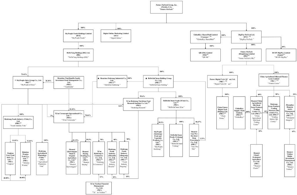
Organizational Structure

 

Our current organizational structure is set forth in the diagram below: 

 

 

 5 

 

 

(1)Xi’an Qinmei Food Co., Ltd., an entity not affiliated with the Company, owns the remaining 8.85% of the equity interest in Shaanxi Qiyiwangguo.

 

(2)Formerly known as Shaanxi Tianren Organic Food Co. Ltd.

 

(3)Hedetang Foods Industry (Yidu) Co., Ltd. (“Foods Industry Yidu”), formerly known as SkyPeople Juice Group Yidu Orange Products Co., Ltd., was established on March 13, 2012. Its scope of business includes deep processing and sales of oranges.

 

(4)Hedetang Agricultural Plantations (Yidu) Co., Ltd., formerly known as Hedetang Fruit Juice Beverages (Yidu) Co., Ltd., was established on March 13, 2012. Its scope of business includes the planting, acquisition and sales of vegetables, fruits, flowers, farm products; fresh fruit picking; research, training and promotion of planting and breeding technology.

 

(5)SkyPeople (Suizhong) Fruit and Vegetable Products Co., Ltd. was established on April 26, 2012. Its scope of business includes the initial processing, quick-freezing and sales of agricultural products and related by-products.

 

(6)Hedetang Farm Products Trading Market (Mei County) Co., Ltd., formerly known as SkyPeople Juice Group (Mei County) Kiwi Fruit and Farm Products Trading Market Co., Ltd. (“Kiwi Fruit & Farm Products”) was established on April 19, 2013. Its scope of business includes preliminary processing of agricultural and subsidiary products, establishment of trading markets for agriculture products, and similar activities.

 

(7)Shaanxi Guo Wei Mei Kiwi Deep Processing Co., Ltd. was established on April 19, 2013. Its scope of business includes producing kiwi fruit juice, kiwi puree, cider beverages, and similar products.

 

(8)Xi’an Hedetang Fruit Juice Beverages Co., Ltd. (“Xi’an Hedetang”) was established on March 31, 2014. Its scope of business includes the production and sales of fruit juice beverages. On August 10, 2017, it changed its name to Xi’an Hedetang Nutritious Food Research Institute Co., Ltd.

 

(9)Xi’an Cornucopia International Co., Ltd. (“Cornucopia”) was established on July 2, 2014. Its scope of business includes the retail and wholesale of pre-packaged food.

 

(10)Shaanxi Fruitee Fun Co., Ltd. (“Fruitee Fun”) was established on July 3, 2014. Its scope of business includes retail and wholesale of pre-packaged food. Shaanxi Fruitee Fun Co., Ltd. (also known as Shaanxi Guoweiduomei Beverage Co., Limited) changed its name to Hedetang Foods Industry (Xi’an) Co., Ltd. (“Foods Industry Xi’an”) on July 5, 2016. On June 6, 2017, it again changed its name to HedeJiachuan Foods (Xi’an) Co. Ltd.

 

(11)Hedetang Holding Group Co., Ltd., formerly known as Hedetang Holding Co., Ltd., (“Hedetang Holding”) was established on July 21, 2014. Its scope of business includes corporate investment consulting, corporate management consulting, corporate image design and corporate marketing planning. On June 14, 2017, it changed its name to HedeJiachuan Holding Group Co. Ltd.

 

(12)The Company acquired Huludao Wonder Co. Ltd. (“Huludao”) on September 10, 2008. Its scope of business mainly includes the manufacture and sale of concentrated fruit juice and fruit juice beverages.

 

(13)The Company acquired Yingkou Trusty Fruits Co., Ltd. (“Yingkou”) on November 25, 2009. Its scope of business mainly includes the manufacture of concentrated fruit juice.

 

(14)Hedetang Foods Industry (Jingyang) Co., Ltd. (“Foods Industry Jingyang”) was established on September 7, 2016. Its scope of business includes processing, storage and sales of farm products, fruits, tea and snacks; as well as research and promotion of processing technology of organic agriculture, fruit industry and agricultural products.

 

(15)HedeJiachuan Foods (Yichang) Co. Ltd (“Hedejiachuan Yichang”), formerly known as Hedetang Farm Products Trading Market (Yidu) Co., Ltd., and Hedetang Foods Industry (Yichang) Co., Ltd, was established on March 23, 2016. Its scope of business includes construction, operation, and property management of a farm products trading market; e-commerce services for farm products; and construction and operation management of an e-commerce information platform.

 

 6 

 

 

(16)Xi’an Hedetang E-Commerce Co., Ltd. was established on April 21, 2016. Its scope of business includes online sales of pre-packaged foods and bulk foods.

 

(17)The Company acquired Hedetang Foods (China) Co., Ltd. (“Hedetang Foods China”) on May 18, 2016 through the acquisition of DigiPay FinTech Limited (formerly known as Belking Foods Holdings Group Co., Ltd.), the 100% indirect shareholder of Hedetang Foods China, on the same date. It changed its name to China Agricultural Silkroad Finance Lease Ltd. on May 24, 2018. The scope of business of China Agricultural Silkroad Finance Lease Ltd. includes finance leasing; purchasing leased property domestically and abroad; commercial factoring related to its main businesses; residual value processing related to the leasing business and similar activities.

 

(18)Hedetang Agricultural Plantations (Mei County) Co., Ltd. was established on September 2, 2016. Its scope of business includes the planting, acquisition and sales of vegetables, fruits, flowers, Chinese herbal medicine, and farm products; fresh fruit picking; research, training and promotion of planting and breeding technology, development and training for E-commerce and online sales of agricultural and sideline products. On September 6, 2017, it changed its name to Shaanxi China Agricultural Silk Road Farm Products Trading Center Co., Ltd.

 

(19)Hedetang Foods Industry (Zhouzhi) Co., Ltd. (“Foods Industry Zhouzhi”) was established on November 29, 2016. Its scope of business includes production, processing and sales of kiwifruit wine, juice, puree and beverages; storage and sales of fresh fruits; and import and export of a variety of products and technology.

 

(20)Future FinTech (HongKong) Limited (“FinTech HK”), formerly known as Future World Trading (Hong Kong) and SkyPeople International Trading (HK) Limited, was first established on July 27, 2016. It mainly engages in the import and export of food products.

 

(21)GlobalKey Supply Chain Limited, formerly known as Shaanxi Quangoutong E-commerce Inc., was acquired on May 27, 2017. Its main business scope includes computer hardware and software development and sales, electronic products and communication equipment, computer network engineering design, business information consultation, online sales and online marketing, and investment management.

 

(22)Shaanxi Heying Trading Co. Ltd was established on December 17, 2009. Its main business scope includes the sales of pre-packaged food and bulk food; import and export of goods and technology; food technology research and development; business management and consulting, and corporate planning services.

 

(23)Zhonglian Hengxin Assets Management Co., Ltd. (“Zhonglian Hengxin”) was established in Xi’an in 2017. Its main business scope includes asset management (except for financial, securities, futures and other restricted items); asset acquisition, asset disposal and asset operation (except for financial, securities, futures and other restricted items); planning and advisory for corporate restructure and merger and acquisition; equity and real estate investment (no public offerings, restricted to investment through assets of the company itself ); financial business process outsourcing entrusted by financial institutions; financial information technology outsourcing entrusted by financial institutions; financial knowledge process outsourcing. Businesses that require approval by government agencies shall only operate within the scope of such approval.

 

(24)Shenzhen Hedetang Industrial Co., Ltd. (“Shenzhen Hedetang”) was established on September 29, 2017. Its main business scope includes industrial projects (specific items to be declared separately); domestic trade; and import and export businesses.

 

(25)DigiPay FinTech Limited (“DigiPay FinTech”), formerly known as Belking Foods Holdings Group Co., Ltd., was established on May 3, 2016.

 

 7 

 

 

(26)QR (HK) Limiter (“QR HK”), formerly known as GlobalKey Holdings Limited, was established on January 13, 2012 and its name was changed on October 23, 2018. It was established mainly to engage in the import and export of food products.

 

(27)DCON DigiPay Limited (“DCON DigiPay”) was established on February 5, 2018 in Tokyo, Japan. Its main business scope includes the development and marketing of a blockchain based payment system, computer software, asset management consulting, and business consulting.

 

(28)Future Digital FinTech (Xi’an) Ltd. (“FinTech (Xi’an)”) was established on February 9, 2018 in Xi’an. Its main business scope includes software development and marketing, information consulting services, and financial information technology development.

 

(29)GlobalKey SharedMall Limited (“GlobalKey SharedMall”) was established on March 6, 2018 in the Cayman Islands. Its main business scope includes an online trading and shopping platform for fresh fruits, juices and other products and services, using blockchain technology.

 

(30)Chain Future Digital Tech (Beijing) Ltd, (“Chain Future”) was established on July 10, 2018. Its main business scope includes technical services and technology transfer, development, promotion and consultation; wholesale of computers, software and auxiliary equipment, electronic products, and other related products. This company will focus its business on acting as an accelerator for blockchain projects and it plans to provide basic support including technical support, whitepaper editing, solution design and financial management services for its clients. Its business will also include training and cultivating technicians for blockchain projects, providing consultation services regarding cryptocurrency exchanges and tokens listing matters, as well as marketing-related services. Its named was changed to Future Digital Tech (Xi’an) Ltd. on May 24, 2018.

 

Principles of Consolidation

 

Our consolidated financial statements include the accounts of the Company and its subsidiaries. All material intercompany accounts and transactions have been eliminated in consolidation. 

 

The condensed consolidated financial statements are prepared in accordance with U.S. GAAP. This basis differs from that used in the statutory accounts of SkyPeople (China), Finance Lease, Hedejiachuan Holding, Huludao Wonder, Xi’an Cornucopia, Hedetang Research, Yingkou, Shaanxi Qiyiwangguo, Hedetang E-commerce, SkyPeople Suizhong, Agricultural Plantation Mei County, Food Industry Yidu, Food Industry Jingyang, Guo Wei Mei, Agriculture Plantation Yidu, Trading Market Yidu, Trading Market Mei County, Hedetang Plantations, Foods Industry Zhouzhi, GlobalKey Supply Chain Limited, Shaanxi Heying Trading Co. Ltd., Zhonglian Hengxin, Shenzhen Hedetang, FinTech (Xi’an), Chain Future, which were prepared in accordance with the accounting principles and relevant financial regulations applicable to enterprises in the PRC. All necessary adjustments have been made to present the financial statements in accordance with U.S. GAAP.

 

Uses of Estimates in the Preparation of Financial Statements

 

The Company’s condensed consolidated financial statements have been prepared in accordance with accounting principles generally accepted in the United States of America, which requires management to make estimates and assumptions that affect the reported amounts of assets and liabilities and disclosure of contingent assets and liabilities at the date of the condensed consolidated financial statements and reported amounts of revenue and expenses during the reporting period. The significant areas requiring the use of management estimates include, but are not limited to, the allowance for doubtful accounts receivable, estimated useful life and residual value of property, plant and equipment, provision for staff benefit, recognition and measurement of deferred income taxes and valuation allowance for deferred tax assets. Although these estimates are based on management’s knowledge of current events and actions management may undertake in the future, actual results may ultimately differ from these estimates. 

 

Going on Concern

 

The Company's financial statements are prepared using accounting principles generally accepted in the United States of America applicable to a going concern, which contemplates the realization of assets and liquidation of liabilities in the normal course of business. However, the Company does not have significant cash or other current assets, nor does it have an established source of revenues sufficient to cover its operating costs and to allow it to continue as a going concern.

 

 8 

 

 

Under the going concern assumption, an entity is ordinarily viewed as continuing in business for the foreseeable future with neither the intention nor the necessity of liquidation, ceasing trading, or seeking protection from creditors pursuant to laws or regulations. Accordingly, assets and liabilities are recorded on the basis that the entity will be able to realize its assets and discharge its liabilities in the normal course of business.

 

In 2018, the Company continued its transition into a financial technology, online sales and internet distribution business with blockchain technology. These businesses are still under development and have not generated any significant revenues. The ability of the Company to continue as a going concern is dependent upon its ability to successfully execute its new business strategy and eventually attain profitable operations. The accompanying financial statements do not include any adjustments that may be necessary if the Company is unable to continue as a going concern.

 

The shared shopping mall platform invested in by the Company is expected to be in operation in December 2018. During the next year, the Company’s foreseeable cash requirements will relate to continual development of the operations of its business and technologies. The Company’s failure to do so could have a material and adverse effect upon it and its shareholders. The Chinese government has provided financial support to companies developing blockchain technologies in many regions of China. The Company expects to receive cash flow from the on-line trading and governmental funding. In addition, the Company is seeking equity cooperation for different projects related to the development of blockchain technologies, which could provide additional funding.

 

In the past year, the Company funded operations by operating cash flow, using cash proceeds received from debt issuance of common stock. For the coming year, the Company plans to continue to fund the Company through cash flow from operation revenues and the other potential sources of funding discussed above.

 

There can be no assurance that the Company will be able to achieve its business plan, raise any additional capital or secure the additional financing necessary to implement its current operating plan. The ability of the Company to continue as a going concern is dependent upon its ability to significantly reduce its operating costs, increase its revenues and eventually regain profitable operations. The accompanying consolidated financial statements do not include any adjustments that might be necessary if the Company is unable to continue as a going concern.

 

Shipping and Handling Costs

 

Shipping and handling amounts billed to customers in related sales transactions are included in sales revenues and shipping expenses incurred by the Company are reported as a component of selling expenses. The shipping and handling expenses of $13,523 and $1,246 for the three months ended September 30, 2018 and 2017, respectively; and $156,729 and $327,097 for the nine months ended September 30, 2018 and 2017, respectively; are reported in the Consolidated Statements of Income and Comprehensive Income (Loss) as a component of selling expenses.

 

Leases

 

Leases are reviewed and classified as capital or operating at their inception in accordance with ASC Topic 840, Accounting for Leases. For leases that contain rent escalations, the Company records monthly rent expense equal to the total amount of the payments due in the reporting period over the lease term. The difference between rent expense recorded and amount paid is credited or charged to a deferred rent account.

 

Earnings Per Share (“EPS”)

 

The Company adopted ASC Topic 215, Statement of Shareholder Equity. Basic EPS are computed by dividing net income available to common shareholders (numerator) by the weighted average number of common shares outstanding (denominator) during the period. Diluted EPS give effect to all dilutive potential common shares outstanding during a period. In computing diluted EPS, the average price for the period is used in determining the number of shares assumed to be purchased from the exercise of stock options and warrants.

 

 9 

 

 

Recent Accounting Pronouncement

 

In August 2018, the FASB issued ASU 2018-15, "Intangibles - Goodwill and Other - Internal-use Software (Subtopic 350-40): Customer's Accounting for Implementation Costs Incurred in a Cloud Computing Arrangement That Is a Service Contract." The standard requires implementation costs incurred by customers in cloud computing arrangements to be capitalized and amortized under the same premises of authoritative guidance for internal-use software. Adoption of ASU 2018-15 did not have any other material effect on the results of operations, financial position or cash flows of the Company.

 

In June 2018, the FASB issued Accounting Standards Update “ASU No. 2018-07 – Compensation – Stock Compensation”.  The ASU expands the scope of current guidance to include all share-based payment arrangements related to the acquisition of goods and services from both non-employees and employees.  The guidance in the ASU is effective for the Company in all fiscal years beginning after December 15, 2018.  Adoption of ASU 2018-07 did not have any other material effect on the results of operations, financial position or cash flows of the Company.

 

February 2018, the FASB issued ASU 2018-02, Income Statement-Reporting Comprehensive Income (Topic 220), “Reclassification of Certain Tax Effects from Accumulated Other Comprehensive Income.” ASU 2018-02 was issued to allow the reclassification from accumulated other comprehensive income to retained earnings for the stranded tax effect resulting from the Tax Cuts and Jobs Act enacted on December 22, 2017. The Tax Cuts and Jobs Act, among other things, reduced the corporate tax rate from 35% to 21%, which required the re-evaluation of any deferred tax assets or liabilities at the lowered tax rate which potentially could leave disproportionate tax effects in accumulated other comprehensive income. ASU 2018-02 allows for the election to reclassify these stranded tax effects to retained earnings. ASU 2018-02 is effective for all entities for fiscal years beginning after December 15, 2018, and interim periods within those fiscal years. Early adoption is permitted, including adoption in any interim period for public business entities for reporting periods for which financial statements have not yet been issued. Adoption of ASU 2018-02 did not have any other material effect on the results of operations, financial position or cash flows of the Company.

 

There were no other recent accounting pronouncements or changes in accounting pronouncements during the three months ended September 30, 2018 compared to the recent accounting pronouncements described in our Annual Report on Form 10-K for the fiscal year ended December 31, 2017 that are of significance or potential significance to us.

 

3.Inventories

 

Inventories by major categories are summarized as follows:

 

   September 30,
2018
   December 31,
2017
 
   (Unaudited)   (Audited) 
         
Raw materials and packaging  $951,136   $837,613 
Finished goods   

1,153,035

    1,259,694 
Inventories  $

2,104,171

   $2,097,307 

 

4.Related Party Transaction

 

Sales to Related Party

 

The Company’s subsidiary sold fruit beverages to a related entity, Shaanxi Fullmart Convenient Chain Supermarket Co., Ltd. (“Fullmart”) for approximately $0 and $58,972 for the nine months ended September 30, 2018 and 2017, respectively. The accounts receivable balances were approximately $0 as of September 30, 2018 and December 31, 2017, respectively. Fullmart is a company indirectly beneficially-owned by our Chairman and Chief Executive Officer, Mr. Yongke Xue.

 

Long-term Loan – Related Party

 

There were no long-term loans to a related party as of each of September 30, 2018 and 2017.

 

 10 

 

   

5.Concentrations

 

(1)Concentration of Customers

  

Sales to our five largest customers accounted for an aggregate of approximately 9% and 4% of our net sales during the three months ended September 30, 2018 and 2017, respectively. There was no single customer representing over 10% of total sales for the three months ended September 30, 2018 and September 30, 2017, respectively.

 

(2)Concentration of Suppliers

 

One supplier accounted for 10% and 11% of our purchases for the three months ended September 30, 2018 and 2017, respectively.

 

6.Issuance of Common Stock and Warrants

 

On November 2, 2017 (the “Agreement Date”), a wholly-owned indirect subsidiary of the Company, Hedetang Foods (China) Co., Ltd. (“Hedetang”), entered into a series of Creditor’s Rights Transfer Agreements (collectively, the “Acquisition Agreements”) with each of Shaanxi Chunlv Ecological Agriculture Co. Ltd., Shaanxi Boai Medical Technology Development Co., Ltd., and Shaanxi Fu Chen Venture Capital Management Co. Ltd. (collectively, the “Sellers”). Pursuant to the Acquisition Agreements, Hedetang agreed to purchase certain creditor’s rights associated with companies located in the PRC, for an aggregate purchase price of RMB 181,006,980 (approximately $27,344,096), of which RMB 108,604,188 (approximately $16,437,248.50) was paid in cash and RMB 72,402,792 (approximately $10,937,639) was paid in shares of common stock of the Company based on the average of the closing prices of Future FinTech’s common stock over the five trading days preceding the date of the Acquisition Agreements.

 

A summary of the Acquisition Agreements is as follows:

 

1) Shaanxi Chunlv Ecological Agriculture Co. Ltd. agreed to transfer all its credit rights of principal and interest owed by Xi’an Tongji Department Store Co., Ltd. to Hedetang. As of the Agreement Date, the book balance of the principal was RMB 23,625,000, the interest was RMB 38,281,900, and the total credit balance, including the principal and the interest, was RMB 61,906,900, of which the RMB 19,757,800 credit was guaranteed by a third party company.

 

2) Shaanxi Chunlv Ecological Agriculture Co. Ltd. agreed to transfer all its credit rights of principal and interest owed by Shaanxi Youyi Co., Ltd. to Hedetang. As of the Agreement Date, the book balance for the principal was RMB 45,345,000, the interest was RMB 71,224,300, and the total credit balance including the principal and the interest was RMB 116,569,300, all of which was guaranteed by a third party company.

 

3) Shaanxi Fu Chen Venture Capital Management Co., Ltd. agreed to transfer all its credit rights of principal and interest owed by State Owned Shaanxi No. 8 Cotton and Textile Mill to Hedetang. As of the Agreement Date, the book balance for the principal was RMB 72,370,000, the interest was RMB 138,037,700, the total of credit including the principal and the interest was RMB 210,407,700, and there was no effective guarantee or pledged assets to secure this debt.

 

4) Shaanxi Boai Medical Technology Development Co., Ltd. agreed to transfer all its credit rights of principal and interest owed by Xi’an Yanliang Economic Development Co., Ltd. to Hedetang. As of the Agreement Date, the book balance for the principal was RMB 6,350,000, the interest was RMB 9,834,300, and the total of credit including the principal and the interest was RMB 16,184,300, which is secured by certain land use rights.

 

 11 

 

 

In connection with the Acquisition Agreements and to provide funding for their consummation, on November 3, 2017, the Company entered into a Share Purchase Agreement (the “Share Purchase Agreement”) with Mr. Zeyao Xue (“Xue”) pursuant to which Future FinTech agreed to sell 11,362,159 shares of its common stock (the “Shares”) to Xue for an aggregate purchase price of $16,437,248.50. The per share price for the Shares was determined using the average closing price quoted on the NASDAQ Global Market for the common stock of the Company over the three (3) trading days prior to the date of the Share Purchase Agreement (the “Purchase Price”), subject to potential upward adjustment. The consummation of the Share Purchase Agreement was contingent on Future FinTech receiving shareholder approval at a Special Shareholders Meeting for an amendment to its articles of incorporation and the approval of Share issuance under the Share Purchase Agreement by the shareholders of the Company.

 

On April 6, 2018, the Company issued an aggregate 7,111,599 shares of the Company’s common stock to three individuals designated by the Sellers in the respective amounts of 3,409,466, 3,323,225 and 378,908 shares, pursuant to the Acquisition Agreements, and 11,362,159 shares of the Company’s common stock pursuant to the Share Purchase Agreement, which such issuances were approved by the Company’s shareholders at a special meeting held on March 13, 2018.

 

On January 23, 2018, DigiPay FinTech Limited (“DigiPay”), a limited liability company incorporated in the British Virgin Islands and a wholly-owned subsidiary of the Company, and Peng Youwang (“Peng”), a Chinese citizen, entered into a DCON Digital Assets Transfer Agreement (the “Agreement”).

 

Under the terms of the Agreement, Peng transferred to DigiPay a 60% ownership interest in certain digital assets of DCON, a blockchain platform for cryptocurrency conversion, payment and other services (“DCON”), including but not limited to its business plan and white papers, business models, software, codes, architectures, codes, software, applications, technologies, patents, copyrights, trade secrets, customer lists, business points, trading platforms, digital rights, authentication systems, agreements and contracts, intellectual property, token, and the DCON communities established on Nova Realm City (the “Transfer Assets”) for an aggregate purchase price of $9,600,000 (the “Purchase Price”). The Company paid the Purchase Price by issuing to Peng 1,200,000 shares of the Company’s common stock, par value $0.001 per share (the “Common Stock”), equaling a per share sale price of $8.00 (the “Share Payment”). Half of the shares of Common Stock subject to the Share Payment were issued within 30 days of the date of the Agreement, and the remaining Share Payment shares were issued within 90 days of the date of the Agreement. On May 3, 2018, the Company issued the remaining 600,000 shares of its common stock to Mr. Peng and his designee according to the Agreement. 

 

The Agreement also contains customary representations and warranties regarding the Transfer Assets and the ownership thereof, and covenants regarding the parties’ cooperation. DigiPay and Peng further agreed to establish a Japanese operating company for the Transfer Assets, of which DigiPay will hold a 60% ownership interest and Peng’s designee will hold a 40% ownership interest. 

 

On January 5, 2018, the Company issued 880,580 shares of its common stock to Reits (Beijing) Technology Co. Ltd., a limited liability company incorporated in China (“Reits”) pursuant to the Technology Development Service Contract (the “Service Agreement”) signed on December 18, 2017 by Reits and GlobalKey Supply Chain Ltd. (“GlobalKey”), a limited liability company incorporated in China and a wholly owned subsidiary of the Company.

 

Under the Service Agreement, Reits shall provide services to GlobalKey relating to the design, development, testing, deployment and maintenance of a blockchain-based Globally Shared Shopping Mall and other software systems (the “System”). Following the completion and delivery of the System by Reits, (i) GlobalKey shall provide the hardware and network requirements for the trial deployment of the System, (ii) Reits shall provide training of GlobalKey’s staff in the use and operation of the System, and (iii) for a period of one year from the System delivery date and for no additional charge, Reits shall provide ongoing System maintenance and technical support (the “Free Maintenance Period”). Following the completion of the Free Maintenance Period, GlobalKey may elect to engage Reits for ongoing maintenance and technical support. Under the Service Agreement, GlobalKey shall pay Reits aggregate consideration of RMB 13,000,000 ($2,067,397), of which RMB 9,100,000 ($1,447,178) may be paid in shares of the Company’s common stock, par value $0.001 per share (the “Common Stock”), at a per share price equal to the average of the Common Stock’s closing prices over the 5 trading days prior to the date of the Agreement, or $1.554 per share (the “Share Payment”). The exchange rate between US$ and RMB for the payment is 1:6.65. The Share Payment was made within 15 business days of the date of the Service Agreement, and the remaining Service Agreement consideration shall be paid by GlobalKey in accordance with the schedule described in the Service Agreement. The Company paid RMB 876,663 ($139,416) and RMB 788,353 ($115,459) in cash to Reits in the first and second quarter of 2018, respectively.  

 

 12 

 

 

On April 12, 2017, the Company entered into the Purchase Agreement with certain purchasers (the “Purchasers”), pursuant to which the Company offered and sold to the Purchasers, in a registered direct offering, an aggregate of 862,097 shares (the “Shares”) of common stock, par value $0.001 per share (“Common Stock”).  The Shares were sold to the Purchasers at a negotiated purchase price of $3.10 per share, for aggregate gross proceeds to the Company of $2,672,500, before deducting fees to the placement agent and other offering expenses payable by the Company.  In a concurrent private placement, the Company also agreed to issue to the each of the Purchasers a warrant to purchase one (1) share of the Company’s Common Stock for each share purchased under the Purchase Agreement, pursuant to that certain Common Stock Purchase Warrant, by and between the Company and each Purchaser (each, a “Warrant”, and collectively, the “Warrants”).  The Warrants are exercisable beginning on the six month anniversary of the date of issuance at an initial exercise price of $5.20 per share and will expire on the five and a half year anniversary of the date of issuance.

 

On January 5, 2018, the Company issued 30,000 shares of the Company’s common stock to a certain warrant holder for the exercise of Warrants.

 

On February 28, 2017, the Company issued options to purchase 62,500 shares of the Company’s common stock with an exercise price equal to the fair market value of the Company’s Common Stock (as defined under the 2011 Stock Incentive Plan in conformity with Regulation 409A of the Internal Revenue Code of 1986, as amended) at the date of grant to three of the Company’s employees pursuant to the 2011 Stock Incentive Plan, which was approved by the Company’s shareholders at annual stockholders meeting on August 18, 2011. These options vested immediately on the grant date with a fair market value of $223,375 based on the fair value of $3.57 per share, which was determined by using the Black Scholes option pricing model. The Company recognized stock-based compensation expense of $223,375 in the first quarter of fiscal 2017 under the 2011 Stock Incentive Plan. On January 5, 2018, the Company issued 62,500 shares of the Company’s common stock to three of its employees for the exercise of such stock options.

 

As of September 30, 2018, there were no shares of stock available for awards under the 2011 Stock Incentive Plan. As of September 30, 2018, there were 1,300,000 shares of stock available for awards under the 2017 Omnibus Equity Plan 

 

On March 29, 2017, the Company issued 250,000 shares of the Company’s unrestricted common stock to six of the Company’s employees pursuant to our 2015 Omnibus Equity Plan, which was approved by the Company’s shareholders at the annual stockholders meeting on November 19, 2015. The Company recorded an expense of $250 in the first quarter of fiscal 2017 under the 2015 Omnibus Equity Plan, reflecting a par value of $0.001 per share of the Company’s common stock.

 

The Company’s 2015 Omnibus Equity Plan permits the grant of incentive stock options (“ISOs”), nonqualified stock options (“NQSOs”), stock appreciation rights (“SARs”), restricted stock, unrestricted stock and restricted stock units (“RSUs”) to its employees of up to 250,000 shares of Common Stock. As of September 30, 2018, there were no shares of stock available for awards under the 2015 Stock Incentive Plan.

 

7.Other Receivables

 

As of September 30, 2018, the balance of other receivables was $31.1 million, which mainly consisted of a deposit of approximately $29.1 million for the purchase of a kiwi orchard in Mei County.

 

In April 2016, the Company signed a letter of intent with Mei County Kiwifruits Investment and Development Corporation to purchase 833.5 mu (approximately 137.3 acres) of kiwifruits orchard in Mei County. The purchase price will be determined by a third-party valuation company appointed by both parties. As of the date of this report, the valuation has not been completed. The Company paid RMB 200 million (approximately $29.1 million) as a deposit (the “Deposit”) in the second quarter of 2016. The purchase is subject to government approval, approval by the Company’s Board of Directors and a definitive agreement negotiated and signed by the parties. As Mei County is in the process of governmental personnel change, the approval was delayed. Pursuant to the letter of intent, the Deposit shall be returned to the Company within 10 working days upon the request of the Company if the kiwifruits orchard cannot be transferred to the Company according to the schedule. As the previous staff of Mei County Kiwifruits Investment and Development Corporation were not satisfied with the redundancy compensation package, the valuation was delayed and the Company expects to complete the purchase process in the third quarter of 2019. As the transaction is not completed, the Company recorded this deposit as other receivables in its balance sheet.

 

 13 

 

 

8.Long-term Assets (CORRECTED)

 

As of September 30, 2018, the balance of long-term assets was $60.8 million, which mainly consisted of a balance of approximately $28.8 million for the leasing fee for the kiwifruits orchard in Mei County and a balance of approximately $18.4 million for the leasing fee for the orange orchard in Yidu city. 

 

On August 3, 2016, Shaanxi Guoweimei Kiwi Deep Processing Company, an indirectly wholly-owned subsidiary of the Company, signed a lease agreement for 20,000 mu (approximately 3,292 acres) of a kiwifruits orchard located in Mei County, Shaanxi Province, with the Di’ErPo Committee of Jinqu Village, Mei County, Shaanxi for a term of 30 years, from August 5, 2016 to August 4, 2046. The annual leasing fee is RMB 1,250 (approximately $181) per mu, and payment of 10 years’ of leasing fees shall be made on each of September 25, 2016, 2026 and 2036. The Company made a payment of RMB 250 million (approximately $36.3 million) for the first 10 years’ leasing fees on August 15, 2016, which is recorded as deposit in the Company’s balance sheet. The Company has amortized $2,875,943 as expenses during the nine months ended September 30, 2018.

  

On August 15, 2016, Hedetang Agricultural Plantations (Yidu) Co., Ltd., an indirectly wholly-owned subsidiary of the Company, signed a lease agreement for 8,000 mu (approximately 1,317 acres) of an orange orchard located in the city of Yidu, Hubei Province, with the Yidu Sichang Farmers Association, Hubei Province, for a term of 20 years, from September 22, 2016 to September 21, 2036. The annual leasing fee is RMB 2,000 (approximately $290) per mu, and payment of 10 years’ of leasing fees shall be made on each of September 25, 2016 and 2026. The Company made a payment of RMB 160 million (approximately $23.3 million) for the first 10 years’ of leasing fees on September 20, 2016, which is recorded as deposits in the Company’s balance sheet. The Company has amortized $1,840,603 as expenses during the nine months ended September 30, 2018.

 

9.Discontinued Operation

 

The Company’s Huludao Wonder operation, a subsidiary which produced concentrated apple juice, suffered continued operating losses in the three fiscal years prior to 2016 and its cash flow was minimal for these three years. In December 2016, the Company established a winding-down plan to close this operation. Based on the restructuring plan and in accordance with EITF 03-13, the Company presented the operating results from Huludao Wonder as a discontinued operation, as the Company believed that no continued cash flow would be generated by the disposed component (Huludao Wonder) and that the Company would have no significant continuing involvement in the operation of the discontinued component. Management of the Company initiated a plan to sell the property located in Huludao in December 2016, and ceased the depreciation of the property in accordance with SFAS No. 144. In fiscal year 2017 and 2016, the Company recorded an impairment loss of $11.3 million and $2.4 million, respectively with respect to the concentrated fruit juice production equipment in Huludao Wonder.

 

As of September 30, 2018, there was an outstanding bank loan of $5.8 million owed by Huludao Wonder to a lending bank. Huludao Wonder has disputed the interest rate on this loan with the bank, and stopped payment of interest on this loan during 2016. The bank sued Huludao Wonder and demanded that Huludao Wonder pay back the loan principal and the outstanding interest. The Huludao Court has seized land use rights, buildings and equipment of Huludao Wonder that were pledged as guarantee for the loan and has organized two auction sales for these assets in January and February of 2018, but both auction sales were unsuccessful in finding a buyer. As of the date of this report, the Company has not yet reached an agreement with the bank. On July 19, 2018, the Court issued verdict for Huludao Wonder to pay the outstanding principal and interest of the loan with Huludao Wonder’s land use rights, building, equipment, electronic and transportation assets. As of September 30, 2018, the inventory and fixed assets of Huludao Wonder have been fully impaired, and the book value of the land use right was approximately $4.2 million. Huludao Wonder plans to file for bankruptcy in the fourth quarter of 2018 after receiving board approval.

 

During the process of winding down the Company’s operation in Huludao Wonder, the Company incurred general and administrative expenses of approximately $112,427 and $142,118 during the nine months ended September 30, 2018 and 2017, respectively.

 

 14 

 

 

Loss from discontinued operations for the three and nine months ended September 30, 2018 and 2017 was as follows:

 

   For the Three Months   For the Nine Months 
   Ended September 30,   Ended September 30, 
   2018
(Unaudited)
   2017
(Unaudited)
   2018
(Unaudited)
   2017
(Unaudited)
 
                 
REVENUES  $-   $-   $-   $- 
COST OF SALES   -    -    -    - 
GROSS PROFIT   -    -    -    - 
                     
OPERATING EXPENSES:                    
General and administrative   (62,917)   (45,410)   (112,427)   (142,118)
Selling expenses   -    -    -    - 
Total   (62,917)   (45,410)   (112,427)   (142,118)
                     
OTHER INCOME (EXPENSE)                    
Interest expense   -    (8)   -    (9)
Other income    -    -    -    1 
Total   -    (8)   -    (8)
Loss from discontinued operations before income tax   (62,917)   (45,418)   (112,427)   (142,126)
Income tax provision   -    -    -    - 
                     
LOSS FROM DISCONTINUED OPERATIONS  $(62,917)  $(45,418)   (112,427)   (142,126)

  

The loss from discontinued operations was $112,427 and $142,126 for the nine months ended September 30, 2018 and 2017, respectively. The Company does not provide a separate cash flow statement for the discontinued operation. The loss from discontinued operations was deemed as cash outflow from operating activities of the discontinued operation. The Company believes there will not be any future significant cash flows from the discontinued operation, as the outstanding accounts receivable and accounts payable are immaterial to the Company’s financial position and liquidity.

 

 15 

 

 

10.Segment Reporting

 

The Company operates in six segments: concentrated apple juice and apple aroma, concentrated kiwifruit juice and kiwifruit puree, concentrated pear juice, fruit juice beverages, fresh fruits and vegetables, and others. Our concentrated apple juice and apple aroma was primarily produced by the Company’s Huludao Wonder factory; concentrated pear juice is primarily produced by the Company’s Jiangyang factory. The Company’s Huludao Wonder operation suffered continued operating losses in the three fiscal years prior to 2016 and its cash flow was minimal for these three years. In December 2016, the Company established a winding-down plan to close this operation. The Company’s Yingkou factory in Liaoning also did not produce any concentrated apple juice in the past two years due to lower market demand on concentrated apple juice and heavy competition in the international market. The Company uses the same production line to manufacture both concentrated apple juice and concentrated pear juice. Shaanxi Province, where the factory of Jianyang factory is located, is rich in fresh apple and pear supplies. Jinagyang factory also produces concentrated apple juice. Concentrated kiwifruit juice and kiwifruit puree is primarily produced by the Company’s Qiyiwangguo factory, and fruit juice beverages are primarily produced by the Company’s Qiyiwangguo factory. The Company’s other products include fructose, concentrated turnjujube juice, and other byproducts, such as kiwifruit seeds. The production of other products is based on customers’ orders. The other products sales amount is currently small and unpredictable.

 

Concentrated fruit juice is used as a basic ingredient for manufacturing juice drinks and as an additive to fruit wine and fruit jam, cosmetics and medicines. The Company sells its concentrated fruit juice to domestic customers and exports directly or via distributors. The Company believes that its main export markets are the United States, the European Union, South Korea, Russia and the Middle East.  The Company sells its Hedetang branded bottled fruit beverages domestically, primarily to supermarkets in the PRC. The Company sells its fresh fruit and vegetables to supermarkets and wholesalers in the PRC. 

 

Some of these product segments might never individually meet the quantitative thresholds for determining reportable segments and we determine the reportable segments based on the discrete financial information provided to the chief operating decision maker. The chief operating decision maker evaluates the results of each segment in assessing performance and allocating resources among the segments. Since there is an overlap of services provided and products manufactured between different subsidiaries of the Company, the Company does not allocate operating expenses and assets based on the product segments. Therefore, operating expenses and asset information by segment are not presented. Segment profit represents the gross profit of each reportable segment.

 

For the three months ended September 30, 2018 (in thousands):

 

   Concentrated apple juice and apple
aroma
   Concentrated kiwifruit
juice and
kiwifruit
puree
   Concentrated pear juice   Fruit juice beverages   Others   Total 
Reportable segment revenue  $-   $82   $18   $202   $7   $309 
Inter-segment loss                -       -         -    -    - 
Revenue from external customers   -    82    -    202    75    309 
Segment gross loss  $-   $(6)  $18   $(134)  $(11)  $(151)

 

 16 

 

 

For the three months ended September 30, 2017 (in thousands):

 

   Concentrated apple juice and apple
aroma
   Concentrated kiwifruit
juice and
kiwifruit
puree
   Concentrated pear juice   Fruit juice beverages   Others   Total 
Reportable segment revenue  $1,122   $196   $26   $3,865   $15   $5,224 
Inter-segment loss   (560)   (12)   (13)   (195)   -    (780)
Revenue from external customers   562    184    13    3,670    15    4,444 
Segment gross profit (loss)  $(30)  $45  $1   $(99)  $7   $(76)

   

For the nine months ended September 30, 2018 (in thousands)

 

   Concentrated apple juice and apple
aroma
   Concentrated kiwifruit
juice and
kiwifruit
puree
   Concentrated pear juice   Fruit juice beverages   Others   Total 
Reportable segment revenue  $231   $538   $66   $1,158   $100   $2,093 
Inter-segment loss   (28)   (143)   (31)   (230)   2    (434)
Revenue from external customers   203    395    35    928    98    1,659 
Segment gross profit (loss)  $52   $17   $1   $(8)  $22   $84 

 

For the nine months ended September 30, 2017 (in thousands):

 

   Concentrated apple juice and apple
aroma
   Concentrated kiwifruit
juice and
kiwifruit
puree
   Concentrated pear juice   Fruit juice beverages   Others   Total 
Reportable segment revenue  $2,637   $579   $1,797   $9,517   $28   $14,558 
Inter-segment loss   (1,025)   (84)   (748)   (2,521)   (1)   (4,379)
Revenue from external customers   1,612    495    1,049    6,996    27    10,179 
Segment gross profit  $2   $126   $148   $1,462  $13   $1,751 

  

The following table reconciles reportable segment profit to the Company’s condensed consolidated income before income tax provision for the three months ended September 30, 2018 and 2017:

 

   2018   2017 
Segment profit  $(151,202)  $(75,877)
Unallocated amounts:          
Operating expenses   (4,970,962)   (8,882,394)
Other income (expenses)   (390,090)   2,698,679 
Loss before tax provision  $(5,512,254)  $(6,259,592)

 

 17 

 

 

11.Entry into a Material Definitive Agreement

 

On June 22, 2018, Digipay Fintech Limited (“Digipay”), a limited liability company incorporated in a British Virgin Islands and a wholly-owned subsidiary of Future FinTech Group Inc. (the “Company”), Lake Chenliu, an individual resident of Costa Rica, and InUnion Chain Ltd. (“InUnion”), a British Virgin Islands company wholly owned by Mr. Chenliu, entered into an InUnion Chain Ltd. Shares Transfer and IUN Digital Assets Investment Agreement (the “Agreement”).

 

Under the terms of the Agreement, Mr. Chenliu shall transfer to Digipay a 10% ownership interest in InUnion (the “InUnion Shares”) for an aggregate purchase price of $15,000,000 (the “Purchase Price”). The Company paid the Purchase Price on October 19, 2018 by issuing to Mr. Chenliu 5 million shares of the Company’s common stock, par value $0.001 per share (the “Common Stock”), equaling a per share sale price of $3.00 (the “Share Payment”). The Company is in the process of changing the shareholder's registration with the local government.

 

Upon acquiring the InUnion Shares, Digipay will have access to, and use of, certain software, technology and related intellectual property of InUnion without further payment. Digipay will also have the right to designate a director nominee to the board of directors of InUnion.

 

In addition to the InUnion Shares, Digipay shall also purchase 20,000,000 of the INU tokens issued by InUnion (the “INU Tokens”) for an aggregate purchase price of $1,000,000, which amount shall be paid in immediately available funds within 180 days of the date of the Agreement. Digipay may be issued additional INU Tokens and shares of InUnion’s capital stock in the event that, after being listed on a global digital assets exchange, the INU Tokens fail to maintain certain minimum trading price requirements.

 

12.Commitments And Contingencies

 

Litigation

 

In April 2015, China Cinda Asset Management Co., Ltd. Shaanxi Branch (“Cinda Shaanxi Branch”) filed two enforcement proceedings with Xi’an Intermediate People’s Court (the “Court”) against the Company for alleged defaults pursuant to guarantees by the Company to its suppliers for a total amount of RMB 39,596,250 or approximately $5.8 million.

 

In September 2014, two long term suppliers of pear, mulberry, and kiwi fruits to the Company requested that the Company provide guarantees for their loans with Cinda Shaanxi Branch. Considering the long term business relationship and to ensure the timely supply of raw materials, the Company agreed to provide guarantees on the value of the raw materials supplied to the Company. Because Cinda Shaanxi Branch is not a bank authorized to provide loans, it eventually provided financing to the two suppliers through the purchase of accounts receivables of the two suppliers with the Company. In July, 2014, the parties entered into two agreements – an Accounts Receivables Purchase and Debt Restructure Agreement, and Guarantee Agreements for Accounts Receivables Purchase and Debt Restructure. Pursuant to the agreements, Cinda Shaanxi Branch agreed to provide a RMB 100 million credit line on a rolling basis to the two suppliers and the Company agreed to pay its accounts payables to the two suppliers directly to Cinda Shaanxi Branch and provided guarantees for the two suppliers. In April 2015, Cinda Shaanxi Branch stopped providing financing to the two suppliers and the two suppliers were unable to continue the supply of raw materials to the Company. Consequently, the Company stopped making any payment to Cinda Shaanxi Branch.

 

The Company has responded to the Court and taken the position that the financings under the agreements are essentially the loans from Cinda Shaanxi Branch to the two suppliers, and because Cinda Shaanxi Branch does not have permits to make loans in China, the agreements are invalid, void and had no legal effect from the beginning. Therefore, the Company has no obligation to repay the debts owed by the two suppliers to Cinda Shaanxi Branch.

 

Upon the Court’s suggestion, parties agreed to a settlement discussion in April 2017. As a part of the settlement discussion, on April 18, 2017, the Company withdrew its non-enforcement request with the Court without prejudice. Both parties are still in the process of settlement negotiations. If the parties cannot reach a settlement agreement, the Company has the right to refile the non-enforcement request with the Court. As the Company may still be liable for this loan, the Company recorded expenses and liability of $5.8 million as the result of these two enforcement proceedings in the third quarter of 2018. 

 

 18 

 

 

Between October, 2013 and January, 2014, Xuzhou Jinkaifeng Glass Co. Ltd. (“JKF”) supplied glass bottles to SkyPeople China. SkyPeople China believed that the glass bottles supplied by JKF had quality issues and did not pay for the bottles delivered. In November, 2016, JKF filed a lawsuit against SkyPeople China with Xuzhou Tongshan District People’s Court. On July 27, 2017, SkyPeople China received judgment from Xuzhou Tongshan District People’s Court that SkyPeople China must pay JKF RMB 365,292 (approximately $55,040) for the glass bottles. SkyPeople China currently is in discussions with JKF on the payment terms and final amount in connection with the enforcement of the judgment.

 

In April 2015, SkyPeople China entered into a loan agreement with Shaanxi Fangtian Decoration Co. Ltd. (“Fangtian”). Pursuant to the loan agreement, SkyPeople China borrowed RMB 3.5 million (approximately $508,780) from Fangtian. SkyPeople China has not repaid the loan and Fangtian filed a lawsuit with Xi’an Yanta District People’s Court (“Yanta District Court”). On August 10, 2017, Yanta District Court ruled against SkyPeople China and determined that SkyPeople China must repay the loan of RMB 3.5 million plus interest RMB of 402,500 (approximately $585,098). SkyPeople China currently is in discussions with Fangtian on the payment terms and the final amount.

 

Shaanxi Hengtong Development Co. Ltd. (“Hengtong”) is a coal supplier to SkyPeople China’s Jingyang Branch (“SkyPeople Jingyang”). In November, 2016, Hengtong filed a lawsuit against SkyPeople Jingyang for unpaid coal deliveries and interest for a total amount of RMB 3,133,916 (approximately $455,564). On March 13, 2017, SkyPeople Jingyang received judgment from Jingyang County People’s Court ordering SkyPeople Jingyang to repay RMB 1.78 million (approximately $258,751) to Hengtong. SkyPeople Jingyang appealed the judgement to Xianyang Intermediate People’s Court, and on August 29, 2017, Xiangyang Intermediate Court affirmed the lower court’s decision. SkyPeople Jingyang currently is in discussions with Hengtong regarding payment terms and the final amount.

 

In September 2016, the Suizhong Branch of Huludao Banking Co. Ltd. (“Suizhong Branch”) filed a lawsuit with Huludao Intermediate People’s Court (the “Huludao Court”) against the Company’s indirectly wholly-owned subsidiary Huludao Wonder Fruit Co., Ltd. (“Wonder Fruit”) and requested that Wonder Fruit repay a RMB 40 million (approximately $5.81 million) bank loan, plus interest. The loan became due on its maturity date of December 9, 2016. On December 19, 2016, the Huludao Court accepted the case. The Company has been disputing the interest rate of the loan with Suizhong Branch, and has not repaid the loan to date. Wonder Fruit believes that the interest charged by Suizhong Branch is 100% higher than the base rate set by People’s Bank of China and is not in consistent with the China People’s Bank’s base interest and floating rate. The Huludao Court has seized land use rights, buildings and equipment of Wonder Fruit that were pledged as guarantee for the loan and has organized two auction sales for these assets in January and February of 2018, but both auction sales have been unsuccessful in finding a buyer. On July 19, 2018, the Court issued a verdict ordering Huludao Wonder to transfer its land use rights, building, equipment, electronic and transportation assets to Zuizhong Branch as payment of the outstanding principal and interest of the loan.

 

On June 29, 2015, SkyPeople China entered into a loan agreement with Beijing Bank. Pursuant to the loan agreement, SkyPeople China borrowed RMB 30 million (approximately $4.36 million) from Beijing Bank. Hongke Xue, Yongke Xue and Xiujun Wang provided guarantees for the loan and Shaanxi Boai Medical Technology Development Co., Ltd. (“Shaanxi Boai”) provided certain real estate property as a pledge for the loan. SkyPeople China did not repay the loan on time and Beijing Bank filed an enforcement request with Xi’an Intermediate People's Court in June 2017. The Xi’an Intermediate People’s Court has seized real estate properties pledged by Shaanxi Boai and Xiujun Wang. The Court has made inquiries to the Beijing Bank as to whether it is willing to accept the pledged real estate property of Shaanxi Boai as the repayment of the outstanding loan for the amount RMB 27,932,300 (approximately $4.06 million). The real estate property pledged by Xiujun Wang is her only residential property and Ms. Wang has raised objections to the enforcement action against her property with the Court. Xi’an Intermediate People's Court has rejected the objection application of Ms. Wang, who is not satisfied with the ruling and applied for reconsideration to Shaanxi Province Supreme Court. The reconsideration application is under review and the ruling has not yet taken effect.

 

On March 8, 2016, SkyPeople China entered into a loan agreement with Ningxia Bank. Pursuant to the loan agreement, SkyPeople China borrowed RMB 25 million (approximately $3.63 million) from Ningxia Bank. Hongke Xue, Yongke Xue, Lake Chen, Shaanxi Boai Medical Technology Development Co., Ltd. and Shaanxi Qiyiwangguo provided guarantees for the loan. SkyPeople China also pledged 37 pieces of equipment and the related trademarks to Ningxia Bank for the loan. SkyPeople China has not repaid the loan and Ningxia Bank filed an enforcement action with Xi’an Intermediate people's court in August 2017. The Court has frozen the assets of SkyPeople China that were pledged as guarantee for the loan from being transferred to any third-party, but the freeze does not limit or affect the use of these properties by SkyPeople China for its business. In July, 2018, Shaanxi Qiyiwangguo filed a petition to the Court and requested the termination of the enforcement action on the basis that its guarantee of the loan was not valid because the seal used on the guarantee agreement was not authentic and the guarantee was not approved by the shareholders of Shaanxi Qiyiwangguo. The Court is in the process of reviewing the petition and the enforcement action has been suspended.

 

 19 

 

 

On December 23, 2015, SkyPeople China entered into two loan agreements with China Construction Bank. Pursuant to the loan agreements, SkyPeople China borrowed RMB 13.90 million (approximately $2.02 million), and RMB 30 million (approximately $4.36 million) from China Construction Bank, respectively. Shaanxi Boai Medical Technology Development Co., Ltd. (“Boai”), Mr. Hongke Xue, Mr. Yongke Xue, Mrs. Xiujun Wang and Yingkou Trusty Fruits Co., Ltd. (“Yingkou”) provided pledges for the loans. SkyPeople China has not repaid the loans and China Construction Bank filed an enforcement action with Xi’an Intermediate People's Court in March 2017. The Court has seized and sold by auction certain park space and land use rights pledged by Xiujun Wang and Boai for approximately RMB 25,000,000. The Court also seized certain land use rights pledged by Yingkou Trusty Fruits Co., Ltd., but the auction sale for those rights was not successful. SkyPeople China currently is in discussions with China Construction Bank on the payment terms and the final amount.

 

On May 9, 2016, SkyPeople China entered into loan agreements with China Construction Bank. Pursuant to the loan agreements, SkyPeople China borrowed RMB 22.9 million (approximately $3.33 million) from China Construction Bank. Shaanxi Province Credit Reassurance Company (“Credit Reassurance Company”) provided a guarantee to China Construction Bank for the loan, Mr. Hongke Xue and Mr. Yongke Xue provided their guarantees, and SkyPeople China provided an office space that it owned to Credit Reassurance Company as a pledge. SkyPeople China has not repaid the loan and Credit Reassurance Company repaid the loan for SkyPeople China. In June 2017, Credit Reassurance filed an enforcement action request with Xi’an Intermediate People’s Court in June 2017. In December 2017, the Xi’an Intermediate People’s Court seized the office space of SkyPeople China and put it up for auction sales in February and April 2018, but neither auction sale was successful. In June, 2018, the Court issued a verdict that the pledged office space shall be used as repayment of the debt in amount of RMB 12,214,800 (approximately $1.78 million) to Credit Reassurance Company. SkyPeople China shall repay the remaining debt of RMB 22,809,236 to Credit Reassurance Company.

 

In August 2017, Cinda Capital Financing Co. Ltd. (“Cinda”) filed a lawsuit with Beijing 2nd Intermediate People’s Court (the “Beijing Intermediate Court”) against the Company’s indirectly wholly-owned subsidiaries Shaanxi Guoweimei Kiwi Deep Processing Company, Ltd. (“Guoweimei”) and Hedetang Farm Products Trading Market (Mei County) Co., Ltd. (“Trading Market Mei County Co”, and together with Guoweimei, “Lessees”) requested that Lessees repay RMB 50 million (approximately $7.27 million) in capital lease fees, plus interest. Cinda has purchased or paid for refrigerant warehouse and trading hall to the suppliers and vendors and agreed to lease them to the Lessees for a leasing fee of RMB 50 million in December, 2016. The capital leasing fee became due on its maturity date of June 2017, with certain land use rights of Lessees in Mei County and equity of Guoweimei as a pledge. The Company has disputed that the land use rights for the refrigerant warehouse and trading hall were never sold to or transferred to Cinda, therefore it is loan agreement and not capital lease agreement among the parties. Lessees have taken the position that Cinda is not a bank and does not have government permits required to make loans in China, and the agreements including pledge agreement were invalid, void and without legal effect from the beginning. Therefore, the Company only has the obligations to repay principal but not the interest. In November 2017, Beijing Intermediate Court ruled in favor of Cinda and the Lessees appealed the case to the Beijing Supreme Court. The Beijing Supreme Court held a hearing at the end of July 2018 but has not made a ruling yet. As the Company may still be liable for this loan, the Company recorded expenses and liability of $7.3 million as the result of the enforcement proceeding in the third quarter of 2017.

 

 20 

 

 

In August 2017, Cinda Capital Financing Co. Ltd. (“Cinda”) filed another lawsuit at Beijing Intermediate Court against the Company’s indirectly wholly-owned subsidiaries Guoweimei and SkyPeople China for repayment of leasing fee of RMB 84,970,959 (approximately $12.35 million) plus interest. In January 2014, Guoweimei and SkyPeople China (the “Equipment Lessees”) signed an Equipment Financial Lease Purchase Agreement with Cinda and an equipment supplier pursuant to which Cinda would provide funds to purchase equipment and the Equipment Lessees would lease the equipment from Cinda. Guoweimei pledged certain land use rights in Mei County to Cinda and Xi’an Hedetang and Hedetang Holding pledged their equities in Guoweimei to Cinda to secure the repayment. Mr. Hongke Xue also provided a personal guarantee for the payment of the leasing fee. Beijing Intermediate Court had two hearings of the case and on March 21, 2018, and it ruled in favor of Cinda to the effect that SkyPople China and Guoweimei shall pay leasing fees due in the amount of RMB 20,994,048 (approximately $3.05 million), as well as leasing fees not yet due in the amount of RMB 63,975,910 (approximately $9.30 million), plus attorney’s fee and expenses. Beijing Intermediate Court also ruled that Mr. Hongke Xue is jointly liable for the debt as the guarantor, and that Cinda has priority rights to the pledged land use rights in Mei County and the pledged equities of Guoweimei as well as the ownership of the leasing properties until the leasing fees are paid. SkyPeople China has appealed the decision to the Beijing Supreme Court. Beijing Supreme Court rejected the appeal and upheld the original verdict on September 7, 2018.

 

On October 31, 2017, Xi’an Shanmei Food Co. Ltd. filed a lawsuit against Shaanxi Qiyiwangguo, a majority-owned subsidiary of the Company, with Zhouzhi County People’s Court in connection with a Land Lease Agreement entered into by the parties on October 1, 2013. On March 2, 2018, Zhouzhi County People’s Court issued verdict that: (i) the Land Lease Agreement was thereby terminated; (ii) Shaanxi Qiyiwangguo shall pay Xi’an Shanmei the outstanding leasing fee RMB 211,621 (approximately $30,762) and (iii) Shaanxi Qiyiwangguo shall return the 29.3 mu industrial use land to Xi’an Shanmei. Shaanxi Qiyiwangguo has appealed the decision to the Xi’an Intermediate People’s Court on the basis that: (x) the land use right was a capital contribution by Xi’an Shanmei for a shareholder of Shaanxi Qiyiwangguo who is also the sole shareholder of Xi’an Shanmei and Land Lease Agreement was invalid and has no legal effect; (y) Zhouzhi Court did not schedule the hearing for the count claims filed by Shaanxi Qiyiwangguo; and (z) Zhouzhi Court violated certain civil procedures during the trial of the case. Xi’an Intermediate People’s Court has not yet scheduled a hearing for the appeal.

 

In September 2017, Andrew Chien, a former consultant of SkyPeople China, brought a lawsuit against the Company and Mr. Hongke Xue in the District Court of Connecticut (the “Court”).  The complaint was not properly served and the Company learned of the litigation in December 2017. In the complaint, Mr. Chien has made several claims, most of which attempt to hold the Company liable under novel legal theories that relate back to an alleged breach of a consulting agreement between SkyPeople China and Chien from August, 2006.  Mr. Chien claimed approximately $257,000 damages and interest plus 2% of the Company’s then-outstanding shares. Mr. Chien has unsuccessfully attempted to sue the Company on the breach of the same consulting agreement several times in the courts of Connecticut and New York, and these cases have been dismissed.   The Company has filed a motion to dismiss (“MTD”) and all proceedings are stayed pending determination of the MTD. On August 31, 2018, the Court granted our MTD. On September 10, 2018, Mr. Chien filed motion for reconsideration. On September 28, 2018, the Court denied Mr. Chien’s motion for reconsideration. On October 26, 2018, Mr. Chien appealed the case to the United States Court of Appeals for the Federal Circuit. The Company will vigorously defend this lawsuit and expects to obtain early dismissal of Mr. Chien’s claims.

 

In the past couple of years, to expand our production and diversify our products and businesses, our subsidiaries in China borrowed funds from certain banks for our new construction projects. Because the business environment for manufacturing industries and financing conditions for privately-owned companies in China have deteriorated, banks have started to collect loans before their maturity dates for their own capital security, which has interrupted our business plans. In June 2017, one of the banks from which we had borrowed funds sent us an early payment request and applied for enforcement action with a local court, which led to other similar actions by other banks from which we had taken loans, who all declared their loans due and applied for enforcement actions. Due to these simultaneous demands, our subsidiaries have not been able to repay all the loans in a short period of time. Our subsidiaries have been in discussion with the banks to find solutions for the outstanding loans. The enforcement actions made by the banks are the usual practices used by the banks which do not cause actual impact to our daily business operation except for the borrowing from the banks or third parties. After discussions and negotiations with the banks, we will cooperate with each party to solve issues relating to our loans.

 

 21 

 

 

13.Acquisition of A Business

 

On January 23, 2018, DigiPay FinTech Limited (“DigiPay”), a limited liability company incorporated in British Virgin Islands and a wholly-owned subsidiary of the Company, and Peng Youwang (“Peng”), a Chinese citizen, entered into a DCON Digital Assets Transfer Agreement (the “Agreement”).

 

Under the terms of the Agreement, Peng transferred to DigiPay a 60% ownership interest in certain digital assets of DCON, a blockchain platform for cryptocurrency conversion, payment and other services (“DCON”), including but not limited to its business plan and white papers, business models, software, codes, architectures, codes, software, applications, technologies, patents, copyrights, trade secrets, customer lists, business points, trading platforms, digital rights, authentication systems, agreements and contracts, intellectual property, token and the DCON communities established on Nova Realm City (the “Transfer Assets”) for an aggregate purchase price of $9,600,000 (the “Purchase Price”). The Company will pay the Purchase Price by issuing to Peng 1,200,000 shares of the Company’s common stock, par value $0.001 per share (the “Common Stock”), equaling a per share sale price of $8.00 (the “Share Payment”). On February 6, 2018, the Company issued 600,000 shares of its common stock to Mr. Peng and his designee according to the Agreement. On May 3, 2018, the Company issued the remaining 600,000 shares of its common stock to Mr. Peng and his designee according to the Agreement.

 

The Agreement also contains customary representations and warranties regarding the Transfer Assets and the ownership thereof, and covenants regarding the parties’ cooperation. DigiPay and Peng established a Japanese operating company DCON DigiPay Limited for the Transfer Assets in February 2018, of which DigiPay holds a 60% ownership interest and Peng’s designee holds a 40% ownership interest.

 

14.Correction of an Error

 

The Company’s allowance for bad debt was $5,583,194 as of December 31, 2017, March 31, 2018 and June 30, 2018, respectively, which was disclosed incorrectly as “$3,081,437 in the balance sheet for the year ended December 31, 2017, quarter ended March 31, 2018 and June 30, 2018, respectively. The correct amount “5,583,194” is disclosed in the balance sheet of this report.

 

The Company recorded the leasing fee for the kiwifruits orchard in Mei County and Yidu city as long-term assets. These were mistakenly disclosed as “Deposits” in the note portion of the financial statements for the quarter ended March 31, 2018 and June 30, 2018. It is corrected as “long-term assets” in the note portion of this report.

 

The balance for the leasing fee for the kiwifruits orchard in Mei County was approximately $30.9 million as of June 30, 2018, and the balance for the leasing fee for the orange orchard in Yidu city was approximately $20.0 million as of June 30,2018. These amounts were disclosed incorrectly in the note portion for the 10Q report for the quarter ended June 30, 2018.

 

The Company noticed the above errors during a subsequent review. As these errors do not have an impact on the Company’s financial statement, the financial statement mentioned above were not restated.

 

15.Subsequent Event

 

On October 19, 2018, the Company issued 5 million shares of its Common Stock to Mr. Chenliu pursuant to the InUnion Chain Ltd. Shares Transfer and IUN Digital Assets Investment Agreement between .Digipay Fintech Limited (“Digipay”), a limited liability company incorporated in the British Virgin Islands and a wholly-owned subsidiary of the Company, Mr. Chenliu, an individual resident of Costa Rica, and InUnion Chain Ltd. (“InUnion”), a British Virgin Islands company wholly owned by Mr. Chenliu, entered into on June 22, 2018.

 

 22 

 

 

Item 2.Management’s Discussion and Analysis of Financial Condition and Results of Operations.

 

This quarterly report on Form 10-Q and other reports filed by the Company from time to time with the SEC (collectively the “Filings”) contain or may contain forward-looking statements and information that are based upon beliefs of, and information currently available to, Company’s management as well as estimates and assumptions made by Company’s management. Readers are cautioned not to place undue reliance on these forward-looking statements, which are only predictions and speak only as of the date hereof. When used in the filings, the words “may”, “will”, “should”, “would”, “anticipate”, “believe”, “estimate”, “expect”, “future”, “intend”, “plan”, or the negative of these terms and similar expressions as they relate to Company or Company’s management identify forward-looking statements. Such statements reflect the current view of Company with respect to future events and are subject to risks, uncertainties, assumptions, and other factors (including the statements in the section “results of operations” below), and any businesses that Company may acquire. Should one or more of these risks or uncertainties materialize, or should the underlying assumptions prove incorrect, actual results may differ significantly from those anticipated, believed, estimated, expected, intended, or planned. Factors that might cause or contribute to such a discrepancy include, but are not limited to, those listed under the heading “Risk Factors” and those listed in our Annual Report on Form 10-K for the year ended December 31, 2017 (the “2017 Form 10-K”) and in this Form 10-Q. The following discussion should be read in conjunction with our Financial Statements and related Notes thereto included elsewhere in this report and in our 2017 Form 10-K.

 

Although the Company believes the expectations reflected in the forward-looking statements are based on reasonable assumptions, the Company cannot guarantee future results, levels of activity, performance, or achievements. Except as required by applicable law, including the securities laws of the United States, the Company does not intend to update any of the forward-looking statements to conform these statements to actual results. Readers are urged to carefully review and consider the various disclosures made throughout the entirety of this report, which attempts to advise interested parties of the risks and factors that may affect our business, financial condition, results of operations, and prospects.

 

Overview of Our Business

 

We are engaged in the production and sales of fruit juice concentrates (including fruit purees, concentrated fruit purees and concentrated fruit juices), fruit beverages (including fruit juice beverages and fruit cider beverages), and other fruit related products (including organic and non-organic fresh fruits) and the sales of the IB-LIVE series of products online and offline in and outside of the PRC. Our name reflects our intention to transition into a financial technology, online sales and internet distribution business using blockchain technology, and while such transition and businesses are under development, we have not generated any significant revenues from such services or products. Our fruit juice concentrates, which include apple, pear and kiwifruit concentrates, are sold to domestic customers and exported directly or via distributors. We sell our Hedetang branded bottled fruit beverages domestically primarily to supermarkets in the PRC. For the three months ended September 30, 2018, sales of our fruit concentrates, fruit beverages, fresh fruits and other fruit related products represented 32%, 65% and 2% of our revenue, respectively, compared to 17%, 83% and 0% of our revenue, respectively, for the same period of 2017.

 

In addition to our domestic sales, we also export our products. We sell our products either through distributors with good credit or to end users directly. Our main export market is Asia. We sell our other fruit related products to domestic customers.

 

Currently we produce five flavors of fruit beverages in 236 ml glass bottles, 258 ml glass bottles, 280 ml glass bottles, 418 ml glass and 500 ml glass bottles, 888 ml glass bottles, 1.21 L glass bottles and BIB (bag in box) packages, including kiwifruit juice, mulberry juice, peach juice, pomegranate juice and fruit and vegetable juice. We also produce two flavors of lactobacillus fruit beverages in 268 ml glass bottles, including lactobacillus kiwifruit juice and lactobacillus mulberry juice, as well as three beverages with rich dietary fiber in 330 ml glass bottles, including kumquat and grapefruit juice, kiwifruit juice and mulberry juice. We also produce Enzyme Drink products in 30ml bottles, a series of new flavored fruit juice purees in large 2.2kg family size packages and fruit and vegetable meal replacement powder in 500g cans. We currently sell our fruit beverages to over 100 distributors and more than 20,000 retail stores in approximately 20 provinces. Our products are sold through distributors in stores such as Hualian Supermarket in Beijing, RT-Mart in Shenyang, WOWO in Chengdu, the Quanjia convenient store chain, Vanguard in Xi’an, Carrefour in Chongqing and Shenyang and Lianhua Supermarket in Shanghai.

 

 23 

 

 

Our business is highly seasonal and can be greatly affected by weather because of the seasonal nature of the growing and harvesting of fruits and vegetables. Our core products are apple, pear and kiwifruit juice concentrates, which are produced from July or August to April of the following year. The squeezing season for (i) apples is from August to January or February; (ii) pears is from July or August until April of next year; and (iii) kiwifruit is from September through December. Typically, a substantial portion of our revenues is earned during our first and fourth quarters. Unlike fruit juice concentrates, which can only be produced during the squeezing season, our fruit beverages are made out of fruit juice concentrates and can be produced and sold in all seasons.

 

Fresh fruits are the primary raw materials needed for the production of our products. Our raw materials mainly consist of apples, pears and kiwifruits. Other raw materials used in our business include pectic enzyme, amylase, auxiliary power fuels and other power sources such as coal, electricity and water.

 

We purchase raw materials from local markets and fruit growers that deliver directly to our plants. We have implemented a fruit-purchasing program in areas surrounding our factories. In addition, we organize purchasing centers in rich fruit production areas, helping farmers deliver fruit to our purchasing agents easily and in a timely manner. We are then able to deliver the fruit directly to our factory for production. We have assisted local farmers in their development of kiwifruit fields to help ensure a high quality product throughout the production channel. Our raw material supply chain is highly fragmented and raw fruit prices are highly volatile in China. Fruit concentrate and fruit juice beverage companies generally do not enter into purchasing agreements with raw fruit suppliers. In addition to raw materials, we purchase various ingredients and packaging materials such as sweeteners, glass and plastic bottles, cans and packing barrels. We generally purchase our materials or supplies from multiple suppliers. We are not dependent on any one supplier or group of suppliers.

 

Shaanxi and Liaoning Provinces, where our manufacturing facilities are located, are large fruit producing provinces. We own and operate four manufacturing facilities in the PRC, all of which are strategically located near fruit growing centers so that we can better preserve the freshness of the fruits and lower our transportation costs. To take advantage of economies of scale and to enhance our production efficiency, generally, each of our manufacturing facilities has a focus on products made from one particular fruit according to the proximity of such manufacturing to the sources of supply for that fruit. Our kiwifruit processing facilities are located in Zhouzhi County of Shaanxi Province, which has the largest planting area of apples and kiwifruit in the PRC. Our pear and apple processing facilities are located in Shaanxi Province, which is the main pear and apple producing province in the PRC.

 

Our apple processing facilities were located in Liaoning Province, a region that abounds with high acidity apples. As we use the same production line for concentrated apple juice and concentrated pear juice and both Shaanxi Province and Liaoning Province are rich in fresh apple and pear production, our Liaoning facilities also produced concentrated pear juice and our Shaanxi Province facilities also produced concentrated apple juice based on customer need. According to the data provided by the Chinese Customs, the amount of exported concentrated apple juice from China continued to drop in the past few years. As most of our concentrated apple juice was sold directly or indirectly to the international market, our two facilities in Liaoning stopped operations in the past two years.

 

Our Huludao Wonder operation, a subsidiary which produces concentrated apple juice, suffered continued operating losses in the three fiscal years prior to 2016 and the cash flow was minimal for these three years. In December 2016, the Company established a winding-down plan to close this operation. Based on the restructuring plan and in accordance with EITF 03-13, the Company presented the operation results from Huludao Wonder as a discontinued operation, as the Company believed that no continued cash flow would be generated by the disposed component (Huludao Wonder) and that the Company would have no significant continuing involvement in the operation of the discontinued component. Management of the Company initiated a plan to sell the property located in Huludao in December 2016 and ceased the depreciation of the property in accordance with SFAS No. 144. In fiscal years 2017 and 2016, the Company recorded an impairment loss of $11.76 million and $2.4 million with respect to the concentrated fruit juice production equipment in Huludao Wonder, respectively.

 

 24 

 

 

As of September 30, 2018, there was an outstanding bank loan of $5.8 million owed by Huludao Wonder to a lending bank. Huludao Wonder has disputed the interest rate on this loan with the bank, and stopped payment of interest on this loan during 2016. The bank sued Huludao Wonder and demanded that Huludao Wonder pay back the loan principal and the outstanding interest. The Huludao Court has seized land use rights, buildings and equipment of Wonder Fruit that were pledged as guarantee for the loan and has organized two auction sales for these assets in January and February of 2018, but both auction sales were unsuccessful in finding a buyer. As of the date of this report, the Company has not yet reached an agreement with the bank. On July 19, 2018, the Court issued a verdict ordering Huludao Wonder to transfer its land use rights, building, equipment, electronic and transportation assets to Zuizhong Branch as payment of the outstanding principal and interest of the loan. As of September 30, 2018, the inventory and fixed assets of Huludao Wonder have been fully impaired, and the book value of the land was approximately $4.2 million. Huludao Wonder plans to apply for bankruptcy in the fourth quarter of 2018 after receiving board approval.

 

Our Yingkou operation, a subsidiary which produces concentrated apple juice, did not produce any concentrated apple juice in the past two years due to lower market demand on concentrated apple juice and heavy competition in the international market. The Company’s board of directors plans to have a meeting to discuss the strategy of Yingkou operations in the fourth quarter of 2018. If there is no improvement in the business operations in the near future, the Company may wind down the business and transfer its production line to other facilities.

 

On September 20, 2017, GlobalKey Supply Chain Ltd. (“GlobalKey Supply Chain”), a limited liability company incorporated in China and a wholly owned subsidiary of the Company, Xi’an Hedetang Nutritious Food Research Co. Ltd., and a 73.42% owned subsidiary of the Company (“Nutritious Food”), entered into a License Agreement of Sales Agent and Platform of IB-LIVE (the “Agreement”) with Shaanxi Entai Bio-Technology Co. Ltd, a limited liability company incorporated in China (“Shaanxi Entai”).

 

Under the Agreement, Shaanxi Entai appointed Nutritious Food as its sole global agent of Shaanxi Entai’s IB-LIVE series of products, a new generation of nutritious and healthy products for improving male sexual health. Pursuant to the terms of the Agreement, GlobalKey Supply Chain shall be the sole global general distributor and operating platform of the IB-LIVE products, and shall be responsible for actual product marketing and promotion, the identification and development of sales channels, and similar business activities in relation to its worldwide sale of IB-LIVE products to distributors. During the term of the Agreement, GlobalKey Supply Chain must meet certain monthly sales targets, which such completion will be evaluated on a quarterly basis. The failure to meet at least 70% of the sales volume of such targets will authorize Shaanxi Entai to reduce the authorized areas of GlobalKey Supply Chain’s distribution or terminate the license with GlobalKey Supply Chain. As of the date of this report, the Company has not yet met this requirement. However, both parties have agreed to a six-month grace period. In the event that GlobalKey Supply Chain fails to take scheduled deliveries of the IB-LIVE products for two consecutive months, GlobalKey Supply Chain will be deemed to have waived its sales management rights under the Agreement. Nutritious Food and GlobalKey Supply Chain shall pay deposits to Shaanxi Entai in the amounts of RMB 5,000,000 and RMB 10,000,000, respectively (approximately $759,414 and $1,518,818, respectively) within the first year of the Agreement as a security deposit. As revenue generated from the products was not as high as the Company expected, the Company has not paid the deposit yet. The Company is currently in renegotiations with Shaanxi Entai, and expects to sign a supplemental agreement in the fourth quarter of 2018.

 

On January 19, 2018, the Company filed a definitive Schedule 14A (the “Proxy”) to solicit shareholders’ proxies for a special meeting of the Company’s shareholders in connection with proposals to (i) spin-off the Company’s wholly-owned subsidiaries, SkyPeople BVI and Digital Online, through a pro rata distribution of the ordinary shares of each of SkyPeople BVI and Digital Online to holders of the Company’s common stock at the close of business on January 22, 2018, the record date (the “Spin Offs”); (ii) to approve an amendment to the Company’s Second Amended and Restated Articles of Incorporation, which would increase the amount of authorized shares of common stock, par value $0.001 per share, of the Company from 8,333,333 to 60,000,000; (iii) to adopt and approve the Future FinTech Group Inc. 2017 Omnibus Equity Plan; (iv) to approve the issuance of an aggregate 7,111,599 shares of the Company’s common stock pursuant to certain Creditor’s Rights Transfer Agreements between a wholly owned subsidiary of the Company and sellers of such creditor’s rights; and (v) to approve the issuance of an aggregate 11,362,159 shares of the Company’s common stock pursuant to a Share Purchase Agreement between the Company and a certain investor. On March 13, 2018, the Company held the Special Meeting of Shareholders and the above proposals were approved by the shareholders of the Company. The Company anticipates completing the Spin Offs in the second quarter of 2019.

 

 25 

 

 

Following the completion of the Spin Offs, the main business operations of Future FinTech will be focused on (i) the online sales of fruit juice products and beverages, and consumer and health-related products, through GlobalKey Supply Chain Limited (formerly known as Shaanxi Quangoutong E-Commerce Inc.) (“GlobalKey Supply Chain”); (ii) the design, development, testing, deployment and maintenance of a blockchain-based Globally Shared Shopping Mall and other related software systems (iii) the development and operation of a supply chain, logistics and trading business for fruit juice products, foods and other consumer and agricultural products through Hedetang Farm Products Trading Market (Mei County) Co., Ltd.; (iv) the development and operation of a bulk agricultural products spot trading business and financial technology businesses, including software development and information services for the financial leasing and project finance industries through intelligent investment advisory and blockchain technology; (v) the development and operation of related asset and equity investment management; services, such as investment in, and purchase of, early stage blockchain projects that have strong potential as well as business incubation and acceleration services for blockchain companies; and (vi) the development and operation of a blockchain platform for cyptocurrency conversion, payment and other services (“DCON”). The Company anticipates using blockchain technology to develop its use in different business segments, including online sales and internet distribution businesses, however, most of the businesses are still in a development phase. The Company will also use the application of blockchain technology in agricultural products trading, to facilitate financial payments and transactions, and intend to use both blockchain and artificial intelligence technologies to create new opportunities. The Company anticipates generating revenues from our finance leasing business, the acquisition and disposal of financial assets and the application of block-chain technology for online sales of products.

 

Capital Projects

 

Investment/Service Agreement with Yidu Municipal People’s Government

 

On October 29, 2012, SkyPeople (China) entered into an investment/service agreement (the “Investment Agreement”) with Yidu Municipal People’s Government in Hubei Province of China.

 

Under the Investment Agreement, the parties agreed to invest and establish an orange comprehensive deep processing zone in Yidu.

 

The Company is responsible for the establishment, construction and financing of the project with a total investment of RMB 300 million (approximately $48 million), in fixed assets and the purchase of land use rights, while the Yidu government agreed to provide a parcel of land for the project that is approximately 280 mu (approximately 46 acres) in size located at Gaobazhou Town of Yidu for a fee payable by the Company. The consideration for transferring the land use right for the project land shall be RMB 0.3 million per mu.

 

The main scope of the Yidu project includes the establishment of:

 

1.one modern orange distribution and sales center (the “distribution center”);

 

2.one orange comprehensive utilization deep processing zone (the “deep processing zone”), including:

 

a)one 45 ton/hour concentrated orange juice and byproduct deep processing production line;

 

b)juice drink bottling production line with a capacity to produce 6,000 glass-bottle drinks per hour;

 

 26 

 

 

c)one storage freezer facility with a capacity to store 20,000 tons of concentrated orange juice; and

 

d)general purpose facilities within the zone, office space, general research and development facilities, service area, living quarters and other ancillary support areas

 

3.one research and development center for orange varietal improvement and engineering technology (the “R&D center”) and

 

4.one standardized orange plantation (the “orange plantation”).

 

The total amount of RMB 300 million (approximately $48 million) will mainly be used to establish the distribution center and the deep processing zone on the project land of approximately 280 mu. The Company and Yidu Municipal People’s Government agreed to discuss the investment amount and location for establishing the R&D center and the orange plantation in the future.

 

On November 23, 2015, the Company started the construction of the Yidu project. As the Chinese government recently tightened environment regulations, the Company is in the process of adapting the Yidu project to the new standards and the project has been delayed. Since the Company’s current cash flow cannot support the future input of this project and there is no forecasted cash flow from this project, the Company recorded an impairment cost of $16.80 million with respect to construction in progress and fixed assets of this project, and an impairment cost of $0.62 million with respect to the orange plantation in the fourth quarter of fiscal year 2017.

 

Investment/Service Agreement with Mei County National Kiwi Fruit Wholesale Trading Center

 

On April 3, 2013, SkyPeople (China) entered into an Investment Agreement (the “Agreement”) with the Managing Committee of Mei County National Kiwi Fruit Wholesale Trading Center (the “Committee”). The Committee has been authorized by the People’s Government of Mei County to be initially responsible for the construction and administration of the Mei County National Kiwi Fruit Wholesale Trading Center (the “Trading Center”), with operational responsibilities upon its completion.

 

Under the Agreement, the parties agreed to invest and establish a kiwi fruit comprehensive deep processing zone and kiwi fruit and fruit-related materials trading zone in Yangjia Village, Changxing Town of Mei County with a total planned area of total planned area of 286 mu (approximately 47 acres) (the “Project”).

 

Pursuant to the Agreement, the Company is responsible for the construction and financing of the Project with a total investment of RMB 445.6 million (approximately $71.9 million) in buildings and equipment, which also includes a fee for the land use rights for the Project land in the amount of RMB 0.3 million per mu. The Committee is responsible for financing and constructing the basic infrastructure surrounding the Project, such as the main water supply, main water drainage, natural gas, electricity, sewage, access roads to the Project, natural gas and communications networks. As the Company’s current cash flow is not sufficient to support the construction of this project, the project is temporary suspended (except for the Mei County National Kiwi Fruit Wholesale Trading Center, which has started normal operations as mentioned in the next paragraph), and the Company will assume the construction once it has enough capital.

 

As of the date of this report, Mei County National Kiwi Fruit Wholesale Trading Center is in normal operations by the Company. There are a number of enterprises operating in the trading center including, as of the date of this report, 12 express delivery companies, 4 logistic companies, four on-line sales companies, two packing companies and three agriculture companies. In addition, all government departments that are relevant to the operations of the Mei County National Kiwi Fruit Wholesale Trading Center have moved into the trading center. Currently, Mei County National Kiwi Fruit Wholesale Trading Center is building a data platform for agricultural products in the western part of China, an agricultural business incubator, and an online-to-offline agricultural products trading center. To meet this requirement, the Company is upgrading its software and the project has been delayed. The local government has committed to provide financial support to the development of this project, however, the Company has not received any subsidy as of the date of this report. The Company expects to delay this project until the subsidy is received from the local government.

 

 27 

 

 

As part of the Mei County National Kiwi Fruit Wholesale Trading Center project, on April 19, 2013, we established Shaanxi Guoweimei Kiwi Deep Processing Co., Ltd. (“Guo Wei Mei”) to engage in the business of producing kiwi fruit juice, kiwi puree, cider beverages, and related products. The total estimated investment was RMB 294 million. As of the date of this report, the Company has finished the building of an R&D center and an office building with a total investment of RMB 76.2 million (approximately $11.08 million), the Company has also purchased a fruit juice production line of RMB 129 million (approximately $18.76 million). As the Chinese government recently tightened environmental regulations, the Company is in the process of adapting this project to the new standards, and construction has been stopped since early 2017. Because the Company’s current cash flow cannot support the future input of this project and there is no forecasted cash flow from this project, the Company recorded an impairment cost of $30.26 million with respect to construction in progress and fixed assets of this project.

 

Suizhong Project

 

On July 15, 2011, the Company entered into a Letter of Intent with the People’s Government of Suizhong County, Liaoning Province, to establish a fruit and vegetable industry chain and further processing demonstration zone in Suizhong County, Liaoning Province (the “Suizhong Project”).

 

The Suizhong Project was intended to include one or more of the following: the construction and operation of fruit juice production lines, a vegetable and fruit flash freeze facility, a refrigeration storage facility and warehouse, a world class food safety testing center, a fruit and vegetable modern supply chain and e-commerce platform, and a fruit and vegetable finished products processing center and exhibition center.

 

The Company has made partial payment to acquire land use rights from the local government, purchase equipment and build facilities. As of date of this report, the Company has finished construction of an office building, dormitory, refrigeration storage facility and warehouse. However, due to heavy competition in the concentrated apple juice business in China, our Huludao Wonder and Yingkou facilities in Liaoning have had no production in the past two years, and the construction work on Suizhong project is also currently suspended. Since the Company’s current cash flow cannot support the future input of this project and there is no forecasted cash flow from this project, the Company recorded an impairment cost of $25.06 million with respect to construction in progress and fixed assets of this project.

 

Letter of Intent for Purchase of Biological Assets

 

In April 2016, the Company signed a letter of intent with Mei County Kiwifruits Investment and Development Corporation to purchase 833.5 mu (approximately 137 acres) of kiwifruits orchard in Mei County. The purchase price will be determined by a third party valuation company appointed by both parties. As of the date of this report, the valuation has not been completed and the purchase price has not been settled. The Company paid RMB 200 million (approximately $29.07 million) as a deposit in the second quarter of 2016. The purchase is subject to government approval, approval by the Company’s Board of Directors and a definitive agreement negotiated and signed by the parties. Pursuant to the letter of intent, the Deposit shall be returned to the Company within 10 working days upon the request of the Company if the kiwifruits orchard cannot be transferred to the Company according to the schedule. As the previous staff of Mei County Kiwifruits Investment and Development Corporation were not satisfied with the redundancy package, the valuation was delayed and the Company expects to complete the purchase process in the third quarter of 2019. This Deposit is recorded as long-term assets in the company’s balance sheet as of September 30, 2018.

 

 28 

 

 

Leasing of Orchard

 

On August 3, 2016, Shaanxi Guoweimei Kiwi Deep Processing Company, an indirectly wholly-owned subsidiary of the Company, signed a lease agreement for 20,000 mu (approximately 3,292 square acres) of a kiwifruits orchard located in Mei County, Shaanxi Province, with the Di’erpo Committee of Jinqu Village, Mei County, Shaanxi for a term of 30 years, from August 5, 2016 to August 4, 2046. The annual leasing fee is RMB 1,250 (approximately $182) per mu, and payment of 10 years’ of leasing fees shall be made on each of September 25, 2016, 2026 and 2036. The Company made a payment of RMB 250 million (approximately $36.34 million) for the first 10 years’ leasing fees on August 15, 2016, which is recorded as deposits in the Company’s balance sheet.

 

On August 15, 2016, Hedetang Agricultural Plantations (Yidu) Co., Ltd., an indirectly wholly-owned subsidiary of the Company, signed a lease agreement for 8,000 mu (approximately 1,317 square acres) of an orange orchard located in city of Yidu, Hubei Province, with the Yidu Sichang Farmers Association, Hubei Province, for a term of 20 years, from September 22, 2016 to September 21, 2036. The annual leasing fee is RMB 2,000 (approximately $291) per mu, and payment of 10 years’ of leasing fees shall be made on each of September 25, 2016 and 2026. The Company made a payment of RMB 160 million (approximately $23.26 million) for the first 10 years’ of leasing fees on September 20, 2016, which is recorded as deposits in the Company’s balance sheet.

 

Results of Operations

 

Comparison of Three Months ended September 30, 2018 and 2017:

 

Revenue

 

The following table presents our consolidated revenues for each of our main products for the three months ended September 30, 2018 and 2017, respectively (revenue in thousands):

 

   Three month ended
September 30,
   Change 
   2018   2017   Amount   % 
Concentrated apple juice and apple aroma  $-   $562   $(562)   (100%)
Concentrated kiwifruit juice and kiwifruit puree   82    184    (102)   (55%)
Concentrated pear juice   18    13    5    38%)
Fruit juice beverages   202    3,670    (3,468)   (94%)
Others   7    14    (7)   (50%)
Total  $309   $4,443   $(4,134)   (93%)

 

Sales for the three months ended September 30, 2018 were $0.31 million, a decrease of $4.13 million, when compared to sales for the same period of the prior year. As a percentage, sales decreased by 93% for the three months ended September 30, 2018, when compared to total net sales for the same period of the prior year.

 

We did not sell any apple-related products for the three months ended September 30, 2018, as compared to $0.5 million for the three months ended September 30, 2017. The Company sold approximately 738 tons of concentrated apple juice in the three months ended September 30, 2017. Most of our concentrated apple juice was sold directly or indirectly to the international market. Because of the negative market trends during 2016 and 2017 in the international market and estimated lower margins in previous years, our Yingkou and Huludao Wonder factories did not operate their concentrated apple juice production facilities in 2016, 2017 and year-to-date 2018. In December 2016, the Company established a winding-down plan to close the Huludao Wonder operation, as it suffered continued operating losses in the three fiscal years prior to 2016 and the cash flow was minimal for these three years. Based on the restructuring plan and in accordance with EITF 03-13, the Company presented the operation results from Huludao Wonder as a discontinued operation, as the Company believed that no continued cash flow would be generated by the disposed component (Huludao Wonder) and that the Company would have no significant continuing involvement in the operation of the discontinued component. In fiscal years 2017 and 2016, the Company recorded an impairment loss of $11.3 million and $2.4 million, respectively, with respect to the concentrated fruit juice production equipment and fixed assets in Huludao Wonder.

 

 29 

 

 

Sales from concentrated kiwifruit juice and kiwifruit puree as a percentage of total sales were 27% and 4% for the three months ended September 30, 2018, and September 30, 2017, respectively. The absolute amount of sales were $0.08 million for the three months ended September 30, 2018, a decrease of $0.1 million, when compared to the sales of $0.18 million the same period of the prior year, primarily as a result of lower demand and a decrease in the amount of products sold in the third quarter of 2018 as compared to the same period of 2017.

 

Sales from concentrated pear juice as a percentage of total sales were 6% and 0% for the three months ended September 30, 2018, and September 30, 2017, respectively. The absolute amount of sales were $0.02 million for the three months ended September 30, 2018, an increase of $0.01 million, when compared to sales of $0.01 million for the same period of the prior year, mainly because of a slight increase in sales volume. We sold 17 tons and 16 tons of concentrated pear juice during the third quarters of 2018 and 2017, respectively.

 

Sales from our fruit juice beverages as a percentage of total sales were 65% and 83% for the three months ended September 30, 2018, and September 30, 2017, respectively. The absolute amount of sales were $0.2 million for the three months ended September 30, 2018, a decrease of $3.5 million, when compared to the sales of $3.7 million for the same period of the prior year, primarily due to a decrease in sales volume as a result of heavy competition in the Chinese market as consumers increased their fruit juice beverage purchases through on-line home delivery of groceries instead of through the traditional in-store supermarkets in which we sell our products.

 

Sales from other products were $0.01 million for the three months ended September 30, 2018, and September 30, 2017, respectively. The amount of sales of other products is expected to be unstable and is generally not indicative of our future sales of other products.

 

Gross Margin

 

The following table presents the consolidated gross profit of each of our main products and the consolidated gross profit margins, which is gross profit as a percentage of the related revenues, for the three months ended September 30, 2018 and 2017, respectively (gross profit in thousands):

 

   Three months ended September 30, 
   2018   2017 
   Gross profit   Gross margin   Gross  profit   Gross margin 
Concentrated apple juice and apple aroma  $-    N/A   $-    (5)%
Concentrated kiwifruit juice and kiwifruit puree   (6)   (7)%   45    24%
Concentrated pear juice   -    -%   1    8%
Fruit juice beverages   (134)   (66)%   (99)   (3)%
Others   (11)   (157)%   7    50%
Total/Overall (for gross margin)  $(151)   (49)%  $(76)   (2)%

 

The consolidated gross loss for the three months ended September 30, 2018 was $0.15 million, an increase of $0.07 million, from gross loss of $0.08 million for the same period of 2017, primarily due to a decrease in the dollar amounts of sales.

 

The gross loss margin of concentrated apple juice for the third quarter of 2017 was 5%. We did not sell any concentrated apple juice in the third quarter of 2018.

 

The gross profit margin of concentrated kiwifruit juice and kiwifruit puree decreased from gross margin of 24% for the three months ended September 30, 2017 to gross loss of 7% for the same period of 2018, primarily due to a decrease in production during the third quarter of 2018 as a result of a decrease in market demand for our products, which resulted in a higher ratio of fixed expenses to the unit cost of our products.

 

The gross profit margin of the concentrated pear juice decreased from 8% for the third quarters of 2017 to 0% for the same period of 2018, primarily due to the higher costs of raw materials.

 

 30 

 

 

The gross loss margin of our fruit juice beverages increased from 3% for the three months ended September 30, 2017, to a gross loss margin of 66% for the same period of 2018. The decrease of gross margin of fruit juice beverages was primarily due to a decrease in production, which resulted in a higher ratio of fixed expenses to the unit cost of our products. The decrease in production volume was mainly due to a decrease in quantity ordered from our customers as a result of heavy competition in the market.

 

The gross loss margin of other products was 157% for the three months ended September 30, 2018 and gross margin of other products was 50% for the same period of 2017. Other products vary based on the availability of stock. The gross margin of other products is not stable.

 

Operating Expenses

 

The following table presents our consolidated operating expenses and operating expenses as a percentage of revenue for the three months ended September 30, 2018 and 2017, respectively:

 

   Third quarter of 2018   Third quarter of 2017 
   Amount   % of
revenue
   Amount   % of
revenue
 
General and administrative  $2,577,333    835%  $8,660,710    195%
Selling expenses   14,982,148    4853%   221,684    5%
Total operating expenses  $17,559,481    5688%  $8,882,394    200%

 

Operating expenses increased for the three months ended September 30, 2018 compared to the corresponding period in 2017, mainly due to an increase in selling expenses.

 

General and administrative expenses decreased by $6.1 million, from $8.7 million to $2.6 million for the three months ended September 30, 2018 compared to the same period of last fiscal year. The decrease was mainly due to expenses of $6.7 million recorded in the third quarter of 2017 as a result of legal proceedings.

 

Selling expenses increased by $14.8 million, from $0.2 million to $15.0 million for the three months ended September 30, 2018 as compared to the same period in 2017, mainly due to bad debt expenses of $14.9 from accounts receivables recorded in the third quarter of 2018.

 

Other Income (Expense), Net

 

Other expenses, net was $0.39 million for the three months ended September 30, 2018, as compared to other income of $2.7 for the same period of 2017. The increase in other expenses was mainly due to a decrease in subsidy income and other income and an increase in interest expense.

 

Interest expense increased from $112,743 for the third quarter of 2017 to $399,292 for the same period of 2018, representing a decrease of $286,549. The increase was primarily due to interest unpaid in 2017, and was accrued during the nine months ended September 30, 2018.

 

Subsidy income was $573,040 for the third quarter of 2017, which was mainly for our agriculture project in Mei County, Shaanxi province. We did not have any subsidy income in the third quarter of 2018.

 

 31 

 

 

Income Tax

 

Our provision for income taxes was negative $1,825 for the three months ended September 30, 2017. Our provision for income taxes was $0 for the three months ended September 30, 2018. We did not generate any income tax as all of our subsidiaries suffered losses in the third quarter of 2018.

 

Non-controlling Interests

 

As of September 30, 2018, SkyPeople (China) held a 91.15% interest in Shaanxi Qiyiwangguo, and Hedetang Holding (HK) held a 73.42% interest in SkyPeople (China). TSD held a 26.36% interest in SkyPeople (China). Net income attributable to non-controlling interests increased mainly due to the increase in the net income generated from Shaanxi Qiyiwangguo and SkyPeople (China).

 

Comparison of Nine Months ended September 30, 2018 and 2017:

 

Revenue

 

The following table presents our consolidated revenues for each of our main products for the nine months ended September 30, 2018 and 2017, respectively (in thousands for the revenue):

 

   Nine months ended
September 30
   Change 
   2018   2017   Amount   % 
Concentrated apple juice and apple aroma  $203   $1,612   $(1,409)   (87%)
Concentrated kiwifruit juice and kiwifruit puree   395    495    (100)   (20%)
Concentrated pear juice   35    1,049    (1,014)   (97%)
Fruit juice beverages   928    6,996    (6,068)   (87%)
Others   98    27    71    263%)
Total  $1,659   $10,179   $(8,520)   (84%)

 

Sales for the nine months ended September 30, 2018 were $1.66 million, a decrease of $8.52 million, when compared to net sales for the same period of the prior year. As a percentage, net sales decreased by 84% for the nine months ended September 30, 2018, when compared to total net sales for the same period of the prior year.

 

Sales from apple-related products as a percentage of total sales were 12% for the nine months ended September 30, 2018, as compared to 16% for the same period of the prior year. The absolute amount of sales were $0.20 million for the nine months ended September 30, 2018, a decrease of $1.40 million, mainly due to a decrease in the volume of products sold. Most of our concentrated apple juice was sold directly or indirectly to the international market. Because of the negative market trends during 2016 and 2017 in the international market and estimated lower margins in previous years, our Yingkou and Huludao Wonder factories did not operate their concentrated apple juice production facilities in 2016, 2017 and year-to-date 2018, which, despite recent improvements in the international demand for apple-related products, caused a lower inventory of concentrated apple juice and required us to purchase supply from third-party manufacturers to meet the demand from our customers. In December 2016, the Company established a winding-down plan to close the Huludao Wonder operation, as it suffered continued operating losses in the three fiscal years prior to 2016 and the cash flow was minimal for these three years. Based on the restructuring plan and in accordance with EITF 03-13, the Company presented the operation results from Huludao Wonder as a discontinued operation, as the Company believed that no continued cash flow would be generated by the disposed component (Huludao Wonder) and that the Company would have no significant continuing involvement in the operation of the discontinued component. In fiscal years 2017 and 2016, the Company’s recorded an impairment loss of $11.3 million and $2.4 million, respectively, with respect to the concentrated fruit juice production equipment and fixed assets in Huludao Wonder.

 

 32 

 

 

Sales from concentrated kiwifruit juice and kiwifruit puree as a percentage of total sales were 24% and 5% for the nine months ended September 30, 2018, and September 30, 2017, respectively. The absolute amount of sales was $0.40 million for the nine months ended September 30, 2018, a decrease of $0.10 million, when compared to the sales of $0.50 million in the same period of the prior year, primarily as a result of the decreased amount of products sold in the nine months ended September 30, 2018 as compared to the same period of 2017, due to a decrease in market demand.

 

Sales from concentrated pear juice as a percentage of total sales were 2% and 10% for the nine months ended September 30, 2018, and September 30, 2017, respectively. The absolute amount of sales were $0.03 million for the nine months ended September 30, 2018, a decrease of $0.07 million, when compared to the sales of $1.0 million for the same period of the prior year, mainly because of a decrease in the amount of products sold due to a decrease in customer demand. We sold 35 and 2,318 tons of concentrated pear juice during the nine months ended September 30, 2018 and September 30, 2017, respectively.

 

Sales from our fruit juice beverages as a percentage of total sales were 56% and 69% for the nine months ended September 30, 2018, and September 30, 2017, respectively. The absolute amount of sales were $0.9 million for the nine months ended September 30, 2018, a decrease of $6.1 million, when compared to the sales of $7.0 million for the same period of the prior year, primarily due to a decrease in sales volume as a result of heavy competition in the China market.

 

Sales from other products were $0.09 million for the nine months ended September 30, 2018 as compared to $0.02 million for the same period of the prior year. We do not expect continued sales from other products as customers’ orders related to other products are not stable.

 

Gross Margin

 

The following table presents the consolidated gross profit of each of our main products and the consolidated gross profit margin, which is gross profit as a percentage of the related revenues, for the nine months ended September 30, 2018 and 2017, respectively (in thousands for the gross profit):

 

   Nine months ended September 30, 
   2018   2017 
   Gross profit   Gross margin   Gross  profit   Gross margin 
Concentrated apple juice and apple aroma  $52    26%  $2    -%
Concentrated kiwifruit juice and kiwifruit puree   17    4%   126    25%
Concentrated pear juice   1    3%   148    14%
Fruit juice beverages   (8)   (1)%   1,462    21%
Others   22    22%   13    48%
Total/Overall (for gross margin)  $84    5%  $1,751    17%

 

The consolidated gross profit for the nine months ended September 30, 2018 was $0.08 million, a decrease of $1.67 million, from $1.75 million for the same period of 2017, primarily due to a decrease in revenue for the reasons discussed above.

 

The gross profit margin of concentrated apple juice for the nine months ended September 30, 2018 and 2017 were 26% and 0%, respectively. The increase in gross margin was mainly due to an increase in the sales price of concentrated apple juice in the international market.

 

The gross profit margin of the concentrated kiwifruit juice and kiwifruit puree decreased from 25% for the nine months ended September 30, 2017 to 5% for the same period of 2018, primarily due to a decrease in production during the nine months ended September 30, 2018, which resulted in a higher ratio of fixed expenses to the unit cost of our products.

 

The gross profit margin of the concentrated pear juice decreased from 14% for the nine months ended September 30, 2017 to 3% for the same period of 2018, primarily due to the higher costs of raw material and the lower unit price.

 

 33 

 

 

The gross profit margin of our fruit juice beverages decreased from 21% for the nine months ended September 30, 2017 to gross loss margin of 1% for the same period of 2018. The decrease of gross margin of fruit juice beverages was primarily due to a decrease in production, which resulted in a higher ratio of fixed expenses to the unit cost of our products.

 

The gross profit margin of other products was 22% and 48% for the nine months ended September 30, 2018 and September 30, 2017, respectively.

 

Operating Expenses

 

The following table presents our consolidated operating expenses and operating expenses as a percentage of revenue for the nine months ended September 30, 2018 and 2017, respectively:

 

   Nine months ended
September 30, 2018
   Nine months ended
September 30, 2017
 
   Amount   % of revenue   Amount   % of revenue 
General and administrative  $8,962,643    540%  $14,593,052    143%
Selling expenses   15,088,692    910%   727,641    7%
Total operating expenses  $24,051,335    1450%  $15,320,693    150%

 

Operating expenses increased for the nine months ended September 30, 2018 compared to the corresponding period in 2017, mainly due to an increase in general and administrative expenses.

 

General and administrative expenses decreased by $5.6 million, from $14.6 million to $9.0 million for the nine months ended September 30, 2018 compared to the same period of the last fiscal year. The decrease was primarily mainly attributable to expenses of $6.7 million recorded during the nine months ended September 31, 2017 related with legal proceedings.

 

Selling expenses increased by $14.3 million, from $0.7 million to $15.1 million for the nine months ended September 30, 2018 as compared to the same period in 2017, mainly due to bad debt expenses of $14.9 from accounts receivables recorded in the third quarter of 2018.

 

Other Income (Expense), Net

 

Other expenses, net were $1.3 million for the nine months ended September 30, 2018 and other income, net were $2.3 million for the same period of 2017. The increase in other expenses for the nine months ended September 30, 2017 was mainly due to a decrease in subsidy income and other income.

 

Interest expense for the nine months ended September 30, 2018 was $1.26 million, representing an increase of $0.52 million, as compared to interest expense of $0.74 million the same period of 2017.  The increase was primarily due to interest unpaid in 2017, which was accrued during the nine months ended September 30, 2018.  Subsidy income for the nine months ended September 30, 2017 was $915,164, mainly represents the value-added tax rebates provided on our exports and agriculture project in Mei County, Shaanxi province. We did not have any subsidy income for the nine months ended September 30, 2018.

 

Income Tax

 

Our provision for income taxes was $0 and $258,260 for the nine months ended September 30, 2018 and September 30, 2017, respectively. As all of our subsidiaries suffered a loss for the nine months ended September 30, we did not accrue any income tax expenses in our book.

 

 34 

 

 

Non-controlling Interests

 

As of September 30, 2018, SkyPeople (China) held a 91.15% interest in Shaanxi Qiyiwangguo, and Hedetang Holding (HK) held a 73.42% interest in SkyPeople (China). TSD held a 26.36% interest in SkyPeople (China). Net income attributable to non-controlling interests increased mainly due to the increase in the net income generated from Shaanxi Qiyiwangguo and SkyPeople (China).

 

Liquidity and Capital Resources

 

As of September 30, 2018, we had cash and cash equivalents of $0.3 million, a decrease of $4.3 million or 95%, from $4.6 million as of December 31, 2017. The decrease in cash, cash equivalents and restricted cash was mainly due to a loss of $24.4 million during the nine months ended September 30, 2018. Among this amount, $14.9 million was for the debt expenses from accounts receivables, which is a non-cash loss. In 2018, the Company continued its transition into a financial technology, online sales and internet distribution business with blockchain technology. The shared shopping mall platform invested in by the Company is expected to be in operation in December 2018. During the next year, the Company’s foreseeable cash requirements will relate to continual development of the operations of its business and technologies. The Company will also strengthen the collection of accounts receivables. The Company’s failure to do so could have a material and adverse effect upon it and its shareholders.

 

Our working capital has historically been generated from our operating cash flows, advances from our customers and loans from bank facilities. Our working capital was negative $70.9 million as of September 30, 2018, a decrease of $86.1 million, as compared to a negative working capital of $15.2 million as of September 30, 2017, mainly due to a decrease in current assets. During the nine months ended September 30, 2018, net cash used by our operating activities was $2.3 million compared to net cash provided by operating activities of $1.5 million during the same period of 2017. The increase in cash flow used by operating activities was primarily due to an increase in net loss of $9.4 million.

 

During the nine months ended September 30, 2018 and September 30, 2017, our investing activities used net cash of $1,902 and $0.2 million respectively. Our capital expenditure was $1,902 during the nine months ended September 30, 2018.

 

During the nine months ended September 30, 2018, there was no cash generated from our financing activities as compared to cash inflow of $6.4 million in the same period of 2017. During the nine months ended September 30, 2017, the Company borrowed $2.1 million in bank loans and generated $4.9 million from the issuance of the Company’s common stock.

 

Off-balance Sheet Arrangements

 

As of September 30, 2018, we did not have any off-balance sheet arrangements.

 

Item 3.Quantitative and Qualitative Disclosures about Market Risk

 

Not applicable.

 

Item 4.Controls and Procedures

 

Disclosure Controls and Procedures

 

Our management, with the participation of our Chief Executive Officer and Interim Chief Financial Officer, our principal executive officer and principal financial officer, respectively, evaluated the effectiveness of our disclosure controls and procedures as defined in Rules 13a-15(e) and 15d-15(e) under the Exchange Act, as of the end of the period covered by this report. Disclosure controls and procedures include, without limitation, controls and procedures designed to provide reasonable assurance that information we are required to disclose in reports that we file or submit under the Exchange Act is recorded, processed, summarized and reported within the time periods specified in the SEC’s rules and forms, and that such information is accumulated and communicated to our management, including our Chief Executive Officer and Interim Chief Financial Officer, as appropriate, to allow timely decisions regarding required disclosure. Based on this evaluation, our Chief Executive Officer and Interim Chief Financial Officer concluded that, as of September 30, 2018, our disclosure controls and procedures were not effective as of such date as identified in our internal control over financial reporting below.

 

 35 

 

 

Our management, including our Chief Executive Officer and Interim Chief Financial Officer, assessed the effectiveness of our internal control over financial reporting as of September 30, 2018, based upon the updated framework in the Internal Control-Integrated Framework issued by the Committee of Sponsoring Organizations of the Treadway Commission (“COSO”) in 1992 and updated in May 2013. Based on this assessment, our management concluded that, as of September 30, 2018, there is a material weakness in our internal control over financial reporting. Specifically, we currently lack sufficient accounting personnel with the appropriate level of knowledge, experience and training in U.S. GAAP and SEC reporting requirements.

 

We have taken, and are taking, certain actions to remediate the material weakness related to our lack of U.S. GAAP experience. We hired an assistant to the interim Chief Financial Officer in September 2016 who has an accounting degree from a U.S. institution and is familiar with U.S. GAAP to help us in preparation of our financial statements, to ensure that our financial statements are prepared in accordance with U.S. GAAP. As our operating budget permits, we plan to hire additional credentialed professional staff and consulting professionals with greater knowledge and experience of U.S. GAAP and related regulatory requirements to oversee our financial reporting process in order to ensure our compliance with U.S. GAAP and other relevant securities laws.

 

We believe the measures described above will remediate the material weakness identified above. As we continue to evaluate and work to improve our internal control over financial reporting, we may determine that additional measures are necessary to address control any future deficiencies.

 

Notwithstanding this material weakness, our management has concluded that, based upon the interim remediation of internal control described above, our consolidated financial statements for the periods covered by and included in this report are prepared in accordance with U.S. GAAP and fairly present, in all material respects, our financial position, results of operations and cash flows for each of the periods presented herein.

 

Changes in Internal Control over Financial Reporting

 

There has been no change to our internal control over financial reporting that has materially affected, or is reasonably likely to materially affect, our internal control over financial reporting.

 

 36 

 

 

PART II. OTHER INFORMATION

 

Item 1.Legal Proceedings

 

As described in our Annual Report for the year ended December 31, 2017 and Quarterly Report for the three months ended June 30, 2018, we are party to a number of legal proceedings. Except as described below, there have been no material developments in those proceedings during the three months ended September 30, 2018.

 

In September 2016, the Suizhong Branch of Huludao Banking Co. Ltd. (“Suizhong Branch”) filed a lawsuit with Huludao Intermediate People’s Court (the “Huludao Court”) against the Company’s indirectly wholly-owned subsidiary Huludao Wonder Fruit Co., Ltd. (“Wonder Fruit”) and requested that Wonder Fruit repay a RMB 40 million (approximately $5.81 million) bank loan, plus interest. The loan became due on its maturity date of December 9, 2016. On December 19, 2016, the Huludao Court accepted the case. The Company has been disputing the interest rate of the loan with Suizhong Branch, and has not repaid the loan to date. Wonder Fruit believes that the interest charged by Suizhong Branch is 100% higher than the base rate set by People’s Bank of China and is not in consistent with the China People’s Bank’s base interest and floating rate. The Huludao Court has seized land use rights, buildings and equipment of Wonder Fruit that were pledged as guarantee for the loan and has organized two auction sales for these assets in January and February of 2018, but both auction sales have been unsuccessful in finding a buyer. On July 19, 2018, the Court issued a verdict ordering Huludao Wonder to transfer its land use rights, building, equipment, electronic and transportation assets to Zuizhong Branch as payment of the outstanding principal and interest of the loan.

 

In August, 2017, Cinda Capital Financing Co. Ltd. (“Cinda”) filed another lawsuit at Beijing Intermediate Court against the Company’s indirectly wholly-owned subsidiaries Guoweimei and SkyPeople China for repayment of leasing fee of RMB 84,970,959 (approximately $12.35 million) plus interest. In January 2014, Guoweimei and SkyPeople China (the “Equipment Lessees”) signed an Equipment Financial Lease Purchase Agreement with Cinda and an equipment supplier pursuant to which Cinda would provide funds to purchase equipment and the Equipment Lessees would lease the equipment from Cinda. Guoweimei pledged certain land use rights in Mei County to Cinda and Xi’an Hedetang and Hedetang Holding pledged their equities in Guoweimei to Cinda to secure the repayment. Mr. Hongke Xue also provided a personal guarantee for the payment of the leasing fee. Beijing Intermediate Court had two hearings of the case and on March 21, 2018, and it ruled in favor of Cinda to the effect that SkyPople China and Guoweimei shall pay leasing fees due in the amount of RMB 20,994,048 (approximately $3.05 million), as well as leasing fees not yet due in the amount of RMB 63,975,910 (approximately $9.30 million), plus attorney’s fee and expenses. Beijing Intermediate Court also ruled that Mr. Hongke Xue is jointly liable for the debt as the guarantor, and that Cinda has priority rights to the pledged land use rights in Mei County and the pledged equities of Guoweimei as well as the ownership of the leasing properties until the leasing fees are paid. SkyPeople China has appealed the decision to the Beijing Supreme Court.  Beijing Supreme Court has rejected the appeal and upheld the original verdict on September 7, 2018.

 

In September 2017, Andrew Chien, a former consultant of SkyPeople China, brought a lawsuit against the Company and Mr. Hongke Xue in the District Court of Connecticut (the “Court”).  The complaint was not properly served and the Company learned of the litigation in December 2017. In the complaint, Mr. Chien has made several claims, most of which attempt to hold the Company liable under novel legal theories that relate back to an alleged breach of a consulting agreement between SkyPeople China and Chien from August, 2006.  Mr. Chien claimed approximately $257,000 damages and interest plus 2% of the Company’s then-outstanding shares. Mr. Chien has unsuccessfully attempted to sue the Company on the breach of the same consulting agreement several times in the courts of Connecticut and New York, and these cases have been dismissed.   The Company has filed a motion to dismiss (“MTD”) and all proceedings are stayed pending determination of the MTD. On August 31, 2018, the Court granted our MTD. On September 10, 2018, Mr. Chien filed motion for reconsideration. On September 28, 2018, the Court denied Mr. Chien’s motion for reconsideration. On October 26, 2018, Mr. Chien appealed the case to the United States Court of Appeals for the Federal Circuit. The Company will vigorously defend this lawsuit and expects to obtain early dismissal of Mr. Chien’s claims.

 

In addition to the above, from time to time we may be a party to various litigation proceedings arising in the ordinary course of our business, none of which, in the opinion of management, is likely to have a material adverse effect on our financial condition or results of operations.

 

Item 1A.Risk Factors

 

The Company operates in an environment that involves a number of risks and uncertainties. The risks and uncertainties described below are not the only risks and uncertainties that we face. Additional risks and uncertainties that presently are not considered material or are not known to us, and therefore are not mentioned herein, may impair our business operations. If any of the risks described below actually occur, our business, operating results and financial position could be adversely affected.

 

 37 

 

 

Risks Related to Our Business

 

Our revenue and profitability are heavily dependent on prevailing prices for our products and raw materials, and if we are unable to effectively offset cost increases by adjusting the pricing of our products, our margins and operating income may decrease.

 

As a producer of commodities, our revenue, gross margins and cash flows from operations are substantially dependent on the prevailing prices we receive for our products and the cost of our raw materials, neither of which we control. The factors influencing the sales price of concentrated fruit juice include the supply price of fresh fruit, supply and demand of our products in international and domestic markets and competition in the fruit juice industry.

 

The price of our principal raw materials, fresh fruit, is subject to market volatility as a result of numerous factors including, but not limited to, general economic conditions, governmental regulations, weather, transportation delays and other uncertainties that are beyond our control. Due to such market volatility, we generally do not, nor do we expect to, have long-term contracts with our fresh fruit suppliers. Other significant raw materials used in our business include packing barrels, pectic enzyme, amylase and auxiliary materials such as coal, electricity and water. Prices for these items may be volatile as well and we may experience shortages in these items from time to time. As a result, we cannot guarantee that the necessary raw materials to produce our products will continue to be available to us at prices currently in effect or acceptable to us. In the event raw material prices increase materially, we may not be able to adjust our product prices, especially in the short term, to recover such cost increases. If we are not able to effectively offset these cost increases by adjusting the price of our products, our margins will decrease and earnings will suffer accordingly.

 

Weather and other environmental factors affect our raw material supply and a reduction in the quality or quantity of our fresh fruit supplies may have material adverse consequences on our financial results.

 

Our business may be adversely affected by weather and environmental factors beyond our control, such as adverse weather conditions during the growing or squeezing seasons. A significant reduction in the quantity or quality of fresh fruit harvested resulting from adverse weather conditions, disease or other factors could result in increased per unit processing costs and decreased production, with adverse financial consequences to us.

 

We sell our products primarily through distributors and delays in delivery or poor handling by distributors may affect our sales and damage our reputation.

 

We primarily sell our products through our distributors and rely on these distributors for the distribution of our products. These distributors are not obligated to continue to sell our products. Any disruptions in our relationships with our distributors could cause interruption to the supply of our products to retailers, which would harm our revenue and results of operations. In addition, delivery disruptions may occur for various reasons beyond our control, including poor handling by distributors or third party transport operators, transportation bottlenecks, natural disasters and labor strikes, and could lead to delayed or lost deliveries. Some of our products are perishable and poor handling by distributors and third party transport operators could also result in damage to our products that would make them unfit for sale. If our products are not delivered to retailers on time, or are delivered damaged, we may have to pay compensation, we could lose business and our reputation could be harmed.

 

Because we experience seasonal fluctuations in our sales, our quarterly results will fluctuate and our annual performance will depend largely on results from our first and fourth quarters.

 

Our fruit juice business is highly seasonal, reflecting the harvest season of our primary source fruits from July or August of a year to April the following year. Typically, a substantial portion of our revenue is earned during our first and fourth quarters. We generally experience lower revenue during our second and third quarters. Generally, sales in the first and fourth quarters accounted for approximately 65% to 72% of our revenue of the whole year. If sales in our first and fourth quarters are lower than expected, our operating results would be adversely affected and it would have a disproportionately large impact on our annual operating results.

 

If we are unable to gain market acceptance or significant market share for the new products we introduce, our results of operations and profitability could be adversely impacted.

 

Our future business and financial performance depends, in part, on our ability to successfully respond to consumer preferences by introducing new products and improving existing products. We cannot guarantee that we will be able to gain market acceptance or significant market share for our new products. Consumer preferences change, and any new products that we introduce may fail to meet the particular tastes or requirements of consumers, or may be unable to replace their existing preferences. Our failure to anticipate, identify or react to these particular tastes or changes could result in reduced demand for our products, which could in turn cause us to be unable to recover our development, production and marketing costs, thereby leading to a decline in our profitability.

 

 38 

 

 

The development and introduction of new products is key to our expansion strategy. We incur significant development and marketing costs in connection with the introduction of new products. Successfully launching and selling new products puts pressure on our sales and marketing resources, and we may fail to invest sufficient funds in order to market and sell a new product effectively. If we are not successful in marketing and selling new products, our results of operations could be materially adversely affected.

 

Economic conditions have had and may continue to have an adverse effect on consumer spending on our products.

 

The worldwide economy remains volatile and may contract in the near future. The adverse effect of a sustained international economic downturn, including sustained periods of decreased consumer spending, high unemployment levels, declining consumer or business confidence and continued volatility and disruption in the credit and capital markets, would likely result in reduced demand for our products as consumers turn to less expensive substitute goods or forego certain purchases altogether. To the extent an international economic downturn develops, we could experience a reduction in sales volume. If we are unable to reduce our operating costs and expenses proportionately, many of which are fixed, our results of operations would be adversely affected.

 

Concerns over food safety and public health may affect our operations by increasing our costs and negatively impacting demand for our products.

 

We could be adversely affected by diminishing confidence in the safety and quality of certain food products or ingredients. As a result, we may elect or be required to incur additional costs aimed at increasing consumer confidence in the safety of our products. For example, a crisis in the PRC over melamine contaminated milk in 2008 has adversely impacted Chinese food exports since October 2008, as reported by the Chinese General Administration of Customs, although most foods exported from the PRC were not significantly affected by the melamine contamination. In addition, our concentrated fruit juices exported to foreign countries must comply with quality standards in those countries. Our success depends on our ability to maintain the quality of our existing and new products. Product quality issues, real or imagined, or allegations of product contamination, even if false or unfounded, could tarnish the image of our brands and may cause consumers to choose other products.

 

We face increasing competition from both domestic and foreign companies, and any failure by us to compete effectively could adversely affect our results of operations.

 

The juice beverage industry is highly competitive, and we expect it to continue to become even more competitive. Our ability to compete in the industry depends, to a significant extent, on our ability to distinguish our products from those of our competitors by providing high quality products at reasonable prices that appeal to consumers’ tastes and preferences. There are currently a number of well-established companies producing products that compete directly with ours. Some of our competitors may have been in business longer than we have, may have substantially greater financial and other resources than we have and may be better established in their markets. We anticipate that our competitors will continue to improve their products and introduce new products with competitive price and performance characteristics.

 

We cannot guarantee that our current or potential competitors will not provide products comparable or superior to those we provide or adapt more quickly than we do to evolving industry trends or changing market requirements. It is also possible that there will be significant consolidation in the juice beverage industry among our competitors, and alliances may develop among competitors. These alliances may rapidly acquire significant market share, and some of our distributors may commence production of products similar to those we sell to them. Increased competition may result in price reductions, reduced margins and loss of market share, any of which could materially adversely affect our profit margins. We cannot guarantee that we will be able to compete effectively against current and future competitors. Aggressive marketing or pricing by our competitors or the entrance of new competitors into our markets could have a material adverse effect on our business, results of operations and financial condition.

 

 39 

 

 

We may engage in future acquisitions involving significant expenditures of cash, the incurrence of debt or the issuance of stock, all of which could have a materially adverse effect on our operating results.

 

As part of our business strategy, we review acquisition and strategic investment prospects that we believe would complement our current product offerings, augment our market coverage, enhance our technological capabilities or otherwise offer growth opportunities. From time to time, we review investments in new businesses and we expect to make investments in, and to acquire, businesses, products or technologies in the future. In the event of any future acquisitions, we may expend significant cash, incur substantial debt and/or issue equity securities and dilute the percentage ownership of current shareholders, all of which could have a material adverse effect on our operating results and the price of our Common Stock. We cannot guarantee that we will be able to successfully integrate any businesses, products, technologies or personnel that we may acquire in the future, and our failure to do so could have a material adverse effect on our business, operating results and financial condition.

 

We require various licenses and permits to operate our business, and the loss of or failure to renew any or all of these licenses and permits could materially adversely affect our business.

 

In accordance with PRC laws and regulations, we have been required to maintain various licenses and permits in order to operate our business at the relevant manufacturing facilities including, without limitation, industrial product production permits. We are required to comply with applicable hygiene and food safety standards in relation to our production processes. Our premises and transportation vehicles are subject to regular inspections by the regulatory authorities for compliance with the Detailed Rules for Administration and Supervision of Quality and Safety in Food Producing and Processing Enterprises. Failure to pass these inspections, or the loss of or failure to renew our licenses and permits, could require us to temporarily or permanently suspend some or all of our production activities, which could disrupt our operations and adversely affect our business.

 

Governmental regulations affecting the import or export of products could negatively affect our revenue.

 

The United States and various other governments have imposed controls, export license requirements and restrictions on the export of some of our products. Governmental regulation of exports, or our failure to obtain required export approval for our products, could harm our international sales and adversely affect our revenue and profits. In addition, failure to comply with such regulations could result in penalties, costs and restrictions on export privileges. Additionally, the current U.S. presidential administration has indicated that it may seek changes to or withdraw the United States from various international treaties and trade arrangements, and has pursued some of those policies. Uncertainty regarding policies affecting global trade may make it difficult for our management to accurately forecast our business, and increases in the duties, tariffs and other charges imposed on our products by the United States or other countries in which on our products are sold, or other restraints on international trade, could negatively affect our business and the results of our operations.

 

We do not presently maintain product liability insurance, and our property and equipment insurance does not cover the full value of our property and equipment, which leaves us with exposure in the event of loss or damage to our properties or claims filed against us.

 

We currently do not carry any product liability or other similar insurance. Product liability claims and lawsuits in the PRC generally are still rare, unlike in some other countries. Product liability exposures and litigation, however, could become more commonplace in the PRC. Moreover, we have product liability exposure in countries in which we sell our products, such as the United States, where product liability claims are more prevalent. As we expand our international sales, our liability exposure will increase.

 

We may be required from time to time to recall products entirely or from specific co-packers, markets or batches. Although historically we have not had any recall of our products, we cannot guarantee that circumstances or incidents will not occur that will require us to recall our products. We do not maintain recall insurance. In the event we experience product liability claims or a product recall, our business operations and financial condition could be materially adversely affected.

 

 40 

 

 

Our business and operations may be subject to disruption from work stoppages, terrorism or natural disasters.

 

Our operations may be subject to disruption for a variety of reasons, including work stoppages, acts of war, terrorism, pandemics, fire, earthquake, flooding or other natural disasters. If a major incident were to occur in either of the regions where our facilities or main offices are located, our facilities or offices or those of critical suppliers could be damaged or destroyed. Such a disruption could result in a reduction in available raw materials, the temporary or permanent loss of critical data, suspension of operations, delays in shipment of products and disruption of business generally, which would adversely affect our revenue and results of operations.

 

Our success depends substantially on the continued retention of certain key personnel and our ability to hire and retain qualified personnel in the future to support our growth.

 

If one or more of our senior executives or other key personnel are unable or unwilling to continue in their present positions, our business may be disrupted and our financial condition and results of operations may be materially and adversely affected. While we depend on the abilities and participation of our current management team generally, we rely particularly upon Mr. Yongke Xue, our chief executive officer (“CEO”), Mr. Hongke Xue, Chairman and CEO of Skypeople (China), and Mr. Hanjun Zheng, our interim chief financial officer (“CFO”). The loss of the services of Messrs. Hongke Xue, Yongke Xue or Hanjun Zheng for any reason could significantly adversely impact our business and results of operations. Competition for senior management and senior technology personnel in the PRC is intense and the pool of qualified candidates is very limited. Accordingly, we cannot guarantee that the services of our senior executives and other key personnel will continue to be available to us, or that we will be able to find a suitable replacement for them if they were to leave.

 

As a public company, we are obligated to maintain effective internal controls over financial reporting. Our internal controls may be determined not to be effective, which may adversely affect investor confidence in us and, as a result, decrease the value of our Common Stock.

 

The PRC has not adopted management and financial reporting concepts and practices similar to those in the United States. We may have difficulty in hiring and retaining a sufficient number of qualified finance and management employees to work in the PRC. As a result of these factors, we may experience difficulty in establishing and maintaining accounting and financial controls, collecting financial data, budgeting, managing our funds and preparing financial statements, books of account and corporate records and instituting business practices that meet investors’ expectations in the United States.

 

Rules adopted by the SEC, or the Commission, pursuant to Sarbanes-Oxley Section 404 require annual assessment of our internal controls over financial reporting. This requirement first applied to our annual report on Form 10-K for the fiscal year ended December 31, 2008. The standards that must be met for management to assess the internal controls over financial reporting as effective are relatively new and complex, and they require significant documentation, testing and possible remediation to meet the detailed standards. This assessment will need to include disclosure of any material weaknesses identified by our management in our internal control over financial reporting. During the evaluation and testing process, if we identify one or more material weaknesses in our internal control over financial reporting, we will be unable to assert that our internal controls are effective. If we are unable to conclude that our internal control over financial reporting is effective, we could lose investor confidence in the accuracy and completeness of our financial reports, which could harm our business and cause the price of our Common Stock to decline.

 

We have yet to earn significant revenue from our businesses that are under development, and our ability to sustain our operations is dependent on our ability to raise additional financing to complete our program if warranted. As a result, there is substantial doubt about our ability to continue as a going concern.

 

We have an accumulated deficit of $26.2 million as at September 30, 2018. Our future is dependent upon our ability to obtain financing and upon future profitable operations from the development of our new businesses. These factors raise substantial doubt that we will be able to continue as a going concern. If we fail to raise sufficient capital when needed, we will not be able to complete our business plan. We may have to liquidate our business and you may lose your investment. You should consider our auditor’s comments when determining if an investment in our company is suitable.

 

 41 

 

 

We may need additional capital to fund our future operations and, if it is not available when needed, we may need to reduce our planned development and marketing efforts, which may reduce our sales revenue.

 

We believe that our existing working capital and cash available from operations will enable us to meet our working capital requirements for at least the next 12 months. However, if cash from future operations is insufficient, or if cash is used for acquisitions or other currently unanticipated uses, we may need additional capital. The development and marketing of new products and business and the expansion of distribution channels and associated support personnel require a significant commitment of resources. The development of our new business lines has required significant capital. These businesses are still in development, and have not yet generated significant revenues. In addition, if the markets for our products develop more slowly than anticipated, or if we fail to establish significant market share and achieve sufficient net revenues, we may continue to consume significant amounts of capital. As a result, we could be required to raise additional capital. To the extent that we raise additional capital through the sale of equity or convertible debt securities, the issuance of such securities could result in dilution of the shares held by existing stockholders. If additional funds are raised through the issuance of debt securities, such securities may provide the holders certain rights, preferences, and privileges senior to those of common stockholders, and the terms of such debt could impose restrictions on our operations. We cannot guarantee that additional capital, if required, will be available on acceptable terms, or at all. If we are unable to obtain sufficient amounts of additional capital, we may be required to reduce the scope of our planned product development and marketing efforts, which could harm our business, financial condition and operating results.

 

We may not be able to prevent others from unauthorized use of our patents, which could harm our business and competitive position.

 

Our success depends, in part, on our ability to protect our proprietary technologies. We hold twenty one patents in the PRC covering our fruit processing technology. The process of seeking patent protection can be lengthy and expensive and we cannot guarantee that our existing or future issued patents will be sufficient to provide us with meaningful protection or commercial advantages. We also cannot guarantee that our current or potential competitors do not have, and will not obtain, patents that will prevent, limit or interfere with our ability to make or sell our products in the PRC or other countries.

 

The implementation and enforcement of PRC intellectual property laws historically have not been vigorous or consistent. Accordingly, intellectual property rights and confidentiality protections in the PRC are not as effective as those in the United States and other countries. We may need to resort to litigation to enforce or defend patents issued to us or to determine the enforceability, scope and validity of our proprietary rights or those of others. Such litigation will require significant expenditures of cash and management efforts and could harm our business, financial condition and results of operations. An adverse determination in any such litigation will impair our intellectual property rights and may harm our business, competitive position, business prospects and reputation.

 

Our developing ecommerce businesses depend on the continued use of the Internet and the adequacy of the Internet infrastructure.

 

Our developing ecommerce businesses depend upon the widespread use of the Internet and ecommerce. Factors which could reduce the widespread use of the Internet for ecommerce include actual or perceived lack of security of information or privacy protection, cyberattacks or other disruptions or damage to the Internet or to users’ computers, significant increases in the costs of transportation of goods, and taxation and governmental regulation.

 

 42 

 

 

Our developing ecommerce businesses depend on our Website, network infrastructure and transaction-processing systems.

 

Our developing ecommerce businesses are completely dependent on our infrastructure. Any system interruption that results in the unavailability of our Website or reduced performance of our transaction systems could reduce our ability to conduct our business. We use internally and externally developed systems for our Website and our transaction processing systems. We expect to experience system interruptions due to software failure. We may also experience temporary capacity constraints due to sharply increased traffic during sales or other promotions and during the holiday shopping season. Capacity constraints can cause system disruptions, slower response times, delayed page presentation, degradation in levels of customer service and other problems. We may also experience difficulties with our infrastructure upgrades. Any future difficulties with our transaction processing systems or difficulties upgrading, expanding or integrating aspects of our systems may cause system disruptions, slower response times, and degradation in levels of customer service, additional expense, impaired quality and speed of order fulfillment or other problems.

 

If the location where all of our computer and communications hardware is located is compromised, our business, prospects, financial condition and results of operations could be harmed. If we suffer an interruption or degradation of services at the location for any reason, our business could be harmed. Our success, and in particular, our ability to successfully receive and fulfill orders and provide high-quality customer service, largely depends on the efficient and uninterrupted operation of our computer and communications systems. These limitations could have an adverse effect on our conversion rate and sales. Our disaster recovery plan may be inadequate, and we do not carry business interruption insurance to compensate us for the losses that could occur. Despite our implementation of network security measures, our servers are vulnerable to computer viruses, physical or electronic break-ins and similar disruptions, the occurrence of any of which could lead to interruptions, delays, loss of critical data or the inability to accept and fulfill customer orders. The occurrence of any of the foregoing risks could harm our business.

 

Our platform requires frequent updates on pricing from our vendors. If these updates are inaccurate or do not occur, there could be a negative influence on our business.

 

We will need to update the prices of products listed on our site frequently through a third party vendor. If we are unable to obtain, or are not provided updated pricing information from our third party vendor, or if we fail to act on information provided by our third party vendor, then it could cause us to remedy the pricing difference to complete the transaction, or source the product from an alternative vendor at their price.

 

We are subject to cyber security risks and may incur increasing costs in an effort to minimize those risks and to respond to cyber incidents.

 

Our developing ecommerce businesses are entirely dependent on the secure operation of our website and systems as well as the operation of the Internet generally. Our businesses will involve the storage and transmission of users’ proprietary information, and security breaches could expose us to a risk of loss or misuse of this information, litigation, and potential liability. A number of large Internet companies have suffered security breaches, some of which have involved intentional attacks. From time to time we and many other Internet businesses also may be subject to a denial of service attacks wherein attackers attempt to block customers’ access to our Website. If we are unable to avert a denial of service attack for any significant period, we could sustain substantial revenue loss from lost sales and customer dissatisfaction. We may not have the resources or technical sophistication to anticipate or prevent rapidly evolving types of cyber-attacks.

 

Cyberattacks may target us, our customers, our suppliers, banks, payment processors, ecommerce in general or the communication infrastructure on which we depend. If an actual or perceived attack or breach of our security occurs, customer and/or supplier perception of the effectiveness of our security measures could be harmed and we could lose customers, suppliers or both. Actual or anticipated attacks and risks may cause us to incur increasing costs, including costs to deploy additional personnel and protection technologies, train employees, and engage third party experts and consultants. A person who is able to circumvent our security measures might be able to misappropriate our or our users’ proprietary information, cause interruption in our operations, damage our computers or those of our users, or otherwise damage our reputation and business. Any compromise of our security could result in a violation of applicable privacy and other laws, significant legal and financial exposure, damage to our reputation, and a loss of confidence in our security measures, which could harm our business.

 

 43 

 

 

Our shift in focus towards the development of blockchain-based applications and technologies could have a material adverse effect on our business, financial condition or results of operations.

 

We recently announced our intention to pursue a strategy to embrace the growth potential and technological capabilities of blockchain technology, a rapidly evolving technology in which we have limited operational history or experience. Our focus on blockchain technology subjects us to risks associated with the use of new and novel technologies, including technical, operational, financial, regulatory, legal and reputational risks, as well as the risk that we may be unable to timely develop our blockchain-based applications or technologies or market, license or sell our blockchain-based applications or technologies successfully or profitably. We cannot provide any assurance that we will be able to hire or retain well-qualified individuals with experience in the blockchain industry or that our assessment of individuals we retain will be correct. These individuals may be unfamiliar with the requirements of being involved in a public company which could cause us to have to expend time and resources helping them become familiar with such requirements. This could be expensive and time-consuming and could lead to various regulatory issues which may adversely affect our operations.

 

The blockchain related products and services that we are developing have the potential to be used in ways we do not intend, including for criminal or other illegal activities.

 

Blockchain-related products and services, in particular cryptocurrencies, have the potential to be used for financial crimes or other illegal activities. Because the blockchain platform that we are developing is novel, there are uncertainties regarding any legal and regulatory requirements for preventing blockchain-related products and services from being put to such uses, and there are uncertainties regarding the liabilities and risks to the Company if we are unable to prevent such uses. Even if we comply with all laws and regulations regarding financial and blockchain related products and services, we have no ability to ensure that our customers, partners or others to whom we license or sell our products and services comply with all laws and regulations applicable to them and their transactions. Any negative publicity we receive regarding any allegations of unlawful uses of our blockchain platform could damage our reputation. More generally, any negative publicity regarding unlawful uses of blockchain technology in the marketplace could reduce the demand for our products and services. The occurrence of any of the foregoing could have a material adverse effect on our financial results and business.

 

The regulatory regime governing blockchain technologies, cryptocurrencies, digital assets, and offerings of digital assets is uncertain, and new regulations or policies may materially adversely affect the development and the value of such cryptocurrencies and assets.

 

Regulation of digital assets, cryptocurrencies, blockchain technologies, cryptocurrency exchanges and the blockchain platform we are developing is currently undeveloped and likely to rapidly evolve as government agencies take greater interest in them. Regulation also varies significantly among international, federal, state and local jurisdictions and is subject to significant uncertainty. Various legislative and executive bodies in the United States and in other countries may in the future adopt laws, regulations, or guidance, or take other actions, which may severely impact the permissibility of tokens generally and the technology behind them or the means of transaction or in transferring them. Failure by our subsidiaries to comply with any laws, rules and regulations, some of which may not exist yet or are subject to interpretation and may be subject to change, could result in a variety of adverse consequences, including civil penalties and fines.

 

The further development and acceptance of blockchain trading platforms, which are part of a new and rapidly changing industry, are subject to a variety of factors that are difficult to evaluate. The slowing or stopping of the development or acceptance of blockchain trading platforms would have a material adverse effect on our business plans and could have a material adverse effect on us.

 

The growth of the blockchain industry in general is subject to a high degree of uncertainty. The factors affecting the further development of the cryptocurrency and cryptosecurity industry, as well as blockchain trading platforms, include, without limitation:

 

worldwide growth in the adoption and use of cryptocurrencies, cryptosecurities, and other blockchain technologies;

 

 44 

 

 

government and quasi-government regulation of cryptocurrencies, cryptosecurities, and other blockchain assets and their use, or restrictions on or regulation of access to and operation of blockchain networks or similar systems;

 

the maintenance and development of the open-source software protocol of cryptocurrency or cryptosecurities networks;

 

changes in consumer demographics and public tastes and preferences;

 

the availability and popularity of other forms or methods of buying and selling goods and services, or trading assets including new means of using government-backed currencies or existing networks;

 

general economic conditions and the regulatory environment relating to cryptocurrencies and cryptosecurities; and

 

a decline in the popularity or acceptance of cryptocurrencies or other blockchain-based tokens.

 

The cryptocurrency and cryptosecurities industries as a whole have been characterized by rapid changes and innovations and are constantly evolving. Although it has experienced significant growth in recent years, the slowing or stopping of the development, general acceptance and adoption and usage of blockchain networks and blockchain assets may materially adversely affect our business plans.

 

Intellectual property infringement claims may adversely impact our results of operations.

 

As we develop and introduce new products, we may be increasingly subject to claims of infringement of another party’s intellectual property. If a claim for infringement is brought against us, such claim may require us to modify our products, cease selling certain products or engage in litigation to determine the validity and scope of such claims. Any of these events may harm our business and results of operations.

 

If our costs and demands upon management increase disproportionately to the growth of our business and revenue as a result of complying with the laws and regulations affecting public companies, our operating results could be harmed.

 

As a public company, we do and will continue to incur significant legal, accounting, investor relations and other expenses, including costs associated with public company reporting requirements. We also have incurred and will incur costs associated with current corporate governance requirements, including requirements under Section 404 and other provisions of Sarbanes-Oxley, as well as rules implemented by the SEC and the stock exchange on which our Common Stock is traded. The expenses incurred by public companies for reporting and corporate governance purposes have increased dramatically over the past several years. These rules and regulations have increased our legal and financial compliance costs substantially and make some activities more time consuming and costly. If our costs and demands upon management increase disproportionately to the growth of our business and revenue, our operating results could be harmed.

 

There are inherent uncertainties involved in estimates, judgments and assumptions used in the preparation of financial statements in accordance with generally accepted accounting principles in the United States, or U.S. GAAP. Any changes in estimates, judgments and assumptions could have a material adverse effect on our business, financial condition and operating results.

 

The preparation of financial statements in accordance with U.S. Generally Accepted Accounting Principles (“U.S. GAAP”) involves making estimates, judgments and assumptions that affect reported amounts of assets (including intangible assets), liabilities and related reserves, revenue, expenses and income. Estimates, judgments and assumptions are inherently subject to change in the future, and any such changes could result in corresponding changes to the amounts of assets, liabilities, revenue, expenses and income. Any such changes could have a material adverse effect on our business, financial condition and operating results.

 

 45 

 

 

We are subject to the risk of increased income taxes, which could harm our business, financial condition and operating results.

 

We base our tax position upon the anticipated nature and conduct of our business and upon our understanding of the tax laws of the various countries in which we have assets or conduct activities. However, our tax position is subject to review and possible challenge by tax authorities and to possible changes in law, which may have retroactive effect. We currently operate through Skypeople Foods, Digital Online and DigiPay FinTech, the wholly-owned subsidiaries organized under the laws of the British Virgin Islands, as well as and SkyPeople (China), a 73.42% owned subsidiary of Skypeople Foods organized under the laws of the PRC, and we maintain manufacturing operations in the PRC. Any of these jurisdictions could assert tax claims against us. We cannot determine in advance the extent to which some jurisdictions may require us to pay taxes or make payments in lieu of taxes. If we become subject to additional taxes in any jurisdiction, such tax treatment could materially and adversely affect our business, financial condition and operating results.

 

Increases in income tax rates, changes in income tax laws or disagreements with tax authorities could adversely affect our business, financial condition or results of operations.

 

We are subject to income taxes in the United States and in certain foreign jurisdictions in which we operate. Increases in income tax rates or other changes in income tax laws that apply to our business could reduce our after-tax income from such jurisdiction and could adversely affect our business, financial condition or results of operations. Our operations outside the United States generate a significant portion of our income. In addition, the United States and many of the other countries in which our products are distributed or sold, including countries in which we have significant operations, have recently made or are actively considering changes to existing tax laws. For example, the Tax Cuts and Jobs Act (the “TCJ Act”) was signed into law in the United States in 2017. The changes in the TCJ Act are broad and complex and we are continuing to examine the impact the TCJ Act may have on our business and financial results.

 

Additional changes in the U.S. tax regime or in how U.S. multinational corporations are taxed on foreign earnings, including changes in how existing tax laws are interpreted or enforced, could adversely affect our business, financial condition or results of operations.

 

We are also subject to regular reviews, examinations and audits by the IRS and other taxing authorities with respect to income and non-income based taxes both within and outside the United States. Economic and political pressures to increase tax revenues in jurisdictions in which we operate, or the adoption of new or reformed tax legislation or regulation, may make resolving tax disputes more difficult and the final resolution of tax audits and any related litigation could differ from our historical provisions and accruals, resulting in an adverse impact on our business, financial condition or results of operations. In addition, in connection with the Organization for Economic Co-operation and Development Base Erosion and Profit Shifting project, companies are required to disclose more information to tax authorities on operations around the world, which may lead to greater audit scrutiny of profits earned in various countries.

 

 46 

 

 

Risks Related to Doing Business in the PRC

 

Inflation in the PRC could negatively affect our profitability and growth.

 

The rapid growth of China’s economy has been uneven among economic sectors and geographic regions of the country. China’s economy grew at an annual rate of 6.9% in 2017, as measured by the year-over-year change in gross domestic product, or GDP, according to the National Bureau of Statistics of China. Rapid economic growth can lead to growth in the money supply and rising inflation. The inflation rate in China was approximately 7.5% in 2017 as reported by National Bureau of Statistics, and is expected to increase. If prices for our products and services fail to rise at a rate sufficient to compensate for the increased costs of supplies, such as raw materials, due to inflation, it may have an adverse effect on our profitability.

 

Furthermore, in order to control inflation in the past, the PRC government has imposed controls on bank credits, limits on loans for property, plant and equipment and restrictions on state bank lending. The implementation of such policies may impede future economic growth. The People’s Bank of China has effected increases in interest rates in response to inflationary concerns in the China’s economy. If the central bank again raises interest rates from current levels, economic activity in China could further slow and, in turn, materially increase our costs and reduce demand for our products and services.

 

We face the risk that changes in the policies of the PRC government could have a significant impact upon the business we may be able to conduct in the PRC and the profitability of such business.

 

We conduct substantially all of our operations and generate most of our revenue in the PRC. Accordingly, economic, political and legal developments in the PRC will significantly affect our business, financial condition, results of operations and prospects. The PRC economy is in transition from a planned economy to a market oriented economy subject to plans adopted by the government that set national economic development goals. Policies of the PRC government can have significant effects on economic conditions in the PRC. While we believe that the PRC will continue to strengthen its economic and trading relationships with foreign countries and that business development in the PRC will continue to follow market forces, we cannot guarantee that this will be the case. Our interests may be adversely affected by changes in policies by the PRC government, including:

 

changes in laws, regulations or their interpretation;

 

confiscatory taxation;

 

restrictions on currency conversion, imports or sources of supplies;

 

expropriation or nationalization of private enterprises; and

 

the allocation of resources.

 

Although the PRC government has been pursuing economic reform policies for more than two decades, the PRC government continues to exercise significant control over economic growth in the PRC through the allocation of resources, controlling payments of foreign currency, setting monetary policy and imposing policies that impact particular industries in different ways. We cannot guarantee that the PRC government will continue to pursue policies favoring a market oriented economy or that existing policies will not be significantly altered, especially in the event of a change in leadership, social or political disruption, or other circumstances affecting political, economic and social life in the PRC.

 

The original incorporation of SkyPeople (China) as a joint stock company in 2001 did not obtain all required approvals from the PRC government authorities pursuant to the relevant PRC law effective at the time, and we may be subject to various penalties under the law retroactively.

 

The original incorporation of SkyPeople (China) (under the original name of Xi’an Zhonglv Ecology Science and Technology Industry Co., Ltd.) as a joint stock company in 2001 was approved by the Xi’an Municipal People’s Government. However, according to the applicable PRC Company Law that was in force in 2001, the incorporation of SkyPeople (China) as a joint stock company shall be subject to the approval by the government authority of Shaanxi Province. Pursuant to the PRC Company Law which was in force in 2001, if company stocks is arbitrarily issued without obtaining the approval of the relevant competent authorities stipulated under the law, the parties concerned may be ordered to cease the issuance of the stock, refund the raised capital and the interests accrued therefrom, and may be subject to a fine of no less than one percent but no more than five percent of the amount of the raised capital. As such, SkyPeople (China) may be subject to any or all of the foregoing penalties as provided under the PRC Company Law effective in 2001 should the relevant government authorities choose to enforce the law retroactively.

 

 47 

 

 

However, we believe that the regulatory authorities may consider the following factors as mitigating factors if such authorities choose to enforce the applicable laws:

 

(i) the incorporation of SkyPeople (China) obtained the approval by the Xi’an local government. As general practice in approval procedures, the applicants may only be able to first approach the Xi’an local government authority in order to acquire the approval by a higher level government authority, and would generally rely on the Xi’an local government to then submit the application to a higher level authority for its final approval; and

 

(ii) the trend of the PRC Company Law is to deregulate the approvals on the incorporation of joint stock companies in China. In particular, the current PRC Company Law, effective since January 1, 2006, has eliminated the relevant approval requirement relating to the incorporation of joint stock companies. Instead, the current PRC Company Law merely requires a registration with the competent Administration for Industry and Commerce in connection with the incorporation of joint stock companies in the PRC as long as the stock is not issued to the public.

 

In addition, if needed in the future, we may make efforts to seek a written confirmation from the Shaanxi Provencal People’s Government regarding its ratification of the original incorporation of SkyPeople (China) as a joint stock company.

 

Our current manufacturing operations are subject to various environmental protection laws and regulations issued by the central and local governmental authorities, and we cannot guarantee that we have fully complied with all such laws and regulations. In addition, changes in the existing laws and regulations or additional or stricter laws and regulations on environmental protection in the PRC may cause us to incur significant capital expenditures, and we cannot guarantee that we will be able to comply with any such laws and regulations.

 

We carry out our business in an industry that is subject to PRC environmental protection laws and regulations. These laws and regulations require enterprises engaged in manufacturing and construction that may cause environmental waste to adopt effective measures to control and properly dispose of waste gases, waste water, industrial waste, dust and other environmental waste materials, as well as fee payments from producers discharging waste substances. Fines may be levied against producers causing pollution.  Although we have made efforts to comply with such laws and regulations, we cannot guarantee that we have fully complied with all such laws and regulations. Except for Yingkou, all of our operating facilities hold a Pollution Emission Permit. The failure of complying with such laws or regulations may subject us to various administrative penalties such as fines. If the circumstances of the breach are serious, the central government of the PRC, including all governmental subdivisions, has the discretion to cease or close any operations failing to comply with such laws or regulations. There can also be no assurance that the PRC government will not change the existing laws or regulations or impose additional or stricter laws or regulations, compliance with which may cause us to incur significant capital expenditure, which we may be unable to pass on to our customers through higher prices for our products. In addition, we cannot guarantee that we will be able to comply with any such laws and regulations.

 

Changes in existing PRC food hygiene and safety laws may cause us to incur additional costs to comply with the more stringent laws and regulations, which could have an adverse impact on our financial position.

 

Manufacturers within the PRC beverage industry are subject to compliance with PRC food hygiene laws and regulations. These food hygiene and safety laws require all enterprises engaged in the production of juice and other beverages to obtain a food production license for each of their production facilities. They also set out hygiene and safety standards with respect to food and food additives, packaging and containers, information to be disclosed on packaging as well as hygiene requirements for food production and sites, facilities and equipment used for the transportation and sale of food. Failure to comply with PRC food hygiene and safety laws may result in fines, suspension of operations, loss of business licenses and, in more extreme cases, criminal proceedings against an enterprise and its management. Although we comply with current food hygiene laws, in the event that the PRC government increases the stringency of such laws, our production and distribution costs may increase, which could adversely impact our financial position.

 

 48 

 

 

We benefit from various forms of government subsidies and grants, the withdrawal of which could affect our operations.

 

Certain of our subsidiaries have received government subsidies from local governments. We recognized $0.19 million and $0.03 million in government subsidies for fiscal years 2017 and 2016, respectively. Past government grants or subsidies are not indicative of what we will obtain in the future. We cannot guarantee that we will continue to be eligible for government grants or other forms of government support. In the event that we are no longer eligible for grants, subsidies or other government support, our business and financial condition could be adversely affected.

 

PRC laws and regulations governing our current business operations are sometimes vague and uncertain and any changes in such laws and regulations may harm our business.

 

There are substantial uncertainties regarding the interpretation and application of PRC laws and regulations including, but not limited to, the laws and regulations governing our business and the enforcement and performance of our arrangements with customers in certain circumstances. We are considered foreign persons or foreign funded enterprises under PRC laws and, as a result, we are required to comply with PRC laws and regulations related to foreign persons and foreign funded enterprises. These laws and regulations are sometimes vague and may be subject to future changes, and their official interpretation and enforcement may involve substantial uncertainty. The effectiveness of newly enacted laws, regulations or amendments may be delayed, resulting in detrimental reliance. New laws and regulations that affect existing and proposed future businesses may also be applied retroactively. We cannot predict what effect the interpretation of existing or new PRC laws or regulations may have on our business.

 

We could be restricted from paying dividends to shareholders due to PRC laws and other contractual requirements.

 

We are a holding company incorporated in the State of Florida and do not have any assets or conduct any business operations other than our investments in our subsidiaries and affiliates.  As a result of our holding company structure, we rely entirely on dividend payments from SkyPeople (China).  PRC accounting standards and regulations currently permit payment of dividends only out of accumulated profits, a portion of which is required to be set aside for certain reserve funds.  Furthermore, if SkyPeople (China) incurs debt on its own in the future, the instruments governing the debt may restrict its ability to pay dividends or make other payments.  Although we do not intend to pay dividends in the future, our inability to receive all of the revenue from SkyPeople (China)’s operations may provide an additional obstacle to our ability to pay dividends if we so decide in the future.

 

Governmental control of currency conversion may affect the value of shareholder investments.

 

The PRC government imposes controls on the convertibility of RMB into foreign currencies and, in certain cases, the remittance of currency out of the PRC.  RMB is currently not a freely convertible currency.  Shortages in the availability of foreign currency may restrict our ability to remit sufficient foreign currency to satisfy foreign currency obligations.  Under existing PRC foreign exchange regulations, payments of current account items, including profit distributions, interest payments and expenditures from the transaction, can be made in foreign currencies without prior approval by complying with certain procedural requirements.  Approval from appropriate governmental authorities, however, is required where RMB is to be converted into foreign currency and remitted out of the PRC to pay capital expenses such as the repayment of bank loans denominated in foreign currencies.  In addition, the PRC government could restrict access to foreign currencies for current account transactions in the future.  If the foreign exchange control system prevents us from obtaining sufficient foreign currency to satisfy our currency demands, we may not be able to pay certain of our expenses as they come due.

 

 49 

 

 

The fluctuation of the RMB may harm shareholder investments.

 

The value of the RMB against the U.S. dollar and other currencies may fluctuate and is affected by, among other things, changes in the PRC’s political and economic conditions.  Any significant revaluation of the RMB may materially and adversely affect our cash flows, revenue and financial condition.  For example, to the extent that we need to convert U.S. dollars we receive from an offering of our securities into RMB for our operations, appreciation of the RMB against the U.S. dollar would diminish the value of the proceeds of the offering and could harm our business, financial condition and results of operations.  Conversely, if we decide to convert our RMB into U.S. dollars for business purposes and the U.S. dollar appreciates against the RMB, the U.S. dollar equivalent of the RMB we convert would be reduced.  In addition, the depreciation of significant U.S. dollar denominated assets could result in a charge to our income statement and a reduction in the value of these assets.

 

PRC regulations relating to mergers and the establishment of offshore special purpose companies by PRC residents, if applied to us, may limit our ability to operate our business as we see fit.

 

On August 8, 2006, six Chinese regulatory agencies, namely, MOFCOM, the State Assets Supervision and Administration Commission, the State Administration for Taxation (“SAT”), SAIC, the Securities Regulatory Commission (“CSRC”) and the State Administration of Foreign Exchange (“SAFE”), jointly promulgated the Regulation on Mergers and Acquisitions of Domestic Companies by Foreign Investors, generally referred to as the 2006 M&A Rules, which became effective on September 8, 2006. The 2006 M&A Rules, among other things, govern the approval process by which an offshore investor may participate in an acquisition of assets or equity interests of a Chinese domestic company. Depending on the structure of the transaction, the 2006 M&A Rules require the transaction parties to make a series of applications to the government agencies. In some instances, the application process may require the presentation of economic data concerning a transaction, including appraisals of the target business and evaluations of the acquirer, which are designed to allow the government to assess the transaction. Under certain circumstances, government approvals will have expiration dates by which a transaction must be completed and reported to the government agencies. Compliance with the 2006 M&A Rules will be more time consuming and expensive than in the past, and the government can exert more control over the combination of two businesses under the 2006 M&A Rules. As a result of any potential application of the 2006 M&A Rules, our ability to engage in business combination transactions in the PRC has become significantly more complicated, time consuming and expensive, and we may not be able to negotiate a transaction that is acceptable to us or sufficiently protective of our interests in a transaction.

 

In October 2005, SAFE issued the Notice on Relevant Issues in the Foreign Exchange Control over Financing and Return Investment Through Special Purpose Companies by Residents Inside the PRC, generally referred to as Circular 75. Circular 75 requires Chinese residents to register with an applicable branch of SAFE before establishing or acquiring control over an offshore special purpose company for the purpose of engaging in an equity financing outside of the PRC that is supported by domestic Chinese assets originally held by those residents. Following the issuance of Circular 75, SAFE issued internal implementing guidelines for Circular 75 in June 2007. These implementing guidelines, known as Notice 106, effectively expanded the reach of Circular 75 by:

 

purporting to regulate the establishment or acquisition of control by Chinese residents of offshore entities which merely acquire “control” over domestic companies or assets, even in the absence of legal ownership;

 

adding requirements relating to the source of the Chinese resident’s funds used to establish or acquire the offshore entity;

 

regulating the use of existing offshore entities for offshore financings;

 

purporting to regulate situations in which an offshore entity establishes a new subsidiary in the PRC or acquires an unrelated company or unrelated assets in the PRC;

 

making the domestic affiliate of the offshore entity responsible for the accuracy of certain documents which must be filed in connection with any such registration, notably, the business plan which describes the overseas financing and the use of proceeds; and

 

requiring that the registrant establish that all foreign exchange transactions undertaken by the offshore entity and its affiliates were in compliance with applicable laws and regulations.

 

 50 

 

 

In July 2014, SAFE promulgated the Notice of the State Administration of Foreign Exchange on the Administration of Foreign Exchange Involved in Overseas Investment, Financing and Return on Investment Conducted by Residents in China via Special-Purpose Companies, or Circular 37, which replaced the former circular commonly known as Circular 75 promulgated by SAFE in October 2005. Circular 37 requires PRC residents to register with local branches of SAFE in connection with their direct establishment or indirect control of an offshore entity, for the purpose of overseas investment and financing, with such PRC residents’ legally owned assets or equity interests in domestic enterprises or offshore assets or interests, referred to in Circular 37 as a “special purpose vehicle.” Circular 37 further requires amendment to the registration in the event of any significant changes with respect to the special purpose vehicle, such as an increase or decrease of capital contributed by PRC individuals, share transfer or exchange, merger, division or other material event. In the event that a PRC shareholder holding interests in a special purpose vehicle fails to fulfill the required SAFE registration, the PRC subsidiaries of that special purpose vehicle may be prohibited from making profit distributions to the offshore parent and from carrying out subsequent cross-border foreign exchange activities, and the special purpose vehicle may be restricted in its ability to contribute additional capital into its PRC subsidiary. Furthermore, failure to comply with the various SAFE registration requirements described above could result in liability under PRC law for evasion of foreign exchange controls.

 

In February 2015, SAFE released the Notice of the State Administration of Foreign Exchange on Further Simplifying and Improving the Policies of Foreign Exchange Administration Applicable to Direct Investment, or Circular 13, which has amended Circular 37 by requiring PRC residents or entities to register with qualified banks rather than SAFE or its local branch in connection with their establishment or control of an offshore entity established for the purpose of overseas investment or financing.

 

No assurance can be given that our shareholders who are the residents as defined in Circular 37 and who own or owned our shares have fully complied with, and will continue to comply with, all applicable registration and approval requirements of Circular 37 in connection with their equity interests in us and our acquisition of equity interests in our PRC based subsidiaries by virtue of our acquisition of Pacific Industry Holding Group Co., Ltd., (“Pacific”). Moreover, because of uncertainty over how Circular 37 will be interpreted and implemented, and how or whether SAFE will apply it to us following the Pacific acquisition, we cannot predict how it will affect our business operations or future strategies. For example, the ability of our present and prospective PRC subsidiaries to conduct foreign exchange activities, such as the remittance of dividends and foreign currency denominated borrowings, may be subject to compliance with Circular 37 by our Chinese resident beneficial holders. In addition, such Chinese residents may not always be able to complete the necessary registration procedures required by Circular 37. We have little control over our present or prospective direct or indirect shareholders /beneficial owners or the outcome of such registration procedures. If our Chinese shareholders/beneficial owners or the Chinese shareholders/beneficial owners of the target companies we acquired in the past or will acquire in the future fail to comply with Circular 37 and related regulations, and if SAFE requires it, they may be subject to fines or legal sanctions, and Chinese authorities could restrict our investment activities in the PRC, limit our subsidiaries’ ability to make distributions or pay dividends, or affect the ownership structure, which could adversely affect business and prospects.

 

Our acquisition of SkyPeople (China) could constitute a Round-trip Investment under the 2006 M&A Rules.

 

Prior to obtaining the MOFCOM approval on September 3, 2007 and Xi’an AIC approval on October 18, 2007, and prior to the full payment of the purchase price by Pacific for 99% of SkyPeople (China)’s capital stock, SkyPeople (China) was a PRC business some of whose shareholders were PRC individuals including Hongke Xue, chairman and CEO of SkyPeople (China). When Pacific was incorporated on November 30, 2006 and when the SkyPeople (China) acquisition was approved, none of the shareholders of Pacific were PRC citizens. Immediately after the consummation of the share exchange, shareholders of Pacific became our shareholders, including Fancylight, our controlling shareholder. To incentivize Mr. Hongke Xue in connection with the continuous development of SkyPeople (China)’s business, a call option agreement was entered into between Fancylight and Mr. Hongke Xue on February 25, 2008 pursuant to which Mr. Xue had the opportunity to acquire a majority of our Common Stock held by Fancylight. Mr. Xue and Fancylight also entered into a voting trust agreement pursuant to which Mr. Xue has the right to vote such shares on Fancylight’s behalf.

 

 51 

 

 

The PRC regulatory authorities may take the view that the SkyPeople (China) acquisition, the share exchange transaction and the call option and voting trust arrangements are part of an overall series of arrangements which constitute a round-trip investment regulated by the 2006 M&A Rules, because at the end of these transactions the same PRC individual who controlled SkyPeople (China) became the effective controlling party of a foreign entity that acquired ownership of SkyPeople (China). The PRC regulatory authorities may also take the view that the approval of the SkyPeople (China) acquisition by the MOFCOM and the registration of such acquisition with the AIC in Xi’an AIC may not be evidence that the SkyPeople (China) acquisition has been properly approved because the relevant parties did not fully disclose to the MOFCOM or AIC the overall restructuring arrangements. If the PRC regulatory authorities take the view that the SkyPeople (China) acquisition constitutes a round-trip investment under the 2006 M&A Rules, we cannot guarantee that we will be able to obtain the required MOFCOM approval.

 

If the PRC regulatory authorities take the view that the SkyPeople (China) acquisition constitutes a round-trip investment without MOFCOM approval on such round-trip investment, they could invalidate our acquisition and ownership of SkyPeople (China).

 

Additionally, the 2006 M&A Rules also purport to require that an offshore special purpose vehicle (” SPV”) formed for listing purposes and controlled directly or indirectly by PRC companies or individuals shall obtain the approval of the CSRC prior to the listing and trading of such SPV’s securities on an overseas stock exchange. On September 21, 2006, the CSRC published on its official website procedures specifying documents and materials required to be submitted to it by SPVs seeking CSRC approval of their overseas listings. However, the application of this PRC regulation remains unclear, with no consensus currently existing regarding the scope and applicability of the CSRC approval requirement. Given that we established our PRC subsidiaries by means of direct investments, we believe that these regulations do not require an application to be submitted to the CSRC for the approval of the listing and trading of our stock on the NASDQ Global Market, unless we are clearly required to do so by subsequently promulgated rules of the CSRC. If the CSRC or another PRC regulatory agency subsequently determines that CSRC approval was required for the offerings, we may need to apply for a remedial approval from the CSRC and may be subject to certain administrative punishments or other sanctions from these regulatory agencies. The regulatory agencies may take actions that could have a material adverse effect on our business, financial condition, results of operations, reputation and prospects, as well as the trading price of our stock.

 

We believe that if this takes place, we may be able to find a way to reestablish control of SkyPeople (China)’s business operations through a series of contractual arrangements rather than an outright purchase of SkyPeople (China). But we cannot guarantee that such contractual arrangements will be protected by PRC law or that we can receive as complete or effective economic benefit and overall control of SkyPeople (China)’s business than if we had direct ownership of SkyPeople (China). In addition, we cannot guarantee that such contractual arrangements can be successfully implemented under PRC law. If we cannot obtain approval from MOFCOM and/or CSRC if required by the PRC regulatory authorities to do so, and if we cannot put in place or enforce relevant contractual arrangements as an alternative and equivalent means of control of SkyPeople (China), our business and financial performance will be materially adversely affected.

 

Because our principal assets are located outside of the United States, it may be difficult for investors to use U.S. securities laws to enforce their rights against us, our officers and directors in the United States or to enforce judgments of United States courts against us or them in the PRC.

 

All of our present officers and directors reside outside of the United States. In addition, SkyPeople (China) is located in the PRC and substantially all of its assets are located outside of the United States. Therefore, it may be difficult for investors in the United States to enforce their legal rights based on the civil liability provisions of the U.S. securities laws against us in the courts of either the United States or the PRC and, even if civil judgments are obtained in courts of the United States, to enforce such judgments in the PRC courts. Further, it is unclear if extradition treaties now in effect between the United States and the PRC would permit effective enforcement against us or our officers and directors of criminal penalties under the U.S. Federal securities laws or otherwise.

 

 52 

 

 

Risks Related to Our Common Stock

 

We are authorized to issue blank check preferred stock, which may be issued without shareholder approval and which may adversely affect the rights of holders of our Common Stock.

 

We are authorized to issue 10,000,000 shares of preferred stock. The Board is authorized under our articles of incorporation, as amended, to provide for the issuance of shares of preferred stock by resolution and by filing a certificate of designations under Florida law, to fix the designation, powers, preferences and rights of the shares of each such series of preferred stock and the qualifications, limitations or restrictions thereof without any further vote or action by the shareholders. The Board previously designated and issued 1,000,000 shares of Series A preferred stock which were automatically converted into our Common Stock upon the effective date of our two-for-three reverse split and returned to the status of authorized and unissued shares of preferred stock following the reverse split. As of December 31, 2017 there were no shares of Series A preferred stock issued and outstanding. Any shares of preferred stock that are issued are likely to have priority over our Common Stock with respect to dividend or liquidation rights. In the event of issuance, the preferred stock could be utilized under certain circumstances as a method of discouraging, delaying or preventing a change in control, which could have the effect of discouraging bids to acquire us and thereby prevent shareholders from receiving the maximum value for their shares. We have no present intention to issue any additional shares of preferred stock in order to discourage or delay a change of control or for any other reason. However, there can be no assurance that preferred stock will not be issued at some time in the future.

 

Zeyao Xue has control over key decision making as a result of his control of a substantial amount of our voting stock.

 

Zeyao Xue, the son of our Chief Executive Officer and Chairman of the Board of Directors, indirectly and directly beneficially owns 13,034,114shares, or approximately 42%, of our outstanding common stock as of the date of this report. Mr. Zeyao Xue’s beneficial ownership of 42% of Future FinTech’s issued and outstanding common stock will likely give him the ability to effectively control the outcome of matters submitted to shareholders for approval, including but not limited to the election of directors and any merger, consolidation, or sale of all or substantially all of the Company’s assets. This concentrated control could delay, defer, or prevent a change of control, merger, consolidation, or sale of all or substantially all of the Company’s assets that other shareholders support, or conversely this concentrated control could result in the consummation of such a transaction that other shareholders do not support. This concentrated control could also discourage a potential investor from acquiring the common stock of the Company due to the limited voting power of such shares. As a shareholder, even a controlling shareholder, Mr. Zeyao Xue is entitled to vote his shares, and shares over which he has voting control, in his own interests, which may not always be in the interests of our shareholders generally.

 

 Anti-takeover provisions in our charter documents and under Florida law could discourage, delay or prevent a change in control of our Company and may affect the trading price of our Common Stock.

 

We are a Florida corporation and the anti-takeover provisions of the Florida Business Corporation Act may discourage, delay or prevent certain changes in control unless such change in control is approved by a majority of our disinterested shareholders. In addition, the terms of our articles of incorporation and bylaws may discourage, delay or prevent a change in our management or control over us that shareholders may consider favorable. Our articles of incorporation and bylaws:

 

authorize the issuance of “blank check” preferred stock that could be issued by the Board to thwart a takeover attempt;

 

require that directors only be removed from office upon a majority shareholder vote;

 

provide that vacancies on the board of directors, including newly created directorships, may be filled only by a majority vote of directors then in office;

 

limit who may call special meetings of shareholders; and

 

prohibit shareholder action by written consent, requiring certain actions to be taken at a meeting of the shareholders.

 

For more information regarding these and other provisions, see the section titled “Description of Our Securities — Anti-Takeover Effects of Florida Law and Provisions of Our Articles of Incorporation and Bylaws.”

 

 53 

 

 

In the past, our Common Stock has been in danger of being delisted from the NASDAQ Stock Market (“NASDAQ”).

 

On each of April 20, 2016, May 24, 2016 and August 17, 2016, the Company received a notification letter from the staff of the Listing Qualifications Department of NASDAQ (the “Staff”) indicating that the Company was not in compliance with NASDAQ’s continued listing requirements because the Company was not in compliance with the NASDAQ Listing Rule 5250(c)(1) (the “Rule”) with respect to certain of its annual and current reports.

 

On October 12, 2016, the Company received a delisting determination letter (the “Determination Letter”) from the Staff notifying the Company that because the Company had not filed its Annual Report on Form 10-K for the fiscal year ended December 31, 2015 (the “Form 10-K”) and its Quarterly Reports on Form 10-Q for the quarterly periods ended March 31, 2016 and June 30, 2016, (together, the “Reports”) by October 11, 2016, the deadline by which the Company was to file all Reports in order to regain compliance with the Rule, the Company’s common stock was subject to delisting from the NASDAQ Global Market. The Determination Letter further noted that unless the Company requested an appeal of the Staff’s determination no later than 4:00 pm Eastern Time on October 19, 2016, trading of the Company’s common stock on the NASDAQ Global Market would be suspended at the opening of business on October 21, 2016, and a Form 25-NSE would be filed with the Securities and Exchange Commission (the “SEC”) removing the Company’s securities from listing and registration on the NASDAQ Global Market.

 

On October 19, 2016, the Company requested a hearing before the NASDAQ Hearings Panel (the “Panel”) under Listing Rule 5815(a) to appeal the delisting determination from the Staff. On November 2, 2016, the Company was granted an extended stay as to the suspension of the Company’s shares from trading by the Panel until the Company’s scheduled hearing before the Panel on December 15, 2016 and issuance of a final Panel decision. Following a hearing, the Panel required that the Company regain compliance by January 31, 2017. By letter dated February 2, 2017, the Panel notified the Company that (i) the Company had regained compliance, (ii) the Company’s Common Stock would continue to be listed on the NASDAQ Global Market, and (iii) the Panel was closing the matter.

 

On December 1, 2017, the Company received written notice from NASDAQ stating that the Company was not in compliance with the requirement of the minimum Market Value of Publicly Held Shares (“MVPHS”) of $5,000,000 for continued listing on The NASDAQ Global Market, as set forth in NASDAQ Listing Rule 5450(b)(1)(C). The notice had no immediate effect on the listing of the Company’s common stock, and its common stock continued to trade on The NASDAQ Global Market under the symbol “FTFT”. In accordance with NASDAQ Listing Rule 5810(c)(3)(D), the Company had a grace period of 180 calendar days, or until May 30, 2018, to regain compliance with the minimum MVPHS requirement. To regain compliance, the minimum MVPHS of the Company’s common stock needed to meet or exceed $5,000,000 for at least ten consecutive business days during this 180-day grace period. The Company received notice that it had regained compliance on January 4, 2018.

 

 54 

 

 

Item 2.Unregistered Sales of Equity Securities and Use of Proceeds

 

None.

 

Item 3.Defaults upon Senior Securities

 

None.

 

Item 4.Mine Safety Disclosure

 

Not applicable.

 

Item 5.Other Information

 

None.

 

Item 6.Exhibits

 

Exhibit No.

  Description
31.1   Certification of Principal Executive Officer pursuant to Rule 13a-14(a) and Rule15d-14(a) of the Securities Exchange Act of 1934, as amended*
31.2   Certification of Principal Financial Officer pursuant to Rule 13a-14(a) and Rule 15d-14(a) of the Securities Exchange Act of 1934, as amended*
32.1   Certification of Principal Executive Officer, pursuant to 18 U.S.C. 1350, as adopted pursuant to Section 906 of the Sarbanes-Oxley Act of 2002+
32.2   Certification of Principal Financial Officer, pursuant to 18 U.S.C. 1350, as adopted pursuant to Section 906 of the Sarbanes-Oxley Act of 2002+
101.INS   XBRL Instance Document*
101.SCH   XBRL Schema Document*
101.CAL   XBRL Calculation Linkbase Document*
101.DEF   XBRL Definition Linkbase Document*
101.LAB   XBRL Label Linkbase Document*
101.PRE   XBRL Presentation Linkbase Document*

 

*filed herewith

 

+Furnished herewith

 

 55 

 

 

SIGNATURES

 

Pursuant to the requirements of the Securities Exchange Act of 1934, the registrant has duly caused this report to be signed on its behalf by the undersigned thereunto duly authorized.

 

FUTURE FINTECH GROUP INC.
   
  By: /s/ Yongke Xue
    Yongke Xue
    Chief Executive Officer
    (Principal Executive Officer)
     
    November 19, 2018
     
  By: /s/ Hanjun Zheng
    Hanjun Zheng
    Interim Chief Financial Officer
    (Principal Financial and Accounting Officer)
     
    November 19, 2018

 

 56