10-Q 1 f10q0617_futurefintech.htm QUARTERLY REPORT

 

 

UNITED STATES

SECURITIES AND EXCHANGE COMMISSION

Washington, D.C. 20549

 

FORM 10-Q

 

☒   QUARTERLY REPORT PURSUANT TO SECTION 13 OR 15(d) OF THE SECURITIES EXCHANGE ACT OF 1934

 

For the quarterly period ended June 30, 2017

 

☐   TRANSITION REPORT PURSUANT TO SECTION 13 OR 15(d) OF THE SECURITIES EXCHANGE ACT OF 1934

 

For the transition period from ____ to ____

 

Commission file number: 001-34502

 

Future FinTech Group Inc.
(Exact name of registrant as specified in its charter)

 

Florida   98-0222013
(State or other jurisdiction of 
incorporation or organization)
  (I.R.S. Employer 
Identification No.)

 

16F, China Development Bank

Tower, No. 2, Gaoxin 1st Road,

Xi’an, PRC

710075

(Address of principal executive offices including zip code)

 

86-29-88377161

(Registrant’s telephone number, including area code)

 

SkyPeople Fruit Juice, Inc.

(Former name, former address and former fiscal year, if changed since last report)

 

Indicate by check mark whether the registrant (1) has filed all reports required to be filed by Section 13 or 15(d) of the Securities Exchange Act of 1934 during the preceding 12 months (or for such shorter period that the registrant was required to file such reports), and (2) has been subject to such filing requirements for the past 90 days. ☒ Yes ☐ No

 

Indicate by check mark whether the registrant has submitted electronically and posted on its corporate Web site, if any, every Interactive Data File required to be submitted and posted pursuant to Rule 405 of Regulation S-T (§232.405 of this chapter) during the preceding 12 months (or for such shorter period that the registrant was required to submit and post such files). ☒ Yes ☐ No

 

Indicate by check mark whether the registrant is a large accelerated filer, an accelerated filer, a non-accelerated filer, smaller reporting company, or an emerging growth company. See the definitions of “large accelerated filer,” “accelerated filer,” “smaller reporting company,” and “emerging growth company” in Rule 12b-2 of the Exchange Act.

 

Large accelerated filer  ☐ Accelerated filer ☐
Non-accelerated filer ☐ (Do not check if a smaller reporting company) Smaller reporting company ☒
  Emerging growth company ☐

 

If an emerging growth company, indicate by check mark if the registrant has elected not to use the extended transition period for complying with any new or revised financial accounting standards provided pursuant to Section 13(a) of the Exchange Act. ☐

 

Indicate by check mark whether the registrant is a shell company (as defined in Rule 12b-2 of the Exchange Act). ☐ Yes ☒ No.

 

Class   Outstanding at August 11, 2017
Common Stock, $0.001 par value per share   5,173,187

 

 

 

 

 

 

TABLE OF CONTENTS

 

PART I. FINANCIAL INFORMATION 1
Item 1. Financial Statements 1
Item 2. Management’s Discussion and Analysis of Financial Condition and Results of Operations 18
Item 3. Quantitative and Qualitative Disclosures about Market Risk 30
Item 4. Controls and Procedures 30
PART II. OTHER INFORMATION 31
Item 1. Legal Proceedings 31
Item 1A. Risk Factors 31
Item 2. Unregistered Sales of Equity Securities and Use of Proceeds 32
Item 3. Defaults upon Senior Securities 32
Item 4. Mine Safety Disclosure 32
Item 5. Other Information 32
Item 6. Exhibits 32
SIGNATURES 33

 

 

 

 

PART I. FINANCIAL INFORMATION

 

Item 1. Financial Statements

 

FUTURE FINTECH GROUP INC.

CONSOLIDATED BALANCE SHEETS

 

   June 30,   December 31, 
   2017   2016 
   (Unaudited)   (Audited) 
CURRENT ASSETS        
Cash and cash equivalents  $4,417,789   $1,143,585 
Accounts receivable, net of allowance of $4,843,809 as of June 30, 2017 and December 31, 2016, respectively   449,039    7,325,773 
Other receivables   29,814,516    28,417,194 
Inventories   3,728,962    3,041,300 
Deferred tax assets   3,566,442    3,566,442 
Advances to suppliers and other current assets   56,835,838    58,132,189 
TOTAL CURRENT ASSETS   98,812,586    101,626,483 
           
PROPERTY, PLANT AND EQUIPMENT, NET   83,145,461    81,523,569 
LAND USE RIGHT, NET   32,354,442    31,854,360 
LONG TERM ASSETS   2,856,342    2,789,390 
DEPOSITS   45,120,875    43,867,228 
TOTAL ASSETS  $262,289,706   $261,661,030 
           
LIABILITIES          
           
CURRENT LIABILITIES          
Accounts payable  $12,310,298   $16,569,988 
Accrued expenses   34,339,736    27,449,664 
Income tax payable   -    3,590,084 
Advances from customers   24,363    696 
Short-term bank loans   30,069,084    29,364,279 
TOTAL CURRENT LIABILITIES   76,743,481    76,974,711 
           
NON-CURRENT LIABILITIES   -      
Obligations under capital leases   16,891,465    14,494,003 
TOTAL NON-CURRENT LIABILITIES   16,891,465    14,494,003 
TOTAL LIABILITIES   93,634,946    91,468,714 
           
EQUITY          
           
Future Fintech Group Inc., Stockholders’ equity          
Series B Preferred stock, $0.001 par value; 10,000,000 shares authorized; None issued and outstanding as of June 30, 2017 and December 31, 2016, respectively   -    - 
Common stock, $0.001 par value; 8,333,333 shares authorized; 5,173,187 and 4,061,090 shares issued and outstanding as of June 30, 2017 and December 31, 2016, respectively   5,173    4,061 
Additional paid-in capital   111,386,729    105,366,887 
Retained earnings   95,051,082    100,237,011 
Accumulated other comprehensive loss   (74,096,086)   (70,579,747)
Total Future FinTech Group Inc. stockholders’ equity   132,346,898    135,028,212 
Non-controlling interests     36,307,862    35,164,104 
TOTAL EQUITY   168,654,760    170,192,316 
TOTAL LIABILITIES AND EQUITY  $262,289,706   $261,661,030 

 

The accompanying notes are an integral part of these condensed consolidated financial statements.

 

 1 

 

 

FUTURE FINTECH GROUP INC.

CONSOLIDATED STATEMENTS OF OPERATIONS AND COMPREHENSIVE INCOME (LOSS)

(Unaudited)

 

   Three Months Ended
June 30,
   Six Months Ended
June 30,
 
   2017   2016   2017   2016 
Revenue  $2,776,872   $10,229,298   $5,735,706   $15,665,606 
Cost of goods sold   1,484,129    7,018,326    3,908,349    12,411,810 
Gross profit   1,292,743    3,210,972    1,827,357    3,253,796 
                     
Operating Expenses                    
General and administrative expenses   3,077,013    1,007,113    5,932,342    1,687,057 
Selling expenses   311,078    750,690    505,957    1,611,830 
Total operating expenses   3,388,091    1,757,803    6,438,299    3,298,887 
                     
Income (loss) from operations   (2,095,348)   1,453,169    (4,610,942)   (45,091)
                     
Other income (expense)                    
Interest income   1,139    15,599    2,179    146,623 
Subsidy income   342,124    18,701    342,124    550,146 
Interest expenses   (595,313)   (790,694)   (626,109)   (999,359)
Consulting fee related to capital lease   (312,356)   71,936    (140,209)   62,777 
Total other expenses   (564,406)   (684,458)   (422,015)   (239,813)
                     
Income (loss) before income tax   (2,659,754)   768,711    (5,032,957)   (284,904)
Income tax provision   198,663    633,829    260,085    633,829 
Net income (loss)   (2,858,417)   134,882    (5,293,042)   (918,733)
                     
Less: Net loss (income) attributable to non-controlling interests   370,419   249,929    203,821   237,464 
                     
NET INCOME (LOSS) ATTRIBUTABLE TO FUTURE FINTECH GROUP, INC.   (2,487,998)   384,811    (5,089,221)   (681,269)
                     
Discontinued Operations (Note 11)                    
Loss from discontinued operations   (48,023)   -    (96,708)   - 
NET INCOME (LOSS) ATTRIBUTABLE TO FUTURE FINTECH GROUP, INC.   (2,536,021)   384,811    (5,185,929)   (681,269)
                     
Other comprehensive income (loss)                    
Foreign currency translation adjustment   1,612,180    (12,277,105)   2,238,236    8,421,541 
Comprehensive income (loss)   (1,246,237)   (12,142,223)   (3,054,806)   7,502,808 
Comprehensive income (loss) attributable to non-controlling interests   (618,546)   7,046,862    (743,443)   2,049,453 
COMPREHENSIVE INCOME (LOSS) ATTRIBUTABLE TO FUTURE FINTECH GROUP, INC.  $(1,864,783)  $(5,095,361)  $(3,798,249)  $9,552,261 
                     
Income (loss) per share:                    
Basic income (loss) per share from continued operations   (0.49)   0.12    (1.12)   (0.18)
    Basic income (loss) per share from discontinued operations   (0.01)   -    (0.02)   - 
Basic income ( loss( per share from net income   (0.50)   0.12    (1.14)   (0.18)
Diluted income (loss) per share:                    
Diluted income( loss) per share from continued operations   (0.49)   0.12    (1.11)   (0.18)
Diluted income (loss) per share from discontinued operations   (0.01)   -    (0.02)   - 
Diluted income( loss) per share from net income   (0.50)   0.12    (1.12)   (0.18)
Weighted average number of shares outstanding                    
Basic   4,537,240    3,807,611    4,537,240    3,807,611 
Diluted   4,599,740    3,807,611    4,599,740    3,807,611 

  

The accompanying notes are an integral part of these condensed consolidated financial statements.

  

 2 

 

 

FUTURE FINTECH GROUP INC.

CONSOLIDATED STATEMENTS OF CASH FLOWS

(Unaudited)

 

    For the six months ended
June 30,
 
    2017     2016  
CASH FLOWS FROM OPERATING ACTIVITIES            
Net loss   $ (5,185,929 )   $ (681,269 )
Adjustments to reconcile net income to net cash provided by operating activities                
 Minority interest     (203,821 )     (237,464 )
Depreciation and amortization     1,581,819       2,513,321  
Changes in operating assets and liabilities                
Accounts receivable     6,954,731       19,139,955  
Other receivable     (1,176,722 )     (2,976,550 )
Advances to suppliers and other current assets     2,946,991       (11,265,461 )
Inventories     (606,137 )     (233,562 )
Accounts payable     (4,706,261 )     1,116,836  
Accrued expenses     1,254,603       284,774  
Income tax payable     (796,119 )     (1,146,977 )
Advances from customers     23,322       41,843  
Net cash provided  by (used in) operating activities     86,477       6,555,446  
CASH FLOWS FROM INVESTING ACTIVITIES                
Additions to property, plant and equipment     (990,799 )     (10,125 )
Proceeds from disposal of plant, property and equipment     -       190,185  
Prepayment for other assets     (197,956 )     (1,336,259 )
Prepayments for deposit on equipment     -       (31,163,680 )
Net cash used in investing activities     (1,188,755 )     (32,319,879 )
CASH FLOWS FROM FINANCING ACTIVITIES                
Issue of common stock     2,679,779       16,641,291  
Proceeds from short-term notes     -       61,267  
(Repayment) proceed of related party loans     263,020       (87,267 )
Repayment of short-term bank loans     -       (594,290 )
(Repayment) proceed of long term debt     2,021,142       (1,229,949 )
Payment for capital lease     -       7,982,400  
Net cash provided by financing activities     4,963,941       22,773,452  
Effect of change in exchange rate     (587,459 )     (6,272,151 )
                 
NET (DECREASE) INCREASE IN CASH AND CASH EQUIVALENTS     3,274,204       (9,263,132 )
Cash and cash equivalents, beginning of period     1,143,585       50,006,914  
Cash and cash equivalents, end of period   $ 4,417,789     $ 40,743,782  
                 
SUPPLEMENTAL DISCLOSURES OF CASH FLOW INFORMATION                
Cash paid for interest   $ 562,761     $ 208,665  
Cash paid for income taxes   $ 260,085     $ 1,259,559  
                 
SUPPLEMENTARY DISCLOSURE OF SIGNIFICANT NON-CASH TRANSACTION                
Transferred from other assets to property, plant and equipment and  construction in process   $ 197,956     $ 2,342,127  
Equipment acquired by capital lease   $ -     $ -  

  

The accompanying notes are an integral part of these condensed consolidated financial statements.

 

 3 

 

 

FUTURE FINTECH GROUP INC.

NOTES TO CONDENSED CONSOLIDATED FINANCIAL STATEMENTS

(Unaudited)

 

1. Basis of Presentation

 

The unaudited condensed consolidated financial statements have been prepared in accordance with accounting principles generally accepted in the United States for interim financial information and the rules and regulations of the Securities and Exchange Commission. In the opinion of management, the unaudited financial statements have been prepared on the same basis as the annual financial statements and reflect all adjustments, which include only normal recurring adjustments, necessary to present fairly the financial position as of June 30, 2017 and the results of operations and cash flows for the periods ended June 30, 2017 and 2016. The financial data and other information disclosed in these notes to the interim financial statements related to these periods are unaudited. The results for the three months and six months ended June 30, 2017 are not necessarily indicative of the results to be expected for any subsequent periods or for the entire year ending December 31, 2017. The balance sheet at December 31, 2016 has been derived from the audited financial statements at that date.

 

Certain information and footnote disclosures normally included in financial statements prepared in accordance with accounting principles generally accepted in the United States have been condensed or omitted pursuant to the Securities and Exchange Commission’s rules and regulations. These unaudited financial statements should be read in conjunction with our audited financial statements and notes thereto for the year ended December 31, 2016 as included in our Annual Report on Form 10-K.

 

2. Business Description and Significant Accounting Policies

 

On June 6, 2017, the Company filed a Certificate of Amendment with the Secretary of State for the State of Florida to amend and restate its articles of incorporation to change its name from SkyPeople Fruit Juice, Inc. to Future FinTech Group Inc., effective immediately (“the Name Change”). The Name Change was approved by the Company’s Board of Directors on March 30, 2017 and by shareholders holding a majority of the Company’s issued and outstanding capital stock on March 31, 2017. In addition, effective as of June 6, 2017, the Company’s bylaws were amended and restated to reflect the Name Change.

 

The principal activities of Future Fintech Group Inc. (“Future FinTech”) (together with our direct or indirect subsidiaries, “we,” “us,” “our” or “the Company”) consist of production and sales of fruit juice concentrates, fruit juice beverages, and other fruit-related products in the People’s Republic of China (“PRC”, or “China”), and overseas markets. All activities of the Company are principally conducted by subsidiaries operating in the PRC.

  

 4 

 

 

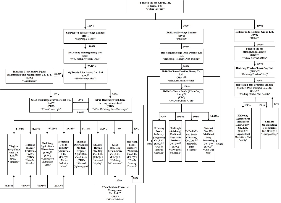
Organizational Structure

 

Our current organizational structure is set forth in the diagram below:

 

 

(1) Xi’an Qinmei Food Co., Ltd., an entity not affiliated with the Company, owns the remaining 8.85% of the equity interest in Shaanxi Qiyiwangguo.
(2) Formerly known as Shaanxi Tianren Organic Food Co. Ltd.
(3) Hedetang Foods Industry (Yidu) Co., Ltd., formerly known as SkyPeople Juice Group Yidu Orange Products Co., Ltd., was established on March 13, 2012. Its scope of business includes deep processing and sales of oranges.
(4) Hedetang Agricultural Plantations (Yidu) Co., Ltd., formerly known as Hedetang Fruit Juice Beverages (Yidu) Co., Ltd., was established on March 13, 2012. Its scope of business includes the planting, acquisition and sales of vegetables, fruits, flowers, farm products; fresh fruit picking; research, training and promotion of planting and breeding technology.
(5) SkyPeople (Suizhong) Fruit and Vegetable Products Co., Ltd. was established on April 26, 2012. Its scope of business includes the initial processing, quick-frozen and sales of agricultural products and related by-products.
(6) Hedetang Farm Products Trading Market (Mei County) Co., Ltd., formerly known as SkyPeople Juice Group (Mei County) Kiwi Fruit and Farm Products Trading Market Co., Ltd. (“Kiwi Fruit & Farm Products”) was established on April 19, 2013. Its scope of business includes preliminary processing of agricultural and subsidiary products, establishment of trading market for agriculture products, and similar activities.
(7) Shaanxi Guo Wei Mei Kiwi Deep Processing Co., Ltd. was established on April 19, 2013. Its scope of business includes producing kiwi fruit juice, kiwi puree, cider beverages, and similar products.
(8) Xi’an Hedetang Fruit Juice Beverages Co., Ltd. (“Xi’an Hedetang”) was established on March 31, 2014. Its scope of business includes the production and sales of fruit juice beverages.
(9) Xi’an Cornucopia International Co., Ltd. (“Cornucopia”) was established on July 2, 2014. Its scope of business includes the retail and wholesale of pre-packaged food.
(10) Shaanxi Fruitee Fun Co., Ltd. (“Fruitee Fun”) was established on July 3, 2014. Its scope of business includes retail and wholesale of pre-packaged food. Shaanxi Fruitee Fun Co., Ltd. (also known as Shaanxi Guoweiduomei Beverage Co., Limited) changed its name to Hedetang Foods Industry (Xi’an) Co., Ltd. (“Foods Industry Xi’an”) on July 5, 2016.

 

 5 

 

 

(11) Hedetang Holding Group Co., Ltd., formerly known as Hedetang Holding Co., Ltd. (“Hedetang Holding”) was established on July 21, 2014. Its scope of business includes corporate investment consulting, corporate management consulting, corporate imagine design and corporative marketing planning.
(12) The Company acquired Huludao Wonder Co. Ltd. (“Huludao”) on June 10, 2008. Its scope of business mainly includes the manufacture and sale of concentrated fruit juice and fruit juice beverages.
(13) The Company acquired Yingkou Trusty Fruits Co., Ltd. (“Yingkou”) on November 25, 2009. Its scope of business mainly includes the manufacture of concentrated fruit juice.
(14) Hedetang Foods Industry (Jingyang) Co., Ltd. was established on June 7, 2016. Its scope of business includes processing, storage and sales of farm products, fruits, tea and snacks; research and promotion of processing technology of organic agriculture, fruit industry and agricultural products.
(15) HedeJiachuan Foods (Yichang)Co. Ltd (“Hedejiachuan Yichang”),  formerly known as Hedetang Farm Products Trading Market (Yidu) Co., Ltd., and  Hedetang Foods Industry (Yichang) Co., Ltd, was established on March 23, 2016. Its scope of business includes construction, operation, and property management of a farm products trading market; e-commerce service of farm products; and construction and operation management of e-commerce information platform.
(16) Xi’an Hedetang E-Commerce Co., Ltd. was established on April 21, 2016. Its scope of business includes online sales of pre-packaged foods and bulk foods.
(17) The company acquired Hedetang Foods (China) Co., Ltd. (“Hedetang Foods China”) on May 18, 2016 through the acquisition of Belking Foods Holdings Group Co., Ltd., the 100% indirect shareholder of Hedetang Foods China, on the same date. The scope of business of Hedetang Foods China includes wholesale and retail of foods and beverages; import and export trade of fruit, vegetables, dried fruit; packaging; logistics and distribution; online sales; and business management consulting services.
(18) Hedetang Agricultural Plantations (Mei County) Co., Ltd. was established on September 2nd, 2016. Its scope of business includes the planting, acquisition and sales of vegetables, fruits, flowers, Chinese herbal medicine, farm products; fresh fruit picking; research, training and promotion of planting and breeding technology, development and training of E-commerce and online sales of agricultural and sideline products.
(19) Hedetang Foods Industry (Zhouzhi) Co., Ltd. was established on November 29, 2016. Its scope of business includes production, processing and sales of kiwifruit wine, juice, puree and beverages; the storage and sales of fresh fruits; and import and export of a variety of products and technology.
(20) Future FinTech (HongKong) Limited (“FintTech HK”), formerly known as Future World Trading (Hong Kong) and SkyPeople International Trading (HK) Limited, which was first established on July 27, 2016. It mainly engages in the import and export of food products.
(21) Shaanxi Quangoutong E-commerce Inc. was acquired on May 27, 2017. Its main business scope includes computer hardware and software equipment, electronic products and communication equipment, computer network engineering design, business information consultation and investment management.
(22) Xi’an Taizhan Financial Management Co. Ltd (“Xi’an Taizhan”) was established on March 17, 2017. Its main business scope includes financial management consulting, business information consulting and engineering information consulting, enterprise management consulting and feasibility analysis and editing of project construction.
(23) Shaanxi Heying Trading Co. Ltd was established on December 17, 2009. Its main business scope includes the sales of pre-packaged food, bulk food; import and export of goods and technology; food technology research and development; business management and consulting, corporate planning services.

 

Principles of Consolidation

 

Our consolidated financial statements include the accounts of the Company and its subsidiaries. All material intercompany accounts and transactions have been eliminated in consolidation.

 

The consolidated financial statements are prepared in accordance with U.S. GAAP. This basis differs from that used in the statutory accounts of SkyPeople (China), Hedetang Food (China), Hedetang Holding, Huludao Wonder, Xi’an Cornucopia, Xi’an Hedetang Juice Beverages, Yingkou, Shaanxi Qiyiwangguo, Hedetang E-commerce, SkyPeople Suizhong, Shaanxi Fruitee Fun, Food Industry Yidu, Food Industry Jingyang, Guo Wei Mei, Agriculture Plantation Yidu, Trading Market Yidu, and Trading Market Mei County, which were prepared in accordance with the accounting principles and relevant financial regulations applicable to enterprises in the PRC. All necessary adjustments have been made to present the financial statements in accordance with U.S. GAAP.

 

 6 

 

 

Uses of estimates in the preparation of financial statements

 

The Company’s condensed consolidated financial statements have been prepared in accordance with accounting principles generally accepted in the United States of America and this requires management to make estimates and assumptions that affect the reported amounts of assets and liabilities and disclosure of contingent assets and liabilities at the date of the condensed consolidated financial statements and reported amounts of revenue and expenses during the reporting period. The significant areas requiring the use of management estimates include, but not limited to, the allowance for doubtful accounts receivable, estimated useful life and residual value of property, plant and equipment, provision for staff benefit, recognition and measurement of deferred income taxes and valuation allowance for deferred tax assets. Although these estimates are based on management’s knowledge of current events and actions management may undertake in the future, actual results may ultimately differ from those estimates. 

 

Shipping and Handling Costs

 

Shipping and handling amounts billed to customers in related sales transactions are included in sales revenues and shipping expenses incurred by the Company are reported as a component of selling expenses. The shipping and handling expenses of $193,871 and $27,883 for the three months ended June 30, 2017 and 2016, respectively; and

$325,851 and $42,037 for the six months ended June 30, 2017 and 2016, respectively; are reported in the Consolidated Statements of Income and Comprehensive Income (Loss) as a component of selling expenses.

 

Leases

 

Leases are reviewed and classified as capital or operating at their inception in accordance with ASC Topic 840, Accounting for Leases. For leases that contain rent escalations, the Company records monthly rent expense equal to the total amount of the payments due in the reporting period over the lease term. The difference between rent expense recorded and the amount paid is credited or charged to deferred rent account.

 

Earnings per share

 

The Company adopted ASC Topic 215, Statement of Shareholder Equity. Basic EPS are computed by dividing net income available to common shareholders (numerator) by the weighted average number of common shares outstanding (denominator) during the period. Diluted EPS give effect to all dilutive potential common shares outstanding during a period. In computing diluted EPS, the average price for the period is used in determining the number of shares assumed to be purchased from the exercise of stock options and warrants.

 

Recent Accounting Pronouncements

 

In January 2017, the FASB issued a new accounting standard update on simplifying the accounting for goodwill impairment. The new guidance eliminates the requirement to calculate the implied fair value of goodwill (i.e., Step 2 of the goodwill impairment test) to measure a goodwill impairment charge. Instead, entities will record an impairment charge based on the excess of a reporting unit’s carrying amount over its fair value. This guidance will be effective for interim or annual goodwill impairment tests in fiscal years beginning after December 15, 2019 and will be applied prospectively. Early adoption is permitted for any impairment tests performed after January 1, 2017. We are evaluating the impact of adopting this amendment to our consolidated financial statements.

 

In January 2017, the FASB issued ASU No. 2017-01, “Clarifying the Definition of a Business,” which clarifies the definition of a business in ASC 805. The guidance is effective for fiscal years beginning after December 15, 2017, including interim periods within those fiscal years. Early application is permitted. Currently, there is no impact to our consolidated financial statements and related disclosures, but we will adopt on January 1, 2018 for any business combinations and will consider adopting early for any acquisitions prior to January 1, 2018.

 

 7 

 

 

In May 2017, the FASB issued ASU 2017-09, “Compensation – Stock Compensation (Topic 718): Scope of Modification Accounting”, which amends the scope of modification accounting for share-based payment arrangements. The ASU provides guidance on the types of changes to the terms or conditions of share-based payment awards to which we would be required to apply modification accounting under ASC 718. Specifically, we would not apply modification accounting if the fair value, vesting conditions, and classification of the awards are the same immediately before and after the modification. The guidance is effective for annual reporting periods, including interim period within those annual periods, beginning after December 15, 2017. Early adoption is permitted, including adoption in any interim period. We are currently evaluating the impact the standard may have on our consolidated financial statements and related disclosures should we have a modification to our share-based payment awards in the future.

 

There were no other recent accounting pronouncements or changes in accounting pronouncements during the six months ended June 30, 2017 compared to the recent accounting pronouncements described in our Annual Report on Form 10-K for the fiscal year ended December 31, 2016 that are of significance or potential significance to us.

 

3. Inventories

 

Inventories by major categories are summarized as follows:

 

   June 30,
2017
(Unaudited)
   December 31, 2016
(Audited)
 
         
Raw materials and packaging  $2,498,845   $1,107,857 
Finished goods   1,230,117    1,933,443 
Inventories  $3,728,962   $3,041,300 

 

4. Related Party Transaction

 

Sales to related party

 

The Company’s subsidiary sold fruit beverages to a related entity, Shaanxi Fullmart Convenient Chain Supermarket Co., Ltd. (“Fullmart”) for approximately $58,972 and $0 for the six months ended June 30, 2017 and 2016, respectively. The accounts receivable balances were approximately $59,802 and $308,304 as of June 30, 2017 and December 31, 2016, respectively. Fullmart is a company indirectly owned by a member of our Board of Directors (and former Chairman and Chief Executive Officer), Mr. Yongke Xue.

 

Long-term loan – related party

 

There were no short-term loans to a related party as of each of June 30, 2017 and 2016.

 

On February 18, 2013, SkyPeople (China) entered into a loan agreement with SkyPeople International Holdings Group Limited (the “Lender”). At that time the Lender indirectly held 50.2% interest in the Company and currently holds 12.9% interest in the Company. Mr. Yongke Xue (“Y. K. Xue”), then the Chairman and Chief Executive Officer (“CEO”) of the Company and currently a Member of the Company’s Board of Directors (the “Board”) and Mr. Hongke Xue, our Chairman and CEO, indirectly and beneficially own 80.0% and 9.4% of the equity interest in the Lender, respectively. Pursuant to the Agreement, the Lender agreed to extend to the Company a one-year unsecured term loan with a principal amount of $8.0 million at an interest rate of 6% per annum. During 2013, the Company received $8.0 million from the Lender. In February 2014, both parties extended this loan for another two years under the original terms of the agreement.

 

On October 16, 2015, the Company entered into a Share Purchase Agreement with the Lender to sell 5,321,600 shares (not giving effect to the reverse split of the Company’s common stock) of the common stock of the Company at the price of $7,982,400, and which was paid by cancellation of the loan by the Lender. On March 10, 2016, the Lender canceled the loan and the shares were issued to the Lender.

 

 8 

 

 

5. Concentrations

 

(1) Concentration of customers

 

Sales to our five largest customers accounted for approximately 20% and 33% of our net sales during the six months ended June 30, 2017 and 2016, respectively. There was no single customer representing over 10% of total sales for the six months ended June 30, 2017 and 2016, respectively.

 

Sales to our five largest customers accounted for approximately 20% and 49% of our net sales during the three months ended June 30, 2017 and 2016, respectively. There was no single customer representing over 10% of total sales for the three months ended June 30, 2017, and there was one customer representing 13% of total sales for the three months ended June 30, 2016.

 

(2) Concentration of suppliers

 

Two suppliers accounted for 59% and 11% of our purchases, respectively, for the six months ended June 30, 2017, and one supplier accounted for 83% of our purchases for the six months ended June 30, 2016.

 

During the three months ended June 30, 2017, four suppliers accounted for 33%, 19%, 14% and 12% of our purchases, respectively. During the three months ended June 30, 2016, three suppliers accounted for 59%, 13% and 11% of our purchases, respectively.

 

6. Issuance of common stock and warrants

 

On February 28, 2017, the Company issued options to purchase 62,500 shares of the Company’s common stock with an exercise price equal to the fair market value of the Company’s Common Stock (as defined under the 2011 Stock Incentive Plan in conformity with Regulation 409A of the Internal Revenue Code of 1986, as amended) at the date of grant to three of the Company’s employees pursuant to the 2011 Stock Incentive Plan, which was approved by the Company’s shareholders at annual stockholders meeting on August 18, 2011. These options vested immediately on the grant date with a fair market value of $223,375 based on the fair value of $3.57 per share, which was determined by using the Black Scholes option pricing model. The Company recognized stock-based compensation expense of $223,375 in the first quarter of fiscal 2017 under the 2011 Stock Incentive Plan.

 

On March 29, 2017, the Company issued 250,000 shares of the Company’s unrestricted common stock to six of the Company’s employees pursuant to our Omnibus Equity Plan, which was approved by the Company’s shareholders at the annual stockholders meeting on November 19, 2015. The Company recorded an expense of $250 in the first quarter of fiscal 2017 under the Omnibus Equity Plan, reflecting a par value of $0.01 per share of the Company’s common stock.

 

The Company’s the Omnibus Equity Plan permits the grant of incentive stock options (“ISOs”), nonqualified stock options (“NQSOs”), stock appreciation rights (“SARs”), restricted stock, unrestricted stock and restricted stock units (“RSUs”) to its employees of up to 250,000 shares of Common Stock.

 

On April 12, 2017, the Company entered into a Securities Purchase Agreement (the “Purchase Agreement”) with certain purchasers (the “Purchasers”), pursuant to which the Company offered and sold to the Purchasers, in a registered direct offering, an aggregate of 862,097 shares (the “Shares”) of common stock, par value $0.001 per share (“Common Stock”). The Shares were sold to the Purchasers at a negotiated purchase price of $3.10 per share, for aggregate gross proceeds to the Company of $2,672,500, before deducting fees to the placement agent and other estimated offering expenses payable by the Company. The Shares were offered pursuant to an effective shelf registration statement on Form S-3, which was originally filed with the SEC on August 3, 2015, amended on February 17, 2017, and was declared effective on February 23, 2017 (File No. 333-206353) (the “Registration Statement”).

 

 9 

 

 

In a concurrent private placement, the Company also issued to the each of the Purchasers a warrant to purchase one (1) share of the Company’s Common Stock for each share purchased under the Purchase Agreement, pursuant to that certain Common Stock Purchase Warrant, by and between the Company and each Purchaser (each, a “Warrant”, and collectively, the “Warrants”). The Warrants will be exercisable beginning on the six month anniversary of the date of issuance at an initial exercise price of $5.20 per share and will expire on the five and a half year anniversary of the date of issuance.

 

The Warrants and the shares of the Company’s Common Stock issuable upon the exercise of the Warrants (the “Warrant Shares”) are not being registered under the Securities Act of 1933, as amended (the “Securities Act”), pursuant to the Company’s Registration Statement, and were instead offered pursuant to the exemption provided in Section 4(a)(2) under the Securities Act. Each Purchaser was either (i) an “accredited investor” as defined in Rule 501(a)(1), (a)(2), (a)(3), (a)(7) or (a)(8) under the Securities Act or (ii) a “qualified institutional buyer” as defined in Rule 144A(a) under the Securities Act. 

 

In connection with the private placement and in accordance with the Purchase Agreement, the Company was required to file a registration statement on Form S-1 within 45 calendar days after the date of the Purchase Agreement to provide for the resale of the Warrant Shares. The Company’s registration statement on Form S-1 (File No. 333-218276) became effective on June 12, 2017.

 

Rodman & Renshaw, a unit of H.C. Wainwright & Co., served as our placement agent in connection with the offering under the Purchase Agreement and received warrants to purchase our Common Stock in an amount equal to 4% of our Shares sold to the Purchasers in the offering on substantially the same terms as the Warrants, with an initial exercise price of $5.20 per share, except that the termination date shall be April 12, 2022 and the warrants have certain transfer restrictions pursuant to FINRA Rule 5110 (the “Placement Agent Warrants”).  

  

Per the terms of the Purchase Agreement, the Company agreed with the Purchasers to the following: (i) that subject to certain exceptions, the Company will not, within the ninety day period immediately following the closing of the offering, enter into any agreement to issue or announce the issuance or proposed issuance of any securities; (ii) the Company will not, during the period in which the Warrants are outstanding, enter into an agreement to effect a “Variable Rate Transaction,” as that term is defined in the Purchase Agreement; and (iii) until the one-year anniversary of the closing of the offering, the Company will not undertake a reverse or forward stock split or reclassification of the Common Stock without the prior written consent of the Purchasers holding a majority in interest of the Shares then outstanding and still held by them, subject to certain exceptions. 

 

The Company also agreed to indemnify each of the Purchasers against certain losses resulting from its breach of any representations, warranties or covenants under agreements with each of the Purchasers, as well as under certain other circumstances described in the Purchase Agreement.

 

 10 

 

 

7. Share split

 

On March 10, 2016, the Company filed with the Florida Secretary of State’s office an amendment to its Articles of Incorporation. As a result of the Articles of Amendment, the Company authorized and approved an 1-for-8 reverse stock split of the Company’s authorized shares of common stock from 66,666,666 shares to 8,333,333 shares, accompanied by a corresponding decrease in the Company’s issued and outstanding shares of common stock (the “Reverse Stock Split”). The common stock remains a par value of $0.001. No changes were made to the number of authorized preferred shares of the Company, which remains as 10,000,000, none of which have been issued. The amendment to the Articles of Incorporation of the Company took effect on March 16, 2016.

 

8. Transfer of shares

 

On March 11, 2016, SkyPeople Juice International Holding (HK) Limited (the “Skypeople HK”), a wholly owned subsidiary of SkyPeople Fruit Juice, Inc. (the “Company”) and a 99.78% owner of SkyPeople Juice Group Co., Ltd. (“Skypeople China”) entered into a Share Transfer Agreement and a Capital Contribution (the “Agreements”) with Shenzhen TianShunDa Equity Investment Fund Management Co., Ltd. (the “TSD”), a limited liability corporation registered in China. 

 

Skypeople HK incorporated Skypeople China in Shaanxi Province, China on March 13, 2012 and pursuant to the approval certificate and business license of Skypeople China, SkyPeople HK was required to contribute RMB 427,000,000 (approximately $65,698,308) and Hongke Xue, currently the Chairman of the Board of Directors of the Company and our Chief Executive Officer (“Xue”), was required to contribute RMB 1,000,000 (approximately $153,846) to Skypeople China, and Skypeople HK and Xue as a result would own 427,000,000 shares (99.78%) and 1,000,000 shares (0.22%) of Skypeople China, respectively. As of March 10, 2016, Skypeople HK had contributed RMB 314,190,900 (approximately $48,337,062) to Skypeople China but had not contributed the remaining RMB 112,809,100 (approximately $17,355,246) as the payment for 112,809,100 shares of Skypeople China.

 

Pursuant to the Agreements, TSD shall acquire 112,809,100 shares of Skypeople China from Skypeople HK and shall make a total capital contribution RMB 131,761,028.80 (approximately $20,270,928) to Skypeople China, which is calculated based upon 8 times of Skypeople China’s net profit per share for 2014 (about RMB 0.146 per share) multiplied by 112,809,100 shares. RMB 112,809,100 out of the RMB 131,761,028.80 (the “Capital Contributions”) shall be used as payment for outstanding capital contribution due to Skypeople China by Skypeople HK and the remaining RMB 18,951,928.80 (approximately $2,915,681) shall be used as additional capital contribution to Skypeople China and shall be deposited into Skypeople China’s capital surplus account. On March 18, 2016, TSD paid the full Capital Contributions to Skypeople China and the shares were transferred, resulting in TSD owning 112,809,100 shares, or 26.36%, of Skypeople China.

  

On June 15, 2016, Hedetang Holdings Co., Ltd. (the “Hedetang”), a wholly owned subsidiary of the Company, entered into a Share Transfer Agreement (the “Agreement”) with Shaanxi New Silk Road Kiwifruit Group Inc. ( “NSR”), a limited liability corporation registered in China. Pursuant to the Agreement, NSR was to acquire 51% of the equity shares of Shaanxi Guoweiduomei Beverage Co, Limited, a wholly owned subsidiary of Hedetang (the “Shares”). The tentative total transfer price for the Shares was 300 million RMB (approximately $46 million). NSR was to pay the total transfer price to Hedetang within six months of the effective date of the Agreement.  

 

On July 5, 2016, Hedetang completed the registration of 51% of its shares in Shaanxi Guoweiduomei Beverage Co., Limited under the name of NSR with China’s State Administration for Industry and Commerce. Pursuant to the terms of the Agreement, the transferred shares were still under the control of Hedetang until it receives full payment from NSR. On January 20, 2017, the Company’s Board of Directors approved the termination of the Agreement with NSR because the local government authority had not approved the transaction contemplated thereby and the Company had not received the required payment within six months of the effective date of the Agreement. On January 26, 2017, Hedetang executed a Termination Agreement for the Share Transfer Agreement with NSR. Pursuant to the Termination Agreement, Hedetang agreed not to claim any compensation or penalty against NSR under the Agreement and NSR agreed to cooperate with Hedetang to complete the process to transfer share ownership back to the Hedetang within 60 days of the date of the Termination Agreement. On March 15, 2017, NSR transferred back the share ownership to Hedetang.

 

 11 

 

 

9. Other Receivables

 

As of June 30, 2017, the balance of other receivables was $29,814,516, which mainly consisted of a deposit of approximately $29 million for the purchase of a kiwi orchard in Mei County.

 

In April 2016, the Company signed a letter of intent with Mei County Kiwifruits Investment and Development Corporation to purchase 833.5 mu (approximately 137.3 acres) of kiwifruits orchard in Mei County. The purchase price will be determined by a third party valuation company appointed by both parties. As of the date of this report, the valuation has not been completed. The Company paid RMB 200 million (approximately $29 million) as a deposit (“Deposit”) in the second quarter of 2016. The purchase is subject to government approval, approval by the Company’s Board of Directors and definitive agreement negotiated and signed by the parties. Pursuant to the letter of intent, the Deposit shall be returned to the Company within 10 working days upon the request of the Company if the kiwifruits orchard cannot be transferred to the Company according to the schedule. The Company expects to complete the purchase process in the fourth quarter of 2017. As the transaction is not completed, the Company recorded this deposit as other receivables in its balance sheet.

 

10. Advances to suppliers and other current assets

 

As of June 30, 2017, the balance of advances to suppliers and other current assets was $56,835,838, which mainly consisted of approximately $34.7 million for the leasing fee for the kiwifruits orchard in Mei County and approximately $21.8 million for the leasing fee for the orange orchard in Yidu city. 

 

On August 3, 2016, Shaanxi Guoweimei Kiwi Deep Processing Company, an indirectly wholly-owned subsidiary of the Company, signed a lease agreement for 20,000 mu (approximately 3,292 acres) of a kiwifruits orchard located in Mei County, Shaanxi Province, with the Di’ErPo Committee of Jinqu Village, Mei County, Shaanxi for a term of 30 years, from August 5, 2016 to August 4, 2046. The annual leasing fee is RMB 1,250 (approximately $189) per mu, and payment of 10 years’ of leasing fees shall be made on each of September 25, 2016, 2026 and 2036. The Company made a payment of RMB 250 million (approximately $36.2 million) for the first 10 years’ leasing fees on August 15, 2016, which is recorded as advances to suppliers and other current assets in the Company’s balance sheet. The Company has amortized $1.8 million as expenses for the six months ended June 30, 2017.

  

On August 15, 2016, Hedetang Agricultural Plantations (Yidu) Co., Ltd., an indirectly wholly-owned subsidiary of the Company, signed a lease agreement for 8,000 mu (approximately 1,317 acres) of an orange orchard located in the city of Yidu, Hubei Province, with the Yidu Sichang Farmers Association, Hubei Province, for a term of 20 years, from September 22, 2016 to September 21, 2036. The annual leasing fee is RMB 2,000 (approximately $306) per mu, and payment of 10 years’ of leasing fees shall be made on each of September 25, 2016 and 2026. The Company made a payment of RMB 160 million (approximately $23.2 million) for the first 10 years’ of leasing fees on September 20, 2016, which is recorded as deposits in the Company’s balance sheet. The Company has amortized $1.2 million as expenses for the six months ended June 30, 2017.

 

11. Discontinued Operation

 

The Company’s Huludao Wonder operation, a subsidiary which produces concentrated apple juice, suffered continued operating losses in the three fiscal years prior to 2016 and its cash flow was minimal for these three years. In December 2016, the Company established a winding-down plan to close this operation. Based on the restructuring plan and in accordance with EITF 03-13, the Company presented the operating results from Huludao Wonder as a discontinued operation, as the Company believed that no continued cash flow would be generated by the disposed component (Huludao Wonder) and that the Company would have no significant continuing involvement in the operation of the discontinued component. Management of the Company initiated a plan to sell the property located in Huludao in December 2016, and ceased the depreciation of the property in accordance with SFAS No. 144. In fiscal year 2016, the Company recorded an impairment loss of $2.4 million with respect to the concentrated fruit juice production equipment in Huludao Wonder. In accordance with the restructuring plan, the Company intends to transfer the concentrated fruit juice production equipment in Huludao Wonder to another subsidiary and sell the land and facilities upon favorable circumstances. As the Company does not expect to sell the assets of Huludao Wonder in the near future, the assets were not recorded as assets held for sale as of June 30, 2017. The book value of the land usage right was $4,460,936 and the book value of the building was $15,848,879 as of June 30, 2017. The Company believes that the assets’ book value was lower than its fair value, less the cost to sell.

 

 12 

 

 

As of June 30, 2017, there was an outstanding bank loan of $5.80 million owed by Huludao Wonder to a lending bank. Huludao Wonder has disputed the interest rate on this loan with the bank, and stopped payment of interest on this loan during 2016. The bank sued Huludao Wonder and asked Huludao Wonder to pay back the loan principal and the outstanding interest. As of the date of this report, the Company has not yet reached an agreement with the bank. The Company expects to pay back the outstanding principal and interest of this loan after the assets are sold.

 

During the process of winding down the Company’s operation in Huludao Wonder, the Company incurred general and administrative expenses of approximately $48,023 during the three months ended June 30, 2017, and approximately $96,708 during the six months ended June 30, 2017.

 

Loss from discontinued operations for the three and six months ended June 30, 2017 and 2016 was as follows:

 

   For the Three Months   For the Six Months 
   Ended June 30,   Ended June 30, 
   2017
(Unaudited)
   2016
(Unaudited)
   2017
(Unaudited)
   2016
(Unaudited)
 
                 
                 
REVENUES  $-   $       -   $-   $       - 
COST OF SALES   -    -    -    - 
GROSS PROFIT   -    -    -    - 
                     
OPERATING EXPENSES:                    
General and administrative   (48,023)   -    (96,708)   - 
Selling expenses   -    -    -    - 
Total   (48,023)   -    -    - 
                     
OTHER INCOME (EXPENSE)                    
Interest expense   -    -    (1)   - 
Interest income   -    -    1    - 
Total   -    -    -    - 
Loss from discontinued operations before income tax   (48,023)   -    (96,708)     
Income tax provision   -    -    -    - 
                     
LOSS FROM DISCONTINUED OPERATIONS  $(48,023)  $-    (96,708)   - 

 

 13 

 

 

The loss from discontinued operations was $48,023 and $96,708 for the three months and six months ended June 30, 2017, respectively. The Company does not provide a separate cash flow statement for the discontinued operations. The loss from discontinued operations was deemed cash outflow from operating activities of the discontinued operations. The impact of this discontinued operation was considered immaterial when compared with the total revenues for the six months ended June 30, 2017 and 2016, which were approximately $5.74 million and $15.67 million, respectively. The Company believes there will not be any future significant cash flows from the discontinued operation, as the outstanding accounts receivable and accounts payable are immaterial to the Company’s financial position and liquidity. 

 

12. Segment Reporting

 

The Company operates in six segments: concentrated apple juice and apple aroma, concentrated kiwifruit juice and kiwifruit puree, concentrated pear juice, fruit juice beverages, fresh fruits and vegetables, and others. Our concentrated apple juice and apple aroma was primarily produced by the Company’s Huludao Wonder factory; concentrated pear juice is primarily produced by the Company’s Jiangyang factory. The Company’s Huludao Wonder operation suffered continued operating losses in the three fiscal years prior to 2016 and its cash flow was minimal for these three years. In December 2016, the Company established a winding-down plan to close this operation. The Company’s Yingkou factory in Liaoning also did not produce any concentrated apple juice in the past two years due to lower market demand on concentrated apple juice and heavy competition in the international market. The Company uses the same production line to manufacture both concentrated apple juice and concentrated pear juice. Shaanxi Province, where the factory of Jianyang factory is located is rich in fresh apple and pear supplies. Jinagyang factory also produces concentrated apple juice. Concentrated kiwifruit juice and kiwifruit puree is primarily produced by the Company’s Qiyiwangguo factory, and fruit juice beverages are primarily produced by the Company’s Qiyiwangguo factory. The Company’s other products include fructose, concentrated turnjujube juice, and other by products, such as kiwifruit seeds. The production of other products is based on customers’ orders. The other products sales amount is currently small and unpredictable.

 

Concentrated fruit juice is used as a basic ingredient for manufacturing juice drinks and as an additive to fruit wine and fruit jam, cosmetics and medicines. The Company sells its concentrated fruit juice to domestic customers and exported directly or via distributors. The Company believes that its main export markets are the United States, the European Union, South Korea, Russia and the Middle East.  The Company sells its Hedetang branded bottled fruit beverages domestically primarily to supermarkets in the PRC. The Company sells its fresh fruit and vegetables to supermarkets and whole sellers in the PRC. 

 

Some of these product segments might never individually meet the quantitative thresholds for determining reportable segments and we determine the reportable segments based on the discrete financial information provided to the chief operating decision maker. The chief operating decision maker evaluates the results of each segment in assessing performance and allocating resources among the segments. Since there is an overlap of services provided and products manufactured between different subsidiaries of the Company, the Company does not allocate operating expenses and assets based on the product segments. Therefore, operating expenses and assets information by segment are not presented. Segment profit represents the gross profit of each reportable segment.

 

For the three months ended June 30, 2017 (in thousands)

 

   Concentrated apple juice and apple aroma   Concentrated kiwifruit
juice and
kiwifruit puree
   Concentrated pear juice   Fruit juice beverages   Fresh fruits and vegetables   Others   Total 
Reportable segment revenue  $277   $178   $278   $4,280   $        -    13   $5,026 
Inter-segment loss   (246)   (61)   (165)   (1,776)   -    (1)   (2,248)
Revenue from external
customers
   31    117    113    2,504    -    12    2,777 
Segment gross profit  $3   $36   $21   $1,226   $-    6   $1,292 

 

 

 14 

 

 

For the three months ended June 30, 2016 (in thousands)

 

   Concentrated apple juice and apple aroma   Concentrated kiwifruit
juice and
kiwifruit puree
   Concentrated pear juice   Fruit juice beverages   Fresh fruits and vegetables   Others   Total 
Reportable segment revenue  $3,204   $433   $1,945   $5,457   $        -    1,548   $12,587 
Inter-segment loss   (1,324)   (2)   (988)   -    -    (44)   (2,358)
Revenue from external
customers
   1,880    431    957    5,457    -    1,505    10,229 
Segment gross profit  $321   $32   $216   $2,600   $-    43   $3,211 

 

For the six months ended June 30, 2017 (in thousands)

 

   Concentrated apple juice and apple aroma   Concentrated kiwifruit
juice and
kiwifruit puree
   Concentrated pear juice   Fruit juice beverages   Fresh fruits and vegetables   Others   Total 
Reportable segment revenue  $1,515   $383   $1,771   $5,652   $       -    14   $9,335 
Inter-segment loss   (465)   (72)   (735)   (2,326)   -    (1)   (3,599)
Revenue from external
customers
   1,050    311    1,036    3,326    -    13    5,736 
Segment gross profit  $32   $81   $147   $1,561   $-    6   $1,827 

 

For the six months ended June 30, 2016 (in thousands)

 

   Concentrated apple juice and apple aroma   Concentrated kiwifruit
juice and
kiwifruit puree
   Concentrated pear juice   Fruit juice beverages   Fresh fruits and vegetables   Others   Total 
Reportable segment revenue  $13,678   $472   $2,255   $5,461   $        -    1,550   $23,416 
Inter-segment loss   (6,538)   (26)   (1,141)   (2)   -    (43)   (7,750)
Revenue from external
customers
   7,140    446    1,114    5,459    -    1,507    15,666 
Segment gross profit  $365   $24   $220   $2,601   $-    44   $3,254 

 

The following table reconciles reportable segment profit to the Company’s condensed consolidated income before income tax provision for the three months ended June 30, 2016 and 2015:

 

   2017   2016 
Segment profit  $1,827,357   $3,253,796 
Unallocated amounts:          
Operating expenses   (6,438,299)   (3,298,887)
Other expenses   (422,015)   (239,813)
Income (loss) before tax provision  $(5,032,957)  $(284,904 

 

 15 

 

  

13. Entry into a Material Definitive Agreement.

 

On March 20, 2017, Hedetang Foods (China) Co. Ltd. (“Hedetang Foods (China)”) and Hedetang Farm Products Trading Market (Mei County) Co. Ltd. (“Trading Market Mei County”), two wholly-owned subsidiaries of SkyPeople Fruit Juice, Inc. (the “Company”), entered into a Cooperation Framework Agreement of the Spot Trading Company (the “Agreement”) with Xi’an Taizhan Financial Management Co., Ltd. (“Taizhan”).

 

Pursuant to the Agreement, Hedetang Foods (China), Trading Market Mei County and Taizhan will jointly establish a new company currently named as China Agricultural Commodity Trading Market Co., Ltd. (“China Agricultural Commodity Trading Center”) in Mei County, Shaanxi Province, China. The total registered capital for China Agricultural Commodity Trading Center will be RMB 50 million (approximately $7.35 million). Hedetang Foods (China) agreed to contribute RMB 17.50 million (approximately $2.57 million), Trading Market Mei County agreed to contribute RMB 15 million (approximately $2.21 million) and Taizhan agreed to contribute RMB 17.50 million (approximately $2.57 million) in capital contributions to China Agricultural Commodity Trading Center. All capital contributions to China Agricultural Commodity Trading Center shall be completed before March 20, 2037. Each shareholder of China Agricultural Commodity Trading Center shall be able to enjoy the profits and assume the losses of China Agricultural Commodity Trading Center based upon the percentages of their respective capital contributions. As of the date of this report, the new company has not yet been registered.

 

14. Commitments and Contingencies

 

Litigation

 

In April 2015, China Cinda Asset Management Co., Ltd. Shaanxi Branch (“Cinda Shaanxi Branch”) filed two enforcement proceedings with Xi’an Intermediate People’s Court against the Company for alleged defaults pursuant to guarantees by the Company to its suppliers for a total amount of RMB 39,596,250, or approximately $6.1 million.

 

In June 2014, two long term suppliers of pear, mulberry, kiwi fruits to the Company requested the Company to provide guarantees for their loans with Cinda Shaanxi Branch. Considering the long term business relationship and to ensure the timely supply of raw materials, the Company agreed to provide guarantees upon the value of the raw materials supplied to the Company. Because Cinda Shaanxi Branch is not a bank authorized to provide loans, it eventually provided financing to the two suppliers through purchase of accounts receivables of the two suppliers with the Company. In July, 2014, the parties entered into two agreements - Accounts Receivables Purchase and Debt Restructure Agreement and Guarantee Agreements for Accounts Receivables Purchase and Debt Restructure. Pursuant to the agreements, Cinda Shaanxi Branch agreed to provide a RMB 100 million credit line on a rolling basis to the two suppliers and the Company agreed to pay its accounts payables due to the two suppliers directly to Cinda Shaanxi Branch and provided guarantees for the two suppliers. In April 2015, Cinda Shaanxi Branch stopped providing financing to the two suppliers and the two suppliers were unable to continue the supply of raw materials to the Company. Consequently, the Company stopped making any payment to Cinda Shaanxi Branch.

 

The Company has responded to the court and taken the position that the financings under the agreements are essentially loans from Cinda Shaanxi Branch to the two suppliers, and because Cinda Shaanxi Branch does not have permits to make loans in China, the agreements are invalid, void and have no legal force from inception. Therefore, the Company has no obligations to repayment the debts owed by the two suppliers to Cinda Shaanxi Branch. The proceeding is currently pending the judge’s verdict. 

 

In September 2016, the Suizhong Branch of Huludao Banking Co. Ltd. (“Suizhong Branch”) filed a lawsuit with Huludao Intermediate People’s Court (the “Court”) against the Company’s indirectly wholly-owned subsidiary Huludao Wonder Fruit Co., Ltd. (“Wonder Fruit”) and requested that Wonder Fruit repay an RMB 40 million (approximately $5.80 million) bank loan, plus interest. The loan became due on its maturity date on December 9, 2016. On December 19, 2016, the Court accepted the case. The Company has been disputing the interest rate of the loan with Suizhong Branch, and has not repaid the loan to date. Wonder Fruit believes the interest charged by Suizhong Branch is 100% higher than the base rate set by China People’s Bank and is not in consistent with China People’s Bank’s base interest and floating rate. The Court has temporarily frozen the land and real property of the Wonder Fruit that were pledged as guarantee for the loan from being transferred to any third-party, but the freeze does not limit or affect the use of these properties by Wonder Fruit for its business. Wonder Fruit is currently in discussions with the Suizhong Branch on repayment of the bank loan and a reduction of the interest due thereon, and the Company has not reached an agreement with the bank as of the date of this report.

 

 16 

 

 

From time to time we may be a party to various litigation proceedings arising in the ordinary course of our business, none of which, in the opinion of management, is likely to have a material adverse effect on our financial condition or results of operations.

 

15. Acquisition of a Business

 

On December 2, 2016, the Company’s wholly owned subsidiary, Xi’an Cornucopia International Co., Ltd. (“Cornucopia”) entered an Equity Investment Agreement (the “Agreement”) with two shareholders of Shaanxi Heying Trading Co. Ltd (“Heying” and formerly know Xi’an Yingxin Business Consulting Co., Ltd.) who own 100% of Heying. The main business of Heying includes the sales of pre-packaged food and bulk food; the import and export of goods and technology; food technology research and development; business management and consulting, and corporate planning services.

 

Under the terms of the Agreement, the Company agreed to increase Heying’s registered capital from RMB 50,000 (approximately $7,380) to RMB 10 million (approximately $1.5) million to satisfy its future operating cash flow needs, and Heying agreed to issue new shares to Cornucopia so that it will hold 99.5% of the issued and outstanding shares of Heying. The increased registered capital can be contributed before December 31, 2046. As Heying did not finish the change of registration process with State Administration of Industry and Commerce (“SAIC”) and the local Tax Bureau in China after the Agreement was signed, Heying’s original Board of Directors was not changed and the Company did not gain control over Heying at that time.

 

After Heying changed the registration with SAIC and the local Tax Bureau in China, on April 3, 2017, the parties signed a supplement agreement to the Agreement to confirm Cornucopia is the 99.5% shareholder of Heying and enjoy all the rights and benefits as the 99.5% shareholder, effective on April 3, 2017.

 

As a result of the contractual arrangements, Cornucopia became the 99.5% beneficiary and actual owner of Heying. Accordingly, the Company adopted the provisions of FIN 46R and consolidated the financial results of Heying from April 1, 2017.

 

The Company used the purchase method to consolidate Heying with the current assets and liabilities recorded at fair value. The fair value of the acquired net assets of Heying was RMB 15,260 (approximately $2,212).

 

The following table summarizes the fair value of Heying.’s assets and liabilities as of April 1, 2017 (based on the exchange rate of April 1, 2017): 

 

ASSETS    
Cash  $4,274 
Accounts receivable, net   1,015 
TOTAL ASSETS  $5,289 
      
LIABILITIES     
Accounts payable  $3.077 
TOTAL LIABILITIES  $3,077 
      
NET ASSETS  $2,212 

 

 17 

 

 

Item 2. Management’s Discussion and Analysis of Financial Condition and Results of Operations.

 

The following discussion should be read in conjunction with the Financial Statements and Notes thereto appearing elsewhere in this Form 10-Q.

 

DISCLAIMER REGARDING FORWARD-LOOKING STATEMENTS

 

The following discussion and analysis of the condensed consolidated financial condition and results of operations should be read in conjunction with the condensed consolidated financial statements and notes in Item I above and with the audited consolidated financial statements and notes, and with the information under the headings “Risk Factors” and “Management’s Discussion and Analysis of Financial Condition and Results of Operations” in our most recent Annual Report on Form 10-K. This discussion and analysis contains forward-looking statements that involve risks, uncertainties and assumptions. Our actual results could differ materially from the results described in or implied by these forward-looking statements as a result of various factors, including those discussed in this report and under the heading “Risk Factors” in our most recent Annual Report on Form 10-K.

 

Overview of Our Business

 

We are engaged in the production and sales of fruit juice concentrates (including fruit purees, concentrated fruit purees and concentrated fruit juices), fruit beverages (including fruit juice beverages and fruit cider beverages), and other fruit related products (including organic and non-organic fresh fruits) in and outside of the PRC. Our fruit juice concentrates, which include apple, pear and kiwifruit concentrates, are sold to domestic customers and exported directly or via distributors. We sell our Hedetang branded bottled fruit beverages domestically primarily to supermarkets and on-line stores in the PRC. For the three months ended June 30, 2017, sales of our fruit concentrates, fruit beverages, fresh fruits and other fruit related products represented 42%, 58% and 0% of our revenue, respectively, compared to 55%, 35% and 10%, respectively, for the same period of 2016.

 

In addition to our domestic sales, we also export our products. We sell our products either through distributors with good credit or to end users directly. Our main export markets are Asia, North America, Europe, Russia and the Middle East. We sell our other fruit related products to domestic customers.

 

We currently market our Hedetang brand fruit beverages in only certain regions of the PRC. We plan to expand the market presence of Hedetang over a broader geographic area in the PRC. In particular, we plan to expand our glass bottle production line to produce higher margin portable fruit juice beverages targeting consumers in more populated Chinese cities. Currently we produce six flavors of fruit beverages in 280 ml glass bottles, 418 ml glass and 500 ml glass bottles and BIB packages, including apple juice, pear juice, kiwifruit juice, mulberry juice, peach juice and pomegranate juice. We currently sell our fruit beverages to over 100 distributors and more than 20,000 retail stores in approximately 20 provinces. Our products are sold through distributors in stores such as Hualian Supermarket in Beijing, RT-Mart in Shenyang, WOWO in Chengdu, the Quanjia convenient store chain, Vanguard in Xi’an, Carrefour in Chongqing and Shenyang and Lianhua Supermarket in Shanghai.

 

We plan to continue to focus on creating new products with high margins to supplement our current product offering.

 

Our business is highly seasonal and can be greatly affected by weather because of the seasonal nature in the growing and harvesting of fruits and vegetables. Our core products are apple, pear and kiwifruit juice concentrates, which are produced from July or August to April of the following year. The squeezing season for (i) apples is from August to January or February; (ii) pears is from July or August until April of next year; and (iii) kiwifruit is from September through December. Typically, a substantial portion of our revenues is earned during our first and fourth quarters. To minimize the seasonality of our business, we make continued efforts to identify new products with harvesting seasons complementary to our current product mix. Our goal is to lengthen our squeezing season, thus increasing our annual production of fruit juice concentrates and fruit beverages. Unlike fruit juice concentrates, which can only be produced during the squeezing season, our fruit beverages are made out of fruit juice concentrates and can be produced and sold in all seasons. With continuous efforts in marketing of our beverages in the domestic market, we believe that our seasonality can be reduced.

 

 18 

 

 

Fresh fruits are the primary raw materials needed for the production of our products. Our raw materials mainly consist of apples, pears and kiwifruits. Other raw materials used in our business include pectic enzyme, amylase, auxiliary power fuels and other power sources such as coal, electricity and water.

 

We purchase raw materials from local markets and fruit growers that deliver directly to our plants. We have implemented a fruit-purchasing program in areas surrounding our factories. In addition, we organize purchasing centers in rich fruit production areas, helping farmers deliver fruit to our purchasing agents easily and in a timely manner. We are then able to deliver the fruit directly to our factory for production. We have assisted local farmers in their development of kiwifruit fields to help ensure a high quality product throughout the production channel. Our raw material supply chain is highly fragmented and raw fruit prices are highly volatile in China. Fruit concentrate and fruit juice beverage companies generally do not enter into purchasing agreements with raw fruit suppliers. In addition to raw materials, we purchase various ingredients and packaging materials such as sweeteners, glass and plastic bottles, cans and packing barrels. We generally purchase our materials or supplies from multiple suppliers. We are not dependent on any one supplier or group of suppliers.

 

Shaanxi and Liaoning Provinces, where our manufacturing facilities are located, are large fruit producing provinces. We own and operate four manufacturing facilities in the PRC, all of which are strategically located near fruit growing centers so that we can better preserve the freshness of the fruits and lower our transportation costs. To take advantage of economies of scale and to enhance our production efficiency, generally, each of our manufacturing facilities has a focus on products made from one particular fruit according to the proximity of such manufacturing to the sources of supply for that fruit. Our kiwifruit processing facilities are located in Zhouzhi County of Shaanxi Province, which has the largest planting area of apples and kiwifruit in the PRC. Our pear processing facilities are located in Shaanxi Province, which is the main pear-producing province in the PRC. Our apple processing facilities are located in Liaoning Province, a region that abounds with high acidity apples. As we use the same production line for concentrated apple juice and concentrated pear juice and both Shaanxi Province and Liaoning Province are rich in fresh apple and pear production, our Liaoning facilities can also produce concentrated pear juice and our Shaanxi Province facilities can also produce concentrated apple juice based on customer need. According to the data provided by the Chinese Customs, the amount of exported concentrated apple juice from China continued to drop in the past few years. As most of our concentrated apple juice was sold directly or indirectly to the international market, our two facilities in Liaoning stopped operations in the past two years. Our Huludao Wonder operation suffered continued operating losses in the three fiscal years ended December 31, 2016 and the cash flows were minimal during the same three fiscal years. Thus, in December 2016, we established a restructuring plan to close the Huludao Wonder Operation. In the six months ended June 30, 2017, this discontinued operation reported a loss of $96,708. Our Yingkou factory in Liaoning also did not produce any concentrated apple juice in the past two years. We believe that these regions provide adequate supply of raw materials for our production needs in the foreseeable future. 

 

On August 3, 2016, Shaanxi Guoweimei Kiwi Deep Processing Company, an indirectly wholly-owned subsidiary of the Company, signed a lease agreement for 20,000 mu (approximately 3,292 acres) of kiwifruits orchard located in Mei County, Shaanxi Province, with the Di’erpo Committe of Jinqu Village, Mei County, Shaanxi for a term of 30 years, from August 5, 2016 to August 4, 2046. On August 15, 2016, Hedetang Agricultural Plantations (Yidu) Co., Ltd., an indirectly wholly-owned subsidiary of the Company, signed a lease agreement for 8,000 mu (approximately 1,317 acres) of orange orchard located in the city of Yidu, Hubei Province, with the Yidu Sichang Farmers Association, Hubei Province, for a term of 20 years, from September 22, 2016 to September 21, 2036. The Company believes that the leasing of the orchards will help ensure the quality and safety of its products and lower its costs.

 

On April 12, 2017, the Company entered into a Securities Purchase Agreement with certain purchasers (the “Purchasers”), pursuant to which the Company offered and sold to the Purchasers, in a registered direct offering, an aggregate of 862,097 shares of common stock, par value $0.001 per share. The Shares were sold to the Purchasers at a negotiated purchase price of $3.10 per share, for aggregate gross proceeds to the Company of $2,672,500, before deducting fees to the placement agent and other estimated offering expenses payable by the Company.

 

 19 

 

 

In a concurrent private placement, the Company also issued to the each of the Purchasers a warrant to purchase one (1) share of the Company’s Common Stock for each share purchased under the Purchase Agreement, pursuant to that certain Common Stock Purchase Warrant, by and between the Company and each Purchaser (each, a “Warrant”, and collectively, the “Warrants”). The Warrants will be exercisable beginning on the six month anniversary of the date of issuance at an initial exercise price of $5.20 per share and will expire on the five and a half year anniversary of the date of issuance.

 

On June 6, 2017, the Company filed a Certificate of Amendment with the Secretary of State for the State of Florida to amend and restate its articles of incorporation to change its name from SkyPeople Fruit Juice, Inc. to Future FinTech Group Inc., effective immediately (“the Name Change”). The Name Change was approved by the Company’s Board of Directors on March 30, 2017 and by shareholders holding a majority of the Company’s issued and outstanding capital stock on March 31, 2017. In addition, effective as of June 6, 2017, the Company’s bylaws were amended and restated to reflect the Name Change.

 

On August 30, 2010, we closed the public offering of 5,181,285 shares of our Common Stock at a price of $5.00 per share for approximately $25.9 million. We received an aggregate of approximately $24 million as net proceeds after deducting underwriting discounts and commissions and offering expenses. As of June 30, 2017, we had spent approximately $18.6 million on various capital projects in Huludao Wonder and $5.4 million on projects in SkyPeople Suizhong, as described in the projects below using the proceeds from our public offering. The following descriptions present the capital projects on which we currently plan to use the proceeds from this offering. We review these projects and capital expenditures on a quarterly basis based on the market conditions and associated costs of these projects.

  

Capital Investment Projects 

 

Investment/Service Agreement with Yidu Municipal People’s Government

 

On October 29, 2012, SkyPeople (China) entered into an investment/service agreement (the “Investment Agreement”) with Yidu Municipal People’s Government in Hubei Province of China.

 

Under the Investment Agreement, the parties agreed to invest and establish an orange comprehensive deep processing zone in Yidu.

 

The Company is responsible for the establishment, construction and financing of the project with a total investment of RMB 300 million (approximately $48 million), in fixed assets and the purchase of land use rights, while the Yidu government agreed to provide a parcel of land for the project that is approximately 280 mu (approximately 46 acres) in size located at Gaobazhou Town of Yidu for a fee payable by the Company. The consideration for transferring the land use right for the project land shall be RMB 0.3 million per mu. 

 

The main scope of the Yidu project includes the establishment of:

 

1. one modern orange distribution and sales center (the “distribution center”);
   
2. one orange comprehensive utilization deep processing zone (the “deep processing zone”), including:

 

  a) one 45 ton/hour concentrated orange juice and byproduct deep processing production line;
     
  b) one  juice drink bottling production line with a capacity to produce 6,000 glass-bottle drinks per hour ;
     
  c) one storage freezer facility with a capacity to store 20,000 tons of concentrated orange juice; and
     
  d) general purpose facilities within the zone, office space, general research and development facilities, service area, living quarters and other ancillary support areas

 

3. one research and development center for orange varietal improvement and engineering technology (the “R&D center”) and
   
4. one standardized orange plantation (the “orange plantation”).

 

 20 

 

 

The total amount of RMB 300 million (approximately $48 million) will mainly be used to establish the distribution center and the deep processing zone on the project land of approximately 280 mu. The Company and Yidu Municipal People’s Government agreed to discuss the investment amount and location for establishing the R&D center and the orange plantation in the future.

 

On November 23, 2015, the Company started the construction of the Yidu project. As the Chinese government recently tightened environment regulations, the Company is in the process of adapting the new standards and the project has been delayed. Although the schedule for completion could change, the Company plans to finish the construction of the infrastructure of an office building, R&D center, fruit juice production facility and cold storage, and other areas in the fourth quarter of 2017.

 

Although the schedule for completion could change, the distribution center is planned to be completed by the second quarter of 2018, and the orange plantation is planned to be operational in the fourth quarter of 2017. 

 

Investment/Service Agreement with Mei County National Kiwi Fruit Wholesale Trading Center

 

On April 3, 2013, SkyPeople (China) entered into an Investment Agreement (the “Agreement”) with the Managing Committee of Mei County National Kiwi Fruit Wholesale Trading Center (the “Committee”). The Committee has been authorized by the People’s Government of Mei County to be responsible for the construction and administration of the Mei County National Kiwi Fruit Wholesale Trading Center (the “Trading Center”).

 

Under the Agreement, the parties agreed to invest and establish a kiwi fruit comprehensive deep processing zone and kiwi fruit and fruit-related materials trading zone in Yangjia Village, Changxing Town of Mei County with a total planned area of total planned area of 286 mu (approximately 47 acres) (the “Project”). 

 

Pursuant to the Agreement, the Company is responsible for the construction and financing of the Project with a total investment of RMB 445.6 million (approximately $71.9 million) in buildings and equipment, which also includes a fee for the land use rights for the Project land in the amount of RMB 0.3 million per mu. The Committee is responsible for financing and constructing the basic infrastructure surrounding the Project, such as the main water supply, main water drainage, natural gas, electricity, sewage, access roads to the Project, natural gas and communications networks. As of the date of this report, the Company is in the process of building fruit juice production lines, a vegetable and fruit flash freeze facility, an R&D center and an office building. Although the schedule for completion could change, the Company plans to complete the construction of these facilities in the fourth quarter of 2017.

 

As of the date of this report, Mei County National Kiwi Fruit Wholesale Trading Center has started normal operations. There are a number of enterprises operating in the trading center including 12 express delivery companies, 4 logistic companies, four on-line sales companies, two packing companies and three agriculture companies. In addition, all government departments that are relevant to the operations of the Mei County National Kiwi Fruit Wholesale Trading Center have moved into the trading center. Currently, Mei County National Kiwi Fruit Wholesale Trading is building a data platform for agricultural products in the western part of China, an agricultural business incubator, and an online-to-offline agricultural products trading center. To meet this requirement, the Company is upgrading its software and the project has been delayed. The Company expects to complete its investment in the trading center in the fourth quarter of 2017, and believes that it will generate income from the trading center through various means, such as rental income from cold storage and shops, and income from logistic services.

 

As part of the Mei County National Kiwi Fruit Wholesale Trading Center project, on April 19, 2013, we established Shaanxi Guoweimei Kiwi Deep Processing Co., Ltd. (“Guo Wei Mei”) to engage in the business of producing kiwi fruit juice, kiwi puree, cider beverages, and related products. The total estimated investment was RMB 294 million. As the Chinese government recently tightened environment regulations, the Company is in the process of adapting to the new standards and the project has been delayed. We are now building fruit juice production lines, a vegetable and fruit flash freeze facility, an R&D center and an office building. Although the schedule for completion could change, we plan to complete construction in the second quarter of 2018.

 

 21 

 

 

Suizhong Project

 

On July 15, 2011, SkyPeople entered into a Letter of Intent with the People’s Government of Suizhong County, Liaoning Province, to establish a fruit and vegetable industry chain and further processing demonstration zone in Suizhong County, Liaoning Province (the “Suizhong Project”).

 

The Suizhong Project was intended to include one or more of the following: the construction and operation of fruit juice production lines, vegetable and fruit flash freeze facility, refrigeration storage facility and warehouse, a world class food safety testing center, fruit and vegetable modern supply chain and e-commerce platform, fruit and vegetable finished products processing center and exhibition center.

 

The Company has made partial payment to acquire land use rights from the local government, purchase equipment and build facilities. The Company is currently in the process of building up facilities and purchasing equipment. As of date of this report, the Company has finished construction of an office building, dormitory, refrigeration storage facility and warehouse. However, due to heavy competition in the concentrated apple juice business in China, our Huludao Wonder and Yingkou facilities in Liaonng have had no production in the past two years, and the construction work on Suizhong project is also currently suspended.

 

Letter of Intent of Purchase of Biological Assets

 

In April 2016, the Company signed a letter of intent with Mei County Kiwifruits Investment and Development Corporation to purchase 833.5 mu (approximately 137 acres) of kiwifruits orchard in Mei County. The purchase price will be determined by a third party valuation company appointed by both parties. As of the date of this report, the valuation has not been completed and purchase price has not been settled. The Company paid RMB 200 million (approximately $30 million) as a deposit in the second quarter of 2016. The purchase is subject to government approval, approval by the Company’s Board of Directors and definitive agreement negotiated and signed by the parties. Pursuant to the letter of intent, the Deposit shall be returned to the Company within 10 working days upon the request of the Company if the kiwifruits orchard cannot be transferred to the Company according to the schedule. The Company expects to complete the purchase process in the fourth quarter of 2017. This deposit is recorded as other receivables in the company’s balance sheet as of June 30, 2017.

  

Leasing of Orchard

 

On August 3, 2016, Shaanxi Guoweimei Kiwi Deep Processing Company, an indirectly wholly-owned subsidiary of the Company, signed a lease agreement for 20,000 mu (approximately 3,292 square acres) of a kiwifruits orchard located in Mei County, Shaanxi Province, with the Di’erpo Committe of Jinqu Village, Mei County, Shaanxi for a term of 30 years, from August 5, 2016 to August 4, 2046. The annual leasing fee is RMB 1,250 (approximately $189) per mu, and payment of 10 years’ of leasing fees shall be made on each of September 25, 2016, 2026 and 2036. The Company made a payment of RMB 250 million (approximately $37.4 million) for the first 10 years’ leasing fees on August 15, 2016, which is recorded as prepayment in the Company’s balance sheet.

 

On August 15, 2016, Hedetang Agricultural Plantations (Yidu) Co., Ltd., an indirectly wholly-owned subsidiary of the Company, signed a lease agreement for 8,000 mu (approximately 1,317 square acres) of an orange orchard located in city of Yidu, Hubei Province, with the Yidu Sichang Farmers Association, Hubei Province, for a term of 20 years, from September 22, 2016 to September 21, 2036. The annual leasing fee is RMB 2,000 (approximately $306) per mu, and payment of 10 years’ of leasing fees shall be made on each of September 25, 2016 and 2026. The Company made a payment of RMB 160 million (approximately $24.0 million) for the first 10 years’ of leasing fees on September 20, 2016, which is recorded as prepayment in the Company’s balance sheet.

 

Highlights for the Three Months ended June 30, 2017

 

On April 12, 2017, the Company entered into a Securities Purchase Agreement with certain purchasers (the “Purchasers”), pursuant to which the Company offered and sold to the Purchasers, in a registered direct offering, an aggregate of 862,097 shares of common stock, par value $0.001 per share. The Shares were sold to the Purchasers at a negotiated purchase price of $3.10 per share, for aggregate gross proceeds to the Company of $2,672,500, before deducting fees to the placement agent and other estimated offering expenses payable by the Company. In a concurrent private placement, the Company also issued to the each of the Purchasers a warrant to purchase one (1) share of the Company’s Common Stock for each share purchased under the Purchase Agreement, pursuant to that certain Common Stock Purchase Warrant, by and between the Company and each Purchaser (each, a “Warrant”, and collectively, the “Warrants”). The Warrants will be exercisable beginning on the six month anniversary of the date of issuance at an initial exercise price of $5.20 per share and will expire on the five and a half year anniversary of the date of issuance.

 

 22 

 

 

 

On May 12, 2017, the Company’s Board of Directors’ approved the dissolution of the direct wholly-owned subsidiary, Pacific Industry Holding Group Co., Ltd., a company incorporated under the laws of the Republic of Vanuatu as there was no operating activates of this company currently the dissolution is in the process.

 

On May 20, 2017, the Company dissolved Harmony MN Inc., (“Harmony”), a company organized under the laws of the State of Delaware as there was no operating activates of this company currently.

 

On June 6, 2017, the Company filed a Certificate of Amendment with the Secretary of State for the State of Florida to amend and restate its articles of incorporation to change its name from SkyPeople Fruit Juice, Inc. to Future FinTech Group Inc., effective immediately (“the Name Change”). The Name Change was approved by the Company’s Board of Directors on March 30, 2017 and by shareholders holding a majority of the Company’s issued and outstanding capital stock on March 31, 2017. In addition, effective as of June 6, 2017, the Company’s bylaws were amended and restated to reflect the Name Change.

  

The highlights above are intended to identify some of our more significant events and transactions during the quarter ended June 30, 2017. These highlights are not intended to be a full discussion of our operating results for this quarter. These highlights should be read in conjunction with the following discussion and with our un-audited consolidated financial statements and notes thereto accompanying this Quarterly Report.

 

Results of Operations

 

Comparison of Three Months ended June 30, 2017 and 2016:

 

Revenue

 

The following table presents our consolidated revenues for each of our main products for the three months ended June 30, 2017 and 2016, respectively (in thousands for the revenue):

 

   Three month ended
June 30,
   Change 
   2017   2016   Amount   % 
Concentrated apple juice and apple aroma  $31   $1,880   $(1,849)   (98%)
Concentrated kiwifruit juice and kiwifruit puree   117    431    (314)   (73%)
Concentrated pear juice   113    957    (844)   (88%)
Fruit juice beverages   2,504    5,457    (2,953)   (54%)
Others   12    1,504    (1,492)   (99%)
Total  $2,777   $10,229   $(7,452)   (73%)

 

 23 

 

 

Sales for the three months ended June 30, 2017 were $2.8 million, a decrease of $7.5 million, when compared to sales for the same period of the prior year. As a percentage, sales decreased by 73% for the three months ended June 30, 2017, when compared to total net sales for the same period of the prior year.

 

Sales from apple-related products as a percentage of total sales were 1% for the three months ended June 30, 2017, as compared to 18% for the same period of the prior year. The absolute amount of sales were $0.03 million for the three months ended June 30, 2017, a decrease of $1.8 million, when compared to the sales of $1.9 million for the same period of the prior year, mainly because of a sharp decrease in the unit price of apple-related products in the international market and a decrease in sales volume due to heavy competition. The Company sold approximately 460 tons of concentrated apple juice in the three months ended June 30, 2017, compared to 1,219 tons of concentrated apple juice in the same period of 2016.   Most of our concentrated apple juice was sold directly or indirectly to the international market. In 2017, international demand of concentrated apple juice from China has continued to drop. According to the data provided by Chinese Customs, the amount of exported concentrated apple juice from China declined by 7% in year 2016 as compared to 2015, and the unit price of exported concentrated apple juice from China declined by 10.8% in May of 2017 as compared to the same period of 2016. Over the past three years, the purchase price of fresh apples has increased, but the sales price of concentrated apple related products has remained low. Because of the negative trends in the international market and estimated lower margins, our YingKou and Huludao Wonder factories did not operate their concentrated apple juice production facilities in 2016 and the six months ended June 30, 2017, which caused a lower inventory of concentrated apple juice and required us to purchase supply from third-party manufacturers to meet demand.

 

Sales from concentrated kiwifruit juice and kiwifruit puree as a percentage of total sales were 4% for the three months ended June 30, 2017, and June 30, 2016, respectively. The absolute amount of sales were $0.1 million for the three months ended June 30, 2017, a decrease of $0.3 million, when compared to the sales of $0.4 million the same period of the prior year, primarily as a result of lower demand and a decrease in the amount of products sold in the second quarter of 2017 as compared to the same period of 2016.

 

Sales from concentrated pear juice as a percentage of total sales were 4% and 9% for the three months ended June 30, 2017, and June 30, 2016, respectively. The absolute amount of sales were $0.1 million for the three months ended June 30, 2017, a decrease of $0.9 million, when compared to sales of $1.0 million for the same period of the prior year, mainly because of a decrease in the unit price of the concentrated pear juice and a decrease in sales volume due to lower demand. We sold 1,149 and 1,314 tons of concentrated pear juice during the second quarters of 2017 and 2016, respectively.

 

Sales from our fruit juice beverages as a percentage of total sales were 90% and 53% for the three months ended June 30, 2017, and June 30, 2016, respectively. The absolute amount of sales were $2.5 million for the three months ended June 30, 2017, a decrease of $3.0 million, when compared to the sales of $5.5 million for the same period of the prior year, primarily due to a decrease in sales volume as a result of heavy competition in the China market.

 

Sales from other products were $0.01 million for the three months ended June 30, 2017 as compared to $1.5 million for the same period of prior year. The sale from other products for the three months ended June 30, 2016 was concentrated orange juice. We do not expect continued sales from other products as customers’ orders related to other products are not stable.

 

 24 

 

 

Gross Margin

 

The following table presents the consolidated gross profit of each of our main products and the consolidated gross profit margins, which is gross profit as a percentage of the related revenues, for the three months ended June 30, 2017 and 2016, respectively (in thousands for the gross profit):

 

   Three months ended June 30, 
   2017   2016 
   Gross profit   Gross margin   Gross  profit   Gross margin 
Concentrated apple juice and apple aroma  $3    10%  $320    17 
Concentrated kiwifruit juice and kiwifruit puree   36    31%   32    7%
Concentrated pear juice   21    19%   216    23%
Fruit juice beverages   1,226    49%   2,600    48%
Others   6    50%   43    3%
Total/Overall (for gross margin)  $1,292    47%  $3,211    31%

 

The consolidated gross profit for the three months ended June 30, 2017 was $1.3 million, a decrease of $1.9 million, from $3.2 million for the same period of 2016, primarily due to a decrease of dollar amounts of sales from all of our products.

 

The gross profit margin of concentrated apple juice for the second quarters of 2017 and 2016 were 10% and 17%, respectively. The decrease in gross margin was mainly due to a decrease in the sales price of concentrated apple juice in the international market.

 

The gross profit margin of concentrated kiwifruit juice and kiwifruit puree increased from gross loss margin of 7% for the three months ended June 30, 2016 to 31% gross profit margin for the same period of 2017, primarily due to an increase in the sales price of concentrated kiwifruit juice and kiwifruit puree during the second quarter of 2017.   

 

The gross profit margin of the concentrated pear juice decreased from 23% to 19% for the second quarters of 2016 and 2017, respectively, primarily due to the higher costs of raw materials. 

 

The gross profit margin of our fruit juice beverages increased slightly from 48% for the three months ended June 30, 2016, to 49% for the same period of 2017.

 

The gross profit margin of other products was 50% and 3% for the three months ended June 30, 2017 and June 30, 2016, respectively.  We purchased concentrated orange juice and sold such juice to our customers in the second quarter of 2016, which resulted in a lower margin.

 

Operating Expenses

 

The following table presents our consolidated operating expenses and operating expenses as a percentage of revenue for the three months ended June 30, 2017 and 2016, respectively:

 

   Second quarter of 2017   Second quarter of 2016 
   Amount   % of revenue   Amount   % of revenue 
General and administrative  $3,077,013    111%  $1,007,113    10%
Selling expenses   311,078    11%   750,690    7%
Total operating expenses  $3,388,091    121%  $1,757,803    17%

 

Operating expenses increased for the three months ended June 30, 2017 compared to the corresponding period in 2016, mainly due to an increase in general and administrative expenses.

 

General and administrative expenses increased by $2.1 million, or 206%, from $1.0 million to $3.1 million for the three months ended June 30, 2017 compared to the same period of last fiscal year. The increase was primarily attributable to an increase in the amortization of leasing expenses associated with the kiwi orchard that the Company leased in Mei County and the city of Yidu. The Company has amortized $1.5 million as leasing expenses for the three months ended June 30, 2017. 

 

 25 

 

 

Selling expenses decreased for the three months ended June 30, 2017 as compared to the same period in 2016, mainly due to a decrease in shipping and handling expenses as a result of a decrease in the volume of sales.

 

Other Income (Expense), Net

 

Other expenses, net were $564,406 and $684,458 for the three months ended June 30, 2017 and 2016, respectively. The decrease in other expenses was mainly due to an increase in subsidy income and a decrease in interest expense.

 

Interest expense decreased from $790,694 for the second quarter of 2016 to $595,313 for the same period of 2017, representing a decrease of $195,381. The decrease was primarily due to lower bank loan amounts and interest rates on our bank loans in the second quarter of 2017 as compared to the same period of 2016. 

  

Income Tax

 

Our provision for income taxes was $198,663 for the three months ended June 30, 2017, a decrease $435,166, as compared to $633,829 for the same period of last year, due to lower income before taxes in the second quarter of 2017.

 

Noncontrolling Interests

 

As of June 30, 2017, SkyPeople (China) held a 91.15% interest in Shaanxi Qiyiwangguo and Hedetang Holding (HK) held a 73.42% interest in SkyPeople (China). TSD held a 26.36% interest in SkyPeople (China). Net income attributable to noncontrolling interests increased mainly due to the increase in the net income generated from Shaanxi Qiyiwangguo and SkyPeople (China).

 

Comparison of Six Months ended June 30, 2017 and 2016:

 

Revenue

 

The following table presents our consolidated revenues for each of our main products for the six months ended June 30, 2017 and 2016, respectively (in thousands for the revenue):

 

   Six months ended
June 30
   Change 
   2017   2016   Amount   % 
Concentrated apple juice and apple aroma  $1,050   $7,140   $(6,090)   (85%)
Concentrated kiwifruit juice and kiwifruit puree   311    447    (136)   (30%)
Concentrated pear juice   1,036    1,114    (78)   (7%)
Fruit juice beverages   3,326    5,459    (2,133)   (39%)
Others   13    1,506    (1,493)   (99%)
Total  $5,736   $15,666   $(9,930)   (63%)

 

Sales for the six months ended June 30, 2017 were $5.7 million, a decrease of $9.9 million, when compared to net sales for the same period of the prior year. As a percentage, net sales decreased by 63% for the six months ended June 30, 2017, when compared to total net sales for the same period of the prior year.

 

 26 

 

 

Sales from apple-related products as a percentage of total sales were 18% for the six months ended June 30, 2017, as compared to 46% for the same period of the prior year. The absolute amount of sales were $1.1 million for the six months ended June 30, 2017, a decrease of $6.1 million, when compared to the sales of $7.2 million for same periods of the prior year, mainly because of a sharp decrease in the unit price of the apple-related products in the international market and a decrease in sales volume due to heavy competition. The Company sold approximately 1,620 tons of concentrated apple juice during the six months ended June 30, 2107 compared to 6,015 tons of concentrated apple juice in the same period of 2016.   Most of our concentrated apple juice was sold directly or indirectly to the international market. In 2017, international demand of concentrated apple juice from China has continued to drop. According to the data provided by Chinese Customs, the amount of exported concentrated apple juice from China declined by 7% in year 2016 as compared to 2015, and the unit price of exported concentrated apple juice from China declined by 10.8% in May of 2017 as compared to the same period of 2016. Over the past three years, the purchase price of fresh apples has increased, but the sales price of concentrated apple related products remained low. Because of the negative trends in the international market and estimated lower margins, our YingKou and Huludao Wonder factories did not operate their concentrated apple juice production facilities in 2016 and the six months ended June 30, 2017, which caused a lower inventory of concentrated apple juice and required us to purchase supply from third-party manufacturers to meet demand. As a result, the margin of our sales of concentrated apple juice was lower, and the sales volume also dropped significantly.

 

Sales from concentrated kiwifruit juice and kiwifruit puree as a percentage of total sales were 5% and 3% for the six months ended June 30, 2017, and June 30, 2016, respectively. The absolute amount of sales were $0.3 million for the three months ended June 30, 2017, a decrease of $0.1 million, when compared to the sales of $0.4 million the same period of the prior year, primarily as a result of the decreased amount of products sold in the six months ended June 30, 2017 as compare to same period of 2016 due to a decrease in market demand. We sold 118 and 295 tons of concentrated kiwifruit juice and kiwifruit puree during the six months ended June 30, 2017 and June 30, 2016, respectively.

 

Sales from concentrated pear juice as a percentage of total sales were 18% and 7% for the six months ended June 30, 2017, and June 30, 2016, respectively. The absolute amount of sales were $1.0 million for the six months ended June 30, 2017, a decrease of $0.1 million, when compared to the sales of $1.1 million for the same period of the prior year, mainly because of a decrease in the unit price of the concentrated pear juice due to a decrease in customer demand. We sold 2,302 and 1,513 tons of concentrated pear juice during the six months ended June 30, 2017 and June 30, 2016, respectively.

 

Sales from our fruit juice beverages as a percentage of total sales were 58% and 35% for the six months ended June 30, 2017, and June 30, 2016, respectively. The absolute amount of sales were $3.3 million for the six months ended June 30, 2017, a decrease of $2.2 million, when compared to the sales of $5.5 million for the same period of the prior year, primarily due to a decrease in sales volume as a result of heavy competition in the China market.

 

Sales from other products were $0.01 million for the six months ended June 30, 2017 as compared to $1.5 million for the same period of the prior year. The sales from other products for the six months ended June 30, 2016 were concentrated orange juice. We do not expect continued sales from other products as customers’ orders related to other products are not stable.

 

Gross Margin

 

The following table presents the consolidated gross profit of each of our main products and the consolidated gross profit margin, which is gross profit as a percentage of the related revenues, for the six months ended June 30, 2017 and 2016, respectively (in thousands for the gross profit):

 

   Six months ended June 30, 
   2017   2016 
   Gross profit   Gross margin   Gross  profit   Gross margin 
Concentrated apple juice and apple aroma  $32    3%  $365    5%
Concentrated kiwifruit juice and kiwifruit puree   81    26%   24    5%
Concentrated pear juice   147    14%   220    20%
Fruit juice beverages   1,561    47%   2,601    48%
Others   6    46%   44    3%
Total/Overall (for gross margin)  $1,827    32%  $3,254    21%

 

 27 

 

 

The consolidated gross profit for the six months ended June 30, 2017 was $1.8 million, a decrease of $1.4 million, from $3.2 million for the same period of 2016, primarily due to a decrease of revenue for the reasons discussed above.

 

The gross profit margin of concentrated apple juice for the six months ended June 30, 2017 and 2016 were 3% and 5%, respectively. The decrease in gross margin was mainly due to a decrease in the sales price of concentrated apple juice in the international market.

 

The gross profit margin of the concentrated kiwifruit juice and kiwifruit puree increased from 5% for the six months ended June 30, 2016 to 26% for the same period of 2017, primarily due to an increase in production during the six months ended June 30, 2017, which resulted in a lower ratio of fixed expenses to the unit cost of our products. In addition, there was a decrease in the purchase prices of fresh kiwi purchased in the last squeezing season.

 

The gross profit margin of the concentrated pear juice decreased from 20% for the six months ended June 30, 2016 to 14% for the same period of 2017, primarily due to the higher costs of raw material and the lower unit price. 

 

The gross profit margin of our fruit juice beverages decreased slightly from 48% for the six months ended June 30, 2016 to 47% for the same period of 2017.

 

The gross profit margin of other products was 46% and 3% for the six months ended June 30, 2017 and June 30, 2016, respectively.  We purchased concentrated orange juice and sold such juice to our customers in the second quarter of 2016, which resulted in a lower margin.

 

Operating Expenses

 

The following table presents our consolidated operating expenses and operating expenses as a percentage of revenue for the six months ended June 30, 2017 and 2016, respectively:

 

   First half of 2017   First half of 2016 
   Amount   % of revenue   Amount   % of revenue 
General and administrative  $5,932,342    103%  $1,687,057    11%
Selling expenses   505,957    9%   1,611,830    10%
Total operating expenses  $6,438,299    112%  $3,298,887    21%

 

Operating expenses increased for the six months ended June 30, 2017 compared to the corresponding period in 2016, mainly due to an increase in general and administrative expenses.

 

General and administrative expenses increased by $4.2 million, or 252%, from $1.7 million to $5.9 million for the six months ended June 30, 2017 compared to the same period of the last fiscal year. The increase was primarily attributable to an increase in the amortization of leasing expenses of kiwi orchard that the Company leased in Mei County and city of Yidu. The Company has amortized $2.0 million as leasing expenses for the six months ended June 30, 2017.

 

Selling expenses decreased for the six months ended June 30, 2017 as compared to the same period in 2016, mainly due to a decrease in shipping and handling expenses as a result of a decrease in volume of sales.

 

Other Income (Expense), Net

 

Other expenses, net were $422,015 for the six months ended June 30, 2017 and other expenses, net were $239,813 for the same period of 2016. The increase in other expenses for the six months ended June 30, 2017 was mainly due to a decrease in subsidy income, interest income and an increase in consulting fees related to a capital lease, which was partially offset by a decrease in interest expense.

 

 28 

 

 

Interest expense for the six months ended June 30, 2017 was $626,109, representing a decrease of $373,250 or 37%, as compared to interest expense of $999,359 for the same period of 2016.  The decrease was primarily due to lower bank loan amounts and interest rates on our bank loans in the six months ended June 30, 2017 as compared to the same period of 2016.  Consulting fees related to a capital lease were $140,209 for the six months ended June 30, 2017 as compared to $62,777 in same period of 2016. Subsidy income for the six months ended June 30, 2017 was $342,124, a decrease of $208,022, as compared to $550,146 for the same period of prior year. The subsidy income for the six months ended June 30, 2017 mainly represents the value-added tax rebates provided on our exports and the subsidy income for the same period of the prior year was mainly related to our Yidu Project.

 

Income Tax

 

Our provision for income taxes decreased for the six months ended June 30, 2017 versus the same period of 2016, due to lower income before taxes in the first half of 2017.

 

Noncontrolling Interests

 

As of June 30, 2017, SkyPeople (China) held a 91.15% interest in Shaanxi Qiyiwangguo and Hedetang Holding (HK) held a 73.42% interest in SkyPeople (China). TSD held a 26.36% interest in Skypeople (China). Net income attributable to noncontrolling interests increased mainly due to the increase in the net income generated from Shaanxi Qiyiwangguo and SkyPeople (China).

 

Liquidity and Capital Resources

 

As of June 30, 2017, we had cash and cash equivalents of $4,417,789, an increase of $3,274,204, or 286%, from $1,143,585 as of December 31, 2016. The increase in cash, cash equivalents and restricted cash was mainly due to cash received in our direct registered offering. On April 12, 2017, the Company entered into a Securities Purchase Agreement with certain purchasers (the “Purchasers”), pursuant to which the Company offered and sold to the Purchasers, in a registered direct offering, an aggregate of 862,097 shares of common stock for aggregate gross proceeds to the Company of $2,672,500, before deducting fees to the placement agent and other estimated offering expenses payable by the Company. We expect that the projected cash flows from operations, anticipated cash receipts, cash on hand, and trade credit to provide sufficient capital to meet our projected operating cash requirements at least for the next 12 months, which does not take into account any potential expenditures related to the possible expansions of our current production capacity.

 

Our working capital has historically been generated from our operating cash flows, advances from our customers and loans from bank facilities. Our working capital was $22,069,105 as of June 30, 2017, a decrease of $3,869,916 from working capital of $25,939,021 as of June 30, 2016 mainly due to an increase in current liabilities. During the six months ended June 30, 2017, net cash provided by our operating activities was $86,477 compared to net cash provided by operating activities of $6,555,446 during the same period of 2016. The decrease in cash flow provided by operating activities was primarily due to a decrease in net income of $4.3 million. 

 

During the six months ended June 30, 2017 and June 30, 2016, our investing activities used net cash of $1,188,755 and $32,319,879 respectively. We made a refundable deposit about $30 million pursuant to a letter of intent to purchase kiwifruits orchard during the first six months ended June 30, 2016, as discussed above.

 

During the six months ended June 30, 2017, our financing activities generated net cash inflow of $4,963,941 as compared to net cash inflow of $22,860,719 in the same period of 2016. The decrease in cash inflow from financing activities was mainly due to a decrease in capital contributions of $13,961,512 by TSD. During the first half of 2017, the Company borrowed $2,021,142 on bank loans, and the Company repaid $594,290 on bank loans for the same period of last year.

 

On March 11, 2016, Skypeople HK, a wholly owned subsidiary of the Company and a 99.78% owner of Skypeople China entered into a Share Transfer Agreement and a Capital Contribution (the “Agreements”) with Shenzhen TianShunDa Equity Investment Fund Management Co., Ltd. (the “TSD”), a limited liability corporation registered in China. Pursuant to the Agreements, TSD paid $16,641,291 and acquired 112,809,100 shares of Skypeople China from Skypeople HK, resulting in TSD owning 112,809,100 shares, or 26.36%, of Skypeople China.

 

 29 

 

 

Off-balance sheet arrangements

 

As of June 30, 2017, we did not have any off-balance sheet arrangements.

 

Item 3. Quantitative and Qualitative Disclosures about Market Risk

 

Not applicable.

 

Item 4. Controls and Procedures

 

Disclosure Controls and Procedures

 

Our management, with the participation of our Chief Executive Officer and Interim Chief Financial Officer, our principal executive officer and principal financial officer, respectively, evaluated the effectiveness of our disclosure controls and procedures as defined in Rules 13a-15(e) and 15d-15(e) under the Exchange Act, as of the end of the period covered by this report. Disclosure controls and procedures include, without limitation, controls and procedures designed to provide reasonable assurance that information we are required to disclose in reports that we file or submit under the Exchange Act is recorded, processed, summarized and reported within the time periods specified in the SEC’s rules and forms, and that such information is accumulated and communicated to our management, including our Chief Executive Officer and Interim Chief Financial Officer, as appropriate, to allow timely decisions regarding required disclosure. Based on this evaluation, our Chief Executive Officer and Interim Chief Financial Officer concluded that, as of June 30, 2017, our disclosure controls and procedures were not effective as of such date as identified in our internal control over financial reporting below.

 

Notwithstanding this material weakness, our management has concluded that, based upon the interim remediation of internal control described below under “Changes in Internal Control over Financial Reporting”, our consolidated financial statements for the periods covered by and included in this report are prepared in accordance with U.S. GAAP and fairly present, in all material respects, our financial position, results of operations and cash flows for each of the periods presented herein.

 

Changes in Internal Control over Financial Reporting

 

Our management, including our Chief Executive Officer and Interim Chief Financial Officer, assessed the effectiveness of our internal control over financial reporting as of June 30, 2017, based upon the updated framework in the Internal Control-Integrated Framework issued by the Committee of Sponsoring Organizations of the Treadway Commission (“COSO”) in 1992 and updated in May 2013. Based on this assessment, our management concluded that, as of June 30, 2017, there is a material weakness in our internal control over financial reporting. Specifically, we currently lack sufficient accounting personnel with the appropriate level of knowledge, experience and training in U.S. GAAP and SEC reporting requirements.

 

We have taken, and are taking, certain actions to remediate the material weakness related to our lack of U.S. GAAP experience. We hired an assistant to the interim Chief Financial Officer in September 2016 who has an accounting degree from a U.S. institution and is familiar with U.S. GAAP to help us in preparation of our financial statements to ensure that our financial statements are prepared in accordance with U.S. GAAP. We plan to hire additional credentialed professional staff and consulting professionals with greater knowledge and experience of U.S. GAAP and related regulatory requirements to oversee our financial reporting process in order to ensure our compliance with U.S. GAAP and other relevant securities laws.

 

We believe the measures described above will remediate the material weakness identified above. As we continue to evaluate and work to improve our internal control over financial reporting, we may determine that additional measures are necessary to address control any future deficiencies.

 

Other than as described above, there were no changes in our internal control over financial reporting during the quarter ended June 30 2017, that have materially affected, or are reasonably likely to materially affect, our internal control over financial reporting. 

 

 30 

 

  

PART II. OTHER INFORMATION

 

Item 1. Legal Proceedings

 

In April 2015, China Cinda Asset Management Co., Ltd. Shaanxi Branch (“Cinda Shaanxi Branch”) filed two enforcement proceedings with Xi’an Intermediate People’s Court against the Company for alleged defaults pursuant to guarantees by the Company to its suppliers for a total amount of RMB 39,596,250, or approximately $6.1 million.

 

In June 2014, two long term suppliers of pear, mulberry, kiwi fruits to the Company requested the Company to provide guarantees for their loans with Cinda Shaanxi Branch. Considering the long term business relationship and to ensure the timely supply of raw materials, the Company agreed to provide guarantees upon the value of the raw materials supplied to the Company. Because Cinda Shaanxi Branch is not a bank authorized to provide loans, it eventually provided financing to the two suppliers through purchase of accounts receivables of the two suppliers with the Company. In July, 2014, the parties entered into two agreements - Accounts Receivables Purchase and Debt Restructure Agreement and Guarantee Agreements for Accounts Receivables Purchase and Debt Restructure. Pursuant to the agreements, Cinda Shaanxi Branch agreed to provide a RMB 100 million credit line on a rolling basis to the two suppliers and the Company agreed to pay its accounts payables due to the two suppliers directly to Cinda Shaanxi Branch and provided guarantees for the two suppliers. In April 2015, Cinda Shaanxi Branch stopped providing financing to the two suppliers and the two suppliers were unable to continue the supply of raw materials to the Company. Consequently, the Company stopped making any payment to Cinda Shaanxi Branch.

 

The Company has responded to the court and taken the position that the financings under the agreements are essentially the loans from Cinda Shaanxi Branch to the two suppliers, and because Cinda Shaanxi Branch does not have permits to make loans in China, the agreements are invalid, void and have no legal force since inception. Therefore, the Company has no obligations to repayment the debts owed by the two suppliers to Cinda Shaanxi Branch. The proceeding is currently pending for the judge’s verdict. 

  

In September 2016, the Suizhong Branch of Huludao Banking Co. Ltd. (“Suizhong Branch”) filed a lawsuit with Huludao Intermediate People’s Court (the “Court”) against the Company’s indirectly wholly-owned subsidiary Huludao Wonder Fruit Co., Ltd. (“Wonder Fruit”) and requested that Wonder Fruit repay a 40 million RMB (approximately $5.80 million) bank loan, plus interest. The loan became due on its maturity date on December 9, 2016. On December 19, 2016, the Court accepted the case. The Company has been disputing the interest rate of the loan with Suizhong Branch, and has not repaid the loan to date. Wonder Fruit believes the interest charged by Suizhong Branch is 100% higher than the base rate set by China People’s Bank and is not in consistent with China People’s Bank’s base interest and floating rate. The Court has temporarily frozen the land and real property of the Wonder Fruit that were pledged as guarantee for the loan from being transferred to any third-party, but the freeze does not limit or affect the use of these properties by Wonder Fruit for its business. Wonder Fruit is currently in discussions with the Suizhong Branch on repayment of the bank loan and a reduction of the interest due thereon.

 

From time to time we may be a party to various litigation proceedings arising in the ordinary course of our business, none of which, in the opinion of management, is likely to have a material adverse effect on our financial condition or results of operations.

 

Item 1A. Risk Factors

 

Not applicable.

 

 31 

 

 

Item 2. Unregistered Sales of Equity Securities and Use of Proceeds

 

On April 12, 2017, the Company entered into a Securities Purchase Agreement (the “Purchase Agreement”) with certain purchasers (the “Purchasers”), pursuant to which the Company offered and sold to the Purchasers, in a registered direct offering, an aggregate of 862,097 shares (the “Shares”) of common stock, par value $0.001 per share (“Common Stock”). The Shares were sold to the Purchasers at a negotiated purchase price of $3.10 per share, for aggregate gross proceeds to the Company of $2,672,500, before deducting fees to the placement agent and other estimated offering expenses payable by the Company. The Shares were offered pursuant to an effective shelf registration statement on Form S-3, which was originally filed with the SEC on August 3, 2015, amended on February 17, 2017, and was declared effective on February 23, 2017 (File No. 333-206353) (the “Registration Statement”).

 

In a concurrent private placement, the Company also issued to the each of the Purchasers a warrant to purchase one (1) share of the Company’s Common Stock for each share purchased under the Purchase Agreement, pursuant to that certain Common Stock Purchase Warrant, by and between the Company and each Purchaser (each, a “Warrant”, and collectively, the “Warrants”). The Warrants will be exercisable beginning on the six month anniversary of the date of issuance at an initial exercise price of $5.20 per share and will expire on the five and a half year anniversary of the date of issuance.

 

Item 3. Defaults upon Senior Securities

 

None.

 

Item 4. Mine Safety Disclosure

 

Not applicable.

 

Item 5. Other Information

 

None.

 

Item 6. Exhibits

 

Exhibit No.   Description
31.1   Certification of Principal Executive Officer pursuant to Rule 13a-14(a) and Rule15d-14(a) of the Securities Exchange Act of 1934, as amended*
31.2   Certification of Principal Financial Officer pursuant to Rule 13a-14(a) and Rule 15d-14(a) of the Securities Exchange Act of 1934, as amended*
32.1   Certification of Principal Executive Officer, pursuant to 18 U.S.C. 1350, as adopted pursuant to Section 906 of the Sarbanes-Oxley Act of 2002+
32.2   Certification of Principal Financial Officer, pursuant to 18 U.S.C. 1350, as adopted pursuant to Section 906 of the Sarbanes-Oxley Act of 2002+
101.INS   XBRL Instance Document*
101.SCH   XBRL Schema Document*
101.CAL   XBRL Calculation Linkbase Document*
101.DEF   XBRL Definition Linkbase Document*
101.LAB   XBRL Label Linkbase Document*
101.PRE   XBRL Presentation Linkbase Document*

 

* filed herewith

 

+ Furnished herewith

  

 32 

 

 

SIGNATURES

 

Pursuant to the requirements of the Securities Exchange Act of 1934, the registrant has duly caused this report to be signed on its behalf by the undersigned thereunto duly authorized.

 

  FUTURE FINTECH GROUP INC.
   
By: /s/ Hongke Xue
    Hongke Xue
    Chief Executive Officer
    (Principal Executive Officer)
    August 15,  2017
     
By: /s/ Hanjun Zheng
    Hanjun Zheng
    Interim Chief Financial Officer
    (Principal Financial and Accounting Officer)
    August 15,  2017

 

 

33