10-K 1 f10k2016_skypeoplefruit.htm ANNUAL REPORT

 

UNITED STATES

SECURITIES AND EXCHANGE COMMISSION

Washington, D.C. 20549

FORM 10-K

☒ ANNUAL REPORT PURSUANT TO SECTION 13 OR 15(d) OF THE SECURITIES EXCHANGE ACT OF 1934

For the fiscal year ended December 31, 2016

OR

☐ TRANSITION REPORT PURSUANT TO SECTION 13 OR 15(d) OF THE SECURITIES EXCHANGE ACT OF 1934

For the Transition Period from _________to _________

Commission File Number 001-34502

SKYPEOPLE FRUIT JUICE, INC.

(Exact name of registrant as specified in its charter)

Florida   98-0222013
(State or other jurisdiction of   (I.R.S. Employer
incorporation or organization)   Identification Number)
     
16F, National Development Bank Tower,    
No. 2, Gaoxin 1st. Road, Xi’an, PRC   710075
(Address of principal executive offices)   (Zip Code)

Registrant's Telephone Number: 86-29-88377161

Securities registered pursuant to Section 12(b) of the Act:

Title of each class   Name of each exchange on which registered
Common Stock, $0.001 par value   Nasdaq Global Market

Securities registered pursuant to Section 12(g) of the Act:

  None  
  (Title of class)  

Indicate by check mark if the registrant is a well-known seasoned issuer, as defined in rule 405 of the Securities Act. Yes ☐ No ☒

Indicate by check mark if the registrant is not required to file reports pursuant to Section 13 or Section 15(d) of the Act. Yes ☐ No ☒ 

Indicate by check mark whether the registrant (1) has filed all reports required to be filed by Section 13 or 15(d) of the Securities Exchange Act of 1934 during the preceding 12 months (or for such shorter period that the registrant was required to file such reports), and (2) has been subject to such filing requirements for the past 90 days. Yes ☒ No ☐ 

Indicate by check mark whether the registrant has submitted electronically and posted on its corporate Web site, if any, every Interactive Data File required to be submitted and posted pursuant to Rule 405 of Regulation S-T (§232.405 of this chapter) during the preceding 12 months (or for such shorter period that the registrant was required to submit and post such files). Yes ☒ No ☐

Indicate by check mark if disclosure of delinquent filers pursuant to Item 405 of Regulation S-K is not contained herein, and will not be contained, to the best of Registrant’s knowledge, in definitive proxy statement or information statements incorporated by reference in Part III of this Form 10-K or any amendment to this Form 10-K. ☒ 

Indicate by check mark whether the registrant is a large accelerated filer, an accelerated filer, a non-accelerated filer or a smaller reporting company.  See definition of “large accelerated filer” “accelerated filer” and “smaller reporting company” in Rule 12b-2 of the Exchange Act. (Check one): 

Large Accelerated Filer ☐  Accelerated Filer ☐ 
Non-Accelerated Filer ☐  Smaller reporting company ☒ 
(Do not check if a smaller reporting company)

Indicate by check mark whether the registrant is a shell company (as defined in rule 12b-2 of the Exchange Act). Yes ☐   No ☒ 

The aggregate market value of voting and nonvoting stock held by non-affiliates of the registrant, based upon the closing price of $2.19 per share for shares of the registrant’s Common Stock on June 30, 2016 the last business day of the registrant’s most recently completed second fiscal quarter as reported by the NASDAQ Global Market, was approximately $8.9 million. In calculating such aggregate market value, shares of Common Stock held by each officer, director and holder of 5% or more of the outstanding Common Stock (including outstanding shares with respect to which a holder has the right to acquire beneficial ownership within 60 days) were excluded because such persons may be deemed to be affiliates.  This determination of affiliate status is not necessarily a conclusive determination for other purposes. 

The number of shares of Common Stock outstanding as of April 7, 2017 was 4,311,090.

 

 

 

 

 

SKYPEOPLE FRUIT JUICE, INC.

 

Annual Report on Form 10-K for Fiscal Year Ended December 31, 2016

 

PART I 1
ITEM 1 – BUSINESS 1
ITEM 1A – RISK FACTORS 13
ITEM 1B – UNRESOLVED STAFF COMMENTS 27
ITEM 2 – PROPERTIES 28
ITEM 3 – LEGAL PROCEEDINGS 29
ITEM 4 – RESERVED 29
PART II 30
ITEM 5 – MARKET FOR REGISTRANT’S COMMON EQUITY, RELATED STOCKHOLDER MATTERS AND ISSUER PURCHASES OF EQUITY SECURITIES 30
ITEM 6 – SELECTED FINANCIAL DATA 31
ITEM 7 – MANAGEMENT'S DISCUSSION AND ANALYSIS OF FINANCIAL CONDITION AND RESULTS OF OPERATIONS 32
ITEM 7A – QUANTITATIVE AND QUALITATIVE DISCLOSURES ABOUT MARKET RISK 45
ITEM 8 – FINANCIAL STATEMENTS AND SUPPLEMENTARY DATA 45
ITEM 9 – CHANGES IN AND DISAGREEMENTS WITH ACCOUNTANTS ON ACCOUNTING AND FINANCIAL DISCLOSURE 46
ITEM 9A – CONTROLS AND PROCEDURES 46
ITEM 9B – OTHER INFORMATION 47
PART III 48
ITEM 10 – DIRECTORS, EXECUTIVE OFFICERS AND CORPORATE GOVERNANCE 48
ITEM 11 – EXECUTIVE COMPENSATION 51
ITEM 12 – SECURITY OWNERSHIP OF CERTAIN BENEFICIAL OWNERS AND MANAGEMENT AND RELATED STOCKHOLDER MATTERS 52
ITEM 13 – CERTAIN RELATIONSHIPS AND RELATED TRANSACTIONS, AND DIRECTOR INDEPENDENCE 55
ITEM 14 – PRINCIPAL ACCOUNTING FEES AND SERVICES 56
PART IV 57
ITEM 15 – EXHIBITS AND FINANCIAL STATEMENT SCHEDULES 57
Signature 61

 

 

 

 

NOTE CONCERNING FORWARD-LOOKING STATEMENTS

 

This Annual Report on Form 10-K for the fiscal year ended December 31, 2016 (“Annual Report”) of SkyPeople Fruit Juice, Inc. (together with our direct or indirect subsidiaries, “we,” “us,” “our” or “the Company”) includes forward-looking statements that involve risks and uncertainties within the meaning of the Private Securities Litigation Reform Act of 1995. Other than statements of historical fact, all statements made in this Annual Report are forward-looking, including, but not limited to (a) our projected sales, profitability, and cash flows, (b) our growth strategies, (c) anticipated trends in our industry, (d) our future financing plans and (e) our anticipated needs for working capital. They are generally identifiable by use of the words “may,” “will,” “should,” “anticipate,” “estimate,” “plans,” “potential,” “projects,” “continuing,” “ongoing,” “expects,” “management believes,” “we believe,” “we intend” or the negative of these words or other variations on these words or comparable terminology. Forward-looking statements involve risks and uncertainties that are inherently difficult to predict, which could cause actual outcomes and results to differ materially from our expectations, forecasts and assumptions. The following important factors, among others, could affect our future results and could cause those results to differ materially from those expressed in such forward-looking statements:

 

  fluctuations in the supply of raw material;

 

  general economic conditions and conditions which affect the market for our products;

 

  changes in U.S. and global financial and equity markets, including market disruptions and significant interest rate fluctuations, which may impede our access to, or increase the cost of, external financing for our operations and investments;

 

  our success in implementing our business strategy or introducing new products;

 

  our ability to attract and retain customers;

 

  changes in tastes and preferences for, or the consumption of, our products;

 

  impact of competitive activities on our business;

 

  risks associated with conducting business internationally and especially in the People’s Republic of China (“PRC”, or “China”), including currency fluctuations and devaluation, currency restrictions, local laws and restrictions and possible social, political and economic instability; and

 

  other economic, financial and regulatory factors beyond the Company’s control.

 

Any or all of our forward-looking statements in this report may turn out to be inaccurate. They can be affected by inaccurate assumptions we might make or by known or unknown risks or uncertainties. Consequently, no forward-looking statement can be guaranteed. Actual future results may vary materially as a result of various factors, including, without limitation, the risks outlined under “Item 1A. Risk Factors” in this Annual Report.  In light of these risks and uncertainties, there can be no assurance that the forward-looking statements contained in this filing will in fact occur. You should not place undue reliance on these forward-looking statements.

  

We undertake no obligation to update forward-looking statements to reflect subsequent events, changed circumstances or the occurrence of unanticipated events.

 

 

 

 

PART I

  

ITEM 1 – BUSINESS

 

Overview

  

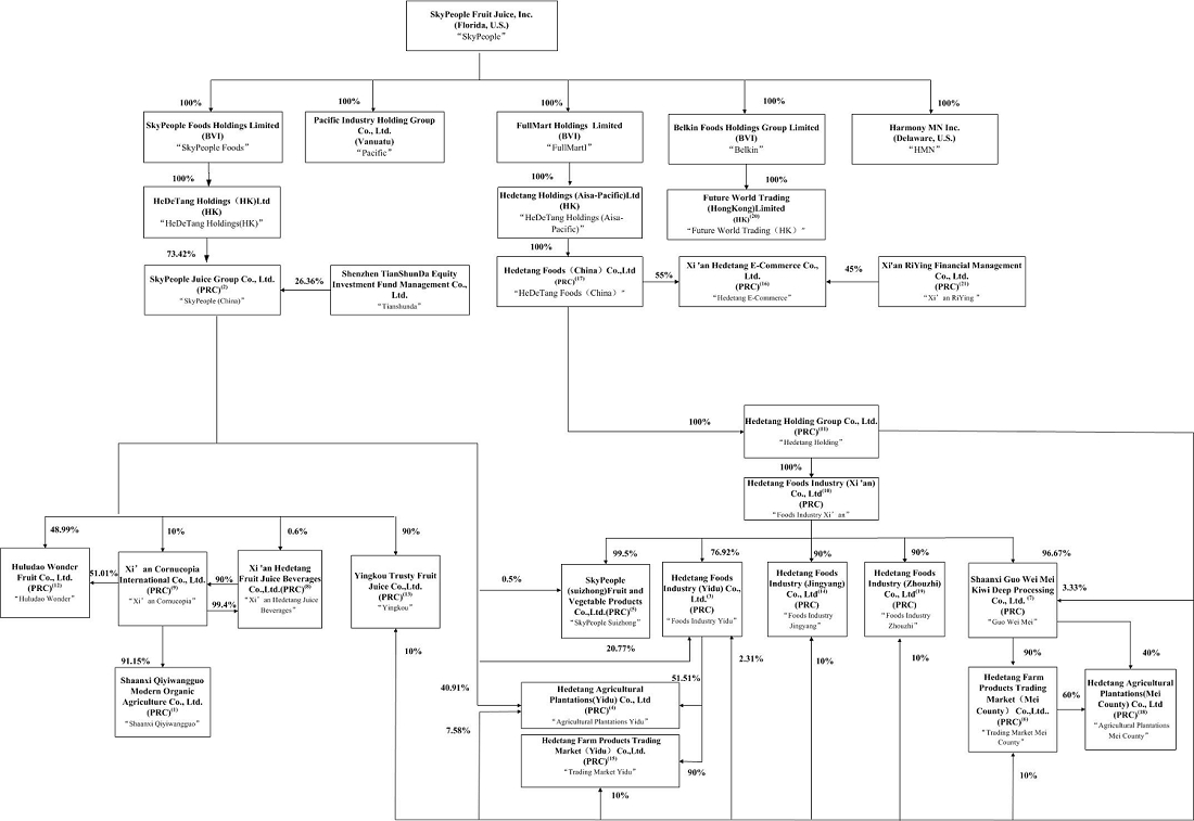
We are a holding company incorporated under the laws of the State of Florida we have five direct wholly owned subsidiaries: Pacific Industry Holding Group Co., Ltd., (“Pacific”), a company incorporated under the laws of the Republic of Vanuatu, Belkin Foods Holdings Group Co., Ltd., (“Belkin”), a company incorporated under the laws of the British Virgin l FullMart Holding Limited (“FullMart”), a company organized under the laws of British Virgin Island, Harmony MN Inc., (“Harmony”), a company organized under the laws of the State of Delaware, and SkyPeople Food Holding Limited (“SkyPeople Food”), company organized under the laws of British Virgin Island. SkyPeople Food holds 100% equity interest of HeDeTang Holding (HK) Ltd. (“HeDeTang Holding (HK)”), a company organized under the laws of the Hong Kong Special Administrative Region of the People’s Republic of China (“Hong Kong”), HeDeTang Holding (HK) holds 73.41% of the equity interest of SkyPeople Juice Group Co., Ltd., (“SkyPeople (China)”), a company incorporated under the laws of the PRC. SkyPeople (China) has eight subsidiaries, all limited liability companies organized under the laws of the PRC: (i) Shaanxi Qiyiwangguo Modern Organic Agriculture Co., Ltd. (“Shaanxi Qiyiwangguo”), (ii) Huludao Wonder Fruit Co., Ltd. (“Huludao Wonder”), (iii) Yingkou Trusty Fruits Co., Ltd. (“Yingkou”), (iv) Hedetang Foods Industry (Yidu) Co. Ltd., (“Food Industry Yidu”), (v) SkyPeople (Suizhong) Fruit and Vegetable Products Co., Ltd. (“SkyPeople Suizhong”), (vi) Hedetang Agricultural Plantation (Yidu) Co. Ltd. (“Agricultural Plantation Yidu”), (vii) Xi’an Hedetang Fruit Juice Beverages Co., Ltd. (“Xi’an Hedetang”), and (viii) Xi’an CornucopiaInternational Co., Ltd. (“Xi’an Cornucopia). Shenzhen TianShunDa Equity Investment Fund Management Co., Ltd. (the “TSD”), a limited liability corporation registered in China, holds another 26.36% of the equity interest of SkyPoeple (China). FullMart holds 100% of equity interest of Hedetang Holdings (Asia Pacific) Ltd. (“Hedetang Holdings (Asia Pacific)”), a company organized under the laws of Hong Kong. Hedetang Holdings (Asia Pacific) holds 100% of the equity interest of Hedetang Foods (China) Ltd. (“Hedetang Foods (China)”), Hedetang Foods (China) holds 55% of the equity interest of Xi’an Hedetang E-commerce Co. Ltd. (“Hedetang E-commerce”), a company incorporated under the laws of the PRC, and 100% of the equity interest of Hedetang Holding Group Co. Ltd., (“Hedetang Holding”), a company incorporated under the laws of the PRC, which holds 100% of Hedetang Foods Industry (Xi’an) Co. Ltd., (“Food Industry Xi’an”), a company incorporated under the laws of the PRC. Xi'an Ri Ying Financial Management Limited holds the remaining 45% of the equity interest of Hedetang E-commerce. Food Industry Xi’an has nine subsidiaries, (i) SkyPeople Suizhong, (ii) Food Industry Yidu, (iii) Hedetang Food Industry (Jingyang) Co. Ltd. (“Fruit Industry Jingyang”), (iv) Hedetang Foods Industry (Zhouzhi) Co. Ltd. (“Foods Industry Zhouzhi”), and (v) Shaanxi Guo Wei Mei Kiwi Deep Processing Co., Ltd. (“Guo Wei Mei”). (vi) Hedetang Agricultural Plantations (Yidu) Co., Ltd(“Agricultural Plantations Yidu”), (vii) Hedetang Agricultural Plantations ( Mei County) Co., Ltd(“Agricultural Plantations Mei County”), (viii) Hedetang Farm Products Trading Market (Mei County) Co., Ltd (“Trading Market Mei County”) and (ix) Hedetang Farm Products Trading Market (Yidu) Co., Ltd (“Trading MarketYidu”). Belkin holds 100% of the equity interest of Future World Trading (Hong Kong) Limited (“Future World Trading (HK)”), a company organized under the laws of Hong Kong. 

 

Products and Market

 

Through our indirect subsidiaries in the PRC, we are engaged in the production and sale of (1) fruit juice concentrates (including fruit purees, concentrated fruit purees and concentrated fruit juices); (2) fruit beverages (including fruit juice beverages and fruit cider beverages); and (3) other fruit-related products (including primarily organic and non-organic fresh fruits, dried fruit, preserved fruit, fructose) in and from the PRC.

 

We were recognized and certified as the Leading Agricultural Commercialization Enterprise of Shaanxi Province by Shaanxi Agricultural Bureau in March 2016. In November 2016, we were recognized and certified as the Star Enterprise in Agricultural Industrialization in Shaanxi province, China. In December 2016, we were awarded the title of The Demonstration Enterprise in Industrial Convergence Innovation. Our Company was granted an AA level Certificate of the Standard and Good Conduct Enterprise by the Standardization Administration of China (“SAC”) in April 2015, and a Best Small and Middle Enterprises by Forbes China in 2011. Our concentrated pear juice and concentrated kiwi juice were awarded the Most Famous Products in Shaanxi Province by the People’s Government of Shaanxi in February 2012. The certificate was renewed in 2014; the period of validity of new certificate is from December 2015 to December 2017. Our fruit juice concentrates, which primarily include apple, pear and kiwi, are sold to domestic customers and exported directly or via distributors to customers in Asia, North America, Europe, Russia and the Middle East. Our Hedetang branded fruit juice concentrates were awarded the Famous Brand in Shaanxi Province by the Shaanxi Government in February 2015. This award will expire in December 2017. We sell our Hedetang branded bottled fruit beverages domestically, primarily to supermarkets in the PRC. Our brand name “Hedetang” was awarded the Most Famous Brand in Shaanxi Province by the Shaanxi Administration Bureau for Industry and Commerce, and this award will expire in December 2018.  

 

In 2016, sales of our fruit concentrates, fruit beverages, and other fruit related products represented 51%, 43%, and 6% of our revenue, respectively, compared to 49%, 51%, and 0%, respectively, in 2015.

 

Our Huludao Wonder operation, a subsidiary which produces concentrated apple juice, suffered continued operating losses in the three fiscal years ended December 31, 2016 and the cash flows were minimal during the same three fiscal years. Thus, in December 2016, we established a restructuring plan to close Hudludao Wonder Operation. In fiscal 2016, this discontinued operation reported a loss of $4.79 million.

 

In the management’s discussion and analysis of financial condition and result of operations, for the basis of comparison, the amounts used in comparison have been reclassified to exclude the amounts from discontinued operations, which have been discussed as a separate line item listed on the statement of income.

 

Specialty fruit juices, or “small breed” fruit juices, are juices squeezed from fruits that are grown in relatively small quantities such as kiwi juice, mulberry juice, turnjujube juice and pomegranate juice. Currently, our specialty juice beverage offerings include pear juice, kiwi juice and mulberry juice. At the end of 2016, we possessed 21 patents and proprietary technologies in the processing technology of specialty fruit juice and gained a number of honors and qualifications in the fruit juice industry.

 

 1 

 

 

We intend to complete our current construction in progress, which will help to further diversify our business to reduce market risk, and also expand our distribution channel of fruit juice beverages to meet increasing customer demand.

  

Organizational Structure

 

Our current organizational structure is set forth in the diagram below:

 

 

(1) Xi’an Qinmei Food Co., Ltd., an entity not affiliated with the Company, owns the remaining 8.85% of the equity interest in Shaanxi Qiyiwangguo.

(2) Formerly known as Shaanxi Tianren Organic Food Co. Ltd.

(3) Hedetang Foods Industry (Yidu) Co., Ltd., formerly known as SkyPeople Juice Group Yidu Orange Products Co., Ltd., was established on March 13, 2012. Its scope of business includes deep processing and sales of oranges.

(4) Hedetang Agricultural Plantations (Yidu) Co., Ltd., formerly known as Hedetang Fruit Juice Beverages (Yidu) Co., Ltd., was established on March 13, 2012. Its scope of business includes the planting, acquisition and sales of vegetables, fruits, flowers, farm products; fresh fruit picking; research, training and promotion of planting and breeding technology.

(5) SkyPeople (Suizhong) Fruit and Vegetable Products Co., Ltd. was established on April 26, 2012. Its scope of business includes the initial processing, quick-frozen and sales of agricultural products and related by-products.

(6) Hedetang Farm Products Trading Market (Mei County) Co., Ltd., formerly known as SkyPeople Juice Group (Mei County) Kiwi Fruit and Farm Products Trading Market Co., Ltd. (“Kiwi Fruit & Farm Products”) was established on April 19, 2013. Its scope of business includes preliminary processing of agricultural and subsidiary products, establishment of trading market for agriculture products, and similar activities.

(7) Shaanxi Guo Wei Mei Kiwi Deep Processing Co., Ltd. was established on April 19, 2013. Its scope of business includes producing kiwi fruit juice, kiwi puree, cider beverages, and similar products.

(8) Xi’an Hedetang Fruit Juice Beverages Co., Ltd. (“Xi’an Hedetang”) was established on March 31, 2014. Its scope of business includes the production and sales of fruit juice beverages.

(9) Xi’an Cornucopia International Co., Ltd. (“Cornucopia”) was established on July 2, 2014. Its scope of business includes the retail and wholesale of pre-packaged food.

(10) Shaanxi Fruitee Fun Co., Ltd. (“Fruitee Fun”) was established on July 3, 2014. Its scope of business includes retail and wholesale of pre-packaged food. Shaanxi Fruitee Fun Co., Ltd. (also known as Shaanxi Guoweiduomei Beverage Co., Limited) changed its name to Hedetang Foods Industry (Xi'an) Co., Ltd. ("Foods Industry Xi'an") on July 5, 2016.

 

 2 

 

 

(11) Hedetang Holding Group Co., Ltd., formerly known as Hedetang Holding Co., Ltd. (“Hedetang Holding”) was established on July 21, 2014. Its scope of business includes corporate investment consulting, corporate management consulting, corporate imagine design and corporative marketing planning.

(12) The Company acquired Huludao Wonder Co. Ltd. (“Huludao”) on June 10, 2008. Its scope of business mainly includes the manufacture and sale of concentrated fruit juice and fruit juice beverages.

(13) The Company acquired Yingkou Trusty Fruits Co., Ltd. (“Yingkou”) on November 25, 2009. Its scope of business mainly includes the manufacture of concentrated fruit juice.

(14) Hedetang Foods Industry (Jingyang) Co., Ltd. was established on June 7, 2016. Its scope of business includes processing, storage and sales of farm products, fruits, tea and snacks; research and promotion of processing technology of organic agriculture, fruit industry and agricultural products.

(15) Hedetang Farm Products Trading Market (Yidu) Co., Ltd. was established on March 23, 2016. Its scope of business includes construction, operation, and property management of a farm products trading market; e-commerce service of farm products; and construction and operation management of e-commerce information platform.

(16) Xi’an Hedetang E-Commerce Co., Ltd. was established on April 21, 2016. Its scope of business includes online sales of pre-packaged foods and bulk foods.

(17) The company acquired Hedetang Foods (China) Co., Ltd. (“Hedetang Foods China”) on May 18, 2016 through the acquisition of Belking Foods Holdings Group Co., Ltd., the 100% indirect shareholder of Hedetang Foods China, on the same date. The scope of business of Hedetang Foods China includes wholesale and retail of foods and beverages; import and export trade of fruit, vegetables, dried fruit; packaging; logistics and distribution; online sales; and business management consulting services.

(18) Hedetang Agricultural Plantations (Mei County) Co., Ltd. was established on September 2nd, 2016. Its scope of business includes the planting, acquisition and sales of vegetables, fruits, flowers, Chinese herbal medicine, farm products; fresh fruit picking; research, training and promotion of planting and breeding technology, development and training of E-commerce and online sales of agricultural and sideline products.

(19) Hedetang Foods Industry (Zhouzhi) Co., Ltd. was established on November 29, 2016. Its scope of business includes production, processing and sales of f kiwifruit wine, juice, puree and beverages; the storage and sales of fresh fruits; and import and export of a variety of products and technology.
(20) Future World Trading (Hong Kong) Limited (“Future World Trading (HK)”) was established on July 27, 2016, formerly known asSkyPeople International Trading (HK) Limited. It mainly engages in the import and export of food products.
(21) Xi’an RiYing Financial Management Co. Ltd (“Xi’an RiYing”) was established on January 21, 2014. Its main business scope includes financing consulting for NEEQ listed companies, M&A and reorganization planning, strategic planning for enterprise development, industrial competition analysis, financial tax planning, equity incentive system and market value management.

  

Competitive Advantages

 

We believe our competitive advantages include the modern equipment and technology employed at our production factories in Shaanxi and Liaoning Provinces and the strategic locations of our manufacturing facilities. Our equipment and technology help us to ensure product quality, control costs and allow us to meet international fruit juice production standards such as ISO9001, HACCP, and Kosher certifications, and those imposed by the United States Food and Drug Administration. In addition, our manufacturing facilities are strategically located near regional fruit production centers. For example, Shaanxi Province, where two of our manufacturing facilities are located, is known in the PRC for pear and kiwi production. Our orange manufacturing facilities are located in Hubei Province, which is a strong region of production for oranges. Our proximity to regional fruit production centers enables us to purchase fresh fruits directly from farmers, avoid the need of transporting fresh fruit over long distances to processing facilities, reduce our transportation expenses and damage to fresh fruit during transportation and helps us maintain high quality of finished products by preserving freshness.

 

We own and operate four manufacturing facilities in the PRC. To take advantage of economies of scale and to enhance our production efficiency, each of our manufacturing facilities focuses on juice products centering around one particular fruit based on the proximity of each facility to the supply center of that fruit. All concentrated juice products are manufactured using the same type of production line with slight variations in processing methods. We operate our pear juice products business out of our Food Industry Jingyang. Our business involving apple juice products is operated out of Huludao Wonder and Yingkou, and our business involving kiwi products is operated out of Shaanxi Qiyiwangguo, in which we have held a 91.15% ownership interest since June 2006. As our Huludao Wonder operation suffered continued operating losses in the three fiscal years ended December 31, 2016 and the cash flows were minimal during the same three fiscal years, in December 2016, we established a restructuring plan to close Hudludao Wonder Operation.

 

 3 

 

 

Corporate History

 

We were initially incorporated in 1998 in Florida as Cyber Public Relations, Inc. for the purpose of providing internet electronic commerce consulting services to small and medium sized businesses and did not have any material operations or revenue. On January 21, 2004, we purchased all of the outstanding share capital of Environmental Technologies, Inc., (“Environmental Technologies”), a Nevada corporation, in exchange for approximately 29,051 shares of the Company’s common stock (“Common Stock”). As a result, Environmental Technologies became our wholly-owned subsidiary and the Environmental Technologies shareholders acquired approximately 97% of our issued and outstanding Common Stock. We changed our name to Entech Environmental Technologies, Inc.

 

After our acquisition of Environmental Technologies, we operated through our wholly-owned subsidiary, H.B. Covey, Inc., (“H.B. Covey”), a business providing construction and maintenance services to petroleum service stations in the southwestern part of the United States and installation services for consumer home products in Southern California. In July 2007, we entered into and consummated a Stock Sale and Purchase Agreement pursuant to which we sold H.B. Covey.

 

We were a shell company with no significant business operations after we sold H.B. Covey. As a result of the consummation of a reverse merger transaction, on February 26, 2008 we ceased being a shell company and became an indirect holding company for SkyPeople (China) through Pacific. In May 2008, we changed our name to SkyPeople Fruit Juice, Inc.

 

On June 10, 2008, we acquired Huludao Wonder from Shaanxi Hede Investment Management Co., Ltd., (“Hede”), for a total purchase price of RMB 48,250,000, or approximately $6,308,591, based on the exchange rate on June 1, 2007. The payment was made through the offset of related party receivables. Prior to that, we operated our apple concentrate business out of the facilities of Huludao Wonder under a one-year lease agreement with Hede.

 

On June 17, 2009, we incorporated a new Delaware corporation called Harmony to be a wholly owned subsidiary of the Company with offices initially in California to act as a sales company for the Company. The total number of shares of capital stock that Harmony has authority to issue is 3,000 shares, all of which are Common Stock with a par value of $1.00 per share. On June 20, 2009, HMN was registered in the State of California to transact business in such state. HMN has not yet commenced operations and the Company plans to close down this dormant subsidiary.

 

On November 25, 2009, we acquired Yingkou for a purchase price of RMB 22,700,000 (or $3,325,569 based on the exchange rate of December 31, 2009), pursuant to the Stock Purchase Agreement that SkyPeople (China) entered into with Shaanxi Boai Pharmaceutical & Scientific Development Co., Ltd. (“Shaanxi Boai”, formerly known as “Xi’an Dehao Investment & Consultation Co., Ltd.”), on November 18, 2009. Yingkou commenced operating activities in the fourth quarter of 2010. 

 

On March 13, 2012, we established Foods Industry Yidu (formerly known as SkyPeople Juice Group Yidu Orange Products Co., Ltd.) to engage in the business of deep processing and sales of oranges.

 

On March 13, 2012, we established Agricultural Plantations Yidu, (formerly known as Hedetang Fruit Juice Beverages (Yidu) Co., Ltd.) to engage the business of production and sales of fruit juice beverages.

 

On April 26, 2012 we established SkyPeople Suizhong to engage in the business of initial processing, quick-frozen and sales of agricultural products and related by-products.

 

On May 28, 2012, we acquired Hededetang Holdings (Asia-Pacifc) to engage in the store and sales of pre-packed foods, production and sales of fruit juice beverages through its controlling of its subsidiaries.

 

On April 19, 2013, we established Trading Market Mei County (formerly known as SkyPeople Juice Group (Mei County) Kiwi Fruit and Farm Products Trading Market Co., Ltd.) to engage in preliminary processing of agricultural and subsidiary products, the establishment of trading market and similar activities.

 

 4 

 

 

On April 19, 2013, we established Guo Wei Mei to engage in the business of producing kiwi fruit juice, kiwi puree and cider beverages, and similar products.

 

On March 31, 2014, we established Xi’an Hedetang to engage in the business of production and sales of fruit juice beverages.

 

On July 2, 2014, we established Xi’an Cornucopia to engage in the business of the retail and wholesale of pre-packaged food. 

 

On July 3, 2014, we established Foods Industry Xi’an (formerly known as Shaanxi Fruitee Fun Co., Ltd.) to engage in the business of the retail and wholesale of pre-packaged food.

 

On July 21, 2014, we established Hedetang Holding to engage in the business of the retail and wholesale of pre-packaged food, research and development regarding pre-packaged food, bio-tech, machinery and packages, export of manufactured products and technology, business consulting and marketing planning.

 

On October 16, 2015, SkyPeople signed a Share Purchase Agreement with Skypeople International Holdings Group Limited to sell 5,321,600 shares of its common stock at $1.50 per share to Skypeople International Holdings Group Limited. The purchase price of $7,928,400 was paid by the cancellation of the loan from Skypeople International Holdings Group Limited to Skypeople under the loan agreement dated February 18, 2013, and renewed on February 18, 2014, in its principle amount. The remaining loan amount and interest owed was paid in cash. 

 

On November 16, 2015, Agricultural Plantations Yidu (formerly known as Hedetang Fruit Juice Beverages (Yidu) Co., Ltd.) signed a construction agreement with China Yi Ye Group Co. Ltd. to engage China Yi Zhi Group Co. Ltd. to establish an orange comprehensive deep processing zone in Yidu. On November 23, 2015, construction began on the agricultural products trading market. The Company plans to finish the construction of the office building, R&D center, fruit juice production facility, cold storage and other areas in the second quarter of 2017, and construction on the distribution center is planned to be completed by the last quarter of 2017.  

 

The Yidu project includes the establishment of:

 

  1. one modern orange distribution and sales center (the “distribution center”);

 

  2. one orange comprehensive utilization deep processing zone (the “deep processing zone”), including:

 

a) one 45 ton/hour concentrated orange juice and byproduct deep processing production line;

 

b) one bottled juice drink production line with a capacity to produce 6,000 glass bottles per hour;

 

c) one storage freezer facility with a capacity to store 20,000 tons of concentrated orange juice; and

 

d) general purpose facilities within the zone, office space, general research and development facilities, service area, living quarters and other ancillary support areas.

 

On March 11, 2016, SkyPeople China entered into a Share Transfer Agreement and a Capital Contribution (the “Agreements”) with Shenzhen TianShunDa Equity Investment Fund Management Co., Ltd. (the “TSD”), a limited liability corporation registered in China. Pursuant to the Agreements, TSD shall acquire 112,809,100 shares of SkyPeople China from SkyPeople HK and shall make a total capital contribution RMB 131,761,028.80 (approximately $20,270,928) to SkyPeople China, which is calculated based upon 8 times of SkyPeople China’s net profit per share for 2014 (about RMB 0.146 per share) multiplied by 112,809,100 shares. On March 18, 2016, TSD made a capital contribution of RMB 112,809,100 out of the RMB 131,761,029 (the “Capital Contributions”) as payment for the outstanding capital contribution due to SkyPeople China by SkyPeople HK. On May 9, 2016, TSD made a capital contribution of the remaining RMB 18,951,929 (approximately $2,915,681) as an additional capital contribution to SkyPeople China, which was deposited into SkyPeople China’s capital surplus account. Following SkyPeople China’s receipt of the full Capital Contributions, the shares were transferred, resulting in TSD owning 112,809,100 shares, or 26.36%, of SkyPeople China.

 

 5 

 

  

On March 23, 2016, we established Trading Market Yidu to construct, operate, and manage property of the farm products trading market.

 

On April 21, 2016, we established Hedetang E-Commerce Co., Ltd. to sale pre-packaged foods and bulk foods online.

 

On May 18, 2016, we acquired Hedetang Foods China through the acquisition of Belkin to wholesale and retail of foods and beverages, import and export fruit, vegetables and dried fruit.

 

On June 7, 2016, we established Foods Industry Jingyang to engage in the business of processing, storage and sales of farm products, fruits, tea and snacks. This company has not commenced operations as of this report date.

 

On September 2, 2016, we established Agricultural Plantations Mei County to plant, acquire and sale vegetables, fruits, flowers, Chinese herbal medicine and other farm products.

 

On November 4, 2016, we acquired Future World Trading (HK) to engage in the import and export of food products.

 

On November 28, 2016, we acquired SkyPeople Foods to engage in the production and sale of foods and beverages through its subsidiaries.

 

On November 29, 2016, we established Foods Industry Zhouzhi to produce, process and sale kiwifruit wine, juice, puree and beverages. This company has not commenced operations as of this report date.

 

On November 30, 2016, we acquired FullMart to engage in foods trading business through its subsidiaries.

 

In December 2016, we established a restructuring plan to close Hudludao Wonder Operation.

 

Principal Products

 

There are two general categories of fruit and vegetable juices available in the market. One is fresh juice that is canned directly upon filtering and sterilization after being squeezed out of fresh fruits or vegetables. The other general category is juice drinks made out of concentrated fruit and vegetable juices. Concentrated fruit and vegetable juices are produced through the pressing, filtering, sterilization and evaporation of fresh fruits or vegetables. Concentrated juices are not drinkable. Instead, they are used as a basic ingredient for manufacturing juice drinks and as an additive to fruit wine, fruit jam, cosmetics and medicines.

 

Our core products are (1) fruit juice concentrates, mainly including concentrated apple, pear, and kiwi juices; (2) fruit beverages, including pure fruit beverages and fruit cider beverages; and (3) other fruit-related products, including, for example, fresh fruits, vegetables and fructose.

 

Fruit Juice Concentrate

 

Our family of fruit juice concentrate products mainly includes concentrated apple, pear, and kiwi juices. Fruit juice concentrates can only be produced during the “squeezing season” of a year, when fresh fruits are available in the market. Generally, the squeezing season for apples is from August through January or February of the following year, the squeezing season for pears is from July or August through April of the following year, and the squeezing season for kiwifruits is from September through December or January of the following year.

 

Fruit juice concentrates are manufactured through a multi-stage process, which includes pressing, filtering, sterilizing and evaporating fresh fruits and fruit juices.

 

Fruit juice concentrates are used as the base ingredient in fruit juice beverages and are also used in other products such as ice cream, fruit wine and, to a lesser extent, cosmetics and medicine.

 

 6 

 

 

We currently sell apple, pear, and kiwifruit concentrates. Our fruit juice concentrate products include concentrated apple and pear juice. Our concentrated kiwifruits are made of three different categories: kiwifruit puree, concentrated kiwifruit puree and concentrated kiwifruit juice.

 

Kiwifruit puree is prepared from clean, sound kiwifruits that have been washed and sorted prior to processing. The kiwifruits are crushed and pressed and the pulp of the kiwifruit is kept. All of the water and some of the pulp are then removed from the kiwifruit puree and the sugar level is increased in order to produce concentrated kiwifruit puree. We use advanced technologies to maintain the natural flavors and nutrients of the kiwifruit puree. Kiwifruit puree and concentrated kiwifruit puree are ideal raw materials used in the production of concentrated kiwifruit juices, kiwifruit beverages, kiwifruit flavored ice creams, smoothies and health care products. Concentrated kiwifruit juice is made from concentrated kiwifruit puree by removing all of the remaining pulp. 

 

Our production line at the Shaanxi Qiyiwangguo factory can only produce puree and concentrated puree. We use the production line that produces concentrated apple and pear juice in the facility of the Jingyang branch of SkyPeople (China) to produce concentrated clear kiwifruit juice.

 

Concentrated apple juice and concentrated pear juice are prepared from fresh fruits. Fruit juice concentrates can also be combined with other fruit juices for the production of blended fruit juices, canned foods, confectionaries, fruit cider beverages and other beverage products.

 

Fruit Juice Beverages 

 

As compared to our fruit juice concentrate products, which experience seasonality, fruit juice beverages can be produced and sold year round. We plan to focus on developing new beverages with higher margins.

 

The manufacturing process for fruit juice beverages involves further processing of fruit juice concentrates. Our fruit juice beverages are divided into two categories: pure fruit juice and fruit cider beverages. The gross margins for our fruit beverages were 34% and 41% in fiscal years 2016 and 2015, respectively.

 

Currently we produce six flavors of fruit beverages in 280 ml glass bottles, 418 ml glass and 500 ml glass bottles and BIB (bag in box) packages, including apple juice, pear juice, kiwifruit juice, mulberry juice, peach juice and pomegranate juice. We currently sell our fruit beverages to over 100 distributors and more than 20,000 retail stores in approximately 20 provinces. Our products are sold through distributors in stores such as Hualian Supermarket in Beijing, RT-Mart in Shenyang, WOWO in Chengdu, the Quanjia convenient store chain, Vanguard in Xi’an, Carrefour in Chongqing and Shenyang and Lianhua Supermarket in Shanghai.

 

Other Fruit-Related Products

 

We also generally sell fresh fruits and vegetables, fructose and other products. 

 

The fruit processing capacity of our fructose production line is 10 tons of fresh apples or pears per hour. Fructose is often used as an ingredient to make beverages and other food products. Although we currently plan to use the new fructose production line to produce pear fructose, this production may also be used to produce apple fructose from apple juice concentrates.

 

The gross margin for our other fruit-related products was 17% in fiscal year 2016. We had minimal revenue from the sale of fruit-related products during fiscal year 2015.

 

 7 

 

 

Production Capacity

 

The following table sets forth our current production capacity.

 

Subsidiary/branch   Location   Products   Production capacity    Notes
Shaanxi Qiyiwangguo   Zhouzhi county, Shaanxi province   Kiwi puree,
concentrated kiwi puree and fruit beverages
 

(1)

 

 

(2)

 

 

 

(3)

Sorting fresh fruits: 10 tons fresh fruits per hour;

 

Puree/concentrated puree: processing 20 tons of fresh fruits per hour;

 

Fruit beverages: producing 6,000 bottles per hour

  Approximately 1.5 tons of fresh fruits are used to produce 1 ton of puree;  4 to 4.5 tons of fresh fruits are used to produce 1 ton of concentrated puree
                   
Jingyang branch of SkyPeople (China)   Jingyang County, Xianyang City,
Shaanxi Province
  Concentrated apple and pear juice, concentrated kiwifruit juice and fruit-related products  

(1)

 

 

 

(2)

Concentrated apple/kiwi/pear juice: processing 40 tons of fresh fruits per hour;

 

Fructose: processing 10 tons of fresh fruits per hour

  All concentrated juice products are manufactured using the same type of production line with slight variations in processing methods
                   
Huludao Wonder*   Suizhong County, Huludao, Liaoning Province   Concentrated apple/pear juice Fruit juice beverages   (1) Concentrated fruit juice:   All concentrated juice products are manufactured using the same type of production line with slight variations in processing methods
                   
            (2) processing 30 tons of fresh fruits per hour Fruit juice beverages: producing 6,000 bottles/hour   On April 25, 2012, “China Food Production License” for production of Beverage (including fruit juice and vegetable juice) has been granted to Huludao Wonder by Liaoning Bureau of Quality and Technical Supervision. Huludao Wonder commenced operation of fruit juice beverages production line on April 28, 2012.
                   
Yingkou   Gaotai Town, Gaizhou, Liaoning Province   Concentrated apple juice   (1) Processing 20 tons of fresh fruits per hour   All concentrated juice products are manufactured using the same type of production line with slight variations in processing methods.

 

* In December 2016, we established a restructuring plan to close Hudludao Wonder Operation.

 

 8 

 

 

Industry and Principal Markets

 

Global Market

 

The fruit juice processing industry is an emerging industry in the PRC. Consumption of fruit juice beverages has grown and sales have increased rapidly in recent years due to the increasing health consciousness of consumers and the natural and healthy qualities of fruit juice beverages. According to Information Management Research Centre, the global market for fruit juice and nectars has grown at a Compound Annual Growth Rate of around 1.6% during the period between 2009 and 2016, reaching a volume of 43.6 billion litres in 2016.

 

In the past ten years, the quantity and revenue of exported concentrated apple juice from China continued to drop. In 2007, china exported 1.031 million tons of concentrated apple juice with a value of $1.233 billion, which accounts for 51.2% of the world total. In 2016, China exported only 506,563 tons of concentrated apple juice with a value of $0.546 billion. In 2016, the revenue of concentrated apply juice exported from China reduced by 2.55% compared with the previous year, and the volume of concentrated apply juice exported from China reduced by 6.91% compared with the previous year. The reduction of exported concentrated apple juice from China is mainly due to heavy competition in Europe.

 

The PRC Market

 

The PRC has the world’s largest population, but the consumption of fruit juice beverages is relatively low. According to the report “China Fruit Juice Beverages Business and Market Analysis” published by the PRC Food and Agriculture Export Association, www.Chinajuice.org, the annual per capita consumption of fruit beverages in the PRC in 2009 was approximately 1 kilogram, which accounted for only 13% of the average world per capita consumption and 4% of the average per capita consumption in industrialized countries. In 2010, Chinese fruit juice production reached 17 million tons, an increase of 20.6% compared to 2009. In 2014, fruit juice consumption was RMB8.2 billion, an increase of 3% compared to the previous year. According to Nelson's latest 2016 China FMCG Forecast Report, as of October 2015, the consumption of juice beverages increased by 4.4% compared to the previous year. The growth rate of the revenue from fruit juice and fruit juice drink has ranked first compared with other food related industries. We believe that the increasing health consciousness of consumers and the quality of living powered by the PRC’s economic growth will continue to fuel the demand for our fruit juice products.

 

Marketing, Sales and Distribution

 

We market our products through three primary methods: direct contact with foreign businesses, attendance at international exhibitions and sales made through trade websites. Our marketing and sales teams work closely together to maintain a consistent message to our customers.

 

The sales team is divided into three subdivisions, focusing on the sales of fruit juice concentrates, fruit beverage products and derivative products, respectively.

 

We sell our fruit juice concentrates both domestically and internationally, while we have only sold our fruit beverages domestically. We sell our products either indirectly through distributors with good credit history or directly to end-users.

 

Our export business is primarily comprised of fruit juice concentrates. The export of our fruit juice concentrates is handled internally by our international trade department, which has 6 employees.

 

The North American and European markets represent a large portion of apple and pear concentrate consumption. The U.S. market is a highly mature market with stable growth for apple concentrate. The European market has been a target market since our inception. Apple concentrate is used to produce many beverages and wines consumed by Europeans. The Middle East is also a target market for our apple juice concentrate. Our sales of concentrated apple and pear juice in these markets have declined in the past few years, mainly due to the heavy competition in the international market.

 

The Chinese market drives our fruit beverage sales, with most beverages sold through provincial, city and county-level agents. We also sell directly to hotels, supermarkets and similar outlets in smaller quantities. Our fruit beverage sales are carried out by a team of 56 employees. Historically, we have only sold our fruit beverages regionally in Shaanxi Province and some neighboring cities in the PRC. We currently sell our fruit beverages to over 100 distributors and more than 20,000 retail stores in approximately 20 provinces. 

 

 9 

 

 

Our kiwifruit products are targeted at the European, Southeast Asian, South Korean, Japanese, Middle Eastern, Mainland Chinese and Taiwanese markets. The growth of our kiwifruit concentrate and kiwifruit beverages has exceeded the growth rate of any other product we offer. 

 

Competition

 

The markets in which we operate are competitive, rapidly evolving and subject to shifting customer demands and expectations. We believe that a number of companies are producing products that compete directly with our product offerings and some of our competitors have significantly more financial resources than we possess.

 

Our apple juice concentrate competitors include Sdic Zhounglu Fruit Juice Co., Ltd., Yantai North Andre (Group) Juice Co., Ltd., Shaanxi Hengxing Fruit Juice and Shaanxi Haisheng Juice Holdings Co., Ltd. We also compete with fruit juice companies such as Wahaha, Huiyuan, Nongfu Guoyuan, Tongyi and Meizhiyuan.

 

We believe our competitive advantages include our modern equipment and our proprietary processes for the production of specialty fruit juices or small breed fruit juices. We currently possess eleven patents for technologies in fruit juice production. Among these thirteen proprietary technologies, we have obtained nine patents and are in the process of applying for another six patents for other technologies. Our current specialty fruit juice offering includes kiwifruit and mulberry related juice products. We also have technologies to produce concentrated persimmon, turnjujube, apricot, cherry, cherry tomato, sea-buckthorn, strawberry and wolfberry juices. Our technology allows us to develop and produce beverages, such as our new mulberry and kiwifruit cider beverages, which we introduced in the Chinese market in the first quarter of 2009. Our research indicates that these new beverages have higher gross margins than that of the industry average. 

 

We believe the proximity of our manufacturing facilities to fruit farms is also one of our competitive advantages. It allows us to purchase fruit directly from fruit farmers, avoid the need for long distance transportation, minimize damages to the fruits and maximize the freshness of the fruits.

 

We produce fruit beverages from our fruit juice concentrates, which allows us to better control the quality of our beverages.

 

Raw Materials and Other Supplies

 

Fresh fruits, including apples, pears and kiwifruits are the primary raw materials for our products. The continuous supply of high quality fresh fruit is necessary for our current operations and our future business growth.

 

The PRC has the largest planting area of kiwifruit and apples in the world. Shaanxi Province, the location of two of our factories, has the largest planting area of kiwifruit and apples in the PRC. According to “Statistical Bulletin of Development of Fruit Industry in Shaanxi Province 2010,” in 2010, the kiwifruit planting area in Shaanxi Province was over 114,226 acres. In 2015, the kiwifruit planting area in Shaanxi Province was about 164,737 acres, with an output of 12.3 million tons, which is 20% of the world output and 33% of China’s total output. Pomegranate, strawberry, peach and cherry yields are also high in Shaanxi Province. Liaoning Province in the PRC, the location of our Huludao Wonder and Yingkou factories, abounds with high acidity apples. Other raw materials used in our business include pectic enzyme, amylase, auxiliary power fuels and other power sources such as coal, electricity and water.

 

We purchase raw materials from local markets and fruit growers that deliver directly to our plants. We have implemented a fruit purchasing program in areas surrounding our factories. In addition, we organize purchasing centers in rich fruit production areas, helping farmers deliver fruit to our purchasing agents easily and in a timely manner. We are then able to deliver the fruit directly to our factory for production. We have assisted local farmers in their development of kiwifruit fields to help ensure a high quality product throughout the production channel. Our raw material supply chain is highly fragmented and raw fruit prices are highly volatile.

 

 10 

 

 

Shaanxi Province is a large agricultural and fruit producing province with sufficient resources to satisfy our raw material needs. Shaanxi Province is also the main pear-producing province in the PRC and its pear supply can generally meet our production requirements. Liaoning Province, the PRC’s center for high acidity apples, can generally supply enough apples to meet our Liaoning Province factory’s production needs.

 

In addition to raw materials, we purchase various ingredients and packaging materials such as sweeteners, glass and plastic bottles, cans and packing barrels. We generally purchase our materials or supplies from multiple suppliers. We are not dependent on any one supplier or group of suppliers.

 

On August 3, 2016, Shaanxi Guoweimei Kiwi Deep Processing Company, an indirectly wholly-owned subsidiary of the Company, signed a lease agreement for 20,000 mu (approximately 3,300 square acres) of kiwifruits orchard located in Mei County, Shaanxi Province, with the Di'erpo Committe of Jinqu Village, Mei County, Shaanxi for a term of 30 years, from August 5, 2016 to August 4, 2046. On August 15, 2016, Hedetang Agricultural Plantations (Yidu) Co., Ltd., an indirectly wholly-owned subsidiary of the Company, signed a lease agreement for 8000 mu (approximately 1,320 square acres) of orange orchard located in the city of Yidu, Hubei Province, with the Yidu Sichang Farmers Association, Hubei Province, for a term of 20 years, from September 22, 2016 to September 21, 2036. The Company believes that the leasing of the orchards will help ensure the quality and safety of its products and lower its costs.

 

Seasonality

 

We can only produce fruit juice concentrates during the squeezing season generally from July or August through April of the following year, while our fruit juice beverages can be produced year round. Annual capacity of our production lines varies based on the availability of the fresh fruit and is ultimately contingent on weather and other climatic conditions leading up to and through the harvest seasons. As a result, our business is highly seasonal as sales of our products are generally higher during the squeezing season. Sales of our products during the months from March through July, or the non-squeezing season, generally tend to be lower due to a shortage of fresh fruit and a lower level of production activity. As such, our results of operations for the first and fourth quarters are generally stronger than those for our second and third quarters. We can produce fruit juice beverages year round.

 

We plan to broaden our fruit product offerings to expand into fruits with harvesting seasons complementary to our current fruits. This will enable us to lengthen our squeezing season, thus increasing our annual production of fruit concentrate and fruit juice beverages.

 

Government Regulation 

 

Our products are subject to central government regulation as well as provincial government regulation in Shaanxi and Liaoning Provinces. Business and product licenses must be obtained through application to the central, provincial and local governments. We have obtained our business licenses to operate domestically and export products under the laws and regulations of the PRC. We obtained business licenses to conduct businesses, including an operating license to sell packaged foods such as concentrated fruit and vegetable juices, fruit sugar, fruit pectin, frozen and freeze dried fruits and vegetables, dehydrated fruits and vegetables, fruit and vegetable juice drinks, fruit cider and organic food. Business, company and product registrations are certified on a regular basis and we must comply with the laws and regulations of the PRC, provincial and local governments and industry agencies.

 

In accordance with PRC laws and regulations, we are required to comply with applicable hygiene and food safety standards in relation to our production processes. Failure to pass these inspections, or the loss of or failure to renew our licenses and permits, could require us to temporarily or permanently suspend some or all of our production activities, which could disrupt our operations and adversely affect our business.

 

Currently, Chinese environment laws and regulations do not negatively impact our business and our cost to comply with such laws and regulations is immaterial.

 

Intellectual Property

 

SkyPeople (China) currently possesses six proprietary technologies, including the technologies to:

 

  Produce concentrated clear kiwifruit juice;
     
  Produce a mulberry cider beverage;
     
  Produce apricot juice concentrates;
     
  Produce cherry tomato juice concentrates;
     
  Produce sea-buckthorn juice concentrates; and
     
  Produce wolfberry juice concentrates 

 

 11 

 

 

We hold twenty-one active patents granted by the State Intellectual Property Office of the PRC, (“SIPO”).

 

A crushing and peeling device (Patent No. ZL 2011204456246)

 

A peeling and dirt removal device (Patent No. ZL 2011204456212)

 

A kiwifruit cider beverage and its production method (Patent No. ZL 2009 1 0022739.1)

 

A production technology for strawberry juice concentrates (Patent No. ZL 2010 1 0209900.9)

 

A production technology for turnjujube juice concentrates (Patent No. ZL 2010 1 0108318.3)

 

A production technology for cherry juice concentrates (Patent No. ZL 2010 1 0209899.X)

 

A production technology for persimmon juice concentrates (Patent No. ZL 2010 1 0013613.0) (granted to SkyPeople (China) on January 16, 2013)

 

A production technology for medlar juice concentrates (Patent No. ZL 2010 1 0227315.1) (granted to SkyPeople (China) on April 24, 2013)

 

A production technology for sea-buckthorn juice concentrates (Patent No. ZL 2010 1 0227303.9) (granted to SkyPeople (China) on April 24, 2013)

 

A production technology for tomato cherry juice concentrates (Patent No. ZL 2010 1 0207254.2) (granted to SkyPeople (China) on March 6, 2013)

 

A production technology for apricot juice concentrates (Patent No. ZL 2010 1 0207253.8) (granted to SkyPeople (China) on April 9, 2014)

 

500 ml Hedetang-branded fruit juice beverages in glass bottle label (Patent No. ZL 2012302099757) (granted to SkyPeople (China) on May 30, 2012)

 

418 ml Hedetang-branded fruit juice beverages in glass bottle label (Patent No. ZL 2012302099935) (granted to SkyPeople (China) on May 30, 2012)

 

280 ml Hedetang-branded fruit juice beverages in glass bottle label (Patent No. ZL 2012 3 0557344.4) (granted to SkyPeople (China) on April 24, 2013)

 

418 ml Hedetang-branded fruit juice beverages in glass bottle label (Patent No. ZL 2012 3 0557424.X) (granted to SkyPeople (China) on April 3, 2013)

 

500 ml Hedetang-branded fruit juice beverages in glass bottle label (Patent No. ZL 2012 3 0557301.6) (granted to SkyPeople (China) on March 20, 2013)

 

236 ml Hedetang-branded fruit juice beverages in glass bottle label (Patent No. ZL 2014302060578) (granted to SkyPeople (China) on December 17, 2014)

 

888 ml fruit juice beverages in glass bottle label (Patent No. ZL 2014 3 0206022.4) (granted to SkyPeople (China) on February 18, 2015)

 

Kiwifruits box package (Patent No. ZL 2012 3 0561124.9) (granted to SkyPeople (China) on April 24, 2013)

 

418 ml fruits juice beverage packing box (Patent No. ZL 2012 3 0557226.3) (granted to SkyPeople (China) on April 3, 2013)

 

500 ml fruits juice beverage packing box (Patent No. ZL 2012 3 0557346.3) (granted to SkyPeople (China) on April 24, 2013)

 

We believe that these technologies are leading technologies in our industry.

 

In addition, using our proprietary technologies, we have developed flow-through capacitor membrane, reverse osmosis concentration and composite biological enzymolysis technology to clarify and remove murkiness from fruit juice. We believe that such are leading technologies in our industry.

 

We believe that our continued success and competitive status depend largely on our proprietary technology and ability to innovate. We have taken the required measures to protect the confidentiality of our proprietary technologies and processes. We rely on a combination of know-how, patent and trade secret laws, as well as confidentiality agreements to protect our proprietary rights. We will take the necessary action to seek remuneration if we believe our intellectual property rights have been infringed upon. As of December 31, 2016, we held twenty-one active patents granted by SIPO related to breaking up and separating fruit peel; removing fruit peel and fruit hair; production of various concentrated fruit juice; and bottle tags, respectively. These patents have a duration of 10 years. However, we do not have patents on certain other items of intellectual property that we possess.

 

 12 

 

 

We also hold registered trademarks for our “Hedetang” brand with the Trademark Bureau of the State Administration for Industry and Commerce (“SAIC”) granted on September 14, 2008 in Category 29, Category 30, Category 31 and Category 32, and on April 21, 2009 in Category 5. The trademarks expire on September 13, 2018 and April 20, 2019, respectively, and can be extended upon expiration.

 

We hold registered trademarks for our “SkyPeople” brand with the Trademark Bureau of the SAIC in Category 30 and Category 32 with period of validity from May 14, 2011 to May 13, 2021, and in Category 31 with period of validity from September 7, 2011 to September 6, 2021. The registration of such trademarks can be extended upon expiration.

 

Employees

 

As of December 31, 2016, we had approximately 236 full-time employees and approximately 16 part-time employees, all of whom are located in the PRC. None of our employees are covered by a collective bargaining agreement.

 

ITEM 1A – RISK FACTORS

 

An investment in the Company’s common stock involves a high degree of risk. In addition to the following risk factors, you should carefully consider the risks, uncertainties and assumptions discussed herein, and in other documents that the Company subsequently files with the Securities and Exchange Commission, (the “Commission” or the “SEC”),  that update, supplement or supersede such information for which documents are incorporated by reference into this Report. Additional risks not presently known to the Company, or which the Company considers immaterial based on information currently available, may also materially adversely affect the Company’s business. If any of the events anticipated by the risks described herein occur, the Company’s business, cash flow, results of operations and financial condition could be adversely affected, which could result in a decline in the market price of the Company’s common stock, causing you to lose all or part of your investment.  

 

Risks Related to Our Business

 

We may not be able to effectively control and manage our growth, and a failure to do so could adversely affect our operations and financial condition.

 

Our revenue increased significantly from 2006 to 2010 with revenue of approximately $17.4 million in 2006, approximately $29.4 million in 2007, approximately $41.7 million in 2008, approximately $59.2 million in 2009, approximately $93.2 million in 2010. In 2011, our revenue decreased by 9.9% to $84.0 million as compared to the prior year. In 2012, our revenue increased by 22% to $102 million. In 2013, our revenue decreased 23% to $79.0 million. In 2014, our revenue increased to $99 million. In 2015, our revenue decreased to $81 million. In 2016, our revenue decreased to $34 million. If our business and markets experience significant growth, we will need to expand our business to maintain our competitive position. We may face challenges in managing and financing expansion of our business, facilities and product offerings, including challenges relating to integration of acquired businesses and increased demands on our management team, employees and facilities. Failure to effectively deal with increased demands on us could interrupt or adversely affect our operations and cause production backlogs, longer product development time frames and administrative inefficiencies. Other challenges involved with expansion, acquisitions and operation include:

 

  unanticipated costs;
     
  the diversion of management’s attention from other business concerns;
     
  potential adverse effects on existing business relationships with suppliers and customers;
     
  obtaining sufficient working capital to support expansion;
     
  expanding our product offerings and maintaining the high quality of our products;

 

 13 

 

 

  continuing to fill customers’ orders on time;
     
  maintaining adequate control of our expenses and accounting systems;
     
  successfully integrating any future acquisitions; and
     
  anticipating and adapting to changing conditions in the fruit juice and beverage industry, whether from changes in government regulations, mergers and acquisitions involving our competitors, technological developments or other economic, competitive or market dynamics.

 

Even if we obtain benefits of expansion in the form of increased sales, there may be delay between the time when the expenses associated with an expansion or acquisition are incurred and the time when we recognize such benefits, which could negatively affect our earnings.

 

Our revenue and profitability are heavily dependent on prevailing prices for our products and raw materials, and if we are unable to effectively offset cost increases by adjusting the pricing of our products, our margins and operating income may decrease.

 

As a producer of commodities, our revenue, gross margins and cash flows from operations are substantially dependent on the prevailing prices we receive for our products and the cost of our raw materials, neither of which we control. The factors influencing the sales price of concentrated fruit juice include the supply price of fresh fruit, supply and demand of our products in international and domestic markets and competition in the fruit juice industry.

 

The price of our principal raw materials, fresh fruit, is subject to market volatility as a result of numerous factors including, but not limited to, general economic conditions, governmental regulations, weather, transportation delays and other uncertainties that are beyond our control. Due to such market volatility, we generally do not, nor do we expect to, have long-term contracts with our fresh fruit suppliers. Other significant raw materials used in our business include packing barrels, pectic enzyme, amylase and auxiliary materials such as coal, electricity and water. Prices for these items may be volatile as well and we may experience shortages in these items from time to time. As a result, we cannot guarantee that the necessary raw materials to produce our products will continue to be available to us at prices currently in effect or acceptable to us. In the event raw material prices increase materially, we may not be able to adjust our product prices, especially in the short term, to recover such cost increases. If we are not able to effectively offset these cost increases by adjusting the price of our products, our margins will decrease and earnings will suffer accordingly.

 

Weather and other environmental factors affect our raw material supply and a reduction in the quality or quantity of our fresh fruit supplies may have material adverse consequences on our financial results.

 

Our business may be adversely affected by weather and environmental factors beyond our control, such as adverse weather conditions during the growing or squeezing seasons. A significant reduction in the quantity or quality of fresh fruit harvested resulting from adverse weather conditions, disease or other factors could result in increased per unit processing costs and decreased production, with adverse financial consequences to us.

 

We sell our products primarily through distributors and delays in delivery or poor handling by distributors may affect our sales and damage our reputation.

 

We primarily sell our products through our distributors and rely on these distributors for the distribution of our products. These distributors are not obligated to continue to sell our products. Any disruptions in our relationships with our distributors could cause interruption to the supply of our products to retailers, which would harm our revenue and results of operations. In addition, delivery disruptions may occur for various reasons beyond our control, including poor handling by distributors or third party transport operators, transportation bottlenecks, natural disasters and labor strikes, and could lead to delayed or lost deliveries. Some of our products are perishable and poor handling by distributors and third party transport operators could also result in damage to our products that would make them unfit for sale. If our products are not delivered to retailers on time, or are delivered damaged, we may have to pay compensation, we could lose business and our reputation could be harmed. 

 

 14 

 

 

Because we experience seasonal fluctuations in our sales, our quarterly results will fluctuate and our annual performance will depend largely on results from our first and fourth quarters.

 

Our business is highly seasonal, reflecting the harvest season of our primary source fruits from July or August of a year to April the following year. Typically, a substantial portion of our revenue is earned during our first and fourth quarters. We generally experience lower revenue during our second and third quarters. Generally, sales in the first and fourth quarters accounted for approximately 65% to 72% of our revenue of the whole year. If sales in our first and fourth quarters are lower than expected, our operating results would be adversely affected and it would have a disproportionately large impact on our annual operating results.

 

If we are unable to gain market acceptance or significant market share for the new products we introduce, our results of operations and profitability could be adversely impacted.

 

Our future business and financial performance depends, in part, on our ability to successfully respond to consumer preferences by introducing new products and improving existing products. We cannot guarantee that we will be able to gain market acceptance or significant market share for our new products. Consumer preferences change, and any new products that we introduce may fail to meet the particular tastes or requirements of consumers, or may be unable to replace their existing preferences. Our failure to anticipate, identify or react to these particular tastes or changes could result in reduced demand for our products, which could in turn cause us to be unable to recover our development, production and marketing costs, thereby leading to a decline in our profitability.

 

The development and introduction of new products is key to our expansion strategy. We incur significant development and marketing costs in connection with the introduction of new products. Successfully launching and selling new products puts pressure on our sales and marketing resources, and we may fail to invest sufficient funds in order to market and sell a new product effectively. If we are not successful in marketing and selling new products, our results of operations could be materially adversely affected.

 

Economic conditions have had and may continue to have an adverse effect on consumer spending on our products.

 

The worldwide economy has not yet fully recovered from a recession, which has reduced discretionary income of consumers. The adverse effect of a sustained international economic downturn, including sustained periods of decreased consumer spending, high unemployment levels, declining consumer or business confidence and continued volatility and disruption in the credit and capital markets, will likely result in reduced demand for our products as consumers turn to less expensive substitute goods or forego certain purchases altogether. To the extent the international economic downturn continues or worsens, we could experience a reduction in sales volume. If we are unable to reduce our operating costs and expenses proportionately, many of which are fixed, our results of operations would be adversely affected.

 

Concerns over food safety and public health may affect our operations by increasing our costs and negatively impacting demand for our products.

 

We could be adversely affected by diminishing confidence in the safety and quality of certain food products or ingredients. As a result, we may elect or be required to incur additional costs aimed at increasing consumer confidence in the safety of our products. For example, a crisis in the PRC over melamine contaminated milk in 2008 has adversely impacted Chinese food exports since October 2008, as reported by the Chinese General Administration of Customs, although most foods exported from the PRC were not significantly affected by the melamine contamination. In addition, our concentrated fruit juices exported to foreign countries must comply with quality standards in those countries. Our success depends on our ability to maintain the quality of our existing and new products. Product quality issues, real or imagined, or allegations of product contamination, even if false or unfounded, could tarnish the image of our brands and may cause consumers to choose other products.

 

 15 

 

 

We face increasing competition from both domestic and foreign companies, and any failure by us to compete effectively could adversely affect our results of operations.

 

The juice beverage industry is highly competitive, and we expect it to continue to become even more competitive. Our ability to compete in the industry depends, to a significant extent, on our ability to distinguish our products from those of our competitors by providing high quality products at reasonable prices that appeal to consumers’ tastes and preferences. There are currently a number of well-established companies producing products that compete directly with ours. Some of our competitors may have been in business longer than we have, may have substantially greater financial and other resources than we have and may be better established in their markets. We anticipate that our competitors will continue to improve their products and introduce new products with competitive price and performance characteristics.

 

We cannot guarantee that our current or potential competitors will not provide products comparable or superior to those we provide or adapt more quickly than we do to evolving industry trends or changing market requirements. It is also possible that there will be significant consolidation in the juice beverage industry among our competitors, and alliances may develop among competitors. These alliances may rapidly acquire significant market share, and some of our distributors may commence production of products similar to those we sell to them. Increased competition may result in price reductions, reduced margins and loss of market share, any of which could materially adversely affect our profit margins. We cannot guarantee that we will be able to compete effectively against current and future competitors. Aggressive marketing or pricing by our competitors or the entrance of new competitors into our markets could have a material adverse effect on our business, results of operations and financial condition.

 

We may engage in future acquisitions involving significant expenditures of cash, the incurrence of debt or the issuance of stock, all of which could have a materially adverse effect on our operating results.

 

As part of our business strategy, we review acquisition and strategic investment prospects that we believe would complement our current product offerings, augment our market coverage, enhance our technological capabilities or otherwise offer growth opportunities. From time to time, we review investments in new businesses and we expect to make investments in, and to acquire, businesses, products or technologies in the future. In the event of any future acquisitions, we may expend significant cash, incur substantial debt and/or issue equity securities and dilute the percentage ownership of current shareholders, all of which could have a material adverse effect on our operating results and the price of our Common Stock. We cannot guarantee that we will be able to successfully integrate any businesses, products, technologies or personnel that we may acquire in the future, and our failure to do so could have a material adverse effect on our business, operating results and financial condition.

 

We require various licenses and permits to operate our business, and the loss of or failure to renew any or all of these licenses and permits could materially adversely affect our business.

 

In accordance with PRC laws and regulations, we have been required to maintain various licenses and permits in order to operate our business at the relevant manufacturing facilities including, without limitation, industrial product production permits. We are required to comply with applicable hygiene and food safety standards in relation to our production processes. Our premises and transportation vehicles are subject to regular inspections by the regulatory authorities for compliance with the Detailed Rules for Administration and Supervision of Quality and Safety in Food Producing and Processing Enterprises. Failure to pass these inspections, or the loss of or failure to renew our licenses and permits, could require us to temporarily or permanently suspend some or all of our production activities, which could disrupt our operations and adversely affect our business.

 

Governmental regulations affecting the import or export of products could negatively affect our revenue.

 

The United States and various other governments have imposed controls, export license requirements and restrictions on the export of some of our products. Governmental regulation of exports, or our failure to obtain required export approval for our products, could harm our international sales and adversely affect our revenue and profits. In addition, failure to comply with such regulations could result in penalties, costs and restrictions on export privileges. Additionally, the new U.S. presidential administration has indicated that it may seek changes to or withdraw the United States from various international treaties and trade arrangements. Uncertainty regarding policies affecting global trade may make it difficult for our management to accurately forecast our business, and increases in the duties, tariffs and other charges imposed on our products by the United States or other countries in which on our products are sold, or other restraints on international trade, could negatively affect our business and the results of our operations.

 

 16 

 

 

We do not presently maintain product liability insurance, and our property and equipment insurance does not cover the full value of our property and equipment, which leaves us with exposure in the event of loss or damage to our properties or claims filed against us.

 

We currently do not carry any product liability or other similar insurance. Product liability claims and lawsuits in the PRC generally are still rare, unlike in some other countries. Product liability exposures and litigation, however, could become more commonplace in the PRC. Moreover, we have product liability exposure in countries in which we sell our products, such as the United States, where product liability claims are more prevalent. As we expand our international sales, our liability exposure will increase.

 

We may be required from time to time to recall products entirely or from specific copackers, markets or batches. Although historically we have not had any recall of our products, we cannot guarantee that circumstances or incidents will not occur that will require us to recall our products. We do not maintain recall insurance. In the event we experience product liability claims or a product recall, our business operations and financial condition could be materially adversely affected.

 

Our business and operations may be subject to disruption from work stoppages, terrorism or natural disasters.

 

Our operations may be subject to disruption for a variety of reasons, including work stoppages, acts of war, terrorism, pandemics, fire, earthquake, flooding or other natural disasters. If a major incident were to occur in either of the regions where our facilities or main offices are located, our facilities or offices or those of critical suppliers could be damaged or destroyed. Such a disruption could result in a reduction in available raw materials, the temporary or permanent loss of critical data, suspension of operations, delays in shipment of products and disruption of business generally, which would adversely affect our revenue and results of operations.

 

Our success depends substantially on the continued retention of certain key personnel and our ability to hire and retain qualified personnel in the future to support our growth.

 

If one or more of our senior executives or other key personnel are unable or unwilling to continue in their present positions, our business may be disrupted and our financial condition and results of operations may be materially and adversely affected. While we depend on the abilities and participation of our current management team generally, we rely particularly upon Mr. Hongke Xue, our chief executive officer (“CEO”); Mr. Yongke Xue, a member of the Company’s Board of Directors (the “Board”); and Mr. Hanjun Zheng, our interim chief financial officer (“CFO”). The loss of the services of Messrs. Hongke Xue, Yongke Xue or Hanjun Zheng for any reason could significantly adversely impact our business and results of operations. Competition for senior management and senior technology personnel in the PRC is intense and the pool of qualified candidates is very limited. Accordingly, we cannot guarantee that the services of our senior executives and other key personnel will continue to be available to us, or that we will be able to find a suitable replacement for them if they were to leave.

 

The relative lack of public company experience of our management team may put us at a competitive disadvantage.

 

Our management team lacks public company experience, which could impair our ability to comply with legal and regulatory requirements such as those imposed by the Sarbanes-Oxley Act of 2002, (“Sarbanes-Oxley”). Our senior management does not have experience managing a publicly traded company. Such responsibilities include complying with federal securities laws and making required disclosures on a timely basis. Our senior management may be unable to implement programs and policies in an effective and timely manner or that adequately respond to the increased legal, regulatory and reporting requirements associated with being a publicly traded company. Our failure to comply with all applicable requirements could lead to the imposition of fines and penalties, distract our management from attending to the management and growth of our business, result in a loss of investor confidence in our financial reports and have an adverse effect on our business and stock price.

 

 17 

 

 

As a public company, we are obligated to maintain effective internal controls over financial reporting. Our internal controls may be determined not to be effective, which may adversely affect investor confidence in us and, as a result, decrease the value of our Common Stock.

 

The PRC has not adopted management and financial reporting concepts and practices similar to those in the United States. We may have difficulty in hiring and retaining a sufficient number of qualified finance and management employees to work in the PRC. As a result of these factors, we may experience difficulty in establishing and maintaining accounting and financial controls, collecting financial data, budgeting, managing our funds and preparing financial statements, books of account and corporate records and instituting business practices that meet investors’ expectations in the United States.

 

Rules adopted by the SEC, or the Commission, pursuant to  Sarbanes-Oxley Section 404 require annual assessment of our internal controls over financial reporting. This requirement first applied to our annual report on Form 10-K for the fiscal year ended December 31, 2008. The standards that must be met for management to assess the internal controls over financial reporting as effective are relatively new and complex, and they require significant documentation, testing and possible remediation to meet the detailed standards. This assessment will need to include disclosure of any material weaknesses identified by our management in our internal control over financial reporting. During the evaluation and testing process, if we identify one or more material weaknesses in our internal control over financial reporting, we will be unable to assert that our internal controls are effective. If we are unable to conclude that our internal control over financial reporting is effective, we could lose investor confidence in the accuracy and completeness of our financial reports, which could harm our business and cause the price of our Common Stock to decline.

 

We may have inadvertently violated Sarbanes-Oxley Section 402 and Section 13(k) of the Securities Exchange Act and may be subject to sanctions for such violations.

 

Section 13(k) of the Securities Exchange Act of 1934, as amended (the “Exchange Act”) provides that it is unlawful for a company such as ours, which has a class of securities registered under Section 12(b) of the Exchange Act to, directly or indirectly, including through any subsidiary, extend or maintain credit in the form of a personal loan to or for any director or executive officer of the company. Issuers violating Section 13(k) of the Exchange Act may be subject to civil sanctions, including injunctive remedies and monetary penalties, as well as criminal sanctions. The imposition of any of such sanctions on the Company may have a material adverse effect on our business, financial position, results of operations or cash flows.

 

In February 2008, we purchased Pacific, which is the holding company for our operating subsidiary, SkyPeople (China). At the time, Hede, a PRC company owned by Yongke Xue, a member of the Board and our former chief executive officer, and Xiaoqin Yan, a former director on the Board, was indebted to SkyPeople (China) on account of previous loans and advances made by SkyPeople (China) to Hede. Such loans and advances totaled RMB 31,544,043 in the aggregate (or $4,318,281 based on the exchange rate as of December 31, 2007) and were made during the period from June 6, 2007 to December 29, 2007 that were used by Hede to pay a portion of the purchase price for Hede’s acquisition of Huludao Wonder Fruit Co., Ltd., or Huludao Wonder. In May 2008, SkyPeople (China) also assumed Hede’s obligation of RMB 18,000,000 (or $2,638,329 based on the exchange rate December 31, 2008) for the balance of the purchase price for Huludao Wonder.

 

On June 10, 2008, Hede sold Huludao Wonder to SkyPeople (China) for a total price of RMB 48,250,000 (or $6,308,591 based on the exchange rate on June 1, 2007) the same price that Hede paid for Huludao Wonder. As of May 31, 2008, SkyPeople (China) had a related party receivable of RMB 48,929,272 (or $7,171,751 based on the exchange rate December 31, 2008) from Hede, which was credited against the purchase price, so that SkyPeople (China) did not pay any cash to Hede for the purchase, and the remaining balance of the loans and advances of RMB 679,272 (or $99,564 based on the exchange rate as of December 31, 2008) to Hede was repaid to us on June 11, 2008. Hede paid no interest or other consideration to us on account of the time value of money with respect to the loans and advances made by SkyPeople (China) to Hede.

 

Notwithstanding Hede’s repayment in full of loans made by SkyPeople (China) to Hede, the existence of indebtedness of Hede to SkyPeople (China) at the time we acquired Pacific and the continuation of such indebtedness thereafter until it was fully repaid in June 2008 may constitute a violation of Section 13(k) of the Exchange Act and Section 402(a) of Sarbanes-Oxley.

 

 18 

 

 

In addition, in May 2008, Pacific erroneously paid $4,916,617 to its former shareholders, including Xiaoqing Yan and Yongke Xue, as the result of a dividend declared by Pacific in February 2008 prior to our acquisition of Pacific. Because the recipients of these funds were no longer shareholders of Pacific, the transaction was treated for accounting purposes as an interest free loan. In June 2008, the directors and other related parties returned the funds they received, without interest. Although the erroneously paid funds associated with Pacific’s dividend declaration have been repaid to us in full, Xiaoqing Yan and Yongke Xue’s receipt of the erroneous dividend may also be deemed to be a violation of the Exchange Act and Section 13(k) and Section 402(a) of Sarbanes-Oxley. See the section entitled “Certain Relationships and Related Transactions—Transactions with Related Persons, Promoters and Certain Control Persons.”

 

Partially in response to the matters set forth above, in September 2008, the Board adopted a policy regarding approval of related party transactions. Under the policy, the Board’s audit committee must approve any related party transaction involving an aggregate amount that is expected to exceed $50,000, and no director may participate in any discussion or approval of a transaction that would be considered to be a related party transaction in which such person is interested. See the section entitled “Certain Relationships and Related Transactions—Review, Approval or Ratification of Transactions with Related Persons.”

 

We may need additional capital to fund our future operations and, if it is not available when needed, we may need to reduce our planned development and marketing efforts, which may reduce our sales revenue.

 

We believe that our existing working capital and cash available from operations will enable us to meet our working capital requirements for at least the next 12 months. However, if cash from future operations is insufficient, or if cash is used for acquisitions or other currently unanticipated uses, we may need additional capital. The development and marketing of new products and the expansion of distribution channels and associated support personnel require a significant commitment of resources. In addition, if the markets for our products develop more slowly than anticipated, or if we fail to establish significant market share and achieve sufficient net revenues, we may continue to consume significant amounts of capital. As a result, we could be required to raise additional capital. To the extent that we raise additional capital through the sale of equity or convertible debt securities, the issuance of such securities could result in dilution of the shares held by existing stockholders. If additional funds are raised through the issuance of debt securities, such securities may provide the holders certain rights, preferences, and privileges senior to those of common stockholders, and the terms of such debt could impose restrictions on our operations. We cannot guarantee that additional capital, if required, will be available on acceptable terms, or at all. If we are unable to obtain sufficient amounts of additional capital, we may be required to reduce the scope of our planned product development and marketing efforts, which could harm our business, financial condition and operating results.

 

We may not be able to prevent others from unauthorized use of our patents, which could harm our business and competitive position.

 

Our success depends, in part, on our ability to protect our proprietary technologies. We hold two patents in the PRC covering our fruit processing technology. The process of seeking patent protection can be lengthy and expensive and we cannot guarantee that our existing or future issued patents will be sufficient to provide us with meaningful protection or commercial advantages. We also cannot guarantee that our current or potential competitors do not have, and will not obtain, patents that will prevent, limit or interfere with our ability to make or sell our products in the PRC or other countries.

 

The implementation and enforcement of PRC intellectual property laws historically have not been vigorous or consistent. Accordingly, intellectual property rights and confidentiality protections in the PRC are not as effective as those in the United States and other countries. We may need to resort to litigation to enforce or defend patents issued to us or to determine the enforceability, scope and validity of our proprietary rights or those of others. Such litigation will require significant expenditures of cash and management efforts and could harm our business, financial condition and results of operations. An adverse determination in any such litigation will impair our intellectual property rights and may harm our business, competitive position, business prospects and reputation.

 

 19 

 

 

Intellectual property infringement claims may adversely impact our results of operations.

 

As we develop and introduce new products, we may be increasingly subject to claims of infringement of another party’s intellectual property. If a claim for infringement is brought against us, such claim may require us to modify our products, cease selling certain products or engage in litigation to determine the validity and scope of such claims. Any of these events may harm our business and results of operations.

 

If our costs and demands upon management increase disproportionately to the growth of our business and revenue as a result of complying with the laws and regulations affecting public companies, our operating results could be harmed.

 

As a public company, we do and will continue to incur significant legal, accounting, investor relations and other expenses, including costs associated with public company reporting requirements. We also have incurred and will incur costs associated with current corporate governance requirements, including requirements under Section 404 and other provisions of Sarbanes-Oxley, as well as rules implemented by the SEC and the stock exchange on which our Common Stock is traded. The expenses incurred by public companies for reporting and corporate governance purposes have increased dramatically over the past several years. These rules and regulations have increased our legal and financial compliance costs substantially and make some activities more time consuming and costly. If our costs and demands upon management increase disproportionately to the growth of our business and revenue, our operating results could be harmed.

 

There are inherent uncertainties involved in estimates, judgments and assumptions used in the preparation of financial statements in accordance with generally accepted accounting principles in the United States, or U.S. GAAP. Any changes in estimates, judgments and assumptions could have a material adverse effect on our business, financial condition and operating results.

 

The preparation of financial statements in accordance with U.S. Generally Accepted Accounting Principles (“U.S. GAAP”) involves making estimates, judgments and assumptions that affect reported amounts of assets (including intangible assets), liabilities and related reserves, revenue, expenses and income. Estimates, judgments and assumptions are inherently subject to change in the future, and any such changes could result in corresponding changes to the amounts of assets, liabilities, revenue, expenses and income. Any such changes could have a material adverse effect on our business, financial condition and operating results.

 

We are subject to the risk of increased income taxes, which could harm our business, financial condition and operating results.

 

We base our tax position upon the anticipated nature and conduct of our business and upon our understanding of the tax laws of the various countries in which we have assets or conduct activities. However, our tax position is subject to review and possible challenge by tax authorities and to possible changes in law, which may have retroactive effect. We currently operate through Pacific, a wholly-owned subsidiary organized under the laws of Vanuatu and SkyPeople (China), a 99.78% owned subsidiary of Pacific organized under the laws of the PRC, and we maintain manufacturing operations in the PRC. Any of these jurisdictions could assert tax claims against us. We cannot determine in advance the extent to which some jurisdictions may require us to pay taxes or make payments in lieu of taxes. If we become subject to additional taxes in any jurisdiction, such tax treatment could materially and adversely affect our business, financial condition and operating results.

 

Risks Related to Doing Business in the PRC

 

Inflation in the PRC could negatively affect our profitability and growth.

 

The rapid growth of China’s economy has been uneven among economic sectors and geographic regions of the country. China’s economy grew at an annual rate of 6.7% in 2016, as measured by the year-over-year change in gross domestic product, or GDP, according to the National Bureau of Statistics of China. Rapid economic growth can lead to growth in the money supply and rising inflation. The inflation rate in China was approximately 2.0% in 2016, as reported by National Bureau of Statistics, and is expected to increase. If prices for our products and services fail to rise at a rate sufficient to compensate for the increased costs of supplies, such as raw materials, due to inflation, it may have an adverse effect on our profitability.

 

 20 

 

 

Furthermore, in order to control inflation in the past, the PRC government has imposed controls on bank credits, limits on loans for property, plant and equipment and restrictions on state bank lending. The implementation of such policies may impede future economic growth. The People’s Bank of China has effected increases in interest rates in response to inflationary concerns in the China’s economy. If the central bank again raises interest rates from current levels, economic activity in China could further slow and, in turn, materially increase our costs and reduce demand for our products and services.

 

We face the risk that changes in the policies of the PRC government could have a significant impact upon the business we may be able to conduct in the PRC and the profitability of such business.

 

We conduct substantially all of our operations and generate most of our revenue in the PRC. Accordingly, economic, political and legal developments in the PRC will significantly affect our business, financial condition, results of operations and prospects. The PRC economy is in transition from a planned economy to a market oriented economy subject to plans adopted by the government that set national economic development goals. Policies of the PRC government can have significant effects on economic conditions in the PRC. While we believe that the PRC will continue to strengthen its economic and trading relationships with foreign countries and that business development in the PRC will continue to follow market forces, we cannot guarantee that this will be the case. Our interests may be adversely affected by changes in policies by the PRC government, including:

 

  ●  changes in laws, regulations or their interpretation;

 

  confiscatory taxation;
     
  restrictions on currency conversion, imports or sources of supplies;
     
  expropriation or nationalization of private enterprises; and
     
  the allocation of resources.

 

Although the PRC government has been pursuing economic reform policies for more than two decades, the PRC government continues to exercise significant control over economic growth in the PRC through the allocation of resources, controlling payments of foreign currency, setting monetary policy and imposing policies that impact particular industries in different ways. We cannot guarantee that the PRC government will continue to pursue policies favoring a market oriented economy or that existing policies will not be significantly altered, especially in the event of a change in leadership, social or political disruption, or other circumstances affecting political, economic and social life in the PRC.

 

The original incorporation of SkyPeople (China) as a joint stock company in 2001 did not obtain all required approvals from the PRC government authorities pursuant to the relevant PRC law effective at the time, and we may be subject to various penalties under the law retroactively.

 

The original incorporation of SkyPeople (China) (under the original name of Xi’an Zhonglv Ecology Science and Technology Industry Co., Ltd.) as a joint stock company in 2001 was approved by the Xi’an Municipal People’s Government. However, according to the applicable PRC Company Law that was in force in 2001, the incorporation of SkyPeople (China) as a joint stock company shall be subject to the approval by the government authority of Shaanxi Province. Pursuant to the PRC Company Law which was in force in 2001, if company stocks is arbitrarily issued without obtaining the approval of the relevant competent authorities stipulated under the law, the parties concerned may be ordered to cease the issuance of the stock, refund the raised capital and the interests accrued therefrom, and may be subject to a fine of no less than one percent but no more than five percent of the amount of the raised capital. As such, SkyPeople (China) may be subject to any or all of the foregoing penalties as provided under the PRC Company Law effective in 2001 should the relevant government authorities choose to enforce the law retroactively.

 

 21 

 

 

However, we believe that the regulatory authorities may consider the following factors as mitigating factors if such authorities choose to enforce the applicable laws:

 

(i) the incorporation of SkyPeople (China) obtained the approval by the Xi’an local government. As  general practice in approval procedures, the applicants may only be able to first approach the Xi’an local government authority in order to acquire the approval by a higher level government authority, and would generally rely on the Xi’an local government to then submit the application to a higher level authority for its final approval; and

 

(ii) the trend of the PRC Company Law is to deregulate the approvals on the incorporation of joint stock companies in China. In particular, the current PRC Company Law, effective since January 1, 2006, has eliminated the relevant approval requirement relating to the incorporation of joint stock companies. Instead, the current PRC Company Law merely requires a registration with the competent Administration for Industry and Commerce in connection with the incorporation of joint stock companies in the PRC as long as the stock is not issued to the public.

 

In addition, if needed in the future, we may make efforts to seek a written confirmation from the Shaanxi Provencal People’s Government regarding its ratification of the original incorporation of SkyPeople (China) as a joint stock company.

 

Our current manufacturing operations are subject to various environmental protection laws and regulations issued by the central and local governmental authorities, and we cannot guarantee that we have fully complied with all such laws and regulations. In addition, changes in the existing laws and regulations or additional or stricter laws and regulations on environmental protection in the PRC may cause us to incur significant capital expenditures, and we cannot guarantee that we will be able to comply with any such laws and regulations.

 

We carry out our business in an industry that is subject to PRC environmental protection laws and regulations. These laws and regulations require enterprises engaged in manufacturing and construction that may cause environmental waste to adopt effective measures to control and properly dispose of waste gases, waste water, industrial waste, dust and other environmental waste materials, as well as fee payments from producers discharging waste substances. Fines may be levied against producers causing pollution.  Although we have made efforts to comply with such laws and regulations, we cannot guarantee that we have fully complied with all such laws and regulations. Except for Yingkou, all of our operating facilities hold a Pollution Emission Permit. The failure of complying with such laws or regulations may subject us to various administrative penalties such as fines. If the circumstances of the breach are serious, the central government of the PRC, including all governmental subdivisions, has the discretion to cease or close any operations failing to comply with such laws or regulations. There can also be no assurance that the PRC government will not change the existing laws or regulations or impose additional or stricter laws or regulations, compliance with which may cause us to incur significant capital expenditure, which we may be unable to pass on to our customers through higher prices for our products. In addition, we cannot guarantee that we will be able to comply with any such laws and regulations.

 

Changes in existing PRC food hygiene and safety laws may cause us to incur additional costs to comply with the more stringent laws and regulations, which could have an adverse impact on our financial position.

 

Manufacturers within the PRC beverage industry are subject to compliance with PRC food hygiene laws and regulations. These food hygiene and safety laws require all enterprises engaged in the production of juice and other beverages to obtain a food production license for each of their production facilities. They also set out hygiene and safety standards with respect to food and food additives, packaging and containers, information to be disclosed on packaging as well as hygiene requirements for food production and sites, facilities and equipment used for the transportation and sale of food. Failure to comply with PRC food hygiene and safety laws may result in fines, suspension of operations, loss of business licenses and, in more extreme cases, criminal proceedings against an enterprise and its management. Although we comply with current food hygiene laws, in the event that the PRC government increases the stringency of such laws, our production and distribution costs may increase, which could adversely impact our financial position.

 

 22 

 

 

We benefit from various forms of government subsidies and grants, the withdrawal of which could affect our operations.

 

Certain of our subsidiaries have received government subsidies from local governments. We recognized $0.03 million and $1.2 million in government subsidies for fiscal years 2016 and 2015, respectively. Past government grants or subsidies are not indicative of what we will obtain in the future. We cannot guarantee that we will continue to be eligible for government grants or other forms of government support. In the event that we are no longer eligible for grants, subsidies or other government support, our business and financial condition could be adversely affected.

 

PRC laws and regulations governing our current business operations are sometimes vague and uncertain and any changes in such laws and regulations may harm our business.

 

There are substantial uncertainties regarding the interpretation and application of PRC laws and regulations including, but not limited to, the laws and regulations governing our business and the enforcement and performance of our arrangements with customers in certain circumstances. We are considered foreign persons or foreign funded enterprises under PRC laws and, as a result, we are required to comply with PRC laws and regulations related to foreign persons and foreign funded enterprises. These laws and regulations are sometimes vague and may be subject to future changes, and their official interpretation and enforcement may involve substantial uncertainty. The effectiveness of newly enacted laws, regulations or amendments may be delayed, resulting in detrimental reliance. New laws and regulations that affect existing and proposed future businesses may also be applied retroactively. We cannot predict what effect the interpretation of existing or new PRC laws or regulations may have on our business.

 

We could be restricted from paying dividends to shareholders due to PRC laws and other contractual requirements.

 

We are a holding company incorporated in the State of Florida and do not have any assets or conduct any business operations other than our investments in our subsidiaries and affiliates.  As a result of our holding company structure, we rely entirely on dividend payments from SkyPeople (China).  PRC accounting standards and regulations currently permit payment of dividends only out of accumulated profits, a portion of which is required to be set aside for certain reserve funds.  Furthermore, if SkyPeople (China) incurs debt on its own in the future, the instruments governing the debt may restrict its ability to pay dividends or make other payments.  Although we do not intend to pay dividends in the future, our inability to receive all of the revenue from SkyPeople (China)’s operations may provide an additional obstacle to our ability to pay dividends if we so decide in the future.

 

Governmental control of currency conversion may affect the value of shareholder investments.

 

The PRC government imposes controls on the convertibility of RMB into foreign currencies and, in certain cases, the remittance of currency out of the PRC.  RMB is currently not a freely convertible currency.  Shortages in the availability of foreign currency may restrict our ability to remit sufficient foreign currency to satisfy foreign currency obligations.  Under existing PRC foreign exchange regulations, payments of current account items, including profit distributions, interest payments and expenditures from the transaction, can be made in foreign currencies without prior approval by complying with certain procedural requirements.  Approval from appropriate governmental authorities, however, is required where RMB is to be converted into foreign currency and remitted out of the PRC to pay capital expenses such as the repayment of bank loans denominated in foreign currencies.  In addition, the PRC government could restrict access to foreign currencies for current account transactions in the future.  If the foreign exchange control system prevents us from obtaining sufficient foreign currency to satisfy our currency demands, we may not be able to pay certain of our expenses as they come due.

 

The fluctuation of the RMB may harm shareholder investments.

 

The value of the RMB against the U.S. dollar and other currencies may fluctuate and is affected by, among other things, changes in the PRC’s political and economic conditions.  Any significant revaluation of the RMB may materially and adversely affect our cash flows, revenue and financial condition.  For example, to the extent that we need to convert U.S. dollars we receive from an offering of our securities into RMB for our operations, appreciation of the RMB against the U.S. dollar would diminish the value of the proceeds of the offering and could harm our business, financial condition and results of operations.  Conversely, if we decide to convert our RMB into U.S. dollars for business purposes and the U.S. dollar appreciates against the RMB, the U.S. dollar equivalent of the RMB we convert would be reduced.  In addition, the depreciation of significant U.S. dollar denominated assets could result in a charge to our income statement and a reduction in the value of these assets.

 

 23 

 

 

PRC regulations relating to mergers and the establishment of offshore special purpose companies by PRC residents, if applied to us, may limit our ability to operate our business as we see fit.

 

On August 8, 2006, six Chinese regulatory agencies, namely, MOFCOM, the State Assets Supervision and Administration Commission, the State Administration for Taxation (“SAT”), SAIC, the Securities Regulatory Commission (“CSRC”) and the State Administration of Foreign Exchange (“SAFE”), jointly promulgated the Regulation on Mergers and Acquisitions of Domestic Companies by Foreign Investors, generally referred to as the 2006 M&A Rules, which became effective on September 8, 2006. The 2006 M&A Rules, among other things, govern the approval process by which an offshore investor may participate in an acquisition of assets or equity interests of a Chinese domestic company. Depending on the structure of the transaction, the 2006 M&A Rules require the transaction parties to make a series of applications to the government agencies. In some instances, the application process may require the presentation of economic data concerning a transaction, including appraisals of the target business and evaluations of the acquirer, which are designed to allow the government to assess the transaction. Under certain circumstances, government approvals will have expiration dates by which a transaction must be completed and reported to the government agencies. Compliance with the 2006 M&A Rules will be more time consuming and expensive than in the past, and the government can exert more control over the combination of two businesses under the 2006 M&A Rules. As a result of any potential application of the 2006 M&A Rules, our ability to engage in business combination transactions in the PRC has become significantly more complicated, time consuming and expensive, and we may not be able to negotiate a transaction that is acceptable to us or sufficiently protective of our interests in a transaction.

 

In October 2005, SAFE issued the Notice on Relevant Issues in the Foreign Exchange Control over Financing and Return Investment Through Special Purpose Companies by Residents Inside the PRC, generally referred to as Circular 75. Circular 75 requires Chinese residents to register with an applicable branch of SAFE before establishing or acquiring control over an offshore special purpose company for the purpose of engaging in an equity financing outside of the PRC that is supported by domestic Chinese assets originally held by those residents. Following the issuance of Circular 75, SAFE issued internal implementing guidelines for Circular 75 in June 2007. These implementing guidelines, known as Notice 106, effectively expanded the reach of Circular 75 by:

 

  purporting to regulate the establishment or acquisition of control by Chinese residents of offshore entities which merely acquire “control” over domestic companies or assets, even in the absence of legal ownership;
     
  adding requirements relating to the source of the Chinese resident’s funds used to establish or acquire the offshore entity;
     
  regulating the use of existing offshore entities for offshore financings;
     
  purporting to regulate situations in which an offshore entity establishes a new subsidiary in the PRC or acquires an unrelated company or unrelated assets in the PRC;
     
  making the domestic affiliate of the offshore entity responsible for the accuracy of certain documents which must be filed in connection with any such registration, notably, the business plan which describes the overseas financing and the use of proceeds; and
     
  requiring that the registrant establish that all foreign exchange transactions undertaken by the offshore entity and its affiliates were in compliance with applicable laws and regulations.

 

No assurance can be given that our shareholders who are the residents as defined in Circular 75 and who own or owned our shares have fully complied with, and will continue to comply with, all applicable registration and approval requirements of Circular 75 in connection with their equity interests in us and our acquisition of equity interests in our PRC based subsidiaries by virtue of our acquisition of Pacific. Moreover, because of uncertainty over how Circular 75 will be interpreted and implemented, and how or whether SAFE will apply it to us following the Pacific acquisition, we cannot predict how it will affect our business operations or future strategies. For example, the ability of our present and prospective PRC subsidiaries to conduct foreign exchange activities, such as the remittance of dividends and foreign currency denominated borrowings, may be subject to compliance with Circular 75 by our Chinese resident beneficial holders. In addition, such Chinese residents may not always be able to complete the necessary registration procedures required by Circular 75. We have little control over our present or prospective direct or indirect shareholders /beneficial owners or the outcome of such registration procedures. If our Chinese shareholders/beneficial owners or the Chinese shareholders/beneficial owners of the target companies we acquired in the past or will acquire in the future fail to comply with Circular 75 and related regulations, and if SAFE requires it, they may be subject to fines or legal sanctions, and Chinese authorities could restrict our investment activities in the PRC, limit our subsidiaries’ ability to make distributions or pay dividends, or affect the ownership structure, which could adversely affect business and prospects.

 

 24 

 

 

Our acquisition of SkyPeople (China) could constitute a Round-trip Investment under the 2006 M&A Rules.

 

Prior to obtaining the MOFCOM approval on September 3, 2007 and Xi’an AIC approval on October 18, 2007, and prior to the full payment of the purchase price by Pacific for 99% of SkyPeople (China)’s capital stock, SkyPeople (China) was a PRC business some of whose shareholders were PRC individuals including Hongke Xue, chairman of SkyPeople (China). When Pacific was incorporated on November 30, 2006 and when the SkyPeople (China) acquisition was approved, none of the shareholders of Pacific were PRC citizens. Immediately after the consummation of the share exchange, shareholders of Pacific became our shareholders, including Fancylight, our controlling shareholder. To incentivize Mr. Hongke Xue in connection with the continuous development of SkyPeople (China)’s business, a call option agreement was entered into between Fancylight and Mr. Hongke Xue on February 25, 2008 pursuant to which Mr. Xue had the opportunity to acquire a majority of our Common Stock held by Fancylight. Mr. Xue and Fancylight also entered into a voting trust agreement pursuant to which Mr. Xue has the right to vote such shares on Fancylight’s behalf.

 

The PRC regulatory authorities may take the view that the SkyPeople (China) acquisition, the share exchange transaction and the call option and voting trust arrangements are part of an overall series of arrangements which constitute a round-trip investment regulated by the 2006 M&A Rules, because at the end of these transactions the same PRC individual who controlled SkyPeople (China) became the effective controlling party of a foreign entity that acquired ownership of SkyPeople (China). The PRC regulatory authorities may also take the view that the approval of the SkyPeople (China) acquisition by the MOFCOM and the registration of such acquisition with the AIC in Xi’an AIC may not be evidence that the SkyPeople (China) acquisition has been properly approved because the relevant parties did not fully disclose to the MOFCOM or AIC the overall restructuring arrangements. If the PRC regulatory authorities take the view that the SkyPeople (China) acquisition constitutes a round-trip investment under the 2006 M&A Rules, we cannot guarantee that we will be able to obtain the required MOFCOM approval.

 

If the PRC regulatory authorities take the view that the SkyPeople (China) acquisition constitutes a round-trip investment without MOFCOM approval on such round-trip investment, they could invalidate our acquisition and ownership of SkyPeople (China).

 

Additionally, the 2006 M&A Rules also purport to require that an offshore special purpose vehicle (“ SPV”) formed for listing purposes and controlled directly or indirectly by PRC companies or individuals shall obtain the approval of the CSRC prior to the listing and trading of such SPV’s securities on an overseas stock exchange. On September 21, 2006, the CSRC published on its official website procedures specifying documents and materials required to be submitted to it by SPVs seeking CSRC approval of their overseas listings. However, the application of this PRC regulation remains unclear, with no consensus currently existing regarding the scope and applicability of the CSRC approval requirement. Given that we established our PRC subsidiaries by means of direct investments, we believe that these regulations do not require an application to be submitted to the CSRC for the approval of the listing and trading of our stock on the NASDQ Global Equities, unless we are clearly required to do so by subsequently promulgated rules of the CSRC. If the CSRC or another PRC regulatory agency subsequently determines that CSRC approval was required for the offerings, we may need to apply for a remedial approval from the CSRC and may be subject to certain administrative punishments or other sanctions from these regulatory agencies. The regulatory agencies may take actions that could have a material adverse effect on our business, financial condition, results of operations, reputation and prospects, as well as the trading price of our stock.

 

 25 

 

 

We believe that if this takes place, we may be able to find a way to reestablish control of SkyPeople (China)’s business operations through a series of contractual arrangements rather than an outright purchase of SkyPeople (China). But we cannot guarantee that such contractual arrangements will be protected by PRC law or that we can receive as complete or effective economic benefit and overall control of SkyPeople (China)’s business than if we had direct ownership of SkyPeople (China). In addition, we cannot guarantee that such contractual arrangements can be successfully implemented under PRC law. If we cannot obtain approval from MOFCOM and/or CSRC if required by the PRC regulatory authorities to do so, and if we cannot put in place or enforce relevant contractual arrangements as an alternative and equivalent means of control of SkyPeople (China), our business and financial performance will be materially adversely affected.

 

Because our principal assets are located outside of the United States, it may be difficult for investors to use U.S. securities laws to enforce their rights against us, our officers and some of our directors in the United States or to enforce judgments of United States courts against us or them in the PRC.

 

All of our present officers and directors reside outside of the United States. In addition, SkyPeople (China) is located in the PRC and substantially all of its assets are located outside of the United States. Therefore, it may be difficult for investors in the United States to enforce their legal rights based on the civil liability provisions of the U.S. securities laws against us in the courts of either the United States or the PRC and, even if civil judgments are obtained in courts of the United States, to enforce such judgments in the PRC courts. Further, it is unclear if extradition treaties now in effect between the United States and the PRC would permit effective enforcement against us or our officers and directors of criminal penalties under the U.S. Federal securities laws or otherwise.

 

Risks Related to Our Common Stock

 

We are authorized to issue blank check preferred stock, which may be issued without shareholder approval and which may adversely affect the rights of holders of our Common Stock.

 

We are authorized to issue 10,000,000 shares of preferred stock. The Board is authorized under our articles of incorporation, as amended, to provide for the issuance of shares of preferred stock by resolution and by filing a certificate of designations under Florida law, to fix the designation, powers, preferences and rights of the shares of each such series of preferred stock and the qualifications, limitations or restrictions thereof without any further vote or action by the shareholders. The Board previously designated and issued 1,000,000 shares of Series A preferred stock which were automatically converted into our Common Stock upon the effective date of our two-for-three reverse split and returned to the status of authorized and unissued shares of preferred stock following the reverse split. As of December 31, 2016 there were no shares of Series A preferred stock issued and outstanding. Any shares of preferred stock that are issued are likely to have priority over our Common Stock with respect to dividend or liquidation rights. In the event of issuance, the preferred stock could be utilized under certain circumstances as a method of discouraging, delaying or preventing a change in control, which could have the effect of discouraging bids to acquire us and thereby prevent shareholders from receiving the maximum value for their shares. We have no present intention to issue any additional shares of preferred stock in order to discourage or delay a change of control or for any other reason. However, there can be no assurance that preferred stock will not be issued at some time in the future. 

 

Yongke Xue has control over key decision making as a result of his control of a majority of our voting stock.

 

Yongke Xue, a member of the Board of Directors, indirectly and beneficially owns 80% equity interest in SkyPeople International Holdings Group Limited (“SP International”), and also serves as the sole director of SP International. In turn, as of December 31, 2016, SP International indirectly owns 13,375,639 shares, or 50.2%, of our outstanding common stock. Mr. Yongke Xue will be able to exercise voting rights with respect to these shares of common stock, and has the ability to control the outcome of matters submitted to our stockholders for approval, including the election of directors and any merger, consolidation, or sale of all or substantially all of our assets. This concentrated control could delay, defer, or prevent a change of control, merger, consolidation, or sale of all or substantially all of our assets that our other stockholders support, or conversely this concentrated control could result in the consummation of such a transaction that our other stockholders do not support. This concentrated control could also discourage a potential investor from acquiring our common stock due to the limited voting power of such stock. As a board member, Mr. Yongke Xue owes a fiduciary duty to our stockholders and must act in good faith in a manner he reasonably believes to be in the best interests of our stockholders. As a stockholder, even a controlling stockholder, Mr. Yongke Xue is entitled to vote his shares, and shares over which he has voting control, in his own interests, which may not always be in the interests of our stockholders generally.

 

 26 

 

 

Anti-takeover provisions in our charter documents and under Florida law could discourage, delay or prevent a change in control of our Company and may affect the trading price of our Common Stock.

 

We are a Florida corporation and the anti-takeover provisions of the Florida Business Corporation Act may discourage, delay or prevent certain changes in control unless such change in control is approved by a majority of our disinterested shareholders. In addition, the terms of our articles of incorporation and bylaws may discourage, delay or prevent a change in our management or control over us that shareholders may consider favorable. Our articles of incorporation and bylaws:

 

  authorize the issuance of “blank check” preferred stock that could be issued by the Board to thwart a takeover attempt;
     
  require that directors only be removed from office upon a majority shareholder vote;
     
  provide that vacancies on the board of directors, including newly created directorships, may be filled only by a majority vote of directors then in office;
     
  limit who may call special meetings of shareholders; and
     
  prohibit shareholder action by written consent, requiring all actions to be taken at a meeting of the shareholders.


For more information regarding these and other provisions, see the section titled “Description of Our Securities — Anti-Takeover Effects of Florida Law and Provisions of Our Articles of Incorporation and Bylaws.”

 

In the past, our Common Stock has been in danger of being delisted from the NASDAQ Stock Market (“NASDAQ”).

 

On each of April 20, 2016, May 24, 2016 and August 17, 2016, the Company received a notification letter from the staff of the Listing Qualifications Department of NASDAQ (the “Staff”) indicating that the Company was not in compliance with NASDAQ’s continued listing requirements because the Company was not in compliance with the NASDAQ Listing Rule 5250(c)(1) (the “Rule”) with respect to certain of its annual and current reports.

 

On October 12, 2016, the Company received a delisting determination letter (the “Determination Letter”) from the Staff notifying the Company that because the Company had not filed its Annual Report on Form 10-K for the fiscal year ended December 31, 2015 (the “Form 10-K”) and its Quarterly Reports on Form 10-Q for the quarterly periods ended March 31, 2016 and June 30, 2016, (together, the “Reports”) by October 11, 2016, the deadline by which the Company was to file all Reports in order to regain compliance with the Rule, the Company’s common stock was subject to delisting from the NASDAQ Global Market. The Determination Letter further noted that unless the Company requested an appeal of the Staff’s determination no later than 4:00 pm Eastern Time on October 19, 2016, trading of the Company’s common stock on the NASDAQ Global Market would be suspended at the opening of business on October 21, 2016, and a Form 25-NSE would be filed with the Securities and Exchange Commission (the “SEC”) removing the Company’s securities from listing and registration on the NASDAQ Global Market.

 

On October 19, 2016, the Company requested a hearing before the NASDAQ Hearings Panel (the “Panel”) under Listing Rule 5815(a) to appeal the delisting determination from the Staff. On November 2, 2016, the Company was granted an extended stay as to the suspension of the Company's shares from trading by the Panel until the Company's scheduled hearing before the Panel on December 15, 2016 and issuance of a final Panel decision. Following a hearing, the Panel required that the Company regain compliance by January 31, 2017. By letter dated February 2, 2017, the Panel notified the Company that (i) the Company had regained compliance, (ii) the Company’s Common Stock would continue to be listed on the NASDAQ Global Market, and (iii) the Panel was closing the matter.

 

ITEM 1B – UNRESOLVED STAFF COMMENTS

 

Not applicable.

 

 27 

 

 

ITEM 2 – PROPERTIES

 

Our principal executive offices are located at 16/F, China Development Bank Tower, No. 2 Gaoxin 1st Road, Hi-Tech Industrial Zone, Xi’an, Shaanxi Province, PRC 710065, and our telephone number is 86-29-88377161. The area of our office is approximately 1,400 square meters.

 

We operate four factories through a branch office of SkyPeople (China) and three subsidiaries of SkyPeople (China). In each of these factories, we own all the factory facilities except for land with regard to which we own land use rights. There is no private ownership of land in the PRC. All land ownership is held by the government of the PRC. Land use rights can be transferred upon approval by the land administrative authorities of the PRC (State Land Administration Bureau) upon payment of the required land transfer fee. The chart summarizes the information of the facilities and the four factories that we operate:

 

Location   Products   Operator   Size   Land Use Rights Expiration Date
16th Floor, China Development Bank Tower, No. 2 Gaoxin 1st Road, Hi-Tech Industrial Zone, Xi’an, Shaanxi Province   Headquarters   N/A     1,425.96 square meters   *
Sanqu Town, Jingyang County, Xianyang City, Shaanxi Province   Concentrated apple and pear juice and concentrated kiwifruit juice   SkyPeople (China)     34,476.04 square meters   December 27, 2056
Siqun Village, Mazhao Town, Zhouzhi County, Xi’an City, Shaanxi Province   Kiwifruit puree, concentrated kiwifruit puree, and fruit beverages   Shaanxi Qiyiwangguo     23,599.78 square meters and 34,335.05 square meters   December 5, 2048 November 14, 2048
Hujia Village, Gaotai Town, Suizhong County, Huludao, Liaoning Province   Concentrated apple and pear juice and apple aroma, fruit juice beverages   Huludao Wonder**     86,325   April 20, 2054
Yuton Village, Shizijie Town, Gaizhou, Liaoning Province   Concentrated apple juice and apple aroma   Yingkou     20,732   April 5, 2055

 

* Our certificate of this facility does not indicate any expiration date, although the usage of this property shall not exceed 50 years under the PRC law.
   
** In December 2016, the Company established a winding-down plan to close Huludao Wonder operation. In accordance with the restructuring plan, the Company would transfer the concentrated fruit juice production equipment in Huludao Wonder to another subsidiary and sell the land and facilities when there is a favorable opportunity. As the Company does not expect to sale the assets of Huludao Wonder in the near future, the assets are not recorded as assets held for sale as of December 31, 2016.

 

We believe that our current offices and facilities are adequate to meet our needs, and that additional facilities will be available for lease, if necessary, to meet our future needs. 

 

 28 

 

 

ITEM 3 – LEGAL PROCEEDINGS

 

In April 2015, China Cinda Asset Management Co., Ltd. Shaanxi Branch (“Cinda Shaanxi Branch”) filed two enforcement proceedings with Xi'an Intermediate People's Court against the Company for alleged defaults pursuant to guarantees by the Company to its suppliers for a total amount of RMB 39,596,250, or approximately $6.1 million.

 

In June 2014, two long term suppliers of pear, mulberry, kiwi fruits to the Company requested the Company to provide guarantees for their loans with Cinda Shaanxi Branch. Considering the long term business relationship and to ensure the timely supply of raw materials, the Company agreed to provide guarantees upon the value of the raw materials supplied to the Company. Because Cinda Shaanxi Branch is not a bank authorized to provide loans, it eventually provided financing to the two suppliers through purchase of accounts receivables of the two suppliers with the Company. In July, 2014, the parties entered into two agreements - Accounts Receivables Purchase and Debt Restructure Agreement and Guarantee Agreements for Accounts Receivables Purchase and Debt Restructure. Pursuant to the agreements, Cinda Shaanxi Branch agreed to provide a RMB 100 million credit line on a rolling basis to the two suppliers and the Company agreed to pay its accounts payables to the two suppliers directly to Cinda Shaanxi Branch and provided guarantees for the two suppliers. In April 2015, Cinda Shaanxi Branch stopped providing financing to the two suppliers and the two suppliers were unable to continue the supply of raw materials to the Company. Consequently, the Company stopped making any payment to Cinda Shaanxi Branch.

 

The Company has responded to the court and taken the position that the financings under the agreements are essentially the loans from Cinda Shaanxi Branch to the two suppliers, and because Cinda Shaanxi Branch does not have permits to make loans in China, the agreements are invalid, void and have no legal forces from the beginning. Therefore, the Company has no obligations to repayment the debts owed by the two suppliers to Cinda Shaanxi Branch. The proceeding is currently pending for the verdict of the judge.

 

In September 2016, the Suizhong Branch of Huludao Banking Co. Ltd. (“Suizhong Branch”) filed a lawsuit with Huludao Intermediate People’s Court (the “Court”) against the Company’s indirectly wholly-owned subsidiary Huludao Wonder Fruit Co., Ltd. (“Wonder Fruit”) and requested that Wonder Fruit repay a 40 million RMB (approximately $6.35 million) bank loan, plus interest. The loan became due on its maturity date on December 9, 2016.  On December 19, 2016, the Court accepted the case.  The Company has been disputing the interest rate of the loan with Suizhong Branch, and has not repaid the loan to date.  Wonder Fruit believes the interest charged by Suizhong Branch is 100% higher than the base rate set by China People’s Bank and is not in consistent with China People’s Bank’s base interest and floating rate. The Court has temporarily frozen the land and real property of the Wonder Fruit that were pledged as guarantee for the loan from being transferred to any third-party, but the freeze does not limit or affect the use of these properties by Wonder Fruit for its business. Wonder Fruit is currently in discussions with the Suizhong Branch on repayment of the bank loan and a reduction of the interest due thereon.

 

From time to time we may be a party to various litigation proceedings arising in the ordinary course of our business, none of which, in the opinion of management, is likely to have a material adverse effect on our financial condition or results of operations.

 

ITEM 4 – MINE SAFETY DISCLOSURES

 

Not applicable.

 

 29 

 

 

PART II

 

ITEM 5 – MARKET FOR REGISTRANT’S COMMON EQUITY, RELATED STOCKHOLDER MATTERS AND ISSUER PURCHASES OF EQUITY SECURITIES

 

Our Common Stock has been listed on the Nasdaq Global market since April 20, 2010. Immediately prior to that, our Common Stock was traded on the NYSE Amex. The following table sets forth the high and low inter-dealer prices, without mark-up, mark-down or commission, involving our Common Stock during each calendar quarter, and may not represent actual transactions.

 

2016  High   Low 
First quarter  $5.36   $2.65 
Second quarter  $2.83   $1.70 
Third quarter  $18.22   $2.12 
Fourth quarter  $9.09   $5.75 

 

2015  High   Low 
First quarter  $1.30   $0.98 
Second quarter  $1.53   $1.14 
Third quarter  $1.36   $0.83 
Fourth quarter  $1.09   $0.51 

 

Reports to Stockholders

 

We plan on furnishing stockholders with an annual report for each fiscal year ending December 31 containing financial statements audited by its independent certified public accountants. The Company intends to maintain compliance with the periodic reporting requirements of the Exchange Act.

 

Stockholders

 

As of April 7, 2017, there were 4,311,090 shares of our Common Stock issued and outstanding, and we had approximately 66 record holders of our Common Stock, not including holders who hold their shares under street name.

 

Dividend Policy

 

We have not declared or paid any cash dividends on our Common Stock during our last four fiscal years. The payment of dividends is at the discretion of the Board and is contingent on our revenues and earnings, capital requirements, financial condition and the ability of our operating subsidiary, SkyPeople (China), to obtain governmental approval to send funds out of the PRC. We currently intend to retain all earnings, if any, for use in business operations. Accordingly, we do not anticipate declaring any dividends in the near future.

 

The PRC’s national currency, the RMB or yuan, is not a freely-convertible currency. Please refer to the risk factors “Governmental control of currency conversion may affect the value of shareholder investment,” “The fluctuation of the RMB may harm shareholder investments” and “PRC regulations relating to mergers and the establishment of offshore special purpose companies by PRC residents, if applied to us, may limit our ability to operate our business as we see fit.”

 

Recent Sales of Unregistered Securities and Use of Proceeds

 

The Company did not make any sales of unregistered securities during the fiscal year ended December 31, 2016 that were not previously disclosed in a quarterly report on Form 10-Q or a current report on Form 8-K.

 

On August 30, 2010, we closed the public offering of 5,181,285 shares of our Common Stock at a price of $5.00 per share for approximately $25.9 million. We received an aggregate of approximately $24 million as net proceeds after deducting underwriting discounts and commissions and offering expenses. As of December 31, 2016, we had spent approximately $18.6 million on various capital projects in Huludao Wonder and the remaining $24 million on various capital projects in SkyPeople Suizhong. For more details related to the use of proceeds in 2016 from the public offering in 2010, please see the section entitled “Capital Projects” under “Item 7, Management Discussion and Analysis of Financial Conditions and Results of Operations”.

 

 30 

 

 

Securities Authorized for Issuance Under Equity Compensation Plans

 

The following table sets forth information as of December 31, 2016, with respect to our equity compensation plans previously approved by stockholders and equity compensation plans not previously approved by stockholders.

 

 

   Equity Compensation Plan Information 
Plan Category  Number of securities to be issued upon exercise of outstanding options, warrants and rights   Weighted average exercise price of outstanding options, warrants and rights   Number of securities remaining available for future issuance under equity compensation plans (excluding securities reflected in column (a)) 
    (a)    (b)    (c) 
Equity compensation plans approved by stockholders (1)      $ N/A(2)   1,000,000 
Equity compensation plans not approved by stockholders      $N/A    1,000,000 
Total       $ N/A      

  

(1) Consists of Stock Incentive Plan, which was approved by the Company’s shareholders at its annual meeting on August 18, 2011.
(2) The exercise price of options granted and stock appreciation rights under the Plan may be no less than the fair market value of the Company’s Stock on the date of grant. Because no options have been granted under the plan, the weighted-average exercise price is not available.

 

Item 6 – SELECTED FINANCIAL DATA

 

Not Applicable. 

 

 31 

 

 

ITEM 7 – MANAGEMENT'S DISCUSSION AND ANALYSIS OF FINANCIAL CONDITION AND RESULTS OF OPERATIONS

 

The following discussion and analysis of the consolidated financial condition and results of operations should be read in conjunction with our consolidated financial statements and related notes appearing elsewhere in this report. This discussion and analysis contains forward-looking statements that involve risks, uncertainties and assumptions. Our actual results could differ materially from the results described in or implied by these forward-looking statements as a result of various factors, including those discussed below and elsewhere in this Annual Report on Form 10-K, particularly under the heading “Risk Factors.”

 

Overview

 

We are engaged in the production and sales of fruit juice concentrates (including fruit purees, concentrated fruit purees and concentrated fruit juices), fruit beverages (including fruit juice beverages and fruit cider beverages), and other fruit related products (including organic and non-organic fresh fruits) in and from the PRC. Our fruit juice concentrates, which include apple, pear and kiwifruit concentrates, are sold to domestic customers and exported directly or via distributors. We sell our Hedetang branded bottled fruit beverages domestically primarily to supermarkets in the PRC. In 2016, sales of our fruit concentrates, fruit beverages, and other fruit-related products represented 51%, 43%, and 6% of our revenue, respectively, compared to sales of 49%, 51%, and 0%, respectively, in 2015. We did not sell any fresh fruits in 2016 and 2015 as the cost to buy fresh fruits was high and sales price was low, which could result in lower margin and higher risk. Management decided not to procure any fresh fruits for fresh fruit sales in 2016 and 2015.

 

We export our products as well as sell them domestically. We sell our products either through distributors with good credit or to end-users directly. Our main export markets are Asia, North America, Europe, Russia and the Middle East. We sell our Hedetang brand bottled fruit beverages domestically, primarily to supermarkets in the PRC. We also sell our other fruit-related products to domestic customers.

 

We currently market our Hedetang brand fruit beverages in only certain regions of the PRC. We plan to expand the market presence of Hedetang over a broader geographic area in the PRC. In particular, we plan to expand our glass bottle production line to produce higher margin portable fruit juice beverages targeting consumers in more populated Chinese cities. Currently we produce six flavors of fruit beverages in 280 ml glass bottles, 418 ml glass and 500 ml glass bottles and BIB (bag in box) packages, including apple juice, pear juice, kiwifruit juice, mulberry juice, peach juice and pomegranate juice. We currently sell our fruit beverages to over 100 distributors and more than 20,000 retail stores in approximately 20 provinces. Our products are sold through distributors in stores such as Hualian Supermarket in Beijing, RT-Mart in Shenyang, WOWO in Chengdu, the Quanjia convenient store chain, Vanguard in Xi’an, Carrefour in Chongqing and Shenyang and Lianhua Supermarket in Shanghai.

 

We plan to continue to focus on creating new products with high margins to supplement our current product offering.

 

Our business is highly seasonal and can be greatly affected by weather because of the seasonal nature of growing and harvesting of fruits and vegetables. Our core products are apple, pear and kiwifruit juice concentrates, which are produced from July or August to April of the following year. The squeezing season for (i) apples is from August to January or February; (ii) pears is from July or August until April of next year; and (iii) kiwifruit is from September through December. Typically, a substantial portion of our revenues is earned during our first and fourth quarters. To minimize the seasonality of our business, we make continued efforts in identifying new products with harvesting seasons complementary to our current product mix. Our goal is to lengthen our squeezing season, thus increasing our annual production of fruit juice concentrates and fruit beverages. In the first quarter of 2009, we introduced mulberry and kiwifruit cider beverages in the Chinese market. Unlike fruit juice concentrates, which can only be produced during the squeezing season, such fruit beverages are made out of fruit juice concentrates and can be produced and sold in all seasons. With continuous efforts in marketing of our beverages in domestic market, we believe that our seasonality will be reduced.

 

 32 

 

 

Fresh fruits are the primary raw materials needed for the production of our products. Our raw materials mainly consist of apples, pears and kiwifruits. Other raw materials used in our business include pectic enzyme, amylase, auxiliary power fuels and other power sources such as coal, electricity and water.

 

We purchase raw materials from local markets and fruit growers that deliver directly to our plants. We have implemented a fruit-purchasing program in areas surrounding our factories. In addition, we organize purchasing centers in rich fruit production areas, helping farmers deliver fruit to our purchasing agents easily and in a timely manner. We are then able to deliver the fruit directly to our factory for production. We have assisted local farmers in their development of kiwifruit fields to help ensure a high quality product throughout the production channel. Our raw material supply chain is highly fragmented and raw fruit prices are highly volatile in China. Fruit concentrate and fruit juice beverage companies generally do not enter into purchasing agreements. In addition to raw materials, we purchase various ingredients and packaging materials such as sweeteners, glass and plastic bottles, cans and packing barrels. We generally purchase our materials or supplies from multiple suppliers. We are not dependent on any one supplier or group of suppliers.

 

Shaanxi and Liaoning Provinces, where our manufacturing facilities are located, are large fruit producing provinces. We own and operate four manufacturing facilities in the PRC, all of which are strategically located near fruit growing centers so that we can better preserve the freshness of the fruits and lower our transportation costs. To take advantage of economies of scale and to enhance our production efficiency, generally, each of our manufacturing facilities has a focus on products made from one particular fruit according to the proximity of such manufacturing to the sources of supply for that fruit.  Our kiwifruit processing facilities are located in Zhouzhi County of Shaanxi Province, which has the largest planting area of apples and kiwifruit in the PRC. Our pear processing facilities are located in Shaanxi Province, which is the main pear-producing province in the PRC. Our apple processing facilities are located in Liaoning Province, a region that abounds with high acidity apples. As we use the same production line for concentrated apple juice and concentrated pear juice and both Shaanxi Province and Liaoning Province are rich in fresh apple and pear production, our Liaoning facilities also produced concentrated apple juice and our Shaanxi Province facilities also produced concentrated apple juice based on customer need. We believe that these regions provide adequate supply of raw materials for our production needs in the foreseeable future.

 

Our Huludao Wonder operation, a subsidiary which produces concentrated apple juice, suffered continued operating losses in the three fiscal years prior to 2016 and the cash flow was minimal for these three years. In December 2016, the Company established a winding-down plan to close this operation. Based on the restructuring plan and in accordance with EITF 03-13, the Company presented the operation results from Huludao Wonder as a discontinued operation, as the Company believed that no continued cash flow would be generated by the disposed component (Huludao Wonder) and that the Company would have no significant continuing involvement in the operation of the discontinued component. Management of the Company initiated a plan to sell the property located in Huludao in December 2016 and ceased the depreciation of the property in accordance with SFAS No. 144. In fiscal year 2016, the Company’s recorded an impairment loss of $2.4 million with respect to the concentrated fruit juice production equipment in Huludao Wonder. In accordance with the restructuring plan, the Company would transfer the concentrated fruit juice production equipment in Huludao Wonder to another of our subsidiaries and sell the land and facilities upon favorable circumstances. As the Company does not expect to sale the assets of Huludao Wonder in the near future, the assets are not recorded as assets held for sale as of December 31, 2016. The book value of the land usage right was $4,394,708 and the book value of the building was $15,477,389 as of December 31, 2016. The Company believes the assets’ book value was lower than its fair value, less the cost to sell.

 

On August 30, 2010, we closed the public offering of 5,181,285 shares of our Common Stock at a price of $5.00 per share for approximately $25.9 million. We received an aggregate of approximately $24 million as net proceeds after deducting underwriting discounts and commissions and offering expenses. As of December 31, 2016, we had spent approximately $18.6 million on various capital projects in Huludao Wonder and $5.4 million on projects in SkyPeople Suizhong, as described in project (1) below using the proceeds from our public offering. The following table presents the capital projects on which we currently plan to use the proceeds from this offering. We review these projects and capital expenditures on a quarterly basis based on the market conditions and associated costs of these projects.

 

 33 

 

 

Capital Projects

 

Subsidiary   No.   Priority Projects  Progress   Estimated
capital expenditure
(in Millions)
 
SkyPeople Suizhong   (1)  Construction of a refrigeration storage unit for the storage of concentrated fruit juices and fresh fruits and vegetables  Construction started during the third quarter of 2012. The Company has made partial payment to acquire land use right from the local government, purchase equipment and build facilities. The Company is in the process of building up facilities and purchasing equipment. As of date of this report, the Company has finished construction of an office building, dormitory, refrigeration storage facility and warehouse. Due to heavy competition in the concentrated fruit juice business in China, construction work on this project is currently suspended. The land certificate has not been issued as the Company has not yet fully paid for the land use right.  $185 

 

(1) Our initial plan was to construct both the refrigeration storage and fruit juice mixing center in Huludao, Liaoning Province. However, the construction of the refrigeration storage unit has been delayed due to a change of plans. Management concluded that it is in the best interest of the Company to build the refrigeration storage unit in Suizhong, Liaoning Province, which is in close geographic proximity to Huludao Wonder in Liaoning Province. The total estimated capital expenditure for SkyPeople Suizhong is $185 million. As of date of this report, the Company has finished construction of an office building, dormitory, refrigeration storage facility and warehouse. Due to heavy competition in the concentrated fruit juice business in China, construction work on this project is currently suspended. The land certificate has not been issued as the Company has not yet fully paid for the land use right. The Company has spent approximately $26 million in this project.

 

Shaanxi Qiyiwangguo Projects

 

We previously identified several projects for our Shaanxi Qiyiwangguo factory, which we expect to finance using our operating cash flow. These projects including a 24,000 PET bottle/hour fruit juice beverage aseptic cold-filling line, and a PET bottle blowing machine system. Based on the current market conditions and other potential opportunities, management has decided to delay these projects to a future date when appropriate.

 

Other Projects

 

Investment/Service Agreement with Yidu Municipal People’s Government

 

On October 29, 2012, SkyPeople (China) entered into an investment/service agreement (the “Investment Agreement”) with Yidu Municipal People’s Government in Hubei Province of China.

 

 34 

 

 

Under the Investment Agreement, the parties agreed to invest and establish an orange comprehensive deep processing zone in Yidu.

 

The Company is responsible for the establishment, construction and financing of the project with a total investment of RMB 300 million (approximately $48 million), in fixed assets and the purchase of land use rights, while the Yidu government agreed to provide a parcel of land for the project that is approximately 280 mu in size located at Gaobazhou Town of Yidu for a fee payable by the Company. The consideration for transferring the land use right for the project land shall be RMB 0.3 million per mu. 

 

The main scope of the Yidu project includes the establishment of:

 

1. one modern orange distribution and sales center (the “distribution center”);
   
2. one orange comprehensive utilization deep processing zone (the “deep processing zone”), including:

 

  a) one 45 ton/hour concentrated orange juice and byproduct deep processing production line;
  b) one bottled juice drink production line with a capacity to produce 6,000 glass bottles per hour;
  c) one storage freezer facility with a capacity to store 20,000 tons of concentrated orange juice; and
  d) general purpose facilities within the zone, office space, general research and development facilities, service area, living quarters and other ancillary support areas

 

3. one research and development center for orange varietal improvement and engineering technology (the “R&D center”) and
   
4. one standardized orange plantation (the “orange plantation”).

 

The total amount of RMB 300 million (approximately $48 million) will mainly be used to establish the distribution center and the deep processing zone on the project land of approximately 280 mu. The Company and Yidu Municipal People’s Government agreed to discuss the investment amount and location for establishing the R&D center and the orange plantation in the future.

 

On November 23, 2015, the Company started the construction of the Yidu project. The Company plan to finish the construction of the infrastructure of office building, R&D center, fruit juice production facility, cold storage, facility and other construction work in the second quarter of 2017.

 

The distribution center is planned to be completed by the last quarter of 2017, and the orange plantation is planned to be operational in the second quarter of 2017.

 

Investment/Service Agreement with Mei County National Kiwi Fruit Wholesale Trading Center

 

On April 3, 2013, SkyPeople (China) entered into an Investment Agreement (the "Agreement") with the Managing Committee of Mei County National Kiwi Fruit Wholesale Trading Center (the "Committee"). The Committee has been authorized by the People’s Government of Mei County to be responsible for the construction and administration of the Mei County National Kiwi Fruit Wholesale Trading Center (the “Trading Center”).

 

Under the Agreement, the parties agreed to invest and establish a kiwi fruit comprehensive deep processing zone and kiwi fruit and fruit-related materials trading zone in Yangjia Village, Changxing Town of Mei County with a total planned area of total planned area of 286 mu (approximately 47 acres) (the “Project”).

 

Pursuant to the Agreement, the Company will be responsible for the construction and financing of the Project with a total investment of RMB 445.6 million (approximately $71.9 million) in buildings and equipment. In addition, the Company agreed to pay a fee for the land use rights for the Project land in the amount of RMB 0.3 million per mu. The Committee is responsible for financing and constructing the basic infrastructure surrounding the Project, such as the main water supply, main water drainage, natural gas, electricity, sewage, access roads to the Project, natural gas and communications networks. As of the date of this report, the Company is in the process of building fruit juice production lines, a vegetable and fruit flash freeze facility, an R&D center and an office building. The Company plans to complete the construction of these facilities in the second quarter of 2017.

 

 35 

 

 

As of the date of this report, Mei County National Kiwi Fruit Wholesale Trading Center has started normal operation. There are a number of enterprises operating in the trading center including 12 express delivery companies, 4 logistic companies, four on-line sales companies, two packing companies and three agriculture companies. In addition, all government departments that are relevant to the operations of the Mei County National Kiwi Fruit Wholesale Trading Center have moved into the trading center. The Company is expected to have completed its investment in the trading center in the second quarter of 2017, and believes that it will generate income from the trading center through various means, such as maximizing its profit in the agriculture trading area.

 

As part of the Mei County National Kiwi Fruit Wholesale Trading Center project, on April 19, 2013, we established Shaanxi Guo Wei Mei Kiwi Deep Processing Co., Ltd. (“Guo Wei Mei”) to engage in the business of producing kiwi fruit juice, kiwi puree, cider beverages, and related products. The total estimated investment was RMB 294 million. We are now building fruit juice production lines, vegetable and fruit flash freeze facility, the R&D center and office building. We plan to compete the construction in the second quarter of 2017.

 

Suizhong Project

 

On July 15, 2011, SkyPeople entered into a Letter of Intent with the People’s Government of Suizhong County, Liaoning Province, to establish a fruit and vegetable industry chain and further processing demonstration zone in Suizhong County, Liaoning Province (the “Suizhong project”).

 

The Suizhong project may include one or more of the following: the construction and operation of fruit juice production lines, vegetable and fruit flash freeze facility, refrigeration storage facility and warehouse, a world class food safety testing center, fruit and vegetable modern supply chain and e-commerce platform, fruit and vegetable finished products processing center and exhibition center.

 

The Company has made partial payment to acquire land use rights from the local government, purchase equipment and build facilities. As of date of this report, the Company has finished construction of an office building, dormitory, refrigeration storage facility and warehouse. Due to heavy competition in the concentrated fruit juice business in China, the construction work on this project is currently suspended. 

 

Key Components of Operating Results

 

Sources of Revenue

 

We derive our revenue primarily from the sales of fruit juice concentrates, fruit beverages and other fruit related products in and from the PRC.

 

Our fruit juice concentrates, which include apple, pear and kiwifruit, are sold directly or indirectly to domestic juice manufacturers and exported primarily via distributors to Asia, North America, Europe and the Middle East. Our general sales agreement with distributors requires that the distributors pay us after we deliver our products to them, which is not contingent on resale to end users. Our credit terms for distributors with good credit history are from 30 days to 90 days. Distributors have no contractual right to return our products and we are not required to rebate or credit any amounts paid if we subsequently reduce the price of our products.

 

We sell our Hedetang branded bottled fruit juice beverages and fruit cider beverages domestically primarily to supermarkets in the PRC through distributors, and we also export our Hedetang branded bottled fruit juice beverages outside of China directly or indirectly through distributors.

 

In addition to concentrated juice products and juice beverages, we generate other revenue from sales of apple spice, kiwifruit seeds and fresh kiwifruit. These products are mainly sold to Chinese customers.

 

 36 

 

 

Cost of Sales

 

Our cost of sales consists primarily of the cost for raw materials, including various fresh fruit, packing barrels, pectic enzyme, amylase, auxiliary power fuels and other power sources such as coal, electricity and water, bottles, packaging materials, and expenses associated with the operations of our manufacturing facilities.

 

We determine cost of sales on the basis of the average cost of inventory methods. For purposes of determining our cost of sales of kiwifruit seeds, we apply the relative sales value costing method. In calculating the gross margin of kiwifruit seeds, we applied the weighted average method to simplify the calculation. In applying this method, we first calculated the average revenue of kiwifruit seeds and kiwifruit juice that can be produced from one ton of kiwifruit, based on our estimate in a normal production situation in the applicable period. This percentage is then applied to actual cost for the production of kiwifruit juice to calculate the actual cost of sales for kiwifruit seeds and concentrated kiwifruit juice in the period covered by the financial statements.  

 

The shipping and handling expenses of $1,180,328 and $4,400,044 for fiscal years 2016 and 2015, respectively, are reported in the Consolidated Statement of Comprehensive Income as a component of selling expenses. The decrease in shipping and handling expenses was mainly due to a decrease in customer orders.

 

The largest component of our cost of sales is the cost for fresh fruit. We purchase fresh fruit and other raw materials from local markets and fruit growers that deliver directly to our plants. Our raw material supply chain is highly fragmented and raw fruit prices are highly volatile.  We generally do not enter into long-term purchase agreements for fresh fruit. 

 

Operating Expenses

 

We classify our operating expenses into three categories: general and administrative, selling, and research and development. Our operating expenses consist primarily of personnel costs, which include salaries, bonuses, payroll taxes and employee benefit costs. Other expenses include advertising and promotional costs, shipping and handling costs not billed to customers, facilities costs and legal, audit, tax, consulting and other professional service fees.

 

The government owns all of the land in the PRC.  Companies or individuals are authorized to possess and use the land only through land use rights granted by the PRC government.  Accordingly, we pay for land use rights in advance and such prepayments are being amortized and recorded as expenses using the straight-line method over the use terms of the lease, which are 40 to 50 years.  The amortization expenses were $1,222,079 and $1,672,100 for 2016 and 2015, respectively.

 

General and Administrative

 

General and administrative expenses consist primarily of personnel costs for our executive, finance, human resources and administrative personnel, legal, audit, tax and other professional fees, depreciation expenses, insurance and other corporate expenses.

 

Selling Expenses

 

Selling expenses consist primarily of freight and transportation expenses, advertising and promotional costs and personnel costs for our sales team.

 

Research and Development

 

Since 2014, the Company has suspended four research and development agreements with research institutions. We are now conducting our research and development in house and related expenses are recorded in the general and administrative expenses.

 

Other Income (Expense)

 

Other income (expense) consists of interest we earn on our cash and cash equivalents, interest expenses on our short-term bank loans from Chinese local banks, government subsidies and other miscellaneous income or expenses.

 

 37 

 

 

Provision for Income Taxes

 

Our provision for income taxes primarily consists of corporate income taxes related to profits earned in the PRC from sales of our products. All our Chinese subsidiaries were subject to a tax rate of 25%. Our consolidated income tax rate was negative 44% and 54% in 2016 and 2015, respectively. Some of our subsidiaries generated income and we accrued income tax according to the Chinese corporate income tax rate, but some had a loss and no tax provision was made.

 

Our income tax expenses are comprised of U.S. and China tax accrual as computed using the tax rules and regulations for such jurisdictions.  In accordance with the Financial Accounting Standards Board (“FASB”) Accounting Standards Codification (“ASC”), Topic 740, we evaluate material tax positions asserted on every income tax return for the technical merits as to the tax supportability under examination or tax litigation.  When we determine that a tax position is uncertain, our policy is to record a liability based on whether the tax position’s facts and circumstances on a “more likely than not” basis are supportable under tax laws and regulations.  We have had no material adjustments to the unrecognized income tax benefits since our adoption of FASB ASC 740.

 

Critical Accounting Policies

 

Management’s discussion and analysis of our financial condition and results of operations is based upon our consolidated financial statements, which have been prepared in accordance with U.S. GAAP. Our financial statements reflect the selection and application of accounting policies, which require management to make significant estimates and judgments. Management bases its estimates on historical experience and on various other assumptions that are believed to be reasonable under the circumstances. Actual results may differ from these estimates under different assumptions or conditions. We believe that the following reflects the more critical accounting policies that currently affect our financial condition and results of operations.

 

Use of Estimates

 

The Company’s consolidated financial statements have been prepared in accordance with U.S. GAAP and this requires management to make estimates and assumptions that affect the reported amounts of assets and liabilities and disclosure at contingent assets and liabilities at the date of the consolidated financial statements and reported amounts of revenue and expenses during the reporting period. The significant areas requiring the use of management estimates include the allowance for doubtful accounts receivable, estimated useful life and residual value of property, plant and equipment, provision for staff benefit, valuation of change in fair value of warrant liability, recognition and measurement of deferred income taxes and valuation allowance for deferred tax assets. Although these estimates are based on management’s knowledge of current events and actions management may undertake in the future, actual results may ultimately differ from those estimates.

 

Principles of Consolidation

 

Our consolidated financial statements include the accounts of the Company and its subsidiaries. All material intercompany accounts and transactions have been eliminated in consolidation.

 

The consolidated financial statements are prepared in accordance with U.S. GAAP. This basis differs from that used in the statutory accounts of SkyPeople (China), Hedetang Food (China), Hedetang Holding, Huludao Wonder, Xi’an Cornucopia, Xi’an Hedetang Juice Beverages, Yingkou, Shaanxi Qiyiwangguo, Hedetang E-commerce, SkyPeople Suizhong, Agriculatural Plantation Mei Counting, Food Industry Yidu, Food Industry Jingyang, Guo Wei Mei, Agriculture Plantation Yidu, Trading Market Yidu, Trading Market Mei County and Hedetang Plantations, which were prepared in accordance with the accounting principles and relevant financial regulations applicable to enterprises in the PRC. All necessary adjustments have been made to present the financial statements in accordance with U.S. GAAP.

 

 38 

 

 

Fair Value of Financial Instruments

 

On January 1, 2009, the Company adopted FASB Accounting Standard Codification Topic on Fair Value Measurements and Disclosures (“ASC 820”), which defines fair value, establishes a framework for measuring fair value in GAAP, and expands disclosures about fair value measurements. ASC 820 does not require any new fair value measurements, but provides guidance on how to measure fair value by providing a fair value hierarchy used to classify the source of the information. In February 2008, FASB deferred the effective date of ASC 820 by one year for certain non-financial assets and non-financial liabilities, except those that are recognized or disclosed at fair value in the financial statements on a recurring basis (at least annually). The Company adopted the provisions of ASC 820, except as it applies to those non-financial assets and non-financial liabilities for which the effective date has been delayed by one year.

 

ASC 820 establishes a three-level valuation hierarchy of valuation techniques based on observable and unobservable input, which may be used to measure fair value and include the following:

 

Level 1 - Quoted prices in active markets for identical assets or liabilities.

 

Level 2 - Input other than Level 1 that is observable, either directly or indirectly, such as quoted prices for similar assets or liabilities; quoted prices in markets that are not active; or other input that is observable or can be corroborated by observable market data for substantially the full term of the assets or liabilities.

 

Level 3 - Unobservable input that is supported by little or no market activity and that is significant to the fair value of the assets or liabilities.

 

Classification within the hierarchy is determined based on the lowest level of input that is significant to the fair value measurement.

 

Revenue Recognition

 

The Company recognizes revenue in accordance with ASC 605, Revenue Recognition. Revenue from sales of products is recognized upon shipment or delivery to customers, provided that persuasive evidence of sales arrangements exist, title and risk of loss have been transferred to the customers, the sales amounts are fixed and determinable and collection of the revenue is reasonably assured. Customers have no contractual right to return products. Historically, the Company has not had any returned products. Accordingly, no provision has been made for returnable goods. The Company is not required to rebate or credit a portion of the original fee if it subsequently reduces the price of its product and the distributor still has rights with respect to that product. 

 

Foreign Currency and Other Comprehensive Income

 

The financial statements of the Company's foreign subsidiaries are measured using the local currency as the functional currency; however, the reporting currency of the Company is the United States dollar ("USD"). Assets and liabilities of the Company’s foreign subsidiaries have been translated into USD using the exchange rate at the balance sheet date, while equity accounts are translated using historical exchange rate. The average exchange rate for the period has been used to translate revenues and expenses.  Translation adjustments are reported separately and accumulated in a separate component of equity (cumulative translation adjustment).

 

Other comprehensive income for the year ended December 31, 2016 and 2015 represented foreign currency translation adjustments and were included in the consolidated statements of comprehensive income.

 

There is no guarantee the RMB amounts could have been, or could be, converted into USD at rates used in translation.

 

Income Taxes

 

Income taxes are provided on an asset and liability approach for financial accounting and reporting of income taxes. Any tax paid by subsidiaries during the year is recorded. Current tax is based on the profit or loss from ordinary activities adjusted for items that are non-assessable or disallowable for income tax purpose and is calculated using tax rates that have been enacted at the balance sheet date. Deferred income tax liabilities or assets are recorded to reflect the tax consequences in future years of differences between the tax basis of assets and liabilities and the financial reporting amounts at each period end. A valuation allowance is recognized if it is more likely than not that some portion, or all, of a deferred tax asset will not be realized.

 

 39 

 

 

ASC 740 provides guidance for recognizing and measuring uncertain tax positions, and it prescribes a threshold condition that a tax position must meet for any of the benefits of the uncertain tax position to be recognized in the financial statements. ASC 740 also provides accounting guidance on derecognizing, classification and disclosure of these uncertain tax positions. The adoption of ASC 740 did not have a material impact on the Company’s consolidated financial statements.

 

Impairment of Long-Lived Assets

 

In accordance with the FASB ASC 360-10, Accounting for the Impairment or Disposal of Long-Lived Assets, long-lived assets, such as property, plant and equipment and purchased intangibles subject to amortization are reviewed for impairment whenever events or changes in circumstances indicate that the carrying value of an asset may not be recoverable. It is reasonably possible that these assets could become impaired as a result of technological or other industrial changes. Determination of recoverability of assets to be held and used is by comparing the carrying amount of an asset to future net undiscounted cash flows to be generated by the assets.

 

If such assets are considered to be impaired, the impairment to be recognized is measured as the amount by which the carrying amount of the assets exceeds the fair value of the assets. Assets to be disposed of are reported at the lower of the carrying amount or fair value less costs to sell.

 

During the fiscal year 2015, the Company’s subsidiary Yinkou had no production activities due to a market demand decline for concentrated apple juice, and Yinkou also had no production in year 2016 because it had difficulty in remaining competitive in apple juice market. In fiscal year 2015, the Company recognized an impairment loss of $2.38 million with respect to the concentrated fruit juice production equipment in Yingkou. In fiscal year 2016, the Company’s recorded an impairment loss of $2.1 million with respect to the concentrated fruit juice production equipment in Yingkou.

 

The Company’s Huludao Wonder operation, a subsidiary which produces concentrated apple juice, suffered continued operating losses in the three fiscal years ended December 31, 2016 and the cash flows were minimal during the same three fiscal years. Thus, in December 2016, we established a restructuring plan to close Hudludao Wonder Operation. In fiscal year 2016, the Company’s recorded an impairment loss of $2.4 million with respect to the concentrated fruit juice production equipment in Huludao Wonder.  The Company plans to sell the assets of Huludao Wonder to a third party upon favorable circumstances.

 

Accounts Receivable

 

Accounts receivable are recognized and carried at the original invoice amount less an allowance for any uncollectible amount. We have a policy of reserving for uncollectible accounts based on our best estimate of the amount of probable credit losses in our existing accounts receivable. We extend credit to our customers based on an evaluation of their financial condition and other factors. We generally do not require collateral or other security to support accounts receivable. We perform ongoing credit evaluations of our customers and maintain an allowance for potential bad debts if required.

 

We determine whether an allowance for doubtful accounts is required by evaluating specific accounts where information indicates the customers may have an inability to meet financial obligations. In these cases, we use assumptions and judgment, based on the best available facts and circumstances, to record a specific allowance for those customers against amounts due to reduce the receivable to the amount expected to be collected. These specific allowances are re-evaluated and adjusted as additional information is received. The amounts calculated are analyzed to determine the total amount of the allowance. We may also record a general allowance as necessary.

 

Direct write-offs are taken in the period when we have exhausted our efforts to collect overdue and unpaid receivables or otherwise evaluate other circumstances that indicate that we should abandon such efforts.

 

 40 

 

 

The Company has not experienced any significant difficulty in collecting its accounts receivable in the past and is not aware of any financial difficulties being experienced by its major customers. Bad debt expense was $115,880 and $2,326,194 during the years ended December 31, 2016 and 2015, respectively. As we had fewer sales in 2016 compared to the previous year, the accounts receivables and estimated potential bad debt also decreased. Our credit term for distributors with good credit history is from 30 days to 120 days. As of December 31, 2016 and 2015, accounts receivables of $2,130,747 and $2,801,211 have been outstanding for over 120 days.

 

Government Subsidies

 

A government subsidy is recognized only when the Company complies with any conditions attached to the grant and there is reasonable assurance that the grant will be received.

 

The government subsidies recognized were $30,213 and $1,204,649 for the years ended December 31, 2016 and 2015 respectively, and are included in other income. Subsidy income for 2016 and 2015 mainly represents the value-added tax rebates provided on our exports. The subsidy income decreased in 2016 as we had fewer exports in 2016 as compared to the previous year.

 

Recent Accounting Pronouncements

 

In January 2016, the FASB issued an amendment to its accounting guidance related to recognition and measurement of financial assets and financial liabilities. The amendment addresses certain aspects of recognition, measurement, presentation and disclosure of financial instruments. The amendment will be effective for us beginning in our first quarter of fiscal year 2019. We are evaluating the impact of adopting this amendment to our consolidated financial statements. 

 

In February 2016, the FASB issued a new standard on accounting for leases. The new standard is intended to provide enhanced transparency and comparability by requiring lessees to record right-of-use assets and corresponding lease liabilities on the balance sheet. The new standard will continue to classify leases as either finance or operating, with classification affecting the pattern of expense recognition in the statement of earnings. The new standard is required to be adopted using a modified retrospective method to each prior reporting period presented with various optional practical expedients. The new standard will be effective for us beginning in our first quarter of fiscal year 2020 with early adoption permitted. We are evaluating the impact of adopting this amendment to our consolidated financial statements.

 

In March 2016, the FASB issued an amendment to its accounting guidance related to employee share-based payments. The amendment simplifies several aspects of the accounting for employee share-based payments including the accounting for income taxes, forfeitures, and statutory tax withholding requirements, as well as classification in the statement of cash flows. The amendment will be effective for us beginning in our first quarter of fiscal year 2018 with early adoption permitted. We are evaluating the impact of adopting this amendment to our consolidated financial statements.

 

In August 2016, FASB issued "Statement of Cash Flows: Classification of Certain Cash Receipts and Cash Payments." The issues include but are not limited to the classification of debt prepayment and debt extinguishment costs, payments made for contingent consideration for a business combination, proceeds from the settlement of insurance proceeds, distributions received from equity method investees and separately identifiable cash flows and the application of the predominance principle. This update is effective for public business entities for fiscal years beginning after December 15, 2017, and interim periods within those fiscal years. The Company is currently evaluating the provisions of this standard and assessing its impact on the Company's consolidated financial statements and disclosures.

 

In December 2016, the FASB issued ASU 2016-20, Technical Corrections and Improvements to Topic 606, Revenue from Contracts with Customers, which amended the guidance on performance obligation disclosures and makes technical corrections and improvements to the new revenue standard. The standard is effective for annual reporting periods beginning after December 15, 2017, including interim periods within that reporting period, and permits early adoption on a limited basis. The update permits the use of either the retrospective or cumulative effect transition method. The Company is currently evaluating the effect the adoption of these standards will have on the Company’s consolidated financial statements.

 

 41 

 

 

Other accounting standards that have been issued or proposed by the FASB or other standards-setting bodies that do not require adoption until a future date are not expected to have a material impact on the Company’s consolidated financial statements upon adoption.

 

Comparison of Operation Results of years ended December 31, 2016 and 2015

 

Revenue

 

The following table presents our consolidated revenues for our main products for the fiscal years 2016 and 2015, respectively, (in thousands):

 

   Year ended December 31,   % of 
   2016   2015   change 
Concentrated apple juice and apple aroma  $7,708   $19,806    (61%)
Concentrated kiwifruit juice and kiwifruit puree   725    9,203    (92%)
Concentrated pear juice   9,262    13,426    (31%)
Fruit juice beverages   14,768    44,004    (66%)
Other   1,944    1    1943%
Total  $34,407   $86,440    (60%)

 

Revenue decreased from $86.4 million in 2015 to $34.4 million in 2016, representing a decrease of 60%, or $52.0 million. This decrease was due to a decrease in sales for all of our products, except an increase in sales in other fruit-related products.

 

Sales generated from apple related products decreased from $19.8 million in 2015 to $7.7 million in 2016, representing a decrease of 61%. During 2016 and 2015, we sold 7,705 and 16,537 tons of concentrated apple juice and apple aroma, representing a decrease of 53.4% in the amount of apple-related products sold. Most of our concentrated apple juice was sold directly or indirectly to the international market. In 2016, international demand of concentrated apple juice from China continued to drop. According to the data provided by the Chinese Customs, the amount of exported concentrated apple juice from China declined by 7% in year 2016 as compared to 2015. Over the past three years, the purchase price of fresh apples has increased, with the marked exception of the fourth quarter of 2016, but the sales price of concentrated apple related products was low in 2016. Because of the negative trends in the international market and estimated lower margins, our YingKou and Huludao Wonder factories did not operate their concentrated apple juice production facilities in 2016, which caused a lower inventory of concentrated apple juice. In 2016, we recorded impairment expenses of $2.1 million of machinery of Yingkou factory, and $2.4 million with respect to the concentrated fruit juice production equipment in Huludao Wonder. In 2015, we recorded impairment expenses of $2.4 million of machinery of Yingkou factory.

 

Sales from concentrated kiwifruit juice and kiwifruit puree decreased by 92%, from $9.2 million in 2015 to $0.7 million in 2016. The decrease was primarily a result of the decreased volume of products sold in 2016 as compared to 2015. During 2016 and 2015, we sold 327 and 6,598 tons of concentrated kiwifruit juice and kiwifruit puree, respectively.  

 

Sales of concentrated pear juice decreased by 31%, from $13.4 million in 2015 to $9.3 million in 2016. During 2016 and 2015, we sold 11,107 and 12,409 tons of concentrated pear juice, respectively, representing a decrease of 10.5%. The decrease of revenue generated from concentrated pear juice was mainly due to the decreased volume of concentrated pear juice sold. Due to unexpected weather conditions in the 2015 pear harvest season, the amount of available raw material supplies was low in early 2016. As a result of these weather conditions, the squeezing season started later than usual, and the production amount was lower.

 

 42 

 

 

Sales from our fruit juice beverages decreased from $47.0 million in 2015 to $14.8 million for 2016, representing a decrease of 66%. The decline in revenues during 2016 was primarily due to a decrease in the in-store demand of our products as a result of heavy competition in the Chinese market as consumers increased their fruit juice beverage purchases through on-line home delivery of groceries instead of through the traditional in-store supermarkets in which we sell our products.

 

Sales from our other products were $1.9 million in 2016, and we had approximately $1,000 in sales from other products in 2015. The amount of sales of other products is expected to be unstable and is generally not indicative of our future sales of other products.

 

Gross Margin

 

   2016   2015 
   Gross
profit
   Gross margin    Gross
profit
   Gross margin 
Concentrated apple juice and apple aroma  $1,985    26%  $1,635    8%
Concentrated kiwifruit juice and kiwifruit puree   62    9%   1,544    17%
Concentrated pear juice   2,101    23%   4,764    35%
Fruit juice beverages   4,692    32%   18,181    41%
Others   333    17%   1    100%
Total  $9,173    27%  $26,125    30%

 

Gross profit decreased from $26.1 million in 2015 to $9.2 million in 2016 mainly due to a decrease in revenue. The gross profit margin was 27% and 30% for 2016 and 2015, respectively.

 

Gross margin for concentrated apple juice and apple aroma were 26% and 8% for 2016 and 2015, respectively. The improvement in gross margin was mainly due to a decrease in the purchase price of concentrated apple juice from our suppliers during the fourth quarter of 2016.  Our YingKou and Huludao Wonder factories did not operate their concentrated apple juice production facilities in 2016, which caused a lower inventory of concentrated apple juice. We purchased concentrated apple juice from our suppliers and sold to our customers to satisfy our customers’ needs.

 

Gross margin for concentrated kiwifruit juice and kiwifruit puree decreased from 17% for 2015 to 9% for 2016, primarily due to lower production during 2016, which resulted in a higher ratio of fixed expenses to the unit cost of our products. We also reduced the sales prices of our products as a result of lower market demand in 2016.

 

Gross margin for concentrated pear juice decreased from 35% for 2015 to 23% for 2016 primarily due to the higher costs of raw material. 

 

Gross margin of fruit juice beverages decreased from 41% in 2015 to 32% in 2016 primarily due to the lower prices of our products as a result of heavy competition.  

 

Gross margin for other products was 17% in 2016 and 100% in 2015. Given the relatively low amount of production and sales of other products, their gross margin is expected to be unstable. 

 

Operating Expenses

 

The following table presents consolidated operating expenses and operating expenses as a percentage of revenue for 2016 and 2015, respectively:

 

   2016   2015 
   Amount   % of revenue   Amount   % of revenue 
General and administrative  $5,010,222    15%  $10,684,077    12%
Selling expenses   1,932,148    6%   5,196,657    6%
Total operating expenses  $6,942,370    21%  $15,880,734    18%

 

 43 

 

 

General and administrative expenses decreased by $5.7 million or 53% to $5,010,222 in 2016 from $10,684,077 in 2015. The decrease in general and administrative expenses was mainly due to a decrease in our employee headcount during 2016, as a result of lower production and competitive market conditions in China.

 

Selling expenses decreased to $1,932,148 in 2016 as compared to $5,196,657 for 2015, a decrease of 63% or $3,264,509, mainly due to the reduced amount of sales generated during 2016. 

 

Income from Operations

 

Income from operations decreased to $2,231,102 for 2016 from $10,244,067 in 2015, representing a decrease of $8,012,965. The increase in loss from operations mainly due to a 78% decrease in revenue, which was partially offset by a decrease in total operating expenses.

 

Other Expense, Net

 

Other expense, net was $1,262,972 for 2016, compared to $2,329,867 for 2015. Subsidy income reduced from $1,204,649 in 2015 to $16,738 in 2016. Subsidy income for 2016 and 2015 mainly represents the value-added tax rebates provided on our exports. Interest expense for 2016 was $1,659,300, representing a decrease of $2.2 million or 57%, as compared to interest expense of $3,885,018 for 2015. The decrease was primarily due to lower bank loan amounts and interest rates on our bank loans in 2016 as compared to 2015. Other income was $207,386 for 2016 as other expenses of 1,413 for 2015. Other expenses for 2015 was manly for consulting fees related to a capital lease. Other income for 2016 was mainly consisted of translation income from export business.

 

Income Taxes

 

Our provision for income taxes decreased from $4,267,350 in 2015 to $1,601,967 in 2016. The decrease in income tax provision was mainly due to the reduced amount of income before tax generated in 2016 as compared to that in 2015. Our consolidated income tax rate was negative 44% and 54% for the twelve months ended December 31, 2016 and 2015, respectively. Some of our subsidiaries generated income and we accrued income tax according to the Chinese corporate income tax rate, but some subsidiaries recorded a loss and no tax provision was made.

 

Noncontrolling Interests

 

As of December 31, 2016, SkyPeople (China) held a 91.15% interest in Shaanxi Qiyiwangguo and Hedetang Holding (HK) held a 73.42% interest in SkyPeople (China). TSD held a 26.36% interest in Skypeople (China). Net income attributable to noncontrolling interests decreased mainly due to the decrease in the net income generated from Shaanxi Qiyiwangguo and SkyPeople (China).

 

Loss from Discontinued Operations

 

Loss from discontinued operations was $4,785,187 for fiscal year 2016, which was mainly for general and administrative expenses related to the Company’s operation in Huludao, which was wound down in 2016.

 

Income (Loss) from Continuing Operations before Minority Interest and Net Income

 

Income from continuing operations before minority interest decreased by $6,946,069 from $7,914,200 in 2015 to $968,131 in 2016 as the result of a decrease in income from operations, which was partially offset by a decrease in other expenses and income provision, as previously discussed. Net loss for fiscal 2016 was $5,545,471, an increase of $8,494,206 compared to an income of $2,948,735 in fiscal 2015.

 

Earnings per Share

 

Basic and diluted loss per share from continuing operations were $0.19 in fiscal 2016, as compared to an income of $0.11 for fiscal year 2015. Basic and diluted loss per share attributable to discontinued operations was $1.22 for fiscal year 2016.

 

 44 

 

 

Liquidity and Capital Resources

 

As of December 31, 2016, we had cash, cash equivalents and restricted cash of $1,143,585, a decrease of $51,943,285, from $53,086,870 as of December 31, 2015. The decrease in cash was mainly due to a deposit of RMB 200 million (approximately $30 million) in the second quarter of 2016 for the purchase 833.5 mu of kiwifruits orchard in Mei County, a payment of RMB 250 million (approximately $37.4 million) for 10 years’ of leasing fees for the lease of 20,000 mu of kiwifruits orchard in Mei County, and a payment of RMB 160 million (approximately $24.0 million) for 10 years’ of leasing fees for the lease of 8,000 mu of orange orchard in Yidu city. On April 12, 2017, the Company entered into a Securities Purchase Agreement for the amount of $2,672,500, before deducting fees to the placement agent and other estimated offering expenses payable by the Company.  We expect the projected cash flows from operations, anticipated cash receipts, cash on hand, and trade credit to provide sufficient capital to meet our projected operating cash requirements at least for the next 12 months, which does not take into account any expenditures related to the potential expansion of our current production capacity.

 

Our working capital has historically been generated from our operating cash flows, advances from our customers and loans from bank facilities. Our working capital was $24,651,772 as of December 31, 2016, a decrease of $17,624,774 from working capital of $42,276,546 as of December 31, 2015 mainly due to a decrease in current assets and an increase in current liabilities. In 2016, net cash used in our operating activities was $34,435,374 compared to a positive cash inflow $104,262,788 in 2015. The decrease was primarily due to a decrease in net income of $8.5 million in 2016 as compared to 2015.

 

In 2016 and 2015, our investing activities used net cash of $21,036,858 and $20,810,162, respectively. In 2016, we made a refundable deposit about $30 million pursuant to the letter of intent to purchase the kiwifruits orchard, $37.4 million for the lease of the kiwifruits orchard in Mei County and $24 million for the lease of the orange orchard in Yidu city, in each case as discussed above.

 

In 2016, cash used in our financing activities was $24,102,790 as compared to $60,411,274 in 2015. The increase in cash inflow from financing activities was mainly due to an increase in capital contributions of $17,355,246 in connection with the sale of a minority ownership stake in SkyPeople China by SkyPeople HK to Shenzhen TianShunDa Equity Investment Fund Management Co., Ltd. (“TSD”), as more fully described below.

 

During 2016, the Company repaid $2,078,155 on bank loans as compared to repayment of $828,505 for 2015 as we had a higher balance of bank loans due during 2016 as compared 2015.

 

On March 11, 2016, SkyPeople HK, a wholly-owned subsidiary of the Company and a 99.78% owner of SkyPeople China entered into a Share Transfer Agreement and a Capital Contribution (the “Agreements”) with TSD, a limited liability corporation registered in China. Pursuant to the Agreements, TSD paid $16,641,291 and acquired 112,809,100 shares of SkyPeople China from SkyPeople HK, resulting in TSD owning 112,809,100 shares, or 26.36%, of SkyPeople China.

 

Off-Balance Sheet Arrangements

 

As of December 31, 2016, we did not have any off-balance sheet arrangements.

 

ITEM 7A – QUANTITATIVE AND QUALITATIVE DISCLOSURES ABOUT MARKET RISK

 

Not applicable.

 

ITEM 8 – FINANCIAL STATEMENTS AND SUPPLEMENTARY DATA

 

The information called for by this item is included in the Company's consolidated financial statements beginning on page F-1 of this Annual Report on Form 10-K.

 

 45 

 

 

ITEM 9 – CHANGES IN AND DISAGREEMENTS WITH ACCOUNTANTS ON ACCOUNTING AND FINANCIAL DISCLOSURE

 

Changes in Registrant’s Certifying Accountant

 

On April 12, 2016, the Board of Directors of the Company dismissed Armanino as the Company's independent registered public accounting firm for the fiscal year ended December 31, 2015, effectively immediately. During the Company's fiscal years ended December 31, 2014 and the subsequent periods through the effective date of the dismissal of Armanino, there were no disagreements on any matter of accounting principles or practices, financial statement disclosure or auditing scope of procedure, which disagreement, if not resolved to the satisfaction of Armanino, would have caused Armanino to make reference thereto in its reports on the Company’s consolidated financial statements for such periods. There have been no reportable events as provided in Item 304(a)(1)(v) of Regulation S-K during the Company’s fiscal year ended December 31, 2014 and any subsequent interim period, including the interim period up to and including the effective date of the dismissal of Armanino. 

 

On April 12, 2016, the Audit Committee approved the engagement of Wei, Wei & Co., LLP (“Wei & Wei”) as the Company's independent registered public accounting firm, effective immediately. The Audit Committee also approved Wei & Wei to act as the Company’s independent registered public accounting firm for the fiscal year ending December 31, 2015 and December 31, 2016.

 

On September 19, 2016, the Company received a letter from Wei & Wei stating that it would cease its services as the independent registered public accounting firm of the Company, effective from September 19, 2016. During the period of Wei & Wei’s engagement, there were no disagreements between the Company and Wei & Wei on matters of accounting principles or practices, financial statement disclosure or auditing scope or procedure, which disagreements, if not resolved to satisfaction of Wei & Wei, would have caused Wei & Wei to make reference thereto in its reports on the Company’s consolidated financial statements for such periods. There were no reportable events as provided in Item 304(a)(1)(v) of Regulation S-K during the term of the engagement.

 

On September 22, 2016, the Audit Committee of Board of Directors of the Company approved the engagement of Wang Certified Public Accountant, P.C. (“Wang”) as the Company's independent registered public accounting firm, effectively immediately. The Audit Committee also approved Wang to act as the Company’s independent registered public accounting firm for the fiscal years ending December 31, 2015 and 2016.

 

ITEM 9A – CONTROLS AND PROCEDURES

 

Evaluation of Disclosure Controls and Procedures

 

Our management, with the participation of our CEO and CFO, has evaluated the effectiveness of the Company’s disclosure controls and procedures, as defined in Rule 13a-15(e) and 15d-15(e) of the Exchange Act, as of December 31, 2016.

 

The term “disclosure controls and procedures” as defined in Rules 13a-15(e) and 15d-15(e) means controls and other procedures of the Company that are designed to ensure that information required to be disclosed by a company in reports, such as this report, that it files or submits under the Exchange Act is recorded, processed, summarized and reported within the time periods specified in the SEC rules and forms. Disclosure controls and procedures include, without limitation, controls and procedures designed to ensure that information required to be disclosed by a company in the reports that it files or submits under the Exchange Act is accumulated and communicated to the company’s management, including its principal executive and principal financial officers, as appropriate to allow timely decisions regarding required disclosure. Management recognizes that any controls and procedures, no matter how well designed and operated, can provide only reasonable assurance of achieving their objectives, and management necessarily applies its judgment in evaluating the cost-benefit relationship of possible controls and procedures.

 

During fiscal year 2015, we adopted various procedures to improve our disclosure controls and procedures as well as our internal controls over financial reporting. Such procedures include procedures related to sales, purchase, inventory, fixed assets purchase, monthly closing procedures as well as transparency enhancing procedures governing related party transactions. Pursuant to our policy and procedures, related parties to a transaction with the Company are required to disclose and confirm any affiliation at the end of the relevant quarter end and sign the related party transaction disclosure list.

 

 46 

 

 

Management, including the participation of our CEO and CFO, took into consideration of the third party internal control consultant’s suggestions when carrying out their evaluation of effectiveness of internal control.

 

Based on that evaluation, our CEO and CFO concluded that our disclosure controls and procedures were effective as of December 31, 2016.

 

Management’s Report on Internal Controls Over Financial Reporting

 

Our management is responsible for establishing and maintaining adequate internal control over financial reporting. Our internal control over financial reporting is designed to provide reasonable assurances regarding the reliability of financial reporting and the preparation of our consolidated financial statements in accordance with U.S. GAAP. Our accounting policies and internal controls over financial reporting, established and maintained by management, are under the general oversight of the Board’s audit committee.

 

Our internal control over financial reporting includes those policies and procedures that:

 

  pertain to the maintenance of records that, in reasonable detail, accurately and fairly reflect the transactions and dispositions of our assets;
     
  provide reasonable assurance that transactions are recorded as necessary to permit preparation of financial statements in accordance with U.S. GAAP, and that receipts and expenditures are being made only in accordance with authorizations of our management and directors; and
     
  provide reasonable assurance regarding prevention or timely detection of unauthorized acquisition, use or disposition of assets that could have a material effect on the financial statements.

 

Because of its inherent limitations, internal control over financial reporting may not prevent or detect misstatements. Also, projections of any evaluation of effectiveness to future periods are subject to the risk that controls may become inadequate because of changes in conditions, or that the degree or compliance with the policies or procedures may deteriorate.

 

Management assessed our internal control over financial reporting as of December 31, 2016. The standard measures adopted by management in making its evaluation are the measures in the Internal-Control Integrated Framework published by the Committee of Sponsoring Organizations of the Treadway Commission.

 

Based on that assessment, our CEO and CFO concluded that our internal control over financial reporting as of December 31, 2016 was effective.

 

The Company continues to make efforts to implementing our existing and newly adopted procedures to improve our disclosure controls and internal controls over financing reporting.

 

Changes to Internal Control over Financial Reporting

 

There has been no change to our internal control over financial reporting that has materially affected, or is reasonably likely to materially affect, our internal control over financial reporting.

 

ITEM 9B – OTHER INFORMATION

 

None.

 

 47 

 

 

PART III

 

ITEM 10 – DIRECTORS, EXECUTIVE OFFICERS AND CORPORATE GOVERNANCE

 

Directors and Executive Officers

 

The following table sets forth as of March 18, 2017 the names, positions and ages of our current executive officers and directors. Our directors serve until the next annual meeting of shareholders or until their successors are elected and qualified. Our officers are elected by the Board and their terms of office are, except to the extent governed by an employment contract, at the discretion of the Board.

 

Name of Current Director and/or Executive Officer   Age   Position(s)
Hongke Xue (1)   44   Chairman of Board of Directors, Chief Executive Officer
Yongke Xue (2)   49   Director
Hanjun Zheng   44   Interim Chief Financial Officer
Guolin Wang (3)   53   Director
Johnson Lau (3)(4)   43   Director
Fuyou Li (3)(5)   63   Director

 

(1) On September 2, 2016, the Board appointed Hongke Xue to serve as the Chief Executive Officer of the Company and Chairman of the Board. Mr. Hongke Xue previously served as the Company’s Chief Executive Officer from February 18, 2013 to December 24, 2014.  Mr. Hongke was reappointed as the Company’s Chief Executive Officer on September 2, 2016.
(2) On September 2, 2016, Mr. Yongke Xue resigned from his position as the Chief Executive Officer of the Company and Chairman of the Board of the Directors of the Company. Mr. Yongke Xue was appointed Chief Executive Officer on December 24, 2014, and resigned as Chief Executive Officer of the Company on September 2, 2016.
(3) Member of the audit committee and compensation committee.
(4) Johnson Lau was appointed a member of the Board of Directors of the Company on December 23, 2014.
(5) Fuyou Li was appointed a member of the Board of Directors of the Company on May 8, 2015.

 

Yongke Xue, Director

 

Mr. Yongke Xue served as our Chief Executive Officer from February 26, 2008 to February 18, 2013. Mr. Xue was reappointed the Chief Executive Officer on December 24, 2014. On September 2, 2016, Mr. Yongke Xue, resigned from his position as the Chief Executive Officer of the Company and Chairman of the Board of the Directors of the Company. Mr. Yongke Xue remains as a director of the Board.  Mr. Yongke Xue has served as the director of SkyPeople (China) since December 2005. Mr. Xue served as the general manager of Hede from December 2005 to June 2007. Prior to that, he served as the business director of the investment banking division of Hualong Securities Co., Ltd. from April 2001 to December 2005. He also acted as the vice general manager of Shaanxi Huaye Foods Co., Ltd. from July 1998 to March 2001. Mr. Xue graduated from Xi’an Jiaotong University with an MBA in 2000. Mr. Xue graduated with a Bachelor’s degree in Metal Material & Heat Treatment from National University of Defense Technology in July 1989. The Board believes that Mr. Xue’s vision, leadership and extensive knowledge of the Company is essential to the development of its strategic vision.

 

Hongke XueDirector and Chief Executive Officer

 

Mr. Xue Hongke is a brother of Mr. Xue Yongke. On September 2, 2016, the Board appointed Hongke Xue to serve as the Chief Executive Officer of the Company and Chairman of the Board. He previously served as our Chief Executive Officer of the Company from February 18, 2013 to December 24, 2014, and the chairman of the Board of Directors and the Chief Executive Officer of SkyPeople Juice Group Co., Ltd., a 99.78% indirectly owned operating subsidiary of the Company ("SkyPeople (China)"), since 2003. Mr. Xue Hongke has been serving as our director since February 18, 2013. The Company is a holding company and conducts its business substantially through SkyPeople (China) and its subsidiaries and branch officers in China. Prior to that, Mr. Hongke Xue served as the Chief Executive Officer of Tangshan Fengyuan Metal Products, a sino-foreign joint venture, from March 2002 to March 2003. Prior to that, he served as the general manager of Baoji Industrial Products Co., Ltd., a wholly foreign owned enterprise, from April 2001 to March 2002, and deputy general manager of Shaanxi DePu Industry and Trade Co., Ltd. from October 1997 to April 2001. H. K. Xue received a bachelor degree in business management from Lanzhou University of Finance and Economics in July 1995. H. K. Xue's experience in management and corporate development and his experience with fruit juice industry, the development and sale of products will enable him to provide effective leadership to continue to grow the Company's business. The Board believes that Mr. Hongke Xue’s experience in the Company’s business operations are crucial to the success of the Company.

 

 48 

 

 

Hanjun Zheng, Interim Chief Financial Officer

 

Mr. Hanjun Zheng was appointed by the Board as Chief Financial Officer on November 27, 2015. Since December, 2009, Mr. Zheng has been serving as the Chief Financial Officer of SkyPeople Juice Group Co., Ltd. a company organized under the laws of China and a 99.78% indirectly-owned subsidiary of the Company. Mr. Zheng was the deputy general manager at Jingyang Branch of SkyPeople Juice Group Co., Ltd. from March, 2006 to November 2009. From May, 1994 to February, 2006, Mr. Zheng was the Financial Accounting Manager at Shaanxi Provincial Fruit Juice Processing Factory, a state-owned enterprise in Shaanxi, China.Mr. Zheng earned his bachelor degree in accounting by passing Chinese National Self-Examination in Financial Accounting in 1996. Mr. Zheng graduated from Shaanxi Technical College of Finance and Economics and received his junior college degree in Financial Accounting in 1994. Mr. Zheng received additional training in Advanced Business Management and Advanced Financial and Accounting Management at Jiaotong University in March, 2011 and July, 2012, respectively. There is no family relationship between Mr. Zheng and any of the Company’s directors and officers. The Board believes that Mr. Zheng’s strong experience in accounting and financial reporting is important to the Company since the Company is listed in the United States. 

 

Guolin Wang, Director

 

Mr. Wang has been serving as one of our directors since April 7, 2008. Mr. Wang has served as a director of SkyPeople (China) since October 2005. Since 1996 he has been a professor in the Finance Department of the Management School and in the Economics and Finance School of Xi’an Jiaotong University. He previously served as the director and chairman of Xi’an Changtian Environmental Protection Engineering Co., Ltd. from February 2006 to June 2007. Mr. Wang graduated with a Bachelor of Science in Electronics & Telecommunication from Xi’an Jiaotong University in July 1983. In July 1983, he attained a Master’s degree in Management Science and Engineering. He graduated with a Doctorate degree in Management and Science and Engineering from Xi’an Jiaotong University’s School of Economics & Finance in 2006. The Board believes that Mr. Wang’s strong experience in engineering is important to the Company’s business operations.

 

Johnson LauDirector

 

On December 23, 2014, the Board appointed Johnson Lau as a member of the Board of Directors of the Company and also the Chairman of Audit committee. Mr. Lau is entitled for US$25,000 per annum as compensation for his service as director of SkyPeople.

 

Mr. Lau is the Chief Financial Officer of China Golden Classic Group Limited (“China Golden”), a company listed in Hong Kong Stock Exchange Limited (HKEX: 8281.HK).. Mr. Lau is a Certified Public Accountant of the Hong Kong Institute of Certified Public Accountants and CPA Australia. Mr. Lau has over 20 years of experience in the accounting profession. Mr. Lau started his career in Deloitte in Hong Kong and Beijing from 1997 to 2004. Prior to joining China Golden in July 2015, Mr. Lau worked in various public companies in the United States and England as Director of Finance and CFO for over ten years. He holds a bachelor degree in commerce from Monash University, Australia. The Board believes that Mr. Lau’s extensive knowledge and experience in accounting and his public company experience is important to the Company’s internal controls and financial reporting and its status as a US traded public company.

 

Fuyou Li, Director

 

On May 8, 2015, the Company’s Board of Directors appointed Mr. Fuyou Li as a member of the Company’s Board of Directors effective as of that date. The Board of Directors also appointed Mr. Li as a member of both audit committee and compensation committee to replace Mr. Lu. Mr. Li, age 62, graduated from Xi’an Jiaotong University with a doctor's degree in economics. He has taught international finance as a professor in Xi’an Jiaotong University for the past 5 years. In determining that Mr. Li should serve on the Company’s Board of Directors, the Board considered, among other qualifications, his professional background and expertise in international finance.

 

 49 

 

 

Section 16(a) Beneficial Ownership Reporting Compliance

 

Section 16(a) of the Exchange Act requires that directors, certain officers of the Company and ten percent shareholders file reports of ownership and changes in ownership with the Commission as to the Company’s securities beneficially owned by them. Such persons are also required by SEC rules to furnish the Company with copies of all Section 16(a) forms they file.

 

Based solely on its review of copies of such forms received by the Company, or on written representations from certain reporting persons, the Company believes that, other than as described above, all Section 16(a) filing requirements applicable to its officers, directors and greater than ten percent shareholders were complied with during the fiscal year ended December 31, 2016.

 

Code of Ethics

 

We have adopted a code of business conduct and ethics that applies to all of our employees, officers and directors, including those officers responsible for financial reporting. Our code of business conduct and ethics is available on our website at www.skypeoplefruitjuice.com and may be found by first clicking on “Investors,” then “Corporate Governance” and then “Governance Documents.” We intend to disclose any amendments to the code, or any waivers of its requirements, on our website. 

 

Committees of the Company’s Board of Directors

 

The Board held fourteen regularly scheduled and special meetings during fiscal year 2016. All of the directors attended (in person or by telephone) all of the Board meetings and any committees of the Board on which they served during the fiscal year. Directors are expected to use their best efforts to be present at the shareholders annual meeting. All of our directors attended the December 29, 2016 shareholders annual meeting.

 

Audit Committee

 

On April 25, 2008, the Board formed an audit committee. Messrs. Lau, Li and Wang currently serve on the audit committee, which is chaired by Mr. Lau. Each member of the audit committee is “independent” as that term is defined in the rules of the SEC and within the meaning of such term as defined under the rules of the NASDAQ Global Market. The Board has determined that each audit committee member has sufficient knowledge in financial and auditing matters to serve on the audit committee. The audit committee held five meetings during fiscal year 2016, and all audit committee members attended each of those meetings. Our Board has determined that Mr. Lau is an “audit committee financial expert,” as defined under the applicable SEC rules.

 

Compensation Committee

 

On April 25, 2008, the Board formed a compensation committee. Messrs. Lau, Li and Wang currently serve on the compensation committee, which is chaired by Mr. Lau.  Each member of the compensation committee is “independent” as that term is defined in the SEC rules and within the meaning of such term as defined under the rules of the NASDAQ Global Market, a “nonemployee director” for purposes of Section 16 of the Exchange Act and an “outside director” for purposes of Section 162(m) of the Internal Revenue Code of 1986, as amended. No interlocking relationship exists between the Board or the compensation committee and the Board or compensation committee of any other company, nor has any interlocking relationship existed during the last fiscal year. The compensation committee held one meeting during fiscal year 2016, and all compensation committee members attended that meeting.

 

 50 

 

 

Other Committees

 

The Board may on occasion establish other committees, as it deems necessary or required. We do not currently have a standing nominating committee, or a committee performing similar functions. The full Board currently serves this function. Our directors believe that it is not necessary to have such committees, at this time, because the functions of such committees can be adequately performed by the Board. The Board will assess all candidates, whether submitted by management or shareholders, and make recommendations for election or appointment. There have been no material changes to the procedures by which security holders may recommend nominees to the Board.

 

Compensation Committee Interlocks and Insider Participation

 

None of the Company’s executive officers has served as a member of a compensation committee, or other committee serving an equivalent function, of any other entity whose executive officers serve as a director of the Company or member of the Company’s compensation committee. 

 

Family Relationships

 

Mr. Yongke Xue, a member of the Board of Directors, is the brother of Mr. Hongke Xue, the chairman of our Board and our Chief Executive Officer.

 

ITEM 11 – EXECUTIVE COMPENSATION

 

Compensation Discussion and Analysis

 

Compensation Objectives

 

We operate in a highly competitive and rapidly changing industry. The key objectives of our executive compensation programs are to:

 

  attract, motivate and retain executives who drive our success and industry leadership; and provide each executive, from vice president to CEO, with a base salary on the market value of that role, and

 

  the individual’s demonstrated ability to perform that role.

 

2011 Stock Incentive Plan

 

On August 18, 2011, upon board recommendation, at the annual meeting of the shareholders, our shareholder approved a Stock Incentive Plan (the “Plan”). The purpose of the Plan is to provide an additional inducement for selected employees, consultants and non-employee directors who provide services to the Company, to reward such selected individuals by providing an opportunity to acquire incentive awards, and to provide a means through which we may attract able persons to enter the employment of, or engagement, with the Company. Up to 1,000,000 shares of Common Stock (subject to adjustment in the event of stock splits and other similar events) may be issued pursuant to awards granted under the Plan.

 

The Plan provides for the grant of stock options, restricted stock, restricted stock units, stock appreciation rights and incentive compensation awards paid in cash or Stock to selected employees, consultants and non-employee directors of the Company. Options granted under the Plan may be “incentive stock options” as defined in Section 422 of the Internal Revenue Code of 1986, as amended (the “Code”), or nonqualified options, and will be designated as such. At present, there are approximately 250 employees and consultants and three non-employee directors eligible to participate in the Plan. The Plan will be administered by the Board of Directors or a committee of the Board. The administrator will have complete discretion to select the optionees and to establish the terms and conditions of each option, subject to the provisions of the Plan.

 

We believe that the future success of the Company depends, in large part, upon the ability of the Company to maintain a competitive position in attracting, retaining and motivating key personnel. As of the date of this report, no decisions have been made regarding future awards under the Plan.

 

 51 

 

 

What Our Compensation Program is Designed to Reward

 

Our compensation program m is designed to reward each individually named executive officer’s contribution to the advancement of our overall performance and execution of our goals, ideas and objectives.  It is designed to reward and encourage exceptional performance at the individual level in the areas of organization, creativity and responsibility while supporting our core values and ambitions. This in turn aligns the interest of our executive officers with the interests of our shareholders, and thus with our interests. 

 

Determining Executive Compensation

 

The Board’s compensation committee reviews and approves the compensation program for executive officers annually after the close of each year. Reviewing the compensation program at such time allows the compensation committee to consider the overall performance of the past year and the financial and operating plans for the upcoming year in determining the compensation program for the upcoming year.

 

A named executive officer’s base salary is determined by an assessment of his sustained performance against individual job responsibilities, including, where appropriate, the impact of his performance on our business results, current salary in relation to the salary range designated for the job, experience and mastery, and potential for advancement.  The compensation committee also annually reviews market compensation levels with comparable jobs in the industry to determine whether the total compensation for our officers remains in the targeted median pay range.

 

Role of Executive Officers in Determining Executive Compensation

 

The compensation committee determines the compensation for the CEO, which is based on various factors, such as level of responsibility and contributions to our performance. The CFO recommends the compensation for our executive officers (other than the compensation of the CEO) to the compensation committee. The compensation committee reviews the recommendations made by the CEO and determines the compensation of the CFO and the other executive officers. 

 

Employment Agreements

 

We do not currently have an employment agreement with any of our executive officers.

 

Summary Compensation of Named Executive Officers

 

Our executive officers do not receive any compensation for serving as executive officers of Pacific or us. However, except for our former CEO, the remaining executive officers are compensated by and through SkyPeople (China). Our former CEO, Yongke Xue, has not received any compensation from us or any of our subsidiaries for his services in the past three years. The following table sets forth information concerning cash and non-cash compensation paid by SkyPeople (China) to our named executive officers for 2016 and 2015, respectively.

 

Name and Principal
Position
  Year
Ended
   Salary
($)
   Bonus
($)
   Stock Awards   Option Awards   Non-Equity Incentive Plan Compensation
($)
   Non-Qualified Deferred Compensation Earnings
($)
   All Other Compensation
($)
   Total
($)
 
Yongke Xue (1)   12/31/2016    -    -    -    -    -    -    -    - 
Yongke Xue (1)   12/31/2015    -    -    -    -    -    -    -    - 
                                              
Hongke Xue (1)   12/31/2016    -    -    -    -    -    -    -    - 
Hongke Xue (1)   12/31/2015    -    -    -    -    -    -    -    - 
                                              
Hanjun Zheng(2)   12/31/2016   $12,352    -    -    -    -    -    -   $11,662 
    12/31/2015   $11,721    -    -    -    -    -    -   $11,721 

 

(1) Mr. Yongke Xue resigned as CEO of the Company on February 18, 2013 and Mr. Hongke Xue was appointed as the CEO of the Company at the same time. Mr. Hongke Xue resigned as CEO on December 24, 2014, and Mr. Yongke Xue was reappointed as the CEO of the Company at the same time. Mr. Yongke Xue resigned as CEO on September 2, 2016, and Mr. Hongke Xue was appointed to the same position at that time.
   
(2) Mr. Hanjun Zheng was appointed by the Board as Interim Chief Financial Officer on November 27, 2015.

  

 52 

 

 

Outstanding Equity Awards at December 31, 2016

 

The following table presents certain information concerning outstanding equity awards held by each of our named executive officers at December 31, 2016.

 

    Option Awards 
Name   Number of securities underlying unexercised options (#) exercisable    Number of securities underlying unexercised options (#) unexercisable    Equity incentive plan awards: number of securities underlying unexercised unearned options (#)    Option exercise price
($)
    Option expiration date 
Yongke Xue   -    -    -    -    - 
Hongke Xue   -    -    -    -    - 
Hanjun Zheng   -    -    -    -    - 

 

Compensation of Directors

 

Our directors did not receive compensation for their service on the board of directors for 2006 and 2007. Starting in 2008, we began (i) paying each of our nonemployee directors residing in the United States an annual fee of $25,000, (ii) reimbursing our directors for actual, reasonable and customary expenses incurred in connection with the performance of their duties as board members and (iii) paying the chairman of our audit committee a fee of $25,000 for his or her service as chairman.

 

There was no change to the compensation to our directors in 2016. The following table sets forth information concerning cash and non-cash compensation paid by us to our directors during 2016.

 

Name   Fees Paid in Cash
($)
    Stock
Awards
    Option Awards     Non-Equity Incentive Plan Compensation
($)
    Non-Qualified Deferred Compensation Earnings
($)
    All Other Compensation ($)     Total
($)
 
Yongke Xue                     —             —             —             —             —        
Hongke Xue                                          
Guolin Wang(1)   $ 8,850                                     8,850  
Fuyou Li(2)   $ 8,850                                   $ 8,850  
Johnson Lau (3)   $ 25,000                                   $ 25,000  

 

(1) On April 7, 2008, the Company’s Board of Directors appointed Mr. Guolin Wang as a member of the Board of Directors and a member of both the audit committee and compensation committee.  Mr. Wang is entitled to US$8,850 per annum as compensation for his services as a director of SkyPeople.
   
(2) On May 8, 2015, the Company’s Board of Directors appointed Mr. Fuyou Li as a member of the Board of Directors and a member of both the audit committee and compensation committee. Mr. Li is entitled for US$8,850 per annum as compensation for his service as director of SkyPeople.
   
(3) On December 23, 2014, the Board appointed Johnson Lau as a member of the Board of Directors of the Company and also the Chairman of audit committee. Mr. Lau is entitled for US$25,000 per annum as compensation for his services as a director of SkyPeople.

 

 53 

 

 

ITEM 12 – SECURITY OWNERSHIP OF CERTAIN BENEFICIAL OWNERS AND MANAGEMENT AND RELATED STOCKHOLDER MATTERS

 

Set forth below is our equity compensation plan information:

 

Plan category  Number of securities to be issued upon exercise of outstanding options, warrants and rights   Weighted-average exercise price of outstanding options, warrants and rights   Number of securities remaining available for future issuance under equity compensation plans (excluding securities reflected in column (a)) 
   (a)   (b)   (c) 
Equity compensation plans approved by security holders (1)   -    N/A(2)   1,000,000 
Equity compensation plans not approved by security holders   -   $ N/A    - 
Total   -    -    1,000,000 

 

(1) Consists of Stock Incentive Plan, which was approved by the Company’s shareholders at its annual meeting August 18, 2011.
(2) The exercise price of options granted and stock appreciation rights under the Plan may be no less than the fair market value of the Company’s Stock on the date of grant. Since no options have been granted under the plan, the weighted-average exercise price is not available.

 

Security Ownership of Certain Beneficial Owners and Management

 

The following table provides information concerning beneficial ownership of our capital stock as of March 18, 2017 by:

 

  each shareholder or group of affiliated shareholders who owns more than 5% of our outstanding capital stock;
     
  each of our named executive officers;
     
  each of our directors; and all of our directors and
     
  executive officers as a group.

  

 54 

 

 

The following table lists the number of shares and percentage of shares beneficially owned based on 4,311,090 shares of our Common Stock outstanding as of April 7, 2017.

  

Beneficial ownership is determined in accordance with the SEC rules, and generally includes voting power and/or investment power with respect to the securities held. Shares of Common Stock subject to options and warrants currently exercisable or exercisable within 60 days of April 7, 2017 or issuable upon conversion of convertible securities which are currently convertible or convertible within 60 days of April 7, 2017 are deemed outstanding and beneficially owned by the person holding those options, warrants or convertible securities for purposes of computing the number of shares and percentage of shares beneficially owned by that person, but are not deemed outstanding for purposes of computing the percentage beneficially owned by any other person. Except as indicated in the footnotes to this table, and subject to applicable community property laws, the persons or entities named have sole voting and investment power with respect to all shares of our Common Stock shown as beneficially owned by them.

 

Unless otherwise indicated in the footnotes, the principal address of each of the shareholders below is c/o SkyPeople Fruit Juice, Inc., 16/F, China Development Bank Tower, No. 2 Gaoxin 1st Road, Xi’an, Shaanxi Province, PRC 710075.

 

   Shares Beneficially Owned 
Name of Beneficial Owner  Number   Percent 
Directors, Named Executive Officers and 5% Shareholders        
Yongke Xue (1)   2,337,155    54.2%
Hongke Xue        
Guolin Wang        
Hanjun Zheng        
Fuyou Li        
Johnson Lau        
All current directors and executive officers as a group (6 persons)   2,337,155    54.2%

 

(1) Consists of (i) 1,671,955 shares owned by directly by Golden Dawn International Limited and Everlasting Rich Limited, both wholly-owned subsidiaries of SkyPeople International Holdings Group Limited (“SP International”), a Cayman Islands company, and China Tianren Organic Food Holding, an indirect wholly-owned subsidiary of SP International; and (ii) 665,200 shares held directly by SP International.  Yongke Xue is the sole indirect owner of SP International.
   
* Less than one percent.

 

ITEM 13 – CERTAIN RELATIONSHIPS AND RELATED TRANSACTIONS, AND DIRECTOR INDEPENDENCE

 

For details of related party transactions, see Note 11 “Related Party Transaction” to our consolidated financial statements.

 

Director Independence

 

We currently have five directors. Three of our current directors, Messrs. Guolin Wang, Johnson Lau and Fuyou Li are determined by our Board to be “independent directors” as defined under the rules of the NASDAQ Global Market, constituting a majority of independent directors of the Board as required by the rules of the NASDAQ Global Market.

 

 55 

 

 

ITEM 14 – PRINCIPAL ACCOUNTING FEES AND SERVICES

 

The following table shows the fees that we paid or accrued for audit and other services for fiscal years 2016 and 2015. All of the services described in the following fee table were approved in conformity with the audit committee’s pre-approval process.

 

   2016   2015 
Audit Fees  $205,000   $321,113 
Tax Fees   6,000    10,714 
All Other Fees        
Total  $211,000   $331,827 

 

Audit Fees

 

The amounts set forth opposite “Audit Fees” above reflect the aggregate fees billed or billable by Wang Certified Public Accountant, P.C. (“Wang”), Armanino LLP (“Armanino”), and Wei, Wei & Co., LLP (“Wei & Wei”).

 

Wang Certified Public Accountant, P.C. succeeded to the registration status of predecessor firm named as Jia Roger Qian Wang, CPA in PCAOB in March, 2017. Wang has provided professional services for the audit of our fiscal 2016 and 2015 annual financial statements, respectively.

 

Wang provided professional services for the audit of our fiscal year 2016 financial statements and $160,000 was billed for the audit of consolidated financial statements for fiscal 2016, the quarterly review fees $45,000 was billed for 2016 quarterly financial reports.

 

Wang provided professional services for the audit of our fiscal year 2015 financial statements and $100,000 was billed for the audit of consolidated financial statements for fiscal 2015.

 

The Company engaged Wei & Wei during the period from April 12, 2016 to September 19, 2016 (the “Engagement Period”), and paid a total of $145,538. During the Engagement Period, Wei & Wei did not issue any reports on the Company’s consolidated financial statements, and there were no disagreements between the Company and Wei & Wei on matters of accounting principles or practices, financial statement disclosure or auditing scope or procedures. During 2016, the company paid $60,700 to Armanino for audit services provided for fiscal year 2015. Armanio did not issue any reports on the Company’s consolidated financial statements, and there were no disagreements between the Company and Armanino on matters of accounting principles or practices, financial statement disclosure or auditing scope or procedures.

 

Tax Fees

 

The amounts set forth opposite “Tax Fees” above reflect the aggregate fees billed for fiscal 2016 and 2015 for professional services rendered for tax compliance and return preparation. The compliance and return preparation services consisted of the preparation of original and amended tax returns and support during the income tax audit or inquiries.

 

The Board audit committee’s policy is to pre-approve all audit services and all non-audit services that our independent accountants are permitted to perform for us under applicable federal securities regulations. The audit committee’s policy utilizes an annual review and general pre-approval of certain categories of specified services that may be provided by the independent accountant, up to pre-determined fee levels. Any proposed services not qualifying as a pre-approved specified service, and pre-approved services exceeding the pre-determined fee levels, require further specific pre-approval by the audit committee. The audit committee has delegated to the Chairman of the audit committee the authority to pre-approve audit and non-audit services proposed to be performed by the independent accountants. Our audit committee was established in April 2008. Therefore, all the services provided by our auditors in fiscal years 2016 and 2015 were pre-approved by the audit committee.

 

 56 

 

 

PART IV

 

ITEM 15 – EXHIBITS AND FINANCIAL STATEMENT SCHEDULES

 

(a) (1)    FINANCIAL STATEMENTS:

 

The following financial statements, including notes thereto and the independent auditors’ report with respect thereto, are filed as part of this Annual Report on Form 10-K, starting on page F-1 hereof:

 

1. Management’s Report on Internal Control over Financial Reporting
2. Report of Independent Public Registered Accounting Firm
3. Consolidated Balance Sheets
4. Consolidated Statements of Income and Comprehensive Income
5. Consolidated Statements of Shareholders’ Equity
6. Consolidated Statements of Cash Flows
7. Notes to Consolidated Financial Statements

 

(b)          EXHIBITS:

 

Exhibit Index

 

Exhibit Number   Description
2.1   Share Exchange Agreement, dated as of February 22, 2008 by and among Pacific Industry Holding Group Co., Ltd., “Pacific,” Terrence Leong, SkyPeople Fruit Juice, Inc., the “Registrant,” and the shareholders of Pacific. Incorporated by reference to Exhibit 2.1 to our Current Report on Form 8-K filed with the Commission on February 28, 2008, the “February 28, 2008 8-K”.
3.1   Amended and Restated Articles of Incorporation of the Registrant.  Incorporated by reference to Exhibit 3.2 to our Current Report on Form 8-K filed with the Commission on March 3, 2008, the “March 3, 2008 8-K.”
3.2   Articles of Amendment to Articles of Incorporation dated October 28, 2009. Incorporated by reference to Exhibit 3.1 to our Current Report on Form 8-K filed with the Commission on October 29, 2009.
3.3   Certificate of Designations, Preferences and Rights of the Registrant’s Series A Convertible Preferred Stock. Incorporated by reference to Exhibit 3.1 to the February 28, 2008 8-K.
3.4   Certificate of Designations, Preferences, Rights and Limitations of the Registrant’s Series B Convertible Preferred Stock. Incorporated by reference to Exhibit 3.2 to the February 28, 2008 8-K.
3.5   Bylaws of Entech, Inc. Incorporated by reference to Exhibit 3.5 to the March 3, 2008 8-K.
3.6   Articles of Amendment to the Articles of Incorporation of the Registrant filed with the Department of State of Florida on May 23, 2008. Incorporated by reference to Exhibit 3.6 to our Annual Report on Form 10-K for the year ended December 31, 2008, the “2008 10-K.”
3.7   Amendment of Article VII of the By-law. Incorporated by reference to Exhibit 3.1 to our Current Report on Form 8-K filed with the Commission on July 14, 2011.
3.8   Bylaws of SkyPeople Juice, Inc. Incorporated by reference to Exhibit 3.1 to our Quarterly Report on Form 10-Q filed with the Commission on August 15, 2011.
3.9   Articles of Amendment to the Articles of Incorporation of the Registrant filed with the Department of State of Florida on March 10, 2016.  Incorporated by reference to Exhibit 3.1 to our Current Report on Form 8-K filed with the Commission on March 15, 2016.
4.1   Form of Warrant.  Incorporated by reference to Exhibit 4.1 to our Current Report on Form 8-K filed with the Commission on April 13, 2017.

 

 57 

 

 

Exhibit Number   Description
9.1   Voting Trust Agreement, dated as of February 25, 2008, by and among Fancylight Limited and Hongke Xue. Incorporated by reference to Exhibit 9.1 to the March 3, 2008 8-K.
9.2   Voting Trust and Escrow Agreement, dated as of February 25, 2008, by and among Winsun Limited and Sixiao An. Incorporated by reference to Exhibit 9.2 to the March 3, 2008 8-K.
9.3   Voting Trust and Escrow Agreement, dated as of February 25, 2008, by and among China Tianren Organic Food Holding Company Limited and Lin Bai. Incorporated by reference to Exhibit 9.3 to the March 3, 2008 8-K.
10.1   Call Option Agreement between Hongke Xue and Fancylight Limited, dated as of February 25, 2008. Incorporated by reference to Exhibit 10.5 to the March 3, 2008 8-K.
10.2   Share Transfer Agreement by and among Shaanxi Hede Investment Management Co., Ltd. Niu Hongling, Wang Qifu, Wang Jianping, Zhang Wei, Cui Youming and Yuan Ye, dated as of May 31, 2007. Incorporated by reference to Exhibit 10.6 to the March 3, 2008 8-K.
10.3   Exchange Agreement, dated as of May 28, 2009 between the Registrant, Barron Partners LP and Eos Holdings, LLC. Incorporated by reference to Exhibit 10.1 to our Current Report on Form 8-K filed with the Securities and Exchange Commission on June 3, 2009, the “June 2009 8-K.”
10.4   Waiver and Release, dated as of May 28, 2009 by Barron Partners LP in favor of the Registrant. Incorporated by reference to Exhibit 10.2 to the June 2009 8-K.
10.5   Waiver and Release, dated as of May 28, 2009 by Eos Holdings, LLC in favor of the Registrant. Incorporated by reference to Exhibit 10.3 to the June 2009 8-K.
10.6   Underwriting Agreement, dated as of October 28, 2009, by and among the Registrant, Roth Capital Partners, LLC, Maxim Group LLC, Barron Partners LP and Eos Holdings, LLC. Incorporated by reference to Exhibit 1.1 to the Current Report on Form 8-K filed with the Commission on October 29, 2009.
10.7   English translation of the Stock Purchase Agreement dated as of November 18, 2009, by and between Shaanxi Tianren Organic Food Co., Ltd. and Xi’an Dehao Investment & Consulting Co., Ltd. Incorporated by reference to Exhibit 99.1 to the Current Report on Form 8-K filed with the Commission on November 20, 2009 and to the Current Report on Form 8-K/A filed with the Commission on November 25, 2009.
10.9   English translation of the Distribution Agreement dated as of January 8, 2010, by and between Shaanxi Qiyiwangguo Modern Organic Agriculture Co. Ltd. and Beijing Ni’aode Trading Co., Ltd.  Incorporated by reference to Exhibit 10.01 to our Current Report on Form 8-K filed with the Commission on January 13, 2010.
10.10   English Translation of Credit Facility Agreement dated June 30, 2009 between Shaanxi Tianren Organic Food Co., Ltd. and Hi-tech Industrial Development Zone, Xi’an branch of China Construction Bank Incorporated by reference to Exhibit 10.29 of the 2009 10-K.
10.11   English Translation of Credit Facility Agreement dated November 6, 2009 between Shaanxi Tianren Organic Food Co., Ltd. and Hi-tech Industrial Development Zone, Xi’an branch of China Construction Bank.  Incorporated by reference to Exhibit 10.30 of the 2009 10-K.
10.12   English Translation of Credit Facility Agreement dated November 24, 2009 between Shaanxi Tianren Organic Food Co., Ltd. and Hi-tech Industrial Development Zone, Xi’an branch of China Construction Bank.  Incorporated by reference to Exhibit 10.31 of the 2009 10-K.

 

 58 

 

 

Exhibit Number   Description
10.13   English Translation of Credit Facility Agreement dated June 26, 2009 between Huludao Wonder Fruit Co., Ltd. and Suizhong Branch, Commercial Bank of Huludao. Incorporated by reference to Exhibit 10.32 of the 2009 10-K.
10.14   English Translation of Pledge Agreement dated June 26, 2009 between Huludao Wonder Fruit Co., Ltd. and Suizhong Branch, Commercial Bank of Huludao. Incorporated by reference to Exhibit 10.33 of the 2009 10-K.
10.15   English Translation of Credit Facility Agreement dated August 12, 2009 between Shaanxi Tianren Organic Food Co., Ltd. and Hi-tech Industrial Development Zone, Xi’an branch of China Construction Bank Incorporated by reference to Exhibit 10.34 of the 2009 10-K.
10.16   English Translation of Credit Facility Agreement dated July 19, 2010 between Huludao Wonder Fruit Co., Ltd. and Suizhong Branch, Huludao Bank Co., Ltd. Incorporated by reference to Exhibit 10.16 of the 2010 10-K.
10.17   English Translation of Credit Facility Agreement dated September 9, 2010 between SkyPeople Juice Group Co. Ltd. And Xi’an Kejilu Branch of China Merchants Bank. Incorporated by reference to Exhibit 10.17 of the 2010 10-K
10.18   English Translation of Credit Facility Agreement dated May 10, 2010 between SkyPeople Juice Group Co. Ltd. and Hi-tech Industrial Development Zone, Xi’an branch of China Construction Bank. Incorporated by reference to Exhibit 10.18 of the 2010 10-K.
10.19   English Translation of Credit Facility Agreement dated February 3, 2010 between SkyPeople Juice Group Co. Ltd. and Hi-tech Industrial Development Zone, Xi’an branch of China Construction Bank. Incorporated by reference to Exhibit 10.19 of the 2010 10-K.
10.20   English Translation of Credit Facility Agreement dated December 6, 2010 between SkyPeople Juice Group Co. Ltd. and Hi-tech Industrial Development Zone, Xi’an branch of China Construction Bank. Incorporated by reference to Exhibit 10.20 of the 2010 10-K.
10.21   English Translation of Credit Facility Agreement dated December 7, 2010 between SkyPeople Juice Group Co. Ltd. and China CITIC Bank, Xi’an Kejilu Branch. Incorporated by reference to Exhibit 10.21 of the 2010 10-K.
10.22   English Translation Of Credit Facility Agreement dated December 30, 2010 Between SkyPeople Juice Group Co. Ltd. and Hi-Tech Industrial Development Zone, Xi’ A Branch Of China Construction Bank. Incorporated by reference to Exhibit 10.22 to our Quarterly Report on Form 10-Q filed with the Commission on May 16, 2011.
10.23   A copy of the complaint for the civil action against Absaroka Capital and Kevin Barns as filed by the Company with the United States District Court for the District of Wyoming. Incorporated by reference to Exhibit 99.1 to our Current Report on Form 8-K filed with the Commission on July 8, 2011.
10.24   Indemnification Agreement. Incorporated by reference to Exhibit 10.1 to our Current Report on Form 8-K filed with the Commission on July 14, 2011.
10.25   Indemnification Agreement Between SkyPeople Juice, Inc. and Yongke Xue. Incorporated by reference to Exhibit 10.1 to our Quarterly Report on Form 10-Q filed with the Commission on August 15, 2011
10.26   Indemnification Agreement Between SkyPeople Juice, Inc. and Xiaoqin Yan. Incorporated by reference to Exhibit 10.2 to our Quarterly Report on Form 10-Q filed with the Commission on August 15, 2011
10.27   Indemnification Agreement Between SkyPeople Juice, Inc. and Guolin Wang. Incorporated by reference to Exhibit 10.3 to our Quarterly Report on Form 10-Q filed with the Commission on August 15, 2011
10.28   Indemnification Agreement Between SkyPeople Juice, Inc. and Spring Liu. Incorporated by reference to Exhibit 10.4 to our Quarterly Report on Form 10-Q filed with the Commission on August 15, 2011
10.29   Indemnification Agreement Between SkyPeople Juice, Inc. and John W. Smagula. Incorporated by reference to Exhibit 10.5 to our Quarterly Report on Form 10-Q filed with the Commission on August 15, 2011
10.30   Indemnification Agreement Between SkyPeople Juice, Inc. and Norman Ko. Incorporated by reference to Exhibit 10.6 to our Quarterly Report on Form 10-Q filed with the Commission on August 15, 2011

 

 59 

 

 

Exhibit Number   Description
10.31   English translation of Investment/Service Agreement The Yidu Orange Comprehensive Deep Processing Zone (the “Zone”) between Yidu Municipal People’s Government and SkyPeople Juice Group Company Limited dated October 29, 2012. Incorporated by reference to Exhibit 10.1 to our Current Report on Form 8-K filed with the Commission on October 29, 2012
10.32   English translation of Loan Agreement between SkyPeople Juice Group Co., Ltd. and SkyPeople International Holdings Group Limited dated February 18, 2013. Incorporated by reference to Exhibit 10.1 to our Current Report on Form 8-K filed with the Commission on February 19, 2013
10.33   Share Exchange Agreement among SkyPeople International Holdings Group Limited, Golden Dawn International Limited, Hongke Xue, Yongke Xue, V.X. Fortune Capital Limited and Kingline International Limited dated September 14, 2012. Incorporated by reference to Exhibit 99.3 to our Current Report on Form 8-K filed with the Commission on January 4, 2013.
10.34   Share Charge between China Tianren Organic Food Holding Company Limited, Golden Dawn International Limited and Vandi Investments Limited dated December 28, 2012. Incorporated by reference to Exhibit 99.3 to our Current Report on Form 8-K filed with the Commission on January 4, 2013.
10.35   Share Charge between China Tianren Organic Food Holding Company Limited, Golden Dawn International Limited and COFCO (Beijing) Agricultural Industrial Equity Investment Fund dated December 28, 2012. Incorporated by reference to Exhibit 99.4 to our Current Report on Form 8-K filed with the Commission on January 4, 2013.
10.36   Termination Agreement to Share Transfer Agreement by and between Hedetang Holdings Co., Ltd. and Shaanxi New Silk Road Kiwifruit Group Inc., dated January 26, 2017. Incorporated by reference to Exhibit 10.1 to our Quarterly Report on Form 10-Q filed with the Commission on January 27, 2017.
10.37   Orchard Lease Contract by and between Village Committee of Dierpo Village, Jinqu Town, Mei County and Shaanxi Guoweimei Kiwi Deep Processing Co., Ltd., dated August 3, 2016. Incorporated by reference to Exhibit 10.2 to our Quarterly Report on Form 10-Q filed with the Commission on January 27, 2017.
10.38   Orchard Lease Contract by and between Yidu Sichang Joint Citrus Cooperatives and Hetetang Agricultural Plantations (Yidu) Co., Ltd., dated August 15, 2016. Incorporated by reference to Exhibit 10.3 to our Quarterly Report on Form 10-Q filed with the Commission on January 27, 2017.
10.39   Form of Securities Purchase Agreement, dated April 12, 2017.  Incorporated by reference to Exhibit 10.1 to our Current Report on Form 8-K filed with the Commission on April 13, 2017.
16.1   Letter from Tavarsan Askelson & Registrant LLP dated March 6, 2008.  Incorporated by reference to Exhibit 16.1 to our Current Report on Form 8-K filed with the Commission on March 6, 2008.
16.2   Letter from Child, Van Wagoner & Bradshaw, PLLC dated December 14, 2009.  Incorporated by reference to Exhibit 16.1 to our Current Report on Form 8-K filed with the Commission on December 14, 2009.
16.3   Letter from BDO Limited to dated December 23, 2011. Incorporated by reference to Exhibit 16.1 to our Current Report on Form 8-K filed with the Commission on December 30, 2011.
16.4   Letter from Paritz & Company to dated December 31, 2014. Incorporated by reference to Exhibit 16.1 to our Current Report on Form 8-K filed with the Commission on December 31, 2014
21.1   Description of Subsidiaries of the Registrant*
23.1   Consent of Independent Registered Public Accounting Firm.*
31.1   Rule 13a-14(a) Certification of Principal Executive Officer of Registrant*
31.2   Rule 13a-14(a) Certification of Principal Financial Officer of Registrant*
32.1   Section 1350 Certification of Principal Executive Officer of Registrant. *
32.2   Section 1350 Certification of Principal Financial Officer of Registrant.*

 

*Filed herewith

 

(c)           Other Financial Statement Schedules - None.

 

 60 

 

 

Pursuant to the requirements of Section 13 or 15(d) of the Securities Exchange Act of 1934, the Registrant has duly caused this report to be signed on its behalf by the undersigned, thereunto duly authorized.

 

  SkyPeople Fruit Juice, Inc.
     
  By: /s/ Hongke Xue
    Hongke Xue
    Chief Executive Officer and
Chairman of the Board Directors
    (principal executive officer)

 

POWER OF ATTORNEY

 

KNOW ALL PERSONS BY THESE PRESENTS, that each person whose signature appears below constitutes and appoints Hongke Xue and Hanjun Zheng, and each of them, their attorneys-in-fact and agents, each with the power of substitution, for them in any and all capacities, to sign any and all amendments to this Report on Form 10-K, and to file the same, with exhibits thereto and other documents in connection therewith, with the Securities and Exchange Commission, hereby ratifying and confirming all that said attorneys-in-fact, or substitutes, may do or cause to be done by virtue hereof.

 

Pursuant to the requirement of the Securities Exchange Act of 1934, this report has been signed below by the following persons on behalf of the Registrant and in the capacity and on the dates indicated.

 

Signature

 

Name and Title   Date
     
/s/ Yongke Xue    
Yongke Xue   April 17, 2017
Director    
     
/s/ Hanjun Zheng    
Hanjun Zheng   April 17, 2017
Interim Chief Financial Officer    
(principal financial officer and accounting officer)    
     
/s/ Hongke Xue    

Hongke Xue,

Chairman of the Board of Directors and

Chief Executive Officer (principal executive officer)

  April 17, 2017
     
/s/ Guolin Wang    
Guolin Wang, Director   April 17, 2017
     
/s/ Johnson Lau    
Johnson Lau, Director   April 17, 2017
     
/s/ Fuyou Li    
Fuyou Li, Director   April 17, 2017

 

 61 

 

 

REPORT OF INDEPENDENT REGISTERED PUBLIC ACCOUNTING FIRM

 

To the Board of Directors and

Stockholders of SkyPeople Fruit Juice, Inc.:

 

We have audited the accompanying consolidated balance sheets of SkyPeople Fruit Juice, Inc. as of December 31, 2016, and the related consolidated statement of income and comprehensive income, changes in stockholders’ equity, and cash flows for the year then ended. The consolidated financial statements are the responsibility of the Company’s management. Our responsibility is to express an opinion on the consolidated financial statements based on our audit. 

 

We conducted our audit in accordance with the standards of the Public Company Accounting Oversight Board (United States of America). Those standards require that we plan and perform the audit to obtain reasonable assurance about whether the consolidated financial statements are free of material misstatement. The company is not required to have, nor were we engaged to perform, an audit of its internal control over financial reporting. Our audit included consideration of internal control over financial reporting as a basis for designing audit procedures that are appropriate in the circumstances, but not for the purpose of expressing an opinion on the effectiveness of the Company’s internal control over financial reporting. Accordingly, we express no such opinion. An audit also includes examining, on a test basis, evidence supporting the amounts and disclosures in the consolidated financial statements, assessing the accounting principles used and significant estimates made by management, as well as evaluating the overall financial statement presentation. We believe that our audit provides a reasonable basis for our opinion.

 

In our opinion, the consolidated financial statements referred to above present fairly, in all material respects, the financial position of the Company as of December 31, 2016, including the results of their operations and their cash flows for the year then ended, in conformity with accounting principles generally accepted in the United States of America.

 

/s/ Wang Certified Public accountant, P.C.

 

Flushing, New York

March 31, 2017

 

 F-1 

 

 

SKYPEOPLE FRUIT JUICE, INC.

CONSOLIDATED BALANCE SHEETS

 

   December 31, 
   2016   2015 
         
CURRENT ASSETS        
Cash and cash equivalents  $1,143,585   $50,006,914 
Restricted cash   -    3,079,956 
Accounts receivable, net of allowance of $4,843,809 and $2,407,160 as of December 31, 2016 and 2015, respectively   7,325,773    50,062,300 
Other receivables   28,417,194    265,079 
Inventories   3,041,300    3,444,740 
Deferred tax assets   3,566,442    2,326,194 
Advances to suppliers and other current assets   58,132,189    3,809,970 
TOTAL CURRENT ASSETS   101,626,483    112,995,153 
           
PROPERTY, PLANT AND EQUIPMENT, NET   81,523,569    83,124,874 
LAND USE RIGHT, NET   31,854,360    25,690,291 
LONG TERM ASSETS   2,789,390    2,979,857 
DEPOSITS   43,867,228    45,321,919 
Related party receivables   -    290,976 
TOTAL ASSETS  $261,661,030   $270,403,070 
           
LIABILITIES          
           
CURRENT LIABILITIES          
Accounts payable  $16,569,988   $18,332,502 
Accrued expenses   27,449,664    17,356,081 
Income tax payable   3,590,084    1,153,194 
Advances from customers   696    369,992 
Short-term bank loans   29,364,279    33,506,838 
TOTAL CURRENT LIABILITIES   76,974,711    70,718,607 
           
NON-CURRENT LIABILITIES          
Obligations under capital leases   14,494,003    16,720,307 
TOTAL NON-CURRENT LIABILITIES   14,494,003    16,720,307 
TOTAL LIABILITIES   91,468,714    87,438,914 
           
EQUITY          
           
SkyPeople Fruit Juice, Inc, Stockholders' equity          
Series B Preferred stock, $0.001 par value; 10,000,000 shares authorized; None issued and outstanding as of December 31, 2016 and 2015, respectively        
Common stock, $0.001 par value; 8,333,333 shares authorized; 4,061,090 and 27,161,499* shares issued and outstanding as of December 31, 2016 and 2015, respectively   4,061    27,161 
Additional paid-in capital   105,366,887    59,189,860 
Retained earnings   100,237,011    105,782,482 
Accumulated other comprehensive income (loss)   (70,579,747)   13,069,031 
Total SkyPeople Fruit Juice, Inc. stockholders' equity   135,028,212    178,068,534 
Non-controlling interests   35,164,104    4,895,622 
TOTAL EQUITY   170,192,316    182,964,156 
TOTAL LIABILITIES AND EQUITY  $261,661,030   $270,403,070 

 

* The amount of shares is given prior to the Company’s 1-for-8 reverse stock split on March 10, 2016.

 

The accompanying notes are an integral part of these consolidated financial statements.

 

 F-2 

 

 

SKYPEOPLE FRUIT JUICE, INC.

CONSOLIDATED STATEMENTS OF OPERATIONS AND COMPREHENSIVE INCOME (LOSS)

 

   For the Year Ended
December 31,
 
   2016   2015 
Revenue  $34,407,422   $86,440,402 
Cost of goods sold   25,233,950    60,315,601 
Gross profit   9,173,472    26,124,801 
           
Operating Expenses          
General and administrative expenses   5,010,222    10,684,077 
Selling expenses   1,932,148    5,196,657 
Total operating expenses   6,942,370    15,880,734 
           
Income from operations   2,231,102    10,244,067 
           
Other income (expenses)          
Investment income   13,475    -- 
Interest income   158,730    351,915 
Subsidy income   16,738    1,204,649 
Interest expenses   (1,659,300)   (3,885,018)
Other income (expenses)   207,386    (1,413)
Total other expenses   (1,262,971)   (2,329,867)
           
Income from Continuing Operations before Income Tax   968,131    7,914,200 
Income tax provision   1,601,967    4,267,350 
Income (loss) from Continuing Operations before Minority Interest   (633,836)   3,646,850 
           
Less: Net income (loss) attributable to non-controlling interests   (126,448)   (698,115)
           
Income (loss) from Continuing Operations   (760,284)   2,948,735 
           
Discontinued Operations (Note 16)          
Loss from discontinued operations   (4,785,187)   - 
NET INCOME (LOSS) ATTRIBUTABLE TO SKYPEOPLE FRUIT JUICE, INC. STOCKHOLDERS  $(5,545,471)  $2,948,735 
           
Other comprehensive income (loss)          
Foreign currency translation adjustment  $(4,599,934)  $(4,401,140)
Comprehensive income   (10,018,957)   (754,290)
Comprehensive expense attributable to non-controlling interests   (19,674,513)   (136,372)
COMPREHENSIVE INCOME ATTRIBUTABLE TO SKYPEOPLE FRUIT JUICE, INC. STOCKHOLDERS  $(29,693,470)  $(890,662)
Earnings per share:          
Basic and diluted earnings (loss) per share from continued operation  $(0.19)  $0.11 
Basic and diluted earnings (loss) per share from discontinued operation   (1.22)   - 
Basic and diluted earnings (loss) per share from net income   (1.41)   0.11 
Weighted average number of shares outstanding          
Basic and diluted*   3,933,999    26,828,166 

 

* The amount of shares is given prior to the Company’s 1-for-8 reverse stock split on March 10, 2016.

 

The accompanying notes are an integral part of these consolidated financial statements.

 

 F-3 

 

 

SKYPEOPLE FRUIT JUICE, INC.

CONSOLIDATED STATEMENTS OF CHANGES IN EQUITY

 

  

Common

Stock

Shares*

  

Common

Stock

  

Additional

Paid in

Capital

  

Retained

Earnings

  

Other

Comprehensive

Income

   Non-Controlling Interest   Total 
                             
Balance at December 31, 2014   26,661,499   $26,661   $59,189,860   $102,833,747   $19,351,703   $4,685,819   $186,087,790 
Common Stocks issued during 2015   500,000    500                          
Net income               2,948,735        698,115    3,646,850 
Foreign currency translation adjustment                  $(6,282,672)  $(488,312)  $(6,770,984)
Balance at December 31, 2015   27,161,499    27,161    59,189,860    105,782,482    13,069,031    4,895,622   $182,964,156
Share split during 2016   (23,766,312)   (23,766)                       (23,766)
Common Stocks issued during 2016   665,950    666                        666 
Net income (loss)               (5,545,471)       (126,448)   (5,671,91)
Foreign currency translation adjustment           46,177,027       $(83,648,778)  $30,394,930   $(7,076,821)
Balance at December 31, 2016   4,061,137    4,061    105,366,887    100,237,011    (70,579,747)   35,164,104    170,192,316 

  

* The amount of shares is given prior to the Company’s 1-for-8 reverse stock split on March 10, 2016.

 

The accompanying notes are an integral part of these consolidated financial statements.

 

 F-4 

 

 

SKYPEOPLE FRUIT JUICE, INC.

CONSOLIDATED STATEMENTS OF CASH FLOWS

 

   For the fiscal year 
   2016   2015 
         
CASH FLOWS FROM OPERATING ACTIVITIES        
Net income (loss)  $(5,419,023)  $3,646,850 
Adjustments to reconcile net income to net cash provided by operating activities          
Depreciation and amortization   5,426,089    7,617,752 
Deferred income tax assets   (1,240,248)   1,410,690 
Bad debt provision   3,070,944    2,531,850 
Inventory markdown   -    32,440 
Impairment loss   3,203,523    2,383,991 
Gain on sale of assets   -    (126,752)
Changes in operating assets and liabilities          
Accounts receivable   35,449,683    11,841,355 
Other receivable   (29,268,821)   20,687,724 
Advances to suppliers and other current assets   (56,580,699)   (3,537,529)
Inventories   190,337    426,456 
Accounts payable   8,114,987    55,414,623 
Accrued expenses   2,038,938    (85,776)
Income tax payable   937,915    2,094,800)
Advances from customers   (358,999)   (75,686)
Net cash provided by operating activities   (34,435,374)   104,262,788 
           
CASH FLOWS FROM INVESTING ACTIVITIES          
Additions to property, plant and equipment   (8,730,051)   (279,691)
Purchase of intangible assets   (9,329,762)     
Prepayment for other assets   (2,977,045)   (20,530,471)
Prepayments for deposit on equipment   -    - 
Net cash used in investing activities   (21,036,858)   (20,810,162)
           
CASH FLOWS FROM FINANCING ACTIVITIES          
Issue of common stock   17,355,246    - 
Reverse split of common stock   (40,884,860)   - 
Decrease (Increased) in restricted cash   2,994,460    3,239,496 
(Repayment) Proceeds from short-term notes   -    (8,098,740)
Proceeds from related party loan   (8,269,592)   (306,049)
Proceeds from short-term bank loans   -    (828,505)
Repayment of short-term bank loans   (2,078,155)   7,249,797 
Proceeds (repayments) long term debt   (1,202,289)     
Payment for capital lease   7,982,400    (78)
Repayment of related party loans   -    (61,667,195)
Net cash provided by (used in) financing activities   (24,102,790)   (60,411,274)
           
Effect of change in exchange rate   30,711,693    1,835,260 
           
NET INCREASE (DECREASE) IN CASH AND CASH EQUIVALENTS   (48,863,329)   24,876,612)
Cash and cash equivalents, beginning of year   50,006,914    25,130,302 
Cash and cash equivalents, end of year  $1,143,585   $50,006,914 
           
SUPPLEMENTAL DISCLOSURES OF CASH FLOW INFORMATION          
Cash paid for interest  $833,690   $3,885,018 
Cash paid for income taxes  $2,707,227   $4,267,350 
           
SUPPLEMENTARY DISCLOSURE OF SIGNIFICANT NON-CASH TRANSACTION          
Transferred from other assets to property, plant and equipment and construction in process  $60,838,131   $- 
Equipment acquired by capital lease  $-   $- 

  

The accompanying notes are an integral part of these consolidated financial statements.

 

 F-5 

 

 

SKYPEOPLE FRUIT JUICE, INC.

NOTES TO CONSOLIDATED FINANCIAL STATEMENTS

FOR YEARS ENDED DECEMBER 31, 2016 AND 2015

 

1. CORPORATE INFORMATION

 

SkyPeople Fruit Juice, Inc. (“SkyPeople” or the “Company”), formerly known as Entech Environmental Technologies, Inc. (“Entech”) and Cyber Public Relations, Inc. (“Cyber Public Relations”), was initially incorporated on June 29, 1998 under the laws of the State of Florida.

 

The principal activities of SkyPeople (together with our direct or indirect subsidiaries, “we,” “us,” “our” or “the Company”) consist of production and sales of fruit juice concentrates, fruit juice beverages, and other fruit-related products in the People’s Republic of China (“PRC”, or “China”), and overseas markets. All activities of the Company are principally conducted by subsidiaries operating in the PRC.

 

2. SUMMARY OF SIGNIFICANT ACCOUNTING POLICIES

 

Basis of Preparation

 

These financial statements have been prepared in conformity with accounting principles generally accepted in the United States of America, or US GAAP.

 

The Company’s functional currency is the Chinese Renminbi (RMB); however, the accompanying consolidated financial statements have been translated and presented in United States Dollars (USD).

 

The consolidated financial statements include the accounts of the Company and its subsidiaries. All significant inter-company accounts and transactions have been eliminated.

 

Certain amounts of prior year were reclassified to conform with current year presentation.

 

Use of Estimates

 

The Company’s consolidated financial statements have been prepared in accordance with US GAAP and this requires management to make estimates and assumptions that affect the reported amounts of assets and liabilities and disclosure of contingent assets and liabilities at the date of the consolidated financial statements and reported amounts of revenue and expenses during the reporting period. The significant areas requiring the use of management estimates include, but not limited to, the allowance for doubtful accounts receivable, estimated useful life and residual value of property, plant and equipment, provision for staff benefit, valuation of change in fair value of warrant liability, recognition and measurement of deferred income taxes and valuation allowance for deferred tax assets. Although these estimates are based on management’s knowledge of current events and actions management may undertake in the future, actual results may ultimately differ from those estimates and such differences may be material to our consolidated financial statements.

 

 F-6 

 

  

Impairment of Long-Lived Assets

 

In accordance with the Financial Accounting Standards Board (“FASB”) Accounting Standards Codification (“ASC”) 360-10, Accounting for the Impairment or Disposal of Long-Lived Assets, long-lived assets, such as property, plant and equipment and purchased intangibles subject to amortization are reviewed for impairment whenever events or changes in circumstances indicate that the carrying value of an asset may not be recoverable, or it is reasonably possible that these assets could become impaired as a result of technological or other industrial changes. The determination of recoverability of assets to be held and used is made by comparing the carrying amount of an asset to future undiscounted cash flows to be generated by the assets.

 

If such assets are considered to be impaired, the impairment to be recognized is measured as the amount by which the carrying amount of the assets exceeds the fair value of the assets. Assets to be disposed of are reported at the lower of the carrying amount or fair value less cost to sell.

 

During fiscal year 2015, the Company’s subsidiary Yinkou had no production activities due to a market demand decline for concentrated apple juice, and Yinkou also had no production in year 2016 since it had difficulty in remaining competitive in apple juice market. The Company decided to recognize an impairment loss of $2.38 million with respect to the concentrated fruit juice production equipment in Yingkou, which has not operated in the past two years. In fiscal year 2016, the Company’s recorded an impairment loss of $2.1 million with respect to the concentrated fruit juice production equipment in Yingkou.

 

The Company’s Huludao Wonder operation, a subsidiary which produces concentrated apple juice, suffered continued operating losses in the three fiscal years ended December 31, 2016 and the cash flows were minimal during the same three fiscal years. Thus, in December 2016, we established a restructuring plan to close Hudludao Wonder Operation. In fiscal year 2016, the Company’s recorded an impairment loss of $2.4 million with respect to the concentrated fruit juice production equipment in Huludao Wonder.  The Company plan to sale the assets of Huludao Wonder to a third party when there is a chance.

 

Fair Value of Financial Instruments

 

The Company has adopted FASB Accounting Standard Codification Topic on Fair Value Measurements and Disclosures (“ASC 820”), which defines fair value, establishes a framework for measuring fair value in GAAP, and expands disclosures about fair value measurements. ASC 820 establishes a three-level valuation hierarchy of valuation techniques based on observable and unobservable input, which may be used to measure fair value and include the following:

 

Level 1 - Quoted prices in active markets for identical assets or liabilities.

 

Level 2 - Input other than Level 1 that is observable, either directly or indirectly, such as quoted prices for similar assets or liabilities; quoted prices in markets that are not active; or other input that is observable or can be corroborated by observable market data for substantially the full term of the assets or liabilities.

 

Level 3 - Unobservable input that is supported by little or no market activity and that is significant to the fair value of the assets or liabilities.

 

Our cash and cash equivalents and restricted cash are classified within level 1of the fair value hierarchy because they are value using quoted market price.

  

Earnings Per Share

 

Under ASC 260-10, Earnings Per Share, basic EPS excludes dilution for Common Stock equivalents and is calculated by dividing net income available to common stockholders by the weighted-average number of Common Stock outstanding for the period. Our Series B Convertible Preferred Stock is a participating security. Consequently, the two-class method of income allocation is used in determining net income available to common stockholders.

 

 F-7 

 

 

Diluted EPS is calculated by using the treasury stock method, assuming conversion of all potentially dilutive securities, such as stock options and warrants. Under this method, (i) exercise of options and warrants is assumed at the beginning of the period and shares of Common Stock are assumed to be issued, (ii) the proceeds from exercise are assumed to be used to purchase Common Stock at the average market price during the period, and (iii) the incremental shares (the difference between the number of shares assumed issued and the number of shares assumed purchased) are included in the denominator of the diluted EPS computation. The numerators and denominators used in the computations of basic and diluted EPS are presented in the following table.  

 

   Year Ended December 31, 
   2016   2015 
NUMERATOR FOR BASIC AND DILUTED EPS        
Income (loss)from continuing operations  (numerator for Diluted EPS)  $(760,284)  $2,948,735 
Loss from discontinued operations (numerator for Diluted EPS)   (4,785,187)   -- 
           
Net income (loss) (numerator for Diluted EPS)  $(5,545,471)  $2,948,735 
Net income (loss)allocated to Common Stock holders  $(5,545,471)  $2,948,735 
           
Basic earnings per share          
Basic earnings per share from continuing operations   (0.19)   0.11 
Basic earnings per share from discontinued operations   (1.22)   -- 
Basic earnings per share from Net Income   (1.41)   0.11 
           
Diluted Earnings Per Share          
Diluted earnings per share from continuing operations   (0.19)   0.11 
Diluted earnings per share from discontinued operations   (1.22)   -- 
Diluted earnings per share from Net Income   (1.41)   0.11 
           
Weighted average Common Stock outstanding   3,933,999    26,828,166*
DENOMINATOR FOR BASIC AND DILUTIVED EPS   3,933,999    26,828,166 

 

* The amount of shares is given prior to the Company’s 1-for-8 reverse stock split on March 10, 2016.

 

Cash and Cash Equivalents

 

Cash and cash equivalents included cash on hand and demand deposits placed with banks or other financial institutions, which are unrestricted as to withdrawal and use and with an original maturity of three months or less.

 

Deposits in banks in the PRC are not insured by any government entity or agency, and are consequently exposed to risk of loss. The Company believes the probability of a bank failure, causing loss to the Company, is remote.

  

Restricted Cash

 

Restricted cash consists of cash equivalents used as collateral to secure short-term notes payable.

 

Accounts Receivable and Allowances

 

Accounts receivable are recognized and carried at the original invoice amounts less an allowance for any uncollectible amount. We have a policy of reserving for uncollectible accounts based on our best estimate of the amount of probable credit losses in our existing accounts receivable. We extend credit to our customers based on an evaluation of their financial condition and other factors. We generally do not require collateral or other security to support accounts receivable. We perform ongoing credit evaluations of our customers and maintain an allowance for potential bad debts if required.

 

We determine whether an allowance for doubtful accounts is required by evaluating specific accounts where information indicates the customers may have an inability to meet financial obligations. In these cases, we use assumptions and judgment, based on the best available facts and circumstances, to record a specific allowance for those customers against amounts due to reduce the receivable to the amount expected to be collected. These specific allowances are re-evaluated and adjusted as additional information is received. The amounts calculated are analyzed to determine the total amount of the allowance. We may also record a general allowance as necessary.

 

Direct write-offs are taken in the period when we have exhausted our efforts to collect overdue and unpaid receivables or otherwise evaluate other circumstances that indicate that we should abandon such efforts.

 

 F-8 

 

 

The Company has not experienced any significant difficulty in collecting its accounts receivable in the past and is not aware of any financial difficulties being experienced by its major customers. Bad debt expense was $4,843,809 and $2,326,194 during the years ended December 31, 2016 and 2015, respectively. Our credit term for distributors with good credit history is from 30 days to 120 days. As of December 31, 2016 and 2015 accounts receivables of $2,130,746.95 and $18,189,947 have been outstanding for over 120 days, the increase is due to the growth of sales in concentrated apply juice which had longer credit period to distributors. 

 

Inventories

 

Inventories consist of raw materials, packaging materials (which include ingredients and supplies) and finished goods (which include finished juice in the bottling and canning operations). Inventories are valued at the lower of cost or market. We determine cost on the basis of the weighted average method. The Company periodically reviews inventories for obsolescence and any inventories identified as obsolete are reserved or written off. Although we believe that the assumptions we use in estimate inventory write downs are reasonable, future changes in these assumptions could provide a significantly different result. The Company recorded inventory markdown allowance of $0 and $64,065 for the year ended December 31, 2016 and 2015, respectively.

 

Revenue Recognition

 

The Company recognizes revenue in accordance with ASC 605, Revenue Recognition. Revenue from sales of products is recognized upon shipment or delivery to customers, provided that persuasive evidence of sales arrangements exist, title and risk of loss have been transferred to the customers, the sales amounts are fixed and determinable and collection of the revenue is reasonably assured. Customers have no contractual right to return products. Historically, the Company has not had any returned products. Accordingly, no provision has been made for returnable goods. The Company is not required to rebate or credit a portion of the original fee if it subsequently reduces the price of its product and the distributor still has rights with respect to that product.

 

Shipping and Handling Costs

 

Shipping and handling amounts billed to customers in sales transactions are included in sales revenues and shipping expenses incurred by the Company are reported as a component of selling expenses. The shipping and handling expenses of $1,180,328 and $4,400,044 for 2016 and 2015, respectively, are reported in the Consolidated Statements of Income and Comprehensive Income as a component of selling expenses. The decrease in shipping and handling costs in fiscal year 2016 was mainly due to a decrease in sales quantity of our products.

 

Government Subsidies

 

A government subsidy is recognized only when the Company complies with any conditions attached to the grant and there is reasonable assurance that the grant will be received.

 

The government subsidies recognized were $30,213 and $1,204,649 for the years ended December 31, 2016 and 2015, respectively, and are included in other income of the consolidated statements of comprehensive income.

 

Advertising and Promotional Expense

 

Advertising and promotional costs are expensed as incurred and are included in selling expenses. The Company incurred $50,230 and $128,204 in advertising and promotional costs for the years ended December 31, 2016 and 2015, respectively.

 

Property, Plant and Equipment

 

Property, plant and equipment are stated at cost less accumulated depreciation and any impairment losses. Depreciation is computed using the straight-line method over the useful lives of the assets. Major renewals and betterments are capitalized and depreciated; maintenance and repairs that do not extend the life of the respective assets are expensed as incurred. Upon disposal of assets, the cost and related accumulated depreciation are removed from the accounts and any gain or loss is included in the consolidated statements of income and comprehensive income.

 

 F-9 

 

 

Construction in progress primarily represents the construction or the renovation costs of plant, machinery and equipment stated at cost less any accumulated impairment loss, which is not depreciated.  Costs and interest on borrowings incurred are capitalized and transferred to property and equipment upon completion, at which time depreciation commences.  Cost of repairs and maintenance is expensed as incurred.

  

Depreciation related to property, plant and equipment used in production is reported in cost of sales, and includes amortized amounts related to capital leases. We estimated that the residual value of the Company’s property and equipment ranges from 3% to 5%.  Property, plant and equipment are depreciated over their estimated useful lives as follows: 

 

Buildings   20-30 years 
Machinery and equipment   5-10 years 
Furniture and office equipment   3-5 years 
Motor vehicles   5 years 

 

Foreign Currency and Other Comprehensive Income

 

The financial statements of the Company’s foreign subsidiaries are measured using the local currency as the functional currency; however, the reporting currency of the Company is the United States dollar (“USD”). Assets and liabilities of the Company’s foreign subsidiaries have been translated into USD using the exchange rate at the balance sheet date, while equity accounts are translated using historical exchange rate. The average exchange rate for the period has been used to translate revenues and expenses. Translation adjustments are reported separately and accumulated in a separate component of equity (cumulative translation adjustment).

 

Other comprehensive income for the year ended December 31, 2016 and 2015 represented foreign currency translation adjustments gain of $1,579,713 and loss of $4,401,140, respectively, and were included in the consolidated statements of comprehensive income.

 

Income Taxes

 

We use the asset and liability method of accounting for income taxes in accordance with ASC Topic 740, “Income Taxes.” Under this method, income tax expense is recognized for the amount of: (i) taxes payable or refundable for the current year and (ii) deferred tax consequences of temporary differences resulting from matters that have been recognized in an entity’s financial statements or tax returns. Deferred tax assets and liabilities are measured using enacted tax rates expected to apply to taxable income in the years in which those temporary differences are expected to be recovered or settled. The effect on deferred tax assets and liabilities of a change in tax rates is recognized in the results of operations in the period that includes the enactment date. A valuation allowance is provided to reduce the deferred tax assets reported if based on the weight of the available positive and negative evidence, it is more likely than not some portion or all of the deferred tax assets will not be realized.

  

ASC Topic 740.10.30 clarifies the accounting for uncertainty in income taxes recognized in an enterprise’s financial statements and prescribes a recognition threshold and measurement attribute for the financial statement recognition and measurement of a tax position taken or expected to be taken in a tax return. ASC Topic 740.10.40 provides guidance on derecognition, classification, interest and penalties, accounting in interim periods, disclosure, and transition. We have no material uncertain tax positions for any of the reporting periods presented.

  

Leases

 

Leases are reviewed and classified as capital or operating at their inception in accordance with ASC Topic 840, Accounting for Leases. For leases that contain rent escalations, the Company records monthly rent expense equal to the total amount of the payments due in the reporting period over the lease term. The difference between rent expense recorded and the amount paid is credited or charged to deferred rent account.

 

 F-10 

 

 

Land Use Right

 

The Company paid in advance for land use rights according to Chinese law. Prepaid land use rights are being amortized and recorded as lease expenses using the straight-line method over the use terms of the lease, which are 40 to 50 years.

 

Reportable Segments

 

We have six operating segments for financial reporting purposes for all periods presented in our consolidated financial statements in accordance with FASB ASC 280 “Segment Reporting.”

 

Research and Development

 

Research and development costs are expensed when incurred and are included in operating expenses.

 

New Accounting Pronouncements

 

In January 2016, the FASB issued an amendment to its accounting guidance related to recognition and measurement of financial assets and financial liabilities. The amendment addresses certain aspects of recognition, measurement, presentation and disclosure of financial instruments. The amendment will be effective for us beginning in our first quarter of fiscal year 2019. We are evaluating the impact of adopting this amendment to our consolidated financial statements.

  

In February 2016, the FASB issued a new standard on accounting for leases. The new standard is intended to provide enhanced transparency and comparability by requiring lessees to record right-of-use assets and corresponding lease liabilities on the balance sheet. The new standard will continue to classify leases as either finance or operating, with classification affecting the pattern of expense recognition in the statement of earnings. The new standard is required to be adopted using a modified retrospective method to each prior reporting period presented with various optional practical expedients. The new standard will be effective for us beginning in our first quarter of fiscal year 2020 with early adoption permitted. We are evaluating the impact of adopting this amendment to our consolidated financial statements.

  

In March 2016, the FASB issued an amendment to its accounting guidance related to employee share-based payments. The amendment simplifies several aspects of the accounting for employee share-based payments including the accounting for income taxes, forfeitures, and statutory tax withholding requirements, as well as classification in the statement of cash flows. The amendment will be effective for us beginning in our first quarter of fiscal year 2018 with early adoption permitted. We are evaluating the impact of adopting this amendment to our consolidated financial statements.

 

In August 2016, FASB issued “Statement of Cash Flows: Classification of Certain Cash Receipts and Cash Payments.” The issues include but are not limited to the classification of debt prepayment and debt extinguishment costs, payments made for contingent consideration for a business combination, proceeds from the settlement of insurance proceeds, distributions received from equity method investees and separately identifiable cash flows and the application of the predominance principle. This update is effective for public business entities for fiscal years beginning after December 15, 2017, and interim periods within those fiscal years. The Company is currently evaluating the provisions of this standard and assessing its impact on the Company’s consolidated financial statements and disclosures.

 

In December 2016, the FASB issued ASU 2016-20, Technical Corrections and Improvements to Topic 606, Revenue from Contracts with Customers, which amended the guidance on performance obligation disclosures and makes technical corrections and improvements to the new revenue standard. The standard is effective for annual reporting periods beginning after December 15, 2017, including interim periods within that reporting period, and permits early adoption on a limited basis. The update permits the use of either the retrospective or cumulative effect transition method. The Company is currently evaluating the effect the adoption of these standards will have on the Company’s consolidated financial statements.

 

There were no other recent accounting pronouncements or changes in accounting pronouncements during the fiscal year ended December 31, 2016, that are of significance or potential significance to us.

 

 F-11 

 

 

3. INVENTORIES

 

Inventories by major categories are summarized as follows:

 

   December 31, 
   2016   2015 
Raw materials and packaging  $1,107,857   $944,812 
Finished goods   1,933,443    2,499,928 
Inventories  $3,041,300   $3,444,740 

  

4. PROPERTY, PLANT AND EQUIPMENT

 

Property, plant and equipment consist of the following:

 

   December 31, 
   2016   2015 
Machinery and equipment  $28,125,109   $33,238,470 
Furniture and office equipment   566,348    577,399 
Motor vehicles   497,024    530,962 
Buildings   50,758,428    53,841,614 
Construction in progress   35,979,862    27,364,494 
Subtotal   115,920,500    115,552,939 
Less: accumulated depreciation   (34,403,200)   (32,605,706)
Net property and equipment  $81,523,569   $82,947,233 

 

In 2016, the Company recognized impairment loss of $3.20 million, mainly related to the concentrated fruit juice production equipment in Yingkou and Huludao, which has not operated in the past two years due to unfavorable market conditions.

 

In 2015, the Company recognized impairment loss of $2.38 million, mainly related to the concentrated fruit juice production equipment in Yingkou, which has not operated in the past two years due to unfavorable market conditions. There were no impairment provisions made for the fiscal year ended December 31, 2014. 

 

Depreciation expense included in general and administration expenses for the year ended December 31, 2016 and 2015 was $3,599,276 and $3,125,778, respectively. Depreciation expense included in cost of sales for the year ended December 31, 2016 and 2015 was $604,734 and $2,819,874 respectively.

 

5. LONG TERM ASSETS

 

Long term assets were $2,789,390 and $2,979,857 for the year ended December 31, 2016 and 2015, respectively. It represents the capital lease risk deposits made by the Company to Cinda Financial Leasing Co., LTD in terms of capital lease agreement.

 

6. LAND USAGE RIGHTS

 

According to the laws of the PRC, the government owns all of the land in the PRC. The government of the PRC, its agencies and collectives hold all land ownership.  Companies or individuals are authorized to use the land only through land usage rights granted by the PRC government. Land usage rights can be transferred upon approval by the land administrative authorities of the PRC (State Land Administration Bureau) upon payment of the required land transfer fee. Accordingly, the Company paid in advance for land usage rights. Prepaid land usage rights are being amortized and recorded as lease expenses using the straight-line method over the terms of the leases, which range from 40 to 50 years. The amortization expense was $1,222,079 and $177,311 for fiscal years 2016 and 2015, respectively. The following table sets forth land usage rights of the Company as of December 31, 2016 and 2015, respectively.

 

   December 31, 
   2016   2015 
Cost  $34,321,098   $8,011,269 
Less: Accumulated amortization   (2,466,738)   (1,508,849)
   $31,854,360   $6,502,420 

 

 F-12 

 

 

7. DEPOSITS

 

Deposits mainly include payments made to acquire land use right and purchase property, plant and equipment. Payments for acquiring land use right are recorded as long term deposits before the land use right certificate is received. The amount is transferred to Land Use Right once the official certificate received from the government. Payments to purchase property, plant and equipment are recorded as long-term deposits. The amounts are transferred to property, plant and equipment once the equipment is delivered or installed.

 

   December 31, 
   2016   2015 
Deposits for land use rights  $103,187,832   $16,232,136 
Deposits to purchase property, plant and equipment   366,002    29,089,783 
   $101,000,474   $45,321,919 

 

8. SHORT-TERM BANK LOANS

 

Short-term bank loans consist of the following loans collateralized by assets of the Company:

 

   December 31, 
   2016   2015 
         
Loan payable to Huludao Bank, Suizhong branch due on December 9, 2016, bearing interest at 9.6% per annum, collateralized by the buildings, machinery and land use rights of Huludao Wonder   5,766,181    6,159,911 
           
Loan payable to China Construction Bank due on May 12, 2016 bearing interest at 5.6% per annum, collateralized by the buildings of SkyPeople (China)   -    3,526,549 
           
Loan payable to China Construction Bank due on January 10, 2018, bearing interest at 5.84% per annum, collateralized by the buildings and land use rights of Yingkou.   2,003,748    2,140,569 
           
Loan payable to Bank of Xi’an due on November 15, 2017, bearing interest at 4.71% per annum, guaranteed by a third party Shaanxi Bo Ai Medical Science & Technology Development Co., Ltd   2,162,318    - 
           
Loan payable to Shanghai Pudong Development Bank due on May 3, 2018, bearing interest at 6.16% per annum, collateralized by the buildings of SkyPeople (China)   3,877,757    4,142,540 
           
Loan payable to Bank of Beijing due on June 30, 2018, bearing interest at 7.28% per annum, collateralized by the buildings of a third party, Shaanxi Jiu Chang Medical Science & Technology Development Co., Ltd.   4,324,636    4,619,933 
           
Loan payable to China Construction Bank due on May 3, 2018 bearing interest at 4.99% per annum, guaranteed by a third party guarantee company.   3,301,139    - 
           
Loan payable to China Construction Bank due on May 13, 2018, bearing interest at 5.6% per annum, collateralized by the buildings and land use rights of Yingkou.   4,324,636    4,619,933 
           
Loan payable to the rural credit cooperative union of Mei County due on Feb 4, 2016 and Feb 3, 2017, each with half the loan paid back and bearing an annual interest at 8.3412%  in 2015 and the rate will be floated once a year, collateralized by the buildings and land use rights of a third party, Kiwi investment and development of Mei County Co., Ltd.   -    1,539,978 
           
Loan payable to The Bank of Ningxia Xi’an branch due on Jan 4, 2016, bearing interest at 7.28% per annum, collateralized by the fixed assets and brand name of SkyPeople (China).   -    3,849,945 
           
Loan payable to The Bank of Ningxia Xi’an branch due on March 14, 2017, bearing interest at 0.47% per annum, collateralized by the fixed assets and brand name of SkyPeople (China).   3,603,863      
Total  $29,364,279    33,506,838 

 

 F-13 

 

 

9. LEASE OBLIGATION PAYABLE

 

The schedule below represents the commitments for the Company’s capital equipment under the lease contract with Cinda Financial Leasing Co., Ltd, entered into in April of 2014. The Company’s obligations under the finance lease are secured by the lessors’ title to the leased assets. The lease has an interest rate as 7.36%.

 

Minimum lease payments for the years ending December 31, are as follows;     
     
2017  $6,945,442 
2018   5,787,869 
2019   1,760,692 
Less: amount representing interest   - 
Present value of minimum lease payments  $14,494,003 
      
Due within one year  $6,945,442 
Due after one year   7,548,560 
Present value of minimum lease payments  $14,494,003 

 

In April 2015, China Cinda Asset Management Co., Ltd. Shaanxi Branch (“Cinda Shaanxi Branch”) filed two enforcement proceedings with Xi’an Intermediate People’s Court against the Company for alleged defaults pursuant to guarantees by the Company to its suppliers for a total amount of RMB 39,596,250, or approximately $6.1 million.

   

In June 2014, two long term suppliers of pear, mulberry, kiwi fruits to the Company requested the Company to provide guarantees for their loans with Cinda Shaanxi Branch. Considering the long term business relationship and to ensure the timely supply of raw materials, the Company agreed to provide guarantees upon the value of the raw materials supplied to the Company. Because Cinda Shaanxi Branch is not a bank authorized to provide loans, it eventually provided financing to the two suppliers through purchase of accounts receivables of the two suppliers with the Company. In July, 2014, the parties entered into two agreements - Accounts Receivables Purchase and Debt Restructure Agreement and Guarantee Agreements for Accounts Receivables Purchase and Debt Restructure. Pursuant to the agreements, Cinda Shaanxi Branch agreed to provide a RMB 100 million credit line on a rolling basis to the two suppliers and the Company agreed to pay its accounts payables to the two suppliers directly to Cinda Shaanxi Branch and provided guarantees for the two suppliers. In April 2015, Cinda Shaanxi Branch stopped providing financing to the two suppliers and the two suppliers were unable to continue the supply of raw materials to the Company. Consequently, the Company stopped making any payment to Cinda Shaanxi Branch.

 

The Company has responded to the court and taken the position that the financings under the agreements are essentially the loans from Cinda Shaanxi Branch to the two suppliers, and because Cinda Shaanxi Branch does not have permits to make loans in China, the agreements are invalid, void and have no legal forces from the beginning. Therefore, the Company has no obligations to repayment the debts owed by the two suppliers to Cinda Shaanxi Branch. The proceeding is currently pending for the verdict of the judge.

 

In September 2016, the Suizhong Branch of Huludao Banking Co. Ltd. (“Suizhong Branch”) filed a lawsuit with Huludao Intermediate People’s Court (the “Court”) against the Company’s indirectly wholly-owned subsidiary Huludao Wonder Fruit Co., Ltd. (“Wonder Fruit”) and requested that Wonder Fruit repay a 40 million RMB (approximately $6.35 million) bank loan, plus interest. The loan became due on its maturity date on December 9, 2016.  On December 19, 2016, the Court accepted the case.  The Company has been disputing the interest rate of the loan with Suizhong Branch, and has not repaid the loan to date.  Wonder Fruit believes the interest charged by Suizhong Branch is 100% higher than the base rate set by China People’s Bank and is not in consistent with China People’s Bank’s base interest and floating rate. The Court has temporarily frozen the land and real property of the Wonder Fruit that were pledged as guarantee for the loan from being transferred to any third-party, but the freeze does not limit or affect the use of these properties by Wonder Fruit for its business. Wonder Fruit is currently in discussions with the Suizhong Branch on repayment of the bank loan and a reduction of the interest due thereon.

 

From time to time we may be a party to various litigation proceedings arising in the ordinary course of our business, none of which, in the opinion of management, is likely to have a material adverse effect on our financial condition or results of operations.

 

 F-14 

 

 

10. RELATED PARTY TRANSACTION

 

Sales

 

The company’s subsidiary sold fruit beverages to a related entity, Shaanxi Fullmart Convenient Chain Supermarket Co., Ltd. (“Fullmart”) for approximately $360,184 and $1,255,393 for the year ended December 31, 2016 and 2015, respectively. The sales to this related party were consistent with pricing and terms offered to third parties. The remained accounts receivable balances were $308,304 and $441,253 as of December 31, 2016 and 2015, respectively. Fullmart is a company indirectly owned by a member of our Board of Directors, Mr. Yongke Xue.

 

Long-term loan – related party

 

There were no short-term loans to a related party as of December 31, 2016. 


On February 18, 2013, SkyPeople (China) entered into a loan agreement with SkyPeople International Holdings Group Limited (the “Lender”). The Lender indirectly holds 50.2% interest in the Company. Mr. Yongke Xue (“Y. K. Xue”), then the Chairman and Chief Executive Officer (“CEO”) of the Company and currently a Member of the Company’s Board of Directors (the “Board”) and Mr. Hongke Xue, our Chairman and CEO, indirectly and beneficially own 80.0% and 9.4% of the equity interest in the Lender, respectively. Pursuant to the Agreement, the Lender agreed to extend to the Company a one-year unsecured term loan with a principal amount of $8.0 million at an interest rate of 6% per annum. During 2013, the Company received $8.0 million from the Lender. In February 2014, both parties extended this loan for another two years under the original terms of the agreement. 

 

On October 16, 2015, the Company entered into a Share Purchase Agreement with the Lender to sell 5,321,600 shares of the common stock of the Company at the price of $7,982,400, and which was paid by cancellation of the loan by the Lender. On March 10, 2016, the Lender canceled the loan and the shares were issued to the Lender.   

 

11. INCOME TAX

 

The Company is incorporated in the United States of America and is subject to United States federal taxation. No provisions for income taxes have been made, as the Company had no U.S. taxable income for the year ended December 31, 2016 and 2015. The effective income tax rate for the Company for both of the years ended December 31, 2016 and 2015 were negative 44% and 54%, respectively. Some of our subsidiaries generated income and we accrued income tax according to the Chinese corporate income tax rate, but some had a loss and no tax provision was made.

 

The amount of unrecognized deferred tax liabilities for temporary differences related to the dividend from foreign subsidiaries is not determined because such determination is not practical.

 

The Company has not provided deferred taxes on undistributed earnings attributable to its PRC subsidiaries as they are to be permanently reinvested. On February 22, 2008, MOFCOM, and SAT, jointly issued Cai Shui 2008 Circular 1, “Circular 1.” According to Article 4 of Circular 1, distributions of accumulated profits earned by foreign investment enterprises, (“FIE”) prior to January 1, 2008 to their foreign investors will be exempt from withholding tax, (“WHT”) while distribution of the profits earned by a FIE after January 1, 2008 to its foreign investors shall be subject to WHT.

 

 F-15 

 

 

Dividend payments by PRC subsidiaries are limited by certain statutory regulations in the PRC. No dividends may be paid by PRC subsidiaries without first receiving prior approval from SAFE. Dividend payments are restricted to 90% of after tax profits.

 

The Company had no material adjustments to its liabilities for unrecognized income tax benefits according to the provisions of ASC Topic 740, Income Taxes. Since SkyPeople (China) intends to reinvest its earnings to further expand its businesses in mainland China, its PRC subsidiaries do not intend to declare dividends to their immediate foreign holding companies in the foreseeable future. Accordingly, the Company has not recorded any deferred taxes in relation to US tax on the cumulative amount of undistributed retained earnings since January 1, 2008.

 

Effective on January 1, 2008, the PRC Enterprise Income Tax Law, EIT Law, and Implementing Rules imposed a unified enterprise income tax rate of 25% on all domestic-invested enterprises and foreign-invested enterprises in the PRC, unless they qualify under certain limited exceptions. All of the Companies’ Chinese subsidiaries were subject to an enterprise income tax rate of 25%. 

  

The reconciliation of income tax expense at the U.S. statutory rate of 35% in 2016 and 2015, to the Company’s effective tax rate is as follows:

 

   Year ended December 31, 
   2016   2015 
         
Expected income tax expenses at U.S. statutory rate  $--   $2,769,970 
Tax rate difference between China and U.S.   (325,658)   (791,420)
Change in Valuation Allowance   195,934    373,587 
Permanent difference   1,731,691    1,915,213 
Income tax expense at effective tax rate  $1,601,967   $4,267,350 

 

The provisions for income taxes are summarized as follows:

 

   Year ended December 31, 
   2016   2015 
Current  $2,442,904   $5,182,854 
Deferred   (840,937)   (915,504)
Total  $1,601,967   $4,267,350 

 

The tax effects of temporary differences that give rise to the Company’s net deferred tax asset as of December 31, 2016 and 2015 are as follows:

 

   Year ended December 31, 
   2016   2015 
Net operating loss carry forward  $3,973,803   $2,810,336 
Inventory markdown   -    14,468 
Bad debt provision   -    - 
Accrued expenses   496,515    209,332 
Startup costs   -    - 
Others   -    - 
    4,470,318    3,034,136 
Less: valuation allowance   (903,876)   (707,942)
Deferred tax assets  $3,566,442   $2,326,194 

 

 F-16 

 

 

12. CONCENTRATIONS

 

There was no customer who accounted for 10% of the Company’s sales for the year ended December 31, 2016. There was one customer who accounted for 10% of the Company’s sales for the year ended December 31, 2015. Sales to our five largest customers accounted for approximately 18% and 36% of our net sales during the years ended December 31, 2016 and 2015, respectively.

 

One supplier accounted for 62% and 66% of our purchases for the year ended December 31, 2016 and 2015, respectively. There was no other single supplier representing 10% of purchases during both years.

   

13. SHARE SPLIT

 

On March 10, 2016, the Company filed with the Florida Secretary of State’s office an amendment to its Articles of Incorporation. As a result of the Articles of Amendment, the Company authorized and approved an 1-for-8 reverse stock split of the Company’s authorized shares of common stock from 66,666,666 shares to 8,333,333 shares, accompanied by a corresponding decrease in the Company’s issued and outstanding shares of common stock (the “Reverse Stock Split”). The common stock continues to have a par value of $0.001. No changes were made to the number of authorized preferred shares of the Company, which remains as 10,000,000, none of which have been issued. The amendment to the Articles of Incorporation of the Company took effect on March 16, 2016.

 

14. TRANSFER OF SHARES

 
On March 11, 2016, SkyPeople Juice International Holding (HK) Limited (the “SkyPeople HK”), a wholly owned subsidiary of SkyPeople Fruit Juice, Inc. (the “Company”) and a 99.78% owner of SkyPeople Juice Group Co., Ltd. (“SkyPeople China”) entered into a Share Transfer Agreement and a Capital Contribution (the “Agreements”) with Shenzhen TianShunDa Equity Investment Fund Management Co., Ltd. (the “TSD”), a limited liability corporation registered in China.

  

SkyPeople HK incorporated SkyPeople China in Shaanxi Province, China on March 13, 2012 and pursuant to the approval certificate and business license of SkyPeople China, SkyPeople HK was required to contribute RMB 427,000,000 (approximately $65,698,308) and Hongke Xue, currently the Chairman of the Board of Directors of the Company and our Chief Executive Officer (“Xue”), was required to contribute RMB 1,000,000 (approximately $153,846) to SkyPeople China, and SkyPeople HK and Xue as a result would own 427,000,000 shares (99.78%) and 1,000,000 shares (0.22%) of SkyPeople China, respectively. As of March 10, 2016, SkyPeople HK had contributed RMB 314,190,900 (approximately $48,337,062) to SkyPeople China but had not contributed the remaining RMB 112,809,100 (approximately $17,355,246) as the payment for 112,809,100 shares of SkyPeople China.

 

Pursuant to the Agreements, TSD shall acquire 112,809,100 shares of SkyPeople China from SkyPeople HK and shall make a total capital contribution RMB 131,761,028.80 (approximately $20,270,928) to SkyPeople China, which is calculated based upon 8 times of SkyPeople China’s net profit per share for 2014 (about RMB 0.146 per share) multiplied by 112,809,100 shares. RMB 112,809,100 out of the RMB 131,761,028.80 (the “Capital Contributions”) shall be used as payment for outstanding capital contribution due to SkyPeople China by SkyPeople HK and the remaining RMB 18,951,928.80 (approximately $2,915,681) shall be used as additional capital contribution to SkyPeople China and shall be deposited into SkyPeople China’s capital surplus account. On March 18, 2016, TSD paid the full Capital Contributions to SkyPeople China s and the shares were transferred, resulting in TSD owning 112,809,100 shares, or 26.36%, of SkyPeople China.

 

 F-17 

 

 

On June 15, 2016, Hedetang Holdings Co., Ltd. (the “Hedetang”), a wholly owned subsidiary of the Company, entered into a Share Transfer Agreement (the “Agreement”) with Shaanxi New Silk Road Kiwifruit Group Inc. ( “NSR”), a limited liability corporation registered in China.

 

Pursuant to the Agreement, NSR will acquire 51% of the equity shares of Shaanxi Guoweiduomei Beverage Co, Limited, a wholly owned subsidiary of Hedetang (the “Shares”). The tentative total transfer price for the Shares is 300 million RMB (approximately $46 million) and is subject to and will be settled according to the final price in the valuation report to be issued by an appraisal firm jointly engaged by both parties. NSR shall pay the total transfer price to Hedetang within six months of the effective date of the Agreement. If NSR fails to pay the total transfer price within six months due to the delay of the approval process from the local authority, NSR can receive a payment extension for up to twelve months from the effective date of the Agreement upon the negotiation and agreement by the parties. Because NSR is a state-owned enterprise in China and its investment needs to be approved by a higher level administrative authority in China, NSR has the right to terminate the Agreement unilaterally if it fails to receive the approval from such administrative authority within twelve months from the date of this Agreement.

 

On July 5, 2016, Hedetang completed the registration of 51% of its shares in Shaanxi Guoweiduomei Beverage Co., Limited under the name of NSR with China’s State Administration for Industry and Commerce. Pursuant to the terms of the Agreement, the transferred shares are still under the control of Hedetang until it receives full payment from NSR.

 

On January 20, 2017, the Company’s Board of Directors approved the termination of the Agreement with NSR because the local government authority had not approved the transaction contemplated thereby and the Company had not received the required payment within six months of the effective date of the Agreement. On January 26, 2017, Hedetang executed a Termination Agreement for the Share Transfer Agreement with NSR. Pursuant to the Termination Agreement, Hedetang agreed not to claim any compensation or penalty against NSR under the Agreement and NSR agreed to cooperate with Hedetang to complete the process to transfer share ownership back to the Hedetang within 60 days of the date of the Termination Agreement.

 

15. DEPOSITS

 

As of December 31, 2016, the balance of deposits was $103,789,865, which mainly consisted of a deposit of approximately $30 million for the purchase of a kiwi orchard in Mei County, approximately $37.4 million for the leasing fee for the kiwifruits orchard in Mei County and approximately $24 million for the leasing fee for the orange orchard in Yidu city. 

 

In April 2016, the Company signed a letter of intent with Mei County Kiwifruits Investment and Development Corporation to purchase 833.5 mu of kiwifruits orchard in Mei County. The purchase price will be determined by a third party valuation company appointed by both parties. The Company paid RMB 200 million (approximately $30 million) as a deposit (“Deposit”) in the second quarter of 2016. The purchase is subject to government approval, approval by the Company’s Board of Directors and definitive agreement negotiated and signed by the parties. Pursuant to the letter of intent, the Deposit shall be returned to the Company within 10 working days upon the request of the Company if the kiwifruits orchard cannot be transferred to the Company according to the schedule. The Company expects to complete the purchase process in the second quarter of 2017.

 

On August 3, 2016, Shaanxi Guoweimei Kiwi Deep Processing Company, an indirectly wholly-owned subsidiary of the Company, signed a lease agreement for 20,000 mu (approximately 3,300 square acres) of kiwifruits orchard located in Mei County, Shaanxi Province, with the Di’erpo Committe of Jinqu Village, Mei County, Shaanxi for a term of 30 years, from August 5, 2016 to August 4, 2046. The annual leasing fee is RMB 1,250 (approximately $189) per mu, and payment of 10 years’ of leasing fees shall be made on each of September 25, 2016, 2026 and 2036. The Company made a payment of RMB 250 million (approximately $37.4 million) for the first 10 years’ leasing fees on August 15, 2016, which is recorded as deposits in the Company’s balance sheet.

 

On August 15, 2016, Hedetang Agricultural Plantations (Yidu) Co., Ltd., an indirectly wholly-owned subsidiary of the Company, signed a lease agreement for 8000 mu (approximately 1,320 square acres) of orange orchard located in city of Yidu, Hubei Province, with the Yidu Sichang Farmers Association, Hubei Province, for a term of 20 years, from September 22, 2016 to September 21, 2036. The annual leasing fee is RMB 2,000 (approximately $306) per mu, and payment of 10 years’ of leasing fees shall be made on each of September 25, 2016 and 2026. The Company made a payment of RMB 160 million (approximately $24.0 million) for the first 10 years’ of leasing fees on September 20, 2016, which is recorded as deposits in the Company’s balance sheet.

 

 F-18 

 

 

16. DISCONTINUED OPERATIONS

 

The Company’s Huludao Wonder operation, a subsidiary which produces concentrated apple juice, suffered continued operating losses in the three fiscal years prior to 2016 and its cash flow was minimal for these three years. In December 2016, the Company established a winding-down plan to close this operation. Based on the restructuring plan and in accordance with EITF 03-13, the Company presented the operation results from Huludao Wonder as a discontinued operation, as the Company believed that no continued cash flow would be generated by the disposed component (Huludao Wonder) and that the Company would have no significant continuing involvement in the operation of the discontinued component. Management of the Company initiated a plan to sell the property located in Huludao in December 2016, and ceased the depreciation of the property in accordance with SFAS No. 144. In fiscal year 2016, the Company recorded an impairment loss of $2.4 million with respect to the concentrated fruit juice production equipment in Huludao Wonder. In accordance with the restructuring plan, the Company intends to transfer the concentrated fruit juice production equipment in Huludao Wonder to another subsidiary and sell the land and facilities upon favorable circumstances. As the Company does not expect to sell the assets of Huludao Wonder in near future, the assets are not recorded as assets held for sale as of December 31, 2016. The book value of the land usage right was $4,394,708 and the book value of the building was $15,477,389 as of December 31, 2016. The Company believe the assets’ book value was lower than its fair value, less the cost to sell.

 

There was an outstanding bank loan of $5.99 million from Huludao Wonder. Huludao Wonder had a dispute of interest rate on this loan with the bank, and stopped payment of interest on this loan during 2016. The bank sued Huludao Wonder and asked Huludao Wonder to pay back the loan premium and the outstanding interest. The Company expects to pay back the outstanding premium and interest of this loan after the assets are sold.

 

During the process of winding down the Company’s operation in Huludao, the Company incurred general and administrative expenses of approximately $2,727,359 during 2016.

 

Loss from discontinued operations for fiscal 2016 and 2015 was as follows:

 

   December 31,   December 31, 
   2016   2015 
         
REVENUES  $14,972   $- 
COST OF SALES   1,613,661    - 
GROSS PROFIT (LOSS)   (1,598,688)   - 
           
OPERATING EXPENSES:          
General and administrative   (2,727,359)   - 
Selling expenses   -    - 
Total   (2,727,359)   - 
           
OTHER INCOME (EXPENSE)          
Interest expense   (459,753)   - 
Interest income   284    - 
Total   (459,468)   - 
(Loss) Income from discontinued operations before income tax   (459,468)   - 
Income tax provision   -    - 
           
LOSS FROM DISCONTINUED OPERATIONS  $(4,785,187)  $- 

  

The loss from discontinued operations was $4,785,187 for fiscal year 2016. The Company does not provide a separate cash flow statement for the discontinued operation. The loss from discontinued operations was deemed as cash outflow from operating activities of the discontinued operation. The impact of this discontinued operation was immaterial, because the total revenues for fiscal years 2016 and 2015 were approximately $34.41 million and $580.89 million, respectively. The Company believes there will not be any future significant cash flows from the discontinued operation, as the outstanding accounts receivable and accounts payable are immaterial to the Company’s financial position and liquidity.

 

 F-19 

 

 

17. SEGMENT REPORTING

 

The Company operates in five segments: concentrated apple juice and apple aroma, concentrated kiwifruit juice and kiwifruit puree, concentrated pear juice, fruit juice beverages, and others. Our concentrated apple juice and apple aroma is primarily produced by the Company’s Huludao Wonder factory and concentrated pear juice is primarily produced by the Company’s Jiangyang factory. However, the Company uses the same production line to manufacture concentrated apple juice and concentrated pear juice. In addition, both Shaanxi Province, where the factory of Jianyang factory is located, and Liaoning Province, where the factory of Huludao Wonder is located, are rich in fresh apple and pear supplies. Jinagyang factory also produces concentrated apple juice and Huludao Wonder factory also produces concentrated pear juice when necessary. Concentrated kiwifruit juice and kiwifruit puree is primarily produced by the Company’s Qiyiwangguo factory, and fruit juice beverages are primarily produced by the Company’s Qiyiwangguo factory. The Company’s other products include fructose, concentrated turnjujube juice, and other by products, such as kiwifruit seeds.

 

Concentrated fruit juice is used as a basic ingredient for manufacturing juice drinks and as an additive to fruit wine and fruit jam, cosmetics and medicines. The Company sells its concentrated fruit juice to domestic customers and exported directly or via distributors. The Company believes that its main export markets are the United States, the European Union, South Korea, Russia and the Middle East to North America, Europe, Russia, South Korea and the Middle East.  The Company sells its Hedetang branded bottled fruit beverages domestically primarily to supermarkets in the PRC. The Company sells its fresh fruit and vegetables to supermarkets and whole sellers in the PRC.

 

Some of these product segments might never individually meet the quantitative thresholds for determining reportable segments and we determine the reportable segments based on the discrete financial information provided to the chief operating decision maker. The chief operating decision maker evaluates the results of each segment in assessing performance and allocating resources among the segments. Since there is an overlap of services provided and products manufactured between different subsidiaries of the Company, the Company does not allocate operating expenses and assets based on the product segments. Therefore, operating expenses and assets information by segment are not presented.  Segment profit represents the gross profit of each reportable segment.

 

(In Thousand)
For the Year Ended
December 31, 2016
  Concentrated
apple juice
and apple
aroma
   Concentrated
kiwifruit
juice and
kiwifruit
puree
   Concentrated pear juice   Fruit juice beverages   Others   Total 
Reportable segment Revenue  $8,855   $790   $11,503   $21,767   $2,000   $44,915 
Inter-segment revenue   (1,147)   (65)   (2,241)   6,999)   (56)   (10,508)
Revenue from external Customers   7,708    725    9,262    14,768    1,944    34,407 
Segment gross profit  $1,985   $62   $2,101   $4,692   $333   $9,173 

 

(In Thousand)
For the Year Ended
December 31, 2015
  Concentrated
apple juice
and apple
aroma
   Concentrated
kiwifruit
juice and
kiwifruit
puree
   Concentrated pear juice   Fruit juice beverages   Others   Total 
Reportable  segment Revenue  $19,835   $17,797   $13,624   $99,718   $1   $150,975 
Inter-segment revenue   (28)   (8,594)   (198)   (55,714)   -    (64,535)
Revenue from external
Customers
   19,806   $9,203   $13,426   $44,004   $1   $86,440 
Segment gross profit  $1,635   $1,544   $4,764   $18,181   $1   $26,125 

 

 F-20 

 

 

The following table reconciles reportable segment profit to the Company’s consolidated income before income tax provision for the years ended December 31, 2016 and 2015:

 

   2016   2015 
Segment profit  $9,173,472   $26,124,801 
Unallocated amounts:          
Operating expenses   (6,942,370)   (15,880,734)
Other expenses   (1,262,972)   (2,329,867)
Income before tax provision  $968,131   $7,914,200 

 

The Company’s export business is primarily comprised of fruit juice concentrates. As most of the export sales are through distributors and therefore we are not certain exactly where the Company’s products are ultimately sold, revenue by geographical location is not presented. However, the Company estimates that our main export markets are the United States, the European Union, South Korea, Russia and the Middle East.

 

18. COMMITMENTS AND CONTINGENCIES

 

Litigation

 

In April 2015, China Cinda Asset Management Co., Ltd. Shaanxi Branch (“Cinda Shaanxi Branch”) filed two enforcement proceedings with Xi’an Intermediate People’s Court against the Company for alleged defaults pursuant to guarantees by the Company to its suppliers for a total amount of RMB 39,596,250, or approximately $6.1 million.

 

In June 2014, two long term suppliers of pear, mulberry, kiwi fruits to the Company requested the Company to provide guarantees for their loans with Cinda Shaanxi Branch. Considering the long term business relationship and to ensure the timely supply of raw materials, the Company agreed to provide guarantees upon the value of the raw materials supplied to the Company. Because Cinda Shaanxi Branch is not a bank authorized to provide loans, it eventually provided financing to the two suppliers through purchase of accounts receivables of the two suppliers with the Company. In July, 2014, the parties entered into two agreements - Accounts Receivables Purchase and Debt Restructure Agreement and Guarantee Agreements for Accounts Receivables Purchase and Debt Restructure. Pursuant to the agreements, Cinda Shaanxi Branch agreed to provide a RMB 100 million credit line on a rolling basis to the two suppliers and the Company agreed to pay its accounts payables to the two suppliers directly to Cinda Shaanxi Branch and provided guarantees for the two suppliers. In April 2015, Cinda Shaanxi Branch stopped providing financing to the two suppliers and the two suppliers were unable to continue the supply of raw materials to the Company. Consequently, the Company stopped making any payment to Cinda Shaanxi Branch.

 

The Company has responded to the court and taken the position that the financings under the agreements are essentially the loans from Cinda Shaanxi Branch to the two suppliers, and because Cinda Shaanxi Branch does not have permits to make loans in China, the agreements are invalid, void and have no legal forces from the beginning. Therefore, the Company has no obligations to repayment the debts owed by the two suppliers to Cinda Shaanxi Branch. The proceeding is currently pending for the verdict of the judge.

 

From time to time we may be a party to various litigation proceedings arising in the ordinary course of our business, none of which, in the opinion of management, is likely to have a material adverse effect on our financial condition or results of operations.

 

In September 2016, the Suizhong Branch of Huludao Banking Co. Ltd. (“Suizhong Branch”) filed a lawsuit with Huludao Intermediate People’s Court (the “Court”) against the Company’s indirectly wholly-owned subsidiary Huludao Wonder Fruit Co., Ltd. (“Wonder Fruit”) and requested that Wonder Fruit repay a 40 million RMB (approximately $6.35 million) bank loan, plus interest. The loan became due on its maturity date on December 9, 2016.  On December 19, 2016, the Court accepted the case.  The Company has been disputing the interest rate of the loan with Suizhong Branch, and has not repaid the loan to date.  Wonder Fruit believes the interest charged by Suizhong Branch is 100% higher than the base rate set by China People’s Bank and is not in consistent with China People’s Bank’s base interest and floating rate. The Court has temporarily frozen the land and real property of the Wonder Fruit that were pledged as guarantee for the loan from being transferred to any third-party, but the freeze does not limit or affect the use of these properties by Wonder Fruit for its business. Wonder Fruit is currently in discussions with the Suizhong Branch on repayment of the bank loan and a reduction of the interest due thereon.

 

 F-21 

 

 

19. IMMATERIAL CORRECTION OF ERRORS IN PRIOR PERIOD

 

During the 2015 fiscal year audit, the company identified calculation errors in the other comprehensive income portion of 2014 audited consolidated statements of comprehensive income. In accordance with ASC Topic 250, Accounting Changes and Error Corrections, the Company evaluated the materiality of the errors from quantitative and qualitative perspectives, and concluded that the errors were immaterial to the Company’s prior period interim and annual consolidated financial statements. Since the revisions were not material to any prior period interim or annual consolidated financial statements, no amendments to previously filed interim or annual periodic reports were required. The Company has revised the historical consolidated financial information presented herein to reflect the correction of these errors.

 

20. SUBSEQUENT EVENTS

 

On January 20, 2017, the Company’s Board of Directors approved the termination of the Agreement with NSR because the local government authority had not approved the transaction contemplated thereby and the Company had not received the required payment within six months of the effective date of the Agreement. On January 26, 2017, Hedetang executed a Termination Agreement for the Share Transfer Agreement with NSR. Pursuant to the Termination Agreement, Hedetang agreed not to claim any compensation or penalty against NSR under the Agreement and NSR agreed to cooperate with Hedetang to complete the process to transfer share ownership back to the Hedetang within 60 days of the date of the Termination Agreement.

 

On April 12, 2017, the Company entered into a Securities Purchase Agreement (the “Purchase Agreement”) with certain purchasers (the “Purchasers”), pursuant to which the Company will offer to the Purchasers, in a registered direct offering, an aggregate of 862,097 shares (the “Shares”) of common stock, par value $0.001 per share (“Common Stock”).  The Shares will be sold to the Purchasers at a negotiated purchase price of $3.10 per share, for aggregate gross proceeds to the Company of $2,672,500, before deducting fees to the placement agent and other estimated offering expenses payable by the Company.  The Shares are being offered by the Company pursuant to an effective shelf registration statement on Form S-3, which was originally filed with the Securities and Exchange Commission on August 3, 2015, amended on February 17, 2017, and was declared effective on February 23, 2017 (File No. 333-206353) (the “Registration Statement”).

 

In a concurrent private placement, the Company is also issuing to the each of the Purchasers a warrant to purchase one (1) share of the Company’s Common Stock for each share purchased under the Purchase Agreement, pursuant to that certain Common Stock Purchase Warrant, by and between the Company and each Purchaser (each, a “Warrant”, and collectively, the “Warrants”).  The Warrants will be exercisable beginning on the six month anniversary of the date of issuance at an initial exercise price of $5.20 per share and will expire on the five and a half year anniversary of the date of issuance.

 

The Warrants and the shares of the Company’s Common Stock issuable upon the exercise of the Warrants (the “Warrant Shares”) are not being registered under the Securities Act of 1933, as amended (the “Securities Act”), pursuant to the Company’s Registration Statement, and are instead being offered pursuant to the exemption provided in Section 4(a)(2) under the Securities Act.  Each Purchaser is either (i) an “accredited investor” as defined in Rule 501(a)(1), (a)(2), (a)(3), (a)(7) or (a)(8) under the Securities Act or (ii) a “qualified institutional buyer” as defined in Rule 144A(a) under the Securities Act. Each Purchaser, either alone or together with its representatives, has enough knowledge and experience to be considered a sophisticated investor, has access to the type of information normally provided in a prospectus for a registered securities offering, and has agreed not to resell or distribute the Warrants or the Warrant Shares to the public except pursuant to sales registered or exempted under the Securities Act.

 

 F-22 

 

 

In connection with the private placement and in accordance with the Purchase Agreement, the Company is required to file a registration statement on Form S-1 within 45 calendar days after the date of the Purchase Agreement to provide for the resale of the Warrant Shares.

 

Rodman & Renshaw, a unit of H.C. Wainwright & Co., is serving as our placement agent in connection with the offering under the Purchase Agreement and will receive warrants to purchase our Common Stock in an amount equal to 4% of our Shares sold to the Purchasers in the offering on substantially the same terms as the Warrants, with an initial exercise price of $5.20 per share, except that the termination date shall be April 12, 2022 and the warrants shall have certain transfer restrictions pursuant to FINRA Rule 5110 (the “Placement Agent Warrants”). 

 

The Warrants will be issued as individual warrant agreements to investors, and the Placement Agent Warrants will be issued as an individual warrant agreement to the placement agent.

 

Per the terms of the Purchase Agreement, the Company has agreed with the Purchasers to the following: (i) that subject to certain exceptions, the Company will not, within the ninety day period immediately following the closing of the offering, enter into any agreement to issue or announce the issuance or proposed issuance of any securities; (ii) the Company will not, during the period in which the Warrants are outstanding, enter into an agreement to effect a “Variable Rate Transaction,” as that term is defined in the Purchase Agreement; and (iii) until the one-year anniversary of the closing of the offering, the Company will not undertake a reverse or forward stock split or reclassification of the Common Stock without the prior written consent of the Purchasers holding a majority in interest of the Shares then outstanding and still held by them, subject to certain exceptions.

 

The Company also agreed to indemnify each of the Purchasers against certain losses resulting from its breach of any representations, warranties or covenants under agreements with each of the Purchasers, as well as under certain other circumstances described in the Purchase Agreement.

 

 

F-23