10-Q 1 f10q0916_skypeoplefruit.htm QUARTERLY REPORT

 

 

UNITED STATES

SECURITIES AND EXCHANGE COMMISSION

Washington, D.C. 20549

 

FORM 10-Q

 

☒   QUARTERLY REPORT PURSUANT TO SECTION 13 OR 15(d) OF THE SECURITIES EXCHANGE ACT OF 1934

 

For the quarterly period ended September 30, 2016

 

☐   TRANSITION REPORT PURSUANT TO SECTION 13 OR 15(d) OF THE SECURITIES EXCHANGE ACT OF 1934

 

For the transition period from ____ to ____

 

Commission file number: 001-34502

 

SKYPEOPLE FRUIT JUICE, INC.

(Exact name of registrant as specified in its charter)

 

Florida   98-0222013
(State or other jurisdiction of 
incorporation or organization)
  (I.R.S. Employer 
Identification No.)

 

16F, China Development Bank

Tower, No. 2, Gaoxin 1st Road,

Xi’an, PRC

710075

(Address of principal executive offices including zip code)

 

86-29-88377161

(Registrant’s telephone number, including area code)

 

N/A

(Former name, former address and former fiscal year, if changed since last report)

 

Indicate by check mark whether the registrant (1) has filed all reports required to be filed by Section 13 or 15(d) of the Securities Exchange Act of 1934 during the preceding 12 months (or for such shorter period that the registrant was required to file such reports), and (2) has been subject to such filing requirements for the past 90 days. ☐ Yes ☒ No

 

Indicate by check mark whether the registrant has submitted electronically and posted on its corporate Web site, if any, every Interactive Data File required to be submitted and posted pursuant to Rule 405 of Regulation S-T (§232.405 of this chapter) during the preceding 12 months (or for such shorter period that the registrant was required to submit and post such files). ☒ Yes ☐ No

 

Indicate by check mark whether the registrant is a large accelerated filer, an accelerated filer, a non-accelerated filer, or a smaller reporting company. See the definitions of “large accelerated filer,” “accelerated filer” and “smaller reporting company” in Rule 12b-2 of the Exchange Act.

 

Large accelerated filer ☐ Accelerated filer ☐
Non-accelerated filer ☐ Smaller reporting company ☒

 

Indicate by check mark whether the registrant is a shell company (as defined in Rule 12b-2 of the Exchange Act). ☐ Yes ☒ No.

 

Class   Outstanding at January 24, 2017
Common Stock, $0.001 par value per share   4,061,090

 

 

 

 

TABLE OF CONTENTS

 

PART I. FINANCIAL INFORMATION 1
Item 1. Financial Statements 1
Item 2. Management’s Discussion and Analysis of Financial Condition and Results of Operations 13
Item 3. Quantitative and Qualitative Disclosures about Market Risk 22
Item 4. Controls and Procedures 23
PART II. OTHER INFORMATION 23
Item 1. Legal Proceedings 23
Item 1A. Risk Factors 24
Item 2. Unregistered Sales of Equity Securities and Use of Proceeds 24
Item 3. Defaults upon Senior Securities 24
Item 4. Mine Safety Disclosure 24
Item 5. Other Information 24
Item 6. Exhibits 24
SIGNATURES 25

  

 

PART I. FINANCIAL INFORMATION

 

Item 1. Financial Statements

 

SKYPEOPLE FRUIT JUICE, INC.

CONSOLIDATED BALANCE SHEETS

 

   September 30,   December 31, 
   2016   2015 
   (Unaudited)   (Audited) 
CURRENT ASSETS        
Cash and cash equivalents  $2,532,553   $50,006,914 
Restricted cash   -    3,079,956 
Accounts receivable, net of allowance of $2,407,160 as of September 30, 2016 and December 31, 2015, respectively   4,169,400    50,062,300 
Other receivables   2,866,593    265,079 
Inventories   4,732,100    3,444,740 
Deferred tax assets   2,326,194    2,326,194 
Advances to suppliers and other current assets   18,486,958    3,809,970 
TOTAL CURRENT ASSETS   35,113,798    112,995,153 
           
PROPERTY, PLANT AND EQUIPMENT, NET   78,624,516    82,947,233 
LAND USE RIGHT, NET   26,056,217    25,867,932 
LONG TERM ASSETS   2,897,661    2,979,857 
DEPOSITS   134,907,567    45,321,919 
Related party receivables   -    290,976 
TOTAL ASSETS  $277,599,759   $270,403,070 
           
LIABILITIES          
           
CURRENT LIABILITIES          
Accounts payable  $25,388,282   $18,332,502 
Accrued expenses   20,433,673    17,356,081 
Income tax payable   2,326,194    1,153,194 
Advances from customers   174,042    369,992 
Notes payable   134,775    - 
Short-term bank loans   30,504,058    33,506,838 
TOTAL CURRENT LIABILITIES   78,961,024    70,718,607 
           
NON-CURRENT LIABILITIES          
Obligations under capital leases   15,056,590    16,720,307 
TOTAL NON-CURRENT LIABILITIES   15,056,590    16,720,307 
TOTAL LIABILITIES   94,017,614    87,443,786 
           
EQUITY          
           
SkyPeople Fruit Juice, Inc, Stockholders' equity          
Series B Preferred stock, $0.001 par value; 10,000,000 shares authorized; None issued and outstanding as of September30, 2016 and December 31, 2015, respectively   -    - 
Common stock, $0.001 par value; 8,333,333 shares authorized; 4,061,090 and 27,161,499* shares issued and outstanding as of September 30, 2016 and December 31, 2015, respectively   4,061    27,161 
Additional paid-in capital   108,732,960    59,189,860 
Retained earnings   104,680,603    105,782,482 
Accumulated other comprehensive ( loss) income   (21,478,862)   13,069,031 
Total SkyPeople Fruit Juice, Inc. stockholders' equity   191,938,762    178,068,534 
Non-controlling interests   (8,356,617)   4,895,622 
TOTAL EQUITY   183,582,145    182,964,156 
TOTAL LIABILITIES AND EQUITY  $277,599,759   $270,403,070 

 

The accompanying notes are an integral part of these consolidated financial statements.

 

(* The amount of shares is given prior to the Company’s 1-for-8 reverse stock split on March 10, 2016.)

 

 1 

 

SKYPEOPLE FRUIT JUICE, INC.

CONSOLIDATED STATEMENTS OF OPERATIONS AND COMPREHENSIVE INCOME (LOSS)

(Unaudited)

 

   Three Months Ended
September 30,
   Nine Months Ended
September 30,
 
   2016   2015   2016   2015 
Revenue  $10,590,973   $10,548,336   $26,256,579   $39,284,644 
Cost of goods sold   7,525,561    6,643,381    19,937,371    23,109,598 
Gross profit   3,065,412    3,904,955    6,319,208    16,175,046 
                     
Operating Expenses                    
General and administrative expenses   1,009,520    1,462,677    2,696,577    4,720,805 
Selling expenses   1,107,677    984,512    2,719,507    3,308,393 
Total operating expenses   2,117,197    2,447,189    5,416,084    8,029,198 
                     
Income from operations   948,215    1,457,766    903,124    8,145,848 
                     
Other income (expense)                    
Interest income   13,747    47,377    160,370    311,403 
Subsidy income   (8,916)   -    541,230    238,187 
Interest expenses   (688,904)   (1,714,906)   (1,688,263)   (3,412,066)
Consulting fee related to capital lease   (69,557)   (339)   (6,780)   (339)
Total other expenses   (753,630)   (1,667,868)   (993,443)   (2,862,815)
                     
Income (loss) before income tax   194,585    (210,102)   (90,319)   5,283,033 
Income tax provision   250,453    159,661    884,282    1,792,401 
Net income (loss)   (55,868)   (369,763)   (974,601)   3,490,632 
                     
Less: Net loss attributable to non-controlling interests   (364,742)   (55,955)   (127,278)   (327,492)
                     
NET INCOME (LOSS) ATTRIBUTABLE TO SKYPEOPLE FRUIT JUICE, INC.   (420,610)   (425,718)   (1,101,879)   3,163,140 
                     
Other comprehensive income (loss)                    
Foreign currency translation adjustment   228,830    (8,172,082)   1,215,660    (7,596,432)
Comprehensive income (loss)   172,962    (8,541,845)   241,059    (4,105,800)
Comprehensive income (loss) attributable to non-controlling interests   (24,844)   128,475    8,613,955    (147,809)
COMPREHENSIVE INCOME (LOSS) ATTRIBUTABLE TO SKYPEOPLE FRUIT JUICE, INC.  $148,119   $(8,413,370)  $8,855,016   $(4,253,609)
                     
Earnings (loss) per share:                    
Basic and diluted net income(loss) per share  $(0.10)  $(0.02)  $(0.28)  $0.12 
                     
Weighted average number of shares outstanding
Basic and diluted
   3,887,435    26,661,499    3,887,435    26,661,499 

 

 The accompanying notes are an integral part of these consolidated financial statements.

 

(* The amount of shares is given prior to the Company’s 1-for-8 reverse stock split on March 10, 2016.)  

 

 2 

  

SKYPEOPLE FRUIT JUICE, INC.

CONSOLIDATED STATEMENTS OF CASH FLOWS

(Unaudited)

 

   For the nine months ended
September 30,
 
   2016   2015 
         
CASH FLOWS FROM OPERATING ACTIVITIES        
Net income (loss)  $(974,601)  $3,490,632 
Adjustments to reconcile net income to net cash provided by operating activities          
Depreciation and amortization   3,739,607    4,701,533 
Deferred income tax assets   -    (412,728)
Provisions provided for bad debt expenses   -    (804,524)
Changes in operating assets and liabilities          
Accounts receivable   42,466,850    48,865,852 
Notes receivable   (986,502)     
Other receivable   (2,643,904)   293,422 
Advances to suppliers and other current assets   (15,639,125)   (7,220,094)
Inventories   (1,398,802)   (511,685)
Accounts payable   10,522,211    (7,876,850)
Accrued expenses   347,377    (951,496)
Income tax payable   (1,134,706)   (1,413,939)
Advances from customers   (187,952)   49,956 
Net cash provided  by operating activities   34,110,453    38,210,079 
           
CASH FLOWS FROM INVESTING ACTIVITIES          
           
Additions to property, plant and equipment   (28,386)   (4,622,320)
Proceeds from disposal of plant, property and equipment   334,236    - 
Prepayment for other assets   (91,914,922)   - 
Purchase of intangible assets   (1,321,964)     
Prepayments for deposit on equipment   -    (142,774)
Net cash used in investing activities   (92,931,036)   (4,765,094)
           
CASH FLOWS FROM FINANCING ACTIVITIES          
Issue of common stock   16,377,868    - 
Decrease in restricted cash   3,030,579    3,239,496 
Proceeds (repayment) from short-term notes   136,376    (8,098,740)
Proceeds from short-term bank loans   -    23,831,727 
Repayment of short-term bank loans   (2,103,222)   (15,028,524)
Repayment of long term debt   (1,216,791)   - 
(Repayment) proceeds from related party loan   (239,928)   (374,913)
Payment for capital lease   7,982,400    (344)
Net cash provided by financing activities   23,967,282    3,568,702 
           
Effect of change in exchange rate   (12,621,060)   (2,061,336)
           
NET (DECREASE) INCREASE IN CASH AND CASH EQUIVALENTS   (47,474,361)   34,952,351 
Cash and cash equivalents, beginning of period   50,006,914    25,130,302 
Cash and cash equivalents, end of period  $2,532,553   $60,082,653 
           
SUPPLEMENTAL DISCLOSURES OF CASH FLOW INFORMATION          
Cash paid for interest  $1,176,401   $3,412,066 
Cash paid for income taxes  $884,282   $1,636,409 
           
SUPPLEMENTARY DISCLOSURE OF SIGNIFICANT NON-CASH TRANSACTION          
Transferred from other assets to property, plant and equipment and  construction in process  $91,914,922   $6,878,117 
Equipment acquired by capital lease  $-   $- 

 

The accompanying notes are an integral part of these consolidated financial statements.

 

 3 

 

SKYPEOPLE FRUIT JUICE, INC

NOTES TO CONSOLIDATED FINANCIAL STATEMENTS

(Unaudited)

 

1. Basis of Presentation

 

The unaudited consolidated financial statements have been prepared in accordance with accounting principles generally accepted in the United States for interim financial information and the rules and regulations of the Securities and Exchange Commission. In the opinion of management, the unaudited financial statements have been prepared on the same basis as the annual financial statements and reflect all adjustments, which include only normal recurring adjustments, necessary to present fairly the financial position as of September 30, 2016 and the results of operations and cash flows for the periods ended September 30, 2016 and 2015. The financial data and other information disclosed in these notes to the interim financial statements related to these periods are unaudited. The results for the three months and nine months ended September 30, 2016 are not necessarily indicative of the results to be expected for any subsequent periods or for the entire year ending December 31, 2016. The balance sheet at December 31, 2015 has been derived from the audited financial statements at that date.

 

Certain information and footnote disclosures normally included in financial statements prepared in accordance with accounting principles generally accepted in the United States have been condensed or omitted pursuant to the Securities and Exchange Commission’s rules and regulations. These unaudited financial statements should be read in conjunction with our audited financial statements and notes thereto for the year ended December 31, 2015 as included in our Annual Report on Form 10-K.

 

2. Business Description and Significant Accounting Policies

 

The principal activities of SkyPeople Fruit Juice, Inc. (together with our direct or indirect subsidiaries, “we,” “us,” “our” or “the Company”) consist of production and sales of fruit juice concentrates, fruit juice beverages, and other fruit-related products in the People’s Republic of China (“PRC”, or “China”), and overseas markets. All activities of the Company are principally conducted by subsidiaries operating in the PRC.

 

 4 

 

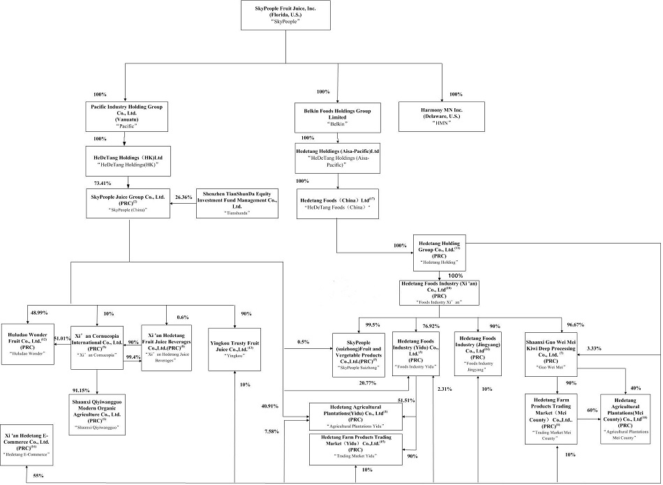
Organizational Structure

 

Our current organizational structure is set forth in the diagram below:

 

 

(1) Xi’an Qinmei Food Co., Ltd., an entity not affiliated with the Company, owns the other 8.85% of the equity interest in Shaanxi Qiyiwangguo.

 

(2) Formerly known as Shaanxi Tianren Organic Food Co. Ltd.

 

(3) Hedetang Foods Industry (Yidu) Co., Ltd., formerly known as SkyPeople Juice Group Yidu Orange Products Co., Ltd., was established on March 13, 2012. Its scope of business includes deep processing and sales of oranges.

 

(4) Hedetang Agricultural Plantations (Yidu) Co., Ltd., formerly known as Hedetang Fruit Juice Beverages (Yidu) Co., Ltd., was established on March 13, 2012. Its scope of business includes the planting, acquisition and sales of vegetables, fruits, flowers, farm products; fresh fruit picking; research, training and promotion of planting and breeding technology.

 

(5) SkyPeople (Suizhong) Fruit and Vegetable Products Co., Ltd. was established on April 26, 2012. Its scope of business includes the initial processing, quick-frozen and sales of agricultural products and related by-products.

 

 5 

 

(6) Hedetang Farm Products Trading Market (Mei County) Co., Ltd., formerly known as SkyPeople Juice Group (Mei County) Kiwi Fruit and Farm Products Trading Market Co., Ltd. (“Kiwi Fruit & Farm Products”) was established on April 19, 2013. Its scope of business includes preliminary processing of agricultural and subsidiary products, establishment of trading market for agriculture products, and similar activities.

 

(7) Shaanxi Guo Wei Mei Kiwi Deep Processing Co., Ltd. was established on April 19, 2013. Its scope of business includes producing kiwi fruit juice, kiwi puree and cider beverages, and similar products.

 

(8) Xi’an Hedetang Fruit Juice Beverages Co., Ltd. (“Xi’an Hedetang”) was established on March 31, 2014. Its scope of business includes the production and sales of fruit juice beverages.

 

(9) Xi’an Cornucopia International Co., Ltd. (“Cornucopia”) was established on July 2, 2014. Its scope of business includes retail and wholesale of pre-packaged food.

 

(10) Shaanxi Fruitee Fun Co., Ltd. (“Fruitee Fun”) was established on July 3, 2014. Its scope of business includes retail and wholesale of pre-packaged food. Shaanxi Guoweiduomei Beverage Co., Limited (also known as Shaanxi Fruitee Fun Co., Ltd) changed its name to Hedetang Foods Industry (Xi'an) Co., Ltd. ("Foods Industry Xi'an") on July 5, 2016.

 

(11) Hedetang Holding Group Co., Ltd., formerly known as Hedetang Holding Co., Ltd. (“Hedetang Holding”) was established on July 21, 2014. Its scope of business includes corporate investment consulting, corporate management consulting, corporate imagine design and corporative marketing planning.

 

(12) The Company acquired Huludao Wonder Co. Ltd. (“Huludao”) on June 10, 2008. Its scope of business mainly includes the manufacture and sale of concentrated fruit juice and fruit juice beverages.

 

(13) The Company acquired Yingkou Trusty Fruits Co., Ltd. (“Yingkou”) on November 25, 2009. Its scope of business mainly includes the manufacture of concentrated fruit juice.

 

(14) Hedetang Foods Industry (Jingyang) Co., Ltd. was established on June 7, 2016. Its scope of business includes processing, storage and sales of farm products, fruits, tea and snacks; research and promotion of processing technology of organic agriculture, fruit industry and agricultural products.

 

(15) Hedetang Farm Products Trading Market (Yidu) Co., Ltd. was established on March 23, 2016. Its scope of business includes construction, operation, and property management of farm products trading market; e-commerce service of farm products; and the construction and operation management of an e-commerce information platform.

 

(16) Xi’an Hedetang E-Commerce Co., Ltd. was established on April 21, 2016. Its scope of business includes online sales of pre-packaged foods and bulk foods.

 

(17) The company acquired Hedetang Foods (China) Co., Ltd. (“Hedetang Foods China”) on May 18, 2016 through the acquisition of Belking Foods Holdings Group Co., Ltd., the 100% indirect shareholder of Hedetang Foods China, on the same date. The scope of business of Hedetang Foods China includes wholesale and retail of foods and beverages; import and export trade of fruit, vegetables, dried fruit; packaging; logistics and distribution; online sales; business management consulting services.

 

(18) Hedetang Agricultural Plantations (Mei County) Co., Ltd. (“Hedetang Plantations”) was established on September 2, 2016. Its scope of business includes the planting, acquisition and sales of vegetables, fruits, flowers, and Chinese herbal medicine, farm products; fresh fruit picking; research, training and promotion of planting and breeding technology; and the development and training of E-commerce and online sales of agricultural and sideline products.

 

 6 

 

Principles of Consolidation

 

Our consolidated financial statements include the accounts of the Company and its subsidiaries. All material intercompany accounts and transactions have been eliminated in consolidation.

 

The consolidated financial statements are prepared in accordance with U.S. GAAP. This basis differs from that used in the statutory accounts of SkyPeople (China), Hedetang Food (China), Hedetang Holding, Huludao Wonder, Xi’an Cornucopia, Xi’an Hedetang Juice Beverages, Yingkou, Shaanxi Qiyiwangguo, Hedetang E-commerce, SkyPeople Suizhong, Shaanxi Fruitee Fun, Food Industry Yidu, Food Industry Jingyang, Guo Wei Mei, Agriculture Plantation Yidu, Trading Market Yidu, Trading Market Mei County and Hedetang Plantations, which were prepared in accordance with the accounting principles and relevant financial regulations applicable to enterprises in the PRC. All necessary adjustments have been made to present the financial statements in accordance with U.S. GAAP.

 

Uses of estimates in the preparation of financial statements

 

The Company’s consolidated financial statements have been prepared in accordance with accounting principles generally accepted in the United States of America and this requires management to make estimates and assumptions that affect the reported amounts of assets and liabilities and disclosure of contingent assets and liabilities at the date of the consolidated financial statements and reported amounts of revenue and expenses during the reporting period. The significant areas requiring the use of management estimates include, but not limited to, the allowance for doubtful accounts receivable, estimated useful life and residual value of property, plant and equipment, provision for staff benefit, recognition and measurement of deferred income taxes and valuation allowance for deferred tax assets. Although these estimates are based on management’s knowledge of current events and actions management may undertake in the future, actual results may ultimately differ from those estimates. 

 

Shipping and Handling Costs

 

Shipping and handling amounts billed to customers in related sales transactions are included in sales revenues and shipping expenses incurred by the Company are reported as a component of selling expenses. The shipping and handling expenses of $409,294 and $759,663 for the three months ended September 30, 2016 and 2015, respectively; and $451,331 and $ 2,652,868 for the nine months ended September 30, 2016 and 2015, respectively; are reported in the Consolidated Statements of Income and Comprehensive Income (Loss) as a component of selling expenses.

 

Leases

 

Leases are reviewed and classified as capital or operating at their inception in accordance with ASC Topic 840, Accounting for Leases. For leases that contain rent escalations, the Company records monthly rent expense equal to the total amount of the payments due in the reporting period over the lease term. The difference between rent expense recorded and the amount paid is credited or charged to deferred rent account.

 

Earnings per share

 

The Company adopted ASC Topic 215, Statement of Shareholder Equity. Basic EPS are computed by dividing net income available to common shareholders (numerator) by the weighted average number of common shares outstanding (denominator) during the period. Diluted EPS give effect to all dilutive potential common shares outstanding during a period. In computing diluted EPS, the average price for the period is used in determining the number of shares assumed to be purchased from the exercise of stock options and warrants.

 

Recent Accounting Pronouncements

 

In January 2016, the FASB issued an amendment to its accounting guidance related to recognition and measurement of financial assets and financial liabilities. The amendment addresses certain aspects of recognition, measurement, presentation and disclosure of financial instruments. The amendment will be effective for us beginning in our first quarter of fiscal year 2019. We are evaluating the impact of adopting this amendment to our consolidated financial statements.

 

 7 

 

In February 2016, the FASB issued a new standard on accounting for leases. The new standard is intended to provide enhanced transparency and comparability by requiring lessees to record right-of-use assets and corresponding lease liabilities on the balance sheet. The new standard will continue to classify leases as either finance or operating, with classification affecting the pattern of expense recognition in the statement of earnings. The new standard is required to be adopted using a modified retrospective method to each prior reporting period presented with various optional practical expedients. The new standard will be effective for us beginning in our first quarter of fiscal year 2020 with early adoption permitted. We are evaluating the impact of adopting this amendment to our consolidated financial statements.

  

In March 2016, the FASB issued an amendment to its accounting guidance related to employee share-based payments. The amendment simplifies several aspects of the accounting for employee share-based payments including the accounting for income taxes, forfeitures, and statutory tax withholding requirements, as well as classification in the statement of cash flows. The amendment will be effective for us beginning in our first quarter of fiscal year 2018 with early adoption permitted. We are evaluating the impact of adopting this amendment to our consolidated financial statements.

 

In August 2016, FASB issued "Statement of Cash Flows: Classification of Certain Cash Receipts and Cash Payments." The issues include but are not limited to the classification of debt prepayment and debt extinguishment costs, payments made for contingent consideration for a business combination, proceeds from the settlement of insurance proceeds, distributions received from equity method investees and separately identifiable cash flows and the application of the predominance principle. This update is effective for public business entities for fiscal years beginning after December 15, 2017, and interim periods within those fiscal years. The Company is currently evaluating the provisions of this standard and assessing its impact on the Company's consolidated financial statements and disclosures.

 

There were no other recent accounting pronouncements or changes in accounting pronouncements during the nine months ended September 30, 2016 compared to the recent accounting pronouncements described in our Annual Report on Form 10-K for the fiscal year ended December 31, 2015 that are of significance or potential significance to us.

 

3. Inventories

 

Inventories by major categories are summarized as follows:

 

   September 30, 2016   December 31, 2015 
Raw materials and packaging  $1,287,374   $944,812 
Finished goods   3,444,726    2,499,928 
Inventories  $4,732,100   $3,444,740 

 

4. Related Party Transaction

 

Sales to related party

 

The Company’s subsidiary sold fruit beverages to a related entity, Shaanxi Fullmart Convenient Chain Supermarket Co., Ltd. ("Fullmart") for approximately $102,423 and $1,006,000 for the nine months ended September 30, 2016 and 2015, respectively. The accounts receivable balances were approximately $101,220 and $441,253 as of September 30, 2016 and December 31, 2015, respectively. Fullmart is a company indirectly owned by a member of our Board of Directors (former Chairman and Chief Executive Officer), Mr. Yongke Xue.

 

Long-term loan – related party

 

There were no short-term loans to a related party as of September 30, 2016.

 


On February 18, 2013, SkyPeople (China) entered into a loan agreement with SkyPeople International Holdings Group Limited (the "Lender"). The Lender indirectly holds 50.2% interest in the Company. Mr. Yongke Xue ("Y. K. Xue"), then the Chairman and Chief Executive Officer (“CEO”) of the Company and currently a Member of the Company’s Board of Directors (the "Board") and Mr. Hongke Xue, our Chairman and CEO, indirectly and beneficially own 80.0% and 9.4% of the equity interest in the Lender, respectively. Pursuant to the Agreement, the Lender agreed to extend to the Company a one-year unsecured term loan with a principal amount of $8.0 million at an interest rate of 6% per annum. During 2013, the Company received $8.0 million from the Lender. In February 2014, both parties extended this loan for another two years under the original terms of the agreement. 

 

 8 

  

On October 16, 2015, the Company entered into a Share Purchase Agreement with the Lender to sell 5,321,600 shares of the common stock of the Company at the price of $7,982,400, and which was paid by cancellation of the loan by the Lender. On March 10, 2016, the Lender canceled the loan and the shares were issued to the Lender.   

 

5. Concentrations

 

(1) Concentration of customers

 

Sales to our five largest customers accounted for approximately 37% and 24% of our net sales during the three months ended September 30, 2016 and 2015, respectively. There was no single customer representing 10% or more of our total sales for the three months ended September 30, 2016 and 2015.

 

(2) Concentration of suppliers

 

During the three months ended September 30, 2016, one supplier accounted for 66% of our purchases. During the three months ended September 30, 2015, two suppliers accounted for 14% and 11% of our purchases, respectively.

 

6. Share split

 

On March 10, 2016, the Company filed with the Florida Secretary of State's office an amendment to its Articles of Incorporation. As a result of the Articles of Amendment, the Company authorized and approved an 1-for-8 reverse stock split of the Company’s authorized shares of common stock from 66,666,666 shares to 8,333,333 shares, accompanied by a corresponding decrease in the Company’s issued and outstanding shares of common stock (the "Reverse Stock Split"). The common stock continues to have a par value of $0.001. No changes were made to the number of authorized preferred shares of the Company, which remains as 10,000,000, none of which have been issued. The amendment to the Articles of Incorporation of the Company took effect on March 16, 2016.

 

7. Transfer of shares

 
On March 11, 2016, SkyPeople Juice International Holding (HK) Limited (the “SkyPeople HK”), a wholly owned subsidiary of SkyPeople Fruit Juice, Inc. (the "Company") and a 99.78% owner of SkyPeople Juice Group Co., Ltd. (“SkyPeople China”) entered into a Share Transfer Agreement and a Capital Contribution (the “Agreements”) with Shenzhen TianShunDa Equity Investment Fund Management Co., Ltd. (the “TSD”), a limited liability corporation registered in China.

  

SkyPeople HK incorporated SkyPeople China in Shaanxi Province, China on March 13, 2012 and pursuant to the approval certificate and business license of SkyPeople China, SkyPeople HK was required to contribute RMB 427,000,000 (approximately $65,698,308) and Hongke Xue, currently the Chairman of the Board of Directors of the Company and our Chief Executive Officer (“Xue”), was required to contribute RMB 1,000,000 (approximately $153,846) to SkyPeople China, and SkyPeople HK and Xue as a result would own 427,000,000 shares (99.78%) and 1,000,000 shares (0.22%) of SkyPeople China, respectively. As of March 10, 2016, SkyPeople HK had contributed RMB 314,190,900 (approximately $48,337,062) to SkyPeople China but had not contributed the remaining RMB 112,809,100 (approximately $17,355,246) as the payment for 112,809,100 shares of SkyPeople China.

 

Pursuant to the Agreements, TSD shall acquire 112,809,100 shares of SkyPeople China from SkyPeople HK and shall make a total capital contribution RMB 131,761,028.80 (approximately $20,270,928) to SkyPeople China, which is calculated based upon 8 times of SkyPeople China’s net profit per share for 2014 (about RMB 0.146 per share) multiplied by 112,809,100 shares. RMB 112,809,100 out of the RMB 131,761,028.80 (the "Capital Contributions") shall be used as payment for outstanding capital contribution due to SkyPeople China by SkyPeople HK and the remaining RMB 18,951,928.80 (approximately $2,915,681) shall be used as additional capital contribution to SkyPeople China and shall be deposited into SkyPeople China’s capital surplus account. On March 18, 2016, TSD paid the full Capital Contributions to SkyPeople China s and the shares were transferred, resulting in TSD owning 112,809,100 shares, or 26.36%, of SkyPeople China.

 

 9 

 

On June 15, 2016, Hedetang Holdings Co., Ltd. (the “Hedetang”), a wholly owned subsidiary of the Company, entered into a Share Transfer Agreement (the “Agreement”) with Shaanxi New Silk Road Kiwifruit Group Inc. ( “NSR”), a limited liability corporation registered in China.

 

Pursuant to the Agreement, NSR will acquire 51% of the equity shares of Shaanxi Guoweiduomei Beverage Co, Limited, a wholly owned subsidiary of Hedetang (the "Shares"). The tentative total transfer price for the Shares is 300 million RMB (approximately $46 million) and is subject to and will be settled according to the final price in the valuation report to be issued by an appraisal firm jointly engaged by both parties. NSR shall pay the total transfer price to Hedetang within six months of the effective date of the Agreement. If NSR fails to pay the total transfer price within six months due to the delay of the approval process from the local authority, NSR can receive a payment extension for up to twelve months from the effective date of the Agreement upon the negotiation and agreement by the parties. Because NSR is a state-owned enterprise in China and its investment needs to be approved by a higher level administrative authority in China, NSR has the right to terminate the Agreement unilaterally if it fails to receive the approval from such administrative authority within twelve months from the date of this Agreement.

 

On July 5, 2016, Hedetang completed the registration of 51% of its shares in Shaanxi Guoweiduomei Beverage Co., Limited under the name of NSR with China’s State Administration for Industry and Commerce. Pursuant to the terms of the Agreement, the transferred shares are still under the control of Hedetang until it receives full payment from NSR.

 

On January 20, 2017, the Company’s Board of Directors approved the termination of the Agreement with NSR because the local government authority had not approved the transaction contemplated thereby and the Company had not received the required payment within six months of the effective date of the Agreement. On January 26, 2017, Hedetang executed a Termination Agreement for the Share Transfer Agreement with NSR. Pursuant to the Termination Agreement, Hedetang agreed not to claim any compensation or penalty against NSR under the Agreement and NSR agreed to cooperate with Hedetang to complete the process to transfer share ownership back to the Hedetang within 60 days of the date of the Termination Agreement.  The Termination Agreement is filed herewith as Exhibit 10.1.

 

8. Segment Reporting

 

The Company operates in six segments: concentrated apple juice and apple aroma, concentrated kiwifruit juice and kiwifruit puree, concentrated pear juice, fruit juice beverages, fresh fruits and vegetables, and others. Our concentrated apple juice and apple aroma is primarily produced by the Company’s Huludao Wonder factory; concentrated pear juice is primarily produced by the Company’s Jiangyang factory. However, the Company uses the same production line to manufacture both concentrated apple juice and concentrated pear juice. In addition, both Shaanxi Province, where the factory of Jianyang factory is located, and Liaoning Province, where the factory of Huludao Wonder is located, are rich in fresh apple and pear supplies. Jinagyang factory also produces concentrated apple juice and Huludao Wonder factory also produces concentrated pear juice when necessary. Concentrated kiwifruit juice and kiwifruit puree is primarily produced by the Company’s Qiyiwangguo factory, and fruit juice beverages is primarily produced by the Company’s Qiyiwangguo factory. The Company’s other products include fructose, concentrated turnjujube juice, and other by products, such as kiwifruit seeds. The production of other products is based on customers’ orders. The sales amount is currently small and unstable.

 

Concentrated fruit juice is used as a basic ingredient for manufacturing juice drinks and as an additive to fruit wine and fruit jam, cosmetics and medicines. The Company sells its concentrated fruit juice to domestic customers and exported directly or via distributors. The Company believes that its main export markets are the United States, the European Union, South Korea, Russia and the Middle East.  The Company sells its Hedetang branded bottled fruit beverages domestically primarily to supermarkets in the PRC. The Company sells its fresh fruit and vegetables to supermarkets and whole sellers in the PRC. 

 

 10 

 

Some of these product segments might never individually meet the quantitative thresholds for determining reportable segments and we determine the reportable segments based on the discrete financial information provided to the chief operating decision maker. The chief operating decision maker evaluates the results of each segment in assessing performance and allocating resources among the segments. Since there is an overlap of services provided and products manufactured between different subsidiaries of the Company, the Company does not allocate operating expenses and assets based on the product segments. Therefore, operating expenses and assets information by segment are not presented. Segment profit represents the gross profit of each reportable segment.

 

For the three months ended September 30, 2016 (in thousands)

 

   Concentrated apple juice and apple aroma   Concentrated kiwifruit
juice and
kiwifruit puree
   Concentrated pear juice   Fruit juice beverages   Fresh fruits and vegetables   Others   Total 
Reportable segment revenue  $510   $108   $4,927   $6,652   $        -    628   $12,825 
Inter-segment loss   (162)   (1)   (30)   (2,028)   -    (13)   (2,234)
Revenue from external customers   348    107    4,897    4,624    -    615    10,591 
Segment gross profit  $10   $4   $1,367   $1,360   $-    324   $3,065 

 

For the three months ended September 30, 2015 (in thousands)

 

   Concentrated apple juice and apple aroma   Concentrated kiwifruit
juice and
kiwifruit puree
   Concentrated pear juice   Fruit juice beverages   Fresh fruits and vegetables   Others   Total 
Reportable segment revenue  $12   $       4   $2,519   $25,238   $      -         -    $    27, 773 
Inter-segment loss   (12)   -    -    (17,213)   -    -         (17,225)
Revenue from external customers    -    4    2,519    8,025    -    -         10, 548 
Segment gross profit  $-   $1   $851   $3,055   $-    -        $3,905 

 

 For the nine months ended September 30, 2016 (in thousands)

 

   Concentrated apple juice and apple aroma   Concentrated kiwifruit
juice and
kiwifruit puree
   Concentrated pear juice   Fruit juice beverages   Fresh fruits and vegetables   Others   Total 
Reportable segment revenue  $14,188   $  580   $7,182   $12,113   $      -    2,179   $36,242 
Inter-segment loss   (6,700)   (27)   (1,171)   (2,030)   -    (57)   (9,985)
Revenue from external customers   7,488    552    6,011    10,083    -    2,122    26,257 
Segment gross profit  $375   $28   $1,587   $3,961   $-    368   $6,319 

 

For the nine months ended September 30, 2015 (in thousands)

 

   Concentrated apple juice and apple aroma   Concentrated kiwifruit
juice and
kiwifruit puree
   Concentrated pear juice   Fruit juice beverages   Fresh fruits and vegetables   Others   Total 
Reportable segment revenue  $87   $3,595   $8,270   $58,266   $     -    1   $70,219 
Inter-segment loss      (12 )      (1,662)   (100)   (29,161)   -    -    (30,935)
Revenue from external customers      75        1,933    8,170    29,105    -    1    39,284 
Segment gross profit  $8   $674   $3,061   $12,431   $-    1   $16,175 

  

 11 

 

The following table reconciles reportable segment profit to the Company’s consolidated income before income tax provision for the three months ended September 30, 2016 and 2015:

 

   2016   2015 
Segment profit  $3,065,412   $3,904,955 
Unallocated amounts:          
Operating expenses   (2,117,197)   (2,447,189)
Other expenses   (753,6308)   (1,667,868)
Income (loss) before tax provision  $194,854   $(210,102)

  

9. Deposits

 

As of September 30, 2016, the balance of deposits was $134,907,567, which mainly consisted of a deposit of approximately $30 million for the purchase of a kiwi orchard in Mei County, approximately $37.4 million for the leasing fee for the kiwifruits orchard in Mei County and approximately $24 million for the leasing fee for the orange orchard in Yidu city.

 

In April 2016, the Company signed a letter of intent with Mei County Kiwifruits Investment and Development Corporation to purchase 833.5 mu of kiwifruits orchard in Mei County. The purchase price will be determined by a third party valuation company appointed by both parties. The Company paid RMB 200 million (approximately $30 million) as a deposit (“Deposit”) in the second quarter of 2016. The purchase is subject to government approval, approval by the Company’s Board of Directors and definitive agreement negotiated and signed by the parties. Pursuant to the letter of intent, the Deposit shall be returned to the Company within 10 working days upon the request of the Company if the kiwifruits orchard cannot be transferred to the Company according to the schedule. The Company expects to complete the purchase process in the second quarter of 2017.

 

On August 3, 2016, Shaanxi Guoweimei Kiwi Deep Processing Company, an indirectly wholly-owned subsidiary of the Company, signed a lease agreement for 20,000 mu (approximately 3,300 square acres) of kiwifruits orchard located in Mei County, Shaanxi Province, with the Di'erpo Committe of Jinqu Village, Mei County, Shaanxi for a term of 30 years, from August 5, 2016 to August 4, 2046. The annual leasing fee is RMB 1,250 (approximately $189) per mu, and payment of 10 years’ of leasing fees shall be made on each of September 25, 2016, 2026 and 2036. The Company made a payment of RMB 250 million (approximately $37.4 million) for the first 10 years’ leasing fees on August 15, 2016, which is recorded as deposits in the Company’s balance sheet. The Orchard Lease Contract is filed herewith as Exhibit 10.2.

 

On August 15, 2016, Hedetang Agricultural Plantations (Mei County) Co., Ltd., an indirectly wholly-owned subsidiary of the Company, signed a lease agreement for 8000 mu (approximately 1,320 square acres) of orange orchard located in city of Yidu, Hubei Province, with the Yidu Sichang Farmers Association, Hubei Province, for a term of 20 years, from September 22, 2016 to September 21, 2036. The annual leasing fee is RMB 2,000 (approximately $306) per mu, and payment of 10 years’ of leasing fees shall be made on each of September 25, 2016 and 2026. The Company made a payment of RMB 160 million (approximately $24.0 million) for the first 10 years’ of leasing fees on September 20, 2016, which is recorded as deposits in the Company’s balance sheet. The Orchard Lease Contract is filed herewith as Exhibit 10.3.

 

10. Subsequent event

 

On January 20, 2017, the Company’s Board of Directors approved the termination of the Agreement with NSR because the local government authority had not approved the transaction contemplated thereby and the Company had not received the required payment within six months of the effective date of the Agreement. On January 26, 2017, Hedetang executed a Termination Agreement for the Share Transfer Agreement with NSR. Pursuant to the Termination Agreement, Hedetang agreed not to claim any compensation or penalty against NSR under the Agreement and NSR agreed to cooperate with Hedetang to complete the process to transfer share ownership back to the Hedetang within 60 days of the date of the Termination Agreement.

 

 12 

 

Item 2. Management’s Discussion and Analysis of Financial Condition and Results of Operations.

 

The following discussion should be read in conjunction with the Financial Statements and Notes thereto appearing elsewhere in this Form 10-Q.

 

DISCLAIMER REGARDING FORWARD-LOOKING STATEMENTS

 

The following discussion and analysis of the consolidated financial condition and results of operations should be read in conjunction with the consolidated financial statements and notes in Item I above and with the audited consolidated financial statements and notes, and with the information under the headings “Risk Factors” and “Management’s Discussion and Analysis of Financial Condition and Results of Operations” in our most recent Annual Report on Form 10-K. This discussion and analysis contains forward-looking statements that involve risks, uncertainties and assumptions. Our actual results could differ materially from the results described in or implied by these forward-looking statements as a result of various factors, including those discussed in this report and under the heading “Risk Factors” in our most recent Annual Report on Form 10-K.

 

Overview of Our Business

 

We are engaged in the production and sales of fruit juice concentrates (including fruit purees, concentrated fruit purees and concentrated fruit juices), fruit beverages (including fruit juice beverages and fruit cider beverages), and other fruit related products (including organic and non-organic fresh fruits) in and out of the PRC. Our fruit juice concentrates, which include apple, pear and kiwifruit concentrates, are sold to domestic customers and exported directly or via distributors. We sell our Hedetang branded bottled fruit beverages domestically primarily to supermarkets in the PRC. For the three months ended September 30, 2016, sales of our fruit concentrates, fruit beverages, fresh fruits and other fruit related products represented 51%, 44% and 6% of our revenue, respectively, compared to 24%, 76% and 0% respectively, for the same period of 2015.

 

In addition to our domestic sales, we also export our products. We sell our products either through distributors with good credit or to end users directly. Our main export markets are Asia, North America, Europe, Russia and the Middle East. We sell our other fruit related products to domestic customers.

 

We currently market our Hedetang brand fruit beverages in only certain regions of the PRC. We plan to expand the market presence of Hedetang over a broader geographic area in the PRC. In particular, we plan to expand our glass bottle production line to produce higher margin portable fruit juice beverages targeting consumers in more populated Chinese cities. Currently we produce six flavors of fruit beverages in 280 ml glass bottles, 418 ml glass and 500 ml glass bottles and BIB packages, including apple juice, pear juice, kiwifruit juice, mulberry juice, peach juice and pomegranate juice. We currently sell our fruit beverages to over 100 distributors and more than 20,000 retail stores in approximately 20 provinces. Our products are sold through distributors in stores such as Hualian Supermarket in Beijing, RT-Mart in Shenyang, WOWO in Chengdu, Quanjia convenient store chain, Vanguard in Xi’an, Carrefour in Chongqing and Shenyang and Lianhua Supermarket in Shanghai.

  

 We plan to continue to focus on creating new products with high margins to supplement our current product offering.

 

Our business is highly seasonal and can be greatly affected by weather because of the seasonal nature in the growing and harvesting of fruits and vegetables. Our core products are apple, pear and kiwifruit juice concentrates, which are produced from July or August to April of the following year. The squeezing season for (i) apples is from August to January or February; (ii) pears is from July or August until April of next year; and (iii) kiwifruit is from September through December. Typically, a substantial portion of our revenues is earned during our first and fourth quarters. To minimize the seasonality of our business, we make continued efforts in identifying new products with harvesting seasons complementary to our current product mix. Our goal is to lengthen our squeezing season, thus increasing our annual production of fruit juice concentrates and fruit beverages. In the first quarter of 2009, we introduced mulberry and kiwifruit cider beverages in the Chinese market. Unlike fruit juice concentrates, which can only be produced during the squeezing season, such fruit beverages are made out of fruit juice concentrates and can be produced and sold in all seasons. With continuous efforts in marketing of our beverages in domestic market, we believe that our seasonality will be reduced.

 

 13 

 

Fresh fruits are the primary raw materials needed for the production of our products. Our raw materials mainly consist of apples, pears and kiwifruits. Other raw materials used in our business include pectic enzyme, amylase, auxiliary power fuels and other power sources such as coal, electricity and water.

 

We purchase raw materials from local markets and fruit growers that deliver directly to our plants. We have implemented a fruit-purchasing program in areas surrounding our factories. In addition, we organize purchasing centers in rich fruit production areas, helping farmers deliver fruit to our purchasing agents easily and in a timely manner. We are then able to deliver the fruit directly to our factory for production. We have assisted local farmers in their development of kiwifruit fields to help ensure a high quality product throughout the production channel. Our raw material supply chain is highly fragmented and raw fruit prices are highly volatile in China. Fruit concentrate and fruit juice beverage companies generally do not enter into purchasing agreements with raw fruit suppliers. In addition to raw materials, we purchase various ingredients and packaging materials such as sweeteners, glass and plastic bottles, cans and packing barrels. We generally purchase our materials or supplies from multiple suppliers. We are not dependent on any one supplier or group of suppliers.

 

Shaanxi and Liaoning Provinces, where our manufacturing facilities are located, are large fruit producing provinces. We own and operate four manufacturing facilities in the PRC, all of which are strategically located near fruit growing centers so that we can better preserve the freshness of the fruits and lower our transportation costs. To take advantage of economies of scale and to enhance our production efficiency, generally, each of our manufacturing facilities has a focus on products made from one particular fruit according to the proximity of such manufacturing to the sources of supply for that fruit. Our kiwifruit processing facilities are located in Zhouzhi County of Shaanxi Province, which has the largest planting area of apples and kiwifruit in the PRC. Our pear processing facilities are located in Shaanxi Province, which is the main pear-producing province in the PRC. Our apple processing facilities are located in Liaoning Province, a region that abounds with high acidity apples. As we use the same production line for concentrated apple juice and concentrated pear juice and both Shaanxi Province and Liaoning Province are rich in fresh apple and pear production, our Liaoning facilities also produced concentrated apple juice and our Shaanxi Province facilities also produced concentrated apple juice based on customer need. We believe that these regions provide adequate supply of raw materials for our production needs in the foreseeable future.

  

On August 30, 2010, we closed the public offering of 5,181,285 shares of our Common Stock at a price of $5.00 per share for approximately $25.9 million. We received an aggregate of approximately $24 million as net proceeds after deducting underwriting discounts and commissions and offering expenses. As of December 31, 2015, we had spent approximately $18.6 million on various capital projects in Huludao Wonder and $5.4 million on projects in SkyPeople Suizhong. Other capital investment projects as described below are funded using the cash generated from our working capital and short-term bank loans. We review these projects and capital expenditures on a quarterly basis based on the market conditions and associated costs of these projects.

 

Capital Investment Projects 

 

Investment/Service Agreement with Yidu Municipal People’s Government

 

On October 29, 2012, SkyPeople (China) entered into an investment/service agreement (the “Investment Agreement”) with Yidu Municipal People’s Government in Hubei Province of China.

 

Under the Investment Agreement, the parties agreed to invest and establish an orange comprehensive deep processing zone in Yidu.

 

The Company is responsible for the establishment, construction and financing of the project with a total investment of RMB 300 million (approximately $48 million), in fixed assets and the purchase of land use rights, while the Yidu government agreed to provide a parcel of land for the project that is approximately 280 mu in size located at Gaobazhou Town of Yidu for a fee payable by the Company. The consideration for transferring the land use right for the project land shall be RMB 0.3 million per mu. 

 

 14 

 

The main scope of the Yidu project includes the establishment of:

 

1. one modern orange distribution and sales center (the “distribution center”);
   
2. one orange comprehensive utilization deep processing zone (the “deep processing zone”), including:

 

  a) one 45 ton/hour concentrated orange juice and byproduct deep processing production line;
     
  b) one bottled juice drink production line with a capacity to produce 6,000 glass bottles per hour;
     
  c) one storage freezer facility with a capacity to store 20,000 tons of concentrated orange juice; and
     
  d) general purpose facilities within the zone, office space, general research and development facilities, service area, living quarters and other ancillary support areas

 

3. one research and development center for orange varietal improvement and engineering technology (the “R&D center”) and
   
4. one standardized orange plantation (the “orange plantation”).

  

The total amount of RMB 300 million (approximately $48 million) will mainly be used to establish the distribution center and the deep processing zone on the project land of approximately 280 mu. The Company and Yidu Municipal People’s Government agreed to discuss the investment amount and location for establishing the R&D center and the orange plantation in the future.

 

On November 23, 2015, the Company started the construction of the Yidu project. The Company plan to finish the construction of the infrastructure of office building, R&D center, fruit juice production facility and cold storage, and other areas in the second quarter of 2017.

 

The distribution center is planned to be completed by the fourth quarter of 2017, and the orange plantation is planned to be operational in the second quarter of 2017.

 

Investment/Service Agreement with Mei County National Kiwi Fruit Wholesale Trading Center

 

On April 3, 2013, SkyPeople (China) entered into an Investment Agreement (the "Agreement") with the Managing Committee of Mei County National Kiwi Fruit Wholesale Trading Center (the "Committee"). The Committee has been authorized by the People’s Government of Mei County to be in charge of the construction and administration of the Mei County National Kiwi Fruit Wholesale Trading Center (the “Trading Center”).

 

Under the Agreement, the parties agreed to invest in and establish a kiwi fruit comprehensive deep processing zone and kiwi fruit and fruit-related materials trading zone in Yangjia Village, Changxing Town of Mei County with a total planned area of total planned area of 286 mu (approximately 47 acres) (the “Project”).

 

Pursuant to the Agreement, the Company will be responsible for the construction and financing of the Project with a total investment of RMB 445.6 million (approximately $71.9 million) in buildings and equipment. In addition, the Company agreed to pay for the land use rights for the Project land a fee of RMB 0.3 million per mu. The Committee is responsible for financing and constructing the basic infrastructure surrounding the Project, such as the main water supply, main water drainage, electricity, sewage, access roads to the Project, natural gas and communications networks.

 

Mei County National Kiwi Fruit Wholesale Trading Center, built by the Company, has started normal operations. There are 25 enterprises operating in the trading center, which includes 12 logistic companies, 4 on-line sales companies, 2 packing companies, 3 agriculture companies, and others. In addition, all related government departments of National Kiwi Fruit Wholesale Trading Center have moved in. The trading center is expected to complete the promotion for the sale and lease of spaces of trading center in the second quarter of 2017. The Company is expected to generate income from this trading center in various operations and maximize the Company’s profit in agriculture trading area.

 

 15 

 

On April 19, 2013, we established Shaanxi Guo Wei Mei Kiwi Deep Processing Co., Ltd. (“Guo Wei Mei”) as a part of National Kiwi Fruit Wholesale Trading Center to engage in the business of producing kiwi fruit juice, kiwi puree and cider beverages, and similar products. The total estimated investment was RMB 294 million (approximately $46 million). In 2015, the lack of a waste water treatment center held up the project, and our project was delayed as well. In 2016, the government started building the waste water treatment center and our project continued. We are now building fruit juice production lines, vegetable and fruit flash freeze facility, R&D center and office building. We plan to complete the construction in the second quarter of 2017.

   

Suizhong Project

 

On July 15, 2011, SkyPeople entered into a Letter of Intent with the People’s Government of Suizhong County, Liaoning Province, to establish a fruit and vegetable industry chain and further processing demonstration zone in Suizhong County, Liaoning Province (the “Suizhong project”).

 

The Suizhong project may include one or more of the following: the construction and operation of fruit juice production lines, vegetable and fruit flash freeze facility, refrigeration storage facility and warehouse, a world class food safety testing center, fruit and vegetable modern supply chain and e-commerce platform, fruit and vegetable finished products processing center and exhibition center.

 

The Company has made partial payment to acquire land use rights from the local government, purchase equipment and build facilities. The Company is currently in the process of building up facilities and purchasing equipment. As of date of this report, the Company has finished construction of an office building, dormitory, refrigeration storage facility and warehouse. Due to heavy competition in the concentrated fruit juice business in China, the construction work on this project is currently suspended.

  

Letter of Intent of Purchase of Biological Assets

 

In April 2016, the Company signed a letter of intent with Mei County Kiwifruits Investment and Development Corporation to purchase 833.5 mu of kiwifruits orchard in Mei County. The purchase price will be determined by a third party valuation company appointed by both parties. The Company paid RMB 200 million (approximately $30 million) as a deposit (“Deposit”) in the second quarter of 2016. The purchase is subject to government approval, approval by the Company’s Board of Directors and definitive agreement negotiated and signed by the parties. Pursuant to the letter of intent, the Deposit shall be returned to the Company within 10 working days upon the request of the Company if the kiwifruits orchard cannot be transferred to the Company according to the schedule. The Company expects to complete the purchase process in the second quarter of 2017.

 

Leasing of Orchard

 

On August 3, 2016, Shaanxi Guoweimei Kiwi Deep Processing Company, an indirectly wholly-owned subsidiary of the Company, signed a lease agreement of 20,000 mu (approximately 3,300 square acres) of kiwifruits orchard located in Mei County, Shaanxi Province, with the Di'erpo Committe of Jinqu Village, Mei County, Shaanxi for a term of 30 years, from August 5, 2016 to August 4, 2046. The annual leasing fee is RMB1,250 (approximately $189) per mu, and payment of 10 years’ of leasing fees shall be made on each of September 25, 2016, 2026 and 2036. The Company made a payment of RMB 250 million (approximately $37.4 million) for the first 10 years’ leasing fees on August 15, 2016, which is recorded as deposits in the Company’s balance sheet.

 

On August 15, 2016, Hedetang Agricultural Plantations (Mei County) Co., Ltd., an indirectly wholly-owned subsidiary of the Company, signed a lease agreement for 8000 mu (approximately 1,320 square acres) of orange orchard located in city of Yidu, Hubei Province, with the Yidu Sichang Farmers Association, Hubei Province, for a term of 20 years, from September 22, 2016 to September 21, 2036. The annual leasing fee is RMB 2,000 (approximately $306) per mu, and payment of 10 years’ of leasing fees shall be made on each of September 25, 2016 and 2026. The Company made a payment of RMB 160 million (approximately $24.0 million) for the first 10 years’ of leasing fees on September 20, 2016, which is recorded as deposits in the Company’s balance sheet.

 

 16 

 

Results of Operations

 

Comparison of Three Months ended September 30, 2016 and 2015:

 

Revenue

 

The following table presents our consolidated revenues for each of our main products for the three months ended September 30, 2016 and 2015, respectively (in thousands for the revenue):

 

   Three month ended
September 30,
   Change 
   2016   2015   Amount   % 
Concentrated apple juice and apple aroma  $348   $-   $348    - 
Concentrated kiwifruit juice and kiwifruit puree   107    4    103    2,575%
Concentrated pear juice   4,897    2,519    2,378    94%
Fruit juice beverages   4,624    8,025    (3,401)   (42%)
Others   615    -    615    - 
Total  $10,591   $10,548   $43    - 

 

The increase in gross revenue for the three months ended September 30, 2016 was primarily due to an increase in revenues from concentrated juice,  which were partially offset by a decrease in revenue from fruit juice beverages.  

 

Sales from apple-related products increased for the three months ended September 30, 2016. The Company sold approximately 472 tons of concentrated apple juice in the three months ended September 30, 2016, and the Company did not sell any concentrated apple juice in the same period of 2015 due to relatively low gross profit margins of apple-related products.  

 

Sales from concentrated kiwifruit juice and kiwifruit puree increased by $103 during the third quarter of 2016 as compared to net sales of kiwi-related product line in the same quarter of 2015, primarily as a result of the increased amount of products sold in the third quarter of 2016 as compared to same period of 2015.

 

Sales of concentrated pear juice increased in the third quarter of 2016 mainly due to an increase in the quantity of products sold, which was partially offset by a decrease in the unit prices of our products. We sold 5,967 and 2,649 tons of concentrated pear juice during the third quarters of 2016 and 2015, respectively.

 

Sales from our fruit juice beverages decreased for the third quarter of 2016, primarily due to a decrease in the in-store demand of our products as a result of heavy competition in the Chinese market, as consumers increased their fruit juice beverage purchases through on-line home delivery of groceries instead of through the traditional in-store supermarkets in which we sell our products.

 

 17 

 

Gross Margin

 

The following table presents the consolidated gross profit of each of our main products and the consolidated gross profit margins, which is gross profit as a percentage of the related revenues, for the three months ended September 30, 2016 and 2015, respectively (in thousands for the gross profit):

  

   Three months ended September 30, 
   2016   2015 
   Gross profit   Gross margin   Gross  profit   Gross margin 
Concentrated apple juice and apple aroma  $10    3%  $-    - 
Concentrated kiwifruit juice and kiwifruit puree   4    4%   (1)   (25%)
Concentrated pear juice   1,367    28%   851    34%
Fruit juice beverages   1,360    29%   3,055    38%
Others   324    53    -    -%
Total/Overall (for gross margin)  $3,065    29%  $3,905    37%

  

The consolidated gross profit for the three months ended September, 2016 was $3.1 million, a decrease of $0.8 million, from $3.9 million for the same period of 2015, primarily due to a decrease of profit margin of our fruit juice beverages.

 

The gross profit margin of concentrated apple juice for the third quarters of 2016 and 2015 were 3% and 0%, respectively.  Our YingKou factory did not operate its concentrated apple juice production facilities in 2016, which caused a lower inventory of concentrated apple juice. We purchased concentrated apple juice from our suppliers for sale to our customers to satisfy our customers’ need. During the three months ended September 30, 2015, the Company did not sell apple-related products. 

 

The gross profit margin of the concentrated kiwifruit juice and kiwifruit puree increased from gross loss margin of 25% for the three months ended September 30, 2015 to 4% for the same period of 2016, primarily due to an increase in the sales prices of concentrated kiwifruit juice and kiwifruit puree during the third quarter of 2016.   

 

The gross profit margin of the concentrated pear juice decreased from 38% to 29% for the third quarters of 2015 and 2016, respectively, primarily due to higher costs of raw materials and lower sales prices in 2016. 

 

The gross profit margin of our fruit juice beverages decreased from 38% for the three months ended September 30, 2015, to 29% for the same period of 2016. The decrease in profit margin was primarily due to lower production during the third quarter of 2016, which resulted in a higher ratio of fixed expenses to the unit cost of our products. In addition, the unit selling prices of our products decreased in the third quarter of 2016 as compared to same period of 2015 as a result of heavy market competition.

 

Operating Expenses

 

The following table presents our consolidated operating expenses and operating expenses as a percentage of revenue for the three months ended September 30, 2016 and 2015, respectively:

 

   Third quarter of 2016   Third quarter of 2015 
   Amount   % of revenue   Amount   % of revenue 
General and administrative  $1,009,520    10%  $1,462,677    14%
Selling expenses   1,107,677    10%   984,512    9%
Total operating expenses  $2,117,197    20%  $2,447,189    23%

 

Operating expenses decreased for the three months ended September 30, 2016 compared to the corresponding period in 2015, mainly due to a decrease in general and administrative expenses, which was partially offset by an increase in selling expenses.

 

The decrease in general and administrative expenses for the three months ended September 30, 2016, as compared with same period of 2015, was mainly due to a decrease in salary and related expenses as a result of reduced headcounts in the third quarter of 2016 as compared to the same period of last year.

 

Selling expenses increased for the three months ended September 30, 2016 as compared to the same period in 2015, mainly due to an increase in shipping and handling expenses as a result of an increase in volume of sales.

 

 18 

 

Other Income (Expense), Net

        

Other expenses, net were $753,630 and $1,667,868 for the three months ended September 30, 2016 and 2015, respectively. The decrease in other expenses was mainly due to a decrease of $1.0 million in bank loan interest expense for the third quarter of 2016 as compared to the same period of 2015, which was mainly due to a decrease in the average bank interest rate. Interest income decreased from $47,377 for the third quarter of 2015 to $13,747 for the same period of 2016, mainly due to a decrease in average cash balance during the third quarter of 2016 as compared to the same period of 2015.

 

Income Tax

 

Our provision for income taxes was $250,453 for the three months ended September 30, 2016, an increase $90,792, as compared to $159,661 for the same period of last year, due to higher income before taxes in the third quarter of 2016.

 

Noncontrolling Interests

 

As of September 30, 2016, SkyPeople (China) held a 91.15% interest in Shaanxi Qiyiwangguo and Pacific held a 99.78% interest in SkyPeople (China). TSD held a 26.36% interest in SkyPeople China. Net income attributable to noncontrolling interests decreased mainly due to the decrease in the net income generated from Shaanxi Qiyiwangguo and SkyPeople (China).

 

Comparison of Nine Months ended September 30, 2016 and 2015:

 

Revenue

 

The following table presents our consolidated revenues for each of our main products for the nine months ended September 30, 2016 and 2015, respectively (in thousands for the revenue):

 

   Nine months ended
September 30,
2016
   Change 
   2016   2015   Amount   % 
Concentrated apple juice and apple aroma  $7,488   $75   $7,413    9,884%
Concentrated kiwifruit juice and kiwifruit puree   553    1,933    (1,380)   (71%)
Concentrated pear juice   6,011    8,170    (2,159)   (26%)
Fruit juice beverages   10,083    29,105    (19,022)   (65%)
Others   2,122    1    2,121    212,100%
Total  $26,257   $39,284   $(13,027)   (33%)

 

The decrease in gross revenue for the nine months ended September 30, 2016, was primarily due to decreased sales in most of our product lines that was partially offset by increased revenues from concentrated apple juice and apple aroma. 

 

 19 

 

Sales from apple-related products increased for the nine months ended September 30, 2016, as the Company sold approximately 6,487 tons of concentrated apple juice versus 33 tons of concentrated apple juice in the same period of 2015. Such an increase was partially offset by a decrease in the unit price of concentrated apple juice. Most of our concentrated apple juice was sold directly or indirectly to the international market. In 2016, international demand of concentrated apple juice from China continued to drop. According to the data provided by the Chinese Customs, the amount of exported concentrated apple juice from China dropped by 11% in the first half of 2016 as compared to the same period of last year. Over the past three years, the purchase price of fresh apples has increased, but the sales price of concentrated apple related products was low in 2016. Because of the negative trend of international market and estimated lower margin, our YingKou factory did not operate its concentrated apple juice production facilities in 2016, which caused a lower inventory of concentrated apple juice. During the nine months ended September 30, 2016, due to increased demand for concentrated apple juice from our customers, we purchased concentrated apple juice from our suppliers for sale to our customers to satisfy our customers’ needs.

 

Sales from concentrated kiwifruit juice and kiwifruit puree decreased during the nine months ended September 30, 2016 as compared to net sales of kiwi-related product line in the same period of 2015, primarily as a result of the decreased amount of products sold in the nine months ended September 30, 2016 as compare to same period of 2015.

 

Sales of concentrated pear juice decreased by $2.2 million to $6.0 million during the nine months ended September 30, 2016 as compared to $8.2 million for the same period of 2015, which was mainly due to a decrease in the amount of sales. Due to unexpected weather conditions in the 2015 pear harvest season, the amount of available raw material supplies was low in early 2016. As a result of the weather conditions, the squeezing season started later than usual, and the production amount was lower.

 

Sales from our fruit juice beverages decreased during the nine months ended September 30, 2016, primarily due to a decrease in the in-store demand of our products as a result of heavy competition in the Chinese market as consumers increased their fruit juice beverage purchases through on-line home delivery of groceries instead of through the traditional in-store supermarkets in which we sell our products.

 

Gross Margin

 

The following table presents the consolidated gross profit of each of our main products and the consolidated gross profit margin, which is gross profit as a percentage of the related revenues, for the nine months ended September 30, 2016 and 2015, respectively (in thousands for the gross profit):

 

   Nine months ended September 30, 
   2016   2015 
   Gross profit   Gross margin   Gross  profit   Gross margin 
Concentrated apple juice and apple aroma  $375    5%  $8    11%
Concentrated kiwifruit juice and kiwifruit puree   28    5%   674    35%
Concentrated pear juice   1,587    26%   3,061    37%
Fruit juice beverages   3,961    39%   12,431    43%
Others   368    -    1    100%
Total/Overall (for gross margin)  $6,319    17%  $16,175    41%

  

The consolidated gross profit for the nine months ended September 30, 2016, was $6.3 million, a decrease of $9.9 million, from $16.2 million for the same period of 2015, primarily due to a decrease of revenue for the reasons discussed above.

 

The gross profit margin of concentrated apple juice for the nine months ended September 30, 2016 and 2015 were 5% and 11%, respectively. We did not have any inventory of concentrated apple juice during the nine months ended September 30, 2016 and we were forced to purchase concentrated apple juice to satisfy our customers’ demand, which caused a lower profit margin.  

 

The gross profit margin of concentrated kiwifruit juice and kiwifruit puree decreased from 35% for the nine months ended September 30, 2015 to 5% for the same period of 2016, primarily due to lower production during the first quarter of 2016, which resulted in a higher ratio of fixed expenses to the unit cost of our products. In addition, due to the higher cost of fresh kiwi purchased in the last squeezing season, we experienced a higher cost of concentrated kiwifruit juice and kiwifruit puree sold during the current period as compared to the same period of 2015. We also reduced the sales prices of our products as a result of lower market demand in 2016.

 

The gross profit margin of concentrated pear juice decreased from 37% for the nine months ended September 30, 2015 to 26% for the same period of 2016, primarily due to the higher costs of raw material. 

 

 20 

 

The gross profit margin of our fruit juice beverages decreased from 43% for the nine months ended September 30, 2015, to 39% for the same period of 2016, primarily due to the lower prices of our products as a result of heavy competition.  

 

Operating Expenses

 

The following table presents our consolidated operating expenses and operating expenses as a percentage of revenue for the nine months ended September 30, 2016 and 2015, respectively:

 

   Nine months ended September 30, 
   2016   2015 
   Amount   % of revenue   Amount   % of revenue 
General and administrative  $2,696,577    10%  $4,720,805    12%
Selling expenses   2,719,507    11%   3,308,393    8%
Total operating expenses  $5,416,084    21%  $8,029,198    20%

 

Operating expenses decreased for the nine months ended September 30, 2016 compared to the corresponding period in 2015.

 

The decrease in general and administrative expenses for the nine months ended September 30, 2016, as compared with same period of 2015, was mainly due to a decrease in our employee headcount during 2016, as a result of lower production and competitive market conditions in China.

 

Selling expenses decreased for the nine months ended September 30, 2016 as compared to the same period in 2015, mainly due to a decrease in shipping and handling expenses as a result of a decrease in the volume of sales.

 

Other Income (Expense), Net

 

Other expenses, net were $993,443 for the nine months ended September 30, 2016 and other expenses, net were $2,862,815 for same period of 2015, which was primarily resulted from the decrease of interest expenses. Subsidy income increased from $238,187 for the nine months ended September 30, 2015 to $541,230 in the same period of 2016. Subsidy income for the nine months ended September 30, 2016 was mainly related to our Yidu project and subsidy income in the same period of 2015 mainly represents the value-added tax rebates provided on our exports.

 

Interest expense for the nine months ended September 30, 2016 was $1,688,263, representing a decrease of $1.7 million or 51%, as compared to interest expense of $3,412,066 for the same period of 2015. The decrease was primarily due to lower bank loan amounts and interest rates on our bank loans in the nine months ended September 30, 2016 as compared to the same period of 2015. Consulting fees related to a capital lease were $6,780 for the nine months ended September 30, 2016 as compared to $339 in the same period of 2015.

 

Income Tax

 

Our provision for income taxes decreased for the nine months ended September 30, 2016 versus same period of 2015, due to lower income before taxes in the nine months ended September 30, 2106. Our effective income tax rates were negative 979% and 34% for the nine months ended September 30, 2016 and 2015, respectively. Some of our subsidiaries generated income and we accrued income tax according to the Chinese corporate income tax rate, but some had a loss and no tax provision was made.

 

Noncontrolling Interests

 

As of September 30, 2016, SkyPeople (China) held a 91.15% interest in Shaanxi Qiyiwangguo and Pacific held a 99.78% interest in SkyPeople (China). TSD held a 26.36% interest in Skypeople China. Net income attributable to noncontrolling interests decreased mainly due to the decrease in the net income generated from Shaanxi Qiyiwangguo and SkyPeople (China).

 

 21 

 

Liquidity and Capital Resources

 

As of September 30, 2016, we had cash, cash equivalents and restricted cash of $2,532,553, a decrease of $50,554,317, from $53,086,870 as of December 31, 2015. The decrease in cash was mainly due to a deposit of RMB 200 million (approximately $30 million) in the second quarter of 2016 for the purchase 833.5 mu of kiwifruits orchard in Mei County and a payment of RMB 250 million (approximately $37.4 million) for 10 years’ of leasing fees for the lease of 20,000 mu of kiwifruits orchard in Mei County and a payment of RMB 160 million (approximately $24.0 million) for 10 years’ of leasing fees for the lease of 8,000 mu of orange orchard in Yidu city. We expect the projected cash flows from operations, anticipated cash receipts, cash on hand, and trade credit to provide sufficient capital to meet our projected operating cash requirements at least for the next 12 months, which does not take into account any expenditures related to the potential expansion of our current production capacity.

 

Our working capital has historically been generated from our operating cash flows, advances from our customers and loans from bank facilities. Our working capital was negative $43,847,226 as of September 30, 2016, a decrease of $78,648,412 from working capital of $ 34,801,186 as of September 30, 2015 mainly due to a decrease in current assets and an increase in current liabilities. During the nine months ended September 30, 2016, net cash provided by our operating activities was $34,110,453 compared to $38,210,079 during the same period of 2015. The decrease was primarily due to a decrease in net income of $4.0 million during the nine months ended September 30, 2016 as compared to the same period of 2015.

 

During the nine months ended September 30, 2016 and 2015, our investing activities used net cash of $92,931,036 and $4,765,094, respectively. During the nine months ended September 30, 2016, we made a refundable deposit about $30 million pursuant to the letter of intent to purchase the kiwifruits orchard, $37.4 million for the lease of kiwifruits orchard in Mei County and $24 million for the lease of orange orchard in Yidu city as discussed above.

 

During the nine months ended September 30, 2016, our financing activities generated net cash inflow of $23,967,282 as compared to net cash inflow of $3,568,702 in the same period of 2015. The increase in cash inflow from financing activities was mainly due to an increase in capital contributions of $16,377,868 in connection with the sale of a minority ownership stake in SkyPeople China by SkyPeople HK to Shenzhen TianShunDa Equity Investment Fund Management Co., Ltd. (“TSD”), as more fully described below. 

 

During the nine months ended September 30, 2016, the Company repaid $2,103,222 on bank loans as compared to repayment of $15,028,524 for the same period of 2015 as we had a lower balance of bank loans during the nine months ended September 30 2106 as compared to the same period of 2015.

 

On March 11, 2016, SkyPeople HK, a wholly-owned subsidiary of the Company and a 99.78% owner of SkyPeople China entered into a Share Transfer Agreement and a Capital Contribution (the “Agreements”) with TSD, a limited liability corporation registered in China. Pursuant to the Agreements, TSD paid $16,641,291 and acquired 112,809,100 shares of SkyPeople China from SkyPeople HK, resulting in TSD owning 112,809,100 shares, or 26.36%, of SkyPeople China.

 

Off-balance sheet arrangements

 

As of September 30, 2016, we did not have any off-balance sheet arrangements.

 

Item 3. Quantitative and Qualitative Disclosures about Market Risk

 

Not applicable.

 

 22 

  

Item 4. Controls and Procedures

 

Disclosure Controls and Procedures

 

Our management, with the participation of our Chief Executive Officer and Interim Chief Financial Officer, our principal executive officer and principal financial officer, respectively, evaluated the effectiveness of our disclosure controls and procedures as defined in Rules 13a-15(e) and 15d-15(e) under the Exchange Act, as of the end of the period covered by this report. Disclosure controls and procedures include, without limitation, controls and procedures designed to provide reasonable assurance that information we are required to disclose in reports that we file or submit under the Exchange Act is recorded, processed, summarized and reported within the time periods specified in the SEC’s rules and forms, and that such information is accumulated and communicated to our management, including our Chief Executive Officer and Interim Chief Financial Officer, as appropriate, to allow timely decisions regarding required disclosure. Based on this evaluation, our Chief Executive Officer and Interim Chief Financial Officer concluded that, as of September 30, 2016, our disclosure controls and procedures were not effective as of such date as identified in our internal control over financial reporting below.

 

Notwithstanding this material weakness, our management has concluded that, based upon the interim remediation of internal control described below under “Changes in Internal Control over Financial Reporting”, our consolidated financial statements for the periods covered by and included in this report are prepared in accordance with U.S. GAAP and fairly present, in all material respects, our financial position, results of operations and cash flows for each of the periods presented herein.

 

Changes in Internal Control over Financial Reporting

 

Our management, including our Chief Executive Officer and Interim Chief Financial Officer, assessed the effectiveness of our internal control over financial reporting as of September 30, 2016, based upon the updated framework in the Internal Control-Integrated Framework issued by the Committee of Sponsoring Organizations of the Treadway Commission (“COSO”) in 1992 and updated in May 2013. Based on this assessment, our management concluded that, as of September 30, 2016, there is a material weakness in our internal control over financial reporting. Specifically, we currently lack sufficient accounting personnel with the appropriate level of knowledge, experience and training in U.S. GAAP and SEC reporting requirements.

 

We have taken, and are taking, certain actions to remediate the material weakness related to our lack of U.S. GAAP experience. We hired an assistant to the interim Chief Financial Officer in September 2016 who has an accounting degree from a U.S. institution and is familiar with U.S. GAAP to help us in preparation of our financial statements to ensure that our financial statements are prepared in accordance with U.S. GAAP. We plan to hire additional credentialed professional staff and consulting professionals with greater knowledge and experience of U.S. GAAP and related regulatory requirements to oversee our financial reporting process in order to ensure our compliance with U.S. GAAP and other relevant securities laws. In addition to the above stated remediation plan we previously engaged an outside Sarbanes-Oxley Act consultant in March 2012 to assist us with improving the design and operations of our internal controls over financial reporting for our U.S. parent company and all subsidiaries.

 

We believe the measures described above will remediate the material weakness identified above. As we continue to evaluate and work to improve our internal control over financial reporting, we may determine that additional measures are necessary to address control any future deficiencies.

 

Other than as described above, there were no changes in our internal control over financial reporting during the quarter ended September 30, 2016, that have materially affected, or are reasonably likely to materially affect, our internal control over financial reporting. 

  

PART II. OTHER INFORMATION

 

Item 1. Legal Proceedings

 

In April 2015, China Cinda Asset Management Co., Ltd. Shaanxi Branch (“Cinda Shaanxi Branch”) filed two enforcement proceedings with Xi'an Intermediate People's Court against the Company for alleged defaults pursuant to guarantees by the Company to its suppliers for a total amount of RMB 39,596,250, or approximately $6.1 million.

  

 23 

 

In June 2014, two long term suppliers of pear, mulberry, kiwi fruits to the Company requested the Company to provide guarantees for their loans with Cinda Shaanxi Branch. Considering the long term business relationship and to ensure the timely supply of raw materials, the Company agreed to provide guarantees upon the value of the raw materials supplied to the Company. Because Cinda Shaanxi Branch is not a bank authorized to provide loans, it eventually provided financing to the two suppliers through purchase of accounts receivables of the two suppliers with the Company. In July, 2014, the parties entered into two agreements - Accounts Receivables Purchase and Debt Restructure Agreement and Guarantee Agreements for Accounts Receivables Purchase and Debt Restructure. Pursuant to the agreements, Cinda Shaanxi Branch agreed to provide a RMB 100 million credit line on a rolling basis to the two suppliers and the Company agreed to pay its accounts payables to the two suppliers directly to Cinda Shaanxi Branch and provided guarantees for the two suppliers. In April 2015, Cinda Shaanxi Branch stopped providing financing to the two suppliers and the two suppliers were unable to continue the supply of raw materials to the Company. Consequently, the Company stopped making any payment to Cinda Shaanxi Branch.

 

The Company has responded to the court and taken the position that the financings under the agreements are essentially the loans from Cinda Shaanxi Branch to the two suppliers, and because Cinda Shaanxi Branch does not have permits to make loans in China, the agreements are invalid, void and have no legal forces from the beginning. Therefore, the Company has no obligations to repayment the debts owed by the two suppliers to Cinda Shaanxi Branch. The proceeding is currently pending for the verdict of the judge.

 

From time to time we may be a party to various litigation proceedings arising in the ordinary course of our business, none of which, in the opinion of management, is likely to have a material adverse effect on our financial condition or results of operations.

   

Item 1A. Risk Factors

 

Not applicable.

 

Item 2. Unregistered Sales of Equity Securities and Use of Proceeds

 

None.

 

Item 3. Defaults upon Senior Securities

 

None.

 

Item 4. Mine Safety Disclosure

 

Not applicable.

 

Item 5. Other Information

 

None.

 

Item 6. Exhibits

 

Exhibit No.   Description

10.1

 

Termination Agreement to Share Transfer Agreement by and between Hedetang Holdings Co., Ltd. and Shaanxi New Silk Road Kiwifruit Group Inc., dated January 26, 2017.*

10.2   Orchard Lease Contract by and between Village Committee of Dierpo Village, Jinqu Town, Mei County and Shaanxi Guoweimei Kiwi Deep Processing Co., Ltd., dated August 3, 2016.*
10.3   Orchard Lease Contract by and between Yidu Sichang Joint Citrus Cooperatives and Hetetang Agricultural Plantations (Yidu) Co., Ltd., dated August 15, 2016.*
31.1   Certification of Principal Executive Officer pursuant to Rule 13a-14(a) and Rule15d-14(a) of the Securities Exchange Act of 1934, as amended*
31.2   Certification of Principal Financial Officer pursuant to Rule 13a-14(a) and Rule 15d-14(a) of the Securities Exchange Act of 1934, as amended*
32.1   Certification of Principal Executive Officer, pursuant to 18 U.S.C. 1350, as adopted pursuant to Section 906 of the Sarbanes-Oxley Act of 2002*
32.2   Certification of Principal Financial Officer, pursuant to 18 U.S.C. 1350, as adopted pursuant to Section 906 of the Sarbanes-Oxley Act of 2002*
101.INS   XBRL Instance Document*
101.SCH   XBRL Schema Document*
101.CAL   XBRL Calculation Linkbase Document*
101.DEF   XBRL Definition Linkbase Document*
101.LAB   XBRL Label Linkbase Document*
101.PRE   XBRL Presentation Linkbase Document*

 

* filed herewith

    

 24 

 

 

SIGNATURES

 

Pursuant to the requirements of the Securities Exchange Act of 1934, the registrant has duly caused this report to be signed on its behalf by the undersigned thereunto duly authorized.

 

  SKYPEOPLE FRUIT JUICE, INC.
   
  By: /s/ Hongke Xue
    Hongke Xue
    Chief Executive Officer
    (Principal Executive Officer)
     
    January 27, 2017
     
  By: /s/ Hanjun Zheng
    Hanjun Zheng
    Interim Chief Financial Officer
    (Principal Financial and Accounting Officer)
     
    January 27, 2017

 

 

 25